Please wait
0001577552FYfalse0000000000true001-36614526truetrue13http://fasb.org/us-gaap/2024#FiniteLivedIntangibleAssetsNethttp://fasb.org/us-gaap/2024#FiniteLivedIntangibleAssetsNethttp://fasb.org/us-gaap/2024#FiniteLivedIntangibleAssetsNetP3YP3Y0http://www.alibabagroup.com/20240331#PrepaidExpenseReceivablesAndOtherAssetsNoncurrenthttp://www.alibabagroup.com/20240331#PrepaidExpenseReceivablesAndOtherAssetsNoncurrenthttp://www.alibabagroup.com/20240331#AmortizationAndImpairmentOfIntangibleAssetshttp://fasb.org/us-gaap/2024#AccountsPayableAndAccruedLiabilitiesCurrenthttp://fasb.org/us-gaap/2024#AccountsPayableAndAccruedLiabilitiesCurrenthttp://fasb.org/us-gaap/2024#OtherLiabilitiesNoncurrenthttp://fasb.org/us-gaap/2024#OtherLiabilitiesNoncurrenthttp://fasb.org/us-gaap/2024#AccountsPayableAndAccruedLiabilitiesCurrenthttp://fasb.org/us-gaap/2024#AccountsPayableAndAccruedLiabilitiesCurrentP3Y0001577552us-gaap:OperatingSegmentsMemberbaba:InnovationInitiativesAndOthersSegmentMember2023-03-310001577552us-gaap:ProductAndServiceOtherMember2021-04-012022-03-310001577552baba:AntFinancialServicesAndItsAffiliatesMemberbaba:AdministrativeAndSupportServicesMember2021-04-012022-03-310001577552us-gaap:VariableInterestEntityPrimaryBeneficiaryMember2023-04-012024-03-310001577552baba:SoftwareEnterpriseMemberbaba:AlibabaBeijingSoftwareServicesCo.LtdMembercountry:CN2022-04-012023-03-310001577552baba:DigitalMediaAndEntertainmentSegmentMemberbaba:LicensesAndCopyrightsMember2021-04-012022-03-310001577552baba:ListedEquitySecuritiesMember2023-03-310001577552us-gaap:OperatingSegmentsMemberbaba:CloudIntelligenceGroupSegmentMember2023-03-310001577552us-gaap:CorporateNonSegmentMember2023-04-012024-03-310001577552us-gaap:AccumulatedTranslationAdjustmentMember2024-03-310001577552us-gaap:OperatingSegmentsMemberbaba:InternationalDigitalCommerceGroupMember2021-04-012022-03-310001577552country:HK2021-04-012022-03-310001577552baba:ShareBasedAwardsRelatingToAntFinancialServicesMember2022-04-012023-03-310001577552us-gaap:RetainedEarningsAppropriatedMember2021-03-310001577552us-gaap:CorporateDebtSecuritiesMemberbaba:DebtSecuritiesAndLoanInvestmentsMember2024-03-310001577552baba:TradeNamesTrademarksAndDomainNamesMembersrt:MinimumMember2024-03-310001577552srt:MaximumMemberbaba:VariousArrangementsToAcquireEquityInvestmentsAndBusinessCombinationsMember2024-03-310001577552us-gaap:NoncontrollingInterestMember2023-03-310001577552us-gaap:OperatingSegmentsMemberbaba:CainiaoSmartLogisticsNetworkLimitedMember2021-04-012022-03-310001577552us-gaap:EquityMethodInvestmentNonconsolidatedInvesteeOrGroupOfInvesteesMember2023-03-3100015775522024-03-310001577552baba:AmericanDepositarySharesMemberbaba:OneTimeExtraordinaryDividendMember2024-05-1400015775522024-05-142024-05-140001577552baba:Usd1000MillionFixedRateNotesDue2037Memberus-gaap:SeniorNotesMember2023-03-310001577552baba:HongKongCingleotInvestmentManagementLimitedMember2024-03-310001577552us-gaap:RetailMemberus-gaap:OperatingSegmentsMemberbaba:DirectSalesAndOthersMemberbaba:TaobaoAndTmallGroupMember2022-04-012023-03-310001577552baba:AccumulatedOtherComprehensiveIncomeLossExcludingTranslationAdjustmentMember2021-03-310001577552us-gaap:OperatingSegmentsMember2021-04-012022-03-310001577552srt:MinimumMemberbaba:EmployeeStockDirectorsAndConsultantsOptionMember2021-04-012022-03-310001577552baba:AntGroupMember2023-07-012023-07-310001577552baba:ContingentConsiderationInRelationToInvestmentsAndAcquisitionsMemberus-gaap:FairValueInputsLevel3Member2023-03-310001577552us-gaap:AdditionalPaidInCapitalMember2021-03-310001577552us-gaap:NotesPayableToBanksMemberbaba:LongTermBorrowingsMember2022-04-012023-03-310001577552us-gaap:OperatingSegmentsMemberbaba:CloudIntelligenceGroupMember2023-04-012024-03-310001577552us-gaap:OperatingSegmentsMemberbaba:LocalServicesGroupMember2021-04-012022-03-310001577552baba:DigitalMediaAndEntertainmentSegmentMemberus-gaap:OperatingSegmentsMember2023-03-310001577552us-gaap:EquityMethodInvestmentNonconsolidatedInvesteeOrGroupOfInvesteesMember2022-04-012023-03-310001577552srt:MaximumMemberbaba:LicensesAndCopyrightsMember2024-03-310001577552us-gaap:OperatingSegmentsMemberbaba:AlibabaInternationalDigitalCommerceGroupMember2023-04-012024-03-310001577552us-gaap:ReceivablesFromStockholderMember2023-03-310001577552baba:ShareAndAssetPurchaseAgreementMemberbaba:AntFinancialServicesMemberbaba:AmortizableIntangibleAssetsMember2019-09-300001577552baba:EmployeeStockDirectorsAndConsultantsOptionMember2021-04-012022-03-310001577552us-gaap:GeneralAndAdministrativeExpenseMember2023-04-012024-03-310001577552baba:ConvertibleAndExchangeableBondsMemberus-gaap:FairValueInputsLevel3Member2022-03-310001577552country:CN2023-04-012024-03-310001577552us-gaap:AccumulatedTranslationAdjustmentMember2022-04-012023-03-310001577552baba:ConvertibleAndExchangeableBondsMemberus-gaap:FairValueInputsLevel3Member2022-04-012023-03-310001577552us-gaap:NotesPayableToBanksMemberbaba:OtherShortTermBorrowingsMember2024-03-310001577552us-gaap:CustomerRelationshipsMember2024-03-310001577552us-gaap:OperatingSegmentsMemberbaba:CloudIntelligenceGroupMember2022-04-012023-03-310001577552baba:ConvertibleAndExchangeableBondsMember2024-03-310001577552baba:Usd1500MillionFixedRateNotesDue2051Memberus-gaap:SeniorNotesMember2023-03-310001577552us-gaap:SeriesOfIndividuallyImmaterialBusinessAcquisitionsMember2022-04-012023-03-310001577552us-gaap:CommonStockMember2024-03-310001577552baba:WholesaleMemberus-gaap:OperatingSegmentsMemberbaba:TaobaoAndTmallGroupMember2023-04-012024-03-310001577552us-gaap:OperatingSegmentsMemberbaba:InnovationInitiativesAndOthersSegmentMember2023-04-012024-03-310001577552us-gaap:SeniorNotesMemberus-gaap:FairValueInputsLevel2Member2023-03-310001577552us-gaap:OperatingSegmentsMemberbaba:CainiaoSmartLogisticsNetworkLimitedMember2022-04-012023-03-310001577552us-gaap:OperatingSegmentsMemberbaba:CloudIntelligenceGroupSegmentMember2024-03-310001577552us-gaap:VariableInterestEntityPrimaryBeneficiaryMember2023-03-310001577552baba:AntFinancialServicesAndItsAffiliatesMemberbaba:AnnualFeeUnderSoftwareSystemUseAndServiceAgreementsMember2022-04-012023-03-310001577552us-gaap:LineOfCreditMemberbaba:Usd6.5BillionLoanFacilityAgreementMember2024-03-310001577552us-gaap:RetainedEarningsUnappropriatedMember2024-03-310001577552baba:MarketplaceSoftwareTechnologyServicesFeeAndOtherAmountsEarnedMemberbaba:AntFinancialServicesAndItsAffiliatesMember2021-04-012022-03-310001577552us-gaap:SeriesOfIndividuallyImmaterialBusinessAcquisitionsMember2022-03-310001577552us-gaap:GeneralAndAdministrativeExpenseMember2021-04-012022-03-310001577552us-gaap:AdditionalPaidInCapitalMember2023-04-012024-03-310001577552us-gaap:AccumulatedTranslationAdjustmentMember2021-03-310001577552baba:AmericanDepositarySharesMember2024-05-140001577552us-gaap:SellingAndMarketingExpenseMember2022-04-012023-03-310001577552baba:DigitalMediaAndEntertainmentSegmentMemberus-gaap:OperatingSegmentsMember2022-03-310001577552us-gaap:OperatingSegmentsMemberus-gaap:AllOtherSegmentsMember2021-04-012022-03-310001577552baba:ConvertibleAndExchangeableBondsMemberus-gaap:FairValueInputsLevel3Member2024-03-310001577552us-gaap:RetailMemberus-gaap:OperatingSegmentsMemberbaba:DirectSalesAndOthersMemberbaba:TaobaoAndTmallGroupMember2021-04-012022-03-310001577552us-gaap:OperatingSegmentsMemberbaba:TaobaoAndTmallGroupMember2022-03-310001577552baba:OtherServicesMemberbaba:AntFinancialServicesAndItsAffiliatesMember2021-04-012022-03-310001577552baba:DigitalMediaAndEntertainmentSegmentMemberus-gaap:OperatingSegmentsMember2023-04-012024-03-310001577552baba:AccumulatedOtherComprehensiveIncomeLossExcludingTranslationAdjustmentMember2021-04-012022-03-310001577552us-gaap:TreasuryStockCommonMember2023-03-310001577552baba:SoftwareEnterpriseMemberbaba:AlibabaBeijingSoftwareServicesCo.LtdMembercountry:CN2018-04-012019-03-310001577552baba:SoftwareEnterpriseMemberbaba:AlibabaBeijingSoftwareServicesCo.LtdMembercountry:CN2021-04-012022-03-310001577552baba:BankBorrowingsMember2023-03-310001577552srt:MaximumMemberus-gaap:NotesPayableToBanksMemberbaba:ShortTermBorrowingsMember2023-03-310001577552us-gaap:SellingAndMarketingExpenseMember2021-04-012022-03-310001577552baba:AntFinancialServicesMember2023-04-012024-03-310001577552us-gaap:ParentMember2023-04-012024-03-310001577552us-gaap:RetailMemberus-gaap:OperatingSegmentsMemberbaba:TaobaoAndTmallGroupMember2022-04-012023-03-310001577552baba:ShareBasedAwardsRelatingToAntFinancialServicesMember2021-04-012022-03-310001577552us-gaap:SeniorNotesMemberbaba:Usd1500MillionFixedRateNotesDue2031Member2023-03-310001577552baba:Usd700MillionFixedRateNotesDue2034Memberus-gaap:SeniorNotesMember2023-03-310001577552us-gaap:TreasuryStockCommonMember2021-04-012022-03-310001577552us-gaap:OperatingSegmentsMemberbaba:InnovationInitiativesAndOthersSegmentMember2022-03-310001577552us-gaap:RetainedEarningsUnappropriatedMember2021-04-012022-03-3100015775522022-04-012023-03-310001577552us-gaap:SeriesOfIndividuallyImmaterialBusinessAcquisitionsMember2021-04-012022-03-310001577552baba:SeniorNotes2014Member2017-11-012017-11-300001577552us-gaap:CostOfSalesMember2023-04-012024-03-310001577552baba:CertainOtherInvesteesOfCompanyMemberbaba:LoansToRelatedPartiesMember2023-03-310001577552baba:ShareBasedAwardsRelatingToAntFinancialServicesMember2023-04-012024-03-310001577552baba:OneTimeExtraordinaryDividendMemberus-gaap:CommonStockMember2024-05-140001577552srt:ParentCompanyMember2022-04-012023-03-310001577552baba:Usd700MillionFixedRateNotesDue2034Memberus-gaap:SeniorNotesMember2024-03-3100015775522021-03-310001577552us-gaap:RetainedEarningsUnappropriatedMember2021-03-310001577552us-gaap:CapitalAdditionsMember2024-03-310001577552us-gaap:AccumulatedTranslationAdjustmentMember2022-03-310001577552us-gaap:NotesPayableToBanksMemberbaba:LiborMemberbaba:USD4.0BillionSyndicatedLoanMember2022-04-012023-03-310001577552baba:SoftwareEnterpriseMemberbaba:AlibabaBeijingSoftwareServicesCo.LtdMembercountry:CN2019-04-012020-03-310001577552us-gaap:TreasuryStockCommonMember2022-04-012023-03-310001577552us-gaap:SeniorNotesMember2023-04-012024-03-310001577552us-gaap:NotesPayableToBanksMembersrt:MaximumMemberbaba:ShortTermBorrowingsMember2024-03-310001577552us-gaap:CommonStockMember2022-03-310001577552srt:MaximumMemberus-gaap:RestrictedStockUnitsRSUMember2023-04-012024-03-310001577552baba:CustomerManagementServicesMember2023-04-012024-03-310001577552us-gaap:SeniorNotesMember2023-03-310001577552baba:EmployeeStockDirectorsAndConsultantsOptionMember2023-04-012024-03-310001577552us-gaap:FairValueInputsLevel3Memberus-gaap:FairValueMeasurementsRecurringMember2023-03-310001577552us-gaap:EquityMethodInvestmentNonconsolidatedInvesteeOrGroupOfInvesteesMember2023-04-012024-03-310001577552baba:CloudServicesMember2022-04-012023-03-310001577552srt:MaximumMemberbaba:VariousArrangementsToAcquireEquityInvestmentsAndBusinessCombinationsMember2023-03-310001577552us-gaap:OperatingSegmentsMemberbaba:LocalServicesGroupMember2023-04-012024-03-310001577552baba:ConvertibleAndExchangeableBondsMember2023-04-012024-03-310001577552baba:Usd1000MillionFixedRateNotesDue2041Memberus-gaap:SeniorNotesMember2024-03-310001577552us-gaap:OperatingSegmentsMemberbaba:CloudIntelligenceGroupMember2021-04-012022-03-310001577552baba:PaymentProcessingAndEscrowServicesFeeMemberbaba:AntFinancialServicesAndItsAffiliatesMember2021-04-012022-03-310001577552baba:CoLocationBandwidthFeesLicensedCopyrightsAndMarketingExpensesMember2023-03-310001577552baba:SoftwareEnterpriseMembercountry:CN2023-04-012024-03-310001577552baba:ConvertibleAndExchangeableBondsMember2023-03-310001577552baba:CustomerManagementServicesMember2021-04-012022-03-310001577552us-gaap:NotesPayableToBanksMemberbaba:ShortTermBorrowingsMember2022-04-012023-03-310001577552baba:OtherServicesMemberbaba:AntFinancialServicesAndItsAffiliatesMember2023-04-012024-03-310001577552baba:ConvertibleAndExchangeableBondsMemberus-gaap:FairValueInputsLevel3Member2023-03-310001577552us-gaap:CostOfSalesMember2021-04-012022-03-310001577552baba:DigitalMediaAndEntertainmentSegmentMemberbaba:LicensesAndCopyrightsMember2022-04-012023-03-310001577552us-gaap:ParentMember2021-03-310001577552baba:CertainOtherInvesteesOfCompanyMemberbaba:LogisticsServicesMember2021-04-012022-03-310001577552us-gaap:GeneralAndAdministrativeExpenseMember2022-04-012023-03-310001577552baba:DevelopedTechnologyAndPatentsMembersrt:MaximumMember2024-03-310001577552us-gaap:TreasuryStockCommonMember2024-03-310001577552us-gaap:ParentMember2022-03-310001577552us-gaap:ReceivablesFromStockholderMember2023-04-012024-03-310001577552baba:AntFinancialServicesMember2024-03-310001577552baba:InvestmentsInPrivatelyHeldCompaniesMember2024-03-310001577552srt:MaximumMemberus-gaap:CustomerRelationshipsMember2024-03-310001577552baba:Usd1000MillionFixedRateNotesDue2061Memberus-gaap:SeniorNotesMember2024-03-310001577552baba:ContingentConsiderationInRelationToInvestmentsAndAcquisitionsMemberus-gaap:FairValueInputsLevel3Member2023-04-012024-03-310001577552baba:MarketplaceSoftwareTechnologyServicesFeeAndOtherAmountsEarnedMemberbaba:AntFinancialServicesAndItsAffiliatesMember2023-04-012024-03-310001577552baba:Usd1000MillionFixedRateNotesDue2041Memberus-gaap:SeniorNotesMember2023-03-310001577552us-gaap:OperatingSegmentsMemberus-gaap:AllOtherSegmentsMember2022-03-310001577552srt:MaximumMemberbaba:StockBasedAwards2014PlanMember2015-04-012015-04-010001577552us-gaap:ReceivablesFromStockholderMember2021-04-012022-03-310001577552us-gaap:TreasuryStockCommonMember2022-03-310001577552us-gaap:CorporateDebtSecuritiesMemberbaba:DebtSecuritiesAndLoanInvestmentsMember2023-03-310001577552us-gaap:ParentMember2023-03-310001577552country:CNbaba:KeySoftwareEnterpriseMember2023-04-012024-03-310001577552us-gaap:ReceivablesFromStockholderMember2022-04-012023-03-310001577552us-gaap:AdditionalPaidInCapitalMember2023-03-310001577552baba:AntFinancialServicesAndItsAffiliatesMember2023-04-012024-03-310001577552us-gaap:NotesPayableToBanksMemberbaba:ShortTermBorrowingsMember2023-04-012024-03-310001577552baba:AntFinancialServicesAndItsAffiliatesMember2021-04-012022-03-310001577552baba:AccumulatedOtherComprehensiveIncomeLossExcludingTranslationAdjustmentMember2022-04-012023-03-310001577552us-gaap:CustomerRelationshipsMember2023-03-310001577552baba:DigitalMediaAndEntertainmentSegmentMemberus-gaap:OperatingSegmentsMember2022-04-012023-03-310001577552srt:MinimumMemberus-gaap:CustomerRelationshipsMember2024-03-310001577552us-gaap:CommonStockMember2021-03-310001577552srt:ParentCompanyMember2023-03-310001577552us-gaap:NoncontrollingInterestMember2023-04-012024-03-310001577552us-gaap:RetainedEarningsAppropriatedMember2022-04-012023-03-310001577552baba:DigitalMediaAndEntertainmentSegmentMemberbaba:LicensesAndCopyrightsMemberus-gaap:CostOfSalesMember2022-04-012023-03-310001577552baba:Usd1000MillionFixedRateNotesDue2061Memberus-gaap:SeniorNotesMember2023-03-310001577552us-gaap:RetailMemberus-gaap:OperatingSegmentsMemberbaba:InternationalDigitalCommerceGroupMember2022-04-012023-03-310001577552baba:MembershipFeesAndValueAddedServicesMember2021-04-012022-03-310001577552baba:LogisticsServicesMember2021-04-012022-03-310001577552us-gaap:FairValueInputsLevel1Memberus-gaap:FairValueMeasurementsRecurringMember2024-03-310001577552us-gaap:EquityMethodInvestmentNonconsolidatedInvesteeOrGroupOfInvesteesMember2024-03-310001577552baba:DevelopedTechnologyAndPatentsMember2023-03-310001577552baba:CertainOtherInvesteesOfCompanyMemberbaba:CloudComputingServicesUnderOtherCommercialArrangementsMember2021-04-012022-03-310001577552baba:ComputerEquipmentAndSoftwareMembersrt:MinimumMember2024-03-310001577552us-gaap:OperatingSegmentsMemberbaba:LocalServicesGroupSegmentMember2024-03-310001577552us-gaap:ReceivablesFromStockholderMember2021-03-310001577552baba:AntFinancialServicesMember2019-04-012020-03-310001577552baba:BuildingAndOtherPropertyMembersrt:MaximumMember2024-03-310001577552srt:ParentCompanyMember2022-03-310001577552us-gaap:SeniorNotesMemberbaba:Usd2550MillionFixedRateNotesDue2027Member2023-03-310001577552us-gaap:OperatingSegmentsMemberbaba:LocalServicesGroupMember2022-04-012023-03-310001577552us-gaap:CommonStockMember2023-11-162023-11-160001577552us-gaap:SeriesOfIndividuallyImmaterialBusinessAcquisitionsMember2024-03-310001577552srt:MaximumMemberbaba:EmployeeStockDirectorsAndConsultantsOptionMember2021-04-012022-03-310001577552baba:LiborMemberus-gaap:LineOfCreditMemberbaba:Usd6.5BillionLoanFacilityAgreementMember2023-05-312023-05-310001577552us-gaap:RetailMemberus-gaap:OperatingSegmentsMemberbaba:CustomerManagementServicesMemberbaba:TaobaoAndTmallGroupMember2021-04-012022-03-310001577552us-gaap:SellingAndMarketingExpenseMember2023-04-012024-03-310001577552us-gaap:CorporateDebtSecuritiesMemberbaba:OtherTreasuryInvestmentsMember2023-03-310001577552us-gaap:FairValueInputsLevel2Memberus-gaap:SeniorNotesMember2024-03-310001577552baba:BankBorrowingsMember2024-03-310001577552us-gaap:RetailMemberus-gaap:OperatingSegmentsMemberbaba:TaobaoAndTmallGroupMember2023-04-012024-03-310001577552srt:MinimumMemberbaba:FurnitureOfficeAndTransportationEquipmentAndOthersMember2024-03-310001577552baba:EmployeeStockDirectorsAndConsultantsOptionMember2024-03-310001577552us-gaap:SeniorNotesMemberbaba:Usd700MillionFixedRateNotesDue2023Member2023-03-310001577552baba:AntFinancialServicesAndItsAffiliatesMemberbaba:AnnualFeeUnderSoftwareSystemUseAndServiceAgreementsMember2021-04-012022-03-310001577552us-gaap:NoncontrollingInterestMember2022-04-012023-03-310001577552baba:AntFinancialServicesMember2023-09-300001577552baba:Usd1000MillionFixedRateNotesDue2057Memberus-gaap:SeniorNotesMember2024-03-310001577552us-gaap:OperatingSegmentsMemberus-gaap:AllOtherSegmentsMember2022-04-012023-03-310001577552country:HK2023-04-012024-03-310001577552us-gaap:RetailMemberus-gaap:OperatingSegmentsMemberbaba:DirectSalesAndOthersMemberbaba:TaobaoAndTmallGroupMember2023-04-012024-03-310001577552us-gaap:IntersegmentEliminationMember2021-04-012022-03-310001577552us-gaap:OperatingSegmentsMemberbaba:TaobaoAndTmallGroupMember2023-04-012024-03-310001577552us-gaap:SeniorNotesMemberbaba:Usd700MillionFixedRateNotesDue2023Member2024-03-310001577552baba:SeniorNotes2014Member2014-11-300001577552baba:ConvertibleAndExchangeableBondsMemberus-gaap:FairValueInputsLevel3Member2023-04-012024-03-310001577552baba:TradeNamesTrademarksAndDomainNamesMember2023-03-310001577552us-gaap:AccumulatedTranslationAdjustmentMember2021-04-012022-03-310001577552country:CNdei:AdrMember2021-04-012022-03-310001577552us-gaap:SeriesOfIndividuallyImmaterialBusinessAcquisitionsMember2023-04-012024-03-310001577552us-gaap:OperatingSegmentsMemberbaba:TaobaoAndTmallGroupMember2024-03-310001577552baba:CertainOtherInvesteesOfCompanyMemberbaba:CloudComputingServicesUnderOtherCommercialArrangementsMember2023-04-012024-03-310001577552us-gaap:OperatingSegmentsMemberbaba:AlibabaInternationalDigitalCommerceGroupMember2023-03-310001577552country:KY2023-04-012024-03-310001577552us-gaap:CapitalAdditionsMember2023-03-310001577552us-gaap:FairValueInputsLevel2Memberus-gaap:FairValueMeasurementsRecurringMember2024-03-310001577552us-gaap:RetailMemberus-gaap:OperatingSegmentsMemberbaba:CustomerManagementServicesMemberbaba:TaobaoAndTmallGroupMember2023-04-012024-03-310001577552baba:FurnitureOfficeAndTransportationEquipmentAndOthersMember2023-03-310001577552us-gaap:RestrictedStockUnitsRSUMember2023-04-012024-03-310001577552us-gaap:SeniorNotesMemberbaba:Usd1500MillionFixedRateNotesDue2031Member2024-03-310001577552baba:BuyerProtectionFundDepositsFromMerchantsOnTheMarketplacesMember2023-03-310001577552us-gaap:RetainedEarningsUnappropriatedMember2023-04-012024-03-310001577552baba:BuildingsPropertyImprovementsAndOtherPropertyMember2023-03-310001577552baba:PaymentProcessingAndEscrowServicesFeeMemberbaba:AntFinancialServicesAndItsAffiliatesMember2023-04-012024-03-310001577552baba:SeniorNotes2014Member2021-11-012021-11-300001577552us-gaap:CostOfSalesMember2022-04-012023-03-310001577552us-gaap:ReceivablesFromStockholderMember2022-03-310001577552baba:USD2250MillionFixedRateNotesDue2024Memberus-gaap:SeniorNotesMember2023-03-310001577552baba:OtherRestrictedCashMember2024-03-310001577552country:MY2024-03-3100015775522021-04-012021-04-300001577552baba:AntFinancialServicesAndItsAffiliatesMemberbaba:AdministrativeAndSupportServicesMember2022-04-012023-03-310001577552country:CN2021-04-012022-03-310001577552baba:LicensesAndCopyrightsMembersrt:MinimumMember2024-03-310001577552baba:ConvertibleAndExchangeableBondsMember2021-04-012022-03-310001577552baba:AntFinancialServicesMemberbaba:EquityInvestmentsMember2024-03-310001577552baba:OtherRestrictedCashMember2023-03-310001577552us-gaap:CommonStockMember2023-04-012024-03-310001577552us-gaap:OperatingSegmentsMemberbaba:CainiaoSmartLogisticsNetworkLimitedMember2023-04-012024-03-310001577552baba:ComputerEquipmentAndSoftwareMember2023-03-310001577552baba:TradeNamesTrademarksAndDomainNamesMembersrt:MaximumMember2024-03-310001577552baba:AlibabaBeijingSoftwareServicesCo.LtdMembercountry:CNbaba:HighAndNewTechnologyEnterprisesMember2021-04-012022-03-310001577552baba:ComputerEquipmentAndSoftwareMember2024-03-310001577552us-gaap:LineOfCreditMemberbaba:Usd6.5BillionLoanFacilityAgreementMember2023-03-310001577552us-gaap:NotesPayableToBanksMembersrt:MinimumMemberbaba:ShortTermBorrowingsMember2024-03-310001577552us-gaap:IntersegmentEliminationMember2023-04-012024-03-310001577552baba:MoonshotAiLtdMember2024-03-310001577552baba:SalesOfGoodsMember2021-04-012022-03-310001577552baba:CertainOtherInvesteesOfCompanyMemberbaba:LoansToRelatedPartiesMember2024-03-310001577552baba:AntFinancialServicesAndItsAffiliatesMemberbaba:AnnualFeeUnderSoftwareSystemUseAndServiceAgreementsMember2018-01-012021-12-310001577552baba:SeniorNotes2017Member2017-12-310001577552baba:BuildingsPropertyImprovementsAndOtherPropertyMember2024-03-310001577552baba:AntFinancialServicesAndItsAffiliatesMemberbaba:AdministrativeAndSupportServicesMember2023-04-012024-03-310001577552us-gaap:OperatingSegmentsMemberbaba:CainiaoSmartLogisticsNetworkLimitedMember2024-03-310001577552baba:SalesOfGoodsMember2022-04-012023-03-310001577552baba:AntFinancialServicesMember2023-07-012023-09-300001577552baba:WholesaleMemberus-gaap:OperatingSegmentsMemberbaba:InternationalDigitalCommerceGroupMember2023-04-012024-03-310001577552us-gaap:NotesPayableToBanksMemberbaba:USD4.0BillionSyndicatedLoanMember2024-03-310001577552us-gaap:ResearchAndDevelopmentExpenseMember2021-04-012022-03-310001577552dei:AdrMember2023-04-012024-03-310001577552baba:CustomerManagementServicesMember2022-04-012023-03-310001577552baba:CertainOtherInvesteesOfCompanyMemberbaba:CommercialArrangementsMarketingServicesMember2023-04-012024-03-310001577552us-gaap:RestrictedStockUnitsRSUMember2024-03-310001577552srt:ParentCompanyMember2021-03-310001577552us-gaap:ParentMember2022-04-012023-03-3100015775522023-11-162023-11-160001577552us-gaap:OperatingSegmentsMemberus-gaap:AllOtherSegmentsMember2023-04-012024-03-310001577552us-gaap:SeniorNotesMemberbaba:Usd2550MillionFixedRateNotesDue2027Member2024-03-310001577552baba:TradeNamesTrademarksAndDomainNamesMember2024-03-310001577552baba:WholesaleMemberus-gaap:OperatingSegmentsMemberbaba:InternationalDigitalCommerceGroupMember2022-04-012023-03-310001577552baba:SalesOfGoodsMember2023-04-012024-03-310001577552srt:ParentCompanyMember2023-04-012024-03-310001577552baba:StockOptionAndRestrictedStockUnitsWithTenYearVestingScheduleMember2023-04-012024-03-310001577552baba:Usd1000MillionFixedRateNotesDue2037Memberus-gaap:SeniorNotesMember2024-03-310001577552baba:MarketplaceSoftwareTechnologyServicesFeeAndOtherAmountsEarnedMemberbaba:AntFinancialServicesAndItsAffiliatesMember2022-04-012023-03-310001577552us-gaap:LineOfCreditMemberus-gaap:SecuredOvernightFinancingRateSofrOvernightIndexSwapRateMemberbaba:Usd6.5BillionLoanFacilityAgreementMember2023-05-312023-05-310001577552us-gaap:OperatingSegmentsMemberbaba:TaobaoAndTmallGroupMember2022-04-012023-03-310001577552baba:AlibabaChinaTechnologyCoLtdMembercountry:CNbaba:HighAndNewTechnologyEnterprisesMember2022-04-012023-03-310001577552srt:MaximumMemberbaba:OtherRelatedPartyTransactionsRelatingToServicesProvidedAndReceivedMemberbaba:RelatedPartiesProvidingOrReceivingServicesMember2023-04-012024-03-310001577552us-gaap:FairValueMeasurementsRecurringMember2023-03-310001577552srt:MaximumMemberbaba:OtherRelatedPartyTransactionsRelatingToServicesProvidedAndReceivedMemberbaba:RelatedPartiesProvidingOrReceivingServicesMember2022-04-012023-03-310001577552baba:AntFinancialServicesAndItsAffiliatesMember2022-04-012023-03-310001577552us-gaap:EquityMethodInvestmentNonconsolidatedInvesteeOrGroupOfInvesteesMember2021-04-012022-03-310001577552us-gaap:NoncompeteAgreementsMember2023-03-310001577552us-gaap:CommonStockMember2022-04-012023-03-310001577552us-gaap:NotesPayableToBanksMembersrt:MinimumMemberbaba:ShortTermBorrowingsMember2023-03-310001577552us-gaap:CollectibilityOfReceivablesMember2022-04-012023-03-310001577552country:CNdei:AdrMember2023-04-012024-03-310001577552baba:CashHeldInAccountsManagedByRelatedPartyRelatedToServicesReceivedMember2024-03-310001577552us-gaap:RetailMemberus-gaap:OperatingSegmentsMemberbaba:InternationalDigitalCommerceGroupMember2023-04-012024-03-310001577552baba:CertainOtherInvesteesOfCompanyMemberbaba:CloudComputingServicesUnderOtherCommercialArrangementsMember2022-04-012023-03-310001577552us-gaap:CorporateDebtSecuritiesMemberbaba:OtherTreasuryInvestmentsMember2024-03-310001577552baba:SeniorNotes2017Member2023-06-012023-06-300001577552baba:LogisticsServicesMember2022-04-012023-03-310001577552us-gaap:CollectibilityOfReceivablesMember2023-04-012024-03-310001577552us-gaap:ResearchAndDevelopmentExpenseMember2022-04-012023-03-310001577552us-gaap:OperatingSegmentsMemberbaba:AlibabaInternationalDigitalCommerceGroupMember2022-04-012023-03-310001577552baba:ListedEquitySecuritiesMember2024-03-310001577552srt:MaximumMemberbaba:ShareAndAssetPurchaseAgreementMemberbaba:AntFinancialServiceMemberbaba:PreEmptiveRightsMember2019-09-300001577552baba:AccumulatedOtherComprehensiveIncomeLossExcludingTranslationAdjustmentMember2023-04-012024-03-310001577552baba:MoonshotAiLtdMember2023-04-012024-03-310001577552baba:FurnitureOfficeAndTransportationEquipmentAndOthersMember2024-03-310001577552baba:EmployeeStockDirectorsAndConsultantsOptionMember2022-04-012023-03-310001577552baba:ShareAndAssetPurchaseAgreementMemberbaba:AntFinancialServicesMemberbaba:EquityInvestmentsMember2019-09-300001577552baba:LogisticsServicesMember2023-04-012024-03-310001577552baba:CloudComputingRevenueMemberbaba:AntFinancialServicesAndItsAffiliatesMember2023-04-012024-03-310001577552baba:DigitalMediaAndEntertainmentSegmentMemberus-gaap:OperatingSegmentsMember2024-03-310001577552baba:SoftwareEnterpriseMemberbaba:AlibabaBeijingSoftwareServicesCo.LtdMembercountry:CN2016-04-012017-03-310001577552srt:MaximumMemberbaba:CertainOtherInvesteesOfCompanyMemberbaba:LoansToRelatedPartiesMember2022-04-012023-03-310001577552baba:InvestmentsInPrivatelyHeldCompaniesMember2023-03-310001577552us-gaap:VariableInterestEntityPrimaryBeneficiaryMember2022-04-012023-03-310001577552srt:MaximumMemberbaba:OtherRelatedPartyTransactionsRelatingToServicesProvidedAndReceivedMemberbaba:RelatedPartiesProvidingOrReceivingServicesMember2021-04-012022-03-310001577552country:SG2024-03-310001577552baba:BankBorrowingsMember2023-04-012024-03-310001577552us-gaap:NotesPayableToBanksMemberbaba:OtherLongTermBorrowingsMember2023-03-310001577552baba:DevelopedTechnologyAndPatentsMember2024-03-310001577552us-gaap:VariableInterestEntityPrimaryBeneficiaryMember2024-03-310001577552us-gaap:AdditionalPaidInCapitalMember2022-03-310001577552us-gaap:IntersegmentEliminationMember2022-04-012023-03-310001577552srt:MaximumMemberus-gaap:NoncompeteAgreementsMember2024-03-310001577552us-gaap:FairValueInputsLevel1Memberus-gaap:FairValueMeasurementsRecurringMember2023-03-310001577552us-gaap:FairValueInputsLevel3Memberus-gaap:FairValueMeasurementsRecurringMember2024-03-310001577552us-gaap:ResearchAndDevelopmentExpenseMember2023-04-012024-03-310001577552baba:ShareAndAssetPurchaseAgreementMemberbaba:AntFinancialServicesMember2019-09-300001577552srt:MaximumMemberbaba:FurnitureOfficeAndTransportationEquipmentAndOthersMember2024-03-310001577552us-gaap:RestrictedStockUnitsRSUMember2022-04-012023-03-310001577552baba:MembershipFeesAndValueAddedServicesMember2023-04-012024-03-310001577552us-gaap:CommonStockMember2021-04-012022-03-310001577552srt:ParentCompanyMember2024-03-3100015775522023-04-012024-03-310001577552us-gaap:CorporateNonSegmentMember2022-04-012023-03-310001577552us-gaap:OperatingSegmentsMember2023-04-012024-03-310001577552us-gaap:OperatingSegmentsMemberbaba:InternationalDigitalCommerceGroupMember2022-04-012023-03-310001577552baba:AmericanDepositarySharesMember2023-11-162023-11-160001577552srt:MinimumMember2023-04-012024-03-310001577552us-gaap:OperatingSegmentsMemberus-gaap:AllOtherSegmentsMember2024-03-310001577552us-gaap:RestrictedStockUnitsRSUMember2023-03-310001577552us-gaap:RetainedEarningsAppropriatedMember2021-04-012022-03-310001577552us-gaap:RetainedEarningsUnappropriatedMember2022-03-310001577552baba:BuildingAndOtherPropertyMembersrt:MinimumMember2024-03-310001577552us-gaap:CorporateNonSegmentMember2021-04-012022-03-310001577552baba:AntFinancialServicesMemberbaba:AmortizableIntangibleAssetsMember2024-03-310001577552us-gaap:OperatingSegmentsMemberbaba:LocalServicesGroupSegmentMember2023-04-012024-03-310001577552us-gaap:RetainedEarningsUnappropriatedMember2023-03-310001577552us-gaap:CommonStockMember2023-03-310001577552baba:DigitalMediaAndEntertainmentSegmentMemberus-gaap:OperatingSegmentsMember2021-04-012022-03-310001577552country:CN2022-04-012023-03-310001577552country:HK2024-03-310001577552us-gaap:RestrictedStockUnitsRSUMember2021-04-012022-03-310001577552us-gaap:NoncontrollingInterestMember2022-03-310001577552us-gaap:SeniorNotesMemberbaba:Usd1750MillionFixedRateNotesDue2047Member2023-03-310001577552us-gaap:OperatingSegmentsMemberbaba:AlibabaInternationalDigitalCommerceGroupMember2024-03-310001577552baba:DigitalMediaAndEntertainmentSegmentMember2023-04-012024-03-310001577552us-gaap:RetailMemberus-gaap:OperatingSegmentsMemberbaba:InternationalDigitalCommerceGroupMember2021-04-012022-03-310001577552baba:CertainOtherInvesteesOfCompanyMemberbaba:CommercialArrangementsMarketingServicesMember2021-04-012022-03-310001577552us-gaap:TreasuryStockCommonMember2023-04-012024-03-310001577552baba:WholesaleMemberus-gaap:OperatingSegmentsMemberbaba:InternationalDigitalCommerceGroupMember2021-04-012022-03-310001577552srt:AffiliatedEntityMember2023-03-310001577552srt:ParentCompanyMember2021-04-012022-03-310001577552baba:CertainOtherInvesteesOfCompanyMemberbaba:LogisticsServicesMember2023-04-012024-03-310001577552baba:CloudComputingRevenueMemberbaba:AntFinancialServicesAndItsAffiliatesMember2021-04-012022-03-310001577552us-gaap:SeniorNotesMemberbaba:Usd1750MillionFixedRateNotesDue2047Member2024-03-3100015775522022-03-310001577552baba:AntFinancialServicesMemberbaba:DeferredTaxLiabilitiesMember2024-03-310001577552baba:ContingentConsiderationInRelationToInvestmentsAndAcquisitionsMemberus-gaap:FairValueInputsLevel3Member2022-03-310001577552baba:StockOptionAndRestrictedStockUnitsWithFourYearVestingScheduleMember2023-04-012024-03-310001577552us-gaap:RetailMemberus-gaap:OperatingSegmentsMemberbaba:CustomerManagementServicesMemberbaba:TaobaoAndTmallGroupMember2022-04-012023-03-310001577552baba:AntFinancialServicesMember2020-03-310001577552us-gaap:OperatingSegmentsMemberbaba:TaobaoAndTmallGroupMember2021-04-012022-03-310001577552country:HK2022-04-012023-03-310001577552us-gaap:NotesPayableToBanksMemberbaba:OtherLongTermBorrowingsMember2024-03-310001577552us-gaap:ProductAndServiceOtherMember2023-04-012024-03-310001577552us-gaap:OperatingSegmentsMemberbaba:LocalServicesGroupSegmentMember2023-03-310001577552baba:OtherServicesMemberbaba:AntFinancialServicesAndItsAffiliatesMember2022-04-012023-03-310001577552us-gaap:NotesPayableToBanksMemberus-gaap:SecuredOvernightFinancingRateSofrOvernightIndexSwapRateMemberbaba:USD4.0BillionSyndicatedLoanMember2023-04-012024-03-310001577552baba:Usd1000MillionFixedRateNotesDue2057Memberus-gaap:SeniorNotesMember2023-03-310001577552baba:AccumulatedOtherComprehensiveIncomeLossExcludingTranslationAdjustmentMember2024-03-310001577552baba:ContingentConsiderationInRelationToInvestmentsAndAcquisitionsMemberus-gaap:FairValueInputsLevel3Member2024-03-310001577552baba:DigitalMediaAndEntertainmentSegmentMemberbaba:LicensesAndCopyrightsMemberus-gaap:CostOfSalesMember2023-04-012024-03-310001577552baba:ContingentConsiderationInRelationToInvestmentsAndAcquisitionsMemberus-gaap:FairValueInputsLevel3Member2022-04-012023-03-310001577552us-gaap:SeriesOfIndividuallyImmaterialBusinessAcquisitionsMember2023-03-310001577552us-gaap:NoncontrollingInterestMember2021-03-310001577552us-gaap:CommonStockMember2023-04-012024-03-310001577552us-gaap:OperatingSegmentsMemberbaba:InternationalDigitalCommerceGroupMember2023-04-012024-03-310001577552us-gaap:NoncompeteAgreementsMember2024-03-310001577552baba:Usd1500MillionFixedRateNotesDue2051Memberus-gaap:SeniorNotesMember2024-03-3100015775522019-07-300001577552us-gaap:NoncontrollingInterestMember2021-04-012022-03-310001577552us-gaap:ConstructionInProgressMember2024-03-310001577552baba:CoLocationBandwidthFeesLicensedCopyrightsAndMarketingExpensesMember2024-03-310001577552us-gaap:NotesPayableToBanksMemberbaba:LiborMemberbaba:USD4.0BillionSyndicatedLoanMember2023-04-012024-03-310001577552srt:MinimumMemberbaba:FrameworkAgreementWithInternationalOlympicCommitteeAndUnitedStatesOlympicCommitteeMember2017-01-310001577552us-gaap:OperatingSegmentsMemberbaba:TaobaoAndTmallGroupMember2023-03-310001577552us-gaap:OperatingSegmentsMemberbaba:AlibabaInternationalDigitalCommerceGroupMember2022-03-310001577552baba:LicensingAgreementsCopyrightsAndOtherMember2024-03-310001577552baba:DevelopedTechnologyAndPatentsMembersrt:MinimumMember2024-03-310001577552us-gaap:AdditionalPaidInCapitalMember2022-04-012023-03-310001577552baba:WholesaleMemberus-gaap:OperatingSegmentsMemberbaba:TaobaoAndTmallGroupMember2021-04-012022-03-3100015775522023-03-310001577552us-gaap:RetainedEarningsUnappropriatedMember2022-04-012023-03-310001577552us-gaap:NotesPayableToBanksMemberbaba:USD4.0BillionSyndicatedLoanMember2023-03-310001577552us-gaap:RetainedEarningsAppropriatedMember2023-03-310001577552dei:BusinessContactMember2023-04-012024-03-3100015775522021-04-012022-03-310001577552us-gaap:CollectibilityOfReceivablesMember2021-04-012022-03-310001577552baba:StockBasedAwards2014PlanMember2023-04-012024-03-310001577552srt:MaximumMemberbaba:CertainOtherInvesteesOfCompanyMemberbaba:LoansToRelatedPartiesMember2023-04-012024-03-310001577552baba:AggregateOfEquityMethodInvestmentsPubliclyTradedMember2024-03-310001577552us-gaap:ParentMember2021-04-012022-03-310001577552us-gaap:OperatingSegmentsMember2022-04-012023-03-310001577552baba:CertainOtherInvesteesOfCompanyMemberbaba:LogisticsServicesMember2022-04-012023-03-310001577552baba:AccumulatedOtherComprehensiveIncomeLossExcludingTranslationAdjustmentMember2023-03-310001577552baba:HongKongCingleotInvestmentManagementLimitedMember2023-03-310001577552baba:AntFinancialServicesAndItsAffiliatesMemberbaba:AnnualFeeUnderSoftwareSystemUseAndServiceAgreementsMember2013-04-012014-03-310001577552us-gaap:AdditionalPaidInCapitalMember2024-03-310001577552baba:ConvertibleAndExchangeableBondsMember2022-04-012023-03-310001577552us-gaap:NoncontrollingInterestMember2024-03-310001577552us-gaap:NotesPayableToBanksMemberbaba:LongTermBorrowingsMember2023-04-012024-03-310001577552baba:WholesaleMemberus-gaap:OperatingSegmentsMemberbaba:TaobaoAndTmallGroupMember2022-04-012023-03-310001577552us-gaap:NotesPayableToBanksMemberbaba:OtherShortTermBorrowingsMember2023-03-310001577552us-gaap:VariableInterestEntityPrimaryBeneficiaryMember2021-04-012022-03-310001577552us-gaap:SeniorNotesMember2024-03-310001577552baba:BuyerProtectionFundDepositsFromMerchantsOnTheMarketplacesMember2024-03-310001577552us-gaap:OperatingSegmentsMemberbaba:LocalServicesGroupSegmentMember2022-03-310001577552srt:MaximumMemberbaba:EmployeeStockDirectorsAndConsultantsOptionMember2023-04-012024-03-310001577552us-gaap:OperatingSegmentsMemberbaba:CainiaoSmartLogisticsNetworkLimitedMember2022-03-310001577552us-gaap:OperatingSegmentsMemberbaba:CainiaoSmartLogisticsNetworkLimitedMember2023-03-310001577552country:CNdei:AdrMember2022-04-012023-03-310001577552baba:CloudComputingRevenueMemberbaba:AntFinancialServicesAndItsAffiliatesMember2022-04-012023-03-310001577552baba:SeniorNotes2021Member2021-02-280001577552baba:CloudServicesMember2021-04-012022-03-310001577552baba:CertainOtherInvesteesOfCompanyMemberbaba:CommercialArrangementsMarketingServicesMember2022-04-012023-03-310001577552srt:MaximumMember2023-04-012024-03-310001577552us-gaap:ParentMember2024-03-310001577552us-gaap:AccumulatedTranslationAdjustmentMember2023-04-012024-03-310001577552baba:MembershipFeesAndValueAddedServicesMember2022-04-012023-03-310001577552us-gaap:FairValueInputsLevel2Memberus-gaap:FairValueMeasurementsRecurringMember2023-03-310001577552baba:SoftwareEnterpriseMemberbaba:AlibabaBeijingSoftwareServicesCo.LtdMembercountry:CN2020-04-012021-03-310001577552us-gaap:ConstructionInProgressMember2023-03-310001577552us-gaap:OperatingSegmentsMemberbaba:CloudIntelligenceGroupSegmentMember2022-04-012023-03-310001577552baba:AlibabaChinaTechnologyCoLtdMembercountry:CNbaba:HighAndNewTechnologyEnterprisesMember2023-04-012024-03-310001577552us-gaap:RetainedEarningsAppropriatedMember2023-04-012024-03-310001577552baba:AntFinancialServicesAndItsAffiliatesMemberbaba:AnnualFeeUnderSoftwareSystemUseAndServiceAgreementsMember2023-04-012024-03-310001577552country:CN2024-03-310001577552baba:AccumulatedOtherComprehensiveIncomeLossExcludingTranslationAdjustmentMember2022-03-310001577552baba:DigitalMediaAndEntertainmentSegmentMemberbaba:LicensesAndCopyrightsMember2023-04-012024-03-310001577552baba:LicensingAgreementsCopyrightsAndOtherMember2023-03-310001577552baba:USD2250MillionFixedRateNotesDue2024Memberus-gaap:SeniorNotesMember2024-03-310001577552us-gaap:RetainedEarningsAppropriatedMember2024-03-310001577552us-gaap:OperatingSegmentsMemberbaba:CloudIntelligenceGroupSegmentMember2022-03-310001577552baba:CashHeldInAccountsManagedByRelatedPartyRelatedToServicesReceivedMember2023-03-310001577552baba:ComputerEquipmentAndSoftwareMembersrt:MaximumMember2024-03-310001577552baba:SeniorNotes2014Member2019-11-012019-11-300001577552baba:PaymentProcessingAndEscrowServicesFeeMemberbaba:AntFinancialServicesAndItsAffiliatesMember2022-04-012023-03-310001577552srt:MaximumMember2024-03-310001577552us-gaap:RetailMemberus-gaap:OperatingSegmentsMemberbaba:TaobaoAndTmallGroupMember2021-04-012022-03-310001577552baba:HongKongCingleotInvestmentManagementLimitedMember2024-05-310001577552us-gaap:OperatingSegmentsMemberbaba:CloudIntelligenceGroupSegmentMember2023-04-012024-03-310001577552us-gaap:ProductAndServiceOtherMember2022-04-012023-03-310001577552country:CNbaba:HighAndNewTechnologyEnterprisesMember2023-04-012024-03-310001577552srt:AffiliatedEntityMember2024-03-310001577552us-gaap:OperatingSegmentsMemberus-gaap:AllOtherSegmentsMember2023-03-310001577552us-gaap:AccumulatedTranslationAdjustmentMember2023-03-310001577552us-gaap:CommonStockMember2024-05-140001577552baba:AntFinancialServicesMemberbaba:GoodwillLocationMember2024-03-310001577552baba:CloudServicesMember2023-04-012024-03-310001577552us-gaap:FairValueMeasurementsRecurringMember2024-03-310001577552us-gaap:AdditionalPaidInCapitalMember2021-04-012022-03-310001577552baba:DigitalMediaAndEntertainmentSegmentMemberbaba:LicensesAndCopyrightsMemberus-gaap:CostOfSalesMember2021-04-012022-03-310001577552us-gaap:RetainedEarningsAppropriatedMember2022-03-31iso4217:CNYxbrli:sharesiso4217:USDiso4217:CNYxbrli:purebaba:Segmentxbrli:sharesiso4217:HKDiso4217:CNYiso4217:USDxbrli:sharesiso4217:USD
Table of Contents

 

UNITED STATES

SECURITIES AND EXCHANGE COMMISSION

Washington, D.C. 20549

FORM 20-F

(Mark One)

 

REGISTRATION STATEMENT PURSUANT TO SECTION 12(B) OR 12(G) OF THE SECURITIES EXCHANGE ACT OF 1934

OR

ANNUAL REPORT PURSUANT TO SECTION 13 OR 15(D) OF THE SECURITIES EXCHANGE ACT OF 1934
For the fiscal year ended
March 31, 2024

OR

TRANSITION REPORT PURSUANT TO SECTION 13 OR 15(D) OF THE SECURITIES EXCHANGE ACT OF 1934

OR

SHELL COMPANY REPORT PURSUANT TO SECTION 13 OR 15(D) OF THE SECURITIES EXCHANGE ACT OF 1934

Date of event requiring this shell company report...............

For the transition period from to

Commission file number 001‑36614

Alibaba Group Holding Limited

(Exact name of Registrant as specified in its charter)

Cayman Islands

(Jurisdiction of incorporation or organization)

26/F Tower One, Times Square
1 Matheson Street, Causeway Bay
Hong Kong S.A.R.

People’s Republic of China

(Address of principal executive offices)

Toby Hong Xu, Chief Financial Officer
Telephone: +
8522215‑5100
Facsimile:
+852‑2215‑5200
Alibaba Group Holding Limited
26/F Tower One, Times Square
1 Matheson Street, Causeway Bay
Hong Kong S.A.R.

People’s Republic of China

(Name, Telephone, E-mail and/or Facsimile number and Address of Company Contact Person)

Securities registered or to be registered pursuant to Section 12(b) of the Act:

Title of each class

Trading Symbol(s)

Name of each exchange on which registered

Ordinary Shares, par value US$0.000003125‬ per share

9988 (HKD Counter)

89988 (RMB Counter)

The Stock Exchange of Hong Kong Limited

 

American Depositary Shares, each representing eight Ordinary Shares

BABA

New York Stock Exchange

Securities registered or to be registered pursuant to Section 12(g) of the Act: None

Securities for which there is a reporting obligation pursuant to Section 15(d) of the Act: None

Indicate the number of outstanding shares of each of the issuer’s classes of capital or common stock as of the close of the period covered by the annual report: 19,469,126,956 Ordinary Shares

Indicate by check mark if the registrant is a well‑known seasoned issuer, as defined in Rule 405 of the Securities Act.

Yes No

If this report is an annual or transition report, indicate by check mark if the registrant is not required to file reports pursuant to Section 13 or 15(d) of the Securities Exchange Act of 1934.

Yes No

Indicate by check mark whether the registrant: (1) has filed all reports required to be filed by Section 13 or 15(d) of the Securities Exchange Act of 1934 during the preceding 12 months (or for such shorter period that the registrant was required to file such reports), and (2) has been subject to such filing requirements for the past 90 days.

Yes No

Indicate by check mark whether the registrant has submitted electronically every Interactive Data File required to be submitted pursuant to Rule 405 of Regulation S‑T (§232.405 of this chapter) during the preceding 12 months (or for such shorter period that the registrant was required to submit such files).

Yes No

Indicate by check mark whether the registrant is a large accelerated filer, an accelerated filer, a non‑accelerated filer, or an emerging growth company. See the definitions of “large accelerated filer,” “accelerated filer,” and “emerging growth company” in Rule 12b‑2 of the Exchange Act.

Large accelerated filer

Accelerated filer

Non‑accelerated filer

Emerging growth company

If an emerging growth company that prepares its financial statements in accordance with U.S. GAAP, indicate by check mark if the registrant has elected not to use the extended transition period for complying with any new or revised financial accounting standards† provided pursuant to Section 13(a) of the Exchange Act

† The term “new or revised financial accounting standard” refers to any update issued by the Financial Accounting Standards Board to its Accounting Standards Codification after April 5, 2012.

Indicate by check mark whether the registrant has filed a report on and attestation to its management’s assessment of the effectiveness of its internal control over financial reporting under Section 404(b) of the Sarbanes-Oxley Act (15 U.S.C. 7262(b)) by the registered public accounting firm that prepared or issued its audit report.

If securities are registered pursuant to Section 12(b) of the Act, indicate by check mark whether the financial statements of the registrant included in the filing reflect the correction of an error to previously issued financial statements.

Indicate by check mark whether any of those error corrections are restatements that required a recovery analysis of incentive-based compensation received by any of the registrant’s executive officers during the relevant recovery period pursuant to §240.10D-1(b).

Indicate by check mark which basis of accounting the registrant has used to prepare the financial statements included in this filing:

U.S. GAAP

International Financial Reporting Standards as issued
by the International Accounting Standards Board

Other

If “Other” has been checked in response to the previous question, indicate by check mark which financial statement item the registrant has elected to follow.

Item 17 Item 18

If this is an annual report, indicate by check mark whether the registrant is a shell company (as defined in Rule 12b‑2 of the Securities Exchange Act of 1934).

Yes No

(APPLICABLE ONLY TO ISSUERS INVOLVED IN BANKRUPTCY PROCEEDINGS DURING THE PAST FIVE YEARS)

Indicate by check mark whether the registrant has filed all documents and reports required to be filed by Sections 12, 13 or 15(d) of the Securities Exchange Act of 1934 subsequent to the distribution of securities under a plan confirmed by a court.

Yes No

 


Table of Contents

 

TABLE OF CONTENTS

 

 

 

Page

LETTER FROM OUR CHAIRMAN AND OUR CEO TO SHAREHOLDERS

ii

CONVENTIONS THAT APPLY TO THIS ANNUAL REPORT ON FORM 20‑F

v

FORWARD-LOOKING STATEMENTS

x

PART I

ITEM 1.

IDENTITY OF DIRECTORS, SENIOR MANAGEMENT AND ADVISERS

1

ITEM 2.

OFFER STATISTICS AND EXPECTED TIMETABLE

1

ITEM 3.

KEY INFORMATION

1

ITEM 4.

INFORMATION ON THE COMPANY

70

ITEM 4A.

UNRESOLVED STAFF COMMENTS

119

ITEM 5.

OPERATING AND FINANCIAL REVIEW AND PROSPECTS

119

ITEM 6.

DIRECTORS, SENIOR MANAGEMENT AND EMPLOYEES

150

ITEM 7.

MAJOR SHAREHOLDERS AND RELATED PARTY TRANSACTIONS

165

ITEM 8.

FINANCIAL INFORMATION

179

ITEM 9.

THE OFFER AND LISTING

180

ITEM 10.

ADDITIONAL INFORMATION

181

ITEM 11.

QUANTITATIVE AND QUALITATIVE DISCLOSURES ABOUT MARKET RISK

189

ITEM 12.

DESCRIPTION OF SECURITIES OTHER THAN EQUITY SECURITIES

190

PART II

ITEM 13.

DEFAULTS, DIVIDEND ARREARAGES AND DELINQUENCIES

195

ITEM 14.

MATERIAL MODIFICATIONS TO THE RIGHTS OF SECURITY HOLDERS AND USE OF PROCEEDS

195

ITEM 15.

CONTROLS AND PROCEDURES

195

ITEM 16A.

AUDIT COMMITTEE FINANCIAL EXPERT

196

ITEM 16B.

CODE OF ETHICS

196

ITEM 16C.

PRINCIPAL ACCOUNTANT FEES AND SERVICES

196

ITEM 16D.

EXEMPTIONS FROM THE LISTING STANDARDS FOR AUDIT COMMITTEES

196

ITEM 16E.

PURCHASES OF EQUITY SECURITIES BY THE ISSUER AND AFFILIATED PURCHASERS

196

ITEM 16F.

CHANGE IN REGISTRANT’S CERTIFYING ACCOUNTANT

197

ITEM 16G.

CORPORATE GOVERNANCE

198

ITEM 16H.

MINE SAFETY DISCLOSURE

199

ITEM 16I.

DISCLOSURE REGARDING FOREIGN JURISDICTIONS THAT PREVENT INSPECTIONS

199

ITEM 16J.

INSIDER TRADING POLICIES

200

ITEM 16K.

CYBERSECURITY

200

PART III

ITEM 17.

FINANCIAL STATEMENTS

200

ITEM 18.

FINANCIAL STATEMENTS

200

ITEM 19.

EXHIBITS

202

 

i


Table of Contents

 

LETTER FROM OUR CHAIRMAN AND OUR CEO TO SHAREHOLDERS

 

Dear Shareholders,

 

Our fiscal year ended March 31, 2024 was a watershed. It was a year in which Alibaba made several pivots toward strategic clarity. This clarity has helped us to define who we are, our direction, and how we will execute our strategy. We believe it is important to share the thought process we went through this past year, and what it means for Alibaba in the future.

 

Who We Are

 

Alibaba has two core businesses: e-commerce and cloud computing. As part of the consumer economy in China, we have developed an ecosystem of Internet platforms to tap into opportunities in local services, communications, search, and digital entertainment.

 

In e-commerce, we run Taobao and Tmall Group (TTG), which includes platforms for the domestic China consumer and business-to-business markets, and Alibaba International Digital Commerce Group (AIDC), which includes platforms for the international consumer and business-to-business markets. Other divisions in the company provide strategic value by bringing synergies that make our e-commerce businesses more valuable. For example, the on-demand delivery business Ele.me provides the infrastructure for instant delivery of fresh and perishable items purchased from our e-commerce platforms; and our logistics subsidiary Cainiao provides the supply chain, transport, and delivery capabilities to create a great experience for the consumers shopping on the TTG and AIDC platforms.

 

In cloud computing, we aim to be the leading public cloud infrastructure and platform technology provider in China, supplying a broad range of capabilities to our customers, including elastic computing, storage, network infrastructure, security, big data, and artificial intelligence (AI).

 

Our Strategic Direction

 

We have chosen two important paths for the strategic direction of our business. As leaders of the company, we must clearly articulate our direction.

 

The first strategy is User First. Users of our various platforms come first in the way we operate our business and design products, from user interface to algorithmic matching to customer service. China has the world’s largest Internet population with 1.1 billion users, and China’s e-commerce penetration is one of the highest in the world at around 28% of total consumer retail. Today, you can find every kind of consumer product for sale online. If brands and distributors want to differentiate themselves, they will increasingly need the targeted consumer marketing services provided by Internet platforms.

 

Our User First approach will prioritize user experience in business strategy and product design to drive retention and repeat purchases. This will provide the best value proposition to sellers of goods and services on our platforms, such as Taobao, Tmall, Xianyu, Fliggy, Ele.me, Amap, and AliExpress, because Alibaba is where they can find the most robust, well-segmented, and highest frequency user base for online consumption.

 

The second strategic direction is our focus on AI as the single most powerful element that will change and accelerate the growth of our businesses.

 

Over the next decade, no industry will be spared the disruption brought about by AI. Rather than protecting the old way of doing things, AI has re-ignited our start-up passion and imagination. Each of our businesses has massive numbers of use cases, all of which can use AI applications to unleash powerful value, and the deployment of AI will increase demand for computing and drive growth for Alibaba Cloud. AI will not be a threat but will herald in massive opportunities as the driver for breakthrough user experience and business models. If we don't keep up with the constant and marvelous improvements that AI is showing us on a daily basis, we will be displaced.

 

 

ii


Table of Contents

 

 

Operating Principles

 

We follow a number of operating principles as we execute our strategy.

 

First, we take a long-term perspective when making hard decisions. We think in 10-year cycles as the development cadence of technology businesses typically experience the phases of investment, growth, harvest, profit, and invariable decline. Our businesses are in different phases and must be managed differently. For example, AIDC is nascent and requires upfront investment; Alibaba Cloud is investing for future growth while harvesting the fruits of economies of scale; and TTG is a mature business that must innovate fast and capture the next growth cycle.

 

Second, we apply extreme focus and intentionality in everything we do. Focus means we are not distracted by unimportant things, and in determining what is important or not, we are unemotional when facing hard choices. Intentionality means we develop sound reasons for doing what we do. For example, Alibaba Cloud’s pivot to a public cloud strategy reflects the rationale of our structural advantages in technology leadership and scale economies; at the same time, we made a hard choice to forego short-term revenue from low-margin project-based business.

 

Last but not least, we communicate a clear direction to our teams and seek alignment from them by setting sound incentive systems. We believe that transparency of strategic direction and demonstration of intentionality from company leaders make a more productive and happier workforce. We have developed employee incentive systems that are tied to our mid- and long-range strategic goals, so that our teams know exactly where they stand financially based on business performance.

 

Capital Management

 

In fiscal year 2024, Alibaba generated US$21.6 billion in free cash flow. It is the responsibility of management to determine how we deploy our cash to maximize shareholder value. We face a trade-off of returning cash to shareholders on the one hand, and re-investing the cash into existing or new businesses on the other hand. Our capital management activities in fiscal year 2024 reflected the company’s focus on our core business. We did not put money into new business lines. Instead, we declared and paid, for the first time in company history, a dividend of US$2.5 billion, and we repurchased US$12.5 billion of our own shares, which resulted in a net reduction of 5.1% in outstanding shares. In fiscal year 2024, we delivered value to shareholders by returning cash and creating earnings accretion.

 

Investing for the Future

 

Returning cash to shareholders does not mean we will stop investing. There are two areas where Alibaba will continue to invest: (1) to accelerate our core businesses’ growth, and (2) to maintain leadership in fundamental technologies and innovation, including AI.

 

It is important for you to understand our investment in AI. The latest developments in generative AI with new iterations of large language models (LLMs) from major global technology companies are relevant to Alibaba in three ways.

 

First, as technology pioneers, we are interested in exploring the potential of machine intelligence to achieve artificial general intelligence (AGI). Ultimately, humankind may be able to achieve AGI based on certain definitions. The current approach that pushes toward AGI is LLMs that use the transformer architecture. As LLMs get bigger and go multimodal to incorporate voice, video and image in addition to text, the level of investment that is required in infrastructure and development can only be taken on by large technology companies that generate substantial free cash flows from their core business. Alibaba has a market-leading proprietary LLM, Qwen, and we will continue to invest in LLM and other AI innovations to push the limits of machine intelligence.

 

Second, investment in LLMs drives the growth of our cloud computing business as the training and usage of LLMs in development or inference will require computing resources. We have made open-source versions of our LLM Qwen available to the public, bringing additional demand for our proprietary model that results in computing resource needs. We also have China’s largest open-source LLM community, ModelScope, which includes third-party LLMs for developers who need access to our computing resources. Thus, being a leader in the development of AI brings direct positive growth to our cloud computing business.

 

Third, Alibaba is an integral part of the consumer economy. The user experience within our multitude of consumer use cases can be transformed with AI applications, from shopping recommendations to virtual showrooms to personal assistants. We are excited by the limitless possibilities for AI to drive our User First strategy.

iii


Table of Contents

 

 

In closing, we want to say this: Alibaba is about the future. In the past 25 years, Alibaba has grown consistently but, unfortunately, acquired “large company” characteristics. For the next ten years, we see ourselves again as a start-up defined by entrepreneurship, innovation, and our mission “to make it easy to do business anywhere.” We will apply long-term thinking when we make trade-offs today and invest for tomorrow.

 

Joe Tsai

Chairman

 

Eddie Wu

Chief Executive Officer

 

May 23, 2024

iv


Table of Contents

 

CONVENTIONS THAT APPLY TO THIS ANNUAL REPORT ON FORM 20‑F

Unless the context otherwise requires, references in this annual report on Form 20‑F to:

“ADSs” are to the American depositary shares, each of which represents eight Shares;
“AI” is to artificial intelligence;
“Alibaba,” “Alibaba Group,” “company,” “our company,” “we,” “our” or “us” are to Alibaba Group Holding Limited, a company incorporated in the Cayman Islands with limited liability on June 28, 1999 and, where the context requires, its consolidated subsidiaries and its affiliated consolidated entities, including its variable interest entities and their subsidiaries, from time to time;
“Alibaba Health” is to Alibaba Health Information Technology Limited, a company incorporated in Bermuda on March 11, 1998, the shares of which are listed on the Main Board of the Hong Kong Stock Exchange (Stock Code: 0241), and, except where the context otherwise requires, its consolidated subsidiaries;
“Alibaba Pictures” is to Alibaba Pictures Group Limited, a company incorporated in Bermuda with limited liability on January 6, 1994, the shares of which are listed on the Main Board of the Hong Kong Stock Exchange (Stock Code: 1060) and, except where the context otherwise requires, its consolidated subsidiaries;
“Alipay” is to Alipay.com Co., Ltd., a company incorporated under the laws of the PRC on December 8, 2004, with which we have a long-term contractual relationship and which is a wholly-owned subsidiary of Ant Group or, where the context requires, its predecessor entities;
“Analysys” is to Analysys, a research institution;
“annual active consumers” is to user accounts that placed one or more paid orders through the relevant platform during the previous twelve months;
“Ant Group” is to Ant Group Co., Ltd. (formerly known as Ant Small and Micro Financial Services Group Co., Ltd.), a company organized under the laws of the PRC on October 19, 2000 and, as context requires, its consolidated subsidiaries;
“Articles” or “Articles of Association” is to our Amended and Restated Articles of Association (as amended and restated from time to time), adopted on September 30, 2020;
“board” or “board of directors” is to our board of directors, unless otherwise stated;
“business day” is to any day (other than a Saturday, Sunday or public holiday) on which banks in relevant jurisdictions are generally open for business;
"Cainiao" or “Cainiao Smart Logistics Network Limited” is to Cainiao Smart Logistics Network Limited, a company incorporated on May 20, 2015 under the laws of the Cayman Islands and our consolidated subsidiary, together with its subsidiaries; where the context requires, also refers to our logistics business segment;
“CCASS” is to the Central Clearing and Settlement System established and operated by Hong Kong Securities Clearing Company Limited, a wholly-owned subsidiary of Hong Kong Exchange and Clearing Limited;
“China” and the “PRC” is to the People’s Republic of China;
“China commerce retail marketplaces” are to Taobao, Tmall and certain other marketplaces of Taobao and Tmall Group;
“Companies (WUMP) Ordinance” is to the Companies (Winding Up and Miscellaneous Provisions) Ordinance (Chapter 32 of the Laws of Hong Kong), as amended or supplemented from time to time;
“CSRC” is to the China Securities Regulatory Commission of the PRC;
“Deposit Agreement” is to the deposit agreement, dated as of September 24, 2014, as amended, among us, Citibank, N.A. and our ADS holders and beneficial owners from time to time;
“director(s)” are to member(s) of our board, unless otherwise stated;
“DTC” is to The Depository Trust Company, the central book-entry clearing and settlement system for equity securities in the United States and the clearance system for our ADSs
“Ele.me” is to Rajax Holding, a company incorporated under the laws of the Cayman Islands on June 8, 2011 and our consolidated subsidiary, and Fengniao Investment Holding Limited, a company incorporated under the laws of the British Virgin Islands on June 27, 2022 and our consolidated subsidiary, and, except where the context otherwise requires, their

v


Table of Contents

 

consolidated subsidiaries and their affiliated consolidated entities, including their variable interest entities and their subsidiaries; where the context requires, also refers to our on-demand delivery and local services platform under the Ele.me brand;
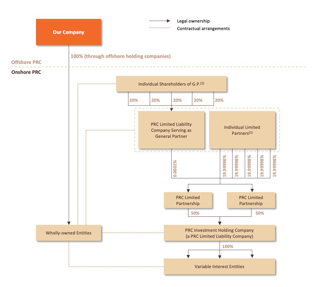
“Enhanced VIE Structure” is to our enhanced structure for variable interest entities as described in “Item 4. Information on the Company — C. Organizational Structure”;
“Enlightent” is to Enlightent, a research institution;
“EU” is to the European Union;
“FMCG” is to fast-moving consumer goods;
“foreign private issuer” is to such term as defined in Rule 3b-4 under the U.S. Exchange Act;
“Gartner” are to Gartner, Inc.; the Gartner content described herein (the “Gartner Content”) represent(s) research opinion or viewpoints published, as part of a syndicated subscription service, by Gartner, Inc. (“Gartner”), and is not a representation of fact; Gartner Content speaks as of its original publication date (and not as of the date of this annual report), and the opinions expressed in the Gartner Content are subject to change without notice. Gartner does not endorse any vendor, product or service depicted in its research publications, and does not advise technology users to select only those vendors with the highest ratings or other designation. Gartner research publications consist of the opinions of Gartner’s research organization and should not be construed as statements of fact. Gartner disclaims all warranties, expressed or implied, with respect to this research, including any warranties of merchantability or fitness for a particular purpose; GARTNER is a registered trademark and service mark of Gartner, Inc. and/or its affiliates in the U.S. and internationally and is used herein with permission. All rights reserved.
“GDP” is to gross domestic product;
“GDPR” is to the EU General Data Protection Regulation;
“GMV” is to the value of paid orders of products and services on our marketplaces, including shipping charges paid by buyers to sellers;
“HK$” or “Hong Kong dollars” or “HKD” are to Hong Kong dollars, the lawful currency of Hong Kong;
“Hong Kong” or “Hong Kong S.A.R.” is to the Hong Kong Special Administrative Region of the PRC;
“Hong Kong Listing Rules” are to the Rules Governing the Listing of Securities on The Stock Exchange of Hong Kong Limited, as amended or supplemented from time to time;
“Hong Kong Share Registrar” is to Computershare Hong Kong Investor Services Limited;
“Hong Kong Stock Exchange” is to The Stock Exchange of Hong Kong Limited;
“IaaS” is to infrastructure-as-a-service;
“ICP(s)” are to Internet content provider(s);
“IDC” is to International Data Corporation, a research institution;
“IPO” is to initial public offering;
“IT” is to information technology;
“Junao” is to Hangzhou Junao Equity Investment Partnership (Limited Partnership), a limited liability partnership incorporated under the laws of the PRC;
“Junhan” is to Hangzhou Junhan Equity Investment Partnership (Limited Partnership), a limited liability partnership incorporated under the laws of the PRC;
“Lazada” is to Lazada South East Asia Pte. Ltd., a company incorporated under the laws of the Republic of Singapore on January 19, 2012 and our consolidated subsidiary, and, except where the context otherwise requires, its consolidated subsidiaries and affiliated consolidated entities;
“LLM” is to large language model;
“MaaS” is to model-as-a-service;

vi


Table of Contents

 

“major subsidiaries” are to the subsidiaries identified in our corporate structure chart in “Item 4. Information on the Company — C. Organizational Structure”;
“major variable interest entities” or “major VIEs” are to the variable interest entities that account for a significant majority of total revenue and assets of the variable interest entities as a group as described in “Item 3. Key Information — The VIE Structure Adopted by Our Company — Variable Interest Entity Financial Information”;
“Memorandum” is to our memorandum of association (as amended from time to time);
“MIIT” is to the Ministry of Industry and Information Technology of the PRC;
“MOF” is to the Ministry of Finance of the PRC;
“MOFCOM” is to the Ministry of Commerce of the PRC;
“NDRC” is to the National Development and Reform Commission of the PRC;
“NYSE” is to the New York Stock Exchange;
“online GMV” is to the GMV of China commerce retail marketplaces;
“orders” unless the context otherwise requires, are to each paid order from a transaction between a buyer and a seller for products and services on the relevant platform, even if the order includes multiple items, during the specified period;
our “wholesale marketplaces” are to 1688.com and Alibaba.com, collectively;
“P4P” is to pay-for-performance;
“PaaS” is to platform-as-a-service;
“PBOC” is to the People’s Bank of China;
“PCAOB” is to the Public Company Accounting Oversight Board;
“PRC government” or “State” is to the central government of the PRC, including all political subdivisions (including provincial, municipal and other regional or local government entities) and its organs or, as the context requires, any of them;
“Principal Share Registrar” is to Maples Fund Services (Cayman) Limited;
“QuestMobile” is to QuestMobile, a research institution;
“representative variable interest entities” or “representative VIEs” are to the variable interest entities identified in our corporate structure chart in “Item 4. Information on the Company — C. Organizational Structure”;
“RMB” or “Renminbi” is to Renminbi, the lawful currency of the PRC;
“RSU(s)” are to restricted share unit(s);
“SaaS” is to software-as-a-service;
“SAFE” is to the State Administration of Foreign Exchange of the PRC, the PRC governmental agency responsible for matters relating to foreign exchange administration, including local branches, when applicable;
“SAIC” is to State Administration for Industry and Commerce of the PRC, which has been merged into SAMR;
“SAMR” is to the State Administration for Market Regulation of the PRC;
“SAPA” is to a share and asset purchase agreement by and among us, Ant Group, Altaba Inc. (formerly known as Yahoo! Inc.), SoftBank and the other parties named therein, dated August 12, 2014, together with any subsequent amendments as the context requires;
“SEC” is to the United States Securities and Exchange Commission;
“Sensor Tower” is to Sensor Tower, a research institution;
“SFC” is to the Securities and Futures Commission of Hong Kong;
“SFO” is to the Securities and Futures Ordinance (Chapter 571 of the Laws of Hong Kong), as amended or supplemented from time to time;

vii


Table of Contents

 

“Share Split” is to the subdivision of each ordinary share into eight Shares, pursuant to which the par value of our Shares was correspondingly changed from US$0.000025 per Share to US$0.000003125 per Share, with effect from July 30, 2019; immediately after the Share Split became effective, our authorized share capital became US$100,000 divided into 32,000,000,000 Shares of par value US$0.000003125 per Share;
“shareholder(s)” are to holder(s) of Shares and, where the context requires, ADSs;
“Share(s)” or “ordinary share(s)” are to ordinary share(s) in our capital with par value of US$0.000003125 each;
“SMEs” are to small and medium‑sized enterprises;
“SoftBank” is to SoftBank Group Corp. (formerly known as SoftBank Corp.), and, except where the context otherwise requires, its consolidated subsidiaries;
“STA” is to the State Taxation Administration of the PRC;
“Sun Art” is to Sun Art Retail Group Limited, a company incorporated under the laws of Hong Kong on December 13, 2000 with limited liability, the shares of which are listed on the Main Board of the Hong Kong Stock Exchange (Stock Code: 6808), and except where the context requires, its consolidated subsidiaries;
“Takeovers Codes” are to Hong Kong’s Codes on Takeovers and Mergers and Share Buy-backs issued by the SFC;
“take rate” is calculated by dividing customer management revenue of Taobao and Tmall Group by online GMV, which represents revenue as a percentage of overall volume generated on our China commerce retail marketplaces;
“UK” are to the United Kingdom of Great Britain and Northern Ireland;
“U.S.” or “United States” is to the United States of America, its territories, its possessions and all areas subject to its jurisdiction;
“US$” or “U.S. dollars” are to the lawful currency of the United States;
“U.S. Exchange Act” is to the United States Securities Exchange Act of 1934, as amended, and the rules and regulations promulgated thereunder;
“U.S. GAAP” is to accounting principles generally accepted in the United States;
“U.S. Securities Act” is to the United States Securities Act of 1933, as amended, and the rules and regulations promulgated thereunder;
“USTR” is to the Office of the U.S. Trade Representative;
“variable interest entities” or “VIE(s)” are to the variable interest entities that are incorporated and owned by PRC citizens or by PRC entities owned and/or controlled by PRC citizens, where applicable, that hold the ICP licenses, or other business operation licenses or approvals, and generally operate the various websites and/or mobile apps for our Internet businesses or other businesses in which foreign investment is restricted or prohibited, and are consolidated into our consolidated financial statements in accordance with U.S. GAAP;
“VAT” is to value-added tax; all amounts are exclusive of VAT in this annual report except where indicated otherwise;
“VIE structure” or “Contractual Arrangements” are to the variable interest entity structure;
“Youku” is to Youku Tudou Inc., a company incorporated under the laws of the Cayman Islands on September 20, 2005 and our indirect wholly-owned subsidiary, and, except where the context otherwise requires, its consolidated subsidiaries and its affiliated consolidated entities, including its variable interest entities and their subsidiaries; where the context requires, Youku also refers to our online video platform under the Youku brand; and
“Yunfeng Fund(s)” are to one or more Yunfeng investment funds established by Yunfeng Capital Limited or its affiliates, in which Jack Ma currently holds minority interest in the general partners.

viii


Table of Contents

 

Exchange Rate Information

Our reporting currency is the Renminbi. This annual report contains translations of Renminbi and Hong Kong dollar amounts into U.S. dollars at specific rates solely for the convenience of the reader. Unless otherwise stated, all translations of Renminbi and Hong Kong dollars into U.S. dollars and from U.S. dollars into Renminbi in this annual report were made at a rate of RMB7.2203 to US$1.00 and HK$7.8259 to US$1.00, the respective exchange rates on March 29, 2024 set forth in the H.10 statistical release of the Federal Reserve Board. We make no representation that any Renminbi, Hong Kong dollar or U.S. dollar amounts referred to in this annual report could have been, or could be, converted into U.S. dollars, Renminbi or Hong Kong dollars, as the case may be, at any particular rate or at all.

ix


Table of Contents

 

FORWARD-LOOKING STATEMENTS

This annual report on Form 20‑F contains forward-looking statements. These statements are made under the “safe harbor” provision under Section 21E of the U.S. Exchange Act, and as defined in the Private Securities Litigation Reform Act of 1995. Forward-looking statements can be identified by words or phrases such as “may,” “will,” “expect,” “anticipate,” “future,” “aim,” “estimate,” “intend,” “seek,” “plan,” “believe,” “potential,” “continue,” “ongoing,” “target,” “guidance,” “is/are likely to” or other similar expressions. The forward‑looking statements included in this annual report relate to, among others:

our new organizational and governance structure and strategic benefits of this new structure;
our growth strategies and business plans;
our future business development, results of operations and financial condition;
trends and competition in commerce and cloud computing and the other industries in which we operate, both in China and globally, as well as trends in technology innovation, research and development and application, including AI technologies;
our continuing investments in our businesses;
expected changes in our revenues and certain cost and expense items and our margins;
fluctuations in general economic and business conditions, such as inflation and interest rates, in China and globally;
geopolitical tensions and national trade, investment, protectionist and other policies (including those relating to export control and economic or trade sanctions, such as export control of chips) that could place restrictions on economic and commercial activities;
the regulatory environment in which we and companies integral to our ecosystem operate in China and globally;
expected results of regulatory investigations, litigations and other proceedings;
our sustainability goals;
our plan to convert to primary listing in Hong Kong; and
assumptions underlying or related to any of the foregoing.

 

Forward-looking statements involve inherent risks and uncertainties. A number of factors could cause actual results to differ materially from those contained in any forward-looking statement. These factors include but are not limited to the following: our corporate structure, including the VIE structure we use to operate certain businesses in the PRC; the implementation of our new organizational and governance structure; our ability to maintain the trusted status of our ecosystem; our ability to compete, innovate and maintain or grow our revenue or business, including expanding our international and cross-border businesses and operations, adopting new technologies and managing a large and complex organization; risks associated with sustained investments in our businesses; fluctuations in general economic and business conditions in China and globally; uncertainties arising from competition among countries and geopolitical tensions, including protectionist or national security policies and export control, economic or trade sanctions; risks associated with our acquisitions, investments and alliances; uncertainties and risks associated with a broad range of complex laws and regulations (including in the areas of data security and privacy protection, anti-monopoly and anti-unfair competition, content regulation, consumer protection and regulation of Internet platforms) in the PRC and globally; cybersecurity risks and assumptions underlying or related to any of the foregoing. Please also see “Item 3. Key Information — D. Risk Factors.”

The forward-looking statements made in this annual report relate only to events or information as of the date on which the statements are made in this annual report and are based on current expectations, assumptions, estimates and projections. We undertake no obligation to update any forward-looking statements to reflect events or circumstances after the date on which the statements are made or to reflect the occurrence of unanticipated events. You should read this annual report and the documents that we have referred to in this annual report completely and with the understanding that our actual future results may be materially different from what we expect.

x


Table of Contents

 

PART I

ITEM 1. IDENTITY OF DIRECTORS, SENIOR MANAGEMENT AND ADVISERS

Not Applicable.

ITEM 2. OFFER STATISTICS AND EXPECTED TIMETABLE

Not Applicable.

ITEM 3. KEY INFORMATION

The VIE Structure Adopted by Our Company

Risks Related to the VIE Structure

Alibaba Group Holding Limited is a Cayman Islands holding company. It does not directly engage in business operations itself. Due to PRC legal restrictions on foreign ownership and investment in certain industries, we, similar to all other entities with foreign-incorporated holding company structures operating in our industry in China, operate our Internet businesses and other businesses in which foreign investment is restricted or prohibited in the PRC through variable interest entities, or VIEs. The VIEs are incorporated and owned by PRC citizens or by PRC entities owned and/or controlled by PRC citizens, and not by our company. We and, through us, our shareholders do not own any equity interests in the VIEs. Investors in our ADSs and Shares are purchasing equity securities of a Cayman Islands holding company rather than equity securities issued by our consolidated subsidiaries and the VIEs, and investors may never hold equity interests in the VIEs under current PRC laws and regulations.

Investing in our company involves unique risks related to the VIE structure adopted by our company. In particular, if the PRC government deems that the contractual arrangements in relation to the VIEs do not comply with PRC regulations on foreign investment, or if these regulations or the interpretation of existing regulations change in the future, we could be subject to penalties, or be forced to relinquish our interests in the operation of the VIEs, and we would no longer be able to consolidate the financial results of the VIEs in our consolidated financial statements. This would likely materially and adversely affect our business, financial results and the trading prices of our ADSs, Shares and/or other securities, including causing the trading prices of such securities to significantly decline or become worthless. Contractual arrangements in relation to VIEs have not been tested in a court of law. See “— D. Risk Factors — Risks Related to Our Corporate Structure” for more details on the risks relating to the VIE structure.

1


Table of Contents

 

Our Corporate Structure

Like many large scale, multinational companies with businesses around the world and across industries, we conduct our business through a large number of Chinese and foreign operating entities, including VIEs. The chart below summarizes our corporate structure as of March 31, 2024 and identifies the subsidiaries and VIEs that together are representative of the major businesses operated by our group, including our significant subsidiaries, as that term is defined under Section 1-02 of Regulation S-X under the U.S. Securities Act, and other representative subsidiaries, which we collectively refer to as our major subsidiaries, as well the corresponding representative VIEs, which we refer to as the representative VIEs:

 

img88834256_0.jpg 

 

 

(1)
Primarily involved in the operation of Taobao
(2)
Primarily involved in the operation of Tmall
(3)
Primarily involved in the operation of Cloud Intelligence Group
(4)
The holding company of AIDC Group
(5)
Primarily involved in the operation of Cainiao Smart Logistics Network Limited
(6)
Primarily involved in the operation of Local Services Group
(7)
Primarily involved in the operation of Digital Media and Entertainment Group
(8)
Primarily involved in investment projects
(9)
A VIE
(10)
On March 26, 2024, we announced our plan to offer to minority shareholders of Cainiao Smart Logistics Network Limited (including employees) an opportunity to sell all outstanding shares of Cainiao Smart Logistics Network Limited held by them to us. The completion of this transaction is subject to negotiations and satisfaction of closing conditions.
(11)
In April 2024, Hangzhou AliCloud Feitian Information Technology Co., Ltd., a wholly owned subsidiary of Zhejiang Alibaba Cloud Computing Ltd., became the WFOE corresponding to Alibaba Cloud Computing Ltd.

VIE Structure

The contractual relationships with the VIEs provide us the power to direct the activities of the VIEs and the obligation to absorb losses or the right to receive benefits from the VIEs, such that we are the primary beneficiary for accounting purposes and therefore consolidate the VIEs. As a result, we include the financial results of each of the VIEs in our consolidated financial statements in accordance with U.S. GAAP.

2


Table of Contents

 

The following diagram is a simplified illustration of the typical ownership structure and contractual arrangements for VIEs:

img88834256_1.jpg 

For most of the VIEs, our group uses a different structure, or the Enhanced VIE Structure. The Enhanced VIE Structure maintains the primary legal framework that we and many peer companies in our industry have adopted to operate businesses in which foreign investment is restricted or prohibited in the PRC. We may also create additional holding structures in the future.

Under the Enhanced VIE Structure, a VIE is typically held by a PRC limited liability company, instead of individuals. This PRC limited liability company is directly or indirectly owned by two PRC limited partnerships, each of which holds 50% of the equity interest. Each of these partnerships is comprised of (i) a PRC limited liability company, as general partner (which is formed by a number of selected members of the Alibaba Partnership and our management who are PRC citizens), and (ii) the same group of natural persons, as limited partners. Under the terms of the relevant partnership agreements, the natural person limited partners must be members of the Alibaba Partnership or our management who are PRC citizens and as designated by the general partner of the partnership.

For our representative VIEs, these individuals are Daniel Yong Zhang, Jessie Junfang Zheng, Xiaofeng Shao, Zeming Wu and Fang Jiang (with respect to each of Zhejiang Taobao Network Co., Ltd., Zhejiang Tmall Network Co., Ltd., Hangzhou Ali Venture Capital Co., Ltd., Shanghai Rajax Information Technology Co., Ltd. and Alibaba Cloud Computing Ltd.), and Jeff Jianfeng Zhang, Winnie Jia Wen, Jie Song, Yongxin Fang and Li Cheng (with respect to Alibaba Culture Entertainment Co., Ltd.). Because Li Cheng is no longer a member of the Alibaba Partnership, we are in the process of replacing him. In addition, we are in the process of restructuring the VIEs and changing these individuals as part of our Reorganization.

Under the Enhanced VIE Structure, the designated subsidiary, on the one hand, and the corresponding VIE and the multiple layers of legal entities above the VIE, as well as the natural persons described above, on the other hand, enter into contractual arrangements, which are substantially similar to the contractual arrangements we have historically used for VIEs.

3


Table of Contents

 

The following diagram is a simplified illustration of the typical ownership structure and contractual arrangements of the VIEs under the Enhanced VIE Structure:

img88834256_2.jpg 

 

(1)
Selected members of the Alibaba Partnership or our management who are PRC citizens.

 

Loan Agreements

Pursuant to the relevant loan agreement, our respective subsidiary has granted a loan to the relevant VIE equity holders, which may only be used for the purpose of its business operation activities agreed by our subsidiary or the acquisition of the relevant VIE.

Exclusive Call Option Agreements

Under the Enhanced VIE Structure, each relevant VIE and its equity holders have jointly granted our relevant subsidiary (A) an exclusive call option to request the relevant VIE to decrease its registered capital and (B) an exclusive call option to subscribe for any increased capital of relevant VIE.

4


Table of Contents

 

Proxy Agreements

Pursuant to the relevant proxy agreement, each of the VIE equity holders irrevocably authorizes any person designated by our subsidiary to exercise the rights of the equity holder of the VIE, including without limitation the right to vote and appoint directors.

Equity Pledge Agreements

Pursuant to the relevant equity pledge agreement, the relevant VIE equity holders have pledged all of their interests in the equity of the VIE as a continuing first priority security interest in favor of the corresponding subsidiary to secure the outstanding amounts advanced under the relevant loan agreements described above and to secure the performance of obligations by the VIE and/or its equity holders under the other structure contracts. Each subsidiary is entitled to exercise its right to dispose of the VIE equity holders’ pledged interests in the equity of the VIE and has priority in receiving payment by the application of proceeds from the auction or sale of the pledged interests, in the event of any breach or default under the loan agreement or other structure contracts, if applicable.

Exclusive Services Agreements

Under the Enhanced VIE Structure, each relevant VIE has entered into an exclusive service agreement with the respective subsidiary, pursuant to which our relevant subsidiary provides exclusive services to the VIE. In exchange, the VIE pays a service fee to our subsidiary, the amount of which shall be determined, to the extent permitted by applicable PRC laws as proposed by our subsidiary, resulting in a transfer of substantially all of the profits from the VIE to our subsidiary.

For a more detailed summary of such contractual arrangements, see “Item 4. Information on the Company — C. Organizational Structure.”

If the VIEs or their equity holders fail to perform their respective obligations under the contractual arrangements, we will have to enforce our rights under the contractual arrangements through the operations of PRC law and arbitral or judicial agencies, which may be costly and time-consuming and will be subject to uncertainties in the PRC legal system, including the uncertainty resulting from the fact that these VIE contracts have not been tested in a PRC court. Consequently, the contractual arrangements may not be as effective in ensuring our control over the relevant portion of our business operations as direct ownership. The contractual arrangements are governed by PRC law and provide for the resolution of disputes through arbitration or court proceedings in China. Accordingly, these contracts would be interpreted in accordance with PRC law and any disputes would be resolved in accordance with PRC legal procedures. Uncertainties regarding the interpretation and enforcement of the relevant PRC laws and regulations could limit our ability to enforce the contractual arrangements. Under PRC law, if the losing parties fail to carry out the arbitration awards or court judgments within a prescribed time limit, the prevailing parties may only enforce the arbitration awards or court judgments in PRC courts, which would require additional expense and delay. In the event we are unable to enforce the contractual arrangements, we may not be able to exert effective control over the VIEs, and our ability to conduct our business, as well as our financial condition and results of operations, may be materially and adversely affected. See “— D. Risk Factors — Risks Related to Our Corporate Structure — Our contractual arrangements may not be as effective in providing control over the VIEs as direct ownership” and “— Any failure by the VIEs or their equity holders to perform their obligations under the contractual arrangements would have a material adverse effect on our business, financial condition and results of operations. ”

Variable Interest Entity Financial Information

The following tables present the condensed consolidating schedule of operations and cash flows information for the fiscal years ended March 31, 2022, 2023 and 2024, and condensed consolidating schedule of balance sheet information as of March 31, 2023 and 2024 for:

Alibaba Group Holding Limited (“parent”);
the variable interest entities, including their subsidiaries, that together account for a significant majority of total revenue and assets of the variable interest entities as a group, which we collectively refer to as the “major variable interest entities and their subsidiaries”;
subsidiaries that are, for accounting purposes only, the primary beneficiaries of the major variable interest entities; and

5


Table of Contents

 

other subsidiaries and consolidated entities, which include variable interest entities that are not major variable interest entities.

We conduct our business through a large number of subsidiaries and consolidated entities. We are presenting the condensed consolidating information for the major variable interest entities only. We believe this presentation provides a reasonably adequate basis for investors to evaluate the assets, operations and overall significance of the variable interest entities as a group, as well as the nature and amounts associated with intercompany transactions. The large number of variable interest entities not included as major variable interest entities are individually, and in the aggregate, not material for our company taken as a whole. To include them in the presentation would require tremendous time and efforts to prepare condensed consolidating schedules for them, which we do not believe would provide meaningful additional information to investors.

The amounts shown in the tables do not reconcile directly to financial information presented for the variable interest entities in our audited consolidated financial statements.

Although the variable interest entities hold licenses and approvals and assets for regulated activities that are necessary for our business operations, as well as certain equity investments in businesses, to which foreign investments are typically restricted or prohibited under applicable PRC law, we hold the significant majority of assets and operations in our subsidiaries and the significant majority of our revenue is captured directly by our subsidiaries. Therefore, our subsidiaries directly capture the significant majority of the profits and associated cash flow from operations, without having to rely on contractual arrangements to transfer cash flow from the variable interest entities to our subsidiaries.

 

 

For the year ended March 31, 2024

 

 

Parent

 

 

Other Subsidiaries
and Consolidated
Entities

 

 

Major VIEs
and their
Subsidiaries

 

 

Primary
Beneficiaries
of Major
VIEs

 

 

Eliminations

 

 

Consolidated
Total

 

 

RMB

 

 

RMB

 

 

RMB

 

 

RMB

 

 

RMB

 

 

RMB

 

 

US$

 

 

(in millions)

 

Revenue from third parties

 

 

 

 

 

782,497

 

 

 

90,662

 

 

 

68,009

 

 

 

 

 

 

941,168

 

 

 

130,350

 

Revenue from group companies

 

 

 

 

 

11,731

 

 

 

8,595

 

 

 

192,994

 

 

 

(213,320

)

 

 

 

 

 

 

Total cost and expenses

 

 

(327

)

 

 

(845,402

)

 

 

(103,992

)

(1)

 

(157,042

)

 

 

278,945

 

 

 

(827,818

)

 

 

(114,651

)

Income (loss) from subsidiaries and VIEs

 

 

86,057

 

 

 

123,181

 

 

 

 

 

 

(3,093

)

 

 

(206,145

)

 

 

 

 

 

 

Income (loss) from operations

 

 

85,730

 

 

 

72,007

 

 

 

(4,735

)

 

 

100,868

 

 

 

(140,520

)

 

 

113,350

 

 

 

15,699

 

Other income and expenses

 

 

(5,989

)

 

 

24,387

 

 

 

31

 

 

 

35,442

 

 

 

(65,625

)

 

 

(11,754

)

 

 

(1,628

)

Income tax (expenses) credit

 

 

 

 

 

(6,890

)

 

 

1,428

 

 

 

(17,067

)

 

 

 

 

 

(22,529

)

 

 

(3,120

)

Share of results of equity method investees

 

 

 

 

 

(11,656

)

 

 

(17

)

 

 

3,938

 

 

 

 

 

 

(7,735

)

 

 

(1,072

)

Net income (loss)

 

 

79,741

 

 

 

77,848

 

 

 

(3,293

)

 

 

123,181

 

 

 

(206,145

)

 

 

71,332

 

 

 

9,879

 

Net loss attributable to noncontrolling interests

 

 

 

 

 

8,477

 

 

 

200

 

 

 

 

 

 

 

 

 

8,677

 

 

 

1,202

 

Accretion of mezzanine equity

 

 

 

 

 

(268

)

 

 

 

 

 

 

 

 

 

 

 

(268

)

 

 

(37

)

Net income (loss) attributable to ordinary
   shareholders

 

 

79,741

 

 

 

86,057

 

 

 

(3,093

)

 

 

123,181

 

 

 

(206,145

)

 

 

79,741

 

 

 

11,044

 

 

 

For the year ended March 31, 2023

 

 

Parent

 

 

Other Subsidiaries
and Consolidated
Entities

 

 

Major VIEs
and their
Subsidiaries

 

 

Primary
Beneficiaries
of Major
VIEs

 

 

Eliminations

 

 

Consolidated
Total

 

 

RMB

 

 

RMB

 

 

RMB

 

 

RMB

 

 

RMB

 

 

RMB

 

 

(in millions)

 

Revenue from third parties

 

 

 

 

 

709,421

 

 

 

88,121

 

 

 

71,145

 

 

 

 

 

 

868,687

 

Revenue from group companies

 

 

 

 

 

29,159

 

 

 

5,671

 

 

 

136,113

 

 

 

(170,943

)

 

 

 

Total cost and expenses

 

 

(846

)

 

 

(763,158

)

 

 

(97,402

)

(1)

 

(168,473

)

 

 

261,543

 

 

 

(768,336

)

Income from subsidiaries and VIEs

 

 

84,000

 

 

 

100,379

 

 

 

 

 

 

3,031

 

 

 

(187,410

)

 

 

 

Income (loss) from operations

 

 

83,154

 

 

 

75,801

 

 

 

(3,610

)

 

 

41,816

 

 

 

(96,810

)

 

 

100,351

 

Other income and expenses

 

 

(10,645

)

 

 

11,003

 

 

 

6,557

 

 

 

72,519

 

 

 

(90,600

)

 

 

(11,166

)

Income tax (expenses) credit

 

 

 

 

 

(6,551

)

 

 

117

 

 

 

(9,115

)

 

 

 

 

 

(15,549

)

Share of results of equity method investees

 

 

 

 

 

(3,176

)

 

 

(46

)

 

 

(4,841

)

 

 

 

 

 

(8,063

)

Net income

 

 

72,509

 

 

 

77,077

 

 

 

3,018

 

 

 

100,379

 

 

 

(187,410

)

 

 

65,573

 

Net loss attributable to noncontrolling interests

 

 

 

 

 

7,197

 

 

 

13

 

 

 

 

 

 

 

 

 

7,210

 

Accretion of mezzanine equity

 

 

 

 

 

(274

)

 

 

 

 

 

 

 

 

 

 

 

(274

)

Net income attributable to ordinary shareholders

 

 

72,509

 

 

 

84,000

 

 

 

3,031

 

 

 

100,379

 

 

 

(187,410

)

 

 

72,509

 

 

6


Table of Contents

 

 

 

For the year ended March 31, 2022

 

 

Parent

 

 

Other
Subsidiaries
and Consolidated
Entities

 

 

Major VIEs
and their
Subsidiaries

 

 

Primary
Beneficiaries
of Major
VIEs

 

 

Eliminations

 

 

Consolidated
Total

 

 

RMB

 

 

RMB

 

 

RMB

 

 

RMB

 

 

RMB

 

 

RMB

 

 

(in millions)

 

Revenue from third parties

 

 

 

 

 

691,997

 

 

 

87,337

 

 

 

73,728

 

 

 

 

 

 

853,062

 

Revenue from group companies

 

 

 

 

 

75,610

 

 

 

8,485

 

 

 

160,947

 

 

 

(245,042

)

 

 

 

Total cost and expenses

 

 

(444

)

 

 

(771,883

)

 

 

(96,262

)

(1)

 

(189,014

)

 

 

274,179

 

 

 

(783,424

)

Income from subsidiaries and VIEs

 

 

63,745

 

 

 

81,515

 

 

 

 

 

 

5,284

 

 

 

(150,544

)

 

 

 

Income (loss) from operations

 

 

63,301

 

 

 

77,239

 

 

 

(440

)

 

 

50,945

 

 

 

(121,407

)

 

 

69,638

 

Other income and expenses

 

 

(1,342

)

 

 

(27,923

)

 

 

5,227

 

 

 

43,087

 

 

 

(29,137

)

 

 

(10,088

)

Income tax expenses

 

 

 

 

 

(15,506

)

 

 

(258

)

 

 

(11,051

)

 

 

 

 

 

(26,815

)

Share of results of equity method investees

 

 

 

 

 

15,055

 

 

 

755

 

 

 

(1,466

)

 

 

 

 

 

14,344

 

Net income

 

 

61,959

 

 

 

48,865

 

 

 

5,284

 

 

 

81,515

 

 

 

(150,544

)

 

 

47,079

 

Net loss attributable to noncontrolling interests

 

 

 

 

 

15,170

 

 

 

 

 

 

 

 

 

 

 

 

15,170

 

Accretion of mezzanine equity

 

 

 

 

 

(290

)

 

 

 

 

 

 

 

 

 

 

 

(290

)

Net income attributable to ordinary shareholders

 

 

61,959

 

 

 

63,745

 

 

 

5,284

 

 

 

81,515

 

 

 

(150,544

)

 

 

61,959

 

 

Note:

(1)
These include technical service fee incurred by major VIEs and their subsidiaries for exclusive technical service provided by primary beneficiaries of major VIEs to major VIEs and their subsidiaries in the amounts of RMB17,225 million, RMB15,445 million and RMB11,689 million (US$1,619 million) for the years ended March 31, 2022, 2023 and 2024, respectively.

 

 

For the year ended March 31, 2024

 

 

Parent

 

 

Other
Subsidiaries
and Consolidated
Entities

 

 

Major VIEs
and their
Subsidiaries

 

 

Primary
Beneficiaries of
Major VIEs

 

 

Eliminations

 

 

Consolidated
Total

 

 

RMB

 

 

RMB

 

 

RMB

 

 

RMB

 

 

RMB

 

 

RMB

 

 

US$

 

 

 

 

 

(in millions)

 

Net cash provided by operating activities

 

 

93,308

 

(1)

 

112,457

 

 

 

8,994

 

 

 

163,315

 

 

 

(195,481

)

 

 

182,593

 

 

 

25,289

 

Net cash provided by (used in) investing activities

 

 

11,838

 

(1)

 

922

 

 

 

(10,596

)

(2)

 

(20,462

)

 

 

(3,526

)

 

 

(21,824

)

 

 

(3,023

)

Net cash (used in) provided by financing activities

 

 

(104,666

)

(1)

 

(60,507

)

 

 

5,451

 

(2)

 

(147,529

)

 

 

199,007

 

 

 

(108,244

)

 

 

(14,992

)

Effect of exchange rate changes on cash and cash
   equivalents, restricted cash and escrow receivables

 

 

58

 

 

 

4,328

 

 

 

3

 

 

 

 

 

 

 

 

 

4,389

 

 

 

608

 

Increase (Decrease) in cash and cash equivalents,
   restricted cash and escrow receivables

 

 

538

 

 

 

57,200

 

 

 

3,852

 

 

 

(4,676

)

 

 

 

 

 

56,914

 

 

 

7,882

 

Cash and cash equivalents, restricted cash and
   escrow receivables at the beginning of the year

 

 

576

 

 

 

162,709

 

 

 

7,924

 

 

 

58,301

 

 

 

 

 

 

229,510

 

 

 

31,787

 

Cash and cash equivalents, restricted cash and
   escrow receivables at the end of the year

 

 

1,114

 

 

 

219,909

 

 

 

11,776

 

 

 

53,625

 

 

 

 

 

 

286,424

 

 

 

39,669

 

 

Notes:

(1)
For the year ended March 31, 2024, the cash transfer from the parent to our subsidiaries amounting to RMB74,951 million (US$10,381 million), of which RMB67,670 million (US$9,373 million) and RMB7,281 million (US$1,008 million) were included in the parent’s net cash provided by investing activities and net cash used in financing activities, respectively.

For the year ended March 31, 2024, the cash transfer from our subsidiaries to the parent amounting to RMB193,629 million (US$26,817 million), of which RMB98,174 million (US$13,597 million), RMB81,979 million (US$11,354 million) and RMB13,476 million (US$1,866 million) were included in the parent’s net cash provided by operating activities and investing activities, and net cash used in financing activities, respectively.
(2)
For the year ended March 31, 2024, the cash transfer from our subsidiaries and consolidated entities to the major VIEs and their subsidiaries amounting to RMB17,986 million (US$2,491 million), of which RMB8,319 million (US$1,152 million) and RMB9,667 million (US$1,339 million) were included in the major VIEs and their subsidiaries’ net cash used in investing activities and net cash provided by financing activities, respectively.

For the year ended March 31, 2024, the cash transfer from the major VIEs and their subsidiaries to our subsidiaries and consolidated entities amounting to RMB25,432 million (US$3,522 million), of which RMB19,933 million (US$2,760 million) and RMB5,499 million (US$762 million) were included in the major VIEs and their subsidiaries’ net cash used in investing activities and net cash provided by financing activities, respectively.
(3)
See “— Holding Company Structure and Cash Flows through Our Company” for nature of cash transfers mentioned above.

 

7


Table of Contents

 

 

For the year ended March 31, 2023

 

 

Parent

 

 

Other
Subsidiaries
and Consolidated
Entities

 

 

Major VIEs
and their
Subsidiaries

 

 

Primary
Beneficiaries of
Major VIEs

 

 

Eliminations

 

 

Consolidated
Total

 

 

RMB

 

 

RMB

 

 

RMB

 

 

RMB

 

 

RMB

 

 

RMB

 

 

(in millions)

 

Net cash provided by operating activities

 

 

71,885

 

(1)

 

154,186

 

 

 

3,622

 

 

 

196,309

 

 

 

(226,250

)

 

 

199,752

 

Net cash used in investing activities

 

 

(12,290

)

(1)

 

(87,248

)

 

 

(2,003

)

(2)

 

(100,132

)

 

 

66,167

 

 

 

(135,506

)

Net cash (used in) provided by financing activities

 

 

(59,439

)

(1)

 

(83,590

)

 

 

1,766

 

(2)

 

(84,439

)

 

 

160,083

 

 

 

(65,619

)

Effect of exchange rate changes on cash and cash
   equivalents, restricted cash and escrow receivables

 

 

33

 

 

 

3,495

 

 

 

2

 

 

 

 

 

 

 

 

 

3,530

 

Increase (Decrease) in cash and cash equivalents,
   restricted cash and escrow receivables

 

 

189

 

 

 

(13,157

)

 

 

3,387

 

 

 

11,738

 

 

 

 

 

 

2,157

 

Cash and cash equivalents, restricted cash and escrow
   receivables at the beginning of the year

 

 

387

 

 

 

175,866

 

 

 

4,537

 

 

 

46,563

 

 

 

 

 

 

227,353

 

Cash and cash equivalents, restricted cash and escrow
   receivables at the end of the year

 

 

576

 

 

 

162,709

 

 

 

7,924

 

 

 

58,301

 

 

 

 

 

 

229,510

 

 

Notes:

(1)
For the year ended March 31, 2023, the cash transfer from the parent to our subsidiaries amounting to RMB32,025 million, of which RMB31,088 million and RMB937 million were included in the parent’s net cash used in investing activities and financing activities, respectively.

For the year ended March 31, 2023, the cash transfer from our subsidiaries to the parent amounting to RMB112,153 million, of which RMB75,355 million, RMB20,565 million and RMB16,233 million were included in the parent’s net cash provided by operating activities, net cash used in investing activities and financing activities, respectively.
(2)
For the year ended March 31, 2023, the cash transfer from our subsidiaries and consolidated entities to the major VIEs and their subsidiaries amounting to RMB21,283 million, of which RMB11,858 million and RMB9,425 million were included in the major VIEs and their subsidiaries’ net cash used in investing activities and net cash provided by financing activities, respectively.

For the year ended March 31, 2023, the cash transfer from the major VIEs and their subsidiaries to our subsidiaries and consolidated entities amounting to RMB14,172 million, of which RMB6,513 million and RMB7,659 million were included in the major VIEs and their subsidiaries’ net cash used in investing activities and net cash provided by financing activities, respectively.

 

 

For the year ended March 31, 2022

 

 

Parent

 

 

Other
Subsidiaries
and Consolidated
Entities

 

 

Major VIEs
and their
Subsidiaries

 

 

Primary
Beneficiaries
of Major VIEs

 

 

Eliminations

 

 

Consolidated
Total

 

 

RMB

 

 

RMB

 

 

RMB

 

 

RMB

 

 

RMB

 

 

RMB

 

 

(in millions)

 

Net cash (used in) provided by operating activities

 

 

(4,739

)

 

 

219,750

 

 

 

18,811

 

 

 

21,498

 

 

 

(112,561

)

 

 

142,759

 

Net cash used in investing activities

 

 

(20,188

)

(1)

 

(235,528

)

 

 

(15,672

)

(2)

 

(32,365

)

 

 

105,161

 

 

 

(198,592

)

Net cash provided by (used in) financing activities

 

 

24,920

 

(1)

 

(51,502

)

 

 

(9,099

)

(2)

 

(36,168

)

 

 

7,400

 

 

 

(64,449

)

Effect of exchange rate changes on cash and cash
   equivalents, restricted cash and escrow receivables

 

 

(36

)

 

 

(8,798

)

 

 

 

 

 

 

 

 

 

 

 

(8,834

)

Decrease in cash and cash equivalents,
   restricted cash and escrow receivables

 

 

(43

)

 

 

(76,078

)

 

 

(5,960

)

 

 

(47,035

)

 

 

 

 

 

(129,116

)

Cash and cash equivalents, restricted cash and escrow
   receivables at the beginning of the year

 

 

430

 

 

 

251,944

 

 

 

10,497

 

 

 

93,598

 

 

 

 

 

 

356,469

 

Cash and cash equivalents, restricted cash and escrow
   receivables at the end of the year

 

 

387

 

 

 

175,866

 

 

 

4,537

 

 

 

46,563

 

 

 

 

 

 

227,353

 

 

Notes:

(1)
For the year ended March 31, 2022, the cash transfer from the parent to our subsidiaries amounting to RMB20,188 million was included in the parent’s net cash used in investing activities.

For the year ended March 31, 2022, the cash transfer from our subsidiaries to the parent amounting to RMB95,621 million was included in the parent’s net cash provided by financing activities.
(2)
For the year ended March 31, 2022, the cash transfer from our subsidiaries and consolidated entities to the major VIEs and their subsidiaries amounting to RMB2,539 million, of which RMB35 million and RMB2,504 million were included in the major VIEs and their subsidiaries’ net cash used in investing activities and financing activities, respectively.

For the year ended March 31, 2022, the cash transfer from the major VIEs and their subsidiaries to our subsidiaries and consolidated entities amounting to RMB24,404 million, of which RMB11,774 million and RMB12,630 million were included in the major VIEs and their subsidiaries’ net cash used in investing activities and financing activities, respectively.

 

8


Table of Contents

 

 

As of March 31, 2024

 

 

Parent

 

 

Other
Subsidiaries
and Consolidated
Entities

 

 

Major VIEs
and their
Subsidiaries

 

 

Primary
Beneficiaries of
Major VIEs

 

 

Eliminations

 

 

Consolidated
Total

 

 

RMB

 

 

RMB

 

 

RMB

 

 

RMB

 

 

RMB

 

 

RMB

 

 

US$

 

 

(in millions)

 

Cash and cash equivalents and short-term
   investments

 

 

1,114

 

 

 

332,430

 

 

 

21,276

 

 

 

156,260

 

 

 

 

 

 

511,080

 

 

 

70,784

 

Investments in equity method investees and equity
   securities and other investments

 

 

 

 

 

242,911

 

 

 

27,018

 

 

 

214,093

 

 

 

 

 

 

484,022

 

 

 

67,036

 

Accounts receivable and contract assets,
   net of allowance

 

 

 

 

 

14,074

 

 

 

15,608

 

 

 

1,004

 

 

 

 

 

 

30,686

 

 

 

4,250

 

Amounts due from group companies

 

 

49,096

 

 

 

299,957

 

 

 

31,746

 

 

 

227,363

 

 

 

(608,162

)

 

 

 

 

 

 

Prepayments and other assets

 

 

527

 

 

 

198,891

 

 

 

24,104

 

 

 

43,729

 

 

 

 

 

 

267,251

 

 

 

37,013

 

Interest in subsidiaries and VIEs

 

 

1,180,705

 

 

 

402,275

 

 

 

 

 

 

4,983

 

 

 

(1,587,963

)

 

 

 

 

 

 

Property and equipment and intangible assets

 

 

 

 

 

186,545

 

 

 

10,053

 

 

 

15,513

 

 

 

 

 

 

212,111

 

 

 

29,378

 

Goodwill

 

 

 

 

 

257,719

 

 

 

1,960

 

 

 

 

 

 

 

 

 

259,679

 

 

 

35,965

 

Total assets

 

 

1,231,442

 

 

 

1,934,802

 

 

 

131,765

 

 

 

662,945

 

 

 

(2,196,125

)

 

 

1,764,829

 

 

 

244,426

 

Amounts due to group companies

 

 

110,867

 

 

 

242,279

 

 

 

75,643

 

 

 

179,373

 

 

 

(608,162

)

 

 

 

 

 

 

Accrued and other liabilities

 

 

134,031

 

 

 

327,402

 

 

 

36,467

 

 

 

77,443

 

 

 

 

 

 

575,343

 

 

 

79,684

 

Deferred revenue and customer advances

 

 

 

 

 

58,166

 

 

 

14,867

 

 

 

3,854

 

 

 

 

 

 

76,887

 

 

 

10,649

 

Total liabilities

 

 

244,898

 

 

 

627,847

 

 

 

126,977

 

 

 

260,670

 

 

 

(608,162

)

 

 

652,230

 

 

 

90,333

 

Mezzanine equity

 

 

 

 

 

10,728

 

 

 

 

 

 

 

 

 

 

 

 

10,728

 

 

 

1,486

 

Total shareholders’ equity

 

 

986,544

 

 

 

1,180,705

 

 

 

4,983

 

 

 

402,275

 

 

 

(1,587,963

)

 

 

986,544

 

 

 

136,635

 

Noncontrolling interests

 

 

 

 

 

115,522

 

 

 

(195

)

 

 

 

 

 

 

 

 

115,327

 

 

 

15,972

 

Total liabilities, mezzanine equity and equity

 

 

1,231,442

 

 

 

1,934,802

 

 

 

131,765

 

 

 

662,945

 

 

 

(2,196,125

)

 

 

1,764,829

 

 

 

244,426

 

 

 

As of March 31, 2023

 

 

Parent

 

 

Other
Subsidiaries
and Consolidated
Entities

 

 

Major VIEs
and their
Subsidiaries

 

 

Primary
Beneficiaries of
Major VIEs

 

 

Eliminations

 

 

Consolidated
Total

 

 

RMB

 

 

RMB

 

 

RMB

 

 

RMB

 

 

RMB

 

 

RMB

 

 

(in millions)

 

Cash and cash equivalents and short-term investments

 

 

576

 

 

 

301,264

 

 

 

22,301

 

 

 

195,437

 

 

 

 

 

 

519,578

 

Investments in equity method investees and equity
   securities and other investments

 

 

 

 

 

375,195

 

 

 

32,556

 

 

 

50,258

 

 

 

 

 

 

458,009

 

Accounts receivable and contract assets, net of allowance

 

 

 

 

 

14,165

 

 

 

17,084

 

 

 

885

 

 

 

 

 

 

32,134

 

Amounts due from group companies

 

 

99,536

 

 

 

319,591

 

 

 

19,812

 

 

 

208,070

 

 

 

(647,009

)

 

 

 

Prepayments and other assets

 

 

868

 

 

 

186,896

 

 

 

15,334

 

 

 

49,190

 

 

 

 

 

 

252,288

 

Interest in subsidiaries and VIEs

 

 

1,123,451

 

 

 

217,954

 

 

 

 

 

 

5,850

 

 

 

(1,347,255

)

 

 

 

Property and equipment and intangible assets

 

 

 

 

 

193,827

 

 

 

8,910

 

 

 

20,207

 

 

 

 

 

 

222,944

 

Goodwill

 

 

 

 

 

266,133

 

 

 

1,958

 

 

 

 

 

 

 

 

 

268,091

 

Total assets

 

 

1,224,431

 

 

 

1,875,025

 

 

 

117,955

 

 

 

529,897

 

 

 

(1,994,264

)

 

 

1,753,044

 

Amounts due to group companies

 

 

103,507

 

 

 

243,398

 

 

 

66,683

 

 

 

233,421

 

 

 

(647,009

)

 

 

 

Accrued and other liabilities

 

 

131,267

 

 

 

317,945

 

 

 

32,040

 

 

 

74,016

 

 

 

 

 

 

555,268

 

Deferred revenue and customer advances

 

 

 

 

 

57,100

 

 

 

13,249

 

 

 

4,506

 

 

 

 

 

 

74,855

 

Total liabilities

 

 

234,774

 

 

 

618,443

 

 

 

111,972

 

 

 

311,943

 

 

 

(647,009

)

 

 

630,123

 

Mezzanine equity

 

 

 

 

 

9,858

 

 

 

 

 

 

 

 

 

 

 

 

9,858

 

Total shareholders’ equity

 

 

989,657

 

 

 

1,123,451

 

 

 

5,850

 

 

 

217,954

 

 

 

(1,347,255

)

 

 

989,657

 

Noncontrolling interests

 

 

 

 

 

123,273

 

 

 

133

 

 

 

 

 

 

 

 

 

123,406

 

Total liabilities, mezzanine equity and equity

 

 

1,224,431

 

 

 

1,875,025

 

 

 

117,955

 

 

 

529,897

 

 

 

(1,994,264

)

 

 

1,753,044

 

 

Key Information Related to Doing Business in the People’s Republic of China

Risks and Uncertainties Related to Doing Business in the People’s Republic of China

We face various legal and operational risks and uncertainties as a company based in and primarily operating in China. Most of our operations are conducted in the PRC, and are governed by PRC laws, rules and regulations. Our PRC subsidiaries are subject to laws, rules and regulations applicable to foreign investment in China. Because PRC laws, rules and regulations are relatively new and quickly evolving, and because of the limited number of published decisions and the non-precedential nature of these decisions, and because the laws, rules and regulations often give the relevant regulator certain discretion in how to enforce them, the interpretation and enforcement of these laws, rules and regulations involve uncertainties and can be inconsistent and unpredictable. Therefore, it is possible that our existing operations may be found not to be in full compliance with relevant laws and regulations in the future. In addition, the PRC legal system is based in part on government policies and internal rules, some of which are not published on a timely basis or at all, and which may have a retroactive effect. As a result, we may not be aware of our violation of these policies and rules until after the occurrence of the violation. See “— D. Risk Factors — Risks Related to Doing Business in the People’s Republic of China — There are uncertainties regarding the

9


Table of Contents

 

interpretation and enforcement of PRC laws, rules and regulations, and changes in policies, laws, rules and regulations in the PRC could adversely affect us.”

The PRC government has significant oversight and discretion over the conduct of our business, and may intervene in or influence our operations through adopting and enforcing rules and regulatory requirements. For example, in recent years, the PRC government has enhanced regulation in areas such as data privacy and personal data protection, anti-monopoly, anti-unfair competition, content and consumer protection. See “— D. Risk Factors — Risks Related to Our Business and Industry — We are subject to a broad range of laws and regulations, and future laws and regulations may impose additional requirements and other obligations that could materially and adversely affect our business, financial condition and results of operations, as well as the trading prices of our ADSs, Shares and/or other securities.”; “— We are subject to complex and evolving laws and regulations regarding privacy and data protection and cybersecurity. Complying with these laws and regulations increases our cost of operations, limits our business opportunities and may require changes to our data collection, use and other practices or negatively affect our user growth and engagement. Failure to comply with these laws and regulations could result in claims, regulatory investigations, litigation or penalties, or otherwise negatively affect our business. ”; “— Claims or regulatory actions under competition laws against us may result in our being subject to fines, constraints on our business and damage to our reputation.”; “— PRC regulations regarding acquisitions impose significant regulatory approval and review requirements, which could make it more difficult for us to pursue growth through acquisitions and subject us to fines or other administrative penalties.”; “— We may be subject to liability for content available in our ecosystem that is alleged to be obscene, defamatory, libelous, fraudulent socially destabilizing or otherwise unlawful.” and “— We may be subject to claims under consumer protection laws, including health and safety claims and product liability claims, if property or people are harmed by the products and services sold through our platforms.” The Chinese government may further promulgate relevant laws, rules and regulations that may impose additional and significant obligations and liabilities on Chinese companies. These laws and regulations can be complex and stringent, and many are subject to change and uncertain interpretation, which could result in claims, change to our data and other business practices, regulatory investigations, penalties, increased cost of operations, or declines in user growth or engagement, or otherwise affect our business. As a result, the trading prices of our ADSs and Shares could significantly decline or become worthless.

In addition, the PRC government has enhanced its regulatory oversight of Chinese companies listing overseas, including enhanced oversight of overseas financing and listing by Chinese companies. Such new regulatory requirements could significantly limit or completely hinder our ability and the ability of our subsidiaries to obtain external financing through the issuance of equity securities overseas and cause the value of our securities, including our ADSs and Shares, to significantly decline or become worthless. See “— D. Risk Factors — Risks Related to Doing Business in the People’s Republic of China — There are uncertainties regarding the interpretation and enforcement of PRC laws, rules and regulations, and changes in policies, laws, rules and regulations in the PRC could adversely affect us”; and “— Risks Related to Our Business and Industry — We may need additional capital but may not be able to obtain it on favorable terms or at all.”

Permissions and Approvals Required to be Obtained from PRC Authorities for our Business Operations

In the opinion of Fangda Partners, our PRC legal counsel, our consolidated subsidiaries and the VIEs in China have obtained all major licenses, permissions and approvals from the competent PRC authorities that are necessary to the operations of our Taobao and Tmall Group, Cloud Intelligence Group and AIDC Group, which accounted for a substantial majority of our revenue in fiscal year 2024. In addition, we have implemented policies and control procedures to obtain and maintain the necessary licenses, permission and approvals to conduct our businesses. On the basis of the legal opinion issued by our PRC legal counsel and our internal policies and procedures, we believe that our consolidated subsidiaries and the VIEs in China have received the requisite licenses, permissions and approvals from the PRC authorities as are necessary for our business operations in China. Such licenses, permits, registrations and filings include, among others, Value-added Telecommunication License, License for Online Transmission of Audio-Visual Programs, Network Cultural Business License, Online Publishing Service License and License for Surveying and Mapping.

If we, our consolidated subsidiaries or the VIEs in China (i) do not maintain such permissions or approvals, (ii) inadvertently conclude that such permissions or approvals are not required, or (iii) applicable laws, regulations, or interpretations change, and we or the VIEs are required to obtain such permissions or approvals in the future, we may be unable to obtain such necessary approvals, permits, registrations or filings in a timely manner, or at all, and such approvals, permits, registrations or filings may be rescinded even if obtained. Any such circumstance may subject us to fines and other regulatory, civil or criminal liabilities, and we may be ordered by the competent PRC authorities to suspend relevant operations, which could materially and adversely affect our business, financial condition, results of operations and prospects. Please see “— D. Risk Factors — Risks Related to Our Business and Industry — We are subject to a broad range of laws and regulations, and future laws and regulations may impose additional requirements and other obligations that

10


Table of Contents

 

could materially and adversely affect our business, financial condition and results of operations, as well as the trading prices of our ADSs, Shares and/or other securities.”

Furthermore, if the PRC government determines that the contractual arrangements constituting part of the VIE structure adopted by us do not comply with PRC regulations, or if these regulations change or are interpreted differently in the future, our securities may decline in value or become worthless if the determinations, changes, or interpretations result in our inability to assert contractual control over the assets of our consolidated subsidiaries and the VIEs in China that conduct a significant portion of our business operations. In addition, there are substantial uncertainties as to whether the VIE structure adopted by us may be deemed as a method of foreign investment in the future. If the VIE structure adopted by us were to be deemed as a method of foreign investment under any future laws, regulations and rules, and if any of our business operations were to fall under the “Negative List” for foreign investment, we would need to take further actions in order to comply with these laws, regulations and rules, which may materially and adversely affect our current corporate structure, business, financial condition and results of operations. See “— D. Risk Factors — Risks Related to Our Corporate Structure — Substantial uncertainties exist with respect to the interpretation and implementation of the PRC Foreign Investment Law and its implementing rules and other regulations and how they may impact the viability of our current corporate structure, business, financial condition and results of operations.”

Given the uncertainties relating to the interpretation and enforcement of PRC laws, rules and regulations, it is possible that our existing operations may be found not to be in full compliance with relevant laws and regulations in the future. In addition, the PRC legal system is based in part on government policies and internal rules, some of which are not published on a timely basis or at all, and which may have a retroactive effect. As a result, we may not be aware of our violation of these policies and rules until after the occurrence of the violation. For more detailed information, see “— D. Risk Factors — Risks Related to Doing Business in the People’s Republic of China — There are uncertainties regarding the interpretation and enforcement of PRC laws, rules and regulations, and changes in policies, laws, rules and regulations in the PRC could adversely affect us.”

Permissions and Approvals Required to be Obtained from PRC Authorities for our Securities Offerings

The PRC government has enhanced its regulatory oversight of Chinese companies listing overseas. In connection with our prior securities offerings and overseas listings, under PRC laws and regulations in effect as of the date of this annual report, after consulting our PRC legal counsel, Fangda Partners, we are not aware of any PRC laws or regulations which explicitly require us to obtain any permission from the CSRC or other Chinese authorities, and we, our consolidated subsidiaries and the VIEs in China (i) have not been required to obtain any permission from or complete any filing with any PRC authority, (ii) have not been required to go through a cybersecurity review by the Cyberspace Administration of China, and (iii) have not received or were denied such requisite permissions by any PRC authority. There are uncertainties with respect to how PRC authorities will regulate overseas securities offerings and overseas listings in general, as well as the interpretation and implementation of any related regulations. Although we intend to fully comply with the then effective relevant laws and regulations applicable to any securities offerings we may conduct, there are uncertainties with respect to whether we will be able to fully comply with requirements to obtain any permissions and approvals from, or complete any reporting or filing procedures with, PRC authorities that may be in effect in the future. If we, our consolidated subsidiaries or the VIEs in China (i) do not maintain such permissions or approvals, (ii) inadvertently conclude that such permissions, approvals or filing or reporting are not required, or (iii) applicable laws, regulations, or interpretations change, and we or the VIEs are required to obtain such permissions, approvals or filing or reporting in the future, we may be unable to obtain such necessary approvals, permits, registrations or filings in a timely manner, or at all, and such approvals, permits, registrations or filings may be rescinded even if obtained. Any such circumstance could subject us to penalties, including fines, suspension of business and revocation of required licenses, significantly limit or completely hinder our and our subsidiaries' ability to offer securities to investors and cause our securities to decline in value or become worthless. For more detailed information, see “— D. Risk Factors — Risks Related to Doing Business in the People’s Republic of China — There are uncertainties regarding the interpretation and enforcement of PRC laws, rules and regulations, and changes in policies, laws, rules and regulations in the PRC could adversely affect us” and “— Risks Related to Our Business and Industry — We may need additional capital but may not be able to obtain it on favorable terms or at all.”

Holding Foreign Companies Accountable Act

In recent years, U.S. regulators have continued to express concerns about challenges in their oversight of financial statement audits of U.S.-listed companies with significant operations in China. As part of increased regulatory focus in the United States on access to audit information, the United States originally enacted the Holding Foreign Companies Accountable Act, as amended, or the HFCA Act, in December 2020. The HFCA Act includes requirements for the SEC to identify issuers

11


Table of Contents

 

whose audit reports are prepared by auditors that the PCAOB is unable to inspect or investigate completely because of a restriction imposed by a non-U.S. authority in the auditor’s local jurisdiction. In addition, if the auditor of a U.S. listed company is not subject to PCAOB inspections for three consecutive “non-inspection” years after the law becomes effective, the SEC is required to prohibit the securities of such issuer from being traded on a U.S. national securities exchange, such as the NYSE, or in U.S. over-the-counter markets. On December 29, 2022, the United States enacted the Consolidated Appropriations Act, 2023, which amended the HFCA Act to require the SEC to prohibit an issuer's securities from trading in the United States if its auditor is not subject to PCAOB inspections for two consecutive “non-inspection” years instead of three.

On December 16, 2021, the PCAOB issued its report notifying the SEC of its determination that it was unable to inspect or investigate completely registered public accounting firms headquartered in Chinese mainland or Hong Kong, including our then independent registered public accounting firm, PricewaterhouseCoopers. On August 22, 2022, the SEC added us to its conclusive list of issuers identified under the HFCA Act, following the filing of our annual report on Form 20-F with the SEC on July 26, 2022. On August 26, 2022, the PCAOB signed a Statement of Protocol, or the PCAOB Statement of Protocol, with the CSRC and the Ministry of Finance, taking the first step toward opening access for the PCAOB to inspect and investigate completely registered public accounting firms headquartered in Chinese mainland and Hong Kong. On December 15, 2022, the PCAOB announced that it was able to secure complete access to inspect and investigate PCAOB-registered public accounting firms headquartered in Chinese mainland and Hong Kong in 2022. The PCAOB vacated its previous 2021 determinations that the PCAOB was unable to inspect or investigate completely registered public accounting firms headquartered in Chinese mainland and Hong Kong. For this reason, we were not identified as a Commission-Identified Issuer following the filing of our annual report in 2023, and we do not expect to be identified as a Commission-Identified Issuer following the filing of this annual report in 2024. However, whether the PCAOB will continue to be able to satisfactorily conduct inspections of PCAOB-registered public accounting firms headquartered in Chinese mainland and Hong Kong in the future is subject to uncertainty and depends on a number of factors out of our, and our auditor’s, control, including the uncertainties surrounding the relationship between China and the United States. If the PCAOB is unable to continue to inspect or investigate completely registered public accounting firms headquartered in Chinese mainland or Hong Kong, including our independent registered public accounting firm, for two consecutive years, our securities (including our ADSs and Shares) may be prohibited from trading on or delisted from the NYSE or other U.S. stock exchange under the HFCA Act.

Delisting of our ADSs would force our U.S.-based shareholders to sell their ADSs or convert them into Shares listed in Hong Kong. Although we are listed in Hong Kong, investors may face difficulties in migrating their underlying ordinary shares to Hong Kong, or may have to incur increased costs or suffer losses in order to do so. The market prices of our ADSs and/or other securities could be adversely affected as a result of anticipated negative impacts of the HFCA Act upon, as well as negative investor sentiment towards, China-based companies listed in the United States, regardless of our actual operating performance. See “— D. Risk Factors — Risks Related to Doing Business in the People’s Republic of China — The PCAOB had historically been unable to inspect our auditor in relation to their audit work performed for our financial statements, and the inability of the PCAOB to conduct inspections over our auditor in the future may deprive our investors of the benefits of such inspections” and “— Our ADSs will be delisted and our ADSs and shares prohibited from trading in the United States under the Holding Foreign Companies Accountable Act, as amended, if the PCAOB is unable to inspect or investigate completely auditors located in China.”

Holding Company Structure and Cash Flows through Our Company

We are a holding company with no operation other than ownership of operating subsidiaries in Chinese mainland, Hong Kong S.A.R., and elsewhere that own and operate our marketplaces and other businesses as well as a portfolio of intellectual property rights. As a result, we rely on dividends and other distributions paid by our operating subsidiaries for our cash and financing requirements, including the funds necessary to repurchase shares, to pay dividends and other cash distribution to our shareholders, fund inter-company loans, service outstanding debts and pay our expenses. If our operating subsidiaries incur additional debt on their own, the instruments governing the debt may restrict the ability of our operating subsidiaries to pay dividends or make other distributions or remittances, including loans, to us.

Our holding company structure differs from some of our peers in that, although the variable interest entities hold licenses and approvals and assets for regulated activities that are necessary for our business operations, as well as certain equity interests in businesses, to which foreign investments are typically restricted or prohibited under applicable PRC law, we hold the significant majority of assets and operations in our subsidiaries and the significant majority of our revenue is captured directly by our subsidiaries. Therefore, our subsidiaries directly capture the significant majority of profits and associated cash flow from operations, without having to rely on contractual arrangements to transfer cash flow from the variable interest

12


Table of Contents

 

entities to our subsidiaries. In fiscal years 2022, 2023 and 2024, the significant majority of our revenues were generated by our subsidiaries. See “Item 4. Information on the Company — C. Organizational Structure” for a description of these contractual arrangements and the structure of our company. Also see “— The VIE Structure Adopted by Our Company — Variable Interest Entity Financial Information” for further financial information of Alibaba Group Holding Limited, the major variable interest entities and their subsidiaries, our subsidiaries that are, for accounting purposes only, the primary beneficiaries of the major variable interest entities, and other subsidiaries and consolidated entities.

Investors in our securities, including our ADSs, Shares and notes, should note that, to the extent cash or assets in our business is in the PRC or a PRC entity, the funds or assets may not be available to fund operations or for other use outside of the PRC due to interventions in or the imposition of restrictions and limitations on the ability of us or our subsidiaries, or the VIEs by the PRC government to transfer cash or assets. Under PRC laws and regulations, our PRC subsidiaries are subject to certain restrictions with respect to paying dividends or otherwise transferring any of their net assets to us. Applicable PRC law permits payment of dividends to us by our operating subsidiaries in China only out of their retained earnings, if any, determined in accordance with PRC accounting standards and regulations. Our operating subsidiaries in China are also required to set aside a portion of their net income, if any, each year to fund general reserves for appropriations until this reserve has reached 50% of the related subsidiary’s registered capital. These reserves are not distributable as cash dividends. In addition, registered share capital and capital reserve accounts are also restricted from distribution. As of March 31, 2024, these restricted net assets totaled RMB317.0 billion (US$43.9 billion). See note 23 to our audited consolidated financial statements included in this annual report. Also see “— D. Risk Factors — Risks Related to Doing Business in the People’s Republic of China — We rely to a significant extent on dividends, loans and other distributions on equity paid by our operating subsidiaries in China.” Remittance of dividends by a wholly foreign-owned enterprise out of China is also subject to certain restrictions on currency exchange or outbound capital flows. See “— D. Risk Factors — Risks Related to Doing Business in the People’s Republic of China — Regulations on currency exchange or outbound capital flows may limit our ability to utilize our PRC revenue effectively.”

Under the PRC Enterprise Income Tax Law, a withholding tax of 5% to 10% is generally levied on dividends declared by companies in China to their non-resident enterprise investors. As of March 31, 2024, we have accrued the withholding tax on substantially all of the earnings distributable by our subsidiaries in China, except for those being reserved for permanent reinvestment in China of RMB304.7 billion (US$42.2 billion). See “Item 5. Operating and Financial Review and Prospects — Components of Results of Operations — Taxation — PRC Withholding Tax.”

We do not have specific cash management policies in place that dictate how funds are transferred between Alibaba Group Holding Limited, our subsidiaries, the VIEs or our investors. However, we have implemented procedures and control mechanisms to manage the transfer of funds within our organization to support our business needs and in compliance with applicable laws and regulations.

For the years ended March 31, 2022, 2023 and 2024, Alibaba Group Holding Limited provided capital contributions and loans, and repaid loans, in the aggregate amounts of RMB20,188 million, RMB32,025 million and RMB74,951 million (US$10,381 million), respectively, to our subsidiaries, and our subsidiaries provided dividends and loans, and repaid loans, in the aggregate amounts of RMB95,621 million, RMB112,153 million and RMB193,629 million (US$26,817 million), respectively, to Alibaba Group Holding Limited.

For the years ended March 31, 2022, 2023 and 2024, our subsidiaries and consolidated entities provided loans and repaid loans, in the aggregate amounts of RMB2,539 million, RMB21,283 million and RMB17,986 million (US$2,491 million) to the major VIEs and their subsidiaries, and the major VIEs and their subsidiaries provided loans, repaid loans and paid technical service fees to our subsidiaries and consolidated entities in the aggregate amounts of RMB24,404 million, RMB14,172 million and RMB25,432 million (US$3,522 million), respectively. See “— The VIE Structure Adopted by Our Company — Variable Interest Entity Financial Information” for classification of cashflow detailed in footnotes to the condensed consolidating schedule. We have settled and will continue to settle fees under the contractual arrangements with the variable interest entities. For a condensed consolidating schedule of financial information that disaggregates the operations and depicts the financial position, cash flows, and results of operations for the same periods for which audited consolidated financial statements are required, see “— The VIE Structure Adopted by Our Company —Variable Interest Entity Financial Information.” Please also see the consolidated financial statements included in this annual report for more financial information.

For fiscal year 2023, we declared a cash dividend in the amount of US$0.125 per Share or US$1.00 per ADS, for a total amount of approximate US$2.5 billion. For fiscal year 2024, we declared a cash dividend in the amount of US$0.2075 per Share or US$1.66 per ADS, consisting of (i) a regular dividend in the amount of US$0.125 per Share or US$1.00 per ADS

13


Table of Contents

 

and (ii) a one-time extraordinary dividend in the amount of US$0.0825 per Share or US$0.66 per ADS as a distribution of proceeds from disposition of certain financial investments, for a total amount of US$4 billion. See “Item 8. Financial Information — E. Taxation — Material United States Federal Income Tax Considerations — Taxation of Dividends.” For tax consequences to U.S. investors, see “Item 8. Financial Information — A. Consolidated Statements and Other Financial Information — Taxation of Dividends.” For PRC and United States federal income tax considerations of an investment in our ADS, see “Item 10. Additional Information — E. Taxation.”

B.
Capitalization and Indebtedness

Not Applicable.

C.
Reasons for the Offer and Use of Proceeds

Not Applicable.

D. Risk Factors

Summary of Risk Factors

Investing in our company may involve significant risks. Alibaba Group Holding Limited is a Cayman Islands holding company. It does not directly engage in business operations itself. Due to PRC legal restrictions on foreign ownership and investment in certain industries, we, similar to all other entities with foreign-incorporated holding company structures operating in our industry in China, operate through VIEs our Internet businesses and other businesses in which foreign investment is restricted or prohibited in the PRC. The VIEs are incorporated and owned by PRC citizens or by PRC entities owned and/or controlled by PRC citizens, and not by our company. We have entered into certain contractual arrangements which collectively enable us to exercise effective control over the VIEs and realize substantially all of the economic risks and benefits arising from the VIEs. As a result, we include the financial results of each of the VIEs in our consolidated financial statements in accordance with U.S. GAAP. Investors in our ADSs and Shares are purchasing equity securities of a Cayman Islands holding company rather than equity securities issued by our consolidated subsidiaries and the VIEs. See “Item 4. Information on the Company — C. Organizational Structure” for more details. See “— Risks Related to Our Corporate Structure” for risks involving the VIE structure.

 

In addition, we face various legal and operational risks and uncertainties as a company based in and primarily operating in China. The PRC government has significant authority to oversee and regulate the business operations of a China-based company like us, including overseas listing and overseas fundraisings. See “— Risks Related to Doing Business in the People’s Republic of China.”

 

A summary of the risk factors is set forth below, you should read this summary together with the detail risk factors set forth in this annual report.

 

Risks and uncertainties related to our business and industry include risks and uncertainties associated with the following:

 

our ability to achieve the intended benefits of our reorganization;
our ability to maintain the trusted status of our ecosystem, and to maintain and improve the network effects of our ecosystems;
our ability to maintain or grow our business, as well as the impact of sustained investment in our business on our margins and net income;
our ability to compete effectively and continue to innovate and adapt to changes in our industry;
our ability to manage the significant management, operational and financial challenges in growing our business and operations, and our ability to maintain our culture;
economic conditions, geopolitical tensions and the impact of natural disasters or widespread health epidemics;
national trade or investment policies, barriers to trade or investment and geopolitical conflicts, as well as export control, economic or trade sanctions and the trend towards trade and technology “de-coupling” and “de-risking”;

14


Table of Contents

 

reputational harm, liabilities and other risks due to business dealings by, or connections of, merchants or consumers on our marketplaces with sanctioned countries or persons;
challenges in expanding our international and cross-border businesses and operations;
risks relating to our acquisitions, investments and alliances, as well as regulatory approval and review requirements for acquisitions;
risks arising from the broad range of evolving laws and regulations that affect our business, including but not limited to, regulations of digital platforms, regulations regarding privacy, data protection and cybersecurity, competition laws, content regulations, and consumer protection laws;
security breaches and cyber-attacks;
alleged pirated, counterfeit or illegal items or content, allegations of infringements of intellectual property rights, and our ability to protect our intellectual property rights;
material litigation and regulatory proceedings;
our ability to maintain or improve our technology infrastructure, risks relating to the performance, reliability and security of the Internet infrastructure and the effect of network interruptions;
risks relating to Ant Group and Alipay, including our reliance on Alipay to conduct substantially all of the payment processing and all of the escrow services on our marketplaces for a significant majority of our commerce business and our potential conflicts of interests with them;
risks relating to third-party service providers and ecosystem participants, and the quality of logistics services provided by logistics service providers and Cainiao;
natural disasters or epidemic;
our ability to attract, motivate and retain our staff, including key management and experienced and capable personnel;
fraudulent or illegal activities by our employees, business partners and service providers, and the effect of any fraud perpetuated and fictitious transactions conducted in our ecosystem;
tax compliance efforts that may affect our merchants;
effects of public scrutiny, or aggressive marketing and communication strategies of our competitors;
quarter-to-quarter fluctuations of our results of operations;
our ability to comply with the terms of our indebtedness and to raise additional capital, as well as interest rate risks; and
the potential insufficiency of insurance coverage.

 

Risks and uncertainties related to our corporate structure that may arise from the following:

our shareholders’ limited ability to nominate and elect directors;
differences between the interests of the Alibaba Partnership and our shareholders;
anti-takeover provisions in our Articles of Association;
our shareholders do not hold equity securities of our subsidiaries and the VIEs that have substantive business operations in China; and
risks and uncertainties relating to the VIE structure, including regulatory risks and uncertainties; limitations of contractual arrangements in providing control over the VIEs; potential failure by the VIEs or their equity holders to perform their obligations; potential loss of the ability to use, or otherwise benefit from, the licenses, approvals and assets held by the VIEs; potential conflicts of interests between us and the equity holders, directors and executive officers of the VIEs; as well as potential scrutiny of the contractual arrangements with the VIEs by the PRC tax authority.

 

Risks and uncertainties related to doing business in the PRC include risks and uncertainties associated with the following:

15


Table of Contents

 

changes and developments in the political and economic policies of the PRC government, including but not limited to that the PRC government may intervene in or influence our operations through adopting and enforcing rules and regulatory requirements, which may evolve quickly with little advance notice (see “— Risks Related to Doing Business in the People’s Republic of China — There are uncertainties regarding the interpretation and enforcement of PRC laws, rules and regulations, and changes in policies, laws, rules and regulations in the PRC could adversely affect us” on page 55 through 56 of this annual report);
uncertainties regarding the interpretation and enforcement of PRC laws, rules and regulations, including but not limited to actions the PRC government may take to exert more oversight and control over offerings that are conducted overseas and/or foreign investment in China-based issuers, which could significantly limit or completely hinder our and our subsidiaries' ability to offer securities to investors and cause our securities to decline in value or become worthless (see “— Risks Related to Doing Business in the People’s Republic of China — There are uncertainties regarding the interpretation and enforcement of PRC laws, rules and regulations, and changes in policies, laws, rules and regulations in the PRC could adversely affect us” on page 55 through 56 of this annual report);
PCAOB’s ability to inspect our auditors in relation to their audit work performed for our financial statements and potential delisting of our ADSs from the U.S. pursuant to the HFCA Act (see “— Risks Related to Doing Business in the People’s Republic of China — The PCAOB had historically been unable to inspect our auditor in relation to their audit work performed for our financial statements, and the inability of the PCAOB to conduct inspections over our auditor in the future may deprive our investors of the benefits of such inspections” and “— Our ADSs will be delisted and our ADSs and shares prohibited from trading in the United States under the Holding Foreign Companies Accountable Act, as amended, if the PCAOB is unable to inspect or investigate completely auditors located in China” on page 56 and page 56 through 57 of this annual report);
PRC regulations relating to investments in offshore companies and employee equity incentive plans (see “— Risks Related to Doing Business in the People’s Republic of China — PRC regulations relating to investments in offshore companies by PRC residents may subject our PRC-resident beneficial owners or our PRC subsidiaries to liability or penalties, limit our ability to inject capital into our PRC subsidiaries or limit our PRC subsidiaries’ ability to increase their registered capital or distribute profits” and “— Any failure to comply with PRC regulations regarding our or our subsidiaries’ employee equity incentive plans may subject the PRC participants in the plans, us or our overseas and PRC subsidiaries to fines and other legal or administrative sanctions” on page 57 through 58 and page 58 of this annual report);
our reliance on dividends, loans and other distributions on equity paid by our operating subsidiaries in China, the risk that interventions in or the imposition of restrictions and limitations on the ability of us or our subsidiaries, or the VIEs by the PRC government to transfer cash or assets that are in a business in the PRC or in a PRC entity may limit our ability to fund operations or for other use outside of the PRC and fluctuations in exchange rates (see “— Risks Related to Doing Business in the People’s Republic of China — We rely to a significant extent on dividends, loans and other distributions on equity paid by our operating subsidiaries in China” on page 58 through 59 of this annual report);
the potential impact of PRC laws and regulations related to Internet advertisement (see “— Risks Related to Doing Business in the People’s Republic of China — P4P services are considered, in part, to involve Internet advertisement, which subjects us to other laws, rules and regulations as well as additional obligations” on page 59 of this annual report);
the possibility that we may be subject to PRC income tax on our global income, and potential discontinuation of preferential tax treatments we currently enjoy (see “— Risks Related to Doing Business in the People’s Republic of China — We may be treated as a resident enterprise for PRC tax purposes under the PRC Enterprise Income Tax Law, and we may therefore be subject to PRC income tax on our global income” on page 59 of this annual report);
the possibility that dividends payable to foreign investors and gains on the sale of our securities by our foreign investors may become subject to PRC taxation, and uncertainties with respect to indirect transfers of equity interests in PRC resident enterprises or other assets attributed to a PRC establishment of a non-PRC company (see “— Risks Related to Doing Business in the People’s Republic of China — Dividends payable to foreign investors and gains on the sale of our ADSs and/ or ordinary shares by our foreign investors may become subject to PRC taxation” on page 59 through 60 of this annual report); and
risks relating to the approval, filing or other requirements of PRC regulatory authorities in connection with future issuance of securities overseas (see “— Risks Related to Doing Business in the People’s Republic of China —

16


Table of Contents

 

The approval, filing or other requirements of the CSRC or other PRC regulatory authorities may be required under PRC law in connection with any future issuance of securities overseas, and, if required, we cannot predict whether or for how long we or our subsidiaries will be able to obtain such approval or complete such filing” on page 62 through 63 of this annual report).

 

Risks related to our ADSs and Shares include risks and uncertainties associated with the following:

volatilities in the trading prices of our securities, the substantial future sales or perceived potential sales of our securities, and the sustainability of active trading markets for our securities;
changes to our shareholder return initiatives;
different characteristics of the capital markets in Hong Kong and the U.S., and the possibility of a public offering and listing of our equity securities in Shanghai or Shenzhen;
the limited ability of our shareholders and U.S. authorities to bring actions against us;
our exemptions from certain NYSE corporate governance standards and certain disclosure requirements, as well as our different practices as to certain matters compared with many other companies listed in Hong Kong;
potential limitations on the ability of ADS holders to vote, transfer ADSs and receive distributions on our ordinary shares, and our discretionary proxy from the depositary of our ADSs;
the exchange between our Shares and our ADSs that may affect liquidity and/or trading prices of our securities and cause delays;
the possibility that we may be or may become a passive foreign investment company; and
uncertainty as to whether Hong Kong stamp duty will apply to the trading or conversion of our ADSs.

 

We discuss the various risks and uncertainties we are subject to in detail below.

 

Risks Related to Our Business and Industry

 

We may not achieve the intended benefits of our reorganization.

 

We have substantially completed the implementation of a new organizational and governance structure with six major business groups and various other businesses, or the Reorganization. We believe our new organizational and governance structure places more focus on our core businesses, infuses more agility into our decision-making process and further unlocks value for our shareholders. However, whether our new structure will in fact yield the expected strategic benefits are subject to uncertainties and various factors, many of which may be out of our control, including without limitations, successful restructuring of assets, liabilities and contracts and implementation of equity incentive plans. We cannot assure you that the expected benefits of our Reorganization will be reflected in the price of our securities. Moreover, our Reorganization could have a material adverse effect on our business, financial condition, results of operations and prospects. We are dedicating significant time, resources and efforts into establishing the new organizational and governance structure and may incur substantial costs as a result. These efforts may divert our management’s attention away from our day-to-day operations and may be disruptive to our business. As our businesses operate more independently, the network effect, synergies and economic of scale among our businesses may also be negatively affected.

 

Maintaining the trusted status of our ecosystem is critical to our success and growth, and any failure to do so could severely damage our reputation and brand, which would have a material adverse effect on our business, financial condition, results of operations and prospects.

 

We have established a strong brand name and reputation for our ecosystem. Any loss of trust in our ecosystem or platforms could harm our reputation and the value of our brand, and could result in consumers, merchants, brands, retailers and other participants reducing their levels of activity in our ecosystem, which could materially reduce our revenue and profitability. Our ability to maintain trust in our ecosystem and platforms is based in large part upon:

our success in developing and leveraging cutting-edge technology to serve our consumers, users and customers;
our ability to attract and retain consumers with superior user experience and the quality, safety, value and functionality of products, services and content available through our ecosystem;

17


Table of Contents

 

our ability to deliver value to brands, merchants and enterprises and empower them to thrive on our platforms;
the reliability and integrity of our company and our platforms, as well as of the merchants, software developers, logistics providers, service providers and other participants in our ecosystem;
the safety, security and integrity of the data on our systems, and those of other participants in our ecosystem;
the manner in which we and other participants in our ecosystem collect, process, store and utilize user data, and changes in the related regulations and user expectations;
the effectiveness and fairness of rules governing our marketplaces, various platforms and overall ecosystem;
the strength of our measures to protect consumers and intellectual property rights owners; and
our ability to provide reliable and trusted services, such as the payment and escrow services operated by us or through our arrangements with Alipay or other partners.

 

As our businesses operate more independently, failure by any of our businesses to establish and maintain its own trusted brand could also harm the value of our brand name and reputation of our ecosystem.

 

We may not be able to maintain or grow our business.

 

Our ability to continue to grow in the future depends on a number of factors, including the number and engagement of consumers on our platforms, the value that our businesses are able to offer to our customers and our data and technology capabilities and infrastructure. See “Item 5. Operating and Financial Review and Prospects — A. Operating Results — Factors Affecting Our Results of Operations — Our Ability to Create Value for Our Users and Generate Revenue.” Our growth is also affected by competition and other factors that may not be within our control, including the macroeconomic environment, inflation, disruptions to the economy and business operations from pandemics, natural disasters, armed conflicts or other events, as well as the geopolitical landscape and government policies. Furthermore, due to the size and scale we have achieved, our businesses may not continue to grow as quickly or at all.

 

We are exploring and will continue to explore in the future new business initiatives, including in industries and markets in which we have limited or no experience, as well as new business models, that may be untested. Developing new businesses, initiatives and models requires significant investments of time and resources, and may increase our costs and present new and difficult technological, operational and regulatory challenges. We may encounter difficulties or setbacks in the execution of various growth strategies and our growth strategies may not generate the returns we expect within the timeframe we anticipate, or at all. For example, we are making significant investments in artificial intelligence (AI) technologies, including generative AI, to further improve shopping experience for our consumers, enable our merchants to improve efficiency, enhance our cloud service offerings and improve our own operating efficiencies, among other things. The development and use of AI technologies are complex and involve significant costs and risks. There can be no assurance that our investments in and usage of AI will achieve the benefits we anticipated. AI systems may have limitations, including biases and errors, and there are also risks of system failures and disruptions and risks relating to cybersecurity, privacy, intellectual property and ethics. Furthermore, the legal regulatory regime relating to AI is developing in many jurisdictions, and new rules and regulations could significantly increase our compliance costs, require us to modify our technologies and business practices, prevent or limit our use of AI in certain circumstances or result in regulatory investigations, fines and penalties.

 

Growing our existing and new businesses also involves risks and challenges that may materially and adversely affect our business and financial condition. For example, our direct sales and local consumer services businesses face risks relating to inventory procurement and management, such as failure to stock sufficient inventory to meet demands or additional costs or write-offs resulting from overstocking, supply chain management, relationships with suppliers, accounts receivable and related potential impairment charges, potential labor disputes, worker safety, minimum wage and social insurance requirements, including offering minimum wage and providing social insurance for delivery workers. Since 2023, our AIDC Group has launched new consignment models where our platform is involved in price setting, marketing, payment, logistics, customer support and returns for products provided by the merchants. It is likely that our platform, by adopting this model, will be subject to increased scrutiny by international regulators and they may view our platform as jointly liable with the merchants if the products provided by the merchants on our platforms fail to meet regulatory requirements or otherwise infringe upon consumers’ legitimate rights. Moreover, this new model may not be well received by our merchants and may lead to loss of merchants on our platforms, which could adversely affect our business and results of operations. Our cloud business also faces technology challenges and challenges related to supply of advanced chips, data center capacity, data privacy and systems security, service disruptions, delays, failures or other service quality issues.

 

18


Table of Contents

 

If we are unable to compete effectively, our business, financial condition and results of operations would be materially and adversely affected.

 

Our businesses face increasingly intense competition in different industries, principally from established Chinese Internet companies and their respective affiliates, global and regional e-commerce players, cloud computing service providers, logistics service providers and digital media and entertainment providers. These areas of our business are subject to rapid market change, the introduction of new business models, and the entry of new and well-funded competitors. Increased investments made and lower prices offered by our competitors may require us to divert significant managerial, financial and human resources in order to remain competitive or to give up business opportunities to maintain our profitability, and ultimately may reduce our market share and negatively impact the revenue and profitability of our business. See also “Item 4. Information on the Company — B. Business Overview — Competition.”

 

Our ability to compete depends on a number of other factors as well, some of which may be beyond our control, including alliances, acquisitions or consolidations within our industries that may result in stronger competitors, technological advances, shifts in customer preferences and changes in the regulatory environment in the markets we operate. Existing and new competitors may leverage their experience, client relationships or resources in ways that could affect our competitive position, including by making acquisitions, continuing to invest heavily in research and development and in talent, introducing innovative business models or technologies, and launching highly engaging content, products or services to attract a large user base, increase user engagement, monetize traffic and achieve rapid growth, which may make it more challenging for us to acquire, retain and engage consumers, users and customers and materially and adversely affect our business expansion and results of operations.

 

In addition, if international players gain greater access to the China market, certain of our businesses, such as our e-commerce business, cloud business and digital media and entertainment business, could be subject to greater competition and pricing pressure, which could reduce our margins or otherwise negatively affect our results of operations. For example, starting from April 2024, international cloud service providers are able to apply for IDC in China, which may introduce greater competition in the cloud industry in China. As we acquire new businesses and expand into new industries and sectors, we face competition from major players in these industries and sectors. Moreover, as we continue to expand into markets outside of China, we increasingly face competition from domestic and international players operating in these markets, as well as potential geopolitical tensions, regulatory challenges and protectionist policies that may support domestic players in those markets. See “— We face challenges in expanding our international and cross-border businesses and operations.”

 

If we are not able to compete effectively, the level of economic activity and user engagement in our ecosystem may decrease and our market share and profitability may be negatively affected, which could materially and adversely affect our business, financial condition and results of operations, as well as our reputation and brand.

 

If we are not able to continue to innovate or if we fail to adapt to changes in our industry, our business, financial condition and results of operations would be materially and adversely affected.

 

Our industries are characterized by rapidly changing technology, evolving industry standards, new mobile apps and protocols, new products and services, new media and entertainment content, including user-generated content, and changing user demands and trends. Furthermore, our domestic and international competitors are continuously developing innovations in personalized search and recommendation, online shopping and marketing, communications, social networking, entertainment, logistics and other services, to enhance user experience. As a result, we continue to invest significant resources in our infrastructure, research and development and other areas in order to enhance our businesses and operations, as well as to explore new growth strategies and introduce new high-quality products and services.

 

Our investments in innovations and new technologies, which may be significant, may not increase our competitiveness or generate financial returns in the short term, or at all, and we may not be successful in adopting and implementing new technologies, such as generative AI which has recently attracted prominent attention. The changes and developments taking place in our industry may also require us to re-evaluate our business model and adopt significant changes to our long-term strategies and business plans. Our failure to innovate and adapt to these changes and developments in a timely manner could have a material adverse effect on our business, financial condition and results of operations. Even if we timely innovate and adopt changes in our strategies and plans, we may nevertheless fail to realize the anticipated benefits of these changes or even generate lower levels of revenue as a result.

 

Sustained investment in our businesses and our focus on long-term performance and maintaining the health of our ecosystem may negatively affect our margins and our net income.

 

19


Table of Contents

 

We focus on the long-term interests of the participants in our ecosystem. Our businesses may continue to increase spending and investments, including investing in organic development and incubating new businesses, enhancing consumer experience and user engagement, supporting merchants and acquiring users, as well as enhancing our technology, logistics, supply chain and other long-term capabilities. Although we believe these investments are crucial to our success and future growth, they will have the effect of increasing our costs and lowering our margins and profit, and this effect may be significant in the short term and potentially over longer periods. Certain of our businesses may have negative margins or margins that are lower than what our China commerce retail business has enjoyed in the past. For example, certain of our businesses, including direct sales, international commerce, Cainiao, local consumer services and digital media and entertainment, have incurred, and may continue to incur, losses. There can be no assurance that these investments will be able to generate the growth, monetization enhancement or profitability that we expect. Many of our businesses that are currently loss making may not turn profitable at our expected timing or at our expected scale, or at all.

 

We may not be able to maintain and improve the network effects of our ecosystem, which could negatively affect our business and prospects.

 

Our ability to maintain a healthy and vibrant ecosystem that creates strong network effects among consumers, merchants, brands, retailers and other participants is critical to our success. The extent to which we are able to maintain and strengthen these network effects depends on our ability to:

 

offer secure and open platforms for all participants and balance the interests of these participants;
provide a wide range of high-quality product, service and content offerings to consumers;
attract and retain a wide range of consumers, merchants, brands and retailers;
provide effective technologies, infrastructure and services that meet the evolving needs of consumers, merchants, brands, retailers and other ecosystem participants;
arrange secure and trusted payment settlement and escrow services;
comply with legal requirements and address user concerns with respect to data security and privacy;
improve our logistics data platform and coordinate fulfillment and delivery services with logistics service providers;
attract and retain third-party service providers that are able to provide quality services on commercially reasonable terms to our merchants, brands, retailers and other ecosystem participants;
maintain the quality of our customer service and user experience; and
continue adapting to the changing demands of the market.

 

In addition, changes we make to our current operations to enhance and improve our ecosystem or to comply with regulatory requirements may be viewed positively from one participant group’s perspective, such as consumers, but may have negative effects from another group’s perspective, such as merchants. If we fail to balance the interests of all participants in our ecosystem, consumers, merchants, brands, retailers and other participants may spend less time, mind share and resources on our platforms and may conduct fewer transactions or use alternative platforms, any of which could result in a material decrease in our revenue and net income.

 

As our businesses operate more independently, including making independent business decisions regarding customers and service providers, the network effect of our ecosystem may be adversely affected.

 

Our failure to manage the significant management, operational and financial challenges involved in growing our business and operations could harm us.

 

Our businesses have become increasingly complex as the scale, diversity and geographic coverage of our businesses and our workforce continue to expand through both organic growth and acquisitions. The complexity and scale of our operations places a significant strain on our management, operational and financial resources. Our Reorganization may also pose new risks and challenges, requiring us to effectively allocate resources among our various businesses and oversee the operations of our various businesses, including in the areas of capital management, compliance and risk management. Moreover, the current and planned staffing, systems, policies, procedures and controls of our businesses may not be adequate to support their future operations. To effectively manage continuing expansion and growth of their operations and workforce, our

20


Table of Contents

 

businesses will need to continue to improve their personnel management, transaction processing, operational and financial systems, policies, procedures and controls, particularly as our businesses operate more independently. These efforts will require significant managerial, financial and human resources. If we are not able to effectively oversee our businesses or if any of our businesses fails to manage its expansion and growth effectively, our business, financial condition, results of operations and prospects may be materially and adversely affected.

 

We may not be able to maintain our culture, which has been a key to our success.

 

Since our founding, our culture has been defined by our mission, vision and values, and we believe that our culture has been critical to our success. In particular, our culture has helped us serve the long-term interests of our customers, attract, retain and motivate employees and create value for our shareholders. We face a number of challenges that may affect our ability to sustain our corporate culture, including:

 

· failure to identify, attract, promote and retain people who share our culture, mission, vision and values in leadership positions;

· retirements and departures of founders, executives and members of the Alibaba Partnership, and failure to execute an effective management succession plan;

· challenges of effectively incentivizing and motivating employees, including members of senior management, and in particular those who have gained a substantial amount of personal wealth related to share-based awards;

· the increasing size, complexity, geographic coverage and cultural diversity of our businesses and workforce;

· challenges in managing an expansive, diverse and changing workforce, in providing effective training to this workforce, and in promoting a culture of compliance with laws and regulations and preventing misconduct among our employees and participants in our ecosystem;

· competitive pressures to move in directions that may divert us from our mission, vision and values;

· the pressure from the public markets to focus on short-term results instead of long-term value creation; and

· the increasing need to develop expertise in new growth areas, such as AI-driven technology and global e-commerce.

 

If we are not able to maintain our culture or if our culture fails to deliver the long-term results we expect to achieve, our reputation, business, financial condition, results of operations and prospects could be materially and adversely affected. As our businesses operate more independently, if they are not able to develop and sustain their independent and cohesive culture, their ability to recruit talents, their business operations and financial performance could be negatively affected.

 

Our business operations and financial position may be materially and adversely affected by economic conditions in China and globally.

 

Our revenue and net income are impacted to a significant extent by economic conditions in China and globally, as well as economic conditions specific to our business. The global economy, markets and levels of spending by businesses and consumers are influenced by many factors beyond our control, including geopolitical tension and conflicts, inflation risk, instability in the financial system, energy crisis and pandemics and other natural disasters.

 

There have been concerns about the relationships among China and other Asian countries, the relationship between China and the United States, as well as the relationship between the United States and certain other Asian countries such as North Korea, which may result in or intensify potential conflicts in relation to territorial, regional security and trade disputes. See “— Changes in national trade or investment policies and barriers to trade or investment, and any ongoing geopolitical conflict, may have an adverse effect on our business and expansion plans, and could lead to the delisting of our securities from U.S. exchanges and/or other restrictions or prohibitions on investing in our securities.” The Russia-Ukraine conflict has resulted in significant disruptions to supply chains, logistics and business activities in the region that have negatively affected our international commerce business and Cainiao’s international logistics business, negatively impacting the number of orders and revenue of AliExpress and Cainiao and increasing the operating costs of Cainiao. The conflict has also caused, and continues to intensify, significant geopolitical tensions in Europe and across the globe. The resulting sanctions imposed are expected to have significant impacts on the economic conditions of the countries and markets targeted by such sanctions, and may have unforeseen, unpredictable secondary effects on global energy prices, supply chains and other aspects of the global economy, which increases logistics costs and negatively affects our business operations, such as Cainiao. Any disruptions or continuing or worsening slowdown, whether as a result of trade conflicts, the Russia-Ukraine conflict, the Israel-Hamas conflict or other reasons, could significantly reduce commerce activities in China and globally, which could lead to significant reduction in merchants’ demand for and spending on the various services we offer, such as our marketing services, logistics services and cloud computing services. Moreover, rising inflation could result in higher costs of services and supplies and a decrease in consumer spending, which could negatively affect our business operations and financial

21


Table of Contents

 

results. An economic downturn, whether actual or perceived, a further decrease in economic growth rates or an otherwise uncertain economic outlook in any market in which we operate could have a material adverse effect on business and consumer spending and, as a result, adversely affect our business, financial condition and results of operations.

 

In addition, because we hold a significant amount of cash and cash equivalents, short-term investments and other treasury investments, if financial institutions and issuers of financial instruments that we hold become insolvent or sanctioned or if the market for these financial instruments become illiquid as a result of a severe economic downturn, our business and financial condition could be materially and adversely affected. For example, in March 2023, Silicon Valley Bank was closed by the California Department of Financial Protection and Innovation, and in the same month, each of Signature Bank and Silvergate Capital Corp. were swept into receivership, followed by the Federal Deposit Insurance Corporation’s announcement of the closing of First Republic Bank in May 2023. The failure of these banks resulted in an insignificant amount of asset impairment on our balance sheet for fiscal year 2023.

 

Changes in national trade or investment policies and barriers to trade or investment, and any ongoing geopolitical conflict, may have an adverse effect on our business and expansion plans, and could lead to the delisting of our securities from U.S. exchanges and/or other restrictions or prohibitions on investing in our securities.

 

In recent years, international market conditions and the international regulatory environment have been increasingly affected by competition among countries and geopolitical frictions. In particular, the U.S. government has advocated for and taken steps towards restricting trade in certain goods, particularly from China. The progress of trade talks between China and the United States is subject to uncertainties, and there can be no assurance as to whether the United States will maintain or reduce tariffs, or impose additional tariffs on Chinese products in the near future. For example, on May 14, 2024, the United States announced tariff increases on certain goods and technologies imported from China, including electric vehicles, chips, battery technologies and other goods. The United States may take further actions to eliminate perceived unfair competitive advantages created by alleged manipulating actions. Changes to national trade or investment policies, treaties and tariffs, fluctuations in exchange rates or the perception that these changes could occur, and could adversely affect the financial and economic conditions in the jurisdictions in which we operate, as well as our international and cross-border operations, our financial condition and results of operations.

 

In addition, the United States has been considering ways to limit U.S. investment portfolio flows into China. For example, in May 2020, under pressure from U.S. government officials from both the legislative and executive branches, the independent Federal Retirement Thrift Investment Board suspended its implementation of plans to change the benchmark of one of its retirement asset funds to an international index that includes companies in emerging markets, including China. China-based companies, including us and our related entities, may become subject to executive orders or other regulatory actions that may, among other things, prohibit U.S. investors from investing in these companies or delist the securities of these companies from U.S. exchanges. As a result, U.S. and certain other persons may be prohibited from investing in the securities of our company or our related entities, whether or not they are listed on U.S. exchanges, and holders of our debt and equity securities may be required or forced to divest, which could result in significant loss to them. For example, in November 2020, the U.S. administration issued U.S. Executive Order 13959, prohibiting investments by any U.S. persons in publicly traded securities of certain Chinese companies that are deemed owned or controlled by the Chinese military. In May 2021, the American depositary shares of China Telecom Corporation Limited, China Mobile Limited and China Unicom (Hong Kong) Limited were delisted from the NYSE to comply with this executive order. In June 2021, the U.S. administration expanded the scope of the executive order to include Chinese defense and surveillance technology companies. In April 2023, certain U.S. senators also called for the imposition of sanctions on Chinese cloud companies, including Alibaba Cloud. Furthermore, the U.S. government is also considering, by new legislation or further executive action, measures that may place outbound investment restrictions on U.S. persons investing in certain technology sectors in certain international markets that would be deemed critical to U.S. national security. Geopolitical tensions between China and the United States may intensify and the United States may adopt even more drastic measures in the future.

 

China and other countries have retaliated and may further retaliate in response to new trade policies, treaties and tariffs implemented by the United States. For instance, in response to the tariffs announced by the United States, in 2018 and 2019, China announced it would stop buying U.S. agricultural products and imposed tariffs on over US$185 billion worth of U.S. goods. Although China subsequently granted tariff exemptions for certain U.S. products as a result of trade talks and the phase one trade deal agreed with the United States, it is uncertain whether there will be any further material changes to China’s tariff policies. Any further actions to increase existing tariffs or impose additional tariffs could result in an escalation of the trade conflict, which would have an adverse effect on manufacturing, trade and a wide range of industries that rely on trade, including logistics, retail sales and other businesses and services, which could adversely affect our business operations and financial results.

 

22


Table of Contents

 

Additionally, China has issued regulations to give itself the ability to unilaterally nullify the effects of certain foreign restrictions that are deemed to be unjustified to Chinese individuals and entities. The Rules on Counteracting Unjustified Extra-territorial Application of Foreign Legislation and Other Measures promulgated by the MOFCOM on January 9, 2021, provide that, among other things, Chinese individuals or entities are required to report to the MOFCOM within 30 days if they are prohibited or restricted from engaging in normal business activities with third-party countries or their nationals or entities due to non-Chinese laws or measures; and the MOFCOM, following the decision of the relevant Chinese authorities, may issue prohibition orders contravening such non-Chinese laws or measures. Furthermore, on June 10, 2021, the Standing Committee of the National People’s Congress of China promulgated the Anti-foreign Sanctions Law. The Anti-foreign Sanctions Law prohibits any organization or individual from implementing or providing assistance in implementation of discriminatory restrictive measures taken by any foreign state against the citizens or organizations of China. In addition, all organizations and individuals in China are required to implement the retaliatory measures taken by relevant departments of the State Council of the PRC. There exist high uncertainties as to how such regulations will be interpreted and implemented and how they would affect our business, results of operations or the trading prices of our ADSs, Shares and/or other securities.

 

Changes in national trade laws and policies and barriers to trade by the United States, China or other countries where Alibaba’s businesses operate could negatively affect, for example, the cross-border business on AliExpress and Alibaba.com, as well as Tmall and Tmall Global. Conflicting regulatory requirements could also increase our compliance costs and subject us to regulatory scrutiny. Any further escalation in geopolitical tensions or a trade war, or news and rumors of any escalation, could affect activity levels within our ecosystem and have a material and adverse effect on our business, results of operations, and/or the trading prices of our ADSs, Shares and/or other securities. Changes in national investment laws and policies and barriers to cross-border investment, such as any restrictions imposed by the United States or other countries on capital flows into China or China-based companies, may prevent potential investors from investing in us, and the trading prices and liquidity of our ADSs, Shares and/or other securities may suffer as a result.

 

Geopolitical tensions and policy changes have also led to measures that could have adverse effects on China-based issuers, including the U.S. Holding Foreign Companies Accountable Act, which requires companies listed in the United States whose audit reports and/or auditors are not subject to review by the PCAOB to be subject to enhanced disclosure obligations and be subject to delisting if they do not comply with the requirements. See “— Risks Related to Doing Business in the People’s Republic of China — Our ADSs will be delisted and our ADSs and shares prohibited from trading in the United States under the Holding Foreign Companies Accountable Act, as amended, if the PCAOB is unable to inspect or investigate completely auditors located in China.”

 

Export control, economic or trade sanctions and a heightened trend towards trade and technology “de-coupling” and “de-risking” could negatively affect our business operations and subject us to regulatory investigations, fines, penalties or other actions and reputational harm, which could materially and adversely affect our competitiveness and business operations, as well as the trading prices of our ADSs, Shares and/or other securities.

 

The United Nations and a number of countries and jurisdictions, including China, the United States and the EU, have adopted various export control and economic or trade sanction regimes. In particular, the U.S. government and other governments have increasingly threatened and/or imposed export control, economic, trade and other sanctions, trade embargoes, investment prohibitions or restriction and other heightened regulatory requirements on a number of China-based companies through various entity or sanction lists or other manners for a number of reasons, such as engagement or involvement in sale, transfer or development of cutting-edge or emerging technologies, “dual-use” commercial technologies, advanced computing chips or in other activities that could be used for surveillance, military or adversarial purposes or otherwise harm or threaten such jurisdictions’ national security or interests. It is possible that the United States or other jurisdictions may further impose, or threaten to impose similar or heightened measures against more China-based companies including us for similar or other reasons. These regulatory measures and requirements could (1) prohibit or restrict firms from selling, exporting, re-exporting or transferring certain technology, components, software and other items to China-based companies, (2) prohibit or restrict persons from entering into transactions with China-based companies, or (3) prohibit or restrict China-based companies from acquiring advanced computing chips, accessing, transferring or storing data, providing services in or operating in the sanctioning jurisdiction, or (4) prohibit purchases and sale of securities of Chinese firms, among other prohibitions or restrictions. For example, in October 2022, the U.S. Department of Commerce’s Bureau of Industry and Security released a broad set of export control measures with respect to China, including new regulations restricting the export to China of advanced computing chips, advanced semiconductors, supercomputer technology, equipment for the manufacturing of advanced semiconductors, and components and technology for the manufacturing in China of certain semiconductor manufacturing equipment. In October 2023, the U.S. Department of Commerce’s Bureau of Industry and Security released additional rules that became effective in November 2023, expanding and strengthening export control measures to further restrict China’s access to advanced computing chips and semiconductor manufacturing equipment. Japan and the Netherlands

23


Table of Contents

 

issued similar regulations restricting the export of advanced chip-manufacturing equipment, which further curbed China’s and China-based companies’ access to chip technologies. The United States and other countries may impose other and more expansive restrictions on the sales of chips or other technologies to China and China-based companies, including us, in the future. Any restrictions on the sales of chips or other technologies that may apply to us could materially and adversely affect Cloud Intelligence Group’s ability to offer products and services based on advanced computing chips and perform under existing contracts, and affect our businesses more generally by limiting our ability to upgrade our technological capabilities and to maintain our competitive edge, thereby negatively affecting our results of operations, financial condition and growth potential. On the other hand, in May 2023, the Cyberspace Administration of China stated that certain U.S. memory chip manufacturer posed national security risks and banned the use of its products from key infrastructure projects in China.

 

In addition, Chinese companies, if targeted under U.S. economic sanctions, may lose access to the U.S. markets and the U.S. financial system, including the ability to use U.S. dollars to conduct transactions, settle payments or to maintain correspondent accounts with U.S. financial institutions. U.S. entities and individuals may not be permitted to do business with sanctioned companies and persons, and international banks and other companies may as a matter of law and/or policy decide not to engage in transactions with such companies. Moreover, certain reports have suggested that the U.S. government may use its influence to block Chinese financial institutions from using the SWIFT network that enables financial institutions to send and receive information about financial transactions, which may in turn adversely affect the ability of Chinese companies to access international payment, clearance and settlement networks.

 

These restrictions or sanctions, and similar or more expansive restrictions or sanctions that may be imposed by the United States or other jurisdictions in the future, whether directed against us, our affiliates, including Ant Group, or our business partners, may materially and adversely affect our and our technology partners’ abilities to acquire technologies, systems, devices or components that may be critical to our technology infrastructure, service offerings and business operations, and thereby negatively affecting our ability to offer products and services (including those based on advanced computing chips and AI technologies) as well as our ability to continue to enhance our technological capabilities. As a result of heightened restrictions, we and our technology partners may be forced to develop equivalent technologies or components, or obtain equivalent technologies or components from sources outside the United States. We and they may not be able to do so in a timely manner and on commercially favorable or acceptable terms, or at all. These restrictions, sanctions, or other prohibitions could negatively affect our and our technology partners’ abilities to recruit research and development talent or conduct technological collaboration with scientists and research institutes in the United States, Europe or other countries, which could significantly harm our competitiveness, as well as increase our compliance costs and risks. These restrictions, sanctions, or other prohibitions could also require us to divest certain of our businesses and assets and restrict our ability to operate in the United States or other jurisdictions. For example, U.S. entities and individuals with whom we have existing contractual or other relationships may be prohibited from continuing to do business with us, including performing their obligations under agreements involving our supply chain, logistics, software development, cloud services and other products and services.

 

In December 2023, the MOFCOM and the Ministry of Science and Technology of the PRC published the amended Catalogue for Prohibited and Restricted Export Technologies, which stipulates that certain technologies, including technologies related to personalized information push services based on data analysis, are restricted from export outside the PRC without approval. Some of our technologies could fall within the scope of technologies subject to such export restriction. In addition, according to the PRC Export Control Law which came into effect in December 2020, we, our affiliates and business partners may also be required to obtain licenses, permits and governmental approvals to export certain goods, technologies and services. These and additional regulatory restrictions and requirements that may become effective from time to time may increase our compliance burden and affect our ability and efficiency in expanding to international markets.

 

Our business and results of operations, as well as the trading prices of our ADSs, Shares and/or other securities may be materially and negatively affected by current or future export control or economic and trade sanctions or developments. Export control and economic sanctions laws and regulations are complex and likely subject to frequent changes, and the interpretation and enforcement of the relevant regulations involve substantial uncertainties, which may be driven by political and/or other factors that are out of our control or heightened by national security concerns. The high level of uncertainty relating to potential actions, such as export control measures, sanctions, investment prohibitions and others, and their timing and scope, as well as market rumors or speculation on such potential actions, could also negatively and materially affect the trading prices of our ADSs, Shares and/or other securities.

 

Furthermore, if we, any of our expanding network of investee companies, global business partners, joint venture partners or other parties that have collaborative relationships with us or our affiliates, including Ant Group, were to become subject to sanctions or export control restrictions, this might result in significant negative publicity, governmental investigations and reputational harm, as well as losses from impairments or write-offs. Some of such companies, partners and other parties,

24


Table of Contents

 

including some of our investee companies and joint venture partners, have become subject to sanctions or export control restrictions. For example, in connection with the Russia-Ukraine conflict, certain Russian shareholders of our AliExpress Russia joint venture (in which we are a minority shareholder) have become subject to varying degrees of sanctions. There is no assurance that the scope of sanctions will not expand to include AliExpress Russia or us.

 

Media reports on alleged violation of export control or economic and trade sanctions laws, or on uses of the technologies, systems or innovations that we develop, such as biometrics data analysis and artificial intelligence, for purposes which could be perceived as inappropriate or controversial, by us, our clients, business partners, investees or other parties not affiliated with or controlled by us, even on matters not involving us, could damage our reputation and lead to regulatory investigations, fines and penalties against us. Such fines and penalties may be significant, and if we were publicly named or investigated by any regulator on the basis of suspected or alleged violations of export control or economic and trade sanctions laws and rules, even in situations where the potential amount or fine involved may be relatively small, and even in these instances where we would be cleared of any wrongdoing, our reputation could be significantly harmed. Any of these circumstances may cause the trading prices of our ADSs, Shares and/or other securities to decline significantly, and materially reduce the value of your investment in our ADSs, Shares and/or other securities.

 

We may suffer reputational harm or incur liabilities and the trading prices of our ADSs, Shares and/or other securities may decrease significantly due to business dealings by, or connections of, merchants or consumers on our marketplaces with sanctioned countries or persons.

 

The U.S. government imposes broad economic and trade restrictions on dealings with certain countries and regions, including the Crimea, certain regions affected by the Russia-Ukraine conflict, Cuba, Iran, North Korea and Syria, or the Sanctioned Countries, and numerous individuals and entities, including those designated as having engaged in activities relating to terrorism, drug trafficking, cybercrime, the rough diamond trade, proliferation of weapons of mass destruction or human rights violations, or the Sanctioned Persons. The U.S. government’s economic sanctions programs evolve or threaten to change frequently, including with respect to the Sanctioned Countries and other countries, such as Russia and Venezuela, and there are risks of further enhanced economic sanctions concerning these countries, among others. It is not, however, possible to predict with a reasonable degree of certainty how the regulatory environment concerning U.S. economic sanctions may develop. The United Nations, the EU, the UK, and other countries also impose economic and trade restrictions, including on certain Sanctioned Countries and Sanctioned Persons. The Russia-Ukraine conflict has resulted in additional sanctions imposed on Russia by the U.S., the EU, the UK, and other countries.

 

As a Cayman Islands company with the substantial majority of our subsidiaries and operations outside of the U.S., the UK and the EU, we are generally not required to comply with U.S., UK, and EU sanctions to the same extent as U.S., UK or EU entities. However, for companies like us, our U.S., UK, and EU subsidiaries, employees who are U.S. persons or UK or EU nationals, activities in the U.S., the UK, or the EU, activities involving U.S.-origin goods, technology or services, and certain conduct or dealings, among other activities, are subject to applicable sanctions requirements. We do not have employees or operations in any of the Sanctioned Countries, and, although our retail and wholesale marketplaces are open and available worldwide, we do not actively solicit business from the Sanctioned Countries or Sanctioned Persons. For instance, in the case of AliExpress, Taobao and Tmall, an insignificant percentage of orders have been placed by consumers from the Sanctioned Countries, with a negligible amount of aggregate GMV in the fiscal year ended March 31, 2024 through transactions conducted voluntarily among merchants and consumers on these marketplaces. As all transaction fees on AliExpress, Taobao and Tmall are paid by merchants, primarily based in China, we do not earn any fees or commission from consumers in Sanctioned Countries in respect of transactions conducted on these platforms.

 

We have established a compliance program that aims to ensure our compliance with these economic and trade restrictions, as well as export control regimes. However, these laws and regulations are complex and subject to frequent change, including with respect to jurisdictional reach and the lists of countries, entities, individuals and technologies subject to sanctions and other regulatory controls. For example, the U.S. Congress passed the Uyghur Forced Labor Prevention Act, or the UFLP Act, which was signed into law on December 23, 2021 and became effective on June 21, 2022. The UFLP Act prohibits from importation into the United States any goods, wares, articles, and merchandise mined, produced, or manufactured wholly or in part in Xinjiang, or by certain entities within Xinjiang. We may incur significant costs related to current, new or changing sanctions, embargoes, export controls programs or other restrictions and disclosure requirements, as well as negative publicity, investigations, fines, fees or settlements, which may be difficult to predict. In addition, if our compliance program is determined to have failed to detect and halt any business dealings that are prohibited under economic or trade sanctions or export control regimes, we could be subject to civil or criminal penalties and negatively affect our reputation, business, results of operations and financial condition, which may materially and adversely affect the trading prices of our ADSs, Shares and/or other securities. We also could face increased compliance costs and risks as we expand our e-commerce, cloud and other businesses globally and into additional businesses.

25


Table of Contents

 

 

Certain institutional investors, including state and municipal governments in the United States and universities, as well as financial institutions, have proposed or adopted divestment or similar initiatives regarding investments in companies that do business with Sanctioned Countries. Accordingly, as a result of activities on our marketplaces or in connection with other business we operate that may involve users based in the Sanctioned Countries or Sanctioned Persons, certain investors may not wish to invest or may divest their investment in us, certain financial institutions may not wish to lend, extend credit or offer ordinary banking services to us, or seek early repayment of loans made to us, and certain financial institutions and other businesses with which we partner or may partner may seek to avoid business relationships with us. These divestment initiatives and terminations of business services may negatively impact our reputation, business and results of operations, and may materially and adversely affect the trading prices of our ADSs, Shares and/or other securities.

 

We face challenges in expanding our international and cross-border businesses and operations.

 

We face risks associated with expanding into an increasing number of markets where we have limited or no experience, we may be less well-known or have fewer local resources and we may need to localize our business practices, culture and operations. We also face protectionist or national security policies that could, among other things, hinder our ability to execute our business strategies and put us at a competitive disadvantage relative to domestic companies in other jurisdictions. The expansion of our international and cross-border businesses will also expose us to risks and challenges inherent in operating businesses globally, including:

 

challenges in replicating or adapting our company policies and procedures to operating environments different from that of China, including technology and logistics infrastructure;
challenges of maintaining efficient and consolidated internal systems, including IT infrastructure, and of achieving customization and integration of these systems with the other parts of our ecosystem;
lack of acceptance of our product and service offerings, and challenges of localizing our offerings to appeal to local tastes;
failure to understand cultural differences, local consumer behaviors and preferences and local business practices;
protectionist or national security policies that restrict our ability to:

• invest in or acquire companies;

• develop, import or export certain technologies, such as the national AI initiative proposed by the U.S. government;

• utilize technologies that are deemed by local governmental regulators to pose a threat to their national security; or

• obtain or maintain the necessary licenses and authorizations to operate our businesses;

• the need for increased resources to manage regulatory compliance across our international businesses;

• failure to attract and retain capable talent with international perspectives who can effectively manage and operate local businesses;

• compliance with local laws and regulations, including those relating to e-commerce marketplaces and platforms, digital services, privacy and data security, such as the Digital Markets Act, the Digital Services Act and the General Data Protection Regulation of the EU, consumer and labor protection, and environmental regulations, and increased compliance costs across different legal systems;

• changes in applicable cross-border e-commerce tax laws, such as the EU’s removal of value-added tax exemption for cross-border parcels valued below €22 and similar laws in the U.S., which could negatively affect transactions conducted through our international and cross-border platforms, increase our compliance costs and subject us to additional risks;

• heightened restrictions and barriers on the transfer of data across different jurisdictions;

• differing, complex and potentially adverse customs, import/export laws, tax rules and regulations or other trade barriers or restrictions, including significant delays in or even suspensions of customs clearance, which may be applicable to transactions conducted through our international and cross-border platforms,

26


Table of Contents

 

related compliance obligations and consequences of non-compliance, and any new developments in these areas;

• availability, reliability and security of international and cross-border payment systems and logistics infrastructure;

• exchange rate fluctuations, which may have a material adverse effect on cross-border commerce businesses and businesses in the affected countries or regions; and

• political instability and general economic or political conditions in particular countries or regions, including territorial or trade disputes, war and terrorism, such as the Russia-Ukraine conflict and the Israel-Hamas conflict.

 

We are regularly subject to regulatory investigations overseas. For example, in May 2024, the European Commission issued a formal request for information in connection with its formal proceeding against AliExpress to assess whether AliExpress may have breached the Digital Services Act. The more stringent obligations and the proceedings under the Digital Services Act create additional operational requirements with increased compliance costs for us, and we may be subject to significant regulatory penalties for failure to comply with these requirements. Our AliExpress platform also faces regulatory investigations in data security, personal information protection, consumer protection, fair competition and other areas in South Korea. Failure to manage these risks and challenges could negatively affect our ability to expand our international and cross-border businesses and operations as well as materially and adversely affect our business, financial condition and results of operations.

 

We face risks relating to our acquisitions, investments and alliances.

 

We have acquired and invested in a large number and a diverse range of businesses, including those in different countries and regions, technologies, services and products in recent years. We have also made investments of varying sizes in joint ventures. From time to time, we may have a number of pending investments and acquisitions that are subject to closing conditions and risks of failure to close. See “Item 5. Operating and Financial Review and Prospects — A. Operating Results — Recent Investment, Acquisition and Strategic Alliance Activities.” As we continue to invest in our ecosystem, we expect to continue to evaluate and consider a wide array of potential strategic transactions as part of our overall business strategy, including business combinations, acquisitions and dispositions of businesses, technologies, services, products, real properties and other assets, as well as strategic investments, joint ventures and alliances. At any given time we may be engaged in discussing or negotiating a range of these types of transactions. These transactions involve significant challenges and risks, including:

 

difficulties in, and significant and unanticipated additional costs and expenses resulting from, integrating into our business the large number of personnel, operations, products, services, technology, internal controls and financial reporting of the businesses we acquire;
disruption of our ongoing business, distraction of and significant time and attention required from our management and employees and increases in our expenses;
departure of skilled professionals and proven management teams of acquired businesses, as well as the loss of established client relationships of those businesses we invest in or acquire;
for investments over which we may not obtain management and operational control, we may lack influence over the controlling partners or shareholders, or may not have aligned interests with those of our partners or other shareholders;
additional or conflicting regulatory requirements, heightened restrictions on and scrutiny of investments, acquisitions and foreign ownership in other jurisdictions, on national security grounds or for other reasons, regulatory requirements (such as filings and approvals under the anti-monopoly and competition laws, rules and regulations, and review of investments and acquisitions of large Internet platforms under certain policies), the risk that acquisitions or investments may fail to close, due to political and regulatory challenges, as well as related compliance and publicity risks;
actual or alleged misconduct, unscrupulous business practices or non-compliance by us or any company we acquire or invest in or by its affiliates or current or former employees, whether before, during or after our acquisition or investments;

27


Table of Contents

 

difficulties in identifying and selecting appropriate targets and strategic partners, including potential loss of opportunities for strategic transactions with competitors of our investee companies and strategic partners;
difficulties in conducting sufficient and effective due diligence on potential targets and unforeseen or hidden liabilities or additional incidences of non-compliance, operating losses, costs and expenses that may adversely affect us following our acquisitions or investments or other strategic transactions;
negative impact on our cash and credit profile from loans to or guarantees for the benefit of equity method investees;
losses arising from disposal of investments or de-consolidation of businesses; and
actual or potential impairment charges or write-offs of investments in equity method investees, intangible assets (including intellectual property we acquire) or real properties, and goodwill recorded in connection with invested businesses, particularly investments in publicly traded companies, in the event that a decline in fair value below the carrying value of our equity method investments is other-than-temporary, or the carrying amount of a reporting unit to which goodwill is allocated exceeds its fair value. See “Item 5. Operating and Financial Review and Prospects — E. Critical Accounting Estimates — Critical Accounting Policies and Estimates — Impairment Assessment on Investments in Equity Method Investees” and “—Impairment Assessment on Goodwill and Intangible Assets.”

 

These and other risks could lead to negative publicity, increased regulatory scrutiny, litigation, government inquiries, investigations, actions or penalties against us and the companies we invest in or acquire on the ground of non-compliance with policy and regulatory requirements, or even against our other businesses, and may force us to incur significant additional expenses and allocate significant management and human resources to rectify or improve these companies’ corporate governance standards, disclosure controls and procedures or internal controls and systems. Due to business or financial underperformance, regulatory scrutiny or compliance reasons, we may need to divest interests in, or terminate business cooperation with, businesses and entities in which we have invested capital and other resources. See also “— PRC regulations regarding acquisitions impose significant regulatory approval and review requirements, which could make it more difficult for us to pursue growth through acquisitions and subject us to fines or other administrative penalties.” As a result, we may experience significant difficulties and uncertainties carrying out investments and acquisitions, and our growth strategy, reputation and/or the trading prices of our ADSs, Shares and/or other securities may be materially and adversely affected.

 

In addition, our strategic investments and acquisitions may adversely affect our financial results, at least in the short term. For example, acquisitions of, and continued investments in lower margin or loss-making businesses and the integration of our local consumer services business, have negatively affected our margins and net income. Acquired businesses that are loss-making may continue to sustain losses and may not become profitable in the near future or at all. The performance of our current and future equity method investees may also adversely affect our net income. There can be no assurance that we will be able to grow our acquired or invested businesses, or realize returns, benefits of synergies and growth opportunities we expect in connection with these investments and acquisitions.

 

We are subject to a broad range of laws and regulations, and future laws and regulations may impose additional requirements and other obligations that could materially and adversely affect our business, financial condition and results of operations, as well as the trading prices of our ADSs, Shares and/or other securities.

 

The industries in which we operate, including online and mobile commerce, local consumer services, logistics, cloud computing, digital media and entertainment and other online content offerings, as well as certain of our important business processes, including those that may be deemed as relating to payment and settlement of funds, are subject to government regulations in the PRC and other countries. These requirements may evolve quickly, and may include requirements or restrictions relating to, among other things, the provision of certain regulated products or services through platforms, new and additional licenses, permits and approvals, renewals and amendments of licenses, or governance or ownership structures. Failure to obtain and maintain such required licenses or approvals may require us to adjust our business practices, increase our costs or subject us to fines, which materially and adversely affect our business and the trading prices of our ADSs, Shares and/or other securities.

 

We are subject to regulations in a wide range of areas, including, among others, data privacy and personal data protection, anti-monopoly and anti-unfair competition and content. For example, many of our business, such as livestreaming and marketing services provided by Alimama, may face quickly evolving regulations and increasing compliance risk in a wide range of areas, including platform liability, content, data security, consumer protection and taxation. As operators of direct sales businesses, we are subject to additional regulatory requirements, including those relating to consumer protection,

28


Table of Contents

 

customs and permits and licenses, and allegations of unfair business practices, such as alleged favorable treatment of our own services and products, including those offered by our direct sales business and cloud business, over third-party services and products on our platforms. Failure to comply with applicable regulations may subject us to regulatory scrutiny or investigations and penalties and liabilities that may materially and adversely affect our business and financial conditions, damage our reputation and negatively affect the price of our ADSs, Shares and/or other securities.

 

In particular, regulators in the PRC and other countries are increasingly focused on regulating digital platforms. For example, the PRC E-commerce Law, or the E-commerce Law, the Measures for the Supervision and Administration of Online Trading, or the Online Trading Measures, and the Interim Provisions for Regulating Promotional Activities, impose a series of requirements on e-commerce platform operators, including requiring e-commerce platform operators to verify and update each merchant’s profile on a regular basis, monitor their market participant registration status and design rules and procedures to foster fair and transparent merchandise promotional activities. Other laws also impose obligations and limitations on network platform operators, including, among others, taking measures to prevent and stop false and illegal advertisements and marketing information, improving technical measures for discovering and dealing with illegal or criminal activities on the platforms, and limiting and regulating an e-commerce platform operator’s personalized shopping recommendations service to consumers. PRC regulators are also promoting the development of laws and regulations on AI and may further strengthen AI governance, especially in areas of risks and liabilities of AI-generated content. Substantial uncertainties exist with respect to the content and timetable of these laws and regulations. Large Internet platforms, including us, are likely to be subject to complex and evolving requirements on the adoption and use of AI technologies.

 

Large-scale Internet platforms, including us, are subject to more responsibilities and obligations than smaller platforms. For example, the PRC Personal Information Protection Law stipulates that personal information processors that provide important Internet platform services and have a large user base and complex business models shall establish independent agencies to oversee their personal information protection measures. Similarly, the Regulations on the Protection of Minors on the Network which came into effect on January 1, 2024 stipulate that network service providers with large number of minor users and significant influence among minors shall also establish independent agencies to oversee the protection of minors online. As of the date of this annual report, we have not received any regulatory notice that we are deemed as the above-mentioned personal information processor or network service provider. Nevertheless, these requirements could result in significant additional compliance costs and require us to adjust our existing compliance measures. In addition, the draft Guidelines for Implementing Subject Responsibilities of Internet Platforms, or the Responsibilities Guidelines, set forth additional responsibilities for operators of super platforms, as defined in the draft Guidelines for Classification and Grading of Internet Platforms, or the Draft Classification Guidelines. These additional responsibilities include promoting interoperability between the services they provide and those provided by other platforms. The above guidelines have not been formally adopted, and substantial uncertainties still exist with respect to the enactment timetable, final content, interpretation and implementation of these guidelines and how they will affect our business operation. If adopted, certain of our platforms may be deemed as an operator of super platforms under the Classification Guidelines and will need to comply with additional requirements under the Responsibilities Guidelines. These requirements could result in significant additional compliance costs, subject us to higher liabilities or require us to change our business practices. Failure to comply with these requirements may subject us to suspension of business, rectification orders and fines, while our strict platform governance measures in response to these requirements may lead to loss of merchants to those platforms, or to complaints or claims made against us by merchants on our platforms. We face scrutiny and are regularly subject to inquiries and investigations from both PRC and foreign governments in a wide range of areas, including online content, alleged third-party intellectual property infringement, cybersecurity, data protection and privacy laws, competition laws and regulations, securities laws and regulations, cross-border trade, tax, investment activities, human rights, platform liability and allegedly fraudulent or other criminal transactions. As we further expand into international markets, we will also increasingly become subject to additional legal and regulatory compliance requirements as well as political and regulatory challenges, including scrutiny on data privacy and security, tax compliance and anti-money laundering compliance, on national security grounds or for other reasons, in foreign countries in which we conduct business or investment activities. Government authorities in the PRC and other countries or regions are likely to continue to issue new laws, rules and regulations and enhance enforcement of existing laws, rules and regulations in these industries, and the perception that new laws and regulations will be implemented or that more stringent enforcement may be put in place may further negatively impact the trading prices of our ADSs, Shares and/or other securities. Any failure, or perceived failure, by us to comply with such local laws and regulations could result in reputational damages, regulatory investigations, sanctions or court proceedings and subject us to legal liabilities, including criminal liabilities. As we continue to grow in scale and significance, we expect to face increased scrutiny, which will, at a minimum, result in our having to continue to increase our investment in compliance and related capabilities and systems, which could adversely affect our business, financial condition and results of operations.

 

We are subject to complex and evolving laws and regulations regarding privacy and data protection and cybersecurity. Complying with these laws and regulations increases our cost of operations, limits our business opportunities and may

29


Table of Contents

 

require changes to our data collection, use and other practices or negatively affect our user growth and engagement. Failure to comply with these laws and regulations could result in claims, regulatory investigations, litigation or penalties, or otherwise negatively affect our business.

 

We collect, utilize and store a large quantity of personal data, including consumers’ personal data, in our business operations, and face a number of challenges relating to data from transactions and other activities on our platforms, including:

 

protecting the data in and hosted on our system, including against attacks on our system or unauthorized use by outside parties or fraudulent behavior or improper use by our employees;
addressing concerns, challenges, negative publicity and litigation related to data privacy, collection, use and actual or perceived sharing for promotional and other purposes (including cooperation and sharing among our own businesses, cooperation with business partners or mandatory disclosure to regulators), and concerns among the public about the alleged discriminatory treatment adopted by Internet platforms based on user profiles, safety, security and other factors that may arise from our existing businesses or new businesses and technologies, such as new forms of data (for example, biometric data, location information and other information); and
complying with applicable laws, rules and regulations relating to the collection (from users and other third-party systems or sources), use, storage, access, transfer, disclosure and security of personal data, including requests from data subjects and regulatory authorities.

 

Improper use or disclosure of our user data by any party could result in a loss of users, businesses and other participants from our ecosystem, loss of confidence or trust in our platforms and has a material adverse effect on our business and prospects. Moreover, we are subject to numerous laws and regulations in many markets relating to the protection of personal information, cybersecurity, data security and cross-border data transmission. These laws and regulations can be complex and the interpretation and application of these laws and regulations are often uncertain, in flux and complicated.

 

Personal Information and Privacy Protection

 

Regulatory authorities in China and around the world have recently implemented, and may in the future continue to implement, further legislative and regulatory proposals concerning data privacy and personal data protection. For instance, PRC regulatory authorities have promulgated a number of laws and regulations, including the Personal Information Protection Law and the Provisions on the Scope of Necessary Personal Information Required for Common Types of Mobile Internet Applications, that stipulate requirements and limitations on the collection, processing and handling of personal information. See “Item 4. Information on the Company — B. Business Overview — Regulation — Regulation of Data and Privacy Protection” and “Item 4. Information on the Company — B. Business Overview — Regulation — Regulation of Mobile Apps.” In the course of our business operations, we collect information of our customers and users, including personal information. Therefore, we are required to comply with applicable laws and regulations relating to personal data and privacy protection. To ensure our compliance with these laws and regulations, we have established relevant protocols and mechanisms, such as obtaining consent from users before collecting their personal information, notifying them of the information collected and the purpose of collecting the information, explaining to them what, how and why the information may be shared with third parties. These personal data privacy protection procedures have increased our compliance and operating costs. The data privacy laws and regulations also impose penalties and liability on information processors for non-compliant information collection and processing activities, including correction, suspension or termination of their services, confiscation of illegal income, as well as significant fines of up to 5% of revenue and other penalties. PRC regulatory authorities have also put forward regular inspections and reporting on the compliance of mobile apps, mini-programs, software development kits and other applications with applicable personal data and privacy protection laws and regulations. Moreover, we as a large Internet platform may be subject to more frequent regulatory inspections. We believe that our business operations are compliant with the currently effective PRC laws relating to personal data and privacy protection in all material respects. Nevertheless, as the interpretation and implementation of these laws and regulations are evolving and that PRC regulatory authorities has been enhancing compliance requirements or may require us to adopt recommended compliance practices, we may be required to continuously adjust and upgrade our applications. PRC regulatory agencies have previously named certain of our mobile apps for rectification in compliance with privacy and data security regulations. We have rectified these mobile apps’ data collection and use practices to bring them into compliance. Nevertheless, there can be no assurance that our mobiles apps will not be named or that we will not be subject to regulatory investigations in the future.

 

Furthermore, the use of algorithms and generative AI in recommendation services has raised additional data protection concerns, and PRC regulatory authorities have enhanced their regulation in these areas. According to the Administrative Provisions on Internet Information Service Algorithm Recommendation, or the Algorithm Recommendation Provisions,

30


Table of Contents

 

which came into effect on March 1, 2022, algorithm recommendation service providers shall fulfil filing obligations according to regulatory requirements as applicable, clearly inform users of their provision of algorithm recommendation services, and make public the basic principles, intentions and main operating mechanisms of the algorithm recommendation services, and shall also ensure that users may conveniently terminate the algorithm recommendation services. Moreover, algorithm recommendation service providers selling goods or providing services to consumers shall protect consumers’ rights of fair trade, and are prohibited from carrying out illegal conduct such as unreasonable differentiated treatment based on consumers’ preferences, purchase behavior, or such other characteristics. In addition, the Administrative Provisions on Deep Synthesis of Internet Information Services, which took effect in January 2023, impose obligations on providers, technology supporters and users of deep synthesis technology, including verification of user identity, implementing measures to protect data security and personal information, content moderation, labelling content generated using deep synthesis technology, and conducting security assessments and completing filings for provision of certain services. Moreover, the Cyberspace Administration of China, together with other relevant authorities, released the Interim Measures on Generative AI Services, which came into effect on August 15, 2023 and impose compliance requirements on providers of generative AI services. According to the Interim Measures on Generative AI Services, individuals or organizations that provide generative AI services of text, image, audios, videos and other content shall be responsible as the producers of such network information content and as the personal information processors to protect any personal information involved. Providers of generative AI services shall also conduct security assessment and complete certain filings in accordance with the Administrative Provisions on Internet Information Service Algorithm Recommendation. Non-compliance with the Interim Measures on Generative AI Services may subject generative AI services providers to penalties, including warning, public denouncement, rectification orders and suspension of the provision of relevant services. We use algorithmic recommendation, deep synthesis technology and generative AI services in a wide range of our businesses. Accordingly, we need to comply with the Algorithm Recommendation Provisions, the Administrative Provisions on Deep Synthesis of Internet Information Services, the Interim Measures on Generative AI Services and other applicable laws and regulations governing algorithm recommendation services, and we may be subject to penalties and liability for non-compliance, which may include administrative liabilities, including warnings, public denouncement, fines, enforcement orders requiring us to correct, or suspending us from posting new information, suspension of business or even criminal liabilities. Complying with PRC regulations relating to algorithm recommendation services has increased our compliance costs, changed our data use and business practices, and could negatively affect user activities on our platforms. See “Item 4. Information on the Company — B. Business Overview — Regulation — Regulation of Internet Security.” We believe that our business operations are compliant with currently effective PRC laws relating to algorithm recommendation services in all material respects.

 

As we further expand our operations into international markets, we have become and will be subject to additional laws in other jurisdictions where we operate and where our consumers, users, merchants, customers and other participants are located. Such laws, rules and regulations of other jurisdictions may be more comprehensive, detailed and nuanced in their scope, and may impose requirements and penalties that conflict with, or are more stringent than, those in China. For example, the European Union has adopted the Digital Markets Act and the Digital Services Act and proposed the European Data Act since 2020, which impose various requirements on data use, data sharing and data protection, among other matters. AliExpress has been designated as a “very large online platform” under the Digital Services Act, and thus is required to fulfil more stringent obligations, including algorithm transparency, content moderation, mandatory reporting of incidents and measures to tackle illegal content, regular risk assessment, annual independent audit, data sharing with relevant regulators and annual supervisory fee. These requirements will create additional operational burdens and compliance costs for us, and we may be subject to significant regulatory penalties for failure to comply with these requirements. Complying with laws and regulations for an increasing number of jurisdictions could require significant resources and costs. Our continued expansion into the cloud business, both in China and elsewhere, will also increase the amount of data hosted on our system, as well as increase the number of jurisdictions in which we have data centers. This, as well as the increasing number of new legal requirements in various jurisdictions, such as the GDPR, present increased challenges and risks in relation to policies and procedures relating to data collection, local storage, access, cross-border transfer, disclosure, protection and privacy, and will impose significant penalties for non-compliance. For example, penalties calculated as a percentage of global revenue may be imposed under the GDPR. The compliance requirements of the GDPR affect a number of our businesses, such as AliExpress, Alibaba.com, Alibaba Cloud and Cainiao. Any failure, or perceived failure, by us to comply with the above and other applicable regulatory requirements or data and privacy protection-related laws, rules and regulations could result in suspension of the relevant business or blockage of access to mobile app services, reputational damages or proceedings or actions against us by governmental entities, consumers or others or even criminal liabilities. These proceedings or actions could subject us to significant penalties and negative publicity, require us to change our data and other business practices, increase our costs and severely disrupt our business, hinder our global expansion or negatively affect the trading prices of our ADSs, Shares and/or other securities, our business and prospects.

 

Cybersecurity and Data Security

 

31


Table of Contents

 

The PRC Cybersecurity Law, which generally governs the construction, operation, maintenance and use of networks in China, subjects network operators, including us, to various security protection-related obligations. In addition, the PRC Cybersecurity Law provides that personal information and important data collected and generated by operators of critical information infrastructure in the course of their operations in the PRC should be stored in the PRC, and imposes heightened regulation and additional security obligations on operators of critical information infrastructure. See “Item 4. Information on the Company — B. Business Overview — Regulation — Regulation of Internet Security.” We believe that we are compliant with PRC Cybersecurity Law, including requirements relating to security protection, user identity verification, cybersecurity emergency response planning and technical assistance, in all material respects. Failure to comply could subject us to fines, suspension of businesses, shutdown of websites and revocation of business licenses.

 

PRC regulatory authorities have also promulgated laws and regulations relating to cybersecurity review. According to the Revised Cybersecurity Review Measures, which became effective in February 2022, operators of critical information infrastructure who purchase network products and services and network platform operators who carry out data processing activities that affect or may affect national security shall be subject to cybersecurity review. See “Item 4. Information on the Company — B. Business Overview — Regulation — Regulation of Internet Security.” Moreover, in November 2021, the Cyberspace Administration of China promulgated the Draft Regulations on Network Data Security Management, or the Draft Cyber Data Security Regulations, for public comments, which set forth different scenarios where data processors are required to apply for cybersecurity review and require data policies and rules and any material amendments thereof of large Internet platforms with over 100 million daily active users be evaluated by a third-party organization designated by the Cyberspace Administration of China and approved by the respective local branch of the Cyberspace Administration of China. There is no definite timetable as to when the Draft Cyber Data Security Regulations will be enacted. See “Item 4. Information on the Company — B. Business Overview — Regulation — Regulation of Data and Privacy Protection.”

 

PRC laws and regulations relating to cybersecurity review are relatively new, and the applicable scope of these laws and regulations remain subject to uncertainties and further clarifications from PRC regulators. In 2021, the PRC government launched cybersecurity reviews on a number of mobile apps operated by several US-listed Chinese companies and prohibited relevant apps from registering new users during the review period. As of the date of this annual report, we have not received any notice from the Cyberspace Administration of China of a cybersecurity review on us under the Revised Cybersecurity Review Measures. Based on advice from Fangda Partners, our PRC counsel, we do not believe that we are required to undergo cybersecurity review by the Cyberspace Administration of China for our previous securities offerings. However, given the scale of our business and the number of users on our platforms, we believe that we may be subject to a cybersecurity review in the future. If we are subject to a cybersecurity review, we may incur significant costs and face challenges, both in the review process and in making enhancements to our cybersecurity measures that may be required. If we are unable to manage these risks, we may be subject to penalties, including fines, suspension of business, prohibition against new user registration (even for a short period of time) and revocation of required licenses, and our reputation and results of operations could be materially and adversely affected.

 

Moreover, the Data Security Law which took effect in September 2021 imposes additional regulatory requirements on processors of important data, including specifying the persons and management bodies responsible for data security and implementing regular data security risk assessment and other data protection measures. If we are unable to manage these risks, we may be subject to penalties, including fines, suspension of business, revocation of required licenses and civil or even criminal liabilities. As of the date of this annual report, we have not received any regulatory notice that we are a processor of important data as mentioned above. We believe that our business operations are compliant with PRC laws and regulations relating to data security in all material respects.

 

Cross-border Data Transmission

 

Regulatory authorities in China and around the world have enhanced supervision and regulation of cross-border data transmission. As our business operations expand across jurisdictions and we collect, process and utilize personal data of our users worldwide, we are subject to and are likely to be required to expend significant capital to ensure ongoing compliance with these laws and regulations on cross-border data transfers. The Data Security Law prohibits entities and individuals in China from providing any foreign judicial or law enforcement authority with any data stored in China without approval from a competent PRC authority, and sets forth the legal liabilities of entities and individuals found to be in violation of their data protection obligations, including rectification order, warning, fines, suspension of relevant business, and revocation of business permits or licenses. The Measures for the Security Assessment of Cross-border Data Transmission promulgated by the Cybersecurity Administration of China came into effect on September 1, 2022. According to these measures, personal data processors are subject to security assessment conducted by the Cyberspace Administration of China prior to any cross-border transfer of important data and personal information. See “Item 4. Information on the Company — B. Business Overview — Regulation — Regulation of Data and Privacy Protection.” Furthermore, the Cyberspace Administration of

32


Table of Contents

 

China promulgated the Provisions on the Prescribed Agreement on Cross-border Data Transfer, or the Provisions on Prescribed Agreement, which came into effect on June 1, 2023. We have implemented control procedures to comply with the new requirements. Complying with PRC laws and regulations relating to cross-border data transmission increases our compliance costs and could affect our ability to transfer data across borders. We believe that our business operations are compliant with PRC laws and regulations relating to cross-border data transmission in all material respects.

 

In addition, laws, rules and regulations in other jurisdictions where we operate may restrict the transfer of data across jurisdictions, which could impose additional and substantial operational, administrative and compliance burdens on us, and may also restrict our business activities and expansion plans, as well as impede our data-driven business strategies. For example, the GDPR requires companies to take appropriate safeguard measures and satisfy specific conditions when transferring data outside Europe. On February 28, 2024, the United States released the Executive Order on Preventing Access to Americans’ Bulk Sensitive Personal Data and United States Government-Related Data by Countries of Concern, which will place restrictions on the transfer of certain data from the U.S. to countries of concern. Failure to comply with GDPR requirements and other laws relating to cross-border data transfers may result in suspension of the relevant business, significant amounts of fines and other administrative penalties, regulatory investigations and actions against us, significant damage to our reputation or even criminal liabilities.

 

As permitted by applicable laws and regulations, our privacy policies and user agreements, we grant expressly limited access to specified data on our data platform to certain participants in our ecosystem that provide services to consumers, merchants, brands, retailers and other ecosystem participants. In addition, we and Ant Group may negotiate the terms of data sharing arrangements on a case-by-case basis, to the extent necessary for each party to provide services to our respective customers and as permitted by applicable laws and regulations. Participants in our ecosystem, including Ant Group, face the same challenges inherent in handling and protecting large volumes of data. Any actual or perceived improper use of data by us or them, and any systems failure or security breach or lapse on our or their part that results in the release of user data could harm our reputation and brand and, consequently, our business, in addition to exposing us to potential legal liability or regulatory actions. This could also attract negative publicity from media outlets, privacy advocates, our competitors or others and could adversely affect the trading prices of our ADSs, Shares and/or other securities.

 

While we believe we are compliant with laws and regulations on privacy and data protection and cybersecurity in all material respects, there are uncertainties with respect to how these laws and regulations will be interpreted, implemented and enforced in practice, especially since many of these laws and regulations only came into effect recently or have not come into effect yet. We expect that data security and personal information protection will continue to attract public scrutiny and receive greater attention and focus from regulators. Future interpretation and implementation of these laws and regulations, or additional laws and regulations that may come into effect, may further increase our compliance costs, force us to change our business practices, adversely affect our business performance as well as subject us to administrative and legal liabilities, which could harm our reputation and negatively affect the trading prices of our ADSs, Shares and/or other securities.

 

On the other hand, regulators in China and other jurisdictions in which we operate may implement measures to ensure that encryption of user data does not hinder law enforcement agencies’ access to that data. For example, according to the PRC Cybersecurity Law and relevant regulations, network operators, including us, are obligated to provide assistance and support in accordance with the law for public security and national security authorities to protect national security or assist with criminal investigations. Non-compliance or compliance with these laws and requirements in manners that are perceived as harming privacy could lead to significant damages to our reputation and proceedings and actions against us by regulators and private parties.

 

Security breaches and attacks against our systems and network, and any potentially resulting breach or failure to otherwise protect personal, confidential and proprietary information, could damage our reputation and negatively impact our business, as well as materially and adversely affect our financial condition and results of operations.

 

Our cybersecurity measures may not detect, prevent or control all attempts to compromise our systems or risks to our systems, including distributed denial-of-service attacks, viruses, Trojan horses, malicious software, break-ins, phishing attacks, third-party manipulation, security breaches, employee misconduct or negligence or other attacks, risks, data leakage and similar disruptions that may jeopardize the security of data stored in and transmitted by our systems or that we otherwise maintain. Moreover, if we fail to implement adequate encryption of data transmitted through the networks of the telecommunications and Internet operators we rely upon, there is a risk that telecommunications and Internet operators or their business partners may misappropriate our data. Breaches or failures of our cybersecurity measures could result in unauthorized access to our systems, misappropriation of information or data, deletion or modification of user information, or denial-of-service or other interruptions to our business operations. If the security of domain names is compromised, we will be unable to use the domain names in our business operations.

33


Table of Contents

 

 

We may not have the resources or technical sophistication to anticipate or prevent rapidly evolving cyber-attacks. As techniques used to obtain unauthorized access to or sabotage systems change frequently and may not be known until launched against us, there can be no assurance that we will be able to anticipate, or implement adequate measures to protect against, these attacks. We could also be subject to an attack, breach or leakage, which we do not discover at the time or the consequences of which are not apparent until a later point in time. We only carry limited cybersecurity insurance, and actual or anticipated attacks and risks may cause us to incur significantly higher costs, including costs to deploy additional personnel and network protection technologies, train employees, and engage third-party experts and consultants.

 

Cyber-attacks may target us, our merchants, consumers, users, customers, key service providers or other participants in our ecosystem, or the communication infrastructure on which we depend. In particular, breaches or failures of our third-party service providers’ systems and cybersecurity measures could also result in unauthorized access to our data, our consumers’ and customers’ data and user information and business interruptions. In addition, we develop systems for customers through our cloud or other services. If these systems suffer attacks, breaches and data leakage, whether or not we are involved in managing or operating such systems, we could be subject to negative publicity, potential liabilities and regulatory investigations, including extensive cybersecurity review, which could result in significant losses to us, and materially and adversely affect our reputation, business growth and prospects. We, our third-party service providers and customers that use systems we have developed have been in the past and are likely again in the future to be subject to these types of attacks, breaches and data leakage. For example, in October 2020, Lazada reported a data breach of a legacy RedMart database hosted by a third-party service provider, which resulted in the leakage of certain personal information of 1.1 million RedMart user accounts. Further, in May 2021, a court in China ruled in a criminal case that a software developer illegally collected approximately 1.2 billion pieces of user log-in IDs, alias and phone numbers from the Taobao website using a web crawler, which we discovered and reported to law enforcement in August 2020.

 

Cyber-attacks and security breaches, whether or not related to our systems or attributable to us, could result in business interruptions and subject us to negative publicity, regulatory investigations and significant legal and financial liability, harm our reputation and result in substantial revenue loss from lost sales and customer dissatisfaction, materially decrease our revenue and net income, and negatively affect the trading prices of our ADSs and Shares.

 

Claims or regulatory actions under competition laws against us may result in our being subject to fines, constraints on our business and damage to our reputation.

 

Since 2020, the PRC government has enhanced anti-monopoly and anti-unfair competition laws and regulations and guidance and stepped up enforcement against concentration of undertakings, cartel activities, monopoly agreements, unfair pricing, abusive behaviors by companies with market dominance and other anti-competitive activities. The Online Trading Measures which took effect on May 1, 2021, the amended Anti-monopoly Law which came into effect on August 1, 2022, as well as the Provisions on the Prohibition of Monopoly Agreements, the Provisions on the Prohibitions of Acts of Abuse of Dominant Market Positions and the Provisions on the Review of Concentration of Undertakings, all of which came into effect on April 15, 2023, among others, impose liabilities on cartel facilitators who aid others in the summation of anti-competitive agreements, clarify that data, algorithms, technologies, platform rules and other measures may not be used for consummation of monopoly agreements, and prohibit platform operators from abuse of dominant market positions. On November 22, 2022, the SAMR published the Draft Amendment to the PRC Anti-unfair Competition Law for public comments, which introduced prohibition against the misuse of a relatively dominant market position and set significant administrative penalties specifically for unfair competitive practices in digital economy. On May 11, 2024, the SAMR published the Interim Measures on Online Anti-unfair Competition, which will come into effect on September 1, 2024, which lists unfair competition practices implemented through the Internet and other information networks. Such laws and regulations:

 

provide guidelines for the implementation of anti-monopoly and anti-unfair competition laws and regulations, including (i) prohibition against the abuse of dominant market positions, especially in terms of unreasonable restrictions on transactions, price manipulation, interference with merchants’ independent business operations, false or misleading marketing and the use of technical means to disrupt the normal operations of network products or services legally provided by other business operators, (ii) details of the review of concentration of undertakings, and (iii) specifying the unfair competition practices in digital economy and the Internet industry, including fictitious transactions and reviews, ads blocking, exclusive partnership arrangements, data crawling and big data-enabled price discrimination;

 

34


Table of Contents

 

strengthen enforcement of anti-monopoly and anti-unfair competition laws and regulations, including the regulation of monopolistic behaviors and monopoly agreements and price-related violations as well as assistance in the consummation of monopoly agreements, such as below-cost pricing, price discrimination, manipulation of market prices, fraudulent pricing, entering into monopoly agreements and abuse of dominant market positions through data, algorithms, technology or platform rules, as well as supervision of concentration of undertakings; and
increase legal liabilities, including greater penalties and criminal liabilities for violations of anti-monopoly and anti-unfair competition laws and regulations, and setting up certain regulatory inspection mechanisms, such as allowing expert observers to assist in investigations of novel and complex cases.

 

See “Item 4. Information on the Company — B. Business Overview — Regulation — Regulation of Monopoly and Unfair Competition,” “Item 4. Information on the Company — B. Business Overview — Regulation —Regulation of Online and Mobile Commerce” and “Item 4. Information on the Company — B. Business Overview — Regulation — Regulation of Pricing.”

 

The SAMR, together with certain other PRC government authorities have been active in their oversight and the establishment of long-term mechanisms for fair market competition in the sharing consumption industry. While we have conducted self-inspections and undergone self-rectifications, we may still make further changes to our business practices, which may increase our compliance costs and adversely affect our business performance.

 

To comply with existing laws and regulations and new laws and regulations that may be enacted in the future, as well as administrative guidance and requirements by regulators from time to time, we may need to devote significant resources and efforts, including changing our business and pricing practices, restructuring our businesses and adjusting our investment activities, which may materially and adversely affect our business, growth prospects, reputation and the trading prices of our ADSs, Shares and/or other securities. We may also be subject to regulatory investigations, fines and other penalties, which could materially and adversely affect our business and reputation. The consequences of violating anti-monopoly and anti-unfair competition laws and regulations could be significant, including, for example, fines of up to 50% of the previous year’s revenue, suspension of business and revocation of business licenses. Due to the expansive scope of business activities the anti-monopoly and anti-unfair competition laws and regulations target to regulate, many of our businesses and practices, including our business models, pricing practices, promotional activities and cooperation with business partners, may be subject to regulatory scrutiny and significant penalties. Certain long-standing practices, such as upstream and downstream investments and mergers as well as horizontal investments and mergers, our cross-platform user ID system, data and algorithm applications, our traffic allocation approach, platform protocols and the manners in which we offer payment, logistics and other services to consumers may be subject to challenges by regulators, consumers, merchants and other parties. On December 24, 2020, the SAMR commenced an investigation on us pursuant to the PRC Anti-monopoly Law. Following the investigation, on April 10, 2021, the SAMR issued an administrative penalty decision finding that we violated provisions of the PRC Anti-monopoly Law prohibiting a business operator with a dominant market position from restricting business counterparties through exclusive arrangements without justifiable cause, and imposed a fine of RMB18.2 billion. The SAMR also issued an administrative guidance, instructing us to implement a comprehensive rectification program, and to file a self-assessment and compliance report to the SAMR for three consecutive years. In addition, the SAMR has imposed and in the future may further impose administrative penalties on various companies including us for failing to duly make filings as to their transactions subject to merger control review by the SAMR. See “— PRC regulations regarding acquisitions impose significant regulatory approval and review requirements, which could make it more difficult for us to pursue growth through acquisitions and subject us to fines or other administrative penalties.”

 

The PRC Anti-monopoly Law and Anti-unfair Competition Law also provide a private right of action for competitors, business partners or customers to bring anti-monopoly and anti-unfair competition claims against companies. In recent years, an increased number of companies have been exercising their right to seek relief under the PRC Anti-monopoly Law, Anti-unfair Competition Law and related judicial interpretations. Some of these companies, including our competitors, business partners and customers, have resorted to and may continue making public allegations or launching media campaigns against us, submitting complaints to regulators or initiating private litigation that targets our and our business partners’ prior and current business practices. For example, another e-commerce player in China has brought suit against us under the PRC Anti-monopoly Law in connection with certain alleged exclusive arrangements and claimed a substantial amount of damages, and there may be other similar litigation in the future. See “Item 8. Financial Information — A. Consolidated Statements and Other Financial Information — Legal and Administrative Proceedings — JD.com Lawsuit.” There may be other similar litigation in the future, and we may face increased challenges in defending ourselves in existing and future lawsuits brought against us pursuant to the PRC Anti-monopoly Law. The litigation process of defending against such lawsuits, including any appeals, may divert resources and management’s attention away from our day-to-day operations, and if we fail to

35


Table of Contents

 

successfully defend ourselves against these claims, we may be required to pay damages, which may be significant and could materially and adversely affect our business operations, financial results and reputation.

 

Allegations, claims, investigations, regulatory interviews, unannounced inspections, or other actions or proceedings under the anti-monopoly and anti-unfair competition laws and regulations, regardless of their merits, have caused, and may continue to cause, us to be subject to regulatory actions, such as profit disgorgement and heavy fines, significant amounts of damage payments or settlements, and constraints on our investments and acquisitions. We may be required to make further changes to some of our business practices and divest certain businesses, which could decrease the popularity of our businesses, products and services and cause our revenue and net income to decrease materially. Any of the above circumstances could materially and adversely affect our business, operations, reputation, brand, the trading prices of our ADSs, Shares and/or other securities.

 

PRC regulations regarding acquisitions impose significant regulatory approval and review requirements, which could make it more difficult for us to pursue growth through acquisitions and subject us to fines or other administrative penalties.

 

Under the PRC Anti-monopoly Law, companies undertaking certain investments and acquisitions relating to businesses in China must notify and obtain approval from the SAMR, before completing any transaction where the parties’ revenues in China exceed certain thresholds and the buyer would obtain control of, or decisive influence over, the other party or any transaction that would otherwise trigger merger control filing obligations. In addition, we need to notify other PRC regulatory authorities if the investment or acquisition is in certain industries. The SAMR, the Cyberspace Administration of China and other regulatory agencies in China have enhanced merger control review in key areas, including national interest and people’s livelihood, finance, technology and media. On August 8, 2006, six PRC regulatory agencies, including the MOFCOM, the State-owned Assets Supervision and Administration Commission of the State Council of the PRC, or the SASAC, the STA, the SAIC, the CSRC, and the SAFE, jointly adopted the M&A Rules, which came into effect on September 8, 2006 and were amended on June 22, 2009. Under the M&A Rules, the approval of the MOFCOM must be obtained in circumstances where overseas companies established or controlled by PRC enterprises or residents acquire domestic companies affiliated with PRC enterprises or residents. Applicable PRC laws, rules and regulations also require certain merger and acquisition transactions to be subject to security review.

 

Under the currently effective PRC Anti-monopoly Law, due to the level of our revenues, our proposed acquisition of control of, or decisive influence over, any company with revenues within China of more than RMB400 million in the year prior to any proposed acquisition, would be subject to SAMR merger control review. In addition, a proposed transaction would be subject to SAMR merger control review if we have joint control of or joint decisive influence over any company with another party and where such other party has revenues within China of more than RMB400 million in the year prior to such transaction. Many of the transactions we undertook and may undertake could be subject to SAMR merger review. We have been fined, and expect to be subject to additional fines, which may be significant, for failing to obtain merger control approval for past acquisitions. Under the PRC Anti-monopoly Law, we may also be required to make divestitures or be subject to limitations on our business practices and other administrative penalties if regulators determine that we have failed to obtain the required approvals in relation to investments and acquisitions, which could materially and adversely affect our business operations and financial results as well as the trading prices of our ADSs, Shares and/or other securities.

 

The Provisions of the State Council of the PRC on the Thresholds for Filing of Concentration of Undertakings most recently amended by the State Council on January 22, 2024 significantly raise the filing thresholds with respect to revenue, but at the same time subjecting certain transactions that do not meet the revenue threshold to filing obligations. See “Item 4. Information on the Company — B. Business Overview — Regulation — Regulation of Monopoly and Unfair Competition.” Substantial uncertainties exist with respect to the interpretation and implementation of such newly amended provisions. The amended PRC Anti-monopoly Law, which became effective on August 1, 2022, significantly raises the maximum fines for failure to file for merger control review, and introduces a “stop-clock mechanism” which may prolong the merger control review process. Furthermore, the Provisions on the Review of Concentration of Undertakings, which came into effect on April 15, 2023, provide detailed rules on how to implement the “stop-clock mechanism,” which allow the SAMR to suspend the calculation of time period for merger control review under various circumstances. See “Item 4. Information on the Company — B. Business Overview — Regulation — Regulation of Monopoly and Unfair Competition.” Complying with the requirements of the relevant regulations to complete these transactions could be time-consuming, and any required approval processes, including approval from SAMR, may be uncertain and could delay or inhibit our ability to complete these transactions, which could affect our ability to expand our business, maintain our market share or otherwise achieve the goals of our acquisition strategy.

 

36


Table of Contents

 

According to the Regulations on Enterprise Outbound Investment issued by the NDRC in December 2017, which came into effect on March 1, 2018, we may also need to report to the NDRC relevant information on overseas investments with an amount of US$300 million or more in non-sensitive areas, and obtain the NDRC’s approval for our overseas investments in sensitive areas, if any, before the closing of the investments. According to the Overseas Listing Trial Measures, if a Chinese overseas listed company, such as us, issues overseas listed securities to acquire assets, such issuance shall be subject to filing requirements. If we fail to properly and timely complete such filings, we may be subject to penalties, sanctions and fines imposed by the CSRC and relevant departments of the State Council of the PRC. See “— Risks Related to Doing Business in the People’s Republic of China — The approval, filing or other requirements of the CSRC or other PRC regulatory authorities may be required under PRC law in connection with any future issuance of securities overseas, and, if required, we cannot predict whether or for how long we or our subsidiaries will be able to obtain such approval or complete such filing.” Accordingly, these regulations may restrict our ability to make investments in some regions and industries overseas, and may subject any proposed investments to additional delays and increased uncertainty, as well as heightened scrutiny, including after the investments have been made.

 

Our ability to carry out our investment and acquisition strategy may be materially and adversely affected due to significant regulatory uncertainty as to the timing of receipt of relevant approvals or completion of relevant filings and whether transactions that we may undertake would subject us to fines or other administrative penalties and negative publicity and whether we will be able to complete investments and acquisitions in the future in a timely manner or at all.

 

We may be subject to liability for content available in our ecosystem that is alleged to be obscene, defamatory, libelous, fraudulent, socially destabilizing or otherwise unlawful.

 

Under PRC law and the laws of certain other jurisdictions in which we operate, we are required to monitor our websites and the websites hosted on our servers, cloud computing services and mobile apps or interfaces, as well as our services and devices that generate or host content, for items or content deemed to be obscene, superstitious, defamatory, libelous, fraudulent or socially destabilizing, as well as for items, content or services that are illegal to sell online or otherwise in jurisdictions in which we operate our marketplaces and other businesses, and to promptly take appropriate action with respect to the relevant items, content or services. We may also be subject to potential liability in China or other jurisdictions for any unlawful actions of our merchants, marketing customers or users of our websites, cloud computing services or mobile apps or interfaces, or for content we distribute or that is linked from our platforms that is deemed inappropriate. It may be difficult for us to determine the type of content that may result in liability to us. The nature and scale of our websites, mobile apps and platforms, such as our cloud computing services, which allow users to upload and save massive data on our cloud data centers, social communities on our marketplaces and DingTalk, such as livestreams and other interactive media content on Taobao and Tmall, and Youku, which allow users to upload videos and other content to our websites, mobile apps and platforms, generally referred to as user-generated content, and the increasing widespread use of AI to generate content may make this even more difficult. Due to the significant amount of content uploaded by our users, including those generated through AI technologies, we may not be able to identify all the videos or other content that may violate relevant laws and regulations. If any of the information disseminated through our marketplaces, websites, mobile apps or other businesses we operate, including videos and other content (including user-generated content), or any content that we have produced or acquired, are deemed by the PRC government to violate any content restrictions, we would not be able to continue to display or distribute this content and could suffer losses or become subject to penalties, including confiscation of income, fines, suspension of business and revocation of required licenses, which could materially and adversely affect our business, financial condition and results of operations. Our livestreaming, short-form videos and interactive content businesses are subject to heightened risks and challenges associated with content liability. Moreover, PRC regulators have enhanced enforcement against illegal content and information on Internet platforms and have imposed more stringent obligations on Internet platforms, such as us. For example, the Cyberspace Administration of China has launched a series of “Cleaning Up the Internet” campaigns with special focus on livestreaming, short-form videos, content for minors, fandom culture, personal media, Internet rumors, cyberviolence, cyber environment and Internet account operations. As a result, our compliance costs may increase and we may be subject to regulatory actions and penalties. If we are unable to manage these risks, we could become subject to penalties, including regulatory actions, significant fines, suspension of business, revocation of required licenses and prohibition against new user registration, and our reputation, results of operations and financial condition could be materially and adversely affected.

 

Furthermore, compliance requirements are complicated and evolving, and may require us to implement different protections based on the type of content and intended audience. For example, the Regulations on the Administration of Minors Program, or the Minors Program Regulation, promulgated by the National Radio and Television Administration of China, or the NRTA, which came into effect on April 30, 2019 and amended on October 8, 2021, provides that radio and television broadcasters and online audiovisual program service providers shall establish relevant protocols and review content of minor-oriented programs to ensure that they do not contain violence, obscenity, superstition, social disruption, drug abuse or other

37


Table of Contents

 

prohibited elements. The Opinions on Standardizing the Virtual Gifting of Livestreaming and Strengthening the Protection of Minors issued by the Cyberspace Administration of China and several other PRC governmental authorities require platforms not to provide livestreaming hosting services to minors under the age of 16 and adopt “teenager modes” to prevent minors from obsession, block unsuitable content to minors and refrain from providing virtual gift purchase services to minors. We may incur significant compliance costs and be subject to significant regulatory penalty for failure to comply with these requirements. If we are found to be liable for content displayed or hosted on or even hyperlinked to our services and platforms, we may be subject to negative publicity, fines, have our relevant business operation licenses revoked, or be prevented temporarily or for an extended period of time from operating our websites, mobile apps, interfaces or businesses in China or other jurisdictions, which could materially and adversely affect our business and results of operations.

 

Certain consolidated entities of our digital media and entertainment business brought in state-owned minority strategic investors. Such shareholder has the right to appoint a director of the relevant consolidated entity and other rights including certain veto rights over the content review processes. Market perception of this and other similar arrangements may affect the trading prices of our ADSs, Shares and/or other securities. In the future, our businesses that generate or distribute content may be subject to greater governmental oversight or comply with other regulatory requirements.

 

In addition, claims may be brought against us for defamation, libel, negligence, copyright, patent or trademark infringement, tort (including death and personal injury), other unlawful activity or other theories and claims based on the nature and content of information posted on our platforms, including user-generated content, product reviews and message boards, by our consumers, merchants and other participants. Regardless of the outcome of any dispute or lawsuit, we may suffer from negative publicity and reputational damage as a result of these actions.

 

We may be subject to claims under consumer protection laws, including health and safety claims and product liability claims, if property or people are harmed by the products and services sold through our platforms.

 

Government authorities in the PRC and other countries where we operate, media outlets and public advocacy groups are increasingly focused on consumer protection. Operators of e-commerce platforms are subject to certain provisions of consumer protection laws even where the operator is not the merchant of the product or service purchased by the consumer. For example, under the E-commerce Law, we may be held jointly liable with the merchants if we fail to take necessary actions when we know or should have known that the products or services provided by the merchants on our platforms do not meet personal and property security requirements, or otherwise infringe upon consumers’ legitimate rights. Applicable consumer protection laws in China, including the recently released Implementing Rules of the Consumer Rights Protection Law that will come into effect on July 1, 2024, also hold that trading platforms, including livestreaming marketing platforms, will be held liable for failing to meet certain undertakings that the platforms make to consumers with regard to products listed on their websites, provide appropriate dispute resolution mechanisms for consumers or otherwise protect consumer rights. Furthermore, we are required to report to the SAMR or its local branches any violation of applicable laws, regulations or SAMR rules by merchants or service providers, such as sales of goods without proper license or authorization, and we are required to take appropriate remedial measures, including ceasing to provide services to the relevant merchants or service providers. According to the Online Trading Measures, we are also required to verify and update each merchant’s profile on a regular basis and monitor their market participant registration status. Therefore, we may be held liable if we fail to verify the licenses or qualifications of merchants, or fail to safeguard consumers with respect to products or services affecting consumers’ health or safety. On September 2, 2022, the Standing Committee of the National People’s Congress promulgated the Anti-Telecom and Online Fraud Law of PRC, effective on December 1, 2022, which stipulates that Internet service providers may not provide assistance to telecom and online fraud and must strengthen internal control mechanisms to prevent and curb telecom and online fraud, including verifying user identities, timely and proper handling of abnormal accounts, enhancing protection of key information vulnerable to fraud and enhancing risk and security assessment for new businesses. Furthermore, under the PRC Minors’ Protection Law, network product and service providers shall not provide products or services that induce minors to obsession, or otherwise may be subject to rectification, warning or penalties including confiscation of income, fines, suspension of business, shutdown of websites and revocation of relevant licenses. The Regulations on the Protection of Minors on the Network stipulate that important Internet platforms with large number of minor users and significant influence among minors must fulfill their obligations, including but not limited to establishing a protocol to oversee the protection of minors online and carrying out periodic impact assessment, adopting “teenager modes” for minors, and suspending services to providers of products or services on the platform who seriously violate laws and regulations and harm minors’ rights and interests. Failure to comply with these requirements may subject us to warnings, public denouncement, confiscation of illegal income, fines, suspension of business, rectification orders, shutdown of websites and applications and revocation of relevant licenses, which could materially and adversely affect our business, financial condition and results of operations.

 

38


Table of Contents

 

Moreover, our businesses provide food, food delivery, food supplements and beverages, mother care, cosmetics, baby care, pharmaceutical and healthcare products and services, as well as electronics products, both as a platform operator and as part of our directly operated business. We have also invested in companies involved in these sectors. These activities pose increasing challenges to our internal control and compliance systems and procedures, including our control over and management of third-party service personnel, and expose us to substantial increasing liability, negative publicity and reputational damage arising from consumer complaints, harm to personal health or safety or accidents involving products or services offered through our platforms or provided by us. For example, China’s Supreme People’s Court issued its interpretation of certain laws, including food safety laws and consumer protection laws, on December 8, 2020, and issued the Provisions on Issues Concerning the Application of Law for the Trial of Cases on Online Consumption Disputes (I) on March 1, 2022, which took effect on March 15, 2022. According to these judicial interpretations, livestreaming platform operators and online catering service platform operators are responsible for verifying the qualifications and licenses of livestreamers selling food product and online food operators, respectively, and they may be held jointly liable with the merchants on their respective platforms for damages incurred by consumers caused by defects in foods purchased on their platforms, if these operators fail to fulfill certain requirements and obligations. In addition, e-commerce platform operators shall be held liable as the product seller or service provider if the labels used mislead consumers to believe that the product or service is provided by the e-commerce platform, even if such product or service is in fact provided by third parties. See also “Item 4. Information on the Company — B. Business Overview — Regulation — Regulation of Online and Mobile Commerce.”

 

New laws and regulations on consumer protection may be introduced in China and other jurisdictions where we operate and impose more requirements on operators of e-commerce and livestreaming platforms. For example, PRC regulatory authorities promulgated several regulations on livestreaming activities, including the Administrative Measures on Online Livestreaming Marketing (Trial) that came into effect on May 25, 2021, which require livestreaming platforms to take actions such as limiting traffic and suspending livestreaming involving illegal high-risk marketing activities, and prominently alert users of the risks involved in transactions that are conducted outside livestreaming platforms. See also “Item 4. Information on the Company — B. Business Overview — Regulation — Regulation of Online and Mobile Commerce.” These regulations on e-commerce and livestreaming activities may impose additional operational burdens on us, result in increased compliance costs and liability to us and subject us to negative publicity.

 

In addition, we face activist litigation in China by plaintiffs claiming damages based on consumer protection laws. This type of activist litigation could increase in the future, and if it does, we could face increased costs defending these suits and damages should we not prevail, which could materially and adversely affect our reputation and brand and our results of operations.

 

We may also face increasing scrutiny from consumer protection regulators and activists, as well as increasingly become a target for litigation, in the United States, Europe and other jurisdictions. For example, our AliExpress platform faces claims related to consumer protection in the United States, and member groups of the European Consumer Organization’s BEUC network have expressed concerns about certain consumer rights related to product returns and dispute resolution with respect to transactions conducted on our AliExpress platform and requested a review of these consumer rights by their national consumer protection agencies. We only maintain product liability insurance for certain businesses we operate, and do not maintain product liability insurance for products and services transacted on our marketplaces, and our rights of indemnity from the merchants in our ecosystem may not adequately cover us for any liability we may incur. Consumer complaints and associated negative publicity could materially and adversely harm our reputation and affect our business expansion. Claims brought against us under consumer protection laws, even if unsuccessful, could result in significant expenditure of funds and diversion of management time and resources, which could materially and adversely affect our business operations, net income and profitability.

 

We are regularly subject to allegations, investigations, lawsuits, liabilities and negative publicity claiming that items listed and content available in our ecosystem infringe intellectual property rights of third parties or are illegal.

 

We have been and expect to continue to be the subject of allegations that products or services offered, sold or made available through our online marketplaces by third parties or that content made available on our platforms, including content available through our digital media and entertainment business, search business, online reading platform, online music platform, news feed features and IoT devices or our technology, infringe third-party copyrights, trademarks and patents or other intellectual property rights or are provided beyond the authorized scope. Our use or adoption of AI technologies in our businesses may increase our exposure to copyright infringement or other intellectual property misappropriation claims by third parties, which may require us to pay compensation or license fees to third parties. At the same time, there is increasing focus on investigating, preventing and taking action against alleged misappropriation of intellectual property, which has resulted in increased scrutiny, investigations, enforcement actions and litigation relating to intellectual property infringement. Although we have adopted and continue to optimize measures to proactively verify the products sold on our marketplaces for

39


Table of Contents

 

infringement and to minimize potential infringement of third-party intellectual property rights through our intellectual property infringement complaint and take-down procedures, these measures may not always be successful. In the event that alleged counterfeit or infringing products are listed or sold on our marketplaces or allegedly infringing content are made available through our other services, we could face claims and negative publicity relating to these activities or for our alleged failure to act in a timely or effective manner in response to infringement or to otherwise restrict or limit these activities. We may also choose to compensate consumers for any losses, although we are currently not legally obligated to do so. If, as a result of regulatory developments, we are required to compensate consumers, we would incur additional expenses.

 

We have also acquired businesses, such as Youku, Lazada and Ele.me, that have been, and may continue to be, subject to liabilities for infringement of third-party intellectual property rights or other allegations and lawsuits based on the content available on their websites and mobile apps or the products and services they provide. Other companies that we may acquire in the future may be subject to similar risks. In addition, we expect our ecosystem to involve more and more user-generated content, including the entertainment content on Youku and our smart speakers, the interactive media content displayed on Taobao and Tmall, including livestreams and short-form videos, as well as the data generated, uploaded and saved by users of our cloud services, over which we have limited control. Such content may subject us to claims for infringement of third-party intellectual property rights, or subject us to additional scrutiny by the relevant government authorities. These claims or scrutiny, whether or not having merit, may result in our expenditure of significant financial and management resources, injunctions against us or payment of damages. We may need to obtain licenses from third parties who allege that we have infringed their rights, but these licenses may not be available on terms acceptable to us or at all. These risks have been amplified by the increase in the number of third parties whose sole or primary business is to assert these claims.

 

Measures we take to protect against these potential liabilities could require us to spend substantial additional resources and/or result in reduced revenues. In addition, these measures may reduce the attractiveness of our ecosystem to consumers, merchants, brands, retailers and other participants. A merchant, brand, retailer, online marketer, livestreamer, music or video service provider or other content provider whose content is removed or whose services are suspended or terminated by us, regardless of our compliance with the applicable laws, rules and regulations, may dispute our actions and commence action against us for damages based on breach of contract or other causes of action, make public complaints or allegations or organize group protests and publicity campaigns against us or seek compensation. Any costs incurred as a result of liability or asserted liability relating to the sale of unlawful goods or other infringement could harm our business.

 

Regulators in China and other jurisdictions, including the United States, are increasingly focused on platform liabilities and seeking to hold Internet platforms liable for product liability, illegal listings and inappropriate content. We are regularly subject to significant negative publicity, regulatory scrutiny, investigations and allegations of civil or criminal penalties based on allegedly unlawful activities or unauthorized distribution of products or content, such as pharmaceuticals, carried out by third parties through our online marketplaces. Due to our role as an operator of online marketplaces, we will also become subject to criminal liabilities or civil liabilities if we are found to have provided assistance or support, such as Internet access, server escrow or online storage services, commerce facilitation services, payment services or logistics services, or were negligent in not preventing, a third party from using our marketplaces and services to commit certain illegal activities, such as unauthorized sale of pharmaceuticals. The outcome of any claims, investigations and proceedings is inherently uncertain, and in any event defending against these claims is both costly and time-consuming, and will significantly divert the efforts and resources of our management and other personnel. An adverse determination in any of these proceedings could result in suspension of the relevant business or blockage of access to our platforms and services and cause us to pay penalties or damages, incur legal and other costs, limit our ability to conduct business, or subject us to supervision by a third-party government appointed monitor or require us to change the manner in which we operate and harm our reputation.

 

In addition, we have been and may continue to be subject to significant negative publicity in China, the United States and other countries based on similar claims and allegations. For example, in past years, the USTR identified Taobao and AliExpress each as a “notorious market.” While the USTR removed AliExpress from the “notorious market” list in January 2024, Taobao remains on the list, and there can be no assurance that the USTR or other relevant authorities in the United States or other countries will not identify Taobao or any of our other businesses as “notorious markets” in the future. In addition, government authorities regularly accuse us of perceived problems and failures of our platforms, including alleged failures to crack down on the sale of counterfeit goods, unauthorized and illegal goods and other alleged illegal activities on our marketplaces. As a result of any claims or accusations by government authorities, by industry watchdog organizations, including the U.S. Commission on the Theft of American Intellectual Property, by brand and intellectual property rights holders or by enterprises, there may be a public perception that counterfeit or pirated items are commonplace on our marketplaces or that we delay the process of removing these items. This perception, even if factually incorrect, and existing or new litigation as well as regulatory pressure or actions related to intellectual property rights protection, could damage our reputation, harm our business, diminish the value of our brand name and negatively affect the trading prices of our ADSs, Shares and/or other securities.

40


Table of Contents

 

 

We may be subject to material litigation and regulatory proceedings.

 

We have been involved in a high volume of litigation in China and a small volume of potentially high-value litigation outside of China relating principally to securities law class actions, third-party and principal intellectual property infringement claims, contract disputes involving merchants and consumers on our platforms, consumer protection claims, claims relating to data and privacy protection, employment-related cases and other matters in the ordinary course of our business. As our ecosystem expands, including across jurisdictions and through the addition of new businesses, we have encountered and may face an increasing number and a wider variety of these claims, including those brought against us pursuant to anti-monopoly or anti-unfair competition laws, arising out of investment transactions or other claims involving high amounts of alleged damages. Laws, rules and regulations may vary in their scope and overseas laws and regulations may impose requirements that are more stringent than, or which conflict with, those in China. We have acquired and may acquire companies that have been subject to or may become subject to litigation, as well as regulatory proceedings. In addition, in connection with litigation or regulatory proceedings we may be subject to in various jurisdictions, we may be prohibited by laws, regulations or government authorities in one jurisdiction from complying with subpoenas, orders or other requests from courts or regulators of other jurisdictions, including those relating to data held in or with respect to persons in these jurisdictions. Our failure or inability to comply with the subpoenas, orders or requests could subject us to fines, penalties or other legal liability, which could have a material adverse effect on our reputation, business, results of operations, the trading prices of our ADSs, Shares and/or other securities.

 

As publicly listed companies, we and certain of our subsidiaries face additional exposure inside and outside China to claims, lawsuits and regulatory proceedings, including threatened claims, lawsuits and regulatory proceedings, relating to securities laws and regulations. For example, we and certain of our current and former officers and directors have been named as defendants in certain shareholder class action lawsuits in the United States, asserting claims related to our alleged failure to disclose non-compliance with certain Chinese antitrust laws and regulations. See “Item 8. Financial Information — A. Consolidated Statements and Other Financial Information — Legal and Administrative Proceedings — Shareholder Class Action Lawsuits” for more details about the shareholder class action lawsuits. The litigation process of defending against such lawsuits and regulatory proceedings, including any appeals, may utilize a material portion of our cash resources and divert management’s attention away from our day-to-day operations, all of which could harm our business. There can be no assurance that we will prevail in any of these cases, and any adverse outcome of these cases could have a material adverse effect on our reputation, business and results of operations. In addition, although we have obtained directors’ and officers’ liability insurance, the insurance coverage may not be adequate to cover our obligations to indemnify our directors and officers, fund a settlement of litigation in excess of insurance coverage or pay an adverse judgment in litigation.

 

The existence of litigation, claims, investigations and proceedings may harm our reputation, limit our ability to conduct our business in the affected areas and adversely affect the trading prices of our ADSs, Shares and/or other securities. The outcome of any claims, investigations and proceedings is inherently uncertain, and in any event defending against these claims could be both costly and time-consuming, and could significantly divert the efforts and resources of our management and other personnel. An adverse determination in any litigation, investigation or proceeding could cause us to pay damages, incur legal and other costs, limit our ability to conduct business or require us to change the manner in which we operate.

 

Failure to maintain or improve our technology infrastructure could harm our business and prospects.

 

We are continuously upgrading our platforms to provide increased scale, improved performance, additional capacity and additional built-in functionality, including functionality related to security. Adopting new products and maintaining and upgrading our technology infrastructure require significant investments of time and resources. Any failure to maintain and improve our technology infrastructure stability could result in inadequate capacity, unanticipated service outages, system crash, system disruptions, product malfunction, slower response times and other service quality issues, which may impair user and customer experience and result in loss of business and market share. Such technology infrastructure failures could also result in delays in reporting accurate operating and financial information. The risks of these events occurring are even higher during certain periods of peak usage and activity, such as on or around the 11.11 Global Shopping Festival or other promotional events, when user activity and the number of transactions are significantly higher on our marketplaces compared to other days of the year. In addition, much of the software and interfaces we use are internally developed and proprietary technology. If we experience problems with the functionality and effectiveness of our software, interfaces or platforms, or are unable to maintain and continuously improve our technology infrastructure to handle our business needs, our business, financial condition, results of operations and prospects, as well as our reputation and brand, could be materially and adversely affected.

 

41


Table of Contents

 

In addition, our technology infrastructure and services, including our cloud product and service offerings, incorporate third-party-developed software, systems and technologies, as well as hardware purchased or commissioned from third-party and overseas suppliers. As our technology infrastructure and services expand and become increasingly complex, we face increasingly serious risks to the performance and security of our technology infrastructure and services that may be caused by these third-party-developed components, including risks relating to incompatibilities with these components, service failures or delays or difficulties in integrating back-end procedures on hardware and software. We also need to continuously enhance our existing technology. Otherwise, we face the risk of our technology infrastructure becoming unstable and susceptible to security breaches. This instability or susceptibility could create serious challenges to the security and operation of our platforms and services, which would materially and adversely affect our business and reputation.

 

The successful operation of our business depends upon the performance, reliability and security of the Internet infrastructure in China and other countries in which we operate.

 

Our business depends on the performance, reliability and security of the telecommunications and Internet infrastructure in China and other countries in which we operate. Substantially all of our computer hardware and a majority of our cloud computing services are currently located in China. Almost all access to the Internet in China is maintained through state-owned telecommunication operators under the administrative control and regulatory supervision of the MIIT. In addition, the national networks in China are connected to the Internet through state-owned international gateways, which are the only channels through which a domestic user can connect to the Internet outside of China. We may face similar or other limitations in other countries in which we operate. We may not have access to alternative networks in the event of disruptions, failures or other problems with the Internet infrastructure in China or elsewhere. In addition, the Internet infrastructure in the countries in which we operate may not support the demands associated with continued growth in Internet usage.

 

The failure of telecommunications network operators to provide us with the requisite bandwidth could also interfere with the speed and availability of our websites and mobile apps. We have no control over the costs of the services provided by the telecommunications operators. If the prices that we pay for telecommunications and Internet services rise significantly, our margins could be adversely affected and the development and growth of our business could also be materially and adversely affected. In addition, if Internet access fees or other charges to Internet users increase, our user base may decrease, which in turn may significantly decrease our revenues.

 

Our ecosystem could be disrupted by network interruptions.

 

Our ecosystem depends on the efficient and uninterrupted operation of our computer, storage and communications systems. System interruptions and delays may prevent us from efficiently processing the large volume of transactions on our marketplaces and other businesses we operate. In addition, a large number of merchants and customers maintain their important systems, such as enterprise resource planning and customer relationship management systems, on our cloud computing platform, which contains substantial quantities of data that enable them to operate and manage their businesses. System failures, disruptions and delays may adversely affect the availability and quality of our cloud service offerings. Increasing media and entertainment content on our platforms also requires additional network capacity and infrastructure to process. Consumers expect our media and entertainment content to be readily available online, and any disruptions or delay to the delivery of content could affect the attractiveness and reputation of our media and entertainment platforms.

 

We and other participants in our ecosystem, including Ant Group, have experienced in recent years, and may experience in the future, system interruptions, delays and outages that render websites, mobile apps and services (such as cloud services and payment services) temporarily unavailable or slow to respond. Although we have prepared for contingencies through redundancy measures and disaster recovery plans and also carry business interruption insurance, these preparations and insurance coverage may not be sufficient. Despite any precautions we may take, the occurrence of natural disasters, including the effects of climate change (such as extreme weather events, droughts, floods and increased storm severity), or other unanticipated problems at our facilities or the facilities of Ant Group and other participants in our ecosystem, including structural defects, power outages, system failures, telecommunications delays or failures, construction accidents, break-ins to IT systems, computer viruses or human errors, could result in delays in or outages of our platforms or services, loss of our, consumers’ and customers’ data and business interruption for us and our customers. Any of these events could damage our reputation, significantly disrupt our operations and the operations of our customers and other participants in our ecosystem and subject us to significant liability, heightened regulatory scrutiny and increased costs, which could materially and adversely affect our business, financial condition and results of operations.

 

We rely on Alipay to conduct substantially all of the payment processing and all of the escrow services on our marketplaces for a significant majority of our commerce business. If services and products provided by Alipay or Ant

42


Table of Contents

 

Group’s other businesses are limited, restricted, curtailed or degraded in any way, or become unavailable to us or our users for any reason, our business may be materially and adversely affected.

 

Ant Group offers a variety of services and products that have become essential parts of the services and experience we offer to consumers and merchants on our platforms. These services and products are critical to our marketplaces and the development of our ecosystem. In particular, given the significant transaction volume on our platforms, Alipay provides convenient payment processing and escrow services to us on preferential terms. We also leverage the convenience, availability and ease of use of Alipay and Ant Group’s other products and services, such as consumer loans and insurance, to provide high quality experience and services to users, merchants and other participants in our ecosystem. If the availability, quality, utility, convenience or attractiveness of Alipay’s and Ant Group’s other services and products declines or changes for commercial, regulatory, compliance or any other reason, the attractiveness of our marketplaces and the level of activities on our marketplaces could be materially and adversely affected.

 

Particularly, Alipay’s business is subject to a number of risks that could materially and adversely affect its ability to provide payment processing and escrow services to us, including:

 

dissatisfaction with Alipay’s services or lower use of Alipay by consumers, merchants, brands and retailers;
increasing competition, including from other established Chinese Internet companies, payment service providers and companies engaged in other financial technology services;
changes to rules or practices applicable to payment systems that link to Alipay;
breach of users’ privacy and concerns over the use and security of information collected from customers and any related negative publicity relating thereto;
service outages, system failures or failure to effectively scale the system to handle large and growing transaction volumes;
increasing costs to Alipay, including fees charged by banks to process transactions through Alipay, which would also increase our cost of revenues;
negative news about and social media coverage on Alipay, its business, its product and service offerings or matters relating to Alipay’s data security and privacy; and
failure to manage user funds accurately or loss of user funds, whether due to employee fraud, security breaches, technical errors or otherwise.

 

In addition, certain commercial banks in China impose limits on the amounts that may be transferred by automated payment from users’ bank accounts to their linked accounts with third-party payment services. Although we believe the impact of these restrictions has not been and will not be significant in terms of the overall volume of payments processed for Taobao and Tmall, and automated payment services linked to bank accounts represent only one of many payment mechanisms that consumers may use to settle transactions, we cannot predict whether these and any additional restrictions that could be put in place would have a material adverse effect on our marketplaces.

 

Alipay’s and Ant Group’s other businesses are highly regulated and are required to comply with numerous complex and evolving laws, rules and regulations, including in the areas of online and mobile payment services, wealth management, financing, cross-border money transmission, anti-money laundering, consumer protection and insurance. As Alipay and Ant Group’s other businesses expand their businesses and operations into more international markets, they will become subject to additional legal and regulatory risks and scrutiny. For example, Alipay or Ant Group’s other affiliates are required to maintain payment business licenses in the PRC and are also required to obtain and maintain other applicable payment, money transmitter or other related licenses and approvals in other countries or regions where they operate. In certain jurisdictions where Ant Group currently does not have the required licenses, Ant Group provides payment processing and escrow services through third-party service providers. If Ant Group or any of its partners fails to obtain and maintain all required licenses and approvals or otherwise fails to manage the risks relating to their businesses, if new laws, rules or regulations come into effect that impact Ant Group or its partners’ businesses, or if any of Ant Group’s partners ceases to provide services to Ant Group, its services could be suspended or severely disrupted, and its ability to continue to deliver payment services to us on preferential terms and other services and products to our consumers, merchants and other ecosystem participants may be undermined.

 

43


Table of Contents

 

We do not control Ant Group or Alipay. There can be no assurance that we will be able to maintain or negotiate commercial terms that are no less favorable than those we currently enjoy or are commercially acceptable. Furthermore, our commercial arrangements with Alipay and Ant Group may be subject to anti-competition challenges. If we need to migrate to another third-party payment service or significantly expand our relationship with other third-party payment services, the transition would require significant time and management resources, and the third-party payment service may not be as effective, efficient or well-received by consumers, merchants, brands and retailers on our marketplaces. These third-party payment services also may not provide escrow services, and we may not be able to receive commissions based on GMV settled through these systems. We would also receive less, or lose entirely, the benefit of the commercial agreement with Ant Group and Alipay and may be required to pay more for payment processing and escrow services than we currently pay. There can be no assurance that we would be able to reach an agreement with an alternative payment service provider on acceptable terms or at all, and our business, financial condition and results of operations may be materially and adversely affected.

 

Other conflicts of interest between us, on the one hand, and Alipay and Ant Group, on the other hand, may arise relating to commercial or strategic opportunities or initiatives. Although we and Ant Group have each agreed to certain non-competition undertakings, Ant Group may from time to time provide services to our competitors or engage in certain businesses that fall within our scope, and there can be no assurance that Ant Group would not pursue other opportunities that would conflict with our interests. See “Item 7. Major Shareholders and Related Party Transactions — B. Related Party Transactions — Agreements and Transactions Related to Ant Group and Its Subsidiaries — Our Commercial Arrangements with Ant Group and Alipay —Restructuring of Our Relationship with Ant Group and Alipay, 2019 Equity Issuance, and Related Amendments — Non-competition Undertakings.”

 

Because of our equity interest in Ant Group, Ant Group’s financial results and valuation may materially affect our financial results and the trading prices of our ADSs, Shares and/or other securities. Moreover, because of our close association with Ant Group and overlapping user bases, regulatory developments, litigation or proceedings, media and other reports, whether or not true, and other events that affect Ant Group could also negatively affect customers’, regulators’, investors’ and other third parties’ perception of us. For example, shortly after Ant Group’s announcement of the suspension of its proposed dual-listing and IPO in November 2020, the trading prices of our ADSs and Shares declined significantly. In addition, Ant Group has been in discussions with PRC regulators about its business rectification plan, and on April 12, 2021, Ant Group announced that it would apply to set up a financial holding company to ensure its financial-related businesses are fully regulated. To implement the rectification plan and comply with applicable new measures and rules, Ant Group may be required to spend significant time and resources and make changes to its businesses, which could materially and adversely affect its business operations and growth prospects. On July 7, 2023, PRC regulators announced a RMB7.07 billion fine for Ant Group and Ant Group has completed the related work on the rectification. Changes in Ant Group’s business and future prospects, or speculation of such changes, as well as additional regulatory requirements placed on Ant Group, could in turn have a material adverse effect on us and the trading prices of our ADSs, Shares and/or other securities.

 

If third-party service providers and other participants in our ecosystem fail to provide reliable or satisfactory services or comply with applicable laws or regulations, our reputation, business, financial condition and results of operations may be materially and adversely affected.

 

We rely on a wide range and large number of third-party service providers, including retail operating partners, logistics service providers, mobile app developers, independent software vendors, or ISVs, cloud-based developers, marketing affiliates, livestreaming hosts and key opinion leaders, or KOLs, financial institutions, accountants and auditors, legal counsel and other professional service providers, to provide services to us as well as to users on our platforms, including consumers, merchants, brands, retailers and users of our cloud computing services. To the extent these ecosystem participants and service providers are unable to provide satisfactory services to us as well as our users on or off our platforms, on commercially acceptable terms, or at all, or if we fail to retain existing or attract new quality service providers to our platforms, our business, financial condition and results of operations may be materially and adversely affected. In addition, we share our user data with certain of these third-party service providers in our ecosystem in accordance with our privacy policies, agreements and applicable laws. Third-party service providers and ecosystem participants may engage in a broad range of other business activities on and outside of our platforms, and may have broad user bases and social influence that create substantial business opportunities and economic returns to themselves and our business. If our third-party service providers and ecosystem participants engage in activities that are negligent, fraudulent, illegal or otherwise harm the trustworthiness and security of our ecosystem, including, for example, the leakage or negligent use of data, the handling, transport and delivery of prohibited or restricted content or items, inappropriate use or ineffective implementation of AI technologies, cease their business relationship with us or fail to perform their contractual obligations or professional duties, fail to comply with any laws, regulations, professional code of conduct and practice standards or government requirements, become subject to regulatory investigations, enforcement actions, fines or penalties, or cause any property damage or personal injuries, their ability to provide services to us or our ecosystem more broadly could be materially and adversely affected, which could cause

44


Table of Contents

 

us to suffer loss of business and revenue, reputational harm, liabilities, or be subject to regulatory scrutiny, investigation or actions, and could have a material adverse effect on the trading prices of our ADSs, Shares or other securities, even if these activities are not related to, attributable to or caused by us, or within our control.

 

If logistics service providers used by our merchants fail to provide reliable logistics services, or the logistics data platform operated by Cainiao were to malfunction, suffer an outage or otherwise fail, our business and prospects, as well as our financial condition and results of operations, may be materially and adversely affected.

 

Our merchants use third-party logistics service providers as well as Cainiao to fulfill and deliver their orders. Cainiao cooperates with a number of third-party logistics service providers and leverages its proprietary logistics services to help merchants on our platforms fulfill orders and deliver their products to consumers. We operate Cainiao’s logistics data platform that links our information system and those of logistics service providers. Because of our platform model, interruptions to or failures in logistics services, or in Cainiao’s logistics data platform, could prevent the timely or proper delivery of products to consumers, which would negatively impact our competitive position as well as harm the reputation of our ecosystem and the businesses we operate. In addition, certain of our businesses, including Lazada, operate and provide logistics services to merchants within our ecosystem and may experience interruptions or failures to timely and properly deliver products to consumers. These interruptions or failures may be due to events that are beyond the control of any of our companies, Cainiao or these logistics service providers, such as inclement weather, natural disasters including the effects of climate change (such as extreme weather events, droughts, floods and increased storm severity), pandemics or epidemics (such as COVID-19), armed conflicts, accidents, transportation disruptions, including special or temporary restrictions or closings of facilities or transportation networks due to regulatory or political reasons, or labor unrest or shortages. These logistics services could also be affected or interrupted by business disputes, industry consolidation, insolvency or government shut-downs. The merchants in our ecosystem may not be able to find alternative logistics service providers to provide logistics services in a timely and reliable manner, or at all. We do not have agreements with third-party logistics service providers that require them to offer services to our merchants. If the logistics data platform operated by Cainiao were to fail for any reason, the logistics service providers would be severely hindered from connecting or unable to connect with our merchants, and their services and the functionality of our ecosystem could be severely affected. If the products sold by merchants in our ecosystem are not delivered in proper condition, on a timely basis or at shipping rates that are commercially acceptable to marketplace participants, our business and prospects, as well as our financial condition and results of operations could be materially and adversely affected.

 

An occurrence of natural disasters or a widespread health epidemic or other outbreaks could have a material adverse effect on our business, financial condition and results of operations.

 

Our business could be materially and adversely affected by natural disasters, such as earthquakes, snowstorms, storm surges, floods, fires, droughts and other extreme weather events and other effects of climate change; the outbreak of a widespread health epidemic, such as COVID-19, swine flu, avian influenza, severe acute respiratory syndrome, Ebola and Zika; or other events, such as wars, acts of terrorism, environmental accidents, power shortages or communication interruptions. The occurrence of a natural disaster or a prolonged outbreak of an epidemic illness or other adverse public health developments in China or elsewhere in the world could materially disrupt our industry and our business and operations, and have a material adverse effect on our business, financial condition and results of operations. For example, these events could cause a temporary closure of the facilities we use for our operations, affect the health of our employees and their work efficiency, significantly disrupt supply chains and logistics services or severely impact consumer behaviors and the operations of merchants, business partners and other participants in our ecosystem. Our operations could also be disrupted if any of our employees or employees of our business partners are suspected of contracting an epidemic disease, since this could require us or our business partners to quarantine some or all of these employees or disinfect the facilities used for our operations. In addition, our revenue and profitability could be materially reduced to the extent that a natural disaster, health epidemic or other outbreak or any change in regulatory, corporate and public actions in response to such event harms the global or PRC economy in general.

 

We depend on key management as well as experienced and capable personnel generally, and any failure to attract, motivate and retain our staff could severely hinder our ability to maintain and grow our business.

 

Our future success is significantly dependent upon the continued service of our key executives and other key employees. Retirements and successions could result in disruptions, or perceived disruptions, in our operations and the execution of our strategy. If we lose the services of any member of management or key personnel for any reason, we may not be able to locate suitable or qualified replacements, and may incur additional expenses to recruit and train new staff.

 

45


Table of Contents

 

As our business develops and evolves, it may become difficult for us to continue to retain our employees. Changes that we make to our organizational and governance structures may negatively affect our ability to retain key talents and result in reduction in our workforce. A number of our employees, including many members of management, may choose to pursue other opportunities outside of us. If we are unable to motivate or retain these employees, our business may be severely disrupted and our prospects could suffer.

 

The size and scope of our ecosystem also require us to hire and retain a wide range of capable and experienced personnel who can adapt to a dynamic, competitive and challenging business environment. We will need to continue to attract and retain experienced and capable personnel at all levels, including members of management, as we expand our business and operations. Our various incentive initiatives may not be sufficient to retain our management and employees. Competition for talent in our industry is intense, and the availability of suitable and qualified candidates in China and elsewhere is limited. Competition for these individuals could cause us to offer higher compensation and other benefits to attract and retain them. Even if we were to offer higher compensation and other benefits, there can be no assurance that these individuals will choose to join or continue to work for us. Any failure to attract or retain key management and personnel could severely disrupt our business and growth.

 

Failure to deal effectively with fraudulent or illegal activities by our employees, business partners or service providers would harm our business.

 

Illegal, fraudulent, corrupt or collusive activities or misconduct, whether actual or perceived, by our employees, representatives, agents, business partners or service providers could subject us to liability or negative publicity, which could severely damage our brand and reputation. We have a zero-tolerance policy towards fraudulent and illegal conduct, and have dismissed and assisted in the investigations, arrests and prosecutions of employees who engaged such conduct. We have implemented and continue to improve internal controls and policies with regard to the review and approval of merchant accounts, interactions with business partners and government officials, account management, sales activities, data security and other relevant matters. However, there can be no assurance that our controls and policies will prevent fraud, corrupt or illegal activity or misconduct by our employees, representatives, agents, business partners or service providers or that similar incidents will not occur in the future. As we expand our operations in China and other jurisdictions, in particular our businesses that provide services to governments and public institutions, we are subject to additional internal control and compliance requirements relating to corrupt and other illegal practices by our employees, representatives or agents, and we may also be held liable for such misconduct or other misconduct by our business partners and service providers. Alleged or actual failure to comply or ensure our employees, representatives, agents, business partners and service providers to comply with these requirements could subject us to regulatory investigations and liabilities, which would materially and adversely affect our business operations, customer relationships, reputation and the trading prices of our ADSs and/or Shares.

 

Failure to deal effectively with any fraud perpetrated and fictitious transactions conducted in our ecosystem, and other sources of customer dissatisfaction, could harm our business.

 

We face risks with respect to fraudulent activities on our marketplaces and in connection with other businesses we operate, and we periodically receive complaints from consumers who may not have received the goods that they had purchased, complaints from merchants who have not received payment for the goods that a consumer had contracted to purchase, as well as other types of actual and alleged fraudulent activities. Although we have implemented various measures to detect and reduce the occurrence of fraudulent activities on our marketplaces and in connection with other businesses we operate, there can be no assurance that these measures will be effective in combating fraudulent transactions or improving overall satisfaction among our consumers, merchants and other participants. Additional measures that we take to address fraud could also negatively affect the attractiveness of our marketplaces and other businesses we operate to consumers or merchants. In addition, merchants on our marketplaces contribute to a fund to provide consumer protection guarantees. If our merchants do not perform their obligations under these programs, we may use funds that have been deposited by merchants in a consumer protection fund to compensate consumers. If the amounts in the fund are not sufficient, we may choose to compensate consumers for losses, although currently we are not legally obligated to do so. If, as a result of regulatory developments, we are required to compensate consumers, we would incur additional expenses. Although we have recourse against our merchants for any amounts we incur, there can be no assurance that we would be able to collect these amounts from our merchants.

 

In addition to fraudulent transactions with legitimate consumers, merchants may also engage in fictitious or “phantom” transactions with themselves or collaborators in order to artificially inflate their own ratings on our marketplaces, reputation and search results rankings, an activity sometimes referred to as “brushing.” This activity may harm other merchants by enabling the perpetrating merchant to be favored over legitimate merchants, and may harm consumers by deceiving them into believing that a merchant is more reliable or trusted than the merchant actually is.

46


Table of Contents

 

 

Government authorities, industry watchdog organizations or other third parties may issue reports or engage in other forms of public communications concerning alleged fraudulent or deceptive conduct on our platforms. Negative publicity and user sentiment generated as a result of these reports or allegations could severely diminish consumer confidence in and use of our services, reduce our ability to attract new or retain current merchants, consumers and other participants, damage our reputation, result in shareholder or other litigation, diminish the value of our brand, and materially and adversely affect our business, financial condition and results of operations.

 

We may not be able to protect our intellectual property rights.

 

We rely on a combination of trademark, patent, copyright, trade secret protection and fair trade practice laws in China and other jurisdictions, as well as confidentiality procedures and contractual provisions, to protect our intellectual property rights.

We also enter into confidentiality agreements with our employees and any third parties who may access our proprietary information, and we rigorously control access to our proprietary technology and information. In addition, as our business expands and we increase our acquisition of and management of content, we expect to incur greater costs to acquire, license and enforce our rights to content.

 

Intellectual property protection may not be sufficient in the jurisdictions in which we operate. Confidentiality agreements may be breached by counterparties, and there may not be adequate remedies available to us for these breaches. Accordingly, we may not be able to effectively protect our intellectual property rights or to enforce our contractual rights in China or elsewhere. In addition, policing any unauthorized use of our intellectual property is difficult, time-consuming and costly and the steps we have taken may be inadequate to prevent the misappropriation of our intellectual property. In the event that we resort to litigation to enforce our intellectual property rights, this litigation could result in substantial costs and a diversion of our managerial and financial resources.

 

There can be no assurance that we will prevail in any litigation. In addition, our trade secrets may be leaked or otherwise become available to, or be independently discovered by, our competitors. Any failure in protecting or enforcing our intellectual property rights could have a material adverse effect on our business, financial condition and results of operations.

 

Tightening of tax compliance efforts that affect our merchants could materially and adversely affect our business, financial condition and results of operations.

 

Tax legislation relating to the ecosystem is still developing. Governments, both in China and in other jurisdictions, may promulgate or strengthen the implementation of tax regulations that impose obligations on e-commerce companies, which could increase the costs to consumers and merchants and make our platforms less competitive in these jurisdictions. Governments may require operators of marketplaces, such as us, to assist in the enforcement of tax registration requirements and the collection of taxes with respect to the revenue or profit generated by merchants from transactions conducted on their platforms. We may also be requested by tax authorities to supply information about our merchants, such as transaction records and bank account information, and assist in the enforcement of other tax regulations, including payment and withholding obligations against our merchants. As a result of more stringent tax compliance requirements and liabilities, we may lose existing merchants and potential merchants might not be willing to open storefronts on our marketplaces, which could in turn negatively affect us. Stricter tax enforcement by tax authorities may also reduce the activities by merchants on our platforms and increase our liabilities and obligations.

 

Any heightened tax law enforcement against participants in our ecosystem (including imposition of reporting or withholding obligations on operators of marketplaces with respect to VAT of merchants and stricter tax enforcement against merchants generally) could have a material adverse effect on our business, financial condition and results of operations.

 

We may increasingly become a target for public scrutiny, including complaints to regulatory agencies, negative media coverage, including social media and malicious reports, and aggressive marketing and communications strategies of our competitors, all of which could severely damage our reputation and brand and materially and adversely affect our business and prospects.

 

We process an extremely large number of transactions on a daily basis on our marketplaces and other businesses we operate, and the high volume of transactions taking place in our ecosystem and publicity about our business creates the possibility of heightened attention from the public, regulators, the media and participants in our ecosystem. Changes in our services or policies have resulted and could result in objections by members of the public, the media, including social media, participants in our ecosystem or others. We may also become subject to public scrutiny relating to our workplace environment, work culture and other practices. From time to time, these objections, complaints and negative media coverage, regardless of their

47


Table of Contents

 

veracity, may result in negative publicity or public relations crisis, which could result in regulatory inquiry or harm our reputation and brand, and adversely affect the price of our ADSs, Shares and/or other securities.

 

Corporate transactions we or our related parties undertake, such as changes to our corporate structures, our transactions with Ant Group, initiatives to grow our businesses, develop new business models and expand into international markets, our various business practices as well as our capital markets transactions, such as potential IPOs, spin-offs and other financings of certain of our subsidiaries, and dividends and share repurchases may also subject us to increased media exposure and public scrutiny. There can be no assurance that we would not become a target for regulatory or public scrutiny in the future or that scrutiny and public exposure would not severely damage our reputation and brand as well as our business and prospects.

 

In addition, our founders, directors, management and employees have been, and continue to be, subject to scrutiny by the media and the public regarding their activities in and outside of Alibaba Group, which may result in negative, unverified, inaccurate or misleading information about them being reported by the press. Negative publicity about our founders, directors, management or employees, even if unrelated to the products or services we offer, or even if untrue or inaccurate, may harm our reputation and brand, and adversely affect the price of our ADSs, Shares and/or other securities.

 

Furthermore, due to intense competition in our industry, we have been and may be the target of incomplete, inaccurate and false statements and complaints about us and our products and services that could damage our reputation and brand and materially deter consumers and customers from spending in our ecosystem. Competitors have used, and may continue to use, methods such as lodging complaints with regulators, initiating intellectual property and competition claims (whether or not meritorious) or frivolous and nuisance lawsuits, and other forms of attack litigation and “lawfare” that attempt to harm our reputation and brand, hinder our operations, force us to expend resources on responding to and defending against these claims, and otherwise gain a competitive advantage over us by means of litigious and accusatory behavior. Our ability to respond on share price-sensitive information to our competitors’ misleading marketing efforts, including lawfare, may be limited during our self-imposed quiet periods around quarter ends consistent with our internal policies or due to legal prohibitions on permissible public communications by us during certain other periods.

 

Our results of operations fluctuate significantly from quarter to quarter which may make it difficult to predict our future performance.

 

Our results of operations generally are characterized by seasonal fluctuations due to various reasons, including seasonal buying patterns and economic cyclical changes, as well as promotions on our marketplaces. Historically, the fourth quarter of each calendar year generally contributes the largest portion of our annual revenues due to a number of factors, such as merchants allocating a significant portion of their online marketing budgets to the fourth calendar quarter, promotions, such as the 11.11 Global Shopping Festival, and the impact of seasonal buying patterns in respect of certain categories such as apparel. The first quarter of each calendar year generally contributes the smallest portion of our annual revenues, primarily due to a lower level of allocation of marketing budgets by merchants at the beginning of the calendar year and the Chinese New Year holiday, during which time consumers generally spend less and businesses in China are generally closed. We may also introduce new promotions or change the timing of our promotions in ways that further cause our quarterly results to fluctuate and differ from historical patterns. In addition, seasonal weather patterns may affect the timing of buying decisions. The performance of our equity method investees, including Ant Group, may also result in fluctuations in our results of operations. Fluctuations in our results of operations related to our investments may also be because of accounting implication of remeasurement of fair values of certain equity investments and financial instruments, particularly those that are publicly traded, share-based awards and previously held equity interests upon step acquisitions, as well as accounting implication arising from loss of control of subsidiaries. Fluctuations in fair value and the magnitude of the related accounting impact are unpredictable, and may significantly affect our results of operations.

 

Our results of operations will likely fluctuate due to these and other factors, some of which are beyond our control. In addition, our growth in the past may have masked the seasonality that might otherwise be apparent in our results of operations. As the rate of growth of our business declines in comparison to prior periods, we expect that the seasonality in our business may become more pronounced. Moreover, as our business grows, our fixed costs and expenses may continue to increase, which will result in operating leverage in seasonally strong quarters but can significantly pressure operating margins in seasonally weak quarters.

 

To the extent our results of operations do not meet the expectations of public market analysts and investors in the future, or if there are significant fluctuations in our financial results, the market price of our ADSs, Shares and/or other securities could fluctuate significantly.

 

48


Table of Contents

 

Failure to comply with the terms of our indebtedness or enforcement of our obligations as a guarantor of other parties’ indebtedness could have an adverse effect on our cash flow and liquidity.

 

As of March 31, 2024, we had US$14.25 billion in aggregate principal amount of unsecured senior notes and a US$4.0 billion term loan outstanding. As of the date of this annual report, we also have a US$6.5 billion revolving credit facility that we have not yet drawn down. Under the terms of our indebtedness and under any debt financing arrangement that we may enter into in the future, we are, and may be in the future, subject to covenants that could, among other things, restrict our business and operations. If we breach any of these covenants, our lenders under our credit facilities and holders of our unsecured senior notes will be entitled to accelerate our debt obligations. Any default under our credit facilities or unsecured senior notes could require that we repay these debts prior to maturity as well as limit our ability to obtain additional financing, which in turn may have a material adverse effect on our cash flow and liquidity. We also provide a guarantee for a credit facility of HK$6.5 billion (US$0.8 billion) in favor of Hong Kong Cingleot Investment Management Limited, a company that is partially owned by us, in connection with a logistics center development project at the Hong Kong International Airport. As of the date of this annual report, this entity has drawn down approximately HK$4.9 billion (US$0.6 billion) under this facility. In the event of default by this entity under the loan facility, we may be required to repay the full amount or a portion of the outstanding loan and interests and undertake the borrower’s other obligations under the loan facility. Enforcement against us under this guarantee and other similar arrangements we may enter into in the future could materially and adversely affect our cash flow and liquidity.

 

We may need additional capital but may not be able to obtain it on favorable terms or at all.

 

We may require additional cash resources due to future growth and development of our business, including any investments or acquisitions we may decide to pursue, and for other general corporate purposes. If our cash resources are insufficient to satisfy our cash requirements, we may seek to issue additional equity or debt securities or obtain new or expand credit facilities. Our ability to obtain external financing in the future is subject to a variety of uncertainties.

 

On January 5, 2023, the NDRC promulgated the Administrative Measures for Examination and Registration of Medium and Long-term Foreign Debts of Enterprises, or the Foreign Debts Measures, which became effective on February 10, 2023. According to the Foreign Debts Measures, PRC enterprises and overseas enterprises or branches controlled by them, including holding companies with a VIE structure like us, are required to complete application for registration of foreign debts with the NDRC prior to the borrowing of foreign debts with a term of over one year. See “Item 4. Information on the Company — B. Business Overview — Regulation — Other Regulations — Regulation of Foreign Investment.” If we fail to complete such filing on a timely manner or at all, we may miss the best market windows for debt issuances or loan applications. In addition, according to the Overseas Listing Trial Measures, we have to complete filing procedures with the CSRC for any follow-on equity offerings within three working days after conducting such offerings, and comply with relevant reporting requirements within three business days upon the occurrence of any specified circumstances provided under these measures. If we fail to complete such filing and reporting on a timely manner or at all, we may be subject to penalties, sanctions and fines imposed by the CSRC and relevant departments of the State Council of the PRC. See also “— Risks Related to Doing Business in the People’s Republic of China — The approval, filing or other requirements of the CSRC or other PRC regulatory authorities may be required under PRC law in connection with any future issuance of securities overseas, and, if required, we cannot predict whether or for how long we or our subsidiaries will be able to obtain such approval or complete such filing.” In addition, incurring indebtedness would subject us to increased debt service obligations and could result in operating and financial covenants that would restrict our operations.

 

Our ability to access international capital and lending markets may be restricted at a time when we would like, or need, to do so, especially during times of increased volatility and reduced liquidity in global financial markets and stock markets, including due to policy changes and regulatory restrictions, which could limit our ability to raise funds. For example, capital markets transactions we undertake, such as potential IPOs, spin-offs and other financings of certain of our subsidiaries, are subject to market and economic conditions in China and globally. In addition, in response to increasing inflation, the United States Federal Reserve, along with central banks around the world, has adopted tightened monetary policies through raising interest rates or signaling expected interest hikes, which could significantly increase borrowing costs for companies. While we have been able to secure financing at similar cost range, there can be no assurance that financing will be available in a timely manner or in amounts or on terms acceptable to us, or at all in the future. Any failure to raise needed funds on terms favorable to us, or at all, could severely restrict our liquidity as well as have a material adverse effect on our business, financial condition and results of operations. Moreover, any issuance of equity or equity-linked securities, including issuances of share-based awards under our equity incentive plans, could result in significant dilution to our existing shareholders.

 

We are subject to interest rate risk in connection with our indebtedness.

49


Table of Contents

 

 

We are exposed to interest rate risk related to our indebtedness. The interest rates under certain of our offshore credit facilities are based on forward-looking Secured Overnight Financing Rate, or SOFR. As a result, the interest expenses under our bank borrowings will be subject to the potential impact of any fluctuation in SOFR. Any increase in SOFR could raise our financing costs, which could adversely affect our operating results and financial condition, as well as our cash flows. Our Renminbi-denominated bank borrowings are also subject to interest rate risk. Although from time to time, we use hedging transactions in an effort to reduce our exposure to interest rate risk, these hedges may not be effective.

 

We may not have sufficient insurance coverage to cover our business risks.

 

We have obtained insurance to cover certain potential risks and liabilities, such as property damage, business interruptions, public liabilities and product liability insurance for certain businesses we operate. However, insurance companies in China and other jurisdictions in which we operate may offer limited business insurance products or we may not be able to obtain such insurance on favorable terms. As a result, we do not maintain insurance for all types of risks we face in our operations in China and elsewhere, and our coverage may not be adequate to compensate for all losses that may occur, particularly with respect to loss of business or operations. We do not maintain product liability insurance for products and services transacted on our marketplaces or other businesses we operate, and our rights of indemnity from the merchants in our ecosystem may not adequately cover us for any liability we may incur.

 

We also do not maintain key-man life insurance. This potentially insufficient coverage could expose us to potential claims and losses. Any business disruption, litigation, regulatory action, outbreak of epidemic disease or natural disaster could also expose us to substantial costs and diversion of resources. There can be no assurance that our insurance coverage is sufficient to prevent us from any loss or that we will be able to successfully claim our losses under our current insurance policy on a timely basis, or at all. If we incur any loss that is not covered by our insurance policies, or the compensated amount is significantly less than our actual loss, our business, financial condition and results of operations could be materially and adversely affected.

 

Risks Related to Our Corporate Structure

 

The Alibaba Partnership limits the ability of our shareholders to nominate and elect directors.

 

Our Articles of Association allow the Alibaba Partnership to nominate or, in limited situations, appoint a simple majority of our board of directors. If at any time our board of directors consists of less than a simple majority of directors nominated or appointed by the Alibaba Partnership for any reason, including because a director previously nominated by the Alibaba Partnership ceases to be a member of our board of directors or because the Alibaba Partnership had previously not exercised its right to nominate or appoint a simple majority of our board of directors, the Alibaba Partnership will be entitled (in its sole discretion) to nominate or appoint such number of additional directors to the board as necessary to ensure that the directors nominated or appointed by the Alibaba Partnership comprise a simple majority of our board of directors.

 

This governance structure limits the ability of our shareholders to influence corporate matters, including any matters determined at the board level. In addition, the nomination right granted to the Alibaba Partnership will remain in place for the life of the Alibaba Partnership unless our Articles are amended to provide otherwise by a vote of shareholders representing at least 95% of shares that vote at a shareholders meeting. The nomination rights of the Alibaba Partnership will remain in place notwithstanding a change of control or merger of our company. These provisions could have the effect of delaying, preventing or deterring a change in control and could limit the opportunity of our shareholders to receive a premium for the ADSs and/or Shares they hold, and could also materially decrease the price that some investors are willing to pay for our ADSs and/or Shares.

 

The interests of the Alibaba Partnership may conflict with the interests of our shareholders.

 

The nomination and appointment rights of the Alibaba Partnership limit the ability of our shareholders to influence corporate matters, including any matters to be determined by our board of directors. The interests of the Alibaba Partnership may not coincide with the interests of our shareholders, and the Alibaba Partnership or its director nominees may make decisions with which they disagree, including decisions on important topics such as compensation, management succession, acquisition strategy and our business and financial strategy. Since the Alibaba Partnership will continue to be largely comprised of members of our management team, the Alibaba Partnership and its director nominees, consistent with our operating philosophy, may focus on the long-term interests of participants in our ecosystem at the expense of our short-term financial results, which may differ from the expectations and desires of shareholders unaffiliated with the Alibaba Partnership. To the

50


Table of Contents

 

extent that the interests of the Alibaba Partnership differ from the interests of any of our shareholders, our shareholders may be disadvantaged by any action that the Alibaba Partnership may seek to pursue.

 

Our Articles of Association contain anti-takeover provisions that could adversely affect the rights of holders of our ordinary shares and ADSs.

 

Our Articles of Association contain certain provisions that could limit the ability of third parties to acquire control of our company, including:

 

a provision that grants authority to our board of directors to establish from time to time one or more series of preferred shares without action by our shareholders and to determine, with respect to any series of preferred shares, the terms and rights of that series;
a provision that a business combination, if it may adversely affect the right of the Alibaba Partnership to nominate or appoint a simple majority of our board of directors, including the protective provisions for this right under our Articles, shall be approved upon vote of shareholders representing at least 95% of the votes in person or by proxy present at a shareholders meeting; and
a classified board with staggered terms that will prevent the replacement of a majority of directors at one time.

 

These provisions could have the effect of delaying, preventing or deterring a change in control and could limit the opportunity for our shareholders to receive a premium for their ADSs and/or Shares, and could also materially decrease the price that some investors are willing to pay for our ADSs and/or Shares.

 

Our ADSs and ordinary shares are equity securities of a Cayman Islands holding company rather than equity securities of our subsidiaries and the VIEs that have substantive business operations in China.

 

We are incorporated in the Cayman Islands with no business operations. We conduct substantially all of our operations in China through our subsidiaries and the VIEs. We do not and are not, and holders of our ADSs and ordinary shares do not and are not, legally permitted to have any, or more than the permitted percentage of, equity interest in the VIEs due to current PRC laws and regulations restricting foreign ownership and investment. As a result, we provide services that may be subject to such restrictions in the PRC through the VIEs, and we operate our businesses in the PRC through certain contractual arrangements with the VIEs. For a summary of such contractual arrangements, see “Item 4. Information on the Company—C. Organizational Structure—Contractual Arrangements among Our Subsidiaries, the Variable Interest Entities and Variable Interest Entity Equity Holders.” Our ADSs and ordinary shares are equity securities of a Cayman Islands holding company rather than equity securities of our subsidiaries and the VIEs.

 

If the PRC government deems that the contractual arrangements in relation to the VIEs do not comply with PRC regulations on foreign investment, or if these regulations or the interpretation of existing regulations change in the future, we could be subject to penalties, or be forced to relinquish our interests in the operations of the VIEs, which would materially and adversely affect our business, financial results, trading prices of our ADSs, Shares and/or other securities.

 

Due to legal restrictions on foreign ownership and investment in, among other areas, value-added telecommunication services, which include the operations of ICPs, we, similar to all other entities with foreign-incorporated holding company structures operating in our industry in China, operate our Internet businesses and other business in China, including Internet information services, which are critical to our business, through a number of PRC incorporated VIEs. See “Item 4. Information on the Company — B. Business Overview — Regulation — Regulation of Telecommunications and Internet Information Services — Regulation of Telecommunications Services” and “Item 4. Information on the Company — B. Business Overview — Regulation — Other Regulations — Regulation of Foreign Investment.”

 

We and, through us, our shareholders do not own any equity interests in these VIEs. The equity interests of the VIEs are generally held by PRC limited liability companies, which in turn are indirectly held (through a layer of PRC limited partnerships) by selected members of the Alibaba Partnership or our management who are PRC citizens. Please also see “Item 4. Information on the Company — C. Organizational Structure.” Contractual arrangements between us and the VIEs and their equity holders give us effective control over each of the VIEs and enable us to obtain substantially all of the economic benefits arising from the VIEs as well as to consolidate the financial results of the VIEs in our results of operations. Although we believe the structure we have adopted is consistent with longstanding industry practice, the PRC government may not agree that these arrangements comply with PRC licensing, registration or other regulatory requirements, with existing policies or with requirements or policies that may be adopted in the future.

51


Table of Contents

 

 

In the opinion of Fangda Partners, our PRC counsel, the ownership structures of our representative VIEs and the corresponding subsidiaries in China do not and will not violate any applicable PRC law, regulation or rule currently in effect; and the contractual arrangements between the representative VIEs, the corresponding subsidiaries and the respective equity holders of the representative VIEs governed by PRC law are valid, binding and enforceable in accordance with their terms and applicable PRC laws and regulations currently in effect and will not violate any applicable PRC law, rule or regulation currently in effect. However, Fangda Partners has also advised us that there are substantial uncertainties regarding the interpretation and application of current PRC laws, rules and regulations. Accordingly, the possibility that the PRC regulatory authorities and PRC courts may in the future take a view that is contrary to the opinion of our PRC legal counsel cannot be ruled out. In addition, such laws, rules and regulations could change or be interpreted differently in the future.

 

Contractual arrangements in relation to VIEs have not been tested in a court of law, and it is uncertain whether any new PRC laws, rules or regulations relating to VIE structures will be adopted or if adopted, what they would provide. Please also see “— Substantial uncertainties exist with respect to the interpretation and implementation of the PRC Foreign Investment Law and its implementing rules and other regulations and how they may impact the viability of our current corporate structure, business, financial condition and results of operations.”

 

If we or any of the VIEs are found to be in violation of any existing or future PRC laws, rules or regulations, or fail to obtain or maintain any of the required permits or approvals, we could be subject to severe penalties. The relevant PRC regulatory authorities would have broad discretion to take action in dealing with these violations or failures, including revoking the business and operating licenses of our PRC subsidiaries or the VIEs, requiring us to discontinue or restrict our operations, restricting our right to collect revenue, blocking one or more of our websites, requiring us to restructure our operations or taking other regulatory or enforcement actions against us. The imposition of any of these measures could result in a material adverse effect on our ability to conduct all or any portion of our business operations. In addition, it is unclear what impact the PRC government actions would have on us and on our ability to consolidate the financial results of any of the VIEs in our consolidated financial statements, if the PRC government authorities were to find our legal structure and contractual arrangements to be in violation of PRC laws, rules and regulations. If the imposition of any of these government actions causes us to lose our right to direct the activities of any of the VIEs or otherwise separate from any of these entities and if we are not able to restructure our ownership structure and operations in a satisfactory manner, we would no longer be able to consolidate the financial results of the VIEs in our consolidated financial statements. Any of these events would have a material adverse effect on our business, financial condition and results of operations, as well as cause the trading prices of our ADSs and Shares to significantly decline or become worthless.

 

Substantial uncertainties exist with respect to the interpretation and implementation of the PRC Foreign Investment Law and its implementing rules and other regulations and how they may impact the viability of our current corporate structure, business, financial condition and results of operations.

 

The VIE structure has been adopted by many China-based companies, including us and certain of our equity method investees, to obtain and maintain licenses and permits necessary to operate in industries that currently are subject to restrictions on or prohibitions for foreign investment in China. The MOFCOM published a discussion draft of the proposed Foreign Investment Law in January 2015, or the 2015 Draft PRC Foreign Investment Law, according to which, VIEs that are controlled via contractual arrangements would be deemed as foreign-invested enterprises, if they are ultimately “controlled” by foreign investors. In March 2019, the National People’s Congress promulgated the 2019 PRC Foreign Investment Law. In December 2019, the State Council of the PRC promulgated the Implementing Rules of the Foreign Investment Law of the People’s Republic of China, or the Implementing Rules, to further clarify and elaborate upon relevant provisions of the 2019 PRC Foreign Investment Law. The 2019 PRC Foreign Investment Law and the Implementing Rules both became effective on January 1, 2020 and replaced major former laws and regulations governing foreign investment in the PRC. See “Item 4. Information on the Company — B. Business Overview — Regulation — Other Regulations — Regulation of Foreign Investment.” As the 2019 PRC Foreign Investment Law has a catch-all provision that broadly defines “foreign investments” as those made by foreign investors in China through methods as specified in laws, administrative regulations, or as stipulated by the State Council of the PRC, relevant government authorities may promulgate additional rules and regulations as to the interpretation and implementation of the 2019 PRC Foreign Investment Law. In particular, there can be no assurance that the concept of “control” as reflected in the 2015 Draft PRC Foreign Investment Law, will not be reintroduced, or that the VIE structure adopted by us will not be deemed as a method of foreign investment by other laws, regulations and rules.

 

Furthermore, on December 19, 2020, the NDRC and the MOFCOM promulgated the Foreign Investment Security Review Measures, which took effect on January 18, 2021. Under the Foreign Investment Security Review Measures, investments in military, national defense-related areas or in locations in proximity to military facilities, or investments that would result in acquiring the actual control of assets in certain key sectors, such as critical agricultural products, energy and resources,

52


Table of Contents

 

equipment manufacturing, infrastructure, transport, cultural products and services, IT, Internet products and services, financial services and technology sectors, are required to be approved by designated governmental authorities in advance. Although the term “investment through other means” is not clearly defined under the Foreign Investment Security Review Measures, we cannot rule out the possibility that control through contractual arrangement may be regarded as a form of actual control and therefore require approval from the competent governmental authority. There are great uncertainties with respect to the interpretation and implementation of the Foreign Investment Security Review Measures. Accordingly, there are substantial uncertainties as to whether the VIE structure adopted by us may be deemed as a method of foreign investment in the future. If the VIE structure adopted by us were to be deemed as a method of foreign investment under any future laws, regulations and rules, and if any of our business operations were to fall under the “Negative List” for foreign investment, we would need to take further actions in order to comply with these laws, regulations and rules, which may materially and adversely affect our current corporate structure, business, financial condition and results of operations.

 

Our contractual arrangements may not be as effective in providing control over the VIEs as direct ownership.

 

We rely on contractual arrangements with the VIEs to operate part of our Internet businesses in China and other businesses in which foreign investment is restricted or prohibited. We and, through us, our shareholders do not own any equity interests in these VIEs. For a description of these contractual arrangements, see “Item 4. Information on the Company — C. Organizational Structure — Contractual Arrangements among Our Subsidiaries, the Variable Interest Entities and Variable Interest Entity Equity Holders.” These contractual arrangements may not be as effective as direct ownership in providing us with control over the VIEs.

 

If we had direct ownership of the VIEs, we would be able to exercise our rights as an equity holder directly to effect changes in the boards of directors of those entities, which could effect changes at the management and operational level. Under our contractual arrangements, we may not be able to directly change the members of the boards of directors of these entities and would have to rely on the VIEs and the VIE equity holders to perform their obligations in order to exercise our control over the VIEs. The VIE equity holders may have conflicts of interest with us or our shareholders, and they may not act in our best interests or may not perform their obligations under these contracts. Pursuant to the call options, we may replace the equity holders of the VIEs at any time pursuant to the contractual arrangements. However, if any equity holder is uncooperative in the replacement of the equity holders or there is any dispute relating to these contracts that remains unresolved, we will have to enforce our rights under the contractual arrangements through the operations of PRC law and arbitral or judicial agencies, which may be costly and time-consuming and will be subject to uncertainties in the PRC legal system. See “— Any failure by the VIEs or their equity holders to perform their obligations under the contractual arrangements would have a material adverse effect on our business, financial condition and results of operations.” Consequently, the contractual arrangements may not be as effective in ensuring our control over the relevant portion of our business operations as direct ownership.

 

Any failure by the VIEs or their equity holders to perform their obligations under the contractual arrangements would have a material adverse effect on our business, financial condition and results of operations.

 

If the VIEs or their equity holders fail to perform their respective obligations under the contractual arrangements, we may have to incur substantial costs and expend additional resources to enforce the arrangements. Although we have entered into call option agreements in relation to each VIE, which provide that we may exercise an option to acquire, or nominate a person to acquire, ownership of the equity in that entity or, in some cases, its assets, to the extent permitted by applicable PRC laws, rules and regulations, the exercise of these call options is subject to the review and approval of the relevant PRC governmental authorities. We have also entered into equity pledge agreements with the equity holders with respect to each VIE, including the general partners and limited partners of the PRC limited partnerships that indirectly hold the VIEs under the Enhanced VIE Structure, to secure certain obligations of the VIE or its equity holders to us under the contractual arrangements. In addition, the enforcement of these agreements through arbitral or judicial agencies, if any, may be costly and time-consuming and will be subject to uncertainties in the PRC legal system. Moreover, our remedies under the equity pledge agreements are primarily intended to help us collect debts owed to us by the VIEs or the VIE equity holders under the contractual arrangements and may not help us in acquiring the assets or equity of the VIEs.

 

In addition, with respect to the VIEs that are directly owned by individuals, although the terms of the contractual arrangements provide that they will be binding on the successors of the VIE equity holders, as those successors are not a party to the agreements, it is uncertain whether the successors in case of the death, bankruptcy or divorce of a VIE equity holder will be subject to or will be willing to honor the obligations of the VIE equity holder under the contractual arrangements. If the relevant VIE or its equity holder (or its successor), as applicable, fails to transfer the shares of the VIE according to the respective call option agreement or equity pledge agreement, we would need to enforce our rights under the call option agreement or equity pledge agreement, which may be costly and time-consuming and may not be successful.

 

53


Table of Contents

 

The contractual arrangements are governed by PRC law and provide for the resolution of disputes through arbitration or court proceedings in China. Accordingly, these contracts would be interpreted in accordance with PRC law and any disputes would be resolved in accordance with PRC legal procedures. Uncertainties regarding the interpretation and enforcement of the relevant PRC laws and regulations could limit our ability to enforce the contractual arrangements. Under PRC law, if the losing parties fail to carry out the arbitration awards or court judgments within a prescribed time limit, the prevailing parties may only enforce the arbitration awards or court judgments in PRC courts, which would require additional expense and delay. In the event we are unable to enforce the contractual arrangements, we may not be able to exert effective control over the VIEs, and our ability to conduct our business, as well as our financial condition and results of operations, may be materially and adversely affected.

 

We may lose the ability to use, or otherwise benefit from, the licenses, approvals and assets held by the VIEs, which could severely disrupt our business, render us unable to conduct some or all of our business operations and constrain our growth.

 

The VIEs hold licenses and approvals and assets for regulated activities that are necessary for our business operations, as well as equity interests in a series of our portfolio companies, to which foreign investments are typically restricted or prohibited under applicable PRC law. The contractual arrangements contain terms that specifically obligate VIE equity holders to ensure the valid existence of the VIEs and restrict the disposal of material assets of the VIEs. However, in the event the VIE equity holders breach the terms of these contractual arrangements and voluntarily liquidate the VIEs, or any of the VIEs declares bankruptcy and all or part of its assets become subject to liens or rights of third-party creditors, or are otherwise disposed of without our consent, we may be unable to conduct some or all of our business operations or otherwise benefit from the assets held by the VIEs, which could have a material adverse effect on our business, financial condition and results of operations. Furthermore, if any of the VIEs undergoes a voluntary or involuntary liquidation proceeding, its equity holder or unrelated third-party creditors may claim rights to some or all of the assets of the VIE, thereby hindering our ability to operate our business as well as constrain our growth.

 

The equity holders, directors and executive officers of the VIEs may have potential conflicts of interest with us.

 

PRC laws provide that a director and an executive officer owes a fiduciary duty to the company he or she directs or manages. On one hand, the directors and executive officers of the VIEs, including the relevant members of the Alibaba Partnership or our management, must act in good faith and in the best interests of the VIEs and must not use their respective positions for personal gain. On the other hand, as a director or management of our company, the relevant individuals have a duty of care and loyalty to us and to our shareholders as a whole under Cayman Islands law. We control the VIEs through contractual arrangements and the business and operations of the VIEs are closely integrated with the business and operations of our subsidiaries. Nonetheless, conflicts of interests for these individuals may arise due to dual roles both as equity holders, directors and executive officers of the VIEs and as our directors or employees.

 

There can be no assurance that these individual shareholders of the VIEs will always act in our best interests should any conflicts of interest arise, or that any conflicts of interest will always be resolved in our favor. There also can be no assurance that these individuals will ensure that the VIEs will not breach the existing contractual arrangements. If we cannot resolve any of these conflicts of interest or any related disputes, we would have to rely on legal proceedings to resolve these disputes and/or take enforcement action under the contractual arrangements. There is substantial uncertainty as to the outcome of any of these legal proceedings. See “— Any failure by the VIEs or their equity holders to perform their obligations under the contractual arrangements would have a material adverse effect on our business, financial condition and results of operations.”

 

The contractual arrangements with the VIEs may be subject to scrutiny by the PRC tax authorities. Any pricing adjustment of a related party transaction could lead to additional taxes, and therefore substantially reduce our consolidated net income and the value of your investment.

 

The tax regime and practices in China are evolving and PRC tax laws may be interpreted in significantly different ways. The PRC tax authorities may assert that we or our subsidiaries or the VIEs or their equity holders are required to pay additional taxes on previous or future revenue or income. In particular, under applicable PRC laws, rules and regulations, arrangements and transactions among related parties, such as the contractual arrangements with the VIEs, may be subject to audit or challenge by the PRC tax authorities. If the PRC tax authorities determine that any contractual arrangements were not entered into on an arm’s length basis and therefore constitute favorable transfer pricing, the PRC tax liabilities of the relevant subsidiaries and/or VIEs and/or VIE equity holders could be increased, which could increase our overall tax liabilities. In addition, the PRC tax authorities may impose late payment interest. Our net income may be materially reduced if our tax liabilities increase.

 

54


Table of Contents

 

Risks Related to Doing Business in the People’s Republic of China

 

Changes and developments in the political and economic policies of the PRC government may materially and adversely affect our business, financial condition and results of operations and may result in our inability to sustain our growth and expansion strategies.

 

Although we have operating subsidiaries located in various countries and regions, our operations in China currently contribute the large majority of our revenue. The PRC government has significant oversight and discretion over the conduct of our business, and may intervene in or influence our operations through adopting and enforcing rules and regulatory requirements. Accordingly, our financial condition and results of operations are affected to a significant extent by economic, political and legal developments in the PRC.

 

The PRC economy differs from the economies of most developed countries in many respects, including the level of development, growth rate, extent of government involvement, control of foreign exchange and allocation of resources. A substantial portion of productive assets in China is still managed by the government. In addition, the PRC government regulates industry development by imposing industrial policies. The PRC government also plays a significant role in China’s economic growth by allocating resources, controlling payment of foreign currency-denominated obligations, setting monetary policy and regulating financial services and institutions.

 

While the PRC economy has experienced significant growth in the past four decades, growth has been uneven, both geographically and among various sectors of the economy. The PRC government has implemented various measures to encourage economic growth and guide the allocation of resources. Some of these measures may benefit the overall PRC economy, but may also have a negative effect on us. Our financial condition and results of operations could be materially and adversely affected by government control over capital investments or changes in tax regulations that are applicable to us. In addition, the PRC government has implemented in the past certain measures, including interest rate increases, to manage the pace of economic growth and prevent the economy from overheating. Any prolonged slowdown in the economy could lead to a reduction in demand for our services and consequently have a material adverse effect on our businesses, financial condition and results of operations.

 

There are uncertainties regarding the interpretation and enforcement of PRC laws, rules and regulations, and changes in policies, laws, rules and regulations in the PRC could adversely affect us.

 

Most of our operations are conducted in the PRC, and are governed by PRC laws, rules and regulations. Our PRC subsidiaries are subject to laws, rules and regulations applicable to foreign investment in China. The PRC legal system is a civil law system based on written statutes. Unlike the common law system, prior court decisions may be cited for reference but have limited precedential value.

 

China has not developed a fully integrated legal system, and enacted laws, rules and regulations may not sufficiently cover all aspects of economic activities in China or may be subject to a significant degree of interpretation by PRC regulatory agencies and courts. In particular, because these laws, rules and regulations are relatively new and quickly evolving, and because of the limited number of published decisions and the non-precedential nature of these decisions, and because the laws, rules and regulations often give the relevant regulator certain discretion in how to enforce them, the interpretation and enforcement of these laws, rules and regulations involve uncertainties and can be inconsistent and unpredictable. Therefore, it is possible that our existing operations may be found not to be in full compliance with relevant laws and regulations in the future. In addition, the PRC legal system is based in part on government policies and internal rules, some of which are not published on a timely basis or at all, and which may have a retroactive effect. As a result, we may not be aware of our violation of these policies and rules until after the occurrence of the violation.

 

Any administrative and court proceedings in China may be protracted, resulting in substantial costs and diversion of resources and management attention. Since PRC administrative and court authorities have certain discretion in interpreting and implementing statutory and contractual terms, it may be more difficult to predict the outcome of administrative and court proceedings and the level of legal protection than in more developed legal systems. These uncertainties may impede our ability to enforce the contracts we have entered into and could materially and adversely affect our business, financial condition and results of operations.

 

In addition, the PRC government has significant influence over business activities and, to further regulatory and societal goals, has become more involved in regulating China-based companies, including us. For example, in recent years the PRC government, has enhanced regulation in areas such as anti-monopoly, anti-unfair competition, cybersecurity and data privacy. In addition, the PRC government has also published policies that significantly affected the Internet industries and certain

55


Table of Contents

 

other industries, including industries that we operate in, and in the future it may implement other policies or regulations that may have a significant adverse impact on us or industries that we operate in. Moreover, the PRC government has strengthened the administration over illegal securities activities and the supervision on overseas listings by China-based companies and issued new filing obligations and approval requirements in connection with offshore offerings, which will increase our regulatory compliance costs and may limit or hinder our ability and the ability of our subsidiaries to offer or continue to offer securities to investors and cause the value of our securities, including our ADSs, to significantly decline or become worthless. See “— Risks Related to Doing Business in the People’s Republic of China — The approval, filing or other requirements of the CSRC or other PRC regulatory authorities may be required under PRC law in connection with any future issuance of securities overseas, and, if required, we cannot predict whether or for how long we or our subsidiaries will be able to obtain such approval or complete such filing.” The Chinese government may further promulgate relevant laws, rules and regulations that may impose additional and significant obligations and liabilities on Chinese companies. These laws and regulations can be complex and stringent, and many are subject to change and uncertain interpretation, which could result in claims, change to our data and other business practices, regulatory investigations, penalties, increased cost of operations, or declines in user growth or engagement, or otherwise affect our business. It is uncertain whether or how these new laws, rules and regulations and the interpretation and implementation thereof may affect us, but among other things, our ability and the ability of our subsidiaries to obtain external financing through the issuance of equity securities overseas could be negatively affected and as a result, the trading prices of our ADSs and Shares to could significantly decline or become worthless.

 

The PCAOB had historically been unable to inspect our auditor in relation to their audit work performed for our financial statements, and the inability of the PCAOB to conduct inspections over our auditor in the future may deprive our investors of the benefits of such inspections.

 

PricewaterhouseCoopers Zhong Tian LLP, our auditor, is required under U.S. law to undergo regular inspections by the PCAOB. Prior to 2022, the PCAOB was unable to conduct inspections of the audit work and practices of PCAOB-registered audit firms within the PRC on a basis comparable to other non-U.S. jurisdictions without approval from the Chinese government authorities, and as we have substantial operations in the PRC, the PCAOB was unable to fully inspect our auditor and its audit work. As a result, investors of our ADSs, Shares and/or other securities did not have the benefit of such inspections. Inspections of auditors conducted by the PCAOB outside of China have at times identified deficiencies in those auditors’ audit procedures and quality control procedures, which may be addressed as part of the inspection process to improve future audit quality. The inability of the PCAOB to conduct full inspections of auditors in China in the past made it more difficult for it to evaluate the effectiveness of our auditor’s audit procedures or quality control procedures as compared to auditors outside of China that are subject to PCAOB inspections, which could cause investors of our ADSs, Shares and/or other securities to lose confidence in the audit procedures of our auditor and our reported financial information and the quality of our financial statements. On December 15, 2022, the PCAOB announced that it was able to secure complete access to inspect and investigate PCAOB-registered public accounting firms headquartered in Chinese mainland and Hong Kong in 2022. Over the past year, PCAOB has increased its scrutiny over the audit work of China-based accounting firms, and imposed penalties on several accounting firms based in mainland China and Hong Kong. Specifically, on May 10, 2023, the PCAOB released inspection reports for two accounting firms in mainland China and Hong Kong, both reports show deficiencies that PCAOB staff believe the audit firms failed to obtain sufficient appropriate audit evidence to support their work on their clients’ financial statements or internal control over financial reporting. Any regulatory scrutiny, penalty or actions to which our auditors are subject, particularly by regulators in the United States, Chinese Mainland or Hong Kong SAR may negatively affect us and cause investors of our ADSs, Shares and/or other securities to lose confidence in the audit procedures of our auditor and our reported financial information and the quality of our financial statements. Moreover, it is uncertain whether the PCAOB will continue to be able to satisfactorily conduct inspections of PCAOB-registered public accounting firms headquartered in Chinese mainland and Hong Kong in the future, which ability depends on a number of factors beyond our, and our auditor’s, control, including the uncertainties surrounding the relationship between China and the United States.

 

Our ADSs will be delisted and our ADSs and shares prohibited from trading in the United States under the Holding Foreign Companies Accountable Act, as amended, if the PCAOB is unable to inspect or investigate completely auditors located in China.

 

In recent years, U.S. regulators have continued to express concerns about challenges in their oversight of financial statement audits of U.S.-listed companies with significant operations in China. As part of the increased regulatory focus in the United States on access to audit information, the United States originally enacted the HFCA Act in December 2020. The HFCA Act includes requirements for the SEC to identify issuers whose audit reports are prepared by auditors that the PCAOB is unable to inspect or investigate completely because of a restriction imposed by a non-U.S. authority in the auditor’s local jurisdiction. The HFCA Act also requires public companies on this SEC list to certify that they are not owned or controlled by a foreign government and make certain additional disclosures in their SEC filings. In addition, if the auditor of a U.S.

56


Table of Contents

 

listed company is not subject to PCAOB inspections for three consecutive “non-inspection” years after the law becomes effective, the SEC is required to prohibit the securities of such issuer from being traded on a U.S. national securities exchange, such as the NYSE, or in U.S. over-the-counter markets. On December 29, 2022, the United States enacted the Consolidated Appropriations Act, 2023, which amended the HFCA Act to require the SEC to prohibit an issuer’s securities from trading in the United States if its auditor is not subject to PCAOB inspections for two consecutive “non-inspection” years instead of three. On December 16, 2021, the PCAOB issued its report notifying the SEC of its determination that it was unable to inspect or investigate completely registered public accounting firms headquartered in Chinese mainland or Hong Kong. Subsequently on August 22, 2022, the SEC added us to its conclusive list of issuers identified under the HFCA Act, or Commission-Identified Issuers, following the filing of our annual report on Form 20-F with the SEC on July 26, 2022, indicating that it has determined that Alibaba Group filed an annual report with an audit report by a registered public accounting firm, whose audit work papers cannot be fully inspected or investigated by the PCAOB for the fiscal year ended March 31, 2022. With the above identification, 2022 was a “non-inspection” year for our company.

 

On August 26, 2022, the PCAOB signed a Statement of Protocol with the CSRC and the Ministry of Finance, taking the first step towards opening access for the PCAOB to inspect and investigate registered public accounting firms headquartered in Chinese mainland and Hong Kong. Following that, on December 15, 2022, the PCAOB announced that it was able to secure complete access to inspect and investigate PCAOB-registered public accounting firms headquartered in Chinese mainland and Hong Kong in 2022. The PCAOB vacated its previous 2021 determinations that the PCAOB was unable to inspect or investigate completely registered public accounting firms headquartered in Chinese mainland and Hong Kong. For this reason, we were not identified as a Commission-Identified Issuer following the filing of our annual report in 2023, and we do not expect to be identified as a Commission-Identified Issuer following the filing of this annual report in 2024. However, it is uncertain whether the PCAOB will continue to be able to satisfactorily conduct inspections of PCAOB-registered public accounting firms headquartered in Chinese mainland and Hong Kong in the future, which ability depends on a number of factors beyond our, and our auditor’s, control, including the uncertainties surrounding the relationship between China and the United States. If in the future the PCAOB finds that it is unable to completely inspect and investigate registered public accounting firms headquartered in Chinese mainland or Hong Kong, the PCAOB may act immediately to consider the need to issue new determinations consistent with the HFCA Act, and we may be identified as a Commission-Identified Issuer again. In accordance with the HFCA Act as amended by the Consolidated Appropriations Act, 2023, if the PCAOB is unable to continue to inspect or investigate completely registered public accounting firms headquartered in Chinese mainland or Hong Kong, including our independent registered public accounting firm, for two consecutive years, our securities (including our ADSs and Shares) would be delisted from the NYSE and will be prohibited from trading on other U.S. stock exchanges and “over-the-counter” in the U.S. Delisting of our ADSs would force our U.S.-based shareholders to sell their ADSs or convert them into Shares listed in Hong Kong. Although we are listed in Hong Kong, investors may face difficulties in migrating their underlying ordinary shares to Hong Kong, or may have to incur increased costs or suffer losses in order to do so. The risk and uncertainty associated with delisting of our securities or other anticipated negative impacts of the HFCA Act upon and investor sentiment towards China-based companies listed in the United States would have a negative impact on the price of our ADSs and Shares, and may significantly affect our ability to raise capital in the future, which would have a material adverse impact on our business, financial condition, and prospects.

 

PRC regulations relating to investments in offshore companies by PRC residents may subject our PRC-resident beneficial owners or our PRC subsidiaries to liability or penalties, limit our ability to inject capital into our PRC subsidiaries or limit our PRC subsidiaries’ ability to increase their registered capital or distribute profits.

 

SAFE promulgated the SAFE Circular 37 on July 4, 2014, which replaced the former circular commonly known as “SAFE Circular 75” promulgated by SAFE on October 21, 2005. SAFE Circular 37 and its implementing rules require PRC residents to register with banks designated by local branches of SAFE in connection with their direct establishment or indirect control of an offshore entity, for the purpose of overseas investment and financing, with the PRC residents’ legally owned assets or equity interests in domestic enterprises or offshore assets or interests, referred to in SAFE Circular 37 as a “special purpose vehicle.”

 

We notified substantial beneficial owners of ordinary shares who we know are PRC residents of their filing obligation, and pursuant to the former SAFE Circular 75, we filed the above-mentioned foreign exchange registration on behalf of certain employee shareholders who we know are PRC residents. However, we may not be aware of the identities of all of our beneficial owners who are PRC residents. We do not have control over our beneficial owners, and there can be no assurance that all of our PRC-resident beneficial owners will comply with relevant SAFE regulations. The failure of our beneficial owners who are PRC residents to register or amend their SAFE registrations in a timely manner or the failure of future beneficial owners of our company who are PRC residents to comply with the registration procedures set forth in SAFE Circular 37 and subsequent implementation rules, may subject the beneficial owners or our PRC subsidiaries to fines and legal sanctions.

57


Table of Contents

 

 

Furthermore, since it is unclear how those SAFE regulations, and any future regulation concerning offshore or cross-border transactions, will be further interpreted, amended and implemented by the relevant PRC government authorities, we cannot predict how these regulations will affect our business operations or future strategy. Failure to register or comply with relevant requirements may also limit our ability to contribute additional capital to our PRC subsidiaries and limit our PRC subsidiaries’ ability to distribute dividends to our company. These risks may have a material adverse effect on our business, financial condition and results of operations.

 

Any failure to comply with PRC regulations regarding our or our subsidiaries’ employee equity incentive plans may subject the PRC participants in the plans, us or our overseas and PRC subsidiaries to fines and other legal or administrative sanctions.

 

Pursuant to SAFE Circular 37, PRC residents who participate in share incentive plans in overseas non-publicly-listed companies may, prior to the exercise of an option, submit applications to SAFE or its local branches for the foreign exchange registration with respect to offshore special purpose companies. In the meantime, our directors, executive officers, other employees and those of our subsidiaries’ who are PRC citizens or who are non-PRC citizens residing in the PRC for a continuous period of not less than one year, subject to limited exceptions, and whom we or our overseas listed subsidiaries have granted RSUs, options or restricted shares, may follow the Notice on Issues Concerning the Foreign Exchange Administration for Domestic Individuals Participating in Stock Incentive Plan of Overseas Publicly Listed Company, issued by SAFE in February 2012, to apply for the foreign exchange registration. According to those regulations, employees, directors and other management members participating in any stock incentive plan of an overseas publicly listed company who are PRC citizens or who are non-PRC citizens residing in China for a continuous period of not less than one year, subject to limited exceptions, are required to register with SAFE through a domestic qualified agent, which may be a PRC subsidiary of the overseas listed company, and complete certain other procedures. Failure to complete the SAFE registrations may subject them to fines and legal sanctions and may also limit their ability to make payment under the relevant equity incentive plans or receive dividends or sales proceeds related thereto in foreign currencies, or may limit our ability and the ability of our subsidiaries to contribute additional capital into the domestic subsidiaries in China and limit the ability of the domestic subsidiaries of us and our subsidiaries to distribute dividends to us and our subsidiaries. We and our subsidiaries also face regulatory uncertainties under PRC law that could restrict our ability or the ability of our overseas listed subsidiaries to adopt additional equity incentive plans for our directors and employees who are PRC citizens or who are non-PRC citizens residing in the PRC for a continuous period of not less than one year, subject to limited exceptions.

 

In addition, the State Taxation Administration of the PRC, or the STA, has issued circulars concerning employee RSUs, share options or restricted shares. Under these circulars, employees working in the PRC whose RSUs or restricted shares vest, or who exercise share options, will be subject to PRC individual income tax. The PRC subsidiaries of an overseas listed company have obligations to file documents related to employee RSUs, share options or restricted shares with relevant tax authorities and to withhold individual income taxes of those employees related to their RSUs, share options or restricted shares. Although we and our overseas listed subsidiaries currently withhold individual income tax from our PRC employees in connection with the vesting of their RSUs and restricted shares and their exercise of options, if the employees fail to pay, or the PRC subsidiaries fail to withhold, their individual income taxes according to relevant laws, rules and regulations, the PRC subsidiaries may face sanctions imposed by the tax authorities.

 

We rely to a significant extent on dividends, loans and other distributions on equity paid by our operating subsidiaries in China.

 

We are a holding company and rely to a significant extent on dividends, loans and other distributions on equity paid by our operating subsidiaries for our cash and financing requirements, including the funds necessary to repurchase shares, to pay dividends and other cash distributions to our shareholders, fund inter-company loans, service outstanding debt and pay our expenses. If our operating subsidiaries incur additional debt on their own, the instruments governing the debt may restrict their ability to pay dividends or make other distributions or remittances, including loans, to us. Furthermore, the laws, rules and regulations applicable to our PRC subsidiaries and certain other subsidiaries permit payments of dividends only out of their retained earnings, if any, determined in accordance with applicable accounting standards and regulations.

 

Under PRC laws, rules and regulations, each of our subsidiaries incorporated in China is required to set aside a portion of its net income each year to fund certain statutory reserves. These reserves, together with the registered equity, are not distributable as cash dividends. As a result of these laws, rules and regulations, our subsidiaries incorporated in China are restricted in their ability to transfer a portion of their respective net assets to their shareholders as dividends. In addition, registered share capital and capital reserve accounts are also restricted from withdrawal in the PRC, up to the amount of net

58


Table of Contents

 

assets held in each operating subsidiary. As of March 31, 2024, these restricted net assets totaled RMB317.0 billion (US$43.9 billion).

 

P4P services are considered, in part, to involve Internet advertisement, which subjects us to other laws, rules and regulations as well as additional obligations.

 

The Administrative Measures for Internet Advertising promulgated by the SAMR apply to any commercial advertising that directly or indirectly promotes goods or services through Internet media in any form including paid-for search results. See “Item 4. Information on the Company — B. Business Overview — Regulation — Regulation of Advertising Services.”

 

There exist substantial uncertainties with respect to the interpretation and implementation in practice of the Administrative Measures for Internet Advertising by various government authorities. We derive a significant amount of our revenue from P4P services and other related services. Our P4P services and other related services may be considered to, in part, involve Internet advertisement. We may incur additional taxes in connection with our P4P and other related services. Moreover, PRC advertising laws, rules and regulations require advertisers, advertising operators and advertising distributors to ensure that the content of the advertisements they prepare or distribute is fair and accurate and is in full compliance with applicable law. Violation of these laws, rules or regulations may result in penalties, including fines, confiscation of advertising fees and orders to cease dissemination of the advertisements. In circumstances involving serious violations, the PRC government may suspend or revoke a violator’s business license or license for operating an advertising business. In addition, the Administrative Measures for Internet Advertising require paid-for search results to be clearly distinguished from organic search results so that consumers will not misunderstand the nature of these search results. Therefore, we are obligated to distinguish from others the merchants who purchase the above-mentioned P4P and related services or the relevant listings by these merchants. Complying with these requirements, including any penalties or fines for any failure to comply, may significantly reduce the attractiveness of our platforms and increase our costs, and could have a material adverse effect on our business, financial condition and results of operations.

 

In addition, for advertising content related to specific types of products and services, advertisers, advertising operators and advertising distributors must confirm that the advertisers have obtained requisite government approvals, including the advertiser’s operating qualifications, proof of quality inspection of the advertised products, and, with respect to certain industries, government approval of the content of the advertisement and filing with the local authorities. Pursuant to the Administrative Measures for Internet Advertising, we are required to take steps to monitor the content of advertisements displayed on our platforms. This requires considerable resources and time, and could significantly affect the operation of our business, while also subjecting us to increased liability under the relevant laws, rules and regulations. The costs associated with complying with these laws, rules and regulations, including fines or any other penalties for our failure to so comply if required, could have a material adverse effect on our business, financial condition and results of operations. Any further change in the classification of our P4P and other related services by the PRC government may also significantly disrupt our operations and materially and adversely affect our business and prospects.

 

We may be treated as a resident enterprise for PRC tax purposes under the PRC Enterprise Income Tax Law, and we may therefore be subject to PRC income tax on our global income.

 

Under the PRC Enterprise Income Tax Law, as amended, enterprises established under the laws of jurisdictions outside of China with “de facto management bodies” located in China may be considered PRC tax resident enterprises for tax purposes and may be subject to the PRC enterprise income tax at the rate of 25% on their global income. The STA issued Circular 82 on April 22, 2009, which was further amended on December 29, 2017. Circular 82 specifies certain criteria for determining whether the “de facto management body” of a Chinese-controlled, offshore-incorporated enterprise is located in China. Although Circular 82 applies only to offshore enterprises controlled by PRC enterprises, and does not apply to offshore enterprises controlled by foreign enterprises or individuals, the determining criteria set forth in Circular 82 may reflect the PRC tax authorities’ general position on how the “de facto management body” test should be applied in determining the tax resident status of offshore enterprises, regardless of whether they are controlled by PRC enterprises. If we were to be considered a PRC resident enterprise, we would be subject to PRC enterprise income tax at the rate of 25% on our global income. In this case, our profitability and cash flow may be materially reduced as a result of our global income being taxed under the PRC Enterprise Income Tax Law. We believe that none of our entities outside of China is a PRC resident enterprise for PRC tax purposes. However, the tax resident status of an enterprise is subject to determination by the PRC tax authorities and uncertainties remain with respect to the interpretation of the term “de facto management body.”

 

Dividends payable to foreign investors and gains on the sale of our ADSs and/ or ordinary shares by our foreign investors may become subject to PRC taxation.

 

59


Table of Contents

 

Under the PRC Enterprise Income Tax Law and its implementation regulations, a 10% PRC withholding tax is applicable to dividends payable by a resident enterprise to investors that are non-resident enterprises, which do not have an establishment or place of business in the PRC or which have an establishment or place of business but the dividends are not effectively connected with the establishment or place of business, to the extent these dividends are derived from sources within the PRC, subject to any reduction set forth in applicable tax treaties. Similarly, any gain realized on the transfer of shares of a PRC resident enterprise by these investors is also subject to PRC tax at a current rate of 10%, subject to any exemption set forth in relevant tax treaties. If we are deemed a PRC resident enterprise, dividends paid on our ordinary shares or ADSs, and any gain realized by the non-resident enterprise investors from the transfer of our ordinary shares or ADSs, may be treated as income derived from sources within the PRC and as a result be subject to PRC taxation. See “Item 4. Information on the Company — B. Business Overview — Regulation — Other Regulations — Tax Regulations — PRC Enterprise Income Tax.” Furthermore, if we are deemed a PRC resident enterprise, dividends payable to individual investors who are non-PRC residents and any gain realized on the transfer of our ADSs and/or ordinary shares by these investors may be subject to PRC tax at a current rate of 20%, subject to any reduction or exemption set forth in applicable tax treaties. It is unclear if we or any of our subsidiaries established outside of China are considered a PRC resident enterprise, whether holders of our ADSs and/or ordinary shares would be able to claim the benefit of income tax treaties or agreements entered into between China and other countries or areas and claim foreign tax credit if applicable. If dividends payable to our non-PRC investors, or gains from the transfer of our ADSs and/or ordinary shares by these investors are subject to PRC tax, the value of your investment in our ADSs and/or ordinary shares may decline significantly.

 

Discontinuation of preferential tax treatments we currently enjoy or other unfavorable changes in tax law could result in additional compliance obligations and costs.

 

Chinese companies operating in the high-technology and software industry that meet relevant requirements may qualify for three main types of preferential treatment, which are high and new technology enterprises, software enterprises and key software enterprises within the scope of the PRC national plan. For a qualified high and new technology enterprise, the applicable enterprise income tax rate is 15%. The high and new technology enterprise qualification is re-assessed by the relevant authorities every three years. Moreover, a qualified software enterprise is entitled to a tax holiday consisting of a two-year tax exemption beginning from the first profit-making calendar year and a 50% tax reduction for the subsequent three consecutive calendar years. The software enterprise qualification is subject to an annual assessment. A qualified encouraged key software enterprise is entitled to a five-year enterprise income tax exemption beginning from the first profit-making calendar year and its applicable enterprise income tax rate for the following calendar year is 10%. The key software enterprise qualification is subject to an annual assessment.

 

A number of our China operating entities enjoy these preferential tax treatments. There is no guarantee that these entities will be able to renew or maintain the above-mentioned qualifications when such qualifications expire or be able to meet new requirements under continuously evolving rules concerning preferential tax treatments, and if any of our China operating entities fails to do so, it will not be able to continue to enjoy the preferential tax treatments. For example, certain of our subsidiaries did not obtain the key software enterprise status for calendar years 2022 and 2023. The discontinuation of any of the various types of preferential tax treatment we enjoy could materially and adversely affect our results of operations. See “Item 5. Operating and Financial Review and Prospects — A. Operating Results — Taxation — PRC Income Tax.”

 

We and our shareholders face uncertainties with respect to indirect transfers of equity interests in PRC resident enterprises or other assets attributed to a PRC establishment of a non-PRC company.

 

On February 3, 2015, the STA issued Bulletin 7, which has been further amended by Bulletin 37, issued by the STA on October 17, 2017 and amended on June 15, 2018. Pursuant to these bulletins, an “indirect transfer” of assets, including equity interests in a PRC resident enterprise, by non-PRC resident enterprises may be re-characterized and treated as a direct transfer of PRC taxable assets, if the arrangement does not have a reasonable commercial purpose and was established for the purpose of avoiding payment of PRC enterprise income tax. As a result, gains derived from this indirect transfer may be subject to PRC enterprise income tax.

 

There are uncertainties as to the application of Bulletin 7 and Bulletin 37. Bulletin 7 may be determined by the tax authorities to be applicable to some of our offshore restructuring transactions or sale of the shares of our offshore subsidiaries or investments where PRC taxable assets are involved. The transferors and transferees may be subject to the tax filing and the transferees may be subject to withholding or tax payment obligation, while our PRC subsidiaries may be requested to assist in the filing. Furthermore, we, our non-resident enterprises and PRC subsidiaries may be required to spend valuable resources to comply with Bulletin 7 or to establish that we and our non-resident enterprises should not be taxed under Bulletin 7, for our previous and future restructuring or disposal of shares of our offshore subsidiaries, which may have a material adverse effect on our financial condition and results of operations.

60


Table of Contents

 

 

The PRC tax authorities have the discretion under Bulletin 7 to make adjustments to the taxable capital gains based on the difference between the fair value of the taxable assets transferred and the cost of investment. If the PRC tax authorities make adjustments to the taxable capital gains of the transactions under Bulletin 7, our income tax costs associated with potential acquisitions or disposals will increase, which may have an adverse effect on our financial condition and results of operations.

 

Regulations on currency exchange or outbound capital flows may limit our ability to utilize our PRC revenue effectively.

 

Substantially all of our revenue is denominated in Renminbi. The Renminbi is currently convertible under the “current account,” which includes dividends, trade and service-related foreign exchange transactions, but requires approval from or registration with appropriate government authorities or designated banks under the “capital account,” which includes foreign direct investment and loans, including loans we may secure from our onshore subsidiaries or VIEs. Currently, our PRC subsidiaries, that are foreign invested enterprises, may purchase foreign currency for settlement of “current account transactions,” including payment of dividends to us, without the approval of SAFE by complying with certain procedural requirements. However, the relevant PRC governmental authorities may limit or eliminate our ability to purchase foreign currencies in the future for current account transactions.

 

Since 2016, PRC governmental authorities have imposed more stringent regulations on outbound capital flows, including heightened scrutiny over “irrational” overseas investments for certain industries, as well as over four kinds of “abnormal” offshore investments, which are:

investments through enterprises established for only a few months without substantive operations;
investments with amounts far exceeding the registered capital of onshore parent and not supported by its business performance shown on financial statements;
investments in targets that are unrelated to the onshore parent’s main business; and
investments with abnormal sources of Renminbi funding suspected to involve illegal transfer of assets or illegal operation of underground banking.

 

On January 18, 2017, SAFE promulgated the Circular on Further Improving Reform of Foreign Exchange Administration and Optimizing Genuineness and Compliance Verification, or Circular 3, which, among other things, requires stricter authenticity and compliance verification of outbound investment transactions. In addition, the Outbound Investment Sensitive Industry Catalog (2018) lists certain sensitive industries that are subject to NDRC pre-approval requirements prior to remitting investment funds offshore, which subjects us to increased approval requirements and restrictions with respect to our overseas investment activity. Since a significant amount of our PRC revenue is denominated in Renminbi, any existing and future regulations on currency exchange or outbound capital flows may limit our ability to utilize revenue generated in Renminbi to fund our business activities outside of the PRC, make investments, service any debt we have incurred or may incur outside of China, including our outstanding senior notes and other debt securities we may offer in the future, repurchase shares or pay dividends in foreign currencies to our shareholders, including holders of our ADSs.

 

Fluctuations in exchange rates could result in foreign currency exchange losses to us.

 

The value of the Renminbi against the U.S. dollar and other currencies may fluctuate and is affected by, among other things, changes in political and economic conditions and the foreign exchange policy adopted by the PRC government. It is difficult to predict how market forces or PRC or U.S. government policy, including any interest rate increases by the Federal Reserve, may impact the exchange rate between the Renminbi and the U.S. dollar in the future. There remains significant international pressure on the PRC government to adopt a more flexible currency policy, including from the U.S. government. In August 2019, the U.S. Treasury Department announced that it labelled China a “currency manipulator,” which label was officially dropped by the U.S. Treasury Department in January 2020. However, it is uncertain whether the U.S. government may issue any similar announcement in the future. As a result of such announcement, the United States may take further actions to eliminate perceived unfair competitive advantages created by alleged manipulating actions. Any actions taken by the U.S. Treasury Department in this regard as well as China’s possible responses could result in greater fluctuation of the Renminbi against the U.S. dollar.

 

A substantial percentage of our revenues and costs are denominated in Renminbi, and a significant portion of our financial assets are also denominated in Renminbi while the majority of our debt is denominated in U.S. dollars. We are a holding company and we rely on dividends, loans and other distributions on equity paid by our operating subsidiaries in China. Any significant fluctuations in the value of the Renminbi may materially and adversely affect our liquidity and cash flows. If we

61


Table of Contents

 

decide to convert our Renminbi into U.S. dollars for the purpose of repaying principal or interest expense on our outstanding U.S. dollar-denominated debt, repurchasing shares, making payments for dividends on our ordinary shares or ADSs or other business purposes, appreciation of the U.S. dollar against the Renminbi would have a negative effect on the U.S. dollar amount we would receive. Conversely, to the extent that we need to convert U.S. dollars into Renminbi for our operations, appreciation of the Renminbi against the U.S. dollar would have an adverse effect on the Renminbi amount we would receive. In addition, the revenues and costs of certain of our international businesses are denominated in local currencies. Fluctuations in exchange rates of these currencies against our reporting currency Renminbi will have a material adverse effect on our financial condition and results of operations. From time to time we enter into hedging activities with regard to exchange rate risk. There can be no assurance that our hedging activities will successfully mitigate these risks adequately or at all or that our counterparties will be able to perform their obligations, and in addition hedging activities may result in greater volatility in our financial results.

 

The approval, filing or other requirements of the CSRC or other PRC regulatory authorities may be required under PRC law in connection with any future issuance of securities overseas, and, if required, we cannot predict whether or for how long we or our subsidiaries will be able to obtain such approval or complete such filing.

 

PRC laws and regulations in relation to the share issuance and listing of Chinese companies overseas have been evolving. On July 6, 2021, the relevant PRC authorities issued the Opinions on Intensifying Crack Down on Illegal Securities Activities, which called for strengthening the administration over illegal securities activities and enhancing the supervision on overseas listings by Chinese companies. As a follow-up, on February 17, 2023, the CSRC promulgated the Trial Administrative Measures of Overseas Securities Offering and Listing by Domestic Companies and five supporting relevant guidelines, or collectively, the Overseas Listing Trial Measures, which took effect on March 31, 2023. The Overseas Listing Trial Measures clarify the scope of overseas offerings and listings by Chinese domestic companies which are subject to the filing and reporting requirements thereunder. Pursuant to the Overseas Listing Trial Measures, an overseas offering and listing by a Chinese company, including any follow-on offering, secondary listings or other equivalent offering activities, whether directly or indirectly, shall be filed with the CSRC. Specifically, a Chinese company whose securities had already been listed overseas prior to the effectiveness of the Overseas Listing Trial Measures is required to file with the CSRC with respect to any follow-on offering in the same overseas market where its securities are listed within three business days after completion of such follow-on offering. The Overseas Listing Trial Measures have also imposed additional reporting obligations on listed companies upon the occurrence of certain circumstances, including but not limited to change of controlling interest and delisting. See “Item 4. Information on the Company — B. Business Overview — Regulation — Other Regulations — Regulation of Overseas Listing.” There are substantial uncertainties as to the interpretation and implementation of these recently promulgated laws and regulations. If we fail to properly or timely complete the reporting procedures with the CSRC upon the occurrence of the circumstances stipulated in the Overseas Listing Trial Measures, or the filing procedures with the CSRC for our future securities offerings and listings outside of Chinese mainland, we may be subject to penalties, sanctions and fines imposed by the CSRC and relevant departments of the State Council.

 

PRC regulatory authorities have also promulgated laws and regulations relating to cybersecurity review of Chinese companies listing overseas. According to the Revised Cybersecurity Review Measures, any network platform operator possessing over one million users’ individual information must apply for cybersecurity review before listing abroad, and the Draft Cyber Data Security Regulations, also set forth different scenarios where data processors are required to apply for cybersecurity review, including, among others, overseas listing while processing over one million users’ personal information, Hong Kong listing that affects or may affect national security, and other data processing activities that affect or may affect national security. There is no definite timetable as to when the Draft Cyber Data Security Regulations will be enacted. PRC laws and regulations relating to cybersecurity review are relatively new, and the applicable scope of these laws and regulations remains uncertain and is subject to further clarifications from PRC regulators. As we may conduct follow-on offerings and our subsidiaries may seek listing overseas in the future, we and our subsidiaries may be required to apply for cybersecurity review in accordance with the Revised Cybersecurity Review Measures or the Draft Cyber Data Security Regulations, if adopted, before offerings and listings, as applicable. Failure to comply with these laws and regulations may subject us or our subsidiaries to penalties including fines, suspension of business, prohibition against new user registration and revocation of required licenses. These new and evolving regulatory requirements could significantly increase our regulatory compliance costs, and it is uncertain whether we can, or how long it will take us to, obtain the relevant approval or complete the relevant reviews and filings for any offshore offerings, which would limit or hinder our ability to continue to offer securities to investors and the ability of our subsidiaries to seek IPOs or continue to offer securities to investors. Any uncertainties or negative publicity regarding such approval, reviews and filings could materially and adversely affect our business, prospects, reputation, and the trading prices of our ADSs and/or Shares.

In addition, on February 24, 2023, the CSRC and other PRC governmental authorities jointly issued the revised Provisions on Strengthening Confidentiality and Archives Administration of Overseas Securities Offering and Listing by Domestic

62


Table of Contents

 

Companies, or the Revised Confidentiality Provisions, which took effect on March 31, 2023. According to the Revised Confidentiality Provisions, Chinese companies that directly or indirectly conduct overseas offerings and listings, shall strictly abide by the laws and regulations on confidentiality when providing or publicly disclosing, either directly or through their overseas listed entities, materials to securities service providers. In the event that such materials contain state secrets or working secrets of government agencies, companies shall first obtain approval from and file with relevant authorities. Any enterprise or individual that violates laws and regulations governing the protection of state secrets and archives administration in overseas securities offering and listing activities by Chinese enterprises may be subject to administrative or criminal liabilities. See “Item 4. Information on the Company — B. Business Overview — Regulation — Other Regulations — Regulation of Overseas Listing.”

 

Risks Related to Our ADSs and Shares

 

The trading prices of our ADSs and Shares have been and are likely to continue to be volatile, which could result in substantial losses to holders of our ADSs and/or Shares.

 

The trading prices of our ADSs and Shares have been and is likely to continue to be volatile and could fluctuate widely in response to a variety of factors, many of which are beyond our control. For example, the high and low closing prices of our ADSs on the NYSE in fiscal year 2024 were US$102.74 and US$68.05, respectively. Likewise, the high and low closing prices of our Shares on the Hong Kong Stock Exchange during fiscal year 2024 were HK$99.30 and HK$65.45, respectively. In addition, the performance and fluctuation of the market prices of other companies with business operations located mainly in China that have listed their securities in Hong Kong and/or the United States may affect the volatility in the prices of and trading volumes for our ADSs and/or Shares. Some of these companies have experienced significant volatility. The trading performances of these companies’ securities may affect the overall investor sentiment towards other companies with business operations located mainly in China and listed in Hong Kong and/or the United States and consequently may impact the trading performance of our ADSs and/or Shares. In addition to market and industry factors, the prices and trading volumes for our ADSs and/or Shares may be highly volatile for specific reasons, including:

variations in our results of operations or earnings that are not in line with market or securities research analyst expectations or changes in financial estimates by securities research analysts;
regulatory developments, including new laws and regulations issued and the overall trend of government enforcement actions;
publication of operating or industry metrics by third parties, including government statistical agencies, that differ from expectations of industry or securities research analysts;
announcements made by us or our competitors of new product and service offerings, technologies, acquisitions, strategic relationships, joint ventures or capital commitments;
media and other reports, whether or not comprehensive or true, about our business, our lead founder Jack Ma or other directors and management, Ant Group or our ecosystem participants, changes in our corporate structure, capital markets and other financing transactions, planned conversion to primary listing in Hong Kong, including negative reports published by short sellers, regardless of their veracity or materiality to us;
timing of our planned conversion to primary listing in Hong Kong;
litigation and regulatory allegations, inspections, investigations, proceedings or enforcements that involve us or our ecosystem participants, including our third-party service providers, such as our professional service providers including financial institutions, accountants, auditors, legal counsel and other professional service providers;
changes in pricing we or our competitors adopt;
additions to or departures of our management or other key personnel;
actual or perceived general industry, regulatory, economic and business conditions and trends in China and globally, due to various reasons, including changes in geopolitical landscape;
some investors or analysts may invest in or value our ADSs and/or Shares based on the economic performance of the Chinese economy, which may not be correlated to our financial performance;
the inclusion, exclusion, or removal of our ADSs and/or Shares from market indices;

63


Table of Contents

 

political or market instability or disruptions, pandemics or epidemics and other disruptions to China’s economy or the global economy, and actual or perceived social unrest in the United States, Hong Kong or other jurisdictions;
fluctuations of exchange rates among the Renminbi, the Hong Kong dollar and the U.S. dollar; and
sales or perceived potential sales or other dispositions of existing or additional ADSs and/or Shares or other equity or equity-linked securities.

 

Any of these factors may result in large and sudden changes in the volume and trading prices of our ADSs and/or Shares. In addition, the stock market has from time to time experienced significant price and volume fluctuations that are unrelated to the operating performance of particular companies and industries. These fluctuations may include a so-called “bubble market” in which investors temporarily raise the price of the stocks of companies in certain industries, such as the technology industry, to unsustainable levels. These market fluctuations may significantly affect the trading prices of our ADSs and/or Shares. In the past, following periods of volatility in the market price of a company’s securities, shareholders have often instituted securities class action litigation against that company. We were named as a defendant in certain purported shareholder class action lawsuits described in “Item 8. Financial Information — A. Consolidated Statements and Other Financial Information — Legal and Administrative Proceedings — Shareholder Class Action Lawsuits.” The litigation process may utilize a material portion of our cash resources and divert management’s attention from our day-to-day operations, all of which could harm our business. If adversely determined, the class action suits may have a material adverse effect on our financial condition and results of operations.

 

Substantial future sales or perceived potential sales of our ADSs, Shares, or other equity or equity-linked securities in the public market could cause the price of our ADSs and/or Shares to decline significantly.

 

Sales of our ADSs, Shares, or other equity or equity-linked securities in the public market, or the perception that these sales could occur, could cause the market price of our ADSs and/or Shares to decline significantly. All of our Shares trading on the Hong Kong Stock Exchange and Shares represented by ADSs are freely transferable by persons other than our affiliates without restriction or additional registration under the U.S. Securities Act. The Shares held by our affiliates and other shareholders are also available for sale, subject to volume and other restrictions as applicable under Rules 144 and 701 under the U.S. Securities Act, under sales plans adopted pursuant to Rule 10b5-1 or otherwise.

 

According to public disclosure by SoftBank, SoftBank has monetized a significant amount of the Shares it owns in us through forward contracts. The amount of our shares that SoftBank owns could decrease upon settlement of forward contracts. SoftBank could continue to pledge, monetize or sell more of our ADSs or Shares in the future. If SoftBank divests significant amounts of our ADSs, or further engages in derivative or other financing arrangements with respect to a significant amount of our ADSs or Shares, the price of our ADSs and/or Shares could decline significantly. News, market rumors or speculations about any SoftBank’s plans to divest our shares could also negatively affect the price of our ADS and/or Shares. Additional divestitures in the future of our ADSs and/or Shares by shareholders, announcements of any plan to divest our ADSs and/or Shares, or hedging activities by third-party financial institutions in connection with similar derivative or other financing arrangements entered into by shareholders, could also cause the price of our ADSs and/or Shares to decline.

 

Changes to our shareholder return initiatives may adversely affect the trading prices of our ADSs and Shares.

 

We have implemented shareholder return initiatives through share repurchases and dividends. We continually assess our shareholder return initiatives based on a number of factors, including without limitation, business fundamentals, capital requirements and financial conditions, and may adjust our shareholder return initiatives from time to time.

 

Adjustments to our shareholder return initiatives that result in any reduction in share repurchases or dividends may harm our reputation and investor confidence in us, which could adversely affect the trading prices of our ADSs, Shares or other securities.

An active trading market for our ordinary shares on the Hong Kong Stock Exchange, our ADSs on the NYSE and/or our other securities might not be sustained and trading prices of our ordinary shares, ADSs and/or our other securities might fluctuate significantly.

 

Since our listing in Hong Kong in 2019, we have consistently been one of the most actively-traded companies on the Hong Kong Stock Exchange. However, we cannot assure you that an active trading market for our ordinary shares on the Hong

64


Table of Contents

 

Kong Stock Exchange will be sustained. In addition, we cannot assure you that an active trading market for our ADSs on the NYSE or for our other securities will be sustained. For example, since our listing in Hong Kong in 2019, investors have been converting our ADSs into Shares listed in Hong Kong and vice versa. If our investors convert a significant portion of our ADSs into Shares listed in Hong Kong or if such conversions happen suddenly or at a rapid pace, the price and liquidity of our ADSs could be severely impacted. The trading price or liquidity for our ADSs on the NYSE and the trading price or liquidity for our ordinary shares on the Hong Kong Stock Exchange in the past might not be indicative of those of our ADSs on the NYSE and our ordinary shares on the Hong Kong Stock Exchange in the future. In addition, legislation, executive orders and other regulatory actions, such as the HFCA Act and U.S. Executive Order 13959, may cause our ADSs to be delisted from the NYSE. See “— Risks Related to Doing Business in the People’s Republic of China — Our ADSs will be delisted and our ADSs and shares prohibited from trading in the United States under the Holding Foreign Companies Accountable Act, as amended, if the PCAOB is unable to inspect or investigate completely auditors located in China.” See also “— Risks Related to Our Business and Industry — Changes in national trade or investment policies and barriers to trade or investment, and any ongoing geopolitical conflict, may have an adverse effect on our business and expansion plans, and could lead to the delisting of our securities from U.S. exchanges and/or other restrictions or prohibitions on investing in our securities.” If an active trading market of our ordinary shares on the Hong Kong Stock Exchange, our ADSs on the NYSE or our other securities is not sustained, the market price and liquidity of our ordinary shares, our ADSs or our other securities, could be materially and adversely affected, and there may be difficulties in enforcing obligations with respect to our other securities.

 

In 2014, the Hong Kong, Shanghai and Shenzhen Stock Exchanges collaborated to create an inter-exchange trading mechanism called Stock Connect that allows international and mainland Chinese investors to trade eligible equity securities listed in each other’s markets through the trading and clearing facilities of their home exchange. Stock Connect allows certain mainland Chinese investors to trade directly in eligible equity securities listed on the Hong Kong Stock Exchange, known as Southbound Trading. If a company’s shares are not considered eligible, they cannot be traded through Stock Connect. It is unclear whether and when the ordinary shares of our company will be eligible to be traded through Stock Connect, if at all. The ineligibility of our ordinary shares for trading through Stock Connect will affect certain mainland Chinese investors’ ability to trade our ordinary shares.

 

The different characteristics of the capital markets in Hong Kong and the U.S. may negatively affect the trading prices of our ADSs and Shares.

 

As a dual-listed company, we are subject to Hong Kong and NYSE listing and regulatory requirements concurrently. The Hong Kong Stock Exchange and the NYSE have different trading hours, trading characteristics (including trading volume and liquidity), trading and listing rules, transaction costs and investor bases (including different levels of retail and institutional participation). As a result of these differences, the trading prices of our ADSs and our Shares may not be the same, even allowing for currency differences. Fluctuations in the price of our ADSs due to circumstances peculiar to the U.S. capital markets could materially and adversely affect the price of the Shares, or vice versa. Certain events having significant negative impact specifically on the U.S. capital markets may result in a decline in the trading price of our Shares notwithstanding that such event may not impact the trading prices of other securities listed in Hong Kong generally or to the same extent, or vice versa.

 

We may in the future conduct a public offering and listing of our equity securities in Shanghai or Shenzhen, which may result in increased regulatory scrutiny and compliance costs as well as increased fluctuations in the prices of our ADSs and Shares.

 

We may conduct a public offering and/or listing of our equity securities on a stock exchange in Shanghai or Shenzhen in the future. We have not set a specific timetable or decided on any specific form for an offering in Shanghai or Shenzhen and may not ultimately conduct an offering and listing. The precise timing of the offering and/or listing of our equity securities in Shanghai or Shenzhen would depend on a number of factors, including relevant regulatory developments and market conditions. If we complete a public offering or listing in Shanghai or Shenzhen, we would become subject to the applicable laws, rules and regulations governing public companies listed in Shanghai or Shenzhen, in addition to the various laws, rules and regulations that we are subject to in the United States and Hong Kong as a dual-listed company. The listing and trading of our equity securities in multiple jurisdictions and multiple markets may lead to increased compliance costs for us, and we may face the risk of significant intervention by regulatory authorities in these jurisdictions and markets.

 

In addition, under current PRC laws, rules and regulations, the ADSs and Shares, will not be interchangeable or fungible with any equity securities we may decide to list on a stock exchange in Shanghai or Shenzhen, and there is no trading or settlement between either the NYSE or the Hong Kong Stock Exchange and stock exchanges in Shanghai or Shenzhen. Furthermore, the NYSE, the Hong Kong Stock Exchange and stock exchanges in Shanghai or Shenzhen have different

65


Table of Contents

 

trading characteristics and investor bases, including different levels of retail and institutional participation. As a result of these differences, the trading prices of our ADSs and Shares, accounting for the ADS ratio, may not be the same as the trading prices of any equity securities we may decide to offer and/or list in Shanghai or Shenzhen. The issuance of a separate class of shares and fluctuations in its trading price may also lead to increased volatility in, and may otherwise materially decrease, the prices of our ADSs and Shares.

 

Our shareholders may face difficulties in protecting their interests, and the ability of our shareholders, the SEC, the U.S. Department of Justice, and other U.S. authorities to bring actions against us may be limited in the foreign jurisdictions where we operate.

 

We are incorporated in the Cayman Islands and conduct a substantial portion of our operations in China through our subsidiaries and the VIEs. Most of our directors and substantially all of our executive officers reside outside the United States and Hong Kong and a substantial portion of their assets are located outside of the United States and Hong Kong. As a result, it may be difficult or impossible for our shareholders (including holders of our ADSs and Shares) to bring an action against us or against these individuals in the Cayman Islands or in China in the event that they believe that their rights have been infringed under the securities laws of the United States, Hong Kong or otherwise. Even if shareholders are successful in bringing an action of this kind, the laws of the Cayman Islands and China may render them unable to enforce a judgment against our assets or the assets of our directors and officers. There is no statutory recognition in the Cayman Islands of judgments obtained in the United States, Hong Kong or Chinese mainland, although the courts of the Cayman Islands will generally recognize and enforce a non-penal judgment of a foreign court of competent jurisdiction without retrial on the merits.

 

Our corporate affairs are governed by our Memorandum and Articles of Association, and by the Companies Act as well as common law of the Cayman Islands. The rights of shareholders to take legal action against us and our directors, actions by minority shareholders and the fiduciary duties of our directors are to a large extent governed by the common law of the Cayman Islands. The common law of the Cayman Islands is derived in part from comparatively limited judicial precedent in the Cayman Islands as well as from English common law, which provides persuasive, but not binding, authority in a court in the Cayman Islands. The rights of our shareholders and the fiduciary duties of our directors under Cayman Islands law are not as clearly established as they would be under statutes or judicial precedents in the United States and Hong Kong. In particular, the Cayman Islands has a less-developed body of securities laws than the United States and Hong Kong and provides significantly less protection to investors. In addition, shareholders in Cayman Islands companies may not have standing to initiate a shareholder derivative action in U.S. federal courts or Hong Kong courts.

 

Our Articles provide that in the event that any shareholder initiates or asserts any claim or counterclaim against us, or joins, offers substantial assistance to or has a direct financial interest in any claim or counterclaim against us, and does not obtain a judgment on the merits in which the initiating or asserting party prevails, then the shareholder will be obligated to reimburse us for all fees, costs and expenses (including, but not limited to, all reasonable attorneys’ fees and other litigation expenses) that we may incur in connection with such claim or counterclaim. These fees, costs and expenses that may be shifted to a shareholder under this provision are potentially significant and this fee-shifting provision is not limited to specific types of actions, but is rather potentially applicable to the fullest extent permitted by law.

 

Our fee-shifting provision may dissuade or discourage our shareholders (and their attorneys) from initiating lawsuits or claims against us or may impact the fees, contingency or otherwise, required by attorneys to represent our shareholders. Fee-shifting provisions such as ours are relatively new and untested. There can be no assurance that we will or will not invoke our fee-shifting provision in any particular dispute, or that we will be successful in obtaining fees if we choose to invoke the provision.

 

In addition, our Articles are specific to us and include certain provisions that may be different from common practices in Hong Kong, such as the absence of requirements that the appointment, removal and remuneration of auditors must be approved by a majority of our shareholders, and the minimum shareholding required to requisition an extraordinary general meeting is one-third of the voting rights of our issued shares which are entitled to vote at general meetings, as opposed to the threshold of 10% voting rights in Hong Kong.

 

Furthermore, due to jurisdictional limitations, matters of comity and various other factors, the ability of U.S. authorities, such as the SEC and the U.S. Department of Justice, or the DOJ, to investigate and bring enforcement actions against companies may be limited in foreign jurisdictions, including China. Local laws may constrain our and our directors’ and officers’ ability to cooperate with such an investigation or action. For example, according to Article 177 of the PRC Securities Law, which became effective in March 2020, no overseas securities regulator is allowed to directly conduct investigations or evidence collection activities within the territory of the PRC. Accordingly, without the consent of the competent PRC securities

66


Table of Contents

 

regulators and relevant authorities, no organization or individual may provide documents or materials relating to securities business activities to overseas parties. As a result of the foregoing, our public shareholders may have more difficulty in protecting their interests through actions against us, our management, our directors, our officers or our major shareholders, than they otherwise would with respect to a corporation incorporated in a jurisdiction in the United States or Hong Kong. Shareholder protection through actions by the SEC, the DOJ and other U.S. authorities also may be limited.

 

As a foreign private issuer in the United States, we are permitted to and we will, rely on exemptions from certain NYSE corporate governance standards applicable to domestic U.S. issuers. This may afford less protection to holders of our ADSs.

 

We are exempted from certain corporate governance requirements of the NYSE by virtue of being a foreign private issuer in the United States. We are required to provide a brief description of the significant differences between our corporate governance practices and the corporate governance practices required to be followed by domestic U.S. companies listed on the NYSE. The standards applicable to us are considerably different than the standards applied to domestic U.S. issuers. For instance, we are not required to:

have a majority of the board be independent (although all of the members of the audit committee must be independent under the U.S. Exchange Act);
have a compensation committee or a nominating or corporate governance committee consisting entirely of independent directors;
have regularly scheduled executive sessions for non-management directors; or
have executive sessions of solely independent directors each year.

 

We have relied on and intend to continue to rely on some of these exemptions. As a result, holders of our ADSs may not be provided with the benefits of certain corporate governance requirements of the NYSE.

 

As a foreign private issuer in the United States, we are exempt from certain disclosure requirements under the U.S. Exchange Act, which may afford less protection to holders of our ADSs than they would enjoy if we were a domestic U.S. company.

 

As a foreign private issuer in the United States, we are exempt from, among other things, the rules prescribing the furnishing and content of proxy statements under the U.S. Exchange Act and the rules relating to selective disclosure of material non-public information under Regulation FD under the U.S. Exchange Act. In addition, our executive officers, directors and principal shareholders are exempt from the reporting and short-swing profit and recovery provisions contained in Section 16 of the U.S. Exchange Act. We are also not required under the U.S. Exchange Act to file periodic reports and financial statements with the SEC as frequently or as promptly as domestic U.S. companies with securities registered under the U.S. Exchange Act. For example, in addition to annual reports with audited financial statements, domestic U.S. companies are required to file with the SEC quarterly reports that include interim financial statements reviewed by an independent registered public accounting firm and certified by the companies’ principal executive and financial officers. By contrast, as a foreign private issuer, we are not required to file such quarterly reports with the SEC or to provide quarterly certifications by our principal executive and financial officers. As a result, holders of our ADSs may be afforded less protection than they would under the U.S. Exchange Act rules applicable to domestic U.S. companies.

 

We adopt different practices as to certain matters as compared with many other companies listed on the Hong Kong Stock Exchange.

 

We completed our public offering in Hong Kong in November 2019 and the trading of our Shares on the Hong Kong Stock Exchange commenced on November 26, 2019 under the stock code “9988.” On June 19, 2023, we announced the addition of a Renminbi counter for trading our shares under the stock code “89988.” As a company listed on the Hong Kong Stock Exchange pursuant to Chapter 19C of the Hong Kong Listing Rules, we are not subject to certain provisions of the Hong Kong Listing Rules pursuant to Rule 19C.11, including, among others, rules on notifiable transactions, connected transactions, share schemes, content of financial statements as well as certain other continuing obligations. In addition, in connection with the listing of our Shares on the Hong Kong Stock Exchange, we have been granted a number of waivers and/or exemptions from strict compliance with the Hong Kong Listing Rules, the Companies (WUMP) Ordinance, the Takeovers Codes and the SFO. As a result, we have adopted different practices as to those matters, including with respect to the content and presentation of our annual reports and interim reports, as compared with other companies listed on the Hong Kong Stock Exchange that do not enjoy those exemptions or waivers.

67


Table of Contents

 

 

Furthermore, if 55% or more of the total worldwide trading volume, by dollar value, of our Shares and ADSs over our most recent fiscal year takes place on the Hong Kong Stock Exchange, the Hong Kong Stock Exchange will regard us as having a dual primary listing in Hong Kong. In addition, we have announced our plan to voluntarily change our secondary listing status on the Hong Kong Stock Exchange to a primary listing, although the timetable of our primary conversion remains uncertain. Once we become dual primary listed in Hong Kong, we will no longer enjoy certain exemptions or waivers from strict compliance with the requirements under the Hong Kong Listing Rules, the Companies (WUMP) Ordinance, the Takeovers Codes and the SFO, which could result in our needing to undertake additional compliance activities, to devote additional resources to comply with new requirements, and our incurring of incremental compliance costs.

 

The voting rights of holders of our ADSs are limited by the terms of the Deposit Agreement.

 

Holders of our ADSs may exercise their voting rights with respect to the ordinary shares underlying their ADSs only in accordance with the provisions of the Deposit Agreement. Upon receipt of voting instructions from them in the manner set forth in the Deposit Agreement, the depositary for our ADSs will endeavor to vote their underlying ordinary shares in accordance with these instructions. Under our Articles of Association, the minimum notice period required for convening a general meeting is ten days. When a general meeting is convened, holders of our ADSs may not receive sufficient notice of a shareholders’ meeting to permit them to withdraw their ordinary shares to allow them to cast their votes with respect to any specific matter at the meeting. In addition, the depositary and its agents may not be able to send voting instructions to holders of our ADSs or carry out their voting instructions in a timely manner. We will make all reasonable efforts to cause the depositary to extend voting rights to holders of our ADSs in a timely manner, but they may not receive the voting materials in time to ensure that they can instruct the depositary to vote the ordinary shares underlying their ADSs. Furthermore, the depositary and its agents will not be responsible for any failure to carry out any instructions to vote, for the manner in which any vote is cast or for the effect of any vote. As a result, holders of our ADSs may not be able to exercise their rights to vote and they may lack recourse if the ordinary shares underlying their ADSs are not voted as they requested.

 

The depositary for our ADSs will give us a discretionary proxy to vote our ordinary shares underlying the ADSs if holders of these ADSs do not give voting instructions to the depositary, except in limited circumstances, which could adversely affect the interests of holders of our ordinary shares and ADSs.

 

Under the Deposit Agreement for our ADSs, the depositary will give us a discretionary proxy to vote the ordinary shares underlying the ADSs at shareholders’ meetings if holders of these ADSs do not give voting instructions to the depositary, unless:

we have failed to timely provide the depositary with our notice of meeting and related voting materials;
we have instructed the depositary that we do not wish a discretionary proxy to be given;
we have informed the depositary that there is substantial opposition as to a matter to be voted on at the meeting;
a matter to be voted on at the meeting would have a material adverse impact on shareholders; or
voting at the meeting is made on a show of hands.

 

The effect of this discretionary proxy is that, if holders of our ADSs fail to give voting instructions to the depositary, they cannot prevent our ordinary shares underlying their ADSs from being voted, absent the situations described above, and it may make it more difficult for shareholders to influence our management. Holders of our ordinary shares are not subject to this discretionary proxy.

 

Holders of our ADSs may be subject to limitations on transfer of their ADSs.

 

ADSs are transferable on the books of the depositary. However, the depositary may close its transfer books at any time or from time to time when it deems expedient in connection with the performance of its duties. In addition, the depositary may refuse to deliver, transfer or register transfers of ADSs generally when our books or the books of the depositary are closed, or at any time if we or the depositary deems it advisable to do so because of any requirement of law or of any government or governmental body, or under any provision of the Deposit Agreement, or for any other reason.

 

Holders of our ADSs may not receive distributions on our ordinary shares or any value for them if it is illegal or impractical to make them available to them.

 

68


Table of Contents

 

The depositary of our ADSs has agreed to pay holders of our ADSs the cash dividends or other distributions it or the custodian for our ADSs receives on our ordinary shares or other deposited securities after deducting its fees and expenses. Holders of our ADSs will receive these distributions in proportion to the number of our ordinary shares that their ADSs represent. However, the depositary is not responsible for making these payments or distributions if it is unlawful or impractical to make a distribution available to any holders of ADSs. For example, it would be unlawful to make a distribution to a holder of ADSs if the distribution consists of securities that require registration under the U.S. Securities Act but that are not properly registered or distributed pursuant to an applicable exemption from registration. The depositary is not responsible for making a distribution available to any holders of ADSs if any government approval or registration required for the distribution cannot be obtained after reasonable efforts made by the depositary. We have no obligation to take any other action to permit the distribution of our ADSs, ordinary shares, rights or anything else to holders of our ADSs. This means that holders of our ADSs may not receive the distributions we make on our ordinary shares or any value for them if it is illegal or impractical for us to make them available. These restrictions may materially reduce the value of the ADSs.

 

Exchange between our Shares and our ADSs may adversely affect the liquidity and/or trading price of each other.

 

Our ADSs are currently traded on the NYSE. Subject to compliance with U.S. securities law and the terms of the Deposit Agreement, holders of our Shares may deposit Shares with the depositary in exchange for the issuance of our ADSs. Any holder of ADSs may also withdraw the Shares underlying the ADSs pursuant to the terms of the Deposit Agreement for trading on the Hong Kong Stock Exchange. In the event that a substantial number of Shares are deposited with the depositary in exchange for ADSs or vice versa, the liquidity and trading price of our Shares on the Hong Kong Stock Exchange and our ADSs on the NYSE may be adversely affected.

 

The time required for the exchange between ADSs and Shares might be longer than expected and investors might not be able to settle or effect any sale of their securities during this period, and the exchange of Shares into ADSs involves costs.

 

There is no direct trading or settlement between the NYSE and the Hong Kong Stock Exchange on which our ADSs and the Shares are respectively traded. In addition, the time differences between Hong Kong and New York and unforeseen market circumstances or other factors may delay the deposit of Shares in exchange of ADSs or the withdrawal of Shares underlying the ADSs. Investors will be prevented from settling or effecting the sale of their securities during such periods of delay. In addition, there is no assurance that any exchange of Shares into ADSs (and vice versa) will be completed in accordance with the timelines investors may anticipate.

 

Furthermore, the depositary for the ADSs is entitled to charge holders fees for various services including for the issuance of ADSs upon deposit of Shares, cancelation of ADSs, distributions of cash dividends or other cash distributions, distributions of ADSs pursuant to share dividends or other free share distributions, distributions of securities other than ADSs and annual service fees. As a result, shareholders who exchange Shares into ADSs, and vice versa, may not achieve the level of economic return the shareholders may anticipate.

 

We may be or may become a passive foreign investment company, which could result in adverse United States federal income tax consequences to United States investors.

 

Based on the composition of our income and assets, and the valuation of our assets, including goodwill, we do not believe we were a passive foreign investment company, or PFIC, for our most recent taxable year ended March 31, 2024, although there can be no assurance in this regard. The determination of whether or not we are a PFIC is made on an annual basis and will depend on the composition of our income and assets and the valuation of our assets from time to time. Specifically, we will be classified as a PFIC for United States federal income tax purposes for any taxable year if either: (i) 75% or more of our gross income for that taxable year is passive income, or (ii) at least 50% of the value (generally determined on a quarterly basis) of our assets for that taxable year is attributable to assets that produce or are held for the production of passive income, or the asset test. There is uncertainty with respect to the value of our assets that should be taken into account for purposes of the asset test, and the significant volatility and decline in the trading prices of our ADSs and ordinary shares in recent years have increased the risk that we were or could be treated as a PFIC for our most recent taxable year. There also can be no assurance that we will not be a PFIC for the current or any future taxable year. In particular, any further decline in the trading price of our ADSs and ordinary shares may result in our becoming a PFIC. See “Item 10. Additional Information — E. Taxation — Material United States Federal Income Tax Considerations — Passive Foreign Investment Company.”

In addition, it is not entirely clear how the contractual arrangements between us and the VIEs will be treated for purposes of the PFIC rules. If it were determined that we do not own the stock of the VIEs for United States federal income tax purposes (for example, because the relevant PRC authorities do not respect these arrangements), we may be treated as a PFIC. See

69


Table of Contents

 

“Item 10. Additional Information — E. Taxation — Material United States Federal Income Tax Considerations — Passive Foreign Investment Company.”

If we are or were to become a PFIC, there may be adverse United States federal income tax consequences to our shareholders and holders of our ADSs that are United States investors. For example, if we are a PFIC for any taxable year during which any such United States investor holds our ADSs or ordinary shares, such United States investor may become subject to increased tax liabilities under United States federal income tax laws and regulations, and will become subject to burdensome reporting requirements. See “Item 10. Additional Information — E. Taxation — Material United States Federal Income Tax Considerations — Passive Foreign Investment Company.” You are urged to consult your own tax advisors concerning the United States federal income tax consequences of the application of the PFIC rules.

 

There is uncertainty as to whether Hong Kong stamp duty will apply to the trading or conversion of our ADSs.

 

We have established a branch register of members in Hong Kong, or the Hong Kong share register. Our ordinary shares that are traded on the Hong Kong Stock Exchange are registered on the Hong Kong share register, and the trading of these ordinary shares on the Hong Kong Stock Exchange are subject to the Hong Kong stamp duty. Under the Hong Kong Stamp Duty Ordinance, any person who effects any sale or purchase of Hong Kong stock, defined as stock the transfer of which is required to be registered in Hong Kong, is required to pay Hong Kong stamp duty. To facilitate ADS-ordinary share conversion and trading between the NYSE and the Hong Kong Stock Exchange, we have moved a portion of our issued ordinary shares from our Cayman share register to our Hong Kong share register.

 

To the best of our knowledge, Hong Kong stamp duty has not been levied in practice on the trading or conversion of ADSs of companies that are listed in both the United States and Hong Kong and that have maintained all or a portion of their ordinary shares, including ordinary shares underlying ADSs, in their Hong Kong share registers. However, it is unclear whether, as a matter of Hong Kong law, the trading or conversion of ADSs of these dual-listed companies constitutes a sale or purchase of the underlying Hong Kong-registered ordinary shares that is subject to Hong Kong stamp duty. We advise investors to consult their own tax advisors on this matter. If Hong Kong stamp duty is determined by the competent authority to apply to the trading or conversion of our ADSs, the trading price and the value of your investment in our ADSs or ordinary shares may be affected.

 

ITEM 4. INFORMATION ON THE COMPANY

A.
History and Development of the Company

Alibaba Group Holding Limited is an exempted company incorporated with limited liability under the laws of the Cayman Islands on June 28, 1999, and we conduct our business through our subsidiaries and variable interest entities. We are listed on the NYSE under the symbol “BABA” and on the Hong Kong Stock Exchange under the stock codes “9988 (HKD Counter)” and “89988 (RMB Counter).”

Our significant subsidiaries, as that term is defined under Section 1‑02 of Regulation S‑X under the U.S. Securities Act, include the following entities:

Taobao Holding Limited, an exempted company incorporated with limited liability under the laws of the Cayman Islands, which is our wholly-owned subsidiary and a holding company of certain major subsidiaries of Taobao and Tmall Group and Local Services Group.
Taobao China Holding Limited 淘寶中國控股有限公司, a limited liability company incorporated under the laws of Hong Kong, which is a direct wholly-owned subsidiary of Taobao Holding Limited and a holding company of certain major subsidiaries of Taobao and Tmall Group and Local Services Group.
Alibaba.com Limited, an exempted company incorporated with limited liability under the laws of the Cayman Islands, which is our wholly-owned subsidiary and a holding company of certain major subsidiaries relating to AIDC Group and Cloud Intelligence Group.
Alibaba.com Investment Holding Limited, a company incorporated with limited liability under the laws of the British Virgin Islands, which is a direct wholly-owned subsidiary of Alibaba.com Limited and a holding company of certain major subsidiaries relating to AIDC Group and Cloud Intelligence Group.

70


Table of Contents

 

Alibaba.com China Limited 阿里巴巴網絡中國有限公司, a limited liability company incorporated under the laws of Hong Kong, which is a direct wholly-owned subsidiary of Alibaba.com Investment Holding Limited and mainly operates back office and administrative functions.
Alibaba Investment Limited, a company incorporated with limited liability under the laws of the British Virgin Islands, which is our wholly-owned subsidiary and a holding company for strategic investments, the holding company of AIDC Group and major subsidiaries of Digital Media and Entertainment Group.
Alibaba Group Services Limited, a limited liability company incorporated under the laws of Hong Kong, which is our wholly-owned subsidiary and operates as our treasury center in Hong Kong.
Taobao (China) Software Co., Ltd. 淘寶(中國)軟件有限公司, a limited liability company incorporated under the laws of the PRC, which is a direct wholly-owned subsidiary of Taobao China Holding Limited and provides software and technology services for Taobao.
Zhejiang Tmall Technology Co., Ltd. 浙江天貓技術有限公司, a limited liability company incorporated under the laws of the PRC, which is a direct wholly-owned subsidiary of Taobao China Holding Limited and provides software and technology services for Tmall.
Alibaba (China) Co., Ltd. 阿里巴巴(中國)有限公司, a limited liability company incorporated under the laws of the PRC, which is a direct wholly-owned subsidiary of Alibaba Group Services Limited and is mainly involved in our strategic cooperation.
Alibaba (Beijing) Software Services Co., Ltd. 阿里巴巴(北京)软件軟件服務有限公司 , a limited liability company incorporated under the laws of the PRC, which is a direct wholly-owned subsidiary of Zhejiang Tmall Technology Co., Ltd. and engages in software development activities.
Hanbao E-Commerce Corp., an exempted company incorporated with limited liability under the laws of the Cayman Islands, which is our wholly-owned subsidiary and a holding company of certain subsidiaries.
Hanbao Investment Holding Limited, a company incorporated with limited liability under the laws of the British Virgin Islands, which is a direct wholly-owned subsidiary of Hanbao E-Commerce Corp. and a holding company of certain subsidiaries.
Hanbao China Holding Limited, a limited liability company incorporated under the laws of Hong Kong, which is a direct wholly-owned subsidiary of Hanbao Investment Holding Limited and a holding company.

 

The principal executive offices of our main operations are located at 969 West Wen Yi Road, Yu Hang District, Hangzhou 311121, People’s Republic of China. Our telephone number at this address is +86‑571‑8502‑2088. Our registered office in the Cayman Islands is located at the offices of Trident Trust Company (Cayman) Limited, Fourth Floor, One Capital Place, P.O. Box 847, George Town, Grand Cayman, Cayman Islands. Our agent for service of process in the United States is Corporation Service Company located at 1180 Avenue of the Americas, Suite 210, New York, New York 10036. Our corporate website is www.alibabagroup.com.

We have a demonstrated track record of successful organic business creation. In addition to organic growth, we have made, or have entered into agreements to make strategic investments, acquisitions and alliances that are intended to further our strategic objectives. See “Item 5. Operating and Financial Review and Prospects — A. Operating Results — Recent Investment, Acquisition and Strategic Alliance Activities” for more information.

We are subject to the periodic reporting and other disclosure requirements under the U.S. Exchange Act that are applicable to foreign private issuers in the United States. Under the U.S. Exchange Act, we are required to file periodic reports, financial statements and other information with the SEC. We are required to, among other things, file our annual report on Form 20-F within four months after the end of each fiscal year. However, we are exempt from certain disclosure requirements under the U.S. Exchange Act that apply to domestic U.S. companies, and we are not required to file periodic reports and financial statements with the SEC as frequently or as promptly as domestic U.S. companies with securities registered under the U.S. Exchange Act. See “Item 3. Key Information — D. Risk Factors — Risks Related to Our ADSs and Shares — As a foreign

71


Table of Contents

 

private issuer in the United States, we are exempt from certain disclosure requirements under the U.S. Exchange Act, which may afford less protection to holders of our ADSs than they would enjoy if we were a domestic U.S. company.” Copies of our periodic reports, financial statements and other information, once filed with the SEC, can be read and copied at the SEC’s Public Reference Room at 100 F Street, N.E., Washington, D.C. 20549 and at the SEC’s regional offices in New York, New York and Chicago, Illinois. You can also request copies of these documents, upon payment of a duplicating fee, by writing information on the operation of the SEC’s Public Reference Room. The SEC also maintains an Internet website at http://www.sec.gov that contains reports, proxy and information statements, and other information regarding issuers that file electronically with the SEC. Our annual report and some of the other information submitted by us to the SEC may be accessed through this website. Such information can also be found on our investor relations website at https://www.alibabagroup.com/en-US/investor-relations.

Share Repurchase Program

In May 2019, our board of directors authorized a share repurchase program for an amount of up to US$6.0 billion over a period of two years, which has since been upsized and extended a number of times by our board of directors. Most recently, in February 2024, our board of directors authorized a further increase of US$25.0 billion to our share repurchase program effective through March 2027. See “Item 16E. Purchases of Equity Securities by the Issuer and Affiliated Purchasers” for more details.

B. Business Overview

Our Mission

Our mission is to make it easy to do business anywhere.

Our founders started our company to champion small businesses, in the belief that the Internet would level the playing field by enabling small enterprises to leverage innovation and technology to grow and compete more effectively in domestic and global economies. We believe that concentrating on customer needs and solving their problems – whether those customers are consumers, merchants or enterprises – ultimately will lead to the best outcome for our business. In the digital era, we are staying true to our mission by helping our customers and business partners harness the power of digital technology. We have developed a large ecosystem powered by technology infrastructure that enables participants to create and share value on our platforms. Our decisions are guided by how they serve our mission over the long term, not by the pursuit of short-term gains.

Our Vision

We aim to build the future infrastructure of commerce. We envision that our customers will meet, work and live at Alibaba, and that we will be a good company that lasts for 102 years.

Meet @ Alibaba. We enable commercial and social interactions among hundreds of millions of users, between consumers and merchants, and among businesses every day.

Work @ Alibaba. We empower our customers with the fundamental infrastructure for commerce and new technology, so that they can build businesses and create value that can be shared among our ecosystem participants.

Live @ Alibaba. We strive to expand our products and services to become central to the everyday lives of our customers.

102 Years. We do not pursue size or power; we aspire to be a good company that will last for 102 years. For a company that was founded in 1999, lasting for 102 years means we will have spanned three centuries, an achievement that few companies can claim. Our culture, business models and systems are built to last, so that we can achieve sustainability in the long run.

Our Values

Our values are fundamental to the way we operate and how we recruit, evaluate and compensate our people.

Customers first, employees second, shareholders third – This reflects our choice of what’s important, in order of priority. Only by creating sustained customer value can employees grow and shareholders achieve long-term benefit.

72


Table of Contents

 

Trust makes everything simple – Trust is both the most precious and fragile thing in the world. The story of Alibaba is a story of building and cherishing trust. Complexity begets complexity, and simplicity breeds simplicity. Aliren (阿里人) are straightforward – what you see is what you get. With trust, there is no second-guessing or suspicion, and the result is simplicity and efficiency.
Change is the only constant – Whether you change or not, the world is changing, our customers are changing and the competitive landscape is changing. We must face change with respect and humility. Otherwise, we will fail to see it, fail to respect it, fail to understand it and fail to catch up with it. Whether you change yourself or create change, both are the best kinds of change. Embracing change is the most unique part of our DNA.
Today’s best performance is tomorrow’s baseline – In Alibaba’s most challenging times, this spirit has helped us overcome difficulties and survive. In bad times, we know how to motivate ourselves; in good times, we dare to set “dream targets” (stretch goals). Face the future, or we regress. We must shoot for the moon, challenge ourselves, motivate ourselves and exceed ourselves.
If not now, when? If not me, who? – This was a tagline in Alibaba’s first job advertisement and became our first proverb. It is not a question, but a call of duty. This proverb symbolizes the sense of ownership that each Aliren must possess.
Live seriously, work happily – Work is now, life is forever. What you do in your job is up to you, but you have responsibility to the ones who love you. Enjoy work as you enjoy life; treat life seriously as you do work. If you live with purpose, you will find reward. You make Alibaba different and make your loved ones proud. Everyone has their own view of work and life; we respect each person’s choice. Whether you live by this value depends on how you live your life.

Company Overview

To fulfill our mission “to make it easy to do business anywhere,” we enable businesses to transform the way they market, sell and operate and improve their efficiencies. We provide the technology infrastructure and marketing reach to help merchants, brands, retailers and other businesses to leverage the power of new technology to engage with their users and customers and operate in a more efficient way. We also empower enterprises with our leading cloud infrastructure and services and enhanced work collaboration capabilities to facilitate their digital transformation and to support the growth of their businesses.

In fiscal year 2024, our businesses comprise Taobao and Tmall Group, Cloud Intelligence Group, Alibaba International Digital Commerce Group, Cainiao Smart Logistics Network Limited, Local Services Group, Digital Media and Entertainment Group and All Others. An ecosystem has developed around our platforms and businesses that consists of consumers, merchants, brands, retailers, third-party service providers, strategic alliance partners and other businesses.

Taobao and Tmall Group

China Commerce Retail

We are the largest retail commerce business in the world in terms of GMV in the twelve months ended March 31, 2024, according to Analysys. Our China commerce retail businesses primarily include Taobao and Tmall, which together constitute the world’s largest digital retail business in terms of GMV for the twelve months ended March 31, 2024, according to Analysys.

Our China commerce retail business derives the majority of its revenue from customer management services. We generate customer management revenue from merchants by offering an integrated package and a comprehensive solution comprising a diverse array of services to enable them to attract, engage and retain consumers, complete transactions, improve their branding and enhance operating efficiency. Customer management revenues are charged primarily on cost-per-click (CPC) basis, cost per-thousand impressions (CPM) basis, time basis and cost-per-sale (CPS) basis.

Leveraging our product and supply chain capabilities as well as fulfillment and delivery expertise, our consumers can enjoy a broad variety of quality products and services at attractive prices with a wide selection of delivery options that satisfy their varying needs.

73


Table of Contents

 

China Commerce Wholesale

1688.com, China’s largest integrated domestic wholesale marketplace in the twelve months ended March 31, 2024 by net revenue according to Analysys, connects wholesale buyers and sellers across a wide range of categories.

Cloud Intelligence Group

Alibaba Group is the world’s fourth largest and Asia Pacific’s largest Infrastructure-as-a-service provider by revenue in 2023 in U.S. dollars, according to Gartner’s April 2024 report (Source: Gartner®, “Market Share: Services, Worldwide, 2023”, Neha Sethi et al., 12 April 2024, Sorted by Infrastructure-as-a-Service(IaaS), Vendor Revenue Basis) (Asia Pacific refers to Mature Asia/Pacific, China(Region), Emerging Asia/Pacific and Japan(Region), and market share refers to that of Infrastructure-as-a-Service(IaaS)). Alibaba Group is also China’s largest provider of public cloud services by revenue in 2023, including PaaS and IaaS services, according to IDC (Source: IDC Semiannual Public Cloud Service Tracker, (2023Q4)). Cloud Intelligence Group offers a complete suite of cloud services, including proprietary servers, computing, storage, network, security, database, big data and AI, container, machine learning, and model training and inference, serving our ecosystem and beyond. We leverage these capabilities and technologies to provide our customers across various verticals with industry-specific solutions, enabling intelligent business decisions and operations. We believe our cloud services’ added value translates into direct and tangible results, and these services have become a critical foundation for our customers, many of whom are reputable industry leaders in their respective verticals. Our proprietary large language model (LLM), Tongyi Qianwen, has been progressively integrated into various business applications across Alibaba’s ecosystem to further enhance user experience. To enable enterprise customers to reap the benefits of AI-driven innovation, Cloud Intelligence Group has started offering its clients access to Tongyi Qianwen on the cloud, enabling them to develop customized LLM for their business scenarios.

 

Alibaba International Digital Commerce Group

Alibaba International Digital Commerce Group operates various retail and wholesale platforms to empower brands, merchants and SMEs to serve global buyers and consumers through wide product selection and differentiated customer experiences.

International Commerce Retail

Our International commerce retail businesses, including AliExpress, Trendyol, Lazada, Daraz and Miravia, empower brands and merchants with local market insights and critical commerce infrastructure. AliExpress, one of our international e-commerce platforms, enables global consumers to buy directly from manufacturers and distributors in China and around the world. AliExpress’ new business model, Choice, provides an enhanced experience to consumers by combining better product selection, price and quality with speed of logistics and great customer support. Trendyol, which we believe is by far the leading e-commerce platform in Türkiye in terms of both GMV and order volume in 2023, serves consumers with a broad selection of products and services through its e-commerce business as well as local consumer services for food and groceries. Consumers also enjoy the quality and convenient delivery services provided by Trendyol’s fulfillment and logistics networks. Beyond Türkiye, Trendyol has expanded to other valuable emerging markets, including the Gulf region, by leveraging its abundant product supply and fast and reliable logistics capability. Lazada, a leading e-commerce platform in Southeast Asia, serves one of the largest user bases among the global e-commerce platforms by providing consumers with access to a broad range of offerings from local SMEs, and regional and global brands. Additionally, Lazada operates one of the leading e-commerce logistics networks in Southeast Asia, which provides reliable, quality and convenient logistics services to its consumers and merchants. We also operate Daraz, a leading e-commerce platform across South Asia with key markets in Pakistan and Bangladesh. Additionally, we operate Miravia, an e-commerce platform in Spain that connects brands and content creators with consumers by providing consumers with an innovative and entertaining shopping experience.

International Commerce Wholesale

We operate Alibaba.com, China’s largest integrated international online wholesale marketplace in the twelve months ended March 31, 2024 by revenue, according to Analysys. During fiscal year 2024, buyers who sourced business opportunities or completed transactions on Alibaba.com were located across over 190 countries.

Cainiao Smart Logistics Network Limited

74


Table of Contents

 

Our vision for our logistics services is to fulfill consumer orders within 24 hours in China and within 72 hours anywhere else in the world. To realize this vision, Cainiao has established a smart logistics network, with end-to-end logistics capabilities, on a global scale. Cainiao controls the key nodes of the logistics network to ensure service quality, efficiency and reliability, while leveraging trusted partners' capabilities to drive scalability and capital efficiency. Globally, Cainiao offers a comprehensive suite of cross-border express delivery solutions designed to meet customers' different needs and provides one-stop global supply chain solutions to empower brands and merchants to offer a close-to-local retail experience for consumers. In China, Cainiao offers end-to-end standardized supply chain solutions that can be applied on a massive scale across various industries, as well as certain vertical solutions to address the unique requirements of products that need special handling. Cainiao also offers a wide array of technology and other services to remove logistics hurdles and address unfulfilled customer needs.

 

Local Services Group

We leverage our proprietary mobile and online technology to enhance the efficiency, effectiveness and convenience of consumer services for both service providers and their customers in two distinct scenarios: “To-Home” and “To-Destination.”

Our “To-Home” business enables consumers to order food and beverages, groceries, FMCG, flowers and pharmaceutical products anytime and anywhere through Ele.me, a leading local services and on-demand delivery platform.

Our “To-Destination” businesses provide consumers with convenient access to quality services to and at their destinations primarily through Amap, a leading provider of mobile digital map, navigation and real-time traffic information in China. Amap provides users with a simple one-stop access point to services such as navigation, local services and ride-hailing.

Digital Media and Entertainment Group

Digital Media and Entertainment Group is an extension of our strategy to capture consumption opportunities beyond our commerce businesses. Insights we gain from our commerce businesses and our proprietary data technology enable us to deliver relevant digital media and entertainment content to our consumers, which drives a superior entertainment experience, increases customer loyalty and improves monetization for content providers across the ecosystem.

Digital Media and Entertainment Group comprises the platforms of Youku and Alibaba Pictures, including its wholly-owned subsidiary Damai. Youku, a leading online long-form video platform in China, provides users with captivating online media and interactive experience through its high-quality content, and also promotes the transformation of the media industry by applying AI technologies. Alibaba Pictures, including its wholly-owned subsidiary Damai, provides content production, promotion and distribution, performance and event ticketing management, intellectual property-related licensing and commercial operation, cinema ticketing management and Internet data services for the entertainment industry. Through Youku and Alibaba Pictures, Digital Media and Entertainment Group extends its reach across online and offline entertainment channels, allowing users to discover and enjoy content as well as interact with each other.

All Others

We continue to innovate and develop new service and product offerings with the goals of meeting the evolving needs of our customers, improving efficiency in their daily lives and creating synergies among our ecosystem participants. DingTalk is our intelligent collaboration workplace and enterprise management platform that offers new ways of working, sharing and collaboration for enterprises and organizations. Quark is a leading information services platform for young users in China and provides users with a one-stop platform for information search, storage and consumption.

Our Ecosystem

An ecosystem has developed around our platforms and businesses, consisting of consumers, merchants, brands, retailers, third-party service providers, strategic alliance partners and other businesses. At the nexus of this ecosystem are our technology platform, our marketplace rules and the role we play in connecting these participants to make it possible for them to discover, engage and transact with each other and manage their businesses anytime and anywhere. Much of our effort, time and energy is spent on initiatives that are for the greater good of the ecosystem and on balancing the interests of its participants. We feel a strong responsibility for the continued development of the ecosystem and we take ownership in this development. Accordingly, we refer to this as “our ecosystem.” Our ecosystem has strong self-reinforcing network effects benefiting its various participants, who are in turn invested in our ecosystem’s growth and success.

75


Table of Contents

 

The following chart sets forth our main businesses for fiscal year 2024 by segment:

img88834256_3.jpg 

 

76


Table of Contents

 

Our Strategies

In an increasingly complex world, digital adoption and transformation of our customers are accelerating across different industries. On the consumer retail side, online shopping is no longer deemed merely as a purchase behavior by the consumers but also has been adopted as a necessary sales channel by brick-and-mortar retailers. For enterprises and organizations, digital transformation is accelerating as technology changes the way people live and work. Generative AI, an innovative technology enabled by LLMs, provides innovative ways to elevate productivity to a new level, further accelerating digital transformation of enterprises and organizations.

While such transformation presents tremendous opportunities, it requires us to be more focused, innovative and agile in establishing strategic priorities and strengthening our competitive advantages. To this aim, we have proactively transformed our organization through a new organizational and governance structure to place more focus on our core business, infuse more agility into decision making process and further unlock value for our shareholders. We believe our new structure will continue to empower all of our businesses to respond quickly to industry transformation and promote innovation.

With our environmental, social and governance responsibilities as the foundation of our long-term strategy, we strive to strengthen our leadership and build core capabilities in three strategic areas: consumption, cloud, and globalization.

Consumption

Consumption continues to present significant opportunities in China and globally.

China’s digital consumption market has evolved into a market that boasts differentiated value propositions for consumers with multi-tiered spending power. While our annual active consumer base already captures the vast majority of Internet users with meaningful spending power, we believe there still remains significant growth opportunities in wallet share expansion. To capture these opportunities, we adopt a consumer-centric strategy and focus on prioritizing and enhancing shopping experience for our consumers.

To improve shopping experience for our consumers, we continue to develop the Taobao app that provides our consumers with a vast range of quality products and services at attractive prices. Our commitment to building a comprehensive digital consumption platform that caters to all aspects of consumer needs is unwavering.

Through the Taobao app, we will continue to execute a multi-tiered marketing strategy to acquire and retain consumers with different spending power, consumption behavior and taste. We focus on enriching an immersive and interactive consumer experience with highly engaging, consumption-related contents and quality services. We will continue to enhance consumer experience and enable new consumption models to better serve the evolving needs of consumers. We will also further strengthen our supply chain capabilities to improve the competitiveness of our products and enhance penetration in categories that are essential to our consumers’ daily lives.

Across our efforts of executing a multi-tiered strategy to cater to all aspects of consumption needs, we view price competitiveness as a vital value proposition to our consumers. To make the price of our products more appealing to our consumers, we continue to leverage our position as China’s leading digital retail platform to further improve the efficiency of our service offerings and supply chain capabilities. Through Cainiao, our established hybrid delivery network, we strive to improve our consumers’ shopping experience via a more reliable and multi-tiered delivery experience. Going forward, we will also continue to invest in key capabilities such as AI technologies to further improve shopping experience for our consumers.

We will discuss the consumption opportunity outside of China under the globalization strategy.

Cloud

We believe digitalization presents the biggest business opportunity of our time, and cloud computing plays a fundamental role in digital transformation across various industries. Cloud infrastructure enables traditionally unstructured, undiscovered and underutilized data to be captured, activated and harnessed as a new source of intelligence to help businesses make decisions, improve operating efficiency and grow. It also provides higher cost effectiveness and therefore is rapidly replacing traditional IT infrastructure. Enabled by generative AI, digitalization at enterprises and organizations is expected to further accelerate to fuel higher level of operating efficiency and business growth. To capture the tremendous opportunities presented by digitalization in the new era of generative AI, we have established a two-pronged strategy to improve operating efficiency

77


Table of Contents

 

and enhance our core product offerings to strengthen our market leadership as a global cloud service provider and fuel high-quality growth going forward.

First, our growth strategy will be unswervingly driven by our technological capabilities in AI. We believe the cloud industry is at an inflection point to further accelerate its transition from traditional computing to accelerated computing. This transition will drive incremental business demand and opportunities for a full suite of our enterprise cloud services. Under this belief, we aim to increase investments into AI technologies and enable our cloud service offerings with AI capabilities, in the hope of better addressing the incremental business demand driven by generative AI. Meanwhile, we will stay committed to building a reliable and efficient infrastructure network to empower our customers and ecosystem partners, and support the growth of their businesses.

Second, we will focus on prioritizing growth initiatives in our public cloud core business. We believe that, by scaling our public cloud business, we will not only be able to improve the quality of earnings in the short term but also reap more benefits from economy of scale in the long run. Therefore, we will continue to invest into the core products of public cloud offerings and gradually exit certain project-based businesses with suboptimal rate of return.

Globalization

Despite evolving complexities in the global macro environment, we remain firmly committed to providing a multi-tiered suite of product and service offerings to our consumers worldwide, and empowering our global merchants and partners. Our core globalization strategies are supported by our robust ecosystem of consumption and technology.

First, we are dedicated to building a leading digitalized global supply chain network. Leveraging our established supply network with a vast variety of product supplies and our global logistics network, we aim to integrate and upgrade the two networks into a digitalized global supply chain network anchored by key local merchandise and logistics hubs covering respective overseas markets. Second, we will continue to invest in AI and digitalized retail technologies, to facilitate operational synergies across different operating platforms and markets, and further spur innovation for consumer experience. Third, we will focus our efforts on key strategic markets such as Southeast Asia and Europe and strategically pursue growth opportunities with ideal return on investments. We believe that most of our key strategic markets' e-commerce penetration rates still present significant headroom for growth. Basing off our established business footprints and foundations, assessments on growth potential of respective local markets and our strategic priorities, we hope to increase our investments into certain regional markets to gradually upgrade our localization capabilities.

Environmental, Social and Governance Responsibilities

ESG, as the foundation of our long-term strategy, not only provides a framework for solving a series of global challenges, but is fundamental to Alibaba's journey towards lasting 102 years. We believe we can only create and sustain a profitable and prosperous business by bringing positive changes to the society. We are committed to assuming greater responsibility while pursuing business excellence as the operator of a platform economy. See “— Environmental, Social and Governance (ESG).”

Our Businesses

Taobao and Tmall Group

China Commerce Retail

We operate the largest retail commerce business in the world in terms of GMV in the twelve months ended March 31, 2024, according to Analysys. Our retail commerce businesses in China, primarily consisting of Taobao and Tmall, have become an important part of the everyday lives of consumers in China. Consumers can access our various marketplaces, channels, features and content within our ecosystem through the Taobao app. Empowered by our commerce technologies and services, we appeal to a massive base of consumers by providing them with diversified and comprehensive offerings at attractive prices in highly engaging and social formats.

Consumers. We serve a large and diversified consumer base in China, across both large cities and less-developed areas. We believe our platforms continue to appeal to consumers at various income levels and address all aspects of consumption needs. Our ability to offer and deliver value has driven increased consumer engagement over time. Generally, the longer the consumers have been with us, the more orders they tend to place across a more diverse range of product categories. Consumers on Taobao and Tmall continue to exhibit

78


Table of Contents

 

high retention. In fiscal year 2024, the number of annual active consumers who each spent more than RMB10,000 on China commerce retail marketplaces continued to increase. For fiscal year 2024, the retention rate of annual active consumers who each spent over RMB10,000 on China commerce retail marketplaces in the prior fiscal year stayed at a similar level compared to that of fiscal year 2023.
Products and Services. We believe our ecosystem offers the most comprehensive range of products and services among global commerce platforms to meet the diverse demands of our massive and diversified consumer base across different segments. We have developed a digital commerce infrastructure that offers an upgraded consumer experience by seamlessly integrating online and offline capabilities for our marketplaces and direct sales businesses. Consumers can enjoy a broad variety of quality products at different price levels with a wide selection of delivery options that satisfy their varying needs. The core capabilities that form the critical foundation of our digital commerce infrastructure include the following:
-
Product and supply chain capabilities. We believe our ecosystem provides the most comprehensive product and service offerings at attractive prices. Through the Taobao app, consumers can access products ranging from branded products and imported goods to products sourced directly from manufacturers and farms and to other long-tail products offered by our various marketplaces. For example, consumers may look for branded products, including luxury brands, trendy fashion brands and new brands, on Tmall, and imported products from around the world on Tmall Global. Xianyu, our consumer-to-consumer community and marketplace for second-hand goods in China, enables consumers to find a wide variety of idle goods, recycled goods, consignment, items for rent, and other long-tail products. We also continue to go upstream to source products directly from manufacturers and farms to enhance our product selection, which we believe is key for us to satisfy all aspects of consumption needs.
-
Fulfillment and delivery expertise. We have developed logistics expertise and capabilities that allow us to offer a full range of high-frequency fulfillment services to satisfy consumer demand. Our comprehensive delivery options include on-demand delivery, half-day delivery, same-or-next-day delivery and next-day pick-up services, which capture the varying needs of consumers living in large cities and less-developed areas. For example, Tmall Supermarket offers daily necessities, FMCG and general merchandise through Taobao app with same-or-next-day delivery services.
Consumer Experience. We aim to provide an immersive and personalized shopping experience with engaging content and quality service to our consumers. The massive amount of user and merchant activities taking place every day on our China commerce retail platforms generate significant consumer insights. By leveraging proprietary AI and data technologies, we are able to aggregate and build on deep consumer insights to provide more accurate search results and relevant recommendation feeds that enhance the shopping experience for our consumers. Our various commerce platforms also enable merchants to engage with consumers through a variety of formats, including livestreaming, short-form videos, interactive games and microblogs. We continue to introduce interactive features and innovative formats to facilitate user engagement with brands, merchants and content creators. Along with these features and formats, our relevant and engaging entertainment content plays an important role in consumers’ product discovery process and shopping journey, and drives user stickiness and retention on our various platforms. In addition, we are committed to providing consumers with quality services which we believe is key to our consumer-centric strategy. We also offer the subscription service 88VIP, a membership program that includes everyday coupons on selected items, free shipping coupons for returned goods and other benefits, to further enhance consumer experience on our marketplaces.

Taobao and Tmall

Taobao means “search for treasure” in Chinese. Taobao serves as the starting point and destination portal for many users’ shopping journey and provides a top-level traffic funnel that directs users to the various marketplaces, channels and features within our ecosystem. Through the Taobao app, consumers can also access display listings from Tmall merchants and brands, as well as our various other marketplaces, including: Xianyu that offers a variety of idle goods and long-tail products; Tmall Supermarket that offers daily necessities, FMCG and general merchandise; and Tmall Global that offers imported products from around the world, among others. Consumers from both large cities and less-developed areas come to Taobao to enjoy an engaging and personalized shopping experience, optimized by our data analytics and technology. Through highly relevant content, engaging and interactive formats and real-time updates from merchants, consumers can learn about products and new trends. They can also interact with each other and their favorite merchants and KOLs through a broad range of interactive features such as livestreaming and short-form videos.

79


Table of Contents

 

Tmall caters to consumers’ ever-growing demand for high-quality products and premium shopping experience. A large number of international and Chinese brands and retailers have established storefronts on Tmall. Tmall is the partner of choice for brands. Brands and retailers operate their own storefronts on Tmall with unique brand identities and look and feel, accompanied by full control over their own branding and merchandising. Because of the presence of a large number of brands and the stringent standards required for merchants, brands and retailers to join and operate on Tmall, a presence on Tmall has become a validation of quality, allowing merchants, brands and retailers to take advantage of our significant traffic to extend and build brand awareness and customer engagement. Major international brands that have physical operations in China are well represented on Tmall. Taobao and Tmall together constitute the world’s largest digital retail business in terms of GMV for the twelve months ended March 31, 2024, according to Analysys.

Merchants, brands and retailers turn to Taobao and Tmall not only for their broad user base, but also for their consumer insights and technology. Taobao and Tmall have driven the digitalization and transformation of merchants, brands and retailers by enabling them to digitalize their operations, engage, acquire and retain consumers, increase brand recognition, innovate product offerings, manage supply chains and enhance operating efficiency. In particular, Taobao and Tmall offer a variety of one-stop brand marketing and promotional products to help merchants, brands and retailers quickly acquire new users, enhance brand awareness and launch new products.

Merchants, brands and retailers can easily create storefronts and listings on Taobao and Tmall. Taobao and Tmall merchants can purchase P4P, in-feed marketing and display marketing services to direct traffic to their storefronts. In addition, merchants can acquire additional traffic from third-party marketing affiliates. Taobao and Tmall merchants can also pay for advanced storefront software that helps upgrade, decorate and manage their online storefronts.

Xianyu

Xianyu is China’s largest consumer-to-consumer community and marketplace for second-hand goods, in terms of GMV for the twelve months ended March 31, 2024, according to Analysys. Through Xianyu, consumers can find a wide variety of idle goods, recycled goods, consignment, items for rent, and other long-tail products, offered by other users and small businesses.

Tmall Supermarket

Tmall Supermarket offers daily necessities, FMCG and general merchandise through Taobao app with same-or-next-day delivery services. By leveraging our technology capabilities and consumer insights, Tmall Supermarket facilitates the digital transformation of its offline partners, enhancing their supply chain management capabilities.

Tmall Global

Tmall Global addresses increasing demand of consumers in China for international products and brands. Tmall Global serves as the premier platform through which overseas brands and retailers reach consumers in China, build brand awareness and gain valuable consumer insights to form their overall China strategies, without the need for physical operations in China. We believe Tmall Global is a leading import e-commerce platform in China.

Branding and Monetization Platforms

Alimama, our proprietary monetization platform

Alimama is our monetization platform. Using our proprietary technology, this platform matches the marketing demands of merchants, brands and retailers on all of the platforms in our ecosystem with the media resources on our own platforms and third-party properties, and enables us to monetize our Taobao and Tmall Group, Cloud Intelligence Group, Alibaba International Digital Commerce Group, Cainiao Smart Logistics Network Limited, Local Services Group, Digital Media and Entertainment Group and other businesses in our ecosystem. The platform supports P4P marketing services based on keyword search rankings, in-feed marketing targeting different groups of consumers, or display marketing at fixed positions that are bid on through auctions, as well as cost per thousand impression (CPM)-based, time-based marketing formats, or individual campaigns at fixed cost, through the display of photos, graphics, videos and livestreaming.

The ranking of P4P search results on our marketplaces is based upon proprietary algorithms that take into account the bid price of keywords, the popularity and quality of an item, service or merchant, as well as customer feedback rankings of the merchant or service provider. Our in-feed and display marketing services take these factors into consideration, along with other consumer insights generated across our ecosystem, to further deliver an engaging and relevant content discovery

80


Table of Contents

 

process and shopping experience to our consumers through livestreaming, short-form videos, interactive games and other formats. The relevance and comprehensiveness of insights based on commercial activity and user activity in our ecosystem as well as our AI capabilities provide a unique advantage for Alimama to deliver the most relevant information to users through highly engaging content and effective format, which in turn enables merchants to improve their efficiency.

Alimama also has an affiliate marketing program that places marketing displays on third-party apps and websites, thereby enabling marketers, if they so choose, to extend their marketing and promotional reach to properties and users beyond our own platforms. Our affiliate marketing program not only provides additional traffic to our marketplaces, but also generates revenue to us.

Alimama operates Taobao Ad Network and Exchange, or TANX, one of the largest real-time online bidding marketing exchanges in China. TANX helps publishers monetize their media inventories both on mobile apps and web properties. TANX automates the buying and selling of tens of billions of marketing impressions on a daily basis.

Participants on TANX include publishers, marketers and demand-side platforms operated by agencies.

Marketing Partner of Choice for Brands

Drawing on our proprietary technology, capabilities and consumer insights, we have developed an approach that digitalizes consumer-brand relationships and enables brands to build robust relationships with consumers throughout their lifecycles in our ecosystem. We aim to help brands reach consumers by leveraging our platforms as well as other major third-party Internet media in China. We intend to become the key partner for brand building by creating an open, inclusive and transparent platform where brands and marketing agencies can design, execute, track and optimize their brand building activities using our consumer insights and tools.

Leading Commerce Technologies and Integrated Merchant Services Platform

We provide merchants, brands and retailers with a comprehensive suite of commerce technologies, consumer insights and innovative online and offline services through a unified and intuitive platform, to better engage with their customers, build mindshare and optimize their operating efficiency. By leveraging the power of our ecosystem, merchants, brands and retailers on Taobao and Tmall can acquire, retain and further deepen their engagement with consumers in an efficient and effective manner, build brand awareness and deliver seamless consumer experience with our logistics and fulfillment capabilities. This enhances the loyalty of merchants, brands and retailers to our platforms. Our commerce technologies and merchant services include the following key components:

Effective Consumer Engagement Platform

Our merchants, brands and retailers can leverage our proprietary technology, consumer insights, and cloud services to optimize their marketing strategies. Our upgraded advertising platform provides merchants with a single interface to manage their advertising across all available properties within the Alibaba ecosystem, thereby enhancing their efficiency. We equip brands on our secure cloud-based platform with integrated online and offline capabilities and solutions, and provide them with access to sophisticated analytics services. These services help merchants, brands and retailers gain insights into each stage of the consumer journey and enable them to provide personalized and seamless online and offline shopping experience that fulfills consumers’ evolving consumption needs.

Cloud-based Smart Operation Dashboard

We provide a cloud-based integrated smart operation dashboard that enables merchants, brands and retailers to digitalize their daily operations. Through our online dashboard, our merchants, brands and retailers can easily manage their storefronts and product listings, source products, process orders and payments, fulfill orders and provide customer services. Leveraging the capabilities of our third-party service providers, we also provide our merchants, brands and retailers with access to various types of business software, content creators, credit financing, IT services and market data analytics. In addition, our merchants, brands and retailers can access our smart operation dashboard through mobile devices to manage their business on the go.

Enabled by our analytics capabilities and consumer insights, our smart operation dashboard also provides merchants with recommendations on the most effective approaches to improve their respective performance and to deliver differentiated services to their customers.

81


Table of Contents

 

China Commerce Wholesale

1688.com

1688.com, China’s largest integrated domestic wholesale marketplace in the twelve months ended March 31, 2024 by net revenue, according to Analysys, provides sourcing and online transaction services by connecting manufacturers and wholesale sellers to wholesale buyers in China. These manufacturers, wholesale sellers and wholesale buyers typically trade office supplies, apparel, accessories, packaging materials, home decoration and furnishing materials, electronics and computers, among others. Sellers may purchase a China TrustPass membership for an annual subscription fee to list items on 1688.com, reach customers, provide quotations and transact on the marketplace without any additional charges. As of March 31, 2024, 1688.com had over 1 million paying members. Paying members may also pay for premium memberships and value-added services, such as premium data analytics and upgraded storefront management tools, as well as customer management services, such as P4P marketing services from the website and app. In the twelve months ended March 31, 2024, value-added services and customer management services together contributed the majority of 1688.com’s total revenue.

Cloud Intelligence Group

Alibaba Group is the world’s fourth largest and Asia Pacific’s largest Infrastructure-as-a-service provider by revenue in 2023 in U.S. dollars, according to Gartner’s April 2024 report (Source: Gartner®, “Market Share: Services, Worldwide, 2023”, Neha Sethi et al., 12 April 2024, Sorted by Infrastructure-as-a-Service(IaaS), Vendor Revenue Basis) (Asia Pacific refers to Mature Asia/Pacific, China(Region), Emerging Asia/Pacific and Japan(Region), and market share refers to that of Infrastructure-as-a-Service(IaaS)). Alibaba Group is also China’s largest provider of public cloud services by revenue in 2023, including PaaS and IaaS services, according to IDC (Source: IDC Semiannual Public Cloud Service Tracker, (2023Q4)). China’s cloud computing industry is still at a nascent stage of development. In 2023, the revenue of China’s public cloud service market, including IaaS, PaaS and SaaS markets, only accounted for 0.2% of China’s GDP, which is significantly lower than that of the U.S. and indicates tremendous room for growth. The industry has experienced significant growth in recent years with increasing adoption of both basic infrastructural services and value-added services by enterprises.

The technologies that power Cloud Intelligence Group grew out of the massive scale and complexity of the needs of our China commerce businesses, which require commerce, payments and logistics elements. Leveraging our full-stack cloud capabilities and proprietary products portfolio, Cloud Intelligence Group offers a comprehensive suite of cloud services based on a three-tiered architecture of infrastructure-as-a-service (IaaS), platform-as-a-service (PaaS) and model-as-a-service (MaaS) to customers worldwide. These services not only enable our customers to build a flexible, scalable, affordable and secure technology infrastructure, but also equip them with leading data capabilities that efficiently handle complex management, analytics and machine learning tasks, thereby generating significant business insights and enabling intelligent business decisions and operations. We leverage these capabilities and technologies to support our ecosystem and provide our customers across various verticals with industry-specific solutions, including those for commerce, financial services, and industrial applications. In addition, as part of our globalization strategy, Cloud Intelligence Group continued to expand our international cloud computing infrastructure to better serve our customers’ needs in overseas markets. As of March 31, 2024, Cloud Intelligence Group offered computing services in 35 regions globally.

Leveraging Cloud Intelligence Group’s large scale and strong foundation in IaaS and PaaS, our MaaS platform provides enterprises with high-performance and low-cost computing resources and machine learning platform services for large-scale model training and inference. Our services not only support our self-developed foundation model, but also support the training and services of other large models and vertical models in the market. Our proprietary LLM, Tongyi Qianwen, is in the process of integrating into various business applications across Alibaba’s ecosystem to further enhance user experience. To enable enterprise customers to reap the benefits of AI-driven innovation, Cloud Intelligence Group has started offering clients access to Tongyi Qianwen on the cloud and enabling them to develop customized LLMs for their business scenarios.

Cloud Intelligence Group’s unique advantages lie in our proprietary technology and continued commitment to invest in research and development in new product offerings and industry-specific solutions for our customers and partners. Cloud Intelligence Group continues to attract customers that are reputable and have the potential to adopt cloud services at a meaningful scale. In fiscal year 2024, Cloud Intelligence Group served approximately 60% of A-share listed companies in China. As digital transformation accelerates, our customers, especially those from traditional verticals, have increased their usage of our cloud services. We believe our cloud services have become a critical foundation that many of our customers increasingly depend on in their daily operations.

82


Table of Contents

 

Alibaba International Digital Commerce Group

Alibaba International Digital Commerce Group operates various retail and wholesale platforms including AliExpress, Trendyol, Lazada, Daraz, Miravia and Alibaba.com.

International Commerce Retail

In fiscal year 2024, our retail businesses together achieved over 20% order growth via technological innovation, business model enhancement, supply chain upgrade and enhanced consumer experience. In fiscal year 2024, our cross-border businesses exhibited rapid year-over-year growth in response to increasing global demand for high-quality products at attractive prices.

AliExpress

AliExpress is a global e-commerce platform targeting consumers around the world and enabling them to buy directly from manufacturers and distributors in China and around the world. Consumers can access the marketplace through AliExpress’ mobile app or websites. In addition to the global English-language version, AliExpress platform is also available in 15 other languages, including Portuguese, Spanish and French.

 

AliExpress continues to expand its regional merchant networks and supply chains to make available more localized products and better services for consumers in their respective regions. With synergies from the cross-border logistics operations of Cainiao, AliExpress is also dedicated to improving delivery lead time and customer experience. Additionally, AliExpress' Choice provides an enhanced experience to consumers by combining better product selection, price and quality with speed of logistics and great customer support. Consumers in selected countries can enjoy free shipping, free returns and quality delivery guarantees. Furthermore, AliExpress continues to invest in markets such as South Korea. In fiscal year 2024, the number of AliExpress orders in South Korea more than doubled.

 

Trendyol

Trendyol, which we believe is by far the leading e-commerce platform in Türkiye in terms of both GMV and order volume in 2023, serves consumers with a broad selection of products and services through its e-commerce business as well as local consumer services for food and groceries. Consumers also enjoy the quality and convenient delivery services provided by Trendyol’s fulfillment and logistics networks, namely Trendyol Express for e-commerce business and Trendyol GO for local consumer services. Beyond Türkiye, Trendyol has expanded to other valuable emerging markets, including the Gulf region, by leveraging its abundant product supply and fast and reliable logistics capability. During fiscal year 2024, Trendyol achieved over 20% order growth.

Lazada

Lazada, a leading e-commerce platform in Southeast Asia, serves one of the largest user bases among the global e-commerce platforms, by providing consumers with access to a broad range of offerings from local SMEs, and regional and global brands. Additionally, Lazada operates one of the leading e-commerce logistics network in Southeast Asia, serving its consumers and merchants with reliable, quality and convenient logistics services that are critical to online shopping experience in Southeast Asia. Lazada’s loss per order continued to narrow year-over-year, via further increased monetization and decreased logistics costs.

International Commerce Wholesale

Alibaba.com is China’s largest integrated international online wholesale marketplace in terms of revenue in the twelve months ended March 31, 2024, according to Analysys. It connects Chinese and overseas suppliers to overseas wholesale buyers, who are typically trade agents, wholesalers, retailers, manufacturers and SMEs engaged in the import and export business, and provides them with sourcing, online transaction, digital marketing, digital supply chain fulfillment and financial services.

Sellers on Alibaba.com may purchase an annual membership to reach customers, provide quotations and transact on the marketplace. As of March 31, 2024, Alibaba.com had over 230,000 paying members from China and around the world. Sellers may also purchase additional value-added services to manage product listings and facilitate transaction processes, such as upgraded storefront management tools, customer relationship management SaaS services, trade assurance and

83


Table of Contents

 

logistics fulfillment services, as well as customer management services, such as P4P marketing services from the website and app. In fiscal year 2024, value-added services and customer management services together contributed the majority of Alibaba.com’s total revenue. Additionally, during the same period, over 48 million buyers from over 190 countries sourced business opportunities or completed transactions on Alibaba.com.

During fiscal year 2024, Alibaba.com acquired Visable, a renowned B2B digital trading platform, expanding its supplier base in Europe and enhancing its ability to serve a wider client group, which help facilitate its global strategy.

Cainiao Smart Logistics Network Limited

Our vision for our logistics services is to fulfill consumer orders within 24 hours in China and within 72 hours anywhere else in the world. To realize this vision, Cainiao has established a smart logistics network, with end-to-end logistics capabilities, on a global scale. Cainiao controls the key nodes of the logistics network to ensure service quality, efficiency and reliability, while leveraging trusted partners’ capabilities to drive scalability and capital efficiency. Cainiao provides a wide array of innovative logistics solutions in China and around the world.

International Logistics

We provide a comprehensive suite of cross-border express delivery solutions primarily for merchants, brands and e-commerce platforms selling goods from and into China. Our solutions include a range of premium, standard and economy options, designed to meet customers’ different needs for shipping time, cost, destination and any special handling requirements. We also provide one-stop global supply chain solutions that enable efficient global inventory deployment and order fulfillment and empower brands and merchants to offer a close-to-local retail experience for consumers. Our solutions for cross-border logistics cover a wide spectrum of products, ranging from best-sellers to long-tail items, which expand the categories of products available for cross-border e-commerce. We mainly serve merchants on various e-commerce platforms operated by Alibaba Group, including AliExpress, Tmall Global and Tmall Taobao World, as well as a variety of e-commerce platforms and online channels beyond the Alibaba ecosystem. We also support AliExpress' Choice and the direct sales businesses of certain e-commerce platforms. Cainiao achieved daily average cross-border and international package volume of more than 5 million in fiscal year 2024.

China Logistics

We offer brands and merchants a suite of end-to-end standardized supply chain solutions that can be applied on a massive scale across various industries, as well as certain vertical solutions to address the unique requirements of products that need special handling. We support brands and merchants for their sales through various e-commerce platforms operated by Alibaba Group, such as Taobao and Tmall, as well as a wide array of other e-commerce platforms, digital and offline channels, and we also serve Tmall Supermarket, a direct sales channel operated by Alibaba Group. We provide a premium express delivery service, Cainiao Express, with superior service quality tailored for e-commerce at low costs. Our premium express delivery service offers fast, reliable and time-definite services with a doorstep delivery pledge to a large, underserved market.

Technology and Other Services

Cainiao offers a wide array of technology and other services to remove logistics hurdles and address unfulfilled customer needs. Cainiao offers a suite of practical and cost-effective logistics technology solutions, encompassing automation, digital supply chain and smart hardware solutions, in order to improve efficiency and cost-effectiveness across the logistics value chain.

Local Services Group

We leverage our proprietary mobile and online technology to enhance the efficiency, effectiveness and convenience of consumer services for both service providers and their customers in two distinct scenarios: “To-Home” and “To-Destination.” In fiscal year 2024, Local Services Group recorded rapid order volume growth year-over-year.

To-Home

Our “To-Home” business enables consumers to easily access merchants’ services at home through Ele.me, a leading local services and on-demand delivery platform in China. Ele.me enables consumers to use Ele.me, Alipay, Taobao apps to order

84


Table of Contents

 

meals, food, groceries, FMCG, flowers and pharmaceutical products online. In addition, Fengniao Logistics, Ele.me’s on-demand delivery network, provides last-mile logistics services, including delivery of food, groceries, FMCG and pharmaceutical products for Sun Art, Alibaba Health, as well as brands. Our strategy for Ele.me is to leverage our China commerce retail platforms and our data technology to expand our offerings from shopping to services, further tapping into new addressable consumption markets in China. In fiscal year 2024, Ele.me recorded strong year-over-year order growth while Ele.me's losses continued to narrow driven by improving business scale and efficiency.

To-Destination

Our “To-Destination” businesses provide consumers with convenient access to quality services to and at their destinations primarily through Amap. In fiscal year 2024, the order volume of “To-Destination” businesses grew rapidly year-over-year.

Amap is a leading provider of mobile digital map, navigation and real-time traffic information in China. Amap empowers major mobile apps across different industry verticals, including local services, ride-hailing and social networking, which end users can access directly through Amap’s leading open platform. In addition, Amap provides digital map data, navigation software and real-time traffic information to automobile manufacturers as well as aftermarket consumers in China. Amap also empowers major platforms and infrastructural service providers, including our China commerce retail platforms, Cainiao and Alipay. During an eight-day holiday period from September 29, 2023 to October 6, 2023 that combined Mid-Autumn Festival and National Day holidays, Amap recorded an all-time high of over 280 million peak daily active users.

Digital Media and Entertainment Group

Digital Media and Entertainment Group leverages our deep consumer insights to serve the broader interests of consumers through Youku and Alibaba Pictures, which provide comprehensive entertainment offerings including online videos, films and live events, among others.

Youku

Youku, a leading online long-form video platform in China, produces and distributes high-quality video content, enabling users to search, view and share such content quickly and easily across multiple devices. The Youku brand is among the most-recognized online video brands in China.

Insights we gain from our ecosystem and our proprietary technology enable Youku to leverage artificial intelligence technology to deliver relevant and captivating content to its users. According to Enlightent, "Till the End of the Moon" (長月燼明), which was distributed exclusively by Youku, ranked no. 2 by online views among all television series aired on online video platforms during fiscal year 2024.

We offer a diverse range of digital media and entertainment content using a sustainable production and acquisition approach. First, we provide self-produced content. Second, we jointly produce content with studios, some of which are distributed exclusively on our platforms. Third, we acquire rights to display content on our digital media and entertainment platforms pursuant to licensing agreements with rights holders. Lastly, we offer an open platform on which user-generated content and professional-generated content are produced and distributed.

Alibaba Pictures

Alibaba Pictures has a diversified business model, providing content production, promotion and distribution, performance and event ticketing management, IP-related licensing and operations, cinema ticketing management, and data services for the entertainment industry. In fiscal year 2024, the box office of films in which Alibaba Pictures participated in investment, production, and distribution accounted for over 60% of China's total box office revenue. In addition, as a testament to Alibaba Pictures’ consistent ability in selecting high-quality films, Alibaba Pictures participated in 15 out of the top 20 films in China in terms of box office during fiscal year 2024, including "No More Bets" (孤注一擲), "Lost in the Stars" (消失的她), "YOLO" (熱辣滾燙) and "Chang’an" (長安三萬里). Alibaba Pictures' subsidiary Damai is a comprehensive live performances service provider in China, providing ticketing management for events including concerts, plays, and sports events. In fiscal year 2024, Damai recorded rapid year-over-year GMV growth by serving almost all large-scale concerts in China.

 

 

85


Table of Contents

 

All Others

All Others include Sun Art, Freshippo, Alibaba Health, Lingxi Games, Intime, Intelligent Information Platform (which mainly consists of UCWeb and Quark businesses), Fliggy, DingTalk and other businesses.

DingTalk

DingTalk is our intelligent collaboration workplace and enterprise management platform that offers new ways of working, sharing and collaboration for enterprises and organizations. Millions of enterprises and users use DingTalk to stay connected and work remotely. In March 2024, DingTalk's paying daily active users reached 28 million. According to QuestMobile, DingTalk is the largest business efficiency mobile app in China by monthly active users in March 2024.

DingTalk provides a comprehensive suite of solutions for enterprise collaboration, including real-time communication, organizational management and various network collaboration tools such as office automation, HR management, workflow management, collaborative editing of cloud documents, video conference and calendars. Enterprises can also enjoy convenient access to a broad range of applications, including those offered by third-party service providers, that are seamlessly integrated with DingTalk’s platform. In addition, DingTalk offers a low-code development infrastructure that enables enterprises to develop customized solutions in a more convenient and cost-efficient manner. DingTalk has also introduced a suite of AI products and AI agents leveraging Alibaba's Tongyi Qianwen LLM, enabling enterprises to harness AI technology on DingTalk. We believe DingTalk is a highly effective platform that enables enterprises to achieve fully customized digital transformation.

Intelligent Information Platform

Intelligent Information Platform includes Quark, UCWeb, and other businesses, which provide integrated information services including search engine and feed to online users.

Quark is a leading information services platform for young users in China. During fiscal year 2024, Quark recorded rapid year-over-year growth in daily active users. Quark provides young users with a one-stop platform for information search, storage and consumption with its suite of AI-enabled tools and services, such as smart search, Quark cloud drive, AI camera, Quark learning and Quark documents, to help users better acquire and utilize a variety of digital content and information for learning and work purposes.

Sun Art

Sun Art, a leading multi-format and omni-channel retailer, continues to focus on target customers and create diversified shopping scenarios, and endeavors to improve online and offline shopping experience. Sun Art continues to meet consumers' needs for offline shopping and home delivery service, thereby creating opportunities for revenue growth, through store remodeling, digitalization and building product and fresh produce supply chain capabilities.

Freshippo

Freshippo, our new retail platform for groceries and fresh goods, seamlessly integrates the online and offline retail experiences, providing consumers with a new shopping experience. Consumers visit over 360 Freshippo Supermarket stores for the touch and feel of quality fresh goods, join tasting events for new products, and shop for private label or exclusive products that are not available elsewhere or simply spend time with family. Many of Freshippo’s consumers also place orders online and have fresh goods delivered to door as quickly as within 30 minutes. In fiscal year 2024, online transactions contributed more than 63% of Freshippo's GMV. The creation of a new shopping experience is attributable to Freshippo’s significant retail expertise, including supply chain management, proprietary technology, and robust multi-layer and multi-temperature logistics and fulfillment infrastructure, all specifically designed for Freshippo’s offerings. Freshippo demonstrates scalability and sustainability with Freshippo's overall GMV reaching over RMB59 billion in fiscal year 2024. The majority of self-operated Freshippo Supermarket stores that have been operating for more than one year achieved positive cashflow during the same period.

Alibaba Health

Alibaba Health is our flagship vehicle that offers one-stop solutions to consumers through integrating online and offline resources of the pharmaceutical and healthcare industries. We prioritize the needs of the customers through leveraging the

86


Table of Contents

 

strength of the existing pharmaceutical e-commerce business along with exploring innovative business models of Internet healthcare services.

Lingxi Games

Lingxi Games is a leading digital interactive entertainment service provider in China, specializing in the development, operation and licensed publishing of mobile games and providing a professional distribution and service platform for both players and developers. Lingxi Games operates a number of high-quality mobile games, such as Three Kingdoms Tactics (三國志·戰略版) and Three Kingdoms Fantasy Land (三國志幻想大陸). In fiscal year 2024, Lingxi Games ranks among Top 5 largest mobile gaming company in Chinese mainland (iOS App Store) among global companies in terms of grossing, according to Sensor Tower.

Sales and Marketing

Our sales and marketing efforts emanate from the fundamental pillars that constitute our ecosystem, which include Taobao and Tmall Group, Cloud Intelligence Group, and Alibaba International Digital Commerce Group. We have wide consumer recognition of our brands and enjoy significant organic traffic through word-of-mouth. We believe the reputation and ubiquitous awareness of our brands and platforms in China and abroad provide us with the best and most cost-efficient marketing channel. In addition, we continue to increase interactive content and broaden the assortment of value-for-money products under our user-engagement and price-competitive strategy. During fiscal year 2024, we enhanced our marketing efforts, such as by organizing a highly coordinated marketing and promotional campaign for the 11.11 Global Shopping Festival and AliExpress’ Black Friday promotion, in order to expand our user base both within China and abroad. We expect to continue allocating our resources in future marketing activities. We also expect to enhance our monetization capability through leveraging our data technologies to develop and offer more personalized and innovative services, so as to improve customer experience and wallet share. Furthermore, our major business segments and other elements in our ecosystem provide synergistic advantages and create cross-promotional opportunities. For example, the large number of consumers on our marketplaces attracts a large number of merchants who become customers of our online marketing services, while an increasing number of KOLs, video bloggers and content creators are actively producing content to engage with consumers and fans on our platforms, thereby driving revenue for merchants, brands and retailers.

Our Cloud business remains committed to continually upgrading our products and services to better facilitate the digital transformation and long-term sustainable growth of our customers. We have established a professional in-house sales team that works closely with our solution architects and product team to provide product recommendation and services to our customers. We have also conducted a variety of marketing activities to promote our brand and products and grow our customer base on an ongoing basis.

Our Technology

Technology is key to our success in achieving efficiency, improving user experience, and enabling innovation. Our world-class proprietary technology supports peak order volumes of up to hundreds of thousands per second, delivers tens of billions of online marketing impressions per day, and enables millions of merchants, brands and other businesses to conduct their operations efficiently and effectively. The uniqueness of our technology lies in the unparalleled large-scale application environment due to the scale of our businesses as well as our diverse range of product and service offerings. By continually applying our technology across our businesses, we generate knowledge and innovations that drive improvements and further technological development.

Members of our research and development team play key roles in various international standardization organizations in areas such as security, and actively participate in international open source foundations focusing on areas such as software engineering, cloud-native applications and databases. This fiscal year, Alibaba established "User first, AI driven" as our strategy. Therefore, we have increased our research and development investment in AI model and infrastructure technology.

Key components of our technology include those described below:

Technology Infrastructure

Our data centers employ leading technologies in distributed fault-tolerant architecture, advanced in-house power and cooling equipment, AI-driven intelligent monitoring and operational technology, to support AI computation businesses with high

87


Table of Contents

 

resilience and high-density capabilities. Combined with a high proportion of clean energy use, our data centers provide a more stable, secure, efficient, agile, and greener infrastructure service.

Cloud Operating System

Apsara (our proprietary general-purpose distributed computing operating system), ShenlongCompute (our hardware virtualization architecture), Pangu (our distributed cloud storage system) and Luoshen (our cloud network structure), together, provide Cloud Intelligence Group’s customers and our core businesses with enhanced computing power and storage capabilities to support their and our business growth in the new technology era.

Database

We have comprehensively upgraded the serverless capabilities of our cloud-native transactional database PolarDB, which helps our customers to meet their real-time storage and transaction processing requirements with elasticity and scalability. We also developed AnalyticDB, a cloud-native distributed analytical database that can be integrated with LLMs, to support real-time interaction and complex analysis of massive data. We have also developed a multi-model database Lindorm, which leverages its efficient storage and integrated analysis capabilities to achieve intelligent analysis and processing of unstructured data.

Big Data Analytics Platform

We have developed a large-scale distributed data analytics platform that can efficiently handle the complex computing tasks of hundreds of petabytes of data per day, such as batch computing, real-time computing, interactive analysis and data governance. We also launched a new generation of streaming lakehouse solutions, Streaming Lakehouse (Flink+Hologres), with a real-time dedicated data lake format Paimon, which innovatively combines lake format with real-time streaming updates into the lake architecture, among others. To meet the needs for multi-modal large model data processing, we launched MaxFrame, a data science computing framework compatible with the Python development ecosystem.

Artificial Intelligence

Our proprietary distributed deep learning platform, PAI, and our Lingjun intelligent computing service employ leading hardware and software optimization technologies that feature large-scale cluster scalability and boast the speed and stability of the training of LLMs. PAI also supports fine-tuning and deployment of mainstream open-source large models with serverless service modes available.

Our proprietary LLM, Tongyi Qianwen, is committed to achieving artificial general intelligence (AGI). In fiscal year 2024, eight industry-oriented models based on Tongyi Qianwen were launched. In May 2024, Tongyi Qianwen was upgraded to version 2.5 and we open-sourced Qwen-110B, the 110B parameter version, allowing AI community and customers to customize and innovate based on their own needs.

Security

Our comprehensive security technology encompasses areas such as network security, data protection, business risk control, and AI safety. We have built an end-to-end multi-dimensional defense system, including endpoints, public networks, backbone networks and data centers, to continue to strengthen cloud security technologies ensuring the safety of customer data and consumer data. We are also committed to the security in the application of LLMs and their applications. By combining AI with security technology, we have established a strong identification and defense system.

Environmental, Social and Governance (ESG)

Our ESG Strategy

ESG is part of the foundation of our business strategy and long-term development. We are dedicated to addressing society's pressing issues by integrating ESG objectives into our business strategy.

Our ESG strategy has seven dimensions, corresponding to all of the 17 Sustainable Development Goals (SDGs) issued by the United Nations and closely tied to China's modernization goals.

88


Table of Contents

 

We have devised our ESG strategy to be pragmatic, long-term and action-oriented, regimented by a transparent and rigorous indicator system. We focus our efforts on the seven areas below:

Advancing Towards the Goal of Carbon Neutrality

We target to reach carbon neutrality in our own operations, including Scope 1 and Scope 2 emissions, by 2030. We actively work with our value chain partners with green initiatives, with the target of reducing their greenhouse gas emissions and thus our overall Scope 3 carbon intensity by at least 50% from the base year of 2020 by 2030. We continue to promote carbon reduction in our platform ecosystem (Scope 3+), in which we strive towards a cumulative ecosystem-wide reduction of greenhouse gas emissions by 1.5 billion tons by 2035.

We have made solid progress towards our targets in fiscal year 2024. Electricity used and logistics are the two main types of emissions sources across our Scope 1, 2 and 3 emissions. In fiscal year 2024, we continue to accelerate our transition to clean energy. In November 2023, Bloomberg New Energy Finance released the “China's Top Clean Energy Buyers and Sellers in 2023.” Alibaba Group, with a green electricity transaction volume of 1,610 gigawatt-hours, became the leader in China for green electricity procurement for the first time. In the logistics sector, we continued to reduce emissions through various measures such as intelligent order consolidation, reduction and recycling of packaging, as well as electrification of transportation. In fiscal year 2024, the ratio of trips using new energy vehicles for urban distribution by Cainiao Express' own fleet reached 99%. Unlike Scope 1, 2 or 3, advancing Scope 3+ requires establishing new scientific and credible standards while advancing carbon reduction and in this regard we continued to focus on our established directions in fiscal year 2024.

Supporting Our People

It is our employees that make our business and culture thrive. None of our goals can be accomplished without our people. It is critical for us to ensure that all of our employees can enjoy an equal and inclusive working environment of dignity and diversity. This also means supporting our employees to fulfil their potentials by providing them with on-the-job training and opportunities for career advancement.

Based on a series of existing rules and years of practice, we released the "Alibaba Group Employee Rights Code" to further emphasize employee rights, covering areas such as human rights, occupational health and safety, diversity, equality, and inclusion (DEI), along with employee training and development in fiscal year 2024. Furthermore, we established a DEI working group tasked with the formulation of policies, the establishment of standards, and the implementation of initiatives related to DEI issues.

Enabling a Sustainable Digital Life

Sustainable consumption is crucial to our sustainable development goals and we run our business to provide consumers with diverse, inclusive, trustworthy, and responsible consumption means. For instance, we pay special attention to being accessible and senior-friendly. We understand the difficulties of the disabled community in using digital technology and help provide them with equal access to digital technologies. We also provide well-designed, convenient and efficient digital services to senior consumers. In fiscal year 2024, Taobao and Tmall Apps served over 260,000 visually impaired users and “Wheelchair Navigation,” developed by Amap, provided accessible navigation over 54 million times.

Fueling Small Businesses

Enhancing the prosperity of micro, small, and medium-sized enterprises (MSMEs) is a core commitment of Alibaba. In the era of digital and intelligent transformation, MSMEs face a series of challenges, including technological adaptation, market access and competitive dynamics. We aim to facilitate the transformation of MSMEs through our dedication to open technological innovations and upgrade e-commerce platform mechanisms. ModelScope, our open-source platform that provides a large number of machine-learning and deep learning models, tools and services, hosted over 3,800 AI models as of March 31, 2024. Taobao and Tmall Group also provides AI products and services to merchants that enhance their operational efficiency.

Propelling Community Inclusion and Resilience

We are committed to leveraging technology and platform innovation for social responsibilities. In fiscal year 2024, we developed an AI-powered tool PANDA that can screen for early signs of pancreatic cancer, one of the most fatal cancers worldwide, which was published by international top scientific journal Nature Medicine. In addition, we worked with

89


Table of Contents

 

partners to launch the GreenNet Program in 2020, which redirects searches for certain products, such as banned wildlife products, to educational webpages. In fiscal year 2024, over 70 million harmful searches were automatically guided to educational webpages.

Facilitating Participatory Philanthropy

We have connected with a wide range of philanthropic ecosystems and leveraged the power of technology to address social challenges. Starting with our employees, we have involved stakeholders across our ecosystem to engage in philanthropy via flexible forms and mechanisms, aiming to promote greater social involvement.

Building Corporate and Social Trust

As digital technology unprecedentedly transforms ways of social production and our lifestyles, we are even more convinced that trust is a prerequisite for our social responsibility and a cornerstone for our business development. With this conviction, we have been focusing on building corporate and social trust in two areas – privacy protection and data security, and science and technology ethics. We believe these priorities are in line with our strategic positioning, corporate governance mechanism and technological capabilities, as we aim to become a pioneer in the technology industry to build corporate and social trust.

ESG Governance Structure

Alibaba’s over 20 years of business success has been predicated on a thoughtful system of governance to oversee our wide array of brands, platforms and services. We recognize that no ESG strategy can reach its full potential without a dedicated structure of governance. Accordingly, we have embedded ESG oversight into a three-layer structure at the board, senior management, and group and business unit levels.

Competition

We face competition principally from established Chinese Internet companies and their respective affiliates, global and regional e-commerce players, cloud computing service providers, logistics service providers and digital media and entertainment providers. These competitors generate significant traffic and have established strong brand recognition, robust technological capabilities and significant financial resources. The areas in which we compete primarily include:

Consumers. We compete to attract, engage and retain consumers based on the variety, quality and value of products and services listed on our platforms, the engagement of digital media and entertainment content available on our platforms, the overall user experience of our products and services, and the effectiveness of our consumer protection measures.
Merchants, Brands, Retailers and other Businesses. We compete to attract and retain merchants, brands and retailers based on the size and the engagement of consumers on our platforms and the effectiveness of our products and services to help them build brand awareness and engagement, acquire and retain customers, complete transactions, expand service capabilities, protect intellectual property rights and enhance operating efficiency. In addition, we compete to attract and retain businesses of different sizes across various industries based on the effectiveness of our cloud service offerings to help them enhance operating efficiency and realize their digitalization transformation ambitions.
Marketers. We compete to attract and retain marketers, publishers and demand-side platforms operated by agencies based on the reach and engagement of our properties, the depth of our consumer insights and the effectiveness of our branding and marketing solutions.
Talent. We compete for motivated and capable talent, including engineers and product developers to build compelling apps, tools, and functions and to provide services for all participants in our ecosystem.

If international players gain greater access to the China market, certain of our business could be subject to greater competition. As we acquire new businesses and expand into new industries and sectors, we face competition from major players in these industries and sectors. In addition, as we continue to expand into markets outside of China, we increasingly face competition from domestic and international players operating in these markets. See “Item 3. Key Information — D. Risk Factors — Risks Related to Our Business and Industry — If we are unable to compete effectively, our business, financial condition and results of operations would be materially and adversely affected.”

90


Table of Contents

 

Seasonality

Our overall operating results fluctuate from quarter to quarter as a result of a variety of factors, including seasonal factors and economic cycles that influence consumer spending as well as promotions.

Historically, we have severally experienced the highest levels of revenues in the fourth calendar quarter of each year due to a number of factors, including merchants allocating a significant portion of their online marketing budgets to the fourth calendar quarter, promotions , and the impact of seasonal buying patterns in respect of certain merchandise categories such as apparel. We also have severally experienced lower levels of revenues in the first calendar quarter of each year due to a lower level of allocation of marketing budgets by merchants early in the calendar year and during the Chinese New Year holiday, during which time consumers generally spend less and businesses in China are generally closed. Moreover, as our fixed costs and expenses, such as payroll and benefits, bandwidth and location fees, grow at a relatively stable rate compared to our revenue growth, we expect to enjoy increased operating leverage in seasonally strong quarters, but will face significant margin pressure in seasonally weak quarters. Our international commerce businesses are also subject to seasonal fluctuations depending on the markets we operate in. Except for our China and international commerce businesses, operating results of our other businesses have not demonstrated clear seasonal patterns, which we believe may partially reduce the seasonality impact of our China and international commerce businesses as we continue to grow these other businesses.

Permissions and Approvals Required to be Obtained from PRC Authorities for our Business Operations

In the opinion of Fangda Partners, our PRC legal counsel, our consolidated subsidiaries and the VIEs in China have obtained all major licenses, permissions and approvals from the competent PRC authorities that are necessary to the operations of our Taobao and Tmall Group, Cloud Intelligence Group and AIDC Group, which accounted for a substantial majority of our revenue in fiscal year 2024. In addition, we have implemented policies and control procedures to obtain and maintain the necessary licenses, permission and approvals to conduct our businesses. On the basis of the legal opinion issued by our PRC legal counsel and our internal policies and procedures, we believe that our consolidated subsidiaries and the VIEs in China have received the requisite licenses, permissions and approvals from the PRC authorities as are necessary for our business operations in China. Such licenses, permits, registrations and filings include, among others, Value-added Telecommunication License, License for Online Transmission of Audio-Visual Programs, Network Cultural Business License, Online Publishing Service License and License for Surveying and Mapping.

If we, our consolidated subsidiaries or the VIEs in China (i) do not maintain such permissions or approvals, (ii) inadvertently conclude that such permissions or approvals are not required, or (iii) applicable laws, regulations, or interpretations change, and we or the VIEs are required to obtain such permissions or approvals in the future, we may be unable to obtain such necessary approvals, permits, registrations or filings in a timely manner, or at all, and such approvals, permits, registrations or filings may be rescinded even if obtained. Any such circumstance may subject us to fines and other regulatory, civil or criminal liabilities, and we may be ordered by the competent PRC authorities to suspend relevant operations, which could materially and adversely affect our business, financial condition, results of operations and prospects. Please see “— D. Risk Factors — Risks Related to Our Business and Industry — We are subject to a broad range of laws and regulations, and future laws and regulations may impose additional requirements and other obligations that could materially and adversely affect our business, financial condition and results of operations, as well as the trading prices of our ADSs, Shares and/or other securities.”

Furthermore, if the PRC government determines that the contractual arrangements constituting part of the VIE structure adopted by us do not comply with PRC regulations, or if these regulations change or are interpreted differently in the future, our securities may decline in value or become worthless if the determinations, changes, or interpretations result in our inability to assert contractual control over the assets of our consolidated subsidiaries and the VIEs in China that conduct a significant portion of our business operations. In addition, there are substantial uncertainties as to whether the VIE structure adopted by us may be deemed as a method of foreign investment in the future. If the VIE structure adopted by us were to be deemed as a method of foreign investment under any future laws, regulations and rules, and if any of our business operations were to fall under the “Negative List” for foreign investment, we would need to take further actions in order to comply with these laws, regulations and rules, which may materially and adversely affect our current corporate structure, business, financial condition and results of operations. See “— D. Risk Factors — Risks Related to Our Corporate Structure — Substantial uncertainties exist with respect to the interpretation and implementation of the PRC Foreign Investment Law and its implementing rules and other regulations and how they may impact the viability of our current corporate structure, business, financial condition and results of operations.”

91


Table of Contents

 

Given the uncertainties relating to the interpretation and enforcement of PRC laws, rules and regulations, it is possible that our existing operations may be found not to be in full compliance with relevant laws and regulations in the future. In addition, the PRC legal system is based in part on government policies and internal rules, some of which are not published on a timely basis or at all, and which may have a retroactive effect. As a result, we may not be aware of our violation of these policies and rules until after the occurrence of the violation. For more detailed information, see “Item 3. Key Information — D. Risk Factors — Risks Related to Doing Business in the People’s Republic of China — There are uncertainties regarding the interpretation and enforcement of PRC laws, rules and regulations, and changes in policies, laws, rules and regulations in the PRC could adversely affect us.”

Permissions and Approvals Required to be Obtained from PRC Authorities for our Securities Offerings

The PRC government has enhanced its regulatory oversight of Chinese companies listing overseas. In connection with our prior securities offerings and overseas listings, under PRC laws and regulations in effect as of the date of this annual report, after consulting our PRC legal counsel, Fangda Partners, we are not aware of any PRC laws or regulations which explicitly require us to obtain any permission from the CSRC or other Chinese authorities, and we, our consolidated subsidiaries and the VIEs in China (i) have not been required to obtain any permission from or complete any filing with any PRC authority, (ii) have not been required to go through a cybersecurity review by the Cyberspace Administration of China, and (iii) have not received or were denied such requisite permissions by any PRC authority. There are uncertainties with respect to how PRC authorities will regulate overseas securities offerings and overseas listings in general, as well as the interpretation and implementation of any related regulations. Although we intend to fully comply with the then effective relevant laws and regulations applicable to any securities offerings we may conduct, there are uncertainties with respect to whether we will be able to fully comply with requirements to obtain any permissions and approvals from, or complete any reporting or filing procedures with, PRC authorities that may be in effect in the future. If we, our consolidated subsidiaries or the VIEs in China (i) do not maintain such permissions or approvals, (ii) inadvertently conclude that such permissions, approvals or filing or reporting are not required, or (iii) applicable laws, regulations, or interpretations change, and we or the VIEs are required to obtain such permissions, approvals or filing or reporting in the future, we may be unable to obtain such necessary approvals, permits, registrations or filings in a timely manner, or at all, and such approvals, permits, registrations or filings may be rescinded even if obtained. Any such circumstance could subject us to penalties, including fines, suspension of business and revocation of required licenses, significantly limit or completely hinder our and our subsidiaries' ability to offer securities to investors and cause our securities to decline in value or become worthless. For more detailed information, see “Item 3. Key Information — D. Risk Factors — Risks Related to Doing Business in the People’s Republic of China — There are uncertainties regarding the interpretation and enforcement of PRC laws, rules and regulations, and changes in policies, laws, rules and regulations in the PRC could adversely affect us” and “— Risks Related to Our Business and Industry — We may need additional capital but may not be able to obtain it on favorable terms or at all.”

92


Table of Contents

 

Regulation

We operate in an increasingly complex legal and regulatory environment. We and our key service provider, Ant Group, are subject to a variety of PRC and foreign laws, rules and regulations across a number of aspects of our business. As we have expanded our operations to other countries, we have become increasingly subject to applicable regulations in these jurisdictions This section primarily summarizes the principal PRC laws, rules and regulations that we believe have the most significant impact on our business and operations within the PRC, because the PRC remains the country where we conduct the substantial majority of our business and generate the substantial majority of our revenues. Other jurisdictions where we conduct business have their own laws and regulations that cover many of the areas covered by PRC laws and regulations, but their focus, specifics and approaches may differ considerably. Areas in which we are subject to laws, rules and regulations outside of the PRC mainly include data protection and privacy, consumer protection, content regulation, intellectual property, competition, cross-border trade, taxation, anti-money laundering and anti-corruption. We may also face protectionist policies and regulatory scrutiny on national security grounds in foreign countries in which we conduct business or investment activities. See “Item 3. Key Information — D. Risk Factors — Risks Related to Our Business and Industry — We are subject to a broad range of laws and regulations, and future laws and regulations may impose additional requirements and other obligations that could materially and adversely affect our business, financial condition and results of operations, as well as the trading prices of our ADSs, Shares and/or other securities.”

 

Our online and mobile commerce businesses are classified as value-added telecommunication businesses by the PRC government. Current PRC laws, rules and regulations restrict foreign ownership in certain value-added telecommunication services. As a result, we operate our online and mobile commerce businesses and other businesses in which foreign investment is restricted or prohibited through variable interest entities, each of which is owned by PRC citizens or by PRC entities which are ultimately owned by PRC citizens, and holds all licenses associated with these businesses.

 

The applicable PRC laws, rules and regulations governing value-added telecommunication services may change in the future. We may be required to obtain additional approvals, licenses and permits and to comply with any new regulatory requirements adopted from time to time. Moreover, substantial uncertainties exist with respect to the interpretation and implementation of these PRC laws, rules and regulations. See “Item 3. Key Information — D. Risk Factors — Risks Related to Doing Business in the People’s Republic of China — There are uncertainties regarding the interpretation and enforcement of PRC laws, rules and regulations, and changes in policies, laws, rules and regulations in the PRC could adversely affect us.”

 

Regulation of Telecommunications and Internet Information Services

 

Regulation of Telecommunications Services

 

Under the Telecommunications Regulations of the PRC, or the Telecommunications Regulations, promulgated on September 25, 2000 by the State Council of the PRC and most recently amended in February 2016, a telecommunications service provider in China must obtain an operating license from the MIIT, or its provincial counterparts. The Telecommunications Regulations categorize all telecommunications services in China as either basic telecommunications services or value-added telecommunications services. Our online and mobile commerce businesses, as well as Youku’s online video businesses, are classified as value-added telecommunications services. The Administrative Measures for Telecommunications Business Operating License, promulgated by the MIIT in September 2017, set forth more specific provisions regarding the types of licenses required to operate value-added telecommunications services, the qualifications and procedures for obtaining the licenses and the administration and supervision of these licenses.

 

Foreign investment in telecommunications businesses is governed by the State Council of the PRC’s Administrative Rules for Foreign Investment in Telecommunications Enterprises, or the Foreign Investment Telecommunications Rules, which was recently amended on March 29, 2022 and became effective on May 1, 2022. According to the amended Foreign Investment Telecommunications Rules, a foreign investor’s beneficial equity ownership in an entity providing value-added telecommunications services in China is generally not permitted to exceed 50% unless otherwise allowed by the competent PRC governmental authorities. Although the revised Foreign Investment Telecommunications Rules no longer require major foreign investors holding equity in enterprises providing value-added telecommunications services in China to have a good track record and operational experience in providing these services, the PRC governmental authorities have not promulgated the relevant implementation rules. Accordingly, there are uncertainties as to whether foreign investors without a good track record and operational experience in providing these services may qualify as major foreign investors in value-added telecommunications enterprises. Based on the Notice regarding the Strengthening of Ongoing and Post Supervision of Foreign Invested Telecommunication Enterprises issued by the MIIT in October 2020, foreign invested telecommunications enterprises will no longer be subject to the requirement for prior MIIT approval. Nonetheless, these enterprises still need to submit the relevant materials to the MIIT to apply for new telecommunications operating permits or amended permits.

93


Table of Contents

 

Although the Negative List allows foreign investors to hold more than 50% equity interests in a value-added telecommunications service provider engaging in e-commerce, domestic multi-party communications, or storage-and-forward and call center businesses, other requirements provided by the amended Foreign Investment Telecommunications Rules shall still apply.

 

The MIIT’s Notice Regarding Strengthening Administration of Foreign Investment in Operating Value-Added Telecommunications Businesses, or the MIIT Notice, issued on July 13, 2006 prohibits holders of these service licenses from leasing, transferring or selling their licenses in any form, or providing any resource, site or facility, to any foreign investors intending to conduct this type of business in China. In addition to restricting dealings with foreign investors, the MIIT Notice contains a number of detailed requirements applicable to holders of value-added telecommunications service licenses, including that license holders or their shareholders must directly own the domain names and trademarks used in their daily operations and each license holder must possess the necessary facilities for its approved business operations and maintain its facilities in the regions covered by its license, including maintaining its network and providing Internet security in accordance with the relevant regulatory standards. The MIIT or its provincial counterparts have the power to require corrective actions after they discover any non-compliance by license holders, and where license holders fail to take those steps, the MIIT or its provincial counterparts have the power to revoke the value-added telecommunications service licenses.

 

On December 28, 2016, the MIIT promulgated the Notice on Regulating Telecommunications Services Agreement Matters, or the Telecommunications Services Agreement Notice, which came into effect on February 1, 2017. According to the Telecommunications Services Agreement Notice, telecommunications service providers must require their users to present valid identification certificates and verify the users’ identification information before provision of services. Telecommunications service providers are not permitted to provide services to users with unverifiable identity or users who decline to proceed with identity verification.

 

Regulation of Internet Information Services

 

As a subsector of the telecommunications industry, Internet information services are regulated by the Administrative Measures on Internet Information Services, or the ICP Measures. “Internet information services” are defined as services that provide information to online users through the Internet. Internet information service providers that provide commercial services are required to obtain an operating license from the MIIT or its provincial counterpart.

 

To the extent the Internet information services provided relate to certain matters, including news, publication, education or medical and healthcare (including pharmaceutical products and medical equipment matters), approvals or filings must also be obtained from the relevant industry regulators in accordance with the laws, rules and regulations governing those industries.

 

Regulation of Advertising Services

 

The principal regulations governing advertising businesses in China are:

the Advertising Law of the PRC (2021, as amended);
the Advertising Administrative Regulations (1987, as amended);
the Administrative Regulations on Internet Information Search Services (2016); and
the Administrative Measures for Internet Advertising (2023).

 

These laws, rules and regulations require companies such as ours that engage in advertising activities to obtain a business license that explicitly includes advertising in the business scope from the SAMR, formerly the SAIC, or its local branches.

 

The applicable PRC advertising laws, rules and regulations contain certain prohibitions on the content of advertisements in China (including prohibitions on misleading content, superlative wording, socially destabilizing content or content involving obscenities, superstition, violence, discrimination or infringement of the public interest). Advertisements for anesthetic, psychotropic, toxic or radioactive drugs are prohibited, and the dissemination of advertisements of certain other products, such as tobacco, patented products, pharmaceuticals, medical instruments, agrochemicals, foodstuff, alcohol and cosmetics, are also subject to specific restrictions and requirements. Advertisers, advertising operators or advertising distributors may be subject to civil liability if they infringe the legal rights and interests of third parties, such as infringement of intellectual property rights, unauthorized use of a name or portrait and defamation.

 

On June 25, 2016, the Cyberspace Administration of China promulgated the Administrative Regulations on Internet Information Search Services, or the Internet Search Regulations, which came into effect on August 1, 2016. According to the Internet Search Regulations, Internet search service providers must verify paid-search service customers’ qualifications, limit the ratio of paid-search results on each web page, and clearly distinguish paid-search results from natural search results.

94


Table of Contents

 

 

On February 25, 2023, the SAMR released the Administrative Measures for Internet Advertising, which came into effect from May 1, 2023 and replaced the Internet Advertising Interim Measures promulgated by the SAIC on July 4, 2016. The Administrative Measures for Internet Advertising set out, among other things, the following requirements for Internet advertising activities:

online advertisements for tobacco (including e-cigarettes) are not allowed, and online advertisements for prescription medicine are not allowed unless otherwise permitted by laws and regulations;
online advertisements for special commodities and services such as medical treatments, pharmaceuticals, medical devices, agrochemicals, veterinary medicine, health foods and food for special medical purposes must be reviewed by competent authorities before online publication, and the advertisements for such commodities and services are not allowed to be published in the form of introducing health and wellness knowledge. In addition, when introducing health and wellness knowledge, information such as the address or contact information of commodity operators or service providers and shopping links related to these products must not appear on the same page or at the same time;
advertisements for medical treatments, pharmaceuticals, health foods, special medical purpose formula foods, medical devices, cosmetics, alcohol, beauty advertisements, and online game advertisements that are detrimental to the physical and mental health of minors shall not be published on Internet media targeted to minors;
Internet advertisements must be visibly marked as “advertisement”, while paid-search results must be obviously distinguished from natural search results;
when promoting commodities or services through knowledge introduction, experience sharing or consumer evaluation, and purchase methods such as shopping links are attached, the advertisements publishers shall visibly mark them as "advertisements";
"pop-up ads" must be clearly marked with a "close" sign and be closable with one click. Furthermore, the advertisers and publishers are prohibited from engaging in the following behaviors that affect one-click closure: (i) there is no "close" sign or the timing is over to close the advertisements; (ii) the "close" sign is false, not clearly identifiable or difficult to locate which set up obstacles to close the advertisements; (iii) closing the advertisements requires more than two clicks; (iv) during the process of browsing the same page or document, the advertisements continue to pop up after closing, which affect users normal use of the network. These requirements also apply to open screen ads displayed when launching an Internet application;
if the Internet advertisements are published by means of algorithmic recommendation or other technologies, the rules related to algorithm recommendation services and advertising records shall be included in the advertising archives.

 

According to the Administrative Measures for Internet Advertising, the advertisers are responsible for the authenticity of the content of Internet advertisements, while the Internet advertisement publishers and advertisement agencies are required to establish, improve, and implement registration, review, and archive management systems for Internet advertising businesses, which include verifying and registering advertiser information, verifying supporting documents and advertisements content, and allocating advertising review personnel familiar with advertising laws and regulations or establish advertising review bodies.

 

In addition, the Administrative Measures for Internet Advertising require Internet platform operators providing Internet information services to take measures to prevent and stop illegal advertisements, which include recording and storing the real identity information of users who publish advertisements for at least three years, monitoring and investigating the content of advertisements, and employing measures to stop illegal advertisements. Internet platform operators are also required to establish effective complaint and reporting mechanisms, cooperate with market regulatory departments in investigating illegal conduct, and use measures such as warnings, suspending or terminating services for users who publish illegal advertisements. Furthermore, Internet platform operators are prohibited from using technical means or other methods to obstruct market regulatory departments’ advertising monitoring.

 

Regulation of Online and Mobile Commerce

 

China’s online and mobile commerce industry as well as the PRC laws, regulations or rules specifically regulating this industry are constantly evolving. The SAIC adopted the Administrative Measures for Online Trading on January 26, 2014, which became effective on March 15, 2014. On December 24, 2014, the MOFCOM promulgated the Provisions on the Procedures for Formulating Transaction Rules of Third Party Online Retail Platforms (Trial) to regulate the formulation, revision and enforcement of transaction rules for online retail marketplace platforms. These measures impose more stringent requirements and obligations on online trading or service operators as well as marketplace platform providers. For example, marketplace platform providers are obligated to make public and file their transaction rules with MOFCOM or its respective provincial counterparts, to enable examination of the legal status of each third-party merchant selling products or services on their platforms and display on a prominent location on the

95


Table of Contents

 

merchant’s web page the information stated in the merchant’s business license or a link to its business license, and group buying website operators must only allow a third-party merchant with a proper business license to sell products or services on their platforms. Where marketplace platform providers also act as online distributors, these marketplace platform providers must make a clear distinction between their online direct sales and sales of third-party merchant products on their marketplace platforms.

 

Since the promulgation of the Administrative Measures for Online Trading, the SAIC has issued a number of guidelines and implementing rules providing greater specificity to these regulations. The relevant governmental authorities continue to consider and issue guidelines and implementing rules, and we expect that regulation in this industry will further develop. For example, three PRC governmental authorities (the MOF, General Administration of Customs and STA) issued a Notice on Tax Policy for Cross-Border E-commerce Retail Imports on March 24, 2016 to regulate cross-border e-commerce trading which experienced rapid growth in recent years. According to the notice, which became effective on April 8, 2016, goods imported through cross-border e-commerce retail are subject to tariff, import value-added tax, or VAT, and consumption tax based on the type of goods. Individuals purchasing any goods imported through cross-border e-commerce are liable to pay tax, while e-commerce companies, e-commerce transaction platform operators or logistics companies shall be responsible for withholding such tax.

 

On August 31, 2018, the Standing Committee of the National People’s Congress promulgated the E-commerce Law, which came into effect on January 1, 2019. The E-commerce Law imposes a series of requirements on e-commerce operators including e-commerce platform operators, merchants operating on the platform and the individuals and entities carrying out business online. According to the E-commerce Law, e-commerce operators who provide search results based on consumers’ characteristics such as hobbies and consumption habits shall also provide consumers with options that are not targeted at their personal characteristics at the same time, and respect and fairly protect the legitimate interests of consumers. The E-commerce Law requires e-commerce platform operators to, among other things, verify and register the identities, addresses, contacts and licenses of merchants who apply to provide goods or services on their platforms, establish registration archives and update this information on a regular basis; submit the identification information of the merchants on their platforms to market regulatory administrative authorities as required and remind the merchants to complete registration with market regulatory administrative authorities; submit identification information and tax-related information to tax authorities as required in accordance with the laws and regulations regarding the administration of tax collection and remind the individual merchants to complete the tax registration; and establish intellectual property rights protection rules and take necessary measures against infringement of intellectual property rights by merchants on their platforms.

 

In addition, e-commerce platform operators are not allowed to impose unreasonable restrictions over or add unjustified conditions to transactions concluded on their platforms by merchants, or charge merchants operating on their platforms any unreasonable fees.

 

According to the E-commerce Law, e-commerce platform operators are required to assume joint liability with the merchants and may be subject to warnings and fines up to RMB2,000,000 where (i) they fail to take necessary actions where they know or should have known that the products or services provided by the merchants on the platform do not meet personal and property security requirements, or otherwise infringe upon consumers’ legitimate rights; or (ii) they fail to take necessary actions, such as deleting and blocking information, disconnecting, terminating transactions and services, where they know or should have known that the merchants on the platform infringe upon the intellectual property rights of others. With respect to products or services affecting consumers’ health and safety, e-commerce platform operators will be held liable if they fail to review the qualifications of merchants or fail to safeguard the interests of consumers, and may be subject to warnings and fines up to RMB2,000,000.

 

On March 15, 2021, the SAMR promulgated the Online Trading Measures, which took effect and replaced the Administrative Measures for Online Trading on May 1, 2021. The Online Trading Measures further strengthen the administration and supervision of online trading activities, and impose a series of regulatory requirements on new forms of online trading, such as online social networking e-commerce and online livestreaming e-commerce. The Online Trading Measures expressly prohibit an online transaction platform operator from unreasonably restricting or setting any unreasonable conditions on transactions on its platform and interfering with merchants’ independent business operations. The Online Trading Measures specify typical examples of unreasonable restrictions or conditions imposed by e-commerce platform operators on transactions concluded on their platforms, including prohibiting or restricting the merchants to operate on other e-commerce platforms, by means of unfair practices, such as reducing their search exposure, removing their products or services, blocking their stores, or prohibiting or restricting the merchants from freely choosing supporting service providers for transactions, such as logistics services providers. Furthermore, the Online Trading Measures require e-commerce platform operators to verify and update each merchant’s profile on a regular basis and monitor their market participant registration status. In October 2020, the SAMR promulgated the Interim Provisions for Regulating Promotional Activities, which requires e-commerce platform operators to design rules and procedures to foster fair and transparent merchandise promotional activities.

 

On April 16, 2021, the Cyberspace Administration of China and six other PRC governmental authorities jointly issued the Administrative Measures on Online Livestreaming Marketing (Trial), which came into effect on May 25, 2021. According to the Administrative Measures on Online Livestreaming (Trial), online livestreaming marketing platforms are required, among other things,

96


Table of Contents

 

to set up a system to internally rank streamers by metrics such as views and transaction volumes, and take heightened regulatory measures in relation to key livestreaming operators. In addition, online livestreaming marketing platforms are also required to establish and maintain risk management systems to guard against high-risk marketing activities, including taking measures such as pop-up warnings, limiting traffic, suspending livestreaming, and prominently alerting users of the risks involved in transactions that are conducted outside livestreaming platforms.

 

On March 1, 2022, the Supreme People’s Court of the PRC issued the Provisions on Issues Concerning the Application of Law for the Trial of Cases on Online Consumption Disputes (I), which came into effect on March 15, 2022 and clarified the responsibilities of online consumption platforms and the scope of the seven-day unconditional return policy. According to these judicial interpretations, standard terms provided by e-commerce operators that are unfair and unreasonable to consumers may be deemed invalid, and contracts entered into between e-commerce operators and any other entity leading to false publicity by means of fictitious deals, hits or user comments shall also be null and void. Moreover, e-commerce platform operators shall be held liable as the product seller or service provider if the labels used mislead consumers to believe that the product or service is provided by the e-commerce platform. Furthermore, operators of livestreaming platforms are responsible for verifying the qualification and license of live-streamers who sell food products. The operators of e-commerce platforms can be held jointly liable for damages incurred by consumers resulting from defects in foods purchased from merchants on their platforms, if these operators fail to fulfill certain requirements and obligations.

 

Regulation of Mobile Apps

 

On June 28, 2016, the Cyberspace Administration of China promulgated the Regulations for the Administration of Mobile Internet Application Information Services, which came into effect on August 1, 2016, requiring ICPs who provide information services through mobile Internet apps to, among other things, verify the real identities of registered users through mobile phone numbers or other similar channels; establish and improve procedures for protection of user information; and establish and improve procedures for information content censorship.

 

If an ICP who provides information services through apps violates these regulations, mobile app stores through which the ICP distributes its apps may issue warnings, suspend the release of its apps, or terminate the sale of its apps, and/or report the violations to governmental authorities.

 

On June 14, 2022, the Cyberspace Administration of China promulgated the revised Regulations for the Administration of Mobile Application Information Services, which came into effect on August 1, 2022. Pursuant to the revised Regulations for the Administration of Mobile Application Information Services, mobile app providers shall comply with relevant provisions on the scope of necessary personal information when engaging in personal information processing activities and shall not compel users to agree to non-essential personal information collection or ban users from their basic functional services due to their refusal of providing unnecessary personal information. In addition, mobile app providers shall, among other things, verify the real identities of registered users; establish and improve procedures for protection of user information and information content censorship, fulfill data security protection obligations and various obligations of minors’ protection, and shall not induce users to download the applications by illegal methods or bad information. Furthermore, mobile app providers who launch new technologies, applications or functions with the attribute of public opinion or the ability of social mobilization shall conduct security assessment in accordance with the relevant provisions. If an application provider violates these regulations, application distribution platforms may issue warnings, suspend the release of its applications, or terminate the sale of its applications, and/or report the violations to governmental authorities, and the application provider may be imposed administrative penalty by the Cyberspace Administration of China and relevant competent authorities in accordance with relevant laws and regulations.

 

According to the Provisions on the Scope of Necessary Personal Information Required for Common Types of Mobile Internet Applications which became effective on May 1, 2021, clarifying that necessary personal information means the personal information necessary for ensuring the normal operation of the basic functional services of the apps, without which the app cannot perform its basic functional services.

 

Regulation of Internet Content

 

The PRC government has promulgated measures relating to Internet content through various ministries and agencies, including the MIIT, the News Office of the State Council of the PRC, the Ministry of Culture and Tourism and the General Administration of Press and Publication. In addition to various approval and license requirements, these measures specifically prohibit Internet activities that result in the dissemination of any content that is found to contain pornography, promote gambling or violence, instigate crimes, undermine public morality or the cultural traditions of the PRC or compromise state security or secrets. ICPs must monitor and control the information posted on their websites. If any prohibited content is found, they must remove the content immediately, keep a record of it and report to the relevant authorities. If an ICP violates these measures, the PRC government may impose fines and revoke any relevant business operation licenses.

97


Table of Contents

 

 

Regulation of Broadcasting Audio/Video Programs through the Internet

 

We are subject to various laws and regulations in connection with providing online audio/video programs and livestreaming via our platform. For example, according to the Rules for the Administration of Internet Audio and Video Program Services, commonly known as Circular 56, jointly issued by the State Administration of Radio, Film, and Television, or the SARFT, and the MIIT, all online audio/video service providers are generally required to be either wholly state-owned or state-controlled. According to the relevant official answers to press questions published on the SARFT’s website dated February 3, 2008, online audio/video service providers that already had been operating lawfully prior to the issuance of Circular 56 may re-register and continue to operate without becoming state-owned or controlled, provided that the providers have not engaged in any unlawful activities. This exemption will not be granted to online audio/video service providers established after Circular 56 was issued.

 

We are also subject to a series of requirements for audio/video content posted on our platform. The General Administration of Press and Publication, Radio, Film and Television, or GAPPRFT (which was split into the National Radio and Television Administration, or NRTA, and the State Administration of News and Publication in March 2018) released several notices on the administration of online audio/video programs, which stress that entities producing online audio/video content must obtain a permit for radio and television program production and operation, and that online audio/video content service providers should not release any Internet dramas or micro films that were produced by any entity lacking the permit. For Internet dramas or micro films produced and uploaded by individual users, the online audio/video service providers transmitting this content will be deemed responsible as the producer. Furthermore, the online audio/video contents, including Internet drama and micro films, are required to be filed with the relevant authorities before release.

 

According to the Circular on Strengthening the Administration of the Online Show Livestreaming and E-commerce Livestreaming issued by the NRTA on November 12, 2020, platforms providing e-commerce livestreaming services shall register their information and business operations by November 30, 2020. The overall ratio of front-line content analysts to livestreaming rooms shall be 1:50 or higher on such platforms. A platform shall report the number of its livestreaming rooms, streamers and content analysts to the provincial branch of the NRTA on a quarterly basis. To host any e-commerce promotional events such as E-commerce festivals, E-commerce days or promotion days using livestreaming, live performances, live variety shows and other live programs, the platforms shall register the information of guests, streamers, content and settings with the local branch of NRTA 14 business days in advance. Online e-commerce livestreaming platforms shall conduct relevant qualification examination and real-name authentication on businesses and individuals providing livestreaming marketing services and keep complete examination and authentication records, and shall not enable imposters or businesses or individuals without qualification or real-name registration to conduct livestreaming marketing services.

 

On April 12, 2022, the NRTA and the Publicity Department of the China Communist Party Central Committee promulgated the Notice on Strengthening the Administration of Live Games on Online Audio/Video Program Platforms, specifying that online livestreaming platforms shall discretely select the hosts and guests with political standpoint, moral character, artistic standard and social evaluation as the selection criteria, and resolutely refuse hosts and guests who are politically incorrect, or have committed any violations of laws, regulations, public order or good morals. The notice further specifies that online livestreaming platforms shall establish and implement a mechanism for the protection of minors, implement the real-name registration system, prohibit minors from tipping, and establish a special channel for returning the tips of minors.

 

Regulation of Internet Publication

 

The SARFT is responsible for nationwide supervision and administration of publishing activities in China. On February 4, 2016, the GAPPRFT, the SARFT’s predecessor, and the MIIT jointly promulgated the Online Publication Service Administration Rules, or the Online Publication Rules, which took effect on March 10, 2016.

 

Pursuant to the Online Publication Rules, an online publication service provider must obtain the Online Publication Service License from the GAPPRFT. The term “online publication service” is defined as the provision of online publications to the public through information networks. The term “online publications” is defined as digital works characteristic of publishing such as editing, production or processing provided to the public through information networks.

 

The Online Publication Rules expressly prohibit foreign invested enterprises from providing online publication services. In addition, if an online publication service provider intends to cooperate for an online publication services project with foreign invested enterprises, overseas organizations or overseas individuals, it must report to the GAPPRFT and obtain an approval in advance. Also, an online publication service provider is prohibited from lending, leasing, selling or otherwise transferring the Online Publication Service License, or to allow any other online information service provider to provide online publication services in its name.

98


Table of Contents

 

 

Regulation of Internet Drug Information Service

 

The State Food and Drug Administration, or the SFDA, the predecessor of the National Medical Products Administration, promulgated the Administrative Measures on Internet Drug Information Service in July 2004 and further amended the same in November 2017. Since the promulgation of the Administrative Measures on Internet Drug Information Service, the SFDA has issued certain implementing rules and notices aimed at adding specificity to these regulations. These measures set out regulations governing the classification, application, approval, content, qualifications and requirements for Internet drug information services. An ICP service operator that provides information regarding drugs or medical equipment must obtain an Internet Drug Information Service Qualification Certificate from the applicable provincial level counterpart of the National Medical Products Administration.

 

On August 3, 2022, the SAMR released the Administrative Measures for the Supervision of Online Drug Sales, which came into effect on December 1, 2022, for the regulation of enterprises engaging in online drug sales and online drug trading third-party platforms. According to these measures, enterprises engaging in online drug sales shall be drug marketing authorization holders or drug business enterprises, and shall report relevant information including names of the websites and application programs, the IP addresses and domain names, etc. to the medical products regulators. In addition, drug trading third-party platforms are also required to file relevant information including their names, legal representatives, etc. with the provincial medical products administration.

 

Regulation of Internet News Information Services

 

On May 2, 2017, the Cyberspace Administration of China issued the Administrative Provisions on Internet News Information Services, which came into effect on June 1, 2017 and define news information as reports and commentary on political, economic, military, diplomatic and other social and public affairs, as well as reports and commentary on emergency social events. Pursuant to these provisions, the Cyberspace Administration of China and its local counterparts replaced the State Council of the PRC Information Office as the government department in charge of supervision and administration of Internet news information. Furthermore, an ICP operator must obtain approval from the Cyberspace Administration of China in order to provide Internet news information services, including through websites, applications, forums, blogs, microblogs, public accounts, instant messaging tools, and webcasts.

 

Regulation of Internet Culture Activities

 

On February 17, 2011, the Ministry of Culture, the predecessor of the Ministry of Culture and Tourism, promulgated the Internet Culture Administration Tentative Measures, or the Internet Culture Measures, which was most recently amended in December 2017. The Internet Culture Measures require ICP operators engaging in “Internet culture activities” to obtain a permit from the Ministry of Culture and Tourism. The term “Internet culture activities” includes, among other things, online dissemination of Internet cultural products (such as audio-video products, gaming products, performances of plays or programs, works of art and cartoons) and the production, reproduction, importation, publication and broadcasting of Internet cultural products.

 

On August 12, 2013, the Ministry of Culture promulgated the Notice on Implementing the Administrative Measures for the Content Self-examination of Internet Culture Business Entities. According to this notice, any cultural product or service shall be reviewed by the provider before being released to the public and the review process shall be done by persons who have obtained the relevant content review certificate.

 

On October 23, 2015, the Ministry of Culture promulgated the Notice on Further Strengthening and Improving the Content Review of Online Music, which took effect on January 1, 2016 and stipulated that ICPs shall carry out self-examination in respect of the content management of online music, which shall be regulated by the cultural administration departments in process or afterwards. According to this notice, ICP operators are required to submit their content administrative system, review procedures, and work standards to the provincial culture administrative department where they are located for filing within a prescribed period.

 

Regulation of Audio/Video Program Production

 

On July 19, 2004, the SARFT promulgated the Administrative Measures on the Production and Operation of Radio and Television Programs, which came into effect on August 20, 2004 and most recently amended on December 1, 2020. These measures provide that anyone who wishes to produce or operate radio or television programs must first obtain an operating permit for their business.

 

On December 25, 2001, the State Council of the PRC promulgated the Regulations for the Administration of Films, or the Film Regulations, which became effective on February 1, 2002. The Film Regulations set forth the general regulatory guidelines for China’s film industry and address practical issues with respect to production, censorship, distribution and screening. They also establish the SARFT as the sector’s regulatory authority, and serve as the foundation for all other legislation promulgated in this area.

99


Table of Contents

 

The Film Regulations provide the framework for an industry-wide licensing system operated by the SARFT, under which separate permits (and permit application procedures) apply.

 

Regulation of Express Delivery Services

 

The PRC Postal Law, which took effect in October 2009 and was most recently amended in 2015, sets forth the fundamental rules on the establishment and operation of an express delivery company. According to the Postal Law, an enterprise that operates and provides express delivery services is required to obtain a Courier Service Operation Permit. Pursuant to the Postal Law, “delivery” refers to delivery of correspondence, parcels, printed materials and other items to specific individuals or entities according to the names and addresses on the envelopes or packages, including mail acceptance, sorting, transportation, delivery, and “express delivery” refers to rapid mail “delivery” within a specified time limit.

 

The PRC Postal Law also requires that a company operating express delivery services must apply for and obtain the Courier Service Operation Permit prior to applying for its business license. Pursuant to the Administrative Measures on Courier Service Operation Permits, which was promulgated by the Ministry of Transport in June 2015 and most recently amended in November 2019, any entity engaging in express delivery services is required to obtain a Courier Service Operation Permit from the State Post Bureau or its local counterpart and is subject to their supervision and regulation. The express delivery business must be operated within the permitted scope and the valid term of the Courier Service Operation Permit.

 

On March 2, 2018, the State Council of the PRC promulgated the Provisional Regulations for Express Delivery, or the Provisional Regulations, which came into effect on May 1, 2018 and was amended on March 2, 2019. The Provisional Regulations reiterate that a company operating express delivery services must obtain the Courier Service Operation Permit and sets forth specific rules and security requirements for express delivery operations.

 

Regulation of Anti-counterfeiting

 

According to the Trademark Law of the PRC, counterfeit or unauthorized production of the label of another person’s registered trademark, or sale of any label that is counterfeited or produced without authorization will be deemed as an infringement of the exclusive right to use a registered trademark. The infringing party will be ordered to cease infringement immediately, a fine may be imposed and the counterfeit goods will be confiscated. The infringing party may also be held liable for damages suffered by the owner of the intellectual property rights, which will be equal to the gains obtained by the infringing party or the losses suffered by the owner as a result of the infringement, including reasonable expenses incurred by the owner in connection with enforcing its rights.

 

Under the Civil Code of the PRC, an Internet service provider may be subject to joint liability if it is aware that an Internet user is infringing upon the intellectual property rights of others through its Internet services, such as selling counterfeit products, and fails to take necessary measures to stop that activity. If an Internet service provider receives a notice from an infringed party regarding an infringement, the Internet service provider is required to take certain measures, including deleting, blocking and unlinking the infringing content, in a timely manner.

 

In addition, under the Online Trading Measures promulgated by the SAMR on March 15, 2021, as an operator of an online trading platform, we must adopt measures to ensure safe online transactions, protect consumers’ rights and prevent unfair competition.

 

Regulation of Monopoly and Unfair Competition

 

On June 24, 2022, the Standing Committee of the National People’s Congress promulgated the amended PRC Anti-monopoly Law, which came into effect on August 1, 2022. The amended PRC Anti-monopoly Law requires that where concentration of undertakings reaches the filing threshold stipulated by the State Council of the PRC, a filing must be made with the anti-monopoly authority before the parties implement the concentration. Concentration refers to (i) merger of undertakings; (ii) acquisition of control over other undertakings by acquiring equities or assets; or (iii) acquisition of control over, or the possibility of exercising decisive influence on, an undertaking by contract or by any other means. The anti-monopoly authority may also require business operators to file for merger control review where concentration of undertakings fails to reach such filing threshold but there is evidence that the concentration has or may have the effect of eliminating or restricting competition. If business operators fail to comply with the mandatory filing requirement, the PRC State Administration for Market Regulation, or the SAMR, is empowered to terminate the transaction, require the disposal of relevant assets, shares or businesses within certain period, or take any other necessary measures to restore the pre-concentration status, and may also impose fines of up to 50% of the previous year’s turnover of the filing obligor if the concentration has or may have the effect of eliminating or restricting competition, or fines of up to RMB25 million if the concentration does not have such effect. In addition, the amended PRC Anti-monopoly Law introduces a “stop-clock mechanism” which may prolong the merger control review process. The SAMR issued a new set of guidelines in September 2018 to set forth the specific procedures and materials for review of concentration of undertakings. On August 3, 2008, the State Council of the PRC promulgated the Provisions of

100


Table of Contents

 

the State Council of the PRC on the Thresholds for Filing of Concentration of Undertakings, which was most recently amended in January 2024, clarifying the filing thresholds of merger control review and significantly adjusting the revenue threshold of merger control filing to either one of the following two conditions:

the worldwide revenue of all business operators involved in the concentration exceeds RMB12 billion (increased from the current threshold of RMB10 billion) collectively in the last fiscal year, and the revenue in China of at least two business operators among them each exceeds RMB800 million (increased from the current threshold of RMB400 million) in the last fiscal year; or
the revenue in China of all the business operators involved in the concentration exceeds RMB4 billion (increased from the current threshold of RMB2 billion) collectively in the last fiscal year, and the revenue in China of at least two business operators among them each exceeds RMB800 million (increased from the current threshold of RMB400 million) in the last fiscal year.

 

Even if the aforementioned revenue threshold is not met, the transaction may be required to be reported to anti-monopoly authority of the State Council of the PRC if there is evidence to prove that the concentration of operators has or may have the effect of excluding or restricting competition.

 

In addition, on March 10, 2023, the SAMR released the Provisions on the Review of Concentration of Undertakings, or the Review Provisions, which came into effect from April 15, 2023 and replaced the Interim Provisions on the Review of Concentration of Undertakings issued on October 23, 2020. These provisions provide detailed rules on how to operate the “stop-clock mechanism”, allowing the SAMR to suspend the calculation of time period for merger review if (i) the notifying parties fail to provide the documents or information so that the review cannot proceed, (ii) new circumstances or new facts appear, and the review cannot proceed without examining the new circumstances or facts, or (iii) the proposed remedies require further assessment, and the relevant parties request for suspension. If the filing threshold is not met but the proposed concentration has or may have the effect of eliminating or restricting competition, the SAMR can request the undertakings to notify. If the concentration has not yet been implemented, the standstill obligation automatically kicks in. Even if the concentration has been implemented, the undertakings need to file a notification within 120 days and take necessary measures to reduce the negative impact the concentration has on competition such as temporarily stopping the implementation of the concentration.

 

The amended PRC Anti-monopoly Law prohibits a business operator with a dominant market position from abusing such position, such as by selling commodities at unfairly high prices or buying commodities at unfairly low prices, selling products at prices below cost without any justifiable cause, or refusing to trade with a trading party without any justifiable cause. Sanctions for violation of the prohibition on the abuse of dominant market position include an order to cease the relevant activity, confiscation of the illegal gains and fines up to 50% of sales revenue of the preceding year. On March 10, 2023, the SAMR issued the Provisions on the Prohibition of Acts of Abuse of Dominant Market Positions, which came into effect from April 15, 2023 and replaced the Interim Provisions on the Prohibition of Acts of Abuse of Dominant Market Positions issued on June 26, 2019 to further prevent and prohibit the abuse of dominant market positions.

 

The amended PRC Anti-monopoly Law also prohibits business operators from entering into monopoly agreements, which refers to agreements that eliminate or restrict competition with competing business operators or transaction counterparties, such as by boycotting transactions, fixing or changing the price of commodities, limiting the output of commodities or fixing the price of commodities for resale to third parties, among others, unless the business operators can prove the agreements do not have the effect of eliminating or restricting competition, their market share in relevant market is below the standard set by the anti-monopoly authority, or the agreements satisfy certain exemptions under the amended PRC Anti-monopoly Law, such as improving technologies, increasing the efficiency and competitiveness of small and medium-sized undertakings, or safeguarding legitimate interests in cross-border trade and economic cooperation with foreign counterparts. Sanctions for violations include an order to cease the relevant activity, confiscation of illegal gains, and fines up to 50% of sales revenue of the preceding year, fines up to RMB25 million if there is no sales revenue of the preceding year, or fines up to RMB15 million if the intended monopoly agreement has not been performed. In addition, business operators are prohibited from organizing other business operators to reach any monopoly agreement or providing substantive assistance for others to reach such agreements under the amended PRC Anti-monopoly Law. On March 10, 2023, the SAMR issued the Provisions on the Prohibition of Monopoly Agreements, which came into effect from April 15, 2023 and replaced the Interim Provisions on the Prohibition of Monopoly Agreements to further enhance the enforcement on the supervision of monopoly agreements.

 

In addition, the amended PRC Anti-monopoly Law further regulates monopolistic behaviors in the Internet sector. The amended PRC Anti-monopoly Law, among others:

provides in general provisions that enterprises must not engage in monopolistic behaviors through data and algorithms, technology, capital advantages, or platform rules; and

101


Table of Contents

 

provides that enterprises with dominant market position must not abuse their dominant positions through data and algorithms, technology, capital advantages, or platform rules.

 

In February 2021, the SAMR published the Guidelines on Anti-monopoly Issues in Platform Economy, or the Platform Economy Anti-monopoly Guidelines. The Platform Economy Anti-monopoly Guidelines set out detailed standards and rules in respect to the definition of relevant markets, typical types of cartel activity and abusive behavior by companies with market dominance, which provide further guidance for enforcement of anti-monopoly laws regarding network platform operators. The Platform Economy Anti-monopoly Guidelines further detail the types of horizontal agreements, vertical agreements, hub-and-spoke agreements and collusion which may constitute monopoly agreements in the platform economy. The Platform Economy Anti-monopoly Guidelines also set out a number of key factors that may be relevant in identifying a dominant undertaking, including, among others, predatory pricing, unfair pricing, refusal to deal, restraint of trade, tie-in, unreasonable trading conditions and discrimination. In addition, concentration of undertakings involving contractual arrangements is expressly included within the ambit of SAMR’s merger control review if the filing thresholds are met. Under the Platform Economy Anti-monopoly Guidelines, the SAMR is empowered to investigate if the filing threshold is not met but the proposed concentration may have the effect of eliminating or restricting competition, and the SAMR will pay close attention to those cases where one of the following circumstances exists: (i) a party to the concentration is a start-up or an emerging platform; (ii) the turnover is low because the business model of the parties to the concentration involves the provision of free services or services charged at low prices; (iii) the relevant market is highly concentrated; and (iv) the number of competitors is small. These newly enacted measures and guidelines may require us to make adjustments to some of our business practices, and our business, financial condition and results of operations may be materially and adversely affected. In addition, due to our size, these new measures and guidelines, when enacted and implemented, may affect us more than our competitors.

 

According to the Anti-unfair Competition Law promulgated by the Standing Committee of the National People’s Congress of China on September 2, 1993 and most recently amended on April 23, 2019, business operators may not engage in anti-competitive activities, such as undue influence transactions, confusion marketing, commercial bribery, trade secret infringement and commercial libel. Failure to comply with the Anti-unfair Competition Law would subject business operators to various administrative penalties, such as imposition of fines, confiscation of illegal gains and an order to cease business activities, and payment of compensatory damages.

 

In August 2021, the SAMR issued the Provisions on Preventing Unfair Online Competition (Drafts for Public Comments), or the Draft Provisions on Preventing Unfair Online Competition, which detail the implementation of the Anti-unfair Competition Law, under which business operators must not use technical means such as data or algorithms to implement traffic hijacking or interference, cause malicious incompatibility or conduct any activity impeding or disruptive to the normal operation of network products or services legally provided by other business operators. Furthermore, business operators are not allowed to (i) fabricate or spread misleading information to damage the reputation of competitors, or (ii) employ marketing practices such as fake reviews or use coupons or “red envelopes” to entice positive ratings.

 

In May 2024, the SAMR issued the Interim Measures on Online Anti-unfair Competition, which will come into effect on September 1, 2024. These Measures have improved the standards and regulatory requirements for various types of online unfair competition behaviors, including the new manifestations of traditional unfair competition behaviors such as counterfeiting, confusion and false advertising, and the new types of unfair competition behaviors conducted through technological means such as reverse bidding manipulation and illegal data acquisition. Regarding platform operators, these Measures highlight the platform operators’ responsibilities and require platforms operators to strengthen the management of competition behavior within the platform. Necessary measures should be taken to deal with unfair competition behavior within the platform, relevant records should be kept, and timely reports should be made to the market supervision authorities. In addition, these Measures prohibit platforms from abusing their competitive advantages to obstruct the normal operation of network products or services of other operators, using service agreements or transaction rules to unreasonably restrict the transactions of operators within the platform, or charging unreasonable service fees to operators within the platform. If a platform operator fails to comply with the requirements of these Measures, it may be subject to administrative penalties including rectification orders, fines and orders to suspend operations.

 

Regulation of Internet Security

 

The Decision in Relation to Protection of Internet Security enacted by the Standing Committee of the National People’s Congress of China on December 28, 2000, as amended, provides that the following activities conducted through the Internet are subject to criminal punishment:

gaining improper entry into a computer or system of strategic importance;
disseminating politically disruptive information or obscenities;
leaking state secrets;
spreading false commercial information; or

102


Table of Contents

 

infringing intellectual property rights.

 

The Administrative Measures on the Security Protection of Computer Information Network with International Connections, issued by the Ministry of Public Security on December 16, 1997 and amended on January 8, 2011, prohibit the use of the Internet in a manner that would result in the leakage of state secrets or the spread of socially destabilizing content. The Provisions on Technological Measures for Internet Security Protection, or the Internet Security Protection Measures, promulgated on December 13, 2005 by the Ministry of Public Security require all ICPs to keep records of certain information about their users (including user registration information, log in and log out time, IP address, content and time of posts by users) for at least 60 days and submit the above information as required by laws and regulations. Under these measures, value-added telecommunications services license holders must regularly update information security and content control systems for their websites and must also report any public dissemination of prohibited content to local public security authorities. If a value-added telecommunications services license holder violates these measures, the Ministry of Public Security and the local security bureaus may revoke its operating license and shut down its websites.

 

The Communication Network Security Protection Administrative Measures, which were promulgated by the MIIT on January 21, 2010, require that all communication network operators, including telecommunications service providers and Internet domain name service providers, divide their own communication networks into units. These communication network units shall be rated in accordance with degree of damage to national security, economic operation, social order and public interest in the event a unit is damaged. Communication network operators must file the division and ratings of their communication networks with the MIIT or its local counterparts. If a communication network operator violates these measures, the MIIT or its local counterparts may order rectification or impose a fine up to RMB30,000 in case a violation is not duly rectified.

 

Internet security in China is also regulated and restricted from a national security standpoint. On July 1, 2015, the National People’s Congress Standing Committee promulgated the PRC National Security Law, or the National Security Law, which took effect on the same date and replaced the former National Security Law promulgated in 1993. According to the National Security Law, the state shall ensure that the information system and data in important areas are secure and controllable. In addition, according to the National Security Law, the state shall establish national security review and supervision institutions and mechanisms, and conduct national security reviews of key technologies and IT products and services that affect or may affect national security. There are uncertainties on how the National Security Law will be implemented in practice.

 

On November 7, 2016, the National People’s Congress Standing Committee promulgated the PRC Cybersecurity Law, or the Cybersecurity Law, which came into effect on June 1, 2017, and applies to the construction, operation, maintenance and use of networks as well as the supervision and administration of cybersecurity in China. The Cybersecurity Law defines “networks” as systems that are composed of computers or other information terminals and relevant facilities used for the purpose of collecting, storing, transmitting, exchanging and processing information in accordance with certain rules and procedures. “Network operators,” who are broadly defined as owners and administrators of networks and network service providers, are subject to various security protection-related obligations including, among others, security protection, user identity verification, cybersecurity emergency response planning and technical assistance.

 

According to the Cybersecurity Law, network service providers must inform users about and report to the relevant authorities any known security defects and bugs, and must provide continuous security maintenance services for their products and services. Network products and service providers shall not contain or provide malware. Network service providers who do not comply with the Cybersecurity Law may be subject to fines, suspension of their businesses, shutdown of their websites, and revocation of their business licenses. In addition, the Cybersecurity Law provides that personal information and important data collected and generated by operators of critical information infrastructure in the course of their operations in the PRC should be stored in the PRC, and the law imposes heightened regulation and additional security obligations on operators of critical information infrastructure.

In addition, the PRC Anti-Telecom and Online Fraud Law was promulgated by the National People’s Congress Standing Committee on September 2, 2022 and came into effect on December 1, 2022. In order to prevent and curb the telecom and online fraud, the Anti-Telecom and Online Fraud Law requires, among others, Internet service providers to obtain real identity information of users before providing certain services including information and software distribution services, etc.

 

On July 30, 2021, the State Council of the PRC promulgated the Regulations on Security Protection of Critical Information Infrastructure, effective on September 1, 2021, which provide that a “critical information infrastructure” refers to an important network facility and information system in important industries such as public communications and information services, as well as other important network facilities and information systems that may seriously endanger national security, national economy, people’s livelihood, or public interests in the event of their damage, loss of function, or data leakage. The competent governmental authorities and supervision and management authorities of the aforementioned important industries will be responsible for (i) identification of critical information infrastructures in their respective industries in accordance with relevant identification rules, and (ii) promptly notifying the identified operators and the public security department of the State Council of the PRC of the identification results.

103


Table of Contents

 

However, the exact scope of “critical information infrastructure operators” under the current regulatory regime still remains unclear, and the PRC government authorities have discretion in the interpretation and enforcement of these laws, rules and regulations.

 

On April 13, 2020, the Cyberspace Administration of China, the NDRC, the MIIT, and several other governmental authorities jointly issued the Measures for Cybersecurity Review, or the Cybersecurity Review Measures, which came into effect on June 1, 2020. According to the Cybersecurity Review Measures, the purchase of cyber products and services including core network equipment, high-performance computers and servers, mass storage devices, large databases and application software, network security equipment, cloud computing services, and other products and services that have an important impact on the security of critical information infrastructure which affects or may affect national security is subject to cybersecurity review by the Cybersecurity Review Office. On December 28, 2021, the Cyberspace Administration of China, together with certain other PRC governmental authorities, promulgated the Revised Cybersecurity Review Measures which replaced the then-effective version and took effect on February 15, 2022. According to the Revised Cybersecurity Review Measures, operators of critical information infrastructure who purchase network products and services and network platform operators who carry out data processing activities that affect or may affect national security shall be subject to cybersecurity review. In addition, any network platform operator possessing over one million users’ individual information must apply for a cybersecurity review before listing abroad. Relevant competent governmental authorities may also initiate cybersecurity review if they determine certain network products, services or data processing activities affect or may affect national security. Article 10 of the Revised Cybersecurity Review Measures also sets out certain general factors that are the focus in assessing the national security risk in a cybersecurity review, including (i) the risks of critical information infrastructure being illegally controlled by any individual or organization or subject to interference or destruction; (ii) the harm caused by the disruption of the supply of the product or service to the continuity of critical information infrastructure business; (iii) the security, openness, transparency and diversity of sources of the product or service, the reliability of supply channels, and risks of supply disruption due to political, diplomatic, trade and other factors; (iv) compliance with PRC laws, administrative regulations and department rules by the provider of the product or service; (v) the risk of core data, important data or a large amount of personal information being stolen, leaked, damaged, illegally used, or illegally transmitted overseas; (vi) the risk that critical information infrastructure, core data, important data or a large amount of personal information for a listing being affected, controlled, and maliciously used by foreign governments, as well as network information security risks; and (vii) other factors that may endanger the security of critical information infrastructure, cybersecurity and data security. However, there are still uncertainties as to the exact scope of network products or services or data processing activities that will or may affect national security, and the PRC government authorities have discretion in the interpretation and enforcement of these measures.

 

According to the Administrative Provisions on Security Vulnerability of Network Products jointly promulgated by the MIIT, the Cyberspace Administration of China and the Ministry of Public Security, which came into effect on September 1, 2021, network product providers, network operators as well as organizations or individuals engaging in the network product security vulnerability discovery, collection, release and other activities shall establish channels to receive information of security vulnerability of their respective network products and shall examine and fix such security vulnerability in a timely manner. Network product providers are required to report relevant security vulnerability of network products with the MIIT within two days of discovery and provide technical support to network product users. Network operators shall take measures to examine and fix security vulnerability after discovering or becoming aware that their networks, information systems or equipment have security loopholes. According to these provisions, the network product providers and network operators who fail to perform the aforementioned obligations may be subject to administrative penalty in accordance with the Cybersecurity Law.

 

The Cyberspace Administration of China is responsible for organizing and implementing cybersecurity reviews, while the competent departments in key industries such as finance, telecommunications, energy and transport shall be responsible for organizing and implementing security review of cyber products and services in their respective industries or fields.

 

On November 15, 2018, the Cyberspace Administration of China issued the Provisions on Security Assessment of the Internet Information Services with Public Opinion Attributes or Social Mobilization Capacity, which came into effect on November 30, 2018. The provisions require ICPs to conduct security assessments on their Internet information services if their services include functions that provide channels for the public to express opinions or have the capability of mobilizing the public to engage in specific activities. ICPs must conduct self-assessment on, among other things, the legality of new technology involved in the services and the effectiveness of security risk prevention measures, and file the assessment report with the local competent cyberspace administration authority and public security authority.

 

On September 17, 2021, the Cyberspace Administration of China and the SAMR, together with several other governmental authorities, jointly issued the Guidelines on Strengthening the Comprehensive Regulation of Algorithm for Internet Information Services, which provide that relevant regulators shall carry out daily monitoring of data use, application scenarios and effects of algorithms, and conduct security assessments of algorithm, and that an algorithm filing system shall be established and classification and hierarchical security management of algorithms shall be adopted. On December 31, 2021, the Cyberspace Administration of China, the MIIT, the Ministry of Public Security and the SAMR jointly promulgated the Administrative Provisions on Internet

104


Table of Contents

 

Information Service Algorithm Recommendation, or the Algorithm Recommendation Provisions, which came into effect on March 1, 2022. The Algorithm Recommendation Provisions implement the classification and hierarchical management of algorithm recommendation service providers based on various criteria, and stipulate that algorithm recommendation service providers shall clearly inform users of their provision of algorithm recommendation services, and properly publicize the basic principles, intentions, and main operating mechanisms of algorithm recommendation services, and that algorithm recommendation service providers selling goods or providing services to consumers shall protect consumers’ rights of fair trade, and are prohibited from carrying out illegal conduct such as unreasonable differentiated treatment on transaction conditions based on consumers’ preferences, purchasing habits, or such other characteristics.

 

In October 2021, the SAMR released the draft Guidelines for Classification and Grading of Internet Platforms, or the Draft Classification Guidelines, and the draft Guidelines for Implementing Subject Responsibilities of Internet Platforms, or the Responsibilities Guidelines, for public comments. The Classification Guidelines divide Internet platforms into super platforms, large platforms, and small and medium platforms, on the basis of the scale of users, business types, and restrictive capacities. The Responsibilities Guidelines further lay down additional responsibilities for operators of super platforms with respect to fair competition, equal governance, open ecosystem, data management, internal governance, risk assessment and prevention, security audit and innovation. For example, super platforms should promote interoperability between the services they provide and those provided by other platforms.

 

On November 25, 2022, the Administrative Provisions on Deep Synthesis of Internet Information Services was jointly issued by the Cyberspace Administration of China, MIIT and Ministry of Public Security, and took effect on January 10, 2023. According to these provisions, deep synthesis technology refers to any technology that utilizes deep learning, virtual reality or any other generative or synthetic algorithm to produce text, images, audio, video, virtual scenes or other network information. These provisions emphasize that the providers of deep synthesis services, as the primary entities responsible for the information security, should not use deep synthesis services to engage in activities prohibited by laws and regulations. If the Cyberspace Administration of China and other competent government authorities find that the deep synthesis service has a serious information security risk, they may require the deep synthesis service providers and technical supporters to suspend information updates, user account registration or other related services, and deep synthesis service providers and technical supporters shall take measures to rectify and eliminate such information security risks. A violation of these provisions by deep synthesis service providers and/or technical supporters will subject them to penalties under the laws related to the administration of public security. Deep synthesis service providers and/or technical supporters may also be prosecuted for criminal responsibility if their act constitutes a crime.

 

On March 18, 2023, the Cyberspace Administration of China released the Provisions on the Administrative Law Enforcement Procedures for the Cyberspace Administration Authorities, which came into effect on June 1, 2023. These provisions clarify the procedures of cyberspace administrative law enforcement actions of the cyberspace administration authorities, as well as the procedures and requirements for administrative penalty. These provisions state that, prior to the imposition of administrative penalties, cyberspace administration authorities must notify parties concerned of their right to request a hearing, and that they must make such request within five days of receiving a notification, otherwise they shall be deemed to have waived their right to a hearing.

 

On July 10, 2023, the Cyberspace Administration of China, together with other relevant authorities, released the Interim Measures on Generative AI Services, which came into effect on August 15, 2023 and mainly impose compliance requirements on providers of generative AI services. According to the Interim Measures on Generative AI Services, individuals or organizations that provide generative AI services of text, image, audios, videos and other content shall be responsible as the producers of such network information content and as the personal information processors to protect any personal information involved. Providers of generative AI services shall enter into service agreements with users registering for their generative AI services and shall adopt effective measures to prevent minor users from over-relying or addicting to generative AI services. In the event illegal content or users engaging in illegal activities using generative AI services are discovered, the generative AI services providers are required to take appropriate measures, including stopping the generation of such illegal content and suspending or terminating the provision of services, undergo rectifications, keep relevant records and report to the competent authority. Any provider of generative AI services with attribute of public opinions or capable of social mobilization shall conduct security assessment and complete certain filings in accordance with the Administrative Provisions on Internet Information Service Algorithm Recommendation. Providers of generative AI services may be subject to penalties for non-compliance, including warning, public denouncement, rectification orders and suspension of the provision of relevant services.

 

Regulation of Data and Privacy Protection

 

Under the ICP Measures, ICPs are prohibited from producing, copying, publishing or distributing information that is humiliating or defamatory to others or that infringes upon the lawful rights and interests of others. Depending on the nature of the violation, ICPs may face criminal charges or sanctions by PRC public security authorities for these acts, and may be ordered to temporarily suspend their services or have their licenses revoked.

105


Table of Contents

 

 

Under the rules issued by the MIIT, ICPs are also prohibited from collecting any personal user information or providing any information to third parties without the consent of the user. The Cybersecurity Law provides an exception to the consent requirement where the information is anonymous, not personally identifiable and unrecoverable. ICPs must expressly inform the users of the method, content and purpose of the collection and processing of user’s personal information and may only collect information necessary for its services. ICPs are also required to properly maintain the user personal information, and in case of any leak or likely leak of the user’s personal information, ICPs must take remedial measures immediately and report any material leak to the telecommunications regulatory authority.

 

The PRC government retains the power and authority to order ICPs to provide an Internet user’s personal information if a user posts any prohibited content or engages in any illegal activities through the Internet.

 

According to the Cybersecurity Law, individuals may request that network operators make corrections to or delete their personal information in case the information is wrong or was collected or used beyond an individual’s agreement with network operators.

 

On June 10, 2021, the Standing Committee of the National People’s Congress of China promulgated the Data Security Law which took effect in September 2021. The Data Security Law provides for data security and privacy obligations of entities and individuals carrying out data activities, prohibits entities and individuals in China from providing any foreign judicial or law enforcement authority with any data stored in China without approval from the competent PRC authority, and sets forth the legal liabilities of entities and individuals found to be in violation of their data protection obligations, including rectification order, warning, fine, suspension of relevant business, and revocation of business permits or licenses. The Data Security Law also introduces a data classification and hierarchical protection system based on the importance of data in economic and social development, as well as the degree of harm it will cause to national security, public interests, or legitimate rights and interests of individuals or organizations when such data is tampered with, destroyed, leaked, or illegally acquired or used, and an appropriate level of protection measures is required to be taken for the respective categories of data, for example, the processor of important data shall designate the personnel and management institution responsible for the data security, carry out risk assessment for its data processing activities and file the risk assessment report with the competent authorities. On March 15, 2024, the National Cybersecurity Standardization Technical Committee issued the Data Security Technology Data Classification and Grading Rules, which provide guidelines for identifying important data. This voluntary national standard will become effective on October 1, 2024. In addition, the Data Security Law provides a national security review procedure for those data activities which may affect national security and imposes export restrictions on certain data and information.

 

On July 7, 2022, the Cyberspace Administration of China promulgated the Measures for the Security Assessment of Cross-border Data Transmission, which came into effect on September 1, 2022 and shall regulate the security assessment on the cross-border data transfer by data processor of important data and personal information collected and generated during operations within the PRC. According to these measures, personal data processors will be subject to security assessment conducted by the Cyberspace Administration of China prior to any cross-border transfer of data if the transfer involves (i) important data; (ii) personal information transferred overseas by operators of critical information infrastructure or a data processor that has processed personal data of more than one million persons; (iii) personal information transferred overseas by a data processor who has already provided personal data of 100,000 persons or sensitive personal data of 10,000 persons overseas since January 1 of last year; or (iv) other circumstances as requested by the Cyberspace Administration of China. According to the official interpretation by the official of the Cyberspace Administration of China, cross-border data transfer activities subject to these measures include (1) the transmission and storage overseas by data processors of the data generated during PRC domestic operations, and (2) the access to or use of the data collected and generated by data processors and stored in the PRC by overseas institutions, organizations or individuals. Furthermore, any cross-border data transfer activities conducted in violation of the Measures for the Security Assessment of Cross-border Data Transmission before the effectiveness of these measures are required to be rectified by March 2023. In addition, on June 1, 2023, the Provisions on the Prescribed Agreement on Cross-border Data Transfer, or the Provisions on Prescribed Agreement promulgated by the Cyberspace Administration of China came into effect, which stipulates detailed procedure and provide a prescribed agreement template for data transfer activities.

 

Furthermore, in November 2021, the Cyberspace Administration of China promulgated Draft Regulations on Network Data Security Management, or the Draft Cyber Data Security Regulations, for public comments, pursuant to which, data processors shall apply for cybersecurity review if they engage in (i) merger, reorganization or division of Internet platform operators with significant data resources related to national security, economic development or public interests that affects or may affect national security; (ii) overseas listing while processing over one million users’ personal information; (iii) Hong Kong listing that affects or may affect national security; or (iv) other data processing activities that affect or may affect national security. The Draft Cyber Data Security Regulations also provide that operators of large Internet platforms with headquarters, operation centers or R&D centers overseas shall report to the Cyberspace Administration of China and relevant authorities. The Draft Cyber Data Security Regulations further require data processors processing important data or going public overseas to conduct annual data security self-assessment, and submit the

106


Table of Contents

 

data security assessment report to their respective local branch of the Cyberspace Administration of China before January 31 each year. Internet platform operators shall also establish and publish data policies and rules on their websites for user comments. In addition, data policies and rules and any material amendments thereof of large Internet platforms with over 100 million daily active users shall be evaluated by a third-party organization designated by the Cyberspace Administration of China and approved by the respective local branches of the Cyberspace Administration of China and the MIIT. There is no definite timetable as to when this draft will be enacted. As such, substantial uncertainties exist with respect to the enactment timetable, final content, interpretation and implementation of such measures.

 

On March 22, 2024, the Cyberspace Administration of China issued the Provisions on Promoting and Regulating Cross-border Data Flow, which provide several exemptions from undergoing security assessment, obtaining personal information protection certification, or entering into prescribed agreement for cross-border transfer of personal information for businesses. These exemptions include, among others, scenarios where a data processor transfers personal information abroad for the necessity of entering into or performing a cross-border shopping, cross-border delivery, cross-border remittances, or cross-border payments contract to which an individual is a party. The provisions also explicitly state that data processors are not required to conduct data security assessment for cross-border data transfers if the concerning data has not been notified or published as important data by relevant departments or regions.

 

On August 20, 2021, the Standing Committee of the National People’s Congress of China promulgated the Personal Information Protection Law which took effect in November 2021. The Personal Information Protection Law requires, among others, that (i) the processing of personal information should have a clear and reasonable purpose which should be directly related to the processing purpose, using a method that has the least impact on personal rights and interests, and (ii) the collection of personal information should be limited to the minimum scope necessary to achieve the processing purpose to avoid the excessive collection of personal information. Different types of personal information and personal information processing will be subject to various rules on consent, transfer, and security. Entities handling personal information shall bear responsibility for their personal information handling activities, and adopt necessary measures to safeguard the security of the personal information they handle. Otherwise, information processors could be subject to liability for their processing activities, including rectification, or suspension or termination of their provision of their services as well as confiscation of illegal income, fines or other penalties. The Personal Information Protection Law stipulates the specialized personal information protection obligations for the personal information processors who provide significant Internet platform services with a massive user base and complex business types. These processors are required to establish and improve a personal information protection compliance system, establish an independent agency to supervise the protection of personal information, formulate platform rules to clarify the norms for the processing personal information on the platform, stop providing services to products or service providers who illegally process personal information on the platform, issue personal information protection social responsibility reports regularly and accept social supervision. As the Data Security Law, the Personal Information Protection Law and relevant rules and regulations are still evolving, we may be required to make further adjustments to our business practices to comply with these laws, rules and regulations.

 

Regulation of Consumer Protection

 

Our online and mobile commerce business is subject to a variety of consumer protection laws, including the PRC Consumer Rights and Interests Protection Law, as amended and effective on March 15, 2014, and the Online Trading Measures, both of which have imposed stringent requirements and obligations on business operators, including Internet business operators and platform service providers like us. For example, consumers are entitled to return goods purchased online, subject to certain exceptions, within seven days upon receipt of goods without any reason. Furthermore, on March 15, 2024, the Implementing Rules of the Consumer Rights Protection Law of the People’s Republic of China was released and will come into effect on July 1, 2024. These rules further specify the obligations stipulated in the PRC Consumer Rights and Interests Protection Law, such as protecting consumers’ personal and property safety, handling of defective products, prohibiting fraudulent advertising and unfair practices in standard terms, price transparency, quality guarantee, and protecting consumers' personal information. Additionally, these rules added the obligations of business operators regarding the protection of elderly and minors as consumers. Furthermore, these rules provide requirements to address situations where business operators may abuse technology, platform rules or their dominant positions to infringe on consumer rights, such as prohibiting price discrimination, fraudulent advertising and excessively collecting consumers’ personal information. In addition, these rules require livestreaming marketing platform operators to establish and improve mechanisms for consumer rights protection. On January 6, 2017, the SAIC issued the Interim Measures for No Reason Return of Online Purchased Commodities within Seven Days, which came into effect on March 15, 2017 and was amended on October 23, 2020, further clarifying the scope of consumers’ rights to make returns without a reason, including exceptions, return procedures and online marketplace platform providers’ responsibility to formulate seven day no-reason return rules and related consumer protection systems, and to supervise merchants for compliance with these rules. To ensure that merchants and service providers comply with these laws and regulations, we, as platform operators, are required to implement rules governing transactions on our platform, monitor the information posted by merchants and service providers, and report any violations by merchants or service providers to the relevant authorities. In addition, online marketplace platform providers may, pursuant to PRC consumer protection laws, be subject to liabilities if the lawful rights and interests of consumers are infringed in connection with consumers’ purchase of goods or acceptance of services on online marketplace

107


Table of Contents

 

platforms and the platform service providers fail to provide consumers with the contact information of the merchant or manufacturer. In addition, platform service providers may be jointly and severally liable with merchants and manufacturers if they are aware or should be aware that the merchant or manufacturer is using the online platform to infringe upon the lawful rights and interests of consumers and fail to take measures necessary to prevent or stop this activity. On January 1, 2024, the Regulations on the Protection of Minors on the Network came into effect and stipulate that important Internet platforms with large number of minor users and significant influence among minors must fulfill their obligations, including but not limited to establishing a protocol to oversee the protection of minors online and carrying out periodic impact assessment, adopting “teenager modes” for minors, and suspending services to providers of products or services on the platform who seriously violate laws and regulations and harm minors’ rights and interests.

 

Failure to comply with these consumer protection laws could subject us to administrative sanctions, such as the issuance of a warning, confiscation of illegal income, imposition of a fine, an order to cease business operations, revocation of business licenses, as well as potential civil or criminal liabilities.

 

Regulation of Pricing

 

In China, the prices of a very small number of products and services are guided or fixed by the government. According to the PRC Pricing Law, or the Pricing Law, business operators must, as required by the government departments in charge of pricing, mark the prices explicitly and indicate the name, production origin, specifications, and other related particulars clearly. Business operators may not sell products at a premium or charge any fees that are not explicitly indicated. Business operators must not conduct unlawful pricing activities, such as colluding with others to manipulate the market price, providing fraudulent discounted price information, using false or misleading prices to deceive consumers to transact, or conducting price discrimination against other business operators. In addition, in July 2021, the SAMR released the revised draft Provisions on the Administrative Penalties on Price-related Violations for public comment, which proposed significant penalties, including fines of up to 10% of revenue during the violation period, suspension of business or revocation of business license, for a number of price-related violations, such as below-cost pricing to squeeze out competitors, price discrimination, manipulation of market prices and fraudulent pricing. In particular, improper pricing by e-commerce platform operators, including the use of big data analysis, algorithms or other technologies to conduct differentiated pricing and price subsidies, may be subject to significant penalties, including fines of up to 5% of prior year’s revenue, suspension of business and revocation of business license. Failure to comply with the Pricing Law or other rules or regulations on pricing may subject business operators to administrative sanctions such as warnings, orders to cease unlawful activities, payment of compensation to consumers, confiscation of illegal gains, and/or fines. The business operators may be ordered to suspend business for rectification, or have their business licenses revoked if the circumstances are severe. Merchants on Tmall and Taobao undertake the primary obligation under the Pricing Law. However, in some cases, we have been and may in the future be held liable and be subject to fines or other penalties if the authorities determine that, as platform operator, our guidance for platform-wide promotional activities resulted in unlawful pricing activities by the merchants on our platforms or the pricing information we provided for platform-wide promotional activities was untrue or misleading.

 

Labor Laws and Social Insurance

 

Pursuant to the PRC Labor Law and the PRC Labor Contract Law, employers must execute written labor contracts with full-time employees. All employers must comply with local minimum wage standards. Violations of the PRC Labor Contract Law and the PRC Labor Law may result in the imposition of fines and other administrative and criminal liability in the case of serious violations.

 

In addition, according to the PRC Social Insurance Law and the Regulations on the Administration of Housing Funds, employers in China must provide employees with welfare schemes covering pension insurance, unemployment insurance, maternity insurance, work-related injury insurance, medical insurance and housing funds.

 

Other Regulations

 

Regulation of Corporate Governance

 

On December 29, 2023, the Standing Committee of the National People’s Congress promulgated the amended PRC Company Law, which will come into effect on July 1, 2024 and replace the existing PRC Company Law. The revisions include (i) optimizing the governance mechanism, clarifying that the board of directors is the executive body of the company, allowing the company to choose to establish a corporate governance structure composed of “board of directors with an audit committee under the board of directors” or “board of directors and board of supervisors” based on its actual circumstances, and allowing small companies limited by shares to be incorporated without a board of directors; (ii) further improving the company capital system, introducing the authorized capital system for companies limited by shares, clarifying the classes of shares that can be issued by companies limited by shares, strengthening the principle of capital maintenance, and allowing the use of capital reserves to cover losses; (iii) strengthening the fiduciary duties of the

108


Table of Contents

 

directors, supervisors and senior management, including the responsibilities of the directors, supervisors and senior management to maintain adequate company capital and report related party transactions, their joint and several liabilities and liquidation obligations; and (iv) improving the company registration system, clarifying that equity interests and creditor rights can be contributed as capital, allowing the establishment of companies limited by shares with one shareholder, and introducing simplified procedures for capital reduction and de-registration of company to facilitate a company’s operation. When the amended PRC Company Law takes effect, it will have a substantial impact on the current PRC Company Law and corporate governance structures governed by it, and our PRC corporate entities and their governance systems may be adjusted and changed accordingly.

 

On December 27, 2021, the SAMR issued the Interim Measures for the Administration of Beneficial Owner Information of Market Entities (Draft), or the Draft Measures for the Administration of Beneficial Owners, for public comment. The Draft Measures for the Administration of Beneficial Owners specify the scope of market entities that are subject to filing obligations, the conditions to exemption from filing, and the definition and identification standards of beneficial owners. According to the general standard for identifying the beneficial owners of companies and partnerships, natural persons who meet any of the following conditions are beneficial owners: ultimately owning 25% or more equity interests, shares or partnership interests in a company or partnership directly or indirectly, ultimately being entitled to 25% or more of its income, or exercising actual control over the company or partnership individually or jointly. If there is no person who meets the aforesaid standards, the person responsible for routine operation and management shall be deemed as the beneficial owner. The Draft Measures for the Administration of Beneficial Owners provide that the actual control includes without limitation the control by agreement, but does not conclusively determine the beneficial owner under contractual arrangements, and uncertainties exist with respect to our disclosure of beneficial owners pursuant to these draft measures.

 

Regulation of Foreign Investment

 

On March 15, 2019, the National People’s Congress promulgated the 2019 PRC Foreign Investment Law, which became effective on January 1, 2020 and replaced the major former laws and regulations governing foreign investment in the PRC. Pursuant to the 2019 PRC Foreign Investment Law, “foreign investments” refer to investment activities conducted by foreign investors directly or indirectly in the PRC, which include any of the following circumstances: (i) foreign investors setting up foreign-invested enterprises in the PRC solely or jointly with other investors, (ii) foreign investors obtaining shares, equity interests, property portions or other similar rights and interests of enterprises within the PRC, (iii) foreign investors investing in new projects in the PRC solely or jointly with other investors, and (iv) investment of other methods as specified in laws, administrative regulations, or as stipulated by the State Council of the PRC.

 

According to the 2019 PRC Foreign Investment Law and its implementing rules, China adopts a system of pre-entry national treatment plus negative list with respect to foreign investment administration, and the negative list will be proposed by the competent investment department of the State Council of the PRC in conjunction with the competent commerce department of the State Council of the PRC and other relevant departments, and be reported to the State Council of the PRC for promulgation, or be promulgated by the competent investment department or competent commerce department of the State Council of the PRC after being reported to the State Council of the PRC for approval. Foreign investment beyond the negative list will be granted national treatment. Foreign investors shall not invest in the prohibited industries as specified in the negative list, while foreign investment must satisfy certain conditions stipulated in the negative list for investment in the restricted industries. The current industry entry clearance requirements governing investment activities in the PRC by foreign investors are set out in two categories, namely the Negative List and the Encouraged Industry Catalogue for Foreign Investment (2022 version), or the 2022 Encouraged Industry Catalogue, both of which were promulgated by the NDRC and the MOFCOM and took effect in January 2022 and January 2023 respectively. Industries not listed in these two categories are generally deemed “permitted” for foreign investment unless otherwise restricted by other PRC laws. Our major subsidiaries are registered in China and mainly engage in software development, technical services and consulting, all of which fall into the encouraged or permitted category. These major subsidiaries have obtained all material approvals required for their business operations. The Negative List does not apply to our major subsidiaries that are registered and domiciled in Hong Kong, the British Virgin Islands or the Cayman Islands, and operate outside of Chinese mainland. The businesses of our other PRC subsidiaries – including PRC subsidiaries of our major subsidiaries – are generally software development, technical services and consulting, which fall into the encouraged or permitted category. Industries such as value-added telecommunications services, including Internet information services, are generally restricted to foreign investment pursuant to the Negative List. We conduct business operations that are restricted or prohibited to foreign investment through variable interest entities.

 

On December 19, 2020, the NDRC and MOFCOM promulgated the Foreign Investment Security Review Measures, which took effect on January 18, 2021. Under the Foreign Investment Security Review Measures, foreign investments in military, national defense-related areas or in locations in proximity to military facilities, or foreign investments that would result in acquiring the actual control of assets in certain key sectors, such as critical agricultural products, energy and resources, equipment manufacturing, infrastructure, transport, cultural products and services, IT, Internet products and services, financial services and technology sectors, are required to obtain approval from designated governmental authorities in advance. Although the term “actual control” is not clearly defined under

109


Table of Contents

 

the Foreign Investment Security Review Measures, it is possible that control through contractual arrangement may be regarded as a form of actual control and therefore requires approval from the competent governmental authority. Since there are significant uncertainties with respect to the interpretation and implementation of the Foreign Investment Security Review Measures, there are substantial uncertainties as to whether our contractual arrangements may be deemed as a method of foreign investment in the future.

 

Regulation of Foreign Debts

 

The Administrative Measures for Examination and Registration of Medium and Long-term Foreign Debts of Enterprises, or the Foreign Debts Measures, was promulgated by NDRC on January 5, 2023 and came in effect on February 10, 2023, requiring that the PRC enterprises and overseas enterprises or branches controlled by them, including holding companies with a VIE structure, to complete application for registration of foreign debts with the NDRC prior to the borrowing of foreign debts with a term of over one year.

 

Tax Regulations

 

PRC Enterprise Income Tax

 

The PRC enterprise income tax, or EIT, is calculated based on the taxable income determined under the applicable PRC Enterprise Income Tax Law, or EIT Law, and its implementation rules, both of which became effective on January 1, 2008 and were most recently amended on December 29, 2018 and April 23, 2019, respectively. The EIT Law generally imposes a uniform enterprise income tax rate of 25% on all resident enterprises in China, including foreign-invested enterprises.

 

The EIT Law and its implementation rules permit certain High and New Technologies Enterprises, or HNTEs, to enjoy a reduced 15% enterprise income tax rate if they meet certain criteria and are officially acknowledged. In addition, the relevant EIT laws and regulations also provide that entities recognized as Software Enterprises are able to enjoy a tax holiday consisting of a two-year-exemption commencing from their first profitable calendar year and a 50% reduction in ordinary tax rate for the following three calendar years. In 2020, the relevant governmental authorities further announced that Key Software Enterprises will be exempted from enterprise income tax for the first five years, commencing from the first year of profitable operation after offsetting tax losses generating from prior years, and be subject to a preferential income tax rate of 10% after the first five years. The qualification as a “Key Software Enterprise” is subject to annual evaluation and approval by the relevant authorities in China. A number of our PRC subsidiaries and operating entities enjoy these types of preferential tax treatment.

 

PRC VAT

 

According to the amended Interim Regulation of the People’s Republic of China on Value Added Tax issued by the State Council of the PRC on November 19, 2017, a VAT rate of 6% applies to revenue derived from the provision of certain services. A taxpayer is allowed to offset the qualified input VAT paid on taxable purchases against the output VAT chargeable on the revenue from services provided.

 

On March 20, 2019, the MOF, the STA and the General Administration of Customs issued the Announcement on Policies for Deepening VAT Reform, or Announcement 39, which came into effect on April 1, 2019, to further slash VAT rates. According to Announcement 39, (i) the 16% or 10% VAT previously imposed on sales and imports by general VAT taxpayers is reduced to 13% or 9% respectively; (ii) the 10% purchase VAT credit rate allowed for procured agricultural products is reduced to 9%; (iii) the 13% purchase VAT credit rate allowed for agricultural products procured for production or commissioned processing is reduced to 10%; and (iv) the 16% or 10% export VAT refund rate previously granted to exportation of goods or labor services is reduced to 13% or 9%, respectively.

 

PRC Import Tax

 

According to the Notice on Tax Policy for Cross-Border E-commerce Retail Imports, or New Tax Notice on Cross-Border E-commerce, which became effective on April 8, 2016, goods imported through cross-border e-commerce platforms have been treated as normal goods subject to VAT, consumption tax and tariff. In general, a VAT at the rate of 17% (before May 1, 2018) or 16% (from May 1, 2018 to March 31, 2019) or 13% (from April 1, 2019 onwards) is levied on most goods imported via cross-border e-commerce platforms and a 15% consumption tax is levied on high-end cosmetics and high-end skincare products, while no consumption tax is levied on regular skin care products, maternity or baby care products. As a preferential tax treatment, the Notice on Improving the Tax Policies on Cross-Border E-Commerce Retail Imports, which was issued on November 29, 2018 and took effect on January 1, 2019, provides that, if the goods imported through cross-border e-commerce platforms are within the quota of RMB5,000 per purchase order and RMB26,000 per year per buyer, there is a 30% discount off the applicable VAT and the consumption tax, and the tariff is waived.

110


Table of Contents

 

 

PRC Export Tax

 

According to the Notice on the Taxation Policies for Cross-border E-Commerce Retail Export, or the E-Commerce Export Taxation Notice, which was jointly issued by the MOF and the STA and took effect on January 1, 2014, an e-commerce export enterprise may be exempt from or refunded with consumption tax and VAT upon satisfaction of certain conditions or requirements under such notice. However, third-party e-commerce platforms providing transaction services for e-commerce export enterprises are not eligible for a tax refund or exemption under the E-Commerce Export Taxation Notice.

 

Regulation of Foreign Exchange and Dividend Distribution

 

Foreign Exchange Regulation

 

The principal regulations governing foreign currency exchange in China are the Regulations on Foreign Exchange Administration of the PRC. Under the PRC foreign exchange regulations, payments of current account items, such as profit distributions and trade and service-related foreign exchange transactions, may be made in foreign currencies without prior approval from SAFE by complying with certain procedural requirements. By contrast, approval from or registration with appropriate government authorities is required where RMB is to be converted into foreign currency and remitted out of China to pay capital expenses, such as the repayment of foreign currency-denominated loans, or foreign currency is to be remitted into China under the capital account, such as capital increases or foreign currency loans to our PRC subsidiaries.

 

In June 2016, SAFE issued the Circular on Reforming and Regulating Policies on the Control over Foreign Exchange Settlement of Capital Accounts, or Circular 16, which took effect on the same day and was most recently amended in December 2023. Circular 16 provides that discretionary foreign exchange settlement applies to foreign exchange capital, foreign debt offering proceeds and remitted foreign listing proceeds, and the corresponding Renminbi obtained from foreign exchange settlement is not restricted from being used to extend loans to related parties or repay the inter-company loans (including advances by third parties).

 

On January 18, 2017, SAFE promulgated the Circular on Further Improving Reform of Foreign Exchange Administration and Optimizing Genuineness and Compliance Verification, or Circular 3, which took effect on the same day. Circular 3 sets out various capital control measures with respect to outbound remittance of funds from PRC entities to offshore entities. Circular 3 requires banks to verify board resolutions, tax filing forms, and audited financial statements before wiring foreign invested enterprises’ foreign exchange distribution above US$50,000. Moreover, pursuant to Circular 3, PRC entities must explain in detail the sources of capital and how the capital will be used, and provide board resolutions, contracts and other proof as a part of the registration procedure for outbound investment.

 

On October 23, 2019, SAFE issued the Notice of Further Facilitating Cross-border Trade and Investment, or Circular 28, which took effect on the same day and was most recently amended in December 2023. Circular 28 allows non-investment foreign-invested enterprises to use their capital funds to make equity investments in China, provided that such investments do not violate the negative list and the target investment projects are genuine and in compliance with laws. According to the Circular on Optimizing Administration of Foreign Exchange to Support the Development of Foreign-related Business issued by SAFE on April 10, 2020, eligible enterprises are allowed to make PRC domestic payments with their income under capital accounts such as capital funds, foreign debts and proceeds from overseas listing without submitting evidence of genuineness to the banks in advance, provided the use of such funds is genuine and in compliance with administrative regulations on the use of income under capital accounts.

 

We typically do not need to use our offshore foreign currency to fund our PRC operations. In the event we need to do so, we will apply to obtain the relevant approvals of SAFE and other PRC government authorities as necessary. Our PRC subsidiaries’ distributions to their offshore parent companies and our cross-border foreign exchange activities are required to comply with the various requirements under the relevant foreign exchange rules.

 

Regulation of Dividend Distribution

 

The principal laws, rules and regulations governing dividend distribution by foreign-invested enterprises in the PRC are the Company Law of the PRC, as amended, which applies to both PRC domestic companies and foreign-invested companies, and the 2019 PRC Foreign Investment Law and its implementation rules, which apply to foreign-invested companies. Under these laws, rules and regulations, foreign-invested enterprises may pay dividends only out of their accumulated profit, if any, as determined in accordance with PRC accounting standards and regulations. Both PRC domestic companies and wholly-foreign owned PRC enterprises are required to set aside as general reserves at least 10% of their after-tax profit, until the cumulative amount of their reserves reaches 50% of their registered capital. A PRC company is not permitted to distribute any profits until any losses from prior fiscal years have been offset. Profits retained from prior fiscal years may be distributed together with distributable profits from the current fiscal year.

111


Table of Contents

 

 

Regulation of Overseas Listing

 

The PRC government has enhanced its regulatory oversight of Chinese companies listing overseas. The Opinions on Intensifying Crack Down on Illegal Securities Activities issued on July 6, 2021 called for (i) tightening oversight of data security, cross-border data flow and administration of classified information, as well as amendments to relevant regulations to specify responsibilities of overseas listed Chinese companies with respect to data security and information security; (ii) enhanced oversight of overseas listed companies as well as overseas equity fundraising and listing by Chinese companies; and (iii) extraterritorial application of PRC's securities laws.

 

Furthermore, on February 17, 2023, the CSRC released the Trial Administrative Measures of Overseas Securities Offering and Listing by Domestic Companies and five relevant guidelines, or collectively, the Overseas Listing Trial Measures, which took effect from March 31, 2023, requiring Chinese domestic companies’ overseas offerings and listings of equity securities be filed with the CSRC. The Overseas Listing Trial Measures clarify the scope of overseas offerings and listings by Chinese domestic companies which are subject to the filing and reporting requirements thereunder, and provide, among others, that Chinese domestic companies that have already directly or indirectly offered and listed securities in overseas markets prior to the effectiveness of the Overseas Listing Trial Measures shall fulfill their filing obligations and report relevant information to the CSRC within three working days after conducting a follow-on offering of equity securities on the same overseas market, and follow the relevant reporting requirements within three working days upon the occurrence of any specified circumstances provided thereunder. According to the Overseas Listing Trial Measures, if we fail to complete the filing procedures with the CSRC for any of our follow-on offerings or fall within any of the circumstances where our follow-on offering is prohibited by the State Council of the PRC, our offering application may be discontinued and we may be subject to penalties, sanctions and fines imposed by the CSRC and relevant departments of the State Council of the PRC.

 

On February 24, 2023, the CSRC and several other governmental authorities jointly issued the revised Provisions on Strengthening Confidentiality and Archives Administration of Overseas Securities Offering and Listing by Domestic Companies, or the Revised Confidentiality Provisions, which came into effect on March 31, 2023. According to the Revised Confidentiality Provisions, Chinese companies that directly or indirectly conduct overseas offerings and listings, shall strictly abide by the laws and regulations on confidentiality when providing or publicly disclosing, either directly or through their overseas listed entities, materials to securities services providers. In the event such materials contain state secrets or working secrets of government agencies, the Chinese companies shall first obtain approval from authorities, and file with the secrecy administrative department at the same level with the approving authority; in the event that such materials, if divulged, will jeopardize national security or public interest, the Chinese companies shall comply with procedures stipulated by national regulations. The Chinese companies shall also provide a written statement of the specific sensitive information provided when providing materials to securities service providers, and such written statements shall be retained for inspection.

 

Data Protection Regulation in Europe

The EU General Data Protection Regulation, or the EU GDPR, which has been retained and transposed in UK law as the UK GDPR, entered into force on May 25, 2018. The EU GDPR and UK GDPR each apply to companies that process personal data (i) in the context of an establishment in the European Economic Area, or the EEA, or UK (as applicable) or (ii) outside of the EEA or UK (as applicable) in relation to the offering of goods or services to, or the monitoring of the behavior of, individuals located in the EEA or UK (as applicable). The EU GDPR and UK GDPR each impose stringent operational requirements for controllers of personal data, including, for example, disclosures about how personal information is to be used, limitations on retention of personal data and pseudonymized data, security requirements, mandatory data breach notification requirements, and the need for a valid legal basis for data processing activities.

The activities of data processors are also regulated, and companies undertaking processing activities are required to offer certain guarantees in relation to the security of processing and the handling of personal data. Contracts with data processors need to include certain prescribed terms. Failure to comply with the EU GDPR, UK GDPR and other laws relating to the protection of personal data may result in fines (for example, under the EU GDPR up to the greater of €20,000,000 or 4% of the total worldwide annual turnover), and other administrative penalties including criminal liability.

Further legislative evolution in the field of European privacy is expected. For example, the current EU ePrivacy Directive may in due course be repealed by the EU’s draft Regulation on Privacy and Electronic Communications, or the ePrivacy Regulation, which contains updated rules and more severe penalties in respect of, amongst other things, the use of cookies (and similar tracking technologies), direct marketing and communications data. In addition, the UK has proposed amendments to the UK GDPR via the Data Protection and Digital Information (No.2) Bill which, if passed, will likely create greater divergence between EEA and UK requirements. This could create a dual regulatory compliance burden in circumstances where companies are subject to both regimes. It

112


Table of Contents

 

is also possible that a diverging UK regime may result in the EU re-evaluating the ‘adequacy’ of the UK data protection framework, which could result in additional compliance costs when transferring data from the EEA to the UK.

Regulation of Data and Digital Services in Europe

The European regulatory framework governing the use and sharing of data, and the provision of digital services, is rapidly evolving. The EU and the UK have recently enacted new laws and regulations relating to data and digital services including, in the EU, the Digital Services Act, or the DSA, and the Data Act, or the DA, as well as, in the UK, the Online Safety Act, or the OSA.

The DSA entered into force on November 16, 2022 and the majority of its provisions became applicable on February 17, 2024. It governs intermediary services provided to recipients established or resident in the EU, and is applicable to conduit and caching providers, hosting service providers, online platforms, online consumer marketplaces, very large online platforms, and very large search engines. The DSA contains obligations relating to, amongst other things: illegal content; algorithmic transparency; content moderation; so-called ‘dark patterns’; recommender systems; the protection of children; know-your-trader requirements; traders’ legal compliance; illegal products; online advertising; accountability and reporting requirements; transparency; risk identification and mitigation; independent audits; data sharing requirements; and the payment of an annual supervisory fee. The precise obligations depend on the scale and nature of the service provider, with ‘very large online platforms’ and ‘very large online search engines’ (defined as having a monthly average of 45 million or more active recipients of the service in the EU) being subject to the most comprehensive rules. Non-compliance with the DSA may result in fines of up to 6% of global annual turnover. The UK has also introduced its own requirements in this area via the OSA, although not all of its provisions are in effect yet. Infringements of the OSA are punishable by fines of up to the greater of £18 million or 10% of global annual turnover. AliExpress has been designated as a very large online platform, or VLOP, under the DSA, and is undergoing an assessment by the European Commission as to whether it may have infringed the DSA. See “Item 3. Key Information — D. Risk Factors — Risks Related to Our Business and Industry — We are subject to complex and evolving laws and regulations regarding privacy and data protection and cybersecurity. Complying with these laws and regulations increases our cost of operations, limits our business opportunities and may require changes to our data collection, use and other practices or negatively affect our user growth and engagement. Failure to comply with these laws and regulations could result in claims, regulatory investigations, litigation or penalties, or otherwise negatively affect our business.”

113


Table of Contents

 

C. Organizational Structure

Like many large scale, multinational companies with businesses around the world and across industries, we conduct our business through a large number of Chinese and foreign operating entities, including VIEs. The chart below summarizes our corporate structure as of March 31, 2024 and identifies the subsidiaries and VIEs that together are representative of the major businesses operated by our group, including our significant subsidiaries, as that term is defined under Section 1‑02 of Regulation S‑X under the U.S. Securities Act, and other representative subsidiaries, which we collectively refer to as our major subsidiaries, as well the corresponding representative VIEs, which we refer to as the representative VIEs:

img88834256_4.jpg 

 

(1)
Primarily involved in the operation of Taobao
(2)
Primarily involved in the operation of Tmall
(3)
Primarily involved in the operation of Cloud Intelligence Group
(4)
The holding company of AIDC Group
(5)
Primarily involved in the operation of Cainiao Smart Logistics Network Limited
(6)
Primarily involved in the operation of Local Services Group
(7)
Primarily involved in the operation of Digital Media and Entertainment Group
(8)
Primarily involved in investment projects
(9)
A VIE
(10)
On March 26, 2024, we announced our plan to offer to minority shareholders of Cainiao Smart Logistics Network Limited (including employees) an opportunity to sell all outstanding shares of Cainiao Smart Logistics Network Limited held by them to us. The completion of this transaction is subject to negotiations and satisfaction of closing conditions.
(11)
In April 2024, Hangzhou AliCloud Feitian Information Technology Co., Ltd., a wholly owned subsidiary of Zhejiang Alibaba Cloud Computing Ltd., became the WFOE corresponding to Alibaba Cloud Computing Ltd.

For information about the major VIEs, which account for a significant majority of the total revenue and assets of the VIEs, please see “Item 3. Key Information — The VIE Structure Adopted by Our Company— Variable Interest Entity Financial Information.”

 

114


Table of Contents

 

Contractual Arrangements among Our Subsidiaries, the Variable Interest Entities and Variable Interest Entity Equity Holders

 

Due to legal restrictions on foreign ownership and investment in, among other areas, value added telecommunications services, which include the operations of ICPs, we, similar to all other entities with foreign incorporated holding company structures operating in our industry in China, operate our Internet businesses and other businesses in which foreign investment is restricted or prohibited in the PRC through various contractual arrangements with VIEs that are incorporated and owned by PRC citizens or by PRC entities owned and/or controlled by PRC citizens. The relevant VIEs hold the ICP licenses and other regulated licenses and operate our Internet businesses and other businesses in which foreign investment is restricted or prohibited. Specifically, for fiscal year 2024, our representative VIEs are Zhejiang Taobao Network Co., Ltd., Zhejiang Tmall Network Co., Ltd., Hangzhou Ali Venture Capital Co., Ltd., Shanghai Rajax Information Technology Co., Ltd., Alibaba Cloud Computing Ltd. and Alibaba Culture Entertainment Co., Ltd. See “— C. Organizational Structure” above.

 

While the VIEs hold licenses and approvals and assets for regulated activities that are necessary for our business operations, as well as certain equity investments in businesses, to which foreign investments are typically restricted or prohibited under applicable PRC law, our subsidiaries hold the significant majority of our assets and operations and capture the significant majority of our revenue. Therefore, we directly capture the significant majority of the profits and associated cash flow from operations without having to rely on contractual arrangements to transfer cash flow from the VIEs to our subsidiaries.

 

The currently effective contractual arrangements, as described in more detail below, by and among us, our relevant subsidiaries, the VIEs, and their shareholders include loan agreements, exclusive call option agreements, proxy agreements, equity pledge agreements and exclusive services agreements. As a result of the contractual arrangements with the VIEs and their shareholders, we include the financial results of each of the VIEs in our consolidated financial statements in accordance with U.S. GAAP. The VIE structure involves risks and is subject to uncertainties under PRC laws and regulations. See “Item 3. Key Information - D. Risk Factors – Risks Related to Our Corporate Structure.”

 

VIE Structure

 

Overview

 

The following diagram is a simplified illustration of the typical ownership structure and contractual arrangements for VIEs:

img88834256_5.jpg 

 

For most of the VIEs, our group uses a different structure, or the Enhanced VIE Structure. The Enhanced VIE Structure maintains the primary legal framework that we and many peer companies in our industry have adopted to operate businesses in which foreign investment is restricted or prohibited in the PRC. We may also create additional holding structures in the future.

 

115


Table of Contents

 

Compared with the prior VIE structure adopted by many peer companies in our industry, which uses natural persons to serve as direct or indirect equity holders of the VIE, we have designed the Enhanced VIE Structure to:

 

reduce the key man and succession risks associated with natural person VIE equity holders, through a new structure that has widely dispersed interests among natural person interest holders; and
create a VIE ownership structure that is more stable and self‑sustaining, by distancing the natural person interest holders with the VIE with multiple layers of legal entities, including a partnership structure and multiple layers of contractual arrangements.

VIE equity holders under the Enhanced VIE Structure

Under the Enhanced VIE Structure, a VIE is typically held by a PRC limited liability company, instead of individuals. This PRC limited liability company is directly or indirectly owned by two PRC limited partnerships, each of which holds 50% of the equity interest. Each of these partnerships is comprised of (i) a PRC limited liability company, as general partner (which is formed by a number of selected members of the Alibaba Partnership and our management who are PRC citizens), and (ii) the same group of natural persons, as limited partners. Under the terms of the relevant partnership agreements, the natural person limited partners must be members of the Alibaba Partnership or our management who are PRC citizens and as designated by the general partner of the partnership. For our representative VIEs, these individuals are Daniel Yong Zhang, Jessie Junfang Zheng, Xiaofeng Shao, Zeming Wu and Fang Jiang (with respect to each of Zhejiang Taobao Network Co., Ltd., Zhejiang Tmall Network Co., Ltd., Hangzhou Ali Venture Capital Co., Ltd., Shanghai Rajax Information Technology Co., Ltd. and Alibaba Cloud Computing Ltd.), and Jeff Jianfeng Zhang, Winnie Jia Wen, Jie Song, Yongxin Fang and Li Cheng (with respect to Alibaba Culture Entertainment Co., Ltd.. Because Li Cheng is no longer a member of the Alibaba Partnership, we are in the process of replacing him. In addition, we are in the process of restructuring the VIEs and changing these individuals as part of our Reorganization.

 

116


Table of Contents

 

The following diagram is a simplified illustration of the typical ownership structure and contractual arrangements of the VIEs under the Enhanced VIE Structure.

 

img88834256_6.jpg 

 

(1)
Selected members of the Alibaba Partnership or our management who are PRC citizens.

Under the Enhanced VIE Structure, the designated subsidiary, on the one hand, and the corresponding VIE and the multiple layers of legal entities above the VIE, as well as the natural persons described above, on the other hand, enter into contractual arrangements, which are substantially similar to the contractual arrangements we have historically used for VIEs. See “— Loan Agreements,” “— Exclusive Call Option Agreements,” “— Proxy Agreements,” “— Equity Pledge Agreements” and “— Exclusive Services Agreements” below.

There are risks associated with the VIE structure in general and the Enhanced VIE Structure. See “Item 3. Key Information — D. Risk Factors — Risks Related to Our Corporate Structure.”

The following is a summary of our typical contractual arrangements.

117


Table of Contents

 

Loan Agreements

Pursuant to the relevant loan agreement, our respective subsidiary has granted a loan to the relevant VIE equity holders, which may only be used for the purpose of its business operation activities agreed by our subsidiary or the acquisition of the relevant VIE. Our subsidiary may require acceleration of repayment at its absolute discretion. When the VIE equity holders make early repayment of the outstanding amount, our subsidiary or a third party designated by it may purchase the equity interests in the VIE at a price equal to the outstanding amount of the loan, subject to any applicable PRC laws, rules and regulations. The VIE equity holders undertake not to enter into any prohibited transactions in relation to the VIE, including the transfer of any business, material assets or equity interests in the VIE to any third party. The parties to the loan agreement for each of the representative VIEs are the relevant VIE equity holders, on the one hand, and Taobao (China) Software Co., Ltd., Zhejiang Tmall Technology Co., Ltd., Alibaba (China) Co. Ltd., Rajax Network Technology (Shanghai) Co., Ltd., Hangzhou AliCloud Feitian Information Technology Co., Ltd. and Beijing Youku Technology Co., Ltd., our corresponding subsidiaries, on the other hand.

Exclusive Call Option Agreements

Under the Enhanced VIE Structure, each relevant VIE and its equity holders have jointly granted our relevant subsidiary (A) an exclusive call option to request the relevant VIE to decrease its registered capital at an exercise price equal to the higher of (i) the paid‑in registered capital in the relevant VIE and (ii) the minimum price as permitted by applicable PRC law, or the capital decrease price, and (B) an exclusive call option to subscribe for any increased capital of relevant VIE at a price equal to the capital decrease price, or the sum of the capital decrease price and the unpaid registered capital, if applicable, as of the capital decrease. Our subsidiary may nominate another entity or individual to purchase the equity interest or assets, or to subscribe for the relevant increased capital, if applicable, under the call options. Execution of each call option shall not violate the applicable PRC laws, rules and regulations. Each VIE equity holders has agreed that the following amounts, to the extent in excess of the original registered capital that they contributed to the VIE (after deduction of relevant tax expenses), belong to and shall be paid to our relevant subsidiaries: (i) proceeds from the transfer of its equity interests in the VIE, (ii) proceeds received in connection with a capital decrease in the VIE, and (iii) distributions or liquidation residuals from the disposal of its equity interests in the VIE upon termination or liquidation. Moreover, any profits, distributions or dividends (after deduction of relevant tax expenses) received by the VIE equity holder also belong to and shall be paid to our subsidiary. The exclusive call option agreements remain in effect until the equity interest or assets that are the subject of these agreements are transferred to our subsidiary. The parties to the exclusive call option agreement for each of the representative VIEs are the relevant VIE equity holder, the relevant VIE and our corresponding subsidiary.

 

Proxy Agreements

Pursuant to the relevant proxy agreement, each of the VIE equity holders irrevocably authorizes any person designated by our subsidiary to exercise the rights of the equity holder of the VIE, including without limitation the right to vote and appoint directors. The parties to the proxy agreement for each of the representative VIEs are the relevant VIE equity holder, the relevant VIE and our corresponding subsidiary.

 

Equity Pledge Agreements

Pursuant to the relevant equity pledge agreement, the relevant VIE equity holders have pledged all of their interests in the equity of the VIE as a continuing first priority security interest in favor of the corresponding subsidiary to secure the outstanding amounts advanced under the relevant loan agreements described above and to secure the performance of obligations by the VIE and/or its equity holders under the other structure contracts. Each subsidiary is entitled to exercise its right to dispose of the VIE equity holders’ pledged interests in the equity of the VIE and has priority in receiving payment by the application of proceeds from the auction or sale of the pledged interests, in the event of any breach or default under the loan agreement or other structure contracts, if applicable. These equity pledge agreements remain in force until the later of (i) the full performance of the contractual arrangements by the relevant parties, and (ii) the full repayment of the loans made to the relevant VIE equity holders. The parties to the equity pledge agreement for each of the representative VIEs are the relevant VIE equity holder, the relevant VIE and our corresponding subsidiary.

 

Exclusive Services Agreements

Under the Enhanced VIE Structure, each relevant VIE has entered into an exclusive service agreement with the respective subsidiary, pursuant to which our relevant subsidiary provides exclusive services to the VIE. In exchange, the VIE pays a service fee to our subsidiary, the amount of which shall be determined, to the extent permitted by applicable PRC laws as proposed by our subsidiary, resulting in a transfer of substantially all of the profits from the VIE to our subsidiary.

 

The exclusive call option agreements described above also entitle our subsidiary to all profits, distributions or dividends (after deduction of relevant tax expenses) to be received by the VIE equity holder, and the following amounts, to the extent in excess of the

118


Table of Contents

 

original registered capital that they contributed to the VIE (after deduction of relevant tax expenses) to be received by each VIE equity holder: (i) proceeds from the transfer of its equity interests in the VIE, (ii) proceeds received in connection with a capital decrease in the VIE, and (iii) distributions or liquidation residuals from the disposal of its equity interests in the VIE upon termination or liquidation.

 

In the opinion of Fangda Partners, our PRC legal counsel:

 

the ownership structures of the representative VIEs in China and our corresponding subsidiaries do not and will not violate any applicable PRC law, regulation, or rule currently in effect; and
the contractual arrangements between the representative VIEs, the VIE holders and our corresponding subsidiaries governed by PRC laws are valid, binding and enforceable in accordance with their terms and applicable PRC laws, rules, and regulations currently in effect, and will not violate any applicable PRC law, regulation, or rule currently in effect.

However, we have been further advised by our PRC legal counsel, Fangda Partners, that there are substantial uncertainties regarding the interpretation and application of current and future PRC laws, rules and regulations. Accordingly, the possibility that the PRC regulatory authorities and PRC courts may in the future take a view that is contrary to the opinion of our PRC legal counsel cannot be ruled out. We have been further advised by our PRC legal counsel that if the PRC government finds that the agreements that establish the structure for operating our business do not comply with PRC government restrictions on foreign investment in the aforesaid business we engage in, we could be subject to severe penalties including being prohibited from continuing operations. See “Item 3. Key Information — D. Risk Factors — Risks Related to Our Corporate Structure.”

D. Property, Plant and Equipment

As of March 31, 2024, we occupied facilities around the world with an aggregate gross floor area of office buildings, logistics warehouses, retail space, data centers and other facilities owned by us totaling approximately 24.1 million square meters. We maintain offices in many countries and regions, including Chinese mainland, Hong Kong S.A.R., Singapore and the United States. In addition, we maintain data centers in a number of countries including Chinese mainland, Hong Kong S.A.R., Indonesia, Malaysia, Thailand, India, Philippines, Australia, Singapore, UAE, Germany, the UK, Japan, South Korea and the United States.

ITEM 4A. UNRESOLVED STAFF COMMENTS

Not Applicable.

ITEM 5. OPERATING AND FINANCIAL REVIEW AND PROSPECTS

A.
Operating Results

The following discussion and analysis of our financial condition and results of operations should be read in conjunction with our audited consolidated financial statements and the related notes included in this annual report and in particular, “Item 4. Information on the Company — B. Business Overview.” This discussion contains forward-looking statements that involve risks and uncertainties. Our actual results and the timing of selected events could differ materially from those anticipated in these forward-looking statements as a result of various factors, including those set forth under “Item 3. Key Information — D. Risk Factors” and elsewhere in this annual report. We have prepared our consolidated financial statements in accordance with U.S. GAAP. Our fiscal year ends on March 31 and references to fiscal years 2022, 2023 and 2024 are to the fiscal years ended March 31, 2022, 2023 and 2024, respectively.

Overview

Our total revenue increased by 2% from RMB853,062 million in fiscal year 2022 to RMB868,687 million in fiscal year 2023, and further increased by 8% to RMB941,168 million (US$130,350 million) in fiscal year 2024. Our net income increased by 39% from RMB47,079 million in fiscal year 2022 to RMB65,573 million in fiscal year 2023, and increased by 9% to RMB71,332 million (US$9,879 million) in fiscal year 2024.

Our non-GAAP net income, which excludes the effect of share-based compensation expense, amortization and impairment of intangible assets, gain or loss on deemed disposals/disposals/revaluation of investments, impairment of goodwill and investments and others, and adjustments for the tax effects, increased by 4% from RMB136,388 million in fiscal year 2022 to RMB141,379 million in fiscal year 2023. Non-GAAP net income increased by 11% to RMB157,479 million (US$21,811 million) in fiscal year 2024. For

119


Table of Contents

 

further information on non-GAAP financial measures we use in evaluating our operating results and for financial and operational decision-making purposes, see “— Non-GAAP Measures.”

Our Segments

We organize and report our business in the following segments:

Taobao and Tmall Group;
Cloud Intelligence Group;
Alibaba International Digital Commerce Group;
Cainiao Smart Logistics Network Limited;
Local Services Group;
Digital Media and Entertainment Group; and
All others.

This presentation reflects how we manage our business to maximize efficiency in allocating resources. This presentation also provides further transparency to our various businesses that are executing different phases of growth and operating leverage trajectories.

In general, revenue, cost of revenue and operating expenses are directly attributable, or are allocated, to each segment. We allocate costs and expenses that are not directly attributable to individual segments, such as those that support infrastructure across different operating segments, to different operating segments mainly on the basis of usage, revenue or headcount, depending on the nature of the relevant costs and expenses.

In discussing the operating results of these segments, we present each segment’s revenue and adjusted earnings before interest, taxes and amortization, or adjusted EBITA.

Our reported segments are described below:

Taobao and Tmall Group, which includes Taobao, Tmall, Xianyu, 1688.com and other businesses.
Cloud Intelligence Group, which includes Alibaba Cloud and other businesses.
Alibaba International Digital Commerce Group, which includes AliExpress, Trendyol, Lazada, Alibaba.com and other businesses.
Cainiao Smart Logistics Network Limited, which mainly includes our domestic and international one-stop-shop logistics services and supply chain management solutions.
Local Services Group, which mainly includes “To-Home” business of Ele.me and the “To-Destination” business of Amap.
Digital Media and Entertainment Group, which includes Youku and Alibaba Pictures.
All others, which includes Sun Art, Freshippo, Alibaba Health, Lingxi Games, Intime, Intelligent Information Platform (which mainly consists of UCWeb and Quark businesses), Fliggy, DingTalk (previously reported under Cloud Intelligence Group segment) and other businesses.

Accordingly, our segment reporting has been updated to reflect how our chief operating decision maker (“CODM”) reviews information under this new structure.

Our Monetization Model

Our marketplaces and businesses are highly synergistic, which create an ecosystem that enables consumers, merchants, brands, retailers, other businesses, third party service providers and strategic partners to interconnect and interact with each other. We leverage our leading technologies to provide various value propositions to participants in our ecosystem and realize monetization by offering different services and creating value under each of our business segments.

Our monetization and profit model primarily consists of the following elements:

120


Table of Contents

 

Taobao and Tmall Group

China Commerce Retail Business

We generate revenue from merchants by leveraging our consumer insights and data technologies which enable brands and merchants to attract, engage and retain consumers, complete transactions, improve their branding, enhance operating efficiency and offer various services. On the consumer side, leveraging these insights and technologies, as well as our supply chain capabilities, we also generate revenue from product sales for our direct sales businesses. The revenue of our China commerce retail business primarily consists of customer management revenue and direct sales and others revenue.

Customer management

We derive a majority of our China commerce retail revenue from customer management services. We generate customer management revenue from merchants by offering an integrated package and a comprehensive solution comprising a diverse array of services to enable them to attract, engage and retain consumers, complete transactions, improve their branding and enhance operating efficiency. The customer management revenue are charged primarily on cost-per-click (CPC) basis, cost-per-thousand impressions (CPM) basis, time basis and cost-per-sale (CPS) basis (e.g., fees charged based on the GMV transacted, including commission on transactions).

Cost-per-click (CPC), Cost-per-thousand impressions (CPM) and time-based marketing services, where merchants primarily bid for keywords or bid to market to groups of consumers with similar profiles that match product or service listings appearing in search results or browser results through our online auction system on a CPC basis or CPM basis. We provide these services directly on our marketplaces or through collaboration with third-party marketing affiliates program.
Cost-per-sale (CPS) marketing services, where we charged fees from merchants when transactions are completed on Taobao, Tmall and certain other retail marketplaces of the Company. The fees are generally determined as a percentage based on the value of merchandise sold by the merchants and typically range from 0.3% to 5.0% for Tmall depending on the product category.

Direct sales and others

Direct sales and others revenue from our China commerce retail businesses is primarily generated by our direct sales businesses, comprising mainly Tmall Supermarket and Tmall Global’s direct sales businesses, and primarily consists of revenue from product sales.

 

China Commerce Wholesale Business

We generate revenue from our China commerce wholesale business primarily through membership fees, value-added services and customer management services. Revenue from membership fees are primarily fixed annual fees from the sale of China TrustPass memberships for paying members to reach customers, provide quotations and transact. Paying members may also purchase premium memberships and additional value-added services, such as premium data analytics and upgraded storefront management tools, the prices of which are determined based on the types and duration of the value-added services. Revenue from customer management services is primarily derived from P4P marketing services.

Cloud Intelligence Group

Our Cloud businesses primarily generate revenue from the provision of public and non-public cloud services to our domestic and international enterprise customers:

Public cloud services, where we generate revenue from a wide range of cloud services, including, among others, elastic computing, storage, network, database, big data and AI, security and proprietary servers. Enterprise customers can pay for these services on a consumption or subscription basis, such as on-demand delivery of computing services and storage capacities.
Non-public cloud services, where we generate revenue through packaged cloud services, including hardware, software license, software installation service, application development and maintenance service.

121


Table of Contents

 

Alibaba International Digital Commerce Group

International Commerce Retail Business

We generate revenue from our International commerce retail businesses primarily through customer management services, direct sales and logistics services. Our revenue from customer management services is mainly contributed by AliExpress, Lazada and Trendyol. We generate direct sales revenue primarily from AliExpress, Trendyol and Lazada. We generate logistics services revenue primarily from Lazada and Trendyol.

International Commerce Wholesale Business

We generate revenue from our International wholesale commerce businesses primarily through membership fees, value-added services and customer management services. Revenue from membership fees are primarily fixed annual fees from the sale of memberships for paying members to reach customers, provide quotations and transact. Revenue from value-added services primarily consists of fees for services such as trade assurance services, the prices of which are determined based on the types, usage and duration of the value-added services. Revenue from customer management services is primarily derived from P4P marketing services.

Cainiao Smart Logistics Network Limited

We generate revenue from Cainiao business primarily through express delivery and supply chain services. Cainiao charges merchants delivery fees on a per-parcel basis for express delivery services, and charges merchants service fees based on the service selected, such as storage, processing, delivery and various value-added services. In addition, Cainiao generates revenue by providing technology and other value-added services.

Local Services Group

We generate revenue from Local Services Group primarily through platform commissions and on-demand delivery services by our “To-home” business. Our revenue from platform commissions is mainly contributed by transactions on Ele.me, where merchants pay a commission based on a percentage of the transaction value. The commission percentages vary depending on product category. We also generate revenue through on-demand delivery services, including delivery of meals, food, groceries, FMCG, flowers and pharmaceutical products, for merchants and customers through Fengniao Logistics, Ele.me’s on-demand delivery network.

In addition, our “To-destination” businesses mainly generate revenue from Amap, by charging a software service fee and technology service fee to enterprise customers.

Digital Media and Entertainment Group

Revenue from Digital Media and Entertainment Group primarily comprises membership subscription fees, content investment income, customer management revenue and ticketing services revenue. Membership subscription fees are mainly generated from paying subscribers. Content investment income is mainly generated from box office income of movie investment projects. Customer management revenue is mainly generated from businesses and advertising agencies and the monetization model is substantially similar to the customer management revenue for our China commerce retail business. Ticketing services revenue is mainly generated from ticketing online sales commissions.

All Others

All others include Sun Art, Freshippo, Alibaba Health, Lingxi Games, Intime, Intelligent Information Platform (which mainly consists of UCWeb and Quark businesses), Fliggy, DingTalk (previously reported under Cloud Intelligence Group segment) and other businesses. The majority of revenue within All others consists of direct sales revenue, which is recorded on a gross basis.

 

Factors Affecting Our Results of Operations

Our Ability to Create Value for Our Users and Generate Revenue. Our ability to create value for our users and generate revenue is driven by the factors described below:

Number and engagement of consumers. Consumers are attracted to our platforms by the breadth of curated products and services, personalized content and the interactive user experience these platforms offer. Our platforms include a comprehensive selection of product and service offerings as well as engaging content, such as recommendation feeds on

122


Table of Contents

 

our Taobao app and entertainment content on Youku. Consumers enjoy an engaging social experience by interacting with each other and with merchants, brands and KOLs on our platforms. We leverage our consumer insights to further optimize the relevance of this rich content we provide to our users. The engagement of consumers in our ecosystem is affected by our ability to continue to enhance and expand our product and service offerings and improve user experience.
Broader value offered to merchants, brands, retailers and other businesses. Merchants, brands, retailers and other businesses use our products and services to help them reach, acquire and retain customers, build brand awareness and engagement, complete transactions, and enhance their operating efficiency. We offer merchants and retailers a complete suite of services and tools, powered by our consumer insights, to help them effectively engage consumers, efficiently manage their operations and provide a seamless online and offline consumer experience. With our proprietary data and technologies, we also facilitate the digital transformation of traditional merchants and retailers. In addition, we empower businesses of different sizes across various industries through our comprehensive enterprise cloud service offerings.
Empowering data and technology. Our ability to engage consumers and empower merchants, brands, retailers and other businesses is affected by the breadth and depth of our consumer insights, such as the accuracy of our shopping recommendations and of our targeted marketing, and our technology capabilities and infrastructure, such as cloud computing, and our continued ability to develop scalable products and services that adapt to the quickly evolving industry trends and consumer preferences.

Operating Leverage of Our Business Model. Our primary business model has significant operating leverage and our ecosystem enables us to realize structural cost savings. For example, Taobao drives significant traffic to Tmall as Tmall product listings also appear on Taobao search result pages. Furthermore, the large number of consumers on our marketplaces attracts a large number of merchants, who become customers for our customer management and storefront services. In addition, the vast consumer base of our ecosystem presents cross-selling opportunities across our various platforms. For example, we can offer consumer services, such as Ele.me, and promote our digital media and entertainment services, including Youku, to consumers on our marketplaces. These network effects allow for lower traffic acquisition costs and provide synergies across our businesses.

Our Investment in User Base, Technology, People, Infrastructure, and Innovative Business Model. We have made, and will continue to make, significant investments in our platforms and ecosystem to attract consumers and merchants, enhance user experience and expand the capabilities and scope of our platforms. We expect our investments will include expanding our China and international offerings, implementing our local consumer service businesses, strengthening our logistics and fulfillment capabilities, enhancing our Cloud business, investing in content and user acquisition to further develop our digital media and entertainment business, cultivating innovation initiatives and new technologies as well as executing our globalization strategy. Our operating leverage and profitability enable us to continue to invest in our people, particularly engineers, scientists and product management personnel, as well as in our technology capabilities and infrastructure. Our investment in the above-mentioned new and existing businesses has and will continue to lower our margins but we believe the investment will deliver overall long-term growth.

Strategic Investments and Acquisitions. We have made, and intend to make, strategic investments and acquisitions. Our investment and acquisition strategy is focused on strengthening our ecosystem, creating strategic synergies across our businesses, and enhancing our overall value. Our strategic investments and acquisitions may adversely affect our future financial results, including our margins and our net income, at least in the short term. In addition, some of our acquisitions and investments may not be successful. We have incurred impairment charges in the past and may incur impairment charges in the future.

Recent Investment, Acquisition and Strategic Alliance Activities

In addition to organic growth, we have made, or have entered into agreements to make, strategic investments, acquisitions and alliances that are intended to further our strategic objectives. The financial results for these strategic transactions that were completed are reflected in our operating results beginning with the period of their respective completion. Investments in which we did not obtain control are generally accounted for under the equity method if we have significant influence over the investee through investment in common stock or in-substance common stock. Otherwise, investments are generally carried at fair value with unrealized gains and losses recorded in the consolidated income statements or accounted for using the measurement alternative based on our accounting policies over different categories of investments. For the details of our accounting policies for each category of our investments, see notes 2(d), 2(t) and 2(u) to our audited consolidated financial statements included in this annual report.

We have developed focused investment strategies, targeting to invest, acquire or form alliances that will either complement our existing businesses or drive innovation initiatives. In some cases, we may take a staged approach to our investment and acquisition strategy, by beginning with an initial minority investment followed by business cooperation. When the business results, cooperation and the overall relationship established with the management of the investee company show increasing value to our ongoing business strategy, we may increase our investment or acquire the investee company completely.

123


Table of Contents

 

We have funded our strategic acquisitions and investments primarily from cash generated from our operations and through debt and equity financing. Our debt financing primarily consists of unsecured senior notes and bank borrowings, including an aggregate of US$8.0 billion unsecured senior notes issued in November 2014, of which US$5.05 billion was repaid in 2017, 2019 and 2021, an aggregate of US$7.0 billion unsecured senior notes issued in December 2017, of which US$0.7 billion was repaid in June 2023, an aggregate of US$5.0 billion unsecured senior notes issued in February 2021, a five-year term loan facility of US$4.0 billion drawn down in fiscal year 2017, the maturity of which has been extended to May 2024 in May 2019 and has been further extended to May 2028 in July 2023, as well as a US$6.5 billion revolving credit facility which we have not yet drawn. Going forward, we expect to fund additional investments through cash generated from our operations and through debt and equity financing when opportunities arise in the future. Although we expect our margins to be negatively affected by acquisitions of target companies with lower or negative margins, we do not expect our investment activities to have any significant negative impact on our liquidity or operations. We believe acquired businesses operating at a loss do not detract from our total value because they bring clear strategic value to us in the long run. However, there can be no assurance that our future financial results would not be materially and adversely affected if our strategic investments and acquisitions are not successful. See “Item 3. Key Information — D. Risk Factors — Risks Related to Our Business and Industry — Sustained investment in our businesses and our focus on long-term performance and maintaining the health of our ecosystem may negatively affect our margins and our net income” and “Item 3. Key Information — D. Risk Factors — Risks Related to Our Business and Industry — We face risks relating to our acquisitions, investments and alliances.”

Our significant strategic investments and acquisitions (including those that are under definitive agreement but have not closed, and excluding equity transactions in subsidiaries) in fiscal year 2024 and the period through the date of this annual report are set forth below.

Moonshot AI Ltd or Moonshot, is an artificial intelligence company in the PRC. During the fiscal year 2024, we invested a total of approximately US$0.8 billion for an approximately 36% equity interest, representing a preferred stock investment in Moonshot.

 

Intangible Assets and Goodwill

When we make an acquisition, consideration that exceeds the acquisition date amounts of the acquired assets and liabilities is allocated to intangible assets and goodwill. We have and will continue to incur amortization expenses as we amortize intangible assets over their estimated useful life on a straight-line basis. We do not amortize goodwill. We test intangible assets and goodwill periodically or whenever necessary for impairment, and any impairment may materially and adversely affect our financial condition and results of operations. Some of our acquisitions and investments may not be successful, and we may incur impairment charges in the future. We recognized an impairment of intangible assets of RMB2,811 million in fiscal year 2023 and RMB12,089 million (US$1,674 million) in fiscal year 2024 , mainly relating to one of our import e-commerce platform in China and Sun Art within All others segment, respectively. We recognized an impairment of goodwill of RMB2,714 million and RMB10,521 million (US$1,457 million) in fiscal years 2023 and 2024 respectively, mainly in relation to Digital Media and Entertainment Group. For additional information, see “— Critical Accounting Policies and Estimates — Impairment Assessment on Goodwill and Intangible Assets” and “Item 3. Key Information — D. Risk Factors — Risks Related to Our Business and Industry — We face risks relating to our acquisitions, investments and alliances.”

124


Table of Contents

 

Components of Results of Operations

Revenue

The following table sets forth our revenues by segment, presented before inter-segment elimination, for the periods indicated (1):

 

 

Year ended March 31,

 

 

2022

 

 

2023

 

 

2024

 

 

RMB

 

 

RMB

 

 

RMB

 

 

US$

 

 

(in millions)

 

Taobao and Tmall Group:

 

 

 

 

 

 

 

 

 

 

 

 

China commerce retail

 

 

 

 

 

 

 

 

 

 

 

 

- Customer management

 

 

316,029

 

 

 

291,541

 

 

 

304,009

 

 

 

42,105

 

- Direct sales and others (2)

 

 

96,795

 

 

 

103,811

 

 

 

110,405

 

 

 

15,291

 

 

 

412,824

 

 

 

395,352

 

 

 

414,414

 

 

 

57,396

 

China commerce wholesale

 

 

17,106

 

 

 

17,854

 

 

 

20,479

 

 

 

2,836

 

Total Taobao and Tmall Group

 

 

429,930

 

 

 

413,206

 

 

 

434,893

 

 

 

60,232

 

 

 

 

 

 

 

 

 

 

 

 

 

 

Cloud Intelligence Group

 

 

102,016

 

 

 

103,497

 

 

 

106,374

 

 

 

14,733

 

 

 

 

 

 

 

 

 

 

 

 

 

 

Alibaba International Digital Commerce Group:

 

 

 

 

 

 

 

 

 

 

 

 

International commerce retail

 

 

43,679

 

 

 

50,933

 

 

 

81,654

 

 

 

11,309

 

International commerce wholesale

 

 

18,506

 

 

 

19,573

 

 

 

20,944

 

 

 

2,901

 

Total Alibaba International Digital Commerce Group

 

 

62,185

 

 

 

70,506

 

 

 

102,598

 

 

 

14,210

 

 

 

 

 

 

 

 

 

 

 

 

 

 

Cainiao Smart Logistics Network Limited

 

 

66,808

 

 

 

77,512

 

 

 

99,020

 

 

 

13,714

 

Local Services Group

 

 

44,890

 

 

 

50,249

 

 

 

59,802

 

 

 

8,282

 

Digital Media and Entertainment Group

 

 

18,105

 

 

 

18,444

 

 

 

21,145

 

 

 

2,929

 

All others (3)

 

 

189,543

 

 

 

197,115

 

 

 

192,331

 

 

 

26,637

 

Total segment revenue

 

 

913,477

 

 

 

930,529

 

 

 

1,016,163

 

 

 

140,737

 

Unallocated

 

 

1,556

 

 

 

866

 

 

 

1,297

 

 

 

180

 

Inter-segment elimination

 

 

(61,971

)

 

 

(62,708

)

 

 

(76,292

)

 

 

(10,567

)

Consolidated revenue

 

 

853,062

 

 

 

868,687

 

 

 

941,168

 

 

 

130,350

 

(1)
During fiscal year 2024, our segment reporting has been updated to reflect our Reorganization and the reclassification of the revenue of our DingTalk business, which was previously reported under Cloud Intelligence Group, to All others, the purpose of which was to provide DingTalk with greater autonomy to promote innovation and enhance competitiveness. Our CODM started to review information under this new reporting structure and segment reporting has been updated to conform to this change as well as the way we manage and monitor segment performance. Comparative figures were reclassified to conform to this presentation.
(2)
Direct sales and others revenue under Taobao and Tmall Group primarily represents Tmall Supermarket, Tmall Global and other direct sales businesses, where revenue and cost of inventory are recorded on a gross basis.
(3)
All others include Sun Art, Freshippo, Alibaba Health, Lingxi Games, Intime, Intelligent Information Platform (which mainly consists of UCWeb and Quark businesses), Fliggy, DingTalk (previously reported under Cloud Intelligence Group segment) and other businesses. The majority of revenue within All others consist of direct sales revenue, which is recorded on a gross basis.

A substantial majority of our revenue is attributable to our businesses in China. See “— Our Monetization Model” for additional information regarding our revenue.

Cost of Revenue

The principal components of our cost of revenue include: cost of inventories; logistics costs; expenses associated with the operation of our mobile platforms and websites, such as depreciation and maintenance expenses for our servers and computers, call centers and other equipment, as well as bandwidth and co-location fees; salaries, bonuses, benefits and share-based compensation expense relating to customer service, mobile platform and platform operation personnel as well as payment processing consultants; traffic acquisition costs paid to third-party marketing affiliates either at a fixed price or on a revenue-sharing basis; content acquisition costs paid to third parties and production costs of original content for our online media properties; payment processing fees paid to Alipay or other financial institutions; and other miscellaneous costs.

125


Table of Contents

 

Product Development Expenses

Product development expenses primarily include salaries, bonuses, benefits and share-based compensation expense for research and development personnel and other expenses that are directly attributable to the development of new technologies and products for our businesses, such as the development of the Internet infrastructure, applications, operating systems, software, databases and networks.

Sales and Marketing Expenses

Sales and marketing expenses primarily consist of online and offline advertising expenses, promotion expenses, salaries, bonuses, benefits and share-based compensation expense for our employees engaged in sales and marketing functions, and sales commissions paid for membership and user acquisition for our marketplaces and platforms.

General and Administrative Expenses

General and administrative expenses mainly consist of salaries, bonuses, benefits and share-based compensation expense for our management and administrative employees, office facilities and other support overhead costs, professional services fees, provision for doubtful debts on receivables, charitable contributions, as well as non-recurring items.

Interest and Investment Income, Net

Interest and investment income, net mainly consists of interest income, gain or loss on deemed disposals, disposals and revaluation of our long-term equity investments and impairment of equity investments.

Interest Expense

Our interest expense is comprised of interest payments and amortization of upfront fees and incidental charges primarily associated with our US$8.0 billion unsecured senior notes issued in November 2014, of which US$5.05 billion was repaid in 2017, 2019 and 2021, an aggregate of US$7.0 billion unsecured senior notes issued in December 2017, of which US$700 million was repaid in June 2023, an aggregate of US$5.0 billion unsecured senior notes issued in February 2021, as well as the US$4.0 billion five-year term loan facility drawn down in fiscal year 2017 and extended in 2023. In addition, we have a US$6.5 billion revolving credit facility, which we have not yet drawn as of the date of this annual report.

Other Income, Net

Other income, net, primarily consists of input VAT super-credit, exchange gain or loss and government grants. Exchange gain or loss, arising from our operations and treasury management activities, recognized in our income statement is largely affected by exchange rate fluctuation among Renminbi, U.S. dollar and Turkish lira. Government grants primarily relate to grants by central and local governments in connection with our contributions to technology development and investments in local business districts. These grants may not be recurring in nature, and we recognize the income when the grants are received and no further conditions need to be met.

Income Tax Expenses

Our income tax expenses are comprised primarily of current tax expense, mainly attributable to certain profitable subsidiaries in China, and deferred tax expense, mainly including deferred tax recognized for temporary differences in relation to investments, share-based awards and withholding tax on dividends to be distributed by our PRC operating subsidiaries.

Taxation

Cayman Islands Tax

Under Cayman Islands law, our company is not subject to income, corporation or capital gains tax, and no withholding tax is imposed upon the payment of dividends.

Hong Kong Profits Tax

Our company’s subsidiaries incorporated in Hong Kong were subject to Hong Kong profits tax at a rate of 16.5% in fiscal years 2022, 2023 and 2024.

126


Table of Contents

 

PRC Income Tax

Under the EIT Law, the standard enterprise income tax rate is 25%.

Entities qualifying as High and New Technology Enterprises enjoy a preferential tax rate of 15%. Entities recognized as Software Enterprises are exempt from the EIT for two years beginning from their first profitable calendar year and are entitled to a 50% reduction in EIT for the following three consecutive calendar years. Furthermore, entities recognized as Key Software Enterprises (KSE) within the PRC national plan enjoy a preferential EIT rate of 10%. KSE status is subject to review by the relevant authorities every year and the timing of annual review and notification by the relevant authorities may vary from year to year. The related reduction in tax expense as a result of official notification confirming KSE status is accounted for upon receipt of such notification.

Certain subsidiaries received the above preferential tax treatments during calendar years 2021, 2022, 2023 and 2024. Four of our subsidiaries in China, Alibaba (China) Technology Co., Ltd., Taobao (China) Software Co., Ltd., Zhejiang Tmall Technology Co., Ltd., and Alibaba (China) Co., Ltd, which are our wholly-owned entities primarily involved in the operations of wholesale marketplaces, Taobao, Tmall, and technology, software research and development and relevant services, respectively, were qualified as High and New Technology Enterprises and they were subject to an EIT rate of 15%. Another one of our subsidiaries in China, Alibaba (Beijing) Software Services Co., Ltd., which is our wholly-owned entity primarily engaged in the operations of technology, software research and development and relevant services, was recognized as a Software Enterprise and was thereby entitled to an income tax exemption for two years beginning from its first profitable calendar year 2017, and a 50% reduction in the standard statutory rate for the subsequent three consecutive years starting from the calendar year 2019. For the calendar years of 2021, 2022 and 2023, Alibaba (Beijing) Software Services Co., Ltd. applied an EIT rate of 12.5% (50% reduction in the standard statutory rate) as a Software Enterprise for the calendar year of 2021 and applied an EIT rate of 15% as High and New Technology Enterprise for the calendar years of 2022 and 2023.

VAT and Other Levies

Our major PRC subsidiaries are subject to VAT on revenue earned for our services under a national VAT reform program. In general, the applicable VAT rate on the revenue earned for services is 6% with companies entitled to crediting VAT paid on certain purchases against VAT on sales. Revenue is recognized net of VAT in our consolidated income statement.

PRC Withholding Tax

Pursuant to the EIT Law, a 10% withholding tax is generally levied on dividends declared by companies in China to their non-resident enterprise investors. A lower withholding tax rate of 5% is applicable for direct foreign investors incorporated in Hong Kong with at least 25% equity interest in the PRC company and meeting the relevant conditions or requirements pursuant to the tax arrangement between Chinese mainland and Hong Kong S.A.R. As the equity holders of our PRC operating subsidiaries are qualified Hong Kong incorporated companies, our deferred tax liabilities for distributable earnings are calculated at a 5% withholding tax rate. As of March 31, 2024, we have accrued the withholding tax on substantially all of the earnings distributable by our subsidiaries in China, except for those being reserved for permanent reinvestment in China of RMB304.7 billion (US$42.2 billion).

Share-based Compensation

Our equity incentive plans provide the granting of share-based awards to eligible grantees. We believe share-based awards are vital to attract, incentivize and retain our employees and are the appropriate tool to align the interests of the grantees with those of our shareholders. See “Item 6. Directors, Senior Management and Employees — B. Compensation.”

In addition, prior to 2023, Junhan and Ant Group granted share-based awards to our employees, and the awards are settled by Junhan or Ant Group respectively. See “Item 7. Major Shareholders and Related Party Transactions — B. Related Party Transactions — Agreements and Transactions Related to Ant Group and Its Subsidiaries — Our Commercial Arrangements with Ant Group and Alipay — Share-based Award Arrangements.”

We recognized share-based compensation expense of RMB23,971 million, RMB30,831 million and RMB18,546 million (US$2,569 million) in fiscal years 2022, 2023 and 2024, respectively, representing 3%, 4% and 2% of our revenue in those respective periods.

127


Table of Contents

 

The following table sets forth an analysis of share-based compensation expense by function for the periods indicated:

 

 

Year ended March 31,

 

 

2022

 

 

2023

 

 

2024

 

 

RMB

 

 

RMB

 

 

RMB

 

 

US$

 

 

(in millions)

 

Cost of revenue

 

 

5,725

 

 

 

5,710

 

 

 

3,012

 

 

 

417

 

Product development expenses

 

 

11,035

 

 

 

13,514

 

 

 

7,623

 

 

 

1,056

 

Sales and marketing expenses

 

 

3,050

 

 

 

3,710

 

 

 

2,265

 

 

 

314

 

General and administrative expenses

 

 

4,161

 

 

 

7,897

 

 

 

5,646

 

 

 

782

 

Total

 

 

23,971

 

 

 

30,831

 

 

 

18,546

 

 

 

2,569

 

 

The following table sets forth an analysis of share-based compensation expense by type of awards for the periods indicated:

 

 

Year ended March 31,

 

 

2022

 

 

2023

 

 

2024

 

 

RMB

 

 

RMB

 

 

RMB

 

 

US$

 

 

(in millions)

 

Alibaba Group share-based awards(1)

 

 

30,576

 

 

 

24,900

 

 

 

17,974

 

 

 

2,489

 

Ant Group share-based awards(2)

 

 

(11,585

)

 

 

668

 

 

 

(6,691

)

 

 

(927

)

Others(3)

 

 

4,980

 

 

 

5,263

 

 

 

7,263

 

 

 

1,007

 

Total

 

 

23,971

 

 

 

30,831

 

 

 

18,546

 

 

 

2,569

 

 

(1)
This represents Alibaba Group share-based awards granted to our employees.
(2)
This represents Ant Group share-based awards granted to our employees, which is subject to mark-to-market accounting treatment.
(3)
This represents share-based awards of our subsidiaries.

Share-based compensation expense related to Alibaba Group share-based awards decreased in fiscal year 2024 compared to fiscal year 2023. This decrease was primarily due to the general decrease in the average fair market value of the awards granted.

Share-based compensation expense related to Ant Group reflected a reversal of share-based compensation expense of RMB6,901 million (US$956 million) recorded in fiscal year 2024. This is the result of a mark-to-market adjustment during the fiscal year relating to Ant Group share-based awards granted to our employees because of a decrease in the value of Ant Group.

We expect that our share-based compensation expense will continue to be affected by changes in the fair value of the underlying awards and the quantity of awards we grant in the future. See “— Critical Accounting Policies and Estimates — Share-based Compensation Expense and Valuation of the Underlying Awards” below for additional information regarding our share-based compensation expense.

128


Table of Contents

 

 

Results of Operations

The following tables set out our consolidated results of operations for the periods indicated:

 

 

Year ended March 31,

 

 

2022

 

 

2023

 

 

2024

 

 

RMB

 

 

RMB

 

 

RMB

 

 

US$

 

 

(in millions, except per share data)

 

Revenue

 

 

853,062

 

 

 

868,687

 

 

 

941,168

 

 

 

130,350

 

Cost of revenue

 

 

(539,450

)

 

 

(549,695

)

 

 

(586,323

)

 

 

(81,205

)

Product development expenses

 

 

(55,465

)

 

 

(56,744

)

 

 

(52,256

)

 

 

(7,237

)

Sales and marketing expenses

 

 

(119,799

)

 

 

(103,496

)

 

 

(115,141

)

 

 

(15,947

)

General and administrative expenses

 

 

(31,922

)

 

 

(42,183

)

 

 

(41,985

)

 

 

(5,815

)

Amortization and impairment of intangible assets

 

 

(11,647

)

 

 

(13,504

)

 

 

(21,592

)

 

 

(2,990

)

Impairment of goodwill

 

 

(25,141

)

 

 

(2,714

)

 

 

(10,521

)

 

 

(1,457

)

Income from operations

 

 

69,638

 

 

 

100,351

 

 

 

113,350

 

 

 

15,699

 

Interest and investment income, net

 

 

(15,702

)

 

 

(11,071

)

 

 

(9,964

)

 

 

(1,380

)

Interest expense

 

 

(4,909

)

 

 

(5,918

)

 

 

(7,947

)

 

 

(1,101

)

Other income, net

 

 

10,523

 

 

 

5,823

 

 

 

6,157

 

 

 

853

 

Income before income tax and share of results of equity
   method investees

 

 

59,550

 

 

 

89,185

 

 

 

101,596

 

 

 

14,071

 

Income tax expenses

 

 

(26,815

)

 

 

(15,549

)

 

 

(22,529

)

 

 

(3,120

)

Share of results of equity method investees

 

 

14,344

 

 

 

(8,063

)

 

 

(7,735

)

 

 

(1,072

)

Net income

 

 

47,079

 

 

 

65,573

 

 

 

71,332

 

 

 

9,879

 

Net loss attributable to noncontrolling interests

 

 

15,170

 

 

 

7,210

 

 

 

8,677

 

 

 

1,202

 

Net income attributable to Alibaba Group Holding Limited

 

 

62,249

 

 

 

72,783

 

 

 

80,009

 

 

 

11,081

 

Accretion of mezzanine equity

 

 

(290

)

 

 

(274

)

 

 

(268

)

 

 

(37

)

Net income attributable to ordinary shareholders

 

 

61,959

 

 

 

72,509

 

 

 

79,741

 

 

 

11,044

 

Earnings per share attributable to ordinary
   shareholders
(1)

 

 

 

 

 

 

 

 

 

 

 

 

   Basic

 

 

2.87

 

 

 

3.46

 

 

 

3.95

 

 

 

0.55

 

   Diluted

 

 

2.84

 

 

 

3.43

 

 

 

3.91

 

 

 

0.54

 

Earnings per ADS attributable to ordinary
   shareholders
(1)

 

 

 

 

 

 

 

 

 

 

 

 

   Basic

 

 

22.99

 

 

 

27.65

 

 

 

31.61

 

 

 

4.38

 

   Diluted

 

 

22.74

 

 

 

27.46

 

 

 

31.24

 

 

 

4.33

 

 

(1)
Each ADS represents eight Shares.

129


Table of Contents

 

 

 

Year ended March 31,

 

 

2022

 

 

2023

 

 

2024

 

 

%

 

 

%

 

 

%

 

 

(as percentage of revenue)

 

Revenue

 

 

100

 

 

 

100

 

 

 

100

 

Cost of revenue

 

 

(63

)

 

 

(63

)

 

 

(62

)

Product development expenses

 

 

(7

)

 

 

(7

)

 

 

(6

)

Sales and marketing expenses

 

 

(14

)

 

 

(12

)

 

 

(12

)

General and administrative expenses

 

 

(4

)

 

 

(5

)

 

 

(5

)

Amortization and impairment of intangible assets

 

 

(1

)

 

 

(1

)

 

 

(2

)

Impairment of goodwill

 

 

(3

)

 

 

 

 

 

(1

)

Income from operations

 

 

8

 

 

 

12

 

 

 

12

 

Interest and investment income, net

 

 

(1

)

 

 

(1

)

 

 

(1

)

Interest expense

 

 

(1

)

 

 

(1

)

 

 

(1

)

Other income, net

 

 

1

 

 

 

 

 

 

 

Income before income tax and share of results of equity method
   investees

 

 

7

 

 

 

10

 

 

 

10

 

Income tax expenses

 

 

(3

)

 

 

(1

)

 

 

(2

)

Share of results of equity method investees

 

 

2

 

 

 

(1

)

 

 

(1

)

Net income

 

 

6

 

 

 

8

 

 

 

7

 

Net loss attributable to noncontrolling interests

 

 

2

 

 

 

 

 

 

1

 

Net income attributable to Alibaba Group Holding Limited

 

 

8

 

 

 

8

 

 

 

8

 

Accretion of mezzanine equity

 

 

 

 

 

 

 

 

 

Net income attributable to ordinary shareholders

 

 

8

 

 

 

8

 

 

 

8

 

 

Segment Information for Fiscal Years 2022, 2023 and 2024

The tables below set forth certain financial information of our operating segments, before inter-segment elimination, for the periods indicated(1):

 

 

Year ended March 31,

 

 

2022

 

 

2023

 

 

2024

 

 

RMB

 

 

RMB

 

 

RMB

 

 

US$

 

 

(in millions)

 

Taobao and Tmall Group:

 

 

 

 

 

 

 

 

 

 

 

 

China commerce retail

 

 

 

 

 

 

 

 

 

 

 

 

- Customer management

 

 

316,029

 

 

 

291,541

 

 

 

304,009

 

 

 

42,105

 

- Direct sales and others (2)

 

 

96,795

 

 

 

103,811

 

 

 

110,405

 

 

 

15,291

 

 

 

412,824

 

 

 

395,352

 

 

 

414,414

 

 

 

57,396

 

China commerce wholesale

 

 

17,106

 

 

 

17,854

 

 

 

20,479

 

 

 

2,836

 

Total Taobao and Tmall Group

 

 

429,930

 

 

 

413,206

 

 

 

434,893

 

 

 

60,232

 

 

 

 

 

 

 

 

 

 

 

 

 

 

Cloud Intelligence Group

 

 

102,016

 

 

 

103,497

 

 

 

106,374

 

 

 

14,733

 

 

 

 

 

 

 

 

 

 

 

 

 

 

Alibaba International Digital Commerce Group:

 

 

 

 

 

 

 

 

 

 

 

 

International commerce retail

 

 

43,679

 

 

 

50,933

 

 

 

81,654

 

 

 

11,309

 

International commerce wholesale

 

 

18,506

 

 

 

19,573

 

 

 

20,944

 

 

 

2,901

 

Total Alibaba International Digital Commerce Group

 

 

62,185

 

 

 

70,506

 

 

 

102,598

 

 

 

14,210

 

 

 

 

 

 

 

 

 

 

 

 

 

 

Cainiao Smart Logistics Network Limited

 

 

66,808

 

 

 

77,512

 

 

 

99,020

 

 

 

13,714

 

Local Services Group

 

 

44,890

 

 

 

50,249

 

 

 

59,802

 

 

 

8,282

 

Digital Media and Entertainment Group

 

 

18,105

 

 

 

18,444

 

 

 

21,145

 

 

 

2,929

 

All others (3)

 

 

189,543

 

 

 

197,115

 

 

 

192,331

 

 

 

26,637

 

Total segment revenue

 

 

913,477

 

 

 

930,529

 

 

 

1,016,163

 

 

 

140,737

 

Unallocated

 

 

1,556

 

 

 

866

 

 

 

1,297

 

 

 

180

 

Inter-segment elimination

 

 

(61,971

)

 

 

(62,708

)

 

 

(76,292

)

 

 

(10,567

)

Consolidated revenue

 

 

853,062

 

 

 

868,687

 

 

 

941,168

 

 

 

130,350

 

 

(1)
During fiscal year 2024, our segment reporting has been updated to reflect our Reorganization and the reclassification of the revenue of our DingTalk business,

130


Table of Contents

 

which was previously reported under Cloud Intelligence Group, to All others, the purpose of which was to provide DingTalk with greater autonomy to promote innovation and enhance competitiveness. Our CODM started to review information under this new reporting structure and segment reporting has been updated to conform to this change as well as the way we manage and monitor segment performance. Comparative figures were reclassified to conform to this presentation.
(2)
Direct sales and others revenue under Taobao and Tmall Group primarily represents Tmall Supermarket, Tmall Global and other direct sales businesses, where revenue and cost of inventory are recorded on a gross basis.
(3)
All others include Sun Art, Freshippo, Alibaba Health, Lingxi Games, Intime, Intelligent Information Platform (which mainly consists of UCWeb and Quark businesses), Fliggy, DingTalk (previously reported under Cloud Intelligence Group segment) and other businesses. The majority of revenue within All others consist of direct sales revenue, which is recorded on a gross basis.

 

 

Year ended March 31,

 

 

2022

 

 

2023

 

 

2024

 

 

RMB

 

 

RMB

 

 

RMB

 

 

US$

 

 

(in millions)

 

Taobao and Tmall Group

 

 

192,218

 

 

 

189,140

 

 

 

194,827

 

 

 

26,983

 

Cloud Intelligence Group

 

 

3,744

 

 

 

4,101

 

 

 

6,121

 

 

 

848

 

Alibaba International Digital Commerce Group

 

 

(8,614

)

 

 

(4,944

)

 

 

(8,035

)

 

 

(1,113

)

Cainiao Smart Logistics Network Limited

 

 

(1,465

)

 

 

(391

)

 

 

1,402

 

 

 

194

 

Local Services Group

 

 

(20,059

)

 

 

(13,148

)

 

 

(9,812

)

 

 

(1,359

)

Digital Media and Entertainment Group

 

 

(5,509

)

 

 

(2,789

)

 

 

(1,539

)

 

 

(213

)

All others (2)

 

 

(16,295

)

 

 

(9,388

)

 

 

(9,160

)

 

 

(1,268

)

Total segments adjusted EBITA

 

 

144,020

 

 

 

162,581

 

 

 

173,804

 

 

 

24,072

 

Unallocated (3)

 

 

(12,672

)

 

 

(12,143

)

 

 

(6,190

)

 

 

(857

)

Inter-segment elimination

 

 

(951

)

 

 

(2,527

)

 

 

(2,586

)

 

 

(359

)

Consolidated adjusted EBITA

 

 

130,397

 

 

 

147,911

 

 

 

165,028

 

 

 

22,856

 

 

 

 

 

 

 

 

 

 

 

 

 

 

 

(1)
During fiscal year 2024, our segment reporting has been updated to reflect our Reorganization and the reclassification of the results of our DingTalk business, which was previously reported under Cloud Intelligence Group, to All others, the purpose of which was to provide DingTalk with greater autonomy to promote innovation and enhance competitiveness. Our CODM started to review information under this new reporting structure and segment reporting has been updated to conform to this change as well as the way we manage and monitor segment performance. Comparative figures were reclassified to conform to this presentation.
(2)
All others include Sun Art, Freshippo, Alibaba Health, Lingxi Games, Intime, Intelligent Information Platform (which mainly consists of UCWeb and Quark businesses), Fliggy, DingTalk (previously reported under Cloud Intelligence Group segment) and other businesses.
(3)
Unallocated primarily relates to certain costs incurred by corporate functions and other miscellaneous items that are not allocated to individual segments.

Non-GAAP Measures

We use adjusted EBITDA, adjusted EBITA, non‑GAAP net income, non‑GAAP diluted earnings per share/ADS and free cash flow, each a non‑GAAP financial measure, in evaluating our operating results and for financial and operational decision‑making purposes.

We believe that adjusted EBITDA, adjusted EBITA, non‑GAAP net income and non‑GAAP diluted earnings per share/ADS help identify underlying trends in our business that could otherwise be distorted by the effect of certain income or expenses that we include in income from operations, net income and diluted earnings per share/ADS. We believe that these non‑GAAP measures provide useful information about our core operating results, enhance the overall understanding of our past performance and future prospects and allow for greater visibility with respect to key metrics used by our management in its financial and operational decision‑making. We present three different income measures, namely adjusted EBITDA, adjusted EBITA and non-GAAP net income in order to provide more information and greater transparency to investors about our operating results.

We consider free cash flow to be a liquidity measure that provides useful information to management and investors about the amount of cash generated by our business that can be used for strategic corporate transactions, including investing in our new business initiatives, making strategic investments and acquisitions and strengthening our balance sheet.

Adjusted EBITDA, adjusted EBITA, non‑GAAP net income, non‑GAAP diluted earnings per share/ADS and free cash flow should not be considered in isolation or construed as an alternative to income from operations, net income, diluted earnings per share/ADS, cash flows or any other measure of performance or as an indicator of our operating performance. These non‑GAAP financial measures presented here do not have standardized meanings prescribed by U.S. GAAP and may not be comparable to similarly titled measures presented by other companies. Other companies may calculate similarly titled measures differently, limiting their usefulness as comparative measures to our data.

Adjusted EBITDA represents net income before interest and investment income, net, interest expense, other income, net, income tax expenses, share of results of equity method investees, share-based compensation expense, amortization and impairment of intangible

131


Table of Contents

 

assets, depreciation and impairment of property and equipment, and operating lease cost relating to land use rights, impairment of goodwill, and others, which we do not believe are reflective of our core operating performance during the periods presented.

Adjusted EBITA represents net income before interest and investment income, net, interest expense, other income, net, income tax expenses, share of results of equity method investees, share-based compensation expense, amortization and impairment of intangible assets, impairment of goodwill, and others, which we do not believe are reflective of our core operating performance during the periods presented.

Non‑GAAP net income represents net income before share-based compensation expense, amortization and impairment of intangible assets, gain or loss on deemed disposals/disposals/revaluation of investments, impairment of goodwill and investments, and others, and adjustments for the tax effects.

Non‑GAAP diluted earnings per share represents non-GAAP net income attributable to ordinary shareholders divided by the weighted average number of outstanding ordinary shares for computing non-GAAP diluted earnings per share on a diluted basis. Non-GAAP diluted earnings per ADS represents non-GAAP diluted earnings per share after adjusting for the ordinary share-to-ADS ratio.

Free cash flow represents net cash provided by operating activities as presented in our consolidated cash flow statement less purchases of property and equipment (excluding acquisition of land use rights and construction in progress relating to office campuses) and intangible assets (excluding those acquired through acquisitions), as well as adjustments to exclude from net cash provided by operating activities the buyer protection fund deposits from merchants on our marketplaces. We deduct certain items of cash flows from investing activities in order to provide greater transparency into cash flow from our revenue-generating business operations. We exclude “acquisition of land use rights and construction in progress relating to office campuses” because the office campuses are used by us for corporate and administrative purposes and are not directly related to our revenue-generating business operations. We also exclude buyer protection fund deposits from merchants on our marketplaces because these deposits are restricted for the purpose of compensating buyers for claims against merchants.

The following table sets forth a reconciliation of our net income to adjusted EBITA and adjusted EBITDA for the periods indicated:

 

 

Year ended March 31,

 

 

2022

 

 

2023

 

 

2024

 

 

RMB

 

 

RMB

 

 

RMB

 

 

US$

 

 

(in millions)

 

Net income

 

 

47,079

 

 

 

65,573

 

 

 

71,332

 

 

 

9,879

 

Adjustments to reconcile net income to adjusted EBITA and
   adjusted EBITDA:

 

 

 

 

 

 

 

 

 

 

 

 

Interest and investment income, net

 

 

15,702

 

 

 

11,071

 

 

 

9,964

 

 

 

1,380

 

Interest expense

 

 

4,909

 

 

 

5,918

 

 

 

7,947

 

 

 

1,101

 

Other income, net

 

 

(10,523

)

 

 

(5,823

)

 

 

(6,157

)

 

 

(853

)

Income tax expenses

 

 

26,815

 

 

 

15,549

 

 

 

22,529

 

 

 

3,120

 

Share of results of equity method investees

 

 

(14,344

)

 

 

8,063

 

 

 

7,735

 

 

 

1,072

 

Income from operations

 

 

69,638

 

 

 

100,351

 

 

 

113,350

 

 

 

15,699

 

Share-based compensation expense

 

 

23,971

 

 

 

30,831

 

 

 

18,546

 

 

 

2,569

 

Amortization and impairment of intangible assets

 

 

11,647

 

 

 

13,504

 

 

 

21,592

 

 

 

2,990

 

Impairment of goodwill, and others

 

 

25,141

 

 

 

3,225

 

 

 

11,540

 

 

 

1,598

 

Adjusted EBITA

 

 

130,397

 

 

 

147,911

 

 

 

165,028

 

 

 

22,856

 

Depreciation and impairment of property and equipment,
   and operating lease cost relating to land use rights

 

 

27,808

 

 

 

27,799

 

 

 

26,640

 

 

 

3,690

 

Adjusted EBITDA

 

 

158,205

 

 

 

175,710

 

 

 

191,668

 

 

 

26,546

 

 

132


Table of Contents

 

The following table sets forth a reconciliation of our net income to non‑GAAP net income for the periods indicated:

 

 

Year ended March 31,

 

 

2022

 

 

2023

 

 

2024

 

 

RMB

 

 

RMB

 

 

RMB

 

 

US$

 

 

(in millions)

 

Net income

 

 

47,079

 

 

 

65,573

 

 

 

71,332

 

 

 

9,879

 

Adjustments to reconcile net income to non-GAAP net
   income:

 

 

 

 

 

 

 

 

 

 

 

 

Share-based compensation expense

 

 

23,971

 

 

 

30,831

 

 

 

18,546

 

 

 

2,569

 

Amortization and impairment of intangible assets

 

 

11,647

 

 

 

13,504

 

 

 

21,592

 

 

 

2,990

 

Loss on deemed disposals/disposals/revaluation of
   investments

 

 

21,671

 

 

 

13,857

 

 

 

21,659

 

 

 

3,000

 

Impairment of goodwill and investments, and others

 

 

40,264

 

 

 

24,862

 

 

 

33,679

 

 

 

4,664

 

Tax effects(1)

 

 

(8,244

)

 

 

(7,248

)

 

 

(9,329

)

 

 

(1,291

)

Non-GAAP net income

 

 

136,388

 

 

 

141,379

 

 

 

157,479

 

 

 

21,811

 

 

(1)
Tax effects primarily comprises tax effects relating to share-based compensation expense, amortization and impairment of intangible assets and certain gains and losses from investments, and others.

The following table sets forth a reconciliation of our diluted earnings per share/ADS to non‑GAAP diluted earnings per share/ADS for the periods indicated:

 

 

Year ended March 31,

 

 

2022

 

 

2023

 

 

2024

 

 

RMB

 

 

RMB

 

 

RMB

 

 

US$

 

 

(in millions, except per share data)

 

Net income attributable to ordinary shareholders - basic

 

 

61,959

 

 

 

72,509

 

 

 

79,741

 

 

 

11,044

 

Dilution effect on earnings arising from share-based
   awards operated by equity method investees and
   subsidiaries

 

 

(37

)

 

 

(38

)

 

 

(228

)

 

 

(32

)

Net income attributable to ordinary shareholders - diluted

 

 

61,922

 

 

 

72,471

 

 

 

79,513

 

 

 

11,012

 

Non-GAAP adjustments to net income attributable
   to ordinary shareholders
(1)

 

 

81,593

 

 

 

71,520

 

 

 

78,846

 

 

 

10,920

 

Non-GAAP net income attributable to ordinary shareholders
   for computing non-GAAP diluted earnings per share/ADS

 

 

143,515

 

 

 

143,991

 

 

 

158,359

 

 

 

21,932

 

Weighted average number of shares on a diluted basis for
   computing non-GAAP diluted earnings per share/ADS
   (million shares)
(2)

 

 

21,787

 

 

 

21,114

 

 

 

20,359

 

 

 

 

Diluted earnings per share(2) (3)

 

 

2.84

 

 

 

3.43

 

 

 

3.91

 

 

 

0.54

 

Non-GAAP diluted earnings per share(2) (4)

 

 

6.59

 

 

 

6.82

 

 

 

7.78

 

 

 

1.08

 

Diluted earnings per ADS(2) (3)

 

 

22.74

 

 

 

27.46

 

 

 

31.24

 

 

 

4.33

 

Non-GAAP diluted earnings per ADS(2) (4)

 

 

52.69

 

 

 

54.56

 

 

 

62.23

 

 

 

8.62

 

 

(1)
See the table above regarding the reconciliation of net income to non‑GAAP net income for more information of these non‑GAAP adjustments.
(2)
Each ADS represents eight ordinary shares.
(3)
Diluted earnings per share is derived from dividing net income attributable to ordinary shareholders by the weighted average number of outstanding ordinary shares, on a diluted basis. Diluted earnings per ADS is derived from the diluted earnings per share after adjusting for the ordinary share-to-ADS ratio.
(4)
Non-GAAP diluted earnings per share is derived from dividing non-GAAP net income attributable to ordinary shareholders by the weighted average number of outstanding ordinary shares for computing non-GAAP diluted earnings per share, on a diluted basis. Non-GAAP diluted earnings per ADS is derived from the non-GAAP diluted earnings per share after adjusting for the ordinary share-to-ADS ratio.

133


Table of Contents

 

The following table sets forth a reconciliation of net cash provided by operating activities to free cash flow for the periods indicated:

 

 

Year ended March 31,

 

 

2022

 

 

2023

 

 

2024

 

 

RMB

 

 

RMB

 

 

RMB

 

 

US$

 

 

(in millions)

 

Net cash provided by operating activities

 

 

142,759

 

 

 

199,752

 

 

 

182,593

 

 

 

25,289

 

Less: Purchase of property and equipment (excluding land
   use rights and construction in progress relating to office
   campuses)

 

 

(42,028

)

 

 

(30,373

)

 

 

(27,579

)

 

 

(3,820

)

Less: Purchase of intangible assets (excluding those
   acquired through acquisitions)

 

 

(15

)

 

 

(22

)

 

 

(842

)

 

 

(116

)

Less: Changes in the buyer protection fund deposits

 

 

(1,842

)

 

 

2,306

 

 

 

2,038

 

 

 

282

 

Free cash flow

 

 

98,874

 

 

 

171,663

 

 

 

156,210

 

 

 

21,635

 

Comparison of Fiscal Years 2023 and 2024

Revenue

 

 

Year ended March 31,

 

 

 

 

 

2023

 

 

2024

 

 

 

 

 

RMB

 

 

RMB

 

 

US$

 

 

YoY % Change

 

 

(in millions, except percentages)

 

Taobao and Tmall Group:

 

 

 

 

 

 

 

 

 

 

 

 

China commerce retail

 

 

 

 

 

 

 

 

 

 

 

 

- Customer management

 

 

291,541

 

 

 

304,009

 

 

 

42,105

 

 

 

4

%

- Direct sales and others (2)

 

 

103,811

 

 

 

110,405

 

 

 

15,291

 

 

 

6

%

 

 

395,352

 

 

 

414,414

 

 

 

57,396

 

 

 

5

%

China commerce wholesale

 

 

17,854

 

 

 

20,479

 

 

 

2,836

 

 

 

15

%

Total Taobao and Tmall Group

 

 

413,206

 

 

 

434,893

 

 

 

60,232

 

 

 

5

%

 

 

 

 

 

 

 

 

 

 

 

 

 

Cloud Intelligence Group

 

 

103,497

 

 

 

106,374

 

 

 

14,733

 

 

 

3

%

 

 

 

 

 

 

 

 

 

 

 

 

 

Alibaba International Digital Commerce Group:

 

 

 

 

 

 

 

 

 

 

 

 

International commerce retail

 

 

50,933

 

 

 

81,654

 

 

 

11,309

 

 

 

60

%

International commerce wholesale

 

 

19,573

 

 

 

20,944

 

 

 

2,901

 

 

 

7

%

Total Alibaba International Digital Commerce Group

 

 

70,506

 

 

 

102,598

 

 

 

14,210

 

 

 

46

%

 

 

 

 

 

 

 

 

 

 

 

 

 

Cainiao Smart Logistics Network Limited

 

 

77,512

 

 

 

99,020

 

 

 

13,714

 

 

 

28

%

Local Services Group

 

 

50,249

 

 

 

59,802

 

 

 

8,282

 

 

 

19

%

Digital Media and Entertainment Group

 

 

18,444

 

 

 

21,145

 

 

 

2,929

 

 

 

15

%

All others (3)

 

 

197,115

 

 

 

192,331

 

 

 

26,637

 

 

 

(2

)%

Total segment revenue

 

 

930,529

 

 

 

1,016,163

 

 

 

140,737

 

 

 

9

%

Unallocated

 

 

866

 

 

 

1,297

 

 

 

180

 

 

 

 

Inter-segment elimination

 

 

(62,708

)

 

 

(76,292

)

 

 

(10,567

)

 

 

 

Consolidated revenue

 

 

868,687

 

 

 

941,168

 

 

 

130,350

 

 

 

8

%

 

(1)
During fiscal year 2024, our segment reporting has been updated to reflect our Reorganization and the reclassification of the revenue of our DingTalk business, which was previously reported under Cloud Intelligence Group, to All others, the purpose of which was to provide DingTalk with greater autonomy to promote innovation and enhance competitiveness. Our CODM started to review information under this new reporting structure and segment reporting has been updated to conform to this change as well as the way we manage and monitor segment performance. Comparative figures were reclassified to conform to this presentation.
(2)
Direct sales and others revenue under Taobao and Tmall Group primarily represents Tmall Supermarket, Tmall Global and other direct sales businesses, where revenue and cost of inventory are recorded on a gross basis.
(3)
All others include Sun Art, Freshippo, Alibaba Health, Lingxi Games, Intime, Intelligent Information Platform (which mainly consists of UCWeb and Quark businesses), Fliggy, DingTalk (previously reported under Cloud Intelligence Group segment) and other businesses. The majority of revenue within All others consist of direct sales revenue, which is recorded on a gross basis.

Total revenue increased by 8% from RMB868,687 million in fiscal year 2023 to RMB941,168 million (US$130,350 million) in fiscal year 2024.

134


Table of Contents

 

Adjusted EBITA

 

 

 

Year ended March 31,

 

 

 

 

 

 

2023

 

 

2024

 

 

 

 

 

 

RMB

 

 

RMB

 

 

US$

 

 

YoY % Change (4)

 

 

 

(in millions, except percentages)

 

Taobao and Tmall Group

 

 

189,140

 

 

 

194,827

 

 

 

26,983

 

 

 

3

%

Cloud Intelligence Group

 

 

4,101

 

 

 

6,121

 

 

 

848

 

 

 

49

%

Alibaba International Digital Commerce Group

 

 

(4,944

)

 

 

(8,035

)

 

 

(1,113

)

 

 

(63

)%

Cainiao Smart Logistics Network Limited

 

 

(391

)

 

 

1,402

 

 

 

194

 

 

N/A

 

Local Services Group

 

 

(13,148

)

 

 

(9,812

)

 

 

(1,359

)

 

 

25

%

Digital Media and Entertainment Group

 

 

(2,789

)

 

 

(1,539

)

 

 

(213

)

 

 

45

%

All others (2)

 

 

(9,388

)

 

 

(9,160

)

 

 

(1,268

)

 

 

2

%

Total segments adjusted EBITA

 

 

162,581

 

 

 

173,804

 

 

 

24,072

 

 

 

7

%

Unallocated (3)

 

 

(12,143

)

 

 

(6,190

)

 

 

(857

)

 

 

 

Inter-segment elimination

 

 

(2,527

)

 

 

(2,586

)

 

 

(359

)

 

 

 

Consolidated adjusted EBITA

 

 

147,911

 

 

 

165,028

 

 

 

22,856

 

 

 

12

%

 

(1)
During fiscal year 2024, our segment reporting has been updated to reflect our Reorganization and the reclassification of the results of our DingTalk business, which was previously reported under Cloud Intelligence Group, to All others, the purpose of which was to provide DingTalk with greater autonomy to promote innovation and enhance competitiveness. Our CODM started to review information under this new reporting structure and segment reporting has been updated to conform to this change as well as the way we manage and monitor segment performance. Comparative figures were reclassified to conform to this presentation.
(2)
All others include Sun Art, Freshippo, Alibaba Health, Lingxi Games, Intime, Intelligent Information Platform (which mainly consists of UCWeb and Quark businesses), Fliggy, DingTalk (previously reported under Cloud Intelligence Group segment) and other businesses.
(3)
Unallocated primarily relates to certain costs incurred by corporate functions and other miscellaneous items that are not allocated to individual segments.
(4)
For a more intuitive presentation, widening of loss in YoY% is shown in terms of negative growth rate, and narrowing of loss in YoY% is shown in terms of positive growth rate.

 

Taobao and Tmall Group

(i)
Segment revenue
China Commerce Retail Business

Revenue from our China commerce retail business in fiscal year 2024 was RMB414,414 million (US$57,396 million), increased by 5% compared to RMB395,352 million in fiscal year 2023.

Customer management revenue increased by 4% year-over-year, primarily due to an approximately 5% year-over-year growth in online GMV, excluding unpaid orders, while take rate remained stable year-over-year.

Direct sales and others revenue under China commerce retail business in fiscal year 2024 was RMB110,405 million (US$15,291 million), increased by 6% compared to RMB103,811 million in fiscal year 2023, primarily due to strong sales driven by consumer electronics and appliances.

China Commerce Wholesale Business

Revenue from our China commerce wholesale business in fiscal year 2024 was RMB20,479 million (US$2,836 million), increased by 15% compared to RMB17,854 million in fiscal year 2023, primarily due to an increase in revenue from value-added services provided to paying members.

(ii)
Segment adjusted EBITA

Taobao and Tmall Group adjusted EBITA increased by 3% to RMB194,827 million (US$26,983 million) in fiscal year 2024, compared to RMB189,140 million in fiscal year 2023. The increase was primarily due to an increase in revenue from customer management service and narrowing losses in certain businesses, partly offset by an increase in investment in user experience and technology infrastructure.

135


Table of Contents

 

Cloud Intelligence Group

(i)
Segment revenue

Revenue from Cloud Intelligence Group was RMB106,374 million (US$14,733 million) in fiscal year 2024, increased by 3% compared to RMB103,497 million in fiscal year 2023. Year-over-year revenue growth was mainly driven by Alibaba-consolidated businesses. Overall revenue excluding Alibaba-consolidated subsidiaries decreased slightly year-over-year as we transition away from low-margin project-based revenues. We expect the strong revenue growth in public cloud and AI-related products will offset the impact of the roll-off of project-based revenues.

(ii)
Segment adjusted EBITA

Cloud Intelligence Group adjusted EBITA increased by 49% to RMB6,121 million (US$848 million) in fiscal year 2024, compared to RMB4,101 million in fiscal year 2023, primarily due to improving product mix through our focus on public cloud and operating efficiency.

Alibaba International Digital Commerce Group

 

(i)
Segment revenue
International Commerce Retail Business

Revenue from our International commerce retail business in fiscal year 2024 was RMB81,654 million (US$11,309 million), increased by 60% compared to RMB50,933 million in fiscal year 2023. The increase in revenue was primarily due to solid combined order growth of AIDC’s retail businesses, revenue contribution from AliExpress’ Choice as well as improvements in monetization. Of which, the year-over-year growth was mainly driven by revenue growth contributed by AliExpress and Trendyol of 36% and 18%, respectively, to the total increase of 60%. As certain of our international businesses generate revenue in local currencies while our reporting currency is Renminbi, AIDC’s revenue is affected by exchange rate fluctuations.

International Commerce Wholesale Business

Revenue from our International commerce wholesale business in fiscal year 2024 was RMB20,944 million (US$2,901 million), increased by 7% compared to RMB19,573 million in fiscal year 2023. The increase was primarily due to an increase in revenue generated by cross-border related value-added services.

(ii)
Segment adjusted EBITA

Alibaba International Digital Commerce Group adjusted EBITA was a loss of RMB8,035 million (US$1,113 million) in fiscal year 2024, compared to a loss of RMB4,944 million in fiscal year 2023. Losses increased year-over-year primarily because of increased investment in businesses including AliExpress’ Choice, Trendyol’s cross-border business and Miravia, partly offset by improvements in monetization.

Cainiao Smart Logistics Network Limited

(i)
Segment revenue

Revenue from Cainiao Smart Logistics Network Limited was RMB99,020 million (US$13,714 million) in fiscal year 2024, increased by 28% compared to RMB77,512 million in fiscal year 2023, primarily contributed by the increase in revenue from cross-border fulfillment services of 17%, to the total increase of 28%.

(ii)
Segment adjusted EBITA

Cainiao Smart Logistics Network Limited adjusted EBITA was a profit of RMB1,402 million (US$194 million) in fiscal year 2024, compared to a loss of RMB391 million in fiscal year 2023. The year-over-year increase was primarily due to the improved operating results from cross-border fulfillment services as well as domestic logistics services partly offset by retention incentives granted to Cainiao employees in connection with the withdrawal of its initial public offering.

136


Table of Contents

 

Local Services Group

(i)
Segment revenue

Revenue from Local Services Group was RMB59,802 million (US$8,282 million) in fiscal year 2024, increased by 19% compared to RMB50,249 million in fiscal year 2023, primarily due to the order growth of Ele.me and Amap.

(ii)
Segment adjusted EBITA

Local Services Group adjusted EBITA was a loss of RMB9,812 million (US$1,359 million) in fiscal year 2024, compared to a loss of RMB13,148 million in fiscal year 2023, primarily due to the continued narrowing of loss from our “To-Home” business driven by Ele.me’s improved unit economics and increasing business scale.

Digital Media and Entertainment Group

(i)
Segment revenue

Revenue from Digital Media and Entertainment Group was RMB21,145 million (US$2,929 million) in fiscal year 2024, increased by 15% compared to RMB18,444 million in fiscal year 2023, primarily driven by the strong revenue growth of offline entertainment businesses of Alibaba Pictures.

(ii)
Segment adjusted EBITA

Digital Media and Entertainment Group adjusted EBITA in fiscal year 2024 was a loss of RMB1,539 million (US$213 million), compared to a loss of RMB2,789 million in fiscal year 2023. Loss reduced year-over-year primarily due to the increase in profitability of Alibaba Pictures.

All Others

(i)
Segment revenue

Revenue from All others segment was RMB192,331 million (US$26,637 million) in fiscal year 2024, decreased by 2% compared to RMB197,115 million in fiscal year 2023, mainly due to the decrease in revenue from Sun Art, partly offset by the increase in revenue from Freshippo. The decrease in revenue from Sun Art was mainly driven by the scale down of supply chain business and the decrease in basket size.

(ii)
Segment adjusted EBITA

Adjusted EBITA from All others segment in fiscal year 2024 was a loss of RMB9,160 million (US$1,268 million), compared to a loss of RMB9,388 million in fiscal year 2023.

Cost of Revenue

 

 

Year ended March 31,

 

 

 

 

 

2023

 

 

2024

 

 

 

 

 

RMB

 

 

RMB

 

 

US$

 

 

YoY % Change

 

 

(in millions, except percentages)

 

Cost of revenue

 

 

549,695

 

 

 

586,323

 

 

 

81,205

 

 

 

7

%

Percentage of revenue

 

 

63

%

 

 

62

%

 

 

 

 

 

 

Share-based compensation expense included in cost
   of revenue

 

 

5,710

 

 

 

3,012

 

 

 

417

 

 

 

(47

)%

Percentage of revenue

 

 

1

%

 

 

0

%

 

 

 

 

 

 

Cost of revenue excluding share-based compensation expense

 

 

543,985

 

 

 

583,311

 

 

 

80,788

 

 

 

7

%

Percentage of revenue

 

 

62

%

 

 

62

%

 

 

 

 

 

 

 

Our cost of revenue increased by 7% from RMB549,695 million in fiscal year 2023 to RMB586,323 million (US$81,205 million) in fiscal year 2024. Without the effect of share-based compensation expense, cost of revenue as a percentage of revenue would have remained stable at 62% in fiscal year 2024 compared to fiscal year 2023.

137


Table of Contents

 

Product Development Expenses

 

 

Year ended March 31,

 

 

 

 

 

2023

 

 

2024

 

 

 

 

 

RMB

 

 

RMB

 

 

US$

 

 

YoY % Change

 

 

(in millions, except percentages)

 

Product development expenses

 

 

56,744

 

 

 

52,256

 

 

 

7,237

 

 

 

(8

)%

Percentage of revenue

 

 

7

%

 

 

6

%

 

 

 

 

 

 

Share-based compensation expense included in product
   development expenses

 

 

13,514

 

 

 

7,623

 

 

 

1,056

 

 

 

(44

)%

Percentage of revenue

 

 

2

%

 

 

1

%

 

 

 

 

 

 

Product development expenses excluding share-based
   compensation expense

 

 

43,230

 

 

 

44,633

 

 

 

6,181

 

 

 

3

%

Percentage of revenue

 

 

5

%

 

 

5

%

 

 

 

 

 

 

 

Our product development expenses decreased by 8% from RMB56,744 million in fiscal year 2023 to RMB52,256 million (US$7,237 million) in fiscal year 2024. Without the effect of share-based compensation expense, product development expenses as a percentage of revenue would have remained stable at 5% in fiscal year 2024 compared to fiscal year 2023.

Sales and Marketing Expenses

 

 

Year ended March 31,

 

 

 

 

 

2023

 

 

2024

 

 

 

 

 

RMB

 

 

RMB

 

 

US$

 

 

YoY % Change

 

 

(in millions, except percentages)

 

Sales and marketing expenses

 

 

103,496

 

 

 

115,141

 

 

 

15,947

 

 

 

11

%

Percentage of revenue

 

 

12

%

 

 

12

%

 

 

 

 

 

 

Share-based compensation expense included in sales and
   marketing expenses

 

 

3,710

 

 

 

2,265

 

 

 

314

 

 

 

(39

)%

Percentage of revenue

 

 

0

%

 

 

0

%

 

 

 

 

 

 

Sales and marketing expenses excluding share-based
   compensation expense

 

 

99,786

 

 

 

112,876

 

 

 

15,633

 

 

 

13

%

Percentage of revenue

 

 

12

%

 

 

12

%

 

 

 

 

 

 

 

Our sales and marketing expenses increased by 11% from RMB103,496 million in fiscal year 2023 to RMB115,141 million (US$15,947 million) in fiscal year 2024. Without the effect of share-based compensation expense, sales and marketing expenses as a percentage of revenue would have remained stable at 12% in fiscal year 2024 compared to fiscal year 2023.

The year-over-year increase was primarily due to significant increase in marketing and promotional expenses, including apps promotional expenses, advertising expenses and other related incidental expenses that were incurred directly to improve user experience, to attract or retain consumers and merchants.

 

General and Administrative Expenses

 

 

Year ended March 31,

 

 

 

 

 

2023

 

 

2024

 

 

 

 

 

RMB

 

 

RMB

 

 

US$

 

 

YoY % Change

 

 

(in millions, except percentages)

 

General and administrative expenses

 

 

42,183

 

 

 

41,985

 

 

 

5,815

 

 

 

(0

)%

Percentage of revenue

 

 

5

%

 

 

5

%

 

 

 

 

 

 

Share-based compensation expense included in general and
   administrative expenses

 

 

7,897

 

 

 

5,646

 

 

 

782

 

 

 

(29

)%

Percentage of revenue

 

 

1

%

 

 

1

%

 

 

 

 

 

 

General and administrative expenses excluding share-based
   compensation expense

 

 

34,286

 

 

 

36,339

 

 

 

5,033

 

 

 

6

%

Percentage of revenue

 

 

4

%

 

 

4

%

 

 

 

 

 

 

 

138


Table of Contents

 

Our general and administrative expenses decreased from RMB42,183 million in fiscal year 2023 to RMB41,985 million (US$5,815 million) in fiscal year 2024. Without the effect of share-based compensation expense, general and administrative expenses as a percentage of revenue would have remained stable at 4% in fiscal year 2024 compared to fiscal year 2023.

 

Amortization and impairment of intangible assets

 

 

Year ended March 31,

 

 

 

 

 

2023

 

 

2024

 

 

 

 

 

RMB

 

 

RMB

 

 

US$

 

 

YoY % Change

 

 

(in millions, except percentages)

 

Amortization and impairment of intangible assets

 

 

13,504

 

 

 

21,592

 

 

 

2,990

 

 

 

60

%

Percentage of revenue

 

 

1

%

 

 

2

%

 

 

 

 

 

 

 

Amortization and impairment of intangible assets increased by 60% from RMB13,504 million in fiscal year 2023 to RMB21,592 million (US$2,990 million) in fiscal year 2024. During fiscal year 2024, an impairment of intangible assets of RMB12,084 million (US$1,673 million) was recorded relating to Sun Art within All others segment, which mainly include trade names, trademarks and domain names, considering lower than expected profitability as a result of uncertainties in the market environment. During fiscal year 2023, impairment of intangible assets of RMB2,811 million was recorded mainly relating to one of our import e-commerce platforms in China.

Impairment of goodwill

Impairment of goodwill in fiscal year 2024 was RMB10,521 million (US$1,457 million), increased by 288% or RMB7,807 million from RMB2,714 million in fiscal year 2023. Impairment recorded in fiscal year 2024 mainly represents the impairment of goodwill relating to Youku.

Income from Operations

 

 

Year ended March 31,

 

 

 

 

 

2023

 

 

2024

 

 

 

 

 

RMB

 

 

RMB

 

 

US$

 

 

YoY % Change

 

 

(in millions, except percentages)

 

Income from operations

 

 

100,351

 

 

 

113,350

 

 

 

15,699

 

 

 

13

%

Percentage of revenue

 

 

12

%

 

 

12

%

 

 

 

 

 

 

Share-based compensation expense included in income
   from operations

 

 

30,831

 

 

 

18,546

 

 

 

2,569

 

 

 

(40

)%

Percentage of revenue

 

 

4

%

 

 

2

%

 

 

 

 

 

 

Income from operations excluding share-based
   compensation expense

 

 

131,182

 

 

 

131,896

 

 

 

18,268

 

 

 

1

%

Percentage of revenue

 

 

16

%

 

 

14

%

 

 

 

 

 

 

 

Our income from operations increased by 13% from RMB100,351 million, or 12% of revenue, in fiscal year 2023 to RMB113,350 million (US$15,699 million), or 12% of revenue, in fiscal year 2024. The year-over-year increase was primarily attributable to an increase in adjusted EBITA and a decrease in share-based compensation expense, partly offset by the increase in impairment of intangible assets and goodwill. During fiscal year 2024, the impairment of intangible assets and goodwill was mainly in relation to Sun Art and Youku respectively.

Interest and Investment Income, Net

Interest and investment income, net in fiscal year 2024 was a loss of RMB9,964 million (US$1,380 million), compared to a loss of RMB11,071 million in fiscal year 2023.

Other Income, Net

Other income, net in fiscal year 2024 was RMB6,157 million (US$853 million), compared to RMB5,823 million in fiscal year 2023.

Income Tax Expenses

139


Table of Contents

 

Income tax expenses in fiscal year 2024 were RMB22,529 million (US$3,120 million), compared to RMB15,549 million in fiscal year 2023.

Share of Results of Equity Method Investees

Share of results of equity method investees in fiscal year 2024 was a loss of RMB7,735 million (US$1,072 million), compared to a loss of RMB8,063 million in fiscal year 2023.

Share of results of equity method investees in fiscal years 2023 and 2024 consisted of the following:

 

 

Year ended March 31,

 

 

2023

 

 

2024

 

 

RMB

 

 

RMB

 

 

US$

 

 

(in millions)

 

Share of profit (loss) of equity method investees:

 

 

 

 

 

 

 

 

 

- Ant Group

 

 

10,294

 

 

 

7,860

 

 

 

1,088

 

- Others

 

 

(5,481

)

 

 

(2,154

)

 

 

(298

)

Impairment loss

 

 

(8,310

)

 

 

(9,895

)

 

 

(1,371

)

Others(1)

 

 

(4,566

)

 

 

(3,546

)

 

 

(491

)

Total

 

 

(8,063

)

 

 

(7,735

)

 

 

(1,072

)

 

(1)
Others mainly include basis differences arising from equity method investees, share-based compensation expense related to share-based awards granted to employees of our equity method investees, as well as gain or loss arising from the deemed disposal of the equity method investees.

We record our share of results of all equity method investees one quarter in arrears. The year-over-year decrease in share of profit of Ant Group reflected a RMB7.07 billion fine on Ant Group imposed by PRC regulators as announced in July 2023.

During the quarter ended September 30, 2023, Ant Group repurchased approximately 7% equity interest from its existing shareholders and the shares repurchased were allocated to the employee incentive plans of Ant Group. The number of shares held by us in Ant Group remains unchanged from a legal perspective, and our equity interest in Ant Group on a fully diluted basis remains unchanged at 33%.

 

For accounting purposes, we will take into consideration a proportionate share of equity interest held by the employee incentive plans of Ant Group to account for our share of results from our investment in Ant Group, subject to dilution as the equity interest under the employee incentive plans of Ant Group is transferred out.

 

Net Income

Our net income in fiscal year 2024 was RMB71,332 million (US$9,879 million), increased by 9% or RMB5,759 million compared to RMB65,573 million in fiscal year 2023. The year-over-year increase was primarily attributable to the increase in income from operations, partly offset by the increase in net loss from our equity investments due to mark-to-market changes.

Comparison of Fiscal Years 2022 and 2023

For a discussion of our results of operations for the fiscal year ended March 31, 2022 compared with the fiscal year ended March 31, 2023, see “Item 5. Operating and Financial Review and Prospects — A. Operating Results — Comparison of Fiscal Years 2022 and 2023” of our annual report on Form 20-F for the fiscal year ended March 31, 2023, filed with the SEC on July 21, 2023.

B.
Liquidity and Capital Resources

We fund our operations and strategic investments from cash generated from our operations and through debt and equity financing. We generated RMB142,759 million, RMB199,752 million and RMB182,593 million (US$25,289 million) of cash from operating activities for fiscal years 2022, 2023 and 2024, respectively. As of March 31, 2024, we had cash and cash equivalents, short-term investments and other treasury investments of RMB248,125 million (US$34,365 million), RMB262,955 million (US$36,419 million) and RMB106,150 million (US$14,701 million), respectively. Short-term investments include investments in fixed deposits with original maturities between three months and one year and certain investments in wealth management products, certificates of deposits, marketable debt securities and other investments whereby we have the intention to redeem within one year. Other treasury investments mainly include investments in fixed deposits, certificates of deposits and marketable debt securities with original

140


Table of Contents

 

maturities over one year for treasury purposes. The remaining maturities of these treasury investments held by us generally range from one to three years.

In November 2014, we issued unsecured senior notes, including floating rate and fixed rate notes, with varying maturities for an aggregate principal amount of US$8.0 billion. Interest on the unsecured senior notes is payable in arrears, quarterly for the floating rate notes and semi-annually for the fixed rate notes. We used the proceeds from the issuance of the unsecured senior notes to refinance our previous syndicated loan arrangements in the same amount. In November 2017, November 2019 and November 2021, we repaid US$5.05 billion of our US$8.0 billion unsecured senior notes that became due. We are not subject to any financial covenant or other significant operating covenants under the unsecured senior notes. See note 21 to our audited consolidated financial statements included in this annual report for further information on unsecured senior notes.

In March 2016, we signed a five-year US$3.0 billion syndicated loan agreement with a group of eight lead arrangers, which we subsequently drew down in April 2016. The loan was upsized from US$3.0 billion to US$4.0 billion in May 2016 through a general syndication and the upsized portion was subsequently drawn down in August 2016. The loan had a five-year bullet maturity and was priced at 110 basis points over LIBOR. In May 2019, we amended the pricing of the loan to 85 basis points over LIBOR and extended the maturity to May 2024. We further amended the pricing of the loan to 80 basis points over SOFR with a credit adjustment spread in May 2023 and extended the maturity to May 2028 in July 2023. The use of proceeds of the loan is for general corporate and working capital purposes (including funding our acquisitions).

In April 2017, we entered into a revolving credit facility agreement with certain financial institutions for an amount of US$5.15 billion, which we did not draw down during the availability period. The interest rate for this credit facility was calculated based on LIBOR plus 95 basis points. This loan facility is reserved for future general corporate and working capital purposes (including funding our acquisitions). In June 2021, the terms of this facility were amended and the amount of the credit facility was increased to US$6.5 billion. The expiration date of the credit facility was extended to June 2026. Under the terms of the amended facility, the interest rate on any outstanding utilized amount was calculated based on LIBOR plus 80 basis points. In May 2023, we amended the pricing of the outstanding utilized amount to SOFR with a credit adjustment spread plus 80 basis points. We have not yet drawn down this facility.

In December 2017, we issued an additional aggregate of US$7.0 billion unsecured senior notes. In June 2023, we repaid US$0.7 billion of our US$7.0 billion unsecured senior notes that became due. We are not subject to any financial covenant or other significant operating covenants under the unsecured senior notes. See note 21 to our audited consolidated financial statements included in this annual report for further information on unsecured senior notes.

In February 2021, we issued unsecured fixed rate senior notes with varying maturities for an aggregate principal amount of US$5.0 billion. Interest on the unsecured senior notes is payable semi-annually. Except for the sustainability notes we set aside for an aggregate principal amount of US$1.0 billion, we have used the proceeds from the issuance of the remaining unsecured senior notes for general corporate purposes, including working capital needs, repayment of offshore debt and potential acquisitions of or investments in complementary businesses. We have used the net proceeds from the issuance of the sustainability notes to finance or refinance, in whole or in part, one or more of our new or existing eligible projects in accordance with our sustainable finance framework as described in the final prospectus supplement relating to the offering. Examples of eligible projects include those in the sectors of green buildings, energy efficiency, COVID-19 crisis response, renewable energy and circular economy and design. See note 21 to our audited consolidated financial statements included in this annual report for further information on unsecured senior notes.

As of March 31, 2024, we also had other bank borrowings of RMB39,607 million (US$5,486 million), primarily used for our capital expenditures in relation to the construction of corporate campuses, office facilities and infrastructure for logistics business, and for other working capital purposes. See note 20 to our audited consolidated financial statements included in this annual report for further information.

We believe that our current levels of cash and cash flows from operations will be sufficient to meet our anticipated cash needs for at least the next twelve months. However, we may need additional cash resources in the future if we find and wish to pursue opportunities for investment, acquisition, strategic cooperation or other similar actions, which may include investing in technology, infrastructure, including data management and analytics solutions, or related talent. If we determine that our cash requirements exceed our amounts of cash on hand or if we decide to further optimize our capital structure, we may seek to issue additional debt or equity securities or obtain credit facilities or other sources of funding.

The following table sets out a summary of our cash flows for the periods indicated:

 

141


Table of Contents

 

 

Year ended March 31,

 

 

2022

 

 

2023

 

 

2024

 

 

RMB

 

 

RMB

 

 

RMB

 

 

US$

 

 

(in millions)

 

Net cash provided by operating activities

 

 

142,759

 

 

 

199,752

 

 

 

182,593

 

 

 

25,289

 

Net cash used in investing activities

 

 

(198,592

)

 

 

(135,506

)

 

 

(21,824

)

 

 

(3,023

)

Net cash used in financing activities

 

 

(64,449

)

 

 

(65,619

)

 

 

(108,244

)

 

 

(14,992

)

 

Cash Flows from Operating Activities

Net cash provided by operating activities in fiscal year 2024 was RMB182,593 million (US$25,289 million), and primarily consisted of net income of RMB71,332 million (US$9,879 million), as adjusted for non-cash items and the effects of changes in working capital and other activities. Adjustments for non-cash items primarily included depreciation and impairment of property and equipment, and operating lease cost relating to land use rights of RMB26,640 million (US$3,690 million), loss related to equity securities and other investments of RMB23,480 million (US$3,252 million), impairment of goodwill and intangible assets of RMB22,610 million (US$3,131 million), share-based compensation expense of RMB18,546 million (US$2,569 million), and amortization of intangible assets and licensed copyrights of RMB17,864 million (US$2,474 million). Changes in working capital and other activities mainly consisted of an increase of RMB37,621 million (US$5,209 million) in prepayments, receivables and other assets, and long-term licensed copyrights, partially offset by an increase of RMB27,126 million (US$3,757 million) in accrued expenses, accounts payable and other liabilities.

Net cash provided by operating activities in fiscal year 2023 was RMB199,752 million, and primarily consisted of net income of RMB65,573 million, as adjusted for non-cash items and the effects of changes in working capital and other activities. Adjustments for non-cash items primarily included share-based compensation expense of RMB30,831 million, depreciation and impairment of property and equipment, and operating lease cost relating to land use rights of RMB27,799 million, amortization of intangible assets and licensed copyrights of RMB19,139 million and loss related to equity securities and other investments of RMB14,911 million. Changes in working capital and other activities mainly consisted of an increase of RMB11,159 million in accrued expenses, accounts payable and other liabilities and a decrease of RMB8,605 million in prepayments, receivables and other assets, and long-term licensed copyrights.

Net cash provided by operating activities in fiscal year 2024 was RMB182,593 million (US$25,289 million), decreased by 9% compared to RMB199,752 million in fiscal year 2023. The year-over-year decrease mainly reflected special dividends of RMB14,464 million from Ant Group in fiscal year 2023 and changes in working capital, partially offset by the year-over-year increase in adjusted EBITA.

Please also see our consolidated statements of cash flows set forth in our audited consolidated financial statements included in this annual report.

 

Cash Flows from Investing Activities

Net cash used in investing activities in fiscal year 2024 was RMB21,824 million (US$3,023 million) primarily reflected an increase in other treasury investments by RMB64,392 million (US$8,918 million), capital expenditures of RMB32,087 million (US$4,444 million), as well as cash outflow of RMB20,969 million (US$2,904 million) for investment and acquisition activities. These cash outflows were partially offset by a decrease in short-term investments by RMB71,426 million (US$9,892 million) and cash inflow of RMB23,930 million (US$3,314 million) from disposal of investments.

Net cash used in investing activities in fiscal year 2023 was RMB135,506 million, and was primarily attributable to an increase in short-term investments by RMB61,086 million, an increase in other treasury investments by RMB40,794 million, capital expenditures of RMB34,330 million primarily in connection with the acquisitions of land use rights, property and equipment, and cash outflow of RMB23,574 million for investment and acquisition activities, partially offset by cash inflow of RMB22,734 million from disposal of investments.

Cash Flows from Financing Activities

Net cash used in financing activities in fiscal year 2024 was RMB108,244 million (US$14,992 million) primarily reflected cash used in repurchase of ordinary shares of RMB88,745 million (US$12,291 million) and dividend paid of RMB17,946 million (US$2,485 million).

142


Table of Contents

 

Net cash used in financing activities in fiscal year 2023 was RMB65,619 million and was primarily reflected cash used in repurchase of ordinary shares of RMB74,746 million, partially offset by the net proceeds from bank borrowings and other borrowings of RMB11,342 million.

Capital Expenditures

Our capital expenditures have been incurred primarily in relation to (i) the acquisition of computer equipment and construction of data centers relating to our Cloud business and the operation of our mobile platforms and websites; (ii) the acquisition of infrastructure for logistics services and direct sales businesses; and (iii) the acquisition of land use rights and construction of corporate campuses and office facilities. In fiscal years 2022, 2023 and 2024, our capital expenditures totaled RMB53,309 million, RMB34,330 million and RMB32,087 million (US$4,444 million), respectively.

Holding Company Structure

We are a holding company with no operation other than ownership of operating subsidiaries in Chinese mainland, Hong Kong S.A.R., and elsewhere that own and operate our marketplaces and other businesses as well as a portfolio of intellectual property rights. As a result, we rely on dividends and other distributions paid by our operating subsidiaries for our cash and financing requirements, including the funds necessary to repurchase shares, to pay dividends and other cash distribution to our shareholders, fund inter-company loans, service outstanding debts and pay our expenses. If our operating subsidiaries incur additional debt on their own, the instruments governing the debt may restrict the ability of our operating subsidiaries to pay dividends or make other distributions or remittances, including loans, to us.

 

Our holding company structure differs from some of our peers in that, although the variable interest entities hold licenses and approvals and assets for regulated activities that are necessary for our business operations, as well as certain equity interests in businesses, to which foreign investments are typically restricted or prohibited under applicable PRC law, we hold the significant majority of assets and operations in our subsidiaries and the significant majority of our revenue is captured directly by our subsidiaries. Therefore, our subsidiaries directly capture the significant majority of profits and associated cash flow from operations, without having to rely on contractual arrangements to transfer cash flow from the variable interest entities to our subsidiaries. In fiscal years 2022, 2023 and 2024, the significant majority of our revenues were generated by our subsidiaries. See “Item 4. Information on the Company — C. Organizational Structure” for a description of these contractual arrangements and the structure of our company. Also see “Item 3. Key Information — The VIE Structure Adopted by Our Company — Variable Interest Entity Financial Information” for further financial information of Alibaba Group Holding Limited, the major variable interest entities and their subsidiaries, our subsidiaries that are, for accounting purposes only, the primary beneficiaries of the major variable interest entities, and other subsidiaries and consolidated entities.

 

Investors in our securities, including our ADSs, Shares and notes, should note that, to the extent cash or assets in our business is in the PRC or a PRC entity, the funds or assets may not be available to fund operations or for other use outside of the PRC due to interventions in or the imposition of restrictions and limitations on the ability of us or our subsidiaries, or the VIEs by the PRC government to transfer cash or assets. Under PRC laws and regulations, our PRC subsidiaries are subject to certain restrictions with respect to paying dividends or otherwise transferring any of their net assets to us. Applicable PRC law permits payment of dividends to us by our operating subsidiaries in China only out of their retained earnings, if any, determined in accordance with PRC accounting standards and regulations. Our operating subsidiaries in China are also required to set aside a portion of their net income, if any, each year to fund general reserves for appropriations until this reserve has reached 50% of the related subsidiary’s registered capital. These reserves are not distributable as cash dividends. In addition, registered share capital and capital reserve accounts are also restricted from distribution. As of March 31, 2024, these restricted net assets totaled RMB317.0 billion (US$43.9 billion). See note 23 to our audited consolidated financial statements included in this annual report. Also see “Item 3. Key Information — D. Risk Factors — Risks Related to Doing Business in the People’s Republic of China — We rely to a significant extent on dividends, loans and other distributions on equity paid by our operating subsidiaries in China.” Remittance of dividends by a wholly foreign-owned enterprise out of China is also subject to certain restrictions on currency exchange or outbound capital flows. See “Item 3. Key Information – D. Risk Factors — Risks Related to Doing Business in the People’s Republic of China — Regulations on currency exchange or outbound capital flows may limit our ability to utilize our PRC revenue effectively.”

 

Under the PRC Enterprise Income Tax Law, a withholding tax of 5% to 10% is generally levied on dividends declared by companies in China to their non-resident enterprise investors. As of March 31, 2024, we have accrued the withholding tax on substantially all of the earnings distributable by our subsidiaries in China, except for those being reserved for permanent reinvestment in China of RMB304.7 billion (US$42.2 billion). See “— Components of Results of Operations — Taxation — PRC Withholding Tax.”

 

143


Table of Contents

 

Inflation

Inflation in China has not materially impacted our results of operations in recent years. Although we have not been materially affected by inflation in the past, we can provide no assurance that we will not be affected in the future by higher inflation rates in China.

Recent Accounting Pronouncements

In March 2020, the FASB issued ASU 2020-04, “Reference Rate Reform (Topic 848): Facilitation of the Effects of Reference Rate Reform on Financial Reporting” and issued subsequent amendments within ASU 2021-01 and ASU 2022-06 (collectively, including ASU 2020-04, “ASC 848”) in January 2021 and December 2022 respectively. ASC 848 provides optional expedients and exceptions for applying U.S. GAAP on contract modifications and hedge accounting to contracts, hedging relationships, and other transactions that reference LIBOR or another reference rate expected to be discontinued because of reference rate reform, if certain criteria are met. These optional expedients and exceptions provided in ASC 848 are effective for us from January 1, 2020 through December 31, 2024. We have elected the optional expedients for certain existing interest rate swaps that are designated as cash flow hedges, which did not have a material impact on the financial position, results of operations and cash flows. We are evaluating the effects, if any, of the potential election of the other optional expedients and exceptions provided in this guidance on our financial position, results of operations and cash flows.

In June 2022, the FASB issued ASU 2022-03, “Fair Value Measurement (Topic 820): Fair Value Measurement of Equity Securities Subject to Contractual Sale Restrictions”, which clarifies that a contractual restriction on the sale of an equity security is not considered part of the unit of account of the equity security and, therefore, is not considered in measuring fair value. The amendments also clarify that an entity cannot, as a separate unit of account, recognize and measure a contractual sale restriction. This guidance also requires certain disclosures for equity securities subject to contractual sale restrictions. The new guidance is required to be applied prospectively with any adjustments from the adoption of the amendments recognized in earnings and disclosed on the date of adoption. This guidance is effective for us for the year ending March 31, 2025 and interim reporting periods during the year ending March 31, 2025. Early adoption is permitted. We do not expect that the adoption of this guidance will have a material impact on the financial position, results of operations and cash flows.

In November 2023, the FASB issued ASU 2023-07, “Segment Reporting (Topic 280): Improvements to Reportable Segment Disclosures”, which improves reportable segment disclosure requirements. The amendments require the disclosure of (1) significant segment expenses that are regularly provided to the CODM and included within each reported measure of segment profit or loss; (2) an amount for other segment items by reportable segment and a description of its composition; and (3) the title and position of the CODM and an explanation of how the CODM uses the reported measure(s). The amendments also provide disclosure requirements for interim periods and entities that have a single reportable segment. The new guidance is required to be applied retrospectively to all prior periods presented in the financial statements. This guidance is effective for us for the year ending March 31, 2025 and interim reporting periods during the year ending March 31, 2026. Early adoption is permitted. We are evaluating the impact of the adoption of this guidance.

In December 2023, the FASB issued ASU 2023-09, “Income Taxes (Topic 740): Improvements to Income Tax Disclosures”, which improves income tax disclosures. The amendments require the disclosure of specific categories in the rate reconciliation and additional information for reconciling items that meet a quantitative threshold. The amendments also require disaggregated information about the amount of income taxes paid (net of refunds received), Income (or loss) from continuing operations before income tax expense (or benefit) and Income tax expense (or benefit) from continuing operations. The new guidance is required to be applied either prospectively or retrospectively. This guidance is effective for us for the year ending March 31, 2026. Early adoption is permitted. We are evaluating the impact of the adoption of this guidance.

C.
Research and Development, Patents and Licenses, etc.

Research and Development

We have built our core technologies for our online and mobile commerce and cloud businesses in-house. We employ research and development personnel to build our technology platform and develop new online and mobile products. We recruit top and experienced talent locally and overseas, and we have advanced training programs designed specifically for new campus hires.

Intellectual Property

We believe the protection of our trademarks, copyrights, domain names, trade names, trade secrets, patents and other proprietary rights is critical to our business. We rely on a combination of trademark, fair trade practice, copyright and trade secret protection laws and patent protection in China and other jurisdictions, as well as confidentiality procedures and contractual provisions to protect our

144


Table of Contents

 

intellectual property and our trademarks. We also enter into confidentiality and invention assignment agreements with all of our employees, and we rigorously control access to our proprietary technology and information. As of March 31, 2024 we had 14,339 issued patents and 12,036 publicly filed patent applications in China and 6,047 issued patents and 2,709 publicly filed patent applications in various other countries and jurisdictions globally. We do not know whether any of our pending patent applications will result in the issuance of patents or whether the examination process will require us to narrow our claims.

D.
Trend Information

Other than as disclosed in this annual report, we are not aware of any trends, uncertainties, demands, commitments or events for the current fiscal year that are reasonably likely to have a material effect on our net revenues, income, profitability, liquidity or capital reserves, or that caused the disclosed financial information to be not necessarily indicative of future operating results or financial conditions.

E.
Critical Accounting Estimates

Critical Accounting Policies and Estimates

Our significant accounting policies are set forth in note 2 to our audited consolidated financial statements included in this annual report. The preparation of our consolidated financial statements requires our management to make estimates and assumptions that affect the amounts reported in the consolidated financial statements. Our management periodically re-evaluates these estimates and assumptions based on historical experience and other factors, including expectations of future events that they believe to be reasonable under the circumstances. The estimates or assumptions related to the impacts of the conflict on economic conditions also require our significant judgment. We have identified the following accounting policies as the most critical to an understanding of our financial position and results of operations, because the application of these policies requires significant and complex management estimates, assumptions and judgment, and the reporting of materially different amounts could result if different estimates or assumptions were used or different judgments were made.

Principles of Consolidation

A subsidiary is an entity in which (i) we directly or indirectly control more than 50% of the voting power; or (ii) we have the power to appoint or remove the majority of the members of the board of directors or to cast a majority of votes at the meetings of the board of directors or to govern the financial and operating policies of the investee pursuant to a statute or under an agreement among the shareholders or equity holders. However, there are situations in which consolidation is required even though these usual conditions of consolidation do not apply. Generally, this occurs when an entity holds an interest in another business enterprise that was achieved through arrangements that do not involve voting interests, which results in a disproportionate relationship between the entity’s voting interests in, and its exposure to the economic risks and potential rewards of, the other business enterprise. This disproportionate relationship results in what is known as a variable interest, and the entity in which we have the variable interest is referred to as a variable interest entity. We consolidate a variable interest entity if we are determined to be the primary beneficiary of the variable interest entity for accounting purposes only. The primary beneficiary has both (i) the power to direct the activities of the variable interest entity that most significantly impact the entity’s economic performance, and (ii) the obligation to absorb losses or the right to receive benefits from the variable interest entity that could potentially be significant to the variable interest entity.

For the entities that we invested in or are associated with but in which the usual conditions of consolidation mentioned above do not apply, we continuously re-assess whether these entities possess any of the characteristics of a variable interest entity and whether we are the primary beneficiary.

We consolidate our subsidiaries and the variable interest entities of which we are the primary beneficiary. On a periodic basis, we reconsider the initial determination of whether a legal entity is a consolidated entity upon the occurrence of certain events provided in Accounting Standards Codification (“ASC”) 810 “Consolidation.” We also continuously reconsider whether we are the primary beneficiary of our affiliated entities as facts and circumstances change.

Recognition of Revenue

Revenue is principally generated from customer management services, membership fees and value-added services, logistics services, cloud services, sales of goods and other revenue. Revenue represents the amount of consideration we are entitled to upon the transfer of promised goods or services in the ordinary course of our activities and is recorded net of VAT. Consistent with the criteria of ASC 606 “Revenue from Contracts with Customers,” we recognize revenue when performance obligations are satisfied by transferring control of a promised good or service to a customer. For performance obligations that are satisfied at a point in time, we also consider the following indicators to assess whether control of a promised good or service is transferred to the customer: (i) right to payment, (ii)

145


Table of Contents

 

legal title, (iii) physical possession, (iv) significant risks and rewards of ownership and (v) acceptance of the good or service. For performance obligations satisfied over time, we recognize revenue over time by measuring the progress toward complete satisfaction of a performance obligation.

The application of various accounting principles related to the measurement and recognition of revenue requires us to make judgments and estimates. Specifically, complex arrangements with non‑standard terms and conditions may require relevant contract interpretation to determine the appropriate accounting treatment, including whether the promised goods and services specified in a multiple element arrangement should be treated as separate performance obligations. Other significant judgments include determining whether we are acting as the principal or the agent from an accounting perspective in a transaction.

For multiple element arrangements with customers, which primarily relate to the provision of non-public cloud services, which include hardware, software licenses, software installation services, application development and maintenance services, significant judgment is required to determine whether each good and service element is a distinct performance obligation and is separately accounted for. To determine whether a performance obligation is distinct, we consider its level of integration, customization, interdependence and interrelation with other elements within the arrangement. If an arrangement involves multiple distinct performance obligations, each distinct performance obligation is separately accounted for and the total consideration is allocated to each performance obligation based on the relative standalone selling prices at contract inception. If directly observable standalone selling prices are not available, we need to apply significant judgment and perform assessments on market conditions and entity-specific factors to estimate the standalone selling prices for each element. Changes in the estimated standalone selling price may cause the amount of revenue to be recognized for each performance obligation to differ, but the total amount of revenue to be recognized within a contract should not be affected. We periodically re-assess the standalone selling price of the elements as a result of changes in market conditions. Revenue recognition for customer management services on our marketplaces does not require us to exercise significant judgment or estimate.

For certain arrangements, we apply significant judgment in determining whether we are acting as the principal or agent in a transaction. We are acting as the principal if we obtain control over the goods and services before they are transferred to customers. Generally, when we are primarily obligated in a transaction and are subject to inventory risk or have latitude in establishing prices, or have several but not all of these indicators, we act as the principal and record revenue on a gross basis. We act as the agent and record the net amount as revenue earned if we do not obtain control over the goods and services before they are transferred to the customers. We record customer management revenue generated through third‑party marketing affiliate programs on a gross basis when we act as the principal. In addition, we report revenue from the sales of goods and revenue generated from certain platforms in which we operate as a principal on a gross basis.

Share‑based Compensation Expense and Valuation of the Underlying Awards

Share‑based awards relating to our ordinary shares

We account for various types of share-based awards granted to the employees, consultants and directors of our company, our affiliates and/or certain other companies in accordance with the authoritative guidance on share-based compensation expense. All share-based awards granted including RSUs, share options and restricted shares are measured at the grant date based on the fair value of the awards and were recognized as an expense over the requisite service period, which is generally the vesting period of the respective award, using the accelerated attribution method. Under the accelerated attribution method, each vesting installment of a graded vesting award is treated as a separate share-based award, and accordingly each vesting installment is separately measured and attributed to expense, resulting in accelerated recognition of share-based compensation expense.

Determining the fair value of share‑based awards requires significant judgment. The fair values of RSUs and restricted shares are determined based on the fair value of our ordinary shares. The market price of our publicly traded ADSs is used as an indicator of fair value for our ordinary shares.

We generally estimate the fair value of share options using the Black‑Scholes valuation model, which requires inputs such as the fair value of our ordinary shares, risk‑free interest rate, expected dividend yield, expected life and expected volatility.

If the fair value of the underlying equity and any of the assumptions used in the Black‑Scholes model changes significantly, share‑based compensation expense for future awards may differ materially compared with the awards granted previously.

Share‑based awards relating to Ant Group

Prior to 2023, Junhan and Ant Group granted share-based awards to our employees, and the awards are settled by Junhan or Ant Group respectively. See “Item 7. Major Shareholders and Related Party Transactions — B. Related Party Transactions — Agreements

146


Table of Contents

 

and Transactions Related to Ant Group and Its Subsidiaries — Our Commercial Arrangements with Ant Group and Alipay — Share‑based Award Arrangements.”

These awards meet the definition of a financial derivative. The cost relating to these awards is recognized by us and the related expense is recognized over the requisite service period in the consolidated income statements with a corresponding credit to additional paid-in capital. Subsequent changes in the fair value of these awards are recorded in the consolidated income statements. The expenses relating to these awards are remeasured at the fair value on each reporting date until their settlement dates. See note 8(b) to our audited consolidated financial statements included in this annual report. Share-based compensation expense will be affected by changes in the fair value of awards granted to our employees by Junhan and Ant Group. The fair value of the underlying equity is primarily determined based on the contemporaneous valuation report, external information and information obtained from Ant Group. Given that the determination of the fair value of underlying equity requires judgment and such fair value is beyond our control, the magnitude of the related accounting impact is unpredictable and may affect our consolidated income statements significantly.

Share-based compensation expense of awards relating to our ordinary shares and Ant Group is recorded net of estimated forfeitures in our consolidated income statements and accordingly is recorded only for those share-based awards that are expected to vest. We estimate the forfeiture rate based on historical forfeitures of share-based awards and adjust the rate to reflect changes when necessary. We revise our estimated forfeiture rate if actual forfeitures significantly differ from the initial estimates.

To the extent the actual forfeiture rate is different from what we have anticipated, share-based compensation expense related to these awards will be different. The expenses associated with these awards will be recognized across the functions in which the award recipients are employed and may continue to be significant in future periods.

 

Recognition of Income Taxes and Deferred Tax Assets/Liabilities

We are mainly subject to income tax in China, but are also subject to taxation on profit arising in or derived from the tax jurisdiction where our subsidiaries are domiciled and operate outside of China. Income taxes are assessed and determined on an entity basis. There are transactions (including entitlement to preferential tax treatment and deductibility of expenses) where the ultimate tax determination is uncertain until the final tax position is confirmed by relevant tax authorities. In addition, we recognize liabilities for anticipated tax audit issues based on estimates of whether additional taxes could be due. Where the final tax outcome of these matters is different from the amounts that were initially recorded, the differences will impact the income tax and deferred tax provisions in the period in which the determination is made.

Deferred income tax is recognized for all temporary differences, carry forward of unused tax credits and unused tax losses, to the extent that it is probable that taxable profit will be available in the future against which the temporary differences, the carry forward of unused tax credits and unused tax losses could be utilized. Deferred income tax is provided in full, using the liability method. The deferred tax assets recognized are mainly related to the temporary differences arising from amortization of licensed copyrights and accrued expenses, which are not deductible until paid under the applicable PRC tax laws. We have also recognized deferred tax liabilities on the undistributed earnings generated by our subsidiaries in China, which are subject to withholding tax when the subsidiaries resolve to distribute dividends to us. We have also recognized deferred tax for temporary differences in relation to certain investments in equity method investees, equity securities and other investments and share-based awards. As of March 31, 2024, we have accrued the withholding tax on substantially all of the distributable earnings of the PRC subsidiaries, except for those undistributed earnings that we intend to invest indefinitely in the PRC. If the plan to invest the undistributed earnings indefinitely in the PRC changes or if these funds are in fact distributed outside of China, we would be required to accrue or pay the withholding tax on some or all of these undistributed earnings and our effective tax rate would be adversely affected.

Fair Value Determination Related to the Accounting for Business Combinations

A component of our growth strategy has been to acquire and integrate complementary businesses into our ecosystem. We complete business combinations from time to time that require us to perform purchase price allocations. In order to recognize the acquisition date amounts of assets acquired and liabilities assumed, mainly consisting of intangible assets and goodwill, as well as the fair value of any contingent consideration to be recognized, we use valuation techniques such as discounted cash flow analysis and ratio analysis with reference to comparable companies in similar industries under the income approach, market approach and cost approach. Major assumptions used in determining the fair value of these intangible assets include future growth rates and weighted average cost of capital. Most of the valuations of our acquired businesses have been performed by independent valuation specialists under our management’s supervision. We believe that the estimated fair value assigned to the assets acquired and liabilities assumed are based on reasonable assumptions and estimates that market participants would use. However, these assumptions are inherently uncertain and actual results could differ from those estimates.

147


Table of Contents

 

Fair Value Determination Related to Financial Instruments Accounted for at Fair Value

We have a significant amount of financial instruments that are categorized within Level 2 and Level 3 according to ASC 820 “Fair Value Measurement.” The valuations for certain financial instruments categorized within Level 2, such as interest rate swap contracts and certain option agreements, are performed based on inputs derived from or corroborated by observable market data. Convertible and exchangeable bonds that do not have a quoted price are categorized within Level 2 or Level 3, of which the valuations are generally performed using valuation models such as the binomial model with unobservable inputs including risk-free interest rate and expected volatility. The valuation of contingent consideration categorized within Level 3 is performed using an expected cash flow method with unobservable inputs including the probability to achieve the contingencies in connection with the contingent consideration arrangements. Significant judgment is required to determine the appropriateness of those unobservable inputs.

Investments in privately held companies for which we elected to record using the measurement alternative are recorded at cost, less impairment, with subsequent adjustments for observable price changes resulting from orderly transactions for identical or similar investments of the same issuer. The valuations of these investments are categorized within Level 3, and are estimated based on valuation methods using the observable transaction price at the transaction date and considering the rights and obligations of the securities and other unobservable inputs including volatility. The determination of whether an observable transaction is orderly and whether the investment involved is identical or similar to our investment, and the amount of fair value adjustment requires significant judgment.

Impairment Assessment on Goodwill and Intangible Assets

We test annually, or whenever events or circumstances indicate that the carrying value of assets exceeds the recoverable amounts, whether goodwill and intangible assets have suffered any impairment in accordance with the accounting policy stated in note 2 to our audited consolidated financial statements included in this annual report. For the impairment assessment on goodwill, we may first perform a qualitative assessment to determine whether quantitative impairment testing of goodwill is necessary. In this assessment, we identify the reporting units, consider factors such as macroeconomic conditions, industry and market considerations, overall financial performance of the reporting units, and other specific information related to the operations, business plans and strategies of the reporting units. Based on the qualitative assessment, if it is more likely than not that the fair value of a reporting unit is less than the carrying amount, the quantitative impairment test is performed. We may also bypass the qualitative assessment and proceed directly to perform the quantitative impairment test. For the quantitative assessment of goodwill impairment, we compare the fair value of each reporting unit to its carrying amount, including goodwill. If the fair value of the reporting unit exceeds its carrying amount, goodwill is not considered to be impaired. If the carrying amount of a reporting unit exceeds its fair value, the amount by which the carrying amount exceeds the reporting unit’s fair value is recognized as impairment.

For intangible assets other than licensed copyrights, we perform an impairment assessment whenever events or changes in circumstances indicate the carrying value of an asset may not be recoverable. These assessments primarily use cash flow projections based on financial forecasts prepared by management and an estimated terminal value. The expected growth in revenues and operating margin, timing of future capital expenditures, an estimate of weighted average cost of capital and terminal growth rate are based on actual and prior year performance and market development expectations. The periods of the financial forecasts generally range from three to five years or a longer period if necessary. Judgment is required to determine key assumptions adopted in the cash flow projections and changes to key assumptions can significantly affect these cash flow projections and the results of the impairment tests.

Impairment Assessment on Licensed Copyrights

We evaluate the program usefulness of licensed copyrights pursuant to the guidance in ASC 920 “Entertainment — Broadcasters,” which provides that the rights be reported at the lower of unamortized cost or fair value. When there is a change in the expected usage of licensed copyrights, we estimate the fair value of licensed copyrights to determine if any impairment exists. The fair value of licensed copyrights is determined by estimating the expected cash flows from advertising and membership fees, less any costs and expenses, over the remaining useful lives of the licensed copyrights at the film-group level. Estimates that impact these cash flows include anticipated levels of demand for our advertising services and the expected selling prices of advertisements. Judgment is required to determine the key assumptions adopted in the cash flow projections and changes to key assumptions can significantly affect these cash flow projections and the results of the impairment tests.

Impairment Assessment on Investments in Equity Method Investees

We continually review our investments in equity method investees to determine whether a decline in fair value below the carrying value is “other‑than‑temporary.” The primary factors that we consider include:

the severity and length of time that the fair value of the investment is below its carrying value;

148


Table of Contents

 

the stage of development, the business plan, the financial condition, the sufficiency of funding, the operating performance and the prospects of the investee companies;
the geographic region, market and industry in which the investee companies operate; and
other entity specific information such as recent financing rounds completed by the investee companies and post balance sheet date fair value of the investment.

Fair value of listed securities is subject to volatility and may be materially affected by market fluctuations. Judgment is required to determine the weighting and impact of the abovementioned factors and changes to this determination can significantly affect the results of the impairment tests.

Impairment Assessment on Equity Securities

Equity securities without readily determinable fair values that are accounted for using the measurement alternative are subject to periodic impairment reviews. Our impairment analysis considers both qualitative and quantitative factors that may have a significant effect on the fair value of these equity securities. Qualitative factors considered may include market environment and conditions, financial performance, business prospects, and other relevant events and factors. When indicators of impairment exist, we perform quantitative assessments of the fair value, which may include the use of market and income valuation approaches and the use of estimates, which may include discount rates, investees’ liquidity and financial performance, and market data of comparable companies in similar industries. Judgment is required to determine the appropriateness of the valuation approaches and the weighting and impact of the abovementioned factors. Changes to this determination can significantly affect the results of the quantitative assessments.

Depreciation and Amortization

The costs of property and equipment and intangible assets are charged ratably as depreciation and amortization expenses, respectively, over the estimated useful lives of the respective assets using the straight‑line method. We periodically review changes in technology and industry conditions, asset retirement activity and residual values to determine adjustments to estimated remaining useful lives and depreciation and amortization rates. Actual economic lives may differ from estimated useful lives. Periodic reviews could result in a change in estimated useful lives and therefore depreciation and amortization expenses in future periods.

149


Table of Contents

 

ITEM 6. DIRECTORS, SENIOR MANAGEMENT AND EMPLOYEES

A.
Directors and Senior Management

The following table sets forth certain information relating to our directors and executive officers.

 

Name

 

Age

 

Position/Title

Joseph C. TSAI†(2)(a)

 

60

 

Chairman;
Chairman, Cainiao Smart Logistics Network Limited

Eddie Yongming WU†(1)(b)

 

49

 

Director and Chief Executive Officer;
Chairman and Chief Executive Officer, Taobao and Tmall Group;
Chairman and Chief Executive Officer, Cloud Intelligence Group

J. Michael EVANS†(2)(a)

 

66

 

Director and President;
Co-Chairman, Alibaba International Digital Commerce Group

Maggie Wei WU†(2)(c)

 

56

 

Director

Jerry YANG(2)(b)

 

55

 

Independent director

Wan Ling MARTELLO(2)(b)

 

66

 

Independent director

Weijian SHAN(2)(a)

 

70

 

Independent director

Irene Yun-Lien LEE(2)(a)

 

70

 

Independent director

Albert Kong Ping NG(2)(b)

 

66

 

Independent director

Kabir MISRA(2)(c)

 

54

 

Independent director

Toby Hong XU(1)

 

51

 

Chief Financial Officer

Jane Fang JIANG(1)

 

50

 

Chief People Officer

Sara Siying YU(1)

 

49

 

General Counsel

Fan JIANG(1)

 

38

 

Co-Chairman and Chief Executive Officer, Alibaba International Digital Commerce Group

Lin WAN(1)

 

49

 

Chief Executive Officer, Cainiao Smart Logistics Network Limited

Luyuan FAN(1)

 

51

 

Chairman and Chief Executive Officer, Digital Media and Entertainment Group

† Director nominated by the Alibaba Partnership.

(a)
Group I directors. Current term of office will expire at our 2024 annual general meeting.
(b)
Group II directors. Current term of office will expire at our 2025 annual general meeting.
(c)
Group III directors. Current term of office will expire at our 2026 annual general meeting.
(1)
969 West Wen Yi Road, Yu Hang District, Hangzhou 311121, the People’s Republic of China.
(2)
26/F Tower One, Times Square, 1 Matheson Street, Causeway Bay, Hong Kong S.A.R., the People’s Republic of China.

Biographical Information

Joseph C. TSAI (蔡崇信) joined our company in 1999 as a member of the Alibaba founding team and has served on our board of directors since our inception. He was chief financial officer until 2013, our executive vice chairman until September 2023 and is currently our chairman. Joe is a founding member of the Alibaba Partnership. He is chairman of Cainiao Smart Logistics Network Limited, a board member of Taobao and Tmall Group and Alibaba International Digital Commerce Group, and a board member of our affiliate Ant Group. From 1995 to 1999, Joe was a private equity investor based in Hong Kong with Investor AB, the main investment vehicle of Sweden’s Wallenberg family. Prior to that, he was general counsel of Rosecliff, Inc., a management buyout firm based in New York. From 1990 to 1993, Joe was an associate attorney in the tax group of Sullivan & Cromwell LLP, a New York-based international law firm. Joe is qualified to practice law in the State of New York. Joe received his bachelor’s degree in Economics and East Asian Studies from Yale College and a juris doctor degree from Yale Law School.

Eddie Yongming WU (吴泳銘) has served as our Chief Executive Officer and director since September 2023. Eddie is one of our co-founders and a member of the Alibaba Partnership. He has served as chairman of Taobao and Tmall Group since May 2023 and CEO since May 2024. He has been the chairman and chief executive officer of Cloud Intelligence Group since September 2023. He is also a director of Local Services Group and Alibaba International Digital Commerce Group. Eddie was technology director of Alibaba at the company’s inception in 1999. He served as chief technology officer of Alipay from December 2004, and became business director of our monetization platform, Alimama, in November 2005 and was promoted to its general manager in December 2007. In September 2008, he became chief technology officer of Taobao, and in October 2011 he took on the role of head of Alibaba Group’s search, advertising and mobile business. Eddie served as a non-executive director of Alibaba Health Information Technology Limited, a company listed on the Main Board of the Hong Kong Stock Exchange, from April 2015 to October 2021 and chairman of Alibaba Health from April 2015 to March 2020. From September 2014 to September 2019, Eddie was a special assistant to Alibaba Group’s chairman. In August 2015, Eddie founded Vision Plus Capital, a venture capital firm focused on investing in the areas of advanced

150


Table of Contents

 

technologies, enterprise services and digital healthcare. Eddie graduated from the College of Information Engineering of Zhejiang University of Technology in June 1996.

J. Michael EVANS has been our president since August 2015 and our director since September 2014. Mike is also co-chairman of Alibaba International Digital Commerce Group. Mike served as Vice Chairman of The Goldman Sachs Group, Inc. from February 2008 until his retirement in December 2013. He served as chairman of Asia operations at Goldman Sachs from 2004 to 2013 and was the global head of Growth Markets at Goldman Sachs from January 2011 to December 2013. He also co-chaired the Business Standards Committee of Goldman Sachs from 2010 to 2013. Mike joined Goldman Sachs in 1993, became a partner of the firm in 1994 and held various leadership positions within the firm’s securities business while based in New York and London, including global head of equity capital markets and global co-head of the equities division, and global co-head of the securities business. Mike is a trustee of the Asia Society and a member of the Advisory Council for the Bendheim Center for Finance at Princeton University. Mike received his bachelor’s degree in politics from Princeton University in 1981.

Maggie Wei WU (武衛) has been our director since September 2020 and is a founding member of the Alibaba Partnership. Maggie is also a director of Digital Media and Entertainment Group. Maggie joined our company in July 2007 as chief financial officer of Alibaba.com. She served as our chief financial officer from May 2013 to March 2022 and our head of strategic investments from June 2019 to March 2022. She was voted the best CFO in FinanceAsia’s annual poll for Asia’s Best Managed Companies in 2010. In 2018, she was named as one of the world’s 100 most powerful women by Forbes. Before joining Alibaba, Maggie was an audit partner at KPMG in Beijing. Maggie is a member of the Association of Chartered Certified Accountants (ACCA). She received a bachelor’s degree in accounting from Capital University of Economics and Business.

Jerry YANG (楊致遠) has been our director since September 2014. Jerry previously served as our director from October 2005 to January 2012. Since March 2012, Jerry has served as the founding partner of AME Cloud Ventures, a venture capital firm. Jerry is a co-founder of Yahoo! Inc., and served as Chief Yahoo! and as a member of its board of directors from March 1995 to January 2012. In addition, he served as Yahoo!’s Chief Executive Officer from June 2007 to January 2009. From January 1996 to January 2012, Jerry served as a director of Yahoo! Japan. Jerry also served as an independent director of Cisco Systems, Inc. from July 2000 to November 2012 and Lenovo Group Limited, a company listed on the Hong Kong Stock Exchange, from November 2014 to November 2023. He is currently an independent director of Workday Inc., a company listed on the NYSE. He also serves as a director of various private companies and foundations. Jerry received a bachelor’s degree and a master’s degree in electrical engineering from Stanford University, where he has been currently serving on the university’s Board of Trustees since October 2017. Jerry was appointed Chair of Stanford’s Board of Trustees in July 2021. He was previously on Stanford’s Board of Trustees from 2005 to 2015, including being a vice chair.

Wan Ling MARTELLO has been our director since September 2015. She is a founding partner of BayPine, a private equity firm based in Boston, U.S.A., a role she has held since February 2020. She is also on the board of portfolio companies of BayPine. She served as the executive vice president and chief executive officer of the Asia, Oceania, and sub-Saharan Africa region for Nestlé SA from May 2015 to December 2018. She was Nestlé’s global chief financial officer from April 2012 to May 2015, and executive vice president from November 2011 to March 2012. Prior to Nestlé, Wan Ling was a senior executive at Walmart Stores Inc., a global retailer, from 2005 to 2011. Her roles included executive vice president and chief operating officer for Global eCommerce, and senior vice president, chief financial officer and strategy for Walmart International. Before Walmart, she was president, U.S.A. at NCH Marketing Services Inc. She was with the firm from 1998 to 2005. She also worked at Borden Foods Corporation and Kraft Inc. where she held various senior management positions. She is currently a director of Uber Technologies, Inc., a company listed on the NYSE and Stellantis N.V., a company listed on the NYSE, the Italian Stock Exchange and Euronext, Paris. Wan Ling received a master’s degree in business administration (management information systems) from the University of Minnesota and a bachelor’s degree in business administration and accountancy from the University of the Philippines.

Weijian SHAN (單偉建) has been our director since March 2022. He is the executive chairman and a founder of PAG, a leading private equity firm in Asia. He has been with PAG since 2010. Between 1998 and 2010, he was a partner of the private equity firm TPG and co-managing partner of TPG Asia (formerly known as Newbridge Capital). Previously, he was a managing director of JP Morgan, where he was concurrently the chief representative for China between 1993 and 1998. He was an assistant professor at the Wharton School of the University of Pennsylvania between 1987 and 1993. Shan is a Trustee of the British Museum. He is also a member of the International Advisory Council of Hong Kong Exchanges and Clearing Limited. He served as an independent director of Singapore-listed Wilmar International Limited between 2018 and 2021. He holds an M.A. and a Ph.D. from the University of California, Berkeley, and an M.B.A. from the University of San Francisco. He graduated with a major in English from the Beijing Institute of Foreign Trade (currently the Beijing University of International Business and Economics).

151


Table of Contents

 

Irene Yun-Lien LEE (利蘊蓮) has been our director since August 2022. Irene is the executive chairman of Hysan Development Limited and is the independent non-executive chairman of Hang Seng Bank Limited, both companies listed on the Hong Kong Stock Exchange. She is an independent non-executive director of Hong Kong and Shanghai Banking Corporation Limited. Irene was on the board of many listed and unlisted companies in Hong Kong, Singapore, UK and Australia, including CLP Holdings Limited, Cathay Pacific Airways Limited, QBE Insurance Group Limited, ING Bank (Australia) Limited, Noble Group Limited, amongst others. She was a member of the Australian Takeovers Panel, a member of the Advisory Council of JP Morgan Australia, and a member of the Exchange Fund Advisory Committee of the Hong Kong Monetary Authority. Until April 2022, she was an independent non-executive director of HSBC Holdings plc. Irene had a long career in financial services and held senior positions at Citibank in New York, London and Sydney. She was the global head of corporate finance at the Commonwealth Bank of Australia and she held other senior positions in investment banking and funds management in a number of international financial institutions. Irene received a Bachelor of Arts degree from Smith College, United States of America, and is a Barrister-at-Law in England and Wales and a member of the Honourable Society of Gray's Inn, United Kingdom. She was awarded the degree of Doctor of Social Science, honoris causa from the Chinese University of Hong Kong in November 2022.

Albert Kong Ping NG (吴港平) has been our director since August 2022 and chairman of our audit committee since December 2022. Albert currently serves as an independent non-executive director and chairman of the audit committee of a number of public companies, including Ping An Insurance (Group) Company of China, Ltd., a company listed on the Shanghai Stock Exchange and the Hong Kong Stock Exchange, Beijing Airdoc Technology Co., Ltd., a company listed on the Hong Kong Stock Exchange, and China International Capital Corporation Limited, a company listed on the Shanghai Stock Exchange and the Hong Kong Stock Exchange. Albert is also an independent non-executive director and member of the audit and risk committee of Shui On Land Limited, a company listed on the Hong Kong Stock Exchange. Albert worked at Ernst & Young China from April 2007 to June 2020, where he was the chairman of Ernst & Young China and a member of Ernst & Young’s Global Executive Board. Prior to joining Ernst & Young, he was Greater China Managing Partner of Arthur Andersen, Managing Partner – China Operation of PricewaterhouseCoopers and Managing Director of Citigroup – China Investment Banking. Albert is a member of the Hong Kong Institute of Certified Public Accountants (HKICPA), Chartered Accountants of Australia and New Zealand (CAANZ), CPA Australia (CPAA) and Association of Chartered Certified Accountants (ACCA). He received a bachelor’s degree in business administration and a master’s degree in business administration from the Chinese University of Hong Kong.

Kabir MISRA has been our director since September 2020, redesignated as our independent director since February 2023, and is currently managing partner at RPS Ventures, a venture capital firm in Palo Alto, CA. Prior to October 2018, Kabir was a managing partner at SoftBank Investment Advisors (which manages the SoftBank Vision Fund) and SoftBank Capital. He worked with SoftBank from 2006 to 2022 (as advisor from 2018 to 2022) and has assisted Mr. Masayoshi Son with our company, and his duties as one of our directors, since before our IPO. Kabir also represented SoftBank at various points on the boards of its investee companies, including other e-commerce and payments companies Flipkart, Paytm, Tokopedia, Coupang and BigCommerce. Prior to joining SoftBank, Kabir worked as an investment banker in the U.S. and Hong Kong. Kabir is currently also an independent director of PayActiv and Cargomatic. He received a Bachelor of Arts degree in Economics from Harvard University and a master’s degree in business administration from the Stanford Graduate School of Business.

Toby Hong XU (徐宏) has been our chief financial officer since April 2022. He joined Alibaba Group in July 2018 and was our deputy chief financial officer from July 2019 to March 2022. Before joining Alibaba Group, Toby was a partner at PricewaterhouseCoopers for 11 years, where he joined in 1996. Toby graduated from Fudan University in Shanghai, China, with a bachelor’s degree in Physics in 1996. He is a member of the Chinese Institute of Certified Public Accountants.

Jane Fang JIANG (蔣芳) has served as our chief people officer since April 2023 and is a founding member of the Alibaba Partnership. Jane is also a director of Taobao and Tmall Group, Cloud Intelligence Group and Cainiao Smart Logistics Network Limited. Prior to her current position, she served as deputy chief people officer since 2017. Jane joined our company in 1999 as a member of our founding team. Over the years, Jane has held a number of senior management roles in different departments within the company, at different times leading China TrustPass product planning, business analysis, global operations, website operations and marketing for Alibaba.com, as well as credit system development. Jane received a bachelor's degree in industry and foreign trade from the Hangzhou Institute of Electrical Engineering.

Sara Siying YU (俞思瑛) has been our general counsel since April 2020. Sara joined our company in April 2005 and became one of the first partners of the Alibaba Partnership. Sara is also a director of Digital Media and Entertainment Group. Prior to her current role, she served as deputy general counsel, responsible for domestic legal affairs. Before joining Alibaba Group, she worked in various law firms and government departments. Sara received a bachelor's degree in law from East China University of Political Science and Law.

152


Table of Contents

 

Fan JIANG (蔣凡) currently serves as co-chairman and chief executive officer of Alibaba International Digital Commerce Group and is a member of the Alibaba Partnership. He is also a director of Taobao and Tmall Group and Cainiao Smart Logistics Network Limited. He served as president of Alibaba International Digital Commerce since January 2022. He had been responsible for the Taobao app since joining our company in August 2013, and prior to his current role, he has served as president of Taobao, president of Tmall and president of Alimama. Previously, he founded and served as the chief executive officer of Umeng, a provider of mobile app analytics solutions for developers which we acquired. Before founding Umeng in 2010, he worked in product development at Google China. Jiang Fan received a bachelor’s degree in computer science from Fudan University.

Lin WAN () currently serves as director and chief executive officer of Cainiao Smart Logistics Network Limited, a global smart logistics company and the logistics arm of Alibaba Group, overseeing the company’s strategic planning and business operations. He is also a member of the Alibaba Partnership. Since joining the company in 2014, he has spearheaded the creation of the industrial Internet structure for logistics, and Cainiao’s core capability building through globalization, operation and digitalization. Under his leadership, Cainiao has advanced in global logistics, smart supply chain and express, community delivery, logistics parks and technologies, leading the digital transformation of the entire logistics industry through cooperation. Prior to joining Cainiao, he was a senior executive at Amazon’s global logistics division. Lin holds a Ph.D. in operational research from The University of Texas in Austin.

Luyuan FAN (樊路遠) currently serves as chairman and chief executive officer of Digital Media and Entertainment Group and is a member of the Alibaba Partnership. He has served as president of Digital Media and Entertainment Group since November 2018. He has been an executive director of Alibaba Pictures, a company listed on the Main Board of the Hong Kong Stock Exchange, since January 2016, and currently serves as the chairman and chief executive officer of Alibaba Pictures. He joined Alipay in 2007 where he served in a number of senior management positions, including the president of Alipay and the president of Ant Group’s wealth management business. Fan holds an executive master’s degree in business administration from Cheung Kong Graduate School of Business.

Alibaba Partnership

Since our founders first gathered in Jack Ma’s apartment in 1999, they and our management have acted in the spirit of partnership. We view our culture as fundamental to our success and our ability to serve our customers, develop our employees and deliver long‑term value to our shareholders. In July 2010, in order to preserve this spirit of partnership and to ensure the sustainability of our mission, vision and values, we decided to formalize our partnership as Lakeside Partners, named after the Lakeside Gardens residential community where Jack Ma and our other founders started our company. We refer to the partnership as the Alibaba Partnership.

We believe that our partnership approach has helped us to better manage our business, with the peer nature of the partnership enabling senior managers to collaborate and override bureaucracy and hierarchy. As of the date of this annual report, the Alibaba Partnership has a total of 26 members. The number of partners in the Alibaba Partnership may change from time to time due to the election of new partners, the retirement of partners and the departure of partners for other reasons.

Our partnership is a dynamic body that rejuvenates itself through admission of new partners each year, which we believe enhances our excellence, innovation and sustainability. Unlike dual‑class ownership structures that employ a high‑vote class of shares to concentrate control in a few founders, our approach is designed to embody the vision of a large group of management partners. This structure is our solution for preserving the culture shaped by our founders while at the same time accounting for the fact that founders will inevitably retire from the company.

Consistent with our partnership approach, all partnership votes are made on a one‑partner‑one‑vote basis.

The partnership is governed by a partnership agreement and operates under principles, policies and procedures that have evolved with our business and are further described below.

Nomination and Election of Partners

The Alibaba Partnership elects new partners annually after a nomination process whereby existing partners propose candidates to the partnership committee as described below. The partnership committee reviews the nominations and determines whether the nomination of a candidate will be proposed to the entire partnership for election. Election of new partners requires the approval of at least 75% of all of the partners. Partners should be employed by Alibaba Group.

To be eligible for election, a partner candidate must have demonstrated the following attributes:

a high standard of personal character and integrity;

153


Table of Contents

 

continued service with Alibaba Group for not less than five years;
a track record of contribution to the business of Alibaba Group; and
being a “culture carrier” who shows a consistent commitment to, and traits and actions consonant with, our mission, vision and values.

We believe the criteria and process of the Alibaba Partnership applicable to the election promote accountability among the partners as well as to our customers, employees and shareholders. In order to align the interests of partners with the interests of our shareholders, we require that each partner maintain a meaningful level of equity interests in our company during his or her tenure as a partner. Since a partner nominee must have been employed by us for at least five years, as of the time he or she becomes a partner, he or she will typically already own or have been awarded a personally meaningful level of equity interest in our company through our equity incentive and share purchase or investment plans.

Duties of Partners

The main duty of partners in their capacity as partners is to embody and promote our mission, vision and values. We expect partners to be evangelists for our mission, vision and values, both within our organization and externally to customers, business partners and other participants in our ecosystem.

Partnership Committee

The partnership committee must consist of at least five but no more than seven partners, including partnership committee continuity members, and is currently comprised of Jack Ma, Joe Tsai, Lucy Peng, Xiaofeng Shao and Eddie Wu. The partnership committee is responsible for administering partner elections and managing the relevant portion of the deferred cash bonus pool, with any amounts payable to partners who are our executive officers or directors or members of the partnership committee subject to approval of the compensation committee of our board of directors. Either one or two partners may be designated as partnership committee continuity partners, and currently the partnership committee continuity members consist of Jack Ma and Joe Tsai. Other than partnership committee continuity members, the partnership committee members serve for a term of five years and may serve multiple terms. Elections of partnership committee members are held once every five years. Partnership committee continuity members are not subject to election, and may serve until they cease to be partners, retire from the partnership committee or are unable to discharge duties as partnership committee members as a result of illness or permanent incapacity. A replacement partnership committee continuity partner is either designated by a retiring or, as the case may be, the remaining, partnership committee continuity member. Prior to each election, the partnership committee will nominate a number of partners equal to the number of partnership committee members that will serve in the next partnership committee term plus three additional nominees less the number of the serving partnership committee continuity members. Each partner votes for a number of nominees equal to the number of partnership committee members that will serve in the next partnership committee term less the number of the serving partnership committee continuity members, and all except the three nominees who receive the least votes from the partners are elected to the partnership committee.

Director Nomination and Appointment Rights

Pursuant to our Articles of Association, the Alibaba Partnership has the exclusive right to nominate or, in limited situations, appoint up to a simple majority of the members of our board of directors.

The election of each director nominee of the Alibaba Partnership will be subject to the director nominee receiving a majority vote from our shareholders voting at an annual general meeting of shareholders. If an Alibaba Partnership director nominee is not elected by our shareholders or after election departs our board of directors for any reason, the Alibaba Partnership has the right to appoint a different person to serve as an interim director of the class in which the vacancy exists until our next scheduled annual general meeting of shareholders. At the next scheduled annual general meeting of shareholders, the appointed interim director or a replacement Alibaba Partnership director nominee (other than the original nominee) will stand for election for the remainder of the term of the class of directors to which the original nominee would have belonged.

If at any time our board of directors consists of less than a simple majority of directors nominated or appointed by the Alibaba Partnership for any reason, including because a director previously nominated by the Alibaba Partnership ceases to be a member of our board of directors or because the Alibaba Partnership had previously not exercised its right to nominate or appoint a simple majority of our board of directors, the Alibaba Partnership will be entitled (in its sole discretion and without the need for any additional shareholder action) to appoint such number of additional directors to the board as necessary to ensure that the directors nominated or appointed by the Alibaba Partnership comprise a simple majority of our board of directors.

154


Table of Contents

 

In determining the Alibaba Partnership director nominees who will stand for election to our board, the partnership committee will propose director nominees who will be voted on by all of the partners, and those nominees who receive a simple majority of the votes of the partners will be selected for these purposes. The director nominees of the Alibaba Partnership may be partners of the Alibaba Partnership or other qualified individuals who are not affiliated with the Alibaba Partnership.

The Alibaba Partnership’s right to nominate or appoint up to a simple majority of our directors is conditioned on the Alibaba Partnership being governed by the partnership agreement in effect as of the completion of our initial public offering in September 2014, or as may be amended in accordance with its terms from time to time. Any amendment to the provisions of the partnership agreement relating to the purpose of the partnership, or to the manner in which the Alibaba Partnership exercises its right to nominate a simple majority of our directors, will be subject to the approval of the majority of our directors who are not nominees or appointees of the Alibaba Partnership and are “independent directors” within the meaning of Section 303A of the NYSE Listed Company Manual. The provisions relating to nomination rights and procedures described above are incorporated in our Articles. Pursuant to our Articles, the Alibaba Partnership’s nomination rights and related provisions of our Articles may only be changed upon the vote of shareholders representing 95% of the votes present in person or by proxy at a general meeting of shareholders.

Alibaba Partnership has not fully exercised its director nomination right. Our board of directors currently consists of ten members, six are independent directors nominated by our nominating and corporate governance committee, four are Alibaba Partnership nominees.

155


Table of Contents

 

Current Partners

The following table sets forth the names, in alphabetical order by surname, and other information regarding the current partners of the Alibaba Partnership as of the date of this annual report.

 

Name

 

Age

 

Gender

 

Year
Joined
Alibaba
Group

 

Current position with Alibaba Group

Trudy Shan DAI (戴珊)

 

47

 

F

 

1999

 

Partner, Alibaba Partnership

Luyuan FAN (樊路遠)

 

51

 

M

 

2007

 

Chairman and Chief Executive Officer, Digital Media and Entertainment Group

Yongxin FANG (方永新)

 

50

 

M

 

2000

 

President, Ele.me, Local Services Group

Fan JIANG (蔣凡)

 

38

 

M

 

2013

 

Co-Chairman and Chief Executive Officer, Alibaba International Digital Commerce Group;
Director, Taobao and Tmall Group;
Director, Cainiao Smart Logistics Network Limited

Jane Fang JIANG (蔣芳)

 

50

 

F

 

1999

 

Group Chief People Officer;
Director, Taobao and Tmall Group;
Director, Cloud Intelligence Group;
Director, Cainiao Smart Logistics Network Limited

Jiangwei JIANG (蔣江偉)

 

42

 

M

 

2008

 

Vice President, Cloud Intelligence Group

Zhenfei LIU (劉振飛)

 

52

 

M

 

2006

 

Co-Chairman, Local Services Group;
Chairman, Amap

Jack Yun MA (馬雲)†

 

59

 

M

 

1999

 

Partner, Alibaba Partnership

Lucy Lei PENG (彭蕾)†

 

50

 

F

 

1999

 

Partner, Alibaba Partnership;
Director, Local Services Group;
Director, Alibaba International Digital Commerce Group

Xiaofeng SHAO (邵曉鋒)†

 

58

 

M

 

2005

 

Group Executive Vice President;
Chairman, Group Risk Management Committee

Jie SONG (宋潔)

 

45

 

F

 

2000

 

Vice President, Alibaba International Digital Commerce Group

Lijun SUN (孫利軍)

 

47

 

M

 

2002

 

Director-General, Alibaba Foundation

Judy Wenhong TONG (童文紅)

 

53

 

F

 

2000

 

Partner, Alibaba Partnership;
Director, Digital Media and Entertainment Group

Joseph C. TSAI (蔡崇信)†

 

60

 

M

 

1999

 

Group Chairman;
Chairman, Cainiao Smart Logistics Network Limited;
Director, Taobao and Tmall Group;
Director, Alibaba International Digital Commerce Group

Lin WAN (萬霖)

 

49

 

M

 

2014

 

Director and Chief Executive Officer, Cainiao Smart Logistics Network Limited

Lei WANG (王磊)

 

44

 

M

 

2003

 

Senior Vice President, Cloud Intelligence Group

Winnie Jia WEN (聞佳)

 

47

 

F

 

2007

 

President, Group Public Affairs;
Director, Digital Media and Entertainment Group

Maggie Wei WU (武衛)

 

56

 

F

 

2007

 

Group Director;
Director, Digital Media and Entertainment Group

Eddie Yongming WU (吴泳銘)†

 

49

 

M

 

1999

 

Group Director and Chief Executive Officer;
Chairman and Chief Executive Officer, Taobao and Tmall Group;
Chairman and Chief Executive Officer, Cloud Intelligence Group;
Director, Local Services Group;
Director, Alibaba International Digital Commerce Group

Zeming WU (吴澤明)

 

43

 

M

 

2004

 

Group Chief Technology Officer;
Deputy Head of Alibaba DAMO Academy;
Co-Chairman, Local Services Group;
Chairman, Ele.me;
Director, Taobao and Tmall Group;
Director, Cloud Intelligence Group

Sara Siying YU (俞思瑛)

 

49

 

F

 

2005

 

Group General Counsel;
Director, Digital Media and Entertainment Group

 

156


Table of Contents

 

Name

 

Age

 

Gender

 

Year
Joined
Alibaba
Group

 

Current position with Alibaba Group

Yongfu YU (永福)

 

47

 

M

 

2007

 

Partner, Alibaba Partnership

Jeff Jianfeng ZHANG (張建鋒)

 

50

 

M

 

2004

 

Head of Alibaba DAMO Academy

Daniel Yong ZHANG (張勇)

 

52

 

M

 

2007

 

Partner, Alibaba Partnership

Jessie Junfang ZHENG (鄭俊芳)

 

50

 

F

 

2010

 

Director and Chief Financial Officer, Cloud Intelligence Group

Shunyan ZHU (朱順炎)

 

53

 

M

 

2014

 

Chairman, Alibaba Health;
Director, Local Services Group

 

† Member of the partnership committee.

Retirement and Removal

Partners may elect to retire from the partnership at any time. All partners except continuity partners are required to retire upon reaching the age of sixty or upon termination of their qualifying employment. Jack Ma and Joe Tsai are designated as continuity partners, who may remain partners until they reach the age of seventy (and this age limit may be extended by a majority votes of all partners), elect to retire from the partnership, die or are incapacitated or are removed as partners. Any partner, including continuity partners, may be removed upon the vote of a simple majority of all partners present at a duly‑called meeting of partners for violations of certain standards set forth in the partnership agreement, including failure to actively promote our mission, vision and values, fraud, gross misconduct or gross negligence. As with other partners, continuity partners must maintain the shareholding levels required by us of all partners as described below. Partners who retire from the partnership upon meeting certain age and service requirements may be designated as honorably retired partners by the partnership committee. Honorably retired partners may not act as partners, but may be entitled to allocations from the deferred portion of the annual cash bonus pool described below as post-retirement payments. Continuity partners will not be eligible to receive allocations from the annual cash bonus pool if they cease to be our employees even if they remain partners, but may be entitled to receive allocations from the deferred bonus pool if they are honorably retired partners.

Restrictive Provisions

Under our Articles of Association, in connection with any change of control, merger or sale of our company, the partners and other holders of our ordinary shares shall receive the same consideration with respect to their ordinary shares in connection with any of these types of transactions. In addition, our Articles provide that the Alibaba Partnership may not transfer or otherwise delegate or give a proxy to any third‑party with respect to its right to nominate directors, although it may elect not to exercise its rights in full. In addition, as noted above, our Articles also provide that the amendment of certain provisions of the Alibaba Partnership agreement relating to the purpose of the partnership or the manner in which the partnership exercises its rights to nominate or appoint a majority of our board of directors will require the approval of a majority of directors who are not appointees of the Alibaba Partnership and are “independent directors” within the meaning of Section 303A of the NYSE Listed Company Manual.

Amendment of Alibaba Partnership Agreement

Pursuant to the partnership agreement, amendment of the partnership agreement requires the approval of 75% of the partners in attendance at a meeting of the partners at which not less than 75% of all the partners are in attendance, except that the general partner may effect certain administrative amendments. In addition, certain amendments relating to the purposes of the Alibaba Partnership or the manner in which it exercises its nomination rights with respect to our directors require the approval of a majority of our independent directors not nominated or appointed by the Alibaba Partnership.

Alibaba Group Equity Interest Holding Requirements for Partners

Each of the partners holds his or her equity interests in our company directly as an individual or through his or her affiliates. Each partner is required to enter into share retention agreement with us. These agreements provide that a period of three years from the date on which a person becomes a partner, which ranges from January 2014 to June 2023 for our existing partners, we require that each partner retain at least 60% of the equity interests (including shares underlying vested and unvested awards) that he or she held on the starting date of the three‑year period. Following the initial three‑year holding period and for so long as he or she remains a partner, we require that the partner retain at least 40% of the equity interests (including shares underlying vested and unvested awards) that he or

157


Table of Contents

 

she held on the starting date of the initial three‑year holding period. Exceptions to the holding period rules described in the share retention agreements must be approved by a majority of the independent directors.

Weighted Voting Rights (WVR) Structure

We have one class of Shares, and each holder of our Shares is entitled to one vote per Share. Pursuant to our Articles of Association, the Alibaba Partnership has the exclusive right to nominate or, in limited situations, appoint, up to a simple majority of the members of our board of directors. These rights are categorized as a weighted voting rights structure, or WVR structure, under the Hong Kong Listing Rules. As a result, we are deemed as a company with a WVR structure. For further information about the risks associated with our WVR structure, see “Item 3. Key Information — D. Risk Factors — Risks Related to Our Corporate Structure.”

B.
Compensation

Compensation of Directors and Executive Officers

For fiscal year 2024, we paid and accrued aggregate fees, salaries and benefits (excluding share‑based awards) of approximately RMB245 million (US$34 million) and granted share-based awards to acquire an aggregate of 24,828,800 ordinary shares of our company (equivalent to 3,103,600 ADSs) as well as share-based awards of our subsidiaries with an aggregate value of approximately RMB44 million (US$6 million) to our directors and executive officers.

Our board of directors, acting on the recommendation of our compensation committee, approves an annual cash bonus pool for our management, calculated based on a percentage of our adjusted pretax operating profits. Once the annual cash bonus pool is calculated, our compensation committee determines the proportion allocated and payable to our management for the year, and approves the amount of individual cash bonus payable to our executive officers and directors and members of the partnership committee. The remaining portion of the annual cash bonus pool is available for the partners and may, upon the approval of our compensation committee, be deferred, and used as determined by the partnership committee, with any amounts payable to our executive officers or directors or members of the partnership committee individually be also subject to approval of the compensation committee of our board of directors.

The board, acting on the recommendation of our compensation committee, may determine the remuneration to be paid to non‑employee directors. We do not provide employee directors with any additional remuneration for serving as directors other than their remuneration as our employees. Pursuant to our service agreements with our directors, neither we nor our subsidiaries provide benefits to directors upon termination of employment. We do not separately set aside any amounts for pensions, retirement or other benefits for our executive officers, other than pursuant to relevant statutory requirements. Management members who are partners of the Alibaba Partnership may receive retirement payments from the deferred portion of the annual cash bonus pool available to the Alibaba Partnership.

For information regarding share‑based awards granted to our directors and executive officers, see “— Equity Incentive Plan” below.

Employment Agreements

We have entered into employment agreements with each of our executive officers. We may terminate their employment at any time, with cause, and we are not required to provide any prior notice of the termination. We may also terminate their employment in circumstances prescribed under and in accordance with the requirements of applicable labor law, including but not limited to notice and payment in lieu of notice. Executive officers may terminate their employment with us at any time upon written notice. Although our employment agreements with our executive officers do not provide for severance pay, where severance pay is mandated by law, our executive officers will be entitled to severance pay in the amount mandated by law or in accordance with our policy when his or her employment is terminated. We have been advised by our PRC counsel, Fangda Partners, that we may be required to make severance payments upon termination without cause to comply with the PRC Labor Law, the PRC Labor Contract Law and other relevant PRC regulations, which entitle employees to severance payments in case of early termination of “de facto employment relationships” by PRC entities without statutory cause regardless of whether there exists a written employment agreement with these entities.

Our award agreements under our equity incentive plan also contain, among other rights, restrictive covenants that enable us to terminate grants, forfeit and cancel shares or, if applicable, repurchase shares at the original purchase price or the exercise price paid for the shares in the event of a grantee’s termination for cause or for breaching of these covenants. See “— Equity Incentive Plan” below.

158


Table of Contents

 

Equity Incentive Plan

Our 2014 Post-IPO Equity Incentive Plan, or the 2014 Plan (which we adopted in September 2014, amended and restated in February 2020 to reflect the Share Split and other administrative changes, and further amended and restated in May 2022 to reflect administrative changes) provides for the granting of share-based awards to eligible grantees. We believe share‑based awards are vital to attract, motivate and retain the grantees, and are the appropriate tool to align their interests with our shareholders. Accordingly, we will continue to grant share‑based awards to the employees, consultants and directors of our company, our affiliates and/or certain other companies as an important part of their compensation packages. Share-based awards granted are generally subject to a four‑year vesting schedule as determined by the plan administrator, or a vesting period of up to ten years for certain management members.

Under the 2014 Plan, starting from April 1, 2015 and on each anniversary thereof, an additional amount equal to the lesser of 200,000,000 ordinary shares (equivalent to 25,000,000 ADSs) and such lesser number of ordinary shares as is determined by our board of directors will be included in the shares available for issuance under the 2014 Plan.

As of March 31, 2024, under the 2014 Plan, there were:

515,571,688 ordinary shares (equivalent to 64,446,461 ADSs) issuable upon vesting of outstanding RSUs;
54,677,336 ordinary shares (equivalent to 6,834,667 ADSs) issuable upon exercise of outstanding options; and
286,838,192 ordinary shares (equivalent to 35,854,774 ADSs) authorized for issuance but unissued.

The following paragraphs summarize other key terms of the 2014 Plan:

Plan Administration

Subject to certain limitations, the 2014 Plan is generally administered by the compensation committee of the board (or a subcommittee thereof), or another committee of the board to which the board has delegated power to act; provided that, in the absence of any committee, the 2014 Plan will be administered by the board. Grants to any executive directors of the board must be approved by the disinterested directors of our board.

Types of Awards

RSUs, incentive and non‑statutory stock options, restricted shares, dividend equivalents, share appreciation rights, share payments and other rights or interests may be granted under the 2014 Plan.

Award Agreements

Generally, awards granted under the 2014 Plans are evidenced by an award agreement providing for the number of ordinary shares subject to the award, and the terms and conditions of the award, which must be consistent with the plan.

Eligibility

Any employee, consultant or director of our company, our affiliates or certain other companies, is eligible to receive awards under the 2014 Plan, but only employees of our company, our affiliates and/or certain other companies, are eligible to receive incentive stock options.

159


Table of Contents

 

Term of Awards

The term of awards granted under the 2014 Plan are generally not to exceed ten years from the date of grant.

Acceleration, Waiver and Restrictions

The plan administrator has sole discretion in determining the terms and conditions of any award, any vesting acceleration or waiver of forfeiture restrictions, and any restrictions regarding any award or the ordinary shares relating thereto.

Clawback

Our award agreements generally provide that, in the event of a grantee’s termination for cause (including any commission of an act of fraud, dishonesty or ethical breach) or violation of a non‑competition undertaking, we will have the right to terminate or cancel grants, forfeit the shares acquired by the grantee or, if applicable, repurchase the shares acquired by the grantee, generally at the original purchase price or the exercise price paid for the shares.

Change in Control

If a change in control of our company occurs, the plan administrator may, in its sole discretion:

accelerate the vesting, in whole or in part, of any award;
purchase any award for an amount of cash or ordinary shares of our company equal to the value that could have been attained upon the exercise of the award or the realization of the plan participant’s rights had the award been currently exercisable or payable or fully vested; or
provide for the assumption, conversion or replacement of any award by the successor corporation, or a parent or subsidiary of the successor corporation, with other rights or property selected by the plan administrator in its sole discretion, or the assumption or substitution of the award by the successor or surviving corporation, or a parent or subsidiary of the surviving or successor corporation, with appropriate adjustments as to the number and kind of shares and prices as the plan administrator deems, in its sole discretion, reasonable, equitable and appropriate.

Amendment and Termination

Unless earlier terminated, the 2014 Plan continues in effect for a term of ten years. The board may at any time terminate or amend the 2014 Plan in any respect, including amendment of any form of any award agreement or instrument to be executed, provided, however, that to the extent necessary and desirable to comply with applicable laws or stock exchange rules, shareholder approval of any amendment to the 2014 Plan shall be obtained in the manner and to the degree required.

160


Table of Contents

 

Share‑based Awards Held by Our Directors and Officers

The following table summarizes the outstanding RSUs and options held as of March 31, 2024 by our directors and executive officers, as well as by their affiliates, under our equity incentive plan.

 

Name

 

Number of
outstanding
RSUs/ options
granted

 

Exercise price
(US$ per RSU/
option granted)

 

 

Shares
underlying
outstanding
RSUs/options
granted

 

Date of grant

 

Date of expiration

Joseph C. TSAI

 

2,000 (1)

 

-

 

 

16,000 (1)

 

July 24, 2018

 

July 24, 2026

 

2,667 (1)

 

-

 

 

21,336 (1)

 

August 16, 2019

 

August 16, 2027

Eddie Yongming WU

 

* (2)

 

 

78.37

 

 

* (2)

 

November 25, 2023

 

November 25, 2033

 

* (1)

 

-

 

 

* (1)

 

November 25, 2023

 

November 25, 2030

J. Michael EVANS

 

* (2)

 

 

79.96

 

 

* (2)

 

July 31, 2015

 

July 31, 2027

 

 

* (1)

 

-

 

 

* (1)

 

June 15, 2020

 

June 15, 2026

 

 

* (1)

 

-

 

 

* (1)

 

May 24, 2021

 

May 24, 2027

 

 

* (1)

 

-

 

 

* (1)

 

June 8, 2022

 

June 8, 2028

 

 

* (1)

 

-

 

 

* (1)

 

May 20, 2023

 

May 20, 2029

Maggie Wei WU

 

* (1)

 

-

 

 

* (1)

 

July 24, 2018

 

July 24, 2026

 

 

* (1)

 

-

 

 

* (1)

 

August 16, 2019

 

August 16, 2027

 

* (1)

 

-

 

 

* (1)

 

May 27, 2020

 

May 27, 2028

 

 

* (1)

 

-

 

 

* (1)

 

June 15, 2020

 

June 15, 2028

 

 

* (1)

 

-

 

 

* (1)

 

May 24, 2021

 

May 24, 2029

Toby Hong XU

 

* (1)

 

-

 

 

* (1)

 

May 27, 2020

 

May 27, 2026

 

 

* (1)

 

-

 

 

* (1)

 

May 24, 2021

 

May 24, 2027

 

 

* (1)

 

-

 

 

* (1)

 

June 8, 2022

 

June 8, 2028

 

* (1)

 

-

 

 

* (1)

 

May 20, 2023

 

May 20, 2029

Jane Fang JIANG

 

* (1)

 

-

 

 

* (1)

 

July 30, 2018

 

July 30, 2026

 

* (1)

 

-

 

 

* (1)

 

September 1, 2019

 

September 1, 2027

 

 

* (1)

 

-

 

 

* (1)

 

June 15, 2020

 

June 15, 2028

 

 

* (1)

 

-

 

 

* (1)

 

May 24, 2021

 

May 24, 2029

 

 

* (1)

 

-

 

 

* (1)

 

June 8, 2022

 

June 8, 2030

 

 

* (1)

 

-

 

 

* (1)

 

May 20, 2023

 

May 20, 2031

Sara Siying YU

 

* (1)

 

-

 

 

* (1)

 

July 30, 2018

 

July 30, 2026

 

 

* (1)

 

-

 

 

* (1)

 

September 1, 2019

 

September 1, 2027

 

 

* (1)

 

-

 

 

* (1)

 

March 2, 2020

 

March 2, 2028

 

 

* (1)

 

-

 

 

* (1)

 

June 15, 2020

 

June 15, 2028

 

 

* (1)

 

-

 

 

* (1)

 

May 24, 2021

 

May 24, 2029

 

 

* (1)

 

-

 

 

* (1)

 

May 20, 2023

 

May 20, 2031

Fan JIANG

 

* (1)

 

-

 

 

* (1)

 

August 16, 2019

 

August 16, 2027

 

 

* (1)

 

-

 

 

* (1)

 

May 24, 2021

 

May 24, 2027

 

 

* (1)

 

-

 

 

* (1)

 

September 5, 2021

 

September 5, 2027

 

 

* (1)

 

-

 

 

* (1)

 

June 8, 2022

 

June 8, 2028

 

 

* (1)

 

-

 

 

* (1)

 

May 20, 2023

 

May 20, 2029

 

 

* (1)

 

-

 

 

* (1)

 

August 9, 2023

 

August 9, 2033

Lin WAN

 

* (1)

 

-

 

 

* (1)

 

May 27, 2020

 

May 27, 2026

 

 

* (1)

 

-

 

 

* (1)

 

May 24, 2021

 

May 24, 2027

 

 

* (1)

 

-

 

 

* (1)

 

June 8, 2022

 

June 8, 2028

 

 

* (1)

 

-

 

 

* (1)

 

May 20, 2023

 

May 20, 2029

 

 

* (1)

 

-

 

 

* (1)

 

August 9, 2023

 

August 9, 2033

Luyuan FAN

 

* (1)

 

-

 

 

* (1)

 

July 30, 2018

 

July 30, 2026

 

 

* (1)

 

-

 

 

* (1)

 

August 16, 2019

 

August 16, 2027

 

 

* (1)

 

-

 

 

* (1)

 

June 15, 2020

 

June 15, 2028

 

 

* (1)

 

-

 

 

* (1)

 

May 24, 2021

 

May 24, 2029

 

 

* (1)

 

-

 

 

* (1)

 

June 8, 2022

 

June 8, 2030

 

* (1)

 

-

 

 

* (1)

 

May 20, 2023

 

May 20, 2031

 

* The shares underlying the outstanding RSUs and options held by each of these directors and executive officers and their affiliates represent less than 1% of our total outstanding shares.

161


Table of Contents

 

(1)
Represents RSUs.
(2)
Represents options.
C.
Board Practices

Nomination and Terms of Directors

Pursuant to our Articles of Association, our board of directors is classified into three classes of directors designated as Group I, Group II and Group III, each generally serving a three‑year term unless earlier removed. The Group I directors currently consist of Joe Tsai, J. Michael Evans, Weijian Shan and Irene Yun-Lien Lee; the Group II directors currently consist of Eddie Wu, Jerry Yang, Wan Ling Martello and Albert Kong Ping Ng; and the Group III directors currently consist of Maggie Wu and Kabir Misra. The terms of office of the current Group I, Group II and Group III directors will expire, respectively, at our 2024 annual general meeting, 2025 annual general meeting and 2026 annual general meeting. Unless otherwise determined by the shareholders in a general meeting, our board will consist of not less than nine directors. The Alibaba Partnership has the exclusive right to nominate up to a simple majority of our board of directors. If at any time our board of directors consists of less than a simple majority of directors nominated or appointed by the Alibaba Partnership for any reason, including because a director previously nominated by the Alibaba Partnership ceases to be a member of our board of directors or because the Alibaba Partnership had previously not exercised its right to nominate or appoint a simple majority of our board of directors, the Alibaba Partnership shall be entitled (in its sole discretion) to appoint such number of additional directors to the board as necessary to ensure that the directors nominated or appointed by the Alibaba Partnership comprise a simple majority of our board of directors. The remaining members of the board of directors will be nominated by the nominating and corporate governance committee of the board. Director nominees will be elected by the simple majority vote of shareholders at our annual general meeting. Alibaba Partnership has not fully exercised its director nomination right. Our board of directors currently consists of ten members, six are independent directors nominated by our nominating and corporate governance committee, four are Alibaba Partnership nominees.

If a director nominee is not elected by our shareholders or departs our board of directors for any reason, the party or group entitled to nominate that director has the right to appoint a different person to serve as an interim director of the class in which the vacancy exists until our next scheduled annual general meeting of shareholders. At the next scheduled annual general meeting of shareholders, the appointed interim director or a replacement director nominee (who, in the case of Alibaba Partnership nominees, cannot be the original nominee) will stand for election for the remainder of the term of the class of directors to which the original nominee would have belonged.

For additional information, see “Item 6. Directors, Senior Management and Employees — A. Directors and Senior Management — Alibaba Partnership.”

Code of Ethics and Corporate Governance Guidelines

We have adopted a code of ethics, which is applicable to all of our directors, executive officers and employees. Our code of ethics is publicly available on our website.

In addition, our board of directors has adopted a set of corporate governance guidelines covering a variety of matters, including approval of related party transactions. Our corporate governance guidelines also provide that any adoption of a new equity incentive plan and any material amendments to those plans will be subject to the approval of our non‑executive directors. The guidelines reflect certain guiding principles with respect to our board’s structure, procedures and committees. The guidelines are not intended to change or interpret any applicable law, rule or regulation or our Articles of Association.

Duties of Directors

Under Cayman Islands law, all of our directors owe us fiduciary duties, including a duty of loyalty, a duty to act honestly and a duty to act in good faith and in a manner they believe to be in our best interests. Our directors also have a duty to exercise the skill they actually possess and the care and diligence that a reasonably prudent person would exercise in comparable circumstances. In fulfilling their duty of care to us, our directors must ensure compliance with our Articles of Association, as amended and restated from time to time. We have the right to seek damages if a duty owed by any of our directors is breached.

Board Committees

Our board of directors has established an audit committee, a compensation committee, a nominating and corporate governance committee, a sustainability committee, a compliance and risk committee and a capital management committee. A majority of the

162


Table of Contents

 

members of our compensation committee, nominating and corporate governance committee and compliance and risk committee shall be independent directors within the meaning of Section 303A of the NYSE Listed Company Manual. At least one member of our sustainability committee shall be an independent director within the meaning of Section 303A of the NYSE Listed Company Manual. All members of our audit committee are independent within the meaning of Section 303A of the NYSE Listed Company Manual and meet the criteria for independence set forth in Rule 10A‑3 of the U.S. Exchange Act.

Audit Committee

Our audit committee currently consists of Albert Ng, Wan Ling Martello and Weijian Shan. Mr. Ng is the chairman of our audit committee. Mr. Ng satisfies the criteria of an audit committee financial expert as set forth under the applicable rules of the SEC. Mr. Ng, Ms. Martello and Mr. Shan satisfy the requirements for an “independent director” within the meaning of Section 303A of the NYSE Listed Company Manual and meet the criteria for independence set forth in Rule 10A‑3 of the U.S. Exchange Act.

The audit committee oversees our accounting and financial reporting processes and the audits of our financial statements. Our audit committee is responsible for, among other things:

selecting, and evaluating the qualifications, performance and independence of, the independent auditor;
pre‑approving or, as permitted, approving auditing and non‑auditing services permitted to be performed by the independent auditor;
considering the adequacy of our internal accounting controls and audit procedures;
reviewing with the independent auditor any audit problems or difficulties and management’s response;
reviewing and approving related party transactions between us and our directors, senior management and other persons specified in Item 6.B. of Form 20‑F as required by the U.S. Exchange Act;
reviewing and discussing the quarterly financial statements and annual audited financial statements with management and the independent auditor;
establishing procedures for the receipt, retention and treatment of complaints received from our employees regarding accounting, internal accounting controls or auditing matters and the confidential, anonymous submission by our employees of concerns regarding questionable accounting or auditing matters;
meeting separately, periodically, with management, internal auditors and the independent auditor; and
reporting regularly to the full board of directors.

Compensation Committee

Our compensation committee currently consists of Jerry Yang, Albert Ng and Kabir Misra. Mr. Yang is the chairman of our compensation committee. Mr. Yang, Mr. Ng and Mr. Misra satisfy the requirements for an “independent director” within the meaning of Section 303A of the NYSE Listed Company Manual.

Our compensation committee is responsible for, among other things:

determining the proportion of annual cash bonus pool allocated and payable to our management for the year and determining the amount of cash bonus payable to our executive officers and directors and members of the partnership committee;
reviewing, evaluating and, if necessary, revising our overall compensation policies;
reviewing and evaluating the performance of our directors and executive officers and determining the compensation of our directors and executive officers;
reviewing and approving our executive officers’ employment agreements with us;

163


Table of Contents

 

determining performance targets for our executive officers with respect to our incentive compensation plan and share‑based compensation plans;
administering our share‑based compensation plans in accordance with the terms thereof; and
carrying out other matters that are specifically delegated to the compensation committee by our board of directors from time to time.

Nominating and Corporate Governance Committee

Our nominating and corporate governance committee currently consists of Irene Lee, Joe Tsai and Jerry Yang. Ms. Lee is the chairman of our nominating and corporate governance committee. Ms. Lee and Mr. Yang satisfy the “independence” requirements of Section 303A of the NYSE Listed Company Manual.

Our nominating and corporate governance committee is responsible for, among other things:

selecting the board nominees (other than the director nominees to be nominated by the Alibaba Partnership) for election by the shareholders or appointment by the board;
periodically reviewing with the board the current composition of the board with regards to characteristics such as independence, knowledge, skills, experience and diversity;
making recommendations on the frequency and structure of board meetings and monitoring the functioning of the committees of the board; and
advising the board periodically with regards to significant developments in corporate governance law and practices as well as our compliance with applicable laws and regulations, and making recommendations to the board on corporate governance matters.

Sustainability Committee

Our sustainability committee currently consists of Jerry Yang, Joe Tsai and Maggie Wu. Mr. Yang is the chairman of our sustainability committee. Mr. Yang satisfies the “independence” requirements of Section 303A of the NYSE Listed Company Manual.

Our sustainability committee is responsible for, among other things:

assisting the board in identifying and evaluating the company’s ESG opportunities and risks;
overseeing an evaluating the implementation and performance of ESG initiatives and projects; and
advising the board on ESG-related legal, regulatory and compliance developments and public policy trends.

Compliance and Risk Committee

Our compliance and risk committee currently consists of Irene Lee, Albert Ng, Kabir Misra, Eddie Wu and J. Michael Evans. Ms. Lee is the chairman of our compliance and risk committee. Ms. Lee, Mr. Ng and Mr. Misra satisfy the “independence” requirements of Section 303A of the NYSE Listed Company Manual.

Our compliance and risk committee is responsible for, among other things:

overseeing our overall compliance and risk management requirements and issuing overall compliance and risk management framework;
evaluating key risk exposures and vulnerabilities and oversee the implementation of compliance and risk policies and procedures; and
assessing the performance of members of management responsible for compliance and risk, and advise our compensation committee to align the compensation of the chief executive officers of our subsidiary businesses with performance on compliance and risk.

164


Table of Contents

 

Capital Management Committee

Our capital management committee currently consists of Joe Tsai, Eddie Wu, J. Michael Evans and Maggie Wu. Mr. Tsai is the chairman of our capital management committee.

Our capital management committee is responsible for, among other things:

establishing and overseeing the implementation of our overall capital management and allocation plan; and
reviewing and advising our board, or approving, based on authorization by our board, significant capital-related transactions and undertakings by us and our subsidiary businesses.
D.
Employees

As of March 31, 2022, 2023 and 2024, we had a total of 254,941, 235,216 and 204,891 full‑time employees, respectively. A substantial majority of our employees are based in China.

We believe that we have a good working relationship with our employees and we have not experienced any significant labor disputes.

E.
Share Ownership

For information regarding the share ownership of our directors and officers, see “Item 7. Major Shareholders and Related Party Transactions — A. Major Shareholders.” For information as to stock options granted to our directors, executive officers and other employees, see “Item 6. Directors, Senior Management and Employees — B. Compensation — Equity Incentive Plan.”

F.
Disclosure of a registrant’s action to recover erroneously awarded compensation

Not applicable.

ITEM 7. MAJOR SHAREHOLDERS AND RELATED PARTY TRANSACTIONS

A.
Major Shareholders

The following table sets forth information with respect to beneficial ownership of our ordinary shares as of May 20, 2024, except otherwise noted, by:

each of our directors and executive officers;
our directors and executive officers as a group; and
each person known to us to beneficially own 5% or more of our ordinary shares.

165


Table of Contents

 

Beneficial ownership is determined in accordance with the rules and regulations of the SEC and includes the power to direct the voting or the disposition of the securities or to receive the economic benefit of the ownership of the securities. In computing the number of shares beneficially owned by a person and the percentage ownership of that person, we have included Shares underlying the ADSs and Shares in CCASS held by the person. We have also included Shares that the person has the right to acquire within 60 days of this annual report, including through the vesting of RSUs and options. These Shares, however, are not included in the computation of the percentage ownership of any other person. The calculations of percentage ownership in the table below are based on 19,345,485,396 ordinary shares (equivalent to 2,418,185,675 ADSs) outstanding as of May 20, 2024.

 

Name

 

Beneficial ownership
(Ordinary shares)

 

 

Beneficial ownership
(ADSs)
(3)

 

 

Percent

Directors and Executive Officers:

 

 

 

 

 

 

 

 

Joseph C. TSAI(1)

 

 

275,302,416

 

 

 

34,412,802

 

 

1.4%

Eddie Yongming WU

 

*

 

 

*

 

 

*

J. Michael EVANS

 

*

 

 

*

 

 

*

Maggie Wei WU

 

*

 

 

*

 

 

*

Jerry YANG

 

*

 

 

*

 

 

*

Wan Ling MARTELLO

 

*

 

 

*

 

 

*

Weijian SHAN

 

*

 

 

*

 

 

*

Irene Yun-Lien LEE

 

*

 

 

*

 

 

*

Albert Kong Ping NG

 

*

 

 

*

 

 

*

Kabir MISRA

 

*

 

 

*

 

 

*

Toby Hong XU

 

*

 

 

*

 

 

*

Jane Fang JIANG

 

*

 

 

*

 

 

*

Sara Siying YU

 

*

 

 

*

 

 

*

Fan JIANG

 

*

 

 

*

 

 

*

Lin WAN

 

*

 

 

*

 

 

*

Luyuan FAN

 

*

 

 

*

 

 

*

All directors and executive officers as a group

 

 

355,606,738

 

 

 

44,450,842

 

 

1.8%

Greater than 5% Beneficial Owners:

 

 

 

 

 

 

 

 

SoftBank(2)

 

 

2,743,375,976

 

 

 

342,921,997

 

 

14.2%

 

 

Notes:

* This person beneficially owns less than 1% of our outstanding ordinary shares.

(1)
Does not include 15,660,000 ordinary shares held by a vehicle managed by Blue Pool Capital Limited, Joe Tsai’s family office. Represents (i) 470,400 ordinary shares held directly by Joe Tsai, (ii) 13,907,176 ordinary shares held by Joe and Clara Tsai Foundation Limited, a company incorporated under the law of the Island of Guernsey with its registered address at PO Box 186, Royal Chambers, St Julian's Avenue, St Peter Port, Guernsey GY1 4HP, that has granted Joe Tsai a revocable proxy over these shares and which is wholly-owned by Joe and Clara Tsai Foundation, (iii) 147,385,672 ordinary shares held by Parufam Limited, a Bahamas corporation with its registered address at 303 Shirley Street, P.O. Box N-492, Nassau, The Bahamas, and over which, Joe Tsai, as a director of Parufam Limited, has been delegated sole voting and disposition power and (iv) 113,539,168 ordinary shares held by PMH Holding Limited, a British Virgin Islands corporation with its registered address at Kingston Chambers, PO Box 173, Road Town, Tortola, British Virgin Islands, and over which, Joe Tsai, as sole director of PMH Holding Limited, has voting and dispositive power. Joe Tsai does not have any pecuniary interests in the 13,907,176 ordinary shares held by Joe and Clara Tsai Foundation Limited. Joe Tsai’s business address is 26/F Tower One, Times Square, 1 Matheson Street, Causeway Bay, Hong Kong S.A.R., the People’s Republic of China.
(2)
Represents ordinary shares owned indirectly by SoftBank Group Corp., with its registered office at 1-7-1, Kaigan, Minato-Ku, Tokyo, 105-7537, Japan. These ordinary shares are beneficially owned via direct or indirect subsidiaries of SoftBank Group Corp. As of May 20, 2024, none of the subsidiaries of SoftBank Group Corp. holding our ordinary shares beneficially owned more than 5% of our outstanding ordinary shares. According to public disclosure by SoftBank, SoftBank has entered into forward contracts using our shares.
(3)
Each ADS represents eight Shares.

We have one class of ordinary shares, and each holder of our ordinary shares is entitled to one vote per share.

As of May 20, 2024, 19,345,485,396 of our ordinary shares (equivalent to 2,418,185,675 ADSs) were outstanding. To our knowledge, 6,722,077,128 ordinary shares (equivalent to 840,259,641 ADSs), representing approximately 34.7% of our total outstanding shares, were held by 171 record shareholders with registered addresses in the United States, including brokers and banks that hold securities

166


Table of Contents

 

in street name on behalf of their customers. We are not aware of any arrangement that may at a subsequent date, result in a change of control of our company.

B. Related Party Transactions

Our Related Party Transaction Policy

In order to prevent risks of conflicts of interest or the appearance of conflicts of interest, all of our directors and employees are subject to our code of business conduct and other policies which require, among other things, that any potential transaction between us and an employee or director, their relatives and closely connected persons and certain entities in which they, their relatives or closely connected persons have an interest be approved in writing by an appropriate supervisor or compliance officer.

We have also adopted a related party transaction policy to which all of our directors, senior management and other key management personnel, all close family members (as defined in the policy) of the foregoing individuals, Ant Group and its subsidiaries as well as the Alibaba Partnership and certain other related entities are subject. Related party transactions defined under this policy, as required by Form 20‑F, include transactions with our directors, senior management and major shareholders and their affiliates, as well as transactions with parties that do not pose risks of conflicts of interest, such as transactions with our investee companies that are not otherwise affiliated with any of the foregoing individuals. This policy is intended to supplement the procedures set forth in our code of business conduct and our other corporate governance policies and does not exempt any person from more restrictive provisions that may exist in our existing procedures and policies.

This related party transaction policy provides, among other things, that, unless otherwise pre‑approved by our board of directors:

each related party transaction, and any material amendment or modification to a related party transaction, shall be adequately disclosed to, and reviewed and approved or ratified by, our audit committee or any committee composed solely of disinterested independent directors or by the disinterested members of such committee; and
any employment relationship or similar transaction involving our directors or senior management and any related compensation shall be approved by the disinterested members of our compensation committee or recommended by the disinterested members of the compensation committee to our board for its approval.

Our related party transaction policy, code of business conduct and our other corporate governance policies are subject to periodic review and revision by our board.

Summary of Major Related Party Transactions

We have entered into various commercial arrangements with certain of our investees, Ant Group and its affiliates, pursuant to which we receive and provide certain services to these parties. See “— Commercial Arrangements with Investees and Ant Group and Its Affiliates.” In addition, as disclosed in greater detail in the following paragraphs, we have entered into or continued certain major related party transactions in fiscal years 2022, 2023 and 2024, which are summarized in the table below.

Related Party

 

Transaction Description

Ant Group and its affiliates

The SAPA, which was amended in 2018, 2019, 2020 and 2022, pursuant to which we received a 33% equity interest (on a fully diluted basis) in Ant Group, and which sets forth, among other things, our rights in Ant Group.

 

 

 

The Alipay commercial agreement, pursuant to which Alipay provides payment and escrow services to us.

 

 

 

The 2014 IPLA, an amendment to which was subsequently entered into in 2019 upon our receipt of the 33% equity interest (on a fully diluted basis) in Ant Group, or the Amended IPLA, provides that we and our subsidiaries license to Ant Group and/or its subsidiaries certain intellectual property rights and provide various software technology services, and, prior to our receipt of the 33% equity interest (on a fully diluted basis) in Ant Group, Ant Group paid us profit share payments; pursuant to the SAPA, a cross-license agreement was entered into in September 2019 upon our receipt of the 33% equity interest (on a fully diluted basis) in Ant Group.

 

 

 

 

167


Table of Contents

 

Related Party

 

Transaction Description

 

We and Ant Group cooperate with each other with respect to the enforcement of each other’s rights and the provision of certain financial services to our customers and merchants in connection with the SME loan business.

 

 

 

We granted Ant Group a license for it to continue to use certain trademarks and domain names.

 

 

 

Various investments involving Ant Group.

 

 

 

Prior to 2023, we granted share-based awards to employees of Ant Group; Junhan, a major equity holder of Ant Group, and Ant Group granted share-based awards to our employees. We, Junhan and Ant Group agreed to settle with each other the cost associated with certain share-based awards granted to each other’s employees upon vesting.

 

 

Entities affiliated with our directors and officers

We agreed to assume the cost of maintenance, crew and operation of personal aircraft of our chairman where the cost is allocated for business purposes.

 

 

 

Investments in and various investments involving the Vision Plus Capital Funds, investment funds affiliated with our director and chief executive officer.

 

 

Investment funds affiliated with Jack Ma

Various investments involving the Yunfeng Funds, investment funds affiliated with Jack Ma.

 

 

Jack Ma

Jack Ma, formerly one of our directors made certain commitments to us relating to his interest in Ant Group, the Yunfeng Funds and other entities.

 

 

Investees

We extended loans to and provided a guarantee for certain of our investees.

 

 

 

We have made co‑investments with certain of our investees.

 

 

Variable interest entities and variable interest entity equity holders

We operate certain of our businesses in China through contractual arrangements between our relevant subsidiaries, the variable interest entities and variable interest entity equity holders.

 

 

Directors and executive officers

We entered into indemnification agreements with our directors and executive officers.

 

 

 

We entered into employment agreements with our directors and executive officers.

 

 

 

We grant equity incentive awards to our directors and executive officers.

Commercial Arrangements with Investees and Ant Group and Its Affiliates

The following table summarizes the services fees paid to Ant Group and its affiliates in fiscal years 2022, 2023 and 2024.

 

 

 

 

Year ended March 31,

 

Related Party

 

Transaction

 

2022

 

 

2023

 

 

2024

 

 

 

 

RMB

 

 

RMB

 

 

RMB

 

 

US$

 

 

 

 

(in millions)

 

Ant Group and its affiliates

 

Payment processing and escrow services fee

 

 

11,824

 

 

 

12,484

 

 

 

13,164

 

 

 

1,823

 

 

Marketplace software technology services fee and others(1)

 

 

3,542

 

 

 

2,271

 

 

 

3,050

 

 

 

422

 

 

Note:

(1)
Marketplace software technology services fee and others primarily relates to marketing support services in connection with our retail marketplaces.

Certain of our investees have entered into commercial arrangements with us in connection with certain logistics services they provide to us. In fiscal years 2022, 2023 and 2024, we incurred costs and expenses of RMB13,120 million, RMB14,750 million and RMB14,864 million (US$2,059 million), respectively, for these logistics services. In fiscal year 2024, these costs and expenses accounted for 1.8% of our costs and expenses.

Certain of our investees have also entered into commercial arrangements with us in connection with certain marketing services they provide to our business. In fiscal years 2022, 2023 and 2024, we incurred costs and expenses of RMB976 million, RMB382 million

168


Table of Contents

 

and RMB736 million (US$102 million), respectively, for these marketing services. In fiscal year 2024, these costs and expenses accounted for 0.1% of our costs and expenses.

Other than the foregoing, the aggregate service fees we paid to other related parties accounted for less than 1% of total costs and expenses in each of fiscal years 2022, 2023 and 2024.

The following table summarizes the services fees received from Ant Group and its affiliates in fiscal years 2022, 2023 and 2024.

 

 

 

 

Year ended March 31,

 

Related Party

 

Transaction

 

2022

 

 

2023

 

 

2024

 

 

 

 

RMB

 

 

RMB

 

 

RMB

 

 

US$

 

 

 

 

(in millions)

 

Ant Group and its affiliates

 

Annual fee for SME loan business(1)

 

 

708

 

 

 

 

 

 

 

 

 

 

 

Administrative and support services

 

 

1,165

 

 

 

565

 

 

 

807

 

 

 

112

 

 

Cloud services fee

 

 

5,536

 

 

 

8,409

 

 

 

8,814

 

 

 

1,221

 

 

Marketplace software technology services fee and others

 

 

2,358

 

 

 

2,831

 

 

 

3,244

 

 

 

449

 

 

Note:

(1)
Pursuant to our agreement with Ant Group, we received these annual fees for a term of seven years, which commenced in 2015 and ended in 2021.

 

We have entered into commercial arrangements with certain of our investees related to logistics services. In fiscal years 2022, 2023 and 2024, we recognized revenue of RMB1,728 million, RMB1,140 million and RMB2,540 million (US$352 million), respectively, in connection with these logistics services. In fiscal year 2024, this revenue accounted for 0.3% of our revenue.

We have also entered into commercial arrangements with certain of our investees related to cloud services. In fiscal years 2022, 2023 and 2024, we recognized revenue of RMB1,826 million, RMB1,462 million and RMB984 million (US$136 million), respectively, for these cloud services. In fiscal year 2024, this revenue accounted for 0.1% of our revenue.

Other than the related party transactions summarized above, the aggregate payments we received from other related parties accounted for less than 1% of total revenue in each of the fiscal years 2022, 2023 and 2024.

Agreements and Transactions Related to Ant Group and Its Subsidiaries

Ownership of Ant Group and Alipay

We originally established Alipay in December 2004 to operate our payment services business. In June 2010, the PBOC issued new regulations that required non-bank payment companies to obtain a license in order to operate in China. These regulations provided specific guidelines for license applications only for domestic PRC-owned entities. These regulations stipulated that, in order for any foreign-invested payment company to obtain a license, the scope of business, the qualifications of any foreign investor and any level of foreign ownership would be subject to future regulations to be issued, which in addition would require approval by the State Council of the PRC. Furthermore, these regulations required that any payment company that failed to obtain a license must cease operations by September 1, 2011. Although Alipay was prepared to submit its license application in early 2011, at that time the PBOC had not issued any guidelines applicable to license applications for foreign-invested payment companies. In light of the uncertainties relating to the license qualification and application process for a foreign-invested payment company, our management determined that it was necessary to restructure Alipay as a company wholly-owned by PRC citizens in order to avail Alipay of the specific licensing guidelines applicable only to domestic PRC-owned entities. Accordingly, we divested all of our interest in and control over Alipay in 2011, which resulted in deconsolidation of Alipay from our financial statements. This action enabled Alipay to obtain a payment business license in May 2011 without delay and without any detrimental impact to our China retail marketplaces or to Alipay.

Following the divestment of our interest in and control over Alipay, effective in the first calendar quarter of 2011, the ownership structure of Alipay’s parent entity, Ant Group, was changed so that Jack Ma held a substantial majority of the equity ownership interest in Ant Group. The ownership structure of Ant Group subsequently was further restructured. Ant Group also completed several rounds of equity financing. In September 2019, we received a newly issued 33% equity interest (on a fully diluted basis) in Ant Group following the satisfaction of the closing conditions set forth in the SAPA, as amended in 2018 and 2019. As of March 31, 2024, Junhan and Junao held approximately 31% and 22% of Ant Group’s equity interest, respectively, we held 33% and other shareholders held the remaining equity interest. The general partner of Junhan and Junao is an entity that was previously wholly-owned by Jack

169


Table of Contents

 

Ma. In August 2020, Jack Ma transferred 66% of the equity interest in such general partner entity but retained control over the equity interests in Ant Group held by Junhan and Junao. Through an agreement with the transferees as well as the articles of association of the general partner entity then in effect, Jack Ma had control over resolutions passed at general meetings of the general partner entity that would relate to the exercise of rights by Junhan and Junao as shareholders of Ant Group. On January 7, 2023, Ant Group announced that Junhan and Junao agreed to undergo certain changes in their voting structures, pursuant to which this agreement among Jack Ma and the other shareholders of the general partner entity of Junhan and Junao were to be terminated. In addition, Junhan were to change its general partner to a newly established entity while Junao would keep the existing general partner entity. The changes were completed in December 2023. As a result of the changes, (i) Jack Ma no longer controls the majority voting interests in Ant Group held by Junhan and Junao, (ii) each of Junhan and Junao is controlled by a separate general partner entity that is not controlled by any single person, (iii) our equity interest in Ant Group remains unchanged, and (iv) neither we nor any other shareholder has control over Ant Group.

Economic interests of Ant Group through Junhan are owned by Jack Ma, Simon Xie and other employees and former employees of us and Ant Group and its affiliates and investee companies. These economic interests are in the form of limited partnership interests and interests similar to share appreciation rights tied to potential appreciation in the value of Ant Group. The economic interests in Junao are held in the form of limited partnership interests by certain members of the Alibaba Partnership and Ant Group's management.

We understand that it is the intention of the shareholders of Ant Group that:

Jack Ma’s direct and indirect economic interest in Ant Group (for the avoidance of doubt, other than the equity stake in Ant Group held by our company) will be reduced over time to a percentage that does not exceed his and his affiliates’ interest in our company as of the time immediately prior to the completion of our initial public offering (the percentage of our ordinary shares Jack Ma and his affiliates beneficially owned immediately prior to the completion of our initial public offering was 8.8%) and that this reduction will be caused in a manner by which neither Jack Ma nor any of his affiliates would receive any economic benefit thereby. See “— Commitments of Jack Ma to Alibaba Group” below. We have been informed by Ant Group that the proposed reduction of Jack Ma’s economic interest is expected to be accomplished through a combination of future share-based awards to employees and dilutive issuances of equity in Ant Group, among others;
from time to time, additional economic interests in Ant Group in the form of interests similar to share appreciation rights issued by Junhan will be transferred to employees of Ant Group and our employees; and
Ant Group may raise equity capital from investors in the future in order to finance its business expansion, with the effect that the shareholding of Junao and Junhan in Ant Group will be reduced through dilution (the amount of dilution would depend on future valuations and the amount of equity capital to be raised).

In July 2023, we received notice from Ant Group that a shareholder meeting held on July 23, 2023 had approved, among other things, a proposal by Ant Group to repurchase from all of its shareholders up to 7.6% of its equity interest. We did not participate in such share repurchase. We understand the repurchased shares were transferred into Ant Group’s equity incentive pool.

Our Commercial Arrangements with Ant Group and Alipay

After the divestment of our interest in and control over Alipay, we entered into a framework agreement in July 2011, or the 2011 framework agreement, with SoftBank, Altaba Inc. (formerly known as Yahoo! Inc.), Alipay, Ant Group, Jack Ma and Joe Tsai and certain of their affiliates. At the same time, we also entered into various implementation agreements that included a commercial agreement, or the Alipay commercial agreement, an intellectual property license and software technology service agreement, or the 2011 IPLA, and a shared services agreement, which together governed our financial and commercial relationships with Ant Group and Alipay.

Restructuring of Our Relationship with Ant Group and Alipay, 2019 Equity Issuance, and Related Amendments

On August 12, 2014, we entered into a share and asset purchase agreement, which we refer to as the SAPA, and entered into or amended certain ancillary agreements including an amendment and restatement of the 2011 IPLA, or the 2014 IPLA. Pursuant to these agreements, we restructured our relationships with Ant Group and Alipay and terminated the 2011 framework agreement. On February 1, 2018, we amended both the SAPA and the Alipay commercial agreement, and agreed with Ant Group and certain other parties on forms of certain ancillary agreements. On September 23, 2019, we further amended the SAPA. The relevant amendments were entered into or agreed to facilitate our acquisition of a 33% equity interest (on a fully diluted basis) in Ant Group. On August 24, 2020, we further amended the SAPA, the Alipay commercial agreement and certain other agreements, referred to as the 2020

170


Table of Contents

 

Amendments. The 2020 Amendments were made primarily to facilitate Ant Group’s planned IPO on the Science and Technology Innovation Board of the Shanghai Stock Exchange and on the Main Board of the Hong Kong Stock Exchange.

On July 25, 2022, we and Ant Group further amended the SAPA and the Alipay commercial agreement (such further amendments, the “2022 Amendments”), with certain amendments that took effect on August 13, 2022. The 2022 Amendments were made primarily to improve our ability to maximize our competitive advantage, enhance the economic benefit from our equity interest in Ant Group and help us better manage related party and other risks arising from changes in the regulatory and operational environment.

Apart from the 2018, 2019, 2020 and 2022 amendments to our agreements with Ant Group described below, the key terms of our agreements with Ant Group and Alipay from the 2014 restructuring remain substantially unchanged.

Sale of SME Loan Business and Certain Other Assets

Pursuant to the SAPA, we sold certain securities and assets primarily relating to our SME loan business and other related services to Ant Group in February 2015. In addition, pursuant to software system use and service agreements relating to the know-how and related intellectual property that we agreed to sell together with the SME loan business and related services, we received annual fees for a term of seven years, commencing in 2015 and ending in 2021. These fees, which were recognized as other revenue, were determined as follows: for calendar years 2015 to 2017, the entities operating the SME loan business paid an annual fee equal to 2.5% of the average daily balance of the SME loans provided by these entities, and in calendar years 2018 to 2021, these entities paid an annual fee equal to the amount of the fees paid in calendar year 2017. In fiscal years 2022, 2023 and 2024, the annual fees we received from Ant Group and its affiliates in connection with the SME loan business amounted to RMB708 million, nil and nil, respectively.

For regulatory reasons, we retained approximately RMB1,225 million of the existing SME loan portfolio upon the completion of the transfer of the SME loan business. These loans have been repaid. We do not intend to conduct any new SME loan business going forward.

Issuance of Equity Interest

In September 2019, following the satisfaction of the closing conditions, we received through an onshore PRC subsidiary the issuance of a 33% equity interest (on a fully diluted basis) in Ant Group pursuant to the SAPA, as amended in 2018 and 2019, or the Issuance. We believe that the acquisition of the 33% equity interest (on a fully diluted basis) in Ant Group has strengthened our strategic relationship pursuant to the series of agreements initially reached with Ant Group in 2014.

Pursuant to the SAPA, as amended in 2018 and 2019, the consideration we paid to receive the newly issued 33% equity interest (on a fully diluted basis) in Ant Group was fully funded by payments from Ant Group and its subsidiaries to us in consideration for certain intellectual property and assets that we transferred under the SAPA, as amended in 2018 and 2019.

In connection with the receipt of the Issuance, we entered into a cross license agreement with Ant Group providing for a license by each of Ant Group and us to each other of certain patents, trademarks, software and other technologies (including but not limited to patents and software transferred at the Issuance closing). The cross license agreement also contains provisions relating to cooperation and coordination between Ant Group and us on various intellectual property matters, including prosecution, enforcement, acquisition, and joint defense arrangements, among other matters.

Upon closing of the Issuance, we entered into the previously agreed form of amendment and restatement of the 2014 IPLA, or the Amended IPLA, and the profit share payment arrangement under the 2014 IPLA automatically terminated. For more information, see “— Alipay Intellectual Property License and Software Technology Services Agreement” below.

Financial and Accounting Treatment upon Issuance of Equity Interest in Ant Group

There was no material operational and economic impact on us as a result of our receipt of the 33% equity interest (on a fully diluted basis) in Ant Group in 2019, but we changed our accounting for our relationship with Ant Group as a result of the Issuance. Upon the Issuance, and our transfer of certain intellectual property to Ant Group and its subsidiaries, the profit share arrangement under the 2014 IPLA was terminated, and we no longer received any profit share payments from Ant Group. Following the Issuance, we accounted for our equity interest in Ant Group under the equity method and recorded it in “Investments in equity method investees” on our consolidated balance sheet. Subsequent to the Issuance, we record our proportionate share of results of Ant Group in “Share of results of equity method investees” in our consolidated income statements on a one quarter in-arrears basis.

171


Table of Contents

 

Regulatory Unwind

Prior to the 2020 Amendments, the SAPA as amended in 2018 and 2019, provided that, if a relevant governmental authority prohibits us from owning all or a portion of our equity interest in Ant Group after the equity issuance has occurred through enactment of a law, rule or regulation, or explicitly requires Ant Group to redeem this equity interest, and the prohibition or request is not subject to appeal and cannot otherwise be resolved, then to the extent necessary, Ant Group will redeem the equity interest; the related intellectual property and asset transfers, and ancillary transactions under the SAPA will be unwound; and the terms of the SAPA, the 2014 IPLA, and other related agreements will be restored, including the prior profit share payments and liquidity event payment (which would be payable to us in the event of a qualified IPO of Ant Group or Alipay, in an amount equal to 37.5% of the equity value of Ant Group as a whole, immediately prior to the qualified IPO). If there is a partial unwind where we retain a portion of our equity interest in Ant Group, but less than the full 33%, then pursuant to the terms of the SAPA and the 2014 IPLA, the prior profit share payment arrangement and liquidity event payment amount will be proportionately reduced based on the amount of equity interest retained by us. Pursuant to the 2020 Amendments, these provisions would terminate upon the completion of a qualified IPO of Ant Group. However, pursuant to the 2020 Amendments and the 2022 Amendments, if a qualified IPO of Ant Group has not been completed within the prescribed period of time, the foregoing rights will no longer be subject to termination upon the completion of a qualified IPO of Ant Group.

In 2011, Jack Ma and Joe Tsai contributed 280,000,000 and 120,000,000 of our Shares, respectively, after having accounted for the Share Split, held by them to APN Ltd. (“APN”), a vehicle they established to hold these shares. Prior to June 2, 2022, the shares of APN, as well as the 400,000,000 Shares, after having accounted for the Share Split, held by APN, were pledged to us to secure certain obligations of Ant Group under the SAPA and the Alipay commercial agreement, as well as the direct liability of APN for up to US$500 million of the liquidity event payment if any liquidity event payment becomes due. On June 2, 2022, we agreed with Jack Ma, Joe Tsai and APN to terminate the pledges in relation to the shares of APN and the 400,000,000 Shares, in consideration of personal guarantees provided to us by Jack Ma and Joe Tsai in connection with Ant Group’s remaining contingent payment obligations to us. We believe this transaction reasonably reflects the reduction in Ant Group’s contingent payment obligations to us since 2011 when the pledges were first created, the valuation of which was conducted with help from an independent financial advisor, and the increased financial strength and creditworthiness of Ant Group.

Pre-emptive Rights

Following our receipt of equity interest in Ant Group, we have pre-emptive rights to participate in other issuances of equity securities by Ant Group and certain of its affiliates prior to a qualified IPO of Ant Group. These pre-emptive rights entitle us to maintain the equity ownership percentage we hold in Ant Group immediately prior to any such issuances. In connection with our exercise of our pre-emptive rights we are also entitled to receive certain payments from Ant Group, effectively funding our subscription for these additional equity interests, up to a value of US$1.5 billion, subject to certain adjustments, or the pre-emptive rights funded payments. In addition to these pre-emptive rights and the pre-emptive rights funded payments, under the SAPA, in certain circumstances we are permitted to exercise pre-emptive rights through an alternative arrangement that will further protect us from dilution.

Certain Restrictions on the Transfer of Ant Group Equity Interests

Under the SAPA, certain parties thereto, including us in some cases, are subject to restrictions on the transfer of equity interests in Ant Group, including:

following our receipt of the Issuance and until the earlier of the completion of a qualified IPO of Ant Group or the termination of the independent director rights provided in the SAPA, without the prior written consent of our company, none of Jack Ma, Joe Tsai (if he holds any equity interest at that time), Junao, Junhan or Ant Group may knowingly transfer any equity in Ant Group to a third-party who would thereby acquire more than 50% of the voting or economic rights in, or assets of, Ant Group; and
following our receipt of the Issuance and until the completion of a qualified IPO of Ant Group, any transfer of equity interests in Ant Group by Junao or Junhan, on the one hand, or our company, on the other hand, will be subject to a right of first refusal by the other party.

Non-competition Undertakings

Under the SAPA, subject to certain limitations and unless both parties agree, Ant Group may not engage in any business conducted by us from time to time or logical extensions thereof, and we are restricted from engaging in specified business activities within the scope of business of Ant Group, including the provision and distribution of credit and insurance, the provision of investment management and banking services, payment transaction processing and payment clearing services for third parties, leasing, lease financing and related services, trading, dealing and brokerage with respect to foreign exchange and financial instruments, distribution of securities, commodities, funds, derivatives and other financial products and the provision of credit ratings, credit profiles and credit reports. Each party may, however, make passive investments in competing businesses below specified thresholds, in some cases after offering the

172


Table of Contents

 

investment opportunity to the other party. The 2020 Amendments allow Ant Group to engage in the sale and placement of advertisements by financial institutions solely in connection with financial services on publicly available mobile applications and end-user interfaces majority-owned and operated by Ant Group, an activity that falls within the scope of our business but which Ant Group is permitted to engage in as an exception to the non-compete provisions, subject to certain qualifications. Pursuant to the 2022 Amendments, we have agreed to expand Ant Group’s ability to engage in such sale and placement of advertisements on publicly available mobile applications and end-user interfaces majority-owned and operated by Ant Group. We have also agreed to permit Ant Group to provide technology services in facilitation of the operations of any payment or financial services business to financial institutions and merchants using Ant Group’s payment services, except that Ant Group may not provide any IaaS-related cloud services, and we are allowed to provide services and products relating to payment accounts outside of Chinese mainland that Ant Group is unable to provide to us or our customers and to provide and distribute credit and insurance in cooperation with financial services business operators to facilitate businesses on our platforms, among other things.

Corporate Governance Provisions

The SAPA provides that we and Ant Group will recommend one independent nominee who, subject to the vetting by the nomination and remuneration committee of the board of Ant Group, to the extent required by such committee’s charter (subject to any amendments required by any applicable law or requested by any applicable governmental authority), and subject further to the vetting by applicable governmental authorities, as required by applicable law, will be nominated as a member of its board and serve on the board’s audit committee, and Jack Ma, Joe Tsai (in case he holds any equity interest in Ant Group), Junhan and Junao will agree to vote the equity interests in Ant Group controlled by them in favor of the nomination. If this independent director resigns or the director’s seat otherwise becomes vacant, so long as SoftBank owns at least 20% of our outstanding ordinary shares, and certain other conditions are satisfied, SoftBank and Jack Ma, acting jointly, will select on our behalf the individual to be designated as a replacement director, subject to the approval of the Independent Committee. We are not permitted to approve certain actions to be taken under the SAPA and related agreements before we obtain the consent from the Independent Committee.

Upon the Issuance in September 2019, we nominated two of our officers who have been elected to the board of Ant Group pursuant to our rights under the SAPA.

In each case, these director nomination rights will continue unless we cease to own a certain amount of our post-issuance equity interests in Ant Group, or upon the completion of a qualified IPO of Ant Group, whichever is earlier.

Additional Alibaba Rights

In addition to the rights discussed above, the SAPA, as amended in 2018 and 2019, provides us with certain other rights with respect to Ant Group. These include, among others:

customary information rights;
approval rights over certain Ant Group or Alipay actions;
rights to ensure our ability to participate in any qualified IPO of Ant Group;
approval rights (with the consent of the Independent Committee) over increases to the size of Ant Group board resulting in the number of board seats exceeding a certain specific number; and
approval rights (with the consent of the Independent Committee) over any Alipay IPO.

Pursuant to the 2020 Amendments, the foregoing rights requiring the Independent Committee’s consent will terminate upon the completion of a qualified IPO of Ant Group. However, pursuant to the 2020 Amendments and the 2022 Amendments, if a qualified IPO of Ant Group has not been completed within the prescribed period of time, these rights will no longer be subject to termination upon the completion of a qualified IPO of Ant Group. For more information, see “— Termination of Alibaba Rights” below.

Termination of Alibaba Rights

Under the SAPA, as amended in 2018 and 2019, certain of our rights with respect to Ant Group were terminated upon our receipt of the Issuance.

In addition, the SAPA, as amended in 2018 and 2019, provides that, in connection with Ant Group or Alipay commencing an IPO process, we and Ant Group will discuss in good faith the amendment or termination of our rights to the extent necessary or advisable

173


Table of Contents

 

to achieve an efficient and successful IPO. Certain of our rights that would be incremental to the rights of other shareholders of Ant Group as of the consummation of the IPO (excluding, among other things, our information rights) will terminate if required by a relevant stock exchange or governmental authority, or if necessary to obtain a legal opinion in connection with the IPO application. If the IPO application is withdrawn or rejected by the relevant authorities, or if the IPO is not consummated within a certain period of time, then any of our rights that were terminated or amended in anticipation of the IPO will be restored.

Pursuant to the 2020 Amendments, the following rights under the SAPA, as amended in 2018 and 2019, will terminate upon the completion of a qualified IPO of Ant Group:

our rights to participate in any qualified IPO of Ant Group or Alipay;
the Independent Committee’s approval rights over:
voluntary transfers of any equity securities of Alipay;
increases to the size of Ant Group board resulting in the number of board seats exceeding a certain number; and
any Alipay IPO.

If the IPO of Ant Group has not been completed within the prescribed period of time, it is expected that the foregoing Independent Committee’s approval rights will, pursuant to the 2020 Amendments and the 2022 Amendments, no longer be subject to termination upon the completion of a qualified IPO of Ant Group.

Alipay Commercial Agreement

Under the Alipay commercial agreement among us, Alipay and Ant Group, which agreement still remains in place following the 2014 restructuring and the 2018, 2019, 2020 and 2022 amendments to our agreements with Ant Group, each as described above, Alipay provides payment processing and escrow services to us. These services enable settlement of transactions on our marketplaces through a secure payment platform and escrow process. Given the significant transaction volume on our platforms, we pay Alipay a fee for these services on terms that are preferential to us. These preferential terms enable us, with certain exceptions, to make available basic payment processing and escrow services to consumers and merchants on our marketplaces free of charge. We believe that these services provide us with a competitive advantage that otherwise would be diminished without the preferential terms of the Alipay commercial agreement.

The fees that we pay Alipay are based on fee rates and actual payment volumes processed on our marketplaces. The fee rates reflect, among other things, Alipay’s bank-processing costs and operating costs allocable to the services provided to us, and accordingly are subject to adjustment on an annual basis to the extent these costs increase or decline. In connection with the 2014 restructuring, the Alipay commercial agreement was amended to provide that a special independent committee formed by our independent directors and the director designated by SoftBank, or the Independent Committee, must approve the fee rates in advance on an annual basis. The fee rates for the immediately preceding year remain in effect until such time as the annual approval by the Independent Committee has been obtained. In fiscal years 2022, 2023 and 2024, service fees in connection with the payment services provided by Alipay under this agreement amounted to RMB11,824 million, RMB12,484 million and RMB13,164 million (US$1,823 million), respectively. The Alipay commercial agreement has an initial term of 50 years, and is automatically renewable for further periods of 50 years, subject to our right to terminate at any time upon one year’s prior written notice. Prior to the 2020 Amendments, if the Alipay commercial agreement was required by applicable regulatory authorities, including under stock exchange listing rules, to be modified in certain circumstances, a one-time payment may have been payable to us by Ant Group to compensate us for the impact of the adjustment. Certain conforming amendments were made to the Alipay commercial agreement as part of the relevant amendments to our agreements with Ant Group and Alipay described above. Pursuant to the 2020 Amendments, we no longer have the right to receive such one-time payment. This change was made to facilitate the IPO of Ant Group. If the IPO of Ant Group is withdrawn or rejected by governmental authority or is not completed within a certain period of time, the change will be unwound and our right will be restored.

Pursuant to the 2022 Amendments, our right to such one-time payment will no longer be restored. We have considered the probability of such one-time payment becoming payable, the changes in the regulatory and operational environment of our and Ant Group’s businesses and the resultant uncertainty to the two businesses if Ant Group were to remain subject to the obligation to make such one-time payment. We believe that an amendment to the Alipay commercial agreement to remove Ant Group’s obligation to pay such one-time payment will ultimately enhance the economic benefit that we may receive from Ant Group as a result of our equity interest in Ant Group and help us better manage related party and other risks arising from changes in the regulatory and operational environment.

174


Table of Contents

 

Pursuant to the 2022 Amendments, from August 13, 2023, with respect to any payment processing and escrow services to be provided by Ant Group to us outside of Chinese mainland, the fee rates and payment-related terms for such services will no longer be governed by the Alipay commercial agreement and will instead be agreed upon between Ant Group and us separately.

Ancillary Agreements

In connection with our entry into the original SAPA in 2014, we also entered into the 2014 IPLA, an amended and restated shared services agreement, a SME loan cooperation framework agreement and a trademark agreement, each of which is described below. We also entered into a data sharing agreement, which was subsequently terminated on July 25, 2022. It is intended that we and Ant Group will, to the extent necessary for each party to provide services to our respective customers, instead negotiate the terms of data sharing arrangements on a case-by-case basis and as permitted by applicable laws and regulations.

Pursuant to the SAPA, as amended in 2018 and 2019, upon the Issuance we also entered into the Amended IPLA, a cross license agreement and various intellectual property transfer agreements in connection with, and to implement, the contemplated intellectual property and asset transfers described in “— Issuance of Equity Interest” above.

Alipay Intellectual Property License and Software Technology Services Agreement

2014 IPLA

Pursuant to the original 2011 framework agreement, we entered into the 2011 IPLA, pursuant to which we and our subsidiaries licensed to Alipay certain intellectual property rights and provided various software technology services to Alipay and its subsidiaries. In August 2014, we entered into the 2014 IPLA.

Under the 2011 IPLA, Alipay paid us a royalty and software technology services fee equal to the sum of an expense reimbursement plus 49.9% of the consolidated pre-tax income of Alipay and its subsidiaries until a liquidity event of Alipay or Ant Group. The calculation of the profit share percentage was subject to downward adjustments upon certain dilutive equity issuances by Alipay or Ant Group. Under the 2014 IPLA, we received, in addition to a software technology service fee, royalty streams related to Alipay and other current and future businesses of Ant Group, which we refer to collectively as the profit share payments. The profit share payments were paid at least annually and equal the sum of an expense reimbursement plus 37.5% of the consolidated pre-tax income of Ant Group (subject to certain adjustments), including not only Alipay but all of Ant Group’s subsidiaries.

Upon our receipt of the Issuance in September 2019, we entered into the Amended IPLA and terminated the 2014 IPLA, and accordingly, the profit share payment arrangement under the 2014 IPLA automatically terminated.

Amended IPLA

Pursuant to the SAPA, as amended in 2018 and 2019, we, Ant Group and Alipay entered into the Amended IPLA upon our receipt of the Issuance, at which time we also transferred certain intellectual property and assets to Ant Group and its subsidiaries and the profit share payment arrangement was terminated, as described in “— Issuance of Equity Interest” above.

While the profit share payments have terminated under the Amended IPLA, Ant Group may in certain circumstances continue to make certain royalty payments to us (as agreed to by Ant Group and the Independent Committee), which may be used as pre-emptive rights funded payments under the SAPA, as described in “— Pre-emptive Rights” above.

Additionally, pursuant to the Amended IPLA, Ant Group and its subsidiaries will receive expanded rights to apply for, register and manage certain intellectual property related to their businesses, subject to certain continuing restrictions and our rights, and we will cease to provide certain software technology services to Ant Group and its subsidiaries.

The Amended IPLA will terminate upon the earliest of:

the full payment of all pre-emptive rights funded payments under the SAPA;
the closing of a qualified IPO of Ant Group or Alipay; and
our transfer to Ant Group of any remaining intellectual property we own that is exclusively related to the business of Ant Group.

175


Table of Contents

 

SME Loan Cooperation Framework Agreement

We and Ant Group entered into a SME loan cooperation framework agreement in August 2014, pursuant to which each party agreed to cooperate with, and provide certain services with respect to, the other party’s enforcement of certain rights of the other party against users of its platforms and services and with respect to the provision of certain financial services to our customers and merchants. In particular, we agreed, upon Ant Group’s request, to close down or suspend online storefronts and restrict marketing activities on our platforms of persons defaulting on loans made by Ant Group and persons in violation of Alipay rules and regulations, and to publish notices on our platforms and provide information regarding these persons, in each case in a manner to be further agreed upon from time to time. Ant Group agreed, upon our request, to make loans and/or extensions of credit and related financial services available to our users, freeze and pay over to us funds in accounts of users violating our rules and regulations or agreements with us, accelerate loans and terminate credit facilities of these users, restrict marketing activities on its platforms by these users, and provide information regarding these users, in each case in a manner to be further agreed upon from time to time. Neither party is required to pay any fees in consideration for the services provided by the other party, and apart from the provision of these services, there will be no other exchange of value in connection with this agreement. The cooperation agreement has an initial term of five years, with automatic renewals upon expiry for additional five-year periods.

From time to time, we expect to enter into similar commercial arrangements with respect to cooperation matters and the provision of services between us and Ant Group and to our respective customers.

Trademark Agreement

We and Ant Group entered into a trademark agreement in August 2014, pursuant to which we granted Ant Group a non-transferable, non-assignable and non-sublicensable (except to its subsidiaries) license for it and its sublicensed subsidiaries to continue to use certain trademarks and domain names based on trademarks owned by us, in connection with their payment services business and the SME loan business transferred by us to them, and in the same manner of use as in August 2014, and a non-transferable, non-assignable and non-sublicensable (except to its subsidiaries) license to use other trademarks and domain names based on trademarks owned by us, and in that manner, as we may agree to allow in the future. Pursuant to the trademark agreement, each of the parties further agreed to the rights and limitations that each would have to use the “Ali” name or prefix and the “e-commerce” (and its Chinese equivalent) name, prefix or logo as part of a trademark or domain name in each party’s and its subsidiaries’ respective businesses. Neither party is required to pay any fees under this agreement, and, apart from the licenses and rights set forth in the agreement, there will be no other exchange of value in connection with this agreement. Pursuant to the SAPA, following our receipt of the Issuance, we transferred and are in the process of transferring to Ant Group ownership of several of the trademarks and domain names licensed by us to Ant Group. However, the trademark agreement will remain in effect in accordance with its terms following the transaction to provide for a continued license of other trademarks that we will continue to own.

Shared Services Agreement and Other Commercial Arrangements with Ant Group

We and Ant Group entered into a shared services agreement, which was amended and restated in August 2020 in connection with the 2020 Amendments to the SAPA. Pursuant to the shared services agreement, we and Ant Group provide certain administrative and support services to each other and our respective affiliates. We also provide Ant Group and its affiliates with cloud computing services, marketplace software technology services and other services. See “— Commercial Arrangements with Investees and Ant Group and Its Affiliates.”

Agreements Entered into in 2020

Arrangements to Acquire Further Shares in an IPO of Ant Group

In 2020, we entered into certain agreements with Ant Group, pursuant to which we may subscribe for additional shares in Ant Group as part of an IPO of Ant Group, such that we may continue to hold an equity interest not exceeding 33% in Ant Group upon the completion of such IPO of Ant Group.

Documents to Implement Transfers of IP Contemplated by SAPA

In connection with the 2020 Amendments, we entered into a number of agreements pursuant to which we transferred to Ant Group certain intellectual property exclusively relating to the business of Ant Group in connection with the IPO of Ant Group, which transfers were contemplated by the SAPA, as amended in 2018 and 2019. Ant Group would be required to transfer such intellectual property back to us if the IPO of Ant Group is not completed within a certain period of time. Pursuant to the 2022 Amendments, having considered the relevant insignificance of such intellectual property to us and the uncertainties associated with any such requirements to transfer such intellectual property back to us in light of the regulatory and operational changes, we agreed that Ant Group would no longer be required to transfer such intellectual property to us regardless of whether the IPO of Ant Group is completed.

176


Table of Contents

 

Investments Involving Ant Group

We have invested in businesses in which Ant Group is a shareholder or co-invested with Ant Group in other businesses.

Share-based Award Arrangements

Prior to 2023, certain of our employees were granted share-based awards by Junhan and Ant Group, and certain employees of Ant Group were granted share-based awards by us. These awards are settled by respective grantors upon disposal of these awards by the holders, vesting or exercise of these awards, depending on the forms of these awards. In addition, Junhan and Ant Group have the right to repurchase the vested awards (or any underlying equity for the settlement of the vested awards) granted by them, as applicable, from the holders upon an initial public offering of Ant Group or the termination of the holders’ employment with us at a price to be determined based on the then fair market value of Ant Group.

Starting from April 2020, the parties agreed to settle with each other the cost associated with certain share-based awards granted to each other’s employees upon vesting. The settlement amounts under this arrangement depend on the values of Ant Group share-based awards granted to our employees and our share-based awards granted to employees of Ant Group. It is expected that the net settlement amount would be insignificant to us.

Transactions with Entities Affiliated with Our Directors and Officers

Joe Tsai, our chairman, has purchased his own aircraft for both business and personal use. He has waived any leasing fees for the use of such aircraft in connection with the performance of his duties as our chairman, and we have agreed to assume the cost of maintenance, crew and operation of the aircraft where the cost is allocated for business purposes.

Eddie Wu, our director and chief executive officer, is the founding partner of Vision Plus Capital, a venture capital firm that has focused since 2015 on investing in the areas of advanced technology, enterprise services and digital healthcare. He currently holds interests in the general partners of a number of funds of Vision Plus Capital and certain management companies of Vision Plus Capital. He has also committed, or is expected to commit funds, to the general partners or as limited partners of certain funds of Vision Plus Capital. We refer to these funds collectively as Vision Plus Capital Funds.

 

We have invested in certain Vision Plus Capital Funds, with a total commitment of approximately US$240 million, and certain Vision Plus Capital Funds have entered into, and from time to time may enter into, co-investment transactions with us and third parties. We have also invested in other portfolio companies of which Vision Plus Capital Funds are shareholders.

 

Relationship with Investment Funds Affiliated with Jack Ma

Jack Ma currently holds minority interests in the general partners of a number of Yunfeng investment funds that were established prior to his retirement from our company in 2020, in which he is entitled to receive a portion of carried interest proceeds. We refer to these funds collectively as the Yunfeng Funds. He also holds minority interests in certain investment advisor entities of certain Yunfeng Funds. In addition, Jack Ma, his wife and certain entities controlled by them have committed, or are expected to commit, funds to the general partners or as limited partners of certain Yunfeng Funds.

Jack Ma has either non‑voting interests or has waived the exercise of his voting power with respect to his interests in each of the investment advisor entities and the managing entities of certain Yunfeng Funds. Jack Ma has also agreed to donate all distributions of (x) carried interest proceeds he may receive in respect of the Yunfeng Funds and (y) dividends he may receive with respect to his holdings of shares in any investment advisor entity of the Yunfeng Funds, which we collectively refer to as the Yunfeng GP Distributions, to, or for the benefit of, the Alibaba Group Charitable Fund or other entities identified by Jack Ma that serve charitable purposes. In addition, Jack Ma has agreed that, other than his income tax obligations arising from recognition of income from Yunfeng GP Distributions, he will not claim any charitable deductions with respect to donations of his Yunfeng GP Distributions against his other income tax obligations. See “— Commitments of Jack Ma to Alibaba Group” below. We believe that, through its expertise, knowledge base and extensive network of contacts in private equity in China, Yunfeng will assist us in developing a range of relevant strategic investment opportunities.

The Yunfeng Funds have historically entered into co‑investment transactions with us and third parties. We have also invested in other businesses in which the Yunfeng Funds are shareholders.

177


Table of Contents

 

Commitments of Jack Ma to Alibaba Group

Jack Ma, formerly one of our directors, has confirmed the following commitments to our board of directors:

He intends to reduce and thereafter limit his direct and indirect economic interest in Ant Group over time (for the avoidance of doubt, other than the equity stake in Ant Group held by our company), to a percentage that does not exceed his and his affiliates’ interest in our company immediately prior to our initial public offering and that the reduction will occur in a manner by which neither Jack Ma nor any of his affiliates would receive any economic benefit;
He will donate all of his Yunfeng GP Distributions to, or for the benefit of, the Alibaba Group Charitable Fund or other entities identified by him that serve charitable purposes;
Other than his income tax obligations arising from recognition of income from Yunfeng GP Distributions, he will not claim any charitable deductions with respect to donations of his Yunfeng GP Distributions against his other income tax obligations; and
If required by us, while he remains an Alibaba executive, he will assume for our benefit legal ownership of investment vehicles, holding companies and variable interest entities that further our business interests in Internet, media and telecom related businesses and, in this case, he will disclaim all economic benefits from his ownership and enter into agreements to transfer any benefits to us (or as we may direct) when permitted by applicable law.

Other Transactions with Investees

We have extended loans to certain of our investees for working capital and other uses in conjunction with our investments. As of March 31, 2024, the aggregate outstanding balance of these loans was RMB2,628 million (US$364 million), with remaining terms of up to two years and interest rates of up to 10% per annum.

We have agreed to provide a guarantee for a term loan facility of HK$7.7 billion (US$1.0 billion) in favor of Cingleot, a company that is partially owned by us, in connection with a logistic center development project at the Hong Kong International Airport. In May 2024, the loan facility was modified to a revolving loan facility and the facility amount was reduced to HK$6.5 billion. As of the date of this annual report, HK$4,875 million was drawn down by that entity under this facility.

Also, we co‑invested and may from time to time co-invest with certain of our investees in other businesses.

Other than the transactions disclosed above, we also have commercial arrangements with certain of our investees and other related parties in which:

we recorded cost and expenses paid to investees for cloud computing services, content acquisition, purchase of inventory and various other services; and
we recorded income generated from investees for providing marketing, commission and other services.

The amounts relating to these services provided and received represent less than 1% of our revenue and total costs and expenses, respectively, for the years ended March 31, 2022, 2023 and 2024.

Contractual Arrangements among Our Subsidiaries, the Variable Interest Entities and Variable Interest Entity Equity Holders

Chinese law restricts foreign ownership in enterprises that provide value‑added telecommunications services, which includes the ICPs. As a result, we operate our Internet businesses and other businesses in which foreign investment is restricted or prohibited in China through contractual arrangements between our relevant subsidiaries, the variable interest entities, which, where applicable, hold the ICP licenses and other regulated licenses and generally operate our Internet businesses and other businesses in which foreign investment is restricted or prohibited, and the variable interest entity equity holders. For a description of these contractual arrangements, see “Item 4. Information on the Company — C. Organizational Structure — Contractual Arrangements among Our Subsidiaries, the Variable Interest Entities and Variable Interest Entity Equity Holders.”

178


Table of Contents

 

Indemnification Agreements

We have entered into indemnification agreements with our directors and executive officers. These agreements require us to indemnify these individuals, to the fullest extent permitted by law, for certain liabilities to which they may become subject as a result of their affiliation with us.

Employment Agreements

See “Item 6. Directors, Senior Management and Employees — B. Compensation — Employment Agreements.”

Share Options

See “Item 6. Directors, Senior Management and Employees — B. Compensation — Equity Incentive Plan.”

C. Interests of Experts and Counsel

Not applicable.

ITEM 8. FINANCIAL INFORMATION

A.
Consolidated Statements and Other Financial Information

See “Item 18. Financial Statements.”

Legal and Administrative Proceedings

We are involved from time to time, and may in the future be involved in, litigation, claims or other disputes in the ordinary course of business regarding, among other things, third-party and principal intellectual property infringement claims, contract disputes involving merchants and consumers on our platforms, consumer protection claims, claims relating to data and privacy protection, employment-related cases and other matters, as well as claims pursuant to anti-monopoly or anti-unfair competition laws, arising out of investment transactions or others involving high amounts of alleged damages. We have also been, and may in the future be, involved in litigation, regulatory investigations or inquiries and administrative proceedings that may or may not necessarily arise from our ordinary course of business, such as securities class action lawsuits and investigations or inquiries by securities regulators. We establish balance sheet provisions relating to potential losses from litigation based on estimates of the losses. For this purpose, we classify potential losses as remote, reasonably possible or probable. We analyze potential outcomes from current and potential litigation and proceedings as loss contingencies in accordance with U.S. GAAP.

Shareholder Class Action Lawsuits

In November and December 2020, we and certain of our officers and directors were named defendants in two putative securities class action lawsuit filed in the United States District Court for the Southern District of New York concerning the suspension of Ant Group’s planned initial public offering, captioned Laura Ciccarello v. Alibaba Group et al., No. 1:20-cv-09568 (S.D.N.Y.) (the “Ciccarello Action”) and Robert Romnek v. Alibaba Group et al., No. 1:20-cv-10267 (S.D.N.Y.) (the “Romnek Action”). Both lawsuits assert claims under Section 10(b) and Section 20(a) of the U.S. Exchange Act.

In January 2021, we and certain of our officers and directors were named defendants in a putative securities class action lawsuit filed in the United States District Court for the Southern District of New York concerning certain antitrust developments, captioned Elissa Hess v. Alibaba Group et al., No. 1:21-cv-00136 (S.D.N.Y.) (the “Hess Action”). The complaint in the Hess Action, which also includes certain allegations about the suspension of Ant Group’s planned initial public offering, asserts claims under Section 10(b) and Section 20(a) of the U.S. Exchange Act.

On January 12, 2021, four plaintiff groups filed motions to consolidate and motions for appointment as the lead plaintiff under the Private Securities Litigation Reform Act, or the PSLRA, seeking consolidation of the Ciccarello, Romnek, and Hess Actions and appointment of the lead plaintiff and lead counsel under the PSLRA. The court consolidated the three actions on April 20, 2021, and appointed the lead plaintiff on February 10, 2022. On April 22, 2022, the lead plaintiff filed an amended complaint, naming a founder as an additional defendant, and asserting new and existing claims concerning the SAMR’s antitrust investigation and fine and the suspension of Ant Group’s planned initial public offering.

179


Table of Contents

 

On July 21, 2022, defendants filed motions to dismiss the amended complaint. On March 22, 2023, the court granted in part defendants’ motions, among other things, dismissing the founder and all allegations relating to the suspension of Ant Group’s planned initial public offering. The portion of the case related to the SAMR’s antitrust investigation and fine is proceeding to discovery, which is scheduled to conclude in January 2025.

On October 6, 2023, plaintiffs filed a motion for class certification. On January 19, 2024, defendants filed an opposition to plaintiffs’ motion. On April 19, 2024, plaintiffs filed a reply in support of their motion. Defendants filed a sur-reply on May 17, 2024. Oral argument on the motion is scheduled for June 20, 2024.

JD.com Lawsuit

In 2017, Beijing Jingdong Shiji Trading Co., Ltd. and Beijing Jingdong 360 E-commerce Co., Ltd. sued Zhejiang Tmall Technology Co., Ltd., Zhejiang Tmall Network Co., Ltd. and Alibaba Group Holding Limited for abuse of dominant market position (Case No. (2017) Jing Min Chu Zi No.152). The plaintiffs requested the three defendants to cease relevant acts and claimed a substantial amount of damages in the original complaint. In March 2021, the plaintiffs amended their claim to seek higher damages. In December 2023, the Beijing High People’s Court issued a judgment in favor of the plaintiffs, and we have appealed the court judgment. As of the date of this annual report, the case is in second-instance stage. We have accrued for the potential damages in connection with this lawsuit.

Dividend Policy

For fiscal year 2023, we declared a cash dividend in the amount of US$0.125 per Share or US$1.00 per ADS, for a total amount of approximately US$2.5 billion. For fiscal year 2024, we declared a cash dividend in the amount of US$0.2075 per Share or US$1.66 per ADS, consisting of (i) a regular dividend in the amount of US$0.125 per Share or US$1.00 per ADS and (ii) a one-time extraordinary dividend in the amount of US$0.0825 per Share or US$0.66 per ADS as a distribution of proceeds from disposition of certain financial investments, for a total amount of approximately US$4 billion.

Any future determination to pay dividends will be made at the discretion of our board of directors and may be based on a number of factors, including without limitation our future operations and expected earnings, capital requirements and surplus, general financial condition, contractual restrictions and other considerations required under applicable laws and regulations and other factors that the board of directors may deem relevant. If we pay any dividends, the depositary will pay our ADS holders to the same extent as holders of our ordinary shares, subject to the terms of the Deposit Agreement, including the fees and expenses payable thereunder.

 

We are a holding company incorporated in the Cayman Islands. In order for us to distribute any dividends to our shareholders and ADS holders, we rely on dividends, loans, and other distributions on equity paid by our operating subsidiaries in China and on remittances, including loans, from variable interest entities in China. Dividend distributions from our PRC subsidiaries to us are subject to PRC taxes, such as withholding tax. In addition, regulations in the PRC currently permit payment of dividends of a PRC company only out of accumulated distributable after‑tax profits as determined in accordance with its articles of association and the accounting standards and regulations in China. See “Item 3. Key Information — D. Risk Factors — Risks Related to Doing Business in the People’s Republic of China — We rely to a significant extent on dividends, loans and other distributions on equity paid by our operating subsidiaries in China.”

 

B.
Significant Changes

We have not experienced any significant changes since the date of our audited consolidated financial statements included in this annual report.

ITEM 9. THE OFFER AND LISTING

A.
Offer and Listing Details

Our ADSs have been listed on the NYSE since September 19, 2014 under the symbol “BABA.” Each ADS represents eight Shares.

Our Shares have been listed on the Hong Kong Stock Exchange since November 26, 2019 under the stock code “9988.” Following the launch of HKD - RMB Dual Counter Model by the Hong Kong Stock Exchange, our shares are also traded in RMB with stock code “89988” under the RMB counter since June 19, 2023.

B.
Plan of Distribution

Not applicable.

180


Table of Contents

 

C.
Markets

Our ADSs have been listed on the NYSE since September 19, 2014 under the symbol “BABA.” Each ADS represents eight Shares.

Our Shares have been listed on the Hong Kong Stock Exchange since November 26, 2019 under the stock code “9988.” Following the launch of HKD - RMB Dual Counter Model by the Hong Kong Stock Exchange, our shares are also traded in RMB with stock code “89988” under the RMB counter since June 19, 2023.

We have also announced our plan to voluntarily change our secondary listing status on the Hong Kong Stock Exchange to a primary listing. We have been preparing for our primary listing in Hong Kong and expect to complete this conversion by the end of August 2024.

D.
Selling Shareholders

Not applicable.

E.
Dilution

Not applicable.

F.
Expenses of the Issue

Not applicable.

ITEM 10. ADDITIONAL INFORMATION

A.
Share Capital

Not applicable.

B.
Memorandum and Articles of Association

We incorporate by reference into this annual report the description of our amended and restated Memorandum and Articles of Association contained in our Registration Statement on Form F‑1 (File No. 333‑195736), as amended, initially filed with the SEC on May 6, 2014. Our shareholders adopted our amended and restated Memorandum and Articles of Association by a special resolution on September 2, 2014, and effective upon completion of our initial public offering of ordinary shares represented by our ADSs. At our annual general meeting of shareholders held on September 30, 2020, our shareholders approved to amend and restate our Memorandum and Articles of Association by a special resolution, and effective upon the same day, to expressly permit completely virtual shareholders’ meetings and reflect the Company’s share capital following the Share Split.

C.
Material Contracts

We have not entered into any material contracts other than in the ordinary course of business and other than those described in “Item 4. Information on the Company,” “Item 5. Operating and Financial Review and Prospects” or elsewhere in this annual report.

D.
Exchange Controls

See “Item 4. Information on the Company — B. Business Overview — Regulation — Regulation of Foreign Exchange and Dividend Distribution — Foreign Exchange Regulation.”

E.
Taxation

The following is a general summary of certain Cayman Islands, Chinese mainland, Hong Kong S.A.R. and United States federal income tax consequences relevant to an investment in our ADSs and ordinary shares. The discussion is not intended to be, nor should it be construed as, legal or tax advice to any particular prospective purchaser. The discussion is based on laws and relevant interpretations thereof in effect as of the date of this annual report, all of which are subject to change or different interpretations, possibly with retroactive effect. The discussion does not address U.S. state or local tax laws, or tax laws of jurisdictions other than the Cayman Islands, Chinese mainland, Hong Kong S.A.R. and the United States. You should consult your own tax advisors with respect

181


Table of Contents

 

to the consequences of acquisition, ownership and disposition of our ADSs and ordinary shares. To the extent that this discussion relates to matters of Cayman Islands tax law, it is the opinion of Maples and Calder (Hong Kong) LLP, our Cayman Islands legal counsel. To the extent that the discussion states definitive legal conclusions under PRC tax laws and regulations, it is the opinion of Fangda Partners, our PRC counsel.

Cayman Islands Taxation

The Cayman Islands currently levies no taxes on individuals or corporations based upon profits, income, gains or appreciation and there is no taxation in the nature of inheritance tax or estate duty or withholding tax applicable to us or to any holder of our ADSs or ordinary shares. There are no other taxes likely to be material to us levied by the Government of the Cayman Islands except for stamp duties that may be applicable on instruments executed in, or after execution brought into, the jurisdiction of the Cayman Islands. No stamp duty is payable in the Cayman Islands on the issue of shares by, or any transfer of shares of, Cayman Islands companies (except those which hold interests in land in the Cayman Islands). The Cayman Islands is not party to any double tax treaties that are applicable to any payments made to or by our company. There are no exchange control regulations or currency restrictions in the Cayman Islands.

Payments of dividends and capital in respect of our ADSs and ordinary shares will not be subject to taxation in the Cayman Islands and no withholding will be required on the payment of a dividend or capital to any holder of our ADSs or ordinary shares, as the case may be, nor will gains derived from the disposal of our ADSs or ordinary shares be subject to Cayman Islands income or corporation tax.

People’s Republic of China Taxation

We are a holding company incorporated in the Cayman Islands and we gain substantial income by way of dividends from our PRC subsidiaries. The EIT Law and its implementation rules, both of which became effective on January 1, 2008 and were most recently amended on December 29, 2018 and April 23, 2019, respectively, provide that China‑sourced income of foreign enterprises, such as dividends paid by a PRC subsidiary to its equity holders that are non‑resident enterprises, will normally be subject to PRC withholding tax at a rate of 10%, unless any non-resident enterprise’s jurisdiction of incorporation has a tax treaty with China that provides for a lower withholding tax rate for which the foreign investor is eligible.

Under the EIT Law, an enterprise established outside of China with a “de facto management body” within China is considered a “resident enterprise,” which means that it is treated in the same manner as a Chinese enterprise for enterprise income tax purposes. Although the implementation rules of the EIT Law define “de facto management body” as a managing body that exercises substantive and overall management and control over the production and business, personnel, accounting books and assets of an enterprise, the only official guidance for this definition currently available is set forth in Circular 82 issued by the STA, which provides guidance on the determination of the tax residence status of a Chinese‑controlled offshore incorporated enterprise, defined as an enterprise that is incorporated under the laws of a foreign country or territory and that has a PRC enterprise or enterprise group as its primary controlling shareholder. Although Alibaba Group Holding Limited does not have a PRC enterprise or enterprise group as our primary controlling shareholder and is therefore not a Chinese‑controlled offshore incorporated enterprise within the meaning of Circular 82, in the absence of guidance specifically applicable to us, we have applied the guidance set forth in Circular 82 to evaluate the tax residence status of Alibaba Group Holding Limited and its subsidiaries outside the PRC.

According to Circular 82, a Chinese‑controlled offshore incorporated enterprise will be regarded as a PRC tax resident by virtue of having a “de facto management body” in China and will be subject to PRC enterprise income tax on its worldwide income only if all of the following criteria are met:

the primary location of the day‑to‑day operational management is in the PRC;
decisions relating to the enterprise’s financial and human resource matters are made or are subject to approval by organizations or personnel in the PRC;
the enterprise’s primary assets, accounting books and records, company seals, and board and shareholders meeting minutes are located or maintained in the PRC; and
50% or more of voting board members or senior executives habitually reside in the PRC.

We do not believe that we meet any of the conditions outlined in the immediately preceding paragraph. Alibaba Group Holding Limited and its offshore subsidiaries are incorporated outside the PRC. As a holding company, our key assets and records, including

182


Table of Contents

 

the resolutions and meeting minutes of our board of directors and the resolutions and meeting minutes of our shareholders, are located and maintained outside the PRC. In addition, we are not aware of any offshore holding companies with a corporate structure similar to ours that has been deemed a PRC “resident enterprise” by the PRC tax authorities. Accordingly, we believe that Alibaba Group Holding Limited and our offshore subsidiaries should not be treated as a “resident enterprise” for PRC tax purposes if the criteria for “de facto management body” as set forth in Circular 82 were deemed applicable to us. However, as the tax residency status of an enterprise is subject to determination by the PRC tax authorities and uncertainties remain with respect to the interpretation of the term “de facto management body” as applicable to our offshore entities, we will continue to monitor our tax status.

The implementation rules of the EIT Law provide that, (i) if the enterprise that distributes dividends is domiciled in the PRC or (ii) if gains are realized from transferring equity interests of enterprises domiciled in the PRC, then the dividends or capital gains are treated as China‑sourced income. It is not clear how “domicile” may be interpreted under the EIT Law, and it may be interpreted as the jurisdiction where the enterprise is a tax resident. Therefore, if we are considered a PRC tax resident enterprise for PRC tax purposes, any dividends we pay to our overseas shareholders or ADS holders that are non‑resident enterprises as well as gains realized by those shareholders or ADS holders from the transfer of our shares or ADSs may be regarded as China‑sourced income and as a result become subject to PRC withholding tax at a rate of 10%, unless any of the non‑resident enterprises’ jurisdictions has a tax treaty with China that provides for a preferential treatment.

Furthermore, if we are considered a PRC resident enterprise and the competent PRC tax authorities consider dividends we pay with respect to our shares or ADSs and the gains realized from the transfer of our shares or ADSs to be income derived from sources within the PRC, the dividends we pay to our overseas shareholders or ADS holders who are non‑resident individuals, and gains realized by those shareholders or ADS holders from the transfer of our shares or ADSs, may be subject to PRC individual income tax at a rate of 20%, unless any of the non‑resident individuals’ jurisdictions has a tax treaty with China that provides for a preferential tax rate or a tax exemption. It is also unclear whether, if we are considered a PRC resident enterprise, holders of our shares or ADSs would be able to claim the benefit of income tax treaties or agreements entered into between China and other countries or areas.

See “Item 3. Key Information — D. Risk Factors — Risks Related to Doing Business in the People’s Republic of China — We may be treated as a resident enterprise for PRC tax purposes under the PRC Enterprise Income Tax Law, and we may therefore be subject to PRC income tax on our global income” and “Item 3. Key Information — D. Risk Factors — Risks Related to Doing Business in the People’s Republic of China — Dividends payable to foreign investors and gains on the sale of our ADSs and/or ordinary shares by our foreign investors may become subject to PRC taxation.”

Hong Kong Taxation

Our subsidiaries incorporated in Hong Kong were subject to Hong Kong profits tax at a rate of 16.5% in the fiscal years ended March 31, 2022, 2023 and 2024.

Our principal register of members is maintained by our Principal Share Registrar in the Cayman Islands, and our Hong Kong register of members is maintained by the Hong Kong Share Registrar in Hong Kong.

Dealings in our Shares registered on our Hong Kong share register are subject to Hong Kong stamp duty. The stamp duty is charged to each of the seller and purchaser at the rate of 0.1% of the consideration for, or (if greater) the value of, our Shares transferred. In other words, a total of 0.2% is currently payable on a typical sale and purchase transaction of our Shares. In addition, a fixed duty of HK$5.00 is charged on each instrument of transfer (if required).

To facilitate ADS-ordinary share conversion and trading between the NYSE and the Hong Kong Stock Exchange, we have moved a portion of our issued ordinary shares from our Cayman share register to our Hong Kong share register. It is unclear whether, as a matter of Hong Kong law, the trading or conversion of ADSs constitutes a sale or purchase of the underlying Hong Kong-registered ordinary shares that is subject to Hong Kong stamp duty. We advise investors to consult their own tax advisors on this matter. See “Item 3. Key Information — D. Risk Factors — Risks Related to Our ADSs and Shares — There is uncertainty as to whether Hong Kong stamp duty will apply to the trading or conversion of our ADSs.”

Material United States Federal Income Tax Considerations

The following summary describes the material United States federal income tax consequences of the ownership and disposition of our ADSs and ordinary shares. The discussion set forth below is applicable only to United States Holders that hold ADSs or ordinary shares as capital assets (generally, property held for investment). As used herein, the term “United States Holder” means a beneficial owner of an ADS or ordinary share that is for United States federal income tax purposes:

an individual who is a citizen or resident of the United States;

183


Table of Contents

 

a corporation (or other entity treated as a corporation for United States federal income tax purposes) created or organized in or under the laws of the United States, any state thereof or the District of Columbia;
an estate the income of which is subject to United States federal income taxation regardless of its source; or
a trust if it is subject to the primary supervision of a court within the United States and one or more United States persons has or have the authority to control all substantial decisions of the trust, or if it has a valid election in effect under applicable United States Treasury regulations to be treated as a United States person.

This summary does not represent a detailed description of the United States federal income tax consequences applicable to you if you are subject to special treatment under the United States federal income tax laws, including if you are:

a dealer in securities or currencies;
a financial institution;
a regulated investment company;
a real estate investment trust;
an insurance company;
a tax‑exempt organization;
a person holding our ADSs or ordinary shares as part of a hedging, integrated or conversion transaction, a constructive sale or a straddle;
a trader in securities that has elected the mark‑to‑market method of accounting for your securities;
a person liable for alternative minimum tax;
a person who owns or is deemed to own 10% or more of our stock (by vote or value);
a person required to accelerate the recognition of any item of gross income with respect to our ADSs or ordinary shares as a result of such income being recognized on an applicable financial statement;
a partnership or other pass‑through entity for United States federal income tax purposes; or
a person whose “functional currency” is not the U.S. dollar.

The discussion below is based upon the provisions of the Internal Revenue Code of 1986, as amended, or the Code, and regulations, rulings and judicial decisions thereunder as of the date of this annual report, as well as the current income tax treaty between the United States and the PRC, which is hereinafter referred to as the Treaty. Those authorities may be replaced, revoked or modified, perhaps retroactively, so as to result in United States federal income tax consequences different from those discussed below. In addition, this summary assumes that the Deposit Agreement, and all other related agreements, will be performed in accordance with their terms.

If a partnership (or other entity or arrangement treated as a partnership for United States federal income tax purposes) holds our ADSs or ordinary shares, the tax treatment of a partner will generally depend upon the status of the partner and the activities of the partnership. If you are a partnership or a partner of a partnership holding our ADSs or ordinary shares, you should consult your tax advisors.

This summary does not contain a detailed description of all the United States federal income tax consequences to you in light of your particular circumstances and does not address the Medicare tax on net investment income, United States federal estate and gift taxes or the effects of any state, local or non‑United States tax laws. If you are considering the purchase of our ADSs or ordinary shares, you should consult your own tax advisors concerning the United States federal income tax consequences to you in light of your particular situation as well as any consequences arising under other United States federal tax laws and the laws of any other taxing jurisdiction.

184


Table of Contents

 

ADSs

If you hold ADSs, for United States federal income tax purposes, you generally will be treated as the owner of the underlying ordinary shares that are represented by the ADSs. Accordingly, deposits or withdrawals of ordinary shares for ADSs will not be subject to United States federal income tax.

Taxation of Dividends

Subject to the discussion under “— Passive Foreign Investment Company” below, the gross amount of distributions on the ADSs or ordinary shares (including any amounts withheld to reflect PRC withholding taxes) will be taxable as dividends, to the extent paid out of our current or accumulated earnings and profits, as determined under United States federal income tax principles. The dividends (including withheld taxes) will be includable in your gross income as ordinary income on the day actually or constructively received by you, in the case of the ordinary shares, or by the depositary, in the case of ADSs. Such dividends will not be eligible for the dividends received deduction generally allowed to corporations under the Code. The following discussion assumes that all dividends will be paid in U.S. dollars.

 

Subject to applicable limitations (including a minimum holding period requirement), certain dividends received by non‑corporate United States investors from a qualified foreign corporation may be treated as “qualified dividend income” that is subject to reduced rates of taxation. A foreign corporation is generally treated as a qualified foreign corporation with respect to dividends paid by that corporation on ordinary shares (or ADSs backed by such shares) that are readily tradable on an established securities market in the United States. United States Treasury Department guidance indicates that our ADSs (which are listed on the NYSE) are readily tradable on an established securities market in the United States. Thus, subject to the discussion under “— Passive Foreign Investment Company” below, we believe that any dividends we pay on our ordinary shares that are represented by ADSs will be potentially eligible for these reduced tax rates. Since we do not expect that our ordinary shares will be listed on an established securities market in the United States, we believe that any dividends that we pay on our ordinary shares that are not represented by ADSs do not currently meet the conditions required for these reduced tax rates. There also can be no assurance that our ADSs will continue to be readily tradable on an established securities market in the United States in subsequent years. A qualified foreign corporation also generally includes a foreign corporation that is eligible for the benefits of certain income tax treaties with the United States. In the event that we were deemed to be a PRC resident enterprise under the EIT Law, although no assurance can be given, we might be eligible for the benefits of the Treaty. If we were eligible for such benefits, subject to the discussion under “— Passive Foreign Investment Company” below, dividends we pay on our ordinary shares, regardless of whether the shares are represented by ADSs, would be potentially eligible for the reduced rates of taxation. See “— People’s Republic of China Taxation” above.

 

However, notwithstanding the foregoing, we will not be treated as a qualified foreign corporation, and non‑corporate United States Holders will not be eligible for reduced rates of taxation, for any dividends that we pay if we are a passive foreign investment

company, or PFIC, with respect to such holders in the taxable year in which the dividends are paid or in the preceding taxable year. See “— Passive Foreign Investment Company” below.

 

In the event that we were deemed to be a PRC resident enterprise under the EIT Law, you might be subject to PRC withholding taxes on dividends paid to you with respect to the ADSs or ordinary shares. See “— People’s Republic of China Taxation” above. In that case, subject to certain conditions and limitations (including a minimum holding period requirement), PRC withholding taxes on dividends may be treated as foreign taxes eligible for credit against your United States federal income tax liability. For purposes of calculating the foreign tax credit, dividends paid on the ADSs or ordinary shares will be treated as foreign source income and will generally constitute passive category income. However, if you are eligible for Treaty benefits, any PRC taxes on dividends will not be creditable against your United States federal income tax liability to the extent withheld at a rate exceeding the applicable Treaty rate. In addition, United States Treasury regulations addressing foreign tax credits, or the Foreign Tax Credit Regulations, impose additional requirements for foreign taxes to be eligible for a foreign tax credit, and unless you are eligible for and elect to claim the benefits of the Treaty, there can be no assurance that those requirements will be satisfied. The Department of the Treasury and the IRS are considering proposing amendments to the Foreign Tax Credit Regulations. In addition, recent notices from the IRS provide temporary relief by allowing taxpayers that comply with applicable requirements to apply many aspects of the foreign tax credit regulations as they previously existed (before the release of the current Foreign Tax Credit Regulations) for taxable years ending before the date that a notice or other guidance withdrawing or modifying the temporary relief is issued (or any later date specified in such notice or other guidance). Alternatively, instead of claiming a foreign tax credit, you may be able to deduct any PRC withholding taxes on dividends in computing your taxable income, subject to generally applicable limitations under United States law (including that a United States Holder is not eligible for a deduction for otherwise creditable foreign income taxes paid or accrued in a taxable year if such United States Holder claims a foreign tax credit for any foreign income taxes paid or accrued in the same taxable year). The rules governing the foreign tax credit and deductions for foreign taxes are complex. You are urged to consult your tax advisors regarding the availability of the foreign tax credit or a deduction under your particular circumstances.

 

185


Table of Contents

 

To the extent that the amount of any distribution exceeds our current and accumulated earnings and profits for a taxable year, as determined under United States federal income tax principles, the distribution will first be treated as a tax free return of capital, causing a reduction in the adjusted basis of the ADSs or ordinary shares (thereby increasing the amount of gain, or decreasing the amount of loss, to be recognized by you on a subsequent disposition of the ADSs or ordinary shares), and the balance in excess of adjusted basis will be taxed as capital gain recognized on a sale or exchange, as described under “— Taxation of Capital Gains” below. Consequently, any distributions in excess of our current and accumulated earnings and profits will generally not give rise to foreign source income and you will generally not be eligible for a foreign tax credit for any PRC withholding tax imposed on those distributions unless the credit can be applied (subject to applicable limitations) against United States federal income tax due on other foreign source income in the appropriate category for foreign tax credit purposes. However, we do not expect to keep earnings and profits in accordance with United States federal income tax principles. Therefore, you should expect that a distribution will generally be reported as a dividend (as discussed above).

 

Distributions of ADSs, ordinary shares or rights to subscribe for ADSs or ordinary shares that are received as part of a pro rata distribution to all of our shareholders generally will not be subject to United States federal income tax. Consequently, these distributions will generally not give rise to foreign source income and you will generally not be eligible for a foreign tax credit for any PRC withholding tax imposed on these distributions unless the credit can be applied (subject to applicable limitations) against United States federal income tax due on other foreign source income in the appropriate category for foreign tax credit purposes.

 

Passive Foreign Investment Company

Based on the composition of our income and assets, and the valuation of our assets, including goodwill, we do not believe we were a PFIC for our most recent taxable year ended March 31, 2024, although there can be no assurance in this regard.

The determination of whether or not we are a PFIC is made on an annual basis and will depend on the composition of our income and assets and the valuation of our assets from time to time. Specifically, we will be classified as a PFIC for United States federal income tax purposes for any taxable year if either: (i) 75% or more of our gross income for that taxable year is passive income, or (ii) at least 50% of the value (generally determined on a quarterly basis) of our assets for that taxable year is attributable to assets that produce or are held for the production of passive income, or the asset test.

For this purpose, passive income generally includes dividends, interest, royalties and rents (other than royalties and rents derived in the active conduct of a trade or business and not derived from a related person). In addition, cash and other assets readily convertible into cash are generally treated as assets that produce or are held for the production of passive income. Goodwill and other unbooked intangibles associated with active business activity are generally taken into account as non-passive assets. If we own at least 25% (by value) of the stock of another corporation, we will be treated, for purposes of the PFIC tests, as owning our proportionate share of the other corporation’s assets and receiving our proportionate share of the other corporation’s income. However, it is not entirely clear how the contractual arrangements between us and the VIEs will be treated for purposes of the PFIC rules. If it were determined that we do not own the stock of the VIEs for United States federal income tax purposes (for example, because the relevant PRC authorities do not respect these arrangements), we may be treated as a PFIC.

In addition, there is uncertainty with respect to the value of our assets that should be taken into account for purposes of the asset test, and the significant volatility and decline in the trading prices of our ADSs and ordinary shares in recent years have increased the risk that we were or could be treated as a PFIC for our most recent taxable year. There also can be no assurance that we will not be a PFIC for the current or any future taxable year. In particular, any further decline in the trading prices of our ADSs and ordinary shares may result in our becoming a PFIC. If we are a PFIC for any taxable year during which you hold our ADSs or ordinary shares, you will be subject to special tax rules discussed below.

If we are a PFIC for any taxable year during which you hold our ADSs or ordinary shares and you do not make a timely mark‑to‑market election (as discussed below), you will be subject to special tax rules with respect to any “excess distribution” received and any gain realized from a sale or other disposition, including a pledge, of ADSs or ordinary shares. Distributions received in a taxable year that are greater than 125% of the average annual distributions received during the shorter of the three preceding taxable years or your holding period for the ADSs or ordinary shares will be treated as excess distributions. Under these special tax rules:

the excess distribution or gain will be allocated ratably over your holding period for the ADSs or ordinary shares;
the amount allocated to the current taxable year, and any taxable year prior to the first taxable year in which we were a PFIC, will be treated as ordinary income; and

186


Table of Contents

 

the amount allocated to each other year will be subject to tax at the highest tax rate in effect for that year for individuals or corporations, as applicable, and the interest charge generally applicable to underpayments of tax will be imposed on the resulting tax attributable to each relevant year.

Although the determination of whether we are a PFIC is made annually, if we are a PFIC for any taxable year in which you hold our ADSs or ordinary shares, you will generally be subject to the special tax rules described above for that year and for each subsequent year in which you hold the ADSs or ordinary shares (even if we do not qualify as a PFIC in such subsequent years). However, if we cease to be a PFIC, you can avoid the continuing impact of the PFIC rules by making a special election to recognize gain as if your ADSs or ordinary shares had been sold on the last day of the last taxable year during which we were a PFIC. You are urged to consult your own tax advisors about this election.

In certain circumstances, in lieu of being subject to the special tax rules discussed above, you may make a mark‑to‑market election with respect to your ADSs or ordinary shares, provided such ADSs or ordinary shares are treated as “marketable stock.” The ADSs or ordinary shares generally will be treated as marketable stock if the ADSs or ordinary shares, as applicable, are regularly traded on a “qualified exchange or other market” (within the meaning of the applicable United States Treasury regulations). Under current law, the mark‑to‑market election may be available to holders of ADSs since the ADSs are listed on the NYSE, which constitutes a qualified exchange, although there can be no assurance that the ADSs will be “regularly traded” for purposes of the mark‑to‑market election or that the ADSs will continue to be listed on the NYSE. Our ordinary shares are listed on the Hong Kong Stock Exchange, which must meet certain trading, listing, financial disclosure and other requirements to be treated as a qualified exchange for these purposes, and no assurance can be given that our ordinary shares will be “regularly traded” for purposes of the mark‑to‑market election.

If you make an effective mark‑to‑market election, for each taxable year that we are a PFIC you will include as ordinary income the excess of the fair market value of your ADSs or ordinary shares at the end of the year over your adjusted tax basis in the ADSs or ordinary shares. You will be entitled to deduct as an ordinary loss in each such year the excess of your adjusted tax basis in the ADSs or ordinary shares over their fair market value at the end of the year, but only to the extent of the net amount previously included in income as a result of the mark‑to‑market election. If you make an effective mark‑to‑market election, in each year that we are a PFIC: (i) any gain you recognize upon the sale or other disposition of your ADSs or ordinary shares will be treated as ordinary income and (ii) any loss will be treated as ordinary loss, but only to the extent of the net amount previously included in income as a result of the mark‑to‑market election. If you make an effective mark-to-market election, the general tax rules that apply to distributions by corporations that are not PFICs would apply to distributions by us, except that the reduced rates of taxation for qualified dividend income of non-corporate U.S. holders (as discussed above under “—Taxation of Dividends”) would not be available if we are a PFIC in the taxable year in which the dividends are paid or in the preceding taxable year.

Your adjusted tax basis in the ADSs or ordinary shares will be increased by the amount of any income inclusion and decreased by the amount of any deductions under the mark‑to‑market rules. If you make a mark‑to‑market election, it will be effective for the taxable year for which the election is made and all subsequent taxable years unless the ADSs or ordinary shares are no longer regularly traded on a qualified exchange or other market or the Internal Revenue Service, or the IRS, consents to the revocation of the election. You are urged to consult your tax advisors about the availability of the mark‑to‑market election, and whether making the election would be advisable in your particular circumstances.

Alternatively, U.S. taxpayers can sometimes avoid the rules described above by electing to treat a PFIC as a “qualified electing fund” under Section 1295 of the Code. However, this option is not available to you because we do not intend to comply with the requirements necessary to permit you to make this election.

If we are a PFIC for any taxable year during which you hold our ADSs or ordinary shares and any of our non-U.S. subsidiaries is also a PFIC or we otherwise have any investment in a non-U.S. company that is treated as an equity interest in a PFIC for United States federal income tax purposes (any such non-U.S. subsidiary or non-U.S. company, a “lower-tier PFIC”), you will be treated as owning a proportionate amount (by value) of the shares of the lower-tier PFIC for purposes of the application of the PFIC rules. Because a mark-to-market election cannot be made for any lower-tier PFICs unless the shares in such lower-tier PFICs are themselves treated as marketable stock, if you make a mark-to-market election with respect to our ADSs or ordinary shares, you may continue to be subject to the special tax rules discussed above (rather than the mark-to-market rules) with respect your indirect interest in any such lower-tier PFIC. You are urged to consult your tax advisors about the application of the PFIC rules to any lower-tier PFIC.

In addition, as described under “— Taxation of Dividends” below, non-corporate United States Holders will not be eligible for reduced rates of taxation on any dividends received from us if we are a PFIC with respect to such holders in the taxable year in which the dividends are paid or in the preceding taxable year. You will generally be required to file IRS Form 8621 if you hold our ADSs or ordinary shares in any year in which we are classified as a PFIC.

187


Table of Contents

 

You are urged to consult your tax advisors concerning the United States federal income tax consequences of holding ADSs or ordinary shares if we are considered a PFIC in any taxable year.

Taxation of Capital Gains

For United States federal income tax purposes, you will recognize taxable gain or loss on any sale, exchange or other taxable disposition of our ADSs or ordinary shares in an amount equal to the difference between the amount realized for the ADSs or ordinary shares (net of any Hong Kong stamp duty imposed on such proceeds) and your tax basis in the ADSs or ordinary shares (which should similarly take into account any Hong Kong stamp duty paid in connection with the acquisition of the ADSs or ordinary shares), both determined in U.S. dollars. Subject to the discussion under “— Passive Foreign Investment Company” above, such gain or loss will generally be capital gain or loss and will generally be long-term capital gain or loss if you have held the ADSs or ordinary shares for more than one year. Long-term capital gains of non-corporate United States Holders (including individuals) are eligible for reduced rates of taxation. The deductibility of capital losses is subject to limitations.

Any gain or loss recognized by you will generally be treated as United States source gain or loss. However, if we were treated as a PRC resident enterprise for EIT Law purposes and PRC tax were imposed on any gain, and if you are eligible for the benefits of the Treaty, you may elect to treat such gain as PRC source gain under the Treaty. If you are not eligible for the benefits of the Treaty or you fail to make the election to treat any gain as PRC source, then you generally would not be able to use a foreign tax credit for any PRC tax imposed on the disposition of our ADSs or ordinary shares unless the credit can be applied (subject to applicable limitations) against United States federal income tax due on other foreign source income in the appropriate category for foreign tax credit purposes. However, pursuant to the Foreign Tax Credit Regulations, unless you are eligible for and elect to claim the benefits of the Treaty, any such PRC tax would generally not be a foreign income tax eligible for a foreign tax credit (regardless of any other income that you may have that is derived from foreign sources). In such case, the non-creditable PRC tax may reduce the amount realized on the disposition of our ADSs or ordinary shares. As discussed above, however, recent notices from the IRS provide temporary relief by allowing taxpayers that comply with applicable requirements to apply many aspects of the foreign tax credit regulations as they previously existed (before the release of the current Foreign Tax Credit Regulations) for taxable years ending before the date that a notice or other guidance withdrawing or modifying the temporary relief is issued (or any later date specified in such notice or other guidance). If any PRC tax is imposed upon the disposition of ADSs or ordinary shares and you apply such temporary relief, such PRC tax may be eligible for a foreign tax credit or deduction, subject to the applicable conditions and limitations.

You will be eligible for the benefits of the Treaty if, for purposes of the Treaty, you are a resident of the United States, and you meet other requirements specified in the Treaty. Because the determination of whether you qualify for the benefits of the Treaty is fact intensive and depends upon your particular circumstances, you are specifically urged to consult your tax advisors regarding your eligibility for the benefits of the Treaty. You are also urged to consult your tax advisors regarding the tax consequences in case any PRC tax is imposed on gain on a disposition of our ADSs or ordinary shares, including the availability of the foreign tax credit or a deduction and the election to treat any gain as PRC source, under your particular circumstances.

Information Reporting and Backup Withholding

In general, information reporting will apply to dividends in respect of our ADSs or ordinary shares and the proceeds from the sale, exchange or other disposition of our ADSs or ordinary shares that are paid to you within the United States (and in certain cases, outside the United States), unless you establish that you are an exempt recipient. A backup withholding tax may apply to these payments if you fail to provide a taxpayer identification number or, in the case of dividend payments, if you fail to make certain certifications or to report in full dividend and interest income.

Backup withholding is not an additional tax and any amounts withheld under the backup withholding rules will be allowed as a refund or a credit against your United States federal income tax liability provided the required information is furnished to the IRS in a timely manner.

Certain United States Holders are required to report information relating to ADSs or ordinary shares, subject to certain exceptions (including an exception for ADSs or ordinary shares held in accounts maintained by certain financial institutions), by attaching a complete IRS Form 8938, Statement of Specified Foreign Financial Assets, with their tax return for each year in which they hold the ADSs or ordinary shares. You are urged to consult your own tax advisors regarding information reporting requirements relating to your ownership of the ADSs or ordinary shares.

F.
Dividends and Paying Agents

Not applicable.

188


Table of Contents

 

G.
Statement by Experts

Not applicable.

H.
Documents on Display

We have previously filed with the SEC our Registration Statement on Form F‑1 (File No. 333‑195736), as amended, with respect to our ordinary shares and ADSs. As allowed by the SEC, in Item 19 of this annual report, we incorporate by reference certain information we previously filed with the SEC. This means that we can disclose important information to you by referring you to another document filed separately with the SEC. The information incorporated by reference is considered to be part of this annual report.

You may read and copy this annual report, including the exhibits incorporated by reference in this annual report, at the SEC’s Public Reference Room at 100 F Street, N.E., Washington, D.C. 20549 and at the SEC's regional offices in New York, New York and Chicago, Illinois. You can also request copies of this annual report, including the exhibits incorporated by reference in this annual report, upon payment of a duplicating fee, by writing information on the operation of the SEC’s Public Reference Room.

The SEC also maintains an Internet website at http://www.sec.gov that contains reports, proxy and information statements, and other information regarding issuers that file electronically with the SEC. Our annual report and some of the other information submitted by us to the SEC may be accessed through this website.

As a foreign private issuer, we are exempt from the rules under the U.S. Exchange Act prescribing the furnishing and content of quarterly reports and proxy statements, and officers, directors and principal shareholders are exempt from the reporting and short‑swing profit recovery provisions contained in Section 16 of the U.S. Exchange Act.

In accordance with NYSE Rule 203.01, we will post this annual report on our website www.alibabagroup.com. In addition, we will provide hard copies of our annual report to shareholders, including ADS holders, free of charge upon request.

I.
Subsidiary Information

Not applicable.

J.
Annual Report to Security Holders

We intend to submit the annual report provided to security holders in electronic format pursuant to the Rules Governing the Listing of Securities on The Stock Exchange of Hong Kong Limited as an exhibit to a current report on Form 6-K.

ITEM 11. QUANTITATIVE AND QUALITATIVE DISCLOSURES ABOUT MARKET RISK

Interest Rate Risk

Our main interest rate exposure relates to our indebtedness and interest-bearing assets, including cash and cash equivalents, short‑term investments, restricted cash and other treasury investments. We manage our interest rate exposure with a focus on reducing our overall cost of debt and exposure to changes in interest rates. When considered appropriate, we use derivatives, such as interest rate swaps, to manage our interest rate exposure.

As of March 31, 2024, approximately 35% of our total debt (including bank borrowings and unsecured senior notes) carries floating interest rates and the remaining 65% carries fixed interest rates. We have entered into various agreements with various financial institutions as counterparties to swap a certain portion of our floating interest rate debt to effectively become fixed interest rate debt. After taking these interest rate swaps into consideration, approximately 33% of our total debt carries floating interest rates and the remaining 67% carries fixed interest rates as of March 31, 2024. All of the abovementioned interest rate derivatives are designated as cash flow hedges and we expect these hedges to be highly effective. Certain of our indebtedness carries floating interest rates based on SOFR. As a result, the interest expenses associated with these indebtedness will be subject to the potential impact of any fluctuation in SOFR. An increase in SOFR could raise our financing costs, which could adversely affect our operating results and financial condition, as well as our cash flows. See “Item 3. Key Information — D. Risk Factors — Risks Related to Our Business and Industry — We are subject to interest rate risk in connection with our indebtedness.”

189


Table of Contents

 

As of March 31, 2023 and 2024, if interest rates increased/decreased by 1%, with all other variables having remained constant, and assuming the amount of interest‑bearing assets and debts that bear floating interest were outstanding for the entire respective years, our profit attributable to equity owners would have been RMB5,473 million and RMB6,010 million (US$832 million) higher/lower, respectively, mainly as a result of higher/lower interest income from our cash and cash equivalents, short‑term investments and other treasury investments. The analysis does not include floating interest rate debts whose interests are hedged by interest rate swaps.

Foreign Exchange Risk

Foreign currency risk arises from future commercial transactions, recognized assets and liabilities and net investments in foreign operations. Although we operate businesses in different countries and regions, most of our revenue‑generating transactions, and a majority of our expense‑related transactions, are denominated in Renminbi, which is the functional currency of our major operating subsidiaries and the reporting currency of our financial statements. When considered appropriate, we enter into hedging activities with regard to exchange rate risk.

The value of the Renminbi against the U.S. dollar and other currencies may fluctuate and is affected by, among other things, changes in political and economic conditions and the foreign exchange policy adopted by the PRC government. It is difficult to predict how market forces or PRC or U.S. government policy may impact the exchange rate between the Renminbi and the U.S. dollar in the future. There remains significant international pressure on the PRC government to adopt a more flexible currency policy, which could result in greater fluctuations of the Renminbi against the U.S. dollar.

To the extent that we need to convert U.S. dollars into Renminbi for our operations, appreciation of the Renminbi against the U.S. dollar would reduce the Renminbi amount we receive from the conversion. Conversely, if we decide to convert Renminbi into U.S. dollars for the purpose of making payments for dividends on our ordinary shares or ADSs, servicing our outstanding debts, or for other business purposes, appreciation of the U.S. dollar against the Renminbi would reduce the U.S. dollar amounts available to us.

As of March 31, 2023, we had Renminbi‑denominated cash and cash equivalents, short‑term investments and other treasury investments of RMB351,195 million and U.S. dollar‑denominated cash and cash equivalents, short‑term investments and other treasury investments of US$29,171 million. Assuming we had converted RMB351,195 million into U.S. dollars at the exchange rate of RMB6.8676 for US$1.00 as of March 31, 2023, our total balance of cash and cash equivalents, short‑term investments and other treasury investments in U.S. dollar would have been US$80,309 million. If the Renminbi had depreciated by 10% against the U.S. dollar, the balance in U.S. dollar would have been US$75,660 million.

As of March 31, 2024, we had Renminbi‑denominated cash and cash equivalents, short‑term investments and other treasury investments of RMB381,326 million and U.S. dollar‑denominated cash and cash equivalents, short‑term investments and other treasury investments of US$30,166 million. Assuming we had converted RMB381,326 million into U.S. dollars at the exchange rate of RMB7.2203 for US$1.00 as of March 29, 2024, our total balance of cash and cash equivalents, short‑term investments and other treasury investments in U.S. dollar would have been US$82,979 million. If the Renminbi had depreciated by 10% against the U.S. dollar, the balance in U.S. dollar would have been US$78,178 million.

Market Price Risk

We are exposed to market price risk primarily with respect to equity securities carried at fair value that are publicly traded. A substantial portion of our investments in equity method investees are held for long‑term appreciation or for strategic purposes, which are accounted for under equity method and are not subject to market price risk. We are not exposed to commodity price risk. The sensitivity analysis is determined based on the exposure of equity securities and certain other financial instruments that are carried at fair value on a recurring basis to market price risk at the end of each reporting period.

In fiscal years 2023 and 2024, if the market price of the respective financial instruments held by us had been 1% higher/lower as of March 31, 2023 and 2024, these instruments would have been approximately RMB1,233 million and RMB762 million (US$106 million) higher/lower, respectively, all of which would be recognized as income or loss during the respective period.

ITEM 12. DESCRIPTION OF SECURITIES OTHER THAN EQUITY SECURITIES

A.
Debt Securities

Not applicable.

190


Table of Contents

 

B.
Warrants and Rights

Not applicable.

C.
Other Securities

Not applicable.

D.
American Depositary Shares

Fees Paid by Our ADS Holders

As an ADS holder, you will be required to pay the following service fees to the depositary, Citibank, N.A.:

Persons depositing or withdrawing
shares or ADS holders must pay:

 

For:

Up to US$5.00 per 100 ADSs (or fraction thereof)

Issuance of ADSs upon deposit of Shares (excluding issuances as a result of distributions of ADSs pursuant to (i) stock dividends or other free stock distributions, or (ii) exercise of rights to purchase additional ADSs).

 

Delivery of Shares against surrender of ADSs.

 

Distribution of cash dividends or other cash distributions.

 

Distribution of ADSs pursuant to (i) stock dividends or other free stock distributions, or (ii) exercise of rights to purchase additional ADSs.

 

Distribution of securities other than ADSs or rights to purchase additional ADSs.

Up to US$5.00 per 100 ADS (or fraction thereof) per calendar year

ADS services

As an ADS holder you will also be responsible to pay certain fees and expenses incurred by the depositary and certain taxes and governmental charges such as:

taxes (including applicable interest and penalties) and other governmental charges;
fees for the transfer and registration of Shares charged by the registrar and transfer agent for the Shares in the Cayman Islands (i.e., upon deposit and withdrawal of Shares);
expenses incurred for converting foreign currency into U.S. dollars;
expenses for cable, telex and fax transmissions and for delivery of securities;
fees and expenses as are incurred by the depositary in connection with compliance with applicable exchange control regulations;
cable, telex and facsimile transmission and delivery expenses as expressly provided in the Deposit Agreement; and
fees and expenses incurred in connection with the delivery or servicing of Shares on deposit.

Depositary fees payable upon the issuance and cancellation of ADSs are typically paid to the depositary bank by the brokers (on behalf of their clients) receiving the newly issued ADSs from the depositary bank and by the brokers (on behalf of their clients) delivering the ADSs to the depositary bank for cancellation. The brokers in turn charge these fees to their clients. Depositary fees payable in connection with distributions of cash or securities to ADS holders and the depositary services fee are charged by the depositary bank to the holders of record of ADSs as of the applicable ADS record date.

The Depositary fees payable for cash distributions are generally deducted from the cash being distributed. In the case of distributions other than cash (e.g., stock dividend, rights), the depositary bank charges the applicable fee to the ADS record date holders concurrent with the distribution. In the case of ADSs registered in the name of the investor (whether certificated or uncertificated in direct registration), the depositary bank sends invoices to the applicable record date ADS holders. In the case of ADSs held in brokerage and custodian accounts (via DTC), the depositary bank generally collects its fees through the systems provided by DTC (whose nominee is

191


Table of Contents

 

the registered holder of the ADSs held in DTC) from the brokers and custodians holding ADSs in their DTC accounts. The brokers and custodians who hold their clients’ ADSs in DTC accounts in turn charge their clients’ accounts the amount of the fees paid to the depositary banks.

In the event of refusal to pay the depositary fees, the depositary bank may, under the terms of the Deposit Agreement, refuse the requested service until payment is received or may set off the amount of the depositary fees from any distribution to be made to the ADS holder.

Note that the fees and charges you may be required to pay may vary over time and may be changed by us and by the depositary. You will receive prior notice of these changes.

Fees and Payments from the Depositary to Us

Our depositary has agreed to share with us certain fees payable to the depositary by holders of ADSs. For fiscal year 2024, the depositary shared with us US$30 million, after deduction of applicable U.S. taxes.

Conversion between ADSs and Shares

Dealings and Settlement of Shares in Hong Kong

Our Shares trade on the Hong Kong Stock Exchange in board lots of 100 Shares. Dealings in our Shares on the Hong Kong Stock Exchange are conducted in Hong Kong dollars. Following the launch of Hong Kong Dollar - Renminbi Dual Counter Model by the Hong Kong Stock Exchange, our shares are also traded in Renminbi (RMB) with stock code “89988” under the RMB counter since June 19, 2023.

The transaction costs of dealings in our Shares on the Hong Kong Stock Exchange include:

Hong Kong Stock Exchange trading fee of 0.00565% of the consideration of the transaction, charged to each of the buyer and seller;
SFC transaction levy of 0.0027% of the consideration of the transaction, charged to each of the buyer and seller;
Accounting and Financial Reporting Council transaction levy of 0.00015% of the consideration of the transaction, charged to each of the buyer and seller;
transfer deed stamp duty of HK$5.00 per transfer deed (if applicable), payable by the seller;
ad valorem stamp duty at a total rate of 0.2% of the consideration for, or (if greater) the value of, the Shares transferred, with 0.1% payable by each of the buyer and seller;
stock settlement fee, which is currently 0.002% of the gross transaction value, subject to a minimum fee of HK$2.00 and a maximum fee of HK$100.00 per side per trade;
brokerage commission, which is freely negotiable with the broker; and
the Hong Kong Share Registrar will charge between HK$2.50 to HK$20.00, depending on the speed of service (or such higher fee as may from time to time be permitted under the Hong Kong Listing Rules), for each transfer of Shares from one registered owner to another, each share certificate canceled or issued by it and any applicable fee as stated in the share transfer forms used in Hong Kong.

Investors must settle their trades executed on the Hong Kong Stock Exchange through their brokers directly or through custodians. For an investor who has deposited his or her Shares in his or her stock account or in his or her designated Central Clearing and Settlement System participant’s stock account maintained with the Central Clearing and Settlement System, or CCASS, settlement will be effected in CCASS in accordance with the General Rules of CCASS and CCASS Operational Procedures in effect from time to time. For an investor who holds the physical certificates, settlement certificates and the duly executed transfer forms must be delivered to his or her broker or custodian before the settlement date.

Conversion between Shares Trading in Hong Kong and ADSs

192


Table of Contents

 

In connection with the listing of our Shares on the Hong Kong Stock Exchange, we have established a branch register of members in Hong Kong, or the Hong Kong share register, which is maintained by our Hong Kong Share Registrar, Computershare Hong Kong Investor Services Limited. Our principal register of members, or the Cayman share register, is maintained by our Principal Share Registrar.

All Shares offered in our Hong Kong public offering are registered on the Hong Kong share register in order to be listed and traded on the Hong Kong Stock Exchange. As described in further detail below, holders of Shares registered on the Hong Kong share register are able to convert these Shares into ADSs, and vice versa.

In connection with the Hong Kong public offering, and to facilitate fungibility and conversion between ADSs and Shares and trading between the NYSE and the Hong Kong Stock Exchange, we moved a portion of our issued Shares that are represented by ADSs from our Cayman share register to our Hong Kong share register.

Our ADSs

Our ADSs are traded on the NYSE. Dealings in our ADSs on the NYSE are conducted in U.S. Dollars.

ADSs may be held either:

directly, by having a certificated ADS, or an American Depositary Receipt, or ADR, registered in the holder’s name, or by holding in the direct registration system, pursuant to which the depositary may register the ownership of uncertificated ADSs, which ownership shall be evidenced by periodic statements issued by the depositary to the ADS holders entitled thereto; or
indirectly, through the holder’s broker or other financial institution.

The depositary for our ADSs is Citibank, N.A., whose office is located at 388 Greenwich Street, New York, New York 10013, United States. The depositary’s custodian in Hong Kong is Citibank, N.A. – Hong Kong branch, whose office is located at 9/F Citi Tower, One Bay East, 83 Hoi Bun Road, Kwun Tong, Kowloon, Hong Kong.

Converting Shares Trading in Hong Kong into ADSs

An investor who holds Shares registered in Hong Kong and who intends to convert them to ADSs to trade on the NYSE must deposit or have his or her broker deposit the Shares with the depositary’s Hong Kong custodian, Citibank, N.A. – Hong Kong branch, or the custodian, in exchange for ADSs.

A deposit of Shares trading in Hong Kong in exchange for ADSs involves the following procedures:

If Shares have been deposited with CCASS, the investor must transfer Shares to the depositary’s account with the custodian within CCASS by following the CCASS procedures for transfer and submit and deliver a duly completed and signed conversion form to the depositary (hkadroperations@citi.com) via his or her broker.
If Shares are held outside CCASS, the investor must arrange to deposit his or her Shares into CCASS for delivery to the depositary’s account with the custodian within CCASS, submit and deliver a request for conversion form to the custodian and after duly completing and signing such conversion form, deliver such conversion form to the custodian.
Upon payment of its fees and expenses and of any taxes or charges, such as stamp taxes or stock transfer taxes or fees, if applicable, the depositary will issue the corresponding number of ADSs in the name(s) requested by an investor and will deliver the ADSs to the designated DTC account of the person(s) designated by an investor or his or her broker.
The investor (or one of its agents) must deliver a certification to the depositary that (i) the shareholder is not the company or an affiliate of the company, or acting on behalf of the company or one of its affiliates, (ii) the deposited shares are not “restricted securities” (as defined in the Deposit Agreement), and (iii) the deposited shares were acquired in either (a) an open market transaction executed on, or in a “direct business” transaction between a broker and its client reported to, the Hong Kong Stock Exchange, (b) a transaction registered with the SEC under the U.S. Securities Act, or (c) a transaction exempt from registration with the SEC (and the applicable restricted period or distribution compliance period has elapsed).

193


Table of Contents

 

For Shares deposited in CCASS, under normal circumstances, the above steps generally require two business days. For Shares held outside CCASS in physical form, the above steps may take 14 business days, or more, to complete. Temporary delays may arise. For example, the transfer books of the depositary may from time to time be closed to ADS issuances. The investor will be unable to trade the ADSs until the procedures are completed.

Converting ADSs to Shares Trading in Hong Kong

An investor who holds ADSs and who intends to convert his or her ADSs into Shares to trade on the Hong Kong Stock Exchange must cancel the ADSs the investor holds and withdraw Shares from our ADS program and cause his or her broker or other financial institution to trade such Shares on the Hong Kong Stock Exchange.

An investor that holds ADSs indirectly through a broker should follow the broker’s procedure and instruct the broker to arrange for cancelation of the ADSs, and transfer of the underlying Shares from Citibank’s account on the CCASS system to the investor’s Hong Kong stock account. The broker, upon receiving instructions from its client, should surrender the ADSs to Citibank and said instructions to Citibank (drcerts@citi.com / citiadr@citi.com / drbrokerservices@citi.com) to cancel the ADSs with share delivery instructions in CCASS.

For investors holding ADSs directly, the following steps must be taken:

To withdraw Shares from our ADS program, an investor who holds ADSs may turn in such ADSs at the office of the depositary (and the applicable ADR(s) if the ADSs are held in certificated form), and send an instruction to cancel such ADSs to the depositary.
Upon payment or net of its fees and expenses and of any taxes or charges, such as stamp taxes or stock transfer taxes or fees, if applicable, the depositary will instruct the custodian to deliver Shares underlying the canceled ADSs to the CCASS account designated by an investor.
If an investor prefers to receive Shares outside CCASS, he or she must receive Shares in CCASS first and then arrange for withdrawal from CCASS. Investors can then obtain a transfer form signed by HKSCC Nominees Limited (as the transferor) and register Shares in their own names with the Hong Kong Share Registrar.

For Shares to be received in CCASS, under normal circumstances, the above steps generally require two business days. For Shares to be received outside CCASS in physical form, the above steps may take 14 business days, or more, to complete. The investor will be unable to trade the Shares on the Hong Kong Stock Exchange until the procedures are completed.

Temporary delays may arise. For example, the transfer books of the depositary may from time to time be closed to ADS cancellations. In addition, completion of the above steps and procedures is subject to there being a sufficient number of Shares on the Hong Kong share register to facilitate a withdrawal from the ADS program directly into the CCASS system. We are not under any obligation to maintain or increase the number of Shares on the Hong Kong share register to facilitate such withdrawals.

Depositary Requirements

Before the depositary issues ADSs or permits withdrawal of Shares, the depositary may require:

production of satisfactory proof of the identity and genuineness of any signature or other information it deems necessary; and
compliance with procedures it may establish, from time to time, consistent with the Deposit Agreement, including presentation of transfer documents.

The depositary may refuse to deliver, transfer, or register issuances, transfers and cancelations of ADSs generally when the transfer books of the depositary or our Hong Kong Share Registrar are closed or at any time if the depositary or we determine it advisable to do so or it would violate any applicable law or the depositary’s policies or procedures.

All costs attributable to the transfer of Shares to effect a withdrawal from or deposit of Shares into our ADS program will be borne by the investor requesting the transfer. In particular, holders of Shares and ADSs should note that the Hong Kong Share Registrar will charge between HK$2.50 to HK$20.00, depending on the speed of service (or such higher fee as may from time to time be permitted under the Hong Kong Listing Rules), for each transfer of Shares from one registered owner to another, each share certificate canceled

194


Table of Contents

 

or issued by it and any applicable fee as stated in the share transfer forms used in Hong Kong. In addition, holders of Shares and ADSs must pay US$5.00 (or less) per 100 ADSs for each issuance of ADSs and for each cancelation of ADSs, as the case may be, in connection with the deposit of Shares into, or withdrawal of Shares from, our ADS program.

PART II

ITEM 13. DEFAULTS, DIVIDEND ARREARAGES AND DELINQUENCIES

None.

ITEM 14. MATERIAL MODIFICATIONS TO THE RIGHTS OF SECURITY HOLDERS AND USE OF PROCEEDS

See “Item 10. Additional Information” for a description of the rights of securities holders, which remain unchanged.

ITEM 15. CONTROLS AND PROCEDURES

Evaluation of Disclosure Controls and Procedures

We maintain disclosure controls and procedures designed to provide reasonable assurance that information required to be disclosed in reports filed under the U.S. Exchange Act is recorded, processed, summarized and reported within the specified time periods and accumulated and communicated to our management, including our chief executive officer and chief financial officer, as appropriate, to allow timely decisions regarding required disclosure.

Our management, under the supervision and with the participation of our principal executive officer and our principal financial officer, evaluated the effectiveness of our disclosure controls and procedures, as defined in Rules 13a‑15(e) or 15d‑15(e) promulgated under the U.S. Exchange Act, as of March 31, 2024. Based on that evaluation, our principal executive officer and principal financial officer have concluded that our disclosure controls and procedures are effective in ensuring that information required to be disclosed in the reports that we file or submit under the U.S. Exchange Act is recorded, processed, summarized and reported, within the time periods specified in the SEC’s rules and forms, and that information required to be disclosed in the reports that we file or submit under the U.S. Exchange Act is accumulated and communicated to our management, including our chief executive officer and chief financial officer, to allow timely decisions regarding required disclosure.

Management’s Annual Report on Internal Control over Financial Reporting

Our management is responsible for establishing and maintaining adequate internal control over financial reporting as defined in Rules 13a‑15(f) and 15d‑15(f) under the U.S. Exchange Act. As required by Rule 13a‑15(c) of the U.S. Exchange Act, our management conducted an evaluation of our company’s internal control over financial reporting as of March 31, 2024 based on the framework in Internal Control – Integrated Framework (2013) issued by the Committee of Sponsoring Organizations of the Treadway Commission. Based on this evaluation, our management concluded that our internal control over financial reporting was effective as of March 31, 2024.

Because of its inherent limitations, internal control over financial reporting may not prevent or detect misstatements. Also, projections of any evaluation of effectiveness of our internal control over financial reporting to future periods are subject to the risks that controls may become inadequate because of changes in conditions, or that the degree of compliance with the policies or procedures may deteriorate.

Our independent registered public accounting firm, PricewaterhouseCoopers Zhong Tian LLP has audited the effectiveness of our internal control over financial reporting as of March 31, 2024, as stated in their report, which appears on page F‑2 of this annual report.

Changes in Internal Control over Financial Reporting

There were no changes in our internal control over financial reporting that occurred during the period covered by this annual report on Form 20‑F that have materially affected, or are reasonably likely to materially affect, our internal control over financial reporting.

ITEM 16. [RESERVED]

195


Table of Contents

 

ITEM 16A. AUDIT COMMITTEE FINANCIAL EXPERT

Our board of directors has determined that Mr. Albert Kong Ping Ng, an independent director within the meaning of Section 303A of the NYSE Listed Company Manual and a member of our audit committee, qualifies as “audit committee financial expert” as defined in Item 16A of Form 20‑F.

ITEM 16B. CODE OF ETHICS

Our board of directors has adopted a code of ethics that applies to all of our directors, executive officers and employees. The code of ethics is available on our official website under the investor relations section at www.alibabagroup.com/en-US/investor-relations.

ITEM 16C. PRINCIPAL ACCOUNTANT FEES AND SERVICES

The following table sets forth the aggregate fees by categories specified below in connection with certain professional services rendered by our principal accountant for the respective period including any associated or affiliated organizations or entities. We did not pay any other fees to our auditors during the periods indicated below.

 

 

Year ended

 

 

2023

 

 

2024

 

 

(in thousands of RMB)

 

Audit Fees(1)

 

 

109,122

 

 

 

147,521

 

Audit-related Fees(2)

 

 

10,882

 

 

 

8,982

 

Tax Fees(3)

 

 

7,078

 

 

 

2,114

 

All Other Fees(4)

 

 

3,429

 

 

 

6,129

 

Total

 

 

130,511

 

 

 

164,746

 

 

(1)
“Audit Fees” represents the aggregate fees billed or to be billed for each of the fiscal years listed for professional services rendered by our auditors for the audit of our annual financial statements, as well as assistance with and review of documents filed with the SEC and other statutory and regulatory filings.
(2)
“Audit‑related Fees” represents the aggregate fees billed in each of the fiscal years listed for the assurance and related services rendered by our auditors that are reasonably related to the performance of the audit or review of our financial statements and not reported under “Audit Fees.”
(3)
“Tax Fees” represents the aggregate fees billed in each of the fiscal years listed for the professional tax services rendered by our auditors.
(4)
“All Other Fees” represents the aggregate fees billed in each of the fiscal years listed for services rendered by our auditors other than services reported under “Audit Fees,” “Audit‑related Fees” and “Tax Fees.”

The policy of our audit committee is to pre‑approve all audit and non‑audit services provided by our principal accountant for the respective period including any associated or affiliated organizations or entities, including audit services, audit‑related services, tax services and other services as described above, other than those for de minimis services that are approved by the audit committee prior to the completion of the audit. Certain service fees for the fiscal year ended March 31, 2023 have been reclassified to conform with the current fiscal year's presentation.

ITEM 16D. EXEMPTIONS FROM THE LISTING STANDARDS FOR AUDIT COMMITTEES

Not applicable.

ITEM 16E. PURCHASES OF EQUITY SECURITIES BY THE ISSUER AND AFFILIATED PURCHASERS

In May 2019, our board of directors authorized a share repurchase program for an amount of up to US$6.0 billion over a period of two years. In December 2020, our board of directors authorized an upsize of our share repurchase program from US$6.0 billion to US$10.0 billion, for a two-year period through the end of 2022. In August 2021, our board of directors authorized an upsize of our share repurchase program from US$10.0 billion to US$15.0 billion. In March 2022, our board of directors authorized an upsize of our share repurchase program from US$15.0 billion to US$25.0 billion, through the end of March 2024. In November 2022, our board of directors authorized a further upsize of our share repurchase program from US$25.0 billion to US$40.0 billion, which is effective through the end of March 2025. In February 2024, our board of directors authorized a further increase of US$25.0 billion to our share repurchase program through the end of March 2027.

During the year ended March 31, 2024, we repurchased approximately 1,249 million of our ordinary shares (equivalent to 156 million of our ADSs) for a total of US$12.5 billion. These purchases were made in both the U.S. and Hong Kong markets under the share

196


Table of Contents

 

repurchase program. As of March 31, 2024, we had 19.5 billion ordinary shares (equivalent to 2.4 billion ADSs) issued and outstanding.

In addition, our equity incentive award agreements generally provide that, in the event of a grantee’s termination for cause (including any commission of an act of fraud, dishonesty or ethical breach) or violation of a non‑competition undertaking, we will have the right to terminate grants, forfeit and cancel shares or, if applicable, repurchase the shares acquired by the grantee, generally at the original purchase price or the exercise price paid for these shares. See “Item 6. Directors, Senior Management and Employees — B. Compensation — Equity Incentive Plan.”

The table below summarizes the repurchases we made in the periods indicated.

 

Month

 

Total Number of
Ordinary
Shares
Purchased as
Part of Share
Repurchase
Program

 

 

Total Price
Paid
(US$, in millions)

 

 

Average Price
Paid Per
Ordinary
Share
(1)
(US$)

 

 

Approximate Dollar Value of Ordinary Shares that May Yet Be Purchased Under Share Repurchase Program(2)
(US$, in millions)

 

April 2023

 

 

116,367,488

 

 

 

1,347

 

 

11.57

 

 

 

18,053

 

May 2023

 

 

119,361,624

 

 

 

1,250

 

 

10.47

 

 

 

16,803

 

June 2023

 

 

48,684,480

 

 

525

 

 

10.79

 

 

 

16,278

 

July 2023

 

 

40,080,824

 

 

460

 

 

11.48

 

 

 

15,817

 

August 2023

 

 

40,850,304

 

 

465

 

 

11.37

 

 

 

15,353

 

September 2023

 

 

67,474,352

 

 

742

 

 

 

11.00

 

 

 

14,611

 

October 2023

 

 

84,148,984

 

 

880

 

 

10.45

 

 

 

13,731

 

November 2023

 

 

97,682,016

 

 

980

 

 

10.03

 

 

 

12,751

 

December 2023

 

 

110,888,776

 

 

 

1,018

 

 

9.18

 

 

 

11,733

 

January 2024

 

 

136,521,752

 

 

 

1,227

 

 

8.99

 

 

 

10,506

 

February 2024

 

 

174,923,148

 

 

 

1,616

 

 

9.24

 

 

 

33,890

 

March 2024

 

 

212,098,384

 

 

 

1,942

 

 

9.16

 

 

 

31,948

 

 

(1)
Each ADS represents eight Shares.
(2)
In February 2024, our board of directors authorized an increase of US$25.0 billion to our share repurchase program through the end of March 2027.

ITEM 16F. CHANGE IN REGISTRANT’S CERTIFYING ACCOUNTANT

On August 8, 2023 and August 9, 2023, our audit committee and board of directors respectively approved the engagement of PricewaterhouseCoopers Zhong Tian LLP, or PwC Zhong Tian, and the dismissal of PricewaterhouseCoopers, or PwC HK, as our independent registered public accounting firm for the fiscal year ended March 31, 2024 for U.S. financial reporting purposes. The engagement of PwC Zhong Tian became effective on August 9, 2023. The decision to change our independent registered public accounting firm was not made due to any disagreements between PwC HK and us.

 

The audit reports of PwC HK on our consolidated financial statements as of and for each of the fiscal years ended March 31, 2022 and 2023 did not contain an adverse opinion or a disclaimer of opinion, and were not qualified or modified as to uncertainty, audit scope, or accounting principles.

 

During each of the fiscal years ended March 31, 2022 and 2023 and the subsequent interim period through August 9, 2023, there were (i) no disagreements (as defined in Item 16F(a)(1)(iv) of Form 20-F and the related instructions thereto) between PwC HK and us on any matter of accounting principles or practices, financial statement disclosure, or auditing scope or procedures, which disagreements, if not resolved to the satisfaction of PwC HK, would have caused PwC HK to make reference thereto in their reports on the financial statements for such years, and (ii) no “reportable events” (as set forth in Item 16F(a)(1)(v) of Form 20-F).

 

During each of the fiscal years ended March 31, 2022 and 2023 and the subsequent interim period through August 9, 2023, neither we nor anyone acting on our behalf consulted PwC Zhong Tian regarding either (i) the application of accounting principles to a specified transaction, either completed or proposed, or the type of audit opinion that might be rendered on our financial statements (and neither a written report nor oral advice was provided to us by PwC Zhong Tian that PwC Zhong Tian concluded was an important factor considered by us in reaching a decision as to any accounting, auditing or financial reporting issue), or (ii) any matter that was either the subject of a disagreement or a reportable event.

 

197


Table of Contents

 

We provided a copy of the foregoing disclosure to PwC HK and requested that PwC HK furnish us with a letter addressed to the SEC stating whether it agrees with the statements made above, and if not, stating the respects in which it does not agree. A copy of the letter from PwC HK is filed as Exhibit 16.1 to this annual report on Form 20-F.

 

ITEM 16G. CORPORATE GOVERNANCE

We are a “foreign private issuer” (as such term is defined in Rule 3b‑4 under the U.S. Exchange Act), and our ADSs, each representing eight ordinary shares, are listed on the NYSE. Under Section 303A of the NYSE Listed Company Manual, NYSE listed companies that are foreign private issuers are permitted to follow home country practice in lieu of the corporate governance provisions specified by the NYSE with limited exceptions. The following summarizes some significant ways in which our corporate governance practices differ from those followed by domestic companies under the listing standards of the NYSE.

Under the NYSE Listed Company Manual, U.S. domestic listed companies are required to have a majority independent board, which is not required under the Companies Act (As Revised) of the Cayman Islands (the “Companies Act”), our home country. Currently, our board of directors is composed of ten members, six of whom are independent directors. All of our independent directors are independent within the meaning of Section 303A of the NYSE Listed Company Manual. We have also received from each independent director a confirmation of his or her independence and we consider them to be independent pursuant to the Hong Kong Listing Rules. In addition, the NYSE Listed Company Manual requires U.S. domestic listed companies to have a compensation committee and a nominating/corporate governance committee, each composed entirely of independent directors, which are not required under the Companies Act. Currently, our compensation committee is composed of three members, all of whom are independent directors. Our nominating and corporate governance committee is composed of three members, only two of whom are independent directors. In addition, the NYSE Listed Company Manual requires shareholder approval for certain matters, such as requiring that shareholders must be given the opportunity to vote on all equity compensation plans and material revisions to those plans, which is not required under the Cayman Islands law. We intend to comply with the requirements of Cayman Islands law only in determining whether shareholder approval is required.

Under Rule 19C.11 of the Hong Kong Listing Rules, we are exempt from certain corporate governance requirements of the Hong Kong Stock Exchange, including Appendix C1 to the Hong Kong Listing Rules (Corporate Governance Code) and Appendix D2 to the Hong Kong Listing Rules (Disclosure of Financial Information).

In connection with our listing on the Hong Kong Stock Exchange, the Hong Kong Stock Exchange and the SFC granted certain waivers and exemptions from strict compliance with the relevant provisions of the Hong Kong Listing Rules and the SFO, respectively, and the SFC also granted a ruling under the Takeovers Codes.

Not a Public Company in Hong Kong

Section 4.1 of the Takeovers Codes provides that the Takeovers Codes applies to takeovers, mergers and share repurchases affecting public companies in Hong Kong and companies with a primary listing in Hong Kong. According to the Note to Section 4.2 of the Introduction to the Takeovers Codes, a Grandfathered Greater China Issuer within the meaning of Rule 19C.01 of the Hong Kong Listing Rules with a secondary listing on the Hong Kong Stock Exchange will not normally be regarded as a public company in Hong Kong under Section 4.2 of the Introduction to the Takeovers Codes.

The SFC granted a ruling that we are not a “public company in Hong Kong” for the purposes of Section 4.2. Therefore, the Takeovers Codes does not apply to us. This ruling may be reconsidered by the SFC in the event that the bulk of trading in our Shares migrates to Hong Kong such that we would be treated as having a dual-primary listing pursuant to Rule 19C.13 of the Hong Kong Listing Rules or in the event of a material change in information provided to the SFC.

Disclosure of Interests under Part XV of SFO

Part XV of the SFO imposes duties of disclosure of interests in Shares. Under the U.S. Exchange Act, which we are subject to, any person (including directors and officers of the company concerned) who acquires beneficial ownership, as determined in accordance with the rules and regulations of the SEC and which includes the power to direct the voting or the disposition of the securities, of more than 5% of a class of equity securities registered under Section 12 of the U.S. Exchange Act must file beneficial owner reports with the SEC, and such person must report any material change in the information provided (including any acquisition or disposition of 1% or more of the class of equity securities concerned), within two business days after the date of a triggering event, unless exceptions apply. Therefore, compliance with Part XV of the SFO would subject our corporate insiders to a second level of reporting, which would be unduly burdensome to them, would result in additional costs and would not be meaningful, since the statutory disclosure of interest obligations under the U.S. Exchange Act that apply to us and our corporate insiders would provide our investors with sufficient information relating to the shareholding interests of our significant shareholders.

198


Table of Contents

 

The SFC granted a partial exemption under section 309(2) of the SFO from the provisions of Part XV of the SFO (other than Divisions 5, 11 and 12 of Part XV of the SFO), on the conditions that (i) the bulk of trading in the Shares is not considered to have migrated to Hong Kong on a permanent basis in accordance with Rule 19C.13 of the Hong Kong Listing Rules; (ii) the disclosures of interest filed in the SEC are also filed with the Hong Kong Stock Exchange as soon as practicable, which will then publish such disclosure in the same manner as disclosures made under Part XV of the SFO; and (iii) we will advise the SFC if there is any material change to any of the information which has been provided to the SFC, including any significant changes to the disclosure requirements in the U.S. and any significant changes in the volume of our worldwide share turnover that takes place on the Hong Kong Stock Exchange. This exemption may be reconsidered by the SFC in the event there is a material change in information provided to the SFC.

The U.S. Exchange Act and the rules and regulations promulgated thereunder require disclosure of interests by shareholders that are broadly equivalent to Part XV of the SFO. For relevant disclosure in respect of the substantial shareholder’s interests, see “Item 7. Major Shareholders and Related Party Transactions — A. Major Shareholders.”

We undertook to file with the Hong Kong Stock Exchange, as soon as practicable, any declaration of shareholding and securities transactions filed with the SEC. We further undertook to disclose in future listing documents any shareholding interests as disclosed in an SEC filing and the relationship between our directors, officers, members of committees and their relationship to any controlling shareholder.

Corporate Communication

Rule 2.07A of the Hong Kong Listing Rules provides that a listed issuer may (i) send or otherwise make available to the relevant holders of its securities any corporate communication by electronic means, or (ii) make the corporate communication available on its website and the Hong Kong Stock Exchange’s website.

Since our listing on the Hong Kong Stock Exchange, we made the following arrangements:

We issue all corporate communications as required by the Hong Kong Listing Rules on our own website in English and Chinese, and on the Hong Kong Stock Exchange’s website in English and Chinese.
We continue to provide printed copies of notice including the proxy materials to our shareholders at no costs.
We have added to the “Investor Relations” page of our website which directs investors to all of our filings with the Hong Kong Stock Exchange.

The Hong Kong Stock Exchange granted us a waiver from strict compliance with the requirements under Rule 2.07A of the Hong Kong Listing Rules.

Monthly Return

Rule 13.25B of the Hong Kong Listing Rules requires a listed issuer to publish a monthly return in relation to movements in its equity securities, debt securities and any other securitized instruments, as applicable, during the period to which the monthly return relates. Pursuant to the Joint Policy Statement Regarding the Listing of Overseas Companies, or Joint Policy Statement, we sought a waiver from Rule 13.25B subject to satisfying the waiver condition that the SFC has granted a partial exemption from strict compliance with Part XV of the SFO (other than Divisions 5, 11 and 12 of Part XV of the SFO) in respect of disclosure of shareholders’ interests. As we have obtained a partial exemption from the SFC, the Hong Kong Stock Exchange granted a waiver from strict compliance with Rule 13.25B of the Hong Kong Listing Rules. We disclose information about share repurchases, if any, in our quarterly announcements, quarterly earnings releases and annual reports on Form 20-F which are furnished or filed with the SEC in accordance with applicable U.S. rules and regulations.

ITEM 16H. MINE SAFETY DISCLOSURE

Not applicable.

ITEM 16I. DISCLOSURE REGARDING FOREIGN JURISDICTIONS THAT PREVENT INSPECTIONS

Not applicable.

199


Table of Contents

 

 

ITEM 16J. INSIDER TRADING POLICIES

Our board of directors has established insider trading policies and procedures to provide guidance on the purchases, sales, and other dispositions of our securities by our directors, officers, employees and other relevant persons, with the goal of promoting compliance with applicable insider trading laws, rules and regulations, and the listing standards of the NYSE and the Hong Kong Stock Exchange.

The Guidelines on Trading in Alibaba Group Securities are filed as Exhibit 11.2 to this annual report on Form 20-F.

 

ITEM 16K. CYBERSECURITY

 

Cybersecurity risk management is an important part of our overall risk management efforts. We, including our six major business groups and various other businesses, maintain a comprehensive process for identifying, assessing and managing material risks from cybersecurity threats. In addition to the cybersecurity risk management framework designed by our holding company and implemented across our businesses, certain of our major business groups have also formulated more detailed cybersecurity risk management measures tailored to their operations.

 

The Compliance and Risk Committee of our board of directors is responsible for overseeing our overall compliance and risk management framework, including cybersecurity risk management. Our risk management committee, consisting of senior management team members across legal, finance, security, technology and other departments, oversees the implementation and operation of our compliance and risk management policies and procedures and review risk assessment reports. Among the risk management committee members, the head of security department has over 10 years of experience in the fields of data security and cybersecurity. Our risk management committee reports to the Compliance and Risk Committee on material regulatory developments, risk management measures and risk incidents, including those related to cybersecurity. In case a significant cybersecurity incident occurs, our risk management committee will review the information and issues involved, oversee the remedial procedures to be taken and report to the Compliance and Risk Committee as appropriate.

 

Led by our head of security department, our teams of dedicated cybersecurity, data security and technology professionals with extensive industry knowledge are responsible for detecting, tracking and remediating cybersecurity incidents, as well as assessing and mitigating cybersecurity threats, and reporting to the risk management committee as appropriate. As part of our cybersecurity risk management process, we regularly conduct application security assessments and vulnerability testings to prevent potential attacks and maintain a variety of incident response plans. In addition, we monitor industry trends on cybersecurity risks and may also obtain input on our system and network security from external intelligence teams and experts. We require all our employees to undertake data security training and compliance program annually and employees involved in app development and in the security department to take more specialized courses and obtain certification before product release. We operate mostly on our proprietary information systems, and in the few circumstances where we engage third-party service providers, we work closely with them to ensure their compliance with our cybersecurity standards.

 

We are not faced with any risks from cybersecurity threat that have materially affected or are reasonably likely to materially affect us, including our business, results of operations, or financial condition. However, despite the cybersecurity risk management procedures and measures that we have implemented, we still face risks of security breaches and attacks against our systems and network which may adversely affect our operation and result in data loss and leakage. For more information, see “Item 3. Key Information—D. Risk Factors—Risks Related to Our Business and Industry— Security breaches and attacks against our systems and network, and any potentially resulting breach or failure to otherwise protect personal, confidential and proprietary information, could damage our reputation and negatively impact our business, as well as materially and adversely affect our financial condition and results of operations.”

 

 

PART III

ITEM 17. FINANCIAL STATEMENTS

We have provided financial statements pursuant to Item 18.

ITEM 18. FINANCIAL STATEMENTS

The following financial statements are filed as part of this annual report, together with the report of the independent auditor:

Report of Independent Registered Public Accounting Firm for the year ended March 31, 2024

200


Table of Contents

 

Report of Independent Registered Public Accounting Firm for the years ended March 31, 2022 and 2023
Consolidated Income Statements for the years ended March 31, 2022, 2023 and 2024
Consolidated Statements of Comprehensive Income for the years ended March 31, 2022, 2023 and 2024
Consolidated Balance Sheets as of March 31, 2023 and 2024
Consolidated Statements of Changes in Shareholders’ Equity for the years ended March 31, 2022, 2023 and 2024
Consolidated Statements of Cash Flows for the years ended March 31, 2022, 2023 and 2024
Notes to the Consolidated Financial Statements

201


Table of Contents

 

ITEM 19. EXHIBITS

Exhibit Number

Description of Document

1.1(1)

Amended and Restated Memorandum and Articles of Association of the Registrant as currently in effect

2.1(2)

Registrant’s Form of Ordinary Share Certificate

2.2(3)

Deposit Agreement, dated as of September 24, 2014, between the Registrant, the depositary and holders and beneficial holders of American Depositary Shares evidenced by American Depositary Receipts issued thereunder, including the form of American Depositary Receipt

2.3(3)

Form of American Depositary Receipt evidencing American Depositary Shares (included in Exhibit 2.2)

2.4(6)

Indenture, dated as of November 28, 2014, between the Registrant and Bank of New York Mellon as Trustee

2.5(6)

Fifth Supplemental Indenture, dated as of November 28, 2014, between the Registrant and Bank of New York Mellon as Trustee

2.6(6)

Sixth Supplemental Indenture, dated as of November 28, 2014, between the Registrant and Bank of New York Mellon as Trustee

2.7(6)

Form of 3.600% Senior Notes Due 2024 (included in Exhibit 2.5)

2.8(6)

Form of 4.500% Senior Notes Due 2034 (included in Exhibit 2.6)

2.9(7)

Indenture, dated as of December 6, 2017, between the Registrant and Bank of New York Mellon as Trustee

2.10(7)

Second Supplemental Indenture, dated as of December 6, 2017, between the Registrant and Bank of New York Mellon as Trustee

2.11(7)

Third Supplemental Indenture, dated as of December 6, 2017, between the Registrant and Bank of New York Mellon as Trustee

2.12(7)

Fourth Supplemental Indenture, dated as of December 6, 2017, between the Registrant and Bank of New York Mellon as Trustee

2.13(7)

Fifth Supplemental Indenture, dated as of December 6, 2017, between the Registrant and Bank of New York Mellon as Trustee

2.14(7)

Form of 3.400% Senior Notes Due 2027 (included in Exhibit 2.10)

2.15(7)

Form of 4.000% Senior Notes Due 2037 (included in Exhibit 2.11)

2.16(7)

Form of 4.200% Senior Notes Due 2047 (included in Exhibit 2.12)

2.17(7)

Form of 4.400% Senior Notes Due 2057 (included in Exhibit 2.13)

2.18

Description of Securities Registered under Section 12 of the U.S. Exchange Act

2.19(8)

Sixth Supplemental Indenture, dated as of February 9, 2021, between the Registrant and Bank of New York Mellon as Trustee

2.20(8)

Seventh Supplemental Indenture, dated as of February 9, 2021, between the Registrant and Bank of New York Mellon as Trustee

2.21(8)

Eighth Supplemental Indenture, dated as of February 9, 2021, between the Registrant and Bank of New York Mellon as Trustee

202


Table of Contents

 

Exhibit Number

Description of Document

2.22(8)

Ninth Supplemental Indenture, dated as of February 9, 2021, between the Registrant and Bank of New York Mellon as Trustee

2.23(8)

Form of 2.125% Senior Notes Due 2031 (included in Exhibit 2.19)

2.24(8)

Form of 2.700% Senior Notes Due 2041 (included in Exhibit 2.20)

2.25(8)

Form of 3.150% Senior Notes Due 2051 (included in Exhibit 2.21)

2.26(8)

Form of 3.250% Senior Notes Due 2061 (included in Exhibit 2.22)

4.1

Form of Indemnification Agreement between the Registrant and its directors and executive officers

4.2(4)

Form of Employment Agreement between the Registrant and its executive officers

4.3(4)

Form of Share Retention Agreement between the Registrant and certain members of management

4.4(5)

Second Amended and Restated 2014 Post‑IPO Equity Incentive Plan

4.5

Schedules of Material Differences of Contractual Arrangements of Representative Variable Interest Entities of the Registrant

4.6(7)

English translation of Loan Agreement, between Hangzhou Zhenxi Investment Management Co., Ltd. and Zhejiang Tmall Technology Co., Ltd., dated January 10, 2018

4.7(7)

English translation of Exclusive Call Option Agreement entered into by and among Hangzhou Zhenxi Investment Management Co., Ltd., Zhejiang Tmall Technology Co., Ltd. and Zhejiang Tmall Network Co., Ltd., dated January 10, 2018

4.8(7)

English translation of Shareholder’s Voting Rights Proxy Agreement entered into by and among Hangzhou Zhenxi Investment Management Co., Ltd., Zhejiang Tmall Technology Co., Ltd. and Zhejiang Tmall Network Co., Ltd., dated January 10, 2018

4.9(7)

English translation of Equity Pledge Agreement entered into by and among Hangzhou Zhenxi Investment Management Co., Ltd., Zhejiang Tmall Technology Co., Ltd. and Zhejiang Tmall Network Co., Ltd., dated January 10, 2018

4.10(7)

English translation of Exclusive Services Agreement entered into between Zhejiang Tmall Network Co., Ltd. and Zhejiang Tmall Technology Co., Ltd., dated January 10, 2018

4.11(4)

Share and Asset Purchase Agreement by and among the Registrant, Zhejiang Ant Small and Micro Financial Services Group Co., Ltd. (currently known as Ant Group), Yahoo! Inc., SoftBank Corp. and the other Parties named therein, dated August 12, 2014

4.12(9)

Amendment to Share and Asset Purchase Agreement by and among the Registrant, Ant Small and Micro Financial Services Group Co., Ltd. (currently known as Ant Group), SoftBank Group Corp., Jack Ma, Joseph C. Tsai, and the other Parties named therein, dated February 1, 2018

4.13(10)

Second Amendment to Share and Asset Purchase Agreement by and among the Registrant, Ant Small and Micro Financial Services Group Co., Ltd. (currently known as Ant Group) and SoftBank Group Corp., dated September 23, 2019

4.14(11)

Third Amendment to Share and Asset Purchase Agreement by and among the Registrant, Ant Group Co., Ltd., SoftBank Group Corp. and the other parties named therein, dated August 24, 2020

4.15(5)

Fourth Amendment to Share and Asset Purchase Agreement by and among the Registrant, Ant Group Co., Ltd., SoftBank Group Corp. and the other parties named therein, dated July 25, 2022

203


Table of Contents

 

Exhibit Number

Description of Document

4.16(5)

Amended and Restated Commercial Agreement by and among the Registrant, Ant Group Co., Ltd. and Alipay.com Co., Ltd., dated July 25, 2022

4.17(10)

Second Amended and Restated Intellectual Property License and Software Technology Services Agreement by and among the Registrant, Ant Small and Micro Financial Services Group Co., Ltd. (currently known as Ant Group) and Alipay.com Co., Ltd., dated September 23, 2019

4.18(10)

Cross License Agreement by and between the Registrant and Ant Small and Micro Financial Services Group Co., Ltd. (currently known as Ant Group), dated September 23, 2019

4.19(12)†

Third Amendment and Restatement Agreement, dated May 16, 2023, in respect of a US$4,000,000,000 Facility Agreement dated March 9, 2016

 

4.20(12)†

Second Amendment and Restatement Agreement, dated May 16, 2023, in respect of a US$6,500,000,000 Facility Agreement dated April 7, 2017

 

4.21

Second Amendment and Restatement Agreement, dated January 4, 2024, in respect of a HK$7,653,750,000 Facility Agreement, dated May 17, 2019, between Alibaba Group Services Limited, as Guarantor, and the other parties named therein

 

8.1

List of Subsidiaries and Consolidated Entities of the Registrant

11.1(5)

Code of Ethics of the Registrant

11.2

Insider Trading Policy

12.1

Principal Executive Officer Certification Pursuant to Section 302 of the Sarbanes‑Oxley Act of 2002

12.2

Principal Financial Officer Certification Pursuant to Section 302 of the Sarbanes‑Oxley Act of 2002

13.1(13)

Principal Executive Officer Certification Pursuant to Section 906 of the Sarbanes‑Oxley Act of 2002

13.2(13)

Principal Financial Officer Certification Pursuant to Section 906 of the Sarbanes‑Oxley Act of 2002

15.1

Consent of PricewaterhouseCoopers Zhong Tian LLP — Independent Registered Public Accounting Firm

15.2

Consent of PricewaterhouseCoopers — Independent Registered Public Accounting Firm

15.3

Consent of Fangda Partners

15.4

Consent of Maples and Calder (Hong Kong) LLP

16.1(13)

Letter from PricewaterhouseCoopers to the Securities and Exchange Commission

97.1

 

Incentive Compensation Clawback Policy

101.INS

Inline XBRL Instance Document-the instance document does not appear in the Interactive Data File as its XBRL tags are embedded within the Inline XBRL document

101.SCH

Inline XBRL Taxonomy Extension Schema With Embedded Linkbase Documents

104

Cover Page formatted as Inline XBRL and contained in Exhibit 101

 

(1)
Previously filed on Form 6-K, dated September 30, 2020 and incorporated herein by reference.
(2)
Previously filed on Form 6-K, dated November 20, 2019 and incorporated herein by reference.

204


Table of Contents

 

(3)
Previously filed with the Registration Statement on Form F‑6 (File No. 333‑231579), dated May 17, 2019 and incorporated herein by reference.
(4)
Previously filed with the Registration Statement on Form F‑1 (File No. 333‑195736), initially filed on May 6, 2014 and incorporated herein by reference.
(5)
Previously filed with our Annual Report on Form 20‑F for the Fiscal Year Ended on March 31, 2022 (File No. 001‑36614), filed on July 26, 2022 and incorporated herein by reference.
(6)
Previously filed with our Annual Report on Form 20‑F for the Fiscal Year Ended on March 31, 2015 (File No. 001‑36614), filed on June 25, 2015 and incorporated herein by reference.
(7)
Previously filed with our Annual Report on Form 20‑F for the Fiscal Year Ended on March 31, 2018 (File No. 001‑36614), filed on July 27, 2018 and incorporated herein by reference.
(8)
Previously filed with our Annual Report on Form 20-F for the Fiscal Year Ended on March 31, 2021 (File No. 001-36614), filed on July 27, 2021 and incorporated herein by reference.
(9)
Previously filed on Form 6‑K, dated February 2, 2018 and incorporated herein by reference.
(10)
Previously filed with the Registration Statement on Form F-3 (File No. 333-234662), dated November 13, 2019 and incorporated herein by reference.
(11)
Previously filed on Form 6-K, dated August 25, 2020 and incorporated herein by reference.
(12)
Previously filed with our Annual Report on Form 20-F for the Fiscal Year Ended on March 31, 2023 (File No. 001-36614), filed on July 21, 2023 and incorporated herein by reference.
(13)
Furnished with this annual report on Form 20‑F.

† Portions of this exhibit have been omitted in accordance with Form 20-F's Instructions as to Exhibits.

205


Table of Contents

 

SIGNATURES

The registrant hereby certifies that it meets all of the requirements for filing on Form 20‑F and that it has duly caused and authorized the undersigned to sign this annual report on its behalf.

Alibaba Group Holding Limited

 

 

 

 

By:

/s/ Eddie Yongming WU

 

Name:

Eddie Yongming WU

 

Title:

Chief Executive Officer

Date: May 23, 2024

 


Table of Contents

 

ALIBABA GROUP HOLDING LIMITED

INDEX TO FINANCIAL STATEMENTS

 

Page

Report of Independent Registered Public Accounting Firm for the Year Ended March 31, 2024 (PCAOB ID 1424)

F-2

Report of Independent Registered Public Accounting Firm for the Years Ended March 31, 2022 and 2023 (PCAOB ID 1389)

F-5

Consolidated Income Statements for the Years Ended March 31, 2022, 2023 and 2024

F-6

Consolidated Statements of Comprehensive Income for the Years Ended March 31, 2022, 2023 and 2024

F-7

Consolidated Balance Sheets as of March 31, 2023 and 2024

F-8

Consolidated Statements of Changes in Shareholders’ Equity for the Years Ended March 31, 2022, 2023 and 2024

F-10

Consolidated Statements of Cash Flows for the Years Ended March 31, 2022, 2023 and 2024

F-13

Notes to Consolidated Financial Statements

F-16

 

 

F-1


Table of Contents

 

Report of Independent Registered Public Accounting Firm

To the Board of Directors and Shareholders of Alibaba Group Holding Limited

Opinions on the Financial Statements and Internal Control over Financial Reporting

We have audited the accompanying consolidated balance sheet of Alibaba Group Holding Limited and its subsidiaries (the “Company”) as of March 31, 2024, and the related consolidated income statement, consolidated statements of comprehensive income, changes in shareholders’ equity and cash flows for the year ended March 31, 2024, including the related notes (collectively referred to as the “consolidated financial statements”). We also have audited the Company’s internal control over financial reporting as of March 31, 2024, based on criteria established in Internal Control - Integrated Framework (2013) issued by the Committee of Sponsoring Organizations of the Treadway Commission (COSO).

In our opinion, the consolidated financial statements referred to above present fairly, in all material respects, the financial position of the Company as of March 31, 2024, and the results of its operations and its cash flows for the year ended March 31, 2024 in conformity with accounting principles generally accepted in the United States of America. Also in our opinion, the Company maintained, in all material respects, effective internal control over financial reporting as of March 31, 2024, based on criteria established in Internal Control - Integrated Framework (2013) issued by the COSO.

Basis for Opinions

The Company’s management is responsible for these consolidated financial statements, for maintaining effective internal control over financial reporting, and for its assessment of the effectiveness of internal control over financial reporting, included in Management’s Annual Report on Internal Control over Financial Reporting appearing under the section of “Controls and Procedures” in the Company’s annual report. Our responsibility is to express opinions on the Company’s consolidated financial statements and on the Company’s internal control over financial reporting based on our audit. We are a public accounting firm registered with the Public Company Accounting Oversight Board (United States) (PCAOB) and are required to be independent with respect to the Company in accordance with the U.S. federal securities laws and the applicable rules and regulations of the Securities and Exchange Commission and the PCAOB.

We conducted our audit in accordance with the standards of the PCAOB. Those standards require that we plan and perform the audit to obtain reasonable assurance about whether the consolidated financial statements are free of material misstatement, whether due to error or fraud, and whether effective internal control over financial reporting was maintained in all material respects.

Our audit of the consolidated financial statements included performing procedures to assess the risks of material misstatement of the consolidated financial statements, whether due to error or fraud, and performing procedures that respond to those risks. Such procedures included examining, on a test basis, evidence regarding the amounts and disclosures in the consolidated financial statements. Our audit also included evaluating the accounting principles used and significant estimates made by management, as well as evaluating the overall presentation of the consolidated financial statements. Our audit of internal control over financial reporting included obtaining an understanding of internal control over financial reporting, assessing the risk that a material weakness exists, and testing and evaluating the design and operating effectiveness of internal control based on the assessed risk. Our audit also included performing such other procedures as we considered necessary in the circumstances. We believe that our audit provides a reasonable basis for our opinions.

Definition and Limitations of Internal Control over Financial Reporting

A company’s internal control over financial reporting is a process designed to provide reasonable assurance regarding the reliability of financial reporting and the preparation of financial statements for external purposes in accordance with generally accepted accounting principles. A company’s internal control over financial reporting includes those policies and procedures that (i) pertain to the maintenance of records that, in reasonable detail, accurately and fairly reflect the transactions and dispositions of the assets of the company; (ii) provide reasonable assurance that transactions are recorded as necessary to permit preparation of financial statements in accordance with generally accepted accounting principles, and that receipts and expenditures of the company are being made only in accordance with authorizations of management and directors of the company; and (iii) provide reasonable assurance regarding prevention or timely detection of unauthorized acquisition, use, or disposition of the company’s assets that could have a material effect on the financial statements.

F-2


Table of Contents

 

Because of its inherent limitations, internal control over financial reporting may not prevent or detect misstatements. Also, projections of any evaluation of effectiveness to future periods are subject to the risk that controls may become inadequate because of changes in conditions, or that the degree of compliance with the policies or procedures may deteriorate.

Critical Audit Matters

The critical audit matters communicated below are matters arising from the current period audit of the consolidated financial statements that were communicated or required to be communicated to the audit committee and that (i) relate to accounts or disclosures that are material to the consolidated financial statements and (ii) involved our especially challenging, subjective, or complex judgments. The communication of critical audit matters does not alter in any way our opinion on the consolidated financial statements, taken as a whole, and we are not, by communicating the critical audit matters below, providing separate opinions on the critical audit matters or on the accounts or disclosures to which they relate.

Impairment assessment on goodwill relating to a reporting unit under Digital Media and Entertainment Group

As described in Note 2(y) and Note 17 to the consolidated financial statements, as a result of the annual impairment test, the Company recognized a goodwill impairment charge of RMB8,490 million relating to a reporting unit under Digital Media and Entertainment Group during the year ended March 31, 2024. The fair value of the reporting unit was determined based on the discounted cash flow analysis using the assumptions including the future growth rates and the weighted average cost of capital.

The principal considerations for our determination that performing procedures relating to the impairment assessment on goodwill relating to a reporting unit under Digital Media and Entertainment Group is a critical audit matter are the significant judgment made and estimation used by management when determining the fair value of the reporting unit, which in turn led to a high degree of auditor judgment, subjectivity and effort in performing procedures and evaluating audit evidence relating to the future growth rates and the weighted average cost of capital. In addition, the audit effort involved the use of professionals with specialized skill and knowledge.

Addressing the matter involved performing procedures and evaluating audit evidence in connection with forming our overall opinion on the consolidated financial statements. These procedures included testing the effectiveness of controls relating to management’s impairment assessment on goodwill relating to a reporting unit under Digital Media and Entertainment Group, including controls relating to fair value determination of the reporting unit. These procedures also included, among others, testing management’s process for determining the fair value of the reporting unit, which included (i) evaluating the appropriateness of the valuation method; (ii) testing the completeness, mathematical accuracy and relevance of the key underlying data used in the valuation; and (iii) evaluating the reasonableness of the significant assumptions related to the future growth rates and the weighted average cost of capital used in the valuation by considering (i) the past performance of the reporting unit; (ii) the weighted average cost of capital of comparable businesses; and (iii) the consistency with external market, economic and industry data. Professionals with specialized skill and knowledge were used to assist in evaluating the appropriateness of the valuation method, and the reasonableness of the future growth rate for terminal value and the weighted average cost of capital used in the valuation.

Fair value determination related to investments in privately held companies accounted for using the measurement alternative

As described in Note 2(t), Note 11 and Note 12 to the consolidated financial statements, the Company’s investments in privately held companies accounted for using the measurement alternative were RMB89,660 million as of March 31, 2024. Management recorded these investments at cost, less impairment, with subsequent adjustments for observable price changes resulting from orderly transactions for identical or similar investments of the same issuer. Management recorded fair value adjustments to a portion of these investments with observable price changes during the year ended March 31, 2024. The fair value of these investments was determined based on valuation methods using the observable transaction price at the transaction date and considering the rights and obligations of the securities and other unobservable inputs including volatility.

The principal considerations for our determination that performing procedures relating to the fair value determination related to investments in privately held companies accounted for using the measurement alternative is a critical audit matter are the significant judgment made and estimation used by management when determining the fair value of the investments with observable price changes, which in turn led to a high degree of auditor judgment, subjectivity and effort in performing procedures and evaluating audit evidence relating to management’s assessment of whether the observable transaction is orderly and whether the investment involved is identical or similar to the Company’s investment of the same issuer and management’s determination of the fair value adjustments. In addition, the audit effort involved the use of professionals with specialized skill and knowledge.

Addressing the matter involved performing procedures and evaluating audit evidence in connection with forming our overall opinion on the consolidated financial statements. These procedures included testing the effectiveness of controls relating to fair value

F-3


Table of Contents

 

determination of the investments in privately held companies with observable price changes, including controls over management’s assessment of whether the observable transaction is orderly and whether the investment involved is identical or similar to the Company’s investment of the same issuer and controls over the determination of the fair value adjustments. These procedures also included, among others, testing management’s process for determining the fair value of these investments, which included (i) evaluating whether the observable transaction is orderly and whether the investment involved is identical or similar to the Company’s investment of the same issuer, (ii) testing the completeness, mathematical accuracy and relevance of key underlying data used in the valuation, and (iii) evaluating the rights and obligations of the securities and other unobservable inputs including volatility used in the valuation. The rights and obligations of the securities were evaluated by reading the investment agreements. The volatility was evaluated by considering the external market and industry data of comparable businesses. Professionals with specialized skill and knowledge were used to assist in evaluating the rights and obligations of the securities, and the reasonableness of the volatility used in the valuation.

 

 

 

/s/ PricewaterhouseCoopers Zhong Tian LLP

Shanghai, the People’s Republic of China

May 23, 2024

 

We have served as the Company’s auditor since 2023.

F-4


Table of Contents

 

Report of Independent Registered Public Accounting Firm

To the Board of Directors and Shareholders of Alibaba Group Holding Limited

Opinion on the Financial Statements

We have audited the consolidated balance sheet of Alibaba Group Holding Limited and its subsidiaries (the “Company”) as of March 31, 2023, and the related consolidated income statements, consolidated statements of comprehensive income, changes in shareholders’ equity and cash flows for each of the two years in the period ended March 31, 2023, including the related notes (collectively referred to as the “consolidated financial statements”). In our opinion, the consolidated financial statements present fairly, in all material respects, the financial position of the Company as of March 31, 2023, and the results of its operations and its cash flows for each of the two years in the period ended March 31, 2023 in conformity with accounting principles generally accepted in the United States of America.

Basis for Opinion

These consolidated financial statements are the responsibility of the Company's management. Our responsibility is to express an opinion on the Company’s consolidated financial statements based on our audits. We are a public accounting firm registered with the Public Company Accounting Oversight Board (United States) (PCAOB) and are required to be independent with respect to the Company in accordance with the U.S. federal securities laws and the applicable rules and regulations of the Securities and Exchange Commission and the PCAOB.

We conducted our audits of these consolidated financial statements in accordance with the standards of the PCAOB. Those standards require that we plan and perform the audit to obtain reasonable assurance about whether the consolidated financial statements are free of material misstatement, whether due to error or fraud.

Our audits included performing procedures to assess the risks of material misstatement of the consolidated financial statements, whether due to error or fraud, and performing procedures that respond to those risks. Such procedures included examining, on a test basis, evidence regarding the amounts and disclosures in the consolidated financial statements. Our audits also included evaluating the accounting principles used and significant estimates made by management, as well as evaluating the overall presentation of the consolidated financial statements. We believe that our audits provide a reasonable basis for our opinion.

 

 

 

/s/ PricewaterhouseCoopers

Hong Kong

July 21, 2023, except for Note 27 and the change in the presentation of segment information as discussed in Note 5 and Note 26 to the consolidated financial statements, as to which the date is May 23, 2024

 

We served as the Company’s auditor from 1999 to 2023.

F-5


Table of Contents

 

ALIBABA GROUP HOLDING LIMITED

CONSOLIDATED INCOME STATEMENTS

 

 

 

Year ended March 31,

 

 

 

2022

 

 

2023

 

 

2024

 

 

 

RMB

 

 

RMB

 

 

RMB

 

 

US$

 

 

 

 

 

 

 

 

 

 

 

 

(Note 2(a))

 

 

 

 

(in millions, except per share data)

 

Notes

 

 

 

 

 

 

 

 

 

 

 

 

Revenue

5, 22

 

 

853,062

 

 

 

868,687

 

 

 

941,168

 

 

 

130,350

 

Cost of revenue

22

 

 

(539,450

)

 

 

(549,695

)

 

 

(586,323

)

 

 

(81,205

)

Product development expenses

22

 

 

(55,465

)

 

 

(56,744

)

 

 

(52,256

)

 

 

(7,237

)

Sales and marketing expenses

22

 

 

(119,799

)

 

 

(103,496

)

 

 

(115,141

)

 

 

(15,947

)

General and administrative expenses

22

 

 

(31,922

)

 

 

(42,183

)

 

 

(41,985

)

 

 

(5,815

)

Amortization and impairment of
    intangible assets

 

 

 

(11,647

)

 

 

(13,504

)

 

 

(21,592

)

 

 

(2,990

)

Impairment of goodwill

17

 

 

(25,141

)

 

 

(2,714

)

 

 

(10,521

)

 

 

(1,457

)

Income from operations

 

 

 

69,638

 

 

 

100,351

 

 

 

113,350

 

 

 

15,699

 

Interest and investment income, net

 

 

 

(15,702

)

 

 

(11,071

)

 

 

(9,964

)

 

 

(1,380

)

Interest expense

 

 

 

(4,909

)

 

 

(5,918

)

 

 

(7,947

)

 

 

(1,101

)

Other income, net

22

 

 

10,523

 

 

 

5,823

 

 

 

6,157

 

 

 

853

 

Income before income tax and
   share of results of equity
   method investees

 

 

 

59,550

 

 

 

89,185

 

 

 

101,596

 

 

 

14,071

 

Income tax expenses

7

 

 

(26,815

)

 

 

(15,549

)

 

 

(22,529

)

 

 

(3,120

)

Share of results of equity
   method investees

 

 

 

14,344

 

 

 

(8,063

)

 

 

(7,735

)

 

 

(1,072

)

Net income

 

 

 

47,079

 

 

 

65,573

 

 

 

71,332

 

 

 

9,879

 

Net loss attributable to
   noncontrolling interests

 

 

 

15,170

 

 

 

7,210

 

 

 

8,677

 

 

 

1,202

 

Net income attributable to
   Alibaba Group Holding
   Limited

 

 

 

62,249

 

 

 

72,783

 

 

 

80,009

 

 

 

11,081

 

Accretion of mezzanine equity

 

 

 

(290

)

 

 

(274

)

 

 

(268

)

 

 

(37

)

Net income attributable to
   ordinary shareholders

 

 

 

61,959

 

 

 

72,509

 

 

 

79,741

 

 

 

11,044

 

Earnings per share attributable
   to ordinary shareholders

9

 

 

 

 

 

 

 

 

 

 

 

 

      Basic

 

 

 

2.87

 

 

 

3.46

 

 

 

3.95

 

 

 

0.55

 

      Diluted

 

 

 

2.84

 

 

 

3.43

 

 

 

3.91

 

 

 

0.54

 

Earnings per ADS attributable to
   ordinary shareholders (one
   ADS equals
eight ordinary
   shares)

9

 

 

 

 

 

 

 

 

 

 

 

 

      Basic

 

 

 

22.99

 

 

 

27.65

 

 

 

31.61

 

 

 

4.38

 

      Diluted

 

 

 

22.74

 

 

 

27.46

 

 

 

31.24

 

 

 

4.33

 

Weighted average number of
   shares used in computing
   earnings per share (million
   shares)

9

 

 

 

 

 

 

 

 

 

 

 

 

      Basic

 

 

 

21,558

 

 

 

20,980

 

 

 

20,182

 

 

 

 

      Diluted

 

 

 

21,787

 

 

 

21,114

 

 

 

20,359

 

 

 

 

 

The accompanying notes form an integral part of these consolidated financial statements.

F-6


Table of Contents

 

ALIBABA GROUP HOLDING LIMITED

CONSOLIDATED STATEMENTS OF COMPREHENSIVE INCOME

 

 

 

Year ended March 31,

 

 

 

2022

 

 

2023

 

 

2024

 

 

 

RMB

 

 

RMB

 

 

RMB

 

 

US$

 

 

 

 

 

 

 

 

 

 

 

 

(Note 2(a))

 

 

 

(in millions)

 

Net income

 

 

 

47,079

 

 

 

65,573

 

 

 

71,332

 

 

 

9,879

 

Other comprehensive (loss) income:

 

 

 

 

 

 

 

 

 

 

 

 

 

- Foreign currency translation:

 

 

 

 

 

 

 

 

 

 

 

 

 

Change in unrealized (losses) gains, net of tax

 

 

 

(15,470

)

 

 

22,332

 

 

 

13,502

 

 

 

1,870

 

- Share of other comprehensive income of equity method investees:

 

 

 

 

 

 

 

 

 

 

 

 

 

Change in unrealized (losses) gains

 

 

 

(784

)

 

 

1,493

 

 

 

980

 

 

 

136

 

- Interest rate swaps under hedge accounting and others:

 

 

 

 

 

 

 

 

 

 

 

 

 

Change in unrealized gains (losses)

 

 

 

157

 

 

 

10

 

 

 

(97

)

 

 

(13

)

Other comprehensive (loss) income

 

 

 

(16,097

)

 

 

23,835

 

 

 

14,385

 

 

 

1,993

 

Total comprehensive income

 

 

 

30,982

 

 

 

89,408

 

 

 

85,717

 

 

 

11,872

 

Total comprehensive loss attributable to noncontrolling interests

 

 

 

17,361

 

 

 

6,480

 

 

 

8,364

 

 

 

1,158

 

Total comprehensive income attributable to ordinary shareholders

 

 

 

48,343

 

 

 

95,888

 

 

 

94,081

 

 

 

13,030

 

 

The accompanying notes form an integral part of these consolidated financial statements.

F-7


Table of Contents

 

ALIBABA GROUP HOLDING LIMITED

CONSOLIDATED BALANCE SHEETS

 

 

 

 

 

As of March 31,

 

 

 

 

 

2023

 

 

2024

 

 

 

 

 

RMB

 

 

RMB

 

 

US$

 

 

 

 

 

 

 

 

 

 

 

(Note 2(a))

 

 

 

 

 

(in millions)

 

 

 

Notes

 

 

 

 

 

 

 

 

 

 

Assets

 

 

 

 

 

 

 

 

 

 

 

 

Current assets:

 

 

 

 

 

 

 

 

 

 

 

 

Cash and cash equivalents

 

2(p)

 

 

 

193,086

 

 

 

248,125

 

 

 

34,365

 

Short-term investments

 

2(q)

 

 

 

326,492

 

 

 

262,955

 

 

 

36,419

 

Restricted cash and escrow receivables

 

 

10

 

 

 

36,424

 

 

 

38,299

 

 

 

5,304

 

Equity securities and other investments

 

 

11

 

 

 

4,892

 

 

 

59,949

 

 

 

8,303

 

Prepayments, receivables and other assets

 

 

13

 

 

 

137,072

 

 

 

143,536

 

 

 

19,879

 

Total current assets

 

 

 

 

 

697,966

 

 

 

752,864

 

 

 

104,270

 

Equity securities and other investments

 

 

11

 

 

 

245,737

 

 

 

220,942

 

 

 

30,600

 

Prepayments, receivables and other assets

 

 

13

 

 

 

110,926

 

 

 

116,102

 

 

 

16,080

 

Investments in equity method investees

 

 

14

 

 

 

207,380

 

 

 

203,131

 

 

 

28,133

 

Property and equipment, net

 

 

15

 

 

 

176,031

 

 

 

185,161

 

 

 

25,645

 

Intangible assets, net

 

 

16

 

 

 

46,913

 

 

 

26,950

 

 

 

3,733

 

Goodwill

 

 

17

 

 

 

268,091

 

 

 

259,679

 

 

 

35,965

 

Total assets

 

 

 

 

 

1,753,044

 

 

 

1,764,829

 

 

 

244,426

 

 

 

 

 

 

 

 

 

 

 

 

 

Liabilities, mezzanine equity and shareholders’ equity

 

 

 

 

 

 

 

 

 

 

 

 

Current liabilities:

 

 

 

 

 

 

 

 

 

 

 

 

Current bank borrowings

 

 

20

 

 

 

7,466

 

 

 

12,749

 

 

 

1,766

 

Current unsecured senior notes

 

 

21

 

 

 

4,800

 

 

 

16,252

 

 

 

2,251

 

Income tax payable

 

 

 

 

 

12,543

 

 

 

9,068

 

 

 

1,256

 

Accrued expenses, accounts payable and other liabilities

 

 

19

 

 

 

275,950

 

 

 

297,883

 

 

 

41,256

 

Merchant deposits

 

2(ac)

 

 

 

13,297

 

 

 

12,737

 

 

 

1,764

 

Deferred revenue and customer advances

 

 

18

 

 

 

71,295

 

 

 

72,818

 

 

 

10,085

 

Total current liabilities

 

 

 

 

 

385,351

 

 

 

421,507

 

 

 

58,378

 

Deferred revenue

 

 

18

 

 

 

3,560

 

 

 

4,069

 

 

 

564

 

Deferred tax liabilities

 

 

7

 

 

 

61,745

 

 

 

53,012

 

 

 

7,342

 

Non-current bank borrowings

 

 

20

 

 

 

52,023

 

 

 

55,686

 

 

 

7,712

 

Non-current unsecured senior notes

 

 

21

 

 

 

97,065

 

 

 

86,089

 

 

 

11,923

 

Other liabilities

 

 

19

 

 

 

30,379

 

 

 

31,867

 

 

 

4,414

 

Total liabilities

 

 

 

 

 

630,123

 

 

 

652,230

 

 

 

90,333

 

 

The accompanying notes form an integral part of these consolidated financial statements.

F-8


Table of Contents

 

ALIBABA GROUP HOLDING LIMITED

CONSOLIDATED BALANCE SHEETS (CONTINUED)

 

 

 

 

As of March 31,

 

 

 

 

2023

 

 

2024

 

 

 

 

RMB

 

 

RMB

 

 

US$

 

 

 

 

 

 

 

 

 

 

(Note 2(a))

 

 

 

 

(in millions)

 

 

Notes

 

 

 

 

 

 

 

 

 

Commitments and contingencies

 

24, 25

 

 

 

 

 

 

 

 

 

Mezzanine equity

 

 

 

 

9,858

 

 

 

10,728

 

 

 

1,486

 

Shareholders’ equity:

 

 

 

 

 

 

 

 

 

 

 

Ordinary shares, US$0.000003125 par value; 32,000,000,000
   shares authorized as of March 31, 2023 and 2024;
   
20,526,017,712 and 19,469,126,956 shares issued and
   outstanding as of March 31, 2023 and 2024 respectively

 

 

 

 

1

 

 

 

1

 

 

 

 

Additional paid-in capital

 

 

 

 

416,880

 

 

 

397,999

 

 

 

55,122

 

Treasury shares, at cost

 

2(af)

 

 

(28,763

)

 

 

(27,684

)

 

 

(3,834

)

Subscription receivables

 

 

 

 

(49

)

 

 

 

 

 

 

Statutory reserves

 

2(ag)

 

 

12,977

 

 

 

14,733

 

 

 

2,040

 

Accumulated other comprehensive (loss) income

 

 

 

 

 

 

 

 

 

 

 

Cumulative translation adjustments

 

 

 

 

(10,476

)

 

 

3,635

 

 

 

503

 

Unrealized gains (losses) on interest rate swaps and others

 

 

 

 

59

 

 

 

(37

)

 

 

(5

)

Retained earnings

 

 

 

 

599,028

 

 

 

597,897

 

 

 

82,809

 

Total shareholders’ equity

 

 

 

 

989,657

 

 

 

986,544

 

 

 

136,635

 

Noncontrolling interests

 

 

 

 

123,406

 

 

 

115,327

 

 

 

15,972

 

Total equity

 

 

 

 

1,113,063

 

 

 

1,101,871

 

 

 

152,607

 

Total liabilities, mezzanine equity and equity

 

 

 

 

1,753,044

 

 

 

1,764,829

 

 

 

244,426

 

 

The accompanying notes form an integral part of these consolidated financial statements.

F-9


Table of Contents

 

ALIBABA GROUP HOLDING LIMITED

CONSOLIDATED STATEMENTS OF CHANGES IN SHAREHOLDERS’ EQUITY

 

 

 

 

 

 

 

 

 

 

 

 

 

 

 

 

 

 

 

 

Accumulated other

 

 

 

 

 

 

 

 

 

 

 

 

 

 

 

 

 

 

 

 

 

 

 

 

 

 

 

 

 

 

 

 

comprehensive income (loss)

 

 

 

 

 

 

 

 

 

 

 

 

 

 

 

 

 

 

 

 

 

 

 

 

 

 

 

 

 

 

 

 

 

 

 

Unrealized

 

 

 

 

 

 

 

 

 

 

 

 

 

 

 

 

 

 

 

 

 

 

 

 

 

 

 

 

 

 

 

 

 

 

 

gains (losses) on

 

 

 

 

 

 

 

 

 

 

 

 

 

 

 

 

 

 

 

 

Additional

 

 

 

 

 

 

 

 

 

 

 

Cumulative

 

 

interest

 

 

 

 

 

Total

 

 

 

 

 

 

 

 

Ordinary shares

 

 

paid-in

 

 

Treasury

 

 

Subscription

 

 

Statutory

 

 

translation

 

 

rate swaps

 

 

Retained

 

 

shareholders’

 

 

Noncontrolling

 

 

Total

 

 

Share

 

 

Amount

 

 

capital

 

 

shares

 

 

receivables

 

 

reserves

 

 

adjustments

 

 

and others

 

 

earnings

 

 

equity

 

 

interests

 

 

equity

 

 

 

 

 

RMB

 

 

RMB

 

 

RMB

 

 

RMB

 

 

RMB

 

 

RMB

 

 

RMB

 

 

RMB

 

 

RMB

 

 

RMB

 

 

RMB

 

 

(in millions, except per share data)

 

Balance as of April 1, 2021

 

 

21,699,031,448

 

 

 

1

 

 

 

394,308

 

 

 

 

 

 

(47

)

 

 

7,347

 

 

 

(18,930

)

 

 

(133

)

 

 

554,924

 

 

 

937,470

 

 

 

137,491

 

 

 

1,074,961

 

Foreign currency translation adjustment

 

 

 

 

 

 

 

 

 

 

 

 

 

 

1

 

 

 

 

 

 

(13,470

)

 

 

3

 

 

 

 

 

 

(13,466

)

 

 

(2,003

)

 

 

(15,469

)

Share of additional paid-in capital and other
   comprehensive income of equity
   method investees

 

 

 

 

 

 

 

 

(445

)

 

 

 

 

 

 

 

 

 

 

 

(784

)

 

 

 

 

 

 

 

 

(1,229

)

 

 

2

 

 

 

(1,227

)

Change in fair value of interest rate swaps
   under hedge accounting and others

 

 

 

 

 

 

 

 

 

 

 

 

 

 

 

 

 

 

 

 

 

 

 

157

 

 

 

 

 

 

157

 

 

 

 

 

 

157

 

Net income for the year

 

 

 

 

 

 

 

 

 

 

 

 

 

 

 

 

 

 

 

 

 

 

 

 

 

 

62,249

 

 

 

62,249

 

 

 

(15,358

)

 

 

46,891

 

Acquisition of subsidiaries

 

 

 

 

 

 

 

 

 

 

 

 

 

 

 

 

 

 

 

 

 

 

 

 

 

 

 

 

 

 

 

 

59

 

 

 

59

 

Issuance of shares, including vesting of RSUs
   and early exercised options and exercise
   of share options

 

 

177,096,968

 

 

 

 

 

 

109

 

 

 

 

 

 

 

 

 

 

 

 

 

 

 

 

 

 

 

 

 

109

 

 

 

 

 

 

109

 

Repurchase and retirement of ordinary shares

 

 

(518,805,304

)

 

 

 

 

 

(8,567

)

 

 

(2,221

)

 

 

 

 

 

 

 

 

 

 

 

 

 

 

(51,124

)

 

 

(61,912

)

 

 

 

 

 

(61,912

)

Transactions with noncontrolling interests

 

 

 

 

 

 

 

 

6,057

 

 

 

 

 

 

 

 

 

 

 

 

 

 

 

 

 

 

 

 

 

6,057

 

 

 

(38

)

 

 

6,019

 

Amortization of compensation cost

 

 

 

 

 

 

 

 

19,334

 

 

 

 

 

 

 

 

 

 

 

 

 

 

 

 

 

 

 

 

 

19,334

 

 

 

4,670

 

 

 

24,004

 

Appropriation to statutory reserves

 

 

 

 

 

 

 

 

 

 

 

 

 

 

 

 

 

2,492

 

 

 

 

 

 

 

 

 

(2,492

)

 

 

 

 

 

 

 

 

 

Others

 

 

 

 

 

 

 

 

(290

)

 

 

 

 

 

 

 

 

 

 

 

 

 

 

 

 

 

 

 

 

(290

)

 

 

(764

)

 

 

(1,054

)

Balance as of March 31, 2022

 

 

21,357,323,112

 

 

 

1

 

 

 

410,506

 

 

 

(2,221

)

 

 

(46

)

 

 

9,839

 

 

 

(33,184

)

 

 

27

 

 

 

563,557

 

 

 

948,479

 

 

 

124,059

 

 

 

1,072,538

 

 

The accompanying notes form an integral part of these consolidated financial statements.

 

F-10


Table of Contents

 

ALIBABA GROUP HOLDING LIMITED

CONSOLIDATED STATEMENTS OF CHANGES IN SHAREHOLDERS’ EQUITY (CONTINUED)

 

 

 

 

 

 

 

 

 

 

 

 

 

 

 

 

 

 

 

 

Accumulated other

 

 

 

 

 

 

 

 

 

 

 

 

 

 

 

 

 

 

 

 

 

 

 

 

 

 

 

 

 

 

 

 

comprehensive income (loss)

 

 

 

 

 

 

 

 

 

 

 

 

 

 

 

 

 

 

 

 

 

 

 

 

 

 

 

 

 

 

 

 

 

 

 

Unrealized

 

 

 

 

 

 

 

 

 

 

 

 

 

 

 

 

 

 

 

 

 

 

 

 

 

 

 

 

 

 

 

 

 

 

 

gains (losses) on

 

 

 

 

 

 

 

 

 

 

 

 

 

 

 

 

 

 

 

 

Additional

 

 

 

 

 

 

 

 

 

 

 

Cumulative

 

 

interest

 

 

 

 

 

Total

 

 

 

 

 

 

 

 

Ordinary shares

 

 

paid-in

 

 

Treasury

 

 

Subscription

 

 

Statutory

 

 

translation

 

 

rate swaps

 

 

Retained

 

 

shareholders’

 

 

Noncontrolling

 

 

Total

 

 

Share

 

 

Amount

 

 

capital

 

 

shares

 

 

receivables

 

 

reserves

 

 

adjustments

 

 

and others

 

 

earnings

 

 

equity

 

 

interests

 

 

equity

 

 

 

 

 

RMB

 

 

RMB

 

 

RMB

 

 

RMB

 

 

RMB

 

 

RMB

 

 

RMB

 

 

RMB

 

 

RMB

 

 

RMB

 

 

RMB

 

 

(in millions, except per share data)

 

Balance as of April 1, 2022

 

 

21,357,323,112

 

 

 

1

 

 

 

410,506

 

 

 

(2,221

)

 

 

(46

)

 

 

9,839

 

 

 

(33,184

)

 

 

27

 

 

 

563,557

 

 

 

948,479

 

 

 

124,059

 

 

 

1,072,538

 

Foreign currency translation adjustment

 

 

 

 

 

 

 

 

 

 

(3

)

 

 

 

 

21,236

 

 

 

1

 

 

 

 

 

21,234

 

 

 

1,095

 

 

 

22,329

 

Share of additional paid-in capital and other
   comprehensive income of equity
   method investees

 

 

 

 

 

 

(1,031

)

 

 

 

 

 

 

 

 

1,472

 

 

 

21

 

 

 

 

 

462

 

 

 

(4

)

 

 

458

 

Change in fair value of interest rate swaps
   under hedge accounting and others

 

 

 

 

 

 

 

 

 

 

 

 

 

 

 

 

10

 

 

 

 

 

10

 

 

 

 

 

 

10

 

Net income for the year

 

 

 

 

 

 

 

 

 

 

 

 

 

 

 

 

 

 

72,783

 

 

 

72,783

 

 

 

(7,575

)

 

 

65,208

 

Acquisition of subsidiaries

 

 

 

 

 

 

 

 

 

 

 

 

 

 

 

 

 

 

 

 

 

 

 

38

 

 

 

38

 

Issuance of shares, including vesting of RSUs
   and early exercised options and exercise
   of share options

 

 

201,547,520

 

 

 

 

 

11

 

 

 

 

 

 

 

 

 

 

 

 

 

 

 

11

 

 

 

 

 

11

 

Repurchase and retirement of ordinary shares

 

 

(1,039,252,920

)

 

 

 

 

(13,990

)

 

 

(26,542

)

 

 

 

 

 

 

 

 

 

 

(34,174

)

 

 

(74,706

)

 

 

 

 

(74,706

)

Transactions with noncontrolling interests

 

 

 

 

 

 

(3,987

)

 

 

 

 

 

 

 

 

 

 

 

 

 

 

(3,987

)

 

 

1,673

 

 

 

(2,314

)

Amortization of compensation cost

 

 

 

 

 

 

25,134

 

 

 

 

 

 

 

 

 

 

 

 

 

 

 

25,134

 

 

 

5,462

 

 

 

30,596

 

Equity-settled donation

 

 

6,400,000

 

 

 

 

 

511

 

 

 

 

 

 

 

 

 

 

 

 

 

 

 

511

 

 

 

 

 

511

 

Appropriation to statutory reserves

 

 

 

 

 

 

 

 

 

 

 

 

3,138

 

 

 

 

 

 

 

(3,138

)

 

 

 

 

 

 

 

 

Others

 

 

 

 

 

 

(274

)

 

 

 

 

 

 

 

 

 

 

 

 

 

 

(274

)

 

 

(1,342

)

 

 

(1,616

)

Balance as of March 31, 2023

 

 

20,526,017,712

 

 

 

1

 

 

 

416,880

 

 

 

(28,763

)

 

 

(49

)

 

 

12,977

 

 

 

(10,476

)

 

 

59

 

 

 

599,028

 

 

 

989,657

 

 

 

123,406

 

 

 

1,113,063

 

 

The accompanying notes form an integral part of these consolidated financial statements.

 

F-11


Table of Contents

 

ALIBABA GROUP HOLDING LIMITED

CONSOLIDATED STATEMENTS OF CHANGES IN SHAREHOLDERS’ EQUITY (CONTINUED)

 

 

 

 

 

 

 

 

 

 

 

 

 

 

 

 

 

 

 

 

Accumulated other

 

 

 

 

 

 

 

 

 

 

 

 

 

 

 

 

 

 

 

 

 

 

 

 

 

 

 

 

 

 

 

 

 

comprehensive income (loss)

 

 

 

 

 

 

 

 

 

 

 

 

 

 

 

 

 

 

 

 

 

 

 

 

 

 

 

 

 

 

 

 

 

 

 

Unrealized

 

 

 

 

 

 

 

 

 

 

 

 

 

 

 

 

 

 

 

 

 

 

 

 

 

 

 

 

 

 

 

 

 

 

 

gains (losses) on

 

 

 

 

 

 

 

 

 

 

 

 

 

 

 

 

 

 

 

 

Additional

 

 

 

 

 

 

 

 

 

 

 

Cumulative

 

 

interest

 

 

 

 

 

Total

 

 

 

 

 

 

 

 

Ordinary shares

 

 

paid-in

 

 

Treasury

 

 

Subscription

 

 

Statutory

 

 

translation

 

 

rate swaps

 

 

Retained

 

 

shareholders’

 

 

Noncontrolling

 

 

Total

 

 

Share

 

 

Amount

 

 

capital

 

 

shares

 

 

receivables

 

 

reserves

 

 

adjustments

 

 

and others

 

 

earnings

 

 

equity

 

 

interests

 

 

equity

 

 

 

 

 

RMB

 

 

RMB

 

 

RMB

 

 

RMB

 

 

RMB

 

 

RMB

 

 

RMB

 

 

RMB

 

 

RMB

 

 

RMB

 

 

RMB

 

 

(in millions, except per share data)

 

Balance as of April 1, 2023

 

 

20,526,017,712

 

 

 

1

 

 

 

416,880

 

 

 

(28,763

)

 

 

(49

)

 

 

12,977

 

 

 

(10,476

)

 

 

59

 

 

 

599,028

 

 

 

989,657

 

 

 

123,406

 

 

 

1,113,063

 

Foreign currency translation adjustment, net of tax

 

 

 

 

 

 

 

 

 

 

(3

)

 

 

 

 

13,006

 

 

 

2

 

 

 

 

 

13,005

 

 

 

494

 

 

 

13,499

 

Share of additional paid-in capital and other
   comprehensive income of equity
   method investees

 

 

 

 

 

 

(298

)

 

 

 

 

 

 

 

 

981

 

 

 

(1

)

 

 

 

 

682

 

 

 

 

 

682

 

Change in fair value of interest rate swaps
   under hedge accounting and others

 

 

 

 

 

 

 

 

 

 

 

 

 

 

 

 

(97

)

 

 

 

 

(97

)

 

 

 

 

 

(97

)

Net income for the year

 

 

 

 

 

 

 

 

 

 

 

 

 

 

 

 

 

 

80,009

 

 

 

80,009

 

 

 

(8,858

)

 

 

71,151

 

Acquisition of subsidiaries

 

 

 

 

 

 

 

 

 

 

 

 

 

 

 

 

 

 

 

 

 

 

 

98

 

 

 

98

 

Deconsolidation of subsidiaries

 

 

 

 

 

 

 

 

 

 

 

 

 

 

124

 

 

 

 

 

 

 

124

 

 

 

24

 

 

 

148

 

Issuance of shares, including vesting of RSUs
   and early exercised options and exercise
   of share options

 

 

192,305,904

 

 

 

 

 

842

 

 

 

 

 

 

 

 

 

 

 

 

 

 

 

 

842

 

 

 

 

 

842

 

Repurchase and retirement of ordinary shares

 

 

(1,249,196,660

)

 

 

 

 

(29,313

)

 

 

1,079

 

 

 

 

 

 

 

 

 

 

 

(60,842

)

 

 

(89,076

)

 

 

 

 

(89,076

)

Transactions with noncontrolling interests

 

 

 

 

 

 

(1,375

)

 

 

 

 

 

 

 

 

 

 

 

 

 

 

(1,375

)

 

 

(5,349

)

 

 

(6,724

)

Amortization of compensation cost

 

 

 

 

 

 

11,531

 

 

 

 

 

 

 

 

 

 

 

 

 

 

 

11,531

 

 

 

5,862

 

 

 

17,393

 

Declaration of dividends

 

 

 

 

 

 

 

 

 

 

 

 

 

 

 

 

 

 

(18,542

)

 

 

(18,542

)

 

 

 

 

 

(18,542

)

Appropriation to statutory reserves

 

 

 

 

 

 

 

 

 

 

 

 

1,756

 

 

 

 

 

 

 

(1,756

)

 

 

 

 

 

 

 

 

Others

 

 

 

 

 

 

(268

)

 

 

 

 

52

 

 

 

 

 

 

 

 

 

 

 

(216

)

 

 

(350

)

 

 

(566

)

Balance as of March 31, 2024

 

 

19,469,126,956

 

 

 

1

 

 

 

397,999

 

 

 

(27,684

)

 

 

 

 

 

14,733

 

 

 

3,635

 

 

 

(37

)

 

 

597,897

 

 

 

986,544

 

 

 

115,327

 

 

 

1,101,871

 

 

The accompanying notes form an integral part of these consolidated financial statements.

F-12


Table of Contents

 

ALIBABA GROUP HOLDING LIMITED

CONSOLIDATED STATEMENTS OF CASH FLOWS

 

 

Year ended March 31,

 

 

2022

 

 

2023

 

 

2024

 

 

RMB

 

 

RMB

 

 

RMB

 

 

US$

 

 

 

 

 

 

 

 

 

 

 

(Note 2(a))

 

 

(in millions)

 

Cash flows from operating activities:

 

 

 

 

 

 

 

 

 

 

 

 

Net income

 

 

47,079

 

 

 

65,573

 

 

 

71,332

 

 

 

9,879

 

Adjustments to reconcile net income to net cash provided by
   operating activities:

 

 

 

 

 

 

 

 

 

 

 

 

Revaluation loss on previously held equity interest

 

 

2

 

 

 

 

 

 

 

 

 

 

Loss on disposals of equity method investees

 

 

32

 

 

 

72

 

 

 

10

 

 

 

1

 

Loss related to equity securities and other investments

 

 

20,479

 

 

 

14,911

 

 

 

23,480

 

 

 

3,252

 

Change in fair value of other assets and liabilities

 

 

1,478

 

 

 

(1,522

)

 

 

(708

)

 

 

(98

)

Gain on disposals of subsidiaries

 

 

(1,163

)

 

 

(14

)

 

 

(1,550

)

 

 

(215

)

Depreciation and impairment of property and equipment, and
   operating lease cost relating to land use rights

 

 

27,808

 

 

 

27,799

 

 

 

26,640

 

 

 

3,690

 

Amortization of intangible assets and licensed copyrights

 

 

20,257

 

 

 

19,139

 

 

 

17,864

 

 

 

2,474

 

Share-based compensation expense

 

 

23,971

 

 

 

30,831

 

 

 

18,546

 

 

 

2,569

 

Equity-settled donation expense

 

 

 

 

 

511

 

 

 

 

 

 

 

Impairment of equity securities and other investments

 

 

8,922

 

 

 

13,327

 

 

 

12,244

 

 

 

1,696

 

Impairment of goodwill, intangible assets and licensed copyrights

 

 

25,886

 

 

 

6,658

 

 

 

22,610

 

 

 

3,131

 

Loss (Gain) on disposals of property and equipment

 

 

132

 

 

 

(163

)

 

 

(107

)

 

 

(15

)

Share of results of equity method investees

 

 

(14,344

)

 

 

8,063

 

 

 

7,735

 

 

 

1,072

 

Deferred income taxes

 

 

(1,369

)

 

 

(1,717

)

 

 

(5,263

)

 

 

(729

)

Allowance for doubtful accounts

 

 

1,739

 

 

 

2,802

 

 

 

3,509

 

 

 

485

 

Changes in assets and liabilities, net of effects of acquisitions and
   disposals:

 

 

 

 

 

 

 

 

 

 

 

 

Prepayments, receivables and other assets, and long-term
   licensed copyrights

 

 

(32,496

)

 

 

8,605

 

 

 

(37,621

)

 

 

(5,209

)

Income tax payable

 

 

(3,526

)

 

 

(9,214

)

 

 

(4,764

)

 

 

(660

)

Accrued expenses, accounts payable and other liabilities

 

 

13,327

 

 

 

11,159

 

 

 

27,126

 

 

 

3,757

 

Merchant deposits

 

 

(270

)

 

 

(1,450

)

 

 

(560

)

 

 

(78

)

Deferred revenue and customer advances

 

 

4,815

 

 

 

4,382

 

 

 

2,070

 

 

 

287

 

Net cash provided by operating activities

 

 

142,759

 

 

 

199,752

 

 

 

182,593

 

 

 

25,289

 

Cash flows from investing activities:

 

 

 

 

 

 

 

 

 

 

 

 

(Increase) Decrease in short-term investments, net

 

 

(106,984

)

 

 

(61,086

)

 

 

71,426

 

 

 

9,892

 

Increase in other treasury investments, net

 

 

 

 

 

(40,794

)

 

 

(64,392

)

 

 

(8,918

)

Settlement of forward exchange contracts, net

 

 

(448

)

 

 

1,282

 

 

 

658

 

 

 

91

 

Acquisitions of equity securities and other investments, and
   other assets

 

 

(39,378

)

 

 

(17,818

)

 

 

(15,240

)

 

 

(2,111

)

Disposals of equity securities and other investments, and other assets

 

 

14,543

 

 

 

21,738

 

 

 

21,966

 

 

 

3,042

 

Acquisitions of equity method investees

 

 

(9,383

)

 

 

(4,552

)

 

 

(3,525

)

 

 

(488

)

Disposals of and distributions from equity method investees

 

 

936

 

 

 

1,001

 

 

 

1,265

 

 

 

175

 

Acquisitions of:

 

 

 

 

 

 

 

 

 

 

 

 

Land use rights, property and equipment

 

 

(53,309

)

 

 

(34,330

)

 

 

(32,087

)

 

 

(4,444

)

Intangible assets

 

 

(15

)

 

 

(22

)

 

 

(842

)

 

 

(116

)

Disposals of property and equipment

 

 

 

 

 

644

 

 

 

373

 

 

 

52

 

Cash paid for business combinations, net of cash acquired

 

 

(4,087

)

 

 

(1,204

)

 

 

(2,204

)

 

 

(305

)

Deconsolidation and disposal of subsidiaries, net of cash proceeds

 

 

(11

)

 

 

(5

)

 

 

699

 

 

 

97

 

Loans to employees, net of repayments

 

 

(456

)

 

 

(360

)

 

 

79

 

 

 

10

 

Net cash used in investing activities

 

 

(198,592

)

 

 

(135,506

)

 

 

(21,824

)

 

 

(3,023

)

 

 

The accompanying notes form an integral part of these consolidated financial statements.

F-13


Table of Contents

 

ALIBABA GROUP HOLDING LIMITED

CONSOLIDATED STATEMENTS OF CASH FLOWS (CONTINUED)

 

 

Year ended March 31,

 

 

2022

 

 

2023

 

 

2024

 

 

RMB

 

 

RMB

 

 

RMB

 

 

US$

 

 

 

 

 

 

 

 

 

 

 

(Note 2(a))

 

 

(in millions)

 

Cash flows from financing activities:

 

 

 

 

 

 

 

 

 

 

 

 

Issuance of ordinary shares

 

 

109

 

 

 

11

 

 

 

843

 

 

 

117

 

Repurchase of ordinary shares

 

 

(61,225

)

 

 

(74,746

)

 

 

(88,745

)

 

 

(12,291

)

Dividend distribution

 

 

 

 

 

 

 

 

(17,946

)

 

 

(2,485

)

Acquisition of additional equity interests in non-wholly owned
   subsidiaries

 

 

(7,406

)

 

 

(2,511

)

 

 

(5,821

)

 

 

(806

)

Dividends paid by non-wholly owned subsidiaries to
   noncontrolling interests

 

 

(881

)

 

 

(489

)

 

 

(546

)

 

 

(76

)

Contingent consideration payments made after a business
   combination

 

 

 

 

 

(144

)

 

 

(71

)

 

 

(10

)

Capital injection from noncontrolling interests

 

 

12,240

 

 

 

918

 

 

 

1,577

 

 

 

218

 

Proceeds from bank borrowings and other borrowings, net of
   upfront fee payment for a syndicated loan

 

 

9,427

 

 

 

22,790

 

 

 

20,570

 

 

 

2,848

 

Repayment of bank borrowings

 

 

(7,128

)

 

 

(11,448

)

 

 

(13,092

)

 

 

(1,813

)

Repayment of unsecured senior notes

 

 

(9,585

)

 

 

 

 

 

(5,013

)

 

 

(694

)

Net cash used in financing activities

 

 

(64,449

)

 

 

(65,619

)

 

 

(108,244

)

 

 

(14,992

)

Effect of exchange rate changes on cash and cash equivalents,
   restricted cash and escrow receivables

 

 

(8,834

)

 

 

3,530

 

 

 

4,389

 

 

 

608

 

(Decrease) Increase in cash and cash equivalents, restricted cash
   and escrow receivables

 

 

(129,116

)

 

 

2,157

 

 

 

56,914

 

 

 

7,882

 

Cash and cash equivalents, restricted cash and escrow receivables
   at beginning of year

 

 

356,469

 

 

 

227,353

 

 

 

229,510

 

 

 

31,787

 

Cash and cash equivalents, restricted cash and escrow receivables
   at end of year

 

 

227,353

 

 

 

229,510

 

 

 

286,424

 

 

 

39,669

 

 

The accompanying notes form an integral part of these consolidated financial statements.

F-14


Table of Contents

 

ALIBABA GROUP HOLDING LIMITED

CONSOLIDATED STATEMENTS OF CASH FLOWS (CONTINUED)

Supplemental disclosures of cash flow information:

Payment of income tax

Income tax paid was RMB31,733 million, RMB26,476 million and RMB32,486 million for the years ended March 31, 2022, 2023 and 2024, respectively.

Payment of interest

Interest paid was RMB4,886 million, RMB5,637 million and RMB7,832 million for the years ended March 31, 2022, 2023 and 2024, respectively.

Business combinations

 

 

Year ended March 31,

 

 

2022

 

 

2023

 

 

2024

 

 

RMB

 

 

RMB

 

 

RMB

 

 

 

(in millions)

 

Cash paid for business combinations

 

 

(5,282

)

 

 

(1,254

)

 

 

(2,325

)

Cash acquired in business combinations

 

 

1,195

 

 

 

50

 

 

 

121

 

 

 

(4,087

)

 

 

(1,204

)

 

 

(2,204

)

 

The accompanying notes form an integral part of these consolidated financial statements.

F-15


 

ALIBABA GROUP HOLDING LIMITED
NOTES TO CONS
OLIDATED FINANCIAL STATEMENTS
FOR THE YEARS ENDED MARCH 31, 2022, 2023 AND 2024

1.
Organization and principal activities

Alibaba Group Holding Limited (the “Company”) is a limited liability company, which was incorporated in the Cayman Islands on June 28, 1999. The Company is a holding company and conducts its businesses primarily through its subsidiaries. In these consolidated financial statements, where appropriate, the term “Company” also refers to its subsidiaries as a whole. The Company provides the technology infrastructure and marketing reach to help merchants, brands, retailers and other businesses to leverage the power of new technology to engage with their users and customers and operate in a more efficient way.

The Company has six major business groups and various other businesses. The six major business groups are Taobao and Tmall Group, Cloud Intelligence Group, Alibaba International Digital Commerce Group, Cainiao Smart Logistics Network Limited, Local Services Group, and Digital Media and Entertainment Group. An ecosystem has developed around the Company’s platforms and businesses that consists of consumers, merchants, brands, retailers, third-party service providers, strategic alliance partners and other businesses.

Taobao and Tmall Group is comprised of (i) China commerce retail business and (ii) China commerce wholesale business. China commerce retail business mainly consists of Taobao and Tmall, the Company’s digital retail business in China, Xianyu, a consumer-to-consumer community and marketplace in China for second-hand goods, as well as direct sales businesses, including Tmall Supermarket and Tmall Global. China commerce wholesale business mainly includes 1688.com, an integrated domestic wholesale marketplace in China.

Cloud Intelligence Group offers a comprehensive suite of cloud services, based on a three-tier architecture of infrastructure-as-a-service (IaaS), platform-as-a-service (PaaS) and model-as-a-service (MaaS) to customers worldwide.

Alibaba International Digital Commerce Group is comprised of (i) International commerce retail business and (ii) International commerce wholesale business. International commerce retail business mainly includes AliExpress, a global e-commerce platform, Trendyol, an e-commerce platform in Türkiye, Lazada, an e-commerce platform in Southeast Asia, Daraz, an e-commerce platform across South Asia with key markets in Pakistan and Bangladesh, and Miravia, an e-commerce platform in Spain. International commerce wholesale business mainly includes Alibaba.com, an integrated international online wholesale marketplace.

Cainiao Smart Logistics Network Limited (“Cainiao”) has established a smart logistics network, with end-to-end logistics capabilities, on a global scale. Cainiao controls the key nodes of the logistics network to ensure service quality, efficiency and reliability, while leveraging trusted partners' capabilities to drive scalability and capital efficiency. Cainiao provides a wide array of innovative logistics solutions in China and around the world.

Local Services Group is comprised of (i) “To-Home” business which include Ele.me, a local services and on-demand delivery platform in China and (ii) “To-Destination” businesses which mainly include Amap, the provider of mobile digital map, navigation and real-time traffic information in China.

Digital Media and Entertainment Group is comprised of (i) Youku, an online long-form video platform in China which produces and distributes high-quality video content and (ii) Alibaba Pictures, which provides content production, promotion and distribution, performance and event ticketing management, IP-related licensing and operations, cinema ticketing management, and data services for the entertainment industry.

All other businesses include Sun Art, Freshippo, Alibaba Health, Lingxi Games, Intime, Intelligent Information Platform, Fliggy, DingTalk and other businesses.

The Company’s American depositary shares (“ADSs”) have been listed on the New York Stock Exchange (“NYSE”) under the symbol of “BABA” and the Company’s ordinary shares have been listed on the Hong Kong Stock Exchange (“HKSE”) under the codes “9988 (HKD Counter)” and “89988 (RMB Counter).”

F-16


Table of Contents

ALIBABA GROUP HOLDING LIMITED
NOTES TO CONSOLIDATED FINANCIAL STATEMENTS
FOR THE YEARS ENDED MARCH 31, 2022, 2023 AND 2024

2.
Summary of significant accounting policies
(a)
Basis of presentation

The accompanying consolidated financial statements are prepared in accordance with accounting principles generally accepted in the United States of America (“U.S. GAAP”).

Translations of balances in the consolidated balance sheet, consolidated income statement, consolidated statement of comprehensive income and consolidated statement of cash flows from RMB into the US$ as of and for the year ended March 31, 2024 are solely for the convenience of the readers and are calculated at the rate of US$1.00=RMB7.2203, representing the exchange rate set forth in the H.10 statistical release of the Federal Reserve Board on March 29, 2024. No representation is made that the RMB amounts could have been, or could be, converted, realized or settled into US$ at this rate, or at any other rate.

(b)
Use of estimates

The preparation of the consolidated financial statements in conformity with U.S. GAAP requires the Company to make estimates and assumptions that affect the reported amounts of assets and liabilities, disclosure of contingent assets and liabilities as of the date of the consolidated financial statements and the reported amounts of revenue and expenses during the reporting period. The Company bases its estimates on historical experience and on various other assumptions that are believed to be reasonable, the results of which form the basis for making judgments about the carrying values of assets and liabilities.

(c)
Consolidation

The consolidated financial statements include the financial statements of the Company and its subsidiaries, which include the PRC-registered entities directly or indirectly owned by the Company (“WFOEs”) and variable interest entities (“VIEs”) over which the Company is the primary beneficiary for accounting purposes only. All transactions and balances among the Company, its subsidiaries and the VIEs have been eliminated upon consolidation. The results of subsidiaries acquired or disposed of are recorded in the consolidated income statements from the effective date of acquisition or up to the effective date of disposal, as appropriate.

A subsidiary is an entity in which (i) the Company directly or indirectly controls more than 50% of the voting power; or (ii) the Company has the power to appoint or remove the majority of the members of the board of directors or to cast a majority of votes at the meetings of the board of directors or to govern the financial and operating policies of the investee pursuant to a statute or under an agreement among the shareholders or equity holders. A VIE is required to be consolidated by the primary beneficiary of the entity if the equity holders in the entity do not have the characteristics of a controlling financial interest or do not have sufficient equity at risk for the entity to finance its activities without additional subordinated financial support from other parties.

Due to legal restrictions on foreign ownership and investment in, among other areas, value-added telecommunications services, which include the operations of Internet content providers, the Company operates its Internet businesses and other businesses in which foreign investment is restricted or prohibited in the PRC through various contractual arrangements with VIEs that are incorporated and owned by PRC citizens or by PRC entities owned and/or controlled by PRC citizens. Specifically, these representative PRC domestic companies are Zhejiang Taobao Network Co., Ltd., Zhejiang Tmall Network Co., Ltd., Hangzhou Ali Venture Capital Co., Ltd., Shanghai Rajax Information Technology Co., Ltd., Alibaba Cloud Computing Ltd. and Alibaba Culture Entertainment Co., Ltd. The registered capital of these PRC domestic companies was funded by the Company through loans extended to the equity holders of these PRC domestic companies.

The Company has entered into certain exclusive services agreements with these PRC domestic companies, which entitle it to receive substantially all of the profits of the VIEs. In addition, the Company has entered into certain agreements with the equity holders of these PRC domestic companies, including loan agreements that require them to contribute registered capital to those PRC domestic companies, exclusive call option agreements to acquire the equity interests in these companies when permitted by the PRC laws, rules and regulations, equity pledge agreements of the equity interests held by those equity holders, and proxy agreements that irrevocably authorize individuals designated by the Company to exercise the equity owner’s rights over these PRC domestic companies.

F-17


Table of Contents

ALIBABA GROUP HOLDING LIMITED
NOTES TO CONSOLIDATED FINANCIAL STATEMENTS
FOR THE YEARS ENDED MARCH 31, 2022, 2023 AND 2024

2.
Summary of significant accounting policies (Continued)
(c)
Consolidation (Continued)

 

Details of the typical structure of the Company’s representative VIEs are set forth below:

Loan agreements

Pursuant to the relevant loan agreements, the respective WFOEs have granted loans to the equity holders of the VIEs, which may only be used for the purpose of its business operation activities agreed by the WFOEs or the acquisition of the relevant VIEs. The WFOEs may require acceleration of repayment at their absolute discretion. When the equity holders of the VIEs make early repayment of the outstanding amount, the WFOEs or a third-party designated by the WFOEs may purchase the equity interests in the VIEs at a price equal to the outstanding amount of the loan, subject to any applicable PRC laws, rules and regulations. The equity holders of the VIEs undertake not to enter into any prohibited transactions in relation to the VIEs, including the transfer of any business, material assets or equity interests in the VIEs to any third party.

Exclusive call option agreements

The equity holders of the VIEs have granted the WFOEs exclusive call options to purchase their equity interest in the VIEs at an exercise price equal to the higher of (i) the paid-in registered capital in the VIEs; and (ii) the minimum price as permitted by applicable PRC laws. Each relevant VIE has further granted the relevant WFOE an exclusive call option to purchase its assets at an exercise price equal to the book value of the assets or the minimum price as permitted by applicable PRC laws, whichever is higher. Certain VIEs and their equity holders will also jointly grant the WFOEs (A) exclusive call options to request the VIEs to decrease their registered capital at an exercise price equal to the higher of (i) the paid-in registered capital in the VIEs and (ii) the minimum price as permitted by applicable PRC laws (the “Capital Decrease Price”), and (B) exclusive call options to subscribe for any increased capital of the VIEs at a price equal to the Capital Decrease Price, or the sum of the Capital Decrease Price and the unpaid registered capital, if applicable, as of the capital decrease. The WFOEs may nominate another entity or individual to purchase the equity interest or assets, or to subscribe for the increased capital, if applicable, under the call options. Execution of each call option shall not violate the applicable PRC laws, rules and regulations. Each equity holder of the VIE has agreed that the following amounts, to the extent in excess of the original registered capital that they contributed to the VIE (after deduction of relevant tax expenses), belong to and shall be paid to the WFOEs: (i) proceeds from the transfer of its equity interests in the VIE, (ii) proceeds received in connection with a capital decrease in the VIE, and (iii) distributions or liquidation residuals from the disposal of its equity interests in the VIE upon termination or liquidation. Moreover, any profits, distributions or dividends (after deduction of relevant tax expenses) received by the VIEs also belong to and shall be paid to the WFOEs. The exclusive call option agreements remain in effect until the equity interest or assets that are the subject of these agreements are transferred to the WFOEs.

Proxy agreements

Pursuant to the relevant proxy agreements, the equity holders of the VIEs irrevocably authorize any person designated by the WFOEs to exercise their rights of the equity holders of the VIEs, including without limitation the right to vote and appoint directors.

Equity pledge agreements

Pursuant to the relevant equity pledge agreements, the equity holders of the VIEs have pledged all of their interests in the equity of the VIEs as a continuing first priority security interest in favor of the corresponding WFOEs to secure the outstanding amounts advanced under the relevant loan agreements described above and to secure the performance of obligations by the VIEs and/or the equity holders under the other structure contracts. Each WFOE is entitled to exercise its right to dispose of the pledged interests in the equity of the VIE held by the equity holders and has priority in receiving payment by the application of proceeds from the auction or sale of the pledged interests, in the event of any breach or default under the loan agreement or other structure contracts, if applicable. These equity pledge agreements remain in force until the later of (i) the full performance of the contractual arrangements by the relevant parties, and (ii) the full repayment of the loans made to the equity holders of the VIEs.

F-18


Table of Contents

ALIBABA GROUP HOLDING LIMITED
NOTES TO CONSOLIDATED FINANCIAL STATEMENTS
FOR THE YEARS ENDED MARCH 31, 2022, 2023 AND 2024

2.
Summary of significant accounting policies (Continued)
(c)
Consolidation (Continued)

Exclusive services agreements

Each relevant VIE has entered into an exclusive services agreement with the respective WFOE, pursuant to which the relevant WFOE provides exclusive services to the VIE. In exchange, the VIE pays a service fee to the WFOE, the amount of which shall be determined, to the extent permitted by applicable PRC laws as proposed by the WFOE, resulting in a transfer of substantially all of the profits from the VIE to the WFOE.

Other arrangements

The exclusive call option agreements described above also entitle the WFOEs to all profits, distributions or dividends (after deduction of relevant tax expenses) to be received by the equity holder of the VIEs, and the following amounts, to the extent in excess of the original registered capital that they contributed to the VIEs (after deduction of relevant tax expenses) to be received by each equity holder of the VIEs: (i) proceeds from the transfer of its equity interests in the VIEs, (ii) proceeds received in connection with a capital decrease in the VIEs, and (iii) distributions or liquidation residuals from the disposal of its equity interests in the VIEs upon termination or liquidation.

Based on these contractual agreements, the Company believes that the PRC domestic companies as described above should be considered as VIEs because the equity holders do not have significant equity at risk nor do they have the characteristics of a controlling financial interest. Given that the Company is the primary beneficiary of these PRC domestic companies, the Company believes that these VIEs should be consolidated based on the structure as described above.

The following financial information of the consolidated VIEs and their subsidiaries was recorded in the accompanying consolidated financial statements:

 

 

As of March 31,

 

 

2023

 

 

2024

 

 

 

RMB

 

 

RMB

 

 

(in millions)

 

Cash and cash equivalents and short-term investments

 

 

24,057

 

 

 

25,825

 

Investments in equity method investees and equity securities and other
   investments

 

 

40,597

 

 

 

35,228

 

Accounts receivable and contract assets, net of allowance

 

 

19,023

 

 

 

16,884

 

Amounts due from non-VIE subsidiaries of the Company

 

 

26,863

 

 

 

36,405

 

Property and equipment, net and intangible assets, net

 

 

9,779

 

 

 

11,927

 

Others

 

 

25,207

 

 

 

33,276

 

Total assets

 

 

145,526

 

 

 

159,545

 

 

 

 

 

 

 

 

Amounts due to non-VIE subsidiaries of the Company

 

 

90,314

 

 

 

99,404

 

Accrued expenses, accounts payable and other liabilities

 

 

39,612

 

 

 

45,634

 

Deferred revenue and customer advances

 

 

14,051

 

 

 

15,586

 

Total liabilities

 

 

143,977

 

 

 

160,624

 

 

F-19


Table of Contents

ALIBABA GROUP HOLDING LIMITED
NOTES TO CONSOLIDATED FINANCIAL STATEMENTS
FOR THE YEARS ENDED MARCH 31, 2022, 2023 AND 2024

2.
Summary of significant accounting policies (Continued)
(c)
Consolidation (Continued)

 

 

Year ended March 31,

 

 

2022

 

 

2023

 

 

2024

 

 

 

RMB

 

 

RMB

 

 

RMB

 

 

(in millions)

 

Revenue (i)

 

 

111,498

 

 

 

112,270

 

 

 

117,686

 

Net income (loss)

 

 

5,944

 

 

 

2,442

 

 

 

(3,193

)

Net cash provided by operating activities

 

 

19,932

 

 

 

4,378

 

 

 

12,053

 

Net cash used in investing activities

 

 

(16,710

)

 

 

(2,044

)

 

 

(11,772

)

Net cash (used in) provided by financing activities

 

 

(9,904

)

 

 

1,386

 

 

 

5,626

 

 

(i)
Revenue generated by the VIEs are primarily from cloud services, digital media and entertainment services and others.

The VIEs did not have any material related party transactions except for the related party transactions which are disclosed in Note 22 or elsewhere in these consolidated financial statements, and those transactions with other subsidiaries that are not VIEs, which were eliminated upon consolidation.

Under the contractual arrangements with the VIEs, the Company has the power to direct activities of the VIEs and can have assets transferred out of the VIEs under its control. Therefore, the Company considers that there is no asset in any of the VIEs that can be used only to settle obligations of the VIEs, except for registered capital and PRC statutory reserves. As all VIEs are incorporated as limited liability companies under the Company Law of the corresponding jurisdictions, creditors of the VIEs do not have recourse to the general credit of the Company for any of the liabilities of the VIEs.

Currently, there is no contractual arrangement which requires the Company to provide additional financial support to the VIEs. However, as the Company conducts its businesses primarily based on the licenses and approvals held by its VIEs, the Company has provided and will continue to provide financial support to the VIEs considering the business requirements of the VIEs as well as the Company’s own business objectives in the future.

Unrecognized revenue-producing assets held by the VIEs include certain Internet content provision and other licenses, domain names and trademarks. The Internet content provision and other licenses are required under relevant PRC laws, rules and regulations for the operation of Internet businesses in the PRC, and therefore are integral to the Company’s operations. The Internet content provision licenses require that core PRC trademark registrations and domain names are held by the VIEs that provide the relevant services.

(d)
Business combinations and noncontrolling interests

The Company accounts for its business combinations using the acquisition method of accounting in accordance with ASC 805 “Business Combinations.” The cost of an acquisition is measured as the aggregate of the acquisition date fair value of the assets transferred to the sellers, liabilities incurred by the Company and equity instruments issued by the Company. Transaction costs directly attributable to the acquisition are expensed as incurred. Identifiable assets acquired and liabilities assumed are measured separately at their fair values as of the acquisition date, irrespective of the extent of any noncontrolling interests. The excess of (i) the total costs of acquisition, fair value of the noncontrolling interests and acquisition date fair value of any previously held equity interest in the acquiree over (ii) the acquisition date amounts of the identifiable net assets of the acquiree is recorded as goodwill. If the cost of acquisition is less than the acquisition date amounts of the net assets of the subsidiary acquired, the difference is recognized directly in the consolidated income statements. During the measurement period, which can be up to one year from the acquisition date, the Company may record adjustments to the assets acquired and liabilities assumed with the corresponding offset to goodwill. Subsequent to the conclusion of the measurement period or final determination of the values of assets acquired or liabilities assumed, whichever comes first, any further adjustments are recorded in the consolidated income statements.

In a business combination achieved in stages, the Company remeasures the previously held equity interest in the acquiree immediately before obtaining control at its acquisition date fair value and the remeasurement gain or loss, if any, is recognized in the consolidated income statements.

F-20


Table of Contents

ALIBABA GROUP HOLDING LIMITED
NOTES TO CONSOLIDATED FINANCIAL STATEMENTS
FOR THE YEARS ENDED MARCH 31, 2022, 2023 AND 2024

2.
Summary of significant accounting policies (Continued)
(d)
Business combinations and noncontrolling interests (Continued)

When there is a change in ownership interests or a change in contractual arrangements that results in a loss of control of a subsidiary, the Company deconsolidates the subsidiary from the date control is lost. Any retained noncontrolling investment in the former subsidiary is measured at fair value and is included in the calculation of the gain or loss upon deconsolidation of the subsidiary.

For the Company’s non-wholly owned subsidiaries, a noncontrolling interest is recognized to reflect the portion of equity that is not attributable, directly or indirectly, to the Company. When the noncontrolling interest is contingently redeemable upon the occurrence of a conditional event, which is not solely within the control of the Company, the noncontrolling interest is classified as mezzanine equity. The Company accretes changes in the redemption value over the period from the date that it becomes probable that the mezzanine equity will become redeemable to the earliest redemption date using the effective interest method. Consolidated net income in the consolidated income statements includes net income or loss attributable to noncontrolling interests and mezzanine equity holders when applicable.

Net income attributable to mezzanine equity holders is included in net loss attributable to noncontrolling interests in the consolidated income statements, while it is excluded from the consolidated statements of changes in shareholders’ equity. During the years ended March 31, 2022, 2023 and 2024, net income attributable to mezzanine equity holders amounted to RMB188 million, RMB365 million and RMB181 million, respectively. The cumulative results of operations attributable to noncontrolling interests, along with adjustments for share-based compensation expense arising from outstanding share-based awards relating to subsidiaries’ shares, are also recorded as noncontrolling interests on the Company’s consolidated balance sheets. Cash flows related to transactions with noncontrolling interests are presented under financing activities in the consolidated statements of cash flows.

(e)
Segment reporting

Operating segments are reported in a manner consistent with the internal reporting provided to the chief operating decision maker (the “CODM”), which is comprised of certain members of the Company’s management team. Prior to the year ended March 31, 2024, the Company had seven reportable segments, namely China commerce, International commerce, Local consumer services, Cainiao, Cloud, Digital media and entertainment, and Innovation initiatives and others segments. Starting from the year ended March 31, 2024, the Company has implemented a new organizational and governance structure, which includes six major business groups and various other businesses. Accordingly, the CODM started to review information under a new reporting structure, and segment reporting has been updated to conform to this change. Consequently, the Company presents six reportable segments as set out in Note 26 to reflect the change.

(f)
Foreign currency translation

The functional currency of the Company is US$. The Company’s subsidiaries with operations in Chinese mainland, the Hong Kong Special Administrative Region of the PRC (“Hong Kong” or “Hong Kong S.A.R.”), the United States and other jurisdictions generally use their respective local currencies as their functional currencies. When the Company determines that a subsidiary is operating in a highly inflationary economy, the financial statements of this subsidiary shall be remeasured prospectively as if the functional currency were the functional currency of its immediate parent company. The reporting currency of the Company is RMB as the major operations of the Company are within the PRC. The financial statements of the Company’s subsidiaries, other than the subsidiaries with the functional currency of RMB, are translated into RMB using the exchange rate as of the balance sheet date for assets and liabilities and the average daily exchange rate for each month for income and expense items. Translation gains and losses, including those arising from intra-entity foreign currency transactions that are of a long-term-investment nature, are recorded in accumulated other comprehensive income or loss as a component of shareholders’ equity.

F-21


Table of Contents

ALIBABA GROUP HOLDING LIMITED
NOTES TO CONSOLIDATED FINANCIAL STATEMENTS
FOR THE YEARS ENDED MARCH 31, 2022, 2023 AND 2024

2.
Summary of significant accounting policies (Continued)
(f)
Foreign currency translation (Continued)

In the financial statements of the Company’s subsidiaries, transactions in currencies other than the functional currency are measured and recorded in the functional currency using the exchange rate in effect at the date of the transaction. At the balance sheet date, monetary assets and liabilities that are denominated in currencies other than the functional currency are translated into the functional currency using the exchange rate at the balance sheet date. All gains and losses arising from foreign currency transactions are recorded in the consolidated income statements during the year in which they occur.

(g)
Revenue recognition

Revenue is principally generated from customer management services, membership fees and value-added services, logistics services, cloud services, sales of goods and other revenue. Revenue represents the amount of consideration the Company is entitled to upon the transfer of promised goods or services in the ordinary course of the Company’s activities and is recorded net of value-added tax (“VAT”). Consistent with the criteria of ASC 606 “Revenue from Contracts with Customers”, the Company recognizes revenue when performance obligations are satisfied by transferring control of a promised good or service to a customer. For performance obligations that are satisfied at a point in time, the Company also considers the following indicators to assess whether control of a promised good or service is transferred to the customer: (i) right to payment, (ii) legal title, (iii) physical possession, (iv) significant risks and rewards of ownership and (v) acceptance of the good or service. For performance obligations satisfied over time, the Company recognizes revenue over time by measuring the progress toward complete satisfaction of a performance obligation.

For revenue arrangements with multiple distinct performance obligations, each distinct performance obligation is separately accounted for and the total consideration is allocated to each performance obligation based on the relative standalone selling price at contract inception.

The Company evaluates if it is a principal or an agent in a transaction to determine whether revenue should be recorded on a gross or net basis. The Company is acting as the principal if it obtains control over the goods and services before they are transferred to customers. Generally, when the Company is primarily obligated in a transaction, is subject to inventory risk, has latitude in establishing prices, or has several but not all of these indicators, the Company acts as the principal and revenue is recorded on a gross basis. Generally, when the Company is not primarily obligated in a transaction, does not bear the inventory risk and does not have the ability to establish the price, the Company acts as the agent and revenue is recorded on a net basis.

The Company may from time to time provide incentives in various forms to attract or retain consumers. Under the circumstances where consumers are not considered as customers under ASC 606, the Company evaluates the features of different incentives provided to consumers to determine whether they represent implicit or explicit obligations to consumers on behalf of merchants, which are considered as payments to customers and are recorded as reduction of revenues. Incentives that are not considered as payments to customers are recorded as sales and marketing expenses.

When services are exchanged or swapped for other services, revenue is recognized based on the estimated standalone selling price of services promised to customer if the fair value of the services received cannot be reasonably estimated. The amount of revenue recognized for barter transactions was not material for each of the periods presented.

Practical expedients and exemptions

The Company applies the practical expedient to not disclose the value of unsatisfied performance obligations for contracts with an original expected duration of one year or less and contracts for which revenue is recognized at the amount to which the Company has the right to invoice for services performed.

The Company applies the practical expedient to not adjust any of the transaction price for the time value of money for contracts where the period between the transfer of the promised goods or services to the customer and payment by the customer is within one year.

F-22


Table of Contents

ALIBABA GROUP HOLDING LIMITED
NOTES TO CONSOLIDATED FINANCIAL STATEMENTS
FOR THE YEARS ENDED MARCH 31, 2022, 2023 AND 2024

2.
Summary of significant accounting policies (Continued)
(g)
Revenue recognition (Continued)

Practical expedients and exemptions (Continued)

Revenue recognition policies by type are as follows:

(i)
Customer management services

The Company generates customer management revenue from merchants by offering an integrated package and a comprehensive solution comprised of a diverse array of services to enable them to attract, engage and retain consumers, complete transactions, improve their branding and enhance operating efficiency. The customer management revenue are charged primarily on cost-per-click basis, cost-per-thousand impressions basis, time basis and cost-per-sale basis (e.g., fees charged based on the value of merchandise transacted, including commission on transactions).

Cost-per-click ("CPC") marketing services

CPC marketing services allow merchants to bid for keywords or bid to market to groups of consumers with similar profiles that match product or service listings appearing in search results or browser results on the Company’s marketplaces. In general, merchants prepay for CPC marketing services and the related revenue is recognized when a user clicks their product or service listings as this is the point of time when the merchants benefit from the marketing services rendered.

Cost-per-thousand impressions ("CPM") and time-based marketing services

CPM and time-based marketing services allow merchants to place marketing content on the Company’s marketplaces, at fixed prices or prices established by a market-based bidding system and in particular formats. In general, merchants need to prepay for CPM and time-based marketing services which are accounted for as customer advances and revenue is recognized either ratably over the period in which the marketing content is displayed as the merchants simultaneously consume the benefits as the marketing content is displayed or when an marketing content is viewed by users, depending on the type of marketing services selected by the merchants.

Cost-per-sale ("CPS") marketing services

The Company charges fees from merchants for transactions completed on Taobao, Tmall and certain other major marketplaces of the Company. The fees are generally determined as a percentage based on the value of merchandise sold by the merchants. Merchant deposits that are expected to be non-refundable is accounted for as variable consideration (Note 2(ac)), which is estimated at contract inception and updated at the end of each reporting period if additional information becomes available. Revenue related to CPS marketing services is recognized in the consolidated income statements based on the expected value when the performance obligation is satisfied. Adjustments to the estimated variable consideration related to prior reporting periods were not material for each of the periods presented.

The Company also places marketing content through the third-party marketing affiliate program. Revenue generated on the Company’s marketplaces or through the third-party marketing affiliate program are recorded on a gross basis when the Company is the principal to the merchants in the arrangements. For third-party marketing affiliates with whom the Company has an arrangement to share the revenue, traffic acquisition cost is also recognized at the same time if the marketing content on the landing page clicked by the users is from merchants participating in the third-party marketing affiliate program.

F-23


Table of Contents

ALIBABA GROUP HOLDING LIMITED
NOTES TO CONSOLIDATED FINANCIAL STATEMENTS
FOR THE YEARS ENDED MARCH 31, 2022, 2023 AND 2024

2.
Summary of significant accounting policies (Continued)
(g)
Revenue recognition (Continued)
(ii)
Membership fees and value-added services

The Company earns membership fees revenue from wholesale sellers in respect of the sale of membership packages and subscriptions that allow them to host premium storefronts on the Company’s wholesale marketplaces, as well as the provision of other value-added services, and from customers in respect of the sale of membership packages which allow them to access premium content on Youku’s paid content platforms. These service fees are paid in advance for a specific contracted service period. All these fees are initially deferred as deferred revenue and customer advances when received and revenue is recognized ratably over the term of the respective service contracts as the services are provided.

(iii)
Logistics services

The Company earns logistics services revenue from express delivery and supply chain services provided by Cainiao, on-demand delivery services provided by Ele.me and logistics services provided by Lazada. Revenue is recognized over time when the logistics services are provided.

(iv)
Cloud services

The Company earns cloud services revenue from the provision of public cloud services and non-public cloud services to domestic and international enterprise customers:

Public cloud services, where the company generates revenue from a wide range of cloud services, including, among others, elastic computing, storage, network, database, big data and AI computing, security and proprietary servers. Enterprise customers can pay for these services on a consumption or subscription basis, such as on-demand delivery of computing services and storage capacities. Certain cloud services allow customers to use hosted software over the contract period without taking possession of the software. Revenue related to cloud services charged on a subscription basis is recognized ratably over the contract period. Revenue related to cloud services charged on a consumption basis, such as the quantity of storage or elastic computing services used in a period, is recognized based on the customer utilization of the resources.
Non-public cloud services, where the company generates revenue through packaged cloud services, including hardware, software license, software installation service, application development and maintenance service. Each distinct performance obligation identified is separately accounted for and the total consideration is allocated to each performance obligation based on the relative standalone selling prices at contract inception. Revenue for each performance obligation is recognized when the control of the promised goods or services is transferred to the customer.

 

(v)
Sales of goods

Revenue from the sales of goods is mainly generated from Sun Art, Tmall Supermarket, Freshippo and Alibaba Health's direct sales businesses. Revenue from the sales of goods is recognized when the control over the promised goods is transferred to customers. Receipts of fees in respect of all other incidental goods or services provided by the Company that are distinct performance obligations are recognized when the control of the underlying goods or services is transferred to the customers. The amounts relating to these incidental services are not material to the Company’s total revenue for each of the periods presented.

(h)
Cost of revenue

Cost of revenue consists primarily of cost of inventories, logistics costs, expenses associated with the operation of the Company’s mobile platforms and websites (such as depreciation and maintenance expenses for servers and computers, call centers and other equipment, and bandwidth and co-location fees), staff costs and share-based compensation expense, traffic acquisition costs, content costs, payment processing fees and other related incidental expenses that are directly attributable to the Company’s principal operations.

F-24


Table of Contents

ALIBABA GROUP HOLDING LIMITED
NOTES TO CONSOLIDATED FINANCIAL STATEMENTS
FOR THE YEARS ENDED MARCH 31, 2022, 2023 AND 2024

2.
Summary of significant accounting policies (Continued)
(i)
Product development expenses

Product development expenses consist primarily of staff costs and share-based compensation expense for research and development personnel and other expenses that are directly attributable to the development of new technologies and products for the businesses of the Company, such as the development of the Internet infrastructure, applications, operating systems, software, databases and networks.

The Company expenses all costs that are incurred in connection with the planning and implementation phases of development and costs that are associated with repair or maintenance of the existing websites or the development of software and website content. Costs incurred in the development phase are capitalized and amortized over the estimated product life. However, as the amount of costs qualified for capitalization has been insignificant, all website and software development costs have been expensed as incurred.

(j)
Sales and marketing expenses

Sales and marketing expenses consist primarily of online and offline advertising expenses, promotion expenses, staff costs and share-based compensation expense, sales commissions and other related incidental expenses that are incurred directly to attract or retain consumers and merchants.

The Company expenses the costs of producing advertisements at the time production occurs, and expenses the costs of delivering advertisements in the period in which the advertising space or airtime is used. Advertising and promotional expenses totaled RMB91,103 million, RMB76,818 million and RMB88,217 million during the years ended March 31, 2022, 2023 and 2024, respectively.

(k)
Share-based compensation

Share-based awards granted are measured at fair value on grant date and the value is recognized as share-based compensation expense (i) immediately at the grant date if no vesting conditions are required, or (ii) using the accelerated attribution method, net of estimated forfeitures, over the requisite service period. The fair values of restricted share units (“RSUs”) and restricted shares are determined with reference to the fair value of the underlying shares and the fair value of share options is generally determined using the Black-Scholes valuation model. Share-based compensation expense, when recognized, is charged to the consolidated income statements with the corresponding entry to additional paid-in capital, liability or noncontrolling interests as disclosed in Note 2(d).

On each measurement date, the Company reviews internal and external sources of information to assist in the estimation of various attributes to determine the fair value of the share-based awards, including the fair value of the underlying shares, expected life and expected volatility. The Company recognizes the impact of any revisions to the original forfeiture rate assumptions in the consolidated income statements, with a corresponding adjustment to equity or liability.

(l)
Other employee benefits

The Company’s subsidiaries in the PRC participate in a government-mandated multi-employer defined contribution plan pursuant to which certain retirement, medical and other welfare benefits are provided to employees. The relevant labor regulations require the Company’s subsidiaries in the PRC to pay the local labor and social welfare authorities monthly contributions based on the applicable benchmarks and rates stipulated by the local government. The relevant local labor and social welfare authorities are responsible for meeting all retirement benefits obligations and the Company’s subsidiaries in the PRC have no further commitments beyond their monthly contributions. The contributions to the plan are expensed as incurred. The Company also makes payments to other defined contribution plans and defined benefit plans for the benefit of employees employed by subsidiaries outside of the PRC.

During the years ended March 31, 2022, 2023 and 2024, contributions to the plans amounting to RMB13,086 million, RMB13,953 million and RMB14,190 million, respectively, were charged to the consolidated income statements. Amounts contributed to defined benefit plans during the years ended March 31, 2022, 2023 and 2024 were insignificant.

F-25


Table of Contents

ALIBABA GROUP HOLDING LIMITED
NOTES TO CONSOLIDATED FINANCIAL STATEMENTS
FOR THE YEARS ENDED MARCH 31, 2022, 2023 AND 2024

2.
Summary of significant accounting policies (Continued)
(m)
Income taxes

The Company accounts for income taxes using the liability method, under which deferred income tax is recognized for future tax consequences attributable to differences between the financial statement carrying amounts of existing assets and liabilities and their respective tax bases. Deferred tax assets and liabilities are measured using enacted tax rates expected to apply to taxable income in the years in which those temporary differences are expected to be recovered or settled. The effect on deferred tax of a change in tax rates is recognized as income or expense in the period that includes the enactment date. Valuation allowance is provided on deferred tax assets to the extent that it is more likely than not that the asset will not be realizable in the foreseeable future.

Deferred tax is recognized on the undistributed earnings of subsidiaries, which are presumed to be distributed to parent companies, unless there is sufficient evidence that the subsidiaries have invested or will invest the undistributed earnings permanently in the domestic jurisdictions or the earnings will not be subject to tax upon the subsidiaries’ liquidation. Deferred tax is recognized for temporary differences in relation to certain investments in equity method investees, equity securities and other investments.

The Company adopts ASC 740 “Income Taxes” which prescribes a more likely than not threshold for financial statement recognition and measurement of a tax position taken or expected to be taken in a tax return. It also provides guidance on derecognition of income tax assets and liabilities, classification of current and deferred income tax assets and liabilities, accounting for interest and penalties associated with tax positions, accounting for income taxes in interim periods and income tax disclosures. The Company did not have significant unrecognized uncertain tax positions or any unrecognized liabilities, interest or penalties associated with unrecognized tax benefit as of and for the years ended March 31, 2022, 2023 and 2024.

(n)
Government grants

Government grants, which mainly represent amounts received from central and local governments in connection with the Company’s investments in local business districts and contributions to technology development, are recognized as income in other income, net or as a reduction of specific costs and expenses for which the grants are intended to compensate. Such amounts are recognized in the consolidated income statements upon receipt and when all conditions attached to the grants are fulfilled. For the years ended March 31, 2022, 2023 and 2024, government grants recorded as a reduction of specific costs and expenses were RMB6,028 million, RMB5,889 million and RMB5,705 million, respectively. For the years ended March 31, 2022, 2023 and 2024, government grants recorded as other income, net were RMB1,661 million, RMB1,857 million and RMB1,329 million, respectively. As of March 31, 2023 and 2024, government grants recorded as other liabilities were RMB1,687 million and RMB1,540 million, respectively.

Government grants related to assets are recognized as a reduction of the carrying amount of the related asset when all conditions attached to the grants are fulfilled and are recognized in the consolidated income statements as a reduction of related depreciation or amortization expense over the estimated useful live of the related asset on a straight-line method.

In April 2022, the Company adopted ASU 2021-10, “Government Assistance (Topic 832): Disclosures by Business Entities about Government Assistance”, which provides guidance on the disclosure of transactions with a government that are accounted for by applying a grant or contribution accounting model by analogy. The adoption of this guidance did not have a material impact on the financial position, results of operations and cash flows.

(o)
Leases

The Company determines if an arrangement is a lease at inception. Leases that transfer substantially all of the benefits and risks incidental to the ownership of assets are accounted for as finance leases as if there was an acquisition of an asset and incurrence of an obligation at the inception of the lease. All other leases are accounted for as operating leases. The Company has no significant finance leases.

F-26


Table of Contents

ALIBABA GROUP HOLDING LIMITED
NOTES TO CONSOLIDATED FINANCIAL STATEMENTS
FOR THE YEARS ENDED MARCH 31, 2022, 2023 AND 2024

2.
Summary of significant accounting policies (Continued)
(o)
Leases (Continued)

The Company recognizes lease liabilities and corresponding right-of-use assets on the balance sheet for leases. Operating lease right-of-use assets are included in non-current prepayments, receivables and other assets (Note 13), and operating lease liabilities are included in current accrued expenses, accounts payable and other liabilities and other non-current liabilities (Note 19) on the consolidated balance sheets. Operating lease right-of-use assets and operating lease liabilities are initially recognized based on the present value of future lease payments at lease commencement. The operating lease right-of-use asset also includes any lease payments made prior to lease commencement and the initial direct costs incurred by the lessee and is recorded net of any lease incentives received. As the interest rates implicit in most of the leases are not readily determinable, the Company uses the incremental borrowing rates based on the information available at lease commencement to determine the present value of the future lease payments. Operating lease expenses are recognized on a straight-line basis over the term of the lease.

The Company elected to combine the lease and non-lease components for leases of certain asset classes such as shops and malls and equipment leases. Lease and non-lease components for leases of other asset classes are accounted for separately. The Company also elected not to recognize short-term leases with an initial lease term of twelve months or less.

(p)
Cash and cash equivalents

The Company considers all short-term, highly liquid investments with an original maturity of three months or less, when purchased, to be cash equivalents. Cash and cash equivalents primarily represent bank deposits and fixed deposits with original maturities of less than three months.

(q)
Short-term investments

Short-term investments consist primarily of investments in fixed deposits with original maturities between three months and one year and certain investments in wealth management products, certificates of deposits, marketable debt securities and other investments that the Company has the intention to redeem within one year.

(r)
Accounts receivable

Accounts receivable represent the amounts that the Company has an unconditional right to consideration. The Company maintains an allowance for doubtful accounts to reserve for potentially uncollectible receivable amounts which is estimated using the approach based on expected losses. The allowance for doubtful accounts were RMB6,174 million and RMB8,042 million as of March 31, 2023 and 2024, respectively. The Company’s estimation of allowance for doubtful accounts considers factors such as historical credit loss experience, age of receivable balances, current market conditions, reasonable and supportable forecasts of future economic conditions, as well as an assessment of receivables due from specific identifiable counterparties to determine whether these receivables are considered at risk or uncollectible. The Company assesses collectibility by pooling receivables that have similar risk characteristics and evaluates receivables individually when specific receivables no longer share those risk characteristics. For receivables evaluated individually, when it is determined that foreclosure is probable or when the debtor is experiencing financial difficulty at the reporting date and repayment is expected to be provided substantially through the operation or sale of collateral, expected credit losses are based on the fair value of the collateral at the reporting date, adjusted for selling costs as appropriate.

(s)
Inventories

Inventories mainly consist of merchandise available for sale. They are accounted for using the weighted average cost method and stated at the lower of cost and net realizable value. Net realizable value is the estimated selling price in the ordinary course of business less the estimated costs of completion and the estimated costs necessary to make the sale.

F-27


Table of Contents

ALIBABA GROUP HOLDING LIMITED
NOTES TO CONSOLIDATED FINANCIAL STATEMENTS
FOR THE YEARS ENDED MARCH 31, 2022, 2023 AND 2024

2.
Summary of significant accounting policies (Continued)
(t)
Equity securities and other investments

Equity securities and other investments represent the Company’s investments in equity securities that are not accounted for under the equity method, as well as other investments which primarily consist of debt investments.

(i)
Equity securities

Equity securities not accounted for using the equity method are carried at fair value with unrealized gains and losses recorded in the consolidated income statements, according to ASC 321 “Investments — Equity Securities”.

The Company elected to record a majority of equity investments in privately held companies using the measurement alternative at cost, less impairment, with subsequent adjustments for observable price changes resulting from orderly transactions for identical or similar investments of the same issuer.

Equity investments in privately held companies accounted for using the measurement alternative are subject to periodic impairment reviews. The Company’s impairment analysis considers both qualitative and quantitative factors that may have a significant effect on the fair value of these equity securities.

In computing realized gains and losses on equity securities, the Company determines cost based on amounts paid using the average cost method. Dividend income is recognized when the right to receive the payment is established.

(ii)
Debt investments

Debt investments consist of investments in debt securities and loan investments which are accounted for at amortized cost or under the fair value option, which the Company has elected for certain investments including convertible and exchangeable bonds subscribed. The fair value option permits the irrevocable election on an instrument-by-instrument basis at initial recognition or upon an event that gives rise to a new basis of accounting for that instrument. The investments accounted for under the fair value option are carried at fair value with unrealized gains and losses recorded in the consolidated income statements. Interest income from debt investments is recognized using the effective interest method which is reviewed and adjusted periodically based on changes in estimated cash flows. Debt investments also include other treasury investments which mainly consist of investments in fixed deposits, certificates of deposits and marketable debt securities with original maturities over one year for treasury purposes. The remaining maturities of these treasury investments held by the Company generally range from one to three years.

(u)
Investments in equity method investees

The Company applies the equity method to account for equity investments in common stock or in-substance common stock, according to ASC 323 “Investments — Equity Method and Joint Ventures”, over which it has significant influence but does not own a controlling financial interest, unless the fair value option is elected for an investment.

An investment in in-substance common stock is an investment in an entity that has risk and reward characteristics that are substantially similar to that entity’s common stock. The Company considers subordination, risks and rewards of ownership and obligation to transfer value when determining whether an investment in an entity is substantially similar to an investment in that entity’s common stock.

F-28


Table of Contents

ALIBABA GROUP HOLDING LIMITED
NOTES TO CONSOLIDATED FINANCIAL STATEMENTS
FOR THE YEARS ENDED MARCH 31, 2022, 2023 AND 2024

2.
Summary of significant accounting policies (Continued)
(u)
Investments in equity method investees (Continued)

Under the equity method, the Company’s share of the post-acquisition profits or losses of the equity method investee is recognized in the consolidated income statements and its share of post-acquisition movements in accumulated other comprehensive income is recognized in other comprehensive income. The Company records its share of the results of the equity method investees on a one quarter in arrears basis. The excess of the carrying amount of the investment over the underlying equity in net assets of the equity method investee generally represents goodwill and intangible assets acquired. When the Company’s share of losses of the equity method investee equals or exceeds its interest in the equity method investee, the Company does not recognize further losses, unless the Company has incurred obligations or made payments or guarantees on behalf of the equity method investee.

The Company continually reviews its investments in equity method investees to determine whether a decline in fair value below the carrying value is other-than-temporary. The primary factors the Company considers in its determination include the severity and the length of time that the fair value of the investment is below its carrying value; the financial condition, the operating performance and the prospects of the equity method investee; the geographic region, market and industry in which the equity method investee operates; and other company specific information such as recent financing rounds completed by the equity method investee. If the decline in fair value is deemed to be other-than-temporary, the carrying value of the investment in the equity method investee is written down to its fair value.

(v)
Property and equipment, net

Property and equipment are stated at cost less accumulated depreciation and any impairment loss. Depreciation is computed using the straight-line method with no residual value based on the estimated useful lives of the various classes of assets, which range as follows:

 

 

 

Computer equipment and software

 

3 5 years

Furniture, office and transportation equipment and others

 

3 10 years

Buildings and other property

 

10 – 50 years

Property improvements

 

shorter of remaining lease period or estimated useful life

 

Construction in progress represents buildings and related premises under construction, which is stated at actual construction cost less any impairment loss. Construction in progress is transferred to the respective category of property and equipment when completed and ready for its intended use.

Costs of repairs and maintenance are expensed as incurred and asset improvements are capitalized. The cost and related accumulated depreciation of assets disposed of or retired are removed from the accounts, and any resulting gain or loss is reflected in the consolidated income statements.

F-29


Table of Contents

ALIBABA GROUP HOLDING LIMITED
NOTES TO CONSOLIDATED FINANCIAL STATEMENTS
FOR THE YEARS ENDED MARCH 31, 2022, 2023 AND 2024

2.
Summary of significant accounting policies (Continued)
(w)
Intangible assets other than licensed copyrights

Intangible assets mainly include those acquired through business combinations and purchased intangible assets. Intangible assets acquired through business combinations are recognized as assets separate from goodwill if they satisfy either the “contractual-legal” or “separability” criterion. Intangible assets arising from business combinations are measured at fair value upon acquisition using valuation techniques such as discounted cash flow analysis and ratio analysis with reference to comparable companies in similar industries under the income approach, market approach and cost approach. Major assumptions used in determining the fair value of these intangible assets include future growth rates and weighted average cost of capital. Purchased intangible assets are initially recognized and measured at cost upon acquisition. Separately identifiable intangible assets that have determinable lives continue to be amortized over their estimated useful lives using the straight-line method as follows:

 

User base and customer relationships

 

3 16 years

Trade names, trademarks and domain names

 

5 20 years

Developed technology and patents

 

2 – 10 years

Non-compete agreements

 

over the contracted term of up to 10 years

 

(x)
Licensed copyrights

Licensed copyrights related to titles to movies, television series, variety shows, animations and other video content acquired from external parties are carried at the lower of unamortized cost or fair value. The amortization period for the licensed content vary depending on the type of content, which typically ranges from six months to ten years. Licensed copyrights are presented on the consolidated balance sheets as current assets under prepayments, receivables and other assets, or non-current assets under intangible assets, net, based on estimated time of usage. Licensed copyrights are generally amortized using an accelerated method based on historical viewership consumption patterns. Estimates of the consumption patterns for licensed copyrights are reviewed periodically and revised if necessary. For the years ended March 31, 2022, 2023 and 2024, amortization expenses in connection with the licensed copyrights of RMB8,610 million, RMB8,446 million and RMB8,361 million were recorded in cost of revenue within Digital Media and Entertainment Group.

On a periodic basis, the Company evaluates the program usefulness of licensed copyrights pursuant to the guidance in ASC 920 “Entertainment — Broadcasters”, which provides that the rights be reported at the lower of unamortized cost or fair value. When there is a change in the expected usage of licensed copyrights, the Company estimates the fair value of licensed copyrights to determine if any impairment exists. The fair value of licensed copyrights is determined by estimating the expected cash flows from advertising and membership fees, less any costs and expenses, over the remaining useful lives of the licensed copyrights at the film-group level. Estimates that impact these cash flows include anticipated levels of demand for the Company’s advertising services and the expected selling prices of advertisements. For the years ended March 31, 2022, 2023 and 2024, impairment charges in connection with the licensed copyrights of RMB745 million, RMB1,133 million and nil were recorded in cost of revenue within Digital Media and Entertainment Group.

(y)
Goodwill

Goodwill represents the excess of the purchase consideration over the acquisition date amounts of the identifiable tangible and intangible assets acquired and liabilities assumed from the acquired entity as a result of the Company’s acquisitions of interests in its subsidiaries. Goodwill is not amortized but is tested for impairment on an annual basis, or more frequently if events or changes in circumstances indicate that it might be impaired. In accordance with ASC 350, the Company may first assess qualitative factors to determine whether it is necessary to perform the quantitative goodwill impairment test. In the qualitative assessment, the Company considers factors such as macroeconomic conditions, industry and market considerations, overall financial performance of the reporting unit, and other specific information related to the operations, business plans and strategies of the reporting unit. Based on the qualitative assessment, if it is more likely than not that the fair value of a reporting unit is less than the carrying amount, the quantitative impairment test is performed. The Company may also bypass the qualitative assessment and proceed directly to perform the quantitative impairment test.

F-30


Table of Contents

ALIBABA GROUP HOLDING LIMITED
NOTES TO CONSOLIDATED FINANCIAL STATEMENTS
FOR THE YEARS ENDED MARCH 31, 2022, 2023 AND 2024

2.
Summary of significant accounting policies (Continued)
(y)
Goodwill (Continued)

The Company performs the quantitative impairment test by comparing the fair value of each reporting unit to its carrying amount, including goodwill. If the fair value of the reporting unit exceeds its carrying amount, goodwill is not considered to be impaired. If the carrying amount of a reporting unit exceeds its fair value, the amount by which the carrying amount exceeds the reporting unit’s fair value is recognized as impairment. Application of a goodwill impairment test requires significant management judgment, including the identification of reporting units, allocation of assets, liabilities and goodwill to reporting units, and determination of the fair value of each reporting unit.

(z)
Impairment of long-lived assets other than goodwill and licensed copyrights

The Company reviews long-lived assets for impairment whenever events or changes in circumstances indicate that the carrying amount of an asset may not be recoverable. Recoverability of assets to be held and used is measured by a comparison of the carrying amount of an asset or asset group to the future undiscounted net cash flows expected to be generated by the asset or asset group. If the assets are considered to be impaired, the impairment recognized is measured by the amount by which the carrying amount of the assets or asset groups exceeds the fair value of the assets or asset groups. Impairment of long-lived assets other than goodwill and licensed copyrights recognized for the years ended March 31, 2022, 2023 and 2024 was RMB973 million, RMB1,922 million and RMB14,847 million, respectively.

(aa) Derivatives and hedging

All contracts that meet the definition of a derivative are recognized on the consolidated balance sheets as either assets or liabilities and recorded at fair value. Changes in the fair value of derivatives are either recognized periodically in the consolidated income statements or in other comprehensive income depending on the use of the derivatives and whether they qualify for hedge accounting and are so designated as cash flow hedges, fair value hedges or net investment hedges.

To qualify for hedge accounting, the hedge relationship is designated and formally documented at inception, detailing the particular risk management objective and strategy for the hedge (which includes the item and risk that is being hedged), the derivative that is being used and how hedge effectiveness is being assessed. A derivative has to be effective in accomplishing the objective of offsetting either changes in fair value or cash flows for the risk being hedged. The effectiveness of the hedging relationship is evaluated on a prospective and retrospective basis using qualitative and quantitative measures of correlation. Qualitative methods may include comparison of critical terms of the derivative to those of the hedged item. Quantitative methods include a comparison of the changes in the fair value or discounted cash flow of the hedging instrument to that of the hedged item. A hedging relationship is considered initially effective if the results of the hedging instrument are within a ratio of 80% to 125% of the results of the hedged item.

Interest rate swaps

Interest rate swaps designated as hedging instruments to hedge against the cash flows attributable to recognized assets or liabilities or forecasted payments may qualify as cash flow hedges. The Company entered into interest rate swap contracts to swap floating interest payments related to certain borrowings for fixed interest payments to hedge the interest rate risk associated with certain forecasted payments and obligations. All changes in the fair value of interest rate swaps that are designated and qualify as cash flow hedges are recognized in accumulated other comprehensive income. Amounts in accumulated other comprehensive income are reclassified into earnings in the same period during which the hedged forecasted transaction affects earnings.

The Company has elected the optional expedients under ASC 848 “Reference Rate Reform” for certain existing interest rate swaps that are designated as cash flow hedges in the hedging relationship designation and the assessment of probability of forecasted transaction and hedge effectiveness.

F-31


Table of Contents

ALIBABA GROUP HOLDING LIMITED
NOTES TO CONSOLIDATED FINANCIAL STATEMENTS
FOR THE YEARS ENDED MARCH 31, 2022, 2023 AND 2024

2.
Summary of significant accounting policies (Continued)

(ab) Bank borrowings and unsecured senior notes

Bank borrowings and unsecured senior notes are recognized initially at fair value, net of upfront fees, debt discounts or premiums, debt issuance costs and other incidental fees. Upfront fees, debt discounts or premiums, debt issuance costs and other incidental fees are recorded as a reduction of the proceeds received and the related accretion is recorded as interest expense in the consolidated income statements over the estimated term of the facilities using the effective interest method.

(ac) Merchant deposits

The Company collects deposits representing an annual upfront service fee from merchants on Tmall before the beginning of each calendar year. These deposits are initially recorded as a liability by the Company. The deposits are refundable to a merchant if the level of sales volume that is generated by that merchant on Tmall meets the target during the period. If the transaction volume target is not met at the end of each calendar year, the relevant deposits will become non-refundable. These merchant deposits are accounted for as variable consideration at an amount that is estimated at contract inception. The estimate is updated at the end of each reporting period and when there are changes in circumstances during the reporting period. Merchant deposits are recognized as revenue in the consolidated income statements when the likelihood of refund to the merchant is considered remote based on the patterns of sales volume generated by the merchant during the reporting period.

(ad) Deferred revenue and customer advances

Deferred revenue and customer advances generally represent cash received from customers that relate to goods or services to be provided in the future. Deferred revenue, mainly relating to membership fees and cloud services revenue, is stated at the amount of service fees received less the amount previously recognized as revenue upon the provision of the respective services to customers.

(ae) Commitments and contingencies

In the normal course of business, the Company is subject to contingencies, such as legal proceedings and claims arising out of its business, that cover a wide range of matters. Liabilities for the contingencies are recorded when it is probable that a liability has been incurred and the amount of the liability can be reasonably estimated.

Certain conditions may exist as of the date the consolidated financial statements are issued, which may result in a loss to the Company, but which will only be resolved when one or more future events occur or fail to occur. The Company assesses these contingent liabilities, which inherently involves judgment. In assessing loss contingencies related to legal proceedings that are pending against the Company or unasserted claims that may result in legal proceedings, the Company, in consultation with its legal counsel, evaluates the perceived merits of any legal proceedings or unasserted claims as well as the perceived merits of the amount of relief sought or expected to be sought therein. If the assessment of a contingency indicates that it is probable that a material loss has been incurred and the amount of the liability can be estimated, the estimated liability would be accrued in the consolidated financial statements. If the assessment indicates that a potentially material loss contingency is not probable, or is probable but cannot be estimated, the nature of the contingent liability, together with an estimate of the range of the reasonably possible loss, if determinable and material, would be disclosed.

Loss contingencies considered remote are generally not disclosed unless they involve guarantees, in which case the nature of the guarantee would be disclosed.

(af) Treasury shares

The Company accounts for treasury shares using the cost method. Under this method, the cost incurred to purchase the shares is recorded in the treasury shares account on the consolidated balance sheets. At retirement of the treasury shares, the ordinary shares account is charged only for the aggregate par value of the shares. The excess of the acquisition cost of treasury shares over the aggregate par value is allocated between additional paid-in capital and retained earnings.

F-32


Table of Contents

ALIBABA GROUP HOLDING LIMITED
NOTES TO CONSOLIDATED FINANCIAL STATEMENTS
FOR THE YEARS ENDED MARCH 31, 2022, 2023 AND 2024

2.
Summary of significant accounting policies (Continued)

(ag) Statutory reserves

In accordance with the relevant regulations and their articles of association, subsidiaries of the Company incorporated in the PRC are required to allocate at least 10% of their after-tax profit determined based on the PRC accounting standards and regulations to the general reserve until the reserve has reached 50% of the relevant subsidiary’s registered capital. Appropriations to the enterprise expansion fund and staff welfare and bonus fund are at the discretion of the respective board of directors of the subsidiaries. These reserves can only be used for specific purposes and are not transferable to the Company in the form of loans, advances or cash dividends. During the years ended March 31, 2022, 2023 and 2024, appropriations to the general reserve amounted to RMB2,492 million, RMB3,138 million and RMB1,756 million, respectively. No appropriations to the enterprise expansion fund and staff welfare and bonus fund have been made by the Company.

(ah) Interest income

Interest income is recorded in the consolidated income statements as it accrues for the interest-earning assets using the effective interest method. During the years ended March 31, 2022, 2023 and 2024, interest income of RMB13,602 million, RMB16,339 million and RMB24,868 million, respectively, were recorded in interest and investment income, net in the consolidated income statements.

 

(ai) Newly adopted accounting standard updates

In April 2022, the Company adopted ASU 2020-06, “Debt — Debt with Conversion and Other Options (Subtopic 470-20) and Derivatives and Hedging — Contracts in Entity’s Own Equity (Subtopic 815-40): Accounting for Convertible Instruments and Contracts in an Entity’s Own Equity”, which simplifies an issuer’s accounting for certain convertible instruments and the application of derivatives scope exception for contracts in an entity’s own equity. This guidance also addresses how convertible instruments are accounted for in the diluted earnings per share calculation and required enhanced disclosures about the terms of convertible instruments and contracts in an entity’s own equity. The adoption of this guidance did not have a material impact on the financial position, results of operations and cash flows.

In April 2023, the Company adopted ASU 2021-08, “Business Combinations (Topic 805): Accounting for Contract Assets and Contract Liabilities from Contracts with Customers”, which provides guidance on the acquirer’s accounting for acquired revenue contracts with customers in a business combination. The amendments require an acquirer recognizes and measures contract assets and contract liabilities acquired in a business combination at the acquisition date in accordance with ASC 606 as if it had originated the contracts. This guidance also provides certain practical expedients for acquirers when recognizing and measuring acquired contract assets and contract liabilities from revenue contracts in a business combination. The Company adopted this guidance prospectively and the adoption of this guidance did not have a material impact on the financial position, results of operations and cash flows.

In April 2023, the Company adopted ASU 2022-04, “Liabilities—Supplier Finance Programs (Subtopic 405-50): Disclosure of Supplier Finance Program Obligations”, which require a buyer in a supplier finance program disclose qualitative and quantitative information about the supplier finance program. Rollforward information is effective for the Company for the year ending March 31, 2025. Details of the key terms of the program and the outstanding obligations confirmed as valid are set out in Note 19.

 

F-33


Table of Contents

ALIBABA GROUP HOLDING LIMITED
NOTES TO CONSOLIDATED FINANCIAL STATEMENTS
FOR THE YEARS ENDED MARCH 31, 2022, 2023 AND 2024

3.
Recent accounting pronouncements

In March 2020, the FASB issued ASU 2020-04, “Reference Rate Reform (Topic 848): Facilitation of the Effects of Reference Rate Reform on Financial Reporting” and issued subsequent amendments within ASU 2021-01 and ASU 2022-06 (collectively, including ASU 2020-04, “ASC 848”) in January 2021 and December 2022 respectively. ASC 848 provides optional expedients and exceptions for applying U.S. GAAP on contract modifications and hedge accounting to contracts, hedging relationships, and other transactions that reference LIBOR or another reference rate expected to be discontinued because of reference rate reform, if certain criteria are met. These optional expedients and exceptions provided in ASC 848 are effective for the Company from January 1, 2020 through December 31, 2024. The Company has elected the optional expedients for certain existing interest rate swaps that are designated as cash flow hedges, which did not have a material impact on the financial position, results of operations and cash flows. The Company is evaluating the effects, if any, of the potential election of the other optional expedients and exceptions provided in this guidance on the financial position, results of operations and cash flows.

In June 2022, the FASB issued ASU 2022-03, “Fair Value Measurement (Topic 820): Fair Value Measurement of Equity Securities Subject to Contractual Sale Restrictions”, which clarifies that a contractual restriction on the sale of an equity security is not considered part of the unit of account of the equity security and, therefore, is not considered in measuring fair value. The amendments also clarify that an entity cannot, as a separate unit of account, recognize and measure a contractual sale restriction. This guidance also requires certain disclosures for equity securities subject to contractual sale restrictions. The new guidance is required to be applied prospectively with any adjustments from the adoption of the amendments recognized in earnings and disclosed on the date of adoption. This guidance is effective for the Company for the year ending March 31, 2025 and interim reporting periods during the year ending March 31, 2025. Early adoption is permitted. The Company does not expect that the adoption of this guidance will have a material impact on the financial position, results of operations and cash flows.

In November 2023, the FASB issued ASU 2023-07, “Segment Reporting (Topic 280): Improvements to Reportable Segment Disclosures”, which improves reportable segment disclosure requirements. The amendments require the disclosure of (1) significant segment expenses that are regularly provided to the CODM and included within each reported measure of segment profit or loss; (2) an amount for other segment items by reportable segment and a description of its composition; and (3) the title and position of the CODM and an explanation of how the CODM uses the reported measure(s). The amendments also provide disclosure requirements for interim periods and entities that have a single reportable segment. The new guidance is required to be applied retrospectively to all prior periods presented in the financial statements. This guidance is effective for the Company for the year ending March 31, 2025 and interim reporting periods during the year ending March 31, 2026. Early adoption is permitted. The Company is evaluating the impact of the adoption of this guidance.

In December 2023, the FASB issued ASU 2023-09, “Income Taxes (Topic 740): Improvements to Income Tax Disclosures”, which improves income tax disclosures. The amendments require the disclosure of specific categories in the rate reconciliation and additional information for reconciling items that meet a quantitative threshold. The amendments also require disaggregated information about the amount of income taxes paid (net of refunds received), Income (or loss) from continuing operations before income tax expense (or benefit) and Income tax expense (or benefit) from continuing operations. The new guidance is required to be applied either prospectively or retrospectively. This guidance is effective for the Company for the year ending March 31, 2026. Early adoption is permitted. The Company is evaluating the impact of the adoption of this guidance.

F-34


Table of Contents

ALIBABA GROUP HOLDING LIMITED
NOTES TO CONSOLIDATED FINANCIAL STATEMENTS
FOR THE YEARS ENDED MARCH 31, 2022, 2023 AND 2024

4.
Significant mergers and acquisitions and investments

Mergers and acquisitions

(a)
Acquisitions

Acquisitions that constitute business combinations are summarized in the following table:

 

 

Year ended March 31,

 

 

2022

 

 

2023

 

 

2024

 

 

 

RMB

 

 

RMB

 

 

RMB

 

 

(in millions)

 

Net assets

 

 

852

 

 

 

1

 

 

 

28

 

Identifiable intangible assets

 

 

1,000

 

 

 

285

 

 

 

602

 

Deferred tax liabilities

 

 

(170

)

 

 

(68

)

 

 

(199

)

 

 

1,682

 

 

 

218

 

 

 

431

 

Noncontrolling interests and mezzanine equity

 

 

(1,884

)

 

 

(38

)

 

 

(98

)

Net identifiable (liabilities) assets

 

 

(202

)

 

 

180

 

 

 

333

 

Goodwill

 

 

3,283

 

 

 

583

 

 

 

1,782

 

Total purchase consideration

 

 

3,081

 

 

 

763

 

 

 

2,115

 

Fair value of previously held equity interests

 

 

(31

)

 

 

 

 

 

 

Purchase consideration settled

 

 

(2,671

)

 

 

(481

)

 

 

(2,038

)

Deferred consideration as of year end

 

 

379

 

 

 

282

 

 

 

77

 

 

 

 

 

 

 

 

 

 

 

Total purchase consideration is comprised of:

 

 

 

 

 

 

 

 

 

- cash consideration

 

 

3,050

 

 

 

763

 

 

 

2,115

 

- fair value of previously held equity interests

 

 

31

 

 

 

 

 

 

 

 

 

3,081

 

 

 

763

 

 

 

2,115

 

 

In relation to the revaluation of previously held equity interests, the Company recognized a loss of RMB2 million, nil and nil in the consolidated income statements for the years ended March 31, 2022, 2023 and 2024, respectively, for the other acquisitions that constitute business combinations.

Pro forma results of operations for these acquisitions have not been presented because the effects of these acquisitions are not material to the consolidated income statements for the year ended March 31, 2022, 2023 and 2024, either individually or in aggregate.

Equity investments and others

(b)
Investment in Moonshot AI Ltd (“Moonshot”)

Moonshot is an artificial intelligence company in the PRC. During the year ended March 31, 2024, the Company invested a total of approximately US$0.8 billion (approximately RMB5.9 billion) for an approximately 36% equity interest. The investment in preferred stocks of Moonshot is accounted for using the measurement alternative.

(c)
Investment in Ant Group Co., Ltd. (“Ant Group”)

Ant Group provides comprehensive digital payment services and facilitates digital financial and value-added services for consumers and merchants, in China and across the world. In September 2019, following the satisfaction of the closing conditions, the Company received the 33% equity interest in Ant Group pursuant to the share and asset purchase agreement as amended from time to time (the “SAPA”).

F-35


Table of Contents

ALIBABA GROUP HOLDING LIMITED
NOTES TO CONSOLIDATED FINANCIAL STATEMENTS
FOR THE YEARS ENDED MARCH 31, 2022, 2023 AND 2024

4.
Significant mergers and acquisitions and investments (Continued)
(c)
Investment in Ant Group Co., Ltd. (“Ant Group”) (Continued)

The Company accounts for its equity interest in Ant Group under the equity method. Upon the completion, the Company recorded the 33% equity interest in Ant Group with a carrying value amounting to RMB90.7 billion in investments in equity method investees. The difference between the carrying value of the 33% equity interest in Ant Group and the Company’s share of the carrying value of Ant Group’s net assets upon completion is a basis difference, which mainly represents the fair value adjustments of amortizable intangible assets and equity investments. These adjustments amounted to RMB24.5 billion and RMB5.3 billion, respectively, both of which were net of their corresponding tax effects.

Subsequent to the receipt of the equity interest in Ant Group, the proportionate share of results of Ant Group, adjusted for the effects of the basis difference as described above, is recorded in share of results of equity method investees in the consolidated income statements on a one quarter in arrears basis. Following the receipt of equity interest in Ant Group, the Company has pre-emptive rights to participate in other issuances of equity securities by Ant Group and certain of its affiliates prior to the time of Ant Group meeting certain minimum criteria for a qualified IPO set forth in the SAPA. These pre-emptive rights entitle the Company to maintain the equity ownership percentage the Company holds in Ant Group immediately prior to any such issuances. In connection with the exercise of the pre-emptive rights, the Company is also entitled to receive certain payments from Ant Group, effectively funding the subscription for these additional equity interest, up to a value of US$1.5 billion, subject to certain adjustments. In addition, under the SAPA, in certain circumstances the Company is permitted to exercise pre-emptive rights through an alternative arrangement which will further protect the Company from dilution.

During the quarter ended September 30, 2023, Ant Group repurchased approximately 7% equity interest from its existing shareholders and the shares repurchased were allocated to the employee incentive plans of Ant Group. The number of shares held by the Company in Ant Group remains unchanged from legal perspective, the Company’s equity interest in Ant Group on a fully diluted basis remains unchanged at 33%.

For accounting purposes, the Company will take into consideration a proportionate share of equity interest held by the employee incentive plans of Ant Group to account for its share of results from its investment in Ant Group, subject to dilution as the equity interest under the employee incentive plans of Ant Group is transferred out. During the year ended March 31, 2024, there was no material change in the equity interest held by the employee incentive plans of Ant Group. While the Company’s carrying value of the investment in Ant Group remain unchanged upon completion, the transactions result in additional basis difference of RMB5.6 billion upon completion, which was mainly allocated to amortizable intangible assets of RMB1.7 billion with a weighted average amortization period of 7 years, goodwill of RMB3.9 billion, equity investments of RMB0.5 billion and deferred tax liabilities of RMB0.5 billion.

F-36


Table of Contents

ALIBABA GROUP HOLDING LIMITED
NOTES TO CONSOLIDATED FINANCIAL STATEMENTS
FOR THE YEARS ENDED MARCH 31, 2022, 2023 AND 2024

5.
Revenue

 

Revenue by segment is as follows:

 

 

Year ended March 31,

 

 

2022

 

 

2023

 

 

2024

 

 

 

RMB

 

 

RMB

 

 

RMB

 

 

(in millions)

 

Taobao and Tmall Group:

 

 

 

 

 

 

 

 

 

China commerce retail (i)

 

 

 

 

 

 

 

 

 

- Customer management

 

 

316,029

 

 

 

291,541

 

 

 

304,009

 

- Direct sales and others (ii)

 

 

96,795

 

 

 

103,811

 

 

 

110,405

 

 

 

412,824

 

 

 

395,352

 

 

 

414,414

 

China commerce wholesale (iii)

 

 

17,106

 

 

 

17,854

 

 

 

20,479

 

Total Taobao and Tmall Group

 

 

429,930

 

 

 

413,206

 

 

 

434,893

 

 

 

 

 

 

 

 

 

 

 

Cloud Intelligence Group (iv)

 

 

102,016

 

 

 

103,497

 

 

 

106,374

 

 

 

 

 

 

 

 

 

 

 

Alibaba International Digital Commerce Group:

 

 

 

 

 

 

 

 

 

International commerce retail (v)

 

 

43,679

 

 

 

50,933

 

 

 

81,654

 

International commerce wholesale (vi)

 

 

18,506

 

 

 

19,573

 

 

 

20,944

 

Total Alibaba International Digital Commerce Group

 

 

62,185

 

 

 

70,506

 

 

 

102,598

 

 

 

 

 

 

 

 

 

 

 

Cainiao Smart Logistics Network Limited (vii)

 

 

66,808

 

 

 

77,512

 

 

 

99,020

 

Local Services Group (viii)

 

 

44,890

 

 

 

50,249

 

 

 

59,802

 

Digital Media and Entertainment Group (ix)

 

 

18,105

 

 

 

18,444

 

 

 

21,145

 

All others (x)

 

 

189,543

 

 

 

197,115

 

 

 

192,331

 

Total segment revenue

 

 

913,477

 

 

 

930,529

 

 

 

1,016,163

 

Unallocated

 

 

1,556

 

 

 

866

 

 

 

1,297

 

Inter-segment elimination (xi)

 

 

(61,971

)

 

 

(62,708

)

 

 

(76,292

)

Consolidated revenue

 

 

853,062

 

 

 

868,687

 

 

 

941,168

 

 

(i)
Revenue from China commerce retail is primarily generated from China commerce retail business and includes primarily revenue from customer management services and sales of goods.
(ii)
Revenue from direct sales and others under China commerce retail is primarily generated from direct sales businesses, comprising mainly Tmall Supermarket and Tmall Global and primarily consists of revenue from sales of goods.
(iii)
Revenue from China commerce wholesale is primarily generated from 1688.com and includes revenue from membership fees and related value-added services and customer management services.
(iv)
Revenue from Cloud Intelligence Group is primarily generated from the provision of cloud services, which include public cloud services and non-public cloud services.
(v)
Revenue from International commerce retail is primarily generated from AliExpress, Trendyol and Lazada and includes revenue from customer management services, sales of goods and logistics services.
(vi)
Revenue from International commerce wholesale is primarily generated from Alibaba.com and includes revenue from membership fees and related value-added services and customer management services.
(vii)
Revenue from Cainiao represents logistics services revenue from the domestic and cross-border fulfillment services.
(viii)
Revenue from Local Services Group primarily represents platform commissions, logistics services revenue from the provision of on-demand delivery services and revenue from other services provided by Ele.me, and revenue from software and technology services provided by Amap.

F-37


Table of Contents

ALIBABA GROUP HOLDING LIMITED
NOTES TO CONSOLIDATED FINANCIAL STATEMENTS
FOR THE YEARS ENDED MARCH 31, 2022, 2023 AND 2024

5.
Revenue (Continued)

 

(ix)
Revenue from Digital Media and Entertainment Group is primarily generated from Youku and Alibaba Pictures, and includes revenue from membership fees, content investment income, customer management services and ticketing services.
(x)
Revenue from All others represented revenue from businesses including Sun Art, Freshippo, Alibaba Health, Lingxi Games, Intime, Intelligent Information Platform, Fliggy, DingTalk and other businesses. The majority of revenue within All others consist of direct sales revenue, which is recorded on a gross basis.
(xi)
Inter-segment elimination consisted of revenue primarily from Cloud Intelligence Group and Cainiao.
(xii)
For the year ended March 31, 2024, as a result of the change in segment reporting (Note 26), the Company reclassified revenue by segment. Figures for the years ended March 31, 2022 and 2023 were reclassified to conform to this presentation.

 

Revenue by type is as follows:

 

 

Year ended March 31,

 

 

2022

 

 

2023

 

 

2024

 

 

 

RMB

 

 

RMB

 

 

RMB

 

 

(in millions)

 

Customer management services (i)

 

 

379,999

 

 

 

355,144

 

 

 

386,571

 

Membership fees and value-added services

 

 

35,739

 

 

 

40,078

 

 

 

41,956

 

Logistics services

 

 

71,279

 

 

 

89,214

 

 

 

114,073

 

Cloud services

 

 

74,123

 

 

 

76,648

 

 

 

76,459

 

Sales of goods

 

 

255,171

 

 

 

271,016

 

 

 

283,273

 

Other revenue (ii)

 

 

36,751

 

 

 

36,587

 

 

 

38,836

 

 

 

853,062

 

 

 

868,687

 

 

 

941,168

 

 

(i)
Customer management services mainly include CPC, CPM, time-based and CPS marketing services.
(ii)
Other revenue includes revenue from self-developed online games, other value-added services provided through various platforms and businesses.

The amount of revenue recognized for performance obligations satisfied (or partially satisfied) in prior periods for contracts with expected duration of more than one year during the years ended March 31, 2022, 2023 and 2024 were not material.

F-38


Table of Contents

ALIBABA GROUP HOLDING LIMITED
NOTES TO CONSOLIDATED FINANCIAL STATEMENTS
FOR THE YEARS ENDED MARCH 31, 2022, 2023 AND 2024

6.
Leases

The Company entered into operating lease agreements primarily for shops and malls, offices, warehouses and land. Certain lease agreements contain an option for the Company to renew a lease for a term of up to five years or an option to terminate a lease early. The Company considers these options in determining the classification and measurement of the leases.

The leases may include variable payments based on measures such as the level of sales at a physical store, which are expensed as incurred.

Components of operating lease cost are as follows:

 

 

Year ended March 31,

 

 

2022

 

 

2023

 

 

2024

 

 

 

RMB

 

 

RMB

 

 

RMB

 

 

 

(in millions)

 

Operating lease cost

 

 

10,982

 

 

 

10,802

 

 

 

10,752

 

Variable lease cost

 

 

837

 

 

 

672

 

 

 

655

 

Total operating lease cost

 

 

11,819

 

 

 

11,474

 

 

 

11,407

 

 

For the years ended March 31, 2022, 2023 and 2024, cash payments for operating leases amounted to RMB6,556 million, RMB8,050 million and RMB10,452 million, respectively. For the years ended March 31, 2023 and 2024, the operating lease assets obtained in exchange for operating lease liabilities amounted to RMB5,030 million and RMB7,969 million, respectively.

As of March 31, 2023 and 2024, the Company’s operating leases had a weighted average remaining lease term of 9.3 years and 9.2 years, respectively. As of the same dates, the Company’s operating leases had a weighted average discount rate of 4.8% and 4.7%, respectively. Future lease payments under operating leases as of March 31, 2024 are as follows:

 

 

Amounts

 

 

 

RMB

 

 

(in millions)

 

For the year ending March 31,

 

 

 

2025

 

 

7,297

 

2026

 

 

5,875

 

2027

 

 

5,034

 

2028

 

 

4,320

 

2029

 

 

3,687

 

Thereafter

 

 

18,429

 

 

 

44,642

 

Less: imputed interest

 

 

(9,804

)

Total operating lease liabilities (Note 19)

 

 

34,838

 

 

F-39


Table of Contents

ALIBABA GROUP HOLDING LIMITED
NOTES TO CONSOLIDATED FINANCIAL STATEMENTS
FOR THE YEARS ENDED MARCH 31, 2022, 2023 AND 2024

7.
Income tax expenses

Composition of income tax expenses

 

 

Year ended March 31,

 

 

2022

 

 

2023

 

 

2024

 

 

 

RMB

 

 

RMB

 

 

RMB

 

 

(in millions)

 

Current income tax expense

 

 

28,184

 

 

 

17,266

 

 

 

27,792

 

Deferred taxation

 

 

(1,369

)

 

 

(1,717

)

 

 

(5,263

)

 

 

26,815

 

 

 

15,549

 

 

 

22,529

 

 

Under the current laws of the Cayman Islands, the Company is not subject to tax on its income or capital gains. In addition, upon payments of dividends by the Company to its shareholders, no Cayman Islands withholding tax is imposed. The Company’s subsidiaries incorporated in Hong Kong were subject to the Hong Kong profits tax rate at 16.5% for the years ended March 31, 2022, 2023 and 2024. The Company’s subsidiaries incorporated in other jurisdictions were subject to income tax charges calculated according to the tax laws enacted or substantially enacted in the countries where they operate and generate income.

Current income tax expense primarily includes the provision for PRC Enterprise Income Tax (“EIT”) for subsidiaries operating in the PRC and withholding tax on earnings that have been declared for distribution by PRC subsidiaries to offshore holding companies. Substantially all of the Company’s income before income tax and share of results of equity method investees are generated by these PRC subsidiaries. These subsidiaries are subject to EIT on their taxable income as reported in their respective statutory financial statements adjusted in accordance with the relevant tax laws, rules and regulations in the PRC.

Under the PRC Enterprise Income Tax Law (the “EIT Law”), the standard enterprise income tax rate for domestic enterprises and foreign invested enterprises is 25%. In addition, the EIT Law provides for, among others, a preferential tax rate of 15% for enterprises qualified as High and New Technology Enterprises. Further, certain subsidiaries were recognized as Software Enterprises and thereby entitled to full exemption from EIT for two years beginning from their first profitable calendar year and a 50% reduction for the subsequent three calendar years. In addition, a duly recognized Key Software Enterprise (“KSE”) within China’s national plan can enjoy a preferential EIT rate of 10%. The KSE status is subject to review by the relevant authorities every year and the timing of the annual review and notification by the relevant authorities may vary from year to year. The related reduction in tax expense as a result of official notification confirming the KSE status is accounted for upon the receipt of such notification.

The tax status of the subsidiaries of the Company with major taxable profits is described below:

Alibaba (China) Technology Co., Ltd. (“Alibaba China”), Taobao (China) Software Co., Ltd. (“Taobao China”), Zhejiang Tmall Technology Co., Ltd. (“Tmall China”) and Alibaba (China) Co., Ltd (“China Co.”), entities primarily engaged in the operations of the Company’s wholesale marketplaces, Taobao, Tmall, and technology, software research and development and relevant services, respectively, were qualified as High and New Technology Enterprises. For the taxation years of 2021, 2022 and 2023, Alibaba China, Taobao China, Tmall China, and China Co. applied an EIT rate of 15% as High and New Technology Enterprises.
Alibaba (Beijing) Software Services Co., Ltd (“Alibaba Beijing”), an entity primarily engaged in the operations of technology, software research and development and relevant services, was recognized as a High and New Technology Enterprise. Alibaba Beijing was also granted the Software Enterprise status and was thereby entitled to an income tax exemption for two years beginning from its first profitable taxation year of 2017, and a 50% reduction for the subsequent three consecutive years starting from the taxation year of 2019. Accordingly, Alibaba Beijing was entitled to an EIT rate of 12.5% (50% reduction in the standard statutory rate) during the taxation years of 2019, 2020 and 2021. For the taxation years of 2022 and 2023, Alibaba Beijing applied an EIT rate of 15% as High and New Technology Enterprise.

Most of the remaining PRC entities of the Company are subject to EIT at 25% for the years ended March 31, 2022, 2023 and 2024.

F-40


Table of Contents

ALIBABA GROUP HOLDING LIMITED
NOTES TO CONSOLIDATED FINANCIAL STATEMENTS
FOR THE YEARS ENDED MARCH 31, 2022, 2023 AND 2024

7.
Income tax expenses (Continued)

Composition of income tax expenses (Continued)

Pursuant to the EIT Law, a 10% withholding tax is levied on dividends declared by PRC companies to their foreign investors. A lower withholding tax rate of 5% is applicable if direct foreign investors with at least 25% equity interest in the PRC company are incorporated in Hong Kong and meet the relevant requirements pursuant to the tax arrangement between Chinese mainland and Hong Kong S.A.R. Since the equity holders of the major PRC subsidiaries of the Company are Hong Kong incorporated companies and meet the relevant requirements pursuant to the tax arrangement between Chinese mainland and Hong Kong S.A.R., the Company has used 5% to provide for deferred tax liabilities on retained earnings which are anticipated to be distributed. As of March 31, 2024, the Company has accrued the withholding tax on substantially all of the distributable earnings of the PRC subsidiaries, except for those undistributed earnings that the Company intends to invest indefinitely in the PRC which amounted to RMB304.7 billion.

Composition of deferred tax assets and liabilities

 

 

 

As of March 31,

 

 

2023

 

 

2024

 

 

 

RMB

 

 

RMB

 

 

(in millions)

 

Deferred tax assets

 

 

 

 

 

 

Licensed copyrights

 

 

4,438

 

 

 

5,527

 

Tax losses carried forward and others (i)

 

 

47,586

 

 

 

52,410

 

 

 

52,024

 

 

 

57,937

 

Valuation allowance (ii)

 

 

(36,530

)

 

 

(46,576

)

Total deferred tax assets

 

 

15,494

 

 

 

11,361

 

 

 

 

 

 

 

 

Deferred tax liabilities

 

 

 

 

 

 

Identifiable intangible assets

 

 

(18,751

)

 

 

(14,176

)

Withholding tax on undistributed earnings (iii)

 

 

(8,170

)

 

 

(8,170

)

Equity method investees and others (iv)

 

 

(34,824

)

 

 

(30,666

)

Total deferred tax liabilities

 

 

(61,745

)

 

 

(53,012

)

Net deferred tax liabilities

 

 

(46,251

)

 

 

(41,651

)

 

(i)
Others primarily represents deferred tax assets for share-based awards, investments in equity method investees, equity securities and other investments, as well as accrued expenses which are not deductible until paid under PRC tax laws.
(ii)
Change in valuation allowances is mainly from the valuation allowances provided on the deferred tax assets related to the tax losses carried forward due to the uncertainty surrounding their realization. Valuation allowances are also provided on the deferred tax assets related to the investment in certain equity securities and other investments. If events occur in the future that improve the certainty of realization, an adjustment to the valuation allowances will be made and consequently income tax expenses will be reduced.
(iii)
The related deferred tax liabilities as of March 31, 2023 and 2024 were provided on the assumption that substantially all of the distributable earnings of PRC subsidiaries will be distributed as dividends, except for those undistributed earnings that the Company intends to invest indefinitely in the PRC which amounted to RMB233.6 billion and RMB304.7 billion, respectively.
(iv)
Deferred tax liabilities for investments in equity method investees mainly includes the deferred tax effect on the gain in relation to the receipt of the 33% equity interest in Ant Group of RMB19.7 billion. Others primarily represents deferred tax liabilities for investments in equity securities and other investments.

 

F-41


Table of Contents

ALIBABA GROUP HOLDING LIMITED
NOTES TO CONSOLIDATED FINANCIAL STATEMENTS
FOR THE YEARS ENDED MARCH 31, 2022, 2023 AND 2024

7.
Income tax expenses (Continued)

Composition of deferred tax assets and liabilities (Continued)

As of March 31, 2024, the accumulated tax losses of subsidiaries incorporated in Singapore, Hong Kong S.A.R. and Malaysia, subject to the agreement of the relevant tax authorities, of RMB36,711 million, RMB9,787 million and RMB2,122 million, respectively, are allowed to be carried forward to offset against future taxable profits. The carry forward of tax losses in Singapore and Hong Kong S.A.R. generally has no time limit, while the tax losses in Malaysia will expire, if unused, in the years ending March 31, 2025 through 2034. The accumulated tax losses of subsidiaries incorporated in the PRC, subject to the agreement of the PRC tax authorities, of RMB149,388 million as of March 31, 2024 will expire, if unused, in the years ending March 31, 2025 through 2034.

Reconciliation of the differences between the statutory EIT rate applicable to profits of the consolidated entities and the income tax expenses of the Company:

 

 

Year ended March 31,

 

 

2022

 

 

2023

 

 

2024

 

 

 

RMB

 

 

RMB

 

 

RMB

 

 

(in millions, except per share data)

 

Income before income tax and share of result of equity method
  investees

 

 

59,550

 

 

 

89,185

 

 

 

101,596

 

Income tax computed at statutory EIT rate (25%)

 

 

14,888

 

 

 

22,296

 

 

 

25,399

 

Effect of different tax rates available to different jurisdictions

 

 

(2,006

)

 

 

(153

)

 

 

(1,095

)

Effect of tax holiday and preferential tax benefit on assessable
  profits of subsidiaries incorporated in the PRC

 

 

(7,367

)

 

 

(13,679

)

 

 

(14,135

)

Non-deductible expenses and non-taxable income, net (i)

 

 

13,518

 

 

 

16,870

 

 

 

11,006

 

Additional deductions of certain research and development expenses
  incurred by subsidiaries in the PRC (ii)

 

 

(10,052

)

 

 

(8,282

)

 

 

(9,415

)

Withholding tax on the earnings distributed and anticipated to be
  remitted

 

 

5,026

 

 

 

5,312

 

 

 

6,127

 

Change in valuation allowance and others (iii)

 

 

12,808

 

 

 

(6,815

)

 

 

4,642

 

 Income tax expenses

 

 

26,815

 

 

 

15,549

 

 

 

22,529

 

Effect of tax holidays inside the PRC on basic earnings per share

 

 

0.34

 

 

 

0.65

 

 

 

0.70

 

Effect of tax holidays inside the PRC on basic earnings per ADS

 

 

2.73

 

 

 

5.22

 

 

 

5.60

 

 

(i)
Expenses not deductible for tax purposes and non-taxable income primarily represent impairment of goodwill, investment income or loss and share-based compensation expense.
(ii)
This amount represents tax incentives relating to the research and development expenses of certain major operating subsidiaries in the PRC.
(iii)
Change in valuation allowance primarily represents valuation allowance for temporary differences associated with tax losses and investments in certain equity securities and other investments. Besides, others primarily represents other tax benefits which were not previously recognized as well as deferred tax effect for temporary differences in relation to certain investments in equity method investees.

F-42


Table of Contents

ALIBABA GROUP HOLDING LIMITED
NOTES TO CONSOLIDATED FINANCIAL STATEMENTS
FOR THE YEARS ENDED MARCH 31, 2022, 2023 AND 2024

8.
Share-based awards
(a)
Share-based awards relating to ordinary shares of the Company

Share-based awards such as RSUs, incentive and non-statutory stock options, restricted shares, dividend equivalents, share appreciation rights and share payments may be granted to any directors, employees and consultants of the Company or affiliated companies under equity incentive plans adopted since the inception of the Company. Currently, the 2014 Post-IPO Equity Incentive Plan (the “2014 Plan”), which was adopted in September 2014 and has a ten-year term, is in effect and governs the terms of the awards. If an award terminates, expires or lapses, or is canceled for any reason, ordinary shares subject to the award become available for the grant of a new award under the 2014 Plan. Starting from April 1, 2015 and on each anniversary thereof, an additional amount equal to the lesser of (A) 200,000,000 ordinary shares, and (B) such lesser number of ordinary shares as determined by the board of directors becomes available for the grant of a new award under the 2014 Plan. As of March 31, 2024, the number of shares authorized but unissued was 286,838,192 ordinary shares. Eight ordinary shares are issuable upon the vesting or the exercise of one share-based award.

RSUs

A summary of the changes in the RSUs relating to ordinary shares granted by the Company during the year ended March 31, 2024 is as follows:

 

 

 

 

 

 

Weighted-

 

 

 

 

 

average

 

 

Number

 

 

grant date

 

 

of RSUs

 

 

fair value

 

 

 

 

 

US$

 

Awarded and unvested as of April 1, 2023

 

 

61,288,204

 

 

 

155.49

 

Granted

 

 

33,687,624

 

 

 

83.93

 

Vested

 

 

(22,242,169

)

 

 

168.18

 

Canceled/forfeited

 

 

(8,287,198

)

 

 

131.05

 

Awarded and unvested as of March 31, 2024 (i)

 

 

64,446,461

 

 

 

116.85

 

Expected to vest as of March 31, 2024 (ii)

 

 

55,339,287

 

 

 

120.44

 

 

(i)
No outstanding RSUs will be vested after the expiry of a period of up to ten years from the date of grant.
(ii)
RSUs expected to vest are the result of applying the pre-vesting forfeiture rate assumptions to total outstanding RSUs.

As of March 31, 2024, there were RMB15,604 million of unamortized compensation costs related to all outstanding RSUs, net of expected forfeitures. These amounts are expected to be recognized over a weighted average period of 1.9 years.

During the years ended March 31, 2022, 2023 and 2024, the Company recognized share-based compensation expense of RMB30,313 million, RMB24,410 million and RMB17,734 million, respectively, in connection with the above RSUs.

F-43


Table of Contents

ALIBABA GROUP HOLDING LIMITED
NOTES TO CONSOLIDATED FINANCIAL STATEMENTS
FOR THE YEARS ENDED MARCH 31, 2022, 2023 AND 2024

8.
Share-based awards (Continued)
(a)
Share-based awards relating to ordinary shares of the Company (Continued)

Share options

A summary of the changes in the share options relating to ordinary shares granted by the Company during the year ended March 31, 2024 is as follows:

 

 

 

 

 

 

 

 

Weighted

 

 

 

 

 

Weighted

 

 

average

 

 

Number

 

 

average

 

 

remaining

 

 

of share

 

 

exercise

 

 

contractual

 

 

options

 

 

price

 

 

life

 

 

 

 

 

US$

 

 

(in years)

 

Outstanding as of April 1, 2023

 

 

7,129,334

 

 

 

77.08

 

 

 

3.9

 

Granted

 

 

2,000,000

 

 

 

78.37

 

 

 

9.7

 

Exercised

 

 

(2,210,667

)

 

 

53.33

 

 

 

Canceled/forfeited

 

 

(84,000

)

 

 

26.00

 

 

 

Outstanding as of March 31, 2024

 

 

6,834,667

 

 

 

85.77

 

 

 

5.5

 

Vested and exercisable as of March 31, 2024 (i)

 

 

3,693,333

 

 

 

94.37

 

 

 

3.5

 

Vested and expected to vest as of March 31, 2024 (ii)

 

 

6,777,267

 

 

 

86.28

 

 

5.5

 

 

(i)
No outstanding share options will be vested or exercisable after the expiry of a period of up to twelve years from the date of grant.
(ii)
Share options expected to vest are the result of applying the pre-vesting forfeiture rate assumptions to total outstanding share options.

As of March 31, 2024, the aggregate intrinsic value of all outstanding options was RMB401 million. As of the same date, the aggregate intrinsic value of options that were vested and exercisable and options that were vested and expected to vest was RMB124 million and RMB382 million, respectively.

During the years ended March 31, 2022, 2023 and 2024, the weighted average grant date fair value of share options granted was US$103.72, nil and US$40.30, respectively, and the total grant date fair value of options vested during the same years was RMB306 million, RMB327 million and RMB238 million, respectively. During the same years, the aggregate intrinsic value of share options exercised was RMB137 million, RMB67 million and RMB382 million, respectively.

Cash received from option exercises under the share option plans for the years ended March 31, 2022, 2023 and 2024 was RMB109 million, RMB8 million and RMB843 million, respectively.

F-44


Table of Contents

ALIBABA GROUP HOLDING LIMITED
NOTES TO CONSOLIDATED FINANCIAL STATEMENTS
FOR THE YEARS ENDED MARCH 31, 2022, 2023 AND 2024

8.
Share-based awards (Continued)
(a)
Share-based awards relating to ordinary shares of the Company (Continued)

Share options (Continued)

No share options were granted during the year ended March 31, 2023. The fair value of each option granted during the years ended March 31, 2022 and 2024 is estimated on the measurement date using the Black-Scholes model by applying the assumptions below:

 

 

Year ended March 31,

 

2022

 

2024

Risk-free interest rate (i)

 

1.93% - 2.00%

 

4.50%

Expected dividend yield (ii)

 

0%

 

0%

Expected life (years) (iii)

 

3.71 - 7.14

 

6.50

Expected volatility (iv)

 

35.7%

 

44.8%

 

(i)
Risk-free interest rate is based on the yields of United States Treasury securities with maturities similar to the expected life of the share options in effect on the measurement date.
(ii)
For the share options granted during the year ended March 31, 2022, expected dividend yield is assumed to be nil as the Company had no history or expectation of paying a dividend on its ordinary shares. For the share options granted during the year ended March 31, 2024, expected dividend yield is nil as the Company decided to pay upon the exercise of such share options in an amount equivalent to the dividends as detailed in Note 28 to the participants.
(iii)
Expected life of share options is based on management’s estimate on timing of exercise of share options.
(iv)
Expected volatility is assumed based on the historical volatility of the Company in the period equal to the expected life of each grant.

As of March 31, 2024, there were RMB624 million of unamortized compensation costs related to these outstanding share options, net of expected forfeitures. These amounts are expected to be recognized over a weighted average period of 2.7 years.

During the years ended March 31, 2022, 2023 and 2024, the Company recognized share-based compensation expense of RMB86 million, RMB490 million and RMB240 million, respectively, in connection with the above share options.

Following the dividends as detailed in Note 28, the Company decided to pay upon vesting of certain RSUs or exercise of certain share options in an amount equivalent to the dividends to the participants. This arrangement has no impact to the classification and vesting condition of the awards.

(b)
Share-based awards relating to Ant Group

Prior to 2023, certain employees of the Company were granted share-based awards by Ant Group and Hangzhou Junhan Equity Investment Partnership (“Junhan”), a major equity holder of Ant Group. These awards tied to the valuation of Ant Group and are settled by respective grantors upon disposal of these awards by the holders, vesting or exercise of these awards, depending on the forms of these awards. In addition, Junhan and Ant Group have the right to repurchase the vested awards (or any underlying equity for the settlement of the vested awards) granted by them, as applicable, from the holders upon an initial public offering of Ant Group or the termination of the holders’ employment with the Company at a price to be determined based on the then fair market value of Ant Group.

F-45


Table of Contents

ALIBABA GROUP HOLDING LIMITED
NOTES TO CONSOLIDATED FINANCIAL STATEMENTS
FOR THE YEARS ENDED MARCH 31, 2022, 2023 AND 2024

8.
Share-based awards (Continued)
(b)
Share-based awards relating to Ant Group (Continued)

For accounting purposes, these awards meet the definition of a financial derivative. The cost relating to these awards is recognized by the Company and the related expense is recognized over the requisite service period in the consolidated income statements with a corresponding credit to additional paid-in capital. Subsequent changes in the fair value of these awards are recorded in the consolidated income statements. The expenses relating to these awards are remeasured at the fair value on each reporting date until their settlement dates. The fair value of the underlying equity is primarily determined based on the contemporaneous valuation report, external information and information obtained from Ant Group.

During the years ended March 31, 2022, 2023 and 2024, the Company recognized a net reversal of RMB11,585 million, expenses of RMB668 million and a net reversal of RMB6,691 million, respectively, in respect of the share-based awards relating to Ant Group.

Starting from April 2020, the parties agreed to settle with each other the cost associated with certain share-based awards granted to each other’s employees upon vesting. The settlement amounts under this arrangement depend on the values of Ant Group share-based awards granted to the Company’s employees and the Company’s share-based awards granted to employees of Ant Group, in which the net settlement amount is insignificant to the Company.

Share-based awards relating to ordinary shares of the Company and Ant Group are generally subject to a four-year vesting schedule as determined by the administrator of the plans, or a vesting period of up to ten years for certain management members of the Company.

(c)
Share-based compensation expense by function

 

 

Year ended March 31,

 

 

2022

 

 

2023

 

 

2024

 

 

 

RMB

 

 

RMB

 

 

RMB

 

 

(in millions)

 

Cost of revenue

 

 

5,725

 

 

 

5,710

 

 

 

3,012

 

Product development expenses

 

 

11,035

 

 

 

13,514

 

 

 

7,623

 

Sales and marketing expenses

 

 

3,050

 

 

 

3,710

 

 

 

2,265

 

General and administrative expenses

 

 

4,161

 

 

 

7,897

 

 

 

5,646

 

 

 

23,971

 

 

 

30,831

 

 

 

18,546

 

 

9.
Earnings per share/ADS

Each ADS represents eight ordinary shares.

Basic earnings per share is computed by dividing net income attributable to ordinary shareholders by the weighted average number of outstanding ordinary shares, adjusted for treasury shares. Basic earnings per ADS is derived from the basic earnings per share.

For the calculation of diluted earnings per share, net income attributable to ordinary shareholders for basic earnings per share is adjusted by the effect of dilutive securities, including share-based awards, under the treasury stock method. Potentially dilutive securities, of which the amounts are insignificant, have been excluded from the computation of diluted net income per share if their inclusion is anti-dilutive. Diluted earnings per ADS is derived from the diluted earnings per share.

F-46


Table of Contents

ALIBABA GROUP HOLDING LIMITED
NOTES TO CONSOLIDATED FINANCIAL STATEMENTS
FOR THE YEARS ENDED MARCH 31, 2022, 2023 AND 2024

9.
Earnings per share/ADS (Continued)

The following table sets forth the computation of basic and diluted net income per share/ADS for the following periods:

 

 

Year ended March 31,

 

 

2022

 

 

2023

 

 

2024

 

 

RMB

 

 

RMB

 

 

RMB

 

 

 

(in millions, except per share data)

 

Earnings per share

 

 

 

 

 

 

 

 

 

Numerator:

 

 

 

 

 

 

 

 

 

Net income attributable to ordinary shareholders for computing
   net income per ordinary share — basic

 

 

61,959

 

 

 

72,509

 

 

 

79,741

 

Dilution effect on earnings arising from share-based awards
   operated by equity method investees and subsidiaries

 

 

(37

)

 

 

(38

)

 

 

(228

)

Net income attributable to ordinary shareholders for
   computing net income per ordinary share — diluted

 

 

61,922

 

 

 

72,471

 

 

 

79,513

 

 

 

 

 

 

 

 

 

 

 

Shares (denominator):

 

 

 

 

 

 

 

 

 

Weighted average number of shares used in calculating net
   income per ordinary share — basic (million shares)

 

 

21,558

 

 

 

20,980

 

 

 

20,182

 

Adjustments for dilutive RSUs and share options (million shares)

 

 

229

 

 

 

134

 

 

 

177

 

Weighted average number of shares used in calculating net
   income per ordinary share — diluted (million shares)

 

 

21,787

 

 

 

21,114

 

 

 

20,359

 

 

 

 

 

 

 

 

 

 

 

Net income per ordinary share — basic (RMB)

 

 

2.87

 

 

 

3.46

 

 

 

3.95

 

Net income per ordinary share — diluted (RMB)

 

 

2.84

 

 

 

3.43

 

 

 

3.91

 

 

 

 

 

 

 

 

 

 

 

Earnings per ADS

 

 

 

 

 

 

 

 

 

Net income per ADS — basic (RMB)

 

 

22.99

 

 

 

27.65

 

 

 

31.61

 

Net income per ADS — diluted (RMB)

 

 

22.74

 

 

 

27.46

 

 

 

31.24

 

 

10.
Restricted cash and escrow receivables

 

 

As of March 31,

 

 

2023

 

 

2024

 

 

RMB

 

 

RMB

 

 

 

(in millions)

 

Buyer protection fund deposits from merchants on the marketplaces (i)

 

 

32,962

 

 

 

30,924

 

Others

 

 

3,462

 

 

 

7,375

 

 

 

36,424

 

 

 

38,299

 

 

(i)
The amount represents buyer protection fund deposits received from merchants on the Company’s marketplaces, which are restricted for the purpose of compensating buyers for claims against merchants. A corresponding liability is recorded in other deposits and advances received under accrued expenses, accounts payable and other liabilities (Note 19) on the consolidated balance sheets.

 

F-47


Table of Contents

ALIBABA GROUP HOLDING LIMITED
NOTES TO CONSOLIDATED FINANCIAL STATEMENTS
FOR THE YEARS ENDED MARCH 31, 2022, 2023 AND 2024

11.
Equity securities and other investments

 

 

As of March 31, 2023

 

 

Original
cost

 

 

Cumulative
net gains
(losses)

 

 

Carrying
value

 

 

 

RMB

 

 

RMB

 

 

RMB

 

 

(in millions)

 

Equity securities:

 

 

 

 

 

 

 

 

 

Listed equity securities

 

 

107,535

 

 

 

216

 

 

 

107,751

 

Investments in privately held companies

 

 

97,701

 

 

 

(10,664

)

 

 

87,037

 

Debt investments:

 

 

 

 

 

 

 

 

 

Debt securities and loan investments

 

 

22,210

 

 

 

(7,105

)

 

 

15,105

 

Other treasury investments

 

 

40,736

 

 

 

 

 

 

40,736

 

 

 

268,182

 

 

 

(17,553

)

 

 

250,629

 

 

 

As of March 31, 2024

 

 

Original
cost

 

 

Cumulative
net losses

 

 

Carrying
value

 

 

 

RMB

 

 

RMB

 

 

RMB

 

 

(in millions)

 

Equity securities:

 

 

 

 

 

 

 

 

 

Listed equity securities

 

 

92,456

 

 

 

(25,275

)

 

 

67,181

 

Investments in privately held companies

 

 

110,863

 

 

 

(14,385

)

 

 

96,478

 

Debt investments:

 

 

 

 

 

 

 

 

 

Debt securities and loan investments

 

 

20,723

 

 

 

(9,641

)

 

 

11,082

 

Other treasury investments

 

 

106,150

 

 

 

 

 

 

106,150

 

 

 

 

330,192

 

 

 

(49,301

)

 

 

280,891

 

 

Details of the significant additions during the years ended March 31, 2022, 2023 and 2024 are set out in Note 4.

Equity securities

For equity securities which were still held as of March 31, 2022, 2023 and 2024, net unrealized losses, including impairment losses, of RMB25,587 million, RMB29,481 million and RMB28,790 million, respectively, were recognized in interest and investment income, net, for the years ended March 31, 2022, 2023 and 2024.

Investments in privately held companies include equity investments for which the Company elected to account for using the measurement alternative (Note 2(t)), for which the carrying value as of March 31, 2023 and 2024 were RMB79,545 million and RMB89,660 million, respectively.

For equity investments accounted for using the measurement alternative as of March 31, 2023, the Company recorded cumulative upward adjustments of RMB17,782 million and cumulative impairments and downward adjustments of RMB26,922 million. For these investments, the Company recorded upward adjustments of RMB4,205 million and impairments and downward adjustments of RMB13,266 million during the year ended March 31, 2023.

For equity investments accounted for using the measurement alternative as of March 31, 2024, the Company recorded cumulative upward adjustments of RMB20,965 million and cumulative impairments and downward adjustments of RMB32,760 million. For these investments, the Company recorded upward adjustments of RMB8,121 million and impairments and downward adjustments of RMB11,585 million during the year ended March 31, 2024.

F-48


Table of Contents

ALIBABA GROUP HOLDING LIMITED
NOTES TO CONSOLIDATED FINANCIAL STATEMENTS
FOR THE YEARS ENDED MARCH 31, 2022, 2023 AND 2024

11.
Equity securities and other investments (Continued)

Debt investments

Debt investments include convertible and exchangeable bonds accounted for under the fair value option, for which the fair value as of March 31, 2023 and 2024 were RMB7,167 million and RMB3,344 million, respectively. The aggregate fair value of these convertible and exchangeable bonds was lower than their aggregate unpaid principal balance as of March 31, 2023 and 2024 by RMB2,993 million and RMB4,607 million, respectively. Unrealized losses recorded on these convertible and exchangeable bonds in the consolidated income statements were RMB3,112 million, RMB262 million and RMB1,225 million during the years ended March 31, 2022, 2023 and 2024, respectively.

Debt investments also include debt investments accounted for at amortized cost, for which the allowance for credit losses as of March 31, 2023 and 2024 were RMB4,085 million and RMB5,034 million, respectively.

During the years ended March 31, 2022, 2023 and 2024, impairment losses (reversal of impairment losses) on these debt investments of RMB3,225 million, RMB(356) million and RMB872 million, respectively, were recorded in interest and investment income, net in the consolidated income statements.

During the year ended March 31, 2023, there were modifications, including alignment of the maturity date and adjustments of numbers of collateral, to loans provided to a shareholder of an equity method investee with principal amount of RMB4,931 million. As of March 31, 2023, repayment of the modified loan is expected to be provided substantially through the sale of collateral, while as of March 31, 2024, repayment of another loan with principal amount of RMB596 million and the modified loan are expected to be provided substantially through the sale of collateral. Expected credit losses for these loans were assessed on an individual basis, based on the fair value of the corresponding shares pledged as collateral as of the reporting date, adjusted for selling costs as appropriate. The fair value of the collateral as of March 31, 2023 and 2024 were RMB3,574 million and RMB3,304 million, respectively. There is no commitment to lend additional funds.

The carrying amount of debt investments accounted for at amortized cost approximates their fair value due to the fact that the related effective interest rates approximate rates currently offered by financial institutions for similar debt instruments of comparable maturities.

Other treasury investments mainly comprise of investments in fixed deposits, certificates of deposits and marketable debt securities with original maturities over one year for treasury purposes.

F-49


Table of Contents

ALIBABA GROUP HOLDING LIMITED
NOTES TO CONSOLIDATED FINANCIAL STATEMENTS
FOR THE YEARS ENDED MARCH 31, 2022, 2023 AND 2024

12.
Fair value measurement

Fair value is defined as the price that would be received to sell an asset or paid to transfer a liability in an orderly transaction between market participants at the measurement date. To increase the comparability of fair value measures, the following hierarchy prioritizes the inputs to valuation methodologies used to measure fair value:

 

Level 1 —

Valuations based on unadjusted quoted prices for identical assets and liabilities in active markets.

Level 2 —

Valuations based on observable inputs other than quoted prices included in Level 1, such as quoted prices for similar assets and liabilities in active markets, quoted prices for identical or similar assets and liabilities in markets that are not active, or other inputs that are observable or can be corroborated by observable market data.

Level 3 —

Valuations based on unobservable inputs reflecting assumptions, consistent with reasonably available assumptions made by other market participants. These valuations require significant judgment.

 

Fair value of listed equity investments are based on quoted prices in active markets for identical assets or liabilities. The valuation of unlisted equity investments that do not have a quoted price may include the use of market and income valuation approaches and the use of estimates, which may include discount rates, investees’ liquidity and financial performance, and market data of comparable companies in similar industries. Certain other financial instruments, such as interest rate swap contracts and certain option agreements, are valued based on inputs derived from or corroborated by observable market data. Valuations of convertible and exchangeable bonds that do not have a quoted price are generally performed using valuation models such as the binomial model with unobservable inputs including risk-free interest rate and expected volatility. The valuation of contingent consideration is performed using an expected cash flow method with unobservable inputs including the probability to achieve the contingencies, which is assessed by the Company, in connection with the contingent consideration arrangements. Investments in privately held companies for which the Company elected to record using the measurement alternative are remeasured on a non-recurring basis, and are categorized within Level 3 under the fair value hierarchy. The values are estimated based on valuation methods using the observable transaction price at the transaction date and considering the rights and obligations of the securities and other unobservable inputs including volatility.

The following table summarizes the Company’s assets and liabilities that are measured at fair value on a recurring basis and are categorized under the fair value hierarchy:

 

 

As of March 31, 2023

 

 

Level 1

 

 

Level 2

 

 

Level 3

 

 

Total

 

 

 

RMB

 

 

RMB

 

 

RMB

 

 

RMB

 

 

(in millions)

 

Assets

 

 

 

 

 

 

 

 

 

 

 

 

Time deposits and certificate of deposits (i)

 

 

 

 

 

332,971

 

 

 

 

 

 

332,971

 

Wealth management products (i)

 

 

 

 

 

34,257

 

 

 

 

 

 

34,257

 

Restricted cash and escrow receivables

 

 

36,424

 

 

 

 

 

 

 

 

 

36,424

 

Listed equity securities (ii)

 

 

107,751

 

 

 

 

 

 

 

 

 

107,751

 

Convertible and exchangeable bonds (ii)

 

 

 

 

 

775

 

 

 

6,392

 

 

 

7,167

 

Option agreements (iii)

 

 

 

 

 

646

 

 

 

290

 

 

 

936

 

Others (v)

 

 

162

 

 

 

1,762

 

 

 

6,142

 

 

 

8,066

 

 

 

144,337

 

 

 

370,411

 

 

 

12,824

 

 

 

527,572

 

Liabilities

 

 

 

 

 

 

 

 

 

 

 

 

Contingent consideration in relation to
   investments and acquisitions (iv)

 

 

 

 

 

 

 

 

537

 

 

 

537

 

Others (iv)

 

 

 

 

 

182

 

 

 

132

 

 

 

314

 

 

 

 

 

 

182

 

 

 

669

 

 

 

851

 

 

F-50


Table of Contents

ALIBABA GROUP HOLDING LIMITED
NOTES TO CONSOLIDATED FINANCIAL STATEMENTS
FOR THE YEARS ENDED MARCH 31, 2022, 2023 AND 2024

12.
Fair value measurement (Continued)

 

 

As of March 31, 2024

 

 

Level 1

 

 

Level 2

 

 

Level 3

 

 

Total

 

 

 

RMB

 

 

RMB

 

 

RMB

 

 

RMB

 

 

(in millions)

 

Assets

 

 

 

 

 

 

 

 

 

 

 

 

Time deposits and certificate of deposits (i)

 

 

 

 

 

339,730

 

 

 

 

 

 

339,730

 

Wealth management products (i)

 

 

 

 

 

20,784

 

 

 

 

 

 

20,784

 

Marketable debt securities (i)

 

 

 

 

 

8,591

 

 

 

 

 

 

8,591

 

Restricted cash and escrow receivables

 

 

38,299

 

 

 

 

 

 

 

 

 

38,299

 

Listed equity securities (ii)

 

 

67,181

 

 

 

 

 

 

 

 

 

67,181

 

Convertible and exchangeable bonds (ii)

 

 

 

 

 

147

 

 

 

3,197

 

 

 

3,344

 

Option agreements (iii)

 

 

 

 

 

90

 

 

 

165

 

 

 

255

 

Others (v)

 

 

 

 

 

2,255

 

 

 

5,593

 

 

 

7,848

 

 

 

 

105,480

 

 

 

371,597

 

 

 

8,955

 

 

 

486,032

 

Liabilities

 

 

 

 

 

 

 

 

 

 

 

 

Contingent consideration in relation to
   investments and acquisitions (iv)

 

 

 

 

 

 

 

 

713

 

 

 

713

 

Others (iv)

 

 

 

 

 

24

 

 

 

801

 

 

 

825

 

 

 

 

 

 

 

24

 

 

 

1,514

 

 

 

1,538

 

 

(i)
Included in short-term investments and equity securities and other investments on the consolidated balance sheets.
(ii)
Included in equity securities and other investments on the consolidated balance sheets.
(iii)
Included in prepayments, receivables and other assets on the consolidated balance sheets.
(iv)
Included in accrued expenses, accounts payable and other liabilities on the consolidated balance sheets.
(v)
Others primarily represent other investments with underlying assets measured at fair value.

Convertible and exchangeable bonds categorized within Level 3 under the fair value hierarchy:

 

 

 

Amounts

 

 

RMB

 

 

 

(in millions)

 

Balance as of March 31, 2022

 

 

7,272

 

Additions

 

 

785

 

Net decrease in fair value

 

 

(373

)

Disposal

 

 

(35

)

Conversion

 

 

(1,492

)

Foreign currency translation adjustments

 

 

235

 

Balance as of March 31, 2023

 

 

6,392

 

Additions

 

 

730

 

Net decrease in fair value

 

 

(1,243

)

Disposal

 

 

(2,645

)

Conversion

 

 

(107

)

Foreign currency translation adjustments

 

 

70

 

Balance as of March 31, 2024

 

 

3,197

 

 

F-51


Table of Contents

ALIBABA GROUP HOLDING LIMITED
NOTES TO CONSOLIDATED FINANCIAL STATEMENTS
FOR THE YEARS ENDED MARCH 31, 2022, 2023 AND 2024

12.
Fair value measurement (Continued)

Contingent consideration in relation to investments and acquisitions categorized within Level 3 under the fair value hierarchy:

 

 

Amounts

 

 

RMB

 

 

 

(in millions)

 

Balance as of March 31, 2022

 

 

829

 

Additions

 

 

178

 

Net decrease in fair value

 

 

(34

)

Payment

 

 

(445

)

Foreign currency translation adjustments

 

 

9

 

Balance as of March 31, 2023

 

 

537

 

Additions

 

 

226

 

Net increase in fair value

 

 

7

 

Payment

 

 

(71

)

Foreign currency translation adjustments

 

 

14

 

Balance as of March 31, 2024

 

 

713

 

 

13.
Prepayments, receivables and other assets

 

 

As of March 31,

 

 

2023

 

 

2024

 

 

 

RMB

 

 

RMB

 

 

(in millions)

 

Current:

 

 

 

 

 

 

Accounts receivable and contract assets, net of allowance

 

 

32,134

 

 

 

30,686

 

Inventories

 

 

28,547

 

 

 

25,460

 

VAT receivables, net of allowance

 

 

17,497

 

 

 

19,904

 

Prepaid cost of revenue, sales and marketing and other expenses

 

 

16,794

 

 

 

17,784

 

Advances to/receivables from customers, merchants and others

 

 

14,499

 

 

 

11,508

 

Amounts due from related companies

 

 

9,042

 

 

 

8,257

 

Interest receivables

 

 

5,471

 

 

 

10,055

 

Deferred direct selling costs and cost of revenue (i)

 

 

4,771

 

 

 

6,482

 

Others

 

 

8,317

 

 

 

13,400

 

 

 

137,072

 

 

 

143,536

 

Non-current:

 

 

 

 

 

 

Operating lease right-of-use assets

 

 

77,428

 

 

 

76,927

 

Deferred tax assets (Note 7)

 

 

15,494

 

 

 

11,361

 

Film costs and prepayment for licensed copyrights and others

 

 

8,905

 

 

 

12,073

 

Prepayment for acquisition of property and equipment

 

 

3,976

 

 

 

11,345

 

Others

 

 

5,123

 

 

 

4,396

 

 

 

110,926

 

 

 

116,102

 

 

(i)
The Company is obligated to pay certain costs upon the receipt of membership fees from merchants or other customers, which primarily consist of sales commissions, and certain costs associated with cloud services. The membership fees and cloud services revenue are initially deferred and recognized as revenue in the consolidated income statements in the period in which the services are rendered. As such, the related costs are also initially deferred and recognized in the consolidated income statements in the same period as the related service fees and revenue are recognized.

 

 

 

F-52


Table of Contents

ALIBABA GROUP HOLDING LIMITED
NOTES TO CONSOLIDATED FINANCIAL STATEMENTS
FOR THE YEARS ENDED MARCH 31, 2022, 2023 AND 2024

14.
Investments in equity method investees

 

 

Amounts

 

 

 

RMB

 

 

(in millions)

 

 

 

 

 

Balance as of March 31, 2022

 

 

219,642

 

Additions

 

 

4,990

 

Share of results, other comprehensive income and other reserves (i)

 

 

677

 

Disposals

 

 

(1,192

)

Distributions (ii)

 

 

(11,645

)

Transfers

 

 

1,046

 

Impairment loss (iii)

 

 

(8,310

)

Foreign currency translation adjustments

 

 

2,172

 

Balance as of March 31, 2023

 

 

207,380

 

Additions

 

 

3,605

 

Share of results, other comprehensive income and other reserves (i)

 

 

2,739

 

Disposals

 

 

(1,069

)

Distributions

 

 

(1,258

)

Transfers

 

 

32

 

Impairment loss (iii)

 

 

(9,895

)

Foreign currency translation adjustments

 

 

1,597

 

Balance as of March 31, 2024

 

 

203,131

 

 

(i)
Share of results, other comprehensive income and other reserves include the share of results of the equity method investees, the gain or loss arising from the deemed disposal of the equity method investees and basis differences arising from equity method investees. The amount excludes the expenses relating to the share-based awards underlying the equity of the Company and Ant Group granted to employees of certain equity method investees.
(ii)
Includes dividend declared by Ant Group amounting to RMB10,519 million for the year ended March 31, 2023.
(iii)
Impairment loss recorded represents other-than-temporary decline in fair value below the carrying value of the investments in equity method investees. The valuation inputs for the fair value measurement with respect to the impairments include the stock price for equity method investees that are listed, as well as certain unobservable inputs that are not subject to meaningful aggregation.

As of March 31, 2024, equity method investments with an aggregate carrying amount of RMB26,519 million are publicly traded and the total market value of these investments amounted to RMB28,364 million. As of March 31, 2024, the Company’s retained earnings included undistributed earnings from equity method investees of RMB47,770 million.

F-53


Table of Contents

ALIBABA GROUP HOLDING LIMITED
NOTES TO CONSOLIDATED FINANCIAL STATEMENTS
FOR THE YEARS ENDED MARCH 31, 2022, 2023 AND 2024

14.
Investments in equity method investees (Continued)

For the years ended March 31, 2022, 2023 and 2024, equity method investments held by the Company in aggregate have met the significance criteria as defined under Rule 4-08(g) of Regulation S-X. As such, the Company is required to present summarized financial information for all of its equity method investments as a group as follows:

 

 

Year ended March 31,

 

 

2022

 

 

2023

 

 

2024

 

 

 

RMB

 

 

RMB

 

 

RMB

 

 

(in millions)

 

Operating data:

 

 

 

 

 

 

 

 

 

Revenue

 

 

541,712

 

 

 

441,495

 

 

 

451,861

 

Cost of revenue

 

 

(371,076

)

 

 

(297,895

)

 

 

(312,422

)

Income from operations

 

 

38,006

 

 

 

27,163

 

 

 

56,646

 

Net income (loss)

 

 

113,970

 

 

 

(86,761

)

 

 

75,820

 

 

 

As of March 31,

 

 

2023

 

 

2024

 

 

 

RMB

 

 

RMB

 

 

(in millions)

 

Balance sheet data:

 

 

 

 

 

 

Current assets

 

 

591,660

 

 

 

619,857

 

Non-current assets

 

 

803,288

 

 

 

788,137

 

Current liabilities

 

 

409,055

 

 

 

469,259

 

Non-current liabilities

 

 

115,399

 

 

 

83,997

 

Noncontrolling interests and mezzanine equity

 

 

14,023

 

 

 

13,863

 

 

15.
Property and equipment, net

 

 

As of March 31,

 

 

2023

 

 

2024

 

 

 

RMB

 

 

RMB

 

 

(in millions)

 

Building, property improvements and other property

 

 

123,276

 

 

 

135,132

 

Computer equipment and software

 

 

100,563

 

 

 

117,458

 

Construction in progress

 

 

45,129

 

 

 

42,677

 

Furniture, office and transportation equipment and others

 

 

21,631

 

 

 

20,367

 

 

 

290,599

 

 

 

315,634

 

Less: accumulated depreciation and impairment

 

 

(114,568

)

 

 

(130,473

)

Net book value

 

 

176,031

 

 

 

185,161

 

 

Depreciation expenses recognized for the years ended March 31, 2022, 2023 and 2024 were RMB25,470 million, RMB24,654 million and RMB23,344 million, respectively.

F-54


Table of Contents

ALIBABA GROUP HOLDING LIMITED
NOTES TO CONSOLIDATED FINANCIAL STATEMENTS
FOR THE YEARS ENDED MARCH 31, 2022, 2023 AND 2024

16.
Intangible assets, net

 

 

As of March 31,

 

 

2023

 

 

2024

 

 

 

RMB

 

 

RMB

 

 

(in millions)

 

User base and customer relationships

 

 

48,155

 

 

 

48,863

 

Trade names, trademarks and domain names

 

 

39,301

 

 

 

39,687

 

Non-compete agreements

 

 

12,636

 

 

 

11,815

 

Developed technology and patents

 

 

6,639

 

 

 

7,166

 

Licensed copyrights (Note 2(x)) and others

 

 

8,893

 

 

 

9,586

 

 

 

115,624

 

 

 

117,117

 

Less: accumulated amortization and impairment

 

 

(68,711

)

 

 

(90,167

)

Net book value

 

 

46,913

 

 

 

26,950

 

 

During the years ended March 31, 2022, 2023 and 2024, the Company acquired intangible assets amounting to RMB1,000 million, RMB285 million and RMB602 million, respectively, in connection with business combinations, which were measured at fair value upon acquisition. Details of intangible assets acquired in connection with business combinations are included in Note 4.

 

During the year ended March 31, 2024, considered lower than expected profitability as a result of uncertainties in the market environment, the Company recognized impairment on intangible assets of RMB12,089 million primarily relating to trade names, trademarks and domain names originated from the acquisition of Sun Art, an asset group under All others segment. The fair value of the asset group is determined based on its market capitalization.

The estimated aggregate amortization expenses for each of the five succeeding fiscal years and thereafter are as follows:

 

 

Amounts

 

 

 

RMB

 

 

 

(in millions)

 

For the year ending March 31,

 

 

 

2025

 

 

7,699

 

2026

 

 

3,974

 

2027

 

 

3,281

 

2028

 

 

2,854

 

2029

 

 

2,010

 

Thereafter

 

 

7,132

 

 

 

26,950

 

 

F-55


Table of Contents

ALIBABA GROUP HOLDING LIMITED
NOTES TO CONSOLIDATED FINANCIAL STATEMENTS
FOR THE YEARS ENDED MARCH 31, 2022, 2023 AND 2024

17.
Goodwill

Changes in the carrying amount of goodwill by segment for the years ended March 31, 2023 and 2024 were as follows:

 

 

 

 

 

 

 

 

Alibaba

 

 

Cainiao

 

 

 

 

 

Digital

 

 

 

 

 

 

 

 

 

 

 

 

Taobao

 

 

 

 

 

International

 

 

Smart

 

 

 

 

 

Media

 

 

 

 

 

 

 

 

 

 

 

and

 

 

Cloud

 

 

Digital

 

 

Logistics

 

 

Local

 

 

and

 

 

Innovation

 

 

 

 

 

 

 

 

Tmall

 

 

Intelligence

 

 

Commerce

 

 

Network

 

 

Services

 

 

Entertainment

 

 

Initiatives

 

 

 

 

 

 

 

 

Group

 

 

Group

 

 

Group

 

 

Limited

 

 

Group

 

 

Group

 

 

and others

 

 

All others

 

 

Total

 

Balance as of March 31, 2022

 

 

174,947

 

 

 

3,063

 

 

 

17,461

 

 

 

16,346

 

 

 

20,292

 

 

 

33,532

 

 

 

3,940

 

 

 

 

 

 

269,581

 

Additions

 

 

 

 

 

394

 

 

 

97

 

 

 

85

 

 

 

 

 

 

7

 

 

 

 

 

 

 

 

 

583

 

Impairment

 

 

 

 

 

 

 

 

 

 

 

 

 

 

 

 

 

(2,714

)

 

 

 

 

 

 

 

 

(2,714

)

Foreign currency translation
   adjustments

 

 

9

 

 

 

33

 

 

 

593

 

 

 

6

 

 

 

 

 

 

 

 

 

 

 

 

 

 

 

641

 

Balance as of March 31, 2023

 

 

174,956

 

 

 

3,490

 

 

 

18,151

 

 

 

16,437

 

 

 

20,292

 

 

 

30,825

 

 

 

3,940

 

 

 

 

 

 

268,091

 

Transfer due to segment changes

 

 

(9,937

)

 

 

 

 

 

 

 

 

 

 

 

 

 

 

(10,734

)

 

 

(3,940

)

 

 

24,611

 

 

 

 

Additions

 

 

33

 

 

 

124

 

 

 

1,470

 

 

 

 

 

 

155

 

 

 

 

 

 

 

 

 

 

 

 

1,782

 

Deconsolidations

 

 

(107

)

 

 

 

 

 

 

 

 

 

 

 

 

 

 

 

 

 

 

 

 

(7

)

 

 

(114

)

Impairment (i)

 

 

 

 

 

 

 

 

 

 

 

 

 

 

 

 

 

(8,490

)

 

 

 

 

 

(2,031

)

 

 

(10,521

)

Foreign currency translation
   adjustments

 

 

 

 

 

24

 

 

 

412

 

 

 

5

 

 

 

 

 

 

 

 

 

 

 

 

 

 

 

441

 

Balance as of March 31, 2024

 

 

164,945

 

 

 

3,638

 

 

 

20,033

 

 

 

16,442

 

 

 

20,447

 

 

 

11,601

 

 

 

 

 

 

22,573

 

 

 

259,679

 

 

(i)
As of the annual goodwill impairment assessment date, considered the changes in market conditions, the Company performed a quantitative impairment test on Youku, a reporting unit under Digital Media and Entertainment Group and recognized an impairment charge of RMB8,490 million. The fair value of the reporting unit was determined based on the discounted cash flow analysis using the assumptions including the future growth rates and the weighted average cost of capital.

Gross goodwill balances were RMB300,425 million and RMB302,534 million as of March 31, 2023 and 2024, respectively. Accumulated impairment losses were RMB32,334 million and RMB42,855 million as of March 31, 2023 and 2024, respectively.

In the annual goodwill impairment assessment, the Company concluded that the carrying amounts of certain reporting units exceeded their respective fair values and recorded impairment losses of RMB25,141 million, RMB2,714 million and RMB10,521 million during the years ended March 31, 2022, 2023 and 2024, respectively. The goodwill impairment is presented as an unallocated item in the segment information (Note 26) because the CODM of the Company does not consider this as part of the segment operating performance measure.

F-56


Table of Contents

ALIBABA GROUP HOLDING LIMITED
NOTES TO CONSOLIDATED FINANCIAL STATEMENTS
FOR THE YEARS ENDED MARCH 31, 2022, 2023 AND 2024

18.
Deferred revenue and customer advances

Deferred revenue and customer advances primarily represent service fees prepaid by merchants or customers for which the relevant services have not been provided. The respective balances are as follows:

 

 

As of March 31,

 

 

2023

 

 

2024

 

 

 

RMB

 

 

RMB

 

 

(in millions)

 

Deferred revenue

 

 

35,350

 

 

 

37,142

 

Customer advances

 

 

39,505

 

 

 

39,745

 

 

 

74,855

 

 

 

76,887

 

Less: current portion

 

 

(71,295

)

 

 

(72,818

)

Non-current portion

 

 

3,560

 

 

 

4,069

 

 

All service fees received in advance are initially recorded as customer advances. These amounts are transferred to deferred revenue upon commencement of the provision of services by the Company and are recognized in the consolidated income statements in the period in which the services are provided. In general, service fees received in advance are non-refundable after the amounts are transferred to deferred revenue. Substantially all of the balances of deferred revenue and customer advances are generally recognized as revenue within one year.

19.
Accrued expenses, accounts payable and other liabilities

 

 

As of March 31,

 

 

2023

 

 

2024

 

 

 

RMB

 

 

RMB

 

 

(in millions)

 

Current:

 

 

 

 

 

 

Payables and accruals for cost of revenue and sales and marketing expenses

 

 

103,369

 

 

 

118,057

 

Other deposits and advances received (i)

 

 

54,964

 

 

 

54,508

 

Payable to merchants and third party marketing affiliates

 

 

31,425

 

 

 

32,989

 

Accrued bonus and staff costs, including sales commission

 

 

29,000

 

 

 

29,631

 

Payables and accruals for purchases of property and equipment

 

 

15,625

 

 

 

19,840

 

Amounts due to related companies (ii)

 

 

10,383

 

 

 

9,503

 

Other taxes payable (iii)

 

 

6,997

 

 

 

7,934

 

Operating lease liabilities (Note 6)

 

 

5,667

 

 

 

5,871

 

Contingent and deferred consideration in relation to investments and
   acquisitions

 

 

901

 

 

 

1,094

 

Escrow money payable

 

 

107

 

 

 

79

 

Others

 

 

17,512

 

 

 

18,377

 

 

 

275,950

 

 

 

297,883

 

Non-current:

 

 

 

 

 

 

Operating lease liabilities (Note 6)

 

 

28,548

 

 

 

28,967

 

Contingent and deferred consideration in relation to investments and
   acquisitions

 

 

1,058

 

 

 

1,473

 

Others

 

 

773

 

 

 

1,427

 

 

 

30,379

 

 

 

31,867

 

 

(i)
Other deposits and advances received as of March 31, 2023 and 2024 include buyer protection fund deposits received from merchants on the Company’s marketplaces (Note 10).
(ii)
Amounts due to related companies primarily represent balances arising from the transactions with Ant Group (Note 22). The balances are unsecured, interest free and repayable within the next twelve months.

 

(iii)
Other taxes payable primarily represent VAT and PRC individual income tax of employees withheld by the Company.

F-57


Table of Contents

ALIBABA GROUP HOLDING LIMITED
NOTES TO CONSOLIDATED FINANCIAL STATEMENTS
FOR THE YEARS ENDED MARCH 31, 2022, 2023 AND 2024

19.
Accrued expenses, accounts payable and other liabilities (Continued)

The Company enters into agreements with several financial institutions and offer supplier finance program to the Company’s suppliers. Suppliers can sell one or more of the Company’s payment obligations at their sole discretion to the financial institutions to receive funds prior to the scheduled due dates to meet their cash flow needs. The Company’s rights and obligations are not impacted and the original payment terms, timing or amount, remain unchanged. The Company did not provide assets pledged as security or other forms of guarantees under the supplier finance program. As of March 31, 2023 and 2024, the outstanding payment obligations under the supplier finance program were RMB1,962 million and RMB2,302 million, respectively, and are recorded within accrued expenses, accounts payable and other liabilities on the consolidated balance sheets.

 

20.
Bank borrowings

Bank borrowings are analyzed as follows:

 

 

As of March 31,

 

 

2023

 

 

2024

 

 

 

RMB

 

 

RMB

 

 

(in millions)

 

Current portion:

 

 

 

 

 

 

Short-term other borrowings (i)

 

 

7,466

 

 

 

12,749

 

Non-current portion:

 

 

 

 

 

 

US$4.0 billion syndicated loan denominated in US$ (ii)

 

 

27,393

 

 

 

28,828

 

Long-term other borrowings (iii)

 

 

24,630

 

 

 

26,858

 

 

 

52,023

 

 

 

55,686

 

 

(i)
As of March 31, 2023 and 2024, the Company had short-term borrowings from banks which were repayable within one year or on demand and charged interest rates ranging from 1.6% to 12.5% and 1.4% to 4.6% per annum, respectively. As of March 31, 2023 and 2024, the weighted average interest rate of these borrowings was 2.7% and 2.6% per annum, respectively. The borrowings are primarily denominated in RMB.
(ii)
As of March 31, 2023 and 2024, the Company had a US$4.0 billion syndicated loan, which was initially entered into with a group of eight lead arrangers. The loan was priced at 85 basis points over LIBOR with maturity in May 2024. During the year ended March 31, 2024, the loan terms were modified such that the interest rate of the loan was adjusted to 80 basis points over Secured Overnight Financing Rate (“SOFR”) with a credit adjustment spread and the maturity of the loan was extended to May 2028. Certain related floating interest payments are hedged by certain interest rate swap contracts entered into by the Company. The proceeds of the loan were used for general corporate and working capital purposes (including acquisitions).
(iii)
As of March 31, 2023 and 2024, the Company had long-term borrowings from banks with weighted average interest rates of 3.8% and 3.5% per annum, respectively. The borrowings are primarily denominated in RMB.

Certain other bank borrowings are collateralized by a pledge of certain buildings and property improvements, construction in progress and land use rights in the PRC and receivables with carrying values of RMB23,767 million and RMB34,056 million, as of March 31, 2023 and 2024, respectively. As of March 31, 2024, the Company is in compliance with all covenants in relation to bank borrowings.

As of March 31, 2023 and 2024, the Company had a revolving credit facility provided by certain financial institutions for an amount of US$6.5 billion, which has not yet been drawn down. The interest rate on any outstanding utilized amount under this credit facility was calculated based on LIBOR plus 80 basis points, and was adjusted to SOFR with a credit adjustment spread plus 80 basis points in May 2023. This facility is reserved for general corporate and working capital purposes (including acquisitions). The expiration date of the credit facility was June 2026.

F-58


Table of Contents

ALIBABA GROUP HOLDING LIMITED
NOTES TO CONSOLIDATED FINANCIAL STATEMENTS
FOR THE YEARS ENDED MARCH 31, 2022, 2023 AND 2024

20.
Bank borrowings (Continued)

As of March 31, 2024, the borrowings will be due according to the following schedule:

 

 

Principal amounts

 

 

 

RMB

 

 

(in millions)

 

Within 1 year

 

 

12,749

 

Between 1 to 2 years

 

 

4,807

 

Between 2 to 3 years

 

 

3,745

 

Between 3 to 4 years

 

 

5,242

 

Between 4 to 5 years

 

 

30,078

 

Beyond 5 years

 

 

11,894

 

 

 

68,515

 

 

21.
Unsecured senior notes

In November 2014, the Company issued unsecured senior notes including floating rate and fixed rate notes with varying maturities for an aggregate principal amount of US$8.0 billion (the “2014 Senior Notes”), of which US$1.3 billion was repaid in November 2017, US$2.25 billion was repaid in November 2019 and US$1.5 billion was repaid in November 2021. The 2014 Senior Notes are senior unsecured obligations that are listed on the HKSE, and interest is payable in arrears, quarterly for the floating rate notes and semiannually for the fixed rate notes.

In December 2017, the Company issued unsecured fixed rate senior notes with varying maturities for an aggregate principal amount of US$7.0 billion (the “2017 Senior Notes”), of which US$0.7 billion was repaid in June 2023. The 2017 Senior Notes are senior unsecured obligations that are listed on the Singapore Stock Exchange, and interest is payable in arrears semiannually.

In February 2021, the Company issued unsecured fixed rate senior notes with varying maturities for an aggregate principal amount of US$5.0 billion (the “2021 Senior Notes”). The 2021 Senior Notes are senior unsecured obligations that are listed on the Singapore Stock Exchange, and interest is payable in arrears semiannually.

The following table provides a summary of the Company’s unsecured senior notes as of March 31, 2023 and 2024:

 

 

As of March 31,

 

 

Effective

 

 

2023

 

 

2024

 

 

interest rate

 

 

 

RMB

 

 

RMB

 

 

 

 

 

(in millions)

 

 

 

 

US$700 million 2.800% notes due 2023

 

 

4,800

 

 

 

 

 

 

2.90

%

US$2,250 million 3.600% notes due 2024

 

 

15,410

 

 

 

16,252

 

 

 

3.68

%

US$2,550 million 3.400% notes due 2027

 

 

17,397

 

 

 

18,352

 

 

 

3.52

%

US$1,500 million 2.125% notes due 2031

 

 

10,234

 

 

 

10,791

 

 

 

2.20

%

US$700 million 4.500% notes due 2034

 

 

4,754

 

 

 

5,013

 

 

 

4.60

%

US$1,000 million 4.000% notes due 2037

 

 

6,807

 

 

 

7,176

 

 

 

4.06

%

US$1,000 million 2.700% notes due 2041

 

 

6,761

 

 

 

7,129

 

 

 

2.80

%

US$1,750 million 4.200% notes due 2047

 

 

11,898

 

 

 

12,540

 

 

 

4.25

%

US$1,500 million 3.150% notes due 2051

 

 

10,206

 

 

 

10,757

 

 

 

3.19

%

US$1,000 million 4.400% notes due 2057

 

 

6,795

 

 

 

7,161

 

 

 

4.44

%

US$1,000 million 3.250% notes due 2061

 

 

6,803

 

 

 

7,170

 

 

 

3.28

%

Carrying value

 

 

101,865

 

 

 

102,341

 

 

 

 

Unamortized discount and debt issuance costs

 

 

665

 

 

 

644

 

 

 

 

Total principal amounts of unsecured senior notes

 

 

102,530

 

 

 

102,985

 

 

 

 

Less: current portion of principal amounts of unsecured senior
   notes

 

 

(4,801

)

 

 

(16,261

)

 

 

 

Non-current portion of principal amounts of unsecured senior notes

 

 

97,729

 

 

 

86,724

 

 

 

 

 

F-59


Table of Contents

ALIBABA GROUP HOLDING LIMITED
NOTES TO CONSOLIDATED FINANCIAL STATEMENTS
FOR THE YEARS ENDED MARCH 31, 2022, 2023 AND 2024

21.
Unsecured senior notes (Continued)

The effective interest rates for the unsecured senior notes include the interest charged on the notes as well as amortization of the debt discounts and debt issuance costs.

The unsecured senior notes contain covenants including, among others, limitation on liens, consolidation, merger and sale of the Company’s assets. As of March 31, 2024, the Company is in compliance with all these covenants. In addition, the unsecured senior notes rank senior in right of payment to all of the Company’s existing and future indebtedness expressly subordinated in right of payment to the notes and rank at least equally in right of payment with all of the Company’s existing and future unsecured unsubordinated indebtedness (subject to any priority rights pursuant to applicable law).

As of March 31, 2024, the future principal payments for the Company’s unsecured senior notes will be due according to the following schedule:

 

 

Principal amounts

 

 

 

RMB

 

 

(in millions)

 

Within 1 year

 

 

16,261

 

Between 1 to 2 years

 

 

 

Between 2 to 3 years

 

 

 

Between 3 to 4 years

 

 

18,429

 

Between 4 to 5 years

 

 

 

Thereafter

 

 

68,295

 

 

 

 

102,985

 

 

As of March 31, 2023 and 2024, the fair values of the Company’s unsecured senior notes, based on Level 2 inputs, were US$12,523 million (RMB85,886 million) and US$11,999 million (RMB86,719 million), respectively.

22.
Related party transactions

During the years ended March 31, 2022, 2023 and 2024, other than disclosed elsewhere, the Company had the following material related party transactions:

Transactions with Ant Group and its affiliates

 

 

Year ended March 31,

 

 

2022

 

 

2023

 

 

2024

 

 

 

RMB

 

 

RMB

 

 

RMB

 

 

(in millions)

 

Amounts earned by the Company

 

 

 

 

 

 

 

 

 

Cloud services revenue (i)

 

 

5,536

 

 

 

8,409

 

 

 

8,814

 

Administrative and support services (i)

 

 

1,165

 

 

 

565

 

 

 

807

 

Annual fee for SME loan business (ii)

 

 

708

 

 

 

 

 

 

 

Marketplace software technology services fee and other
    amounts earned (i)

 

 

2,358

 

 

 

2,831

 

 

 

3,244

 

 

 

9,767

 

 

 

11,805

 

 

 

12,865

 

 

 

 

 

 

 

 

 

 

 

Amounts incurred by the Company

 

 

 

 

 

 

 

 

 

Payment processing and escrow services fee (iii)

 

 

11,824

 

 

 

12,484

 

 

 

13,164

 

Other amounts incurred (i)

 

 

3,542

 

 

 

2,271

 

 

 

3,050

 

 

 

15,366

 

 

 

14,755

 

 

 

16,214

 

 

(i)
The Company has other commercial arrangements and cost sharing arrangements with Ant Group and its affiliates on various sales and marketing, cloud, and other administrative and support services.

F-60


Table of Contents

ALIBABA GROUP HOLDING LIMITED
NOTES TO CONSOLIDATED FINANCIAL STATEMENTS
FOR THE YEARS ENDED MARCH 31, 2022, 2023 AND 2024

22.
Related party transactions (Continued)

Transactions with Ant Group and its affiliates (Continued)

(ii)
Pursuant to the SAPA, the Company entered into software system use and service agreements with Ant Group in 2014, under which the Company would receive annual fees for SME loan business for a term of seven years. In calendar years 2018 to 2021, the Company received or will receive annual fees equal to the amount received in calendar year 2017, which was equal to 2.5% of the average daily balance of the SME loans made by Ant Group and its affiliates during that year. The annual fee payment by Ant Group in relation to SME loan business was terminated in December 2021.
(iii)
The Company has a commercial agreement with Alipay whereby the Company receives payment processing and escrow services in exchange for a payment for the services fee, which was recognized in cost of revenue.

As of March 31, 2023 and 2024, the Company had certain amounts of cash held in accounts managed by Alipay in connection with the provision of online and mobile commerce and related services for a total amount of RMB7,080 million and RMB9,848 million, respectively, which have been classified as cash and cash equivalents on the consolidated balance sheets.

Transactions with other investees

The Company has commercial arrangements with certain investees of the Company related to cloud services. In connection with these services provided by the Company, RMB1,826 million, RMB1,462 million and RMB984 million were recorded in revenue in the consolidated income statements for the years ended March 31, 2022, 2023 and 2024, respectively.

The Company has commercial arrangements with certain investees of the Company related to marketing services. In connection with these services provided to the Company, RMB976 million, RMB382 million and RMB736 million were recorded in cost of revenue and sales and marketing expenses in the consolidated income statements for the years ended March 31, 2022, 2023 and 2024, respectively.

The Company has commercial arrangements with certain investees of the Company related to logistics services. In connection with these services provided by the Company, RMB1,728 million, RMB1,140 million and RMB2,540 million were recorded in revenue in the consolidated income statements for the years ended March 31, 2022, 2023 and 2024, respectively. Costs and expenses incurred in connection with these services provided to the Company of RMB13,120 million, RMB14,750 million and RMB14,864 million were recorded in the consolidated income statements for the same periods, respectively.

The Company has extended loans to certain investees for working capital and other uses in conjunction with the Company’s investments. As of March 31, 2023 and 2024, the aggregate outstanding balance of these loans was RMB2,345 million and RMB2,628 million, respectively, with remaining terms of up to three years and interest rates of up to 10% per annum as of March 31, 2023, and remaining terms of up to two years and interest rates of up to 10% per annum as of March 31, 2024.

The Company provided a guarantee for a term loan facility of HK$7.7 billion (RMB7.0 billion) in favor of Hong Kong Cingleot Investment Management Limited (“Cingleot”), a company that is partially owned by the Company, in connection with a logistics center development project at the Hong Kong International Airport. As of March 31, 2023 and 2024, HK$5,233 million (RMB4,581 million) and HK$5,233 million (RMB4,744 million) was drawn down by Cingleot under this facility, respectively. In May 2024, the loan facility was modified to a revolving loan facility and the facility amount was reduced to HK$6.5 billion (RMB5.9 billion).

The Company’s ecosystem offers different platforms on which different enterprises operate and the Company believes that all transactions on the Company’s platforms are conducted on terms determined based on normal commercial negotiation with similar unrelated parties.

Other than the transactions disclosed above or elsewhere in the consolidated financial statements, the Company has commercial arrangements with other investees and other related parties to provide and receive certain marketing, cloud and other services and products. The amounts relating to these services provided and received represent less than 1% of the Company’s revenue and total costs and expenses, respectively, for the years ended March 31, 2022, 2023 and 2024.

In addition, the Company has made certain acquisitions and equity investments together with related parties from time to time during the years ended March 31, 2022, 2023 and 2024. The agreements for acquisitions and equity investments were entered into

F-61


Table of Contents

ALIBABA GROUP HOLDING LIMITED
NOTES TO CONSOLIDATED FINANCIAL STATEMENTS
FOR THE YEARS ENDED MARCH 31, 2022, 2023 AND 2024

by the parties involved and conducted on fair value basis. The significant acquisitions and equity investments together with related parties are included in Note 4.

23.
Restricted net assets

PRC laws and regulations permit payments of dividends by the Company’s subsidiaries incorporated in the PRC only out of their retained earnings, if any, as determined in accordance with PRC accounting standards and regulations. In addition, the Company’s subsidiaries incorporated in the PRC are required to annually appropriate 10% of their net income to the statutory reserve prior to payment of any dividends, unless the reserve has reached 50% of their respective registered capital. Furthermore, registered share capital and capital reserve accounts are also restricted from distribution. As a result of the restrictions described above and elsewhere under PRC laws and regulations, the Company’s subsidiaries incorporated in the PRC are restricted in their ability to transfer a portion of their net assets to the Company in the form of dividends. The restriction amounted to RMB316,968 million as of March 31, 2024. Except for the above or disclosed elsewhere, there is no other restriction on the use of proceeds generated by the Company’s subsidiaries to satisfy any obligations of the Company.

24.
Commitments
(a)
Capital commitments

The Company’s capital commitments primarily relate to capital expenditures contracted for purchase of property and equipment, including the construction of corporate campuses. Total capital commitments contracted but not provided for amounted to RMB21,924 million and RMB18,372 million as of March 31, 2023 and 2024, respectively. The capital expenditures contracted for are analyzed as follows:

 

 

As of March 31,

 

 

2023

 

 

2024

 

 

 

RMB

 

 

RMB

 

 

(in millions)

 

No later than 1 year

 

 

16,826

 

 

 

11,884

 

Later than 1 year and no later than 5 years

 

 

5,092

 

 

 

6,486

 

More than 5 years

 

 

6

 

 

 

2

 

 

 

21,924

 

 

 

18,372

 

 

(b)
Investment commitments

The Company was obligated to pay up to RMB11,570 million and RMB11,166 million for business combinations and equity investments under various arrangements as of March 31, 2023 and 2024, respectively. The commitment balance as of March 31, 2023 and 2024 primarily includes the remaining committed capital of certain investment funds.

(c)
Other commitments

The Company also has other commitments including commitments for co-location and bandwidth fees, licensed copyrights and marketing expenses. These commitments are analyzed as follows:

 

 

As of March 31,

 

 

2023

 

 

2024

 

 

 

RMB

 

 

RMB

 

 

(in millions)

 

No later than 1 year

 

 

37,210

 

 

 

40,243

 

Later than 1 year and no later than 5 years

 

 

21,288

 

 

 

21,471

 

More than 5 years

 

 

3,559

 

 

 

4,366

 

 

 

62,057

 

 

 

66,080

 

 

F-62


Table of Contents

ALIBABA GROUP HOLDING LIMITED
NOTES TO CONSOLIDATED FINANCIAL STATEMENTS
FOR THE YEARS ENDED MARCH 31, 2022, 2023 AND 2024

24.
Commitments (Continued)
(c)
Other commitments (Continued)

As a marketing initiative, the Company entered into a framework agreement with the International Olympic Committee (the “IOC”) and the United States Olympic Committee in January 2017 for a long-term partnership arrangement through 2028. Joining in The Olympic Partner worldwide sponsorship program, the Company has become the official “E-Commerce Services” Partner and “Cloud Services” Partner of the IOC. In addition, the Company has been granted certain marketing rights, benefits and opportunities relating to future Olympic Games and related initiatives, events and activities. The Company committed to provide at least US$815 million worth of cash, cloud infrastructure services and cloud computing services, as well as marketing and media support in connection with various Olympic initiatives, events and activities, including the Olympic Games and the Winter Olympic Games through 2028.

25.
Risks and contingencies
(a)
The Company is incorporated in the Cayman Islands and considered as a foreign entity under PRC laws. Due to legal restrictions on foreign ownership and investment in, among other areas, value-added telecommunications services, which include the operations of Internet content providers, the Company operates its Internet businesses and other businesses through various contractual arrangements with VIEs that are incorporated and owned by PRC citizens or by PRC entities owned and/or controlled by PRC citizens. The VIEs hold the licenses and approvals that are essential for their business operations in the PRC and the Company has entered into various agreements with the VIEs and their equity holders such that the Company has the right to benefit from their licenses and approvals and generally has control of the VIEs. In the Company’s opinion, the current ownership structure and the contractual arrangements with the VIEs and their equity holders as well as the operations of the VIEs are in substantial compliance with all existing PRC laws, rules and regulations. However, there may be changes and other developments in PRC laws, rules and regulations. Accordingly, the Company gives no assurance that PRC government authorities will not take a view in the future that is contrary to the opinion of the Company. If the current ownership structure of the Company and its contractual arrangements with the VIEs and their equity holders were found to be in violation of any existing or future PRC laws or regulations, the Company’s ability to conduct its business could be impacted and the Company may be required to restructure its ownership structure and operations in the PRC to comply with the changes in the PRC laws which may result in deconsolidation of the VIEs.
(b)
The PRC market in which the Company operates poses certain macro-economic and regulatory risks and uncertainties. These uncertainties extend to the ability of the Company to operate or invest in online and mobile commerce or other Internet related businesses, representing the principal services provided by the Company, in the PRC. The information and technology industries are highly regulated. Restrictions are currently in place or are unclear regarding what specific segments of these industries foreign owned enterprises, like the Company, may operate. If new or more extensive restrictions were imposed on the segments in which the Company is permitted to operate, the Company could be required to sell or cease to operate or invest in some or all of its current businesses in the PRC. These uncertainties also extend to the PRC’s regulations relating to anti-monopoly and anti-unfair competition. In December 2020, the State Administration for Market Regulation of the PRC (the “SAMR”) commenced an investigation on the Company pursuant to the PRC Anti-monopoly Law. Following the investigation, in April 2021, the SAMR issued an administrative penalty decision of the anti-monopoly investigation into the Company and imposed a fine of RMB18.2 billion, which was accrued for as of March 31, 2021. The amount had been paid as of March 31, 2022. The SAMR also issued an administrative guidance, instructing the Company to implement a comprehensive rectification program, and to file a self-assessment and compliance report to the SAMR for three consecutive years.
(c)
Because of the Company’s equity interest in and close association with Ant Group and overlapping user bases, regulatory developments, litigation or proceedings, media and other reports, whether or not true, and other events that affect Ant Group could also negatively affect customers’, regulators’, investors’ and other third parties’ perception of the Company. In April 2021, Ant Group announced that it would apply to set up a financial holding company to ensure its financial-related businesses are fully regulated. To implement the rectification plan and comply with applicable new measures and rules, Ant Group may be required to spend significant time and resources and make changes to its businesses, which could materially and adversely affect its business operations and growth prospects. In July 2023, PRC regulators announced a RMB7.07 billion fine for Ant Group, which was also reflected in the Company’s share of results of equity method investees during the year ended March 31, 2024 and Ant Group has completed the related work on the rectification. Changes in Ant Group’s business and future prospects, or speculation of such changes, as well as additional regulatory requirements placed on Ant Group, could in turn have a material adverse effect on the Company.

F-63


Table of Contents

ALIBABA GROUP HOLDING LIMITED
NOTES TO CONSOLIDATED FINANCIAL STATEMENTS
FOR THE YEARS ENDED MARCH 31, 2022, 2023 AND 2024

25.
Risks and contingencies (Continued)
(d)
The Company’s sales, purchase and expense transactions are generally denominated in RMB and a significant portion of the Company’s assets and liabilities are denominated in RMB. RMB is not freely convertible into foreign currencies. In the PRC, foreign exchange transactions are required by law to be transacted only by authorized financial institutions at exchange rates set by the People’s Bank of China (the “PBOC”).

Remittances in currencies other than RMB by the Company in the PRC must be processed through the PBOC or other PRC foreign exchange regulatory bodies and require certain supporting documentation in order to effect the remittance. If the foreign exchange control system prevents the Company from obtaining sufficient foreign currencies to satisfy its currency demands, the Company may not be able to pay dividends in foreign currencies and the Company’s ability to fund its business activities that are conducted in foreign currencies could be adversely affected.

(e)
In the ordinary course of business, the Company makes strategic investments to increase the service offerings and expand capabilities. The Company continually reviews its investments to determine whether there is a decline in fair value below the carrying value. Fair value of the listed securities is subject to volatility and may be materially affected by market fluctuations.
(f)
Financial instruments that potentially subject the Company to significant concentration of credit risk consist principally of cash and cash equivalents, short-term investments, restricted cash and equity securities and other investments. As of March 31, 2023 and 2024, substantially all of the Company’s cash and cash equivalents, restricted cash, short-term investments and other treasury investments were held by major financial institutions located worldwide, including Chinese mainland and Hong Kong S.A.R. If the financial institutions and other issuers of financial instruments held by the Company could become insolvent or if the markets for these instruments could become illiquid as a result of a severe economic downturn, the Company could lose some or all of the value of its investments.
(g)
During the years ended March 31, 2022, 2023 and 2024, the Company offered a trade assurance program on the international wholesale marketplaces at no charge to the wholesale buyers and sellers. If the wholesale sellers who participate in this program do not deliver the products in their stated specifications to the wholesale buyers on schedule, the Company may compensate the wholesale buyers for their losses on behalf of the wholesale sellers up to a pre-determined amount following a review of each particular case. In turn, the Company will seek a full reimbursement from the wholesale sellers for the prepaid reimbursement amount, yet the Company is exposed to a risk over the collectability of the reimbursement from the wholesale sellers. During the years ended March 31, 2022, 2023 and 2024, the Company did not incur any material losses with respect to the compensation provided under this program. Given that the maximum compensation for each wholesale seller is pre-determined based on their individual risk assessments by the Company considering their credit profile or other relevant information, the Company determined that the likelihood of material default on the payments are not probable and therefore no provisions have been made in relation to this program.
(h)
In the ordinary course of business, the Company is from time to time involved in legal proceedings and litigations in relation to disputes relating to trademarks and other intellectual property, among others. In 2017, Beijing Jingdong Shiji Trading Co., Ltd. and Beijing Jingdong 360 E-commerce Co., Ltd. sued Tmall China, Zhejiang Tmall Network Co., Ltd. and Alibaba Group Holding Limited for abuse of dominant market position. The plaintiffs requested the three defendants to cease relevant acts and claimed a substantial amount of damages in the original complaint. In March 2021, the plaintiffs amended their claim to seek higher damages. In December 2023, the Beijing High People’s Court issued a judgment in favor of the plaintiffs, and the Company has appealed the court judgment. As of March 31, 2024, the case is in second-instance stage. The Company has accrued for the potential damages in connection with this lawsuit. Except for the above, there are no legal proceedings and litigations that have in the recent past had, or to the Company’s knowledge, are probable to have, a material impact on the Company’s financial positions, results of operations or cash flows. Except for the above, the Company did not accrue any material loss contingencies in this respect as of March 31, 2023 and 2024.

F-64


Table of Contents

ALIBABA GROUP HOLDING LIMITED
NOTES TO CONSOLIDATED FINANCIAL STATEMENTS
FOR THE YEARS ENDED MARCH 31, 2022, 2023 AND 2024

25.
Risks and contingencies (Continued)
(i)
The Russia-Ukraine conflict has resulted in significant disruptions to supply chains, logistics and business activities in the region that has negatively affected our international commerce business and Cainiao’s international logistics business. The conflict has also caused, and continues to intensify, significant geopolitical tensions in Europe and across the globe. The resulting sanctions imposed are expected to have significant impacts on the economic conditions of the countries and markets targeted by such sanctions, and may have unforeseen, unpredictable secondary effects on global energy prices, supply chains and other aspects of the global economy. The conflict may adversely affect the Company’s business, financial condition and results of operations.
(j)
The United Nations and a number of countries and jurisdictions, including China, the United States and the EU, have adopted various export control and economic or trade sanction regimes. In particular, the United States government and other governments have increasingly threatened and/or imposed export control, as well as economic trade and other sanctions on a number of China-based companies. In October 2023, the United States Department of Commerce’s Bureau of Industry and Security released additional rules that became effective in November 2023, expanding and strengthening export control measures to further restrict China’s access to advanced computing chips and semiconductor manufacturing equipment. The United States and other countries may impose other and more expansive restrictions on the sales of chips or other technologies to China and China-based companies, including the Company, in future.
26.
Segment information

Starting from the year ended March 31, 2024, the CODM started to review information under a new reporting structure. Accordingly, segment reporting has been updated to conform to these changes and segment information has been updated to be presented before elimination of inter-segment transactions. Comparative figures for the years ended March 31, 2022 and 2023 were updated to conform to the segment presentation for the year ended March 31, 2024.

In general, revenue, cost of revenue and operating expenses are directly attributable, or are allocated, to each segment. The Company allocates costs and expenses that are not directly attributable to a specific segment, such as those that support infrastructure across different segments, to different segments mainly on the basis of usage, revenue or headcount, depending on the nature of the relevant costs and expenses. The Company does not allocate assets to its segments as the CODM does not evaluate the performance of segments using asset information.

The following table presents the summary of adjusted earnings before interest, taxes and amortization (“Adjusted EBITA”) for each segment which is considered as a segment operating performance measure, for the years ended March 31, 2022, 2023 and 2024:

 

 

 

 

Year ended March 31,

 

 

 

2022

 

 

2023

 

 

2024

 

 

 

RMB

 

 

RMB

 

 

RMB

 

 

 

(in millions)

 

Taobao and Tmall Group

 

 

192,218

 

 

 

189,140

 

 

 

194,827

 

Cloud Intelligence Group

 

 

3,744

 

 

 

4,101

 

 

 

6,121

 

Alibaba International Digital Commerce Group

 

 

(8,614

)

 

 

(4,944

)

 

 

(8,035

)

Cainiao Smart Logistics Network Limited

 

 

(1,465

)

 

 

(391

)

 

 

1,402

 

Local Services Group

 

 

(20,059

)

 

 

(13,148

)

 

 

(9,812

)

Digital Media and Entertainment Group

 

 

(5,509

)

 

 

(2,789

)

 

 

(1,539

)

All others

 

 

(16,295

)

 

 

(9,388

)

 

 

(9,160

)

Total segments Adjusted EBITA (i)

 

 

144,020

 

 

 

162,581

 

 

 

173,804

 

 

F-65


Table of Contents

ALIBABA GROUP HOLDING LIMITED
NOTES TO CONSOLIDATED FINANCIAL STATEMENTS
FOR THE YEARS ENDED MARCH 31, 2022, 2023 AND 2024

26.
Segment information (Continued)

The following table presents the reconciliation from the total segments Adjusted EBITA to the consolidated net income for the years ended March 31, 2022, 2023 and 2024:

 

 

Year ended March 31,

 

 

2022

 

 

2023

 

 

2024

 

 

 

RMB

 

 

RMB

 

 

RMB

 

 

(in millions)

 

Total segments Adjusted EBITA

 

 

144,020

 

 

 

162,581

 

 

 

173,804

 

Unallocated (ii)

 

 

(12,672

)

 

 

(12,143

)

 

 

(6,190

)

Inter-segment elimination

 

 

(951

)

 

 

(2,527

)

 

 

(2,586

)

Share-based compensation expense

 

 

(23,971

)

 

 

(30,831

)

 

 

(18,546

)

Amortization and impairment of intangible assets

 

 

(11,647

)

 

 

(13,504

)

 

 

(21,592

)

Impairment of goodwill, and others

 

 

(25,141

)

 

 

(3,225

)

 

 

(11,540

)

Consolidated income from operations

 

 

69,638

 

 

 

100,351

 

 

 

113,350

 

Interest and investment income, net

 

 

(15,702

)

 

 

(11,071

)

 

 

(9,964

)

Interest expense

 

 

(4,909

)

 

 

(5,918

)

 

 

(7,947

)

Other income, net

 

 

10,523

 

 

 

5,823

 

 

 

6,157

 

Income tax expenses

 

 

(26,815

)

 

 

(15,549

)

 

 

(22,529

)

Share of results of equity method investees

 

 

14,344

 

 

 

(8,063

)

 

 

(7,735

)

Consolidated net income

 

 

47,079

 

 

 

65,573

 

 

 

71,332

 

 

The following table presents the consolidated depreciation and impairment of property and equipment, and operating lease cost relating to land use rights by segment for the years ended March 31, 2022, 2023 and 2024:

 

 

Year ended March 31,

 

 

2022

 

 

2023

 

 

2024

 

 

 

RMB

 

 

RMB

 

 

RMB

 

 

(in millions)

 

Taobao and Tmall Group

 

 

450

 

 

 

345

 

 

 

464

 

Cloud Intelligence Group

 

 

16,572

 

 

 

16,589

 

 

 

14,335

 

Alibaba International Digital Commerce Group

 

 

593

 

 

 

712

 

 

 

961

 

Cainiao Smart Logistics Network Limited

 

 

733

 

 

 

909

 

 

 

1,254

 

Local Services Group

 

 

137

 

 

 

106

 

 

 

113

 

Digital Media and Entertainment Group

 

 

58

 

 

 

55

 

 

 

45

 

All others

 

 

7,702

 

 

 

7,104

 

 

 

7,278

 

Total segments depreciation and impairment of property and equipment,
   and operating lease cost relating to land use rights

 

 

26,245

 

 

 

25,820

 

 

 

24,450

 

 

(i)
Adjusted EBITA represents net income before interest and investment income, net, interest expense, other income, net, income tax expenses, share of results of equity method investees, share-based compensation expense, amortization and impairment of intangible assets, impairment of goodwill, and others, which the Company does not believe are reflective of the Company's core operating performance during the periods presented.
(ii)
Unallocated primarily relates to certain costs incurred by corporate functions and other miscellaneous items that are not allocated to individual segments.

Details of the Company's revenue by segment are set out in Note 5. As substantially all of the Company’s long-lived assets are located in the PRC and substantially all of the Company’s revenue is derived from within the PRC, no geographical information is presented.

F-66


Table of Contents

ALIBABA GROUP HOLDING LIMITED
NOTES TO CONSOLIDATED FINANCIAL STATEMENTS
FOR THE YEARS ENDED MARCH 31, 2022, 2023 AND 2024

27.
Parent company only condensed financial information

The Company performed a test on the restricted net assets of its consolidated subsidiaries and VIEs in accordance with Rule 4-08(e)(3) of Regulation S-X and concluded that it was applicable for the Company to disclose the financial information for the parent company ("Alibaba Group Holding Limited") only.

Condensed Balance Sheets

 

 

As of March 31,

 

 

2023

 

 

2024

 

 

RMB

 

 

RMB

 

 

(in millions)

 

Cash and cash equivalents

 

 

576

 

 

 

1,114

 

Amounts due from subsidiaries

 

 

99,536

 

 

 

49,096

 

Prepayments and other assets

 

 

868

 

 

 

527

 

Interest in subsidiaries and VIEs

 

 

1,123,451

 

 

 

1,180,705

 

Total assets

 

 

1,224,431

 

 

 

1,231,442

 

Current unsecured senior notes

 

 

4,800

 

 

 

16,252

 

Amounts due to subsidiaries

 

 

103,507

 

 

 

110,867

 

Accrued and other liabilities

 

 

2,009

 

 

 

2,862

 

Non-current bank borrowings

 

 

27,393

 

 

 

28,828

 

Non-current unsecured senior notes

 

 

97,065

 

 

 

86,089

 

Total liabilities

 

 

234,774

 

 

 

244,898

 

Ordinary shares

 

 

1

 

 

 

1

 

Additional paid-in capital

 

 

416,880

 

 

 

397,999

 

Treasury shares, at cost

 

 

(28,763

)

 

 

(27,684

)

Subscription receivables

 

 

(49

)

 

 

 

Statutory reserves

 

 

12,977

 

 

 

14,733

 

Accumulated other comprehensive (loss) income

 

 

(10,417

)

 

 

3,598

 

Retained earnings

 

 

599,028

 

 

 

597,897

 

Total shareholders’ equity

 

 

989,657

 

 

 

986,544

 

Total liabilities and equity

 

 

1,224,431

 

 

 

1,231,442

 

Condensed Statements of Comprehensive Income

 

For the year ended March 31,

 

 

2022

 

 

2023

 

 

2024

 

 

 

RMB

 

 

RMB

 

 

RMB

 

 

(in millions)

 

Total cost and expenses

 

 

(444

)

 

 

(846

)

 

 

(327

)

Income from subsidiaries and VIEs

 

 

63,745

 

 

 

84,000

 

 

 

86,057

 

Income from operations

 

 

63,301

 

 

 

83,154

 

 

 

85,730

 

Interest expense

 

 

(3,976

)

 

 

(4,696

)

 

 

(5,415

)

Other income and expenses

 

 

2,634

 

 

 

(5,949

)

 

 

(574

)

Net income

 

 

61,959

 

 

 

72,509

 

 

 

79,741

 

Other comprehensive (loss) income

 

 

(13,616

)

 

 

23,379

 

 

 

14,340

 

Total comprehensive income

 

 

48,343

 

 

 

95,888

 

 

 

94,081

 

 

F-67


Table of Contents

ALIBABA GROUP HOLDING LIMITED
NOTES TO CONSOLIDATED FINANCIAL STATEMENTS
FOR THE YEARS ENDED MARCH 31, 2022, 2023 AND 2024

27.
Parent company only condensed financial information (Continued)

 

Condensed Statements of Cash Flows

 

Year ended March 31,

 

 

2022

 

 

2023

 

 

2024

 

 

 

RMB

 

 

RMB

 

 

RMB

 

 

(in millions)

 

Net cash (used in) provided by operating activities

 

 

(4,739

)

 

 

71,885

 

 

 

93,308

 

Cash flows from investing activities:

 

 

 

 

 

 

 

 

 

(Advances to and investments in) Repayments from subsidiaries and VIEs, and others

 

 

(20,188

)

 

 

(12,290

)

 

 

11,838

 

Net cash (used in) provided by investing activities

 

 

(20,188

)

 

 

(12,290

)

 

 

11,838

 

Cash flows from financing activities:

 

 

 

 

 

 

 

 

 

Issuance of ordinary shares

 

 

109

 

 

 

11

 

 

 

843

 

Advances from subsidiaries

 

 

95,621

 

 

 

15,296

 

 

 

6,195

 

Repurchase of ordinary shares

 

 

(61,225

)

 

 

(74,746

)

 

 

(88,745

)

Dividend distribution

 

 

 

 

 

 

 

 

(17,946

)

Repayment of unsecured senior notes

 

 

(9,585

)

 

 

 

 

 

(5,013

)

Net cash provided by (used in) financing activities

 

 

24,920

 

 

 

(59,439

)

 

 

(104,666

)

Effect of exchange rate changes on cash and cash equivalents

 

 

(36

)

 

 

33

 

 

 

58

 

(Decrease) Increase in cash and cash equivalents

 

 

(43

)

 

 

189

 

 

 

538

 

Cash and cash equivalents at the beginning of the year

 

 

430

 

 

 

387

 

 

 

576

 

Cash and cash equivalents at the end of the year

 

 

387

 

 

 

576

 

 

 

1,114

 

 

 

For the parent company only condensed financial information, the Company accounted for the investments in subsidiaries and VIEs under the equity method of accounting as prescribed in ASC 323. Such investments are presented on the Condensed Balance Sheets as “Investments in subsidiaries and VIEs” and the shares of profits or losses of the subsidiaries and VIEs are presented as “Income from subsidiaries and VIEs” on the Condensed Statements of Comprehensive Income.

During the years ended March 31, 2022, 2023 and 2024, dividends paid to the parent company by the subsidiaries amounted to nil, RMB75,355 million and RMB98,174 million, respectively.

The parent company did not have significant capital and other commitments, or guarantees as of March 31, 2023 and 2024, except for those disclosed in these consolidated financial statements.

Certain information and footnote disclosures generally included in financial statements prepared in accordance with US GAAP have been condensed and omitted in the parent company only condensed financial information. The parent company only condensed financial information is not the general-purpose financial statements of the reporting entity and should be read in conjunction with the consolidated financial statements of the Company.

28.
Dividends

An annual dividend for the year ended March 31, 2023 of US$0.125 per ordinary share or US$1.00 per ADS was declared on November 16, 2023. The annual dividend of RMB17,946 million was paid during the year ended March 31, 2024.

A two-part dividend comprised of (i) an annual dividend for the year ended March 31, 2024 of US$0.125 per ordinary share or US$1.00 per ADS, and (ii) a one-time extraordinary dividend of US$0.0825 per ordinary share or US$0.66 per ADS, was declared on May 14, 2024.

No dividend was declared for the year ended March 31, 2022.

F-68