Please wait
00000falseFY000000001577552true001-36614truetrue1http://fasb.org/us-gaap/2025#FiniteLivedIntangibleAssetsNethttp://fasb.org/us-gaap/2025#FiniteLivedIntangibleAssetsNethttp://fasb.org/us-gaap/2025#FiniteLivedIntangibleAssetsNetP3YP12Y0http://www.alibabagroup.com/20250331#PrepaidExpenseReceivablesAndOtherAssetsNoncurrenthttp://www.alibabagroup.com/20250331#PrepaidExpenseReceivablesAndOtherAssetsNoncurrenthttp://www.alibabagroup.com/20250331#AmortizationAndImpairmentOfIntangibleAssetshttp://fasb.org/us-gaap/2025#AccountsPayableAndAccruedLiabilitiesCurrenthttp://fasb.org/us-gaap/2025#AccountsPayableAndAccruedLiabilitiesCurrenthttp://fasb.org/us-gaap/2025#OtherLiabilitiesNoncurrenthttp://fasb.org/us-gaap/2025#OtherLiabilitiesNoncurrenthttp://fasb.org/us-gaap/2025#AccountsPayableAndAccruedLiabilitiesCurrent0001577552baba:BuyerProtectionFundDepositsFromMerchantsOnTheMarketplacesMember2024-03-310001577552us-gaap:TreasuryStockCommonMember2022-04-012023-03-310001577552baba:TaobaoAndTmallGroupMemberus-gaap:OperatingSegmentsMember2025-03-310001577552us-gaap:RetailMemberbaba:InternationalDigitalCommerceGroupMemberus-gaap:OperatingSegmentsMember2023-04-012024-03-310001577552us-gaap:SeniorNotesMemberbaba:Usd1000MillionFixedRateNotesDue2057Member2025-03-310001577552us-gaap:TreasuryStockCommonMember2023-03-310001577552us-gaap:RestrictedStockUnitsRSUMember2025-03-310001577552us-gaap:NoncompeteAgreementsMembersrt:MaximumMember2025-03-310001577552us-gaap:OperatingSegmentsMemberbaba:HujingDigitalMediaAndEntertainmentGroupMember2025-03-310001577552us-gaap:OperatingSegmentsMemberbaba:LocalServicesGroupMember2022-04-012023-03-310001577552srt:MinimumMemberus-gaap:CustomerRelationshipsMember2025-03-310001577552baba:ListedEquitySecuritiesMember2024-03-310001577552baba:AntFinancialServicesMember2023-07-012023-09-300001577552baba:StockOptionAndRestrictedStockUnitsWithTenYearVestingScheduleMember2024-04-012025-03-310001577552baba:IntimeRetailGroupCompanyLimitedMember2024-04-012025-03-310001577552baba:EmployeeStockDirectorsAndConsultantsOptionMember2025-03-310001577552us-gaap:SeniorNotesMemberbaba:Usd1000MillionFixedRateNotesDue2037Member2025-03-310001577552baba:LicensesAndCopyrightsMemberbaba:HujingDigitalMediaAndEntertainmentGroupMemberus-gaap:CostOfSalesMember2022-04-012023-03-310001577552us-gaap:OperatingSegmentsMemberbaba:LocalServicesGroupSegmentMember2023-04-012024-03-310001577552us-gaap:OperatingSegmentsMemberbaba:LocalServicesGroupMember2024-04-012025-03-310001577552us-gaap:AccumulatedTranslationAdjustmentMember2024-03-310001577552us-gaap:OperatingSegmentsMemberbaba:CloudIntelligenceGroupSegmentMember2025-03-310001577552baba:OtherRestrictedCashMember2024-03-310001577552us-gaap:VariableInterestEntityPrimaryBeneficiaryMember2023-04-012024-03-310001577552baba:MembershipFeesAndValueAddedServicesMember2022-04-012023-03-310001577552us-gaap:ConstructionInProgressMember2024-03-310001577552baba:ComputerEquipmentAndSoftwareMember2024-03-310001577552us-gaap:OperatingSegmentsMemberbaba:HujingDigitalMediaAndEntertainmentGroupMember2023-04-012024-03-310001577552baba:TradeNamesTrademarksAndDomainNamesMembersrt:MinimumMember2025-03-310001577552us-gaap:OperatingSegmentsMember2024-04-012025-03-310001577552us-gaap:VariableInterestEntityPrimaryBeneficiaryMember2025-03-310001577552baba:LogisticsServicesMemberbaba:CertainOtherInvesteesOfCompanyMember2024-04-012025-03-310001577552us-gaap:RetainedEarningsAppropriatedMember2023-04-012024-03-310001577552us-gaap:SeniorNotesMemberbaba:Usd700MillionFixedRateNotesDue2034Member2024-03-310001577552us-gaap:OperatingSegmentsMemberbaba:AlibabaInternationalDigitalCommerceGroupMember2023-03-310001577552us-gaap:FairValueInputsLevel3Memberus-gaap:FairValueMeasurementsRecurringMember2025-03-310001577552us-gaap:NoncontrollingInterestMember2022-03-310001577552us-gaap:NoncontrollingInterestMember2025-03-310001577552dei:AdrMembercountry:CN2022-04-012023-03-310001577552baba:LicensesAndCopyrightsMembersrt:MinimumMember2025-03-310001577552us-gaap:RetainedEarningsUnappropriatedMember2023-03-310001577552baba:MembershipFeesAndValueAddedServicesMember2024-04-012025-03-310001577552baba:LocalServicesGroupSegmentMemberus-gaap:OperatingSegmentsMember2023-03-310001577552us-gaap:TreasuryStockCommonMember2025-03-310001577552baba:CloudServicesMember2023-04-012024-03-310001577552us-gaap:IntersegmentEliminationMember2022-04-012023-03-310001577552baba:AmericanDepositarySharesMember2023-11-160001577552us-gaap:OperatingSegmentsMemberbaba:CainiaoSmartLogisticsNetworkLimitedMember2024-03-310001577552srt:ParentCompanyMember2022-03-310001577552us-gaap:RetailMemberbaba:InternationalDigitalCommerceGroupMemberus-gaap:OperatingSegmentsMember2022-04-012023-03-310001577552baba:BuyerProtectionFundDepositsFromMerchantsOnTheMarketplacesMember2025-03-310001577552us-gaap:OperatingSegmentsMemberbaba:HujingDigitalMediaAndEntertainmentGroupMember2023-03-310001577552baba:StockOptionAndRestrictedStockUnitsWithFourYearVestingScheduleMember2024-04-012025-03-310001577552baba:ShortTermInvestmentsAndOtherTreasuryInvestmentsMember2024-03-310001577552us-gaap:CommonStockMember2022-03-310001577552country:CN2022-04-012023-03-310001577552us-gaap:NotesPayableToBanksMembersrt:MinimumMemberbaba:ShortTermBorrowingsMember2024-03-310001577552baba:FurnitureOfficeAndTransportationEquipmentAndOthersMember2024-03-310001577552baba:ConvertibleSeniorNotes2024Member2024-04-012025-03-310001577552us-gaap:NotesPayableToBanksMemberbaba:OtherLongTermBorrowingsMember2025-03-310001577552us-gaap:OperatingSegmentsMemberus-gaap:AllOtherSegmentsMember2023-04-012024-03-3100015775522025-03-310001577552us-gaap:NotesPayableToBanksMemberbaba:LongTermBorrowingsMember2023-04-012024-03-310001577552baba:Usd1750MillionFixedRateNotesDue2047Memberus-gaap:SeniorNotesMember2024-03-310001577552baba:AntFinancialServicesMemberbaba:EquityInvestmentsMember2025-03-310001577552baba:InternationalDigitalCommerceGroupMemberus-gaap:OperatingSegmentsMember2024-04-012025-03-310001577552baba:LicensesAndCopyrightsMembersrt:MaximumMember2025-03-310001577552baba:AntFinancialServicesAndItsAffiliatesMember2022-04-012023-03-310001577552baba:CloudIntelligenceGroupMemberus-gaap:OperatingSegmentsMember2023-04-012024-03-310001577552us-gaap:AdditionalPaidInCapitalMember2024-04-012025-03-310001577552baba:IntimeRetailGroupCompanyLimitedMemberbaba:EquityInterestMember2024-12-310001577552srt:ParentCompanyMember2022-04-012023-03-310001577552us-gaap:ParentMember2025-03-310001577552baba:ComputerEquipmentAndSoftwareMembersrt:MaximumMember2025-03-310001577552us-gaap:FairValueInputsLevel3Memberbaba:ConvertibleAndExchangeableBondsMember2024-03-310001577552us-gaap:RetainedEarningsAppropriatedMember2022-04-012023-03-310001577552us-gaap:SeniorNotesMemberbaba:Usd700MillionFixedRateNotesDue2034Member2025-03-310001577552us-gaap:ProductAndServiceOtherMember2024-04-012025-03-310001577552baba:ShareBasedAwardsRelatingToAntFinancialServicesMember2023-04-012024-03-310001577552us-gaap:OperatingSegmentsMemberbaba:AlibabaInternationalDigitalCommerceGroupMember2023-04-012024-03-310001577552baba:DeferredTaxLiabilitiesMemberbaba:AntFinancialServicesMember2025-03-310001577552us-gaap:ParentMember2022-04-012023-03-310001577552baba:InternationalDigitalCommerceGroupMemberus-gaap:OperatingSegmentsMember2023-04-012024-03-3100015775522024-04-012025-03-310001577552us-gaap:RestrictedStockUnitsRSUMember2024-04-012025-03-310001577552baba:CustomerManagementServicesMember2023-04-012024-03-310001577552baba:AccumulatedOtherComprehensiveIncomeLossExcludingTranslationAdjustmentMember2025-03-310001577552us-gaap:SeniorNotesMemberbaba:Usd1500MillionFixedRateNotesDue2031Member2025-03-310001577552us-gaap:SeniorNotesMemberbaba:Usd1000MillionFixedRateNotesDue2057Member2024-03-310001577552baba:S2025ADividendsMemberus-gaap:CommonStockMember2025-05-150001577552us-gaap:AccumulatedTranslationAdjustmentMember2023-04-012024-03-310001577552baba:AlibabaChinaTechnologyAndAlibabaBeijingCoLtdMembercountry:CNbaba:HighAndNewTechnologyEnterprisesMember2022-04-012023-03-310001577552baba:AntFinancialServicesAndItsAffiliatesMemberbaba:OtherServicesMember2022-04-012023-03-310001577552us-gaap:AdditionalPaidInCapitalMember2023-04-012024-03-310001577552baba:CashHeldInAccountsManagedByRelatedPartyRelatedToServicesReceivedMember2025-03-310001577552us-gaap:CommonStockMember2022-04-012023-03-310001577552us-gaap:OperatingSegmentsMemberbaba:CainiaoSmartLogisticsNetworkLimitedMember2023-04-012024-03-310001577552country:TR2025-03-310001577552us-gaap:NoncontrollingInterestMember2022-04-012023-03-310001577552us-gaap:CommonStockMember2023-03-310001577552baba:Usd6.5BillionLoanFacilityAgreementMemberus-gaap:LineOfCreditMember2025-03-310001577552us-gaap:RestrictedStockUnitsRSUMemberbaba:StockBasedAwards2014PlanMember2024-04-012025-03-310001577552us-gaap:NoncompeteAgreementsMember2024-03-310001577552us-gaap:SeniorNotesMemberbaba:Usd1000MillionFixedRateNotesDue2061Member2024-03-310001577552us-gaap:EquityMethodInvestmentNonconsolidatedInvesteeOrGroupOfInvesteesMember2025-03-310001577552us-gaap:CommonStockMember2024-04-012025-03-310001577552baba:CloudComputingServicesUnderOtherCommercialArrangementsMemberbaba:CertainOtherInvesteesOfCompanyMember2022-04-012023-03-310001577552baba:ShareBasedAwardsRelatingToAntFinancialServicesMember2024-04-012025-03-310001577552baba:BankBorrowingsMember2024-04-012025-03-310001577552srt:ParentCompanyMember2024-03-310001577552us-gaap:CommonStockMember2024-04-012025-03-310001577552us-gaap:SeniorNotesMemberbaba:Usd1150MillionFixedRateNotesDue2035Member2025-03-310001577552us-gaap:CollectibilityOfReceivablesMember2023-04-012024-03-310001577552baba:IntimeRetailGroupCompanyLimitedMember2025-03-310001577552country:KY2024-04-012025-03-310001577552baba:TaobaoAndTmallGroupMemberus-gaap:OperatingSegmentsMemberbaba:WholesaleMember2023-04-012024-03-310001577552us-gaap:OperatingSegmentsMemberbaba:CloudIntelligenceGroupSegmentMember2023-03-310001577552us-gaap:RestrictedStockUnitsRSUMemberbaba:StockBasedAwards2024PlanMember2024-04-012025-03-310001577552us-gaap:CostOfSalesMember2022-04-012023-03-310001577552baba:AccumulatedOtherComprehensiveIncomeLossExcludingTranslationAdjustmentMember2022-03-310001577552baba:HongKongCingleotInvestmentManagementLimitedMember2025-03-310001577552us-gaap:RetainedEarningsUnappropriatedMember2024-04-012025-03-310001577552us-gaap:OperatingSegmentsMemberus-gaap:AllOtherSegmentsMember2024-03-310001577552baba:LoansToRelatedPartiesMembersrt:MaximumMemberbaba:CertainOtherInvesteesOfCompanyMember2023-04-012024-03-310001577552us-gaap:RestrictedStockUnitsRSUMember2023-04-012024-03-310001577552baba:AntFinancialServicesMemberbaba:GoodwillLocationMember2025-03-310001577552us-gaap:FairValueInputsLevel1Memberus-gaap:FairValueMeasurementsRecurringMember2024-03-310001577552baba:LicensingAgreementsCopyrightsAndOtherMember2025-03-310001577552us-gaap:SeniorNotesMemberbaba:Rmb2500MillionFixedRateNotesDue2034Member2024-03-310001577552srt:AffiliatedEntityMember2024-03-310001577552srt:MaximumMember2024-04-012025-03-310001577552baba:FurnitureOfficeAndTransportationEquipmentAndOthersMember2025-03-310001577552us-gaap:SeniorNotesMemberbaba:Usd1000MillionFixedRateNotesDue2041Member2024-03-310001577552us-gaap:SeniorNotesMember2024-03-310001577552us-gaap:EquityMethodInvestmentNonconsolidatedInvesteeOrGroupOfInvesteesMember2024-04-012025-03-310001577552us-gaap:FairValueInputsLevel3Memberus-gaap:FairValueMeasurementsRecurringMember2024-03-310001577552us-gaap:GeneralAndAdministrativeExpenseMember2024-04-012025-03-310001577552us-gaap:CapitalAdditionsMember2025-03-310001577552baba:CloudIntelligenceGroupMemberus-gaap:OperatingSegmentsMember2024-04-012025-03-310001577552baba:AntFinancialServicesAndItsAffiliatesMemberbaba:CloudComputingRevenueMember2023-04-012024-03-310001577552us-gaap:GeneralAndAdministrativeExpenseMember2023-04-012024-03-310001577552baba:SupplierFinanceProgramsMember2025-03-310001577552us-gaap:RetainedEarningsAppropriatedMember2024-04-012025-03-310001577552baba:OtherRestrictedCashMember2025-03-310001577552us-gaap:RestrictedStockUnitsRSUMemberbaba:StockBasedAwards2014PlanMember2024-03-310001577552us-gaap:RetainedEarningsUnappropriatedMember2023-04-012024-03-310001577552us-gaap:AccumulatedTranslationAdjustmentMember2022-04-012023-03-310001577552us-gaap:TreasuryStockCommonMember2022-03-310001577552us-gaap:FairValueInputsLevel3Member2024-03-310001577552baba:AccruedExpensesAccountsPayableAndOtherLiabilitiesMember2024-03-310001577552baba:VariousArrangementsToAcquireEquityInvestmentsAndBusinessCombinationsMembersrt:MaximumMember2025-03-310001577552baba:AntFinancialServicesMember2024-04-012025-03-310001577552srt:ParentCompanyMember2025-03-310001577552us-gaap:SeniorNotesMember2025-03-310001577552us-gaap:OperatingSegmentsMemberbaba:CloudIntelligenceGroupSegmentMember2024-04-012025-03-310001577552us-gaap:SellingAndMarketingExpenseMember2023-04-012024-03-310001577552us-gaap:TreasuryStockCommonMember2023-04-012024-03-310001577552us-gaap:NotesPayableToBanksMemberbaba:LongTermBorrowingsMember2024-04-012025-03-310001577552us-gaap:ProductAndServiceOtherMember2023-04-012024-03-310001577552us-gaap:OperatingSegmentsMemberbaba:InnovationInitiativesAndOthersSegmentMember2023-03-310001577552baba:SalesOfGoodsMember2023-04-012024-03-310001577552baba:StockBasedAwards2024PlanMember2025-03-310001577552baba:EmployeeStockDirectorsAndConsultantsOptionMember2023-04-012024-03-310001577552baba:ConvertibleAndExchangeableBondsMember2024-04-012025-03-310001577552baba:SeniorNotes2014Member2014-11-300001577552baba:AlibabaChinaTechnologyAndAlibabaBeijingCoLtdMembercountry:CNbaba:HighAndNewTechnologyEnterprisesMember2022-01-012022-12-310001577552baba:TaobaoAndTmallGroupMemberus-gaap:RetailMemberus-gaap:OperatingSegmentsMember2023-04-012024-03-310001577552baba:ConvertibleAndExchangeableBondsMember2024-03-310001577552us-gaap:CollectibilityOfReceivablesMember2024-04-012025-03-310001577552us-gaap:FairValueInputsLevel2Memberus-gaap:FairValueMeasurementsRecurringMember2024-03-310001577552baba:CoLocationBandwidthFeesLicensedCopyrightsAndMarketingExpensesMember2025-03-310001577552baba:AntFinancialServicesAndItsAffiliatesMemberbaba:MarketplaceSoftwareTechnologyServicesFeeAndOtherAmountsEarnedMember2024-04-012025-03-310001577552baba:CustomerManagementServicesMember2024-04-012025-03-310001577552baba:StockBasedAwards2014PlanMemberus-gaap:RestrictedStockUnitsRSUMember2025-03-310001577552us-gaap:EquityMethodInvestmentNonconsolidatedInvesteeOrGroupOfInvesteesMember2024-03-310001577552us-gaap:RetainedEarningsUnappropriatedMember2022-04-012023-03-310001577552us-gaap:SeriesOfIndividuallyImmaterialBusinessAcquisitionsMember2022-04-012023-03-310001577552baba:AntFinancialServiceMemberbaba:ShareAndAssetPurchaseAgreementMembersrt:MaximumMemberbaba:PreEmptiveRightsMember2019-09-300001577552baba:InternationalDigitalCommerceGroupMemberus-gaap:OperatingSegmentsMemberbaba:WholesaleMember2022-04-012023-03-310001577552baba:StockBasedAwards2014PlanMember2024-03-310001577552us-gaap:NotesPayableToBanksMemberbaba:ShortTermBorrowingsMembersrt:MaximumMember2024-03-310001577552baba:TaobaoAndTmallGroupMemberus-gaap:OperatingSegmentsMember2023-03-310001577552baba:StockBasedAwards2024PlanMember2024-04-012025-03-310001577552us-gaap:CustomerRelationshipsMember2025-03-310001577552baba:IntimeRetailGroupCompanyLimitedMember2024-12-310001577552baba:ConvertibleSeniorNotes2024Member2024-05-012024-05-310001577552country:HK2023-04-012024-03-310001577552us-gaap:TreasuryStockCommonMember2024-03-310001577552baba:AntFinancialServicesAndItsAffiliatesMemberbaba:MarketplaceSoftwareTechnologyServicesFeeAndOtherAmountsEarnedMember2022-04-012023-03-310001577552country:CN2023-04-012024-03-310001577552us-gaap:OperatingSegmentsMemberbaba:HujingDigitalMediaAndEntertainmentGroupMember2022-04-012023-03-310001577552baba:SeniorNotes2014Member2021-11-012021-11-300001577552us-gaap:RetainedEarningsAppropriatedMember2024-03-310001577552us-gaap:SeniorNotesMember2024-04-012025-03-310001577552us-gaap:NoncompeteAgreementsMember2025-03-310001577552country:CN2025-03-310001577552us-gaap:SeriesOfIndividuallyImmaterialBusinessAcquisitionsMember2024-04-012025-03-310001577552us-gaap:SeniorNotesMemberbaba:Usd1500MillionFixedRateNotesDue2051Member2025-03-310001577552srt:AffiliatedEntityMember2025-03-310001577552us-gaap:FairValueInputsLevel3Member2024-04-012025-03-310001577552us-gaap:SeriesOfIndividuallyImmaterialBusinessAcquisitionsMember2024-03-310001577552us-gaap:NotesPayableToBanksMembersrt:MinimumMemberbaba:ShortTermBorrowingsMember2025-03-310001577552baba:AntFinancialServicesAndItsAffiliatesMemberbaba:MarketplaceSoftwareTechnologyServicesFeeAndOtherAmountsEarnedMember2023-04-012024-03-310001577552us-gaap:RestrictedStockUnitsRSUMembersrt:MaximumMember2024-04-012025-03-310001577552baba:AntFinancialServicesAndItsAffiliatesMemberbaba:OtherServicesMember2024-04-012025-03-310001577552us-gaap:NotesPayableToBanksMemberbaba:USD4.0BillionSyndicatedLoanMember2024-03-310001577552baba:SeniorNotes2014Member2019-11-012019-11-300001577552us-gaap:SeniorNotesMemberbaba:Usd1500MillionFixedRateNotesDue2051Member2024-03-310001577552baba:LogisticsServicesMemberbaba:CertainOtherInvesteesOfCompanyMember2022-04-012023-03-310001577552baba:CloudComputingServicesUnderOtherCommercialArrangementsMemberbaba:CertainOtherInvesteesOfCompanyMember2023-04-012024-03-310001577552baba:TaobaoAndTmallGroupMemberus-gaap:RetailMemberus-gaap:OperatingSegmentsMemberbaba:CustomerManagementServicesMember2022-04-012023-03-310001577552us-gaap:OperatingSegmentsMemberbaba:AlibabaInternationalDigitalCommerceGroupMember2022-04-012023-03-310001577552us-gaap:NotesPayableToBanksMemberbaba:ShortTermBorrowingsMembersrt:MaximumMember2025-03-310001577552baba:PlanExistingSharesMember2025-03-310001577552baba:ConvertibleSeniorNotes2024Member2025-03-310001577552us-gaap:RetainedEarningsAppropriatedMember2022-03-310001577552baba:InternationalDigitalCommerceGroupMemberus-gaap:OperatingSegmentsMember2022-04-012023-03-310001577552baba:ShareBasedAwardsRelatingToAntFinancialServicesMember2022-04-012023-03-310001577552us-gaap:IntersegmentEliminationMember2024-04-012025-03-310001577552us-gaap:IntersegmentEliminationMember2023-04-012024-03-310001577552baba:StockBasedAwards2014PlanMember2024-04-012025-03-310001577552baba:O2025ADividendsMember2025-05-152025-05-150001577552country:HK2024-04-012025-03-310001577552baba:SeniorNotes2024Member2024-11-300001577552baba:LicensesAndCopyrightsMemberbaba:HujingDigitalMediaAndEntertainmentGroupMember2024-04-012025-03-310001577552us-gaap:EquityMethodInvestmentNonconsolidatedInvesteeOrGroupOfInvesteesMember2023-04-012024-03-310001577552baba:LicensesAndCopyrightsMemberbaba:HujingDigitalMediaAndEntertainmentGroupMember2023-04-012024-03-310001577552us-gaap:SeniorNotesMemberbaba:Usd1000MillionFixedRateNotesDue2030Member2024-03-310001577552us-gaap:AccumulatedTranslationAdjustmentMember2023-03-310001577552baba:Usd6.5BillionLoanFacilityAgreementMemberus-gaap:LineOfCreditMemberus-gaap:SecuredOvernightFinancingRateSofrOvernightIndexSwapRateMember2023-05-312023-05-310001577552us-gaap:CommonStockMember2025-05-150001577552us-gaap:NotesPayableToBanksMemberbaba:USD4.0BillionSyndicatedLoanMemberbaba:LiborMember2023-04-012024-03-310001577552baba:TaobaoAndTmallGroupMemberus-gaap:RetailMemberus-gaap:OperatingSegmentsMemberbaba:DirectSalesAndOthersMember2023-04-012024-03-310001577552us-gaap:NoncontrollingInterestMember2023-04-012024-03-310001577552us-gaap:SeniorNotesMemberus-gaap:FairValueInputsLevel2Member2025-03-310001577552baba:AccumulatedOtherComprehensiveIncomeLossExcludingTranslationAdjustmentMember2023-03-3100015775522019-07-300001577552us-gaap:CommonStockMember2023-04-012024-03-310001577552baba:CashHeldInAccountsManagedByRelatedPartyRelatedToServicesReceivedMember2024-03-310001577552baba:SunArtRetailGroupLimitedMember2024-12-310001577552baba:ConvertibleAndExchangeableBondsMember2023-04-012024-03-310001577552baba:StockBasedAwards2014PlanMember2025-03-310001577552baba:ConvertibleAndExchangeableBondsMember2022-04-012023-03-310001577552baba:SalesOfGoodsMember2022-04-012023-03-310001577552baba:AntFinancialServicesAndItsAffiliatesMemberbaba:CloudComputingRevenueMember2024-04-012025-03-310001577552us-gaap:SeniorNotesMemberbaba:Usd1000MillionFixedRateNotesDue2030Member2025-03-310001577552us-gaap:OperatingSegmentsMemberus-gaap:AllOtherSegmentsMember2023-03-310001577552baba:SeniorNotes2021Member2021-02-280001577552us-gaap:SeniorNotesMemberbaba:Usd1000MillionFixedRateNotesDue2061Member2025-03-310001577552srt:MaximumMember2025-03-310001577552baba:InvestmentsInPrivatelyHeldCompaniesMember2024-03-310001577552us-gaap:NotesPayableToBanksMemberbaba:OtherShortTermBorrowingsMember2025-03-310001577552baba:CloudIntelligenceGroupMemberus-gaap:OperatingSegmentsMember2022-04-012023-03-310001577552baba:AmericanDepositarySharesMember2024-05-140001577552us-gaap:CostOfSalesMember2023-04-012024-03-310001577552us-gaap:SeniorNotesMemberbaba:Rmb8400MillionFixedRateNotesDue2028Member2025-03-310001577552baba:AccumulatedOtherComprehensiveIncomeLossExcludingTranslationAdjustmentMember2024-04-012025-03-310001577552srt:ParentCompanyMember2023-03-310001577552baba:LicensingAgreementsCopyrightsAndOtherMember2024-03-310001577552us-gaap:OperatingSegmentsMemberbaba:CainiaoSmartLogisticsNetworkLimitedMember2023-03-310001577552baba:TradeNamesTrademarksAndDomainNamesMember2025-03-310001577552us-gaap:RetainedEarningsAppropriatedMember2023-03-310001577552baba:HujingDigitalMediaAndEntertainmentGroupMember2023-04-012024-03-310001577552us-gaap:OperatingSegmentsMemberbaba:AlibabaInternationalDigitalCommerceGroupMember2024-04-012025-03-310001577552us-gaap:SeniorNotesMemberbaba:Usd1150MillionFixedRateNotesDue2035Member2024-03-310001577552us-gaap:EquityMethodInvestmentNonconsolidatedInvesteeOrGroupOfInvesteesMember2022-04-012023-03-310001577552us-gaap:OperatingSegmentsMemberbaba:LocalServicesGroupMember2023-04-012024-03-310001577552baba:AntFinancialServicesMember2020-03-310001577552us-gaap:ReceivablesFromStockholderMember2023-03-310001577552us-gaap:CorporateNonSegmentMember2023-04-012024-03-310001577552us-gaap:VariableInterestEntityPrimaryBeneficiaryMember2022-04-012023-03-310001577552us-gaap:AccumulatedTranslationAdjustmentMember2024-04-012025-03-310001577552baba:StockBasedAwards2014PlanMemberbaba:EmployeeStockDirectorsAndConsultantsOptionMembersrt:MaximumMember2024-04-012025-03-310001577552baba:ConvertibleSeniorNotes2024Member2024-05-310001577552us-gaap:SellingAndMarketingExpenseMember2022-04-012023-03-310001577552baba:O2024ADividendsMember2024-05-142024-05-140001577552us-gaap:RestrictedStockUnitsRSUMemberbaba:StockBasedAwards2024PlanMember2025-03-310001577552baba:DevelopedTechnologyAndPatentsMember2024-03-310001577552baba:DevelopedTechnologyAndPatentsMember2025-03-310001577552baba:SeniorNotes2014Member2017-11-012017-11-300001577552us-gaap:OperatingSegmentsMemberus-gaap:AllOtherSegmentsMember2024-04-012025-03-310001577552dei:AdrMember2024-04-012025-03-310001577552baba:LoansToRelatedPartiesMemberbaba:CertainOtherInvesteesOfCompanyMember2024-03-310001577552us-gaap:TreasuryStockCommonMember2024-04-012025-03-310001577552country:CN2024-04-012025-03-310001577552us-gaap:NotesPayableToBanksMemberbaba:OtherShortTermBorrowingsMember2024-03-310001577552baba:AntFinancialServicesMemberbaba:AmortizableIntangibleAssetsMemberbaba:ShareAndAssetPurchaseAgreementMember2019-09-300001577552us-gaap:SeniorNotesMemberbaba:Usd1000MillionFixedRateNotesDue2041Member2025-03-310001577552us-gaap:RetainedEarningsUnappropriatedMember2022-03-310001577552baba:ConvertibleSeniorNotes2024Membersrt:MaximumMember2024-05-012024-05-310001577552baba:AntFinancialServicesAndItsAffiliatesMemberbaba:PaymentProcessingAndEscrowServicesFeeMember2022-04-012023-03-310001577552baba:LoansToRelatedPartiesMemberbaba:CertainOtherInvesteesOfCompanyMembersrt:MaximumMember2024-04-012025-03-310001577552us-gaap:FairValueInputsLevel3Member2025-03-310001577552baba:AntFinancialServicesAndItsAffiliatesMemberbaba:CloudComputingRevenueMember2022-04-012023-03-310001577552us-gaap:CorporateNonSegmentMember2024-04-012025-03-310001577552us-gaap:NotesPayableToBanksMemberus-gaap:SecuredOvernightFinancingRateSofrOvernightIndexSwapRateMemberbaba:USD4.0BillionSyndicatedLoanMember2023-04-012024-03-310001577552baba:USD2250MillionFixedRateNotesDue2024Memberus-gaap:SeniorNotesMember2025-03-310001577552baba:EmployeeStockDirectorsAndConsultantsOptionMembersrt:MaximumMember2024-04-012025-03-310001577552baba:LogisticsServicesMember2023-04-012024-03-310001577552us-gaap:ParentMember2023-03-310001577552baba:OtherRelatedPartyTransactionsRelatingToServicesProvidedAndReceivedMemberbaba:RelatedPartiesProvidingOrReceivingServicesMembersrt:MaximumMember2024-04-012025-03-310001577552us-gaap:RetainedEarningsUnappropriatedMember2024-03-310001577552baba:BuildingAndOtherPropertyMembersrt:MaximumMember2025-03-310001577552us-gaap:ReceivablesFromStockholderMember2022-03-310001577552baba:InvestmentsInPrivatelyHeldCompaniesMember2025-03-310001577552baba:BuildingsPropertyImprovementsAndOtherPropertyMember2024-03-310001577552baba:TaobaoAndTmallGroupMemberus-gaap:RetailMemberus-gaap:OperatingSegmentsMemberbaba:DirectSalesAndOthersMember2022-04-012023-03-310001577552baba:HongKongCingleotInvestmentManagementLimitedMember2024-05-310001577552us-gaap:ProductAndServiceOtherMember2022-04-012023-03-310001577552baba:MoonshotAiLtdMember2024-03-310001577552us-gaap:ConstructionInProgressMember2025-03-310001577552us-gaap:ReceivablesFromStockholderMember2022-04-012023-03-310001577552us-gaap:VariableInterestEntityPrimaryBeneficiaryMember2024-03-310001577552baba:ListedEquitySecuritiesMember2025-03-310001577552baba:TaobaoAndTmallGroupMemberus-gaap:RetailMemberus-gaap:OperatingSegmentsMemberbaba:DirectSalesAndOthersMember2024-04-012025-03-310001577552us-gaap:AccumulatedTranslationAdjustmentMember2025-03-310001577552us-gaap:ParentMember2022-03-310001577552baba:AntFinancialServicesMember2019-04-012020-03-310001577552us-gaap:NotesPayableToBanksMemberbaba:SyndicatedLoanMember2025-01-012025-01-310001577552us-gaap:ParentMember2024-03-310001577552us-gaap:RetailMemberbaba:InternationalDigitalCommerceGroupMemberus-gaap:OperatingSegmentsMember2024-04-012025-03-310001577552us-gaap:OperatingSegmentsMemberbaba:LocalServicesGroupSegmentMember2025-03-310001577552baba:Usd1750MillionFixedRateNotesDue2047Memberus-gaap:SeniorNotesMember2025-03-310001577552us-gaap:SeniorNotesMemberbaba:Rmb5000MillionFixedRateNotesDue2029Member2024-03-310001577552us-gaap:NotesPayableToBanksMemberbaba:USD4.0BillionSyndicatedLoanMember2025-03-310001577552us-gaap:SeniorNotesMemberbaba:Rmb2500MillionFixedRateNotesDue2034Member2025-03-310001577552us-gaap:SeniorNotesMemberbaba:Usd1000MillionFixedRateNotesDue2037Member2024-03-310001577552baba:CommercialArrangementsMarketingServicesMemberbaba:CertainOtherInvesteesOfCompanyMember2023-04-012024-03-310001577552baba:TaobaoAndTmallGroupMemberus-gaap:OperatingSegmentsMemberbaba:WholesaleMember2024-04-012025-03-310001577552baba:TaobaoAndTmallGroupMemberus-gaap:RetailMemberus-gaap:OperatingSegmentsMember2024-04-012025-03-310001577552baba:ConvertibleAndExchangeableBondsMember2025-03-310001577552us-gaap:CommonStockMember2024-03-310001577552us-gaap:OperatingSegmentsMemberbaba:AlibabaInternationalDigitalCommerceGroupMember2024-03-310001577552us-gaap:FairValueInputsLevel3Memberbaba:ConvertibleAndExchangeableBondsMember2023-03-310001577552us-gaap:FairValueInputsLevel3Memberbaba:ConvertibleAndExchangeableBondsMember2025-03-310001577552us-gaap:OperatingSegmentsMemberus-gaap:AllOtherSegmentsMember2025-03-310001577552baba:Usd6.5BillionLoanFacilityAgreementMemberus-gaap:LineOfCreditMemberbaba:LiborMember2023-05-312023-05-310001577552us-gaap:VariableInterestEntityPrimaryBeneficiaryMember2024-04-012025-03-310001577552us-gaap:GeneralAndAdministrativeExpenseMember2022-04-012023-03-310001577552us-gaap:OperatingSegmentsMember2023-04-012024-03-310001577552baba:VariousArrangementsToAcquireEquityInvestmentsAndBusinessCombinationsMembersrt:MaximumMember2024-03-3100015775522023-04-012024-03-310001577552baba:AggregateOfEquityMethodInvestmentsPubliclyTradedMember2025-03-310001577552baba:AmericanDepositarySharesMemberbaba:S2025ADividendsMember2025-05-150001577552us-gaap:CustomerRelationshipsMember2024-03-310001577552baba:TradeNamesTrademarksAndDomainNamesMember2024-03-310001577552baba:TaobaoAndTmallGroupMemberus-gaap:OperatingSegmentsMemberbaba:WholesaleMember2022-04-012023-03-310001577552us-gaap:ResearchAndDevelopmentExpenseMember2023-04-012024-03-310001577552baba:ShortTermInvestmentsAndOtherTreasuryInvestmentsMember2025-03-310001577552baba:StockBasedAwards2024PlanMember2024-03-310001577552baba:EmployeeStockDirectorsAndConsultantsOptionMembersrt:MaximumMemberbaba:StockBasedAwards2024PlanMember2024-04-012025-03-310001577552baba:TradeNamesTrademarksAndDomainNamesMembersrt:MaximumMember2025-03-310001577552us-gaap:SeniorNotesMemberbaba:Rmb8400MillionFixedRateNotesDue2028Member2024-03-310001577552baba:AntFinancialServicesAndItsAffiliatesMemberbaba:OtherServicesMember2023-04-012024-03-310001577552us-gaap:RetainedEarningsUnappropriatedMember2025-03-310001577552us-gaap:AdditionalPaidInCapitalMember2023-03-310001577552baba:CoLocationBandwidthFeesLicensedCopyrightsAndMarketingExpensesMember2024-03-310001577552us-gaap:CommonStockMember2024-05-140001577552baba:PlanExistingSharesMember2024-08-310001577552srt:MinimumMemberbaba:EmployeeStockDirectorsAndConsultantsOptionMember2024-04-012025-03-310001577552country:SG2025-03-310001577552baba:BuildingsPropertyImprovementsAndOtherPropertyMember2025-03-310001577552us-gaap:SeniorNotesMemberbaba:Rmb1100MillionFixedRateNotesDue2044Member2025-03-310001577552baba:AntFinancialServicesAndItsAffiliatesMemberbaba:PaymentProcessingAndEscrowServicesFeeMember2024-04-012025-03-310001577552baba:SunArtRetailGroupLimitedMember2024-04-012025-03-310001577552us-gaap:AdditionalPaidInCapitalMember2022-04-012023-03-310001577552us-gaap:SeniorNotesMemberbaba:Rmb1100MillionFixedRateNotesDue2044Member2024-03-310001577552baba:AntFinancialServicesMember2023-09-300001577552us-gaap:OperatingSegmentsMemberus-gaap:AllOtherSegmentsMember2022-04-012023-03-310001577552us-gaap:OperatingSegmentsMemberbaba:CloudIntelligenceGroupSegmentMember2024-03-310001577552country:CNbaba:HighAndNewTechnologyEnterprisesMember2024-04-012025-03-310001577552us-gaap:SeriesOfIndividuallyImmaterialBusinessAcquisitionsMember2023-03-310001577552us-gaap:CorporateDebtSecuritiesMemberbaba:DebtSecuritiesAndLoanInvestmentsMember2024-03-310001577552baba:LocalServicesGroupSegmentMemberus-gaap:OperatingSegmentsMember2024-03-310001577552us-gaap:FairValueMeasurementsRecurringMember2025-03-310001577552us-gaap:CommonStockMember2025-03-310001577552baba:EmployeeStockDirectorsAndConsultantsOptionMember2024-04-012025-03-310001577552us-gaap:NotesPayableToBanksMemberbaba:USD4.0BillionSyndicatedLoanMemberbaba:LiborMember2024-04-012025-03-310001577552baba:SeniorNotes2017Member2017-12-310001577552baba:AntFinancialServicesAndItsAffiliatesMember2024-04-012025-03-310001577552baba:OtherRelatedPartyTransactionsRelatingToServicesProvidedAndReceivedMemberbaba:RelatedPartiesProvidingOrReceivingServicesMembersrt:MaximumMember2022-04-012023-03-310001577552baba:TaobaoAndTmallGroupMemberus-gaap:OperatingSegmentsMember2023-04-012024-03-310001577552baba:LicensesAndCopyrightsMemberbaba:HujingDigitalMediaAndEntertainmentGroupMemberus-gaap:CostOfSalesMember2023-04-012024-03-310001577552dei:AdrMembercountry:CN2024-04-012025-03-310001577552baba:BankBorrowingsMember2025-03-310001577552baba:HujingDigitalMediaAndEntertainmentGroupMember2024-04-012025-03-310001577552us-gaap:OperatingSegmentsMemberbaba:CainiaoSmartLogisticsNetworkLimitedMember2024-04-012025-03-310001577552srt:MaximumMemberbaba:FurnitureOfficeAndTransportationEquipmentAndOthersMember2025-03-310001577552baba:DebtSecuritiesAndLoanInvestmentsMemberus-gaap:CorporateDebtSecuritiesMember2025-03-310001577552us-gaap:SeriesOfIndividuallyImmaterialBusinessAcquisitionsMember2025-03-310001577552us-gaap:OperatingSegmentsMemberbaba:HujingDigitalMediaAndEntertainmentGroupMember2024-04-012025-03-3100015775522022-04-012023-03-310001577552us-gaap:FairValueInputsLevel2Memberus-gaap:FairValueMeasurementsRecurringMember2025-03-310001577552baba:BuildingAndOtherPropertyMembersrt:MinimumMember2025-03-310001577552us-gaap:ResearchAndDevelopmentExpenseMember2022-04-012023-03-310001577552baba:OtherRelatedPartyTransactionsRelatingToServicesProvidedAndReceivedMemberbaba:RelatedPartiesProvidingOrReceivingServicesMembersrt:MaximumMember2023-04-012024-03-310001577552us-gaap:CorporateNonSegmentMember2022-04-012023-03-310001577552country:CNbaba:KeySoftwareEnterpriseMember2024-04-012025-03-310001577552us-gaap:FairValueInputsLevel3Memberbaba:ConvertibleAndExchangeableBondsMember2023-04-012024-03-310001577552us-gaap:CapitalAdditionsMember2024-03-310001577552baba:CommercialArrangementsMarketingServicesMemberbaba:CertainOtherInvesteesOfCompanyMember2024-04-012025-03-310001577552us-gaap:OperatingSegmentsMemberbaba:CloudIntelligenceGroupSegmentMember2023-04-012024-03-310001577552us-gaap:NoncontrollingInterestMember2024-03-310001577552us-gaap:SeniorNotesMemberbaba:USD2250MillionFixedRateNotesDue2024Member2024-03-310001577552baba:SalesOfGoodsMember2024-04-012025-03-310001577552baba:CloudServicesMember2024-04-012025-03-310001577552baba:AntGroupMember2023-07-012023-07-310001577552us-gaap:OperatingSegmentsMember2022-04-012023-03-310001577552baba:HongKongCingleotInvestmentManagementLimitedMember2024-03-310001577552srt:ParentCompanyMember2024-04-012025-03-310001577552us-gaap:CustomerRelationshipsMembersrt:MaximumMember2025-03-310001577552us-gaap:CommonStockMember2023-11-160001577552baba:InternationalDigitalCommerceGroupMemberus-gaap:OperatingSegmentsMemberbaba:WholesaleMember2023-04-012024-03-310001577552baba:CustomerManagementServicesMember2022-04-012023-03-310001577552dei:AdrMembercountry:CN2023-04-012024-03-310001577552us-gaap:FairValueInputsLevel3Memberbaba:ConvertibleAndExchangeableBondsMember2024-04-012025-03-310001577552us-gaap:ResearchAndDevelopmentExpenseMember2024-04-012025-03-310001577552baba:AntFinancialServicesAndItsAffiliatesMemberbaba:PaymentProcessingAndEscrowServicesFeeMember2023-04-012024-03-310001577552baba:AccumulatedOtherComprehensiveIncomeLossExcludingTranslationAdjustmentMember2024-03-310001577552us-gaap:NotesPayableToBanksMemberbaba:ShortTermBorrowingsMember2023-04-012024-03-310001577552us-gaap:AdditionalPaidInCapitalMember2022-03-310001577552us-gaap:OperatingSegmentsMemberbaba:InnovationInitiativesAndOthersSegmentMember2025-03-310001577552baba:LogisticsServicesMemberbaba:CertainOtherInvesteesOfCompanyMember2023-04-012024-03-310001577552baba:OtherTreasuryInvestmentsMemberus-gaap:CorporateDebtSecuritiesMember2024-03-310001577552baba:LicensesAndCopyrightsMemberbaba:HujingDigitalMediaAndEntertainmentGroupMember2022-04-012023-03-310001577552us-gaap:AdditionalPaidInCapitalMember2025-03-310001577552baba:Usd6.5BillionLoanFacilityAgreementMemberus-gaap:LineOfCreditMember2024-03-310001577552baba:Usd1500MillionFixedRateNotesDue2031Memberus-gaap:SeniorNotesMember2024-03-310001577552baba:ComputerEquipmentAndSoftwareMembersrt:MinimumMember2025-03-310001577552baba:AccumulatedOtherComprehensiveIncomeLossExcludingTranslationAdjustmentMember2023-04-012024-03-310001577552us-gaap:NoncontrollingInterestMember2023-03-310001577552us-gaap:RestrictedStockUnitsRSUMemberbaba:StockBasedAwards2024PlanMember2024-03-310001577552baba:InternationalDigitalCommerceGroupMemberus-gaap:OperatingSegmentsMemberbaba:WholesaleMember2024-04-012025-03-310001577552baba:O2023ADividendsMember2023-11-162023-11-160001577552baba:ComputerEquipmentAndSoftwareMember2025-03-310001577552baba:TaobaoAndTmallGroupMemberus-gaap:OperatingSegmentsMember2022-04-012023-03-310001577552us-gaap:SeniorNotesMemberbaba:Usd500MillionFixedRateNotesDue2054Member2024-03-310001577552baba:TaobaoAndTmallGroupMemberus-gaap:RetailMemberus-gaap:OperatingSegmentsMemberbaba:CustomerManagementServicesMember2024-04-012025-03-310001577552us-gaap:NotesPayableToBanksMemberbaba:OtherLongTermBorrowingsMember2024-03-310001577552baba:StockBasedAwards2024PlanMember2024-08-310001577552baba:MoonshotAiLtdMember2023-04-012024-03-310001577552us-gaap:AdditionalPaidInCapitalMember2024-03-310001577552baba:CommercialArrangementsMarketingServicesMemberbaba:CertainOtherInvesteesOfCompanyMember2022-04-012023-03-310001577552baba:BankBorrowingsMember2024-03-310001577552country:HK2025-03-310001577552us-gaap:FairValueMeasurementsRecurringMember2024-03-310001577552baba:LogisticsServicesMember2024-04-012025-03-310001577552us-gaap:SeniorNotesMemberus-gaap:FairValueInputsLevel2Member2024-03-310001577552baba:AlibabaChinaTechnologyAndAlibabaBeijingCoLtdMembercountry:CNbaba:HighAndNewTechnologyEnterprisesMember2023-04-012024-03-310001577552baba:TaobaoAndTmallGroupMemberus-gaap:RetailMemberus-gaap:OperatingSegmentsMemberbaba:CustomerManagementServicesMember2023-04-012024-03-310001577552srt:MaximumMemberbaba:ConvertibleSeniorNotes2024Member2024-04-012025-03-310001577552us-gaap:OperatingSegmentsMemberbaba:HujingDigitalMediaAndEntertainmentGroupMember2024-03-310001577552us-gaap:OperatingSegmentsMemberbaba:InnovationInitiativesAndOthersSegmentMember2023-04-012024-03-310001577552us-gaap:CollectibilityOfReceivablesMember2022-04-012023-03-310001577552baba:LogisticsServicesMember2022-04-012023-03-310001577552us-gaap:SeniorNotesMemberbaba:Usd2550MillionFixedRateNotesDue2027Member2024-03-310001577552baba:BankBorrowingsMember2024-03-310001577552baba:AntFinancialServicesMemberbaba:EquityInvestmentsMemberbaba:ShareAndAssetPurchaseAgreementMember2019-09-300001577552us-gaap:SeniorNotesMemberbaba:Usd500MillionFixedRateNotesDue2054Member2025-03-310001577552baba:EquityInterestMemberbaba:SunArtRetailGroupLimitedMember2024-12-310001577552us-gaap:NotesPayableToBanksMemberbaba:ShortTermBorrowingsMember2024-04-012025-03-310001577552baba:SeniorNotes2014Member2024-11-012024-11-300001577552dei:BusinessContactMember2024-04-012025-03-310001577552baba:AccruedExpensesAccountsPayableAndOtherLiabilitiesMember2025-03-310001577552baba:SoftwareEnterpriseMembercountry:CN2024-04-012025-03-310001577552srt:ParentCompanyMember2023-04-012024-03-310001577552us-gaap:CommonStockMemberbaba:S2024ADividendsMember2024-05-140001577552baba:AntFinancialServicesMemberbaba:AmortizableIntangibleAssetsMember2025-03-310001577552us-gaap:OperatingSegmentsMemberbaba:CainiaoSmartLogisticsNetworkLimitedMember2022-04-012023-03-310001577552baba:AmericanDepositarySharesMember2025-05-150001577552baba:AmericanDepositarySharesMemberbaba:S2024ADividendsMember2024-05-140001577552us-gaap:SeniorNotesMemberbaba:Rmb5000MillionFixedRateNotesDue2029Member2025-03-310001577552us-gaap:SeniorNotesMemberbaba:Usd2550MillionFixedRateNotesDue2027Member2025-03-310001577552us-gaap:OperatingSegmentsMemberbaba:AlibabaInternationalDigitalCommerceGroupMember2025-03-310001577552baba:OtherTreasuryInvestmentsMemberus-gaap:CorporateDebtSecuritiesMember2025-03-310001577552baba:BankBorrowingsMember2025-03-310001577552baba:CloudServicesMember2022-04-012023-03-3100015775522023-03-310001577552baba:TaobaoAndTmallGroupMemberus-gaap:OperatingSegmentsMember2024-03-310001577552baba:DevelopedTechnologyAndPatentsMembersrt:MaximumMember2025-03-310001577552baba:DevelopedTechnologyAndPatentsMembersrt:MinimumMember2025-03-310001577552srt:MinimumMember2024-04-012025-03-310001577552us-gaap:SellingAndMarketingExpenseMember2024-04-012025-03-310001577552us-gaap:RetainedEarningsAppropriatedMember2025-03-310001577552us-gaap:RestrictedStockUnitsRSUMember2022-04-012023-03-310001577552us-gaap:AccumulatedTranslationAdjustmentMember2022-03-310001577552baba:EmployeeStockDirectorsAndConsultantsOptionMember2022-04-012023-03-310001577552us-gaap:CostOfSalesMember2024-04-012025-03-310001577552srt:MinimumMemberbaba:FurnitureOfficeAndTransportationEquipmentAndOthersMember2025-03-310001577552baba:MembershipFeesAndValueAddedServicesMember2023-04-012024-03-310001577552baba:TaobaoAndTmallGroupMemberus-gaap:OperatingSegmentsMember2024-04-012025-03-310001577552baba:AntFinancialServicesAndItsAffiliatesMember2023-04-012024-03-3100015775522022-03-310001577552country:HK2022-04-012023-03-310001577552us-gaap:SeriesOfIndividuallyImmaterialBusinessAcquisitionsMember2023-04-012024-03-310001577552baba:TaobaoAndTmallGroupMemberus-gaap:RetailMemberus-gaap:OperatingSegmentsMember2022-04-012023-03-310001577552baba:LicensesAndCopyrightsMemberbaba:HujingDigitalMediaAndEntertainmentGroupMemberus-gaap:CostOfSalesMember2024-04-012025-03-310001577552us-gaap:FairValueInputsLevel1Memberus-gaap:FairValueMeasurementsRecurringMember2025-03-310001577552baba:SeniorNotes2017Member2023-06-012023-06-300001577552baba:AntFinancialServicesMemberbaba:ShareAndAssetPurchaseAgreementMember2019-09-3000015775522024-03-310001577552us-gaap:ParentMember2024-04-012025-03-310001577552baba:AccumulatedOtherComprehensiveIncomeLossExcludingTranslationAdjustmentMember2022-04-012023-03-310001577552us-gaap:NoncontrollingInterestMember2024-04-012025-03-310001577552us-gaap:OperatingSegmentsMemberbaba:CainiaoSmartLogisticsNetworkLimitedMember2025-03-310001577552baba:LoansToRelatedPartiesMemberbaba:CertainOtherInvesteesOfCompanyMember2025-03-310001577552baba:AntFinancialServicesMember2025-03-310001577552us-gaap:ReceivablesFromStockholderMember2023-04-012024-03-310001577552baba:CloudComputingServicesUnderOtherCommercialArrangementsMemberbaba:CertainOtherInvesteesOfCompanyMember2024-04-012025-03-310001577552us-gaap:ParentMember2023-04-012024-03-31iso4217:CNYxbrli:sharesiso4217:USDiso4217:CNYxbrli:purebaba:Segmentxbrli:sharesiso4217:HKDiso4217:CNYiso4217:HKDxbrli:sharesiso4217:USDxbrli:sharesiso4217:USD

Table of Contents

 

UNITED STATES

SECURITIES AND EXCHANGE COMMISSION

Washington, D.C. 20549

FORM 20-F

(Mark One)

 

REGISTRATION STATEMENT PURSUANT TO SECTION 12(B) OR 12(G) OF THE SECURITIES EXCHANGE ACT OF 1934

OR

ANNUAL REPORT PURSUANT TO SECTION 13 OR 15(D) OF THE SECURITIES EXCHANGE ACT OF 1934
For the fiscal year ended
March 31, 2025

OR

TRANSITION REPORT PURSUANT TO SECTION 13 OR 15(D) OF THE SECURITIES EXCHANGE ACT OF 1934

OR

SHELL COMPANY REPORT PURSUANT TO SECTION 13 OR 15(D) OF THE SECURITIES EXCHANGE ACT OF 1934

Date of event requiring this shell company report...............

For the transition period from to

Commission file number 001‑36614

Alibaba Group Holding Limited

(Exact name of Registrant as specified in its charter)

Cayman Islands

(Jurisdiction of incorporation or organization)

26/F Tower One, Times Square
1 Matheson Street, Causeway Bay
Hong Kong S.A.R.

People’s Republic of China

(Address of principal executive offices)

Toby Hong Xu, Chief Financial Officer
Telephone: +
8522215‑5100
Facsimile:
+852‑2215‑5200
Alibaba Group Holding Limited
26/F Tower One, Times Square
1 Matheson Street, Causeway Bay
Hong Kong S.A.R.

People’s Republic of China

(Name, Telephone, E-mail and/or Facsimile number and Address of Company Contact Person)

Securities registered or to be registered pursuant to Section 12(b) of the Act:

Title of each class

Trading Symbol(s)

Name of each exchange on which registered

Ordinary Shares, par value US$0.000003125‬ per share

9988 (HKD Counter)

89988 (RMB Counter)

The Stock Exchange of Hong Kong Limited

 

American Depositary Shares, each representing eight Ordinary Shares

BABA

New York Stock Exchange

Securities registered or to be registered pursuant to Section 12(g) of the Act: None

Securities for which there is a reporting obligation pursuant to Section 15(d) of the Act: None

Indicate the number of outstanding shares of each of the issuer’s classes of capital or common stock as of the close of the period covered by the annual report: 18,474,235,708 Ordinary Shares

Indicate by check mark if the registrant is a well‑known seasoned issuer, as defined in Rule 405 of the Securities Act.

Yes No

If this report is an annual or transition report, indicate by check mark if the registrant is not required to file reports pursuant to Section 13 or 15(d) of the Securities Exchange Act of 1934.

Yes No

Indicate by check mark whether the registrant: (1) has filed all reports required to be filed by Section 13 or 15(d) of the Securities Exchange Act of 1934 during the preceding 12 months (or for such shorter period that the registrant was required to file such reports), and (2) has been subject to such filing requirements for the past 90 days.

Yes No

Indicate by check mark whether the registrant has submitted electronically every Interactive Data File required to be submitted pursuant to Rule 405 of Regulation S‑T (§232.405 of this chapter) during the preceding 12 months (or for such shorter period that the registrant was required to submit such files).

Yes No

Indicate by check mark whether the registrant is a large accelerated filer, an accelerated filer, a non‑accelerated filer, or an emerging growth company. See the definitions of “large accelerated filer,” “accelerated filer,” and “emerging growth company” in Rule 12b‑2 of the Exchange Act.

Large accelerated filer

Accelerated filer

Non‑accelerated filer

Emerging growth company

If an emerging growth company that prepares its financial statements in accordance with U.S. GAAP, indicate by check mark if the registrant has elected not to use the extended transition period for complying with any new or revised financial accounting standards† provided pursuant to Section 13(a) of the Exchange Act

† The term “new or revised financial accounting standard” refers to any update issued by the Financial Accounting Standards Board to its Accounting Standards Codification after April 5, 2012.

Indicate by check mark whether the registrant has filed a report on and attestation to its management’s assessment of the effectiveness of its internal control over financial reporting under Section 404(b) of the Sarbanes-Oxley Act (15 U.S.C. 7262(b)) by the registered public accounting firm that prepared or issued its audit report.

If securities are registered pursuant to Section 12(b) of the Act, indicate by check mark whether the financial statements of the registrant included in the filing reflect the correction of an error to previously issued financial statements.

Indicate by check mark whether any of those error corrections are restatements that required a recovery analysis of incentive-based compensation received by any of the registrant’s executive officers during the relevant recovery period pursuant to §240.10D-1(b).

Indicate by check mark which basis of accounting the registrant has used to prepare the financial statements included in this filing:

U.S. GAAP

International Financial Reporting Standards as issued
by the International Accounting Standards Board

Other

If “Other” has been checked in response to the previous question, indicate by check mark which financial statement item the registrant has elected to follow.

Item 17 Item 18

If this is an annual report, indicate by check mark whether the registrant is a shell company (as defined in Rule 12b‑2 of the Securities Exchange Act of 1934).

Yes No

(APPLICABLE ONLY TO ISSUERS INVOLVED IN BANKRUPTCY PROCEEDINGS DURING THE PAST FIVE YEARS)

Indicate by check mark whether the registrant has filed all documents and reports required to be filed by Sections 12, 13 or 15(d) of the Securities Exchange Act of 1934 subsequent to the distribution of securities under a plan confirmed by a court.

Yes No

 


Table of Contents

 

TABLE OF CONTENTS

 

 

 

Page

LETTER FROM OUR CHAIRMAN AND OUR CEO

ii

EXPLANATORY NOTE

iv

CONVENTIONS THAT APPLY TO THIS ANNUAL REPORT ON FORM 20‑F

v

FORWARD-LOOKING STATEMENTS

vi

PART I

ITEM 1.

IDENTITY OF DIRECTORS, SENIOR MANAGEMENT AND ADVISERS

1

ITEM 2.

OFFER STATISTICS AND EXPECTED TIMETABLE

1

ITEM 3.

KEY INFORMATION

1

ITEM 4.

INFORMATION ON THE COMPANY

20

ITEM 4A.

UNRESOLVED STAFF COMMENTS

21

ITEM 5.

OPERATING AND FINANCIAL REVIEW AND PROSPECTS

21

ITEM 6.

DIRECTORS, SENIOR MANAGEMENT AND EMPLOYEES

23

ITEM 7.

MAJOR SHAREHOLDERS AND RELATED PARTY TRANSACTIONS

23

ITEM 8.

FINANCIAL INFORMATION

23

ITEM 9.

THE OFFER AND LISTING

24

ITEM 10.

ADDITIONAL INFORMATION

24

ITEM 11.

QUANTITATIVE AND QUALITATIVE DISCLOSURES ABOUT MARKET RISK

26

ITEM 12.

DESCRIPTION OF SECURITIES OTHER THAN EQUITY SECURITIES

26

PART II

ITEM 13.

DEFAULTS, DIVIDEND ARREARAGES AND DELINQUENCIES

31

ITEM 14.

MATERIAL MODIFICATIONS TO THE RIGHTS OF SECURITY HOLDERS AND USE OF PROCEEDS

31

ITEM 15.

CONTROLS AND PROCEDURES

31

ITEM 16A.

AUDIT COMMITTEE FINANCIAL EXPERT

31

ITEM 16B.

CODE OF ETHICS

32

ITEM 16C.

PRINCIPAL ACCOUNTANT FEES AND SERVICES

32

ITEM 16D.

EXEMPTIONS FROM THE LISTING STANDARDS FOR AUDIT COMMITTEES

32

ITEM 16E.

PURCHASES OF EQUITY SECURITIES BY THE ISSUER AND AFFILIATED PURCHASERS

32

ITEM 16F.

CHANGE IN REGISTRANT’S CERTIFYING ACCOUNTANT

32

ITEM 16G.

CORPORATE GOVERNANCE

32

ITEM 16H.

MINE SAFETY DISCLOSURE

33

ITEM 16I.

DISCLOSURE REGARDING FOREIGN JURISDICTIONS THAT PREVENT INSPECTIONS

33

ITEM 16J.

INSIDER TRADING POLICIES

33

ITEM 16K.

CYBERSECURITY

33

PART III

ITEM 17.

FINANCIAL STATEMENTS

35

ITEM 18.

FINANCIAL STATEMENTS

35

ITEM 19.

EXHIBITS

36

 

i


Table of Contents

 

LETTER FROM OUR CHAIRMAN AND OUR CEO

Dear Shareholders,

 

Fiscal year 2025 marked a year of solid progress as Alibaba Group advanced our “user first, AI-driven” strategy.

 

This year, we focused on our two core businesses — e-commerce and “AI + Cloud” — which are the twin engines powering our long-term growth. With AI at the heart of our future, we significantly increased investments in cloud computing and AI infrastructure to accelerate innovation and drive the industrial adoption of AI technologies.

 

We also made disciplined moves to streamline our portfolio, including the divestiture of non-core assets such as Sun Art and Intime. Meanwhile, we steadily improved operating efficiency across our Internet platform businesses. Hujing Digital Media and Entertainment Group and Amap, for instance, each achieved a profitable quarter in fiscal year 2025. As AI unlocks new synergies across our diverse ecosystem, we are adopting a group-wide strategy that optimizes holistic value creation.

 

In the face of historic opportunities brought by AI, we want to share our forward-looking perspective – our strategic positioning, competitive strengths, and how we intend to capture the next wave of growth.

 

Strategic Execution and Business Updates

 

Our first strategic focus, “user first,” continues to guide our Internet platform businesses.

 

With over 1.1 billion Internet users, China is the world’s largest online retail market, where e-commerce accounts for nearly 27% of total retail consumption. In China commerce, our Taobao and Tmall Group remained focused on user growth and improving user experience. As China’s leading e-commerce platform, we also strengthened the operating environment for merchants, supporting those who offer high-quality products and services. Our efforts to build a sustainable ecosystem that benefits consumers, merchants, and the platform have gained momentum. In fiscal year 2025, we saw a rise in consumer and merchant trust, which in turn fueled business acceleration.

 

In international commerce, Alibaba International Digital Commerce Group (AIDC) delivered robust revenue growth, driven by the cross-border e-commerce businesses. We enhanced local supply in key markets and diversified our offerings to meet consumer needs across regions worldwide. Operating efficiency continued to improve, and we remain confident in achieving a profitable quarter for our international commerce business in the coming fiscal year.

 

Our second strategic focus, “AI-driven,” reflects our view of AI as both a core driver of business growth and a transformative force for the future. Over the next decade, AI is expected to reshape every industry. At Alibaba, we are investing aggressively in AI infrastructure and frontier innovation to enhance global competitiveness and generate long-term business momentum.

 

Alibaba Cloud, our core business that is driven by AI, benefited from surging AI demand. Public cloud revenue growth accelerated, and revenue from AI-related products posted triple-digit growth for seven straight quarters, pushing overall revenue to double-digit growth for the fiscal year.

 

In foundation models, we are expanding the frontier of model capabilities while remaining committed to open-source development. In April 2025, we released our next-generation Qwen3 model, which ranked among the top models globally on multiple authoritative benchmarks. As of the end of April 2025, over 200 models in the Qwen family series had been open-sourced, generating more than 300 million global downloads and over 100,000 derivative models, making Qwen the world’s largest open-source model family. These achievements reflect our deep expertise in AI research and will help accelerate the adoption of AI across various industries. We believe our open-source strategy will empower global developers to co-create progress in human intelligence and contribute to the long-term goal of artificial general intelligence (AGI).

 

Across our broader Internet platform ecosystem, we are expanding the application of AI with an open and forward-looking mindset. We believe AI is not only a catalyst for upgrading existing services but also a key to unlocking entirely new user experiences and value.

 

ii


Table of Contents

 

Capital Management and Shareholder Return

 

In fiscal year 2025, Alibaba generated strong cash flow from our core businesses. We improved operating efficiency across multiple platform businesses, strengthening the foundations of previously loss-making businesses, a number of which are now on track to profitability. Our disciplined capital allocation efforts helped unlock shareholder value, including significant capital recovery from the divestment of non-core assets such as Sun Art and Intime. This enables us to double down on our core businesses and invest strategically in AI.

 

To return value to shareholders, we distributed US$4 billion in annual and special dividends for fiscal year 2024 and have announced a total of US$4.6 billion in dividends for fiscal year 2025. In addition, we repurchased US$11.9 billion of our shares, which resulted in 5.1% net reduction in total outstanding shares, driving accretion in earnings per share.

 

Looking ahead, we remain committed to enhancing shareholder value through multiple avenues.

 

Investing for the Future

 

The rapid evolution of AI is ushering in sweeping changes across industries and, with it, unprecedented growth opportunities for Alibaba.

 

Over the next decade, AI will be the primary driver of incremental value and transformation. For Alibaba, this means developing world-class AI models, pushing the limits of model capabilities, and building a globally competitive AI-enabled cloud infrastructure. Together, these capabilities will position “AI + Cloud” as our key growth engine for the future.

 

To realize this vision, we are ramping up investments in three key areas: AI and cloud infrastructure, AI foundation models and native applications, and the AI-driven transformation of our existing businesses. In fiscal year 2025, we announced that our planned investment in cloud and AI infrastructure over the next three years will exceed the total investment made in the past decade.

 

In this new era, Alibaba is strategically well-positioned. We are a key player in the China cloud computing market and the top cloud services provider in Asia Pacific. Alibaba Cloud is expanding its global cloud computing infrastructure and scaling international deployment of AI-related products to support the globalization of Chinese enterprises. This presents significant growth potential. With our talent, technology and resources, we are confident in capturing these opportunities and building “AI + Cloud” into Alibaba’s second growth curve.

 

As the AI era begins, Alibaba must embrace a startup mindset — thinking boldly and acting decisively to capture and create new opportunities. As we shared with our team and their families on Alibaba Day, we want to reiterate this message to our investors: creation, not preservation, is in Alibaba’s DNA. Today, Alibaba is embarking on a new chapter in the AI era with the heart of an entrepreneur and the ambition to lead.

 

 

Joe Tsai

Eddie Wu

Chairman

Chief Executive Officer

 

June 26, 2025

 

iii


Table of Contents

 

EXPLANATORY NOTE

 

This document is our Annual Report on Form 20-F for the fiscal year ended March 31, 2025 (the “2025 Form 20-F”). Reference is made to the English version of our Hong Kong Annual Report for fiscal year 2025 (excluding the consolidated financial statements), which is attached hereto as Exhibit 15.5 (the “2025 Hong Kong Annual Report (adjusted version)”). Only (i) the information included in this 2025 Form 20-F, (ii) the information in the 2025 Hong Kong Annual Report (adjusted version) that we expressly incorporate by reference in this 2025 Form 20-F, and (iii) the exhibits to the 2025 Form 20-F that are required to be filed pursuant to the Form 20-F shall be deemed to be filed with the Securities and Exchange Commission (the “SEC”) for any purpose, including incorporation by reference into any document filed by us pursuant to the Securities Act of 1933, as amended, which incorporates by reference the 2025 Form 20-F. Any information in the 2025 Hong Kong Annual Report (adjusted version) that is not referenced in this 2025 Form 20-F as being incorporated by reference herein shall not be deemed to be so incorporated by reference. For the avoidance of doubt, the information included on www.alibabagroup.com and other websites that appear in this 2025 Form 20-F and the 2025 Hong Kong Annual Report (adjusted version) is not incorporated by reference herein.

References in this 2025 Form 20-F to sections in the 2025 Hong Kong Annual Report (adjusted version) include all information in such sections, including subsections, unless such reference is a reference to a subsection, in which case such reference includes only the information contained in such subsection. To the extent applicable, a reference to our consolidated financial statements in the 2025 Hong Kong Annual Report (adjusted version) should be read as referencing our consolidated financial statement included in this 2025 Form 20-F. Certain terms used in this 2025 Form 20-F are defined in the section titled “Definitions” of the 2025 Hong Kong Annual Report (adjusted version), which are incorporated herein by reference.

 

iv


Table of Contents

 

CONVENTIONS THAT APPLY TO THIS ANNUAL REPORT ON FORM 20-F

 

The information set forth in the section titled “Definitions — Conventions that apply to this annual report” of the 2025 Hong Kong Annual Report (adjusted version) is incorporated herein by reference.

 

Exchange Rate Information

 

Our reporting currency is the Renminbi. This annual report contains translations of Renminbi and Hong Kong dollar amounts into U.S. dollars at specific rates solely for the convenience of the reader. Unless otherwise stated, all translations of Renminbi and Hong Kong dollars into U.S. dollars and from U.S. dollars into Renminbi in this annual report were made at a rate of RMB7.2567 to US$1.00 and HK$7.7799 to US$1.00, the respective exchange rates on March 31, 2025 set forth in the H.10 statistical release of the Federal Reserve Board. We make no representation that any Renminbi, Hong Kong dollar or U.S. dollar amounts referred to in this annual report could have been, or could be, converted into U.S. dollars, Renminbi or Hong Kong dollars, as the case may be, at any particular rate or at all.

v


Table of Contents

 

FORWARD-LOOKING STATEMENTS

This annual report on Form 20‑F contains forward-looking statements. These statements are made under the “safe harbor” provision under Section 21E of the U.S. Exchange Act, and as defined in the Private Securities Litigation Reform Act of 1995. Forward-looking statements can be identified by words or phrases such as “may,” “will,” “expect,” “anticipate,” “future,” “aim,” “estimate,” “intend,” “seek,” “plan,” “believe,” “potential,” “continue,” “ongoing,” “target,” “guidance,” “is/are likely to” or other similar expressions. The forward‑looking statements included in this annual report relate to, among others:

our growth strategies and business plans;
our future business development, results of operations and financial condition;
trends and competition in commerce and cloud computing and the other industries in which we operate, both in China and globally, as well as trends in technology innovation, research and development and application, including AI technologies;
our continuing investments in our businesses and infrastructure;
expected changes in our revenues and certain cost and expense items and our margins;
fluctuations in general economic and business conditions, such as inflation and interest rates, in China and globally;
geopolitical tensions and national trade, investment, protectionist and other policies (including those relating to tariffs, export control and economic or trade sanctions, such as export control of chips) that could place restrictions on economic and commercial activities;
the regulatory environment in which we and companies integral to our ecosystem operate in China and globally;
expected results of regulatory investigations, litigations and other proceedings;
our sustainability goals; and
assumptions underlying or related to any of the foregoing.

 

Forward-looking statements involve inherent risks and uncertainties. A number of factors could cause actual results to differ materially from those contained in any forward-looking statement. These factors include but are not limited to the following: our corporate structure, including the VIE structure we use to operate certain businesses in the PRC; our ability to maintain the trusted status of our ecosystem; our ability to compete, innovate and maintain or grow our revenue or business, including expanding our international and cross-border businesses and operations, adopting new technologies, including AI technologies, and managing a large and complex organization; risks associated with sustained investments in our businesses; fluctuations in general economic and business conditions in China and globally; uncertainties arising from competition among countries and geopolitical tensions, including national trade, investment, protectionist or other policies and export control, economic or trade sanctions; risks associated with our strategic transactions; uncertainties and risks associated with a broad range of complex laws and regulations (including in the areas of data security and privacy protection, anti-monopoly and anti-unfair competition, content regulation, consumer protection and regulation of Internet platforms) in the PRC and globally; cybersecurity risks and assumptions underlying or related to any of the foregoing. Please also see “Risk Factors” of the 2025 Hong Kong Annual Report (adjusted version).

The forward-looking statements made in this annual report relate only to events or information as of the date on which the statements are made in this annual report and are based on current expectations, assumptions, estimates and projections. We undertake no obligation to update any forward-looking statements to reflect events or circumstances after the date on which the statements are made or to reflect the occurrence of unanticipated events. You should read this annual report and the documents that we have referred to in this annual report completely and with the understanding that our actual future results may be materially different from what we expect.

vi


Table of Contents

 

PART I

ITEM 1. IDENTITY OF DIRECTORS, SENIOR MANAGEMENT AND ADVISERS

Not Applicable.

ITEM 2. OFFER STATISTICS AND EXPECTED TIMETABLE

Not Applicable.

ITEM 3. KEY INFORMATION

The VIE Structure Adopted by Our Company

Risks Related to the VIE Structure

Alibaba Group Holding Limited is a Cayman Islands holding company. It does not directly engage in business operations itself. Due to PRC legal restrictions on foreign ownership and investment in certain industries, we, similar to all other entities with foreign-incorporated holding company structures operating in our industry in China, operate our Internet businesses and other businesses in which foreign investment is restricted or prohibited in the PRC through variable interest entities, or VIEs. The VIEs are incorporated in the PRC and owned by PRC citizens or by PRC entities owned and/or controlled by PRC citizens, and not by our company. We and, through us, our shareholders do not own any equity interests in the VIEs. Investors in our ADSs and Shares are purchasing equity securities of a Cayman Islands holding company rather than equity securities issued by our consolidated subsidiaries and the VIEs, and investors may never hold equity interests in the VIEs under current PRC laws and regulations.

Investing in our company involves unique risks related to the VIE structure adopted by our company. In particular, if the PRC government deems that the contractual arrangements in relation to the VIEs do not comply with PRC regulations on foreign investment, or if these regulations or the interpretation of existing regulations change in the future, we could be subject to penalties, or be forced to relinquish our interests in the operation of the VIEs, and we would no longer be able to consolidate the financial results of the VIEs in our consolidated financial statements. This would likely materially and adversely affect our business, financial results and the trading prices of our ADSs, Shares and/or other securities, including causing the trading prices of such securities to significantly decline or become worthless. Contractual arrangements in relation to VIEs have not been tested in a court of law. Other risks and uncertainties related to the VIE structure include regulatory risks and uncertainties; limitations of contractual arrangements in providing control over the VIEs; potential failure by the VIEs or their equity holders to perform their obligations; potential loss of the ability to use, or otherwise benefit from, the licenses, approvals and assets held by the VIEs; potential conflicts of interests between us and the equity holders, directors and executive officers of the VIEs; as well as potential scrutiny of the contractual arrangements with the VIEs by the PRC tax authority. See “Risk Factors — Risks Related to Our Corporate Structure” of the 2025 Hong Kong Annual Report (adjusted version) for more details on the risks relating to the VIE structure.

 

1


Table of Contents

 

Our Corporate Structure

Like many large scale, multinational companies with businesses around the world and across industries, we conduct our business through a large number of Chinese and foreign operating entities, including VIEs. The chart below summarizes our corporate structure as of March 31, 2025 and identifies the subsidiaries and VIEs that together are representative of the major businesses operated by our group, including our significant subsidiaries, as that term is defined under Section 1-02 of Regulation S-X under the U.S. Securities Act, and other representative subsidiaries, which we collectively refer to as our major subsidiaries, as well the corresponding representative VIEs, which we refer to as the representative VIEs:

 

img89757777_0.jpg

 

 

(1)
Primarily involved in the operation of Taobao
(2)
Primarily involved in the operation of Tmall
(3)
Primarily involved in the operation of Cloud Intelligence Group
(4)
The holding company of AIDC Group
(5)
Primarily involved in the operation of Cainiao Smart Logistics Network Limited
(6)
Primarily involved in the operation of Local Services Group
(7)
Primarily involved in the operation of Hujing Digital Media and Entertainment Group
(8)
A VIE
(9)
Formerly known as Alibaba Culture Entertainment Co., Ltd

 

VIE Structure

The contractual relationships with the VIEs provide us the power to direct the activities of the VIEs and the obligation to absorb losses or the right to receive benefits from the VIEs, such that we are the primary beneficiary for accounting purposes and therefore consolidate the VIEs. As a result, we include the financial results of each of the VIEs in our consolidated financial statements in accordance with U.S. GAAP.

2


Table of Contents

 

The following diagram is a simplified illustration of the typical ownership structure and contractual arrangements for VIEs:

img89757777_1.jpg

For most of the VIEs, our group uses a different structure, or the Enhanced VIE Structure. The Enhanced VIE Structure maintains the primary legal framework that we and many peer companies in our industry have adopted to operate businesses in which foreign investment is restricted or prohibited in the PRC. We may also create additional holding structures in the future.

Under the Enhanced VIE Structure, a VIE is typically held by a PRC limited liability company, instead of individuals. This PRC limited liability company is directly or indirectly owned by two PRC limited partnerships, each of which holds 50% of the equity interest. Each of these partnerships is comprised of (i) a PRC limited liability company, as general partner (which is formed by a number of selected members of the Alibaba Partnership and our management who are PRC citizens), and (ii) the same group of natural persons, as limited partners. Under the terms of the relevant partnership agreements, the natural person limited partners must be members of the Alibaba Partnership or our management who are PRC citizens and as designated by the general partner of the partnership.

For our representative VIEs, these individuals are Jessie Junfang Zheng, Xiaofeng Shao, Zeming Wu and Fang Jiang (with respect to each of Zhejiang Taobao Network Co., Ltd., Zhejiang Tmall Network Co., Ltd., Shanghai Rajax Information Technology Co., Ltd. and Alibaba Cloud Computing Ltd.), and Jeff Jianfeng Zhang, Winnie Jia Wen, Jie Song and Yongxin Fang (with respect to Hujing Culture Entertainment Co., Ltd. (formerly known as Alibaba Culture Entertainment Co., Ltd.)).

Under the Enhanced VIE Structure, the designated subsidiary, on the one hand, and the corresponding VIE and the multiple layers of legal entities above the VIE, as well as the natural persons described above, on the other hand, enter into contractual arrangements, which are substantially similar to the contractual arrangements we have historically used for VIEs.

3


Table of Contents

 

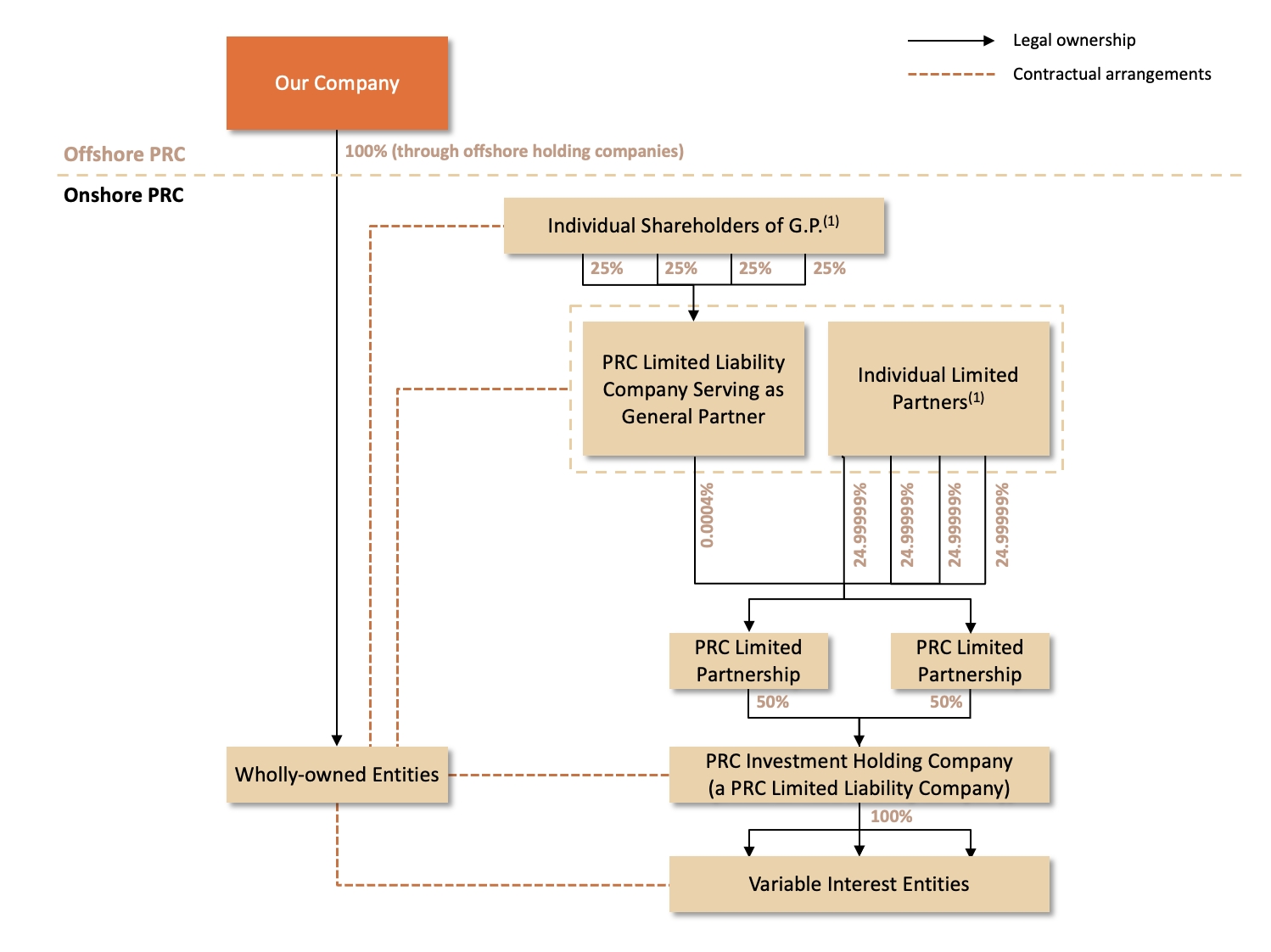
The following diagram is a simplified illustration of the typical ownership structure and contractual arrangements of the VIEs under the Enhanced VIE Structure:

img89757777_2.jpg

 

(1)
Selected members of the Alibaba Partnership or our management who are PRC citizens.

 

Loan Agreements

Pursuant to the relevant loan agreement, our respective subsidiary has granted a loan to the relevant VIE equity holders, which may only be used for the purpose of its business operation activities agreed by our subsidiary or the acquisition of the relevant VIE.

Exclusive Call Option Agreements

Under the Enhanced VIE Structure, each relevant VIE and its equity holders have jointly granted our relevant subsidiary (A) an exclusive call option to request the relevant VIE to decrease its registered capital and (B) an exclusive call option to subscribe for any increased capital of relevant VIE.

Proxy Agreements

Pursuant to the relevant proxy agreement, each of the VIE equity holders irrevocably authorizes any person designated by our subsidiary to exercise the rights of the equity holder of the VIE, including without limitation the right to vote and appoint directors.

4


Table of Contents

 

Equity Pledge Agreements

Pursuant to the relevant equity pledge agreement, the relevant VIE equity holders have pledged all of their interests in the equity of the VIE as a continuing first priority security interest in favor of the corresponding subsidiary to secure the outstanding amounts advanced under the relevant loan agreements described above and to secure the performance of obligations by the VIE and/or its equity holders under the other structure contracts. Each subsidiary is entitled to exercise its right to dispose of the VIE equity holders’ pledged interests in the equity of the VIE and has priority in receiving payment by the application of proceeds from the auction or sale of the pledged interests, in the event of any breach or default under the loan agreement or other structure contracts, if applicable.

Exclusive Services Agreements

Under the Enhanced VIE Structure, each relevant VIE has entered into an exclusive service agreement with the respective subsidiary, pursuant to which our relevant subsidiary provides exclusive services to the VIE. In exchange, the VIE pays a service fee to our subsidiary, the amount of which shall be determined, to the extent permitted by applicable PRC laws as proposed by our subsidiary, resulting in a transfer of substantially all of the profits from the VIE to our subsidiary.

For a more detailed summary of such contractual arrangements, see “Business Overview — Organizational Structure” of the 2025 Hong Kong Annual Report (adjusted version)

If the VIEs or their equity holders fail to perform their respective obligations under the contractual arrangements, we will have to enforce our rights under the contractual arrangements through the operations of PRC law and arbitral or judicial agencies, which may be costly and time-consuming and will be subject to uncertainties in the PRC legal system, including the uncertainty resulting from the fact that these VIE contracts have not been tested in a PRC court. Consequently, the contractual arrangements may not be as effective in ensuring our control over the relevant portion of our business operations as direct ownership. The contractual arrangements are governed by PRC law and provide for the resolution of disputes through arbitration or court proceedings in China. Accordingly, these contracts would be interpreted in accordance with PRC law and any disputes would be resolved in accordance with PRC legal procedures. Uncertainties regarding the interpretation and enforcement of the relevant PRC laws and regulations could limit our ability to enforce the contractual arrangements. Under PRC law, if the losing parties fail to carry out the arbitration awards or court judgments within a prescribed time limit, the prevailing parties may only enforce the arbitration awards or court judgments in PRC courts, which would require additional expense and delay. In the event we are unable to enforce the contractual arrangements, we may not be able to exert effective control over the VIEs, and our ability to conduct our business, as well as our financial condition and results of operations, may be materially and adversely affected. See “Risk Factors — Risks Related to Our Corporate Structure — Our contractual arrangements may not be as effective in providing control over the VIEs as direct ownership” and “— Any failure by the VIEs or their equity holders to perform their obligations under the contractual arrangements would have a material adverse effect on our business, financial condition and results of operations” of the 2025 Hong Kong Annual Report (adjusted version).

Variable Interest Entity Financial Information

The following tables present the condensed consolidating schedule of operations and cash flows information for the fiscal years ended March 31, 2023, 2024 and 2025, and condensed consolidating schedule of balance sheet information as of March 31, 2024 and 2025 for:

Alibaba Group Holding Limited (“parent”);
the variable interest entities, including their subsidiaries, that together account for a significant majority of total revenue and assets of the variable interest entities as a group, which we collectively refer to as the “major variable interest entities and their subsidiaries”;
subsidiaries that are, for accounting purposes only, the primary beneficiaries of the major variable interest entities; and
other subsidiaries and consolidated entities, which include variable interest entities that are not major variable interest entities.

5


Table of Contents

 

We conduct our business through a large number of subsidiaries and consolidated entities. We are presenting the condensed consolidating information for the major variable interest entities only. We believe this presentation provides a reasonably adequate basis for investors to evaluate the assets, operations and overall significance of the variable interest entities as a group, as well as the nature and amounts associated with intercompany transactions. The large number of variable interest entities not included as major variable interest entities are individually, and in the aggregate, not material for our company taken as a whole. To include them in the presentation would require tremendous time and efforts to prepare condensed consolidating schedules for them, which we do not believe would provide meaningful additional information to investors.

The amounts shown in the tables do not reconcile directly to financial information presented for the variable interest entities in our audited consolidated financial statements.

Although the variable interest entities hold licenses and approvals and assets for regulated activities that are necessary for our business operations, as well as certain equity investments in businesses, to which foreign investments are typically restricted or prohibited under applicable PRC law, we hold the significant majority of assets and operations in our subsidiaries and the significant majority of our revenue is captured directly by our subsidiaries. Therefore, our subsidiaries directly capture the significant majority of the profits and associated cash flow from operations, without having to rely on contractual arrangements to transfer cash flow from the variable interest entities to our subsidiaries.

6


Table of Contents

 

 

 

 

For the year ended March 31, 2025

 

 

Parent

 

 

Other Subsidiaries
and Consolidated
Entities

 

 

Major VIEs
and their
Subsidiaries

 

 

Primary
Beneficiaries
of Major
VIEs

 

 

Eliminations

 

 

Consolidated
Total

 

 

RMB

 

 

RMB

 

 

RMB

 

 

RMB

 

 

RMB

 

 

RMB

 

 

US$

 

 

(in millions)

 

Revenue from third parties

 

 

 

 

 

833,583

 

 

 

98,433

 

 

 

64,331

 

 

 

 

 

 

996,347

 

 

 

137,300

 

Revenue from group companies

 

 

 

 

 

17,515

 

 

 

19,346

 

 

 

203,620

 

 

 

(240,481

)

 

 

 

 

 

 

Total cost and expenses

 

 

(5,972

)

 

 

(890,164

)

 

 

(119,725

)

(1)

 

(153,515

)

 

 

313,934

 

 

 

(855,442

)

 

 

(117,883

)

Income from subsidiaries and VIEs

 

 

142,604

 

 

 

148,152

 

 

 

 

 

 

1,439

 

 

 

(292,195

)

 

 

 

 

 

 

Income (loss) from operations

 

 

136,632

 

 

 

109,086

 

 

 

(1,946

)

 

 

115,875

 

 

 

(218,742

)

 

 

140,905

 

 

 

19,417

 

Other income and expenses

 

 

(7,162

)

 

 

46,239

 

 

 

2,293

 

 

 

46,633

 

 

 

(73,453

)

 

 

14,550

 

 

 

2,005

 

Income tax (expenses) credit

 

 

 

 

 

(12,582

)

 

 

1,256

 

 

 

(24,119

)

 

 

 

 

 

(35,445

)

 

 

(4,884

)

Share of results of equity method investees

 

 

 

 

 

(3,602

)

 

 

(195

)

 

 

9,763

 

 

 

 

 

 

5,966

 

 

 

822

 

Net income

 

 

129,470

 

 

 

139,141

 

 

 

1,408

 

 

 

148,152

 

 

 

(292,195

)

 

 

125,976

 

 

 

17,360

 

Net loss attributable to noncontrolling interests

 

 

 

 

 

4,102

 

 

 

31

 

 

 

 

 

 

 

 

 

4,133

 

 

 

569

 

Accretion of mezzanine equity

 

 

 

 

 

(639

)

 

 

 

 

 

 

 

 

 

 

 

(639

)

 

 

(88

)

Net income attributable to ordinary shareholders

 

 

129,470

 

 

 

142,604

 

 

 

1,439

 

 

 

148,152

 

 

 

(292,195

)

 

 

129,470

 

 

 

17,841

 

 

 

For the year ended March 31, 2024

 

 

Parent

 

 

Other Subsidiaries
and Consolidated
Entities

 

 

Major VIEs
and their
Subsidiaries

 

 

Primary
Beneficiaries
of Major
VIEs

 

 

Eliminations

 

 

Consolidated
Total

 

 

RMB

 

 

RMB

 

 

RMB

 

 

RMB

 

 

RMB

 

 

RMB

 

 

(in millions)

 

Revenue from third parties

 

 

 

 

 

782,497

 

 

 

90,662

 

 

 

68,009

 

 

 

 

 

 

941,168

 

Revenue from group companies

 

 

 

 

 

11,731

 

 

 

8,595

 

 

 

192,994

 

 

 

(213,320

)

 

 

 

Total cost and expenses

 

 

(327

)

 

 

(845,402

)

 

 

(103,992

)

(1)

 

(157,042

)

 

 

278,945

 

 

 

(827,818

)

Income (loss) from subsidiaries and VIEs

 

 

86,057

 

 

 

123,181

 

 

 

 

 

 

(3,093

)

 

 

(206,145

)

 

 

 

Income (loss) from operations

 

 

85,730

 

 

 

72,007

 

 

 

(4,735

)

 

 

100,868

 

 

 

(140,520

)

 

 

113,350

 

Other income and expenses

 

 

(5,989

)

 

 

24,387

 

 

 

31

 

 

 

35,442

 

 

 

(65,625

)

 

 

(11,754

)

Income tax (expenses) credit

 

 

 

 

 

(6,890

)

 

 

1,428

 

 

 

(17,067

)

 

 

 

 

 

(22,529

)

Share of results of equity method investees

 

 

 

 

 

(11,656

)

 

 

(17

)

 

 

3,938

 

 

 

 

 

 

(7,735

)

Net income (loss)

 

 

79,741

 

 

 

77,848

 

 

 

(3,293

)

 

 

123,181

 

 

 

(206,145

)

 

 

71,332

 

Net loss attributable to noncontrolling interests

 

 

 

 

 

8,477

 

 

 

200

 

 

 

 

 

 

 

 

 

8,677

 

Accretion of mezzanine equity

 

 

 

 

 

(268

)

 

 

 

 

 

 

 

 

 

 

 

(268

)

Net income (loss) attributable to ordinary shareholders

 

 

79,741

 

 

 

86,057

 

 

 

(3,093

)

 

 

123,181

 

 

 

(206,145

)

 

 

79,741

 

 

 

For the year ended March 31, 2023

 

 

Parent

 

 

Other
Subsidiaries
and Consolidated
Entities

 

 

Major VIEs
and their
Subsidiaries

 

 

Primary
Beneficiaries
of Major
VIEs

 

 

Eliminations

 

 

Consolidated
Total

 

 

RMB

 

 

RMB

 

 

RMB

 

 

RMB

 

 

RMB

 

 

RMB

 

 

(in millions)

 

Revenue from third parties

 

 

 

 

 

709,421

 

 

 

88,121

 

 

 

71,145

 

 

 

 

 

 

868,687

 

Revenue from group companies

 

 

 

 

 

29,159

 

 

 

5,671

 

 

 

136,113

 

 

 

(170,943

)

 

 

 

Total cost and expenses

 

 

(846

)

 

 

(763,158

)

 

 

(97,402

)

(1)

 

(168,473

)

 

 

261,543

 

 

 

(768,336

)

Income from subsidiaries and VIEs

 

 

84,000

 

 

 

100,379

 

 

 

 

 

 

3,031

 

 

 

(187,410

)

 

 

 

Income (loss) from operations

 

 

83,154

 

 

 

75,801

 

 

 

(3,610

)

 

 

41,816

 

 

 

(96,810

)

 

 

100,351

 

Other income and expenses

 

 

(10,645

)

 

 

11,003

 

 

 

6,557

 

 

 

72,519

 

 

 

(90,600

)

 

 

(11,166

)

Income tax (expenses) credit

 

 

 

 

 

(6,551

)

 

 

117

 

 

 

(9,115

)

 

 

 

 

 

(15,549

)

Share of results of equity method investees

 

 

 

 

 

(3,176

)

 

 

(46

)

 

 

(4,841

)

 

 

 

 

 

(8,063

)

Net income

 

 

72,509

 

 

 

77,077

 

 

 

3,018

 

 

 

100,379

 

 

 

(187,410

)

 

 

65,573

 

Net loss attributable to noncontrolling interests

 

 

 

 

 

7,197

 

 

 

13

 

 

 

 

 

 

 

 

 

7,210

 

Accretion of mezzanine equity

 

 

 

 

 

(274

)

 

 

 

 

 

 

 

 

 

 

 

(274

)

Net income attributable to ordinary shareholders

 

 

72,509

 

 

 

84,000

 

 

 

3,031

 

 

 

100,379

 

 

 

(187,410

)

 

 

72,509

 

 

Note:

(1)
These include technical service fee incurred by major VIEs and their subsidiaries for exclusive technical service provided by primary beneficiaries of major VIEs to major VIEs and their subsidiaries in the amounts of RMB15,445 million, RMB11,689 million and RMB17,130 million (US$2,361 million) for the years ended March 31, 2023, 2024 and 2025, respectively.

7


Table of Contents

 

 

 

For the year ended March 31, 2025

 

 

Parent

 

 

Other
Subsidiaries
and Consolidated
Entities

 

 

Major VIEs
and their
Subsidiaries

 

 

Primary
Beneficiaries of
Major VIEs

 

 

Eliminations

 

 

Consolidated
Total

 

 

RMB

 

 

RMB

 

 

RMB

 

 

RMB

 

 

RMB

 

 

RMB

 

 

US$

 

 

 

 

 

(in millions)

 

Net cash provided by (used in) operating activities

 

 

51,728

 

(1)

 

116,970

 

 

 

(1,446

)

 

 

169,759

 

 

 

(173,502

)

 

 

163,509

 

 

 

22,532

 

Net cash used in investing activities

 

 

(54,809

)

(1)

 

(256,326

)

 

 

(30,177

)

(2)

 

(115,113

)

 

 

271,010

 

 

 

(185,415

)

 

 

(25,551

)

Net cash provided by (used in) financing activities

 

 

2,542

 

(1)

 

63,534

 

 

 

22,205

 

(2)

 

(66,988

)

 

 

(97,508

)

 

 

(76,215

)

 

 

(10,502

)

Effect of exchange rate changes on cash and cash
   equivalents, restricted cash and escrow receivables

 

 

43

 

 

 

922

 

 

 

 

 

 

 

 

 

 

 

 

965

 

 

 

133

 

Decrease in cash and cash equivalents,
   restricted cash and escrow receivables

 

 

(496

)

 

 

(74,900

)

 

 

(9,418

)

 

 

(12,342

)

 

 

 

 

 

(97,156

)

 

 

(13,388

)

Cash and cash equivalents, restricted cash and
   escrow receivables at the beginning of the year

 

 

1,114

 

 

 

219,909

 

 

 

11,776

 

 

 

53,625

 

 

 

 

 

 

286,424

 

 

 

39,470

 

Cash and cash equivalents, restricted cash and
   escrow receivables at the end of the year

 

 

618

 

 

 

145,009

 

 

 

2,358

 

 

 

41,283

 

 

 

 

 

 

189,268

 

 

 

26,082

 

 

Notes:

(1)
For the year ended March 31, 2025, the cash transfer from the parent to our subsidiaries amounting to RMB94,307 million (US$12,996 million), of which RMB90,858 million (US$12,521 million) and RMB3,449 million (US$475 million) were included in the parent’s net cash used in investing activities and net cash provided by financing activities, respectively.

For the year ended March 31, 2025, the cash transfer from our subsidiaries to the parent amounting to RMB175,208 million (US$24,144 million), of which RMB59,933 million (US$8,259 million), RMB38,300 million (US$5,278 million) and RMB76,975 million (US$10,607 million) were included in the parent’s net cash provided by operating activities, net cash used in investing activities, and net cash provided by financing activities, respectively.

(2)
For the year ended March 31, 2025, the cash transfer from our subsidiaries and consolidated entities to the major VIEs and their subsidiaries amounting to RMB29,008 million (US$3,997 million), of which RMB8,268 million (US$1,139 million) and RMB20,740 million (US$2,858 million) were included in the major VIEs and their subsidiaries’ net cash used in investing activities and net cash provided by financing activities, respectively.

For the year ended March 31, 2025, the cash transfer from the major VIEs and their subsidiaries to our subsidiaries and consolidated entities amounting to RMB38,462 million (US$5,300 million), of which RMB32,967 million (US$4,543 million) and RMB5,495 million (US$757 million) were included in the major VIEs and their subsidiaries’ net cash used in investing activities and net cash provided by financing activities, respectively.

(3)
See “— Holding Company Structure and Cash Flows through Our Company” for nature of cash transfers mentioned above.

 

 

For the year ended March 31, 2024

 

 

Parent

 

 

Other
Subsidiaries
and Consolidated
Entities

 

 

Major VIEs
and their
Subsidiaries

 

 

Primary
Beneficiaries of
Major VIEs

 

 

Eliminations

 

 

Consolidated
Total

 

 

RMB

 

 

RMB

 

 

RMB

 

 

RMB

 

 

RMB

 

 

RMB

 

 

(in millions)

 

Net cash provided by operating activities

 

 

93,308

 

(1)

 

112,457

 

 

 

8,994

 

 

 

163,315

 

 

 

(195,481

)

 

 

182,593

 

Net cash provided by (used in) investing activities

 

 

11,838

 

(1)

 

922

 

 

 

(10,596

)

(2)

 

(20,462

)

 

 

(3,526

)

 

 

(21,824

)

Net cash (used in) provided by financing activities

 

 

(104,666

)

(1)

 

(60,507

)

 

 

5,451

 

(2)

 

(147,529

)

 

 

199,007

 

 

 

(108,244

)

Effect of exchange rate changes on cash and cash
   equivalents, restricted cash and escrow receivables

 

 

58

 

 

 

4,328

 

 

 

3

 

 

 

 

 

 

 

 

 

4,389

 

Increase (Decrease) in cash and cash equivalents,
   restricted cash and escrow receivables

 

 

538

 

 

 

57,200

 

 

 

3,852

 

 

 

(4,676

)

 

 

 

 

 

56,914

 

Cash and cash equivalents, restricted cash and escrow
   receivables at the beginning of the year

 

 

576

 

 

 

162,709

 

 

 

7,924

 

 

 

58,301

 

 

 

 

 

 

229,510

 

Cash and cash equivalents, restricted cash and escrow
   receivables at the end of the year

 

 

1,114

 

 

 

219,909

 

 

 

11,776

 

 

 

53,625

 

 

 

 

 

 

286,424

 

 

Notes:

(1)
For the year ended March 31, 2024, the cash transfer from the parent to our subsidiaries amounting to RMB74,951 million, of which RMB67,670 million and RMB7,281 million were included in the parent’s net cash provided by investing activities and net cash used in financing activities, respectively.

For the year ended March 31, 2024, the cash transfer from our subsidiaries to the parent amounting to RMB193,629 million, of which RMB98,174 million, RMB81,979 million and RMB13,476 million were included in the parent’s net cash provided by operating activities and investing activities, and net cash used in financing activities, respectively.

(2)
For the year ended March 31, 2024, the cash transfer from our subsidiaries and consolidated entities to the major VIEs and their subsidiaries amounting to RMB17,986 million, of which RMB8,319 million and RMB9,667 million were included in the major VIEs and their subsidiaries’ net cash used in investing activities and net cash provided by financing activities, respectively.

8


Table of Contents

 

For the year ended March 31, 2024, the cash transfer from the major VIEs and their subsidiaries to our subsidiaries and consolidated entities amounting to RMB25,432 million, of which RMB19,933 million and RMB5,499 million were included in the major VIEs and their subsidiaries’ net cash used in investing activities and net cash provided by financing activities, respectively.

 

 

For the year ended March 31, 2023

 

 

Parent

 

 

Other
Subsidiaries
and Consolidated
Entities

 

 

Major VIEs
and their
Subsidiaries

 

 

Primary
Beneficiaries
of Major VIEs

 

 

Eliminations

 

 

Consolidated
Total

 

 

RMB

 

 

RMB

 

 

RMB

 

 

RMB

 

 

RMB

 

 

RMB

 

 

(in millions)

 

Net cash provided by operating activities

 

 

71,885

 

(1)

 

154,186

 

 

 

3,622

 

 

 

196,309

 

 

 

(226,250

)

 

 

199,752

 

Net cash used in investing activities

 

 

(12,290

)

(1)

 

(87,248

)

 

 

(2,003

)

(2)

 

(100,132

)

 

 

66,167

 

 

 

(135,506

)

Net cash (used in) provided by financing activities

 

 

(59,439

)

(1)

 

(83,590

)

 

 

1,766

 

(2)

 

(84,439

)

 

 

160,083

 

 

 

(65,619

)

Effect of exchange rate changes on cash and cash
   equivalents, restricted cash and escrow receivables

 

 

33

 

 

 

3,495

 

 

 

2

 

 

 

 

 

 

 

 

 

3,530

 

Increase (Decrease) in cash and cash equivalents,
   restricted cash and escrow receivables

 

 

189

 

 

 

(13,157

)

 

 

3,387

 

 

 

11,738

 

 

 

 

 

 

2,157

 

Cash and cash equivalents, restricted cash and escrow
   receivables at the beginning of the year

 

 

387

 

 

 

175,866

 

 

 

4,537

 

 

 

46,563

 

 

 

 

 

 

227,353

 

Cash and cash equivalents, restricted cash and escrow
   receivables at the end of the year

 

 

576

 

 

 

162,709

 

 

 

7,924

 

 

 

58,301

 

 

 

 

 

 

229,510

 

 

Notes:

(1)
For the year ended March 31, 2023, the cash transfer from the parent to our subsidiaries amounting to RMB32,025 million, of which RMB31,088 million and RMB937 million were included in the parent’s net cash used in investing activities and financing activities, respectively.

For the year ended March 31, 2023, the cash transfer from our subsidiaries to the parent amounting to RMB112,153 million, of which RMB75,355 million, RMB20,565 million and RMB16,233 million were included in the parent’s net cash provided by operating activities, net cash used in investing activities and financing activities, respectively.
(2)
For the year ended March 31, 2023, the cash transfer from our subsidiaries and consolidated entities to the major VIEs and their subsidiaries amounting to RMB21,283 million, of which RMB11,858 million and RMB9,425 million were included in the major VIEs and their subsidiaries’ net cash used in investing activities and net cash provided by financing activities, respectively.

For the year ended March 31, 2023, the cash transfer from the major VIEs and their subsidiaries to our subsidiaries and consolidated entities amounting to RMB14,172 million, of which RMB6,513 million and RMB7,659 million were included in the major VIEs and their subsidiaries’ net cash used in investing activities and net cash provided by financing activities, respectively.

 

 

As of March 31, 2025

 

 

Parent

 

 

Other
Subsidiaries
and Consolidated
Entities

 

 

Major VIEs
and their
Subsidiaries

 

 

Primary
Beneficiaries of
Major VIEs

 

 

Eliminations

 

 

Consolidated
Total

 

 

RMB

 

 

RMB

 

 

RMB

 

 

RMB

 

 

RMB

 

 

RMB

 

 

US$

 

 

(in millions)

 

Cash and cash equivalents and short-term
   investments

 

 

618

 

 

 

292,918

 

 

 

5,542

 

 

 

75,235

 

 

 

 

 

 

374,313

 

 

 

51,582

 

Investments in equity method investees and equity
   securities and other investments

 

 

 

 

 

288,039

 

 

 

26,433

 

 

 

306,295

 

 

 

 

 

 

620,767

 

 

 

85,544

 

Accounts receivable and contract assets,
   net of allowance

 

 

 

 

 

13,676

 

 

 

16,159

 

 

 

1,337

 

 

 

 

 

 

31,172

 

 

 

4,295

 

Amounts due from group companies

 

 

15,170

 

 

 

406,817

 

 

 

48,184

 

 

 

285,523

 

 

 

(755,694

)

 

 

 

 

 

 

Prepayments and other assets

 

 

245

 

 

 

223,039

 

 

 

28,413

 

 

 

46,518

 

 

 

 

 

 

298,215

 

 

 

41,095

 

Interest in subsidiaries and VIEs

 

 

1,365,004

 

 

 

422,662

 

 

 

 

 

 

3,423

 

 

 

(1,791,089

)

 

 

 

 

 

 

Property and equipment and intangible assets

 

 

 

 

 

182,309

 

 

 

18,357

 

 

 

23,593

 

 

 

 

 

 

224,259

 

 

 

30,904

 

Goodwill

 

 

 

 

 

253,475

 

 

 

2,026

 

 

 

 

 

 

 

 

 

255,501

 

 

 

35,209

 

Total assets

 

 

1,381,037

 

 

 

2,082,935

 

 

 

145,114

 

 

 

741,924

 

 

 

(2,546,783

)

 

 

1,804,227

 

 

 

248,629

 

Amounts due to group companies

 

 

184,879

 

 

 

268,040

 

 

 

85,437

 

 

 

217,338

 

 

 

(755,694

)

 

 

 

 

 

 

Accrued and other liabilities

 

 

186,300

 

 

 

316,759

 

 

 

39,784

 

 

 

98,407

 

 

 

 

 

 

641,250

 

 

 

88,367

 

Deferred revenue and customer advances

 

 

 

 

 

52,685

 

 

 

16,669

 

 

 

3,517

 

 

 

 

 

 

72,871

 

 

 

10,042

 

Total liabilities

 

 

371,179

 

 

 

637,484

 

 

 

141,890

 

 

 

319,262

 

 

 

(755,694

)

 

 

714,121

 

 

 

98,409

 

Mezzanine equity

 

 

 

 

 

11,713

 

 

 

 

 

 

 

 

 

 

 

 

11,713

 

 

 

1,613

 

Total shareholders’ equity

 

 

1,009,858

 

 

 

1,365,004

 

 

 

3,423

 

 

 

422,662

 

 

 

(1,791,089

)

 

 

1,009,858

 

 

 

139,162

 

Noncontrolling interests

 

 

 

 

 

68,734

 

 

 

(199

)

 

 

 

 

 

 

 

 

68,535

 

 

 

9,445

 

Total liabilities, mezzanine equity and equity

 

 

1,381,037

 

 

 

2,082,935

 

 

 

145,114

 

 

 

741,924

 

 

 

(2,546,783

)

 

 

1,804,227

 

 

 

248,629

 

 

9


Table of Contents

 

 

 

As of March 31, 2024

 

 

Parent

 

 

Other
Subsidiaries
and Consolidated
Entities

 

 

Major VIEs
and their
Subsidiaries

 

 

Primary
Beneficiaries of
Major VIEs

 

 

Eliminations

 

 

Consolidated
Total

 

 

RMB

 

 

RMB

 

 

RMB

 

 

RMB

 

 

RMB

 

 

RMB

 

 

(in millions)

 

Cash and cash equivalents and short-term investments

 

 

1,114

 

 

 

332,430

 

 

 

21,276

 

 

 

156,260

 

 

 

 

 

 

511,080

 

Investments in equity method investees and equity
   securities and other investments

 

 

 

 

 

242,911

 

 

 

27,018

 

 

 

214,093

 

 

 

 

 

 

484,022

 

Accounts receivable and contract assets, net of allowance

 

 

 

 

 

14,074

 

 

 

15,608

 

 

 

1,004

 

 

 

 

 

 

30,686

 

Amounts due from group companies

 

 

49,096

 

 

 

299,957

 

 

 

31,746

 

 

 

227,363

 

 

 

(608,162

)

 

 

 

Prepayments and other assets

 

 

527

 

 

 

198,891

 

 

 

24,104

 

 

 

43,729

 

 

 

 

 

 

267,251

 

Interest in subsidiaries and VIEs

 

 

1,180,705

 

 

 

402,275

 

 

 

 

 

 

4,983

 

 

 

(1,587,963

)

 

 

 

Property and equipment and intangible assets

 

 

 

 

 

186,545

 

 

 

10,053

 

 

 

15,513

 

 

 

 

 

 

212,111

 

Goodwill

 

 

 

 

 

257,719

 

 

 

1,960

 

 

 

 

 

 

 

 

 

259,679

 

Total assets

 

 

1,231,442

 

 

 

1,934,802

 

 

 

131,765

 

 

 

662,945

 

 

 

(2,196,125

)

 

 

1,764,829

 

Amounts due to group companies

 

 

110,867

 

 

 

242,279

 

 

 

75,643

 

 

 

179,373

 

 

 

(608,162

)

 

 

 

Accrued and other liabilities

 

 

134,031

 

 

 

327,402

 

 

 

36,467

 

 

 

77,443

 

 

 

 

 

 

575,343

 

Deferred revenue and customer advances

 

 

 

 

 

58,166

 

 

 

14,867

 

 

 

3,854

 

 

 

 

 

 

76,887

 

Total liabilities

 

 

244,898

 

 

 

627,847

 

 

 

126,977

 

 

 

260,670

 

 

 

(608,162

)

 

 

652,230

 

Mezzanine equity

 

 

 

 

 

10,728

 

 

 

 

 

 

 

 

 

 

 

 

10,728

 

Total shareholders’ equity

 

 

986,544

 

 

 

1,180,705

 

 

 

4,983

 

 

 

402,275

 

 

 

(1,587,963

)

 

 

986,544

 

Noncontrolling interests

 

 

 

 

 

115,522

 

 

 

(195

)

 

 

 

 

 

 

 

 

115,327

 

Total liabilities, mezzanine equity and equity

 

 

1,231,442

 

 

 

1,934,802

 

 

 

131,765

 

 

 

662,945

 

 

 

(2,196,125

)

 

 

1,764,829

 

 

10


Table of Contents

 

Key Information Related to Doing Business in the People’s Republic of China

Risks and Uncertainties Related to Doing Business in the People’s Republic of China

We face various legal and operational risks and uncertainties as a company based in and primarily operating in China. Most of our operations are conducted in the PRC, and are governed by PRC laws, rules and regulations. Our PRC subsidiaries are subject to laws, rules and regulations applicable to foreign investment in China. Because PRC laws, rules and regulations are relatively new and quickly evolving, and because of the limited number of published decisions and the non-precedential nature of these decisions, and because the laws, rules and regulations often give the relevant regulator certain discretion in how to enforce them, the interpretation and enforcement of these laws, rules and regulations involve uncertainties and can be inconsistent and unpredictable. Therefore, it is possible that our existing operations may be found not to be in full compliance with relevant laws and regulations in the future. In addition, the PRC legal system is based in part on government policies and internal rules, some of which are not published on a timely basis or at all, and which may have a retroactive effect. As a result, we may not be aware of our violation of these policies and rules until after the occurrence of the violation. See “Risk Factors — Risks Related to Doing Business in the People’s Republic of China — There are uncertainties regarding the interpretation and enforcement of PRC laws, rules and regulations, and changes in policies, laws, rules and regulations in the PRC could adversely affect us” of the 2025 Hong Kong Annual Report (adjusted version).

The PRC government has significant oversight and discretion over the conduct of our business, and may intervene in or influence our operations through adopting and enforcing rules and regulatory requirements. For example, in recent years, the PRC government has enhanced regulation in areas such as data privacy and personal data protection, anti-monopoly, anti-unfair competition, content and consumer protection. See “Risk Factors — Risks Related to Our Business and Industry — We are subject to a broad range of laws and regulations, and future laws and regulations may impose additional requirements and other obligations that could materially and adversely affect our business, financial condition and results of operations, as well as the trading prices of our ADSs, Shares and/or other securities”; “— We are subject to complex and evolving laws and regulations regarding privacy and data protection and cybersecurity. Complying with these laws and regulations increases our cost of operations, limits our business opportunities and may require changes to our data collection, use and other practices or negatively affect our user growth and engagement. Failure to comply with these laws and regulations could result in claims, regulatory investigations, litigation or penalties, or otherwise negatively affect our business”; “— Claims or regulatory actions under competition laws against us may result in our being subject to fines, constraints on our business and damage to our reputation”; “— PRC regulations regarding acquisitions impose significant regulatory approval and review requirements, which could make it more difficult for us to pursue growth through acquisitions and subject us to fines or other administrative penalties”; “— We may be subject to liability for content available in our ecosystem that is alleged to be obscene, defamatory, libelous, fraudulent socially destabilizing or otherwise unlawful” and “— We may be subject to claims under consumer protection laws, including health and safety claims and product liability claims, if property or people are harmed by the products and services sold through our platforms” of the 2025 Hong Kong Annual Report (adjusted version). The Chinese government may further promulgate relevant laws, rules and regulations that may impose additional and significant obligations and liabilities on Chinese companies. These laws and regulations can be complex and stringent, and many are subject to change and uncertain interpretation, which could result in claims, change to our data and other business practices, regulatory investigations, penalties, increased cost of operations, or declines in user growth or engagement, or otherwise affect our business. As a result, the trading prices of our ADSs and Shares could significantly decline or become worthless.

In addition, the PRC government has enhanced its regulatory oversight of Chinese companies listing overseas, including enhanced oversight of overseas financing and listing by Chinese companies. Such new regulatory requirements could significantly limit or completely hinder our ability and the ability of our subsidiaries to obtain external financing through the issuance of equity securities overseas and cause the value of our securities, including our ADSs and Shares, to significantly decline or become worthless. See “Risk Factors — Risks Related to Doing Business in the People’s Republic of China — There are uncertainties regarding the interpretation and enforcement of PRC laws, rules and regulations, and changes in policies, laws, rules and regulations in the PRC could adversely affect us”; and “— We may need additional capital but may not be able to obtain it on favorable terms or at all” of the Hong Kong Annual Report (adjusted version).

11


Table of Contents

 

Permissions and Approvals Required to be Obtained from PRC Authorities for our Business Operations

 

In the opinion of Fangda Partners, our PRC legal counsel, our consolidated subsidiaries and the VIEs in China have obtained all major licenses, permissions and approvals from the competent PRC authorities that are necessary to the operations of our Taobao and Tmall Group, Cloud Intelligence Group, AIDC Group and Local Services Group, which accounted for a substantial majority of our revenue in fiscal year 2025. In addition, we have implemented policies and control procedures to obtain and maintain the necessary licenses, permission and approvals to conduct our businesses. On the basis of the legal opinion issued by our PRC legal counsel and our internal policies and procedures, we believe that our consolidated subsidiaries and the VIEs in China have received the requisite licenses, permissions and approvals from the PRC authorities as are necessary for our business operations in China. Such licenses, permits, registrations and filings include, among others, Value-added Telecommunication License, License for Online Transmission of Audio-Visual Programs, Network Cultural Business License, Online Publishing Service License and License for Surveying and Mapping.

If we, our consolidated subsidiaries or the VIEs in China (i) do not maintain such permissions or approvals, (ii) inadvertently conclude that such permissions or approvals are not required, or (iii) applicable laws, regulations, or interpretations change, and we or the VIEs are required to obtain such permissions or approvals in the future, we may be unable to obtain such necessary approvals, permits, registrations or filings in a timely manner, or at all, and such approvals, permits, registrations or filings may be rescinded even if obtained. Any such circumstance may subject us to fines and other regulatory, civil or criminal liabilities, and we may be ordered by the competent PRC authorities to suspend relevant operations, which could materially and adversely affect our business, financial condition, results of operations and prospects. Please see “Risk Factors — Risks Related to Our Business and Industry — We are subject to a broad range of laws and regulations, and future laws and regulations may impose additional requirements and other obligations that could materially and adversely affect our business, financial condition and results of operations, as well as the trading prices of our ADSs, Shares and/or other securities” of the 2025 Hong Kong Annual Report (adjusted version).

Furthermore, if the PRC government determines that the contractual arrangements constituting part of the VIE structure adopted by us do not comply with PRC regulations, or if these regulations change or are interpreted differently in the future, our securities may decline in value or become worthless if the determinations, changes, or interpretations result in our inability to assert contractual control over the assets of our consolidated subsidiaries and the VIEs in China that conduct a significant portion of our business operations. In addition, there are substantial uncertainties as to whether the VIE structure adopted by us may be deemed as a method of foreign investment in the future. If the VIE structure adopted by us were to be deemed as a method of foreign investment under any future laws, regulations and rules, and if any of our business operations were to fall under the “Negative List” for foreign investment, we would need to take further actions in order to comply with these laws, regulations and rules, which may materially and adversely affect our current corporate structure, business, financial condition and results of operations. See “Risk Factors — Risks Related to Our Corporate Structure — Substantial uncertainties exist with respect to the interpretation and implementation of the PRC Foreign Investment Law and its implementing rules and other regulations and how they may impact the viability of our current corporate structure, business, financial condition and results of operations” of the 2025 Hong Kong Annual Report (adjusted version).

Given the uncertainties relating to the interpretation and enforcement of PRC laws, rules and regulations, it is possible that our existing operations may be found not to be in full compliance with relevant laws and regulations in the future. In addition, the PRC legal system is based in part on government policies and internal rules, some of which are not published on a timely basis or at all, and which may have a retroactive effect. As a result, we may not be aware of our violation of these policies and rules until after the occurrence of the violation. For more detailed information, see “Risk Factors — Risks Related to Doing Business in the People’s Republic of China — There are uncertainties regarding the interpretation and enforcement of PRC laws, rules and regulations, and changes in policies, laws, rules and regulations in the PRC could adversely affect us” of the 2025 Hong Kong Annual Report (adjusted version).

12


Table of Contents

 

Permissions and Approvals Required to be Obtained from PRC Authorities for our Securities Offerings

 

The PRC government has enhanced its regulatory oversight of Chinese companies listing overseas. In connection with our prior securities offerings and overseas listings, under PRC laws and regulations in effect as of the date of this annual report, after consulting our PRC legal counsel, Fangda Partners, we are not aware of any PRC laws or regulations which explicitly require us to obtain any permission from the CSRC or other Chinese authorities, and we, our consolidated subsidiaries and the VIEs in China (i) have not been required to obtain any permission from any PRC authority, (ii) have not been required to go through a cybersecurity review by the Cyberspace Administration of China, and (iii) have not received or were denied such requisite permissions by any PRC authority. There are uncertainties with respect to how PRC authorities will regulate overseas securities offerings and overseas listings in general, as well as the interpretation and implementation of any related regulations. Although we intend to fully comply with the then effective relevant laws and regulations applicable to any securities offerings we may conduct, there are uncertainties with respect to whether we will be able to fully comply with requirements to obtain any permissions and approvals from, or complete any reporting or filing procedures with, PRC authorities that may be in effect in the future. If we, our consolidated subsidiaries or the VIEs in China (i) do not maintain such permissions or approvals, (ii) inadvertently conclude that such permissions, approvals or filing or reporting are not required, or (iii) applicable laws, regulations, or interpretations change, and we or the VIEs are required to obtain such permissions, approvals or filing or reporting in the future, we may be unable to obtain such necessary approvals, permits, registrations or filings in a timely manner, or at all, and such approvals, permits, registrations or filings may be rescinded even if obtained. Any such circumstance could subject us to penalties, including fines, suspension of business and revocation of required licenses, significantly limit or completely hinder our and our subsidiaries' ability to offer securities to investors and cause our securities to decline in value or become worthless. For more detailed information, see “Risk Factors — Risks Related to Doing Business in the People’s Republic of China — There are uncertainties regarding the interpretation and enforcement of PRC laws, rules and regulations, and changes in policies, laws, rules and regulations in the PRC could adversely affect us” and “— Risks Related to Our Business and Industry — We may need additional capital but may not be able to obtain it on favorable terms or at all” of the 2025 Hong Kong Annual Report (adjusted version).

Holding Foreign Companies Accountable Act

In recent years, U.S. regulators have continued to express concerns about challenges in their oversight of financial statement audits of U.S.-listed companies with significant operations in China. As part of the increased regulatory focus in the United States on access to audit information, the United States originally enacted the Holding Foreign Companies Accountable Act, as amended, or the HFCA Act, in December 2020. The HFCA Act includes requirements for the SEC to identify issuers whose audit reports are prepared by auditors that the PCAOB is unable to inspect or investigate completely because of a restriction imposed by a non-U.S. authority in the auditor’s local jurisdiction. In addition, if the auditor of a U.S. listed company is not subject to PCAOB inspections for three consecutive “non-inspection” years after the law becomes effective, the SEC is required to prohibit the securities of such issuer from being traded on a U.S. national securities exchange, such as the NYSE, or in U.S. over-the-counter markets. On December 29, 2022, the United States enacted the Consolidated Appropriations Act, 2023, which amended the HFCA Act to require the SEC to prohibit an issuer's securities from trading in the United States if its auditor is not subject to PCAOB inspections for two consecutive “non-inspection” years instead of three.

On December 16, 2021, the PCAOB issued its report notifying the SEC of its determination that it was unable to inspect or investigate completely registered public accounting firms headquartered in Chinese mainland or Hong Kong, including our then independent registered public accounting firm, PricewaterhouseCoopers. On August 22, 2022, the SEC added us to its conclusive list of issuers identified under the HFCA Act, following the filing of our annual report on Form 20-F with the SEC on July 26, 2022. Following the signing of a Statement of Protocol between the PCAOB and the CSRC and the Ministry of Finance, the PCAOB announced on December 15, 2022 that it was able to secure complete access to inspect and investigate PCAOB-registered public accounting firms headquartered in Chinese mainland and Hong Kong in 2022. The PCAOB vacated its previous 2021 determinations that the PCAOB was unable to inspect or investigate completely registered public accounting firms headquartered in Chinese mainland and Hong Kong. For this reason, we were not identified as a Commission-Identified Issuer following the filing of our annual reports in 2023 or 2024, and we do not expect to be identified as a Commission-Identified Issuer following the filing of this annual report in 2025. However, whether the PCAOB will continue to be able to satisfactorily conduct inspections of PCAOB-registered public accounting firms headquartered in Chinese mainland and Hong Kong in the future is subject to uncertainty and depends on a number of factors out of our, and our auditor’s, control, including the uncertainties surrounding the relationship between China and the United States. If the PCAOB is unable to continue to inspect or investigate completely registered public accounting firms headquartered in Chinese mainland or Hong Kong, including our independent registered public accounting firm, for two consecutive years, our securities (including our ADSs and Shares) may be prohibited from trading on or delisted from the NYSE or other U.S. stock exchange under the HFCA Act.

13


Table of Contents

 

Delisting of our ADSs would force our U.S.-based shareholders to sell their ADSs or convert them into Shares listed in Hong Kong. Although we are listed in Hong Kong, investors may face difficulties in migrating their underlying ordinary shares to Hong Kong, or may have to incur increased costs or suffer losses in order to do so. The market prices of our ADSs and/or other securities could be adversely affected as a result of anticipated negative impacts of the HFCA Act upon, as well as negative investor sentiment towards, China-based companies listed in the United States, regardless of our actual operating performance. See “Risk Factors — Risks Related to Doing Business in the People’s Republic of China — The PCAOB had historically been unable to inspect our auditor in relation to their audit work performed for our financial statements, and the inability of the PCAOB to conduct inspections over our auditor in the future may deprive our investors of the benefits of such inspections” and “— Our ADSs will be delisted and our ADSs and shares prohibited from trading in the United States under the Holding Foreign Companies Accountable Act, as amended, if the PCAOB is unable to inspect or investigate completely auditors located in China” of the 2025 Hong Kong Annual Report (adjusted version).

Listing Venues

Our ADSs have been listed on the NYSE since September 19, 2014 under the symbol “BABA.” Each ADS represents eight Shares. Our Shares have been listed on the Hong Kong Stock Exchange since November 26, 2019 under the stock code “9988.” On August 28, 2024, we completed the voluntary conversion of our secondary listing status to a primary listing status on the Hong Kong Stock Exchange, and became a dual-primary listed company on the Hong Kong Stock Exchange and the New York Stock Exchange. Our ADSs and Shares listed in Hong Kong are easily convertible. Please see “Item 12. Description of Securities Other Than Equity Securities — D. American Depositary Shares — Conversion between ADSs and Shares” for more details on the conversion procedures.

Holding Company Structure and Cash Flows through Our Company

We are a holding company with no operation other than ownership of operating subsidiaries in Chinese mainland, Hong Kong S.A.R., and elsewhere that own and operate our marketplaces and other businesses as well as a portfolio of intellectual property rights. As a result, we rely on dividends and other distributions paid by our operating subsidiaries for our cash and financing requirements, including the funds necessary to repurchase shares, to pay dividends and other cash distribution to our shareholders, fund inter-company loans, service outstanding debts and pay our expenses. If our operating subsidiaries incur additional debt on their own, the instruments governing the debt may restrict the ability of our operating subsidiaries to pay dividends or make other distributions or remittances, including loans, to us.

Our holding company structure differs from some of our peers in that, although the variable interest entities hold licenses and approvals and assets for regulated activities that are necessary for our business operations, as well as certain equity interests in businesses, to which foreign investments are typically restricted or prohibited under applicable PRC law, we hold the significant majority of assets and operations in our subsidiaries and the significant majority of our revenue is captured directly by our subsidiaries. Therefore, our subsidiaries directly capture the significant majority of profits and associated cash flow from operations, without having to rely on contractual arrangements to transfer cash flow from the variable interest entities to our subsidiaries. In fiscal years 2023, 2024 and 2025, the significant majority of our revenues were generated by our subsidiaries. See “Business Overview — Organizational Structure” of the 2025 Hong Kong Annual Report (adjusted version) for a description of these contractual arrangements and the structure of our company. Also see “— The VIE Structure Adopted by Our Company — Variable Interest Entity Financial Information” for further financial information of Alibaba Group Holding Limited, the major variable interest entities and their subsidiaries, our subsidiaries that are, for accounting purposes only, the primary beneficiaries of the major variable interest entities, and other subsidiaries and consolidated entities.

14


Table of Contents

 

Investors in our securities, including our ADSs, Shares and notes, should note that, to the extent cash or assets in our business is in the PRC or a PRC entity, the funds or assets may not be available to fund operations or for other use outside of the PRC due to interventions in or the imposition of restrictions and limitations on the ability of us or our subsidiaries, or the VIEs by the PRC government to transfer cash or assets. Under PRC laws and regulations, our PRC subsidiaries are subject to certain restrictions with respect to paying dividends or otherwise transferring any of their net assets to us. Applicable PRC law permits payment of dividends to us by our operating subsidiaries in China only out of their retained earnings, if any, determined in accordance with PRC accounting standards and regulations. Our operating subsidiaries in China are also required to set aside a portion of their net income, if any, each year to fund general reserves for appropriations until this reserve has reached 50% of the related subsidiary’s registered capital. These reserves are not distributable as cash dividends. In addition, registered share capital and capital reserve accounts are also restricted from distribution. As of March 31, 2025, these restricted net assets totaled RMB334.8 billion (US$46.1 billion). See note 25 to our audited consolidated financial statements included in this annual report. Also see “Risk Factors — Risks Related to Doing Business in the People’s Republic of China — We rely to a significant extent on dividends, loans and other distributions on equity paid by our operating subsidiaries in China” of the 2025 Hong Kong Annual Report (adjusted version). Remittance of dividends by a wholly foreign-owned enterprise out of China is also subject to certain restrictions on currency exchange or outbound capital flows. See “Risk Factors — Risks Related to Doing Business in the People’s Republic of China — Regulations on currency exchange or outbound capital flows may limit our ability to utilize our PRC revenue effectively” of the 2025 Hong Kong Annual Report (adjusted version).

Under the PRC Enterprise Income Tax Law, a withholding tax of 5% to 10% is generally levied on dividends declared by companies in China to their non-resident enterprise investors. As of March 31, 2025, we have accrued the withholding tax on substantially all of the earnings distributable by our subsidiaries in China, except for those being reserved for permanent reinvestment in China of RMB362.6 billion (US$50.0 billion). See “Management Discussion and Analysis — Operating Results — Taxation — PRC Withholding Tax” of the 2025 Hong Kong Annual Report (adjusted version).

We do not have specific cash management policies in place that dictate how funds are transferred between Alibaba Group Holding Limited, our subsidiaries, the VIEs or our investors. However, we have implemented procedures and control mechanisms to manage the transfer of funds within our organization to support our business needs and in compliance with applicable laws and regulations.

For the years ended March 31, 2023, 2024 and 2025, Alibaba Group Holding Limited provided capital contributions and loans, and repaid loans, in the aggregate amounts of RMB32,025 million, RMB74,951 million and RMB94,307 million (US$12,996 million), respectively, to our subsidiaries, and our subsidiaries provided dividends and loans, and repaid loans, in the aggregate amounts of RMB112,153 million, RMB193,629 million and RMB175,208 million (US$24,144 million), respectively, to Alibaba Group Holding Limited.

For the years ended March 31, 2023, 2024 and 2025, our subsidiaries and consolidated entities provided loans and repaid loans, in the aggregate amounts of RMB21,283 million, RMB17,986 million and RMB29,008 million (US$3,997 million) to the major VIEs and their subsidiaries, and the major VIEs and their subsidiaries provided loans, repaid loans and paid technical service fees to our subsidiaries and consolidated entities in the aggregate amounts of RMB14,172 million, RMB25,432 million and RMB38,462 million (US$5,300 million), respectively. See “— The VIE Structure Adopted by Our Company — Variable Interest Entity Financial Information” for classification of cashflow detailed in footnotes to the condensed consolidating schedule. We have settled and will continue to settle fees under the contractual arrangements with the variable interest entities. For a condensed consolidating schedule of financial information that disaggregates the operations and depicts the financial position, cash flows, and results of operations for the same periods for which audited consolidated financial statements are required, see “— The VIE Structure Adopted by Our Company —Variable Interest Entity Financial Information.” Please also see the consolidated financial statements included in this annual report for more financial information.

15


Table of Contents

 

For fiscal year 2024, we declared a cash dividend in the amount of US$0.2075 per Share or US$1.66 per ADS, consisting of (i) a regular dividend in the amount of US$0.125 per Share or US$1.00 per ADS and (ii) a one-time extraordinary dividend in the amount of US$0.0825 per Share or US$0.66 per ADS as a distribution of proceeds from disposition of certain financial investments, for a total amount of US$4 billion. For fiscal year 2025, we declared a cash dividend in the amount of US$0.25 per Share or US$2.00 per ADS, consisting of (i) a regular dividend in the amount of US$0.13125 per Share or US$1.05 per ADS and (ii) a one-time extraordinary dividend of US$0.11875 per Share or US$0.95 per ADS as a distribution of proceeds from disposition of certain businesses and financial investments, for a total amount of US$4.6 billion. See “Other Information for Shareholders —Taxation — Material United States Federal Income Tax Considerations — Taxation of Dividends” of the 2025 Hong Kong Annual Report (adjusted version). For tax consequences to U.S. investors, see “Other Information for Shareholders —Taxation — Material United States Federal Income Tax Considerations — Taxation of Dividends” of the 2025 Hong Kong Annual Report (adjusted version). For PRC and United States federal income tax considerations of an investment in our ADS, see “Other Information for Shareholders —Taxation” of the 2025 Hong Kong Annual Report (adjusted version).

B.
Capitalization and Indebtedness

Not Applicable.

C.
Reasons for the Offer and Use of Proceeds

Not Applicable.

D. Risk Factors

Summary of Risk Factors

 

Investing in our company may involve significant risks. Alibaba Group Holding Limited is a Cayman Islands holding company. It does not directly engage in business operations itself. Due to PRC legal restrictions on foreign ownership and investment in certain industries, we, similar to all other entities with foreign-incorporated holding company structures operating in our industry in China, operate through VIEs our Internet businesses and other businesses in which foreign investment is restricted or prohibited in the PRC. The VIEs are incorporated in the PRC and owned by PRC citizens or by PRC entities owned and/or controlled by PRC citizens, and not by our company. We have entered into certain contractual arrangements which collectively enable us to exercise effective control over the VIEs and realize substantially all of the economic risks and benefits arising from the VIEs. As a result, we include the financial results of each of the VIEs in our consolidated financial statements in accordance with U.S. GAAP. Investors in our ADSs and Shares are purchasing equity securities of a Cayman Islands holding company rather than equity securities issued by our consolidated subsidiaries and the VIEs. See “Business Overview — Organizational Structure” of the 2025 Hong Kong Annual Report (adjusted version) for more details. See “Risk Factors — Risks Related to Our Corporate Structure” of the 2025 Hong Kong Annual Report (adjusted version) for risks involving the VIE structure.

In addition, we face various legal and operational risks and uncertainties as a company based in and primarily operating in China. The PRC government has significant authority to oversee and regulate the business operations of a China-based company like us, including overseas listing and overseas fundraisings. See “Risk Factors — Risks Related to Doing Business in the People’s Republic of China” of the 2025 Hong Kong Annual Report (adjusted version).

A summary of the risk factors is set forth below, you should read this summary together with the detailed risk factors set forth in the 2025 Hong Kong Annual Report (adjusted version).

Risks and uncertainties related to our business and industry include risks and uncertainties associated with the following:

our ability to maintain the trusted status of our ecosystem, and to maintain and improve the network effects of our ecosystems;
our ability to maintain or grow our business, as well as the impact of sustained investment in our business on our margins and net income;
our ability to compete effectively and continue to innovate and adapt to changes in our industry;
our ability to manage the significant management, operational and financial challenges in maintaining and growing our business and operations, and our ability to maintain our culture;

16


Table of Contents

 

economic conditions, geopolitical tensions and the impact of natural disasters or widespread health epidemics;
national trade or investment policies, barriers to trade or investment and geopolitical conflicts, as well as export control, economic or trade sanctions and the trend towards trade and technology “de-coupling” and “de-risking”;
reputational harm, liabilities and other risks due to business dealings by, or connections of, merchants or consumers on our marketplaces with sanctioned countries or persons;
challenges in expanding our international and cross-border businesses and operations;
risks relating to our acquisitions, investments and alliances, as well as regulatory approval and review requirements for acquisitions;
risks arising from the broad range of evolving laws and regulations that affect our business, including but not limited to, regulations of digital platforms, regulations regarding privacy, data protection and cybersecurity, competition laws, content regulations, and consumer protection laws;
security breaches and cyber-attacks;
alleged pirated, counterfeit or illegal items or content, allegations of infringements of intellectual property rights, and our ability to protect our intellectual property rights;
material litigation and regulatory proceedings;
our ability to maintain or improve our technology infrastructure, risks relating to the performance, reliability and security of the Internet infrastructure and the effect of network and system interruptions;
risks relating to Ant Group and Alipay, including our reliance on Alipay to conduct payment processing and escrow services on our marketplaces for a significant majority of our commerce business and our potential conflicts of interests with them;
risks relating to a wide range and large number of third-party service providers and ecosystem participants;
our ability to attract, motivate and retain our staff, including key management and experienced and capable personnel;
fraudulent or illegal activities by our employees, business partners and service providers, and the effect of any fraud perpetuated and fictitious transactions conducted in our ecosystem;
tax compliance efforts that may affect our merchants;
effects of public scrutiny, or aggressive marketing and communication strategies of our competitors;
quarter-to-quarter fluctuations of our results of operations;
our ability to comply with and the enforcement of the terms of our indebtedness or enforcement of our obligations as a guarantor, our ability to raise additional capital and interest rate risks; and
the potential insufficiency of insurance coverage.

Risks and uncertainties related to our corporate structure may arise from the following:

our shareholders’ limited ability to nominate and elect directors;
differences between the interests of the Alibaba Partnership and our shareholders;
anti-takeover provisions in our Articles of Association and provisions of our convertible senior notes discouraging acquisitions;
our shareholders do not hold equity securities of our subsidiaries and the VIEs that have substantive business operations in China; and
risks and uncertainties relating to the VIE structure, including regulatory risks and uncertainties; limitations of contractual arrangements in providing control over the VIEs; potential failure by the VIEs or their equity holders to perform their obligations; potential loss of the ability to use, or otherwise benefit from, the licenses, approvals and assets held by the VIEs; potential conflicts of interests between us and the equity holders, directors and executive officers of the VIEs; as well as potential scrutiny of the contractual arrangements with the VIEs by the PRC tax authority.

17


Table of Contents

 

Risks and uncertainties related to doing business in the PRC include risks and uncertainties associated with the following:

changes and developments in the political and economic policies of the PRC government, including but not limited to that the PRC government may intervene in or influence our operations through adopting and enforcing rules and regulatory requirements, which may evolve quickly with little advance notice (see “Risk Factors — Risks Related to Doing Business in the People’s Republic of China — There are uncertainties regarding the interpretation and enforcement of PRC laws, rules and regulations, and changes in policies, laws, rules and regulations in the PRC could adversely affect us” on page 145 through 146 of the 2025 Hong Kong Annual Report (adjusted version));
uncertainties regarding the interpretation and enforcement of PRC laws, rules and regulations, including but not limited to actions the PRC government may take to exert more oversight and control over offerings that are conducted overseas and/or foreign investment in China-based issuers, which could significantly limit or completely hinder our and our subsidiaries’ ability to offer securities to investors and cause our securities to decline in value or become worthless (see “Risk Factors — Risks Related to Doing Business in the People’s Republic of China — There are uncertainties regarding the interpretation and enforcement of PRC laws, rules and regulations, and changes in policies, laws, rules and regulations in the PRC could adversely affect us” on page 145 through 146 of the 2025 Hong Kong Annual Report (adjusted version));
PCAOB’s ability to inspect our auditors in relation to their audit work performed for our financial statements and potential delisting of our ADSs from the U.S. pursuant to the HFCA Act (see “Risk Factors — Risks Related to Doing Business in the People’s Republic of China — The PCAOB had historically been unable to inspect our auditor in relation to their audit work performed for our financial statements, and the inability of the PCAOB to conduct inspections over our auditor in the future may deprive our investors of the benefits of such inspections” and “— Our ADSs will be delisted and our ADSs and shares prohibited from trading in the United States under the Holding Foreign Companies Accountable Act, as amended, if the PCAOB is unable to inspect or investigate completely auditors located in China” on page 146 and page 147 of the 2025 Hong Kong Annual Report (adjusted version));
PRC regulations relating to investments in offshore companies and employee equity incentive plans (see “Risk Factors — Risks Related to Doing Business in the People’s Republic of China — PRC regulations relating to investments in offshore companies by PRC residents may subject our PRC-resident beneficial owners or our PRC subsidiaries to liability or penalties, limit our ability to inject capital into our PRC subsidiaries or limit our PRC subsidiaries’ ability to increase their registered capital or distribute profits” and “— Any failure to comply with PRC regulations regarding our or our subsidiaries’ employee equity incentive plans may subject the PRC participants in the plans, us or our overseas and PRC subsidiaries to fines and other legal or administrative sanctions” on page 148 and page 148 of the 2025 Hong Kong Annual Report (adjusted version));
our reliance on dividends, loans and other distributions on equity paid by our operating subsidiaries in China, the risk that interventions in or the imposition of restrictions and limitations on the ability of us or our subsidiaries, or the VIEs by the PRC government to transfer cash or assets that are in a business in the PRC or in a PRC entity may limit our ability to fund operations or for other use outside of the PRC and fluctuations in exchange rates (see “Risk Factors — Risks Related to Doing Business in the People’s Republic of China — We rely to a significant extent on dividends, loans and other distributions on equity paid by our operating subsidiaries in China” on page 149 of the 2025 Hong Kong Annual Report (adjusted version))
the possibility that we may be subject to PRC income tax on our global income, and potential discontinuation of preferential tax treatments we currently enjoy (see “Risk Factors — Risks Related to Doing Business in the People’s Republic of China — We may be treated as a resident enterprise for PRC tax purposes under the PRC Enterprise Income Tax Law, and we may therefore be subject to PRC income tax on our global income” on page 149 of the 2025 Hong Kong Annual Report (adjusted version));
the possibility that dividends payable to foreign investors and gains on the sale of our securities by our foreign investors may become subject to PRC taxation, and uncertainties with respect to indirect transfers of equity interests in PRC resident enterprises or other assets attributed to a PRC establishment of a non-PRC company (see “Risk Factors — Risks Related to Doing Business in the People’s Republic of China — Dividends payable to foreign investors and gains on the sale of our ADSs and/ or ordinary shares by our foreign investors may become subject to PRC taxation” on page 149 of the 2025 Hong Kong Annual Report (adjusted version)); and

18


Table of Contents

 

risks relating to the approval, filing or other requirements of PRC regulatory authorities in connection with future issuance of securities overseas (see “Risk Factors — Risks Related to Doing Business in the People’s Republic of China — The approval, filing or other requirements of the CSRC or other PRC regulatory authorities may be required under PRC law in connection with any future issuance of securities overseas, and, if required, we cannot predict whether or for how long we or our subsidiaries will be able to obtain such approval or complete such filing” on page 151 through 152 of the 2025 Hong Kong Annual Report (adjusted version)).

Risks related to our ADSs and Shares include risks and uncertainties associated with the following:

volatilities in the trading prices of our securities, the substantial future sales or perceived potential sales of our securities, the sustainability of active trading markets for our securities, and the conversion of our convertible senior notes as well as the capped call transactions;
changes to our shareholder return initiatives;
different characteristics of the capital markets in Hong Kong and the U.S., and the possibility of a public offering and listing of our equity securities in Shanghai or Shenzhen;
the limited ability of our shareholders and U.S. authorities to bring actions against us;
our exemptions from certain NYSE corporate governance standards and certain disclosure requirements, as well as our different practices as to certain matters compared with many other companies listed in Hong Kong;
potential limitations on the ability of ADS holders to vote, transfer ADSs and receive distributions on our ordinary shares, and our discretionary proxy from the depositary of our ADSs;
the exchange between our Shares and our ADSs that may affect liquidity and/or trading prices of our securities and cause delays;
the possibility that we may be or may become a passive foreign investment company; and
uncertainty as to whether Hong Kong stamp duty will apply to the trading or conversion of our ADSs.

We discuss the various risks and uncertainties we are subject to in detail in the 2025 Hong Kong Annual Report (adjusted version).

 

Risks Related to Our Business and Industry

 

The information set forth in the section titled “Risk Factors — Risks Related to Our Business and Industry” of the 2025 Hong Kong Annual Report (adjusted version) is incorporated herein by reference.

 

Risks Related to Our Corporate Structure

 

The information set forth in the section titled “Risk Factors — Risks Related to Our Corporate Structure” of the 2025 Hong Kong Annual Report (adjusted version) is incorporated herein by reference.

 

Risks Related to Doing Business in the People’s Republic of China

 

The information set forth in the section titled “Risk Factors — Risks Related to Doing Business in the Peoples Republic of China” of the 2025 Hong Kong Annual Report (adjusted version) is incorporated herein by reference.

 

Risks Related to Our ADSs and Shares

 

The information set forth in the section titled “Risk Factors — Risks Related to Our ADSs and Shares” of the 2025 Hong Kong Annual Report (adjusted version) is incorporated herein by reference.

 

 

19


Table of Contents

 

ITEM 4. INFORMATION ON THE COMPANY

A.
History and Development of the Company

The information set forth in the section titled “Business Overview — General Information of the Company” of the 2025 Hong Kong Annual Report (adjusted version) is incorporated herein by reference.

B. Business Overview

Our Mission

The information set forth in the section titled “Our Mission” of the 2025 Hong Kong Annual Report (adjusted version) is incorporated herein by reference.

Our Vision

The information set forth in the section titled “Our Vision” of the 2025 Hong Kong Annual Report (adjusted version) is incorporated herein by reference.

Our Values

The information set forth in the section titled “Our Values” of the 2025 Hong Kong Annual Report (adjusted version) is incorporated herein by reference.

Company Overview

 

The information set forth in the section titled “Business Overview — Company Overview” of the 2025 Hong Kong Annual Report (adjusted version) is incorporated herein by reference.

Our Strategies

 

The information set forth in the section titled “Business Overview — Our Strategies” of the 2025 Hong Kong Annual Report (adjusted version) is incorporated herein by reference.

Our Businesses

 

The information set forth in the section titled “Business Overview — Our Businesses” of the 2025 Hong Kong Annual Report (adjusted version) is incorporated herein by reference.

Sales and Marketing

 

The information set forth in the section titled “Business Overview — Sales and Marketing” of the 2025 Hong Kong Annual Report (adjusted version) is incorporated herein by reference.

Our Technology

 

The information set forth in the section titled “Business Overview — Our Technology” of the 2025 Hong Kong Annual Report (adjusted version) is incorporated herein by reference.

Environmental, Social and Governance (ESG)

 

The information set forth in the section titled “Business Overview — Environmental, Social and Governance (ESG)” of the 2025 Hong Kong Annual Report (adjusted version) is incorporated herein by reference.

Competition

 

The information set forth in the section titled “Business Overview — Competition” of the 2025 Hong Kong Annual Report (adjusted version) is incorporated herein by reference.

20


Table of Contents

 

Seasonality

 

The information set forth in the section titled “Business Overview — Seasonality” of the 2025 Hong Kong Annual Report (adjusted version) is incorporated herein by reference.

 

Regulation

 

The information set forth in the section titled “Business Overview — Regulation” of the 2025 Hong Kong Annual Report (adjusted version) is incorporated herein by reference.

Permissions and Approvals Required to be Obtained from PRC Authorities for our Business Operations

The information set forth in the section titled “Business Overview — Permissions and Approvals Required to be Obtained from PRC Authorities for our Business Operations" of the 2025 Hong Kong Annual Report (adjusted version) is incorporated herein by reference.

Permissions and Approvals Required to be Obtained from PRC Authorities for our Securities Offerings

The information set forth in the section titled “Business Overview — Permissions and Approvals Required to be Obtained from PRC Authorities for our Securities Offerings" of the 2025 Hong Kong Annual Report (adjusted version) is incorporated herein by reference.

C. Organizational Structure

The information set forth in the section titled “Business Overview — Organizational Structure” of the 2025 Hong Kong Annual Report (adjusted version) is incorporated herein by reference.

D. Property, Plant and Equipment

The information set forth in the section titled “Business Overview — Property, Plant and Equipment” of the 2025 Hong Kong Annual Report (adjusted version) is incorporated herein by reference.

ITEM 4A. UNRESOLVED STAFF COMMENTS

Not Applicable.

ITEM 5. OPERATING AND FINANCIAL REVIEW AND PROSPECTS

A. Operating Results

The information set forth in the sections titled “Management Discussion and Analysis — Operating Results — Overview”, “— Our Segments”, “— Our Monetization Model”, “— Factors Affecting Our Results of Operations”, “— Recent Investments, Acquisitions, Dispositions and Strategic Alliance Activities”, “— Components of Results of Operations”, “— Taxation”, “— Share-based Compensation”, “— Results of Operations”, “— Segment Information for Fiscal Years 2023, 2024 and 2025”, “— Non-GAAP Measures”, “— Comparison of Fiscal Years 2024 and 2025” and “Management Discussion and Analysis — Recent Accounting Pronouncements” of the 2025 Hong Kong Annual Report (adjusted version) are incorporated herein by reference.

Comparison of Fiscal Years 2023 and 2024

For a discussion of our results of operations for the fiscal year ended March 31, 2023 compared with the fiscal year ended March 31, 2024, see “Item 5. Operating and Financial Review and Prospects — A. Operating Results — Comparison of Fiscal Years 2023 and 2024” of our annual report on Form 20-F for the fiscal year ended March 31, 2024, filed with the SEC on May 23, 2024.

21


Table of Contents

 

B. Liquidity and Capital Resources

The information set forth in the section titled “Management Discussion and Analysis — Liquidity and Capital Resources” of the 2025 Hong Kong Annual Report (adjusted version) is incorporated herein by reference.

C.
Research and Development, Patents and Licenses, etc.

The information set forth in the section titled “Management Discussion and Analysis — Research and Development, Patents and Licenses, etc.” of the 2025 Hong Kong Annual Report (adjusted version) is incorporated herein by reference.

D.
Trend Information

The information set forth in the section titled “Management Discussion and Analysis — Trend Information” of the 2025 Hong Kong Annual Report (adjusted version) is incorporated herein by reference.

 

E.
Critical Accounting Estimates

The information set forth in the section titled “Management Discussion and Analysis — Critical Accounting Policies and Estimates” of the 2025 Hong Kong Annual Report (adjusted version) is incorporated herein by reference.

 

22


Table of Contents

 

ITEM 6. DIRECTORS, SENIOR MANAGEMENT AND EMPLOYEES

A.
Directors and Senior Management

The information set forth in the section titled “Directors, Senior Management and Employees — Directors and Senior Management” of the 2025 Hong Kong Annual Report (adjusted version) is incorporated herein by reference.

B.
Compensation

The information set forth in the section titled “Directors, Senior Management and Employees — Compensation” of the 2025 Hong Kong Annual Report (adjusted version) is incorporated herein by reference.

C.
Board Practices

The information set forth in the section titled “Directors, Senior Management and Employees — Board Practices” of the 2025 Hong Kong Annual Report (adjusted version) is incorporated herein by reference.

D.
Employees

The information set forth in the section titled “Directors, Senior Management and Employees — Employees” of the 2025 Hong Kong Annual Report (adjusted version) is incorporated herein by reference.

E.
Share Ownership

The information set forth in the section titled “Directors, Senior Management and Employees — Share Ownership” of the 2025 Hong Kong Annual Report (adjusted version) is incorporated herein by reference.

F.
Disclosure of a registrant’s action to recover erroneously awarded compensation

Not applicable.

ITEM 7. MAJOR SHAREHOLDERS AND RELATED PARTY TRANSACTIONS

The information set forth in the section titled “Major Shareholders and Related Party Transactions” of the 2025 Hong Kong Annual Report (adjusted version) is incorporated herein by reference.

A.
Major Shareholders

The information set forth in the section titled “Major Shareholders and Related Party Transactions — Major Shareholders” of the 2025 Hong Kong Annual Report (adjusted version) is incorporated herein by reference.

B. Related Party Transactions

The information set forth in the section titled “Major Shareholders and Related Party Transactions — Related Party Transactions” of the 2025 Hong Kong Annual Report (adjusted version) is incorporated herein by reference.

C. Interests of Experts and Counsel

Not applicable.

ITEM 8. FINANCIAL INFORMATION

A.
Consolidated Statements and Other Financial Information

See “Item 18. Financial Statements.”

23


Table of Contents

 

Legal and Administrative Proceedings

The information set forth in the section titled “Business Overview — Legal and Administrative Proceedings” of the 2025 Hong Kong Annual Report (adjusted version) is incorporated herein by reference.

Dividend Policy

The information set forth in the section titled “Other Information for Shareholders — Dividend Policy” of the 2025 Hong Kong Annual Report (adjusted version) is incorporated herein by reference.

B.
Significant Changes

We have not experienced any significant changes since the date of our audited consolidated financial statements included in this annual report.

ITEM 9. THE OFFER AND LISTING

A.
Offer and Listing Details

Our ADSs have been listed on the NYSE since September 19, 2014 under the symbol “BABA.” Each ADS represents eight Shares. Our Shares have been listed on the Hong Kong Stock Exchange since November 26, 2019 under the stock code “9988.” Following the launch of HKD - RMB Dual Counter Model by the Hong Kong Stock Exchange, our shares are also traded in RMB with stock code “89988” under the RMB counter since June 19, 2023.

On August 28, 2024, we completed the voluntary conversion of our secondary listing status to a primary listing status on the Hong Kong Stock Exchange, or the Primary Conversion, and became a dual-primary listed company on the Hong Kong Stock Exchange and the New York Stock Exchange.

B.
Plan of Distribution

Not applicable.

C.
Markets

See “A. Offer and Listing Details.”

D.
Selling Shareholders

Not applicable.

E.
Dilution

Not applicable.

F.
Expenses of the Issue

Not applicable.

ITEM 10. ADDITIONAL INFORMATION

A.
Share Capital

Not applicable.

24


Table of Contents

 

B.
Memorandum and Articles of Association

We incorporate by reference into this annual report the description of our amended and restated Memorandum and Articles of Association contained in our Registration Statement on Form F‑1 (File No. 333‑195736), as amended, initially filed with the SEC on May 6, 2014. Our shareholders adopted our amended and restated Memorandum and Articles of Association by a special resolution on September 2, 2014, and effective upon completion of our initial public offering of ordinary shares represented by our ADSs. At our annual general meeting of shareholders held on September 30, 2020, our shareholders approved to amend and restate our Memorandum and Articles of Association by a special resolution, and effective upon the same day, to expressly permit completely virtual shareholders’ meetings and reflect the Company’s share capital following the Share Split. At our annual general meeting of shareholders held on August 22, 2024, our shareholders approved to amend and restate our Memorandum and Articles of Association by a special resolution, and effective upon the same day, to comply with the Rules Governing the Listing of Securities on The Stock Exchange of Hong Kong Limited in light of our Primary Conversion, save for where the Hong Kong Stock Exchange has granted applicable waivers and exemptions from strict compliance of certain provisions of the Hong Kong Listing Rules.

C.
Material Contracts

We have not entered into any material contracts other than in the ordinary course of business and other than those described in “Item 4. Information on the Company,” “Item 5. Operating and Financial Review and Prospects” or elsewhere in this annual report.

D.
Exchange Controls

The information set forth in the section titled “Business Overview — Regulation — Regulation of Foreign Exchange and Dividend Distribution — Foreign Exchange Regulation” of the 2025 Hong Kong Annual Report (adjusted version) is incorporated herein by reference.

E.
Taxation

The information set forth in the section titled “Other Information for Shareholders — Taxation” of the 2025 Hong Kong Annual Report (adjusted version) is incorporated herein by reference.

F.
Dividends and Paying Agents

Not applicable.

G.
Statement by Experts

Not applicable.

H.
Documents on Display

We have previously filed with the SEC our Registration Statement on Form F‑1 (File No. 333‑195736), as amended, with respect to our ordinary shares and ADSs. As allowed by the SEC, in Item 19 of this annual report, we incorporate by reference certain information we previously filed with the SEC. This means that we can disclose important information to you by referring you to another document filed separately with the SEC. The information incorporated by reference is considered to be part of this annual report.

You may read and copy this annual report, including the exhibits incorporated by reference in this annual report, at the SEC’s Public Reference Room at 100 F Street, N.E., Washington, D.C. 20549 and at the SEC's regional offices in New York, New York and Chicago, Illinois. You can also request copies of this annual report, including the exhibits incorporated by reference in this annual report, upon payment of a duplicating fee, by writing information on the operation of the SEC’s Public Reference Room.

The SEC also maintains an Internet website at http://www.sec.gov that contains reports, proxy and information statements, and other information regarding issuers that file electronically with the SEC. Our annual report and some of the other information submitted by us to the SEC may be accessed through this website.

As a foreign private issuer, we are exempt from the rules under the U.S. Exchange Act prescribing the furnishing and content of quarterly reports and proxy statements, and officers, directors and principal shareholders are exempt from the reporting and short‑swing profit recovery provisions contained in Section 16 of the U.S. Exchange Act.

25


Table of Contents

 

In accordance with NYSE Rule 203.01, we will post this annual report on our website www.alibabagroup.com. In addition, we will provide hard copies of our annual report to shareholders, including ADS holders, free of charge upon request.

I.
Subsidiary Information

Not applicable.

J.
Annual Report to Security Holders

We intend to submit the annual report provided to security holders in electronic format pursuant to the Rules Governing the Listing of Securities on The Stock Exchange of Hong Kong Limited as an exhibit to a current report on Form 6-K.

ITEM 11. QUANTITATIVE AND QUALITATIVE DISCLOSURES ABOUT MARKET RISK

The information set forth in the section titled “Management Discussion and Analysis — Quantitative and Qualitative Disclosures about Market Risk” of the 2025 Hong Kong Annual Report (adjusted version) is incorporated herein by reference.

ITEM 12. DESCRIPTION OF SECURITIES OTHER THAN EQUITY SECURITIES

A.
Debt Securities

Not applicable.

B.
Warrants and Rights

Not applicable.

C.
Other Securities

Not applicable.

D.
American Depositary Shares

Fees Paid by Our ADS Holders

As an ADS holder, you will be required to pay the following service fees to the depositary, Citibank, N.A.:

Persons depositing or withdrawing
shares or ADS holders must pay:

 

For:

Up to US$5.00 per 100 ADSs (or fraction thereof)

Issuance of ADSs upon deposit of Shares (excluding issuances as a result of distributions of ADSs pursuant to (i) stock dividends or other free stock distributions, or (ii) exercise of rights to purchase additional ADSs).

 

Delivery of Shares against surrender of ADSs.

 

Distribution of cash dividends or other cash distributions.

 

Distribution of ADSs pursuant to (i) stock dividends or other free stock distributions, or (ii) exercise of rights to purchase additional ADSs.

 

Distribution of securities other than ADSs or rights to purchase additional ADSs.

Up to US$5.00 per 100 ADSs (or fraction thereof) per calendar year

ADS services

As an ADS holder you will also be responsible to pay certain fees and expenses incurred by the depositary and certain taxes and governmental charges such as:

taxes (including applicable interest and penalties) and other governmental charges;
fees for the transfer and registration of Shares charged by the registrar and transfer agent for the Shares in the Cayman Islands (i.e., upon deposit and withdrawal of Shares);

26


Table of Contents

 

expenses incurred for converting foreign currency into U.S. dollars;
expenses for cable, telex and fax transmissions and for delivery of securities;
fees and expenses as are incurred by the depositary in connection with compliance with applicable exchange control regulations;
cable, telex and facsimile transmission and delivery expenses as expressly provided in the Deposit Agreement; and
fees and expenses incurred in connection with the delivery or servicing of Shares on deposit.

Depositary fees payable upon the issuance and cancellation of ADSs are typically paid to the depositary bank by the brokers (on behalf of their clients) receiving the newly issued ADSs from the depositary bank and by the brokers (on behalf of their clients) delivering the ADSs to the depositary bank for cancellation. The brokers in turn charge these fees to their clients. Depositary fees payable in connection with distributions of cash or securities to ADS holders and the depositary services fee are charged by the depositary bank to the holders of record of ADSs as of the applicable ADS record date.

The Depositary fees payable for cash distributions are generally deducted from the cash being distributed. In the case of distributions other than cash (e.g., stock dividend, rights), the depositary bank charges the applicable fee to the ADS record date holders concurrent with the distribution. In the case of ADSs registered in the name of the investor (whether certificated or uncertificated in direct registration), the depositary bank sends invoices to the applicable record date ADS holders. In the case of ADSs held in brokerage and custodian accounts (via DTC), the depositary bank generally collects its fees through the systems provided by DTC (whose nominee is the registered holder of the ADSs held in DTC) from the brokers and custodians holding ADSs in their DTC accounts. The brokers and custodians who hold their clients’ ADSs in DTC accounts in turn charge their clients’ accounts the amount of the fees paid to the depositary banks.

In the event of refusal to pay the depositary fees, the depositary bank may, under the terms of the Deposit Agreement, refuse the requested service until payment is received or may set off the amount of the depositary fees from any distribution to be made to the ADS holder.

Note that the fees and charges you may be required to pay may vary over time and may be changed by us and by the depositary. You will receive prior notice of these changes.

Fees and Payments from the Depositary to Us

Our depositary has agreed to share with us certain fees payable to the depositary by holders of ADSs. For fiscal year 2025, the depositary shared with us US$28 million, after deduction of applicable U.S. taxes.

Conversion between ADSs and Shares

Dealings and Settlement of Shares in Hong Kong

Our Shares trade on the Hong Kong Stock Exchange in board lots of 100 Shares. Dealings in our Shares on the Hong Kong Stock Exchange are conducted in Hong Kong dollars. Following the launch of Hong Kong Dollar - Renminbi Dual Counter Model by the Hong Kong Stock Exchange, our shares are also traded in Renminbi (RMB) with stock code “89988” under the RMB counter since June 19, 2023.

The transaction costs of dealings in our Shares on the Hong Kong Stock Exchange include:

Hong Kong Stock Exchange trading fee of 0.00565% of the consideration of the transaction, charged to each of the buyer and seller;
SFC transaction levy of 0.0027% of the consideration of the transaction, charged to each of the buyer and seller;
Accounting and Financial Reporting Council transaction levy of 0.00015% of the consideration of the transaction, charged to each of the buyer and seller;
transfer deed stamp duty of HK$5.00 per transfer deed (if applicable), payable by the seller;

27


Table of Contents

 

ad valorem stamp duty at a total rate of 0.2% of the consideration for, or (if greater) the value of, the Shares transferred, with 0.1% payable by each of the buyer and seller;
stock settlement fee, which is currently 0.002% of the gross transaction value, subject to a minimum fee of HK$2.00 and a maximum fee of HK$100.00 per side per trade;
brokerage commission, which is freely negotiable with the broker; and
the Hong Kong Share Registrar will charge HK$2.50 (or such higher fee as may from time to time be permitted under the Hong Kong Listing Rules), for each transfer of Shares from one registered owner to another, each share certificate canceled or issued by it and any applicable fee as stated in the share transfer forms used in Hong Kong.

Investors must settle their trades executed on the Hong Kong Stock Exchange through their brokers directly or through custodians. For an investor who has deposited his or her Shares in his or her stock account or in his or her designated Central Clearing and Settlement System participant’s stock account maintained with the Central Clearing and Settlement System, or CCASS, settlement will be effected in CCASS in accordance with the General Rules of CCASS and CCASS Operational Procedures in effect from time to time. For an investor who holds the physical certificates, settlement certificates and the duly executed transfer forms must be delivered to his or her broker or custodian before the settlement date.

Conversion between Shares Trading in Hong Kong and ADSs

In connection with the listing of our Shares on the Hong Kong Stock Exchange, we have established a branch register of members in Hong Kong, or the Hong Kong share register, which is maintained by our Hong Kong Share Registrar, Computershare Hong Kong Investor Services Limited. Our principal register of members, or the Cayman share register, is maintained by our Principal Share Registrar.

All Shares offered in our Hong Kong public offering are registered on the Hong Kong share register in order to be listed and traded on the Hong Kong Stock Exchange. As described in further detail below, holders of Shares registered on the Hong Kong share register are able to convert these Shares into ADSs, and vice versa.

In connection with the Hong Kong public offering, and to facilitate fungibility and conversion between ADSs and Shares and trading between the NYSE and the Hong Kong Stock Exchange, we moved a portion of our issued Shares that are represented by ADSs from our Cayman share register to our Hong Kong share register.

Our ADSs

Our ADSs are traded on the NYSE. Dealings in our ADSs on the NYSE are conducted in U.S. Dollars.

ADSs may be held either:

directly, by having a certificated ADS, or an American Depositary Receipt, or ADR, registered in the holder’s name, or by holding in the direct registration system, pursuant to which the depositary may register the ownership of uncertificated ADSs, which ownership shall be evidenced by periodic statements issued by the depositary to the ADS holders entitled thereto; or
indirectly, through the holder’s broker or other financial institution.

The depositary for our ADSs is Citibank, N.A., whose office is located at 388 Greenwich Street, New York, New York 10013, United States. The depositary’s custodian in Hong Kong is Citibank, N.A. – Hong Kong branch, whose office is located at 9/F Citi Tower, One Bay East, 83 Hoi Bun Road, Kwun Tong, Kowloon, Hong Kong.

Converting Shares Trading in Hong Kong into ADSs

An investor who holds Shares registered in Hong Kong and who intends to convert them to ADSs to trade on the NYSE must deposit or have his or her broker deposit the Shares with the depositary’s Hong Kong custodian, Citibank, N.A. – Hong Kong branch, or the custodian, in exchange for ADSs.

28


Table of Contents

 

A deposit of Shares trading in Hong Kong in exchange for ADSs involves the following procedures:

If Shares have been deposited with CCASS, the investor must transfer Shares to the depositary’s account with the custodian within CCASS by following the CCASS procedures for transfer and submit and deliver a duly completed and signed conversion form to the depositary (hkadroperations@citi.com) via his or her broker.
If Shares are held outside CCASS, the investor must arrange to deposit his or her Shares into CCASS for delivery to the depositary’s account with the custodian within CCASS, submit and deliver a request for conversion form to the custodian and after duly completing and signing such conversion form, deliver such conversion form to the custodian.
Upon payment of its fees and expenses and of any taxes or charges, such as stamp taxes or stock transfer taxes or fees, if applicable, the depositary will issue the corresponding number of ADSs in the name(s) requested by an investor and will deliver the ADSs to the designated DTC account of the person(s) designated by an investor or his or her broker.
The investor (or one of its agents) must deliver a certification to the depositary that (i) the shareholder is not the company or an affiliate of the company, or acting on behalf of the company or one of its affiliates, (ii) the deposited shares are not “restricted securities” (as defined in the Deposit Agreement), and (iii) the deposited shares were acquired in either (a) an open market transaction executed on, or in a “direct business” transaction between a broker and its client reported to, the Hong Kong Stock Exchange, (b) a transaction registered with the SEC under the U.S. Securities Act, or (c) a transaction exempt from registration with the SEC (and the applicable restricted period or distribution compliance period has elapsed).

For Shares deposited in CCASS, under normal circumstances, the above steps generally require two business days. For Shares held outside CCASS in physical form, the above steps may take 14 business days, or more, to complete. Temporary delays may arise. For example, the transfer books of the depositary may from time to time be closed to ADS issuances. The investor will be unable to trade the ADSs until the procedures are completed.

Converting ADSs to Shares Trading in Hong Kong

An investor who holds ADSs and who intends to convert his or her ADSs into Shares to trade on the Hong Kong Stock Exchange must cancel the ADSs the investor holds and withdraw Shares from our ADS program and cause his or her broker or other financial institution to trade such Shares on the Hong Kong Stock Exchange.

An investor that holds ADSs indirectly through a broker should follow the broker’s procedure and instruct the broker to arrange for cancelation of the ADSs, and transfer of the underlying Shares from Citibank’s account on the CCASS system to the investor’s Hong Kong stock account. The broker, upon receiving instructions from its client, should surrender the ADSs to Citibank and said instructions to Citibank (drcerts@citi.com / citiadr@citi.com / drbrokerservices@citi.com) to cancel the ADSs with share delivery instructions in CCASS.

For investors holding ADSs directly, the following steps must be taken:

To withdraw Shares from our ADS program, an investor who holds ADSs may turn in such ADSs at the office of the depositary (and the applicable ADR(s) if the ADSs are held in certificated form), and send an instruction to cancel such ADSs to the depositary.
Upon payment or net of its fees and expenses and of any taxes or charges, such as stamp taxes or stock transfer taxes or fees, if applicable, the depositary will instruct the custodian to deliver Shares underlying the canceled ADSs to the CCASS account designated by an investor.
If an investor prefers to receive Shares outside CCASS, he or she must receive Shares in CCASS first and then arrange for withdrawal from CCASS. Investors can then obtain a transfer form signed by HKSCC Nominees Limited (as the transferor) and register Shares in their own names with the Hong Kong Share Registrar.

For Shares to be received in CCASS, under normal circumstances, the above steps generally require two business days. For Shares to be received outside CCASS in physical form, the above steps may take 14 business days, or more, to complete. The investor will be unable to trade the Shares on the Hong Kong Stock Exchange until the procedures are completed.

29


Table of Contents

 

Temporary delays may arise. For example, the transfer books of the depositary may from time to time be closed to ADS cancellations. In addition, completion of the above steps and procedures is subject to there being a sufficient number of Shares on the Hong Kong share register to facilitate a withdrawal from the ADS program directly into the CCASS system. We are not under any obligation to maintain or increase the number of Shares on the Hong Kong share register to facilitate such withdrawals.

Depositary Requirements

Before the depositary issues ADSs or permits withdrawal of Shares, the depositary may require:

production of satisfactory proof of the identity and genuineness of any signature or other information it deems necessary; and
compliance with procedures it may establish, from time to time, consistent with the Deposit Agreement, including presentation of transfer documents.

The depositary may refuse to deliver, transfer, or register issuances, transfers and cancelations of ADSs generally when the transfer books of the depositary or our Hong Kong Share Registrar are closed or at any time if the depositary or we determine it advisable to do so or it would violate any applicable law or the depositary’s policies or procedures.

All costs attributable to the transfer of Shares to effect a withdrawal from or deposit of Shares into our ADS program will be borne by the investor requesting the transfer. In particular, holders of Shares and ADSs should note that the Hong Kong Share Registrar will charge HK$2.50 (or such higher fee as may from time to time be permitted under the Hong Kong Listing Rules), for each transfer of Shares from one registered owner to another, each share certificate canceled or issued by it and any applicable fee as stated in the share transfer forms used in Hong Kong. In addition, holders of Shares and ADSs must pay US$5.00 (or less) per 100 ADSs for each issuance of ADSs and for each cancelation of ADSs, as the case may be, in connection with the deposit of Shares into, or withdrawal of Shares from, our ADS program.

30


Table of Contents

 

PART II

ITEM 13. DEFAULTS, DIVIDEND ARREARAGES AND DELINQUENCIES

None.

ITEM 14. MATERIAL MODIFICATIONS TO THE RIGHTS OF SECURITY HOLDERS AND USE OF PROCEEDS

See “Item 10. Additional Information” for a description of the rights of securities holders, which remain substantially unchanged.

ITEM 15. CONTROLS AND PROCEDURES

Evaluation of Disclosure Controls and Procedures

We maintain disclosure controls and procedures designed to provide reasonable assurance that information required to be disclosed in reports filed under the U.S. Exchange Act is recorded, processed, summarized and reported within the specified time periods and accumulated and communicated to our management, including our chief executive officer and chief financial officer, as appropriate, to allow timely decisions regarding required disclosure.

Our management, under the supervision and with the participation of our principal executive officer and our principal financial officer, evaluated the effectiveness of our disclosure controls and procedures, as defined in Rules 13a‑15(e) or 15d‑15(e) promulgated under the U.S. Exchange Act, as of March 31, 2025. Based on that evaluation, our principal executive officer and principal financial officer have concluded that our disclosure controls and procedures are effective in ensuring that information required to be disclosed in the reports that we file or submit under the U.S. Exchange Act is recorded, processed, summarized and reported, within the time periods specified in the SEC’s rules and forms, and that information required to be disclosed in the reports that we file or submit under the U.S. Exchange Act is accumulated and communicated to our management, including our chief executive officer and chief financial officer, to allow timely decisions regarding required disclosure.

Management’s Annual Report on Internal Control over Financial Reporting

Our management is responsible for establishing and maintaining adequate internal control over financial reporting as defined in Rules 13a‑15(f) and 15d‑15(f) under the U.S. Exchange Act. As required by Rule 13a‑15(c) of the U.S. Exchange Act, our management conducted an evaluation of our company’s internal control over financial reporting as of March 31, 2025 based on the framework in Internal Control – Integrated Framework (2013) issued by the Committee of Sponsoring Organizations of the Treadway Commission. Based on this evaluation, our management concluded that our internal control over financial reporting was effective as of March 31, 2025.

Because of its inherent limitations, internal control over financial reporting may not prevent or detect misstatements. Also, projections of any evaluation of effectiveness of our internal control over financial reporting to future periods are subject to the risks that controls may become inadequate because of changes in conditions, or that the degree of compliance with the policies or procedures may deteriorate.

Our independent registered public accounting firm, PricewaterhouseCoopers Zhong Tian LLP has audited the effectiveness of our internal control over financial reporting as of March 31, 2025, as stated in their report, which appears on page F‑2 of this annual report.

Changes in Internal Control over Financial Reporting

There were no changes in our internal control over financial reporting that occurred during the period covered by this annual report on Form 20‑F that have materially affected, or are reasonably likely to materially affect, our internal control over financial reporting.

ITEM 16. [RESERVED]

ITEM 16A. AUDIT COMMITTEE FINANCIAL EXPERT

Our board of directors has determined that Mr. Albert Kong Ping Ng, an independent director within the meaning of Section 303A of the NYSE Listed Company Manual and a member of our Audit Committee, qualifies as “Audit Committee financial expert” as defined in Item 16A of Form 20‑F.

31


Table of Contents

 

ITEM 16B. CODE OF ETHICS

Our board of directors has adopted a code of ethics that applies to all of our directors, executive officers and employees. The code of ethics is available on our official website under the investor relations section at www.alibabagroup.com/en-US/investor-relations.

ITEM 16C. PRINCIPAL ACCOUNTANT FEES AND SERVICES

The following table sets forth the aggregate fees by categories specified below in connection with certain professional services rendered by our principal accountant for the respective period including any associated or affiliated organizations or entities. We did not pay any other fees to our auditors during the periods indicated below.

 

 

 

Year ended March 31,

 

 

 

2024

 

 

2025

 

 

 

(in thousands of RMB)

 

Audit Fees(1)

 

 

147,521

 

 

 

134,794

 

Audit-related Fees(2)

 

 

8,982

 

 

 

7,795

 

Tax Fees(3)

 

 

2,114

 

 

 

6,224

 

All Other Fees(4)

 

 

6,129

 

 

 

2,543

 

Total

 

 

164,746

 

 

 

151,356

 

 

(1)
“Audit Fees” represents the aggregate fees billed or to be billed for each of the fiscal years listed for professional services rendered by our auditors for the audit of our annual financial statements, as well as assistance with and review of documents filed with the SEC and other statutory and regulatory filings.
(2)
“Audit‑related Fees” represents the aggregate fees billed in each of the fiscal years listed for the assurance and related services rendered by our auditors that are reasonably related to the performance of the audit or review of our financial statements and not reported under “Audit Fees.”
(3)
“Tax Fees” represents the aggregate fees billed in each of the fiscal years listed for the professional tax services rendered by our auditors.
(4)
“All Other Fees” represents the aggregate fees billed in each of the fiscal years listed for services rendered by our auditors other than services reported under “Audit Fees,” “Audit‑related Fees” and “Tax Fees.”

The policy of our Audit Committee is to pre‑approve all audit and non‑audit services provided by our principal accountant for the respective period including any associated or affiliated organizations or entities, including audit services, audit‑related services, tax services and other services as described above, other than those for de minimis services that are approved by the Audit Committee prior to the completion of the audit.

ITEM 16D. EXEMPTIONS FROM THE LISTING STANDARDS FOR AUDIT COMMITTEES

Not applicable.

ITEM 16E. PURCHASES OF EQUITY SECURITIES BY THE ISSUER AND AFFILIATED PURCHASERS

The information set forth in the section titled “Other Information for Shareholders — Purchases of Equity Securities by the Issuer and Affiliated Purchasers” of the 2025 Hong Kong Annual Report (adjusted version) is incorporated herein by reference.

 

ITEM 16F. CHANGE IN REGISTRANT’S CERTIFYING ACCOUNTANT

Not applicable.

 

ITEM 16G. CORPORATE GOVERNANCE

We are a “foreign private issuer” (as such term is defined in Rule 3b‑4 under the U.S. Exchange Act), and our ADSs, each representing eight ordinary shares, are listed on the NYSE. Under Section 303A of the NYSE Listed Company Manual, NYSE listed companies that are foreign private issuers are permitted to follow home country practice in lieu of the corporate governance provisions specified by the NYSE with limited exceptions. The following summarizes some significant ways in which our corporate governance practices differ from those followed by domestic companies under the listing standards of the NYSE.

32


Table of Contents

 

Under the NYSE Listed Company Manual, U.S. domestic listed companies are required to have a majority independent board, which is not required under the Companies Act (As Revised) of the Cayman Islands (the “Companies Act”), our home country. Currently, our board of directors is composed of ten members, six of whom are independent directors. All of our independent directors are independent within the meaning of Section 303A of the NYSE Listed Company Manual. We have also received from each independent director a confirmation of his or her independence and we consider them to be independent pursuant to the Hong Kong Listing Rules. In addition, the NYSE Listed Company Manual requires U.S. domestic listed companies to have a compensation committee and a nominating/corporate governance committee, each composed entirely of independent directors, which are not required under the Companies Act. Currently, our Compensation Committee is composed of three members, all of whom are independent directors. Our Nominating and Corporate Governance Committee is composed of two members, all of whom are independent directors. In addition, the NYSE Listed Company Manual requires shareholder approval for certain matters, such as requiring that shareholders must be given the opportunity to vote on all equity compensation plans and material revisions to those plans, which is not required under the Cayman Islands law. We comply with the requirements of Cayman Islands law and Hong Kong Listing Rules in determining whether shareholder approval is required.

ITEM 16H. MINE SAFETY DISCLOSURE

Not applicable.

ITEM 16I. DISCLOSURE REGARDING FOREIGN JURISDICTIONS THAT PREVENT INSPECTIONS

Not applicable.

 

ITEM 16J. INSIDER TRADING POLICIES

We have adopted insider trading policies and established procedures to provide guidance on the purchases, sales, and other dispositions of our securities by our directors, officers, employees and other relevant persons, with the goal of promoting compliance with applicable insider trading laws, rules and regulations, and the listing standards of the NYSE and the Hong Kong Stock Exchange.

The Guidelines on Trading in Alibaba Group Securities are filed as Exhibit 11.2 to this annual report on Form 20-F.

 

ITEM 16K. CYBERSECURITY

 

Cybersecurity risk management is an important part of our overall risk management efforts. We maintain a comprehensive process for identifying, assessing and managing material risks from cybersecurity threats. In addition to the cybersecurity risk management framework that is centrally designed and implemented across our businesses, certain of our businesses have also formulated more detailed cybersecurity risk management measures tailored to their operations.

 

The Compliance and Risk Committee of our board of directors is responsible for overseeing our overall compliance and risk management framework, including cybersecurity risk management. Our risk management committee, consisting of senior management team members across legal, finance, security, technology and other departments, oversees the implementation and operation of our compliance and risk management policies and procedures and review risk assessment reports. Among the risk management committee members, the head of Security Department has over 10 years of experience in the fields of data security and cybersecurity. Our risk management committee reports to the Compliance and Risk Committee on material regulatory developments, risk management measures and risk incidents, including those related to cybersecurity. In case a significant cybersecurity incident occurs, our risk management committee will review the information and issues involved, oversee the remedial procedures to be taken and report to the Compliance and Risk Committee as appropriate.

 

Led by our head of Security Department, our teams of dedicated cybersecurity, data security and technology professionals with extensive industry knowledge are responsible for detecting, tracking and remediating cybersecurity incidents, as well as assessing and mitigating cybersecurity threats, and reporting to the risk management committee as appropriate. As part of our cybersecurity risk management process, we regularly conduct application security assessments and vulnerability testings to prevent potential attacks and maintain a variety of incident response plans. In addition, we monitor industry trends on cybersecurity risks and may also obtain input on our system and network security from external intelligence teams and experts. We require all our employees to undertake data security training and compliance program annually and employees involved in app development and in the Security Department to take more specialized courses and obtain certification before product release. We operate mostly on our proprietary information systems, and in the few circumstances where we engage third-party service providers, we work closely with them to ensure their compliance with our cybersecurity standards.

 

33


Table of Contents

 

We are not faced with any risks from cybersecurity threat that have materially affected or are reasonably likely to materially affect us, including our business, results of operations, or financial condition. However, despite the cybersecurity risk management procedures and measures that we have implemented, we still face risks of security breaches and attacks against our systems and network which may adversely affect our operation and result in data loss and leakage. For more information, see “Risk Factors—Risks Related to Our Business and Industry— Security breaches and attacks against our systems and network, and any potentially resulting breach or failure to otherwise protect personal, confidential and proprietary information, could damage our reputation and negatively impact our business, as well as materially and adversely affect our financial condition and results of operations” of the 2025 Hong Kong Annual Report (adjusted version).

 

 

34


Table of Contents

 

PART III

ITEM 17. FINANCIAL STATEMENTS

We have provided financial statements pursuant to Item 18.

ITEM 18. FINANCIAL STATEMENTS

The following financial statements are filed as part of this annual report, together with the report of the independent auditor:

Report of Independent Registered Public Accounting Firm for the years ended March 31, 2024 and 2025
Report of Independent Registered Public Accounting Firm for the year ended March 31, 2023
Consolidated Income Statements for the years ended March 31, 2023, 2024 and 2025
Consolidated Statements of Comprehensive Income for the years ended March 31, 2023, 2024 and 2025
Consolidated Balance Sheets as of March 31, 2024 and 2025
Consolidated Statements of Changes in Shareholders’ Equity for the years ended March 31, 2023, 2024 and 2025
Consolidated Statements of Cash Flows for the years ended March 31, 2023, 2024 and 2025
Notes to the Consolidated Financial Statements

35


Table of Contents

 

ITEM 19. EXHIBITS

Exhibit Number

Description of Document

1.1(1)

Amended and Restated Memorandum and Articles of Association of the Registrant as currently in effect

2.1

Registrant’s Form of Ordinary Share Certificate

2.2(2)

Deposit Agreement, dated as of September 24, 2014, between the Registrant, the depositary and holders and beneficial holders of American Depositary Shares evidenced by American Depositary Receipts issued thereunder, including the form of American Depositary Receipt

2.3(2)

Form of American Depositary Receipt evidencing American Depositary Shares (included in Exhibit 2.2)

2.4(3)

Indenture, dated as of November 28, 2014, between the Registrant and Bank of New York Mellon as Trustee

2.5(3)

Sixth Supplemental Indenture, dated as of November 28, 2014, between the Registrant and Bank of New York Mellon as Trustee

2.6(3)

Form of 4.500% Senior Notes Due 2034 (included in Exhibit 2.5)

2.7(4)

Indenture, dated as of December 6, 2017, between the Registrant and Bank of New York Mellon as Trustee

2.8(4)

Second Supplemental Indenture, dated as of December 6, 2017, between the Registrant and Bank of New York Mellon as Trustee

2.9(4)

Third Supplemental Indenture, dated as of December 6, 2017, between the Registrant and Bank of New York Mellon as Trustee

2.10(4)

Fourth Supplemental Indenture, dated as of December 6, 2017, between the Registrant and Bank of New York Mellon as Trustee

2.11(4)

Fifth Supplemental Indenture, dated as of December 6, 2017, between the Registrant and Bank of New York Mellon as Trustee

2.12(4)

Form of 3.400% Senior Notes Due 2027 (included in Exhibit 2.8)

2.13(4)

Form of 4.000% Senior Notes Due 2037 (included in Exhibit 2.9)

2.14(4)

Form of 4.200% Senior Notes Due 2047 (included in Exhibit 2.10)

2.15(4)

Form of 4.400% Senior Notes Due 2057 (included in Exhibit 2.11)

2.16(5)

Sixth Supplemental Indenture, dated as of February 9, 2021, between the Registrant and Bank of New York Mellon as Trustee

2.17(5)

Seventh Supplemental Indenture, dated as of February 9, 2021, between the Registrant and Bank of New York Mellon as Trustee

2.18(5)

Eighth Supplemental Indenture, dated as of February 9, 2021, between the Registrant and Bank of New York Mellon as Trustee

2.19(5)

Ninth Supplemental Indenture, dated as of February 9, 2021, between the Registrant and Bank of New York Mellon as Trustee

2.20(5)

Form of 2.125% Senior Notes Due 2031 (included in Exhibit 2.16)

2.21(5)

Form of 2.700% Senior Notes Due 2041 (included in Exhibit 2.17)

36


Table of Contents

 

Exhibit Number

Description of Document

2.22(5)

Form of 3.150% Senior Notes Due 2051 (included in Exhibit 2.18)

2.23(5)

Form of 3.250% Senior Notes Due 2061 (included in Exhibit 2.19)

2.24

Indenture, dated as of May 29, 2024, between the Registrant and Citibank, N.A. as Trustee

2.25

Form of 0.50% Convertible Senior Notes Due 2031 (included in Exhibit 2.24)

2.26

Indenture, dated as of November 26, 2024, between the Registrant and Citibank, N.A. as Trustee

2.27

First Supplemental Indenture, dated as of November 26, 2024, between the Registrant and Citibank, N.A. as Trustee

2.28

Second Supplemental Indenture, dated as of November 26, 2024, between the Registrant and Citibank, N.A. as Trustee

2.29

Third Supplemental Indenture, dated as of November 26, 2024, between the Registrant and Citibank, N.A. as Trustee

2.30

Form of 4.875% Notes Due 2030 (included in Exhibit 2.27)

2.31

Form of 5.250% Notes Due 2035 (included in Exhibit 2.28)

2.32

Form of 5.625% Notes Due 2054 (included in Exhibit 2.29)

2.33

Indenture, dated as of November 28, 2024, between the Registrant and Citicorp International Limited as Trustee

2.34

First Supplemental Indenture, dated as of November 28, 2024, between the Registrant and Citicorp International Limited as Trustee

2.35

Second Supplemental Indenture, dated as of November 28, 2024, between the Registrant and Citicorp International Limited as Trustee

2.36

Third Supplemental Indenture, dated as of November 28, 2024, between the Registrant and Citicorp International Limited as Trustee

2.37

Fourth Supplemental Indenture, dated as of November 28, 2024, between the Registrant and Citicorp International Limited as Trustee

2.38

Form of 2.65% Notes Due 2028 (included in Exhibit 2.34)

2.39

Form of 2.80% Notes Due 2029 (included in Exhibit 2.35)

2.40

Form of 3.10% Notes Due 2034 (included in Exhibit 2.36)

2.41

Form of 3.50% Notes Due 2044 (included in Exhibit 2.37)

2.42

Description of Securities Registered under Section 12 of the U.S. Exchange Act

4.1(6)

Form of Indemnification Agreement between the Registrant and its directors and executive officers

4.2(7)

Form of Employment Agreement between the Registrant and its executive officers

4.3(7)

Form of Share Retention Agreement between the Registrant and certain members of management

4.4(8)

Second Amended and Restated 2014 Post‑IPO Equity Incentive Plan

4.5(9)

2024 Equity Incentive Plan

4.6(10)

2024 Equity Incentive Plan (Existing Shares)

37


Table of Contents

 

Exhibit Number

Description of Document

4.7

Schedules of Material Differences of Contractual Arrangements of Representative Variable Interest Entities of the Registrant

4.8(4)

English translation of Loan Agreement, between Hangzhou Zhenxi Investment Management Co., Ltd. and Zhejiang Tmall Technology Co., Ltd., dated January 10, 2018

4.9(4)

English translation of Exclusive Call Option Agreement entered into by and among Hangzhou Zhenxi Investment Management Co., Ltd., Zhejiang Tmall Technology Co., Ltd. and Zhejiang Tmall Network Co., Ltd., dated January 10, 2018

4.10(4)

English translation of Shareholder’s Voting Rights Proxy Agreement entered into by and among Hangzhou Zhenxi Investment Management Co., Ltd., Zhejiang Tmall Technology Co., Ltd. and Zhejiang Tmall Network Co., Ltd., dated January 10, 2018

4.11(4)

English translation of Equity Pledge Agreement entered into by and among Hangzhou Zhenxi Investment Management Co., Ltd., Zhejiang Tmall Technology Co., Ltd. and Zhejiang Tmall Network Co., Ltd., dated January 10, 2018

4.12(4)

English translation of Exclusive Services Agreement entered into between Zhejiang Tmall Network Co., Ltd. and Zhejiang Tmall Technology Co., Ltd., dated January 10, 2018

4.13(7)

Share and Asset Purchase Agreement by and among the Registrant, Zhejiang Ant Small and Micro Financial Services Group Co., Ltd. (currently known as Ant Group), Yahoo! Inc., SoftBank Corp. and the other Parties named therein, dated August 12, 2014

4.14(11)

Amendment to Share and Asset Purchase Agreement by and among the Registrant, Ant Small and Micro Financial Services Group Co., Ltd. (currently known as Ant Group), SoftBank Group Corp., Jack Ma, Joseph C. Tsai, and the other Parties named therein, dated February 1, 2018

4.15(12)

Second Amendment to Share and Asset Purchase Agreement by and among the Registrant, Ant Small and Micro Financial Services Group Co., Ltd. (currently known as Ant Group) and SoftBank Group Corp., dated September 23, 2019

4.16(13)

Third Amendment to Share and Asset Purchase Agreement by and among the Registrant, Ant Group Co., Ltd., SoftBank Group Corp. and the other parties named therein, dated August 24, 2020

4.17(8)

Fourth Amendment to Share and Asset Purchase Agreement by and among the Registrant, Ant Group Co., Ltd., SoftBank Group Corp. and the other parties named therein, dated July 25, 2022

4.18(8)

Amended and Restated Commercial Agreement by and among the Registrant, Ant Group Co., Ltd. and Alipay.com Co., Ltd., dated July 25, 2022

4.19(12)

Second Amended and Restated Intellectual Property License and Software Technology Services Agreement by and among the Registrant, Ant Small and Micro Financial Services Group Co., Ltd. (currently known as Ant Group) and Alipay.com Co., Ltd., dated September 23, 2019

4.20(12)

Cross License Agreement by and between the Registrant and Ant Small and Micro Financial Services Group Co., Ltd. (currently known as Ant Group), dated September 23, 2019

4.21(14)†

Third Amendment and Restatement Agreement, dated May 16, 2023, in respect of a US$4,000,000,000 Facility Agreement dated March 9, 2016

 

4.22(14)†

Second Amendment and Restatement Agreement, dated May 16, 2023, in respect of a US$6,500,000,000 Facility Agreement dated April 7, 2017

 

4.23(6)†

Second Amendment and Restatement Agreement, dated January 4, 2024, in respect of a HK$7,653,750,000 Facility Agreement, dated May 17, 2019, between Alibaba Group Services Limited, as Guarantor, and the other parties named therein

 

38


Table of Contents

 

Exhibit Number

Description of Document

8.1

List of Subsidiaries and Consolidated Entities of the Registrant

11.1(3)

Code of Ethics of the Registrant

11.2(6)

Insider Trading Policy

12.1

Principal Executive Officer Certification Pursuant to Section 302 of the Sarbanes‑Oxley Act of 2002

12.2

Principal Financial Officer Certification Pursuant to Section 302 of the Sarbanes‑Oxley Act of 2002

13.1(15)

Principal Executive Officer Certification Pursuant to Section 906 of the Sarbanes‑Oxley Act of 2002

13.2(15)

Principal Financial Officer Certification Pursuant to Section 906 of the Sarbanes‑Oxley Act of 2002

15.1

Consent of PricewaterhouseCoopers Zhong Tian LLP — Independent Registered Public Accounting Firm

15.2

Consent of PricewaterhouseCoopers — Independent Registered Public Accounting Firm

15.3

Consent of Fangda Partners

15.4

Consent of Maples and Calder (Hong Kong) LLP

15.5(16)

Hong Kong Annual Report for Fiscal Year 2025 in English (adjusted version)

97.1(6)

Incentive Compensation Clawback Policy

101.INS

Inline XBRL Instance Document-the instance document does not appear in the Interactive Data File as its XBRL tags are embedded within the Inline XBRL document

101.SCH

Inline XBRL Taxonomy Extension Schema With Embedded Linkbase Documents

104

Cover Page formatted as Inline XBRL and contained in Exhibit 101

 

(1)
Previously filed on Form 6-K, dated August 22, 2024 and incorporated herein by reference.
(2)
Previously filed with the Registration Statement on Form F‑6 (File No. 333‑231579), dated May 17, 2019 and incorporated herein by reference.
(3)
Previously filed with our Annual Report on Form 20‑F for the Fiscal Year Ended on March 31, 2015 (File No. 001‑36614), filed on June 25, 2015 and incorporated herein by reference.
(4)
Previously filed with our Annual Report on Form 20‑F for the Fiscal Year Ended on March 31, 2018 (File No. 001‑36614), filed on July 27, 2018 and incorporated herein by reference.
(5)
Previously filed with our Annual Report on Form 20-F for the Fiscal Year Ended on March 31, 2021 (File No. 001-36614), filed on July 27, 2021 and incorporated herein by reference.
(6)
Previously filed with our Annual Report on Form 20-F for the Fiscal Year Ended on March 31, 2024 (File No. 001-36614), filed on May 23, 2024 and incorporated herein by reference.
(7)
Previously filed with the Registration Statement on Form F‑1 (File No. 333‑195736), initially filed on May 6, 2014 and incorporated herein by reference.
(8)
Previously filed with our Annual Report on Form 20‑F for the Fiscal Year Ended on March 31, 2022 (File No. 001‑36614), filed on July 26, 2022 and incorporated herein by reference.
(9)
Previously filed with the Registration Statement on Form S-8 (File No. 333-283290), filed on November 18, 2024 and incorporated herein by reference.

39


Table of Contents

 

(10)
Previously filed with the Registration Statement on Form S-8 (File No. 333-287378), filed on May 19, 2025 and incorporated herein by reference.
(11)
Previously filed on Form 6‑K, dated February 2, 2018 and incorporated herein by reference.
(12)
Previously filed with the Registration Statement on Form F-3 (File No. 333-234662), dated November 13, 2019 and incorporated herein by reference.
(13)
Previously filed on Form 6-K, dated August 25, 2020 and incorporated herein by reference.
(14)
Previously filed with our Annual Report on Form 20-F for the Fiscal Year Ended on March 31, 2023 (File No. 001-36614), filed on July 21, 2023 and incorporated herein by reference.
(15)
Furnished with this annual report on Form 20‑F.
(16)
Certain of the information included in Exhibit 15.5 is incorporated by reference into this annual report on Form 20-F, as specified elsewhere in this annual report, in accordance with Rule 12b-23(a) of the Exchange Act. With the exception of the items so specified, the Hong Kong Annual Report for Fiscal Year 2025 is not deemed to be filed as part of this annual report. To the extent applicable, a reference to our consolidated financial statements in Exhibit 15.5 should be read as referencing our consolidated financial statement included in the 2025 Form 20-F.

† Portions of this exhibit have been omitted in accordance with Form 20-F's Instructions as to Exhibits.

40


Table of Contents

 

SIGNATURES

The registrant hereby certifies that it meets all of the requirements for filing on Form 20‑F and that it has duly caused and authorized the undersigned to sign this annual report on its behalf.

Alibaba Group Holding Limited

 

 

 

 

By:

/s/ Eddie Yongming WU

 

Name:

Eddie Yongming WU

 

Title:

Chief Executive Officer

Date: June 26, 2025

 


Table of Contents

 

ALIBABA GROUP HOLDING LIMITED

INDEX TO FINANCIAL STATEMENTS

 

Page

Report of Independent Registered Public Accounting Firm for the Years Ended March 31, 2024 and 2025 (PCAOB ID 1424)

F-2

Report of Independent Registered Public Accounting Firm for the Year Ended March 31, 2023 (PCAOB ID 1389)

F-4

Consolidated Income Statements for the Years Ended March 31, 2023, 2024 and 2025

F-5

Consolidated Statements of Comprehensive Income for the Years Ended March 31, 2023, 2024 and 2025

F-6

Consolidated Balance Sheets as of March 31, 2024 and 2025

F-7

Consolidated Statements of Changes in Shareholders’ Equity for the Years Ended March 31, 2023, 2024 and 2025

F-9

Consolidated Statements of Cash Flows for the Years Ended March 31, 2023, 2024 and 2025

F-12

Notes to Consolidated Financial Statements

F-15

iv15

F-1


Table of Contents

 

Report of Independent Registered Public Accounting Firm

To the Board of Directors and Shareholders of Alibaba Group Holding Limited

Opinions on the Financial Statements and Internal Control over Financial Reporting

We have audited the accompanying consolidated balance sheets of Alibaba Group Holding Limited and its subsidiaries (the “Company”) as of March 31, 2025 and 2024, and the related consolidated income statements, consolidated statements of comprehensive income, changes in shareholders’ equity and cash flows for each of the two years in the period ended March 31, 2025, including the related notes (collectively referred to as the “consolidated financial statements”). We also have audited the Company’s internal control over financial reporting as of March 31, 2025, based on criteria established in Internal Control - Integrated Framework (2013) issued by the Committee of Sponsoring Organizations of the Treadway Commission (COSO).

In our opinion, the consolidated financial statements referred to above present fairly, in all material respects, the financial position of the Company as of March 31, 2025 and 2024, and the results of its operations and its cash flows for each of the two years in the period ended March 31, 2025 in conformity with accounting principles generally accepted in the United States of America. Also in our opinion, the Company maintained, in all material respects, effective internal control over financial reporting as of March 31, 2025, based on criteria established in Internal Control - Integrated Framework (2013) issued by the COSO.

Basis for Opinions

The Company’s management is responsible for these consolidated financial statements, for maintaining effective internal control over financial reporting, and for its assessment of the effectiveness of internal control over financial reporting, included in Management’s Annual Report on Internal Control over Financial Reporting appearing under Item 15. Our responsibility is to express opinions on the Company’s consolidated financial statements and on the Company’s internal control over financial reporting based on our audits. We are a public accounting firm registered with the Public Company Accounting Oversight Board (United States) (PCAOB) and are required to be independent with respect to the Company in accordance with the U.S. federal securities laws and the applicable rules and regulations of the Securities and Exchange Commission and the PCAOB.

We conducted our audits in accordance with the standards of the PCAOB. Those standards require that we plan and perform the audits to obtain reasonable assurance about whether the consolidated financial statements are free of material misstatement, whether due to error or fraud, and whether effective internal control over financial reporting was maintained in all material respects.

Our audits of the consolidated financial statements included performing procedures to assess the risks of material misstatement of the consolidated financial statements, whether due to error or fraud, and performing procedures that respond to those risks. Such procedures included examining, on a test basis, evidence regarding the amounts and disclosures in the consolidated financial statements. Our audits also included evaluating the accounting principles used and significant estimates made by management, as well as evaluating the overall presentation of the consolidated financial statements. Our audit of internal control over financial reporting included obtaining an understanding of internal control over financial reporting, assessing the risk that a material weakness exists, and testing and evaluating the design and operating effectiveness of internal control based on the assessed risk. Our audits also included performing such other procedures as we considered necessary in the circumstances. We believe that our audits provide a reasonable basis for our opinions.

Definition and Limitations of Internal Control over Financial Reporting

A company’s internal control over financial reporting is a process designed to provide reasonable assurance regarding the reliability of financial reporting and the preparation of financial statements for external purposes in accordance with generally accepted accounting principles. A company’s internal control over financial reporting includes those policies and procedures that (i) pertain to the maintenance of records that, in reasonable detail, accurately and fairly reflect the transactions and dispositions of the assets of the company; (ii) provide reasonable assurance that transactions are recorded as necessary to permit preparation of financial statements in accordance with generally accepted accounting principles, and that receipts and expenditures of the company are being made only in accordance with authorizations of management and directors of the company; and (iii) provide reasonable assurance regarding prevention or timely detection of unauthorized acquisition, use, or disposition of the company’s assets that could have a material effect on the financial statements.

Because of its inherent limitations, internal control over financial reporting may not prevent or detect misstatements. Also, projections of any evaluation of effectiveness to future periods are subject to the risk that controls may become inadequate because of changes in conditions, or that the degree of compliance with the policies or procedures may deteriorate.

F-2


Table of Contents

 

Critical Audit Matters

The critical audit matter communicated below is a matter arising from the current period audit of the consolidated financial statements that was communicated or required to be communicated to the audit committee and that (i) relates to accounts or disclosures that are material to the consolidated financial statements and (ii) involved our especially challenging, subjective, or complex judgments. The communication of critical audit matters does not alter in any way our opinion on the consolidated financial statements, taken as a whole, and we are not, by communicating the critical audit matter below, providing a separate opinion on the critical audit matter or on the accounts or disclosures to which it relates.

Impairment assessment on goodwill relating to a reporting unit under Hujing Digital Media and Entertainment Group

As described in Note 2(y) and Note 17 to the consolidated financial statements, the Company’s goodwill allocated to reporting units under Hujing Digital Media and Entertainment Group as of March 31, 2025 was RMB8,031 million, most relating to one reporting unit. Goodwill is tested for impairment on an annual basis, or more frequently if events or changes in circumstances indicate that it might be impaired. During the year ended March 31, 2025, management has performed the quantitative impairment test on goodwill relating to the reporting unit under Hujing Digital Media and Entertainment Group. No impairment charge was recognized on the goodwill relating to the reporting unit as a result of the impairment test. The fair value of the reporting unit was determined based on the discounted cash flow analysis using the assumptions including the future growth rates and the weighted average cost of capital.

The principal considerations for our determination that performing procedures relating to the impairment assessment on goodwill relating to a reporting unit under Hujing Digital Media and Entertainment Group is a critical audit matter are the significant judgment made and estimation used by management when determining the fair value of the reporting unit, which in turn led to a high degree of auditor judgment, subjectivity and effort in performing procedures and evaluating audit evidence relating to the future growth rates and the weighted average cost of capital. In addition, the audit effort involved the use of professionals with specialized skill and knowledge.

Addressing the matter involved performing procedures and evaluating audit evidence in connection with forming our overall opinion on the consolidated financial statements. These procedures included testing the effectiveness of controls relating to management’s impairment assessment on goodwill relating to a reporting unit under Hujing Digital Media and Entertainment Group, including controls relating to fair value determination of the reporting unit. These procedures also included, among others, testing management’s process for determining the fair value of the reporting unit, which included (i) evaluating the appropriateness of the valuation method; (ii) testing the completeness, mathematical accuracy and relevance of the key underlying data used in the valuation; and (iii) evaluating the reasonableness of the significant assumptions related to the future growth rates and the weighted average cost of capital used in the valuation by considering (i) the past performance of the reporting unit; (ii) the weighted average cost of capital of comparable businesses; and (iii) the consistency with external market, economic and industry data. Professionals with specialized skill and knowledge were used to assist in evaluating the appropriateness of the valuation method, and the reasonableness of the future growth rate for terminal value and the weighted average cost of capital used in the valuation.

 

 

 

/s/ PricewaterhouseCoopers Zhong Tian LLP

Shanghai, the People’s Republic of China

June 26, 2025

 

We have served as the Company’s auditor since 2023.

F-3


Table of Contents

 

Report of Independent Registered Public Accounting Firm

To the Board of Directors and Shareholders of Alibaba Group Holding Limited

Opinion on the Financial Statements

We have audited the consolidated income statements, consolidated statements of comprehensive income, changes in shareholders’ equity and cash flows of Alibaba Group Holding Limited and its subsidiaries (the “Company”) for the year ended March 31, 2023, including the related notes (collectively referred to as the “consolidated financial statements”). In our opinion, the consolidated financial statements present fairly, in all material respects, the results of operations and cash flows of the Company for the year ended March 31, 2023 in conformity with accounting principles generally accepted in the United States of America.

Basis for Opinion

These consolidated financial statements are the responsibility of the Company's management. Our responsibility is to express an opinion on the Company’s consolidated financial statements based on our audit. We are a public accounting firm registered with the Public Company Accounting Oversight Board (United States) (PCAOB) and are required to be independent with respect to the Company in accordance with the U.S. federal securities laws and the applicable rules and regulations of the Securities and Exchange Commission and the PCAOB.

We conducted our audit of these consolidated financial statements in accordance with the standards of the PCAOB. Those standards require that we plan and perform the audit to obtain reasonable assurance about whether the consolidated financial statements are free of material misstatement, whether due to error or fraud.

Our audit included performing procedures to assess the risks of material misstatement of the consolidated financial statements, whether due to error or fraud, and performing procedures that respond to those risks. Such procedures included examining, on a test basis, evidence regarding the amounts and disclosures in the consolidated financial statements. Our audit also included evaluating the accounting principles used and significant estimates made by management, as well as evaluating the overall presentation of the consolidated financial statements. We believe that our audit provides a reasonable basis for our opinion.

 

 

 

/s/ PricewaterhouseCoopers

Hong Kong, the People’s Republic of China

July 21, 2023, except for Note 29 and the change in the composition of reportable segments as discussed in Note 5 and Note 28 to the consolidated financial statements, as to which the date is May 23, 2024, and except for the change in the presentation of segment information as discussed in Note 2(ai) and Note 28 to the consolidated financial statements, as to which the date is June 26, 2025

 

We served as the Company’s auditor from 1999 to 2023.

F-4


Table of Contents

 

ALIBABA GROUP HOLDING LIMITED

CONSOLIDATED INCOME STATEMENTS

 

 

 

Year ended March 31,

 

 

 

2023

 

 

2024

 

 

2025

 

 

 

RMB

 

 

RMB

 

 

RMB

 

 

US$

 

 

 

 

 

 

 

 

 

 

 

 

(Note 2(a))

 

 

 

 

(in millions, except per share data)

 

Notes

 

 

 

 

 

 

 

 

 

 

 

 

Revenue

5, 24

 

 

868,687

 

 

 

941,168

 

 

 

996,347

 

 

 

137,300

 

Cost of revenue

24

 

 

(549,695

)

 

 

(586,323

)

 

 

(598,285

)

 

 

(82,446

)

Product development expenses

24

 

 

(56,744

)

 

 

(52,256

)

 

 

(57,151

)

 

 

(7,876

)

Sales and marketing expenses

24

 

 

(103,496

)

 

 

(115,141

)

 

 

(144,021

)

 

 

(19,847

)

General and administrative expenses

24

 

 

(42,183

)

 

 

(41,985

)

 

 

(44,239

)

 

 

(6,096

)

Amortization and impairment of
    intangible assets

 

 

 

(13,504

)

 

 

(21,592

)

 

 

(6,336

)

 

 

(873

)

Impairment of goodwill

17

 

 

(2,714

)

 

 

(10,521

)

 

 

(6,171

)

 

 

(850

)

Other gains, net

 

 

 

 

 

 

 

 

 

761

 

 

 

105

 

Income from operations

 

 

 

100,351

 

 

 

113,350

 

 

 

140,905

 

 

 

19,417

 

Interest and investment income, net

 

 

 

(11,071

)

 

 

(9,964

)

 

 

20,759

 

 

 

2,861

 

Interest expense

 

 

 

(5,918

)

 

 

(7,947

)

 

 

(9,596

)

 

 

(1,323

)

Other income, net

24

 

 

5,823

 

 

 

6,157

 

 

 

3,387

 

 

 

467

 

Income before income tax and
   share of results of equity
   method investees

 

 

 

89,185

 

 

 

101,596

 

 

 

155,455

 

 

 

21,422

 

Income tax expenses

7

 

 

(15,549

)

 

 

(22,529

)

 

 

(35,445

)

 

 

(4,884

)

Share of results of equity
   method investees

 

 

 

(8,063

)

 

 

(7,735

)

 

 

5,966

 

 

 

822

 

Net income

 

 

 

65,573

 

 

 

71,332

 

 

 

125,976

 

 

 

17,360

 

Net loss attributable to
   noncontrolling interests

 

 

 

7,210

 

 

 

8,677

 

 

 

4,133

 

 

 

569

 

Net income attributable to
   Alibaba Group Holding
   Limited

 

 

 

72,783

 

 

 

80,009

 

 

 

130,109

 

 

 

17,929

 

Accretion of mezzanine equity

 

 

 

(274

)

 

 

(268

)

 

 

(639

)

 

 

(88

)

Net income attributable to
   ordinary shareholders

 

 

 

72,509

 

 

 

79,741

 

 

 

129,470

 

 

 

17,841

 

Earnings per share attributable
   to ordinary shareholders

9

 

 

 

 

 

 

 

 

 

 

 

 

      Basic

 

 

 

3.46

 

 

 

3.95

 

 

 

6.89

 

 

 

0.95

 

      Diluted

 

 

 

3.43

 

 

 

3.91

 

 

 

6.70

 

 

 

0.92

 

Earnings per ADS attributable to
   ordinary shareholders (one
   ADS equals
eight ordinary
   shares)

9

 

 

 

 

 

 

 

 

 

 

 

 

      Basic

 

 

 

27.65

 

 

 

31.61

 

 

 

55.12

 

 

 

7.60

 

      Diluted

 

 

 

27.46

 

 

 

31.24

 

 

 

53.59

 

 

 

7.38

 

Weighted average number of
   shares used in computing
   earnings per share (million
   shares)

9

 

 

 

 

 

 

 

 

 

 

 

 

      Basic

 

 

 

20,980

 

 

 

20,182

 

 

 

18,791

 

 

 

 

      Diluted

 

 

 

21,114

 

 

 

20,359

 

 

 

19,318

 

 

 

 

 

The accompanying notes form an integral part of these consolidated financial statements.

F-5


Table of Contents

 

ALIBABA GROUP HOLDING LIMITED

CONSOLIDATED STATEMENTS OF COMPREHENSIVE INCOME

 

 

 

Year ended March 31,

 

 

 

2023

 

 

2024

 

 

2025

 

 

 

RMB

 

 

RMB

 

 

RMB

 

 

US$

 

 

 

 

 

 

 

 

 

 

 

 

(Note 2(a))

 

 

 

(in millions)

 

Net income

 

 

 

65,573

 

 

 

71,332

 

 

 

125,976

 

 

 

17,360

 

Other comprehensive income (loss):

 

 

 

 

 

 

 

 

 

 

 

 

 

- Foreign currency translation:

 

 

 

 

 

 

 

 

 

 

 

 

 

Change in unrealized gains (losses), net of tax

 

 

 

22,332

 

 

 

13,502

 

 

 

(512

)

 

 

(70

)

- Share of other comprehensive income of equity method investees:

 

 

 

 

 

 

 

 

 

 

 

 

 

Change in unrealized gains

 

 

 

1,493

 

 

 

980

 

 

 

239

 

 

 

33

 

- Interest rate swaps under hedge accounting and others:

 

 

 

 

 

 

 

 

 

 

 

 

 

Change in unrealized gains (losses)

 

 

 

10

 

 

 

(97

)

 

 

82

 

 

 

11

 

Other comprehensive income (loss)

 

 

 

23,835

 

 

 

14,385

 

 

 

(191

)

 

 

(26

)

Total comprehensive income

 

 

 

89,408

 

 

 

85,717

 

 

 

125,785

 

 

 

17,334

 

Total comprehensive loss attributable to noncontrolling interests

 

 

 

6,480

 

 

 

8,364

 

 

 

4,183

 

 

 

576

 

Total comprehensive income attributable to ordinary shareholders

 

 

 

95,888

 

 

 

94,081

 

 

 

129,968

 

 

 

17,910

 

 

The accompanying notes form an integral part of these consolidated financial statements.

F-6


Table of Contents

 

ALIBABA GROUP HOLDING LIMITED

CONSOLIDATED BALANCE SHEETS

 

 

 

 

 

As of March 31,

 

 

 

 

 

2024

 

 

2025

 

 

 

 

 

RMB

 

 

RMB

 

 

US$

 

 

 

 

 

 

 

 

 

 

 

(Note 2(a))

 

 

 

 

 

(in millions)

 

 

 

Notes

 

 

 

 

 

 

 

 

 

 

Assets

 

 

 

 

 

 

 

 

 

 

 

 

Current assets:

 

 

 

 

 

 

 

 

 

 

 

 

Cash and cash equivalents

 

2(p)

 

 

 

248,125

 

 

 

145,487

 

 

 

20,049

 

Short-term investments

 

2(q)

 

 

 

262,955

 

 

 

228,826

 

 

 

31,533

 

Restricted cash and escrow receivables

 

 

10

 

 

 

38,299

 

 

 

43,781

 

 

 

6,033

 

Equity securities and other investments

 

 

11

 

 

 

59,949

 

 

 

53,780

 

 

 

7,411

 

Prepayments, receivables and other assets

 

 

13

 

 

 

143,536

 

 

 

202,175

 

 

 

27,860

 

Total current assets

 

 

 

 

 

752,864

 

 

 

674,049

 

 

 

92,886

 

Equity securities and other investments

 

 

11

 

 

 

220,942

 

 

 

356,818

 

 

 

49,171

 

Prepayments, receivables and other assets

 

 

13

 

 

 

116,102

 

 

 

83,431

 

 

 

11,497

 

Investments in equity method investees

 

 

14

 

 

 

203,131

 

 

 

210,169

 

 

 

28,962

 

Property and equipment, net

 

 

15

 

 

 

185,161

 

 

 

203,348

 

 

 

28,022

 

Intangible assets, net

 

 

16

 

 

 

26,950

 

 

 

20,911

 

 

 

2,882

 

Goodwill

 

 

17

 

 

 

259,679

 

 

 

255,501

 

 

 

35,209

 

Total assets

 

 

 

 

 

1,764,829

 

 

 

1,804,227

 

 

 

248,629

 

 

 

 

 

 

 

 

 

 

 

 

 

Liabilities, mezzanine equity and shareholders’ equity

 

 

 

 

 

 

 

 

 

 

 

 

Current liabilities:

 

 

 

 

 

 

 

 

 

 

 

 

Current bank borrowings

 

 

21

 

 

 

12,749

 

 

 

22,562

 

 

 

3,109

 

Current unsecured senior notes

 

 

22

 

 

 

16,252

 

 

 

 

 

 

 

Income tax payable

 

 

 

 

 

9,068

 

 

 

11,638

 

 

 

1,604

 

Accrued expenses, accounts payable and other liabilities

 

 

19

 

 

 

297,883

 

 

 

332,537

 

 

 

45,825

 

Merchant deposits

 

2(ac)

 

 

 

12,737

 

 

 

274

 

 

 

37

 

Deferred revenue and customer advances

 

 

18

 

 

 

72,818

 

 

 

68,335

 

 

 

9,417

 

Total current liabilities

 

 

 

 

 

421,507

 

 

 

435,346

 

 

 

59,992

 

Deferred revenue

 

 

18

 

 

 

4,069

 

 

 

4,536

 

 

 

625

 

Deferred tax liabilities

 

 

7

 

 

 

53,012

 

 

 

48,454

 

 

 

6,677

 

Non-current bank borrowings

 

 

21

 

 

 

55,686

 

 

 

49,909

 

 

 

6,878

 

Non-current unsecured senior notes

 

 

22

 

 

 

86,089

 

 

 

122,398

 

 

 

16,867

 

Non-current convertible unsecured senior notes

 

 

23

 

 

 

 

 

 

35,834

 

 

 

4,938

 

Other liabilities

 

 

19

 

 

 

31,867

 

 

 

17,644

 

 

 

2,432

 

Total liabilities

 

 

 

 

 

652,230

 

 

 

714,121

 

 

 

98,409

 

 

The accompanying notes form an integral part of these consolidated financial statements.

F-7


Table of Contents

 

ALIBABA GROUP HOLDING LIMITED

CONSOLIDATED BALANCE SHEETS (CONTINUED)

 

 

 

 

As of March 31,

 

 

 

 

2024

 

 

2025

 

 

 

 

RMB

 

 

RMB

 

 

US$

 

 

 

 

 

 

 

 

 

 

(Note 2(a))

 

 

 

 

(in millions)

 

 

Notes

 

 

 

 

 

 

 

 

 

Commitments and contingencies

 

26, 27

 

 

 

 

 

 

 

 

 

Mezzanine equity

 

 

 

 

10,728

 

 

 

11,713

 

 

 

1,613

 

Shareholders’ equity:

 

 

 

 

 

 

 

 

 

 

 

Ordinary shares, US$0.000003125 par value; 32,000,000,000
   shares authorized as of March 31, 2024 and 2025;
   
19,469,126,956 and 18,474,235,708 shares issued and
   outstanding as of March 31, 2024 and 2025 respectively

 

 

 

 

1

 

 

 

1

 

 

 

 

Additional paid-in capital

 

 

 

 

397,999

 

 

 

381,379

 

 

 

52,555

 

Treasury shares, at cost

 

2(af)

 

 

(27,684

)

 

 

(36,329

)

 

 

(5,006

)

Statutory reserves

 

2(ag)

 

 

14,733

 

 

 

15,936

 

 

 

2,196

 

Accumulated other comprehensive income (loss)

 

 

 

 

 

 

 

 

 

 

 

Cumulative translation adjustments

 

 

 

 

3,635

 

 

 

3,286

 

 

 

453

 

Unrealized (losses) gains on interest rate swaps and others

 

 

 

 

(37

)

 

 

107

 

 

 

15

 

Retained earnings

 

 

 

 

597,897

 

 

 

645,478

 

 

 

88,949

 

Total shareholders’ equity

 

 

 

 

986,544

 

 

 

1,009,858

 

 

 

139,162

 

Noncontrolling interests

 

 

 

 

115,327

 

 

 

68,535

 

 

 

9,445

 

Total equity

 

 

 

 

1,101,871

 

 

 

1,078,393

 

 

 

148,607

 

Total liabilities, mezzanine equity and equity

 

 

 

 

1,764,829

 

 

 

1,804,227

 

 

 

248,629

 

 

The accompanying notes form an integral part of these consolidated financial statements.

F-8


Table of Contents

 

ALIBABA GROUP HOLDING LIMITED

CONSOLIDATED STATEMENTS OF CHANGES IN SHAREHOLDERS’ EQUITY

 

 

 

 

 

 

 

 

 

 

 

 

 

 

 

 

 

 

 

 

Accumulated other

 

 

 

 

 

 

 

 

 

 

 

 

 

 

Ordinary shares

 

 

 

 

 

 

 

 

 

 

 

 

 

 

comprehensive income (loss)

 

 

 

 

 

 

 

 

 

 

 

 

 

 

 

 

 

 

 

 

 

 

 

 

 

 

 

 

 

 

 

 

 

 

 

Unrealized

 

 

 

 

 

 

 

 

 

 

 

 

 

 

 

 

 

 

 

 

 

 

 

 

 

 

 

 

 

 

 

 

 

 

 

gains (losses) on

 

 

 

 

 

 

 

 

 

 

 

 

 

 

 

 

 

 

 

 

Additional

 

 

 

 

 

 

 

 

 

 

 

Cumulative

 

 

interest

 

 

 

 

 

Total

 

 

 

 

 

 

 

 

 

 

 

paid-in

 

 

Treasury

 

 

Subscription

 

 

Statutory

 

 

translation

 

 

rate swaps

 

 

Retained

 

 

shareholders’

 

 

Noncontrolling

 

 

Total

 

 

Share

 

 

Amount

 

 

capital

 

 

shares

 

 

receivables

 

 

reserves

 

 

adjustments

 

 

and others

 

 

earnings

 

 

equity

 

 

interests

 

 

equity

 

 

 

 

 

RMB

 

 

RMB

 

 

RMB

 

 

RMB

 

 

RMB

 

 

RMB

 

 

RMB

 

 

RMB

 

 

RMB

 

 

RMB

 

 

RMB

 

 

(in millions, except per share data)

 

Balance as of April 1, 2022

 

 

21,357,323,112

 

 

 

1

 

 

 

410,506

 

 

 

(2,221

)

 

 

(46

)

 

 

9,839

 

 

 

(33,184

)

 

 

27

 

 

 

563,557

 

 

 

948,479

 

 

 

124,059

 

 

 

1,072,538

 

Foreign currency translation adjustment

 

 

 

 

 

 

 

 

 

 

(3

)

 

 

 

 

21,236

 

 

 

1

 

 

 

 

 

21,234

 

 

 

1,095

 

 

 

22,329

 

Share of additional paid-in capital and other
   comprehensive income of equity
   method investees

 

 

 

 

 

 

(1,031

)

 

 

 

 

 

 

 

 

1,472

 

 

 

21

 

 

 

 

 

462

 

 

 

(4

)

 

 

458

 

Change in fair value of interest rate swaps
   under hedge accounting and others

 

 

 

 

 

 

 

 

 

 

 

 

 

 

 

 

10

 

 

 

 

 

10

 

 

 

 

 

 

10

 

Net income for the year

 

 

 

 

 

 

 

 

 

 

 

 

 

 

 

 

 

 

72,783

 

 

 

72,783

 

 

 

(7,575

)

 

 

65,208

 

Acquisition of subsidiaries

 

 

 

 

 

 

 

 

 

 

 

 

 

 

 

 

 

 

 

 

 

 

 

38

 

 

 

38

 

Issuance of shares, including vesting of RSUs
   and early exercised options and exercise
   of share options

 

 

201,547,520

 

 

 

 

 

11

 

 

 

 

 

 

 

 

 

 

 

 

 

 

 

11

 

 

 

 

 

11

 

Repurchase and retirement of ordinary shares

 

 

(1,039,252,920

)

 

 

 

 

(13,990

)

 

 

(26,542

)

 

 

 

 

 

 

 

 

 

 

(34,174

)

 

 

(74,706

)

 

 

 

 

(74,706

)

Transactions with noncontrolling interests

 

 

 

 

 

 

(3,987

)

 

 

 

 

 

 

 

 

 

 

 

 

 

 

(3,987

)

 

 

1,673

 

 

 

(2,314

)

Amortization of compensation cost

 

 

 

 

 

 

25,134

 

 

 

 

 

 

 

 

 

 

 

 

 

 

 

25,134

 

 

 

5,462

 

 

 

30,596

 

Equity-settled donation

 

 

6,400,000

 

 

 

 

 

511

 

 

 

 

 

 

 

 

 

 

 

 

 

 

 

511

 

 

 

 

 

511

 

Appropriation to statutory reserves

 

 

 

 

 

 

 

 

 

 

 

 

3,138

 

 

 

 

 

 

 

(3,138

)

 

 

 

 

 

 

 

 

Others

 

 

 

 

 

 

(274

)

 

 

 

 

 

 

 

 

 

 

 

 

 

 

(274

)

 

 

(1,342

)

 

 

(1,616

)

Balance as of March 31, 2023

 

 

20,526,017,712

 

 

 

1

 

 

 

416,880

 

 

 

(28,763

)

 

 

(49

)

 

 

12,977

 

 

 

(10,476

)

 

 

59

 

 

 

599,028

 

 

 

989,657

 

 

 

123,406

 

 

 

1,113,063

 

 

The accompanying notes form an integral part of these consolidated financial statements.

F-9


Table of Contents

 

ALIBABA GROUP HOLDING LIMITED

CONSOLIDATED STATEMENTS OF CHANGES IN SHAREHOLDERS’ EQUITY (CONTINUED)

 

 

 

 

 

 

 

 

 

 

 

 

 

 

 

 

 

 

 

 

Accumulated other

 

 

 

 

 

 

 

 

 

 

 

 

 

 

Ordinary shares

 

 

 

 

 

 

 

 

 

 

 

 

 

 

comprehensive income (loss)

 

 

 

 

 

 

 

 

 

 

 

 

 

 

 

 

 

 

 

 

 

 

 

 

 

 

 

 

 

 

 

 

 

 

 

Unrealized

 

 

 

 

 

 

 

 

 

 

 

 

 

 

 

 

 

 

 

 

 

 

 

 

 

 

 

 

 

 

 

 

 

 

 

gains (losses) on

 

 

 

 

 

 

 

 

 

 

 

 

 

 

 

 

 

 

 

 

Additional

 

 

 

 

 

 

 

 

 

 

 

Cumulative

 

 

interest

 

 

 

 

 

Total

 

 

 

 

 

 

 

 

 

 

 

paid-in

 

 

Treasury

 

 

Subscription

 

 

Statutory

 

 

translation

 

 

rate swaps

 

 

Retained

 

 

shareholders’

 

 

Noncontrolling

 

 

Total

 

 

Share

 

 

Amount

 

 

capital

 

 

shares

 

 

receivables

 

 

reserves

 

 

adjustments

 

 

and others

 

 

earnings

 

 

equity

 

 

interests

 

 

equity

 

 

 

 

 

RMB

 

 

RMB

 

 

RMB

 

 

RMB

 

 

RMB

 

 

RMB

 

 

RMB

 

 

RMB

 

 

RMB

 

 

RMB

 

 

RMB

 

 

(in millions, except per share data)

 

Balance as of April 1, 2023

 

 

20,526,017,712

 

 

 

1

 

 

 

416,880

 

 

 

(28,763

)

 

 

(49

)

 

 

12,977

 

 

 

(10,476

)

 

 

59

 

 

 

599,028

 

 

 

989,657

 

 

 

123,406

 

 

 

1,113,063

 

Foreign currency translation adjustment,
   net of tax

 

 

 

 

 

 

 

 

 

 

(3

)

 

 

 

 

13,006

 

 

 

2

 

 

 

 

 

13,005

 

 

 

494

 

 

 

13,499

 

Share of additional paid-in capital and other
   comprehensive income of equity
   method investees

 

 

 

 

 

 

(298

)

 

 

 

 

 

 

 

 

981

 

 

 

(1

)

 

 

 

 

682

 

 

 

 

 

682

 

Change in fair value of interest rate swaps
   under hedge accounting and others

 

 

 

 

 

 

 

 

 

 

 

 

 

 

 

 

(97

)

 

 

 

 

(97

)

 

 

 

 

 

(97

)

Net income for the year

 

 

 

 

 

 

 

 

 

 

 

 

 

 

 

 

 

 

80,009

 

 

 

80,009

 

 

 

(8,858

)

 

 

71,151

 

Acquisition of subsidiaries

 

 

 

 

 

 

 

 

 

 

 

 

 

 

 

 

 

 

 

 

 

 

 

98

 

 

 

98

 

Deconsolidation of subsidiaries

 

 

 

 

 

 

 

 

 

 

 

 

 

 

124

 

 

 

 

 

 

 

124

 

 

 

24

 

 

 

148

 

Issuance of shares, including vesting of RSUs
   and early exercised options and exercise
   of share options

 

 

192,305,904

 

 

 

 

 

842

 

 

 

 

 

 

 

 

 

 

 

 

 

 

 

842

 

 

 

 

 

842

 

Repurchase and retirement of ordinary shares

 

 

(1,249,196,660

)

 

 

 

 

(29,313

)

 

 

1,079

 

 

 

 

 

 

 

 

 

 

 

(60,842

)

 

 

(89,076

)

 

 

 

 

(89,076

)

Transactions with noncontrolling interests

 

 

 

 

 

 

(1,375

)

 

 

 

 

 

 

 

 

 

 

 

 

 

 

(1,375

)

 

 

(5,349

)

 

 

(6,724

)

Amortization of compensation cost

 

 

 

 

 

 

11,531

 

 

 

 

 

 

 

 

 

 

 

 

 

 

 

11,531

 

 

 

5,862

 

 

 

17,393

 

Declaration of dividends

 

 

 

 

 

 

 

 

 

 

 

 

 

 

 

 

 

 

(18,542

)

 

 

(18,542

)

 

 

 

 

 

(18,542

)

Appropriation to statutory reserves

 

 

 

 

 

 

 

 

 

 

 

 

1,756

 

 

 

 

 

 

 

(1,756

)

 

 

 

 

 

 

 

 

Others

 

 

 

 

 

 

(268

)

 

 

 

 

52

 

 

 

 

 

 

 

 

 

 

 

(216

)

 

 

(350

)

 

 

(566

)

Balance as of March 31, 2024

 

 

19,469,126,956

 

 

 

1

 

 

 

397,999

 

 

 

(27,684

)

 

 

 

 

 

14,733

 

 

 

3,635

 

 

 

(37

)

 

 

597,897

 

 

 

986,544

 

 

 

115,327

 

 

 

1,101,871

 

 

The accompanying notes form an integral part of these consolidated financial statements.

F-10


Table of Contents

 

ALIBABA GROUP HOLDING LIMITED

CONSOLIDATED STATEMENTS OF CHANGES IN SHAREHOLDERS’ EQUITY (CONTINUED)

 

 

 

 

 

 

 

 

 

 

 

 

 

 

 

 

 

Accumulated other

 

 

 

 

 

 

 

 

 

 

 

 

 

 

 

Ordinary shares

 

 

 

 

 

 

 

 

 

 

 

comprehensive income (loss)

 

 

 

 

 

 

 

 

 

 

 

 

 

 

 

 

 

 

 

 

 

 

 

 

 

 

 

 

 

 

 

 

Unrealized

 

 

 

 

 

 

 

 

 

 

 

 

 

 

 

 

 

 

 

 

 

 

 

 

 

 

 

 

 

 

 

 

gains (losses) on

 

 

 

 

 

 

 

 

 

 

 

 

 

 

 

 

 

 

 

 

Additional

 

 

 

 

 

 

 

 

Cumulative

 

 

interest

 

 

 

 

 

Total

 

 

 

 

 

 

 

 

 

 

 

paid-in

 

 

Treasury

 

 

Statutory

 

 

translation

 

 

rate swaps

 

 

Retained

 

 

shareholders’

 

 

Noncontrolling

 

 

Total

 

 

Share

 

 

Amount

 

 

capital

 

 

shares

 

 

reserves

 

 

adjustments

 

 

and others

 

 

earnings

 

 

equity

 

 

interests

 

 

equity

 

 

 

 

 

RMB

 

 

RMB

 

 

RMB

 

 

RMB

 

 

RMB

 

 

RMB

 

 

RMB

 

 

RMB

 

 

RMB

 

 

RMB

 

 

(in millions, except per share data)

 

Balance as of April 1, 2024

 

 

19,469,126,956

 

 

 

1

 

 

 

397,999

 

 

 

(27,684

)

 

 

14,733

 

 

 

3,635

 

 

 

(37

)

 

 

597,897

 

 

 

986,544

 

 

 

115,327

 

 

 

1,101,871

 

Foreign currency translation adjustment, net of tax

 

 

 

 

 

 

 

 

 

 

 

 

(183

)

 

 

1

 

 

 

 

 

(182

)

 

 

14

 

 

 

(168

)

Share of additional paid-in capital and other
   comprehensive income of equity
   method investees

 

 

 

 

 

 

(53

)

 

 

 

 

 

 

178

 

 

 

61

 

 

 

 

 

186

 

 

 

 

 

186

 

Change in fair value of interest rate swaps
   under hedge accounting and others

 

 

 

 

 

 

 

 

 

 

 

 

 

 

82

 

 

 

 

 

82

 

 

 

 

 

82

 

Net investment hedges

 

 

 

 

 

 

 

 

 

 

 

 

(344

)

 

 

 

 

 

 

 

(344

)

 

 

 

 

 

(344

)

Net income for the year

 

 

 

 

 

 

 

 

 

 

 

 

 

 

 

 

130,109

 

 

 

130,109

 

 

 

(4,197

)

 

 

125,912

 

Acquisition of subsidiaries

 

 

 

 

 

 

 

 

 

 

 

 

 

 

 

 

 

 

 

 

 

587

 

 

 

587

 

Deconsolidation of subsidiaries

 

 

 

 

 

 

 

 

 

 

 

 

 

 

 

 

 

 

 

 

 

(16,251

)

 

 

(16,251

)

Issuance of shares, including vesting of RSUs
   and early exercised options and exercise
   of share options

 

 

202,166,984

 

 

 

 

 

8

 

 

 

 

 

 

 

 

 

 

 

 

 

 

8

 

 

 

 

 

8

 

Repurchase and retirement of ordinary shares

 

 

(1,197,058,232

)

 

 

 

 

(25,020

)

 

 

(8,645

)

 

 

 

 

 

 

 

 

(51,985

)

 

 

(85,650

)

 

 

 

 

(85,650

)

Transactions with noncontrolling interests

 

 

 

 

 

 

794

 

 

 

 

 

 

 

 

 

 

 

 

 

794

 

 

 

(25,629

)

 

 

(24,835

)

Amortization of compensation cost

 

 

 

 

 

 

10,518

 

 

 

 

 

 

 

 

 

 

 

 

 

10,518

 

 

 

3,278

 

 

 

13,796

 

Declaration of dividends

 

 

 

 

 

 

 

 

 

 

 

 

 

 

 

 

(29,340

)

 

 

(29,340

)

 

 

 

 

(29,340

)

Capped call transactions

 

 

 

 

 

 

(4,612

)

 

 

 

 

 

 

 

 

 

 

 

 

(4,612

)

 

 

 

 

(4,612

)

Appropriation to statutory reserves

 

 

 

 

 

 

 

 

 

 

1,203

 

 

 

 

 

 

 

 

(1,203

)

 

 

 

 

 

 

 

 

Others

 

 

 

 

 

 

1,745

 

 

 

 

 

 

 

 

 

 

 

 

 

1,745

 

 

 

(4,594

)

 

 

(2,849

)

Balance as of March 31, 2025

 

 

18,474,235,708

 

 

 

1

 

 

 

381,379

 

 

 

(36,329

)

 

 

15,936

 

 

 

3,286

 

 

 

107

 

 

 

645,478

 

 

 

1,009,858

 

 

 

68,535

 

 

 

1,078,393

 

 

The accompanying notes form an integral part of these consolidated financial statements.

F-11


Table of Contents

 

ALIBABA GROUP HOLDING LIMITED

CONSOLIDATED STATEMENTS OF CASH FLOWS

 

 

 

Year ended March 31,

 

 

2023

 

 

2024

 

 

2025

 

 

RMB

 

 

RMB

 

 

RMB

 

 

US$

 

 

 

 

 

 

 

 

 

 

 

(Note 2(a))

 

 

(in millions)

 

Cash flows from operating activities:

 

 

 

 

 

 

 

 

 

 

 

 

Net income

 

 

65,573

 

 

 

71,332

 

 

 

125,976

 

 

 

17,360

 

Adjustments to reconcile net income to net cash provided by
   operating activities:

 

 

 

 

 

 

 

 

 

 

 

 

Revaluation gain on previously held equity interest

 

 

 

 

 

 

 

 

(628

)

 

 

(87

)

Loss on disposals of equity method investees

 

 

72

 

 

 

10

 

 

 

27

 

 

 

4

 

Loss (Gain) related to equity securities and other investments

 

 

14,911

 

 

 

23,480

 

 

 

(28,652

)

 

 

(3,948

)

Change in fair value of other assets and liabilities

 

 

(1,522

)

 

 

(708

)

 

 

590

 

 

 

81

 

(Gain) Loss on disposals of subsidiaries

 

 

(14

)

 

 

(1,550

)

 

 

21,509

 

 

 

2,964

 

Depreciation and impairment of property and equipment, and
   operating lease cost relating to land use rights

 

 

27,799

 

 

 

26,640

 

 

 

29,260

 

 

 

4,032

 

Amortization of intangible assets and licensed copyrights

 

 

19,139

 

 

 

17,864

 

 

 

13,199

 

 

 

1,819

 

Equity-settled share-based compensation expense

 

 

30,831

 

 

 

18,546

 

 

 

13,970

 

 

 

1,925

 

Equity-settled donation expense

 

 

511

 

 

 

 

 

 

 

 

 

 

Impairment of equity securities and other investments

 

 

13,327

 

 

 

12,244

 

 

 

8,801

 

 

 

1,213

 

Impairment of goodwill, intangible assets and licensed copyrights

 

 

6,658

 

 

 

22,610

 

 

 

6,805

 

 

 

937

 

Gain on disposals of property and equipment

 

 

(163

)

 

 

(107

)

 

 

(784

)

 

 

(108

)

Share of results of equity method investees

 

 

8,063

 

 

 

7,735

 

 

 

(5,966

)

 

 

(822

)

Deferred income taxes

 

 

(1,717

)

 

 

(5,263

)

 

 

374

 

 

 

52

 

Allowance for doubtful accounts

 

 

2,802

 

 

 

3,509

 

 

 

3,016

 

 

 

416

 

Changes in assets and liabilities, net of effects of acquisitions and
   disposals:

 

 

 

 

 

 

 

 

 

 

 

 

Prepayments, receivables and other assets, and long-term
   licensed copyrights

 

 

8,605

 

 

 

(37,621

)

 

 

(50,590

)

 

 

(6,972

)

Income tax payable

 

 

(9,214

)

 

 

(4,764

)

 

 

1,968

 

 

 

271

 

Accrued expenses, accounts payable and other liabilities

 

 

11,159

 

 

 

27,126

 

 

 

25,873

 

 

 

3,565

 

Merchant deposits

 

 

(1,450

)

 

 

(560

)

 

 

(12,463

)

 

 

(1,717

)

Deferred revenue and customer advances

 

 

4,382

 

 

 

2,070

 

 

 

11,224

 

 

 

1,547

 

Net cash provided by operating activities

 

 

199,752

 

 

 

182,593

 

 

 

163,509

 

 

 

22,532

 

Cash flows from investing activities:

 

 

 

 

 

 

 

 

 

 

 

 

(Increase) Decrease in short-term investments, net

 

 

(61,086

)

 

 

71,426

 

 

 

23,395

 

 

 

3,224

 

Increase in other treasury investments, net

 

 

(40,794

)

 

 

(64,392

)

 

 

(126,041

)

 

 

(17,369

)

Settlement of forward exchange contracts, net

 

 

1,282

 

 

 

658

 

 

 

(335

)

 

 

(46

)

Acquisitions of equity securities and other investments, and
   other assets

 

 

(17,818

)

 

 

(15,240

)

 

 

(10,342

)

 

 

(1,425

)

Disposals of equity securities and other investments, and other assets

 

 

21,738

 

 

 

21,966

 

 

 

18,214

 

 

 

2,510

 

Acquisitions of equity method investees

 

 

(4,552

)

 

 

(3,525

)

 

 

(3,822

)

 

 

(527

)

Disposals of and distributions from equity method investees

 

 

1,001

 

 

 

1,265

 

 

 

1,520

 

 

 

209

 

Acquisitions of:

 

 

 

 

 

 

 

 

 

 

 

 

Land use rights, property and equipment

 

 

(34,330

)

 

 

(32,087

)

 

 

(85,972

)

 

 

(11,847

)

Intangible assets

 

 

(22

)

 

 

(842

)

 

 

 

 

 

 

Disposals of property and equipment

 

 

644

 

 

 

373

 

 

 

2,428

 

 

 

335

 

Cash (paid) received for business combinations, net of cash acquired

 

 

(1,204

)

 

 

(2,204

)

 

 

353

 

 

 

49

 

Deconsolidation and disposal of subsidiaries, net of cash proceeds

 

 

(5

)

 

 

699

 

 

 

(5,077

)

 

 

(699

)

Loans to employees, net of repayments

 

 

(360

)

 

 

79

 

 

 

264

 

 

 

35

 

Net cash used in investing activities

 

 

(135,506

)

 

 

(21,824

)

 

 

(185,415

)

 

 

(25,551

)

 

 

The accompanying notes form an integral part of these consolidated financial statements.

F-12


Table of Contents

 

ALIBABA GROUP HOLDING LIMITED

CONSOLIDATED STATEMENTS OF CASH FLOWS (CONTINUED)

 

 

Year ended March 31,

 

 

2023

 

 

2024

 

 

2025

 

 

RMB

 

 

RMB

 

 

RMB

 

 

US$

 

 

 

 

 

 

 

 

 

 

 

(Note 2(a))

 

 

(in millions)

 

Cash flows from financing activities:

 

 

 

 

 

 

 

 

 

 

 

 

Issuance of ordinary shares

 

 

11

 

 

 

843

 

 

 

10

 

 

 

1

 

Repurchase of ordinary shares

 

 

(74,746

)

 

 

(88,745

)

 

 

(86,662

)

 

 

(11,942

)

Dividend distribution

 

 

 

 

 

(17,946

)

 

 

(29,077

)

 

 

(4,007

)

Proceeds from convertible unsecured senior notes, net of debt
   issuance cost

 

 

 

 

 

 

 

 

35,665

 

 

 

4,915

 

Payments for capped call transactions

 

 

 

 

 

 

 

 

(4,612

)

 

 

(636

)

Acquisition of additional equity interests in non-wholly owned
   subsidiaries

 

 

(2,511

)

 

 

(5,821

)

 

 

(21,949

)

 

 

(3,025

)

Dividends paid by non-wholly owned subsidiaries to
   noncontrolling interests

 

 

(489

)

 

 

(546

)

 

 

(664

)

 

 

(91

)

Contingent consideration payments made after a business
   combination

 

 

(144

)

 

 

(71

)

 

 

(197

)

 

 

(27

)

Capital injection from noncontrolling interests

 

 

918

 

 

 

1,577

 

 

 

2,402

 

 

 

331

 

Proceeds from bank borrowings and other borrowings

 

 

22,790

 

 

 

20,570

 

 

 

52,788

 

 

 

7,275

 

Repayment of bank borrowings

 

 

(11,448

)

 

 

(13,092

)

 

 

(43,678

)

 

 

(6,019

)

Proceeds from unsecured senior notes, net of debt issuance cost

 

 

 

 

 

 

 

 

35,979

 

 

 

4,958

 

Repayment of unsecured senior notes

 

 

 

 

 

(5,013

)

 

 

(16,220

)

 

 

(2,235

)

Net cash used in financing activities

 

 

(65,619

)

 

 

(108,244

)

 

 

(76,215

)

 

 

(10,502

)

Effect of exchange rate changes on cash and cash equivalents,
   restricted cash and escrow receivables

 

 

3,530

 

 

 

4,389

 

 

 

965

 

 

 

133

 

Increase (Decrease) in cash and cash equivalents, restricted cash
   and escrow receivables

 

 

2,157

 

 

 

56,914

 

 

 

(97,156

)

 

 

(13,388

)

Cash and cash equivalents, restricted cash and escrow
   receivables at beginning of year

 

 

227,353

 

 

 

229,510

 

 

 

286,424

 

 

 

39,470

 

Cash and cash equivalents, restricted cash and escrow
   receivables at end of year

 

 

229,510

 

 

 

286,424

 

 

 

189,268

 

 

 

26,082

 

 

The accompanying notes form an integral part of these consolidated financial statements.

F-13


Table of Contents

 

ALIBABA GROUP HOLDING LIMITED

CONSOLIDATED STATEMENTS OF CASH FLOWS (CONTINUED)

Supplemental disclosures of cash flow information:

Payment of income tax

Income tax paid was RMB26,476 million, RMB32,486 million and RMB33,409 million for the years ended March 31, 2023, 2024 and 2025, respectively.

Payment of interest

Interest paid was RMB5,637 million, RMB7,832 million and RMB8,866 million for the years ended March 31, 2023, 2024 and 2025, respectively.

Business combinations

 

 

Year ended March 31,

 

 

2023

 

 

2024

 

 

2025

 

 

RMB

 

 

RMB

 

 

RMB

 

 

 

(in millions)

 

Cash paid for business combinations

 

 

(1,254

)

 

 

(2,325

)

 

 

(612

)

Cash acquired in business combinations

 

 

50

 

 

 

121

 

 

 

965

 

 

 

(1,204

)

 

 

(2,204

)

 

 

353

 

 

The accompanying notes form an integral part of these consolidated financial statements.

F-14


Table of Contents

ALIBABA GROUP HOLDING LIMITED
NOTES TO CONSOLIDATED FINANCIAL STATEMENTS
FOR THE YEARS ENDED MARCH 31, 2023, 2024 AND 2025

1.
Organization and principal activities

Alibaba Group Holding Limited (the “Company”) is a limited liability company, which was incorporated in the Cayman Islands on June 28, 1999. The Company is a holding company and conducts its businesses primarily through its subsidiaries. In these consolidated financial statements, where appropriate, the term “Company” also refers to its subsidiaries as a whole. The Company provides the technology infrastructure and marketing reach to help merchants, brands, retailers and other businesses to leverage the power of new technology to engage with their users and customers and operate in a more efficient way.

The Company’s businesses comprise Taobao and Tmall Group, Alibaba International Digital Commerce Group, Cloud Intelligence Group, Cainiao Smart Logistics Network Limited, Local Services Group, Hujing Digital Media and Entertainment Group (formerly known as Digital Media and Entertainment Group) and All others. An ecosystem has developed around the Company’s platforms and businesses that consists of consumers, merchants, brands, retailers, third-party service providers, strategic alliance partners and other businesses.

Taobao and Tmall Group is comprised of (i) China commerce retail business and (ii) China commerce wholesale business. China commerce retail business mainly consists of Taobao and Tmall, the Company’s digital retail business in China, Tmall Supermarket, Tmall Global, as well as Xianyu, a consumer-to-consumer community and marketplace for idle goods in China. China commerce wholesale business mainly includes 1688.com, an integrated domestic wholesale marketplace in China.

Alibaba International Digital Commerce Group is comprised of (i) International commerce retail business and (ii) International commerce wholesale business. International commerce retail business mainly includes AliExpress, a global e-commerce platform, Trendyol, an e-commerce platform in Türkiye, Lazada, an e-commerce platform in Southeast Asia, and Daraz, an e-commerce platform across South Asia with key markets in Pakistan and Bangladesh. International commerce wholesale business mainly includes Alibaba.com, an integrated international online wholesale marketplace.

Cloud Intelligence Group offers a comprehensive suite of cloud services based on a three-tiered architecture of infrastructure-as-a-service (IaaS), platform-as-a-service (PaaS) and model-as-a-service (MaaS) to customers worldwide.

Cainiao Smart Logistics Network Limited (“Cainiao”) has established a smart logistics network, with end-to-end logistics capabilities, on a global scale. Cainiao controls the key nodes of the logistics network to ensure service quality, efficiency and reliability, while leveraging trusted partners' capabilities to drive scalability and capital efficiency. Cainiao provides a wide array of innovative logistics solutions in China and around the world, serving both the Company's e-commerce businesses as well as third parties.

Local Services Group is comprised of Ele.me, a local services and on-demand delivery platform in China, and Amap, the provider of mobile digital map, navigation and real-time traffic information in China.

Hujing Digital Media and Entertainment Group is comprised of Youku, an online long-form video platform in China, and Damai Entertainment (formerly known as Alibaba Pictures), which provides content production, promotion and distribution, performance and event ticketing management, IP-related licensing and operations, cinema ticketing management and Internet data services for the entertainment industry.

All other businesses include Freshippo, Alibaba Health, Lingxi Games, Intelligent Information Platform (which mainly consists of UCWeb and Quark businesses), Fliggy, DingTalk, Sun Art, Intime and other businesses. As of March 31, 2025, the sale of Sun Art was completed and the sale of Intime was substantially completed. Details of the disposals are set out in Note 4(b) and Note 4(c) respectively.

The Company’s American depositary shares (“ADSs”) have been listed on the New York Stock Exchange (“NYSE”) under the symbol of “BABA” and the Company’s ordinary shares have been listed on the Hong Kong Stock Exchange (“HKSE”) under the codes “9988 (HKD Counter)” and “89988 (RMB Counter).”

F-15


Table of Contents

ALIBABA GROUP HOLDING LIMITED
NOTES TO CONSOLIDATED FINANCIAL STATEMENTS
FOR THE YEARS ENDED MARCH 31, 2023, 2024 AND 2025

2.
Summary of significant accounting policies
(a)
Basis of presentation

The accompanying consolidated financial statements are prepared in accordance with accounting principles generally accepted in the United States of America (“U.S. GAAP”).

Translations of balances in the consolidated balance sheet, consolidated income statement, consolidated statement of comprehensive income and consolidated statement of cash flows from RMB into the US$ as of and for the year ended March 31, 2025 are solely for the convenience of the readers and are calculated at the rate of US$1.00=RMB7.2567, representing the exchange rate set forth in the H.10 statistical release of the Federal Reserve Board on March 31, 2025. No representation is made that the RMB amounts could have been, or could be, converted, realized or settled into US$ at this rate, or at any other rate.

(b)
Use of estimates

The preparation of the consolidated financial statements in conformity with U.S. GAAP requires the Company to make estimates and assumptions that affect the reported amounts of assets and liabilities, disclosure of contingent assets and liabilities as of the date of the consolidated financial statements and the reported amounts of revenue and expenses during the reporting period. The Company bases its estimates on historical experience and on various other assumptions that are believed to be reasonable, the results of which form the basis for making judgments about the carrying values of assets and liabilities.

(c)
Consolidation

The consolidated financial statements include the financial statements of the Company and its subsidiaries, which include the PRC-registered entities directly or indirectly owned by the Company (“WFOEs”) and variable interest entities (“VIEs”) over which the Company is the primary beneficiary for accounting purposes only. All transactions and balances among the Company, its subsidiaries and the VIEs have been eliminated upon consolidation. The results of subsidiaries acquired or disposed of are recorded in the consolidated income statements from the effective date of acquisition or up to the effective date of disposal, as appropriate.

A subsidiary is an entity in which (i) the Company directly or indirectly controls more than 50% of the voting power; or (ii) the Company has the power to appoint or remove the majority of the members of the board of directors or to cast a majority of votes at the meetings of the board of directors or to govern the financial and operating policies of the investee pursuant to a statute or under an agreement among the shareholders or equity holders. A VIE is required to be consolidated by the primary beneficiary of the entity if the equity holders in the entity do not have the characteristics of a controlling financial interest or do not have sufficient equity at risk for the entity to finance its activities without additional subordinated financial support from other parties.

Due to legal restrictions on foreign ownership and investment in, among other areas, value-added telecommunications services, which include the operations of Internet content providers, the Company operates its Internet businesses and other businesses in which foreign investment is restricted or prohibited in the PRC through various contractual arrangements with PRC domestic companies that are incorporated in the PRC and owned by PRC citizens or by PRC entities owned and/or controlled by PRC citizens. Specifically, these representative PRC domestic companies are Zhejiang Taobao Network Co., Ltd., Zhejiang Tmall Network Co., Ltd., Shanghai Rajax Information Technology Co., Ltd., Alibaba Cloud Computing Ltd. and Hujing Culture Entertainment Co., Ltd. (formerly known as Alibaba Culture Entertainment Co., Ltd.). The registered capital of these PRC domestic companies was funded by the Company through loans extended to the equity holders of these PRC domestic companies.

The Company has entered into certain exclusive services agreements with these PRC domestic companies, which entitle it to receive substantially all of the profits of the PRC domestic companies. In addition, the Company has entered into certain agreements with the equity holders of these PRC domestic companies, including loan agreements that require them to contribute registered capital to those PRC domestic companies, exclusive call option agreements to acquire the equity interests in these companies when permitted by the PRC laws, rules and regulations, equity pledge agreements of the equity interests held by those equity holders, and proxy agreements that irrevocably authorize individuals designated by the Company to exercise the equity owner’s rights over these PRC domestic companies.

F-16


Table of Contents

ALIBABA GROUP HOLDING LIMITED
NOTES TO CONSOLIDATED FINANCIAL STATEMENTS
FOR THE YEARS ENDED MARCH 31, 2023, 2024 AND 2025

2.
Summary of significant accounting policies (Continued)
(c)
Consolidation (Continued)

 

Details of the typical structure of the Company’s representative VIEs are set forth below:

Loan agreements

Pursuant to the relevant loan agreements, the respective WFOEs have granted loans to the equity holders of the VIEs, which may only be used for the purpose of its business operation activities agreed by the WFOEs or the acquisition of the relevant VIEs. The WFOEs may require acceleration of repayment at their absolute discretion. When the equity holders of the VIEs make early repayment of the outstanding amount, the WFOEs or a third-party designated by the WFOEs may purchase the equity interests in the VIEs at a price equal to the outstanding amount of the loan, subject to any applicable PRC laws, rules and regulations. The equity holders of the VIEs undertake not to enter into any prohibited transactions in relation to the VIEs, including the transfer of any business, material assets or equity interests in the VIEs to any third party.

Exclusive call option agreements

The equity holders of the VIEs have granted the WFOEs exclusive call options to purchase their equity interest in the VIEs at an exercise price equal to the higher of (i) the paid-in registered capital in the VIEs; and (ii) the minimum price as permitted by applicable PRC laws. Each relevant VIE has further granted the relevant WFOE an exclusive call option to purchase its assets at an exercise price equal to the book value of the assets or the minimum price as permitted by applicable PRC laws, whichever is higher. Certain VIEs and their equity holders will also jointly grant the WFOEs (A) exclusive call options to request the VIEs to decrease their registered capital at an exercise price equal to the higher of (i) the paid-in registered capital in the VIEs and (ii) the minimum price as permitted by applicable PRC laws (the “Capital Decrease Price”), and (B) exclusive call options to subscribe for any increased capital of the VIEs at a price equal to the Capital Decrease Price, or the sum of the Capital Decrease Price and the unpaid registered capital, if applicable, as of the capital decrease. The WFOEs may nominate another entity or individual to purchase the equity interest or assets, or to subscribe for the increased capital, if applicable, under the call options. Execution of each call option shall not violate the applicable PRC laws, rules and regulations. Each equity holder of the VIE has agreed that the following amounts, to the extent in excess of the original registered capital that they contributed to the VIE (after deduction of relevant tax expenses), belong to and shall be paid to the WFOEs: (i) proceeds from the transfer of its equity interests in the VIE, (ii) proceeds received in connection with a capital decrease in the VIE, and (iii) distributions or liquidation residuals from the disposal of its equity interests in the VIE upon termination or liquidation. Moreover, any profits, distributions or dividends (after deduction of relevant tax expenses) received by the VIEs also belong to and shall be paid to the WFOEs. The exclusive call option agreements remain in effect until the equity interest or assets that are the subject of these agreements are transferred to the WFOEs.

Proxy agreements

Pursuant to the relevant proxy agreements, the equity holders of the VIEs irrevocably authorize any person designated by the WFOEs to exercise their rights of the equity holders of the VIEs, including without limitation the right to vote and appoint directors.

Equity pledge agreements

Pursuant to the relevant equity pledge agreements, the equity holders of the VIEs have pledged all of their interests in the equity of the VIEs as a continuing first priority security interest in favor of the corresponding WFOEs to secure the outstanding amounts advanced under the relevant loan agreements described above and to secure the performance of obligations by the VIEs and/or the equity holders under the other structure contracts. Each WFOE is entitled to exercise its right to dispose of the pledged interests in the equity of the VIE held by the equity holders and has priority in receiving payment by the application of proceeds from the auction or sale of the pledged interests, in the event of any breach or default under the loan agreement or other structure contracts, if applicable. These equity pledge agreements remain in force until the later of (i) the full performance of the contractual arrangements by the relevant parties, and (ii) the full repayment of the loans made to the equity holders of the VIEs.

F-17


Table of Contents

ALIBABA GROUP HOLDING LIMITED
NOTES TO CONSOLIDATED FINANCIAL STATEMENTS
FOR THE YEARS ENDED MARCH 31, 2023, 2024 AND 2025

2.
Summary of significant accounting policies (Continued)
(c)
Consolidation (Continued)

Exclusive services agreements

Each relevant VIE has entered into an exclusive services agreement with the respective WFOE, pursuant to which the relevant WFOE provides exclusive services to the VIE. In exchange, the VIE pays a service fee to the WFOE, the amount of which shall be determined, to the extent permitted by applicable PRC laws as proposed by the WFOE, resulting in a transfer of substantially all of the profits from the VIE to the WFOE.

Other arrangements

The exclusive call option agreements described above also entitle the WFOEs to all profits, distributions or dividends (after deduction of relevant tax expenses) to be received by the equity holder of the VIEs, and the following amounts, to the extent in excess of the original registered capital that they contributed to the VIEs (after deduction of relevant tax expenses) to be received by each equity holder of the VIEs: (i) proceeds from the transfer of its equity interests in the VIEs, (ii) proceeds received in connection with a capital decrease in the VIEs, and (iii) distributions or liquidation residuals from the disposal of its equity interests in the VIEs upon termination or liquidation.

Based on these contractual agreements, the Company believes that the PRC domestic companies as described above should be considered as VIEs because the equity holders do not have significant equity at risk nor do they have the characteristics of a controlling financial interest. Given that the Company is the primary beneficiary of these PRC domestic companies, the Company believes that these VIEs should be consolidated based on the structure as described above.

The following financial information of the consolidated VIEs and their subsidiaries was recorded in the accompanying consolidated financial statements:

 

 

As of March 31,

 

 

2024

 

 

2025

 

 

 

RMB

 

 

RMB

 

 

(in millions)

 

Cash and cash equivalents and short-term investments

 

 

25,825

 

 

 

10,621

 

Investments in equity method investees and equity securities and other
   investments

 

 

35,228

 

 

 

37,117

 

Accounts receivable and contract assets, net of allowance

 

 

16,884

 

 

 

18,408

 

Amounts due from non-VIE subsidiaries of the Company

 

 

36,405

 

 

 

53,792

 

Property and equipment, net and intangible assets, net

 

 

11,927

 

 

 

19,911

 

Others

 

 

33,276

 

 

 

40,429

 

Total assets

 

 

159,545

 

 

 

180,278

 

 

 

 

 

 

 

 

Amounts due to non-VIE subsidiaries of the Company

 

 

99,404

 

 

 

113,332

 

Accrued expenses, accounts payable and other liabilities

 

 

45,634

 

 

 

50,521

 

Deferred revenue and customer advances

 

 

15,586

 

 

 

19,126

 

Total liabilities

 

 

160,624

 

 

 

182,979

 

 

F-18


Table of Contents

ALIBABA GROUP HOLDING LIMITED
NOTES TO CONSOLIDATED FINANCIAL STATEMENTS
FOR THE YEARS ENDED MARCH 31, 2023, 2024 AND 2025

2.
Summary of significant accounting policies (Continued)
(c)
Consolidation (Continued)

 

 

Year ended March 31,

 

 

2023

 

 

2024

 

 

2025

 

 

 

RMB

 

 

RMB

 

 

RMB

 

 

(in millions)

 

Revenue (i)

 

 

112,270

 

 

 

117,686

 

 

 

137,708

 

Net income (loss)

 

 

2,442

 

 

 

(3,193

)

 

 

(850

)

Net cash provided by (used in) operating activities

 

 

4,378

 

 

 

12,053

 

 

 

(992

)

Net cash used in investing activities

 

 

(2,044

)

 

 

(11,772

)

 

 

(33,847

)

Net cash provided by financing activities

 

 

1,386

 

 

 

5,626

 

 

 

25,933

 

 

(i)
Revenue generated by the VIEs are primarily from cloud services, digital media and entertainment services and others.

The VIEs did not have any material related party transactions except for the related party transactions which are disclosed in Note 24 or elsewhere in these consolidated financial statements, and those transactions with other subsidiaries that are not VIEs, which were eliminated upon consolidation.

Under the contractual arrangements with the VIEs, the Company has the power to direct activities of the VIEs and can have assets transferred out of the VIEs under its control. Therefore, the Company considers that there is no asset in any of the VIEs that can be used only to settle obligations of the VIEs, except for registered capital and PRC statutory reserves. As all VIEs are incorporated as limited liability companies under the Company Law of the corresponding jurisdictions, creditors of the VIEs do not have recourse to the general credit of the Company for any of the liabilities of the VIEs.

Currently, there is no contractual arrangement which requires the Company to provide additional financial support to the VIEs. However, as the Company conducts its businesses primarily based on the licenses and approvals held by its VIEs, the Company has provided and will continue to provide financial support to the VIEs considering the business requirements of the VIEs as well as the Company’s own business objectives in the future.

Unrecognized revenue-producing assets held by the VIEs include certain Internet content provision and other licenses, domain names and trademarks. The Internet content provision and other licenses are required under relevant PRC laws, rules and regulations for the operation of Internet businesses in the PRC, and therefore are integral to the Company’s operations. The Internet content provision licenses require that core PRC trademark registrations and domain names are held by the VIEs that provide the relevant services.

(d)
Business combinations and noncontrolling interests

The Company accounts for its business combinations using the acquisition method of accounting in accordance with Accounting Standards Codification (“ASC 805”) “Business Combinations.” The cost of an acquisition is measured as the aggregate of the acquisition date fair value of the assets transferred to the sellers, liabilities incurred by the Company and equity instruments issued by the Company. Transaction costs directly attributable to the acquisition are expensed as incurred. Identifiable assets acquired and liabilities assumed are measured separately at their fair values as of the acquisition date, irrespective of the extent of any noncontrolling interests. The excess of (i) the total costs of acquisition, fair value of the noncontrolling interests and acquisition date fair value of any previously held equity interest in the acquiree over (ii) the acquisition date amounts of the identifiable net assets of the acquiree is recorded as goodwill. If the cost of acquisition is less than the acquisition date amounts of the net assets of the subsidiary acquired, the difference is recognized directly in the consolidated income statements. During the measurement period, which can be up to one year from the acquisition date, the Company may record adjustments to the assets acquired and liabilities assumed with the corresponding offset to goodwill. Subsequent to the conclusion of the measurement period or final determination of the values of assets acquired or liabilities assumed, whichever comes first, any further adjustments are recorded in the consolidated income statements.

In a business combination achieved in stages, the Company remeasures the previously held equity interest in the acquiree immediately before obtaining control at its acquisition date fair value and the remeasurement gain or loss, if any, is recognized in the consolidated income statements.

F-19


Table of Contents

ALIBABA GROUP HOLDING LIMITED
NOTES TO CONSOLIDATED FINANCIAL STATEMENTS
FOR THE YEARS ENDED MARCH 31, 2023, 2024 AND 2025

2.
Summary of significant accounting policies (Continued)
(d)
Business combinations and noncontrolling interests (Continued)

When there is a change in ownership interests or a change in contractual arrangements that results in a loss of control of a subsidiary, the Company deconsolidates the subsidiary from the date control is lost. Any retained noncontrolling investment in the former subsidiary is measured at fair value and is included in the calculation of the gain or loss upon deconsolidation of the subsidiary.

For the Company’s non-wholly owned subsidiaries, a noncontrolling interest is recognized to reflect the portion of equity that is not attributable, directly or indirectly, to the Company. When the noncontrolling interest is contingently redeemable upon the occurrence of a conditional event, which is not solely within the control of the Company, the noncontrolling interest is classified as mezzanine equity. The Company accretes changes in the redemption value over the period from the date that it becomes probable that the mezzanine equity will become redeemable to the earliest redemption date using the effective interest method. Consolidated net income in the consolidated income statements includes net income or loss attributable to noncontrolling interests and mezzanine equity holders when applicable.

Net income attributable to mezzanine equity holders is included in net loss attributable to noncontrolling interests in the consolidated income statements, while it is excluded from the consolidated statements of changes in shareholders’ equity. During the years ended March 31, 2023, 2024 and 2025, net income attributable to mezzanine equity holders amounted to RMB365 million, RMB181 million and RMB64 million, respectively. The cumulative results of operations attributable to noncontrolling interests, along with adjustments for share-based compensation expense arising from outstanding share-based awards relating to subsidiaries’ shares, are also recorded as noncontrolling interests on the Company’s consolidated balance sheets. Cash flows related to transactions with noncontrolling interests are presented under financing activities in the consolidated statements of cash flows.

(e)
Segment reporting

Operating segments are reported in a manner consistent with the internal reporting provided to the chief operating decision maker (the “CODM”), which is comprised of the Company’s Chief Executive Officer and Chief Financial Officer. Prior to the year ended March 31, 2024, the Company had seven reportable segments, namely China commerce, International commerce, Local consumer services, Cainiao, Cloud, Digital media and entertainment, and Innovation initiatives and others segments. Starting from the year ended March 31, 2024, the Company has implemented a new organizational and governance structure, which the CODM started to review information under a new reporting structure, and segment reporting has been updated to conform to this change. Consequently, the Company presents six reportable segments as set out in Note 28 to reflect the change.

(f)
Foreign currency translation

The functional currency of the Company is US$. The Company’s subsidiaries with operations in Chinese mainland, the Hong Kong Special Administrative Region of the PRC (“Hong Kong” or “Hong Kong S.A.R.”), the United States and other jurisdictions generally use their respective local currencies as their functional currencies. When the Company determines that a subsidiary is operating in a highly inflationary economy, the financial statements of this subsidiary shall be remeasured prospectively as if the functional currency were the functional currency of its immediate parent company. The reporting currency of the Company is RMB as the major operations of the Company are within the PRC. The financial statements of the Company’s subsidiaries, other than the subsidiaries with the functional currency of RMB, are translated into RMB using the exchange rate as of the balance sheet date for assets and liabilities and the average daily exchange rate for each month for income and expense items. Translation gains and losses, including those arising from intra-entity foreign currency transactions that are of a long-term-investment nature, are recorded in accumulated other comprehensive income or loss as a component of shareholders’ equity.

In the financial statements of the Company’s subsidiaries, transactions in currencies other than the functional currency are measured and recorded in the functional currency using the exchange rate in effect at the date of the transaction. At the balance sheet date, monetary assets and liabilities that are denominated in currencies other than the functional currency are translated into the functional currency using the exchange rate at the balance sheet date. All gains and losses arising from foreign currency transactions are recorded in the consolidated income statements during the year in which they occur.

F-20


Table of Contents

ALIBABA GROUP HOLDING LIMITED
NOTES TO CONSOLIDATED FINANCIAL STATEMENTS
FOR THE YEARS ENDED MARCH 31, 2023, 2024 AND 2025

2.
Summary of significant accounting policies (Continued)
(g)
Revenue recognition

Revenue is principally generated from customer management services, membership fees and value-added services, logistics services, cloud services, sales of goods and other revenue. Revenue represents the amount of consideration the Company is entitled to upon the transfer of promised goods or services in the ordinary course of the Company’s activities and is recorded net of value-added tax (“VAT”). Consistent with the criteria of ASC 606 “Revenue from Contracts with Customers,” the Company recognizes revenue when performance obligations are satisfied by transferring control of a promised good or service to a customer. For performance obligations that are satisfied at a point in time, the Company also considers the following indicators to assess whether control of a promised good or service is transferred to the customer: (i) right to payment, (ii) legal title, (iii) physical possession, (iv) significant risks and rewards of ownership and (v) acceptance of the good or service. For performance obligations satisfied over time, the Company recognizes revenue over time by measuring the progress toward complete satisfaction of a performance obligation.

For revenue arrangements with multiple distinct performance obligations, each distinct performance obligation is separately accounted for and the total consideration is allocated to each performance obligation based on the relative standalone selling price at contract inception.

The Company evaluates if it is a principal or an agent in a transaction to determine whether revenue should be recorded on a gross or net basis. The Company is acting as the principal if it obtains control over the goods and services before they are transferred to customers. Generally, when the Company is primarily obligated in a transaction, is subject to inventory risk, has latitude in establishing prices, or has several but not all of these indicators, the Company acts as the principal and revenue is recorded on a gross basis. Generally, when the Company is not primarily obligated in a transaction, does not bear the inventory risk and does not have the ability to establish the price, the Company acts as the agent and revenue is recorded on a net basis.

The Company may from time to time provide incentives in various forms to attract or retain consumers. Under the circumstances where consumers are not considered as customers under ASC 606, the Company evaluates the features of different incentives provided to consumers to determine whether they represent implicit or explicit obligations to consumers on behalf of merchants, which are considered as payments to customers and are recorded as reduction of revenues. Incentives that are not considered as payments to customers are recorded as sales and marketing expenses.

When services are exchanged or swapped for other services, revenue is recognized based on the estimated standalone selling price of services promised to customer if the fair value of the services received cannot be reasonably estimated. The amount of revenue recognized for barter transactions was not material for each of the periods presented.

Practical expedients and exemptions

The Company applies the practical expedient to not disclose the value of unsatisfied performance obligations for contracts with an original expected duration of one year or less and contracts for which revenue is recognized at the amount to which the Company has the right to invoice for services performed.

The Company applies the practical expedient to not adjust any of the transaction price for the time value of money for contracts where the period between the transfer of the promised goods or services to the customer and payment by the customer is within one year.

F-21


Table of Contents

ALIBABA GROUP HOLDING LIMITED
NOTES TO CONSOLIDATED FINANCIAL STATEMENTS
FOR THE YEARS ENDED MARCH 31, 2023, 2024 AND 2025

2.
Summary of significant accounting policies (Continued)
(g)
Revenue recognition (Continued)

Revenue recognition policies by type are as follows:

(i)
Customer management services

The Company generates customer management revenue from merchants by offering an integrated package and a comprehensive solution comprised of a diverse array of services to enable them to attract, engage and retain consumers, complete transactions, improve their branding and enhance operating efficiency. The customer management revenue are charged primarily on cost-per-click basis, cost-per-thousand impressions basis, time basis and cost-per-sale basis (e.g., fees charged based on the value of merchandise transacted, including commission on transactions).

Cost-per-click ("CPC") marketing and software services

CPC marketing and software services allow merchants to bid for keywords or bid to market to groups of consumers with similar profiles that match product or service listings appearing in search results or browser results on the Company’s marketplaces. In general, merchants prepay for CPC marketing and software services and the related revenue is recognized when a user clicks their product or service listings as this is the point of time when the merchants benefit from the marketing and software services rendered.

Cost-per-thousand impressions ("CPM") and time-based marketing services

CPM and time-based marketing services allow merchants to place marketing content on the Company’s marketplaces, at fixed prices or prices established by a market-based bidding system and in particular formats. In general, merchants need to prepay for CPM and time-based marketing services which are accounted for as customer advances and revenue is recognized either ratably over the period in which the marketing content is displayed as the merchants simultaneously consume the benefits as the marketing content is displayed or when an marketing content is viewed by users, depending on the type of marketing services selected by the merchants.

Cost-per-sale ("CPS") marketing and software services

The Company charges fees from merchants for transactions completed on Taobao, Tmall and certain other major marketplaces of the Company. The fees are generally determined as a percentage based on the value of merchandise sold by the merchants. Merchant deposits that are expected to be non-refundable is accounted for as variable consideration (Note 2(ac)), which is estimated at contract inception and updated at the end of each reporting period if additional information becomes available. Revenue related to CPS marketing and software services is recognized in the consolidated income statements based on the expected value when the performance obligation is satisfied. Adjustments to the estimated variable consideration related to prior reporting periods were not material for each of the periods presented.

The Company also places marketing content through the third-party marketing affiliate program. Revenue generated on the Company’s marketplaces or through the third-party marketing affiliate program are recorded on a gross basis when the Company is the principal to the merchants in the arrangements. For third-party marketing affiliates with whom the Company has an arrangement to share the revenue, traffic acquisition cost is also recognized at the same time if the marketing content on the landing page clicked by the users is from merchants participating in the third-party marketing affiliate program.

F-22


Table of Contents

ALIBABA GROUP HOLDING LIMITED
NOTES TO CONSOLIDATED FINANCIAL STATEMENTS
FOR THE YEARS ENDED MARCH 31, 2023, 2024 AND 2025

2.
Summary of significant accounting policies (Continued)
(g)
Revenue recognition (Continued)
(ii)
Membership fees and value-added services

The Company earns membership fees revenue from wholesale sellers in respect of the sale of membership packages and subscriptions that allow them to host premium storefronts on the Company’s wholesale marketplaces, as well as the provision of other value-added services, and from customers in respect of the sale of membership packages which allow them to access premium content on Youku’s paid content platforms. These service fees are paid in advance for a specific contracted service period. All these fees are initially deferred as deferred revenue and customer advances when received and revenue is recognized ratably over the term of the respective service contracts as the services are provided.

(iii)
Logistics services

The Company earns logistics services revenue from express delivery services, supply chain services, on-demand delivery services and other logistics services. Revenue is recognized over time when the logistics services are provided.

(iv)
Cloud services

The Company earns cloud services revenue from the provision of public cloud services and non-public cloud services to domestic and international enterprise customers:

Public cloud services, where the company generates revenue from a wide range of cloud services, including traditional and AI-related, such as elastic computing, storage, network, database, big data, security, cloud native and Alibaba Cloud model studio (“Bailian”). Enterprise customers can pay for these services on a consumption or subscription basis, such as on-demand delivery of computing services and storage capacities. Certain cloud services allow customers to use hosted software over the contract period without taking possession of the software. Revenue related to cloud services charged on a subscription basis is recognized ratably over the contract period. Revenue related to cloud services charged on a consumption basis, such as the quantity of storage or elastic computing services used in a period, is recognized based on the customer utilization of the resources.
Non-public cloud services, where the company generates revenue through packaged cloud services, including hardware, software license, software installation service, application development and maintenance service. Each distinct performance obligation identified is separately accounted for and the total consideration is allocated to each performance obligation based on the relative standalone selling prices at contract inception. Revenue for each performance obligation is recognized when the control of the promised goods or services is transferred to the customer.

 

(v)
Sales of goods

Revenue from the sales of goods, which is mainly generated from direct sales businesses, is recognized when the control over the promised goods is transferred to customers. Receipts of fees in respect of all other incidental goods or services provided by the Company that are distinct performance obligations are recognized when the control of the underlying goods or services is transferred to the customers. The amounts relating to these incidental services are not material to the Company’s total revenue for each of the periods presented.

(h)
Cost of revenue

Cost of revenue consists primarily of cost of inventories, logistics costs, expenses associated with the operation of the Company’s mobile platforms and websites (such as depreciation and maintenance expenses for servers and computers, call centers and other equipment, and bandwidth and co-location fees), staff costs and share-based compensation expense, traffic acquisition costs, content costs, payment processing fees and other related incidental expenses that are directly attributable to the Company’s principal operations.

F-23


Table of Contents

ALIBABA GROUP HOLDING LIMITED
NOTES TO CONSOLIDATED FINANCIAL STATEMENTS
FOR THE YEARS ENDED MARCH 31, 2023, 2024 AND 2025

2.
Summary of significant accounting policies (Continued)
(i)
Product development expenses

Product development expenses consist primarily of staff costs and share-based compensation expense for research and development personnel and other expenses that are directly attributable to the development of new technologies and products for the businesses of the Company, such as the development of the technology and Internet infrastructure, applications, operating systems, software, databases and networks.

The Company expenses all costs that are incurred in connection with the planning and implementation phases of development and costs that are associated with repair or maintenance of the existing websites or the development of software, website and mobile app content. Costs incurred in the development phase are capitalized and amortized over the estimated product life.

(j)
Sales and marketing expenses

Sales and marketing expenses consist primarily of online and offline advertising expenses, promotion expenses, staff costs and share-based compensation expense, sales commissions and other related incidental expenses that are incurred directly to attract or retain consumers and merchants.

The Company expenses the costs of producing advertisements at the time production occurs, and expenses the costs of delivering advertisements in the period in which the advertising space or airtime is used. Advertising and promotional expenses totaled RMB76,818 million, RMB88,217 million and RMB113,573 million during the years ended March 31, 2023, 2024 and 2025, respectively.

(k)
Share-based compensation

Share-based awards granted are measured at fair value on grant date and the value is recognized as share-based compensation expense (i) immediately at the grant date if no vesting conditions are required, or (ii) using the accelerated attribution method, net of estimated forfeitures, over the requisite service period. The fair values of restricted share units (“RSUs”) and restricted shares are determined with reference to the fair value of the underlying shares and the fair value of share options is generally determined using the Black-Scholes valuation model. Share-based compensation expense, when recognized, is charged to the consolidated income statements with the corresponding entry to additional paid-in capital, liability or noncontrolling interests as disclosed in Note 2(d).

On each measurement date, the Company reviews internal and external sources of information to assist in the estimation of various attributes to determine the fair value of the share-based awards, including the fair value of the underlying shares, expected life and expected volatility. The Company recognizes the impact of any revisions to the original forfeiture rate assumptions in the consolidated income statements, with a corresponding adjustment to equity or liability.

(l)
Other employee benefits

The Company’s subsidiaries in the PRC participate in a government-mandated multi-employer defined contribution plan, which provides housing, pension, medical, maternity, work-related injury and unemployment benefits, as well as other welfare benefits to employees. The relevant labor regulations require the Company’s subsidiaries in the PRC to make monthly contributions to the local labor and social security authorities based on the applicable benchmarks and rates stipulated by the local government. The relevant local labor and social security authorities are responsible for meeting all retirement benefits obligations and the Company’s subsidiaries in the PRC have no further commitments beyond their monthly contributions. The contributions to the plan are expensed as incurred and not reduced by contributions forfeited by those employees who leave the plans prior to vesting fully in the contributions. The Company also makes payments to other defined contribution plans and defined benefit plans for the benefit of employees employed by subsidiaries outside of the PRC.

During the years ended March 31, 2023, 2024 and 2025, contributions to the plans amounting to RMB13,953 million, RMB14,190 million and RMB14,329 million, respectively, were charged to the consolidated income statements. Amounts contributed to defined benefit plans during the years ended March 31, 2023, 2024 and 2025 were insignificant.

F-24


Table of Contents

ALIBABA GROUP HOLDING LIMITED
NOTES TO CONSOLIDATED FINANCIAL STATEMENTS
FOR THE YEARS ENDED MARCH 31, 2023, 2024 AND 2025

2.
Summary of significant accounting policies (Continued)
(m)
Income taxes

The Company accounts for income taxes using the liability method, under which deferred income tax is recognized for future tax consequences attributable to differences between the financial statement carrying amounts of existing assets and liabilities and their respective tax bases. Deferred tax assets and liabilities are measured using enacted tax rates expected to apply to taxable income in the years in which those temporary differences are expected to be recovered or settled. The effect on deferred tax of a change in tax rates is recognized as income or expense in the period that includes the enactment date. Valuation allowance is provided on deferred tax assets to the extent that it is more likely than not that the asset will not be realizable in the foreseeable future.

Deferred tax is recognized on the undistributed earnings of subsidiaries, which are presumed to be distributed to parent companies, unless there is sufficient evidence that the subsidiaries have invested or will invest the undistributed earnings permanently in the domestic jurisdictions or the earnings will not be subject to tax upon the subsidiaries’ liquidation. Deferred tax is recognized for temporary differences in relation to certain investments in equity method investees, equity securities and other investments.

The Company adopts ASC 740 “Income Taxes” which prescribes a more likely than not threshold for financial statement recognition and measurement of a tax position taken or expected to be taken in a tax return. It also provides guidance on derecognition of income tax assets and liabilities, classification of current and deferred income tax assets and liabilities, accounting for interest and penalties associated with tax positions, accounting for income taxes in interim periods and income tax disclosures. The Company did not have significant unrecognized uncertain tax positions or any unrecognized liabilities, interest or penalties associated with unrecognized tax benefit as of and for the years ended March 31, 2023, 2024 and 2025.

(n)
Government grants

Government grants, which mainly represent amounts received from central and local governments in connection with the Company’s investments in local business districts and contributions to technology development, are recognized as income in other income, net or as a reduction of specific costs and expenses for which the grants are intended to compensate. Such amounts are recognized in the consolidated income statements upon receipt and when all conditions attached to the grants are fulfilled.

Government grants related to assets are recognized as a reduction of the carrying amount of the related asset when all conditions attached to the grants are fulfilled and are recognized in the consolidated income statements as a reduction of related depreciation or amortization expense over the estimated useful live of the related asset on a straight-line method.

(o)
Leases

The Company determines if an arrangement is a lease at inception. Leases that transfer substantially all of the benefits and risks incidental to the ownership of assets are accounted for as finance leases as if there was an acquisition of an asset and incurrence of an obligation at the inception of the lease. All other leases are accounted for as operating leases. The Company has no significant finance leases.

F-25


Table of Contents

ALIBABA GROUP HOLDING LIMITED
NOTES TO CONSOLIDATED FINANCIAL STATEMENTS
FOR THE YEARS ENDED MARCH 31, 2023, 2024 AND 2025

2.
Summary of significant accounting policies (Continued)
(o)
Leases (Continued)

The Company recognizes lease liabilities and corresponding right-of-use assets on the balance sheet for leases. Operating lease right-of-use assets are included in non-current prepayments, receivables and other assets (Note 13), and operating lease liabilities are included in current accrued expenses, accounts payable and other liabilities and other non-current liabilities (Note 19) on the consolidated balance sheets. Operating lease right-of-use assets and operating lease liabilities are initially recognized based on the present value of future lease payments at lease commencement. The operating lease right-of-use asset also includes any lease payments made prior to lease commencement and the initial direct costs incurred by the lessee and is recorded net of any lease incentives received. As the interest rates implicit in most of the leases are not readily determinable, the Company uses the incremental borrowing rates based on the information available at lease commencement to determine the present value of the future lease payments. Operating lease expenses are recognized on a straight-line basis over the term of the lease.

The Company elected to combine the lease and non-lease components for leases of certain asset classes such as shops and malls and equipment leases. Lease and non-lease components for leases of other asset classes are accounted for separately. The Company also elected not to recognize short-term leases with an initial lease term of twelve months or less.

(p)
Cash and cash equivalents

The Company considers all short-term, highly liquid investments with an original maturity of three months or less, when purchased, to be cash equivalents. Cash and cash equivalents primarily represent bank deposits and fixed deposits with original maturities of less than three months.

(q)
Short-term investments

Short-term investments consist primarily of investments in fixed deposits with original maturities between three months and one year and certain investments in wealth management products, certificates of deposits, marketable debt securities and other investments that the Company has the intention to redeem within one year.

(r)
Accounts receivable

Accounts receivable represent the amounts that the Company has an unconditional right to consideration. The Company maintains an allowance for doubtful accounts to reserve for potentially uncollectible receivable amounts which is estimated using the approach based on expected losses. The allowance for doubtful accounts were RMB8,042 million and RMB9,307 million as of March 31, 2024 and 2025, respectively. The Company’s estimation of allowance for doubtful accounts considers factors such as historical credit loss experience, age of receivable balances, current market conditions, reasonable and supportable forecasts of future economic conditions, as well as an assessment of receivables due from specific identifiable counterparties to determine whether these receivables are considered at risk or uncollectible. The Company assesses collectibility by pooling receivables that have similar risk characteristics and evaluates receivables individually when specific receivables no longer share those risk characteristics. For receivables evaluated individually, when it is determined that foreclosure is probable or when the debtor is experiencing financial difficulty at the reporting date and repayment is expected to be provided substantially through the operation or sale of collateral, expected credit losses are based on the fair value of the collateral at the reporting date, adjusted for selling costs as appropriate.

(s)
Inventories

Inventories mainly consist of merchandise available for sale. They are accounted for using the weighted average cost method and stated at the lower of cost and net realizable value. Net realizable value is the estimated selling price in the ordinary course of business less the estimated costs of completion and the estimated costs necessary to make the sale.

F-26


Table of Contents

ALIBABA GROUP HOLDING LIMITED
NOTES TO CONSOLIDATED FINANCIAL STATEMENTS
FOR THE YEARS ENDED MARCH 31, 2023, 2024 AND 2025

2.
Summary of significant accounting policies (Continued)
(t)
Equity securities and other investments

Equity securities and other investments represent the Company’s investments in equity securities that are not accounted for under the equity method, as well as other investments which primarily consist of debt investments.

(i)
Equity securities

Equity securities not accounted for using the equity method are carried at fair value with unrealized gains and losses recorded in the consolidated income statements, according to ASC 321 “Investments — Equity Securities”.

The Company elected to record a majority of equity investments in privately held companies using the measurement alternative at cost, less impairment, with subsequent adjustments for observable price changes resulting from orderly transactions for identical or similar investments of the same issuer.

Equity investments in privately held companies accounted for using the measurement alternative are subject to periodic impairment reviews. The Company’s impairment analysis considers both qualitative and quantitative factors that may have a significant effect on the fair value of these equity securities.

In computing realized gains and losses on equity securities, the Company determines cost based on amounts paid using the average cost method. Dividend income is recognized when the right to receive the payment is established.

(ii)
Debt investments

Debt investments consist of investments in debt securities and loan investments which are accounted for at amortized cost or under the fair value option, which the Company has elected for certain investments including convertible and exchangeable bonds subscribed. The fair value option permits the irrevocable election on an instrument-by-instrument basis at initial recognition or upon an event that gives rise to a new basis of accounting for that instrument. The investments accounted for under the fair value option are carried at fair value with unrealized gains and losses recorded in the consolidated income statements. Interest income from debt investments is recognized using the effective interest method which is reviewed and adjusted periodically based on changes in estimated cash flows. Debt investments also include other treasury investments which mainly consist of investments in fixed deposits, certificates of deposits and marketable debt securities with original maturities over one year for treasury purposes. The remaining maturities of these treasury investments held by the Company generally range from one to five years.

(u)
Investments in equity method investees

The Company applies the equity method to account for equity investments in common stock or in-substance common stock, according to ASC 323 “Investments — Equity Method and Joint Ventures,” over which it has significant influence but does not own a controlling financial interest, unless the fair value option is elected for an investment.

An investment in in-substance common stock is an investment in an entity that has risk and reward characteristics that are substantially similar to that entity’s common stock. The Company considers subordination, risks and rewards of ownership and obligation to transfer value when determining whether an investment in an entity is substantially similar to an investment in that entity’s common stock.

F-27


Table of Contents

ALIBABA GROUP HOLDING LIMITED
NOTES TO CONSOLIDATED FINANCIAL STATEMENTS
FOR THE YEARS ENDED MARCH 31, 2023, 2024 AND 2025

2.
Summary of significant accounting policies (Continued)
(u)
Investments in equity method investees (Continued)

Under the equity method, the Company’s share of the post-acquisition profits or losses of the equity method investee is recognized in the consolidated income statements and its share of post-acquisition movements in accumulated other comprehensive income is recognized in other comprehensive income. The Company records its share of the results of the equity method investees on a one quarter in arrears basis. The excess of the carrying amount of the investment over the underlying equity in net assets of the equity method investee generally represents goodwill and intangible assets acquired. When the Company’s share of losses of the equity method investee equals or exceeds its interest in the equity method investee, the Company does not recognize further losses, unless the Company has incurred obligations or made payments or guarantees on behalf of the equity method investee.

The Company continually reviews its investments in equity method investees to determine whether a decline in fair value below the carrying value is other-than-temporary. The primary factors the Company considers in its determination include the severity and the length of time that the fair value of the investment is below its carrying value; the financial condition, the operating performance and the prospects of the equity method investee; the geographic region, market and industry in which the equity method investee operates; and other company specific information such as recent financing rounds completed by the equity method investee. If the decline in fair value is deemed to be other-than-temporary, the carrying value of the investment in the equity method investee is written down to its fair value.

(v)
Property and equipment, net

Property and equipment are stated at cost less accumulated depreciation and any impairment loss. Depreciation is computed using the straight-line method with no residual value based on the estimated useful lives of the various classes of assets, which range as follows:

 

 

 

 

Computer equipment and software

 

3 5 years

Furniture, office and transportation equipment and others

 

3 10 years

Buildings and other property

 

10 – 50 years

Property improvements

 

shorter of remaining lease period or estimated useful life

 

Construction in progress represents buildings and related premises under construction, which is stated at actual construction cost less any impairment loss. Construction in progress is transferred to the respective category of property and equipment when completed and ready for its intended use.

Costs of repairs and maintenance are expensed as incurred and asset improvements are capitalized. The cost and related accumulated depreciation of assets disposed of or retired are removed from the accounts, and any resulting gain or loss is reflected in the consolidated income statements.

F-28


Table of Contents

ALIBABA GROUP HOLDING LIMITED
NOTES TO CONSOLIDATED FINANCIAL STATEMENTS
FOR THE YEARS ENDED MARCH 31, 2023, 2024 AND 2025

2.
Summary of significant accounting policies (Continued)
(w)
Intangible assets other than licensed copyrights

Intangible assets mainly include those acquired through business combinations and purchased intangible assets. Intangible assets acquired through business combinations are recognized as assets separate from goodwill if they satisfy either the “contractual-legal” or “separability” criterion. Intangible assets arising from business combinations are measured at fair value upon acquisition using valuation techniques such as discounted cash flow analysis and ratio analysis with reference to comparable companies in similar industries under the income approach, market approach and cost approach. Major assumptions used in determining the fair value of these intangible assets include future growth rates and weighted average cost of capital. Purchased intangible assets are initially recognized and measured at cost upon acquisition. Separately identifiable intangible assets that have determinable lives continue to be amortized over their estimated useful lives using the straight-line method as follows:

 

User base and customer relationships

 

3 16 years

Trade names, trademarks and domain names

 

5 20 years

Developed technology and patents

 

2 – 10 years

Non-compete agreements

 

over the contracted term of up to 10 years

 

(x)
Licensed copyrights

Licensed copyrights related to titles to movies, television series, variety shows, animations and other video content acquired from external parties are carried at the lower of unamortized cost or fair value. The amortization period for the licensed content vary depending on the type of content, which typically ranges from six months to ten years. Licensed copyrights are presented on the consolidated balance sheets as current assets under prepayments, receivables and other assets, or non-current assets under intangible assets, net, based on estimated time of usage. Licensed copyrights are generally amortized using an accelerated method based on historical viewership consumption patterns. Estimates of the consumption patterns for licensed copyrights are reviewed periodically and revised if necessary. For the years ended March 31, 2023, 2024 and 2025, amortization expenses in connection with the licensed copyrights of RMB8,446 million, RMB8,361 million and RMB7,497 million were recorded in cost of revenue within Hujing Digital Media and Entertainment Group.

On a periodic basis, the Company evaluates the program usefulness of licensed copyrights pursuant to the guidance in ASC 920 “Entertainment — Broadcasters,” which provides that the rights be reported at the lower of unamortized cost or fair value. When there is a change in the expected usage of licensed copyrights, the Company estimates the fair value of licensed copyrights to determine if any impairment exists. The fair value of licensed copyrights is determined by estimating the expected cash flows from advertising and membership fees, less any costs and expenses, over the remaining useful lives of the licensed copyrights at the film-group level. Estimates that impact these cash flows include anticipated levels of demand for the Company’s advertising services and the expected selling prices of advertisements. For the years ended March 31, 2023, 2024 and 2025, impairment charges in connection with the licensed copyrights of RMB1,133 million, nil and nil were recorded in cost of revenue within Hujing Digital Media and Entertainment Group.

(y)
Goodwill

Goodwill represents the excess of the purchase consideration over the acquisition date amounts of the identifiable tangible and intangible assets acquired and liabilities assumed from the acquired entity as a result of the Company’s acquisitions of interests in its subsidiaries. Goodwill is not amortized but is tested for impairment on an annual basis, or more frequently if events or changes in circumstances indicate that it might be impaired. In accordance with ASC 350, the Company may first assess qualitative factors to determine whether it is necessary to perform the quantitative goodwill impairment test. In the qualitative assessment, the Company considers factors such as macroeconomic conditions, industry and market considerations, overall financial performance of the reporting unit, and other specific information related to the operations, business plans and strategies of the reporting unit. Based on the qualitative assessment, if it is more likely than not that the fair value of a reporting unit is less than the carrying amount, the quantitative impairment test is performed. The Company may also bypass the qualitative assessment and proceed directly to perform the quantitative impairment test.

F-29


Table of Contents

ALIBABA GROUP HOLDING LIMITED
NOTES TO CONSOLIDATED FINANCIAL STATEMENTS
FOR THE YEARS ENDED MARCH 31, 2023, 2024 AND 2025

2.
Summary of significant accounting policies (Continued)
(y)
Goodwill (Continued)

The Company performs the quantitative impairment test by comparing the fair value of each reporting unit to its carrying amount, including goodwill. If the fair value of the reporting unit exceeds its carrying amount, goodwill is not considered to be impaired. If the carrying amount of a reporting unit exceeds its fair value, the amount by which the carrying amount exceeds the reporting unit’s fair value is recognized as impairment. Application of a goodwill impairment test requires significant management judgment, including the identification of reporting units, allocation of assets, liabilities and goodwill to reporting units, and determination of the fair value of each reporting unit.

(z)
Impairment of long-lived assets other than goodwill and licensed copyrights

The Company reviews long-lived assets for impairment whenever events or changes in circumstances indicate that the carrying amount of an asset may not be recoverable. Recoverability of assets to be held and used is measured by a comparison of the carrying amount of an asset or asset group to the future undiscounted net cash flows expected to be generated by the asset or asset group. If the assets are considered to be impaired, the impairment recognized is measured by the amount by which the carrying amount of the assets or asset groups exceeds the fair value of the assets or asset groups. Impairment of long-lived assets other than goodwill and licensed copyrights recognized for the years ended March 31, 2023, 2024 and 2025 was RMB1,922 million, RMB14,847 million and RMB4,611 million, respectively.

(aa) Derivatives and hedging

Contracts that meet the definition of a derivative are generally recognized on the consolidated balance sheets as either assets or liabilities and recorded at fair value. Changes in the fair value of derivative assets or liabilities are either recognized periodically in the consolidated income statements or in other comprehensive income depending on the use of the derivatives and whether they qualify for hedge accounting and are so designated as cash flow hedges, fair value hedges or net investment hedges. The capped call transactions in connection with the issuance of the convertible unsecured senior notes meet the scope exception for contracts in the entity’s own equity provided in ASC 815 “Derivatives and Hedging” and are recognized in shareholders’ equity.

To qualify for hedge accounting, the hedge relationship is designated and formally documented at inception, detailing the particular risk management objective and strategy for the hedge (which includes the item and risk that is being hedged), the hedging instrument that is being used and how hedge effectiveness is being assessed. A hedging instrument has to be effective in accomplishing the objective of offsetting changes in the risk being hedged. The effectiveness of the hedging relationship is evaluated on a prospective and retrospective basis using qualitative and quantitative measures of correlation. Qualitative methods may include comparison of critical terms of the hedging instrument to those of the hedged item due to the hedged risk. Quantitative methods include a comparison of the changes in the value or discounted cash flow of the hedging instrument to those of the hedged item due to the hedged risk. A hedging relationship is considered effective if the results of the hedging instrument are within a ratio of 80% to 125% of the results of the hedged item.

Cash flow hedges

Interest rate swaps designated as hedging instruments to hedge against the cash flows attributable to recognized assets or liabilities or forecasted payments may qualify as cash flow hedges. The Company entered into interest rate swap contracts to swap floating interest payments related to certain borrowings for fixed interest payments to hedge the interest rate risk associated with certain forecasted payments and obligations. All changes in the fair value of interest rate swaps that are designated and qualify as cash flow hedges are recognized in accumulated other comprehensive income. Amounts in accumulated other comprehensive income are reclassified into earnings in the same period during which the hedged forecasted transaction affects earnings.

The Company has elected the optional expedients under ASC 848 “Reference Rate Reform” for certain existing interest rate swaps that are designated as cash flow hedges in the hedging relationship designation and the assessment of probability of forecasted transaction and hedge effectiveness.

F-30


Table of Contents

ALIBABA GROUP HOLDING LIMITED
NOTES TO CONSOLIDATED FINANCIAL STATEMENTS
FOR THE YEARS ENDED MARCH 31, 2023, 2024 AND 2025

2.
Summary of significant accounting policies (Continued)

(aa) Derivatives and hedging (Continued)

Net investment hedges

During the year ended March 31, 2025, the Company uses cross currency swap (“CCS”) contracts and RMB denominated unsecured senior notes and borrowings to hedge the foreign currency risk associated with investments in net assets of certain PRC subsidiaries held by the Company which are designated as net investment hedges. The Company excludes the changes in the fair value of the CCS contracts attributable to changes other than those due to fluctuations in the spot exchange rate from the assessment of hedge effectiveness and the value of such excluded component is recognized in interest expenses in the consolidated income statement over the life of the hedging instrument under a systematic and rational method. Changes in the value of the hedging instruments due to fluctuations in the spot foreign currency exchange rates designated in net investment hedges are recognized in accumulated other comprehensive income to offset the cumulative translation adjustments relating to those subsidiaries. As of March 31, 2025, the losses recognized in accumulated other comprehensive income from changes in value of the CCS contracts and the non-derivative financial instruments designated as net investment hedges amounted to RMB344 million.

Amounts accumulated are reclassified from accumulated other comprehensive income and recognized in the consolidated income statements upon disposal of those subsidiaries. Once the hedge becomes ineffective, hedge accounting is discontinued prospectively. The estimated fair value of the derivatives is determined based on relevant market information. These estimates are calculated with reference to the market rates using industry standard valuation techniques.

(ab) Bank borrowings and unsecured senior notes

Bank borrowings and unsecured senior notes are recognized initially at fair value, net of upfront fees, debt discounts or premiums, debt issuance costs and other incidental fees. Convertible unsecured senior notes are accounted for in its entirety as liabilities, and the embedded conversion feature is not required to be accounted for separately under ASC 815. Upfront fees, debt discounts or premiums, debt issuance costs and other incidental fees are recorded as a reduction of the proceeds received and the related accretion is recorded as interest expense in the consolidated income statements over the estimated term of the facilities using the effective interest method.

(ac) Merchant deposits

The Company collects deposits representing an annual upfront service fee from merchants on Tmall before the beginning of each calendar year. These deposits are initially recorded as a liability by the Company. The deposits are refundable to a merchant if the level of sales volume that is generated by that merchant on Tmall meets the target during the period. If the transaction volume target is not met at the end of each calendar year, the relevant deposits will become non-refundable. These merchant deposits are accounted for as variable consideration at an amount that is estimated at contract inception. The estimate is updated at the end of each reporting period and when there are changes in circumstances during the reporting period. Merchant deposits are recognized as revenue in the consolidated income statements when the likelihood of refund to the merchant is considered remote based on the patterns of sales volume generated by the merchant during the reporting period. Starting from September 1, 2024, the annual upfront service fee was cancelled and the merchant deposits would subsequently be refunded to merchants.

(ad) Deferred revenue and customer advances

Deferred revenue and customer advances generally represent cash received from customers that relate to goods or services to be provided in the future. Deferred revenue, mainly representing cloud services revenue, membership fees and customer management services revenue, is stated at the amount of service fees received less the amount previously recognized as revenue upon the provision of the respective services to customers.

F-31


Table of Contents

ALIBABA GROUP HOLDING LIMITED
NOTES TO CONSOLIDATED FINANCIAL STATEMENTS
FOR THE YEARS ENDED MARCH 31, 2023, 2024 AND 2025

2.
Summary of significant accounting policies (Continued)

(ae) Commitments and contingencies

In the normal course of business, the Company is subject to contingencies, such as legal proceedings and claims arising out of its business, that cover a wide range of matters. Liabilities for the contingencies are recorded when it is probable that a liability has been incurred and the amount of the liability can be reasonably estimated.

Certain conditions may exist as of the date the consolidated financial statements are issued, which may result in a loss to the Company, but which will only be resolved when one or more future events occur or fail to occur. The Company assesses these contingent liabilities, which inherently involves judgment. In assessing loss contingencies related to legal proceedings that are pending against the Company or unasserted claims that may result in legal proceedings, the Company, in consultation with its legal counsel, evaluates the perceived merits of any legal proceedings or unasserted claims as well as the perceived merits of the amount of relief sought or expected to be sought therein. If the assessment of a contingency indicates that it is probable that a material loss has been incurred and the amount of the liability can be estimated, the estimated liability would be accrued in the consolidated financial statements. If the assessment indicates that a potentially material loss contingency is not probable, or is probable but cannot be estimated, the nature of the contingent liability, together with an estimate of the range of the reasonably possible loss, if determinable and material, would be disclosed.

Loss contingencies considered remote are generally not disclosed unless they involve guarantees, in which case the nature of the guarantee would be disclosed.

(af) Treasury shares

The Company accounts for treasury shares using the cost method. Under this method, the cost incurred to purchase the shares is recorded in the treasury shares account on the consolidated balance sheets. At retirement of the treasury shares, the ordinary shares account is charged only for the aggregate par value of the shares. The excess of the acquisition cost of treasury shares over the aggregate par value is allocated between additional paid-in capital and retained earnings.

(ag) Statutory reserves

In accordance with the relevant regulations and their articles of association, subsidiaries of the Company incorporated in the PRC are required to allocate at least 10% of their after-tax profit determined based on the PRC accounting standards and regulations to the general reserve until the reserve has reached 50% of the relevant subsidiary’s registered capital. Appropriations to the enterprise expansion fund and staff welfare and bonus fund are at the discretion of the respective board of directors of the subsidiaries. These reserves can only be used for specific purposes and are not transferable to the Company in the form of loans, advances or cash dividends. During the years ended March 31, 2023, 2024 and 2025, appropriations to the general reserve amounted to RMB3,138 million, RMB1,756 million and RMB1,203 million, respectively. No appropriations to the enterprise expansion fund and staff welfare and bonus fund have been made by the Company.

(ah) Interest income

Interest income is recorded in the consolidated income statements as it accrues for the interest-earning assets using the effective interest method. During the years ended March 31, 2023, 2024 and 2025, interest income of RMB16,339 million, RMB24,868 million and RMB20,449 million, respectively, were recorded in interest and investment income, net in the consolidated income statements.

 

(ai) Newly adopted accounting standard updates

In April 2022, the Company adopted Accounting Standards Update (“ASU”) 2020-06, “Debt — Debt with Conversion and Other Options (Subtopic 470-20) and Derivatives and Hedging — Contracts in Entity’s Own Equity (Subtopic 815-40): Accounting for Convertible Instruments and Contracts in an Entity’s Own Equity,” which simplifies an issuer’s accounting for certain convertible instruments and the application of derivatives scope exception for contracts in an entity’s own equity. This guidance also addresses how convertible instruments are accounted for in the diluted earnings per share calculation and required enhanced disclosures about the terms of convertible instruments and contracts in an entity’s own equity. The adoption of this guidance did not have a material impact on the financial position, results of operations and cash flows.

F-32


Table of Contents

ALIBABA GROUP HOLDING LIMITED
NOTES TO CONSOLIDATED FINANCIAL STATEMENTS
FOR THE YEARS ENDED MARCH 31, 2023, 2024 AND 2025

2.
Summary of significant accounting policies (Continued)

(ai) Newly adopted accounting standard updates (Continued)

In April 2023, the Company adopted ASU 2021-08, “Business Combinations (Topic 805): Accounting for Contract Assets and Contract Liabilities from Contracts with Customers,” which provides guidance on the acquirer’s accounting for acquired revenue contracts with customers in a business combination. The amendments require an acquirer recognizes and measures contract assets and contract liabilities acquired in a business combination at the acquisition date in accordance with ASC 606 as if it had originated the contracts. This guidance also provides certain practical expedients for acquirers when recognizing and measuring acquired contract assets and contract liabilities from revenue contracts in a business combination. The Company adopted this guidance prospectively and the adoption of this guidance did not have a material impact on the financial position, results of operations and cash flows.

In April 2023, the Company adopted ASU 2022-04, “Liabilities—Supplier Finance Programs (Subtopic 405-50): Disclosure of Supplier Finance Program Obligations,” which require a buyer in a supplier finance program disclose qualitative and quantitative information about the supplier finance program. Details of the key terms of the program, the outstanding obligations confirmed as valid and the roll forward of these obligations for the year ended March 31, 2025 are set out in Note 20.

In April 2024, the Company adopted ASU 2022-03, “Fair Value Measurement (Topic 820): Fair Value Measurement of Equity Securities Subject to Contractual Sale Restrictions”. The amendments clarify that a contractual restriction on the sale of an equity security is not considered part of the unit of account of the equity security and, therefore, is not considered in measuring fair value. The amendments also clarify that an entity cannot, as a separate unit of account, recognize and measure a contractual sale restriction. This guidance also requires certain disclosures for equity securities subject to contractual sale restrictions. The adoption of this guidance did not have a material impact on the financial position, results of operations and cash flows.

In April 2024, the Company adopted ASU 2023-07, “Segment Reporting (Topic 280): Improvements to Reportable Segment Disclosures,” which improves reportable segment disclosure requirements. The amendments require the disclosure of (1) significant segment expenses that are regularly provided to the CODM and included within each reported measure of segment profit or loss; (2) an amount for other segment items by reportable segment and a description of its composition; and (3) the title and position of the CODM and an explanation of how the CODM uses the reported measure(s). The amendments also provide disclosure requirements for interim periods and entities that have a single reportable segment. Details of segment reporting are set out in Note 2(e) and Note 28.

 

3.
Recent accounting pronouncements

In December 2023, the Financial Accounting Standards Board (“FASB”) issued ASU 2023-09, “Income Taxes (Topic 740): Improvements to Income Tax Disclosures”, which improves income tax disclosures. The amendments require the disclosure of specific categories in the rate reconciliation and additional information for reconciling items that meet a quantitative threshold. The amendments also require disaggregated information about the amount of income taxes paid (net of refunds received), Income (or loss) from continuing operations before income tax expense (or benefit) and Income tax expense (or benefit) from continuing operations. The new guidance is required to be applied either prospectively or retrospectively. This guidance is effective for the Company for the year ending March 31, 2026. Early adoption is permitted. The Company is evaluating the impact of the adoption of this guidance.

In November 2024, the FASB issued ASU 2024-03, “Income Statement – Reporting Comprehensive Income – Expense Disaggregation Disclosures (Subtopic 220-40): Disaggregation of Income Statement Expenses” and issued subsequent amendment within ASU 2025-01. The amendments require disaggregation disclosure for certain expense captions presented on the face of income statement, as well as additional disclosure about selling expenses. This guidance is effective for the Company for the year ending March 31, 2028 and interim reporting periods during the year ending March 31, 2029. Early adoption is permitted. The Company is evaluating the impact of the adoption of this guidance on its disclosures.

F-33


Table of Contents

ALIBABA GROUP HOLDING LIMITED
NOTES TO CONSOLIDATED FINANCIAL STATEMENTS
FOR THE YEARS ENDED MARCH 31, 2023, 2024 AND 2025

3.
Recent accounting pronouncements (Continued)

In November 2024, the FASB issued ASU 2024-04, “Debt - Debt with Conversion and Other Options (Subtopic 470-20): Induced Conversions of Convertible Debt Instruments,” which clarifies the requirements for determining whether certain settlements of convertible debt instruments should be accounted for as an induced conversion. The amendments also clarify some specific applications of induced conversion guidance and that the guidance applies to a convertible debt instrument that is not currently convertible as long as it had a substantive conversion feature as of both its issuance date and the date the inducement offer is accepted. The new guidance is required to be applied either prospectively or retrospectively. This guidance is effective for the Company for the year ending March 31, 2027. Early adoption is permitted. The Company is evaluating the impact of the adoption of this guidance.

In May 2025, the FASB issued ASU 2025-03, “Business Combinations (Topic 805) and Consolidation (Topic 810): Determining the Accounting Acquirer in the Acquisition of a Variable Interest Entity,” which requires an entity involved in an acquisition transaction effected primarily by exchanging equity interests when the legal acquiree is a VIE that meets the definition of a business to consider specific factors to determine the accounting acquirer and removes the requirement that the primary beneficiary always is the acquirer for certain transactions. Under the amendments, acquisition transactions in which the legal acquiree is a VIE will, in more instances, result in the same accounting outcomes as economically similar transactions in which the legal acquiree is a voting interest entity. The amendments do not change the accounting for a transaction determined to be a reverse acquisition or a transaction in which the legal acquirer is not a business and is determined to be the accounting acquiree. The new guidance is required to be applied prospectively to any acquisition transaction that occurs after the initial application date. This guidance is effective for the Company for the year ending March 31, 2028. Early adoption is permitted. The Company is evaluating the impact of the adoption of this guidance.

4.
Significant mergers and acquisitions, investments and dispositions
(a)
Acquisitions

Acquisitions that constitute business combinations are summarized in the following table:

 

 

Year ended March 31,

 

 

2023

 

 

2024

 

 

2025

 

 

 

RMB

 

 

RMB

 

 

RMB

 

 

(in millions)

 

Net assets (liabilities)

 

 

1

 

 

 

28

 

 

 

(461

)

Identifiable intangible assets

 

 

285

 

 

 

602

 

 

 

1,544

 

Deferred tax assets

 

 

 

 

 

 

 

 

1

 

Deferred tax liabilities

 

 

(68

)

 

 

(199

)

 

 

(382

)

 

 

218

 

 

 

431

 

 

 

702

 

Noncontrolling interests and mezzanine equity

 

 

(38

)

 

 

(98

)

 

 

(587

)

Net identifiable assets

 

 

180

 

 

 

333

 

 

 

115

 

Goodwill

 

 

583

 

 

 

1,782

 

 

 

4,899

 

Total purchase consideration

 

 

763

 

 

 

2,115

 

 

 

5,014

 

Fair value of previously held equity interests

 

 

 

 

 

 

 

 

(1,555

)

Purchase consideration settled

 

 

(481

)

 

 

(2,038

)

 

 

(1,564

)

Deferred consideration as of year end

 

 

282

 

 

 

77

 

 

 

1,895

 

 

 

 

 

 

 

 

 

 

 

Total purchase consideration is comprised of:

 

 

 

 

 

 

 

 

 

- cash consideration

 

 

763

 

 

 

2,115

 

 

 

2,549

 

- fair value of previously held equity interests

 

 

 

 

 

 

 

 

1,555

 

- others

 

 

 

 

 

 

 

 

910

 

 

 

763

 

 

 

2,115

 

 

 

5,014

 

 

F-34


Table of Contents

ALIBABA GROUP HOLDING LIMITED
NOTES TO CONSOLIDATED FINANCIAL STATEMENTS
FOR THE YEARS ENDED MARCH 31, 2023, 2024 AND 2025

4.
Significant mergers and acquisitions, investments and dispositions (Continued)
(a)
Acquisitions (Continued)

In relation to the revaluation of previously held equity interests, the Company recognized nil, nil, and a gain of RMB628 million in the consolidated income statements for the years ended March 31, 2023, 2024 and 2025, respectively, for the other acquisitions that constitute business combinations.

Pro forma results of operations for these acquisitions have not been presented because the effects of these acquisitions are not material to the consolidated income statements for the year ended March 31, 2023, 2024 and 2025, either individually or in aggregate.

(b)
Disposal of Sun Art Retail Group Limited (“Sun Art”)

 

In December 2024, the Company entered into a sale and purchase agreement to sell all of the equity interest in Sun Art held by the Company, representing approximately 73.66% of the total number of the ordinary shares of Sun Art in issue. Pursuant to the sale and purchase agreement, the Company was entitled to receive approximately HK$9,698 million (RMB9,054 million), which comprised of (i) cash considerations of approximately HK$6,465 million (RMB6,032 million), and (ii) deferred cash considerations of approximately HK$3,233 million (RMB3,022 million). Interest shall be payable in connection with the deferred cash considerations, consisting of (i) base interest, accrued at 4.80% per annum, compounded annually, and (ii) the variable interest of maximum HK$873 million, in the event that the 2027/2028 average adjusted EBITDA of Sun Art is higher than or equal to the adjusted EBITDA high limit of RMB4,400 million. The deferred cash considerations and accrued base interest are to be settled in May 2028, subject to the purchaser’s early repayment option, while the variable interest will be settled in June 2028.

 

The sale of Sun Art was completed in the year ended March 31, 2025 and a loss on disposal of RMB13,123 million was recorded in interest and investment income, net in the consolidated income statements for the year ended March 31, 2025, taking into consideration of (i) the cash considerations and estimated fair value of the deferred cash considerations, and (ii) the carrying values of the net assets of Sun Art and the noncontrolling interests in Sun Art.

(c)
Disposal of Intime Retail (Group) Company Limited (“Intime”)

 

In December 2024, the Company together with another minority shareholder agreed to sell 100% of the equity interest in Intime to a consortium of purchasers. The Company held approximately 99% of the equity interest in Intime. The cash consideration to the Company from the sale of Intime is approximately RMB7.4 billion.

 

The sale of Intime was substantially completed as of March 31, 2025 and losses arising from the disposal of RMB8,515 million was recorded in interest and investment income, net in the consolidated income statements for the year ended March 31, 2025, taking into consideration of (i) the applicable considerations, and (ii) the applicable carrying values of the net assets of Intime and the applicable noncontrolling interests in Intime. As of March 31, 2025, the carrying values of total assets of RMB5,330 million and total liabilities of RMB4,349 million relating to the sale of Intime remained in the Company's consolidated balance sheets were included in prepayments, receivables and other assets and accrued expenses, accounts payable and other liabilities, respectively.

(d)
Investment in Moonshot AI Ltd (“Moonshot”)

Moonshot is an artificial intelligence company in the PRC. During the year ended March 31, 2024, the Company invested a total of approximately US$0.8 billion (approximately RMB5.9 billion) for an approximately 36% equity interest. The investment in preferred stocks of Moonshot is accounted for using the measurement alternative.

F-35


Table of Contents

ALIBABA GROUP HOLDING LIMITED
NOTES TO CONSOLIDATED FINANCIAL STATEMENTS
FOR THE YEARS ENDED MARCH 31, 2023, 2024 AND 2025

4.
Significant mergers and acquisitions, investments and dispositions (Continued)
(e)
Investment in Ant Group Co., Ltd. (“Ant Group”)

Ant Group provides comprehensive digital payment services and facilitates digital financial and value-added services for consumers and merchants, in China and across the world. In September 2019, following the satisfaction of the closing conditions, the Company received the 33% equity interest in Ant Group pursuant to the share and asset purchase agreement as amended from time to time (the “SAPA”).

The Company accounts for its equity interest in Ant Group under the equity method. Upon the completion, the Company recorded the 33% equity interest in Ant Group with a carrying value amounting to RMB90.7 billion in investments in equity method investees. The difference between the carrying value of the 33% equity interest in Ant Group and the Company’s share of the carrying value of Ant Group’s net assets upon completion is a basis difference, which mainly represents the fair value adjustments of amortizable intangible assets and equity investments. These adjustments amounted to RMB24.5 billion and RMB5.3 billion, respectively, both of which were net of their corresponding tax effects.

Subsequent to the receipt of the equity interest in Ant Group, the proportionate share of results of Ant Group, adjusted for the effects of the basis difference as described above, is recorded in share of results of equity method investees in the consolidated income statements on a one quarter in arrears basis. Following the receipt of equity interest in Ant Group, the Company has pre-emptive rights to participate in other issuances of equity securities by Ant Group and certain of its affiliates prior to the time of Ant Group meeting certain minimum criteria for a qualified IPO set forth in the SAPA. These pre-emptive rights entitle the Company to maintain the equity ownership percentage the Company holds in Ant Group immediately prior to any such issuances. In connection with the exercise of the pre-emptive rights, the Company is also entitled to receive certain payments from Ant Group, effectively funding the subscription for these additional equity interest, up to a value of US$1.5 billion, subject to certain adjustments. In addition, under the SAPA, in certain circumstances the Company is permitted to exercise pre-emptive rights through an alternative arrangement which will further protect the Company from dilution.

During the quarter ended September 30, 2023, Ant Group repurchased approximately 7% equity interest from its existing shareholders and the shares repurchased were allocated to the employee incentive plans of Ant Group. The number of shares held by the Company in Ant Group remains unchanged from legal perspective, and the Company’s equity interest in Ant Group on a fully diluted basis remains unchanged at 33%.

For accounting purposes, the Company will take into consideration a proportionate share of equity interest held by the employee incentive plans of Ant Group to account for its share of results from its investment in Ant Group, subject to dilution as the equity interest under the employee incentive plans of Ant Group is transferred out. During the years ended March 31, 2024 and 2025, there was no material change in the equity interest held by the employee incentive plans of Ant Group. While the Company’s carrying value of the investment in Ant Group remain unchanged upon completion, the transactions result in additional basis difference of RMB5.6 billion upon completion, which was mainly allocated to amortizable intangible assets of RMB1.7 billion with a weighted average amortization period of 7 years, goodwill of RMB3.9 billion, equity investments of RMB0.5 billion and deferred tax liabilities of RMB0.5 billion.

 

F-36


Table of Contents

ALIBABA GROUP HOLDING LIMITED
NOTES TO CONSOLIDATED FINANCIAL STATEMENTS
FOR THE YEARS ENDED MARCH 31, 2023, 2024 AND 2025

5.
Revenue

Revenue by segment is as follows:

 

 

Year ended March 31,

 

 

2023

 

 

2024

 

 

2025

 

 

 

RMB

 

 

RMB

 

 

RMB

 

 

(in millions)

 

Taobao and Tmall Group:

 

 

 

 

 

 

 

 

 

China commerce retail (i)

 

 

 

 

 

 

 

 

 

- Customer management

 

 

291,541

 

 

 

304,009

 

 

 

322,346

 

- Direct sales and others (ii)

 

 

103,811

 

 

 

110,405

 

 

 

103,180

 

 

 

395,352

 

 

 

414,414

 

 

 

425,526

 

China commerce wholesale (iii)

 

 

17,854

 

 

 

20,479

 

 

 

24,301

 

Total Taobao and Tmall Group

 

 

413,206

 

 

 

434,893

 

 

 

449,827

 

 

 

 

 

 

 

 

 

 

 

Alibaba International Digital Commerce Group:

 

 

 

 

 

 

 

 

 

International commerce retail (iv)

 

 

50,933

 

 

 

81,654

 

 

 

108,465

 

International commerce wholesale (v)

 

 

19,573

 

 

 

20,944

 

 

 

23,835

 

Total Alibaba International Digital Commerce Group

 

 

70,506

 

 

 

102,598

 

 

 

132,300

 

 

 

 

 

 

 

 

 

 

 

Cloud Intelligence Group (vi)

 

 

103,497

 

 

 

106,374

 

 

 

118,028

 

Cainiao Smart Logistics Network Limited (vii)

 

 

77,512

 

 

 

99,020

 

 

 

101,272

 

Local Services Group (viii)

 

 

50,249

 

 

 

59,802

 

 

 

67,076

 

Hujing Digital Media and Entertainment Group (ix)

 

 

18,444

 

 

 

21,145

 

 

 

22,267

 

All others (x)

 

 

197,115

 

 

 

192,331

 

 

 

206,269

 

Unallocated

 

 

866

 

 

 

1,297

 

 

 

1,924

 

Inter-segment elimination (xi)

 

 

(62,708

)

 

 

(76,292

)

 

 

(102,616

)

Consolidated revenue

 

 

868,687

 

 

 

941,168

 

 

 

996,347

 

 

(i)
Revenue from China commerce retail is primarily generated from China commerce retail business and includes primarily revenue from customer management services and sales of goods.
(ii)
Revenue from direct sales and others under China commerce retail is primarily generated from direct sales businesses, comprising mainly Tmall Supermarket and Tmall Global and primarily consists of revenue from sales of goods, as well as other revenue from logistics services and other value-added services.
(iii)
Revenue from China commerce wholesale is primarily generated from 1688.com and includes revenue from membership fees and related value-added services and customer management services.
(iv)
Revenue from International commerce retail is primarily generated from AliExpress, Trendyol and Lazada and includes revenue from customer management services, sales of goods and logistics services.
(v)
Revenue from International commerce wholesale is primarily generated from Alibaba.com and includes revenue from membership fees and related value-added services and customer management services.
(vi)
Revenue from Cloud Intelligence Group is primarily generated from the provision of cloud services, which include public cloud services and non-public cloud services.
(vii)
Revenue from Cainiao represents logistics services revenue from the domestic and cross-border fulfillment services.

 

 

 

F-37


Table of Contents

ALIBABA GROUP HOLDING LIMITED
NOTES TO CONSOLIDATED FINANCIAL STATEMENTS
FOR THE YEARS ENDED MARCH 31, 2023, 2024 AND 2025

5. Revenue (Continued)

 

(viii)
Revenue from Local Services Group primarily represents platform commissions, logistics services revenue from the provision of on-demand delivery services and revenue from other services provided by Ele.me, and revenue from software and technology services provided by Amap.
(ix)
Revenue from Hujing Digital Media and Entertainment Group is primarily generated from Youku and Damai Entertainment, and includes revenue from membership fees, content investment income, customer management services and ticketing services.
(x)
Revenue from All others represented revenue from businesses including Freshippo, Alibaba Health, Lingxi Games, Intelligent Information Platform, Fliggy, DingTalk, Sun Art, Intime and other businesses. The majority of revenue within All others consist of direct sales revenue, which is recorded on a gross basis. During the year ended March 31, 2025, the sale of Sun Art was completed and the sale of Intime was substantially completed. Details of the disposals are set out in Note 4(b) and Note 4(c) respectively.
(xi)
Inter-segment elimination consisted of revenue primarily from Cainiao and Cloud Intelligence Group.
(xii)
For the year ended March 31, 2024, as a result of the change in composition in reportable segments (Note 28), the Company reclassified revenue by segment. Figures for the year ended March 31, 2023 were reclassified to conform to this presentation.

Revenue by type is as follows:

 

 

Year ended March 31,

 

 

2023

 

 

2024

 

 

2025

 

 

 

RMB

 

 

RMB

 

 

RMB

 

 

(in millions)

 

Customer management services (i)

 

 

355,144

 

 

 

386,571

 

 

 

424,877

 

Membership fees and value-added services

 

 

40,078

 

 

 

41,956

 

 

 

46,613

 

Logistics services

 

 

89,214

 

 

 

114,073

 

 

 

123,379

 

Cloud services

 

 

76,648

 

 

 

76,459

 

 

 

84,517

 

Sales of goods

 

 

271,016

 

 

 

283,273

 

 

 

274,276

 

Other revenue (ii)

 

 

36,587

 

 

 

38,836

 

 

 

42,685

 

 

 

868,687

 

 

 

941,168

 

 

 

996,347

 

 

(i)
Customer management services mainly include CPC, CPM, time-based and CPS marketing and software services.
(ii)
Other revenue includes revenue from self-developed online games, other value-added services provided through various platforms and businesses.

The amount of revenue recognized for performance obligations satisfied (or partially satisfied) in prior periods for contracts with expected duration of more than one year during the years ended March 31, 2023, 2024 and 2025 were not material.

F-38


Table of Contents

ALIBABA GROUP HOLDING LIMITED
NOTES TO CONSOLIDATED FINANCIAL STATEMENTS
FOR THE YEARS ENDED MARCH 31, 2023, 2024 AND 2025

6.
Leases

The Company entered into operating lease agreements primarily for shops and malls, offices, warehouses and land. Certain lease agreements contain an option for the Company to renew a lease or an option to terminate a lease early. The Company considers these options in determining the classification and measurement of the leases.

The leases may include variable payments based on measures such as the level of sales at a physical store, which are expensed as incurred.

Components of operating lease cost are as follows:

 

 

Year ended March 31,

 

 

2023

 

 

2024

 

 

2025

 

 

 

RMB

 

 

RMB

 

 

RMB

 

 

 

(in millions)

 

Operating lease cost

 

 

10,802

 

 

 

10,752

 

 

 

10,431

 

Variable lease cost

 

 

672

 

 

 

655

 

 

 

621

 

Total operating lease cost

 

 

11,474

 

 

 

11,407

 

 

 

11,052

 

 

For the years ended March 31, 2023, 2024 and 2025, cash payments for operating leases amounted to RMB8,050 million, RMB10,452 million and RMB7,637 million, respectively. For the years ended March 31, 2024 and 2025, the operating lease assets obtained in exchange for operating lease liabilities amounted to RMB7,969 million and RMB6,171 million, respectively.

As of March 31, 2024 and 2025, the Company’s operating leases had a weighted average remaining lease term of 9.2 years and 7.4 years, respectively. As of the same dates, the Company’s operating leases had a weighted average discount rate of 4.7% and 4.6%, respectively. Future lease payments under operating leases as of March 31, 2025 are as follows:

 

 

Amounts

 

 

 

RMB

 

 

(in millions)

 

For the year ending March 31,

 

 

 

2026

 

 

4,876

 

2027

 

 

3,654

 

2028

 

 

2,917

 

2029

 

 

2,451

 

2030

 

 

1,863

 

Thereafter

 

 

6,676

 

 

 

22,437

 

Less: imputed interest

 

 

(5,030

)

Total operating lease liabilities (Note 19)

 

 

17,407

 

 

F-39


Table of Contents

ALIBABA GROUP HOLDING LIMITED
NOTES TO CONSOLIDATED FINANCIAL STATEMENTS
FOR THE YEARS ENDED MARCH 31, 2023, 2024 AND 2025

7.
Income tax expenses

Composition of income tax expenses

 

 

Year ended March 31,

 

 

2023

 

 

2024

 

 

2025

 

 

 

RMB

 

 

RMB

 

 

RMB

 

 

(in millions)

 

Current income tax expense

 

 

17,266

 

 

 

27,792

 

 

 

35,071

 

Deferred taxation

 

 

(1,717

)

 

 

(5,263

)

 

 

374

 

 

 

15,549

 

 

 

22,529

 

 

 

35,445

 

 

Under the current laws of the Cayman Islands, the Company is not subject to tax on its income or capital gains. In addition, upon payments of dividends by the Company to its shareholders, no Cayman Islands withholding tax is imposed. The Company’s subsidiaries incorporated in Hong Kong were subject to the Hong Kong profits tax rate at 16.5% for the years ended March 31, 2023, 2024 and 2025. The Company’s subsidiaries incorporated in other jurisdictions were subject to income tax charges calculated according to the tax laws enacted or substantially enacted in the countries where they operate and generate income.

Current income tax expense primarily includes the provision for PRC Enterprise Income Tax (“EIT”) for subsidiaries operating in the PRC and withholding tax on earnings that have been declared for distribution by PRC subsidiaries to offshore holding companies. Substantially all of the Company’s income before income tax and share of results of equity method investees are generated by these PRC subsidiaries. These subsidiaries are subject to EIT on their taxable income as reported in their respective statutory financial statements adjusted in accordance with the relevant tax laws, rules and regulations in the PRC.

Under the PRC Enterprise Income Tax Law (the “EIT Law”), the standard enterprise income tax rate for domestic enterprises and foreign invested enterprises is 25%. In addition, the EIT Law provides for, among others, a preferential tax rate of 15% for enterprises qualified as High and New Technology Enterprises. Further, certain subsidiaries were recognized as Software Enterprises and thereby entitled to full exemption from EIT for two years beginning from their first profitable calendar year and a 50% reduction for the subsequent three calendar years. In addition, a duly recognized Key Software Enterprise (“KSE”) within China’s national plan can enjoy a preferential EIT rate of 10%. The KSE status is subject to review by the relevant authorities every year and the timing of the annual review and notification by the relevant authorities may vary from year to year. The related reduction in tax expense as a result of official notification confirming the KSE status is accounted for upon the receipt of such notification.

The tax status of the subsidiaries of the Company with major taxable profits is described below:

Alibaba (China) Technology Co., Ltd. (“Alibaba China”), Taobao (China) Software Co., Ltd. (“Taobao China”) and Zhejiang Tmall Technology Co., Ltd. (“Tmall China”), entities primarily engaged in the operations of the Company’s wholesale marketplaces, Taobao and Tmall, respectively, and Alibaba (Beijing) Software Services Co., Ltd. (“Alibaba Beijing”) and Alibaba (China) Co., Ltd. (“China Co.”), entities primarily engaged in the operations of technology, software research and development and relevant services, were qualified as High and New Technology Enterprises. For the taxation years of 2022, 2023 and 2024, Alibaba China, Taobao China, Tmall China, Alibaba Beijing and China Co. applied an EIT rate of 15% as High and New Technology Enterprises.

Most of the remaining PRC entities of the Company are subject to EIT at 25% for the years ended March 31, 2023, 2024 and 2025.

F-40


Table of Contents

ALIBABA GROUP HOLDING LIMITED
NOTES TO CONSOLIDATED FINANCIAL STATEMENTS
FOR THE YEARS ENDED MARCH 31, 2023, 2024 AND 2025

7.
Income tax expenses (Continued)

Composition of income tax expenses (Continued)

Pursuant to the EIT Law, a 10% withholding tax is levied on dividends declared by PRC companies to their foreign investors. A lower withholding tax rate of 5% is applicable if direct foreign investors with at least 25% equity interest in the PRC company are incorporated in Hong Kong and meet the relevant requirements pursuant to the tax arrangement between Chinese mainland and Hong Kong S.A.R. Since the equity holders of the major PRC subsidiaries of the Company are Hong Kong incorporated companies and meet the relevant requirements pursuant to the tax arrangement between Chinese mainland and Hong Kong S.A.R., the Company has used 5% to provide for deferred tax liabilities on retained earnings which are anticipated to be distributed. As of March 31, 2025, the Company has accrued the withholding tax on substantially all of the distributable earnings of the PRC subsidiaries, except for those undistributed earnings that the Company intends to invest indefinitely in the PRC which amounted to RMB362.6 billion.

Composition of deferred tax assets and liabilities

 

 

 

As of March 31,

 

 

2024

 

 

2025

 

 

 

RMB

 

 

RMB

 

 

(in millions)

 

Deferred tax assets

 

 

 

 

 

 

Licensed copyrights

 

 

5,527

 

 

 

6,351

 

Tax losses carried forward and others (i)

 

 

52,410

 

 

 

66,120

 

 

 

57,937

 

 

 

72,471

 

Valuation allowance (ii)

 

 

(46,576

)

 

 

(59,310

)

Total deferred tax assets

 

 

11,361

 

 

 

13,161

 

 

 

 

 

 

 

 

Deferred tax liabilities

 

 

 

 

 

 

Identifiable intangible assets

 

 

(14,176

)

 

 

(5,122

)

Withholding tax on undistributed earnings (iii)

 

 

(8,170

)

 

 

(8,559

)

Equity method investees and others (iv)

 

 

(30,666

)

 

 

(34,773

)

Total deferred tax liabilities

 

 

(53,012

)

 

 

(48,454

)

Net deferred tax liabilities

 

 

(41,651

)

 

 

(35,293

)

 

(i)
Others generally represent deferred tax assets for property and equipment, investments in equity method investees, equity securities and other investments, as well as accrued expenses which are not deductible until paid under PRC tax laws.
(ii)
Change in valuation allowances generally represents valuation allowances provided on the deferred tax assets related to the tax losses carried forward, property and equipment, as well as investments in equity securities and other investments due to the uncertainty surrounding their realization. If events occur in the future that improve the certainty of realization, an adjustment to the valuation allowances will be made and consequently income tax expenses will be reduced.
(iii)
The related deferred tax liabilities as of March 31, 2024 and 2025 were provided on the assumption that substantially all of the distributable earnings of PRC subsidiaries will be distributed as dividends, except for those undistributed earnings that the Company intends to invest indefinitely in the PRC which amounted to RMB304.7 billion and RMB362.6 billion, respectively.
(iv)
Deferred tax liabilities for investments in equity method investees mainly includes the deferred tax effect on the gain in relation to the receipt of the 33% equity interest in Ant Group of RMB19.7 billion. Others primarily represents deferred tax liabilities for investments in equity securities and other investments.

 

F-41


Table of Contents

ALIBABA GROUP HOLDING LIMITED
NOTES TO CONSOLIDATED FINANCIAL STATEMENTS
FOR THE YEARS ENDED MARCH 31, 2023, 2024 AND 2025

7.
Income tax expenses (Continued)

Composition of deferred tax assets and liabilities (Continued)

As of March 31, 2025, the accumulated tax losses of subsidiaries incorporated in Singapore, Türkiye and Hong Kong S.A.R., subject to the agreement of the relevant tax authorities, of RMB41,583 million, RMB7,078 million and RMB6,012 million, respectively, are allowed to be carried forward to offset against future taxable profits. The carry forward of tax losses in Singapore and Hong Kong S.A.R. generally has no time limit, while the tax losses in Türkiye will expire, if unused, in the years ending March 31, 2026 through 2030. The accumulated tax losses of subsidiaries incorporated in the PRC, subject to the agreement of the PRC tax authorities, of RMB147,839 million as of March 31, 2025 will expire, if unused, in the years ending March 31, 2026 through 2035.

Reconciliation of the differences between the statutory EIT rate applicable to profits of the consolidated entities and the income tax expenses of the Company:

 

 

Year ended March 31,

 

 

2023

 

 

2024

 

 

2025

 

 

 

RMB

 

 

RMB

 

 

RMB

 

 

(in millions, except per share data)

 

Income before income tax and share of result of equity method
  investees

 

 

89,185

 

 

 

101,596

 

 

 

155,455

 

Income tax computed at statutory EIT rate (25%)

 

 

22,296

 

 

 

25,399

 

 

 

38,864

 

Effect of different tax rates available to different jurisdictions

 

 

(153

)

 

 

(1,095

)

 

 

(1,089

)

Effect of tax holiday and preferential tax benefit on assessable
  profits of subsidiaries incorporated in the PRC

 

 

(13,679

)

 

 

(14,135

)

 

 

(20,258

)

Non-deductible expenses and non-taxable income, net (i)

 

 

16,870

 

 

 

11,006

 

 

 

10,673

 

Additional deductions of certain research and development expenses
  incurred by subsidiaries in the PRC (ii)

 

 

(8,282

)

 

 

(9,415

)

 

 

(9,320

)

Withholding tax on the earnings distributed and anticipated to be
  remitted

 

 

5,312

 

 

 

6,127

 

 

 

5,938

 

Change in valuation allowance and others (iii)

 

 

(6,815

)

 

 

4,642

 

 

 

10,637

 

Income tax expenses

 

 

15,549

 

 

 

22,529

 

 

 

35,445

 

Effect of tax holidays inside the PRC on basic earnings per share

 

 

0.65

 

 

 

0.70

 

 

 

1.08

 

Effect of tax holidays inside the PRC on basic earnings per ADS

 

 

5.22

 

 

 

5.60

 

 

 

8.62

 

 

(i)
Expenses not deductible for tax purposes and non-taxable income generally represent impairment of goodwill, investment income or loss and share-based compensation expense.
(ii)
This amount represents tax incentives relating to the research and development expenses of certain major operating subsidiaries in the PRC.
(iii)
Change in valuation allowance generally represents valuation allowance for temporary differences associated with tax losses, property and equipment and investments in equity securities and other investments. Besides, others primarily represents other tax benefits which were not previously recognized as well as deferred tax effect for temporary differences in relation to certain investments in equity method investees.

F-42


Table of Contents

ALIBABA GROUP HOLDING LIMITED
NOTES TO CONSOLIDATED FINANCIAL STATEMENTS
FOR THE YEARS ENDED MARCH 31, 2023, 2024 AND 2025

8.
Share-based awards
(a)
Share-based awards relating to ordinary shares of the Company

Share-based awards such as RSUs, incentive and non-statutory stock options, restricted shares, dividend equivalents, share appreciation rights and share payments may be granted to any directors, employees and consultants of the Company or affiliated companies under equity incentive plans adopted since the inception of the Company.

The 2014 Post-IPO Equity Incentive Plan (the “2014 Plan”) was adopted in September 2014 and has a ten-year term. No further awards will be granted under the plan as from September 18, 2024. Any shares authorized but unissued under the 2014 Plan will no longer be available for granting. The share-based awards already granted under the 2014 Plan will remain in full force and effect pursuant to the terms and conditions of the 2014 Plan. Eight ordinary shares are issuable upon the vesting or the exercise of one share-based award under the 2014 Plan.

The 2024 Equity Incentive Plan (the “2024 Plan”) and the 2024 Equity Incentive Plan (Existing Shares) (the “2024 Plan (Existing Shares)”) (collectively, the “2024 equity incentive plans”) were adopted in August 2024 and have a ten-year term. As of the adoption date of the 2024 Plan and 2024 Plan (Existing Shares), the number of share-based awards available for grant under the scheme mandates were 483,000,000 and 517,000,000 ordinary shares, respectively. As of March 31, 2025, the number of shares authorized but unissued under the 2024 Plan and 2024 Plan (Existing Shares) were 473,488,465 and 514,066,668 ordinary shares, respectively. One ordinary share is issuable upon the vesting or the exercise of one share-based award under the 2024 equity incentive plans.

RSUs

The 2014 Plan

A summary of the changes in the RSUs relating to ordinary shares granted by the Company under the 2014 Plan during the year ended March 31, 2025 is as follows:

 

 

 

 

 

 

Weighted-

 

 

 

 

 

average

 

 

Number

 

 

grant date

 

 

of RSUs (iii)

 

 

fair value

 

 

 

 

 

US$

 

Awarded and unvested as of April 1, 2024

 

 

64,446,461

 

 

 

116.85

 

Granted

 

 

11,553,472

 

 

 

87.51

 

Vested

 

 

(24,683,544

)

 

 

135.52

 

Canceled/forfeited

 

 

(6,456,911

)

 

 

105.56

 

Awarded and unvested as of March 31, 2025 (i)

 

 

44,859,478

 

 

 

100.65

 

Expected to vest as of March 31, 2025 (ii)

 

 

39,171,294

 

 

 

102.89

 

 

 

F-43


Table of Contents

ALIBABA GROUP HOLDING LIMITED
NOTES TO CONSOLIDATED FINANCIAL STATEMENTS
FOR THE YEARS ENDED MARCH 31, 2023, 2024 AND 2025

8.
Share-based awards (Continued)
(a)
Share-based awards relating to ordinary shares of the Company (Continued)

RSUs (Continued)

The 2024 equity incentive plans

A summary of the changes in the RSUs relating to ordinary shares granted by the Company under the 2024 equity incentive plans during the year ended March 31, 2025 is as follows:

 

 

 

 

 

 

Weighted-

 

 

 

 

 

average

 

 

Number

 

 

grant date

 

 

of RSUs (iv)

 

 

fair value

 

 

 

 

 

HK$

 

Awarded and unvested as of April 1, 2024

 

-

 

 

-

 

Granted

 

 

10,157,479

 

 

 

123.46

 

Vested

 

 

(76,000

)

 

 

85.25

 

Canceled/forfeited

 

 

(645,944

)

 

 

127.06

 

Awarded and unvested as of March 31, 2025 (i)

 

 

9,435,535

 

 

 

123.53

 

Expected to vest as of March 31, 2025 (ii)

 

 

8,309,041

 

 

 

123.73

 

 

 

(i)
No outstanding RSUs will be vested after the expiry of a period of up to ten years from the date of grant.
(ii)
RSUs expected to vest are the result of applying the pre-vesting forfeiture rate assumptions to total outstanding RSUs.
(iii)
Eight ordinary shares are issuable upon the vesting or the exercise of one share-based award under the 2014 Plan.
(iv)
One ordinary share is issuable upon the vesting or the exercise of one share-based award under the 2024 equity incentive plans.

 

As of March 31, 2025, there were RMB8,641 million of unamortized compensation costs related to all outstanding RSUs, net of expected forfeitures. These amounts are expected to be recognized over a weighted average period of 1.8 years.

During the years ended March 31, 2023, 2024 and 2025, the Company recognized share-based compensation expense of RMB24,410 million, RMB17,734 million and RMB10,772 million, respectively, in connection with the above RSUs.

 

 

F-44


Table of Contents

ALIBABA GROUP HOLDING LIMITED
NOTES TO CONSOLIDATED FINANCIAL STATEMENTS
FOR THE YEARS ENDED MARCH 31, 2023, 2024 AND 2025

8.
Share-based awards (Continued)
(a)
Share-based awards relating to ordinary shares of the Company (Continued)

Share options

The 2014 Plan

A summary of the changes in the share options relating to ordinary shares granted by the Company under the 2014 Plan during the year ended March 31, 2025 is as follows:

 

 

 

 

 

 

 

 

Weighted

 

 

 

 

 

Weighted

 

 

average

 

 

Number

 

 

average

 

 

remaining

 

 

of share

 

 

exercise

 

 

contractual

 

 

options (iii)

 

 

price

 

 

life

 

 

 

 

 

US$

 

 

(in years)

 

Outstanding as of April 1, 2024

 

 

6,834,667

 

 

 

85.77

 

 

 

5.5

 

Granted

 

 

150,000

 

 

 

84.60

 

 

 

7.1

 

Exercised

 

 

(181,000

)

 

 

26.00

 

 

 

Canceled/forfeited

 

 

(168,000

)

 

 

26.00

 

 

 

Outstanding as of March 31, 2025

 

 

6,635,667

 

 

 

88.89

 

 

 

4.5

 

Vested and exercisable as of March 31, 2025 (i)

 

 

4,475,667

 

 

 

98.65

 

 

 

3.0

 

Vested and expected to vest as of March 31, 2025 (ii)

 

 

6,619,558

 

 

 

89.04

 

 

4.5

 

The 2024 equity incentive plans

A summary of the changes in the share options relating to ordinary shares granted by the Company under the 2024 equity incentive plans during the year ended March 31, 2025 is as follows:

 

 

 

 

 

 

 

 

Weighted

 

 

 

 

 

Weighted

 

 

average

 

 

Number

 

 

average

 

 

remaining

 

 

of share

 

 

exercise

 

 

contractual

 

 

options (iv)

 

 

price

 

 

life

 

 

 

 

 

HK$

 

 

(in years)

 

Outstanding as of April 1, 2024

 

 

 

 

 

 

 

 

 

Granted

 

 

2,933,332

 

 

 

68.00

 

 

 

5.9

 

Outstanding as of March 31, 2025

 

 

2,933,332

 

 

 

68.00

 

 

 

5.9

 

Vested and exercisable as of March 31, 2025 (i)

 

 

 

 

 

 

 

 

 

Vested and expected to vest as of March 31, 2025 (ii)

 

 

2,698,650

 

 

 

68.00

 

 

5.9

 

 

(i)
No outstanding share options will be vested or exercisable after the expiry of a period of up to twelve and ten years from the date of grant under the 2014 Plan and the 2024 equity incentive plans, respectively.
(ii)
Share options expected to vest are the result of applying the pre-vesting forfeiture rate assumptions to total outstanding share options.
(iii)
Eight ordinary shares are issuable upon the vesting or the exercise of one share-based award under the 2014 Plan.
(iv)
One ordinary share is issuable upon the vesting or the exercise of one share-based award under the 2024 equity incentive plans.

As of March 31, 2025, the aggregate intrinsic value of all outstanding options was RMB2,614 million. As of the same date, the aggregate intrinsic value of options that were vested and exercisable and options that were vested and expected to vest was RMB1,454 million and RMB2,588 million, respectively.

F-45


Table of Contents

ALIBABA GROUP HOLDING LIMITED
NOTES TO CONSOLIDATED FINANCIAL STATEMENTS
FOR THE YEARS ENDED MARCH 31, 2023, 2024 AND 2025

8.
Share-based awards (Continued)
(a)
Share-based awards relating to ordinary shares of the Company (Continued)

Share options (Continued)

During the years ended March 31, 2023, 2024 and 2025, the weighted average grant date fair value of share options granted was nil, US$40.30 and US$73.95, respectively, and the total grant date fair value of options vested during the same years was RMB327 million, RMB238 million and RMB408 million, respectively. During the same years, the aggregate intrinsic value of share options exercised was RMB67 million, RMB382 million and RMB128 million, respectively.

Cash received from option exercises under the share option plans for the years ended March 31, 2023, 2024 and 2025 was RMB8 million, RMB843 million and RMB10 million, respectively.

No share options were granted during the year ended March 31, 2023. The fair value of each option granted during the years ended March 31, 2024 and 2025 is estimated on the measurement date using the Black-Scholes model by applying the assumptions below:

 

 

Year ended March 31,

 

2024

 

2025

Risk-free interest rate (i)

 

4.50%

 

3.36% - 4.49%

Expected dividend yield (ii)

 

0%

 

0%

Expected life (years) (iii)

 

6.50

 

4.45 - 4.75

Expected volatility (iv)

 

44.80%

 

48.51% - 49.44%

 

(i)
Risk-free interest rate is based on the yields of United States Treasury securities with maturities similar to the expected life of the share options in effect on the measurement date.
(ii)
For the share options granted during the years ended March 31, 2024 and 2025, expected dividend yield is nil as the Company decided to pay upon the exercise of such share options in an amount equivalent to the dividends as detailed in Note 30 to the participants.
(iii)
Expected life of share options is based on management’s estimate on timing of exercise of share options.
(iv)
Expected volatility is assumed based on the historical volatility of the Company in the period equal to the expected life of each grant.

As of March 31, 2025, there were RMB547 million of unamortized compensation costs related to these outstanding share options, net of expected forfeitures. These amounts are expected to be recognized over a weighted average period of 2.5 years.

During the years ended March 31, 2023, 2024 and 2025, the Company recognized share-based compensation expense of RMB490 million, RMB240 million and RMB349 million, respectively, in connection with the above share options.

Following the dividends as detailed in Note 30, the Company decided to pay upon vesting of certain RSUs or exercise of certain share options in an amount equivalent to the dividends to the participants. This arrangement has no impact to the classification and vesting condition of the awards.

(b)
Share-based awards relating to Ant Group

Prior to 2023, certain employees of the Company were granted share-based awards by Ant Group and Hangzhou Junhan Equity Investment Partnership (“Junhan”), a major equity holder of Ant Group. These awards tied to the valuation of Ant Group and are settled by respective grantors upon disposal of these awards by the holders, vesting or exercise of these awards, depending on the forms of these awards. In addition, Junhan and Ant Group have the right to repurchase the vested awards (or any underlying equity for the settlement of the vested awards) granted by them, as applicable, from the holders upon an initial public offering of Ant Group or the termination of the holders’ employment with the Company at a price to be determined based on the then fair market value of Ant Group.

F-46


Table of Contents

ALIBABA GROUP HOLDING LIMITED
NOTES TO CONSOLIDATED FINANCIAL STATEMENTS
FOR THE YEARS ENDED MARCH 31, 2023, 2024 AND 2025

8.
Share-based awards (Continued)
(b)
Share-based awards relating to Ant Group (Continued)

For accounting purposes, these awards meet the definition of a financial derivative. The cost relating to these awards is recognized by the Company and the related expense is recognized over the requisite service period in the consolidated income statements with a corresponding credit to additional paid-in capital. Subsequent changes in the fair value of these awards are recorded in the consolidated income statements. The expenses relating to these awards are remeasured at the fair value on each reporting date until their settlement dates. The fair value of the underlying equity is primarily determined based on the contemporaneous valuation report, external information and information obtained from Ant Group.

During the years ended March 31, 2023, 2024 and 2025, the Company recognized expenses of RMB668 million, a net reversal of RMB6,691 million and expenses of RMB4 million, respectively, in respect of the share-based awards relating to Ant Group.

Starting from April 2020, the parties agreed to settle with each other the cost associated with certain share-based awards granted to each other’s employees upon vesting. The settlement amounts under this arrangement depend on the values of Ant Group share-based awards granted to the Company’s employees and the Company’s share-based awards granted to employees of Ant Group, in which the net settlement amount is insignificant to the Company.

Share-based awards relating to ordinary shares of the Company and Ant Group are generally subject to a four-year vesting schedule as determined by the administrator of the plans, or a vesting period of up to ten years for certain management members of the Company.

(c)
Share-based compensation expense by function

 

 

Year ended March 31,

 

 

2023

 

 

2024

 

 

2025

 

 

 

RMB

 

 

RMB

 

 

RMB

 

 

(in millions)

 

Cost of revenue

 

 

5,710

 

 

 

3,012

 

 

 

2,162

 

Product development expenses

 

 

13,514

 

 

 

7,623

 

 

 

6,700

 

Sales and marketing expenses

 

 

3,710

 

 

 

2,265

 

 

 

2,137

 

General and administrative expenses

 

 

7,897

 

 

 

5,646

 

 

 

4,578

 

 

 

30,831

 

 

 

18,546

 

 

 

15,577

 

 

9.
Earnings per share/ADS

Each ADS represents eight ordinary shares.

Basic earnings per share is computed by dividing net income attributable to ordinary shareholders by the weighted average number of outstanding ordinary shares, adjusted for treasury shares. Basic earnings per ADS is derived from the basic earnings per share.

For the calculation of diluted earnings per share, net income attributable to ordinary shareholders for basic earnings per share is adjusted by the effect of dilutive securities, including share-based awards, under the treasury stock method and convertible unsecured senior notes under the if-converted method. Certain potentially dilutive securities, of which the amounts are insignificant, and the capped call transactions in connection with the issuance of the convertible unsecured senior notes have been excluded from the computation of diluted net income per share as their inclusion is anti-dilutive. Diluted earnings per ADS is derived from the diluted earnings per share.

F-47


Table of Contents

ALIBABA GROUP HOLDING LIMITED
NOTES TO CONSOLIDATED FINANCIAL STATEMENTS
FOR THE YEARS ENDED MARCH 31, 2023, 2024 AND 2025

9.
Earnings per share/ADS (Continued)

The following table sets forth the computation of basic and diluted net income per share/ADS for the following periods:

 

 

Year ended March 31,

 

 

2023

 

 

2024

 

 

2025

 

 

RMB

 

 

RMB

 

 

RMB

 

 

 

(in millions, except per share data)

 

Earnings per share

 

 

 

 

 

 

 

 

 

Numerator:

 

 

 

 

 

 

 

 

 

Net income attributable to ordinary shareholders for computing
   net income per ordinary share — basic

 

 

72,509

 

 

 

79,741

 

 

 

129,470

 

Dilution effect on earnings arising from equity-settled share-based
   awards operated by equity method investees and subsidiaries

 

 

(38

)

 

 

(228

)

 

 

(300

)

Adjustments for interest expense attributable to convertible
   unsecured senior notes

 

 

 

 

 

 

 

 

235

 

Net income attributable to ordinary shareholders for
   computing net income per ordinary share — diluted

 

 

72,471

 

 

 

79,513

 

 

 

129,405

 

 

 

 

 

 

 

 

 

 

 

Shares (denominator):

 

 

 

 

 

 

 

 

 

Weighted average number of shares used in calculating net
   income per ordinary share — basic (million shares)

 

 

20,980

 

 

 

20,182

 

 

 

18,791

 

Adjustments for dilutive RSUs and share options (million shares)

 

 

134

 

 

 

177

 

 

 

200

 

Adjustments for convertible unsecured senior notes
   (million shares)

 

 

 

 

 

 

 

 

327

 

Weighted average number of shares used in calculating net
   income per ordinary share — diluted (million shares)

 

 

21,114

 

 

 

20,359

 

 

 

19,318

 

 

 

 

 

 

 

 

 

 

 

Net income per ordinary share — basic (RMB)

 

 

3.46

 

 

 

3.95

 

 

 

6.89

 

Net income per ordinary share — diluted (RMB)

 

 

3.43

 

 

 

3.91

 

 

 

6.70

 

 

 

 

 

 

 

 

 

 

 

Earnings per ADS

 

 

 

 

 

 

 

 

 

Net income per ADS — basic (RMB)

 

 

27.65

 

 

 

31.61

 

 

 

55.12

 

Net income per ADS — diluted (RMB)

 

 

27.46

 

 

 

31.24

 

 

 

53.59

 

 

10.
Restricted cash and escrow receivables

 

 

As of March 31,

 

 

2024

 

 

2025

 

 

RMB

 

 

RMB

 

 

 

(in millions)

 

Buyer protection fund deposits from merchants on the marketplaces (i)

 

 

30,924

 

 

 

35,962

 

Others

 

 

7,375

 

 

 

7,819

 

 

 

38,299

 

 

 

43,781

 

 

(i)
The amount represents buyer protection fund deposits received from merchants on the Company’s marketplaces, which are restricted for the purpose of compensating buyers for claims against merchants. A corresponding liability is recorded in other deposits and advances received under accrued expenses, accounts payable and other liabilities (Note 19) on the consolidated balance sheets.

F-48


Table of Contents

ALIBABA GROUP HOLDING LIMITED
NOTES TO CONSOLIDATED FINANCIAL STATEMENTS
FOR THE YEARS ENDED MARCH 31, 2023, 2024 AND 2025

11.
Equity securities and other investments

 

 

As of March 31, 2024

 

 

Original
cost

 

 

Cumulative
net losses

 

 

Carrying
value

 

 

 

RMB

 

 

RMB

 

 

RMB

 

 

(in millions)

 

Equity securities:

 

 

 

 

 

 

 

 

 

Listed equity securities

 

 

92,456

 

 

 

(25,275

)

 

 

67,181

 

Investments in privately held companies

 

 

110,863

 

 

 

(14,385

)

 

 

96,478

 

Debt investments:

 

 

 

 

 

 

 

 

 

Debt securities and loan investments

 

 

20,723

 

 

 

(9,641

)

 

 

11,082

 

Other treasury investments

 

 

106,150

 

 

 

 

 

 

106,150

 

 

 

330,192

 

 

 

(49,301

)

 

 

280,891

 

 

 

As of March 31, 2025

 

 

Original
cost

 

 

Cumulative
net (losses) gains

 

 

Carrying
value

 

 

 

RMB

 

 

RMB

 

 

RMB

 

 

(in millions)

 

Equity securities:

 

 

 

 

 

 

 

 

 

Listed equity securities

 

 

79,024

 

 

 

(1,394

)

 

 

77,630

 

Investments in privately held companies

 

 

113,646

 

 

 

(17,479

)

 

 

96,167

 

Debt investments:

 

 

 

 

 

 

 

 

 

Debt securities and loan investments

 

 

15,009

 

 

 

(6,224

)

 

 

8,785

 

Other treasury investments

 

 

227,935

 

 

 

81

 

 

 

228,016

 

 

 

 

435,614

 

 

 

(25,016

)

 

 

410,598

 

 

Details of the significant additions during the years ended March 31, 2023, 2024 and 2025 are set out in Note 4.

Equity securities

For equity securities which were still held as of March 31, 2023, 2024 and 2025, net unrealized (losses) gains, including impairment losses, of RMB(29,481) million, RMB(28,790) million and RMB16,746 million, respectively, were recognized in interest and investment income, net, for the years ended March 31, 2023, 2024 and 2025.

Investments in privately held companies include equity investments for which the Company elected to account for using the measurement alternative (Note 2(t)), for which the carrying value as of March 31, 2024 and 2025 were RMB89,660 million and RMB88,728 million, respectively.

For equity investments accounted for using the measurement alternative as of March 31, 2024, the Company recorded cumulative upward adjustments of RMB20,965 million and cumulative impairments and downward adjustments of RMB32,760 million. For these investments, the Company recorded upward adjustments of RMB8,121 million and impairments and downward adjustments of RMB11,585 million during the year ended March 31, 2024.

For equity investments accounted for using the measurement alternative as of March 31, 2025, the Company recorded cumulative upward adjustments of RMB27,197 million and cumulative impairments and downward adjustments of RMB44,232 million. For these investments, the Company recorded upward adjustments of RMB8,345 million and impairments and downward adjustments of RMB10,033 million during the year ended March 31, 2025.

F-49


Table of Contents

ALIBABA GROUP HOLDING LIMITED
NOTES TO CONSOLIDATED FINANCIAL STATEMENTS
FOR THE YEARS ENDED MARCH 31, 2023, 2024 AND 2025

11.
Equity securities and other investments (Continued)

Debt investments

Debt investments include convertible and exchangeable bonds accounted for under the fair value option, for which the fair value as of March 31, 2024 and 2025 were RMB3,344 million and RMB963 million, respectively. The aggregate fair value of these convertible and exchangeable bonds was lower than their aggregate unpaid principal balance as of March 31, 2024 and 2025 by RMB4,607 million and RMB2,420 million, respectively. Unrealized losses recorded on these convertible and exchangeable bonds in the consolidated income statements were RMB262 million, RMB1,225 million and RMB17 million during the years ended March 31, 2023, 2024 and 2025, respectively.

Debt investments also include debt investments accounted for at amortized cost, for which the allowance for credit losses as of March 31, 2024 and 2025 were RMB5,034 million and RMB3,779 million, respectively.

During the years ended March 31, 2023, 2024 and 2025, (reversal of impairment losses) impairment losses on these debt investments of RMB(356) million, RMB872 million and RMB(1,175) million, respectively, were recorded in interest and investment income, net in the consolidated income statements.

As of March 31, 2024 and 2025, repayment of loans provided to shareholders of equity method investees with total principal amount of RMB5,527 million and RMB5,529 million, respectively, was expected to be provided substantially through the sale of collateral. Expected credit losses for these loans were assessed on an individual basis, based on the fair value of the corresponding shares pledged as collateral as of the reporting date, adjusted for selling costs as appropriate. The fair value of the collateral as of March 31, 2024 and 2025 were RMB3,304 million and RMB4,325 million, respectively. There was no commitment to lend additional funds.

The carrying amount of debt investments accounted for at amortized cost approximates their fair value due to the fact that the related effective interest rates approximate rates currently offered by financial institutions for similar debt instruments of comparable maturities.

Other treasury investments mainly comprise of investments in fixed deposits, certificates of deposits and marketable debt securities with original maturities over one year for treasury purposes.

12.
Fair value measurement

Fair value is defined as the price that would be received to sell an asset or paid to transfer a liability in an orderly transaction between market participants at the measurement date. To increase the comparability of fair value measures, the following hierarchy prioritizes the inputs to valuation methodologies used to measure fair value:

 

Level 1 —

Valuations based on unadjusted quoted prices for identical assets and liabilities in active markets.

Level 2 —

Valuations based on observable inputs other than quoted prices included in Level 1, such as quoted prices for similar assets and liabilities in active markets, quoted prices for identical or similar assets and liabilities in markets that are not active, or other inputs that are observable or can be corroborated by observable market data.

Level 3 —

Valuations based on unobservable inputs reflecting assumptions, consistent with reasonably available assumptions made by other market participants. These valuations require significant judgment.

 

F-50


Table of Contents

ALIBABA GROUP HOLDING LIMITED
NOTES TO CONSOLIDATED FINANCIAL STATEMENTS
FOR THE YEARS ENDED MARCH 31, 2023, 2024 AND 2025

12.
Fair value measurement (Continued)

Fair value of listed equity investments are based on quoted prices in active markets for identical assets or liabilities and, if applicable, are adjusted for the characteristic included in the equity security. The valuation of unlisted equity investments that do not have a quoted price may include the use of market and income valuation approaches and the use of estimates, which may include discount rates, investees’ liquidity and financial performance, and market data of comparable companies in similar industries. Certain other financial instruments, such as interest rate swap contracts and certain option agreements, are valued based on inputs derived from or corroborated by observable market data. Valuations of convertible and exchangeable bonds that do not have a quoted price are generally performed using valuation models such as the binomial model with unobservable inputs including risk-free interest rate and expected volatility. The valuation of contingent consideration is performed using an expected cash flow method with unobservable inputs including the probability to achieve the contingencies, which is assessed by the Company, in connection with the contingent consideration arrangements. Investments in privately held companies for which the Company elected to record using the measurement alternative are remeasured on a non-recurring basis, and are categorized within Level 3 under the fair value hierarchy. The values are estimated based on valuation methods using the observable transaction price at the transaction date and considering the rights and obligations of the securities and other unobservable inputs including volatility.

The following table summarizes the Company’s assets and liabilities that are measured at fair value on a recurring basis and are categorized under the fair value hierarchy:

 

 

As of March 31, 2024

 

 

Level 1

 

 

Level 2

 

 

Level 3

 

 

Total

 

 

 

RMB

 

 

RMB

 

 

RMB

 

 

RMB

 

 

(in millions)

 

Assets

 

 

 

 

 

 

 

 

 

 

 

 

Time deposits and certificate of deposits (i)

 

 

 

 

 

339,730

 

 

 

 

 

 

339,730

 

Wealth management products (i)

 

 

 

 

 

20,784

 

 

 

 

 

 

20,784

 

Marketable debt securities (i)

 

 

 

 

 

8,591

 

 

 

 

 

 

8,591

 

Restricted cash and escrow receivables

 

 

38,299

 

 

 

 

 

 

 

 

 

38,299

 

Listed equity securities (ii)

 

 

67,181

 

 

 

 

 

 

 

 

 

67,181

 

Convertible and exchangeable bonds (ii)

 

 

 

 

 

147

 

 

 

3,197

 

 

 

3,344

 

Option agreements (iii)

 

 

 

 

 

90

 

 

 

165

 

 

 

255

 

Others (vi)

 

 

 

 

 

2,255

 

 

 

5,593

 

 

 

7,848

 

 

 

105,480

 

 

 

371,597

 

 

 

8,955

 

 

 

486,032

 

Liabilities

 

 

 

 

 

 

 

 

 

 

 

 

Contingent consideration in relation to
   investments and acquisitions (iv)

 

 

 

 

 

 

 

 

713

 

 

 

713

 

Others (iv)

 

 

 

 

 

24

 

 

 

801

 

 

 

825

 

 

 

 

 

 

24

 

 

 

1,514

 

 

 

1,538

 

 

F-51


Table of Contents

ALIBABA GROUP HOLDING LIMITED
NOTES TO CONSOLIDATED FINANCIAL STATEMENTS
FOR THE YEARS ENDED MARCH 31, 2023, 2024 AND 2025

12.
Fair value measurement (Continued)

 

 

As of March 31, 2025

 

 

Level 1

 

 

Level 2

 

 

Level 3

 

 

Total

 

 

 

RMB

 

 

RMB

 

 

RMB

 

 

RMB

 

 

(in millions)

 

Assets

 

 

 

 

 

 

 

 

 

 

 

 

Time deposits and certificate of deposits (i)

 

 

 

 

 

357,569

 

 

 

 

 

 

357,569

 

Wealth management products (i)

 

 

 

 

 

83,144

 

 

 

 

 

 

83,144

 

Marketable debt securities (i)

 

 

 

 

 

16,129

 

 

 

 

 

 

16,129

 

Restricted cash and escrow receivables

 

 

43,781

 

 

 

 

 

 

 

 

 

43,781

 

Listed equity securities (ii)(v)

 

 

67,712

 

 

 

9,918

 

 

 

 

 

 

77,630

 

Convertible and exchangeable bonds (ii)

 

 

 

 

 

145

 

 

 

818

 

 

 

963

 

Option agreements (iii)

 

 

 

 

 

87

 

 

 

814

 

 

 

901

 

Deferred consideration (iii)

 

 

 

 

 

 

 

 

3,039

 

 

 

3,039

 

Others (vi)

 

 

 

 

 

1,329

 

 

 

6,047

 

 

 

7,376

 

 

 

 

111,493

 

 

 

468,321

 

 

 

10,718

 

 

 

590,532

 

Liabilities

 

 

 

 

 

 

 

 

 

 

 

 

Contingent consideration in relation to
   investments and acquisitions (iv)

 

 

 

 

 

 

 

 

484

 

 

 

484

 

Others (iv)

 

 

 

 

 

389

 

 

 

924

 

 

 

1,313

 

 

 

 

 

 

 

389

 

 

 

1,408

 

 

 

1,797

 

 

(i)
Included in short-term investments and equity securities and other investments on the consolidated balance sheets.
(ii)
Included in equity securities and other investments on the consolidated balance sheets.
(iii)
Included in prepayments, receivables and other assets on the consolidated balance sheets.
(iv)
Included in accrued expenses, accounts payable and other liabilities on the consolidated balance sheets.
(v)
As of March 31, 2025, listed equity securities with fair value of RMB11,921 million were subject to contractual sale restrictions.
(vi)
Others primarily represent other investments with underlying assets measured at fair value.

Convertible and exchangeable bonds categorized within Level 3 under the fair value hierarchy:

 

 

 

Amounts

 

 

RMB

 

 

 

(in millions)

 

Balance as of March 31, 2023

 

 

6,392

 

Additions

 

 

730

 

Net decrease in fair value

 

 

(1,243

)

Disposal

 

 

(2,645

)

Conversion

 

 

(107

)

Foreign currency translation adjustments

 

 

70

 

Balance as of March 31, 2024

 

 

3,197

 

Additions

 

 

311

 

Net increase in fair value

 

 

63

 

Disposal

 

 

(1,767

)

Conversion

 

 

(985

)

Foreign currency translation adjustments

 

 

(1

)

Balance as of March 31, 2025

 

 

818

 

 

F-52


Table of Contents

ALIBABA GROUP HOLDING LIMITED
NOTES TO CONSOLIDATED FINANCIAL STATEMENTS
FOR THE YEARS ENDED MARCH 31, 2023, 2024 AND 2025

12.
Fair value measurement (Continued)

Deferred consideration categorized within Level 3 under the fair value hierarchy:

 

 

 

Amounts

 

 

 

RMB

 

 

 

(in millions)

 

Balance as of March 31, 2024

 

 

 

Additions

 

 

3,022

 

Net increase in fair value

 

 

14

 

Foreign currency translation adjustments

 

 

3

 

Balance as of March 31, 2025

 

 

3,039

 

 

13.
Prepayments, receivables and other assets

 

 

As of March 31,

 

 

2024

 

 

2025

 

 

 

RMB

 

 

RMB

 

 

(in millions)

 

Current:

 

 

 

 

 

 

Accounts receivable and contract assets, net of allowance

 

 

30,686

 

 

 

31,172

 

Inventories

 

 

25,460

 

 

 

18,887

 

VAT receivables, net of allowance

 

 

19,904

 

 

 

26,336

 

Prepaid cost of revenue, sales and marketing and other expenses

 

 

17,784

 

 

 

20,556

 

Advances to/receivables from customers, merchants and others

 

 

11,508

 

 

 

52,976

 

Amounts due from related companies

 

 

8,257

 

 

 

12,058

 

Interest receivables

 

 

10,055

 

 

 

6,533

 

Deferred direct selling costs and cost of revenue (i)

 

 

6,482

 

 

 

5,365

 

Others

 

 

13,400

 

 

 

28,292

 

 

 

143,536

 

 

 

202,175

 

Non-current:

 

 

 

 

 

 

Operating lease right-of-use assets

 

 

76,927

 

 

 

39,202

 

Deferred tax assets (Note 7)

 

 

11,361

 

 

 

13,161

 

Film costs and prepayment for licensed copyrights and others

 

 

12,073

 

 

 

12,889

 

Prepayment for acquisition of property and equipment

 

 

11,345

 

 

 

6,799

 

Others

 

 

4,396

 

 

 

11,380

 

 

 

116,102

 

 

 

83,431

 

 

(i)
The Company is obligated to pay certain costs upon the receipt of membership fees from merchants or other customers, which primarily consist of sales commissions, and certain costs associated with cloud services. The membership fees and cloud services revenue are initially deferred and recognized as revenue in the consolidated income statements in the period in which the services are rendered. As such, the related costs are also initially deferred and recognized in the consolidated income statements in the same period as the related service fees and revenue are recognized.

 

F-53


Table of Contents

ALIBABA GROUP HOLDING LIMITED
NOTES TO CONSOLIDATED FINANCIAL STATEMENTS
FOR THE YEARS ENDED MARCH 31, 2023, 2024 AND 2025

14.
Investments in equity method investees

 

 

Amounts

 

 

 

RMB

 

 

(in millions)

 

 

 

 

 

Balance as of March 31, 2023

 

 

207,380

 

Additions

 

 

3,605

 

Share of results, other comprehensive income and other reserves (i)

 

 

2,739

 

Disposals

 

 

(1,069

)

Distributions

 

 

(1,258

)

Transfers

 

 

32

 

Impairment loss (ii)

 

 

(9,895

)

Foreign currency translation adjustments

 

 

1,597

 

Balance as of March 31, 2024

 

 

203,131

 

Additions

 

 

3,827

 

Share of results, other comprehensive income and other reserves (i)

 

 

8,794

 

Disposals

 

 

(2,606

)

Distributions

 

 

(3,906

)

Transfers

 

 

3,559

 

Impairment loss (ii)

 

 

(2,723

)

Foreign currency translation adjustments

 

 

93

 

Balance as of March 31, 2025

 

 

210,169

 

 

(i)
Share of results, other comprehensive income and other reserves include the share of results of the equity method investees, the gain or loss arising from the deemed disposal of the equity method investees and basis differences arising from equity method investees. The amount excludes the expenses relating to the share-based awards underlying the equity of the Company and Ant Group granted to employees of certain equity method investees.
(ii)
Impairment loss recorded represents other-than-temporary decline in fair value below the carrying value of the investments in equity method investees. The valuation inputs for the fair value measurement with respect to the impairments include the stock price for equity method investees that are listed, as well as certain unobservable inputs that are not subject to meaningful aggregation.

As of March 31, 2025, equity method investments with an aggregate carrying amount of RMB25,033 million are publicly traded and the total market value of these investments amounted to RMB29,583 million. As of March 31, 2025, the Company’s retained earnings included undistributed earnings from equity method investees of RMB54,595 million.

For the years ended March 31, 2023, 2024 and 2025, equity method investments held by the Company in aggregate have met the significance criteria as defined under Rule 4-08(g) of Regulation S-X. As such, the Company is required to present summarized financial information for all of its equity method investments as a group as follows:

 

 

Year ended March 31,

 

 

2023

 

 

2024

 

 

2025

 

 

 

RMB

 

 

RMB

 

 

RMB

 

 

(in millions)

 

Operating data:

 

 

 

 

 

 

 

 

 

Revenue

 

 

441,495

 

 

 

451,861

 

 

 

473,328

 

Cost of revenue

 

 

(297,895

)

 

 

(312,422

)

 

 

(339,466

)

Income from operations

 

 

27,163

 

 

 

56,646

 

 

 

43,488

 

Net (loss) income

 

 

(86,761

)

 

 

75,820

 

 

 

47,012

 

 

F-54


Table of Contents

ALIBABA GROUP HOLDING LIMITED
NOTES TO CONSOLIDATED FINANCIAL STATEMENTS
FOR THE YEARS ENDED MARCH 31, 2023, 2024 AND 2025

14.
Investments in equity method investees (Continued)

 

 

As of March 31,

 

 

2024

 

 

2025

 

 

 

RMB

 

 

RMB

 

 

(in millions)

 

Balance sheet data:

 

 

 

 

 

 

Current assets

 

 

619,857

 

 

 

695,532

 

Non-current assets

 

 

788,137

 

 

 

930,191

 

Current liabilities

 

 

469,259

 

 

 

494,677

 

Non-current liabilities

 

 

83,997

 

 

 

132,780

 

Noncontrolling interests and mezzanine equity

 

 

13,863

 

 

 

16,991

 

 

15.
Property and equipment, net

 

 

As of March 31,

 

 

2024

 

 

2025

 

 

 

RMB

 

 

RMB

 

 

(in millions)

 

Building, property improvements and other property

 

 

135,132

 

 

 

104,600

 

Computer equipment and software

 

 

117,458

 

 

 

157,252

 

Construction in progress

 

 

42,677

 

 

 

54,849

 

Furniture, office and transportation equipment and others

 

 

20,367

 

 

 

15,064

 

 

 

315,634

 

 

 

331,765

 

Less: accumulated depreciation and impairment

 

 

(130,473

)

 

 

(128,417

)

Net book value

 

 

185,161

 

 

 

203,348

 

 

Depreciation expenses recognized for the years ended March 31, 2023, 2024 and 2025 were RMB24,654 million, RMB23,344 million and RMB24,515 million, respectively.

16.
Intangible assets, net

 

 

As of March 31,

 

 

2024

 

 

2025

 

 

 

RMB

 

 

RMB

 

 

(in millions)

 

User base and customer relationships

 

 

48,863

 

 

 

48,565

 

Trade names, trademarks and domain names

 

 

39,687

 

 

 

26,936

 

Non-compete agreements

 

 

11,815

 

 

 

6,030

 

Developed technology and patents

 

 

7,166

 

 

 

4,823

 

Licensed copyrights (Note 2(x)) and others

 

 

9,586

 

 

 

8,001

 

 

 

117,117

 

 

 

94,355

 

Less: accumulated amortization and impairment

 

 

(90,167

)

 

 

(73,444

)

Net book value

 

 

26,950

 

 

 

20,911

 

 

During the years ended March 31, 2023, 2024 and 2025, the Company acquired intangible assets amounting to RMB285 million, RMB602 million and RMB1,544 million, respectively, in connection with business combinations, which were measured at fair value upon acquisition. Details of intangible assets acquired in connection with business combinations are included in Note 4.

 

During the year ended March 31, 2024, considered lower than expected profitability as a result of uncertainties in the market environment, the Company recognized impairment on intangible assets of RMB12,089 million primarily relating to trade names, trademarks and domain names relating to an asset group under All others segment. The fair value of the asset group is determined based on its market capitalization.

F-55


Table of Contents

ALIBABA GROUP HOLDING LIMITED
NOTES TO CONSOLIDATED FINANCIAL STATEMENTS
FOR THE YEARS ENDED MARCH 31, 2023, 2024 AND 2025

16.
Intangible assets, net (Continued)

The estimated aggregate amortization expenses for each of the five succeeding fiscal years and thereafter are as follows:

 

 

Amounts

 

 

 

RMB

 

 

 

(in millions)

 

For the year ending March 31,

 

 

 

2026

 

 

4,565

 

2027

 

 

3,586

 

2028

 

 

3,056

 

2029

 

 

2,304

 

2030

 

 

2,138

 

Thereafter

 

 

5,262

 

 

 

20,911

 

 

17.
Goodwill

Changes in the carrying amount of goodwill by segment for the years ended March 31, 2024 and 2025 were as follows:

 

 

 

 

 

Alibaba

 

 

 

 

 

Cainiao

 

 

 

 

 

Hujing

 

 

 

 

 

 

 

 

 

 

 

 

Taobao

 

 

International

 

 

 

 

 

Smart

 

 

 

 

 

Digital

 

 

 

 

 

 

 

 

 

 

 

and

 

 

Digital

 

 

Cloud

 

 

Logistics

 

 

Local

 

 

Media and

 

 

Innovation

 

 

 

 

 

 

 

 

Tmall

 

 

Commerce

 

 

Intelligence

 

 

Network

 

 

Services

 

 

Entertainment

 

 

Initiatives

 

 

 

 

 

 

 

 

Group

 

 

Group

 

 

Group

 

 

Limited

 

 

Group

 

 

Group

 

 

and others

 

 

All others

 

 

Total

 

 

(in millions of RMB)

 

Balance as of
   March 31, 2023

 

 

174,956

 

 

 

18,151

 

 

 

3,490

 

 

 

16,437

 

 

 

20,292

 

 

 

30,825

 

 

 

3,940

 

 

 

 

 

 

268,091

 

Transfer due to segment
   changes

 

 

(9,937

)

 

 

 

 

 

 

 

 

 

 

 

 

 

 

(10,734

)

 

 

(3,940

)

 

 

24,611

 

 

 

 

Additions

 

 

33

 

 

 

1,470

 

 

 

124

 

 

 

 

 

 

155

 

 

 

 

 

 

 

 

 

 

 

 

1,782

 

Deconsolidations

 

 

(107

)

 

 

 

 

 

 

 

 

 

 

 

 

 

 

 

 

 

 

 

 

(7

)

 

 

(114

)

Impairment

 

 

 

 

 

 

 

 

 

 

 

 

 

 

 

 

 

(8,490

)

 

 

 

 

 

(2,031

)

 

 

(10,521

)

Foreign currency
   translation adjustments

 

 

 

 

 

412

 

 

 

24

 

 

 

5

 

 

 

 

 

 

 

 

 

 

 

 

 

 

 

441

 

Balance as of
   March 31, 2024

 

 

164,945

 

 

 

20,033

 

 

 

3,638

 

 

 

16,442

 

 

 

20,447

 

 

 

11,601

 

 

 

 

 

 

22,573

 

 

 

259,679

 

Additions

 

 

 

 

 

 

 

 

84

 

 

 

3,942

 

 

 

 

 

 

726

 

 

 

 

 

 

147

 

 

 

4,899

 

Deconsolidations

 

 

 

 

 

 

 

 

 

 

 

 

 

 

 

 

 

 

 

 

 

 

 

(2,957

)

 

 

(2,957

)

Impairment

 

 

 

 

 

 

 

 

 

 

 

 

 

 

 

 

 

(4,296

)

 

 

 

 

 

(1,875

)

 

 

(6,171

)

Foreign currency
   translation adjustments

 

 

 

 

 

44

 

 

 

6

 

 

 

1

 

 

 

 

 

 

 

 

 

 

 

 

 

 

 

51

 

Balance as of
   March 31, 2025

 

 

164,945

 

 

 

20,077

 

 

 

3,728

 

 

 

20,385

 

 

 

20,447

 

 

 

8,031

 

 

 

 

 

 

17,888

 

 

 

255,501

 

 

Gross goodwill balances were RMB302,534 million and RMB302,194 million as of March 31, 2024 and 2025, respectively. Accumulated impairment losses were RMB42,855 million and RMB46,693 million as of March 31, 2024 and 2025, respectively.

In the annual goodwill impairment assessment, the Company concluded that the carrying amounts of certain reporting units exceeded their respective fair values and recorded impairment losses of RMB2,714 million, RMB10,521 million and RMB6,171 million during the years ended March 31, 2023, 2024 and 2025, respectively.

 

During the year ended March 31, 2024, considered the changes in market conditions, the Company performed a quantitative impairment test on one reporting unit under Hujing Digital Media and Entertainment Group, and recognized an impairment charge of RMB8,490 million. The fair value of this reporting unit was determined based on the discounted cash flow analysis using the assumptions including the future growth rates and the weighted average cost of capital. No further impairment charge was recognized relating to this reporting unit during the year ended March 31, 2025.

 

 

F-56


Table of Contents

ALIBABA GROUP HOLDING LIMITED
NOTES TO CONSOLIDATED FINANCIAL STATEMENTS
FOR THE YEARS ENDED MARCH 31, 2023, 2024 AND 2025

17.
Goodwill (Continued)

 

During the year ended March 31, 2025, considered the changes in market conditions, the Company performed a quantitative impairment test on another reporting unit under Hujing Digital Media and Entertainment Group and recognized an impairment charge of RMB4,296 million. The fair value of this reporting unit was determined based on its market capitalization.

 

 

The goodwill impairment is not allocated to segments because the CODM of the Company does not consider this as part of the segment operating performance measure (Note 28).

18.
Deferred revenue and customer advances

Deferred revenue and customer advances primarily represent service fees prepaid by merchants or customers for which the relevant services have not been provided. The respective balances are as follows:

 

 

As of March 31,

 

 

2024

 

 

2025

 

 

 

RMB

 

 

RMB

 

 

(in millions)

 

Deferred revenue

 

 

37,142

 

 

 

44,138

 

Customer advances

 

 

39,745

 

 

 

28,733

 

 

 

76,887

 

 

 

72,871

 

Less: current portion

 

 

(72,818

)

 

 

(68,335

)

Non-current portion

 

 

4,069

 

 

 

4,536

 

 

Service fees received in advance are generally recorded as customer advances. These amounts are transferred to deferred revenue upon commencement of the provision of services by the Company and are recognized in the consolidated income statements in the period in which the services are provided. In general, service fees received in advance are non-refundable after the amounts are transferred to deferred revenue. Substantially all of the balances of deferred revenue and customer advances are generally recognized as revenue within one year.

F-57


Table of Contents

ALIBABA GROUP HOLDING LIMITED
NOTES TO CONSOLIDATED FINANCIAL STATEMENTS
FOR THE YEARS ENDED MARCH 31, 2023, 2024 AND 2025

19.
Accrued expenses, accounts payable and other liabilities

 

 

As of March 31,

 

 

2024

 

 

2025

 

 

 

RMB

 

 

RMB

 

 

(in millions)

 

Current:

 

 

 

 

 

 

Payables and accruals for cost of revenue and sales and marketing expenses (i)

 

 

118,057

 

 

 

110,887

 

Other deposits and advances received (ii)

 

 

54,508

 

 

 

53,793

 

Payable to merchants and third party marketing affiliates

 

 

32,989

 

 

 

44,845

 

Accrued bonus and staff costs, including sales commission

 

 

29,631

 

 

 

31,705

 

Payables and accruals for purchases of property and equipment

 

 

19,840

 

 

 

34,312

 

Amounts due to related companies (iii)

 

 

9,503

 

 

 

8,130

 

Other taxes payable (iv)

 

 

7,934

 

 

 

7,641

 

Operating lease liabilities (Note 6)

 

 

5,871

 

 

 

3,944

 

Contingent and deferred consideration in relation to investments and
   acquisitions

 

 

1,094

 

 

 

8,590

 

Others

 

 

18,456

 

 

 

28,690

 

 

 

297,883

 

 

 

332,537

 

Non-current:

 

 

 

 

 

 

Operating lease liabilities (Note 6)

 

 

28,967

 

 

 

13,463

 

Contingent and deferred consideration in relation to investments and
   acquisitions

 

 

1,473

 

 

 

1,370

 

Others

 

 

1,427

 

 

 

2,811

 

 

 

31,867

 

 

 

17,644

 

(i)
Payables and accruals for cost of revenue and sales and marketing expenses include payables which are collateralized by a pledge of certain short-term investments and other treasury investments with carrying values of nil and RMB3,697 million as of March 31, 2024 and 2025, respectively.
(ii)
Other deposits and advances received as of March 31, 2024 and 2025 include buyer protection fund deposits received from merchants on the Company’s marketplaces (Note 10).
(iii)
Amounts due to related companies primarily represent balances arising from the transactions with Ant Group (Note 24). The balances are unsecured, interest free and repayable within the next twelve months.
(iv)
Other taxes payable primarily represent VAT and PRC individual income tax of employees withheld by the Company.

 

 

F-58


Table of Contents

ALIBABA GROUP HOLDING LIMITED
NOTES TO CONSOLIDATED FINANCIAL STATEMENTS
FOR THE YEARS ENDED MARCH 31, 2023, 2024 AND 2025

20.
Supplier Finance Programs

The Company enters into agreements with several financial institutions and offer supplier finance programs to the Company’s suppliers. Suppliers can sell one or more of the Company’s payment obligations at their sole discretion to the financial institutions to receive funds, usually at a discounted price, prior to the scheduled due dates to meet their cash flow needs. The Company's current payment terms with the majority of suppliers are up to 180 days. Generally, the Company’s rights and obligations are not impacted and the original payment terms, timing or amount, remain unchanged. Except for the pledge of other treasury investments with carrying value of RMB1,500 million as of March 31, 2025, the Company did not provide assets pledged as security or other forms of guarantees under these supplier finance programs. The roll forward of the Company’s outstanding payment obligations under these supplier finance programs is as follows:

 

 

 

Year ended March 31,

 

 

 

2025

 

 

 

RMB

 

 

 

(in millions)

 

Confirmed obligations outstanding at the beginning of the year

 

 

2,302

 

Invoices confirmed during the year

 

 

33,626

 

Confirmed invoices paid during the year

 

 

(29,853

)

Confirmed obligations outstanding at the end of the year

 

 

6,075

 

 

The outstanding payment obligations under these supplier finance programs are generally recorded within accrued expenses, accounts payable and other liabilities on the consolidated balance sheets, except for certain arrangements in which the Company pays the discount to the financial institutions on behalf of the suppliers which are recorded within current bank borrowings. The respective balances are as follows:

 

 

As of March 31,

 

 

2024

 

 

2025

 

 

 

RMB

 

 

RMB

 

 

(in millions)

 

Accrued expenses, accounts payable and other liabilities

 

 

2,302

 

 

 

1,605

 

Bank borrowings

 

 

-

 

 

 

4,470

 

 

 

 

2,302

 

 

 

6,075

 

 

F-59


Table of Contents

ALIBABA GROUP HOLDING LIMITED
NOTES TO CONSOLIDATED FINANCIAL STATEMENTS
FOR THE YEARS ENDED MARCH 31, 2023, 2024 AND 2025

21.
Bank borrowings

Bank borrowings are analyzed as follows:

 

 

As of March 31,

 

 

2024

 

 

2025

 

 

 

RMB

 

 

RMB

 

 

(in millions)

 

Current portion:

 

 

 

 

 

 

Short-term other borrowings (i)

 

 

12,749

 

 

 

22,562

 

Non-current portion:

 

 

 

 

 

 

US$4.0 billion syndicated loan denominated in US$ (ii)(iii)

 

 

28,828

 

 

 

22,937

 

Long-term other borrowings (iii)

 

 

26,858

 

 

 

26,972

 

 

 

55,686

 

 

 

49,909

 

 

(i)
As of March 31, 2024 and 2025, the Company had short-term borrowings from banks which were repayable within one year or on demand and charged interest rates ranging from 1.4% to 4.6% and 0.8% to 4.8% per annum, respectively. As of March 31, 2024 and 2025, the weighted average interest rate of these borrowings was 2.6% and 2.0% per annum, respectively. The borrowings are primarily denominated in RMB.
(ii)
As of March 31, 2024 and 2025, the Company had a US$4.0 billion syndicated loan, which was initially entered into with a group of eight lead arrangers. The loan was priced at 85 basis points over LIBOR with maturity in May 2024. During the year ended March 31, 2024, the loan terms were modified such that the interest rate of the loan was adjusted to 80 basis points over Secured Overnight Financing Rate (“SOFR”) with a credit adjustment spread and the maturity of the loan was extended to May 2028. Certain related floating interest payments are hedged by certain interest rate swap contracts entered into by the Company. The proceeds of the loan were used for general corporate and working capital purposes (including acquisitions). The Company repaid US$830 million (RMB6,067 million) of the loan in January 2025.
(iii)
As of March 31, 2024 and 2025, the Company had long-term borrowings from banks with weighted average interest rates of 3.5% and 3.9% per annum, respectively. The borrowings are primarily denominated in RMB.

Certain other bank borrowings are collateralized by a pledge of certain buildings and property improvements, construction in progress and land use rights in the PRC, receivables and other treasury investments with carrying values of RMB34,056 million and RMB30,213 million, as of March 31, 2024 and 2025, respectively. As of March 31, 2025, the Company is in compliance with all covenants in relation to bank borrowings.

As of March 31, 2024 and 2025, the Company had a revolving credit facility provided by certain financial institutions for an amount of US$6.5 billion, which has not yet been drawn down. The interest rate on any outstanding utilized amount under this credit facility was calculated based on LIBOR plus 80 basis points, and was adjusted to SOFR with a credit adjustment spread plus 80 basis points in May 2023. This facility is reserved for general corporate and working capital purposes (including acquisitions). The expiration date of the credit facility was June 2026.

As of March 31, 2025, the future principal payments for the Company’s borrowings were as follows:

 

 

Principal amounts

 

 

 

RMB

 

 

(in millions)

 

Within 1 year

 

 

22,562

 

Between 1 to 2 years

 

 

2,906

 

Between 2 to 3 years

 

 

5,098

 

Between 3 to 4 years

 

 

25,104

 

Between 4 to 5 years

 

 

5,572

 

Beyond 5 years

 

 

11,282

 

 

 

72,524

 

 

F-60


Table of Contents

ALIBABA GROUP HOLDING LIMITED
NOTES TO CONSOLIDATED FINANCIAL STATEMENTS
FOR THE YEARS ENDED MARCH 31, 2023, 2024 AND 2025

22.
Unsecured senior notes

In November 2014, the Company issued unsecured senior notes including floating rate and fixed rate notes with varying maturities for an aggregate principal amount of US$8.0 billion (the “2014 Senior Notes”), of which US$1.3 billion was repaid in November 2017, US$2.25 billion was repaid in November 2019, US$1.5 billion was repaid in November 2021 and US$2.25 billion was repaid in November 2024. The 2014 Senior Notes are senior unsecured obligations that are listed on the HKSE, and interest is payable in arrears, quarterly for the floating rate notes and semiannually for the fixed rate notes.

In December 2017, the Company issued unsecured fixed rate senior notes with varying maturities for an aggregate principal amount of US$7.0 billion (the “2017 Senior Notes”), of which US$0.7 billion was repaid in June 2023. The 2017 Senior Notes are senior unsecured obligations that are listed on the Singapore Stock Exchange, and interest is payable in arrears semiannually.

In February 2021, the Company issued unsecured fixed rate senior notes with varying maturities for an aggregate principal amount of US$5.0 billion (the “2021 Senior Notes”). The 2021 Senior Notes are senior unsecured obligations that are listed on the Singapore Stock Exchange, and interest is payable in arrears semiannually.

In November 2024, the Company issued unsecured fixed rate senior notes with varying maturities, consisting of U.S. dollar-denominated notes for an aggregate principal amount of US$2.65 billion (the “2024 USD Senior Notes”) and RMB-denominated notes for an aggregate principal amount of RMB17 billion (the “2024 RMB Senior Notes”). The 2024 USD Senior Notes and 2024 RMB Senior Notes are senior unsecured obligations that are listed on the Singapore Stock Exchange and the Hong Kong Stock Exchange, respectively, and interest is payable in arrears semiannually.

The following table provides a summary of the Company’s unsecured senior notes as of March 31, 2024 and 2025:

 

 

As of March 31,

 

 

Effective

 

 

2024

 

 

2025

 

 

interest rate

 

 

 

RMB

 

 

RMB

 

 

 

 

 

(in millions)

 

 

 

 

US$2,250 million 3.600% notes due 2024

 

 

16,252

 

 

 

 

 

 

3.68

%

US$2,550 million 3.400% notes due 2027

 

 

18,352

 

 

 

18,434

 

 

 

3.52

%

RMB8,400 million 2.650% notes due 2028

 

 

 

 

 

8,353

 

 

 

2.83

%

RMB5,000 million 2.800% notes due 2029

 

 

 

 

 

4,971

 

 

 

2.93

%

US$1,000 million 4.875% notes due 2030

 

 

 

 

 

7,205

 

 

 

5.01

%

US$1,500 million 2.125% notes due 2031

 

 

10,791

 

 

 

10,834

 

 

 

2.20

%

US$700 million 4.500% notes due 2034

 

 

5,013

 

 

 

5,034

 

 

 

4.60

%

RMB2,500 million 3.100% notes due 2034

 

 

 

 

 

2,485

 

 

 

3.17

%

US$1,150 million 5.250% notes due 2035

 

 

 

 

 

8,268

 

 

 

5.35

%

US$1,000 million 4.000% notes due 2037

 

 

7,176

 

 

 

7,203

 

 

 

4.06

%

US$1,000 million 2.700% notes due 2041

 

 

7,129

 

 

 

7,158

 

 

 

2.80

%

RMB1,100 million 3.500% notes due 2044

 

 

 

 

 

1,093

 

 

 

3.54

%

US$1,750 million 4.200% notes due 2047

 

 

12,540

 

 

 

12,586

 

 

 

4.25

%

US$1,500 million 3.150% notes due 2051

 

 

10,757

 

 

 

10,796

 

 

 

3.19

%

US$500 million 5.625% notes due 2054

 

 

 

 

 

3,597

 

 

 

5.67

%

US$1,000 million 4.400% notes due 2057

 

 

7,161

 

 

 

7,186

 

 

 

4.44

%

US$1,000 million 3.250% notes due 2061

 

 

7,170

 

 

 

7,195

 

 

 

3.28

%

Carrying value

 

 

102,341

 

 

 

122,398

 

 

 

 

Unamortized discount and debt issuance costs

 

 

644

 

 

 

838

 

 

 

 

Total principal amounts of unsecured senior notes

 

 

102,985

 

 

 

123,236

 

 

 

 

Less: current portion of principal amounts of unsecured senior
   notes

 

 

(16,261

)

 

 

 

 

 

 

Non-current portion of principal amounts of unsecured senior notes

 

 

86,724

 

 

 

123,236

 

 

 

 

 

F-61


Table of Contents

ALIBABA GROUP HOLDING LIMITED
NOTES TO CONSOLIDATED FINANCIAL STATEMENTS
FOR THE YEARS ENDED MARCH 31, 2023, 2024 AND 2025

22.
Unsecured senior notes (Continued)

 

The effective interest rates for the unsecured senior notes include the interest charged on the notes as well as amortization of the debt discounts and debt issuance costs.

The unsecured senior notes contain covenants including, among others, limitation on liens, consolidation, merger and sale of the Company’s assets. As of March 31, 2025, the Company is in compliance with all these covenants. In addition, the unsecured senior notes rank senior in right of payment to all of the Company’s existing and future indebtedness expressly subordinated in right of payment to the notes and rank at least equally in right of payment with all of the Company’s existing and future unsecured unsubordinated indebtedness (subject to any priority rights pursuant to applicable law).

As of March 31, 2025, the future principal payments for the Company’s unsecured senior notes were as follows:

 

 

Principal amounts

 

 

 

RMB

 

 

(in millions)

 

Within 1 year

 

 

 

Between 1 to 2 years

 

 

 

Between 2 to 3 years

 

 

18,492

 

Between 3 to 4 years

 

 

8,400

 

Between 4 to 5 years

 

 

5,000

 

Thereafter

 

 

91,344

 

 

 

 

123,236

 

 

As of March 31, 2024 and 2025, the fair values of the Company’s unsecured senior notes, based on Level 2 inputs, were US$11,999 million (RMB86,719 million) and US$14,944 million (RMB108,368 million), respectively.

23.
Convertible unsecured senior notes

In May 2024, the Company issued convertible unsecured senior notes for an aggregate principal amount of US$5.0 billion due on June 1, 2031 (the “2024 Convertible Senior Notes”). The 2024 Convertible Senior Notes are senior unsecured obligations, and interest at an annual rate of 0.5% is payable in arrears semiannually.

The 2024 Convertible Senior Notes may be converted into the Company’s ADSs, at the option of holders, at any time prior to the maturity date at an initial conversion rate of 9.5202 ADSs per US$1,000 principal amount. The initial conversion rate is subject to adjustment in some events such as dividend distribution. In addition, in the event of a fundamental change that occurs prior to the maturity date or following the Company’s delivery of a notice of redemption, the Company will increase the initial conversion rate, which shall not exceed 12.3762 ADSs per US$1,000 principal amount, for a holder who elects to convert its notes in connection with such a fundamental change or such notice of redemption. Such make-whole adjustment is subject to the same adjustments as the initial conversion rate noted above. Upon conversion, the Company will pay or deliver, at its election, cash, ADSs, or a combination of cash and ADSs. Holders may also elect to receive ordinary shares in lieu of any ADSs deliverable upon conversion, with each ADS representing eight ordinary shares.

As of March 31, 2025, the adjusted conversion rate for the 2024 Convertible Senior Notes was 9.7271 ADSs per US$1,000 principal amount, and the adjusted conversion rate taking into account the make-whole adjustments was 12.6452 ADSs per US$1,000 principal amount.

The Company may redeem for cash all but not part of the 2024 Convertible Senior Notes in the event of certain tax law changes, or at any time if less than 10% of the aggregate principal amount of the 2024 Convertible Senior Notes originally issued remains outstanding. The Company may also redeem for cash all or part of the 2024 Convertible Senior Notes on or after June 8, 2029, provided that the Company’s ADS price has been at least 130% of the then effective conversion price for a specific period of time and on the specified date. The redemption price will be equal to the principal amount of the notes being redeemed plus accrued and unpaid interest to, but excluding, the related redemption date.

F-62


Table of Contents

ALIBABA GROUP HOLDING LIMITED
NOTES TO CONSOLIDATED FINANCIAL STATEMENTS
FOR THE YEARS ENDED MARCH 31, 2023, 2024 AND 2025

23.
Convertible unsecured senior notes (Continued)

Holders have the right to require the Company to repurchase for cash all or part of the 2024 Convertible Senior Notes on June 1, 2029, or in the event of a fundamental change, subject to certain conditions. The repurchase price will be equal to the principal amount of the notes being repurchased plus accrued and unpaid interest to, but excluding, the related repurchase date.

As of March 31, 2025, the unamortized debt discounts and debt issuance costs of the 2024 Convertible Senior Notes were US$58 million (RMB424 million), and the fair value of the 2024 Convertible Senior Notes, based on level 2 inputs, was US$7,151 million (RMB51,854 million).

For the year ended March 31, 2025, the effective interest rate for the 2024 Convertible Senior Notes was approximately 0.8%, and the total interest expense for the 2024 Convertible Senior Notes was US$33 million (RMB235 million), which includes the interest charged of US$21 million (RMB152 million) as well as the amortization of the debt discounts and debt issuance costs of US$12 million (RMB83 million), respectively.

In connection with the issuance of the 2024 Convertible Senior Notes, the Company entered into capped call transactions with certain financial institutions at a cost of US$638 million (RMB4,612 million), which are expected to reduce potential dilution and/or offset cash payments upon conversion. The cap price of the capped call transactions is initially US$161.6 per ADS which is subject to adjustments similar to the adjustments on the conversion rate of the 2024 Convertible Senior Notes. The capped call transactions may be settled in cash at the Company’s election.

24.
Related party transactions

During the years ended March 31, 2023, 2024 and 2025, other than disclosed elsewhere, the Company had the following material related party transactions:

Transactions with Ant Group and its affiliates

 

 

Year ended March 31,

 

 

2023

 

 

2024

 

 

2025

 

 

 

RMB

 

 

RMB

 

 

RMB

 

 

(in millions)

 

Amounts earned by the Company

 

 

 

 

 

 

 

 

 

Cloud services revenue (i)

 

 

8,409

 

 

 

8,814

 

 

 

11,113

 

Marketplace software technology services fee and
   other amounts earned (i)

 

 

3,396

 

 

 

4,051

 

 

 

6,046

 

 

 

11,805

 

 

 

12,865

 

 

 

17,159

 

 

 

 

 

 

 

 

 

 

 

Amounts incurred by the Company

 

 

 

 

 

 

 

 

 

Payment processing and escrow services fee (ii)

 

 

12,484

 

 

 

13,164

 

 

 

15,467

 

Other amounts incurred (i)

 

 

2,271

 

 

 

3,050

 

 

 

4,314

 

 

 

14,755

 

 

 

16,214

 

 

 

19,781

 

 

(i)
The Company has other commercial arrangements and cost sharing arrangements with Ant Group and its affiliates on various cloud computing services, sales and marketing and other services.
(ii)
The Company has a commercial agreement with Alipay whereby the Company receives payment processing and escrow services in exchange for a payment for the services fee, which was recognized in cost of revenue.

As of March 31, 2024 and 2025, the Company had certain amounts of cash held in accounts managed by Alipay in connection with the provision of online and mobile commerce and related services for a total amount of RMB9,848 million and RMB5,863 million, respectively, which have been classified as cash and cash equivalents on the consolidated balance sheets.

 

F-63


Table of Contents

ALIBABA GROUP HOLDING LIMITED
NOTES TO CONSOLIDATED FINANCIAL STATEMENTS
FOR THE YEARS ENDED MARCH 31, 2023, 2024 AND 2025

24.
Related party transactions (Continued)

Transactions with other investees

The Company has commercial arrangements with certain investees of the Company related to cloud services. In connection with these services provided by the Company, RMB1,462 million, RMB984 million and RMB4,507 million were recorded in revenue in the consolidated income statements for the years ended March 31, 2023, 2024 and 2025, respectively.

The Company has commercial arrangements with certain investees of the Company related to marketing services. In connection with these services provided to the Company, RMB382 million, RMB736 million and RMB1,010 million were recorded in cost of revenue and sales and marketing expenses in the consolidated income statements for the years ended March 31, 2023, 2024 and 2025, respectively.

The Company has commercial arrangements with certain investees of the Company related to logistics services. In connection with these services provided by the Company, RMB1,140 million, RMB2,540 million and RMB4,573 million were recorded in revenue in the consolidated income statements for the years ended March 31, 2023, 2024 and 2025, respectively. Costs and expenses incurred in connection with these services provided to the Company of RMB14,750 million, RMB14,864 million and RMB15,542 million were recorded in the consolidated income statements for the same periods, respectively.

The Company has extended loans to certain investees for working capital and other uses in conjunction with the Company’s investments. As of March 31, 2024 and 2025, the aggregate outstanding balance of these loans was RMB2,628 million and RMB1,771 million, respectively, with remaining terms of up to two years and interest rates of up to 10% per annum as of March 31, 2024, and remaining terms of up to five years and interest rates of up to 10% per annum as of March 31, 2025.

The Company provided a guarantee for a term loan facility of HK$7.7 billion (RMB7.0 billion) in favor of Hong Kong Cingleot Investment Management Limited (“Cingleot”), a company that is partially owned by the Company, in connection with a logistics center development project at the Hong Kong International Airport. In May 2024, the loan facility was modified to a revolving loan facility and the facility amount was reduced to HK$6.5 billion (RMB5.9 billion). As of March 31, 2024 and 2025, HK$5,233 million (RMB4,744 million) and HK$5,090 million (RMB4,697 million) was drawn down by Cingleot under this facility, respectively. Moreover, we provide a partial guarantee for the continuing obligations of Cingleot to the Airport Authority.

The Company’s ecosystem offers different platforms on which different enterprises operate and the Company believes that all transactions on the Company’s platforms are conducted on terms determined based on normal commercial negotiation with similar unrelated parties.

Other than the transactions disclosed above or elsewhere in the consolidated financial statements, the Company has commercial arrangements with other investees and other related parties to provide and receive certain marketing, cloud and other services and products. The amounts relating to these services provided and received represent less than 1% of the Company’s revenue and total costs and expenses, respectively, for the years ended March 31, 2023, 2024 and 2025.

In addition, the Company has made certain acquisitions and equity investments together with related parties from time to time during the years ended March 31, 2023, 2024 and 2025. The agreements for acquisitions and equity investments were entered into by the parties involved and conducted on fair value basis. The significant acquisitions and equity investments together with related parties are included in Note 4.

25.
Restricted net assets

PRC laws and regulations permit payments of dividends by the Company’s subsidiaries incorporated in the PRC only out of their retained earnings, if any, as determined in accordance with PRC accounting standards and regulations. In addition, the Company’s subsidiaries incorporated in the PRC are required to annually appropriate 10% of their net income to the statutory reserve prior to payment of any dividends, unless the reserve has reached 50% of their respective registered capital. Furthermore, registered share capital and capital reserve accounts are also restricted from distribution. As a result of the restrictions described above and elsewhere under PRC laws and regulations, the Company’s subsidiaries incorporated in the PRC are restricted in their ability to transfer a portion of their net assets to the Company in the form of dividends. The restriction amounted to RMB334,791 million as of March 31, 2025. Except for the above or disclosed elsewhere, there is no other restriction on the use of proceeds generated by the Company’s subsidiaries to satisfy any obligations of the Company.

F-64


Table of Contents

ALIBABA GROUP HOLDING LIMITED
NOTES TO CONSOLIDATED FINANCIAL STATEMENTS
FOR THE YEARS ENDED MARCH 31, 2023, 2024 AND 2025

26.
Commitments
(a)
Capital commitments

The Company’s capital commitments primarily relate to capital expenditures contracted for purchase of property and equipment, including the construction of corporate campuses. Total capital commitments contracted but not provided for amounted to RMB18,372 million and RMB45,321 million as of March 31, 2024 and 2025, respectively. The capital expenditures contracted for are analyzed as follows:

 

 

As of March 31,

 

 

2024

 

 

2025

 

 

 

RMB

 

 

RMB

 

 

(in millions)

 

No later than 1 year

 

 

11,884

 

 

 

44,067

 

Later than 1 year and no later than 5 years

 

 

6,486

 

 

 

1,254

 

More than 5 years

 

 

2

 

 

 

 

 

 

18,372

 

 

 

45,321

 

 

(b)
Investment commitments

The Company was obligated to pay up to RMB11,166 million and RMB20,341 million for business combinations and equity investments under various arrangements as of March 31, 2024 and 2025, respectively. The commitment balance as of March 31, 2024 and 2025 primarily includes the committed capital of certain investment funds.

(c)
Other commitments

The Company also has other commitments including commitments for co-location and bandwidth fees, licensed copyrights and marketing expenses. These commitments are analyzed as follows:

 

 

As of March 31,

 

 

2024

 

 

2025

 

 

 

RMB

 

 

RMB

 

 

(in millions)

 

No later than 1 year

 

 

40,243

 

 

 

32,364

 

Later than 1 year and no later than 5 years

 

 

21,471

 

 

 

46,768

 

More than 5 years

 

 

4,366

 

 

 

5,094

 

 

 

66,080

 

 

 

84,226

 

 

27.
Risks and contingencies
(a)
The Company is incorporated in the Cayman Islands and considered as a foreign entity under PRC laws. Due to legal restrictions on foreign ownership and investment in, among other areas, value-added telecommunications services, which include the operations of Internet content providers, the Company operates its Internet businesses and other businesses through various contractual arrangements with VIEs that are incorporated in the PRC and owned by PRC citizens or by PRC entities owned and/or controlled by PRC citizens. The VIEs hold the licenses and approvals that are essential for their business operations in the PRC and the Company has entered into various agreements with the VIEs and their equity holders such that the Company has the right to benefit from their licenses and approvals and generally has control of the VIEs. In the Company’s opinion, the current ownership structure and the contractual arrangements with the VIEs and their equity holders as well as the operations of the VIEs are in substantial compliance with all existing PRC laws, rules and regulations. However, there may be changes and other developments in PRC laws, rules and regulations. Accordingly, the Company gives no assurance that PRC government authorities will not take a view in the future that is contrary to the opinion of the Company. If the current ownership structure of the Company and its contractual arrangements with the VIEs and their equity holders were found to be in violation of any existing or future PRC laws or regulations, the Company’s ability to conduct its business could be impacted and the Company may be required to restructure its ownership structure and operations in the PRC to comply with the changes in the PRC laws which may result in deconsolidation of the VIEs.

F-65


Table of Contents

ALIBABA GROUP HOLDING LIMITED
NOTES TO CONSOLIDATED FINANCIAL STATEMENTS
FOR THE YEARS ENDED MARCH 31, 2023, 2024 AND 2025

27.
Risks and contingencies (Continued)
(b)
The PRC market in which the Company operates poses certain macro-economic and regulatory risks and uncertainties. These uncertainties extend to the ability of the Company to operate or invest in e-commerce and cloud businesses, representing the principal services provided by the Company, in the PRC. The information and technology industries are highly regulated. Restrictions are currently in place or are unclear regarding what specific segments of these industries foreign owned enterprises, like the Company, may operate. If new or more extensive restrictions were imposed on the segments in which the Company is permitted to operate, the Company could be required to sell or cease to operate or invest in some or all of its current businesses in the PRC.
(c)
Because of the Company’s equity interest in and close association with Ant Group and overlapping user bases, regulatory developments, litigation or proceedings, media and other reports, whether or not true, and other events that affect Ant Group could also negatively affect customers’, regulators’, investors’ and other third parties’ perception of the Company. Ant Group started its business rectification since April 2021 under discussion with PRC regulators. In July 2023, PRC regulators announced a RMB7.07 billion fine for Ant Group, which was also reflected in the Company’s share of results of equity method investees during the year ended March 31, 2024. Changes in Ant Group’s business and future prospects, or speculation of such changes, as well as additional regulatory requirements placed on Ant Group, could in turn have a material adverse effect on the Company.
(d)
A significant majority of the Company’s revenues and costs are denominated in RMB and the majority of the Company’s financial assets are also denominated in RMB while a significant portion of the Company’s debt is denominated in US$. RMB is not freely convertible into foreign currencies. In the PRC, foreign exchange transactions are required by law to be transacted only by authorized financial institutions at exchange rates set by the People’s Bank of China (the “PBOC”).

Remittances in currencies other than RMB by the Company in the PRC must be processed through the PBOC or other PRC foreign exchange regulatory bodies and require certain supporting documentation in order to effect the remittance. If the foreign exchange control system prevents the Company from obtaining sufficient foreign currencies to satisfy its currency demands, the Company may not be able to pay dividends in foreign currencies and the Company’s ability to fund its business activities that are conducted in foreign currencies could be adversely affected.

(e)
In the ordinary course of business, the Company makes strategic investments to increase the service offerings and expand capabilities. The Company continually reviews its investments to determine whether there is a decline in fair value below the carrying value. Fair value of the listed securities is subject to volatility and may be materially affected by market fluctuations.
(f)
Financial instruments that potentially subject the Company to significant concentration of credit risk consist principally of cash and cash equivalents, short-term investments, restricted cash and equity securities and other investments. As of March 31, 2024 and 2025, substantially all of the Company’s cash and cash equivalents, restricted cash, short-term investments and other treasury investments were held by major financial institutions located worldwide, including Chinese mainland and Hong Kong S.A.R. If the financial institutions and other issuers of financial instruments held by the Company could become insolvent or if the markets for these instruments could become illiquid as a result of a severe economic downturn or any other reason, the Company could lose some or all of the value of its investments.
(g)
During the years ended March 31, 2023, 2024 and 2025, the Company offered a trade assurance program on the international wholesale marketplaces at no charge to the wholesale buyers and sellers. If the wholesale sellers who participate in this program do not deliver the products in their stated specifications to the wholesale buyers on schedule, the Company may compensate the wholesale buyers for their losses on behalf of the wholesale sellers up to a pre-determined amount following a review of each particular case. In turn, the Company will seek a full reimbursement from the wholesale sellers for the prepaid reimbursement amount, yet the Company is exposed to a risk over the collectability of the reimbursement from the wholesale sellers. During the years ended March 31, 2023, 2024 and 2025, the Company did not incur any material losses with respect to the compensation provided under this program. Given that the maximum compensation for each wholesale seller is pre-determined based on their individual risk assessments by the Company considering their credit profile or other relevant information, the Company determined that the likelihood of material default on the payments are not probable and therefore no provisions have been made in relation to this program.

F-66


Table of Contents

ALIBABA GROUP HOLDING LIMITED
NOTES TO CONSOLIDATED FINANCIAL STATEMENTS
FOR THE YEARS ENDED MARCH 31, 2023, 2024 AND 2025

27.
Risks and contingencies (Continued)
(h)
In the ordinary course of business, the Company is from time to time involved in legal proceedings and litigations and is subject to regulatory investigations. In 2017, Beijing Jingdong Shiji Trading Co., Ltd. and Beijing Jingdong 360 E-commerce Co., Ltd. sued Tmall China, Zhejiang Tmall Network Co., Ltd. and Alibaba Group Holding Limited for abuse of dominant market position. The plaintiffs requested the three defendants to cease relevant acts and claimed a substantial amount of damages in the original complaint. In March 2021, the plaintiffs amended their claim to seek higher damages. In December 2023, the Beijing High People’s Court issued a judgment in favor of the plaintiffs, and the Company has appealed the court judgment. As of March 31, 2025, the case is in second-instance stage. The Company has accrued for the potential damages in connection with this lawsuit. In March 2024, the European Commission, or the EU Commission, opened formal proceeding against AliExpress to assess whether AliExpress breached the Digital Services Act. On June 18, 2025, the EU Commission issued preliminary findings in which it considers on a preliminary basis that AliExpress is in breach of its obligation to assess and mitigate risks related to the dissemination of illegal content on its platform. The ultimate timeline and final outcome of the investigation is currently uncertain and subject to further communications with the EU Commission and their final decision based on such further communications and their deliberations. Any potential loss associated with the investigation is not reasonably estimable at this stage. Except for the above, there are no legal proceedings and litigations that have in the recent past had, or to the Company’s knowledge, are probable to have, a material impact on the Company’s financial positions, results of operations or cash flows. Except for the above, the Company did not accrue any material loss contingencies in this respect as of March 31, 2024 and 2025. Moreover, the more stringent obligations under laws and regulations will create additional operational requirements with increased compliance costs for the Company.
(i)
The Russia-Ukraine conflict has resulted in significant disruptions to supply chains, logistics and business activities in the region that has negatively affected our international commerce business and Cainiao’s international logistics business. The conflict has also caused, and continues to intensify, significant geopolitical tensions in Europe and across the globe. The resulting sanctions imposed have significant impacts on the economic conditions of the countries and markets targeted by such sanctions, and may have unforeseen, unpredictable secondary effects on global energy prices, supply chains and other aspects of the global economy. The conflict may adversely affect the Company’s business, financial condition and results of operations.
(j)
The United Nations and a number of countries and jurisdictions, including China, the United States and the EU, have adopted various export control and economic or trade sanction regimes. In particular, the United States government and other governments have increasingly threatened and/or imposed export control, as well as economic, trade and other sanctions on a number of China-based companies. The United States and other countries may impose other and more expansive restrictions on the supply of chips, computing power or other technologies or services to China and China-based companies, including the Company, in the future. Such restrictions may affect the Company’s businesses by limiting the Company’s ability to upgrade its products and services, technological capabilities, in particular AI technologies, and to maintain its competitive edge, thereby negatively affecting the Company’s results of operations, financial condition and growth potential.
28.
Segment information

Segment information is presented before elimination of inter-segment transactions. In general, revenue, cost of revenue and operating expenses are directly attributable, or are allocated, to each segment. The Company allocates costs and expenses that are not directly attributable to a specific segment, such as those that support infrastructure across different segments, to different segments mainly on the basis of usage, revenue or headcount, depending on the nature of the relevant costs and expenses. The Company does not allocate assets to its segments as the CODM does not evaluate the performance of segments using asset information.

The CODM regularly reviews adjusted earnings before interest, taxes and amortization (“Adjusted EBITA”) for each segment which is considered as a segment operating performance measure. The CODM uses revenue and Adjusted EBITA to assess performance for each segment and allocate resources for each segment in the annual budget and forecasting process.

 

 

F-67


Table of Contents

ALIBABA GROUP HOLDING LIMITED
NOTES TO CONSOLIDATED FINANCIAL STATEMENTS
FOR THE YEARS ENDED MARCH 31, 2023, 2024 AND 2025

28.
Segment information (Continued)

The following table presents the information by segment for the years ended March 31, 2023, 2024 and 2025:

 

 

Year ended March 31,

 

 

2023

 

 

2024

 

 

2025

 

 

 

RMB

 

 

RMB

 

 

RMB

 

 

(in millions)

 

Taobao and Tmall Group

 

 

 

 

 

 

 

 

 

   Revenue

 

 

413,206

 

 

 

434,893

 

 

 

449,827

 

   Costs and expenses (i)

 

 

(224,066

)

 

 

(240,066

)

 

 

(253,595

)

   Adjusted EBITA (ii)

 

 

189,140

 

 

 

194,827

 

 

 

196,232

 

 

 

 

 

 

 

 

 

 

 

Alibaba International Digital Commerce Group

 

 

 

 

 

 

 

 

 

   Revenue

 

 

70,506

 

 

 

102,598

 

 

 

132,300

 

   Costs and expenses (i)

 

 

(75,450

)

 

 

(110,633

)

 

 

(147,437

)

   Adjusted EBITA (ii)

 

 

(4,944

)

 

 

(8,035

)

 

 

(15,137

)

 

 

 

 

 

 

 

 

 

 

Cloud Intelligence Group

 

 

 

 

 

 

 

 

 

   Revenue

 

 

103,497

 

 

 

106,374

 

 

 

118,028

 

   Costs and expenses (i)

 

 

(99,396

)

 

 

(100,253

)

 

 

(107,472

)

   Adjusted EBITA (ii)

 

 

4,101

 

 

 

6,121

 

 

 

10,556

 

 

 

 

 

 

 

 

 

 

 

Cainiao Smart Logistics Network Limited

 

 

 

 

 

 

 

 

 

   Revenue

 

 

77,512

 

 

 

99,020

 

 

 

101,272

 

   Costs and expenses (i)

 

 

(77,903

)

 

 

(97,618

)

 

 

(100,970

)

   Adjusted EBITA (ii)

 

 

(391

)

 

 

1,402

 

 

 

302

 

 

 

 

 

 

 

 

 

 

 

Local Services Group

 

 

 

 

 

 

 

 

 

   Revenue

 

 

50,249

 

 

 

59,802

 

 

 

67,076

 

   Costs and expenses (i)

 

 

(63,397

)

 

 

(69,614

)

 

 

(70,765

)

   Adjusted EBITA (ii)

 

 

(13,148

)

 

 

(9,812

)

 

 

(3,689

)

 

 

 

 

 

 

 

 

 

 

Hujing Digital Media and Entertainment Group

 

 

 

 

 

 

 

 

 

   Revenue

 

 

18,444

 

 

 

21,145

 

 

 

22,267

 

   Costs and expenses (i)

 

 

(21,233

)

 

 

(22,684

)

 

 

(22,821

)

   Adjusted EBITA (ii)

 

 

(2,789

)

 

 

(1,539

)

 

 

(554

)

 

 

 

 

 

 

 

 

 

 

All others

 

 

 

 

 

 

 

 

 

   Revenue

 

 

197,115

 

 

 

192,331

 

 

 

206,269

 

   Costs and expenses (i)

 

 

(206,503

)

 

 

(201,491

)

 

 

(214,805

)

   Adjusted EBITA (ii)

 

 

(9,388

)

 

 

(9,160

)

 

 

(8,536

)

 

F-68


Table of Contents

ALIBABA GROUP HOLDING LIMITED
NOTES TO CONSOLIDATED FINANCIAL STATEMENTS
FOR THE YEARS ENDED MARCH 31, 2023, 2024 AND 2025

28.
Segment information (Continued)

The following table presents the reconciliation from the total segments Adjusted EBITA to the consolidated net income for the years ended March 31, 2023, 2024 and 2025:

 

 

Year ended March 31,

 

 

2023

 

 

2024

 

 

2025

 

 

 

RMB

 

 

RMB

 

 

RMB

 

 

(in millions)

 

Total segments Adjusted EBITA

 

 

162,581

 

 

 

173,804

 

 

 

179,174

 

Unallocated (iii)

 

 

(12,143

)

 

 

(6,190

)

 

 

(4,337

)

Inter-segment elimination

 

 

(2,527

)

 

 

(2,586

)

 

 

(1,772

)

Non-cash share-based compensation expense

 

 

(30,831

)

 

 

(18,546

)

 

 

(13,970

)

Amortization and impairment of intangible assets

 

 

(13,504

)

 

 

(21,592

)

 

 

(6,336

)

Impairment of goodwill, and others

 

 

(3,225

)

 

 

(11,540

)

 

 

(11,854

)

Consolidated income from operations

 

 

100,351

 

 

 

113,350

 

 

 

140,905

 

Interest and investment income, net

 

 

(11,071

)

 

 

(9,964

)

 

 

20,759

 

Interest expense

 

 

(5,918

)

 

 

(7,947

)

 

 

(9,596

)

Other income, net

 

 

5,823

 

 

 

6,157

 

 

 

3,387

 

Income tax expenses

 

 

(15,549

)

 

 

(22,529

)

 

 

(35,445

)

Share of results of equity method investees

 

 

(8,063

)

 

 

(7,735

)

 

 

5,966

 

Consolidated net income

 

 

65,573

 

 

 

71,332

 

 

 

125,976

 

 

The following table presents the depreciation and impairment of property and equipment, and operating lease cost relating to land use rights by segment for the years ended March 31, 2023, 2024 and 2025:

 

 

Year ended March 31,

 

 

2023

 

 

2024

 

 

2025

 

 

 

RMB

 

 

RMB

 

 

RMB

 

 

(in millions)

 

Taobao and Tmall Group

 

 

345

 

 

 

464

 

 

 

102

 

Alibaba International Digital Commerce Group

 

 

712

 

 

 

961

 

 

 

1,137

 

Cloud Intelligence Group

 

 

16,589

 

 

 

14,335

 

 

 

15,911

 

Cainiao Smart Logistics Network Limited

 

 

909

 

 

 

1,254

 

 

 

1,465

 

Local Services Group

 

 

106

 

 

 

113

 

 

 

99

 

Hujing Digital Media and Entertainment Group

 

 

55

 

 

 

45

 

 

 

92

 

All others

 

 

7,104

 

 

 

7,278

 

 

 

6,215

 

Total segments depreciation and impairment of property and
   equipment, and operating lease cost relating to land use rights

 

 

25,820

 

 

 

24,450

 

 

 

25,021

 

 

(i)
Segment costs and expenses primarily comprise components that are included in cost of revenue, product development expenses, sales and marketing expenses, as well as general and administrative expenses.
(ii)
Adjusted EBITA represents net income before interest and investment income, net, interest expense, other income, net, income tax expenses, share of results of equity method investees, certain non-cash expenses, consisting of share-based compensation expense, amortization and impairment of intangible assets, impairment of goodwill, and others, which the Company does not believe are reflective of the Company's core operating performance during the periods presented.
(iii)
Unallocated primarily relates to certain costs incurred by corporate functions and other miscellaneous items that are not allocated to individual segments.

Details of the Company's revenue by segment are set out in Note 5. As substantially all of the Company’s long-lived assets are located in the PRC and substantially all of the Company’s revenue is derived from within the PRC, no geographical information is presented.
Starting from the quarter ending June 30, 2025, Taobao and Tmall Group, Ele.me and Fliggy will be integrated into China e-commerce business group, to transform various e-commerce platforms into a comprehensive consumption platform. At the same time, Cainiao, Amap and Hujing Digital Media and Entertainment Group will be reclassified to All others.

F-69


Table of Contents

ALIBABA GROUP HOLDING LIMITED
NOTES TO CONSOLIDATED FINANCIAL STATEMENTS
FOR THE YEARS ENDED MARCH 31, 2023, 2024 AND 2025

29.
Parent company only condensed financial information

The Company performed a test on the restricted net assets of its consolidated subsidiaries and VIEs in accordance with Rule 4-08(e)(3) of Regulation S-X and concluded that it was applicable for the Company to disclose the financial information for the parent company ("Alibaba Group Holding Limited") only.

Condensed Balance Sheets

 

 

 

As of March 31,

 

 

2024

 

 

2025

 

 

RMB

 

 

RMB

 

 

(in millions)

 

Cash and cash equivalents

 

 

1,114

 

 

 

618

 

Amounts due from subsidiaries

 

 

49,096

 

 

 

15,170

 

Prepayments and other assets

 

 

527

 

 

 

245

 

Interest in subsidiaries and VIEs

 

 

1,180,705

 

 

 

1,365,004

 

Total assets

 

 

1,231,442

 

 

 

1,381,037

 

Current unsecured senior notes

 

 

16,252

 

 

 

 

Amounts due to subsidiaries

 

 

110,867

 

 

 

184,879

 

Accrued and other liabilities

 

 

2,862

 

 

 

5,131

 

Non-current bank borrowings

 

 

28,828

 

 

 

22,937

 

Non-current unsecured senior notes

 

 

86,089

 

 

 

122,398

 

Non-current convertible unsecured senior notes

 

 

 

 

 

35,834

 

Total liabilities

 

 

244,898

 

 

 

371,179

 

Ordinary shares

 

 

1

 

 

 

1

 

Additional paid-in capital

 

 

397,999

 

 

 

381,379

 

Treasury shares, at cost

 

 

(27,684

)

 

 

(36,329

)

Statutory reserves

 

 

14,733

 

 

 

15,936

 

Accumulated other comprehensive income

 

 

3,598

 

 

 

3,393

 

Retained earnings

 

 

597,897

 

 

 

645,478

 

Total shareholders’ equity

 

 

986,544

 

 

 

1,009,858

 

Total liabilities and equity

 

 

1,231,442

 

 

 

1,381,037

 

Condensed Statements of Comprehensive Income

 

 

For the year ended March 31,

 

 

2023

 

 

2024

 

 

2025

 

 

 

RMB

 

 

RMB

 

 

RMB

 

 

(in millions)

 

Total cost and expenses

 

 

(846

)

 

 

(327

)

 

 

(5,972

)

Income from subsidiaries and VIEs

 

 

84,000

 

 

 

86,057

 

 

 

142,604

 

Income from operations

 

 

83,154

 

 

 

85,730

 

 

 

136,632

 

Interest expense

 

 

(4,696

)

 

 

(5,415

)

 

 

(8,058

)

Other income and expenses

 

 

(5,949

)

 

 

(574

)

 

 

896

 

Net income

 

 

72,509

 

 

 

79,741

 

 

 

129,470

 

Other comprehensive income

 

 

23,379

 

 

 

14,340

 

 

 

498

 

Total comprehensive income

 

 

95,888

 

 

 

94,081

 

 

 

129,968

 

 

F-70


Table of Contents

ALIBABA GROUP HOLDING LIMITED
NOTES TO CONSOLIDATED FINANCIAL STATEMENTS
FOR THE YEARS ENDED MARCH 31, 2023, 2024 AND 2025

29.
Parent company only condensed financial information (Continued)

 

Condensed Statements of Cash Flows

 

 

Year ended March 31,

 

 

2023

 

 

2024

 

 

2025

 

 

 

RMB

 

 

RMB

 

 

RMB

 

 

(in millions)

 

Net cash provided by operating activities

 

 

71,885

 

 

 

93,308

 

 

 

51,728

 

Cash flows from investing activities:

 

 

 

 

 

 

 

 

 

(Advances to and investments in) Repayments from subsidiaries and
   VIEs, and others

 

 

(12,290

)

 

 

11,838

 

 

 

(54,809

)

Net cash (used in) provided by investing activities

 

 

(12,290

)

 

 

11,838

 

 

 

(54,809

)

Cash flows from financing activities:

 

 

 

 

 

 

 

 

 

Issuance of ordinary shares

 

 

11

 

 

 

843

 

 

 

10

 

Advances from subsidiaries

 

 

15,296

 

 

 

6,195

 

 

 

73,526

 

Repurchase of ordinary shares

 

 

(74,746

)

 

 

(88,745

)

 

 

(86,662

)

Dividend distribution

 

 

 

 

 

(17,946

)

 

 

(29,077

)

Repayment of unsecured senior notes

 

 

 

 

 

(5,013

)

 

 

(16,220

)

Repayment of bank borrowings

 

 

 

 

 

 

 

 

(6,067

)

Proceeds from unsecured senior notes, net of debt issuance cost

 

 

 

 

 

 

 

 

35,979

 

Proceeds from convertible unsecured senior notes, net of debt
   issuance cost

 

 

 

 

 

 

 

 

35,665

 

Payments for capped call transactions

 

 

 

 

 

 

 

 

(4,612

)

Net cash (used in) provided by financing activities

 

 

(59,439

)

 

 

(104,666

)

 

 

2,542

 

Effect of exchange rate changes on cash and cash equivalents

 

 

33

 

 

 

58

 

 

 

43

 

Increase (Decrease) in cash and cash equivalents

 

 

189

 

 

 

538

 

 

 

(496

)

Cash and cash equivalents at the beginning of the year

 

 

387

 

 

 

576

 

 

 

1,114

 

Cash and cash equivalents at the end of the year

 

 

576

 

 

 

1,114

 

 

 

618

 

 

 

For the parent company only condensed financial information, the Company accounted for the investments in subsidiaries and VIEs under the equity method of accounting as prescribed in ASC 323. Such investments are presented on the Condensed Balance Sheets as “Investments in subsidiaries and VIEs” and the shares of profits or losses of the subsidiaries and VIEs are presented as “Income from subsidiaries and VIEs” on the Condensed Statements of Comprehensive Income.

During the years ended March 31, 2023, 2024 and 2025, dividends paid to the parent company by the subsidiaries amounted to RMB75,355 million, RMB98,174 million and RMB59,933 million, respectively.

The parent company did not have significant capital and other commitments, or guarantees as of March 31, 2024 and 2025, except for those disclosed in these consolidated financial statements.

Certain information and footnote disclosures generally included in financial statements prepared in accordance with US GAAP have been condensed and omitted in the parent company only condensed financial information. The parent company only condensed financial information is not the general-purpose financial statements of the reporting entity and should be read in conjunction with the consolidated financial statements of the Company.

F-71


Table of Contents

ALIBABA GROUP HOLDING LIMITED
NOTES TO CONSOLIDATED FINANCIAL STATEMENTS
FOR THE YEARS ENDED MARCH 31, 2023, 2024 AND 2025

30.
Dividends

An annual dividend for the year ended March 31, 2023 of US$0.125 per ordinary share or US$1.00 per ADS was declared on November 16, 2023. The annual dividend of RMB17,946 million was paid during the year ended March 31, 2024.

A two-part dividend comprised of (i) an annual dividend for the year ended March 31, 2024 of US$0.125 per ordinary share or US$1.00 per ADS, and (ii) a one-time extraordinary dividend of US$0.0825 per ordinary share or US$0.66 per ADS, was declared on May 14, 2024. The dividend of RMB29,077 million was paid during the year ended March 31, 2025.

A two-part dividend comprised of (i) an annual dividend for the year ended March 31, 2025 of US$0.13125 per ordinary share or US$1.05 per ADS, and (ii) a one-time extraordinary dividend of US$0.11875 per ordinary share or US$0.95 per ADS, was declared on May 15, 2025.

 

F-72