

| x | ANNUAL REPORT PURSUANT TO SECTION 13 OR 15(d) OF THE SECURITIES EXCHANGE ACT OF 1934 |
| o | TRANSITION REPORT PURSUANT TO SECTION 13 OR 15(d) OF THE SECURITIES EXCHANGE ACT OF 1934 |

(Exact Name of Registrant as Specified in Its Charter)

| Delaware | 61-1714064 | |
| (State or Other Jurisdiction of Incorporation or Organization) |
(I.R.S. Employer Identification No.) |
(Address of Principal Executive Offices) (Zip Code)
Registrant’s telephone number, including area code (713) 821-2000

Securities registered pursuant to Section 12(b) of the Act:
| Title of each class | Name of each exchange on which registered | |
| Class A common units | New York Stock Exchange |

Indicate by check mark if the registrant is a well-known seasoned issuer, as defined in Rule 405 of the Securities Act. Yes o No x
Indicate by check mark if the registrant is not required to file reports pursuant to Section 13 or Section 15(d) of the Act. Yes o No x
Indicate by check mark whether the registrant (1) has filed all reports required to be filed by Section 13 or 15(d) of the Securities Exchange Act of 1934 during the preceding 12 months (or for such shorter period that the registrant was required to file such reports), and (2) has been subject to such filing requirements for the past 90 days. Yes x No o
Indicate by check mark whether the registrant has submitted electronically and posted on its corporate Web site, if any, every Interactive Data File required to be submitted and posted pursuant to Rule 405 of Regulation S-T (§232.405 of this chapter) during the preceding 12 months (or for such shorter period that the registrant was required to submit and post such files). Yes x No o
Indicate by check mark if disclosure of delinquent filers pursuant to Item 405 of Regulation S-K (§229.405) is not contained herein, and will not be contained, to the best of the registrant’s knowledge, in definitive proxy or information statements incorporated by reference in Part III of this Form 10-K or any amendment to this Form 10-K. x
Indicate by check mark whether the registrant is a large accelerated filer, an accelerated filer, a non-accelerated filer, or a smaller reporting company. See the definitions of “large accelerated filer,” “accelerated filer” and “smaller reporting company” in Rule 12b-2 of the Exchange Act. (Check one):
| Large Accelerated Filer o | Accelerated Filer x | |
| Non-Accelerated Filer o (Do not check if a smaller reporting company) | Smaller reporting company o |
Indicate by check mark whether the registrant is a shell company (as defined in Rule 12b-2 of the Exchange Act). Yes o No x
The aggregate market value of the registrant’s Class A common units held by non-affiliates computed by reference to the price at which the common equity was last sold on June 30, 2016, was $180,770,962.
As of February 14, 2017, the registrant has 22,610,056 Class A common units outstanding.
In this report unless the context otherwise requires, references to “Midcoast Energy Partners,” “the Partnership,” “MEP,” “we,” “our,” “us,” or like terms refer to Midcoast Energy Partners, L.P. and its subsidiaries. We refer to our general partner, Midcoast Holdings, L.L.C., as our “General Partner” and to Enbridge Energy Partners, L.P. and its subsidiaries, other than us, as “Enbridge Energy Partners,” or “EEP.” References to “Enbridge” refer collectively to Enbridge Inc. and its subsidiaries other than us, our subsidiaries, our General Partner, EEP, its subsidiaries and its general partner. References to “Enbridge Management” refer to Enbridge Energy Management, L.L.C., the delegate of EEP’s general partner that manages EEP’s business and affairs. References to “Midcoast Operating” refer to Midcoast Operating, L.P. and its subsidiaries. As of December 31, 2016, we owned a 51.6% controlling interest, in Midcoast Operating, and EEP owned a 48.4% noncontrolling interest, or NCI, in Midcoast Operating. Unless otherwise specifically noted, financial results and operating data are shown on a 100% basis and are not adjusted to reflect EEP’s 48.4% NCI in Midcoast Operating as of December 31, 2016.
This Annual Report on Form 10-K includes forward-looking statements, which are statements that frequently use words such as “anticipate,” “believe,” “consider,” “continue,” “could,” “estimate,” “evaluate,” “expect,” “explore,” “forecast,” “intend,” “may,” “opportunity,” “plan,” “position,” “projection,” “should,” “strategy,” “target,” “will” and similar words. Although we believe that such forward-looking statements are reasonable based on currently available information, such statements involve risks, uncertainties and assumptions and are not
i
guarantees of performance. Future actions, conditions or events and future results of operations may differ materially from those expressed in these forward-looking statements. Any forward-looking statement made by us in this Annual Report on Form 10-K speaks only as of the date on which it is made, and we undertake no obligation to publicly update any forward-looking statement. Many of the factors that will determine these results are beyond our ability to control or predict. Specific factors that could cause actual results to differ from those in the forward-looking statements include: (1) changes in the demand for the supply of, forecast data for, and price trends related to natural gas, natural gas liquids, or NGLs, and crude oil, and the response by natural gas and crude oil producers to changes in any of these factors; (2) our ability to successfully complete and finance expansion projects; (3) the effects of competition, in particular, by other pipeline and gathering systems, as well as other processing and treating plants; (4) shut-downs or cutbacks at our facilities or refineries, petrochemical plants, utilities or other businesses for which we transport products or to which we sell products; (5) hazards and operating risks that may not be covered fully by insurance; (6) changes in or challenges to our rates; (7) changes in laws or regulations to which we are subject, including compliance with environmental and operational safety regulations that may increase costs of system integrity testing and maintenance; (8) cost overruns and delays on construction projects resulting from numerous factors; (9) our ability to comply with covenants in our debt agreements; and (10) the possibility that the Merger with MergerCo may not be consummated in a timely manner or at all and the diversion of management’s attention in connection with the proposed Merger.
For additional factors that may affect results, see “Item-1A. Risk Factors” included elsewhere in this Annual Report on Form 10-K, our subsequently filed Quarterly Reports on Form 10-Q, and Current Reports on Form 8-K which are available to the public over the Internet at the U.S. Securities and Exchange Commission’s, or the SEC’s, website (www.sec.gov) and at our website (www.midcoastpartners.com).
ii
The following abbreviations, acronyms and terms used in this Form 10-K are defined below:
| Anadarko system | Natural gas gathering and processing assets located in western Oklahoma and the Texas panhandle which serve the Anadarko basin, inclusive of the Elk City system | |||
| AOCI | Accumulated other comprehensive income | |||
| APSA | Accountable Pipeline Safety and Partnership Act of 1996 | |||
| Bbl | Barrel of liquids (approximately 42 United States gallons) | |||
| Bpd | Barrels per day | |||
| CAA | Clean Air Act | |||
| CERCLA | Comprehensive Environmental Response, Compensation, and Liability Act | |||
| CFTC | Commodity Futures Trading Commission | |||
| CWA | Clean Water Act | |||
| Dodd-Frank Act | Dodd-Frank Wall Street Reform and Consumer Protection Act | |||
| DOT | United States Department of Transportation | |||
| East Texas system | Natural gas gathering, treating and processing assets in East Texas that serve the Bossier trend and Haynesville shale areas, also includes a system formerly known as the Northeast Texas system | |||
| EBITDA | Earnings before Interest, Taxes, Depreciation and Amortization | |||
| EECI | Enbridge Energy Company, Inc. | |||
| EEP | Enbridge Energy Partners, L.P. and its subsidiaries other than Midcoast Energy Partners, L.P. and its subsidiaries | |||
| Enbridge | Enbridge Inc., of Calgary, Alberta, Canada, the ultimate parent of the General Partner | |||
| Enbridge Management | Enbridge Energy Management, L.L.C. | |||
| EP Act | Energy Policy Act of 1992 | |||
| EPA | Environmental Protection Agency | |||
| Exchange Act | Securities Exchange Act of 1934, as amended | |||
| FERC | Federal Energy Regulatory Commission | |||
| General Partner | Midcoast Holdings, L.L.C., the general partner of the Partnership | |||
| GPP | Gas Pipelines and Processing | |||
| HCA | High consequence area | |||
| HLPSA | Hazardous Liquid Pipeline Safety Act of 1979 | |||
| ICA | Interstate Commerce Act | |||
| IRA | Individual retirement accounts | |||
| ISDA® | International Swaps and Derivatives Association, Inc. | |||
| LIBOR | London Interbank Offered Rate — British Bankers’ Association’s average settlement rate for deposits in United States dollars | |||
| MEP | Midcoast Energy Partners, L.P. and its consolidated subsidiaries | |||
| Merger | The proposed merger of MergerCo with and into MEP pursuant to the terms and conditions of the Merger Agreement whereby (i) EECI will acquire all of MEP’s outstanding common units not already owned by EECI, EEP or their affiliates, (ii) MergerCo will merge with and into MEP, (iii) the separate limited liability company existence of MergerCo will cease, (iv) and MEP will continue its existence as a limited partnership under Delaware law as the surviving entity in the Merger | |||
| Merger Agreement | Agreement and Plan of Merger dated January 26, 2017, with EECI, MergerCo, MEP and Midcoast Holdings, L.L.C., the general partner of MEP | |||
| MergerCo | Enbridge Holdings (Leather) L.L.C., an indirect wholly-owned subsidiary of EECI | |||
| MIC | Enbridge Management Information Circular | |||
| MLP | Master Limited Partnership | |||
| MMBbls | Million barrels of liquids | |||
iii
| MMBtu/d | Million British Thermal units per day | |||
| MMcf/d | Million cubic feet per day | |||
| NAAQs | National Ambient Air Quality Standards | |||
| NGA | Natural Gas Act of 1938 | |||
| NGLs | Natural gas liquids | |||
| NGPA | Natural Gas Policy Act of 1978 | |||
| NGPSA | Natural Gas Pipeline Safety Act of 1968 | |||
| North Texas system | Natural gas gathering and processing assets located in the Fort Worth basin serving the Barnett Shale area | |||
| NPNS | Normal purchases and normal sales | |||
| NSPS | New Source Performance Standards | |||
| NYSE | New York Stock Exchange | |||
| OCC | Oklahoma Corporation Commission | |||
| Offering | MEP initial public offering | |||
| OLP | Enbridge Energy, Limited Partnership | |||
| OPA | Oil Pollution Act | |||
| Partnership Agreement | First Amended and Restated Agreement of Limited Partnership of Midcoast Energy Partners, L.P., also referred to as our partnership agreement | |||
| Partnership | Midcoast Energy Partners, L.P. and its consolidated subsidiaries | |||
| PHMSA | Pipeline and Hazardous Materials Safety Administration | |||
| PIPES Act of 2006 | Pipeline Inspection, Protection, Enforcement and Safety Act of 2006 | |||
| PIPES Act of 2016 | Protecting our Infrastructure of Pipelines and Enhancing Safety Act of 2016 | |||
| Ppb | Parts per billion | |||
| PSA | Pipeline Safety Act of 1992 | |||
| PSIA | Pipeline Safety Improvement Act of 2002 | |||
| SEC | United States Securities and Exchange Commission | |||
| Texas Express NGL system | NGL gathering system and an NGL interstate mainline transportation pipeline that originates in Skellytown, Texas, and extends to NGL fractionation and storage facilities located in Mont Belvieu, Texas | |||
| TRI | Toxic Release Inventory | |||
| TRRC | Texas Railroad Commission | |||
| TSX | Toronto Stock Exchange | |||
| U.S. GAAP | United States Generally Accepted Accounting Principles | |||
| WOTUS | Waters of the United States | |||
iv
Midcoast Energy Partners, L.P. is a publicly-traded Delaware limited partnership formed in 2013 by Enbridge Energy Partners, L.P., or EEP, to serve as EEP’s primary vehicle for owning and growing its natural gas and NGL midstream business in the United States. Midcoast Energy Partners, L.P., together with its consolidated subsidiaries, are referred to in this report as “we,” “us,” “our,” “MEP,” and the “Partnership.” As a pure-play U.S. natural gas and NGL midstream business, we are able to pursue a focused and flexible strategy and have the opportunity to grow through organic growth opportunities and acquisitions. Our Class A common units are traded on the New York Stock Exchange, or NYSE, under the symbol “MEP.”
We own, directly or indirectly, a 51.6% limited partner interest in Midcoast Operating, L.P., or Midcoast Operating, a Texas limited partnership that owns a network of natural gas and NGL gathering and transportation systems, natural gas processing and treating facilities and NGL fractionation facilities primarily located in Texas and Oklahoma. We also own 100% of Midcoast Operating’s general partner. Midcoast Operating also owns and operates natural gas, condensate and NGL logistics and marketing assets that primarily support its gathering, processing and transportation business. Through our ownership of Midcoast Operating’s general partner, we control, manage and operate these systems. EEP owns a 48.4% noncontrolling interest in Midcoast Operating. Unless otherwise specifically noted, financial results and operating data are shown on a 100% basis.
We and our general partner entered into an Agreement and Plan of Merger dated as of January 26, 2017 with EECI and Enbridge Holdings (Leather) L.L.C. pursuant to which EECI will acquire all of MEP’s outstanding common units not already held by EECI, EEP or their affiliates (the “Public Units”). The holders of the Public Units will receive $8.00 in cash for each Public Unit. The Merger is expected to close in the second quarter of 2017, pending the satisfaction of certain customary conditions and the approval of the Merger by the affirmative vote of holders of a majority of the outstanding MEP common units (including the MEP common units held by EEP and its affiliates). Upon completion of the transaction, MEP will continue to exist as a limited partnership, but will no longer have publicly listed or traded units, nor will it be a reporting company under the SEC’s rules and regulations. For additional information on the Merger, refer to Part II, Item 8. Financial Statements and Supplementary Data, Note 1, Organization and Nature of Operations.
1
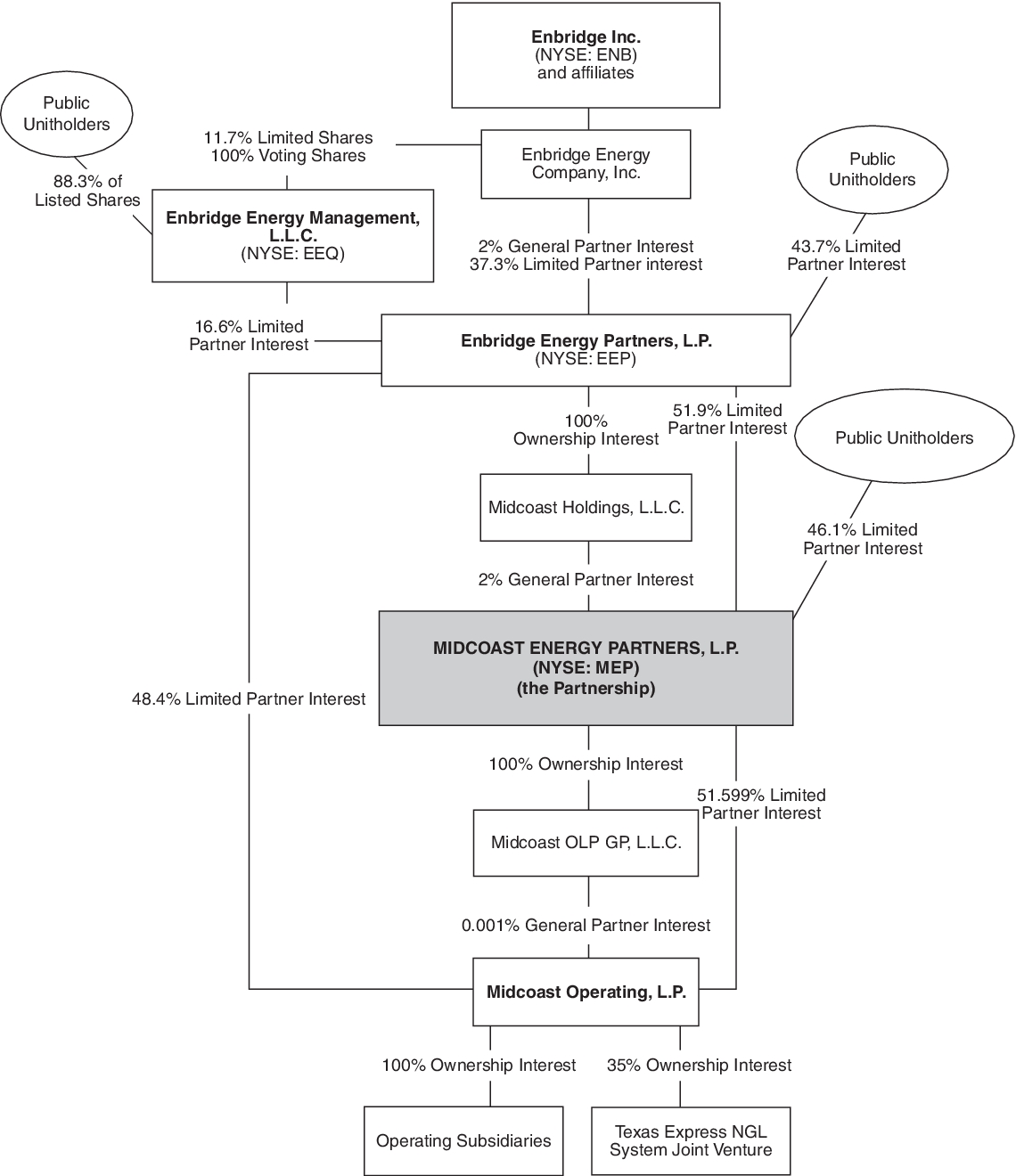
The following chart shows our organization and ownership structure as of December 31, 2016. The ownership percentages set forth below illustrate the relationships among us, Midcoast Operating, our General Partner, EEP, Enbridge and its affiliates; such ownership interests may be held directly or indirectly:
![[GRAPHIC MISSING]](v456965_chrt-flow.jpg)
Our business primarily consists of gathering unprocessed and untreated natural gas from wellhead locations and other receipt points on our systems, processing the natural gas to remove NGLs and impurities at our processing and treating facilities and transporting the processed natural gas and NGLs to intrastate and interstate pipelines for transportation to various customers and market outlets. In addition we also provide marketing services of natural gas and NGLs to wholesale customers.
2
We seek to provide our customers with quality field-level service and responsiveness using our strong platform of natural gas and NGL infrastructure. We are able to provide our customers with integrated wellhead-to-market service from our systems to major energy market hubs in the Gulf Coast and Mid-Continent regions of the United States. From these market hubs, natural gas and NGLs are either consumed in local markets or transported to consumers in the midwest, northeast and southeast United States.
We have historically sought to increase the amount of cash distributions we make to our unitholders over time while maintaining our focus on safety and stability in our business. We pursued this objective through, among other things, the following business strategies:
| 1. | Delivering our services safely and reliably |
We are committed to maintaining and continually improving the safety, reliability and efficiency of our operations, which we believe is key to attracting new customers and maintaining relationships with our current customers, regulators and the communities in which we operate. We strive for operational excellence by utilizing robust programs to integrate environmental integrity, health and occupational safety and risk management principles throughout our business. We employ comprehensive integrity management, inspection, monitoring and audit initiatives in support of this strategy.
| 2. | Enhancing the profitability of our existing assets |
To address the continuing producer focus on the liquids portion of the midstream natural gas value chain, we expect to further optimize our natural gas processing capacity, NGL takeaway capacity options, and our third-party fractionation alternatives, which we believe will, over the long-term, increase the attractiveness and profitability of our natural gas and NGL systems, attract new customers and increase our business with existing customers. We seek to capitalize on opportunities to attract new customers, increase volumes of natural gas and NGLs that we gather, process or treat, transport and otherwise enhance utilization and operating efficiencies, including increasing customer access to preferred natural gas and NGL markets. We are committed to increase our percentage of fee-based contracts to reduce commodity exposure and further strengthen our profitability. We believe our approach provides our customers with greater value for their commodities and increases the utilization of our natural gas and NGL systems.
| 3. | Maintaining a conservative and flexible capital structure |
We intend to finance long-term growth projects and acquisitions primarily through our credit facility and in the longer term through term debt and equity. Over the longer term, we are seeking a balanced combination of debt and equity that we believe will promote the long-term stability of our business.
| 4. | Pursuing economically attractive organic growth opportunities |
We seek out attractive organic expansion and asset enhancement opportunities that leverage our existing asset footprint, strategic relationships with our customers and our expertise in constructing, developing and optimizing midstream infrastructure assets. The organic development projects we pursue are designed to extend our geographic reach, diversify our customer base, expand our gathering systems and our processing and treating capacity, enhance end-market access and maximize throughput volumes. For more information relating to growth opportunities refer to Business Segments.
| 5. | Pursuing accretive acquisitions from third parties |
We intend to pursue accretive acquisitions from third parties that complement or diversify our existing operations, if and when market conditions improve.
While the Merger will result in our no longer having publicly traded units, we will continue to work with EEP to explore and evaluate strategic alternatives in addition to, or as alternatives to, our historical business strategies. EEP has also indicated that it is reviewing strategic alternatives with respect to its investment in us and Midcoast Operating.
3
We conduct our business through two distinct reporting segments: Gathering, Processing and Transportation and Logistics and Marketing.
These segments have unique business activities that require different operating strategies. For information relating to revenues from third-party customers, operating income and total assets for each segment, refer to Part II, Item 8. Financial Statements and Supplementary Data, Note 5. Segment Information.
Our gathering, processing and transportation business includes natural gas and NGL gathering and transportation pipeline systems, natural gas processing and treating facilities, condensate stabilizers and an NGL fractionation facility. We gather natural gas from the wellhead and central receipt points on our systems, deliver it to our facilities for processing and treating and deliver the residue gas to intrastate or interstate pipelines for transmission to wholesale customers such as power plants, industrial customers and local distribution companies. We deliver the NGLs produced at our processing and fractionation facilities to intrastate and interstate pipelines for transportation to the NGL market hubs in Mont Belvieu, Texas and Conway, Kansas. In addition, we deliver NGLs from certain of our facilities to the Texas Express NGL system for transportation on the Texas Express NGL mainline to Mont Belvieu, Texas.
The following table provides selected information regarding our natural gas and NGL systems in our gathering, processing and transportation business at December 31, 2016:
| Natural gas gathering and transportation pipelines (length in miles) |
NGL pipelines (length in miles)(4) |
Number of active natural gas processing plants |
Number of standby natural gas processing plants |
Number of active natural gas treating plants |
Number of standby natural gas treating plants |
|||||||||||||||||||
| Anadarko system | 3,100 | 89 | 5 | 7 | — | 1 | ||||||||||||||||||
| East Texas system(1) | 4,000 | 177 | 6 | 1 | 4 | 5 | ||||||||||||||||||
| North Texas system | 3,700 | 16 | 4 | 2 | — | — | ||||||||||||||||||
| Total | 10,800 | 282 | 15 | 10 | 4 | 6 | ||||||||||||||||||
| Texas Express NGL system(2) | — | 709 | (3) | — | — | — | — | |||||||||||||||||

| (1) | In addition, a fractionation facility is located in the East Texas basin. |
| (2) | We have a 35% interest in the Texas Express NGL system, which commenced startup operations during the fourth quarter of 2013. |
| (3) | Consists of approximately 593-mile NGL intrastate transportation mainline and a related NGL gathering system that consists of approximately 116 miles of gathering lines. |
Our Anadarko system includes production from the Granite Wash tight sand formation. Productive horizons in the Granite Wash play include the Hogshooter, Checkerboard, Cleveland, Skinner, Red Fork, Atoka and Morrow formations. Recent decreases in NGL and condensate prices have resulted in decreased activity in the region. The Anadarko basin wells generally have long lives with predictable flow rates. Producers generally pursue wells with higher condensate and oil production relative to historical activity that was focused on natural gas and NGL prospects.
With recent commodity prices in decline resulting in reduced production, we have idled approximately seven of our less efficient processing plants and consolidated volumes to our more efficient plants. These plants are available for restart when production increases.
Our Anadarko system has numerous market outlets for the natural gas that we gather and process and NGLs and condensate that we recover on our system. We have connections to major intrastate and interstate transportation pipelines that connect our facilities to major market hubs in the Mid-Continent and Gulf Coast regions of the United States. All of our owned residue gas and condensate is sold to our logistics and marketing business. The majority of our owned NGLs are also sold to our logistics and marketing business with the remainder being sold directly to a third-party. The NGLs produced at our Anadarko system processing plants are transported by pipeline to third-party fractionation facilities and NGL market hubs in Conway, Kansas and Mont Belvieu, Texas.
4
Our East Texas system gathers production from: the Cotton Valley, James Lime and lean Bossier Shale plays, which are located on the western side of our East Texas system; the Haynesville/Bossier Shale plays, which run from western Louisiana into East Texas and are among the largest natural gas resources in the United States; and the Cotton Valley Sand formation, which also runs from western Louisiana into East Texas and has a high content of NGLs and condensate on the eastern side of our East Texas system. The East Texas basin also includes multiple other natural gas and oil formations that are frequently explored, including among others, the Woodbine, Travis Peak, Rodessa, and Pettite. The East Texas wells generally have long lives with predictable flow rates.
In May 2015, we placed into service a cryogenic natural gas processing plant near Beckville in Panola County, Texas, which we refer to as the Beckville Processing Plant. This plant serves existing and prospective customers pursuing production in the Cotton Valley formation, which is comprised of approximately ten counties in East Texas. Our Beckville processing plant is capable of processing approximately 150 MMcf/d of natural gas and producing approximately 8,500 Bpd of NGLs to accommodate the additional liquids-rich natural gas within this geographical area in which our East Texas system operates. Related NGL takeaway infrastructure connecting the Beckville plant to third-party NGL transportation systems was also constructed. In 2016, our processing plants in East Texas were near or at full capacity.
Our East Texas system has numerous market outlets for the natural gas that we gather and process and NGLs and condensate that we recover on our system. We have connections to major intrastate and interstate transportation pipelines that connect our facilities to major market hubs in the United States Gulf Coast, as well as to several wholesale customers. The majority of our owned residue gas is sold to our logistics and marketing business, while the remainder of our owned residue gas is sold directly to third-party wholesale customers or utilities. Our owned condensate is also sold to our logistics and marketing business. A portion of the NGLs produced at one of our East Texas system processing plants is fractionated by us and sold directly to a third-party chemical company. The remainder of the NGLs recovered at our plants are sold to our logistics and marketing business and transported by pipeline to Mont Belvieu, Texas for fractionation.
A substantial portion of natural gas on our North Texas system is produced in the Barnett Shale play within the Fort Worth basin. The North Texas wells are located in the Fort Worth basin and generally have long lives with predictable flow rates. As producers have shifted to more economic advantaged basins, we have seen our natural gas volumes decline in the basin.
Our North Texas system has numerous market outlets for the natural gas that we gather and process and NGLs that we recover on our system. We have connections to major intrastate transportation pipelines that connect our facilities to market centers in the Dallas-Fort Worth area. All of our owned condensate and NGLs produced at our North Texas system processing plants are sold to our logistics and marketing business. The majority of our owned residue gas is also sold to our logistics and marketing business.
We own a 35% interest in two joint ventures that together comprise the Texas Express NGL system. The Texas Express NGL system consists of an NGL gathering system and an NGL intrastate mainline transportation pipeline that originates in Skellytown, Texas, and extends to NGL fractionation and storage facilities located in Mont Belvieu, Texas. Volumes from the Rockies, Permian basin and Mid-Continent regions are delivered to the Texas Express NGL system utilizing the Mid-America Pipeline between the Conway hub and the Hobbs NGL fractionation facility in West Texas, both of which are owned by a third party. In addition, volumes from the Denver-Julesburg basin in Weld County, Colorado can access the system through the Front Range Pipeline, which is owned by third parties.
Customers. Our gathering, processing and transportation business serves customers predominantly in the Gulf Coast region of the United States and includes both upstream customers and purchasers of natural gas and NGLs. Upstream customers served by our systems primarily consist of small, medium and large independent operators and large integrated energy companies, while our natural gas customers primarily consist of large users of natural gas, such as power plants, industrial facilities, local distribution companies and other large consumers. Our condensate and NGLs are marketed to chemical facilities, refiners, various third parties and end users. Due to the cost of making physical connections from the wellhead to gathering systems, the majority of our customers tend to renew their gathering and processing contracts with us rather than seeking alternative gathering and processing services.
5
Supply and Demand. Demand for our gathering, processing and transportation services primarily depends upon the supply of natural gas reserves and associated natural gas from crude oil development and the drilling rate for new wells. The level of impurities in the natural gas gathered also affects treating services. All of our gathering, processing and transportation systems exist in regions that have shale or tight sands formations where hydraulic fracturing technology can be utilized to increase production from the natural gas wells. Demand for these services depends upon overall economic conditions, drilling activity and the prices of natural gas, NGLs, and condensates. Commodity prices for natural gas, NGLs, and condensates remained low throughout 2016. As a result, there has been reduction in drilling activity by producers and reduced volumes on the systems we operate. Our existing systems are located in basins that have the opportunity to grow in an improved pricing environment.
Competition. Competition in our gathering, processing and transportation business is significant in all of the markets we serve. Competitors include interstate and intrastate pipelines or their affiliates and other midstream businesses that gather, treat, process and market natural gas or NGLs. Our gathering business’s principal competitors are other midstream companies and, to a lesser extent, producer-owned gathering systems. Some of these competitors are substantially larger than we are. Because pipelines are generally the only practical mode of transportation for natural gas over land, the most significant competitors of our natural gas pipelines are other pipeline companies. Pipelines typically compete with each other based on location, capacity, reputation, price and reliability.
Competition for the services we provide varies based upon the location of gathering, treating and processing facilities. Most upstream customers have alternate gathering, treating and processing facilities available to them. In addition, they have alternatives such as building their own gathering facilities or, in some cases, selling their natural gas supplies without treating and processing. On sour natural gas systems, such as parts of our East Texas system, competition is more limited in certain locations due to the infrastructure required to treat sour natural gas. Many of the large wholesale customers we serve have multiple pipelines connected or adjacent to their facilities. Accordingly, many of these customers have the ability to purchase natural gas directly from a number of pipelines or third parties that may hold capacity on the various pipelines. In addition, several new interstate natural gas pipelines have been constructed in areas currently served by our natural gas transportation pipelines. Some of these new pipelines may compete for customers with our existing pipelines.
The primary role of our logistics and marketing business is to provide marketing services of natural gas, NGLs and condensate received from our gathering, processing and transportation business. We purchase and receive natural gas, NGLs and other products from pipeline systems and processing plants and sell and deliver them to wholesale customers, such as distributors, refiners, fractionators, chemical facilities, various third parties and end users. Our Logistics and Marketing segment derives a majority of its operating income from selling natural gas, NGLs and condensate received from producers on our Gathering, Processing and Transportation segment pipeline assets. A majority of the natural gas and NGLs we purchase are produced in Texas markets where we have intrastate deliverability alternatives over the past several years. We use our connectivity to interstate pipelines to improve value for the producers by delivering natural gas into premium markets and NGLs to primary markets where we sell them to major customers. Additionally, our Logistics and Marketing segment derives operating income from providing logistics services for our customers from the wellhead to markets.
On September 1, 2015, two wholly-owned subsidiaries of Midcoast Operating in the Logistics and Marketing segment sold certain natural gas inventories and assigned certain storage agreements, transportation contracts and other arrangements to a third party. From that date through October 2016, Midcoast Operating subsidiaries sold their natural gas products directly to third parties instead of a portion through the Logistics and Marketing segment. The arrangement for Midcoast Operating subsidiaries to sell natural gas products directly to third parties expired on October 31, 2016. Since that date, Midcoast Operating subsidiaries have sold their natural gas products to third parties through the Logistics and Marketing segment.
On August 15, 2016, our logistics and marketing business sold its transport trucks and trailers (alternatively “our trucking business”) to a third party. In conjunction with the sale, our logistics and marketing business entered into a long-term trucking services agreement with the purchaser, insuring no interruption of our logistics activities.
6
As of December 31, 2016, the physical assets of our logistics and marketing business primarily consist of:
| • | Approximately 190 railcars for transporting NGLs; |
| • | Our TexPan liquids railcar facility near Pampa, Texas; and |
| • | Our Petal truck & rail facility near Hattiesburg, Mississippi. |
We also enter into agreements with various third parties to obtain natural gas and NGL supply, transportation, gas balancing, fractionation and storage capacity in support of the logistics and marketing services we provide to our gathering, processing and transportation business and to third-party customers. These agreements provide our logistics and marketing business with the following:
| • | up to approximately 79,000 Bpd through 2022 of firm NGL fractionation capacity; |
| • | up to approximately 75,000 Bpd on average in 2017 to 120,000 Bpd in 2022 of firm NGL transportation capacity on the Texas Express NGL system; |
| • | up to approximately 39,000 Bpd through 2022 of additional firm NGL transportation capacity on third-party pipelines; |
| • | up to approximately 42,555 Bpd through April 2017 and 8,500 Bpd continuing May 2017 through March 2019 of NGL capacity via exchange agreements with various counterparties; and |
| • | approximately 5.0 million barrels of liquids, or MMBbls, of NGL storage capacity. |
Customers. Our logistics and marketing business purchases and receives natural gas, NGLs and other products from our gathering, processing and transportation business as well as from third-party pipeline systems and processing plants and sells and delivers them to third-party customers. Most of the third-party customers of our logistics and marketing operations are wholesale customers, refiners and petrochemical producers, fractionators, propane distributors and industrial, utility and power plant customers. In addition, we sell natural gas and NGLs to marketing companies at various market hubs.
Supply and Demand. Supply for our logistics and marketing business depends to a large extent on the natural gas reserves, associated natural gas from crude oil development, and rate of drilling within the areas served by our gathering, processing and transportation business. Demand is typically driven by a number of factors such as physical domestic and international industrial requirements.
Since major market hubs for natural gas and NGLs and related products are located in the Mid-Continent and Gulf Coast regions of the United States and our logistics and marketing business assets are geographically located within Texas, Louisiana, Oklahoma, Kansas and Mississippi, the majority of activities conducted by our logistics and marketing business are conducted within those states. Our interconnected gathering and transportation systems and our long-term trucking and railcar arrangements mitigate the risk that our natural gas and NGLs will be shut in by capacity constraints on downstream NGL pipelines and other facilities.
One of the key components of our logistics and marketing business is our natural gas and NGL purchase and resale activities. Through our natural gas and NGL purchase and resale services, we can efficiently manage the transportation and delivery of natural gas from our gathering, processing and transportation assets and deliver them to on-system industrial customers, and NGLs to marketing companies at various market hubs. We typically price our sales based on multiple published daily or monthly price indices. In addition, sales to wholesale customers include a pass-through charge for costs of transportation and additional margin to compensate us for the associated services we provide.
Our NGL logistics and marketing business also uses third-party storage facilities for the right to store NGLs for various periods of time to mitigate risk associated with sales and purchase contracts. We have also entered into multiple long-term fractionation contracts with third-party fractionators to provide access to fractionation capacity for our customers.
Competition. Our logistics and marketing business has numerous competitors, including large natural gas and NGL marketing companies, marketing affiliates of pipelines, major oil, natural gas and NGL producers, trucking, railcar and pipeline operations, independent aggregators and regional marketing companies. Our logistics and marketing business’ principal competitors include numerous natural gas and NGL marketing companies and major integrated oil and natural gas companies.
7
The drilling activities of producers within our areas of operations generally do not vary materially by season but may be affected by adverse weather. Generally, the demand for natural gas and NGLs decreases during the spring and fall months and increases during the winter months and, in some areas, during the summer months. Seasonal anomalies such as mild winters or hot summers can lessen or intensify this fluctuation. Demand for natural gas with respect to power plant customers is typically driven by weather-related factors.
Our operations in Texas are subject to regulation under the Texas Utilities Code and the Texas Natural Resources Code, as implemented by the Texas Railroad Commission, or TRRC. Generally, the TRRC is vested with authority to ensure that rates charged for natural gas sales and transportation services are just and reasonable. The rates we charge for transportation services are deemed just and reasonable under Texas law, unless challenged in a complaint. We cannot predict whether such a complaint may be filed against us or whether the TRRC will change its method of regulating rates. Pursuant to authority granted to it by the Texas Natural Resources Code, the TRRC has adopted by rule an Informal Complaint Process that applies to rate issues associated with gathering or transmission systems, thus subjecting gathering and intrastate pipeline activities of Enbridge to the jurisdiction of the TRRC.
In Oklahoma, intrastate natural gas pipelines and gathering systems are subject to regulation by the Oklahoma Corporation Commission, or OCC. Specifically, the OCC is vested with the authority to prescribe and enforce maximum rates for the transportation and transmission of natural gas. These rates may be amended or altered at any time by the OCC. However, a company affected by a rate change will be given at least ten days’ notice in order to introduce evidence of opposition to such amendment. Adjustment of claims or settlement of controversies regarding rates between transportation and transmission companies and customers will be mediated by the OCC prior to any hearing on the dispute, upon request. An entity operating an intrastate natural gas pipeline or gathering system in Oklahoma is subject to the jurisdiction of the OCC, and failure to comply with an OCC order regarding rate requirements could result in contempt proceedings instituted before the OCC by any affected party.
Our Texas and Oklahoma intrastate pipelines are generally not subject to regulation by the Federal Energy Regulatory Commission, or FERC. However, to the extent our intrastate pipelines transport natural gas in interstate commerce, the rates, terms and conditions of such transportation are subject to FERC jurisdiction under Section 311 of the Natural Gas Policy Act, or NGPA. In addition, under FERC regulations we are subject to market manipulation and transparency rules. This includes the annual reporting requirements pursuant to FERC Order No. 735 et al. Failure to comply with the FERC’s rules, regulations and orders can result in the imposition of administrative, civil and criminal penalties.
Section 1(b) of the Natural Gas Act of 1938, or NGA, exempts natural gas gathering facilities from the jurisdiction of the FERC. We own certain natural gas facilities that we believe meet traditional tests the FERC has used to establish a facility’s status as a gatherer not subject to FERC jurisdiction. However, to the extent our gathering systems buy and sell natural gas that is processed or that can be sold into the market without being processed, such gatherers, in their capacity as buyers and sellers of natural gas, are subject to certain reporting requirements resulting from the FERC Order 704 series.
State regulations of gathering facilities typically address the safety and environmental concerns involved in the design, construction, installation, testing and operation of gathering facilities. In addition, in some circumstances, nondiscriminatory requirements are also addressed; however, state regulators have not historically taken an active role in setting or reviewing rates for gathering facilities absent a shipper protest. Many of the producing states have previously adopted some form of complaint-based regulation that generally allows natural gas producers and shippers to file complaints with state regulators in an effort to resolve grievances relating to natural gas gathering access or perceived rate discrimination. Our gathering operations could be adversely affected should they be subject in the future to significant and unduly burdensome state or federal regulation of rates and services.
8
The mainline and gathering portions of the Texas Express NGL system are common carriers subject to regulation by various federal agencies and/or the TRRC. The FERC regulates the interstate pipeline transportation of crude oil, petroleum products, and other liquids such as NGLs, collectively called “petroleum pipelines.” The FERC regulates these operations pursuant to the Interstate Commerce Act, or ICA, and the Energy Policy Act of 1992, or EP Act of 1992. The ICA and its implementing regulations require that tariff rates for interstate service on petroleum pipelines be just and reasonable and must not be unduly discriminatory or confer undue preference on any shipper.
The EP Act of 1992 required the FERC to establish a simplified and generally applicable ratemaking methodology for interstate petroleum pipelines. As a result, the FERC adopted an indexed rate methodology. If the rate levels on Texas Express NGL system were subject to formal review or challenge before the FERC, the Texas Express NGL system would be required to produce a traditional cost of service review justifying its revenues or demonstrate it lacks significant market power.
Two of our other NGL lines, which do not provide service to third parties, operate under FERC-granted waivers from the reporting requirements of Sections 6 and 20 of the ICA. These waivers are effective until a third party shipper requests service. In addition, certain of our NGL lines are subject to regulation as a common carrier by the TRRC. The TRRC’s jurisdiction extends to both rates and pipeline safety. The rates we charge for NGL transportation service are deemed just and reasonable under Texas law unless challenged by a complaint. Complaints to state agencies remain infrequent and are usually informally resolved, but ongoing industry practices might indicate an increase in complaints and TRRC oversight. Although we cannot assure that our intrastate rates would ultimately be upheld if challenged, we believe that, given this history, the tariffs now in effect are not likely to be challenged or, if challenged, are not likely to be ordered to be reduced.
The price at which we sell natural gas currently is not subject to federal or state regulation except for certain systems in Texas. Our sales of natural gas are affected by the availability, terms and cost of pipeline transportation. As noted above, the price and terms of access to pipeline transportation are subject to extensive federal and state regulation. The FERC is continually proposing and implementing new rules and regulations affecting those segments of the natural gas industry, most notably interstate natural gas transmission companies that remain subject to the FERC’s jurisdiction. These initiatives also may affect the intrastate transportation of natural gas under certain circumstances. The stated purpose of many of these regulatory changes is to promote competition among the various sectors of the natural gas industry and to facilitate price transparency in markets for the wholesale sale of physical natural gas.
Our sales of condensate and NGLs currently are not regulated and are made at market prices. In a number of instances, however, the ability to transport and sell such products is dependent on pipelines whose rates, terms and conditions of service are subject to the FERC’s or TRRC’s jurisdiction. Regulations implemented by the FERC or TRRC could increase the cost of transportation service on certain petroleum products pipelines, however, we do not believe that these regulations will affect us any differently than other marketers of these products transporting on regulated pipelines.
Our transmission and gathering pipelines, storage and processing facilities, and railcar operations are subject to extensive environmental, operational and safety regulation at federal and state levels. The added costs imposed by regulations are generally no different than those imposed on our competitors. Failure to comply with such standards and regulations can result in substantial penalties and/or enforcement actions and added operational costs.
Some of our natural gas pipelines are subject to regulation by the Pipeline and Hazardous Materials Safety Administration, or PHMSA, pursuant to the Natural Gas Pipeline Safety Act of 1968, or NGPSA, and the Pipeline Safety Improvement Act of 2002, or PSIA, as reauthorized and amended by the Pipeline Inspection, Protection, Enforcement and Safety Act of 2006, or the PIPES Act. The NGPSA regulates safety requirements in the design, construction, operation and maintenance of natural gas pipeline facilities, while the PSIA establishes mandatory
9
inspections for all U.S. oil and natural gas transmission pipelines in high-consequence areas, or HCAs. HCAs are defined as those areas that are unusually sensitive to environmental damage, that cross a navigable waterway, or that have a high population density. In the PIPES Act, Congress required mandatory inspections for certain U.S. crude oil and natural gas transmission pipelines in HCAs and mandated that regulations be issued for low-stress hazardous liquid pipelines and pipeline control room management.
Our NGL pipelines are subject to regulation by PHMSA under the Hazardous Liquid Pipeline Safety Act of 1979, or the HLPSA, and the Pipeline Safety Act of 1992, or the PSA. The HLPSA requires PHMSA to develop, prescribe, and enforce minimum federal safety standards for the transportation of hazardous liquids by pipeline. The PSA added the environment to the list of statutory factors that must be considered in establishing safety standards for hazardous liquid pipelines, established safety standards for certain “regulated gathering lines,” and mandated that regulations be issued to establish criteria for operators to use in identifying and inspecting pipelines located in HCAs.
Our pipelines are also subject to the Accountable Pipeline Safety and Partnership Act of 1996, or the APSA, which limited the operator identification requirement to operators of pipelines that cross a waterway where a substantial likelihood of commercial navigation exists, required that certain areas where a pipeline rupture would likely cause permanent or long-term environmental damage be considered in determining whether an area is unusually sensitive to environmental damage, and mandated that regulations be issued for the qualification and testing of certain pipeline personnel.
PHMSA has developed regulations that require pipeline operators to implement integrity management programs, including more frequent inspections and other measures to ensure pipeline safety in HCAs. The regulations require operators, including us, to:
| • | perform ongoing assessments of pipeline integrity; |
| • | identify and characterize applicable threats to pipeline segments that could impact a HCA; |
| • | improve data collection, integration and analysis; |
| • | repair and remediate pipelines as necessary; and |
| • | implement preventive and mitigating actions. |
Although many of our pipeline facilities are not classified as transmission pipelines and currently are not subject to these requirements, we may incur significant costs and liabilities associated with repair, remediation, preventative or mitigation measures associated with our transmission pipelines on an annual basis as required by existing United States Department of Transportation, or DOT, regulations and their state counterparts. Such costs and liabilities might relate to repair, remediation, preventative or mitigating actions that may be determined to be necessary as a result of the testing program, as well as lost cash flows resulting from shutting down our pipelines during the pendency of such repairs. Additionally, should we fail to comply with DOT or comparable state regulations, we could be subject to penalties and fines. If future DOT pipeline integrity management regulations were to require that we expand our integrity management program to currently unregulated pipelines, including gathering lines, costs associated with compliance may have a material effect on our operations.
The Pipeline Safety, Regulatory Certainty, and Job Creation Act of 2011, or the 2011 Pipeline Safety Act, reauthorizes funding for federal pipeline safety programs, increases penalties for safety violations, establishes additional safety requirements for newly constructed pipelines, and requires studies of certain safety issues that could result in the adoption of new regulatory requirements for existing pipelines. The 2011 Pipeline Safety Act, among other things, increases the maximum civil penalty for pipeline safety violations and directs the Secretary of Transportation to promulgate rules or standards relating to expanded integrity management requirements, automatic or remote-controlled valve use, excess flow valve use, leak detection system installation and testing to confirm the material strength of pipe operating above 30% of specified minimum yield strength in HCAs.
The PHMSA finalized a rule increasing the maximum administrative civil penalties for violation of the pipeline safety laws and regulations after January 3, 2012 to $200,000 per violation per day, with a maximum of $2,000,000 for a related series of violations. The PHMSA also issued a final rule applying safety regulations to certain rural low-stress hazardous liquid pipelines that were not covered previously by some of its safety regulations. The PHMSA has also published advanced notice of proposed rulemakings to solicit comments on the need for changes to its natural gas and liquid pipeline safety regulations, including whether to revise the integrity management
10
requirements and add new regulations governing the safety of gathering lines. The PHMSA also has published an advisory bulletin providing guidance on verification of records related to pipeline maximum allowable operating pressure. We have performed hydrostatic tests of our facilities to confirm the maximum allowable operating pressure and do not expect that any final rulemaking by PHMSA regarding verification of maximum allowable operating pressure would materially affect our operations or revenue.
The National Transportation Safety Board has recommended that the PHMSA make a number of changes to its rules, including removing an exemption from most safety inspections for natural gas pipelines installed before 1970. While we cannot predict the outcome of legislative or regulatory initiatives, such legislative and regulatory changes could have a material effect on our operations, particularly by extending through more stringent and comprehensive safety regulations (such as integrity management requirements) to pipelines and gathering lines not previously subject to such requirements. While we expect any legislative or regulatory changes to allow us time to become compliant with new requirements, costs associated with compliance may have a material effect on our operations.
States are largely preempted by federal law from regulating pipeline safety for interstate lines but most are certified by the DOT to assume responsibility for enforcing federal intrastate pipeline regulations and inspection of intrastate pipelines. States may adopt stricter standards for intrastate pipelines than those imposed by the federal government for interstate lines; however, states vary considerably in their authority and capacity to address pipeline safety. State standards may include requirements for facility design and management in addition to requirements for pipelines. We do not anticipate any significant difficulty in complying with applicable state laws and regulations. Our natural gas pipelines have continuous inspection and compliance programs designed to keep the facilities in compliance with pipeline safety and pollution control requirements.
We have incorporated all existing requirements into our programs by the required regulatory deadlines, and are continually incorporating the new requirements into procedures and budgets. We expect to incur increasing regulatory compliance costs, based on the intensification of the regulatory environment and upcoming changes to regulations as outlined above. In addition to regulatory changes, costs may be incurred when there is an accidental release of a commodity transported by our system, or a regulatory inspection identifies a deficiency in our required programs.
When hydrocarbons are released into the environment or violations identified during an inspection, PHMSA may issue a civil penalty or enforcement action, which can require internal inspections, pipeline pressure reductions and other methods to manage or verify the integrity of a pipeline in the affected area. In addition, the National Transportation Safety Board may perform an investigation of a significant accident to determine the probable cause and issue safety recommendations to prevent future accidents.
We believe that our pipeline and railcar operations are in substantial compliance with applicable operational and safety requirements. In instances of non-compliance, we have taken actions to remediate the situations. Nevertheless, significant operating expenses and capital expenditure could be incurred in the future if additional safety measures are required or if safety standards are raised and exceed the capabilities of our current pipeline control system or other safety equipment.
General. Our operations are subject to complex federal, state and local laws and regulations relating to the protection of health and the environment, including laws and regulations that govern the handling, storage, treating and processing of liquid hydrocarbon materials or emissions from natural gas processing, treating or compression facilities. As with the pipeline and processing industry in general, complying with current and anticipated environmental laws and regulations increases our overall cost of doing business, including our capital costs to construct, maintain and upgrade equipment and facilities. While these laws and regulations affect our maintenance capital expenditures and net income, we believe that they do not affect our competitive position since the operations of our competitors are generally similarly affected.
In addition to compliance costs, violations of environmental laws or regulations can result in the imposition of significant administrative, civil and criminal fines and penalties and, in some instances, injunctions, banning or delaying certain activities. We believe that our operations are in substantial compliance with applicable environmental laws and regulations.
There are also risks of accidental releases into the environment associated with our operations, such as releases or spills of crude oil, natural gas liquids, natural gas or other substances from our pipelines or facilities. Such accidental releases could, to the extent not insured, subject us to substantial liabilities arising from environmental
11
cleanup and restoration costs, claims made by neighboring landowners and other third parties for personal injury and property damage and fines, penalties or damages for related violations of environmental laws or regulations.
Although we are entitled, in certain circumstances, to indemnification from third parties for environmental liabilities relating to assets we acquired from those parties, these contractual indemnification rights are limited, and accordingly, we may be required to bear substantial environmental expenses. However, we believe that through our due diligence process, we identify and manage substantial issues.
Air and Water Emissions. Our operations are subject to the Clean Air Act, or CAA, and the Clean Water Act, or CWA, and comparable promulgated state and local statutes. We anticipate, therefore, that we will incur costs in the next several years for air pollution control equipment and spill prevention measures in connection with maintaining existing facilities, designing future compliant facilities and obtaining permit approvals for any new or acquired facilities. Our facilities subject to criteria air emission inventories have reported that they are in compliance with state mandated timelines. The operations of our compressor and plant facilities subject to the Environmental Protection Agency’s, or EPA, Spill Prevention, Control, and Countermeasures Rule are currently in full compliance. Our facilities subject to existing EPA Part 98 Subpart C and W Greenhouse Gas Reporting Program, or GHGRP, rules have reported emissions prior to the annual filing deadlines.
On October 31, 2016, the EPA finalized rule revisions, Subpart JJJJ, in the Code of Federal Regulations, or CFR, relating to test methods and performance specifications impacting facilities with stationary spark ignition internal combustion engines.
On September 18, 2015, the EPA published a proposed rule, Subpart OOOOa, which would update the original 2012 standard to include additional reductions in methane and VOCs in the oil and gas industry. On June 3, 2016, EPA published NSPS OOOOa in the Federal Register which includes seven areas of applicability for previously unaffected sources. On July 15, 2016 fifteen states filed suit in the District of Columbia Circuit Court objecting the rule. The current compliance date for OOOOa is June 2017.
On October 22, 2015, the EPA responded to a petition made by the Environmental Integrity Project to include the oil and gas extraction industrial sector in the scope of covered sectors of Section 313 of the Emergency Planning and Community Right-to-Know Act, commonly known as the Toxic Release Inventory, or TRI. EPA has currently indicated oil and gas extraction is not included in the TRI reporting screening program.
On October 22, 2015, the EPA finalized amendments to GHGRP to include natural gas gathering and boosting systems, well completions, and blowdown emissions associated with transmission pipelines. The rule effective date for data collection was January 1, 2016 and reporting begins for calendar year 2017 for applicable facilities.
The EPA has issued the Oil and Gas Information Request, or ICR, scoped to the oil and gas industry. MEP received notification of ICR on November 22, 2016 in which EPA will ask the oil and gas industry members to provide extensive information for EPA to develop regulations to further reduce methane and VOC emissions. EPA responses are due 180 days from receipt of the mailed ICR document.
On June 29, 2015, the EPA published the Clean Water Rule: Definition of “Waters of the United States.” The new rule is intended to clarify what is considered Waters of the United States, or WOTUS, with respect to discharges of pollutants to the covered water. The Oil Pollution Act, or OPA, was enacted in 1990 and amends parts of the CWA and other statutes as they pertain to the prevention of and response to oil spills. Under the OPA, we could be subject to strict, joint and potentially unlimited liability for removal costs and other consequences of an oil spill from our facilities into navigable waters, along shorelines or in an exclusive economic zone of the United States. The OPA also imposes certain spill prevention, control and countermeasure requirements for many of our non-pipeline facilities, such as the preparation of detailed oil spill emergency response plans and the construction of dikes or other containment structures to prevent contamination of navigable or other waters in the event of an oil overflow, rupture or release. For our liquid pipeline facilities, the OPA imposes requirements for emergency plans to be prepared, submitted and approved by the DOT. For our non-transportation facilities, such as storage tanks that are not integral to our pipeline transportation system, the OPA regulations are promulgated by the EPA. We believe that we are in material compliance with these laws and regulations.
For all proposed rules, we will continue to track the progress through involvement in industry groups and will comply with regulatory requirements. We do not expect a material effect on our financial statements as a result of compliance efforts.
12
Hazardous Substances and Waste Management. The Comprehensive Environmental Response, Compensation, and Liability Act, or CERCLA (also known as the “Superfund” law) and similar state laws impose liability without regard to fault or the legality of the original conduct, on certain classes of persons, including the owners or operators of waste disposal sites and companies that disposed or arranged for disposal of hazardous substances found at such sites. We may generate some wastes that fall within the definition of a “hazardous substance.” We may, therefore, be jointly and severally liable under CERCLA for all or part of any costs required to clean up and restore sites at which such wastes have been disposed. In addition, it is not uncommon for neighboring landowners and other third parties to file claims for personal injury and property damage allegedly caused by hazardous substances or other pollutants released into the environment. Analogous state laws may apply to a broader range of substances than CERCLA and, in some instances, may offer fewer exemptions from liability. We have not received any notification that we may be potentially responsible for material cleanup costs under CERCLA or similar state laws.
Site Remediation. We own and operate a number of pipelines, gathering systems, storage facilities and processing facilities that have been used to transport, distribute, store and process natural gas and other petroleum products. Many of our facilities were previously owned and operated by third parties whose handling, disposal and release of petroleum and waste materials were not under our control. The age of the facilities, combined with the past operating and waste disposal practices, which were standard for the industry and regulatory regime at the time, have resulted in soil and groundwater contamination at some facilities due to historical spills and releases. Such contamination is not unusual within the natural gas and petroleum industry. Historical contamination found on, under or originating from our properties may be subject to CERCLA, the Resource Conservation & Recovery Act and analogous state laws as described above.
Under these laws, we could incur substantial expense to remediate such contamination, including contamination caused by prior owners and operators. In addition, our General Partner could also be liable for such costs to the extent that we are unable to fulfill our obligations. We have conducted site investigations at some of our facilities to assess historical environmental issues, and we are currently addressing soil and groundwater contamination at various facilities through remediation and monitoring programs, with oversight by the applicable governmental agencies where appropriate.
We are managed and operated by the board of directors and executive officers of our General Partner. Neither we nor our subsidiaries have any employees. Affiliates of our General Partner provide the employees and other personnel necessary to conduct our operations. We believe that our General Partner and its affiliates have a satisfactory relationship with those employees.
Our operations are subject to many hazards inherent in the midstream industry. Our assets may experience physical damage as a result of an accident or natural disaster. These hazards can also cause personal injury and loss of life, severe damage to and destruction of property and equipment, pollution or environmental damage, and suspension of operations. We are insured under the comprehensive insurance program that is maintained by Enbridge for its subsidiaries. The policy includes commercial liability insurance coverage that is consistent with coverage considered customary for our industry and has a renewal date of May 1, 2017. The insurance coverage also includes property insurance coverage on our assets that includes earnings interruption resulting from an insurable event, except for pipeline assets that are not located at water crossings. In the unlikely event multiple insurable incidents occur which exceed coverage limits within the same insurance period, the total insurance coverage will be allocated among the Enbridge entities on an equitable basis based on an insurance allocation agreement we have entered into with EEP, Enbridge and other Enbridge subsidiaries.
The insurance policy coverage limits and deductible amounts at December 31, 2016, for Enbridge, Inc. and its subsidiaries are:
| Insurance Type | Coverage Limits | Deductible Amount | ||||||
| (in millions) | ||||||||
| Property and business interruption | Up to $650.0 | $ | 10.0 | |||||
| General liability | Up to $900.0 | $ | 0.1 | |||||
| Pollution liability (as included under General Liability) | Up to $900.0 | $ | 30.0 | |||||
13
We can make no assurance that the insurance coverage we maintain will be available or adequate for any particular risk or loss or that we will be able to maintain adequate insurance in the future at rates we consider reasonable. Although we believe that our assets are adequately covered by insurance, a substantial uninsured loss could have a material adverse effect on our financial position, results of operations and cash flows.
We are not a taxable entity for U.S. federal income tax purposes. Generally, U.S. federal and state income taxes on our taxable income are borne by our individual partners through the allocation of our taxable income. In a limited number of states, an income tax is imposed upon us and generally, not our individual partners. The income tax that we bear is reflected in our consolidated financial statements. The allocation of taxable income to our individual partners may vary substantially from net income reported in our consolidated statements of income.
We make available free of charge on or through our Internet website http://www.midcoastpartners.com our Annual Reports on Form 10-K, Quarterly Reports on Form 10-Q, Current Reports on Form 8-K and other information statements, and if applicable, amendments to those reports filed or furnished pursuant to Section 13(a) of the Securities Exchange Act of 1934, as amended, or the Exchange Act, as soon as reasonably practicable after we electronically file such material with the SEC. Information contained on our website is not part of this report.
14
We encourage you to consider carefully the risk factors described below, in addition to the other information contained in or incorporated by reference into this Annual Report on Form 10-K. The information under “Risks Related to the Merger” relates to the recently announced Merger Agreement pursuant to which EECI, subject to the terms and conditions thereof, will acquire each publicly held Class A common unit for $8.00 per unit in cash. For additional information on the Merger, refer to Part II, Item 8. Financial Statements and Supplementary Data, Note 1, Organization and Nature of Operations. The information under “Risks Related to our Business,” “Risks Inherent in an Investment in Us” and “Tax Risks to Common Unitholders” relates to general risks associated with our business and an investment in our common units and will continue to be applicable to unit holders until such time as the Merger is completed.
Under the Merger Agreement, MEP is restricted from entering into alternative transactions. Unless and until the Merger Agreement is terminated or the Merger is completed, subject to specified exceptions, MEP is restricted from directly or indirectly, soliciting, initiating, knowingly facilitating, knowingly encouraging or knowingly inducing or negotiating, any inquiry, proposal or offer for a competing acquisition proposal with any person. Under the Merger Agreement, in the event of a potential change by the General Partner’s board of directors, in consultation with its conflicts committee, of its recommendation with respect to the Merger in light of a superior proposal, MEP must provide EECI with five days’ notice to allow EECI to propose an adjustment to the terms and conditions of the Merger Agreement. These provisions could discourage a third party that may have an interest in acquiring all or a significant part of MEP from considering or proposing that acquisition, even if such third party were prepared to pay consideration with a higher per unit market value than the market value of the consideration proposed to be received or realized in the Merger.
In addition to the economic costs associated with pursuing the merger, our General Partner’s management may be required to devote substantial time and other resources to the proposed transaction and related matters, which could limit our ability to pursue other attractive business opportunities, including potential joint ventures, standalone projects and other transactions. If we are unable to pursue such other attractive business opportunities, our growth prospects and the long-term strategic position of our business could be adversely affected.
Our directors and officers may be subject to class action lawsuits relating to the Merger, and other additional lawsuits that may be filed. Such litigation is common in connection with acquisitions of public companies, regardless of any merits related to the underlying acquisition. While we will evaluate and defend against any actions vigorously, the costs of the defense of such lawsuits and other effects of such litigation could have an adverse effect on our business, financial condition and operating results. In addition, the attention of our management may be diverted to the Merger and related lawsuits rather than our own operations and pursuit of other opportunities that could have been beneficial to us.
One of the conditions to consummating the Merger is that no injunction or other order prohibiting or otherwise preventing the consummation of the Merger transactions shall have been issued by any court or governmental entity of competent jurisdiction in the United States. Consequently, if any lawsuit is filed challenging the Merger and is successful in obtaining an injunction preventing the parties to the Merger Agreement from consummating the Merger, such injunction may prevent the Merger from being completed in the expected timeframe, or at all.
Failure to complete, or significant delays in completing, the Merger with EECI could negatively affect the trading prices of our common units and our future business and financial results.
The receipt of cash as Merger consideration in exchange for our common units in the Merger will be treated as a taxable sale by such common unitholders of such common units for U.S. federal income tax purposes. The amount of gain or loss recognized by each unitholder in the Merger will vary depending on each unitholder’s
15
particular situation, including the amount of cash received by each unitholder as Merger consideration in the Merger, the adjusted tax basis of the common units exchanged by each unitholder in the Merger, and the amount of any suspended passive losses that may be available to a particular unitholder to offset a portion of any gain recognized by the unitholder.
We may not generate sufficient distributable cash flow each quarter to support current or any distribution levels. The amount of cash we can distribute on our units principally depends upon the amount of cash we generate from our operations, which will fluctuate from quarter to quarter based on, among other things:
| • | the fees we charge and the margins we realize for our services; |
| • | the volume of natural gas and NGLs we gather and transport and the volume of natural gas we process and treat and NGLs we fractionate; |
| • | the volume of natural gas, NGLs, and condensates associated with crude oil drilling; |
| • | the level of production of natural gas and the resultant market prices of natural gas and NGLs; |
| • | realized pricing impacts on our revenue and expenses that are directly subject to commodity price exposure and the effectiveness of our hedging activities with respect to such commodity price exposure; |
| • | the market prices of natural gas and NGLs relative to one another, which affects our processing margins; |
| • | capacity charges and volumetric fees associated with our transportation services; |
| • | long-term commitments on third-party pipelines, storage facilities or fractionation agreements that are above market prices and may go unutilized; |
| • | cash settlements of hedging positions; |
| • | the level of competition from other midstream energy companies in our geographic markets; |
| • | our operating, maintenance and general and administrative costs, including reimbursements to our General Partner and its affiliates; |
| • | regulatory action affecting the supply of, or demand for, natural gas, the maximum transportation rates we can charge on our pipelines, our existing contracts, our operating costs or our operating flexibility; |
| • | damage to pipelines, facilities, plants, related equipment and surrounding properties caused by hurricanes, earthquakes, floods, fires, severe weather, explosions and other natural disasters and acts of terrorism, including damage to third party pipelines or facilities upon which we rely for transportation services; |
| • | outages at the processing, treating or fractionation facilities owned by us or third parties caused by mechanical failure and maintenance, construction and other similar activities; |
| • | leaks or accidental releases of products or other materials into the environment, whether as a result of human error or otherwise; |
| • | new legislative and regulatory requirements regarding environment and safety that could result in increased capital expenditures and operating costs, reduce demand for our services or otherwise interrupt our natural gas and NGL supply, which may adversely impact our cash flows and results of operations; and |
| • | prevailing economic and market conditions. |
In addition, the actual amount of distributable cash flow we generate will also depend on other factors, some of which are beyond our control, including:
| • | the level and timing of capital expenditures we make; |
| • | the cost of acquisitions, if any; |
| • | our debt service requirements and other liabilities; |
16
| • | fluctuations in our working capital needs; |
| • | our ability to borrow funds and access capital markets; |
| • | restrictions on distributions contained in our debt agreements; |
| • | the amount of cash reserves established by our General Partner; and |
| • | other business risks affecting our cash levels. |
Although we have an agreement in place through 2017 with EEP to support coverage of any declared distributions up to the quarterly rate of $0.3575 per limited partner unit, other than the requirement in our partnership agreement to distribute all of our available cash each quarter, we have no legal obligation to declare quarterly cash distributions in this or any other amount, and our General Partner has considerable discretion to determine the amount of our available cash each quarter. In addition, our General Partner may change our cash distribution policy at any time, subject to the requirement in our partnership agreement to distribute all of our available cash quarterly. Therefore, notwithstanding the agreement in place with EEP, a failure to generate sufficient distributable cash flow to support the payment of the minimum quarterly distribution, or any distribution, could adversely impact the distributions that are made to our unit holders.
Our financial performance depends to a large extent on the volumes of natural gas and NGLs processed, treated, fractionated and transported on our systems. Decreases in the volumes processed, treated, fractionated and transported by our systems can directly and adversely affect our revenues and results of operations. These volumes can be influenced by factors beyond our control, including:
| • | decreased drilling activity due to fluctuations in commodity prices, including the price of natural gas and NGL prices; |
| • | environmental or other governmental regulations; |
| • | competition; |
| • | weather conditions; |
| • | storage levels; |
| • | alternative energy sources; |
| • | decreased demand for natural gas and NGLs; |
| • | economic conditions; |
| • | supply disruptions; |
| • | availability of supply connected to our systems; and |
| • | availability and adequacy of infrastructure to move, treat and process supply into and out of our systems. |
The volumes of natural gas and NGLs processed, treated, fractionated and transported on our systems also depends on the supply of natural gas, NGLs, and condensate from the producing regions that supply these systems. Supply of natural gas and NGLs can be affected by many of the factors listed above, including commodity prices and weather. In order to maintain or increase throughput levels on our systems, we must obtain new sources of natural gas. The primary factors affecting our ability to obtain non-dedicated sources of natural gas include (1) the level of successful drilling activity in our areas of operation, (2) our ability to compete for volumes from successful new wells and (3) our ability to compete successfully for volumes from sources connected to other pipelines. We have no control over the level of drilling activity in our areas of operation, the amount of reserves associated with wells connected to our systems or the rate at which production from a well declines. In addition, we have no control over producers or their drilling or production decisions, which are affected by, among other things, the availability and cost of capital, levels of reserves, availability of drilling rigs and other costs of production and equipment. In addition, existing customers may not extend their contracts for a variety of reasons, including a decline in the availability of natural gas from the Mid-Continent, United States Gulf Coast and East Texas producing regions or if the cost of transporting natural gas from other producing regions through other pipelines
17
into the markets served by our systems were to render the delivered cost of natural gas or NGLs on our systems uneconomical. If we are unable to find additional customers to replace lost demand or transportation fees, or if we are unable to find new sources of supply to maintain the current levels of throughput on our systems, our financial condition, results of operations, cash flows and ability to make cash distributions to our unitholders could be materially and adversely affected.
We are subject to risks due to frequent and often substantial fluctuations in commodity prices. The prices of natural gas, liquid hydrocarbons and other commodities have been extremely volatile, and we expect this volatility to continue. Our future cash flow may be materially adversely affected if we experience significant, prolonged pricing deterioration. For example, if there is a significant change in the relative prices of NGLs, condensate, crude oil, and/or natural gas, it will impact our processing margins, which are a significant component of our ability to generate cash for distribution to our unitholders.
The markets for and prices of natural gas, liquid hydrocarbons and other commodities depend on factors that are beyond our control. These factors include the supply of and demand for these commodities, which fluctuate with changes in market and economic conditions and other factors, including:
| • | the levels of domestic production and consumer demand; |
| • | the availability of transportation systems with adequate capacity; |
| • | the volatility and uncertainty of regional pricing differentials; |
| • | the price and availability of alternative fuels; |
| • | the effect of energy conservation measures; |
| • | the nature and extent of governmental regulation and taxation; |
| • | fluctuations in demand from electric power generators and industrial customers; |
| • | the anticipated future prices of oil, natural gas, NGLs and other commodities; |
| • | worldwide political events, including actions taken by foreign oil and natural gas producing nations; |
| • | worldwide weather events and conditions, including natural disasters and seasonal changes; and |
| • | worldwide economic conditions. |
Under certain of our percentage-of-liquids contracts, we have guaranteed a fixed recovery of NGLs to our customers. To the extent that the volumes of natural gas delivered to us exceed the processing capacity of our processing plants, we may have to pay those customers the fully processed value of their natural gas even though we were unable to process a portion of their natural gas due to capacity limitations, which could reduce the margins we would have otherwise realized from processing activities under these contracts.
Our industry remains in a weak commodity price cycle, which could extend beyond 2017. Our exposure to commodity price volatility is inherent to our natural gas processing activities. Before hedging, approximately 30% of our gross margin attributable to our contracts in which we are paid in kind based on the price of natural gas, natural gas liquids and other petroleum based prices, which excludes unutilized transportation commitments, is expected to be attributable to contracts with some degree of direct commodity price exposure in 2017. We employ a disciplined hedging program to manage this direct commodity price risk.
We have hedged approximately 70% of our direct forecasted commodity cash flow exposure for 2017, which is lower than the over 90% that we hedged in 2016. In addition, our condensate and NGL hedge prices for 2017 are approximately 20% and on average 30% lower than 2016, respectively. Because we are not fully hedged and our
18
hedge positions for 2017 are less favorable than they were for 2016, we will be adversely impacted by commodity price exposure on the commodities we receive in-kind as payment for our gathering, processing, treating and transportation services. We have hedged approximately 5% of our direct forecasted commodity cash flow exposure for 2018. As a result of our unhedged exposure and the pricing of our hedge positions, continued low prices or a substantial decline in the prices of these commodities could materially and adversely affect our financial condition, results of operations and cash flows and our ability to make cash distributions to our unitholders, at all or consistent with past levels.
Additionally, our hedging activities may not be as effective as we intend in reducing the volatility of our future cash flows. To the extent that we engage in hedging activities to reduce our commodity price exposure, we may be prevented from realizing the full benefits of price increases above the level of the hedges. Our hedging activities can result in substantial losses if hedging arrangements are imperfect or ineffective and our hedging policies and procedures are not followed properly or do not work as intended. Further, hedging contracts are subject to the credit risk that the other party may prove unable or unwilling to perform its obligations under the contracts, particularly during periods of weak and volatile economic conditions. In addition, certain of the financial instruments we use to hedge our commodity risk exposures must be accounted for on a mark-to-market basis. This causes periodic earnings volatility due to fluctuations in commodity prices.
We face competition in our gathering, processing and transportation business, as well as in our marketing and logistics business. Some of our competitors are larger companies that have greater financial, managerial and other resources than we do. Our competitors may expand or construct gathering, processing or transportation systems that would create additional competition for the services we provide to our customers. In addition, many of the large wholesale customers served by our natural gas systems have multiple pipelines connected or adjacent to their facilities. Thus, many of these wholesale customers have the ability to purchase natural gas directly from a number of pipelines or from third parties that may hold capacity on other pipelines. Most natural gas producers and owners have alternate gathering and processing facilities available to them. In addition, they have other alternatives, such as building their own gathering facilities or, in some cases, selling their natural gas supplies without processing. Some of our natural gas and NGL marketing competitors have greater financial resources and access to larger supplies of natural gas than those available to us, which could allow those competitors to price their services more aggressively than we do. All of these competitive factors could materially and adversely affect our financial condition, results of operations and cash flows and our ability to make cash distributions to our unitholders.
We may not be successful in balancing our purchases of natural gas and our sales of residue gas and NGLs. In addition, a producer could fail to deliver promised volumes to us or deliver in excess of contracted volumes, or a purchaser could purchase less than contracted volumes. Any of these actions could cause an imbalance between our purchases and sales. If our purchases and sales are not balanced, we will face increased exposure to commodity price risks and could have increased volatility in our operating income.
Our natural gas assets are primarily located in Texas and Oklahoma and we intend to focus our future capital expenditures largely on developing our business in these areas. As a result, our financial condition, results of operations and cash flows depend upon the demand for our services in these regions. Due to our lack of geographic diversity, adverse developments in our current segment of the midstream industry or our existing areas of operation could have a significantly greater impact on our financial condition, results of operations and cash flows and our ability to make cash distributions to our unitholders than if our operations were more diversified.
Our strategy to grow our business contemplates significant expenditures for the development, construction or other acquisition of energy infrastructure assets. The construction of new assets involves numerous regulatory,
19
environmental, legal, political, materials and labor cost and operational risks that are difficult to predict and beyond our control. As a result, we may not be able to complete our projects at the costs estimated or within the time periods we have projected. If we experience material cost overruns, we will have to finance these overruns using one or more of the following methods:
| • | using cash from operations; |
| • | delaying other planned projects; |
| • | incurring additional indebtedness; or |
| • | issuing additional equity. |
Any or all of these methods may not be available when or in the amounts needed or may adversely affect our financial condition, results of operations and cash flows and our ability to make cash distributions to our unitholders.
Our revenues and cash flows may not increase immediately following our expenditure of funds on a particular project. For example, if we build a new pipeline or expand an existing facility, the design, construction, development and installation may occur over an extended period of time and we may not receive any material increase in revenue or cash flow from that project until after it is placed in service and customers begin using the systems. If our revenues and cash flow do not increase at projected levels because of substantial unanticipated delays or other factors, we may not meet our obligations as they become due, and we may need to reduce or reprioritize our capital budget, sell non-strategic assets, access the capital markets or reassess our level of distributions to unitholders to meet our capital requirements.
The acquisition and development of complementary midstream assets are components of our growth strategy. Acquisitions and organic growth projects present various risks and challenges, including:
| • | inability to identify attractive acquisition candidates or negotiate acceptable purchase agreements; |
| • | mistaken assumptions about future prices, volumes, revenues and costs, future results of operations or expected cost reductions or other synergies expected to be realized; |
| • | a decrease in liquidity as a result of utilizing significant amounts of available cash or borrowing capacity to finance an acquisition or organic growth project; |
| • | the loss of critical customers or employees at an acquired business; |
| • | the assumption of unknown liabilities for which we may not be fully and adequately indemnified or insured; |
| • | the risk of failing to effectively integrate the operations or management of acquired assets or businesses or a significant delay in such integration; and |
| • | diversion of management’s attention from existing operations. |
In addition, we may be unable to identify acquisition targets and consummate acquisitions in the future. A portion of our strategy to grow our business is dependent on our ability to make acquisitions that result in an increase in distributable cash flow.
We gather, purchase, process, treat, compress, transport and sell most of the natural gas and NGLs on our systems under contracts with terms of various durations. As these contracts expire, we may have to negotiate extensions or renewals with existing suppliers and customers or enter into new contracts with other suppliers and customers. We may be unable to obtain new contracts on favorable commercial terms, if at all. We also may be unable to maintain the economic structure of a particular contract with an existing customer or the overall mix of our contract portfolio. For example, depending on prevailing market conditions at the time of a contract renewal, gathering and processing customers with fixed-fee or fixed-spread contracts may desire to enter into gathering and transportation contracts under different fee arrangements, or a producer with whom we have a natural gas purchase
20
contract may choose to enter into a transportation contract with us and retain title to its natural gas. To the extent we are unable to renew or replace our existing contracts on terms that are favorable to us or successfully manage our overall contract mix over time, our financial condition, results of operations and cash flows and our ability to make cash distributions to our unitholders could be materially and adversely affected.
Some of our customers may experience financial problems that could have a significant effect on their creditworthiness. Severe financial problems encountered by our customers could limit our ability to collect amounts owed to us, or to enforce performance of obligations under contractual arrangements. In addition, many of our customers finance their activities through cash flow from operations, the incurrence of debt or the issuance of equity. The combination of reduction of cash flow resulting from declines in commodity prices, a reduction in borrowing bases under reserve-based credit facilities and the lack of availability of debt or equity financing may result in a significant reduction of our customers’ liquidity and limit their ability to make payment or perform on their obligations to us. Furthermore, some of our customers may be highly leveraged and subject to their own operating and regulatory risks, which increases the risk that they may default on their obligations to us. Financial problems experienced by our customers could result in the impairment of our assets or reduction of our operating cash flows and may also reduce or curtail their future use of our products and services, which could materially affect our financial condition, results of operations and cash flows and our ability to make cash distributions to our unitholders.
Our operations are subject to all of the risks and hazards inherent in the gathering and transportation of natural gas and NGLs and the processing and treating of natural gas and fractionation of NGLs, including:
| • | damage to pipelines and plants, related equipment and surrounding properties caused by hurricanes, tornadoes, floods, fires and other natural disasters, acts of terrorism and actions by third parties; |
| • | inadvertent damage from construction, vehicles, farm and utility equipment; |
| • | leaks of natural gas and other hydrocarbons or losses of natural gas as a result of the malfunction of equipment or facilities; |
| • | ruptures, fires and explosions; and |
| • | other hazards, including those associated with high sulfur content natural gas, or sour gas, that could also result in personal injury and loss of life, pollution and suspension of operations. |
These risks could result in substantial losses due to personal injury and/or loss of life, severe damage to and destruction of property and equipment and pollution or other environmental damage. These risks may also result in curtailment or suspension of our operations. A natural disaster or other hazard affecting the areas in which we operate could have a material adverse effect on our operations. We are not fully insured against all risks inherent in our business. While we are insured for environmental pollution resulting from environmental accidents that occur on a sudden and accidental basis, we may not be insured against all environmental accidents that might occur. If a significant accident or event occurs for which we are not fully insured, it could adversely affect our operations and financial condition. Furthermore, we may not be able to maintain or obtain insurance of the type and amount we desire at reasonable rates. As a result of market conditions, premiums and deductibles for certain of our insurance policies may substantially increase. In some instances, certain insurance could become unavailable or available only for reduced amounts of coverage. Additionally, we may be unable to recover from prior owners of our assets, pursuant to our indemnification rights, for potential environmental liabilities.
We are included in the comprehensive insurance program that is maintained by Enbridge for its subsidiaries and affiliates, including EEP. The comprehensive insurance program also includes property insurance coverage on our assets, except pipeline assets that are not located at major water crossings, and earnings interruption resulting
21
from an insurable event. In the unlikely event that multiple insurable incidents occur that exceed coverage limits within the same insurance period, the total insurance coverage will be allocated among the participating Enbridge entities on an equitable basis based on an insurance allocation agreement that we entered into with EEP, Enbridge and another Enbridge subsidiary.
Our natural gas and NGL gathering and transportation pipelines and natural gas processing and treating facilities and NGL fractionation facilities connect to other pipelines or facilities owned and operated by unaffiliated third parties. The continuing operation of such third-party pipelines, processing plants, fractionation facilities and other midstream facilities is not within our control. These pipelines, plants and other midstream facilities may become unavailable because of testing, turnarounds, line repair, reduced operating pressure, lack of operating capacity, regulatory requirements, curtailments of receipt or deliveries due to insufficient capacity or because of damage from hurricanes or other operational hazards. In addition, if the costs to us to access and transport on these third-party pipelines significantly increase, our profitability could be reduced. If any such increase in costs occurred, if any of these pipelines or other midstream facilities become unable to receive, transport or process natural gas, or if the volumes we gather or transport do not meet the natural gas quality requirements of such pipelines or facilities, our segment margin and ability to make cash distributions to our unitholders could be adversely affected.
Our ability to fund our capital projects and make acquisitions depends on whether we can access the necessary financing to fund these activities. Domestic and international economic conditions affect the functioning of capital markets and the availability of credit. Adverse economic conditions, such as the recent decline and currently depressed levels of commodity prices, have resulted in weakness and volatility in the capital markets, which has limited our ability to raise capital through equity or debt offerings. Upon closing of the Merger, we will no longer have equity securities traded on public markets, which will further limit our ability to obtain funding through equity offerings. Additionally, the availability and cost of obtaining credit commitments from lenders can change as economic conditions and banking regulations reduce the credit that lenders have available or are willing to lend. These conditions, along with significant write-offs in the financial services sector and the re-pricing of market risks, can make it difficult to obtain funding for our capital needs from the capital markets on acceptable economic terms. As a result, we may revise the timing and scope of these projects as necessary to adapt to prevailing market and economic conditions or ability to make distributions.
Due to these factors, we cannot be certain that funding for our capital needs will be available from bank credit arrangements or capital markets on acceptable terms, if needed and to the extent required. If funding is not available when needed, or is available only on unfavorable terms, we may be unable to implement our development plan, enhance our existing business, complete acquisitions and construction projects, take advantage of business opportunities or respond to competitive pressures, any of which could have a material adverse effect on our revenues and results of operations.
Midcoast Operating is party to a Financial Support agreement with EEP as the financial services provider, providing for guaranties of, and letters of credit obtained by, EEP on an aggregate amount not to exceed $700.0 million. We are also party to a revolving credit agreement and have issued senior notes under a private placement agreement. Our existing and future level of debt, as well as Midcoast Operating’s future level of debt, could have important consequences to us, including the following:
| • | our ability and Midcoast Operating’s ability to obtain additional financing, if necessary, for working capital, capital expenditures, acquisitions, cash distributions or other purposes may be impaired or such financing may not be available on favorable terms; |
| • | the funds that we or Midcoast Operating have available for operations, future business opportunities and cash distributions to unitholders will be reduced by that portion of our and Midcoast Operating’s respective cash flow required to make interest payments on outstanding debt; |
22
| • | we may be more vulnerable to competitive pressures or a downturn in our business or the economy generally; and |
| • | our flexibility in responding to changing business and economic conditions may be limited. |
Our ability to service our debt and Midcoast Operating’s debt will depend upon, among other things, our future financial and operating performance, which will be affected by prevailing economic conditions and financial, business, regulatory and other factors, some of which are beyond our control. If our operating results are not sufficient to service any future indebtedness, we will be forced to take actions such as reducing distributions, reducing or delaying our business activities, acquisitions, investments or capital expenditures, selling assets or seeking additional equity capital. We may not be able to effect any of these actions on satisfactory terms or at all.
Our revolving credit facility limits our ability and Midcoast Operating’s ability to, among other things:
| • | incur or guarantee additional debt; |
| • | make distributions on or redeem or repurchase units or other limited partner interests during the continuance of a default; |
| • | make certain investments and acquisitions; |
| • | incur certain liens or permit them to exist; |
| • | enter into certain types of transactions with affiliates other than subsidiaries; |
| • | merge or consolidate with another company; and |
| • | transfer, sell or otherwise dispose of all or substantially all of our or Midcoast Operating’s assets. |
Our revolving credit facility and note purchase agreement contain covenants requiring us to maintain certain financial ratios. We are not permitted to allow our ratio of consolidated funded debt to pro forma EBITDA (the total leverage ratio), as of the end of any applicable four-quarter period, to exceed 5.00 to 1.00, or 5.50 to 1.00 during acquisition periods. We must also maintain (on a consolidated basis), as of the end of each applicable four-quarter period, a ratio of pro forma EBITDA to consolidated interest expense for such four-quarter period then ended of at least 2.50 to 1.00.
In addition, our revolving credit facility has a covenant that upon certain trigger events, the borrowers and the guarantors will grant liens in their assets (subject to certain excluded assets, such as motor vehicles, stock of certain foreign subsidiaries, and other assets not to exceed 10% of the consolidated tangible assets of the borrowers and guarantors) to secure the obligations under the loan documents. The springing lien trigger events include, among other things, a trigger after for two consecutive quarters of the total leverage ratio being greater than 4.25 to 1.00, or 4.75 to 1.00 during an acquisition period.
These covenants could limit our ability to undertake additional debt financing. Our ability to meet such financial ratios can be affected by events beyond our control, and we cannot assure that we will meet those ratios. It is likely that we may not meet the total leverage ratio financial covenant at some point during 2017 without further action on our part. If this were to occur, we would seek to take action to prevent a default, although there is no assurance that we would be successful. In addition to the consequences of default noted below, we and Midcoast Operating are restricted under the revolving credit facility from making distributions if there is a continuing default under certain covenants, including the financial covenants.
The provisions of our revolving credit facility may affect our ability to obtain future financing and pursue attractive business opportunities and our flexibility in planning for, and reacting to, changes in business conditions. Failure to comply with the provisions of our revolving credit facility could result in the occurrence of an event of default under the Credit Agreement, which would result in a cross-default under the note purchase agreement relating to the Notes. If an event of default were to occur, the lenders could, among other things, declare the outstanding principal of that debt, together with accrued and unpaid interest, to be immediately due and payable. If the payment of our or Midcoast Operating’s debt is accelerated, our assets and Midcoast Operating’s assets may be insufficient to repay such debt in full, and our unitholders could experience a partial or total loss of their investment.
23
Currently, Midcoast Operating is party to certain International Swaps and Derivatives Association, Inc., or ISDA®, agreements associated with the derivative financial instruments we use to manage our exposure to fluctuations in commodity prices. These ISDA® agreements require Midcoast Operating to provide assurances of performance if counterparties’ exposure to Midcoast Operating exceeds certain levels or thresholds. EEP generally provides letters of credit on Midcoast Operating’s behalf to satisfy such requirements. Midcoast Operating and EEP are parties to a Financial Support agreement under which, during the term of the agreement, EEP will provide letters of credit and guarantees in support of Midcoast Operating’s financial obligations under derivative agreements and natural gas and NGL purchase agreements. Under the Financial Support agreement, EEP’s support of Midcoast Operating’s obligations will terminate on the earlier to occur of (1) the fourth anniversary of the closing of our initial public offering, or the Offering, and (2) the date on which EEP owns, directly or indirectly (other than through its ownership interests in us), less than 20% of the total outstanding limited partner interest in Midcoast Operating.
Without an investment grade credit rating or financial support from EEP, we expect that Midcoast Operating will be required to provide letters of credit, cash collateral or other financial assurance with respect to new derivative agreements or purchase agreements that Midcoast Operating enters into. The amounts of any letters of credit Midcoast Operating provides under the terms of Midcoast Operating’s ISDA® agreements or other derivative financial instruments or agreements, or otherwise in support of our operations, would reduce the amount that we are able to borrow under our revolving credit facility. To the extent that EEP no longer provides this financial support or if we were otherwise required to guarantee the obligations currently guaranteed by EEP under the Financial Support agreement, the impact on our financial condition, results of operations and cash flows and our ability to make cash distributions to our unitholders could be materially and adversely affected.
EEP’s long-term credit ratings are currently investment grade. Although we do not have any indebtedness rated by any credit rating agency, we may have rated debt in the future. Credit rating agencies will likely consider EEP’s debt ratings when assigning ours because of EEP’s ownership interest in us and control of our operations. If one or more credit rating agencies were to downgrade the outstanding indebtedness of EEP or us, we could experience an increase in our borrowing costs or difficulty accessing the capital markets. Such a development could adversely affect our financial condition, results of operations and cash flows and our ability to grow our business and to make cash distributions to our unitholders.
The primary role of our logistics and marketing business is to provide marketing services of natural gas, NGLs and condensate received from our gathering, processing and transportation businesses, thereby enhancing our competitive position. Our logistics and marketing business purchases natural gas, NGLs and condensate at prices determined by prevailing market conditions. Following our purchase of natural gas, NGLs and condensate, we generally resell the natural gas, NGLs, or condensate under sales contracts that are generally comparable in terms to our purchase contract, including any price escalation provisions. The profitability of our logistics and marketing operations may be affected by the following factors:
| • | our ability to negotiate on a timely basis commodity purchase and sales agreements in changing markets; |
| • | reluctance of wholesale customers to enter into long-term purchase contracts; |
| • | consumers’ willingness to use other fuels when natural gas, NGL or condensate prices increase significantly; |
| • | timing of imbalance or volume discrepancy corrections and their impact on financial results; |
| • | the ability of our customers to make timely payment; |
| • | inability to match purchase and sale of natural gas, NGLs or condensate on comparable terms; |
| • | changes in, limitations upon or elimination of the regulatory authorization required for our wholesale sales of natural gas, NGLs and condensate in interstate commerce; and |
24
| • | long-term commitments on third-party pipelines, storage facilities or fractionation agreements that are above market prices and may go unutilized. |
We use derivative financial instruments to manage the risks associated with market fluctuations in commodity prices, as well as to reduce volatility to our cash flows. Based on our risk management policies, all of our derivative financial instruments are associated with an underlying asset, liability and/or forecasted transaction and are not entered into with the objective of speculating on commodity prices or interest rates. These policies cannot, however, eliminate all risk of unauthorized trading and other speculative activity. Although this activity is monitored independently by our risk management function, we remain exposed to the risk of non-compliance with our risk management policies. We can provide no assurance that our risk management function will detect and prevent all unauthorized trading and other violations of our risk management policies and procedures, particularly if deception, collusion or other intentional misconduct is involved, and any such violations could result in significant financial losses and have a material adverse effect on our financial condition, results of operations and cash flows and our ability to make cash distributions to our unitholders.
Our pipeline, gathering and processing operations are subject to federal, state and local laws and regulations relating to environmental protection and operational and worker safety. Numerous governmental authorities have the power to enforce compliance with the laws and regulations they administer and permits they issue, often imposing complex requirements and necessitating capital expenditures or increased operating costs to achieve compliance, especially when activity is in the presence of sensitive elements like water crossings, wetlands and endangered species. Our failure to comply with these laws, regulations and operating permits can result in the assessment of administrative, civil and criminal penalties, the imposition of remedial obligations and the issuance of injunctions limiting or preventing some or all of our operations. Our natural gas gathering, processing and transportation and NGL fractionation operations expose us to the risk of incurring significant environmental and safety-related costs and liabilities. Additionally, operational modifications, including pipeline restrictions, necessary to comply with regulatory requirements and resulting from our handling of natural gas and liquid hydrocarbons, historical environmental contamination, accidental releases or upsets, regulatory enforcement, litigation or safety and health incidents can also result in significant cost or limit revenues and volumes. In addition, environmental and operational safety laws and regulations, including but not limited to pipeline safety, wastewater discharge and air emission requirements, continue to become more stringent over time, particularly those related to the oil and gas industry. We may incur joint and several strict liability under these environmental laws and regulations in connection with discharges or releases of natural gas and liquid hydrocarbons and wastes on, under or from our properties and facilities, many of which have been used for gathering or processing activities for a number of years, often by third parties not under our control. Private parties, including the owners of properties through which our gathering systems pass and facilities where our natural gas and liquid hydrocarbons are handled or wastes are taken for reclamation or disposal, may also have the right to pursue legal actions to enforce compliance as well as to seek damages for noncompliance with environmental laws and regulations or for personal injury or property damage. We may also incur costs in the future due to changes in environmental and safety laws and regulations, or re-interpretations of enforcement policies or claims for personal, property or environmental damage. We may not be able to recover these costs from insurance or through higher rates.
Because our operations, including our processing, treating and fractionation facilities and our compressor stations, are sources of greenhouse gases, legislation and regulations governing greenhouse gas emissions could increase our costs related to operating and maintaining our facilities, and could delay future permitting. At the federal level, the United States Congress has in the past and may in the future consider legislation to impose a tax on carbon or require a reduction of greenhouse gas emissions. On September 22, 2009, the EPA issued a rule requiring nation-wide reporting of greenhouse gas emissions beginning January 1, 2010. The rule applies primarily to large facilities emitting 25,000 metric tons or more of carbon dioxide-equivalent greenhouse gas emissions per year and to most upstream suppliers of fossil fuels and industrial greenhouse gas, as well as to manufacturers of
25
vehicles and engines. Subsequently, on November 30, 2010, the EPA issued a supplemental rulemaking that expanded the types of industrial sources that are subject to or potentially subject to the EPA’s mandatory greenhouse gas emissions reporting requirements to include petroleum and natural gas systems. These regulations were amended by the EPA in November 2014.
The EPA has concluded that the April 2010 issuance of regulations to control the greenhouse gas emissions from light duty motor vehicles (the “tailpipe rule”) automatically triggered provisions of the CAA that, in general, could potentially require stationary source facilities that emit more than 250 tons per year of carbon dioxide equivalent to obtain permits to demonstrate that best practices and technology are being used to minimize greenhouse gas emissions. On May 13, 2010, the EPA issued the “tailoring rule,” which served to establish the greenhouse gas emissions threshold for major new (and major modifications to existing) stationary sources. This rule was challenged in the U.S. Court of Appeals for the District of Columbia Circuit (Coalition for Responsible Regulation v. EPA), which dismissed the challenge on jurisdictional grounds. On appeal, the U.S. Supreme Court in 2013 (Utility Air Regulatory Group v. EPA) found the rule to be unlawful. Under the approach now being implemented by the EPA, for most purposes, new permitting provisions to control greenhouse gas emissions are required for new major source facilities that also emit 100,000 tons per year or more of carbon dioxide equivalent, of CO2e, and existing major source facilities making major modifications that also would increase greenhouse gas emissions by 75,000 CO2e. The EPA has indicated in rulemakings that it may further reduce the current regulatory thresholds for greenhouse gas emissions, making additional sources subject to permitting.
The United States Congress has from time to time considered adopting legislation to reduce emissions of GHGs, and there has been a wide-ranging policy debate, both nationally and internationally, regarding the impact of these gases and possible means for their regulation. In addition, efforts have been made and continue to be made in the international community toward the adoption of international treaties or protocols that would address global climate change issues. In 2015, the United States participated in the United Nations Conference on Climate Change, which led to the creation of the Paris Agreement. The Paris Agreement was signed by President Obama on August 26, 2016 and requires participating countries to “represent a progression” in their intended nationally determined contributions, which set GHG emission reduction goals, every five years beginning in 2020. It is not clear at this time if the Trump Administration will remain committed to the Paris Agreement. Following a finding by the EPA that certain GHGs represent an endangerment to human health, the EPA adopted two sets of rules regulating GHG emissions under the CAA, one that requires a reduction in emissions of GHGs from motor vehicles and another that regulates emissions of GHGs from certain large stationary sources. The EPA has also expanded its existing GHG emissions reporting requirements to include upstream petroleum and natural gas systems that emit 25,000 metric tons or more of CO2 equivalent per year. Some of our facilities are required to report under this rule, and operational and/or regulatory changes could require additional facilities to comply with GHG emissions reporting requirements. Furthermore, the EPA has finalized regulations that impose more stringent controls on methane and volatile organic compounds emissions from oil and gas development, production, and transportation operations. EPA also has finalized regulations to impose greenhouse gas emission on the electric power sector, commonly referred to as the Clean Power Plan which, if implemented, could reduce the demand for fossil fuels. This regulation, however, remains the subject of an ongoing legal challenge and the Trump Administration has indicated that it may revisit, modify or revoke this rule, although the final outcome is uncertain at this time. In addition, almost half of the states have already taken legal measures to reduce emissions of GHGs, primarily through the planned development of GHG emission inventories and/or regional GHG cap and trade programs. Most of these cap and trade programs work by requiring either major sources of emissions, such as electric power plants, or major producers of fuels, to acquire and surrender emission allowances with the number of allowances available for purchase reduced each year until the overall GHG emission reduction goal is achieved.
Operation of complex pipeline systems, gathering, treating and processing operations involves many risks, hazards and uncertainties. These events include adverse weather conditions, accidents, the breakdown or failure of equipment or processes, the performance of the facilities below expected levels of capacity and efficiency and catastrophic events such as explosions, fires, earthquakes, hurricanes, floods, landslides or other similar events beyond our control. These types of catastrophic events could result in loss of human life, significant damage to property, environmental pollution and impairment of our operations, any of which could also result in substantial
26
losses for which insurance may not be sufficient or available and for which we may bear a part or all of the cost. Costs of pipeline seepage over time may be mitigated through insurance, however, if not discovered within the specified insurance time period we would incur full costs for the incident. In addition, we could be subject to significant fines and penalties from regulators in connection with such events. For pipeline and storage assets located near populated areas, including residential communities, commercial business centers, industrial sites and other public gathering locations, the level of damage resulting from these catastrophic events could be greater.
Our pipelines vary in age and were constructed over many decades. Pipelines are generally long-lived assets, and pipeline construction and coating techniques have changed over time. Depending on the era of construction, some assets will require more frequent inspections, which could result in increased maintenance or repair expenditures in the future. Any significant increase in these expenditures could adversely affect our results of operations, financial position or cash flows, as well as our ability to make distributions to our unitholders.
Natural gas and NGL measurement adjustments occur as part of the normal operating conditions associated with our pipelines. The quantification and resolution of measurement adjustments is complicated by several factors including: (1) the significant quantities (i.e., thousands) of measurement meters that we use throughout our systems, primarily around our gathering and processing assets; (2) varying qualities of natural gas and NGLs in the streams gathered and processed through our systems; and (3) variances in measurement that are inherent in metering technologies. Each of these factors may contribute to measurement adjustments that can occur on our systems and may materially affect our results of operations.
A significant portion of our customers’ natural gas production is developed from unconventional geological formations, such as shales, that require hydraulic fracturing as part of the completion process. Hydraulic fracturing involves the injection of water, sand and chemicals under pressure into the formation to stimulate gas production. Legislation has been proposed in Congress to both increase and decrease federal involvement in hydraulic fracturing. Legislative proposals to increase federal involvement primarily include: (i) amending the Safe Drinking Water Act to repeal the exemption for hydraulic fracturing from the definition of “underground injection”; (ii) requiring federal permitting and regulatory control of hydraulic fracturing; (iii) requiring disclosure of the chemical constituents of the fluids used in the fracturing process; and (iv) requiring groundwater testing prior to hydraulic fracturing operations. Scrutiny of hydraulic fracturing activities continues in other ways, with the EPA having finalized a five-year study of the potential impacts of hydraulic fracturing on drinking water resources. The EPA finalized this report in December 2016. In so doing, it described how hydraulic fracturing activities may have the potential to impact drinking water resources and the factors that could influence the frequency and severity of those impacts. Due to significant data gaps, however, the EPA was unable to estimate the national frequency of impacts or to fully characterize the severity of those impacts.
Hydraulic fracturing is also subject to an administrative proposal to increase federal regulation that may impose additional operating costs. The Bureau of Land Management has issued a new rule for hydraulic fracturing on federal and tribal lands. The rule would primarily require: (i) stricter well construction standards; (ii) the identification of “usable water”; (iii) federal preapproval for hydraulic fracturing operations; (iv) storage of hydraulic fracturing fluids in above ground tanks; and (v) public disclosure of hydraulic fracturing chemicals. The rule has been overturned and thrown out by a federal district court, but that ruling is currently the subject of an appeal to the United States Court of Appeals for the Tenth Circuit.
On April 17, 2012, the EPA adopted final rules establishing air emission controls for oil and natural gas production and natural gas processing operations. The rules addressed emissions of various pollutants frequently associated with oil and natural gas production and processing activities by, among other things, requiring new or reworked hydraulically-fractured gas wells to control emissions through reduced emission (or “green”) completions. The rules also established new requirements for emissions from compressors, controllers, dehydrators, storage tanks,
27
gas processing plants, and certain other equipment. In August 2015, the EPA proposed regulations to reduce methane and volatile organic compound emissions from the oil and gas sector by 40 to 45 percent from 2012 levels by 2025. The EPA finalized these regulations on June 3, 2016 which impose additional requirements on new, modified or reconstructed natural gas gathering and production facilities and gas processing plants. In concert with these final requirements, the EPA started the formal process to collect information from the oil and gas industry that would support future rulemaking efforts to regulated greenhouse gas emissions from existing sources. We will incur additional costs related to achieve compliance with new emission limits set forth in EPA’s final regulation as well as inspections and maintenance of several types of equipment used in our operations.
Future regulatory actions also have the potential to impact our operations. .The PMSHA has issued several notices of proposed rulemakings in recent years addressing a number of pipeline integrity and safety issues. The adoption of any of these requirements likely would increase our operating costs and possibly require capital expenditures. In October 2015, the EPA reduced the National Ambient Air Quality Standard for ozone from 75 Ppb to 70 Ppb. This regulation could impose additional emission control costs on our operations, although these costs are unclear as the EPA and the states have not yet completed the implementation process and the new standard is subject to an ongoing legal challenge.
These rules and proposals may require a number of modifications to our customers’ and our own operations, including, among other things, the installation of new equipment to control emissions and new integrity management requirements. Compliance with such rules could result in additional costs for us and our customers, including increased capital expenditures and operating costs, which may adversely impact our cash flows and results of operations. While the Trump Administration has indicated strong support for fossil fuel development, the extent to which any of the requirements or proposals are revisited in subsequent rulemaking proceedings remains uncertain
Several states have also proposed or adopted legislative or regulatory restrictions on hydraulic fracturing. For example, on December 13, 2011, the TRRC adopted the Hydraulic Fracturing Chemical Disclosure Rule implementing a state law passed in June 2011, requiring public disclosure of hydraulic fracturing fluid contents for wells drilled under drilling permits issued after February 1, 2012. Certain states, including the State of Texas, also have taken regulatory action in response to increased seismic activity that in certain cases have been connected to hydraulic fracturing or to saltwater or drilling fluid disposal wells. In addition, at least one municipality in a state in which we operate, the City of Denton, Texas, followed others and attempted to ban hydraulic fracturing activities. This ban was overturned by the Texas Legislature. We cannot predict whether any other legislation or regulation will be enacted and if so, what its provisions would be. If additional levels of regulation and permits are required through the adoption of new laws and regulations at the federal, state or local level, it could lead to delays, increased operating costs, and prohibitions for producers who drill near our pipelines. These factors could reduce the volumes of natural gas and NGLs available to move through our gathering and other systems, which could materially adversely affect our financial condition, results of operations and cash flows and our ability to make cash distributions to our unitholders.
The rates charged by several of our pipeline systems are regulated by the FERC or state regulatory agencies or both. These regulatory agencies also regulate other terms and conditions of the services these pipeline systems provide, including the types of services we may offer. If one of these regulatory agencies, on its own initiative or due to challenges by third parties, were to lower our tariff rates or deny any rate increase or other material changes to the types, or terms and conditions, of service we might propose, the profitability of our pipeline businesses would suffer. If we were permitted to raise our tariff rates for a particular pipeline, there might be significant delay between the time the tariff rate increase is approved and the time that the rate increase actually goes into effect, which if delayed could further reduce our cash flow. Furthermore, competition from other pipeline systems may prevent us from raising our tariff rates even if regulatory agencies permit us to do so. The regulatory agencies that regulate our systems periodically implement new rules, regulations and terms and conditions of services subject to their jurisdiction. New initiatives or orders may adversely affect the rates charged for our services or otherwise adversely affect our financial condition, results of operations and cash flows and our ability to make cash distributions to our unitholders.
28
The substantial majority of our pipeline assets are gas-gathering facilities or interests in gas-gathering facilities. Unlike interstate gas transportation facilities, natural gas gathering facilities are exempt from the jurisdiction of the FERC under the NGA. State regulation of gathering facilities generally includes various safety, environmental, and in some cases non-discriminatory take requirements and complaint-based rate regulation. Although the FERC has not made a formal determination with respect to all of our facilities, we believe that our natural gas pipelines meet the traditional tests that the FERC has used to determine that a pipeline is a gathering pipeline and is therefore not subject to FERC jurisdiction. The distinction between FERC-regulated transmission services and federally unregulated gathering services, however, has been the subject of substantial litigation, and the FERC determines whether facilities are gathering facilities on a case-by-case basis, so the classification and regulation of our gathering facilities is subject to change based on future determinations by the FERC, the courts or Congress. If the FERC were to consider the status of an individual facility and determine that the facility and/or services provided by it are not exempt from FERC regulation under the NGA and that the facility provides interstate service, the rates for, and terms and conditions of, services provided by such facility would be subject to regulation by the FERC under the NGA or the NGPA. Such regulation could decrease revenue, increase operating costs, and, depending upon the facility in question, could adversely affect our financial condition, results of operations and cash flows and our ability to make cash distributions to our unitholders. In addition, if any of our facilities were found to have provided services or otherwise operated in violation of the NGA or NGPA, this could result in the imposition of civil penalties, as well as a requirement to disgorge charges collected for such services in excess of the rate established by the FERC.
The Pipeline Safety Act of 2011 enacted January 3, 2012, amends the Pipeline Safety Improvement Act of 2002 in a number of significant ways, including:
| • | reauthorizing funding for federal pipeline safety programs, increasing penalties for safety violations and establishing additional safety requirements for newly constructed pipelines; |
| • | requiring PHMSA to adopt new appropriate regulations requiring the use of automatic or remote-controlled shutoff valves on new or rebuilt pipeline facilities; |
| • | requiring operators of pipelines to verify MAOP and report exceedances within five days; and |
| • | requiring studies of certain safety issues that could result in the adoption of new regulatory requirements for new and existing pipelines, including changes to integrity management requirements for HCAs, and expansion of those requirements to areas outside of HCAs. |
In August 2012, PHMSA published rules to update pipeline safety regulations to address some of the provisions included in the Pipeline Safety Act of 2011, including increasing maximum civil penalties from $0.1 million to $0.2 million per violation per day of violation and from $1.0 million to $2.0 million as a maximum amount for a related series of violations as well as changing PHMSA’s enforcement process. While PHMSA has issued several notices of proposed rulemaking to implement the Pipeline Safety Act, many of these regulations were not finalized before funding expired at the end of 2015. On June 22, 2016, the Protecting Our Infrastructure of Pipelines and Enhancing Safety (PIPES) Act became law and reauthorized funding for PHMSA until 2019. In addition to reauthorizing funding, the PIPES Act requires PHMSA to complete the rulemaking requirements set forth in the Pipeline Safety Act of 2011. The PIPES Act also requires, among other things, PHMSA to adopt safety standards for underground natural gas storage facilities and small scale liquefied natural gas pipeline facilities, imposes new reporting requirements on operators of hazardous liquid pipelines, and grants PHMSA to issue emergency orders to address unsafe conditions and practices that constitute imminent hazards.
29
Pursuant to the Pipeline Safety Improvement Act of 2002, as reauthorized and amended by the Pipeline Safety Act of 2006 and the PIPES Act of 2016, the PHMSA has adopted regulations requiring pipeline operators to develop integrity management programs for transportation pipelines located where a leak or rupture could do the most harm in “high consequence areas.” The regulations require operators to:
| • | perform ongoing assessments of pipeline integrity; |
| • | identify and characterize applicable threats to pipeline segments that could impact a high consequence area; |
| • | maintain processes for data collection, integration and analysis; |
| • | repair and remediate pipelines as necessary; and |
| • | implement preventive and mitigating actions. |
This legislation has resulted in increased penalties for safety violations, additional safety requirements for newly constructed pipelines, new reporting requirements, expanded regulatory authority for PHMSA to address emergency conditions and requires studies of certain safety issues that could result in the adoption of new regulatory requirements for existing pipelines, including the expansion of integrity management, use of automatic and remote-controlled shut-off valves, leak detection systems, sufficiency of existing regulation of gathering pipelines, use of excess flow valves, verification of maximum allowable operating pressure, incident notification, and other pipeline-safety related requirements. New rules proposed by PHMSA address many areas of this legislation. Extending the integrity management requirements to our gathering lines, among other regulatory requirements being considered by PHMSA, would impose additional obligations on us and could add material cost to our operations.
State regulation of gathering facilities includes safety and environmental requirements. Several of our gathering systems are also subject to non-discriminatory take requirements and complaint-based state regulation with respect to our rates and terms and conditions of service. State and local regulation may cause us to incur additional costs or limit our operations, may prevent us from choosing the customers to which we provide service, any or all of which could materially and adversely affect our financial condition, results of operations and cash flows and our ability to make cash distributions to our unitholders.
We do not own a majority of the land on which our pipelines are located, and we are, therefore, subject to the possibility of more onerous terms and increased costs to retain necessary land use if we do not have valid leases or rights-of-way or if such rights-of-way lapse or terminate. We obtain the rights to construct and operate our pipelines on land owned by third parties and governmental agencies, and some of our agreements may grant us those rights for only a specific period of time. Our loss of these rights, through our inability to renew right-of-way contracts or otherwise, could have a material adverse effect on our business, financial condition and results of operations and our ability to make cash distributions to our unitholders.
Terrorist attacks and threats, escalation of military activity or acts of war, or other civil unrest or activism may have significant effects on general economic conditions, fluctuations in consumer confidence and spending and market liquidity, each of which could materially and adversely affect our business. Future terrorist attacks, rumors or threats of war, actual conflicts involving the United States or its allies, or military or trade disruptions may significantly affect our operations and those of our customers. Strategic targets, such as energy-related assets, may be at greater risk of future attacks than other targets in the United States. In addition, increased environmental activism against pipeline construction and operation could potentially result in work delays, reduced demand for our
30
products and services, increased legislation or denial or delay of permits and rights-of-way. Finally, the disruption or a significant increase in energy prices could result in government-imposed price controls. It is possible that any of these occurrences, or a combination of them, could have a material adverse effect on our business, financial condition and results of operations.
Our business is dependent upon information systems and other digital technologies for controlling our plants and pipelines, processing transactions and summarizing and reporting results of operations. The secure processing, maintenance and transmission of information is critical to our operations. A security breach of our network or systems could result in improper operation of our assets, potentially including delays in the delivery or availability of our customers’ products, contamination or degradation of the products we transport, store or distribute, or releases of hydrocarbon products for which we could be held liable. Furthermore, we collect and store sensitive data in the ordinary course of our business, including personal identification information of our employees as well as our proprietary business information and that of our customers, suppliers, investors and other stakeholders. We conduct cyber security audits from time to time and continuously monitor our systems in an effort to mitigate the risk of cyber-attacks or security breaches; however, we do not maintain specialized insurance for possible liability resulting from a cyber-attack on our assets. Despite our security measures, our information systems may become the target of cyber-attacks or security breaches (including employee error, malfeasance or other breaches), which could compromise our network or systems and result in the release or loss of the information stored therein, misappropriation of assets, disruption to our operations or damage to our facilities. As a result of a cyber-attack or security breach, we could also be liable under laws that protect the privacy of personal information, subject to regulatory penalties, experience damage to our reputation or a loss of consumer confidence in our products and services, or incur additional costs for remediation and modification or enhancement of our information systems to prevent future occurrences, all of which could have a material and adverse effect on our business, financial condition or results of operations.
In July 2010 federal legislation known as the Dodd-Frank Wall Street Reform and Consumer Protection Act, or the Dodd-Frank Act, was enacted. The Dodd-Frank Act provides additional statutory requirements for swap transactions, including energy and interest rate hedging transactions. These statutory requirements must be implemented through regulations, primarily through the Commodity Futures Trading Commission, or the CFTC. To date, the Dodd-Frank Act provisions have not materially changed the way many of our swap transactions are entered into, as we have been able to continue transacting with existing counterparties in over-the-counter markets or with registered exchanges to meet hedging requirements set forth in our risk policies.
The full impact of the Dodd-Frank Act on our hedging activities as an end user is uncertain at this time, as the CFTC continues to promulgate final regulations for position limits. Although the margin rules have been finalized, the upcoming implementation of key provisions in the margin rules and the finalization of position limit provisions may create new regulatory burdens from these developments in addition to the various business conduct, recordkeeping and reporting rules resulting from the Dodd-Frank Act provisions currently in place. Moreover, longer term, fundamental changes to the swap market as a result of the Dodd-Frank Act requirements could significantly increase the cost of entering into and/or reduce the availability of new or existing swaps.
Depending on the final rules and definitions adopted by the CFTC, we might in the future be required to provide cash collateral for our commodities hedging transactions in circumstances in which we do not currently post cash collateral. Posting of such additional cash collateral could impact liquidity and reduce our cash available for capital expenditures or other partnership purposes. A requirement to post cash collateral could therefore reduce our willingness or ability to execute hedges to reduce commodity price uncertainty and thus protect cash flows. If we reduce our use of swaps as a result of the Dodd-Frank Act and regulations, our results of operations may become more volatile and our cash flows may be less predictable.
31
We depend on the continuing efforts of the executive officers of our General Partner, all of whom are employees of affiliates of EEP’s general partner. Additionally, neither we nor our subsidiaries have employees. Our General Partner is responsible for providing the employees and other personnel necessary to conduct our operations. All of the employees that conduct our business are employed by affiliates of our General Partner, including our President and Principal Executive Officer. The loss of any member of our management or other key employees could have a material adverse effect on our business. Consequently, our ability to operate our business and implement our strategies will depend on the continued ability of affiliates of our General Partner to attract and retain highly skilled management personnel with midstream natural gas industry experience. Competition for these persons in the midstream natural gas industry is intense. Given our size, we may be at a disadvantage, relative to our larger competitors, in the competition for these personnel.
The amount of cash we have available for distribution depends primarily upon our cash flow and not solely on profitability, which will be affected by non-cash items. As a result, we may make cash distributions during periods when we record losses for financial accounting purposes and may not make cash distributions during periods when we record net earnings for financial accounting purposes.
The gathering and transporting of natural gas and NGLs and the processing and treating of natural gas and fractionating of NGLs require skilled laborers in multiple disciplines such as equipment operators, mechanics and engineers, among others. We have from time to time encountered shortages for these types of skilled labor. If we experience shortages of skilled labor in the future, our labor and overall productivity or costs could be materially and adversely affected. If our labor prices increase or if we experience materially increased health and benefit costs with respect to our General Partner’s employees, our results of operations could be materially and adversely affected.
EEP, which is controlled by Enbridge Energy Management, L.L.C., or Enbridge Management, through a delegation of control agreement with EEP’s general partner, controls our General Partner, and appoints all of the officers and directors of our General Partner, some of whom are also officers or directors of EEP’s general partner, Enbridge Management or Enbridge. Although our General Partner has a duty to manage us in a manner that it believes is in the best interests of our partnership and our unitholders, the directors and officers of our General Partner also have a duty to manage our General Partner in a manner that they believe is in the best interests of EEP. Conflicts of interest may arise between EEP, Enbridge and their affiliates, including our General Partner, on the one hand, and us and our unitholders, on the other hand. In resolving these conflicts of interest, our General Partner may favor its own interests and the interests of its affiliates, including EEP or Enbridge, over our interests and the interests of our common unitholders. These conflicts include the following situations, among others:
| • | neither our partnership agreement nor any other agreement requires EEP or Enbridge to pursue a business strategy that favors us; |
| • | our General Partner is allowed to take into account the interests of parties other than us, such as EEP and Enbridge, in resolving conflicts of interest; |
| • | our partnership agreement replaces the fiduciary duties that would otherwise be owed by our General Partner with contractual standards governing its duties limiting our General Partner’s liabilities and restricting remedies available to our unitholders for actions that, without the limitations, might constitute breaches of fiduciary duty; |
32
| • | except in limited circumstances, our General Partner has the power and authority to conduct our business without unitholder approval; |
| • | affiliates of our General Partner, including EEP and Enbridge, may compete with us, and neither our General Partner nor its affiliates have any obligation to present business opportunities to us; |
| • | EEP is under no obligation to offer us any additional interests in Midcoast Operating; |
| • | our General Partner will determine the amount and timing of asset purchases and sales, borrowings, issuances of additional partnership securities and the creation, reduction or increase of cash reserves, each of which can affect the amount of cash that is distributed to our unitholders; |
| • | our General Partner will determine the amount and timing of many of our cash expenditures and whether a cash expenditure is classified as an expansion capital expenditure, which would not reduce operating surplus, or a maintenance capital expenditure, which would reduce operating surplus. This determination can affect the amount of available cash from operating surplus that is distributed to our unitholders and to our General Partner and the amount of adjusted operating surplus generated in any given period; |
| • | our General Partner will determine which costs incurred by it are reimbursable by us; |
| • | our General Partner may cause us to borrow funds or take other actions in order to permit the payment of cash distributions, even if the purpose or effect of the borrowing or other action is to make incentive distributions; |
| • | our partnership agreement permits us to classify up to $45.0 million as operating surplus, even if it is generated from asset sales, non-working capital borrowings or other sources that would otherwise constitute capital surplus and this cash may be used to fund distributions to our General Partner in respect of the general partner interest or the incentive distribution rights; |
| • | our partnership agreement does not restrict our General Partner from causing us to pay it or its affiliates for any services rendered to us or entering into additional contractual arrangements with any of these entities on our behalf; |
| • | our General Partner intends to limit its liability regarding our contractual and other obligations; |
| • | our General Partner may exercise its right to call and purchase all of the common units not owned by it and its affiliates if they own more than 80% of the common units; |
| • | our General Partner controls the enforcement of the obligations that it and its affiliates owe to us; |
| • | our General Partner decides whether to retain separate counsel, accountants or others to perform services for us; and |
| • | our General Partner may elect to cause us to issue Class B common units to it in connection with a resetting of the target distribution levels related to our General Partner’s incentive distribution rights without the approval of the conflicts committee of the board of directors of our General Partner or our unitholders. This election may result in lower distributions to our common unitholders in certain situations. |
Pursuant to the terms of our partnership agreement, the doctrine of corporate opportunity, or any analogous doctrine, does not apply to our General Partner or any of its affiliates, including its executive officers, directors and owners. Any such person or entity that becomes aware of a potential transaction, agreement, arrangement or other matter that may be an opportunity for us will not have any duty to communicate or offer such opportunity to us. Any such person or entity will not be liable to us or to any limited partner for breach of any fiduciary duty or other duty by reason of the fact that such person or entity pursues or acquires such opportunity for itself, directs such opportunity to another person or entity or does not communicate such opportunity or information to us. This may create actual and potential conflicts of interest between us and affiliates of our General Partner, including EEP and Enbridge, and result in less than favorable treatment of us and our unitholders.
Our partnership agreement requires that we distribute all of our available cash to our unitholders. As a result, we expect to rely primarily upon external financing sources, including commercial bank borrowings and the
33
issuance of debt and equity securities, to fund our acquisitions and expansion capital expenditures. Therefore, to the extent we are unable to finance growth externally, our cash distribution policy will significantly impair our ability to grow.
In addition, because we will distribute all of our available cash, we may not grow as quickly as businesses that reinvest their available cash to expand ongoing operations. To the extent we issue additional units in connection with any acquisitions or expansion capital expenditures, the payment of distributions on those additional units may increase the risk that we will be unable to maintain or increase our per unit distribution level. There are no limitations in our partnership agreement, on our ability to issue additional units, including units ranking senior to the common units as to distribution or liquidation, and our common unitholders will have no preemptive or other rights (solely as a result of their status as unitholders) to purchase any additional units. The incurrence of additional commercial borrowings or other debt to finance our growth strategy would result in increased interest expense, which, in turn, may reduce our distributable cash flow.
While our partnership agreement requires us to distribute all of our available cash, our partnership agreement, including provisions requiring us to make cash distributions contained therein, may be amended. Our partnership agreement can be amended with the consent of our General Partner and the approval of a majority of the outstanding Class A common units and Class B common units (including Class A common units and Class B common units held by affiliates of our General Partner), voting together as a single class.
Prior to making any distributions to our unitholders, we will reimburse our General Partner and its affiliates, including EEP, for expenses they incur and payments they make on our behalf. Our partnership agreement provides that our General Partner will determine in good faith the expenses that are allocable to us. The costs and expenses for which we are required to reimburse our General Partner and its affiliates are not subject to any caps or other limits. The reimbursement of expenses and payment of fees, if any, to our General Partner and its affiliates will reduce the amount of available cash to pay cash distributions to our unitholders.
As with other yield-oriented securities, our unit price is impacted by our level of our cash distributions to our unitholders and the implied distribution yield. The distribution yield is often used by investors to compare and rank yield-oriented securities for investment decision-making purposes. Therefore, changes in interest rates, either positive or negative, may affect the yield requirements of investors who invest in our units, and a rising interest rate environment could have an adverse impact on our unit price, our ability to issue equity or incur debt for acquisitions or other purposes and the cost to us of any such issuance or incurrence. In addition, interest rates on our future credit facilities and debt offerings could be higher than current levels, causing our financing costs to increase accordingly.
Our partnership agreement contains provisions that eliminate the fiduciary duties to which our General Partner would otherwise be held by state fiduciary duty law and replaces those duties with several different contractual standards. In addition, our partnership agreement restricts the remedies available to our limited partners for actions that might constitute breaches of fiduciary duty under applicable state law. For example, our partnership agreement permits our General Partner to make a number of decisions in its individual capacity, as opposed to in its capacity as our General Partner. When acting in its individual capacity, our General Partner is entitled to consider only the interests and factors that it desires, and it has no duty or obligation to give any consideration to any interest of, or factors affecting, us or any limited partner. By purchasing a common unit, a unitholder is deemed to have consented to the provisions in our partnership agreement, including the provisions discussed above.
34
Our partnership agreement contains provisions that restrict the remedies available to our limited partners for actions taken by our General Partner that might otherwise constitute breaches of fiduciary duty under state fiduciary duty law. For example, our partnership agreement provides that:
| • | whenever our General Partner, the board of directors of our General Partner or any committee thereof (including the conflicts committee) makes a determination or takes, or declines to take, any other action in their respective capacities, our General Partner, the board of directors of our General Partner and any committee thereof (including the conflicts committee), as applicable, is required to make such determination, or take or decline to take such other action, in good faith, meaning that it subjectively believed that the decision was in the best interests of our partnership, and, except as specifically provided by our partnership agreement, will not be subject to any other or different standard imposed by our partnership agreement, Delaware law, or any other law, rule or regulation, or at equity; |
| • | our General Partner will not have any liability to us or our limited partners for decisions made in its capacity as a General Partner so long as it acted in good faith; |
| • | our General Partner and its officers and directors will not be liable for monetary damages to us or our limited partners resulting from any act or omission unless there has been a final and non-appealable judgment entered by a court of competent jurisdiction determining that our General Partner or its officers and directors, as the case may be, acted in bad faith or engaged in fraud or willful misconduct or, in the case of a criminal matter, acted with knowledge that the conduct was criminal; and |
| • | our General Partner will not be in breach of its obligations under the partnership agreement or its fiduciary duties to us or our limited partners if a transaction with an affiliate or the resolution of a conflict of interest is approved in accordance with, or otherwise meets the standards set forth in, our partnership agreement. |
In connection with a situation involving a transaction with an affiliate or a conflict of interest, our partnership agreement provides that any determination by the board of directors or the conflicts committee of the board of directors of our General Partner must be made in good faith and that our conflicts committee and the board of directors of our General Partner are entitled to a presumption that they acted in good faith. In any proceeding brought by or on behalf of any limited partner or the partnership, the person bringing or prosecuting such proceeding will have the burden of overcoming such presumption.
Our General Partner has the right, at any time when there are no subordinated units outstanding and it has received incentive distributions at the highest level to which it is entitled for each of the prior four consecutive fiscal quarters (and the amount of each such distribution did not exceed adjusted operating surplus for each such quarter), to reset the initial target distribution levels at higher levels based on our cash distribution at the time of the exercise of the reset election. Furthermore, our General Partner has the right to transfer all or any portion of the incentive distribution rights at any time, and such transferee shall have the same rights as the General Partner relative to resetting target distributions if our General Partner concurs that the tests for resetting target distributions have been fulfilled. Following a reset election by our General Partner, the minimum quarterly distribution will be reset to an amount equal to the average cash distribution per unit for the two fiscal quarters immediately preceding the reset election (such amount is referred to as the “reset minimum quarterly distribution”), and the target distribution levels will be reset to correspondingly higher levels based on percentage increases above the reset minimum quarterly distribution.
In the event of a reset of our minimum quarterly distribution and target distribution levels, our General Partner will be entitled to receive, in the aggregate, a number of Class B common units equal to that number of Class B common units that would have entitled the holder of such units to an aggregate quarterly cash distribution in the two-quarter period prior to the reset election equal to the distribution to our General Partner on the incentive distribution rights in the quarter prior to the reset election prior two quarters. Our General Partner will also be issued the number of General Partner units necessary to maintain its General Partner interest in us that existed
35
immediately prior to the reset election (currently 2.0%). We anticipate that our General Partner would exercise this reset right in order to facilitate acquisitions or internal growth projects that would not be sufficiently accretive to cash distributions per Class A common unit without such conversion; however, it is possible that our General Partner could exercise this reset election at a time when we are experiencing declines in our aggregate cash distributions or at a time when our General Partner expects that we will experience declines in our aggregate cash distributions in the foreseeable future. In such situations, our General Partner may be experiencing, or may expect to experience, declines in the cash distributions it receives related to its incentive distribution rights and may therefore desire to be issued Class B common units, which, along with the Class A common units, are entitled to specified priorities with respect to our distributions and which therefore may be more advantageous for the General Partner to own in lieu of the right to receive incentive distribution payments based on target distribution levels that are less certain to be achieved in the then-current business environment. As a result, a reset election may cause holders of our Class A common units and Class B common units to experience dilution in the amount of cash distributions that they would have otherwise received had we not issued Class B common units to our General Partner in connection with resetting the target distribution levels related to our General Partner’s incentive distribution rights.
Unitholders have only limited voting rights and, therefore, limited ability to influence management’s decisions regarding our business. Unlike holders of stock in a public corporation, unitholders will not have “say-on-pay” advisory voting rights. Unitholders did not elect our General Partner or the board of directors of our General Partners and will have no right to elect our General Partner or the board of directors or our General Partner on an annual or other continuing basis. The directors of our General Partner are chosen by EEP. Furthermore, if the unitholders are dissatisfied with the performance of our General Partner, they will have little ability to remove our General Partner. As a result of these limitations, the price at which the common units will trade could be diminished because of the absence or reduction of a takeover premium in the trading price.
The unitholders will be unable initially to remove our General Partner without its consent because our General Partner and its affiliates will own sufficient units to be able to prevent its removal. The vote of the holders of at least 66 2/3% of all outstanding Class A common units and Class B common units voting together as a single class is required to remove our General Partner. Our General Partner and its affiliates own approximately 51.9% of the total outstanding Class A common units and Class B common units on an aggregate basis, excluding common units purchased by directors and officers of our General Partner and Enbridge Management under our directed unit program.
Unitholders’ voting rights are further restricted by the partnership agreement provision providing that any units held by a person that owns 20% or more of any class of units then outstanding, other than our General Partner, its affiliates, their transferees and persons who acquired such units with the prior approval of the board of directors of our General Partner, cannot vote on any matter.
Our General Partner may transfer its General Partner units to a third party in a merger or in a sale of all or substantially all of its assets without the consent of the unitholders. Furthermore, there is no restriction in our partnership agreement on the ability of EEP to transfer its membership interest in our General Partner to a third party. The new owner of our General Partner would then be in a position to replace the directors and officers of our General Partner with its own designees.
Our General Partner may transfer its incentive distribution rights to a third party at any time without the consent of our unitholders. If our General Partner transfers its incentive distribution rights to a third party but retains its General Partner interest, our General Partner may not have the same incentive to grow our partnership and increase quarterly distributions to unitholders over time as it would if it had retained ownership of its incentive
36
distribution rights. For example, a transfer of incentive distribution rights by our General Partner could reduce the likelihood of EEP selling or contributing additional midstream assets to us, as EEP would have less of an economic incentive to grow our business, which in turn could impact our ability to grow our asset base.
At any time, we may issue an unlimited number of additional partnership securities without the approval of our unitholders and our existing unitholders will have no preemptive or other rights (solely as a result of their status as unitholders) to purchase any such limited partner interests. Further, there are no limitations in our partnership agreement on our ability to issue partnership securities that rank equal or senior to our common units as to distributions or in liquidation or that have special voting rights and other rights. The issuance by us of additional common units or other partnership securities of equal or senior rank will have the following effects:
| • | our existing unitholders’ proportionate ownership interest in us will decrease; |
| • | the amount of cash we have available to distribute on each unit may decrease; |
| • | because the amount payable to holders of incentive distribution rights is based on a percentage of the total cash available for distribution, the distributions to holders of incentive distribution rights will increase even if the per unit distribution on common units remains the same; |
| • | the ratio of taxable income to distributions may increase; |
| • | the relative voting strength of each previously outstanding unit may be diminished; and |
| • | the market price of our common units may decline. |
As of December 31, 2016, EEP holds 1,335,056 Class A common units and 22,610,056 subordinated units. All of the subordinated units were converted into Class B common units on a one-for-one basis on February 15, 2017. Additionally, we have agreed to provide EEP with certain registration rights under applicable securities laws.
Our partnership agreement requires our General Partner to deduct from operating surplus the cash reserves that it determines are necessary to fund our future operating expenditures. In addition, the partnership agreement permits our General Partner to reduce available cash by establishing cash reserves for the proper conduct of our business, to comply with applicable law or agreements to which we are a party, or to provide funds for future distributions to partners. These cash reserves will affect the amount of cash we have available to distribute to our unitholders.
If at any time our General Partner and its affiliates own more than 80% of our then-outstanding Class A common units, our General Partner will have the right, but not the obligation, which it may assign to any of its affiliates or to us to acquire all, but not less than all, of the Class A common units held by unaffiliated persons at a price equal to the greater of (1) the average of the daily closing price of our Class A common units over the 20 trading days preceding the date that is three business days before the General Partner exercises this right and (2) the highest per-unit price paid by our General Partner or any of its affiliates for Class A common units during the 90-day period preceding the date such notice is first mailed. As a result, unitholders may be required to sell their common units at an undesirable time or price and may not receive any return on their investment. They may also incur a tax liability upon a sale of their units. Our General Partner is not obligated to obtain a fairness opinion regarding the value of the common units to be repurchased by it upon exercise of this limited call right. There is no restriction in our partnership agreement that prevents our General Partner from issuing additional Class A common units and exercising its limited call right. If our General Partner exercised its limited call right, the effect would be to take us private and, if the units were subsequently deregistered, we would no longer be subject to the reporting requirements of the Exchange Act.
37
A general partner of a partnership generally has unlimited liability for the obligations of the partnership, except for those contractual obligations of the partnership that are expressly made without recourse to the general partner. Our partnership is organized under Delaware law, and we conduct business in a number of other states. The limitations on the liability of holders of limited partner interests for the obligations of a limited partnership have not been clearly established in some jurisdictions. Our unitholders could be liable for any or all of our obligations as if they were a general partner if a court or government agency were to determine that:
| • | we were conducting business in a state but had not complied with that particular state’s partnership statute; or |
| • | a unitholder’s right to act with other unitholders to remove or replace our General Partner, to approve some amendments to our partnership agreement or to take other actions under our partnership agreement constitute “control” of our business. |
Under certain circumstances, unitholders may have to repay amounts wrongfully returned or distributed to them. Under Section 17-607 of the Delaware Revised Uniform Limited Partnership Act, we may not make a distribution to our partners if the distribution would cause our liabilities to exceed the fair value of our assets. Delaware law provides that for a period of three years from the date of an impermissible distribution, limited partners who received the distribution and who knew at the time of the distribution that it violated Delaware law will be liable to the limited partnership for the distribution amount. Substituted limited partners are liable both for the obligations of the assignor to make contributions to the partnership that were known to the substituted limited partner at the time it became a limited partner and for those obligations that were unknown if the liabilities could have been determined from the partnership agreement. Neither liabilities to partners on account of their partnership interest nor liabilities that are non-recourse to the partnership are counted for purposes of determining whether a distribution is permitted.
Our partnership agreement provides, that, with certain limited exceptions, the Court of Chancery of the State of Delaware will be the exclusive forum for any claims, suits, actions or proceedings (1) arising out of or relating in any way to our partnership agreement (including any claims, suits or actions to interpret, apply or enforce the provisions of our partnership agreement or the duties, obligations or liabilities among our partners, or obligations or liabilities of our partners to us, or the rights or powers of, or restrictions on, our partners or us), (2) brought in a derivative manner on our behalf, (3) asserting a claim of breach of a duty owed by any of our, or our General Partner’s, directors, officers, or other employees, or owed by our General Partner, to us or our partners, (4) asserting a claim against us arising pursuant to any provision of the Delaware Revised Uniform Limited Partnership Act or (5) asserting a claim against us governed by the internal affairs doctrine. Any person or entity purchasing or otherwise acquiring any interest in our common units is deemed to have received notice of and consented to the foregoing provisions. Although we believe this choice of forum provision benefits us by providing increased consistency in the application of Delaware law in the types of lawsuits to which it applies, the provision may have the effect of discouraging lawsuits against us and our General Partner’s directors and officers. The enforceability of similar choice of forum provisions in other companies’ certificates of incorporation or similar governing documents has been challenged in legal proceedings and it is possible that in connection with any action a court could find the choice of forum provisions contained in our partnership agreement to be inapplicable or unenforceable in such action. If a court were to find this choice of forum provision inapplicable to, or unenforceable in respect of, one or more of the specified types of actions or proceedings, we may incur additional costs associated with resolving such matters in other jurisdictions, which could adversely affect our business, financial condition and results of operations and our ability to make cash distributions to our unitholders.
Our Class A common units are listed on the NYSE. The NYSE does not require us to have, and we do not intend to have, a majority of independent directors on the boards of our General Partner or Enbridge Management,
38
or to establish a compensation committee or nominating and corporate governance committee. In addition, any future issuance of additional Class A common units or other securities, including to affiliates, will not be subject to the NYSE’s shareholder approval rules that apply to corporations. Accordingly, holders of our Class A common units will not have the same protections afforded to investor owners of certain corporations that are subject to all of the NYSE corporate governance requirements.
In light of the extended low commodity price environment and the ongoing challenges it presents to our business, in addition to the Merger, we will continue to work with EEP to explore and evaluate strategic alternatives in addition to, or as alternatives to, our current business strategies to address these challenges. EEP has also indicated that it is reviewing strategic alternatives with respect to its investment in us and Midcoast Operating. The evaluation process is ongoing. There can be no assurance that any such strategic alternatives or initiatives that arise of these reviews will be successful or deliver their anticipated benefits. We may be exposed to new and unforeseen risks and challenges, and it may be difficult to predict the success of such endeavors or the impacts to our unit holders. If we incur significant expenses or divert management, financial and other resources to a strategic alternative or initiative that is unsuccessful or does not meet our expectations, our results of operations and financial condition could be adversely affected. Regardless of the ultimate success of a strategic initiative, the implementation and integration could be disruptive to our current operations and plans.
The anticipated after-tax economic benefit of an investment in our common units depends largely on our being treated as a partnership for federal income tax purposes.
Despite the fact that we are a limited partnership under Delaware law, it is possible in certain circumstances for a publicly-traded partnership such as ours to be treated as a corporation for federal income tax purposes. A change in our business or a change in current law could cause us to be treated as a corporation for federal income tax purposes or otherwise subject us to taxation as an entity.
Section 7704 of the Internal Revenue Code of 1986, or the Internal Revenue Code, provides that publicly traded partnerships will, as a general rule, be taxed as corporations. An exception exists, however, with respect to a publicly traded partnership for which 90% or more of the gross income for every taxable year consists of “qualifying income.” If less than 90% of our gross income for any taxable year is qualifying income, we will be taxed as a corporation under Section 7704 of the Internal Revenue Code for federal income tax purposes for that taxable year and all subsequent tax years. Although we do not believe that we will be treated as a corporation for federal income tax purposes based on our current operations, the IRS could disagree with the positions we take. We have not requested, and do not plan to request, a ruling from the IRS with respect to our treatment as a partnership for federal income tax purposes or any other tax matter affecting us.
If we were treated as a corporation for federal income tax purposes, we would pay federal income tax on our taxable income at the corporate tax rate, which is currently a maximum of 35%, and would likely pay state and local income tax at varying rates. Distributions would generally be taxed again as corporate dividends (to the extent of our current and accumulated earnings and profits), and no income, gains, losses, deductions, or credits would flow through to you. Because a tax would be imposed upon us as a corporation, our distributable cash flow would be substantially reduced.
In addition, changes in current state law may subject us to additional entity-level taxation by individual states. Because of widespread state budget deficits and other reasons, several states are evaluating ways to subject partnerships to entity-level taxation through the imposition of state income, franchise and other forms of taxation. For example, we are required to pay Texas franchise tax on our gross income apportioned to Texas.
Imposition of any such taxes may substantially reduce the cash we have available for distribution. Therefore, if we were treated as a corporation for federal income tax purposes or otherwise subjected to a material amount of
39
entity-level taxation for state tax purposes, there would be material reduction in the anticipated cash flow and after-tax return to our unitholders, likely causing a substantial reduction in the value of our common units.
Our partnership agreement provides that, if a law is enacted that subjects us to taxation as a corporation for federal income tax purposes, the minimum quarterly distribution amount and the target distribution levels will be adjusted to reflect the impact of that law on us.
The present federal income tax treatment of publicly traded partnerships, including us, or an investment in our common units may be modified by administrative, legislative or judicial interpretation at any time. For example, from time to time, members of Congress propose and consider substantive changes to the existing federal income tax laws that affect publicly traded partnerships.
Any modification to the federal income tax laws and interpretations thereof may or may not be retroactively applied and could make it more difficult or impossible to meet the exception for us to be treated as a partnership for federal income tax purposes. We are unable to predict whether any such changes will ultimately be enacted. It is possible, however, that a change in law could affect us, and any such changes could negatively impact the value of an investment in our common units.
On January 24, 2017, the U.S. Treasury Department issued final regulations concerning which activities give rise to qualifying income within the meaning of Section 7704 of the Internal Revenue Code. We do not believe the final regulations affect our ability to qualify as a publicly traded partnership.
Because a unitholder will be treated as a partner to whom we will allocate taxable income that could be different in amount than the cash we distribute, a unitholder’s allocable share of our taxable income will be taxable to the unitholder. This allocation of taxable income may require the payment of federal income taxes and, in some cases, state and local income taxes, even if the unitholder receives no cash distributions from us. Our unitholders may not receive cash distributions from us equal to their share of our taxable income or even equal to the actual tax liability that results from that income.
We have not requested a ruling from the IRS with respect to our treatment as a partnership for federal income tax purposes or any other matter affecting us. The IRS may adopt positions that differ from the positions we have taken or may take, and the IRS’s positions may ultimately be sustained. It may be necessary to resort to administrative or court proceedings to sustain some or all of our positions and such positions may not ultimately be sustained. Any contest with the IRS, and the outcome of any IRS contest, may have a materially adverse impact on the market for our common units and the price at which they trade. In addition, our costs of any contest with the IRS will be borne indirectly by our unitholders and our General Partner because the costs will reduce our distributable cash flow.
If our unitholders sell common units, they will recognize a gain or loss for federal income tax purposes equal to the difference between the amount realized and their tax basis in those common units. Because distributions in excess of a unitholder’s allocable share of our net taxable income decrease the tax basis of the unitholder’s common units, the amount, if any, of such prior excess distributions with respect to the common units a unitholder sells will, in effect, become taxable income to the unitholder if the unitholder sells such common units at a price greater than the unitholder’s tax basis in those common units, even if the price received is less than the original cost. Furthermore, a substantial portion of the amount realized on any sale of common units, whether or not representing gain, may be taxed as ordinary income due to potential recapture items, including depreciation recapture. In addition, because the amount realized includes a unitholder’s share of our nonrecourse liabilities, a unitholder that sells common units may incur a tax liability in excess of the amount of cash received from the sale.
40
Investment in common units by tax-exempt entities, such as employee benefit plans and individual retirement accounts (known as IRAs), and non-U.S. persons raises issues unique to them. For example, virtually all of our income allocated to organizations that are exempt from federal income tax, including IRAs and other retirement plans, will be unrelated business taxable income, or UBTI, and will be taxable to them. Distributions to non-U.S. persons will be reduced by withholding taxes at the highest applicable effective tax rate, and non-U.S. persons will be required to file federal income tax returns and pay tax on their share of our taxable income. If you are a tax-exempt entity or a non-U.S. person, you should consult a tax advisor before investing in our common units.
Because we cannot match transferors and transferees of common units and because of other reasons, we have adopted depreciation and amortization positions that may not conform to all aspects of existing Treasury Regulations. A successful IRS challenge to those positions could adversely affect the amount of tax benefits available to our unitholders. Our counsel is unable to opine as to the validity of such filing positions. A successful IRS challenge could also affect the timing of these tax benefits or the amount of gain from the sale of common units and could have a negative impact on the value of our common units or result in audit adjustments to our unitholders’ tax returns.
We prorate our items of income, gain, loss and deduction for federal income tax purposes between transferors and transferees of our units each month based upon the ownership of our units on the first day of each month, instead of on the basis of the date a particular unit is transferred. The U.S. Treasury Department has adopted Treasury Regulations allowing a similar monthly simplifying convention for taxable years beginning on or after August 3, 2015. However, such regulations do not specifically authorize the use of the proration method we have adopted. Accordingly, our counsel is unable to opine as to the validity of our method. If the IRS were to challenge our method or new Treasury Regulations were issued, we may be required to change the allocation of items of income, gain, loss and deduction among our unitholders.
Because a unitholder whose common units are loaned to a “short seller” to effect a short sale of common units may be considered as having disposed of the loaned common units, the unitholder may no longer be treated for federal income tax purposes as a partner with respect to those common units during the period of the loan to the short seller and the unitholder may be required to recognize gain or loss from such disposition. Moreover, during the period of the loan to the short seller, any of our income, gain, loss or deduction with respect to those common units may not be reportable by the unitholder and any cash distributions received by the unitholder as to those common units could be fully taxable as ordinary income. Unitholders desiring to assure their status as partners and avoid the risk of gain recognition from a loan to a short seller are urged to modify any applicable brokerage account agreements to prohibit their brokers from borrowing their common units.
When we issue additional units or engage in certain other transactions, we determine the fair market value of our assets and allocate any unrealized gain or loss attributable to our assets to the capital accounts of our unitholders and our General Partner. Our methodology may be viewed as understating the value of our assets. In
41
that case, there may be a shift of income, gain, loss and deduction between certain unitholders and our General Partner, which may be unfavorable to such unitholders. Moreover, under our valuation methods, subsequent purchasers of common units may have a greater portion of their Internal Revenue Code Section 743(b) adjustment allocated to our tangible assets and a lesser portion allocated to our intangible assets. The IRS may challenge our valuation methods, or our allocation of the Section 743(b) adjustment attributable to our tangible and intangible assets, and allocations of taxable income, gain, loss and deduction between our General Partner and certain of our unitholders.
A successful IRS challenge to these methods or allocations could adversely affect the amount of taxable income or loss being allocated to our unitholders. It also could affect the amount of taxable gain from our unitholders’ sale of common units and could have a negative impact on the value of the common units or result in audit adjustments to our unitholders’ tax returns without the benefit of additional deductions.
We will be considered to have technically terminated our partnership for federal income tax purposes if there is a sale or exchange of 50% or more of the total interests in our capital and profits within a twelve-month period. For purposes of determining whether the 50% threshold has been met, multiple sales of the same interest will be counted only once. Our technical termination would, among other things, result in the closing of our taxable year for all unitholders, which would result in us filing two tax returns (and our unitholders could receive two Schedules K-1 if relief was not available, as described below) for one fiscal year and could result in a deferral of depreciation deductions allowable in computing our taxable income. In the case of a unitholder reporting on a taxable year other than a fiscal year ending December 31, the closing of our taxable year may also result in more than twelve months of our taxable income or loss being includable in the unitholder’s taxable income for the year of termination. Our termination currently would not affect our classification as a partnership for federal income tax purposes, but instead we would be treated as a new partnership for federal income tax purposes. If treated as a new partnership, we must make new tax elections, including a new election under Section 754 of the Internal Revenue Code and could be subject to penalties if we are unable to determine that a termination occurred. The IRS has a publicly traded partnership technical termination relief program whereby, if a publicly traded partnership that technically terminated requests publicly traded partnership technical termination relief and such relief is granted by the IRS, among other things, the partnership will only have to provide one Schedule K-1 to unitholders for the year notwithstanding two partnership tax years.
In addition to federal income taxes, our unitholders will likely be subject to other taxes, including state and local taxes, unincorporated business taxes and estate, inheritance or intangible taxes that are imposed by the various jurisdictions in which we conduct business or control property now or in the future, even if they do not live in any of those jurisdictions. Our unitholders will likely be required to file state and local income tax returns and pay state and local income taxes in some or all of these various jurisdictions. Further, our unitholders may be subject to penalties for failure to comply with those requirements. We currently own assets and conduct business in several states. Most of these states currently impose a personal income tax on individuals. As we make acquisitions or expand our business, we may control assets or conduct business in additional states that impose a personal income tax. It is a unitholder’s responsibility to file all federal, state and local tax returns. Our counsel has not rendered an opinion on the state or local tax consequences of an investment in our common units.
Pursuant to the Bipartisan Budget Act of 2015, for tax years beginning after December 31, 2017, if the IRS makes audit adjustments to our income tax returns, it may assess and collect any taxes (including any applicable penalties and interest) resulting from such audit adjustment directly from us. Generally, we may elect to have our general partner and our unitholders take such audit adjustment into account in accordance with their interests in us during the tax year under audit, but there can be no assurance that such election will be effective in all circumstances and the manner in which the election is made and implemented has yet to be determined. If we
42
are unable to have our general partner and our unitholders take such audit adjustment into account in accordance with their interests in us during the tax year under audit, our current unitholders may bear some or all of the tax liability resulting from such audit adjustment, even if such unitholders did not own units in us during the tax year under audit. If, as a result of any such audit adjustment, we are required to make payments of taxes, penalties and interest, our cash available for distribution to our unitholders might be substantially reduced. These rules are not applicable to us for tax years beginning on or prior to December 31, 2017.
43
The map below presents the location of our current natural gas systems assets, projects being constructed and joint ventures. This map also depicts some assets owned or under development by us to provide an understanding of how they relate to our business.
![[GRAPHIC MISSING]](v456965_map2.jpg)
Descriptions of these properties of our natural gas systems are included in Item 1. Business, which is incorporated in this Item 2 by reference.
In general, our systems are located on land owned by others and are operated under perpetual easements and rights-of-way, licenses, leases or permits that have been granted by private land owners, public authorities, railways or public utilities. Our natural gas systems have natural gas compressor stations, processing plants and treating plants, the vast majority of which are located on land that is owned by us, with the remainder used by us under easements, leases or permits.
Titles to our properties acquired in our natural gas systems are subject to encumbrances in some cases. We believe that none of these burdens should materially detract from the value of these properties or materially interfere with their use in the operation of our business.
Substantially all of our pipelines are constructed on rights-of-way granted by the record owners of the property. In some instances, lands over which rights-of-way have been obtained are subject to prior liens that have not been subordinated to the right-of-way grants. We have obtained permits from public authorities to cross over or under, or to lay facilities in or along, watercourses, county roads, municipal streets, and state highways and, in some instances, these permits are revocable at the election of the grantor. We have also obtained permits from railroad companies to cross over or under lands or rights-of-way, many of which are also revocable at the grantor’s election. Although such revocations are unlikely to be exercised, in nearly all instances continued payment of rentals and license fees, or relocations to accommodate a public authority or railroad ensures continued operation of the affected system. In some states and under some circumstances, we have the right of eminent domain to acquire rights-of-way and lands necessary for our common carrier pipelines.
44
Under our omnibus agreement, EEP will indemnify us for any failure to have certain rights-of-way, leaseholds, consents, licenses and permits necessary to own and operate our assets in substantially the same manner that they were owned and operated prior to the Offering. EEP’s indemnification obligation is limited to losses for which we notify EEP prior to November 13, 2016 and is subject to a $500,000 aggregate deductible before we are entitled to indemnification and a $15.0 million aggregate cap. During the year ended December 31, 2016, we received indemnification proceeds from EEP under the Omnibus Agreement of $12.2 million for the acquisition of title to right-of-way assets that were pending at the time of our initial public offering and associated legal fees. There have been no other payments from EEP under the Omnibus Agreement.
We are a participant in various legal proceedings arising in the ordinary course of business. Some of these proceedings are covered, in whole or in part, by insurance. We believe the outcome of all these proceedings will not, individually or in the aggregate, have a material adverse effect on our financial condition. The disclosures included in Part II, Item 8. Financial Statements and Supplementary Data, under Note 24. Commitments and Contingencies, address the matters required by this item and are incorporated in this Item 3 by reference. In addition, we are not aware of any significant legal or governmental proceedings against us, or contemplated to be brought against us, under the various environmental protection statutes to which we are subject.
None.
45
Our Class A common units are listed and traded on the NYSE, the principal market for the Class A common units, under the symbol “MEP.” The quarterly price ranges per Class A common unit and cash distributions paid per unit for 2016 and 2015 are summarized as follows:
| First | Second | Third | Fourth | |||||||||||||
| 2016 Quarters |
||||||||||||||||
| High | $ | 10.09 | $ | 9.89 | $ | 9.50 | $ | 9.07 | ||||||||
| Low | $ | 3.76 | $ | 4.58 | $ | 6.79 | $ | 5.30 | ||||||||
| Cash distributions paid | $ | 0.3575 | $ | 0.3575 | $ | 0.3575 | $ | 0.3575 | ||||||||
| First | Second | Third | Fourth | |||||||||||||
| 2015 Quarters |
||||||||||||||||
| High | $ | 16.00 | $ | 15.17 | $ | 13.36 | $ | 13.58 | ||||||||
| Low | $ | 11.41 | $ | 10.27 | $ | 8.75 | $ | 6.50 | ||||||||
| Cash distributions paid | $ | 0.3425 | $ | 0.3475 | $ | 0.3525 | $ | 0.3575 | ||||||||
On February 14, 2017, the last reported sales price of our Class A common units on the NYSE was $7.95. As of January 20, 2017, there were four registered holders of record of Class A common units. The number of registered holders does not include unitholders whose units are held in trust by other entities.
On January 26, 2017, we entered into the merger agreement with EECI, an indirect subsidiary of Enbridge Inc., whereby EECI will acquire, for cash, all of our outstanding publicly held common units at a price of $8.00 per common unit for an aggregate transaction value of $170.2 million. The transaction is expected to close in the second quarter of 2017, subject to the satisfaction of customary conditions. Upon closing, we will cease to be a publicly traded partnership and we will cease to be a reporting company under the SEC’s rules and regulations. For further details, refer to Part I, Item 7. Management’s Discussion and Analysis of Financial Condition and Results of Operations — Results of Operations — Overview.
On February 15, 2017, the subordination period ended. On that date, the outstanding subordinated units converted into a new class of common units, which we refer to as Class B common units, on a one-for-one basis, and all Class A common units are no longer entitled to arrearages. For further details, refer to Note 18. Partner’s Capital — Subordinated Units. There is no established public trading market for our Class B common units, all of which are held by EEP.
Our partnership agreement requires us to make quarterly distributions to the holders of our units to the extent we have sufficient available cash after the establishment of cash reserves and the payment of costs and expenses, including the payment of expenses to our General Partner and its affiliates. However, our General Partner has considerable discretion to determine the amount of our available cash each quarter. For further information about distributions and about limitations and risks related to distributions, please read Item 1A. Risk Factors and Item 7. Management’s Discussion and Analysis of Financial Condition and Results of Operations — Liquidity and Capital Resources — Distributions.
On July 29, 2015, the partners of Midcoast Operating approved an amendment to Midcoast Operating’s limited partnership agreement that could enhance our distributable cash flow in certain circumstances. For further information about our funding arrangements with EEP, please read Item 7. Management’s Discussion and Analysis of Financial Condition and Results of Operations — Liquidity and Capital Resources — Funding Arrangements with EEP.
46
The following table sets forth, for the periods and at the dates indicated, the summary historical financial data of Midcoast Energy Partners, L.P. and our Predecessor. The table is derived, and should be read in conjunction with, our audited consolidated financial statements and notes thereto included in Item 8. Financial Statements and Supplementary Data. See also Item 7. Management’s Discussion and Analysis of Financial Condition and Results of Operations.
| December 31, | ||||||||||||||||||||
| 2016 | 2015 | 2014 | 2013 | 2012(1) | ||||||||||||||||
| (in millions, except per unit amounts) | ||||||||||||||||||||
| Income Statement Data:(2) |
||||||||||||||||||||
| Operating revenues(3) | $ | 1,966.0 | $ | 2,842.7 | $ | 5,894.3 | $ | 5,593.6 | $ | 5,357.9 | ||||||||||
| Operating expenses(3) | 2,118.6 | 3,125.2 | 5,741.6 | 5,528.5 | 5,186.5 | |||||||||||||||
| Operating income (loss) | (152.6 | ) | (282.5 | ) | 152.7 | 65.1 | 171.4 | |||||||||||||
| Interest expense, net | (33.3 | ) | (29.5 | ) | (16.7 | ) | (1.7 | ) | — | |||||||||||
| Equity in earnings of joint ventures | 30.0 | 29.2 | 13.2 | — | — | |||||||||||||||
| Other income (expense) | 0.9 | (0.3 | ) | (0.3 | ) | (1.2 | ) | (0.1 | ) | |||||||||||
| Income tax expense | (2.0 | ) | (1.4 | ) | (4.6 | ) | (8.3 | ) | (3.8 | ) | ||||||||||
| Net income (loss) | $ | (157.0 | ) | $ | (284.5 | ) | $ | 144.3 | $ | 53.9 | $ | 167.5 | ||||||||
| Predecessor income prior to initial public offering (from January 1, 2013 through November 12, 2013) | $ | 56.3 | ||||||||||||||||||
| Net loss subsequent to initial public offering to Midcoast Energy Partners, L.P. (from November 13, 2013 through December 31, 2013) | $ | (2.4 | ) | |||||||||||||||||
| Net income (loss) attributable to noncontrolling interest | $ | (57.1 | ) | $ | (120.6 | ) | $ | 80.2 | $ | (0.6 | ) | |||||||||
| Net income (loss) attributable to general and limited partner ownership interest in Midcoast Energy Partners, L.P. | $ | (99.9 | ) | $ | (163.9 | ) | $ | 64.1 | $ | (1.8 | ) | |||||||||
| Net income (loss) attributable to limited partner ownership interest(4) | $ | (98.0 | ) | $ | (160.5 | ) | $ | 62.8 | $ | 19.7 | $ | 64.0 | ||||||||
| Net income (loss) per limited partner unit (basic and diluted)(4) | $ | (2.17 | ) | $ | (3.55 | ) | $ | 1.39 | $ | 0.68 | $ | 2.40 | ||||||||
| Cash distributions paid per limited partner unit outstanding | $ | 1.43 | $ | 1.40 | $ | 1.14 | ||||||||||||||
| Financial Position Data (at year end):(2)(5) |
||||||||||||||||||||
| Property, plant and equipment, net | $ | 4,114.5 | $ | 4,226.3 | $ | 4,159.7 | $ | 4,082.3 | $ | 3,963.0 | ||||||||||
| Total assets(6) | 4,916.0 | 5,272.1 | 5,752.1 | 6,033.6 | 5,667.4 | |||||||||||||||
| Long-term debt, excluding current maturities(6) | 818.5 | 888.2 | 758.0 | 332.2 | — | |||||||||||||||
| Partners’ capital: |
||||||||||||||||||||
| Predecessor partner interest | — | — | — | — | 4,707.1 | |||||||||||||||
| Class A common units | 441.0 | 522.2 | 634.2 | 495.3 | — | |||||||||||||||
| Subordinated units | 980.8 | 1,062.0 | 1,174.0 | 1,035.1 | — | |||||||||||||||
| General Partner units | 49.3 | 43.3 | 47.8 | 42.2 | — | |||||||||||||||
| Accumulated other comprehensive income (loss) | (0.4 | ) | (0.9 | ) | 11.6 | (3.1 | ) | 7.1 | ||||||||||||
| Noncontrolling interest | 2,299.1 | 2,405.7 | 2,529.0 | 2,983.2 | — | |||||||||||||||
| Partners’ capital | $ | 3,769.8 | $ | 4,032.3 | $ | 4,396.6 | $ | 4,552.7 | $ | 4,714.2 | ||||||||||
| Cash Flow Data:(2)(5) |
||||||||||||||||||||
| Cash flows provided by operating activities | $ | 226.9 | $ | 207.0 | $ | 159.1 | $ | 420.9 | $ | 352.7 | ||||||||||
| Cash flows used in investing activities | $ | 37.1 | $ | 197.4 | $ | 231.3 | $ | 522.3 | $ | 614.5 | ||||||||||
| Cash flows provided by (used in) financing activities | $ | (200.4 | ) | $ | 8.4 | $ | 67.3 | $ | 106.3 | $ | 261.8 | |||||||||
| Additions to property, plant and equipment, acquisitions and investment in joint venture included in investing activities, net of cash acquired | $ | 67.3 | $ | 239.1 | $ | 274.6 | $ | 462.9 | $ | 621.1 | ||||||||||

| (1) | Represents the Predecessor historical information. |
47
| (2) | Our income statement, financial position and cash flow data reflect the following acquisitions and dispositions: |
| Date of Acquisition/Disposition | Description of Acquisition/Disposition | |||
| August 2016 | Disposition of trucks, trailers and related facilities | |||
| July 2015 | Disposition of propylene pipeline | |||
| July 2015 | Disposition of non-core Tinsley crude oil pipeline, storage facilities and docks | |||
| February 2015 | Acquisition of a Texas midstream business | |||
| (3) | Decreases in “Operating revenues” and “Commodity costs” for the years ended December 31, 2016 and 2015, as compared to prior years, are primarily due to decreases in commodity prices, the resulting decrease in volumes from reduced drilling activities, and Midcoast Operating subsidiaries’ direct sale of their natural gas products to third parties instead of through the Logistics and Marketing segment. |
| (4) | Represents calculation retrospectively reflecting the affiliate capitalization of MEP consisting of 4.1 million MEP Class A common units, 22.6 million MEP subordinated units and MEP general partner interest upon the transfer of a controlling ownership, including limited partner and general partner interest, in Midcoast Operating. The noncontrolling interest reflects the 61% that was retained by EEP through June 30, 2014. On July 1, 2014, we acquired an additional 12.6% interest in Midcoast Operating from EEP, decreasing EEP’s total ownership in Midcoast Operating to 48.4%. |
| (5) | Our financial position and cash flow data include the effect of the following public limited partner unit issuances: |
| Date of Unit Issuance | Class of Limited Partnership Interest |
Number of Units Issued |
Net Proceeds Including General Partner Contribution |
|||||||||
| (in millions) | ||||||||||||
| December 2013 | Class A | 2,775,000 | $47.0 | |||||||||
| November 2013 | Class A | 18,500,000 | $304.5 | |||||||||
| • | The 2013 equity issuances represent the Offering. |
| (6) | Prior year amounts have been retrospectively adjusted upon adoption of ASU 2015-03, which requires presentation of debt issuance costs in the statement of financial position as a reduction to the carrying amount of Long-term debt, rather than as an asset. For further information, refer to Item 8. Financial Statements and Supplementary Data, Note 3. Changes in Accounting Policy. |
The following discussion and analysis of our financial condition and results of operations is based on and should be read in conjunction with our consolidated financial statements and the accompanying notes included in Item 8. Financial Statements and Supplementary Data of this Annual Report on Form 10-K.
On January 26, 2017, we entered into the merger agreement with EECI, an indirect subsidiary of Enbridge Inc., whereby EECI will acquire, for cash, all of our outstanding publicly held common units at a price of $8.00 per common unit for an aggregate transaction value of $170.2 million. The transaction is expected to close in the second quarter of 2017, subject to the satisfaction of customary conditions. Upon closing, we will cease to be a publicly traded partnership and will cease to be a reporting company under the SECs rules and regulations. The transaction will be a taxable event to our unaffiliated unitholders with recognition of gain or loss in the same manner as if they had sold their units in us for the transaction price. The transaction arises from the strategic alternatives review process, announced on May 2, 2016.
The closing of the merger is subject to customary conditions, including receipt of approval by a majority of our outstanding common units. As a result of the end of the subordination period, EEP’s subordinated units were converted to Class B common units on February 15, 2017. Thus, EEP currently holds approximately 52% of our outstanding common units, comprising the Class A common units and the Class B common units, which percentage will be sufficient for EEP to approve the Merger Agreement and the transactions contemplated thereby on behalf of the holders of our common units.
The Merger Agreement includes customary representations and warranties. It also includes customary covenants and agreements, including interim operating covenants and non-solicitation provisions. Prior to receipt of the requisite unitholder approval, the non-solicitation provisions are subject to an exception for unsolicited acquisition proposals that the board of directors of our General Partner, after consultation with the Conflicts Committee, determines are likely to result in a superior proposal. The Merger Agreement also includes customary termination provisions, including if the merger has not been completed by June 30, 2017.
In connection with the Merger, we, EECI and EEP also have entered into a Support Agreement, dated January 26, 2017, or the Support Agreement, pursuant to which EEP, in its capacity as a holder of units in us, has agreed to vote its units in favor of the Merger Agreement and the transactions contemplated by the Merger
48
Agreement. The Support Agreement will terminate upon the earlier of (1) the effective time of the merger, (2) the date the Merger Agreement is terminated in accordance with its terms, (3) if the board of directors of EECI makes an adverse recommendation change as permitted by the terms of the Merger Agreement, or (4) on the date on which any modification, waiver or amendment to the Merger Agreement that is made without the prior written consent of EEP.
While the Merger is an initial step resulting from the strategic review process, EEP has indicated that it is continuing to explore and evaluate strategic alternatives with respect to its investment in us and Midcoast Operating.
We are a growth-oriented Delaware limited partnership formed by EEP to serve as EEP’s primary vehicle for owning and growing its natural gas and NGL midstream business in the United States. Midcoast Operating is a Texas limited partnership that owns a network of natural gas and NGL gathering and transportation systems, natural gas processing and treating facilities and an NGL fractionation facility primarily located in Texas and Oklahoma. Midcoast Operating also owns and operates natural gas, NGL and condensate logistics and marketing assets that primarily support its gathering, processing and transportation business. Through our ownership of Midcoast Operating’s general partner, we control, manage and operate these systems.
We gather natural gas from the wellhead and central receipt points on our systems, deliver it to our facilities for processing and treating and redeliver the residue gas to intrastate or interstate pipelines for transmission to wholesale customers such as power plants, industrial customers and local distribution companies. We deliver the NGLs produced at our processing plants to intrastate pipelines and interstate pipelines for transportation to the NGL market hubs in Mont Belvieu, Texas and Conway, Kansas. We also deliver a portion of NGLs produced at our fractionation facility at one of our processing plants to a wholesale customer. In addition, we provide marketing services of natural gas and NGLs to wholesale customers.
On September 1, 2015, two wholly-owned subsidiaries of Midcoast Operating in the Logistics and Marketing segment sold certain natural gas inventories and assigned certain storage agreements, transportation contracts and other arrangements to a third party. From that date through October 2016, Midcoast Operating subsidiaries sold their natural gas products directly to third parties, instead of through the Logistics and Marketing segment. The arrangement for Midcoast Operating subsidiaries to sell natural gas products directly to third parties expired on October 31, 2016. Since that date, Midcoast Operating subsidiaries have sold their natural gas products to third parties through the Logistics and Marketing segment.
Our financial condition and results of operations are subject to variability from multiple factors, including:
| • | the volumes of natural gas, NGLs, condensate, and crude oil that we gather, process and transport on our systems; |
| • | the price of natural gas, NGLs, condensate, and crude oil that we pay for and receive in connection with the services we provide; |
| • | our ability to replace or renew existing contracts; and |
| • | the supply and demand for natural gas, NGLs, condensate, and crude oil. |
We conduct our business through two distinct reporting segments: Gathering, Processing and Transportation and Logistics and Marketing. We have established these reporting segments as strategic business units to facilitate the achievement of our long-term objectives, to aid in resource allocation decisions and to assess operational performance.
49
The following table reflects our operating income by business segment and other charges for each of the periods presented:
| December 31, | ||||||||||||
| 2016 | 2015 | 2014 | ||||||||||
| (in millions) | ||||||||||||
| Operating income (loss) |
||||||||||||
| Gathering, Processing and Transportation | $ | (131.2 | ) | $ | (224.2 | ) | $ | 114.9 | ||||
| Logistics and Marketing | (15.1 | ) | (53.6 | ) | 43.5 | |||||||
| Other | (6.3 | ) | (4.7 | ) | (5.7 | ) | ||||||
| Total operating income (loss) | (152.6 | ) | (282.5 | ) | 152.7 | |||||||
| Interest expense | (33.3 | ) | (29.5 | ) | (16.7 | ) | ||||||
| Other income | 30.9 | 28.9 | 12.9 | |||||||||
| Income tax expense | (2.0 | ) | (1.4 | ) | (4.6 | ) | ||||||
| Net income (loss) | $ | (157.0 | ) | $ | (284.5 | ) | $ | 144.3 | ||||
| Less: Net income (loss) attributable to noncontrolling interest | (57.1 | ) | (120.6 | ) | 80.2 | |||||||
| Net income (loss) attributable to general and limited partner ownership interest in Midcoast Energy Partners, L.P. | $ | (99.9 | ) | $ | (163.9 | ) | $ | 64.1 | ||||
Contractual arrangements in our Gathering, Processing and Transportation segment and our Logistics and Marketing segment expose us to market risks associated with changes in commodity prices where we receive natural gas or NGLs in return for the services we provide or where we purchase natural gas or NGLs. Our unhedged commodity position is fully exposed to fluctuations in commodity prices, which can be significant during periods of price volatility. We use derivative financial instruments such as futures, forwards, swaps, options and other financial instruments with similar characteristics to manage the risks associated with market fluctuations in commodity prices, as well as to reduce variability in our cash flows. Based on our risk management policies, all of our derivative financial instruments are employed in connection with an underlying asset, liability and/or forecasted transaction and are not entered into with the objective of speculating on commodity prices. Derivative financial instruments that do not receive hedge accounting under the provisions of authoritative accounting guidance create volatility in our earnings that can be significant. However, these fluctuations in earnings do not affect our cash flow. Cash flow is only affected when we settle the derivative instrument.
We record all derivative instruments in our consolidated financial statements at fair market value pursuant to the requirements of applicable authoritative accounting guidance. We record changes in the fair value of our derivative financial instruments that do not receive hedge accounting in our consolidated statements of income as “Operating revenue” and “Commodity costs.”
The changes in fair value of our derivatives are also presented as a reconciling item on our consolidated statements of cash flows. The following table presents the net changes in fair value associated with our derivative financial instruments:
| December 31, | ||||||||||||
| 2016 | 2015 | 2014 | ||||||||||
| (in millions) | ||||||||||||
| Gathering, Processing and Transportation segment: |
||||||||||||
| Hedge ineffectiveness | $ | — | $ | (4.1 | ) | $ | 5.6 | |||||
| Non-qualified hedges | (108.5 | ) | (31.2 | ) | 123.6 | |||||||
| Logistics and Marketing segment: |
||||||||||||
| Non-qualified hedges | (3.6 | ) | (23.0 | ) | 29.2 | |||||||
| Derivative fair value net gains (losses) | $ | (112.1 | ) | $ | (58.3 | ) | $ | 158.4 | ||||
50
Our gathering, processing and transportation business includes natural gas and NGL gathering and transportation pipeline systems, natural gas processing and treating facilities, condensate stabilizers and an NGL fractionation facility. Revenues for our gathering, processing and transportation business are determined primarily by the volumes of natural gas gathered, compressed, treated, processed, transported and sold through our systems; the volumes of NGLs sold; and the level of natural gas, NGL and condensate prices. The segment gross margin of our gathering, processing and transportation business, which we define as revenue generated from gathering, processing and transportation operations less the commodity costs purchased, is derived from the compensation we receive from customers in the form of fees or commodities we receive for providing our services, in addition to the proceeds we receive for the sales of natural gas, NGLs and condensate to affiliates and third parties.
The following tables set forth the operating results of our Gathering, Processing and Transportation segment and approximate average daily volumes of natural gas throughput and NGLs produced on our major systems for the periods presented:
| December 31, | ||||||||||||
| 2016 | 2015 | 2014 | ||||||||||
| (in millions) | ||||||||||||
| Operating revenues | $ | 738.5 | $ | 588.5 | $ | 647.3 | ||||||
| Commodity costs | 471.0 | 173.8 | 27.1 | |||||||||
| Segment gross margin | 267.5 | 414.7 | 620.2 | |||||||||
| Operating and maintenance | 194.6 | 216.0 | 260.6 | |||||||||
| General and administrative | 55.4 | 67.3 | 87.1 | |||||||||
| Goodwill impairment | — | 206.1 | — | |||||||||
| Asset impairment | — | — | 15.6 | |||||||||
| Depreciation and amortization | 148.7 | 149.5 | 142.0 | |||||||||
| Operating expenses | 398.7 | 638.9 | 505.3 | |||||||||
| Operating income (loss) | (131.2 | ) | (224.2 | ) | 114.9 | |||||||
| Other income | 30.0 | 29.3 | 12.9 | |||||||||
| Net income (loss) | $ | (101.2 | ) | $ | (194.9 | ) | $ | 127.8 | ||||
| Operating Statistics (MMBtu/d): |
||||||||||||
| East Texas | 904,000 | 964,000 | 1,030,000 | |||||||||
| Anadarko | 616,000 | 773,000 | 827,000 | |||||||||
| North Texas | 197,000 | 265,000 | 293,000 | |||||||||
| Total | 1,717,000 | 2,002,000 | 2,150,000 | |||||||||
| NGL Production (Bpd) | 68,843 | 81,632 | 83,675 | |||||||||
The operating loss of our Gathering, Processing and Transportation segment for the year ended December 31, 2016, decreased $93.0 million, as compared with the year ended December 31, 2015, primarily due to the $206.1 million goodwill impairment charge recorded during 2015. No similar charge was recorded during the same period in 2016. The effects of the lack of impairment charge were offset by lower segment gross margin in the 2016 period, as discussed below.
Segment gross margin decreased $147.2 million for the year ended December 31, 2016, as compared with the year ended December 31, 2015, in part due to an increase of $73.2 million in non-cash, mark-to-market losses due to derivative transactions for the year ended December 31, 2016, as compared to the same period in 2015. These derivative losses are primarily related to the increased commodity prices of condensate and NGLs period over period, as well as losses from the reversal of previously recognized unrealized mark-to-market gains when the underlying transactions were settled.
Segment gross margin decreased $41.8 million for the year ended December 31, 2016, compared to the year ended December 31, 2015, due to reduced natural gas production volumes. The average daily volumes of our major systems for the year ended December 31, 2016 decreased by approximately 285,000 million British Thermal units
51
per day, or MMBtu/d, or 14%, when compared to the year ended December 31, 2015. The average NGL production for the year ended December 31, 2016, decreased by 12,789 Bpd, or 16%, when compared to the year ended December 31, 2015. The decrease in volumes was primarily attributable to the extended low commodity price environment for natural gas and condensate, which resulted in reductions in drilling activity by producers in the areas we operate.
Segment gross margin decreased $16.9 million for the year ended December 31, 2016, when compared to the same period in 2015, due to a decrease in processing margins primarily driven by lower NGL prices along with a decline in NGL volumes and associated keep whole volumes in the Anadarko and East Texas regions.
Segment gross margin also decreased $14.3 million for the year ended December 31, 2016, as compared with the year ended December 31, 2015, due to decreased margins from lower NGL prices, net of hedges, related to contracts where we were paid in commodities for our services.
Operating and maintenance and general and administrative costs together decreased $33.3 million for the year ended December 31, 2016, when compared to the year ended December 31, 2015, primarily due to continued cost reduction efforts, including decreases in operational, contract labor, workforce reductions and other cost reduction efforts. As part of our workforce reductions in 2016, we incurred severance costs of $1.8 million. Operating and administrative costs also decreased due to gains of $5.6 million recorded during the first quarter of 2016 to recognize return of escrow funds and a reversal of a contingent liability related to an acquisition. For further details regarding these amounts, refer to Item 1. Financial Statements, Note 6. Acquisitions.
Increases in “Operating revenues” and “Commodity costs” for the year ended December 31, 2016 are primarily due to increased natural gas sales directly to third parties instead of through the Logistics and Marketing segment. On October 31, 2016, upon the expiration of a third-party contract, the Gathering, Processing and Transportation segment resumed selling its natural gas through the Logistics and Marketing segment instead of directly to a third party.
The operating income of our Gathering, Processing and Transportation segment for the year ended December 31, 2015, decreased $339.1 million, as compared with the year ended December 31, 2014, primarily due to the $206.1 million goodwill impairment charge recorded during 2015, as well as lower segment gross margin, as discussed below.
Segment gross margin decreased $205.5 million for the year ended December 31, 2015, as compared with the year ended December 31, 2014, in part due to a decrease of $164.5 million from non-cash, mark-to-market losses of $35.3 million and gains of $129.2 million for the years ended December 31, 2015 and 2014, respectively. These losses are primarily related to the reclassification of previously recognized unrealized mark-to-market gains as the underlying transactions were settled, coupled with decreased non-cash, mark-to-market net gains due to smaller decreases in average forward prices during 2015 than in 2014.
Segment gross margin decreased $28.0 million for the year ended December 31, 2015, as compared with the year ended December 31, 2014, due to decreased margins from lower commodity prices, net of hedges, related to contracts where we were paid in commodities for our services.
Segment gross margin decreased $28.7 million for the year ended December 31, 2015, compared to the year ended December 31, 2014, due to reduced natural gas production volumes. The average daily volumes of our major systems for the year ended December 31, 2015, decreased by approximately 148,000 million British Thermal units per day, or MMBtu/d, or 7% when compared to the year ended December 31, 2014. The average NGL production for the year ended December 31, 2015, decreased by 2,043 Bpd, or 2%, when compared to the year ended December 31, 2014. The decrease in natural gas and NGL volumes was primarily attributable to the extended low commodity price environment for natural gas, NGLs and condensate, which has resulted in reductions in drilling activity from producers in the areas we operate.
Segment gross margin increased $7.4 million for the year ended December 31, 2015, as compared with the year ended December 31, 2014, due to decreased physical measurement losses as a result of system efficiencies. Physical measurement gains and losses routinely occur on our systems as part of our normal operations, which result from evaporation, shrinkage, differences in measurement between receipt and delivery locations and other operational conditions.
52
Operating and maintenance and general and administrative costs together decreased $64.4 million for the year ended December 31, 2015, when compared to the year ended December 31, 2014, primarily due to cost reduction efforts undertaken by management, including $9.7 million in workforce reductions, which resulted in a decrease in contract labor as well as other related cost benefits.
Depreciation and amortization expense for our Gathering, Processing and Transportation segment increased $7.5 million, for the year ended December 31, 2015, compared with the year ended December 31, 2014, due to additional assets that were placed into service.
Other income increased $16.4 million for the year ended December 31, 2015, as compared with the year ended December 31, 2014, primarily due to increases in equity earnings on our investment in the Texas Express NGL system. These increases were a result of higher volumes and increases in ship-or-pay commitments during 2015.
Demand for our midstream services primarily depends upon the supply of natural gas and associated natural gas from crude oil development and the drilling rate for new wells. Demand for these services depends on overall economic conditions and commodity prices. Commodity prices for natural gas, NGLs, condensate, and crude oil continue to remain low. The depressed commodity price environment is the most significant factor for reduced drilling activity and low volumes in the basins in which we operate. Due to the extended low commodity price environment, we expect drilling activity to remain low in the basins in which we operate, and as a result, we expect to see declining volumes on our systems in 2017.
We have a hedging program in place to assist in mitigating our direct commodity risk from contracts in which we are paid in commodities for our services. However, we are not fully hedged, and our hedge positions for 2017 are significantly lower than they were in 2016. We have hedged approximately 70% and 5% of our direct forecasted commodity cash flow exposure for 2017 and 2018, respectively. Our condensate and NGL hedge prices for 2017 are approximately 20% and on average 30% lower than 2016, respectively. See Liquidity and Capital Resources — Derivative Activities below. Despite our hedging program, we still bear indirect commodity price exposure as lower drilling activity impacts the volumes on our systems as well as direct commodity price exposure for unhedged commodity positions. We expect this indirect impact on our volumes to fluctuate depending on future price movements. In addition, we also expect our average NGL transportation commitments on the Texas Express system to increase from 29,000 Bpd in 2016 to 75,000 Bpd in 2017.
In light of the extended low commodity price environment and the ongoing challenges it presents to our business, we are working with EEP to explore and evaluate strategic alternatives in addition to, or as alternatives to, our long-term expansion strategies to address these challenges. EEP has also indicated that it is reviewing strategic alternatives with respect to its investment in us and Midcoast Operating. The additional various strategic alternatives may include, but are not necessarily limited to: asset sales; mergers, joint ventures, reorganizations or recapitalizations; and further reductions in operating and capital expenditures. The evaluation process is ongoing, and no decision on any particular strategic alternative has been reached.
Enbridge, our ultimate parent, recently announced a merger with Spectra Energy Corp. and has indicated that as part of the integration resulting from the Spectra merger, its existing U.S. sponsored vehicles, which includes us, will be reviewed in context of the combined enterprise. In addition, under the merger agreement between Enbridge and Spectra Energy Corp., Enbridge has agreed that it and its subsidiaries, including us, will conduct their businesses in the ordinary course prior to completing the merger transaction, subject to certain specified exceptions or the consent of Spectra Energy. Thus, while we and EEP continue to progress our strategic evaluation to address the challenges in our natural gas business, it is possible that the evaluation and potential execution of any such strategies could be affected by that merger and extend into the second quarter of 2017.
The primary role of our logistics and marketing business is to provide marketing services of natural gas, NGLs and condensate received from our gathering, processing and transportation business. We purchase and receive natural gas, NGLs and other products from pipeline systems and processing plants and sell and deliver them to wholesale customers, distributors, refiners, fractionators, chemical facilities, various third parties and end users. Our Logistics and Marketing segment derives a majority of its operating income from selling natural gas, NGLs and condensate received from producers on our Gathering, Processing and Transportation segment pipeline assets. A majority of the natural gas and NGLs we purchase are produced in Texas markets where we have expanded third-party pipeline deliverability alternatives over the past several years. We use our connectivity to interstate
53
pipelines to improve value for producers by delivering natural gas into premium markets and NGLs to primary markets where we sell them to major customers. Additionally, our Logistics and Marketing segment derives operating income from providing logistics services for our customers from the wellhead to markets.
On August 15, 2016, we sold certain trucks, trailers and related facilities in our Logistics and Marketing segment and recognized a loss on disposal of $1.9 million for the year ended December 31, 2016. For further details, refer to Item 8. Financial Statements and Supplementary Data, under Note 10. Property, Plant and Equipment. Our Logistics and Marketing segment will contract with third parties to transport NGLs and condensate by truck.
On September 1, 2015, two wholly-owned subsidiaries of Midcoast Operating in the Logistics and Marketing segment sold certain natural gas inventories and assigned certain storage agreements, transportation contracts and other arrangements to a third party. From that date through October 2016, Midcoast Operating subsidiaries sold their natural gas products directly to third parties, instead of through the Logistics and Marketing segment, which has seen reduced activity related to the sale of natural gas products as a result. The arrangement for Midcoast Operating subsidiaries to sell natural gas products directly to third parties expired on October 31, 2016. Since that date, Midcoast Operating subsidiaries have resumed selling their natural gas products through the Logistics and Marketing segment instead of directly to third parties.
The following table sets forth the operating results of our Logistics and Marketing segment for the periods presented:
| December 31, | ||||||||||||
| 2016 | 2015 | 2014 | ||||||||||
| (in millions) | ||||||||||||
| Operating revenues | $ | 1,227.5 | $ | 2,254.2 | $ | 5,247.0 | ||||||
| Commodity costs | 1,188.1 | 2,199.1 | 5,118.8 | |||||||||
| Segment gross margin | 39.4 | 55.1 | 128.2 | |||||||||
| Operating and maintenance | 32.4 | 56.0 | 62.9 | |||||||||
| General and administrative | 5.8 | 11.7 | 12.4 | |||||||||
| Goodwill impairment | — | 20.4 | — | |||||||||
| Asset impairment | 10.6 | 12.3 | — | |||||||||
| Depreciation and amortization | 5.7 | 8.3 | 9.4 | |||||||||
| Operating expenses | 54.5 | 108.7 | 84.7 | |||||||||
| Operating income (loss) | $ | (15.1 | ) | $ | (53.6 | ) | $ | 43.5 | ||||
The operating loss of our Logistics and Marketing segment for the year ended December 31, 2016, decreased $38.5 million, as compared with the year ended December 31, 2015, primarily as a result of a $20.4 million goodwill impairment charge that was recognized during the year ended December 31, 2015. No such goodwill impairment charge was recognized during 2016. In addition, combined operating and maintenance and general and administrative costs decreased, offset by decreased segment gross margin, as discussed below.
Decreases in “Operating revenues” and “Commodity costs” for the year ended December 31, 2016, as compared with the year ended December 31, 2015, are primarily due to decreases in commodity prices and the resulting decrease in volumes from reduced drilling activities, and Midcoast Operating subsidiaries’ direct sale of their natural gas products to third parties instead of through the Logistics and Marketing segment through October 31, 2016, as discussed above.
Segment gross margin decreased $15.7 million for the year ended December 31, 2016, as compared with the year ended December 31, 2015, primarily due to a decrease in storage margins of $34.0 million as a result of lower system volumes and the sale of liquids product inventory at lower prevailing market prices relative to the cost of product inventory.
Segment gross margin also decreased $12.7 million for the year ended December 31, 2016, as compared to the same period in 2015, related to dispositions and other transactions that occurred in 2015. In the third quarter of 2015, we sold our non-core Tinsley system and assigned certain storage agreements, transportation contracts and other arrangements to third parties. As a result, the segment margin generated by these assets for the year ended December 31, 2015 was not present in the same period of 2016.
54
Decreases in segment gross margin were offset by a net decrease in non-cash, mark-to-market losses due to derivative transactions of $19.4 million for the year ended December 31, 2016, as compared to the same period in 2015. These decreases in derivative losses are primarily related to gains from the reversal of previously recognized unrealized mark-to-market losses when the underlying transactions were settled, partially offset by losses from the increased commodity prices of NGLs period over period and $1.6 million of gains recognized in 2015 associated with the assignments of certain natural gas contracts.
Segment gross margin increased by $9.3 million for the year ended December 31, 2016, as compared to the same period in 2015, due to costs that were incurred associated with the sale of certain natural gas inventories, and assignment of certain storage agreements, transportation contracts and other arrangements to a third party in September 2015 that were not incurred during the same period in 2016.
Decreases in segment gross margin were also offset by an increase of $5.2 million for the year ended December 31, 2016, as compared with the year ended December 31, 2015, for decreases in non-cash charges to decrease the cost basis of our natural gas inventory to net realizable value recorded in 2015. No such charges were recognized in 2016.
Operating and maintenance and general and administrative costs combined decreased $29.5 million for the year ended December 31, 2016, as compared with the year ended December 31, 2015, primarily due to workforce reductions, decreases in repairs and maintenance, and other costs savings related to the sale of certain trucks, trailers and related facilities during third quarter of 2016 and other general cost reduction efforts.
The operating income of our Logistics and Marketing segment for the year ended December 31, 2015, decreased $97.1 million, as compared with the year ended December 31, 2014. Decreases in “Operating revenues” and “Commodity costs” for the year ended December 31, 2015, as compared with the year ended December 31, 2014, are primarily due to decreases in commodity prices and the resulting decreased volumes from lower drilling activities.
The most significant area affected was segment gross margin, which decreased $73.1 million for the year ended December 31, 2015, as compared with the year ended December 31, 2014. In addition, for the year ended December 31, 2015, the Logistics and Marketing segment recognized a $20.4 million goodwill impairment charge and a non-cash impairment charge of $12.3 million from an expected loss on disposal of our non-core, held-for-sale assets. The goodwill impairment resulted from the impacts on our marketing business from sustained reductions in drilling activities in the areas in which our Gathering, Processing and Transportation segment operates.
Segment gross margin experienced a net decrease of $52.2 million including $1.6 million of gains associated with the assignments of certain natural gas contracts, due to non-cash, mark-to-market losses for the year ended December 31, 2015, as compared with the year ended December 31, 2014. These losses are primarily related to the reclassification of previously recognized unrealized mark-to-market gains as the underlying transactions were settled, coupled with decreased non-cash, mark-to-market net gains due to smaller decreases in average forward prices during 2015 than in 2014.
Our segment gross margin also decreased $9.3 million for the year ended December 31, 2015, as compared with the year ended December 31, 2014, due to costs associated with the sale of certain natural gas inventories, and assignment of certain storage agreements, transportation contracts and other arrangements to a third party.
Our segment gross margin was impacted by decreased margins within our gas marketing function due to natural gas pricing differentials between market centers by approximately $9.7 million for the year ended December 31, 2015, as compared with the year ended December 31, 2014. During the first quarter of 2014, we benefited from the difference between market centers in the Mid-Continent supply areas and market centers in the Midwest which arose due to higher than usual demand from winter weather conditions in the Midwest.
Our segment gross margin decreased $8.0 million for the year ended December 31, 2015, as compared with the year ended December 31, 2014, due to lower storage margins as a result of the relative difference between the injection price paid to purchase and store natural gas, crude oil and NGLs and the withdrawal price at which these commodities are sold from storage.
Our segment gross margin increased $5.6 million for the year ended December 31, 2015, as compared with the year ended December 31, 2014, for decreases in non-cash charges to decrease the cost basis of our natural gas inventory to net realizable value recorded in 2014.
55
Operating and maintenance and general and administrative costs together decreased $7.6 million for the year ended December 31, 2015, as compared with the year ended December 31, 2014, primarily due to a decrease in outside contract labor as well as other related benefit costs due to workforce reductions in December 2014. In addition, other cost reduction efforts have resulted in reduced repairs and maintenance costs.
Other consists of interest expense and other costs such as income taxes, which are not allocated to the business segments.
| December 31, | ||||||||||||
| 2016 | 2015 | 2014 | ||||||||||
| (in millions) | ||||||||||||
| Operating and maintenance | $ | 0.4 | $ | 1.1 | $ | 0.4 | ||||||
| General and administrative | 5.9 | 3.6 | 5.3 | |||||||||
| Operating expenses | 6.3 | 4.7 | 5.7 | |||||||||
| Operating loss | (6.3 | ) | (4.7 | ) | (5.7 | ) | ||||||
| Interest expense, net | (33.3 | ) | (29.5 | ) | (16.7 | ) | ||||||
| Other income (loss) | 0.9 | (0.4 | ) | — | ||||||||
| Loss before income tax expense | (38.7 | ) | (34.6 | ) | (22.4 | ) | ||||||
| Income tax expense | (2.0 | ) | (1.4 | ) | (4.6 | ) | ||||||
| Net loss | $ | (40.7 | ) | $ | (36.0 | ) | $ | (27.0 | ) | |||
Net loss in other increased $4.7 million for the year ended December 31, 2016, as compared to the same period in 2015. The increase was primarily a result of an increase in interest expense of $3.8 million, due to lower capitalized interest and an increase in our average outstanding long-term debt balance and average interest rates on our Credit Agreement.
Net loss in other increased $9.0 million for the year ended December 31, 2015, as compared to the same period in 2014. The increase was a result of an increase in interest expense of $12.8 million, primarily due to a full year of interest expense incurred on our senior notes, which were issued in a private placement offering in September 2014. In addition, income tax expense decreased $3.2 million for the year ended December 31, 2015, as compared to the same period in 2014, primarily due to a $3.5 million tax benefit from a reduction in deferred income tax payable and from an overall lower franchise tax rate in 2015. This reduction is the result of a reduction in the Texas franchise tax rate from the Texas Franchise Tax Reduction Act of 2015. Offsetting the reduction in the Texas franchise tax for the year ended December 31, 2015 was an increase in deferred income tax expense of approximately $2.4 million incurred due to a higher Texas franchise tax apportionment factor.
Our primary ongoing sources of liquidity include cash generated from operations of Midcoast Operating and borrowings under our senior revolving credit facility, which we refer to as the Credit Agreement. Depending on market conditions and other factors, we may also rely on issuances of additional debt and equity securities.
In light of the extended low commodity price environment and the ongoing challenges it presents to our business, we undertook a strategic alternatives review process to evaluate opportunities to strengthen our business. On January 26, 2017, we entered into the merger agreement with EECI, whereby EECI will acquire, for cash, all of our outstanding publicly held common units at a price of $8.00 per common unit for an aggregate transaction value of $170.2 million. For further details, refer to Part I, Item 7. Management’s Discussion and Analysis of Financial Condition and Results of Operations — Results of Operations — Overview.
56
We, Midcoast Operating, and our material subsidiaries are parties to the Credit Agreement, which permits aggregate borrowings of up to, at any one time outstanding, $670.0 million. The original term of the Credit Agreement was three years subject to four one-year requests for extensions at the lenders’ discretion, two of which we have utilized. Our Credit Agreement’s current maturity date is September 30, 2018; however, $25.0 million of commitments will expire on September 30, 2017.
At December 31, 2016, we had $420.0 million in outstanding borrowings under the Credit Agreement at a weighted average interest rate of 2.99%. Under the Credit Agreement, we had net repayments of approximately $70.0 million during the year ended December 31, 2016, which includes gross borrowings of $7,836.3 million and gross repayments of $7,906.3 million. For further details regarding the Credit Agreement and the amendments thereto, refer to Item 8. Financial Statements and Supplementary Data, under Note 16. Debt.
Our Credit Agreement requires compliance with two financial covenants. We are not permitted to allow our ratio of consolidated funded debt to pro forma earnings before interest, taxes, depreciation and amortization, or EBITDA, (the total leverage ratio), as of the end of any applicable four-quarter period, to exceed 5.00 to 1.00, or 5.50 to 1.00 during acquisition periods. We must also maintain (on a consolidated basis), as of the end of each applicable four-quarter period, a ratio of pro forma EBITDA to consolidated interest expense for such four-quarter period then ended of at least 2.50 to 1.00. These covenants could limit our ability to undertake additional debt financing.
The credit facility is unsecured, but security will be provided upon occurrence of any of the following: (1) for two consecutive quarters, the total leverage ratio as described above, exceeds 4.25 to 1.00, or 4.75 to 1.00 during acquisition periods, (2) uncured breach of certain terms and conditions of the Credit Agreement and (3) obtaining a non-investment grade initial debt rating from either S&P or Moody’s.
At December, 31, 2016, we were in compliance with the terms of our financial covenants in the Credit Agreement. Due to the extended low commodity price environment and the potential implications on our results of operations, it is likely that we may not meet the total leverage ratio financial covenant at some point during 2017 without further action on our part. If this were to occur, EEP has indicated to us that it expects to provide certain additional capital contributions to prevent a default under the Credit Agreement. We would also seek a waiver from our lenders, pursue refinancing of the amounts outstanding under the Credit Agreement, or seek to take other action to prevent a default under the Credit Agreement, although there can be no assurance that we will secure any such preventative actions. Failure to comply with one or both of the financial covenants may result in the occurrence of an event of default under the Credit Agreement, which would result in a cross-default under the note purchase agreement relating to our senior notes. If an event of default were to occur, the lenders could, among other things, terminate their commitments under the Credit Agreement, demand immediate payment of all amounts borrowed by us and Midcoast Operating, trigger the springing liens, and require adequate security or collateral for all outstanding letters of credit outstanding under the facility. In addition, we and Midcoast Operating are restricted under the Credit Agreement from making distributions if there is a continuing default under certain covenants, including the financial covenants. Any restrictions in our revolving credit facility could adversely affect our business, financial condition, and results of operations. See Item 1A. Risk Factors — Risks Related to Our Business.
The following table sets forth liquidity sources at December 31, 2016:
| (in millions) | ||||
| Cash and cash equivalents | $ | 7.4 | ||
| Total commitments under Credit Agreement | $ | 670.0 | ||
| Amounts outstanding under Credit Agreement | $ | (420.0 | ) | |
| Total | $ | 257.4 | ||
The amounts we may borrow under the terms of our Credit Agreement are reduced by the face amount of our letters of credit outstanding.
57
As of December 31, 2016, we had a working capital deficit of approximately $161.2 million and approximately $257.4 million of liquidity (subject to Credit Agreement covenant compliance), as shown above, to meet our ongoing operational, investment and financing needs. For further details regarding our cash flow analysis, refer to Liquidity and Capital Resources — Cash Flow Analysis below.
During any quarter until the quarter ending December 31, 2017, if our quarterly declared distribution exceeds our distributable cash, as that term is defined in Midcoast Operating’s limited partnership agreement, we receive an increased quarterly distribution from Midcoast Operating, and EEP receives a corresponding reduction to its quarterly distribution in the amount that our declared distribution exceeds our distributable cash. Midcoast Operating’s adjustment of EEP’s distribution is limited by EEP’s pro rata share of the Midcoast Operating quarterly cash distribution and a maximum of $0.005 per unit quarterly distribution increase by us. There is no requirement for us to compensate EEP for these adjusted distributions, except for settling our capital accounts with Midcoast Operating in a liquidation scenario. For the year ended December 31, 2016, EEP’s distributions from Midcoast Operating were reduced by $15.9 million. For the year ended December 31, 2015, we did not receive an increased allocation of cash distributions from Midcoast Operating as distributable cash flow we generated exceeded the cash distribution amount we declared for payout.
To the extent we continue to have declared distributions each quarter at the current distribution level, we expect that EEP will continue to receive quarterly reductions in its distributions from Midcoast Operating throughout 2017. However, other than the requirement in our partnership agreement to distribute all of our available cash each quarter, we have no legal obligation to make quarterly cash distributions in any amount. For more information refer to “Distributions” below.
Under the Intercorporate Services Agreement, we entered into with EEP, or the Intercorporate Services Agreement, we reimburse EEP and its affiliates for the costs and expenses incurred in providing us with such various financial and business services, which are more fully described in Item 8. Financial Statements and Supplementary Data, under Note 23. Related Party Transactions — Intercorporate Services Agreement. EEP has agreed to reduce the amounts payable for general and administrative expenses that otherwise would have been allocable to Midcoast Operating by $25.0 million annually.
In addition, Midcoast Operating is party to a Financial Support Agreement with EEP, pursuant to which EEP provides letters of credit and guarantees, not to exceed $700.0 million in the aggregate at any time outstanding, in support of financial obligations of Midcoast Operating and its wholly owned subsidiaries under derivative agreements and natural gas and NGL purchase agreements to which Midcoast Operating, or one or more of its wholly owned subsidiaries, is a party. This agreement will terminate on November 13, 2017. At December 31, 2016, EEP provided no letters of credit and $39.9 million in guarantees. At December 31, 2015, EEP provided $7.5 million of letters of credit outstanding and $21.7 million in guarantees. Midcoast Operating incurs a 2.5% annual fee based on the cumulative average amount of letter of credit and guarantees outstanding under this agreement. Midcoast Operating incurred $0.5 million and $0.6 million of these costs at December 31, 2016 and 2015, respectively. For further details regarding the Financial Support Agreement, refer to Item 8. Financial Statements and Supplementary Data, under Note 23. Related Party Transactions.
We and certain of our subsidiaries are parties to a receivables purchase arrangement, which we refer to as the Receivables Agreement, with an indirect wholly-owned subsidiary of Enbridge. Pursuant to the Receivables Agreement, the Enbridge subsidiary will purchase on a monthly basis, for cash, current accounts receivables and accrued receivables, or the receivables, of participating sellers, consisting of certain of our subsidiaries and certain EEP subsidiaries up to an aggregate monthly maximum of $450.0 million net of receivables that have not been collected. The Receivables Agreement was amended in June 2016 to extend the termination date of the agreement to December 31, 2019.
58
During 2016, we sold and derecognized receivables to an indirect wholly-owned subsidiary of Enbridge for $1,713.0 million. As a result, we received cash proceeds of $1,712.2 million for the year ended December 31, 2016. As of December 31, 2016, outstanding receivables of $199.1 million, which had been sold and derecognized, had not been collected on behalf of the Enbridge subsidiary.
For further details regarding the Receivables Agreement, refer to Item 8. Financial Statements and Supplementary Data, under Note 23. Related Party Transactions.
We have outstanding $400.0 million of notes consisting of three tranches of senior notes: $75.0 million of 3.56% Series A Senior Notes due in 2019; $175.0 million of 4.04% Series B Senior Notes due in 2021; and $150.0 million of 4.42% Series C Senior Notes due in 2024, collectively the Notes. We pay interest on all of the Notes semi-annually on March 31 and September 30, and commenced on March 31, 2015.
The Notes were issued pursuant to a Note Purchase Agreement, or the Purchase Agreement, between us and the purchasers named therein. The Notes and all other obligations under the Purchase Agreement are unconditionally guaranteed by each of our material subsidiaries pursuant to a guaranty agreement. Until such time as we obtain an investment grade rating from either Moody’s or S&P and upon certain trigger events, we and the guarantors will grant liens in our assets (subject to certain excluded assets) to secure the obligations under the Notes. There are currently no liens associated with the Notes.
The Purchase Agreement also requires compliance with two financial covenants. We must not permit the ratio of consolidated funded debt to pro forma EBITDA (the total leverage ratio), as of the end of any applicable four-quarter period to exceed 5.00 to 1.00, or 5.50 to 1.00 during acquisition periods. We also must maintain, on a consolidated basis, as of the end of each applicable four-quarter period, a ratio of pro forma EBITDA to consolidated interest expense for such four-quarter period then ended of at least 2.50 to 1.00.
At December 31, 2016, we were in compliance with the terms of our financial covenants under the Notes and the related Purchase Agreement. Due to the extended low commodity price environment and the potential implications on our results of operations, it is likely that we may not meet the total leverage ratio financial covenant at some point during 2017 without further action on our part. If this were to occur, EEP has indicated to us that it expects to provide certain additional capital contributions to prevent a default under the Credit Agreement. We would also seek a waiver from the note holders, pursue refinancing of the amounts outstanding under the Notes, or seek to take other action to prevent a default under the Purchase Agreement and the Notes, although there can be no assurance that we will secure any such preventative actions. Any failure to comply with one or both of the financial covenants could result in an event of default under the Purchase Agreement and the Notes and result in a cross-default under the Credit Agreement. If an event of default were to occur, the note holders could, among other things, demand immediate payment of the Notes and trigger the springing liens. In addition, we and Midcoast Operating are restricted under the Credit Agreement from making distributions if there is a continuing default under certain covenants, including the financial covenants. Any restrictions in our revolving credit facility could adversely affect our business, financial condition, and results of operations.
For further details about the Notes and related private placement, refer to Item 8. Financial Statements and Supplementary Data, under Note 16. Debt.
We categorize our capital expenditures as either maintenance or expansion capital expenditures. Maintenance capital expenditures are those expenditures that are necessary to maintain the service capability of our existing assets and include the replacement of system components and equipment which are worn, obsolete or completing their useful lives. Examples of maintenance capital expenditures include expenditures to replace pipelines or processing facilities, to maintain equipment reliability, integrity and safety or to comply with existing governmental regulations and industry standards. We also include in maintenance capital expenditures a portion of our expenditures for connecting natural gas wells, or well-connects, to our natural gas gathering systems. Expenditure levels will increase as pipelines age and require higher levels of inspection, maintenance and capital replacement. We also anticipate that maintenance capital expenditures will increase due to the growth of our pipeline systems. We expect to fund our proportionate share of maintenance capital expenditures through operating cash flows.
59
Expansion capital expenditures include our capital expansion projects and other projects that improve the service capability of our existing assets, extend asset useful lives, increase capacities from existing levels, reduce costs or enhance revenues and enable us to respond to governmental regulations and developing industry standards. Examples of expansion capital expenditures include the acquisition of additional assets or businesses, as well as capital projects that improve the service, integrity and safety capability of our existing assets, increase operating capacities or revenues, reduce operating costs from existing levels, or enable us to comply with new governmental regulations or industry standards. We anticipate funding our proportionate share of expansion capital expenditures temporarily through borrowings under the Credit Agreement, with long-term debt and equity funding being obtained when needed and as market conditions allow.
Capital projects at Midcoast Operating are currently funded by us and by EEP based on our proportionate ownership percentages in Midcoast Operating, which are 51.6% and 48.4%, respectively. Under Midcoast Operating’s partnership agreement, we and EEP each have the option to contribute our proportionate share of additional capital to Midcoast Operating if any additional capital contributions are necessary to fund expansion capital expenditures or other growth projects. To the extent that we or EEP elect not to make any such capital contributions, the contributing party will be permitted to make additional capital contributions to Midcoast Operating to the extent necessary to fully fund such expenditures in exchange for additional ownership interests in Midcoast Operating. For the year ended December 31, 2016, EEP provided approximately $10.9 million to fund its share of enhancement projects.
If EEP elects not to fund any capital expenditures at Midcoast Operating, we will have the option to fund all or a portion of EEP’s proportionate share of such capital expenditures in exchange for additional interests in Midcoast Operating. As a result, if our interests in Midcoast Operating increase, our proportionate share of the capital expenditures incurred by Midcoast Operating will also increase proportionate to our interest in Midcoast Operating. To the extent that EEP elects not to fund all or a portion of its proportionate share of Midcoast Operating’s capital expenditures, and we elect not to fund any capital expenditures not funded by EEP, we expect that Midcoast Operating will not pursue the applicable capital projects associated with such unfunded capital expenditures.
We incurred capital expenditures of $56.1 million for the year ended December 31, 2016, including $27.6 million of maintenance capital activities. At December 31, 2016, we had approximately $2.2 million in outstanding purchase commitments attributable to capital projects for the construction of assets that will be recorded as property, plant and equipment in the future.
We estimate our capital expenditures based upon our strategic operating and growth plans, which are also dependent upon our ability to produce or otherwise obtain the financing necessary to accomplish our growth objectives. The following table sets forth Midcoast Operating’s estimated maintenance and expansion capital expenditures of $40.0 million, net of joint funding from EEP, for the year ending December 31, 2017. Although we anticipate making these expenditures in 2017, these estimates may change due to factors beyond our control, including weather-related issues, construction timing, changes in supplier prices or poor economic conditions, which may adversely affect our ability to access the capital markets. Additionally, our estimates may also change as a result of decisions made at a later date to revise the scope of a project or undertake a particular capital program or an acquisition of assets.
| Total Forecasted Expenditures |
||||
| (in millions) | ||||
| Capital Projects |
||||
| Compression Capital | $ | 5 | ||
| Well-connect Expansion Capital | 10 | |||
| Expansion Capital | 20 | |||
| Maintenance Capital Expenditure Activities | 40 | |||
| 75 | ||||
| Less: Joint Funding from: |
||||
| EEP(1) | 35 | |||
| $ | 40 | |||

| (1) | Joint funding is based upon EEP’s current 48.4% ownership of Midcoast Operating. |
60
Our partnership agreement requires that we distribute all of our available cash quarterly. This requirement forms the basis of our cash distribution policy and reflects a basic judgment that our unitholders will be better served by distributing our available cash rather than retaining it, because, among other reasons, we believe we will generally finance any expansion capital expenditures from external financing sources. For the year ended December 31, 2016, our annual cash distribution rate was $1.43 per unit. However, other than the requirement in our partnership agreement to distribute all of our available cash each quarter, we have no legal obligation to make quarterly cash distributions in this or any other amount, and our General Partner has considerable discretion to determine the amount of our available cash each quarter. In addition, our General Partner may change our cash distribution policy at any time, subject to the requirement in our partnership agreement to distribute all of our available cash quarterly. For further discussion of risks related to our distribution, see Item 1A. Risk Factors — Risks Related to Our Business.
Generally, our available cash is our (1) cash on hand at the end of a quarter after the payment of our expenses and the establishment of cash reserves and (2) cash on hand resulting from working capital borrowings made after the end of the quarter. Because we are not subject to an entity-level federal income tax, we expect to have more cash to distribute than would be the case if we were subject to federal income tax. If we do not generate sufficient available cash from our operations, we may, but are under no obligation to, borrow funds to pay the minimum quarterly distribution to our unitholders.
Our partnership agreement provides that, during the subordination period, the Class A common units had the right to receive distributions of available cash from operating surplus each quarter in an amount equal to $0.3125 per Class A common unit, which amount is defined in our partnership agreement as the minimum quarterly distribution, plus any arrearages in the payment of the minimum quarterly distribution on the Class A common units from prior quarters, before any distributions of available cash from operating surplus may be made on the subordinated units.
The subordination period began upon the closing of our initial public offering in November 2013 and ended on February 15, 2017. On that date, the outstanding subordinated units converted into a new class of common units, which we refer to as Class B common units, on a one-for-one basis, and all Class A common units are no longer entitled to arrearages. There were no arrearages during the subordination period.
The following table provides summarized information about the timing and expected settlement amounts of our outstanding commodity derivative financial instruments based upon the market values at December 31, 2016 for each of the indicated calendar years:
| Notional(1) | 2017 | 2018 | 2019 | 2020 | 2021 & Thereafter | Total(2) | ||||||||||||||||||||||
| (in millions) | ||||||||||||||||||||||||||||
| Swaps: |
||||||||||||||||||||||||||||
| Natural gas | 27,375,880 | $ | 4.7 | $ | — | $ | — | $ | — | $ | — | $ | 4.7 | |||||||||||||||
| NGL | 10,362,500 | (6.1 | ) | — | — | — | — | (6.1 | ) | |||||||||||||||||||
| Crude Oil | 1,604,500 | (1.2 | ) | — | — | — | — | (1.2 | ) | |||||||||||||||||||
| Options: |
||||||||||||||||||||||||||||
| NGL – puts purchased | 1,642,500 | 3.4 | — | — | — | — | 3.4 | |||||||||||||||||||||
| NGL – calls written | 1,642,500 | (13.4 | ) | — | — | — | — | (13.4 | ) | |||||||||||||||||||
| Crude Oil – puts purchased | 730,000 | 4.6 | 0.2 | — | — | — | 4.8 | |||||||||||||||||||||
| Crude Oil – calls written | 730,000 | (1.1 | ) | (0.8 | ) | — | — | — | (1.9 | ) | ||||||||||||||||||
| Forward contracts: |
||||||||||||||||||||||||||||
| Natural gas | 54,160,693 | 0.6 | 0.1 | 0.1 | — | — | 0.8 | |||||||||||||||||||||
| NGL | 15,701,727 | 1.7 | 1.4 | — | — | — | 3.1 | |||||||||||||||||||||
| Crude Oil | 453,392 | (1.3 | ) | — | — | — | — | (1.3 | ) | |||||||||||||||||||
| Totals | $ | (8.1 | ) | $ | 0.9 | $ | 0.1 | $ | — | $ | — | $ | (7.1 | ) | ||||||||||||||

| (1) | Notional amounts for natural gas are recorded in MMBtu, whereas NGLs and crude oil are recorded in Bbl. |
| (2) | Fair values exclude credit valuation adjustments gains of approximately $0.1 million at December 31, 2016. |
61
The following table summarizes the principal amount of our obligations and commitments at December 31, 2016:
| 2017 | 2018 | 2019 | 2020 | 2021 | Thereafter | Total | ||||||||||||||||||||||
| (in millions) | ||||||||||||||||||||||||||||
| Scheduled maturities of debt obligations(1) | $ | — | $ | 420.0 | $ | 75.0 | $ | — | $ | 175.0 | $ | 150.0 | $ | 820.0 | ||||||||||||||
| Estimated cash payments for interest(2) | 16.3 | 16.3 | 16.5 | 13.7 | 13.7 | 19.9 | 96.4 | |||||||||||||||||||||
| Purchase commitments(3) | 2.2 | — | — | — | — | — | 2.2 | |||||||||||||||||||||
| Operating leases | 18.5 | 15.2 | 14.0 | 13.8 | 13.9 | 45.1 | 120.5 | |||||||||||||||||||||
| Right-of-way | 0.5 | 0.4 | 0.3 | 0.6 | 0.1 | — | 1.9 | |||||||||||||||||||||
| Product purchase obligations(4) | 132.4 | 83.4 | 69.9 | 71.3 | 71.1 | 201.6 | 629.7 | |||||||||||||||||||||
| Transportation/Service contract obligations(5) | 115.3 | 125.7 | 129.6 | 125.3 | 124.7 | 213.4 | 834.0 | |||||||||||||||||||||
| Fractionation agreement obligations(6) | 74.8 | 74.8 | 74.8 | 75.0 | 74.8 | 81.3 | 455.5 | |||||||||||||||||||||
| Other long-term liabilities(7) | 0.2 | 0.2 | 0.2 | 0.2 | 0.2 | 0.4 | 1.4 | |||||||||||||||||||||
| Total | $ | 360.2 | $ | 736.0 | $ | 380.3 | $ | 299.9 | $ | 473.5 | $ | 711.7 | $ | 2,961.6 | ||||||||||||||

| (1) | Represents scheduled future maturities of our consolidated debt principal obligations. For information regarding our consolidated debt obligations, see Item 8. Financial Statements and Supplementary Data, under Note 16. Debt. |
| (2) | Estimated cash payments for interest exclude adjustments for derivative agreements and cash payments for interest on variable-rate debt. We borrow and repay at varying amounts and interest rates. For more information on our debt obligations, see Item 8. Financial Statements and Supplementary Data, under Note 16. Debt. |
| (3) | Represents commitments to purchase materials, primarily pipe from third-party suppliers in connection with our growth projects. |
| (4) | Represents long-term product purchase obligations with several third-party suppliers to acquire natural gas and NGLs at the approximate market value at the time of delivery. |
| (5) | Represents the minimum payment amounts for contracts for firm transportation and storage capacity we have reserved on third-party pipelines and storage facilities. |
| (6) | Represents the minimum payment amounts from contracts for firm fractionation of our NGL supply that we reserve at third party fractionation facilities. |
| (7) | Includes noncurrent portion of deferred credits. We are unable to estimate deferred income taxes (see Item 8. Financial Statements and Supplementary Data, under Note 21. Income Taxes) since cash payments for income taxes are determined primarily by taxable income for each discrete fiscal year. We are also unable to estimate asset retirement obligations (see Item 8. Financial Statements and Supplementary Data, under Note 17. Asset Retirement Obligations), environmental liabilities (see Item 8. Financial Statements and Supplementary Data, under Note 24. Commitments and Contingencies) and hedges payable (see Item 8. Financial Statements and Supplementary Data, under Note 20. Derivative Financial Instruments and Hedging Activities) due to the uncertainty as to the amount and, or, timing of when cash payments will be required. |
The following table summarizes the changes in cash flows by operating, investing and financing for each of the years indicated:
| For the year ended December 31, |
||||||||||||
| 2016 | 2015 | 2014 | ||||||||||
| (in millions) | ||||||||||||
| Total cash provided by (used in): |
||||||||||||
| Operating activities | $ | 226.9 | $ | 207.0 | $ | 159.1 | ||||||
| Investing activities | (37.1 | ) | (197.4 | ) | (231.3 | ) | ||||||
| Financing activities | (200.4 | ) | 8.4 | 67.3 | ||||||||
| Net increase (decrease) in cash and cash equivalents | (10.6 | ) | 18.0 | (4.9 | ) | |||||||
| Cash and cash equivalents at beginning of year | 18.0 | — | 4.9 | |||||||||
| Cash and cash equivalents at end of period | $ | 7.4 | $ | 18.0 | $ | — | ||||||
62
Changes in our working capital accounts are shown in the following table and discussed below:
| For the year ended December 31, |
||||||||||||
| 2016 | 2015 | 2014 | ||||||||||
| (in millions) | ||||||||||||
| Receivables, trade and other | $ | 4.8 | $ | 2.9 | $ | 33.2 | ||||||
| Due from General Partner and affiliates | 54.0 | 12.1 | 608.6 | |||||||||
| Accrued receivables | 35.3 | 173.5 | (47.4 | ) | ||||||||
| Inventory | 3.6 | 43.8 | (4.9 | ) | ||||||||
| Current and long-term other assets | (11.4 | ) | 10.1 | (23.9 | ) | |||||||
| Due to General Partner and affiliates | 14.1 | 29.6 | (468.2 | ) | ||||||||
| Accounts payable and other | (23.4 | ) | (11.7 | ) | (21.2 | ) | ||||||
| Accrued purchases | 28.0 | (231.4 | ) | (90.5 | ) | |||||||
| Interest payable | (0.2 | ) | 0.2 | 4.7 | ||||||||
| Property and other taxes payable | (1.2 | ) | (2.5 | ) | 1.1 | |||||||
| Changes in operating assets and liabilities | $ | 103.6 | $ | 26.6 | $ | (8.5 | ) | |||||
Net cash provided by our operating activities increased $19.9 million for the year ended December 31, 2016 compared with the year ended December 31, 2015. An increase of cash from net changes in operating assets and liabilities of $77.0 million was partially offset by decreased cash from net income after non-cash adjustments of $57.1 million. The decrease in cash from net income after non-cash adjustments was due primarily to reduced volumes on our systems, as described above under Results of Operations — by Segment. The increase from net changes in operating assets and liabilities was primarily the result of general timing differences for cash receipts and payments and includes:
| • | Net increased cash from accrued receivables and accrued purchases of $121.2 million primarily resulting from lower commodity prices and volumes during the year ended December 31, 2015, where the changes during the same period in 2016 were relatively flat; and |
| • | Decreased cash from inventory of $40.2 million primarily due to decreases in the volumes and price of inventory sold, as compared with the prior year. |
Net cash used in our investing activities during the year ended December 31, 2016, decreased by $160.3 million, compared with the year ended December 31, 2015, primarily due to decreased spending on acquisitions and capital projects of $167.9 million.
Net cash provided by our financing activities decreased $208.8 million for the year ended December 31, 2016, as compared with the year ended December 31, 2015, primarily due to net repayments under the Credit Agreement of $70.0 million for the year ended December 31, 2016, as compared to net borrowings of $130.0 million under the Credit Agreement for the same period in 2015.
Net cash provided by our operating activities increased $47.9 million for the year ended December 31, 2015 compared with the year ended December 31, 2014, primarily due to increased cash from net income after non-cash adjustments of $12.8 million and increased cash from net changes in operating assets and liabilities of $35.1 million. The increase from net changes in operating assets and liabilities was primarily the result of general timing differences for cash receipts and payments and includes:
| • | Net increased cash from accrued receivables and accrued purchases of $80.0 million primarily due to a decline in prices of natural gas and NGLs in 2015, which resulted in net collections of cash earlier in the year; |
63
| • | Increased cash from inventory of $48.7 million primarily resulting from an overall reduction of natural gas and NGLs inventories as compared with the prior year; and |
| • | Decreased cash from net balances due to and due from the General Partner and its affiliates of $98.7 million. At the beginning of 2014, cash management functions from EEP were transferred to us, and large affiliate balances with EEP from the cash management program were largely settled. No such transaction occurred during 2015. |
Net cash used in our investing activities during the year ended December 31, 2015, decreased by $33.9 million, compared with the year ended December 31, 2014, primarily due to:
| • | Decreased cash used for additions to property, plant and equipment of $46.6 million, primarily due to the completion of major projects, such as the Beckville Processing Plant; |
| • | Changes in contributions to fund our joint venture investment and distributions in excess of earnings in the Texas Express NGL system. This resulted in a net decrease of cash used to fund our joint venture investment of $16.7 million, primarily due to higher capital spending on Texas Express in 2014 and higher distributions from Texas Express in 2015 resulting from higher volumes and demand charges; and |
| • | Increased cash used for acquisition of assets of $43.6 million due to the purchase of a midstream business in February 2015, with no such acquisitions during 2014. For further details regarding this acquisition, see Item 8. Financial Statements and Supplementary Data, under Note 6. Acquisitions and Dispositions. |
Net cash provided by our financing activities decreased $58.9 million for the year ended December 31, 2015, compared with the year ended December 31, 2014, primarily due to:
| • | Decreased cash provided by the issuance of debt of $398.1 million in 2014 with no similar activity during 2015; |
| • | Decreased cash provided by contributions from noncontrolling interest of $102.1 million primarily due to EEP’s decreased ownership in Midcoast Operating; |
| • | Decreased cash used for payments to EEP for acquiring a portion of its noncontrolling interest in Midcoast Operating in 2014 of $350.0 million with no similar activity in 2015; and |
| • | Increased cash from net borrowings on our credit facility of $105.0 million. |
We have no significant off-balance sheet arrangements.
Effective January 1, 2016, we adopted Accounting Standards Update, or ASU, No. 2015-03 on a retrospective basis which, as of December 31, 2015 resulted in a decrease in “Other assets, net” of $1.8 million and a corresponding decrease in long-term debt of $1.8 million. The new standard requires debt issuance costs related to a recognized debt liability to be presented in the consolidated statements of financial position as a direct deduction from the carrying amount of that debt liability, as consistent with the presentation of debt discounts or premiums. ASU No. 2015-15 was adopted in conjunction with the above standard. ASU No. 2015-15 clarifies presentation and subsequent measurement of debt issuance costs associated with line-of-credit arrangements, whereby an entity may defer debt issuance costs as an asset and subsequently amortize them over the term of the line of credit.
Effective January 1, 2016, we adopted ASU No. 2015-02 on a modified retrospective basis, which amended and clarified the guidance on variable interest entities, or VIEs. There was a significant change in the assessment of limited partnerships and other similar legal entities as VIEs, including the removal of the presumption that the
64
general partner should consolidate a limited partnership. As a result, we have determined that certain entities that we historically consolidated are VIEs. The amended guidance did not impact our accounting treatment of such entities. However, material disclosures for VIEs have been provided, as necessary.
ASU No. 2016-18 was issued in November 2016 with the intent to add or clarify guidance on the classification and presentation of changes in restricted cash and restricted cash equivalents within the cash flow statement. The amendments require that changes in restricted cash and restricted cash equivalents should be included within cash and cash equivalents when reconciling the opening and closing period amounts shown on the statement of cash flows. We are currently assessing the impact of the new standard on our consolidated financial statements. The accounting update is effective for fiscal years beginning after December 15, 2017 and is to be applied on a retrospective basis.
ASU No. 2016-02 was issued in February 2016 with the intent to increase transparency and comparability among organizations by recognizing lease assets and lease liabilities on the consolidated statements of financial position and disclosing additional key information about leasing arrangements. We are currently assessing the impact of the new standard on our consolidated financial statements. The accounting update is effective for fiscal years beginning after December 15, 2018, and is to be applied using a modified retrospective approach.
ASU No. 2016-01 was issued in January 2016 with the intent to address certain aspects of recognition, measurement, presentation, and disclosure of financial assets and liabilities. The amendments revise accounting related to the classification and measurement of investments in equity securities, the presentation of certain fair value changes for financial liabilities measured at fair value, and the disclosure requirements associated with the fair value of financial instruments. We are currently assessing the impact of the new standard on our consolidated financial statements. The accounting update is effective for fiscal years beginning after December 15, 2017, and is to be applied by means of a cumulative-effect adjustment to the statements of financial position as of the beginning of the fiscal year of adoption.
Since May 2014, ASU Nos. 2014-09, 2015-14, 2016-08, 2016-10 and 2016-12 were issued with the intent of significantly enhancing consistency and comparability of revenue recognition practices across entities and industries. The new standard establishes a single, principles-based five-step model to be applied to all contracts with customers and introduces new and enhanced disclosure requirements. The standard is effective January 1, 2018. The new revenue standard permits either a full retrospective method of adoption with restatement of all prior periods presented, or a modified retrospective method with the cumulative effect of applying the new standard recognized as an adjustment to opening retained earnings in the period of adoption. We are currently assessing which transition method to use.
We reviewed a sample of our revenue contracts in order to evaluate the effect of the new standard on our revenue recognition practices. Based on our initial assessment, estimates of variable consideration which will be required under the new standard for certain contracts may result in changes to the pattern or timing of revenue recognition for those contracts. While we have not yet completed our assessment, we tentatively do not expect these changes to have a material impact on our consolidated net income (loss). We are also developing processes to generate the disclosures required under the new standard.
Our selection and application of accounting policies is an important process that has developed as our business activities have evolved and as new accounting pronouncements have been issued. Accounting decisions generally involve an interpretation of existing accounting principles and the use of judgment in applying those principles to the specific circumstances existing in our business. We believe the proper implementation and consistent application of all applicable accounting principles is critical. However, not all situations we encounter are specifically addressed in the accounting literature. In such cases, we must use our best judgment to implement accounting policies that
65
clearly and accurately present the substance of these situations. We accomplish this by analyzing similar situations and the accounting guidance governing them and consulting with experts about the appropriate interpretation and application of the accounting literature to these situations.
In addition to the above, certain amounts included in or affecting our consolidated financial statements and related disclosures must be estimated, requiring us to make certain assumptions with respect to values or conditions that cannot be known with certainty at the time the consolidated financial statements are prepared. These estimates affect the reported amounts of assets, liabilities, revenues, expenses and related disclosures with respect to contingent assets and liabilities. The basis for our estimates is historical experience, consultation with experts and other sources we believe to be reliable. While we believe our estimates are appropriate, actual results can and often do differ from these estimates. Any effect on our business, financial position, results of operations and cash flows resulting from revisions to these estimates are recorded in the period in which the facts that give rise to the revision become known.
For a summary of our significant accounting policies, refer to Item 8. Financial Statements and Supplementary Data, Note 2. Summary of Significant Accounting Policies. We believe our critical accounting policies discussed in the following paragraphs address the more significant judgments and estimates we use in the preparation of our consolidated financial statements. Each of these areas involves complex situations and a high degree of judgment either in the application and interpretation of existing accounting literature or in the development of estimates that affect our consolidated financial statements. Our management has discussed the development and selection of the critical accounting policies and estimates related to the reported amounts of assets, liabilities, revenues and expenses and disclosure of contingent liabilities with the Audit, Finance & Risk Committee of Midcoast Holding’s board of directors.
We recognize revenue upon delivery of natural gas and NGLs to customers, when services have been rendered, pricing is determinable and collectability is reasonably assured. For our gathering, processing and transportation and logistics and marketing businesses, we must estimate our current month revenue and commodity costs to permit the timely preparation of our consolidated financial statements. We generally cannot compile actual billing information nor obtain actual vendor invoices within a timeframe that would permit the recording of this actual data prior to preparation of the consolidated financial statements. As a result, we record an estimate each month for our operating revenues and commodity costs based on the best available volume and price data for natural gas and NGLs delivered and received, along with an adjustment of the prior month’s estimate to equal the prior month’s actual data. As a result, there is one month of estimated data recorded in our operating revenues and commodity costs for each period reported. We believe that the assumptions underlying these estimates will not be significantly different from the actual amounts due to the routine nature of these estimates and the consistency of our processes.
Our net income and cash flows are subject to volatility stemming from fluctuations in commodity prices of natural gas, NGLs, crude oil and related products in addition to fractionation margins. Fractionation margins represent the relative difference between the price we receive from NGL and condensate sales and the corresponding cost of natural gas we purchase for processing. Our exposure to commodity price risk exists within both of our segments. We use derivative financial instruments (i.e., futures, forwards, swaps, options and other financial instruments with similar characteristics) to manage the risks associated with market fluctuations in commodity prices, as well as to reduce the volatility in our cash flows as they relate to inventories, firm commitments and certain anticipated transactions.
We record all derivative financial instruments at fair market value in our consolidated statements of financial position, which we adjust on a recurring basis each period for changes in the fair market value, and refer to as marking to market, or mark-to-market. The fair market value of these derivative financial instruments reflects the estimated amounts that we would pay to transfer a liability or receive to sell an asset in an orderly transaction with market participants to terminate or close the contracts at the reporting date, taking into account the current unrealized losses or gains on open contracts. We apply a mid-market pricing convention, which we refer to as the market approach, to value substantially all of our derivative instruments.
Price assumptions we use to value our non-qualifying derivative financial instruments can affect net income for each period. We use published market price information where available, or quotations from OTC market makers to find executable bids and offers. We may also use these inputs with internally developed methodologies that result in
66
the best estimate of fair value. The valuations also reflect the potential impact of liquidating our position in an orderly manner over a reasonable period of time under present market conditions, including credit risk of our counterparties. The amounts reported in our consolidated financial statements change quarterly as these valuations are revised to reflect actual results, changes in market conditions or other factors, many of which are beyond our control.
We employ a hierarchy which prioritizes the inputs we use to measure recurring fair value into three distinct categories based upon whether such inputs are observable in active markets or unobservable. We classify assets and liabilities in their entirety based on the lowest level of input that is significant to the fair value measurement. Our methodology for categorizing assets and liabilities that are measured at fair value pursuant to this hierarchy gives the highest priority to unadjusted quoted prices in active markets and the lowest level to unobservable inputs.
We record property, plant and equipment at its original cost, which we depreciate on a straight-line basis over the lesser of its estimated useful life or the estimated remaining lives of the natural gas production in the basins the assets serve. Our determination of the useful lives of property, plant and equipment requires us to make various assumptions, including the supply of and demand for hydrocarbons in the markets served by our assets, normal wear and tear of the facilities, and the extent and frequency of maintenance programs. We routinely utilize consultants and other experts to assist us in assessing the remaining lives of the crude oil or natural gas production in the basins we serve. Changes in any of our assumptions may alter the rate at which we recognize depreciation in our consolidated financial statements. Uncertainties that impact these assumptions include changes in laws and regulations that limit the estimated economic life of an asset, economic conditions and supply and demand in basins we serve. Based on the results of these assessments we may make modifications to the assumptions we use to determine our depreciation rates.
We evaluate the recoverability of our property, plant and equipment when events or circumstances such as economic obsolescence, the business climate, legal and other factors indicate we may not recover the carrying amount of the assets. Our intangible assets primarily consist of customer contracts for the purchase and sale of natural gas, natural gas supply opportunities and contributions we have made in aid of construction activities that will benefit our operations, as well as workforce contracts and customer relationships. We continually monitor our businesses, the market and business environments to identify indicators that could suggest an asset may not be recoverable. We evaluate the asset for recoverability by estimating the undiscounted future cash flows expected to be derived from operating the asset as a going concern. These cash flow estimates require us to make projections and assumptions for many years into the future for pricing, demand, competition, operating cost, contract renewals, and other factors. If the total of the undiscounted future cash flows is less than the carrying amount of the property, plant and equipment or intangible assets, we write the assets down to fair value. We recognize an impairment loss when the carrying amount of the asset exceeds its fair value as determined by quoted market prices in active markets or present value techniques. The determination of the fair value using present value techniques requires us to make projections and assumptions regarding future cash flows and weighted average cost of capital. Any changes we make to these projections and assumptions could result in significant revisions to our evaluation of the recoverability of our property, plant and equipment and the recognition of an impairment loss in our consolidated statements of income.
We believe the assumptions used in evaluating recoverability of our assets are appropriate and result in reasonable estimates of the fair values of our assets. However, the assumptions used are subject to uncertainty, and declines in the future performance or cash flows of our assets, changes in business conditions, such as commodity prices and drilling, or increases to our weighted average cost of capital assumptions due to changes in credit or equity markets may result in the recognition of impairment charges, which could be significant.
We recognize liabilities for other commitments and contingencies when, after fully analyzing the available information, we determine it is either probable that an asset has been impaired, or that a liability has been incurred and the amount of impairment or loss can be reasonably estimated. When a range of probable loss can be estimated, we accrue the most likely amount, or if no amount is more likely than another, we accrue the minimum of the range of probable loss. We expense legal costs associated with loss contingencies as such costs are incurred. We believe these estimates are reasonable, however actual results could differ and it could result in material adjustments in results of operations between periods.
67
On January 26, 2017, the board of directors of Midcoast Holdings, acting in its capacity as the General Partner of MEP, declared a cash distribution payable to our unitholders on February 14, 2017. The distribution of our available cash of $16.5 million at December 31, 2016, or $0.3575 per limited partner unit was paid on February 14, 2017 to unitholders of record as of February 7, 2017. We paid $7.6 million to our public Class A common unitholders, while $8.9 million in the aggregate was paid to EEP with respect to its Class A common units and subordinated units and to Midcoast Holdings, with respect to its general partner interest.
On January 26, 2017, the general partner of Midcoast Operating declared a cash distribution by Midcoast Operating payable on February 14, 2017 to its partners of record as of February 7, 2017. Midcoast Operating paid $27.9 million to us and $7.9 million to EEP.
The subordination period ended on February 15, 2017. On that date, the outstanding subordinated units converted into a new class of common units, which we refer to as Class B common units, on a one-for-one basis, and all Class A common units are no longer entitled to arrearages. For further details, refer to Item 8. Financial Statements and Supplementary Data, Note 18. Partner’s Capital — Subordinated Units.
On January 26, 2017, we entered into the merger agreement with EECI whereby EECI will acquire, for cash, all of our outstanding publicly held common units at a price of $8.00 per common unit for an aggregate transaction value of $170.2 million. For further details, refer to Item 8. Financial Statements and Supplementary Data, Note 1. Organization and Nature of Operations.
Our net income and cash flows are subject to volatility stemming from fluctuations in commodity prices of natural gas, NGLs, crude oil and related products in addition to fractionation margins. Our exposure to commodity price risk exists within our Gathering, Processing and Transportation and Logistics and Marketing segments. We use derivative financial instruments (i.e., futures, forwards, swaps, options and other financial instruments with similar characteristics) to manage the risks associated with market fluctuations in commodity prices as well as to reduce volatility to our cash flows. Actively traded external market quotes, data from pricing services and published indices are used to value our derivative instruments. Our portfolio of derivative financial instruments is largely comprised of natural gas, NGL and crude oil sales and purchase contracts. Based on our risk management policies, all of our derivative financial instruments are employed in connection with an underlying asset, liability and/or forecasted transaction and are not entered into with the objective of speculating on commodity prices.
The following transaction types do not receive hedge accounting and contribute to volatility in our earnings and in our cash flows upon settlement:
| • | Transportation — In our logistics and marketing business, when we transport natural gas from one location to another, the pricing index used for natural gas sales is usually different from the pricing index used for natural gas purchases, which exposes us to market price risk relative to changes in those two indices. By entering into a basis swap, where we exchange one pricing index for another, we can effectively lock in the margin, representing the difference between the sales price and the purchase price, on the combined natural gas purchase and natural gas sale, removing any market price risk on the physical transactions. Although this represents a sound economic hedging strategy, the derivative financial instruments (i.e., the basis swaps) we use to manage the commodity price risk associated with these transportation contracts do not qualify for hedge accounting, since only the future margin has been fixed and not the future cash flow. As a result, the changes in fair value of these derivative financial instruments are recorded in earnings. |
68
| • | Storage — In our logistics and marketing business, we use derivative financial instruments (i.e., natural gas, crude oil and NGL swaps) to hedge the relative difference between the injection price paid to purchase and store natural gas, crude oil and NGLs and the withdrawal price at which these commodities are sold from storage. The intent of these derivative financial instruments is to lock in the margin, representing the difference between the price paid for the natural gas, crude oil and NGLs injected and the price received upon withdrawal of these commodities from storage in a future period. We do not pursue cash flow hedge accounting treatment for these storage transactions since the underlying forecasted injection or withdrawal of these commodities may not occur in the period as originally forecast. This can occur because we have the flexibility to make changes in the underlying injection or withdrawal schedule, based on changes in market conditions. In addition, since the physical commodities are recorded at the lower of cost or market, timing differences can result when the derivative financial instrument is settled in a period that is different from the period the physical commodity is sold from storage. As a result, derivative financial instruments associated with our storage activities can increase volatility in our earnings due to fluctuations in commodity prices until the underlying transactions are settled or offset. |
| • | Optional Natural Gas Processing Volumes — In our gathering, processing and transportation business, we use derivative financial instruments to hedge the volumes of NGLs produced from our natural gas processing facilities. Some of our natural gas contracts allow us the choice of processing natural gas when it is economical and to cease doing so when processing becomes uneconomic. We have entered into derivative financial instruments to fix the sales price of a portion of the NGLs that we produce at our discretion and to fix the associated purchase price of natural gas required for processing. We are precluded from designating the derivative financial instruments as qualifying hedges of the respective commodity price risk when the discretionary processing volumes are subject to change. As a result, our operating income is subject to increased volatility due to fluctuations in NGL prices until the underlying transactions are settled or offset. |
| • | NGL and Crude Oil Forward Contracts — In our logistics and marketing business, we use forward contracts to fix the price of NGLs and crude oil we purchase and sell to meet the demands of our customers that sell and purchase NGLs and crude oil. A subgroup of physical NGL and crude oil contracts qualify for the normal purchases and normal sales, or NPNS, scope exception. All other forward contracts are being marked-to-market each period with the changes in fair value recorded in earnings. As a result, our operating income is subject to additional volatility associated with fluctuations in NGL and crude oil prices until the forward contracts are settled. |
| • | Natural Gas Forward Contracts — In our logistics and marketing business, we use forward contracts to sell natural gas to our customers. A subgroup of our physical natural gas contracts qualify for the NPNS, scope exception. All other contracts are being marked-to-market each period with the changes in fair value recorded in earnings. As a result, our operating income is subject to additional volatility associated with the changes in fair value of these contracts. |
| • | Condensate, Natural Gas and NGL Options — In our gathering, processing and transportation business, we use options to hedge the forecasted commodity exposure of our condensate, NGLs and natural gas. Although options can qualify for hedge accounting treatment, pursuant to the authoritative accounting guidance, we have elected non-qualifying treatment. As such, our option premiums are expensed as incurred. These derivatives are being marked-to-market, with the changes in fair value recorded to earnings each period. As a result, our operating income is subject to volatility due to movements in the prices of condensate, NGLs and natural gas until the underlying transactions are settled. |
In all instances related to the commodity exposures described above, the underlying physical purchase, storage and sale of the commodity is accounted for on a historical cost or net realizable value basis rather than on the mark-to-market basis we employ for the derivative financial instruments used to mitigate the commodity price risk associated with our storage and transportation assets. This difference in accounting (i.e., the derivative financial instruments are recorded at fair market value while the physical transactions are recorded at the lower of historical cost or net realizable value) can and has resulted in volatility in our reported net income, even though the economic margin is essentially unchanged from the date the transactions were consummated.
69
The following table provides summarized information about the fair values of expected cash flows of our outstanding commodity based swaps and physical contracts at December 31, 2016 and 2015.
| At December 31, 2016 | At December 31, 2015 | |||||||||||||||||||||||||||||||
| Wtd. Average Price(2) | Fair Value | Fair Value(3) | ||||||||||||||||||||||||||||||
| Commodity | Notional(1) | Receive | Pay | Asset | Liability | Asset | Liability | |||||||||||||||||||||||||
| (in millions) | ||||||||||||||||||||||||||||||||
| Portion of contracts maturing in 2017 |
||||||||||||||||||||||||||||||||
| Swaps |
||||||||||||||||||||||||||||||||
| Receive variable/pay fixed | Natural Gas | 5,145,880 | $ | 3.51 | $ | 3.00 | $ | 2.6 | $ | — | $ | — | $ | — | ||||||||||||||||||
| NGL | 4,356,500 | $ | 29.43 | $ | 24.51 | $ | 21.4 | $ | — | $ | — | $ | (4.5 | ) | ||||||||||||||||||
| Crude Oil | 736,750 | $ | 56.00 | $ | 62.53 | $ | 0.9 | $ | (5.6 | ) | $ | — | $ | (10.9 | ) | |||||||||||||||||
| Receive fixed/pay variable | NGL | 6,006,000 | $ | 25.74 | $ | 30.32 | $ | — | $ | (27.5 | ) | $ | 3.3 | $ | (0.1 | ) | ||||||||||||||||
| Crude Oil | 867,750 | $ | 59.69 | $ | 55.69 | $ | 5.7 | $ | (2.2 | ) | $ | 10.9 | $ | — | ||||||||||||||||||
| Receive variable/pay variable | Natural Gas | 22,230,000 | $ | 3.59 | $ | 3.49 | $ | 2.5 | $ | (0.4 | ) | $ | 0.5 | $ | (0.2 | ) | ||||||||||||||||
| Physical Contracts |
||||||||||||||||||||||||||||||||
| Receive variable/pay fixed | Natural Gas | 32,400 | $ | 3.68 | $ | 3.49 | $ | — | $ | — | $ | — | $ | — | ||||||||||||||||||
| NGL | 412,090 | $ | 23.61 | $ | 21.56 | $ | 0.9 | $ | — | $ | — | $ | — | |||||||||||||||||||
| Receive fixed/pay variable | Natural Gas | 69,600 | $ | 3.56 | $ | 3.67 | $ | — | $ | — | $ | — | $ | — | ||||||||||||||||||
| NGL | 264,380 | $ | 33.22 | $ | 37.21 | $ | — | $ | (1.2 | ) | $ | — | $ | — | ||||||||||||||||||
| Receive variable/pay variable | Natural Gas | 49,299,457 | $ | 3.54 | $ | 3.52 | $ | 0.6 | $ | — | $ | 0.1 | $ | — | ||||||||||||||||||
| NGL | 8,269,007 | $ | 21.85 | $ | 21.61 | $ | 2.6 | $ | (0.6 | ) | $ | — | $ | — | ||||||||||||||||||
| Crude Oil | 453,392 | $ | 50.34 | $ | 52.85 | $ | 0.7 | $ | (2.0 | ) | $ | — | $ | — | ||||||||||||||||||
| Portion of contracts maturing in 2018 |
||||||||||||||||||||||||||||||||
| Physical Contracts |
||||||||||||||||||||||||||||||||
| Receive variable/pay variable | Natural Gas | 2,193,804 | $ | 3.16 | $ | 3.13 | $ | 0.1 | $ | — | $ | 0.1 | $ | — | ||||||||||||||||||
| NGL | 6,756,250 | $ | 19.36 | $ | 19.15 | $ | 1.4 | $ | — | $ | — | $ | — | |||||||||||||||||||
| Portion of contracts maturing in 2019 |
||||||||||||||||||||||||||||||||
| Physical Contracts |
||||||||||||||||||||||||||||||||
| Receive variable/pay variable | Natural Gas | 2,199,798 | $ | 2.92 | $ | 2.90 | $ | 0.1 | $ | — | $ | 0.1 | $ | — | ||||||||||||||||||
| Portion of contracts maturing in 2020 |
||||||||||||||||||||||||||||||||
| Physical Contracts |
||||||||||||||||||||||||||||||||
| Receive variable/pay variable | Natural Gas | 365,634 | $ | 3.13 | $ | 3.10 | $ | — | $ | — | $ | — | $ | — | ||||||||||||||||||

| (1) | Volumes of natural gas are measured in MMBtu, whereas volumes of NGL and crude oil are measured in Bbl. |
| (2) | Weighted average prices received and paid are in $/MMBtu for natural gas and $/Bbl for NGL and crude oil. |
| (3) | The fair value is determined based on quoted market prices at December 31, 2016 and 2015, respectively, discounted using the swap rate for the respective periods to consider the time value of money. Fair values exclude credit valuation adjustment gains of approximately $0.6 million at December 31, 2015 as well as cash collateral received. |
The following table provides summarized information about the fair values of expected cash flows of our outstanding commodity options at December 31, 2016 and 2015.
| At December 31, 2016 | At December 31, 2015 | |||||||||||||||||||||||||||||||
| Commodity | Notional(1) | Strike Price(2) |
Market Price(2) |
Fair Value(3) | Fair Value(3) | |||||||||||||||||||||||||||
| Asset | Liability | Asset | Liability | |||||||||||||||||||||||||||||
| (in millions) | ||||||||||||||||||||||||||||||||
| Portion of option contracts maturing in 2017 |
||||||||||||||||||||||||||||||||
| Puts (purchased) | NGL | 1,642,500 | $ | 25.90 | $ | 35.05 | $ | 3.4 | $ | — | $ | 5.8 | $ | — | ||||||||||||||||||
| Crude Oil | 638,750 | $ | 59.86 | $ | 56.35 | $ | 4.6 | $ | — | $ | 10.0 | $ | — | |||||||||||||||||||
| Calls (written) | NGL | 1,642,500 | $ | 30.06 | $ | 35.05 | $ | — | $ | (13.4 | ) | $ | — | $ | (0.8 | ) | ||||||||||||||||
| Crude Oil | 638,750 | $ | 68.19 | $ | 56.35 | $ | — | $ | (1.1 | ) | $ | — | $ | (0.6 | ) | |||||||||||||||||
| Portion of option contracts maturing in 2018 |
||||||||||||||||||||||||||||||||
| Puts (purchased) | Crude Oil | 91,250 | $ | 42.00 | $ | 56.52 | $ | 0.2 | $ | — | $ | — | $ | — | ||||||||||||||||||
| Calls (written) | Crude Oil | 91,250 | $ | 51.75 | $ | 56.52 | $ | — | $ | (0.8 | ) | $ | — | $ | — | |||||||||||||||||

| (1) | Volumes of natural gas are measured in MMBtu, whereas volumes of NGL and crude oil are measured in Bbl. |
| (2) | Strike and market prices are in $/MMBtu for natural gas and in $/Bbl for NGL and crude oil. |
| (3) | The fair value is determined based on quoted market prices at December 31, 2016 and 2015, respectively, discounted using the swap rate for the respective periods to consider the time value of money. Fair values exclude any credit valuation adjustment gains of approximately $0.1 million and losses of approximately $0.4 million at December 31, 2016 and 2015, respectively, as well as cash collateral received. |
70
We are subject to the risk of loss resulting from the possibility that the counterparties, of our hedging contracts, may prove unable or unwilling to perform its obligations under the contracts, particularly during periods of weak and volatile economic conditions. The ISDA® agreements and associated credit support, which govern our financial derivative transactions, contain no credit rating downgrade triggers that would accelerate the maturity dates of our outstanding transactions. A change in ratings is not an event of default under these instruments, and the maintenance of a specific minimum credit rating is not a condition to transacting under the ISDA® agreements. In the event of a credit downgrade, additional collateral may be required to be posted under the agreement if we are in a liability position to our counterparty, but the agreement will not automatically terminate and require immediate settlement of all future amounts due.
The ISDA® agreements, in combination with our master netting agreements, and credit arrangements governing our commodity swaps require that collateral be posted per tiered contractual thresholds based on the credit rating of each counterparty. These agreements will require additional collateral postings of up to 100% on net liability positions in the event of a credit downgrade below investment grade. When we are holding an asset position, our counterparties are likewise required to post collateral on their liability (our asset) exposures, also determined by tiered contractual collateral thresholds. Automatic termination clauses which exist are related only to non-performance activities, such as the refusal to post collateral when contractually required to do so.
Our credit exposure for OTC derivatives is directly with our counterparty and continues until the maturity or termination of the contract. When appropriate, valuations are adjusted for various factors such as credit and liquidity considerations. The table below summarizes our derivative balances by counterparty credit quality (any negative amounts represent our net obligations to pay the counterparty):
| December 31, | ||||||||
| 2016 | 2015 | |||||||
| (in millions) | ||||||||
| Counterparty Credit Quality(1) |
||||||||
| AA(2) | $ | 2.5 | $ | 67.6 | ||||
| A | (9.8 | ) | 24.1 | |||||
| Lower than A | 0.3 | 0.8 | ||||||
| $ | (7.0 | ) | $ | 92.5 | ||||

| (1) | As determined by nationally-recognized statistical ratings organizations. |
| (2) | Includes $12.6 million of cash collateral at December 31, 2015. |
71
Financial statement schedules not included in this report have been omitted because they are not applicable or the required information is either immaterial or shown in the consolidated financial statements or notes thereto.
72
To the Partners of Midcoast Energy Partners, L.P.:
In our opinion, the accompanying consolidated statements of financial position and the related consolidated statements of income, of comprehensive income, of partners’ capital and of cash flows present fairly, in all material respects, the financial position of Midcoast Energy Partners, L.P. and its subsidiaries (the “Partnership”) at December 31, 2016 and 2015, and the results of their operations and their cash flows for each of the three years in the period ended December 31, 2016 in conformity with accounting principles generally accepted in the United States of America. Also in our opinion, the Partnership maintained, in all material respects, effective internal control over financial reporting as of December 31, 2016, based on criteria established in Internal Control — Integrated Framework (2013) issued by the Committee of Sponsoring Organizations of the Treadway Commission (“COSO”). The Partnership’s management is responsible for these financial statements, for maintaining effective internal control over financial reporting and for its assessment of the effectiveness of internal control over financial reporting, included in Management’s Report on Internal Control over Financial Reporting appearing under Item 9A of the Partnership’s 2016 Annual Report on Form 10-K. Our responsibility is to express opinions on these financial statements and on the Partnership’s internal control over financial reporting based on our integrated audits. We conducted our audits in accordance with the standards of the Public Company Accounting Oversight Board (United States). Those standards require that we plan and perform the audits to obtain reasonable assurance about whether the financial statements are free of material misstatement and whether effective internal control over financial reporting was maintained in all material respects. Our audits of the financial statements included examining, on a test basis, evidence supporting the amounts and disclosures in the financial statements, assessing the accounting principles used and significant estimates made by management, and evaluating the overall financial statement presentation. Our audit of internal control over financial reporting included obtaining an understanding of internal control over financial reporting, assessing the risk that a material weakness exists, and testing and evaluating the design and operating effectiveness of internal control based on the assessed risk. Our audits also included performing such other procedures as we considered necessary in the circumstances. We believe that our audits provide a reasonable basis for our opinions.
A company’s internal control over financial reporting is a process designed to provide reasonable assurance regarding the reliability of financial reporting and the preparation of financial statements for external purposes in accordance with generally accepted accounting principles. A company’s internal control over financial reporting includes those policies and procedures that (i) pertain to the maintenance of records that, in reasonable detail, accurately and fairly reflect the transactions and dispositions of the assets of the company; (ii) provide reasonable assurance that transactions are recorded as necessary to permit preparation of financial statements in accordance with generally accepted accounting principles, and that receipts and expenditures of the company are being made only in accordance with authorizations of management and directors of the company; and (iii) provide reasonable assurance regarding prevention or timely detection of unauthorized acquisition, use, or disposition of the company’s assets that could have a material effect on the financial statements.
Because of its inherent limitations, internal control over financial reporting may not prevent or detect misstatements. Also, projections of any evaluation of effectiveness to future periods are subject to the risk that controls may become inadequate because of changes in conditions, or that the degree of compliance with the policies or procedures may deteriorate.
/s/ PricewaterhouseCoopers LLP
Houston, Texas
February 16, 2017
73
| For the year ended December 31, | ||||||||||||
| 2016 | 2015 | 2014 | ||||||||||
| (in millions, except per unit amounts) | ||||||||||||
| Operating revenues: |
||||||||||||
| Commodity sales (Note 20) | $ | 1,776.2 | $ | 2,573.4 | $ | 5,487.7 | ||||||
| Commodity sales – affiliate (Notes 20 and 23) | 9.4 | 73.0 | 206.1 | |||||||||
| Transportation and other services | 180.4 | 196.3 | 200.5 | |||||||||
| 1,966.0 | 2,842.7 | 5,894.3 | ||||||||||
| Operating expenses: |
||||||||||||
| Commodity costs (Notes 8 and 20) | 1,621.3 | 2,295.1 | 5,026.7 | |||||||||
| Commodity costs – affiliate (Notes 20 and 23) | 37.8 | 77.8 | 119.2 | |||||||||
| Operating and maintenance | 140.5 | 172.9 | 219.2 | |||||||||
| Operating and maintenance – affiliate (Note 23) | 86.9 | 100.2 | 104.7 | |||||||||
| General and administrative | 8.0 | 7.2 | 8.7 | |||||||||
| General and administrative – affiliate (Note 23) | 59.1 | 75.4 | 96.1 | |||||||||
| Depreciation and amortization | 154.4 | 157.8 | 151.4 | |||||||||
| Asset impairment (Note 10) | 10.6 | 12.3 | 15.6 | |||||||||
| Goodwill impairment (Note 14) | — | 226.5 | — | |||||||||
| 2,118.6 | 3,125.2 | 5,741.6 | ||||||||||
| Operating income (loss) | (152.6 | ) | (282.5 | ) | 152.7 | |||||||
| Interest expense, net (Note 16) | (33.3 | ) | (29.5 | ) | (16.7 | ) | ||||||
| Equity in earnings of joint ventures (Note 12) | 30.0 | 29.2 | 13.2 | |||||||||
| Other income (loss) | 0.9 | (0.3 | ) | (0.3 | ) | |||||||
| Income (loss) before income tax expense | (155.0 | ) | (283.1 | ) | 148.9 | |||||||
| Income tax expense (Note 21) | (2.0 | ) | (1.4 | ) | (4.6 | ) | ||||||
| Net income (loss) | $ | (157.0 | ) | $ | (284.5 | ) | $ | 144.3 | ||||
| Less: Net income (loss) attributable to noncontrolling interest | (57.1 | ) | (120.6 | ) | 80.2 | |||||||
| Net income (loss) attributable to general and limited partner ownership interest in Midcoast Energy Partners, L.P. | $ | (99.9 | ) | $ | (163.9 | ) | $ | 64.1 | ||||
| Net income (loss) attributable to limited partner ownership interest | $ | (98.0 | ) | $ | (160.5 | ) | $ | 62.8 | ||||
| Net income (loss) per limited partner unit (basic and diluted) (Note 4) | $ | (2.17 | ) | $ | (3.55 | ) | $ | 1.39 | ||||
| Weighted average limited partner units outstanding | 45.2 | 45.2 | 45.2 | |||||||||
| Cash distributions paid per limited partner unit outstanding | $ | 1.43 | $ | 1.40 | $ | 1.14 | ||||||
The accompanying notes are an integral part of these consolidated financial statements.
74
| For the year ended December 31, | ||||||||||||
| 2016 | 2015 | 2014 | ||||||||||
| (in millions) | ||||||||||||
| Net income (loss) | $ | (157.0 | ) | $ | (284.5 | ) | $ | 144.3 | ||||
| Other comprehensive income (loss), net of tax (Note 20) | (0.1 | ) | (24.3 | ) | 30.4 | |||||||
| Comprehensive income (loss) | (157.1 | ) | (308.8 | ) | 174.7 | |||||||
| Less: |
||||||||||||
| Net income (loss) attributable to noncontrolling interest | (57.1 | ) | (120.6 | ) | 80.2 | |||||||
| Other comprehensive income (loss) attributable to noncontrolling interest | (0.6 | ) | (11.8 | ) | 15.7 | |||||||
| Comprehensive income (loss) attributable to general and limited partner ownership interests in Midcoast Energy Partners, L.P. | $ | (99.4 | ) | $ | (176.4 | ) | $ | 78.8 | ||||
The accompanying notes are an integral part of these consolidated financial statements.
75
| For the year ended December 31, | ||||||||||||
| 2016 | 2015 | 2014 | ||||||||||
| (in millions) | ||||||||||||
| Cash provided by operating activities: |
||||||||||||
| Net income (loss) | $ | (157.0 | ) | $ | (284.5 | ) | $ | 144.3 | ||||
| Adjustments to reconcile net income (loss) to net cash provided by operating activities: |
||||||||||||
| Depreciation and amortization | 154.4 | 157.8 | 151.4 | |||||||||
| Derivative fair value net losses (gains) (Note 20) | 112.1 | 58.3 | (158.4 | ) | ||||||||
| Inventory market price adjustments (Note 8) | — | 5.8 | 11.4 | |||||||||
| Asset impairment (Note 10) | 10.6 | 12.3 | 15.6 | |||||||||
| Distributions from investment in joint ventures | 30.0 | 29.2 | 12.2 | |||||||||
| Equity earnings from investment in joint ventures | (30.0 | ) | (29.2 | ) | (13.2 | ) | ||||||
| Loss on sales of assets | 1.6 | 3.2 | — | |||||||||
| Goodwill impairment (Note 14) | — | 226.5 | — | |||||||||
| Other | 1.6 | 1.0 | 4.3 | |||||||||
| Changes in operating assets and liabilities (Note 22) | 103.6 | 26.6 | (8.5 | ) | ||||||||
| Net cash provided by operating activities | 226.9 | 207.0 | 159.1 | |||||||||
| Cash used in investing activities: |
||||||||||||
| Additions to property, plant and equipment (Note 22) | (67.0 | ) | (191.1 | ) | (237.7 | ) | ||||||
| Changes in restricted cash (Note 7) | 6.6 | 28.2 | 18.7 | |||||||||
| Acquisitions (Note 6) | — | (43.8 | ) | (0.2 | ) | |||||||
| Proceeds from sales of assets | 13.6 | 2.5 | — | |||||||||
| Investment in joint ventures | (0.3 | ) | (4.2 | ) | (36.7 | ) | ||||||
| Distributions from investment in joint ventures in excess of cumulative earnings | 11.3 | 12.0 | 27.8 | |||||||||
| Other | (1.3 | ) | (1.0 | ) | (3.2 | ) | ||||||
| Net cash used in investing activities | (37.1 | ) | (197.4 | ) | (231.3 | ) | ||||||
| Cash provided by (used in) financing activities: |
||||||||||||
| Proceeds from long-term debt, net of discounts (Note 16) | — | — | 398.1 | |||||||||
| Net borrowings (repayments) under credit facility (Note 16) | (70.0 | ) | 130.0 | 25.0 | ||||||||
| Acquisition of noncontrolling interest in subsidiary (Note 18) | — | — | (350.0 | ) | ||||||||
| Contributions from General Partner (Note 23) | 9.5 | — | — | |||||||||
| Contributions from noncontrolling interest | 8.6 | 40.7 | 142.8 | |||||||||
| Distributions to partners (Note 18) | (66.0 | ) | (64.6 | ) | (52.7 | ) | ||||||
| Distributions to noncontrolling interest (Note 18) | (82.5 | ) | (97.7 | ) | (95.9 | ) | ||||||
| Net cash provided by (used in) financing activities | (200.4 | ) | 8.4 | 67.3 | ||||||||
| Net increase (decrease) in cash and cash equivalents | (10.6 | ) | 18.0 | (4.9 | ) | |||||||
| Cash and cash equivalents at beginning of year | 18.0 | — | 4.9 | |||||||||
| Cash and cash equivalents at end of period | $ | 7.4 | $ | 18.0 | $ | — | ||||||
The accompanying notes are an integral part of these consolidated financial statements.
76
| December 31, | ||||||||
| 2016 | 2015 | |||||||
| (in millions) | ||||||||
| ASSETS |
||||||||
| Current assets: |
||||||||
| Cash and cash equivalents (Note 7) | $ | 7.4 | $ | 18.0 | ||||
| Restricted cash (Note 7) | 11.0 | 20.6 | ||||||
| Receivables, trade and other, net of allowance for doubtful accounts of $2.4 million and $2.5 million in 2016 and 2015, respectively |
8.5 | 13.3 | ||||||
| Due from General Partner and affiliates (Note 23) | 4.2 | 47.0 | ||||||
| Accrued receivables | 20.8 | 56.1 | ||||||
| Inventory (Note 8) | 28.1 | 31.9 | ||||||
| Other current assets (Notes 9 and 20) | 60.7 | 118.5 | ||||||
| 140.7 | 305.4 | |||||||
| Property, plant and equipment, net (Note 10) | 4,114.5 | 4,226.3 | ||||||
| Equity investment in joint ventures (Note 12) | 360.7 | 372.3 | ||||||
| Intangible assets, net (Note 13) | 251.8 | 272.9 | ||||||
| Other assets, net (Note 20) | 48.3 | 95.2 | ||||||
| Total assets | $ | 4,916.0 | $ | 5,272.1 | ||||
| LIABILITIES AND PARTNERS’ CAPITAL |
||||||||
| Current liabilities: |
||||||||
| Accounts payable and other (Notes 7, 15 and 20) | $ | 73.1 | $ | 92.6 | ||||
| Due to General Partner and affiliates (Note 23) | 34.8 | 45.7 | ||||||
| Accrued purchases | 171.8 | 143.8 | ||||||
| Property and other taxes payable (Note 21) | 17.2 | 18.4 | ||||||
| Interest payable | 5.0 | 5.2 | ||||||
| 301.9 | 305.7 | |||||||
| Long-term debt (Note 16) | 818.5 | 888.2 | ||||||
| Other long-term liabilities (Notes 17, 20 and 21) | 25.8 | 45.9 | ||||||
| Total liabilities | 1,146.2 | 1,239.8 | ||||||
| Commitments and contingencies (Note 24) |
||||||||
| Partners’ capital: (Note 18): |
||||||||
| Class A common units (22,610,056 authorized and issued at December 31, 2016 and 2015) | 441.0 | 522.2 | ||||||
| Subordinated units (22,610,056 authorized and issued at December 31, 2016 and 2015) | 980.8 | 1,062.0 | ||||||
| General Partner units (922,859 authorized and issued at December 31, 2016 and 2015) | 49.3 | 43.3 | ||||||
| Accumulated other comprehensive loss (Note 20) | (0.4 | ) | (0.9 | ) | ||||
| Total Midcoast Energy Partners, L.P. partners’ capital | 1,470.7 | 1,626.6 | ||||||
| Noncontrolling interest | 2,299.1 | 2,405.7 | ||||||
| Total partners’ capital | 3,769.8 | 4,032.3 | ||||||
| $ | 4,916.0 | $ | 5,272.1 | |||||

Variable Interest Entities (VIEs) — see Note 11.
The accompanying notes are an integral part of these consolidated financial statements.
77
| For the year ended December 31, | ||||||||||||||||||||||||
| 2016 | 2015 | 2014 | ||||||||||||||||||||||
| Units | Amount | Units | Amount | Units | Amount | |||||||||||||||||||
| (in millions, except unit amounts) | ||||||||||||||||||||||||
| Class A Common units: |
||||||||||||||||||||||||
| Beginning balance | 22,610,056 | $ | 522.2 | 22,610,056 | $ | 634.2 | 22,610,056 | $ | 495.3 | |||||||||||||||
| Distributions to partners | — | (32.3 | ) | — | (31.7 | ) | — | (25.8 | ) | |||||||||||||||
| Acquisition of noncontrolling interest in subsidiary | — | — | — | — | — | 133.3 | ||||||||||||||||||
| Net income (loss) | — | (48.9 | ) | — | (80.3 | ) | — | 31.4 | ||||||||||||||||
| Ending balance | 22,610,056 | 441.0 | 22,610,056 | 522.2 | 22,610,056 | 634.2 | ||||||||||||||||||
| Subordinated units: |
||||||||||||||||||||||||
| Beginning balance | 22,610,056 | 1,062.0 | 22,610,056 | 1,174.0 | 22,610,056 | 1,035.1 | ||||||||||||||||||
| Distributions to partners | — | (32.3 | ) | — | (31.7 | ) | — | (25.8 | ) | |||||||||||||||
| Acquisition of noncontrolling interest in subsidiary | — | — | — | — | — | 133.3 | ||||||||||||||||||
| Net income (loss) | — | (48.9 | ) | — | (80.3 | ) | — | 31.4 | ||||||||||||||||
| Ending balance | 22,610,056 | 980.8 | 22,610,056 | 1,062.0 | 22,610,056 | 1,174.0 | ||||||||||||||||||
| General Partner: |
||||||||||||||||||||||||
| Beginning balance | 922,859 | 43.3 | 922,859 | 47.8 | 922,859 | 42.2 | ||||||||||||||||||
| Contributions | — | 9.5 | — | — | — | — | ||||||||||||||||||
| Distributions to partners | — | (1.4 | ) | — | (1.2 | ) | — | (1.1 | ) | |||||||||||||||
| Acquisition of noncontrolling interest in subsidiary | — | — | — | — | — | 5.4 | ||||||||||||||||||
| Net income (loss) | — | (2.1 | ) | — | (3.3 | ) | — | 1.3 | ||||||||||||||||
| Ending balance | 922,859 | 49.3 | 922,859 | 43.3 | 922,859 | 47.8 | ||||||||||||||||||
| Accumulated other comprehensive income (loss): |
||||||||||||||||||||||||
| Beginning balance | (0.9 | ) | 11.6 | (3.1 | ) | |||||||||||||||||||
| Changes in fair value of derivative financial instruments reclassified to earnings | 0.5 | (17.0 | ) | 1.8 | ||||||||||||||||||||
| Changes in fair value of derivative financial instruments recognized in other comprehensive income | — | 4.5 | 12.9 | |||||||||||||||||||||
| Ending balance | (0.4 | ) | (0.9 | ) | 11.6 | |||||||||||||||||||
| Total Midcoast Energy Partners, L.P. partners’ capital at December 31 | 1,470.7 | 1,626.6 | 1,867.6 | |||||||||||||||||||||
| Noncontrolling interest: |
||||||||||||||||||||||||
| Beginning balance | 2,405.7 | 2,529.0 | 2,983.2 | |||||||||||||||||||||
| Capital contributions | 33.6 | 106.8 | 167.8 | |||||||||||||||||||||
| Acquisition of noncontrolling interest in subsidiary | — | — | (622.0 | ) | ||||||||||||||||||||
| Comprehensive income: | ||||||||||||||||||||||||
| Net income (loss) allocation | (57.1 | ) | (120.6 | ) | 80.2 | |||||||||||||||||||
| Other comprehensive income (loss), net of tax | (0.6 | ) | (11.8 | ) | 15.7 | |||||||||||||||||||
| Distributions to noncontrolling interests | (82.5 | ) | (97.7 | ) | (95.9 | ) | ||||||||||||||||||
| Ending balance | 2,299.1 | 2,405.7 | 2,529.0 | |||||||||||||||||||||
| Total partners’ capital at December 31 | $ | 3,769.8 | $ | 4,032.3 | $ | 4,396.6 | ||||||||||||||||||
The accompanying notes are an integral part of these consolidated financial statements.
78
Midcoast Energy Partners, L.P. is a publicly-traded Delaware limited partnership formed by Enbridge Energy Partners, L.P., or EEP, to serve as EEP’s primary vehicle for owning and growing its natural gas and natural gas liquids midstream business in the United States. Midcoast Energy Partners, L.P., together with its consolidated subsidiaries, are referred to in this report as “we,” “us,” “our,” “MEP” and the “Partnership.” We own and operate, through our 51.6% controlling interest in Midcoast Operating, L.P., or Midcoast Operating, a portfolio of assets engaged in the business of gathering, processing and treating natural gas, as well as the transportation and marketing of natural gas, natural gas liquids, or NGLs, crude oil and condensate. Our portfolio of natural gas and NGL pipelines, plants and related facilities are geographically concentrated in the Gulf Coast and Mid-Continent regions of the United States, primarily in Texas and Oklahoma. We also own and operate natural gas and NGL logistics and marketing assets that primarily support our gathering, processing and transportation business. We hold our assets in a series of limited partnerships and limited liability companies that we wholly-own, either directly or indirectly. EEP owns a 48.4% noncontrolling interest in Midcoast Operating. EEP also has a significant interest in us through its ownership of our General Partner, which owns all of our General Partner units and all of our incentive distribution rights, or IDRs, as well as an approximate 52% limited partner interest in us. Our Class A common units trade on the New York Stock Exchange, or NYSE, under the ticker symbol “MEP.”
We and our general partner entered into the Merger Agreement pursuant to which EECI will acquire all of MEP’s outstanding Public Units. The holders of the Public Units will receive $8.00 in cash for each Public Unit for an aggregate transaction value of $170.2 million. The transaction is expected to close in the second quarter of 2017, subject to conditions described below. Upon closing, we will cease to be a publicly traded partnership and to file reports under the rules and regulations of the SEC. The transaction will be a taxable event to our unaffiliated unitholders with recognition of gain or loss in the same manner as if they had sold their units in us for the transaction price.
The closing of the merger is subject to customary conditions, including receipt of approval by a majority of our outstanding common units. As a result of the end of the subordination period, EEP’s subordinated units were converted to Class B common units on February 15, 2017. Thus, EEP currently holds approximately 52% of our outstanding common units, comprising the Class A common units and the Class B common units, which percentage will be sufficient for EEP to approve the Merger Agreement and the transactions contemplated thereby on behalf of the holders of our common units.
The Merger Agreement includes customary representations and warranties. It also includes customary covenants and agreements, including interim operating covenants and non-solicitation provisions. Prior to receipt of the requisite unit holder approval, the non-solicitation provisions are subject to an exception for unsolicited acquisition proposals that the board of directors, after consultation with the Conflicts Committee, determines are likely to result in a superior proposal. The Merger Agreement also includes customary termination provisions, including if the merger has not been completed by June 30, 2017.
In connection with the Merger, we, EECI and EEP also have entered into a Support Agreement, dated January 26, 2017, or the Support Agreement, pursuant to which EEP, in its capacity as a holder of units in us, has agreed to vote its units in favor of the Merger Agreement and the transactions contemplated by the Merger Agreement. The Support Agreement will terminate upon the earlier of (i) the effective time of the merger, (ii) the date the Merger Agreement is terminated in accordance with its terms, (iii) if the board of directors of EECI makes an adverse recommendation change as permitted by the terms of the Merger Agreement, or (iv) on the date on which any modification, waiver or amendment to the Merger Agreement that is made without the prior written consent of EEP.
79
EEP was formed in 1991 by Enbridge Energy Company, Inc., its general partner, an indirect, wholly-owned subsidiary of Enbridge Inc., which we refer to as Enbridge. EEP was formed to acquire, own and operate the crude oil and liquid petroleum transportation assets of Enbridge Energy, Limited Partnership, which owns the United States portion of a crude oil and liquid petroleum pipeline system extending from western Canada through the upper and lower Great Lakes region of the United States to eastern Canada.
EEP is a publicly-traded Delaware limited partnership that owns and operates crude oil and liquid petroleum transportation and storage assets and, through its ownership interests in us, natural gas gathering, treating, processing, transmission and marketing assets in the United States of America. EEP’s Class A common units are traded on the New York Stock Exchange, or NYSE, under the symbol “EEP.”
Enbridge Energy Management, L.L.C., which we refer to as Enbridge Management, is a Delaware limited liability company that was formed by Enbridge Energy Company, Inc. in May 2002. EEP’s general partner, through its direct ownership of the voting shares of Enbridge Management, elects all of the directors of Enbridge Management. Enbridge Management’s listed shares are traded on the NYSE under the symbol “EEQ.” Enbridge Management owns all of a special class of EEP’s limited partner interests and derives all of its earnings from its investment in EEP.
Enbridge Management’s principal activity is managing the business and affairs of EEP pursuant to a delegation of control agreement among EEP’s general partner, Enbridge Management and EEP. In accordance with its limited liability company agreement, Enbridge Management’s activities are restricted to being a limited partner of EEP and managing its business and affairs.
Enbridge is the indirect parent of EEP’s general partner, and its common shares are publicly traded on the NYSE in the United States and on the TSX in Canada, in each case, under the symbol “ENB.” Enbridge is headquartered in Calgary, Alberta, Canada, and is a leader in energy transportation and distribution in North America, with a focus on crude oil and liquids pipelines, natural gas pipelines, natural gas distribution and renewable energy. At December 31, 2016 and 2015, Enbridge and its consolidated subsidiaries held an effective 22.5% and 22.7% interest in MEP, respectively, through its indirect ownership in Enbridge Management and EEP’s general partner.
We conduct our business through two distinct reporting segments: Gathering, Processing and Transportation and Logistics and Marketing.
Our gathering, processing and transportation business includes natural gas and NGL gathering and transportation pipeline systems, natural gas processing and treating facilities, condensate stabilizers, and an NGL fractionation facility. We gather natural gas from the wellhead and central receipt points on our systems, deliver it to our facilities for processing and treating and deliver the residue gas to intrastate or interstate pipelines for transmission to wholesale customers such as power plants, industrial customers and local distribution companies. We deliver the NGLs produced at our processing and fractionation facilities to intrastate and interstate pipelines for transportation to the NGL market hubs in Mont Belvieu, Texas and Conway, Kansas.
Our gathering, processing and transportation business primarily consists of our Anadarko system, the East Texas system and the North Texas system, which provide natural gas gathering, processing, transportation and related services predominantly in producing basins in east and north Texas, as well as the Texas Panhandle and western Oklahoma. At December 31, 2016, our gathering, processing and transportation business included four active and six standby natural gas treating plants and 15 active and 10 standby natural gas processing plants,
80
excluding plants that are inactive based on current volumes. In addition, our gathering, processing and transportation business includes approximately 10,800 miles of natural gas gathering and transmission pipelines and approximately 282 miles of NGL gathering and transportation pipelines.
We have a 35% aggregate interest in the Texas Express NGL system, which consists of two separate joint ventures with third parties that own and operate an NGL pipeline, or mainline, and NGL gathering system. The Texas Express NGL pipeline originates near Skellytown, Texas in the Texas Panhandle and extends approximately 593 miles to NGL fractionation and storage facilities in the Mont Belvieu area on the Texas Gulf Coast. The mainline has an initial capacity of approximately 280,000 Bpd and is expandable to approximately 400,000 Bpd with additional pump stations on the system. There are currently capacity reservations on the mainline that, when fully phased in, will total approximately 250,000 Bpd. In addition, the Texas Express NGL system consists of approximately 116 miles of gathering pipelines.
The primary role of our logistics and marketing business is to provide marketing services of natural gas, NGLs and condensate received from our gathering, processing and transportation business, thereby enhancing our competitive position. In addition, our logistics and marketing services provide our customers with the opportunity to receive enhanced economics by providing access to premium markets through the transportation capacity and other assets we control. Our logistics and marketing business purchases and receives natural gas, NGLs and other products from pipeline systems and processing plants and sells and delivers them to wholesale customers, distributors, refiners, fractionators, utilities, chemical facilities and power plants. Our logistics and marketing business related to natural gas saw reduced activity during 2016, as the majority of our natural gas was sold directly to third parties by our gathering, processing and transportation business. However, during the fourth quarter of 2016, our gathering, processing and transportation business resumed selling natural gas to the logistics and marketing business for sale to third parties.
We prepare our consolidated financial statements in accordance with generally accepted accounting principles in the United States of America, or U.S. GAAP. The preparation of these consolidated financial statements requires us to make estimates and assumptions that affect the reported amounts of assets, liabilities, revenues, expenses and the disclosure of contingent assets and liabilities. We regularly evaluate these estimates utilizing historical experience, consultation with experts and other methods we consider reasonable in the circumstances. Nevertheless, actual results may differ significantly from these estimates. We record the effect of any revisions to these estimates in our consolidated financial statements in the period in which the facts that give rise to the revision become known.
The consolidated financial statements include our accounts and accounts of our subsidiaries and VIEs for which we are the primary beneficiary. Upon inception of a contractual agreement, we perform an assessment to determine whether the arrangement contains a variable interest in a legal entity and whether that legal entity is a VIE. Where we conclude we are the primary beneficiary of a VIE, we consolidate the accounts of that entity.
We assess all aspects of our interests in an entity and use judgment when determining if we are the primary beneficiary. The primary beneficiary has both the power to direct the activities of the VIE that most significantly impact the entity’s economic performance and the obligation to absorb losses or the right to receive benefits from the VIE that could potentially be significant to the VIE. Other qualitative factors that are considered include decision-making responsibilities, the VIE capital structure, risk and rewards sharing, contractual agreements with the VIE, voting rights and level of involvement of other parties. A reassessment of the primary beneficiary conclusion is conducted when there are changes in the facts and circumstances related to a VIE.
81
All significant intercompany accounts and transactions are eliminated upon consolidation. Ownership interests in subsidiaries represented by other parties that do not control the entity are presented in the consolidated financial statements as activities and balances attributable to noncontrolling interests. Investments and entities over which we exercise significant influence are accounted for using the equity method.
We recognize revenue upon delivery of natural gas and NGLs to customers, when services have been rendered, pricing is determinable and collectability is reasonably assured.
We derive revenue in our Gathering, Processing and Transportation business from the following types of arrangements:
In a fee-based arrangement, we receive a fee per thousand cubic feet, or Mcf, of natural gas processed or per gallon of NGLs produced. Under this arrangement, we have no direct commodity price exposure. Within our gathering, processing and transportation business, we receive fee-based revenue for services, such as compression fees, gathering fees and treating fees, which are recognized when services are performed. Additionally, revenues of our gathering, processing and transportation business that are derived from transmission services consist of reservation fees charged for transportation of natural gas on some of our intrastate pipeline systems. Customers paying these fees sometimes pay a reservation fee each month to reserve capacity plus a nominal commodity charge based on actual transportation volumes. Reservation fees are required to be paid whether or not the shipper delivers the volumes, thus referred to as a ship-or-pay arrangement. Consequently, we recognize revenue for reservation fees ratably over the period in which capacity is reserved. Additional revenues from our intrastate pipelines are derived from the combined sales of natural gas and transportation services.
We also generate revenue and segment gross margin under other types of service arrangements with customers. These arrangements expose us to commodity price risk, which we mitigate to a substantial degree with the use of derivative financial instruments to hedge open positions in these commodities. We hedge a significant amount of our exposure to commodity price risk to support the stability of our cash flows.
The commodity-based service contracts we have with customers are categorized as follows:
| • | Percentage-of-Proceeds Contracts — Under these contracts, we receive a negotiated percentage of the sales proceeds related to natural gas and NGLs we process. The processed products include residue natural gas, NGLs, condensate and sulfur, which we can sell at market prices and retain a percentage of the proceeds as our compensation. This type of arrangement exposes us to commodity price risk, as the revenues from percentage-of-proceeds contracts directly correlate with the market prices of the applicable commodities that we receive. |
| • | Percentage-of-Liquids Contracts — Under these contracts, we receive a negotiated percentage of the NGLs extracted from natural gas that require processing, which we can then sell at market prices and retain the proceeds as our compensation. This contract structure is similar to percentage-of-proceeds arrangements except that we only receive a percentage of the NGLs produced. Ownership of the residue natural gas remaining after the extraction of NGLs resides with the customer. This type of contract may also require us to provide the customer with a guaranteed NGL recovery percentage regardless of actual NGL production. Since revenues from percentage-of-liquids contracts directly correlate with the market price of NGLs, this type of arrangement also exposes us to commodity price risk. |
| • | Percentage-of-Index Contracts — Under these contracts, we purchase raw natural gas at a negotiated percentage of an agreed upon index price. We then resell the natural gas, generally for the index price, and keep the difference as our compensation. |
| • | Keep-Whole Contracts — Under these contracts, we gather or purchase raw natural gas from the customer. |
82
| We extract and retain the NGLs produced during processing for our own account, which we then sell at market prices. In instances where we purchase raw natural gas at the wellhead, we may also sell the resulting residue natural gas for our own account at market prices. In those instances when we gather and process raw natural gas for the customer’s account, we generally must return to the customer residue natural gas with an energy content equivalent to the original raw natural gas we received, as measured in British thermal units, or Btu. This type of arrangement has the highest commodity price exposure because our costs are dependent on the price of natural gas purchased and our revenues are dependent on the price of NGLs sold. As a result, we benefit from these types of contracts when the value of NGLs is high relative to the cost of natural gas and are disadvantaged when the cost of natural gas is high relative to the value of NGLs. |
Under the terms of each of our commodity-based service contracts, we retain natural gas and NGLs as our compensation for providing these customers with our services. Our forecasted commodity cash flows for 2017 are hedged approximately 70%. Due to this unhedged commodity price exposure, our segment gross margin, representing revenue less commodity costs, generally increases when the prices of these commodities are rising and generally decreases when the prices are declining. As a result of entering into these derivative instruments, we have largely fixed the amount of cash that we will pay and receive in the future when we sell the residue gas, NGLs and condensate, even though the market price of these commodities will continue to fluctuate.
Our logistics and marketing business derives a majority of its segment gross margin from purchasing and receiving natural gas, NGLs and other products from our gathering, processing and transportation business and from third-party pipeline systems and processing plants and selling and delivering them to wholesale customers, distributors, refiners, fractionators, utilities, chemical facilities and power plants. We contract for third-party pipeline capacity under firm and interruptible transportation contracts for which the pipeline capacity depends on volumes of natural gas from our natural gas assets, which provides us with access to several third-party interstate and intrastate pipelines that can be used to improve value for the producers by transporting natural gas to premium markets and NGLs to primary market hubs where they can be sold to major customers for these products. Our logistics and marketing business also uses owned and leased railcars to transport products such as NGLs, condensate and other liquid hydrocarbons to market. In some instances, our margin per unit of volume sold can be higher if the commodity being marketed requires specialized handling, treating, stabilization or other services.
Our logistics and marketing business also derives segment gross margin from the relative difference in natural gas and NGL prices between the contracted index at which the natural gas and NGLs are purchased and the index price at which they are sold, otherwise known as the “basis spread,” which can vary over time or by location, as well as due to local supply and demand factors. Natural gas and NGLs purchased and sold by our logistics and marketing business is primarily priced at a published daily or monthly price index. Sales to wholesale customers typically incorporate a premium for managing their transmission and balancing requirements. Higher premiums and associated margins result from transactions that involve smaller volumes or that offer greater service flexibility for wholesale customers. We enter into long-term, fixed-price purchase or sales contracts with our customers and generally will enter into offsetting hedge positions under the same or similar terms.
In order to permit the timely preparation of our consolidated financial statements, we must estimate our current month revenue and commodity costs. We generally cannot compile actual billing information nor obtain actual vendor invoices within a timeframe that would permit the recording of this actual data before our preparation of the consolidated financial statements. As a result, we record an estimate each month for our operating revenues and commodity costs based on the best available volume and price data for natural gas and natural gas liquids delivered and received, along with an adjustment of the prior month’s estimate to equal the prior month’s actual data. As a result, there is one month of estimated data recorded in our operating revenues and commodity costs for each of the years ended December 31, 2016, 2015 and 2014. We believe that the assumptions underlying these estimates are not significantly different from the actual amounts due to the routine nature of these estimates and the consistency of our processes.
83
We may use derivative financial instruments (i.e., futures, forwards, swaps, options, and other financial instruments with similar characteristics) to manage the risks associated with market fluctuations in commodity prices, as well as to reduce the volatility in our cash flows as they relate to inventories, firm commitments and certain anticipated transactions. We record all derivative financial instruments at fair market value in our consolidated statements of financial position.
We may use cash flow hedges to manage our exposure to changes in commodity prices. To qualify for cash flow hedge accounting treatment, very specific requirements must be met in terms of hedge structure, hedge objective and hedge documentation. At inception, we formally document the relationship between the hedging instrument and the hedged item, the risk management objective, and the method used for assessing and testing correlation and hedge effectiveness. We also assess, both at the inception of the hedge and on an on-going basis, whether the derivatives that are used in our hedging transactions are highly effective in offsetting changes in cash flows of the hedged item. Furthermore, we regularly assess the creditworthiness of our counterparties to manage against the risk of default. If we determine that a derivative is no longer highly effective as a hedge, we discontinue hedge accounting prospectively by including changes in the fair value of the derivative in current earnings.
Our formal hedging program provides a control structure and governance for our hedging activities specific to identified risks and time periods, which are subject to the approval and monitoring by the board of directors of Midcoast Holdings or a committee of senior management appointed by our General Partner. We employ derivative financial instruments in connection with an underlying asset, liability or anticipated transaction and we do not use derivative financial instruments for speculative purposes.
The effective portion of the change in fair value of a cash flow hedge is recorded in other comprehensive income (loss) and is reclassified into earnings when the hedge item impacts earnings. Any ineffective portion of a cash flow hedge’s change in fair value is recognized each period in earnings. Gains and losses deferred in AOCI related to cash flow hedges for which hedge accounting has been discontinued remain in AOCI until the underlying physical transaction occurs unless it is probable that the forecasted transaction will not occur by the end of the originally specified time period or within an additional two month period of time thereafter. Although we retain the ability to designate commodity hedges for cash flow hedge accounting, as of December 31, 2016, we have no remaining commodity hedges designated as cash flow hedges.
We have derivative financial instruments associated with our commodity activities where the hedge structure does not meet the requirements to apply hedge accounting. As a result, these derivative financial instruments do not qualify for hedge accounting and are referred to as non-qualifying. These non-qualifying derivative financial instruments are marked-to-market each period with the change in fair value included in “Commodity sales” or “Commodity costs” in our consolidated statements of income. These mark-to-market adjustments produce a degree of earnings volatility that can often be significant from period to period, but have no cash flow impact relative to changes in market prices. Cash flow is only impacted to the extent the actual derivative contract is settled by making or receiving a payment to or from the counterparty or by making or receiving a payment for entering into a contract that exactly offsets the original derivative contract. Typically, we settle our derivative contracts when the physical transaction that underlies the derivative financial instrument occurs. Although we retain the ability to designate commodity hedges for cash flow accounting, as of December 31, 2016, we have no remaining commodity hedges that are designated. As such, all commodity hedges are marked-to-market with the changes in fair value recorded in earnings each period.
We apply the authoritative accounting provisions for measuring fair value to our derivative instruments and disclosures associated with our outstanding commodity activities. Fair value is defined as the expected price we would receive to sell an asset or pay to transfer a liability in an orderly transaction with market participants at the measurement date.
84
We employ a hierarchy which prioritizes the inputs we use to measure recurring fair value into three distinct categories based upon whether such inputs are observable in active markets or unobservable. We classify assets and liabilities in their entirety based on the lowest level of input that is significant to the fair value measurement. Our methodology for categorizing assets and liabilities that are measured at fair value pursuant to this hierarchy gives the highest priority to unadjusted quoted prices in active markets and the lowest level to unobservable inputs as outlined below:
| • | Level 1 — We include in this category the fair value of assets and liabilities that we measure based on unadjusted quoted prices in active markets that are accessible at the measurement date for identical, unrestricted assets or liabilities. We consider active markets as those in which transactions for the assets or liabilities occur with sufficient frequency and volume to provide pricing information on an ongoing basis. The fair value of our assets and liabilities included in this category consists primarily of exchange-traded derivative instruments. |
| • | Level 2 — We include in this category the fair value of assets and liabilities that we measure with either directly or indirectly observable inputs as of the measurement date, where pricing inputs are other than quoted prices in active markets for the identical instrument. This category includes both OTC transactions valued using exchange traded pricing information in addition to assets and liabilities that we value using either models or other valuation methodologies derived from observable market data. These models are primarily industry-standard models that consider various inputs including: (a) quoted prices for assets and liabilities; (b) time value; (c) volatility factors; and (d) current market and contractual prices for the underlying instruments, as well as other relevant economic measures. Substantially all of these inputs are observable in the marketplace throughout the full term of the assets and liabilities, can be derived from observable data, or are supported by observable levels at which transactions are executed in the marketplace. |
| • | Level 3 — We include in this category the fair value of assets and liabilities that we measure based on prices or valuation techniques that require inputs which are both significant to the fair value measurement and less observable from objective sources (i.e., values supported by lesser volumes of market activity). We may also use these inputs with internally developed methodologies that result in our best estimate of the fair value. Level 3 assets and liabilities primarily include derivative instruments for which we do not have sufficient corroborating market evidence, such as binding broker quotes, to support classifying the asset or liability as Level 2. Additionally, Level 3 valuations may utilize modeled pricing inputs to derive forward valuations, which may include some or all of the following inputs: non-binding broker quotes, time value, volatility, correlation and extrapolation methods. |
We record all derivative financial instruments in our consolidated financial statements at fair market value, which we adjust on a recurring basis each period for changes in the fair market value, and refer to as marking to market, or mark-to-market. The fair market value of these derivative financial instruments reflects the estimated amounts that we would pay to transfer a liability or receive to sell an asset in an orderly transaction with market participants to terminate or close the contracts at the reporting date, taking into account the current unrealized losses or gains on open contracts. We apply a mid-market pricing convention, which we refer to as the “market approach,” to value substantially all of our derivative instruments.
Our assets are adjusted for the non-performance risk of our counterparties using their current credit default swap spread rates. Likewise, in the case of our liabilities, our nonperformance risk is considered in the valuation and is also adjusted using a credit adjustment model incorporating inputs such as credit default swap rates, bond spreads, and default probabilities.
Our credit exposure for over-the-counter derivatives is directly with our counterparty and continues until the maturity or termination of the contracts. As appropriate, valuations are adjusted for various factors such as credit and liquidity considerations. Actively traded external market quotes, data from pricing services and published indices are also used to value our derivative instruments. We may use these inputs along with internally developed methodologies that result in our best estimates of fair value.
85
We are not a taxable entity for United States federal income tax purposes or for the majority of states that impose an income tax. Taxes on our net income generally are borne by our unitholders through the allocation of taxable income. Our income tax expense results from the enactment of franchise tax laws by the State of Texas that apply to entities organized as partnerships. This tax is computed on our modified gross margin and we have determined the tax to be an income tax as set forth in authoritative accounting literature.
We recognize deferred income tax assets and liabilities for temporary differences between the relevant basis of our assets and liabilities for financial reporting and tax purposes. We record the impact of changes in tax legislation on deferred income tax liabilities and assets in the period the legislation is enacted.
We recognize the tax effects of any uncertain tax positions as the largest amount that will more likely than not be realized upon ultimate settlement with a taxing authority having full knowledge of the position and all relevant facts. We recognize accrued interest income related to unrecognized tax benefits in interest income when the related unrecognized tax benefits are recognized.
Net income for financial statement purposes may differ significantly from taxable income of unitholders as a result of differences between the tax basis and financial reporting basis of assets and liabilities and the taxable income allocation requirements under our partnership agreement. The aggregate difference in the basis of our net assets for financial and tax reporting purposes cannot be readily determined because information regarding each partner’s tax attributes in us is not available.
Cash equivalents are defined as all highly marketable securities with original maturities of three months or less when purchased. The carrying value of cash and cash equivalents approximates fair value because of the short term to maturity of these investments.
We extinguish liabilities when a creditor has relieved us of our obligation, which occurs when our financial institution honors a check that the creditor has presented for payment. Accordingly, obligations for which we have issued check payments that have not been presented to the financial institution are included in “Accounts payable and other” on our consolidated statements of financial position.
Cash and cash equivalents that are restricted as to withdrawal or usage, in accordance with specific commercial arrangements, are presented as “Restricted cash” on our consolidated statements of financial position.
We establish provisions for losses on accounts receivable when we determine that we will not collect all or part of an outstanding balance. Collectability is reviewed regularly and an allowance is established or adjusted, as necessary, using the specific identification method.
Inventory includes product inventory and materials and supplies inventory. We record all product inventories at the lower of our cost, as determined on a weighted average basis, or market value. Our product inventory consists of natural gas and liquid hydrocarbons, such as NGLs and condensate. Upon disposition, product inventory is recorded to “Commodity Costs” at the weighted average cost of inventory, including any adjustments recorded to reduce inventory to market value.
Materials and supplies inventory is used either during operations and charged to “Operating and maintenance” as incurred, or for capital projects and new construction, and capitalized to “Property, plant and equipment, net.”
86
To facilitate deliveries of natural gas and provide for operational flexibility, we have operational balancing agreements in place with other interconnecting pipelines. These agreements ensure that the volume of natural gas a shipper schedules for transportation between two interconnecting pipelines equals the volume actually delivered. If natural gas moves between pipelines in volumes that are more or less than the volumes the shipper previously scheduled, a natural gas imbalance is created. The imbalances are settled through periodic cash payments or repaid in-kind through the receipt or delivery of natural gas in the future. Natural gas imbalances are recorded as “Accrued receivables” or “Accrued purchases” on our consolidated statements of financial position using the posted index prices, which approximate market rates, or our weighted average cost of natural gas.
We record property, plant and equipment at historical cost. We capitalize expenditures in excess of a minimum rule, which have a useful life greater than one year for: (1) assets purchased or constructed; (2) existing assets that are replaced, improved or the useful lives have been extended; or (3) all land, regardless of cost. Maintenance and repair costs, including any planned major maintenance activities, are expensed as incurred. Expenditures for project development are capitalized if they are expected to have a future benefit. During construction, we capitalize direct costs, such as labor and materials, and other costs, such as direct overhead and interest at our weighted average cost of debt.
We depreciate property, plant and equipment on a straight-line basis over the lesser of its estimated useful life or the estimated remaining lives of the natural gas production in the basins the assets serve. Upon disposition of distinct assets, we recognize any gains or losses in our consolidated statements of income. For largely homogeneous groups of assets with comparable useful lives, we record depreciation using the group method of depreciation whereby similar assets are grouped and depreciated as a group. Under this method, when group assets are retired or otherwise disposed of, gains and losses are not reflected in our consolidated statements of income but are recorded as an adjustment to accumulated depreciation.
Our intangible assets primarily consist of natural gas supply opportunities, customer contracts, and other intangible assets that will benefit our operations, such as software and contributions in aid of construction. We amortize these assets on a straight-line basis over the weighted average useful lives of the underlying assets, representing the period over which the assets are expected to contribute directly or indirectly to our future cash flows.
We evaluate the recoverability of our long-lived assets when events or circumstances such as economic obsolescence, the business climate, legal and other factors indicate we may not recover the carrying amount of the assets. We evaluate the asset for recoverability by estimating the undiscounted future cash flows expected to be derived from operating the asset as a going concern. If the carrying amount of the asset exceeds the sum of the undiscounted future cash flows, we recognize an impairment loss in the amount of the excess carrying amount of the asset over its fair value.
Legal obligations exist for a minority of our right-of-way agreements due to requirements or landowner options that compel us to remove the pipe at final abandonment. Sufficient data exists with certain pipeline systems to reasonably estimate the cost of abandoning or retiring a pipeline system. However, in some cases, there is insufficient information to reasonably determine the timing and/or method of settlement for estimating the fair value of the asset retirement obligation. In these cases, the asset retirement obligation cost is considered indeterminate because there is no data or information that can be derived from past practice, industry practice, our intentions, or the estimated economic life of the asset. Useful lives of most pipeline systems are primarily derived from available supply resources and ultimate consumption of those resources by end users. Variables can affect the remaining lives
87
of the assets which preclude us from making a reasonable estimate of the asset retirement obligation. Indeterminate asset retirement obligation costs will be recognized in the period in which sufficient information exists to allow us to reasonably estimate potential settlement dates and methods.
We record a liability for the fair value of asset retirement obligations and conditional asset retirement obligations that we can reasonably estimate, on a discounted basis. We collectively refer to asset retirement obligations and conditional asset retirement obligations as ARO. Typically, we record an ARO at the time the assets are installed or acquired, if a reasonable estimate of fair value can be made. In connection with establishing an ARO, we capitalize the costs as part of the carrying value of the related assets. We recognize an ongoing expense for the interest component of the liability as part of depreciation expense resulting from changes in the value of the ARO due to the passage of time. We depreciate the initial capitalized costs over the useful lives of the related assets. We extinguish the liabilities for an ARO when assets are taken out of service or otherwise abandoned.
We recognize liabilities for other commitments and contingencies when, after fully analyzing the available information, we determine it is either probable that an asset has been impaired, or that a liability has been incurred and the amount of impairment or loss can be reasonably estimated. When a range of probable loss can be estimated, we accrue the most likely amount, or if no amount is more likely than another, we accrue the minimum of the range of probable loss. We expense legal costs associated with loss contingencies as such costs are incurred.
Effective January 1, 2016, we adopted Accounting Standards Update, or ASU, No. 2015-03 on a retrospective basis which, as of December 31, 2015 resulted in a decrease in “Other assets, net” of $1.8 million and a corresponding decrease in long-term debt of $1.8 million. The new standard requires debt issuance costs related to a recognized debt liability to be presented in the consolidated statements of financial position as a direct deduction from the carrying amount of that debt liability, as consistent with the presentation of debt discounts or premiums. ASU No. 2015-15 was adopted in conjunction with the above standard. ASU No. 2015-15 clarifies presentation and subsequent measurement of debt issuance costs associated with line-of-credit arrangements, whereby an entity may defer debt issuance costs as an asset and subsequently amortize them over the term of the line of credit.
Effective January 1, 2016, we adopted ASU No. 2015-02 on a modified retrospective basis, which amended and clarified the guidance on variable interest entities, or VIEs. There was a significant change in the assessment of limited partnerships and other similar legal entities as VIEs, including the removal of the presumption that the general partner should consolidate a limited partnership. As a result, we have determined that certain entities that we historically consolidated are VIEs. The amended guidance did not impact our accounting treatment of such entities. However, material disclosures for VIEs have been provided, as necessary.
ASU No. 2016-18 was issued in November 2016 with the intent to add or clarify guidance on the classification and presentation of changes in restricted cash and restricted cash equivalents within the cash flow statement. The amendments require that changes in restricted cash and restricted cash equivalents should be included within cash and cash equivalents when reconciling the opening and closing period amounts shown on the statement of cash flows. We are currently assessing the impact of the new standard on our consolidated financial statements. The accounting update is effective for fiscal years beginning after December 15, 2017 and is to be applied on a retrospective basis.
88
ASU No. 2016-02 was issued in February 2016 with the intent to increase transparency and comparability among organizations by recognizing lease assets and lease liabilities on the consolidated statements of financial position and disclosing additional key information about leasing arrangements. We are currently assessing the impact of the new standard on our consolidated financial statements. The accounting update is effective for fiscal years beginning after December 15, 2018, and is to be applied using a modified retrospective approach.
ASU No. 2016-01 was issued in January 2016 with the intent to address certain aspects of recognition, measurement, presentation, and disclosure of financial assets and liabilities. The amendments revise accounting related to the classification and measurement of investments in equity securities, the presentation of certain fair value changes for financial liabilities measured at fair value, and the disclosure requirements associated with the fair value of financial instruments. We are currently assessing the impact of the new standard on our consolidated financial statements. The accounting update is effective for fiscal years beginning after December 15, 2017, and is to be applied by means of a cumulative-effect adjustment to the statements of financial position as of the beginning of the fiscal year of adoption.
Since May 2014, ASU Nos. 2014-09, 2015-14, 2016-08, 2016-10 and 2016-12 were issued with the intent of significantly enhancing consistency and comparability of revenue recognition practices across entities and industries. The new standard establishes a single, principles-based five-step model to be applied to all contracts with customers and introduces new and enhanced disclosure requirements. The standard is effective January 1, 2018. The new revenue standard permits either a full retrospective method of adoption with restatement of all prior periods presented, or a modified retrospective method with the cumulative effect of applying the new standard recognized as an adjustment to opening retained earnings in the period of adoption. We are currently assessing which transition method to use.
We reviewed a sample of our revenue contracts in order to evaluate the effect of the new standard on our revenue recognition practices. Based on our initial assessment, estimates of variable consideration which will be required under the new standard for certain contracts may result in changes to the pattern or timing of revenue recognition for those contracts. While we have not yet completed our assessment, we tentatively do not expect these changes to have a material impact on our consolidated net income (loss). We are also developing processes to generate the disclosures required under the new standard.
We allocate our net income among our General Partner and limited partners using the two-class method. Under the two-class method, we allocate our net income, including any earnings in excess of distributions, to our limited partners, our General Partner and the holders of our IDRs in accordance with the terms of our partnership agreement. We allocate any distributions in excess of earnings for the period to our General Partner and our limited partners based on their respective proportionate ownership interests in us, after taking into account distributions to be paid with respect to the IDRs, as set forth in our partnership agreement.
| Distribution Targets | Portion of Quarterly Distribution Per Unit |
Percentage Distributed to Limited Partners |
Percentage Distributed to General Partner |
|||||||||
| Minimum Quarterly Distribution | Up to $0.3125 | 98 | % | 2 | % | |||||||
| First Target Distribution | > $0.3125 to $0.359375 | 98 | % | 2 | % | |||||||
| Second Target Distribution | > $0.359375 to $0.390625 | 85 | % | 15 | % | |||||||
| Third Target Distribution | > $0.390625 to $0.468750 | 75 | % | 25 | % | |||||||
| Over Third Target Distribution | In excess of $0.468750 | 50 | % | 50 | % | |||||||
89
We determined basic and diluted net income (loss) per limited partner unit as follows:
| For the year ended December 31, | ||||||||||||
| 2016 | 2015 | 2014 | ||||||||||
| (in millions, except per unit amounts) | ||||||||||||
| Net income (loss) | $ | (157.0 | ) | $ | (284.5 | ) | $ | 144.3 | ||||
| Less: Net income (loss) attributable to noncontrolling interest | (57.1 | ) | (120.6 | ) | 80.2 | |||||||
| Net income (loss) attributable to general and limited partner interests in Midcoast Energy Partners, L.P. | (99.9 | ) | (163.9 | ) | 64.1 | |||||||
| Less distributions: |
||||||||||||
| Total distributed earnings to our General Partner | 1.4 | 1.2 | 1.2 | |||||||||
| Total distributed earnings to our limited partners | 64.6 | 64.1 | 59.6 | |||||||||
| Total distributed earnings | 66.0 | 65.3 | 60.8 | |||||||||
| Underdistributed (Overdistributed) earnings | $ | (165.9 | ) | $ | (229.2 | ) | $ | 3.3 | ||||
| Weighted average limited partner units outstanding | 45.2 | 45.2 | 45.2 | |||||||||
| Basic and diluted earnings per unit: |
||||||||||||
| Distributed earnings per limited partner unit(1) | $ | 1.43 | $ | 1.42 | $ | 1.32 | ||||||
| Underdistributed (Overdistributed) earnings per limited partner unit(2) | (3.60 | ) | (4.97 | ) | 0.07 | |||||||
| Net income (loss) per limited partner unit (basic and diluted) | $ | (2.17 | ) | $ | (3.55 | ) | $ | 1.39 | ||||

| (1) | Represents the total distributed earnings to limited partners divided by the weighted average number of limited partner interests outstanding for the period. |
| (2) | Represents the limited partners’ share (98%) of distributions in excess of earnings divided by the weighted average number of limited partner interests outstanding for the period and underdistributed earnings allocated to the limited partners based on the distribution waterfall that is outlined in our partnership agreement. |
Our business is divided into operating segments, defined as components of the enterprise, about which financial information is available and evaluated regularly by our Chief Operating Decision Maker, collectively comprised of our senior management, in deciding how resources are allocated and performance is assessed.
Each of our reportable segments is a business unit that offers different services and products that are managed separately, since each business segment requires different operating strategies. We conduct our business through two distinct reporting segments:
| • | Gathering, Processing, and Transportation; and |
| • | Logistics and Marketing. |
90
The following tables present certain financial information relating to our business segments and other activities. Interest expense, allowance for equity used during construction, income tax expense, noncontrolling interest, and certain other costs are not allocated to the business segments. These items are presented in “Other” in the table below:
| As of and for the year ended December 31, 2016 | ||||||||||||||||
| Gathering, Processing and Transportation |
Logistics and Marketing |
Other | Total | |||||||||||||
| (in millions) | ||||||||||||||||
| Total revenue | $ | 1,128.2 | $ | 1,247.0 | $ | — | $ | 2,375.2 | ||||||||
| Less: Intersegment revenue | 389.7 | 19.5 | — | 409.2 | ||||||||||||
| Operating revenue | 738.5 | 1,227.5 | — | 1,966.0 | ||||||||||||
| Commodity costs | 471.0 | 1,188.1 | — | 1,659.1 | ||||||||||||
| Segment gross margin | 267.5 | 39.4 | — | 306.9 | ||||||||||||
| Operating and maintenance | 194.6 | 32.4 | 0.4 | 227.4 | ||||||||||||
| General and administrative | 55.4 | 5.8 | 5.9 | 67.1 | ||||||||||||
| Depreciation and amortization | 148.7 | 5.7 | — | 154.4 | ||||||||||||
| Asset impairment | — | 10.6 | — | 10.6 | ||||||||||||
| 398.7 | 54.5 | 6.3 | 459.5 | |||||||||||||
| Operating loss | (131.2 | ) | (15.1 | ) | (6.3 | ) | (152.6 | ) | ||||||||
| Other income (expense) | 30.0 | (1) | — | 0.9 | 30.9 | |||||||||||
| Interest expense, net | — | — | (33.3 | ) | (33.3 | ) | ||||||||||
| Loss before income tax expense | (101.2 | ) | (15.1 | ) | (38.7 | ) | (155.0 | ) | ||||||||
| Income tax expense | — | — | (2.0 | ) | (2.0 | ) | ||||||||||
| Net loss | (101.2 | ) | (15.1 | ) | (40.7 | ) | (157.0 | ) | ||||||||
| Less: Net loss attributable to noncontrolling interest | — | — | (57.1 | ) | (57.1 | ) | ||||||||||
| Net income (loss) attributable to general and limited partner ownership interests in Midcoast Energy Partners, L.P. | $ | (101.2 | ) | $ | (15.1 | ) | $ | 16.4 | $ | (99.9 | ) | |||||
| Total assets | $ | 4,716.6 | (2) | $ | 142.6 | $ | 56.8 | $ | 4,916.0 | |||||||
| Capital expenditures (excluding acquisitions) | $ | 51.6 | $ | 2.6 | $ | 1.9 | $ | 56.1 | ||||||||

| (1) | Other income for our Gathering, Processing and Transportation segment includes our equity investment in the Texas Express NGL system. |
| (2) | Total assets for our Gathering, Processing and Transportation segment includes $360.7 million for our equity investment in the Texas Express NGL system. |
91
| As of and for the year ended December 31, 2015 | ||||||||||||||||
| Gathering, Processing and Transportation |
Logistics and Marketing |
Other | Total | |||||||||||||
| (in millions) | ||||||||||||||||
| Total revenue | $ | 1,445.1 | $ | 2,290.5 | $ | — | $ | 3,735.6 | ||||||||
| Less: Intersegment revenue | 856.6 | 36.3 | — | 892.9 | ||||||||||||
| Operating revenue | 588.5 | 2,254.2 | — | 2,842.7 | ||||||||||||
| Commodity costs | 173.8 | 2,199.1 | — | 2,372.9 | ||||||||||||
| Segment gross margin | 414.7 | 55.1 | — | 469.8 | ||||||||||||
| Operating and maintenance | 216.0 | 56.0 | 1.1 | 273.1 | ||||||||||||
| General and administrative | 67.3 | 11.7 | 3.6 | 82.6 | ||||||||||||
| Depreciation and amortization | 149.5 | 8.3 | — | 157.8 | ||||||||||||
| Asset impairment | — | 12.3 | — | 12.3 | ||||||||||||
| Goodwill impairment | 206.1 | 20.4 | — | 226.5 | ||||||||||||
| 638.9 | 108.7 | 4.7 | 752.3 | |||||||||||||
| Operating loss | (224.2 | ) | (53.6 | ) | (4.7 | ) | (282.5 | ) | ||||||||
| Other income (expense) | 29.3 | (1) | — | (0.4 | ) | 28.9 | ||||||||||
| Interest expense, net | — | — | (29.5 | ) | (29.5 | ) | ||||||||||
| Loss before income tax expense | (194.9 | ) | (53.6 | ) | (34.6 | ) | (283.1 | ) | ||||||||
| Income tax expense | — | — | (1.4 | ) | (1.4 | ) | ||||||||||
| Net loss | (194.9 | ) | (53.6 | ) | (36.0 | ) | (284.5 | ) | ||||||||
| Less: Net loss attributable to noncontrolling interest | — | — | (120.6 | ) | (120.6 | ) | ||||||||||
| Net income (loss) attributable to general and limited partner ownership interests in Midcoast Energy Partners, L.P. | $ | (194.9 | ) | $ | (53.6 | ) | $ | 84.6 | $ | (163.9 | ) | |||||
| Total assets | $ | 5,004.6 | (2) | $ | 182.6 | $ | 84.9 | $ | 5,272.1 | |||||||
| Capital expenditures (excluding acquisitions) | $ | 162.3 | $ | 11.3 | $ | 4.9 | $ | 178.5 | ||||||||

| (1) | Other income for our Gathering, Processing and Transportation segment includes our equity investment in the Texas Express NGL system. |
| (2) | Total assets for our Gathering, Processing and Transportation segment includes $372.3 million for our equity investment in the Texas Express NGL system. |
92
| As of and for the year ended December 31, 2014 | ||||||||||||||||||||
| Gathering, Processing and Transportation |
Logistics and Marketing |
Other | Total | |||||||||||||||||
| (in millions) | ||||||||||||||||||||
| Total revenue | $ | 2,611.2 | $ | 5,329.8 | $ | — | $ | 7,941.0 | ||||||||||||
| Less: Intersegment revenue | 1,963.9 | 82.8 | — | 2,046.7 | ||||||||||||||||
| Operating revenue | 647.3 | 5,247.0 | — | 5,894.3 | ||||||||||||||||
| Commodity costs | 27.1 | 5,118.8 | — | 5,145.9 | ||||||||||||||||
| Segment gross margin | 620.2 | 128.2 | — | 748.4 | ||||||||||||||||
| Operating and maintenance | 260.6 | 62.9 | 0.4 | 323.9 | ||||||||||||||||
| General and administrative | 87.1 | 12.4 | 5.3 | 104.8 | ||||||||||||||||
| Depreciation and amortization | 142.0 | 9.4 | — | 151.4 | ||||||||||||||||
| Asset impairment | 15.6 | — | — | 15.6 | ||||||||||||||||
| 505.3 | 84.7 | 5.7 | 595.7 | |||||||||||||||||
| Operating income (loss) | 114.9 | 43.5 | (5.7 | ) | 152.7 | |||||||||||||||
| Other income | 12.9 | (1) | — | — | 12.9 | |||||||||||||||
| Interest expense, net | — | — | (16.7 | ) | (16.7 | ) | ||||||||||||||
| Income (loss) before income tax expense | 127.8 | 43.5 | (22.4 | ) | 148.9 | |||||||||||||||
| Income tax expense | — | — | (4.6 | ) | (4.6 | ) | ||||||||||||||
| Net income (loss) | 127.8 | 43.5 | (27.0 | ) | 144.3 | |||||||||||||||
| Less: Net income attributable to noncontrolling interest | — | — | 80.2 | 80.2 | ||||||||||||||||
| Net income (loss) attributable to general and limited partner ownership interests in Midcoast Energy Partners, L.P. | $ | 127.8 | $ | 43.5 | $ | (107.2 | ) | $ | 64.1 | |||||||||||
| Total assets | $ | 5,205.4 | (2) | $ | 460.3 | $ | 86.4 | $ | 5,752.1 | |||||||||||
| Capital expenditures (excluding acquisitions) | $ | 213.4 | $ | 16.6 | $ | 6.0 | $ | 236.0 | ||||||||||||

| (1) | Other income for our Gathering, Processing and Transportation segment includes our equity investment in the Texas Express NGL system. |
| (2) | Total assets for our Gathering, Processing and Transportation segment includes $380.6 million for our equity investment in the Texas Express NGL system. |
Substantially all of our consolidated revenues are earned in the U.S. and derived from a wide customer base. Our two largest non-affiliated customers accounted for approximately 21.2% and 10.1% of our third-party revenues for the year ended 2016. Our largest non-affiliated customer accounted for approximately 12.0% of our third-party revenues for the year ended December 31, 2015. No other customers accounted for 10% or more of our third-party revenues during any of the three years ended December 31, 2016, 2015, and 2014.
On February 27, 2015, we acquired a midstream business, which consisted of a natural gas gathering system in Leon, Madison and Grimes Counties, Texas. We acquired the midstream business for $85.0 million in cash and a contingent future payment of up to $17.0 million. Funding for the acquisition was provided by us and EEP, based on our proportionate ownership percentages in Midcoast Operating, at the time of acquisition, which was 51.6% and 48.4%, respectively. EEP paid its portion of the funding directly. Our consolidated statements of cash flows does not reflect the amount paid directly by EEP.
93
Of the $85.0 million purchase price, $20.0 million was placed into escrow, pending the resolution of a legal matter and completion and connection of additional wells to our system by February 2016. Since the acquisition date, we released $17.0 million from escrow for additional wells connected to our system and for the resolution of the legal matter. During the first quarter of 2016, $3.0 million in escrow was returned to us, as some of the additional wells were not connected to our system by February 2016. As a result, we recognized a $3.0 million gain as a reduction to “Operating and maintenance” expense, which is reflected in our consolidated statements of income for the year ended December 31, 2016. At December 31, 2016, no amounts remained in escrow. At December 31, 2015, “Restricted cash” and “Other assets, net” included $6.0 million and $6.0 million amounts in escrow, respectively, in our consolidated statements of financial position.
The purchase and sale agreement contained a provision whereby we would have been obligated to make future tiered payments of up to $17.0 million if volumes were delivered into the system at certain tiered volume levels over a five-year period. We determined at the time of the acquisition that the potential payment was contingent consideration. At the acquisition date, the fair value of this contingent consideration, using a probability-weighted discounted cash flow model was $2.3 million. The contingent consideration was re-measured on a fair value basis each quarter until December 31, 2015, which resulted in an addition to the liability of $0.3 million for accretion. During the first quarter of 2016, and in subsequent reassessments, we determined, based on current and forecasted volumes, that it is remote that we will be obligated to make any payments at the expiration of the five-year period. Consequently, we reversed the liability and recognized a $2.6 million gain as a reduction to “Operating and maintenance” expense, which is reflected in our consolidated statements of income for the year ended December 31, 2016.
The following table summarizes our final purchase price allocation for the acquisition:
| December 31, 2015 |
||||
| (in millions) | ||||
| Consideration: |
||||
| Cash consideration | $ | 85.0 | ||
| Contingent consideration | 2.3 | |||
| $ | 87.3 | |||
| Identifiable assets acquired in business combination: |
||||
| Property, plant and equipment | $ | 55.1 | ||
| Intangible assets | 32.2 | |||
| $ | 87.3 | |||
The weighted-average amortization period of intangible assets related to this acquisition is 15 years. Our consolidated operating revenue and net income included $3.5 million and $0.2 million, respectively, from this acquisition for the year ended December 31, 2015.
94
Since the effective date of the acquisition was February 27, 2015, our consolidated statements of income do not include earnings from this business prior to that date. The following table presents selected unaudited pro forma earnings information for the year ended December 31, 2015 as if the acquisition had been completed on January 1, 2014. This pro forma information was prepared using historical financial data for the midstream business and reflects certain estimates and assumptions made by our management based on available information. Our unaudited pro forma financial information is not necessarily indicative of what our consolidated financial results would have been for the year ended December 31, 2015 had we acquired the midstream business on January 1, 2014.
| For the year ended December 31, |
||||||||
| 2015 | 2014 | |||||||
| (in millions, except per unit amounts) | ||||||||
| Pro forma earnings data: |
||||||||
| Operating revenue | $ | 2,842.8 | $ | 5,895.2 | ||||
| Operating expenses | $ | 3,125.6 | $ | 5,743.7 | ||||
| Operating income (loss) | $ | (282.8 | ) | $ | 151.5 | |||
| Net income (loss) | $ | (284.8 | ) | $ | 143.1 | |||
| Net income (loss) attributable to noncontrolling interest | $ | (120.7 | ) | $ | 79.6 | |||
| Net income (loss) attributable to general and limited partner ownership interest in Midcoast Energy Partners, L.P. | $ | (164.1 | ) | $ | 63.5 | |||
| Net income (loss) attributable to limited partner ownership interest | $ | (160.7 | ) | $ | 62.4 | |||
| Basic and diluted earnings per unit: |
||||||||
| As reported net income (loss) per limited partner unit (basic and diluted) | $ | (3.55 | ) | $ | 1.39 | |||
| Pro forma net income (loss) per limited partner unit (basic and diluted) | $ | (3.55 | ) | $ | 1.38 | |||
On August 15, 2016, we sold certain trucks, trailers and related facilities in our Logistics and Marketing segment. Also, on July 31, 2015, we sold our non-core Tinsley crude oil pipeline, storage facilities, and docks in our Logistics and Marketing segment and our non-core Louisiana propylene in our Gathering, Processing and Transportation segment. For further details regarding these dispositions, refer to Note 10. Property, Plant and Equipment.
On September 1, 2015, two wholly-owned subsidiaries of Midcoast Operating in the Logistics and Marketing segment sold certain natural gas inventories and assigned certain storage agreements, transportation contracts and other arrangements to a third party. From that date through October 2016, Midcoast Operating subsidiaries sold their natural gas products directly to third parties, instead of through the Logistics and Marketing segment. The arrangement for Midcoast Operating subsidiaries to sell natural gas products directly to third parties expired on October 31, 2016. Since that date, Midcoast Operating subsidiaries have sold their natural gas products to third parties through the Logistics and Marketing segment.
During the year ended December 31, 2015, we received net proceeds of $4.3 million and recognized a loss of $9.3 million included in our “Segment gross margin,” which includes losses to transfer certain fixed-demand storage and transportation obligations to the buyer. The proceeds included a prepayment of $4.2 million, which represents compensation for us to deliver natural gas to the buyer over an 11-month period commencing on September 1, 2015. For the years ended December 31, 2016, and 2015, we recognized $3.0 million and $1.2 million, respectively, as operating revenue, which are included in “Commodity sales” in our consolidated statements of income related to this prepayment. In addition, during the year ended December 31, 2015, we recognized $1.3 million in severance costs associated with the transaction, which is included in “Operating and maintenance” expense on our consolidated statement of income.
95
We extinguish liabilities when a creditor has relieved us of our obligation, which occurs when our financial institution honors a check that the creditor has presented for payment. Accordingly, obligations for which we have made payments that have not yet been presented to the financial institution, totaling approximately $4.5 million and $4.2 million at December 31, 2016 and 2015, respectively, are included in “Accounts payable and other” on our consolidated statements of financial position.
Restricted cash is comprised of the following:
| December 31, | ||||||||
| 2016 | 2015 | |||||||
| (in millions) | ||||||||
| Cash collected on behalf of Enbridge subsidiary for accounts receivable sales and not yet remitted to the Enbridge subsidiary (see Note 23) | $ | 11.0 | $ | 14.6 | ||||
| Cash held in escrow for acquisitions (see Note 6) | — | 6.0 | ||||||
| $ | 11.0 | $ | 20.6 | |||||
Our inventory is comprised of the following:
| December 31, | ||||||||
| 2016 | 2015 | |||||||
| (in millions) | ||||||||
| Materials and supplies | $ | 0.3 | $ | 0.6 | ||||
| Natural gas and NGL inventory | 27.8 | 31.3 | ||||||
| Total inventory | $ | 28.1 | $ | 31.9 | ||||
“Commodity costs” on our consolidated statements of income include charges totaling $5.8 million and $11.4 million for the years ended 2015 and 2014, respectively, that we recorded to reduce the cost basis of our inventory of natural gas and NGLs, to reflect the current market value. For the year ended December 31, 2016, we did not have any similar material charges related to our inventory of natural gas and NGLs.
Other current assets are comprised of the following:
| December 31, | ||||||||
| 2016 | 2015 | |||||||
| (in millions) | ||||||||
| Short term portion of derivative assets (see Note 20) | $ | 44.1 | $ | 117.3 | ||||
| Prepaid expenses and other | 16.6 | 1.2 | ||||||
| Total other current assets | $ | 60.7 | $ | 118.5 | ||||
96
Our property, plant and equipment is comprised of the following:
| December 31, | ||||||||
| 2016 | 2015 | |||||||
| (in millions) | ||||||||
| Land | $ | 24.4 | $ | 14.2 | ||||
| Rights-of-way | 458.9 | 460.3 | ||||||
| Pipelines | 1,877.9 | 1,864.4 | ||||||
| Pumping equipment, buildings and tanks | 87.5 | 88.4 | ||||||
| Compressors, meters and other operating equipment | 2,182.6 | 2,147.6 | ||||||
| Vehicles, office furniture and equipment | 86.3 | 137.1 | ||||||
| Processing and treating plants | 630.0 | 627.8 | ||||||
| Construction in progress | 32.3 | 57.1 | ||||||
| Total property, plant and equipment | 5,379.9 | 5,396.9 | ||||||
| Accumulated depreciation | (1,265.4 | ) | (1,170.6 | ) | ||||
| Property, plant and equipment, net | $ | 4,114.5 | $ | 4,226.3 | ||||
Depreciation expense for the years ended December 31, 2016, 2015, and 2014 was $130.9 million, $135.1 million and $139.1 million, respectively.
On August 15, 2016, we sold certain trucks, trailers and related facilities in our Logistics and Marketing segment for $12.1 million. At the date of sale, the assets had a total carrying amount of $14.0 million. The loss on disposal of $1.9 million for the year ended December 31, 2016 is included in “Operating and maintenance” expense on our consolidated statement of income.
On July 31, 2015, we sold our non-core Tinsley crude oil pipeline, storage facilities, and docks in our Logistics and Marketing segment and our non-core Louisiana propylene pipeline in our Gathering, Processing and Transportation segment. The sales price was $1.3 million, and the assets had a combined carrying amount of $4.5 million at the date of sale. The loss on disposal of $3.2 million for the year ended December 31, 2015, is included in “Operating and maintenance” expense on our consolidated statement of income.
During the years ended December 31, 2016, 2015, and 2014, we recorded $10.6 million, $12.3 million, and $15.6 million, respectively, in non-cash impairment charges related to these assets, which are included in “Asset impairment” on our consolidated statements of income.
Midcoast Operating is a Texas limited partnership. As of December 31, 2016, we owned a 51.6% direct limited partner interest in Midcoast Operating. In addition, we own Midcoast Operating’s general partner, Midcoast OLP GP, L.L.C. EEP owns the remaining limited partner interests in Midcoast Operating. We are the primary beneficiary of Midcoast Operating because (1) through our ownership in Midcoast Operating’s general partner and our majority limited partner interest, we have the power to direct the activities that most significantly impact Midcoast Operating’s economic performance; and (2) we have the obligation to absorb losses and the right to receive residual returns that potentially could be significant to Midcoast Operating. In addition, we are the entity within the related party group that is most closely associated with Midcoast Operating.
As of December 31, 2016 and 2015, our consolidated statements of financial position include total assets of $4,901.4 million and $5,241.5 million, respectively, and total liabilities of $297.5 million and $323.7 million, respectively, related to Midcoast Operating. The assets of Midcoast Operating can only be used to settle their obligations, which include a cross-guarantee under MEP’s senior revolving credit facility, or the Credit Agreement and a guarantee of MEP’s senior notes. We do not have an obligation to provide financial support to Midcoast Operating other than by virtue of certain contractual obligations prescribed by the terms of certain indemnities and guarantees to pay certain liabilities of Midcoast Operating in the event of a default.
97
The following table includes assets to be used to settle liabilities of Midcoast Operating and liabilities of Midcoast Operating for which creditors do not have recourse to our general credit as the primary beneficiary. These assets and liabilities are included in our consolidated balance sheet.
| December 31, | ||||||||
| 2016 | 2015 | |||||||
| (in millions) | ||||||||
| ASSETS |
||||||||
| Cash and cash equivalents | $ | 4.1 | $ | 3.4 | ||||
| Restricted cash | $ | — | $ | 6.0 | ||||
| Receivables, trade and other, net | $ | 8.5 | $ | 13.3 | ||||
| Due from General Partner and affiliates | $ | 4.2 | $ | 46.9 | ||||
| Accrued receivables | $ | 20.8 | $ | 56.1 | ||||
| Inventory | $ | 28.1 | $ | 31.9 | ||||
| Other current assets | $ | 60.7 | $ | 118.5 | ||||
| Property, plant and equipment, net | $ | 4,114.5 | $ | 4,226.3 | ||||
| Equity investment in joint ventures | $ | 360.7 | $ | 372.3 | ||||
| Intangible assets, net | $ | 251.8 | $ | 272.9 | ||||
| Other assets, net | $ | 48.0 | $ | 93.9 | ||||
| LIABILITIES |
||||||||
| Accounts payable and other | $ | 66.9 | $ | 87.1 | ||||
| Due to General Partner and affiliates | $ | 15.8 | $ | 28.5 | ||||
| Accrued purchases | $ | 171.8 | $ | 143.8 | ||||
| Property and other taxes payable | $ | 17.2 | $ | 18.4 | ||||
| Other long-term liabilities | $ | 25.8 | $ | 45.9 | ||||
The following table presents our equity investments in joint ventures at the dates indicated. We account for these investments using the equity method.
| Ownership Interest |
December 31, | |||||||||||
| 2016 | 2015 | |||||||||||
| (in millions) | ||||||||||||
| Texas Express Pipeline LLC | 35.0 | % | $ | 332.8 | $ | 343.5 | ||||||
| Texas Express Gathering LLC | 35.0 | % | 27.9 | 28.8 | ||||||||
| Total equity investments in joint ventures | $ | 360.7 | $ | 372.3 | ||||||||
Our 35% aggregate investment in and earnings from the Texas Express NGL system are presented in “Equity investment in joint ventures” on our consolidated statements of financial position and “Equity in earnings of joint ventures” on our consolidated statements of income, respectively. These joint ventures are included in our Gathering, processing and transportation segment. The following tables present summarized balance sheet information as of December 31, 2016 and 2015 and summarized income statement information for the years ended December 31, 2016, 2015 and 2014, for the Texas Express NGL system on a combined, 100% basis:
| December 31, | ||||||||
| 2016 | 2015 | |||||||
| (in millions) | ||||||||
| Current assets | $ | 21.5 | $ | 24.1 | ||||
| Non-current assets | $ | 980.3 | $ | 1,011.3 | ||||
| Current liabilities | $ | 18.3 | $ | 21.5 | ||||
| Non-current liabilities | $ | 1.9 | $ | 1.5 | ||||
| Total equity | $ | 981.6 | $ | 1,012.4 | ||||
98
| December 31, | ||||||||||||
| 2016 | 2015 | 2014 | ||||||||||
| (in millions) | ||||||||||||
| Operating revenues | $ | 135.8 | $ | 130.4 | $ | 78.7 | ||||||
| Operating expenses | $ | 49.2 | $ | 45.1 | $ | 40.7 | ||||||
| Net income | $ | 86.5 | $ | 85.0 | $ | 37.9 | ||||||
We have included in this filing on Form 10-K audited financial statements as of December 31, 2016 and 2015, and for the years ended December 31, 2016, 2015 and 2014 of Texas Express Pipeline LLC.
The following table provides the estimated useful life, gross carrying value, accumulated amortization and net carrying value for each of our major classes of intangible assets:
| Estimated Useful Life | December 31, 2016 | December 31, 2015 | ||||||||||||||||||||||||||
| Gross | Accumulated Amortization |
Net | Gross | Accumulated Amortization |
Net | |||||||||||||||||||||||
| (in millions) | ||||||||||||||||||||||||||||
| Natural gas supply opportunities | 15 – 30 years | $ | 324.1 | $ | (94.4 | ) | $ | 229.7 | $ | 324.1 | $ | (81.9 | ) | $ | 242.2 | |||||||||||||
| Other intangible assets | 3 – 25 years | 84.2 | (62.1 | ) | 22.1 | 91.8 | (61.1 | ) | 30.7 | |||||||||||||||||||
| Total intangible assets | $ | 408.3 | $ | (156.5 | ) | $ | 251.8 | $ | 415.9 | $ | (143.0 | ) | $ | 272.9 | ||||||||||||||
Intangible assets primarily include natural gas supply opportunities, which are derived from growth opportunities present in the Barnett Shale producing zone of North Texas and the Granite Wash reservoir of the Anadarko basin in western Oklahoma and the Texas Panhandle. These natural gas supply opportunities primarily consist of dedicated acreage, whereby any prospective producers commencing drilling in areas served by our assets would be required to connect to our systems.
Other intangible assets include software, customer contracts and contributions in aid of construction, or CIACs. These other intangible assets have estimated useful lives that range as short as three years for software to as long as 25 years for CIACs.
For the years ended December 31, 2016, 2015 and 2014, our amortization expense related to intangible assets totaled $22.8 million, $22.0 million and $15.3 million, respectively. The following table presents our forecast of amortization expense associated with existing intangible assets for the years indicated as follows in millions:
| 2017 | 2018 | 2019 | 2020 | 2021 | ||||||||||||
| $18.0 |
$ 13.5 | $13.4 | $13.4 | $13.4 | ||||||||||||
During May 2015, due to adverse market conditions facing our business, we learned from producers that reductions in drilling will be sustained and prolonged due to continued low prices for natural gas and NGLs. As a result, we determined that the impact on our forecasted operating profits and cash flows for both the gathering, processing and transportation and marketing reporting units for the next five years would be significantly reduced from our prior forecasts.
99
During the second quarter of 2015, we performed the first step of our goodwill impairment analysis and determined that the carrying value of the gathering, processing and transportation and marketing reporting units exceeded fair value. We completed the second step of the goodwill impairment analysis, comparing the implied fair value of the reporting units to the carrying amounts of goodwill, and determined that goodwill was completely impaired in the amounts of $206.1 million and $20.4 million for the Gathering, Processing and Transportation and Logistics and Marketing segments, respectively. The total impairment charge of $226.5 million is presented as “Goodwill impairment” on our consolidated statement of income for the year ended December 31, 2015. We did not record any goodwill impairments during the years ended December 31, 2016 and 2014.
We measured the fair value of our reporting units primarily by using a discounted cash flow analysis. In addition, we also considered overall market capitalization of our business, cash flow measurement data and other factors. Our estimate of fair value required us to use significant unobservable inputs representative of a Level 3 fair value measurement, including assumptions related to the future performance of our gathering, processing and transportation and marketing reporting units.
Accounts payable and other are comprised of the following:
| December 31, | ||||||||
| 2016 | 2015 | |||||||
| (in millions) | ||||||||
| Short term portion of derivative liabilities (see Note 20) | 50.8 | 45.7 | ||||||
| Trade accounts payable | $ | 11.2 | $ | 15.8 | ||||
| Operating accrued liabilities and other | 11.1 | 31.1 | ||||||
| Total accounts payable and other | $ | 73.1 | $ | 92.6 | ||||
The following table presents the carrying amounts of our consolidated debt obligations.
| Interest Rate | December 31, | |||||||||||
| 2016 | 2015 | |||||||||||
| (in millions) | ||||||||||||
| Credit Agreement due September 2018 | 2.990 | % | $ | 420.0 | $ | 490.0 | ||||||
| Series A Senior Notes due September 2019 | 3.560 | % | 75.0 | 75.0 | ||||||||
| Series B Senior Notes due September 2021 | 4.040 | % | 175.0 | 175.0 | ||||||||
| Series C Senior Notes due September 2024 | 4.420 | % | 150.0 | 150.0 | ||||||||
| Total principal amount of debt obligations | 820.0 | 890.0 | ||||||||||
| Unamortized debt issuance costs | (1.5 | ) | (1.8 | ) | ||||||||
| Total | $ | 818.5 | $ | 888.2 | ||||||||
Our interest cost for the years ended December 31, 2016, 2015, and 2014, is comprised of the following:
| December 31, | ||||||||||||
| 2016 | 2015 | 2014 | ||||||||||
| (in millions) | ||||||||||||
| Interest cost incurred | $ | 33.3 | $ | 31.1 | $ | 17.8 | ||||||
| Less: Interest capitalized | — | 1.6 | 1.1 | |||||||||
| Interest expense, net | $ | 33.3 | $ | 29.5 | $ | 16.7 | ||||||
100
The scheduled maturities of outstanding third-party debt, excluding any discounts at December 31, 2016, are summarized as follows:
| (in millions) | ||||
| 2017 | $ | — | ||
| 2018 | 420.0 | |||
| 2019 | 75.0 | |||
| 2020 | — | |||
| 2021 | 175.0 | |||
| Thereafter | 150.0 | |||
| Total | $ | 820.0 | ||
We, Midcoast Operating, and our material domestic subsidiaries, are party to the Credit Agreement, by and among us, as co-borrower and a guarantor, Midcoast Operating, as co-borrower and a guarantor, and our material subsidiaries as guarantors.
The Credit Agreement is a committed senior revolving credit facility (with related letter of credit and swing line facilities) that permits aggregate borrowings of up to, at any one time outstanding, $670.0 million, including up to initially: (1) $90.0 million under the letter of credit facility; and (2) $75.0 million under the swing line facility. Subject to customary conditions, we may request that the lenders’ aggregate commitments be increased to an amount not to exceed $1.0 billion.
On September 3, 2015 we amended our Credit Agreement and decreased the aggregate commitments from the initial aggregate borrowing availability of $850.0 million to $810.0 million. The original term of the Credit Agreement was three years, with an initial maturity date of November 13, 2016, subject to four one-year requests for extension at the lenders’ discretion, two of which we have utilized. On September 3, 2015, we further amended our Credit Agreement to extend the maturity date from September 30, 2017 to September 30, 2018; however, $140.0 million of commitments expired on the original maturity date of November 13, 2016, and an additional $25.0 million of commitments will expire on September 30, 2017.
Loans under the Credit Agreement accrue interest at a per annum rate by reference, at our election, to the Eurodollar rate, which is equal to the London Interbank Offered Rate, or LIBOR, or a comparable or successor rate reasonably approved by the Administrative Agent, or base rate, in each case, plus an applicable margin. The applicable margin on Eurodollar (LIBOR) rate loans ranges from 1.75% to 2.75% and the applicable margin on base rate loans ranges from 0.75% to 1.75%, in each case determined based upon our total leverage ratio (as defined below) at the applicable time. At December 31, 2016, we had $420.0 million in outstanding borrowings under the Credit Agreement at a weighted average interest rate of 2.99%. Under the Credit Agreement, we had net repayments of approximately $70.0 million during the year ended December 31, 2016, which includes gross borrowings of $7,836.3 million and gross repayments of $7,906.3 million.
A letter of credit fee is payable by the borrowers equal to the applicable margin for Eurodollar (LIBOR) rate loans times the daily amount available to be drawn under outstanding letters of credit. A commitment fee is payable by us equal to an applicable margin times the daily unused amount of the lenders’ commitment, which applicable margin ranges from 0.30% to 0.50% based upon our total leverage ratio at the applicable time.
Each of our domestic material subsidiaries has unconditionally guaranteed all existing and future indebtedness and liabilities of the borrowers arising under the Credit Agreement and other loan documents, and each co-borrower has guaranteed all such indebtedness and liabilities of the other co-borrower. The credit facility is unsecured, but security will be provided upon occurrence of any of the following: (1) for two consecutive quarters, the total
101
leverage ratio as described above, exceeds 4.25 to 1.00, or 4.75 to 1.00 during acquisition periods, (2) uncured breach of certain terms and conditions of the Credit Agreement and (3) obtaining a non-investment grade initial debt rating from either S&P or Moody’s.
Additionally, our Credit Agreement contains various covenants and restrictive provisions which limit our ability and that of Midcoast Operating and their subsidiaries to incur certain liens or permit them to exist, merge or consolidate with another company, dispose of assets, make distributions on or redeem or repurchase their equity interests during the continuance of a default, incur or guarantee additional debt, repay subordinated debt prior to maturity, make certain investments and acquisitions, alter their lines of business, enter into certain types of transactions with affiliates and enter into agreements that restrict their ability to perform certain obligations under the Credit Agreement or to make payments to a borrower or any of their material subsidiaries.
Our Credit Agreement also requires compliance with two financial covenants. We are not permitted to allow our ratio of consolidated funded debt to pro forma EBITDA (the total leverage ratio), as of the end of any applicable four-quarter period, to exceed 5.00 to 1.00, or 5.50 to 1.00 during acquisition periods. We must also maintain (on a consolidated basis), as of the end of each applicable four-quarter period, a ratio of pro forma EBITDA to consolidated interest expense for such four-quarter period then ended of at least 2.50 to 1.00.
At December 31, 2016, we were in compliance with the terms of our financial covenants in the Credit Agreement. Due to the extended low commodity price environment and the potential implications on our results of operations, it is likely that we may not meet the total leverage ratio financial covenant at some point during 2017 without further action on our part. Failure to comply with one or both of the financial covenants may result in the occurrence of an event of default under the Credit Agreement, which would result in a cross-default under the note purchase agreement relating to our senior notes. If an event of default were to occur, the lenders could, among other things, terminate their commitments under the Credit Agreement, demand immediate payment of all amounts borrowed by us and Midcoast Operating, trigger the springing liens, and require adequate security or collateral for all outstanding letters of credit outstanding under the facility. In addition, we and Midcoast Operating are restricted under the Credit Agreement from making distributions if there is a continuing default under certain covenants, including the financial covenants. If we are not able to meet the total leverage ratio financial covenant, EEP has indicated to us that it expects to provide certain additional capital contributions to prevent a default under the Credit Agreement. We would also seek a waiver from our lenders, pursue refinancing of the amounts outstanding under the Credit Agreement, or seek to take other action to prevent a default under the Credit Agreement, although there is no assurance that we could obtain any such necessary preventative actions.
These covenants are subject to exceptions and qualifications set forth in the Credit Agreement. At such time as we obtain an investment grade rating from either Moody’s or S&P, certain covenants under the Credit Agreement will no longer be applicable to either the borrowers or the guarantors, or in some instances, any of them (including, but not limited to, the obligation to provide security in certain circumstances, certain restrictions on liens, investments and debt, and restrictions on dispositions). The Credit Agreement also contains customary representations, warranties, indemnities and remedies provisions.
In connection with an amendment to our Credit Agreement in 2014, we entered into an amended and restated subordination agreement by and among us, Midcoast Operating, the other parties from time to time party thereto and EEP in favor of an administrative agent, and for the benefit of the administrative agent and the lenders party to the Credit Agreement, to accommodate the subordination agreement entered into in connection with the Purchase Agreement, described below under “Senior Notes.”
On September 30, 2014, we completed a private offering of $400.0 million of notes consisting of three tranches of senior notes: $75.0 million of 3.56% Series A Senior Notes due in 2019; $175.0 million of 4.04% Series B Senior Notes due in 2021; and $150.0 million of 4.42% Series C Senior Notes due in 2024, collectively the Notes. We pay interest on all of the Notes semi-annually on March 31 and September 30, commencing on March 31, 2015. We received approximately $398.1 million in net proceeds, which were used to repay outstanding
102
indebtedness and for other general partnership purposes. Using a portion of the net proceeds, we settled two interest rate swaps for a net payment of $0.9 million on September 30, 2014, which will be amortized to interest expense over the original five year hedge term.
The Notes were issued pursuant to a Note Purchase Agreement, or the Purchase Agreement, between us and the purchasers named therein. The Notes and all other obligations under the Purchase Agreement are unconditionally guaranteed by each of our domestic material subsidiaries pursuant to a guaranty agreement. Upon certain trigger events, we and the guarantors will grant liens in our assets (subject to certain excluded assets) to secure the obligations under the Notes. There are currently no liens associated with the Notes. The lien triggers becomes inoperable if we obtain an investment grade rating from either Moody’s or S&P.
Additionally, the Purchase Agreement contains various covenants and restrictive provisions which limit the ability of us and our subsidiaries to incur certain liens or permit such liens to exist, merge or consolidate with another company, dispose of assets, make distributions on or redeem or repurchase their equity interests, incur or guarantee additional debt, repay subordinated debt or certain debt owed to affiliates prior to maturity, alter our lines of business, and enter into certain types of transactions with affiliates or subsidiaries that we are permitted to designate as unrestricted subsidiaries.
The Purchase Agreement contains events of default, indemnities, and covenants customary for transactions of this nature. These covenants and restrictive provisions are subject to exceptions and qualifications set forth in the Purchase Agreement. At such time as we obtain an investment grade rating from either Moody’s or S&P, the obligation to provide security in certain circumstances will no longer be applicable to the Partnership or the guarantors and certain restrictions on prepayments of certain subordinated and affiliate will become less restricted.
The Purchase Agreement also requires compliance with two financial covenants. We must not permit the ratio of consolidated funded debt to pro forma EBITDA (the total leverage ratio), as of the end of any applicable four quarter period, to exceed 5.00 to 1.00, or 5.50 to 1.00 during acquisition periods. We also must maintain, on a consolidated basis, as of the end of each applicable four-quarter period, a ratio of pro forma EBITDA to consolidated interest expense for such four quarter period then ended of at least 2.50 to 1.00.
At December 31, 2016, we were in compliance with the terms of our financial covenants under the Purchase Agreement. However, due to the extended low commodity price environment and the potential implications on our results of operations, it is likely that we may not meet the total leverage ratio financial covenant at some point during 2017 without further action on our part. Any failure to comply with one or both of the financial covenants could result in an event of default under the Purchase Agreement and the Notes and result in a cross-default under the Credit Agreement. If an event of default were to occur, the note holders could, among other things, demand immediate payment of the Notes and trigger the springing liens. In addition, we and Midcoast Operating are restricted under the Credit Agreement from making distributions if there is a continuing default under certain covenants, including the financial covenants. Any restrictions in our revolving credit facility could adversely affect our business, financial condition, and results of operations. If we are not able to meet the total leverage ratio financial covenant, EEP has indicated to us that it expects to provide certain additional capital contributions to prevent a default under the Credit Agreement. We would also seek a waiver from the note holders, pursue refinancing of the amounts outstanding under the Notes, or seek to take other action to prevent a default under the Purchase Agreement and the Notes, although there is no assurance that we could obtain any such necessary preventative actions.
The Notes are prepayable at our option, in whole or in part, provided that any such prepayment may incur a “make-whole” premium as specified in the Purchase Agreement. We must offer to prepay the notes upon the occurrence of any change of control. Under the Purchase Agreement, a change of control occurs if EEP or Enbridge ceases to control, directly or indirectly, our general partner. In addition, we must offer to prepay the Notes upon the occurrence of certain asset dispositions if the proceeds therefrom are not timely reinvested in productive assets.
In connection with our entry into the Purchase Agreement, we, along with EEP and the guarantors, entered into a subordination agreement pursuant to which EEP agreed to subordinate its right to payment on obligations owed by Midcoast Operating under the Financial Support Agreement by and between EEP and Midcoast Operating, and
103
liens, if secured, to the rights of the holders under the Purchase Agreement, subject to the terms and conditions of the subordination agreement in favor and for the benefit of the holders of the Notes.
At December 31, 2016, we had approximately $250.0 million of unutilized commitments under the terms of our Credit Agreement, determined as follows:
| (in millions) | ||||
| Total commitments under Credit Agreement | $ | 670.0 | ||
| Amounts outstanding under Credit Agreement | (420.0 | ) | ||
| Total unutilized commitments at December 31, 2016 | $ | 250.0 | ||
The carrying amount of our outstanding borrowings under the Credit Agreement approximates the fair value at December 31, 2016 and 2015, respectively, due to the short-term nature and frequent repricing of the amounts outstanding under these obligations. The outstanding borrowings under the Credit Agreement are included with our long-term debt obligations since we have the ability and the intent to refinance the amounts outstanding on a long-term basis.
The approximate fair values of our fixed-rate debt obligations were $411.4 million and $364.0 million at December 31, 2016 and 2015, respectively. We determined the approximate fair values using a standard methodology that incorporates pricing points that are obtained from independent, third-party investment dealers who actively make markets in our debt securities. We use these pricing points to calculate the present value of the principal obligation to be repaid at maturity and all future interest payment obligations for any debt outstanding. The fair value of our long-term debt obligations is categorized as Level 2 within the fair value hierarchy.
The following is a reconciliation of the beginning and ending aggregate carrying amount of our ARO liabilities for each of the years ended December 31, 2016 and 2015:
| 2016 | 2015 | |||||||
| (in millions) | ||||||||
| Balance at beginning of period | $ | 3.2 | $ | 3.0 | ||||
| Accretion expense | 0.2 | 0.2 | ||||||
| Balance at end of period | $ | 3.4 | $ | 3.2 | ||||
ARO liabilities are included in “Other long-term liabilities” on our consolidated statements of financial position. We do not have any assets that are legally restricted for purposes of settling our ARO liabilities at December 31, 2016 and 2015. In our consolidated statements of income for each of the years ended December 31, 2016, 2015 and 2014, we recorded accretion expense of $0.2 million for ARO liabilities.
As of December 31, 2016 and 2015, our capital accounts consist of general partner interests held by Midcoast Holdings, which is a wholly-owned subsidiary of EEP, and limited partner interests held by EEP and the public. At December 31, 2016 and 2015, our equity interests were distributed as follows:
| December 31, | ||||||||
| 2016 | 2015 | |||||||
| Limited Partner interest held by EEP | 52 | % | 52 | % | ||||
| Limited Partner interest held by the Public | 46 | % | 46 | % | ||||
| General Partner interest | 2 | % | 2 | % | ||||
| 100 | % | 100 | % | |||||
104
As a result of the Merger Agreement, EECI will acquire all of our outstanding publicly held common units. The transaction is expected to close in the second quarter of 2017, subject to customary conditions. Upon closing, we will cease to be a publicly traded partnership or to file reports under the rules and regulations of the SEC. For further details, refer to Note 1. Organization and Nature of Operations.
EEP owned all of our subordinated units. For any quarter during the subordination period, holders of the subordinated units were not be entitled to receive any distribution until holders of Class A common units received the minimum quarterly distribution for such quarter plus any arrearages in the payment of the minimum quarterly distribution from prior quarters during the subordination period. Subordinated units were not eligible to accrue arrearages and holders of Class A common units received a special allocation of gross income for each taxable year during which subordinated units were outstanding that would otherwise have been allocable to holders of subordinated units.
The subordination period began on the closing date of the Offering and extended until the first business day following the date that we had earned and paid distributions of at least (1) $1.25 (the annualized minimum quarterly distribution) on each of the outstanding common units, subordinated units and general partner units for each of three consecutive, non-overlapping four quarter periods ending on or after December 31, 2016, or (2) $1.875 (150% of the annualized minimum quarterly distribution) on each of the outstanding common units, subordinated units and general partner units and the related distributions on the incentive distribution rights for any four-quarter period ending on or after December 31, 2014, in each case provided there are no arrearages in payment of the minimum quarterly distributions on our common units at that time.
The subordination period ended on February 15, 2017. On that date, the outstanding subordinated units converted into a new class of common units, which we refer to as Class B common units, on a one-for-one basis, and all Class A common units are no longer entitled to arrearages. There were no arrearages during the subordination period.
The following table sets forth our distributions, as approved by the board of directors of our General Partner, during the year ended December 31, 2016.
| Distribution Declaration Date |
Record Date | Distribution Payment Date |
Distribution per Unit |
Cash Distributed |
||||||||||||
| (in millions, except per unit amounts) | ||||||||||||||||
| 2016 |
||||||||||||||||
| October 27 | November 7 | November 14 | $ | 0.35750 | $ | 16.5 | ||||||||||
| July 27 | August 5 | August 12 | $ | 0.35750 | $ | 16.5 | ||||||||||
| April 28 | May 6 | May 13 | $ | 0.35750 | $ | 16.5 | ||||||||||
| January 28 | February 5 | February 12 | $ | 0.35750 | $ | 16.5 | ||||||||||
| $ | 66.0 | |||||||||||||||
| 2015 |
||||||||||||||||
| October 29 | November 6 | November 13 | $ | 0.35750 | $ | 16.5 | ||||||||||
| July 29 | August 7 | August 14 | $ | 0.35250 | $ | 16.3 | ||||||||||
| April 29 | May 8 | May 15 | $ | 0.34750 | $ | 16.0 | ||||||||||
| January 28 | February 6 | February 13 | $ | 0.34250 | $ | 15.8 | ||||||||||
| 64.6 | ||||||||||||||||
| 2014 |
||||||||||||||||
| October 30 | November 7 | November 14 | $ | 0.33750 | $ | 15.6 | ||||||||||
| July 30 | August 7 | August 14 | $ | 0.32500 | $ | 15.0 | ||||||||||
| April 29 | May 8 | May 15 | $ | 0.31250 | $ | 14.4 | ||||||||||
| January 29 | February 7 | February 14 | $ | 0.16644 | $ | 7.7 | ||||||||||
| 52.7 | ||||||||||||||||
105
Cash distributed to partners is reflected in “Distributions to partners,” on our consolidated statements of cash flows. We paid cash distributions to EEP for its ownership interest in us totaling $35.6 million and $34.8 million for the years ended December 31, 2016 and 2015, respectively.
Midcoast Operating paid cash distributions to EEP for its ownership interest in Midcoast Operating totaling $82.5 million and $97.7 million for the years ended December 31, 2016 and 2015, respectively. These amounts are reflected in “Distributions to noncontrolling interest” in our consolidated statements of cash flows.
On July 29, 2015, the partners of Midcoast Operating approved an amendment to Midcoast Operating’s limited partnership agreement that would potentially enhance our distributable cash flow, demonstrating EEP’s further support of our ongoing cash distribution strategy and growth outlook. The amendment provides a mechanism for us to receive increased quarterly distributions from Midcoast Operating and for EEP to receive reduced quarterly distributions if our declared distribution exceeds our distributable cash, as that term is defined in Midcoast Operating’s limited partnership agreement. Midcoast Operating’s adjustment of EEP’s distribution will be limited by EEP’s pro rata share of the Midcoast Operating quarterly cash distribution and a maximum of $0.005 per unit quarterly distribution increase by us. There is no requirement for us to compensate EEP for these adjusted distributions, except for settling our capital accounts with Midcoast Operating in a liquidation scenario. The amendment to the limited partnership agreement and the support it provides to our cash distribution is effective with the quarter ended June 30, 2015, and continues through and including the distribution made for the quarter ending December 31, 2017. For the year ended December 31, 2015, we did not receive an increased allocation of cash distributions from Midcoast Operating as distributable cash flow we generated exceeded the cash distribution amount we declared for payout. For the year ended December 31, 2016, EEP’s distributions from Midcoast Operating were reduced by $15.9 million.
On July 1, 2014, we acquired a 12.6% limited partner interest in Midcoast Operating from EEP for $350.0 million, which brought our total ownership interest in Midcoast Operating to 51.6%. We recorded the change in our total ownership interest as an equity transaction. No gain on the acquisition was recognized in our consolidated statements of income or comprehensive income. We reduced the book value of the related “Noncontrolling interest” in Midcoast Operating by $622.0 million in our consolidated statements of financial position as of September 30, 2014. The $272.0 million difference between the acquisition price and the book value of the noncontrolling interest was recorded as an increase to the partners’ capital accounts on a pro-rata basis. In addition, accumulated other comprehensive income, or AOCI, of $0.9 million representing the noncontrolling interest of AOCI for Midcoast Operating was reclassified to AOCI attributable to us.
In connection with our LTIP, we filed a registration statement on Form S-8 with the SEC registering the issuance of 3,750,000 Class A common units that are issuable pursuant to awards that may be granted under our LTIP. As of December 31, 2016, we had not granted any awards for, or that are convertible into, Class A common units under our LTIP. Upon closing of the Merger, we plan to terminate the registration statement on Form S-8 and remove the unissued shares from registration. No new awards will be granted under that LTIP and upon payout of the currently outstanding PSUs under the LTIP, we expect to terminate the LTIP. For further details, refer to Note 19. Equity-Based Compensation.
Effective February 2, 2016, we terminated our shelf registration statement on Form S-3 filed with the Securities and Exchange Commission with a proposed aggregate offering price for all securities registered of $1.5 billion. No issuances were made under this registration statement.
106
The 2013 Midcoast Energy Partners, L.P. Long-Term Incentive Plan, or the LTIP, provides for the grant of, from time to time at the discretion of the board of directors of our General Partner or any delegate thereof, subject to applicable law, unit awards, restricted units, phantom units, unit options, unit appreciation rights, distribution equivalent rights and other unit-based awards, provided that while we are an affiliate of Enbridge, awards will only be granted following a recommendation of the board of directors or compensation committee of Enbridge to the board of our General Partner. The purpose of awards under the LTIP is to provide additional incentive compensation to individuals providing services to us, and to align the economic interests of such individuals with the interests of our unitholders.
No new awards will be granted under that LTIP and the only awards currently granted under the LTIP are Performance Stock Units, or PSUs. PSUs are granted to employees of affiliates of our General Partner performing services on our behalf and provide for cash awards to be paid at the end of the three-year term, at which time the PSUs will vest 100%. Awards are currently calculated by multiplying the number of PSUs outstanding at the end of the performance period by the weighted-average price of our Class A common units for the 20-trading days prior to the maturity of the PSUs and by a performance multiplier. Any cash distributions paid will be notionally reinvested during the term of the PSUs.
The performance multiplier ranges from zero, if our performance fails to meet threshold performance levels, to a maximum of two if we perform within the highest range of its performance targets. The PSUs derive the performance multiplier through a calculation of our distributable cash flow per unit relative to targets established at the time of grant and yield relative to a specified peer group of companies.
The following table presents PSU activity for the periods indicated:
| Performance Stock Units |
Weighted Average Remaining Contractual Term (years) |
Aggregate Intrinsic Value (in millions) |
||||||||||
| January 1, 2015 | — | |||||||||||
| Units granted | 340,900 | |||||||||||
| Units matured | — | |||||||||||
| Units forfeited | (2,898 | ) | ||||||||||
| Distribution reinvested | 38,518 | |||||||||||
| December 31, 2015 | 376,520 | 2.0 | $ | 3.7 | ||||||||
| Units granted | 546,610 | |||||||||||
| Units matured | — | |||||||||||
| Units forfeited | (69,447 | ) | ||||||||||
| Distribution reinvested | 144,371 | |||||||||||
| December 31, 2016 | 998,054 | 1.6 | $ | 6.0 | ||||||||
PSUs are paid in cash and therefore classified as a liability award. The liability is re-measured at fair value on each reporting date until the award is settled, with the offset for the change in fair value being recorded as compensation expense based on the percentage of the requisite service that has been rendered at the reporting date. During the vesting term, compensation expense is determined based on the number of PSUs outstanding, the current market price of our Class A common units, dividends reinvested, and performance multipliers. The LTIP agreement and the individual award agreements are between our General Partner and the participants in the LTIP agreement. The associated compensation costs and liability are recorded in our consolidated financial statements based on the approved allocation methodology as some of the recipients of our PSUs provide shared services to us, EEP and other Enbridge entities. Similar to other employee compensation costs, Enbridge Employee Services Incorporated, or EESI, will make the PSU payments to the LTIP participants on behalf of us, EEP and other Enbridge entities who will then reimburse EESI for their respective obligation via an affiliate payable for the disbursements made to the participants.
107
Performance multipliers of 1.25 and 0.25 for the PSU grants in 2016 and 2015, respectively, based on estimates as of December 31, 2016 were used to calculate the compensation expense for the year ended December 31, 2016. A performance multiplier of 1.00 for the PSU grant in 2015, based on estimates as of December 31, 2015 was used to calculate the compensation expense for the year ended December 31, 2015.
For the years ended December 31, 2016 and 2015, compensation expense recorded for the PSUs was $1.0 million and $1.2 million, respectively, of which our allocated share was estimated $0.3 million and $0.4 million, respectively. As of December 31, 2016, the unrecognized compensation expense related to non-vested units granted was $6.4 million, of which our allocated share is estimated to be $1.6 million, and is expected to be fully recognized over a weighted-average period of approximately two years.
Our net income and cash flows are subject to volatility stemming from fluctuations in commodity prices of natural gas, NGLs, crude oil and related products in addition to fractionation margins. Fractionation margins represent the relative difference between the price we receive from NGL and condensate sales and the corresponding costs of natural gas we purchase for processing. Our exposure to commodity price risk exists within both of our segments. We use derivative financial instruments (i.e., futures, forwards, swaps, options, and other financial instruments with similar characteristics) to manage the risks associated with market fluctuations in commodity prices, as well as to reduce the volatility in our cash flows. Based on our risk management policies, all of our derivative financial instruments are employed in connection with an underlying asset, liability and/or forecasted transaction and are not entered into with the objective of speculating on commodity prices. We have hedged a portion of our exposure to the variability in future cash flows associated with commodity price risks in future periods in accordance with our risk management policies. Our derivative instruments that are designated for hedge accounting under authoritative guidance are classified as cash flow hedges.
Our derivative financial instruments are included at their fair values in the consolidated statements of financial position as follows:
| December 31, | ||||||||
| 2016 | 2015 | |||||||
| (in millions) | ||||||||
| Other current assets | $ | 44.1 | $ | 117.3 | ||||
| Other assets, net | 3.2 | 39.2 | ||||||
| Accounts payable and other(1) | (50.8 | ) | (45.7 | ) | ||||
| Other long-term liabilities | (3.5 | ) | (18.3 | ) | ||||
| $ | (7.0 | ) | $ | 92.5 | ||||

| (1) | Includes $12.6 million of cash collateral at December 31, 2015. |
The changes in the assets and liabilities associated with our derivatives are primarily attributable to the effects of new derivative transactions we have entered at prevailing market prices, settlement of maturing derivatives and the change in forward market prices of our remaining hedges. Our portfolio of derivative financial instruments is largely comprised of natural gas, NGL and crude oil sales and purchase contracts.
108
The table below summarizes our derivative balances by counterparty credit quality (any negative amounts represent our net obligations to pay the counterparty):
| December 31, | ||||||||
| 2016 | 2015 | |||||||
| (in millions) | ||||||||
| Counterparty Credit Quality(1) |
||||||||
| AA(2) | $ | 2.5 | $ | 67.6 | ||||
| A | (9.8 | ) | 24.1 | |||||
| Lower than A | 0.3 | 0.8 | ||||||
| $ | (7.0 | ) | $ | 92.5 | ||||

| (1) | As determined by nationally-recognized statistical ratings organizations. |
| (2) | Includes $12.6 million of cash collateral at December 31, 2015. |
As the net value of our derivative financial instruments has decreased in response to changes in forward commodity prices, our outstanding financial exposure to third parties has also decreased. When credit thresholds are met pursuant to the terms of our ISDA® financial contracts, we have the right to require collateral from our counterparties. We include any cash collateral received in the balances listed above. At December 31, 2016, we did not have any cash collateral on our asset exposures. At December 31, 2015, our short-term liabilities included $12.6 million relating to cash collateral on our asset exposures. Cash collateral is classified as “Restricted cash” in our consolidated statements of financial position. As of December 31, 2015, all of our cash collateral was held directly by EEP.
At December 31, 2016, we provided no letters of credit relating to our liability exposures pursuant to the margin thresholds in effect under our ISDA® agreements. At December 31, 2015, we provided letters of credit totaling $7.5 million. The ISDA® agreements and associated credit support, which govern our financial derivative transactions, contain no credit rating downgrade triggers that would accelerate the maturity dates of our outstanding transactions. A change in ratings is not an event of default under these instruments, and the maintenance of a specific minimum credit rating is not a condition to transacting under the ISDA® agreements. In the event of a credit downgrade, additional collateral may be required to be posted under the agreement if we are in a liability position to our counterparty, but the agreement will not automatically terminate and require immediate settlement of all future amounts due.
The ISDA® agreements, in combination with our master netting agreements, and credit arrangements governing our commodity swaps require that collateral be posted per tiered contractual thresholds based on the credit rating of each counterparty. We generally provide letters of credit to satisfy such collateral requirements under our ISDA® agreements. These agreements will require additional collateral postings of up to 100% on net liability positions in the event of a credit downgrade below investment grade. Automatic termination clauses which exist are related only to non-performance activities, such as the refusal to post collateral when contractually required to do so. When we are holding an asset position, our counterparties are likewise required to post collateral on their liability (our asset) exposures, also determined by tiered contractual collateral thresholds. Counterparty collateral may consist of cash or letters of credit, both of which must be fulfilled with immediately available funds.
We do not currently have a credit rating. For purposes of our ISDA® agreements, we calculate an implied credit rating based on EEP’s credit ratings. In the event that our implied credit ratings were to decline below the lowest level of investment grade, as determined by Standard & Poor’s and Moody’s, we would be required to provide additional amounts under our existing letters of credit to meet the requirements of our ISDA® agreements. For example, if our implied credit ratings had been below the lowest level of investment grade at December 31, 2016, we would have been required to provide additional letters of credit in the amount of $11.7 million related to our open positions.
109
At December 31, 2016 and 2015, we had credit concentrations in the following industry sectors, as presented below:
| December 31, | ||||||||
| 2016 | 2015 | |||||||
| (in millions) | ||||||||
| United States financial institutions and investment banking entities(1) | $ | (6.4 | ) | $ | 80.8 | |||
| Non-United States financial institutions | (5.7 | ) | (12.3 | ) | ||||
| Integrated oil companies | 1.0 | 0.6 | ||||||
| Other | 4.1 | 23.4 | ||||||
| $ | (7.0 | ) | $ | 92.5 | ||||

| (1) | Includes $12.6 million of cash collateral at December 31, 2015. |
Gross derivative balances are presented below before the effects of collateral received or posted and without the effects of master netting arrangements. Both our assets and liabilities are adjusted for non-performance risk, which is statistically derived. This credit valuation adjustment model considers existing derivative asset and liability balances in conjunction with contractual netting and collateral arrangements, current market data such as credit default swap rates and bond spreads and probability of default assumptions to quantify an adjustment to fair value. For credit modeling purposes, collateral received is included in the calculation of our assets, while any collateral posted is excluded from the calculation of the credit adjustment. Our credit exposure for these over-the-counter, or OTC, derivatives is directly with our counterparty and continues until the maturity or termination of the contracts.
| Financial Position Location | Asset Derivatives | Liability Derivatives | ||||||||||||||||||
| Fair Value at December 31, |
Fair Value at December 31, |
|||||||||||||||||||
| 2016 | 2015 | 2016 | 2015 | |||||||||||||||||
| (in millions) | ||||||||||||||||||||
| Derivatives not designated as hedging instruments: |
||||||||||||||||||||
| Commodity contracts | Other current assets | $ | 44.1 | $ | 117.3 | $ | — | $ | — | |||||||||||
| Commodity contracts | Other assets, net | 3.2 | 39.2 | — | — | |||||||||||||||
| Commodity contracts | Accounts payable and other(1) | — | — | (50.8 | ) | (33.1 | ) | |||||||||||||
| Commodity contracts | Other long-term liabilities | — | — | (3.5 | ) | (18.3 | ) | |||||||||||||
| Total derivative instruments | $ | 47.3 | $ | 156.5 | $ | (54.3 | ) | $ | (51.4 | ) | ||||||||||

| (1) | Excludes total of $12.6 million of cash collateral at December 31, 2015. |
We record the change in fair value of our highly effective cash flow hedges in accumulated other comprehensive income, or AOCI, until the derivative financial instruments are settled, at which time they are reclassified to earnings. As of December 31, 2016 and 2015, we included in AOCI unrecognized losses of approximately $0.5 million and $0.4 million, respectively, associated with derivative financial instruments that qualified for and were classified as cash flow hedges of forecasted transactions that were subsequently de-designated, settled, or terminated. These losses are reclassified to earnings over the periods during which the originally hedged forecasted transactions affect earnings.
During the year ended December 31, 2015, unrealized commodity hedge gains of $1.5 million were de-designated as a result of the hedges no longer meeting hedge accounting criteria. We had no commodity hedges de-designated during the year ended December 31, 2016. We estimate that approximately $0.2 million, representing net losses from our cash flow hedging activities based on pricing and positions at December 31, 2016, will be reclassified from AOCI to earnings during the next 12 months.
110
| Derivatives in Cash Flow Hedging Relationships |
Amount of Gain (Loss) Recognized in AOCI on Derivative (Effective Portion) |
Location of Gain (Loss) Reclassified from AOCI to Earnings (Effective Portion) |
Amount of Gain (Loss) Reclassified from AOCI to Earnings (Effective Portion) |
Location of Gain (Loss) Recognized in Earnings on Derivative (Ineffective Portion and Amount Excluded from Effectiveness Testing)(1) |
Amount of Gain (Loss) Recognized in Earnings on Derivative (Ineffective Portion and Amount Excluded from Effectiveness Testing)(1) |
|||||||||||||||
| (in millions) | ||||||||||||||||||||
| For the year ended December 31, 2016 |
||||||||||||||||||||
| Interest rate contracts | $ | — | Interest expense | $ | (0.2 | ) | Interest expense | $ | — | |||||||||||
| Commodity contracts | — | Commodity costs | 0.3 | Commodity costs | — | |||||||||||||||
| Total | $ | — | $ | 0.1 | $ | — | ||||||||||||||
| For the year ended December 31, 2015 |
||||||||||||||||||||
| Interest rate contracts | $ | — | Interest expense | $ | (0.2 | ) | Interest expense | $ | — | |||||||||||
| Commodity contracts | (24.2 | ) | Commodity costs | 32.9 | Commodity costs | (4.1 | ) | |||||||||||||
| Total | $ | (24.2 | ) | $ | 32.7 | $ | (4.1 | ) | ||||||||||||
| For the year ended December 31, 2014 |
||||||||||||||||||||
| Commodity contracts | $ | 29.9 | Commodity costs | $ | (5.8 | ) | Commodity costs | $ | 5.6 | |||||||||||

| (1) | Includes only the ineffective portion of derivatives that are designated as hedging instruments and does not include net gains or losses associated with derivatives that do not qualify for hedge accounting treatment. |
| Cash Flow Hedges | ||||||||
| 2016 | 2015 | |||||||
| (in millions) | ||||||||
| Balance at January 1 | $ | (0.9 | ) | $ | 11.6 | |||
| Other comprehensive income before reclassifications(1) | — | 4.4 | ||||||
| Amounts reclassified from AOCI(2)(3) | 0.5 | (17.0 | ) | |||||
| Tax benefit | — | 0.1 | ||||||
| Net other comprehensive loss | $ | 0.5 | $ | (12.5 | ) | |||
| Balance at December 31 | $ | (0.4 | ) | $ | (0.9 | ) | ||

| (1) | Excludes NCI gains of $4.0 million reclassified from AOCI at December 31, 2015. |
| (2) | Excludes NCI losses of $0.6 million and $15.8 million reclassified from AOCI at December 31, 2016 and 2015, respectively. |
| (3) | For additional details on the amounts reclassified from AOCI, reference the Reclassifications from Accumulated Other Comprehensive Income table below. |
| December 31, | ||||||||||||
| 2016 | 2015 | 2014 | ||||||||||
| (in millions) | ||||||||||||
| Losses (gains) on cash flow hedges: |
||||||||||||
| Interest Rate Contracts(1) | $ | 0.2 | $ | — | $ | — | ||||||
| Commodity Contracts(2)(3) | 0.3 | (17.0 | ) | 1.8 | ||||||||
| Total Reclassifications from AOCI | $ | 0.5 | $ | (17.0 | ) | $ | 1.8 | |||||

| (1) | Loss reported within “Interest expense, net” in the consolidated statements of income. |
| (2) | Loss (gain) reported within “Commodity costs” in the consolidated statements of income. |
| (3) | Excludes NCI losses of $0.6 million, $15.8 million and gains of $4.0 million reclassified from AOCI for the years ended December 31, 2016, 2015 and 2014, respectively. |
111
| Derivatives Not Designated as Hedging Instruments |
Location of Gain or (Loss) Recognized in Earnings |
December 31, | ||||||||||||||
| 2016 | 2015 | 2014 | ||||||||||||||
| Amount of Gain or (Loss) Recognized in Earnings(1)(2) |
||||||||||||||||
| (in millions) | ||||||||||||||||
| Commodity contracts | Commodity sales | $ | 0.3 | $ | (23.3 | ) | $ | 23.7 | ||||||||
| Commodity contracts | Commodity sales – affiliate | — | (0.3 | ) | 0.3 | |||||||||||
| Commodity contracts | Commodity costs(3) |
(41.7 | ) | 65.7 | 136.8 | |||||||||||
| Total | $ | (41.4 | ) | $ | 42.1 | $ | 160.8 | |||||||||

| (1) | Does not include settlements associated with derivative instruments that settle through physical delivery. |
| (2) | Includes only net gains or losses associated with those derivatives that do not receive hedge accounting treatment and does not include the ineffective portion of derivatives that are designated as hedging instruments. |
| (3) | Includes settlement gains of $70.7 million, $96.3 million, and $8.0 million for the years ended December 31, 2016, 2015 and 2014, respectively. |
We record the fair market value of our derivative financial and physical instruments in the consolidated statements of financial position as current and long-term assets or liabilities on a gross basis. However, the terms of the ISDA®, which govern our financial contracts and our other master netting agreements, allow the parties to elect in respect of all transactions under the agreement, in the event of a default and upon notice to the defaulting party, for the non-defaulting party to set-off all settlement payments, collateral held and any other obligations (whether or not then due), which the non-defaulting party owes to the defaulting party. The effect of the rights of set-off are outlined below:
| As of December 31, 2016 | ||||||||||||||||||||
| Gross Amount of Recognized Assets |
Gross Amount Offset in the Statement of Financial Position |
Net Amount of Assets Presented in the Statement of Financial Position |
Gross Amount Not Offset in the Statement of Financial Position |
Net Amount | ||||||||||||||||
| (in millions) | ||||||||||||||||||||
| Description: |
||||||||||||||||||||
| Derivatives | $ | 47.3 | $ | — | $ | 47.3 | $ | (40.2 | ) | $ | 7.1 | |||||||||
| As of December 31, 2015 | ||||||||||||||||||||
| Gross Amount of Recognized Assets |
Gross Amount Offset in the Statement of Financial Position |
Net Amount of Assets Presented in the Statement of Financial Position |
Gross Amount Not Offset in the Statement of Financial Position(1) |
Net Amount | ||||||||||||||||
| (in millions) | ||||||||||||||||||||
| Description: |
||||||||||||||||||||
| Derivatives | $ | 156.5 | $ | — | $ | 156.5 | $ | (41.5 | ) | $ | 115.0 | |||||||||

| (1) | Includes $12.6 million of cash collateral at December 31, 2015. |
| As of December 31, 2016 | ||||||||||||||||||||
| Gross Amount of Recognized Liabilities |
Gross Amount Offset in the Statement of Financial Position |
Net Amount of Liabilities Presented in the Statement of Financial Position |
Gross Amount Not Offset in the Statement of Financial Position |
Net Amount | ||||||||||||||||
| (in millions) | ||||||||||||||||||||
| Description: |
||||||||||||||||||||
| Derivatives | $ | (54.3 | ) | $ | — | $ | (54.3 | ) | $ | 40.2 | $ | (14.1 | ) | |||||||
112
| As of December 31, 2015 | ||||||||||||||||||||
| Gross Amount of Recognized Liabilities(1) |
Gross Amount Offset in the Statement of Financial Position |
Net Amount of Liabilities Presented in the Statement of Financial Position |
Gross Amount Not Offset in the Statement of Financial Position(1) |
Net Amount | ||||||||||||||||
| (in millions) | ||||||||||||||||||||
| Description: |
||||||||||||||||||||
| Derivatives | $ | (64.0 | ) | $ | — | $ | (64.0 | ) | $ | 41.5 | $ | (22.5 | ) | |||||||

| (1) | Includes $12.6 million of cash collateral at December 31, 2015. |
The following table sets forth by level within the fair value hierarchy of our net financial assets and liabilities that were accounted for at fair value on a recurring basis as of December 31, 2016 and 2015. We classify financial assets and liabilities in their entirety based on the lowest level of input that is significant to the fair value measurement. Our assessment of the significance of a particular input to the fair value measurement requires judgment and may affect our valuation of the financial assets and liabilities and their placement within the fair value hierarchy.
| December 31, 2016 | December 31, 2015 | |||||||||||||||||||||||||||||||
| Level 1 | Level 2 | Level 3 | Total | Level 1 | Level 2 | Level 3 | Total | |||||||||||||||||||||||||
| (in millions) | ||||||||||||||||||||||||||||||||
| Commodity contracts: |
||||||||||||||||||||||||||||||||
| Financial | $ | — | $ | (2.5 | ) | $ | (0.1 | ) | $ | (2.6 | ) | $ | — | $ | 1.3 | $ | 8.9 | $ | 10.2 | |||||||||||||
| Physical | — | — | 2.6 | 2.6 | — | — | 0.6 | 0.6 | ||||||||||||||||||||||||
| Commodity options | — | — | (7.0 | ) | (7.0 | ) | — | — | 94.3 | 94.3 | ||||||||||||||||||||||
| $ | — | $ | (2.5 | ) | $ | (4.5 | ) | $ | (7.0 | ) | $ | — | $ | 1.3 | $ | 103.8 | $ | 105.1 | ||||||||||||||
| Cash Collateral | — | (12.6 | ) | |||||||||||||||||||||||||||||
| Total | $ | (7.0 | ) | $ | 92.5 | |||||||||||||||||||||||||||
Data from pricing services and published indices are used to measure the fair value of our Level 3 derivative instruments on a recurring basis. We may also use these inputs with internally developed methodologies that result in our best estimate of fair value. The inputs listed in the table below would have a direct impact on the fair values of the listed instruments. The significant unobservable inputs used in the fair value measurement of the commodity derivatives (natural gas, NGLs and crude) are forward commodity prices. The significant unobservable inputs used in determining the fair value measurement of options are price and volatility. Forward commodity price in isolation has a direct relationship to the fair value of a commodity contract in a long position and an inverse relationship to a commodity contract in a short position. Volatility has a direct relationship to the fair value of an option contract. Generally, a change in the estimate of forward commodity prices is unrelated to a change in the estimate of volatility of prices. A change to the credit valuation has an inverse relationship to the fair value of our derivative contracts.
113
| Contract Type | Fair Value at December 31, 2016(2) | Valuation Technique |
Unobservable Input |
Range(1) | Units | |||||||||||||||||||||||
| Lowest | Highest | Weighted Average |
||||||||||||||||||||||||||
| (in millions) | ||||||||||||||||||||||||||||
| Commodity Contracts – Financial | ||||||||||||||||||||||||||||
| Natural Gas | $ | 4.7 | Market Approach | Forward Natural Gas Price | 3.18 | 3.93 | 3.58 | MMBtu | ||||||||||||||||||||
| NGLs | (4.8 | ) | Market Approach | Forward NGL Price | 0.27 | 1.23 | 0.64 | Gal | ||||||||||||||||||||
| Commodity Contracts – Physical |
||||||||||||||||||||||||||||
| Natural Gas | 0.7 | Market Approach | Forward Natural Gas Price | 2.72 | 4.16 | 3.49 | MMBtu | |||||||||||||||||||||
| Crude Oil | (1.2 | ) | Market Approach | Forward Crude Oil Price | 39.21 | 55.62 | 52.00 | Bbl | ||||||||||||||||||||
| NGLs | 3.1 | Market Approach | Forward NGL Price | 0.27 | 1.31 | 0.48 | Gal | |||||||||||||||||||||
| Commodity Options |
||||||||||||||||||||||||||||
| Natural Gas, Crude and NGLs | (7.0 | ) | Option Model | Option Volatility | 22 | % | 33 | % | 25 | % | ||||||||||||||||||
| Total Fair Value | $ | (4.5 | ) | |||||||||||||||||||||||||

| (1) | Prices are in dollars per MMBtu for natural gas, dollars per Gallon, or Gal, for NGLs, and Bbl for crude oil. |
| (2) | Fair values include credit valuation adjustment gains of approximately $0.1 million. |
| Contract Type | Fair Value at December 31, 2015(2) | Valuation Technique |
Unobservable Input |
Range(1) | Units | |||||||||||||||||||||||
| Lowest | Highest | Weighted Average |
||||||||||||||||||||||||||
| (in millions) | ||||||||||||||||||||||||||||
| Commodity Contracts – Financial | ||||||||||||||||||||||||||||
| Natural Gas | $ | 0.3 | Market Approach | Forward Natural Gas Price | 2.27 | 3.07 | 2.64 | MMBtu | ||||||||||||||||||||
| NGLs | 8.6 | Market Approach | Forward NGL Price | 0.16 | 0.93 | 0.41 | Gal | |||||||||||||||||||||
| Commodity Contracts – Physical |
||||||||||||||||||||||||||||
| Natural Gas | (2.5 | ) | Market Approach | Forward Natural Gas Price | 2.08 | 3.44 | 2.33 | MMBtu | ||||||||||||||||||||
| Crude Oil | - | Market Approach | Forward Crude Oil Price | 26.50 | 38.41 | 37.29 | Bbl | |||||||||||||||||||||
| NGLs | 3.1 | Market Approach | Forward NGL Price | 0.16 | 1.20 | 0.40 | Gal | |||||||||||||||||||||
| Commodity Options |
||||||||||||||||||||||||||||
| Natural Gas, Crude and NGLs | 94.3 | Option Model | Option Volatility | 13 | % | 74 | % | 36 | % | |||||||||||||||||||
| Total Fair Value | $ | 103.8 | ||||||||||||||||||||||||||

| (1) | Prices are in dollars per MMBtu for natural gas, Gal for NGLs and Bbl for crude oil. |
| (2) | Fair values include credit valuation adjustment losses of approximately $0.3 million. |
114
The table below provides a reconciliation of changes in the fair value of our Level 3 financial assets and liabilities measured on a recurring basis from January 1, 2016 to December 31, 2016. No transfers of assets between any of the Levels occurred during the period.
| Commodity Financial Contracts |
Commodity Physical Contracts |
Commodity Options |
Total | |||||||||||||
| (in millions) | ||||||||||||||||
| Beginning balance as of January 1, 2016 | $ | 8.9 | $ | 0.6 | $ | 94.3 | $ | 103.8 | ||||||||
| Transfer in (out) of Level 3(1) | — | — | — | — | ||||||||||||
| Gains or losses included in earnings: |
||||||||||||||||
| Reported in Commodity sales | — | (20.4 | ) | — | (20.4 | ) | ||||||||||
| Reported in Commodity costs | (2.2 | ) | 24.4 | (32.5 | ) | (10.3 | ) | |||||||||
| Gains or losses included in other comprehensive income: |
||||||||||||||||
| Purchases, issuances, sales and settlements: |
||||||||||||||||
| Purchases | — | — | — | — | ||||||||||||
| Sales | — | — | 0.7 | 0.7 | ||||||||||||
| Settlements(2) | (6.8 | ) | (2.0 | ) | (69.5 | ) | (78.3 | ) | ||||||||
| Ending balance as of December 31, 2016 | $ | (0.1 | ) | $ | 2.6 | $ | (7.0 | ) | $ | (4.5 | ) | |||||
| Amounts reported in Commodity sales | $ | — | $ | 0.3 | $ | — | $ | 0.3 | ||||||||
| Amount of changes in net assets attributable to the change in unrealized gains or losses related to assets and liabilities still held at the reporting date: |
||||||||||||||||
| Reported in Commodity sales | $ | — | $ | (1.5 | ) | $ | — | $ | (1.5 | ) | ||||||
| Reported in Commodity costs | $ | 0.9 | $ | 4.0 | $ | (21.2 | ) | $ | (16.3 | ) | ||||||

| (1) | Our policy is to recognize transfers as of the last day of the reporting period. |
| (2) | Settlements represent the realized portion of forward contracts. |
115
The following table provides summarized information about the fair values of expected cash flows of our outstanding commodity based swaps and physical contracts at December 31, 2016 and 2015:
| At December 31, 2016 | At December 31, 2015 | |||||||||||||||||||||||||||||||
| Wtd. Average Price(2) | Fair Value | Fair Value(3) | ||||||||||||||||||||||||||||||
| Commodity | Notional(1) | Receive | Pay | Asset | Liability | Asset | Liability | |||||||||||||||||||||||||
| (in millions) | ||||||||||||||||||||||||||||||||
| Portion of contracts maturing in 2017 |
||||||||||||||||||||||||||||||||
| Swaps |
||||||||||||||||||||||||||||||||
| Receive variable/pay fixed | Natural Gas | 5,145,880 | $ | 3.51 | $ | 3.00 | $ | 2.6 | $ | — | $ | — | $ | — | ||||||||||||||||||
| NGL | 4,356,500 | $ | 29.43 | $ | 24.51 | $ | 21.4 | $ | — | $ | — | $ | (4.5 | ) | ||||||||||||||||||
| Crude Oil | 736,750 | $ | 56.00 | $ | 62.53 | $ | 0.9 | $ | (5.6 | ) | $ | — | $ | (10.9 | ) | |||||||||||||||||
| Receive fixed/pay variable | NGL | 6,006,000 | $ | 25.74 | $ | 30.32 | $ | — | $ | (27.5 | ) | $ | 3.3 | $ | (0.1 | ) | ||||||||||||||||
| Crude Oil | 867,750 | $ | 59.69 | $ | 55.69 | $ | 5.7 | $ | (2.2 | ) | $ | 10.9 | $ | — | ||||||||||||||||||
| Receive variable/pay variable | Natural Gas | 22,230,000 | $ | 3.59 | $ | 3.49 | $ | 2.5 | $ | (0.4 | ) | $ | 0.5 | $ | (0.2 | ) | ||||||||||||||||
| Physical Contracts |
||||||||||||||||||||||||||||||||
| Receive variable/pay fixed | Natural Gas | 32,400 | $ | 3.68 | $ | 3.49 | $ | — | $ | — | $ | — | $ | — | ||||||||||||||||||
| NGL | 412,090 | $ | 23.61 | $ | 21.56 | $ | 0.9 | $ | — | $ | — | $ | — | |||||||||||||||||||
| Receive fixed/pay variable | Natural Gas | 69,600 | $ | 3.56 | $ | 3.67 | $ | — | $ | — | $ | — | $ | — | ||||||||||||||||||
| NGL | 264,380 | $ | 33.22 | $ | 37.21 | $ | — | $ | (1.2 | ) | $ | — | $ | — | ||||||||||||||||||
| Receive variable/pay variable | Natural Gas | 49,299,457 | $ | 3.54 | $ | 3.52 | $ | 0.6 | $ | — | $ | 0.1 | $ | — | ||||||||||||||||||
| NGL | 8,269,007 | $ | 21.85 | $ | 21.61 | $ | 2.6 | $ | (0.6 | ) | $ | — | $ | — | ||||||||||||||||||
| Crude Oil | 453,392 | $ | 50.34 | $ | 52.85 | $ | 0.7 | $ | (2.0 | ) | $ | — | $ | — | ||||||||||||||||||
| Portion of contracts maturing in 2018 |
||||||||||||||||||||||||||||||||
| Physical Contracts |
||||||||||||||||||||||||||||||||
| Receive variable/pay variable | Natural Gas | 2,193,804 | $ | 3.16 | $ | 3.13 | $ | 0.1 | $ | — | $ | 0.1 | $ | — | ||||||||||||||||||
| NGL | 6,756,250 | $ | 19.36 | $ | 19.15 | $ | 1.4 | $ | — | $ | — | $ | — | |||||||||||||||||||
| Portion of contracts maturing in 2019 |
||||||||||||||||||||||||||||||||
| Physical Contracts |
||||||||||||||||||||||||||||||||
| Receive variable/pay variable | Natural Gas | 2,199,798 | $ | 2.92 | $ | 2.90 | $ | 0.1 | $ | — | $ | 0.1 | $ | — | ||||||||||||||||||
| Portion of contracts maturing in 2020 |
||||||||||||||||||||||||||||||||
| Physical Contracts |
||||||||||||||||||||||||||||||||
| Receive variable/pay variable | Natural Gas | 365,634 | $ | 3.13 | $ | 3.10 | $ | — | $ | — | $ | — | $ | — | ||||||||||||||||||

| (1) | Volumes of natural gas are measured in MMBtu, whereas volumes of NGL and crude oil are measured in Bbl. |
| (2) | Weighted average prices received and paid are in $/MMBtu for natural gas and $/Bbl for NGL and crude oil. |
| (3) | The fair value is determined based on quoted market prices at December 31, 2016 and 2015, respectively, discounted using the swap rate for the respective periods to consider the time value of money. Fair values exclude credit valuation adjustment gains of approximately $0.6 million at December 31, 2015 as well as cash collateral received. |
The following table provides summarized information about the fair value of expected cash flows of our outstanding commodity options at December 31, 2016 and 2015:
| At December 31, 2016 | At December 31, 2015 | |||||||||||||||||||||||||||||||
| Commodity | Notional(1) | Strike Price(2) |
Market Price(2) |
Fair Value(3) | Fair Value(3) | |||||||||||||||||||||||||||
| Asset | Liability | Asset | Liability | |||||||||||||||||||||||||||||
| (in millions) | ||||||||||||||||||||||||||||||||
| Portion of option contracts maturing in 2017 |
||||||||||||||||||||||||||||||||
| Puts (purchased) | NGL | 1,642,500 | $ | 25.90 | $ | 35.05 | $ | 3.4 | $ | — | $ | 5.8 | $ | — | ||||||||||||||||||
| Crude Oil | 638,750 | $ | 59.86 | $ | 56.35 | $ | 4.6 | $ | — | $ | 10.0 | $ | — | |||||||||||||||||||
| Calls (written) | NGL | 1,642,500 | $ | 30.06 | $ | 35.05 | $ | — | $ | (13.4 | ) | $ | — | $ | (0.8 | ) | ||||||||||||||||
| Crude Oil | 638,750 | $ | 68.19 | $ | 56.35 | $ | — | $ | (1.1 | ) | $ | — | $ | (0.6 | ) | |||||||||||||||||
| Portion of option contracts maturing in 2018 |
||||||||||||||||||||||||||||||||
| Puts (purchased) | Crude Oil | 91,250 | $ | 42.00 | $ | 56.52 | $ | 0.2 | $ | — | $ | — | $ | — | ||||||||||||||||||
| Calls (written) | Crude Oil | 91,250 | $ | 51.75 | $ | 56.52 | $ | — | $ | (0.8 | ) | $ | — | $ | — | |||||||||||||||||

| (1) | Volumes of natural gas are measured in MMBtu, whereas volumes of NGL and crude oil are measured in Bbl. |
| (2) | Strike and market prices are in $/MMBtu for natural gas and in $/Bbl for NGL and crude oil. |
| (3) | The fair value is determined based on quoted market prices at December 31, 2016 and 2015, respectively, discounted using the swap rate for the respective periods to consider the time value of money. Fair values exclude any credit valuation adjustment gains of approximately $0.1 million and losses of approximately $0.4 million at December 31, 2016 and 2015, respectively, as well as cash collateral received. |
116
We are not a taxable entity for United States federal income tax purposes or for the majority of states that impose an income tax. Taxes on our net income generally are borne by our unitholders through the allocation of taxable income. Our income tax expense results from the enactment of franchise tax laws by the State of Texas that apply to entities organized as partnerships, and which is based upon many but not all items included in net income.
We compute our income tax expense by applying a Texas state franchise tax rate to modified gross margin. Our Texas state franchise tax rate was 0.6%, 0.4%, and 0.6%, for the years ended December 31, 2016, 2015, and 2014, respectively. Our income tax expense is summarized below:
| 2016 | 2015 | 2014 | ||||||||||
| (in millions) | ||||||||||||
| Current state | $ | (1.3 | ) | $ | 1.1 | $ | 1.7 | |||||
| Deferred state | 3.3 | 0.3 | 2.9 | |||||||||
| Total income tax expense | $ | 2.0 | $ | 1.4 | $ | 4.6 | ||||||
Our effective tax rate is calculated by dividing the income tax expense by the pretax net book income or loss. The income base for calculating our income tax expense is modified gross margin for Texas rather than pretax net book income or loss. As a result, this difference is the only reconciling item between the statutory and effective income tax rate. Our effective tax rate for the years ended December 31, 2016, 2015, and 2014, is as follows:
| 2016 | 2015 | 2014 | ||||||||||
| (in millions) | ||||||||||||
| Income (loss) before income tax expense | $ | (155.0 | ) | $ | (283.1 | ) | $ | 148.9 | ||||
| State income tax expense | $ | 2.0 | $ | 1.4 | $ | 4.6 | ||||||
| Effective income tax rate | (1.3 | )% | (0.5 | )% | 3.1 | % | ||||||
During 2015, we assigned certain contracts in our Logistics and Marketing segment to a third party. This transaction increased our Texas state franchise tax apportionment factor. As a result, for the year ended December 31, 2015, we incurred approximately $2.4 million of additional deferred income tax expense in our consolidated statements of income.
The Texas Franchise Tax Reduction Act of 2015 was signed into law on June 15, 2015. The law applies to original reports filed on or after January 1, 2016, and permanently reduces Texas state franchise tax rates. Specifically, the general 1.0% rate was reduced to 0.75%. As a result of this change, we have recorded a reduction in our deferred income tax payable reflected in “Other long-term liabilities” on our consolidated statement of financial position of approximately $3.5 million at December 31, 2015.
At December 31, 2016 and 2015, we have a current income tax refund receivable of $1.0 million and current income tax payable of $1.1 million, respectively. In addition, at December 31, 2016 and 2015, we included a deferred income tax liability of $17.5 million and $14.3 million, respectively, in “Other long-term liabilities,” on our consolidated statements of financial position to reflect the tax associated with the difference between the net basis in assets and liabilities for financial and state tax reporting.
Our tax years are generally open to examination by the Internal Revenue Service and state revenue authorities for calendar years ended December 31, 2015, 2014, and 2013.
For the years ended December 31, 2016, 2015 and 2014, respectively, we have not recorded any amounts for uncertain tax positions.
117
| For the year ended December 31, | ||||||||||||
| 2016 | 2015 | 2014 | ||||||||||
| (in millions) | ||||||||||||
| Cash paid during the year for: |
||||||||||||
| Interest (net of capitalization) | $ | 32.0 | $ | 27.9 | $ | 12.0 | ||||||
| Income taxes | $ | 1.8 | $ | 1.8 | $ | 1.5 | ||||||
Changes in our working capital accounts are shown in the following table:
| For the year ended December 31, | ||||||||||||
| 2016 | 2015 | 2014 | ||||||||||
| (in millions) | ||||||||||||
| Receivables, trade and other | $ | 4.8 | $ | 2.9 | $ | 33.2 | ||||||
| Due from General Partner and affiliates | 54.0 | 12.1 | 608.6 | |||||||||
| Accrued receivables | 35.3 | 173.5 | (47.4 | ) | ||||||||
| Inventory | 3.6 | 43.8 | (4.9 | ) | ||||||||
| Current and long-term other assets | (11.4 | ) | 10.1 | (23.9 | ) | |||||||
| Due to General Partner and affiliates | 14.1 | 29.6 | (468.2 | ) | ||||||||
| Accounts payable and other | (23.4 | ) | (11.7 | ) | (21.2 | ) | ||||||
| Accrued purchases | 28.0 | (231.4 | ) | (90.5 | ) | |||||||
| Interest payable | (0.2 | ) | 0.2 | 4.7 | ||||||||
| Property and other taxes payable | (1.2 | ) | (2.5 | ) | 1.1 | |||||||
| Changes in operating assets and liabilities | $ | 103.6 | $ | 26.6 | $ | (8.5 | ) | |||||
In the “Cash used in investing activities” section of the consolidated statements of cash flows, we exclude changes that did not affect cash. The following is a reconciliation of additions to property, plant and equipment to total capital expenditures (excluding “Acquisitions” and “Investment in joint ventures”):
| For the year ended December 31, | ||||||||||||
| 2016 | 2015 | 2014 | ||||||||||
| (in millions) | ||||||||||||
| Total capital expenditures | $ | 56.1 | $ | 178.5 | $ | 236.0 | ||||||
| Decrease in construction payables | 10.9 | 12.6 | 1.7 | |||||||||
| Cash used for additions to property, plant and equipment | $ | 67.0 | $ | 191.1 | $ | 237.7 | ||||||
We do not directly employ any of the individuals responsible for managing or operating our business nor do we have any directors. Enbridge and its affiliates provide management, administrative, operational and workforce related services to us. Employees of Enbridge and its affiliates are assigned to work for one or more affiliates of Enbridge, including us. Where directly attributable, the costs of all compensation, benefits expenses and employer expenses for these employees are charged directly by Enbridge to the appropriate affiliate. Enbridge does not record any profit or margin for the administrative and operational services charged to us.
We, Midcoast Holdings, EEP, and Enbridge, are parties to the Omnibus Agreement under which EEP agreed to, among other things, indemnify us for certain matters, including environmental, right-of-way and permit matters, and EEP granted us a license to use the Enbridge logo and certain other trademarks and tradenames. The Omnibus Agreement may be terminated by the mutual agreement of the parties, or by either Enbridge or us in the event that EEP ceases to control Midcoast Holdings, provided that our indemnification obligations will remain in full force and effect until they expire in accordance with their respective terms.
118
Under the Omnibus Agreement, EEP also agreed to indemnify us for all known and certain unknown environmental liabilities that are associated with the ownership or operation of our assets arising prior to the closing of our initial public offering on November 13, 2013, or the Offering, in each case, that are identified prior to the third anniversary of the closing of the Offering. EEP’s obligation to indemnify us for any environmental liabilities is subject to a $500,000 aggregate deductible before we are entitled to indemnification. EEP will also indemnify us for failure to have certain rights-of-way, consents, licenses and permits necessary to own and operate our assets in substantially the same manner in which they were owned and operated prior to the closing of the Offering, including the cost of curing certain such failures that do not allow our assets to be operated in accordance with prudent industry practice, in each case, that are identified prior to the third anniversary of the closing of the Offering. EEP’s obligation to indemnify us for any right-of-way, consent, license or permit matters is subject to a $500,000 aggregate deductible before we are entitled to indemnification. There is a $15.0 million aggregate cap on the amounts for which EEP will indemnify us for environmental, right-of-way, consents, licenses and permit matters under the Omnibus Agreement.
During the year ended December 31, 2016, we received indemnification proceeds from EEP under the Omnibus Agreement of $12.2 million for the acquisition of title to right-of-way assets that were pending at the time of our initial public offering and associated legal fees. There have been no other payments from EEP under the Omnibus Agreement. Indemnification amounts of $9.5 million are classified as a contribution from our General Partner in our consolidated statements of cash flows for the year ended December 31, 2016 and reflected in the General Partner capital account in our consolidated statement of financial position as of December 31, 2016. The remaining $2.7 million is classified as a reduction of legal expenses reflected in “General and administrative — affiliate” expense in our consolidated statements of income for the year ended December 31, 2016.
We and EEP are parties to an Intercorporate Service Agreement, or the Intercorporate Services Agreement, pursuant to which EEP and its affiliates provide us with the following services:
| • | executive, management, business development, administrative, legal, human resources, records and information management, public affairs, investor relations, government relations and computer support services; |
| • | accounting and tax planning and compliance services, including preparation of financial statements and income tax returns, unitholder tax reporting and audit and treasury services; |
| • | strategic insurance advice, planning and claims management and related support services, and arrangement of insurance coverage as required; |
| • | facilitation of capital markets access and financing services, cash management and related banking services, financial structuring and advisory services, as well as credit support for our subsidiaries and affiliates on an as-needed basis for projects, transactions or other purposes; |
| • | operational and technical services, including integrity, safety, environmental, project management, engineering, fundamentals analysis and regulatory, and pipeline control and field operations; and |
| • | other services as we may request. |
Under the Intercorporate Services Agreement, we reimburse EEP and its affiliates for the costs and expenses incurred in providing us with such services. However, EEP has agreed to reduce the amounts payable for general and administrative expenses that otherwise would have been allocable to Midcoast Operating by $25.0 million annually. As a result, for each of the years ended December 31, 2016 and 2015, we recognized $25.0 million as a reduction to “Due to general partner and affiliates” with an offset recorded as contribution to “Noncontrolling interest” in our consolidated statements of financial position.
The affiliate amounts incurred by us through EEP for services received pursuant to the Intercorporate Services Agreement are reflected in “Operating and maintenance — affiliate” and “General and administrative — affiliate” on our consolidated statements of income. For the periods ended December 31, 2016 and 2015, we recognized
119
workforce reduction costs of $2.5 million and $1.3 million, respectively, which are included in “General and administrative — affiliate” on our consolidated statements of income.
We participate in the comprehensive insurance program that is maintained by Enbridge for its benefit and the benefit of its subsidiaries. On November 13, 2013, we entered into an Amended and Restated Allocation Agreement, or the Insurance Allocation Agreement, by and among us, Enbridge, EEP and Enbridge Income Fund Holdings Inc., in order to participate in the comprehensive insurance program that Enbridge maintains for itself and its subsidiaries. Under this agreement, in the unlikely event that multiple insurable incidents occur which exceed coverage limits within the same insurance period, the total insurance coverage will be allocated among the Enbridge entities on an equitable basis.
We sell natural gas, NGLs and crude oil at market prices on the date of sale to Enbridge and its affiliates. The sales to Enbridge and its affiliates are presented in “Commodity sales– affiliate” on our consolidated statements of income. We also purchase natural gas, NGLs and crude oil at market prices on the date of purchase from Enbridge and its affiliates for sale to third parties. The purchases from Enbridge and its affiliates are presented in “Commodity costs– affiliate” on our consolidated statements of income.
Also, included in “Commodity costs — affiliate,” are pipeline transportation and demand fees from the Texas Express NGL system of $19.9 million, $18.4 million, and $21.9 million for the years ended December 31, 2016, 2015, and 2014, respectively. Our logistics and marketing business has made commitments to transport up to 120,000 Bpd of NGLs on the Texas Express NGL system through 2022. Our current commitment level is 29,000 Bpd and our average commitment will increase to 75,000 Bpd in 2017.
Routine purchases and sales with affiliates are settled monthly through our centralized treasury function. Routine purchases and sales with affiliates that have not yet been settled are included in “Due from general partner and affiliates” and “Due to general partner and affiliates” on our consolidated statements of financial position.
We and certain of our subsidiaries are parties to a receivables purchase agreement, which we refer to as the Receivables Agreement, with an indirect wholly-owned subsidiary of Enbridge. The Receivables Agreement and the transactions contemplated thereby were approved by a special committee of the board of directors of Enbridge Management. Pursuant to the Receivables Agreement, the Enbridge subsidiary will purchase on a monthly basis, for cash, current accounts receivables and accrued receivables, or the receivables, of participating sellers, consisting of certain of our subsidiaries and certain EEP subsidiaries up to an aggregate monthly maximum of $450.0 million, net of receivables that have not been collected. Following the sale and transfer of the receivables to the Enbridge subsidiary, the receivables are deposited in an account of that subsidiary, and ownership and control are vested in that subsidiary. The Enbridge subsidiary has no recourse with respect to the receivables acquired from these operating subsidiaries under the terms of and subject to the conditions stated in the Receivables Agreement.
We and EEP each act in an administrative capacity as collection agent on behalf of the Enbridge subsidiary and can be removed at any time in the sole discretion of the Enbridge subsidiary. We and EEP have no other involvement with the purchase and sale of the receivables pursuant to the Receivables Agreement.
For the years ended December 31, 2016 and 2015, we sold and derecognized $1,713.0 million and $2,157.6 million, respectively, of receivables to an indirect wholly-owned subsidiary of Enbridge. For the years ended December 31, 2016 and 2015, we received cash proceeds of $1,712.2 million and $2,157.0 million, respectively.
Consideration for the receivables sold is equivalent to the carrying value of the receivables less a discount for credit risk. The difference between the carrying value of the receivables sold and the cash proceeds received is recognized in “General and administrative — affiliate” expense in our consolidated statements of income. For the years ended December 31, 2016, 2015, and 2014, the expense stemming from the discount on the receivables sold was $0.8 million, $0.6 million, and $0.9 million, respectively.
120
As of December 31, 2016 and 2015, we had $11.0 million and $14.6 million, respectively, in “Restricted cash” on our consolidated statements of financial position for cash collections related to sold and derecognized receivables that have yet to be remitted to the Enbridge subsidiary. As of December 31, 2016 and 2015, outstanding receivables of $199.1 million and $147.1 million, respectively, which had been sold and derecognized had not been collected on behalf of the Enbridge subsidiary.
Midcoast Operating and EEP are parties to a Financial Support Agreement, pursuant to which EEP will provide letters of credit and guarantees, not to exceed $700.0 million in the aggregate at any time outstanding, in support of Midcoast Operating’s and its wholly-owned subsidiaries’ financial obligations under derivative agreements and natural gas and NGL purchase agreements to which Midcoast Operating, or one or more of its wholly-owned subsidiaries, is a party. This Financial Support Agreement will terminate on November 13, 2017. At December 31, 2016, EEP provided no letters of credit and utilized $39.9 million in guarantees. At December 31, 2015, EEP provided $7.5 million of letters of credit outstanding and utilized $21.7 million in guarantees. Under the Financial Support Agreement, EEP’s support of Midcoast Operating’s and its wholly-owned subsidiaries’ obligations will terminate on the earlier to occur of: (1) the fourth anniversary of the closing of the Offering and (2) the date on which EEP owns, directly or indirectly (other than through its ownership interests in the Partnership), less than 20% of the total outstanding limited partner interest in Midcoast Operating.
The annual costs that Midcoast Operating incurs under the Financial Support Agreement are based on the cumulative average amount of letters of credit and guarantees that EEP provides on behalf of Midcoast Operating and its wholly-owned subsidiaries, multiplied by a 2.5% annual fee. Midcoast Operating incurred $0.5 million and $0.6 million of these costs for the years ended December 31, 2016 and 2015, respectively, which is included in “Operating and maintenance-affiliate” on our consolidated statements of income.
The Financial Support Agreement also provides that if the Credit Agreement is secured, the Financial Support Agreement also will be secured to the same extent on a second-lien basis. EEP has agreed to subordinate its right to payment on obligations owed under the Financial Support Agreement and liens, if secured, to the rights of the lenders under the Credit Agreement and the Purchase Agreement, subject to the terms and conditions of a subordination agreement.
We are subject to federal and state laws and regulations relating to the protection of the environment. Environmental risk is inherent to the operating activities of our gathering, processing, and transportation and logistics and marketing businesses, and we are, at times, subject to environmental cleanup and enforcement actions. We manage this environmental risk through appropriate environmental policies and practices to minimize any impact our operations may have on the environment. To the extent that we are unable to recover payment for environmental liabilities from insurance or otherwise, we will be responsible for payment of liabilities arising from environmental incidents associated with the operating activities of our gathering, processing and transportation and logistics and marketing businesses. We continue to voluntarily monitor past leak sites on our systems for the purpose of assessing whether any remediation is required in light of current regulations. As of December 31, 2016 and 2015, we did not have any material accrued environmental liabilities.
Approximately 40% of the natural gas volumes handled by our gathering, processing and transportation business are transported for customers on a contractual basis. We purchase the remaining volumes and sell to third parties downstream of the purchase point. At any point in time, the value of our customers’ natural gas in the custody of our gathering, processing and transportation assets is not significant to our operating results, cash flows, or financial position.
121
As part of our pipeline construction process, we must obtain certain rights-of-way from landowners whose property the pipeline will cross. Rights-of-way that we buy are capitalized as part of “Property, plant and equipment, net” in our consolidated statements of financial position. Rights-of-way that we lease are expensed. We have recorded expenses of $0.5 million, $0.7 million and $1.5 million for the leased right-of-way agreements for the years ended December 31, 2016, 2015, and 2014, respectively.
We are a participant in a number of legal proceedings arising in the ordinary course of business. Some of these proceedings are covered, in whole or in part, by insurance. While the ultimate outcome and impact to us cannot be predicted with certainty, we believe the outcome of all these proceedings will not, individually or in the aggregate, have a material adverse effect on our financial position, results of operations or cash flows. In addition, we are not aware of any significant legal or governmental proceedings against us, or contemplated to be brought against us, under the various environmental protection statutes to which we are subject.
122
As of December 31, 2016, our future minimum commitments that have remaining non-cancelable terms in excess of one year are as follows:
| 2017 | 2018 | 2019 | 2020 | 2021 | Thereafter | Total | ||||||||||||||||||||||
| (in millions) | ||||||||||||||||||||||||||||
| Scheduled maturities of debt obligations(1) | $ | — | $ | 420.0 | $ | 75.0 | $ | — | $ | 175.0 | $ | 150.0 | $ | 820.0 | ||||||||||||||
| Estimated cash payments for interest(2) | 16.3 | 16.3 | 16.5 | 13.7 | 13.7 | 19.9 | 96.4 | |||||||||||||||||||||
| Purchase commitments(3) | 2.2 | — | — | — | — | — | 2.2 | |||||||||||||||||||||
| Operating leases | 18.5 | 15.2 | 14.0 | 13.8 | 13.9 | 45.1 | 120.5 | |||||||||||||||||||||
| Right-of-way | 0.5 | 0.4 | 0.3 | 0.6 | 0.1 | — | 1.9 | |||||||||||||||||||||
| Product purchase obligations(4) | 132.4 | 83.4 | 69.9 | 71.3 | 71.1 | 201.6 | 629.7 | |||||||||||||||||||||
| Transportation/Service contract obligations(5) | 115.3 | 125.7 | 129.6 | 125.3 | 124.7 | 213.4 | 834.0 | |||||||||||||||||||||
| Fractionation agreement obligations(6) | 74.8 | 74.8 | 74.8 | 75.0 | 74.8 | 81.3 | 455.5 | |||||||||||||||||||||
| Other long-term liabilities(7) | 0.2 | 0.2 | 0.2 | 0.2 | 0.2 | 0.4 | 1.4 | |||||||||||||||||||||
| Total | $ | 360.2 | $ | 736.0 | $ | 380.3 | $ | 299.9 | $ | 473.5 | $ | 711.7 | $ | 2,961.6 | ||||||||||||||

| (1) | Represents scheduled future maturities of our consolidated debt principal obligations. For information regarding our consolidated debt obligations, see Note 16. Debt. |
| (2) | Estimated cash payments for interest exclude adjustments for derivative agreements and cash payments for interest on variable-rate debt. We borrow and repay at varying amounts and interest rates. For more information on our debt obligations, see Note 16. Debt. |
| (3) | Represents commitments to purchase materials, primarily pipe from third-party suppliers in connection with our growth projects. |
| (4) | Represents long-term product purchase obligations with several third-party suppliers to acquire natural gas and NGLs at the approximate market value at the time of delivery. |
| (5) | Represents the minimum payment amounts for contracts for firm transportation and storage capacity we have reserved on third-party pipelines and storage facilities. |
| (6) | Represents the minimum payment amounts from contracts for firm fractionation of our NGL supply that we reserve at third party fractionation facilities. |
| (7) | Includes noncurrent portion of deferred credits. We are unable to estimate deferred income taxes (see Note 21. Income Taxes) since cash payments for income taxes are determined primarily by taxable income for each discrete fiscal year. We are also unable to estimate asset retirement obligations (see Note 17. Asset Retirement Obligations), environmental liabilities (see above) and hedges payable (see Note 20. Derivative Financial Instruments and Hedging Activities) due to the uncertainty as to the amount and, or, timing of when cash payments will be required. |
The purchases made under purchase commitments, product purchase obligations, transportation/service contract obligations and fractionation agreement obligations for the years ended December 31, 2016, 2015 and 2014 totaled $859.4 million, $139.5 million and $1.7 billion, respectively.
Our consolidated operating expenses include lease and rental expense amounts of $5.0 million, $7.0 million and $10.7 million during the years ended December 31, 2016, 2015 and 2014, respectively.
123
| First | Second | Third | Fourth | Total | ||||||||||||||||
| (in millions, except per unit amounts) | ||||||||||||||||||||
| 2016 Quarters |
||||||||||||||||||||
| Operating revenue | $ | 431.9 | $ | 427.6 | $ | 486.0 | $ | 620.5 | $ | 1,966.0 | ||||||||||
| Operating expense | $ | 460.3 | $ | 488.5 | $ | 516.3 | $ | 653.5 | $ | 2,118.6 | ||||||||||
| Operating income (loss) | $ | (28.4 | ) | $ | (60.9 | ) | $ | (30.3 | ) | $ | (33.0 | ) | $ | (152.6 | ) | |||||
| Net income (loss) | $ | (30.3 | ) | $ | (63.0 | ) | $ | (31.1 | ) | $ | (32.6 | ) | $ | (157.0 | ) | |||||
| Net income (loss) attributable to noncontrolling interest | $ | (10.1 | ) | $ | (26.2 | ) | $ | (10.4 | ) | $ | (10.4 | ) | $ | (57.1 | ) | |||||
| Net loss attributable to limited partner ownership interests | $ | (19.8 | ) | $ | (36.0 | ) | $ | (20.3 | ) | $ | (21.9 | ) | $ | (98.0 | ) | |||||
| Net loss per limited partner unit | $ | (0.44 | ) | $ | (0.79 | ) | $ | (0.45 | ) | $ | (0.49 | ) | $ | (2.17 | ) | |||||
| 2015 Quarters |
||||||||||||||||||||
| Operating revenue | $ | 873.5 | $ | 780.1 | $ | 661.0 | $ | 528.1 | $ | 2,842.7 | ||||||||||
| Operating expense(1) | $ | 901.8 | $ | 1,038.6 | $ | 657.1 | $ | 527.7 | $ | 3,125.2 | ||||||||||
| Operating income (loss) | $ | (28.3 | ) | $ | (258.5 | ) | $ | 3.9 | $ | 0.4 | $ | (282.5 | ) | |||||||
| Net income (loss)(2) | $ | (30.1 | ) | $ | (256.5 | ) | $ | 1.1 | $ | 1.0 | $ | (284.5 | ) | |||||||
| Net income (loss) attributable to noncontrolling interest | $ | (10.1 | ) | $ | (120.0 | ) | $ | 4.7 | $ | 4.8 | $ | (120.6 | ) | |||||||
| Net loss attributable to limited partner ownership interest | $ | (19.6 | ) | $ | (133.7 | ) | $ | (3.5 | ) | $ | (3.7 | ) | $ | (160.5 | ) | |||||
| Net loss per limited partner unit | $ | (0.43 | ) | $ | (2.96 | ) | $ | (0.08 | ) | $ | (0.08 | ) | $ | (3.55 | ) | |||||

| (1) | Second quarter 2015 operating expenses were impacted by a goodwill impairment of $226.5 million. For more information, refer to Note 14, Goodwill Impairment. |
| (2) | Certain corrections relating to prior quarterly periods in 2015 and having net negative impacts of approximately $3.9 million to net income were recorded during the three months ended December 31, 2015. We consider these corrections to be immaterial to the prior quarterly periods presented for 2015. |
On January 26, 2017, the board of directors of Midcoast Holdings, acting in its capacity as the General Partner of MEP, declared a cash distribution payable to our unitholders on February 14, 2017. The distribution of our available cash of $16.5 million at December 31, 2016, or $0.3575 per limited partner unit was paid on February 14, 2017 to unitholders of record as of February 7, 2017. We paid $7.6 million to our public Class A common unitholders, while $8.9 million in the aggregate was paid to EEP with respect to its Class A common units and subordinated units and to Midcoast Holdings, with respect to its general partner interest.
On January 26, 2017, the general partner of Midcoast Operating declared a cash distribution by Midcoast Operating payable on February 14, 2017 to its partners of record as of February 7, 2017. Midcoast Operating paid $27.9 million to us and $7.9 million to EEP.
The subordination period ended on February 15, 2017. On that date, the outstanding subordinated units converted into a new class of common units, which we refer to as Class B common units, on a one-for-one basis, and all Class A common units are no longer entitled to arrearages. For further details, refer to Note 18. Partner’s Capital — Subordinated Units.
124
On January 26, 2017, we entered into the merger agreement with EECI whereby EECI will acquire, for cash, all of our outstanding publicly held common units at a price of $8.00 per common unit for an aggregate transaction value of $170.2 million. For further details, refer to Note 1. Organization and Nature of Operations.
125
None.
We, EEP, and Enbridge maintain systems of disclosure controls and procedures designed to provide reasonable assurance that we are able to record, process, summarize and report the information required to be disclosed in the reports that we file or submit under the Exchange Act within the time periods specified in the rules and forms of the SEC, and that such information is accumulated and communicated to our management, including our principal executive and principal financial officers, as appropriate, to allow timely decisions regarding required disclosure. Our management, with the participation of our principal executive and principal financial officers, has evaluated the effectiveness of our disclosure controls and procedures as of December 31, 2016. Based upon that evaluation, our principal executive and principal financial officers concluded that our disclosure controls and procedures are effective at the reasonable assurance level. In conducting this assessment, our management relied on similar evaluations conducted by employees of Enbridge affiliates who provide certain treasury, accounting and other services on our behalf.
Management of the Partnership is responsible for establishing and maintaining adequate internal control over financial reporting as such term is defined in Exchange Act Rule 13a-15(f).
The Partnership’s internal control over financial reporting is a process designed under the supervision and with the participation of our principal executive and principal financial officers, and effected by the board of directors of our General Partner, management and other personnel, to provide reasonable assurance regarding the reliability of financial reporting and the preparation of the Partnership’s financial statements for external purposes in accordance with generally accepted accounting principles.
The Partnership’s internal control over financial reporting includes policies and procedures that:
| • | Pertain to the maintenance of records that in reasonable detail accurately and fairly reflect transactions and dispositions of assets of the Partnership; |
| • | Provide reasonable assurance that transactions are recorded as necessary to permit preparation of financial statements in accordance with generally accepted accounting principles, and that receipts and expenditures of the Partnership are being made only in accordance with the authorizations of the Partnership’s management and directors; and |
| • | Provide reasonable assurance regarding prevention or timely detection of unauthorized acquisition, use or disposition of our assets that could have a material effect on the Partnership’s financial statements. |
Because of its inherent limitations, the Partnership’s internal control over financial reporting may not prevent or detect misstatements. Also, projections of any evaluation of effectiveness to future periods are subject to the risk that controls may become inadequate because of changes in conditions, or that the degree of compliance with our policies or procedures may deteriorate.
Management assessed the effectiveness of the Partnership’s internal control over financial reporting as of December 31, 2016, with the participation of our principal executive and principal financial officers, based on the framework established in Internal Control — Integrated Framework (2013) issued by the Committee of Sponsoring Organizations of the Treadway Commission, or COSO. Based on this assessment, management concluded that the Partnership maintained effective internal control over financial reporting as of December 31, 2016.
The effectiveness of the Partnership’s internal control over financial reporting as of December 31, 2016 has been audited by PricewaterhouseCoopers LLP, an independent registered public accounting firm, as stated in their report which appears in Item 8. Financial Statements and Supplementary Data.
126
There have been no changes in internal control over financial reporting that have materially affected, or are reasonably likely to materially affect, our internal control over financial reporting during the three months ended December 31, 2016.
None.
127
We are a limited partnership and have no officers or directors of our own. Set forth below is certain information concerning the directors and executive officers of our General Partner. Directors are elected by the sole member of our General Partner and hold office until their successors have been elected or qualified or until their earlier death, resignation, removal or disqualification. Executive officers are appointed by, and serve at the discretion of, the board of directors. The following table shows information for the directors and executive officers of Midcoast Holdings.
| Name | Age | Position | ||
| Dan A. Westbrook | 64 | Director and Chairman of the Board | ||
| John A. Crum | 64 | Director | ||
| J. Herbert England | 70 | Director | ||
| C. Gregory Harper | 52 | Director and President | ||
| James G. Ivey | 65 | Director | ||
| Mark A. Maki | 52 | Director and Senior Vice President | ||
| R. Poe Reed | 61 | Director and Vice President & Chief Commercial Officer | ||
| Edmund P. Segner III | 63 | Director | ||
| Noor S. Kaissi | 44 | Controller | ||
| E. Chris Kaitson | 60 | Vice President — Law and Assistant Corporate Secretary | ||
| Stephen J. Neyland | 49 | Vice President — Finance | ||
| Kerry C. Puckett | 55 | Vice President — Engineering and Operations, Gathering & Processing | ||
| Jonathan N. Rose | 49 | Treasurer | ||
| Allan M. Schneider | 58 | Vice President — Regulated Engineering and Operations | ||
| David A. Weathers | 62 | Vice President — Business Development U.S. Midstream |
Dan A. Westbrook was appointed Chairman of the Board and elected as a director of our General Partner in October 2013 and also serves on the Audit, Finance & Risk Committee. Mr. Westbrook has also served as a director of EEP’s general partner and Enbridge Management since October 2007, and serves on the Audit, Finance & Risk Committee of both companies, as well as serving on Special Committees of Enbridge Management. Since 2008, he has also served on the board of the Carrie Tingley Hospital Foundation in Albuquerque, New Mexico. From 2001 to 2005, Mr. Westbrook served as president of BP China Gas, Power & Upstream, or BP, and as vice-chairman of the board of directors of Dapeng LNG, a Sino joint venture between BP subsidiary CNOOC Gas & Power Ltd. and other Chinese companies. He held executive positions with BP in Argentina, Houston, Russia, Chicago and the Netherlands before retiring from the company in January 2006. From 2013 to 2016, Mr. Westbrook served as a director of SandRidge Energy, Inc. He is a former director of Ivanhoe Mines, now known as Turquoise Hill Resources Ltd., an international mining company; Synenco Energy Inc., a Calgary-based oil sands company; and Knowledge Systems Inc., a privately-held U.S. company that provided software and consultant services to the oil and gas industry.
Through his long career in the petroleum exploration and production industry, including his other public company directorships and previous service as President of BP China, Mr. Westbrook provides the board of directors with extensive industry experience, leadership skills, international and petroleum development experience, as well as knowledge of our business environment.
128
John A. Crum was appointed a director of our General Partner on February 10, 2014 and also was appointed to serve on the Audit, Finance & Risk Committee. Since 2015, Mr. Crum has been managing partner of JAC Energy Partners, L.L.C., a company which provides advice and invests in upstream oil and gas development opportunities. He also presently serves as Chairman of the board of managers for Forty Acres Energy, L.L.C., a privately held exploration and production company. From 2011 to 2014, Mr. Crum served as President and Chief Executive Officer and as director of Midstates Petroleum Company, Inc., where he led the initial public offering of the oil and gas exploration and production company in 2012. He also served on the board of directors of Coskata, Inc., a private biofuel technology company, from 2012 to 2015. From 1995 to 2011, Mr. Crum served in a number of senior management roles for Apache Corporation international divisions, and ultimately served as Co-Chief Operating Officer and President, North America from 2009 to 2011. Some previous positions held by Mr. Crum include Vice President of Engineering and Operations of Aquila Energy Corporation from 1993 to 1995 and District Manager and Regional Manager for Pacific Enterprises Oil Company from 1986 to 1993.
Mr. Crum brings to the board more than forty years of experience in the energy industry in a variety of engineering and management roles, including leadership through an initial public offering.
J. Herbert England was elected a director of our General Partner in October 2013 and serves as the Chairman of the Audit Finance & Risk Committee of our General Partner. Mr. England has also served as a director of each of EEP’s general partner and Enbridge Management since July 2012 and serves as the Chairman of the Audit, Finance & Risk Committee of both companies. In addition, Mr. England serves on the Enbridge board of directors for whom he also is Chairman of the Audit, Finance & Risk Committee, and on the board of directors of FuelCell Energy, Inc. He has been Chair & Chief Executive Officer of Stahlman-England Irrigation Inc., a contracting company in southwest Florida, since 2000. From 1993 to 1997, Mr. England was the Chair, President & Chief Executive Officer of Sweet Ripe Drinks Ltd., a fruit beverage manufacturing company. Prior to 1993, Mr. England held various executive positions with John Labatt Limited, a brewing company, and its operating companies, Catelli Inc., a food manufacturing company, and Johanna Dairies Inc., a dairy company.
Mr. England brings to the board of directors a wide range of financial executive experience because of his previous positions, as well as his service with other public company audit committees.
C. Gregory Harper was appointed to the board of directors of our General Partner on January 30, 2014 and appointed President effective December 31, 2014. He has been the principal executive officer of our General Partner since February 28, 2014. Mr. Harper has also served as a director of each of EEP’s general partner and Enbridge Management since January 30, 2014 and Executive Vice President — Gas Pipelines & Processing since April 30, 2014. Mr. Harper also was appointed as President, Gas Pipelines and Processing for Enbridge effective January 30, 2014. He is also on the board of directors of Sprague Operating Resources LLC since October 2013. Mr. Harper joined Midcoast Holdings and its affiliates from Southwestern Energy Company, where he held the position of Senior Vice President, Midstream since 2013. Prior to joining Southwestern Energy Company, Mr. Harper served CenterPoint Energy, Inc. as Senior Vice President and Group President, Pipelines and Field Services since December 2008. Before joining CenterPoint Energy in 2008, Mr. Harper served as President, Chief Executive Officer and as a Director of Spectra Energy Partners, LP from March 2007 to December 2008. From January 2007 to March 2007, Mr. Harper served as Group Vice President of Spectra Energy Corp., and was Group Vice President of Duke Energy from January 2004 to December 2006. Mr. Harper was Senior Vice President of Energy Marketing and Management for Duke Energy North America from January 2003 until January 2004 and Vice President of Business Development for Duke Energy Gas Transmission and Vice President of East Tennessee Natural Gas, LLC from March 2002 until January 2003. He served on the Board of Directors and as Chairman of the Interstate Natural Gas Association of America from 2013.
Mr. Harper brings to the board insight and in-depth knowledge of our industry. He also provides leadership skills, pipeline operations and management expertise and knowledge of our local community and business environment, which he has gained through his long career in the oil and gas industry.
129
James G. Ivey was appointed a director of our General Partner on February 10, 2014 and also was appointed to serve on the Audit, Finance & Risk Committee. From 2014 to February 2017, Mr. Ivey co-headed Pintail Oil and Gas, an exploration and production company. Mr. Ivey currently serves on the board of directors of privately held independent power producer, National Energy & Gas Transmission, Inc., since 2004 and Mach Gen LLC from 2004 to 2014. His prior experience includes serving Milagro Exploration from 2009 to 2012 in the role of Executive Vice President and Chief Financial Officer from 2009 to 2010 and then President and Chief Executive Officer from 2010 to 2012. From 2006 to 2008, Mr. Ivey was Executive Vice President and Chief Financial Officer of Cobalt International Energy. From 2004 to 2006, Mr. Ivey served Markwest Hydrocarbon as Senior Vice President and Chief Financial Officer. His previous background includes serving as the Corporate Treasurer for each of Williams Companies from 1995 to 2004 and Arkla Gas from 1982 to 1995, as well as other financial and engineering positions with Conoco and Fluor from 1973 to 1981.
Mr. Ivey brings to the board over forty years of experience in the oil and gas industry in the exploration and production areas, as well as Master Limited Partnership, or MLP, midstream experience in engineering, finance and corporate governance.
Mark A. Maki was appointed Senior Vice President of our General Partner in February 2014, and he has served as a director of our General Partner since May 2013. Previously from October 2013 until February 2014, he served as Principal Executive Officer of our General Partner. Mr. Maki previously served as President of our General Partner from May 2013 to October 2013. In October 2016, Mr. Maki was elected to serve Enbridge as Senior Vice President — Finance. He was also appointed President and Principal Executive Officer of EEP’s general partner and Enbridge Management on January 30, 2014 and has served both companies as a director since October 2010. Mr. Maki previously served as President of Enbridge Management and Senior Vice President of EEP’s general partner from October 2010. He also served Enbridge in the functional title of Acting President, Gas Pipelines during 2013. Mr. Maki previously served as Vice President — Finance of EEP’s general partner and Enbridge Management from July 2002 to October 2010. Prior to that time, Mr. Maki served as Controller of EEP’s general partner and Enbridge Management from June 2001, and prior to that, as Controller of Enbridge Pipelines from September 1999.
Mr. Maki brings over thirty years of oil and gas experience to the board having joined Enbridge in 1986 and progressing through a series of accounting and financial roles of increasing responsibility during his tenure in the United States and Canada. Through his broad range of domestic and Canadian experience in the pipeline industry, Mr. Maki provides the board of directors with financial expertise, leadership skills in our industry and knowledge of our local community and business environment.
R. Poe Reed joined Enbridge on September 28, 2015 as Vice President & Chief Commercial Officer of our General Partner and was elected as a director effective November 30, 2015. Previously, Mr. Reed was President and Chief Executive Officer of Caliber Midstream from June 2014 to September 2015. Prior to that Mr. Reed was with CenterPoint Energy from January 2011 through June 2014, most recently from December 2013 through June 2014 serving as Executive Vice President and Chief Commercial Officer for Enable Midstream, an MLP in which CenterPoint Energy holds a majority interest and from January 2011 to December 2013 serving as Senior Vice President and Chief Commercial Officer for Interstate Pipelines for CenterPoint Energy. From July 2009 through January 2011, he served as Vice President of natural gas and NGL marketing at DCP Midstream. Before joining DCP Midstream, Mr. Reed worked in various executive and non-executive capacities with some of the predecessors of DCP, including Duke Energy Field Services Canada, PanEnergy and Texas Eastern.
Mr. Reed brings to the board over thirty years of experience in the midstream sector of the oil and gas industry as well as commercial operations for transmission pipelines, asset-based trading and optimization facilities and gathering and processing businesses.
Edmund P. Segner III was appointed a director of our General Partner on February 10, 2014. Mr. Segner is currently a professor in the Department of Civil and Environmental Engineering at Rice University and serves on the boards of directors of three other companies and audit committees, as follows: Bill Barrett Corp., an oil and gas
130
exploration and production company, since August 2009; Archrock GP LLC, formerly Exterran GP LLC, the general partner of Archrock Partners, L.P., an MLP which provides contract operations since May 2009; and Laredo Petroleum, Inc., a Permian oil and gas exploration and development company since August 2011. Mr. Segner retired from EOG Resources, Inc. in 2008. He had held several offices at EOG during his tenure from 1997 to 2008 including President, Chief of Staff and Director and principal financial officer. Formerly, from 1988 to early 1998, Mr. Segner held several positions with Enron Corporation, including Vice President, Senior Vice President and Executive Vice President. Previously, Mr. Segner also served on the boards of Seahawk Drilling from 2009 to 2011 and of Universal Compression Holdings from 2000 to 2002. He has also served as a member of the board or as a trustee for several nonprofit organizations.
Mr. Segner brings to the board his broad experience in management, his experience with MLPs and his financial expertise as well as his audit committee experience.
Noor S. Kaissi was appointed Controller of our General Partner in July 2013. Ms. Kaissi has also served EEP’s general partner and Enbridge Management as Controller since July 2013. Prior to her appointment as Controller for these companies, Ms. Kaissi served as Chief Auditor and in other managerial roles of EEP’s general partner and Enbridge Management and more recently with our General Partner with responsibility for financial accounting, internal audit and controls from June 2005.
E. Chris Kaitson was appointed Vice President — Law and Assistant Corporate Secretary of our General Partner in May 2013. Mr. Kaitson has served as Vice President — Law and Assistant Corporate Secretary of EEP’s general partner and Enbridge Management since May 2007. Prior to that, he was Assistant General Counsel and Assistant Secretary of EEP’s general partner and Enbridge Management from July 2004. He served as Corporate Secretary of EEP’s general partner and Enbridge Management from October 2001 to July 2004. He was previously Assistant Corporate Secretary and General Counsel of Midcoast Energy Resources, Inc. from 1997 until it was acquired by Enbridge in May 2001.
Stephen J. Neyland was appointed Vice President — Finance of our General Partner in May 2013. Mr. Neyland has served as Vice President — Finance of EEP’s general partner and Enbridge Management since October 2010. Mr. Neyland was previously Controller of EEP’s general partner and Enbridge Management effective September 2006. Prior to his appointment, he served as Controller — Natural Gas from January 2005, Assistant Controller from May 2004 to January 2005 and in other managerial roles in finance and accounting from December 2001 to May 2004. Prior to joining Enbridge, Mr. Neyland was Controller of Koch Midstream Services from 1999 to 2001.
Kerry C. Puckett was appointed Vice President — Engineering and Operations, Gathering & Processing of our General Partner in May 2013. Mr. Puckett also served as Vice President — Engineering and Operations, Gathering & Processing of EEP’s general partner and Enbridge Management from October 2007 to April 2014. Prior to this appointment, he served as General Manager of Engineering and Operations from 2004 and Manager of Operations from 2002 to 2004. Prior to joining Enbridge, he served as Manager of Business Development for Sid Richardson Energy Services Company.
Jonathan N. Rose was appointed Treasurer of our General Partner in March 2014. Mr. Rose was also appointed Treasurer of EEP’s general partner and Enbridge Management in March 2014. Additionally, Mr. Rose serves Enbridge in the role of Director, Treasury since 2014. Mr. Rose’s prior roles with Enbridge include Director, Business Development of Enbridge Pipelines Inc. from April 2010 to March 2014 and Treasurer of EEP’s general partner and Enbridge Management from January 2008 to April 2010. He was previously Assistant Treasurer of EEP’s general partner and Enbridge Management from July 2005 to December 2008. Mr. Rose was also Director, Finance of Enbridge, a position he held from October 2007 to 2010, prior to which he was Manager, Finance from 2004 to December 2008. Prior to that Mr. Rose was a Vice President with Citigroup Global Corporate and Investment Bank from 2001 to 2004.
Allan M. Schneider was appointed Vice President — Regulated Engineering and Operations of our General Partner in May 2013. Mr. Schneider has served as Vice President, Regulated Engineering and Operations of EEP’s general partner and Enbridge Management since October 2007. Prior to his appointment, he served as Director of Engineering and Operations for Regulated & Offshore and Director of Engineering Services from January 2005. Prior to that, Mr. Schneider was Vice President of Engineering and Operations for Shell Gas Transmission, L.L.C. from December 2000.
131
David A. Weathers was appointed Vice President — Business Development U.S. Midstream of our General Partner in July 2014. Previously, Mr. Weathers was Sr. Director, Midstream at Southwestern Energy from October 2013 to July 2014. Prior to joining Southwestern Energy, he was Director and Sr. Director, US Gas Assets of NextEra Energy from July 2008 to October 2013. Before joining NextEra, Mr. Weathers served as General Manager, Business Development for Spectra Energy and various other positions spanning over 30 years with Spectra’s predecessor companies.
Section 16(a) of the Exchange Act requires our directors, executive officers and 10% beneficial owners to file with the SEC reports of ownership and changes in ownership of our equity securities and to furnish us with copies of all reports filed. Based on our review of the Section 16(a) filings that have been received by us and the written representations made by our directors and executive officers, we believe that all filings required to be made under Section 16(a) during 2016 were timely made.
We are a “controlled company,” as that term is used in NYSE Rule 303A, because all of our voting units are owned by our General Partner. Because we are a controlled company, the NYSE listing standards do not require that we or our General Partner have a majority of independent directors or a nominating or compensation committee of our General Partner’s board of directors.
The NYSE listing standards require our principal executive officer to annually certify that he is not aware of any violation by the Partnership of the NYSE corporate governance listing standards. Accordingly, this certification was provided as required to the NYSE on February 26, 2016.
We have adopted a Code of Ethics applicable to our General Partner’s senior officers, including the principal executive officer, principal financial officer and principal accounting officer. We also have a statement of Corporate Governance Guidelines that sets forth the expectation of how our board of directors should function and its position with respect to key corporate governance issues. We also have a Statement of Business Conduct applicable to all of our employees, officers and directors. Copies of the Code of Ethics for Senior Financial Officers. The Corporate Governance Guidelines, and the Statement of Business Conduct are available on our website at www.midcoastpartners.com. We post on our website any amendments to or waivers of our Code of Ethics for Senior Officers or our Statement of Business Conduct, or any amendments to our Corporate Governance Guidelines, and we intend to satisfy any disclosure requirements that may arise under Form 8-K relating to this information through such postings. Additionally, these materials are available in print, free of charge, to any person who requests the information. Persons wishing to obtain this printed material should submit a request to Corporate Secretary, c/o Midcoast Energy Partners, L.P., 1100 Louisiana Street, Suite 3300, Houston, Texas 77002.
The General Partner has an Audit, Finance & Risk Committee, referred to as the “Audit Committee,” comprised of four board members who are independent as the term is used in Section 10A of the Exchange Act. None of these members are relying upon any exemptions from the foregoing independence requirements. The members of the Audit Committee are John A. Crum, J. Herbert England, James G. Ivey and Dan A. Westbrook. J. Herbert England is chairman of the Audit Committee. The Audit Committee provides independent oversight with respect to our internal controls, accounting policies, financial reporting, internal audit function and the report of the independent registered public accounting firm. The Audit Committee also reviews the scope and quality, including the independence and objectivity, of the independent and internal auditors and the fees paid for both audit and non-audit work and makes recommendations concerning audit matters, including the engagement of the independent auditors, to the Board of Directors.
The charter of the Audit Committee is available on our website at www.midcoastpartners.com. The charter of the Audit Committee complies with the listing standards of the NYSE currently applicable to us. This material is available in print, free of charge, to any person who requests the information. Persons wishing to obtain this printed material should submit a request to Corporate Secretary, c/o Midcoast Energy Partners, L.P., 1100 Louisiana Street, Suite 3300, Houston, Texas 77002.
132
The General Partner’s Board of Directors has determined that J. Herbert England and James G. Ivey each qualify as “audit committee financial experts” as defined in Item 407(d)(5)(ii) of Regulation S-K. Each of the members of the Audit Committee is independent as defined by Section 303A of the listing standards of the NYSE.
Mr. England serves on the audit committees of the General Partner and the general partner of Enbridge Energy Partners, L.P., Enbridge Management, FuelCell Energy, Inc., and Enbridge Inc. In compliance with the provisions of the Audit Committee Charter, the boards of directors of the General Partner and of Enbridge Management and the general partner of Enbridge Energy Partners, L.P. have determined that Mr. England’s simultaneous service on such audit committees does not impair his ability to effectively serve on the Audit Committee.
The General Partner’s Audit Committee has established procedures for the receipt, retention and treatment of complaints we receive regarding accounting, internal accounting controls or auditing matters and the confidential, anonymous submission by our employees of concerns regarding questionable accounting or auditing matters. Persons wishing to communicate with our Audit Committee may do so by writing to the Chairman, Audit Committee, c/o Midcoast Holdings, L.L.C., 1100 Louisiana Street, Suite 3300, Houston, Texas 77002.
The independent directors of the General Partner meet at regularly scheduled executive sessions without management. Dan A. Westbrook serves as the presiding director at those executive sessions. Persons wishing to communicate with the Company’s independent directors may do so by writing to the Chairman, Board of Directors, Midcoast Holdings, L.L.C., 1100 Louisiana Street, Suite 3300, Houston, Texas 77002.
133
We are an MLP and do not directly employ any employees, nor do we have executive officers or directors. We are managed by our General Partner and the executive officers of our General Partner, from which our Named Executive Officers, or NEOs, are determined. Our General Partner is wholly owned and controlled by EEP, which is also an MLP and does not directly employ any employees. We entered into an intercorporate services agreement with EEP, which is managed and controlled by Enbridge Management, to provide us with managerial, administrative and operational services. EEP’s general partner, Enbridge Management and Enbridge, through its affiliates, provide managerial, administrative, operational and director services to EEP pursuant to service agreements among them and EEP. Pursuant to our intercorporate services agreement, we reimburse EEP for an allocated portion of the costs of these services, which costs include a portion of the compensation of the NEOs.
The board of directors of our General Partner does not have a compensation committee, nor does it have responsibility for approving the elements of compensation for the NEOs presented in the tables following this discussion. The board of directors of our General Partner, as part of our annual budgeting process, however, does have responsibility for evaluating and determining the reasonableness of our overall budget. The budget includes compensation amounts to be allocated to us for managerial, administrative, operational and director support to be provided by our General Partner, EEP and its affiliates pursuant to the intercorporate service agreement mentioned above. The budgeted amount of total compensation includes the portion of the compensation of the NEOs that will be allocated to us and is discussed in more detail below.
Since we do not have direct employees or directors, and our General Partner does not have responsibility for approving the elements of compensation for the NEOs, we and our General Partner do not have compensation policies. The compensation policies and philosophy of Enbridge govern the types and amounts of compensation of each of the NEOs. The NEOs at December 31, 2016 were:
| • | C. Gregory Harper, President (Principal Executive Officer) and Director |
| • | Stephen J. Neyland, Vice President — Finance (Principal Financial Officer) |
| • | E. Chris Kaitson, Vice President — Law & Assistant Corporate Secretary |
| • | Kerry C. Puckett, Vice President — Engineering and Operations, Gathering and Processing |
| • | R. Poe Reed, Vice President & Chief Commercial Officer |
Mr. Harper is also an executive officer of Enbridge and serves as President, Gas Pipelines & Processing of Enbridge. Since Mr. Harper is also an executive officer of Enbridge, the Human Resources and Compensation Committee of the board of directors of Enbridge, or the HRC Committee, approves the elements of compensation for him based on the recommendation of the President & Chief Executive Officer of Enbridge considering Mr. Harper’s position within Enbridge on an enterprise-wide basis. Furthermore, Messrs. Neyland and Harper are also officers of EEP’s general partner and Enbridge Management.
The HRC Committee does not have responsibility for reviewing or approving compensation for employees on an individual basis who are not part of Enbridge’s executive leadership team. Compensation of our NEOs, with the exception of Mr. Harper, is determined as part of an Enbridge enterprise-wide review process. Each business unit develops a salary increase budget recommendation, in consultation with the Enbridge corporate compensation department, based on a competitive analysis of the labor market for that business unit. These recommendations are presented, in summary and on a business unit basis, to the HRC Committee for approval. Individual salary increases are implemented after the HRC Committee approves the overall budget. Compensation adjustments for the remaining NEOs are recommended by their supervisors and reviewed by the executive leadership team of Enbridge, including the President & Chief Executive Officer of Enbridge. Enbridge’s President & Chief Executive Officer approves the individual salary increase recommendations, on an enterprise-wide basis, to ensure that compensation expense is within the budget approved by the HRC Committee. Each of the NEOs provides services to other affiliates of Enbridge and, therefore, compensation is determined on the basis of overall performance with respect to Enbridge and all of its affiliates and not solely based on performance with respect to us.
134
We are a partnership and not a corporation for United States federal income tax purposes, and therefore, are not subject to the executive compensation tax deductible limitations of Internal Revenue Code §162(m). In addition, we are not the employer for any of the NEOs.
The board of directors of Enbridge implemented an Incentive Compensation Clawback Policy that enables it to recover, from current and former executives, certain incentive compensation amounts that were awarded or paid to such individuals based upon the achievement of financial results that are subsequently materially restated or corrected, in whole or in part, if such individuals engaged in fraud or willful misconduct that resulted in the need for such restatement or correction and it is determined that the incentive compensation paid to the individuals would have been lower based on the restated or corrected results.
For a more detailed discussion of the compensation policies and philosophy of Enbridge, we refer you to a discussion of those items as set forth in the Executive Compensation section of the Enbridge Management Information Circular, or MIC, on the Enbridge website at www.enbridge.com. The Enbridge MIC is produced by Enbridge pursuant to Canadian securities regulations and is not incorporated into this document by reference or deemed furnished or filed by us under the Exchange Act. We refer to the MIC to provide our investors with an understanding of the compensation policies and philosophy of the ultimate parent of our General Partner.
The HRC Committee sets the compensation philosophy of Enbridge, which is approved by the Enbridge board of directors. Enbridge has a pay-for-performance philosophy and programs that are designed to be aligned with its interests, on an enterprise-wide basis, as well as the interests of its shareholders. A significant portion of total direct compensation of Enbridge’s senior management is dependent on actual performance measured against short, medium and long-term performance goals of Enbridge, on an enterprise-wide basis, which are approved by the HRC Committee. As business units of Enbridge, we and EEP contribute to its overall growth, earnings and attainment of performance goals.
The elements of total compensation in 2016 for senior management of Enbridge, which includes Mr. Harper, are:
| • | Base Salary — to provide a fixed level of compensation for performing day-to-day responsibilities, while balancing the individual’s role and competency, market conditions and issues of attraction and retention. |
| • | Short-term incentive — to provide a competitive, performance cash award based on pre-determined corporate, business unit and individual goals that measure the execution of the business strategy over a one-year period. |
| • | Medium-term and long-term incentives — to recognize contributions and provide competitive, compensation comprised of performance stock units, restricted stock units, performance stock options and incentive stock options that are tied to the share price of Enbridge common shares, MEP common units and other financial measures, and are considered at-risk to motivate performance over the medium and long term. |
| • | Pension plan — to provide a competitive retirement benefit. |
| • | Savings plan — to promote ownership of Enbridge common shares and to provide the opportunity to save additional funds for retirement or other financial goals. |
| • | Perquisites — to provide a competitive allowance to offset expenses largely related to the executive’s role. |
| • | Benefits — to provide a competitive benefits program including health and welfare, life insurance and disability programs. |
| • | Employment agreements — to provide specific total compensation terms in situations of involuntary termination or constructive dismissal. |
The elements of compensation for NEOs other than Mr. Harper are similar to those described above, except they are not eligible for Enbridge performance stock options. In addition, with the exception of Messrs. Harper and Kaitson, no other NEOs have employment agreements. The HRC Committee makes determinations as to whether the enterprise-wide performance goals have been achieved, approves business unit results and makes adjustments as necessary to more accurately reflect whether those goals have been met or exceeded. For example, the
135
HRC Committee may determine to disregard the impacts of certain long-term financing activities on cash flow when determining whether certain goals have been met.
Base salary for the NEOs reflects a balance of market conditions, role, individual competency and attraction and retention considerations and takes into account compensation practices at peer companies of Enbridge. Increases in base pay for all NEOs are based primarily on competitive considerations.
The Enbridge short-term incentive plan, or STIP, is designed to provide incentive for and to reward, the achievement of goals that are aligned with the Enbridge annual business plan. The target short-term incentive reflects the level of responsibility associated with the role and competitive practice and is expressed as a percentage of base salary. Actual incentive awards can range from zero to two times the target. Awards under the plan are based on performance relative to goals achieved at the Enbridge corporate level, business unit level and individual level. Performance relative to goals in each of these areas is reflected on a scale of zero to two; zero indicates performance was below threshold levels, one indicates that goals were achieved and two indicates that performance was exceptional.
The following is a summary for 2016 of the incentive targets, payout range, and relative weightings between the Enbridge corporate, business unit and individual performance:
| Target STIP%(1) |
Pay Out Range |
Relative Weighting | |||
| Corporate | Business Unit | Individual | |||
| C. Gregory Harper President (and Principal Executive Officer) and Director |
65% |
0 – 130% |
25% |
50% |
25% |
| Stephen J. Neyland Vice President — Finance (and Principal Financial Officer) |
35% |
0 – 70% |
25% |
50% |
25% |
| E. Chris Kaitson Vice President — Law & Assistant Corporate Secretary |
35% |
0 – 70% |
25% |
50% |
25% |
| Kerry C. Puckett Vice President — Engineering and Operations, Gathering & Processing |
35% |
0 – 70% |
25% |
50% |
25% |
| R. Poe Reed Vice President & Chief Commercial Officer |
35% |
0 – 70% |
25% |
50% |
25% |

| (1) | All values are expressed as percentages of base salary. |
The overall performance multiplier and STIP are calculated as follows:
| Performance multiplier | STIP |
| Corporate target incentive opportunity x (0 – 2) + Business unit target incentive opportunity x (0 – 2) + Individual target incentive opportunity x (0 – 2) = Overall performance multiplier (0 – 2) |
Base Salary $ x Target STIP % x Overall performance multiplier (0 – 2) = $ Short term incentive award |
Corporate performance was measured by available cash flow from operations per share, or ACFFO, in 2016. This is a metric that provides enhanced transparency of Enbridge’s cash flow growth and increased comparability of results relative to peers and ensures full value recognition for Enbridge’s superior assets, growth and commercial arrangements.
The ACFFO metric represents a significant component of the named executives’ short-term incentive award at 25%. For incentive compensation purposes, Enbridge’s 2016 ACFFO payout range was $3.80 Canadian Dollars, or CAD, per share to $4.32 CAD per share, as approved by the Enbridge HRC Committee prior to the start of 2016. Adjustments are made to ensure the result is a fair reflection of performance, including adjustments for weather normalization, project development and transaction costs, realized inventory revaluation allowance, employee severance and restructuring costs, and other miscellaneous items. For incentive purposes, ACFFO also excludes the
136
impact of certain long-term financing activities on cash flow. The corporate multiplier ranges from 0 to 2.0, with 1.0 meaning that the performance measure was met. To align with cost savings measures undertaken in 2016, the corporate multiplier was reduced by 0.05. The 2016 adjusted corporate STIP performance multiplier is 1.50.
Business unit performance measures vary among the NEOs to reflect the annual business plans and operations for which each NEO is accountable. Performance is measured against targets that are established at the beginning of the year. The business performance measure for each NEO is designed to reflect his multiple responsibilities at Enbridge. The weightings by unit for each NEO is calculated as follows:
| Business Unit | C. Gregory Harper |
Stephen J. Neyland |
E. Chris Kaitson |
Kerry C. Puckett |
R. Poe Reed |
| Gas Pipelines and Processing – Midcoast Operating | 50% | 100% | 100% | ||
| Gas Pipelines and Processing – Shared Services | 100% | 100% | |||
| Gas Pipelines and Processing – Canada & Joint Projects Canada & Joint Ventures | 50% |
The detailed business unit performance measures which determine the business unit multipliers upon which the NEO’s STIP is calculated are included in the following tables. They reflect rounding and range from 0 to 2.0, with 1.0 meaning that the target performance measure was met. The business units include us, but also include portions of other Enbridge businesses. To align with cost savings measures undertaken in 2016, all business unit multipliers were reduced by 0.05.
| Gas Pipelines & Processing – Midcoast Operating | |||||
| Performance Measure | Weight | Sub Measures & Weightings | Multiplier | Weighted Multiplier | |
| Safety, Operations & Integrity | 35% | Health and Safety Training Safety Observations Incident Investigation Action Items Total Recordable Injury Frequency Operational Risk Assessment – Inspections Operational Risk Reduction – Safety Audit Items Process Safety Incident Frequency |
4% 4% 4% 8% 5% 4% 6% |
1.77 | 0.62 |
| Financial | 40% | Midcoast Distributable Cash Flow Offshore Earnings before Interest and Taxes |
25% 15% |
2.00 | 0.80 |
| Commercial | 20% | Midcoast 5 Year Cumulative EBITDA Midcoast 2017 Minimum EBITDA Non-MOLP Capital Committed |
10% 5% 5% |
1.15 | 0.23 |
| Employee Development | 5% | Career Development Discussions | 5% | 2.00 | 0.10 |
| Less: Management Adjustment | 0.05 | ||||
| Business Unit Performance Multiplier | 1.70 | ||||
137
| Gas Pipelines & Processing – Shared Services | |||||
| Performance Measure | Weight | Sub Measures & Weightings | Multiplier | Weighted Multiplier | |
| Safety, Operations & Integrity | 35% | Health and Safety Training Safety Observations Incident Investigation Action Items Total Recordable Injury Frequency Operational Risk Assessment – Inspections Operational Risk Reduction – Safety Audit Items Process Safety Incident Frequency |
4% 4% 4% 8% 5% 4% 6% |
1.77 | 0.62 |
| Financial | 40% | US Liquids Earnings before Interest and Taxes Midcoast Distributable Cash Flow Offshore EBIT Earnings before Interest and Taxes |
16% 18% 6% |
1.90 | 0.76 |
| Commercial | 20% | Midcoast 5 Year Cumulative EBITDA Midcoast 2017 Minimum EBITDA Non-MOLP Capital Committed |
10% 5% 5% |
1.15 | 0.23 |
| Employee Development | 5% | Career Development Discussions | 5% | 2.00 | 0.10 |
| Less: Management Adjustment | 0.05 | ||||
| Business Unit Performance Multiplier | 1.66 | ||||
| Gas Pipelines & Processing – Canada & Joint Ventures | |||||
| Performance Measure | Weight | Sub Measures & Weightings | Multiplier | Weighted Multiplier | |
| Safety, Operations & Integrity | 35% | Health and Safety Training Safety Observations Incident Investigation Action Items Total Recordable Injury Frequency Operational Risk Assessment – Inspections Operational Risk Reduction – Safety Audit Items Process Safety Incident Frequency |
4% 4% 4% 8% 5% 4% 6% |
1.77 | 0.62 |
| Financial | 35% | Canadian Midstream Earnings before Interest and Taxes Alliance Earnings before Interest and Taxes Aux Sable Earnings before Interest and Taxes General & Administrative Costs |
13% 10% 7% 5% |
2.00 | 0.70 |
| Commercial | 25% | Tupper Plants 2016 EBITDA 5 Year Cumulative EBITDA 2017 Minimum EBITDA |
5% 10% 10% |
0.64 | 0.16 |
| Employee Development | 5% | Career Development Discussions | 5% | 2.00 | 0.10 |
| Less: Management Adjustment | 0.05 | ||||
| Business Unit Performance Multiplier | 1.53 | ||||
Each of the NEOs establishes individual goals at the beginning of each year by which individual performance is measured. These goals are based on areas of strategic and operational emphasis related to their respective portfolios, development of succession candidates, employee engagement, community involvement and leadership. Individual performance ratings are recommended to the HRC Committee by the President & Chief Executive Officer of Enbridge for Mr. Harper. The individual performance ratings for the remaining NEOs are recommended by their supervisors to the Enbridge executive leadership team, including the President & Chief Executive Officer of Enbridge.
138
The following table summarizes the corporate, business unit and individual performance multipliers for each NEO, associated weights and overall performance multiplier result:
| NEO | Corporate Performance(a) (Weight x Multiplier) |
Business Unit Performance(b) (Weight x Multiplier) |
Individual Performance(c) (Weight x Multiplier) |
Overall Performance Multiplier (a+b+c) |
| C. Gregory Harper | 25% x 1.50 = 0.38 | 50% x 1.62 = 0.81 | 25% x 1.65 = 0.41 | 1.60 |
| Stephen J. Neyland | 25% x 1.50 = 0.38 | 50% x 1.66 = 0.83 | 25% x 1.65 = 0.41 | 1.62 |
| E. Christ Kaitson | 25% x 1.50 = 0.38 | 50% x 1.66 = 0.83 | 25% x 1.65 = 0.41 | 1.62 |
| Kerry C. Puckett | 25% x 1.50 = 0.38 | 50% x 1.70 = 0.85 | 25% x 1.85 = 0.46 | 1.69 |
| R. Poe Reed | 25% x 1.50 = 0.38 | 50% x 1.70 = 0.85 | 25% x 1.65 = 0.41 | 1.64 |
Based on the overall performance multiplier determined from the above table, short term incentive awards for our NEOs were calculated as follows:
| NEO | Base Salary(a) |
Target(b) | Overall Performance Multiplier(c) |
Calculated STIP(1) =(a) x (b) x (c) |
Actual STIP(1) |
| C. Gregory Harper | $424,300 | 65% | 1.60 | $441,272 | $440,583 |
| Stephen J. Neyland | 270,144 | 35% | 1.62 | 153,172 | 192,937 |
| E. Chris Kaitson | 283,184 | 35% | 1.62 | 160,565 | 190,319 |
| Kerry C. Puckett | 295,000 | 35% | 1.69 | 174,493 | 174,236 |
| R. Poe Reed | 355,200 | 35% | 1.64 | 203,885 | 203,574 |

| (1) | Calculated and actual results may vary from mathematical results due to proration of changes to STIP targets throughout the year, rounding and/or discretionary adjustments. |
The calculated STIP may be adjusted for Mr. Harper by a recommendation of the President & Chief Executive Officer of Enbridge to the HRC Committee, which must approve any such recommendation. Any adjustment for the remaining NEOs would be reviewed by the executive leadership team of Enbridge, including the President & Chief Executive Officer of Enbridge. Enbridge’s President & Chief Executive Officer approves the awards on an enterprise-wide basis.
Enbridge believes that a combination of medium and long-term incentive plans aligns a component of executive compensation with the interests of Enbridge shareholders beyond the current year. A significant percentage of the value of the annual long-term incentive awards to the NEOs is contingent on meeting performance criteria and price hurdles. Specifically, when targets and performance relative to peer organizations are achieved, the value of the medium and long-term incentive is maximized for the executives while also benefitting shareholders. The mix of medium and long-term incentive programs and total target medium and long-term incentive opportunity, expressed as a percentage of base salary, are as follows:
| NEO |
Target Medium & Long-term Incentives |
Amount Each Plan Contributes to Total Target Grant | |||
| Enbridge Performance Stock Units |
MEP Performance Stock Units |
Enbridge Performance Stock Options(1) |
Enbridge Incentive Stock Options |
||
| C. Gregory Harper | 200.0% | 30.0% | 80.0% | 60.0% | 30.0% |
| Stephen J. Neyland | 70.0% | 12.6% | 28.0% | — | 29.4% |
| E. Chris Kaitson | 70.0% | 12.6% | 28.0% | — | 29.4% |
| Kerry C. Puckett | 70.0% | 12.6% | 28.0% | — | 29.4% |
| R. Poe Reed | 70.0% | 5.3% | 52.5% | — | 12.2% |

| (1) | Performance stock options are granted approximately once every five years to Enbridge executive officers only, and they are intended to cover a five year period. The above table displays the intended annualized value. The last regular performance stock option grant was in 2012, which was intended to provide annual value over the period from 2012 to 2016; however, Mr. Harper was provided an initial grant of performance stock options upon his hire in 2014 to cover the period from 2014 to 2016. |
139
With the exception of Mr. Harper, actual award values, expressed as a percentage of base salary, range between 0% and 180% of the target medium and long-term incentive opportunity, based on individual performance history, succession potential, retention considerations and market competitiveness. Discretionary adjustments may also be considered.
Enbridge has four plans that make up its medium and long-term incentive program for our named executives:
| • | A Performance Stock Unit Plan (2007), or PSUP, which includes three-year phantom shares with performance conditions that impact payout; |
| • | A Performance Stock Option Plan (2007), or PSOP, which includes eight-year options to acquire Enbridge common shares with performance and time vesting conditions; |
| • | An Incentive Stock Option Plan (2007), or ISOP, which includes 10-year stock options to acquire Enbridge common shares with time vesting conditions; and |
| • | A Restricted Stock Unit Plan (2006), or RSUP, which includes 35-month phantom shares with time vesting conditions. |
Only the Enbridge Executive Leadership Team, which includes Mr. Harper, are eligible to receive grants under the PSOP.
In 2014 upon hire, Mr. Harper received a one-time discretionary restricted stock unit, or RSU, grant which includes 35-month phantom shares with time vesting conditions. This was a one-time grant outside of his normal targets of medium and long-term incentives. Mr. Harper is the only NEO who received an RSU grant.
MEP has an additional plan that makes up its medium and long-term incentive program for senior management, for which all NEOs are eligible:
| • | A Long-term Incentive Plan, or LTIP, which includes restricted units, phantom units, unit options, unit appreciation rights, distribution equivalent rights with performance conditions that impact payout. Beginning in 2015, our General Partner issued performance stock units, or PSUs, under this plan. |
PSUP
The PSUP is a three-year performance-based unit plan. PSUs vest at the end of a three year performance period that begins on January 1 of the year granted and during the term the units are outstanding, a liability and expense are recorded by Enbridge based on the number of PSUs outstanding (including additional PSUs resulting from reinvesting dividends) and the current market price of an Enbridge common share with an assumed performance multiplier that is determined quarterly based on progress towards achieving the established performance criteria, until the end of the performance period at which point the performance multiplier is known. PSUs do not involve the issuance of any shares of common stock of Enbridge. Notional dividends are paid on the PSUs which are invested in additional PSUs at the then current market price for one share of Enbridge common stock, which are not included in the estimated future payout amounts for purposes of calculating grant date fair value, but have been included in the compensation associated with stock awards in the Summary Compensation Table.
The initial value of each of these PSUs on the grant date is equivalent to the volume weighted average closing price of one Enbridge common share as quoted on the TSX or NYSE for the 20 trading days immediately preceding the start of the performance period. Performance measures and targets are established at the start of the term to reflect levels of performance that would be considered weak, average or exceptional. Achievement of the performance targets can decrease or increase the final award value in a range of 0% to 200%. The target level at which PSUs are issued represents 100% of the number of PSUs initially granted and attainment of the established performance criteria. Payments under the PSUP may be increased up to 200% of the original award when Enbridge exceeds the established targets. If Enbridge fails to meet threshold performance levels, no payments are made under the PSUP. Awards are granted annually and paid in cash at the end of a three-year term based on two performance criteria that were established for the grant: For the 2016 grant, these measures are ACFFO growth and relative
140
risk-adjusted total shareholder return, or risk-adjusted TSR, each of which are weighted at 50%. For the 2015 and 2014 grants, the performance measures were EPS and relative price to earnings ratio, or P/E Ratio, each of which were weighted at 50%.
ACFFO growth is a measure that represents a commitment to Enbridge shareholders to achieve operating cash flow growth that meets or exceeds the average industry rates forecast at the time of grant, demonstrate ability to deliver on its growth plan and continue dividend increases. The ACFFO growth required to achieve a two multiplier (the maximum) would demonstrate achievement of compound annual growth consistent with exceptional industry growth rate and would represent exceptional performance to the investment community.
Risk-adjusted TSR is total shareholder return divided by volatility over the measurement period and is used to compare Enbridge against its performance peers. Enbridge strongly believes risk-adjusted TSR resonates with the investor value proposition of strong, consistent total returns over the long term. Performance below the 25th percentile results in a multiplier of zero, performance at the median results in a multiplier of one, and performance above the 75th percentile results in a multiplier of two. Multipliers for performance between these anchors will be determined through linear interpolation. The following table presents the comparative group for risk-adjusted TSR for the 2016 grant:
Risk-adjusted TSR — Comparative Group of Companies
| Canadian Utilities Limited | NiSource Inc. | |
| Dominion Resources | ONEOK, Inc. | |
| DTE Energy Company | Pembina Pipeline Corporation | |
| Energy Transfer Equity | PG&E Corporation | |
| Enterprise Products Partners, L.P. | Plains All American Pipeline, L.P. | |
| Fortis Inc. | Sempra Energy | |
| Inter Pipeline Ltd. | Spectra Energy Corp. | |
| Kinder Morgan, Inc. | TransCanada Corporation | |
| Magellan Midstream Partners, L.P. | Williams Companies, Inc. |
This peer group of companies was selected because they are all capital market competitors of Enbridge, have a similar risk profile and are in a comparable sector. The peer group used to measure relative risk-adjusted TSR is reviewed annually. The 2016 peer group was amended to remove those no longer applicable due to acquisition or restructuring.
PSOP
Performance stock options align the Enbridge executive leadership team, including Mr. Harper, with its shareholders by tying vesting to the achievement of defined performance criteria. Once the performance hurdles are met, exercisability is subject to time requirements. Enbridge grants performance stock options to its executives approximately every five years with eight year terms that become exercisable over a period of five years at a rate of 20% per year provided the performance criteria are met. The approach used to determine the common share price hurdles was determined from the Enbridge long-range plan which is integrated with the strategic growth plans of Enbridge and historic industry P/E Ratio information.
Enbridge granted performance stock options to Mr. Harper in 2014 in conjunction with his employment with Enbridge to cover the period from 2014 to 2016. Mr. Harper is the only NEO who participated in this plan. The performance criteria for Mr. Harper’s 2014 performance stock options vest in equal annual installments over four years (normally over five years), subject to Enbridge common share price hurdles of $53.00 CAD and $58.00 CAD on the Toronto Stock Exchange, or TSX, weighted at 60% and 40%, respectively, which must be met by February 2019. As of December 31, 2016, both of the Enbridge common share price targets for the 2014 grant have been met, therefore 50% of the grant is exercisable. For clarity, the following table further describes the vesting provisions and performance criteria of Mr. Harper’s 2014 performance stock option grant:
141
| % Vested | ||||||||||||||||
| Share price(1) | Year 1 (25% time vested) |
Year 2 (50% time vested) |
Year 3 (75% time vested) |
Year 4 (100% time vested) |
||||||||||||
| Less than $53 (0% performance vested) | 0 | % | 0 | % | 0 | % | 0 | % | ||||||||
| Greater than $53 but less than $58 (60% performance vested) | 15 | % | 30 | % | 45 | % | 60 | % | ||||||||
| Greater than $58 (100% performance vested) | 25 | % | 50 | % | 75 | % | 100 | % | ||||||||
| Attribution | Year 1 | Year 2 | Year 3 | Year 4 | ||||||||||||
| Intended annual value | 33% of grant value |
33% of grant value |
34% of grant value |
0% of grant value |
||||||||||||

| (1) | The weighted average trading price in CAD over a period of 20 consecutive trading days. The grant price was $48.81 CAD. |
ISOP
The ISOP provides regular stock options that focus the Enbridge executives on increasing shareholder value over the long-term through common share price appreciation. Stock options are granted annually to Enbridge executives entitling them to acquire Enbridge common shares at a price defined at the time of grant. These options become exercisable over a period of four years at a rate of 25% per year, and the term of each grant is ten years.
If an option is awarded at a time when a blackout period is in effect, the grant price and grant date of the option will be set on the sixth trading day following the termination of the blackout period, and will not be less than 100% the fair market value as of grant date (the weighted average trading price of an Enbridge common share on the NYSE for the five trading days immediately preceding grant date.) During 2016, each of the NEOs received grants of Enbridge incentive stock options where one option is equivalent to one share of Enbridge common stock.
RSUP
The RSUP is a plan that awards RSUs which have the same value as a common share of Enbridge stock, but are not traded in external financial markets. Throughout the term, units are added to the grants as if dividends were received and reinvested into additional units based on the actual dividend rate for common shares of Enbridge stock. At the end of the 35-month term, the units are paid in cash based on the weighted average price of an Enbridge common share on the NYSE for 20 trading days prior to the end of the term. Due to a one-time RSU grant made upon hire, Mr. Harper is the only NEO that participates in this plan.
LTIP
In 2015 and 2016, under the LTIP, our General Partner issued PSUs tied to our publicly traded Class A common units, similar to Enbridge’s PSUP. Performance measures and targets are established at the start of the term to reflect levels of performance that would be considered weak, average or exceptional. The provisions governing our PSUs are consistent with those of Enbridge PSUs with the exception of the performance measures used. Achievement of the performance targets can decrease or increase the final award value in a range of 0% to 200%. Our PSUs do not involve the issuance of any of our units. Throughout the term, units are added to the grants as if cash distributions were received and reinvested into additional units based on the actual cash distribution rate for our units. Awards are granted annually and paid in cash at the end of a three-year term based on two performance criteria that were established for the grant: for the 2016 grant, these measures are distributable cash flow per unit (DCF) growth and reduction in relative yield (Yield Ratio), each of which are weighted at 50%.
The DCF performance reflects our commitment to our unitholders to achieve DCF growth that meets or exceeds average industry growth rates projected at the time of grant. DCF represents the cash we have available for distribution to unitholders, and is a key metric for master limited partnerships. The DCF required to achieve a two multiplier (the maximum) would demonstrate achievement of compound annual growth consistent with exceptional industry growth rate and would represent exceptional performance to the investment community.
The second performance criterion is the Yield Ratio, which is a measure of how effective we are at deploying capital and growing cashflow and the underlying business relative to a selected comparative group of companies. A reduction in yield, relative to peers, represents improvement in both areas. The following table presents the comparative group for the Yield Ratio for the 2016 grant:
142
Yield Ratio — Comparative Group of Companies
| Arc Logistics Partners, L.P. | Global Partners, L.P. | |
| American Midstream Partners, L.P. | Martin Midstream Partners, L.P. | |
| Azure Midstream Partners, L.P. | Rose Rock Midstream Partners, L.P. | |
| Crestwood Midstream Partners, L.P. | Southcross Energy Partners, L.P. | |
| DCP Midstream Partners, L.P. | Summit Midstream Partners, L.P. | |
| Enable Midstream Partners, L.P. | Targa Resources Partners, L.P. | |
| EnLink Midstream Partners, L.P. |
This peer group of companies was selected because they are all U.S. gas gathering and processing MLPs whose strategies involve organic growth or drop-downs from general partners, similar to us. The peer group used to measure yield ratio is reviewed annually. The 2016 peer group was amended to remove those no longer applicable due to acquisition or restructuring.
The board of directors of our General Partner has the authority to approve any amendments to the performance measures, the expected levels of performance and term. Additionally, the board of directors of our General Partner has the authority to waive restrictions with respect to participation in the LTIP or the maturity of grants under the LTIP for any specific participants.
Due to a material deterioration in market fundamentals, and in consideration for the fact that the majority of peers in the MEP performance stock unit plan provide restricted stock units instead of performance stock units within their plans, a minimum payout of 0.5x was established. This minimum payout is applicable only to the 2016 grant.
On January 27, 2017, we announced that we had entered into a merger agreement with EECI, whereby EECI will acquire all of our outstanding common units not already held by EECI, EEP or their affiliates. As a result of the merger, other than grants previously provided in 2016 and 2015, no further grants under the LTIP will be made.
EEP provides managerial, administrative, operational and director services to us pursuant to the intercorporate services agreement, which services are ultimately provided through service agreements among EEP, Enbridge Management and Enbridge and its affiliates. Pursuant to the intercorporate services agreement, we reimburse EEP for our allocated portion of the costs of such services. Through a services agreement between our General Partner and EEP, we are charged for the services of executive management resident in the United States, including all of the NEOs.
EEP determines a budgeted allocation rate for our NEOs’ compensation in accordance with the terms of the agreements it has entered into with Enbridge Management, Enbridge and its affiliates and provides reimbursement for costs of services based on an allocation method provided under those agreements. Since the allocation rate is estimated, the actual time spent by an NEO on behalf of EEP (which includes services to us) may vary from the budgeted allocation rate, and EEP may be allocated more or less of that NEO’s compensation than the actual percentage of his time spent on its behalf in a given year. The amount of our NEOs’ compensation that is allocated by EEP to us is determined in accordance with the terms of the intercorporate services agreement. For additional information, regarding our intercorporate services agreement, please read Item 13. Certain Relationships and Related Transactions, and Director Independence — Intercorporate Service Agreements.
The compensation of our NEOs included in the tables below is established by Enbridge as described above. We selected our three most highly compensated executives (other than our principal executive officer and our principal financial officer) based on current estimates regarding the amount of time such executives devoted to us. We have included in the following tables the full amount of compensation and related benefits provided for each of the NEOs together with an estimate of the approximate time spent by each NEO on MEP’s behalf and the estimated amount of compensation cost allocated to MEP for the years ended December 31, 2016, 2015 and 2014, as applicable. Since the amount of NEO compensation allocated to us is based on estimates of time spent on our behalf by the particular NEO, the compensation amounts allocated to us as presented below may not reflect the actual amount of compensation allocated to us for each particular NEO.
143
| Name and Principal Position (a) |
Year (b) |
Salary ($) (c) |
Bonus ($) (d) |
Stock Awards(1) ($) (e) |
Option Awards(2) ($) (f) |
Non-Equity Incentive Plan Compensation(3) ($) (g) |
Change in Pension Value and Nonqualified Deferred Compensation Earnings ($) (h) |
All Other Compensation(4) ($) (i) |
Total ($) (j) |
Approximate Percentage of Time Devoted to Midcoast Energy Partners, L.P. (%) |
Approximate Amount Allocated to Midcoast Energy Partners, L.P. ($) |
| C. Gregory Harper(5) President (Principal Executive Officer) and Director |
2016 2015 2014 |
424,300 421,725 377,167 |
— — 370,000 |
916,722 279,908 471,315 |
326,777 264,991 197,841 |
440,583 359,594 273,254 |
204,000 130,000 119,000 |
113,950 118,886 49,792 |
2,426,332 1,575,104 1,858,369 |
35 35 45 |
849,216 551,286 836,266 |
| Stephen J. Neyland Vice President — Finance (Principal Financial Officer) |
2016 2015 2014 |
270,144 268,497 260,718 |
— — — |
246,260 99,320 384,811 |
216,012 225,871 238,549 |
192,937 127,881 122,234 |
193,000 11,000 523,000 |
35,001 38,040 38,175 |
1,153,354 770,609 1,567,487 |
40 45 45 |
461,341 346,774 705,369 |
| E. Chris Kaitson(6) Vice President — Law & Assistant Corporate Secretary |
2016 | 283,184 | — | 195,161 | 156,626 | 190,319 | 223,000 | 35,263 | 1,083,553 | 60 | 650,132 |
| Kerry C. Puckett Vice President — Engineering and Operations Gathering & Processing |
2016 2015 2014 |
290,370 280,156 266,230 |
— — — |
249,891 101,594 331,638 |
197,096 204,510 219,609 |
174,236 153,118 113,857 |
251,000 19,000 398,000 |
35,263 43,815 51,942 |
1,197,856 802,193 1,381,276 |
85 85 85 |
1,018,178 681,864 1,174,084 |
| R. Poe Reed(6) Vice President & Chief Commercial Officer |
2016 | 355,200 | — | 92,329 | 16,087 | 203,574 | 139,000 | 35,950 | 842,140 | 100 | 842,140 |

| (1) | The compensation expense is associated with PSUs granted on January 1 in 2016, 2015 and 2014 under the PSUP and PSUs granted on January 1 in 2016 and 2015 under the LTIP for each NEO and RSUs, awarded in January 2014, with respect to Mr. Harper, that are reflected in this column represent one-third of the market value for each year the PSUs and RSUs are outstanding. The PSUs are measured based on the number of respective units granted, dividends reinvested, cliff-vested, the actual or forecast performance multiplier (RSUs do not have performance multipliers used in determining the payout amount). PSUs and RSUs are priced at the date of grant revalued each quarter using the 20 day weighted average share price preceding the last day of the quarter. For example, 2016 includes one-third of the market values for PSUs issued in 2016, 2015 2014 under the PSUP, one-third of the market values for PSUs issued in 2016 and 2015 under the LTIP and one-third of the market values for RSUs issued in 2014. In 2016, the compensation expense recorded for PSUs granted in 2016, 2015 and 2014 include performance multipliers for years 2016 through 2014, which are estimated based upon the expected or achieved levels of performance in relation to established targets for each year. For years prior to the year a payout is made, a performance multiplier is forecast based upon the progress made in attaining the established performance criteria unless the actual multiplier has been determined. Refer also to Medium and Long-Term Incentives for additional discussion regarding the PSUs. The grant date fair value for each PSU and RSU grant represents the weighted average closing price of an Enbridge common share as quoted on the NYSE for the 20 consecutive days prior to the grant date of January 1 each year. RSUs were granted at a grant price of $41.65 in 2014. Compensation expense as reported in the Summary Compensation Table above for Stock Awards has been determined using the following assumptions: |
| PSU/RSU Grant Date Fair Market Value Prices | 2016 | 2015 | 2014 | |||||||||
| Enbridge (20-day average before January 1 of listed year) USD (NYSE) | $ | 31.85 | $ | 49.87 | $ | 41.65 | ||||||
| MEP (20-day average before January 1 of listed year) USD (NYSE) | $ | 7.98 | $ | 14.10 | N/A | |||||||
| Revaluation Date | Mar-31 | Jun-30 | Sep-30 | Dec-31 | ||||||||||||
| 2014 – 2016 EI Grants |
||||||||||||||||
| 20-day volume weighted average USD (NYSE) | $ | 37.19 | $ | 41.54 | $ | 43.65 | $ | 42.24 | ||||||||
| 2014 PSUs assumed performance multiplier | 1.77 | 1.77 | 1.77 | 1.77 | ||||||||||||
| 2015 PSUs assumed performance multiplier | 2.00 | 2.00 | 2.00 | 2.00 | ||||||||||||
| 2016 PSUs assumed performance multiplier | 1.50 | 1.50 | 1.50 | 1.50 | ||||||||||||
| 2015 – 2016 MEP Grants |
||||||||||||||||
| 20-day volume weighted average USD (NYSE) | $ | 4.41 | $ | 8.67 | $ | 8.67 | $ | 6.88 | ||||||||
| 2015 PSUs assumed performance multiplier | 1.00 | 1.00 | 1.00 | 0.25 | ||||||||||||
| 2016 PSUs assumed performance multiplier | 1.00 | 1.00 | 1.00 | 1.25 | ||||||||||||
| (2) | Under the authoritative accounting provisions for share-based payments, the annual expenses for option awards that are granted under the Enbridge ISOP and PSOP are determined by computing the fair value of the options on the grant date using the Black-Scholes option pricing model. The following assumptions were used in computing the fair value of the options on the grant date for the respective option pricing model employed and the indicated year: |
| ISOP(a) | PSOP(b) | |||||||||||||||||||||||
| Assumption | 2016 | 2015 | 2014 | 2016 | 2015 | 2014 | ||||||||||||||||||
| Expected option term in years | 6 | 6 | 6 | N/A | N/A | 6.5 | ||||||||||||||||||
| Expected volatility | 28.17 | % | 22.36 | % | 20.07 | % | N/A | N/A | 15.00 | % | ||||||||||||||
| Expected dividend yield | 4.44 | % | 3.20 | % | 2.87 | % | N/A | N/A | 2.80 | % | ||||||||||||||
| Risk-free interest rate | 1.55 | % | 1.81 | % | 1.90 | % | N/A | N/A | 1.70 | % | ||||||||||||||

| (a) | All ISOs were granted in $USD. |
| (b) | All PSOs were granted in $CAD. |
144
The fair value of options granted as computed using the above assumptions is expensed over the shorter of the vesting period for the options and the period to early retirement eligibility. The exercise price and fair value information for all option grants have been converted to USD as set forth in the table below:
| ISOP | PSOP | |||||||||||||||||||||||
| 2016 | 2015 | 2014 | 2016 | 2015 | 2014(a) | |||||||||||||||||||
| Exercise price in CAD (TSX) | N/A | N/A | N/A | N/A | N/A | $ | 48.81 | |||||||||||||||||
| Grant date exchange rate for $1 USD | N/A | N/A | N/A | N/A | N/A | $ | 1.1057 | |||||||||||||||||
| Exercise price in USD (NYSE) | $ | 32.56 | $ | 47.41 | $ | 44.09 | N/A | N/A | $ | 44.14 | ||||||||||||||
| Vesting period in years | 4 | 4 | 4 | N/A | N/A | 4 | ||||||||||||||||||
| Option fair value on grant date in CAD | N/A | N/A | N/A | N/A | N/A | $ | 5.77 | |||||||||||||||||
| Option fair value on grant date in USD | $ | 6.92 | $ | 7.10 | $ | 6.68 | N/A | N/A | $ | 5.22 | ||||||||||||||
| Average year outstanding exchange rate for $1 USD | N/A | N/A | N/A | N/A | N/A | $ | 1.1055 | |||||||||||||||||

| (a) | Prices shown in USD for the PSOs granted on March 13, 2014 in CAD are converted to USD using the exchange rates detailed above. |
| (3) | Non-equity incentive plan compensation represents awards that are paid in February of each year for amounts that are earned in the immediately preceding fiscal year under the Enbridge STIP as discussed in the above Compensation Discussion and Analysis. |
| (4) | The table which follows labeled “All Other Compensation” sets forth the elements comprising the amounts presented in this column. |
| (5) | Mr. Harper was elected as an officer of Enbridge Management and EEP’s General Partner in April 2014. Mr. Harper is also an executive officer of Enbridge with responsibility for other affiliates of Enbridge in addition to those for EEP’s General Partner and Enbridge Management. For more information, please see Part III, Item 10. Directors, Executive Officers and Corporate Governance. |
| (6) | Compensation is provided for each year in which the individual was a NEO. Messrs. Kaitson and Reed were not NEOs for the years ended December 31, 2015 and 2014. |
145
| Name | Year | Flexible Benefits(1) $ |
401(k) Matching Contributions(2) $ |
Other Benefits(3) $ |
Total |
| C. Gregory Harper | 2016 2015 2014 |
35,000 35,000 32,219 |
13,250 13,250 13,000 |
65,700 70,636 4,573 |
113,950 118,886 49,792 |
| Stephen J. Neyland | 2016 2015 2014 |
20,000 20,000 20,000 |
12,988 13,250 13,000 |
2,013 4,790 5,175 |
35,001 38,040 38,175 |
| E. Chris Kaitson(4) | 2016 | 20,000 | 13,250 | 2,013 | 35,263 |
| Kerry C. Puckett | 2016 2015 2014 |
20,000 20,000 20,000 |
13,250 13,250 13,000 |
2,013 10,565 18,942 |
35,263 43,815 51,942 |
| R. Poe Reed(4) | 2016 | 20,000 | 13,250 | 2,700 | 35,950 |

| (1) | Flexible benefits for our NEOs represent a perquisite allowance that is paid in cash as additional compensation. |
| (2) | Our NEOs that participate in the Enbridge Employee Services, Inc. Savings Plan, referred to as the 401(k) Plan, may contribute up to 50% of their base salary, which is matched up to 5% by Enbridge. Both individual and matching contributions are subject to limits established by the Internal Revenue Service. Enbridge contributions are used to purchase Enbridge common shares at market value and employee contributions may be used to purchase Enbridge common shares or 21 designated funds. |
| (3) | Other benefits include parking, relocation, fitness, health assessment, financial planning, awards and vacation not taken and paid out in cash for the NEOs. Mr. Harper’s 2016 and 2015 amounts also include a cash award of $63,000 to partially replace the value lost from long-term incentives of his former employer. |
| (4) | Compensation is provided for each year in which the individual was a NEO. Messrs. Kaitson and Reed were not NEOs for the years ended December 31, 2015 and 2014. |
The PSUs are granted to the NEOs pursuant to the PSUP and LTIP. The RSUs are granted pursuant to the RSUP and stock options are granted pursuant to the ISOP and the PSOP. Awards under these plans provide long-term incentive and are administered by the HRC Committee of Enbridge. Although stock options remain outstanding that were granted under the Enbridge Incentive Stock Option Plan (2002), no further stock options will be granted under this plan. The PSUs, RSUs and stock option granted in 2014 through 2016 to our NEOs are denominated in USD. The PSO grant to Mr. Harper is denominated in CAD. The three tables which follow set forth information concerning PSUs, RSUs and stock options granted during the year ended December 31, 2016, outstanding at December 31, 2016 and the number of awards vested and exercised during the year ended December 31, 2016 by each of the NEOs.
146
| Name (a) |
Plan Name (b) |
Approval Date (b) |
Grant Date (b) |
Estimated Future Payouts Under Non-Equity Incentive Plan Awards(1) |
Estimated Future Payouts Under Equity Incentive Plan Awards(2) |
All Other Option Awards: Number of Securities Underlying Options(3) (#) (j) |
Exercise or Base Price of Option Awards(3) ($/Sh) (k) |
Grant Date Fair Value of Stock and Option Awards(3) ($) (l) |
||||
| Threshold ($) (c) |
Target ($) (d) |
Maximum ($) (e) |
Threshold (#) (f) |
Target (#) (g) |
Maximum (#) (h) |
|||||||
| C. Gregory Harper | PSUP LTIP ISOP STIP |
18-Feb-16 19-Feb-16 18-Feb-16 1-Feb-17 |
1-Jan-16 1-Jan-16 29-Feb-16 24-Feb-17 |
— — — — |
— — — 275,795 |
— — — 551,590 |
— — — — |
6,360 55,070 — — |
12,720 110,140 — — |
— — 38,980 — |
— — 32.56 — |
202,566 439,459 269,742 — |
| Stephen J. Neyland | PSUP LTIP ISOP STIP |
18-Feb-16 19-Feb-16 18-Feb-16 1-Feb-17 |
1-Jan-16 1-Jan-16 29-Feb-16 24-Feb-17 |
— — — — |
— — — 94,550 |
— — — 189,101 |
— — — — |
2,160 17,060 — — |
4,320 34,120 — — |
— — 29,350 — |
— — 32.56 — |
68,796 136,139 203,102 — |
| E. Chris Kaitson | PSUP LTIP ISOP STIP |
18-Feb-16 19-Feb-16 18-Feb-16 1-Feb-17 |
1-Jan-16 1-Jan-16 29-Feb-16 24-Feb-17 |
— — — — |
— — — 99,114 |
— — — 198,229 |
— — — — |
1,720 13,120 — — |
3,440 26,240 — — |
— — 22,970 — |
— — 32.56 — |
54,782 104,698 158,952 — |
| Kerry C. Puckett | PSUP LTIP ISOP STIP |
18-Feb-16 19-Feb-16 18-Feb-16 1-Feb-17 |
1-Jan-16 1-Jan-16 29-Feb-16 24-Feb-17 |
— — — — |
— — — 103,250 |
— — — 206,500 |
— — — — |
2,250 17,800 — — |
4,500 35,600 — — |
— — 30,540 — |
— — 32.56 — |
71,663 142,044 211,337 — |
| R. Poe Reed | PSUP LTIP ISOP STIP |
18-Feb-16 19-Feb-16 18-Feb-16 1-Feb-17 |
1-Jan-16 1-Jan-16 29-Feb-16 24-Feb-17 |
— — — — |
— — — 124,320 |
— — — 248,640 |
— — — — |
770 30,850 — — |
1,540 61,700 — — |
— — 11,070 — |
— — 32.56 — |
24,525 246,183 76,604 — |

| (1) | The estimated future payouts under non-equity incentive award plans represent awards under the Enbridge STIP as presented above in the Compensation Discussion and Analysis under the section labeled Short-Term Incentive Plan. |
| (2) | The grant date fair value for each PSU granted under the PSUP to each of our U.S.-based NEOs in 2016 was $31.85 USD, representing the volume weighted average closing price of one Enbridge common share as quoted on the NYSE for the 20 trading days immediately preceding the start of the performance period that began on January 1, 2016. The grant date fair value for each PSU granted under the LTIP in 2016 was $7.98 USD, representing the volume weighted average closing price of one MEP common unit as quoted on the NYSE for the 20 trading days immediately preceding the start of the performance period that began on January 1, 2016. |
| (3) | The amounts included as the grant date fair value for the 2016 incentive stock option awards represent the amount determined by computing the fair value of the options in accordance with the authoritative guidance for share-based payments on the grant date using the Black-Sholes option pricing model with the following assumptions: |
| • | 6 years expected term; |
| • | 28.17% expected volatility; |
| • | 4.44% expected dividend yield; and |
| • | 1.55% risk free interest rate |
| The fair value of options granted as computed using these assumptions is $6.92 USD. The grant date fair value is expensed over the shorter of the vesting period for the options, generally four years, and in the year granted for employees age 55 and over and eligible for early retirement. The exercise price of the incentive stock options at the time of grant was $32.56 USD for our NEOs. |
147
| Option Awards | Stock Awards | ||||||
| Name (a) |
Number of Securities Underlying Unexercised Options (#) Exercisable (b) |
Number of Securities Underlying Unexercised Options (#) Unexercisable(1) (c) |
Option Exercise Price(2) ($) (e) |
Option Expiration Date(1) (f) |
Equity Incentive Plan Awards: Number of Unearned Shares, Units or Other Rights That Have Not Vested(4) (#) (i) |
Equity Incentive Plan Awards: Market or Payout Value of Unearned Shares, Units or Other Rights That Have Not Vested ($) (j) |
Unit Maturity Date |
| C. Gregory Harper | — 4,525 17,325 — |
38,980 13,575 17,325 69,040(3) |
32.56 47.41 44.09 44.13(3) |
1-Mar-26 2-Mar-25 13-Mar-24 15-Aug-20 |
6,632 67,065(5) 2,689 31,973(5) |
280,156 461,406 113,564 219,976 |
31-Dec-18 31-Dec-18 31-Dec-17 31-Dec-17 |
| Stephen J. Neyland | — 6,158 18,150 30,788 39,100 33,450 7,700 2,750 |
29,350 18,472 18,150 10,262 — — — — |
32.56 47.41 44.09 43.84 38.65 28.99 21.97 15.80 |
1-Mar-26 2-Mar-25 13-Mar-24 27-Feb-23 2-Mar-22 14-Feb-21 16-Feb-20 |
2,253 20,776(5) 1,825 13,897(5) |
95,147 142,938 77,078 95,613 |
31-Dec-18 31-Dec-18 31-Dec-17 31-Dec-17 |
| E. Chris Kaitson | — 4,883 11,625 22,163 28,700 35,800 13,200 27,000 27,000 |
22,970 14,647 11,625 7,387 — — — — — |
32.56 47.41 44.09 43.84 38.65 28.99 21.97 15.80 20.17 |
1-Mar-26 2-Mar-25 13-Mar-24 27-Feb-23 2-Mar-22 14-Feb-21 16-Feb-20 25-Feb-19 19-Feb-18 |
1,794 15,978(5) 1,501 10,685(5) |
75,766 109,926 63,395 73,513 |
31-Dec-18 31-Dec-18 31-Dec-17 31-Dec-17 |
| Kerry C. Puckett | — 6,395 14,675 27,938 35,800 44,600 11,900 |
30,540 19,185 14,675 9,312 — — — |
32.56 47.41 44.09 43.84 38.65 28.99 21.97 |
1-Mar-26 2-Mar-25 13-Mar-24 27-Feb-23 2-Mar-22 14-Feb-21 16-Feb-20 |
2,346 21,677(5) 1,879 14,496(5) |
99,112 149,138 79,358 99,734 |
31-Dec-18 31-Dec-18 31-Dec-17 31-Dec-17 |
| R. Poe Reed | — | 11,070 | 32.56 | 1-Mar-26 | 803 37,569(5) 21,357(5) |
33,918 258,478 146,937 |
31-Dec-18 31-Dec-18 31-Dec-17 |

| (1) | Each ISO award has a 10-year term and vests pro-rata as to one fourth of the option award beginning on the first anniversary of the grant date; thus the vesting dates for each of the option awards in this table can be calculated accordingly. As an example, for Mr. Neyland’s grant that expires on February 27, 2023, the grant date would be 10 years prior or February 27, 2013 and as a result, the remaining unexercisable amounts would become fully vested on February 27, 2017 representing four years following the grant date. |
| (2) | Where appropriate, all exercise prices and valuation prices prior to 2011 have been adjusted for the April 2011 Partnership stock split and Enbridge’s May 2011 stock split. |
| (3) | PSOs were provided to Mr. Harper on March 13, 2014, and are similar to the incentive stock options, except that the quantities that become exercisable are subject to both time and performance requirements. PSOs are granted on an infrequent basis and provide the eligible NEO the opportunity to acquire one Enbridge common share for each option held when the specified time and performance conditions are met. Upon the performance hurdles being met, the PSOs are also time vested 25% annually over four years. As of December 31, 2016, both Enbridge common share price targets had been met and 50% of the grant is exercisable. The PSOs denominated in CAD have been converted to USD using the exchange rate on the grant date of $48.81 CAD based on the TSX converted to $44.14 USD at the conversion rate of $1.1057 CAD to $1.00 USD. |
| (4) | The unearned common shares, units or other rights that have not vested under stock awards represent PSUs that have not yet reached the end of their term. The PSUs become vested upon achieving the established performance criteria discussed in Medium and Long-Term Incentives, at the end of the term. The amounts represented in the column are the number of units that have not vested at the 20-day volume weighted-average preceding December 31, 2016 of one Enbridge common share on the NYSE at $42.24 or one MEP common unit on the NYSE at $6.88. The market or payout values presented assume a performance multiplier of 1.00 for PSUs granted under the PSUP in 2016, 2015 and 2014 and PSUs granted under the LTIP in 2016, which represents the target level. |
| (5) | These amounts represent stock awards granted under the LTIP. |
148
| Name (a) |
Option Awards | Stock Awards | ||
| Number of Shares Acquired on Exercise (#) (b) |
Value Realized on Exercise ($) (c) |
Number of Shares Acquired on Vesting(1) (#) (d) |
Value Realized on Vesting(2) ($) (e) |
|
| C. Gregory Harper | 69,040 | 360,205 | 21,192(3) | 1,124,320(3) |
| Stephen J. Neyland | — | — | 2,774 | 216,755 |
| E. Chris Kaitson | 25,000 | 419,284 | 2,164 | 169,069 |
| Kerry C. Puckett | 11,900 | 237,922 | 2,718 | 212,420 |
| R. Poe Reed | — | — | — | — |

| (1) | The number of common shares acquired on vesting for stock awards represents the number of PSUs issued in 2014 and the related dividends paid that were used to acquire additional PSUs, all of which matured on December 31, 2016. No common shares are issued with respect to the PSUs that become vested; rather, cash is paid in an amount based on the value of an Enbridge common share at the maturity date and the level of achievement of the established performance goals. The payout for the PSUs granted in 2014 is expected to occur on or about March 10, 2017. |
| (2) | The value realized on vesting is determined based on the 20-day volume weighted-average preceding December 31, 2016 value of an Enbridge common share of $42.24 USD. In each case the common share price is multiplied by an estimated 1.85 performance factor multiplied by the number of PSUs for the PSUs that matured on December 31, 2016. |
| (3) | Includes RSUs which were granted to Mr. Harper in January 2014 and vested on December 31, 2016. The value realized on vesting is $41.82 USD, which is based on the 20-day volume weighted-average price for the period preceding December 1, 2016. The common share price is multiplied by the number of RSUs; there is no performance factor applicable to RSUs. |
Enbridge sponsors two qualified pension plans, the Retirement Plan for the Employees of Enbridge Inc. and its Canadian affiliates, or EI RPP, and the Enbridge Employee Services, Inc. Employees’ Pension Plan, or QPP. These pension plans provide defined benefits, and cover employees in Canada and the United States, respectively. Both plans are non-contributory. Enbridge also sponsors supplemental nonqualified retirement plans in both Canada, referred to as EI SPP, and the United States, referred to as US SPP, which provide defined benefits for the NEOs in excess of the tax-qualified plans’ limits. We collectively refer to the EI RPP, the QPP, the EI SPP and the US SPP as the Pension Plans. Defined benefits under the grandfathered benefit of the Pension Plans are based on the employees’ years of service and average final remuneration with an offset for Social Security benefits, while cash balance benefits provide annual pay and interest credits to notional member accounts.
For service prior to becoming a senior management employee, there are different pension benefits depending on an employee’s hire date with Enbridge. Employees hired before January 1, 2002 have grandfathered benefits equal to: (a) 1.6% of the average of the participant’s highest average annual salary multiplied by (b) the number of credited years of service. Other provisions are aligned with the senior management provisions described below. For employees hired after January 1, 2002, the Pension Plans provide cash balance benefits with pay credits ranging from 4% to 10% depending on the employees’ pensionable pay, age and years of service.
For service while a senior management employee, the Pension Plans provide a yearly pension payable in the normal form (60% joint and survivor) equal to: (a) 2% of the sum of (i) the average of the participant’s highest annual base salary during three consecutive years out of the last ten years of credited service and (ii) the average of the participant’s three highest annual performance bonus periods, represented in each period by 50% of the actual bonus paid, in respect of the last five years of credited service, multiplied by (b) the number of credited years of service. An unreduced pension is payable if retirement is after age 55 with 30 or more years of service or after age 60. Early retirement reductions apply if a participant retires and does not meet these requirements. Retirement benefits paid from the Pension Plan are indexed at 50% of the annual increase in the consumer price index. All NEOs are currently senior management employees.
149
The table below illustrates the total annual pension entitlements at December 31, 2016 assuming the eligibility requirements for an unreduced pension have been satisfied. The present value of the accumulated benefits has been determined under the accrued benefit valuation method with the following assumptions:
| Discount rate | 3.98% at year end 2016 | |
| Salary increases | None | |
| Inflation | 2.25% per year | |
| Retirement age | Age when first eligible for an unreduced pension(1) | |
| Terminations | None | |
| Mortality Rates: |
||
| Pre-retirement | None | |
| Post-retirement | Society of Actuaries RP2014 annuity/non-annuitant table without collar adjustment with full generational mortality improvement under Scale MP 2016 |

| (1) | This is age 60 for all executives except for Mr. Neyland, who is eligible for an unreduced pension at age 57 and Mr. Reed, who is already eligible for an unreduced pension. |
| Name (a) |
Plan Name (b) |
Number of Years Credited Service(1) (#) (c) |
Present Value of Accumulated Benefit ($) (d) |
| C. Gregory Harper | US QPP US SPP |
2.92 2.92 |
57,000 396,000 |
| Stephen J. Neyland | US QPP US SPP |
14.50 12.00 |
258,000 1,035,000 |
| E. Chris Kaitson | US QPP US SPP |
15.58 15.58 |
1,136,000 967,000 |
| Kerry C. Puckett | US QPP US SPP |
14.50 12.42 |
252,000 1,177,000 |
| R. Poe Reed | US QPP US SPP |
1.26 1.26 |
26,000 148,000 |

| (1) | For all NEOs US SPP service represents years of service as a senior management employee. |
In 2014, Enbridge entered into an executive employment agreement with Mr. Harper and in 2001, Enbridge entered into an executive employment agreement with Mr. Kaitson. The term of the agreements continue until the earlier of voluntary retirement in accordance with Enbridge’s retirement policies for its senior employees, voluntary resignation, death or termination of employment by Enbridge. The agreements provide that Enbridge will pay severance benefits to Messrs. Harper and Kaitson as set forth in the table below, if employment is terminated. None of the remaining NEOs have an employment agreement with us or any other Enbridge affiliate. Since 2007, it has been Enbridge’s policy not enter into employment agreements granting “single trigger” voluntary termination rights in favor of the executive.
150
The following table provides a summary of the incremental compensation that Enbridge would pay to Messrs. Harper and Kaitson under the terms of their employment agreements upon the occurrence of one of the foregoing events:
| Type of Termination |
Base Pay | Short-term Incentive | Long-term Incentive | Benefits | Pension |
| Resignation (Voluntary) |
None | Payable in full if executive has worked the entire calendar year(1). Otherwise none. | Performance stock units are forfeited. Vested options must be exercised within 30 days of resignation or by the end of the original term, whichever is sooner. Unvested stock options are cancelled. | None | Credited service no longer earned. |
| Retirement (Voluntary) |
None | Current year’s incentive is pro-rated based on retirement date. | Performance stock units prorated for retirement date and the value and performance is assessed at the end of the usual term. Performance stock options are prorated for the period of active employment in the 5 year period starting January 1 of the year of grant. They are exercisable until the later of three years after retirement or 30 days after the date by which share price targets must be met (or option expiry, if sooner). Stock options continue to vest and can be exercised for three years after retirement (or option expiry, if sooner). | Post retirement benefits begin. | Credited service no longer earned. |
| Constructive Dismissal (Involuntary) Not for Cause (Involuntary) |
Base salary is paid out in a lump sum representing two years. | The average of short-term incentive awards received in the past two years multiplied by two times(2); plus the current year’s short-term incentive, prorated based on service prior to termination. | Performance stock units are prorated to date of termination and the value and performance is assessed and paid at the end of the term. Vested stock options are exercisable in accordance with their terms.(3) Unvested stock options are paid in cash. | Benefits of two years’ value is paid out over a two year period.(4) | Two additional years of pension accrual are paid out in cash. |
| Change of Control | Performance stock units mature and value is assessed and paid based on performance measures achieved to date. All stock options vest. |

| (1) | Mr. Kaitson has to be employed on the day of payout to receive his short-term incentive. |
| (2) | Mr. Kaitson’s short-term incentive payout uses gross amount of last bonus paid multiplied by two times. |
| (3) | Where applicable, both time and performance vesting conditions must have been met in order to be considered exercisable. |
| (4) | Not applicable to Mr. Harper. |
151
Performance stock options have the same termination provisions as incentive stock options except:
| • | For retirement, Enbridge prorates performance stock options for the period of active employment in the 5 year period starting January 1 of the year of grant. The executive officer can exercise these options until the later of three years after retirement or 30 days after the share price targets must be met (or up to the date the option expires, whichever is earlier), as long as the performance criteria are met; |
| • | For death, unvested options are pro-rated and the plan assumes performance requirements have been met; |
| • | For involuntary termination (not for cause), unvested options are pro-rated; and |
| • | For change of control, the plan assumes the performance requirements have been met. |
In addition, Mr. Harper will receive:
| • | Up to a maximum of $20,000 for financial or career counseling assistance. |
| • | An amount in cash equal to the value of all of such executive officer’s accrued and unpaid vacation pay. |
| • | Annual flexible perquisite, flex credit allowance and savings plan matching contributions over the severance period (2 years). |
In addition, Mr. Kaitson will receive:
| • | Savings plan matching contributions over the severance period (2 years). |
After his departure, Mr. Harper is subject to restrictions on (1) any practice or business in competition with Enbridge or its affiliates for one year, (2) disclosure of the confidential information of Enbridge or its affiliates indefinitely and (3) recruitment for two years. Mr. Kaitson is subject to restrictions on (1) disclosure of the confidential information of Enbridge or its affiliates indefinitely.
In the event of a termination that would result in severance benefits, Enbridge would owe incremental benefits to Mr. Harper with a value of approximately $4 million and Mr. Kaitson with a value of approximately $2 million. Such amounts assume that termination was effective as of December 31, 2016, and as a result include amounts earned through such time and are estimates of the amounts which would be paid out to Messrs. Harper and Kaitson upon termination under such circumstances. The actual amounts to be paid out can only be determined at the time of such executive’s separation from Enbridge.
As a partnership, we are managed by our General Partner. The board of directors of our General Partner performs for us the functions of a board of directors of a business corporation. We are allocated 100% of the director compensation of these board members. Enbridge employees who are members of the board of directors of our General Partner do not receive any additional compensation for serving in those capacities.
Directors of our General Partner who are not officers or employees of our General Partner or its affiliates receive compensation as “non-employee directors,” which is an annual retainer value equal to $135,000 payable in cash. The chairman of the board of directors of our General Partner receives an additional annual cash retainer equal to $20,000. In addition, the chair of the Audit, Finance & Risk Committee receives an additional annual cash retainer equal to $15,000. The chair of any Special Committee that may be constituted from time to time receives $5,000 for each committee. Each member of a Special Committee receives $1,500 per meeting.
The Corporate Governance Guidelines provide an expectation that independent directors will hold a personal investment in us of at least two times the annual board retainer, which, based on the current annual retainer would equal $270,000. Directors would be expected to achieve the foregoing level of equity ownership by the later of October 10, 2018 or five years from the date he or she became a director. None of our independent directors has been a director for five years. Therefore, we consider that all of the directors are in compliance.
152
| Name (a) |
Fees Earned or Paid in Cash ($) (b) |
| Dan A. Westbrook Chairman of the Board |
159,500 |
| J. Herbert England Audit, Finance & Risk Committee Chairman |
154,500 |
| John A. Crum | 150,000 |
| James G. Ivey | 150,000 |
| Edmund P. Segner III | 161,500 |
| C. Gregory Harper, Mark A. Maki and R. Poe Reed(1) | — |

| (1) | These directors are also employees of Enbridge or its subsidiaries and thus do not receive any compensation as a director in addition to their standard compensation as an employee of Enbridge or its subsidiaries. |
Each director is indemnified for his or her actions associated with being a director to the fullest extent permitted under Delaware law and will be reimbursed for all expenses incurred in attending to his or her duties as a director.
153
The Board of Directors of Midcoast Holdings, L.L.C has reviewed and discussed the Compensation Discussion and Analysis section of this report with management and, based on that review and discussion, has recommended that the Compensation Discussion and Analysis be included in this report.
/s/ C. Gregory Harper![]() C. Gregory Harper President (Principal Executive Officer) and Director |
/s/ Mark A. Maki![]() Mark A. Maki Senior Vice President and Director |
|
/s/ R. Poe Reed![]() R. Poe Reed Vice President & Chief Commercial Officer and Director |
/s/ John A. Crum![]() John A. Crum Director |
|
/s/ J. Herbert England![]() J. Herbert England Director |
/s/ Edmund P. Segner III Edmund P. Segner IIIDirector |
|
/s/ James G. Ivey![]() James G. Ivey Director |
/s/ Dan A. Westbrook![]() Dan A. Westbrook Director |
154
The following table sets forth information as of February 16, 2017 with respect to persons known to us to be the beneficial owners of more than 5% of any class of the Partnership’s units:
| Name and Address of Beneficial Owner | Title of Class(1) | Amount and Nature of Beneficial Ownership |
Percent of Class |
|||||||||
| Enbridge Energy Partners, L.P.(2) | Class A common units | 1,335,056 | 5.9 | |||||||||
| 1100 Louisiana St., Suite 3300 |
Class B common units(3) | 22,610,056 | 100.0 | |||||||||
| Houston, TX 77002 |
General Partner units | 922,859 | 100.0 | |||||||||
| OppenheimerFunds Inc.(4) | Class A common units | 4,481,651 | 19.8 | |||||||||
| 225 Liberty Street |
||||||||||||
| New York, NY 10281 |
||||||||||||
| Oppenheimer SteelPath MLP Income Fund(5) | Class A common units | 3,100,729 | 13.7 | |||||||||
| 6803 S. Tucson Way |
||||||||||||
| Centennial, CO 80112-3924 |
||||||||||||
| Kayne Anderson Capital Advisors, L.P.(6) | Class A common units | 2,562,572 | 11.3 | |||||||||
| 1800 Avenue of the Stars |
||||||||||||
| Third Floor |
||||||||||||
| Los Angeles, CA 90067 |
||||||||||||
| Clearbridge Investments, LLC(7) | Class A common units | 2,341,304 | 10.4 | |||||||||
| 620 8th Avenue |
||||||||||||
| New York, NY 10018 |
||||||||||||
| Atlantic Trust Group LLC(8) | Class A common units | 1,368,300 | 6.1 | |||||||||
| 3290 Northside Parkway |
||||||||||||
| 7th Floor |
||||||||||||
| Atlanta, GA 30327 |
||||||||||||
| Oppenheimer SteelPath MLP Select 40 Fund(9) | Class A common units | 1,339,510 | 5.9 | |||||||||
| 6803 S. Tucson Way |
||||||||||||
| Centennial, CO 80112-3924 |
||||||||||||

| (1) | On January 26, 2017, we entered into the merger agreement with EECI whereby EECI will acquire all of our outstanding publicly held common units. The transaction is expected to close during the second quarter of 2017, subject to customary conditions. For further details, refer to Part II, Item 8. Financial Statements and Supplementary Data, Note 1. Organization and Nature of Operations. |
| (2) | As of February 16, 2017, EEP directly held 1,335,056 Class A common units and 22,610,056 Class B common units; 922,859 general partner units were held by Midcoast Holdings, a wholly owned subsidiary of EEP. |
| (3) | On February 15, 2017, the subordination period ended and all of our outstanding subordinated units converted into a Class B common units on a one-for-one basis. |
| (4) | OppenheimerFunds Inc. reported shared voting and dispositive power as to the 4,481,651 Class A common units in an amendment to its Schedule 13G, filed January 25, 2017. |
| (5) | Oppenheimer SteelPath MLP Income Fund reported sole voting power and shared dispositive power as to the 3,100,729 Class A common units in an amendment to Schedule 13G filed on January 25, 2017. |
| (6) | Kayne Anderson Capital Advisors, L.P. reported shared voting and dispositive power as to the 2,562,572 Class A common units in amendment no. 4 to its schedule 13G, filed January 10, 2017. |
| (7) | Clearbridge Investments, LLC reported sole voting and dispositive power as to the 2,341,304 Class A common units in amendment no. 3 to its schedule 13G, filed February 14, 2017 and also noted that the interest of one account, ClearBridge American Energy MLP Fund, an investment company registered under the Investment Company Act of 1940 and managed by ClearBridge investments, LLC, amounted to 1,571,580 units, or 6.95% of the total Class A common units outstanding. |
| (8) | Atlantic Trust Group LLC reported sole voting and dispositive power as to the 1,368,300 Class A common units in its schedule 13G, filed February 13, 2017. |
| (9) | Oppenheimer SteelPath MLP Select 40 Fund reported sole voting power and shared dispositive power as to the 1,339,510 Class A common units in an amendment to Schedule 13G filed on January 25, 2017. |
155
The following table sets forth information as of February 16, 2017 with respect to each class of our units beneficially owned by the NEOs and directors and executive officers of Midcoast Holdings as a group:
| Midcoast Energy Partner, L.P. | ||||||||||||
| Name | Title of Class(1) | Number of of Class(2) |
Percent of Class | |||||||||
| Dan A. Westbrook(3) | Class A common units | 15,000 | * | |||||||||
| John A. Crum | Class A common units | 12,000 | * | |||||||||
| J. Herbert England | Class A common units | 5,000 | * | |||||||||
| C. Gregory Harper | Class A common units | 6,620 | * | |||||||||
| James G. Ivey | Class A common units | 10,000 | * | |||||||||
| Mark A. Maki | Class A common units | 19,000 | * | |||||||||
| R. Poe Reed(4) | Class A common units | 200 | * | |||||||||
| Edmund P. Segner III | Class A common units | 12,000 | * | |||||||||
| E. Chris Kaitson(5) | Class A common units | 2,250 | * | |||||||||
| Stephen J. Neyland(6) | Class A common units | 8,270 | * | |||||||||
| Kerry C. Puckett | Class A common units | 8,000 | * | |||||||||
| All executive officers, directors and nominees as a group (15 persons) | Class A common units | 106,440 | * | |||||||||

| * | Less than 1%. |
| (1) | On January 26, 2017, we entered into the merger agreement with EECI whereby EECI will acquire all of our outstanding publicly held common units. The transaction is expected to close during the second quarter of 2017, subject to customary conditions. For further details, refer to Part II, Item 8. Financial Statements and Supplementary Data, Note 1. Organization and Nature of Operations. |
| (2) | Unless otherwise indicated, each beneficial owner has sole voting and investment power with respect to all of the Class A common units attributed to him or her. |
| (3) | Mr. Westbrook is the indirect owner of these units, which are held by the Westbrook Trust. |
| (4) | Mr. Reed is the indirect owner of these units, of which 100 units each are held by his son and his daughter. |
| (5) | The units beneficially owned by Mr. Kaitson are held by his wife. |
| (6) | The units beneficially owned by Mr. Neyland are held in a Family Trust for which Mr. Neyland is a co-trustee as well as a beneficiary. |
156
The following table provides information as of December 31, 2016 with respect to Class A common units that may be issued under the 2016 Midcoast Energy Partners, L.P. Long-Term Incentive Plan, or our LTIP: Upon consummation of the Merger, all Class A common units registered with respect to the LTIP will be deregistered and no further grants under the LTIP will be made.
| Plan category | Number of securities to be issued upon exercise of outstanding options, warrants and rights(1) |
Weighted average exercise price of outstanding options, warrants and rights |
Number of securities remaining available for future issuance under equity compensation plans(2) |
|||||||||
| Equity compensation plans approved by security holders | N/A | N/A | 3,750,000 | |||||||||
| Equity compensation plans not approved by security holders | — | — | — | |||||||||
| Total | 3,750,000 | |||||||||||

| (1) | We have not previously granted equity incentive awards in us to any person pursuant to the LTIP. |
| (2) | Reflects the Class A common units available for issuance pursuant to the LTIP. |
As of December 31, 2016, Enbridge Energy Partners owned 1,335,056 Class A common units and 22,610,056 subordinated units representing a 52% limited partner interest in us. In addition, our General Partner owns 922,859 general partner units representing a 2% general partner interest in us. On February 15, 2017, the subordinated units converted into Class B common units on a one-for-one basis.
We believe that the terms and provisions of our related party agreements are fair to us; however, such agreements and transactions may not be as favorable to us as we could have obtained from unaffiliated third parties. For further discussion of these and other related party transactions, refer to Part II, Item 8. Financial Statements and Supplementary Data, under Note 23. Related Party Transactions.
If we contemplate entering into a transaction, other than a routine or in the ordinary course of business transaction, in which a related person will have a direct or indirect material interest, the proposed transaction is submitted for consideration to the board of directors of our General Partner as appropriate. The board of directors then determines whether it is advisable to constitute a special committee of independent directors to evaluate the proposed transaction. If a special committee is appointed, the committee obtains information regarding the proposed transaction from management and determines whether it is advisable to engage independent legal counsel or an independent financial advisor to advise the members of the committee regarding the transaction. If the special committee retains such counsel or financial advisor, it considers the advice and, in the case of a financial advisor, such advisor’s opinion as to whether the transaction is fair to us and all of our unitholders.
Potential transactions with related persons that are not financially significant so as to require review by the board of directors are disclosed to the President of our General Partner and reviewed for compliance with the Enbridge Statement on Business Conduct. The President may also consult with legal counsel in making such determination. If a related person transaction occurred and was later found not to comply with the Statement on Business Conduct, the transaction would be reported to the board of directors for further review and ratification or remedial action.
The Enbridge Statement of Business Conduct sets forth policies and procedures for the review and approval of certain transactions with persons affiliated with us.
157
For a discussion of director independence, see Item 10. Directors, Executive Officers and Corporate Governance.
The following table sets forth the aggregate fees billed for professional services rendered by PricewaterhouseCoopers LLP, our principal independent auditors, for each of our last two fiscal years.
| For the year ended December 31, |
||||||||
| 2016 | 2015 | |||||||
| (in millions) | ||||||||
| Audit fees(1) | $ | 1.9 | $ | 2.4 | ||||
| Tax fees(2) | 0.2 | 0.2 | ||||||
| Total | $ | 2.1 | $ | 2.6 | ||||

| (1) | Audit fees consist of fees billed for professional services rendered for the audit of our consolidated financial statements, reviews of our interim consolidated financial statements, audits of various subsidiaries for statutory and regulatory filing requirements and our debt and equity offerings. |
| (2) | Tax fees consist of fees billed for professional services rendered for federal and state tax compliance for Partnership tax filings and unitholder K-1’s. |
Engagements for services provided by PricewaterhouseCoopers LLP are subject to pre-approval by the Audit, Finance, and Risk Committee of Midcoast Holdings board of directors; however, services up to $50,000 may be approved by the Chairman of the Audit, Finance, and Risk Committee, under the board of directors’ delegated authority. All services in 2016 were approved by the Audit, Finance, and Risk Committee.
158
The following documents are filed as a part of this report:
| (1) | Financial Statements. |
The following financial statements and supplementary data are included in Part II, Item 8. Financial Statements and Supplementary Data of this Form 10-K.
| a. | Report of PricewaterhouseCoopers LLP, Independent Registered Public Accounting Firm. |
| b. | Consolidated Statements of Income for the years ended December 31, 2016, 2015 and 2014. |
| c. | Consolidated Statements of Comprehensive Income for the years ended December 31, 2016, 2015 and 2014. |
| d. | Consolidated Statements of Cash Flows for the years ended December 31, 2016, 2015 and 2014. |
| e. | Consolidated Statements of Financial Position as of December 31, 2016 and 2015. |
| f. | Consolidated Statements of Partners’ Capital for the years ended December 31, 2016, 2015 and 2014. |
| g. | Notes to the Consolidated Financial Statements. |
| (2) | Financial Statement Schedules. |
All schedules have been omitted because they are not applicable, the required information is shown in the consolidated financial statements or Notes thereto or the required information is immaterial.
| (3) | Exhibits. |
Reference is made to the “Index of Exhibits” following the signature page, which is hereby incorporated into this Item.
159
Pursuant to the requirements of Section 13 or 15(d) of the Securities Exchange Act of 1934, the Registrant has duly caused this report to be signed on its behalf by the undersigned, thereunto duly authorized.
| Midcoast Energy Partners, L.P. (Registrant) |
||
By: Midcoast Holdings, L.L.C., | ||
| Date: February 16, 2017 | By: /s/ C. Gregory Harper |
Pursuant to the requirements of the Securities Exchange Act of 1934, this report has been signed below on February 16, 2017 by the following persons on behalf of the Registrant and in the capacities indicated.
/s/ C. Gregory Harper![]() C. Gregory Harper President (Principal Executive Officer) and Director |
/s/ Mark A. Maki![]() Mark A. Maki Senior Vice President and Director |
|
/s/ Stephen J. Neyland![]() Stephen J. Neyland Vice President – Finance (Principal Financial Officer) |
/s/ Noor S. Kaissi![]() Noor S. Kaissi Controller (Principal Accounting Officer) |
|
/s/ J. Herbert England![]() J. Herbert England Director |
/s/ Dan A. Westbrook![]() Dan A. Westbrook Director |
|
/s/ John A. Crum![]() John A. Crum Director |
/s/ James G. Ivey![]() James G. Ivey Director |
|
/s/ Edmund P. Segner III![]() Edmund P. Segner III Director |
/s/ R. Poe Reed![]() R. Poe Reed Vice President & Chief Commercial Officer and Director |
160
Each exhibit identified below is filed as a part of this annual report. Exhibits included in this filing are designated by an asterisk (“*”); all exhibits not so designated are incorporated by reference to a prior filing as indicated. Exhibits designated with a “+” constitute a management contract or compensatory plan arrangement required to be filed as an exhibit to this report pursuant to Item 15(b) of Form 10-K.
| Exhibit Number |
Description | |
| 2.1 | Agreement and Plan of Merger by and among Enbridge Energy Company, Inc., Enbridge Holdings (Leather) L.L.C., Midcoast Energy Partners, L.P. and Midcoast Holdings, L.L.C. dated as of January 26, 2017 (incorporated by reference to Exhibit 2.1 of our of our Current Report on Form 8-K, filed on January 27, 2017). | |
| 3.1 | Certificate of Limited Partnership of Midcoast Energy Partners, L.P., dated May 30, 2013 (incorporated by reference to Exhibit 3.1 of our Registration Statement on Form S-1 (Registration No. 333-189341), initially filed on June 14, 2013, as amended). | |
| 3.2 | First Amended and Restated Agreement of Limited Partnership of Midcoast Energy Partners, L.P. dated November 13, 2013 (incorporated by reference to Exhibit 3.1 of our Current Report on Form 8-K, filed on November 18, 2013). | |
| 4.1 | Specimen Unit Certificate for the Class A Common Units (included as Exhibit A to the Form of First Amended and Restated Agreement of Limited Partnership of the Registrant) (incorporated herein by reference to Appendix A of the First Amended and Restated Agreement of Limited Partnership of Midcoast Energy Partners, L.P. under Exhibit 3.1 of our Current Report on Form 8-K, filed on November 18, 2013). | |
| 10.1 | Support Agreement by and among Midcoast Energy Partners, L.P., Enbridge Energy Company, Inc. and Enbridge Energy Partners, L.P. dated as of January 26, 2017 (incorporated by reference to Exhibit 10.1 of our of our Current Report on Form 8-K, filed on January 27, 2017). | |
| 10.2 | Contribution, Conveyance and Assumption Agreement by and among Midcoast Energy Partners, L.P., Enbridge Energy Partners, L.P., Midcoast Holdings, L.L.C., Midcoast Operating L.P. and Midcoast OLP GP, L.L.C. dated as of November 13, 2013, (incorporated by reference to Exhibit 10.1 of our of our Current Report on Form 8-K, filed on November 18, 2013). | |
| 10.3 | Omnibus Agreement, dated as of November 13, 2013, by and among Midcoast Energy Partners, L.P., Midcoast Holdings, L.L.C., Enbridge Energy Partners, L.P. and Enbridge Inc. (incorporated by reference to Exhibit 10.2 of our of our Current Report on Form 8-K, filed on November 18, 2013). | |
| 10.4 | Credit Agreement, dated as of November 13, 2013, by and among Midcoast Energy Partners, L.P., as Co-Borrower, Midcoast Operating L.P., as Co-Borrower, the subsidiary guarantors party thereto, Bank of America, N.A., as Administrative Agent, Letter of Credit Issuer, Swing Line Lender and lender, and each of the other lenders party thereto (incorporated by reference to Exhibit 10.3 of our Current Report on Form 8-K, filed on November 18, 2013). | |
| 10.5 | Amendment No. 1 to Credit Agreement and Extension Agreement, dated as of September 30, 2014, by and among Midcoast Energy Partners, L.P., Midcoast Operating, L.P., the subsidiary guarantors party thereto, the lenders party thereto and Bank of America, N.A., as administrative agent for the lenders (incorporated by reference to Exhibit 10.4 of our Current Report on Form 8-K, filed on October 6, 2014). | |
| 10.6 | Amendment No. 1 to Amended and Restated Agreement of Limited Partnership of Midcoast Operating, L.P., dated as of July 29, 2015 (incorporated by reference to Exhibit 10.1 to our Current Report on Form 8-K, filed on July 29, 2015). | |
| 10.7 | Amendment No. 2 to Credit Agreement and Extension Agreement, dated as of September 3, 2015, by and among Midcoast Energy Partners, L.P., Midcoast Operating, L.P., the subsidiary guarantors party thereto, the lenders party thereto and Bank of America, N.A., as administrative agent (incorporated by reference to Exhibit 10.1 to our Current Report on Form 8-K, filed on September 9, 2015). |
161
| Exhibit Number |
Description | |
| 10.8 | Amendment No. 3 to Credit Agreement, dated September 30, 2016 by and among Midcoast Energy Partners, L.P., Midcoast Operating, L.P., the subsidiary guarantors party thereto, the lenders party thereto and Bank of America, N.A., as administrative agent. (incorporated by reference to Exhibit 10.1 on Form 10-Q, filed on October 31, 2016). | |
| 10.9 | Note Purchase Agreement by and among Midcoast Energy Partners, L.P. and the purchasers named therein, dated as of September 30, 2014 (incorporated by reference to Exhibit 10.1 of our Current Report on Form 8-K, filed on October 6, 2014). | |
| 10.10 | Guaranty Agreement dated as of September 30, 2014, made by each guarantor in favor of the purchasers and other holders from time to time of the Notes in the Note Purchase Agreement (incorporated by reference to Exhibit 10.2 of our Current Report on Form 8-K, filed on October 6, 2014). | |
| 10.11 | Intercorporate Services Agreement, dated as of November 13, 2013, by and between EEP and Midcoast Energy Partners, L.P. (incorporated by reference to Exhibit 10.4 of our Current Report on Form 8-K, filed on November 18, 2013). | |
| 10.12 | Financial Support Agreement, dated as of November 13, 2013, by and between Midcoast Operating, L.P. and EEP (incorporated by reference to Exhibit 10.5 of our Current Report on Form 8-K, filed on November 18, 2013). | |
| 10.13 | Amended and Restated Allocation Agreement, dated as of November 13, 2013, by and among Midcoast Energy Partners, L.P., Enbridge Inc., EEP and Enbridge Income Fund Holdings Inc., (incorporated by reference to Exhibit 10.6 of our Current Report on Form 8-K, filed on November 18, 2013). | |
| 10.14 | Amended and Restated Agreement of Limited Partnership of Midcoast Operating, L.P., dated as of November 13, 2013 (incorporated by reference to Exhibit 10.8 of our Current Report on Form 8-K, filed on November 18, 2013). | |
| 10.15 | Subordination Agreement dated November 13, 2013 by and among Midcoast Energy Partners, L.P., Midcoast Operating, L.P., other credit parties from time to time party there to, Enbridge Energy Partners, L.P., and Bank of America, N.A. (incorporated by reference to Exhibit 10.9 of our Quarterly Report on Form 10-Q, filed on December 20, 2013). | |
| 10.16 | Subordination Agreement dated as of September 30, 2014, by and among Midcoast Energy Partners, L.P., other obligors from time to time party thereto, Enbridge Energy Partners, L.P., and certain of its subsidiaries and affiliates from time to time party thereto in favor of the holders from time to time of the Notes in the Note Purchase Agreement (incorporated by reference to Exhibit 10.3 of our Current Report on Form 8-K, filed on October 6, 2014). | |
| 10.17 | Amended and Restated Subordination Agreement, dated as of September 30, 2014, by and among Midcoast Energy Partners, L.P., Midcoast Operating, L.P., the other credit parties from time to time party thereto and Enbridge Energy Partners, L.P. in favor of Bank of America, N.A., as Administrative Agent (incorporated by reference to Exhibit 10.5 of our Current Report on Form 8-K, filed on October 6, 2014). | |
| +10.18 | Executive Employment Agreement, entered into February 11, 2014, between C. Gregory Harper, the Executive, and Enbridge Employee Services, Inc., effective January 30, 2014 (incorporated by reference to our Annual Report on Form 10-K for the year ended December 31, 2013, filed on February 18, 2014). | |
| 10.19 | Form of Long-Term Incentive Plan of Midcoast Energy Partners, L.P. (incorporated by reference to Exhibit 10.3 to our Registration Statement on Form S-1 (Registration No. 33-189341), initially filed on June 14, 2013, as amended.) | |
| 10.20 | Purchase and Sale Agreement by and between Enbridge Energy Partners, L.P. and Midcoast Energy Partners, L.P. dated as of June 18, 2014 (incorporated by reference to Exhibit 10.1 to our Current Report on Form 8-K, filed on June 19, 2014). | |
| 10.21 | Form of Performance Stock Unit Agreement of Midcoast Holdings, L.L.C. (incorporated by reference to Exhibit 10.1 to our Quarterly Report on Form 10-Q, filed on May 1, 2015). |
162
| Exhibit Number |
Description | |
| 10.22 | Form of Indemnification Agreement of Midcoast Holdings, L.L.C., together with a schedule of individuals who entered into an agreement in substantially the same form and the date of the agreement. (incorporated by reference to Exhibit 10.1 to our Quarterly Report on Form 10-Q, filed on October 30, 2015). | |
| *21.1 | Subsidiaries of the Registrant. | |
| *23.1 | Consent of PricewaterhouseCoopers LLP. | |
| *23.2 | Consent of Deloitte & Touche LLP. | |
| *31.1 | Certification of Chief Executive Officer Pursuant to Section 302 of the Sarbanes-Oxley Act of 2002. | |
| *31.2 | Certification of Chief Financial Officer Pursuant to Section 302 of the Sarbanes-Oxley Act of 2002. | |
| *32.1 | Certification of Chief Executive Officer Pursuant to Section 906 of the Sarbanes-Oxley Act of 2002. | |
| *32.2 | Certification of Chief Financial Officer Pursuant to Section 906 of the Sarbanes-Oxley Act of 2002. | |
| *99.1 | Audited financial statements as of December 31, 2016 and 2015, and for the years ended December 31, 2016, 2015 and 2014 of Texas Express Pipeline LLC. | |
| *101.INS | XBRL Instance Document. | |
| *101.SCH | XBRL Taxonomy Extension Schema Document. | |
| *101.CAL | XBRL Taxonomy Extension Calculation Linkbase Document. | |
| *101.DEF | XBRL Taxonomy Extension Definition Linkbase Document. | |
| *101.LAB | XBRL Taxonomy Extension Label Linkbase Document. | |
| *101.PRE | XBRL Taxonomy Extension Presentation Linkbase Document. |

Copies of Exhibits may be obtained upon written request of any Unitholder to Investor Relations, Midcoast Energy Partners, L.P., 1100 Louisiana Street, Suite 3300, Houston, Texas 77002.
163