Filed Pursuant to Rule 424(B)(4)
Registration No. 333-191586
PROSPECTUS
6,250,000 Shares
Blue Capital Reinsurance Holdings Ltd.
Common Shares
This is an initial public offering of common shares of Blue Capital Reinsurance Holdings Ltd. We are a newly formed Bermuda reinsurance holding company seeking primarily to offer collateralized reinsurance in the property catastrophe market. Our underwriting decisions and operations will be managed by subsidiaries of Montpelier Re Holdings Ltd. (NYSE: MRH), and we expect to use Montpelier’s reinsurance underwriting expertise and its infrastructure to conduct our business. We are selling 6,250,000 shares in this offering. Concurrent with this offering, we are selling 2,500,000 shares in a private placement directly to Montpelier Reinsurance Ltd., a wholly owned subsidiary of Montpelier Re Holdings Ltd. We will receive the full proceeds and will not pay any underwriting discounts or commissions with respect to shares that we sell to Montpelier Reinsurance Ltd.
No public market currently exists for our common shares. The initial public offering price is $20.00 per share. We have been approved for listing our common shares on the New York Stock Exchange and we intend to apply to list our common shares on the Bermuda Stock Exchange under the symbol “BCRH.”
We are an “emerging growth company” under federal securities laws and are subject to reduced public company disclosure standards.
Investing in our common shares involves significant risks. See “Risk Factors” beginning on page 14.
Neither the Securities and Exchange Commission nor any state or other securities commission has approved or disapproved of these securities or determined if this prospectus is truthful or complete. Any representation to the contrary is a criminal offense.
| Per Share | Total | |||||||
| Public offering price | $ | 20.00 | $ | 125,000,000 | ||||
| Underwriting discounts(1) | $ | 1.00 | $ | 6,250,000 | ||||
| Proceeds to us (before expenses)(2) | $ | 19.00 | $ | 118,750,000 |
| (1) | Montpelier Re Holdings Ltd., our current sole shareholder, has agreed to reimburse us for the underwriting discounts in connection with this offering and any exercise of the underwriters’ option to purchase additional shares. |
| (2) | Montpelier Re Holdings Ltd., our current sole shareholder, has agreed to reimburse us for our expenses in connection with this offering in excess of $1 million. |
Montpelier has agreed to pay Deutsche Bank Securities Inc. a structuring fee equal to 1% of the gross proceeds of this offering (including with respect to any of our common shares issued pursuant to the exercise by the underwriters in whole or in part of their option to purchase additional shares but excluding any of our common shares purchased by Montpelier Reinsurance Ltd. in the concurrent private placement) for assistance in structuring our organization and our business. See “Underwriting” for a description of compensation payable to the underwriters in connection with this offering.
We have granted the underwriters the right to purchase for a period of 30 days up to 937,500 additional common shares at the public offering price, less the underwriting discounts, for the purpose of covering sales of common shares by the underwriters in excess of the number of shares being offered, if any.
We have applied for and received permission from the Bermuda Monetary Authority under the Bermuda Exchange Control Act 1972 (and its related regulations) for the issue and free transfer of our common shares to and among persons who are non-residents of Bermuda for exchange control purposes as long as our common shares are listed on an appointed stock exchange, which includes the New York Stock Exchange and the Bermuda Stock Exchange. In granting such consent, the Bermuda Monetary Authority accepts no responsibility for our financial soundness or the correctness of any of the statements made or opinions expressed in this prospectus.
The underwriters expect to deliver our common shares to investors on or about November 12, 2013.
Joint Bookrunners
| Deutsche Bank Securities | |||||
| Barclays | |||||
| Keefe, Bruyette & Woods A Stifel Company |
|||||
| Raymond James | |||||
| UBS Investment Bank | |||||
| RBC Capital Markets | |||||
Co-Manager
| Sterne Agee |
The date of this prospectus is November 5, 2013.
We have not authorized anyone to provide any information or to make any representations other than those contained in this prospectus. We take no responsibility for, and can provide no assurance as to the reliability of, any other information that others may give you.
__________________________
TABLE OF CONTENTS
Montpelier has filed an application for the “Blue Capital” trademark. We will enter into a trademark license agreement with Montpelier providing for the royalty-free license of the “Blue Capital” trademark. All other brands are trademarks of their respective owners. See “Business—Intellectual Property.”
| i |
This summary highlights information contained elsewhere in this prospectus. It may not contain all the information that may be important to you. You should read the entire prospectus carefully, including the section entitled “Risk Factors” and our audited consolidated balance sheet and the related notes included elsewhere in this prospectus, before making an investment decision to purchase our common shares.
Unless the context suggests otherwise, references in this prospectus to “Blue Capital Reinsurance Holdings,” the “Company,” “we,” “us,” and “our” refer to Blue Capital Reinsurance Holdings Ltd. and its consolidated subsidiaries. References in this prospectus to “Blue Capital Re” refer to Blue Capital Re Ltd., our reinsurance operating company, and references in this prospectus to “Blue Capital Re ILS” refer to Blue Capital Re ILS Ltd., a wholly owned subsidiary of Blue Capital Re. References in this prospectus to “Montpelier” refer to Montpelier Re Holdings Ltd., a publicly traded insurance and reinsurance company that is making a concurrent investment through its wholly owned subsidiary, Montpelier Reinsurance Ltd., in our common shares upon the completion of this offering, and its consolidated subsidiaries. References in this prospectus to the “Investment Manager” refer to Blue Capital Management Ltd., a wholly owned subsidiary of Montpelier Re Holdings Ltd. References in this prospectus to the “Reinsurance Manager” refer to Blue Capital Insurance Managers Ltd., a wholly owned subsidiary of Montpelier Re Holdings Ltd. We refer to the Investment Manager and the Reinsurance Manager collectively as the “Managers.” For certain industry and other terms, investors are referred to the section entitled “Glossary of Industry and Other Terms” beginning on page 124.
Our Company
We are a newly formed Bermuda reinsurance holding company seeking primarily to offer collateralized reinsurance in the property catastrophe market. Our principal objective is to maximize the expected total return for our shareholders, primarily through the payment of dividends, by underwriting a diversified portfolio of short-tail reinsurance contracts and investing in insurance-linked securities with what we believe to be attractive risk and return characteristics. We will seek to provide our shareholders with the opportunity to own an alternative asset class whose returns we believe have historically been largely uncorrelated to those of other asset classes, such as global equities, bonds and hedge funds. Subject to the discretion of our board of directors, we currently intend to distribute a minimum of 90% of our Distributable Income, as defined in “Dividend Policy,” in the form of cash dividends to our common shareholders. We intend to make regular quarterly dividend payments for each of the first three fiscal quarters of each fiscal year, followed by a fourth “special” dividend after the end of our fiscal year to meet our dividend payout target for each fiscal year.
Subsidiaries of Montpelier Re Holdings Ltd. (NYSE: MRH) will manage our reinsurance underwriting decisions and will provide us with the services of our Chief Executive Officer and our interim Chief Financial Officer. Montpelier, a leading global provider of property catastrophe and short-tail reinsurance solutions, provides customized and innovative insurance and reinsurance solutions to the global marketplace. As of September 30, 2013, Montpelier had total assets of $3,977 million and total shareholders’ equity of $1,695 million. We intend to leverage Montpelier’s reinsurance underwriting expertise and infrastructure to conduct our business.
Montpelier Reinsurance Ltd., a wholly owned subsidiary of Montpelier, has agreed to purchase 2,500,000 common shares through a concurrent private placement upon completion of this offering. Following the completion of this offering and the concurrent private placement, Montpelier will own approximately 29% of our outstanding shares, or 26% if the underwriters’ option to purchase additional shares is fully exercised.
Our Competitive Strengths
We believe we have the following competitive strengths:
| • | Access to a Leading Global Reinsurance Provider with an Extensive Infrastructure. We expect to benefit substantially from the Managers’ relationships with Montpelier by accessing and leveraging Montpelier’s management talent, proprietary reinsurance modeling tools, underwriting expertise, proprietary risk management systems, longstanding broker/client relationships and support infrastructure. We believe that the Managers’ affiliations with Montpelier will enable us to build a diversified reinsurance portfolio with an attractive risk-adjusted return potential for our shareholders. In addition, we believe that we will benefit from Montpelier’s scale, experience and reputation. |
| 1 |
| • | Differentiated Approach to Reinsurance Risk Selection. We expect to benefit from the Managers’ risk selection process, which will entail targeting counterparties who can supply us with the full spectrum of information associated with each exposure. Our risk selection process will include using the Managers’ specific knowledge of the insurer and underlying risks, including detailed portfolio data, such as home type, location, building code and date of construction. Additionally, the Managers will analyze the historical loss performance of the insurer, its market position, management’s capabilities and claims mitigation history. The Reinsurance Manager generally acts as a “quoting market” participant, which means that it provides an initial quote to the broker rather than responding to quotes provided by the broker. We believe that this both allows the Reinsurance Manager to be more selective in choosing the reinsurance contracts it presents to us and enhances its relationship with brokers. By contrast, we believe some other reinsurance providers act as price followers and only access exposure at an industry loss level and, accordingly, cannot evaluate specific information related to individual elements of underlying risk or control the underwriting process. |
| • | Access to Reinsurance Products Not Generally Available to Collateralized Reinsurers. We expect to benefit from leveraging our relationship with Montpelier by entering into fronting agreements, enabling us to do business with counterparties who prefer rated reinsurers, and quota share agreements, enabling us to participate proportionally in a diversified risk portfolio, with Montpelier Reinsurance Ltd. in order to gain access to a broader range of reinsurance business than we believe is typically available to most collateralized reinsurers. We believe that these arrangements will enhance the depth of opportunity open to us, increase the diversification of our reinsurance portfolio and provide enhanced expected risk-adjusted returns, particularly compared to most other collateralized reinsurers. |
| • | Experienced Management Team. Our executive officers and Montpelier’s senior managers responsible for the day-to-day oversight of the Managers have significant experience in the reinsurance industry, including the supervision of both traditional reinsurance markets and insurance-linked contracts and instruments. We also expect to benefit from the significant experience of the Investment Manager’s Investment Committee and the Reinsurance Manager’s Underwriting Committee. We also have an experienced board of directors, which includes industry professionals who have an average of more than 25 years of reinsurance experience. We believe that the Managers’ team has demonstrated the ability to generate attractive risk-adjusted returns under varying market conditions and cycles. |
| • | Alignment of Interests Between Our Shareholders and Montpelier. Through Montpelier Reinsurance Ltd.’s purchase of 2,500,000 common shares in a concurrent private placement upon completion of this offering, Montpelier will own 29% of our outstanding common shares, or 26% if the underwriters fully exercise their option to purchase additional shares. Montpelier has agreed not to sell these shares for a period of 12 months after the completion of this offering without the prior written consent of Deutsche Bank Securities Inc. We believe that Montpelier’s investment in us and our relationship with the Managers will align Montpelier’s interests with those of our shareholders and will create an incentive to maximize returns, while managing risks, for our shareholders. |
Our Strategy
Our business strategy is to build a flexible and diversified portfolio of reinsurance risks to generate underwriting profits and risk-adjusted returns. We will aim to maintain a balanced portfolio of predominantly natural and man-made catastrophe risks by pursuing a broad range of reinsurance instruments, diversified by peril, geography and attachment point. We believe that allocation to traditional reinsurance contracts, either entered into directly or through fronting arrangements, as well as to industry loss warranties, catastrophe bonds and other insurance-linked instruments, will enhance our risk diversification, reduce the volatility of returns and optimize value for our shareholders. The Managers will use Montpelier’s sophisticated risk management techniques to monitor correlation risk, and they will seek to enhance our underwriting returns through careful risk selection using advanced capital allocation methodologies.
We will implement our strategy through our wholly owned subsidiaries Blue Capital Re, a Bermuda exempted company registered as a Class 3A insurer pursuant to the Insurance Act of 1978 as amended (which we refer to as the “Insurance Act”) that will predominantly enter into collateralized reinsurance contracts, and Blue Capital Re ILS, a Bermuda exempted company that will predominantly conduct hedging and other investment activities, including entering into industry loss warranties and purchasing catastrophe bonds.
| 2 |
Our strategy will involve accessing a broad range of reinsurance risks through the following methods:
| • | Third-Party Reinsurance, Direct with Cedant or via a Fronting Arrangement. We will focus primarily on providing reinsurance to third-party insurance and reinsurance companies through reinsurance contracts. As a Class 3A insurer with no current intention to become rated, Blue Capital Re must collateralize its obligations under its reinsurance contracts. As an alternative to the collateralized markets, Blue Capital Re may provide reinsurance through fronting arrangements with Montpelier Reinsurance Ltd. or other well capitalized third-party rated reinsurers. These fronting arrangements will provide us with access to reinsurance opportunities with counterparties who would not otherwise be available to us, such as those seeking to do business with a rated reinsurer, although Blue Capital Re would still be required to provide collateral to the fronting reinsurer. |
| • | Blue Water Re Retrocession. We will also provide facultative retrocessional reinsurance to Blue Water Re, a Bermuda special purpose insurer that is controlled by Montpelier. Blue Water Re is Montpelier’s market-facing collateralized reinsurer, focusing on providing reinsurance protection to primary insurance companies globally. Blue Water Re underwrites collateralized reinsurance contracts with third-party insurance companies, which transfer all or a portion of the risks and premiums under these insurance companies’ contracts to Blue Water Re. A portion of these risks and premiums will then be allocated to Blue Capital Re through collateralized retrocessional contracts on a facultative basis, under which Blue Capital Re will accept agreed-upon risks in exchange for the corresponding premiums. |
| • | Quota Share Retrocessional Agreements with Montpelier or Other Third-Party Reinsurers. Blue Capital Re may enter into quota share retrocessional agreements with Montpelier Reinsurance Ltd. or other third-party reinsurers, which would allow Blue Capital Re to participate in an agreed percentage of the risks and premiums of certain reinsurance contracts up to a certain amount on a proportional basis. These quota share agreements will provide Blue Capital Re with access to a diversified portfolio of risks on a proportional basis, which would otherwise not likely be available to it through the collateralized markets, although Blue Capital Re would still be required to provide collateral to the reinsurer entering into the quota share agreement. In addition, these quota share agreements will allow us to deploy our capital quickly following the completion of this offering or at other times in the future. |
| • | Industry Loss Warranties and Catastrophe Bonds. We may buy and sell industry loss warranties as a way to access certain risks. We may also purchase catastrophe bonds to access certain risks and to complement or hedge other risks to which we are exposed. |
| • | Other. While our initial focus will be on providing reinsurance against natural property catastrophe risks, our strategy may evolve to the extent that man-made or other non-property catastrophe reinsurance risks (e.g., terrorism reinsurance, workers’ compensation catastrophe reinsurance) offer more attractive expected risk-adjusted returns or diversification benefits. Blue Capital Re ILS’s portfolio may include over-the-counter or exchange-traded futures or options listed on catastrophe indexes. |
Our Underwriting Guidelines
The Managers have broad discretion, subject to our underwriting guidelines and the oversight of our board of directors and the board of directors of each of our subsidiaries, to execute our underwriting strategy. Our underwriting guidelines are summarized below, but our board of directors may change our underwriting guidelines or our strategy at any time without a vote or approval of our shareholders.
Class of Reinsurance
Our underwriting guidelines have established maximum and minimum thresholds for the amount of each class of reinsurance, as follows:
| • | 0% to 100% in indemnity reinsurance; |
| • | 0% to 50% in indemnity retrocession; |
| • | 0% to 50% in quota share retrocessional agreements; |
| • | 0% to 50% in industry loss warranties; |
| 3 |
| • | 0% to 20% in catastrophe bonds; and |
| • | 0% to 20% in other non-property catastrophe risks. |
We currently expect to deploy at least 50% of our portfolio in indemnity reinsurance, indemnity retrocession and quota share retrocessional agreements. Taking into account our underwriting guidelines and the targeted allocation described above, we currently estimate that our portfolio will be allocated 50% to 100% to traditional reinsurance and 0% to 50% to industry loss warranties, catastrophe bonds and non-property catastrophe risks.
Geographic Diversity
We intend to pursue a geographically diversified reinsurance strategy, such that the net maximum aggregate exposure in any one zone will not exceed 50% of our shareholders’ equity.
Other Limitations
The net probable maximum loss from any one catastrophe loss event at the one in one hundred year return period for any one zone will not exceed 35% of our shareholders’ equity. A one hundred year return period can also be referred to as the 1.0% occurrence exceedance probability, meaning there is a 1.0% chance in any given year that this level will be exceeded. The net probable maximum loss from any one earthquake loss event at the one in two hundred and fifty year return period for any zone will not exceed 35% of our shareholders’ equity. A two hundred and fifty year return period can also be referred to as the 0.4% occurrence exceedance probability, meaning there is a 0.4% chance in any given year that this level will be exceeded. For these risks, the net probable maximum loss will be determined by the Reinsurance Manager using various systems, including Montpelier’s proprietary systems and data.
Target Return on Common Equity
Given our underwriting guidelines, and based on (1) our expectations with respect to the portfolio of risks that we intend to construct, (2) our current views with respect to the reinsurance pricing environment, (3) the claims activity we expect to experience using proprietary catastrophe modeling tools and (4) our ongoing corporate expenses, including the fees payable by us to the Managers, we intend to target a return on common equity equal to 800 basis points over the three-month U.S. Treasury yield per annum. We cannot assure you that we will be able to achieve this return on common equity, or any other particular return on common equity.
The Property Reinsurance Market
Our reinsurance activities will focus on property risks. Property reinsurance companies assume, from both insurance companies (known as “ceding companies” or “cedants”) and other reinsurance companies (known as “retrocedants”), as well as other property insurance capital providers, such as government or state-sponsored catastrophe funds, all or a portion of the property insurance or reinsurance risks that the ceding company has underwritten under one or more insurance or reinsurance policies. In return, the reinsurer receives a premium for the risks assumed from the ceding company. When reinsurance companies purchase reinsurance to cover their own risks assumed from ceding companies, this is known as retrocessional reinsurance. Reinsurance or retrocessional reinsurance can benefit a ceding company or retrocedant, as applicable, in various ways, such as by reducing exposure to individual risks and by providing catastrophe protection from larger or multiple losses. Ceding companies and retrocedants can use reinsurance or retrocessional reinsurance to manage their overall risk profile or to create additional underwriting capacity, allowing them to accept larger risks or to write more business than would otherwise be possible, absent an increase in their capital or surplus.
According to Guy Carpenter, the global property catastrophe reinsurance market was estimated to have approximately $312 billion in total aggregate limits (i.e., the maximum amount payable during the policy period to settle any claims made during that policy period) and to generate approximately $24 billion in total annualized premiums, in each case as of and for the 12 months ending March 31, 2013. The United States accounts for approximately 43% of global property catastrophe reinsurance exposures and approximately 57% of premiums.
Insurance and reinsurance companies derive substantially all of their revenues from net earned premiums, net investment income and net gains and losses from investment securities. Premiums represent amounts received from policyholders and ceding companies, and net earned premiums represent the portion of net premiums (gross premiums less reinsurance purchased from third parties) that are recognized as revenue over the period of time
| 4 |
that coverage is provided (e.g., ratably over the life of the policy). In insurance and reinsurance operations, “float” arises when premiums are received before losses and other expenses are paid, an interval that sometimes extends over many years. During that time, the insurer invests the premiums, earns investment income and may generate investment gains and losses. We do not currently expect to derive significant revenue from investing our available cash. Most of our capital will be held in restricted trust accounts as cash or cash equivalent collateral, and our capital that is not deployed will generally be held in the form of cash or cash equivalents until it is deployed.
Concurrent Private Placement
Montpelier Reinsurance Ltd., a wholly owned subsidiary of Montpelier Re Holdings Ltd., has agreed to purchase 2,500,000 common shares at a price per share equal to the initial public offering price in a concurrent private placement transaction upon completion of this offering. The purchase price for the shares sold will be paid directly to us at the closing of this offering. We will receive the full proceeds and will not pay any underwriting discounts or commissions with respect to these shares.
Following the completion of this offering and the concurrent private placement, Montpelier will own approximately 29% of our outstanding shares, or 26% if the underwriters fully exercise their option to purchase additional shares.
The private placement to Montpelier Reinsurance Ltd. is contingent upon the completion of this offering, and the completion of this offering is contingent upon the completion of the private placement to Montpelier Reinsurance Ltd. In connection with the concurrent private placement, we will grant Montpelier Reinsurance Ltd. the right to nominate two of our five directors (or, if our board consists of more than five directors, no less than 40% of the total board seats at any given time) until the later of the date on which (1) Montpelier sells any of its common shares and (2) Montpelier owns less than 5% of our common shares. We will also grant Montpelier Reinsurance Ltd. registration rights relating to the common shares it will purchase in the concurrent private placement.
| 5 |
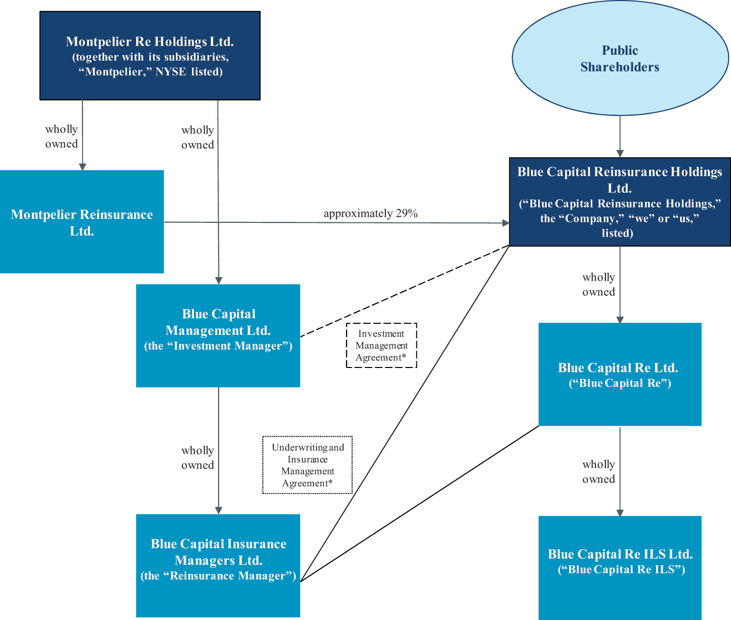
Our Structure
We will conduct our business through our wholly owned subsidiaries Blue Capital Re and Blue Capital Re ILS. We will conduct our reinsurance business through Blue Capital Re, a Class 3A insurer, and we will conduct certain hedging and other investment activity through Blue Capital Re ILS, including entering into industry loss warranties and purchasing catastrophe bonds.
The following chart summarizes our corporate structure and some of our service agreements with Montpelier following the completion of this offering and the concurrent private placement:

| * | In addition to the Investment Management Agreement and the Underwriting and Insurance Management Agreement, the terms of which are summarized below, there are other contracts between us and Montpelier (in particular, various insurance agreements with affiliates of Montpelier). See “Certain Relationships and Related Party Transactions” for more information. |
Our Relationship with the Managers
We will rely on the Managers for services that are essential to the operation of our business. Each of the Managers is a wholly owned subsidiary of Montpelier. The Managers will manage our portfolio and make all of our underwriting and investment decisions, subject to our underwriting guidelines and the oversight of our board of directors and the board of directors of each of our subsidiaries. The Investment Manager will manage our investment portfolio and make all of our investment decisions. The Reinsurance Manager will provide underwriting and claim services to Blue Capital Re, including underwriting decisions, loss control, exposure management and modeling, and statistical, actuarial and administrative support services, and will seek to manage all of our key quantifiable underwriting risks using a combination of Montpelier’s proprietary catastrophe pricing and risk management system (which we refer to as “CATM”), various third-party vendor models and its underwriting judgment.
The Managers each currently manage other accounts with focuses that overlap with our strategy, and each expects to continue to do so in the future. Neither of the Managers is restricted in any way from sponsoring or accepting business or capital from new clients, insurance companies, funds or other accounts, including businesses that are similar to, or that overlap with, our business. Therefore, the Managers’ time and attention may be divided between us and other businesses.
| 6 |
Investment Management Agreement
Blue Capital Reinsurance Holdings will enter into an Investment Management Agreement with the Investment Manager upon completion of this offering (which we refer to as the “Investment Management Agreement”). Pursuant to the terms of the Investment Management Agreement, the Investment Manager will provide us with investment management and other services. The Investment Manager will have full discretionary authority to manage our assets, the majority of which will initially be cash or cash equivalents, subject to our underwriting guidelines, the terms of the Investment Management Agreement and the oversight of our board of directors.
Underwriting and Insurance Management Agreement
Blue Capital Reinsurance Holdings, Blue Capital Re and the Reinsurance Manager will enter into an Underwriting and Insurance Management Agreement upon completion of this offering (which we refer to as the “Underwriting and Insurance Management Agreement”). Pursuant to the Underwriting and Insurance Management Agreement, the Reinsurance Manager will provide underwriting, risk management, claims management, ceded retrocession agreements management, and actuarial and accounting services to Blue Capital Re. The Reinsurance Manager will have full discretionary authority to manage the underwriting decisions of Blue Capital Re, subject to our underwriting guidelines, the terms of the Underwriting and Insurance Management Agreement and the oversight of our board of directors and of the board of directors of Blue Capital Re.
Administrative Services Agreement
Blue Capital Reinsurance Holdings will enter into an Administrative Services Agreement with the Investment Manager upon completion of this offering (which we refer to as the “Administrative Services Agreement”). Pursuant to the terms of the Administrative Services Agreement, the Investment Manager will provide us with support services, including the services of our Chief Executive Officer, Mr. William Pollett, and our interim Chief Financial Officer, Mr. Michael S. Paquette, as well as finance and accounting, claims management and policy wording, modeling software licenses, office space, information technology, human resources and legal and administrative support. The Investment Manager has the right to sub-contract the provision of these services (other than the services of our Chief Executive Officer and of our interim Chief Financial Officer) to a third party.
The following table summarizes the fees payable to our Managers pursuant to the Investment Management Agreement, the Underwriting and Insurance Management Agreement and the Administrative Services Agreement and certain other terms of these agreements:
|
Fee |
Summary Description |
| Management Fee | The Investment Manager will be entitled to a management fee (which we refer to as the “Management Fee”) of 1.5% of our average total shareholders’ equity per annum, calculated and payable in arrears in cash each calendar quarter (or part thereof) that the Investment Management Agreement is in effect. For purposes of calculating the Management Fee, our total shareholders’ equity means: (1) the net proceeds from all issuances of our equity securities since inception (allocated on a pro rata daily basis for such issuances during the fiscal quarter of any such issuance), plus (2) our retained earnings as of the end of the most recently completed calendar quarter (without taking into account any non-cash compensation expense incurred in current or prior periods), minus (3) any amount that we may have paid to repurchase our common shares on a cumulative basis since inception. It also excludes (x) any unrealized gains and losses and other non-cash items that have impacted shareholders’ equity as reported in our financial statements prepared in accordance with accounting principles generally accepted in the United States of America (“GAAP”), other than unrealized gains and losses and other non-cash items relating to insurance-linked instruments and (y) one-time events pursuant to changes in GAAP after discussions between the Investment |
| 7 |
|
Fee |
Summary Description |
| Manager and our independent directors and approval by both a majority of our independent directors and the Investment Manager for all such adjustments. As a result, our shareholders’ equity, for purposes of calculating the Management Fee, could be greater or less than the amount of shareholders’ equity shown on our financial statements. | |
| Performance Fee | Our Reinsurance Manager will be entitled to a performance fee (which we refer to as the “Performance Fee”) calculated and payable in arrears in cash each fiscal quarter (or part thereof) that the Underwriting and Insurance Management Agreement is in effect in an amount, not less than zero, equal to the product of (1) 20% and (2) the difference between (A) our pre-tax, pre-Performance Fee Distributable Income for the then current quarter and (B) a hurdle amount calculated as the product of (i) the weighted average of the issue price per common share pursuant to each of our public or private offerings of common shares since our inception multiplied by the weighted average number of all common shares outstanding (including any restricted share units, any restricted common shares and other common shares underlying awards granted under our equity incentive plans), as further reduced by the amount, if any, by which our inception-to-date dividends to common shareholders exceeds our inception-to-date GAAP net income available to common shareholders, and (ii) 2% (equivalent to an 8% annualized hurdle rate); provided, however, that the foregoing Performance Fee is subject to a rolling three-year high water mark (except that for periods prior to the completion of the three-year period following this offering, the high water mark calculation will be done over the inception-to-date period). |
| Term | We generally may not terminate either the Investment Management Agreement, the Underwriting and Insurance Management Agreement or the Administrative Services Agreement for five years after the completion of this offering, whether or not the Managers’ performance results are satisfactory. These agreements each renew automatically on the fifth anniversary of the completion of this offering, and upon every third anniversary thereafter, unless terminated in accordance with their terms. During the term of these agreements, we may not enter into any other investment management, underwriting and insurance management or services agreement. |
| Termination Fee | Upon any termination or non-renewal of either of the Investment Management Agreement or the Underwriting and Insurance Management Agreement (other than for a material breach by, or the insolvency of, the applicable Manager), we will pay a one-time termination fee to either the Investment Manager or the Reinsurance Manager, as applicable, equal to 5% of our GAAP shareholders’ equity, calculated as of the most recently completed fiscal quarter prior to the date of termination. |
| Expense Reimbursement | Under the terms of the Investment Management Agreement and the Underwriting and Insurance Management Agreement, we will reimburse the Managers for various fees, expenses and other costs in connection with the services provided under the terms of these agreements. The only fees payable under the terms of the Administrative Services Agreement are to reimburse the Investment Manager for various fees, expenses and other costs in connection with the services provided under the terms of this agreement, including the services of our Chief Executive Officer and our interim Chief Financial Officer, modeling software licenses and finance, legal and administrative support. |
| 8 |
Conflicts of Interest
There may be conflicts of interest that arise out of our relationship with Montpelier and the Managers. Our Chief Executive Officer, who is also one of our directors, our interim Chief Financial Officer and our Chairman are also employees of Montpelier. In addition, each of the Managers is wholly owned by Montpelier. As a result, our officers, two of our initial directors, the Investment Manager or the Reinsurance Manager may have conflicts between their duties to us and their duties to, and interests in, Montpelier or other parties.
As part of our business model and strategy, we will rely on affiliates of Montpelier for access to certain segments of the reinsurance market. In particular, we may enter into retrocessional, quota share or other agreements in which Montpelier or its affiliates have an interest and we may enter into fronting arrangements with Montpelier Reinsurance Ltd. Although these transactions may present conflicts of interest, we nonetheless may pursue and consummate these transactions.
Our business overlaps with portions of Montpelier’s business. In addition to managing some of Montpelier’s accounts, each of the Managers manages other accounts that may compete with us, including other accounts affiliated with Montpelier. The Managers make available to us opportunities to enter into reinsurance contracts and insurance-linked instruments and make investments that they determine are appropriate for us in accordance with their allocation policies and our underwriting guidelines. Neither of the Managers has any duty to allocate any or all such opportunities to us. We expect that the Managers will primarily allocate any overlapping opportunities on a proportional basis.
Implications of Being an Emerging Growth Company
We qualify as an “emerging growth company” as defined in Section 2(a)(19) of the Securities Act of 1933, as amended (which we refer to as the “Securities Act”), as modified by the Jumpstart Our Business Startups Act of 2012 (which we refer to as the “JOBS Act”). As a result, we are eligible to take advantage of certain exemptions from various reporting requirements applicable to other public companies that are not emerging growth companies. These exemptions include:
| • | reduced disclosure about our executive compensation arrangements and no requirement to include a compensation discussion and analysis; |
| • | no requirement to hold nonbinding advisory shareholder votes on executive compensation or golden parachute arrangements; |
| • | an exemption from the auditor attestation requirement in the assessment of our internal control over financial reporting pursuant to Section 404(b) of the Sarbanes-Oxley Act of 2002, as amended (which we refer to as “Sarbanes-Oxley”); and |
| • | the ability to use an extended transition period for complying with new or revised accounting standards. |
We intend to take advantage of some, but not all, of the exemptions available to emerging growth companies until such time that we are no longer an emerging growth company. Accordingly, the information contained herein may be different from the information you receive from other public companies in which you invest.
We are irrevocably electing not to take advantage of the extended transition period afforded by the JOBS Act for the implementation of new or revised accounting standards and, as a result, we will comply with new or revised accounting standards on the relevant dates on which adoption of such standards is required for non-emerging growth companies.
Following this offering, we will continue to be an emerging growth company until the earliest to occur of (1) the last day of the fiscal year during which we had total annual gross revenues of at least $1 billion (as indexed for inflation), (2) the last day of the fiscal year following the fifth anniversary of the date of our initial public offering under this prospectus, (3) the date on which we have, during the previous three-year period, issued more than $1 billion in non-convertible debt and (4) the date on which we are deemed to be a “large accelerated filer,” as defined under the Securities Exchange Act of 1934, as amended (which we refer to as the “Exchange Act”).
| 9 |
Our Offices
Our office is located at 94 Pitts Bay Road, Pembroke HM 08, Bermuda, and our phone number is (441) 278-5004. Our website can be found at www.bcapre.bm, the contents of which are not a part, and shall not be deemed to be a part, of this prospectus.
Risk Factors
Investing in our common shares involves a high degree of risk. These risks are discussed in more detail in “Risk Factors” beginning on page 14, and you should carefully consider these risks before making a decision to invest in our common shares. The following is a summary of some of the principal risks we believe we face:
| • | the lack of any operating history that you can use to evaluate our business; |
| • | our dependence on service providers, including the Managers, to perform substantially all of our executive, administrative and other functions that are essential to the operation of our business; |
| • | our lack of an established reputation in the reinsurance industry; |
| • | our substantial exposure to losses arising from unpredictable natural disasters and other catastrophic events; |
| • | cyclicality in the reinsurance industry, which may lead to periods with excess underwriting capacity and unfavorable pricing; |
| • | the inherent uncertainties of establishing reserves for loss and loss adjustment expenses; |
| • | our ability to raise additional capital in the future; |
| • | our ability to release capital from existing obligations to redeploy annually; |
| • | intense competition within the reinsurance industry; |
| • | the broad discretion exercised by our Managers in pursuing our strategy, portfolio execution, risk management and other support services; |
| • | the limited operating history of the Managers that you can use to evaluate their performance; |
| • | conflicts of interest that could result from our relationships and potential overlaps in business with Montpelier and its affiliates, including the Managers, which could result in decisions that are not in the best interests of our shareholders; |
| • | declarations and payments of dividends may be impacted by catastrophic or other loss activity; |
| • | our dependence as a holding company upon dividends and distributions from our subsidiaries, and the regulatory restrictions on the payment of those dividends and distributions; |
| • | regulation that may restrict our ability to operate and may restrict the ability of other reinsurers with which we do business to operate; |
| • | counterparty risk resulting from our investments in swap contracts, other derivative contracts, private insurance-linked instruments and non-fully collateralized reinsurance-linked contracts; |
| • | the possibility that we may become an investment company under U.S. federal securities law, which may cause us to fundamentally restructure our business or potentially to cease operations; and |
| • | the possibility that we are or may become a “passive foreign investment company,” in which case a U.S. holder of our common shares would be subject to disadvantageous rules under U.S. federal income tax laws. |
| 10 |
The Offering
| Common shares we are offering | 6,250,000 shares |
| Common shares we are selling to Montpelier Reinsurance Ltd. in the concurrent private placement | 2,500,000 shares |
| Common shares to be issued and outstanding after this offering |
8,750,000 shares |
| Overallotment option | We have granted the underwriters an option, for a period of 30 days, to purchase up to 937,500 additional common shares on the same terms and conditions as set forth on the front cover of this prospectus to cover sales of common shares by the underwriters that exceed the number of shares being offered, if any. |
| Use of proceeds | We expect to use the net proceeds from this offering for general corporate purposes to implement our business strategy. In particular, we will use the net proceeds to, among other things, provide fully collateralized reinsurance and engage in hedging and investment activities in connection with providing such reinsurance. See “Business—Our Strategy” and “Business—Our Underwriting Guidelines” for a more detailed description of our business and our underwriting guidelines. See “Use of Proceeds” for more information. |
| Dividend policy | Our principal objective is to maximize the total return for our shareholders, primarily through the payment of dividends. We currently intend to distribute to our common shareholders, in the form of cash dividends (or cash distributions, which we also refer to as “dividends” in this prospectus), a minimum of 90% of our GAAP net income available to common shareholders excluding any non-cash compensation expense, unrealized gains and losses and other non-cash items recorded in net income for the period (which we refer to as “Distributable Income”). We currently intend to make distributions through regular quarterly dividend payments for each of the first three fiscal quarters of each fiscal year, followed by a fourth “special” dividend after the end of our fiscal year. Although our net income (if any) will vary from year to year, we expect that in most years the sum of our regular quarterly dividend payments for each of the first three fiscal quarters of each fiscal year will be less than 90% of our Distributable Income. If this is the case, we intend to declare a special dividend in the following year to distribute an amount that, taken together with the prior fiscal year’s quarterly dividends, will be at least 90% of our Distributable Income for the prior fiscal year. The declaration and payment of a special dividend, if any, may not occur until a significant period of time after the completion of our fiscal year. We currently expect the first quarterly dividend will be paid after completion of the first quarter of 2014, and we expect the amount of this dividend to be approximately $0.30 per share. The actual amount and timing of this payment, if any, remains subject to approval by our board of directors, and we cannot assure you of the |
| 11 |
| timing of this dividend or that this dividend, if it is declared at all, will be $0.30 per share. The amount of any dividends we pay will be subject to the requirements of the Insurance Act and the Bermuda Companies Act of 1981, as amended (which we refer to as the “Companies Act”), our net income, retained earnings, collateral requirements, cash flows, contractual arrangements and capital requirements and to the discretion of our board of directors. See “Dividend Policy” for more information. | |
| Risk factors | You should read the section entitled “Risk Factors” beginning on page 14 for a discussion of some of the risks and uncertainties you should carefully consider before deciding to invest in our common shares. |
| NYSE symbol | “BCRH” |
Except as otherwise indicated, all information in this prospectus:
| • | excludes 87,500 common shares reserved for future issuance under the Blue Capital Reinsurance Holdings Ltd. 2013 Long-Term Incentive Plan, which became effective on September 27, 2013; and |
| • | assumes no exercise by the underwriters of their option to purchase an additional 937,500 shares to cover sales of common shares by the underwriters that exceed the number of shares being offered, if any. |
| 12 |
MARKET AND INDUSTRY DATA AND FORECASTS
Certain market and industry data included in this prospectus has been obtained from third-party sources that we believe to be reliable. In particular, we refer to market data provided by Guy Carpenter, a leading global reinsurance intermediary. The market data from Guy Carpenter contained in this prospectus was not prepared by Guy Carpenter on our behalf. Other market estimates are calculated by using independent industry publications, government publications and third-party forecasts in conjunction with our assumptions about our markets. We have not independently verified this third-party information. While we are not aware of any misstatements regarding any market, industry or similar data presented herein, this data involves risks and uncertainties and is subject to change based on various factors, including those discussed under the headings “Special Note Regarding Forward-Looking Statements” and “Risk Factors” in this prospectus.
| 13 |
This offering and investing in our common shares involve a high degree of risk. You should carefully consider the risks and uncertainties described below, together with all of the other information in this prospectus, before deciding to invest in our common shares. The occurrence of any of the following risks could materially and adversely affect our business, financial condition, liquidity, results of operations or prospects. In that event, the market price of our common shares could decline and you could lose all or part of your investment.
Risks Related to Our Business and Industry
We have no operating history that you can use to evaluate our business, and we may not be able to operate our business successfully.
We are a newly established Bermuda exempted company and have no operating history. Accordingly, there are no meaningful historical financial statements or other operating or financial data with which you can evaluate us or our business. We cannot assure you that following this offering we will be able to operate our business successfully or implement our operating policies and strategies.
We currently do not have any employees of our own, and we depend (and will continue to depend) on service providers to perform substantially all of our executive, administrative and other functions, and termination of any of these relationships may materially disrupt our business.
We currently do not have any employees of our own. Our Chief Executive Officer and our interim Chief Financial Officer are employees of Montpelier and their services are provided to us through an Administrative Services Agreement (see “Certain Relationships and Related Party Transactions—Service Agreements with Montpelier—Administrative Services Agreement” for more information about the Administrative Services Agreement). Our Chief Executive Officer, Mr. William Pollett, also serves as Senior Vice President and Chief Corporate Development and Strategy Officer and Treasurer of Montpelier and is the President and Chief Executive Officer of the Investment Manager and the Reinsurance Manager and, therefore, will not dedicate all of his time to running our business and is not required to dedicate any specific amount of time to running our business. As a result of Mr. Pollett’s other obligations, Mr. Pollett will not be able to dedicate as much time to running our business as would a typical Chief Executive Officer, and Mr. Pollett may face conflicts of interest that may make it difficult for him to operate our business.
Our interim Chief Financial Officer, Mr. Michael S. Paquette, also serves as the Chief Financial Officer and is an Executive Vice President of Montpelier, and is only serving as our Chief Financial Officer on an interim basis until a permanent replacement is identified. Until we hire a permanent replacement for our interim Chief Financial Officer, our interim Chief Financial Officer will not dedicate all of his time to running our business. We intend to hire a permanent Chief Financial Officer within 24 months following the completion of this offering, but we cannot assure you that we will find a permanent Chief Financial Officer with the requisite skill and experience necessary for our business to be successful in a timely manner or at all.
Even after we hire a permanent Chief Financial Officer, who is the only employee we currently intend to hire, we will rely on service providers to perform many of our executive, administrative and other functions. In particular, an affiliate of Montpelier will provide accounting, legal, administrative and other services that are integral to our day-to-day operations. Failure by any service provider, whether or not an affiliate of Montpelier, to carry out its obligations to us in accordance with the terms of its agreement or to perform its obligations to us as a result of insolvency, bankruptcy or other causes could make it difficult, or in some cases impossible, for us to operate our business. In addition, the termination of any of these service relationships or any delay in appointing or finding a suitable replacement provider (if one exists) could make it difficult for us to operate our business.
Our Chief Executive Officer, our interim Chief Financial Officer and the officers of the Managers will continue to be compensated by Montpelier.
Our Chief Executive Officer, our interim Chief Financial Officer and the officers of the Managers are employees of Montpelier and will continue to be compensated by Montpelier, including through membership in Montpelier’s incentive compensation plans. As a result, they may, consciously or unconsciously, favor Montpelier in dealings among us, Montpelier and the Managers.
| 14 |
Reputation is an important factor in the reinsurance industry, and our lack of an established reputation may make it difficult for us to attract or retain clients.
Reputation is a very important factor in the reinsurance industry, and competition for clients is, in part, based on reputation. Although our reinsurance policies will be fully collateralized and we may benefit from the reputation and experience of Montpelier, as well as the Managers, we are a newly formed reinsurance company and do not yet have an established reputation in the reinsurance industry. Our lack of an established reputation may make it difficult for us to attract or retain clients. While some counterparties may prefer to enter into reinsurance contracts with a rated reinsurer, we do not currently intend to obtain financial strength ratings. We do not own the “Blue Capital” trademark, but we will enter into a trademark license agreement with Montpelier providing for the license of the “Blue Capital” trademark to us. We will consequently be unable to prevent any damage to our reputation that may occur as a result of the activities of Montpelier and others. Furthermore, in the event that any of the Investment Management Agreement, the Underwriting and Insurance Management Agreement or the Administrative Services Agreement is terminated, or the trademark license agreement is otherwise terminated, we may be unable to use the “Blue Capital” trademark.
We will have substantial exposure to losses arising from unpredictable natural disasters and other catastrophic events. Claims from these events could reduce our earnings and cause substantial volatility in our results of operations.
We will have substantial exposure to losses arising from unpredictable natural disasters and other catastrophic events, such as hurricanes, windstorms, earthquakes, floods, fires, explosions and terrorism. In recent years, we believe that the frequency of major weather-related catastrophes has increased and changes in climate conditions, primarily global temperatures and expected sea levels, may serve to further increase the severity, and possibly the frequency, of natural disasters and other catastrophic events. The occurrence of an unusually severe catastrophe could cause us to incur severe losses that impair a significant portion of our capital. As a fully collateralized reinsurer, any sudden and substantial calls upon our collateral resources may prevent us from being able to enter into future collateralized reinsurance contracts.
The extent of losses from catastrophes is a function of the frequency of loss events, the total amount of insured exposure in the area affected by each event and the severity of the events. Increases in the value of insured property, the effects of inflation and changes in cyclical weather patterns may increase the severity of claims from catastrophic events in the future. Claims from catastrophic events could materially reduce our earnings and cash flows, cause substantial volatility in our results of operations and cash flows for any fiscal period or materially impact our financial condition. Our ability to enter into additional reinsurance contracts or to make additional investments could also be impacted as a result of corresponding reductions in our capital.
The Managers will seek to manage some of our key quantifiable risks using a combination of Montpelier’s proprietary catastrophe pricing and risk management system (which we refer to as “CATM”), various third-party vendor models and their underwriting judgment. The models that the Managers will use will help them to control risk accumulation, to inform our management and the Managers, and to improve our risk/return profile; however, these models may prove to be inaccurate and may understate our exposures. The Managers will focus on tracking exposed contract limits, estimating the potential impact of a single catastrophe event, and simulating our annual performance to reflect our aggregate underwriting and investment risk. We cannot assure you that any of these techniques, including the use of CATM or other modeling techniques, will be successful in managing our risks. Accordingly, if the Managers’ assumptions are incorrect, the losses that we might incur from an actual catastrophe could be significantly higher than the Managers’ expectation of losses generated from modeled catastrophe scenarios and, as a result, our business could be materially and adversely affected.
Our risk management is based on estimates and judgments that are subject to significant uncertainties.
Our approach to risk management, and our estimates of the net impact from single event losses, rely on subjective variables that entail significant uncertainties. For example, in our reinsurance contracts, the effectiveness of our reinsurance contract zonal limits in managing risk depends largely on the degree to which an actual event is confined to the zone in question and on our ability to determine the actual location of the risks insured. Moreover, in the reinsurance contracts we write, the definition of a single occurrence may differ from policy to policy, and the legal interpretation of a policy’s various terms and conditions following a catastrophic event may be different from that which we envisioned at its inception.
| 15 |
In addition, our risk management involves a substantial number of subjective variables, factors and uncertainties. Small changes in assumptions, which depend heavily on the Managers’ and our judgment, can have a significant impact on the modeled outputs. Although we believe that these probabilistic measures provide a meaningful indicator of the relative riskiness of certain events and changes to our business over time, these measures do not predict our actual exposure to, nor guarantee our successful management of, future losses that could have a material adverse effect on our financial condition and results of operations.
Our board of directors has approved broad underwriting guidelines for the Managers and neither our board of directors nor our management will approve each decision made by the Managers.
The Managers are authorized to follow broad guidelines in pursuing our strategy, portfolio execution, risk management and other support services. Our board of directors will periodically review our guidelines and our portfolio and asset management decisions. They will not, however, review or approve all proposed investment decisions or underwriting decisions. In addition, in conducting periodic reviews, our management and board of directors will rely primarily on information provided to them by the Managers. The Managers have great latitude within the guidelines to determine the types of investments and underwriting decisions they will make on our behalf. Poor decisions by either of the Managers could have a material adverse effect on our business.
We may change our underwriting guidelines or our strategy without shareholder approval.
Our board of directors has the authority to change our underwriting guidelines or our strategy without notice to our shareholders and without shareholder approval. As a result, we may make fundamental changes to our operations without shareholder approval, which could result in our pursuing a strategy or implementing underwriting guidelines that may be materially different from the strategy or underwriting guidelines described in the section titled “Business” or elsewhere in this prospectus.
We will rely on the Managers for services that are essential to the operation of our business, and the loss of either or both of the Managers would make it difficult to operate our business.
The Investment Manager will manage our investment portfolio and make all of our investment decisions, subject to our underwriting guidelines and the oversight of our board of directors and the board of directors of each of our subsidiaries. Because we have no full-time employees, we will not be able to manage our investment portfolio without the benefit of the services of the Investment Manager, which has significant discretion as to the management of our investment portfolio.
The Reinsurance Manager will provide underwriting services to Blue Capital Re, including underwriting decisions, loss control, exposure management and modeling and statistical, claims, actuarial and administrative support services. Because it will not have any full-time employees, Blue Capital Re will not be able to implement its underwriting strategy without the benefit of these services, and the Reinsurance Manager will have significant discretion as to Blue Capital Re’s underwriting practices, within the broad scope of our underwriting guidelines and the oversight of our board of directors and the board of directors of each of our subsidiaries. Blue Capital Re will also be dependent on the Reinsurance Manager to accurately price the risks underwritten on its behalf pursuant to the Underwriting and Insurance Management Agreement in order to meet its targeted rates of return (see “Certain Relationships and Related Party Transactions—Service Agreements with Montpelier—Underwriting and Insurance Management Agreement” for more information about the Underwriting and Insurance Management Agreement).
In the event that these services were to cease to be available from the Managers, we would be required to replace either or both Managers with third parties or to hire employees. In addition, the performance of the Managers depends heavily on the experience and availability of a limited number of individuals, all of whom, through Montpelier’s ownership of the Managers, are affiliated with Montpelier. Any loss of these individuals, for example, to death, incapacity, termination or resignation, could adversely affect the performance of the affected Manager. We cannot assure you that we could find a suitable replacement for either or both of the Managers quickly or at all, and any replacement may increase our expenses. The loss of either or both of the Managers could materially impair our ability to successfully operate our business.
We are dependent on Montpelier and if Montpelier were to experience difficulties, we could be materially adversely affected.
Since the Managers are both affiliates of Montpelier, and our Chief Executive Officer and interim Chief Financial Officer are both employees of Montpelier, if Montpelier’s business were to experience difficulties, the
| 16 |
attention and time of Montpelier’s management would likely be directed to dealing with those difficulties. In these circumstances, there may not be sufficient management attention to our business, and our operations could suffer. In addition, in that event it is also possible that ceding companies would be reluctant to do business with Montpelier, and therefore us, which could have a material adverse effect on our business. It may be difficult, costly or time-consuming to replace the Managers or the other services Montpelier will provide (see “Certain Relationships and Related Party Transactions—Service Agreements with Montpelier” for more information about our contractual arrangements with Montpelier).
We compete with the Managers’ other accounts for access to their services.
Each of the Managers currently manages multiple accounts with focuses that may overlap to a greater or lesser extent with our strategy, and each of the Managers expects to continue to do so in the future. Neither of the Managers is restricted in any way from sponsoring or accepting business or capital from new clients, insurance companies, funds or other accounts, including businesses that are similar to, or that overlap with, our business. Therefore, we compete with other sources of capital for access to the time and attention of the Managers. For the same reasons, the personnel of the Managers will dedicate a substantial portion of their time and attention to managing third-party assets.
We compete with Montpelier accounts, accounts affiliated with Montpelier and third parties for underwriting opportunities and other opportunities.
Many, if not most, of our targeted underwriting and other opportunities are also opportunities targeted to a greater or lesser extent by Montpelier, affiliates of Montpelier and other accounts of the Managers. Neither of the Managers has any duty to allocate any or all such opportunities to us. The Managers will make available to us opportunities to enter into reinsurance transactions, purchase insurance-linked instruments and make investments that they determine are appropriate for us in accordance with their allocation policies and our underwriting guidelines. The Managers have significant discretion as to our investment and underwriting practices, subject to our underwriting guidelines and the oversight of our board of directors. We expect that the Managers will primarily allocate any overlapping opportunities on a proportional basis.
With respect to the renewal of policies that are in place for the benefit of other accounts managed by the Managers at the time we initially deploy the proceeds of this offering, the Managers will likely allocate renewal of any such policy to the account or accounts that existed prior to this offering (up to the amount of the original exposure of that policy and subject to capital and other limits applicable to those accounts that may exist at the time of renewal). As a result, we will not, at the time we initially deploy the proceeds of this offering, benefit from renewal opportunities to the same extent as other accounts presently managed by the Managers, and these renewal opportunities may benefit from the historical performance and reserve experience derived from the original policy. The opportunities in which our assets are initially deployed may therefore, as a whole, present greater risk than those allocated to other accounts presently managed by the Managers. See “Certain Relationships and Related Party Transactions—Insurance Agreements with Montpelier—Overlapping Business with Montpelier” for a discussion of how opportunities are allocated between Blue Capital Re, Blue Capital Global Reinsurance Fund Limited and other Montpelier accounts.
There may be conflicts of interest that result from our relationships with Montpelier and the Managers, which could result in decisions that are not in the best interests of our shareholders.
There may be conflicts of interest that arise out of our relationship with Montpelier and the Managers. One of our directors is a director of Blue Capital Global Reinsurance Fund Limited, a mutual fund company listed in the United Kingdom that has a business strategy some aspects of which are similar to ours. Our Chief Executive Officer and interim Chief Financial Officer are also employees of Montpelier. In addition, the Managers are both wholly owned by Montpelier. As a result, our officers, our directors, the Investment Manager or the Reinsurance Manager may have conflicts between their duties to us and their duties to, and interests in, Montpelier or other parties.
We may enter into retrocessional or other agreements in which Montpelier or its affiliates have an interest and we may acquire investments in which Montpelier or its affiliates have an interest. Although these transactions may present conflicts of interest, we nonetheless may pursue and consummate these transactions.
| 17 |
In deciding whether to issue debt or equity securities, we will rely in part on recommendations made to us by the Managers. Because the Managers earn fees that are closely related to the total amount of our capital, the Managers may have an incentive to recommend that we issue debt or equity securities.
The officers and employees of the Managers will devote as much time to us as the Managers deem appropriate. However, these officers and employees may have conflicts in allocating their time and services among us, Montpelier, affiliates of Montpelier and other accounts. During turbulent conditions in the reinsurance industry or other times when we will need focused support and assistance from the Managers, Montpelier and entities affiliated with Montpelier will likewise require greater focus and attention, placing the Managers’ time and resources in high demand. In this situation, we may not receive the support and assistance we require or would otherwise receive if we were completely internally managed or if the Managers did not act as managers for other entities. Although we believe the Managers have established appropriate procedures to manage any actual or potential conflicts of interest, these procedures do not provide assurance that such conflicts will be avoided.
Each of the Managers has limited operating history that you can use to evaluate their performance.
The Investment Manager and the Reinsurance Manager began their current operations in 2011 and 2012, respectively, and, as a result, each has a limited performance history that you can use to evaluate them. Although the Managers are operated by Montpelier and individuals with experience in the property catastrophe reinsurance market will make investment and underwriting decisions on our behalf, we cannot assure you that the Managers will generate results similar to the results generated by Montpelier in the past, or that the Managers will be able to make investments or underwriting decisions similar to those made by Montpelier. For example, the Managers may not gain access to transactions in which more established entities are able to participate. Accordingly, the Managers, and therefore we, may not perform in the manner you expect.
As a Bermuda company, we may be unable to attract and retain our employees.
Our Chief Executive Officer is employed in Bermuda, and any future employees may be employed in Bermuda. We also rely on services from other Bermuda companies, including the Managers. It may be difficult to attract and retain experienced personnel in Bermuda, particularly if we are unable to secure Bermuda work permits for our personnel or if the Managers’ personnel are unable to secure Bermuda work permits. In addition, Bermuda is currently a highly competitive location for qualified staff, especially in the reinsurance and insurance industry, making it harder to attract and retain employees. As our success depends on our ability to hire and retain personnel, any future difficulties in hiring or retaining personnel in Bermuda or elsewhere could adversely affect our business.
The reinsurance business has historically been cyclical, and we expect to experience periods with excess underwriting capacity and unfavorable pricing, which could adversely affect our business.
Historically, the reinsurance industry has been cyclical, and reinsurers have experienced significant fluctuations in operating results due to competition, frequency of occurrence or severity of catastrophic events, levels of underwriting capacity, underwriting results of primary insurers, general economic conditions and other factors. The supply of reinsurance is related to prevailing prices, the level of insured losses and the level of industry surplus which, in turn, may fluctuate, including in response to changes in rates of return on investments being earned in the reinsurance industry.
The reinsurance industry has historically been characterized by periods of strong price competition, also known as a “soft market,” due to excessive underwriting capacity, as well as periods of more favorable pricing, also known as a “hard market,” due to limited underwriting capacity. Increased capacity, frequently as a result of favorable pricing, is often provided by new entrants or by the commitment of additional capital by existing reinsurers. The industry’s capacity to write business diminishes as losses are incurred and the industry’s capital is depleted. As the industry’s capacity decreases, a hard market begins, which ultimately attracts additional capacity.
The supply of available reinsurance capital has increased over the past several years and may increase further, either as a result of capital provided by new entrants or of the commitment of additional capital by existing insurers or reinsurers. In addition, alternative products, such as the collateralized reinsurance contracts we will write and the other insurance-linked instruments that we may invest in, may also provide increased
| 18 |
capacity. Continued increases in the supply of reinsurance may have consequences for us and for the reinsurance industry generally, including fewer contracts written, lower premium rates, increased expenses for customer acquisition and retention and less favorable policy terms and conditions.
The cyclical trends in the industry and the industry’s profitability can also be affected significantly by volatile and unpredictable developments, such as courts granting large awards for certain damages, fluctuations in interest rates, changes in the investment environment that affect market prices of investments, realized investment losses and inflationary pressures that may tend to affect the size of losses experienced by insureds and primary insurance companies. We expect to experience the effects of cyclicality, which could materially adversely affect our business.
Competition for business in our industry is intense, and this competition could adversely affect our profitability.
The reinsurance industry is highly competitive. We face intense competition, based upon, among other things, global capacity, product breadth, reputation and experience with respect to particular lines of business, relationships with reinsurance intermediaries, quality of service, capital and perceived financial strength, innovation and price. We will compete with a variety of operators, including (1) major global reinsurance companies, many of which have extensive experience in reinsurance and have greater financial resources available to them than we do, (2) other Bermuda-based reinsurers that write reinsurance and that target the same markets and utilize similar business strategies, many of which currently have more capital than we do and (3) capital markets participants, such as investment banks and investment funds, that access business in securitized form, including through the issuance of insurance-linked securities, or through special purpose vehicles, derivative transactions or other instruments. This competition or any increase in competition could result in fewer submissions (i.e., requests for quotes) and lower rates, which could have an adverse effect on our growth and profitability.
In addition, ceding companies may retain larger shares of risk, thereby reducing overall demand for reinsurance. As a result of this competition and the possible decrease in demand, there may be fewer attractively priced underwriting opportunities, which could have an adverse impact on our expected profitability and our objective to invest substantially all of our available capital.
We are not, and do not intend to become, registered as an investment company under U.S. federal securities law.
The U.S. Investment Company Act of 1940, as amended (which we refer to as the “Investment Company Act”), regulates certain companies that invest in or trade securities. The Investment Company Act protects investors by, among other things, imposing restrictions on the ability of a registered investment company’s affiliates to engage in transactions with the company, and imposing requirements on the capital structure of a registered investment company, the custody of its assets and the composition of its board of directors. We are not registered, and we do not intend to register, as an investment company under the Investment Company Act; therefore, you will not benefit from the protections of the Investment Company Act.
We are subject to the risk of becoming an investment company under U.S. federal securities law, which may cause us to fundamentally restructure our business or potentially to cease operations.
The Investment Company Act contains registration requirements and a pervasive regulatory scheme that applies to companies that fall within the definition of “investment company” under that statute, and that do not have any available exception or exemption. We believe that we have available to us one or more exceptions or exemptions from the definition of investment company, including the exemption that is available to a company organized and regulated as a foreign insurance company (which must be engaged primarily and predominantly in the business of insurance or reinsurance). Although we expect that we will be engaged primarily and predominantly in the reinsurance business, and we intend to conduct our business on an ongoing basis so that we are engaged primarily and predominantly in the reinsurance business, our investments in some insurance-related assets may or may not be considered part of the reinsurance business for Investment Company Act purposes, even though we view these investments as part of our reinsurance business. Nonetheless, because our investments in these insurance-related assets will not be the primary component of our business, we expect that we will still be engaged primarily and predominantly in the reinsurance business even if these insurance-related assets are not considered part of the reinsurance business for Investment Company Act purposes.
| 19 |
If, as a result of our operations, we were deemed an “investment company,” and are not otherwise exempted from the definition, we would either have to seek to register under the Investment Company Act as an investment company or fundamentally restructure our business or cease operations. Since we are organized outside of the United States, we could not register as an investment company without first applying for and obtaining an order of the SEC permitting us to do so. These orders have been granted very infrequently. Registered investment companies are subject to extensive and restrictive regulation that can adversely affect businesses like ours. Accordingly, if we were to register as an investment company after obtaining an order permitting us to do so, we would not be able to operate our business as we intend to conduct it. If we decided not to register under the Investment Company Act or if we were unable to register under the Investment Company Act, we would have to fundamentally restructure our business or cease operations.
If at any time it were established that we had been operating as an investment company in violation of the Investment Company Act, there would be a risk, among other material adverse consequences, that we could become subject to monetary penalties or injunctive relief, or both.
We are dependent upon dividends and distributions from our subsidiaries, and we may be unable to distribute dividends to our shareholders to the extent we do not receive dividends from our subsidiaries.
Blue Capital Reinsurance Holdings, the issuer of the common shares being offered, is a holding company that has no substantial operations of its own and, accordingly, it relies primarily on cash dividends or distributions from its operating subsidiaries to pay its operating expenses and dividends to shareholders. Furthermore, Blue Capital Re, Blue Capital Reinsurance Holdings’s wholly owned reinsurance subsidiary, is regulated by the Bermuda Monetary Authority, and the ability of Blue Capital Re to pay dividends to Blue Capital Reinsurance Holdings is limited under Bermuda law and regulations.
Blue Capital Re is registered as a Class 3A insurer under the Insurance Act. The Insurance Act, the conditions listed in the insurance license and the applicable approvals issued by the Bermuda Monetary Authority provide that Blue Capital Re is required to maintain a minimum solvency margin valued at $1 million at all times. See “Business—Bermuda Insurance Regulation—Regulatory Framework—Minimum Solvency Margin” for more information. A Class 3A insurer is prohibited from declaring or paying a dividend if it fails to meet, before or after declaration or payment of such dividend, its: (a) requirements under the Companies Act; (b) minimum solvency margin; or (c) enhanced capital requirement or minimum liquidity ratio. If a Class 3A insurer fails to meet its minimum solvency margin or minimum liquidity ratio on the last day of any financial year, it is prohibited from declaring or paying any dividends during the next financial year without the approval of the Bermuda Monetary Authority. The inability of our subsidiaries to pay dividends or make distributions to Blue Capital Reinsurance Holdings, including as a result of regulatory or other restrictions, may prevent Blue Capital Reinsurance Holdings from paying its expenses or paying dividends to our shareholders. See “Business—Our Structure” for more information about our corporate structure.
In addition, under the Companies Act, each of Blue Capital Reinsurance Holdings, Blue Capital Re and Blue Capital Re ILS may only declare or pay a dividend if it has no reasonable grounds to believe that (1) it is, or would after the payment be, unable to pay its liabilities as they become due or (2) the realizable value of its assets would be less than its liabilities. See “Business—Certain Bermuda Law Considerations” for more information.
We cannot assure you that we will declare or pay future dividends on our common shares.
Although we currently intend to distribute a minimum of 90% of our Distributable Income, we cannot assure you that we will declare or pay any dividends at this level or at all. Any determination to declare or pay future dividends to our shareholders will be at the discretion of our board of directors and will depend on a variety of factors, including (1) our financial condition, liquidity, results of operations (including our ability to generate cash flow in excess of expenses and our expected or actual net income) and collateral and capital requirements, (2) general business conditions, (3) legal, tax and regulatory limitations, (4) contractual prohibitions and other restrictions and (5) any other factors that our board of directors deems relevant.
| 20 |
Operational risks, including the risk of fraud and employee errors and omissions, are inherent in our business and could have a material adverse impact on our business or results of operations.
Operational risks that are inherent in our business can result in financial losses, including those resulting from fraud or errors and omissions by any employees or by our third-party service providers, including the Managers. Although we believe that we have established appropriate controls and mitigation procedures to prevent significant fraud, errors and omissions and other potential irregularities from occurring, these controls and procedures do not provide absolute assurance as to the absence and mitigation of these risks.
Technology breaches or failures of the Managers’ information technology systems or a malicious cyber attack on us or our business partners and service providers could disrupt or otherwise negatively impact our business.
We, the Managers and other third-party service providers rely on information technology systems to process, transmit, store and protect the electronic information, financial data and proprietary models that are critical to our business. Furthermore, a significant portion of the communications between any employees, the Managers and third-party service providers depends upon information technology and electronic information exchange. The information technology systems of the Managers and other third-party service providers are vulnerable to data breaches, interruptions or failures due to events that may be beyond their control, including natural and man-made disasters, theft, terrorist attacks, computer viruses, hackers and general technology failures. In addition, any information technology systems we may develop would be vulnerable to these same risks. Despite safeguards we and our service providers take to protect our information systems, disruptions to and breaches of our and our service providers’ information technology systems are possible and may negatively impact our business.
Our business strategy and target portfolio are not necessarily comparable to those of Montpelier or any other reinsurers, and our results may differ materially from those of Montpelier or other reinsurers.
There is no past performance of our investment or reinsurance portfolio for you to evaluate. We may enter into insurance-linked contracts or invest in assets that are unlike those within Montpelier’s portfolio or the portfolio of a comparable reinsurer. In addition, we will primarily enter into fully collateralized reinsurance contracts, which may have different qualities from the contracts entered into by comparable reinsurers. Therefore, we cannot assure you that Montpelier’s past performance will bear any relation to our performance in the future.
We cannot assure you that we will attain our target return on common equity.
We intend to target a return on common equity described in “Business—Our Underwriting Guidelines—Target Return on Common Equity.” However, our business and results of operations are subject to uncertainties, risks and changes in circumstances that are difficult to predict. This target return on common equity is not, and should not be taken as, a forecast or projection. As a result, we cannot assure you that we will attain our target return on common equity. Failure to achieve this targeted return on common equity may make an investment in our common shares unattractive to some investors and may cause our common shares to trade at lower prices than those of comparable companies with higher returns on equity. You should not assume that we will be able to achieve this return on common equity, or any other particular return on common equity.
We will primarily enter into fully collateralized reinsurance contracts and, as a result, our capacity for entering into reinsurance contracts or other investments will be limited by our equity capital, which currently will only consist of the net proceeds raised by this offering and the concurrent private placement, and we will only be able to redeploy our capital after it is released from the prior collateral trust account.
Blue Capital Re will not initially be, and may never become, a rated reinsurer, nor do we currently intend to obtain financial strength ratings. The reinsurance contracts that we enter into will therefore be fully collateralized. The requirement to post cash collateral in connection with the various insurance contracts that we enter into will limit our ability to enter into a large number of insurance contracts or pursue other opportunities. Furthermore, our ability to redeploy our capital annually can be impacted if the release of our collateral is not agreed to by our counterparties or if a loss event occurs, in which case the collateral pledged against the affected contract will not be available for redeployment until the loss is cleared. In addition, if our equity capital decreases over time, as a result of losses, expenses or other factors, we will be even more restricted in the number of contracts we can enter into and other opportunities we can pursue. As a result, our portfolio of insurance-linked contracts and other investments may be significantly less diverse than those of Montpelier or other reinsurance companies.
| 21 |
Some of the insurance-linked securities in which we may transact business have limited or no secondary markets, and this illiquidity may require us to realize assets below fair value.
There may not be an active market for some of the insurance-linked securities in which we may transact business, such as catastrophe bonds and industry loss warranties. As a result, it may require substantial time or may be difficult to sell any of these securities at fair value, and we may only be able to sell these securities below fair value.
Regulation may restrict our ability to operate and may restrict the ability of other reinsurers with which we do business to operate, which may adversely affect our ability to execute our strategy.
Reinsurance operations are subject to extensive regulation. Governmental agencies have broad administrative power to regulate many aspects of the reinsurance business, which may include premium rates, marketing practices, advertising, policy forms and capital adequacy. These governmental agencies are concerned primarily with the protection of policyholders to the exclusion of other constituencies, including shareholders of insurers and reinsurers. Insurance laws and regulations can impose restrictions on the amount and type of investments, prescribe solvency standards that must be met and maintained, and require the maintenance of reserves. Changes in laws and regulations may restrict our ability to operate our current business or may have a material adverse effect upon our results of operations, cash flows or financial condition. Unexpected events, such as natural and man-made disasters or terrorist attacks, could lead to government intervention that affects the insurance and reinsurance markets. It may be difficult for us or the other reinsurers with which we do business to predict the exact nature, timing or scope of possible governmental initiatives. Governmental regulation and intervention could adversely affect our business and the business of other reinsurers with which we do business by:
| • | providing insurance and reinsurance capacity in markets and to consumers that we or the reinsurers with which we do business target; |
| • | requiring us or the reinsurers with which we do business to participate in industry pools and guaranty associations; |
| • | expanding the scope of coverage under existing policies; |
| • | regulating the terms of insurance and reinsurance policies; or |
| • | disproportionately benefiting the companies of one country over those of another. |
The insurance industry is also affected by political, judicial and legal developments that may create new and expanded theories of liability. These changes may result in delays or cancellations of products and services by insurers and reinsurers, which could adversely affect us or the reinsurers with which we do business. If, as a result of governmental regulation or intervention, the reinsurers with which we do business, including Blue Water Re Ltd., a special purpose insurer managed by the Managers (which we refer to as “Blue Water Re”), and Montpelier Reinsurance Ltd. are adversely affected, this may limit our opportunity to do business with these reinsurers, including by way of writing retrocessional policies.
We are not currently subject to group supervision, but the Bermuda Monetary Authority may exercise its authority to act as group supervisor in the future if we form overseas entities. We are not planning on forming overseas entities in the foreseeable future. See “Business—Bermuda Insurance Regulation—Regulatory Framework—Group Supervision” for more information.
As a Class 3A insurer, Blue Capital Re is subject to regulation that may make it more difficult to operate our business.
Our subsidiary, Blue Capital Re, is registered as a Class 3A insurer. As a result, it is subject to regulation and supervision in Bermuda. Bermuda insurance statutes and regulations and policies of the Bermuda Monetary Authority require Blue Capital Re to, among other things:
| • | maintain a fixed level of capital; |
| • | maintain a minimum solvency margin valued at $1 million at all times; |
| • | restrict dividends and distributions; |
| • | obtain prior approval of ownership and transfer of shares; |
| 22 |
| • | maintain a principal office and appoint and maintain a principal representative in Bermuda; and |
| • | provide for the performance of certain periodic examinations of Blue Capital Re and its financial condition. |
Furthermore, as a Class 3A insurer, Blue Capital Re’s reinsurance contracts must be fully collateralized, the parties to the transactions must be sophisticated and Blue Capital Re must notify the Bermuda Monetary Authority of each reinsurance contract it writes.
These statutes, requirements and regulations may, in effect, restrict our ability to write reinsurance policies, to distribute funds and to pursue our underwriting strategy.
We, the Investment Manager or the Reinsurance Manager may become subject to additional government or market regulation which may have a material adverse impact on our business.
There have recently been certain well-publicized incidents of regulators unexpectedly announcing regulatory changes or interpretations that prohibit strategies that have been implemented in a variety of formats for many years. Market disruptions like those experienced during the credit-driven equity market collapse in 2008, as well as the dramatic increase in the capital allocated to alternative asset management during recent years, have led to increased governmental as well as self-regulatory scrutiny of the insurance industry in general. In addition, certain legislation proposing greater regulation of the industry is periodically considered by governing bodies of some jurisdictions, and the credit-driven equity market collapse may increase the likelihood that some increased regulation of the industry is mandated.
Our exposure to potential regulatory initiatives could be heightened by the fact that we are domiciled in, and operate exclusively from, Bermuda. Bermuda is a small jurisdiction and may be disadvantaged when participating in global or cross-border regulatory matters as compared with larger jurisdictions such as the United States or the leading European Union countries.
Because we are a Bermuda company, we are subject to changes in Bermuda law and regulation that may have an adverse impact on our operations, including through the imposition of tax liability or increased regulatory supervision. In addition, we will be exposed to any changes in the political environment in Bermuda.
The Bermuda insurance and reinsurance regulatory framework has recently become subject to increased scrutiny in many jurisdictions. As a result, the Bermuda Monetary Authority has recently implemented and imposed additional requirements on the companies it regulates, such as Blue Capital Re, as part of its efforts to achieve equivalence under Solvency II, the European Union regulatory regime that was enacted in November 2009 which imposes new solvency and governance requirements across all European Union Member States. Although Solvency II was originally supposed to have become effective by November 1, 2012, a proposed Omnibus II directive was to set revised dates for transposition and implementation of Solvency II by the European Union Member States. However, there have been a series of delays in the European Parliament vote to approve the Omnibus II directive. Further delay in the implementation of Solvency II is likely, but the extent and nature of the delay is uncertain. The details of the Solvency II project will be set out in “delegated acts” and binding technical standards which will be issued by the European Commission and will be legally binding. As a result of the delay in the implementation of Solvency II, it is unclear when the European Commission will make a final decision on whether or not it will recognize the solvency regime in Bermuda as equivalent to that laid down in Solvency II.
It is impossible to predict what, if any, changes in the regulations applicable to us, the Investment Manager or the Reinsurance Manager, the markets in which we and they trade and invest or the counterparties with which we and they do business may be instituted in the future. Any such regulation could have a material adverse impact on our business.
Any suspension or revocation of Blue Capital Re’s reinsurance license would materially impact our ability to do business and implement our business strategy.
Our subsidiary Blue Capital Re is licensed as a reinsurer only in Bermuda, and we do not plan to seek licenses in any other jurisdiction. The suspension or revocation of Blue Capital Re’s license to do business as a reinsurance company in Bermuda for any reason would mean that we would not be able to enter into any new reinsurance contracts until the suspension ended or Blue Capital Re became licensed in another jurisdiction. Any
| 23 |
such suspension or revocation of our license would negatively impact our reputation in the reinsurance marketplace and could have a material adverse effect on our business.
The process of obtaining licenses can be very time consuming and costly, and we may not be able to become licensed in a jurisdiction other than Bermuda should we choose to do so. The modification of the conduct of our business resulting from our becoming licensed in certain jurisdictions could significantly and negatively affect our business. In addition, our inability to comply with insurance statutes and regulations could significantly and adversely affect our business by limiting our ability to conduct business as well as by subjecting us to penalties and fines.
The Bermuda Monetary Authority could revoke or suspend Blue Capital Re’s license in certain circumstances, including circumstances in which: (1) it is shown that false, misleading or inaccurate information has been supplied to the Bermuda Monetary Authority by Blue Capital Re or on its behalf for the purposes of any provision of the Insurance Act; (2) we have ceased to carry on business; (3) Blue Capital Re has persistently failed to pay fees due under the Insurance Act; (4) Blue Capital Re has been shown to have not complied with a condition attached to its registration or with a requirement made of us under the Insurance Act; (5) we are convicted of an offense against a provision of the Insurance Act; (6) Blue Capital Re is, in the opinion of the Bermuda Monetary Authority, found not to have been carrying on business in accordance with sound insurance principles; or (7) any of the minimum criteria for registration under the Insurance Act is not or will not have been fulfilled. If the Bermuda Monetary Authority suspended or revoked Blue Capital Re’s license, we could lose our exemption under the Investment Company Act. See “—We are subject to the risk of becoming an investment company under U.S. federal securities law.”
Insurance supervisors in the United States or elsewhere may review our activities and assert that we are subject to additional licensing requirements.
Blue Capital Re is a Class 3A insurer registered under the Insurance Act. As such, Blue Capital Re will be subject to regulation and supervision in Bermuda. We do not presently expect that we will be admitted to do business in any jurisdiction other than Bermuda. In general, Bermuda insurance statutes, regulations and the policies of the Bermuda Monetary Authority are less restrictive than U.S. insurance statutes and regulations. We cannot assure you that insurance supervisors in the United States or elsewhere will not review our activities and assert that we are subject to such jurisdiction’s licensing requirements. In addition, we will be subject to indirect regulatory requirements imposed by jurisdictions that may limit our ability to provide reinsurance. For example, our ability to write reinsurance may be subject, in certain cases, to arrangements satisfactory to applicable supervisory bodies, and proposed legislation and regulations may have the effect of imposing additional requirements upon, or restricting the market for, non-U.S. reinsurers such as us.
If in the future we were to become subject to regulation under the laws of any state in the United States or the laws of the United States or of any other country, we may consider various alternatives to our operations. If we attempt to become licensed in another jurisdiction, for instance, we may not be able to do so and the modification of the conduct of our business or the non-compliance with insurance statutes and regulations could significantly and negatively affect our business.
We and the Reinsurance Manager are each highly dependent on a small number of reinsurance brokers.
We will market our retrocessional and reinsurance policies worldwide primarily through insurance and reinsurance brokers. We expect that the majority of our gross premiums written will be sourced through a limited number of brokers. The Reinsurance Manager will also work with a limited number of brokers in connection with our retrocessional and reinsurance policies. The nature of our and the Reinsurance Manager’s dependency on these brokers relates to the high volume of business relative to our total business we expect that they will consistently refer to us and the Reinsurance Manager. Any deterioration in our or the Reinsurance Manager’s relationship with these brokers could result in these brokers advising cedants and other reinsurers to place their risks with other reinsurers rather than with us. In addition, affiliates of some of these brokers have co-sponsored the formation of reinsurance companies or have established other arrangements, including serving as initial purchasers in offerings of catastrophe bonds, that directly compete with us, and these brokers may favor those reinsurers and arrangements over us. A loss of all or a substantial portion of the business provided by one or more of these brokers could have a material adverse effect on our business.
| 24 |
We are subject to institutional credit risk that may adversely affect our business because we do business with institutions such as brokers, banks, custodians and other counterparties.
In the event of the insolvency of the institutions, including brokers, banks, custodians and other counterparties, with which we do business, or to which our assets have been entrusted, we may be temporarily or permanently deprived of the assets held by or entrusted to that institution, which will affect our performance.
We will underwrite reinsurance business through independent brokers. Credit risk exists to the extent that one or more of these brokers are unable to fulfill their contractual obligations to us. For example, in certain jurisdictions, when the ceding company pays premiums for policies to brokers, these premiums are considered to have been paid and the ceding insurer is no longer liable to us for those amounts, whether or not we have actually received them. In addition, we will have credit exposure to Montpelier and its brokers or to other third parties through any fronting agreements into which we may enter.
Our success depends on our ability to raise additional capital in the future, which we may not be able to do successfully or on favorable terms.
The success of our business depends on raising sufficient capital to use in writing additional reinsurance and over which we can spread our fixed costs. Unless we are able to write additional reinsurance and spread our fixed costs over additional capital, we may not be profitable at all or our profitability may be adversely affected. We cannot estimate with any certainty how much additional capital we may need to be profitable. Although we intend to raise additional capital, we cannot assure you that our attempts to do so will be successful.
Any new debt, equity or hybrid financial instruments issued might contain terms and conditions that are unfavorable to our existing shareholders. Any new issuances of equity or hybrid securities could include the issuance of securities with rights, preferences and privileges that are senior or otherwise superior to those of our common shares. Any new issuance could be dilutive to our existing shareholders or cause the value of our common shares to decline. Any new debt may substantially increase our leverage, could expose us to an increased risk of loss and may contain terms that materially restrict our operations, including our ability to distribute cash to our shareholders. Additional capital raised through the issuance of debt may result in creditors having rights, preferences and privileges senior or otherwise superior to those of an existing shareholder. In addition, if we cannot obtain adequate capital on favorable terms, or at all, our business could be adversely affected.
We are thinly capitalized, have limited resources and may become insolvent in the event of any unexpected expenses or liabilities.
We will retain a portion of the proceeds expected to be received from this offering and the concurrent private placement, which we expect will be sufficient to cover our projected expenses and liabilities for at least 15 months following the completion of this offering and, if necessary, to fund the quarterly dividend, if any, in whole or in part, for the first quarter of 2014. We cannot assure you that we will not incur expenses other than as projected or that payments to us will be made, or if made, will be made in a sufficient amount or in a timely manner. In the event of the occurrence of unanticipated expenses or liabilities not otherwise paid or provided for, we might incur otherwise unfunded expenses. In the event that unfunded expenses or liabilities exceed our available funds, we could be forced to seek the protection of insolvency proceedings.
Montpelier Reinsurance Ltd. may not maintain an acceptable financial strength rating, which could result in a significant reduction in the number of reinsurance contracts that we write through fronting agreements with that entity.
Pursuant to our underwriting guidelines, we may enter into fronting agreements with a rated carrier, including Montpelier Reinsurance Ltd., from time to time in respect of certain reinsurance-linked contracts. Under these agreements, the rated carrier will enter into reinsurance contracts that are to be underwritten by us and will transfer all risks and premiums to us via a collateralized retrocessional reinsurance contract in exchange for a fronting fee. Blue Water Re, with which we will enter into retrocessional policies, may also enter into fronting agreements with rated carriers, including Montpelier Reinsurance Ltd.
Ratings have become an increasingly important factor in establishing the competitive position of insurance and reinsurance companies. A fronting company’s financial strength rating will be subject to periodic review by, and may be revised downward or revoked at the sole discretion of, the applicable rating agency in response to a
| 25 |
variety of factors. If Montpelier Reinsurance Ltd.’s financial strength rating is reduced from its current level, it would reduce the attractiveness of one means by which we can access exposure to reinsurance risk from that counterparty. While we have been informed by Montpelier Reinsurance Ltd. that it is not currently aware of any pending or contemplated ratings downgrade of Montpelier Reinsurance Ltd., such a downgrade remains possible and could result in a significant reduction in the number of reinsurance contracts that we or Blue Water Re write through such fronting agreements, unless another fronting reinsurer of an acceptable financial strength rating was available to us.
If actual renewals of our contracts do not meet expectations, our premiums written in future years and our future results of operations could be materially adversely affected.
Many of our contracts will generally be written for a one-year term. In our financial forecasting process, we and the Managers will make assumptions about the level of renewals of our prior year’s contracts. If the level of actual renewals does not meet expectations or if the Managers choose not to underwrite some or all of our existing contracts on a renewal basis because of pricing, changes in terms and conditions or other risk-selective criteria, our premiums written in future years and our future operations could be materially adversely affected.
The preparation of our financial statements requires us to make many estimates and judgments, which are even more difficult than those made by a mature company, and which, if inaccurate, could cause volatility in our financial results.
Our consolidated financial statements will be prepared in accordance with U.S. GAAP. We believe the item of our consolidated financial statements that requires the most subjective and complex estimates is the reserve for loss and loss adjustment expenses. The possibility of future litigation or legislative change that may affect interpretation of policy terms further increases the degree of uncertainty in the reserving process. The uncertainties inherent in the reserving process, together with the potential for unforeseen developments, including changes in laws and the prevailing interpretation of policy terms, may result in loss and loss adjustment expense reserves that are materially different from the reserves initially established. Changes to prior year reserves will affect current underwriting results by increasing net income if the prior year reserves prove to be redundant or by decreasing net income if the prior year reserves prove to be insufficient. We expect volatility in results in periods in which significant loss events occur because U.S. GAAP does not permit insurers or reinsurers to reserve for loss events until they have occurred and are expected to give rise to a claim. As a result, we are not allowed to record contingency reserves to account for expected future losses. We anticipate that claims arising from future events may require the establishment of substantial reserves from time to time.
Our loss and loss adjustment expense reserves may be inadequate to cover our ultimate liability for losses and loss adjustment expenses and, as a result, our financial results could be adversely affected.
We will maintain loss and loss adjustment expense reserves to cover our estimated ultimate liabilities related to reinsurance contracts we enter into. Our loss and loss adjustment expense reserves will be estimates based on what we believe the settlement and administration of claims will cost based on facts and circumstances then known to us, including potential changes in the legal environment and other factors such as inflation and loss amplification. Because of the uncertainties that surround estimating loss and loss adjustment expense reserves, we cannot be certain that our reserves are adequate at any point in time. If we determine in the future that our reserves are insufficient to cover our actual loss and loss adjustment expenses, we would have to increase our reserves, which could have a material adverse effect on our financial condition and results of operations.
We have not yet identified any specific reinsurance opportunities we may pursue, and we may not be able to deploy our capital effectively following the completion of this offering.
We expect to deploy most of the net proceeds of this offering and the concurrent private placement during the nine-month period following the completion of this offering, and we will retain a portion of the proceeds that we expect will be sufficient to fund our ongoing operations for at least the 15 months following the completion of this offering and, if necessary, to fund the quarterly dividend, if any, in whole or in part, for the first quarter of 2014. However, we may not be able to identify a sufficient number of reinsurance opportunities to enable us to deploy most of our capital during the nine-month period following the completion of this offering, and we may not successfully bind the reinsurance opportunities we pursue. Until appropriate reinsurance opportunities
| 26 |
are identified, we may have a substantial amount of cash that is held in reserve, which in the current interest rate environment will generate low yields. Even after we have deployed most of our capital (if we are able to do so), a downturn in the reinsurance market may make it difficult to redeploy substantially all of our capital on favorable terms or at all.
We may, from time to time, have a substantial amount of uninvested capital, which may adversely impact our performance.
The availability of suitable insurance-linked instruments and the timing of cash flows received by us from our insurance-linked instruments will be uncertain. As a result, we may, from time to time, have a substantial amount of cash that is held in reserve, which in the current interest rate environment will generate low yields. Holding substantial amounts of cash in reserve may adversely impact our performance.
Our management and the Managers will have broad discretion over the use of the proceeds we receive in this offering and the concurrent private placement and might not apply the proceeds in ways that increase the value of your investment.
Our management and the Managers will have broad discretion to use the net proceeds we receive from this offering, and you will be relying on the judgment of our management and the Managers regarding the use of these proceeds. Our management and the Managers might not apply the net proceeds of this offering in ways that increase the value of your investment. We expect to use the net proceeds from this offering for general corporate purposes to implement our business strategy. See “Use of Proceeds.” Our management and the Managers might not be able to deploy these net proceeds so as to generate a significant profit. You will not have the opportunity to influence our decisions on how to use the net proceeds from this offering.
Emerging claims and coverage issues could adversely affect our business.
As industry practices and legal, judicial, social and environmental conditions change, unexpected and unintended issues related to claims and coverage may emerge. These issues may adversely affect our performance either by extending coverage beyond the underwriting intent or by increasing the number or size of claims. In some instances, these changes may not become apparent until sometime after the investments that are affected by the changes are made.
In addition, coverage disputes are common within the insurance and reinsurance industry. For example, a reinsurance-linked contract might limit the amount that can be recovered as a result of flooding. If, however, the flood damage was caused by an event that also caused extensive wind damage, the determination and quantification of the two types of damage is often a matter of judgment. Similarly, one geographic region could be affected by more than one catastrophic event. In this case, the amount recoverable from a reinsurer may, in part, be determined by the judgmental allocation of damage between events. Given the magnitude of the amounts at stake in a catastrophic event, these types of judgments occasionally necessitate third-party resolution. As a result, the full extent of liability resulting from these changes may not be known for a considerable period following our investment in insurance-linked instruments.
Changes to the exposure of the ceding company under reinsured business may adversely impact the performance of any of our insurance-linked instruments.
The exposure of the ceding company under reinsured business during any coverage period and, accordingly, the risk assumed by us under a reinsurance or retrocessional contract can vary depending upon a number of factors. For example, the extended replacement cost feature included in most property policies underlying reinsured business could result in covered losses exceeding the appraised value of the subject properties. Also, the coverage amount of any policy underlying reinsured business may be increased or the related deductible may be lowered. Policies to be added to reinsured business after the effective date of a reinsurance contract may also cause changes in terms of territory, perils, policy limits and aggregate loss exposure. Changes to building codes could increase the cost of repair, replacement or rebuilding, hence increasing the coverage under certain coverage options that provide unlimited coverage for the necessary cost of conforming to such legal requirements. These factors, among others, reflect the changing nature of reinsured business in force from time to time due to changes in policy terms, renewals and new business. Such changes may adversely impact the performance of an insurance-linked instrument and hence our performance.
| 27 |
We are subject to loss settlements made by ceding companies and fronting carriers, which could materially adversely affect our performance.
Where Blue Capital Re enters into reinsurance-linked contracts, all loss settlements made by a ceding company, provided they are within the terms of the underlying policies and within the terms of the relevant contract, will be unconditionally binding upon us. While we believe that the ceding companies will settle such claims in good faith, we are bound to accept the claims settlements agreed to by the ceding companies. Under the underlying policies, each ceding company bears the burden of proving that a contractual exclusion applies to a loss, and there may be circumstances where the facts of a loss are insufficient to support the application of an exclusion. In such circumstances, we assume such losses under the reinsured policies, which could materially adversely affect our performance.
We may experience foreign exchange losses, which would adversely affect our business.
Our functional currency will be the U.S. dollar. We may receive premiums and hold collateral in currencies other than the U.S. dollar, and we may enter into insurance-linked instruments that are not denominated in U.S. dollars. As a result, we may experience foreign exchange losses to the extent that our foreign currency exposure is not effectively hedged.
We may not be able to hedge our risk effectively, if at all, which may adversely affect our performance.
Although we seek to mitigate our loss exposure through a variety of methods, property catastrophe reinsurance risk is inherently unpredictable. It is difficult to predict the timing, frequency and severity of loss events with statistical certainty or estimate the amount of loss any given occurrence will generate. It is not possible to completely eliminate our exposure to unforecasted or unpredictable events and, to the extent that losses from such risks occur, our financial condition and results of operations could be materially adversely affected.
In the reinsurance market, hedging refers to the process of reducing the risk assumed by the reinsurer by employing various insurance-linked instruments. We may, but are not obligated to, hedge our assumed risks. The success of our hedging strategy, if any, will depend, in part, upon the Managers’ ability to assess correctly the degree of correlation between the performance of the instruments used in the hedging strategy and the performance of the contracts being hedged. Since the characteristics of insurance-linked instruments change as markets change or time passes, the success of our hedging strategy, if any, will also be subject to the Managers’ ability to continually recalculate, readjust and execute hedges in an efficient and timely manner. While we may enter into hedging transactions in order to reduce risk, hedging transactions may result in a poorer overall performance than if we had not engaged in hedging transactions. For a variety of reasons, the Managers may not seek to establish a perfect correlation between the hedging instruments utilized and the portfolio holdings being hedged. Such an imperfect correlation may prevent us from achieving the intended hedge or expose us to risk of loss. The successful utilization of hedging and risk management transactions requires skills complementary to those needed in the selection of our portfolio. We cannot assure you that the Managers can hedge our risk effectively or that the hedging strategy that it does employ, if any, will be effective.
Our investments in swap contracts and other derivative contracts will subject us to counterparty risk, which could result in substantial losses to us.
While we will predominantly enter into fully collateralized reinsurance-linked contracts, we may, in accordance with our underwriting guidelines and when the Investment Manager identifies suitable opportunities, also invest in other reinsurance-linked investments, including swaps and similar derivative transactions. A swap transaction is an individually negotiated, non-standardized agreement between two parties to exchange cash flows (and sometimes principal amounts) with payments generally calculated by reference to a principal (“notional”) amount or quantity. Although pursuant to the Dodd-Frank Wall Street Reform and Consumer Protection Act of 2010 swap contracts and similar derivatives may be subject to mandatory centralized trade execution and clearing, not all swap contracts and similar derivatives are subject to these requirements. As a result, we are subject to the risk of the inability or refusal to perform with respect to such contracts on the part of the counterparties with which we trade. Any such failure or refusal, whether due to insolvency, bankruptcy, default or another cause, could subject us to substantial losses.
| 28 |
We may not be able to obtain retrocessional reinsurance on acceptable terms or at all.
As part of our risk management, we may buy reinsurance for our own account (also known as “retrocessional reinsurance”). From time to time, market conditions have limited, and in some cases have prevented, insurers and reinsurers from obtaining reinsurance. Accordingly, we may not be able to obtain our desired amounts of retrocessional reinsurance. In addition, even if we are able to obtain such retrocessional reinsurance, we may not be able to negotiate terms that are acceptable to us. This could limit the amount of business we are willing to write, or decrease the protection available to us as a result of large loss events.
We will also be subject to counterparty risk in connection with any reinsurance contracts we enter into as cedant. When we purchase reinsurance or retrocessional reinsurance for our own account, we remain primarily liable to our cedant or retrocedant, and hence the insolvency, inability or reluctance of any of our reinsurers to make timely payments to us under the terms of our reinsurance agreements could have a material adverse effect on us. A large portion of our retrocessional protection is likely to be concentrated with a relatively small number of retrocessionaires. The risk of such concentration of retrocessional coverage may be increased by recent and future consolidation within the industry.
We will be exposed to counterparty risk and structural risk in connection with private insurance-linked instruments that we may enter into.
In addition to catastrophe bonds and total return swaps, we may also directly enter into other classes of private insurance-linked instruments. These instruments are likely to be transacted directly with an institutional counterparty, with or without the involvement of a placement agent or broker. These transactions may require that a portion of our assets be held as collateral subject to a perfected security interest in favor of the counterparty. Risks specific to these investments include custodial as well as counterparty risk (which is the risk that arises due to uncertainty about a counterparty’s ability to meet its obligations), as situations may arise in which the counterparty may gain control of a portion of our collateral for significant periods of time, and the ability of the counterparty to repay any portions of such collateral ultimately owing to us may be impaired in the event of a dispute or counterparty insolvency. Some of our counterparties may be thinly capitalized, special purpose entities that do not have access to additional capital. In the event of unanticipated expenses or liabilities, these entities may not have the resources available to pay their expenses or liabilities or to pay amounts due to us under the agreements. Non-performance by any of our counterparties for financial or other reasons could expose us to substantial losses.
We rely on certain information provided by cedants in determining whether amounts are due following the occurrence of a covered event, and the Managers may rely on incomplete or unverified information when making investment or underwriting decisions.
The determination of whether amounts are due following the occurrence of a covered event is typically based on reports and may be based upon information provided by cedants or by an independent source, such as an index. In addition, the Managers may rely on imperfect information when making their decisions. The Investment Manager may elect to invest in instruments or the Reinsurance Manager may make an underwriting decision on the basis of information and data filed by the issuer of an instrument or made directly available to the Investment Manager or the Reinsurance Manager by other sources, for example by a broker. Neither of the Managers is in a position to confirm the completeness, genuineness or accuracy of this information or data. If any of this information or data is incomplete, not genuine or inaccurate, our performance may be adversely affected. In addition, the Managers may not have access to the same information or data or access to the same transactions in which established entities participate, which could adversely affect our business.
Part of the Reinsurance Manager’s compensation is calculated by reference to our performance, which may create an incentive for the Reinsurance Manager to pursue a riskier or more speculative strategy.
The Reinsurance Manager’s compensation is, in part, calculated by reference to our performance. The Performance Fees (as defined in “Certain Relationships and Related Party Transactions—Service Agreements with Montpelier—Underwriting and Insurance Management Agreement”) payable to the Reinsurance Manager under the Underwriting and Insurance Management Agreement may create an incentive for the Reinsurance Manager to pursue a riskier or more speculative strategy than would be the case in the absence of the Performance Fees. Pursuing this riskier or more speculative strategy may result in losses that could adversely affect our business.
| 29 |
Neither the Investment Management Agreement nor the Underwriting and Insurance Management Agreement was negotiated between unaffiliated third parties, and these agreements may not be as favorable to us as if they had been negotiated with an unaffiliated third party and may be costly and difficult to terminate.
The Investment Management Agreement that Blue Capital Reinsurance Holdings will enter into with the Investment Manager upon the completion of this offering was negotiated between related parties, and although approved by our board of directors, its terms, including fees payable, may not be as favorable to us as if this agreement had been negotiated with an unaffiliated third party. Various potential and actual conflicts of interest may arise from the activities of the Investment Manager by virtue of the fact that the Investment Manager is controlled by Montpelier.
Similarly, the Underwriting and Insurance Management Agreement that Blue Capital Reinsurance Holdings and Blue Capital Re will enter into with the Reinsurance Manager upon the completion of this offering was negotiated between related parties, and although approved by our board of directors, its terms, including fees payable, may not be as favorable to us as if it had been negotiated with an unaffiliated third party. Various potential and actual conflicts of interest may arise from the activities of the Reinsurance Manager by virtue of the fact that the Reinsurance Manager is controlled by Montpelier. The Reinsurance Manager will not assume any responsibility other than provision of the services called for under the Underwriting and Insurance Management Agreement.
We generally may not terminate either the Investment Management Agreement or the Underwriting and Insurance Management Agreement until the fifth anniversary of the completion of this offering, whether or not the Managers’ performance results are satisfactory, and under certain circumstances we will have to pay a termination fee if either the Investment Management Agreement or the Underwriting and Insurance Management Agreement is terminated or not renewed. We may not amend or modify any provision of either the Investment Management Agreement or the Underwriting and Insurance Management Agreement without the prior written consent of the applicable Manager.
Under both the terms of the Investment Management Agreement and the terms of the Underwriting and Insurance Management Agreement, the applicable Manager (and any person to whom the applicable Manager has delegated or sub-contracted any of its functions) will not be liable for any losses except to the extent such losses are determined to be the direct result of an act or omission of the applicable Manager that constitutes gross negligence, fraud, dishonesty or wilful misconduct of the applicable Manager.
In addition, we generally must indemnify the applicable Manager and its affiliates, directors, officers, employees, agents, successors and permitted assigns for, from and against losses (1) arising out of or relating to any demand, charge or claim in respect of acts, omissions, transactions, duties, obligations or responsibilities or (2) arising out of any acts or omissions by us arising out of the Investment Management Agreement or the Underwriting and Insurance Management Agreement, as applicable, of the applicable Manager and its affiliates, directors, officers, employees, agents, successors and permitted assigns. See “Certain Relationships and Related Party Transactions—Service Agreements with Montpelier—Investment Management Agreement” and “Certain Relationships and Related Party Transactions—Service Agreements with Montpelier—Underwriting and Insurance Management Agreement” for further discussion about our contractual arrangements with the Managers.
As neither of the Managers is registered with or regulated by U.S. regulators, shareholders may not be afforded the protections that they would otherwise expect.
Although the Managers are regulated by the Bermuda Monetary Authority, neither of the Managers is authorized or registered as a commodity pool operator or commodity trading adviser in accordance with the provisions of the U.S. Commodity Exchange Act, nor subject to the regulation of the U.S. Commodity Futures Trading Commission thereunder or under the National Futures Association rules. In addition, neither of the Managers is currently registered with the SEC as an investment adviser under the Investment Advisers Act of 1940. Therefore, you may not be afforded the protections you may otherwise expect.
Risks Related to Taxation
We may be treated as a PFIC, in which case a U.S. holder of our common shares would be subject to disadvantageous rules under U.S. federal income tax laws.
We will be treated as a “passive foreign investment company” (which we also refer to as a “PFIC”) for U.S. federal income tax purposes in any taxable year for which either (1) at least 75% of our gross income
| 30 |
consists of certain types of “passive income” or (2) at least 50% of the average value of our assets produce, or are held for the production of, “passive income.” Unless an exception applies, “passive income” includes dividends, interest, rents and royalties. If we are treated as a PFIC in any taxable year, U.S. holders of our common shares would be subject to unfavorable U.S. federal income tax treatment, including that any dividends we pay with respect to our common shares would not be “qualified dividends” eligible to be taxed to individuals at preferential tax rates. We do not believe that we will be a PFIC in 2013 or in any future year. However, this is not entirely clear and the U.S. Internal Revenue Service (which we refer to as the “IRS”) could take the position that we are a PFIC. Moreover, PFIC classification is a factual determination made annually, and even if we are not a PFIC in 2013, we could become a PFIC in later years. Accordingly, we cannot assure you that we will not be treated as a PFIC for 2013 or for any future year. Please see “Tax Considerations—U.S. Federal Income Tax Considerations—Taxation of U.S. Holders—PFIC Status and Significant Tax Consequences” for a more comprehensive discussion regarding our status as a PFIC and the tax consequences to U.S. holders of our common shares if we are treated as a PFIC.
We may be treated as a CFC and we might be subject to the rules for related person insurance income, and in either case this may subject a U.S. holder of our common shares to disadvantageous rules under U.S. federal income tax laws.
CFC. We will be treated as a “controlled foreign corporation” (which we also refer to as a “CFC”) for U.S. federal income tax purposes if, on any day of our taxable year, our 10% U.S. Shareholders (as defined below) own (directly, indirectly through foreign entities or by attribution by application of certain constructive ownership rules) more than 25% of the total combined voting power of all classes of our voting shares, or more than 25% of the total value of all of our shares. A “10% U.S. Shareholder” is a U.S. person who owns (directly, indirectly through foreign entities or constructively) at least 10% of the total combined voting power of our voting shares, including any indirect voting power by virtue of concurrent ownership of shares in Montpelier Re Holdings Ltd. If we are a CFC, each 10% U.S. Shareholder must annually include in its income its pro rata share of our “subpart F income,” even if no distributions are made. Because of the provisions in our organizational documents that limit voting power and other factors, we believe it is unlikely that any U.S. person who acquires our common shares in this offering will become a 10% U.S. Shareholder. However, because of the complexity of the attribution rules contained in the U.S. Internal Revenue Code of 1986, as amended (which we refer to as the “Code”), the uncertainty of the effectiveness of these voting restrictions and the possibility that a U.S. person may be treated as owning 10% or more of the total voting power of all classes of voting shares of the Company, in part through his or her ownership of Montpelier Re Holdings Ltd., we cannot assure you that this will be the case.
Related Person Insurance Income. If (1) 20% or more of our gross income in any taxable year is attributable to insurance or reinsurance policies of which the direct or indirect insureds are direct or indirect U.S. shareholders of us (regardless of the number of shares owned by those shareholders) or persons related to such U.S. shareholders and (2) direct or indirect insureds, whether or not U.S. persons, and persons related to such insureds own directly or indirectly 20% or more of the voting power or value of our shares, any U.S. person who owns any shares directly or indirectly on the last day of the taxable year would most likely be required to include its allocable share of our related person insurance income for the taxable year in its income, even if no distributions are made. We believe it is not likely that these conditions will be satisfied. However, we cannot assure you that this will be the case. Consequently, we cannot assure you that a person who is a direct or indirect U.S. shareholder will not be required to include amounts in its income in respect of related person insurance income (which we refer to as “RPII”) in any taxable year.
See “Tax Considerations—U.S. Federal Income Tax Considerations—Taxation of U.S. Holders—Controlled Foreign Corporation Status and Related Person Insurance Income” for a more comprehensive discussion regarding our status as a CFC and the tax consequences to U.S. holders of our common shares if we are treated as a CFC or if the RPII inclusion rules apply.
U.S. tax-exempt organizations who own our shares may recognize unrelated business taxable income.
A U.S. tax-exempt organization may recognize unrelated business taxable income if we are a CFC, as discussed above, and the organization is a 10% U.S. Shareholder, or if the RPII inclusion rules above apply. U.S. tax-exempt organizations should consult their tax advisors regarding the risk of recognizing unrelated business taxable income as a result of the ownership of our shares.
| 31 |
We may become subject to income tax in one or more countries, including the United States, which could materially reduce our after-tax returns and the value of our shares.
We currently intend to conduct substantially all of our operations in Bermuda in a manner such that we will not be engaged in a trade or business in the United States. However, because there is no definitive authority regarding activities that constitute being engaged in a trade or business in the United States for U.S. federal income tax purposes, we cannot assure you that the IRS will not contend, perhaps successfully, that we are engaged in a trade or business in the United States. A foreign corporation deemed to be so engaged would be subject to U.S. federal income tax, as well as branch profits tax, on its income that is treated as effectively connected with the conduct of that trade or business unless the corporation is entitled to relief under an applicable tax treaty.
In addition, the U.S. Congress has discussed legislation intended to eliminate certain perceived tax advantages of Bermuda reinsurers and has from time to time considered proposals that, if adopted, would adversely impact our operations.
We could become subject to income tax in one or more countries, including the United States, as a result of activities performed by us, adverse developments or changes in law, contrary conclusions by the relevant tax authorities or other causes. The imposition of any of these income taxes could materially reduce our post-tax returns available for distributions on, and consequently the value of, our common shares.
We may be subject to tax withholding under FATCA, which may reduce investment returns and distributions to shareholders.
Sections 1471 through 1474 of the Code, commonly referred to as “FATCA,” impose a new reporting regime and a 30% withholding tax (which we refer to as a “FATCA Withholding”) with respect to certain payments to a non-U.S. entity that does not comply with FATCA. FATCA will be phased in beginning in 2014.
The IRS has not yet provided final guidance regarding compliance with FATCA. If we are not treated as compliant with FATCA, we may be subject to FATCA Withholding on all, or a portion of all, payments received by us, directly or indirectly, from U.S. sources or in respect of U.S. assets, including the gross proceeds on the sale or disposition of certain U.S. assets. Any such withholding imposed on us would reduce the amounts available to us to make payments to our shareholders.
In addition, shareholders may be required to provide certain information to us, which we may have to report to the IRS, to avoid FATCA Withholding on certain amounts paid by us to our shareholders. If an amount in respect of FATCA Withholding is deducted or withheld on a payment made by us to shareholders, we will not pay additional amounts as a result of this deduction or withholding. As a result, shareholders may receive a smaller payment from us than expected.
FATCA is particularly complex and its application to us is uncertain at this time. You should consult your own tax adviser to obtain a more detailed explanation of FATCA and to learn how this legislation might affect you in your particular circumstances.
Reduced U.S. federal income tax rates for qualified dividend income may not be available in the future.
If our common shares are listed on the New York Stock Exchange and we are not a PFIC, then under current U.S. law, dividends paid on our common shares to U.S. individual shareholders should qualify as “qualified dividend income” and be eligible for reduced U.S. federal income tax rates. The U.S. Congress has, in the past, considered legislation that would exclude shareholders of foreign corporations from this preferential U.S. federal income tax treatment unless either (1) the corporation is organized or created under the laws of a country that has entered into a “comprehensive income tax treaty” with the United States or (2) the stock of such corporation is readily tradable on an established securities market in the United States and the corporation is organized or created under the laws of a country that has a “comprehensive income tax system” that the U.S. Secretary of the Treasury determines is satisfactory for this purpose. We would likely not satisfy either of these tests and, accordingly, if this or similar legislation were to become law, individual U.S. shareholders would no longer qualify for reduced U.S. federal income tax rates on dividends paid by us.
| 32 |
We may become subject to taxes in Bermuda after March 31, 2035, which may have a material adverse effect on our financial condition.
The Minister of Finance of Bermuda, under the Exempted Undertaking Tax Protection Act 1966, as amended, has exempted us and our Bermuda-domiciled subsidiaries from all local income, withholding and capital gains taxes until March 31, 2035. At the present time, none of these taxes are levied in Bermuda. We cannot assure you that we will not be subject to any Bermuda tax after March 31, 2035.
Risks Related to Our Common Shares and This Offering
There is no existing market for our shares and we do not know if one will develop, which could impede your ability to sell your shares or depress the market price of our shares.
Prior to this offering, there has not been a public market for our common shares. We cannot predict the extent to which investor interest in our common shares will lead to the development of an active trading market on the New York Stock Exchange or how liquid that market might become. If an active trading market does not develop, you may have difficulty selling any of our common shares that you buy. The initial public offering price for our common shares may not be indicative of prices that will prevail in the open market following this offering. Consequently, you may not be able to sell our common shares at prices equal to or greater than the price you paid in this offering or at all.
The price of our common shares may fluctuate significantly and you could lose all or part of your investment.
Volatility in the market price of our shares may prevent you from being able to sell your common shares at or above the price you paid for your common shares in this offering. The market price for our shares could fluctuate significantly for various reasons, including:
| • | catastrophes that may specifically impact us or are perceived by investors as impacting the insurance and reinsurance market in general; |
| • | our operating and financial performance and prospects; |
| • | our quarterly or annual earnings or those of other companies in our industry; |
| • | exposure to capital market risks related to changes in interest rates, realized investment losses, credit spreads, equity prices, foreign exchange rates and performance of insurance-linked investments; |
| • | our creditworthiness, financial condition, performance and prospects and those of the Managers and Montpelier; |
| • | our dividend policy and whether dividends on common shares have been, and are likely to be, declared and paid from time to time; |
| • | actual or anticipated growth rates relative to our competitors; |
| • | perceptions of the investment opportunity associated with our common shares relative to other investment alternatives, including investment opportunities in Montpelier or affiliates of Montpelier; |
| • | speculation by the investment community regarding our business; |
| • | future announcements concerning our business or our competitors’ businesses; |
| • | the public’s reaction to our press releases, other public announcements and filings with the SEC; |
| • | market and industry perception of our success, or lack thereof, in pursuing our strategy; |
| • | strategic actions by us or our competitors, such as acquisitions, restructurings, significant contracts or joint ventures; |
| • | changes in government regulation; |
| • | potential characterization of us as an investment company or a PFIC; |
| • | general market, economic and political conditions; |
| • | changes in conditions or trends in our industry, geographies or customers; |
| 33 |
| • | changes in accounting standards, policies, guidance, interpretations or principles; |
| • | arrival and departure of key personnel; |
| • | the number of shares to be publicly traded after this offering; |
| • | sales of shares by us, Montpelier, our directors or members of our management team; and |
| • | adverse resolution of litigation against us. |
In addition, stock markets, including the New York Stock Exchange, have experienced price and volume fluctuations that have affected and continue to affect the market prices of equity securities issued by many companies, including companies in our industry. In the past, some companies that have had volatile market prices for their securities have been subject to class action or derivative lawsuits. The filing of a lawsuit against us, regardless of the outcome, could have a negative effect on our business, as it could result in substantial legal costs and a diversion of management’s attention and resources.
As a result of the factors described above, investors in our common shares may not be able to resell their shares at or above the initial public offering price or may not be able to resell them at all. These market and industry factors may materially reduce the market price of our shares, regardless of our operating performance. In addition, price volatility may be greater if the public float and the trading volume of our shares are low.
For as long as we are an emerging growth company, we will not be required to comply with certain reporting requirements, including those relating to accounting standards and disclosure about our executive compensation, that apply to other public companies.
We are an “emerging growth company,” as defined in Section 2(a) of the Securities Act. We have in this prospectus taken advantage of, and we plan in future filings with the SEC to continue to take advantage of, certain exemptions from various reporting requirements that are applicable to public companies that are not “emerging growth companies,” including not being required to comply with the auditor attestation requirements of Section 404(b) of Sarbanes-Oxley, reduced disclosure obligations regarding executive compensation in our periodic reports and proxy statements and exemptions from the requirements of holding a non-binding advisory vote on executive compensation and of shareholder approval of any golden parachute payments not previously approved. We do not know if some investors will find our common shares less attractive as a result of our taking advantage of certain of these exemptions. The result may be a less active trading market for our common shares and our share price may be more volatile.
We may take advantage of these reporting exemptions until we are no longer an “emerging growth company.” We will continue to be an emerging growth company until the earliest to occur of (1) the last day of the fiscal year during which we had total annual gross revenues of at least $1 billion (as indexed for inflation), (2) the last day of the fiscal year following the fifth anniversary of the date of our initial public offering under this prospectus, (3) the date on which we have, during the previous three-year period, issued more than $1 billion in non-convertible debt and (4) the date on which we are deemed to be a “large accelerated filer,” as defined under the Exchange Act.
We will incur significant costs as a result of operating as a public company, and our management will be required to devote substantial time to complying with public company regulations.
As a public company with SEC reporting, regulatory and stock exchange listing requirements, we will incur additional legal, accounting, compliance and other expenses. After completion of this offering, we will be obligated to file with the SEC annual and quarterly information and other reports required by the Exchange Act, and therefore will need to have the ability to prepare financial statements that are compliant with all SEC reporting requirements on a timely basis. In addition, we will be subject to other reporting and corporate governance requirements, including certain requirements of the New York Stock Exchange and certain provisions of Sarbanes-Oxley and the regulations promulgated thereunder, which will impose significant compliance obligations upon us.
Sarbanes-Oxley and the Dodd-Frank Wall Street Reform and Consumer Protection Act of 2010, as well as new rules subsequently implemented by the SEC and the New York Stock Exchange, have increased regulation of, and imposed enhanced disclosure and corporate governance requirements on, public companies. Our efforts to comply with these evolving laws, regulations, and standards will cost money and divert management’s time and attention from revenue-generating activities.
| 34 |
We may not be successful in implementing these requirements, and implementing them could materially adversely affect our business. In addition, if we fail to implement the required controls with respect to our internal accounting and audit functions, our ability to report our results of operations on a timely and accurate basis could be impaired. If we do not implement the required controls in a timely manner or with adequate compliance, we might be subject to sanctions or investigation by regulatory authorities, such as the SEC or the New York Stock Exchange. Any such action could harm our reputation and the confidence of investors in, and clients of, our company and could negatively affect our business and cause the price of our shares to decline.
Failure to maintain effective internal controls in accordance with Sarbanes-Oxley could have a material adverse effect on our business and share price.
As a public company with SEC reporting obligations, we will be required to document and test our internal control procedures to satisfy the requirements of Section 404(b) of Sarbanes-Oxley, which will require annual assessments by management of the effectiveness of our internal control over financial reporting. We are an emerging growth company, and thus we are exempt from the auditors’ attestation requirement of Section 404 of Sarbanes-Oxley until such time as we no longer qualify as an emerging growth company. Regardless of whether we qualify as an emerging growth company, we will still need to implement substantial control systems and procedures in order to satisfy the reporting requirements under the Exchange Act and applicable requirements, among other items.
During the course of our assessment, we may identify deficiencies that we are unable to remediate in a timely manner. Testing and maintaining our internal control over financial reporting may also divert management’s attention from other matters that are important to the operation of our business. We may not be able to conclude on an ongoing basis that we have effective internal control over financial reporting in accordance with Section 404(b) of Sarbanes-Oxley. If we conclude that our internal control over financial reporting is not effective, we cannot be certain as to the timing of completion of our evaluation, testing and remediation actions or its effect on our operations because there is presently no precedent available by which to measure compliance adequacy. Moreover, any material weakness or other deficiencies in our internal control over financial reporting may impede our ability to file timely and accurate reports with the SEC. Any of the above could cause investors to lose confidence in our reported financial information or our common share listing on the New York Stock Exchange to be suspended or terminated, which could have a negative effect on the trading price of our shares.
If the ownership of our common shares continues to be concentrated with Montpelier, Montpelier will continue to have substantial control over us, which will limit your ability to influence corporate matters and may result in conflicts of interest.
Following the completion of this offering and the concurrent private placement, affiliates of Montpelier will own approximately 29% of our outstanding shares, or 26% if the underwriters’ option to purchase additional shares is fully exercised. As a result, Montpelier will have a significant minority interest and therefore will exert considerable influence over matters presented to our shareholders for approval, including the election of directors and change of control transactions. Montpelier will have the right to nominate two out of our five directors (or, if our board consists of more than five directors, no less than 40% of the total board seats at any given time), until the later of the date on which (1) Montpelier sells any of its common shares and (2) Montpelier owns less than 5% of our common shares. This control may delay, deter or prevent acts that would be favored by our other shareholders, as the interests of Montpelier may not always coincide with the interests of our other shareholders. In particular, Montpelier has interests in us by virtue of our contracts with the Managers (see “Certain Relationships and Related Party Transactions” for a description of these contracts). Montpelier may seek to cause us to take courses of action that, in its judgment, could enhance its interests or its investment in us, but which might involve risks to our other shareholders or adversely affect us or our other shareholders, including investors in this offering. In addition, this concentration of share ownership may adversely affect the trading price of our shares because investors may perceive disadvantages in owning shares in a company with a significant shareholder.
Future sales or the possibility of future sales of a substantial amount of our common shares may depress the price of our shares.
Our memorandum of association will authorize us to issue 100,000,000 common shares, of which 8,750,000 shares will be outstanding upon completion of this offering and the concurrent private placement. This number
| 35 |
includes 6,250,000 shares that we are selling in this offering, which may be resold immediately in the public market unless such shares are purchased by “affiliates” as that term is defined in Rule 144 under the Securities Act.
Of the 8,750,000 shares that will be outstanding upon completion of this offering and the concurrent private placement, 2,500,000, or 29%, will be held by Montpelier and, subject to the lock-up agreement between Montpelier Reinsurance Ltd. and the underwriters described in “Underwriting,” may be sold into the market in accordance with Rule 144 under the Securities Act. See “Shares Eligible For Future Sale.” In addition, upon expiration of the lock-up agreements, Montpelier has the ability to require us to register the 2,500,000 shares held by it pursuant to a shareholder and registration rights agreement described in “Certain Relationships and Related Party Transactions—Shareholder and Registration Rights Agreement.”
We cannot predict the size of future issuances or sales of our common shares or the effect, if any, that future issuances and sales of our common shares will have on the market price of our shares. Issuances or sales of substantial amounts of our shares, or the perception that such issuances or sales could occur, may adversely affect the prevailing market price for our shares.
Our bye-laws and provisions of Bermuda law may impede or discourage a change of control transaction, which could deprive our investors of the opportunity to receive a premium for their shares.
Our bye-laws and provisions of Bermuda law to which we are subject contain provisions that could discourage, delay or prevent “change of control” transactions or changes in our board of directors and management that certain shareholders may view as beneficial or advantageous. These provisions include, among others:
| • | our board of directors will be divided into three classes, with each class serving for a staggered three-year term, which prevents shareholders from electing an entirely new board of directors at an annual meeting; |
| • | the total voting power of any U.S. person owning more than 9.5% of our common shares will be reduced to 9.5% of the total voting power of our common shares (see “—The voting rights of holders of our common shares are limited”); |
| • | our board of directors has the authority to issue preferred shares without shareholder approval, which could be used to dilute the ownership of a potential hostile acquiror; |
| • | our board of directors may decline to record the transfer of any common shares on our share register if they believe that (1) registration of the transfer is required under any federal or state securities law or under the laws of any other jurisdiction and the registration has not yet been effected or (2) such transfer is likely to expose us to adverse tax consequences or materially adverse legal or regulatory treatment in any jurisdiction; |
| • | our shareholders may only remove directors for cause, or for other reasons set out in our bye-laws (e.g., unsound mind); |
| • | there are advance notice requirements for shareholders with respect to director nominations and actions to be taken at annual meetings; and |
| • | under Bermuda law, for so long as Blue Capital Re is registered under the Insurance Act, the Bermuda Monetary Authority may object to a person holding more than 10% of our common shares if it appears to the Bermuda Monetary Authority that the person is not or is no longer fit and proper to be such a holder (see “—There are regulatory limitations on the ownership and transfer of our common shares”). |
The foregoing factors, as well as the significant share ownership by Montpelier, could impede a merger, takeover or other business combination, which could reduce the market value of our shares. See “Description of Share Capital.”
The voting rights of holders of our common shares are limited.
Our bye-laws provide that, if, and so long as, any U.S. person beneficially owns or is deemed to beneficially own directly, indirectly or constructively (within the meaning of Section 958 of the Code), more than 9.5% of our common shares with respect to any matter (including election of directors), the voting rights
| 36 |
attached to these common shares will be reduced so that such person may only exercise, and is attributed, no more than 9.5% of the total voting rights. In addition, our bye-laws provide that our board of directors may determine that certain shares shall not carry voting rights or shall have reduced voting rights to the extent that our board of directors reasonably determines is necessary to avoid any adverse tax consequences or materially adverse legal or regulatory treatment. The shares being sold to Montpelier Reinsurance Ltd. in the concurrent private placement are not subject to these adjustments even though these shares represent more than 9.5% of our voting power because Montpelier Reinsurance Ltd. is not a U.S. Person.
We may require our shareholders to sell us their common shares.
Under our bye-laws and subject to Bermuda law, we have the option, but not the obligation, to require a shareholder to sell some or all of its common shares to us at fair market value (which would be based upon the average closing price of our shares as defined under our bye-laws) if our board of directors reasonably determines, in good faith based on an opinion of counsel, that share ownership, directly, indirectly or constructively, by such shareholder is likely to result in adverse tax, regulatory or legal consequences to us, certain of our other shareholders or our subsidiaries.
Bermuda law differs from the laws in effect in the U.S. and may afford less protection to holders of our shares.
We are organized under the laws of Bermuda. As a result, our corporate affairs are governed by the Companies Act, which differs in some material respects from laws typically applicable to U.S. corporations and shareholders, including the provisions relating to interested directors, amalgamations, mergers and acquisitions, takeovers, shareholder lawsuits and indemnification of directors. Generally, the duties of directors and officers of a Bermuda company are owed to the company only. Shareholders of Bermuda companies typically do not have rights to take action against directors or officers of the company and may only do so in limited circumstances. Class actions are not available under Bermuda law. The circumstances in which derivative actions may be available under Bermuda law are substantially more proscribed and less clear than they would be to shareholders of U.S. corporations. The Bermuda courts, however, would ordinarily be expected to permit a shareholder to commence an action in the name of a company to remedy a wrong to the company where the act complained of is alleged to be beyond the corporate power of the company or illegal, or would result in the violation of the company’s memorandum of association or bye-laws. Furthermore, consideration would be given by a Bermuda court to acts that are alleged to constitute a fraud against the minority shareholders or, for instance, where an act requires the approval of a greater percentage of the company’s shareholders than that which actually approved it.
When the affairs of a company are being conducted in a manner that is oppressive or prejudicial to the interests of some shareholders, one or more shareholders may apply to the Supreme Court of Bermuda, which may make such order as it sees fit, including an order regulating the conduct of the company’s affairs in the future or ordering the purchase of the shares of any shareholders by other shareholders or by the company. Additionally, under our bye-laws and as permitted by Bermuda law, each shareholder has waived any claim or right of action against our directors or officers for any action taken by directors or officers in the performance of their duties, except for actions involving fraud or dishonesty. In addition, the rights of holders of our common shares and the fiduciary responsibilities of our directors under Bermuda law are not as clearly established as under statutes or judicial precedent in existence in jurisdictions in the United States, particularly the State of Delaware. Therefore, holders of our common shares may have more difficulty protecting their interests than would shareholders of a corporation incorporated in a jurisdiction within the United States.
There are regulatory limitations on the ownership and transfer of our common shares.
Common shares may be offered or sold in Bermuda only in compliance with the provisions of the Companies Act and the Bermuda Investment Business Act 2003, which regulates the sale of securities in Bermuda. In addition, the Bermuda Monetary Authority must approve all issues and transfers of shares of a Bermuda exempted company. However, the Bermuda Monetary Authority has, pursuant to its statement of June 1, 2005, given its general permission under the Exchange Control Act 1972 (and related regulations) for the issue and free transfer of our common shares to and among persons who are non-residents of Bermuda for exchange control purposes as long as our common shares are listed on an appointed stock exchange, which includes the New York Stock Exchange. This general permission would cease to apply if we were to cease to be listed on the New York Stock Exchange.
| 37 |
Notwithstanding the above general permission, we have applied for and received permission from the Bermuda Monetary Authority, subject to our common shares being listed on an appointed stock exchange (which includes the New York Stock Exchange), to issue, grant, create, sell and transfer freely any of our shares, stock, bonds, notes (other than promissory notes), debentures, debenture stock, units under a unit trust scheme, shares in an oil royalty, options, warrants, coupons, rights and depository receipts to and among persons who are either resident or non-resident of Bermuda for exchange control purposes.
The Insurance Act requires that, in respect of a company whose shares are listed on a stock exchange recognized by the Bermuda Monetary Authority, any person who becomes a holder of at least 10%, 20%, 33% or 50% of the common shares of an insurance or reinsurance company or its parent company must notify the Bermuda Monetary Authority in writing within 45 days of becoming such a holder or 30 days from the date they have knowledge of having such a holding, whichever is later. This requirement will apply to us as long as our shares are listed on the New York Stock Exchange or the Bermuda Stock Exchange. If our shares are no longer listed on the New York Stock Exchange or the Bermuda Stock Exchange or another exchange recognized by the Bermuda Monetary Authority, the Bermuda Monetary Authority may, by written notice, object to a person holding 10%, 20%, 33% or 50% of our common shares if it appears to the Bermuda Monetary Authority that the person is not fit and proper to be such a holder. The Bermuda Monetary Authority may require the holder to reduce its shareholding in us and may direct, among other things, that the voting rights attaching to its shares shall not be exercisable. A person that does not comply with such a notice or direction from the Bermuda Monetary Authority will be guilty of an offense. In addition, we will deliver to and file a copy of this prospectus with the Registrar of Companies in Bermuda in accordance with Bermuda law.
Blue Capital Re is also required to notify the Bermuda Monetary Authority in writing in the event any person has become or has ceased to be a controller or an officer of it, an officer being a director, chief executive or senior executive performing duties of underwriting, actuarial, risk management, compliance, internal audit, finance or investment matters.
Except in connection with the settlement of trades or transactions entered into through the facilities of the New York Stock Exchange, our board of directors may generally require any shareholder or any person proposing to acquire our shares to provide the information required under our bye-laws. If any such shareholder or proposed acquiror does not provide such information, or if our board of directors has reason to believe that any certification or other information provided pursuant to any such request is inaccurate or incomplete, our board of directors may decline to register any transfer or to effect any issuance or purchase of shares to which such request is related.
Our shareholders may have difficulty effecting service of process on us or enforcing judgments against us in the United States.
We are incorporated pursuant to the laws of Bermuda and are headquartered in Bermuda. In addition, some of our directors and some of our officers reside outside the United States and our assets, and a substantial portion of the assets of such persons, are located in jurisdictions outside the United States. As such, we have been advised that there is doubt as to whether:
| • | a holder of our common shares would be able to enforce, in the courts of Bermuda, judgments of U.S. courts based upon the civil liability provisions of the U.S. federal securities laws; and |
| • | a holder of our common shares would be able to bring an original action in the Bermuda courts to enforce liabilities against us or our directors and officers, as well as the experts named in this prospectus, who reside outside the United States based solely upon U.S. federal securities laws. |
Further, there is no treaty in effect between the United States and Bermuda providing for the enforcement of judgments of U.S. courts, and there are grounds upon which Bermuda courts may not enforce judgments of U.S. courts. Because judgments of U.S. courts are not automatically enforceable in Bermuda, it may be difficult for a holder of our shares to recover against us based upon such judgments.
| 38 |
SPECIAL NOTE REGARDING FORWARD-LOOKING STATEMENTS
This prospectus contains forward-looking statements. These statements can be identified by the fact that they do not relate strictly to historical or current facts. You can identify forward-looking statements in this prospectus by the use of words such as “anticipates,” “estimates,” “expects,” “intends,” “plans” and “believes,” and similar expressions or future or conditional verbs such as “will,” “should,” “would,” “may” and “could.” These forward-looking statements include, among others, statements relating to our future financial performance, our business prospects and strategy, our dividend policy and expected dividend payout, anticipated financial position, target return on equity, liquidity and capital needs and other similar matters. These forward-looking statements are based on management’s current expectations and assumptions about future events, which are inherently subject to uncertainties, risks and changes in circumstances that are difficult to predict.
Our actual results may differ materially from those expressed in, or implied by, the forward-looking statements included in this prospectus as a result of various factors, including, among others:
| • | the fact that we have no operating history; |
| • | the possibility of severe or unanticipated losses from natural and man-made catastrophes, including those that may result from changes in climate conditions, including global temperatures and expected sea levels; |
| • | the effectiveness of our loss limitation methods; |
| • | our dependence on our Chief Executive Officer and interim Chief Financial Officer and the Managers; |
| • | our ability to effectively execute our business plan and any new ventures we may enter into; |
| • | acceptance of our business strategy, security and financial condition by regulators, brokers and (re)insureds; |
| • | failure by either of the Managers or any other service provider to carry out its obligations to us in accordance with the terms of its appointment; |
| • | conflicts of interest that could result from our relationships and potential overlaps in business with Montpelier and its affiliates; |
| • | the cyclical nature of the insurance and reinsurance business; |
| • | the availability of capital and financing, including our ability to raise more equity capital and our ability to release capital from existing obligations to redeploy annually; |
| • | the levels of new and renewal business achieved; |
| • | the availability of opportunities to increase writings in our core property and specialty insurance and reinsurance lines of business and in specific areas of the casualty reinsurance market and our ability to capitalize on those opportunities; |
| • | the inherent uncertainty of our risk management process, which is subject to, among other things, industry loss estimates and estimates generated by modeling techniques; |
| • | accuracy of those estimates and judgments used in the preparation of our financial statements, including those related to revenue recognition, insurance and other reserves, reinsurance recoverables, investment valuations, intangible assets, taxes, contingencies and litigation which, for a new reinsurance company like us, are even more difficult to make than those made in a mature company because of limited historical information; |
| • | the inherent uncertainties of establishing reserves for loss and loss adjustment expenses and unanticipated adjustments to premium estimates; |
| • | changes in the availability, cost or quality of reinsurance or retrocessional coverage; |
| • | general economic and market conditions, including inflation, volatility in the credit and capital markets, interest rates and foreign currency exchange rates, and conditions specific to the insurance and reinsurance markets in which we operate; |
| 39 |
| • | the effect on our investment portfolio of changing financial market conditions including inflation, interest rates, liquidity and other factors; |
| • | changes in and the impact of governmental legislation or regulation, including changes in tax laws in the jurisdictions where we conduct business; |
| • | statutory or regulatory developments, including as to tax policy and reinsurance and other regulatory matters such as the adoption of proposed legislation that would affect Bermuda-headquartered companies or Bermuda-based insurers or reinsurers; |
| • | potential characterization of us as an investment company or a PFIC; |
| • | the amount and timing of reinsurance recoverables and reimbursements we actually receive from our reinsurers; |
| • | the overall level of competition, and the related supply and demand dynamics in our markets relating to growing capital levels in our industry; |
| • | declining demand due to increased retentions by cedants and other factors; |
| • | acts of terrorism, political unrest, outbreak of war and other hostilities or other non-forecasted and unpredictable events; |
| • | unexpected developments concerning the small number of insurance and reinsurance brokers upon whom we rely for a large portion of revenues; |
| • | the timing of loss payments being faster or the receipt of reinsurance recoverables being slower than we anticipate; |
| • | operational risks, including the risk of fraud and employee errors and omissions, as well as technology breaches or failures; |
| • | our dependence as a holding company upon dividends or distributions from our operating subsidiaries; |
| • | changes in accounting principles or the application of such principles by regulators; |
| • | the impact of foreign currency fluctuations; and |
| • | other risks and uncertainties discussed in “Risk Factors” and elsewhere in this prospectus. |
Accordingly, you should read this prospectus completely and with the understanding that our actual future results may be materially different from what we expect.
Forward-looking statements speak only as of the date of this prospectus. Except as expressly required under federal securities laws and the rules and regulations of the SEC, we do not have any obligation, and do not undertake, to update any forward-looking statements to reflect events or circumstances arising after the date of this prospectus, whether as a result of new information or future events or otherwise. You should not place undue reliance on the forward-looking statements included in this prospectus or that may be made elsewhere from time to time by us, or on our behalf. All forward-looking statements attributable to us are expressly qualified by these cautionary statements.
| 40 |
We estimate that the net proceeds to us from the sale of 6,250,000 common shares in this offering and the sale of 2,500,000 common shares in the concurrent private placement will be approximately $174.0 million, at the initial public offering price of $20.00 per share (the price set forth on the front cover page of this prospectus) and after deducting estimated offering expenses payable by us. This amount includes $50.0 million to be received from the concurrent private placement to Montpelier Reinsurance Ltd. If the underwriters fully exercise their option to purchase additional shares, we estimate that we would receive additional net proceeds of $18.75 million, at the initial public offering price of $20.00 per share (the price set forth on the front cover page of this prospectus). Our share of the offering expenses is capped at $1 million, with the excess to be reimbursed by Montpelier. Montpelier will also reimburse us for the underwriting discounts in connection with this offering and the exercise (if any) of the underwriters’ option to purchase additional shares. We will not pay any discounts or commissions with respect to shares that are sold to Montpelier Reinsurance Ltd. in the concurrent private placement.
We expect to use the net proceeds from this offering for general corporate purposes to implement our business strategy in accordance with our underwriting guidelines. In particular, we will use the net proceeds to provide, among other things, fully collateralized reinsurance and to engage in hedging and investment activities. We expect to deploy most of the net proceeds of this offering and the concurrent private placement during the nine-month period following the completion of this offering, and we will retain the remainder of the proceeds, which we expect will be sufficient to fund our ongoing operations for at least 15 months following the completion of this offering and, if necessary, to fund the quarterly dividend, if any, in whole or in part, for the first quarter of 2014. We anticipate being able to identify a sufficient number of reinsurance opportunities to enable us to deploy most of our capital on favorable terms during the nine-month period following the completion of this offering, but we cannot assure you that we will be able to do so. See “Business—Our Strategy” and “Business—Our Underwriting Guidelines” for a more detailed description of our business and our underwriting guidelines. We do not currently have any indebtedness and do not expect to use any net proceeds from this offering to repay any indebtedness.
| 41 |
We currently intend to distribute a minimum of 90% of our Distributable Income in the form of cash dividends in order to provide our common shareholders with an attractive annual return on their investment. We currently intend to make distributions through regular quarterly dividend payments for each of the first three fiscal quarters of each fiscal year, followed by a fourth “special” dividend after the end of our fiscal year. Although our year-end net income (if any) will vary from year to year, we expect that in most years the sum of our regular quarterly dividend payments will be less than 90% of our Distributable Income. If this is the case, we intend to declare a special dividend in the following year to distribute an amount that, taken together with the prior fiscal year’s quarterly dividends, will be at least 90% of our Distributable Income for the prior fiscal year. The declaration and payment of a special dividend, if any, may not occur until a significant period of time after the completion of our fiscal year. We currently expect the first quarterly dividend will be paid after completion of the first quarter of 2014, and we expect the amount of this dividend to be approximately $0.30 per share. The actual amount and timing of this payment, if any, remains subject to approval by our board of directors, and we cannot assure you of the timing of this dividend or that the dividend, if it is declared at all, will be $0.30 per share. “Distributable Income,” a non-GAAP measure, means GAAP net income available to common shareholders excluding any non-cash compensation expense, unrealized gains and losses and other non-cash items recorded in net income for the period. Pursuant to our Audit Committee Charter, a majority of our independent directors must approve any adjustments or exclusions to our net income used to calculate Distributable Income.
The declaration of our quarterly and special dividends, if any, and, if declared, the amount of any such dividend, will be subject to the discretion of our board of directors and to the consideration of various additional risks and uncertainties, including those discussed under the headings “Risk Factors” and “Management’s Discussion and Analysis of Financial Condition and Results of Operations” and elsewhere in this prospectus. Our board of directors may take into account a variety of factors when determining whether to declare a dividend and, if declared, the amount of any such dividend, including (1) our financial condition, liquidity, results of operations (including our ability to generate cash flow in excess of expenses and our expected or actual net income), retained earnings and collateral and capital requirements, (2) general business conditions, (3) legal, tax and regulatory limitations, (4) contractual prohibitions and other restrictions and (5) any other factors that our board of directors deems relevant.
We are a holding company that has no substantial operations of our own, and we rely primarily on cash dividends or distributions from our subsidiaries to pay our operating expenses and dividends to shareholders. Furthermore, Blue Capital Re, our wholly owned reinsurance subsidiary, is regulated by the Bermuda Monetary Authority, and the ability of Blue Capital Re to pay dividends to us is limited under Bermuda law and regulations. Blue Capital Re is registered as a Class 3A insurer under the Insurance Act. The Insurance Act, the conditions listed in the insurance license and the approvals issued by the Bermuda Monetary Authority provide that Blue Capital Re is required to maintain a minimum solvency margin valued at $1 million at all times. See “Business—Bermuda Insurance Regulation—Regulatory Framework—Minimum Solvency Margin” for more information. A Class 3A insurer is prohibited from declaring or paying a dividend if it fails to meet, before or after declaration or payment of such dividend, its: (a) requirements under the Companies Act; (b) minimum solvency margin or (c) enhanced capital requirement or minimum liquidity ratio. If a Class 3A insurer fails to meet its minimum solvency margin or minimum liquidity ratio on the last day of any financial year, it is prohibited from declaring or paying any dividends during the next financial year without the approval of the Bermuda Monetary Authority. See “Business—Bermuda Insurance Regulation” for more information.
In addition, under the Companies Act, Blue Capital Reinsurance Holdings, Blue Capital Re and Blue Capital Re ILS each may only declare or pay a dividend if it has no reasonable grounds to believe that (1) it is, or would after the payment be, unable to pay its liabilities as they become due or (2) the realizable value of its assets would be less than its liabilities. See “Business—Certain Bermuda Law Considerations” for more information.
Our ability to pay dividends to our shareholders will depend upon our performance, which depends in turn upon the performance of our subsidiaries’ reinsurance and investment portfolios. We expect that dividends will be made in cash to the extent that cash is available for distribution. However, we may not be able to generate sufficient cash to pay dividends to our shareholders. In addition, our board of directors may change our dividend policy in the future.
Subject to the provisions of the Companies Act, we expect to make distributions by way of dividend from retained earnings or from contributed surplus or otherwise in accordance with the Companies Act and our bye-laws to the extent that our board of directors considers this to be appropriate.
| 42 |
We do not currently have any contractual arrangements, including indebtedness, that prohibit or otherwise restrict our ability to pay dividends to our shareholders or our subsidiaries’ ability to pay dividends to us, but we may enter into contracts or financing arrangements that prohibit or otherwise restrict our ability or the ability of our subsidiaries to pay dividends in the future.
| 43 |
The following sets forth our capitalization as of September 30, 2013:
| • | on an actual basis; and |
| • | on an as adjusted basis to give effect to (1) the sale of 6,250,000 common shares by us in this offering, at the initial public offering price of $20.00 per share, the price set forth on the front cover page of this prospectus, after deducting estimated offering expenses payable by us, and (2) the sale of 2,500,000 common shares by us to Montpelier Reinsurance Ltd. in the concurrent private placement at the initial public offering price of $20.00 per share. |
You should read this table in conjunction with “Use of Proceeds” and “Management’s Discussion and Analysis of Financial Condition and Results of Operations” and our audited consolidated balance sheet and related notes and other financial information included elsewhere in this prospectus.
| September 30, 2013 | ||||||||
| Actual | As Adjusted(1) | |||||||
| (unaudited) | ||||||||
| Shareholders’ equity: | ||||||||
| Common shares, $1.00 par value, 100,000,000 shares authorized (actual), 100,000,000 shares authorized (as adjusted); 51,000 shares issued and outstanding (actual), 8,750,000 shares issued and outstanding (as adjusted)(2) | 51,000 | 8,750,000 | ||||||
| Additional paid in capital | 969,000 | 165,250,000 | ||||||
| Total shareholders’ equity | $ | 1,020,000 | $ | 174,000,000 | ||||
| Total capitalization | $ | 1,020,000 | $ | 174,000,000 | ||||
| (1) | Assumes payment by us of $1 million of the offering expenses. Our share of the offering expenses is capped at $1 million, with the excess to be reimbursed by Montpelier. |
| (2) | As adjusted, excludes the 51,000 common shares issued to Montpelier at $20.00 per share in connection with our formation and capitalization. Concurrently with the completion of this offering and the concurrent private placement, we will repurchase the 51,000 common shares issued to Montpelier for $20.00 per share. |
The table above excludes 937,500 shares that may be purchased by the underwriters to cover sales of our common shares by the underwriters that exceed the number of common shares being sold in this offering, if any.
| 44 |
SELECTED HISTORICAL CONSOLIDATED FINANCIAL DATA
The following tables present selected consolidated financial information of Blue Capital Reinsurance Holdings Ltd. You should read these tables along with “Management’s Discussion and Analysis of Financial Condition and Results of Operations,” “Business” and our audited consolidated balance sheet and the related notes included elsewhere in this prospectus.
The selected consolidated balance sheet data at September 30, 2013 has been derived from our audited consolidated balance sheet included elsewhere in this prospectus. We have no operating or other financial data prior to June 24, 2013.
Since our ability to commence operations is contingent upon our obtaining sufficient equity capital through this offering, all our organizational costs incurred prior to this offering will be incurred and paid directly by Montpelier. We did not incur or pay any expenses during the period from June 24, 2013 to September 30, 2013.
| As of September 30, 2013 | ||||
| Balance Sheet Data (at period end): | ||||
| ASSETS | ||||
| Assets | ||||
| Cash | $ | 1,020,000 | ||
| Total assets | $ | 1,020,000 | ||
| SHAREHOLDER’S EQUITY | ||||
| Commitments and contingencies | — | |||
| Shareholder’s equity | ||||
| Common Shares, $1.00 par value, 100,000,000 shares authorized, 51,000 shares issued and outstanding | $ | 51,000 | ||
| Additional paid in capital | 969,000 | |||
| Total shareholder’s equity | $ | 1,020,000 | ||
| 45 |
MANAGEMENT’S DISCUSSION AND ANALYSIS
OF FINANCIAL CONDITION
AND RESULTS OF OPERATIONS
The following discussion and analysis contains forward-looking statements and involves numerous risks and uncertainties, including those described under the heading “Risk Factors.” Actual results may differ materially from those contained in any forward-looking statements. You should read this discussion and analysis together with our audited consolidated balance sheet and related notes included elsewhere in this prospectus. In this “Management’s Discussion and Analysis of Financial Condition and Results of Operations,” references to the “Company,” “we,” “us” and “our” refer to Blue Capital Reinsurance Holdings Ltd. and its consolidated subsidiaries.
Overview
Limited Historical Operations
We do not have any historical operating performance. Accordingly, there are no meaningful historical financial statements or other operating or financial data with which you can evaluate us or our business.
Our Business
We are a newly formed Bermuda reinsurance holding company seeking primarily to offer collateralized reinsurance in the property catastrophe market. We do not have any material operating history. We will implement our business strategy through our subsidiaries Blue Capital Re and Blue Capital Re ILS. Blue Capital Re will predominantly enter into collateralized reinsurance contracts and may also enter into industry loss warranties in the form of insurance contracts. Blue Capital Re ILS will predominantly conduct hedging and other investment activities, including entering into industry loss warranties in the form of swaps and purchasing catastrophe bonds.
Subsidiaries of Montpelier Re Holdings Ltd. will manage our underwriting decisions under an Investment Management Agreement and an Underwriting and Insurance Management Agreement. We were incorporated under the laws of Bermuda on June 24, 2013. As of the date of this prospectus, we are a wholly owned subsidiary of Montpelier Re Holdings Ltd.
Pricing
Pricing in most reinsurance markets is cyclical in nature. The high level of natural catastrophe loss activity experienced during 2011, along with revisions to vendor catastrophe models, led to improved property catastrophe pricing conditions into 2012. Despite the favorable property catastrophe pricing environment in 2012, overall market conditions became more competitive beginning with the January 2013 renewal season, especially for classes without exposure to U.S. natural catastrophe risk. Further, we believe that overall market conditions became even more competitive during the June 2013 renewal season due to an influx of alternative capital, particularly for those classes with exposure to U.S. natural catastrophe risk.
Key Factors that Will Affect Our Results of Operations
The reinsurance industry is complex and competitive. The factors and conditions that will have the most significant impact on our business include our exposure to losses from catastrophes, the underwriting capacity within the reinsurance industry, our scale, our reputation and the performance of the Managers.
Exposure to Losses from Catastrophes
Since most of the reinsurance contracts we will enter into will provide protection from damages relating to natural and man-made catastrophes, our results of operations will depend, in large part, on the frequency and severity of these catastrophes. In addition, the performance of some of the insurance-linked instruments we may invest in as part of our hedging strategy, such as industry loss warranties and catastrophe bonds, will also depend, in large part, on the frequency and severity of these catastrophe events. We expect that the majority of our claim experience will be the result of low-frequency and high-severity catastrophe events. We believe that, in recent years, the frequency of major weather-related catastrophes has increased, and changes in climate
| 46 |
conditions, primarily global temperatures and expected sea levels, may serve to further increase the severity, and possibly the frequency, of natural catastrophes. Accordingly, our results of operations may be volatile and may vary significantly from quarter to quarter or from year to year, based on the level of insured catastrophic losses occurring around the world.
Underwriting Capacity
The reinsurance industry has historically been cyclical, characterized by periods of strong price competition, also known as a “soft market,” due to excess underwriting capacity, as well as periods of more favorable pricing, also known as a “hard market,” due to limited underwriting capacity. Increased capacity, frequently as a result of favorable pricing, is often provided by new entrants or by the commitment of additional capital by existing reinsurers. Alternative products, such as the collateralized reinsurance contracts that we will write and the other insurance-linked instruments in which we may invest, may also provide increased capacity. The industry’s capacity to write business diminishes as losses are incurred and the industry’s capital is depleted. As the industry’s capacity decreases, a hard market begins, which ultimately attracts additional capacity.
Our Scale
We plan to raise additional equity capital in the future, and our ability to raise this additional capital is a key component of our strategy. With additional equity capital, we hope to increase our activity in the reinsurance business and to spread our fixed costs over a larger capital base. Although some of our costs, such as acquisition costs and the fees payable to the Managers, will not be fixed, our general and administrative costs, which will be a significant component of our total expenses, will largely be fixed (other than the Performance Fee payable to the Reinsurance Manager, which will be included in our general and administrative costs).
Our Reputation
Reputation is a very important factor in the reinsurance industry, and competition for clients in the reinsurance industry is, in part, based on reputation. Although our reinsurance policies will be collateralized and we may benefit from the reputation and experience of Montpelier and the Managers, we are a newly formed reinsurance company and do not yet have an established reputation in the reinsurance industry. Our lack of an established reputation may make it difficult for us to attract or retain clients.
The Managers
We will rely on the Managers for services that are essential to our results of operations. The Investment Manager will manage our investment portfolio and will make all of our investment decisions, subject to our underwriting guidelines and the oversight of our board of directors and the board of directors of each of our subsidiaries, and the Reinsurance Manager will provide underwriting services to Blue Capital Re, including underwriting decisions, loss control, exposure management and modeling and statistical, actuarial and administrative support services, in each case subject to our underwriting guidelines and the oversight of our board of directors and the board of directors of each of our subsidiaries. Unlike many of our competitors, we do not have the staff or capability to manage our investment and underwriting practices entirely within our organization. As a result, the Managers’ performance will affect our results of operations.
Key Components of Our Results of Operations
Gross and Net Reinsurance Premiums Written
Gross premiums written will consist of the premiums we will receive in connection with the reinsurance policies we will write before the effect of any ceded reinsurance. Gross premiums written will be a function of the amount and type of reinsurance contracts we will write as well as prevailing market prices.
The majority of our property catastrophe business will be written during the January and June annual renewal periods. Premiums will generally be due in installments and will be earned ratably over the contract term, which is ordinarily 12 months.
We may purchase ceded reinsurance from third parties to manage our exposure. Net premiums written will represent our gross premiums written less the premiums we pay for these reinsurance protections. The amount and type of ceded reinsurance we may buy may vary from year to year depending on our risk appetite, our capacity to write and retain risk and the availability and cost of the reinsurance protection.
| 47 |
Net Reinsurance Premiums Earned
Premiums written will be recognized as revenues, net of the cost of any applicable underlying reinsurance coverage. For losses-occurring contracts, the earnings period will be the same as the reinsurance contract. For risks-attaching contracts, the earnings period will be based on the terms of the underlying insurance policies. The amount of net premiums that we will earn in any period will primarily be a function of the amount and timing of net premiums previously written.
Ceded reinsurance premiums will be earned on a basis consistent with those used in accounting for the underlying reinsurance premiums assumed.
Some of our reinsurance contracts may include contract terms that will require an automatic reinstatement of coverage in the event of a loss. Therefore, in a year in which we experience one or more large loss events, our reinstatement premiums will be higher than in a year in which we experience no such large loss events. Reinstatement premiums will be fully earned or expensed, as applicable, when a triggering loss event occurs and losses are recorded. From an economic efficiency standpoint, the acceptance of reinsurance contracts that include reinstatement provisions may not be beneficial to Blue Capital Re since Blue Capital Re would be required to collateralize fully both the original and any reinstated limits.
Loss and Loss Adjustment Expenses
Loss and loss adjustment expenses will represent estimates of the amounts needed to pay claims and related expenses for insured events that have occurred. Loss and loss adjustment expenses will be a function of the amount and type of reinsurance contracts we write and of the loss experience of the underlying risks.
We will reserve for catastrophic losses as soon as a loss event is known to have occurred, but the ultimate loss and loss adjustment expenses will depend on the actual costs to settle claims. We will record loss and loss adjustment expenses based on an actuarial analysis of the estimated losses incurred, and we will increase or decrease our initial loss estimates as actual claims are reported and settled. Our ability to estimate loss and loss adjustment expenses accurately at the time of pricing our contracts will be a critical factor in determining our profitability.
Acquisition Costs
Acquisition costs will primarily consist of commissions, profit commissions, brokerage costs and excise taxes, as applicable, and can vary based on the nature of the business produced. Profit commissions are paid by assuming companies to ceding companies in the event of a favorable loss experience. Our reinsurance contracts may or may not include profit commission clauses, and the terms of any profit commissions will be specific to the individual contracts and will vary as a percentage of the contract results.
General and Administrative Expenses
General and administrative expenses will consist of salaries, benefits and cash- and share-based incentive compensation associated with our employees (if any) and directors, professional fees, information technology costs and costs associated with being a public company. General and administrative expenses will also include the Performance Fee payable to the Reinsurance Manager, administrative fees and fees for the shared services of interim and part-time management payable to the Managers. See “Certain Relationships and Related Party Transactions—Service Agreements with Montpelier—Underwriting and Insurance Management Agreement” for further discussion about our contractual arrangements with the Managers and the fees payable to the Managers.
Net Investment Income
Investment income will primarily consist of interest income from our investing activities, including investments in catastrophe bonds.
Investment income will be presented net of expenses payable to the Investment Manager, who will formulate our overall investment strategy. These fees will be payable on a quarterly basis. See “Certain Relationships and Related Party Transactions—Service Agreements with Montpelier—Investment Management Agreement” for further discussion about our contractual arrangements with the Investment Manager and the fees payable to the Investment Manager.
| 48 |
Net Income (Expense) from Derivative Instruments
Net income (expense) from derivative instruments will consist of the gains (losses) from the various derivative contracts we may enter into.
In order to manage our underwriting risk, we may, among other things, enter into industry loss warranties, which may be in the form of swap contracts or reinsurance contracts. Industry loss warranties provide reinsurance-like protection for specific loss events associated with some of the policies that we may write. Pursuant to the industry loss warranties that we enter into, we would be entitled to receive a payment upon the occurrence of a specified industry loss.
In order to manage our foreign currency risk, we may enter into foreign exchange derivative contracts. Foreign exchange derivative contracts are designed to protect our reinsurance balances against movements in foreign exchange rates. These contracts do not eliminate fluctuations in the actual value of our assets and liabilities denominated in foreign currencies; rather, they provide an offsetting benefit or detriment against such exchange rate movements.
Results of Operations for the Period Ended September 30, 2013
We were formed on June 24, 2013. For the period from our inception through September 30, 2013, we had no revenue and did not incur any expenses. Our sole shareholder, Montpelier, incurred all of the fees and expenses related to our formation. We will not reimburse Montpelier for any of the fees and expenses related to our formation. Our operating expenses do not reflect the employment of any employees or the costs we will incur as a result of being a public company.
Liquidity and Capital Resources
We are relying on this offering and the concurrent private placement in order to raise capital for our operations. We anticipate continuing to rely on future offerings of our common shares to raise additional equity capital; however, we cannot assure you that we will successfully raise additional capital.
Blue Capital Reinsurance Holdings has no operations of its own and will rely on dividends and distributions from its subsidiaries to pay its operating expenses and dividends to shareholders. There are restrictions on the payment of dividends to Blue Capital Reinsurance Holdings from Blue Capital Re, a regulated Class 3A insurer. See “Business—Bermuda Insurance Regulation” for a description of these restrictions. We intend to distribute dividends to our shareholders in accordance with our dividend policy as described in “Dividend Policy,” but any determination to pay dividends to our shareholders will be at the discretion of our board of directors and will depend on a variety of factors, including (1) our financial condition, liquidity, results of operations (including our ability to generate cash flow in excess of expenses and our expected or actual net income) and collateral and capital requirements, (2) general business conditions, (3) legal, tax and regulatory limitations, (4) contractual prohibitions and other restrictions and (5) any other factors that our board of directors deems relevant.
The primary sources of cash for our subsidiaries will be premium collections, investment income, recoveries from purchased reinsurance protections and sales and maturities of investments. The primary uses of cash for our subsidiaries will be posting cash collateral in connection with our collateralized reinsurance contracts, payments of loss and loss adjustment expenses, purchases of reinsurance protections, acquisition costs, general and administrative expenses, fees payable to the Managers, derivative instrument purchases, investments, including short-term (cash equivalents) and fixed maturity investments, and dividends and distributions paid to Blue Capital Reinsurance Holdings.
Most of the reinsurance contracts we will enter into will be collateralized by cash or cash equivalents. The collateral will be pledged to secure our obligations under the applicable collateralized reinsurance contract, and this collateral will not be available for any other purpose until the expiration of the applicable contract (or, in the event of a covered loss, the resolution of any claims under the applicable contract). The cash flow from the net premiums in respect of Blue Capital Re’s collateralized reinsurance contracts will not be freely available to Blue Capital Re until the expiration of the contract (or, in the event of a covered loss, the resolution of any claims under the applicable contract).
| 49 |
When we buy industry loss warranties, we will pay a cash premium at the inception of the contract and, in return, a cash payout will be made if a catastrophic event causes losses to the insurance industry in excess of a predetermined trigger amount. When we buy catastrophe bonds, an initial cash purchase will be made, and we will receive cash interest payments and a repayment of the principal amount in cash (unless a specified trigger, such as a catastrophe event, occurs).
As of September 30, 2013, we had $1,020,000 of net assets, consisting solely of a cash balance which primarily served as our capitalization as a Class 3A insurer. Since Montpelier has agreed to incur all of our organizational costs, we did not incur or pay any expenses from June 24, 2013 to September 30, 2013.
With the proceeds of this offering and the concurrent private placement, we expect to have sufficient cash to fund our operations for the next 15 months and, if necessary, to fund the quarterly dividend, if any, in whole or in part, for the first quarter of 2014. We expect to deploy most of the proceeds of this offering and the concurrent private placement by entering into reinsurance opportunities, but we will retain a portion of the proceeds that we expect will be sufficient to fund our ongoing operations for at least the 15 months following this offering and, if necessary, to fund the quarterly dividend, if any, in whole or in part, for the first quarter of 2014. On a long-term basis we expect to fund our ongoing operations with returns from the reinsurance opportunities we enter into, including premium collections, investment income and sales and maturities of investments. We do not currently have any indebtedness or debt facilities, but we may enter into a short-term revolving credit facility in the future in order to meet our short-term liquidity needs. In addition, we may need to raise additional capital in the future, including through a long-term revolving credit facility, a term loan or the issuance of debt, equity or hybrid securities, in order to, among other things: write new business; enter into other reinsurance opportunities; cover or pay losses; manage our working capital requirements; purchase our common shares; respond to, or comply with, any changes in the capital requirements, if any, that the Bermuda Monetary Authority or other regulatory bodies use to evaluate us; acquire new businesses; or invest in existing businesses. In the event we borrow for any of these purposes or other purposes, we intend to limit our borrowing to an amount no greater than 50% of our shareholders’ equity at the time of the borrowing. However, subject to the approval of our board of directors, we may borrow an amount in excess of 50% of our shareholders’ equity at the time of the borrowing. The issuance of any new debt, equity or hybrid financial instruments might contain terms and conditions that are unfavorable to our shareholders. Any new issuances of equity or hybrid securities could include the issuance of securities with rights, preferences and privileges that are senior or otherwise superior to those of our common shares and could be dilutive to our existing shareholders. Any new debt securities may contain terms that materially restrict our operations, including our ability to distribute cash to our shareholders. In addition, if we cannot obtain adequate capital on favorable terms, or at all, our business could be adversely affected.
We do not have any operations outside of Bermuda and we do not expect to repatriate any cash to any other jurisdiction.
As of September 30, 2013, we had no commitments for capital expenditures and do not expect any material capital expenditures during the next 12 months or for the foreseeable future.
Contractual Obligations and Commitments
From time to time, we may enter into certain contractual obligations and commitments arising in the normal course of business. At September 30, 2013, we had not entered into any contractual obligations or commitments.
Our contractual obligations and commitments at September 30, 2013, did not include our obligations under the Investment Management Agreement, the Underwriting and Insurance Management Agreement and the Administrative Services Agreement, each of which we will enter into upon completion of this offering. See “Certain Relationships and Related Party Transactions—Service Agreements with Montpelier” for more information about the Investment Management Agreement, the Underwriting and Insurance Management Agreement and the Administrative Services Agreement.
Off-Balance Sheet Arrangements
At September 30, 2013, we were not party to any off-balance sheet arrangements.
| 50 |
Quantitative and Qualitative Disclosures About Market Risk
We believe that our balance sheet will be principally exposed to catastrophe risk, interest rate risk, foreign currency risk and credit risk.
Catastrophe Risk
We expect to reinsure exposures to natural and man-made catastrophes throughout the world. We will manage our exposure to catastrophes using a combination of methods, including our underwriting judgment; the Managers’ underwriting judgment; CATM (Montpelier’s proprietary catastrophe pricing and risk management system); third-party vendor models; and third-party protection, such as industry loss warranties and catastrophe bonds. The Managers’ multi-tiered risk management approach will focus on tracking exposed contract limits, estimating the potential impact of a single natural or man-made catastrophe event and simulating our yearly net operating result to reflect an aggregation of modeled underwriting, investment and other risks.
Interest Rate Risk
We may invest in fixed maturity investments, the fair value of which will fluctuate based upon changes in market interest rates. The Investment Manager will manage the interest rate risk associated with our fixed maturity investments by monitoring the average duration of the portfolio, which we believe will allow us to achieve an acceptable yield without subjecting the portfolio to an unreasonable level of interest rate risk.
Foreign Currency Risk
Our reporting currency is the U.S. dollar, but we may be required to collect certain reinsurance premiums and pay certain losses in foreign currencies. Accordingly, we may be exposed to fluctuations in the exchange rates of these foreign currencies.
We may manage any significant foreign currency risk associated with our non-U.S. dollar reinsurance balances by entering into foreign exchange derivative contracts. Foreign exchange derivative contracts are designed to protect our reinsurance balances against movements in foreign exchange rates. These contracts do not eliminate fluctuations in the actual value of our assets and liabilities denominated in foreign currencies; rather, they provide an offsetting benefit or detriment against such exchange rate movements.
Credit Risk
We expect that our financial instruments, which may potentially subject us to concentrations of credit risk, will consist primarily of fixed maturity investments (including catastrophe bonds), reinsurance premiums receivable and derivative instruments.
We intend to maintain a high quality investment portfolio consisting of short-term (cash equivalents) and fixed maturity investments, meaning that we would expect our exposure to the loss of principal resulting from issuer credit difficulties to be less than that of an entity with a lower quality fixed maturity portfolio. We also intend to maintain our fixed maturity portfolio in such a manner that we will have no significant concentrations of credit risk from a single issue or issuer, other than concentrations in U.S. government and U.S. government-sponsored enterprises, in accordance with our underwriting guidelines.
We do not expect to invest in any fixed maturity investments with exposure to the Eurozone.
We will remain liable for losses we incur to the extent that any third-party reinsurer is unable or unwilling to make timely payments to us under our reinsurance agreements. We will also remain liable in the event that any of our ceding companies is unable to collect amounts due from its underlying third-party reinsurers.
Under our reinsurance security policy, reinsurers will typically be required to be rated “A-” (Excellent) or better by A.M. Best (or an equivalent rating with another recognized rating agency) at the time the policy is written. We will also consider reinsurers that are not rated or do not fall within this threshold on a case-by-case basis when collateralized up to policy limits, net of any premiums owed. We will monitor the financial condition and ratings of our reinsurers on an ongoing basis.
We will underwrite reinsurance business through independent brokers. Credit risk will exist to the extent that one or more of these brokers are unable to fulfill their contractual obligations to us. For example, in certain
| 51 |
jurisdictions, when the ceding company pays premiums for these policies to brokers, these premiums are considered to have been paid and the ceding insurer is no longer liable to us for those amounts, whether or not we have actually received them.
Effects of Inflation
The pricing for our reinsurance products, our loss and loss adjustment expense reserve estimates and our investment returns could be significantly impacted by changing rates of inflation and other economic conditions.
Critical Accounting Policies and Estimates
The preparation of our financial statements in accordance with GAAP will require us to make estimates and assumptions that will affect the reported and disclosed amounts of our assets and liabilities as of the balance sheet dates and the reported amounts of our revenues and expenses during the reporting periods. We believe the items that will require the most subjective and complex estimates are (1) our loss and loss adjustment expense reserves (which we also refer to as “LAE reserves”), (2) our written and earned reinsurance premiums and (3) the implications of being an “emerging growth company” under the JOBS Act. Our accounting policies for these items will be of critical importance to our consolidated financial statements.
Loss and LAE Reserves
Our loss and LAE reserves will represent our best estimate of future amounts needed to pay our claims and related expenses (such as claim adjustment fees and litigation expenses) for insured losses that have occurred. The process of estimating these reserves will involve a considerable degree of judgment, and our estimates as of any given date will be inherently uncertain. The Reinsurance Manager will provide us with assistance in establishing, maintaining and settling our loss and LAE reserves.
Estimating loss and LAE reserves will require us to make assumptions regarding reporting and development patterns, frequency and severity trends, claims settlement practices, potential changes in legal environments, inflation, loss amplification and other factors. These estimates and judgments will be based on numerous considerations and will be revised as (1) we receive changes in loss amounts reported by ceding companies, (2) we obtain additional information, experience or other data, (3) new or improved methodologies are developed or (4) laws change.
The timeliness of loss reporting can be affected by such factors as the nature of the event causing the loss, the location of the loss and where our exposure falls within the cedant’s overall reinsurance program. Our reserving process will be highly dependent on the loss information we receive from ceding companies. Furthermore, during the loss settlement period, which may last several years, additional facts regarding individual claims and trends often will become known, and case law may change, all of which can affect our ultimate expected losses.
Our loss and LAE reserves will be comprised of case reserves (which are based on claims that have been reported to us) and incurred but not reported (which we refer to as “IBNR”) reserves (which are based on losses that we believe to have occurred but for which claims have not yet been reported to us and which may include a provision for expected future development on our case reserves).
Our case reserve estimates will initially be determined on the basis of loss reports we will receive from our cedants. Our IBNR reserve estimates will be determined using various actuarial methods as well as a combination of historical insurance industry loss experience, estimates of pricing adequacy trends and our professional judgment. The process we will use to estimate our IBNR reserves will involve projecting our estimated ultimate loss and LAE reserves and then subtracting paid claims and case reserves as notified by the ceding company, to arrive at our IBNR reserves.
Most of our reinsurance contracts will be comprised of business that will have both a low frequency of claims occurrence and a high potential severity of loss, primarily from claims arising from natural and man-made catastrophes. Given the high-severity, low-frequency nature of these events, the losses typically generated therefrom do not lend themselves to traditional actuarial reserving methods, such as statistical calculations of a range of estimates surrounding the best point estimate of our loss and LAE reserves. Therefore, our reserving approach for these types of coverages will be to estimate the ultimate cost associated with a single loss event
| 52 |
rather than to analyze the historical development patterns of past losses as a means of estimating ultimate losses for an entire accident year. We will estimate our reserves for these large events on a contract-by-contract basis by means of a review of policies with known or potential exposure to a particular loss event.
The two primary bases we will use for estimating the ultimate loss associated with a large event are (1) actual and precautionary claims advice received from the cedant and (2) the nature and extent of the impact the event is estimated to have on the industry as a whole. Immediately after a loss event, the estimated industry market loss will be the primary driver of our ultimate loss from such event. In order to estimate the nature and extent of the event, we will rely on output provided by commercially available catastrophe models, as well as proprietary models developed by Montpelier and utilized by the Reinsurance Manager. The exposure of each cedant potentially affected by the event will be analyzed on the basis of this output. As the amount of information received from cedants increases during the period following an event, so will our reliance on this information.
While the approach we will use in reserving for large events will be applied with consistency, at any point in time the specific reserving assumptions may vary among contracts. The assumptions for a specific contract may depend upon the class of business, historical reporting patterns of the cedant (if any), whether or not the cedant provides an IBNR estimate, how much of the loss has been paid, the number of underlying claims still open and other factors. For example, the expected loss development for a contract with 1% of its claims still open would likely be less than for a contract with 50% of its claims still open.
To the extent we rely on industry data to aid us in our reserve estimates, there will be a risk that the data may not match our risk profile or that the industry’s overall reserving practices differ from our own and those of our cedants. In addition, reserving may prove to be especially difficult should a significant loss take place near the end of a reporting period, particularly if the loss involves a catastrophic event. These factors will further contribute to the degree of uncertainty in our reserving process.
As a reinsurer, we will rely on loss information reported to brokers by primary insurers who, in turn, must estimate their own losses at the policy level, often based on incomplete and changing information. The information we will receive will vary by cedant and may include paid losses, estimated case reserves and an estimated provision for IBNR reserves. Reserving practices and the quality of data reporting will vary among ceding companies, which will add further uncertainty to the estimation of our ultimate losses. The nature and extent of information we receive from ceding companies will also vary widely depending on the type of coverage, the contractual reporting terms (which are affected by market conditions and practices) and other factors. Due to the lack of standardization of the terms and conditions of reinsurance contracts, the wide variability of coverage provided to individual clients and the tendency of those coverages to change rapidly in response to market conditions, the ongoing economic impact of such uncertainties and inconsistencies cannot be reliably measured. Additional risks to us involved in the reporting of retrocessional contracts will include varying reserving methodologies used by the original cedants and an additional reporting lag due to the time required for the retrocedant to aggregate its assumed losses before reporting them to us. Additionally, the number of contractual intermediaries will normally be greater for retrocessional business than for insurance and reinsurance business, thereby further increasing the time lag and imprecision associated with loss reporting.
Since we will rely on ceding company estimates of case and IBNR reserves in the process of establishing our own loss and LAE reserves, we will maintain certain procedures designed to mitigate the risk that this information is incomplete or inaccurate. These procedures may include (1) comparisons of expected premiums to reported premiums, which will help us to identify delinquent client periodic reports, (2) ceding company audits to facilitate loss reporting and identify inaccurate or incomplete claim reporting and (3) underwriting reviews to ascertain that the losses ceded are covered as provided under the contract terms. We will also utilize catastrophe model outputs and industry market share information to evaluate the reasonableness of reported losses, which will also be compared to loss reports received from other cedants. These procedures will be incorporated in our internal controls processes on an ongoing basis and will be regularly evaluated and amended as market conditions, risk factors, and unanticipated areas of exposure develop.
We do not expect to experience any significant claims processing backlogs, although such backlogs may occur following a major catastrophic event.
| 53 |
The uncertainties inherent in the reserving process, together with the potential for unforeseen developments, including changes in laws and the prevailing interpretation of policy terms, may result in our loss and LAE reserves being significantly greater or less than the loss and LAE reserves we initially established. Any adjustments to our loss and LAE reserves will be reflected in our financial results during the period in which they are determined.
GAAP will not permit us to record or carry contingency reserves for catastrophe losses that are expected to occur in the future. Therefore, during periods in which significant catastrophe loss events occur, our underwriting results are likely to be adverse and, during periods in which significant catastrophe loss events do not occur, our underwriting results are likely to be favorable.
Written and Earned Reinsurance Premiums
Reinsurance contracts can be written on a risks-attaching or losses-occurring basis. Under risks-attaching reinsurance contracts, all claims from cedants’ underlying policies incepting during the contract period are covered, even if they occur after the expiration date of the reinsurance contract. In contrast, losses-occurring reinsurance contracts cover all claims occurring during the period of the contract, regardless of the inception dates of the underlying policies. Any claims occurring after the expiration of the losses-occurring contract are not covered.
Premiums written will be recognized as revenues, net of any applicable underlying reinsurance coverage. For losses-occurring contracts, the earnings period will be the same as the reinsurance contract. For risks-attaching contracts, the earnings period will be based on the terms of the underlying insurance policies.
Reinsurance contracts are typically written prior to the time the underlying direct policies are written by cedants and accordingly they must estimate these premiums when purchasing reinsurance coverage. For the majority of excess-of-loss contracts, a deposit or minimum premium will be defined in the contract’s wording. The deposit or minimum premium will be based on the ceding company’s estimated premiums, and this estimate will be recorded as written premium in the period the underlying risks incept. This premium will often be adjustable at the end of the contract period to reflect the changes in underlying risks in force during the contract period. Subsequent adjustments, based on reports by the ceding companies of actual premium, will be recorded in the period they are determined, which is normally within six months to one year subsequent to the expiration of the policy.
For pro-rata contracts and excess-of-loss contracts where no deposit or minimum premium will be specified in the contract, written premium will be recognized based on estimates of ultimate premiums provided by ceding companies and the Reinsurance Manager. Initial estimates of written premium will be recognized in the period in which the underlying risks incept. Subsequent adjustments, based on reports of actual premium by the ceding companies, or revisions in estimates, will be recorded in the period in which they are determined. Such adjustments are generally determined after the associated risk periods have expired, in which case the premium adjustments are fully earned when written. Unearned premiums represent the portion of premiums written that are applicable to future insurance or reinsurance coverage provided by policies or contracts in force.
Some of our reinsurance contracts may include contract terms that require an automatic reinstatement of coverage in the event of a loss. The associated reinstatement premium will normally be calculated on the basis of (1) a fixed percentage (normally 100%) of the deposit or minimum premium and (2) the proportion of the original limit exhausted. In a year of large loss events, reinstatement premiums will be higher than in a year in which there are no such events. Reinstatement premiums will be fully earned or expensed as applicable when a triggering loss event occurs and losses are recorded. We will record reinstatement premiums on a basis consistent with our estimates of loss and loss adjustment expenses.
JOBS Act
In April 2012, the JOBS Act was signed into law in the United States. The JOBS Act contains provisions that, among other things, reduce certain reporting requirements for an “emerging growth company.” As an “emerging growth company,” we are electing not to take advantage of the extended transition period afforded by the JOBS Act for the implementation of new or revised accounting standards, and as a result, we will comply with new or revised accounting standards on the relevant dates on which adoption of such standards is required for non-emerging growth companies. Section 107 of the JOBS Act provides that our decision not to take
| 54 |
advantage of the extended transition period is irrevocable. In addition, we are in the process of evaluating the benefits of relying on the other exemptions and reduced reporting requirements provided by the JOBS Act. Subject to certain conditions set forth in the JOBS Act, if as an “emerging growth company” we choose to rely on such exemptions and reduced reporting requirements, we may not be required to, among other things, (1) provide an auditor’s attestation report on our system of internal controls over financial reporting pursuant to Section 404(b), (2) provide all of the compensation disclosure that may be required of non-emerging growth public companies under the Dodd-Frank Wall Street Reform and Consumer Protection Act, (3) comply with any requirement that may be adopted by the Public Company Accounting Oversight Board regarding mandatory audit firm rotation or a supplement to the auditor’s report providing additional information about the audit and the financial statements (auditor discussion and analysis) and (4) disclose certain executive compensation-related items such as the correlation between executive compensation and performance and comparisons of our Chief Executive Officer’s compensation to median employee compensation. Following this offering, we will continue to be an emerging growth company until the earliest to occur of (1) the last day of the fiscal year during which we had total annual gross revenues of at least $1 billion (as indexed for inflation), (2) the last day of the fiscal year following the fifth anniversary of the date of our initial public offering under this prospectus, (3) the date on which we have, during the previous three-year period, issued more than $1 billion in non-convertible debt and (4) the date on which we are deemed to be a “large accelerated filer,” as defined under the Exchange Act.
Recent Accounting Pronouncements and Standards
There have been no recent accounting pronouncements and standards that are currently expected to have a material impact on the presentation of our operations or financial position.
| 55 |
Property insurance companies write insurance policies in exchange for premiums paid by the policyholder. An insurance policy is a contract between the insurance company and the policyholder whereby the insurance company agrees to pay for losses suffered by the policyholder that are covered under that contract. Property insurance typically covers the financial consequences of accidental losses to the policyholder’s property due to natural and man-made catastrophes, subject to deductibles and other policy limitations (for example, a requirement related to the cause of the loss). Casualty insurance mainly protects a person or a business against legal liability for losses caused by injury to other people or the property of others. Many insurance policies (particularly, but not exclusively, those sold to individuals, such as automobile and homeowners’ insurance) will cover both property and casualty risks. However, given the difference in nature between property and casualty risks, the reinsurance markets for these types of risks tend to be separate. Our reinsurance activities will focus on property risks.
The Property Reinsurance Market
Property reinsurance companies assume, from both insurance companies (known as “ceding companies” or “cedants”) and other reinsurance companies (known as “retrocedants”), as well as other property insurance capital providers, such as government-or state-sponsored catastrophe funds, all or a portion of the property insurance or reinsurance risks that the ceding company has underwritten under one or more insurance or reinsurance policies. In return, the reinsurer receives a premium for the risks assumed from the ceding company. When reinsurance companies purchase reinsurance to cover their own risks assumed from ceding companies, this is known as retrocessional reinsurance. Reinsurance or retrocessional reinsurance can benefit a ceding company or retrocedant, as applicable, in various ways, such as by reducing exposure to individual risks and by providing catastrophe protection from larger or multiple losses. Ceding companies and retrocedants can use reinsurance or retrocessional reinsurance to manage their overall risk profile or to create additional underwriting capacity, allowing them to accept larger risks or to write more business than would otherwise be possible, absent an increase in their capital or surplus.
The following illustrates a typical risk distribution chain in the property reinsurance market.

| 56 |
According to Guy Carpenter, the global property catastrophe reinsurance market was estimated to have approximately $312 billion in total aggregate limits (i.e., the maximum amount payable during the policy period to settle any claims made during that policy period) and to generate approximately $24 billion in total annualized premiums, in each case as of and for the 12 months ending March 31, 2013.
The primary geographic distribution of the global property catastrophe reinsurance market is shown below.
The United States accounts for approximately 43% of global property catastrophe reinsurance exposures and approximately 57% of premiums, as illustrated below.
Source: Guy Carpenter, as of March 31, 2013
The principal providers of retrocessional protection are other reinsurance companies, but alternative capital providers, such as hedge funds, insurance-linked security funds and side cars, may also provide retrocessional protection using a variety of financial or other instruments, such as industry loss warranties and catastrophe bonds, as well as collateralized reinsurance. Alternative capital providers represent an increasingly significant portion of the property reinsurance market, as the property reinsurance market’s low correlation with other asset classes has increased the attractiveness of the class to institutional investors. According to Guy Carpenter, as of March 2013, non-traditional capacity accounted for approximately 15% of worldwide property catastrophe limits, including approximately $16.0 billion through catastrophe bonds, approximately $13.0 billion through collateralized reinsurance and approximately $6.0 billion through industry loss warranties.
Property reinsurance products are often written in the form of treaty reinsurance contracts, which are contractual arrangements that provide for the automatic reinsurance of a type or category of risk underwritten. Treaty reinsurance premiums, which are typically due in installments, are a function of the number and type of contracts written, as well as prevailing market prices. The timing of premiums written varies by line of business. The majority of property catastrophe business is written at the January and June annual renewal periods, depending on the type and location of the risks covered.
| 57 |
Property catastrophe reinsurance contracts are typically “all risk” in nature, providing protection to the ceding company against losses from earthquakes and hurricanes, as well as other natural and man-made catastrophes such as floods, tornadoes, storms and fires, also known as perils. The predominant exposures covered by these contracts are losses stemming from property damage and business interruption resulting from a covered peril. Coverage can also vary from “all natural” perils, which is the most expansive form, to more limited types such as windstorm-only coverage. The coverage provided under excess-of-loss reinsurance contracts may be on a worldwide basis or may be limited in scope to specific regions or geographical areas.
Property catastrophe reinsurance contracts are typically written on an excess-of-loss basis, which provides coverage to the ceding company when aggregate claims and claim expenses from a single occurrence for a covered peril exceed an amount that is specified in a particular contract. Under these contracts, protection is provided to an insurer for a portion of the total losses in excess of a specified loss amount, up to a maximum amount per loss specified in the contract.
Reinsurance contracts do not discharge ceding companies from their obligations to policyholders. Ceding companies therefore generally require their reinsurers to have, and to maintain, either a strong financial strength rating or security, in the form of collateral, as assurance that their claims will be paid.
Excess-of-loss contracts are typically written on a losses-occurring basis, which means that they cover losses that occur during the contract term, regardless of when the underlying policies came into force. Premiums from excess-of-loss contracts are earned ratably over the contract term, which is ordinarily 12 months. Most of the excess-of-loss contracts provide for a reinstatement of coverage following a covered loss event in return for an additional premium.
Catastrophe retrocessional reinsurance is placed to afford additional capacity to the original reinsurer, or to contain or reduce the original reinsurer’s risk of loss. Facultative retrocessional reinsurance involves the offer of each risk the retrocedant wishes to reinsure in a single transaction. The retrocedant submits the risks as a package to the retrocessionaire, but the retrocessionaire may choose to accept all, some or none of the risks. Any risks the retrocessionaire accepts will generally be covered by a single facultative retrocessional contract with each risk priced separately. Blanket retrocessional reinsurance covers the original reinsurer’s entire net portfolio of reinsured business, and is normally structured on an excess-of-loss reinsurance basis, arranged separately by major line of reinsured business.
Insurers generally purchase multiple tranches of reinsurance protection above an initial retention elected by the insurer. The amount of reinsurance protection purchased by an insurer is typically determined by the insurer through both quantitative and qualitative methods. In the event of losses, the amount of loss that exceeds the amount of reinsurance protection purchased is retained by the insurer. As a program is constructed from the ground up, each tranche added generally has a lower probability of loss than the prior tranche and therefore is generally subject to a lower reinsurance premium charged for the reinsurance protection purchased. Insurer catastrophe programs are typically supported by multiple reinsurers per program.
Reinsurance brokers play an important role in the reinsurance market. Brokers are intermediaries that assist the ceding company in structuring a particular reinsurance program and in negotiating and placing risks with third-party reinsurers. In this capacity, the broker is selected and retained by the ceding company on a treaty-by-treaty basis, rather than by the reinsurer. Though brokers are not parties to reinsurance contracts, reinsurers generally receive premium payments from brokers rather than ceding companies, and reinsurers that do not provide collateralized reinsurance are frequently required to pay amounts owed on claims under their policies to brokers. These brokers, in turn, pay these amounts to the ceding companies that have reinsured a portion of their liabilities with reinsurers.
Insurance and reinsurance companies derive substantially all of their revenues from net earned premiums, net investment income and net gains and losses from investment securities. Premiums represent amounts received from policyholders and ceding companies, and net earned premiums represent the portion of net premiums (gross premiums less reinsurance purchased from third parties) which are recognized as revenue over the period of time that coverage is provided (e.g., ratably over the life of the policy). In insurance and reinsurance operations, “float” arises when premiums are received before losses and other expenses are paid, an interval that sometimes extends over many years. During that time, the insurer invests the premiums, earns investment income and may
| 58 |
generate investment gains and losses. We do not currently expect to derive significant revenue from investing our available cash. Most of our capital will be held in restricted trust accounts as cash or cash equivalent collateral, and our capital that is not deployed will generally be held in the form of cash or cash equivalents until it is deployed.
The length of time between receiving premiums and paying out claims, commonly referred to as the “tail,” can significantly affect how profitable float can be. Long-tail losses pay out over longer periods of time, providing the insurance or reinsurance company the opportunity to generate significant investment earnings from float. Short-tail losses pay out over shorter periods of time, providing the insurance or reinsurance company with a reduced opportunity to generate significant investment earnings from float, but increasing certainty regarding the timing and amount of realization of profit, making them more suitable for the alternative reinsurance market. Most of our business will involve short-tail losses from natural and man-made catastrophes.
| 59 |
Our Company
We are a newly formed Bermuda reinsurance holding company seeking primarily to offer collateralized reinsurance in the property catastrophe market. We do not have any material operating history. Our principal objective is to maximize the expected total return for our shareholders, primarily through the payment of dividends, by underwriting a diversified portfolio of short-tail reinsurance contracts with what we believe to be attractive risk and return characteristics. We will seek to provide our shareholders with the opportunity to own an alternative asset class whose returns we believe have historically been largely uncorrelated to those of other asset classes such as global equities, bonds and hedge funds. Subject to the discretion of our board of directors, we currently intend to distribute a minimum of 90% of our Distributable Income to our common shareholders in the form of cash dividends. We intend to make regular quarterly dividend payments for each of the first three fiscal quarters of each fiscal year, followed by a fourth “special” dividend after the end of our fiscal year to the extent necessary to meet our dividend payout target for each fiscal year.
Subsidiaries of Montpelier Re Holdings Ltd. (NYSE: MRH) will manage our underwriting decisions under an Investment Management Agreement and an Underwriting and Insurance Management Agreement and will provide us with the services of our Chief Executive Officer and interim Chief Financial Officer under an Administrative Services Agreement. We will leverage Montpelier’s reinsurance underwriting expertise and its infrastructure to conduct our business. Montpelier was incorporated as a Bermuda exempted limited liability company under the laws of Bermuda in November 2001 and had total assets of $3,977 million and total shareholders’ equity of $1,695 million as of September 30, 2013. Montpelier provides customized and innovative insurance and reinsurance solutions to the global marketplace. Montpelier Reinsurance Ltd., a wholly owned subsidiary of Montpelier, has agreed to purchase 2,500,000 common shares through a concurrent private placement upon completion of this offering.
We were incorporated under the laws of Bermuda on June 24, 2013. As of the date of this prospectus, we are a wholly owned subsidiary of Montpelier Re Holdings Ltd. Our registered office is located at Canon’s Court, 22 Victoria St., Hamilton HM 12, Bermuda. Because Blue Capital Re is a Class 3A insurer, pursuant to the Insurance Act, the conditions listed in its insurance license and the approvals issued to Blue Capital Re by the Bermuda Monetary Authority, the reinsurance contracts we write must be fully collateralized at 100% of the aggregate limit at the inception of each reinsurance contract, generally with cash or cash equivalents. We do not currently intend to obtain financial strength ratings, although we may do so in the future.
Our Competitive Strengths
Access to a Leading Global Reinsurance Provider with an Extensive Infrastructure
We expect to benefit substantially from the Managers’ relationships with Montpelier, a leading global provider of property catastrophe and short-tail reinsurance solutions, by accessing and leveraging Montpelier’s management talent, proprietary reinsurance modeling tools, underwriting expertise, proprietary risk management systems and longstanding broker/client relationships. We believe that the Managers’ affiliations with Montpelier will enable us to deploy our capital to build a diversified portfolio of reinsurance risks with an attractive risk-adjusted return potential for our shareholders. In addition, we believe that we will benefit from Montpelier’s scale, experience and reputation in pricing reinsurance contracts and achieving key policy terms and conditions, which we believe to be a competitive advantage relative to other independent or small reinsurance platforms. We also expect to benefit from Montpelier’s existing middle- and back-office support infrastructure, given Montpelier’s experience as a public company.
Differentiated Approach to Reinsurance Risk Selection
The Managers will perform our risk selection process, subject to the oversight of our board of directors and the board of directors of each of our subsidiaries, and will primarily target counterparties who can supply us with the full spectrum of information associated with each exposure. Our risk selection process will include using the Managers’ specific knowledge of the insurer and underlying risks, including detailed portfolio data, such as home type, location, building code and date of construction. Additionally, the Managers will analyze the historical loss performance of the insurer, its market position, management’s capabilities and claims mitigation history. The
| 60 |
Reinsurance Manager generally acts as a “quoting market” participant, which means that it provides an initial quote to the broker rather than responding to quotes provided by the broker. We believe that this both allows the Reinsurance Manager to be more selective in choosing the reinsurance contracts it selects for us and enhances its relationship with brokers. By contrast, we believe some other reinsurance providers act as price followers and only access exposure at an industry loss level and, accordingly, cannot evaluate specific information related to individual elements of underlying risk or control the underwriting process. We believe that we will benefit from the Managers’ use of Montpelier’s analytics, risk management and actuarial team, which will enable the Managers to analyze the granular data collected using proprietary analytical systems on our behalf in order to determine the appropriate pricing for the risks assumed. The Managers will use Montpelier’s proprietary catastrophe pricing and risk management system (which we refer to as “CATM”), various third-party vendor models and their underwriting judgment in order to achieve the highest available price per unit of risk assumed. The Managers will also seek to exploit pricing inefficiencies that may exist in the market from time to time.
Access to Reinsurance Products Not Generally Available to Collateralized Reinsurers
We expect to benefit from leveraging our relationship with Montpelier in order to gain access to a broader range of reinsurance business than we believe is typically available to most collateralized reinsurers. We expect to enter into fronting agreements with Montpelier Reinsurance Ltd., which will allow us to transact business with counterparties who prefer to enter into contracts with rated reinsurers like Montpelier Reinsurance Ltd. We also expect to enter into quota share agreements with Montpelier Reinsurance Ltd. or other third-party reinsurers, which will provide us with the opportunity to participate in a diversified portfolio of risks on a proportional basis. We believe that these arrangements will enhance the depth of opportunity available to us, increase the diversification of our portfolio and provide enhanced risk-adjusted returns compared to most other collateralized reinsurers.
Experienced Management Team
Our executive officers and Montpelier’s senior managers responsible for the day-to-day oversight of the Managers have significant experience in the reinsurance industry, including the oversight of both traditional reinsurance markets and insurance-linked contracts and instruments. Our Chief Executive Officer, William Pollett, has over 21 years of insurance and reinsurance industry experience. Currently, he serves as President and Chief Executive Officer of each of the Managers and is a member of the Investment Manager’s Investment Committee. Mr. Pollett also serves as Montpelier’s Chief Corporate Development and Strategy Officer and Treasurer. Mr. Paquette, our interim Chief Financial Officer, has over 24 years of insurance and reinsurance industry experience and also serves as the Chief Financial Officer, and is an Executive Vice President, of Montpelier.
The Investment Manager is managed primarily by its Investment Committee. In addition to Mr. Pollett, the Investment Committee is comprised of Christopher L. Harris and Jason L. Pratt. The Investment Committee is chaired by Mr. Harris, who is also a director and Chief Executive Officer of both Montpelier and Montpelier Reinsurance Ltd. Mr. Pratt also serves as Chief Investment Officer of Montpelier. The Reinsurance Manager is managed primarily by its Underwriting Committee, which oversees all transactions underwritten by Blue Capital Re. The Underwriting Committee is chaired by Christopher T. Schaper, an executive officer of Montpelier and President of Montpelier Reinsurance Ltd. Other members of the Underwriting Committee include Steven W. Larson, Chief Actuary of Montpelier Reinsurance Ltd., and Dr. Gero Michel, Chief Risk Officer of Montpelier Reinsurance Ltd.
The Company also has an experienced board of directors, which includes industry professionals who have an average of more than 25 years of reinsurance experience. We believe that the Managers’ team and respective committees have demonstrated the ability to generate attractive risk-adjusted returns under varying market conditions and cycles.
Alignment of Interests Between Our Shareholders and Montpelier
We have taken steps to structure our relationship with Montpelier so that our interests and those of Montpelier are closely aligned. Montpelier, through Montpelier Reinsurance Ltd., has agreed to purchase 2,500,000 common shares through a concurrent private placement upon completion of this offering. This investment will result in Montpelier owning 29% of our outstanding common shares upon completion of this offering, or 26% if the underwriters fully exercise their option to purchase additional shares. Montpelier has
| 61 |
agreed not to sell these shares for a period of 12 months after the completion of this offering without the prior written consent of Deutsche Bank Securities Inc. (which consent may be given at any time without public notice), except in limited circumstances. Montpelier will have the right to nominate two of our five directors (or, if our board consists of more than five directors, no less than 40% of the total board seats at any given time) following the completion of this offering and the concurrent private placement until the later of the date on which (1) Montpelier sells any of its common shares and (2) Montpelier owns less than 5% of our common shares. In addition, the Reinsurance Manager’s fees are tied to our performance. We believe that Montpelier’s investment in us and our relationship with the Managers will align Montpelier’s interests with those of our shareholders and will create an incentive to maximize returns, while managing risks, for our shareholders.
Our Strategy
Our business strategy is to build a diversified portfolio of reinsurance risks that will generate stable underwriting profits, with returns commensurate with the amount of risk assumed. We will implement our strategy through our subsidiaries Blue Capital Re and Blue Capital Re ILS. Blue Capital Re will predominantly enter into collateralized reinsurance contracts and may also enter into industry loss warranties in the form of insurance contracts. Blue Capital Re ILS will predominantly conduct hedging and other investment activities, including entering into industry loss warranties in the form of swaps and purchasing catastrophe bonds.
We will aim to maintain a balanced portfolio of predominantly, but not exclusively, natural and man-made catastrophe risks, diversified by peril, geography and attachment point. The Managers have access to and intend to select on our behalf risks primarily from the global property catastrophe reinsurance market, which is estimated to be a $312 billion market based on total aggregate limits (i.e., the maximum amount payable during the policy period to settle any claims made during that policy period), according to Guy Carpenter. Our strategy is to build a flexible and diversified portfolio of reinsurance risk exposures by pursuing a broad range of reinsurance instruments. We believe that allocation to traditional reinsurance contracts, either fronted or collateralized by trust account or letter of credit, industry loss warranties, catastrophe bonds and other insurance-linked instruments will enhance our overall risk diversification and may offer attractive relative value at different points in time, depending on market conditions. The Managers will use Montpelier’s sophisticated risk management techniques to monitor correlation risk, and they will seek to enhance our underwriting returns through careful risk selection using advanced capital allocation methodologies. We will also actively seek to write more business in classes that we consider to be favorably priced based on the risk-adjusted return potential and to avoid those classes that we consider to be comparatively unfavorably priced, such as those suffering from intense price competition or poor fundamentals. We believe a balanced portfolio of risks reduces the volatility of returns and optimizes value for our shareholders. From time to time, however, we may choose to be overweight in certain classes, products or geographies based on market opportunities.
Third-Party Reinsurance, Direct with Cedant or via a Fronting Arrangement
We will be providing reinsurance to third-party insurance and reinsurance companies through reinsurance contracts, either directly with the cedant or on a fronted basis. Blue Capital Re’s exposure under these reinsurance contracts will be calculated on an ultimate net loss basis, ultimate net loss meaning the actual loss or losses paid out by the retrocedant and for which the retrocedant has become liable in respect of insurance policies entered into by the cedant as an insurer or reinsurer. Generally, cedants decide to cede business to a reinsurer based on the strength of a reinsurer’s rating or, if it is unrated, on the demonstrated ability of a reinsurer to cover claims. As a Class 3A insurer with no current intention to obtain a rating, Blue Capital Re will fully collateralize its obligations under its reinsurance contracts. The collateral will be held in trust for the term of the related contract (or, in the event of a covered loss, the resolution of any claims under the contract) or will be provided by a secured letter of credit facility.
As an alternative to the collateralized markets, we may provide reinsurance through fronting arrangements with Montpelier Reinsurance Ltd., a rated and experienced reinsurance company that is wholly owned by Montpelier Re Holdings Ltd., or with other well capitalized third-party rated reinsurers that satisfy the Reinsurance Manager’s detailed credit review. The reason for these fronting arrangements is that, just as some counterparties may prefer fully collateralized reinsurance, other counterparties may prefer to enter into reinsurance contracts with a rated reinsurer. Alternatively, there may be situations in which the structure of the reinsurance contract would otherwise render direct collateralization uneconomic (for example, if the contract provided for reinstatable limits, which are described below). By entering into a fronting arrangement, we will be
| 62 |
able to participate in reinsurance opportunities that would not otherwise be available to us, although Blue Capital Re, as a Class 3A insurer, would still be required to provide collateral to the fronting insurer.
Under typical fronting agreements, all the reinsurance risks will be retroceded to Blue Capital Re, with the contractual limit less the premium receivable plus origination fees collateralized by Blue Capital Re. A fronting fee, which is a percentage of net premiums written, will be deducted from premiums paid to Blue Capital Re.
Other fronting agreements may include an agreement that the fronting reinsurer retains the second or reinstated limit. Reinsurance contracts that are written on a reinstateable basis may not be economic for Blue Capital Re to write efficiently, because both limits would be required to be fully collateralized. Traditional reinsurance contracts often provide for reinstatement of the policy limit to its original amount once a covered loss has occurred. Reinstatement generally occurs under two circumstances: (1) automatically and with no additional premium other than the original premium or (2) automatically with an additional premium that is agreed upon when the policy is written. Blue Capital Re may enter into some arrangements whereby any reinstatement premium paid is apportioned on a pre-agreed basis between Blue Capital Re and the fronting reinsurer. This arrangement would give Blue Capital Re access to the reinstatement reinsurance market, a significant portion of the reinsurance market to which it would otherwise have limited access.
Any fronting agreements between Montpelier Reinsurance Ltd. and Blue Capital Re will be negotiated between the Reinsurance Manager, on behalf of Blue Capital Re, and Montpelier Reinsurance Ltd., and will be approved by our board of directors.
Blue Water Re Retrocession
Blue Capital Re will also provide facultative retrocessional reinsurance to Blue Water Re, a Bermuda exempted limited liability company licensed by the Bermuda Monetary Authority as a special purpose insurer that is managed by the Investment Manager. The terms of this reinsurance will mirror those of the original insurance policy. See “Certain Relationships and Related Party Transactions” for information about the affiliation between Montpelier and us.
Blue Water Re is Montpelier’s market-facing collateralized reinsurer, and it focuses on providing reinsurance protection to primary insurance companies globally. Blue Water Re enters into and underwrites collateralized reinsurance contracts with third-party insurance companies, which transfer all or a portion of the risks and the premiums under these third-party insurance companies’ contracts to Blue Water Re. A portion of these risks and premiums will then be allocated to Blue Capital Re by way of a collateralized retrocessional contract on a facultative basis. Under this retrocessional reinsurance arrangement, Blue Capital Re will accept agreed-upon risks from Blue Water Re in exchange for the corresponding premiums relating to the accepted risks. Blue Water Re expects to continue to enter into collateralized reinsurance contracts with third-party insurance companies for its own account.
Quota Share Retrocessional Agreements with Montpelier or Other Third-Party Reinsurers
Blue Capital Re may enter into quota share retrocessional agreements with Montpelier Reinsurance Ltd. or other sophisticated reinsurance or insurance companies (either with a minimum rating of A- or better, or otherwise well capitalized, sophisticated reinsurance or insurance companies that satisfy the Reinsurance Manager’s detailed credit review). These agreements will provide Blue Capital Re with access to a diversified portfolio of risks on a proportional basis, which would otherwise not likely be available to it through the collateralized markets, although Blue Capital Re, as a Class 3A insurer would still be required to provide collateral to the reinsurer entering into the quota share agreement. In addition, these quota shares will allow us to quickly deploy our capital following the completion of this offering or at other times in the future. The quota share agreements enable Blue Capital Re to participate in an agreed percentage of the risks and premiums of certain reinsurance contracts up to a certain amount on a proportional basis. In exchange, the ceding reinsurer charges Blue Capital Re a commission override, which is a percentage of the premiums on these contracts, to compensate it for sourcing the business and retaining the tail risk of these reinsurance contracts. The ceding reinsurer will also be reimbursed for acquisition costs, including brokerage and federal excise taxes, and may receive a profit commission in the event of favorable loss experience. These arrangements will be negotiated on a case-by-case basis, allowing Blue Capital Re to partake either in a portion or the entirety of Montpelier Reinsurance Ltd.’s or another third-party reinsurer’s portfolio or only in certain classes of reinsurance, as determined by the Reinsurance Manager, subject to our underwriting guidelines and the oversight of our board of directors and the board of directors of each of our subsidiaries.
| 63 |
Any quota share retrocessional agreements between Montpelier Reinsurance Ltd. and Blue Capital Re will be negotiated among the parties and will be approved by our board of directors.
Industry Loss Warranties
We may buy and sell industry loss warranties as a way to access certain risks. An industry loss warranty is a financial instrument designed to protect insurers or reinsurers from severe losses due to natural and man-made catastrophes and can take the form of either an insurance contract or a swap using the International Swaps Dealers Association master agreement. Under both forms, a premium is paid at the inception of the contract and, in return, a payout is made if a catastrophic event causes losses to the insurance industry in excess of a predetermined trigger amount. Industry loss warranties in the insurance contract form (also referred to as the “indemnity form”) are typically dual-trigger instruments and, in addition to requiring a loss to the industry, typically require that the buyer of the protection actually suffer a loss from the triggering event. Blue Capital Re will buy and sell industry loss warranties in the insurance contract form, and Blue Capital Re ILS will buy and sell industry loss warranties in the International Swaps Dealers Association master agreement form.
Catastrophe Bonds
Blue Capital Re ILS may purchase catastrophe bonds to access certain risks. A catastrophe bond provides reinsurance protection in the case of a catastrophic event. The issuer pays the bondholder interest and repays the principal at maturity, but if a specified trigger condition, such as indemnity, industry or parametric index or modeled loss, are met, then the issuer will no longer be required to pay interest or repay some or all of the principal.
Blue Capital Re ILS will primarily use catastrophe bonds as another means to operate our reinsurance business and to complement or hedge other risks to which we are exposed. We currently only intend to buy or sell catastrophe bonds, but we may issue catastrophe bonds in the future, given sufficient scale to do so.
Other
While our initial focus will be on providing reinsurance against natural property catastrophe risks, our strategy may evolve to the extent that man-made or other non-property catastrophe reinsurance risks (e.g., terrorism reinsurance, workers compensation catastrophe reinsurance) offer more attractive expected risk-adjusted returns or diversification benefits. Blue Capital Re ILS’s portfolio may include over-the-counter or exchange-traded futures or options listed on catastrophe indexes, such as catastrophe or weather derivatives.
Financing, Hedging and Other Investment Activities
We may borrow in order to, among other things: write new business; enter into other reinsurance opportunities; manage our working capital requirements; purchase our common shares; respond to, or comply with, any changes in the capital requirements, if any, that the Bermuda Monetary Authority or other regulatory bodies use to evaluate us; acquire new businesses; or invest in existing businesses. In the event we borrow for any of these purposes or other purposes, we intend to limit our borrowing to an amount no greater than of 50% of our shareholders’ equity at the time of the borrowing. However, subject to the approval of our board of directors, we may borrow an amount in excess of 50% of our shareholders’ equity at the time of the borrowing.
We may, from time to time, for the purposes of portfolio optimization or to hedge certain risks in the portfolio, enter into a retrocessional contract, invest in an insurance-linked security, enter into a derivative contract or issue a catastrophe bond. At all times any hedging contracts or investments will be governed by our underwriting guidelines and will be approved by the Investment Manager’s Investment Committee and the Reinsurance Manager’s Underwriting Committee.
Our Underwriting Guidelines
The Managers have broad discretion, subject to our underwriting guidelines approved by our board of directors and the oversight of our board of directors and the board of directors of each of our subsidiaries, to execute our underwriting strategy.
Our underwriting guidelines apply in respect of any new underwriting decision at the time of such decision, using the information available to the Managers at that time. This will include information on the existing
| 64 |
portfolio contract limits and modeled loss exposures by zone, as well as estimations of the potential impact on the portfolio limits and modeled loss exposures from unquantified external factors. These factors include industry loss events that have the potential to cause loss to our portfolio and changes in methodology for calculating modeled losses. Based on the information available to the Managers at the time, if a new opportunity being considered would cause a restriction to be breached, or if a restriction relevant to that new opportunity is already in breach, then that new opportunity will not be allocated to us. The existence of restriction breaches does not preclude us from entering into any new opportunity; it only restricts us from entering into new opportunities that would result in a new breach or exacerbate existing breaches of restrictions.
Our underwriting guidelines are summarized below, but our board of directors may change our underwriting guidelines or our strategy at any time without a vote or approval of our shareholders.
Class of Reinsurance
Our underwriting guidelines establish maximum and minimum thresholds for the amount of each class of reinsurance, as follows:
| • | 0% to 100% in indemnity reinsurance; |
| • | 0% to 50% in indemnity retrocession; |
| • | 0% to 50% in quota share retrocessional agreements; |
| • | 0% to 50% in industry loss warranties; |
| • | 0% to 20% in catastrophe bonds; and |
| • | 0% to 20% in other non-property catastrophe risks. |
We currently expect to deploy at least 50% of our portfolio in indemnity reinsurance, indemnity retrocession and quota share retrocessional agreements. Taking into account our underwriting guidelines and the targeted allocation described above, we currently estimate that our portfolio will be allocated 50% to 100% to traditional reinsurance and 0% to 50% to industry loss warranties, catastrophe bonds and non-property catastrophe risks.
Geographic Diversity
We intend to pursue a geographically diversified reinsurance strategy with an emphasis on the 20 zones set out below such that the net maximum aggregate exposure in any one zone will not exceed 50% of our shareholders’ equity.
| North America | Europe | Rest of World |
|
• USA, Northeast • USA, Mid-Atlantic • USA, Florida • USA, Gulf • USA, New Madrid • USA, Midwest • USA, California • USA, Hawaii • Canada, Eastern • Canada, Western |
•
Western Central Europe (France, • Eastern Europe • Southern Europe • Northern Europe, Benelux and Scandinavia • UK and Ireland
|
• Australia • New Zealand • Japan • South America • Middle East
|
Examples of individual zones include: USA Florida Windstorm 1st event, USA Florida Windstorm 2nd event, UK and Ireland Windstorm 1st event, UK and Ireland Windstorm 2nd event, USA California Earthquake 1st event, Japan Earthquake 1st event and USA Midwest Aggregate.
Other Limitations
The net probable maximum loss from any one catastrophe loss event at the one in one hundred year return period for any one zone will not exceed 35% of our shareholders’ equity. A one hundred year return period can also be referred to as the 1.0% occurrence exceedance probability, meaning there is a 1.0% chance in any given year that this level will be exceeded. The net probable maximum loss from any one earthquake loss event at the one in two hundred and fifty year return period for any zone will not exceed 35% of our shareholders’ equity. A
| 65 |
two hundred and fifty year return period can also be referred to as the 0.4% occurrence exceedance probability, meaning there is a 0.4% chance in any given year that this level will be exceeded. For these risks, the net probable maximum loss will be determined by the Reinsurance Manager using various systems, including Montpelier’s proprietary systems and data.
Blue Capital Re may purchase retrocessional protection to mitigate the impact of large catastrophe events on the portfolio or to optimize the expected return of the portfolio.
Blue Capital Re may (but is not obligated to) undertake currency hedging to hedge exposure to non-U.S. dollar currencies.
Target Return on Common Equity
Given our underwriting guidelines, and based on (1) our expectations with respect to the portfolio of risks that we intend to construct, (2) our current views with respect to the reinsurance pricing environment, (3) the claims activity we expect to experience using proprietary catastrophe modeling tools and (4) our ongoing corporate expenses, including the fees payable by us to the Managers, we intend to target a return on common equity of 800 basis points over the three-month U.S. Treasury yield per annum. This target return on common equity is not, and should not be taken as, a forecast or projection. We cannot assure you that we will be able to achieve this return on common equity, or any other particular return on common equity.
Our Reinsurance Risk Selection and Underwriting Process
We intend to employ a granular approach to risk selection and portfolio construction. We will target reinsurance counterparties through which we can access the full spectrum of information associated with each reinsurance loss exposure. We expect that, in a majority of the reinsurance transactions that we enter into, we will be a “quoting reinsurer,” meaning that we will provide an initial quote to the broker rather than responding to quotes provided by the broker. By contrast, we believe some other reinsurance providers act as price followers and only access exposure at an industry loss level and, accordingly, cannot evaluate specific information related to individual elements of underlying risk or control the underwriting process. We believe this holistic approach will enable us to build a portfolio of reinsurance contracts with attractive risk-adjusted returns.
The schematic below illustrates our underwriting process. The process entails a detailed underwriting due diligence process, analyzing the impact of any new instrument on the overall portfolio composition based on our proprietary catastrophe pricing and risk management systems. In certain cases, we may not accept an underwriting opportunity based on the initial pricing, but upon renegotiation of the pricing, we may accept this underwriting opportunity.

| 66 |
The Reinsurance Manager, on our behalf and subject to the oversight of our board of directors and the board of directors of each of our subsidiaries, will employ selective underwriting criteria in the contracts it chooses to underwrite and will spend a significant amount of time with our cedants and brokers to understand the risks and appropriately structure the contracts. As part of our pricing and underwriting process, the Reinsurance Manager will assess, among other factors:
| • | the client’s and industry historical loss data and current market conditions; |
| • | the business purpose served by a proposed contract; |
| • | the client’s pricing and underwriting strategies; |
| • | the client’s (or cedant’s) claims management and mitigation practices, |
| • | the expected duration for claims to fully develop; |
| • | the geographic areas in which the client is doing business and its market share; |
| • | the reputation and financial strength of the client; |
| • | the reputation and expertise of the broker; |
| • | proposed contract terms and conditions; and |
| • | reports provided by independent industry specialists. |
Our Structure
We will conduct our business through our wholly owned subsidiaries, Blue Capital Re and Blue Capital Re ILS.
We will conduct our reinsurance business through Blue Capital Re. Blue Capital Re is a newly formed Bermuda exempted limited liability company. Blue Capital Re is licensed by the Bermuda Monetary Authority as a Class 3A insurer. As a result of the approvals received from the Bermuda Monetary Authority and the terms of our approved business plan, Blue Capital Re may only enter into reinsurance contracts that are fully collateralized at 100% of the aggregate limit of the inception of each reinsurance contract. Blue Capital Re will be subject to less stringent regulatory oversight and modest capital and surplus requirements. Blue Capital Re is not a rated entity, and we do not currently intend to obtain financial strength ratings for Blue Capital Re from any rating agencies. In the future, we may choose not to write insurance solely on a fully collateralized basis, in which case we will make the relevant applications to the Bermuda Monetary Authority either to (1) change our business plan which has already been reviewed and approved by the Bermuda Monetary Authority, (2) register Blue Capital Re as another class of reinsurer (if necessary) or (3) remove any waivers that have been granted on the basis of writing fully collateralized reinsurance contacts, and we may obtain financial strength ratings for Blue Capital Re in the future.
We will conduct certain hedging and other investment activity through Blue Capital Re ILS, including entering into industry loss warranties and purchasing catastrophe bonds. Blue Capital Re ILS is a newly formed Bermuda exempted company and is wholly owned by Blue Capital Re.
| 67 |
The following chart summarizes our corporate structure and some of our service agreements with Montpelier following the completion of this offering and the concurrent private placement:

| * | In addition to the Investment Management Agreement and the Underwriting and Insurance Management Agreement, there are other contracts between us and Montpelier (in particular, various insurance agreements with affiliates of Montpelier). See “Certain Relationships and Related Party Transactions” for more information. |
For a summary of the Blue Capital structure, including the ownership of Blue Water Re, see “Certain Relationships and Related Party Transactions—Service Agreements with Montpelier.”
Our Relationship with the Managers
We will rely on the Managers for services that are essential to the operation of our business. Each of the Managers is a wholly owned subsidiary of Montpelier. The Investment Manager is licensed by the Bermuda Monetary Authority under the Investment Business Act as an investment manager/advisor, and the Reinsurance Manager is registered with the Bermuda Monetary Authority as an insurance manager and insurance agent. For more information about our contractual agreements with the Managers, see “Certain Relationships and Related Party Transactions.” The Managers each currently manage other accounts with focuses that overlap with our strategy and each expects to continue to do so in the future. Neither of the Managers is restricted in any way from sponsoring or accepting business or capital from new clients, insurance companies, funds or other accounts, including businesses that are similar to, or that overlap with, our business. Therefore, we compete with other businesses for access to the time and attention of the Managers.
The Managers will manage our portfolio and make all of our underwriting and investment decisions, subject to our underwriting guidelines and the oversight of our board of directors and the board of directors of each of our subsidiaries. The Investment Manager will manage our investment portfolio and will make all of our investment decisions, subject to our underwriting guidelines and the oversight of our board of directors and the board of directors of each of our subsidiaries. The Reinsurance Manager will provide underwriting and claim services to Blue Capital Re, including underwriting decisions, loss control, exposure management and modeling, and statistical, actuarial and administrative support services, and will seek to manage all of our key quantifiable underwriting risks using a combination of CATM (Montpelier’s proprietary catastrophe pricing and risk
| 68 |
management system), various third-party vendor models and its underwriting judgment. The Reinsurance Manager will focus on tracking exposed contract limits, estimating the potential impact of a single natural catastrophe event, and simulating our annual performance to reflect our aggregate underwriting and investment risk.
Competition
We will compete with a variety of operators, including (1) major global reinsurance companies, many of which have extensive experience in reinsurance and have greater financial, marketing and management resources than we do, (2) other Bermuda-based reinsurers that write reinsurance and that target the same markets and utilize similar business strategies as we do, many of which currently have more capital than we do, and (3) capital markets participants such as investment banks and investment funds that access business in securitized form, including through the issuance of insurance-linked securities, or through special purpose vehicles, derivative transactions or other instruments.
Competition in the insurance and reinsurance industry has increased in recent years as industry participants seek to enhance their product and geographic reach, client base, operating efficiency and general market share through (1) organic growth, (2) mergers and acquisitions, (3) reorganization activities and (4) the establishment of public and private insurance and reinsurance funds and other third-party capital structures.
Competition in the types of business that we underwrite is based on many factors, including global capacity, product breadth, reputation and experience with respect to particular lines of business, relationships with reinsurance intermediaries, quality of service, capital and perceived financial strength, innovation, terms and conditions offered and price.
We consider our primary competitors to include: Aeolus Capital Management, CatCo, Credit Suisse Asset Management, Leadenhall Capital, Lloyd’s of London, Nephila Capital Ltd., Pillar Capital, RenaissanceRe Holdings Ltd. and Validus Holdings Ltd, and side cars and other vehicles managed or sponsored by any of these competitors. Many of our competitors are private companies, and therefore the results of these competitors are not readily available.
Properties
As of the date of this prospectus, we do not own or lease any properties.
Employees
As of the date of this prospectus, we do not have any employees. Our Chief Executive Officer and our interim Chief Financial Officer are employees of Montpelier, and they will provide us with services pursuant to an Administrative Services Agreement with the Investment Manager, which is described in “Certain Relationships and Related Party Transactions—Service Agreements with Montpelier—Administrative Services Agreement.” Our Chief Executive Officer and our interim Chief Financial Officer will continue to serve as executive officers of Montpelier following the completion of this offering. We expect to hire a permanent Chief Financial Officer, who will not be an employee of Montpelier, within 24 months of the completion of this offering. We do not expect that this employee will be working under a collective bargaining arrangement.
We do not have the staff or capability to manage our underwriting or investment practices within our organization. Instead, we will outsource these functions to the Managers, subject to oversight by our Chief Executive Officer, our Chief Financial Officer and our board of directors. As a result, the performance of the Managers will be critical to our business.
Bermuda Insurance Regulation
The Insurance Act provides that no person may carry on an insurance business in or from within Bermuda unless registered as an insurer under the Insurance Act by the Bermuda Monetary Authority. The Bermuda Monetary Authority, in deciding whether to grant registration, has broad discretion to act as it thinks fit in the public interest. The Bermuda Monetary Authority is required by the Insurance Act to determine whether the applicant is a fit and proper body to be engaged in the insurance business and, in particular, whether it has, or has available to it, adequate knowledge and expertise. The registration of an applicant as an insurer is subject to
| 69 |
its complying with the terms of its registration and such other conditions as the Bermuda Monetary Authority may impose at any time. The Insurance Act also grants to the Bermuda Monetary Authority powers to supervise, investigate and intervene in the affairs of insurance companies.
Regulatory Framework
The Insurance Act imposes on Bermuda insurance companies solvency and liquidity standards, as well as auditing and reporting requirements. Certain significant aspects of the Bermuda insurance regulatory framework are set forth below.
Classification of Insurers. The Insurance Act distinguishes between insurers carrying on long-term business, insurers carrying on general business (“general business” being everything except for life, annuity and certain types of accident and health insurance) and insurers carrying on special purpose business. There are six classifications of insurers carrying on general business, ranging from Class 1 insurers (pure captives) to Class 4 insurers (very large commercial underwriters). There is only one classification of special purpose insurer. Blue Capital Re is registered as a Class 3A insurer.
A body corporate is registrable as a Class 3A insurer where: (1) it intends to carry on general insurance business in circumstances where (a) 50% or more of the net premiums written or (b) 50% or more of the loss and loss exchange provisions, represent unrelated business; and (2) its total net premiums written from unrelated business are less than $50,000,000. Class 3A insurers are required to maintain fully paid-up share capital of $120,000.
It is anticipated that the total net premiums from unrelated business written by Blue Capital Re may exceed $50,000,000. The Bermuda Monetary Authority has the discretion to license a body corporate as a Class 3A insurer even if it may write more than $50,000,000 in total net premiums. The Bermuda Monetary Authority has exercised this discretion in the instance of Blue Capital Re.
Principal Representative and Principal Office. An insurer is required to maintain a principal office in Bermuda and to appoint and maintain a principal representative in Bermuda. For the purposes of the Insurance Act, the principal office of Blue Capital Re is located at 94 Pitts Bay Road, Pembroke HM 08, Bermuda. Blue Capital Re’s principal representative is the Reinsurance Manager whose principal office is also located at 94 Pitts Bay Road, Pembroke HM 08, Bermuda.
Without a reason acceptable to the Bermuda Monetary Authority, an insurer may not terminate the appointment of its principal representative, and the principal representative may not cease to act as such, unless 30 days’ notice in writing to the Bermuda Monetary Authority is given of the intention to do so. It is the duty of the principal representative to immediately provide a verbal notification, and thereafter make a written report to the Bermuda Monetary Authority, where the principal representative believes there is a likelihood of the insurer (for which the principal representative acts) becoming insolvent or that a reportable “event” has, to the principal representative’s knowledge, occurred or is believed to have occurred. Examples of a reportable “event” include failure by the insurer to comply substantially with a condition imposed upon the insurer by the Bermuda Monetary Authority relating to a solvency margin (described below). The written report must set out all the particulars of the case that are available to the principal representative and must be submitted within 14 days of the principal representative’s prior verbal notification to the Bermuda Monetary Authority.
Loss Reserve Specialist. Generally, a Class 3A insurer must appoint an individual approved by the Bermuda Monetary Authority to be its loss reserve specialist and submit annually an opinion of its approved loss reserve specialist with its statutory financial statements and return in respect of its loss and loss expense provisions. However, an insurer may file an application under the Insurance Act to waive the aforementioned requirements. In this instance, Blue Capital Re has obtained such a waiver from the Bermuda Monetary Authority.
Cancellation of Insurer’s Registration. The Bermuda Monetary Authority could revoke or suspend Blue Capital Re’s license in certain circumstances, including circumstances in which: (1) it is shown that false, misleading or inaccurate information has been supplied to the Bermuda Monetary Authority by Blue Capital Re or on its behalf for the purposes of any provision of the Insurance Act; (2) we have ceased to carry on business; (3) Blue Capital Re has persistently failed to pay fees due under the Insurance Act; (4) Blue Capital Re has been shown to have not complied with a condition attached to its registration or with a requirement made of us under the Insurance Act; (5) we are convicted of an offense against a provision of the Insurance Act; (6) Blue Capital Re is, in the opinion of the Bermuda Monetary Authority, found not to have been carrying on business in
| 70 |
accordance with sound insurance principles; or (7) any of the minimum criteria for registration under the Insurance Act is not or will not have been fulfilled. If the Bermuda Monetary Authority were to suspend or revoke Blue Capital Re’s license, we could lose our exemption under the Investment Company Act.
Annual Statutory Financial Statements and Return; Independent Approved Auditor. The Insurance Act generally requires all insurers to (1) prepare annual statutory financial statements and returns and (2) appoint an independent auditor who will annually audit and report on the statutory financial statements and returns of the insurer. The independent auditor of the insurer must be approved by the Bermuda Monetary Authority and may be the same person or firm that audits the insurer’s financial statements and reports for presentation to its shareholders. The auditor must be approved by the Bermuda Monetary Authority as the independent auditor of the insurer. If the insurer fails to appoint an approved auditor or at any time fails to fill a vacancy for such auditor, the Bermuda Monetary Authority may appoint an approved auditor for the insurer and shall fix the remuneration to be paid to the approved auditor within 14 days, if not agreed sooner by the insurer and the auditor. Blue Capital Re’s independent auditor is PricewaterhouseCoopers Ltd.
An insurer may, however, file an application under the Insurance Act to have the requirement of filing annual audited statutory financial statements with the Bermuda Monetary Authority waived. In this instance, Blue Capital Re has obtained such a waiver from the Bermuda Monetary Authority and in lieu thereof, Blue Capital Re will file audited financial statements prepared in accordance with any one of the following standards or principles: (1) International Financial Reporting Standards (IFRS); (2) generally accepted accounting principles (GAAP) that apply in Bermuda, Canada, the United Kingdom or the United States of America; or (3) such other accounting standard as the Bermuda Monetary Authority may recognize.
Minimum Liquidity Ratio. The Insurance Act provides a minimum liquidity ratio for general business. An insurer engaged in general business is required to maintain the value of its relevant assets at not less than 75% of the amount of its relevant liabilities. Relevant assets include cash and time deposits, quoted investments, unquoted bonds and debentures, first liens on real estate, investment income due and accrued, accounts and premiums receivable, reinsurance balances receivable and funds held by ceding reinsurers.
There are certain categories of assets which, unless specifically permitted by the Bermuda Monetary Authority, do not automatically qualify as relevant assets, such as unquoted equity securities, investments in and advances to affiliates and real estate and collateral loans.
The relevant liabilities are total general business insurance reserves and total other liabilities less deferred income tax and sundry liabilities (by interpretation, those not specifically defined) and letters of credit and guarantees.
Minimum Solvency Margin. The Insurance Act provides that the value of the statutory assets of an insurer must exceed the value of its statutory liabilities by an amount greater than its prescribed minimum solvency margin.
The minimum solvency margin that must be maintained by a Class 3A insurer with respect to its general business is the greater of (1) $1,000,000, or (2) 20% of net premium written where net premiums written do not exceed $6,000,000, and $1,200,000 plus 15% of net premiums written which exceed $6,000,000, or (3) 15% of net undiscounted aggregate loss and loss expense provisions and other insurance reserves.
An insurer may, however, file an application under the Insurance Act to waive the aforementioned requirements. In this instance, Blue Capital Re has obtained a waiver from the Bermuda Monetary Authority for its minimum solvency margin to be valued at $1,000,000 at all times.
Enhanced Capital Requirements; Bermuda Solvency Capital Requirements; Eligible Capital Requirements. Class 3A insurers are required to maintain available statutory capital and surplus at a level equal to or in excess of its enhanced capital requirement which is established by reference to either the Bermuda Solvency Capital Requirement – Small and Medium-Sized Entities model or an approved internal capital model. Furthermore, to enable the Bermuda Monetary Authority to better assess the quality of the insurer’s capital resources, a Class 3A insurer is required to disclose the makeup of its capital in accordance with the recently introduced “3-tiered capital system”.
| 71 |
An insurer may, however, file an application under the Insurance Act to waive the aforementioned requirements. In this instance, Blue Capital Re has obtained such a waiver from the Bermuda Monetary Authority.
Restrictions on Dividends and Distributions. A Class 3A insurer is prohibited from declaring or paying a dividend if it fails to meet its minimum solvency margin, enhanced capital requirement or minimum liquidity ratio, or if the declaration or payment of such dividend would cause such breach. If a Class 3A insurer fails to meet its minimum solvency margin or minimum liquidity ratio on the last day of any financial year, it is prohibited from declaring or paying any dividends during the next financial year without the approval of the Bermuda Monetary Authority.
Further, under the Companies Act, Blue Capital Re may only declare or pay a dividend if Blue Capital Re has no reasonable grounds for believing that (1) it is, or would after the payment be, unable to pay its liabilities as they become due or (2) the realizable value of its assets would be less than its liabilities.
Reduction of Capital. Blue Capital Re, as a general business insurer, may not reduce its total statutory capital by 15% or more, as set out in its previous year’s financial statements, unless it has received the prior approval of the Bermuda Monetary Authority. Total statutory capital consists of the insurer’s paid in share capital, its contributed surplus (sometimes called additional paid in capital) and any other fixed capital designated by the Bermuda Monetary Authority as statutory capital (such as letters of credit).
As a Class 3A insurer, where Blue Capital Re seeks to reduce its statutory capital by 15% or more, as set out in its previous year’s financial statements, it must also submit an affidavit signed by at least two directors (one of whom must be a Bermuda resident director, if any of Blue Capital Re’s directors are resident in Bermuda) and the principal representative stating that the proposed reduction will not cause Blue Capital Re to fail its relevant margins. Where such an affidavit is filed, it shall be available for public inspection at the offices of the Bermuda Monetary Authority.
Supervision, Investigation and Intervention. The Bermuda Monetary Authority may appoint an inspector with powers to investigate the affairs of an insurer or a designated insurer (as detailed in “Group Supervision” below) if the Bermuda Monetary Authority believes that an investigation is required in the interest of the insurer’s or insurance group’s policyholders or potential policyholders. In order to verify or supplement information otherwise provided to it, the Bermuda Monetary Authority may direct an insurer or designated insurer to produce documents or information relating to matters connected with the insurer’s or insurance group’s business. Further, the Bermuda Monetary Authority has the power to appoint a professional person to prepare a report on any aspect of any matter about which the Bermuda Monetary Authority has required or could require information.
An inspector may examine, under oath, any past or present officer, employee or insurance manager of the insurer or designated insurer under investigation in relation to its business and may apply to the court in Bermuda for an order that other persons may also be examined on any matter relevant to the investigation. It will be the duty of any insurer or designated insurer in relation to whose affairs an inspector has been appointed and of any past or present officer, employee or insurance manager of such insurer to produce to the inspector on request all books, records, and documents relating to the insurer or designated insurer under investigation which are in its custody or control and otherwise to give to the inspector all assistance in connection with the investigation which it is reasonably able to give.
If it appears to the Bermuda Monetary Authority that there is a risk of the insurer or designated insurer becoming insolvent, or that the insurer or designated insurer is in breach of the Insurance Act or any conditions imposed upon its registration, or the minimum criteria stipulated in the Insurance Act are not or have not been fulfilled in respect of a registered insurer, or that a person has become a controller without providing the Bermuda Monetary Authority with the appropriate notice or in contravention of a notice of objection, or the registered insurer is in breach of its enhanced capital requirement, or that a designated insurer is in breach of any provision of the Insurance Act or the regulations or rules applicable to it, the Bermuda Monetary Authority may issue such directions as appear desirable for safeguarding the interests of policyholders or potential policyholders of the insurer or the insurance group. The Bermuda Monetary Authority may also direct the insurer or designated insurer (1) not to take on any new insurance business, (2) not to vary any insurance contract if the effect would be to increase the insurer’s liabilities, (3) not to make certain investments, (4) to realize certain investments,
| 72 |
(5) to maintain in, or transfer to the custody of, a specified bank, certain assets, (6) not to declare or pay any dividends or other distributions or to restrict the making of such payments, (7) to limit its premium income, (8) to remove a controller or officer or (9) to file a petition for the winding-up of the insurer.
The Bermuda Monetary Authority may also make rules prescribing prudential standards with which the insurer must comply. Blue Capital Re may make an application to be exempted from such rules.
Winding-up. The Bermuda Monetary Authority may present a petition for the winding-up of an insurer on the ground that (1) the insurer is unable to pay its debts within the meaning of sections 161 and 162 of the Companies Act, (2) the insurer has failed to satisfy an obligation to which it is or was subject by virtue of the Insurance Act or (3) the insurer has failed to satisfy the obligation imposed upon it by section 15 of the Insurance Act as to the preparation of accounts or to produce or file statutory financial statements in accordance with section 17 of the Insurance Act, and that the Bermuda Monetary Authority is unable to ascertain the insurer’s financial position. In addition, if it appears to the Bermuda Monetary Authority that it is expedient in the public interest that an insurer should be wound up, it may present a petition for it to be so wound up if a court thinks it just and equitable for it to be so wound up.
Disclosure of Information. In addition to powers under the Insurance Act to investigate the affairs of an insurer, the Bermuda Monetary Authority may require certain information from an insurer (or certain other persons) to be produced to it. Further, the Bermuda Monetary Authority has been given powers to assist foreign regulatory authorities with their investigations involving insurance and reinsurance companies in Bermuda, subject to certain restrictions. For example, the Bermuda Monetary Authority must be satisfied that the assistance being requested is in connection with the discharge of regulatory responsibilities of the foreign regulatory authority. Further, the Bermuda Monetary Authority must consider whether cooperation with the foreign regulatory authorities is in the public interest. The grounds for disclosure by the Bermuda Monetary Authority to a foreign regulatory authority without consent of the insurer are limited and the Insurance Act provides sanctions for breach of the statutory duty of confidentiality.
Non-Insurance Business. Blue Capital Re, as a Class 3A insurer, may not engage in non-insurance business unless that non-insurance business is ancillary to its core business. Non-insurance business means any business other than insurance business and includes carrying on investment business, managing an investment fund as an operator, carrying on business as a fund administrator, carrying on banking business, underwriting debt or securities or otherwise engaging in investment banking, engaging in commercial or industrial activities or carrying on the business of management, sales or leasing of real property.
Bermuda Insurance Code of Conduct. The Bermuda Monetary Authority has implemented an insurance code, the Insurance Code of Conduct (which we refer to as the “Bermuda Insurance Code”), which came into effect on July 1, 2010. The Bermuda Monetary Authority established July 1, 2011 as the date of compliance for all insurers. The Bermuda Insurance Code contains the duties, requirements and compliance standards to be adhered to by all insurers. The Bermuda Insurance Code stipulates that in order to achieve compliance therewith, the insurers are to develop and apply policies and procedures capable of assessment by the Bermuda Monetary Authority. The board of directors of Blue Capital Re has the responsibility to ensure that Blue Capital Re is compliant with the Bermuda Insurance Code.
Notification of Material Changes. All registered insurers are required to give notice to the Bermuda Monetary Authority of their intention to effect a material change within the meaning of the Insurance Act. For the purposes of the Insurance Act, the following changes are material: (1) the transfer or acquisition of insurance business that is part of a scheme falling under section 25 of the Insurance Act or section 99 of the Companies Act; (2) the amalgamation with or acquisition of another firm; (3) engaging in unrelated business that is retail business; (4) the acquisition of a controlling interest in an undertaking that is engaged in non-insurance business which offers services and products to persons who are not affiliates of the insurer; (5) outsourcing all or substantially all of the company’s actuarial, risk management and internal audit functions; (6) outsourcing all or a material part of an insurer’s underwriting activity; (7) the transfer, other than by way of reinsurance, of all or substantially all of a line of business; and (8) the expansion into a material new line of business.
| 73 |
No registered insurer shall take any steps to give effect to a material change unless it has first served notice on the Bermuda Monetary Authority that it intends to effect such material change and, before the end of 14 days, either the Bermuda Monetary Authority has notified such company in writing that it has no objection to such change or that the period has lapsed without the Bermuda Monetary Authority having issued a notice of objection.
Before issuing a notice of objection, the Bermuda Monetary Authority is required to serve upon the person concerned a preliminary written notice stating the Bermuda Monetary Authority’s intention to issue formal notice of objection. Upon receipt of the preliminary written notice, the person served may, within 28 days, file written representations with the Bermuda Monetary Authority which shall be taken into account by the Bermuda Monetary Authority in making its final determination.
Notifications to the Bermuda Monetary Authority
In the event that the share capital of an insurer (or its parent) is traded on any stock exchange recognized by the Bermuda Monetary Authority, then any shareholder must notify the Bermuda Monetary Authority within 45 days of becoming a 10%, 20%, 33% or 50% shareholder of such insurer. An insurer or reinsurer must also provide written notice to the Bermuda Monetary Authority that a person has become, or ceased to be, a “Controller” of that insurer or reinsurer. A “Controller” for this purpose means a managing director, chief executive or other person in accordance with whose directions or instructions the directors of Blue Capital Re are accustomed to act, including any person who holds, or is entitled to exercise, 10% or more of the voting shares or voting power or is otherwise able to exercise a significant influence over the management of Blue Capital Re.
Blue Capital Re is also required to notify the Bermuda Monetary Authority in writing in the event any person has become or has ceased to be a controller or an officer of it, an officer being a director, chief executive or senior executive performing duties of underwriting, actuarial, risk management, compliance, internal audit, finance or investment matters.
Failure to give any required notice is an offense under the Insurance Act.
Group Supervision. The Bermuda Monetary Authority may, in respect of an insurance group, determine whether it is appropriate for it to act as its group supervisor. An insurance group is defined as a group of companies that conducts exclusively, or mainly, insurance business. The Bermuda Monetary Authority may make such determination where it ascertains that (1) the group is headed by a “specified insurer” (that is to say, it is headed by either a Class 3A, Class 3B or Class 4 general business insurer or a Class C, Class D or Class E long term insurer or another class of insurer designated by order of the Bermuda Monetary Authority); or (2) where the insurance group is not headed by a “specified insurer”, where it is headed by a parent company which is incorporated in Bermuda or (3) where the parent company of the group is not a Bermuda company, in circumstances where the Bermuda Monetary Authority is satisfied that the insurance group is directed and managed from Bermuda or the insurer with the largest balance sheet total is a specified insurer.
Where the Bermuda Monetary Authority determines that it should act as the group supervisor, it shall designate a specified insurer that is a member of the insurance group to be the designated insurer (the “Designated Insurer”) and it shall give to the Designated Insurer and other competent authorities written notice of its intention to act as group supervisor. Once the Bermuda Monetary Authority has been designated as group supervisor, the Designated Insurer must ensure that an approved group actuary is appointed to provide an opinion as to the adequacy of the insurance group’s insurance reserves as reported in its group statutory financial statements.
Pursuant to its powers under the Insurance Act, the Bermuda Monetary Authority will maintain a register of particulars for every insurance group for which it acts as the group supervisor detailing, among other things, the names and addresses of the Designated Insurer; each member company of the insurance group falling within the scope of group supervision; the principal representative of the insurance group in Bermuda; other competent authorities supervising other member companies of the insurance group; and the insurance group auditors. The Designated Insurer must notify the Bermuda Monetary Authority of any changes to the above details entered on the register of an insurance group.
As group supervisor, the Bermuda Monetary Authority will perform a number of supervisory functions including (1) coordinating the gathering and dissemination of information which is of importance for the supervisory task of other competent authorities; (2) carrying out a supervisory review and assessment of the
| 74 |
insurance group; (3) carrying out an assessment of the insurance group’s compliance with the rules on solvency, risk concentration, intra-group transactions and good governance procedures; (4) planning and coordinating, with other competent authorities, supervisory activities in respect of the insurance group, both as a going concern and in emergency situations; (5) coordinating any enforcement action that may need to be taken against the insurance group or any of its members; and (6) planning and coordinating meetings of colleges of supervisors (consisting of insurance regulators) in order to facilitate the carrying out of the functions described above.
In carrying out its functions, the Bermuda Monetary Authority may make rules for (1) assessing the financial situation and the solvency position of the insurance group and its members and (2) regulating intra-group transactions, risk concentration, governance procedures, risk management and regulatory reporting and disclosure.
We are not currently subject to group supervision, but the Bermuda Monetary Authority may exercise its authority to act as our group supervisor in the future if we form overseas entities. We are not planning on forming overseas entities in the foreseeable future.
Certain Bermuda Law Considerations
Corporate Bermuda Law Considerations
Although Blue Capital Reinsurance Holdings is incorporated in Bermuda, it is designated as a non-resident for Bermuda exchange control purposes by the Bermuda Monetary Authority. Pursuant to its non-resident status, Blue Capital Reinsurance Holdings may engage in transactions in currencies other than the Bermuda dollar, and there are no restrictions on its ability to transfer funds (other than funds denominated in Bermuda dollars) in and out of Bermuda or to pay dividends to non-residents who are holders of its common shares in currencies other than the Bermuda dollar.
In accordance with Bermuda law, share certificates are issued only in the names of corporations, other separate legal entities or individuals. In the case of an applicant acting in a special capacity (for example, as an executor or trustee), certificates may, at the request of the applicant, record the capacity in which the applicant is acting. Notwithstanding the recording of any such special capacity, we are not bound to investigate or incur any responsibility in respect of the proper administration of any such estate or trust. We will take no notice of any trust applicable to any of our common shares whether or not we have notice of such trust.
Each of Blue Capital Reinsurance Holdings, Blue Capital Re and Blue Capital Re ILS is incorporated in Bermuda as an “exempted company.” Under Bermuda law, exempted companies are companies formed for the purpose of conducting business outside Bermuda from a principal place of business in Bermuda. As a result, they are exempt from Bermuda laws restricting the percentage of share capital that may be held by non-Bermudians, but they may not participate in certain business transactions, including: (1) the acquisition or holding of land in Bermuda (except that required for their business and held by way of lease or tenancy for a term of not more than 50 years, or, with the consent of the Minister of Economic Development, that which is used to provide accommodations or recreational facilities for its officers and employees and is held by way of lease or tenancy for a term of not more than 21 years) without the express authorization of the Bermuda legislature; (2) the taking of mortgages on land in Bermuda to secure an amount in excess of BD$50,000 without the consent of the relevant Ministers; (3) the acquisition of any bonds or debentures secured by any land in Bermuda, other than certain types of Bermuda government securities; or (4) the carrying on of business of any kind in Bermuda, except in furtherance of their business carried on outside Bermuda or under license granted by the Minister of Economic Development. Blue Capital Re is a licensed insurer in Bermuda, and so it may carry on activities from Bermuda that are related to and in support of its insurance business.
Each of Blue Capital Reinsurance Holdings, Blue Capital Re and Blue Capital Re ILS will also need to comply with the provisions of the Companies Act regulating the payment of dividends and the making of distributions from contributed surplus. A company may not declare or pay a dividend, or make a distribution out of contributed surplus, if there are reasonable grounds for believing that (1) the company is, or would after the payment be, unable to pay its liabilities as they become due or (2) the realizable value of the company’s assets would thereby be less than the aggregate of its liabilities and its issued share capital and share premium accounts. In addition, certain provisions of the Insurance Act will limit our ability to pay dividends.
Under the Companies Act, where a Bermuda company issues shares at a premium (that is, for a price above the par value), whether for cash or otherwise, a sum equal to the aggregate amount or value of the premium on
| 75 |
those shares must be transferred to an account called “the share premium account.” The provisions of the Companies Act relating to the reduction of the share capital of a company apply as if the share premium account were paid-up share capital of that company, except for certain matters such as: (1) paying up unissued shares to be issued as fully paid bonus shares; (2) writing off preliminary expenses, commissions or offering a discount on any issue of our shares; or (3) providing for the premiums payable on redemption of our shares. The paid-up share capital may not be reduced if, on the date the reduction is to be effected, there are reasonable grounds for believing that the company is, or after the reduction would be, unable to pay its liabilities as they become due. See “—Bermuda Insurance Regulation—Regulatory Framework—Minimum Solvency Margin and Restrictions on Dividends and Distributions.”
Exempted companies, such as Blue Capital Reinsurance Holdings, Blue Capital Re and Blue Capital Re ILS, must comply with Bermuda resident representation provisions under the Companies Act. We do not believe that such compliance will result in any material expense to us.
Securities may be offered or sold in Bermuda only in compliance with the provisions of the Investment Business Act 2003 and the Exchange Control Act 1972 and related regulations of Bermuda which regulate the sale of securities in Bermuda. In addition, specific permission is required from the Bermuda Monetary Authority, pursuant to the provisions of the Exchange Control Act 1972 and related regulations, for all issuances and transfers of securities of Bermuda companies, other than in cases where the Bermuda Monetary Authority has granted a general permission. The Bermuda Monetary Authority, in its policy dated June 1, 2005, provides that where any equity securities, which would include our common shares, of a Bermuda company are listed on an appointed stock exchange (the New York Stock Exchange is deemed to be an appointed stock exchange under Bermuda law), general permission is given for the issue and subsequent transfer of any securities of the company from and to a non-resident, for as long as any equity securities of the company remain so listed.
Notwithstanding the above general permission, we have applied for and received permission from the Bermuda Monetary Authority to, subject to our common shares being listed on an appointed stock exchange (which includes the New York Stock Exchange), issue, grant, create, sell and transfer freely any of our shares, stock, bonds, notes (other than promissory notes), debentures, debenture stock, units under a unit trust scheme, shares in an oil royalty, options, coupons, rights and depository receipts to and among persons who are either resident or non-resident of Bermuda for exchange control purposes.
Neither the Registrar of Companies in Bermuda, the Bermuda Monetary Authority nor any other regulatory body has approved or disapproved of the common shares offered hereby or passed upon the adequacy of this prospectus. Any representation to the contrary is a criminal offense.
Bermuda Work Permit Considerations
Under Bermuda law, non-Bermudians (other than spouses of Bermudians and individuals holding permanent resident’s certificates or working resident’s certificates) may not engage in any gainful occupation in Bermuda without the appropriate governmental standard work permit.
Standard work permits can be obtained for a one-, two-, three-, four- or five-year period. Where a standard work permit is being applied for, it is a requirement that the job must be advertised for three days (within an eight-day period) in the local newspaper. Should no Bermudian (or spouse of a Bermudian or holder of a permanent resident’s certificate or working resident’s certificate) meet the minimum standards as stipulated in the advertisement, the employer may then apply for a standard work permit for the non-Bermudian. Employers must complete a Recruitment Disclosure Form and provide information, including the qualifications of all applicants. The Department of Immigration will compare the qualifications and experience of any Bermudian applicants (or spouse of a Bermudian or holder of a permanent resident’s certificate or working resident’s certificate) to that stipulated in the advertisement and to the non-Bermudian to be satisfied that the role could not have been filled by a Bermudian (or spouse of a Bermudian or holder of a permanent resident’s certificate or working resident’s certificate). In addition to the advertising, there are also many other documents that are required prior to the Department of Immigration making their decision.
If the position for which the standard work permit is being applied is that of a Chief Executive Officer or Senior Executive, the Minister of Home Affairs may, on occasion, waive the requirement to advertise.
| 76 |
If an employer wishes to change an employee’s job title, provided that the job description, duties, remuneration and benefits remain unchanged, the employer does not need to advertise or obtain the permission of the Minister of Home Affairs to do this, but it must inform the Department of Immigration and pay the necessary fee after the change has occurred.
If an employer wishes to promote an employee currently on a work permit from his current job to another within the same business, the permission of the Minister of Home Affairs must first be obtained. The employer will need to provide evidence of internal recruitment efforts and consideration of internal Bermudian candidates.
A temporary work permit can take up to ten working days to process and a standard work permit can take up to four weeks to process.
Research and Development Expenditures
We have not incurred any research or development expenditures since our formation, and we do not currently expect to incur any material research or development expenditures.
Intellectual Property
There are no aspects of our business that require a patent, trademark or copyright. We do not own any patent, trademark or copyright. Montpelier has filed an application for the “Blue Capital” trademark. We will enter into a trademark license agreement with Montpelier providing for the royalty-free license of the “Blue Capital” trademark upon the completion of this offering. Under the terms of the trademark license agreement, we generally must indemnify Montpelier and its affiliates, directors, officers, employees, agents, successors and permitted assigns for, from and against losses (1) on account of any third-party claim or proceeding arising out of the performance of the trademark license agreement or (2) from any breach of, or failure to perform, any covenant or obligation of ours contained in the trademark license agreement.
Legal Proceedings
There is no litigation currently pending or, to the knowledge of management, contemplated against us or any of our officers or directors in their capacity as such.
| 77 |
Directors and Executive Officers
The following table sets forth the name, age and position of individuals who currently serve as the directors and executive officers of Blue Capital Reinsurance Holdings. Information regarding our directors’ and officers’ individual experience, qualifications, attributes and skills, and brief statements of those aspects of our directors’ backgrounds that led us to conclude that they should serve as directors, are also set forth below.
| Name | Age | Position | ||||
| Christopher L. Harris | 44 | Chairman | ||||
| Eric Lemieux | 52 | Lead Director | ||||
| D. Andrew Cook | 51 | Director | ||||
| John Weale | 54 | Director | ||||
| William Pollett | 46 | Chief Executive Officer and Director | ||||
| Michael S. Paquette | 50 | Interim Chief Financial Officer |
William Pollett, our Chief Executive Officer, also serves as Senior Vice President and Chief Corporate Development and Strategy Officer and Treasurer of Montpelier Re Holdings Ltd. and is the President and Chief Executive Officer of the Investment Manager and the Reinsurance Manager. As a result of Mr. Pollett’s other obligations, Mr. Pollett will not be able to dedicate as much time to running our business as would a typical Chief Executive Officer, and Mr. Pollett may face conflicts of interest that may make it difficult for him to operate our business.
We do not expect Michael S. Paquette to remain the Chief Financial Officer of Blue Capital Reinsurance Holdings for the foreseeable future. Mr. Paquette also serves as the Chief Financial Officer and is an Executive Vice President of Montpelier Re Holdings Ltd., and is only serving as our Chief Financial Officer on an interim basis until a permanent replacement is identified. We intend to hire a permanent Chief Financial Officer within 24 months following the completion of this offering, but we cannot assure you that we will find a permanent Chief Financial Officer with the requisite skill and experience necessary for our business to be successful in a timely manner or at all.
John Weale, one of our directors, is also a director of Blue Capital Global Reinsurance Fund Limited. See “Certain Relationships and Related Party Transactions” for more information about Blue Capital Global Reinsurance Fund Limited’s affiliation with Montpelier.
Background of Executive Officers and Directors
Set forth below is information concerning our current executive officers and directors.
Christopher L. Harris. Mr. Harris has been our Chairman since August 2013. Mr. Harris has been the President of Montpelier Re Holdings Ltd. since January 2008 and became Chief Executive Officer in July 2008. He originally joined Montpelier in 2002 as Chief Actuary and Senior Vice President and was later named Chief Risk Officer in 2005 and Chief Underwriting and Risk Officer in 2006. Prior to joining Montpelier, from 2001 to 2002, Mr. Harris was employed by Allianz Risk Transfer, where he was Chief Actuary, North America. Prior to his employment with Allianz, Mr. Harris ran the actuarial consulting practice for KPMG Bermuda from 1998 to 2001. Mr. Harris is a Fellow of the Casualty Actuarial Society, a Chartered Property and Casualty Underwriter and a Chartered Financial Analyst. We believe Mr. Harris’s qualifications to serve on our board of directors include his extensive experience in the global insurance and reinsurance industries, particularly in the areas of underwriting, actuarial, aggregate management and strategic and operational management. Mr. Harris is a class A director and his initial term expires in 2014.
Eric Lemieux. Mr. Lemieux has been a director since September 2013 and has been our Lead Director since October 2013. Since 2007, he has been the proprietor of Blue Pearl Advisors, Guilford, Connecticut, consulting on various insurance-related projects concentrating in the area of catastrophe risk management. From 2004 to 2007, he served as President of LightKeeper Specialty, Inc., a startup mono-line commercial insurer. Mr. Lemieux was a founding member of the Black Diamond Group in 2001 and served as a Director until 2004. From 1999 to 2001, he was Managing Director at Allianz Risk Transfer and from 1992 to 1998 he was Chief Actuary at CAT Ltd., Bermuda. He previously held various actuarial positions at the Travelers Insurance
| 78 |
Company from 1986 to 1992 and also worked at Liberty Mutual from 1985 to 1986. He holds a bachelor’s degree in Mathematics from Fairfield University. Mr. Lemieux is a fellow of the Casualty Actuarial Society and a Member of the American Academy of Actuaries. We believe Mr. Lemieux’s qualifications to serve on our board of directors include his broad range of consulting and other experience in the reinsurance industry. Mr. Lemieux is a class C director, and his initial term expires in 2016.
D. Andrew Cook. Mr. Cook has been a director since September 2013. Mr. Cook served as President of Alterra Bermuda Limited from October 2010 to June 2013, in addition to his position as Executive Vice-President – Business Development, which he held from May 2010. From May 2010 to October 2010, he also served as Chief Integration Officer and Global Development Officer with Alterra Capital Holdings Limited. Mr. Cook served as Chief Financial Officer of Harbor Point Limited from September 2006 until the merger of Max Capital Group Ltd. and Harbor Point Limited in May 2010, which became Alterra Capital Holdings Limited. He also served as Deputy Chairman, President and Chief Financial Officer of Harbor Point Re Limited. From November 2001 to April 2006, Mr. Cook was the Chief Financial Officer of AXIS Capital Holdings Limited, a Bermuda insurance and reinsurance company. From January 2001 until November 2001, he served as Senior Vice President and Chief Financial Officer of Mutual Risk Management Limited. From 1999 to 2000, he worked as an independent consultant assisting clients in raising private equity capital. From 1993 to 1999, he served as Senior Vice President and Chief Financial Officer of LaSalle Re Holdings Limited. Mr. Cook holds a bachelor’s degree from The University of Western Ontario and is a Member of the Canadian Institute of Chartered Accountants. We believe Mr. Cook’s qualifications to serve on our board of directors include his extensive experience in the global insurance and reinsurance industries, including his executive management positions at major Bermuda-based reinsurance companies. Mr. Cook is a class B director and his initial term expires in 2015.
John Weale. Mr. Weale has been a director since August 2013. Until November 2011, Mr. Weale was Chief Financial Officer of Catalina Holdings (Bermuda) Ltd. Prior to his employment with Catalina Holdings, Mr. Weale spent over 13 years at IPCRe Limited and IPC Holdings, Ltd. At IPC, he served as Executive Vice President from July 2008 and Chief Financial Officer from June 1996, as well as Interim President and Chief Executive Officer during 2009. Prior to IPC, he held various positions at American International Company, Limited, including Vice President – Insurance Management Services. Mr. Weale currently serves as Chairman of the Board of Blue Capital Global Reinsurance Fund Limited. Mr. Weale has also served as chairman and audit committee member of Butterfield Money Market Fund Limited and Butterfield Liquid Reserve Fund Limited, and as a director of Butterfield Select Fund Limited. Mr. Weale holds a bachelor’s degree in Accounting & Finance. He is a Fellow of the Chartered Institute of Management Accountants and is a Chartered Global Management Accountant. We believe Mr. Weale’s qualifications to serve on our board of directors include his over 30 years of professional financial management and accounting experience in the insurance and reinsurance industries. Mr. Weale is a class A director and his initial term expires in 2014.
William Pollett. Mr. Pollett is our Chief Executive Officer and is also a member of our board of directors and has served in such capacities since August 2013. Mr. Pollett also serves as Senior Vice President and Chief Corporate Development and Strategy Officer and Treasurer of Montpelier Re Holdings Ltd. He also serves as President and Chief Executive Officer of Blue Water Re and each of the Managers. Prior to joining Montpelier in 2006, he spent five years with ACE Group, initially as Chief Financial Officer of ACE Tempest Re and then as Senior Financial Analyst and Senior Vice President at ACE Limited. Prior to the ACE Group, Mr. Pollett was employed by the OIL Group of Companies for seven years in various capacities, including Treasurer and Vice President of its investment companies. Mr. Pollett is a Chartered Financial Analyst and a Chartered Accountant. We believe Mr. Pollett’s qualifications to serve on our board of directors include his extensive experience in the global insurance and reinsurance industries, particularly in the areas of underwriting and capital and investment management. Mr. Pollett is a class B director and his initial term expires in 2015.
Michael S. Paquette. Mr. Paquette is our interim Chief Financial Officer and has served in such capacity since August 2013. Mr. Paquette also serves as the Chief Financial Officer and is an Executive Vice President of Montpelier, and he has held these positions since May 1, 2008. Prior to joining Montpelier in May 2007 as Controller and Senior Vice President, he spent eighteen years with White Mountains Insurance Group, Ltd. in
| 79 |
various capacities, including Controller and Senior Vice President, and four years with KPMG LLP as an auditor. Mr. Paquette assisted White Mountains Insurance Group, Ltd. in establishing Montpelier in 2001 and is a Certified Public Accountant, a Certified Management Accountant, a Certified Financial Manager and a Chartered Global Management Accountant.
There are no family relationships between any of our executive officers or directors.
Board of Directors
Board Composition
Our board of directors currently consists of five members and is elected by our shareholders pursuant to our bye-laws. Our board of directors will be divided into three classes, class A, class B and class C, with each class serving for a staggered three-year term. Our board of directors selects our Chief Executive Officer and our Chief Financial Officer, who are charged with the conduct of our business. After selecting the senior management team, our board of directors acts as an advisor to senior management and ultimately monitors its performance. Our board of directors’ ability to monitor senior management’s performance is facilitated by the presence of independent directors who have experience in the reinsurance business.
Director Independence
Upon completion of this offering, we will have:
| • | a majority of our board of directors consist of independent directors as defined in the New York Stock Exchange rules; |
| • | an Audit Committee consisting of fully independent directors as defined in the New York Stock Exchange rules and Rule 10A-3 of the Exchange Act; and |
| • | a Compensation and Nominating Committee consisting of fully independent directors as defined in the New York Stock Exchange rules and also satisfying the definitions of “non-employee” directors within the meaning of Rule 16b-3(b)(3) under the Exchange Act and “outside” directors within the meaning of Section 162(m)(4)(c)(i) of the Code. |
Although certain phase-in periods with respect to director independence will be available to us under the New York Stock Exchange rules, we do not expect to take advantage of such provisions.
We have reviewed the independence of our current directors using the New York Stock Exchange independence standards and, based on this review, we have determined that D. Andrew Cook, Eric Lemieux and John Weale are independent within the meaning of the New York Stock Exchange listing standards and the rules and regulations of the SEC.
Committees of Our Board of Directors
Our board of directors has established two standing committees to assist it in carrying out its responsibilities: the Audit Committee and the Compensation and Nominating Committee. Each committee operates under its own written charter adopted by our board of directors. The Audit Committee and the Compensation and Nominating Committee charters are available on our website at www.bcapre.bm, the contents of which are not a part, and shall not be deemed to be a part, of this prospectus. The membership and the function of each of the committees are described below.
Audit Committee
Upon completion of this offering, our Audit Committee will consist of D. Andrew Cook, Eric Lemieux and John Weale, with D. Andrew Cook serving as Chairman. Our board of directors has determined that all members of the Audit Committee are “independent” within the meaning of the New York Stock Exchange listing standards and the rules and regulations of the SEC. Our board of directors has also determined that all members of the Audit Committee are financially literate and that, at a minimum, D. Andrew Cook meets the requirements of being an “Audit Committee Financial Expert” under Item 407(d) of Regulation S-K.
The Audit Committee is primarily responsible for the integrity of our consolidated financial statements, our compliance with legal and regulatory requirements and the independence, qualifications and performance of our independent registered public accounting firm. Specifically, these duties include:
| 80 |
| • | selecting and overseeing our independent registered public accounting firm; |
| • | reviewing the scope of the audit to be conducted by them, as well as the results of their audit; |
| • | overseeing our financial reporting activities, including our annual and quarterly reports to shareholders, and the accounting standards and principles followed; |
| • | overseeing our compliance with our Code of Business Conduct and Ethics; |
| • | overseeing the review of our financial reporting process; |
| • | approving audit and non-audit services provided to us by the independent registered public accounting firm; |
| • | addressing requests for waivers of conflict of interest situations; |
| • | overseeing our legal and regulatory compliance; |
| • | overseeing our disclosure and internal controls; |
| • | preparing the report of the Audit Committee required by the rules and regulations of the SEC to be included in our annual proxy statement; and |
| • | fulfilling all other duties and responsibilities as outlined within the Committee’s charter. |
Compensation and Nominating Committee
Upon completion of this offering, our Compensation and Nominating Committee will consist of D. Andrew Cook, Eric Lemieux and John Weale , with John Weale serving as Chairman. Our board of directors has determined that all members of the Compensation and Nominating Committee are “independent” within the meaning of the New York Stock Exchange listing standards and the rules and regulations of the SEC.
The Compensation and Nominating Committee is responsible for all aspects of compensation and benefits policies for our Chief Executive Officer and other executive officers. The principal duties and responsibilities related to compensation include:
| • | establishing, maintaining and administering compensation and benefit policies designed to attract, motivate and retain personnel with the requisite skills and abilities to enable us to achieve superior operating results; |
| • | approving and reviewing performance measures; |
| • | evaluating performance and reviewing and approving all salary and incentive payments and equity awards for our Chief Executive Officer and all executive officers; |
| • | recommending to our board of directors management succession for all of our executive officers, including our Chief Executive Officer; |
| • | assisting in discharging our board of directors’ responsibilities regarding all compensation matters; |
| • | overseeing the administration of our compensation plans; |
| • | reviewing and making recommendations on the compensation of our non-management directors; |
| • | overseeing our compliance with the compensation rules, regulations, and guidelines promulgated by the New York Stock Exchange, the SEC and other law, as applicable; and |
| • | fulfilling all other duties and responsibilities as outlined within the Committee’s charter. |
The Compensation and Nominating Committee is also responsible for nominating candidates for election to our board of directors and for reviewing and making recommendations on matters involving the general operation of our board of directors and our corporate governance. The principal duties and responsibilities related to nominating and corporate governance include:
| • | establishing criteria for board of director and committee membership and recommending to our board of directors proposed nominees for election to our board of directors and for membership on committees of our board of directors; |
| 81 |
| • | searching for qualified director candidates as needed and reviewing background information of candidates for selection to our board of directors, including those recommended by shareholders, and making recommendations to our board of directors regarding such candidates; |
| • | assisting our board of directors in identifying individuals qualified to become board members consistent with criteria approved by our board of directors and set forth in the Corporate Governance Guidelines and recommending director nominees to our board of directors; |
| • | evaluating whether each director candidate is independent, is financially literate, has accounting or related financial management expertise, qualifies as an “Audit Committee Financial Expert” and is free of any conflict of interest or the appearance of any conflict of interest with the best interests of us and our shareholders; |
| • | identifying potential nominees for director through director suggestions, management recommendations, business, insurance industry and other contacts and shareholder nominations; |
| • | to the extent it deems appropriate, engaging a third-party search firm and other advisors to identify potential nominees for director; |
| • | taking a leadership role on shaping our corporate governance; |
| • | making recommendations to our board of directors regarding board governance matters and practices; and |
| • | fulfilling all other duties and responsibilities as outlined within the Committee’s charter. |
Compensation Committee Interlocks and Insider Participation
None of our executive officers currently serves, or in the past year has served, as a member of the board of directors or compensation committee of any entity that has one or more executive officers serving on our board of directors or Compensation and Nominating Committee.
Compensation of Directors
Each of our directors will receive the following compensation for services as a director: an annual cash retainer of $50,000, commencing upon the completion of this offering, and an annual grant of restricted stock units with a grant-date fair value of $25,000, commencing no earlier than the 2014 annual general meeting of shareholders. The restricted stock units granted to our directors will be granted pursuant to our 2013 Long-Term Incentive Plan, and are expected to vest in three equal annual installments based on continuous service, payable in the Company’s common shares at the time of vesting. The chairman of our board of directors, our lead independent director and the director who serves as chair of the Compensation and Nominating Committee will each receive an additional annual cash retainer of $5,000, and the director who serves as chair of the Audit Committee will receive an additional annual cash retainer of $15,000. We will not provide any per-meeting compensation to any of our directors.
2013 Long-Term Incentive Plan
We adopted the Blue Capital Reinsurance Holdings Ltd., 2013 Long-Term Incentive Plan (which we refer to as the “LTIP”) for the benefit of certain of our directors, future employees and consultants, which is described in more detail below.
The full text of the LTIP will be filed as an exhibit to the registration statement this prospectus forms a part of, and the following discussion is qualified in its entirety by reference to such text.
Types of Awards
The LTIP provides for the grant of restricted share units (which we refer to as “RSUs”), restricted common shares, options to purchase common shares that are intended to qualify as incentive share options (which we refer to as “ISOs”) under Section 422 of the Code, nonqualified share options (which we refer to as “NSOs”), share appreciation rights (which we refer to as “SARs”), deferred share units, performance compensation awards, performance units, cash incentive awards and other equity-based and equity-related awards.
| 82 |
Administration of the LTIP
Subject to the terms of the LTIP and applicable law, the Compensation and Nominating Committee has sole authority to administer the LTIP, including the authority to: (1) designate LTIP participants; (2) determine the types of awards to be granted; (3) determine the number of common shares to be covered by awards; (4) determine the terms and conditions of any awards; (5) determine the vesting schedules of awards and, if certain performance criteria must be attained in order for an award to vest or be settled or paid, establish such performance criteria and determine whether, and to what extent, such performance criteria have been attained; (6) determine the methods by which awards may be settled, exercised, canceled, forfeited, deferred or suspended; (7) interpret, administer, reconcile any inconsistency in, correct any default in and/or supply any omission in, the LTIP or any award made under the LTIP; (8) establish, amend, suspend or waive such rules and regulations as it may deem appropriate for the proper administration of the LTIP; (9) accelerate the vesting or exercisability of, payment for or lapse of restrictions on, awards; (10) amend an outstanding award or grant a replacement award for an award previously granted under the LTIP in order to address the tax consequences of such award (subject to the prohibitions on repricing of options and SARs set forth in the LTIP); (11) take any action that the Compensation and Nominating Committee deems necessary or desirable pursuant to any Company policy relating to the recovery of compensation paid or otherwise provided to any person eligible to participate in the LTIP (as described below) by the Company or any of its affiliates as such policy is in effect on the date of grant of the applicable award or, to the extent necessary to address the requirements of applicable law, as may be amended from time to time (which we refer to as the “Clawback Policy”) and (12) make any other determination and take any other action that the Compensation and Nominating Committee deems necessary or desirable for the administration of the LTIP.
Shares Available for Awards
Subject to adjustment for changes in capitalization and similar events, awards relating to common shares may be granted under the LTIP if, at the time of the grant of each award, the aggregate number of common shares subject to outstanding awards under the LTIP plus the number of common shares subject to the award being granted does not exceed 1% of the aggregate number of common shares outstanding at that time. For purposes of this formula, (1) an award will be considered to be an outstanding award in the fiscal year in which it is granted, (2) an option or SAR will be considered to be an outstanding award thereafter until it is exercised and (3) any award, other than options and SARs, will be considered to be an outstanding award thereafter until it is no longer subject to vesting conditions requiring continued service of the participant; provided that such vesting conditions will be deemed to have lapsed on the first day of the fiscal quarter in which they are scheduled to lapse. The maximum aggregate number of common shares that may be delivered pursuant to ISOs granted under the LTIP is 25,000.
Subject to adjustment for changes in capitalization and similar events: (1) in the case of awards settled in common shares, the maximum aggregate number of common shares with respect to which awards may be granted under the LTIP to any participant in any fiscal year of the Company under the LTIP is 10,000; and (2) in the case of awards settled in cash based on a share’s fair market value, the maximum aggregate amount of cash that may be paid pursuant to awards granted under the LTIP to any participant in any fiscal year of the Company is equal to the fair market value (determined in accordance with the applicable award agreement) as of the relevant vesting, payment, or settlement date multiplied by the number of common shares described in the preceding clause (1). In the case of all other awards, the maximum aggregate amount of cash and other property (valued at its fair market value) other than common shares that may be paid or delivered pursuant to awards under the LTIP to any participant in any fiscal year of the Company is $200,000.
Changes in Capitalization
In the event of any extraordinary dividend or other extraordinary distribution, recapitalization, rights offering, share split, reverse share split, split-up or spin-off or any other event that constitutes an “equity restructuring” within the meaning of FASB ASC Topic 718 with respect to common shares, the Compensation and Nominating Committee must make equitable adjustments to the maximum aggregate number of common shares that may be delivered pursuant to the LTIP and make adjustments and substitutions of awards granted under the LTIP. In the event of any reorganization, merger, amalgamation, consolidation, scheme of arrangement, combination, repurchase or exchange of common shares or other securities of the Company, issuance of warrants or other rights to purchase common shares or other securities of the Company, or other similar corporate
| 83 |
transaction or event that affects common shares (including any change in control), the Compensation and Nominating Committee is permitted, in its discretion, to adjust the maximum aggregate number of common shares that may be delivered pursuant to the LTIP and to adjust, substitute or, in certain circumstances, cancel awards granted under the LTIP as it deems appropriate or desirable.
Substitute Awards
The Compensation and Nominating Committee may grant awards in assumption of, or in substitution for, outstanding awards previously granted by us or any of our affiliates or an entity that we or any of our affiliates acquired or with which we or any of our affiliates combined (which we refer to as “Rollover Awards”). Rollover Awards may not be granted in a manner that violates the prohibitions on repricing of options and SARs set forth in the LTIP. Rollover Awards will be considered outstanding awards for purposes of determining the aggregate number of common shares subject to outstanding awards under the LTIP; however, Rollover Awards issued in connection with the assumption of, or in substitution for, outstanding awards previously granted by an entity that we or any of our affiliates acquired or with which we or any of our affiliates combined will not be considered outstanding awards for purposes of determining the aggregate number of common shares subject to outstanding awards under the LTIP, except in the case of ISOs.
Source of Shares
Any common shares issued pursuant to an award under the LTIP may consist, in whole or in part, of authorized and unissued common shares or common shares held in the Company’s treasury.
Eligible Participants
Any employee, non-employee director or consultant (including any prospective employee, director or consultant) of the Company or any of its affiliates is eligible to participate in the LTIP.
Restricted Common Shares and Restricted Share Units
Under the LTIP, the Compensation and Nominating Committee is permitted to grant restricted common shares and RSUs to participants. Restricted common shares and RSUs are not permitted to be sold, assigned, transferred, pledged or otherwise encumbered except as provided in the LTIP or the applicable award agreement, except that the Compensation and Nominating Committee may determine that restricted common shares and RSUs are permitted to be transferred by the participant for no consideration. Restricted common shares may be evidenced in such manner as the Compensation and Nominating Committee determines. Each RSU will be granted with respect to one common share or have a value equal to the fair market value of one such share. Upon the vesting of an RSU, the RSU may be paid in cash, common shares, other securities, other awards or other property, as determined by the Compensation and Nominating Committee. The Compensation and Nominating Committee is permitted to provide a participant who holds restricted common shares or RSUs with dividends or dividend equivalents, as described in “Dividends and Dividend Equivalents” below.
Share Options
Under the LTIP, the Compensation and Nominating Committee is permitted to grant both ISOs and NSOs to participants. All options granted under the LTIP will be NSOs unless the applicable award agreement expressly stated that the option is intended to be an ISO. In the case of ISOs, the terms and conditions of such grants are subject to and must comply with such rules as may be prescribed by Section 422 of the Code and applicable treasury regulations. If an option is intended to be an ISO, and if, for any reason, such option does not qualify as an ISO, then such option will generally be regarded as an NSO appropriately granted under the LTIP. The maximum aggregate fair market value of common shares in respect of which an ISO held by a participant may become vested and exercisable during any calendar year may not exceed $100,000.
The exercise price for options may not be less than the fair market value of the Company’s common shares on the grant date. The Compensation and Nominating Committee may not reprice any option granted under the LTIP without the approval of our shareholders.
Subject to the provisions of the LTIP and the applicable award agreement, the Compensation and Nominating Committee will determine the vesting criteria, term, methods of exercise and any other terms and
| 84 |
conditions of any option. Provisions relating to the exercisability of options following a termination of employment will be determined pursuant to the applicable award agreement unless earlier exercised or forfeited. No option granted under the LTIP may be exercised more than 10 years after the date of grant. No common shares may be delivered pursuant to any exercise of an option until payment in full of the aggregate exercise price was received by the Company and the participant has paid to the Company (or the Company has withheld in accordance with the LTIP) an amount equal to any taxes and social security (or similar) liabilities required to be withheld. The exercise price is permitted to be paid with cash (or its equivalent) or, in the sole discretion of the Compensation and Nominating Committee, with previously acquired common shares, through delivery of irrevocable instructions to a broker to sell common shares otherwise deliverable upon the exercise of the option, by having the Company withhold common shares from the common shares issued pursuant to the exercise of the option or through any other method (or combination of methods) approved by the Compensation and Nominating Committee.
Share Appreciation Rights
Under the LTIP, the Compensation and Nominating Committee is permitted to grant SARs to participants. The exercise price for SARs may not be less than the fair market value of common shares on the grant date. Upon exercise of a SAR, the holder will receive cash, common shares, other securities, other awards, other property or a combination of any of the foregoing, as determined by the Compensation and Nominating Committee, equal in value to the excess, if any, of the fair market value of common shares on the date of exercise of the SAR over the exercise price of the SAR. Each SAR will vest and become exercisable at such times, in such manner and subject to such terms and conditions as the Compensation and Nominating Committee, in its discretion, specified in the applicable award agreement or thereafter. Under certain circumstances, the Compensation and Nominating Committee will have the ability to substitute, without the consent of the affected participant, holder or beneficiary, SARs for outstanding NSOs. No SAR granted under the LTIP may be exercised more than 10 years after the date of grant. The Compensation and Nominating Committee may not reprice any SAR granted under the LTIP without the approval of our shareholders.
Performance Units
Under the LTIP, the Compensation and Nominating Committee is permitted to grant performance units to participants. Performance units will be awards with an initial value established by the Compensation and Nominating Committee at the time of the grant. In its discretion, the Compensation and Nominating Committee may set performance goals that, depending on the extent to which they were met during a specified performance period, will determine the number or value of performance units that will be paid out to the participant. The Compensation and Nominating Committee, in its sole discretion, is permitted to pay earned performance units in the form of cash, common shares or any combination thereof that would have an aggregate fair market value equal to the value of the earned performance units on the settlement date or such other valuation formula set forth in the applicable award agreement. Such common shares may be granted subject to any restrictions in the applicable award agreement deemed appropriate by the Compensation and Nominating Committee. The Compensation and Nominating Committee is permitted to provide a participant who holds performance units with dividends or dividend equivalents, as described in “—Dividends and Dividend Equivalents” below.
Cash Incentive Awards
Under the LTIP, the Compensation and Nominating Committee is permitted to grant cash incentive awards to participants. In its discretion, the Compensation and Nominating Committee may determine the number of cash incentive awards to be awarded, the duration of the period which, and any condition under which, the cash incentive awards will vest or be forfeited and any other terms and conditions applicable to the cash incentive awards. Each cash incentive award will have an initial value established by the Compensation and Nominating Committee at the time of grant. Subject to the provisions of the LTIP, the holder of a cash incentive award will receive payment based on the number and value of the cash incentive awards earned, which will be determined by the Compensation and Nominating Committee, in its discretion, based on the extent to which performance goals or other conditions applicable to the cash incentive awards have been achieved.
Other Equity-Based and Equity-Related Awards
Subject to the provisions of the LTIP, the Compensation and Nominating Committee is permitted to grant to participants other equity-based or equity-related compensation awards, including deferred share units and vested
| 85 |
shares, whether payable in cash, equity or otherwise. The Compensation and Nominating Committee is generally permitted to determine the amounts and terms and conditions of any such awards.
Performance Compensation Awards
The Compensation and Nominating Committee is permitted to designate any award granted under the LTIP (other than options and SARs) as a performance compensation award in order to qualify such award as “performance-based compensation” under Section 162(m) of the Code. Awards designated as performance compensation awards will be subject to the following additional requirements:
Recipients of Performance Compensation Awards. The Compensation and Nominating Committee will, in its sole discretion, designate within the first 90 days of a performance period (or, if shorter, within the maximum period allowed under Section 162(m) of the Code) the participants who will be eligible to receive performance compensation awards in respect of such performance period.
Terms and Conditions of Performance Compensation Awards. The Compensation and Nominating Committee will determine the length of performance periods, the types of awards to be issued, the performance criteria that will be used to establish the performance goals, the kinds and levels of performance goals and any objective and nondiscretionary performance formula used to determine whether a performance compensation award had been earned for the performance period.
Performance Criteria Applicable to Performance Compensation Awards. The performance criteria used to establish the performance goals with respect to performance compensation awards will be based on the attainment of specific levels of performance of the Company or any of its subsidiaries, affiliates, divisions or operational units, or any combination of the foregoing, and will be limited to the following: (1) net income or net income per common share; (2) operating income or operating income per common share; (3) growth in book value per share; (4) growth in fully converted book value per share; (5) growth in fully converted tangible book value per share; (6) return on equity; (7) price performance of common shares; (8) cash flow; (9) underwriting income; and (10) loss ratio or combined ratio. These performance criteria will be permitted to be applied on an absolute basis or be relative to one or more peer companies or indices or any combination thereof or, if applicable, be computed on an accrual or cash accounting basis. The performance goals and periods may vary from participant to participant and from time to time. To the extent required under Section 162(m) of the Code, the Compensation and Nominating Committee will, within the first 90 days of the applicable performance period (or, if shorter, within the maximum period allowed under Section 162(m) of the Code), define in an objective manner the method of calculating the performance criteria it selected to use for the performance period.
Modification of Performance Goals. The Compensation and Nominating Committee is permitted to adjust or modify the calculation of performance goals for a performance period in the event of, in anticipation of, or in recognition of, any unusual or extraordinary corporate item, transaction, event or development or any other unusual or nonrecurring events affecting the Company, any of its affiliates, subsidiaries, divisions or operating units (to the extent applicable to such performance goal) or its financial statements or the financial statements of any of its affiliates, or changes in applicable rules, rulings, regulations or other requirements of any governmental body or securities exchange, accounting principles, law or business conditions, so long as that adjustment or modification did not cause the performance compensation award to fail to qualify as “performance-based compensation” under Section 162(m) of the Code.
Requirements to Receive Payment for 162(m) Awards. Except as otherwise permitted by Section 162(m) of the Code, in order to be eligible for payment in respect of a performance compensation award for a particular performance period, participants will be required to be employed by us on the last day of the performance period, the performance goals for such period are required to be satisfied and certified by the Compensation and Nominating Committee and the performance formula must determine that all or some portion of the performance compensation award had been earned for such period.
Certification. Following the completion of a performance period, the Compensation and Nominating Committee is required to meet to review and certify in writing whether, and to what extent, the performance goals for the performance period have been achieved and, if so, to calculate and certify in writing the amount of the performance compensation awards earned for the period based upon the objective performance formula. The Compensation and Nominating Committee is then required to determine the actual size of each participant’s performance compensation award for the performance period and, in so doing, is entitled to apply negative discretion.
| 86 |
Limitations on Compensation and Nominating Committee Discretion. Except as otherwise permitted by Section 162(m) of the Code, in no event may any discretionary authority granted to the Compensation and Nominating Committee under the LTIP be used to grant or provide payment in respect of performance compensation awards for which performance goals have not been attained, increase a performance compensation award for any participant at any time after the first 90 days of the performance period (or, if shorter, within the maximum period allowed under Section 162(m) of the Code) or increase a performance compensation award above the maximum amount payable under the underlying award.
Form of Payment. Performance compensation awards (other than restricted common shares, RSUs and other equity-based awards subject to performance-based vesting conditions) will be payable in cash or in restricted common shares, RSUs or fully-vested common shares of equivalent value and will be paid on the terms determined by the Compensation and Nominating Committee in its discretion. Any restricted common shares or RSUs will be subject to the terms of the LTIP or any successor equity compensation plan and any applicable award agreement. The number of restricted common shares, RSUs or fully-vested common shares equivalent in value to a particular dollar amount will be determined in accordance with a methodology specified by the Compensation and Nominating Committee within the first 90 days of the relevant performance period (or, if shorter, the maximum period allowed under Section 162(m) of the Code).
Dividends and Dividend Equivalents
Under the LTIP, the Compensation and Nominating Committee is permitted to provide holders of awards (other than options, SARs or cash incentive awards) with dividends or dividend equivalents, payable in cash, common shares, other securities, other awards or other property, on a current or deferred basis and on such terms and conditions as may be determined by the Compensation and Nominating Committee.
Amendment and Termination of the LTIP and Awards
Subject to any applicable law or government regulation and to the rules of the New York Stock Exchange or any successor exchange or quotation system on which common shares may be listed or quoted, the LTIP may be amended, modified or terminated by our board of directors without the approval of our shareholders, except that shareholder approval will be required for any amendment that would: (1) increase the maximum number of common shares for which awards may be granted under the LTIP or increase the maximum number of common shares that may be delivered pursuant to ISOs granted under the LTIP; or (2) change the class of individuals eligible to participate in the LTIP. No modification, amendment or termination of the LTIP that would materially and adversely affect the rights of any participant will be effective without the consent of the affected participant unless otherwise provided by the Compensation and Nominating Committee in the applicable award agreement. Our board of directors may, however, amend, modify or terminate the LTIP without the consent of any participant if it deemed such action necessary to comply with applicable law, tax rules, stock exchange rules or accounting rules, provided such action affected the rights of all similarly situated participants.
The Compensation and Nominating Committee is permitted to waive any conditions or rights under, amend any terms of, or alter, suspend, discontinue, cancel or terminate any award previously granted, prospectively or retroactively. However, unless: (1) otherwise provided by the Compensation and Nominating Committee in the applicable award agreement; (2) provided in the LTIP; or (3) deemed necessary by the Compensation and Nominating Committee in order to comply with applicable law, tax rules, stock exchange rules or accounting rules, any such waiver, amendment, alteration, suspension, discontinuance, cancellation or termination that would materially and adversely impair the rights of any participant to or any holder or beneficiary of any award previously granted will not, to that extent, be effective without the consent of the affected participant, holder or beneficiary. The Compensation and Nominating Committee is not permitted to engage in any waiver, amendment, alteration, suspension, discontinuance, cancellation or termination that would be considered a repricing of any option or SAR without the approval of our shareholders.
In the event of any unusual or nonrecurring event, including: (1) any reorganization, merger, amalgamation, consolidation, scheme of arrangement, combination, repurchase or exchange of common shares or other securities of the Company, issuance of warrants or other rights to purchase common shares or other securities of the Company, any change in control of the Company or any of its affiliates or other similar corporate transactions or
| 87 |
events; or (2) any change in applicable rules, rulings, regulations or other requirements of any governmental body or securities exchange, accounting principles or law that affects common shares, the Compensation and Nominating Committee is permitted, in its discretion, to make adjustments and substitutions of awards granted under the LTIP as it deems appropriate or desirable.
Change in Control
The LTIP provides that, unless otherwise provided in an award agreement or as described below, any award that is outstanding and unvested immediately prior to a change in control will remain outstanding and unvested immediately after such change in control. If, however: (1) within 24 months following the occurrence of a change in control, there is a termination of employment by the Company without cause or a constructive termination of a participant; or (2) in connection with such change in control, no provision was made for the assumption or continuation of, or substitution for, awards previously granted then:
(a) any options and SARs then held by affected participants that are unexercisable or otherwise unvested will automatically be deemed exercisable or otherwise vested, as the case may be, as of the date of such termination or immediately prior to such change in control, as applicable;
(b) all performance units, cash incentive awards, awards designated as performance compensation awards, RSUs and other awards subject to performance-based vesting criteria will be paid out as if such termination or change in control, as applicable, were the last day of the applicable performance period and “target” performance levels had been fully attained; and
(c) all other outstanding awards then held by participants that were unvested or still subject to restrictions or forfeiture will automatically be deemed vested and all restrictions and forfeiture provisions related thereto will lapse as of the date of such termination or immediately prior to such change in control, as applicable.
Unless otherwise provided pursuant to an award agreement, a change in control will be defined to mean the first of the following events to occur, generally:
(a) the consummation of a merger, amalgamation, consolidation, scheme of arrangement, statutory share exchange, reorganization or sale or other disposition of all or substantially all of our assets other than to an affiliate;
(b) certain acquisitions by any individual, entity or group (other than Montpelier) of beneficial ownership of a percentage of our then-outstanding common shares or the combined voting power of our then outstanding voting securities;
(c) the approval by our shareholders of a plan of complete liquidation or dissolution; or
(d) a change in the composition of a majority of our board of directors within any twenty-four month period that is not supported by the incumbent board of directors.
Each award agreement may provide for its own definition of change in control and any such definition must generally provide that a change in control will not occur until consummation or effectiveness of a change in control of the Company (rather than upon the announcement, commencement, shareholder approval or other potential occurrence of any event or transaction that, if completed, would otherwise result in a change in control of the Company). An award agreement may provide, however, that shareholder approval of a plan of complete liquidation or dissolution of the Company could trigger a change in control.
Clawback Policy
Each award will be subject to our Clawback Policy, as described previously, to the extent provided by such policy. The Compensation and Nominating Committee is permitted to take all actions with respect to any award, whether vested or unvested, consistent with our Clawback Policy, including but not limited to the rescission, modification or cancellation of any award and the recovery of amounts previously paid or granted pursuant to an award. By accepting any award or other benefit under the LTIP, each participant is deemed to have accepted and consented to our Clawback Policy. Our Clawback Policy will not be our exclusive remedy with respect to such matters.
| 88 |
Transferability
Unless otherwise provided in an applicable award agreement, awards under the LTIP will not generally be transferable by the holder other than by will or the laws of descent and distribution or with respect to certain permitted transfers among the holder’s immediate family.
International Considerations
The Compensation and Nominating Committee is generally permitted to grant awards to participants on terms and conditions that differ from those specified in the LTIP, or to modify the LTIP or to adopt one or more sub-plans, in order to address certain foreign legal, regulatory or tax considerations.
Awards Under the LTIP
As awards under the LTIP will be made in the absolute discretion of the Compensation and Nominating Committee, it is not possible at this time to determine the distribution of awards among the types of awards that could be granted pursuant to the LTIP or whether any awards will be made in the future under the LTIP. The Company does not currently intend to grant awards under the LTIP in connection with the consummation of this offering.
Term of the LTIP
The LTIP became effective on September 27, 2013, the date of its adoption by our board and the board of directors of Montpelier. No award may be granted under the LTIP after the tenth anniversary of the date of such adoption.
Corporate Governance and Related Matters
Our board of directors acts as our ultimate decision maker and advises and oversees management and our relationship with the Managers, which together are responsible for day-to-day operations. We have adopted Corporate Governance Guidelines and Procedures to provide a framework for our governance. These guidelines are available on our website at www.bcapre.bm, the contents of which are not a part, and shall not be deemed to be a part, of this prospectus.
Code of Business Conduct and Ethics
We have adopted a Code of Business Conduct and Ethics for all of our directors, officers and employees. This document is available on our website at www.bcapre.bm, the contents of which are not a part, and shall not be deemed to be a part, of this prospectus. Any waiver of any part of the Code of Business Conduct and Ethics for executive officers or directors may be made only by our board of directors (or the Audit Committee) and will be promptly disclosed to shareholders as required by SEC and New York Stock Exchange rules.
| 89 |
CERTAIN RELATIONSHIPS AND RELATED PARTY TRANSACTIONS
Service Agreements with Montpelier
As of the date of this prospectus, we are a wholly owned subsidiary of Montpelier. Upon completion of this offering and the concurrent private placement, Montpelier will own 2,500,000, or approximately 29%, of our outstanding shares, or 26% if the underwriters fully exercise their option to purchase additional shares.
We have entered, and in the future may enter, into agreements with Montpelier Re Holdings Ltd. and its subsidiaries and affiliates.
Most of our agreements with Montpelier are with subsidiaries in the “Blue Capital” segment of Montpelier’s business. This segment consists of the assets and operations of Blue Water Re, Blue Water Master Fund Ltd., Blue Capital Management Ltd. (the Investment Manager) and Blue Capital Insurance Managers Ltd. (the Reinsurance Manager). We will rely on the Managers for services that are essential to the operation of our business, including the provision of investment and underwriting management services to Blue Capital Re and Blue Capital Re ILS.
The Managers also provide similar services to various other subsidiaries and affiliates of Montpelier that have similar or comparable businesses to ours, including Blue Water Re and the segregated accounts of Blue Water Master Fund Ltd., which include Blue Capital Global Reinsurance SA-I, the segregated account used for investment from Blue Capital Global Reinsurance Fund Limited, and the BCAP Mid Vol Fund. Blue Capital Global Reinsurance Fund Limited is a closed-end mutual fund incorporated in Bermuda and is listed on the Specialist Fund Market of the London Stock Exchange and Bermuda Stock Exchange. In December 2012, Montpelier and third parties invested $50 million and $50 million, respectively, in Blue Capital Global Reinsurance Fund Limited in connection with its listing and admission to trading on the Specialist Fund Market of the London Stock Exchange. In May 2013, third parties invested an additional $52 million in Blue Capital Global Reinsurance Fund Limited. As of September 30, 2013, the net asset value of Blue Capital Global Reinsurance Fund Limited was approximately $160 million. Montpelier has invested approximately $37 million in the BCAP Mid Vol Fund since June 2012, and as of September 30, 2013, the net asset value of the BCAP Mid Vol Fund was approximately $42 million.
| 90 |
The following summarizes the ownership structure of Blue Capital and our structure following the completion of this offering and the concurrent private placement:

| * | In addition to the Investment Management Agreement and the Underwriting and Insurance Management Agreement, there are other contracts between us and Montpelier. |
Investment Management Agreement
Blue Capital Reinsurance Holdings will enter into an Investment Management Agreement with the Investment Manager upon the completion of this offering, pursuant to which the Investment Manager will provide us with investment management and other services. The Investment Manager will have full discretionary authority, including the delegation of the provision of its services, to manage our assets, subject to our underwriting guidelines, the terms of the Investment Management Agreement and the oversight of our board of directors and the board of directors of each of our subsidiaries.
The Investment Manager is licensed by the Bermuda Monetary Authority as an investment manager/advisor under the Investment Business Act 2003 and is authorized to provide the services to be performed for Blue Capital Re ILS under the Investment Management Agreement. In order to be licensed as an investment manager/advisor, a company must demonstrate to the Bermuda Monetary Authority that it has met certain minimum criteria stipulated in the Investment Business Act 2003, including maintenance of minimum net assets, adequate liquidity and adequate accounting and other records, implementation of a policy of insurance commensurate with the nature and scale of the company’s operations, effective direction by at least two individuals and the requirement that every person who is a controller or officer of the company shall be a fit and proper person to hold that particular position. The Bermuda Monetary Authority has published a Statement of Principles which provides guidance on its approach to interpreting the minimum criteria. In addition, the Investment Manager must comply with Codes of Conduct issued by the Bermuda Monetary Authority and with anti-money laundering and anti-terrorist financing legislation and regulations.
The Investment Management Agreement will renew automatically on the fifth anniversary of the completion of this offering, and upon every third anniversary thereafter, unless terminated in accordance with its terms. Either party may choose not to renew the Investment Management Agreement by giving not less than nine months’, and not more than 12 months’, notice prior to the applicable renewal date. The Investment Management Agreement may also be terminated on a shorter period of notice in certain circumstances such as the insolvency
| 91 |
or winding-up of, or material breach of contract by, either party. The Investment Management Agreement may also be terminated by the Investment Manager upon a shorter period of notice if we experience a change of control. Upon any termination or non-renewal of the Investment Management Agreement (other than for a material breach by, or the insolvency of, the Investment Manager), we will pay a one-time termination fee to the Investment Manager equal to 5% of our GAAP shareholders’ equity, calculated as of the most recently completed fiscal quarter prior to the date of termination. If the Underwriting and Insurance Management Agreement is also terminated in accordance with its terms, the termination fee will only be payable once. Under the terms of the Investment Management Agreement, we will reimburse the Investment Manager for various fees, expenses and other costs in connection with the services provided under the terms of this agreement. The Investment Management Agreement may not be amended or modified without the prior written consent of each party thereto. During the term of the Investment Management Agreement, we may not enter into any comparable agreement.
Under the terms of the Investment Management Agreement, we generally must indemnify the Investment Manager and its affiliates, directors, officers, employees, agents, successors and permitted assigns for, from and against losses arising out of acts or omissions by us or any demand, charge or claim in respect of acts, omissions, transactions, duties, obligations or responsibilities arising out of the Investment Management Agreement of the Investment Manager and its affiliates, directors, officers, employees, agents, successors and permitted assigns, unless the demand, charge or claim results from gross negligence, fraud, dishonesty or wilful misconduct of the Investment Manager.
The Investment Manager will be entitled to a management fee (which we refer to as the “Management Fee”) of 1.5% of our average total shareholders’ equity per annum, calculated and payable in arrears in cash each calendar quarter (or part thereof) that the Investment Management Agreement is in effect. For purposes of calculating the Management Fee, our total shareholders’ equity means: (1) the net proceeds from all issuances of our equity securities since inception (allocated on a pro rata daily basis for such issuances during the fiscal quarter of any such issuance), plus (2) our retained earnings as of the end of the most recently completed calendar quarter (without taking into account any non-cash compensation expense incurred in current or prior periods), minus (3) any amount that we may have paid to repurchase our common shares on a cumulative basis since inception. It also excludes (x) any unrealized gains and losses and other non-cash items that have impacted shareholders’ equity as reported in our financial statements prepared in accordance with GAAP (other than unrealized gains and losses and other non-cash items relating to insurance-linked instruments) and (y) one-time events pursuant to changes in GAAP, in each case after discussions between the Investment Manager and our independent directors and approval by both a majority of our independent directors and the Investment Manager for all such adjustments. As a result, our shareholders’ equity, for purposes of calculating the Management Fee, could be greater or less than the amount of shareholders’ equity shown on our financial statements.
Underwriting and Insurance Management Agreement
Blue Capital Reinsurance Holdings and Blue Capital Re will enter into an Underwriting and Insurance Management Agreement with the Reinsurance Manager upon the completion of this offering (which we refer to as the “Underwriting and Insurance Management Agreement”). Subject to our underwriting guidelines, the terms of the Underwriting and Insurance Management Agreement and the oversight of our board of directors and the board of directors of each of our subsidiaries, the Reinsurance Manager will provide, or may delegate the provision of, underwriting, risk management, claims management, ceded retrocession agreements management, actuarial and accounting services to Blue Capital Re. The Reinsurance Manager’s services under the Underwriting and Insurance Management Agreement will include:
| • | preparing and negotiating agreements and related documents for the risks being ceded or retroceded to or from Blue Capital Re; |
| • | determining premium rates and other underwriting terms and conditions with respect to the underwriting of the risks being ceded to Blue Capital Re; |
| • | establishing commissions and fees to be paid to producers or brokers; |
| • | managing the settlement of all claims for Blue Capital Re and providing other business support services; |
| • | books- and record-keeping; and |
| 92 |
| • | any other services the Reinsurance Manager is able and authorized to provide, including the services of the Underwriting Committee of the Reinsurance Manager for consultation concerning major underwriting decisions and other risk management decisions. |
The Reinsurance Manager is registered with the Bermuda Monetary Authority as an insurance manager and insurance agent and is authorized to provide the services to be performed for Blue Capital Re under the Underwriting and Insurance Management Agreement.
The Underwriting and Insurance Management Agreement will renew automatically on the fifth anniversary of the completion of this offering, and upon every third anniversary thereafter, unless terminated in accordance with its terms. Either Blue Capital Reinsurance Holdings or the Reinsurance Manager may choose not to renew the Underwriting and Insurance Management Agreement by giving not less than nine months’, and not more than 12 months’, notice prior to the applicable renewal date. The Underwriting and Insurance Management Agreement may also be terminated on a shorter period of notice in certain circumstances such as the insolvency or winding-up or material breach of contract by either party. The Underwriting and Insurance Management Agreement may also be terminated by the Reinsurance Manager on a shorter period of notice if we experience a change of control. Upon any termination or non-renewal of the Underwriting and Insurance Management Agreement (other than for a material breach by, or the insolvency of, the Reinsurance Manager), we will pay a one-time termination fee to the Reinsurance Manager equal to 5% of our GAAP shareholders’ equity, calculated as of the most recently completed fiscal quarter prior to the date of termination. If the Investment Management Agreement is also terminated in accordance with its terms, the termination fee will only be payable once. Under the terms of the Underwriting and Insurance Management Agreement, we will reimburse the Reinsurance Manager for various fees, expenses and other costs in connection with the services provided under the terms of this agreement. The Underwriting and Insurance Management Agreement may not be amended or modified without the prior written consent of each party thereto. During the term of the Underwriting and Insurance Management Agreement, we may not enter into any comparable agreement.
Under the terms of the Underwriting and Insurance Management Agreement, we generally must indemnify the Reinsurance Manager and its affiliates, directors, officers, employees, agents, successors and permitted assigns for, from and against losses arising out of acts or omissions by us or any demand, charge or claim in respect of acts, omissions, transactions, duties, obligations or responsibilities arising out of the Underwriting and Insurance Management Agreement of the Reinsurance Manager and its affiliates, directors, officers, employees, agents, successors and permitted assigns, unless the demand, charge or claim results from gross negligence, fraud, dishonesty or wilful misconduct of the Reinsurance Manager.
The Reinsurance Manager will be entitled to a quarterly fee (which we refer to as the “Performance Fee”) calculated and payable in arrears in cash each fiscal quarter (or part thereof) that the Underwriting and Insurance Management Agreement is in effect. The Performance Fee will be an amount, not less than zero, equal to the product of (1) 20% and (2) the difference between (A) our pre-tax, pre-Performance Fee Distributable Income for the then current quarter and (B) a hurdle amount calculated as the product of (i) the weighted average of the issue price per common share pursuant to each of our public or private offerings of common shares since our inception multiplied by the weighted average number of all common shares outstanding (including any restricted share units, any restricted common shares and other common shares underlying awards granted under our equity incentive plans), as further reduced by the amount, if any, by which our inception-to-date dividends to common shareholders exceeds our inception-to-date GAAP net income available to common shareholders, and (ii) 2% (equivalent to an 8% annualized hurdle rate); provided, however, that the foregoing Performance Fee is subject to a rolling three-year high water mark (except that for periods prior to the completion of the three-year period following this offering, the high water mark calculation will be done over the inception-to-date period).
Administrative Services Agreement
Blue Capital Reinsurance Holdings will enter into an Administrative Services Agreement with the Investment Manager upon the completion of this offering (which we refer to as the “Administrative Services Agreement”). Subject to the terms of the Administrative Services Agreement and the oversight of our board of directors and the board of directors of each of our subsidiaries, the Investment Manager will provide, or may delegate the provision of, various support services, including the services of our Chief Executive Officer, Mr. William Pollett, and our interim Chief Financial Officer, Mr. Michael S. Paquette, as well as finance and
| 93 |
accounting, claims management and policy wording, modeling software licenses, office space, information technology, human resources and legal and administrative support. The Investment Manager has the right to sub-contract the provision of these services (other than the services of our Chief Executive Officer and our interim Chief Financial Officer) to a third party.
The Administrative Services Agreement will renew automatically on the fifth anniversary of the completion of this offering, and upon every third anniversary thereafter, unless terminated in accordance with its terms. Either party may choose not to renew the Administrative Services Agreement by giving not less than nine months’, and not more than 12 months’, notice prior to the applicable renewal date. The Administrative Services Agreement may also be terminated on a shorter period of notice in certain circumstances such as the insolvency or winding-up of or material breach of contract by any party. The Administrative Services Agreement may also be terminated by the Investment Manager on a shorter period of notice if we experience a change of control. There are no fees payable under the terms of the Administrative Services Agreement other than that we will reimburse the Investment Manager for various fees, expenses and other costs in connection with the services provided under the terms of this agreement. The Administrative Services Agreement may not be amended or modified without the prior written consent of each party thereto. During the term of the Administrative Services Agreement, we may not enter into any comparable agreement.
Under the terms of the Administrative Services Agreement, we generally must indemnify the Investment Manager and its affiliates, directors, officers, employees, agents, successors and permitted assigns for, from and against losses arising out of acts or omissions by us or any demand, charge or claim in respect of acts, omissions, transactions, duties, obligations or responsibilities arising out of the Administrative Services Agreement of the Investment Manager and its affiliates, directors, officers, employees, agents, successors and permitted assigns, unless the demand, charge or claim results from gross negligence, fraud, dishonesty or wilful misconduct of the Investment Manager.
Insurance Agreements with Montpelier
As part of our business model and strategy, we will rely on affiliates of Montpelier for access to certain segments of the reinsurance market. In particular, we will enter into retrocessional reinsurance agreements with Blue Water Re, fronting agreements with Montpelier Reinsurance Ltd. and quota share retrocessional agreements with Montpelier Reinsurance Ltd.
Overlapping Business with Montpelier
Our business overlaps with portions of Montpelier’s business that are similar or comparable to ours. In addition to managing some of Montpelier’s accounts, the Managers each manage other accounts, including the segregated accounts of the Blue Water Master Fund Ltd., which include Blue Capital Global Reinsurance SA-I, the segregated account used for investment from Blue Capital Global Reinsurance Fund Limited, and the BCAP Mid Vol Fund. In December 2012, Montpelier and third parties invested $50 million and $50 million, respectively, in Blue Capital Global Reinsurance Fund Limited. In May 2013, third parties invested an additional $52 million in Blue Capital Global Reinsurance Fund Limited. As of September 30, 2013, the net asset value of Blue Capital Global Reinsurance Fund Limited was approximately $160 million. Montpelier has invested approximately $37 million in the BCAP Mid Vol Fund since June 2012, and as of September 30, 2013, the net asset value of the BCAP Mid Vol Fund was approximately $42 million. As a result of this overlap, each of the Managers manages businesses that compete with us. The Managers make available to us opportunities to enter into reinsurance contracts and insurance-linked instruments and make investments that they determine are appropriate for us in accordance with their allocation policies and our underwriting guidelines, but neither of the Managers has any duty to allocate any or all opportunities to us.
Investment Manager and Reinsurance Manager Allocation Policy. The Managers have an allocation policy applicable to all of their accounts, which is summarized below, that they will use to allocate opportunities between Blue Capital Re and Blue Capital Re ILS, Blue Capital Global Reinsurance Fund Limited SA-I, the BCAP Mid Vol Fund and other entities for which the Managers provide services. The Managers will initially determine whether each entity they manage is eligible to pursue the opportunity based on the entity’s guidelines.
The Managers will primarily allocate any overlapping opportunities on a proportional basis. Prior to authorizing any allocation on a proportional basis, the Managers will assess the desired trade size, the geographic territories and insurance perils covered, the loss probabilities and perils for those territories and other relevant factors. The Managers will also assess the assets under management and capital available for the entities they
| 94 |
manage, each entity’s available risk limits to be allocated to the trade and any other factors required or appropriate to determine the appropriate allocation. The Managers will then allocate any new opportunity across all eligible entities proportionally based on assets under management and capital available. This allocation will be subject to the entity having sufficient cash to pursue the opportunity and the entity’s risk limits being in compliance after the allocation is made to the entity.
With respect to the renewal of policies managed by the Managers, the Managers will likely allocate renewal of any such policy on a proportional basis to existing accounts based on assets under management and available capital (excluding capital that is being contributed from “ramp up” capital).
The Managers may also allocate opportunities on a percentage basis in the following circumstances: (1) when the applicable entity’s investment or underwriting guidelines do not permit the proportional allocation of the funds; (2) when the proportional allocation method would result in a stake that is not of a material size; (3) when the proportional allocation of funds differs fundamentally from statements made and marketing materials distributed to prospective investors; (4) in the case of renewal business, when the portion of the investment that is being contributed is from “ramp up” capital; (5) if, in any way, the proportional allocation method prevents or limits the overall investment of the funds with a counterparty or investment; or (6) if the Managers believe that there are any investment, underwriting, risk management, concentration, relationship or other significant considerations that require the percentage allocation method. Prior to authorizing any allocation on a percentage basis, the Managers will assess the desired trade size, the geographic territories and insurance perils covered, the loss probabilities and perils for those territories and other relevant factors. The Managers will also assess the assets under management and capital available for the entities they manage, each entity’s available risk limits to be allocated to the trade and any other factors required or appropriate to determine the appropriate allocation. Based on this information, the Managers will determine the desired percentage of the opportunity to be allocated to each eligible entity. This allocation will be subject to the entity having sufficient cash to pursue the opportunity and the entity’s risk limits being in compliance after the allocation is made to the entity.
Other methods of allocation that treat all entities in a fair and equitable manner may be used if the proportional basis or percentage basis allocation methods are not deemed by the Managers to be appropriate. The Investment and Risk Management Committees of the Managers are responsible for ensuring compliance with these procedures. The members of these committees are investment and underwriting professionals who are employees of Montpelier. These committees are not board committees.
Retrocessional Agreements with Blue Water Re
Blue Capital Re will enter into retrocessional reinsurance agreements with Blue Water Re. Blue Water Re is a Bermuda special purpose insurer focusing on collateralized reinsurance protection of the property catastrophe insurance and reinsurance markets. It operates in Montpelier’s Blue Capital segment and will continue to do so after completion of this offering. Blue Water Re is currently a wholly owned subsidiary of Montpelier. However, the funds raised by Blue Capital Global Reinsurance Fund Limited from third-party investors are deployed into the appropriate segregated account of the Blue Water Master Fund Ltd. by way of subscription for non-voting preference shares. These funds are ultimately deployed, also by way of subscription for non-voting preference shares, into Blue Water Re. As a result, there are indirect economic interests in Blue Water Re attributable to third-party investors.
Blue Water Re enters into and underwrites collateralized reinsurance contracts with third-party insurance companies, which transfer the risks and the premiums under these third-party insurance companies’ contracts to Blue Water Re. A portion of these risks and premiums will then be passed on to Blue Capital Re by way of a collateralized retrocessional agreement on a facultative basis. For further information see “Business—Our Business—Blue Water Re Retrocession.”
We will not enter into any retrocessional arrangements with Blue Water Re that have not been approved by a majority of our independent directors.
Fronting Agreements with Montpelier Reinsurance Ltd.
Blue Capital Re may enter into fronting agreements with Montpelier Reinsurance Ltd. Under these fronting agreements, risks and premiums under certain reinsurance policies underwritten by Montpelier Reinsurance Ltd. will be retroceded to Blue Capital Re. Since the subject reinsurance policies are retroceded to Blue Capital Re on
| 95 |
a fully-collateralized basis, Montpelier Reinsurance Ltd. only retains the risk of non-payment by Blue Capital Re. A fronting fee will be deducted from premiums paid to Blue Capital Re. For further information see “Business—Our Business—Third Party Reinsurance, Direct with Cedant or via a Fronting Arrangement.”
We will not enter into any fronting agreements with Montpelier Reinsurance Ltd. that have not been approved by a majority of our independent directors.
Quota Share Retrocessional Agreements with Montpelier Reinsurance Ltd.
Blue Capital Re may also enter into quota share retrocessional agreements with Montpelier Reinsurance Ltd., by which Montpelier Reinsurance Ltd. may retrocede a portion of certain arrangements with third-party investors on a quota share basis to Blue Capital Re. Any quota share retrocessional agreements between Blue Capital Re and Montpelier Reinsurance Ltd. will be negotiated among the parties and will be approved by our board of directors. For further information see “Business—Our Business—Quota Share Retrocessional Agreements with Montpelier or Other Third-Party Reinsurers.”
We will not enter into any quota share retrocessional agreements with Montpelier Reinsurance Ltd. that have not been approved by a majority of our independent directors.
Shareholder and Registration Rights Agreement
Share Purchase. In connection with the concurrent private placement of our common shares and upon completion of this offering, we will enter into a shareholder and registration rights agreement with Montpelier Reinsurance Ltd., a wholly owned subsidiary of Montpelier Re Holdings Ltd., pursuant to which Montpelier will purchase 2,500,000 common shares at a price per share equal to the initial public offering price. The purchase price for these shares will be paid directly to us concurrently with the closing of this offering. The private placement to Montpelier is contingent upon the completion of this offering.
Governance. Pursuant to the shareholder and registration rights agreement, Montpelier will have the right to nominate two of our five directors (or, if our board consists of more than five directors, not less than 40% of the total board seats at any given time) until the later of the date on which (1) Montpelier sells any of its common shares and (2) Montpelier owns less than 5% of our common shares. Montpelier will have the right to designate one of its nominees as chairman of the board.
Pursuant to the shareholder and registration rights agreement, for so long as Montpelier has the right to nominate two directors to our board of directors, (1) if the size of our board of directors is five, a quorum of our board of directors cannot exist unless at least one director nominated by Montpelier is present at a meeting of our board of directors and (2) if the size of our board of directors is greater than five, a quorum of our board of directors cannot exist unless at least two directors nominated by Montpelier are present at a meeting of our board of directors.
Registration Rights. Pursuant to the shareholder and registration rights agreement, we have granted Montpelier registration rights with respect to the common shares being purchased in the concurrent private placement and any other restricted shares Montpelier may own. These rights include demand registration rights, shelf registration rights and “piggyback” registration rights, as well as customary indemnification. All fees, costs and expenses related to registrations will be borne by us, other than underwriting discounts and commissions.
Demand Registration Rights.—The shareholder and registration rights agreement grants Montpelier demand registration rights. We will be required, upon the written request of Montpelier, to use our reasonable best efforts to effect registration of common shares requested to be registered by Montpelier promptly after receipt of the request. We are not required to effect any such demand registration within 180 days after the effective date of a previous demand registration.
Shelf Registration Rights.—The shareholder and registration rights agreement grants Montpelier shelf registration rights. Montpelier may demand that we file a shelf registration statement with respect to some or all of its common shares, and, upon such demand, we are required to use our reasonable best efforts to effect such registration.
“Piggyback” Registration Rights.—The shareholder and registration rights agreement grants Montpelier “piggyback” registration rights. If we register any of our common shares, either for our own account or for the account of other security holders, Montpelier is entitled, subject to certain limitations, to include its common shares in the registration.
| 96 |
Corporate Opportunities. Pursuant to the shareholder and registration rights agreement, Montpelier or any of its affiliates or any of its or their respective directors, officers, employees, partners or agents are permitted to engage in activities or businesses that are competitive with us and will have no duty to refrain from engaging in such activities or businesses. The shareholder and registration rights agreement also generally releases Montpelier or any of its affiliates or any of its or their respective directors, officers, employees, partners or agents from referring any business opportunity to us.
Preemptive Rights. Pursuant to the shareholder and registration rights agreement, we have granted Montpelier preemptive rights to participate, at Montpelier’s option, in any offering of equity securities by us. Montpelier’s preemptive rights will entitle it to participate in any issuance of equity securities by us based on Montpelier’s pro rata portion of our common shares that it holds at the time of such issuance.
General. The shareholder and registration rights agreement provides that, except as required by applicable law, neither we nor our board of directors shall take any action to cause the amendment of our organizational documents in a manner that is inconsistent with, or adverse to, Montpelier’s governance and related rights under the shareholder and registration rights agreement. In addition, our bye-laws will be read and construed as one with the shareholder and registration rights agreement, and the provisions of the shareholder and registration rights agreement are incorporated into our bye-laws.
Policies and Procedures for Related Party Transactions
Our board of directors has adopted a written related person transaction policy, which will be available on our website at www.bcapre.bm, the contents of which are not a part, and shall not be deemed to be a part, of this prospectus, upon the completion of this offering. Under this related person transaction policy, all relationships between the Company and any of our directors, executive officers, beneficial holders of more than 5% of any class of our voting securities or their immediate family members will be reviewed by our Audit Committee to determine whether such persons have a direct or indirect material interest in a proposed transaction. This related person transaction policy will not be applicable to day-to-day allocation, underwriting or investment decisions of the Managers, but will be applicable to changes to the terms of the Investment Management Agreement, the Underwriting and Insurance Management Agreement or the Administrative Services Agreement.
Our Audit Committee will review and approve or ratify any related person transactions that involve an amount in excess of $120,000. In the course of its review, the Audit Committee will consider all relevant facts and circumstances, including:
| • | the nature of the related person’s interest in the transaction; |
| • | the material terms of the transaction, including the amount and type of the transaction; |
| • | whether the transaction would impair the judgment of a director or executive officer in acting in the best interests of the Company; |
| • | the importance of the transaction to the related person; and |
| • | any other matters it deems appropriate. |
Any member of the Audit Committee who is a related person with respect to a transaction under review may not participate in the deliberations or any vote respecting approval or ratification of the transaction; provided, however, that such director may be counted in determining the presence of a quorum at a meeting of the Audit Committee to consider the transaction.
| 97 |
The following table sets forth information as of October 28, 2013 regarding the beneficial ownership of our common shares by:
| • | each person or group who beneficially owns more than 5% of our outstanding shares; |
| • | each of our named executive officers; |
| • | each of our directors; and |
| • | all of our executive officers and directors as a group. |
Beneficial ownership for the purposes of the following table is determined in accordance with the rules and regulations of the SEC. These rules generally provide that a person is the beneficial owner of securities if such person has or shares the power to vote or direct the voting of securities, or to dispose or direct the disposition of securities or has the right to acquire such powers within 60 days. For purposes of calculating each person’s percentage ownership, common shares issuable pursuant to options exercisable within 60 days are included as outstanding and beneficially owned for that person or group, but are not deemed outstanding for the purposes of computing the percentage ownership of any other person. Except as disclosed in the footnotes to this table and subject to applicable community property laws, we believe that each beneficial owner identified in the table possesses sole voting and investment power over all common shares shown as beneficially owned by the beneficial owner.
The percentage of beneficial ownership is based on 51,000 shares outstanding prior to this offering and the concurrent private placement, and 8,750,000 shares to be outstanding after the completion of this offering and the concurrent private placement. Unless otherwise indicated in the table or footnotes below, the address for each beneficial owner is c/o Blue Capital Reinsurance Holdings Ltd., 94 Pitts Bay Road, Pembroke HM 08, Bermuda.
| After this Offering and the Concurrent Private Placement | ||||||||||||||||||||||
| Prior to this Offering and
the Concurrent Private Placement | Assuming Underwriters’
Over-Allotment Option is Not Exercised | Assuming Underwriters’
Over-Allotment Option is Exercised in Full | ||||||||||||||||||||
| Number of Shares Beneficially Owned | Number of Shares Beneficially Owned | Number of Shares Beneficially Owned | ||||||||||||||||||||
| Name | Number of Shares | Percentage of Shares | Number of Shares | Percentage of Shares | Number of Shares | Percentage of Shares | ||||||||||||||||
| 5% Shareholders | ||||||||||||||||||||||
| Montpelier(1) | 51,000 | 100 | % | 2,500,000 | 28.6 | % | 2,500,000 | 25.8 | % | |||||||||||||
| Named Executive Officers and Directors | ||||||||||||||||||||||
| Christopher L. Harris | — | — | — | — | — | — | ||||||||||||||||
| D. Andrew Cook | — | — | — | — | — | — | ||||||||||||||||
| Eric Lemieux | — | — | — | — | — | — | ||||||||||||||||
| John Weale | — | — | — | — | — | — | ||||||||||||||||
| William Pollett | — | — | — | — | — | — | ||||||||||||||||
| Michael S. Paquette | — | — | — | — | — | — | ||||||||||||||||
| All Executive Officers and Directors as a Group (6 Persons) | — | — | — | — | — | — | ||||||||||||||||
| (1) | The number of shares beneficially owned upon completion of this offering and the concurrent private placement excludes the 51,000 common shares issued to Montpelier at $20.00 per share in connection with our formation and capitalization. Concurrently with the completion of this offering and the concurrent private placement, we will purchase the 51,000 common shares issued to Montpelier for $20.00 per share. |
| 98 |
The following is a summary of our share capital and certain provisions of our memorandum of association and bye-laws, and is qualified in its entirety by reference to those documents, as they will become effective upon the completion of this offering and as filed as exhibits to the registration statement, of which this prospectus forms a part, and to applicable Bermuda law. Because this summary is not complete, you should refer to our memorandum of association and bye-laws and the provisions of applicable Bermuda law for complete information regarding their respective provisions.
General
We are an exempted company incorporated under the laws of Bermuda. We are registered with the Registrar of Companies in Bermuda under registration number 47855. We were incorporated on June 24, 2013 under the name Blue Capital Reinsurance Holdings Ltd. Our registered office is located at Canon’s Court, 22 Victoria Street, HM 12, Bermuda. Our agent for service of process in the United States in connection with this offering is CT Corporation System.
The objects of our business are unrestricted, and we have the capacity of a natural person. We can therefore undertake activities without restriction on our capacity.
Authorized Share Capital
Our memorandum of association provides that our authorized share capital is $100,000,000 consisting of 100,000,000 common shares, $1.00 par value per share. As of October 28, 2013, 51,000 common shares were issued and outstanding. Upon the completion of this offering and the concurrent private placement, 8,750,000 shares will be issued and outstanding. Under certain circumstances, we have the right to purchase all or a portion of our common shares held by shareholders at their fair market value, as determined in accordance with our bye-laws, and we have the right to acquire such shares as treasury shares. As of October 28, 2013, there was one holder of record of our common shares. Our bye-laws permit our board of directors to subdivide our authorized share capital by creating additional classes of shares, including any additional preference shares we may issue, without shareholder approval.
Common Shares
Pursuant to our bye-laws, we have granted Montpelier preemptive rights to participate, at Montpelier’s option, in any offering of equity securities by us. Montpelier’s preemptive rights will entitle it to participate in any issuance of equity securities by us based on Montpelier’s pro rata portion of our common shares that it holds at the time of such issuance. See “Certain Relationships and Related Party Transactions—Shareholder and Registration Rights Agreement—Preemptive Rights.” Our common shares have no other rights to subscribe for additional shares, and no rights of redemption, conversion or exchange. To the extent that our board of directors reasonably determines, by the affirmative vote of a majority of our directors, that it is necessary to do so to avoid any adverse tax consequences or materially adverse legal or regulatory treatment to us, and subject to the provisions of Bermuda law and our bye-laws, we may be required to make an offer to purchase shares held by our shareholders.
In the event of our liquidation, dissolution or winding-up, the holders of our common shares are entitled to share equally and ratably in our assets, if any remain after the payment of all our debts and liabilities and the liquidation preference of any outstanding preference shares. All shares sold pursuant to this offering and the concurrent private placement will be, when issued, fully paid and non-assessable.
Dividends
Our board of directors may, subject to Bermuda law and our bye-laws, declare a dividend to be paid to our shareholders as of a record date determined by our board of directors, in proportion to the number of shares held by such holder. No unpaid dividend shall bear any interest.
The Companies Act limits our ability to pay dividends. Under Bermuda law, a company may declare and pay dividends from time to time unless there are reasonable grounds to believe that the company is or would be, after the declaration or payment, unable to pay its liabilities as they become due or that the realizable value of its assets would thereby be less than its liabilities. In addition, our ability to pay dividends depends, in part, on the ability of our subsidiaries to pay dividends to us. Our wholly owned Bermuda reinsurance subsidiary, Blue
| 99 |
Capital Re, is subject to additional Bermuda insurance laws and regulatory constraints which could affect its ability to pay dividends to us. See “Business—Bermuda Insurance Regulation—Minimum Solvency Margin” and “Business—Bermuda Insurance Regulation—Restrictions on Dividends and Distributions.”
See “Dividend Policy” for more information on our dividend policy.
Liquidation, Dissolution or Winding-Up
In the event of our voluntary or involuntary liquidation, dissolution or winding-up, the holders of each class of common shares shall, subject to the preferences accorded to the holders of any other shares ranking senior to the common shares from time to time with respect to payment on a distribution, be entitled to receive out of the surplus of our remaining assets after all creditors are paid in full, in money or money’s worth, an amount equal to all accrued but unpaid dividends thereon (whether or not earned or declared) and a share in the surplus, if any, according to their respective rights.
It is possible that, in the event of our voluntary or involuntary liquidation, dissolution or winding-up, our assets may be insufficient to pay the holders of all of the classes of common shares then outstanding the full amounts to which they may be entitled. In that circumstance, the holders of each outstanding class of common shares shall share ratably in such assets in proportion to the amounts which would be payable with respect to such class if all amounts payable thereon were paid in full.
Voting Rights
In general, and subject to adjustments described below, shareholders will have one vote for each share held by them and will be entitled to vote, on a non-cumulative basis, at all meetings of shareholders.
Our bye-laws provide that if, and so long as, any U.S. person beneficially owns or is deemed to beneficially own directly, indirectly or constructively (within the meaning of Section 958 of the Code) more than 9.5% of the “Controlled Shares” (as defined by our bye-laws) which would cause such person (or any other person) to be treated as a “9.5% Shareholder” (as defined by our bye-laws) with respect to any matter (including election of directors), then the voting rights attached to these Controlled Shares owned by shareholders of such person’s “Controlled Group” (as defined by our bye-laws) will be reduced (and will automatically be reduced in the future) so that such person may only exercise, and is only attributed, no more than 9.5% of the total voting rights. Under these provisions, certain shareholders may have their voting rights limited to less than one vote per share, while other shareholders may have voting rights in excess of one vote per share.
The shares being sold to Montpelier Reinsurance Ltd. in the concurrent private placement are not subject to these adjustments, even though these shares represent more than 9.5% of our voting power, because Montpelier Reinsurance Ltd. is not a U.S. Person.
In addition, our bye-laws provide that our board of directors may determine that certain shares shall not carry voting rights or shall have reduced voting rights to the extent that our board of directors reasonably determines, by the affirmative vote of a majority of our directors, is necessary to avoid any adverse tax consequences or materially adverse legal or regulatory treatment to us, any of our subsidiaries or any shareholder or its affiliates; provided that our board of directors will use reasonable efforts to ensure equal treatment to similarly situated shareholders to the extent possible under the circumstances.
Our bye-laws authorize us to request information from any shareholder for the purpose of determining whether a shareholder’s voting rights are to be adjusted as described above. If, after a reasonable cure period, a shareholder fails to respond to a request by us for information or submits incomplete or inaccurate information in respect to a request, our board of directors may eliminate the shareholder’s voting rights. A shareholder will be required to notify us in the event it acquires actual knowledge that it or one of its investors is the direct, indirect or constructive owner of more than 9.5% of our Controlled Shares.
Before the date of this prospectus, there has been no public market for our common shares.
Restrictions on Transfer of Common Shares
Pursuant to our bye-laws, our board of directors may decline to register certain transfers of shares. However, we are required to register any transfer settled on a stock exchange or automated quotation system on which our shares are listed or traded from time to time. Except in connection with the settlement of trades or transactions
| 100 |
entered into through the facilities of a stock exchange or automated quotation system on which our shares are listed or traded from time to time, our board of directors may generally require any shareholder or any person proposing to acquire our shares to provide the information required under our bye-laws. If any such shareholder or proposed acquiror does not provide such information, or if our board of directors has reason to believe that any certification or other information provided pursuant to any such request is inaccurate or incomplete, our board of directors may decline to register any transfer or to effect any issuance or purchase of shares to which such request is related.
Our directors may, under certain circumstances, decline to record the transfer of any common shares on our share register if they believe that (1) registration of the transfer is required under any federal or state securities law or under the laws of any other jurisdiction and the registration has not yet been effected or (2) such transfer is likely to expose us to adverse tax consequences or materially adverse legal or regulatory treatment in any jurisdiction.
The restrictions on transfer and voting restrictions described above may have the effect of delaying, deferring or preventing a change in control of our Company.
Anti-Takeover Effects of Certain Bye-law Provisions
Our bye-laws contain provisions that could discourage, delay or prevent “change of control” transactions or changes in our board of directors and management that certain shareholders may view as beneficial or advantageous. For example, these provisions may prevent a shareholder from receiving the benefit from any premium over the market price of our common shares offered by a bidder in a potential takeover. Our board of directors has the power to appoint such officers as our board of directors may determine to perform such duties in our management, business and affairs as may be delegated to them by our board of directors. Even in the absence of an attempt to effect a change in management or a takeover attempt, these provisions may adversely affect the prevailing market price of our common shares if they are viewed as discouraging changes in management and takeover attempts in the future.
These provisions include, among others:
| • | our board of directors will be divided into three classes, with each class serving for a staggered three-year term, which prevents shareholders from electing an entirely new board of directors at an annual meeting; |
| • | the total voting power of any U.S. person owning more than 9.5% of our common shares will be reduced to no more than 9.5% of the total voting power of our common shares; |
| • | our board of directors has the authority to issue preferred shares without shareholder approval, which could be used to dilute the ownership of a potential hostile acquiror; |
| • | our board of directors may decline to record the transfer of any common shares on our share register if they believe that (1) registration of the transfer is required under any federal or state securities law or under the laws of any other jurisdiction and the registration has not yet been effected or (2) such transfer is likely to expose us to adverse tax consequences or materially adverse legal or regulatory treatment in any jurisdiction; |
| • | our shareholders may only remove directors for cause, or for other reasons set out in our bye-laws (e.g., unsound mind); and |
| • | there are advance notice requirements for shareholders with respect to director nominations and actions to be taken at annual meetings. |
These provisions are also designed, in part, to encourage persons seeking to acquire control of us to first negotiate with our board of directors, which could result in an improvement of such persons’ terms.
Our bye-laws provide that, except as required by applicable law, neither we nor our board of directors shall take any action to cause the amendment of our organizational documents in a manner that is inconsistent with, or adverse to, Montpelier’s governance and related rights under the shareholder and registration rights agreement. In addition, our bye-laws will be read and construed as one with the shareholder and registration rights agreement, and the provisions of the shareholder and registration rights agreement are incorporated into our bye-laws. Accordingly, you should consider our bye-laws together with the shareholder and registration rights agreement. See “Certain Relationships and Related Party Transactions—Shareholder and Registration Rights Agreement.”
| 101 |
Number of Directors
Our bye-laws provide that our board of directors shall have not fewer than five directors and not more than fifteen. Until the later of the date on which (1) Montpelier sells any of its common shares and (2) Montpelier owns less than 5% of our common shares, Montpelier will have the right to nominate two of five directors (or, if our board consists of more than five directors, no less than 40% of the total board seats at any given time) to our board of directors at each annual general meeting.
Classified Board of Directors
Following the completion of this offering, in accordance with the terms of our bye-laws, our board of directors will be divided, as equally as possible, into three classes, class A, class B and class C, with each class serving for a staggered three-year term, which prevents shareholders from electing an entirely new board of directors at an annual meeting. Our bye-laws will further provide that the authorized number of directors may be changed by resolution of the board or by the shareholders at a general meeting. Any additional directorships resulting from an increase in the number of directors will be distributed among the three classes so that, as nearly as possible, each class will consist of one third of the directors. Our classified board of directors could have the effect of delaying or discouraging an acquisition of us or a change in our management.
Removal of Directors
Following the completion of this offering, our bye-laws will provide that a director may only be removed for cause, or for other reasons set out in our bye-laws (e.g., unsound mind), prior to the expiration of such director’s term, by a vote of the shareholders holding in excess of 50% of our voting power at any special general meeting or at the annual general meeting; provided that the notice of any such meeting convened for such purpose shall contain a statement of the intention to do so and be served on such director not less than 14 days before the meeting, and at such meeting the director shall be entitled to be heard on the motion for such director’s removal. Any vacancy on our board, including a vacancy resulting from an enlargement of our board, may be filled only by vote of a majority of our directors then in office, provided that in the event the vacancy to be filled is that of one of Montpelier’s nominees, then Montpelier shall have the right to nominate the director to fill such vacancy.
Meetings of Shareholders
Our annual general meeting will be held each year. A special general meeting will be held when our board of directors deems such a meeting necessary or where required pursuant to the Companies Act. As determined according to certain adjustments of voting power specified in our bye-laws (see “—Voting Rights”), questions proposed for consideration by the shareholders will be decided by the affirmative vote of the majority of the votes cast. No shareholder may participate in any general meeting while the shareholder, or the shareholder’s representative, is physically present in the United States.
Shareholder Advance Notice Procedure
Our bye-laws will establish an advance notice procedure for shareholders to make nominations of candidates for election as directors or to bring other business before an annual meeting of our shareholders. The bye-laws will provide that any shareholder wishing to nominate persons for election as directors at, or bring other business before, an annual general meeting must deliver to our secretary a written notice of the shareholder’s intention to do so. These provisions may have the effect of precluding the conduct of certain business at an annual general meeting if the proper procedures are not followed. We expect that these provisions may also discourage or deter a potential acquiror from conducting a solicitation of proxies to elect the acquiror’s own slate of directors or otherwise attempting to obtain control of our company. To be timely, the shareholder’s notice must be delivered to or mailed and received by us not less than 90 days nor more than 120 days before the anniversary date of the preceding annual general meeting, except that if the annual general meeting is set for a date that is not within 30 days before or after such anniversary date, we must receive the notice not later than the close of business on the tenth day following the earlier of the date on which notice of the annual general meeting was posted to shareholders and the date on which public disclosure of the date of the annual general meeting was made. The notice must include the following information:
| • | the name and address of the shareholder who intends to make the nomination and the name and address of the person or persons to be nominated or the nature of the business to be proposed; |
| 102 |
| • | a representation that the shareholder is a holder of record of our share capital entitled to vote at such meeting and intends to appear in person or by proxy at the meeting to nominate the person or persons or to introduce the business specified in the notice; |
| • | if applicable, a description of all arrangements or understandings between the shareholder and each nominee and any other person or persons, naming such person or persons, pursuant to which the nomination is to be made by the shareholder; |
| • | such other information regarding each nominee or each matter of business to be proposed by such shareholder as would be required to be included in a proxy statement filed under the SEC’s proxy rules if the nominee had been nominated, or intended to be nominated, or the matter had been proposed, or intended to be proposed, by the board of directors; |
| • | if applicable, the consent of each nominee to serve as a director if elected; and |
| • | such other information that the board of directors may request in its discretion. |
Amendments to Our Memorandum of Association and Bye-laws
Amendments to our bye-laws will require an affirmative vote of a majority of our board and a majority of the outstanding shares then entitled to vote at any annual or special meeting of shareholders.
Indemnification of Officers and Directors
Our bye-laws provide, among other things, that we shall indemnify our directors and officers to the fullest extent possible, except as prohibited under the Companies Act. Specifically, our bye-laws provide that our directors and officers, as well as their heirs, executors and administrators, shall, subject to the Companies Act prohibitions described below, be indemnified by us from and against all actions, costs, charges, losses, damages and expenses which they or any of them, their heirs, executors or administrators, may incur or sustain by reason of any act done, concurred in or omitted in or about the execution of their duty, or supposed duty, or in their respective offices or trusts, and none of them shall be answerable for the acts, receipts, neglects or defaults of the others of them or for joining in any receipts for the sake of conformity, or for the acts of or the solvency or honesty of any bankers or other persons with whom any moneys or effect belonging to us may be lodged or deposited for safe custody, or for insufficiency or deficiency of any security upon which any moneys of or belonging to us shall be placed out on or invested, or for any other loss, misfortune or damage which may happen in the execution of their respective offices or trusts, or in relation thereto.
Our bye-laws provide that, except with respect to matters involving fraud or dishonesty of our directors and officers, each shareholder agrees to waive any claim or right of action it might have, whether individually or by or in the right of us, against any director or officer on account of any action taken by such director or officer, or the failure of such director or officer to take any action in the performance of his duties with or for us.
Section 98 of the Companies Act provides generally that a Bermuda company may indemnify its directors, officers and auditors against any liability which by virtue of any rule of law would otherwise be imposed on them in respect of any negligence, default, breach of duty or breach of trust, except in cases where such liability arises from fraud or dishonesty of which such director, officer or auditor may be guilty in relation to us. Section 98 further provides that a Bermuda company may indemnify its directors, officers and auditors against any liability incurred by them in defending any proceedings, whether civil or criminal, in which judgment is awarded in their favor or in which they are acquitted or granted relief by the Supreme Court of Bermuda pursuant to section 281 of the Companies Act.
Market Listing
We have been approved for listing of our common shares on the New York Stock Exchange under the symbol “BCRH.” We also intend to apply for listing of our common shares on the Bermuda Stock Exchange.
Transfer Agent and Registrar
Upon the completion of this offering, the transfer agent and registrar for our common shares will be Computershare Investor Services.
| 103 |
SHARES ELIGIBLE FOR FUTURE SALE
Prior to this offering, there has been no public market for our common shares, and we cannot predict the effect, if any, that sales of shares or availability of any shares for sale will have on the market price of our common shares. Sales of substantial amounts of common shares (including shares issued upon the exercise of options, warrants or convertible securities, if any), or the perception that such sales could occur, could adversely affect the market price of our shares or our ability to raise additional capital through a future sale of securities.
Upon completion of this offering and the concurrent private placement, we will have 8,750,000 common shares issued and outstanding. Of these shares, the common shares sold in this offering will be freely tradable without restriction or further registration under the Securities Act unless such shares are purchased by “affiliates” as that term is defined in Rule 144 under the Securities Act. Upon completion of this offering and the concurrent private placement, 2,500,000 shares, or approximately 29%, or 26% if the underwriters’ option to purchase additional shares is fully exercised, of our outstanding shares, will be held by Montpelier. The shares held by Montpelier will be “restricted securities” as that phrase is defined in Rule 144. Subject to the lock-up agreements described below in “—Lock-Up Agreements,” holders of restricted shares will be entitled to sell those shares in the public market if they qualify for an exemption from registration under Rule 144 or any other applicable exemption under the Securities Act or if the resale of these restricted shares is registered under the Securities Act. See “—Registration Rights” for more information.
Lock-Up Agreements
We, our executive officers and directors and Montpelier have agreed that, during the period beginning from the date of this prospectus and continuing to and including the date that is 180 days after the date of this prospectus, in the case of us and our executive officers and directors, and the date that is 12 months after the date of this prospectus, in the case of Montpelier, none of them will, directly or indirectly, (1) offer, pledge, sell, contract to sell (including any short sale), grant any option to purchase or otherwise dispose of any common shares (including common shares that may be deemed to be beneficially owned by any of our executive officers or directors or Montpelier currently or hereafter in accordance with the rules and regulations of the SEC, common shares that may be issued upon exercise of an option or warrant and any other security convertible into or exchangeable for common shares) or (2) enter into any short sale (whether or not against the box) or any purchase, sale or grant of any right (including any put or call option) with respect to any security (other than a broad-based market basket or index) that includes, relates to or derives any significant part of its value from our common shares, without the prior written consents of Deutsche Bank Securities Inc., Barclays Capital Inc. and UBS Securities LLC or, in the case of Montpelier, Deutsche Bank Securities Inc. (which such consents may be given at any time without public notice), except in limited circumstances that, in the case of common shares held by Montpelier, include dispositions to controlled affiliates and transfers of common shares held by Montpelier on behalf of third parties or as part of its general investment portfolio. These restrictions do not apply to sales of common shares in this offering.
In the event we cease to be an emerging growth company, the applicable restricted period described in the preceding paragraph will be extended if (1) during the last 17 days of the applicable restricted period we issue an earnings release or material news or a material event relating to us occurs or (2) prior to the expiration of the applicable restricted period, we announce that we will release earnings results during the 16-day period following the last day of the applicable restricted period, then in each case the restrictions described in the preceding paragraph will continue to apply until the expiration of the 18-day period beginning on the date of the release of the earnings results or the occurrence of material news or a material event relating to us, unless Deutsche Bank Securities Inc., Barclays Capital Inc. and UBS Securities LLC waive or, in the case of Montpelier, Deutsche Bank Securities Inc. waives, in writing, such extension.
Rule 144
In general, under Rule 144, beginning 90 days after the date of this prospectus, a person who is not our affiliate and has not been our affiliate at any time during the preceding three months will be entitled to sell any of our common shares that such person has beneficially owned for at least six months, including the holding period of any prior owner other than one of our affiliates, without regard to volume limitations. Sales of our common shares by any such person would be subject to the availability of current public information about us if the shares to be sold were beneficially owned by such person for less than one year.
| 104 |
Beginning 90 days after the date of this prospectus, our affiliates who have beneficially owned our common shares for at least six months, including the holding period of any prior owner other than one of our affiliates, would be entitled to sell within any three-month period a number of shares that does not exceed the greater of:
| • | 1% of the number of our common shares then outstanding, which will equal approximately 87,500 shares immediately after this offering and the concurrent private placement; and |
| • | the average weekly trading volume in our common shares during the four calendar weeks preceding the date of filing of a Notice of Proposed Sale of Securities Pursuant to Rule 144 with respect to the sale. |
Sales under Rule 144 by our affiliates are also subject to manner of sale provisions and notice requirements and to the availability of current public information about us.
Registration Rights
Upon completion of this offering and the concurrent private placement, Montpelier will be entitled to various rights with respect to the registration of 2,500,000 common shares. Except for purchases by affiliates, registration of these shares under the Securities Act would result in these shares becoming fully tradable without restriction under the Securities Act immediately upon registration. See “Certain Relationships and Related Party Transactions—Shareholder and Registration Rights Agreement” for more information.
| 105 |
The following is a discussion of the material Bermuda and United States federal income tax considerations relevant to an investment decision by a potential investor with respect to our common shares.
Bermuda Tax Considerations
At the present time, there is no Bermuda income or profits tax, withholding tax, capital gains tax, capital transfer tax, estate duty or inheritance tax payable by us or by our shareholders in respect of our shares. We have obtained an assurance from the Bermuda Minister of Finance under the Exempted Undertakings Tax Protection Act 1966 that, in the event that any legislation is enacted in Bermuda imposing any tax computed on profits or income, or computed on any capital asset, gain or appreciation or any tax in the nature of estate duty or inheritance tax, such tax shall not, until March 31, 2035, be applicable to us or to any of our operations or to our shares, debentures or other obligations except insofar as such tax applies to persons ordinarily resident in Bermuda or is payable by us in respect of real property owned or leased by us in Bermuda.
U.S. Federal Income Tax Considerations
The following is a general discussion of material U.S. federal income tax considerations applicable to you with respect to the ownership and disposition of our common shares. This discussion does not purport to deal with the tax consequences of owning common shares to all categories of investors, some of which, such as dealers in securities, banks, thrifts or other financial institutions, insurance companies, regulated investment companies, tax-exempt organizations, U.S. expatriates, persons that hold our common shares as part of a straddle, conversion transaction or hedge, persons deemed to sell our common shares under the constructive sale provisions of the Code, investors that are subject to the alternative minimum tax, investors whose functional currency is not the U.S. dollar and investors that own, actually or under applicable constructive ownership rules, 10% or more of our common shares, may be subject to special rules. This discussion deals only with holders who purchase common shares in connection with this offering and hold the common shares as a capital asset. You are encouraged to consult your tax advisors concerning the overall tax consequences arising in your own particular situation under U.S. federal, state, local or foreign law of the ownership of our common shares. No advance ruling has been or will be sought from the IRS regarding any matter discussed in this prospectus.
The following discussion of U.S. federal income tax matters is based on the Code, judicial decisions, administrative pronouncements and existing and proposed regulations issued by the U.S. Department of the Treasury (which we refer to as “Treasury Regulations”), all of which are subject to change, possibly with retroactive effect. This discussion does not address any U.S. state or local taxes.
U.S. Federal Income Taxation of the Company
We currently intend to conduct substantially all of our operations in Bermuda or elsewhere outside the U.S. and to limit our U.S. contacts so that we will not be engaged in a trade or business in the U.S. However, because there is no definitive authority regarding activities that constitute being engaged in a trade or business in the U.S. for U.S. federal income tax purposes, there can be no assurance that the IRS will not contend, perhaps successfully, that we are engaged in a trade or business in the U.S. A foreign corporation deemed to be so engaged would be subject to U.S. federal income tax at a current maximum rate of 35%, as well as the branch profits tax at a current rate of 30%, on its income that is treated as effectively connected with the conduct of that trade or business unless the corporation is entitled to relief under a tax treaty, as discussed below.
If we are entitled to the benefits of the income tax treaty between Bermuda and the U.S. (which we refer to as the “Treaty”) relating to certain insurance income, we will not be subject to U.S. federal income tax on any of such insurance income found to be effectively connected with a U.S. trade or business except to the extent that such trade or business is conducted through a permanent establishment in the U.S. No regulations interpreting the Treaty have been issued. We currently intend not to have a permanent establishment in the U.S., although there can be no assurance that we will achieve this result.
We will be entitled to the benefits of the Treaty if (1) more than 50% of our common shares are beneficially owned, directly or indirectly, by any combination of Bermuda residents or U.S. citizens or residents and (2) our income is not used in substantial part to make distributions to, or to meet certain liabilities to, persons who are not Bermuda residents or U.S. citizens or residents. There can be no assurance that we will be eligible for Treaty benefits immediately following this offering or in the future because of factual and legal uncertainties regarding the residency and citizenship of our beneficial shareholders.
| 106 |
The Code treats foreign insurance companies carrying on an insurance business within the U.S. as having a certain minimum amount of effectively connected net investment income, determined in accordance with a formula that depends, in part, on the amount of U.S. risk insured or reinsured by such companies. If we are considered to be engaged in the conduct of an insurance business in the U.S. and are not entitled to the benefits of the Treaty in general (e.g., because we fail to satisfy one of the limitations on treaty benefits discussed above), a significant portion of our investment income could be subject to U.S. federal income tax. In addition, while the Treaty clearly applies to premium income, it is uncertain whether the Treaty applies to other income such as investment income. If we are considered engaged in the conduct of an insurance business in the U.S. and are entitled to the benefits of the Treaty in general, but the Treaty is interpreted to not apply to investment income, a significant portion of our investment income could be subject to U.S. federal income tax.
Foreign corporations not engaged in a trade or business in the U.S. are nonetheless subject to U.S. federal income tax imposed by withholding, generally at a 30% rate, on the gross amount of certain “fixed or determinable annual or periodical gains, profits and income” derived from sources within the U.S. (such as dividends and certain interest on debt investments).
The U.S. also imposes a federal excise tax (which we refer to as the “FET”) on insurance and reinsurance premiums paid to foreign insurers or reinsurers with respect to risks located in the United States. The rate of tax applicable to reinsurance premiums paid to us is 1%. The Treaty does not provide any relief from the FET. The IRS has formally announced its position that the FET is applicable (at a 1% rate on premiums) to all reinsurance cessions or retrocessions of risks by non-U.S. insurers or reinsurers to non-U.S. reinsurers where the underlying risks are either (1) risks of a U.S. entity or individual located wholly or partly within the United States or (2) risks of a non-U.S. entity or individual engaged in a trade or business in the United States which are located within the United States (which we refer to as “U.S. Situs Risks”), even if the FET has been paid on prior cessions of the same risks. If the FET is applicable, it would apply at a 1% rate on premiums for all U.S. Situs Risks ceded to Blue Capital Re, or by Blue Capital Re to a non-U.S. insurance company, even though the FET also applies at a 1% rate on premiums ceded to Montpelier Reinsurance Ltd., Blue Water Re, other third-party reinsurers or Blue Capital Re, with respect to such risks.
Taxation of U.S. Holders
You are a “U.S. holder” if you are a beneficial owner of our common shares and, for U.S. federal income tax purposes, you are one of the following:
| • | an individual citizen or resident of the United States; |
| • | a corporation (or any other entity treated as a corporation for U.S. federal income tax purposes) created or organized in or under the laws of the United States, any state thereof or the District of Columbia; |
| • | an estate the income of which is subject to U.S. federal income taxation regardless of its source; or |
| • | a trust if it (1) is subject to the primary supervision of a court within the United States and one or more United States persons have the authority to control all substantial decisions of the trust or (2) has a valid election in effect under applicable Treasury Regulations to be treated as a U.S. person. |
If a partnership holds our common shares, the tax treatment of a partner will generally depend upon the status of the partner and upon the activities of the partnership. If you are a partner in a partnership holding our common shares, you should consult your tax advisor.
Distributions on Our Common Shares. Subject to the discussion of “passive foreign investment companies” (which we refer to as “PFICs”), controlled foreign corporations (which we refer to as “CFCs”) and related person insurance income (which we refer to as “RPII”) below, any distributions with respect to our common shares that you receive from us generally will constitute dividends to the extent of our current or accumulated earnings and profits (as determined under U.S. tax principles). Distributions in excess of our earnings and profits will be treated first as a nontaxable return of capital to the extent of your tax basis in our common shares (on a dollar-for-dollar basis) and thereafter as capital gain.
Because we are not a U.S. corporation, if you are a U.S. corporation (or a U.S. entity taxable as a corporation), you will not be entitled to claim a dividends-received deduction with respect to any distributions you receive from us.
| 107 |
Dividends paid with respect to our common shares will generally be treated as “passive category income” for purposes of computing allowable foreign tax credits for U.S. foreign tax credit purposes.
If you are an individual, trust or estate, dividends you receive from us should be treated as “qualified dividend income” taxed at preferential rates; provided that:
| • | our common shares are readily tradable on an established securities market in the United States (such as the New York Stock Exchange); |
| • | we are not a PFIC for the taxable year during which the dividend is paid or the immediately preceding taxable year (see the discussion below under “—PFIC Status and Significant Tax Consequences”); |
| • | you own our common shares for more than 60 days in the 121-day period beginning 60 days before the date on which the common shares become ex-dividend; |
| • | you are not under an obligation to make related payments with respect to positions in substantially similar or related property; and |
| • | certain other conditions are met. |
Special rules may apply to any “extraordinary dividend.” Generally, an extraordinary dividend is a dividend in an amount that is equal to (or in excess of) 10% of your adjusted tax basis (or fair market value in certain circumstances) in one of our common shares. If we pay an extraordinary dividend on our common shares that is treated as qualified dividend income and if you are an individual, estate or trust, then any loss derived by you from a subsequent sale or exchange of such common shares will be treated as long-term capital loss to the extent of such dividend.
There is no assurance that dividends you receive from us will be eligible for preferential rates. Dividends you receive from us that are not eligible for preferential rates will be taxed at ordinary income rates.
PFIC Status and Significant Tax Consequences. In General. Special U.S. income tax rules apply to you if we are classified as a PFIC for U.S. income tax purposes. In general, we will be a PFIC in any taxable year in which, after applying certain look-through rules, either:
| • | at least 75% of our gross income for such taxable year consists of “passive income” (e.g., dividends, interest, capital gains and certain rents); or |
| • | at least 50% of the average value of our assets during such taxable year consists of “passive assets” (i.e., assets that produce passive income). |
Income we earn will not constitute passive income; provided that (1) it is derived from the active conduct of an insurance business, (2) more than half of our business is the issuing of insurance or annuity contracts or the reinsuring of risks underwritten by insurance companies and (3) we are predominantly engaged in the insurance business. It is possible that certain types of our income and activities will not be considered to be part of an insurance business for this purpose. As a result, it is possible that a portion of our income will be passive income for purposes of the PFIC tests. In that case, we might be a PFIC in one or more taxable years. Although we do not expect to be a PFIC in 2013 or thereafter, no assurance can be provided in that regard or as to our status in future years.
If we were to be treated as a PFIC for any taxable year, you generally would be subject to one of three different U.S. federal income tax regimes, as discussed below, depending on whether or not you make certain elections. Additionally, you would be required to file an information report with your U.S. federal income tax return on IRS Form 8621 for each tax year in which you:
| • | receive certain direct or indirect distributions from a PFIC; |
| • | recognize gain on a direct or indirect disposition of PFIC shares; or |
| • | make certain elections relating to your interest in a PFIC (which include the QEF Election and mark-to-market election described below). |
After the IRS issues a revised Form 8621, you may be required to file that form annually to report your ownership interest in a PFIC.
| 108 |
Taxation of U.S. Holders That Make a Timely QEF Election. If we were a PFIC and if you make a timely election to treat us as a “Qualifying Electing Fund” for U.S. federal income tax purposes (which we refer to as a “QEF Election”), you would be required to report each year your pro rata share of our ordinary earnings and our net capital gain for our taxable year that ends with or within your taxable year, regardless of whether we make any distributions to you. Such income inclusions would not be eligible for the preferential tax rates applicable to qualified dividend income (as discussed above under “—Taxation of U.S. Holders—Distributions on Our Common Shares”). Your adjusted tax basis in our common shares would be increased to reflect such taxed but undistributed earnings and profits. Distributions of earnings and profits that had previously been taxed would result in a corresponding reduction in your adjusted tax basis in our common shares and would not be taxed again once distributed. You generally would recognize capital gain or loss on the sale, exchange or other disposition of our common shares. Even if you make a QEF Election for one of our taxable years, if we were a PFIC for a prior taxable year during which you held our common shares and for which you did not make a timely QEF Election, you would also be subject to a more adverse regime described below under “—Taxation of U.S. Holders That Make No Election.”
You would make a QEF Election on IRS Form 8621 filed with your U.S. income tax return for the year for which the election is made. If we become aware that we will be treated as a PFIC for any taxable year, we will notify all U.S. holders of such treatment and provide necessary information to any U.S. holder who requests such information in order to permit the holder to make the QEF Election and report the proper amount of income on its tax return.
In certain circumstances, a U.S. holder may be able to make a retroactive QEF Election at a later date if it is then determined that we were a PFIC for an earlier taxable year. However, a retroactive QEF Election may not be available to a U.S. holder if it has not previously preserved its right to make such an election. A U.S. holder may preserve its right to make a retroactive QEF Election by filing a protective statement signed under penalty of perjury with the IRS for the first taxable year in which such U.S. holder acquires our shares, if the U.S. holder reasonably believes that we are not PFICs for the taxable year. U.S. holders should consult their tax advisors regarding the mechanics and effects of filing a protective QEF Election.
Taxation of U.S. Holders That Make a Timely “Mark-to-Market” Election. Alternatively, if we were a PFIC for any taxable year and, as we believe, our common shares are treated as “marketable stock,” you could make a “mark-to-market” election with respect to our common shares on IRS Form 8621 filed with your U.S. income tax return for the year for which the election is made. If the election is made, you generally would include as ordinary income in each taxable year the excess, if any, of the fair market value of our common shares at the end of the taxable year over your adjusted tax basis in our common shares. You also would be permitted an ordinary loss in respect of the excess, if any, of your adjusted tax basis in our common shares over their fair market value at the end of the taxable year (but only to the extent of the net amount previously included in income as a result of the mark-to-market election). Your tax basis in our common shares would be adjusted to reflect any such income or loss amount. Gain realized on the sale, exchange or other disposition of our common shares as well as dividends paid to you would be treated as ordinary income, and any loss realized on the sale, exchange or other disposition of the common shares would be treated as ordinary loss to the extent that such loss does not exceed the net mark-to-market gains previously included by you.
Taxation of U.S. Holders That Make No Election. If we were treated as a PFIC for any taxable year and if you did not make either a QEF Election or a mark-to-market election for that year, you would be subject to special rules with respect to (1) any excess distribution (that is, the portion of any distributions received by you on our common shares in a taxable year in excess of 125% of the average annual distributions received by you in the three preceding taxable years, or, if shorter, your holding period for our common shares) and (2) any gain realized on the sale, exchange or other disposition of our common shares. Under these special rules:
| • | the excess distribution or gain would be allocated ratably over your aggregate holding period for our common shares; |
| • | the amount allocated to the current taxable year and to years before we became a PFIC would be taxed as ordinary income; and |
| 109 |
| • | the amount allocated to each of the other taxable years would be subject to tax at the highest rate of tax in effect for the applicable class of taxpayer for that year, and an interest charge for the deemed deferral benefit would be imposed with respect to the resulting tax attributable to each such other taxable year. |
Indirect Ownership in a PFIC. We may invest in instruments that are treated for U.S. federal income tax purposes as equity interests in a PFIC (such as catastrophe bonds). If we were a PFIC, you would be subject to one of the three foregoing U.S. federal income tax regimes with respect to any PFIC in which we own an equity interest. There can be no assurance that any PFIC in which we own an equity interest will provide the information necessary for you to make a QEF Election or that a mark-to-market election will be available with respect to such equity interest. If we become aware that we will be treated as a PFIC for any taxable year, we will notify U.S. holders of any such investment and will, to the extent received by us from the issuer of such investment, provide U.S. holders with all information and documentation that a U.S. holder making a QEF Election is required to obtain for U.S. federal income tax purposes. You should consult your tax advisors concerning the consequences to you if we own equity interests in a PFIC.
Controlled Foreign Corporation Status and Related Person Insurance Income. Controlled Foreign Corporation Status. We will be considered a CFC if, on any day of our taxable year, 10% U.S. Shareholders (as defined below) own (directly, indirectly through foreign entities or by attribution by application of certain constructive ownership rules) more than 50% of the total combined voting power of all classes of our voting shares, or more than 50% of the total value of all our shares. For purposes of taking into account certain insurance income, we will also be a CFC if more than 25% of the total combined voting power of all classes of our voting shares or more than 25% of the total value of all our shares is owned by 10% U.S. Shareholders. A “10% U.S. Shareholder” is a U.S. person who owns (directly, indirectly through foreign entities or constructively) at least 10% of the total combined voting power of all classes of our shares entitled to vote, including any indirect voting power in our shares deemed to be held by virtue of ownership of shares in Montpelier Re Holdings Ltd. Because of the provisions in our organizational documents that limit voting power and other factors (see “—Voting Rights” for a discussion regarding these provisions), we believe it is unlikely that any U.S. person that acquires our common shares in this offering would thereby become a 10% U.S. Shareholder. However, because of the complexity of the attribution rules contained in the Code, the uncertainty of the effectiveness of these voting limitations and the possibility that a U.S. person may become a 10% U.S. Shareholder in part through ownership of shares of Montpelier Re Holdings Ltd., there can be no assurance that this will be the case.
If we are a CFC for an uninterrupted period of 30 days or more during a taxable year, any 10% U.S. Shareholder who owns shares in us, directly or indirectly through foreign entities, on the last day of our taxable year must include in its gross income for U.S. federal income tax purposes its pro rata share of our “subpart F income,” even if the subpart F income is not distributed, but limited by such 10% U.S. Shareholder’s share of our current-year earnings and profit. “Subpart F income” of a foreign insurance corporation typically includes, among other items, passive income such as interest and dividends as well as certain insurance and reinsurance income (including underwriting and investment income).
If we are a CFC, the rules relating to PFICs generally would not apply to a 10% U.S. Shareholder.
Related Person Insurance Income. A different definition of CFC is applicable in the case of a foreign corporation that earns RPII. RPII is “insurance income” (as defined in the Code) of a foreign corporation attributable to insurance policies or reinsurance contracts where the person that is (directly or indirectly) insured or reinsured is a “RPII Holder” or a “related person” to such holder. We will be treated as a CFC for RPII purposes (a “RPII CFC”) if, on any day of our taxable year, U.S. persons who directly or indirectly own any amount of our shares (each such person, a “RPII Holder) are treated as owning 25% or more of our shares by vote or value. Generally, the term “related person” means someone who controls or is controlled by the RPII Holder or someone who is controlled by the same person or persons that control the RPII Holder. Control is defined as ownership of more than 50% of either the value or voting power of the shares of a person after applying certain constructive ownership rules.
The RPII rules will apply to us if (1) direct and indirect insureds and persons related to such insureds, whether or not U.S. persons, are treated as owning (directly or indirectly) 20% or more of the voting power or value of our shares and (2) RPII, determined on a gross basis, is 20% or more of our gross insurance income for
| 110 |
the taxable year. While there can be no assurance, we believe it is likely that we will not be subject to the RPII rules under these tests. However, if the RPII rules apply, a U.S. holder that owns any shares on the last day of our taxable year will be required to include such U.S. holder’s allocable share of our RPII for the entire taxable year in gross income for U.S. federal income tax purposes. The U.S. holder’s share of the RPII for the portion of the taxable year during which we were a RPII CFC will be determined as if all such RPII were distributed proportionately only to such RPII Holders at that date, but limited by each such RPII Holder’s share of our current year earnings and profits as reduced by the RPII Holder’s share, if any, of certain prior-year deficits in earnings and profits.
For any year in which our gross RPII is 20% or more of our gross insurance income for the year and no other exception to application of the RPII rules applies, we may seek information from our shareholders as to whether direct or indirect owners of shares at the end of the year are U.S. persons so that the RPII may be determined and apportioned among such persons. To the extent we are unable to determine whether a direct or indirect owner of shares is a U.S. person, we may assume that such owner is not a U.S. person, thereby increasing the per share RPII amount for all known RPII Holders. There can be no assurance that we will be able to obtain all necessary information to determine the availability of the RPII exceptions and the amount of insurance income that is RPII.
If, as believed, we are not subject to the RPII rules, U.S. holders will not be required to include RPII in their taxable income.
Every U.S. holder who owns (directly or indirectly) our common shares on the last day of any of our taxable years in which (1) we were a RPII CFC for an uninterrupted period of 30 days or more, (2) our gross insurance income constituting RPII for that year equals or exceeds 20% of our gross insurance income and (3) our direct and indirect insureds and persons related to such insureds are treated as owning (directly or indirectly) 20% or more of the voting power or value of the shares of the Company, should expect that for such year the U.S. holder will be required to include in gross income its share of our RPII for the portion of our taxable year during which we were a RPII CFC, whether or not distributed, even though it may not have owned the shares throughout such period. A U.S. holder who owns (directly or indirectly) our common shares during such taxable year but not on the last day of the taxable year is not required to include in gross income any part of our RPII.
If Blue Capital Re has RPII and the Company makes a distribution of RPII to a U.S. holder with respect to such U.S. holder’s shares, the distribution will not be taxable to the extent such RPII has been allocated to and included in such U.S. holder’s gross income for the taxable year in which the distribution was paid or for any prior year.
Basis Adjustments. A U.S. holder’s tax basis in our common shares will be increased by the amount of any subpart F income that such U.S. holder includes in income under either the RPII or non-RPII CFC rules. Similarly, a U.S. holder’s tax basis in our common shares will be reduced by the amount of distributions of subpart F income that are excluded from income.
Tax-Exempt Shareholders. Tax-exempt entities will be required to treat certain subpart F insurance income, including RPII that is includible in income by the tax-exempt entity, as unrelated business taxable income. Prospective investors that are tax-exempt entities are urged to consult their tax advisors as to the potential impact of the unrelated business taxable income provisions of the Code. A tax-exempt organization that is treated as a 10% U.S. Shareholder or a RPII Holder also must file IRS Form 5471 in the circumstances described above.
Sale, Exchange or Other Disposition of Our Common Shares. Provided that we are not a PFIC for any taxable year, and subject to the discussion below relating to the potential application of the CFC rules, you generally will recognize taxable gain or loss upon a sale, exchange or other disposition of our common shares in an amount equal to the difference between the amount realized by you from such sale, exchange or other disposition and your tax basis in such shares. Such gain or loss will be treated as long-term capital gain or loss if your holding period is greater than one year at the time of the sale, exchange or other disposition. Your ability to deduct capital losses against ordinary income is subject to limitations.
Section 1248 of the Code generally provides that if a U.S. person sells or exchanges shares in a foreign corporation and such person is a 10% U.S. Shareholder at any time during the five-year period ending on the date of the sale or exchange when such foreign corporation was a CFC, any gain from such sale or exchange may be treated as dividend income to the extent of the CFC’s earnings and profits attributable to such shares
| 111 |
during the period that the shareholder held the shares (with certain adjustments). A 10% U.S. Shareholder will be required to report a disposition of shares of a CFC by attaching IRS Form 5471 to the U.S. federal income tax or information return that it would normally file for the taxable year in which the disposition occurs.
Section 953(c)(7) of the Code provides that Section 1248 dividend treatment also applies to the sale or exchange of shares by U.S. persons that are direct or indirect shareholders in a foreign corporation characterized as a RPII CFC if the foreign corporation would be treated as an insurance company if it were a U.S. corporation, regardless of whether such shareholder is a 10% U.S. shareholder or whether the corporation qualifies for either the RPII 20% ownership exception or the RPII 20% gross income exception, to the extent of the RPII Holder’s share of the corporation’s earnings and profits during the period that the RPII Holder held the shares (with certain adjustments) and while such entity was a RPII CFC. A RPII Holder may in certain circumstances be required to report a disposition of shares of a RPII CFC by attaching IRS Form 5471 to the U.S. federal income tax or information return that it would normally file for the taxable year in which the disposition occurs. Proposed Treasury Regulations under Section 1248 of the Code do not address whether these rules would apply when the foreign corporation (such as Blue Capital Reinsurance Holdings) is not a RPII CFC but the foreign corporation has a subsidiary (such as Blue Capital Re) that is a RPII CFC or that would be taxed as an insurance company if it were a domestic corporation.
We intend to take the position that Section 953(c)(7) of the Code will not apply to dispositions of our common shares because we will not be directly engaged in the insurance business, and that the proposed Treasury Regulations should be interpreted in this manner. There can be no assurance, however, that the IRS will interpret the proposed Treasury Regulations in this manner or that the U.S. Department of the Treasury will not amend the proposed Treasury Regulations or issue other Treasury Regulations to provide that these rules will apply to dispositions of shares such as our common shares.
Foreign Tax Credit. In the event that U.S. persons own at least 50% of our shares, only a portion of the current inclusions, if any, under the CFC, RPII and PFIC rules and of dividends paid by us (including any gain from the sale of our shares that is treated as a dividend under Section 1248 of the Code) will be treated as foreign source income for purposes of computing a shareholder’s U.S. foreign tax credit limitation. It is likely that substantially all of any current income inclusions and dividends that are foreign source income will constitute “passive category income” for foreign tax credit limitation purposes. Thus, it may not be possible for most U.S. Holders to utilize excess foreign tax credits to reduce U.S. tax on such income.
Certain Information Reporting Requirements. Under certain circumstances, U.S. holders owning shares in a foreign corporation are required to file IRS Form 5471 with their U.S. federal income tax returns. Generally, information reporting on IRS Form 5471 is required by (1) a person who is treated as a RPII Holder, (2) a 10% U.S. Shareholder of a foreign corporation that is a CFC for an uninterrupted period of 30 days or more during any tax year of the foreign corporation, and who owned the shares on the last day of that year and (3) under certain circumstances, a U.S. Person who acquires shares in a foreign corporation and as a result thereof owns 10% or more of the voting power or value of such foreign corporation, whether or not such foreign corporation is a CFC.
U.S. holders who are individuals may be required to report information relating to an interest in our common shares on IRS Form 8938, subject to certain exceptions (including an exception for common shares held in accounts maintained by U.S. financial institutions). Under certain circumstances, an entity may be treated as an individual for purposes of the foregoing rules.
If we were a PFIC, U.S. holders who report their interest in our common shares on IRS Form 8621 may not have to separately detail such interest on IRS Form 8938. U.S. holders should consult their tax advisors to determine their reporting obligations, if any, with respect to an interest in our common shares, including any requirement to file IRS Form 8938 and Form 8621.
U.S. Federal Income Taxation of Non-U.S. Holders
You are a “non-U.S. holder” if you are a beneficial owner of our common shares (other than a partnership for U.S. tax purposes) and you are not a U.S. holder.
Distributions on Our Common Shares. You generally will not be subject to U.S. income or withholding taxes on a distribution received from us with respect to our common shares, unless the income arising from such distribution is effectively connected with your conduct of a trade or business in the United States. If you are
| 112 |
entitled to the benefits of an applicable income tax treaty with respect to that income, that income generally is taxable in the United States only if it is attributable to a permanent establishment maintained by you in the United States.
Sale, Exchange or Other Disposition of Our Common Shares. You generally will not be subject to U.S. income tax or withholding tax on any gain realized upon the sale, exchange or other disposition of our common shares, unless:
| • | the gain is effectively connected with your conduct of a trade or business in the United States. If you are entitled to the benefits of an applicable income tax treaty with respect to that gain, that gain generally is taxable in the United States only if it is attributable to a permanent establishment maintained by you in the United States; or |
| • | you are an individual who is present in the United States for 183 days or more during the taxable year of disposition and certain other conditions are met. |
Gain that is effectively connected with the conduct of a trade or business in the United States (or so treated) generally will be subject to U.S. federal income tax (net of certain deductions) at regular U.S. federal income tax rates. If you are a corporate non-U.S. holder, your earnings and profits that are attributable to the effectively connected income (subject to certain adjustments) may be subject to an additional U.S. branch profits tax at a rate of 30% (or such lower rate as may be specified by an applicable tax treaty).
Backup Withholding and Information Reporting
In general, if you are a non-corporate U.S. holder, dividend payments (or other taxable distributions) made within the United States will be subject to information reporting requirements and backup withholding tax if you:
| • | fail to provide us with an accurate taxpayer identification number; |
| • | are notified by the IRS that you have failed to report all interest or dividends required to be shown on your federal income tax returns; or |
| • | in certain circumstances, fail to comply with applicable certification requirements. |
If you are a non-U.S. holder, you may be required to establish your exemption from information reporting and backup withholding by certifying your status on IRS Form W-8BEN, Form W-8ECI or Form W-8IMY, as applicable.
If you sell our common shares to or through a U.S. office or broker, the payment of the sales proceeds is subject to both U.S. backup withholding and information reporting unless you certify that you are a non-U.S. person, under penalties of perjury, or you otherwise establish an exemption. If you sell our common shares through a non-U.S. office of a non-U.S. broker and the sales proceeds are paid to you outside the United States, then information reporting and backup withholding generally will not apply to that payment.
However, U.S. information reporting requirements (but not backup withholding) will apply to a payment of sales proceeds, even if that payment is made outside the United States, if you sell our common shares through a non-U.S. office of a broker that is a U.S. person or has certain other connections with the United States.
Backup withholding tax is not an additional tax. Any amounts withheld under the backup withholding rules may be refunded or credited against your U.S. federal income tax liability; provided that the requisite information is timely provided to the IRS.
| 113 |
We are offering the common shares described in this prospectus through a number of underwriters. Deutsche Bank Securities Inc., Barclays Capital Inc. and UBS Securities LLC are acting as representatives of the underwriters. We have entered into an underwriting agreement with the underwriters. Subject to the terms and conditions set forth in the underwriting agreement, we have agreed to sell to the underwriters, and each of the underwriters has agreed, severally and not jointly, to purchase from us the number of common shares set forth opposite its name below at a public offering price less the underwriting discounts set forth in this prospectus.
| Underwriters | Number of Common Shares | |||
Deutsche Bank Securities Inc. | 1,093,750 | |||
| Barclays Capital Inc. | 1,093,750 | |||
| Keefe, Bruyette & Woods, Inc. | 1,093,750 | |||
Raymond James & Associates, Inc. | 1,093,750 | |||
| UBS Securities LLC | 1,093,750 | |||
RBC Capital Markets, LLC | 593,750 | |||
| Sterne, Agee & Leach, Inc. | 187,500 | |||
| Total | 6,250,000 | |||
The underwriters are committed to purchase all the common shares presented in the table above if they purchase any common shares. The underwriting agreement also provides that if an underwriter defaults, the purchase commitments of non-defaulting underwriters may also be increased or the offering may be terminated.
The underwriting agreement provides that the obligations of the underwriters are subject to approval of legal matters by their counsel, including the validity of the common shares, and certain conditions precedent, including the absence of any material adverse change in our business and the receipt of certain certificates, opinions and letters from us, our counsel and our independent auditors. The underwriters reserve the right to withdraw, cancel or modify offers to the public and to reject orders in whole or in part.
The underwriters propose to offer the common shares directly to the public at the initial public offering price set forth on the cover page of this prospectus and to certain dealers at that price less a concession not in excess of $0.60 per share. After the initial public offering of the common shares, the offering price and other selling terms may be changed by the underwriters. Sales of common shares made outside of the United States may be made by affiliates of the underwriters. The offering of common shares by the underwriters is subject to receipt and acceptance and subject to the underwriters’ right to reject any order in whole or in part. The representatives have advised us that the underwriters do not intend to confirm discretionary sales in excess of 5% of the common shares offered in this offering.
The underwriters have an option to purchase up to additional 937,500 common shares from us at the public offering price less the underwriting discounts set forth in this prospectus to cover sales of common shares by the underwriters which exceed the number of common shares specified in the table above. The underwriters have 30 days from the date of this prospectus to exercise this option. If any common shares are purchased with this option, the underwriters will become obligated, subject to conditions, to purchase common shares in approximately the same proportion as shown in the table above. We will be obligated, pursuant to the option, to sell these additional common shares to the underwriters to the extent the option is exercised. If any additional common shares are purchased, the underwriters will offer the additional common shares on the same terms as those on which the common shares are being offered.
The underwriting discounts are equal to the public offering price per common share less the amount paid by the underwriters to us per common share. The underwriting discounts are $1.00 per share. The following table shows the per share and total underwriting discounts that we will pay to the underwriters. These amounts are shown assuming both no exercise and full exercise of the underwriters’ option to purchase additional common shares. Montpelier has agreed to reimburse us for the underwriting discounts we pay to the underwriters in connection with this offering.
| 114 |
| Paid by us | ||||||||
| Without Exercise of Option to Purchase Additional Common Shares | With Full Exercise of Option to Purchase Additional Common Shares | |||||||
| Per share | $ | 1.00 | $ | 1.00 | ||||
| Total paid by us | $ | 6,250,000 | $ | 7,187,500 | ||||
Montpelier has agreed to pay Deutsche Bank Securities Inc. a structuring fee equal to 1% of the gross proceeds of this offering (including with respect to any of our common shares issued pursuant to the exercise by the underwriters in whole or in part of their option to purchase additional shares but excluding any of our common shares purchased by Montpelier Reinsurance Ltd. in the concurrent private placement) for assistance in structuring our organization and our business.
We have agreed to reimburse the underwriters for all fees and expenses related to the review and qualification of this offering by the Financial Industry Regulatory Authority, Inc. up to $22,500 (excluding filing fees). We estimate that the total expenses payable by us for this offering, excluding underwriting discounts, will be approximately $1.8 million. Montpelier has agreed to reimburse us for any offering expenses in excess of $1 million.
A prospectus in electronic format may be made available on the websites maintained by one or more underwriters, or selling group members, if any, participating in the offering and may be distributed by electronic means, such as e-mail. The underwriters may agree to allocate a number of common shares to underwriters and selling group members for sale to their online brokerage account holders. Internet distributions will be allocated by the representatives to underwriters and selling group members that may make Internet distributions on the same basis as other allocations. Other than the prospectus in electronic format, the information on any underwriter’s, or selling group member’s, if any, website and any information contained in any other website maintained by an underwriter, or selling group member, if any, is not part of the prospectus or the registration statement of which the prospectus forms a part.
We, our executive officers and
directors and Montpelier have agreed that, during the period beginning from the date of this prospectus and continuing to and
including the date that is 180 days after the date of this prospectus, in the case of us and our executive officers and
directors, and the date that is 12 months after the date of this prospectus, in the case of Montpelier, none of them will,
directly or indirectly (1) offer, pledge, sell, contract to sell (including any short sale), grant any option to purchase or
otherwise dispose of any common shares (including common shares that may be deemed to be beneficially owned by any of our
executive officers or directors or Montpelier currently or hereafter in accordance with the rules and regulations of the SEC,
common shares that may be issued upon exercise of an option or warrant and any other security convertible into or
exchangeable for common shares) or (2) enter into any short sale (whether or not against the box) or any purchase, sale or
grant of any right (including any put or call option) with respect to any security (other than a broad-based market basket or
index) that includes, relates to or derives any significant part of its value from our common shares, without the prior
written consents of Deutsche Bank Securities Inc., Barclays Capital Inc. and UBS Securities
LLC or, in the case of Montpelier, Deutsche Bank
Securities Inc. (which such consents may be given at any time without public notice), except in limited circumstances that,
in the case of common shares held by Montpelier, include dispositions to controlled affiliates and transfers of common shares
held by Montpelier on behalf of third parties or as part of its general investment portfolio. These restrictions do not apply
to sales of common shares in this offering.
In the event we cease to be an emerging growth company, the applicable restricted period described in the preceding paragraph will be extended if (1) during the last 17 days of the applicable restricted period we issue an earnings release or material news or a material event relating to us occurs or (2) prior to the expiration of the applicable restricted period, we announce that we will release earnings results during the 16-day period following the last day of the applicable restricted period, then in each case the restrictions described in the preceding paragraph will continue to apply until the expiration of the 18-day period beginning on the date of the release of the earnings results or the occurrence of material news or a material event relating to us, unless Deutsche Bank Securities Inc., Barclays Capital Inc. and UBS Securities LLC waive or, in the case of Montpelier, Deutsche Bank Securities Inc. waives, in writing, such extension.
| 115 |
We have agreed to indemnify the underwriters against certain liabilities, including liabilities under the Securities Act, and to contribute to payments the underwriters may be required to make in respect of any of these liabilities.
We have been approved for listing our common shares on the New York Stock Exchange under the symbol “BCRH.”
In connection with this offering, the underwriters may engage in stabilizing transactions, which involves making bids for, or purchasing and selling, common shares in the open market for the purpose of preventing or retarding a decline in the market price of our common shares while this offering is in progress. These stabilizing transactions may include making short sales of our common shares, which involves the sale by the underwriters of a greater number of common shares than they are required to purchase in this offering, and purchasing common shares on the open market to cover positions created by short sales. Short sales may be “covered” shorts, which are short positions in an amount not greater than the underwriters’ option to purchase additional common shares referred to above, or may be “naked” shorts, which are short positions in excess of that amount. The underwriters may close out any covered short position either by exercising their option to purchase additional common shares, in whole or in part, or by purchasing common shares in the open market. In making this determination, the underwriters will consider, among other things, the price of common shares available for purchase in the open market compared to the price at which the underwriters may purchase common shares through the option. A naked short position is more likely to be created if the underwriters are concerned that there may be downward pressure on the price of our common shares in the open market that could adversely affect investors who purchase in this offering. To the extent that the underwriters create a naked short position, they will purchase common shares in the open market to cover the position. Stabilizing transactions may consist of various bids for or purchases of our common shares by the underwriters.
The underwriters have advised us that, pursuant to Regulation M of the Exchange Act, they may also engage in other activities that stabilize, maintain or otherwise affect the price of our common shares, including the imposition of penalty bids. This means that if the representatives of the underwriters purchase common shares in the open market in stabilizing transactions or to cover short sales, the representatives can require the underwriters that sold those common shares as part of this offering to repay the underwriting discount received by them.
These activities may have the effect of raising or maintaining the market price of our common shares or preventing or retarding a decline in the market price of our common shares, and, as a result, the price of our common shares may be higher than the price that otherwise might exist in the open market. If the underwriters commence these activities, they may discontinue them at any time. The underwriters may carry out these transactions on the New York Stock Exchange, in the over-the-counter market or otherwise.
There has been no public market for our common shares prior to this offering. We and the representatives of the underwriters negotiated the initial public offering price. In determining the initial public offering price, we and the representatives of the underwriters considered a number of factors in addition to prevailing market conditions, including:
| • | the information set forth in this prospectus and otherwise available to the representatives of the underwriters; |
| • | the history of and prospects for our industry; |
| • | an assessment of our management; |
| • | our proposed operations; |
| • | our projected results of operations; |
| • | the projected trend of our operating results; |
| • | our earnings prospects; |
| • | our dividend policy and the anticipated amount of dividends, if any, to be paid to shareholders; |
| • | the general condition of the securities markets at the time of this offering; |
| • | the recent market prices of, and demand for, publicly traded common shares of generally comparable companies; and |
| 116 |
| • | other factors deemed relevant by the representatives of the underwriters and us. |
We and the representatives of the underwriters considered these and other relevant factors in relation to the price of similar securities of generally comparable companies. Neither we nor the underwriters can assure investors that an active trading market will develop for our common shares, or that the common shares will trade in the public market at or above the initial public offering price.
Other than in the United States and Bermuda, no action has been taken by us or the underwriters that would permit a public offering of the common shares offered by this prospectus in any jurisdiction where action for that purpose is required. The common shares offered by this prospectus may not be offered or sold, directly or indirectly, nor may this prospectus or any other offering material or advertisements in connection with the offer and sale of any such common shares be distributed or published in any jurisdiction, except under circumstances that will result in compliance with the applicable rules and regulations of that jurisdiction. Persons into whose possession this prospectus comes are advised to inform themselves about and to observe any restrictions relating to the offering and the distribution of this prospectus. This prospectus does not constitute an offer to sell or a solicitation of an offer to buy any common shares offered by this prospectus in any jurisdiction in which such an offer or a solicitation is unlawful.
Bermuda
We are applying for a secondary listing on the Bermuda Stock Exchange and have produced a wrapper specifically for this purpose. To qualify for a secondary listing on the Bermuda Stock Exchange, we must have a primary listing on the main board of another stock exchange which is recognized for this purpose by the Bermuda Stock Exchange (such as the New York Stock Exchange). At the time of listing, the Bermuda Stock Exchange and we will agree as to which of our listings is our primary listing and which stock exchange or securities regulatory body is our Primary Regulatory Exchange.
The Bermuda Stock Exchange in its absolute discretion may refuse to grant our listing, even if we have a primary listing on another exchange, if it believes that it is not in the public interest to grant such status and reserves the right to cancel our listing if it is not satisfied that we continue to be subject to adequate regulation outside of Bermuda.
After a secondary listing on the Bermuda Stock Exchange is granted, we will be required to ensure that the Bermuda Stock Exchange is simultaneously informed, for dissemination to the public as it sees fit, of any information filed with or released to the Primary Regulatory Exchange or any other securities regulatory body, including audited annual accounts which must be accompanied by such other information as required by the Primary Regulatory Exchange.
We have appointed Appleby Securities (Bermuda) Ltd. to be our listing sponsor for the listing on the Bermuda Stock Exchange.
European Economic Area
This prospectus is not a prospectus for the purposes of the Prospectus Directive (as defined below).
In relation to each Member State of the European Economic Area which has implemented the Prospectus Directive (each, a “Relevant Member State”) each initial purchaser has represented and agreed that with effect from and including the date on which the Prospectus Directive is implemented in that Relevant Member State it has not made and will not make an offer of the common shares which are the subject of the offering contemplated by this prospectus to the public in that Relevant Member State other than:
| (a) | to any legal entity which is a qualified investor as defined in the Prospectus Directive; |
| (b) | to fewer than 100 or, if the Relevant Member State has implemented the relevant provision of the 2010 PD Amending Directive (as defined below), 150, natural or legal persons (other than qualified investors, as defined in the Prospectus Directive), as permitted under the Prospectus Directive, subject to obtaining the prior consent of the relevant dealer or dealers nominated by the Issuer for any such offer; or |
| (c) | in any other circumstances falling within Article 3(2) of the Prospectus Directive; |
provided that no such offer of the common shares shall require us or any underwriter to publish a prospectus pursuant to the Prospectus Directive.
| 117 |
For the purposes of this provision, the expression an “offer of the common shares to the public” in relation to any common shares in any Relevant Member State means the communication in any form and by any means of sufficient information on the terms of the offer and the common shares to be offered so as to enable an investor to decide to purchase or subscribe for the common shares, as the same may be varied in that Relevant Member State by any measure implementing the Prospectus Directive in that Relevant Member State, the expression “Prospectus Directive” means Directive 2003/71/EC (and amendments thereto, including the 2010 PD Amending Directive) and includes any relevant implementing measure in the Relevant Member State, and the expression “2010 PD Amending Directive” means Directive 2010/73/EU.
United Kingdom
In the United Kingdom, this prospectus is for distribution only to, and is only directed at, persons who are qualified investors within the meaning of the Prospectus Directive and who also (1) have professional experience in matters relating to investments falling within Article 19(5) of the Financial Services and Markets Act 2000 (“FSMA”) (Financial Promotion) Order 2005, as amended (which we refer to as the “Financial Promotion Order”), (2) are persons falling within Article 49(2)(a) to (d) (high net worth companies, unincorporated associations, etc.) of the Financial Promotion Order or (3) are persons to whom an invitation or inducement to engage in investment activity (within the meaning of section 21 of the FSMA) in connection with the issue or sale of our common shares may otherwise lawfully be communicated (all such persons together being referred to as “relevant persons”). This prospectus is directed only at relevant persons and must not be acted on or relied on by persons who are not relevant persons. Any investment or investment activity to which this prospectus relates is available only to relevant persons and will be engaged in only with relevant persons. This prospectus and its contents are confidential and should not be distributed, published or reproduced (in whole or in part) or disclosed by recipients to any other person in the United Kingdom.
Hong Kong
The common shares may not be offered or sold by means of any document other than (1) in circumstances which do not constitute an offer to the public within the meaning of the Companies Ordinance (Cap.32, Laws of Hong Kong), or (2) to “professional investors” within the meaning of the Securities and Futures Ordinance (Cap.571, Laws of Hong Kong) and any rules made thereunder, or (3) in other circumstances which do not result in the document being a “prospectus” within the meaning of the Companies Ordinance (Cap.32, Laws of Hong Kong), and no advertisement, invitation or document relating to the common shares may be issued or may be in the possession of any person for the purpose of issue (in each case whether in Hong Kong or elsewhere), which is directed at, or the contents of which are likely to be accessed or read by, the public in Hong Kong (except if permitted to do so under the laws of Hong Kong) other than with respect to common shares which are or are intended to be disposed of only to persons outside Hong Kong or only to “professional investors” within the meaning of the Securities and Futures Ordinance (Cap.571, Laws of Hong Kong) and any rules made thereunder.
Switzerland
The common shares may not be publicly offered in Switzerland and will not be listed on the SIX Swiss Exchange (which we refer to as the “SIX”) or on any other stock exchange or regulated trading facility in Switzerland. This document has been prepared without regard to the disclosure standards for issuance prospectuses under art. 652a or art. 1156 of the Swiss Code of Obligations or the disclosure standards for listing prospectuses under art. 27 ff. of the SIX Listing Rules or the listing rules of any other stock exchange or regulated trading facility in Switzerland. Neither this document nor any other offering or marketing material relating to the common shares or the offering may be publicly distributed or otherwise made publicly available in Switzerland.
Neither this document nor any other offering or marketing material relating to us, the offering or the common shares has been or will be filed with or approved by any Swiss regulatory authority. In particular, this document will not be filed with, and the offer of common shares will not be supervised by, the Swiss Financial Market Supervisory Authority (which we refer to as the “FINMA”), and the offer of common shares has not been and will not be authorized under the Swiss Federal Act on Collective Investment Schemes (which we refer to as the “CISA”). The investor protection afforded to acquirers of interests in collective investment schemes under the CISA does not extend to acquirers of common shares.
| 118 |
Dubai International Financial Centre
This prospectus relates to an Exempt Offer in accordance with the Offered Securities Rules of the Dubai Financial Services Authority (which we refer to as the “DFSA”). This prospectus is intended for distribution only to persons of a type specified in the Offered Securities Rules of the DFSA. It must not be delivered to, or relied on by, any other person. The DFSA has no responsibility for reviewing or verifying any documents in connection with Exempt Offers. The DFSA has not approved this prospectus nor taken steps to verify the information set forth herein and has no responsibility for the prospectus. The common shares to which this prospectus relates may be illiquid or subject to restrictions on their resale. Prospective purchasers of the common shares offered should conduct their own due diligence on the common shares. If you do not understand the contents of this prospectus you should consult an authorized financial advisor.
Australia
No prospectus, disclosure document, offering material or advertisement in relation to the common shares has been lodged with the Australian Securities and Investments Commission or the Australian Stock Exchange Limited. Accordingly, a person may not (1) make, offer or invite applications for the issue, sale or purchase of common shares within, to or from Australia (including an offer or invitation which is received by a person in Australia) or (2) distribute or publish this prospectus or any other prospectus, disclosure document, offering material or advertisement relating to the common shares in Australia, unless (a) the minimum aggregate consideration payable by each offeree is the U.S. dollar equivalent of at least A$500,000 (disregarding moneys lent by the offeror or its associates) or the offer otherwise does not require disclosure to investors in accordance with Part 6D.2 of the Corporations Act 2001 (CWLTH) of Australia; and (b) such action complies with all applicable laws and regulations.
New Zealand
The common shares have not been and will not be offered or sold, directly or indirectly, and offering materials or advertisement in relation to any offer of the common shares have not been and will not be distributed, directly or indirectly, in New Zealand other than:
| a) | to persons whose principal business is the investment of money or who, in the course of and for the purposes of their business, habitually invest money; |
| b) | to persons who in all the circumstances can properly be regarded as having been selected otherwise than as members of the public under the Securities Act 1978 of New Zealand; |
| c) | to persons who pay, prior to allotment, a minimum subscription price of at least NZ$500,000 for the common shares (disregarding any amounts payable, or paid, out of money lent by the Company or any associated person of the Company); and |
| d) | to persons to whom the offer can be made without any contravention of the Securities Act 1978 of New Zealand, the Securities Regulations 1983 of New Zealand, or any other New Zealand laws applicable to the offer, advertisement or distribution of securities. |
Applications or any requests for information from persons in New Zealand who do not meet the above criteria will not be accepted.
By applying for common shares, each New Zealand investor warrants it meets the above eligibility criteria and is deemed to agree that:
| a) | it is not acquiring the common shares with a view to offering them for sale to members of the public in New Zealand (as that expression is used in the Securities Act 1978), and that if in the future it elects to sell any of the common shares, it will not do so in any manner which will, or is likely to, result in the common shares being subject to the Securities Act or may result in the Company or any of its directors or related bodies corporate incurring any liability whatsoever; and |
| b) | if the common shares are found to have been offered to persons in New Zealand who do not meet the above criteria, it will provide its consent to the making of a relief order under the Securities Act, in accordance with the procedure prescribed by that Act. |
| 119 |
Japan
The common shares have not been and will not be registered under the Financial Instruments and Exchange Law of Japan (Law No. 25 of 1948, as amended) and, accordingly, will not be offered or sold, directly or indirectly, in Japan, or for the benefit of any Japanese Person or to others for re-offering or resale, directly or indirectly, in Japan or to any Japanese Person, except in compliance with all applicable laws, regulations and ministerial guidelines promulgated by relevant Japanese governmental or regulatory authorities in effect at the relevant time. For the purposes of this paragraph, “Japanese Person” shall mean any person resident in Japan, including any corporation or other entity organized under the laws of Japan.
Singapore
This prospectus has not been registered as a prospectus with the Monetary Authority of Singapore. Accordingly, this prospectus and any other document or material in connection with the offer or sale, or invitation for subscription or purchase, of the common shares offered hereby may not be circulated or distributed, nor may the common shares be offered or sold, or be made the subject of an invitation for subscription or purchase, whether directly or indirectly, to persons in Singapore other than (1) to an institutional investor under Section 274 of the Securities and Future Act, Chapter 289 of Singapore, which we refer to as the “SFA”, (2) to a “relevant person” as defined in Section 275(2) of the SFA, or any person pursuant to Section 275 (1A), and in accordance with the conditions, specified in Section 275 of the SFA or (3) otherwise pursuant to, and in accordance with the conditions of, any other applicable provision of the SFA.
Where the common shares offered hereby are subscribed and purchased under Section 275 of the SFA by a relevant person which is:
| a) | a corporation (which is not an accredited investor (as defined in Section 4A of the SFA)) the sole business of which is to hold investments and the entire share capital of which is owned by one or more individuals, each of whom is an accredited investor; or |
| b) | a trust (where the trustee is not an accredited investor (as defined in Section 4A of the SFA)) whose sole whole purpose is to hold investments and each beneficiary is an accredited investor, shares, debentures and units of shares and debentures of that corporation or the beneficiaries’ rights and interest (howsoever described) in that trust shall not be transferable within six months after that corporation or that trust has acquired the shares under Section 275 of the SFA except |
| (i) | to an institutional investor under Section 274 of the SFA or to a relevant person (as defined in Section 275(2) of the SFA) and in accordance with the conditions specified in Section 275 of the SFA; |
| (ii) | (in the case of a corporation) where the transfer arises from an offer referred to in Section 275(1A) of the SFA, or (in the case of a trust) where the transfer arises from an offer that is made on terms that such rights or interests are acquired at a consideration of not less than $200,000 (or its equivalent in a foreign currency) for each transaction, whether such amount is to be paid for in cash or by exchange of securities or other assets; |
| (iii) | where no consideration is or will be given for the transfer; or |
| (iv) | where the transfer is by operation of law. |
By accepting this prospectus, the recipient hereof represents and warrants that he is entitled to receive it in accordance with the restrictions set forth above and agrees to be bound by limitations contained herein. Any failure to comply with these limitations may constitute a violation of law.
Korea
This prospectus should not be construed in any way as our (or any of our affiliates or agents) soliciting investment or offering to sell our common shares in the Republic of Korea (“Korea”). We are not making any representation with respect to the eligibility of any recipients of this prospectus to acquire the common shares under the laws of Korea, including the Financial Investment Services and Capital Markets Act (the “FSCMA”), the Foreign Exchange Transaction Act (the “FETA”), and any regulations thereunder. The common shares have not been registered with the Financial Services Commission of Korea (the “FSC”) in any way pursuant to the
| 120 |
FSCMA, and the common shares may not be offered, sold or delivered, or offered or sold to any person for reoffering or resale, directly or indirectly, in Korea or to any resident of Korea except pursuant to applicable laws and regulations of Korea. Furthermore, the common shares may not be resold to any Korean resident unless such Korean resident as the purchaser of the resold securities complies with all applicable regulatory requirements (including, without limitation, reporting or approval requirements under the FETA and regulations thereunder) relating to the purchase of the resold common shares.
Taiwan
The common shares have not been and will not be registered with the Financial Supervisory Commission of Taiwan, the Republic of China pursuant to relevant securities laws and regulations and may not be offered or sold in Taiwan, the Republic of China through a public offering or in circumstances which constitute an offer within the meaning of the Securities and Exchange Act of Taiwan, the Republic of China that requires a registration or approval of the Financial Supervisory Commission of Taiwan, the Republic of China. No person or entity in Taiwan, the Republic of China has been authorized to offer or sell the common shares in Taiwan, the Republic of China.
Other Relationships
The underwriters and their affiliates have engaged in, and may in the future engage in, financial advisory, investment banking and other commercial banking services and commercial dealings in the ordinary course of business with us or our affiliates, for which they receive customary fees and expense reimbursement and commissions for these transactions.
In addition, in the ordinary course of their business activities, the underwriters and their affiliates may make or hold a broad array of investments and actively trade debt and equity securities (or related derivative securities) and financial instruments (including bank loans) for their own account and for the accounts of their customers. Such investments and securities activities may involve securities or instruments of ours or our affiliates. The underwriters and their affiliates may also make investment recommendations or publish or express independent research views in respect of such securities or financial instruments and may hold, or recommend to clients that they acquire, long or short positions in such securities and instruments.
| 121 |
We will enter into a shareholder and registration rights agreement with Montpelier Reinsurance Ltd. upon the completion of this offering pursuant to which Montpelier Reinsurance Ltd. has agreed to purchase 2,500,000 common shares at a price per share equal to the initial public offering price in a private placement transaction. The purchase price for the shares sold will be paid directly to us concurrently with the closing of this offering. The private placement to Montpelier Reinsurance Ltd. is contingent on the completion of this offering, and the completion of this offering is contingent upon the completion of the private placement to Montpelier Reinsurance Ltd. Concurrently with the completion of this offering and the concurrent private placement, we have agreed to repurchase the 51,000 common shares issued to Montpelier Re Holdings Ltd. in connection with our formation and capitalization for $20.00 per share, which is the same price at which these shares were issued to Montpelier Re Holdings Ltd. We will grant Montpelier Reinsurance Ltd. the right to nominate two of our five directors (or not less than 40% of the total board seats at any given time) until the later of the date on which (1) Montpelier sells any of its common shares and (2) Montpelier owns less than 5% of our common shares. We will also grant Montpelier Reinsurance Ltd. registration rights relating to the common shares it will purchase in the concurrent private placement (see “Certain Relationships and Related Party Transactions—Shareholder and Registration Rights Agreement”). No underwriting discounts or commissions will be payable with respect to the shares sold in this concurrent private placement.
| 122 |
Certain legal matters relating to this offering will be passed upon for us by Appleby (Bermuda) Limited, Hamilton, Bermuda and by Cravath, Swaine & Moore LLP, New York, New York. Sidley Austin LLP, New York, New York will act as counsel to the underwriters.
The consolidated balance sheet of Blue Capital Reinsurance Holdings at September 30, 2013 included in this prospectus has been included in reliance on the report of PricewaterhouseCoopers Ltd., an independent registered public accounting firm, given on the authority of said firm as experts in auditing and accounting.
| 123 |
GLOSSARY OF INDUSTRY AND OTHER TERMS
| catastrophe bond | Catastrophe bonds are securities that provide reinsurance protection to the sponsor of the issuing company (usually an insurance or reinsurance company) in the case of a catastrophic event. Catastrophe bonds are often structured as floating rate notes whose principal is lost in whole or in part if specified trigger conditions are met. Catastrophe bonds are structured to offer issuers the benefit of fully collateralized reinsurance, which significantly mitigates the credit risk an issuer would normally accept from rated counterparties in the reinsurance market. The most common trigger types for catastrophe bonds are indemnity, industry or parametric index and modeled loss. |
| catastrophe reinsurance | Insurance for insurance companies that provides protection against natural and man-made catastrophes. |
| ceding insurer/cedant |
An insurance company that underwrites and issues an original, primary policy to an insured party and subsequently contractually transfers or cedes a portion of the risk to a reinsurer.
|
| ceding reinsurer/retrocedant |
A reinsurance company that contractually transfers or cedes a portion of the underlying reinsurance to a retrocessionaire.
|
| collateralized reinsurance | Typically, collateralized reinsurance is identical to traditional reinsurance except that the reinsurer provides collateral for the full amount of any potential claim under the contract in question. In most instances, the collateral posted under each contract is equal to the total contract value less the net premium charged for the reinsurance protection. Collateralized reinsurance has allowed unrated entities, such as insurance and reinsurance companies affiliated with hedge funds and pension funds, to assume insurance market risks without the burden of achieving an explicit claims-paying rating from a leading rating agency. |
| correlation risk | The probability of loss from a disparity between the estimated and actual correlation between two securities or instruments. |
| Distributable Income | A non-GAAP measure, meaning GAAP net income available to our common shareholders excluding any non-cash compensation expense, unrealized gains and losses and other non-cash items recorded in net income for the period. |
| facultative reinsurance |
Each exposure the ceding company wishes to reinsure is offered to the reinsurer and “packaged” in a single transaction. The submission, acceptance and resulting agreement has to be negotiated on each individual risk the cedant wishes to reinsure. The reinsurer may accept all, some or none of the submitted risks.
|
| fronting |
A rated insurer issues an insurance policy on behalf of an unrated, often cash-collateralized, reinsurer without the intention of transferring any of the risk to the rated insurer. The economic risk remains with the unrated reinsurer via an indemnity/reinsurance agreement. The contractual and credit risk is assumed by the fronting company since it would be required to honor obligations under the policy if the unrated reinsurer fails to indemnify the fronting company.
|
| 124 |
| industry loss warranty | An industry loss warranty is a type of reinsurance contract or option for which the payout is triggered when a catastrophic event causes losses to the entire insurance industry in excess of a predetermined trigger amount. For example, assume two counterparties agree to an option trade where the option settles in-the-money if a single U.S. hurricane causes losses to the insurance industry of greater than $25 billion (known as a binary or digital option). For this protection, the option buyer agrees to pay an option premium. If a U.S. hurricane then occurs and causes a total industry insured loss greater than $25 billion, the seller of an industry loss warranty option would lose the full notional amount of the contract, less the option premium paid by the buyer. An industry loss warranty may take the form of an insurance contract or a derivative. |
| insurance-linked instrument | An insurance-based instrument, including participation in traditional reinsurance (including through retrocessional or reinsurance contracts), insurance-linked swaps, industry loss warranties and insurance-linked securities as well as other financial instruments. |
| insurance-linked security | A security that is linked to insurance and includes catastrophe bonds and equity or debt investments in side cars. |
| loss ratio |
The ratio of losses and loss adjustment expenses incurred to total earned premiums.
|
| quota share |
A form of reinsurance in which a ceding insurer cedes an agreed percentage of every risk it insures falling within certain classes of business, subject to a reinsurance treaty.
|
| retrocession or retrocessional reinsurance | The reinsuring of reinsurance. Retrocession is a separate contract and document from the original reinsurance agreement between a primary insurance company (as the reinsured) and the original reinsurer. A blanket retrocession covers the original reinsurer’s entire net portfolio of reinsured business (i.e., net in that any specific retrocession protection is excluded) and is normally structured as excess-of-loss reinsurance, arranged separately by major line of reinsured business (i.e., property, casualty, ocean marine, aviation, accident and health, among others). |
| retrocessionaire |
A reinsurer receiving a portion of the risk insured by another reinsurer.
|
| side car |
A financial structure that is created to allow investors to take on the risk and return of a group of insurance policies (a “book of business”) written by an insurer or reinsurer and to bear the risk and earn the return that arises from that business. An insurer or reinsurer will only pay the premiums associated with a book of business to such an entity if the investors place sufficient funds in the vehicle to ensure that it can meet claims if they arise. The liability of investors is typically limited to these funds.
|
| ultimate net loss | Specifies insured damages in umbrella liability policies. Umbrella policies usually include a specific definition of covered damages covered by ultimate net loss, typically amounts actually payable to claimants in settlement/judgment. Ultimate net loss may also include defense and supplementary payments within the limit of liability.
|
| 125 |
WHERE YOU CAN FIND MORE INFORMATION
We have filed a registration statement, of which this prospectus is a part, on Form S-1 with the SEC relating to this offering. This prospectus does not contain all of the information in the registration statement and the exhibits to the registration statement. References in this prospectus to any of our contracts, agreements or other documents are not necessarily complete, and you should refer to the exhibits attached to the registration statement for copies of the actual contracts, agreements or other documents. You may read and copy the registration statement, of which this prospectus is a part, the related exhibits and other material we file with the SEC at the SEC’s public reference room, which is located at 100 F Street, Room 1580, N.E., Washington, D.C. 20549. You can also request copies of those documents, upon payment of a duplicating fee, by writing to the SEC. Please call the SEC at 1-800-SEC-0330 for further information on the operation of the public reference room. The SEC also maintains an internet site that contains reports, proxy and information statements and other information regarding issuers that file with the SEC. The website address is http://www.sec.gov. You may access the registration statement, of which this prospectus is a part, on the SEC’s website.
Upon the effectiveness of the registration statement, we will be subject to the informational requirements of the Exchange Act, and, in accordance with the Exchange Act, will file reports, proxy and information statements and other information with the SEC. Such annual, quarterly and special reports, proxy and information statements and other information can be inspected and copied at the location set forth above or on the SEC’s website.
| 126 |
Index to the consolidated financial statements of
Blue Capital Reinsurance Holdings Ltd.
| Page | |
| Report of independent registered public accounting firm | F-2 |
| Consolidated balance sheet | F-3 |
| Notes to consolidated balance sheet | F-4 |
| F-1 |
REPORT OF INDEPENDENT REGISTERED PUBLIC ACCOUNTING FIRM
To the Board of Directors and Shareholder of Blue Capital Reinsurance Holdings Ltd.:
In our opinion, the accompanying consolidated balance sheet presents fairly, in all material respects, the financial position of Blue Capital Reinsurance Holdings Ltd. and its subsidiaries at September 30, 2013 in conformity with accounting principles generally accepted in the United States of America. The balance sheet is the responsibility of the Company’s management. Our responsibility is to express an opinion on the balance sheet based on our audit. We conducted our audit of this statement in accordance with the standards of the Public Company Accounting Oversight Board (United States). Those standards require that we plan and perform the audit to obtain reasonable assurance about whether the balance sheet is free of material misstatement. An audit includes examining, on a test basis, evidence supporting the amounts and disclosures in the balance sheet, assessing the accounting principles used and significant estimates made by management, and evaluating the overall balance sheet presentation. We believe that our audit of the balance sheet provides a reasonable basis for our opinion.
/s/ PricewaterhouseCoopers Ltd.
Hamilton, Bermuda
October 21, 2013
| F-2 |
Blue Capital Reinsurance Holdings Ltd.
Consolidated Balance Sheet
| September 30, 2013 | ||||
| ASSETS | ||||
| Assets | ||||
| Cash | $ | 1,020,000 | ||
| Total assets | $ | 1,020,000 | ||
SHAREHOLDER’S EQUITY | ||||
| Commitments and contingencies | — | |||
| Shareholder’s equity | ||||
| Common Shares, $1.00 par value. 100,000,000 shares authorized, 51,000 shares issued and outstanding | $ | 51,000 | ||
| Additional paid in capital | 969,000 | |||
| Total shareholder’s equity | $ | 1,020,000 | ||
The accompanying notes to consolidated balance sheet are an integral part of this balance sheet.
| F-3 |
Blue Capital Reinsurance Holdings Ltd.
Notes to Consolidated Balance Sheet
September 30, 2013
| 1. | Organization |
Blue Capital Reinsurance Holdings Ltd. (the “Company”) was incorporated as an exempted Bermuda limited liability company under the laws of Bermuda on June 24, 2013. The Company and its two subsidiaries Blue Capital Re Ltd. and Blue Capital Re ILS Ltd., have not commenced operations and have selected December 31 as their year-end.
The Company’s sole shareholder is Montpelier Re Holdings Ltd. (“Montpelier”). As of September 30, 2013, the Company had $1,020,000 of net assets, consisting solely of cash balances which primarily served as our capitalization as a Class 3A insurer.
The Company is considered in the development stage as defined by ASC Topic 915, “Accounting and Reporting by Development Stage Enterprises” and is subject to the risks associated with development stage enterprises.
| 2. | Formation of the Company and the Offering |
The Company’s ability to commence operations is contingent upon it obtaining sufficient equity capital through a successful initial public offering and the concurrent private placement of the Company’s common shares (the “Offering”). The Company’s management has broad discretion with respect to the use of net proceeds from the Offering, although its stated intention is to use the proceeds to support its collateralized reinsurance operations and to invest in insurance-linked instruments.
Organizational costs
The organizational costs associated with establishing the Company will be borne directly by Montpelier and the Company will not reimburse Montpelier for these costs. Therefore, no such costs have been accrued or paid by the Company as of the balance sheet date. As of September 30, 2013, organizational costs of $12,014 have been incurred.
The organizational costs associated with establishing Blue Capital Re Ltd. and Blue Capital Re ILS Ltd. will be borne directly by Montpelier and the Company will not reimburse Montpelier for these costs.
Offering costs
The underwriting discounts, professional fees and administrative expenses associated with the Offering will largely be borne by Montpelier. Upon successful completion of the Offering, Montpelier will reimburse the Company for all offering costs that the Company incurs in excess of $1.0 million. As of September 30, 2013, no significant underwriting discounts or other offering costs had been incurred by either the Company or Montpelier.
| 3. | Significant accounting policies |
The preparation of the balance sheet in conformity with accounting principles generally accepted in the United States of America requires management to make estimates and assumptions that affect the reported amounts of assets and liabilities and disclosure of contingent assets and liabilities at the date of the balance sheet. Actual results could differ from those estimates.
| 4. | Commitments and contingencies |
From time to time, the Company may become involved in various claims arising in the normal course of business. The Company had no commitments or contingencies at September 30, 2013.
| F-4 |
Until November 30, 2013 (the 25th day after the date of this prospectus), all dealers that effect transactions in these securities, whether or not participating in this offering, may be required to deliver a prospectus. This is in addition to the dealers’ obligation to deliver a prospectus when acting as underwriter, and with respect to their unsold allotments or subscriptions.
6,250,000 Shares
Blue Capital Reinsurance Holdings Ltd.
Common Shares
PROSPECTUS
Deutsche Bank Securities
Barclays
Keefe, Bruyette & Woods
A Stifel Company
Raymond James
UBS Investment Bank
RBC Capital Markets
Sterne Agee
November 5, 2013