Please wait
UNITED STATES
SECURITIES AND EXCHANGE COMMISSION
Washington D.C. 20549
__________________________________
FORM 10-K
|
| |
ý | ANNUAL REPORT PURSUANT TO SECTION 13 OR 15(d) OF THE SECURITIES EXCHANGE ACT OF 1934 |
For the fiscal year ended December 31, 2014
OR
|
| |
¨ | TRANSITION REPORT PURSUANT TO SECTION 13 OR 15(d) OF THE SECURITIES EXCHANGE ACT OF 1934 |
For the transition period from to
Commission file number: 333-191607
__________________________________
Norcraft Companies, Inc.
(Exact name of registrant as specified in its charter)
|
| |
Delaware | 37-1738347 |
(State of Incorporation) | (I.R.S. Employer Identification No.) |
3020 Denmark Avenue, Suite 100
Eagan, MN 55121
(Address of Principal Executive Offices)
(800) 297-0661
(Registrant’s Telephone Number, Including Area Code)
Securities registered pursuant to 12(b) of the Act:
|
| |
Title of each class | Name of each exchange on which |
to be so registered | each class is to be registered |
Common Stock, $0.01 par value per share | New York Stock Exchange |
Securities registered pursuant to Section 12(g) of the Act: None
__________________________________
Indicate by check mark if the registrant is a well-known seasoned issuer, as defined in Rule 405 of the Securities Act. Yes ¨ No ý
Indicate by check mark if the registrant is not required to file reports pursuant to Section 13 or Section 15(d) of the Act. Yes ¨ No ý
Indicate by check mark whether the registrant (1) has filed all reports required to be filed by Section 13 or 15(d) of the Securities Exchange Act of 1934 during the preceding 12 months, and (2) has been subject to such filing requirements for the past 90 days. Yes ý No ¨
Indicate by check mark whether the registrant has submitted electronically and posted on its corporate Website, if any, every Interactive Data File required to be submitted and posted pursuant to Rule 405 of Regulation S-T during the preceding 12 months (or for such shorter period that the registrant was required to submit and post such files). Yes ý No ¨
Indicate by check mark if disclosure of delinquent filers pursuant to Item 405 of Regulation S-K is not contained herein and will not be contained, to the best of registrant’s knowledge, in definitive proxy or information statements incorporated by reference in Part III of this Form 10-K or any amendment to this Form 10-K. ý
Indicate by check mark whether the registrant is a large accelerated filer, an accelerated filer, a non-accelerated filer or a smaller reporting company. See the definitions of “large accelerated filer,” and “smaller reporting company” in Rule 12b-2 of the Exchange Act. (Check one):
|
| | | | |
Large Accelerated Filer | ¨ | | Accelerated Filer | ¨ |
| | | |
Non-Accelerated Filer | ý | | Smaller Reporting Company | ¨ |
Indicate by check mark whether the registrant is a shell company (as defined in Rule 12b-2 of the Exchange Act). Yes ¨ No ý
The aggregate market value of the voting and non-voting common equity held by non-affiliates of the registrant, based on the closing price of a share of the registrant’s common stock on June 30, 2014 as reported by the New York Stock Exchange on such date was approximately $334,113,359.
The number of shares of the registrant’s common stock outstanding as of March 17, 2015 was 17,311,573.
DOCUMENTS INCORPORATED BY REFERENCE
Portions of the registrant’s definitive Proxy Statement relating to the Annual Meeting of Stockholders are incorporated by reference into Part III of this Annual Report on Form 10-K where indicated. Such definitive Proxy Statement will be filed with the Securities and Exchange Commission within 120 days after the end of the registrant’s fiscal year ended December 31, 2014.
Norcraft Companies, Inc.
Table of Contents
Except where the context requires otherwise, in this annual report:
| |
• | “Company,” “Norcraft,” “we,” “us” or “our” refer to Norcraft Companies, Inc. and, unless the context otherwise requires, its direct and indirect subsidiaries, including Norcraft Companies LLC, Norcraft Holdings, L.P. and Norcraft Companies, L.P., and, for periods prior to our IPO, “Norcraft,” the “company,” “we,” “us” and “our” refer to Norcraft Holdings, L.P. and, unless the context otherwise requires, its direct and indirect subsidiaries. On November 13, 2013, we closed our IPO and related Reorganization. Prior to that date, we did not have any material operations, assets or liabilities. The Reorganization and IPO are described in Note 3, “Reorganization and Offering” to our consolidated financial statements included in Part IV, Item 15 of this annual report. |
| |
• | “IPO” or "Offering" means the initial public offering of 7,356,634 shares of our common stock completed on November 13, 2013. |
| |
• | “Reorganization” means the series of transactions Norcraft Companies, Inc., Norcraft Companies LLC and Norcraft Holdings, L.P. completed on November 13, 2013, immediately prior to the closing of the IPO, in order to reorganize our capital structure in preparation for the IPO. |
PART I
Item 1. Business
MERGER AGREEMENT
On March 30, 2015, we entered into an Agreement and Plan of Merger (the “Merger Agreement”) with Fortune Brands Home & Security, Inc. (“Fortune Brands”), a Delaware corporation, and Tahiti Acquisition Corp. (the “Purchaser”), a Delaware corporation and indirect wholly owned subsidiary of Fortune Brands. Pursuant to the Merger Agreement, the Purchaser will commence a cash tender offer for all of the outstanding shares of the Company's common stock on or before April 21, 2015, but in no event earlier than April 14, 2015 at a purchase price of $25.50 per share and upon the terms and subject to the conditions of the Merger Agreement. Consummation of the tender offer is subject to customary closing conditions, as set forth in the Merger Agreement. As soon as practicable following the consummation of the tender offer, after the expiration of a thirty-five day go-shop period, and subject to the satisfaction or waiver of certain conditions set forth in the Merger Agreement, the Purchaser will merge with and into the Company pursuant to the provisions of section 251(h) of the Delaware General Corporation Law, with no stockholder vote required to consummate the merger, and the Company will survive as an indirect wholly owned subsidiary of Fortune Brands.
The Merger Agreement contains customary representations, warranties and covenants of the parties. Until the earlier of the termination of the Merger Agreement and the consummation of the merger, the Company has agreed to operate its business and the business of its subsidiaries in the ordinary course and has agreed to certain other operating covenants, as set forth more fully in the Merger Agreement. Under certain circumstances and upon compliance with certain notice and other specified conditions set forth in the Merger Agreement, the Company may terminate the Merger Agreement to accept a superior proposal, which would require a significant termination fee to be paid to Fortune Brands.
In connection with the signing of the Merger Agreement, certain funds and persons associated with Mark Buller, Saunders, Karp & Megrue and Trimaran Capital Partners who own directly or have the right to acquire, pursuant to certain exchange arrangements, approximately 53.6% of Norcraft Companies (excluding options), have entered into tender and support agreements with Fortune Brands and Purchaser pursuant to which they have committed to tender their shares of Norcraft Companies in the tender offer and otherwise support the transactions contemplated by the Merger Agreement.
In connection with the closing of the tender offer and merger, certain tax receivable agreements currently in effect will be terminated pursuant to certain tax receivable termination agreements. The transaction will result in early termination payments to certain shareholders and equityholders of Norcraft Companies, LLC and Norcraft Companies, Inc. related to the tax receivable termination agreements. In addition, each outstanding unit of Norcraft Companies, LLC will be converted to a share of our common stock. Finally, all outstanding and unexercised stock options granted under the 2013 Incentive Plan will be canceled in exchange for a cash payment to each option holder thereof.
In connection with the transaction, the Company has entered into certain employment agreement amendments and severance agreements with certain executives and senior managers in order to strengthen the severance protection to these individuals. These arrangements are designed to provide sufficient protection to these individuals to incentivize them to remain committed to the Company through the consummation of the transaction.
OUR COMPANY
We are a leading manufacturer of kitchen and bathroom cabinetry in the U.S. and Canada, producing a broad range of high-quality cabinetry across most price points. Our business is conducted through four business divisions (each with its own president or general manager) and we market our products through seven main brands, primarily through cabinet dealers. We believe that our comprehensive product portfolio and low cost, strategically located manufacturing platform allow us to better serve our customers and provide us with a competitive advantage over other cabinet manufacturers. During the year ended December 31, 2014, we believe that approximately 58% of our net sales were to the home repair and remodeling market and the remaining net sales were to the new residential construction market. As of and for the year ended December 31, 2014, we generated net sales of $376.0 million, net income of $6.6 million and had total indebtedness of $148.5 million.
We are a single source supplier of what we believe is one of the most comprehensive product offerings in the industry that encompasses a variety of price points, styles, materials and customization levels. Our product offering includes stock and semi-custom cabinets manufactured in both framed and full access styles and more than 900,000 door and finish combinations. We have seven main brands, encompassing the full range of products, including: Mid Continent Cabinetry, Norcraft Cabinetry, Brookwood Cabinetry, Fieldstone Cabinetry, StarMark Cabinetry, UltraCraft Cabinetry and Urban Effects. We focus on product innovation and design, seeking to continuously enhance existing products and develop new products to support our brands and meet the changing demands of our customers.
We sell our products primarily to kitchen and bathroom cabinet dealers. For the year ended December 31, 2014, kitchen and bathroom cabinet dealers accounted for 86% of our net sales, home builders accounted for 9% and wholesale retailers, or wholetailers, accounted for 5% of net sales. We believe our focus on kitchen and bathroom cabinet dealers enhances our ability to sell our stock and semi-custom cabinet offerings. We have an extensive network of over 2,000 active customers and 118 internal and independent sales representatives (of which 109 are dedicated exclusively to one of Norcraft's divisions). We have six manufacturing facilities and North American distribution capabilities for all of our brands through two service and distribution centers and five warehouses that are strategically located throughout the U.S. and Canada. We also operate five retail locations.
We have aggregated our four business divisions into one reportable segment, based on similar products, production processes, types of customers, distribution methods and economic characteristics. For information regarding revenue and other information concerning our results of operations for our one reporting segment for each of our last three fiscal years, refer to our consolidated financial statements and the accompanying notes to consolidated financial statements in Item 8 of Part II of this Annual Report on Form 10-K and "Management's Discussion and Analysis of Financial Condition and Results of Operations," in Item 7 of Part II of this Annual Report on Form 10-K.
Norcraft Companies, Inc. was incorporated on July 23, 2013 for the purpose of facilitating our IPO of 7,356,634 shares of common stock. Our common stock is listed on the New York Stock Exchange under the symbol "NCFT." Prior to our IPO, we underwent a reorganization (the "Reorganization"). As a result of the Reorganization, the assets and liabilities of Norcraft Holdings, L.P. are included in the financial statements of Norcraft Companies, Inc. at their carrying amounts as of the date of the Reorganization. The interests held by MEB Norcraft LLC, Buller Norcraft Holdings LLC and our current and former members of management and board in Norcraft Companies LLC are reported as noncontrolling interests in the financial statements of Norcraft Companies, Inc. Following the Offering, Norcraft Companies LLC’s subsidiaries have continued to operate the historical business of our company. (For more information on the Reorganization and Offering see "Our Structure and Reorganization" and Note 3, "Reorganization and Offering" in Part IV, Item 15 of this annual report).
OUR PRODUCTS
Our business is conducted through four business divisions that each target different segments of the cabinet market. Each of our four divisions is run by a separate president or general manager, a structure which we believe provides us with an operational advantage due to enhanced accountability and focus. We believe our multi-brand strategy with differentiated products across various price points, as well as our on-time delivery and high level of customer service, provide us with a competitive advantage. Each brand represents a distinct product line with little or no overlap. As a result, we are able to aggressively market each of our brands to a broad range of customers with dedicated sales representatives without significantly competing with our other brands. We believe each brand is well recognized and highly respected throughout the industry due to attractive styling, flexibility, quality and value.
The following table lists the products that we manufacture and sell:
|
| | | | | | | | |
Division | | Mid Continent Cabinetry | | StarMark Cabinetry | | UltraCraft Cabinetry | | Urban Effects |
2014 Sales | | $192 million | | $99 million | | $60 million | | $25 million |
% of Total 2014 | | | | | | | | |
Sales | | 51% | | 26% | | 16% | | 7% |
Brands | | | | | | | | |
| | | | | | | | |
| | | | | | | | |
Lines | | Signature Series | | | | | | |
| | Pro Series | | | | | | |
Customization | | Stock and Semi-custom | | Semi-custom | | Semi-custom | | Semi-custom |
Framed / Full Access | | Framed | | Framed | | Full Access | | Full Access |
Production Facilities
| | Newton, Kansas
| | Sioux Falls, South Dakota | | Liberty, North Carolina | | Winnipeg, Canada
|
| | Cottonwood, Minnesota | | | | | | |
| | Lynchburg, Virginia | | | | | | |
# of Door & Finish | | over 200 door styles | | over 550 door styles | | over 290 door styles | | over 200 door styles |
Combinations | | about 4,800 door and | | over 850,000 door and | | over 24,000 door and | | over 5,600 door and |
| | finish combinations | | finish combinations | | finish combinations | | finish combinations |
MID CONTINENT CABINETRY
The Mid Continent and Norcraft brands comprise our Mid Continent Cabinetry division. Mid Continent manufactures a broad range of stock and semi-custom framed cabinetry, offering over 200 door styles and about 4,800 door and finish combinations. Mid Continent also offers a custom-color option. The Mid Continent product offering includes two distinct product lines: Signature Series and Pro Series, which are differentiated by door style and finish, as well as design options and construction features. Norcraft Cabinetry includes only Signature Series cabinets. Mid Continent’s products accounted for approximately 51% of our sales during the fiscal year ended December 31, 2014.
Signature Series
Mid Continent’s Signature Series, the division’s most popular product line, provides features and customization options comparable to a semi-custom product at price points competitive with stock cabinetry. The Signature Series offers numerous door style selections in various wood species with multiple door and finish combinations. In addition, the Signature Series offers a wide variety of construction upgrades and design options, such as plywood sides and full-extension, dovetail maple drawers, for added style and design. We believe that our Signature Series cabinetry appeals to consumers undertaking remodeling projects, who seek superior design flexibility and attractive appearance relative to stock cabinetry and lower cost and shorter lead-times compared to semi-custom and custom cabinetry. We also believe we appeal to home builders who seek cabinetry that differentiates their homes and gives home buyers the look and feel of custom cabinetry at an affordable price.
Pro Series
Mid Continent’s Pro Series is designed for the value-conscious customer. The Pro Series is manufactured in high quantities and a limited range of finishes with few modification options. We believe that our Pro Series cabinetry primarily appeals to builders who are seeking products for single family and multi-unit dwellings.
STARMARK CABINETRY
The StarMark, Fieldstone and Brookwood brands collectively comprise our StarMark Cabinetry division, offering over 550 door styles and over 850,000 door and finish combinations. StarMark also offers a custom-color option. This division provides high quality, attractively designed semi-custom cabinets incorporating many features of custom cabinetry at a lower price. StarMark Cabinetry collectively accounted for approximately 26% of our sales for the fiscal year ended December 31, 2014.
StarMark
StarMark is semi-custom framed kitchen and bath cabinetry targeted at both middle and upper income consumers. Kitchens are personalized for the homeowner’s lifestyle and designed by trained professionals who are experienced in using the depth of the StarMark product line to achieve a unique look and value investment for the home.
Fieldstone
Fieldstone is our higher-end, semi-custom framed cabinetry brand. This brand features an exclusive selection of products, finishes and modifications above and beyond what is available in the StarMark brand. Each kitchen is individually designed and accented by industry experts who use Fieldstone modifications and exclusive finishes to achieve a custom room for their clients without a premium price. Fieldstone’s products are targeted at both middle and upper income consumers.
Brookwood
Brookwood cabinets are semi-custom, framed cabinets. Brookwood Cabinets are extensively modified and personalized for each homeowner. Brookwood products are targeted at both middle and upper income consumers.
ULTRACRAFT CABINETRY
UltraCraft manufactures a full range of stock and semi-custom wall, base, tall, vanity and specialty cabinets. UltraCraft offers over 290 door styles and over 24,000 door and finish combinations.
UltraCraft cabinets are full access, offering true full-overlay doors with concealed hinges and functional hardware. Full access cabinets provide flush, furniture-style, finished ends and provide greater storage space than traditional framed cabinets. The UltraCraft product offering is comprised of two distinct product lines: Destiny and Vision which are differentiated by features, finish, color, style selection, design options and price. UltraCraft’s products accounted for approximately 16% of our sales during the fiscal year ended December 31, 2014.
Destiny Line
UltraCraft’s Destiny line is our high-end semi-custom full access product offering with extensive customization options. Destiny cabinets include thousands of door and finish combinations constructed of wood, thermofoil, acrilux, metal and melamine. Over the years, we have continued to significantly expand Destiny’s product offering, adding new wood species, door styles and finishes. Destiny line products are targeted at affluent, established customers who desire upscale, smartly designed, fully-featured cabinets.
Vision Line
UltraCraft’s Vision line includes twelve door styles and twenty Italian “Eurotek” veneer finish combinations, a unique technology of an Italian manufacturer. The Vision manufacturing process utilizes this state of the art technology to create a high-end semi-custom style and look at a mid-range price. As a result, we believe our Vision line products are well positioned to target younger, more fashion-oriented consumers.
URBAN EFFECTS
Our Canadian division markets through the Urban Effects brand, offering over 200 door styles and over 5,600 door and finish combinations. Urban Effects' frameless cabinets, so far, are available in a limited range of finishes with fewer modification options, appealing to home builders who are seeking products for single family and multi-unit dwellings. Urban Effects’ products accounted for approximately 7% of our sales during the fiscal year ended December 31, 2014.
MANUFACTURING
We operate six manufacturing facilities strategically located throughout the U.S. and Canada. Our largest facility, in Newton, Kansas, is vertically integrated, enabling it to fully assemble cabinet doors, as well as perform machining, assembly and finishing operations for oak and other wood species. Our five remaining plants are primarily machining, assembly and finishing operations. At all of our sites, prior to assembly, rough milled lumber is machined. Panels, shelves, drawers, drawer fronts, doors, floors and back parts are then assembled. The cabinetry is then finished (sanded, stained, varnished and cured) and then assembled. Hardware is then added, and the final product is inspected, packaged and staged for shipment. Generally, our products are made to order and not to stock and accordingly, our finished goods inventory levels are low. As a result, we do not consider backlog orders to be material to our business. Following production at one of our facilities, the finished product is shipped to our customers either directly or indirectly or via one of our two distribution centers.
Newton, Kansas along with Cottonwood, Minnesota and Lynchburg, Virginia are Mid Continent facilities, with Cottonwood and Lynchburg receiving doors manufactured by Newton and outsourcing their rough mill production of raw materials to third party vendors. Our Winnipeg, Canada facility is a Norcraft Canada facility, producing Urban Effects cabinets. Our Liberty, North Carolina facility is an UltraCraft facility, and our Sioux Falls, South Dakota facility is a StarMark facility, producing StarMark, Fieldstone and Brookwood cabinets. Liberty and Sioux Falls each outsource rough mill production. Liberty outsources door manufacturing in all wood species to third party vendors while Sioux Falls builds nearly 475 doors per day.
SALES, MARKETING AND DISTRIBUTION
We sell our products principally through our network of internal and independent sales representatives, four Kitchen and Bath Ideas retail stores and one Kitchens 2 Go retail store. The majority of our sales are through our sales representatives, who cover all areas of the U.S. and parts of Canada, and with whom we believe we have established strong relationships by providing superior customer service, timely delivery and quality products at competitive pricing.
Our sales and marketing strategy is focused on distributing our products primarily to kitchen and bath dealers and wholesale retailers, or wholetailers. We estimate that the dealer and wholetailer channels accounted for approximately 70% of U.S. cabinet industry sales. In certain markets, we also sell our products directly to builders. We have developed strong relationships with our dealers by delivering superior customer service, accurate and timely deliveries, quality products and competitive pricing. We believe these relationships provide us an advantage as dealers often influence the consumer’s decision at the point-of-sale, particularly since consumers are generally not familiar with a specific brand or style of cabinetry prior to their interaction with the dealer.
We have national distribution capabilities for all of our brands and our net sales are balanced throughout the U.S. In addition, we continually monitor the sales volume and credit worthiness of our dealers to further enhance our network and we aim to maximize the sales potential of our customers by providing frequent dealer training, extensive product literature and attractive displays.
We also distribute our products through other channels on a limited basis, including our Kitchen and Bath Ideas retail stores, our Kitchens 2 Go retail store, a catalog sales organization and other distributors. Our retail stores, which represented approximately 3% of our overall revenues in 2014, sell products from each of our divisions, as well as countertops and other kitchen and bath items.
Our sales have historically been moderately seasonal and have been strongest in April through October, which coincides with the construction season.
CUSTOMERS
We primarily sell our products to kitchen and bathroom cabinetry dealers and wholetailers, as well as directly to home builders. We have an extensive network of over 2,000 active customers. For the years ended December 31, 2014 and 2013, there were no customers that accounted for more than 10% of net sales. Our customers sell our products in the repair and remodeling and new home construction markets. Other than through our retail locations, we do not generally sell our products directly to home owners.
We seek to attract and retain customers by:
| |
• | delivering our products on time, in the specification and quantity ordered; |
| |
• | producing a quality product offering that is regularly updated with new introductions; |
| |
• | providing superior customer service and product warranties; |
| |
• | supporting dealer and distributor customers by providing cabinet displays, extensive educational programs and substantial promotional materials; and |
| |
• | utilizing a professional, nationwide network of sales representatives who have close relationships with desirable dealers. |
COMPETITION
Our competitors manufacture stock, semi-custom and custom cabinetry. There are relatively low capital requirements for cabinetry assembly, and therefore it is relatively easy for small competitors to enter the industry. Many of our competitors compete on a local or regional basis, but others, like us, compete on a national basis as well. Our competitors include large consolidated operations which house their manufacturing facilities in large and efficient plants as well as relatively small, local cabinetwork manufacturers. Moreover, companies in other building products industries may compete with us.
Our competitors include American Woodmark Corporation, Fortune Brands Home & Security, Inc. and Masco Corporation as well as a large number of smaller manufacturers. We believe that we compete favorably with other manufacturers due to the breadth of our product offerings, production capacity and delivery and service.
INTELLECTUAL PROPERTY
Norcraft is the owner of various U.S. and Canadian federal trademark registrations (®) and registration applications (™), including for the following marks referred to in this report pursuant to applicable U.S. intellectual property laws: “Norcraft Companies®,” “StarMark Cabinetry®,” “Fieldstone Cabinetry®,” “Brookwood®,” “Kitchen and Bath Ideas®,” “UltraCraft®,” “Vision®,” “Destiny®,” “Mid Continent Cabinetry™,” “Mid Continent Pro Series™,” “Mid Continent Signature Series®,” “Norcraft Cabinetry®,” “Urban Effects®,” and the Norcraft Cabinetry logo, Norcraft Companies LLC logo, and StarMark logo.
We rely on a combination of trademarks, copyrights and trade secret protection, employee and third party non-disclosure agreements and domain name registrations to protect our intellectual property. We sell many of our products under a number of registered and unregistered trademarks, which we believe are widely recognized in the cabinetry industry. With respect to proprietary know-how, we rely on trade secret protection and confidentiality agreements. Monitoring the unauthorized use of our intellectual property is difficult, and the steps we have taken may not prevent unauthorized use of our intellectual property. The disclosure or misappropriation of our intellectual property could harm our ability to protect our rights and our competitive position. To date, we have not relied on patents in operating our business.
EMPLOYEES
As of December 31, 2014, we had 2,234 employees including 1,836 manufacturing employees. Of our total employees, 1,135 were at Mid Continent and corporate, 278 were at UltraCraft, 576 were at StarMark and 245 were at Norcraft Canada. We believe that we have a good working relationship with our employees. None of our employees are subject to any collective bargaining agreements.
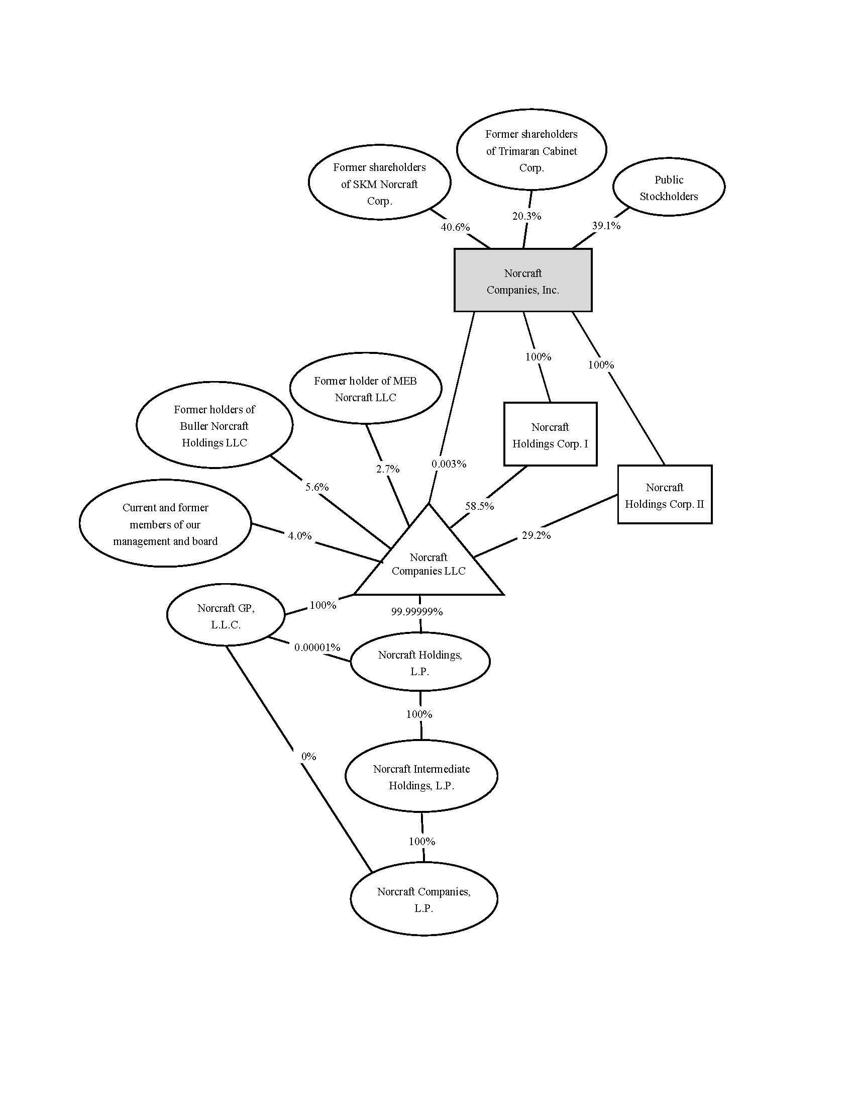
OUR STRUCTURE AND REORGANIZATION
Holding Company Structure
We are a holding company and our assets principally consist of our ownership (directly or indirectly) in Norcraft Holdings Corp. I, Norcraft Holdings Corp. II and Norcraft Companies LLC and its subsidiaries, including Norcraft Holdings, L.P. and Norcraft Companies, L.P. The members of Norcraft Companies LLC consist of Norcraft Holdings Corp. I, Norcraft Holdings Corp. II, former holders of Buller Norcraft Holdings LLC and MEB Norcraft LLC and certain former and current members of our management and board.
As a result of the Reorganization, the assets and liabilities of Norcraft Holdings, L.P. are included in the financial statements of Norcraft Companies, Inc. at their carrying amounts as of the date of the Reorganization. Each share of Norcraft Companies, Inc. common stock corresponds to an economic interest held (directly or indirectly) by Norcraft Companies, Inc. in Norcraft Companies LLC. The interests held by MEB Norcraft LLC, Buller Norcraft Holdings LLC and our current and former members of management and board in Norcraft Companies LLC are reported as non-controlling interests in the financial statements of Norcraft Companies, Inc. Members of Norcraft Companies LLC are entitled to a proportionate share of the distributions and earnings of Norcraft Companies LLC, provided that Norcraft Companies, Inc., as the managing member of Norcraft Companies LLC, is entitled to non-pro rata distributions for certain fees and expenses.
Norcraft Companies, Inc. was incorporated as a Delaware corporation on July 23, 2013. Prior to such date, Norcraft Companies, Inc. had not conducted any activities other than those incident to its formation and preparation of its IPO. Norcraft Companies, Inc.’s subsidiaries operate the historical business of the Company.
Reorganization
In November 2013, we completed our IPO. In connection with our IPO, we and Norcraft Holdings, L.P. completed a series of reorganization transactions, which we refer to as the Reorganization, in order to reorganize our capital structure in preparation for the IPO. The Reorganization was designed to create a capital structure that preserves our ability to conduct our business through Norcraft Holdings, L.P., while permitting us to raise additional capital and provide access to liquidity through a public company. The Reorganization included, among other changes, the following:
Limited Liability Company Agreement of Norcraft Companies LLC. As a result of the Reorganization and the Offering, Norcraft Companies, Inc. holds (directly or indirectly) common units in, and is the sole managing member of, Norcraft Companies LLC. Accordingly, Norcraft Companies, Inc. operates and controls all of the business and affairs of Norcraft Companies LLC and, through Norcraft Holdings, L.P. and its operating entity subsidiaries, conducts our business.
Pursuant to the limited liability company agreement of Norcraft Companies LLC, Norcraft Companies, Inc. has the right to determine, subject to restrictions in the ABL Facility, when distributions will be made to unitholders of Norcraft Companies LLC and the amount of any such distributions. If a distribution is authorized, such distribution generally will be made to the unitholders of Norcraft Companies LLC pro rata in accordance with their number of common units. Holders of unvested common units of Norcraft Companies LLC generally will not share on a current basis pro rata in distributions other than tax distributions.
In general, Norcraft Companies, Inc., Norcraft Holdings Corp. I and Norcraft Holdings Corp. II will incur U.S. federal, state and local income taxes on their proportionate share of any taxable income of Norcraft Companies LLC. The limited liability company agreement of Norcraft Companies LLC will, subject to certain restrictions, provide for cash distributions, which we refer to as “tax distributions,” to the holders of the common units of Norcraft Companies LLC. Generally, these tax distributions will be pro rata among the members in accordance with their number of common units and computed based on our estimate of the taxable income of Norcraft Companies LLC allocable to a holder of common units of Norcraft Companies LLC (using certain assumptions) multiplied by an assumed tax rate equal to the highest effective marginal combined U.S. federal, state and local income tax rate prescribed for an individual or corporate resident in New York, New York (and using certain additional assumptions).
As a result of the potential differences in the amount of net taxable income allocable to us and to Norcraft Companies LLC’s other equity holders and potential differences in applicable tax rates, we may receive tax distributions in excess of our tax liabilities and our payment obligations under the tax receivable agreements. We do not currently expect to pay any cash dividends on our common stock and, to the extent we do not distribute such cash balances as dividends and instead retain such cash balances, Norcraft Companies LLC’s other equity holders would benefit from any value attributable to such accumulated cash balances as a result of their ownership of shares of common stock following an exchange of their common units of Norcraft Companies LLC pursuant to the exchange agreement described below.
The limited liability company agreement of Norcraft Companies LLC also provides that substantially all expenses incurred by or attributable to Norcraft Companies, Inc., but not including obligations incurred under the tax receivable agreement by Norcraft Companies, Inc., income tax expenses of Norcraft Companies, Inc. attributable to allocations of income by Norcraft Companies LLC (or payments on indebtedness incurred by Norcraft Companies, Inc.), will be borne by Norcraft Companies LLC.
Exchange Agreement. We entered into an exchange agreement with certain holders of common units of Norcraft Companies LLC. Pursuant to the terms of the exchange agreement, from and after the first anniversary of the date of the closing of the IPO, each such holder may from time-to-time exchange its common units of Norcraft Companies LLC for, at our option, (x) cash consideration (calculated based on the volume-weighted average price of our common stock as displayed under the heading Bloomberg VWAP on the Bloomberg page designated for our common stock for the 15 trading days immediately prior to the effective date of any such exchange) or (y) restricted shares of our common stock on a one-for-one basis, subject to customary conversion rate adjustments for stock splits, stock dividends and reclassifications.
Registration Rights Agreement. We entered into a registration rights agreement, with the former shareholders of SKM Norcraft Corp. and Trimaran Cabinet Corp., Buller Norcraft Holdings, L.L.C. and certain current and former members of our management and board. Pursuant to the registration rights agreement, these parties will have registration rights beginning six months after completion of our IPO with respect to the restricted shares of Norcraft Companies, Inc. common stock that they hold post-Reorganization or will hold upon exchange of their common units of Norcraft Companies LLC pursuant to the exchange agreement.
Tax Receivable Agreements. We entered into three tax receivable agreements (“TRAs”), with the former holders of SKM Norcraft Corp, the former holders of Trimaran Cabinet Corp. and the holders of common shares of Norcraft Companies LLC:
| |
• | Under the first of these TRAs, we generally are required to pay to the holders of common stock of SKM Norcraft Corp. as of immediately prior to the Reorganization 85% of the applicable cash savings, if any, in U.S. federal, state or local tax that we actually realize (or are deemed to realize in certain circumstances) as a result of (i) the tax attributes associated with any increase in tax basis attributable to SKM Norcraft Corp.’s original acquisition of interests in Norcraft Holdings, L.P., (ii) the net operating losses of SKM Norcraft Corp. relating to taxable years ending on or before the date of the Reorganization (calculated by assuming the taxable year of SKM Norcraft Corp. closes on the date of the Reorganization) that are or become available to us and our wholly-owned subsidiaries as a result of the Reorganization, and (iii) tax benefits attributable to payments made under the TRA. |
| |
• | Under the second of these TRAs, we generally are required to pay to the holders of common stock of Trimaran Cabinet Corp. as of immediately prior to the Reorganization 85% of the applicable cash savings, if any, in U.S. federal, state or local tax that we actually realize (or are deemed to realize in certain circumstances) as a result of (i) the tax attributes associated with any increase in tax basis attributable to Trimaran Cabinet Corp.’s original acquisition of interests in Norcraft Holdings, L.P., (ii) the net operating losses of Trimaran Cabinet Corp. relating to taxable years ending on or before the date of the Reorganization that are or become available to us and our wholly-owned subsidiaries as a result of the Reorganization, and (iii) tax benefits attributable to payments made under the TRA. |
| |
• | Under the third of these TRAs, we generally are required to pay to the holders of units of Norcraft Companies LLC (other than units that we or our wholly-owned subsidiaries hold) 85% of the amount of cash savings, if any, in U.S. federal, state or local tax that we actually realize (or are deemed to realize in certain circumstances) as a result of (i) certain tax attributes that are created as a result of the exchanges of their units for restricted shares of our common stock or cash, including any basis adjustment relating to the assets of Norcraft Companies LLC and (ii) tax benefits attributable to payments made under the TRA. |
The payment obligations under the TRAs are obligations of Norcraft Companies, Inc., not Norcraft Companies LLC, and we expect that the payments we are required to make under the TRAs will be substantial. Potential future reductions in tax payments for us and TRA payments by us will be calculated using the market value of our common stock at the time of exchange (or the 15 trading days immediately prior to the effective date of any exchange, where we elect to pay cash consideration for units of Norcraft Companies LLC) and the prevailing tax rates applicable to us over the life of the TRAs and will generally be dependent on us generating sufficient future taxable income to realize the benefit. Any actual increase in tax basis, as well as the amount and timing of any payments under the TRAs, will vary depending upon a number of factors, including the timing of exchanges by the holders of limited liability company units, the price of our common stock at the time of the exchange (or the 15 trading days immediately prior to the effective date of any exchange, where we elect to pay cash consideration for units of Norcraft Companies LLC), whether such exchanges are taxable, the amount and timing of the taxable income we generate in the future and the tax rate then applicable as well as the portion of our payments under the TRAs constituting imputed interest.
Under each of the TRAs, we generally will retain the benefit of the remaining 15% of the applicable tax savings. Payments under each of the TRAs are not conditioned on the pre-IPO owners of Norcraft Holdings, L.P.'s continued ownership of us.
Payments under some or all of the TRAs are expected to give rise to certain additional tax benefits attributable to either further increases in basis or in the form of deductions for imputed interest, depending on the TRA and the circumstances. Any such benefits are the subject of the TRAs and will increase the amounts due thereunder. In addition, the TRAs will provide for interest, at a rate equal to LIBOR, accrued from the due date (without extensions) of the corresponding tax return to the date of payment specified by the TRAs.
Payments under the TRAs will be based on the tax reporting positions that we determine, consistent with the terms of the TRAs. We will not be reimbursed for any payments previously made under the TRAs if any basis increases or other benefits (including any net operating losses of SKM Norcraft Corp. and Trimaran Cabinet Corp.) are subsequently disallowed; if it is determined that excess payments have been made to a beneficiary under a TRA, certain future payments, if any, otherwise to be made will be reduced. As a result, in certain circumstances, payments could be made under the TRAs in excess of the benefits that we actually realize in respect of the attributes to which the TRAs relate.
During the year ended December 31, 2014, management concluded that the future payments under the TRAs were probable and the Company recorded the full expense related to the TRAs of $37.7 million on its statement of financial condition and statement of comprehensive income (loss). This determination was largely based on recent periods of positive taxable income, recent projections indicating continued positive income in future periods and recent economic and market conditions. Of the full TRA liability of $37.7 million as of December 31, 2014, $5.1 million is included in current accrued liabilities and $32.6 million is included in long-term liabilities.
Organizational Structure
The diagram below depicts our organizational structure as of December 31, 2014:
ENVIRONMENTAL REGULATION
We are subject to extensive foreign, federal, state and local environmental, health and safety laws and regulations relating to, among other things, the generation, storage, handling, emission, transportation and discharge of regulated materials into the environment. Permits are required for certain of our operations, and these permits are subject to revocation, modification and renewal by issuing authorities. Governmental authorities have the power to enforce compliance with their regulations, and violations may result in the payment of fines or the entry of injunctions, or both. We may also incur liabilities for investigation and clean-up of soil or groundwater contamination on or emanating from current or formerly owned and operated properties, or at offsite locations at which regulated materials are located where we are identified as a responsible party. Based on currently available information, we do not believe we will be required under existing environmental laws and enforcement policies to expend amounts in the foreseeable future that will have a material adverse effect on our results of operations, financial condition or cash flows. The requirements of such laws and enforcement policies, however, have generally become more stringent over time. Also, discovery of currently unknown conditions could require responses that could result in significant costs. Accordingly, we are unable to predict the ultimate cost of compliance with environmental laws and enforcement policies.
AVAILABLE INFORMATION
The Company’s Annual Report on Form 10-K, Quarterly Reports on Form 10-Q, Current Reports on Form 8-K, and amendments to reports filed pursuant to Sections 13(a) and 15(d) of the Securities Exchange Act of 1934, as amended (“Exchange Act”), are filed with the U.S. Securities and Exchange Commission (the “SEC”). Such reports and other information filed by the Company with the SEC are available free of charge on the SEC website. The public may obtain information on the operation of the Public Reference Room by calling the SEC at 1-800-SEC-0330. The SEC maintains an internet site that contains reports, proxy and information statements and other information regarding issuers that file electronically with the SEC at www.sec.gov. The contents of these websites are not incorporated into this annual report. Further, the Company’s references to the URLs for these websites are intended to be inactive textual references only.
We also make the documents listed above available without charge through the Investor Section of our website at www.norcraftcompanies.com.
Item 1A. Risk Factors
Our business, operations and financial condition are subject to various risks. Some of these risks are described below, and you should take these risks into account in evaluating us or any investment decision involving us. This section does not describe all risks applicable to us, our industry or our business, and it is intended only as a summary of the material risk factors.
Risks Related to the Merger Agreement
The conditions under the Merger Agreement to Fortune Brands’ consummation of the tender offer and our subsequent merger with a subsidiary of Fortune Brands may not be satisfied at all or in the anticipated timeframe.
Under the terms of the Merger Agreement, the consummation of Fortune Brands’ tender offer and subsequent merger is subject to customary conditions. Satisfaction of certain of the conditions is not within our control, and difficulties in otherwise satisfying the conditions may prevent, delay or otherwise materially adversely affect the consummation of the tender offer and subsequent merger. These conditions include, among other things, there being validly tendered and not validly withdrawn, subject to certain conditions, a number of shares of our common stock that represents at least a majority of the outstanding shares of our common stock immediately prior to the expiration of the tender offer. It also is possible that an event, occurrence, revelation or development of a state of circumstances or facts since the date of the Merger Agreement may have or reasonably be expected to have a material adverse effect (as defined in the Merger Agreement) on the Company, the non-occurrence of which is a condition to the consummation of the tender offer. We cannot predict with certainty whether and when any of the required conditions will be satisfied.
In addition, the completion of the Fortune Brands tender offer and the merger are conditioned upon the expiration or termination of the waiting period under the HSR Act. We intend to pursue all required approvals in accordance with the Merger Agreement. However, no assurance can be given that the required approvals will be obtained and, even if all such approvals are obtained, no assurance can be given as to the terms, conditions and timing of the approvals or that they will satisfy the terms of the Merger Agreement.
If the acquisition does not receive, or timely receive, the required regulatory approvals and clearances, or if another event occurs delaying or preventing the acquisition, such delay or failure to complete the acquisition may create uncertainty or otherwise have negative consequences that may materially and adversely affect our sales, financial condition and results of operations, as well as the price per share for our common stock.
While Fortune Brands’ tender offer and the proposed merger are pending, we are subject to business uncertainties and contractual restrictions that could disrupt our business.
Whether or not Fortune Brands’ tender offer and subsequent proposed merger are consummated, the proposed acquisition may disrupt our current plans and operations, which could have an adverse effect on our business and financial results. The pendency of the acquisition may also divert management's attention and our resources from ongoing business and operations and our employees and other key personnel may have uncertainties about the effect of the pending acquisition, and the uncertainties may impact our ability to retain, recruit and hire key personnel while the acquisition is pending or if it fails to close. We may incur unexpected costs, charges or expenses resulting from the acquisition. Furthermore, we cannot predict how our suppliers, customers and other business partners will view or react to the acquisition upon consummation. If we are unable to reassure our customers, suppliers and other business partners to continue transacting business with us on terms consistent with recent experience, our sales, financial condition and results of operations may be adversely affected.
The preparations for integration between Fortune Brands and the Company will place a significant burden on many of our employees and on our internal resources. If key personnel depart because of these uncertainties and burdens, or because they do not wish to remain with the combined company, our business and results of operations may be adversely affected. In addition, whether or not the merger is consummated, while it is pending we will continue to incur costs, fees, expenses and charges related to the proposed merger, which may materially and adversely affect our financial condition and results of operations.
In addition, the Merger Agreement generally requires the Company to operate its business in the ordinary course of business consistent with past practice pending consummation of the merger and also restricts us from taking certain actions with respect to our business and financial affairs without Fortune Brands’ consent. Such restrictions will be in place until either the merger is consummated or the Merger Agreement is terminated. For these and other reasons, the pendency of the tender offer and merger could adversely affect our business and results of operations.
In the event that our proposed merger with a subsidiary of Fortune Brands is not consummated, the trading price of our common stock and our future business and results of operations may be negatively affected.
The conditions to the consummation of the proposed acquisition may not be satisfied as noted above. If the acquisition is not consummated, we would remain liable for significant transaction costs, and the focus of our management would have been diverted from seeking other potential strategic opportunities, in each case without realizing any benefits of the proposed acquisition. For these and other reasons, not consummating the acquisition could adversely affect our business and results of operations. Furthermore, if we do not consummate the acquisition, the price of our common stock may decline significantly from the current market price. Certain costs associated with the acquisition have already been incurred or may be payable even if the acquisition is not consummated. Further, a failed transaction may result in negative publicity and a negative impression of us in the investment community. Finally, any disruptions to our business resulting from the announcement and pendency of the tender offer and merger, including any adverse changes in our relationships with our customers, vendors and employees or recruiting and retention efforts, could continue or accelerate in the event of a failed acquisition.
The Merger Agreement contains provisions that could discourage or make it difficult for a third party to acquire us prior to the completion of the Fortune Brands tender offer and the merger.
The Merger Agreement contains provisions that make it difficult for us to entertain a third-party proposal for an acquisition of our Company. These provisions include our agreement, following the expiration of the thirty-five day go-shop period, not to solicit or initiate any additional discussions with third parties regarding other proposals for our acquisition, as well as restrictions on our ability to respond to such proposals subject to fulfillment of certain fiduciary requirements of our board of directors. The Merger Agreement also contains certain termination rights, including, under certain circumstances, a requirement for us to pay to Fortune Brands a termination fee of approximately $20.0 million, or approximately 3.3% of the purchase price. Subject to the provisions and restrictions in the Merger Agreement, in the event that the Company terminates the Merger Agreement prior to May 29, 2015 to pursue a competing proposal with a party that submitted such proposal during the thirty-five day go-shop period, the termination fee will be $10.0 million, or approximately 1.7% of the purchase price.
Historically, following the announcement of a proposed merger, securities class action litigation has often been brought against a company and its board of directors. Litigation may be filed against us and the members of our board of directors challenging the Fortune Brands tender offer and merger and an adverse judgment in any such lawsuit may prevent the Fortune Brands tender offer and merger from being completed within the expected timeframe or at all.
RISKS RELATED TO OUR BUSINESS AND INDUSTRY
The home improvement and home building industries recently experienced a prolonged and substantial downturn, and the timing and extent of any recovery in the home improvement and home building industries are uncertain. Further downturns in, or a delay in or only a modest recovery of these industries or the economy could negatively affect the demand for and pricing of our products and our operating results.
A significant part of our business is affected by levels of home improvement (including repair and remodeling). While the North American housing market stabilized during 2010 through 2013, the prolonged decline in the housing market and downward pressure on prices had an adverse impact on our business. As did many other companies in our industry, we experienced decreased sales and were forced to increase our discounts and promotions, which have continued. The home improvement industry is affected by changes in economic and other conditions such as gross domestic product levels, employment levels, demographic trends, availability of financing, interest rates and consumer confidence. A decrease in employment levels, consumer confidence or the availability of financing for any reason, including as a result of the recent government shutdown, could negatively affect the demand for and pricing of our products which would adversely affect our results of operations. Although the market has generally been improving, it still has not reached pre-2007 levels. Due to the severity of the previous economic downturn, the market may be even more volatile at future indications of market disruptions. As a result, consumer confidence, high levels of unemployment and downward pressure on home prices in the future may make consumers reluctant to make additional investments in existing homes, such as kitchen and bath remodeling projects. In addition, more conservative lending practices, including for home equity loans which are often used to finance repairs and remodeling during the previous economic downturn, limited the ability of consumers to finance home improvements. Any future downturn with respect to these trends facing the home improvement industry, or a delay in the recovery of such trends, may lead to decreases in demand for our products, as well as impair our ability to discontinue sales discounting and sales promotions that we continue to offer.
A significant part of our business is also affected by levels of new home construction, as our products are often purchased in connection with the construction of a new home. Fewer new home buyers or the failure for the number of new home buyers to increase at expected levels may lead to a decrease in demand for our products or adversely impact our prospects and future performance.
We cannot predict the timing and extent of any recovery to the home improvement and homebuilding industries. Any renewed economic turmoil may cause unanticipated shifts in consumer preferences and purchasing practices and in the business models and strategies of our customers. Such shifts may alter the nature and prices of products demanded by the end consumer and our customers and could adversely affect our operating performance.
Increases in interest rates and the reduced availability of financing for home improvements may cause our sales and profitability to decrease.
In general, demand for home improvement products may be adversely affected by increases in interest rates and the reduced availability of financing. Also, trends in the financial industry which influence the requirements used by lenders to evaluate potential buyers can result in reduced availability of financing. If interest rates or lending requirements increase and consequently, the ability of prospective buyers to finance purchases of home improvement products is adversely affected, our business, financial condition and results of operations may also be adversely impacted and the impact may be material.
We are dependent on senior management and key personnel, the loss of whom could materially affect our financial performance and prospects.
Our continued success depends to a large extent upon the continued services of our senior management and certain key employees. Our chief executive officer, Mark Buller, has over 26 years of experience in the cabinetry industry. Our other senior executives have an average of approximately 25 years experience in the building product industry. The loss of the experience and services of any of these individuals could have a material adverse effect on our revenue, our financial performance and our results of operations.
If we do not maintain strong brands or respond to changing consumer preferences for cabinet designs and configurations, and purchasing practices, demand for our products and our results could be adversely affected.
The cabinetry industry in general is subject to changing consumer trends, demands and preferences. Our continued success depends largely on the introduction and acceptance by our customers of new product lines that respond to such trends, demands and preferences. For example, we have seen an increase in European style, or frameless, cabinets in recent years, and our organic growth has been, and will continue to be, driven in part by our ability to respond efficiently to such changing trends. While we continue to invest in brand building and brand awareness, these initiatives may not be successful. We may not be able to successfully develop and design new brands. The uncertainties associated with developing and introducing new and improved products, such as gauging changing consumer preferences and successfully developing, manufacturing, marketing and selling these products may impact the success of our product introductions. If our new or improved products do not gain widespread acceptance, demand for our products may decrease, which could negatively impact our operating results.
Although we are seeing trends for larger kitchens and bathrooms with more cabinets, if these trends shift, demand for our products could decrease. Additionally, we could in the future experience negative mix shift for certain products, with consumers demanding more value-priced products and fewer higher margin products. These shifts could negatively impact our sales and profitability. If our customers cease to increase spending on higher margin products, on which we intend to place greater emphasis, our business prospects and future performance may be adversely impacted.
Consumers are increasingly using the internet and mobile technology to research home improvement products and enhance their purchasing and ownership experience for these products. E-commerce is a rapidly developing area, and development of a successful e-commerce strategy involves significant time and resources. If we are unable to successfully execute our e-commerce strategies, our brands may lose share.
If we do not timely and effectively identify or respond to these changing consumer preferences and purchasing practices, our relationship with our customers could be harmed, the demand for our brands and products could be reduced and our results of operations could be negatively affected.
Increased prices for raw materials or finished goods used in our products or increased energy costs could increase our cost of sales and decrease demand for our products, which could adversely affect our revenue or profitability.
Our profitability is affected by the prices of the raw materials and finished goods used in the manufacturing of our products. These prices may fluctuate based on a number of factors beyond our control, including, among others, changes in supply and demand, general economic conditions, labor costs, competition, import duties, tariffs, currency exchange rates and, in some cases, government regulation. For example, certain of our Chinese plywood suppliers have been and continue to be subject to U.S. tariffs. Increased prices could adversely affect our profitability or revenues. We do not have long-term supply contracts for the raw materials and finished goods used in the manufacturing of our products; however, we enter into pricing agreements with certain customers which fix their pricing for specified periods ranging from one to twelve months. Significant increases in the prices of raw materials or finished goods could adversely affect our profit margins, especially if we are not able to recover these costs by increasing the prices we charge our customers for our products. In addition, energy costs have fluctuated dramatically in the past. These fluctuations may result in an increase in our production and transportation costs for our products. We may not be able to adjust the prices of our products, especially in the short-term, to recover these cost increases in energy. A continual rise in energy costs could increase our operating costs, which could adversely affect our revenue or profitability.
Interruptions in deliveries of raw materials or finished goods could adversely affect our revenue or profitability.
Our dependency upon regular deliveries from particular suppliers means that interruptions or stoppages in such deliveries could adversely affect our operations until arrangements with alternate suppliers could be made. If any of our suppliers were unable to deliver materials (in particular, wood) to us for an extended period of time, as the result of financial difficulties, catastrophic events affecting their facilities or other factors beyond our control, or if we were unable to negotiate acceptable terms for the supply of materials with these or alternative suppliers, our business could suffer. We may not be able to find acceptable alternatives, and any such alternatives could result in increased costs for us. Even if acceptable alternatives are found, the process of locating and securing such alternatives might be disruptive to our business. Extended unavailability of a necessary raw material or finished goods could cause us to cease manufacturing of one or more products for a period of time. In addition, the manufacturing process for UltraCraft’s Vision product line includes components which are made by an Italian manufacturer using proprietary technology. The manufacturer’s failure to deliver components could cause us to cease manufacturing the Vision line products.
Our international sourcing subjects us to additional risks and costs, which may differ in each country in which we do business and may cause our profitability to decline.
During the fiscal year ended December 31, 2014, approximately 21% of our purchases of raw materials were from vendors outside of the U.S. and Canada. We may decide to increase our international sourcing in the future. Accordingly, our future results could be harmed by a variety of factors, including: (i) introduction of non-native invasive organisms into new environments; (ii) recessionary trends in international markets; (iii) legal and regulatory changes and the burdens and costs of our compliance with a variety of laws, including trade restrictions and tariffs; (iv) difficulties in enforcing intellectual property rights; (v) increases in transportation costs or transportation delays; (vi) work stoppages and labor strikes; (vii) fluctuations in exchange rates (particularly the value of the U.S. dollar relative to other currencies); and (viii) political unrest, terrorism and economic instability. If any of these or other factors were to render the conduct of our business in a particular country undesirable or impractical, our business and financial condition could be adversely affected.
Any reduction in availability of mortgage financing would adversely affect our business.
During the previous economic downturn, the mortgage lending industry experienced significant instability due to, among other things, defaults on subprime loans and a resulting decline in the market value of such loans. In light of these developments, lenders, investors, regulators and other third parties questioned the adequacy of lending standards and other credit requirements for several loan programs made available to borrowers. This led to reduced investor demand for mortgage loans and mortgage-backed securities, tightened credit requirements, reduced liquidity and increased credit risk premiums. A deterioration in credit quality among subprime and other nonconforming loans caused almost all lenders to eliminate subprime mortgages and most other loan products that are not conforming loans, FHA/VA-eligible loans or jumbo loans (which meet conforming underwriting guidelines other than loan size). Fewer loan products and tighter loan qualifications made it more difficult for some borrowers to finance the purchase of new homes or repair or remodel existing homes. These factors have reduced the demand for our products. To the extent the mortgage lending industry experiences further downturns or slowed recovery, our operations and financial results could be adversely affected.
Any future volatility and reduction in liquidity in the financial markets would adversely affect our business.
In recent years, the credit markets and the financial services industry experienced significant disruptions, characterized by the bankruptcy and failure of several financial institutions and severe limitations on credit availability. The disruptions in the financial markets adversely affected, and could continue to adversely affect, our operations in a variety of ways. The financial stability of certain of our customers was negatively impacted, which resulted in difficulties in accounts receivable collection and increased bad debt expense for us. A relapse into adverse economic conditions, including those arising from the recent government shutdown, could cause additional financial distress for our customers and could compromise the financial condition of our suppliers, which could result in non-performance by certain of our suppliers. In addition, our own borrowing costs increased. The disruption in the global financial markets has also impacted some of the financial institutions with which we do business.
In addition, our borrowing costs can be affected by short and long-term debt ratings assigned by independent rating agencies which are based, in significant part, on our performance as measured by credit metrics such as interest coverage and leverage ratios. As of November 2013, our Corporate Family rating from Moody’s Global Credit Research is a B2 and our Corporate Credit rating from Standard & Poor’s is a B+. Any decrease in our ratings could increase our cost of borrowing and/or make it more difficult for us to obtain financing in the future.
Inflation could adversely affect our business and financial results, particularly in a period of oversupply of homes.
Our cost of sales is subject to inflationary pressures. Historically, we have been able to recover the effects of inflation through sales price increases. However, we may not be able to raise prices sufficiently to keep up with the rate of inflation in the future. Further, the market may not be willing to bear the price increases we would need to make to counteract the effects of inflation. In addition, inflation is often accompanied by higher interest rates, which historically had a negative impact on housing demand, which significantly affects our business. Moreover, the cost of capital increases as a result of inflation and the purchasing power of our cash resources declines. Current or future efforts by the government to stimulate the economy may increase the risk of significant inflation and its adverse impact on our business or financial results.
We may not effectively compete in the highly fragmented and very competitive cabinet industry market, which may adversely affect our revenues.
We operate in the highly fragmented and very competitive cabinetry industry. Our competitors include national and local cabinetry manufacturers. These can be large consolidated operations which house their manufacturing facilities in large and efficient plants, as well as relatively small, local cabinetmakers. Some of our competitors have achieved substantially more market penetration in certain of the markets in which we operate. Some of our competitors have greater resources available and are less highly leveraged, which may provide them with greater financial flexibility. Moreover, companies in other building products industries may compete with us. To remain competitive, we will need to invest continuously in manufacturing, customer service and support, marketing and our dealer network. We may have to adjust the prices of some of our products to stay competitive, which would reduce our revenues. We may not have sufficient resources to continue to make such investments or maintain our competitive position within each of the markets we serve.
We may not be able to increase our manufacturing capacity and our sales force on a fast enough pace to keep up with increased demand.
We continually review our manufacturing and assembly operations and sourcing capabilities. Due to the recent economic recovery in the home improvement and new home construction markets, we have begun to increase our manufacturing capacity and sales force. Determining the most efficient manufacturing processes and staffing as we increase production is a challenge. Additionally, identifying and training potential candidates for employment is challenging and time consuming. We incur increased labor and raw material costs to maximize efficiencies and train new employees. If the current recovery of our markets becomes more fast-paced and robust than we anticipate, we may not be able to replace our reduced manufacturing capacity and staffing in a timely fashion and our ability to respond to increased demand could be limited. This would adversely impact our profitability and prospects.
Increases in the cost of labor, union organizing activity and work stoppages at our facilities or the facilities of our suppliers could materially affect our financial performance.
Our business is labor intensive, and, as a result, our financial performance is affected by the availability of qualified personnel and the cost of labor. Currently, none of our employees are represented by labor unions. Strikes or other types of conflicts with personnel could arise or we may become a target for union organizing activity. Some of our direct and indirect suppliers have unionized work forces. Strikes, work stoppages or slowdowns experienced by these suppliers could result in slowdowns or closures of facilities where components of our products are manufactured. In addition, organizations responsible for shipping our products may be impacted by occasional strikes staged by the Teamsters Union. Any interruption in the production or delivery of our products could reduce sales of our products and increase our costs.
We could face potential product liability claims relating to products we manufacture or distribute which could result in significant costs and liabilities, which would reduce our profitability.
We face an inherent business risk of exposure to product liability claims in the event that the use of any of our products results in personal injury or property damage. We are also exposed to potential liability and product performance warranty risks that are inherent in the design, manufacture and sale of our products. In the event that any of our products prove to be defective, we may be required to recall or redesign such products, which would result in significant unexpected costs. Any insurance we maintain may not be available on terms acceptable to us or such coverage may not be adequate for liabilities actually incurred. Further, any claim or product recall could result in adverse publicity against us, which could adversely affect our sales or increase our costs.
Increasingly, our homebuilder customers are subject to construction defect and home warranty claims in the ordinary course of their business. Our contractual arrangements with these customers may include our agreement to defend and indemnify them against various liabilities. These claims, often asserted several years after completion of construction, can result in complex lawsuits or claims against the homebuilders and many of their subcontractors, including us, and may require us to incur defense and indemnity costs even when our products or services are not the principal basis for the claims.
Although we intend to defend all claims and litigation matters vigorously, given the inherently unpredictable nature of claims and litigation, we cannot predict with certainty the outcome of effect of any claim or litigation matter.
Compliance with government regulation and industry standards may impose significant compliance costs and liabilities, which would adversely affect our competitive position and results of operations.
Our facilities are subject to numerous foreign, federal, state, provincial and local laws and regulations relating to pollution and the protection of the environment, including those governing emissions to air, discharges to water, storage, treatment and disposal of waste, remediation of contaminated sites and health and safety (including protection of employees and consumers). We may be held liable, or incur fines or penalties, and the amount of liability, fines or penalties may be material, for, among other things, releases of hazardous substances occurring on or emanating from current or formerly owned or operated properties or any associated offsite disposal location, or for contamination discovered at any of our properties from activities conducted by previous occupants.
Changes in environmental laws and regulations or the discovery of previously unknown contamination or other liabilities relating to our properties and operations could result in significant environmental liabilities. In addition to complying with current and future requirements, some of our products must be certified by industry organizations. Compliance with these regulations and industry standards may require us to alter our manufacturing and installation processes and our sourcing, which could adversely impact our competitive position. Further, if we do not effectively and timely comply with such regulations and industry standards, our results of operations could be negatively affected.
If we cannot adequately protect our intellectual property rights, we may lose exclusivity in our brands, which could reduce our sales and revenue.
We rely on a combination of trademark, domain name registration, copyright and trade secret laws in the U.S. and other jurisdictions. We believe that brand recognition is one of several important factors in a consumer’s choice of cabinetry. Current protections may not adequately safeguard our intellectual property and we may incur significant costs to defend our intellectual property rights, which may harm our operating results. Although we are not aware that any of our intellectual property rights infringes upon the proprietary rights of third parties, third parties may make such claims in the future. Any infringement claims, whether with or without merit, could be time consuming to defend against, result in costly litigation or damages, undermine the exclusivity and value of our brands, decrease sales or require us to enter into royalty or licensing agreements that may be on terms that could have a material adverse effect on our revenue, our financial performance and our results of operations. In addition, we may be forced to pursue potential claims relating to the protection of certain products and intellectual property rights. Such claims could be time consuming, expensive and divert resources.
The loss of or deterioration of relationships with our sales representatives could adversely affect our sales and profits.
We depend on the services of independent and employee sales representatives to sell a significant portion of our products and provide services and aftermarket support to our customers. Our independent sales representative agreements are typically cancelable by the sales representative after a short notice period, if any at all. Furthermore, many of these independent sales representatives also sell our competitors’ products. Sales representatives, whether independent or employees, typically have relationships with customers that enable them to effectively sell our products. The loss of a substantial number of these relationships, or our failure to maintain good relationships with these sales representatives, could materially reduce our sales and profits.
Disruptions in our relationships with any one of our key customers could adversely affect our results of operations.
A substantial portion of our sales is derived from our top customers. During the year ended December 31, 2014, our largest 10 customers accounted for approximately 24% of our sales. We cannot guarantee that we will be able to generate similar levels of sales from our largest customers in the future. Should one or more of these customers substantially reduce their purchases from us, our results of operations could be materially adversely affected.
In the event of a catastrophic loss of one of our key manufacturing facilities, our business would be adversely affected.
While we manufacture our products in a large number of diversified facilities and maintain insurance covering our facilities, including business interruption insurance, a catastrophic loss of the use of all or a portion of one of our key manufacturing facilities due to accident, labor issues, weather conditions, natural disaster or otherwise, whether short or long-term, could have a material adverse effect on us.
Adverse weather conditions can have a significant impact on our operating results.
Our business is sensitive to national and regional weather conditions and natural disasters. Inclement weather affects both our ability to produce and distribute our products. In past years, extreme weather conditions, including snow and ice storms, flood and wind damage, hurricanes, tornadoes, extreme rain and droughts, have caused delays and closures of varying lengths at our manufacturing plants located across the country. In addition, severe weather conditions can cause disruptions in deliveries of raw materials from our suppliers.
Our customers sell our products in the repair and remodeling and new home construction markets. Construction activity, which drives demand for our products, decreases substantially during periods of cold weather, when it snows or when heavy or sustained rains fall. Such weather conditions can materially and adversely affect our operating results if they occur with unusual intensity, during abnormal periods, or last longer than usual, especially during peak construction periods. In addition, unusually inclement weather has historically discouraged homeowners from visiting retail stores during the affected period and reduced our customers’ sales of our products.
Goodwill and other intangibles represent a significant amount of our net worth, and a write-off could result in lower reported net income and a reduction of our net worth.
Future changes in the cost of capital, expected cash flows, or other factors may cause our goodwill to be impaired, resulting in a non-cash charge against results of operations to write-off goodwill for the amount of impairment. If a significant write-off is required, the non-cash charge could have a material adverse effect on our reported results of operations and net worth in the period of any such write-off (such write-off, however, would not reduce our consolidated net income for the purposes of the indenture governing the Term Loan Facility).
In the event of consolidation of our dealers, through whom we primarily sell our products, pressure may be put on our operating margins, which could harm our profitability.
If our dealer base were to consolidate, competition for the business of fewer dealers would intensify. If we do not provide product offerings and price points that meet the needs of our dealers, or if we lose a substantial amount of our dealer base, our profitability could decrease.
We may in the future acquire related businesses, which we may not be able to successfully integrate, in which case we may be unable to recoup our investment in those acquisitions.
We may, from time to time, explore opportunities to acquire related businesses, some of which could be material to us. As of the date of this report, we have no agreements and are not in any discussions to acquire any material businesses or assets. If we do make acquisitions in the future, our ability to continue to grow will depend upon effectively integrating these acquired companies, achieving cost efficiencies and managing these businesses as part of our company. While we believe we have successfully integrated the operations we have acquired within the last 14 years, we may not be able to effectively integrate newly acquired companies or successfully implement appropriate operational, financial and management systems and controls to achieve the benefits expected to result from these acquisitions. If we are unable to successfully integrate acquisitions, we may not be able to recoup our investment in those acquisitions. Our efforts to integrate these businesses could be affected by a number of factors beyond our control, such as general economic conditions and increased competition. In addition, the process of integrating these businesses could cause the interruption of, or loss of momentum in, the activities of our existing business. The diversion of management’s attention and any delays or difficulties encountered in connection with the integration of these businesses could negatively impact our business and results of operations. Further, the economic benefits that we anticipate from these acquisitions may not develop.
We may inherit significant unexpected third-party liabilities and product warranty claims from operations that we have acquired or will acquire in the future, which would increase our costs.
We may be subject to unexpected claims and liabilities arising from acquisitions we have made or may make in the future. We have acquired operations in the past and may acquire more operations in the future. Claims or liabilities may include matters involving third party liabilities and warranty claims against those operations we have acquired or may acquire. These claims and liabilities could be costly to defend, could be material in amount and may exceed either the limitations of any applicable indemnification provisions or the financial resources of the indemnifying parties.
Our level of indebtedness and significant debt service obligations could adversely affect our financial condition or our ability to fulfill our obligations and make it more difficult for us to fund our operations.
As of December 31, 2014, we had total debt outstanding of $148.5 million, consisting of the term loan facility due 2020 (the "Term Loan Facility") with quarterly interest payment at LIBOR plus a margin of 4.25%. See "Liquidity and Capital Resources - Our Debt Structure"). In addition, on such date, we had approximately $6.9 million of outstanding letters of credit.
Because of our high level of indebtedness:
| |
• | we may have difficulty obtaining financing in the future for working capital, capital expenditures, acquisitions or other purposes; |
| |
• | we will need to use a substantial portion of our available cash flow to pay interest and principal on our debt, which will reduce the amount of money available to finance our operations and other business activities; |
| |
• | our debt level increases our vulnerability to general economic downturns and adverse industry conditions; |
| |
• | our debt level could limit our flexibility in planning for, or reacting to, changes in our business and in our industry in general; |
| |
• | our leverage could place us at a competitive disadvantage compared to our competitors that have less debt; and |
| |
• | our failure to comply with the financial and other restrictive covenants in our debt instruments which, among other things, require us to maintain specified financial ratios and limit our ability to incur debt and sell assets, could result in an event of default that, if not cured or waived, could have a material adverse effect on our business or prospects. |
For a more detailed discussion of our debt, please see Part IV, Item 15, “Exhibits and Financial Statement Schedules,” Note 7, “Long-term debt.”
Despite our existing level of indebtedness, we and our subsidiaries will be able to incur more indebtedness. This could further exacerbate the risks described above, including our ability to service our existing indebtedness.
We and our subsidiaries may be able to incur substantial additional indebtedness in the future. In November 2013, we entered into an asset-based revolving credit facility (the “ABL Facility”) that provides us with additional borrowings of up to $25.0 million, subject to a current borrowing base of approximately $19.1 million. Although our ABL Facility contains restrictions on the incurrence of additional indebtedness, such restrictions are subject to a number of qualifications and exceptions, and under certain circumstances indebtedness incurred in compliance with such restrictions could be substantial. For example, we may incur additional debt to, among other things, finance future acquisitions, expand through internal growth, fund our working capital needs, comply with regulatory requirements, respond to competition or for general financial reasons alone. As of December 31, 2014, there were no borrowings outstanding under our ABL Facility; however, there was approximately $6.9 million outstanding under a letter of credit under our ABL Facility, and therefore, our total availability under the ABL Facility as of December 31, 2014, was approximately $12.2 million. To the extent new debt is added to our and our subsidiaries’ current debt levels, the risks described above would increase.
To service our indebtedness, we will require a significant amount of cash. Our ability to generate cash depends on many factors beyond our control.
Our ability to make payments on and to refinance our indebtedness and to fund planned capital expenditures and research and development efforts will depend on our ability to generate cash in the future. This, to a certain extent, is subject to general economic, financial, competitive, legislative, regulatory and other factors that are beyond our control. We cannot assure you that our business will generate sufficient cash flow from operations, that currently anticipated cost savings and operating improvements will be realized on schedule or that future borrowings will be available to us under the ABL Facility in an amount sufficient to enable us to pay interest on our indebtedness or to fund our other liquidity needs. If our cash flows and capital resources are insufficient to fund our debt service obligations, we may be forced to reduce or delay capital expenditures, sell material assets or operations, obtain additional equity capital or refinance all or a portion of our indebtedness. In the absence of such operating results and resources, we could face substantial cash flow problems and might be required to sell material assets or operations to meet our debt service and other obligations. We cannot assure you as to the timing of such asset sales or the proceeds which we could realize from such sales would be sufficient.
We are required to pay certain holders of our common stock and certain holders of units of Norcraft Companies LLC for certain tax benefits we may claim, and we expect that the payments we will be required to make will be substantial.
We indirectly acquired favorable tax attributes in connection with the Reorganization. SKM Norcraft Corp. and Trimaran Cabinet Corp. benefited from basis adjustments arising from the 2003 acquisition transaction, and SKM Norcraft Corp. and Trimaran Cabinet Corp. also reported net operating losses. In addition, our acquisition of units of Norcraft Companies LLC in connection with future secondary exchanges of units of Norcraft Companies LLC for restricted shares of our common stock or cash are expected to produce additional favorable tax attributes for us. In the future when we acquire units of Norcraft Companies LLC from its members, the anticipated basis adjustments may reduce the amount of tax we would otherwise be required to pay in the future. These basis adjustments may also decrease gain (or increase loss) on future dispositions of certain assets to the extent the increased tax basis is allocated to those assets. These tax attributes collectively would not be available to us in the absence of the Reorganization and the future secondary exchanges. As part of the Reorganization, we entered into three TRAs.
| |
• | Under the first of these TRAs, we generally are required to pay to the holders of common stock of SKM Norcraft Corp. as of immediately prior to the Reorganization 85% of the applicable cash savings, if any, in U.S. federal, state or local tax that we actually realize (or are deemed to realize in certain circumstances) as a result of (i) the tax attributes associated with any increase in tax basis attributable to SKM Norcraft Corp.’s original acquisition of interests in Norcraft Holdings, L.P., (ii) the net operating losses of SKM Norcraft Corp. relating to taxable years ending on or before the date of the Reorganization (calculated by assuming the taxable year of SKM Norcraft Corp. closes on the date of the Reorganization) that are or become available to us and our wholly-owned subsidiaries as a result of the Reorganization, and (iii) tax benefits attributable to payments made under the TRAs. |
| |
• | Under the second of these TRAs, we generally are required to pay to the holders of common stock of Trimaran Cabinet Corp. as of immediately prior to the Reorganization 85% of the applicable cash savings, if any, in U.S. federal, state or local tax that we actually realize (or are deemed to realize in certain circumstances) as a result of (i) the tax attributes associated with any increase in tax basis attributable to Trimaran Cabinet Corp.’s original acquisition of interests in Norcraft Holdings, L.P., (ii) the net operating losses of Trimaran Cabinet Corp. relating to taxable years ending on or before the date of the Reorganization that are or become available to us and our wholly-owned subsidiaries as a result of the Reorganization, and (iii) tax benefits attributable to payments made under the TRA. |
| |
• | Under the third of these TRAs, we generally are required to pay to the holders of units of Norcraft Companies LLC (other than units that we or our wholly-owned subsidiaries hold) 85% of the amount of cash savings, if any, in U.S. federal, state or local tax that we actually realize (or are deemed to realize in certain circumstances) as a result of (i) certain tax attributes that are created as a result of the exchanges of their units for restricted shares of our common stock or cash, including any basis adjustment relating to the assets of Norcraft Companies LLC and (ii) tax benefits attributable to payments made under the TRA. |
The payment obligations under the TRAs are obligations of Norcraft Companies, Inc., not Norcraft Companies LLC, and we expect that the payments we will be required to make under the TRAs will be substantial. Potential future reductions in tax payments for us and TRA payments by us will be calculated using the market value of our common stock at the time of exchange (or the 15 trading days immediately prior to the effective date of any exchange, where we elect to pay cash consideration for units of Norcraft Companies LLC) and the prevailing tax rates applicable to us over the life of the TRAs and will generally be dependent on us generating sufficient future taxable income to realize the benefit. Any actual increase in tax basis, as well as the amount and timing of any payments under the TRAs, will vary depending upon a number of factors, including the timing of exchanges by the holders of limited liability company units, the price of our common stock at the time of the exchange (or the 15 trading days immediately prior to the effective date of any exchange, where we elect to pay cash consideration for units of Norcraft Companies LLC), whether such exchanges are taxable, the amount and timing of the taxable income we generate in the future and the tax rate then applicable as well as the portion of our payments under the TRAs constituting imputed interest.
Under each of these TRAs, we generally retain the benefit of the remaining 15% of the applicable tax savings. See “Management’s Discussion and Analysis of Financial Condition and Results of Operations—Tax Receivable Agreements.” Payments under the TRAs are not conditioned on the pre-IPO owners of Norcraft Holdings, L.P.'s continued ownership of us.
Payments under some or all of the TRAs are expected to give rise to certain additional tax benefits attributable to either further increases in basis or in the form of deductions for imputed interest, depending on the TRA and the circumstances. Any such benefits are the subject of the TRAs and will increase the amounts due thereunder. In addition, the TRAs will provide for interest, at a rate equal to LIBOR, accrued from the due date (without extensions) of the corresponding tax return to the date of payment specified by the TRAs.
Payments under the TRAs will be based on the tax reporting positions that we determine, consistent with the terms of the TRAs. We will not be reimbursed for any payments previously made under the TRAs if any basis increases or other benefits (including any net operating losses of SKM Norcraft Corp. and Trimaran Cabinet Corp.) are subsequently disallowed; if it is determined that excess payments have been made to a beneficiary under a TRA, certain future payments, if any, otherwise to be made will be reduced. As a result, in certain circumstances, payments could be made under the TRAs in excess of the benefits that we actually realize in respect of the attributes to which the TRAs relate.
There can be no assurance that we will be able to finance our obligations under the TRAs in a manner that does not adversely affect our working capital and growth requirements, if at all.
In certain cases, payments under the tax receivable agreements to our existing owners may be accelerated and significantly exceed the actual benefits we realize in respect of the tax attributes subject to the tax receivable agreements.
Each TRA provides that upon certain mergers, asset sales, other forms of business combinations, other changes of control or a material breach by us of such agreement, or if, at any time, the corporation elects an early termination of the TRA, we would be required to make an immediate payment equal to the present value of the anticipated future tax benefits, which upfront payments may be made years in advance of the actual realization of such future benefits, if any of such benefits are ever realized. That immediate payment would be calculated based on certain assumptions, including that the corporate taxpayer would have sufficient taxable income to fully utilize the deductions arising from the increased tax deductions and tax basis and other benefits related to entering into the TRAs and the net operating losses would be fully utilized over a period of time. As a result, the amount of such immediate payment could be greater than the present value of the payments we would have been required to pay had such acceleration event not occurred. In these situations, our obligations under the TRAs could have a substantial negative impact on our liquidity. There can be no assurance that we will be able to finance our obligations under the TRAs in a manner that does not adversely affect our working capital and growth requirements, if at all.
Our ability to pay taxes and expenses, including payments under the tax receivable agreements, may be limited by our structure.
We are a holding company and our assets consist of our ownership (directly or indirectly) in Norcraft Holdings Corp. I, Norcraft Holdings Corp. II, and Norcraft Companies LLC. We and our wholly-owned subsidiaries have no material assets other than certain tax assets and our ownership of units of Norcraft Companies LLC and have no independent means of generating revenue. Norcraft Companies LLC is classified as a partnership for U.S. federal income tax purposes and, as such, is not subject to U.S. federal income tax (other than as a withholding agent). Instead, taxable income is allocated to holders of its units, including us and our subsidiaries. Accordingly, we incur income taxes on our share of any net taxable income of Norcraft Companies LLC and also incur expenses related to our operations. Under the terms of its amended and restated limited liability company agreement, Norcraft Companies LLC is obligated to make tax distributions to holders of its units, including us, subject to the conditions described below. In addition to tax expenses, we also incur expenses related to our operations, including expenses under the TRAs, which we expect will be significant. Our ability to cause Norcraft Companies LLC to make distributions, which generally will be pro rata with respect to all units outstanding of Norcraft Companies LLC, in an amount sufficient to allow us to pay our taxes and operating expenses, including any payments due under the TRAs, are subject to various factors, including the operating results of our subsidiaries, cash requirements and financial condition, the applicable provisions of Delaware law that may limit the amount of funds available for distribution to its members, compliance by Norcraft Companies LLC and its subsidiaries with restrictions, covenants and financial ratios related to existing or future indebtedness, including under our notes and our revolving credit agreement, and other agreements entered into by Norcraft Companies LLC or its subsidiaries with third parties. The existing indebtedness of Norcraft and its subsidiaries does not contemplate distributions for the purpose of paying operating and other expenses and liabilities of Norcraft Companies LLC or Norcraft Companies, Inc. As a result, it is possible that Norcraft Companies, Inc. will not have sufficient cash to pay all of its expenses and liabilities, including any tax liabilities. If, as a consequence of these various limitations and restrictions, we do not have sufficient funds to pay tax or other liabilities or to fund our operations, we may have to borrow funds and thus our liquidity and financial condition could be materially adversely affected. To the extent that we are unable to make payments under the TRAs for any reason, such payments will be deferred and will accrue interest at a rate equal to either LIBOR or LIBOR plus 200 basis points, depending on the cause for the deferral of payment.
RISKS RELATED TO OUR COMMON STOCK
We are an “Emerging Growth Company,” as defined in the Securities Act, and we cannot be certain if the reduced disclosure requirements applicable to emerging growth companies will make our common stock less attractive to investors.
We are an “emerging growth company,” as defined in Section 2(a) of the Securities Act, as modified by the JOBS Act, and we take advantage of certain exemptions from various reporting requirements that are applicable to other public companies that are not “emerging growth companies,” including not being required to comply with the auditor attestation requirements of Section 404 of the Sarbanes-Oxley Act (“SOX”), reduced disclosure obligations regarding executive compensation and exemptions from the requirements of holding a non-binding stockholder advisory vote on executive compensation and stockholder approval of any golden parachute payments not previously approved. As a result, our stockholders may not have access to certain information that they may deem important. We could be an emerging growth company for up to five years, although circumstances could cause us to lose that status earlier, including if our total annual gross revenues exceed $1.0 billion, if we issue more than $1.0 billion in non-convertible debt during any three-year period, or if the market value of our common stock held by non-affiliates exceeds $700.0 million as of any June 30 before that time. We cannot predict if investors will find our common stock less attractive because we may rely on these exemptions. If some investors find our common stock less attractive as a result, there may be a less active trading market for our common stock and our stock price may be more volatile.
Our stock price could be extremely volatile, and, as a result, you may not be able to resell your shares at or above the price you paid for them.
The market price of our common stock could be volatile, and investors in our common stock may experience a decrease, which could be substantial, in the value of their stock, including decreases unrelated to our operating performance or prospects, and could lose part or all of their investment. The price of our common stock could be subject to wide fluctuations in response to a number of factors, including those described elsewhere in this annual report and others such as:
| |
• | variations in our operating performance and the performance of our competitors; |
| |
• | actual or anticipated fluctuations in our quarterly or annual operating results; |
| |
• | publication of research reports by securities analysts about us or our competitors or our industry; |
| |
• | our failure or the failure of our competitors to meet analysts’ projections or guidance that we or our competitors may give to the market; |
| |
• | additions and departures of key personnel; |
| |
• | strategic decisions by us or our competitors, such as acquisitions, divestitures, spin-offs, joint ventures, strategic investments or changes in business strategy; |
| |
• | the passage of legislation or other regulatory developments affecting us or our industry; |
| |
• | speculation in the press or investment community; |
| |
• | changes in accounting principles; |
| |
• | terrorist acts, acts of war or periods of widespread civil unrest; |
| |
• | natural disasters and other calamities; and |
| |
• | changes in general market and economic conditions. |
In the past, securities class action litigation has often been initiated against companies following periods of volatility in their stock price. This type of litigation could result in substantial costs and divert our management’s attention and resources, and could also require us to make substantial payments to satisfy judgments or to settle litigation.
Your percentage ownership in us may be diluted by future issuances of capital stock, which could reduce your influence over matters on which stockholders vote.
Our board of directors has the authority, without action or vote of our stockholders, to issue all or any part of our authorized but unissued shares of common stock, including shares issuable upon the exercise of options, or shares of our authorized but unissued preferred stock. Issuances of common stock or voting preferred stock would reduce your influence over matters on which our stockholders vote and, in the case of issuances of preferred stock, would likely result in your interest in us being subject to the prior rights of holders of that preferred stock.
Further, we have entered into an exchange agreement with certain holders of common units of Norcraft Companies LLC, pursuant to which the holders of these units may exchange their units for restricted shares of our common stock. Pursuant to the exchange agreement, these parties will have the right, from and after the first anniversary of the date of our IPO (subject to the terms of the exchange agreement), to exchange their common units in Norcraft Companies LLC for, at the option of Norcraft Companies, Inc., cash or restricted shares of our common stock. In addition, as a part of the Reorganization, certain holders of limited liability company units of Norcraft and certain of our stockholders entered into a new registration rights agreement. Pursuant to the registration rights agreement, these holders will have certain rights to register their restricted shares of our common stock. As a result, if we are required to register a significant amount of shares of our common stock and these shares are sold into the market, it could reduce the value of our common stock.
Provisions in our charter documents and Delaware law may deter takeover efforts that could be beneficial to stockholder value.
Our amended and restated certificate of incorporation and bylaws and Delaware law contain provisions that could make it harder for a third party to acquire us, even if doing so might be beneficial to our stockholders. These provisions include a classified board of directors, elimination of the ability of stockholders to call special meetings (except in limited circumstances), supermajority vote requirements for the removal of a director, advance notice procedures for stockholder proposals and supermajority vote requirements for amendments to our amended and restated certificate of incorporation and bylaws. In addition, our board of directors has the right to issue preferred stock without stockholder approval that could be used to dilute a potential hostile acquirer. As a result, you may lose your ability to sell your stock for a price in excess of the prevailing market price due to these protective measures, and efforts by stockholders to change the direction or management of the Company may be unsuccessful.
The Sponsors continue to have significant influence over us, including control over decisions that require the approval of stockholders, which could limit your ability to influence the outcome of key transactions, including a change of control.
We are currently controlled by funds affiliated with Apax Partners, L.P., Karp Reilly, L.L.C. and Trimaran Capital Partners (our "Sponsors"). Investment funds affiliated with the Sponsors beneficially own 51.7% of our outstanding common stock. For as long as the Sponsors continue to beneficially own shares of common stock representing more than 50% of the voting power of our common stock, they will be able to direct the election of all of the members of our board of directors and could exercise a controlling influence over our business and affairs, including any determinations with respect to mergers or other business combinations, the acquisition or disposition of assets, the incurrence of indebtedness, the issuance of any additional common stock or other equity securities, the repurchase or redemption of common stock and the payment of dividends. Similarly, the Sponsors have the power to determine matters submitted to a vote of our stockholders without the consent of our other stockholders, have the power to prevent a change in our control and could take other actions that might be favorable to it. Even if its ownership falls below 50%, the Sponsors will continue to be able to strongly influence or effectively control our decisions.
Because we have no current plans to pay cash dividends on our common stock for the foreseeable future, you may not receive any return on investment unless you sell your common stock for a price greater than that which you paid for it.
We may retain future earnings, if any, for future operations, expansion and debt repayment and have no current plans to pay any cash dividends for the foreseeable future. Any decision to declare and pay dividends in the future will be made at the discretion of our board of directors and will depend on, among other things, our results of operations, financial condition, cash requirements, contractual restrictions and other factors that our board of directors may deem relevant. In addition, our ability to pay dividends may be limited by covenants of any existing and future outstanding indebtedness we or our subsidiaries incur, including our ABL Facility. As a result, you may not receive any return on an investment in our common stock unless you sell our common stock for a price greater than that which you paid for it.
Further, Norcraft Companies LLC expects to make pro rata tax distributions to its equity holders calculated by reference to the taxable income of Norcraft Companies LLC and assuming such income is subject to tax at the highest combined marginal federal, state and local tax rate then applicable (including any Medicare Contribution tax on net investment income) to an individual (or, if higher, to a corporation) resident in New York, New York (assuming the maximum limitations on the use of deductions for state and local taxes). As a result of the potential differences in the amount of net taxable income allocable to us and to Norcraft Companies LLC’s other equity holders and potential differences in applicable tax rates, we may receive distributions in excess of our tax liabilities and our payment obligations under the TRAs. As discussed above, we do not currently expect to pay any cash dividends on our common stock and, to the extent we do not distribute such cash balances as dividends and instead retain such cash balances, Norcraft Companies LLC’s other equity holders would benefit from any value attributable to such accumulated cash balances as a result of their ownership of shares of common stock following an exchange of their common units of Norcraft Companies LLC pursuant to the exchange agreement entered into with them in connection with the Offering.
Our amended and restated certificate of incorporation provides that certain of our investors do not have an obligation to offer us business opportunities.
Our amended and restated certificate of incorporation provides that, to the fullest extent permitted by applicable law, our Sponsors and their respective affiliates (including affiliates who serve on our board of directors) have no obligation to offer us an opportunity to participate in the business opportunities presented to them, even if the opportunity is one that we might reasonably have pursued (and therefore they may be free to compete with us in the same business or similar business). Furthermore, we renounce and waive and agree not to assert any claim for breach of any fiduciary or other duty relating to any such opportunity against those investors and their affiliates by reason of any such activities unless, in the case of any person who is our director or officer, such opportunity is expressly offered to such director or officer in writing solely in his or her capacity as an officer or director of us. This may create actual and potential conflicts of interest between us and certain of our investors and their affiliates (including certain of our directors).
Our amended and restated certificate of incorporation designates the Court of Chancery of the State of Delaware as the sole and exclusive forum for certain types of actions and proceedings that may be initiated by our stockholders, which could limit our stockholders’ ability to obtain a favorable judicial forum for disputes with us or our directors, officers, employees or agents.
Our amended and restated certificate of incorporation provides that, unless we consent in writing to an alternative forum, the Court of Chancery of the State of Delaware will be the sole and exclusive forum for (i) any derivative action or proceeding brought on our behalf, (ii) any action asserting a claim of breach of a fiduciary duty owed by any of our directors, officers, employees or agents to us or our stockholders, (iii) any action asserting a claim arising pursuant to any provision of the Delaware General Corporation Law, our amended and restated certificate of incorporation or our amended and restated bylaws or (iv) any action asserting a claim that is governed by the internal affairs doctrine, in each case subject to the Court of Chancery having personal jurisdiction over the indispensable parties named as defendants therein and the claim not being one which is vested in the exclusive jurisdiction of a court or forum other than the Court of Chancery or for which the Court of Chancery does not have subject matter jurisdiction. Any person purchasing or otherwise acquiring any interest in any shares of our capital stock shall be deemed to have notice of and to have consented to this provision of our amended restated certificate of incorporation. This choice of forum provision may limit our stockholders’ ability to bring a claim in a judicial forum that it finds favorable for disputes with us or our directors, officers, employees or agents, which may discourage such lawsuits against us and our directors, officers, employees and agents. Alternatively, if a court were to find this provision of our amended and restated certificate of incorporation inapplicable to, or unenforceable in respect of, one or more of the specified types of actions or proceedings, we may incur additional costs associated with resolving such matters in other jurisdictions, which could adversely affect our business and financial condition.
Our indemnification obligations may pose substantial risks to our financial condition.
Pursuant to our amended and restated certificate of incorporation, we will indemnify our directors and officers to the fullest extent permitted by Delaware law against all liability and expense incurred by them in their capacities as directors or officers of us. We also are obligated to pay their expenses in connection with the defense of claims. Our amended and restated bylaws provide for similar indemnification of, and advancement of expenses to, our directors and officers. We have also entered into indemnification agreements with each of our directors and executive officers, pursuant to which we will indemnify them to the fullest extent permitted by Delaware law in connection with their service in such capacities. We have obtained liability insurance insuring our directors and officers against liability for acts or omissions in their capacities as directors and officers subject to certain exclusions. These indemnification obligations may pose substantial risks to our financial condition, as we may not be able to maintain our insurance or, even if we are able to maintain our insurance, claims in excess of our insurance coverage could be material. In addition, these indemnification obligations and other provisions of our amended and restated certificate of incorporation, may have the effect of reducing the likelihood of derivative litigation against indemnified persons, and may discourage or deter stockholders or management from bringing a lawsuit against such persons, even though such an action, if successful, might otherwise have benefited us and our stockholders.
If securities or industry analysts do not publish research or publish inaccurate or unfavorable research about our business or our industry, our stock price and trading volume could decline.
The trading market for our common stock depends in part on the research and reports that securities or industry analysts publish about us or our business, or about the industry in which we operate in generally. If one or more of the analysts who cover us downgrades our stock or publishes unfavorable research about our business or about the our industry, our stock price would likely decline. If one or more of these analysts ceases coverage of us or fails to publish reports on us regularly, demand for our stock could decrease, which could cause our stock price and trading volume to decline.
Item 1B. Unresolved Staff Comments
None.
Item 2. Properties
We lease our executive offices located in Eagan, Minnesota. We own six separate manufacturing facilities, three of which manufacture Mid Continent cabinets, one of which manufactures UltraCraft cabinets, one of which manufactures StarMark, Fieldstone and Brookwood cabinets and one of which manufactures Norcraft Canada and Urban Effects cabinets. In addition, we lease seven other non-retail facilities which are used for service and distribution functions and storage. We also lease two and own three retail stores that are engaged in the retail distribution of our products and other non-cabinet products of other industry participants. Our buildings, machinery and equipment have been generally well maintained and are in good operating condition. We believe our facilities have significant capacity and are adequate for our production and distribution requirements.
In September 2014, we announced the expansion of our manufacturing facility in Winnipeg, Canada in order to meet growing demand for the Company’s Urban Effects products throughout Canada and the United States. In connection with the expansion, we will invest approximately $7.1 million to add about 78,000 square feet to the Company’s existing 56,700 square foot facility. The expansion will expand the current manufacturing operations, reduce offsite warehousing and bring offsite shipping activities back to the plant. We expect the new capacity to be operational in mid-2015.
Each of our facilities, by function and division, is set forth in the table below:
|
| | | | | | | |
Location | | Owned/ Leased | | Square Footage (Approximate) | | Function |
Eagan, Minnesota | | Leased | | 17,708 |
| | Headquarters |
Cottonwood, Minnesota | | Owned | | 163,000 |
| | Manufacturing—Mid Continent |
Lynchburg, Virginia | | Owned | | 160,100 |
| | Manufacturing—Mid Continent |
Newton, Kansas | | Owned | | 268,600 |
| | Manufacturing—Mid Continent |
Liberty, North Carolina | | Owned | | 213,500 |
| | Manufacturing—UltraCraft |
Sioux Falls, South Dakota | | Owned | | 233,000 |
| | Manufacturing—StarMark |
Winnipeg, Manitoba | | Owned | | 56,700 |
| | Manufacturing—Norcraft Canada |
Tampa, Florida | | Leased | | 31,200 |
| | Distribution/Service Center |
Gilbert, Arizona | | Leased | | 19,108 |
| | Distribution/Service Center |
Livermore, California | | Leased | | 20,580 |
| | Warehouse |
Liberty, North Carolina | | Leased | | 36,750 |
| | Warehouse |
Newton, Kansas | | Leased | | 40,000 |
| | Warehouse |
Lynchburg, Virginia | | Leased | | 18,840 |
| | Warehouse |
Winnipeg, Manitoba | | Leased | | 60,000 |
| | Warehouse |
Des Moines, Iowa | | Leased | | 4,000 |
| | Kitchen and Bath Ideas Retail Store |
Colorado Springs, Colorado | | Owned | | 21,500 |
| | Kitchen and Bath Ideas Retail Store |
Lynchburg, Virginia | | Owned | | 5,000 |
| | Kitchen and Bath Ideas Retail Store |
Sioux Falls, South Dakota | | Owned | | 4,000 |
| | Kitchen and Bath Ideas Retail Store |
Winnipeg, Manitoba | | Leased | | 5,916 |
| | Kitchens 2 Go Retail Store |
Item 3. Legal Proceedings
During the ordinary course of business, we have become and may in the future become subject to pending and threatened legal actions and proceedings. All of the current legal actions and proceedings that we are a party to are of an ordinary or routine nature incidental to our operations, the resolution of which should not have a material adverse effect on our financial condition, results of operations or cash flows. We are not currently a party to any material product liability claims. The majority of the pending legal proceedings involve claims for workers compensation, which are generally covered by insurance, but there can be no assurance that our insurance coverage will be adequate to cover any resulting liability.
Item 4. Mine Safety Disclosures
Not applicable.
PART II
Item 5. Market for Registrant’s Common Equity, Related Equity Holder Matters and Issuer Purchases of Equity Securities
Our stock is listed and has been trading on the New York Stock Exchange under the symbol “NCFT” since November 7, 2013. Prior to November 7, 2013, we did not have publicly traded stock. Norcraft Holdings, L.P. indirectly owned all of the outstanding equity interests in Norcraft Companies, L.P.
The following table presents information on the high and low sales prices per share as reported on the New York Stock Exchange for our stock for the periods indicated and dividends declared during such periods:
|
| | | | | | | | | | | |
| High | | Low | | Dividends Declared per Share |
Fourth quarter (October 1, 2014 through December 31, 2014) | $ | 20.37 |
| | $ | 15.25 |
| | $ | — |
|
Third quarter (July 1, 2014 through September 30, 2014) | $ | 17.20 |
| | $ | 13.09 |
| | $ | — |
|
Second quarter (April 1, 2014 through June 30, 2014) | $ | 17.87 |
| | $ | 13.94 |
| | $ | — |
|
First quarter (January 1, 2014 through March 31, 2014) | $ | 19.82 |
| | $ | 15.29 |
| | $ | — |
|
Fourth quarter (commencing November 7, 2013 through December 31, 2013) | $ | 19.62 |
| | $ | 15.50 |
| | $ | — |
|
Holders
On December 31, 2014, the last reported sale price for our common stock on the NYSE was $19.30 per share. As of March 17, 2015 there were 8 holders of record of our stock. A substantially greater number of holders of our stock are held in “street name” and held of record by banks, brokers and other financial institutions.
Dividends
We have no current plans to pay any cash dividends for the foreseeable future. Any decision to declare and pay dividends in the future will be made at the discretion of our board of directors and will depend on, among other things, our results of operations, financial condition, cash requirements, contractual restrictions and other factors that our board of directors may deem relevant. In addition, our ability to pay dividends may be limited by covenants of any existing and future outstanding indebtedness we or our subsidiaries incur, including our ABL Facility. Additionally, because we are a holding company, we would depend on distributions from Norcraft Companies LLC to fund any dividends we may pay.
Under the Delaware General Corporation Law, we may only pay dividends from legally available surplus or, if there is no such surplus, out of our net profits for the fiscal year in which the dividend is declared and/or the preceding fiscal year. Surplus is defined as the excess of the fair value of our total assets over the sum of the fair value of our total liabilities plus the par value of our outstanding capital stock. Capital stock is defined as the aggregate of the par value of all issued capital stock. To the extent we do not have sufficient cash to pay dividends, we may decide not to pay dividends.
Recent Sales of Unregistered Securities
None.
Equity Compensation Plan Information
|
| | | | | | | | | |
| Number of Securities to be issued upon exercise of outstanding options | | Weighted-average exercise price of outstanding options | | Number of securities remaining available for future issuance under equity compensation plans (excluding securities reflected in column (a)) |
| (a) | | (b) | | (c) |
Equity compensation plans approved by security holders | 1,142,383 |
| (1) | $ | 16.01 |
| | 887,030 |
|
(1) In conjunction with to the completion of the IPO, our board of directors adopted the Norcraft Companies, Inc. 2013 Incentive Plan (the “2013 Incentive Plan”) and, following the IPO, all equity-based awards were granted under the 2013 Incentive Plan.
Item 6. Selected Financial Data
The following tables summarize consolidated financial information of Norcraft Companies, Inc. and Norcraft Holdings, L.P., our predecessor company. Norcraft Companies, Inc. was formed on July 23, 2013 solely for the purpose of reorganizing the organizational structure of Norcraft Holdings, L.P., solely for the purpose of facilitating our IPO. You should read the selected historical financial data set forth below in conjunction with "Management’s Discussion and Analysis of Financial Condition and Results of Operations" in Item 7 of Part II to this Annual Report on Form 10-K.
|
| | | | | | | | | | | | | | | | | | | | |
(dollar amounts in thousands) | | Fiscal Year Ended December 31, |
2014 | | 2013 | | 2012 | | 2011 | | 2010 |
Statement of Comprehensive Income (Loss) Data: | | | | | | | | | | |
Net sales | | $ | 376,012 |
| | $ | 339,695 |
| | $ | 288,782 |
| | $ | 269,305 |
| | $ | 262,568 |
|
Cost of sales | | 275,186 |
| | 250,744 |
| | 215,274 |
| | 195,853 |
| | 187,482 |
|
Gross profit | | 100,826 |
| | 88,951 |
| | 73,508 |
| | 73,452 |
| | 75,086 |
|
Selling, general and administrative expense | | 63,494 |
| | 62,389 |
| | 54,144 |
| | 51,099 |
| | 50,402 |
|
Income from operations | | 37,332 |
| | 26,562 |
| | 19,364 |
| | 22,353 |
| | 24,684 |
|
Other expense: | | | | | | | | | | |
Interest expense, net | | 8,938 |
| | 25,263 |
| | 25,819 |
| | 25,706 |
| | 25,327 |
|
Amortization of deferred financing costs | | 611 |
| | 2,999 |
| | 3,120 |
| | 3,046 |
| | 1,589 |
|
Expense related to tax receivable agreements | | 37,678 |
| | — |
| | — |
| | — |
| | — |
|
Other expense, net | | 107 |
| | 12,594 |
| | (16 | ) | | 264 |
| | 26 |
|
Total other expense | | 47,334 |
| | 40,856 |
| | 28,923 |
| | 29,016 |
| | 26,942 |
|
Loss before income taxes | | (10,002 | ) | | (14,294 | ) | | (9,559 | ) | | (6,663 | ) | | (2,258 | ) |
Income tax expense (benefit) | | (16,629 | ) | | 879 |
| | — |
| | — |
| | — |
|
Net income (loss) | | 6,627 |
| | (15,173 | ) | | (9,559 | ) | | (6,663 | ) | | (2,258 | ) |
Less: net (income) loss attributable to noncontrolling interests | | 3,404 |
| | (1,798 | ) | | — |
| | — |
| | — |
|
Net income (loss) attributable to Norcraft Companies, Inc. | | 3,223 |
| | (13,375 | ) | | (9,559 | ) | | (6,663 | ) | | (2,258 | ) |
| | | | | | | | | | |
Other comprehensive income (loss): | | | | | | | | | | |
Foreign currency translation adjustment | | (832 | ) | | (684 | ) | | 219 |
| | (295 | ) | | 1,611 |
|
Less: other comprehensive loss attributable to noncontrolling interest | | (102 | ) | | (44 | ) | | — |
| | — |
| | — |
|
Other comprehensive income (loss) attributable to Norcraft Companies, Inc. | | (730 | ) | | (640 | ) | | 219 |
| | (295 | ) | | 1,611 |
|
| | | | | | | | | | |
Comprehensive income (loss) | | 5,795 |
| | (15,857 | ) | | (9,340 | ) | | (6,958 | ) | | (647 | ) |
Less: comprehensive income (loss) attributable to noncontrolling interests | | 3,302 |
| | (1,842 | ) | | — |
| | — |
| | — |
|
Comprehensive income (loss) attributable to Norcraft Companies, Inc. | | $ | 2,493 |
| | $ | (14,015 | ) | | $ | (9,340 | ) | | $ | (6,958 | ) | | $ | (647 | ) |
|
| | | | | | | | | | | | | | | | | | | | |
| | (dollar amounts in thousands) |
| | December 31, |
| | 2014 | | 2013 | | 2012 | | 2011 | | 2010 |
Balance Sheet Data: | | | | | | | | | | |
Cash and cash equivalents | | $ | 61,085 |
| | $ | 39,106 |
| | $ | 23,019 |
| | $ | 24,185 |
| | $ | 28,657 |
|
Total assets | | 296,229 |
| | 265,466 |
| | 256,143 |
| | 263,670 |
| | 266,753 |
|
Total liabilities | | 240,195 |
| | 215,540 |
| | 262,201 |
| | 260,615 |
| | 257,062 |
|
Members' equity subject to put request | | — |
| | — |
| | 6,926 |
| | 8,309 |
| | 12,139 |
|
Stockholders' / Members' equity (deficit) | | 56,034 |
| | 49,926 |
| | (12,984 | ) | | (5,254 | ) | | (2,448 | ) |
Item 7. Management’s Discussion and Analysis of Financial Condition and Results of Operations
Cautionary Note Regarding Forward-Looking Statements and Information
This report includes statements that express our opinions, expectations, beliefs, plans, objectives, assumptions or projections regarding future events or future results and therefore are, or may be deemed to be, “forward-looking statements” within the meaning of the safe harbor provisions of the U.S. Private Securities Litigation Reform Act of 1995. These forward-looking statements can generally be identified by the use of forward-looking terminology, including the terms “believes,” “expects,” “may,” “will,” “should,” “seeks,” “projects,” “approximately,” “intends,” “plans,” “estimates” or “anticipates,” or, in each case, their negatives or other variations or comparable terminology. These forward-looking statements include all matters that are not historical facts. They appear in a number of places throughout this annual report and include statements regarding our intentions, beliefs or current expectations concerning, among other things, our results of operations, financial condition, liquidity, prospects, growth, strategies and the industries in which we and our partners operate. We undertake no obligation to publicly update or review any forward-looking statement, whether as a result of new information, future developments or otherwise, except as required by law.
By their nature, forward-looking statements involve risks and uncertainties because they relate to events and depend on circumstances that may or may not occur in the future. We believe that these risks and uncertainties include, but are not limited to the following:
• the timing and extent of any recovery in the home improvement and home building industries;
• increasing interest rates and reduced availability of financing for home improvements;
• our dependence on senior management and key personnel;
• our inability to maintain strong brands or respond to changing customer preferences for cabinet designs and configurations;
• increased prices for raw materials or finished goods used in our products;
• increased energy costs;
• interruptions in deliveries of raw materials or finished goods;
• the potential risks and costs associated with international sourcing;
• any reduction in availability of mortgage financing;
• volatility or a reduction of liquidity in the financial markets;
• our inability to pass along the effects of inflation or increased costs to our customers;
• our inability to compete effectively in the highly fragmented and very competitive cabinet industry market;
• our inability to increase our manufacturing capacity and sales force to keep up with demand;
• increases in the cost of labor, union organizing activity and work stoppages at our facilities or the facilities of our suppliers;
• potential product liability claims relating to products we manufacture or distribute;
• our ability to comply with government regulation and industry standards;
• our ability to adequately protect our intellectual property rights;
• the loss or deterioration of relationships with our sales representatives;
• disruptions in our relationships with any one of our key customers;
• the effects of a catastrophic loss of one of our key manufacturing facilities;
• adverse weather conditions;
• a write-off of our goodwill and other intangibles;
• the consolidation of our dealers;
• the impact of future acquisitions on our business;
• the impact of third party liabilities or product warranty claims from operations that we may acquire in the future;
• our substantial indebtedness;
• our ability to incur additional indebtedness;
• our ability to generate sufficient cash to fund our indebtedness and run our business;
• the impact of potential future adjustments to our deferred tax asset; and
• other risks and uncertainties inherent in our business.
These factors should not be construed as exhaustive and should be read with the other cautionary statements in this report.
Although we base these forward-looking statements on assumptions that we believe are reasonable when made, we caution you that forward-looking statements are not guarantees of future performance and that our actual results of operations, financial condition and liquidity, and the development of the industry in which we operate may differ materially from those made in or suggested by the forward-looking statements contained in this report. In addition, even if our results of operations, financial condition and liquidity, and the development of the industry in which we operate, are consistent with the forward-looking statements contained in this report, those results or developments may not be indicative of results or developments in subsequent periods.
Given these risks and uncertainties, you are cautioned not to place undue reliance on these forward-looking statements. Any forward-looking statement that we make in this report speaks only as of the date of such statement, and we undertake no obligation to update any forward-looking statements or to publicly announce the results of any revisions to any of those statements to reflect future events or developments. Comparisons of results for current and any prior periods are not intended to express any future trends or indications of future performance, unless specifically expressed as such and should only be viewed as historical data.
COMPANY OVERVIEW
Norcraft Companies, Inc. was incorporated on July 23, 2013 and was formed as a Delaware corporation. Upon the completion of the Reorganization, we conduct our business through Norcraft Companies, L.P. and its consolidated subsidiaries. The following discussion and analysis of our financial condition and results of operations should be read together with our financial statements and related notes and other financial information appearing elsewhere in this annual report. This discussion and analysis contains forward-looking statements that involve risk, uncertainties and assumptions. See “Cautionary Note Regarding Forward-Looking Statements and Information.” Our actual results could differ materially from those anticipated in the forward-looking statements as a result of many factors, including those discussed in “Risk Factors” in Item 1A. of Part I. Except where the context otherwise requires, the terms “we,” “us,” or “our” refer to the business of Norcraft Companies, Inc. and its consolidated subsidiaries. We operate our business in a single segment.
Our fiscal year is the calendar year ending December 31. References to “fiscal year” mean the year ending December 31. For example, “fiscal year 2014” or “fiscal 2014” means the period from January 1, 2014 to December 31, 2014.
Recent Development
On March 30, 2015, we entered into the Merger Agreement with Fortune Brands and the Purchaser. Pursuant to the Merger Agreement, the Purchaser will commence a cash tender offer for all of the outstanding shares of the Company's common stock on or before April 21, 2015, but in no event earlier than April 14, 2015 at a purchase price of $25.50 per share and upon the terms and subject to the conditions of the Merger Agreement. Consummation of the tender offer is subject to customary closing conditions, as set forth in the Merger Agreement. As soon as practicable following the consummation of the tender offer, after the expiration of a thirty-five day go-shop period, and subject to the satisfaction or waiver of certain conditions set forth in the Merger Agreement, the Purchaser will merge with and into the Company pursuant to the provisions of section 251(h) of the Delaware General Corporation Law, with no stockholder vote required to consummate the merger, and the Company will survive as an indirect wholly owned subsidiary of Fortune Brands.
The Merger Agreement contains representations, warranties and covenants of the parties. Until the earlier of the termination of the Merger Agreement and the consummation of the merger, the Company has agreed to operate its business and the business of its subsidiaries in the ordinary course and has agreed to certain other operating covenants, as set forth more fully in the Merger Agreement. Under certain circumstances and upon compliance with certain notice and other specified conditions set forth in the Merger Agreement, the Company may terminate the Merger Agreement to accept a superior proposal, which would require a significant termination fee to be paid to Fortune Brands.
In connection with the signing of the Merger Agreement, certain funds and persons associated with Mark Buller, Saunders, Karp & Megrue and Trimaran Capital Partners who own directly or have the right to acquire, pursuant to certain exchange arrangements, approximately 53.6% of Norcraft Companies (excluding options), have entered into tender and support agreements with Fortune Brands and Purchaser pursuant to which they have committed to tender their shares of Norcraft Companies in the tender offer and otherwise support the transactions contemplated by the Merger Agreement.
In connection with the closing of the tender offer and merger, certain tax receivable agreements currently in effect will be terminated pursuant to certain tax receivable termination agreements. The transaction will result in early termination payments to certain shareholders and equityholders of Norcraft Companies, LLC and Norcraft Companies, Inc. related to the tax receivable termination agreements. In addition, each outstanding unit of Norcraft Companies, LLC will be converted to a share of our common stock. Finally all outstanding and unexercised stock options granted under the 2013 Incentive Plan will be canceled in exchange for a cash payment to each option holder thereof.
In connection with the transaction, the Company has entered into certain employment agreement amendments and severance agreements with certain executives and senior managers in order to strengthen the severance protection to these individuals. These arrangements are designed to provide sufficient protection to these individuals to incentivize them to remain committed to the Company through the consummation of the transaction.
General
We are a leading manufacturer of kitchen and bathroom cabinetry in the U.S and Canada. We provide our customers with a single source for a broad range of high-quality cabinetry, including stock, semi-custom and custom cabinets manufactured in both framed and frameless, or full access construction. We market our products through seven main brands: Mid Continent Cabinetry®, Norcraft Cabinetry®, UltraCraft®, StarMark Cabinetry®, Fieldstone Cabinetry®, Brookwood® and Urban Effects®. With the exception of Norcraft Cabinetry, each of these brands represents a distinct line of cabinetry. The domestic brands have been in operation for over 25 years, with Mid Continent, our original brand, having been established in 1966. In 2008, our Winnipeg, Canada facility completed the transition to the production of cabinets for sale into the Canadian market under the Norcraft Canada and Urban Effects brands. We believe each brand is well recognized and highly respected throughout the industry for its attractive style, flexibility, quality and value.
In 2008 and 2009, we were affected by a significant down-turn in our industry and experienced a significant decrease in sales. In subsequent years, we experienced some sales stabilization and recovery, but this was coupled with margin pressure associated with a more competitive market place. Our sales increased 10.7% for the year ended December 31, 2014 as compared with the year ended December 31, 2013, and 17.6% for the year ended December 31, 2013 as compared with the year ended December 31, 2012. The improved conditions that contributed to the increase in sales in 2013 continued at a more moderate pace into 2014. Net income (loss) increased 143.7% for the year ended December 31, 2014 as compared to the year ended December 31, 2013. Net loss increased 58.7% for the year ended December 31, 2013 as compared to the year ended December 31, 2012. Additionally, the contraction in the market caused us to be more aggressive with pricing and sales promotions. In order to gain market share, we continued these pricing and sales promotion efforts in 2010 through 2014, but at a more subdued pace in the latter portion of 2013 and throughout 2014.
During the year ended December 31, 2014, we experienced significant sales growth. This sales growth varied significantly from division to division within the Company, depending on exposure to certain customers, channels and geographies, but generally out-paced the growth in our industry as a whole. We continue to monitor and adjust our pricing and promotional activities to compensate for changes in raw material prices, market conditions and industry demand.
Organizational Restructuring
In November 2013, we completed our IPO. In connection with the IPO, we and Norcraft Holdings, L.P. completed a series of reorganization transactions, which we refer to as the Reorganization, in order to reorganize our capital structures in preparation for the IPO. The Reorganization was designed to create a capital structure that preserves our ability to conduct our business through Norcraft Holdings, L.P., while permitting us to raise additional capital and provide access to liquidity through a public company. Multiple classes of securities at the public company level were necessary to achieve those objectives and maintain a corporate governance structure consistent with that of Norcraft Holdings, L.P. prior to the Reorganization.
Changes Related to Class D Units of Norcraft Holdings, L.P.
A portion of our historical compensation and benefits expense related to Norcraft Holdings, L.P.'s ("Holdings") Class D limited partnership interests ("Class D units"). Prior to the Reorganization, Class D units were granted to certain employees. The Class D units provided both an interest in future profits of Holdings as well as an interest in the overall value of Holdings. Class D units generally vested ratably over a three-year period from the date of grant. Holders of Class D units were entitled to fully participate in profits from and after the date of grant.
Prior to the Reorganization, all vested Class D units were subject to redemption on termination of employment for any reason. Unvested Class D units were forfeited on termination of employment. Compensation cost was measured at the grant date based on the fair value of the units granted.
As part of the Reorganization, the Class D units were converted into common units of Norcraft Companies LLC. We continue to record compensation expense for the fair value of the Class D units that were unvested at the time of the Reorganization over their remaining vesting period. The total value of unrecognized compensation expense for the unvested Class D units as of December 31, 2014 and 2013 was minimal.
Tax Impact of Reorganization
Historically, our business was not subject to U.S. federal and certain state income taxes. As part of our IPO, Norcraft Companies, Inc. was created and it is subject to U.S. federal and state income taxation.
In connection with the IPO, we entered into three tax receivable agreements (“TRAs”). Under the TRAs, we are generally required to pay to the previous holders of Norcraft Holdings, L.P. units 85% of the applicable cash savings, if any, in U.S. federal and state income tax that we actually realize as a result of the tax attributes of the Norcraft Holdings, L.P. units that were converted in the restructuring. Under the TRAs, we generally will retain the benefit of the remaining 15% of the applicable tax savings. (See Item 1. "Our Structure and Reorganization- Reorganization- Tax Receivable Agreements".)
Financial Statement Presentation
Net sales. Our net sales represent gross sales less deductions taken for sales returns, freight chargebacks and incentive rebate programs. Revenue is recorded upon delivery of product, which represents the point at which ownership transfers to the customer.
Cost of sales. Our cost of sales is comprised of the cost of raw materials and plant costs such as labor, packaging, utilities and other facility expenses. Dimensioned wood components, wood doors, particle board, thermofoil doors and veneer panels and plywood are the most significant raw materials we purchase. We also classify shipping and handling costs as a component of cost of sales.
Selling, general and administrative expenses. Selling, general and administrative expenses consist primarily of salaries, trade promotions, advertising, commissions, amortization of expenses relating to our display cabinets installed at our customer locations, other marketing costs, general management, insurance, accounting, tax and legal expenses, management fees payable to our principal equity holders and other expenses. We expense advertising costs as incurred.
Other expenses. Our non-operating expenses consist of interest, amortization of deferred financing costs, expense related to tax receivable agreements, gains and losses on debt extinguishment and various state and local taxes.
CRITICAL ACCOUNTING POLICIES
The preparation of financial statements requires management to make estimates and judgments that affect the amounts reported in the financial statements. On an ongoing basis, management evaluates its estimates which are based on historical experience and various other assumptions that are believed to be reasonable under the circumstances. Actual results may differ from these estimates under different assumptions or conditions. We believe the following accounting policies are the most critical to us in that they are important to our financial statements and they require our most difficult, subjective or complex judgments in the preparation of our financial statements.
Allowance for bad debts
Our customers operate in the repair and remodeling and new home construction markets and, accordingly, their creditworthiness is affected by cyclical trends and general conditions in those markets. During the past few years, the credit markets and the financial services industry have experienced significant disruptions, characterized by the bankruptcy and failure of several financial institutions and severe limitations on credit availability. The financial stability of certain of our customers has been negatively impacted, which resulted in increased bad debt expense for us. A prolonged continuation of adverse economic conditions would cause additional financial distress for our customers. Concentrations of credit risk with respect to trade receivables are limited to some extent by our large number of customers and their geographic dispersion. For the years ended December 31, 2014 and 2013, there was no customer that accounted for more than 10% of net sales. We generally do not require collateral from our customers, but do maintain allowances for the estimated uncollectibility of accounts receivable based on historical experience and specifically identified at-risk accounts. The adequacy of the allowance is evaluated on an ongoing, periodic basis and adjustments are made in the period in which a change in condition occurs.
Finite lived intangible assets
Finite lived intangible assets consist of customer relationships. The customer relationship intangible asset is being amortized using the straight-line method over its estimated useful life of 15 years based on historical and expected customer attrition rates. Straight-line amortization reflects an appropriate allocation of cost of the intangible asset to earnings in proportion to the amount of economic benefits obtained by us in each reporting period.
Amortization expense related to customer relationships of $4.5 million for each of the years ended December 31, 2014, 2013 and 2012 is included in selling, general and administrative expenses in the consolidated statements of comprehensive income (loss). Annual amortization expense for each of the next three years is expected to be $4.5 million per year and $3.5 million in the fourth year.
Management reviews the valuation and the estimated useful lives of its finite lived intangible assets when events or circumstances indicate that the asset might be impaired, taking into consideration any events or circumstances which might result in diminished fair value or revised useful life. Management performed such a review in the fourth quarter of 2014 and no impairment was indicated.
Indefinite-lived intangible assets and goodwill
Indefinite-lived intangible assets are brand names, consisting of Mid Continent®, UltraCraft®, StarMark® and Fieldstone®. Indefinite lived intangible assets are not amortized. Instead, we make annual assessments, or as events or circumstances indicate that the asset might be impaired, separately from goodwill, to evaluate realizability of carrying values.
Our significant reporting units for the purpose of performing the impairment analysis tests for goodwill consist of Mid Continent, UltraCraft and StarMark. For the purpose of performing the required goodwill impairment tests, we primarily apply a present value (discounted cash flow) method to determine the fair value of the reporting units with goodwill. We perform our annual impairment test of goodwill and indefinite-lived intangible assets during the fourth quarter.
Our reporting units are composed of either a discrete business or an aggregation of businesses with similar economic characteristics. Certain factors may result in the need to perform an impairment test prior to the fourth quarter, including significant underperformance of our business relative to expected operating results, significant adverse economic and industry trends, and a decision to divest an individual business within a reporting unit.
We estimate the fair value of our reporting units, using various valuation techniques, with the primary technique being a discounted cash flow analysis. A discounted cash flow analysis requires us to make various judgmental assumptions about sales, operating margins, growth rates and discount rates. Assumptions about discount rates are based on a weighted-average cost of capital derived from observable market inputs and comparable company data. Assumptions about sales, operating margins, and growth rates are based on our forecasts, business plans, economic projections, anticipated future cash flows and marketplace data. Assumptions are also made for varying perpetual growth rates for periods beyond the long-term business plan period. The revenue projection used in 2012 assumed the beginning of market recovery in 2013, continuing into 2014. The revenue projections used in 2013 assumed market recovery in 2014, continuing into 2015. The revenue projections used in the 2014 evaluation continued these trends with 8.0% sales growth in 2015 and continued momentum in future years.
In 2014, we also assumed a discount rate of 12.0% and a perpetual growth rate of 2.5%. In 2013, we assumed a discount rate of 9.2% and a perpetual growth rate of 3.3%. In 2012, we assumed a discount rate of 12.5% and a perpetual growth rate of 3.6%. These rates reflected the market conditions in the respective periods.
The fair value of the indefinite-lived assets is determined for the annual impairment test using the Relief from Royalty Method, which is a variation of the income approach. In 2014, a discount rate of 12.0%, which was used in the fair value analysis of the reporting units, plus a premium of 1.0% was used. In 2013, a discount rate of 9.2%, which was used in the fair value analysis of the reporting units, plus a premium of 1.0%. In 2012, a discount rate of 12.5% plus a premium of 1.0% was used.
Our first step impairment analysis for 2014, 2013 and 2012 indicated that the fair value of the reporting units approximated or exceeded their carrying values. For our UltraCraft unit, the fair value exceeded the carrying value by $61.1 million or 247.0% in 2014. The amount of goodwill allocated to the UltraCraft unit was $3.6 million. The fair value for our Mid Continent unit exceeded the carrying value by $166.4 million or 161.0% in 2014. For our StarMark unit, the fair value was $115.6 million or 157.0% in excess of the carrying value in 2014. For our Urban Effects unit, the goodwill is insignificant and our Kitchen and Bath Ideas unit does not have any goodwill. In 2013, our UltraCraft unit, the fair value exceeded the carrying value by $20.0 million or 83.3%. The amount of goodwill allocated to the UltraCraft unit was $3.6 million. The fair value for our Mid Continent unit exceeded the carrying value by $130.0 million or 104.8% in 2013. For our StarMark unit, the fair value was $77.0 million or 92.8% in excess of the carrying value in 2013. For our Urban Effects unit, the goodwill is insignificant and our Kitchen and Bath Ideas unit does not have any goodwill. The impairment test resulted in no impairment charges in 2014, 2013 and 2012. The only changes in the value of goodwill were due to foreign currency translation adjustments. Goodwill impairment testing was completed as of December 31, 2014.
In the valuations of the key reporting units, the same valuation methods were used for each—the discounted cash flow (“DCF”) method, the market transaction method, and the guideline public company method.
Monitoring Impairment in 2015. A 1.0 percentage point increase in the discount rate would reduce the indicated fair value of the brand names by approximately $5.7 million and a 0.25 percentage point decrease in the royalty rate would reduce the indicated fair value of the brand names by approximately $7.4 million. Changes of this magnitude may be enough to indicate potential impairment, depending on changes in the other factors that affect the analysis. We may need to perform an impairment test prior to the fourth quarter of 2015, if results for any of these reporting units fall significantly below our estimates during 2015, the perpetual growth rate decreases significantly, the discount rate increases significantly, or other key assumptions used in our fair value calculations in the fourth quarter of 2014 change. We have reconciled the reporting unit values to the publicly traded market capitalization of Norcraft Companies, Inc. and an implied control premium of 8.9% was used.
Product warranties
We provide warranties for our products for a period ranging from five years to a lifetime warranty. Estimated costs to be incurred for such warranties are provided in the period of sale. These reserves are based on historical experience, market conditions and other assumptions and judgment by management and the market capitalization of Norcraft Companies, Inc. which resulted in an implied control premium of 8.9%.
Management incentive plan
In accordance with FASB guidance related to stock-based compensation, our methodology yields an estimate of fair value based in part on a number of management estimates, the most significant of which include future volatility and estimated incentive unit lives. Changes in these assumptions could significantly impact the estimated fair value of the incentive units.
Revenue recognition
Revenue is recognized upon delivery of product, which represents the point at which ownership transfers to the customer. Net sales represent gross sales less deductions taken for sales returns, freight chargebacks and incentive rebate programs. These deductions are based on historical experience, market conditions and terms of the applicable marketing agreements with the customers. Taxes collected from customers are not included in revenue, but are recorded as liability until remitted to the appropriate governmental authorities.
Recently issued accounting pronouncements
In May 2014, the Financial Accounting Standards Board ("FASB") issued Accounting Standards Update ("ASU") No. 2014-09, Revenue from Contracts with Customers. The standard requires that an entity recognize the amount of revenue to which it expects to be entitled for the transfer of promised goods or services to its customers. In order to achieve this core principle, an entity should apply the following steps: (i) identify the contract(s) with a customer; (ii) identify the performance obligations in the contract; (iii) determine the transaction price; (iv) allocate the transaction price to the performance obligations in the contract; and (v) recognize revenue when (or as) the entity satisfies a performance obligation. ASU 2014-09 is effective for annual and quarterly reporting periods of public entities beginning after December 15, 2016. Early application for public entities is not permitted. The Company is currently evaluating the impact of adoption of this standard on the Company's consolidated financial statements.
RESULTS OF OPERATIONS
Initial Public Offering
During 2013, net of underwriting discounts and fees and expenses, we received approximately $107.3 million of proceeds from our IPO. We used the proceeds from the IPO to acquire common units of Norcraft Companies LLC. Norcraft Companies LLC used such net proceeds, together with the net proceeds from the Term Loan Facility, to redeem all of Norcraft Companies, L.P.’s outstanding 10.5% senior secured second lien notes due in 2015.
Costs of Being a Public Company
Following our IPO, we have incurred, and expect to continue to incur, additional expenses as a result of becoming a public company, including expenses related to additional staffing, directors’ and officers’ liability insurance, directors fees, SEC reporting and compliance (including Sarbanes-Oxley compliance), transfer agent fees, professional fees and other similar expenses.
The following table outlines for the periods indicated, selected operating data as a percentage of net sales.
|
| | | | | | | | |
| Year Ended December 31, |
| 2014 | | 2013 | | 2012 |
Net sales | 100.0 | % | | 100.0 | % | | 100.0 | % |
Cost of sales | 73.2 | % | | 73.8 | % | | 74.5 | % |
Gross profit | 26.8 | % | | 26.2 | % | | 25.5 | % |
Selling, general and administrative expenses | 16.9 | % | | 18.4 | % | | 18.8 | % |
Income from operations | 9.9 | % | | 7.8 | % | | 6.7 | % |
Other expense: | | | | | |
Interest expense, net | 2.4 | % | | 7.4 | % | | 8.9 | % |
Amortization of deferred financing costs | 0.1 | % | | 0.9 | % | | 1.1 | % |
Expense related to tax receivable agreements | 10.0 | % | | — | % | | — | % |
Other expense, net | — | % | | 3.7 | % | | — | % |
Income (loss) before income taxes | (2.6 | )% | | (4.2 | )% | | (3.3 | )% |
Income tax expense (benefit) | (3.9 | )% | | 0.3 | % | | — | % |
Net income (loss) | 1.3 | % | | (4.5 | )% | | (3.3 | )% |
Year ended December 31, 2014 compared with year ended December 31, 2013
Net sales. Net sales increased by $36.3 million, or 10.7%, from $339.7 million for the year ended December 31, 2013 to $376.0 million for the year ended December 31, 2014. The increase in sales was attributable to increases in sales in all of our divisions, with Mid Continent making up over half of the increase, StarMark making up over 20 percent, UltraCraft making up nearly 15 percent and the Winnipeg, Canada facility showing a modest increase. We believe we continued to increase our sales as a result of differentiated products across various price points, on-time delivery and high level of customer service. We also believe our promotional sales programs, which consist of discounts, rebates and spiffs, contributed to our increased sales during the year. Additionally, the overall increase in sales was also driven by industry growth.
Cost of sales. Cost of sales increased by $24.5 million, or 9.7%, from $250.7 million for the year ended December 31, 2013 to $275.2 million for the year ended December 31, 2014. The increase was primarily attributable to the increased sales volume. Cost of sales as a percentage of net sales decreased from 73.8% for the year ended December 31, 2013 to 73.2% for 2014.
Gross profit. Gross profit increased by $11.8 million, or 13.4%, from $89.0 million for the year ended December 31, 2013 to $100.8 million for the year ended December 31, 2014. The increase in gross profit was due to the increased net sales described above. Gross profit as a percentage of net sales increased from 26.2% for the year ended December 31, 2013 to 26.8% for 2014. The improvement in gross profit as a percentage of net sales was primarily due to leverage of fixed manufacturing costs. To a lesser extent, the Company experienced some improvement in the cost of materials used in its products as a percentage of net sales, but this was largely offset by some labor inefficiencies experienced during the year. Beginning in 2013 and continuing through 2014, the Company was successful in shifting its product mix toward higher margin cabinets at all three domestic divisions. This shift resulted in a higher average selling price which drove most of the increase in net sales. The higher average selling price also drove material costs as a percentage of net sales down. However, because the higher-margin cabinets are generally more complex to manufacture, the plants experienced some labor inefficiencies that offset the improved material cost percentage.
The timing and severity of the impact of the housing recession in 2007 through 2011 differed among our divisions, causing gross margins to diverge. Gross profit as a percentage of net sales increased at all of our divisions during the year ended December 31, 2014 as compared to the year ended December 31, 2013. However, the extent of this improvement varied by division and gross profit as a percentage of net sales for our divisions continued to converge during the year ended December 31, 2014 as compared to the year ended December 31, 2013, a trend we expect to continue as our business continues to recover from the housing recession.
Selling, general and administrative expenses. Selling, general and administrative expenses increased by $1.1 million, or 1.8%, from $62.4 million for the year ended December 31, 2013 to $63.5 million for the year ended December 31, 2014. Selling, general and administrative expenses were greater than the prior year because of increased sales and marketing expenses to generate new customers, market our new products and support our increased sales volume. Approximately half of this increase was offset by a decrease in finance and administration expense, which in the prior year included $1.5 million of professional fees related to the corporate restructuring done in preparation for our IPO. Also, included in selling, general and administrative expense for the year ended December 31, 2014, was $1.9 million in stock compensation expense related to the incentive stock options, compared to $0.3 million for the year ended December 31, 2013. Selling, general and administrative expenses as a percentage of net sales decreased from 18.4% for the year ended December 31, 2013 to 16.9% for 2014. The improvement in selling, general and administrative expenses as a percentage of net sales was primarily due to leverage of fixed costs.
Income from operations. Income from operations increased by $10.7 million, or 40.5%, from $26.6 million for the year ended December 31, 2013 to $37.3 million for the year ended December 31, 2014. The increase in income from operations was primarily the result of the factors described above. Income from operations as a percentage of net sales increased from 7.8% for the year ended December 31, 2013 to 9.9% for 2014.
Total other expense. Total other expense, which includes interest, amortization of deferred financing fees, expense related to TRAs and other expenses, increased $6.4 million, or 15.8%, from $40.9 million for the year ended December 31, 2013 to $47.3 million for the year ended December 31, 2014. Total other expense as a percentage of net sales increased from 12.0% for the year ended December 31, 2013 to 12.5% for 2014. The increase primarily resulted from expense related to the TRAs of $37.7 million. During the year ended December 31, 2014, management concluded that the future payments under the TRAs were probable and the Company recorded the full remaining expense related to the TRAs. This determination was largely based on recent periods of positive taxable income, recent projections indicating continued positive income in future periods and recent economic and market conditions. Offsetting this expense was a decrease in interest expense and amortization of deferred financing fees due to the redemption of the outstanding 10.5% senior secured second lien notes in December 2013 using the proceeds of our IPO and the Term Loan Facility.
Income Tax Expense (Benefit). The Company's effective income tax rate for the year ended December 31, 2014 was a benefit of 166.2%, which was primarily driven by the release of the Company's valuation allowance against its net operating loss carryforwards. Additionally, income tax expense for the year was impacted by changes in our long-term deferred tax liability, TRA liability which is not deductible for tax purposes and other permanent differences. Going forward, the Company expects these factors will continue to impact the effective income tax rate, but will eventually diminish and the Company would expect an effective tax rate of 35% to 38%.
During the year ended December 31, 2014, management concluded that the realization of its deferred tax asset is more likely than not and, as a result, the Company reversed the full valuation allowance on its net operating loss carry forward amounts of $26.2 million. This determination was based on significant positive evidence, including:
| |
• | Cumulative losses. While the Company had been in a significant negative cumulative loss position, the amount of this cumulative loss was not significant at September 30, 2014 and the Company is in a cumulative income position as of December 31, 2014. Management expects a cumulative income positions to be generated in future periods. |
| |
• | Projected realization of net operating loss carry forward amounts. Projections of future taxable income based on the Company's recent actual performance and current industry data indicate utilization of all net operating loss carry forward amounts, even after giving effect to changes in significant deductible temporary differences between pre-tax earnings and taxable income. |
Net income (loss). Net income (loss) increased by $21.8 million from a $15.2 million loss for the year ended December 31, 2013 compared with net income of $6.6 million for the year ended December 31, 2014, for the reasons described above. Net income (loss) as a percentage of net sales increased from (4.2)% for the year ended December 31, 2013 to 1.3% for 2014.
Year ended December 31, 2013 compared with year ended December 31, 2012
Net sales. Net sales increased by $50.9 million, or 17.6%, from $288.8 million for the year ended December 31, 2012 to $339.7 million for the year ended December 31, 2013. This increase in sales was attributable to increases in sales in nearly all of our divisions with Mid Continent making up almost half, StarMark making up over one-third, UltraCraft making up under a quarter and the Winnipeg, Canada facility being nearly flat. The overall increase in sales was generally driven by industry growth. Additionally, we believe we continued to increase our sales as a result of differentiated products across various price points, on-time delivery and high level of customer service. We also believe our promotional sales programs, which consist of discounts, rebates and spiffs, contributed to our increased sales during the year.
Cost of sales. Cost of sales increased by $35.4 million, or 16.5%, from $215.3 million for the year ended December 31, 2012 to $250.7 million for the year ended December 31, 2013. The increase was primarily attributable to the increased sales volume that resulted from the sales incentives and promotional activities in 2013. Cost of sales as a percentage of net sales decreased from 74.5% for the year ended December 31, 2012 to 73.8% for 2013.
Gross profit. Gross profit increased by $15.5 million, or 21.0%, from $73.5 million for the year ended December 31, 2012 to $89.0 million for the year ended December 31, 2013. The increase in gross profit was due to the increase in net sales described above. Gross profit as a percentage of net sales increased from 25.5% for the year ended December 31, 2012 to 26.2% for 2013. The improvement in gross margin as a percentage of net sales during the year ended December 31, 2013 compared to the year ended December 31, 2012 was due to several factors, including leverage of fixed manufacturing costs, lower freight costs and labor efficiencies associated with increased production. These positive factors were partially offset by moderate price increases on some of the material inputs used in our products during the year ended December 31, 2013 compared to the year ended December 31, 2012.
The timing and severity of the impact of the housing recession in 2007 through 2011 differed among our divisions, causing gross margins to diverge. Gross profit as a percentage of net sales decreased at our StarMark division during the year ended December 31, 2013 as compared to the year ended December 31, 2012. As discussed above, this was primarily the result of continued discounting and other sales promotions, and moderate price increases on some material inputs. Gross profit as a percentage of net sales at our Mid Continent, UltraCraft and Urban Effects divisions increased during the year ended December 31, 2013 as compared to the year ended December 31, 2012. Because UltraCraft is one of our smaller divisions, the sales increases that were driven by industry growth resulted in a larger effect on the leverage of fixed costs. Gross profit as a percentage of net sales for our divisions converged during the year ended December 31, 2013 as compared to the year ended December 31, 2012, a trend we expect to continue as our business continues to recover from the housing recession.
Selling, general and administrative expenses. Selling, general and administrative expenses increased by $8.2 million, or 15.2%, from $54.2 million for the year ended December 31, 2012 to $62.4 million for the year ended December 31, 2013. Selling, general and administrative expenses were greater than the prior year because of increased sales and marketing expenses to generate new customers, market our new products and support our increased sales volume, along with increased finance and administration expense to support the increased sales volume and $1.5 million in professional fees related to the corporate restructuring done in preparation for our IPO. Selling, general and administrative expenses as a percentage of net sales decreased from 18.8% for the year ended December 31, 2012 to 18.4% for 2013.
Income from operations. Income from operations increased by $7.3 million, or 37.2%, from $19.3 million for the year ended December 31, 2012 to $26.6 million for the year ended December 31, 2013. The increase in income from operations was primarily the result of the factors described above. Income from operations as a percentage of net sales increased from 6.7% for the year ended December 31, 2012 to 7.8% for 2013.
Other expense. Total other expense, which includes interest, amortization of deferred financing fees, expense related to TRAs and other expenses, increased $12.0 million, or 41.3%, from $28.9 million for the year ended December 31, 2012 to $40.9 million for the year ended December 31, 2013. Interest expense decreased $0.5 million and amortization of deferred financing costs decreased $0.1 million mainly due to new debt financing. Additionally, we incurred a loss on extinguishment of long-term debt of $12.5 million. Other expense as a percentage of net sales increased from 10.0% for the year ended December 31, 2012 to 12.0% for 2013.
Net income (loss). Net loss increased by $4.7 million from $9.6 million for the year ended December 31, 2012 compared with $14.3 million for the year ended December 31, 2013, for the reasons described above. Net loss as a percentage of net sales increased from (3.3)% for the year ended December 31, 2012 to (4.2)% for 2013.
LIQUIDITY AND CAPITAL RESOURCES
Cash flows
Our primary cash needs are working capital, capital expenditures, display cabinets, tax distributions and debt service. We finance these cash requirements through internally-generated cash flow and, if necessary, funds borrowed under the ABL Facility.
Cash provided by operating activities was $35.9 million for the year ended December 31, 2014, compared with $17.8 million for 2013, an increase in cash provided of $18.1 million. Of the overall increase in cash provided by operating activities, $9.3 million was due to an increase in net income (loss) before the loss on debt extinguishment of $12.5 million, and a non-cash add back due to the change in liability under the TRAs of $37.7 million. This increase was partially offset by a non-cash add back due to the change in deferred income tax expense of $18.0 million and the changes in operating assets and liabilities used of $10.9 million during the year ended December 31, 2014 compared to 2013.
Cash provided by operating activities was $17.8 million for the year ended December 31, 2013, compared with $6.2 million for 2012, an increase in cash provided of $11.6 million. Of the increase in cash provided by operating activities, $6.9 million was due to a decrease in net loss before the loss on debt extinguishment of $12.5 million. Additionally, changes in operating assets and liabilities used $2.5 million less cash during the year ended December 31, 2013 compared to 2012. More specifically, an increase in trade accounts receivable, in support of the increase in net sales, used $1.2 million of additional cash during the year ended December 31, 2013, compared to the year ended December 31, 2012. An increase in inventories, also in support of the increase in net sales, used $0.9 million of additional cash during the year ended December 31, 2013, compared to the year ended December 31, 2012. The increases in cash used by changes in trade accounts receivable and inventories were offset by cash provided by an increase in accounts payable and accrued expenses of $4.7 million which was primarily to support the increase in inventories and other general activities related to the increase in sales discussed above.
Cash used in investing activities increased to $10.2 million for the year ended December 31, 2014 as compared to $8.1 million in 2013. Capital expenditures were $4.8 million for the year ended December 31, 2014, compared with $3.9 million for 2013, an increase of $0.9 million. Additions to display cabinets were $5.5 million for the year ended December 31, 2014, compared to $4.2 million during 2013, an increase of $1.3 million.
Cash used in investing activities increased to $8.1 million for the year ended December 31, 2013 as compared to $7.4 million in 2012. Capital expenditures were $3.9 million for the year ended December 31, 2013, compared with $3.1 million for 2012, an increase of $0.8 million. Additions to display cabinets were $4.2 million for the year ended December 31, 2013, compared to $4.3 million during 2012, a decrease of $0.1 million.
Cash used by financing activities was $3.6 million for the year ended December 31, 2014, compared with $6.4 million of cash provided by financing activities in 2013. During the year ended December 31, 2014, $1.8 million of cash was used for distributions to members and $1.5 million was used to make long-term debt payments compared to $107.3 million raised during 2013 from the IPO and $150.0 million from the Term Loan Facility.
Cash provided by financing activities was $6.4 million for the year ended December 31, 2013, compared with nominal net activity in 2012. During the year ended December 31, 2013, we completed our IPO, raising approximately $107.3 million, net of related expenses. Additionally, we entered into the Term Loan Facility, which raised an additional $150.0 million. Total proceeds of these two transactions were used to repay our $240.0 million in senior secured second lien notes and pay related financing costs.
We generally anticipate that the funds generated by operations and current available cash balances will be sufficient to meet working capital requirements, service our debt, make required member tax distributions and to finance capital expenditures over the next twelve to eighteen months. There can be no assurance, however, that our business will generate sufficient cash flow from operations, that anticipated net sales growth and operating improvements will be realized or that future equity or debt financing will be sufficient to enable us to service our indebtedness or to fund our other liquidity needs.
We and our subsidiaries have from time to time repurchased certain of our debt obligations and may in the future, as part of various financing and investment strategies we may elect to pursue, purchase additional outstanding indebtedness of ours or our subsidiaries, in tender offers, open market purchases, privately negotiated transactions or otherwise. We may also sell certain assets or properties and use the proceeds to reduce our indebtedness or the indebtedness of our subsidiaries. These purchases or sales, if any, could have a material positive or negative impact on our liquidity available to repay outstanding debt obligations or on our consolidated results of operations. These transactions could also require or result in amendments to the agreements governing outstanding debt obligations or changes in our leverage or other financial ratios, which could have a material positive or negative impact on our ability to comply with the covenants contained in our debt agreements. These transactions, if any, will depend on prevailing market conditions, our liquidity requirements, contractual restrictions and other factors. The amounts involved may be material.
Debt structure
ABL Facility. In November 2013, in connection with a new senior secured term loan facility, Norcraft Companies, L.P. entered into a senior secured first-lien asset-based revolving credit facility (the "ABL Facility") pursuant to a credit agreement dated as of November 14, 2013 (the "ABL Credit Agreement") by and among Norcraft Companies, L.P., as borrower, Norcraft Intermediate Holdings, L.P. and other guarantors party thereto, as guarantors, the lenders party thereto and RBC Capital Markets and Keybank National Association, as joint lead arrangers and joint bookrunners, and Royal Bank of Canada, as swingline lender, as issuing bank, as administrative agent for the lenders and collateral agent for the secured parties. The ABL Facility provides for aggregate commitments of up to $25.0 million, including a letter of credit sub-facility and a swingline loan sub-facility, subject to a borrowing base and has a maturity date of December 14, 2018. As of December 31, 2014, the borrowing base was approximately $19.1 million.
The ABL Credit Agreement contains negative covenants that restrict or limit the ability of Norcraft Intermediate Holdings, L.P. and its subsidiaries from, among other things, (a) selling assets, (b) altering the business, (c) engaging in mergers, acquisitions and other business combinations, (d) declaring dividends or redeeming or repurchasing our equity interests, (e) incurring additional debt or guarantees, (f) making loans and investments, (g) incurring liens, (h) entering into transactions with affiliates, (i) engaging in sale and leaseback transactions, (j) prepaying the Term Loan Facility and any subordinated debt and (k) modifying or waiving certain material agreements and organizational documents. As of December 31, 2014, the Company was in compliance with these provisions.
Indebtedness under the ABL Facility is guaranteed, on a joint and several basis, by Norcraft Intermediate Holdings, L.P., Norcraft Finance Corp., Norcraft Canada Corporation and all of Norcraft's current and future subsidiaries, subject to exceptions for, among other things, any direct or indirect foreign subsidiary. Indebtedness under the ABL Facility is secured, subject to certain exceptions, by the following property and assets of Norcraft Companies, L.P. and such guarantors:
| |
• | on a first priority basis, by all personal property consisting of accounts receivable, inventory, cash, deposit and security accounts (other than any deposit accounts containing solely the proceeds of collateral with respect to which the obligations under the ABL Facility have only a second-priority security interest) and any cash or other assets in such accounts and certain assets related to the foregoing and, in each case, proceeds thereof (such property, the “Current Asset Collateral”); and |
| |
• | on a second priority basis, by additional property and assets consisting of (i) all of Norcraft Companies, L.P.’s capital stock directly held by Norcraft Intermediate Holdings, L.P., and all of the capital stock in any wholly-owned subsidiary directly held by Norcraft Companies, L.P., and any subsidiary guarantor (which security interest, in the case of the capital stock of each (a) direct or indirect non-domestic subsidiary and (b) direct indirect domestic subsidiary substantially all of the assets of which consist of equity interests in one or more non-domestic subsidiaries, is limited to 65% of the stock of such subsidiary) and (ii) other than to the extent constituting Current Asset Collateral, substantially all other tangible and intangible assets, including substantially all equipment, general intangibles, intercompany notes, insurance policies, investment property, intellectual property and material owned real property (such property described in clauses (i) and (ii), “Fixed Asset Collateral”). |
As of December 31, 2014, there were no borrowings outstanding under the ABL Facility, however there was approximately $6.9 million outstanding under an undrawn letter of credit and unused commitments of approximately $18.1 million. The total availability under the ABL Facility based on the borrowing rate as of December 31, 2014 was approximately $19.1 million, of which approximately $12.2 million was unutilized.
Term Loan Facility. In November 2013, Norcraft Companies, L.P. entered into a $150.0 million senior secured term loan facility (the "Term Loan Facility") dated as of November 13, 2013 (the "Term Loan Agreement"), by and among Norcraft Companies, L.P., as borrower, Norcraft Intermediate Holdings, L.P. and the other guarantors party thereto, as guarantors, the lenders party thereto from time to time, RBC Capital Markets and Keybank National Association, as joint lead arrangers and joint bookrunners, Royal Bank of Canada, as syndication agent and as administrative agent for the lenders and collateral agent for the secured parties. The term loans under the Term Loan Agreement were issued at a discount on December 13, 2013, for total net proceeds of $149.3 million. Interest accrues at the LIBOR rate (as defined in the Term Loan Agreement which includes a 1.0% floor) plus a margin of 4.25%, which is payable at the end of each fiscal quarter. As of December 31, 2014, the total interest rate on the Term Loan Facility was 5.25%. Minimum required principal repayments are $1.5 million per year and are payable in quarterly installments at the end of each fiscal quarter. The Term Loan Facility has a maturity of December 13, 2020. Proceeds from this Term Loan Facility were used in combination with the proceeds of our IPO to redeem all of the Company's 10.5% senior secured second lien notes and pay related transaction and financing costs.
The Term Loan Facility requires Norcraft Companies, L.P. to prepay outstanding term loans, subject to certain exceptions, with:
| |
• | 50% (subject to reduction to 25% and 0% based upon a total net leverage ratio) of the annual excess cash flow (as defined in the Term Loan Facility) of Norcraft Companies, L.P. and its subsidiaries; |
| |
• | 100% of the net cash proceeds of certain asset sales and casualty and condemnation events, subject to reinvestment rights and certain other exceptions; and |
| |
• | 100% of the net cash proceeds of any incurrence or issuance of certain debt, other than debt permitted under the Term Loan Facility. |
Norcraft Companies, L.P. can voluntarily prepay outstanding loans under the Term Loan Facility at any time without premium or penalty other than customary “breakage” costs with respect to LIBOR loans.
Additionally, the terms of the Term Loan Facility limit Norcraft Companies, L.P.'s ability to (a) sell assets, (b) alter the business that Norcraft currently conducts, (c) engage in mergers, acquisitions and other business combinations, (d) declare dividends or redeeming or repurchasing our equity interests, (e) incur additional debt or guarantees, (f) make loans and investments, (g) incur liens, (h) enter into transactions with affiliates, (i) engage in sale and leaseback transactions and (j) prepay certain Incremental Equivalent Debt (as defined in the Term Loan Agreement) and unsecured, junior secured and subordinated debt. The terms also include cross-default provisions. As of December 31, 2014, Norcraft Companies, L.P. was in compliance with these provisions.
Indebtedness under the Term Loan Facility is guaranteed by Norcraft Intermediate Holdings, L.P. and each of the present and future subsidiaries of Norcraft Intermediate Holdings, L.P., subject to the same exceptions set forth above regarding guarantors of the ABL Facility. The Term Loan Facility is secured on a first priority basis by the Fixed Asset Collateral and on a second priority basis by the Current Asset Collateral, in each case subject to the qualifications set forth in the intercreditor agreement defining the relative rights and priorities of the ABL Facility secured parties, on the one hand, and the Term Loan Facility securities parties, on the other hand.
Historical. In December 2009, Norcraft Companies, L.P. and Norcraft Finance Corp., a wholly-owned finance subsidiary of Norcraft Companies, L.P., issued, on a joint and several basis, $180.0 million aggregate principal amount of 10.5% senior secured second lien notes. Interest accrued on the senior second lien notes and was payable semiannually on June 15 and December 15 of each year at a rate of 10.5% per annum, which commenced on June 15, 2010. Proceeds from the issuance senior secured second lien notes were used to redeem the Company's 9% senior subordinated notes due 2011 and to make a distribution to Norcraft Holdings, L.P. which allowed Holdings to repurchase a portion of its 9.75% senior discount notes due 2012.
In May 2011, Norcraft Companies, L.P. and Norcraft Finance Corp. issued, on a joint and several basis, an additional $60.0 million aggregate principal amount of these senior secured second lien notes at a 1.04 premium, for total gross proceeds of $62.4 million. Proceeds from this issuance of the senior secured second lien notes were used to make a distribution to Holdings to allow Holdings to retire the remainder of its 9.75% senior discount notes due 2012 and to pay related transaction and financing costs.
In December 2013, the proceeds from the Company's Term Loan Facility were used in combination with the proceeds of our IPO to redeem all of our 10.5% senior secured second lien notes and pay related transaction and financing costs.
The Company generally anticipates that the funds generated by operations and current available cash balances will be sufficient to meet working capital requirements, service the Company's debt, make required member tax distributions and to finance capital expenditures over the next twelve to eighteen months. There can be no assurance, however, that the Company's business will generate sufficient cash flow from operations, that anticipated net sales growth and operating improvements will be realized or that future equity or debt financing will be sufficient to enable the Company to service the Company's indebtedness or to fund the Company's other liquidity needs.
Off balance sheet arrangements
As of December 31, 2014, there was approximately $9.0 million in operating leases and approximately $6.9 million outstanding under a letter of credit under our ABL Facility. Other than our operating leases and the letter of credit, there are no off-balance sheet arrangements that have or are reasonably likely to have a current or future material effect on our financial condition, capital expenditures or capital resources that are material to investors.
CONTRACTUAL OBLIGATIONS
The following is a summary of our contractual cash obligations as of December 31, 2014:
|
| | | | | | | | | | | | | | | | | | | | |
Contractual Obligations | | Total | | Less Than 1 year | | 1-2 years | | 3-5 years | | After 5 Years |
| | (in millions) |
Operating leases | | $ | 9.0 |
| | $ | 2.8 |
| | $ | 3.6 |
| | $ | 1.9 |
| | $ | 0.7 |
|
TRAs (1) | | 37.7 |
| | — |
| | — |
| | — |
| | — |
|
Term Loan Facility (principal) | | 148.5 |
| | 1.5 |
| | 3.0 |
| | 144.0 |
| | — |
|
Term Loan Facility (interest) (2) | | 45.7 |
| | 7.9 |
| | 15.5 |
| | 22.3 |
| | — |
|
Total contractual cash obligations | | $ | 240.9 |
| | $ | 12.2 |
| | $ | 22.1 |
| | $ | 168.2 |
| | $ | 0.7 |
|
| |
(1) | The timing of the payments of the TRAs will vary and is currently unknown. |
| |
(2) | The future interest payments on the Company's Term Loan Facility were estimated using the outstanding principal balance and interest rate in effect as of December 31, 2014. |
TAXES; DISTRIBUTIONS TO OUR LIMITED PARTNERS
Norcraft Companies, Inc., in connection with our Reorganization and IPO, was created and is subject to U.S. federal and state income taxation. Norcraft Holdings, L.P., our predecessor company, and Norcraft Companies, L.P. are limited partnerships. As such, income is allocated to limited partners for inclusion in their respective tax returns. We are subject to various state and local taxes.
Tax Receivable Agreements. The Company indirectly acquired favorable tax attributes in connection with the Reorganization. SKM Norcraft Corp. and Trimaran Cabinet Corp. benefited from basis adjustments arising from the 2003 acquisition transaction, and SKM Norcraft Corp. and Trimaran Cabinet Corp. also reported net operating losses. In addition, the Company's acquisition of units of Norcraft Companies LLC in connection with potential future secondary exchanges of units of Norcraft Companies LLC for restricted shares of the Company's common stock or cash are expected to produce additional favorable tax attributes for us. When the Company acquires in the future units of Norcraft Companies LLC from its members, the anticipated basis adjustments may reduce the amount of tax the Company would otherwise be required to pay in the future. These basis adjustments may also decrease gain (or increase loss) on future dispositions of certain assets to the extent the increased tax basis is allocated to those assets. These tax attributes collectively would not be available to the Company in the absence of the Reorganization and the future secondary exchanges. As part of the Reorganization , the Company entered into three TRAs.
| |
• | Under the first of these TRAs, we generally are required to pay to the holders of common stock of SKM Norcraft Corp. as of immediately prior to the Reorganization 85% of the applicable cash savings, if any, in U.S. federal, state or local tax that we actually realize (or are deemed to realize in certain circumstances) as a result of (i) the tax attributes associated with any increase in tax basis attributable to SKM Norcraft Corp.’s original acquisition of interests in Norcraft Holdings, L.P., (ii) the net operating losses of SKM Norcraft Corp. relating to taxable years ending on or before the date of the Reorganization (calculated by assuming the taxable year of SKM Norcraft Corp. closes on the date of the Reorganization) that are or become available to us and our wholly-owned subsidiaries as a result of the Reorganization, and (iii) tax benefits attributable to payments made under the TRA. |
| |
• | Under the second of these TRAs, we generally are required to pay to the holders of common stock of Trimaran Cabinet Corp. as of immediately prior to the Reorganization 85% of the applicable cash savings, if any, in U.S. federal, state or local tax that we actually realize (or are deemed to realize in certain circumstances) as a result of (i) the tax attributes associated with any increase in tax basis attributable to Trimaran Cabinet Corp.’s original acquisition of interests in Norcraft Holdings, L.P., (ii) the net operating losses of Trimaran Cabinet Corp. relating to taxable years ending on or before the date of the Reorganization that are or become available to us and our wholly-owned subsidiaries as a result of the Reorganization, and (iii) tax benefits attributable to payments made under the TRA. |
| |
• | Under the third of these TRAs, we generally are required to pay to the holders of units of Norcraft Companies LLC (other than units that we or our wholly-owned subsidiaries hold) 85% of the amount of cash savings, if any, in U.S. federal, state or local tax that we actually realize (or are deemed to realize in certain circumstances) as a result of (i) certain tax attributes that are created as a result of the exchanges of their units for restricted shares of our common stock or cash, including any basis adjustment relating to the assets of Norcraft Companies LLC and (ii) tax benefits attributable to payments made under the TRA. |
The payment obligations under the TRAs are obligations of Norcraft Companies, Inc., not Norcraft Companies LLC, and we expect that the payments we will be required to make under the TRAs will be substantial. Potential future reductions in tax payments for us and TRA payments by us will be calculated using the market value of our common stock at the time of exchange (or the 15 trading days immediately prior to the effective date of any exchange, where we elect to pay cash consideration for units of Norcraft Companies LLC) and the prevailing tax rates applicable to us over the life of the TRAs and will generally be dependent on us generating sufficient future taxable income to realize the benefit. Any actual increase in tax basis, as well as the amount and timing of any payments under the TRAs, will vary depending upon a number of factors, including the timing of exchanges by the holders of limited liability company units, the price of our common stock at the time of the exchange (or the 15 trading days immediately prior to the effective date of any exchange, where we elect to pay cash consideration for units of Norcraft Companies LLC), whether such exchanges are taxable, the amount and timing of the taxable income we generate in the future and the tax rate then applicable as well as the portion of our payments under the TRAs constituting imputed interest.
Under all of these TRAs, we generally will retain the benefit of the remaining 15% of the applicable tax savings.
Payments under some or all of the TRAs are expected to give rise to certain additional tax benefits attributable to either further increases in basis or in the form of deductions for imputed interest, depending on the TRA and the circumstances. Any such benefits are the subject of the TRAs and will increase the amounts due thereunder. In addition, the TRAs will provide for interest, at a rate equal to LIBOR, accrued from the due date (without extensions) of the corresponding tax return to the date of payment specified by the TRAs.
Payments under the TRAs will be based on the tax reporting positions that we determine, consistent with the terms of the TRAs. We will not be reimbursed for any payments previously made under the TRAs if any basis increases or other benefits (including any net operating losses of SKM Norcraft Corp. and Trimaran Cabinet Corp. as of the Reorganization) are subsequently disallowed; if it is determined that excess payments have been made to a beneficiary under a TRA, certain future payments, if any, otherwise to be made will be reduced. As a result, in certain circumstances, payments could be made under the TRAs in excess of the benefits that we actually realize in respect of the attributes to which the TRAs relate.
During the year ended December 31, 2014, management concluded that the future payments under the TRAs were probable and the Company recorded the full expense related to the TRAs of $37.7 million on its statement of financial condition and statement of comprehensive income (loss). This determination was largely based on recent periods of positive taxable income, recent projections indicating continued positive income in future periods and recent economic and market conditions. Of the full TRA liability of $37.7 million as of December 31, 2014, $5.1 million is included in current accrued liabilities and $32.6 million is included in long-term liabilities.
INFLATION; SEASONALITY
Our cost of sales is subject to inflationary pressures and price fluctuations of the raw materials we use. Although generally we are able to recover the effects of inflation and price fluctuations through sales price increases, from time to time inflation and/or price fluctuations increase too much and too quickly for the Company to offset the increases in the period in which they occur. As a result, we may be impacted in the period in which the inflation or price fluctuations increase more substantially than in the following period in which we are able to affect sales price increases.
Our sales have historically been moderately seasonal and have been strongest in April through October which coincides with the construction season.
Item 7A. Quantitative and Qualitative Disclosures about Market Risk
We currently do not hedge against interest rate movements or foreign currency fluctuations. The risk inherent in our market-sensitive instruments and positions is the potential loss arising from adverse changes to interest rates as discussed below.
Variable Interest Rates
Our earnings could be affected by changes in interest rates due to the impact those changes would have on interest expense from variable rate debt instruments and on interest income generated from our cash and investment balances. At December 31, 2014, we had no borrowings on our variable rate ABL Facility; however future earnings could be affected by changes in interest rates.
Foreign Currency
We have minimal exposure to market risk from changes in foreign currency exchange rates and interest rates that could affect our results of operations and financial condition. Our largest exposure comes from the Canadian dollar, where approximately 7% of our sales during the fiscal year ended December 31, 2014 were derived from Norcraft Canada and our revenues from such sales were denominated in Canadian dollar.
Item 8. Financial Statements and Supplementary Data
The financial statements required by this item are set forth starting on page F-1 and the related financial schedule is set forth on page S-1.
Item 9. Changes in and Disagreements with Accountants on Accounting and Financial Disclosure
None.
Item 9A. Controls and Procedures
EVALUATION OF DISCLOSURE CONTROLS AND PROCEDURES
The Company’s management, with the participation of the Company’s Chief Executive Officer and Chief Financial Officer, has evaluated the effectiveness of the Company’s disclosure controls and procedures, as such term is defined in Rules 13a-15(e) and 15d-15(e) under the Securities Exchange Act of 1934, as amended (the “Exchange Act”), as of the end of the period covered by this Annual Report on Form 10-K.
There are inherent limitations to the effectiveness of any system of disclosure controls and procedures, including the possibility of human error and the circumvention or overriding of the controls and procedures. Our disclosure controls and procedures are designed to provide reasonable assurance of achieving their control objectives.
Based on that evaluation, the Company’s Chief Executive Officer and Chief Financial Officer concluded that as of December 31, 2014, the Company’s disclosure controls and procedures were effective to provide reasonable assurance that the information required to be disclosed by the Company in the reports it files or submits with the Securities and Exchange Commission is recorded, processed, summarized and reported within the time periods specified in Securities and Exchange Commission rules and forms and is accumulated and communicated to our management, including the principal executive and principal financial officers, or persons performing similar functions, as appropriate to allow timely decisions regarding required disclosure.
MANAGEMENT’S REPORT ON INTERNAL CONTROL OVER FINANCIAL REPORTING
The Company’s internal control over financial reporting is a process designed by, or under the supervision of, the registrant's principal executive and principal financial officers, or persons performing similar functions, and effected by the registrant's board of directors, management, and other personnel to provide reasonable assurance regarding the reliability of financial reporting and the preparation of financial statements for external purposes in accordance with generally accepted accounting principles. The Company’s internal control over financial reporting includes those policies and procedures that (i) pertain to the maintenance of records that, in reasonable detail, accurately and fairly reflect the transactions and dispositions of the assets of the Company; (ii) provide reasonable assurance that transactions are recorded as necessary to permit preparation of financial statements in accordance with accounting principles generally accepted in the United States of America, and that receipts and expenditures of the Company are being made only in accordance with authorizations of management and directors and (iii) provide reasonable assurance regarding prevention or timely detection of unauthorized acquisition, use or disposition of the Company’s assets that could have a material effect on the financial statements.
Because of its inherent limitations, internal control over financial reporting may not prevent or detect misstatements. Also, projections of any evaluation of effectiveness to future periods are subject to the risk that controls may become inadequate because of changes in conditions, or that the degree of compliance with the policies or procedures may deteriorate.
The Company’s management is responsible for establishing and maintaining adequate internal control over financial reporting, as defined in the Exchange Act Rule 13a-15(f). The Company’s management conducted an assessment of the Company’s internal control over financial reporting based on the framework established by the Committee of Sponsoring Organizations of the Treadway Commission in Internal Control—Integrated Framework from 2013. Based on this assessment, the Company’s management has concluded that, as of December 31, 2014, the Company’s internal control over financial reporting is effective.
This annual report on Form 10-K does not include an attestation report from the Company’s registered public accounting firm regarding internal control over financial reporting. Management’s report was not subject to such attestation pursuant to Section 404 (c) of the Sarbanes-Oxley Act, as amended, that provides an exemption to issuers that are non-accelerated filers.
CHANGES IN INTERNAL CONTROL OVER FINANCIAL REPORTING
There were no changes in our internal controls over financial reporting that occurred during our most recent fiscal quarter that have materially affected, or are reasonably likely to materially affect, our internal control over financial reporting.
Item 9B. Other Information
None.
PART III
Item 10. Directors, Executive Officers and Corporate Governance
Information required by this item will be in our definitive Proxy Statement to be delivered to stockholders in connection with our 2015 Annual Meeting of Stockholders (the "2015 Proxy Statement"). Such information is incorporated herein by reference.
Item 11. Executive Compensation
Information required by this item will be in the 2015 Proxy Statement and is incorporated herein by reference.
Item 12. Security Ownership of Certain Beneficial Owners and Management and Related Stockholder Matters
Information required by this item will be in the 2015 Proxy Statement and is incorporated herein by reference.
Item 13. Certain Relationships and Related Transactions and Director Independence
Information required by this item will be in the 2015 Proxy Statement and is incorporated herein by reference.
Item 14. Principal Accountant Fees and Services
Information required by this item will be in the 2015 Proxy Statement and is incorporated herein by reference.
PART IV
Item 15. Exhibits and Financial Statement Schedules
|
| |
1. | Financial Statements. See Index to Consolidated Financial Statements included on Page F-1. |
2. | Financial Statement Schedule. See Schedule II, which is included on page S-1. |
3. | List of Exhibits. See Index of Exhibits included on page E-1. |
SIGNATURES
Pursuant to the requirements of the Securities Exchange Act of 1934, the Registrant has caused this report to be signed on its behalf by the undersigned thereunto duly authorized.
|
| | | | |
| | | NORCRAFT COMPANIES, INC. |
| | | (Registrant) |
| | | | |
/s/ Mark Buller | | /s/ Leigh Ginter |
Mark Buller | | Leigh Ginter |
Chief Executive Officer | | Chief Financial Officer |
| | | | |
Date: | March 31, 2015 | | Date: | March 31, 2015 |
Signing on behalf of the Registrant and as Principal Executive Officer | | Signing on behalf of the Registrant and as Principal Financial and Principal Accounting officer |
Pursuant to the requirements of the Securities Exchange Act of 1934, this Annual Report on Form 10-K has been signed below by the following persons on behalf of the Registrant and in the capacities as of this 31st day of March 2015.
|
| | |
/s/ Mark Buller | | Chairman and Chief Executive Officer |
Mark Buller | |
| | |
/s/ Michael Maselli | | Director |
Michael Maselli | |
| | |
/s/ Christopher Reilly | | Director |
Christopher Reilly | |
| | |
/s/ Ira Zecher | | Director |
Ira Zecher | |
| | |
/s/ Harvey Wagner | | Director |
Harvey Wagner | |
| | |
/s/ Edward Kennedy | | Director |
Edward Kennedy | |
Norcraft Companies, Inc.
Index to Consolidated Financial Statements
REPORT OF INDEPENDENT REGISTERED PUBLIC ACCOUNTING FIRM
Board of Directors and Stockholders
Norcraft Companies, Inc.
We have audited the accompanying consolidated balance sheets of Norcraft Companies, Inc. (a Delaware corporation) and subsidiaries (the “Company”) as of December 31, 2014 and 2013, and the related consolidated statements of comprehensive income (loss), changes in stockholders’ equity and cash flows for each of the three years in the period ended December 31, 2014. Our audits of the basic consolidated financial statements included the financial statement schedule listed in the index appearing under Item 15. These financial statements and financial statement schedule are the responsibility of the Company’s management. Our responsibility is to express an opinion on these financial statements and financial statement schedule based on our audits.
We conducted our audits in accordance with the standards of the Public Company Accounting Oversight Board (United States). Those standards require that we plan and perform the audit to obtain reasonable assurance about whether the financial statements are free of material misstatement. The Company is not required to have, nor were we engaged to perform an audit of its internal control over financial reporting. Our audits included consideration of internal control over financial reporting as a basis for designing audit procedures that are appropriate in the circumstances, but not for the purpose of expressing an opinion on the effectiveness of the Company’s internal control over financial reporting. Accordingly, we express no such opinion. An audit also includes examining, on a test basis, evidence supporting the amounts and disclosures in the financial statements, assessing the accounting principles used and significant estimates made by management, as well as evaluating the overall financial statement presentation. We believe that our audits provide a reasonable basis for our opinion.
In our opinion, the consolidated financial statements referred to above present fairly, in all material respects, the financial position of Norcraft Companies, Inc. and subsidiaries as of December 31, 2014 and 2013, and the results of their operations and their cash flows for each of the three years in the period ended December 31, 2014 in conformity with accounting principles generally accepted in the United States of America. Also in our opinion, the related financial statement schedule, when considered in relation to the basic consolidated financial statements taken as a whole, present fairly, in all material respects, the information set forth therein.
|
| |
/s/Grant Thornton LLP | |
Minneapolis, MN | |
March 31, 2015 | |
Norcraft Companies, Inc.
Consolidated Balance Sheets
(dollar amounts in thousands, except share and per share data)
|
| | | | | | | |
| December 31, |
| 2014 | | 2013 |
ASSETS | | | |
Current assets: | | | |
Cash and cash equivalents | $ | 61,085 |
| | $ | 39,106 |
|
Trade accounts receivable, net | 24,177 |
| | 21,449 |
|
Inventories | 23,230 |
| | 22,591 |
|
Deferred tax asset | 8,962 |
| | — |
|
Prepaid and other current assets | 2,306 |
| | 2,590 |
|
Total current assets | 119,760 |
| | 85,736 |
|
Non-current assets: | | | |
Property, plant and equipment, net | 25,699 |
| | 25,208 |
|
Goodwill | 88,445 |
| | 88,466 |
|
Intangible assets, net | 55,263 |
| | 60,108 |
|
Display cabinets, net | 6,908 |
| | 5,864 |
|
Other assets | 154 |
| | 84 |
|
Total non-current assets | 176,469 |
| | 179,730 |
|
Total assets | $ | 296,229 |
| | $ | 265,466 |
|
LIABILITIES AND STOCKHOLDERS' EQUITY | | | |
Current liabilities: | | | |
Current portion of long-term debt | $ | 1,500 |
| | $ | 1,500 |
|
Accounts payable | 7,170 |
| | 8,523 |
|
Accrued expenses | 24,067 |
| | 21,203 |
|
Total current liabilities | 32,737 |
| | 31,226 |
|
Non-current liabilities: | | | |
Long-term debt | 147,000 |
| | 148,500 |
|
Unamortized discount on long-term debt | (638 | ) | | (746 | ) |
Amounts payable under tax receivable agreements | 32,611 |
| | — |
|
Deferred tax liabilities and other liabilities | 28,485 |
| | 36,560 |
|
Total non-current liabilities | 207,458 |
| | 184,314 |
|
Total liabilities | 240,195 |
| | 215,540 |
|
Commitments and contingencies | — |
| | — |
|
Stockholders' equity: | | | |
Common stock, $0.01 par value; 100,000,000 shares authorized, 17,311,573 issued and outstanding at December 31, 2014 and 2013 | 173 |
| | 173 |
|
Additional paid-in capital | 53,899 |
| | 51,795 |
|
Accumulated deficit | (10,480 | ) | | (13,703 | ) |
Accumulated other comprehensive income | 115 |
| | 845 |
|
Total Norcraft Companies, Inc. stockholders' equity | 43,707 |
| | 39,110 |
|
Noncontrolling interests | 12,327 |
| | 10,816 |
|
Total stockholders' equity | 56,034 |
| | 49,926 |
|
Total liabilities and stockholders' equity | $ | 296,229 |
| | $ | 265,466 |
|
See notes to consolidated financial statements.
Norcraft Companies, Inc.
Consolidated Statements of Comprehensive Income (Loss)
(dollar amounts in thousands, except share and per share data)
|
| | | | | | | | | | | |
| Year Ended December 31, |
| 2014 | | 2013 | | 2012 |
Net sales | $ | 376,012 |
| | $ | 339,695 |
| | $ | 288,782 |
|
Cost of sales | 275,186 |
| | 250,744 |
| | 215,274 |
|
Gross profit | 100,826 |
| | 88,951 |
| | 73,508 |
|
Selling, general and administrative expenses | 63,494 |
| | 62,389 |
| | 54,144 |
|
Income from operations | 37,332 |
| | 26,562 |
| | 19,364 |
|
Other expense: | | | | | |
Interest expense, net | 8,938 |
| | 25,263 |
| | 25,819 |
|
Amortization of deferred financing costs | 611 |
| | 2,999 |
| | 3,120 |
|
Expense related to tax receivable agreements | 37,678 |
| | — |
| | — |
|
Other expense, net | 107 |
| | 12,594 |
| | (16 | ) |
Total other expense | 47,334 |
| | 40,856 |
| | 28,923 |
|
Loss before income taxes | (10,002 | ) | | (14,294 | ) | | (9,559 | ) |
Income tax expense (benefit) | (16,629 | ) | | 879 |
| | — |
|
Net income (loss) | 6,627 |
| | (15,173 | ) | | (9,559 | ) |
Less: net income (loss) attributable to noncontrolling interests | 3,404 |
| | (1,798 | ) | | — |
|
Net income (loss) attributable to Norcraft Companies, Inc. | 3,223 |
| | (13,375 | ) | | (9,559 | ) |
| | | | | |
Other comprehensive income (loss): | | | | | |
Foreign currency translation adjustment | (832 | ) | | (684 | ) | | 219 |
|
Less: other comprehensive loss attributable to noncontrolling interest | (102 | ) | | (44 | ) | | — |
|
Other comprehensive income (loss) attributable to Norcraft Companies, Inc. | (730 | ) | | (640 | ) | | 219 |
|
| | | | | |
Comprehensive income (loss): | 5,795 |
| | (15,857 | ) | | (9,340 | ) |
Less: comprehensive income (loss) attributable to noncontrolling interests | 3,302 |
| | (1,842 | ) | | — |
|
Comprehensive income (loss) attributable to Norcraft Companies, Inc. | $ | 2,493 |
| | $ | (14,015 | ) | | $ | (9,340 | ) |
| | | | | |
| | | November 13, 2013 | | |
| For the Year Ended | | through | | |
| December 31, 2014 | | December 31, 2013 | | |
Net income (loss) attributable to controlling and noncontrolling interests | $ | 6,627 |
| | $ | (15,501 | ) | | |
Less: net income (loss) attributable to noncontrolling interests | 3,404 |
| | (1,798 | ) | | |
Net income (loss) attributable to Norcraft Companies, Inc. | $ | 3,223 |
| | $ | (13,703 | ) | | |
| | | | | |
Net income (loss) per share attributable to Norcraft Companies, Inc. | | | | | |
Basic and diluted | $ | 0.19 |
| | $ | (0.80 | ) | | |
Weighted average common shares outstanding | | | | | |
Basic and diluted | 17,311,573 |
| | 17,194,076 |
| | |
See notes to consolidated financial statements.
Norcraft Companies, Inc.
Consolidated Statements of Changes in Stockholders' Equity
(dollar amounts in thousands, except share data)
|
| | | | | | | | | | | | | | | | | | | | | | | | | | | | | | |
| Common Stock | | | | | | | | | | | | |
| Shares | | Amount | | Additional Paid-in Capital | | Accumulated Income (Deficit) | | Accumulated Other Comprehensive Income | | Members' Deficit | | Non controlling interests | | Total |
Members' equity (deficit) at January 1, 2012 | — |
| | $ | — |
| | $ | — |
| | $ | — |
| | $ | 1,409 |
| | $ | (6,663 | ) | | $ | — |
| | $ | (5,254 | ) |
Issuance of members' interests | — |
| | — |
| | — |
| | — |
| | — |
| | 50 |
| | — |
| | 50 |
|
Stock compensation expense | — |
| | — |
| | — |
| | — |
| | — |
| | 187 |
| | — |
| | 187 |
|
Accretion of members' interests subject to put request | — |
| | — |
| | — |
| | — |
| | — |
| | 1,383 |
| | — |
| | 1,383 |
|
Distributions to members | — |
| | — |
| | — |
| | — |
| | — |
| | (10 | ) | | — |
| | (10 | ) |
Comprehensive income (loss) | — |
| | — |
| | — |
| | — |
| | 219 |
| | (9,559 | ) | | — |
| | (9,340 | ) |
Members' equity (deficit) at December 31, 2012 | — |
| | — |
| | — |
| | — |
| | 1,628 |
| | (14,612 | ) | | — |
| | (12,984 | ) |
Issuance of members' interests | — |
| | — |
| | — |
| | — |
| | — |
| | 3 |
| | — |
| | 3 |
|
Stock compensation expense | — |
| | — |
| | — |
| | — |
| | — |
| | 17 |
| | — |
| | 17 |
|
Repurchase of members' interests | — |
| | — |
| | — |
| | — |
| | — |
| | (31 | ) | | — |
| | (31 | ) |
Accretion of members' interests subject to put request | — |
| | — |
| | — |
| | — |
| | — |
| | (7,599 | ) | | — |
| | (7,599 | ) |
Comprehensive income (loss) | — |
| | — |
| | — |
| | — |
| | (309 | ) | | 328 |
| | — |
| | 19 |
|
Elimination of members' interests subject to put request | — |
| | — |
| | — |
| | — |
| | — |
| | 14,525 |
| | — |
| | 14,525 |
|
Consolidation of Norcraft Holdings Corp. I and II | — |
| | — |
| | — |
| | — |
| | — |
| | (35,621 | ) | | — |
| | (35,621 | ) |
Attribution of historical equity | — |
| | — |
| | (42,990 | ) | | — |
| | — |
| | 42,990 |
| | — |
| | — |
|
Members' equity (deficit) at November 13, 2013 | — |
| | — |
| | (42,990 | ) | | — |
| | 1,319 |
| | — |
| | — |
| | (41,671 | ) |
Issuance of common stock, net of IPO costs | 17,311,573 |
| | 173 |
| | 106,934 |
| | — |
| | — |
| | — |
| | — |
| | 107,107 |
|
Attribution of noncontrolling interests | — |
| | — |
| | (12,496 | ) | | — |
| | (162 | ) | | — |
| | 12,658 |
| | — |
|
Stock compensation expense | — |
| | — |
| | 347 |
| | — |
| | — |
| | — |
| | — |
| | 347 |
|
Comprehensive income (loss) | — |
| | — |
| | — |
| | (13,703 | ) | | (312 | ) | | — |
| | (1,842 | ) | | (15,857 | ) |
Stockholders' equity (deficit) at December 31, 2013 | 17,311,573 |
| | 173 |
| | 51,795 |
| | (13,703 | ) | | 845 |
| | — |
| | 10,816 |
| | 49,926 |
|
Stock compensation expense | — |
| | — |
| | 2,104 |
| | — |
| | — |
| | — |
| | — |
| | 2,104 |
|
Repurchase of noncontrolling interests | — |
| | — |
| | — |
| | — |
| | — |
| | — |
| | (22 | ) | | (22 | ) |
Overpaid tax distributions to noncontrolling interests | — |
| | — |
| | — |
| | — |
| | — |
| | — |
| | 28 |
| | 28 |
|
Distributions to members | — |
| | — |
| | — |
| | — |
| | — |
| | — |
| | (1,797 | ) | | (1,797 | ) |
Comprehensive income (loss) | — |
| | — |
| | — |
| | 3,223 |
| | (730 | ) | | — |
| | 3,302 |
| | 5,795 |
|
Stockholders' equity at December 31, 2014 | 17,311,573 |
| | $ | 173 |
| | $ | 53,899 |
| | $ | (10,480 | ) | | $ | 115 |
| | $ | — |
| | $ | 12,327 |
| | $ | 56,034 |
|
See notes to consolidated financial statements.
Norcraft Companies, Inc.
Consolidated Statements of Cash Flows
(dollar amounts in thousands) |
| | | | | | | | | | | |
| Year Ended December 31, |
2014 | | 2013 | | 2012 |
Cash flows from operating activities: | | | | | |
Net income (loss) | $ | 6,627 |
| | $ | (15,173 | ) | | $ | (9,559 | ) |
Adjustments to reconcile net income (loss) to net cash provided by operating activities: | | | | | |
Depreciation and amortization of property, plant and equipment | 3,925 |
| | 4,338 |
| | 4,723 |
|
Amortization: | | | | | |
Customer relationships | 4,467 |
| | 4,466 |
| | 4,467 |
|
Deferred financing costs | 611 |
| | 2,999 |
| | 3,120 |
|
Display cabinets | 4,399 |
| | 4,330 |
| | 4,113 |
|
Discount amortization/accreted interest | 108 |
| | (34 | ) | | (39 | ) |
Provision for uncollectible accounts receivable | 192 |
| | 65 |
| | 168 |
|
Provision for obsolete and excess inventory | 223 |
| | 555 |
| | 377 |
|
Provision for warranty claims | 5,468 |
| | 4,441 |
| | 3,071 |
|
Stock compensation expense | 2,104 |
| | 364 |
| | 187 |
|
Deferred income tax expense | (17,125 | ) | | 879 |
| | — |
|
Change in liability under tax receivable agreements | 37,678 |
| | — |
| | — |
|
Loss on debt extinguishment | — |
| | 12,499 |
| | — |
|
(Gain) loss on disposal of assets | (44 | ) | | (7 | ) | | (2 | ) |
Change in operating assets and liabilities: | | | | | |
Trade accounts receivable | (3,142 | ) | | (1,421 | ) | | (257 | ) |
Inventories | (1,019 | ) | | (3,504 | ) | | (2,597 | ) |
Prepaid expenses | 275 |
| | (376 | ) | | (385 | ) |
Other assets | (71 | ) | | 182 |
| | 301 |
|
Accounts payable and accrued expenses | (8,794 | ) | | 3,244 |
| | (1,482 | ) |
Net cash provided by operating activities | 35,882 |
| | 17,847 |
| | 6,206 |
|
Cash flows from investing activities: | | | | | |
Proceeds from sale of property, plant and equipment | 48 |
| | 8 |
| | 13 |
|
Purchase of property, plant and equipment | (4,830 | ) | | (3,963 | ) | | (3,135 | ) |
Additions to display cabinets | (5,450 | ) | | (4,175 | ) | | (4,290 | ) |
Net cash used in investing activities | (10,232 | ) | | (8,130 | ) | | (7,412 | ) |
Cash flows from financing activities: | | | | | |
Borrowings on long-term debt | — |
| | 149,250 |
| | — |
|
Repayment of long-term debt | (1,500 | ) | | (240,000 | ) | | — |
|
Payment of financing costs | (233 | ) | | (3,800 | ) | | (3 | ) |
Payment of premium paid on early redemption | — |
| | (6,300 | ) | | — |
|
Proceeds from initial public offering, net of related expenses | — |
| | 107,324 |
| | — |
|
Proceeds from issuance of member interests | — |
| | 3 |
| | 50 |
|
Repurchase of member interests | (22 | ) | | (31 | ) | | — |
|
Distributions to members | (1,797 | ) | | — |
| | (10 | ) |
Net cash provided by (used in) financing activities | (3,552 | ) | | 6,446 |
| | 37 |
|
Effect of exchange rates on cash and cash equivalents | (119 | ) | | (76 | ) | | 3 |
|
Net increase (decrease) in cash and cash equivalents | 21,979 |
| | 16,087 |
| | (1,166 | ) |
Cash and cash equivalents, beginning of the period | 39,106 |
| | 23,019 |
| | 24,185 |
|
Cash and cash equivalents, end of period | $ | 61,085 |
| | $ | 39,106 |
| | $ | 23,019 |
|
Supplemental disclosure of cash paid: | | | | | |
Interest | $ | 8,595 |
| | $ | 25,526 |
| | $ | 25,433 |
|
Income taxes | $ | 468 |
| | $ | — |
| | $ | — |
|
Supplemental disclosure of non-cash transactions: | | | | | |
Change in equity subject to put request | $ | — |
| | $ | (6,926 | ) | | $ | (1,383 | ) |
Recognition of opening deferred tax liability | $ | — |
| | $ | 35,621 |
| | $ | — |
|
See notes to consolidated financial statements.
Norcraft Companies, Inc.
Notes to Consolidated Financial Statements
(dollar amounts in thousands)
The accompanying financial statements are those of Norcraft Companies, Inc. (“Norcraft”). Norcraft and its subsidiaries are collectively referred to as the “Company”. The Company is a manufacturer and national distributor of kitchen and bathroom cabinetry to dealers, wholetailers who sell to end users in the repair and remodeling and new home construction markets, contractors, builders and home centers. Manufacturing is conducted from owned premises located in Kansas, Minnesota, North Carolina, South Dakota, Virginia and Winnipeg, Canada.
The Company has aggregated its four significant operating segments into one reportable segment, based on similar products, production processes, types of customers, distribution methods and economic characteristics.
Norcraft was incorporated as a Delaware corporation on July 23, 2013 for the purpose of facilitating an initial public offering of 7,356,634 shares of common stock ("IPO"). Norcraft has income tax related items recorded on its statement of financial condition and statement of comprehensive income (loss) and all other transactions are its direct or indirect interest in Norcraft Holdings Corp. I (formerly known as SKM Norcraft Corp.), Norcraft Holdings Corp. II (formerly known as Trimaran Cabinet Corp.) and Norcraft Companies LLC and its subsidiaries. Norcraft Companies LLC’s subsidiaries, including Norcraft Holdings, L.P. and Norcraft Companies, L.P., are continuing to operate the historical business of the Company.
During 2013 as part of the Reorganization in anticipation of the IPO, the following transactions occurred. Norcraft Holdings Corp. I (formerly SKM Norcraft Corp.) and Norcraft Holdings Corp. II (formerly Trimaran Cabinet Corp.) became wholly-owned subsidiaries of Norcraft Companies, Inc. Norcraft Companies LLC became (i) 58.5% owned by Norcraft Holdings Corp. I, (ii) 29.2% owned by Norcraft Holdings Corp. II, (iii) 5.6% owned by the former owners of Buller Norcraft Holdings LLC, as of immediately prior to the contribution of all of the equity interests in Buller Norcraft Holdings LLC to Norcraft Companies LLC, (iv) 2.7% owned by the former owner of MEB Norcraft LLC, as of immediately prior to the contribution of all of the equity interests in MEB Norcraft LLC to Norcraft Companies LLC and (v) 4.0% owned by other current and former members of the Company's management and board of directors. Additionally, Norcraft Companies, Inc. holds a very small percentage directly in Norcraft Companies LLC. Norcraft Holdings, L.P. is wholly-owned by Norcraft Companies LLC and Norcraft GP, L.L.C. Norcraft Intermediate Holdings, L.P. remained a wholly-owned subsidiary of Norcraft Holdings, L.P., and Norcraft Companies, L.P. remained a wholly-owned subsidiary of Norcraft Intermediate Holdings, L.P. These transactions are referred to as the “Reorganization."
As a result of the Reorganization, the assets and liabilities of Norcraft Holdings, L.P. are included in the financial statements of Norcraft Companies, Inc. at their carrying amounts as of the date of the Reorganization. The interests held by MEB Norcraft LLC, Buller Norcraft Holdings LLC and the Company's current and former members of management and board in Norcraft Companies LLC are reported as noncontrolling interests in the financial statements of Norcraft Companies, Inc.
Norcraft Companies, Inc. was formed solely for the purpose of reorganizing the organizational structure of Norcraft Holdings, L.P., so that the issuer is a corporation rather than a limited partnership. Norcraft Companies LLC has not, to date, conducted any activities other than those incident to its formation and to effect the Reorganization.
In connection with the IPO by the Company of its common stock covered by the Registration Statement on Form S-1 (File No. 333-191607), (the "Registration Statement") on November 7, 2013, the Limited Liability Company Agreement of Norcraft Companies LLC, dated as of November 13, 2013, was entered into by and among the Company, as the managing member of Norcraft Companies LLC, and the other members of Norcraft Companies LLC.
In addition, on November 13, 2013, the Company entered into (i) the Exchange Agreement, dated as of November 13, 2013, among the Company, SKM Norcraft Corp., Trimaran Cabinet Corp. and the holders of LLC Units a party thereto; (ii) the Tax Receivable Agreements, dated as of November 13, 2013, by and among the Company and the members of Norcraft Companies LLC; (iii) the Tax Receivable Agreement (SKM Norcraft Contribution), dated as of November 13, 2013, by and among the Company and each shareholder of SKM Norcraft Corp.; (iv) the Tax Receivable Agreement (Trimaran Cabinet Contribution), dated as of November 13, 2013, by and among the Company and each shareholder of Trimaran Cabinet Corp.; (v) the Registration Rights Agreement, dated as of November 13, 2013, by and among the Company, certain stockholders of the Company and the other parties thereto; and (vi) the Reorganization Agreement, dated as of November 13, 2013, by and among the Company and the parties thereto.
Norcraft Companies, Inc.
Notes to Consolidated Financial Statements
(dollar amounts in thousands)
| |
2. | Significant Accounting Policies |
Cash and Cash Equivalents
For purposes of reporting cash and cash equivalents, the Company considers all highly liquid investments having maturities when acquired of three months or less when purchased to be cash equivalents.
A substantial portion of the Company’s cash is held by a single financial institution. The majority of the Company’s cash and cash equivalents exceed federal deposit insurance limits. The Company has not experienced any losses in such accounts and management believes that the Company is not exposed to any significant credit risk on cash and cash equivalents.
Trade Accounts Receivable and Concentrations of Credit Risk
The Company’s customers operate in the repair and remodeling and new home construction markets; accordingly, their credit worthiness is affected by cyclical trends and general conditions in those markets. Concentrations of credit risk with respect to accounts receivables are limited to some extent by its large number of customers and their geographic dispersion. The Company generally does not require collateral from its customers, but does maintain allowances for estimated uncollectible accounts receivable based on historical experience and specifically identified at-risk accounts. The allowance for uncollectible accounts was $0.5 million and $0.6 million for the years ended December, 2014 and 2013, respectively. The adequacy of the allowance is evaluated on an ongoing and periodic basis and adjustments are made in the period in which a change in condition occurs. An account receivable is considered past due after the contractual due date is not met. Charge-off occurs when the account is deemed uncollectable.
For the years ended December 31, 2014, 2013 and 2012, there was no customer that accounted for more than 10% of net sales.
Inventories
The Company states inventory at the lower of cost or market with cost established using the first-in, first-out (FIFO) method. The Company makes provisions for estimated obsolete or excess inventories based on historical experience, market conditions and other assumptions and judgments by management. Estimated losses for such obsolete or excess inventory are recorded in the periods in which those conditions arise.
Property, Plant and Equipment
Property, plant and equipment are recorded at cost. Expenditures for major renewals and betterments that extend lives of assets are capitalized, while expenditures for maintenance and repairs are charged to operations as incurred. Depreciation and amortization is computed using the straight-line method over the estimated useful lives: buildings and leasehold improvements – 20 years or the life of the underlying lease, factory equipment – seven years, vehicles – five years, office and data processing equipment – three to five years. The cost and related accumulated depreciation and amortization of assets sold or otherwise disposed of are removed from the related accounts, and resulting gains or losses are reflected in operations.
Display Cabinets
The cost of display cabinets is capitalized when provided to the Company’s dealers and is amortized over 36 months, which represents the period they are expected to be on display for customer viewing.
Norcraft Companies, Inc.
Notes to Consolidated Financial Statements
(dollar amounts in thousands)
Intangible Assets
Intangible assets consist of the following:
|
| | | | | | | | | | | | | | | |
| December 31, 2014 |
| | | Subject to Amortization | | |
| Not Subject to Amortization | | Gross Carrying Amount | | Accumulated Amortization | | Total |
Goodwill | $ | 88,445 |
| | | | | | $ | 88,445 |
|
| | | | | | | |
Brand names | $ | 35,100 |
| | | | | | $ | 35,100 |
|
Customer relationships | | | $ | 67,000 |
| | $ | (50,002 | ) | | 16,998 |
|
Deferred financing costs | | | 3,816 |
| | (651 | ) | | 3,165 |
|
| $ | 35,100 |
| | $ | 70,816 |
| | $ | (50,653 | ) | | $ | 55,263 |
|
|
| | | | | | | | | | | | | | | |
| December 31, 2013 |
| | | Subject to Amortization | | |
| Not Subject to Amortization | | Gross Carrying Amount | | Accumulated Amortization | | Total |
Goodwill | $ | 88,466 |
| | | | | | $ | 88,466 |
|
| | | | | | | |
Brand names | $ | 35,100 |
| | | | | | $ | 35,100 |
|
Customer relationships | | | $ | 67,000 |
| | $ | (45,535 | ) | | 21,465 |
|
Deferred financing costs | | | 3,583 |
| | (40 | ) | | 3,543 |
|
| $ | 35,100 |
| | $ | 70,583 |
| | $ | (45,575 | ) | | $ | 60,108 |
|
Indefinite-lived intangible assets and Goodwill:
Indefinite-lived intangible assets are brand names, consisting of Mid Continent®, UltraCraft®, StarMark® and Fieldstone®. Indefinite lived intangible assets are not amortized. Instead, the Company makes annual assessments, or as events or circumstances indicate that the asset might be impaired, separately from goodwill, to evaluate realizability of carrying values.
The Company’s significant reporting units for the purpose of performing the impairment tests for goodwill consist of Mid Continent, UltraCraft and StarMark. The Company performs an annual impairment test of goodwill and indefinite-lived intangible assets during the fourth quarter.
The Company’s reporting units are composed of either a discrete business or an aggregation of businesses with similar economic characteristics. Certain factors may result in the need to perform an impairment test prior to the fourth quarter, including significant underperformance of the Company’s business relative to expected operating results, significant adverse economic and industry trends, and a decision to divest an individual business within a reporting unit.
Goodwill impairment is determined using a two-step process.
| |
• | The first step is to identify if a potential impairment exists by comparing the fair value of a reporting unit with its carrying amount, including goodwill. If the fair value of a reporting unit exceeds its carrying amount, goodwill of the reporting unit is not considered to have a potential impairment and the second step of the process is not necessary. However, if the carrying amount of a reporting unit exceeds its fair value, the second step is performed to determine if goodwill is impaired and to measure the amount of impairment loss to recognize, if any. |
| |
• | The second step, if necessary, compares the implied fair value of goodwill with the carrying amount of goodwill. If the implied fair value of goodwill exceeds the carrying amount, then goodwill is not considered impaired. However, if the carrying amount of goodwill exceeds the implied fair value, an impairment loss is recognized in an amount equal to that excess. |
Norcraft Companies, Inc.
Notes to Consolidated Financial Statements
(dollar amounts in thousands)
The Company estimates the fair value of its reporting units, using various valuation techniques, with the primary technique being a discounted cash flow analysis. A discounted cash flow analysis requires the Company to make various judgmental assumptions about sales, operating margins, growth rates and discount rates. Assumptions about discount rates are based on a weighted-average cost of capital derived from observable market inputs and comparable company data. Assumptions about sales, operating margins, and growth rates are based on management’s forecasts, business plans, economic projections, anticipated future cash flows and marketplace data. Assumptions are also made for varying perpetual growth rates for periods beyond the long-term business plan period. The revenue projections used in 2013 assumed market recovery in 2014, continuing into 2015. The revenue projections used in the 2014 evaluation continued these trends with 8.0% blended sales growth in 2015 and continued momentum in future years.
In 2014, the Company also assumed a discount rate of 12.0% and a perpetual growth rate of 2.5%. In 2013, the Company assumed a discount rate of 9.2% and a perpetual growth rate of 3.3%.
The fair value of the indefinite-lived assets is determined for the annual impairment test using the Relief from Royalty Method, which is a variation of the income approach. In 2014, a discount rate of 12.0% was used in the fair value analysis of the reporting units, plus a premium of 1.0%. In 2013, a discount rate of 9.2% was used plus a premium of 1.0%.
The Company’s first step impairment analysis for 2014, and 2013 indicated that the fair value of the reporting units exceeded their carrying values. The impairment test resulted in no impairment charges in 2014 and 2013. The only changes in the value of goodwill were due to translation adjustments.
Finite lived intangible assets:
Finite lived intangible assets consist of customer relationships. The customer relationship intangible asset is being amortized using the straight-line method over its estimated useful life of 15 years based on historical and expected customer attrition rates. Straight-line amortization reflects an appropriate allocation of cost of the intangible asset to earnings in proportion to the amount of economic benefits obtained by the Company in each reporting period.
Amortization expense related to customer relationships of $4.5 million for each of the years ended December 31, 2014, 2013 and 2012 is included in selling, general and administrative expenses in the consolidated statements of comprehensive income (loss). Annual amortization expense for each of the next three years is expected to be $4.5 million per year and $3.5 million in the fourth year.
Management reviews the valuation and the estimated useful lives of its finite lived intangible assets when events or circumstances indicate that the asset might be impaired, taking into consideration any events or circumstances which might result in diminished fair value or revised useful life.
Deferred Financing Costs:
Debt issuance costs are deferred and amortized to deferred financing costs using the interest method over the terms of the related debt. Amortization of such costs for the fiscal years 2014, 2013 and 2012 totaled approximately $0.6 million, $3.0 million and $3.1 million, respectively.
Future estimated aggregate deferred financing costs amortization expense at December 31, 2014 is as follows:
|
| | | |
Year Ending December 31, | |
2015 | $ | 607 |
|
2016 | 607 |
|
2017 | 607 |
|
2018 | 580 |
|
2019 | 390 |
|
Thereafter | 374 |
|
Norcraft Companies, Inc.
Notes to Consolidated Financial Statements
(dollar amounts in thousands)
Foreign Currency Translation/Transactions
The financial statements of the Company’s Canadian subsidiary are recorded in Canadian dollars, its functional currency, and translated into U.S. dollars for consolidation. All assets and liabilities are translated using period-end exchange rates and statements of comprehensive income (loss) items are translated using average exchange rates for the period. The resulting adjustments are recorded as comprehensive income (loss) in the statement of stockholders' equity. Also recorded as adjustments in stockholders' equity are transaction gains and losses on long-term intercompany balances for which settlement is not planned or anticipated in the foreseeable future. Other foreign currency transaction gains and losses are included in determining net income (loss), but have not been material in any of the periods presented.
Revenue Recognition
Revenue is recognized upon delivery of product, which represents the point at which ownership transfers to the customer. Net sales represent gross sales less deductions taken for sales returns, freight charge backs and incentive rebate programs. These deductions are based on historical experience, market conditions and terms of the applicable marketing agreements with the customers. Taxes collected from customers are not included in revenue, but are recorded as a liability until remitted to the appropriate governmental authorities.
Shipping and Handling Costs
The Company classifies freight billings to customers as a component of net sales and the related cost is included as a component of cost of sales in the statement of comprehensive income (loss).
Advertising
The Company expenses all advertising costs as incurred. Advertising expense was $0.6 million, $0.5 million and $0.5 million for the years ended December 31, 2014, 2013 and 2012.
Volume-Based Incentives
These incentives typically involve rebates or refunds of a specified amount of cash consideration that are redeemable only if the customer completes a specified cumulative level of sales transactions. Under incentive programs of this nature, the Company estimates the anticipated rebate to be paid and allocates a portion of the estimated cost of the rebate to each underlying sales transaction with the customer throughout the year. The estimated rebates are recorded as a reduction of revenue in the period of sale based on historical redemption rates.
Marketing Programs
Under these arrangements the Company agrees to reimburse certain of its customers for a portion of the costs incurred by the customer to advertise and promote certain of the Company’s products. The Company recognizes the cost of cooperative advertising programs in the period in which the advertising and promotional activity takes place. The actual costs of these programs are included in selling, general and administrative expenses in the statements of comprehensive income (loss).
Product Warranties
The Company provides warranties for its products for a period ranging from five years up to a lifetime warranty. Estimated costs to be incurred for such warranties are provided for in the period of sale. These reserves are based on historical experience, market conditions and other assumptions and judgment by management. Warranties are a component of cost of sales in the statements of comprehensive income (loss). (See Note 5, “Supplemental Financial Statement Information”)
Income Taxes
The Company records a tax provision for the anticipated tax consequences of the reported results of operations. The provision for income taxes is computed using the asset and liability method, under which deferred tax assets and liabilities are recognized for the expected future tax consequences of temporary differences between the financial reporting and tax basis of assets and liabilities, and for operating losses and tax credit carryforwards. Deferred tax assets and liabilities are measured using the currently enacted tax rates that apply to taxable income in effect for the years in which those tax assets are expected to be realized or settled. The Company records a valuation allowance to reduce deferred tax assets to the amount that is believed more likely than not to be realized.
The Company recognizes tax benefits from uncertain tax positions only if it is more likely than not that the tax position will be sustained upon examination by the taxing authorities, based on the technical merits of the position. The tax benefits recognized in the financial statements from such positions are then measured based on the largest benefit that has a greater than 50% likelihood of being realized upon ultimate settlement.
Norcraft Companies, Inc.
Notes to Consolidated Financial Statements
(dollar amounts in thousands)
Use of Estimates
The preparation of financial statements in conformity with generally accepted accounting principles requires management to make estimates and assumptions that affect the reported amounts of assets and liabilities and disclosures of contingent assets and liabilities at the date of the financial statements, as well as the reported amounts of revenue and expenses during the reporting period. Actual results could differ from those estimates.
Earnings (Loss) per Share
Basic earnings (loss) per share (“basic EPS”) is computed by dividing net income (loss) by the weighted average number of shares outstanding for the reporting period. Diluted earnings per share (“diluted EPS”) gives effect during the reporting period to all dilutive potential shares outstanding resulting from employee share-based awards. The following table sets forth the computation of basic and diluted net earnings (loss) per share for the the year ended December 31, 2014 and the period from November 13, 2013 through December 31, 2013 (in thousands, except share and per share data):
|
| | | | | | | |
| | | November 13, 2013 |
| For the Year Ended | | through |
| December 31, 2014 | | December 31, 2013 |
Numerator | | | |
Numerator for basic earnings per share - Net income (loss) attributable to Norcraft Companies, Inc. | $ | 3,223 |
| | $ | (13,703 | ) |
Net income (loss) attributable to noncontrolling interests | 3,404 |
| | (1,798 | ) |
Numerator for diluted earnings (loss) per share | $ | 6,627 |
| | $ | (15,501 | ) |
Denominator | | | |
Denominator for basic earnings (loss) per share weighted average number of common shares outstanding | 17,311,573 |
| | 17,194,076 |
|
Effect of convertible Norcraft Companies LLC units | 2,427,247 |
| | 2,427,414 |
|
Denominator for diluted earnings (loss) per share | 19,738,820 |
| | 19,621,490 |
|
| | | |
Basic and diluted net earnings (loss) per share | $ | 0.19 |
| | $ | (0.80 | ) |
The Company consummated its IPO on November 13, 2013. Since that date, the Company has consolidated its results into Norcraft Companies, Inc. As a result, only the net income (loss) attributable to the Company’s controlling interest from the period subsequent to the IPO is considered in the net income (loss) per share calculation.
The computation of weighted average basic and diluted shares of common stock outstanding considers the outstanding shares from the date of the IPO, November 13, 2013. As of December 31, 2014 and 2013, there were 2,426,167 and 2,427,414 shares, respectively, of Norcraft Companies LLC outstanding that, subject to certain restrictions, can be exchanged for Company shares. Additionally, there were 1,142,383 and 1,132,860 options outstanding as of December 31, 2014 and 2013, respectively. Such options were not included in the calculation of diluted earnings (loss) per common share because the effect would have been anti-dilutive.
Norcraft Companies, Inc.
Notes to Consolidated Financial Statements
(dollar amounts in thousands)
As part of the Reorganization and IPO during 2013 the following steps were taken:
|
| |
• | Norcraft Companies LLC was organized as a Delaware limited liability company; |
• | all of the holders of Class A Units, Class B Units and Class C Units in Norcraft Holdings, L.P. (other than Buller Norcraft Holdings LLC and MEB Norcraft LLC) contributed all of their Class A Units, Class B Units and Class C Units in Norcraft Holdings, L.P. to Norcraft Companies LLC in exchange for common units of Norcraft Companies LLC; |
• | all of the holders of Class D Units in Norcraft Holdings, L.P. (other than Buller Norcraft Holdings LLC and MEB Norcraft LLC), which were issued pursuant to the Norcraft Holdings, L.P. incentive plan, contributed (a) all of their vested Class D Units to Norcraft Companies LLC in exchange for common units of Norcraft Companies LLC and (b) all of their unvested Class D Units to Norcraft Companies LLC in exchange for unvested common units of Norcraft Companies LLC; |
• | all of the holders of equity interests in Buller Norcraft Holdings LLC and MEB Norcraft LLC contributed all of their equity interests in Buller Norcraft Holdings LLC and MEB Norcraft LLC, respectively, to Norcraft Companies LLC in exchange for common units of Norcraft Companies LLC; |
• | all of the holders of equity interests in Norcraft GP, L.L.C., the general partner of Norcraft Holdings, L.P. and Norcraft Companies, L.P., sold for nominal value all of their equity interests in Norcraft GP, L.L.C. to Norcraft Companies LLC; |
• | Norcraft GP, L.L.C. acquired for nominal value a 0.00001% interest in Norcraft Holdings, L.P.; |
• | Buller Norcraft Holdings LLC and MEB Norcraft LLC then liquidated into Norcraft Companies LLC; and |
• | the shareholders of SKM Norcraft Corp. and Trimaran Cabinet Corp. contributed all of the outstanding stock in SKM Norcraft Corp. and Trimaran Cabinet Corp., respectively, to Norcraft Companies, Inc. in exchange for restricted shares of common stock of Norcraft Companies, Inc. and certain rights to additional payments under a tax receivable agreement, and the names of SKM Norcraft Corp. and Trimaran Cabinet Corp. were changed to Norcraft Holdings Corp. I and Norcraft Holdings Corp. II, respectively. |
For more information regarding the Reorganization and IPO see Note 1, "Basis of Presentation".
On November 13, 2013, the Company completed its IPO by issuing 6,397,073 shares (as well as the exercise of the underwriters’ option to purchase an additional 959,561 shares of common stock, which closed on November 19, 2013) for cash consideration of $16.00 per share to a syndicate of underwriters led by Citigroup Global Markets Inc. and UBS Securities LLC as joint book-running managers for the IPO.
| |
4. | Noncontrolling Interests |
Exchange of LLC Units for Common Stock. Beginning one year after the date of the Company's IPO, at the option of the holders, the common units of Norcraft Companies LLC (“LLC Units”), are exchangeable for cash, or, for the Company’s common shares on a one-for-one basis, at the option of the Company. The LLC Units are exchangeable for an amount of cash per LLC Unit equal to the average of the daily per share volume-weighted average price of the Company's common stock for the 15 consecutive trading days immediately preceding the date of the exchange. As of December 31, 2014, the aggregate redemption value of the then-outstanding LLC Units owned by Norcraft Companies LLC members was approximately $46.8 million.
The LLC Units owned by the former holders of Buller Norcraft Holdings LLC and MEB Norcraft LLC and certain former and current members of management and the Company's board are considered noncontrolling interests for financial accounting purposes. The amount allocated to noncontrolling interests represents the proportional interest in the consolidated net income (loss) of Norcraft Companies LLC owned by those common unitholders.
Norcraft Companies, Inc.
Notes to Consolidated Financial Statements
(dollar amounts in thousands)
Net income (loss) attributable to noncontrolling interests is computed as follows:
|
| | | | | | | |
| Year ended December 31, 2014 | | November 13, 2013 through December 31, 2013 |
Income (loss) before income taxes subsequent to the IPO | $ | (10,002 | ) | | $ | (14,622 | ) |
Add: expense related to tax receivable agreements (1) | 37,678 |
| | — |
|
| 27,676 |
| | (14,622 | ) |
Noncontrolling interests ownership percentage | 12.3 | % | | 12.3 | % |
Net income (loss) attributable to noncontrolling interests subsequent to the IPO | $ | 3,404 |
| | $ | (1,798 | ) |
(1) The expense related to tax receivable agreements is related to Norcraft Companies, Inc. and does not affect the LLC Unitholders.
| |
5. | Supplemental Financial Statement Information |
Trade Accounts Receivable
Trade accounts receivable consists of the following as of December 31:
|
| | | | | | | |
| 2014 | | 2013 |
Trade accounts receivable | $ | 24,706 |
| | $ | 22,044 |
|
Less: allowance for uncollectible accounts | (529 | ) | | (595 | ) |
Trade accounts receivable, net | $ | 24,177 |
| | $ | 21,449 |
|
Inventories
Inventories consist of the following as of December 31:
|
| | | | | | | |
| 2014 | | 2013 |
Raw materials and supplies | $ | 14,816 |
| | $ | 14,340 |
|
Work in process | 3,386 |
| | 2,923 |
|
Finished goods | 5,028 |
| | 5,328 |
|
Inventories | $ | 23,230 |
| | $ | 22,591 |
|
Supplier Concentration
The Company purchased approximately 23.6%, 21.5% and 15.2% of its raw materials during 2014, 2013 and 2012, respectively, from its largest supplier. While the loss of this vendor could negatively impact the operations of the Company in the near term, products purchased from this vendor are available through other sources.
Norcraft Companies, Inc.
Notes to Consolidated Financial Statements
(dollar amounts in thousands)
Property, Plant and Equipment
Property, plant and equipment consist of the following as of December 31:
|
| | | | | | | |
| 2014 | | 2013 |
Land | $ | 2,914 |
| | $ | 2,945 |
|
Buildings and improvements | 26,812 |
| | 26,489 |
|
Factory equipment | 36,238 |
| | 35,073 |
|
Vehicles | 348 |
| | 324 |
|
Office and data processing equipment | 6,082 |
| | 6,255 |
|
Construction in progress | 2,693 |
| | 1,029 |
|
Property, plant and equipment, gross | 75,087 |
| | 72,115 |
|
Less: accumulated depreciation | (49,388 | ) | | (46,907 | ) |
Property, plant and equipment, net | $ | 25,699 |
| | $ | 25,208 |
|
Accrued Expenses
Accrued expenses consist of the following as of December 31:
|
| | | | | | | |
| 2014 | | 2013 |
Salaries, wages and employee benefits | $ | 9,516 |
| | $ | 12,115 |
|
Liability under tax receivable agreements | 5,067 |
| | — |
|
Commissions, rebates and marketing programs | 3,776 |
| | 3,481 |
|
Workers' compensation | 1,568 |
| | 1,400 |
|
Interest | — |
| | 445 |
|
Other, including product warranty accruals | 4,140 |
| | 3,762 |
|
Accrued expenses | $ | 24,067 |
| | $ | 21,203 |
|
Product Warranties
Product warranty accrual activity is as follows for the years ended December 31:
|
| | | | | | | | | | | |
| 2014 | | 2013 | | 2012 |
Beginning balance | $ | 1,018 |
| | $ | 733 |
| | $ | 732 |
|
Accruals for warranties | 5,468 |
| | 4,441 |
| | 3,071 |
|
Claims paid | (5,292 | ) | | (4,156 | ) | | (3,070 | ) |
Ending balance | $ | 1,194 |
| | $ | 1,018 |
| | $ | 733 |
|
Norcraft Companies, Inc. incurs U.S. federal, state and local income taxes on the Company’s allocable share of taxable income of Norcraft Companies LLC. The limited liability company agreement of Norcraft Companies LLC, subject to certain restrictions, provides for cash distributions, which the Company refers to as “tax distributions,” to the holders of the common units of Norcraft Companies LLC. Generally, these tax distributions are made pro rata among the members in accordance with their number of common units and computed based on the taxable income of Norcraft Companies LLC allocable to a holder of common units of Norcraft Companies LLC (using certain assumptions) multiplied by an assumed tax rate equal to the highest effective marginal combined U.S. federal, state and local income tax rate prescribed for an individual or corporate resident in New York, New York (and using certain additional assumptions).
The domestic and foreign components of pretax losses are as follows:
Norcraft Companies, Inc.
Notes to Consolidated Financial Statements
(dollar amounts in thousands)
|
| | | | | |
| Year Ended December 31, |
| 2014 | | 2013 |
Domestic | (9,791 | ) | | (13,894 | ) |
Foreign | (211 | ) | | (400 | ) |
Total loss before income taxes | (10,002 | ) | | (14,294 | ) |
Components of income tax expense (benefit) consist of the following:
|
| | | | | | | |
| Year Ended December 31, |
Current | 2014 | | 2013 |
Federal | $ | 332 |
| | $ | — |
|
State and local | 164 |
| | — |
|
Total current tax expense | $ | 496 |
| | $ | — |
|
| | | |
| Year Ended December 31, |
Deferred | 2014 | | 2013 |
Federal | $ | (16,469 | ) | | $ | 815 |
|
State and local | (656 | ) | | 64 |
|
Total deferred tax expense | $ | (17,125 | ) | | $ | 879 |
|
| | | |
Provision for income tax expense (benefit) | $ | (16,629 | ) | | $ | 879 |
|
The differences between income taxes computed using the U.S. federal income tax rate and the provision for income taxes for continuing operations were as follows:
|
| | | | | | | | | | | | | |
| 2014 | | 2014 | | 2013 | | 2013 |
Federal tax | $ | (3,402 | ) | | 34.0 | % | | $ | (4,971 | ) | | 34.0 | % |
State tax | 743 |
| | (7.4 | )% | | (398 | ) | | 2.7 | % |
Change in valuation allowance | (26,601 | ) | | 265.8 | % | | 5,525 |
| | (37.8 | )% |
Permanent items | 12,493 |
| | (124.8 | )% | | 30 |
| | (0.2 | )% |
State tax rate differential | 670 |
| | (6.7 | )% | | — |
| | — | % |
Adjustments to deferred tax balances | 712 |
| | (7.1 | )% | | — |
| | — | % |
Other | (21 | ) | | 0.2 | % | | — |
| | — | % |
Non-controlling interest | (1,223 | ) | | 12.2 | % | | 693 |
| | (4.7 | )% |
Total | $ | (16,629 | ) | | 166.2 | % | | $ | 879 |
| | (6.0 | )% |
The effective tax rate includes a benefit attributable to the fact that the Company’s operations include a flow-through entity which is generally not subject to federal and most state income taxes. Accordingly, a portion of the Company’s earnings are not subject to corporate level taxes. This favorable impact is partially offset by the impact of certain permanent items, primarily attributable to certain compensation related expenses and TRA expenses that are not deductible for tax purposes.
Norcraft Companies, Inc.
Notes to Consolidated Financial Statements
(dollar amounts in thousands)
Deferred Tax Assets & Liabilities
|
| | | | | | | |
| 2014 | | 2013 |
Deferred tax assets | | | |
Net operating losses | $ | 20,146 |
| | $ | 26,601 |
|
Tax credits | 437 |
| | — |
|
Charitable contributions | 132 |
| | — |
|
Imputed interest | 528 |
| | — |
|
Other | 24 |
| | — |
|
Less: valuation allowance | — |
| | (26,601 | ) |
| $ | 21,267 |
| | $ | — |
|
Deferred tax liabilities | | | |
Outside basis difference | $ | (40,642 | ) | | $ | (36,500 | ) |
| $ | (40,642 | ) | | $ | (36,500 | ) |
| | | |
Total deferred tax assets and liabilities, net | $ | (19,375 | ) | | $ | (36,500 | ) |
Temporary differences in the book and tax basis of the Company's owners' investments in the Company resulted in a deferred tax liability of $40.6 million and $36.5 million as of December 31, 2014 and 2013, respectively.
The Company's effective income tax rate for the year ended December 31, 2014 is a benefit of 166.2%. During the three months ended September 30, 2014, management concluded that the realizability of its deferred tax asset is more likely than not and the Company reversed the full valuation allowance on its net operating loss carryforward amounts of $26.6 million. This determination was based on significant positive evidence, including:
| |
• | Cumulative losses. While the Company has been in a significant negative cumulative loss position, the amount of this cumulative loss was not significant at September 30, 2014 and the Company is in a cumulative income position as of December 31, 2014. |
| |
• | Projected realization of net operating loss carry forward amounts. Projections of future taxable income based on the Company's recent actual performance and current industry data indicate utilization of all net operating loss carry forward amounts, even after giving effect to changes in significant deductible temporary differences between pre-tax earnings and taxable income. |
Additionally, income tax expense for the year will be impacted by changes in our long-term deferred tax liability, TRA liability which is not deductible for tax purposes and other permanent differences. Going forward, the Company expects these factors will continue to impact the effective income tax rate, but will eventually diminish and the Company would expect an effective tax rate of 35% to 38%.
At December 31, 2014 the Company had federal net operating loss carryforwards of $52.3 million, which will begin to expire in 2028 through 2033. The Company has AMT tax credit carryforwards of $0.3 million which do not expire. The Company has $3.6 million of state net operating loss carryforwards which will begin to expire in 2016 through 2033.
At December 31, 2014 and 2013, the Company had unrecognized tax benefits of $0.10 million and 0.02 million, respectively. Included in this balance is $0.09 million and $0.02 million, respectively, of unrecognized tax benefits that, if recognized, would favorably affect the annual effective income tax rate. As of December 31, 2014 and 2013, $0.05 million and $0.04 million, respectively, of interest and penalties were included in the liability for uncertain tax positions, and $0.01 million and $0.04 million was included in interest expense. The Company does not expect that changes in the liability for unrecognized tax benefits during the next twelve months will have a significant impact on the Company's financial position. The Company recognizes interest and penalties related to unrecognized tax benefits in interest expense in the consolidated statement of operations.
Norcraft Companies, Inc.
Notes to Consolidated Financial Statements
(dollar amounts in thousands)
A reconciliation of the beginning and ending balances of the total amounts of unrecognized tax benefits is as follows:
|
| | | | | | | |
| 2014 | | 2013 |
Unrecognized tax benefits at January 1 | $ | 15 |
| | $ | — |
|
Increases in tax positions for the current year | 87 |
| | 15 |
|
Reductions in tax positions for lapse of statute of limitations | (7 | ) | | — |
|
Unrecognized tax benefits at December 31 | $ | 95 |
| | $ | 15 |
|
The Company is subject to taxation in the U.S. and various state jurisdictions. The Company remains subject to examination by U.S. federal and state tax authorities for the years 2011 through 2014. There are no pending examinations in any jurisdiction.
Tax Receivable Agreements
The Company entered into three tax receivable agreements ("TRAs") with the former holders of SKM Norcraft Corp, the former holders of Trimaran Cabinet Corp. and the holders of common units of Norcraft Companies LLC:
| |
• | Under the first of these TRAs, the Company generally is required to pay to the holders of common stock of SKM Norcraft Corp. 85% of the applicable cash savings, if any, in U.S. federal, state or local tax that the Company actually realizes (or is deemed to realize in certain circumstances) as a result of (i) the tax attributes associated with any increase in tax basis attributable to SKM Norcraft Corp.’s original acquisition of interests in Norcraft Holdings, L.P., (ii) the net operating losses of SKM Norcraft Corp. relating to taxable years ending on or before the date of the Reorganization (calculated by assuming the taxable year of SKM Norcraft Corp. closes on the date of the Reorganization) that are or become available to the Company as a result of the Reorganization, and (iii) tax benefits attributable to payments made under the TRA. |
| |
• | Under the second of these TRAs, the Company generally is required to pay to the holders of common stock of Trimaran Cabinet Corp. 85% of the applicable cash savings, if any, in U.S. federal, state or local tax that the Company actually realizes (or is deemed to realize in certain circumstances) as a result of (i) the tax attributes associated with any increase in tax basis attributable to Trimaran Cabinet Corp.’s original acquisition of interests in Norcraft Holdings, L.P., (ii) the net operating losses of Trimaran Cabinet Corp. relating to taxable years ending on or before the date of the Reorganization that are or become available to the Company as a result of the Reorganization, and (iii) tax benefits attributable to payments made under the TRA. |
| |
• | Under the third of these TRAs, the Company generally is required to pay to the holders of units of Norcraft Companies LLC (other than units that the Company holds) 85% of the amount of cash savings, if any, in U.S. federal, state or local tax that the Company actually realizes (or is deemed to realize in certain circumstances) as a result of (i) certain tax attributes that are created as a result of the exchanges of their units for restricted shares of the Company's common stock or cash, including any basis adjustment relating to the assets of Norcraft Companies LLC and (ii) tax benefits attributable to payments made under the TRA. |
The payment obligations under the TRAs are obligations of Norcraft Companies, Inc., not Norcraft Companies LLC, and the Company expects that the required payments to be made under the TRAs will be substantial. Potential future reductions in tax payments for the Company and TRA payments by the Company will be calculated using the per share volume-weighted average price of the Company's common stock at the time of exchange (or the 15 trading days immediately prior to the effective date of any exchange, where the Company elects to pay cash consideration for LLC units) and the prevailing tax rates applicable to the Company over the life of the TRAs and will generally be dependent on the Company generating sufficient future taxable income to realize the benefit. Any actual increase in tax basis, as well as the amount and timing of any payments under the TRAs, will vary depending upon a number of factors, including the timing of exchanges by the holders of limited liability company units, the price of the Company's common stock at the time of the exchange (or the 15 trading days immediately prior to the effective date of any exchange, where the Company elects to pay cash consideration for LLC units), whether such exchanges are taxable, the amount and timing of the taxable income the Company generates in the future and the tax rate then applicable as well as the portion of the Company's payments under the TRAs constituting imputed interest.
Norcraft Companies, Inc.
Notes to Consolidated Financial Statements
(dollar amounts in thousands)
Under each of the TRAs, the Company generally will retain the benefit of the remaining 15% of the applicable tax savings. Payment under each of the TRAs are not conditioned on the pre-IPO owners of Norcraft Holdings, L.P's continued ownership of the Company.
Payments under some or all of the TRAs are expected to give rise to certain additional tax benefits attributable to either further increases in basis or in the form of deductions for imputed interest, depending on the TRA and the circumstances. Any such benefits are the subject of the TRAs and will increase the amounts due thereunder. In addition, the TRAs will provide for interest, at a rate equal to LIBOR, accrued from the due date (without extensions) of the corresponding tax return to the date of payment specified by the TRAs.
Payments under the TRAs will be based on the tax reporting positions that the Company determines, consistent with the terms of the TRAs. The Company will not be reimbursed for any payments previously made under the TRAs if any basis increases or other benefits (including any net operating losses of SKM Norcraft Corp. and Trimaran Cabinet Corp.) are subsequently disallowed; if it is determined that excess payments have been made to a beneficiary under a TRA, certain future payments, if any, otherwise to be made will be reduced. As a result, in certain circumstances, payments could be made under the TRAs in excess of the benefits that the Company actually realizes in respect of the attributes to which the TRAs relate.
During the year ended December 31, 2014, management concluded that the future payments under the TRAs were probable and the Company recorded the full expense related to the TRAs of $37.7 million on its statement of financial condition and statement of comprehensive income (loss). This determination was largely based on recent periods of positive taxable income, recent projections indicating continued positive income in future periods and recent economic and market conditions. Of the full TRA liability of $37.7 million as of December 31, 2014, $5.1 million is included in current accrued liabilities and $32.6 million is included in long-term liabilities.
Long-term debt consists of the following as of December 31:
|
| | | | | | | |
| 2014 | | 2013 |
Term loan facility (due in 2020 with quarterly interest payments at LIBOR plus a margin of 4.25%) | $ | 148,500 |
| | $ | 150,000 |
|
Less: current portion | 1,500 |
| | 1,500 |
|
Long-term debt | $ | 147,000 |
| | $ | 148,500 |
|
ABL Facility
In November 2013, in connection with a new senior secured term loan facility, Norcraft Companies, L.P. entered into a senior secured first-lien asset-based revolving credit facility (the “ABL Facility”) pursuant to a credit agreement dated as of November 14, 2013 (the “ABL Credit Agreement”) by and among Norcraft Companies, L.P., as borrower, Norcraft Intermediate Holdings, L.P. and other guarantors party thereto, as guarantors, the lenders party thereto and RBC Capital Markets and Keybank National Association, as joint lead arrangers and joint bookrunners, and Royal Bank of Canada, as swingline lender, as issuing bank, as administrative agent for the lenders and collateral agent for the secured parties. The ABL Facility provides for aggregate commitments of up to $25.0 million, including a letter of credit sub-facility and a swingline loan sub-facility, subject to a borrowing base and has a maturity date of December 14, 2018. As of December 31, 2014, the borrowing base was approximately $19.1 million.
Norcraft Companies, Inc.
Notes to Consolidated Financial Statements
(dollar amounts in thousands)
The ABL Credit Agreement contains negative covenants that restrict or limit the ability of Norcraft Intermediate Holdings, L.P. and its subsidiaries from, among other things, (a) selling assets, (b) altering the business, (c) engaging in mergers, acquisitions and other business combinations, (d) declaring dividends or redeeming or repurchasing the Company's equity interests, (e) incurring additional debt or guarantees, (f) making loans and investments, (g) incurring liens, (h) entering into transactions with affiliates, (i) engaging in sale and leaseback transactions, (j) prepaying the Term Loan Facility and any subordinated debt and (k) modifying or waiving certain material agreements and organizational documents. As of December 31, 2014, the Company was in compliance with these provisions.
Indebtedness under the ABL Facility is guaranteed, on a joint and several basis, by Norcraft Intermediate Holdings, L.P., Norcraft Finance Corp., Norcraft Canada Corporation and all of Norcraft’s current and future subsidiaries, subject to exceptions for, among other things, any direct of indirect foreign subsidiary.Indebtedness under the ABL Facility is secured, subject to certain exceptions, by the following property and assets of Norcraft Companies, L.P. and such guarantors:
| |
• | on a first priority basis, by all personal property consisting of accounts receivable, inventory, cash, deposit and security accounts (other than any deposit accounts containing solely the proceeds of collateral with respect to which the obligations under the ABL Facility have only a second-priority security interest) and any cash or other assets in such accounts and certain assets related to the foregoing and, in each case, proceeds thereof (such property, the “Current Asset Collateral”); and |
| |
• | on a second priority basis, by additional property and assets consisting of (i) all of Norcraft Companies, L.P.’s capital stock directly held by Norcraft Intermediate Holdings, L.P., and all of the capital stock in any wholly-owned subsidiary directly held by Norcraft Companies, L.P., and any subsidiary guarantor (which security interest, in the case of the capital stock of each (a) direct or indirect non-domestic subsidiary and (b) direct indirect domestic subsidiary substantially all of the assets of which consist of equity interests in one or more non-domestic subsidiaries, is limited to 65% of the stock of such subsidiary) and (ii) other than to the extent constituting Current Asset Collateral, substantially all other tangible and intangible assets, including substantially all equipment, general intangibles, intercompany notes, insurance policies, investment property, intellectual property and material owned real property (such property described in clauses (i) and (ii), “Fixed Asset Collateral”). |
As of December 31, 2014, there were no borrowings outstanding under the ABL Facility, however there was approximately $6.9 million outstanding under an undrawn letter of credit and unused commitments of approximately $18.1 million. The total availability under the ABL Facility based on the borrowing rate as of December 31, 2014 was approximately $19.1 million, of which approximately $12.2 million was unutilized.
Term Loan Facility
In November 2013, Norcraft Companies, L.P. entered into a $150.0 million senior secured term loan facility (the "Term Loan Facility") dated as of November 13, 2013 (the "Term Loan Agreement") by and among Norcraft Companies, L.P., as borrower, Norcraft Intermediate Holdings, L.P. and the other guarantors party thereto, as guarantors, the lenders party thereto from time to time, RBC Capital Markets and Keybank National Association, as joint lead arrangers and joint bookrunners, Royal Bank of Canada, as syndication agent and as administrative agent for the lenders and collateral agent for the secured parties. The term loans under the Term Loan Agreement were issued at a discount on December 13, 2013, for total net proceeds of $149.3 million. Interest accrues at the LIBOR rate (as defined in the Term Loan Agreement which includes a 1.00% floor) plus a margin of 4.25%, which is payable at the end of each fiscal quarter. As of December 31, 2014, the total interest rate on the Term Loan Facility was 5.25%. Minimum required principal repayments are $1.5 million per year and are payable in quarterly installments at the end of each fiscal quarter. The Term Loan Facility has a maturity of December 13, 2020. Proceeds from this Term Loan Facility were used in combination with the proceeds of the Company's IPO to redeem all of the Company's 10.5% senior secured second lien notes (the "senior secured second lien notes") and pay related transaction and financing costs.
The Term Loan Facility requires Norcraft Companies, L.P. to prepay outstanding term loans, subject to certain exceptions, with:
•50% (subject to reduction to 25% and 0% based upon a total net leverage ratio) of the annual excess cash flow (as defined in the Term Loan Facility) of Norcraft Companies, L.P. and its subsidiaries;
•100% of the net cash proceeds of certain asset sales and casualty and condemnation events, subject to reinvestment rights and certain other exceptions; and
Norcraft Companies, Inc.
Notes to Consolidated Financial Statements
(dollar amounts in thousands)
•100% of the net cash proceeds of any incurrence or issuance of certain debt, other than debt permitted under the Term Loan Facility.
Norcraft Companies, L.P. can voluntarily prepay outstanding loans under the Term Loan Facility at any time without premium or penalty other than customary “breakage” costs with respect to LIBOR loans.
Additionally, the terms of the Term Loan Facility limit Norcraft Companies, L.P.'s ability to (a) sell assets, (b) alter the business that Norcraft currently conducts, (c) engage in mergers, acquisitions and other business combinations, (d) declare dividends or redeeming or repurchasing the Company's equity interests, (e) incur additional debt or guarantees, (f) make loans and investments, (g) incur liens, (h) enter into transactions with affiliates, (i) engage in sale and leaseback transactions and (j) prepay certain Incremental Equivalent Debt (as defined in the Term Loan Agreement) and unsecured, junior secured and subordinated debt. The terms also include cross-default provisions. As of December 31, 2014, Norcraft Companies, L.P. was in compliance with these provisions.
Indebtedness under the Term Loan Facility is guaranteed by Norcraft Intermediate Holdings, L.P. and each of the present and future subsidiaries of Norcraft Intermediate Holdings, L.P., subject to the same exceptions set forth above regarding guarantors of the ABL Facility. The Term Loan Facility is secured on a first priority basis by the Fixed Asset Collateral and on a second priority basis by the Current Asset Collateral, in each case subject to the qualifications set forth in the intercreditor agreement defining the relative rights and priorities of the ABL Facility secured parties, on the one hand, and the Term Loan Facility securities parties, on the other hand.
Senior Secured Second Lien Notes
In December 2009, Norcraft Companies, L.P. and Norcraft Finance Corp., a wholly-owned finance subsidiary of Norcraft Companies, L.P., issued, on a joint and several basis, $180.0 million aggregate principal amount of 10.5% senior secured second lien notes. Interest accrued on the senior secured second lien notes and was payable semiannually on June 15 and December 15 of each year at a rate of 10.5% per annum, which commenced on June 15, 2010.
In May 2011, Norcraft Companies, L.P. and Norcraft Finance Corp. issued, on a joint and several basis, an additional $60.0 million aggregate principal amount of these senior secured second lien notes at a 1.04 premium, for total gross proceeds of $62.4 million.
In December 2013, the proceeds from the Company's Term Loan Facility were used in combination with the proceeds of the Company's IPO to redeem all of the Company's 10.5% senior secured second lien notes and pay related transaction and financing costs. A loss on debt extinguishment of $12.5 million was incurred on this redemption. This loss primarily consisted of a $6.3 million call premium on the senior secured notes, $5.5 million of remaining net book value of deferred financing costs associated with the senior secured notes and $0.7 million of remaining net book value of deferred financing costs associated with the previous ABL facility.
| |
8. | Fair Value Measurements |
Accounting Standards Codification Topic 820 (“ASC 820”) , Fair Value Measurement and Disclosures defines and establishes a framework for measuring fair value. The objective of fair value is to determine the price that would be received upon the sale of an asset or paid to transfer a liability in an orderly transaction between market participants at the measurement date (the exit price). ASC 820 establishes a fair value hierarchy that prioritizes observable and unobservable inputs used to measure fair value into three levels, as follows:
Level 1: Quoted prices in active markets for identical assets
Level 2: Significant other observable inputs
Level 3: Significant unobservable inputs
There were no transfers in and out of Level 1, Level 2 and Level 3 fair value measurements during fiscal years 2014 and 2013. Fair value estimates may be different than the amounts that may ultimately be realized upon sale or disposition of the assets and liabilities.
Fair Value Measurements on a Recurring Basis
The Company had no assets or liabilities recorded at fair value on a recurring basis at December 31, 2014 or 2013.
Fair Value Measurements on a Nonrecurring Basis
Norcraft Companies, Inc.
Notes to Consolidated Financial Statements
(dollar amounts in thousands)
The Company had no assets or liabilities recorded at fair value on a nonrecurring basis at December 31, 2014 or 2013.
The following methods and assumptions were used to estimate the fair value of each class of financial assets and liabilities. The fair values of our financial instruments approximate their carrying amount in our consolidated financial statements except for debt.
Cash and Cash Equivalents. The carrying amount approximates fair value because of the short maturity.
Accounts Receivable and Accounts Payable. The carrying amount approximates fair value because of the short maturity.
Long-Term Debt Facilities. The fair value of our term loan facility is based on significant other observable inputs (Level 2).
The estimated fair values of the Company's financial instruments as of December 31, 2014 and 2013 are as follows:
|
| | | | | | | | | | | | | | | |
| 2014 | | 2013 |
| Carrying Amount | | Fair Value | | Carrying Amount | | Fair Value |
Term loan facility (Level 2) | $ | 148,500 |
| | $ | 147,758 |
| | $ | 150,000 |
| | $ | 148,688 |
|
The quoted fair market value of the financial instruments presented may not be indicative of their future values.
Management Incentive Plan
The Company has a management incentive plan, (the “Plan”) which provides for the grants of incentive stock options in Norcraft Companies, Inc. to selected employees of the Company. This plan authorizes 2,029,413 total options.
Stock options vest with time-based vesting over a four year period for employees and a period commensurate with their initial term for Norcraft's directors. Upon vesting, each stock option entitles the option holder the option to purchase one share of Norcraft Companies, Inc. Stock options under this plan were issued in 2013 concurrent with the IPO, with the exception of those issued in connection with appointments to Norcraft's board of directors during 2014, and none of these options were vested as of December 31, 2014. All stock options were issued with an exercise price equal to the then fair value of Norcraft Companies, Inc.'s common shares. No awards may be made after 10 years from the date of the Plan's adoption, but previously granted awards may continue beyond that date in accordance with their terms.
The fair value of the stock options granted is based on the Black-Scholes option-pricing model. In accordance with stock compensation guidance, the Company is required to incorporate a volatility factor in the fair value calculation. The volatility factor is developed through the use of a sample of peer group companies consisting of publicly-traded companies that operate in the Company’s same industry. The Company granted 9,523 incentive stock options during the year ended December 31, 2014 compared to 1,132,860 incentive stock options granted during the year ended December 31, 2013, the initial year of the plan.
Compensation expense related to incentive stock options was $2.1 million and $0.4 million for the years ended December 31, 2014 and 2013, respectively.
Norcraft Companies, Inc.
Notes to Consolidated Financial Statements
(dollar amounts in thousands)
The following table sets forth information about the fair value of the stock option grant on the date of grant using the Black-Scholes option-pricing model and the weighted average assumptions used for such grant:
|
| | | | | | | |
| 2014 | | 2013 |
Weighted-average fair value of stock options granted | $ | 8.83 |
| | $ | 8.35 |
|
Dividend yield | 0.0 | % | | 0.0 | % |
Risk-free interest rate | 1.68 | % | | 1.68 | % |
Volatility | 53.4 | % | | 53.4 | % |
Expected lives | 6.25 |
| | 6.25 |
|
Weighted-average period over which the total compensation cost of non-vested options is expected to be recognized (months) | 33.9 |
| | 45.9 |
|
A summary of stock option activity under the Plan is as follows:
|
| | | | | | | | | | | | | |
| 2014 | | 2013 |
| Shares | | Weighted- Average Exercise Price | | Shares | | Weighted- Average Exercise Price |
Beginning balance | 1,132,860 |
| | $ | 16.00 |
| | — |
| | $ | — |
|
Granted | 9,523 |
| | $ | 17.50 |
| | 1,132,860 |
| | $ | 16.00 |
|
Ending balance | 1,142,383 |
| | $ | 16.01 |
| | 1,132,860 |
| | $ | 16.00 |
|
Exercisable | — |
| | $ | — |
| | — |
| | $ | — |
|
The intrinsic value of the issued stock options at December 31, 2014 and 2013 was $3.8 million and $4.0 million, respectively. As of December 31, 2014 and 2013, none of the options were exercisable.
The total compensation cost of non-vested awards not yet recognized is approximately $5.9 million and $9.1 million for the years ended 2014 and 2013, respectively. This cost will be expensed through October 2017.
Predecessor Company
During 2013 and 2012, Norcraft Companies, Inc.’s predecessor, Norcraft Holdings, L.P., issued unregistered securities to its directors, officers and employees as set forth below.
Class A Units
The Company issued and sold 8,333 Class A units for $3,250 pursuant to the exercise of an incentive award granted under the Company's 2003 Incentive Plan by one of the Company's employees, at an exercise price of $0.39 per share.
These Class A units were issued in transactions exempt from registration under the Securities Act pursuant to 4(a)(2) the Securities Act.
Class D Units
Norcraft Companies, Inc.’s predecessor, Norcraft Holdings, L.P., issued Class D units of Norcraft Holdings, L.P. to the Company's directors, officers and employees pursuant to the Company's 2003 Incentive Plan. In each case, once vested, the Class D units may have been converted to Class A units of Norcraft Holdings, L.P. at a conversion price ranging from $0.24 to $0.39 per share.
These Class D units were issued in transactions exempt from registration under the Securities Act pursuant to Rule 701 of the Securities Act. The Company would only receive proceeds upon the conversion of the Class D units to Class A units.
All of the holders of Class D Units in Norcraft Holdings, L.P. (other than Buller Norcraft Holdings LLC and MEB Norcraft LLC), which were issued pursuant to the Norcraft Holdings, L.P. incentive plan, contributed (a) all of their vested Class D Units to Norcraft Companies LLC in exchange for common units of Norcraft Companies LLC and (b) all of their unvested Class D Units to Norcraft Companies LLC in exchange for unvested common units of Norcraft Companies LLC.
Norcraft Companies, Inc.
Notes to Consolidated Financial Statements
(dollar amounts in thousands)
Management Incentive Plan
The predecessor company had a management incentive plan, (the “Predecessor Plan”) which provided for the grants of incentive Class D limited partnership units in Norcraft Holdings L.P., ("Holdings") to selected employees of the Company.
Class D units vested with time-based vesting over a three year period. Upon vesting, each Class D unit entitled the unit holder the option to purchase one Class A unit in Holdings. All Class D units were issued with an exercise price equal to the then fair value of Holdings’ Class A units as determined by the Company.
The fair value of the Class D units granted is based on the Black-Scholes option-pricing model. In accordance with Accounting Standards Codification (“ASC”) Topic 718, the Company was required to incorporate a volatility factor in the fair value calculation. The volatility factor was developed through the use of a sample of peer group companies consisting of publicly-traded companies that operate in the Company’s same industry. The Company granted 0 and 0.1 million in incentive Class D units during the years ended December 31, 2013 and 2012, respectively.
Compensation expense related to Class D units was $0.0 million for the year ended December 31, 2013, and $0.2 million for the years ended December 31, 2012. Because individuals receiving these Class D unit awards were employees of Norcraft Companies, L.P., the compensation expense was recorded at the Norcraft Companies, L.P. level.
The following table sets forth information about the fair value of the Class D unit grants on the date of grant using the Black-Scholes option-pricing model and the weighted average assumptions used for such grant:
|
| | | | |
| | 2012 |
Weighted-average fair value of Class D units granted | | $ | 0.14 |
|
Dividend yield | | 0.0 | % |
Risk-free interest rate | | 0.70 | % |
Volatility | | 51.9 | % |
Expected lives | | 4.3 |
|
A summary of Class D unit activity under the Predecessor Plan is as follows:
|
| | | | | | | | | | | | | |
| 2013 | | 2012 |
| Units | | Weighted- Average Exercise Price | | Units | | Weighted- Average Exercise Price |
Beginning balance | 6,961,577 |
| | $ | 0.26 |
| | 6,886,577 |
| | $ | 0.26 |
|
Granted | — |
| | — |
| | 125,000 |
| | 0.32 |
|
Forfeited/expired | (108,333 | ) | | 0.39 |
| | (50,000 | ) | | 0.39 |
|
Exercised | (16,667 | ) | | 0.39 |
| | — |
| | — |
|
Exchanged | (6,836,577 | ) | | 0.26 |
| | — |
| | — |
|
Ending balance | — |
| | — |
| | 6,961,577 |
| | 0.26 |
|
Exercisable | — |
| | — |
| | 6,793,244 |
| | 0.26 |
|
The intrinsic values of the issued Class D units and exercisable Class D units at December 31, 2013 were $0.0 million. The intrinsic values of the issued Class D units and exercisable Class D units at December 31, 2012 were $0.3 million and $0.3 million, respectively.
The Class D units vested during 2013 and 2012 had fair values of $0.00 million and $0.04 million, respectively.
The total compensation cost of non-vested awards not yet recognized was $0.0 million for each of the years ended 2013 and 2012.
The Plan was terminated and the Class D units were exchanged for common shares of Norcraft Companies LLC as part of the Reorganization and IPO in November 2013.
Norcraft Companies, Inc.
Notes to Consolidated Financial Statements
(dollar amounts in thousands)
The Company sponsors a contributory defined contribution plan, established under the provisions of Section 401(k) of the Internal Revenue Code, which provides, among other things, for the Company to make discretionary contributions. Company contributions to this plan during the years ended December 31, 2014, 2013 and 2012 were minimal.
| |
11. | Related Party Transactions |
Prior to the IPO, the Company had an agreement with affiliates of each of SKM Equity Fund III, L.P. and Trimaran Fund II, L.L.C. to provide management services to the Company. Under the terms of the agreement, the Company paid a $1.0 million annual management fee plus reimbursement of any out-of-pocket expenses incurred. The agreement expired upon the consummation of the IPO. Management fees charged to expense as a component of selling, general and administrative expenses were $0.9 million for the year ended December 31, 2013 and $1.0 million for the year ended December 31, 2012.
The Company leases its corporate office and distribution facilities under operating leases expiring on various dates. Certain lease agreements have terms for renewal or include rent escalation clauses. In addition to the base rent, certain leases require the Company to pay as additional rent a portion of the real estate taxes and common area expenses of the leased premises. Total rent expense was $2.7 million, $2.7 million and $2.5 million for the years ended December 31, 2014, 2013 and 2012, respectively. The Company has historically entered and will continue to enter into leases of a temporary or short-term nature and that do not have future non-cancelable commitments. Operating leases often contain renewal options. In those locations in which it makes economic sense to continue to operate, management expects that, in the normal course of business, leases that expire will be renewed or replaced by other leases.
Future minimum lease payments under non-cancelable operating leases at December 31, 2014, are as follows:
|
| | | | |
Year Ending December 31, | | Amount |
2015 | | $ | 2,840 |
|
2016 | | 1,946 |
|
2017 | | 1,701 |
|
2018 | | 1,357 |
|
2019 | | 539 |
|
Thereafter | | 648 |
|
| | $ | 9,031 |
|
| |
13. | Commitments and Contingencies |
The Company is party to legal actions and contingencies arising during the normal course of business. In the opinion of management, the resolution of these matters will not have a material adverse effect on the Company’s financial position, results of operations or cash flows.
Norcraft Companies, Inc.
Notes to Consolidated Financial Statements
(dollar amounts in thousands)
| |
14. | Unaudited Supplemental Quarterly Data |
|
| | | | | | | | | | | | | | | |
| First Quarter | | Second Quarter | | Third Quarter | | Fourth Quarter |
2014 | | | | | | | |
Net sales | $ | 84,030 |
| | $ | 97,601 |
| | $ | 100,424 |
| | $ | 93,957 |
|
Cost of sales | 62,542 |
| | 70,582 |
| | 72,610 |
| | 69,452 |
|
Gross profit | 21,488 |
| | 27,019 |
| | 27,814 |
| | 24,505 |
|
Selling, general and administrative expenses | 14,674 |
| | 15,868 |
| | 15,858 |
| | 17,094 |
|
Income from operations | 6,814 |
| | 11,151 |
| | 11,956 |
| | 7,411 |
|
Other expense: | | | | | | | |
Interest expense, net | 2,176 |
| | 2,226 |
| | 2,269 |
| | 2,267 |
|
Amortization of deferred financing costs | 142 |
| | 163 |
| | 151 |
| | 155 |
|
Expense related to tax receivable agreements | 1,643 |
| | 2,832 |
| | 33,203 |
| | — |
|
Other expense, net | 59 |
| | 41 |
| | (9 | ) | | 16 |
|
Total other expense | 4,020 |
| | 5,262 |
| | 35,614 |
| | 2,438 |
|
Income (loss) before income taxes | 2,794 |
| | 5,889 |
| | (23,658 | ) | | 4,973 |
|
Income tax expense (benefit) | 437 |
| | 1,133 |
| | (18,058 | ) | | (141 | ) |
Net income (loss) | 2,357 |
| | 4,756 |
| | (5,600 | ) | | 5,114 |
|
Less: net income attributable to noncontrolling interests | 344 |
| | 724 |
| | 1,738 |
| | 598 |
|
Net income (loss) attributable to Norcraft Companies, Inc. | 2,013 |
| | 4,032 |
| | (7,338 | ) | | 4,516 |
|
Other comprehensive income (loss): | | | | | | | |
Foreign currency translation adjustment | (384 | ) | | 229 |
| | (121 | ) | | (556 | ) |
Less: other comprehensive income (loss) attributable to noncontrolling interest | (47 | ) | | 28 |
| | (15 | ) | | (68 | ) |
Other comprehensive income (loss) attributable to Norcraft Companies, Inc. | (337 | ) | | 201 |
| | (106 | ) | | (488 | ) |
| | | | | | | |
Comprehensive income (loss) | 1,973 |
| | 4,985 |
| | (5,721 | ) | | 4,558 |
|
Less: comprehensive income attributable to noncontrolling interests | 297 |
| | 752 |
| | 1,723 |
| | 530 |
|
Comprehensive income (loss) attributable to Norcraft Companies, Inc. | $ | 1,676 |
| | $ | 4,233 |
| | $ | (7,444 | ) | | $ | 4,028 |
|
| | | | | | | |
Net income (loss) per share attributable to Norcraft Companies, Inc. | | | | | | | |
Basic and diluted | $ | 0.12 |
| | $ | 0.23 |
| | $ | (0.42 | ) | | $ | 0.26 |
|
Weighted average common shares outstanding | | | | | | | |
Basic and diluted | 17,311,573 |
| | 17,311,573 |
| | 17,311,573 |
| | 17,311,573 |
|
Norcraft Companies, Inc.
Notes to Consolidated Financial Statements
(dollar amounts in thousands)
|
| | | | | | | | | | | | | | | |
| First Quarter | | Second Quarter | | Third Quarter | | Fourth Quarter |
2013 | | | | | | | |
Net sales | $ | 77,348 |
| | $ | 90,284 |
| | $ | 91,570 |
| | $ | 80,493 |
|
Cost of sales | 57,578 |
| | 66,054 |
| | 67,708 |
| | 59,404 |
|
Gross profit | 19,770 |
| | 24,230 |
| | 23,862 |
| | 21,089 |
|
Selling, general and administrative expenses | 13,856 |
| | 15,175 |
| | 16,844 |
| | 16,514 |
|
Income from operations | 5,914 |
| | 9,055 |
| | 7,018 |
| | 4,575 |
|
Other expense: | | | | | | | |
Interest expense, net | 6,447 |
| | 6,470 |
| | 6,478 |
| | 5,868 |
|
Amortization of deferred financing costs | 780 |
| | 780 |
| | 780 |
| | 659 |
|
Other expense, net | 10 |
| | 2 |
| | 17 |
| | 12,565 |
|
Total other expense | 7,237 |
| | 7,252 |
| | 7,275 |
| | 19,092 |
|
Income (loss) before income taxes | (1,323 | ) | | 1,803 |
| | (257 | ) | | (14,517 | ) |
Income tax expense | — |
| | — |
| | — |
| | 879 |
|
Net income (loss) | (1,323 | ) | | 1,803 |
| | (257 | ) | | (15,396 | ) |
Less: net loss attributable to noncontrolling interests | — |
| | — |
| | — |
| | (1,798 | ) |
Net income (loss) attributable to Norcraft Companies, Inc. | (1,323 | ) | | 1,803 |
| | (257 | ) | | (13,598 | ) |
Other comprehensive income (loss): | | | | | | | |
Foreign currency translation adjustment | (191 | ) | | (316 | ) | | 198 |
| | (375 | ) |
Less: other comprehensive income (loss) attributable to noncontrolling interest | — |
| | — |
| | — |
| | (44 | ) |
Other comprehensive income (loss) attributable to Norcraft Companies, Inc. | (191 | ) | | (316 | ) | | 198 |
| | (331 | ) |
| | | | | | | |
Comprehensive income (loss) | (1,514 | ) | | 1,487 |
| | (59 | ) | | (15,771 | ) |
Less: comprehensive loss attributable to noncontrolling interests | — |
| | — |
| | — |
| | (1,842 | ) |
Comprehensive income (loss) attributable to Norcraft Companies, Inc. | $ | (1,514 | ) | | $ | 1,487 |
| | $ | (59 | ) | | $ | (13,929 | ) |
| |
15. | Recently Issued Accounting Pronouncements |
In May 2014, the Financial Accounting Standards Board ("FASB") issued Accounting Standards Update ("ASU") No. 2014-09, Revenue from Contracts with Customers. The standard requires that an entity recognize the amount of revenue to which it expects to be entitled for the transfer of promised goods or services to its customers. In order to achieve this core principle, an entity should apply the following steps: (i) identify the contract(s) with a customer; (ii) identify the performance obligations in the contract; (iii) determine the transaction price; (iv) allocate the transaction price to the performance obligations in the contract; and (v) recognize revenue when (or as) the entity satisfies a performance obligation. ASU 2014-09 is effective for annual and quarterly reporting periods of public entities beginning after December 15, 2016. Early application for public entities is not permitted. The Company is currently evaluating the impact of adoption of this standard on the Company's consolidated financial statements.
Norcraft Companies, Inc.
Notes to Consolidated Financial Statements
(dollar amounts in thousands)
On March 30, 2015, we entered into an Agreement and Plan of Merger (the “Merger Agreement”) with Fortune Brands Home & Security, Inc. (“Fortune Brands”), a Delaware corporation, and Tahiti Acquisition Corp. (the “Purchaser”), a Delaware corporation and indirect wholly owned subsidiary of Fortune Brands. Pursuant to the Merger Agreement, the Purchaser will commence a cash tender offer for all of the outstanding shares of the Company's common stock on or before April 21, 2015 but in no event earlier than April 14, 2015 at a purchase price of $25.50 per share and upon the terms and subject to the conditions of the Merger Agreement. Consummation of the tender offer is subject to customary closing conditions, as set forth in the Merger Agreement. As soon as practicable following the consummation of the tender offer, after the expiration of a thirty-five day go-shop period, and subject to the satisfaction or waiver of certain conditions set forth in the Merger Agreement, the Purchaser will merge with and into the Company pursuant to the provisions of section 251(h) of the Delaware General Corporation Law, with no stockholder vote required to consummate the merger, and the Company will survive as an indirect wholly owned subsidiary of Fortune Brands.
The Merger Agreement contains representations, warranties and covenants of the parties. Until the earlier of the termination of the Merger Agreement and the consummation of the merger, the Company has agreed to operate its business and the business of its subsidiaries in the ordinary course and has agreed to certain other operating covenants, as set forth more fully in the Merger Agreement. Under certain circumstances and upon compliance with certain notice and other specified conditions set forth in the Merger Agreement, the Company may terminate the Merger Agreement to accept a superior proposal, which would require a significant termination fee to be paid to Fortune Brands.
In connection with the signing of the Merger Agreement, certain funds and persons associated with Mark Buller, Saunders, Karp & Megrue and Trimaran Capital Partners who own directly or have the right to acquire, pursuant to certain exchange arrangements, approximately 53.6% of Norcraft Companies (excluding options), have entered into tender and support agreements with Fortune Brands and Purchaser pursuant to which they have committed to tender their shares of Norcraft Companies in the tender offer and otherwise support the transactions contemplated by the Merger Agreement.
In connection with the closing of the tender offer and merger, certain tax receivable agreements currently in effect will be terminated pursuant to certain tax receivable termination agreements. The transaction will result in early termination payments to certain shareholders and equityholders of Norcraft Companies, LLC and Norcraft Companies, Inc. related to the tax receivable termination agreements. In addition, each outstanding unit of Norcraft Companies, LLC will be converted to a share of the Company's common stock. Finally, all outstanding and unexercised stock options granted under the 2013 Incentive Plan will be canceled in exchange for a cash payment to each option holder thereof.
In connection with the transaction, the Company has entered into certain employment agreement amendments and severance agreements with certain executives and senior managers in order to strengthen the severance protection to these individuals. These arrangements are designed to provide sufficient protection to these individuals to incentivize them to remain committed to the Company through the consummation of the transaction.
Norcraft Companies, Inc.
Schedule II – Consolidated Valuation and Qualifying Accounts
(dollar amounts in thousands)
|
| | | | | | | | | | | | | | | |
| Beginning Balance | | Additions | | Deductions | | Ending Balance |
2014 | | | | | | | |
Allowance for uncollectible accounts | $ | 595 |
| | $ | 192 |
| | $ | (259 | ) | | $ | 528 |
|
2013 | | | | | | | |
Allowance for uncollectible accounts | $ | 558 |
| | $ | 65 |
| | $ | (28 | ) | | $ | 595 |
|
2012 | | | | | | | |
Allowance for uncollectible accounts | $ | 857 |
| | $ | 168 |
| | $ | (467 | ) | | $ | 558 |
|
|
| | |
Exhibit | | Description |
2.1 | | Reorganization Agreement, dated as of November 13, 2013, by and among Norcraft Companies, Inc. and the other parties named therein (incorporated by reference to Exhibit 2.1 to Norcraft Companies, Inc.’s Form 10-K filed on March 31, 2014) |
| | |
2.2 | | Agreement and Plan of Merger, dated as of March 30, 2015, by and among Norcraft Companies, Inc., Fortune Brands Home & Security, Inc. and Tahiti Acquisition Corp. (incorporated by reference to Exhibit 2.1 to Norcraft Companies, Inc.’s Form 8-K filed on March 31, 2015) |
| | |
3.1 | | Amended and Restated Certificate of Incorporation of Norcraft Companies, Inc. (incorporated by reference to Exhibit 3.1 to Norcraft Companies, Inc.’s Form 10-K filed on March 31, 2014) |
| | |
3.2 | | Amended and Restated Bylaws of Norcraft Companies, Inc. (incorporated by reference to Exhibit 3.2 to Norcraft Companies, Inc.’s Form 10-K filed on March 31, 2014) |
| | |
4.1 | | Specimen Common Stock certificate of Norcraft Companies, Inc. (incorporated by reference to Exhibit 4.1 to Norcraft Companies, Inc. Amendment No. 6 to Form S-1 Registration Statement filed November 1, 2013) |
| | |
10.1 | | Employment Letter, dated October 21, 2003, from Norcraft Holdings, L.P. to Mark Buller (incorporated by reference to Exhibit 10.7 to Norcraft Companies, L.P. Form S-4 filed on April 27, 2004; File No.: 333-114924) |
| | |
10.2 | | Amendments to Employment Letter, dated August 17, 2004, from Norcraft Holdings, L.P. to Mark Buller (incorporated by reference to Exhibit 10.10 to Norcraft Holdings, L.P.’s Registration Statement on Form S-4 filed on June 25, 2004; File No.: 333-119696) |
| | |
10.3 | | Amendment to Employment Letter, effective as of March 30, 2015, from Norcraft Holdings, L.P. to Mark Buller (incorporated by reference to Exhibit 10.4 to Norcraft Companies, Inc.’s Form 8-K filed on March 31, 2015) |
| | |
10.4 | | Employment Letter, dated October 21, 2003, from Norcraft Companies, L.P. to Simon Solomon (incorporated by reference to Exhibit 10.10 to Norcraft Companies, L.P. Form S-4 filed on April 27, 2004; File No.: 333-114924) |
| | |
10.5 | | Employment Letter, dated October 21, 2003, from Norcraft Holdings, L.P. to Leigh Ginter (incorporated by reference to Exhibit 10.8 to Norcraft Companies, L.P. Form S-4 filed on April 27, 2004) |
| | |
10.6 | | Amendment to Employment Letter, effective as of March 30, 2015, from Norcraft Holdings, L.P. to Leigh Ginter (incorporated by reference to Exhibit 10.5 to Norcraft Companies, Inc.’s Form 8-K filed on March 31, 2015) |
| | |
10.7 | | Employment Letter, dated October 21, 2003, from Norcraft Companies, L.P. to John Swedeen (incorporated by reference to Exhibit 10.11 to Norcraft Companies, L.P. Form S-4 filed on April 27, 2004; File No.: 333-114924) |
| | |
10.8 | | Amendment to Employment Letter, effective as of March 30, 2015, from Norcraft Holdings, L.P. to John Swedeen (incorporated by reference to Exhibit 10.7 to Norcraft Companies, Inc.’s Form 8-K filed on March 31, 2015) |
| | |
10.9 | | Employment Letter, dated December 1, 2005, from Norcraft Companies, L.P. to Kurt Wanninger (incorporated by reference to Exhibit 10.19 to Norcraft Companies, L.P. Form 10-K filed on March 31, 2006) |
| | |
10.10 | | Amendment to Employment Letter, effective as of March 30, 2015, from Norcraft Holdings, L.P. to Kurt Wanninger (incorporated by reference to Exhibit 10.6 to Norcraft Companies, Inc.’s Form 8-K filed on March 31, 2015) |
| | |
10.11 | | Employment Letter, dated February 13, 2008, from Norcraft Companies, L.P. to Simon Solomon (incorporated by reference to Exhibit 10.22 to Norcraft Holdings, L.P.’s Form 10-K filed on March 31, 2009) |
| | |
10.12 | | Severance Amendment Letter, effective as of March 30, 2015, from Norcraft Holdings, L.P. to Simon Solomon (incorporated by reference to Exhibit 10.8 to Norcraft Companies, Inc.’s Form 8-K filed on March 31, 2015) |
| | |
10.13 | | Severance Agreement Letter, effective as of March 30, 2015, from Norcraft Holdings, L.P. to Eric Tanquist (incorporated by reference to Exhibit 10.9 to Norcraft Companies, Inc.’s Form 8-K filed on March 31, 2015) |
| | |
|
| | |
Exhibit | | Description |
10.14 | | Management and Monitoring Agreement Letter, dated October 21, 2003, from Sanders Karp & Mergrue, LLC and Trimaran Fund Management L.L.C. to Norcraft Holdings, L.P. and Norcraft Companies, L.P. (incorporated by reference to Exhibit 10.14 to Norcraft Holdings, L.P.’s Registration Statement on Form S-4 filed on October 12, 2004; File No.: 333-119696) |
| | |
10.15 | | Termination of the Management and Monitoring Agreement Letter, dated November 13, 2013, among Norcraft Holdings, L.P., Norcraft Companies, L.P., Apax Partners, L.P. (as successor in interest to Saunders, Karp & Megrue, LLC) and Trimaran Fund Management, L.L.C. (incorporated by reference from Exhibit 10.4 of Norcraft Companies, L.P.’s Form 8-K filed on November 19, 2013) |
| | |
10.16 | | Limited Liability Company Agreement of Norcraft Companies LLC, dated as of November 13, 2013, by and among Norcraft Companies, Inc. and the other parties named therein (incorporated by reference to Exhibit 10.9 to Norcraft Companies, Inc.’s Form 10-K filed on March 31, 2014) |
| | |
10.17 | | Fourth Amended and Restated Agreement of Limited Partnership of Norcraft Holdings, L.P., dated as of November 13, 2013, by and among Norcraft GP, L.L.C. as the general partner and the other parties named therein (incorporated by reference to Exhibit 10.10 to Norcraft Companies, Inc.’s Form 10-K filed on March 31, 2014) |
| | |
10.18 | | Registration Rights Agreement, dated as of November 13, 2013, by and among Norcraft Companies, Inc. and the other parties named therein (incorporated by reference to Exhibit 10.11 to Norcraft Companies, Inc.’s Form 10-K filed on March 31, 2014) |
| | |
10.19 | | Exchange Agreement, dated as of November 13, 2013, by and among Norcraft Companies, Inc. and the other parties named therein (incorporated by reference to Exhibit 10.12 to Norcraft Companies, Inc.’s Form 10-K filed on March 31, 2014) |
| | |
10.20 | | Form of Indemnification Agreement (incorporated by reference to Exhibit 10.24 to Norcraft Companies, Inc. Amendment No. 1 to Form S-1 Registration Statement filed October 16, 2013) |
| | |
10.21 | | Tax Receivable Agreement (Exchanges), dated as of November 13, 2013, by and among Norcraft Companies, Inc. and the other parties named therein (incorporated by reference to Exhibit 10.14 to Norcraft Companies, Inc.’s Form 10-K filed on March 31, 2014) |
| | |
10.22 | | Tax Receivable Termination Agreement (Exchanges), dated as of March 30, 2015, by and among Norcraft Companies, Inc. and the other parties named therein (incorporated by reference to Exhibit 10.1 to Norcraft Companies, Inc's Form 8-K filed on March 31, 2015) |
| | |
10.23 | | Tax Receivable Agreement (SKM Norcraft Contribution) dated as of November 13, 2013, by and among Norcraft Companies, Inc. and the other parties named therein (incorporated by reference to Exhibit 10.15 to Norcraft Companies, Inc.’s Form 10-K filed on March 31, 2014) |
| | |
10.24 | | Tax Receivable Termination Agreement (SKM Norcraft Contribution), dated as of March 30, 2015, by and among Norcraft Companies, Inc. and the other parties named therein (incorporated by reference to Exhibit 10.2 to Norcraft Companies, Inc.'s Form 8-K filed on March 31, 2015) |
| | |
10.25 | | Tax Receivable Agreement (Trimaran Cabinet Contribution) dated as of November 13, 2013, by and among Norcraft Companies, Inc. and the other parties named therein (incorporated by reference to Exhibit 10.16 to Norcraft Companies, Inc.’s Form 10-K filed on March 31, 2014) |
| | |
10.26 | | Tax Receivable Termination Agreement (Trimaran Cabinet Contribution), dated as of March 30, 2015, by and among Norcraft Companies, Inc. and the other parties named therein (incorporated by reference to Exhibit 10.3 to Norcraft Companies, Inc.'s Form 8-K filed on March 31, 2015) |
| | |
10.27 | | Credit Agreement, dated as of November 14, 2013, among Norcraft Companies, L.P., a Delaware limited partnership, the other Loan Parties (as defined therein) party thereto, the Lenders (as defined therein) party thereto and Royal Bank of Canada, as administrative agent for the Lenders and collateral agent for the Secured Parties (as defined therein) (incorporated by reference to Exhibit 10.17 to Norcraft Companies, Inc.’s Form 10-K filed on March 31, 2014) |
| | |
10.28 | | Credit Agreement dated as of November 14, 2013, among Norcraft Companies, L.P., a Delaware limited partnership, Norcraft Intermediate Holdings, L.P., a Delaware limited partnership, the Subsidiary Guarantors (as defined therein), the Lenders (as defined therein), RBC Capital Markets and KeyBank National Association, as joint lead arrangers and joint bookrunners, and Royal Bank of Canada, as swingline lender, as issuing bank, as administrative agent for the Lenders, and as collateral agent for the Secured Parties (as defined therein) (incorporated by reference to Exhibit 10.18 to Norcraft Companies, Inc.’s Form 10-K filed on March 31, 2014) |
| | |
|
| | |
Exhibit | | Description |
10.29 | | U.S. Security Agreement, dated as of November 14, 2013, among Norcraft Companies, L.P., a Delaware limited partnership, the Guarantors (as defined therein) party thereto and Royal Bank of Canada, as collateral agent (incorporated by reference from Exhibit 10.3 of Norcraft Companies, L.P.’s Form 8-K filed on November 19, 2013) |
| | |
10.30 | | Joinder Agreement, dated as of December 13, 2013, by and among Norcraft Finance Corp., Norcraft Intermediate Holdings, L.P., Norcraft Canada Corporation, and Royal Bank of Canada, as Administrative Agent and Collateral Agent (incorporated by reference from Exhibit 10.1 of Norcraft Companies, L.P.’s Form 8-K filed on December 19, 2013) |
| | |
10.31 | | U.S. Security Agreement, dated as of December 13, 2013, by and among Norcraft Companies, L.P., as Borrower, Norcraft Intermediate Holdings, L.P. and the other guarantors party thereto, as Guarantors, and Royal Bank of Canada, as Collateral Agent (incorporated by reference from Exhibit 10.2 of Norcraft Companies, L.P.’s Form 8-K filed on December 19, 2013) |
| | |
10.32 | | Canadian Security Agreement, dated as of December 13, 2013, by and among Norcraft Canada Corporation, as Canadian Guarantor, and the other guarantors from time to time party thereto, as Guarantors, and Royal Bank of Canada, as Collateral Agent (incorporated by reference from Exhibit 10.3 of Norcraft Companies, L.P.’s Form 8-K filed on December 19, 2013) |
| | |
10.33 | | Intercreditor Agreement, dated as of December 13, 2013, by and among Royal Bank of Canada, as ABL Agent, Royal Bank of Canada, as Term Agent, and each Junior Agent from time to time party thereto (incorporated by reference from Exhibit 10.4 of Norcraft Companies, L.P.’s Form 8-K filed on December 19, 2013) |
| | |
21.1 | | Subsidiaries of Norcraft Companies, Inc. (incorporated by reference to Exhibit 21.1 to Norcraft Companies, Inc. Amendment No. 2 to Form S-1 Registration Statement filed October 22, 2013) |
| | |
23.1 * | | Consent of Grant Thornton LLP |
| | |
31.1 * | | Certification by Mark Buller pursuant to Rule 13a-14(a) and 15d-14(a), as adopted pursuant to Section 302 of the Sarbanes-Oxley Act of 2002 |
| | |
31.2 * | | Certification by Leigh Ginter pursuant to Rule 13a-14(a) and 15d-14(a), as adopted pursuant to Section 302 of the Sarbanes-Oxley Act of 2002 |
| | |
32.1 * | | Certification by Mark Buller pursuant to Section 1350, Chapter 63 of Title 18, United States Code, as adopted pursuant to Section 906 of the Sarbanes-Oxley Act of 2002 |
| | |
32.2 * | | Certification by Leigh Ginter pursuant to Section 1350, Chapter 63 of Title 18, United States Code, as adopted pursuant to Section 906 of the Sarbanes-Oxley Act of 2002 |
| | |
99.1 | | Form of Tender and Support Agreement, dated as of March 30, 2015, by and among Norcraft Companies, Inc., Fortune Brands Home & Security, Inc. Tahiti Acquisition Corp. and certain stockholders of Norcraft Companies, Inc. (incorporated by reference to Exhibit 99.2 to Norcraft Companies, Inc.'s Form 8-K filed on March 31, 2015) |
| | |
101.INS * | | XBRL Instance Document |
| | |
101.SCH * | | XBRL Taxonomy Extension Schema |
| | |
101.CAL * | | XBRL Taxonomy Extension Calculation Linkbase |
| | |
101.DEF * | | XBRL Taxonomy Extension Definition Linkbase |
| | |
101.LAB * | | XBRL Taxonomy Extension Label Linkbase |
| | |
101.PRE * | | XBRL Taxonomy Extension Presentation Linkbase |
| | |
* | Filed herewith |