Please wait
As filed with the Securities and Exchange Commission on October 1, 2025
Registration No. 333-279847
SECURITIES AND EXCHANGE COMMISSION
Washington, D.C. 20549
Post-Effective Amendment No. 10
to
Form S-11 REGISTRATION STATEMENT
UNDER
THE SECURITIES ACT OF 1933
Hines Global Income Trust, Inc.
(Exact name of registrant as specified in governing instruments)
| | | | | | | | |
845 Texas Avenue Suite 3300 Houston, Texas 77002-1656 (888) 220-6121 | | J. Shea Morgenroth 845 Texas Avenue Suite 3300 Houston, Texas 77002-1656 (888) 220-6121 |
| (Address, including zip code, and telephone number, including, area code, of principal executive offices) | | (Name and address, including zip code, and telephone number, including area code, of agent for service) |
With copies to:
Alice L. Connaughton
Morrison & Foerster LLP
2100 L Street, NW, Suite 900
Washington, DC 20037
(202) 887-1500
Approximate date of commencement of proposed sale to the public: As soon as practicable after this registration statement becomes effective.
If any of the Securities being registered on this Form are to be offered on a delayed or continuous basis pursuant to Rule 415 under the Securities Act, check the following box: ☑
If this form is filed to register additional securities for an offering pursuant to Rule 462(b) under the Securities Act, check the following box and list the Securities Act registration statement number of the earlier effective registration statement for the same offering. ☐
If this form is a post-effective amendment filed pursuant to Rule 462(c) under the Securities Act, check the following box and list the Securities Act registration statement number of the earlier effective registration statement for the same offering. ☐
If this form is a post-effective amendment filed pursuant to Rule 462(d) under the Securities Act, check the following box and list the Securities Act registration statement number of the earlier effective registration statement for the same offering. ☐
If delivery of the prospectus is expected to be made pursuant to Rule 434, check the following box. ☐
| | | | | | | | | | | |
| Indicate by check mark whether the registrant is a large accelerated filer, an accelerated filer, a non-accelerated filer, a smaller reporting company or an emerging growth company. See the definitions of “large accelerated filer,” “accelerated filer,” “smaller reporting company,” and “emerging growth company” in Rule 12b-2 of the Exchange Act. |
Large accelerated filer ☐ | Accelerated filer ☐ | Non-accelerated filer ☑ |
Smaller reporting company ☐ | Emerging growth company ☐ |
If an emerging growth company, indicate by check mark if the registrant has elected not to use the extended transition period for complying with any new or revised financial accounting standards provided pursuant to Section 13 (a) of the Exchange Act. ☐ |
The registrant hereby amends this registration statement on such date or dates as may be necessary to delay its effective date until the registrant shall file a further amendment which specifically states that this registration statement shall thereafter become effective in accordance with Section 8(a) of
the Securities Act of 1933, as amended, or until the registration statement shall become effective on such date as the Securities and Exchange Commission, acting pursuant to said Section 8(a), may determine.
The information in this prospectus is not complete and may be changed. We may not sell these securities pursuant to this prospectus until the registration statement filed with the Securities and Exchange Commission is effective. This prospectus is not an offer to sell these securities in any state where the offer or sale is not permitted. Subject to completion, dated October 1, 2025.
PROSPECTUS
Hines Global Income Trust Inc.
$2,500,000,000 Maximum Offering
We are a Maryland corporation formed in 2013 for the purpose of raising capital through public stock offerings and investing in a diversified portfolio of quality commercial real estate properties and other real estate investments located throughout the United States and internationally, and to a lesser extent, invest in real-estate related securities. We are sponsored by Hines Interests Limited Partnership, or Hines, a fully integrated global real estate investment and management firm that has acquired, developed, owned, operated and sold real estate for over 68 years. We have elected to be taxed as a real estate investment trust, or REIT, for U.S. federal income tax purposes beginning with our taxable year ended December 31, 2015. This is our fourth public offering. We commenced our initial public offering on August 20, 2014 and have raised approximately $3.9 billion from the sale of shares of our common stock in our public offerings as of September 1, 2025.
Through our affiliated Dealer Manager, Hines Private Wealth Solutions LLC, we are offering in this follow-on offering up to $2,000,000,000 in our common shares in our primary offering on a best efforts basis and $500,000,000 in our common shares to be issued pursuant to our distribution reinvestment plan. We are offering four classes of shares of our common stock: Class T shares, Class S shares, Class D shares, and Class I shares, which we refer to individually as our Class T shares, Class S shares, Class D shares, and Class I shares, and collectively as our common shares. The share classes have different upfront selling commissions and dealer manager fees, and different ongoing distribution and stockholder servicing fees. Each class of shares will be sold at the then-current “transaction price,” plus applicable upfront selling commissions and dealer manager fees. The “transaction price” generally will be equal to the most recently determined net asset value (“NAV”) per share for such class, as determined on a monthly basis, however, we may offer shares at a price that we believe reflects the NAV per share of such stock more appropriately than the prior month’s NAV per share, including by updating a previously disclosed transaction price, in cases where we believe there has been a material change (positive or negative) to our NAV per share since the end of the prior month. Accordingly, the offering price per share for each class of our common stock will vary. We reserve the right to reallocate the common shares in accordance with federal securities laws between the primary offering and the distribution reinvestment plan.
Although we do not intend to list our shares of common stock for trading on an exchange or other trading market, in an effort to provide our stockholders with liquidity in respect of their investment in our shares, we have adopted a share redemption program whereby, subject to certain limitations, stockholders may request on a monthly basis that we redeem all or any portion of their shares. We may choose to redeem all, some or none of the shares that have been requested to be redeemed at the end of any particular month, in our discretion, subject to any limitations in the share redemption program. Subject to deductions for early redemption, the redemption price per share for each class of common stock will equal the then-current transaction price, as determined each month, for such class.
Investing in shares of our common stock involves a high degree of risk. You should purchase shares only if you can afford a complete loss of your investment. See “Risk Factors” beginning on page 31 before purchasing our common shares. Significant risks relating to your investment in our common shares include:
•Our charter does not require us to pursue a transaction to provide liquidity to our stockholders and there is no public market for our common shares; therefore, you must be prepared to hold your shares for an indefinite length of time and, if you are able to sell your shares, you will likely sell them at a substantial discount.
• This is a blind pool offering and you will not have the opportunity to evaluate the additional investments we will make prior to purchasing shares of our common stock.
• Distributions have exceeded earnings. Some or all of our distributions have been paid, and may continue to be paid, from sources such as proceeds from our debt financings, proceeds from this offering, cash advances by our Advisor, HGIT Advisors LP, cash resulting from a waiver or deferral of fees and/or proceeds from the sale of assets. We have not placed a cap on the amount of our distributions that may be paid from any of these sources. If we pay distributions from sources other than our cash flow from operations, we will have less funds available for the acquisition of properties, and your overall return may be reduced.
• The purchase and redemption price for shares of our common stock generally will be based on our most recently determined NAV (subject to material changes as described above) and will not be based on any public trading market. While there will be independent appraisals of our properties performed annually, at any given time our NAV may not accurately reflect the actual then-current market value of our assets.
• There is no public market for our shares and an investment in our shares will have very limited liquidity. There are significant restrictions and limitations on your ability to have any of your shares of our common stock redeemed under our share redemption program and, if you are able to have your shares redeemed, it may be at a price that is less than the price you paid and the then-current market value of the shares. Further, our board of directors may make exceptions to, modify or suspend our share redemption program if in its reasonable judgement it deems such actions to be in our best interest and the best interest of our stockholders. Although our board of directors has the discretion to suspend our share redemption program, our board of directors will not terminate our share redemption program other than in connection with a liquidity event which results in our stockholders receiving cash or securities listed on a national securities exchange or where otherwise required by law.
• Due to the risks involved in the ownership of real estate investments, there is no assurance of any return on your investment and you may lose some or all of your investment.
• International investment risks, including the burden of complying with a wide variety of foreign laws and the uncertainty of such laws, the tax treatment of transaction structures, political and economic instability, foreign currency fluctuations, and inflation and governmental measures to curb inflation may adversely affect our operations and our ability to make distributions.
• If we internalize our management functions, we could incur adverse effects on our business and financial condition, including significant costs associated with becoming and being self-managed and the percentage of our outstanding common stock owned by our stockholders could be reduced.
• We rely on affiliates of Hines for our day-to-day operations and the selection of real estate investments. We pay substantial fees and other payments to these affiliates for these services. These affiliates are subject to conflicts of interest as a result of this and other relationships they have with us and other investment vehicles sponsored by Hines. We also compete with affiliates of Hines for tenants and investment opportunities, and some of those affiliates may have priority with respect to certain investment opportunities.
| | | | | | | | | | | |
| Price to the Public(1) | Upfront Selling Commissions and Dealer Manager Fees(2) | Proceeds to Us, Before Expenses(3) |
Maximum Primary Offering(4) | $ | 2,000,000,000 | | $ | 35,000,000 | | $ | 1,965,000,000 | |
Class T shares, per share(5) | $ | 10.16 | | $ | 0.36 | | $ | 9.80 | |
Class S shares, per share(5) | $ | 10.16 | | $ | 0.36 | | $ | 9.80 | |
Class D shares, per share | $ | 9.80 | | $ | — | | $ | 9.80 | |
Class I shares, per share | $ | 9.80 | | $ | — | | $ | 9.80 | |
Maximum Distribution Reinvestment Plan | $ | 500,000,000 | | $ | — | | $ | 500,000,000.000 | |
(1) The price per share shown is the transaction price, which is equal to each class’s NAV per share as of August 31, 2025, plus applicable upfront selling commissions and dealer manager fees. Shares will be issued on a monthly basis at a price per share equal to the then-current transaction price, which generally will be equal to the most recently determined NAV per share for such class, plus, in the case of shares sold in the primary offering, applicable upfront selling commissions and dealer manager fees.
(2) The table assumes that with respect to shares sold in the primary offering, 1/4 of the gross offering proceeds is from the sale of each of the four classes of our common stock. The number of shares of each class sold and the relative proportions in which the classes of shares are sold are uncertain and may differ significantly from this assumption. For Class T shares sold in the primary offering, investors will pay aggregate upfront selling commissions and dealer manager fees of up to 3.5% of gross offering proceeds from Class T shares, consisting of any combination of selling commissions and dealer manager fees. For Class S shares sold in the primary offering, investors will pay upfront selling commissions of up to 3.5% of gross offering proceeds from Class S shares and no dealer manager fees. We will also pay the following distribution and stockholder servicing fees to our dealer manager, subject to Financial Industry Regulatory Authority, Inc. (“FINRA”) limitations on underwriting compensation: (a) with respect to our outstanding Class T shares, a distribution and stockholder servicing fee equal to up to 1.0% per annum of the aggregate NAV of our outstanding Class T shares, (b) with respect to our outstanding Class S shares, a distribution and stockholder servicing fee equal to up to 0.85% per annum of the aggregate NAV of our outstanding Class S shares, and (c) with respect to our outstanding Class D shares, a distribution and stockholder servicing fee equal to up to 0.25% per annum of the aggregate NAV of our outstanding Class D shares, in each case, payable monthly. No distribution and stockholder servicing fees will be paid with respect to the Class I shares. The total amount that will be paid over time for other underwriting compensation depends on the average length of time for which shares remain outstanding, the term over which such amount is measured and the performance of our investments. See “Plan of Distribution,” “Estimated Use of Proceeds” and “Management Compensation.”
(3) Proceeds are calculated before deducting organization and offering expenses payable by us, which are paid over time. The organization and offering expenses payable by us are capped at 2.5% of the gross offering proceeds from our public offerings.
(4) We reserve the right to reallocate shares of common stock between our primary offering and our distribution reinvestment plan.
(5) Per share price amounts, commissions and fees have been rounded to the nearest whole cent. Actual transactions are based on prices rounded to four decimals.
Neither the Securities and Exchange Commission nor any state securities commission or other regulatory body has approved or disapproved of these securities or determined if this prospectus is truthful or complete, or determined whether the offering can be sold to any or all purchasers in compliance with existing or future suitability or conduct standards. Any representation to the contrary is a criminal offense. THE ATTORNEY GENERAL OF NEW YORK HAS NOT PASSED ON OR ENDORSED THE MERITS OF THIS OFFERING. ANY REPRESENTATION TO THE CONTRARY IS UNLAWFUL.
The use of projections or forecasts in this offering is prohibited. Any representations to the contrary and any predictions, written or oral, as to the amount or certainty of any present or future cash benefit or tax consequence that may flow from an investment in the common shares is not permitted.
The date of this prospectus is October __, 2025.
SUITABILITY STANDARDS
The common shares we are offering are suitable only as a long-term investment for persons of adequate financial means. There currently is no public market for our common shares, and we currently do not intend to list our shares on a national securities exchange. Therefore, it will likely be difficult for you to sell your shares and, if you are able to sell your shares, you will likely sell them at a substantial discount. You should not buy these shares if you need to sell them immediately, will need to sell them quickly in the future or cannot bear the loss of your entire investment.
In consideration of these factors, we require that a purchaser of shares have either:
•a gross annual income of at least $70,000 and a net worth (excluding the value of the purchaser’s home, home furnishings and automobiles) of at least $70,000; or
•a net worth (excluding the value of the purchaser’s home, home furnishings and automobiles) of at least $250,000.
Several states have established suitability standards different from the minimum standards described above. Shares will be sold only to investors in these states who meet the special state-specific suitability standards set forth below.
Alabama—An Alabama investor must have a liquid net worth of at least 10 times such Alabama resident’s investment in us and our affiliated programs.
Idaho—An Idaho investor must have either (i) a minimum net worth of $85,000 and an annual gross income of $85,000 or (ii) a minimum liquid net worth of $300,000. In addition, an Idaho investor’s total investment in us shall not exceed 10% of his or her liquid net worth.
Iowa—An Iowa investor must have either (i) a minimum net worth of $100,000 (excluding the value of an investor’s home, furnishings and automobiles) and an annual income of $85,000, or (ii) a minimum net worth of $350,000 (excluding the value of an investor’s home, furnishings and automobiles). In addition, an Iowa investor’s total investment in us and any other public, non-listed REIT may not exceed 10% of such investor’s liquid net worth. An investment by an Iowa investor that is an accredited investor as defined in Regulation D under the Securities Act is not subject to the foregoing limitation.
Kansas—The Securities Commissioner of Kansas recommends that Kansas investors limit their aggregate investment in our securities and other similar investments to not more than 10 percent of their liquid net worth.
Kentucky—No Kentucky resident shall invest more than 10% of his or her liquid net worth in our shares or in shares of our affiliates’ non-publicly traded real estate investment trusts.
Maine—The Maine Office of Securities recommends that an investor’s aggregate investment in this offering and other similar direct participation investments not exceed 10% of the investor’s liquid net worth.
Massachusetts—A Massachusetts Investor must have either (a) a minimum liquid net worth of at least $100,000 and a minimum annual gross income of not less than $85,000, or (b) a minimum liquid net worth of $350,000. In addition, an investor’s investment in us, our affiliates, and other non-publicly traded direct investment programs (including REITs, business development companies, oil and gas programs, equipment leasing programs and commodity pools, but excluding unregistered, federally and state exempt private offerings) may not exceed ten percent (10%) of his or her liquid net worth.
Missouri—No more than ten percent (10%) of any individual Missouri investor's liquid net worth shall be invested in the shares offered pursuant to this offering.
Nebraska—A Nebraska investor must limit his or her aggregate investment in this offering and in securities of other non-publicly traded REITs to 10% of such investor’s net worth. An investment by a Nebraska investor that is an accredited investor as defined in Regulation D under the Securities Act is not subject to the foregoing limitation.
New Jersey—A New Jersey Investor must have either (a) a minimum liquid net worth of at least $100,000 and a minimum annual gross income of not less than $85,000, or (b) a minimum liquid net worth of $350,000. In addition, an investor’s investment in us, our affiliates, and other non-publicly traded direct investment programs (including REITs, business development companies, oil and gas programs, equipment leasing programs and commodity pools, but excluding unregistered, federally and state exempt private offerings) may not exceed ten percent (10%) of his or her liquid net worth.
New Mexico—In addition to the general suitability standards listed above, a New Mexico investor’s investment in us, our affiliates and in any other public, non-traded REITs may not exceed ten percent (10%) of the investor’s liquid net worth. An investment by a New Mexico investor that is an accredited investor as defined in Rule 501(a) of Regulation D under the Securities Act is not subject to the foregoing concentration limit.
North Dakota—An investor must have a net worth of at least 10 times such investor’s investment in our shares.
Ohio—It shall be unsuitable for an Ohio investor’s aggregate investment in our shares, in shares of our affiliates, and in shares of other non-traded real estate investment programs to exceed ten percent (10%) of his, her, or its liquid net worth.
Oregon—In addition to general suitability standards, non-accredited Oregon investors may not invest more than 10% of their liquid net worth in us. For purposes of Oregon’s suitability standard, “liquid net worth” is defined as an investor’s total assets (excluding home, home furnishings, and automobiles) minus total liabilities. Oregon investors who meet the definition of “accredited investor” as defined in Regulation D under the Securities Act of 1933, as amended, are not subject to the limitation described in this paragraph.
Pennsylvania—An investor must have a net worth of at least 10 times such investor’s investment in our shares.
Puerto Rico—In addition to our suitability requirements, Puerto Rico investors may not invest more than 10% of their liquid net worth in us, our affiliates, and in other non-traded REITs. For these purposes, “liquid net worth” is defined as that portion of net worth (total assets exclusive of primary residence, home furnishings, and automobiles minus total liabilities) consisting of cash, cash equivalents, and readily marketable securities.
Tennessee—A Tennessee investor’s investment in us and other public real estate programs sponsored by our affiliates may not exceed 10% of such investor’s net worth. An investment by a Tennessee investor that is an accredited investor as defined in Regulation D under the Securities Act is not subject to the foregoing limitation.
Vermont—Accredited investors in Vermont, as defined in 17 C.F.R. § 230.501, may invest freely in this offering. In addition to the suitability standards described above, non-accredited Vermont investors may not purchase an amount in this offering that exceeds 10% of the investor’s liquid net worth. For these purposes, “liquid net worth” is defined as an investor’s total assets (not including home, home furnishings, or automobiles) minus total liabilities.
For purposes of determining suitability of an investor, net worth in all cases shall be calculated excluding the value of an investor’s home, furnishings and automobiles and “liquid net worth” is defined as that portion of net worth that consists of cash, cash equivalents, and readily marketable investments.
In the case of sales to fiduciary accounts (such as an IRA, Keogh Plan, or pension or profit-sharing plan), these suitability standards must be met by the beneficiary, the fiduciary account or by the donor or grantor who directly or indirectly supplies the funds for the purchase of the shares if the donor or grantor is the fiduciary. These suitability standards are intended to help ensure that, given the long-term nature of an investment in our common shares, our investment objectives and the relative illiquidity of our shares, our shares are an appropriate investment for those of you desiring to become stockholders. Our sponsor and each person selling our shares must make every reasonable effort to determine that the purchase of common shares is a suitable and appropriate investment for each stockholder based on information provided by the stockholder in the subscription agreement or otherwise. Our sponsor or each person selling our shares is required to maintain records of the information used to determine that an investment in common shares is suitable and appropriate for each stockholder for a period of six years.
In the case of gifts to minors, the suitability standards must be met by the custodian account or by the donor.
Minimum Investments
Subject to the restrictions imposed by state law, we will sell Class T shares, Class S shares and Class D shares to investors who initially invest at least $2,500 and Class I shares to investors who initially invest at least $1,000,000, unless waived by us.
In order to satisfy the initial minimum purchase requirements for retirement plans, unless otherwise prohibited by state law, a husband and wife may jointly contribute funds from their separate IRAs. You should note that an investment in our common shares will not, in itself, create a retirement plan.
You must obtain our approval prior to any transfer of your shares if, as a result of such transfer, you or the transferee will own less than $2,500 in shares, unless you are transferring all of your shares, such transfer is made on behalf of a plan, or such transfer is made by gift, inheritance, intra-family transfer or family dissolution. In addition, no transfer or assignment may be made of a fractional share without our prior approval.
You should rely only on the information contained in this prospectus. We have not authorized anyone to provide you with information inconsistent with that contained in this prospectus. We are offering to sell, and seeking offers to buy, our common shares only in jurisdictions where such offers and sales are permitted.
On June 5, 2019, the SEC adopted Regulation Best Interest, which establishes a new standard of conduct for broker dealers and natural persons who are associated persons of a broker dealer under the Securities Exchange Act of 1934, as amended, that may be interpreted as a higher standard than suitability. Broker dealers must comply with Regulation Best Interest. Regulation Best Interest includes the general obligation that broker dealers shall act in the “best interest” of retail customers in making any recommendation of any securities transaction or investment strategy, without putting the financial or other interests of the broker dealer ahead of the retail customer. A retail customer is any natural person, or the legal representative of such person, who receives a recommendation of any securities transaction or investment strategy involving securities from a broker dealer and uses the recommendation primarily for personal, family, or household purposes. The general obligation can be satisfied by the broker dealer’s compliance with four specified component obligations: (i) provide certain required disclosure before or at the time of the recommendation, about the recommendation and the relationship between the broker dealer and the retail customer; (ii) exercise reasonable diligence, care, and skill in making the recommendation; (iii) establish, maintain, and enforce written policies and procedures reasonably designed to address conflicts of interest; and (iv) establish, maintain, and enforce written policies and procedures reasonably designed to achieve compliance with Regulation Best Interest. Like existing suitability obligations, the component obligations of Regulation Best Interest contain a quantitative standard. Such quantitative
standard may be more or less restrictive pursuant to Regulation Best Interest than under the suitability standard. In addition, broker dealers are required to provide retail investors a brief customer relationship summary, or Form CRS, that summarizes for the investor key information about the broker dealer. Form CRS is different from this prospectus, which contains information regarding this offering and our company. The impact of Regulation Best Interest standards on broker dealers cannot be determined at this time, as no administrative or case law exists under Regulation Best Interest as of the date of this Prospectus and the full scope of its applicability is uncertain.
TABLE OF CONTENTS
QUESTIONS AND ANSWERS ABOUT THIS OFFERING
The following questions and answers about this offering highlight material information regarding us and this offering that is not otherwise addressed in the “Prospectus Summary” section of this prospectus. You should read this entire prospectus, including the section entitled “Risk Factors,” before deciding to purchase any of the common shares offered by this prospectus.
Q. What is Hines Global Income Trust, Inc., or Hines Global?
A. Hines Global Income Trust, Inc., which we refer to as Hines Global, was formed in July 2013 as a Maryland corporation. We were formerly known as Hines Global REIT II, Inc. As of December 6, 2017, we began operating as a non-exchange listed REIT with no targeted liquidity window instead of operating as a finite-life REIT. We intend to invest in a diversified portfolio of quality commercial real estate properties and other real estate investments throughout the United States and internationally. As of August 31, 2025, we owned 50 real estate investments which contain, in the aggregate, 23.4 million square feet of leasable space. To a lesser extent, we also plan to invest in real estate-related securities to provide a source of liquidity for our share redemption program, cash management and other purposes.
From inception through September 1, 2025, we received gross proceeds of approximately $3.9 billion from the sale of 373.0 million shares of our common stock through our public offerings, including proceeds from our distribution reinvestment plan. Although Class AX and Class JX shares of our common stock, which we refer to individually as Class AX shares and Class JX shares, and collectively with the Class TX shares and Class IX shares as the IPO Shares, remain outstanding, we are not offering the IPO Shares in this offering. As of August 31, 2025, there are no Class TX shares and Class IX shares outstanding, as all previously issued and outstanding Class TX and Class IX shares have been redeemed or converted to Class AX shares and Class JX shares, respectively. Until November 30, 2017, the Class AX shares, Class TX shares, Class IX shares and Class JX shares were labeled as Class A shares, Class T shares, Class I shares and Class J shares. The Class AX shares and Class JX shares have the same rights, including voting rights, as the Class A shares, Class T shares, Class I shares and Class J shares that we are offering pursuant to this offering.
Q. What is a real estate investment trust, or REIT?
A. In general, a REIT is an entity that:
•combines the capital of many investors to acquire or provide financing for a diversified portfolio of real estate investments under professional management;
• is able to qualify as a “real estate investment trust” for U.S. federal income tax purposes and is therefore generally not subject to U.S. federal corporate income taxes on its net income that is distributed, which substantially eliminates the “double taxation” treatment (i.e., taxation at both the corporate and stockholder levels) that generally results from investments in a corporation; and
• pays distributions to investors of at least 90% of its annual ordinary taxable income.
In this prospectus, we refer to an entity that qualifies as a real estate investment trust for U.S. federal income tax purposes as a “REIT.” We made the election to be taxed as a REIT for U.S. federal income tax purposes beginning with our taxable year ended December 31, 2015.
Q. Who is Hines?
A. Hines Interests Limited Partnership (including its affiliates and predecessor), which we refer to as Hines, is our sponsor. Hines is a fully integrated global real estate investment and management firm and has been investing in real estate and providing acquisition, development, financing, property management, leasing and disposition services for over 68 years. Hines provides investment management services to numerous investors and partners including pension plans, domestic and foreign institutional investors, high net worth individuals and retail investors. Hines was founded by Gerald D. Hines and is currently owned and controlled by or for the benefit of Jeffrey C. Hines, the Chairman of our board of directors and our Chief Executive Officer. Mr. Hines and Laura Hines-Pierce are Co-Chief Executive Officers of Hines. Hines oversees a portfolio valued at $91.8 billion in assets under management for which Hines serves as investment manager, and more than 106 million square feet of assets for which Hines provides third-party property-level management services, as of June 30, 2025. Please see “Management—Hines and Our Property Management, Leasing and Other Services—The Hines Organization” for more information regarding Hines.
Q. What potential competitive advantages does Hines Global achieve through its relationship with Hines and its affiliates?
A. We believe our relationship with Hines and its affiliates provides us the following benefits:
• Global Presence—Our relationship with Hines and its affiliates as our sponsor and advisor allows us to have access to an organization that has extraordinary depth and breadth around the world with, as of June 30, 2025, a presence in 30 countries and relationships with many of the world’s largest financial institutions. This provides us a significant competitive advantage in drawing upon the experiences resulting from the vast and varied real estate cycles and strategies that varied economies and markets experience.
As part of a global organization, all Hines offices and the investments they make get the benefit of:
• Hines’ international tenant base which, as of June 30, 2025, consists of approximately 3,397 national and multinational corporate tenants;
• Extensive international financial relationships providing access to a broad base of buyers, sellers and debt financing sources;
• Awareness of and access to new state-of-the-art building technologies as new experiences are gained on the projects which Hines has under development or management anywhere in the world;
• International “institutional” best practices on a global scale;
• Operating partner transparency;
• Accounting standards;
• Construction techniques;
• Property management services; and
• Sustainability leadership.
• Global Real Estate Services—Hines’ global platform is built from the ground up based on Hines’ philosophy that real estate is essentially a local business. Hines provides us access to a team of real estate professionals who live and work in individual major markets around the world. These regional and local teams are fully integrated to provide a full range of real estate investment and management services.
• Investment Management—Hines leverages its 4,614 real estate professionals in 30 countries to combine ground-up operating expertise and local knowledge with top-down research and investment management to optimize execution for investors.
• Tenured Senior Management—Hines has one of the most experienced executive management teams in the real estate industry. All 16 employees who are part of the Hines’ Management, Executive and Investment Committees have individual tenures ranging from 3 to 43 years, with an average tenure in the organization of 18 years, as of June 30, 2025.
• Long-Term Track Record—Hines has 68 years of experience in creating and successfully managing capital and real estate investments for numerous third-party investors. As stated above, as of June 30, 2025, Hines had a presence in 30 countries and relationships with many of the world’s largest financial institutions. Since its inception in 1957, Hines, its predecessor and their respective affiliates have acquired, developed or have in the development process 2,013 real estate projects representing more than 719 million square feet. Hines’ property/asset management portfolio includes 832 properties with more than 106 million square feet.
Please see “Risk Factors—Risks Related to Potential Conflicts of Interest” and “Conflicts of Interest” for a discussion of certain risks and potential disadvantages of our relationship with Hines.
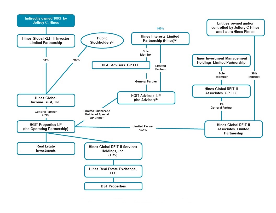
Q. How do you structure the ownership and operation of your assets?
A. We own most of our assets and conduct our operations through an operating partnership called HGIT Properties LP. We are the sole general partner of HGIT Properties LP. Because we conduct most of our operations through an operating partnership, we are organized as an Umbrella Partnership Real Estate Investment Trust, or UPREIT. To avoid confusion, in this prospectus:
• we refer to HGIT Properties LP as the Operating Partnership and partnership interests and special limited partnership interests in the Operating Partnership, respectively, as OP Units and Special OP Units; and
• the use of “we,” “our,” “us” or similar pronouns in this prospectus refers to Hines Global and its direct and indirect subsidiaries which includes the Operating Partnership, as required by the context in which such term is used.
For a discussion of certain risks related to our UPREIT structure, please see “Risk Factors—Risks Related to Potential Conflicts of Interest—Our UPREIT structure may result in potential conflicts of interest.”
Q. Who will choose which real estate investments you will invest in?
A. HGIT Advisors LP will make recommendations for all of our investment decisions, which are subject to the approval of our board of directors. In this prospectus, we refer to HGIT Advisors LP as our Advisor.
Q. What fees and expense reimbursements will you pay to your Advisor and other affiliates of Hines in connection with your operations?
A. We pay our Advisor and other affiliates of Hines fees, allocations and expense reimbursements in connection with performing services for us. We do not intend to pay our Advisor or its affiliates any separate fees for property acquisitions, dispositions, financings or development, or adopt a long-term incentive plan, although our charter permits us to do so, subject to certain limitations. We will, however, reimburse our Advisor for out-of-pocket expenses related to the foregoing activities to the extent such expenses are paid by our Advisor. See “Management Compensation.”
Q. What investment or ownership interests will Hines or any of its affiliates have in us?
A. Hines or its affiliates have the following investments and ownership interests in us:
• an initial investment of $2,010,000 in Class AX shares by Hines Global REIT II Investor Limited Partnership, an affiliate of Hines;
• an investment of $190,000 in limited partner interests of the Operating Partnership by Hines Global REIT II Associates Limited Partnership, an affiliate of Hines;
• an interest in the Operating Partnership, denominated as Special OP Units, held by our Advisor with economic terms as more particularly described in “The Operating Partnership—Special OP Units”;
• our Advisor also may elect to receive the asset management fee in Class I shares or Class I OP units rather than cash. In addition, our Advisor, as the holder of the Special OP Units also may elect to receive distributions on its performance participation interest in Class I OP units. Please see “Management Compensation” for a description of the fees which may be paid with OP Units; and
• investments in shares of our common stock by certain of our officers and directors as described in “Security Ownership of Certain Beneficial Owners and Management.”
Q. What is a non-exchange listed REIT with no targeted liquidity window?
A. A non-exchange listed REIT is a REIT whose shares are not listed for trading on a stock exchange or other securities market. We use the phrase “no targeted liquidity window” to describe an investment vehicle of indefinite duration, whose shares of common stock are intended to be sold by the REIT monthly on a continuous basis at a price generally equal to the REIT’s prior month’s NAV per share. In this structure, investors may request that we redeem their shares on a continuous basis, but we are not obligated to redeem any shares and may choose to redeem only some, or even none, of the shares that have been requested to be redeemed in any particular month in our discretion. Further, while we may consider a liquidity event at any time in the future, we currently do not have a fixed time frame in which we intend to undertake such consideration and we are not obligated by our charter or otherwise to effect a liquidity event at any time. We intend to conduct a continuous offering that will not have a predetermined duration, subject to continued compliance with the rules and regulations of the SEC and applicable state laws. In order to execute this strategy in compliance with federal securities laws, we intend to file new registration statements to replace existing registration statements, such that there will not be any lag from one offering to the next.
Q. What is the liquidity history of programs sponsored by Hines?
A. Hines, our sponsor, has sponsored Hines Real Estate Investment Trust, Inc., which we refer to as Hines REIT, Hines Global REIT, Inc. (subsequently known as HGR Liquidating Trust), which we refer to as Hines Global REIT or HGR Liquidating Trust as the context requires, and MSC Income Fund, Inc. (formerly HMS Income Fund, Inc.), which we refer to as MSIF. Hines REIT sold shares of its common stock to new investors from 2004 through 2009. Hines REIT disclosed in its offering materials that it had not set a finite date or time by which it anticipated that it might be liquidated. Hines REIT completed its liquidation and dissolution in August 2018 and paid distributions of $7.59 per share to its stockholders, including liquidating distributions of $6.57 per share and special distributions of $1.01 per share. The special distributions were paid to its stockholders and non-controlling interest holders from July 2011 through April 2013 and were in addition to the regular operating distributions of up to $5.49 per share paid to its stockholders between 2004 and 2016, which were reinvested in additional shares of Hines REIT’s common stock for those stockholders who elected to participate in Hines REIT’s dividend reinvestment plan. The amount of regular operating distributions received by stockholders varied depending on when they invested and whether they held their shares continuously through 2016.
Hines Global REIT sold shares of its common stock to new investors from August 2009 through April 2014. Hines Global REIT disclosed in its offering materials that it intended to consider alternatives for providing liquidity to its stockholders between 2017 and 2019, however, Hines Global REIT had not set a finite date by which it must effect a liquidity event. In July 2018, Hines Global REIT commenced a liquidation of its assets and in June 2020 transferred its remaining assets to HGR Liquidating Trust to complete the liquidation. In October 2022, the liquidation was completed and final distributions were paid. Hines Global REIT and HGR Liquidating Trust paid aggregate distributions of $15.14 per share/unit to investors who had been invested since the inception of Hines Global REIT, including regular operating distributions and special distributions. The aggregate amount of distributions received by each investor varied depending on
when they made their initial investment, as investors who invested earlier will have received more regular operating distributions than those who invested later.
MSIF sold shares of its common stock to new investors from June 2012 through September 2017. MSIF disclosed in its offering materials that it intended to explore a potential liquidity event between four and six years following the end of its offering period. Since the fund's inception, a subsidiary of Hines served as the fund's investment adviser and Main Street Capital Corporation (NYSE: MAIN) served as its sub-adviser. Effective October 30, 2020, Main Street Capital Corporation became the sole investment adviser to the fund. MSIF was listed on the NYSE (MSIF) on January 29, 2025.
Q. Why should I invest in real estate investments?
A. Allocating some portion of your investment portfolio to real estate investments may provide you with portfolio diversification, reduction of overall risk, a hedge against inflation, and attractive risk-adjusted returns. For these reasons, real estate has been embraced as a major asset class for purposes of asset allocations within investment portfolios. Although institutional investors can invest directly in real estate investments and on substantially different terms than individual investors, we believe that individual investors can also benefit by adding a real estate component to their investment portfolios. You and your financial professional, investment adviser or financial planner should determine whether investing in real estate would benefit your investment portfolio. Please see “Risk Factors—Risks Related to Investments in Real Estate—An economic slowdown or rise in interest rates or other unfavorable changes in economic conditions in the markets in which we operate could adversely impact our business, results of operations, cash flows and financial condition and our ability to make distributions to you and the value of your investment” for a discussion of the recent economic slowdown and disruptions in the capital and credit markets.
Q. What are your investment objectives?
A. Our primary investment objectives are to:
• provide income in the form of regular, stable cash distributions to achieve an attractive distribution yield;
• preserve invested capital;
• invest in a diversified portfolio of quality commercial real estate properties and other real estate investments across a range of asset types throughout the U.S. and internationally;
• realize appreciation in NAV from proactive investment management and asset management;
• provide an investment alternative for investors seeking to allocate a portion of their long-term investment portfolios to commercial real estate with generally lower volatility than publicly traded real estate companies; and
• qualify for and remain qualified as a REIT for U.S. federal income tax purposes.
Q. How would you describe your real estate property acquisition and operations process?
A. We expect to buy real estate with part of the proceeds from this offering that we believe have some of the following attributes:
• Preferred Location. We believe that location often has the single greatest impact on an asset’s long-term income-producing potential and value and that assets located in the preferred submarkets in metropolitan areas and situated at preferred locations within such submarkets have the potential to achieve attractive total returns.
• Premium Buildings. We will seek to acquire assets that generally have design and physical attributes (e.g., quality construction and materials, systems, floorplates, etc.) that are more attractive to a user than those of inferior properties.
• Quality Tenancy. We will seek to acquire assets that typically attract tenants with better credit who require larger blocks of space because these larger tenants generally require longer term leases in order to accommodate their current and future space needs without undergoing disruptive and costly relocations.
We believe that following an acquisition, the additional component of proactive property management and leasing is a critical element necessary to achieve attractive investment returns for investors. Actively anticipating and quickly responding to tenant needs are examples of areas where proactive property management may make the difference in a tenant’s occupancy experience, increasing its desire to remain a tenant and thereby providing a higher tenant retention rate, which may result in better financial performance of the property.
Q. Why do you invest in real estate-related securities in addition to real properties?
A. We believe that our real estate-related securities help maintain liquidity to satisfy any share redemptions we choose to make in any particular month and to manage cash before investing subscription proceeds into properties, while also seeking attractive investment
returns. Our real estate-related securities strategy is designed to generate current income through dividends and interest payments, as applicable.
Such real estate-related securities include the common and preferred stock of publicly-traded real estate-related companies. In addition, our investments in real estate-related assets may include preferred equity interests, mortgages, loans, commercial mortgage-backed securities, or CMBS, and other real estate-related equity and debt instruments.
See the “Investment Objectives and Policies with Respect to Certain Activities” section of this prospectus for a more detailed discussion of all of the types of investments we may make. The risk profile of investments in real estate-related securities is different from the risks associated with direct property ownership. These risks are heightened during times of market volatility. See “Risk Factors—Risks Related to Investments in Real Estate—Related Securities.”
Q. Do you currently own any real properties?
A. Yes, as of August 31, 2025, we owned interests in 50 real estate investments that contain, in the aggregate, 23.4 million square feet of leasable space. Our portfolio currently consists of office, retail, industrial and residential/living properties. We may purchase properties or make other real estate investments in these asset classes or others, including hospitality and leisure.
Q. What kind of offering is this?
A. This is a public offering, through Hines Private Wealth Solutions LLC (formerly known as Hines Securities, Inc.), which we refer to as our Dealer Manager, in which we are offering up to $2.0 billion in any combination of Class T shares, Class S shares, Class D shares, and Class I shares to the public in a primary offering on a best efforts basis. We are also offering up to $500.0 million in any combination of Class T shares, Class S shares, Class D shares, and Class I shares to be issued pursuant to our distribution reinvestment plan. We reserve the right to reallocate the shares of common stock being offered between classes of shares being offered and between the primary offering and the distribution reinvestment plan.
In our initial public offering, we offered Class AX shares, Class TX shares, Class IX shares and Class JX shares, collectively referred to herein as the IPO Shares. Although Class AX shares and Class JX shares remain outstanding, we are not offering any IPO Shares in this offering, but we intend to continue paying distributions on any outstanding IPO Shares.
Q. What is the per share purchase price?
A. Each class of shares will be sold at the then-current transaction price, which generally will be equal to the most recently determined NAV per share for such class, as determined on a monthly basis, plus applicable upfront selling commissions and dealer manager fees. Shares generally will be sold at the prior month’s NAV per share for the class of shares being purchased, plus applicable upfront selling commissions and dealer manager fees. Although the offering price for shares of our common stock will generally be based on the prior month’s NAV per share, the NAV per share as of the date on which your purchase is settled may be significantly different. We may offer shares at a price that we believe reflects the NAV per share of such stock more appropriately than the prior month’s NAV per share, including by updating a previously disclosed transaction price, in cases where we believe there has been a material change (positive or negative) to our NAV per share since the end of the prior month.
We expect that any such update to the transaction price to reflect an adjustment to the monthly NAV per share would be infrequent. Such an adjustment may be appropriate (either positive or negative) to reflect the occurrence of extraordinary events at our properties or in the capital markets that may cause the value of our properties to change by such a significant amount that the NAV, if recalculated based on this event, is likely to be materially different. For example, if, after the most recent determination of the monthly NAV, a significant asset suffered catastrophic damage due to a natural disaster and the damage is not covered by our insurance policies, we may determine to adjust the NAV. Such NAV adjustments also may be appropriate to reflect the occurrence of broader market-driven events identified by our Advisor or the independent valuation advisor which may impact more than a specific property. Further, rapidly changing market conditions or material events, such as, for example, a stock market crash or other collapse in the capital markets, may not be immediately reflected in the most recently-determined monthly NAV and if we believe the NAV, if recalculated based on these events, is likely to be materially different, we may determine that an adjustment is necessary to reflect the estimated impact on the NAV. We began calculating monthly NAVs in January 2018 and have not made any such adjustments to date.
Q. How and when will your NAV per share be calculated?
A. We establish a new NAV per share on a monthly basis. Our NAV per share is calculated based on the estimated fair value of our assets less liabilities under market conditions existing as of the date of the valuation. As approved by our board of directors, including the valuation committee (which consists solely of independent directors), we have engaged Altus Group U.S. Inc., a third-party valuation firm, to review the reasonableness of third-party appraisals of our real properties and interim valuations prepared by our Advisor as well as to review the our monthly NAV calculation. Periodic real property appraisals will serve as the foundation of the valuation and each property will be appraised no less than approximately once every 12 calendar months. See “Description of Capital Stock—Valuation Policy and Procedures” for more information regarding the determination of our NAV per share. We expect that we will publish the NAV per share generally within 15 calendar days following the last calendar day of each month. Promptly following any adjustment to the transaction price per share, we will file a prospectus supplement or post-effective amendment to the registration statement with the Securities and Exchange Commission, or the SEC, disclosing the adjusted transaction price and the effective date of such adjusted transaction prices. We also will post the updated information on our website at https://www.hinesglobalincometrust.com. The new NAV per share generally will be the new transaction price for each share class.
Q. How does a “best efforts” offering work?
A. When shares are offered to the public on a “best efforts” basis, no underwriter, broker dealer or other person has a firm commitment or obligation to purchase any of the shares. Therefore, we cannot guarantee that any minimum number of shares will be sold.
Q. What is the expected term of this offering?
A. We have registered $2.0 billion in shares of our common stock, in any combination of Class T shares, Class S shares, Class D shares and Class I shares, to be sold in our primary offering and up to $500.0 million in shares to be sold pursuant to our distribution reinvestment plan. It is our intent, however, to conduct a continuous offering for an indefinite period of time, by filing for additional offerings of our shares, subject to regulatory approval and continued compliance with the rules and regulations of the SEC and applicable state laws.
We will endeavor to take all reasonable actions to avoid interruptions in the continuous offering of our shares of common stock. There can be no assurance, however, that we will not need to suspend our continuous offering while the SEC and, where required, state securities regulators, review such filings for additional offerings of our stock until such filings are declared effective, if at all.
Q. What is the difference between the Class T shares, Class S shares, Class D shares and Class I shares being offered?
A. We are offering to the public four classes of shares of our common stock: Class T shares, Class S shares, Class D shares and Class I shares. The differences among the share classes relate to upfront selling commissions, dealer manager fees and distribution and stockholder servicing fees. No upfront selling commissions or dealer manager fees will be paid with respect to Class D shares, and no upfront selling commissions, dealer manager fees or distribution and stockholder servicing fees will be paid with respect to Class I shares. See “Description of Capital Stock” and “Plan of Distribution” for a discussion of the differences between our Class T shares, Class S shares, Class D shares and Class I shares.
Although we expect that our NAV per share will vary, assuming a constant NAV per share of $9.80, which is our NAV per share as of August 31, 2025 and assuming applicable distribution and stockholder servicing fees are paid until the 8.75% of gross proceeds limit described in “Management Compensation—Distribution and Stockholder Servicing Fees” is reached, we expect that a one-time investment in 1,000 shares of each class of our shares (representing an aggregate net asset value of $9,800 for each class) would be subject to the following upfront selling commissions, dealer manager fees and distribution and stockholder servicing fees (dollar amounts rounded to nearest whole dollar):
| | | | | | | | | | | | | | | | | | | | |
| Upfront Selling Commissions and Dealer Manager Fees | Annual Distribution and Stockholder Servicing Fees | Maximum Distribution and Stockholder Servicing Fees Over Life of Investment (Length of Time) | Total (Length of Time) |
Class T shares | $ | 356 | | $ | 98 | | $ | 533 | | (5.4 years) | $ | 889 | | (5.4 years) |
Class S shares | $ | 356 | | $ | 83 | | $ | 533 | | (6.4 years) | $ | 889 | | (6.4 years) |
Class D shares | $ | — | | $ | 25 | | $ | 858 | | (35.0 years) | $ | 858 | | (35.0 years) |
Class I shares | $ | — | | $ | — | | $ | — | | — | | $ | — | | — | |
Class T shares and Class S shares are available through brokerage and transaction-based accounts. Class D shares are generally available for purchase in this offering only (1) through fee-based programs, also known as wrap accounts, that provide access to Class D shares, (2) through participating broker dealers that have alternative fee arrangements with their clients to provide access to Class D shares, (3) through certain registered investment advisers, (4) through bank trust departments or any other organization or person authorized to act in a fiduciary capacity for its clients or customers or (5) by other categories of investors that we name in an amendment or supplement to this prospectus. Class I shares are generally available for purchase in this offering only (1) through fee-based programs, also known as wrap
accounts, that provide access to Class I shares, (2) by endowments, foundations, pension funds and other institutional investors, (3) through participating broker dealers that have alternative fee arrangements with their clients to provide access to Class I shares, (4) by our executive officers and directors and their friends and immediate family members, as well as officers and employees of our Advisor, Hines or other affiliates and their friends and immediate family members, and, if approved by our board of directors, joint venture partners, consultants and other service providers, (5) through certain registered investment advisers, (6) by the officers, directors, employees, and registered representatives of participating broker dealers or their affiliates, including their immediate family members, or (7) by other categories of investors that we name in an amendment or supplement to this prospectus. “Friends” mean those individuals who have had long standing business and/or personal relationships with officers of Hines and "immediate family members" has the meaning provided in FINRA Rule 5130. Before making your investment decision, please consult with your investment adviser regarding your account type and the classes of common stock you may be eligible to purchase.
Certain participating broker dealers may offer volume discounts, which would reduce upfront selling commissions and would therefore increase the length of time required for selling commissions, dealer manager fees and distribution and stockholder servicing fees to reach 8.75% of gross proceeds. In the case of shares sold through certain participating broker dealers, a lower limit than 8.75% of gross proceeds may be used, as set forth in any applicable agreement between the Dealer Manager and the participating broker dealer. See “Plan of Distribution—Underwriting Terms.”
If you are eligible to purchase all four classes of shares, then you should consider that Class I shares have no upfront selling commissions, dealer manager fees or distribution and stockholder servicing fees, which reduce the distributions payable to the holders of the other share classes. If you are eligible to purchase Class T shares, Class S shares and Class D shares but not Class I shares, then you should consider that Class D shares have no upfront selling commissions or dealer manager fees and lower annual distribution and stockholder servicing fees. You should inquire with your broker dealer or financial representative about the type of account in which the shares will be held and which classes of shares you may be eligible to purchase, as well as any additional fees or costs associated with your potential investment.
Q. Who can buy shares?
A. Generally, you may purchase shares if you have either:
• a net worth (not including home, furnishings and personal automobiles) of at least $70,000 and an annual gross income of at least $70,000; or
• a net worth (not including home, furnishings and personal automobiles) of at least $250,000.
However, these minimum levels may vary from state to state, so you should carefully read the suitability requirements explained in the “Suitability Standards” section of this prospectus.
Q. How do I subscribe for shares?
A. If you choose to purchase common shares in this offering, you will need to contact your registered broker dealer or investment adviser and fill out a subscription agreement like the one attached to this prospectus as Appendix A for a certain investment amount and pay for the shares at the time you subscribe.
Q. How does the payment of fees and expenses by us affect your invested capital?
A. We will pay distribution and stockholder servicing fees to our Dealer Manager with respect to our outstanding Class T shares, Class S shares and Class D shares, which our Dealer Manager may reallow or advance to participating broker dealers. In addition, we will incur, or reimburse our Advisor for our cumulative organization and offering expenses incurred by our Advisor and its affiliates in connection with our public offerings and our organization, in an amount equal to up to 2.5% of gross offering proceeds from our public offerings and our Advisor or its affiliates will be responsible for any organization and offering expenses in excess of this cap. Although the cap on reimbursements to our Advisor and its affiliates for cumulative organization and offering expenses is equal to 2.5% of gross offering proceeds from our public offerings, we estimate that the total reimbursement that will be paid to our Advisor and its affiliates from the proceeds of this offering for organization and offering expenses incurred will be equal to approximately 0.67% of the maximum gross offering proceeds from the primary offering. The payment of fees and expenses reduces the funds available to us for payment of distributions and investment in our target assets, and therefore may reduce our distributions. However, because we are not required to pay distribution and stockholder servicing fees with respect to Class I shares, the distributions with respect to Class I shares will not be reduced by these distribution and stockholder servicing fees.
In the event of any voluntary or involuntary liquidation, dissolution or winding up of us, or any liquidating distribution of our assets, then such assets, or the proceeds therefrom, will be distributed between the holders of Class T shares, Class S shares, Class D shares and Class I shares ratably in proportion to the respective NAV for each class of shares until the NAV for each class has been paid. We will calculate the NAV as a whole for all shares of our common stock and then will determine any differences attributable to each class. Each holder of shares of a particular class of common stock will be entitled to receive, proportionately with each other holder of shares of such class, that portion of such aggregate assets available for distribution to such class as the number of outstanding shares of such class held by such holder bears to the total number of outstanding shares of such class then outstanding. We expect the NAV per share of each Class T share,
Class S share and Class D share and Class I share to be the same, except in the unlikely event that the distribution and stockholder servicing fees payable by us exceed the amount otherwise available for distribution to holders of Class T shares, Class S shares and/or Class D shares in a particular period (prior to the deduction of the distribution and stockholder servicing fees), in which case the excess will be accrued as a reduction to the NAV per share of each Class T share, Class S share and/or Class D share, as applicable, which would result in the NAV and distributions upon liquidation with respect to Class T shares, Class S shares and/or Class D shares being lower than the NAV and distributions upon liquidation with respect to Class I shares.
Q. Are there any risks involved in buying shares of our stock?
A. An investment in shares of our common stock involves significant risks. These risks include, among others:
• Our charter does not require us to pursue a transaction to provide liquidity to our stockholders and there is no public market for our common shares; therefore, you must be prepared to hold your shares for an indefinite length of time and, if you are able to sell your shares, you will likely sell them at a substantial discount.
• This is a blind pool offering and you will not have the opportunity to evaluate the additional investments we will make prior to purchasing shares of our common stock.
• The purchase and redemption price for shares of our common stock generally will be based on our most recently determined NAV (subject to material changes as described above) and will not be based on any public trading market. While there will be independent appraisals of our properties performed annually, at any given time our NAV may not accurately reflect the actual then-current market value of our assets.
• Distributions have exceeded earnings. Some or all of our distributions have been paid, and may continue to be paid, from sources such as proceeds from our debt financings, proceeds from this offering, cash advances by our Advisor, cash resulting from a waiver or deferral of fees and/or proceeds from the sale of assets. We have not placed a cap on the amount of our distributions that may be paid from any of these sources. If we pay distributions from sources other than our cash flow from operations, we will have less funds available for the acquisition of properties, and your overall return may be reduced.
• There is no public market for our shares and an investment in our shares will have very limited liquidity. There are significant restrictions and limitations on your ability to have any of your shares of our common stock redeemed under our share redemption program and, if you are able to have your shares redeemed, it may be at a price that is less than the price you paid and the then-current market value of the shares. Further, our board of directors may make exceptions to, modify or suspend our share redemption program if in its reasonable judgement it deems such actions to be in our best interest and the best interest of our stockholders. Although our board of directors has the discretion to suspend our share redemption program, our board of directors will not terminate our share redemption program other than in connection with a liquidity event which results in our stockholders receiving cash or securities listed on a national securities exchange or where otherwise required by law.
• Due to the risks involved in the ownership of real estate investments, there is no assurance of any return on your investment and you may lose some or all of your investment.
• Inflation, rising interest rates or deflation may adversely affect our financial condition and results of operations.
• International investment risks, including the burden of complying with a wide variety of foreign laws and the uncertainty of such laws, the tax treatment of transaction structures, political and economic instability, foreign currency fluctuations, and inflation and governmental measures to curb inflation may adversely affect our operations and our ability to make distributions. Because the performance participation allocation payable to our Advisor is calculated based in part on changes in our NAV, our Advisor may be entitled to a greater or lesser allocation even if the changes in NAV are due solely to foreign currency fluctuations.
• If we internalize our management functions, we could incur adverse effects on our business and financial condition, including significant costs associated with becoming and being self-managed and the percentage of our outstanding common stock owned by our stockholders could be reduced.
• We rely on affiliates of Hines for our day-to-day operations and the selection of real estate investments. We pay substantial fees and other payments to these affiliates for these services. These affiliates are subject to conflicts of interest as a result of this and other relationships they have with us and other investment vehicles sponsored by Hines. We also compete with affiliates of Hines for tenants and investment opportunities, and some of those affiliates may have priority with respect to certain investment opportunities. See “Risk Factors—Risks Related to Potential Conflicts of Interest” beginning on page 55 and “Conflicts of Interest” beginning on page 106 for a description of potential conflicts of interest.
Q. Is there any minimum required investment?
A. Yes. The minimum initial investment in Class T shares, Class S shares or Class D shares that we will accept is $2,500. The minimum initial investment in Class I shares that we will accept is $1,000,000, unless waived by us. Thereafter, subject to restrictions imposed by state law, you may purchase additional shares in whole or fractional share increments subject to a minimum for each additional purchase of $50. You should carefully read the minimum investment requirements explained in the “Suitability Standards” section of this prospectus.
Q. Are distributions I receive taxable?
A. Yes and no. Generally, distributions that you receive will be considered ordinary income (unless declared as a capital gain dividend) to the extent of our current and accumulated earnings and profits. In addition, because depreciation expense reduces earnings and profits but does not reduce cash available for the payment of distributions, and because we initially expect such depreciation expense to exceed our nondeductible expenditures, we expect a portion of your distributions will be considered returns of capital for tax purposes. These amounts will not be subject to tax immediately to the extent of your basis in your shares but will instead reduce the tax basis of your investment. To the extent that these amounts exceed your basis in your shares, they will give rise to taxable gain from a deemed sale or exchange of the shares. This in effect defers a portion of your tax until your shares are sold or we are liquidated, at which time you will generally be taxed at capital gains rates (assuming you have held your shares for at least one year). However, because each investor’s tax situation is different, we suggest you consult with your tax advisor. You and your tax advisor should also review the section of this prospectus entitled “Material U.S. Federal Income Tax Considerations.”
Q. Can I request that my shares be redeemed?
A Yes. Our shares are currently not listed on a national securities exchange, and we do not know whether they will ever be listed. In order to provide our stockholders with some liquidity, we have adopted a share redemption program which is applicable to all shares of our common stock. We cannot guarantee that our share redemption program will be available indefinitely. Stockholders who have purchased shares from us or received their shares through a non-cash transaction, not in the secondary market, may receive the benefit of limited liquidity by presenting for repurchase to us all or a portion of those shares, in accordance with the procedures outlined herein and subject to the limitations and restrictions of the program described below and as described in “Description of Capital Stock—Share Redemption Program.”
Subject to the limitations of and restrictions on the program, and subject to funds being available as described below, shares redeemed under the share redemption program will be redeemed at a price equal to the transaction price, which generally will be equal to the most recently determined NAV per share applicable to the class of shares being redeemed and most recently disclosed by us in a public filing with the SEC (subject to the 5% holding discount described below). Under our share redemption program, we may redeem during any calendar month common shares (including IPO Shares) whose aggregate value (based on the transaction price per share in effect when the redemption is effected) is 2% of our aggregate NAV as of the last calendar day of the previous month and during any calendar quarter whose aggregate value (based on the transaction price per share in effect when the redemption is effected) is up to 5% of our aggregate NAV as of the last calendar day of the prior calendar quarter. During a given quarter, if in each of the first two months of such quarter the 2% redemption limit is reached and stockholders’ redemptions are reduced pro rata for such months, then in the third and final month of that quarter, the applicable limit for such month will likely be less than 2% of our aggregate NAV as of the last calendar day of the previous month because the redemptions for that month, combined with the redemptions in the previous two months, cannot exceed 5% of our aggregate NAV as of the last calendar day of the prior calendar quarter.
There is no minimum holding period for your shares and you can request that we redeem your shares at any time. However, shares that have not been outstanding for at least one year will be redeemed at 95% of the transaction price (the “5% holding discount”) that would otherwise apply; provided, that, the period that a share was held prior to being converted into a share of another class pursuant to our charter will count toward the total hold period for such share, as converted. Upon request, we may waive the 5% holding discount in the case of the death or disability of a stockholder. The 5% holding discount also will be waived with respect to shares issued pursuant to our distribution reinvestment plan and any shares that we issue as stock dividends.
If you would like to request redemption of your shares, you should contact us to receive the required redemption forms and instructions concerning required signatures. Certain broker dealers require that their clients make redemption requests through their broker dealer, so you should contact your broker dealer first if you want to request redemption of your shares. Stockholders may request that we redeem all or any portion of their shares as of the close of business on the last calendar day of each full calendar month (the “Redemption Date”). To have your shares redeemed, redemption requests and required documentation must be received by us in “good order” by 4:00 p.m. Eastern time on the second to last business day of the applicable month. If a redemption request is received after such time, the redemption order will be executed on the next month’s Redemption Date at the transaction price applicable for that Redemption Date (subject to any 5% holding discount), unless such request is withdrawn prior to that Redemption Date.
Our board of directors has complete discretion to determine whether all available cash sources at our disposal will be applied to redemptions pursuant to the program, whether such funds are needed for other purposes or whether additional funds from other sources may be used for redemptions pursuant to the program.
If redemption requests, in the business judgement of our board of directors, place an undue burden on our liquidity, adversely affect our operations, risk having an adverse impact on stockholders whose shares are not redeemed or should we otherwise determine that investing our liquid assets in real properties or other investments rather than redeeming our shares is in the best interests of the Company as a whole, then our board of directors may make exceptions to, modify or suspend our share redemption program if in its reasonable judgement it deems such actions to be in our best interest and the best interest of our stockholders. Although our board of directors has the discretion to suspend our share redemption program, our board of directors will not terminate our share redemption program other than in connection with a liquidity event which results in our stockholders receiving cash or securities listed on a national securities exchange or where otherwise required by law. Further, our share redemption program will be terminated in the event that our shares ever become listed on a national securities exchange or in the event a secondary market for our common shares develops. Our board of directors may determine that it is in our best interests and the interest of our stockholders to suspend the share redemption program as a result of regulatory changes, changes in law, if our board of directors becomes aware of undisclosed material information that it believes should be publicly disclosed before shares are redeemed, a lack of available funds, a determination that redemption requests are having an adverse effect on our operations or other factors.
Q. What will you do with the proceeds from this offering?
A. We expect to use the net proceeds from this offering to (i) make investments in accordance with our investment strategy and policies, (ii) reduce borrowings and repay indebtedness incurred under various financing agreements we may enter into and (iii) fund redemptions under our share redemption program. Generally, our policy will be to pay distributions from cash flows from operations; however, our cash flows from operations have been and may continue to be insufficient to fully fund distributions to our stockholders. See “Estimated Use of Proceeds.” Therefore, some or all of our distributions have been paid, and may continue to be paid, from other sources, such as proceeds from our debt financings, proceeds from this offering, cash advances by our Advisor, cash resulting from a waiver or deferral of fees and/or proceeds from the sale of assets. For the six months ended June 30, 2025 and for the years ended December 31, 2024 and 2023, we funded 25%, 12%, and 26%, respectively, of total distributions with cash flows from other sources, which may include cash flows from investing activities, such as proceeds from the sale of assets or cash flows from financing activities, such as proceeds from our debt financings. We have not placed a cap on the amount of our distributions that may be paid from sources other than cash flows from operations, including proceeds from our debt financings, proceeds from our public offerings, cash advances by our Advisor, cash resulting from a waiver or deferral of fees and/or proceeds from the sale of assets. To the extent distributions are paid from proceeds from this offering, the amount of proceeds used to make real estate investments and to pay acquisition expenses related to those investments will be less. The per share amount of distributions on the Class T shares, Class S shares, Class D shares and Class I shares will differ because distributions on Class T shares, Class S shares and/or Class D shares will be reduced by the ongoing distribution and stockholder servicing fees that are payable with respect to Class T shares, Class S shares and Class D shares, respectively. See “Description of Capital Stock—Distribution Objectives.”
Q. Will I be notified of how my investment is doing?
A. Yes, periodic updates on the performance of your investment will be made available to you, including:
• distribution statements;
• periodic prospectus supplements during the offering;
• an annual report;
• an annual IRS Form 1099-DIV, if required; and
• three quarterly financial reports.
We will make this information available to you via one or more of the following methods:
• electronic delivery; or
• posting on our website, located at https://www.hinesglobalincometrust.com, along with any required notice.
In addition, to the extent required by law or regulation or, in our discretion, we may make certain of this information available to you via U.S. mail or other courier.
Q. When will I get my detailed tax information?
A. Generally, we expect that we will send you your Form 1099-DIV tax information for each year by January 31 of the following year.
Q. Who is your transfer agent?
A. Our transfer agent is SS&C GIDS, Inc.
Q. Who can help answer my questions?
A. If you have more questions about this offering or if you would like additional copies of this prospectus, you should contact your registered selling representative or:
Hines Private Wealth Solutions LLC
845 Texas Avenue, Suite 3300
Houston, Texas 77002-1656
Telephone: (888) 446-3773
If you have questions regarding our assets and operations, you should contact us at:
Hines Global Income Trust, Inc.
845 Texas Avenue, Suite 3300
Houston, Texas 77002-1656
Telephone: (888) 220-6121
Website: https://www.hinesglobalincometrust.com
PROSPECTUS SUMMARY
This prospectus summary highlights material information regarding our business and this offering that is not otherwise addressed in the “Questions and Answers about this Offering” section of this prospectus. You should read and consider this entire prospectus, including the section entitled “Risk Factors,” before deciding to purchase any common shares offered by this prospectus.
Hines Global Income Trust, Inc.
We are Hines’ third publicly-offered REIT. As of December 6, 2017, we began operating as a non-exchange listed REIT with no targeted liquidity window instead of operating as a finite-life REIT. We intend to invest primarily in a diversified portfolio of quality commercial real estate properties and other real estate investments throughout the United States and internationally. As of August 31, 2025, we owned interests in 50 real estate investments that contain, in the aggregate, 23.4 million square feet of leasable space. We may purchase additional properties or make other real estate investments that relate to varying property types including office, retail, industrial, residential/living and hospitality or leisure. We may invest in operating properties, properties under development, and undeveloped properties such as land. To a lesser extent, we also invest in real estate-related securities to provide a source of liquidity for our share redemption program, cash management and other purposes. Other real estate investments may include equity or debt interests including securities in other real estate entities and debt related to properties such as mortgages, mezzanine loans, B-notes, bridge loans, construction loans and securitized debt. We believe that there is an opportunity to create attractive total returns by employing a strategy of investing in a diversified portfolio of such investments which are well-selected, well-managed and disposed of at an optimal time. Our principal targeted assets are investments in properties, and other real estate investments that relate to properties, that have quality construction and desirable locations which can attract quality tenants. These types of investments are, or relate to, properties generally located in central business districts or suburban markets of major metropolitan cities worldwide. We intend to invest in a geographically diverse portfolio in order to reduce the risk of reliance on a particular market, a particular property and/or a particular tenant. We anticipate that international real estate investments may comprise a substantial portion of our portfolio. Although the actual percentages may vary from those presently anticipated, after the proceeds of our public offerings and any subsequent offerings have been fully invested, we anticipate that international real estate investments will comprise between 40% and 60% of our portfolio and real estate investments other than the acquisition of commercial real estate properties will comprise less than 30% of our portfolio.
From inception through September 1, 2025, we have received gross proceeds of approximately $3.9 billion from the sale of 373.0 million shares of our common stock through our public offerings, including proceeds from our distribution reinvestment plan. Although Class AX shares, Class TX shares, Class IX shares and Class JX shares, which we refer to collectively as the IPO Shares, were issued pursuant to our initial public offering and Class AX shares and Class JX shares remain outstanding, we are not offering the IPO Shares in this offering. Until November 30, 2017, the Class AX shares, Class TX shares, Class IX shares and Class JX shares were labeled as Class A shares, Class T shares, Class I shares and Class J shares. The Class AX shares, Class TX shares, Class IX shares and Class JX shares have the same rights, including voting rights, as the Class T shares, Class S shares, Class D shares and Class I shares that we are offering pursuant to this offering.
We intend to obtain additional loans and other debt financing to provide additional proceeds to make additional real estate investments as well as to potentially enhance the returns of our investments.
We made the election to be taxed as a REIT for U.S. federal income tax purposes beginning with our taxable year ended December 31, 2015. We have operated and intend to continue to operate in a manner that will allow us to qualify as a REIT for U.S. federal income tax purposes. Among other requirements, REITs are required to distribute at least 90% of their annual ordinary taxable income.
Our office is located at 845 Texas Avenue, Suite 3300, Houston, Texas 77002-1656. Our telephone number is 1-888-220-6121. Our website is https://www.hinesglobalincometrust.com. The information on our website shall not be deemed incorporated by reference into this prospectus.
Class T Shares, Class S Shares, Class D Shares and Class I Shares
We are offering to the public four classes of shares of our common stock: Class T shares, Class S shares, Class D shares and Class I shares. The differences among the share classes relate to upfront selling commissions, dealer manager fees and distribution and stockholder servicing fees. No upfront selling commissions or dealer manager fees will be paid with respect to Class D shares, and no upfront selling commissions, dealer manager fees or distribution and stockholder servicing fees will be paid with respect to Class I shares.
The table below summarizes the fees we expect to generally be payable to our Dealer Manager with respect to the Class T shares, Class S shares, Class D shares and Class I shares and does not include the other fees and expenses payable to our Advisor and its affiliates. The upfront selling commissions and dealer manager fees are each a percentage of the gross offering proceeds of the shares sold in the primary offering. No upfront selling commissions or dealer manager fees are paid with respect to any shares sold under our distribution reinvestment plan. Subject to FINRA limitations on underwriting compensation and certain other limitations, the ongoing distribution and stockholder servicing fees will be paid monthly and are calculated as an annual amount equal to the percentage set forth below of the aggregate NAV of our outstanding shares for such class of shares.
| | | | | | | | | | | | | | |
| Class T | Class S | Class D | Class I |
Upfront Selling Commission and Dealer Manager Fee(1) | 3.5% | 3.5% | None | None |
Ongoing Distribution and Stockholder Servicing Fee | 1.0% | 0.85% | 0.25% | None |
(1) With respect to Class T shares, there is a maximum upfront sales load of up to 3.5% of the gross offering proceeds from the sale of such shares in the primary offering, consisting of any combination of selling commissions and dealer manager fees. With respect to Class S shares, the upfront sales load of up to 3.5% of the gross proceeds from the sale of such shares in the primary offering consists solely of selling commissions.
The ongoing distribution and stockholder servicing fees listed above are allocated on a class-specific basis and may differ for each class, even when the NAV of each class is the same. The allocation of ongoing distribution and stockholder servicing fees on a class-specific basis results in different amounts of distributions being paid with respect to each class of shares. In addition, as a result of the different ongoing fees allocable to each share class, each share class could have a different NAV per share. If the NAV of our classes are different, then changes to our assets and liabilities that are allocable based on NAV may also be different for each class.
We will cease paying distribution and stockholder servicing fees with respect to any Class T share, Class S share or Class D share at the end of the month in which the transfer agent, on our behalf, determines that the total upfront selling commissions, dealer manager fees and distribution and stockholder servicing fees paid with respect to such Class T shares, Class S shares or Class D shares, as applicable, held by a stockholder within his or her particular account equals 8.75% (or, in the case of shares sold through certain participating broker dealers, a lower limit as set forth in any applicable agreement between our Dealer Manager and a participating broker dealer at the time such shares were issued) of the gross proceeds from the sale of such Class T shares, Class S shares or Class D shares (including the gross proceeds of any shares issued under our distribution reinvestment plan with respect thereto). At the end of such month, such Class T share, Class S share or Class D share (and any shares issued under our distribution reinvestment plan with respect thereto) will convert into a number of Class I shares (including any fractional shares) with an equivalent aggregate NAV as such share.
In addition, we will cease paying distribution and stockholder servicing fees with respect to Class T shares, Class S shares and Class D shares on the earlier to occur of the following: (i) a listing of our common shares, (ii) our merger or consolidation with or into another entity, or the sale or other disposition of all or substantially all of our assets or (iii) following the completion of the primary portion of this offering, the end of the month in which our Dealer Manager determines that, in the aggregate, underwriting compensation from all sources in connection with this offering, including upfront selling commissions, dealer manager fees, distribution and stockholder servicing fees and other underwriting compensation, is equal to 10% of the gross proceeds from our primary offering. Upon the earliest to occur of such events, our Class T shares, Class S shares and Class D shares will convert into a number of Class I shares (including any fractional shares) with an equivalent aggregate NAV as such shares. We will further cease paying the distribution and stockholder servicing fee on any Class T share, Class S share or Class D share that is redeemed or repurchased, as well as upon our dissolution, liquidation or the winding up of our affairs, or a merger or other extraordinary transaction to which we are a party and in which the Class T shares, Class S shares or Class D shares, each as a class, are exchanged for cash or other securities. We cannot predict if or when this will occur for each Class T share, Class S share and Class D share.
Although we expect our NAV per share will vary, assuming a constant NAV per share of $9.80, which is our NAV per share as of August 31, 2025, and assuming applicable distribution and stockholder servicing fees are paid until the 8.75% of gross proceeds limit described in “Management Compensation—Distribution and Stockholder Servicing Fees” is reached, we expect that a one-time investment in 1,000 shares of each class of our shares (representing an aggregate net asset value of $9,800 for each class) would be subject to the following upfront selling commissions, dealer manager fees and distribution and stockholder servicing fees (dollar amounts rounded to nearest whole dollar):
| | | | | | | | | | | | | | | | | | | | |
| Upfront Selling Commissions and Dealer Manager Fees | Annual Distribution and Stockholder Servicing Fees | Maximum Distribution and Stockholder Servicing Fees Over Life of Investment (Length of Time) | Total (Length of Time) |
Class T shares | $ | 356 | | $ | 98 | | $ | 533 | | (5.4 years) | $ | 889 | | (5.4 years) |
Class S shares | $ | 356 | | $ | 83 | | $ | 533 | | (6.4 years) | $ | 889 | | (6.4 years) |
Class D shares | $ | — | | $ | 25 | | $ | 858 | | (35.0 years) | $ | 858 | | (35.0 years) |
Class I shares | $ | — | | $ | — | | $ | — | | — | | $ | — | | — | |
Class T shares and Class S shares are available through brokerage and transaction-based accounts. Class D shares are generally available for purchase in this offering only (1) through fee-based programs, also known as wrap accounts, that provide access to Class D shares, (2) through participating broker dealers that have alternative fee arrangements with their clients to provide access to Class D shares, (3) through certain registered investment advisers, (4) through bank trust departments or any other organization or person authorized to act in a fiduciary capacity for its clients or customers or (5) by other categories of investors that we name in an amendment or supplement to this prospectus. Class I shares are generally available for purchase in this offering only (1) through fee-based programs, also known as wrap accounts, that provide access to Class I shares, (2) by endowments, foundations, pension funds and other institutional investors, (3) through participating broker dealers that have alternative fee arrangements with their clients to provide access to Class I shares, (4) by our executive officers and directors and their friends and immediate family members, as well as officers and employees of our Advisor, Hines or other affiliates and their Friends and immediate family members, and, if approved by our board of directors, joint venture partners, consultants and other service providers, (5) through certain registered investment advisers, (6) by the officers, directors, employees, and registered representatives of participating broker dealers or their affiliates, including their immediate family members, or (7) by other categories of investors that we name in an amendment or supplement to this prospectus. “Friends” mean those individuals who have had long standing business and/or personal relationships with officers of Hines and "immediate family members" has the meaning provided in FINRA Rule 5130. Before making your investment decision, please consult with your investment adviser regarding your account type and the classes of common stock you may be eligible to purchase.
Certain participating broker dealers may offer volume discounts which would reduce upfront selling commissions and would therefore increase the length of time required for selling commissions, dealer manager fees and distribution and stockholder servicing fees to reach 8.75% of gross proceeds. In the case of shares sold through certain participating broker dealers, a lower limit than 8.75% of gross proceeds may be used, as set forth in any applicable agreement between the Dealer Manager and the participating broker dealer.
If you are eligible to purchase all four classes of shares, then you should consider that Class I shares have no upfront selling commissions, dealer manager fees or distribution and stockholder servicing fees, which reduce the distributions payable to the holders of the other share classes. If you are eligible to purchase Class T shares, Class S shares and Class D shares but not Class I shares, then you should consider that Class D shares have no upfront selling commissions or dealer manager fees and lower annual distribution and stockholder servicing fees. You should inquire with your broker dealer or financial representative about the type of account in which the shares will be held and which classes of shares you may be eligible to purchase, as well as any additional fees or costs associated with your potential investment.
The aggregate amount of underwriting compensation for the Class T shares, Class S shares, Class D shares and Class I shares, including distribution and stockholder servicing fees for each of the Class T shares, Class S shares and Class D shares will not exceed the 10% cap on underwriting compensation imposed by FINRA. See “Description of Capital Stock.”
The fees listed above will be payable on a class-specific basis. Monthly cash distributions paid with respect to Class I shares will be higher than those paid with respect to Class T shares, Class S shares or Class D shares because distributions paid with respect to Class T shares, Class S shares or Class D shares, including those issued pursuant to the distribution reinvestment plan will be reduced by the payment of the distribution and stockholder servicing fees. See “Questions and Answers About this Offering” and “Description of Capital Stock” for more information concerning the differences between the Class T shares, Class S shares or Class D shares, and the Class I shares.
Our Board
We operate under the direction of our board of directors, which has a fiduciary duty to act in the best interest of our stockholders. Our board of directors has approval rights over each potential investment recommended by our Advisor and oversees our operations. We currently have seven directors, four of whom are independent directors.
Our directors are elected annually by our stockholders. Our four independent directors serve on the conflicts committee of our board of directors, and this committee is required to review and approve all matters the board believes may involve a conflict of interest between us and Hines or its affiliates.
Our Advisor
Our Advisor, an affiliate of Hines, manages our day-to-day operations pursuant to the advisory agreement among us, our Advisor and the Operating Partnership, which we refer to as the Advisory Agreement. Our Advisor is responsible for identifying potential investments, acquiring real estate investments, structuring and negotiating financings, asset and portfolio management, executing asset dispositions, financial reporting, public reporting and other regulatory compliance, investor relations and other administrative functions. Our Advisor may contract with other Hines entities or third parties to perform or assist with these functions.
Conflicts of Interest
We rely on affiliates of Hines for our day-to-day operations and the selection of real estate investments. We pay substantial fees to these affiliates for these services. These affiliates are subject to conflicts of interest as a result of this and other relationships they have with us and other investment vehicles sponsored by Hines. For example, these relationships may provide an incentive for the Advisor to sell or not sell assets, or engage or not engage in other transactions such as a merger or listing. Considerations relating to compensation from us to the Advisor and its affiliates and related parties could result in decisions that are not in your best interests, which could result in a decline in the value of your investment. We also compete with affiliates of Hines for tenants and investment opportunities, and some of those affiliates will have priority with respect to certain investment opportunities. Please see “Conflicts of Interest” beginning on page 106 and “Risk Factors—Risks Related to Potential Conflicts of
Interests” beginning on page 55 for a more detailed description of the conflicts of interests, and the associated risks, related to our structure and ownership.
Our Structure
The following chart illustrates our general structure and relationship with Hines and its affiliates as of September 1, 2025:
(1) Please see the “Management Compensation” section of this prospectus for a description of the compensation paid to the Dealer Manager, the Advisor and their affiliates.
(2) Please see “Conflicts of Interest” for a description of the other direct participation programs sponsored and managed by Hines and its affiliates.
(3) Please see “Security Ownership of Certain Beneficial Owners and Management” for information concerning the number of shares of our common stock owned by our officers and directors as of September 1, 2025.
(4) Certain subsidiaries of the Advisor have been omitted.
DST Program
We, through the Operating Partnership, have commenced a program to raise up to $3 billion in capital through private placements exempt from registration under Section 506(b) of the Securities Act through the sale of beneficial interests in specific Delaware statutory trusts (each, a “DST”) holding real properties, which may include properties currently indirectly owned by the Operating Partnership (the “DST Program”). As of August 31, 2025, we had raised gross offering proceeds of approximately $1.1 billion through the DST Program.
Under the DST Program, each private placement will offer interests in one or more real properties placed into one or more Delaware statutory trust(s) by the Operating Partnership or its affiliates (the “DST Properties”). Properties in which underlying interests are sold to investors pursuant to such private placements will be leased back by an indirect wholly owned subsidiary of the Operating Partnership on a long-term basis of up to 20 years. The lease agreements will be fully guaranteed by the Operating Partnership. Additionally, the Operating Partnership will retain a fair market value purchase option giving it the right, but not the obligation, to acquire the beneficial interests in the Delaware statutory trusts from the investors at a later time in exchange for units of interest in the Operating Partnership, or “OP Units” (the “FMV Option”).
We expect that the DST Program will give us the opportunity to expand and diversify our capital raising strategies by offering what we believe to be an attractive and unique investment product for investors that may be seeking replacement properties to complete like kind exchange transactions under Section 1031 of the Code. We expect to use the net proceeds of these private placements to make investments in accordance with our investment strategy and policies, to provide liquidity to our investors and for general corporate purposes (which may include repayment of our debt or any other corporate purposes we deem appropriate). The specific amounts of the net proceeds that are used for such purposes, and the priority of such uses, will depend on the amount and timing of receipt of such proceeds and what we deem to be the best use of such proceeds at such time.
Summary Risk Factors
An investment in shares of our common stock involves significant risks. See “Risk Factors” beginning on page 31. These risks include, among others:
• Our charter does not require us to pursue a transaction to provide liquidity to our stockholders and there is no public market for our common shares; therefore, you must be prepared to hold your shares for an indefinite length of time and, if you are able to sell your shares, you will likely sell them at a substantial discount.
• This is a blind pool offering and you will not have the opportunity to evaluate the additional investments we will make prior to purchasing shares of our common stock.
• The purchase and redemption price for shares of our common stock generally will be based on our most recently determined NAV (subject to material changes as described above) and will not be based on any public trading market. While there will be independent appraisals of our properties performed annually, at any given time our NAV may not accurately reflect the actual then-current market value of our assets.
• Distributions have exceeded earnings. Some or all of our distributions have been paid, and may continue to be paid, from sources such as proceeds from our debt financings, proceeds from this offering, cash advances by our Advisor, cash resulting from a waiver or deferral of fees and/or proceeds from the sale of assets. We have not placed a cap on the amount of our distributions that may be paid from any of these sources. If we pay distributions from sources other than our cash flow from operations, we will have less funds available for the acquisition of properties, and your overall return may be reduced.
• There is no public market for our shares and an investment in our shares will have very limited liquidity. There are significant restrictions and limitations on your ability to have any of your shares of our common stock redeemed under our share redemption program and, if you are able to have your shares redeemed, it may be at a price that is less than the price you paid and the then-current market value of the shares. Further, our board of directors may make exceptions to, modify or suspend our share redemption program if in its reasonable judgement it deems such actions to be in our best interest and the best interest of our stockholders. Although our board of directors has the discretion to suspend our share redemption program, our board of directors will not terminate our share redemption program other than in connection with a liquidity event which results in our stockholders receiving cash or securities listed on a national securities exchange or where otherwise required by law.
• Due to the risks involved in the ownership of real estate investments, there is no assurance of any return on your investment and you may lose some or all of your investment.
• Inflation, rising interest rates or deflation may adversely affect our financial condition and results of operations.
• International investment risks, including the burden of complying with a wide variety of foreign laws and the uncertainty of such laws, the tax treatment of transaction structures, political and economic instability, foreign currency fluctuations, and inflation and governmental measures to curb inflation may adversely affect our operations and our ability to make distributions. Because the performance participation allocation payable to our Advisor is calculated based in part on changes in our NAV, our Advisor may be entitled to a greater or lesser allocation even if the changes in NAV are due solely to foreign currency fluctuations.
• If we internalize our management functions, we could incur adverse effects on our business and financial condition, including significant costs associated with becoming and being self-managed and the percentage of our outstanding common stock owned by our stockholders could be reduced.
• We rely on affiliates of Hines for our day-to-day operations and the selection of real estate investments. We pay substantial fees and other payments to these affiliates for these services. These affiliates are subject to conflicts of interest as a result of this and other relationships they have with us and other investment vehicles sponsored by Hines. We also compete with affiliates of Hines for tenants and investment opportunities, and some of those affiliates may have priority with respect to certain investment opportunities. See “Risk Factors—Risks Related to Potential Conflicts of Interest” beginning on page 55 and “Conflicts of Interest” beginning on page 106 for a description of potential conflicts of interest.
Estimated Use of Proceeds
We expect to use the net proceeds from this offering to (i) make investments in accordance with our investment strategy and policies, (ii) reduce borrowings and repay indebtedness incurred under various financing agreements we may enter into and (iii) fund redemptions under our share redemption program. Generally, our policy will be to pay distributions from cash flow from operations; however, cash flows from operations have been and may continue to be insufficient to fully fund distributions to our stockholders. Therefore, some or all of our distributions have been paid, and may continue to be paid, from other sources, such as proceeds from our debt financings, proceeds from this offering, cash advances by our Advisor, cash resulting from a waiver or deferral of fees and/or proceeds from the sale of assets. For the six months ended June 30, 2025 and for the years ended December 31, 2024 and 2023, we funded 25%, 12%, and 26%, respectively, of total distributions with cash flows from other sources, which may include cash flows from investing activities, such as proceeds from the sale of assets or cash flows from financing activities, such as proceeds from our debt financings. We have not placed a cap on the amount of our distributions that may be paid from sources other than cash flows from operations, including proceeds from our debt financings, proceeds from our public offerings, cash advances by our Advisor, cash resulting from a waiver or deferral of fees and/or proceeds from the sale of assets. Please see “Estimated Use of Proceeds” beginning on page 64.
Management Compensation
Our Advisor, our Dealer Manager and their affiliates will receive the fees and expense reimbursements described below in connection with performing services for us. We do not intend to pay the Advisor or its affiliates any separate fees for property acquisitions, dispositions, financings or development, or adopt a long-term incentive plan, although our charter permits us to do so, subject to certain limitations. We will, however, reimburse the Advisor and its affiliates for out-of-pocket and other expenses related to the foregoing activities to the extent such expenses are paid by the Advisor.
| | | | | | | | |
Type and Recipient | Description and Method of Computation | Estimated Amount |
| Organization and Offering Activities(1) | |
Upfront Selling Commissions and Dealer Manager Fees(2)—our Dealer Manager | Our Dealer Manager will be entitled to receive upfront selling commissions and dealer manager fees in an aggregate amount of up to 3.5% of gross offering proceeds from Class T shares sold in the primary offering (consisting of any combination of selling commissions and dealer manager fees) and upfront selling commissions of up to 3.5% of gross offering proceeds from Class S shares sold in the primary offering. Our Dealer Manager may reallow all or a portion of the upfront selling commissions and dealer manager fees to participating broker dealers. No upfront selling commissions or dealer manager fees will be paid with respect to purchases of Class D shares, Class I shares or shares of any class sold pursuant to our distribution reinvestment plan. | The actual amount of upfront selling commissions and dealer manager fees will depend on the number of Class T shares and Class S shares sold in the primary offering. Aggregate upfront selling commissions and dealer manager fees will equal approximately $35.0 million if we sell the maximum amount in our primary offering, assuming payment of the full upfront selling commissions and dealer manager fees and that 1/4 of our offering proceeds are from the sale of Class T shares and 1/4 of our offering proceeds are from the sale of Class S shares. |
| | | | | | | | |
Type and Recipient | Description and Method of Computation | Estimated Amount |
Distribution and Stockholder Servicing Fees(3)(4) —our Dealer Manager | Subject to FINRA limitations on underwriting compensation, we will pay our Dealer Manager distribution and stockholder servicing fees: •with respect to our outstanding Class T shares, in an amount equal to up to 1.0% per annum of the aggregate NAV of our outstanding Class T shares; •with respect to our outstanding Class S shares, in an amount equal to up to 0.85% per annum of the aggregate NAV of our outstanding Class S shares; and • with respect to our outstanding Class D shares, in an amount equal to up to 0.25% per annum of the aggregate NAV of our outstanding Class D shares. We will not pay distribution and stockholder servicing fees with respect to our outstanding Class I shares. We will cease paying distribution and stockholder servicing fees with respect to any Class T share, Class S share or Class D share at the end of the month in which the transfer agent, on our behalf, determines that the total upfront selling commissions, dealer manager fees and distribution and stockholder servicing fees paid with respect to Class T shares, Class S shares or Class D shares, as applicable, held by a stockholder within his or her particular account equals 8.75% (or, in the case of shares sold through certain participating broker dealers, a lower limit as set forth in any applicable agreement between our Dealer Manager and a participating broker dealer at the time such shares were issued) of the gross proceeds from the sale of such Class T shares, Class S shares or Class D shares (including the gross proceeds of any shares issued under our distribution reinvestment plan with respect thereto). At the end of such month, such Class T share, Class S share or Class D share (and any shares issued under our distribution reinvestment plan with respect thereto) will convert into a number of Class I shares (including any fractional shares) with an equivalent aggregate NAV as such share. Although we cannot predict the length of time over which the distribution and stockholder servicing fees will be paid due to potential changes in the NAV of our shares, this fee would be paid with respect to a Class T share or Class S share (in the case of a limit of 8.75% of gross proceeds) over a period of approximately 5.4 and 6.4 years, respectively, from the date of purchase and with respect to a Class D share (in the case of a limit of 8.75% of gross proceeds) over a period of approximately 35 years from the date of purchase, assuming payment of the full upfront selling commissions and dealer manager fees and a constant NAV of $9.80, which is our NAV per share as of August 31, 2025. We expect our NAV per share will vary. Under these assumptions, if a stockholder holds his or her shares for these time periods, this fee with respect to a Class T share or Class S share would total a maximum of approximately $0.53 and with respect to a Class D share would total approximately $0.86. In addition, we will cease paying distribution and stockholder servicing fees with respect to Class T shares, Class S shares and Class D shares on the earlier to occur of the following: (i) a listing of our common shares, (ii) our merger or consolidation with or into another entity, or the sale or other disposition of all or substantially all of our assets or (iii) following the completion of the primary portion of this offering, the end of the month in which our Dealer Manager determines that, in the aggregate, underwriting compensation from all sources in connection with this offering, including upfront selling commissions, dealer manager fees, distribution and stockholder servicing fees and other underwriting compensation, is equal to 10% of the gross proceeds from our primary offering. Upon the earliest to occur of such events, our Class T shares, Class S shares and Class D shares will convert into a number of Class I shares (including any fractional shares) with an equivalent aggregate NAV as such shares. We will further cease paying the distribution and stockholder servicing fee on any Class T share, Class S share or Class D share that is redeemed or repurchased, as well as upon our dissolution, liquidation or the winding up of our affairs, or a merger or other extraordinary transaction to which we are a party and in which the Class T shares, Class S shares or Class D shares, each as a class, are exchanged for cash or other securities. We cannot predict if or when this will occur for each Class T share, Class S share and Class D share. | Actual amounts depend upon the NAV per share of Class T shares, Class S shares and Class D shares, the number of Class T shares, Class S shares and Class D shares purchased and when such shares are purchased. For the Class T shares, the distribution and stockholder servicing fees will equal approximately $4.8 million per annum if we sell the maximum amount. For Class S shares, the distribution and stockholder servicing fees will equal approximately $4.1 million per annum if we sell the maximum offering amount. For Class D shares, the distribution and stockholder servicing fees will equal approximately $1.3 million per annum if we sell the maximum amount. In each case, we are assuming that, in our primary offering, 1/4 of our offering proceeds are from the sale of Class T shares, 1/4 of our offering proceeds are from the sale of Class S shares and 1/4 of our offering proceeds are from the sale of Class D shares, that the NAV per share of each of our Class T shares, Class S shares and Class D shares remains constant at $9.80, which is our NAV per share as of August 31, 2025. We expect our NAV per share will vary. |
| | | | | | | | |
Type and Recipient | Description and Method of Computation | Estimated Amount |
Organization and Offering Expense Reimbursement(3)(5)—our Advisor | We reimburse our Advisor for any organization and offering expenses that it incurs on our behalf as and when incurred to the extent that aggregate reimbursements to our Advisor for cumulative organization and offering expenses do not exceed an amount equal to 2.5% of gross offering proceeds from our public offerings. Our organization and offering expenses include expenses that are deemed issuer costs and certain expenses that are deemed underwriting compensation, such as legal, accounting, printing, mailing and filing fees and expenses, bona fide due diligence expenses of participating broker dealers and investment advisers supported by detailed and itemized invoices, costs in connection with preparing sales materials, design and website expenses, fees and expenses of our transfer agent, fees paid by registered representatives associated with our Dealer Manager to attend retail seminars sponsored by participating broker dealers, costs associated with sponsoring conferences, including reimbursements for registered representatives associated with participating broker dealers to attend educational conferences sponsored by us or our Dealer Manager, reimbursements for customary lodging, meals and reasonable entertainment expenses and promotional items, technology costs and legal fees of our Dealer Manager, but excluding upfront selling commissions, dealer manager fees and distribution and stockholder servicing fees. Although the cap on reimbursements to our Advisor and its affiliates for cumulative organization and offering expenses is equal to 2.5% of the gross offering proceeds from our public offerings, we estimate that the total reimbursement that will be paid to our Advisor and its affiliates for cumulative organization and offering expenses incurred will be equal to approximately 0.67% of the maximum gross offering proceeds from the primary offering. | We estimate the reimbursement for our organization and offering expenses (excluding upfront selling commissions, dealer manager fees and distribution and stockholder servicing fees) to be approximately $13.4 million if we sell the maximum offering amount. |
| Investment Activities | |
Acquisition Expenses Reimbursement(6) —our Advisor | We do not intend to pay the Advisor any acquisition, financing (except interest payments to the lender in cases where the lender is an affiliate of the Advisor) or other similar fees in connection with making investments. We will, however, reimburse our Advisor for out-of-pocket expenses in connection with the selection, evaluation, structuring, acquisition, origination, financing and development of properties and real estate-related securities, whether or not such investments are acquired, and make payments to third parties or certain of the Advisor’s affiliates in connection with making investments as described in “—Fees for Other Services” below. | Not determinable at this time. |
| | | | | | | | |
Type and Recipient | Description and Method of Computation | Estimated Amount |
| Operational Activities | |
Asset Management Fee and Expense Reimbursements—our Advisor | We pay our Advisor an asset management fee equal to 0.0625% per month of the value of the Company’s real estate investments at the end of each month. The Advisor waived 50% of the asset management fee payable with respect to the DST Program through December 31, 2024, but does not plan to continue this waiver beyond that date. In no event will the monthly asset management fee exceed an amount equal to 1/12th of 1.25% of (a) the Company's NAV and (b) the aggregate proceeds received by us or our subsidiary for selling interests in properties in the DST Program. The asset management fee may be paid, at the Advisor’s election, in cash, Class I shares or Class I OP units. If our Advisor elects to receive any portion of its management fee in Class I shares or Class I OP units, we may repurchase such Class I shares or Class I OP units from the Advisor at a later date. Class I shares and Class I OP units obtained by our Advisor in lieu of a cash asset management fee will not be subject to the 5% holding discount under our share redemption program, but will be subject to the monthly and quarterly volume limitations that exist under our share redemption program. Any such Class I shares will be repurchased at the then-current redemption price under our share redemption program. The Operating Partnership will repurchase any such OP Units for cash in an amount determined in accordance with the Limited Partnership Agreement of the Operating Partnership, which generally will equal the aggregate NAV of such OP Units, unless our board of directors determines that any such repurchase for cash would be prohibited by applicable law or our charter, in which case such OP Units will be repurchased for shares of our common stock with an equivalent aggregate NAV. Our Advisor will have the option of exchanging Class I shares for an amount of Class T shares, Class S shares or Class D shares with an equivalent aggregate NAV and will have registration rights with respect to shares of our common stock. In addition to the organization and offering expense and acquisition expense reimbursements described above, we reimburse our Advisor for out-of-pocket costs and expenses that it incurs in connection with the services it provides to us, including, but not limited to, (i) the actual cost of goods and services used by us and obtained from third parties, including fees paid to administrators, consultants, attorneys, technology providers and other services providers, and brokerage fees paid in connection with the purchase and sale of investments and securities, and (ii) expenses of managing and operating our properties, whether payable to an affiliate or a non-affiliated person. See “Management—Our Advisor and Our Advisory Agreement—Compensation.”
As long as the Advisory Agreement has not been terminated (including by means of non-renewal), our Advisor, as the holder of the Special OP Units will be entitled to a performance participation interest in the Operating Partnership that entitles it to receive an allocation from our Operating Partnership equal to 12.5% of the Total Return, subject to a 5% Hurdle Amount, with a Catch-Up (each term as defined below). Such allocation will be made annually and accrue monthly.
| Not determinable at this time. Actual amounts of the asset management fee depend upon the cost of our real estate assets. |
| | | | | | | | |
Type and Recipient | Description and Method of Computation | Estimated Amount |
Performance Participation Allocation—our Advisor | Specifically, our Advisor will be allocated a performance participation in an amount equal to: •First, if the Total Return for the applicable period exceeds the sum of (i) the Hurdle Amount for that period and (ii) the Loss Carryforward Amount (any such excess, “Excess Profits”), 100% of such annual Excess Profits until the total amount allocated to our Advisor equals 12.5% of the sum of (x) the Hurdle Amount for that period and (y) any amount allocated to our Advisor pursuant to this clause (this is commonly referred to as a “Catch-Up”); and •Second, to the extent there are remaining Excess Profits 12.5% of such remaining Excess Profits. “Total Return” for any period since the end of the prior calendar year shall equal the sum of: (i) all distributions accrued or paid (without duplication) on the OP Units outstanding at the end of such period since the beginning of the then-current calendar year, plus (ii) the change in aggregate NAV of such units since the beginning of the year, before giving effect to (x) changes resulting solely from the proceeds of issuances of OP Units, (y) any allocation/accrual to the performance participation interest and (z) applicable distribution and stockholder servicing fee expenses (including any payments made to us for payment of such expenses). For the avoidance of doubt, the calculation of Total Return will (i) include any appreciation or depreciation in the NAV of units issued during the then-current calendar year but (ii) exclude the proceeds from the initial issuance of such units. In addition, with respect to a year in which we complete a liquidity event, the calculation of Total Return will include any change in the aggregate NAV of the OP Units outstanding will be deemed to equal the difference between the aggregate NAV of such units at the beginning of the year and the aggregate value of such units determined in connection with such liquidity event. “Hurdle Amount” for any period during a calendar year means that amount that results in a 5% annualized internal rate of return on the NAV of the OP Units outstanding at the beginning of the then-current calendar year and all OP Units issued since the beginning of the then-current calendar year, taking into account the timing and amount of all distributions accrued or paid (without duplication) on all such units and all issuances of OP Units over the period. The ending NAV of the OP Units used in calculating the internal rate of return will be calculated before giving effect to any allocation/accrual to the performance participation interest and applicable distribution and stockholder servicing fee expenses. For the avoidance of doubt, the calculation of the Hurdle Amount for any period will exclude any OP Units repurchased during such period, which units will be subject to the performance participation allocation upon repurchase as described below. Except as described in Loss Carryforward Amount below, any amount by which Total Return falls below the Hurdle Amount will not be carried forward to subsequent periods. “Loss Carryforward Amount” shall initially equal zero and shall cumulatively increase by the absolute value of any negative annual Total Return and decrease by any positive annual Total Return, provided that the Loss Carryforward Amount shall at no time be less than zero and provided further that the calculation of the Loss Carryforward Amount will exclude the Total Return related to any OP Units repurchased during such year, which units will be subject to the performance participation allocation upon repurchase as described below. The effect of the Loss Carryforward Amount is that the recoupment of past annual Total Return losses will offset the positive annual Total Return for purposes of the calculation of the performance participation allocation. | Actual amounts of the performance participation allocation depend upon the Operating Partnership’s actual annual Total Return and, therefore, cannot be calculated at this time. |
| | | | | | | | |
Type and Recipient | Description and Method of Computation | Estimated Amount |
| Our Advisor will also be allocated a performance participation with respect to all OP Units that are repurchased at the end of any month (in connection with redemptions of our shares in our share redemption program) in an amount calculated as described above with the relevant period being the portion of the year for which such unit was outstanding, and proceeds for any such unit repurchase will be reduced by the amount of any such performance participation. Distributions on the performance participation interest may be payable in cash or Class I OP units at the election of our Advisor. If our Advisor elects to receive such distributions in Class I OP Units, then our Advisor may request the Operating Partnership to repurchase such OP Units from our Advisor at a later date. Any such repurchase requests will not be subject to the 5% holding discount under our share redemption program but will be subject to the monthly and quarterly volume limitations that exist under our share redemption program. The Operating Partnership will repurchase any such OP Units for cash in an amount determined in accordance with the Limited Partnership Agreement of the Operating Partnership, which generally will equal the aggregate NAV of such OP Units, unless our board of directors determines that any such repurchase for cash would be prohibited by applicable law or our charter, in which case such OP Units will be repurchased for shares of our common stock with an equivalent aggregate NAV. See “The Operating Partnership—Special OP Units.” | |
Property Management Fee—Hines or its Affiliates | Customary property management fees if Hines or an affiliate is our property manager. Such fees will be paid in an amount that is usual and customary in that geographic area for that type of property. We expect such fee could range from 2.5% to 4.0% of the annual gross revenues for our properties.(7)(8) | Not determinable at this time. |
Leasing Fee—Hines or its Affiliates | Customary leasing fees if Hines or an affiliate is our primary leasing agent. Such fees will be paid in an amount that is usual and customary in that geographic area for that type of property. We expect such fee could range from 1% to 3% of the annual gross rent paid under a lease.(7)(8) | Not determinable at this time. |
Tenant Construction Management Fees—Hines or its Affiliates | Amount payable by the tenant under its lease or, if payable by the landlord, direct costs incurred by Hines or an affiliate if the related services are provided by off-site employees.(9) | Not determinable at this time. |
Re-development Construction Management Fees—Hines or its Affiliates | Customary re-development construction management fees if Hines or its affiliates provide such services. Such fees will be paid in an amount that is usual and customary in the geographic area for that type of property. We expect such fee could range from 3% to 6% of the total projected re-development or construction cost.(7) | Not determinable at this time. |
Fees for Other Services—Affiliates of our Advisor | We may retain certain of the Advisor’s affiliates, from time to time, for services relating to our investments or our operations, which may include corporate services, statutory services, transaction support services (including but not limited to coordinating with brokers, lawyers, accountants and other advisors, assembling relevant information, conducting financial and market analyses, and coordinating closing procedures) and loan management and servicing, and within one or more such categories, providing services in respect of asset and/or investment administration, accounting, technology, tax preparation, finance (including but not limited to budget preparation and preparation and maintenance of corporate models), treasury, operational coordination, risk management, insurance placement, human resources, legal and compliance, valuation and reporting-related services, as well as services related to mortgage servicing, group purchasing, healthcare, consulting/brokerage, capital markets/credit origination, property, title and/or other types of insurance, management consulting and other similar operational matters. Any fees paid to our Advisor’s affiliates for any such services will not reduce the asset management fee. Any such arrangements will be at market rates. | Actual amounts depend on whether affiliates of our Advisor are actually engaged to perform such services. |
(1) The total compensation related to our organization and offering activities, which includes upfront selling commissions, dealer manager fees, distribution and stockholder servicing fees and organization and offering expenses will not exceed 15% of the gross offering proceeds.
(2) Upfront selling commissions and dealer manager fees for sales of Class T shares and Class S shares may be reduced or waived in connection with volume discounts. See “Plan of Distribution—Underwriting Terms—Front-End Selling Commissions and Discounts (Class T shares and Class S shares)” and “—
Dealer Manager Fees (Class T shares).” If all shares sold in this offering are Class S shares, our total upfront selling commissions would be approximately $70 million if we raise the maximum offering, assuming that the maximum upfront selling commission is paid for each share sold in our primary offering and no shares are issued pursuant to our distribution reinvestment plan.
(3) We also will cease paying distribution and stockholder servicing fees at the date following the completion of the primary portion of this offering at which total underwriting compensation from any source in connection with this offering equals 10% of the gross proceeds from our primary offering (i.e., excluding proceeds from sales pursuant to our distribution reinvestment plan). This limitation is intended to ensure that we satisfy the FINRA requirement that total underwriting compensation paid in connection with this offering does not exceed 10% of the gross proceeds of our primary offering.
(4) In calculating our distribution and stockholder servicing fee, we will use our NAV before giving effect to accruals for the distribution and stockholder servicing fee or distributions payable on our shares. If all shares sold in this offering are Class S shares, our total annual distribution and stockholder servicing fees would be approximately $16.4 million if we raise the maximum offering, assuming that our NAV per share for Class S shares is $9.80, which is our NAV per share as of August 31, 2025 and no shares are issued pursuant to our distribution reinvestment plan. We expect our NAV per share will vary.
(5) These amounts represent estimated expenses incurred in connection with our organization and this offering. Under no circumstances may our total organization and offering expenses (including upfront selling commissions, dealer manager fees, distribution and stockholder servicing fees and due diligence expenses) exceed 15% of the gross proceeds from this offering. Any organization and offering expenses that are deemed underwriting expenses will be subject to the FINRA requirement that total underwriting compensation paid in connection with the offering does not exceed 10% of the gross proceeds of our primary offering. We reimburse our Advisor ratably for the cumulative organization and offering expenses incurred by our Advisor in connection with our public offerings, to the extent such expenses do not exceed 2.5% of gross offering proceeds from our public offerings.
(6) We will pay all expenses incurred in connection with the acquisition of our investments, including legal and accounting fees and expenses, brokerage commissions payable to unaffiliated third parties, travel expenses, costs of appraisals (including independent appraisals), nonrefundable option payments on property not acquired, engineering, due diligence, transaction support services, title insurance and other expenses related to the selection and acquisition of investments, whether or not acquired. While most of the acquisition expenses are expected to be paid to third parties, a portion of the out-of-pocket acquisition expenses may be paid or reimbursed to our Advisor or its affiliates. Acquisition expenses will in no event exceed 6% of the gross purchase price of the property.
(7) Such fees must be approved by a majority of our independent directors as being fair and reasonable and on terms and conditions not less favorable than those available from unaffiliated third parties.
(8) Property management fees and leasing fees for international acquisitions may differ from our domestic property management fees and leasing fees due to differences in international markets, but in all events the fees shall be paid in compliance with our charter, and fees paid to Hines and its affiliates shall be approved by a majority of our independent directors.
(9) These fees relate to construction management services for improvements and build out tenant space.
Our Total Operating Expenses, including any performance participation allocation made to our Advisor with respect to its performance participation interest in the Operating Partnership, will be limited during any four fiscal quarters to the greater of (a) 2.0% of our Average Invested Assets and (b) 25.0% of our Net Income. This limit may be exceeded only if our independent directors have made a finding that, based on such unusual and non-recurring factors as they deem sufficient, a higher level of expenses is justified, and such finding is recorded in the minutes of a meeting of the independent directors. Any such excess will be reported in our periodic reports. For purposes of these limits:
• “Total Operating Expenses” are all costs and expenses paid or incurred by us, as determined under generally accepted accounting principles, including the asset management fee and the performance participation allocation, but excluding: (i) the expenses of raising capital such as organization and offering expenses, legal, audit, accounting, underwriting, brokerage, listing, registration and other fees, printing and other such expenses and taxes incurred in connection with the issuance, distribution, transfer, registration and listing of our capital stock, (ii) property-level expenses incurred at each property, (iii) interest payments, (iv) taxes, (v) non-cash expenditures such as depreciation, amortization and bad debt reserves, (vi) incentive fees paid in compliance with our charter, (vii) acquisition fees and acquisition expenses related to the selection and acquisition of assets, whether or not a property is actually acquired, (viii) real estate commissions on the sale of property and (ix) other fees and expenses connected with the acquisition, disposition, management and ownership of real estate interests, mortgage loans or other property (including the costs of foreclosure, insurance premiums, legal services, maintenance, repair and improvement of property).
• “Average Invested Assets” means, for any period, the average of the aggregate book value of our assets, invested, directly or indirectly, in equity interests in and loans secured by real estate, including all properties, mortgages and real estate-related securities and consolidated and unconsolidated joint ventures or other partnerships, before deducting depreciation, amortization, impairments, bad debt reserves or other non-cash reserves, computed by taking the average of such values at the end of each month during such period.
• “Net Income” means, for any period, total revenues applicable to such period, less the total expenses applicable to such period other than additions to, or allowances for, non-cash charges such as depreciation, amortization, impairments and reserves for bad debt or other similar non-cash reserves.
The table below outlines fees and expense reimbursements incurred that were payable by us to Hines and its affiliates for the periods indicated below (in thousands):
| | | | | | | | | | | | | | | | | | | | | | | | | | | | | | | | | | | | | | | | | | | | |
| | Incurred During the Six Months Ended June 30, | | Incurred During the Years Ended December 31, | | Unpaid as of |
| Type and Recipient | | 2025 | | 2024 | | 2024 | | 2023 | | 2022 | | June 30, 2025 | | December 31, 2024 |
Selling Commissions- Dealer Manager(1) | | $ | 1,067 | | | $ | 847 | | | $ | 1,804 | | | $ | 2,877 | | | $ | 8,798 | | | $ | — | | | $ | — | |
Dealer Manager Fee- Dealer Manager(1) | | 54 | | | 55 | | | 107 | | | 273 | | | 764 | | | — | | | — | |
Distribution & Stockholder Servicing Fees- Dealer Manager(1) | | 1,976 | | | (160) | | | 1,003 | | | 5,473 | | | 36,055 | | | 49,842 | | | 51,551 | |
| Organization and Offering Costs- the Advisor | | 3,735 | | | 4,155 | | | 8,473 | | | 7,233 | | | 6,475 | | | 535 | | | 905 | |
Asset Management Fees- the Advisor(2) | | 17,829 | | | 16,696 | | | 33,226 | | | 30,516 | | | 26,270 | | | 3,432 | | | 1,911 | |
Other(3)- the Advisor | | — | | | 3,121 | | | 7,136 | | | 6,211 | | | 6,679 | | | 683 | | | 2,210 | |
Performance Participation Allocation- the Advisor(4) | | 12,700 | | | — | | | — | | | — | | | 18,787 | | | 12,700 | | | — | |
| | | | | | | | | | | | | | |
| Property Management Fees- Hines | | 3,928 | | | 3,611 | | | 7,364 | | | 6,572 | | | 4,944 | | | 590 | | | 383 | |
Development and Construction Management Fees- Hines(5) | | 1,367 | | | 2,129 | | | 3,775 | | | 956 | | | 2,281 | | | 306 | | | 230 | |
Leasing Fees- Hines and our affiliates(6) | | 1,866 | | | 551 | | | 807 | | | 1,565 | | | 1,516 | | | 1,940 | | | 606 | |
Expense Reimbursement- Hines (with respect to management and operations of our properties)(7) | | 11,682 | | | 8,185 | | | 16,961 | | | 14,920 | | | 12,477 | | | (8,614) | | (8) | (2,763) | |
| Total | | $ | 56,204 | | | $ | 39,190 | | | $ | 80,656 | | | $ | 76,596 | | | $ | 125,046 | | | $ | 61,414 | | | $ | 55,033 | |
______________
(1)Some or all of these fees may be reallowed to participating broker dealers rather than being retained by the Dealer Manager.
(2)The Advisor is paid an asset management fee equal to 0.0625% per month of the value of the Company’s real estate investments at the end of each month. The Advisor waived 50% of the asset management fee payable with respect to the DST Program through December 31, 2024, but does not plan to continue this waiver beyond that date. The Advisor is under no obligation to continue this waiver beyond that date. In no event will the monthly asset management fee exceed an amount equal to 1/12th of 1.25% of (a) the Company's NAV and (b) the aggregate proceeds received by us or our subsidiary for selling interests in properties in the DST Program.
(3)Includes amounts the Advisor paid on behalf of the Company such as general and administrative expenses and acquisition-related expenses. These amounts are generally reimbursed to the Advisor during the month following the period in which they are incurred.
(4)Through its ownership of the special limited partner interest in the Operating Partnership, the Advisor is entitled to an annual performance participation allocation of 12.5% of the Operating Partnership’s total return. Total return is defined as distributions paid or accrued plus the change in net asset value of the Company’s shares of common stock for the applicable period. This performance participation allocation is subject to the Company earning a 5% total return annually (as defined above), after considering the effect of any losses carried forward from the prior period (as defined in the Operating Partnership’s agreement of limited partnership (the “Operating Partnership Agreement”)). The performance participation allocation accrues monthly and is payable after the completion of each calendar year.
(5)Development and construction management fees are included in the total project costs of the respective properties and are capitalized in construction in progress, which is included in investment property, net, on the Company’s Consolidated Balance Sheets.
(6)Leasing fees are capitalized in deferred leasing costs, net, on the Company’s Consolidated Balance Sheets and amortized over the life of the lease.
(7)Includes certain expenses incurred for organization and offering, acquisition and general administrative services provided to us under the advisory agreement, including, but not limited to, certain expenses described above, allocated rent paid to both third parties and affiliates of our Advisor, equipment, utilities, insurance, travel and entertainment. These amounts are generally reimbursed to Hines and its affiliates during the month following the period in which they are incurred. Reimbursement of third party costs are not included in the incurred amounts.
(8)As of June 30, 2025 and December 31, 2024, the balance included $9.3 million and $5.1 million, respectively, in receivables related to rents collected by the Hines-affiliated property managers at the international student housing properties and UK industrial properties, which were being held in the property manager-controlled bank accounts.
In addition, we pay our independent directors certain fees and reimburse independent directors for certain out-of-pocket expenses, including for their attendance at board or committee meetings. Please see “Management—Compensation of Directors.” Additionally, if we borrow any funds from our Advisor or its affiliates or if our Advisor or its affiliates defer any fees, we may pay them interest at a competitive rate. Any such transaction must be approved by a majority of our independent directors.
For a more complete description of all of the fees, expense reimbursements and other payments payable to our Advisor and its affiliates, please see the “Management Compensation” section of this prospectus. Subject to limitations in our charter, such fees, expense reimbursements and other payments payable to our Advisor and its affiliates may increase or decrease during this offering or future offerings from those described above if such revision is approved by a majority of our independent directors.
Description of Capital Stock
Distribution Objectives
In order to qualify as a REIT for U.S. federal income tax purposes, we must distribute at least 90% of our taxable income (excluding capital gains) to our stockholders. We intend, although we are not legally obligated, to make regular monthly distributions to holders of our common shares initially at least at the level required to maintain our REIT status unless our results of operations, our general financial condition, general economic conditions or other factors prohibit us from doing so. Distributions are authorized at the discretion of our board of directors, which will be influenced by our intention to comply with the REIT requirements of the Internal Revenue Code of 1986, as amended, or the Code.
From October 1, 2014 through December 31, 2017, with the authorization of our board of directors, we declared distributions as of daily record dates and paid them on a monthly basis. Since January 2018, we have declared and intend to continue to declare distributions as of monthly record dates and pay them on a monthly basis. With the authorization of our board of directors, we declared distributions monthly from January 2018 through December 31, 2018 at a gross distribution rate of $0.05083 per share per month, and from January 2019 through September 1, 2025 at a higher gross distribution rate of $0.05208 per share per month ($0.625 per share annualized), for each share class, less any applicable distribution and stockholder servicing fees. All distributions paid to date were paid in cash or reinvested in shares of our common stock for those participating in our distribution reinvestment plan and have been paid or issued, respectively, on the first business day following the completion of the month to which they relate. Distributions reinvested pursuant to our distribution reinvestment plan were or will be reinvested in shares of the same class as the shares on which the distributions are made.
Set forth below is additional information regarding our gross annualized distribution rate, excluding any applicable distribution and stockholder servicing fees, since October 1, 2014 (the date our board first authorized distributions to be declared)
1.With the authorization of our board of directors, we declared distributions as of daily record dates and paid them on a monthly basis through December 31, 2017. Beginning in January 2018, we began declaring, and intend to continue to declare, distributions as of monthly record dates and pay them on a monthly basis.
2.We have not generated and we may continue to be unable to generate sufficient cash flows from operations to fully fund distributions. Therefore, some or all of our distributions have been and may continue to be paid, from other sources, such as proceeds from the sales of assets, proceeds from our debt financings, proceeds from our public offerings, cash advances by our Advisor and/or cash resulting from a waiver or deferral of fees. See “Description of Capital Stock— Distribution Objectives” for additional information concerning our distributions.
As mentioned above, we intend to continue to pay distributions on a monthly basis unless our results of operations, our general financial condition, general economic conditions or other factors prohibit us from doing so. The timing and amount of distributions will be determined by our board of directors, in its discretion, and may vary from time to time. Distributions cannot be guaranteed. We have not generated and we may continue to be unable to generate sufficient cash flows from operations to fully fund distributions paid. Therefore, some or all of our distributions have been and may continue to be paid from other sources, such as proceeds from the sales of assets, proceeds from our debt financings, proceeds from our public offerings, cash advances by our Advisor and/or cash resulting from a waiver or deferral of fees. We have not placed a cap on the amount of distributions that may be paid from any of these sources. For example, for the six months ended June 30, 2025 and for the years ended December 31, 2024, and 2023, we funded 25%, 12% and, 26%, respectively, of total distributions with cash flows from other sources, which may include cash flows from investing activities, such as proceeds from the sale of assets or cash flows from financing activities, such as proceeds from our debt financings.
Distributions will be made on all classes of our common stock, including the IPO Shares, at the same time. Further, because the distribution and stockholder servicing fees payable with respect to Class T shares and Class S shares are higher than those payable with respect to Class D shares, distributions with respect to Class T shares and Class S shares will be lower than distributions with respect to Class D shares; also, because there are no distribution and stockholder servicing fees payable with respect to Class I shares, distributions with respect to Class T shares, Class S shares and Class D shares will be lower than distributions with respect to Class I shares.
Cash Distributions
The following table outlines our total cash distributions declared to stockholders for the six months ended June 30, 2025, and for each of the years ended during 2024 and 2023, including the breakout between the distributions declared in cash and those reinvested pursuant to our distribution reinvestment plan (in thousands).
| | | | | | | | | | | | | | | | | | | | | | | | | | | | | | | | | | | | | | |
| | For the Six months ended June 30, 2025 | | For the Year ended December 31, 2024 | | For the Year ended December 31, 2023 |
| | Amount | | Percentage | | Amount | | Percentage | | Amount | | Percentage |
| Distributions | | | | | | | | | | | | |
Paid in cash (1) | | $ | 38,228 | | | 46 | % | | $ | 72,422 | | | 46 | % | | $ | 71,491 | | | 47 | % |
| Reinvested in shares | | 44,344 | | | 54 | % | | 83,677 | | | 54 | % | | 80,252 | | | 53 | % |
| Total | | $ | 82,572 | | | 100 | % | | $ | 156,099 | | | 100 | % | | $ | 151,743 | | | 100 | % |
| Sources of Distributions | | | | | | | | | | | | |
| Cash flows from operating activities | | $ | 17,478 | | | 21 | % | | $ | 54,040 | | | 35 | % | | $ | 31,179 | | | 21 | % |
DRP (2) | | 44,344 | | | 54 | % | | 83,677 | | | 53 | % | | 80,252 | | | 53 | % |
Cash flows from other sources (3) | | 20,750 | | | 25 | % | | 18,382 | | | 12 | % | | 40,312 | | | 26 | % |
| Total | | $ | 82,572 | | | 100 | % | | $ | 156,099 | | | 100 | % | | $ | 151,743 | | | 100 | % |
______________
(1)Includes distributions paid to noncontrolling interest holders, and is net of the ongoing distribution and stockholder servicing fees paid to the Dealer Manager with respect to Class T, Class S, Class D, Class TX and Class IX shares.
(2)Stockholders may elect to have their distributions reinvested in shares of our common stock through our distribution reinvestment plan (“DRP”).
(3)Other sources may include cash flows from investing activities, such as proceeds from the sale of assets or cash flows from financing activities, such as proceeds from our debt financings.
From inception through June 30, 2025, we declared $731.8 million of distributions to our stockholders, compared to our total aggregate FFO of $405.9 million and our total aggregate net loss of $38.3 million for that period.
See “Selected Information Regarding Our Operations” for more information concerning our FFO, including a reconciliation of net loss to FFO.
Distribution Reinvestment Plan
We have adopted a distribution reinvestment plan, pursuant to which, if you subscribe for shares pursuant to this offering, your distributions will be automatically reinvested in additional whole or fractional common shares, unless you are a resident of Alabama, Arkansas, Idaho, Kansas, Kentucky, Maine, Maryland, Massachusetts, Nebraska, New Jersey, North Carolina, Ohio, Oregon, Vermont or Washington, are a client of a participating broker dealer that does not permit automatic enrollment in the distribution reinvestment plan, or you elect not to become a participant by noting such election on your subscription agreement. If you are a resident of Alabama, Arkansas, Idaho, Kansas, Kentucky, Maine, Maryland, Massachusetts, Nebraska, New Jersey, North Carolina, Ohio, Oregon, Vermont or Washington, or a client of a participating broker dealer that does not permit automatic enrollment in the distribution reinvestment plan, you may choose to enroll as a participant in our distribution reinvestment plan by noting such election on your subscription agreement.
If you participate in our distribution reinvestment plan, the cash distributions attributable to the class of shares that you own will be automatically invested in additional shares of the same class of shares. The purchase price for shares purchased under our distribution reinvestment plan will equal the transaction price applicable to the class of shares being acquired at the time the distribution is payable. Stockholders will not pay upfront selling commissions or dealer manager fees in connection with shares purchased pursuant to our distribution reinvestment plan; however, distributions with respect to all outstanding Class T shares, Class S shares and Class D shares, including those purchased pursuant to our distribution reinvestment plan, will be reduced by ongoing distribution and stockholder servicing fees. Participants may terminate their participation in the distribution reinvestment plan at any time by providing us with 10 days’ written notice. If you participate in the distribution reinvestment plan and are subject to federal income taxation, you may incur a tax liability for distributions allocated to you even though you have elected not to receive the distributions in cash but rather to have the distributions withheld and reinvested in common shares. As a result, you may have a tax liability without receiving cash distributions to pay such liability and would have to rely solely on sources of funds other than our distributions in order to pay your taxes. A majority of our board of directors may amend or terminate the distribution reinvestment plan for any reason at any time upon 10 days’ prior notice to plan participants, which notice will be made via a current report on Form 8-K filed with the SEC; provided, however, our board of directors will not be permitted to amend the distribution reinvestment plan if such amendment would eliminate plan participants’ ability to withdraw from the plan at least
annually. Please see the “Description of Capital Stock—Distribution Reinvestment Plan” section of this prospectus for further explanation of our distribution reinvestment plan, a complete copy of which is included as Appendix B to this prospectus.
Share Redemption Program
Our shares are currently not listed on a national securities exchange, and we do not know whether they will ever be listed. In order to provide our stockholders with some liquidity, we have adopted a share redemption program which is applicable to all shares of our common stock. As described below, we cannot guarantee that our share redemption program will be available indefinitely. Stockholders who have purchased shares from us or received their shares through a non-cash transaction, not in the secondary market, may receive the benefit of limited liquidity by presenting for repurchase to us all or a portion of those shares, in accordance with the procedures outlined herein and subject to the limitations and restrictions of the program described below. There is no fee payable to our Advisor, our sponsor, our board of directors or any other party in connection with the repurchase of shares pursuant to our share redemption program.
Subject to the limitations of and restrictions on the program, and subject to funds being available as described below, shares redeemed under the share redemption program will be redeemed at a price equal to the transaction price, which generally will be equal to the most recently determined NAV per share applicable to the class of shares being redeemed and most recently disclosed by us in a public filing with the SEC (subject to the 5% holding discount described below). Under our share redemption program, we may redeem during any calendar month common shares (including IPO Shares) whose aggregate value (based on the transaction price per share in effect when the redemption is effected) is 2% of our aggregate NAV as of the last calendar day of the previous month and during any calendar quarter whose aggregate value (based on the transaction price per share in effect when the redemption is effected) is up to 5% of our aggregate NAV as of the last calendar day of the prior calendar quarter. During a given quarter, if in each of the first two months of such quarter the 2% redemption limit is reached and stockholders’ redemptions are reduced pro rata for such months, then in the third and final month of that quarter, the applicable limit for such month will likely be less than 2% of our aggregate NAV as of the last calendar day of the previous month because the redemptions for that month, combined with the redemptions in the previous two months, cannot exceed 5% of our aggregate NAV as of the last calendar day of the prior calendar quarter.
There is no minimum holding period for your shares and you can request that we redeem your shares at any time. However, shares that have not been outstanding for at least one year will be redeemed at 95% of the transaction price (the “5% holding discount”) that would otherwise apply; provided, that, the period that a share was held prior to being converted into a share of another class pursuant to our charter will count toward the total hold period for such share, as converted. Upon request, we may waive the 5% holding discount in the case of death or disability of a stockholder. The 5% holding discount also will be waived with respect to shares issued pursuant to our distribution reinvestment plan and any shares that we issue as stock dividends. The 5% holding discount may also be waived with respect to shares redeemed by the Advisor, Sponsor and their affiliates. In addition, shares redeemed by the Advisor, the Sponsor and their affiliates will not be subject to the monthly and quarterly volume limitations described above, unless such shares were issued in lieu of a cash asset management fee or cash payment for the performance participation allocation. In addition, the discount may not apply to transactions initiated by the trustee or advisor to a donor-advised charitable gift fund, collective trust fund, common trust fund, fund of fund(s) or other institutional accounts, strategy funds or programs if we determine, in our sole discretion, such account, fund or program has an investment strategy or policy that is reasonably likely to control short-term trading. Further, shares of our common stock may be sold to certain employer sponsored plans, bank or trust company accounts and accounts of certain financial institutions or intermediaries for which we may not apply the discount to the underlying stockholders, often because of administrative or systems limitations.
If you would like to request redemption of your shares, you should contact us to receive the required redemption forms and instructions concerning required signatures. Certain broker dealers require that their clients make redemption requests through their broker dealer, so you should contact your broker dealer first if you want to request redemption of your shares. Stockholders may request that we redeem all or any portion of their shares as of the close of business on the last calendar day of each full calendar month (the “Redemption Date”). To have your shares redeemed, redemption requests and required documentation must be received by us in “good order” by 4:00 p.m. Eastern time on the second to last business day of the applicable month. If a redemption request is received after such time, the redemption order will be executed on the next month’s Redemption Date at the transaction price applicable for that Redemption Date (subject to any 5% holding discount), unless such request is withdrawn prior to that Redemption Date. Stockholders will generally have at least 20 business days (from the last business day of the previous month to the second to last business day of the applicable month) during which to decide whether to request the redemption of their shares as of the end of the current month. Stockholders may withdraw their redemption requests before they have been processed by notifying a customer service representative available on our toll-free information line at (888) 220–6121 before 4:00 p.m. Eastern time on the second to last business day of the applicable month. Settlements of share redemptions will be made within three business days after the Redemption Date.
The transaction price as of each Redemption Date will generally be equal to the most recently determined NAV per share then in effect as of that Redemption Date. The transaction price generally will be disclosed within 15 calendar days following the last calendar day of each month. The transaction price per share will be posted on the Company’s website (https://www.hinesglobalincometrust.com) promptly after it becomes available and will also be available through our toll-free information line at (888) 220–6121. Under normal circumstances, we expect to fulfill redemption requests, subject to the 2% monthly and 5% quarterly limitations. In certain circumstances stockholders may make a redemption request for a particular Redemption Date before the transaction price is made available; however, the transaction price will be made available for a period of at least 10 business days ending on or before the second to last business day of each month and, as result, all stockholders will have at least a ten business day period to consider the transaction price before the deadline to submit or withdraw a redemption request (the first day of the ten business day period is the day the transaction price is made available and the tenth business day of the period is the deadline to submit or withdraw a redemption request (the second to last business day of the month)).
We may redeem fewer shares than have been requested to be redeemed in any particular month, or none at all, in our discretion, including due to the lack of readily available funds because of market conditions, the need to maintain liquidity for operations or because our board of directors has determined that investing in real property or other illiquid investments is a better use of our capital than redeeming our shares; subject to the policy described below which will apply if, during any consecutive 24-month period, we do not have at least one month in which we fully satisfy 100% of properly submitted redemption requests or accept all properly submitted tenders in a self-tender offer for our shares. In the event that we determine to redeem some but not all of the shares submitted for redemption during any month, shares submitted for redemption during such month will be redeemed on a pro rata basis. The portion of any unfulfilled redemption requests due to any of the limitations described above must be resubmitted after the start of the next month or quarter, or upon the recommencement of the share redemption program, as applicable. Any determination to redeem fewer shares than have been requested to be redeemed may be made immediately prior to the applicable redemption date (the last calendar day of the month), and will be disclosed subsequently to prospective investors and stockholders in periodic prospectus supplements and/or reports filed by us, or more frequently as required by applicable securities laws.
Unless our board of directors determines otherwise, we intend to fund redemptions pursuant to our share redemption program from any available cash sources at our disposal, including available cash, cash flow from operations, the sale of real estate-related securities and other assets, borrowings or offering proceeds, without any limitation on the amounts we may pay from such sources. If during any consecutive 24-month period, we do not have at least one month in which we fully satisfy 100% of properly submitted redemption requests or accept all properly submitted tenders in a self-tender offer for our shares, we will not make any new investments (excluding short-term cash management investments under 30 days in duration) and we will use all available investable assets to satisfy redemption requests (subject to the limitations under this program) until all outstanding redemption requests, or “Unfulfilled Redemptions,” have been satisfied. For purposes of this policy, investable assets include net proceeds from new subscription agreements, unrestricted cash, working capital, proceeds from marketable securities, proceeds from our distribution reinvestment plan, and net operating cash flows. Notwithstanding this policy, investable assets may be used at any time to fund any of our operating cash needs (as well as to establish reserves to meet such needs), including, without limitation, the following: property operating expenses, taxes and insurance, debt service and repayment or refinancing of debt, debt financing expenses, funding commitments related to real estate, including without limitation, commitments to acquire new real estate investments (provided such commitments were made at least twelve (12) months prior to the end of such 24-consecutive-month period), obligations imposed by law, courts, or arbitration, necessary capital improvements, lease-related expenditures, customary general and administrative expenses, asset management fees and other fees payable to our Advisor as described in the prospectus, or stockholder distributions. Our Advisor also will defer payment of the performance participation allocation until all Unfulfilled Redemptions are satisfied. Furthermore, our board of directors and management will consider additional ways to improve stockholder liquidity through our share redemption program or otherwise. Exceptions to the limitations of this paragraph may be made to complete like-kind exchanges under Section 1031 of the Code necessary to avoid adverse tax consequences, or to take actions necessary to maintain our qualification as a REIT under the Code.
Our board of directors has complete discretion to determine whether all available cash sources at our disposal will be applied to redemptions pursuant to the program, whether such funds are needed for other purposes or whether additional funds from other sources may be used for redemptions pursuant to the program. Please see “Risk Factors—Risks Related to Our Business in General—Our success will be dependent on the performance of Hines as well as key employees of Hines. Certain other investment vehicles sponsored by Hines have experienced adverse developments in the past and there is a risk that we may experience similar adverse developments. Adverse changes in affiliated programs could also adversely affect our ability to raise capital” for information regarding the previous suspension of the share redemption program of Hines REIT.
If redemption requests, in the business judgement of our board of directors, place an undue burden on our liquidity, adversely affect our operations or risk having an adverse impact on stockholders whose shares are not redeemed, our board of directors may make exceptions to, modify or suspend our share redemption program if in its reasonable judgement it deems such actions to be in our best interest and the best interest of our stockholders. Although our board of directors has the discretion to suspend our share redemption program, our board of directors will not terminate our share redemption program other than in connection with a liquidity event which results in our stockholders receiving cash or securities listed on a national securities exchange or where otherwise required by law. Our board of directors may determine that it is in our best interests and the interest of our stockholders to suspend the share redemption program as a result of regulatory changes, changes in law, if our board of directors becomes aware of undisclosed material information that it believes should be publicly disclosed before shares are redeemed, a lack of available funds, a determination that redemption requests are having an adverse effect on our operations or other factors. Upon suspension of our share redemption program, our share redemption program requires our board of directors to consider at least quarterly whether the continued suspension of the program is in our best interest and the best interest of our stockholders; however, we are not required to authorize the re-commencement of the share redemption program within any specified period of time. Material modifications, including any reduction to the monthly or quarterly limitations on redemptions, and suspensions of the program will be promptly disclosed to stockholders in a prospectus supplement (or post-effective amendment if required by the Securities Act) or current report on Form 8-K filed with the SEC. Any material modifications will also be disclosed on our website. Please see “Risk Factors—Risks Related to Investing in this Offering—Your ability to have your shares redeemed is limited under our share redemption program. If you are able to have your shares redeemed, it may be at a price that is less than the price you paid for the shares and the then-current market value of the shares” and “Risk Factors—Risks Related to Investing in this Offering—We offer a share redemption program for you if you are seeking liquidity of your shares. However, there is no public market for our common shares; therefore, it will be difficult for you to sell your shares and, if you are able to sell your shares, you will likely sell them at a discount to the price you paid.”
Any new transaction price may be higher or lower than the most recently disclosed transaction price. The transaction price is not a representation, warranty or guarantee that (i) a stockholder would be able to realize such per share amount if such stockholder attempts to sell his or her shares; (ii) a stockholder would ultimately realize distributions per share equal to such per share amount upon our liquidation or sale; (iii) shares of our common stock would trade at such per share amount on a national securities exchange; or (iv) a third party would offer such per share amount in an arm’s-length transaction to purchase all or substantially all of our shares of common stock.
Stockholders will not relinquish their shares until we redeem them. The shares we redeem under our share redemption program will be canceled and will have the status of authorized but unissued shares. We will not resell such shares to the public unless such shares are first registered with the SEC under the Securities Act and under appropriate state securities laws or are exempt under such laws.
For the six months ended June 30, 2025 and the year ended December 31, 2024, we redeemed 12.5 million shares for an aggregate redemption price of $122.9 million and 23.8 million shares for an aggregate redemption price of $238.3 million, respectively, with an average redemption price per share of $9.82 and $10.03, respectively, primarily using proceeds from our distribution reinvestment plan. We redeemed all eligible redemption requests submitted for both periods. The aggregate price of the shares redeemed during the six months ended June 30, 2025 and the year ended December 31, 2024 represents 4.44% and 9.02%, respectively, of the aggregate NAV for each period, which are significantly below the limitations described above for our share redemption program.
Investment Company Act of 1940 Exclusions
We intend to conduct the operations of Hines Global and its subsidiaries so that none of them will be required to register as an investment company under the Investment Company Act of 1940, as amended, which we refer to as the Investment Company Act.
Section 3(a)(1)(A) of the Investment Company Act defines an investment company as any issuer that is or holds itself out as being engaged primarily, or proposes to engage primarily, in the business of investing, reinvesting or trading in securities. Section 3(a)(1)(C) of the Investment Company Act defines an investment company as any issuer that is engaged or proposes to engage in the business of investing, reinvesting, owning, holding or trading in securities and that owns or proposes to acquire investment securities having a value exceeding 40% of the value of the issuer’s total assets (exclusive of U.S. Government securities and cash items) on an unconsolidated basis, which we refer to as the 40% test. Excluded from the term “investment securities,” among other things, are U.S. Government securities and securities issued by majority-owned subsidiaries that are not themselves investment companies and are not relying on the exception from the definition of investment company set forth in Section 3(c)(1) or Section 3(c)(7) of the Investment Company Act.
We conduct our businesses primarily through the Operating Partnership, a majority-owned subsidiary, and expect to establish other direct or indirect majority-owned subsidiaries to carry out specific activities; however, Hines Global may also make investments directly. Although we reserve the right to modify our business methods at any time, at the time of this offering the focus of our business primarily involve investments in real estate, buildings, and other assets that can be referred to as “sticks and bricks” and therefore we will not be an investment company under Section 3(a)(1)(A) of the Investment Company Act. We also invest in other real estate investments and intend to otherwise be considered to be in the real estate business. We do make investments in real estate-related securities. However, both we and the Operating Partnership intend to conduct our operations so that they do not hold investment securities in excess of the limit imposed by the 40% test and will not hold ourselves out as being engaged primarily or actually engage in the business of investing in securities. Therefore, we expect that we and the Operating Partnership will not be subject to regulation as an investment company under the Investment Company Act. The securities issued to the Operating Partnership and to Hines Global by their respective majority-owned subsidiaries that are neither investment companies nor relying on Sections 3(c)(1) or (7) of the Investment Company Act, as discussed above, will not be investment securities for the purpose of this 40% test.
We may in the future organize special purpose subsidiaries of the Operating Partnership that will rely on Section 3(c)(7) for their Investment Company Act exclusion and, therefore, the Operating Partnership’s interest in each of these subsidiaries would constitute an “investment security” for purposes of determining whether the Operating Partnership satisfies the 40% test. However, as stated above, we expect that even in such a situation most of our other majority-owned subsidiaries will not meet the definition of investment company or, if they meet that definition, they will not rely on the exclusions under either Section 3(c)(1) or 3(c)(7) of the Investment Company Act. Consequently, we expect that our interests in these subsidiaries (which we expect will constitute a substantial majority of our assets) will not constitute investment securities, and we expect to be able to conduct our operations so that we are not required to register as an investment company under the Investment Company Act, even if some special purpose subsidiaries do rely on Section 3(c)(7).
One or more of our subsidiaries or subsidiaries of the Operating Partnership may seek to qualify for an exclusion from the definition of investment company under the Investment Company Act pursuant to other provisions of the Investment Company Act, such as Section 3(c)(5)(C) which is available for entities “primarily engaged in the business of purchasing or otherwise acquiring mortgages and other liens on and interests in real estate.” This exclusion, as interpreted by the staff of the SEC, generally requires that at least 55% of an entity’s portfolio be comprised of qualifying interests (i.e., actual interests in real estate and loans or liens actually backed by real estate) and an additional 25% of the entity’s portfolio must be comprised of real estate-related interests (as such term has been interpreted by the staff of the SEC) although this percentage may be reduced to the extent that more than 55% of the entity’s assets are invested in qualifying interests. We expect our subsidiaries relying on this exclusion to rely on guidance published by the SEC or the staff of the SEC or on our own analyses of guidance published with respect to other types of assets to determine which assets are qualifying interests and real estate-related interests.
In August 2011, the SEC solicited public comment on a wide range of issues related to Section 3(c)(5)(C), including the nature of the assets that qualify for purposes of the exclusion and whether mortgage REITs should be regulated in a manner similar to investment companies. Although the SEC and its staff have not taken any action as a result of such public comment process, there can be no assurance that the laws and regulations governing the Investment Company Act status of REITs (and/or their subsidiaries), including the guidance of the SEC or its staff regarding this exclusion, will not change in a manner that adversely affects our operations. To the extent that the SEC or its staff publishes new or different guidance with respect to these matters, we may be required to adjust our strategy accordingly. Any additional guidance could provide additional flexibility to us, or it could further inhibit our ability to pursue the strategies we have chosen.
We will monitor our holdings and those of our subsidiaries to ensure continuing and ongoing compliance with these tests, and we will be responsible for making the determinations and calculations required to confirm our compliance with these tests. If the SEC or its staff does not agree with our determinations, we may be required to adjust our activities, those of the Operating Partnership, or other subsidiaries.
Qualification for these exclusions could affect our ability to acquire or hold investments, or could require us to dispose of investments that we might prefer to retain in order to remain qualified for such exclusions. Changes in current policies by the SEC and its staff could also require that we alter our business activities for this purpose. If we or our subsidiaries fail to maintain an exclusion from the Investment Company Act, we could, among other things, be required either to (i) change the manner in which we conduct our operations to avoid being required to register as an investment company, (ii) effect sales of our assets in a manner that, or at a time when, we would not otherwise choose to do so, or (iii) register as an investment company, any of which would negatively affect the value of shares of our common stock the sustainability of our business model, and our ability to make distributions. For a discussion of certain risks associated with the Investment Company Act, please see “Risk Factors.”
RISK FACTORS
You should carefully read and consider the risks described below, together with all other information in this prospectus, before you decide to buy our common shares. We encourage you to keep these risks in mind when you read this prospectus and evaluate an investment in us. If certain of the following risks actually occur, it could have a material adverse effect on our business, financial condition, and results of operations and our ability to pay distributions would likely suffer materially or could be eliminated entirely. As a result, the value of our common shares may decline, and you could lose all or part of the money you paid to buy our common shares.
Risks Related to Investing in Our Common Stock
We offer a share redemption program for you if you are seeking liquidity of your shares. However, there is no public market for our common shares; therefore, it will be difficult for you to sell your shares and, if you are able to sell your shares, you will likely sell them at a discount to the price you paid.
There is no public market for our common shares, and we do not expect one to develop. We have a share redemption program which is limited in terms of the amount of shares which may be redeemed. It will therefore be difficult for you to sell your shares of common stock promptly or at all. Additionally, our charter contains restrictions on the ownership and transfer of our shares, and these restrictions may limit your ability to sell your shares. If you are able to sell your shares, you may only be able to sell them at a discount from the price you paid. Any redemptions of shares will be at a price equal to the transaction price of the class of shares being redeemed on the date of redemption (which generally will be equal to the most recently determined NAV per share applicable to the class of shares being redeemed and most recently disclosed by us in a public filing with the SEC), and not based on the price at which you initially purchased your shares. Subject to limited exceptions, shares redeemed within one year of the date of issuance will be redeemed at 95% of the transaction price. As a result, you may receive less than the price you paid for your shares when you sell them to us pursuant to our share redemption program. In addition, you may experience substantial losses if we dispose of our assets or in connection with a liquidation event. We cannot assure you that your shares will ever appreciate in value to equal the price you paid for your shares. Thus, prospective stockholders should consider our common shares as illiquid and a long-term investment, and you must be prepared to hold your shares for an indefinite length of time. Please see “Description of Capital Stock—Restrictions on Transfer” herein for a more complete discussion on certain restrictions regarding your ability to transfer your shares.
This is a blind pool offering and you will not have the opportunity to evaluate our future investments prior to purchasing shares of our common stock.
You will not be able to evaluate the economic merits, transaction terms or other financial or operational data concerning our future investments prior to purchasing shares of our common stock. In addition, our investment policies and strategies are very broad and permit us to invest in all types of properties and other real estate investments. You must rely on our Advisor and our board of directors to implement our investment policies, to evaluate our investment opportunities and to structure the terms of our investments. Because you cannot evaluate our future investments in advance of purchasing shares of our common stock, a “blind pool” offering may entail more risk than other types of offerings. This additional risk may hinder your ability to achieve your personal investment objectives related to portfolio diversification, risk-adjusted investment returns and other objectives.
The availability and timing of distributions to our stockholders is uncertain and cannot be assured.
There is no assurance that distributions will continue to be authorized and paid. We cannot assure you that we will have sufficient cash to continue to pay distributions to you or that the amount of any such distributions will increase over time. In addition, the distribution and stockholder servicing fees payable with respect to Class T shares, Class S shares and Class D shares will reduce the amount of funds available for distribution with respect to all Class T shares, Class S shares and Class D shares, as applicable (including Class T shares, Class S shares and Class D shares issued pursuant to our distribution reinvestment plan). Further, because the distribution and stockholder servicing fees payable with respect to Class T shares and Class S shares are higher than those payable with respect to Class D shares, distributions with respect to Class T shares and Class S shares will be lower than distributions with respect to Class D shares; also, because there are no distribution and stockholder servicing fees payable with respect to Class I shares, distributions with respect to Class T shares, Class S shares and Class D shares will be lower than distributions with respect to Class I shares. Should we fail for any reason to distribute at least 90% of our REIT taxable income, we would not qualify for the favorable tax treatment accorded to REITs.
We have paid, and may continue to pay, distributions from sources other than our cash flow from operations, including advances, deferrals or waivers of fees from our Advisor or affiliates, borrowings and/or proceeds of this offering. We have not placed a cap on the amount of our distributions that may be paid from any of these sources. The use of sources other than our cash flow from operations to fund distributions could adversely impact our ability to pay distributions in future periods, decrease the amount of cash we have available for operations and new investments and/or potentially impact the value or result in dilution of your investment.
During the offering phase and from time to time thereafter, our cash flow from operations may be insufficient to fund distributions to stockholders. Our organizational documents permit us to make distributions from any source and we may choose to pay distributions when we do not have sufficient cash flow from operations to fund such distributions. We may choose to use advances, deferrals or waivers of fees, if available, from our Advisor or affiliates, borrowings and/or proceeds of this offering or other sources to fund distributions to you. For example, for the six months ended June 30, 2025 and the year ended December 31, 2024, we funded 25% and 12%, respectively, of total distributions with cash flows from other sources, which may include cash flows from investing activities, such as proceeds from the sale of assets or cash flows from financing activities, such as proceeds from our debt financings. When we pay distributions in excess of earnings and we use cash flows from financing activities, including
offering proceeds and borrowings, to fund distributions, then we have less funds available for operations and for acquiring properties and other investments, which could adversely impact our ability to pay distributions in future periods, may reduce your overall return and may result in the dilution of your investment. In addition, our Advisor or its affiliates could choose to receive shares of our common stock or OP Units in lieu of cash or deferred fees or the repayment of advances to which they are entitled, and the issuance of such securities may dilute your interest in us. Furthermore, to the extent distributions exceed cash flow from operations, a stockholder’s basis in our stock will be reduced and, to the extent distributions exceed a stockholder’s basis, the stockholder may recognize capital gain.
We have incurred net losses on a GAAP basis in the past and may continue to incur such losses in the future.
For the years ended December 31, 2024, 2023 and 2022, we have incurred net losses, on a GAAP basis, of $47.1 million, $38.6 million and $48.1 million, respectively. As a result, we had accumulated distributions in excess of earnings balances, on a GAAP basis, of approximately $776.6 million, $573.3 million and $383.0 million, respectively, as of December 31, 2024, 2023 and 2022. Our net losses and the related accumulated distributions in excess of earnings balances for these periods are primarily attributable to non-cash depreciation and amortization of our real estate investments. Therefore, we may continue to incur net losses and accumulated distributions in excess of earnings balances in the future.
Payments to the holders of OP Units will reduce cash available for distribution to our stockholders.
An affiliate of Hines has received OP Units in return for its $190,000 contribution to the Operation Partnership. Our Advisor or its affiliates may also choose to receive OP Units in lieu of certain fees. The holders of all OP Units will be entitled to receive cash from operations pro rata with the distributions being paid to us and such distributions to the holder of the OP Units will reduce the cash available for distribution to our stockholders.
Payments to our Advisor in respect of any common stock or OP Units it elects to receive in lieu of fees or distributions will dilute future cash available for distribution to our stockholders.
Our Advisor may choose to receive our common shares or OP Units in lieu of certain fees or distributions. The holders of all OP Units will be entitled to receive cash from operations pro rata with the distributions being paid to us and such distributions to the holders of OP Units will reduce the cash available for distribution to us and to our stockholders. Furthermore, under certain circumstances the OP Units held by our Advisor are required to be repurchased, in cash at the holder's election, and there may not be sufficient cash to make such a repurchase payment; therefore, we may need to use cash from operations, borrowings, offering proceeds or other sources to make the payment, which will reduce cash available for distribution to you or for investment in our operations. Redemptions of shares of our common stock and OP Units that were received by our Advisor in lieu of a cash asset management fee, or OP Units that were received in lieu of a cash performance participation interest are not subject to a 5% holding discount, but remain subject to monthly and quarterly volume limitations.
Your ability to have your shares redeemed is limited under our share redemption program. If you are able to have your shares redeemed, it may be at a price that is less than the price you paid for the shares and the then-current market value of the shares.
Our share redemption program contains significant restrictions and limitations. For example, only stockholders who purchase their shares directly from us or who received their shares through a non-cash transaction, not in the secondary market, are eligible to participate and if holders of shares do not hold their shares for a minimum of one year, then they will only be eligible for redemption at 95% of the transaction price that would otherwise apply. Although we have not done so to date, we may choose to redeem fewer shares than have been requested in any particular month to be redeemed under our share redemption program, or none at all, in our discretion at any time. We may redeem fewer shares than have been requested to be redeemed due to lack of readily available funds because of adverse market conditions beyond our control, the need to maintain liquidity for our operations or because we have determined that investing in real property or other illiquid investments is a better use of our capital than the redemption of our shares. In addition, the total amount of shares that may be redeemed under our share redemption program is limited, in any calendar month, to shares whose aggregate value (based on the transaction price per share on the date on the redemption) is 2% of our aggregate NAV as of the last calendar day of the previous month and during any calendar quarter whose aggregate value (based on the transaction price per share in effect when the redemption is effected) is up to 5% of our aggregate NAV as of the last calendar day of the prior calendar quarter.
The vast majority of our assets consist of properties which cannot generally be readily liquidated on short notice without impacting our ability to realize full value upon their disposition. Therefore, we may not always have a sufficient amount of cash to immediately satisfy redemption requests. Further, we may invest in real estate-related securities and other securities with the primary goal of maintaining liquidity in support of our share redemption program. Any such investments may result in lower returns than an investment in real estate assets, which could adversely impact our ability to pay distributions and your overall return. Further, if redemption requests, in the business judgement of our board of directors, place an undue burden on our liquidity, adversely affect our operations, risk having an adverse impact on stockholders whose shares are not redeemed, or should we otherwise determine that investing our liquid assets in real properties or other investments rather than redeeming our shares is in the best interests of the Company as a whole, then our board of directors may make exceptions to, modify or suspend our share redemption program if in its reasonable judgement it deems such actions to be in our best interest and the best interest of our stockholders. Although our board of directors has the discretion to suspend our share redemption program, our board of directors will not terminate our share redemption program other than in connection with a liquidity event which results in our stockholders receiving cash or securities listed on a national securities exchange or where otherwise required by law. Upon suspension of our share redemption program, our share redemption program requires our board of directors to consider at least quarterly whether the continued suspension of the program is in our best interest and the best interest of our stockholders; however, we are not required to authorize the re-commencement of the share redemption program within any specified period of time and any suspension may be for an indefinite period, which would be tantamount to a termination. In addition, our board of directors may modify, amend or suspend our share
redemption program at any time in its sole discretion. As a result of these limitations, your ability to have your shares redeemed by us may be limited, our shares should be considered as having only limited liquidity and at times may be illiquid. In addition, the redemption price you may receive upon any such redemption may not be indicative of the price you would receive if our shares were actively traded or if we were liquidated, and you should not assume that you will be able to sell all or any portion of your shares back to us pursuant to our share redemption program or to third parties at a price that reflects the then current market value of the shares or at all. Please see “Description of Capital Stock—Share Redemption Program” for a description of all of the terms and limitations associated with our share redemption program.
The offering and redemption prices per share of our common stock generally will be based on an NAV determined as of the end of the prior month and will not be based on an NAV per share determined as of the date the shares are purchased or redeemed.
Generally, our offering and redemption prices per share of our common stock will be based on our NAV per share as of the last calendar day of the prior month, plus, in the case of our offering price, applicable upfront selling commissions and dealer manager fees. Our offering and redemption prices will not be based on any public trading market. Certain of our investments and liabilities may be subject to more significant volatility from time to time and could change in value materially between the last calendar day of the prior month as of which the NAV per share is determined and the date that our shares are purchased or redeemed, however the NAV per share determined as of the end of the prior month will generally continue to be used as the basis for the offering price per share and the redemption price per share in the current month. Accordingly, since the offering and redemption prices will be based on an NAV per share determined as of a date that is approximately 30 days prior to the date the shares are purchased or redeemed, the price at which stockholders purchase shares and the price at which stockholders have their shares redeemed may be higher or lower than the actual then-current NAV per share. In addition, in exceptional circumstances we may, in our sole discretion, offer and redeem shares at a price that we believe reflects the NAV per share more appropriately than the NAV per share determined as of the end of the prior month, including by updating a previously disclosed transaction price, in cases where we believe there has been a material change (positive or negative) to our NAV per share since the end of the prior month. In such exceptional cases, the offering and redemption prices will not equal our NAV per share as of any particular date, but rather will reflect our adjustments to the NAV determined as of the end of the prior month.
Economic events that may cause our stockholders to request that we redeem their shares may materially adversely affect our cash flow and our results of operations and financial condition.
Economic events affecting the U.S. economy, including, without limitation, economic uncertainty and disruption created by global events, such as the general negative performance of the real estate sector, could cause our stockholders to seek to sell their shares to us pursuant to our share redemption program at a time when such events are adversely affecting the performance of our assets. Even if we decide to satisfy all resulting redemption requests, our cash flow could be materially adversely affected. In addition, if we determine to sell assets to satisfy redemption requests, we may not be able to realize the return on such assets that we may have been able to achieve had we sold at a more favorable time, and our results of operations and financial condition, including, without limitation, breadth of our portfolio by property type and location, could be materially adversely affected.
Valuations and appraisals of our properties, real estate-related assets and real estate-related liabilities are estimates of value and may not necessarily correspond to realizable value.
The valuation methodologies used to value our properties and certain real estate-related assets involve subjective judgements regarding such factors as comparable sales, rental revenue and operating expense data, known contingencies, the capitalization or discount rate, and projections of future rent and expenses based on appropriate analysis. As a result, valuations and appraisals of our properties, real estate-related assets and real estate-related liabilities are only estimates of current market value. Ultimate realization of the value of an asset or liability depends to a great extent on economic and other conditions beyond our control and the control of the independent valuation advisor and other parties involved in the valuation of our assets and liabilities. Further, these valuations may not necessarily represent the price at which an asset or liability would sell, because market prices of assets and liabilities can only be determined by negotiation between a willing buyer and seller. Valuations used for determining our NAV also are generally made without consideration of the expenses that would be incurred in connection with disposing of assets and liabilities. Therefore, the valuations of our properties, our investments in real estate-related assets and our liabilities may not correspond to the timely realizable value upon a sale of those assets and liabilities. In addition, our NAV does not currently represent enterprise value and may not accurately reflect the actual prices at which our assets could be liquidated on any given day, the value a third party would pay for all or substantially all of our shares, or the price that our shares would trade at on a national stock exchange. There will be no retroactive adjustment in the valuation of such assets or liabilities, the price of our shares of common stock, the price we paid to redeem shares of our common stock or NAV-based fees we paid to our Advisor and our Dealer Manager to the extent such valuations prove to not accurately reflect the true estimate of value and are not a precise measure of realizable value. Because the price you will pay for shares of our common stock in this offering, and the price at which your shares may be redeemed by us pursuant to our share redemption program, are generally based on our NAV per share, you may pay more than realizable value or receive less than realizable value for your investment.
In order to disclose a monthly NAV, we are reliant on the third parties that we engage for that purpose, in particular the independent valuation advisor and the appraisers that we hire to value and appraise our real estate portfolio.
In order to disclose a monthly NAV, our board of directors, including a majority of our independent directors, has adopted valuation procedures to be used in connection with the calculation of our NAV and will cause us to engage independent third parties such as the independent valuation advisor, to value our real estate portfolio on a monthly basis and to provide periodic appraisals with respect to our properties. Although our board of directors, with the assistance of our Advisor, oversees all of these parties and the reasonableness of their work product, our board of directors will not independently verify our NAV or the components thereof, such as the appraised values of our properties. Our management’s
assessment of the market values of our properties may also differ from the appraised values of our properties as determined by the independent valuation advisor. If the parties engaged by us to assist in the determination of our monthly NAV are unable or unwilling to perform their obligations to us, our NAV could be inaccurate or unavailable, and we could decide to suspend this offering and our share redemption program.
No rule or regulation requires that we calculate our NAV in a certain way, and our board of directors, including a majority of our independent directors, may adopt changes to the valuation procedures.
There are no existing rules or regulatory bodies that specifically govern the manner in which we calculate our NAV. As a result, it is important that you pay particular attention to the specific methodologies and assumptions we use to calculate our NAV. Other public REITs may use different methodologies or assumptions to determine their NAV. In addition, each year our board of directors, including a majority of our independent directors, reviews the appropriateness of our valuation procedures and may, at any time, adopt changes to the valuation procedures. Our board of directors may change aspects of our valuation procedures, which changes may have an adverse effect on our NAV and the price at which you may sell shares to us under our share redemption program. See “Description of Capital Stock—Valuation Policy and Procedures” for more details regarding our valuation methodologies, assumptions and procedures.
Our NAV is not subject to GAAP, is not independently audited and involves subjective judgements by the independent valuation advisor and other parties involved in valuing our assets and liabilities.
Our valuation procedures and our NAV are not subject to accounting principles generally accepted in the United States, or GAAP, and will not be subject to independent audit. Our NAV may differ from equity (net assets) reflected on our audited financial statements, even if we are required to adopt a fair value basis of accounting for GAAP financial statement purposes. Additionally, we are dependent on the Advisor to be reasonably aware of material events specific to our properties (such as tenant disputes, damage, litigation and environmental issues) that may cause the value of a property to change materially and to promptly notify the independent valuation advisor so that the information may be reflected in our real estate portfolio valuation. In addition, the implementation and coordination of our valuation procedures include certain subjective judgements of the Advisor, such as whether the independent valuation advisor should be notified of events specific to our properties that could affect their valuations, as well as of the independent valuation advisor and other parties we engage, as to whether adjustments to asset and liability valuations are appropriate.
Accordingly, you must rely entirely on our board of directors to adopt appropriate valuation procedures and on the independent valuation advisor and other parties we engage in order to arrive at our NAV, which may not correspond to realizable value upon a sale of our assets.
Our NAV per share may suddenly change if the valuations of our properties materially change from prior valuations or the actual operating results materially differ from our projections.
It is possible that the annual appraisals of our properties may not be spread evenly throughout the year and may differ from the most recent monthly valuation. As such, when these appraisals are reflected in our valuation of our real estate portfolio, there may be a sudden change in our NAV per share for each class of our common stock. Property valuation changes can occur for a variety of reasons, such as catastrophes, pandemics, local real estate market conditions, the financial condition of our tenants, or lease expirations. For example, we expect to regularly face lease expirations across our portfolio, and as we move further away from lease commencement toward the end of a lease term, the valuation of the underlying property will be expected to drop depending on the likelihood of a renewal or a new lease on similar terms. Such a valuation drop can be particularly significant when closer to a lease expiration, especially for single tenant properties or where an individual tenant occupies a large portion of a property. We will be at the greatest risk of these valuation changes during periods in which we have a large number of lease expirations as well as when the lease of a significant tenant is closer to expiration. In addition, actual operating results may differ from what we originally budgeted, which may cause a sudden increase or decrease in the NAV per share amounts. We accrue estimated income and expenses on a periodic basis based on annual budgets as adjusted from time to time to reflect changes in the business throughout the year. On a periodic basis, we adjust the income and expense accruals we estimated to reflect the income and expenses actually earned and incurred. We will not retroactively adjust the NAV per share of each class for any such adjustments. Therefore, because actual results from operations may be better or worse than what we previously budgeted, the adjustment to reflect actual operating results may cause the NAV per share for each class of our common stock to increase or decrease.
The NAV per share that we publish may not necessarily reflect changes in our NAV that are not immediately quantifiable.
From time to time, we may experience events with respect to our investments that may have a material impact on our NAV. For example, and not by way of limitation, changes in governmental rules, regulations and fiscal policies, environmental legislation, acts of God, terrorism, social unrest, civil disturbances and major disturbances in financial markets may cause the value of a property to change materially. The NAV per share of each class of our common stock as published for any given month may not reflect such extraordinary events to the extent that their financial impact is not immediately quantifiable. As a result, the NAV per share that we publish may not necessarily reflect changes in our NAV that are not immediately quantifiable, and the NAV per share of each class published after the announcement of a material event may differ significantly from our actual NAV per share for such class until such time as the financial impact is quantified and our NAV is appropriately adjusted in accordance with our valuation procedures. The resulting potential disparity in our NAV may inure to the benefit of redeeming stockholders or non-redeeming stockholders and new purchasers of our common stock, depending on whether our published NAV per share for such class is overstated or understated.
The realizable value of specific properties may change before the value is adjusted and reflected in the calculation of our NAV.
Our valuation procedures generally provide that our Advisor will adjust a real property’s valuation, as necessary, based on known events that have a material impact on the most recent value (adjustments for non-material events may also be made). We are dependent on our Advisor to be reasonably aware of material events specific to our properties (such as tenant disputes, damage, litigation and environmental issues, as well as positive events such as new lease agreements) that may cause the value of a property to change materially and to promptly notify the independent valuation advisor so that the information may be reflected in our real estate portfolio valuation. Events may transpire that, for a period of time, are unknown to us or the independent valuation advisor that may affect the value of a property, and until such information becomes known and is processed, the value of such asset may differ from the value used to determine our NAV. In addition, although we may have information that suggests a change in value of a property may have occurred, there may be a delay in the resulting change in value being reflected in our NAV until such information is appropriately reviewed, verified and processed. Where possible, adjustments generally are made based on events evidenced by proper final documentation. It is possible that an adjustment to the valuation of a property may occur prior to final documentation if the independent valuation advisor determines that events warrant adjustments to certain assumptions that materially affect value. However, to the extent that an event has not yet become final based on proper documentation, its impact on the value of the applicable property may not be reflected (or may be only partially reflected) in the calculation of our NAV.
The performance participation allocation payable to our Advisor is calculated on the basis of the overall investment return on OP Units over a calendar year, so it may not be consistent with the return on your shares.
The performance participation allocation payable to our Advisor is calculated on the basis of the overall investment return over a calendar year as described in “Management Compensation.” As a result of the manner in which the performance participation allocation is calculated, it is not directly tied to the performance of the shares you purchase, the class of shares you purchase, or the time period during which you own your shares. The performance participation allocation may be payable to our Advisor even if the NAV of your shares at the time the performance participation allocation is calculated is below your purchase price, and the thresholds at which increases in NAV count towards the overall return are not based on your purchase price. Because of the class-specific allocations of the ongoing distribution and stockholder servicing fees, which differ among classes, we do not expect the overall return of each class of shares and OP Units to ever be the same. However, if and when the performance participation allocation is payable, the expense will be allocated among all holders of shares and OP Units ratably according to the NAV of their shares or units, regardless of the different returns achieved by different classes of shares during the year. Further, stockholders who redeem their shares during a given year may redeem their shares at a lower NAV per share as a result of an accrual for the estimated performance participation allocation, even if no performance participation allocation is ultimately payable to our Advisor for all or any portion of such calendar year. In addition, if our Advisor earns the performance participation allocation in any given year, it will not be obligated to return any portion of it based on our subsequent performance. See “The Operating Partnership—Special OP Units.”
You will not have the benefit of an independent due diligence review in connection with this offering and, since there is no separate counsel for us and certain of our affiliates in connection with this offering, if a conflict of interest arises between us and Hines, we may incur additional fees and expenses.
Because our Advisor and our Dealer Manager are affiliates of Hines, you will not have the benefit of an independent due diligence review and investigation of the type normally performed by an unaffiliated, independent underwriter in connection with a securities offering. In addition, Morrison & Foerster LLP has acted as counsel to us, our Advisor and our Dealer Manager in connection with this offering and, therefore, you will not have the benefit of a due diligence review and investigation that might otherwise be performed by independent counsel which increases the risk of your investment. There is a possibility in the future that the interests of the various parties may become adverse and, under the code of professional responsibility of the legal profession, Morrison & Foerster LLP may be precluded from representing any one or all of such parties. If any situation arises in which our interests appear to be in conflict with those of our Advisor, our Dealer Manager or their affiliates, additional counsel may be retained by one or more of the parties to assure that their interests are adequately protected, which may result in us incurring additional fees and expenses. Moreover, should a conflict of interest not be readily apparent, Morrison & Foerster LLP may inadvertently act in derogation of the interest of the parties which could affect our ability to meet our investment objectives.
The fees we pay in connection with this offering and the agreements entered into with Hines and its affiliates were not determined on an arm’s-length basis and therefore may not be on the same terms we could achieve from a third party.
The compensation paid to our Advisor, Dealer Manager, Hines and other affiliates for services they provide us was not determined on an arm’s-length basis. All service agreements, contracts or arrangements between or among Hines and its affiliates, including our Advisor and us, were not negotiated at arm’s-length. Such agreements include our Advisory Agreement, our Dealer Manager Agreement, and any property management and leasing agreements. A third party unaffiliated with Hines may be willing and able to provide certain services to us at a lower price.
We pay substantial compensation to Hines, our Advisor and their affiliates, which may be increased during this offering or future offerings by our independent directors.
Subject to limitations in our charter, the fees, compensation, income, expense reimbursements, interests and other payments payable to Hines, our Advisor and their affiliates may increase during this offering or in the future without stockholder approval from those described in “Management Compensation,” if such increase is approved by a majority of our independent directors.
We do not, and do not expect to, have research analysts reviewing our performance.
We do not, and do not expect to, have research analysts reviewing our performance or our securities on an ongoing basis. Therefore, you will not have an independent review of our performance and the value of our common stock relative to publicly traded companies.
You may experience dilution.
Our stockholders do not have preemptive rights. If we engage in a subsequent offering of common shares or securities convertible into common shares, issue shares pursuant to our distribution reinvestment plan or otherwise issue additional shares, investors who purchase shares in this offering who do not participate in those other stock issuances will experience dilution in their percentage ownership of our outstanding shares. Furthermore, stockholders may experience a dilution in the value of their shares depending on the terms and pricing of any share issuances (including the shares being sold in this offering) and the value of our assets at the time of issuance.
In order to provide liquidity to fund redemptions, we may maintain an allocation to a number of sources of liquidity including cash, cash equivalents, other short-term investments, liquid real estate-related securities and borrowing capacity under lines of credit or other debt of up to 20% of our equity. These measures may result in lower returns to you.
Although the majority of our assets consist of properties that cannot generally be readily liquidated on short notice without impacting our ability to realize full value upon their disposition, in order to provide liquidity to fund redemptions, we may maintain, under normal operating circumstances and subject to any limitations and requirements relating to our qualification as a REIT, an aggregate allocation to, cash, cash equivalents, short-term investments, liquid real estate-related securities and borrowing capacity under lines of credit or other debt of up to 20% of our equity. Our allocation of a portion of our equity to liquid investments may result in lower returns than if we had invested in additional properties and using borrowings for redemptions will reduce the funds available to retire debt or acquire additional properties, which may result in reduced profitability and restrict our ability to grow our NAV.
Compliance with the SEC’s Regulation Best Interest by participating broker dealers may negatively impact our ability to raise capital in this offering, which may adversely impact our ability to achieve our investment objectives.
Broker dealers are required to comply with Regulation Best Interest, which, among other requirements, establishes a standard of conduct for broker dealers and their associated persons when making a recommendation of any securities transaction or investment strategy involving securities to a retail customer. The impact of Regulation Best Interest on participating broker dealers cannot be determined at this time, and it may negatively impact whether participating broker dealers and their associated persons recommend this offering to certain retail customers. If Regulation Best Interest reduces our ability to raise capital in this offering, it would harm our ability to further expand and diversify our portfolio of investments, as well as our ability to achieve our investment objectives.
Risks Related to Our Business in General
Delays in purchasing properties or making other real estate investments with the proceeds received from this offering may result in a lower rate of return to you.
Our ability to locate and commit to purchase specific properties, or make investments, will be partially dependent on our ability to raise sufficient funds for such acquisitions and investments. We may be substantially delayed in making investments due to delays in:
• the sale of our common shares,
• obtaining debt financing,
• negotiating or obtaining the necessary purchase documentation,
• locating suitable investments, or
• other factors.
We expect to invest proceeds we receive from this offering in short-term, highly-liquid investments until we use such funds in our operations. We expect that the income we earn on these temporary investments will not be substantial. Further, we may use the principal amount of these investments, and any returns generated on these investments, to pay for fees and expenses in connection with this offering and distributions. Therefore, delays in investing proceeds we raise from this offering could impact our ability to generate cash flow for distributions.
A prolonged national or world-wide economic slowdown, a recession, a decline in the value of our investments or volatile capital market conditions could adversely affect our results of operations and our ability to pay distributions to you.
If prolonged disruptions in the capital and credit markets were to occur, they could adversely affect our ability to obtain loans, credit facilities, debt financing and other financing, or, when available, to obtain such financing on reasonable terms, which could negatively impact our ability to implement our investment strategy.
Geopolitical instability, including actual and potential shifts in U.S. foreign trade, economic and other policies, the recent imposition by the United States of tariffs on imported goods from China, Canada and Mexico and possibility of tariffs on imported goods from certain other countries
or retaliatory tariffs, military conflict, including the Russia/Ukraine conflict and the ongoing conflict in the Middle East, disruption caused by the impact of the public health crises and pandemics, changing regulation, reduced alternatives or additional failures of significant financial institutions have increased economic uncertainty at a global level and our access to liquidity could be significantly impacted. Disruptions caused by these factors that occur in a single country are increasingly having a negative impact on a regional and global markets. For example, the current ongoing conflicts between Russia and Ukraine and in the Middle East could adversely affect neighboring economies. While we have no direct real estate exposure to the countries involved in the conflicts, the effects of these military conflicts could result in adverse impacts to the Company. Specifically, the conflicts have created and may continue to result in market volatility, could adversely affect the Company’s business, financial condition or results of operations. For example, in response to the conflict between Russia and Ukraine, the United States and other countries have imposed sanctions or other restrictive actions against Russia. Any of these restrictive actions, including sanctions, export controls, tariffs, trade wars and other governmental actions, could have a material adverse effect on the Company’s business, financial condition, cash flows and results of operations. In addition, we own real properties in Europe, including, without limitation, two real property investments in Poland and one real property investment in the Czech Republic, which may be at a heightened risk of being negatively impacted by the military conflict between Russia and Ukraine, given their proximity to Ukraine. In addition, Poland has seen the largest influx of Ukrainian refugees of all countries in Europe. The disruption caused by this conflict could negatively impact the businesses of our tenants, especially those whose businesses are adversely impacted by the significant sanctions imposed on Russia by the U.S. and other countries following Russia’s invasion of Ukraine, the limitation on the importation of certain types of goods or of goods containing certain materials from other countries, as well as other policies.
The disruption caused by these conflicts, and any future regional conflicts, could result in increased volatility in financial markets and economies throughout the globe. Prolonged disruptions could result in us taking measures to conserve cash until the markets stabilize or until alternative credit arrangements or other funding for our business needs could be arranged. Such measures could include deferring investments, reducing or eliminating the number of shares redeemed under our share redemption program and reducing or eliminating distributions we make to you.
Further, even if the tariffs are only implemented in countries where we have no direct real estate exposure, such restrictions on trade may more broadly impact international trade relations and increase the risk that foreign governments, including those in which we have direct real estate exposure, implement retaliatory tariffs on goods imported from the United States. Developments relating to tariffs between the United States and other countries, or the perception that they could occur, could have a material adverse effect on our business, financial condition, cash flows and results of operations.
We believe the risks associated with our business are more severe during periods of economic downturn if these periods are accompanied by declining values in real estate. For example, a prolonged economic downturn could negatively impact our property investments as a result of increased customer delinquencies and/or defaults under our leases, generally lower demand for rentable space, potential oversupply of rentable space leading to increased concessions, and/or customer improvement expenditures, or reduced rental rates to maintain occupancies.
Our operations could be negatively affected to a greater extent if an economic downturn occurs, is prolonged or becomes more severe, which could significantly harm our revenues, results of operations, financial condition, liquidity, business prospects and our ability to make distributions to you and may result in a decrease in the value of your investment.
Moreover, concerns over the United States’ debt ceiling and budget-deficit have increased the possibility of downgrades by rating agencies to the U.S. government’s credit rating, which could cause interest rates and borrowing costs to rise further, which may make it difficult for us to extend the maturity of or refinance our existing indebtedness or to access or obtain new indebtedness with similar terms and any failure to do so could have a material adverse effect on our business.
Our board of directors adopted a delegation of authority policy and pursuant to such policy, our board of directors has delegated to certain of our officers and officers of our Advisor certain responsibilities with respect to certain acquisition, disposition, leasing, capital expenditure and borrowing decisions, which may result in our making riskier investments and which could adversely affect our results of operations, financial condition, NAV and cash flows.
Our board of directors has delegated the authority to execute certain transactions and make certain decisions on our behalf to a committee consisting of certain of our officers and officers of our Advisor. The committee has the authority to approve certain transactions, including acquisitions, dispositions and leases, as well as to make decisions with respect to capital expenditures and borrowings, in each case so long as such investments and decisions meet certain board-approved parameters (that include limitations regarding the dollar amount of the transactions, among others) and are consistent with the requirements of our charter. There can be no assurance that the committee will be successful in applying any strategy or discretionary approach to our investment activities pursuant to this delegation of authority. Our board of directors will review the investment decisions made pursuant to this delegation of authority periodically. The prior approval of our board of directors or a committee of our independent directors will be required as set forth in our charter (including for transactions with affiliates of the Advisor) or for transactions or decisions that are outside of the board-approved parameters placed on this delegation of authority. Transactions entered into and decisions made by the committee on our behalf may be costly, difficult or impossible to unwind if our board of directors later reviews them and determines that they should not have been entered into or made.
Yields on and safety of deposits may be lower if there are extensive declines in the financial markets.
Until we invest the proceeds of this offering in real properties and other real estate investments, we may hold those funds in investments, including money market funds, bank money market accounts and CDs or other accounts at third-party depository institutions. Unusual declines in the
financial markets, similar to those experienced during the Great Recession, could result in a loss of some or all of these funds. In particular, money market funds may experience intense redemption pressure and have difficulty satisfying redemption requests. As a result, we may not be able to access the cash in our money market investments. In addition, current yields from these investments are minimal.
The failure of any bank in which we deposit our funds could reduce the amount of cash we have available to pay distributions and make additional investments.
The Federal Deposit Insurance Corporation only insures amounts up to $250,000 per depositor. It is likely that we will have cash and cash equivalents and restricted cash deposited in certain financial institutions in excess of federally insured levels. Recently, we have seen the abrupt failure of more than one regional bank. Although we did not experience any loss related to these failures, if any of the banking institutions in which we deposit funds ultimately fails, we may lose any amounts of our deposits over federally insured levels. The loss of our deposits could reduce the amount of cash we have available to distribute or invest and could result in a decline in the value of your investment.
We have a substantial amount of indebtedness. In the event we do not repay or refinance such indebtedness, we could face substantial liquidity issues and might be required to issue equity securities or securities convertible into equity securities, or sell some of our assets to meet our debt payment obligations. In addition, if we are unable to obtain additional debt, our growth may be limited.
As of June 30, 2025, we had approximately $1.8 billion of outstanding indebtedness, which, upon final maturity, we will need to refinance or repay. There can be no assurances we will be able to refinance our indebtedness (1) on commercially reasonable terms, (2) on terms, including with respect to interest rates, as favorable as our current debt, or (3) at all.
Economic conditions and the credit markets have historically experienced, and may continue to experience, periods of volatility, uncertainty, or weakness that could impact the availability or cost of debt financing. We anticipate that we will use debt and equity financing for future acquisitions because REIT qualification requirements limit our ability to retain significant earnings. Consequently, if we cannot obtain debt on acceptable terms, our ability to acquire new investments and expand our operations may be adversely affected.
We may need to incur borrowings that would otherwise not be incurred to meet REIT minimum distribution requirements.
In order to qualify as a REIT, we are required to distribute to our stockholders at least 90% of our annual ordinary taxable income. In addition, we will be subject to a 4% nondeductible excise tax on the amount, if any, by which certain distributions paid (or deemed paid) by us with respect to any calendar year are less than the sum of (i) 85% of our ordinary income for that year, (ii) 95% of our capital gain net income for that year and (iii) 100% of our undistributed taxable income from prior years.
We expect our income, if any, to consist almost solely of our share of the Operating Partnership’s income, and the cash available for the payment of distributions by us to our stockholders will consist of our share of cash distributions made by the Operating Partnership. As the general partner of the Operating Partnership, we will determine the amount of any distributions made by the Operating Partnership. However, we must consider a number of factors in making such distributions, including:
• the amount of the cash available for distribution;
• the impact of such distribution on other partners of the Operating Partnership;
• the Operating Partnership’s financial condition;
• the Operating Partnership’s capital expenditure requirements and reserves therefor; and
• the annual distribution requirements contained in the Code necessary to qualify and maintain our qualification as a REIT.
Differences in timing between the actual receipt of income and actual payment of deductible expenses and the inclusion of such income and deduction of such expenses when determining our taxable income, as well as the effect of nondeductible capital expenditures, the creation of reserves, the use of cash to purchase shares under our share redemption program or required debt amortization payments, could result in our having taxable income that exceeds cash available for distribution.
In view of the foregoing, we may be unable to meet the REIT minimum distribution requirements and/or avoid the 4% excise tax described above. In certain cases, we may decide to borrow funds in order to meet the REIT minimum distribution and/or avoid the 4% excise tax even if our management believes that the then prevailing market conditions generally are not favorable for such borrowings or that such borrowings would not be advisable in the absence of such tax considerations.
Lenders may require us to enter into restrictive covenants that relate to or otherwise limit our operations, which could limit our ability to make distributions to you, to replace our Advisor or to otherwise achieve our investment objectives.
When providing financing, a lender may impose restrictions on us that affect our distribution and operating policies and our ability to incur additional debt. Loan documents we enter into may contain covenants that limit our ability to further mortgage property, discontinue insurance coverage, or make distributions under certain circumstances. In addition, provisions of our loan documents may deter us from replacing our Advisor because of the consequences under such agreements and may limit our ability to replace the property manager or terminate certain operating or lease agreements related to the property. These or other limitations may adversely affect our flexibility and our ability to achieve our investment objectives.
We have acquired various financial instruments for purposes of “hedging” or reducing our risks, which may be costly and ineffective and may reduce our cash available for distribution to you.
We have entered into foreign currency forwards, or similar hedging or derivative transactions or arrangements, in order to manage or mitigate our risk of exposure to the effects of currency changes as a result of our international investments. Similarly, we may enter into interest rate swaps and caps, or similar hedging or derivative transactions or arrangements, in order to manage or mitigate our risk of exposure to the effects of interest rate changes due to variable interest rate debt that we may have. These transactions may cause us to incur additional costs and may not be effective.
We are different in some respects from other investment vehicles sponsored by Hines, and therefore the past performance of such investments may not be indicative of our future results. In addition, Hines has limited experience in acquiring and operating certain types of real estate investments that we may acquire.
We are Hines’ third publicly-offered real estate investment vehicle. We collectively refer to real estate joint ventures, funds and programs as real estate investment vehicles. All but two of the previous real estate investment vehicles of Hines and its affiliates were conducted through privately-held entities not subject to either the up-front commissions, fees and expenses associated with this offering or all of the laws and regulations that govern us, including reporting requirements under the federal securities laws and tax and other regulations applicable to REITs.
The past performance of other investment vehicles sponsored by Hines or its affiliates may not be indicative of our future results, and we may not be able to successfully operate our business and implement our investment strategy, which may be different in a number of respects from the operations previously conducted by Hines. In addition, Hines has limited experience in acquiring and operating certain types of real estate investments that we may acquire. For example, a significant amount of real estate investments that have been made by Hines’ other investment vehicles have consisted of acquisitions and development of office or industrial properties or land. Further, we have not acquired, but in the future may acquire hospitality properties, a type of real estate investment in which Hines has limited experience acquiring or operating. Therefore, we will need to use third parties to source or manage investments in which Hines has limited experience. In addition, a significant portion of Hines’ other programs and investments involve development projects. Although we are able to invest in development projects, we do not anticipate that a significant portion of the proceeds from this offering will be invested in development projects. As a result of all of these factors, you should not rely on the past performance of other investment vehicles sponsored by Hines and its affiliates to predict, or as an indication of, our future performance.
We have engaged a third party to source and manage our investments in real estate-related securities. We rely on the ability of this third party investment manager to implement our real estate-related securities investment strategy.
Although we primarily expect to invest in investment properties, to a lesser extent, we plan to invest in real estate related securities to provide a source of liquidity for our share redemption program, cash management and other purposes. We have engaged a third party investment manager to implement our real estate-related securities investment strategy. The investment manager has and will continue to have substantial discretion, subject to investment guidelines approved by our board of directors, including a majority of our independent directors, to make decisions related to the acquisition, management and disposition of real estate-related securities. You will have no opportunity to evaluate the terms of transactions or other economic or financial data concerning our investments in real estate-related securities. If the investment manager does not succeed in implementing the liquid investments portion of our investment strategy, our performance will suffer. If the investment manager is unable to successfully implement our real estate-related securities investment strategy, our results of operations may be adversely impacted and we may not have sufficient liquidity available under our share redemption program. In addition, even though we have the ability to terminate the investment manager on thirty days’ notice, it may be difficult to replace the investment manager.
Our board of directors generally does not approve, in advance, the acquisition and disposition decisions made with respect to our investments in real estate-related securities.
Our board of directors, including a majority of our independent directors, has approved investment guidelines that delegate to our third party investment manager the authority to purchase and sell real estate-related securities, provided that such investments are consistent with our investment guidelines. As a result, the third party investment manager has substantial discretion to make investment decisions with respect to real estate-related securities, within the parameters established by our investment guidelines. Our board of directors generally does not review, in advance, the investment decisions made by the investment manager, but rather, our board of directors reviews our investment guidelines on an annual basis and our portfolio of real estate-related securities investments on a quarterly basis or, in each case, as often as the board of directors deems appropriate. Although our board of directors conducts these periodic reviews, any investment entered into on our behalf by the investment manager may be impossible to unwind if our board of directors deems the investment inconsistent with our investment guidelines when it is subsequently reviewed by our board of directors, such that our only option may be to dispose of the investment, which may be at a loss.
Our success will be dependent on the performance of Hines as well as key employees of Hines. Certain other investment vehicles sponsored by Hines have experienced adverse developments in recent years and there is a risk that we may experience similar adverse developments. Adverse changes in affiliated programs could also adversely affect our ability to raise capital.
Our ability to achieve our investment objectives and to pay distributions is dependent upon the performance of Hines and its affiliates as well as key employees of Hines in the identification and acquisition of investments, the selection of tenants, the determination of any financing arrangements, the management of our assets and operation of our day-to-day activities. Our board of directors and the Advisor have broad discretion when identifying, evaluating, making and managing our investments with the proceeds of this offering. You will have no opportunity to evaluate the terms of transactions or other economic or financial data concerning our investments. We will rely on the management ability of Hines and the oversight of our board of directors as well as the management of any entities or ventures in which we invest.
We may not be able to retain key employees of Hines. To the extent we are unable to retain and/or find qualified successors for key employees that depart from the company, our results of operations may be adversely impacted. Our officers and the management of the Advisor also serve in similar capacities for numerous other entities. If Hines or any of its key employees are distracted by these other activities or suffer from adverse financial or operational problems in connection with operations unrelated to us, the ability of Hines and its affiliates to allocate time and/or resources to our operations may be adversely affected. If Hines is unable to allocate sufficient resources to oversee and perform our operations for any reason, our results of operations would be adversely impacted. We will not provide key-man life insurance policies for any of Hines’ key employees.
Certain other investment vehicles sponsored by Hines have experienced adverse developments in the last decade. Hines REIT sold shares of its common stock from 2004 to 2009 at various prices between $10.00 per share and $10.66 per share. Although Hines REIT re-opened its share redemption program with respect to ordinary redemption requests in April 2013, the program was suspended, except with respect to redemptions in connection with the death or disability of a stockholder, in December 2009. In addition, Hines REIT decreased its distribution rate in July 2010 and further decreased the rate in April 2013. Hines REIT completed its liquidation and dissolution in August 2018 and paid distributions of $7.59 per share to its stockholders, including liquidating distributions of $6.57 per share and special distributions of $1.01 per share. The special distributions were paid from July 2011 through April 2013 and were in addition to the regular operating distributions of up to $5.49 per share paid to Hines REIT’s stockholders between 2004 and 2016. The amount of regular operating distributions received by stockholders varied depending on when they invested and whether they held their shares continuously through 2016.
Adverse results in the other non-traded REITs on the Hines platform have the potential to affect Hines’ and our reputation among broker dealers, registered investment advisers and investors, which could affect our ability to raise capital.
Terrorist attacks and other acts of violence, civilian unrest or war may affect the markets in which we operate, our business and our profitability.
Terrorist attacks and other acts of violence, civilian unrest or war may negatively affect our operations and your investment in our shares. We may acquire real estate investments located in or that relate to real estate located in areas that are susceptible to attack. In addition, any kind of terrorist activity or violent criminal acts, including terrorist acts against public institutions or buildings or modes of public transportation (including airlines, trains or buses) could have a negative effect on our business. These events may directly impact the value of our assets through damage, destruction, loss or increased security costs. We may not be able to obtain insurance against the risk of terrorism because it may not be available or may not be available on terms that are economically feasible. Further, even if we do obtain terrorism insurance, we may not be able to obtain sufficient coverage to fund any losses we may incur. Risks associated with potential acts of terrorism in the areas in which we acquire properties or other real estate investments could sharply increase the premiums we pay for coverage against property and casualty claims. Additionally, mortgage lenders in some cases have begun to insist that specific coverage against terrorism be purchased by commercial owners as a condition for providing loans.
The consequences of any armed conflict are unpredictable, and we may not be able to foresee events that could have an adverse effect on our business or your investment. More generally, any terrorist attack, other act of violence or war, including armed conflicts, could result in increased volatility in or damage to, the United States and worldwide financial markets and economy. They also could result in a continuation of the current economic uncertainty in the United States or abroad. Our revenues are dependent upon the payment of rent and the return of our other investments which may be particularly vulnerable to uncertainty in the local economy. Increased economic volatility could adversely affect our tenants’ ability to pay rent or the return on our other investments or our ability to borrow money or issue capital stock at acceptable prices and have a material adverse effect on our business, results of operations, cash flows and financial condition and our ability to make distributions to you and the value of your investment.
We may be subject to litigation which could have a material adverse effect on our business and financial condition.
We may be subject to litigation, including claims relating to our operations, offerings, unrecognized pre-acquisition contingencies and otherwise in the ordinary course of business. Some of these claims may result in potentially significant judgements against us, some of which are not, or cannot be, insured against. We generally intend to vigorously defend ourselves; however, we cannot be certain of the ultimate outcomes of claims that may arise in the future. Resolution of these types of matters against us may result in our payment of significant fines or settlements, which, if not insured against, or if these fines and settlements exceed insured levels, would adversely impact our earnings and cash flows. Certain litigation or the resolution of certain litigation may affect the availability or cost of some of our insurance coverage which could adversely impact our results of operations and cash flows, expose us to increased risks that would be uninsured and/or adversely impact our ability to attract officers and directors.
Our business could suffer in the event our Advisor, our Dealer Manager, our transfer agent or any other party that provides us with services essential to our operations experiences system failures or cyber incidents or a deficiency in cybersecurity.
Our Advisor, our Dealer Manager, our transfer agent and other parties that provide us with services essential to our operations are vulnerable to damages from any number of sources, including computer viruses, unauthorized access, energy blackouts, natural disasters, terrorism, war and telecommunication failures. Any system failure or accident that causes interruptions in our operations could result in a material disruption to our business. A cyber incident is considered to be any adverse event that threatens the confidentiality, integrity or availability of information resources. More specifically, a cyber incident is an intentional attack or an unintentional event that may include, but is not limited to, gaining unauthorized access to systems to disrupt operations, corrupt data, steal assets or misappropriate confidential information, such as confidential stockholder records. As reliance on technology in our industry has increased, so have the risks posed to our systems, both internal and those we have outsourced. In addition, the risk of a cyber incident, including by computer hackers, foreign governments and cyber terrorists, has generally increased as the number, intensity and sophistication of attempted attacks and instructions from around the world have increased. Affiliates of our Advisor have in the past experienced cyber incidents impacting their information technology systems or relating to software that they utilize, and, while none to date have had an impact on us or our operations, we expect such breaches could to occur in the future.
Our systems, servers and platforms and those of our service providers may be vulnerable to computer viruses or physical or electronic break-ins and similar disruptions that our or their security measures may not detect, which could cause system interruptions, website slowdown or unavailability, delays in communication or loss of data. Accordingly, we and our service providers may be unable to anticipate these techniques or to implement adequate security barriers or other preventative measures, and thus it is impossible for us and our service providers to entirely mitigate this risk. We may need to expend significant resources and make significant capital investment to protect against security breaches or to mitigate the impact of any such breaches. There can be no assurance that we or our service providers will be successful in preventing cyber-attacks or successfully mitigating their effects. Cybersecurity risks require continuous and increasing attention and other resources from us to, among other actions, identify and quantify these risks, upgrade and expand our technologies, systems and processes to adequately address such risks. Such attention diverts time and other resources from other activities and there is no assurance that our efforts will be effective.
In addition, cybersecurity has become a top priority for regulators around the world, and some jurisdictions have enacted laws requiring companies to notify individuals of data security breaches involving certain types of personal data. In particular, state and federal laws and regulations related to cybersecurity compliance continue to evolve and change, which may require substantial investments in new technology, software and personnel, which could affect our profitability and returns to our stockholders. These changes may also result in enhanced and unforeseen consequences for cyber-related breaches and incidents, which may further adversely affect our profitability. If we fail to comply with the relevant laws and regulations, we could suffer financial loss, a disruption of our business, liability to investors, regulatory intervention or reputational damage.
Any material adverse effect experienced by our Advisor, our Dealer Manager, our transfer agent and other parties that provide us with services essential to our operations could, in turn, interrupt our operations, damage our reputation and brand, damage our competitive position, make it difficult for us to attract and retain tenants, and subject us to liability claims or regulatory penalties that could adversely affect our business, financial condition and results of operations. While we maintain cyber risk insurance to provide some coverage for certain risks arising out of system failures or cyber incidents, there is no assurance that such insurance would cover all or a significant portion of the costs or consequences associated with a cyber incident.
We are subject to risks related to corporate social responsibility.
Our business faces public scrutiny related to environmental, social and governance (“ESG”) activities, which are considered to contribute to reducing a company’s operational risk, market risk and reputational risk, which may in turn impact the long-term sustainability of a company’s performance. A variety of organizations measure the performance of companies on ESG topics, and the results of these assessments are widely publicized. In addition, major institutional investors have publicly emphasized the importance of such ESG measures to their investment decisions.
However, regional and investor specific sentiment may differ in what constitutes a material positive or negative ESG corporate practice. There is no guarantee that our corporate social responsibility practices will uniformly fit every investors’ definition of best practices for all ESG considerations across geographies and investor types.
Recently, “anti-ESG” sentiment has gained momentum across the U.S., with the proposal or enactment of “anti-ESG” policies, legislation or initiatives by several state legislatures and by the U.S. Congress. Further, the President recently issued an executive order opposing diversity equity and inclusion (“DEI”) initiatives in the private sector. We could be criticized by ESG stakeholders for our performance on ESG topics and could likewise be criticized by anti-ESG stakeholders for the scope or nature of our sustainability initiatives or goals or for any revisions to these goals. Such anti-ESG and anti-DEI-related policies, legislation, initiatives and scrutiny could adversely affect our reputation, business, financial performance and growth.
If we fail to comply with laws, regulations and market standards regarding the privacy, use and security of tenant and stockholder information, we may be subject to legal and regulatory actions and our reputation would be harmed, which would materially adversely affect us.
We receive, maintain and store the non-public personal information of our stockholders and certain of our tenants. The technology and other controls and processes designed to secure our stockholder and tenant information and to prevent, detect and remedy any unauthorized access to that information were designed to obtain reasonable, not absolute, assurance that such information is secure and that any unauthorized access is identified and addressed appropriately. Accordingly, such controls may not have detected, and may in the future fail to prevent or detect, unauthorized access to our non-public personal information. If this information is inappropriately accessed and used by a third party or an employee for illegal purposes, we may be responsible to the affected individual or entity for any losses that may have been incurred as a result of misappropriation. In such an instance, we may be liable to a governmental authority for fines or penalties associated with a lapse in the integrity and security of material non-public information, which could materially adversely affect us.
Our share redemption program requires that we follow certain restrictive procedures with respect to new investments if, during any consecutive 24-month period, we do not have at least one month in which we fully satisfy 100% of properly submitted redemption requests or accept all properly submitted tenders in a self-tender offer for our shares, which may adversely affect our flexibility and our ability to achieve our investment objectives.
Subject to certain exceptions, our share redemption program generally requires that if, during any consecutive 24-month period, we do not have at least one month in which we fully satisfy 100% of properly submitted redemption requests or accept all properly submitted tenders in a self-tender offer for our shares, we will not make any new investments (excluding short-term cash management investments under 30 days in duration) and we will use all available investable assets to satisfy redemption requests (subject to the limitations under this program) until all outstanding redemption requests have been satisfied. If triggered, this requirement may prevent us from pursuing potentially accretive investment opportunities and may keep us from fully realizing our investment objectives. In addition, this requirement may limit our ability to pay distributions to our stockholders.
Risks Related to Investments in Real Estate
Geographic concentration of our portfolio may make us particularly susceptible to adverse economic developments in the real estate markets of those areas.
In the event that we have a concentration of properties in, or real estate investments that invest in properties located in, a particular geographic area, our operating results and ability to make distributions are likely to be impacted by economic changes affecting the real estate markets in that area. Therefore, an investment in our common stock will be subject to greater risk to the extent that we lack a geographically diversified portfolio. As of August 31, 2025 we owned interests in 50 real estate investments, and, based on our pro rata share of the estimated value of our real estate investments, 70% of them are located throughout the United States, 10% are located in The Netherlands, and 12% are located in the United Kingdom. Please see “Our Real Estate Investments” beginning on page 98 for additional information regarding our investments, including market concentration.
Industry concentration of our tenants may make us particularly susceptible to adverse economic developments in these industries
In the event we have a concentration of tenants in a particular industry, our operating results and ability to make distributions may be adversely affected by adverse developments in those industries and we will be subject to a greater risk to the extent that our tenants are not diversified by industry. For example, based on leased square footage of our commercial real estate properties, as of June 30, 2025, approximately 30% is leased to tenants in the transportation and warehousing industry, 14% is leased to tenants in the retail- online/catalog industry, and 4% is leased to tenants in the manufacturing industry. Please see “Our Real Estate Investments” beginning on page 98 for additional information regarding our investments, including industry concentration.
We have not established investment criteria limiting the size of property acquisitions. If we have an investment that represents a material percentage of our assets which experiences a loss, the value of an investment in us would be significantly diminished.
We are not limited in the size of any single property acquisition we may make and certain of our investments may represent a significant percentage of its assets. Should we experience a loss on a portion or all of an investment that represents a significant percentage of our assets, this event would have a material adverse effect on our business and financial condition, which would result in an investment in us being diminished.
We depend on tenants for our revenue, and therefore our revenue will be dependent on the success and economic viability of our tenants. Our reliance on single or significant tenants in certain buildings may decrease our ability to lease vacated space.
We expect that rental income from real property will, directly or indirectly, constitute a significant portion of our income. Delays in collecting accounts receivable from tenants could adversely affect our cash flows and financial condition. In addition, the inability of a single major tenant or a number of smaller tenants to meet their rental obligations would adversely affect our income. Therefore, our financial success will be indirectly dependent on the success of the businesses operated by the tenants in our properties or in the properties securing loans we may own. For the year ended December 31, 2024, there were no tenants that individually represented more than 10% of our total rental revenue.
The weakening of the financial condition or the bankruptcy or insolvency of a significant tenant or a number of smaller tenants and vacancies caused by defaults of tenants or the expiration of leases, may adversely affect our operations and our ability to pay distributions.
Due to the risks involved in the ownership of real estate investments and real estate acquisitions, a return on your investment in us is not guaranteed, and you may lose some or all of your investment.
By owning our shares, you will be subjected to significant risks associated with owning and operating real estate investments. The performance of your investment in us will be subject to such risks, including:
• changes in the general economic climate;
• changes in local conditions such as an oversupply of space or reduction in demand for real estate;
• changes in interest rates and the availability of financing;
• changes in market rental rates;
• changes in property level operating expenses due to inflation or otherwise;
• changes in laws and governmental regulations, including those governing real estate usage, zoning and taxes; and
• changes due to factors that are generally outside of our control, such as terrorist attacks and international instability, natural disasters and acts of God, over-building, adverse national, state or local changes in applicable tax, environmental or zoning laws and a taking of any of the properties which we own or in which we otherwise have interests by eminent domain.
In addition, we expect to acquire properties in the future, which may subject us to additional risks associated with real estate property acquisitions, including the risks that:
• the investments will fail to perform in accordance with our expectations because of conditions or liabilities we did not know about at the time of acquisition; and
• our projections or estimates with respect to the performance of the investments, the costs of operating or improving the properties or the effect of the economy or capital markets on the investments will prove inaccurate.
Any of these factors could have a material adverse effect on our business, results of operations, cash flows and financial condition and our ability to make distributions to you and the value of your investment.
Our use of borrowings to partially fund acquisitions and improvements on properties could result in foreclosures and unexpected debt service expenses upon refinancing, both of which could have an adverse impact on our operations and cash flow.
We are relying and intend to continue to rely in part on borrowings under credit facilities and other external sources of financing to fund the costs of new investments, capital expenditures and other items. This may also include our use of short-term mortgage notes to fund our long-term investments in real properties, which could result in the maturity date of such notes being reached prior to a time when the properties securing the notes are generating sufficient cash flows to repay the debt. Accordingly, we are subject to the risks that our cash flow will not be sufficient to cover required debt service payments and that we will be unable to meet other covenants or requirements in the credit agreements.
If we cannot meet our required debt obligations, the property or properties securing such indebtedness could be foreclosed upon by, or otherwise transferred to, our lender, with a consequent loss of income and asset value to us. For tax purposes, a foreclosure of any of our properties would be treated as a sale of the property for a purchase price equal to the outstanding balance of the debt secured by the mortgage. If the outstanding balance of the debt secured by the mortgage exceeds our tax basis in the property, we would recognize taxable income on foreclosure, but we may not receive any cash proceeds. Additionally, we may be required to refinance our debt subject to “lump sum” or “balloon” payment maturities on terms less favorable than the original loan or at a time we would otherwise prefer to not refinance such debt. A refinancing on such terms or at such times could increase our debt service payments, which would decrease the amount of cash we would have available for operations, new investments and distribution payments and may cause us to determine to sell one or more properties at a time when we would not otherwise do so.
Uninsured losses relating to real property may adversely impact the value of our portfolio.
We will attempt to ensure that all of our properties are adequately insured to cover casualty losses. However, there are types of losses, generally catastrophic in nature, which are uninsurable, are not economically insurable or are only insurable subject to limitations. Examples of such catastrophic events include acts of war or terrorism, earthquakes, floods, hurricanes and pollution or environmental matters. We may not have adequate coverage in the event we or our buildings suffer casualty losses. Further, as of December 31, 2024, nine of our properties are located on the west coast of the United States, specifically in California. The west coast of the United States contains active earthquake zones and the greater Los Angeles area has recently experienced major fires, including the significant damage and lasting effects of the January 2025 wildfires, and may experience major fires in the future. Certain insurance companies doing business in states in which we operate have and could continue to restrict, curtail or suspend the issuance of property insurance policies. This could reduce the availability of hurricane, fire and other types of natural disaster insurance. If we do not have adequate insurance coverage, the value of our assets will be reduced as the result of, and to the extent of, any such uninsured losses. Additionally, we may not have access to capital resources to repair or reconstruct any uninsured damage to a property.
We may be unable to obtain desirable types of insurance coverage at a reasonable cost, if at all, and we may be unable to comply with insurance requirements contained in mortgage or other agreements due to high insurance costs.
We may not be able either to obtain certain desirable types of insurance coverage, such as terrorism, earthquake, flood, hurricane and pollution or environmental matter insurance, or to obtain such coverage at a reasonable cost in the future, and this risk may limit our ability to finance or refinance debt secured by our properties. Additionally, we could default under debt or other agreements if the cost and/or availability of certain types of insurance make it impractical or impossible to comply with covenants relating to the insurance we are required to maintain under such agreements. In such instances, we may be required to self-insure against certain losses or seek other forms of financial assurance.
We operate in a competitive business, and many of our competitors have significant resources and operating flexibility, allowing them to compete effectively with us.
Numerous real estate companies that operate in the markets in which we may operate will compete with us in acquiring real estate investments and obtaining creditworthy tenants to occupy such properties or the properties owned by such investments. Such competition could adversely affect our business. There are numerous real estate companies, real estate investment trusts and U.S. institutional and foreign investors that will compete with us in seeking investments and tenants for properties. Many of these entities have significant financial and other resources, including operating experience, allowing them to compete effectively with us. In addition, our ability to charge premium rental rates to tenants may be negatively impacted. This increased competition may increase our costs of acquisitions or investments or lower our occupancy rates and the rent we may charge tenants. In addition, the arrival of new competitors in the immediate areas where we have assets could require unplanned investments in our assets, which may adversely affect us. We may also have difficulty in renewing leases or in leasing to new tenants, which may lead to a reduction in our cash flow and operating income, since the proximity of new competitors could divert existing or new tenants to such competitors, resulting in vacancies.
We may have difficulty selling real estate investments, and our ability to distribute all or a portion of the net proceeds from such sales to our stockholders may be limited.
Real estate investments are relatively illiquid. We will have a limited ability to vary our portfolio in response to changes in economic or other conditions. We will also have a limited ability to sell assets in order to fund working capital and similar capital needs such as share redemptions. We expect to generally hold a real estate investment for the long term. When we sell any of our real estate investments, we may not realize a gain on such sale or the amount of our taxable gain could exceed the cash proceeds we receive from such sale. We may not distribute any proceeds from the sale of real estate investments to our stockholders. Rather, we may use such proceeds to:
• purchase additional real estate investments;
• repay debt;
• buy out interests of any co-venturers or other partners in any joint venture in which we are a party;
• purchase shares under our share redemption program;
• create working capital reserves; or
• make repairs, maintenance, tenant improvements or other capital improvements or expenditures to our other properties.
Our ability to sell our properties may also be limited by our desire to avoid a 100% penalty tax that is imposed on gain recognized by a REIT from the sale of property characterized as dealer property. In order to avoid such characterization and to take advantage of certain safe harbors under the Code, we may determine to hold our properties for a minimum period of time, generally two years, and may limit the number of properties sold in any year.
Our investment strategy may cause us to incur penalty taxes, fail to maintain our REIT status or own and sell properties through TRSs, each of which would diminish the return to our stockholders.
The sale of one or more of our properties may be considered a “prohibited” transaction under the Code (which generally includes the sale of property held by us primarily for sale to customers in the ordinary course of our trade or business). If we are deemed to have engaged in a prohibited transaction, all net gain that we derive from such sale would be subject to a 100% penalty tax. The Code sets forth a safe harbor for REITs that wish to sell property without risking the imposition of the 100% penalty tax. The principal requirements of the safe harbor are that: (i) the REIT must hold the applicable property for not less than two years for the production of rental income prior to its sale; (ii) the aggregate expenditures made by the REIT, or any partner of the REIT, during the two-year period preceding the date of sale which are includable in the basis of the property do not exceed 30% of the net selling price of the property; and (iii) property sales by the REIT do not exceed at least one of the following thresholds: (a) seven sales in the current year; (b) sales in the current year that do not exceed 10% of the REIT’s assets as of the beginning of the year (as measured by either fair market value or tax basis); or (c) sales in the current year that do not exceed 20% of the REIT’s assets as of the beginning of the year, and sales over a three-year period do not exceed, on average, 10% per annum of the REIT’s assets, in each case as measured by either fair market value or tax basis. Given our investment and operating strategy, the sale of one or more of our properties may not satisfy the above prohibited transaction safe harbor.
If we desire to sell a property pursuant to a transaction that does not satisfy the safe harbor, we may be able to avoid the prohibited transaction tax if we hold and sell the property through a taxable REIT subsidiary, or “TRS.” In that case, any gain would be taxable to the TRS at regular corporate income tax rates. We may decide to forgo the use of a TRS in a transaction that does not meet the safe harbor based our own internal analysis, the opinion of counsel or the opinion of other tax advisors that the disposition should not be subject to the prohibited transaction tax. In cases where a property disposition is not effected through a TRS, the Internal Revenue Service, or IRS, could assert that the disposition constitutes a prohibited transaction. If such an assertion were successful, all of the net gain from the sale of the property will be payable as a tax which will have a negative impact on cash flow and the ability to make cash distributions.
Limitations on our ownership of non-real estate securities of our TRSs could adversely affect our operations and/or our ability to quality as a REIT.
As a REIT, the value of our ownership of non-real estate securities of our TRSs may not exceed 20% (or 25% for taxable years beginning after December 31, 2025) of the value of all of our assets at the end of any calendar quarter. If we determine it to be in our best interest to own a substantial amount of our assets or receive a substantial amount of our income through one or more TRSs, then it is possible the IRS may conclude that the value of our interests in our TRSs exceeds such threshold at the end of any calendar quarter, which could cause us to fail to qualify as a REIT. Additionally, as a REIT, generally no more than 25% of our gross income with respect to any year may be from sources other than real estate. Dividends paid to us from a TRS are considered to be non-real estate income. Therefore, we may fail to qualify as a REIT if dividends from all of our TRSs, when aggregated with all other non-real estate income with respect to any one year, are more than 25% of our gross income with respect to such year.
Potential liability as the result of, and the cost of compliance with, environmental matters could adversely affect our operations.
Under various federal, state and local environmental laws, ordinances and regulations, a current or previous owner or operator of real property may be liable for the cost of removal or remediation of hazardous or toxic substances on such property. Such laws often impose liability whether or not the owner or operator knew of, or was responsible for, the presence of such hazardous or toxic substances.
We expect to invest in, or make investments in real estate investments that have interests in, properties historically used for industrial, manufacturing and commercial purposes. These properties are more likely to contain, or may have contained, underground storage tanks for the storage of petroleum products and other hazardous or toxic substances. All of these operations create a potential for the release of petroleum products or other hazardous or toxic substances. Leasing properties to tenants that engage in industrial, manufacturing, and commercial activities will cause us to be subject to increased risk of liabilities under environmental laws and regulations. The presence of hazardous or toxic substances, or the failure to properly remediate these substances, may adversely affect our ability to sell, rent or pledge such property as collateral for future borrowings.
Environmental laws also may impose restrictions on the manner in which properties may be used or businesses may be operated, and these restrictions may require expenditures. Such laws may be amended so as to require compliance with stringent standards which could require us to make unexpected, substantial expenditures. Environmental laws provide for sanctions in the event of noncompliance and may be enforced by governmental agencies or, in certain circumstances, by private parties. We may be potentially liable for such costs in connection with the acquisition and ownership of our properties in the United States. In addition, we may invest in properties located in countries that have adopted laws or observe environmental management standards that are less stringent than those generally followed in the United States, which may pose a greater risk that releases of hazardous or toxic substances have occurred to the environment. The cost of defending against claims of liability, compliance with environmental regulatory requirements or remediating any contaminated property could be substantial and require a material portion of our cash flow.
We face possible risks associated with the physical effects of climate change and compliance with laws and regulations aimed at reducing the impact of climate change and slowing or halting its progress.
We cannot predict with certainty whether climate change is occurring and, if so, at what rate. However, the physical effects of climate change could have a material adverse effect on our properties, operations and business. To the extent climate change causes changes in weather patterns, our markets could experience increases in storm intensity, such as those experienced in recent wildfires or tropical storms, and rising sea-levels. Over time, these conditions could result in declining demand for office space in our buildings or the inability of us to operate the buildings at all. Climate change may also have indirect effects on our business by increasing the cost of (or making unavailable) property insurance on terms we find acceptable, increasing the cost of energy and increasing the cost of snow removal at our properties. There can be no assurance that climate change will not have a material adverse effect on our properties, operations or business.
In recent years, an increasing number of state and federal laws and regulations regarding climate change have been enacted or proposed and may continue to be enacted. These laws and regulations are generally intended to directly or indirectly reduce greenhouse gas emissions, conserve water or limit other potential climate change impacts, as well as increase the transparency of climate-related risks and impacts to financial performance. Although these laws and regulations have not had any known material impact on our operations, they could result in substantial costs, including compliance costs, which could adversely affect our results of operations. This is a particular concern in the western United States, where extensive climate change regulations have been enacted, and where we have business operations. We believe we are in compliance in all material respects with existing climate-related government regulations applicable to our business, and such compliance has not had a material impact on our business. However, given the rapidly changing nature of environmental laws and matters that may arise that are not currently known, we cannot predict our future exposure concerning such matters, and our future costs to achieve compliance or remedy potential violations could be significant.
The properties we acquire will be subject to property taxes that may increase in the future, which could adversely affect our cash flow.
Any properties we acquire will be subject to real and personal property taxes that may increase as property tax rates change and as the properties are assessed or reassessed by taxing authorities. We anticipate that most of our leases will generally provide that the property taxes, or increases therein, are charged to the lessees as an expense related to the properties that they occupy. As the owner of the properties, however, we are ultimately responsible for payment of the taxes to the government. If property taxes increase, our tenants may be unable to make the required tax payments, ultimately requiring us to pay the taxes. In addition, we will generally be responsible for property taxes related to any vacant space. If we purchase residential properties, the leases for such properties typically will not allow us to pass through real estate taxes and other taxes to residents of such properties. Consequently, any tax increases may adversely affect our results of operations at such properties.
Our properties may contain or develop harmful mold, or may suffer from other indoor air quality issues, which could lead to liability for adverse health effects and costs of remediating the problem.
If any of our properties has or develops mold we may be required to undertake a costly program to remediate, contain or remove the mold. Mold growth may occur when moisture accumulates in buildings or on building materials. Some molds may produce airborne toxins or irritants. Concern about indoor exposure to mold has been increasing because exposure to mold may cause a variety of adverse health effects and symptoms, including allergic or other reactions. Similarly, if any of our properties suffers from other indoor quality issues, we may incur material expenses to remediate the issues. We may become liable to our tenants, their employees and others if property damage or health concerns arise, all of which could have a material adverse effect on our business, results of operations, cash flows and financial condition and our ability to make distributions to you and the value of your investment.
If we set aside insufficient working capital reserves, we may be required to defer necessary or desirable property improvements.
If we do not establish sufficient reserves for working capital to supply necessary funds for capital improvements or similar expenses, we may be required to defer necessary or desirable improvements to our properties. If we defer such improvements, the applicable properties may decline in value, it may be more difficult for us to attract or retain tenants to such properties or the amount of rent we can charge at such properties may decrease.
Risks related to the development of real properties may have an adverse effect on our results of operations and your returns.
We may invest in properties on which developments or improvements are to be constructed or completed. As such, we may be subject to the risks associated with development and construction activities including the following:
• long periods of time may elapse between the commencement and the completion of our projects;
• our original estimates may not be accurate and our actual construction and development costs may exceed those estimates;
• the level of interest of potential tenants for a recently launched development may be low;
• construction materials and equipment may be unavailable or cost more than expected due to changes in supply and demand;
• construction and sales may not be completed on time, resulting in a cost increase;
• we may not be able to acquire or we may pay too much for the land we acquire for new developments or properties;
• we may be unable to obtain construction financing for development activities on favorable terms, including but not limited to interest rates, term and/or loan-to-value ratios, or at all, which could cause us to delay or even abandon potential developments;
• labor may be in limited availability;
• we may abandon development opportunities that we have already begun to explore, and we may fail to recover expenses already incurred in connection with exploring such development opportunities; and
• changes in tax, real estate and zoning laws may be unfavorable to us.
In addition, our reputation and the construction quality of our real estate developments, whether operated individually or through partnerships, may be determining factors for our ability to lease space and grow. The timely delivery of real estate projects and the quality of our developments, however, depend on certain factors beyond our full control, including the quality and timeliness of construction materials delivered to us and the technical capabilities of our contractor. If one or more problems affect our real estate developments, our reputation and future performance may be negatively affected and we may be exposed to civil liability.
We depend on a variety of factors outside of our control to build, develop and operate real estate projects. These factors include, among others, the availability of market resources for financing, land acquisition and project development. Any scarcity of market resources, including human capital, may decrease our development capacity due to either difficulty in obtaining credit for land acquisition or construction financing or a
need to reduce the pace of our growth. The combination of these risks may adversely affect our business, results of operations, cash flows and financial condition and our ability to make distributions to you and the value of your investment.
Delays in the development and construction of real properties may have adverse effects on portfolio diversification, results of operations and returns to our stockholders.
If we experience delays in the development of our real properties, it could adversely affect your return. When properties are acquired prior to the start of construction or during the early stages of construction, it will typically take several months or longer to complete construction, to rent available space, and for rent payments to commence. Therefore, we may not receive any income from these properties and our ability to pay distributions to you could suffer. If we are delayed in the completion of any such construction project, our tenants may have the right to terminate preconstruction leases for space at such newly developed project. We may incur additional risks when we make periodic progress payments or other advances to builders prior to completion of construction. Each of these factors could result in increased costs of a project or loss of our investment. In addition, we will be subject to normal lease-up risks relating to newly-constructed projects. Furthermore, the price we agree to pay for a real property will be based on our projections of rental income and expenses and estimates of the fair market value of the real property upon completion of construction. If our projections are inaccurate, we may pay too much for a property.
Changes in supply of or demand for similar properties in a particular area may increase the price of real estate assets we may seek to purchase or adversely affect the value of the properties we own.
The real estate industry is subject to market forces and we are unable to predict certain market changes including changes in supply of or demand for similar properties in a particular area. For example, if demand for the types of real estate assets in which we seek to invest were to sharply increase or supply of those assets were to sharply decrease, the prices of those assets could rise significantly. Any potential purchase of an overpriced asset could decrease our rate of return on these investments and result in lower operating results and overall returns to you. Likewise, a sharp increase in supply could adversely affect lease rates and occupancy, which could result in lower operating results and overall returns to you.
Retail properties depend on anchor tenants to attract shoppers and could be adversely affected by the loss of a key anchor tenant and trends in the retail sector generally.
We currently own three retail properties, and we may acquire additional retail properties in the future. Retail properties, like other properties, are subject to the risk that tenants may be unable to make their lease payments or may decline to extend a lease upon its expiration. A lease termination by a tenant that occupies a large area of a retail center (commonly referred to as an anchor tenant) could impact leases of other tenants. Other tenants may be entitled to modify the terms of their existing leases in the event of a lease termination by an anchor tenant, or the closure of the business of an anchor tenant that leaves its space vacant even if the anchor tenant continues to pay rent. Any such modifications or conditions could be unfavorable to us as the property owner and could decrease rents or expense recoveries. Additionally, major tenant closures may result in decreased customer traffic, which could lead to decreased sales at other stores. In the event of default by a tenant or anchor store, we may experience delays and costs in enforcing our rights as landlord to recover amounts due to us under the terms of our agreements with those parties.
The retail environment and the market for retail space have been, and in the future could be, adversely affected by weakness in the national, regional, and local economies, the level of consumer spending and consumer confidence, the adverse financial condition of some large retail companies, the ongoing consolidation in the retail sector, the excess amount of retail space in a number of markets, and increasing competition from discount retailers, outlet malls, internet retailers, and other online businesses. Increases in consumer spending via the internet may significantly affect our retail tenants’ ability to generate sales in their stores. New and enhanced technologies, including new digital technologies and new web services technologies, may increase competition for certain of our retail tenants.
Leases with retail properties’ tenants may restrict us from re-leasing space.
Most leases with retail tenants contain provisions giving the particular tenant the exclusive right to sell particular types of merchandise or provide specific types of services within the particular retail center. These provisions may limit the number and types of prospective tenants interested in leasing space in a particular retail property.
Short-term multifamily community leases associated with any multifamily residential properties we acquire may expose us to the effects of declining market rent and could adversely impact our ability to make cash distributions to you.
We have investments in multifamily properties and may acquire more in the future. Substantially all of our multifamily community leases are and will continue to be for a term of one year or less. Because these leases generally permit the residents to leave at the end of the lease term without penalty, our rental revenues may be impacted by declines in market rents more quickly than if our leases were for longer terms.
High levels of unemployment could adversely affect the occupancy and rental rates of any multifamily residential properties we acquire, with high quality multifamily communities suffering even more severely.
Increased levels of unemployment in multifamily markets could significantly decrease occupancy and rental rates. In times of increasing unemployment, multifamily occupancy and rental rates have historically been adversely affected by:
• rental residents deciding to share rental units and therefore rent fewer units;
• potential residents moving back into family homes or delaying leaving family homes;
• a reduced demand for higher-rent units, such as those of high quality multifamily communities;
• a decline in household formation;
• persons enrolled in college delaying leaving college or choosing to proceed to or return to graduate school in the absence of available employment;
• the inability or unwillingness of residents to pay rent increases; and
• increased collection losses.
These factors generally have contributed to lower rental rates. If these factors worsen, our results of operations, financial condition and ability to make distributions to you may be adversely affected.
We may face risks associated with our student housing properties.
We have investments in student housing properties and may acquire more in the future. Unlike other apartment housing, student housing communities are typically leased on an individual lease basis, by the bed, which limits each resident’s liability to his or her own rent without liability for a roommate’s rent. The lease terms are typically for one year or less and student housing properties must be almost entirely re-leased each year, exposing us to increased leasing risk. If we are unable to find new individual tenants for these properties, it could have an adverse effect on our results of operations.
Many colleges and universities own and operate their own competing on-campus housing facilities, and changes in university admission policies could adversely affect us. For example, if a university reduces the number of student admissions or requires that certain students, such as freshmen, live in a university-owned facility, the demand for beds at our student housing properties may be reduced and the occupancy rate at the properties may decline.
A degradation of a university’s reputation due to negative publicity or other events may adversely impact our student housing properties.
It is important that the universities from which our student housing properties draw residents maintain good reputations and are able to attract the desired number of incoming students. Any degradation in a university’s reputation could inhibit its ability to attract students and reduce the demand for our student housing properties. Reports of crime or other negative publicity regarding the safety of the students residing on, or near, our student housing properties may have an adverse effect on occupancy rates.
If we acquire hospitality, leisure or healthcare properties, we will depend on others to manage those facilities.
In order to qualify as a REIT, we will not be able to operate or participate in the decisions affecting the daily operations of any hospitality, leisure or healthcare properties that we acquire. We may lease any hospitality, leisure or healthcare properties we acquire to a TRS, in which we may own up to a 100% interest. In such an event our TRS will enter into management agreements with eligible independent contractors, potentially including Hines or its affiliates, that are not our subsidiaries or otherwise controlled by us to manage these properties. Thus, independent operators, under management agreements with our TRS, will control the daily operations of our hospitality, leisure and healthcare-related properties.
We will depend on these independent management companies to operate our hospitality, leisure or healthcare properties. We will not have the authority to require these properties to be operated in a particular manner or to govern any particular aspect of the daily operations, such as establishing room rates at our hospitality, leisure or healthcare properties. Thus, even if we believe our hospitality, leisure or healthcare properties are being operated inefficiently or in a manner that does not result in satisfactory results, we may not be able to force the management company to change its method of operation of these properties. We can only seek redress if a management company violates the terms of the applicable management agreement with the TRS, and then only to the extent of the remedies provided for under the terms of the management agreement. In the event that we need to replace any management company, we may be required by the terms of the management agreement to pay substantial termination fees and may experience significant disruptions at the affected properties.
The hospitality or leisure industry is seasonal.
The hospitality or leisure industry is seasonal in nature. As a result of the seasonality of the hospitality or leisure industry, there will likely be quarterly fluctuations in results of operations of any hospitality or leisure properties that we may own. Quarterly financial results may be adversely affected by factors outside our control.
The hospitality or leisure market is highly competitive and generally subject to greater volatility than our other market segments.
The hospitality or leisure business is highly competitive and influenced by factors such as location, room rates, quality, service levels, reputation and reservation systems, among many other factors. There are many competitors in this market, and these competitors may have substantially greater marketing and financial resources than those available to us. This competition, along with other factors, such as over-building in the hospitality or leisure industry and certain deterrents to traveling, may increase the number of rooms available and may decrease the average occupancy and room rates of our hospitality or leisure properties. The demand for rooms at any hospitality or leisure properties that we may acquire
will change much more rapidly than the demand for space at other properties that we acquire. This volatility in room demand and occupancy rates could have a material adverse effect on our financial condition, results of operations and ability to pay distributions to you.
Risks Related to Investments in Real Estate-Related Securities
Investments in real estate-related securities are subject to specific risks relating to the particular issuer of the securities and may be subject to the general risks of investing in subordinated real estate-related securities.
We invest in real estate-related securities to help maintain liquidity to satisfy any share redemptions we choose to make in any particular month and to manage cash before investing subscription proceeds into properties. We have invested in real estate-related common equity, preferred equity and debt securities of both publicly traded and private real estate companies. Investments in real estate-related securities will involve special risks relating to the particular issuer of the securities, including the financial condition and business outlook of the issuer. Issuers of real estate-related securities generally invest in real estate or real estate-related assets and are subject to the inherent risks associated with real estate-related debt investments discussed elsewhere in this prospectus.
Real estate-related securities may be unsecured and subordinated to other obligations of the issuer. As a result, investments in real estate-related securities are subject to risks of (i) limited liquidity in the secondary trading market, (ii) substantial market price volatility, (iii) subordination to the prior claims of banks and other senior lenders to the issuer and preferred equity holders, (iv) the operation of mandatory sinking fund or call/redemption provisions during periods of declining interest rates that could cause the issuer to reinvest redemption proceeds in lower yielding assets, (v) the possibility that earnings of the issuer may be insufficient to meet its debt service and distribution obligations and (vi) the declining creditworthiness and potential for insolvency of the issuer during periods of rising interest rates and economic downturn. These risks may adversely affect the value of outstanding real estate-related securities and the ability of the issuers thereof to pay dividends to us.
We are subject to certain risks inherent in investing in publicly traded securities.
We have investments in securities that are publicly traded and are, therefore, subject to the risks inherent in investing in public securities. When investing in public securities, we are generally unable to obtain financial covenants or other contractual rights, including management rights that it might otherwise be able to obtain in making privately negotiated investments. Moreover, we may not have the same access to information in connection with investments in public securities, either when investigating a potential investment or after making an investment, as compared to privately negotiated investments. The inability to sell public securities could materially adversely affect the investment results. In addition, an investment may be sold by us to a public company where the consideration received is a combination of cash and stock of the public company, which may, depending on the securities laws of the relevant jurisdiction, be subject to lock-up periods.
Real estate-related equity securities are subject to specific risks relating to the particular issuer of the securities and may be subject to the general risks of investing in subordinated real estate securities.
The value of real estate-related securities, including those of publicly listed REITs, fluctuates in response to issuer, political, market and economic developments. For example, equity markets experienced significant disruption at the beginning of the outbreak of COVID-19. In the short term, equity prices can fluctuate dramatically in response to these developments. Different parts of the market and different types of equity securities can react differently to these developments and they can affect a single issuer, multiple issuers within an industry, the economic sector or geographic region, or the market as a whole. The real estate industry is sensitive to economic downturns. The value of securities of companies engaged in real estate activities can be affected by changes in real estate values and rental income, property taxes, interest rates and tax and regulatory requirements. Downturns in equity and debt markets, such as the one we are currently experiencing, will significantly impact the value of our real-estate related securities.
We have investments in equity securities of other REITs and other real estate-related companies, which subjects us to certain risks including risks similar to the risks described herein with respect to an investment in our common stock.
REITs are dependent upon specialized management skills, have limited diversification and are, therefore, subject to risks inherent in financing a limited number of projects. REITs may be subject to a management fees and other expenses, and so when we invest in REITs we will bear our proportionate share of the costs of the REITs’ operations. Investing in REITs and real estate-related companies involves certain unique risks in addition to those risks associated with investing in the real estate industry in general. The market value of REIT shares and the ability of the REIT to distribute income may be adversely affected by several factors, including the risks described herein that relate to an investment in our common stock. REITs depend generally on their ability to generate cash flow to make distributions to stockholders, and certain REITs have self-liquidation provisions by which mortgages held may be paid in full and distributions of capital returns may be made at any time. In addition, distributions received by us from REITs may consist of dividends, capital gains and/or return of capital. Generally, dividends received by us from REIT shares and distributed to our stockholders will not constitute “qualified dividend income” eligible for the reduced tax rate applicable to qualified dividend income. In addition, the performance of a REIT may be affected by changes in the tax laws or by its failure to qualify for tax-free pass-through of income.
REITs are also subject to interest rate risk. Rising interest rates may cause REIT investors to demand a higher annual yield, which may, in turn, cause a decline in the market price of the equity securities issued by a REIT.
Investing in certain REITs and real estate-related companies, which often have small market capitalizations, may also involve the same risks as investing in other small capitalization companies. REITs and real estate-related companies may have limited financial resources and their securities may trade less frequently and in limited volume and may be subject to more abrupt or erratic price movements than larger company securities.
Investments in real estate-related debt securities are subject to risks including various creditor risks and early redemption features which may materially adversely affect our results of operations and financial condition.
The debt securities and other interests in which we have invested and may invest may include secured or unsecured debt at various levels of an issuer’s capital structure. The debt securities in which we may invest may not be protected by financial covenants or limitations upon additional indebtedness, may be illiquid or have limited liquidity, and may not be rated by a credit rating agency. Debt securities are also subject to other creditor risks, including (i) the possible invalidation of an investment transaction as a “fraudulent conveyance” under relevant creditors’ rights laws, (ii) so- called lender liability claims by the issuer of the obligation and (iii) environmental liabilities that may arise with respect to collateral securing the obligations. Our investments may be subject to early redemption features, refinancing options, pre-payment options or similar provisions which, in each case, could result in the issuer repaying the principal on an obligation held by us earlier than expected, resulting in a lower return to us than anticipated or reinvesting in a new obligation at a lower return to us.
We may invest in commercial mortgage-backed securities, or CMBS, which are subject to all of the risks of the underlying mortgage loans and the additional risks of the securitization process.
CMBS are securities that evidence interests in, or are secured by, a single commercial mortgage loan or a pool of commercial mortgage loans. In a rising interest rate environment, the value of CMBS may be adversely affected when payments on underlying mortgages do not occur as anticipated, resulting in the extension of the security’s effective maturity and the related increase in interest rate sensitivity of a longer-term instrument. The value of CMBS may also change due to shifts in the market’s perception of issuers and regulatory or tax changes adversely affecting the mortgage securities market as a whole. In addition, CMBS are subject to the credit risk associated with the performance of the underlying mortgage properties.
The securitization process that CMBS go through may also result in additional risks. Generally, CMBS are issued in classes similar to mortgage loans. To the extent that we invest in a subordinate class, we will be paid interest only to the extent that there are funds available after paying the senior classes. To the extent the collateral pool includes delinquent loans, subordinate classes will likely not be fully paid and may not be paid at all. Subordinate CMBS are also subject to greater credit risk than those CMBS that are more highly rated. Further, the ratings assigned to any particular class of CMBS may not ultimately prove to be accurate. Thus, any particular class of CMBS may be riskier and more volatile than the rating assigned to such security which may result in the returns on any such CMBS investment to be less than anticipated.
Risks Related to International Investments
We are subject to additional risks from our international investments.
We expect to continue to purchase real estate investments located in, or related to assets located in, the United States and internationally, and may make or purchase loans or participations in loans secured by property located outside the United States. These investments may be affected by factors particular to the laws and business practices of the jurisdictions in which the properties are located. These laws and business practices may expose us to risks that are different from and in addition to those commonly found in the United States. Foreign investments are subject to risk, including the following risks:
• the burden of complying with a wide variety of foreign laws;
• changing governmental rules and policies, including changes in land use and zoning laws, more stringent environmental laws or changes in such environmental laws;
• existing or new laws relating to the foreign ownership of real property or loans and laws restricting the ability of foreign persons or companies to remove profits earned from activities within the country to the person’s or company’s country of origin;
• the potential for expropriation;
• possible currency transfer restrictions;
• imposition of adverse or confiscatory taxes;
• changes in real estate and other tax rates and changes in other operating expenses in particular countries;
• possible challenges to the anticipated tax treatment of the structures that allow us to acquire and hold investments;
• adverse market conditions caused by terrorism, civil unrest and changes in national or local governmental or economic conditions;
• the willingness of domestic or foreign lenders to make loans in certain countries and changes in the availability, cost and terms of loan funds resulting from varying national economic policies;
• general political and economic instability in certain regions;
• the potential difficulty of enforcing obligations in other countries; and
• Hines’ limited experience and expertise in foreign countries relative to its experience and expertise in the United States.
Investments in properties or other real estate investments outside the United States subject us to foreign currency risks, which may adversely affect distributions and our REIT status.
Revenues generated from any properties or other real estate investments we acquire or ventures we enter into relating to transactions involving assets located in markets outside the United States likely will be denominated in the local currency. Therefore, any investments we make outside the United States may subject us to foreign currency risk due to potential fluctuations in exchange rates between foreign currencies and the U.S. dollar. As a result, changes in exchange rates of any such foreign currency to the U.S. dollar may affect our revenues, operating margins and distributions and may also affect the book value of our assets and the amount of stockholders’ equity.
Changes in foreign currency exchange rates used to value a REIT’s foreign assets may be considered changes in the value of the REIT’s assets. These changes may adversely affect our status as a REIT. Further, bank accounts in foreign currency which are not considered cash or cash equivalents may adversely affect our status as a REIT.
As of August 31, 2025, approximately 30% of the value of our portfolio related to properties located outside the U.S. and the revenues generated from those properties were denominated in the local currency. This has from time to time negatively impacted our NAV and may continue to negatively impact our NAV in the future.
Inflation, changing interest rates or deflation may adversely affect our financial condition and results of operations.
We are affected by the fiscal and monetary policies of the United States government and its agencies, including the policies of the Federal Reserve, which regulates the supply of money and credit in the United States. Changes in fiscal and monetary policies are beyond our control and are difficult to predict. Although the Federal Reserve decreased the federal funds rate multiple times in 2024, the rate continues to be elevated and there can be no assurance that the rates will continue to decrease or that it will not be increased in 2025 or beyond. While lower market rates and increased capital markets liquidity supports commercial real estate property transactions and values, regulated lending institutions are adjusting their business models to increase capital requirements for direct loans to real estate and thus continue to be constrained in providing capital for commercial real estate properties. Additionally, rising operating costs, such as property insurance and raw material costs for property development and improvements, have further pressured cash flow performance across many real estate property types. Changes in the federal funds rate as well as the other policies of the Federal Reserve affect interest rates, which have a significant impact on our financial condition.
Future periods of increased inflation and high interest rates could have an adverse impact on our floating rate mortgages, our ability to borrow money, and general and administrative expenses, as these costs could increase at a rate higher than our rental and other revenue. Increases in the costs of owning and operating our properties due to inflation could reduce our net operating income and our NAV to the extent such increases are not reimbursed or paid by our tenants. If we are materially impacted by increasing inflation because, for example, inflationary increases in costs are not sufficiently offset by the contractual rent increases and operating expense reimbursement provisions or escalations in the leases with our tenants, we may implement measures to conserve cash or preserve liquidity. Such measures could include deferring investments, reducing or suspending the number of shares redeemed under our share redemption program and reducing or suspending distributions we make to our stockholders, which may adversely and materially affect our net operating income and NAV. In addition, due to rising interest rates, we may experience restrictions on our liquidity based on certain financial covenant requirements as well as our inability to refinance maturing debt in part or in full as it comes due depending on rates at such time and higher debt service costs and reduced yields relative to cost of debt. If we are unable to find alternative credit arrangements or other funding in a high interest rate environment, our business needs may not be adequately met.
In addition, customers and potential customers of our properties may be adversely impacted by inflation and high interest rates, which could negatively impact our customers’ ability to pay rent and demand for our properties. Such adverse impacts on our customers may cause increased vacancies, which may add pressure to lower rents and increase our expenditures for re-leasing. Inflation could also have an adverse effect on consumer spending which could impact our customers’ operations and, in turn, demand for our properties. Conversely, deflation could lead to downward pressure on rents and other sources of income.
Inflation in foreign countries, along with government measures to curb inflation, may have an adverse effect on our investments.
Certain countries have in the past experienced extremely high rates of inflation. Inflation, along with governmental measures to curb inflation, coupled with public speculation about possible future governmental measures to be adopted, has had significant negative effects on these international economies in the past and this could occur again in the future. The introduction of governmental policies to curb inflation can have an
adverse effect on our business. High inflation in the countries in which we purchase real estate or make other investments could increase our expenses and we may not be able to pass these increased costs on to our tenants.
Lack of compliance with the United States Foreign Corrupt Practices Act, or FCPA, could subject us to penalties and other adverse consequences.
We are subject to the FCPA, which generally prohibits United States companies from engaging in bribery or other prohibited payments to foreign officials for the purpose of obtaining or retaining business. Foreign companies, including potential competitors, are not subject to these prohibitions. Fraudulent practices, including corruption, extortion, bribery, pay-offs, theft and others, occur from time-to-time in countries in which we may do business. If people acting on our behalf or at our request are found to have engaged in such practices, severe penalties and other consequences could be imposed on us that may have a material adverse effect on our business, results of operations, cash flows and financial condition and our ability to make distributions to you and the value of your investment.
Risks Related to Organizational Structure
Any interest in us will be diluted by the Special OP Units and any other OP Units in the Operating Partnership and any interest in us may be diluted if we issue additional shares.
We owned a 99.99% general partner interest in the Operating Partnership as of September 1, 2025. Hines Global REIT II Associates Limited Partnership ("HALP II"), an affiliate of Hines, owns the remaining interest in the Operating Partnership, and the Advisor holds the Special OP Units in the Operating Partnership, which were issued as consideration for an obligation by Hines and its affiliates to perform future services in connection with our real estate operations. Payments with respect to these interests will reduce the amount of distributions that would otherwise be payable to you in the future.
Stockholders do not have preemptive rights to acquire any shares issued by us in the future. Therefore, investors purchasing our common shares in this offering may experience dilution of their equity investment if we:
• sell shares in this offering or sell additional shares in the future, including those issued pursuant to our distribution reinvestment plan;
• sell securities that are convertible into shares, such as OP Units;
• at the option of our Advisor issue OP Units to pay for certain fees and distributions;
• issue OP Units or common shares to our Advisor or affiliates in exchange for advances or deferrals of fees;
• issue shares in a private offering; or
• issue shares to sellers of properties acquired by us in connection with an exchange of partnership units from the Operating Partnership.
We have issued shares of common stock as dividends and may issue preferred shares or separate classes or series of common shares, which issuance could adversely affect the holders of our common shares.
Holders of our common stock do not have preemptive rights to any shares issued by us in the future. With the authorization of our board of directors, we have in the past and may again in the future declare special daily stock dividends, 2015, which may dilute the value of our shares. In addition, we may issue, without stockholder approval, preferred shares or a class or series of common shares with rights that could adversely affect the holders of our common shares. Upon the affirmative vote of a majority of our directors (including, in the case of preferred shares, a majority of our independent directors), our charter authorizes our board of directors (without any further action by our stockholders) to issue preferred shares or common shares in one or more classes or series, and to fix the voting rights (subject to certain limitations), liquidation preferences, distribution rates, conversion rights, redemption rights and terms, including sinking fund provisions, and certain other rights and preferences with respect to such classes or series of shares. If we ever create and issue preferred shares with a distribution preference over common shares, payment of any distribution preferences of outstanding preferred shares would reduce the amount of funds available for the payment of distributions on the common shares. In addition, we may cause the Operating Partnership to issue a substantial number of additional OP Units in connection with the exercise of a fair market value option (the “FMV Option”) to purchase a property under the DST Program or otherwise, acquire properties, consummate a merger, business combination or another significant transaction. Further, holders of preferred shares are normally entitled to receive a preference payment in the event we liquidate, dissolve or wind up before any payment is made to the common stockholders, likely reducing the amount common stockholders would otherwise receive upon such an occurrence. We could also designate and issue shares in a class or series of common shares with similar rights. In addition, under certain circumstances, the issuance of preferred shares or a separate class or series of common shares may render more difficult or tend to discourage:
• a merger, tender offer or proxy contest;
• the assumption of control by a holder of a large block of our securities; and/or
• the removal of incumbent management.
Our board of directors determines our major policies and operations which increases the uncertainties faced by you.
Our board of directors determines our major policies, including our policies regarding acquisitions, dispositions, financing, growth, debt capitalization, REIT qualification, redemptions and distributions. Our board of directors may amend or revise these and other policies without a vote of the stockholders. Under the Maryland General Corporation Law and our charter, our stockholders have a right to vote only on limited matters. The broad discretion of our board of directors in setting policies and your inability to exert control over those policies increases the uncertainty and risks you face, especially if our board of directors and you disagree as to what course of action is in your best interests.
Our bylaws designate the Circuit Court for Baltimore City, Maryland as the sole and exclusive forum for certain types of actions and proceedings that may be initiated by our stockholders, which could limit our stockholders’ ability to obtain a favorable judicial forum for disputes with us or our directors, officers or employees.
Our bylaws provide that, unless we consent in writing to the selection of an alternative forum, the Circuit Court for Baltimore City, Maryland, or if that Court does not have jurisdiction, the United States District Court for the District of Maryland, Baltimore Division, shall be the sole and exclusive forum for certain types of actions and proceedings that may be initiated by our stockholders with respect to our company, our directors, our officers or our employees (we note we currently have no employees). This choice of forum provision will not apply to claims under the Securities Act or the Exchange Act or state securities laws. Similarly, this choice of forum provision will not apply to actions arising out of, or in connection with, the sale of securities in, or the violation of the laws of, the states and other (non-federal) jurisdictions in which the Issuer’s shares are sold pursuant to the offering; provided that the inapplicability of this choice of forum provision to such actions will not cause this provision to be inapplicable to other types of claims, whether they are brought concurrently with or before or after actions arising out of, or in connection with, the sale of securities in, or the violation of the laws of, the states and other (non-federal) jurisdictions in which the Issuer’s shares are sold pursuant to the offering. This choice of forum provision may limit a stockholder’s ability to bring a claim in a judicial forum that the stockholder believes is favorable for disputes with us or our directors, officers or employees, which may discourage meritorious claims from being asserted against us and our directors, officers and employees. Alternatively, if a court were to find this provision of our bylaws inapplicable to, or unenforceable in respect of, one or more of the specified types of actions or proceedings, we may incur additional costs associated with resolving such matters in other jurisdictions, which could adversely affect our business, financial condition or results of operations. We adopted this provision because we believe it makes it less likely that we will be forced to incur the expense of defending duplicative actions in multiple forums and less likely that plaintiffs’ attorneys will be able to employ such litigation to coerce us into otherwise unjustified settlements, and we believe the risk of a court declining to enforce this provision is remote, as the Maryland General Corporation Law expressly authorizes the adoption of such provisions.
The ownership limit in our charter may discourage a takeover attempt.
Our charter provides that no holder of shares, other than any person to whom our board of directors grants an exemption, may directly or indirectly own more than 9.9% of the number or value, whichever is more restrictive, of the aggregate of our outstanding shares or more than 9.9% of the number or value, whichever is more restrictive, of our outstanding common shares. This ownership limit may deter tender offers for our common shares, which offers may be attractive to our stockholders, and thus may limit the opportunity for stockholders to receive a premium for their common shares that might otherwise exist if an investor attempted to assemble a block of common shares in excess of 9.9% of the number or value, whichever is more restrictive, of the aggregate of our outstanding shares, or 9.9% in number or value, whichever is more restrictive, of the outstanding common shares or otherwise to effect a change of control in us. Please see the “Description of Capital Stock—Restrictions on Transfer” section of this prospectus for additional information regarding the restrictions on transfer of our common shares.
We will not be afforded the protection of the Maryland General Corporation Law relating to business combinations.
Provisions of the Maryland General Corporation Law prohibit business combinations, unless prior approval of the board of directors is obtained before the person seeking the combination became an interested stockholder, with:
• any person who beneficially owns 10% or more of the voting power of our outstanding voting shares (an “interested stockholder”);
• any of our affiliates or associates who, at any time within the two-year period prior to the date in question, was the beneficial owner of 10% or more of the voting power of our then outstanding shares (also an “interested stockholder”); or
• an affiliate of an interested stockholder.
These prohibitions are intended to prevent a change of control by interested stockholders who do not have the support of our board of directors. Because our charter contains limitations on ownership of more than 9.9% of our common shares, our board of directors has adopted a resolution presently opting out of the business combinations statute. Therefore, we will not be afforded the protections of this statute and, accordingly, there is no guarantee that the ownership limitations in our charter will provide the same measure of protection as the business combinations statute and prevent an undesired change of control by an interested stockholder.
We are not registered as an investment company under the Investment Company Act of 1940, as amended, or the Investment Company Act, and therefore we will not be subject to the requirements imposed on an investment company by the Investment Company Act which may limit or otherwise affect our investment choices.
Hines Global, the Operating Partnership, and our subsidiaries will conduct our businesses so that none of such entities are required to register as “investment companies” under the Investment Company Act. The operation of a business in a manner so as not to be subject to regulation as an investment company requires an analysis of and compliance with complex laws, regulations and SEC staff interpretations, not all of which are summarized herein. Although we could modify our business methods at any time, at the present time we expect that the focus of our activities will involve investments in real estate, buildings, and other assets that can be referred to as “sticks and bricks” and therefore we will not be an investment company under Section 3(a)(1)(A) of the Investment Company Act. We may invest in other real estate investments and will otherwise be considered to be in the real estate business.
Companies subject to the Investment Company Act are required to comply with a variety of substantive requirements such as requirements relating to:
•limitations on the capital structure of the entity;
•restrictions on certain investments;
•prohibitions on transactions with affiliated entities; and
•public reporting disclosures, record keeping, voting procedures, proxy disclosure and similar corporate governance rules and regulations.
These and other requirements are intended to provide benefits and/or protections to security holders of investment companies. Because we and our subsidiaries do not expect to be subject to these requirements, you will not be entitled to these benefits or protections. It is our policy to operate in a manner that will not require us to register as an investment company, and we do not expect or intend to register as an “investment company” under the Investment Company Act.
We do not expect that we, the Operating Partnership, or other subsidiaries will be an investment company because we intend to ensure that holdings of investment securities by each such entity will not exceed 40% of the total assets of that entity and that no such entity holds itself out as being engaged primarily in the business of investing in securities. If an entity were to hold investment securities having a value exceeding 40% of the value of the entity’s total assets, and no other exclusion from registration was available, that entity might be required to register as an investment company. In order to avoid such a result, we, the Operating Partnership, or a subsidiary may be unable to sell assets we would otherwise want to sell or may need to sell assets we would otherwise wish to retain. In addition, we may also have to forgo opportunities to acquire certain investments or interests in companies or entities that we would otherwise want to acquire, or acquire assets we might otherwise not select for purchase.
If Hines Global, the Operating Partnership or any subsidiary owns assets that qualify as “investment securities” and the value of such assets exceeds 40% of the value of its total assets, the entity would be deemed to be an investment company absent another exclusion from the Investment Company Act. Certain of the subsidiaries that we may form in the future could seek to rely upon the exclusion provided by Section 3(c)(5)(C) of that Act, which is available for, among other things, entities “primarily engaged in the business of purchasing or otherwise acquiring mortgages and other liens on and interests in real estate.” This exclusion, as interpreted by the staff of the SEC, generally requires that at least 55% of an entity’s portfolio be comprised of qualifying interests and the remaining 45% of the entity’s portfolio be comprised primarily of real estate-type interests (as such terms have been interpreted by the staff of the SEC). SEC staff no-action letters have indicated that the foregoing real estate-type interests test will be met if at least 25% of such entity’s assets are invested in real estate-type interests, which threshold is subject to reduction to the extent that the entity invested more than 55% of its total assets in qualifying interests, and no more than 20% of such entity’s total assets are invested in miscellaneous investments. Qualifying interests for this purpose include actual interests in real estate, certain mortgage loans and other assets as interpreted in a manner consistent with SEC staff guidance. We intend to treat the following as real estate-type interests: non-agency RMBS; CMBS, debt and equity securities of companies primarily engaged in real estate businesses; agency partial pool certificates and securities issued by pass-through entities of which substantially all of the assets consist of qualifying interests; and/or real estate-related assets. Due to the factual nature of this test, we, the Operating Partnership, or a subsidiary may be unable to sell assets we would otherwise want to sell or may need to sell assets we would otherwise wish to retain, if we deem it necessary to remain in compliance with the foregoing standards. In addition, we may have to forgo opportunities to acquire certain investments or interests in companies or entities that we would otherwise want to acquire, or acquire assets we might otherwise not select for purchase, if we deem it necessary to remain in compliance with the foregoing standards.
In addition, we, the Operating Partnership and/or our subsidiaries may rely upon other exclusions, including the exclusion provided by Section 3(c)(6) of the Investment Company Act (which excludes, among other things, parent entities whose primary business is conducted through majority-owned subsidiaries relying upon the exclusion provided by Section 3(c)(5)(C) (discussed above)), from the definition of an investment company and the registration requirements under the Investment Company Act.
There can be no assurance that the laws and regulations governing the Investment Company Act status of REITs (and/or their subsidiaries), including actions by the SEC or its staff providing more specific or different guidance regarding these exclusions, will not change in a manner that adversely affects our operations. For example, on August 31, 2011, the SEC issued a concept release requesting comments regarding a number of matters relating to the exclusion provided by Section 3(c)(5)(C) of the Investment Company Act, including the nature of assets that qualify for purposes of the exclusion and whether mortgage REITs should be regulated in a manner similar to investment companies. To the extent that the SEC
or the SEC staff provides more specific guidance regarding any of the matters bearing upon the exclusions discussed above or other exclusions from the definition of an investment company under the Investment Company Act upon which we may rely, we may be required to change the way we conduct our business or adjust our strategy accordingly. Any additional guidance from the SEC staff could provide additional flexibility to us, or it could further inhibit our ability to pursue the strategies we have chosen. If we meet the definition of an investment company under the Investment Company Act and we fail to qualify for an exclusion therefrom, our ability to use leverage and other business strategies would be substantially reduced. Our business will be materially and adversely affected if we fail to qualify for an exclusion from regulation under the Investment Company Act.
If Hines Global or the Operating Partnership is required to register as an investment company under the Investment Company Act, the additional expenses and operational limitations associated with such registration may reduce your investment return or impair our ability to conduct our business as planned.
If we become an investment company or are otherwise required to register as an investment company, we might be required to revise some of our current policies, or substantially restructure our business, to comply with the Investment Company Act. This would likely require us to incur the expense and delay of holding a stockholder meeting to vote on proposals for such changes. Further, if we were required to register as an investment company, but failed to do so, we would be prohibited from engaging in our business, criminal and civil actions could be brought against us, some of our contracts might be unenforceable, unless a court were to direct enforcement, and a court could appoint a receiver to take control of us and liquidate our business.
If we internalize our management functions, we could incur adverse effects on our business and financial condition, including significant costs associated with becoming and being self-managed and the percentage of our outstanding common stock owned by our stockholders could be reduced.
If we seek to list our shares on an exchange as a way of providing our stockholders with a liquidity event, we may consider internalizing the functions performed for us by our Advisor. An internalization could take many forms, for example, we may hire our own group of executives and other employees or we may acquire our Advisor or its respective assets including its existing workforce. Any internalization could result in significant payments, including in the form of our stock, to the owners of our Advisor as compensation, which could reduce the percentage ownership of our then existing stockholders and concentrate ownership in Hines. In addition, there is no assurance that internalizing our management functions will be beneficial to us and our stockholders. For example, we may not realize the perceived benefits because of: (i) the costs of being self-managed; (ii) our inability to effectively integrate a new staff of managers and employees; or (iii) our inability to properly replicate the services provided previously by our Advisor or its affiliates. Additionally, internalization transactions have also, in some cases, been the subject of litigation and even if these claims are without merit, we could be forced to spend significant amounts of money defending claims which would reduce the amount of funds available for us to invest in real estate investments or to pay distributions. In connection with any such internalization transaction, a special committee consisting of our independent directors will be appointed to evaluate the transaction and to determine whether a fairness opinion should be obtained.
The Operating Partnership’s private placements of beneficial interests in specific Delaware statutory trusts under our DST Program could subject us to liabilities from litigation or otherwise.
We, through the Operating Partnership, have commenced a program to raise capital in private placements exempt from registration under Section 506(b) of the Securities Act through the sale of beneficial interests in specific Delaware statutory trusts, or DSTs, holding real properties, which may include properties currently indirectly owned by the Operating Partnership.
These interests may serve as replacement properties for investors seeking to complete like-kind exchange transactions under Section 1031 of the Code. Properties in which underlying interests are sold to investors pursuant to such private placements will be leased-back by the Operating Partnership or a wholly owned subsidiary thereof, as applicable, and fully guaranteed by the Operating Partnership, although there can be no assurance that the Operating Partnership can or will fulfill these guarantee obligations. Additionally, the Operating Partnership will be given the FMV Option with respect to each DST in the DST Program, giving it the right, but not the obligation, to acquire the interests in the DST from the investors at a later time in exchange for OP Units. Investors who acquired interests pursuant to such private placements may have been seeking certain tax benefits that depend on the interpretation of, and compliance with, federal and state income tax laws and regulations. As the general partner of the Operating Partnership, we may become subject to liability, from litigation or otherwise, as a result of such transactions, including in the event an investor fails to qualify for any desired tax benefits.
The Operating Partnership’s private placements of beneficial interests in specific Delaware statutory trusts under our DST Program will not shield us from risks related to the performance of the real properties held through such structures.
Pursuant to the DST Program, the Operating Partnership intends to place certain of its existing real properties and/or acquire new properties to place into specific DSTs and then sell interests, via its TRS, in such trusts to third party investors. We will hold long-term leasehold interests in the property pursuant to master leases that are fully guaranteed by our Operating Partnership, while the third party investors indirectly hold some or all of the interests in the real estate. There can be no assurance that the Operating Partnership can or will fulfill these guarantee obligations. Although we will hold the FMV Option to reacquire the real estate through a purchase of interests in the DST, the purchase price will be based on the then current fair market value of the third party investor’s interest in the real estate, which will be greatly impacted by the rental terms fixed by the long term master lease. Under the lease we are responsible for subleasing the property to occupying customers until the earlier of the expiration of the master lease or our exercise of the FMV Option, which means that we bear the risk that the underlying cash flow from the property and all capital
expenditures may be less than the master lease payments at such time. Therefore, even though we will no longer own the underlying real estate, because of the fixed terms of the long-term master lease guaranteed by our Operating Partnership, negative performance by the underlying properties could affect cash available for distributions to our stockholders and will likely have an adverse effect on our results of operations and NAV.
We may own beneficial interests in DSTs owning real property that will be subject to the agreements under our DST Program, which may have an adverse effect on our results of operations, relative to if the DST Program agreements did not exist.
In connection with our DST Program, we may own beneficial interests in DSTs owning real property that are subject to the terms of the agreements governing our DST Program. The DST Program agreements limit our ability to encumber, lease or dispose of our beneficial interests. Such agreements could affect our ability to turn our beneficial interests into cash and could affect cash available for distributions to our stockholders. The DST Program agreements could also impair our ability to take actions that would otherwise be in the best interests of our stockholders and, therefore, may have an adverse effect on our results of operations and NAV, relative to if the DST Program agreements did not exist.
Properties that are placed into the DST Program and later reacquired may be less liquid than other assets, which could impair our ability to utilize cash proceeds from sales of such properties for other purposes such as paying down debt, distributions, or additional investments.
DST Properties may later be reacquired through exercise of the FMV Option granted to our Operating Partnership. In such cases, the investors who become limited partners in the Operating Partnership (the “DST Investors”) will generally remain tied to the applicable DST Property in terms of basis and built in gain. As a result, if the applicable DST Property is subsequently sold, unless we effectuate a like kind exchange under Section 1031 of the Code, then tax will be triggered on the DST Investors’ built in gain. Although we are not contractually obligated to do so, we may seek to execute a 1031 exchange in such situations rather than trigger gain. Any replacement property acquired in connection with a 1031 exchange will similarly be tied to the DST Investors with similar considerations if such replacement property ever is sold. As a result of these factors, placing properties into the DST Program may limit our ability to access liquidity from such properties or replacement properties through sale without triggering taxes due to the built in gain tied to DST Investors. Such reduced liquidity could impair our ability to utilize cash proceeds from sales for other purposes such as paying down debt, paying distributions, funding redemptions or making additional investments.
Risks Related to Potential Conflicts of Interest
We compete with affiliates of Hines for real estate investment opportunities and some of these affiliates have preferential rights to accept or reject certain investment opportunities in advance of our right to accept or reject such opportunities.
Hines has existing real estate joint ventures, funds and programs, which we collectively refer to as real estate investment vehicles, with investment objectives and strategies similar to ours. Because we compete with these real estate investment vehicles for investment opportunities, Hines faces conflicts of interest in allocating investment opportunities between us and these other real estate investment vehicles. We have limited rights to specific investment opportunities located by Hines. Some of these entities have a priority right over other Hines real estate investment vehicles, including us, to accept investment opportunities that meet certain defined investment criteria. Because we and other Hines real estate investment vehicles rely on Hines to present us with investment opportunities, these rights will reduce our investment opportunities. Please see “Conflicts of Interest—Competitive Activities of Hines and its Affiliates” for a description of some of these entities and priority rights. We therefore may not be able to invest in, or we may only invest indirectly with or through another Hines affiliated real estate investment vehicle in, certain investments we otherwise would make directly. To the extent we invest in opportunities with another real estate investment vehicles affiliated with Hines, we may not have the control over such investment we would otherwise have if we owned all of or otherwise controlled such assets.
We do not have priority rights to specific investment opportunities located by Hines. Our right to participate in Hines’ investment allocation process will terminate if we are no longer advised by an affiliate of Hines. For investment opportunities not covered by this allocation procedure, Hines will decide in its discretion, subject to any priority rights it grants or has granted to other Hines-managed or otherwise affiliated real estate investment vehicles, how to allocate such opportunities among us, Hines and other real estate investment vehicles. Because we do not have a right to accept or reject any investment opportunities before Hines or one or more Hines real estate investment vehicles have the right to accept such opportunities, and are otherwise subject to Hines’ discretion as to the investment opportunities we will receive, we may not be able to review and/or invest in opportunities which we would otherwise pursue if we were the only real estate investment vehicle sponsored by Hines or had a priority right in regard to such investments. We are subject to the risk that, as a result of the conflicts of interest between Hines, us and other real estate investment vehicles sponsored or managed by or affiliated with Hines, and the priority rights Hines has granted or may in the future grant to any such other real estate investment vehicles, we may not be offered favorable investment opportunities located by Hines when it would otherwise be in our best interest to accept such investment opportunities, and our business, results of operations, cash flows and financial condition and our ability to make distributions to you and the value of your investment may be adversely impacted thereby.
We may compete with other investment vehicles affiliated with Hines for tenants.
Hines and its affiliates are not prohibited from engaging, directly or indirectly, in any other business or from possessing interests in any other business venture or ventures, including businesses and ventures involved in the acquisition, development, ownership, management, leasing or sale of real estate projects. Hines or its affiliates own and/or manage properties in most, if not all, geographical areas in which we expect to acquire interests in real estate assets. Therefore, our properties may compete for tenants with other properties owned and/or managed by Hines and its affiliates. Hines may face conflicts of interest when evaluating tenant opportunities for our properties and other properties owned and/or managed by
Hines and its affiliates and these conflicts of interest may have a negative impact on our ability to attract and retain tenants. Please see “Conflicts of Interest—Competitive Activities of Hines and its Affiliates” for a description of these conflicts of interest.
Employees of our Advisor and Hines will face conflicts of interest relating to time management and allocation of resources and investment opportunities.
We do not have employees. Pursuant to a contract with Hines, we rely on employees of Hines and its affiliates to manage and operate our business and they are contractually bound to devote the time and attention reasonably necessary to conduct our business in an appropriate manner. Our officers and the officers and employees of our Advisor, Hines and its affiliates hold similar positions in numerous entities and they may from time to time allocate more of their time to service the needs of such entities than they allocate to servicing our needs. Hines is not restricted from acquiring, developing, operating, managing, leasing or selling real estate through entities other than us and Hines will continue to be actively involved in real estate operations and activities other than our operations and activities. Hines and its affiliates advise other investment programs that invest in properties similar to those in which we invest, including the DST Program. Hines and its affiliates' relationship to the DST Program may create conflicts of interest with respect to decisions regarding whether to place properties into the DST Program. Hines currently controls and/or operates other entities that own properties in many of the markets in which we will seek to invest. Hines spends a material amount of time managing these properties and other assets unrelated to our business. We lack the ability to manage it without the time and attention of Hines’ employees. We encourage you to read the “Conflicts of Interest” section of this prospectus for a further discussion of these topics.
Hines and its affiliates are general partners and sponsors of other real estate investment vehicles having investment objectives and legal and financial obligations similar to ours. Because Hines and its affiliates have interests in other real estate investment vehicles and also engage in other business activities, they may have conflicts of interest in allocating their time and resources among our business and these other activities. Our officers and directors, as well as those of our Advisor, own equity interests in entities affiliated with Hines from which we may buy properties. These individuals may make substantial profits in connection with such transactions, which could result in conflicts of interest. Likewise, such individuals could make substantial profits as the result of investment opportunities allocated to entities affiliated with Hines other than us. As a result of these interests, they could pursue transactions that may not be in our best interest.
Hines may face conflicts of interest if it sells properties it acquires or develops to us.
We may in the future acquire properties from Hines and affiliates of Hines. We may acquire properties Hines currently owns or hereafter acquires from third parties. Hines may also develop properties and then sell the completed properties to us. Similarly, we may provide development loans to Hines in connection with these developments. Hines, its affiliates and its employees (including our officers and directors) may make substantial profits in connection with such transactions. We must follow certain procedures when purchasing assets from Hines and its affiliates. Please see “Conflicts of Interest—Certain Conflict Resolution Procedures” below. Hines may owe fiduciary and/or other duties to the selling entity in these transactions and conflicts of interest between us and the selling entities could exist in such transactions. Because we are relying on Hines, these conflicts could result in transactions based on terms that are less favorable to us than we would receive from a third party.
Our Advisor faces a conflict of interest because the fees it receives for services performed are based in part on our NAV, which our Advisor is ultimately responsible for determining.
Our Advisor is paid an asset management fee for its services based on our NAV, which is calculated based in part on information provided by our Advisor. In addition, the distributions to be received by our Advisor with respect to its performance participation interest in the Operating Partnership will be based in part upon the Operating Partnership’s net assets (which is a component of our NAV). The calculation of our NAV includes certain subjective judgements with respect to estimating, for example, the value of our portfolio and our accrued expenses, net portfolio income and liabilities, and therefore, our NAV may not correspond to realizable value upon a sale of those assets. Our Advisor may benefit by us retaining ownership of our assets at times when our stockholders may be better served by the sale or disposition of our assets in order to avoid a reduction in our NAV. If our NAV is calculated in a way that is not reflective of our actual NAV, then the purchase price of shares of our common stock or the price paid for the redemption of your shares of common stock on a given date may not accurately reflect the value of our portfolio, and your shares may be worth less than the purchase price or more than the redemption price.
Our Advisor’s asset management fee and the performance participation allocation may not create proper incentives or may induce our Advisor and its affiliates to make certain investments, including speculative investments, that increase the risk of our real estate portfolio.
We pay our Advisor an asset management fee regardless of the performance of our portfolio. Our Advisor’s entitlement to an asset management fee, which is not based upon performance metrics or goals, might reduce its incentive to devote its time and effort to seeking investments that provide attractive risk-adjusted returns for our portfolio. We may be required to pay our Advisor an asset management fee in a particular period despite experiencing a net loss or a decline in the value of our portfolio during that period.
The existence of the 12.5% performance participation interest in our Operating Partnership to which our Advisor is entitled, which is based on our total distributions plus the change in NAV per share, may create an incentive for our Advisor to make riskier or more speculative investments on our behalf than it would otherwise make in the absence of such performance-based compensation. For example, our Advisor may be incentivized to recommend a riskier hedging or derivative transaction than it would otherwise recommend because it may materially increase the probability that our Advisor will receive the performance participation allocation or our Advisor may oppose a hedging or derivative transaction that may otherwise benefit the Company because executing the transaction may make it more likely that our Advisor will not earn the performance participation allocation. In addition, the change in NAV per share will be based on the value of our investments on the applicable measurement dates and not on
realized gains or losses. As a result, our Advisor may receive distributions based on unrealized gains in certain assets at the time of such distributions and such gains ultimately may not be realized when those assets are eventually disposed of.
Our Dealer Manager may face conflicts of interest caused by compensation arrangements with us, which could result in actions that are not in your best interest.
Our Dealer Manager will be paid ongoing distribution and stockholder servicing fees with respect to Class T shares, Class S shares and Class D shares until the earliest to occur of several events, including a listing of our common shares and a merger or consolidation with or into another entity, or the sale or other disposition of all or substantially all of our assets, which may incentivize our Advisor not to recommend a listing, sale, merger or other liquidity event until our Dealer Manager has been paid all distribution and stockholder servicing fees, because the completion of such transactions would cause the payment of such fees to our Dealer Manager to cease.
Hines may face conflicts of interest in connection with the management of our day-to-day operations and in the enforcement of agreements between Hines and its affiliates.
Hines and our Advisor manage our day-to-day operations and properties pursuant to an advisory agreement. This agreement was not negotiated at arm’s length and certain fees payable by us under such agreement are paid regardless of our performance. Hines and its affiliates may encounter conflicts of interest with respect to position as to matters relating to this agreement. Areas of potential conflict include the computation of fees and reimbursements under such agreements, the enforcement, renewal and/or termination of the agreements and the priority of payments to third parties as opposed to amounts paid to affiliates of Hines. These fees may be higher than fees charged by third parties in an arm’s-length transaction as a result of these conflicts.
Certain of our officers and directors face conflicts of interest relating to the positions they hold with other entities.
All of our officers and non-independent directors are also officers and directors of our Advisor and/or other entities controlled by Hines. Some of these entities may compete with us for investment and leasing opportunities. These personnel owe fiduciary duties to these other entities and their security holders and these duties may from time to time conflict with the fiduciary duties such individuals owe to us and our stockholders. For example, conflicts of interest adversely affecting our investment decisions could arise in decisions or activities related to:
• the allocation of new investments among us and other entities operated by Hines;
• the allocation of time and resources among us and other entities operated by Hines;
• the timing and terms of the investment in or sale of an asset;
• investments with Hines and affiliates of Hines;
• the compensation paid to our Advisor; and
• our relationship with Hines in the management of our properties.
These conflicts of interest may also be impacted by the fact that such individuals may have compensation structures tied to the performance of such other entities controlled by Hines and these compensation structures may potentially provide for greater remuneration in the event an investment opportunity is presented to a Hines affiliate rather than us.
Our officers and directors have limited liability.
Generally, we are obligated under our charter to indemnify our officers and directors against certain liabilities incurred in connection with their services. We enter into indemnification agreements with each of our officers and directors pursuant to which we generally agree to indemnify our officers and directors for any such liabilities that they incur. These indemnification agreements, as well as the indemnification provisions in our charter, could limit our ability and the ability of our stockholders to effectively take action against our officers and directors arising from their service to us. In addition, there could be a potential reduction in distributions resulting from our payment of premiums associated with insurance or payments of a defense, settlement or claim. You should read the section of this prospectus under the caption “Management—Limited Liability and Indemnification of Directors, Officers, Employees and Other Agents” for more information about the indemnification of our officers and directors.
Our UPREIT structure may result in potential conflicts of interest.
Persons holding OP Units have the right to vote on certain amendments to the Agreement of Limited Partnership of the Operating Partnership, as well as on certain other matters. Persons holding such voting rights may exercise them in a manner that conflicts with the interests of our stockholders. As general partner of the Operating Partnership, we will be obligated to act in a manner that is in the best interest of all partners of the Operating Partnership. Circumstances may arise in the future when the interests of limited partners in the Operating Partnership may conflict with the interests of our stockholders.
Risks Related to Taxes
If we fail to qualify as a REIT, our operations and our ability to pay distributions to our stockholders would be adversely impacted.
We believe that we qualify as a REIT under the Code. A REIT generally is not taxed at the corporate level on income that it currently distributes to its stockholders. Qualification as a REIT involves the application of highly technical and complex rules for which there are only limited judicial or administrative interpretations. The determination of various factual matters and circumstances not entirely within our control may affect our ability to continue to qualify as a REIT. In addition, new legislation, regulations, administrative interpretations or court decisions could significantly change the tax laws with respect to qualification as a REIT or the U.S. federal income tax consequences of such qualification. See “Material U.S. Federal Income Tax Considerations—Requirements for Qualification as a REIT.”
If we were to fail to qualify as a REIT in any taxable year:
• we would not be allowed to deduct our distributions to our stockholders when computing our taxable income;
• we would be subject to federal income tax on our taxable income at regular corporate rates;
• we would be disqualified from being taxed as a REIT for the four taxable years following the year during which qualification was lost, unless entitled to relief under certain statutory provisions;
• our cash available for distribution would be reduced and we would have less cash to distribute to our stockholders; and
• we might be required to borrow additional funds or sell some of our assets in order to pay corporate tax obligations we may incur as a result of our disqualification.
See “Material U.S. Federal Income Tax Considerations—Requirements for Qualification as a REIT” and “—Failure to Qualify as a REIT.”
We may be required to defer repatriation of cash from foreign jurisdictions in order to qualify as a REIT.
Investments in foreign real property may be subject to foreign currency gains and losses. Certain foreign currency gains will generally be excluded from income for purposes of determining our compliance with one or both of the REIT gross income tests; however, under certain circumstances (for example, if we regularly trade in foreign securities) such gains will be treated as non-qualifying income. To reduce the risk of foreign currency gains adversely affecting our REIT qualification, we may be required to defer the repatriation of cash from foreign jurisdictions or to employ other structures that could affect the timing, character or amount of income we receive from our foreign investments. No assurance can be given that we will be able to manage our foreign currency gains in a manner that enables us to qualify as a REIT or to avoid U.S. federal income and other taxes on our income as a result of foreign currency gains. See “Material U.S. Federal Income Tax Considerations—Gross Income Tests” and “—Foreign Currency Gain.”
If the Operating Partnership is classified as a “publicly traded partnership” under the Code, our operations and our ability to pay distributions to you could be adversely affected.
We believe that the Operating Partnership will be treated as a partnership, and not as an association or a publicly traded partnership for U.S federal income tax purposes. In this regard, the Code generally classifies “publicly traded partnerships” (as defined in Section 7704 of the Code) as associations taxable as corporations (rather than as partnerships), unless substantially all of their taxable income consists of specified types of passive income. In order to minimize the risk that the Code would classify the Operating Partnership as a “publicly traded partnership” for tax purposes, we placed certain restrictions on the transfer and/or repurchase of partnership units in the Operating Partnership. However, if the IRS successfully determines that the Operating Partnership should be taxed as a corporation, the Operating Partnership would be required to pay U.S. federal income tax at corporate rates on its net income, its partners would be treated as stockholders of the Operating Partnership and distributions to partners would constitute non-deductible distributions in computing the Operating Partnership’s taxable income. In addition, we could fail to qualify as a REIT and the imposition of a corporate tax on the Operating Partnership would reduce the amount of cash available for distribution to you. See “Material U.S. Federal Income Tax Considerations—Tax Aspects of Our Investments in Our Operating Partnership.”
Distributions to tax-exempt investors may be classified as unrelated business taxable income.
Neither ordinary nor capital gain distributions with respect to our common shares nor gain from the sale of common shares should generally constitute unrelated business taxable income to a tax-exempt investor. However, there are certain exceptions to this rule. In particular:
• part of the income and gain recognized by certain qualified employee pension trusts with respect to our common shares may be treated as unrelated business taxable income if our stock is predominately held by qualified employee pension trusts, we are required to rely on a special look through rule for purposes of meeting the REIT stock ownership tests, and we are not operated in such a manner as to otherwise avoid treatment of such income or gain as unrelated business taxable income;
• part of the income and gain recognized by a tax exempt investor with respect to our common shares would constitute unrelated business taxable income if such investor incurs debt in order to acquire the common shares; and
• part or all of the income or gain recognized with respect to our common shares by social clubs, voluntary employee benefit associations and supplemental unemployment benefit trusts and qualified group legal services plans which are exempt from federal income taxation under Sections 501(c)(7), (9), or (17) of the Code may be treated as unrelated business taxable income.
See “Material U.S. Federal Income Tax Considerations—Treatment of Tax-Exempt Stockholders.”
Stockholders who participate in the distribution reinvestment plan may realize taxable income without receiving cash distributions.
If you participate in the distribution reinvestment plan, you will be required to take into account, in computing your taxable income, ordinary and capital gain dividends allocable to shares you own, even though you receive no cash because such distributions are reinvested. In addition, the difference between the public offering price of our shares and the transaction price paid for shares purchased pursuant to the distribution reinvestment plan may be deemed to be taxable as income to participants in the plan. See “Description of Capital Stock—Distribution Reinvestment Plan.”
Foreign investors may be subject to the Foreign Investment in Real Property Tax Act (“FIRPTA”) on their sale of our common shares if we are unable to qualify as a “domestically controlled” REIT and with respect to certain distributions by us.
A foreign person disposing of a U.S. real property interest, including shares of a U.S. corporation whose assets consist principally of U.S. real property interests, is generally subject to tax under FIRPTA on the gain recognized on such disposition. FIRPTA does not apply, however, to the disposition of stock in a REIT if the REIT is “domestically controlled.” A REIT is “domestically controlled” if less than 50% of the REIT’s capital stock, by value, has been owned, directly or indirectly, by foreign persons (as determined for purposes of these rules) during a continuous five-year period ending on the date of disposition or, if shorter, during the entire period of the REIT’s existence.
We cannot assure you that we will qualify as a “domestically controlled” REIT. If we were to fail to so qualify, gains realized by foreign investors other than “qualified foreign pension plans” and foreign governments on a sale of our common shares would be subject to tax under FIRPTA (unless our common shares were traded on an established securities market and the foreign investor did not at any time during a specified testing period directly or indirectly own more than 10% of the value of our outstanding common shares).
In addition, FIRPTA will apply if we make a distribution that is attributable to gain recognized by us on a disposition of a U.S. real property interest, even if we are domestically controlled, except with respect to “qualified foreign pension plans”.
FIRPTA will not apply in the manner described above if our common shares were traded on an established securities market and the foreign investor did not at any time during a specified testing period directly or indirectly own more than 10% of the value of our outstanding common shares. However, our common shares are not currently traded on an established securities market. See “Material U.S. Federal Income Tax Considerations—Taxation of Non-U.S. Stockholders.”
In certain circumstances, we may be subject to federal, state, and local or foreign income or other taxes, which would reduce our cash available to pay distributions to our stockholders.
Even if we qualify and maintain our status as a REIT, we may be subject to certain federal, state, local or foreign, income or other taxes. For example, if we have net income from a “prohibited transaction,” such income will be subject to a 100% tax. We may not be able to make sufficient distributions to avoid paying federal income tax and/or the 4% excise tax that applies to certain income retained by a REIT. We may also decide to retain gain that we recognize from the sale or other disposition of our properties and pay income tax directly on such gain. In that event, our stockholders would be treated as if they earned that gain and paid the tax on it directly. However, stockholders that are tax-exempt, such as charities or qualified pension plans, would have no benefit from their deemed payment of such tax liability. We may also be subject to state and local taxes on our income or property, either directly or at the level of the Operating Partnership or of other entities through which we indirectly own our assets. Any taxes that we pay will reduce our cash available for distribution to you. See “Material U.S. Federal Income Tax Considerations—Taxation of our Company.”
We have entered, and may continue to enter, into certain hedging transactions which may have a potential impact on our REIT status.
We have entered into hedging transactions with respect to certain of our activities and may continue to enter into similar transactions in the future. Our hedging activities may include entering into interest rate and/or foreign currency swaps, caps and floors, options to purchase these items, and futures and forward contracts. The gross income tests applicable to REITs generally exclude any income or gain from a hedging or similar transaction entered into by the REIT primarily to manage the risk of interest rate, price changes or currency fluctuations with respect to borrowings made or to be made to acquire or carry real estate assets or to manage the risk of currency fluctuations with respect to an item of income or gain that would be qualifying income under the 75% or 95% gross income test (or any property which generates such income or gain), provided that we properly identify such hedges and other transactions in the manner required by the Code and regulations. To the extent that we do not properly identify such transactions as hedges or we hedge with other types of financial instruments, or hedge asset values or other types of indebtedness, the income from those transactions is likely to be treated as non-qualifying income for purposes of the gross income tests and may affect our ability to qualify as a REIT. See “Material U.S. Federal Income Tax Considerations—Gross Income Tests” for a description of the gross income tests and “—Hedging Transactions.” In addition, to the extent that our position in a hedging transaction has positive value, the instrument may be treated as a non-qualifying asset that does not qualify for purposes of the gross asset tests to which REITs are subject.
Entities through which we hold foreign real estate investments may be subject to foreign taxes, notwithstanding our status as a REIT.
Even if we maintain our status as a REIT, entities through which we hold investments in assets located outside the United States may be subject to income taxation by jurisdictions in which such assets are located. Our cash available for distribution to our stockholders will be reduced by any such foreign income taxes.
Dividends payable by REITs do not qualify for the reduced tax rates available for some dividends.
The maximum tax rate applicable to income from “qualified dividends” payable to U.S. stockholders that are individuals, trusts or estates is currently 20%. Dividends payable by REITs, however, generally are not eligible for the reduced rates. Instead, our ordinary dividends generally are taxed at the higher tax rates applicable to ordinary income, the current maximum rate of which is 37%. However, individual stockholders are generally allowed to deduct 20% of the aggregate amount of ordinary dividends distributed by us, subject to certain limitations, which would reduce the maximum marginal effective tax rate for individuals on the receipt of such ordinary dividends to 29.6%.
The more favorable rates applicable to regular corporate qualified dividends could cause investors who are individuals, trusts or estates to perceive investments in our common shares to be relatively less attractive than investments in the stock of non-REIT corporations that pay dividends, which could adversely affect the value of our common shares.
Recharacterization of sale-leaseback transactions may cause us to lose our REIT status.
We may purchase real properties and lease them back to the sellers of such properties. We will use commercially reasonable efforts to structure any such sale-leaseback transaction such that the lease will be characterized as a “true lease,” thereby allowing us to be treated as the owner of the property for U.S. federal income tax purposes, but cannot assure you that the IRS will not challenge such characterization. In the event that any such sale-leaseback transaction is challenged and recharacterized as a financing transaction or loan for U.S. federal income tax purposes, deductions for depreciation relating to such property would be disallowed. We might fail to satisfy the REIT qualification “asset tests” or the “income tests” and, consequently, lose our REIT status effective with the year of recharacterization if a sale-leaseback transaction were so recharacterized. Alternatively, the amount of our REIT taxable income could be recalculated which might also cause us to fail to meet the distribution requirement for a taxable year.
Investments in other REITs and real estate partnerships could subject us to the tax risks associated with the tax status of such entities.
We may invest in the securities of other REITs and real estate partnerships. Such investments are subject to the risk that any such REIT or partnership may fail to satisfy the requirements to qualify as a REIT or a partnership, as the case may be, in any given taxable year. In the case of a REIT, such failure would subject such entity to taxation as a corporation. Failure to qualify as a REIT may require such REIT to incur indebtedness to pay its tax liabilities, may reduce its ability to make distributions to us, and may render it ineligible to elect REIT status prior to the fifth taxable year following the year in which it fails to so qualify. In the case of a partnership, such failure could subject such partnership to an entity level tax and reduce the entity’s ability to make distributions to us. In addition, such failures could, depending on the circumstances, jeopardize our ability to qualify as a REIT.
Complying with the REIT requirements may cause us to forgo otherwise attractive opportunities.
To qualify as a REIT for U.S. federal income tax purposes, we must continually satisfy tests concerning, among other things, the sources of our income, the nature and diversification of our assets, the amounts we distribute to our stockholders and the ownership of shares of our common stock. We may be required to forgo otherwise attractive investments or make distributions to stockholders at disadvantageous times or when we do not have funds readily available for distribution. Thus, compliance with the REIT requirements may hinder our ability to operate solely on the basis of maximizing profits. See “Material U.S. Federal Income Tax Considerations—Requirements for Qualification as a REIT.”
Complying with the REIT requirements may force us to liquidate otherwise attractive investments.
We must ensure that at the end of each calendar quarter, at least 75% of the value of our assets consists of cash, cash items, government securities and qualified real estate assets in order to ensure our qualification as a REIT. The remainder of our investments (other than governmental securities and qualified real estate assets) generally cannot include more than 10% of the outstanding voting securities of any one issuer or more than 10% of the total value of the outstanding securities of any one issuer. In addition, in general, no more than 5% of the value of our assets (other than government securities and qualified real estate assets) can consist of the securities of any one issuer, and no more than 20% (25% for taxable years beginning after December 31, 2025) of the value of our total assets can be represented by securities of one or more TRSs. If we fail to comply with these requirements at the end of any calendar quarter, we must correct such failure within 30 days after the end of the calendar quarter in order to avoid losing our REIT status and suffering adverse tax consequences. As a result, we may be required to liquidate otherwise attractive investments. See “Material U.S. Federal Income Tax Considerations—Requirements for Qualification as a REIT” and “—Asset Tests.”
Legislative or regulatory action could adversely affect us and/or our investors.
The present U.S. federal income tax treatment of an investment in us may be modified by legislative, judicial or administrative action at any time. There can be no assurance that future changes to the U.S. federal income tax laws or regulatory changes will not be proposed or enacted that could impact our business and financial results. The REIT rules are constantly under review by persons involved in the legislative process and by the Internal Revenue Service and the U.S. Treasury Department, which may result in revisions to regulations and interpretations in addition to statutory changes. If enacted, certain of such changes could have an adverse impact on our business and financial results. We cannot predict whether,
when or to what extent any new U.S. federal tax laws, regulations, interpretations or rulings will impact the real estate investment industry or REITs. Although REITs generally receive better tax treatment than entities taxed as regular corporations, it is possible that future legislation would result in a REIT having fewer tax advantages, and it could become more advantageous for a company that invests in real estate to elect to be treated for U.S. federal income tax purposes as a regular corporation. As a result, our charter provides our board of directors with the power, under certain circumstances, to revoke or otherwise terminate our REIT election and cause us to be taxed as a regular corporation, without your vote or the vote of our other stockholders.
You should consult with your own tax advisors with respect to any legislative, regulatory or administrative developments and proposals and their potential effect on your investment in shares of our common stock.
Risks Related to ERISA
If our assets are deemed to be plan assets under ERISA, we, our Advisor and the fiduciaries of investing ERISA plans may be exposed to liabilities under Title I of ERISA and the Internal Revenue Code.
In some circumstances where an ERISA plan holds an interest in an entity, an undivided interest in the assets of the entity attributable to that interest are deemed to be ERISA plan assets unless an exception applies. This is known as the “look-through rule.” Under those circumstances, the obligations and other responsibilities of plan sponsors, plan fiduciaries and plan administrators, and of parties in interest and disqualified persons, under Title I of ERISA and Section 4975 of the Code, as applicable, may be applicable, and there may be liability under these and other provisions of ERISA and the Code. We believe that our assets should not be treated as plan assets because the shares should qualify as “publicly-offered securities” that are exempt from the look-through rules under applicable regulations of the U.S. Department of the Treasury, because we have 100 stockholders that are independent of us and one another. We note, however, that because certain limitations are imposed upon the transferability of shares so that we may qualify as a REIT, and perhaps for other reasons, it is possible that this exemption may not apply. If that is the case, and if our Advisor or we are exposed to liability under ERISA or the Code, our performance and results of operations could be adversely affected. In addition, if that were the case, an investment in our common shares might constitute an ineffective delegation of fiduciary responsibility to our Advisor, and expose the fiduciary of the benefit plan to co-fiduciary liability under ERISA for any breach by our Advisor of the fiduciary duties mandated under ERISA. If our Advisor or we are exposed to liability under ERISA or the Code, our performance and results of operations could be adversely affected. Prior to making an investment in us, potential investors should consult with their legal and other advisors concerning the impact of ERISA and the Code on such investors’ investment and our performance.
See “ERISA Considerations” for a more complete discussion of the foregoing issues and other risks associated with an investment in our common shares by retirement plans.
There are special considerations that apply to pension or profit sharing trusts or individual retirement accounts, or IRAs, investing in our common stock.
If you are investing the assets of an IRA, pension, profit sharing, 401(k), Keogh or other qualified retirement plan, you should satisfy yourself that:
• your investment is consistent with your fiduciary obligations under ERISA and the Code;
• your investment is made in accordance with the documents and instruments governing your plan or IRA, including your plan’s investment policy;
• your investment satisfies the prudence and diversification requirements of Sections 404(a)(1)(B) and 404(a)(1)(C) of ERISA;
• your investment will not impair the liquidity of the plan or IRA;
• your investment will not produce “unrelated business taxable income” for the plan or IRA;
• you will be able to value the assets of the plan annually in accordance with ERISA requirements; and
• your investment will not constitute a prohibited transaction under Section 406 of ERISA or Section 4975 of the Code.
See “ERISA Considerations” for a more complete discussion of the foregoing issues and other risks associated with an investment in shares of our common stock by retirement plans.
SPECIAL NOTE REGARDING FORWARD-LOOKING STATEMENTS
This prospectus includes certain statements that may be deemed forward-looking statements within the meaning of Section 27A of the Securities Act of 1933, as amended, or the Securities Act, and Section 21E of the Securities Exchange Act of 1934, as amended, or the Exchange Act. Such forward-looking statements relate to, without limitation, potential future acquisitions, economic conditions that may impact our operations, our future leverage and financial position, our future capital expenditures, future distributions, other developments and trends in the commercial real estate industry and our business strategy. Actual events or our investments and results of operations could differ materially from those expressed or implied in the forward-looking statements. Forward-looking statements are typically identified by the use of terms such as “may,” “should,” “expect,” “could,” “intend,” “plan,” “anticipate,” “estimate,” “believe,” “continue,” “predict,” “potential” or the negative of such terms and other comparable terminology.
The forward-looking statements included herein are based on our current expectations, plans, estimates, assumptions and beliefs that involve numerous risks and uncertainties. Assumptions relating to the foregoing involve judgements with respect to, among other things, future economic, competitive and market conditions and future business decisions, all of which are difficult or impossible to predict accurately and many of which are beyond our control. Any of the assumptions underlying the forward-looking statements could prove to be inaccurate. You are cautioned not to place undue reliance on any forward-looking statements included in this prospectus. All forward-looking statements are made as of the date of this prospectus and the risk exists that actual results will differ materially from the expectations expressed in this prospectus and this risk will increase with the passage of time. In light of the significant uncertainties inherent in the forward-looking statements included in this prospectus, including, without limitation, the risks set forth in the “Risk Factors” section, the inclusion of such forward-looking statements should not be regarded as a representation by us or any other person that the objectives and plans set forth in this prospectus will be achieved. All subsequent written and oral forward-looking statements attributable to us or to persons acting on our behalf are expressly qualified in their entirety by reference to these risks and uncertainties. Each forward-looking statement speaks only as of the date of the particular statement, and we undertake no obligation to publicly update or revise any forward-looking statements.
ESTIMATED USE OF PROCEEDS
The tables on the following pages set forth information about how we intend to use the proceeds raised in this offering and assume the sale of the maximum primary offering amount of $2,000,000,000 and no sales of shares under our distribution reinvestment plan.
The tables assume that 1/4 of our gross offering proceeds are from the sale of Class T shares, 1/4 of our gross offering proceeds are from the sale of Class S shares, 1/4 of our gross offering proceeds are from the sale of Class D shares and 1/4 of our gross offering proceeds are from the sale of Class I shares. The number of shares of each class sold and the relative proportions in which the classes of shares are sold are uncertain and may differ significantly from what is shown in the tables below. We may reallocate the shares of our common stock we are offering between the primary offering and our distribution reinvestment plan. We will only use the proceeds raised in this offering for the purposes set forth in this prospectus and in a manner consistent with the investment guidelines approved by our board of directors, who serve as fiduciaries to our stockholders.
The actual amount of upfront selling commissions and dealer manager fees will vary from the estimated amounts shown in the table below because the upfront selling commissions may be reduced due to volume discounts applicable with respect to Class T shares and Class S shares. Any reduction in upfront selling commissions will be accompanied by a corresponding reduction in the Class T share and Class S share per share purchase price to the applicable stockholder, but will not affect the amounts available to us for investment. Because amounts in these tables are estimates, they may not accurately reflect the actual receipt or use of the offering proceeds.
We intend to use the net proceeds from this offering to (i) make investments in accordance with our investment strategy and policies, (ii) reduce borrowings and repay indebtedness incurred under various financing agreements we may enter into and (iii) fund redemptions under our share redemption program. Generally, our policy will be to pay distributions from cash flow from operations. However, subject to Maryland law and the discretion of our board of directors, we may choose to use cash flows from the sale of assets, borrowings, offering proceeds, or other sources to fund distributions to our stockholders.
The following table presents information regarding the use of proceeds raised in this offering with respect to Class T shares:
| | | | | | | | |
| Maximum Offering of $500,000,000 in Class T Shares | |
Gross Proceeds(1) | $ | 500,000,000 | | 100 | % |
Upfront Selling Commissions and Dealer Manager Fees(2) | $ | 17,500,000 | | 3.50 | % |
Organization and Offering Expenses(3) | $ | 3,345,455 | | 0.67 | % |
Net Proceeds Available for Investment | $ | 479,154,545 | | 95.83 | % |
The following table presents information regarding the use of proceeds raised in this offering with respect to Class S shares:
| | | | | | | | |
| Maximum Offering of $500,000,000 in Class S Shares | |
Gross Proceeds(1) | $ | 500,000,000 | | 100 | % |
Upfront Selling Commissions and Dealer Manager Fees(2) | $ | 17,500,000 | | 3.50 | % |
Organization and Offering Expenses(3) | $ | 3,345,455 | | 0.67 | % |
Net Proceeds Available for Investment | $ | 479,154,545 | | 95.83 | % |
The following table presents information regarding the use of proceeds raised in this offering with respect to Class D shares:
| | | | | | | | |
| Maximum Offering of $500,000,000 in Class D Shares | |
Gross Proceeds(1) | $ | 500,000,000 | | 100 | % |
Upfront Selling Commissions and Dealer Manager Fees(2) | $ | — | | — | |
Organization and Offering Expenses(3) | $ | 3,345,455 | | 0.67 | % |
Net Proceeds Available for Investment | $ | 496,654,545 | | 99.33 | % |
The following table presents information regarding the use of proceeds raised in this offering with respect to Class I shares:
| | | | | | | | |
| Maximum Offering of $500,000,000 in Class I Shares | |
Gross Proceeds(1) | $ | 500,000,000 | | 100 | % |
Upfront Selling Commissions and Dealer Manager Fees(2) | $ | — | | — | |
Organization and Offering Expenses(3) | $ | 3,345,455 | | 0.67 | % |
Net Proceeds Available for Investment | $ | 496,654,545 | | 99.33 | % |
(1) Gross offering proceeds include upfront selling commissions and dealer manager fees that our Dealer Manager is entitled to receive (including any amounts that may be retained by or reallowed to participating broker dealers). We intend to conduct a continuous offering of an unlimited number of shares of our common stock over an unlimited time period by filing a new registration statement prior to the end of the three-year period described in Rule 415 under the Securities Act; however, in certain states this offering is subject to annual renewals of the offering period.
(2) For Class T shares, includes an aggregate of any combination of upfront selling commissions and dealer manager fees of up to 3.5% of gross offering proceeds from Class T shares sold in the primary offering. For Class S shares, includes upfront selling commissions of 3.5% of gross offering proceeds from Class S shares sold in the primary offering. We will also pay the following selling commissions over time as distribution and stockholder servicing fees to our Dealer Manager, subject to FINRA limitations on underwriting compensation: (a) with respect to our outstanding Class T shares, a distribution and stockholder servicing fee equal to up to 1.0% per annum of the aggregate NAV of our outstanding Class T shares, (b) with respect to our outstanding Class S shares, in an amount equal to up to 0.85% per annum of the aggregate NAV of our outstanding Class S shares, and (c) with respect to our outstanding Class D shares, in an amount equal to up to 0.25% per annum of the aggregate NAV of our outstanding Class D shares, in each case, payable monthly. The total amount that will be paid over time for distribution and stockholder servicing fees depends on the average length of time for which shares remain outstanding, the term over which such amount is measured and the performance of our investments, and is not expected to be paid from offering proceeds. See “Plan of Distribution—Underwriting Terms—Front-End Selling Commissions and Discounts (Class T shares and Class S shares),” “—Dealer Manager Fees (Class T shares),” and “—Distribution and Stockholder Servicing Fees (Class T shares, Class S shares and Class D shares).”
(3) We will incur, or reimburse our Advisor for our cumulative organization and offering expenses incurred by our Advisor and its affiliates in connection with our public offerings and our organization, in an amount equal to up to 2.5% of gross offering proceeds from our public offerings and our Advisor or its affiliates will be responsible for any organization and offering expenses in excess of this cap. We reimburse our Advisor for any organization and offering expenses that it incurs on our behalf as and when incurred, to the extent that aggregate reimbursements to our Advisor for cumulative organization and offering expenses do not exceed an amount equal to 2.5% of gross offering proceeds from our public offerings. Although the cap on reimbursements to our Advisor and its affiliates for cumulative organization and offering expenses is equal to 2.5% of the gross offering proceeds from our public offerings, we estimate that the total reimbursement that will be paid to our Advisor and its affiliates from the proceeds of this offering for organization and offering expenses incurred will be equal to approximately 0.67% of the maximum gross offering proceeds from the primary offering. The organization and offering expense amounts shown above represent our estimates of expenses to be incurred by us in connection with this offering. See “Management Compensation—Organization and Offering Expenses” for examples of the types of organization and offering expenses we may incur.
The aggregate amount of underwriting compensation from all sources, including upfront selling commissions, dealer manager fees, distribution and stockholder servicing fees and other underwriting compensation, will not exceed 10% of the gross proceeds from our primary offering.
MANAGEMENT
Management of Hines Global
We operate under the direction of our board of directors. Our board is ultimately responsible for the management and control of our business and operations. We have no employees and have retained our Advisor to manage our day-to-day operations, including the identification and acquisition of our properties, subject to the board’s supervision. We expect to retain Hines or an affiliate of Hines to perform property management for our properties. We have retained our Dealer Manager to manage activities relating to the offering of our shares.
Our Officers and Directors
We have a total of seven directors, four of whom are independent of us, our Advisor and our respective affiliates. Our full board of directors has determined that each of our independent directors is independent within the meaning of (i) the applicable provisions set forth in our charter, (ii) the applicable requirements set forth in the Exchange Act, and the applicable SEC rules, and (iii) although our shares are not listed on the New York Stock Exchange, or NYSE, the independence rules set forth in the NYSE Listed Company Manual. Our board applies the NYSE rules governing independence as part of its policy of maintaining strong corporate governance practices.
Other than our independent directors, each of our officers and directors is affiliated with Hines and subject to conflicts of interest. Please see “Conflicts of Interest” and “Risk Factors—Risks Related to Potential Conflicts of Interest.” As described below, because of the inherent conflicts of interest existing as the result of these relationships, our independent directors monitor the performance of all Hines affiliates performing services for us, and these board members have a fiduciary duty to act in the best interests of our stockholders in connection with our relationships with Hines affiliates. However, we cannot assure you that our independent directors will be successful in eliminating, or decreasing the impact of the risks resulting from, the conflicts of interest we face with Hines and its affiliates. Indeed, our independent directors will not monitor or approve all decisions made by Hines that impact us, such as the allocation of investment opportunities.
The following sets forth information about our directors and our executive officers:
| | | | | | | | |
Name | Age | Position and Office with Hines Global |
Jeffrey C. Hines | 70 | Chief Executive Officer, Director and Chairman of the Board of Directors |
| Laura Hines-Pierce | 41 | Director |
David L. Steinbach | 49 | Director |
Dougal A. Cameron | 67 | Independent Director |
John O. Niemann, Jr. | 69 | Independent Director |
| Diane S. Paddison | 66 | Independent Director |
| Dr. Ruth J. Simmons | 80 | Independent Director |
Alfonso J. Munk | 51 | President and Chief Investment Officer |
Omar Thowfeek | 41 | Chief Operating Officer |
J. Shea Morgenroth | 50 | Chief Financial Officer |
A. Gordon Findlay | 50 | Chief Accounting Officer, Treasurer and Secretary |
Jeffrey C. Hines. Mr. Hines joined Hines in 1982. Mr. Hines is the co-owner, Chairman and Co-CEO of Hines and has served as Chairman of our board since July 2013. Mr. Hines has served as our CEO since December 31, 2019. From December 2008 to June 2020, Mr. Hines served as the Chairman of the Board of Hines Global REIT, Inc. (“Hines Global REIT”). Additionally, Mr. Hines served as the Chairman of the Board of Hines REIT from August 2003 through the liquidation and dissolution of Hines REIT in August 2018. He also served as a member of the management board of the Hines U.S. Core Fund (the "Core Fund"), from August 2003 through the liquidation and dissolution of the Core Fund in December 2018. As the President and Co-CEO of Hines, he is responsible for overseeing all firm policies and procedures as well as day-to-day operations. He became President of the general partner of Hines in 1990 and Chief Executive Officer of the general partner of Hines in January 2008. He became Chairman of the general partner of Hines in 2020 after Gerald Hines’ passing. He has overseen a major expansion of the firm’s personnel, financial resources, domestic and foreign market penetration, products and services. He has been a major participant in the development of Hines’ domestic and international acquisition program and currently oversees a portfolio of $90.1 billion in assets under management. Mr. Hines graduated from Williams College with a B.A. in Economics and holds a M.B.A. from Harvard Business School. Mr. Hines is the father of Laura Hines-Pierce, who also serves on our board of directors.
We believe that Mr. Hines’ career, spanning more than 41 years in the commercial real estate industry, including his leadership of Hines and the depth of his knowledge of Hines and its affiliates qualifies him to serve on our board of directors.
Laura Hines-Pierce. Ms. Hines-Pierce is Co-CEO of Hines, working side-by-side with Chairman and Co-CEO Jeff Hines to help shape firm-wide strategy and manage key risks. She is a member of Hines’ Executive Committee and the Investment Committee. Ms. Hines-Pierce began serving on our board in June 2021. She resigned, voluntarily and temporarily, in December 2023 before being reappointed to the board in October 2024. Under her leadership as Co-CEO, Hines has had a total deal volume of $18.44 billion and raised $7.0 billion across all global funds. In this role, she helps to lead the global real estate firm into its next era and establish its legacy as an innovative company driving change across the real estate and investment management industries. Prior to this role, Ms. Hines-Pierce served as Hines’ Transformation Officer from 2018 to 2020, where she supported strategic and transformative efforts across the business. A strong proponent of ESG, she is committed to enhancing and growing the firm’s ESG and DEI efforts to establish Hines as a pioneer and global leader in these areas. Some of her key strategic initiatives include an increased emphasis on re-evaluating the company’s innovation strategy, achieving the firm’s net-zero carbon target, and building technologies that disrupt the industry as we know it. In 2022, Ms. Hines-Pierce was recognized as one of the PERE “Women of Influence” and in 2023 she was named to Commercial Observer’s “Power 100.”
Ms. Hines-Pierce joined Hines in 2012 and served as Project Manager for River Point, a 1.1 million-square-foot, 52-story office tower and 1.5-acre park located in Chicago's West Loop submarket. Prior to joining the firm, she worked for Sotheby’s in New York. Ms. Hines-Pierce earned a BA in Economics and Art History from Duke University and an MBA from Harvard University. We believe that Ms. Hines-Pierce's significant experience in multiple executive leadership roles within Hines and the considerable depth of her institutional knowledge of Hines and its affiliates qualifies her to serve on our board of directors.
David L. Steinbach. Mr. Steinbach is the Global Chief Investment Officer for Hines, and has served on the Board since July 2019. Since joining Hines in 1999, Mr. Steinbach has played a pivotal role in transforming the company into a top-tier global investment manager. He led the creation and scaling of Hines’ flagship discretionary funds, growing the platform to over $30 billion in AUM and expanding its institutional and private wealth investor base. During his tenure, Hines has navigated multiple real estate cycles and grown from $10 billion to over $90.1 billion in assets under management ("AUM") (as of December 31, 2024), becoming one of the most trusted names in private real estate. He oversees the firm’s investment professionals across the Americas, Europe, and Asia-Pacific, and is responsible for ensuring investment discipline, innovation, and impact on behalf of Hines’ global investor clients. Additionally, he served as the Chief Investment Officer for us and for Hines Global REIT from July 2014 until December 2019 and June 2020, respectively. He is a member of Hines’ Executive and Investment Committees. He previously served as Managing Director – Investment Management for Hines from February 2011 to February 2017 and was responsible for the acquisition of over $4 billion in assets for various Hines affiliates in the U.S. and internationally. Prior to this role, he served in various roles in which he was responsible for acquisitions, asset management and property dispositions on behalf of the Company, Hines Global REIT, Hines REIT, and the Core Fund both in the U.S. and internationally. He graduated from Texas A&M University with a Bachelor’s and Master’s in Business Administration.
We believe that Mr. Steinbach’s significant experience as an executive at our Company and at Hines qualifies him to serve as one of our directors. Mr. Steinbach’s extensive knowledge of the U.S. and international real estate markets, as well as his considerable institutional knowledge, allow him to provide valuable insight as a director.
Dougal A. Cameron. Mr. Cameron has served as one of our independent directors since July 2014. Mr. Cameron is President and Owner of Cameron Management, a position he has held since his founding of the firm in 1995. Cameron Management is a firm that owns, finances, leases, and manages all of its office buildings in an integrated fashion. From 1991-1994, Mr. Cameron was an owner and investment manager of VNSM Inc., an investment management firm with over $1 billion in assets under management. Prior to this time, he was an accountant with Arthur Young & Company (now Ernst & Young), and he worked as an asset and project manager for Hines from 1985 to 1991. Additionally, he was on the board of Mosher Inc., a private, closed-end mutual fund from 1992 to 1997. Mr. Cameron holds a bachelor’s degree in Accounting from Texas Tech University and an M.B.A. from Harvard Business School. Mr. Cameron taught economics at Harvard University and The Acton School of Business in Austin, and is currently on the faculty of the Prison Entrepreneurship Program.
We believe that Mr. Cameron is well-qualified to serve as one of our directors due to his background in running a real estate firm since 1995 and his extensive experience in owning, leasing and managing office buildings as the company intends to make investments in office buildings along with other real estate product types.
John O. Niemann, Jr. Mr. Niemann has served as one of our independent directors since July 2014, and as our lead independent director since May 2019. In addition, since May 2012, he has served as an independent director and also served as Chairman of the Audit Committee and Chairman of the Nominating and Corporate Governance Committees of MSC Income Fund, Inc. (formerly, "HMS Income Fund, Inc."), which was a non-listed public business development company co-sponsored by Hines. On January 29, 2025, MSC Income Fund, Inc. began trading on the NYSE (NYSE: MSIF). As of such date, Mr. Niemann became the Lead Independent Director and Chair of the Compensation Committee and continues to be on the Audit Committee and the Nominating and Corporate Governance Committees. He joined Professional Asset Indemnity Limited ("PAIL") as a Director in October 2021, which was a non-public Bermuda captive insurance company in runoff. PAIL completed its Members’ voluntary winding up and was dissolved on March 11, 2024. He also served as an independent director and was on the Audit, Investment, and Compensation Committees of Adams Resources & Energy, Inc. (NYSE: AE) beginning May 2019, and previously served as the Vice Chairman of the Board and Chairman of the Audit Committee until February 5, 2025 (when the company went private). He previously served as an independent director and Chairman of the Audit Committee of Gateway Energy Corporation from June 2010 until December 2013 (when the company went private). From June 2013 until his retirement in March 2023, he served as a Managing Director of Andersen Tax LLC (formerly known as WTAS LLC). He is also the president and chief operating officer of Arthur Andersen LLP, and has been since 2003. He previously served on the administrative board of Arthur Andersen LLP and on the board of partners of Andersen Worldwide. He began his career at Arthur Andersen LLP in 1978 and has served in increasing responsibilities in senior management positions, since 1992. Mr. Niemann has served on the board of directors of many Houston area
nonprofit organizations, including the Catholic Endowment Foundation of Galveston-Houston, Strake Jesuit College Preparatory School (past chair of the board), The Regis School of the Sacred Heart (past chair of the board), The Houston Symphony, The University of St. Thomas, The Alley Theatre and Taping for the Blind, Inc. He graduated with a Bachelor of Arts in managerial studies (magna cum laude) and a Master's in Accounting from Rice University, received a Juris Doctor (summa cum laude) from the South Texas College of Law, and a Master's of Law in taxation (summa cum laude) from the University of San Francisco School of Law.
We believe Mr. Niemann’s significant experience in the public accounting industry, including over 40 years in various capacities at Arthur Andersen LLP makes him well qualified to serve as one of our directors and as the audit committee financial expert. Drawing on this experience, Mr. Niemann is able to provide valuable insights regarding our investment strategies, internal controls, and financial reporting. In addition, through his experience serving on the board of directors of other public companies, Mr. Niemann has previous experience in the requirements of serving on a public company board.
Diane S. Paddison. Ms. Paddison has served as one of our independent directors since October 2024. Ms. Paddison serves as Founder of 4word, www.4wordwomen.org, a not-for-profit organization she founded in 2011 that connects, leads and supports professional Christian women and enables them to reach their potential. From February 2010 until June 2014, Ms. Paddison served as Chief Strategy Officer of Cassidy Turley, one of the nation’s largest commercial real estate service providers. Prior to joining Cassidy Turley, Ms. Paddison served as the Chief Operating Officer of ProLogis, an owner, manager, and developer of distribution facilities, from June 2008 until January 2009. Prior to that, Ms. Paddison was with CB Richard Ellis and Trammell Crow Company for over 20 years. During her time there, she served as Senior Vice President, Corporate and Investor Client Accounts from April 2001 until December 2004, Chief Operating Officer, Global Services from January 2005 until December 2006, and President, Global Corporate Services — Client Accounts from December 2006 until May 2008. Ms. Paddison was part of a ten-member executive team that managed the merger between Trammell Crow Company and CB Richard Ellis in December 2006. Ms. Paddison serves on the Salvation Army’s National Advisory Board and, since 2009, as an independent director at Lightstone Value Plus REIT V, Inc. Ms. Paddison is the author of “Work, Love, Pray.” Ms. Paddison holds a Master of Business Administration degree from the Harvard Graduate School of Business and a Bachelor of Science degree from Oregon State University where she graduated as Valedictorian.
We believe Ms. Paddison's significant experience in the commercial real estate industry, including decades in executive leadership roles at prominent real estate firms, as well as her experience serving on another public company board, make her well-qualified to serve as one of our directors.
Dr. Ruth J. Simmons. Dr. Simmons has served as one of our independent directors since June 2021. Dr. Simmons was named a President's Distinguished Fellow at Rice University and commenced this role on April 1, 2023. Dr. Simmons has also been named a senior adviser to the president of Harvard University on engagement with Historically Black Colleges and Universities and will begin that role in June 2023. Dr. Simmons was the President of Prairie View A&M University from December 2017 through February 2023 and was its interim President from July 2017 to December 2017. Dr. Simmons is also President Emerita of Brown University, having served as President from 2001 to 2012. Prior to that, Dr. Simmons served as President of Smith College from 1995 to 2001 and Vice Provost of Princeton University from 1991 to 1995. She also served in various leadership positions at colleges and universities beginning in 1977, including the University of Southern California from 1979 to 1983, Princeton University from 1983 to 1989 and Spelman College from 1989 to 1991. Dr. Simmons currently serves on the board of directors for a number of privately-held companies, the Federal Reserve Bank of Dallas and previously served on the board of directors at Square, Inc. from August 2015 to February 2020, Chrysler Automobiles N.V. from June 2012 to April 2019, Mondelez International, Inc. from October 2012 to November 2017, The Goldman Sachs Group, Inc. from 2000 until May 2010 and Texas Instruments Inc. from August 1999 to April 2016. Dr. Simmons holds a B.A. in French from Dillard University and a Ph.D. in Romance Languages and Literatures from Harvard University.
We believe Dr. Simmons' significant experience as a leader and innovator in higher education and as a director on multiple public company boards make her well-qualified to serve as one of our directors.
Alfonso J. Munk. Mr. Munk joined Hines in October 2019 and was elected President and Chief Investment Officer of the Company in December 2019. Mr. Munk is currently a Managing Partner, Co-Head of Investment Management for Hines. Prior to joining Hines, Mr. Munk was the Managing Director, Americas Chief Investment Officer and head of Latin America for PGIM Real Estate, Prudential Financial’s global real estate investment arm, from 2012 to October 2019. As Managing Director, Mr. Munk was responsible for overseeing PGIM Real Estate’s Americas transaction activities, real estate debt strategies and the management of operations in Latin America. Mr. Munk’s responsibilities as Americas Chief Investment Officer and head of Latin America included overseeing all Americas transaction activities (acquisitions and dispositions of more than $8 billion annually), developing and implementing PGIM Real Estate Latin America’s strategy and overseeing PGIM Real Estate Debt Strategies. Mr. Munk graduated from Cornell University with a B.S. in Business and Hospitality Administration and received his M.B.A. from The Wharton School, University of Pennsylvania, with a concentration in Finance and Real Estate.
Omar Thowfeek. Mr. Thowfeek began his career at Hines in 2014, and in mid-2017 assumed the responsibilities for international acquisitions and portfolio management across the REIT platform. Mr. Thowfeek has been the Company's Chief Operating Officer since April 2024. He has also served as Managing Director – Investments for the general partner of HGIT Advisors LP, the Company’s external advisor, since June 2019. During his tenure at Hines, he has underwritten over $10 billion in global real estate with an emphasis on office, student housing, and logistics assets throughout Europe. In his current role, he leads the underwriting for all international real estate acquisitions for the REIT platform and has responsibility for approximately $3 billion of investments across 8 countries in multiple product types. During this tenure he has become experienced
in understanding investing efficiencies throughout multiple international jurisdictions for a U.S. based investor. Mr. Thowfeek received a BA in History and a BBA in Finance from the University of Texas at Austin.
J. Shea Morgenroth. Mr. Morgenroth joined Hines in October 2003 and has served as Chief Financial Officer for us and the general partner of our Advisor since June 2019. He also serves as Senior Managing Director, Global Head of Fund Finance at Hines. Prior to this role, he was a Senior Vice President – Controller and the CFO of Investment Management at Hines from April 2019 through December 2024, and previously a Vice President – Controller for Hines from July 2012 to April 2019. Mr. Morgenroth served as CAO and Treasurer for Hines REIT and the general partner of the Advisor from July 2013 until June 2019. From November 2011, Mr. Morgenroth served as CAO and Treasurer for Hines Global REIT and the general partner of HGALP. Mr. Morgenroth also served as CAO and Treasurer of Hines REIT and the general partner of HALP from November 2011 through the liquidation and dissolution of Hines REIT in August 2018. In these roles, Mr. Morgenroth has been responsible for the oversight of the treasury, accounting, financial reporting and SEC reporting functions, as well as the Sarbanes-Oxley compliance program in the U.S. and internationally. Prior to his appointment as CAO and Treasurer for Hines Global REIT, Mr. Morgenroth served as a Senior Controller for Hines Global REIT and the general partner of HGALP from December 2008 until November 2011, for Hines REIT and the general partner of HALP from January 2008 until November 2011, and as a Controller for Hines REIT and the general partner of HALP from October 2003 to January 2008. In these roles, he was responsible for the management of the accounting, financial reporting and SEC reporting functions. Prior to joining Hines, Mr. Morgenroth was a manager in the audit practices of Arthur Andersen LLP and Deloitte & Touche LLP, serving clients primarily in the real estate industry. He holds a B.B.A. in Accounting from Texas A&M University and is a certified public accountant.
A. Gordon Findlay. Mr. Findlay has served as CAO and Treasurer for us since June 2019 and as our Secretary since March 2021. Mr. Findlay joined Hines in November 2006. Mr. Findlay has served as a Managing Director for Hines since October 2016 and as a Senior Controller for Hines from 2012 to October 2016. In these roles, he has been involved with managing the accounting, financial reporting and SEC reporting functions related to Hines Global, Hines Global REIT, and Hines REIT. Mr. Findlay also served as CAO and Treasurer of Hines Global REIT since June 2019. Prior to joining Hines, Mr. Findlay spent six years in the audit practice of Ernst & Young LLP, serving public and private clients in various industries. He holds a Bachelor of Business Administration degree in Accounting from University of Houston - Downtown and is a Certified Public Accountant.
Our Board of Directors
Our board of directors has reviewed and unanimously ratified our charter and adopted our bylaws. Our charter and bylaws allow for a board of directors with no fewer than three directors and no more than ten directors, of which a majority must be independent directors. We currently have seven directors, including four independent directors. Directors are elected annually by our stockholders, and there is no limit on the number of times a director may be elected to office. Each director will serve until the next annual meeting of stockholders or (if longer) until his or her successor has been duly elected and qualifies.
Although the number of directors may be increased or decreased, subject to the limits of our charter, a decrease may not have the effect of shortening the term of any incumbent director. Any director may resign at any time and may be removed with or without cause by the stockholders upon the affirmative vote of at least a majority of all votes entitled to be cast at a meeting called for the purpose of the proposed removal. A vacancy created by the death, removal or resignation of a director, other than a vacancy created by an increase in the number of directors may be filled only by a majority vote of the remaining directors, even if the remaining directors do not constitute a quorum. Any vacancy created by an increase in the number of directors may be filled only by the affirmative vote of a majority of the directors, including a majority of the independent directors. Independent directors must nominate replacements for vacancies required to be filled by independent directors.
An “independent director” is defined under our charter and means a person who is not, and within the last two years has not been, directly or indirectly associated with Hines or our Advisor by virtue of:
• ownership of an interest in Hines, our Advisor or their affiliates other than Hines Global or any other affiliate with securities registered under the Exchange Act;
• employment by Hines or our Advisor or their affiliates;
• service as an officer, trust manager or director of Hines or our Advisor or their affiliates other than as a director of Hines Global or any other affiliate with securities registered under the Exchange Act;
• performance of services for us, other than as a director, or any of our affiliates with securities registered under the Exchange Act;
• service as a director, trust manager or trustee of more than three real estate investment trusts advised by our Advisor or organized by Hines; or
• maintenance of a material business or professional relationship with Hines, our Advisor or any of their affiliates.
An independent director cannot be associated with us, Hines or our Advisor, as set forth above either directly or indirectly. An indirect relationship includes circumstances in which a director’s spouse, parents, children, siblings, mothers- or fathers-in-law, sons- or daughters-in-law or brothers- or sisters-in-law, is or has been associated with us, Hines, our Advisor, or their affiliates. A business or professional relationship is
considered material if the aggregate gross revenue derived by the director from our Advisor or Hines and their affiliates exceeds five percent of either the director’s annual gross revenue during either of the last two years or the director’s net worth on a fair market value basis.
To be considered independent under the NYSE rules, the board of directors must determine that a director does not have a material relationship with us and/or our consolidated subsidiaries (either directly or as a partner, stockholder or officer of an organization that has a relationship with any of those entities, including Hines and its affiliates). Under the NYSE rules, a director will not be independent if:
• the director was employed by us within the last three years;
• an immediate family member of the director was employed by us as an executive officer within the last three years;
• the director, or an immediate family member of the director, received more than $120,000 during any 12-month period within the last three years in direct compensation from us, other than director and committee fees and pension or other forms of deferred compensation for prior service (provided such compensation is not contingent in any way on continued service);
• the director is a current partner or employee of a firm that is our internal or external auditor, the director has an immediate family member who is a current partner of such a firm, the director has an immediate family member who is a current employee of such a firm and personally works on our audit, or the director or an immediate family member was within the last three years a partner or employee of such a firm and personally worked on our audit within that time;
• the director or an immediate family member is, or has been within the last three years, employed as an executive officer of another company where any of our present executive officers at the same time serves or served on that company’s compensation committee; or
• the director was an executive officer or an employee (or an immediate family member of the director was an executive officer) of a company that makes payments to, or receives payments from, us for property or services in an amount which, in any of the last three fiscal years, exceeded the greater of $1,000,000 or 2% of such other company’s consolidated gross revenues.
Our directors are accountable to us and our stockholders as fiduciaries. Generally speaking, this means that our directors must perform their duties in good faith and in a manner each director reasonably believes to be in the best interest of us and our stockholders. Our directors are not required to devote all or any specific amount of their time to our business. Our directors are only required to devote the time to our business as their duties require. We anticipate that our directors will meet at least quarterly or more frequently if necessary. In the exercise of their fiduciary responsibilities, we anticipate that our directors will rely heavily on our Advisor. Therefore, our directors will be dependent on our Advisor and information they receive from our Advisor in order to adequately perform their duties, including their obligation to oversee and evaluate our Advisor and its affiliates. Please see “Risk Factors—Risks Related to Our Business in General—Our success will be dependent on the performance of Hines as well as key employees of Hines. Certain other investment vehicles sponsored by Hines have experienced adverse developments in the past and there is a risk that we may experience similar adverse developments. Adverse changes in affiliated programs could also adversely affect our ability to raise capital.” and “Risk Factors—Risks Related to Potential Conflicts of Interest.”
Our board of directors has approved written policies on investments and borrowing for us as described in this prospectus. The directors may establish further written policies on investments and borrowings and will monitor our administrative procedures, investment operations and performance to ensure that the policies are fulfilled and are in the best interest of the stockholders. We will follow the policies on investments and borrowings set forth in this prospectus unless and until they are modified by our board of directors following, if applicable, requirements set forth in our charter.
Our independent directors are responsible for reviewing our fees and expenses on at least an annual basis and with sufficient frequency to determine that the expenses incurred are in the best interest of our stockholders. Our independent directors may determine from time to time during or after this offering to increase or decrease the fees and expenses payable to Hines, our Advisor and other Hines affiliates. Our independent directors will also be responsible for reviewing the performance of our Advisor and determining that the compensation to be paid to our Advisor is reasonable in relation to the nature and quality of services performed and our investment performance and that the provisions of our Advisory Agreement are being carried out. Specifically, our independent directors will consider factors such as:
• our net assets and net income;
• the amount of the fees paid to our Advisor in relation to the size, composition and performance of our investments;
• the success of our Advisor in generating appropriate investment opportunities;
• rates charged to other REITs, especially REITs of similar structure and other investors by advisors performing similar services;
• additional revenues realized by our Advisor and its affiliates through their relationship with us, whether we pay them or they are paid by others with whom we do business;
• the quality and extent of service and advice furnished by our Advisor;
• the performance of our investment portfolio;
• the quality of our portfolio relative to the investments generated by our Advisor for its own account; and
• other factors related to managing a public company, such as stockholder services and support, compliance with securities laws, including Sarbanes-Oxley and other factors typical of a public company.
Our directors and their affiliates may not vote or consent to the voting of shares they now own or hereafter acquire on matters submitted to the stockholders regarding either the removal of our Advisor, any director and any of their affiliates, or any transaction between us and our Advisor, any director or any of their affiliates. Any shares owned by our directors and their affiliates will be excluded in determining the requisite percentage in interest of shares necessary to approve any such matter.
Committees of the Board of Directors
Our full board of directors generally considers all major decisions concerning our business. Our charter and bylaws provide that our board may establish such committees as the board believes appropriate. We currently have seven directors on our board of directors, four of whom are independent. Our board of directors has established an audit committee, conflicts committee, nominating and corporate governance committee, compensation committee and valuation committee. Our independent directors are the sole members of all of these committees so that these important areas can be addressed in more depth than may be possible at a full board meeting and also to ensure that these areas are addressed by non-interested members of the board. Our board of directors has adopted written charters for each of these committees other than the valuation committee. A copy of each such charter is available on our website, https://www.hinesglobalincometrust.com.
Audit Committee
Members of the audit committee are appointed by our board of directors to serve one-year terms or until their successors are duly elected and qualify, or until their earlier death, retirement, resignation or removal. The audit committee reviews the functions of our management and independent registered public accounting firm pertaining to our financial statements and performs such other duties and functions deemed appropriate by the board. The audit committee is ultimately responsible for the selection, evaluation and replacement of our independent registered public accounting firm. The audit committee is comprised of all of the members of our board of directors who are independent within the meaning of the applicable requirements set forth in or promulgated under the Exchange Act, as well as in the rules of the NYSE. John O. Niemann, Jr. is the Chairman of the audit committee and is an “audit committee financial expert” within the meaning of the applicable rules promulgated by the SEC.
Unless otherwise determined by the board of directors, no member of the committee will serve as a member of the audit committee of more than two other public companies.
Conflicts Committee
Members of the conflicts committee are appointed by our board of directors to serve one-year terms or until their successors are duly elected and qualify or until their earlier death, resignation, retirement or removal. The primary purpose of the conflicts committee is to review specific matters that the board believes may involve conflicts of interest and to determine if the resolution of the conflict of interest is fair and reasonable to us and our stockholders. However, we cannot assure you that this committee will successfully eliminate the conflicts of interest that will exist between us and Hines, or reduce the risks related thereto. Dougal A. Cameron is the Chairman of the conflicts committee.
The conflicts committee is responsible for reviewing and approving the terms of all transactions between us and Hines or its affiliates or any member of our board of directors, including (when applicable) the economic, structural and other terms of all acquisitions and dispositions and the annual renewal of our Advisory Agreement between us and our Advisor. The conflicts committee also is responsible for reviewing: our Advisor’s performance and the fees and expenses paid by us to our Advisor and any of its affiliates, and any liquidity events proposed or recommended by our Advisor. The review of such fees and expenses is required to be performed with sufficient frequency, but at least annually, to determine that the expenses incurred are in the best interest of our stockholders. For further discussion, please see the “Investment Objectives and Policies with Respect to Certain Activities—Acquisition and Investment Policies—Affiliate Transaction Policy” section of this prospectus. The conflicts committee also is responsible for reviewing Hines’ performance as property manager of our directly-owned properties.
Compensation Committee
Members of the compensation committee are appointed by our board of directors to serve one-year terms or until their successors are duly elected and qualify or until their earlier death, retirement, resignation or removal. The committee meets as called by the chairman of the committee, but not less frequently than annually. The primary purpose of the compensation committee is to oversee our compensation programs. The committee reviews the compensation and benefits paid by us to our directors and, in the event we hire employees, the compensation paid to our executive officers as well as any employment, severance and termination agreements or arrangements made with any executive officer and, if desired by our board of directors, produces an annual report to be included in our annual proxy statement. Diane S. Paddison is the Chairman of the compensation committee.
Nominating and Corporate Governance Committee
Members of the nominating and corporate governance committee are appointed by our board of directors to serve one-year terms or until their successors are duly elected and qualify or until their earlier death, retirement, resignation or removal. Dr. Ruth J. Simmons is the Chair of the nominating and corporate governance committee. This committee:
• assists our board of directors in identifying individuals qualified to become members of our board of directors;
• recommends candidates to our board of directors to fill vacancies on the board;
• recommends committee assignments for directors to the full board;
• periodically assesses the performance of our board of directors;
• reviews and recommends appropriate corporate governance policies and procedures to our board of directors; and
• reviews and monitors our Code of Business Conduct and Ethics for Senior Officers and Directors, and any other corporate governance policies and procedures we may have from time to time.
Valuation Committee
Members of the valuation committee are appointed by our board of directors to serve one-year terms or until their successors are duly elected and qualify or until their earlier death, resignation, retirement or removal. The primary purpose of the valuation committee is to oversee our valuation process with respect to our common shares. Diane S. Paddison is the Chairman of the valuation committee. See “Description of Capital Stock-Valuation Policy and Procedures” for a description of the duties of our valuation committee.
Lead Independent Director
Our board of directors believes that it has adopted a governance structure that ensures a strong, independent board. The position of lead independent director was established to further strengthen the role of independent directors in board leadership. Our independent directors have appointed Mr. Niemann to serve as our lead independent director. Our lead independent director will, among other things:
• preside at all meetings of our board of directors at which the Chairman is not present;
• schedule meetings of the independent directors from time to time, as he deems necessary or appropriate;
• preside at executive sessions of the independent directors;
• serve as a liaison between the Chairman and the independent directors;
• assist the Chairman by reviewing the agenda and schedule for each board meeting, and bring to the attention of the Chairman any additional issues for the board’s attention and consideration;
• assure there is sufficient time for discussion of all agenda items at each board meeting; and
• assist the Chairman by reviewing the information and materials sent to our board of directors, including in particular providing any input as to the quality, quantity and timeliness of the information submitted by our management that is necessary or appropriate for the independent directors to effectively and responsibly perform their duties.
Compensation Committee Interlocks and Insider Participation
None of our executive officers serve as a director or member of the compensation committee of an entity whose executive officers include a member of our compensation committee.
Compensation of Directors
Our compensation committee designs our director compensation with the goals of attracting and retaining highly qualified individuals to serve as independent directors and to fairly compensate them for their time and efforts. Because of our unique attributes as a REIT, service as an independent director on our board requires a substantial time commitment as well as broad expertise in the fields of real estate and real estate investment. The compensation committee balances these considerations with the principles that our director compensation program should be transparent and should align directors’ interests with those of our stockholders.
Our independent directors are paid an annual fee of $85,000. The lead independent director is paid an annual retainer of $5,000.
We pay the following annual retainers (to be prorated for a partial term) to the Chairpersons of our board committees:
• $10,000 to the Chairperson of our conflicts committee;
• $15,000 to the Chairperson of our audit committee;
• $10,000 to the Chairperson of our compensation committee; and
• $10,000 to the Chairperson of our nominating and corporate governance committee.
All directors are reimbursed for reasonable out-of-pocket expenses incurred in connection with attendance at board or committee meetings. We do not pay compensation to our directors who are not independent directors for their service as a director.
Each independent director elected or reelected to the board (whether through a stockholder meeting or by directors to fill a vacancy on the board) will be granted $75,000 in restricted Class I shares on or about the date of election or reelection. These restricted Class I shares will fully vest on the earlier to occur of: (i) the first anniversary of the applicable grant date, subject to the independent director serving continuously as an independent director through and until the first anniversary of the applicable grant date; (ii) the termination of service as an independent director due to the independent director’s death or disability; or (iii) a change in control of the Company, subject to the independent director serving continuously through and until the date of the change in control of the Company.
Limited Liability and Indemnification of Directors, Officers, Employees and Other Agents
Maryland law permits a corporation to include in its charter a provision limiting the liability of directors and officers to the corporation and its stockholders for money damages, except for liability resulting from actual receipt of an improper benefit or profit in money, property or services or active and deliberate dishonesty established by a final judgement and which is material to the cause of action.
The Maryland General Corporation Law allows directors and officers to be indemnified against judgements, penalties, fines, settlements and expenses actually incurred in a proceeding unless the following can be established:
• an act or omission of the director or officer was material to the cause of action adjudicated in the proceeding, and was committed in bad faith or was the result of active and deliberate dishonesty;
• the director or officer actually received an improper personal benefit in money, property or services; or
• with respect to any criminal proceeding, the director or officer had reasonable cause to believe his act or omission was unlawful.
A court may order indemnification if it determines that the director or officer is fairly and reasonably entitled to indemnification, even though the director or officer did not meet the prescribed standard of conduct or was adjudged liable on the basis that personal benefit was improperly received. However, indemnification for an adverse judgement in a suit by the corporation or in its right, or for a judgement of liability on the basis that personal benefit was improperly received, is limited to expenses.
In addition, the Maryland General Corporation Law permits a corporation to advance reasonable expenses to a director or officer upon receipt of a written affirmation by the director or officer of his or her good faith belief that he or she has met the standard of conduct necessary for indemnification and a written undertaking by him or her or on his or her behalf to repay the amount paid or reimbursed if it is ultimately determined that the standard of conduct was not met.
Indemnification could reduce the legal remedies available to us and our stockholders against the indemnified individuals. We also maintain a directors and officers liability insurance policy.
An indemnification provision does not reduce the exposure of our directors and officers to liability under federal or state securities laws, nor does it limit our stockholders’ ability to obtain injunctive relief or other equitable remedies for a violation of a director’s or an officer’s duties to us or our stockholders, although the equitable remedies may not be an effective remedy in some circumstances.
Except as prohibited by Maryland law and as set forth below, our charter limits the personal liability of our directors and officers to us and our stockholders for monetary damages and provides that a director or officer will be indemnified and advanced expenses in connection with legal proceedings.
In spite of the above provisions of the Maryland General Corporation Law, the charter of Hines Global provides that our directors will be indemnified by us for loss or liability suffered by them and held harmless for loss or liability suffered by us only if all of the following conditions are met:
• the indemnified person determined, in good faith, that the course of conduct which caused the loss or liability was in our best interests;
• the indemnified person was acting on our behalf or performing services for us;
• in the case of non-independent directors, the liability or loss was not the result of negligence or misconduct by the party seeking indemnification;
• in the case of independent directors, the liability or loss was not the result of gross negligence or willful misconduct by the party seeking indemnification; and
• the indemnification or agreement to hold harmless is recoverable only out of our net assets and not from our stockholders.
Our Advisor and its affiliates will also be subject to the limitations on indemnification to which the non-independent directors are subject, as described above.
The general effect to investors of any arrangement under which any of our directors or officers are insured or indemnified against liability is a potential reduction in distributions resulting from our payment of premiums associated with insurance or payments of a defense, settlement or claim. In addition, indemnification arrangements and provisions providing for the limitation of liability could reduce the legal remedies available to us and our stockholders against our officers and directors.
The SEC and certain state securities regulators take the position that indemnification against liabilities arising under the Securities Act is against public policy and unenforceable. Indemnification of our directors, Hines or its affiliates will not be allowed for liabilities arising from or out of a violation of state or federal securities laws, unless one or more of the following conditions are met:
• there has been a successful adjudication on the merits of each count involving alleged material securities law violations;
• such claims have been dismissed with prejudice on the merits by a court of competent jurisdiction; or
• a court of competent jurisdiction approves a settlement of the claims against the indemnitee and finds that indemnification of the settlement and the related costs should be made, and the court considering the request for indemnification has been advised of the position of the SEC and of the published position of any state securities regulatory authority in which the securities were offered or sold as to indemnification for violations of securities laws.
Our charter provides that the advancement of funds to our directors, our Advisor and its affiliates for legal expenses and other costs incurred as a result of any legal action for which indemnification is being sought is permissible only if all of the following conditions are satisfied:
• the legal action relates to acts or omissions with respect to the performance of duties or services on our behalf;
• the legal action is initiated by a third party who is not a stockholder or the legal action is initiated by a stockholder acting in his or her capacity as such and a court of competent jurisdiction specifically approves such advancement;
• the party seeking advancement provides us with written affirmation of his or her good faith belief that he or she has met the standard of conduct necessary for indemnification according to our charter; and
• the party seeking advancement provides us with written affirmation of his or her good faith belief that he or she has met the standard of conduct necessary for indemnification and undertakes to repay the advanced funds to us, together with the applicable legal rate of interest thereon, in cases in which such party is found not to be entitled to indemnification. The Operating Partnership has agreed to indemnify and hold harmless our Advisor and Hines and their affiliates performing services for us from specific claims and liabilities arising out of the performance of their obligations under our Advisory Agreement and any Property Management and Leasing Agreement, subject to the limitations contained in such agreements. Please see “Management—Our Advisor and Our Advisory Agreement—Indemnification” and the “Management—Hines and Our Property Management, Leasing and Other Services—The Hines Organization—Indemnification” sections below. The Operating Partnership must also indemnify Hines Global and its directors, officers and employees in Hines Global’s capacity as its general partner. Please see “The Operating Partnership—Indemnity.”
We executed indemnification agreements with our officers and directors. These agreements provide our officers and directors with a contractual right to indemnification to substantially the same extent they enjoy mandatory indemnification under our charter.
Our Advisor and Our Advisory Agreement
Our Structure
The following chart illustrates our general structure and relationship with Hines and its affiliates as of September 1, 2025:
(1) Please see the “Management Compensation” section of this prospectus for a description of the compensation paid to the Dealer Manager, the Advisor and their affiliates.
(2) Please see “Conflicts of Interest” for a description of the other direct participation programs sponsored and managed by Hines and its affiliates.
(3) Please see “Security Ownership of Certain Beneficial Owners and Management” for information concerning the number of shares of our common stock owned by our officers and directors as of September 1, 2025.
(4) Certain subsidiaries of the Advisor have been omitted.
Our Advisor was formed in Texas on August 1, 2013 and is an affiliate of Hines. Its address is 845 Texas Avenue, Suite 3300, Houston, Texas 77002-1656. All of our day-to-day operations are managed and performed by our Advisor and its affiliates and our Advisor currently only serves as our advisor. The following table sets forth information regarding the executive officers of the general partner of our Advisor. The biographies of these officers are included elsewhere in this prospectus.
| | | | | | | | |
Name | Age | Position and Office with Our Advisor |
Jeffrey C. Hines | 70 | Chief Executive Officer |
Alfonso J. Munk | 51 | President and Chief Investment Officer |
Omar H. Thowfeek | 41 | Chief Operating Officer |
J. Shea Morgenroth | 50 | Chief Financial Officer |
A. Gordon Findlay | 50 | Chief Accounting Officer, Treasurer and Secretary |
Duties of Our Advisor
We do not have any employees. We have entered into an advisory agreement with our Advisor. Pursuant to this agreement, which was unanimously approved by our independent directors, we appointed our Advisor to manage, operate, direct and supervise our operations. In connection with managing our operations, our Advisor will face conflicts of interest. Please see “Risk Factors—Risks Related to Potential Conflicts of Interest.” Therefore, our Advisor and its affiliates perform our day-to-day operational and administrative services. Our Advisor is subject to the supervision of our board of directors and will provide only the services that are delegated to it. Our independent directors are responsible for reviewing the performance of our Advisor and determining that the compensation to be paid to our Advisor is reasonable in relation to the nature and quality of services performed and that our investment objectives and the provisions of our Advisory Agreement are being carried out. The services for which our Advisor receives fees and reimbursements under our Advisory Agreement include, but are not limited to, the following:
Offering Services
Our Advisor will manage and supervise the following activities with respect to this offering and any private placements, including offerings of DST Interests pursuant to our DST Program:
• the development of the offering, including the determination of its specific terms;
• along with our Dealer Manager, the approval of the participating broker dealers and negotiation of the related selling agreements;
• preparation and approval of all marketing materials to be used by our Dealer Manager or others relating to the offering;
• coordination of the due diligence process relating to participating broker dealers and their review of any prospectuses and our other offering documents;
• creation and implementation of various technology and electronic communications related to the offering;
• along with our Dealer Manager, the negotiation and coordination with our transfer agent of the receipt, collection, processing and acceptance of subscription agreements, commissions, and other administrative support functions; and
• all other services related to the offering, whether performed and incurred by our Advisor or its affiliates, other than services related to the underwriting, marketing, distribution or sale of this offering.
Acquisition Services
• serve as our investment and financial advisor and obtain certain market research and economic and statistical data in connection with our real estate investments and investment objectives and policies;
• subject to our investment objectives and policies: (i) locate, analyze and select potential investments; (ii) structure and negotiate the terms and conditions of real estate investments; and (iii) acquire real estate investments on our behalf;
• oversee the due diligence process;
• prepare reports regarding prospective investments which include recommendations and supporting documentation necessary for our board of directors to evaluate the proposed investments;
• obtain reports (which may be prepared by our Advisor or its affiliates), where appropriate, concerning the value of our contemplated investments; and
• negotiate and execute approved investments and other transactions.
Asset Management Services
• investigate, select, and, on our behalf, engage and conduct business with such persons as our Advisor deems necessary to the proper performance of its obligations under our Advisory Agreement, including but not limited to consultants, accountants, correspondents, technical advisors, attorneys, brokers, underwriters, corporate fiduciaries, escrow agents, depositaries, custodians, agents for collection, insurers, insurance agents, banks, builders, developers, property owners, real estate management companies, real estate operating companies, construction companies, securities investment advisers, mortgagors, and any and all agents of the foregoing, including affiliates of our Advisor and persons acting in any other capacity deemed by our Advisor necessary or desirable for the performance of any of the services under our Advisory Agreement;
• monitor applicable markets and obtain reports (which may be prepared by our Advisor or its affiliates) where appropriate, concerning the value of our investments;
• monitor and evaluate the performance of our investments, provide daily management services and perform and supervise the various management and operational functions related to our investments;
• coordinate with any property manager;
• coordinate and manage relationships between us and any joint venture partners; and
• provide financial and operational planning services and investment portfolio management functions.
Accounting and Other Administrative Services
• manage and perform the various administrative functions necessary for our day-to-day operations;
• from time-to-time, or at any time reasonably requested by the directors, make reports to the directors on our Advisor’s performance of services to us under our Advisory Agreement;
• coordinate with our independent accountants and auditors to prepare and deliver to our audit committee an annual report covering our Advisor’s compliance with certain aspects of our Advisory Agreement;
• provide or arrange for administrative services and items, legal and other services, office space, office furnishings, personnel and other overhead items necessary and incidental to our business and operations;
• provide financial and operational planning services and portfolio management functions;
• maintain accounting data and any other information concerning our activities as shall be required to prepare and to file all periodic financial reports and returns required to be filed with the SEC and any other regulatory agency, including annual financial statements;
• maintain all of our appropriate books and records;
• oversee tax and compliance services and risk management services and coordinate with appropriate third parties, including independent accountants and other consultants, on related tax matters;
• supervise the performance of such ministerial and administrative functions as may be necessary in connection with our daily operations;
• provide us with all necessary cash management services;
• manage and coordinate with the transfer agent the distribution process and payments to stockholders;
• consult with the officers and board of directors and assist in evaluating and obtaining adequate insurance coverage based upon risk management determinations;
• provide the officers and directors with timely updates related to the overall regulatory environment affecting us, as well as managing compliance with such matters, including but not limited to compliance with the Sarbanes-Oxley Act of 2002;
• consult with the officers and board of directors relating to the corporate governance structure and appropriate policies and procedures related thereto; and
• oversee all reporting, record keeping, internal controls and similar matters in a manner to allow us to comply with applicable law including the Sarbanes-Oxley Act.
Stockholder Services
• manage communications with our stockholders, including answering phone calls, preparing and sending written and electronic reports and other communications; and
• establish technology infrastructure to assist in providing stockholder support and service.
Financing Services
• identify and evaluate potential financing and refinancing sources, engaging a third-party broker if necessary;
• negotiate terms, arrange and execute financing agreements;
• manage relationships between us and our lenders; and
• monitor and oversee the service of our debt facilities and other financings.
Disposition Services
• consult with the board of directors and provide assistance with the evaluation and approval of potential asset dispositions, sales or liquidity events; and
• structure and negotiate the terms and conditions of transactions pursuant to which real estate investments may be sold.
Valuation-Related Services
• implement and coordinate processes with respect to the calculation of our aggregate NAV and the NAV per share for each class of our common stock in accordance with the valuation policy adopted by our board of directors, and in connection therewith, obtain appraisals performed by one or more independent valuation advisors concerning the value of our real properties;
• monitor our real properties for events that may be expected to have a material impact on their most recent estimated values;
• monitor each independent valuation advisor’s valuation process to ensure that it complies with the valuation policy adopted by our board of directors;
• supervise one or more independent valuation advisors and, if necessary, recommend to our board of directors its replacement; and
• deliver to or maintain on our behalf copies of all appraisals obtained in connection with our real properties and all valuations of other assets as may be required to be obtained by our board of directors.
Term of Our Advisory Agreement
Our Advisory Agreement has a term of one year. The current term of our Advisory Agreement will end on December 31, 2025 and our Advisory Agreement may be renewed for an unlimited number of successive one-year periods upon the mutual consent of the parties.
Renewals of the agreement must be approved by a majority of our independent directors. Additionally, our Advisory Agreement may be terminated:
• immediately by us (i) in the event our Advisor commits fraud, criminal conduct, willful misconduct or negligently breaches its fiduciary duty to us, (ii) upon the bankruptcy of our Advisor or its involvement in similar insolvency proceedings or (iii) in the event of a material breach of our Advisory Agreement by our Advisor, which remains uncured after 10 days’ written notice;
• without cause or penalty by a majority of our independent directors or by our Advisor upon 60 days’ written notice; or
• immediately by our Advisor upon our bankruptcy or involvement in similar insolvency proceedings or any material breach of our Advisory Agreement by us, which remains uncured after 10 days’ written notice.
In addition, in the event that the Advisory Agreement is terminated and/or that a new advisor is retained, our Advisor will cooperate with us and our board of directors in effecting an orderly transition of our advisory functions. The board of directors (including a majority of our independent directors) will approve a successor advisor only upon a determination that the new advisor possesses sufficient qualifications to perform our advisory functions for us and that the compensation to be received by the new advisor pursuant to the new advisory agreement is justified. Our Advisory Agreement also provides that in the event our Advisory Agreement is terminated, we will promptly change our name and cease doing business under or using the name “Hines” (or any derivative thereof), upon the written request of Hines.
Compensation
Our Advisor and its affiliates receive certain compensation and are reimbursed for certain expenses and receive certain other payments in connection with services provided to us as described below. The compensation, expense reimbursements and other payments payable to our Advisor and its affiliates may increase or decrease during or after this offering. Please see “Management Compensation” for a description of these matters. In the event our Advisory Agreement is terminated, our Advisor will be entitled to receive its prorated asset management fee through the date of termination and all earned, accrued and unpaid compensation and expense reimbursements within 30 days. In addition, in the event the Advisory Agreement is terminated, our Advisor, as the holder of the Special OP Units, will be allocated any accrued performance participation as of the date of such termination.
Asset Management Fee. As compensation for its services provided pursuant to the Advisory Agreement, we will pay our Advisor a monthly asset management fee in an amount equal to 0.0625% per month of the value of the Company’s real estate investments at the end of each month. The Advisor waived 50% of the asset management fee payable with respect to the DST Program through December 31, 2024, but does not plan to continue this waiver beyond that date. In no event will the monthly asset management fee exceed an amount equal to 1/12th of 1.25% of (a) the Company's NAV and (b) the aggregate proceeds received by us or our subsidiary for selling interests in properties in the DST Program. See "Management Compensation" for additional information concerning the monthly calculation of the asset management fee.
Performance Participation Allocation. As long as the Advisory Agreement has not been terminated, our Advisor, as the holder of the Special OP Units, holds a performance participation interest in the Operating Partnership that entitles it to receive an allocation from our Operating Partnership equal to 12.5% of the Total Return, subject to a 5% Hurdle Amount, with a Catch-Up (each term as defined under “The Operating Partnership—Special OP Units”).
Expense Reimbursement. Under the Advisory Agreement, and subject to the limitations described below under “—Reimbursements by our Advisor,” our Advisor is entitled to reimbursement of all costs and expenses incurred by it or its affiliates on our behalf, provided that our Advisor is responsible for the expenses related to any and all personnel of our Advisor who provide investment advisory services to us pursuant to the Advisory Agreement (including, without limitation, each of our executive officers and any directors who are also directors, officers or employees of our Advisor or any of its affiliates), including, without limitation, salaries, bonus and other wages, payroll taxes and the cost of employee benefit plans of such personnel, and costs of insurance with respect to such personnel. Without limiting the generality of the foregoing, costs eligible for reimbursement include out-of-pocket costs and expenses our Advisor incurs in connection with the services it provides to us related to (1) legal, accounting and printing fees and other expenses attributable to our organization, preparation of the registration statement, registration and qualification of our common stock for sale with the SEC and in the various states and filing fees incurred by our Advisor, (2) the actual cost of goods and services used by us and obtained from third parties, including fees paid to administrators, consultants, attorneys, technology providers and other services providers, and brokerage fees paid in connection with the purchase and sale of investments and securities, (3) expenses of managing and operating our properties, whether payable to an affiliate or a non-affiliated person, and (4) out-of-pocket expenses in connection with the selection, evaluation, structuring, acquisition, origination, financing and development of properties and real estate-related securities, whether or not such investments are acquired. Such out-of-pocket costs and expenses will include expenses relating to compliance-related matters and regulatory filings relating to our activities (including, without limitation, expenses relating to the preparation and filing of reports, disclosures, and/or other regulatory filings of our Advisor and its affiliates relating to our activities (including our pro rata share of the costs of our Advisor and its affiliates of regulatory expenses that relate to us and other investment vehicles sponsored, advised and/or managed by Hines or its affiliates)).
We reimburse our Advisor for any organization and offering expenses that it incurs on our behalf as and when incurred, to the extent that aggregate reimbursements to our Advisor for cumulative organization and offering expenses do not exceed an amount equal to 2.5% of gross offering proceeds from our public offerings. Although the cap on reimbursements to our Advisor and its affiliates for cumulative organization and offering expenses is equal to 2.5% of gross offering proceeds from our public offerings, we estimate that the total reimbursement that will be paid to our Advisor and its affiliates from the proceeds of this offering for organization and offering expenses incurred will be equal to approximately 0.67% of the maximum gross offering proceeds from the primary offering. Our Advisor is also entitled to be reimbursed for organization and offering expenses incurred by our Advisor in connection with a private placement by the Company or any of its direct or indirect subsidiaries.
Reimbursements by our Advisor
Our Advisor must reimburse us quarterly for any expenses that cause our Total Operating Expenses in any four consecutive fiscal quarters to exceed the greater of: (i) 2% of our Average Invested Assets and (ii) 25% of our Net Income (each term as defined under “Management Compensation”).
Notwithstanding the foregoing, to the extent that our Total Operating Expenses exceed these limits and the independent directors determine that the excess expenses were justified based on unusual and nonrecurring factors that they deem sufficient, our Advisor would not be required to reimburse us. Within 60 days after the end of any fiscal quarter for which our Total Operating Expenses for the four consecutive fiscal quarters then ended exceed these limits and our independent directors approve such excess amount, we will send our stockholders a written disclosure of such fact, or will include such information in our next quarterly report on Form 10-Q or in a current report on Form 8-K filed with the SEC, together with an explanation of the factors our independent directors considered in arriving at the conclusion that such excess expenses were justified. In addition, our independent directors will review at least annually the total fees and expense reimbursements for operating expenses paid to our Advisor to determine if they are reasonable in light of our performance, our net assets and our net income and the fees and expenses of other comparable unaffiliated REITs. Any such findings and the reasons in support thereof will be reflected in the minutes of the meetings of our board of directors.
Our independent directors must review from time to time but at least annually the performance of, and compensation paid to, our Advisor. Please see “Management—Our Board of Directors” for factors that the independent directors must consider in connection with this review.
Our Advisor has the right to assign our Advisory Agreement to an affiliate of Hines subject to approval by our independent directors. We cannot assign our Advisory Agreement without the consent of our Advisor.
Indemnification
The Operating Partnership has agreed to indemnify and hold harmless our Advisor and its affiliates, including their respective officers, directors, partners and employees, from all liability, claims, damages or losses arising in the performance of their duties hereunder, and related expenses, including reasonable attorneys’ fees, to the extent such liability, claim, damage or loss and related expense is not fully reimbursed by insurance, subject to any limitations imposed by the laws of the State of Texas or contained in our charter or the partnership agreement of the Operating Partnership, provided that: (i) our Advisor and its affiliates have determined that the cause of conduct which caused the loss or liability was in our best interests, (ii) our Advisor and its affiliates were acting on behalf of or performing services for us, and (iii) the indemnified claim was not the result of negligence, misconduct, or fraud of our Advisor or resulted from a breach of the agreement by our Advisor.
Any indemnification made to our Advisor may be made only out of our net assets and not from our stockholders. Our Advisor will indemnify and hold us harmless from contract or other liability, claims, damages, taxes or losses and related expenses, including attorneys’ fees, to the extent that such liability, claim, damage, tax or loss and related expense is not fully reimbursed by insurance and is incurred by reason of our Advisor’s bad faith, fraud, willful misconduct or reckless disregard of its duties, but our Advisor shall not be held responsible for any action of our board of directors in following or declining to follow any advice or recommendation given by our Advisor.
Investments in Real Estate-Related Securities
We have entered into an agreement with Security Capital Research & Management Incorporated (“Security Capital”), a third party investment manager, to manage our investments in real estate-related equity or debt securities consistent with our investment strategy. See “Investment Objectives and Policies with Respect to Certain Activities—Acquisition and Investment Policies” for a description of our real estate-related securities investment strategy. In its capacity as a fiduciary to the Company, Security Capital will provide services related to the acquisition, management and disposition of our real estate-related securities investments in accordance with our investment guidelines, which have been approved by our board of directors, including a majority of our independent directors. Our agreement with Security Capital may be terminated by us or Security Capital upon providing at least thirty days’ written notice prior to the date on which such termination is to become effective. We will pay an annual fee to Security Capital for providing these services. We have entered into an agreement with our Advisor pursuant to which the amount of the asset management fees payable to our Advisor that are allocable to our investments in real estate-related securities for a particular period will be reduced by the amount of fees that we pay to Security Capital for such period. Security Capital also will be reimbursed for expenses incurred on our behalf. We have agreed to limit liability to Security Capital as to any expenses, losses, damages, liabilities, charges, and claims of any kind or nature whatsoever arising out of its performance of its obligations under the investment management agreement, except in the case where the proximate cause is judicially determined to be the intentional act, gross negligence or willful misconduct of Security Capital.
Hines and Our Property Management, Leasing and Other Services
We expect that Hines or an affiliate of Hines will manage many of the properties we acquire in the future.
The Hines Organization
General
Hines is a global real estate investment manager, which has been investing in real estate assets and providing acquisition, development, financing, property management, leasing or disposition services for 68 years. Hines was founded by Gerald D. Hines in 1957 and Hines is currently owned by Jeffrey C. Hines. Mr. Hines and Laura Hines-Pierce, are Co-Chief Executive Officers of Hines. Hines’ investment partners have primarily consisted of large domestic and foreign institutional investors and high net worth individuals. Hines has worked with notable architects such as Philip Johnson; Cesar Pelli; I. M. Pei; Skidmore, Owings and Merrill and Frank Gehry, in the history of its operations. Please see the “Hines History, Experience and Timeline” included as Appendix E for additional information about the history of Hines.
Hines is headquartered in Houston and its business is organized into four pillars:
i.Investment and Strategy - This group aims to maximize investor returns and manage the firm's capitalization strategies through flagship funds, joint ventures, and direct deals. It also oversees the organization’s comprehensive strategy and platform growth initiatives.
ii.Real Estate - This group focuses on enhancing Hines’ market execution and deal origination. It stands at the forefront of its local market operations by aligning opportunities with capital, fostering product innovation, and elevating tenant experiences.
iii.Finance and Shared Services - This group aims to deliver consistency and cohesiveness for the firm’s clients and is streamlined for sustainable growth, innovation, and success—for both the firm’s business and its people.
iv.People - Hines seeks to empower our people – the firm’s greatest asset – to excel at work, advance Hines’ business priorities, and contribute to their communities.
The following chart sets forth the Hines organizational structure as of September 1, 2025:
Additionally, Hines' senior leadership is organized into the following three committees:
•Management Committee - the firm's most senior governance body, with a mandate to manage the firm and set enterprise-wide strategy.
•Executive Committee - provides steering on firmwide strategy and serves as the forum for global cross-collaboration, strategic-thinking and execution.
•Investment Committee - responsible for investments decisions across the firm.
By organizing in this manner, Hines is able to leverage its global platform to provide investors with scalable investment strategies, enhanced market execution and deal origination and consistency and cohesiveness in services provided. Hines believes this vertical integration, and incorporating a true “ownership-mindset” at all stages of an investment’s lifecycle, constitutes a key difference between Hines and other real estate investment management firms. Please see “Risk Factors—Risks Related to Our Business in General—Our success will be dependent on the performance of Hines as well as key employees of Hines. Certain other investment vehicles sponsored by Hines have experienced adverse developments in the past and there is a risk that we may experience similar adverse developments. Adverse changes in affiliated programs could also adversely affect our ability to raise capital.”
From inception through June 30, 2025, Hines has acquired, developed or have in the development process 2,013 real estate projects representing more than 719 million square feet. Hines’ property/asset management portfolio includes 832 properties with more than 106 million square feet. These projects consisted of a variety of asset types including: office properties, industrial properties, retail and residential properties, hospitality and a variety of other properties. In connection with these projects, Hines has employed many real estate investment strategies, including acquisitions, development, redevelopment and repositioning in the United States and internationally.
Hines oversees a portfolio valued at approximately $91.8 billion in assets under management for which Hines serves as investment manager, and more than 106 million square feet of assets for which Hines provides third-party property-level management services, as of June 30, 2025. This portfolio represents assets owned by Hines, its affiliates and numerous third-party investors, including pension plans, domestic and foreign institutional investors, high net worth individuals and retail investors as well as assets Hines serves in an investment management role as a fiduciary, regardless of equity participation.
Hines also has extensive experience in disposition services. Since 1993, Hines sponsored numerous strategic investment vehicles with various third-party institutional and other third-party investors, two other publicly-offered real estate investment programs, Hines REIT and Hines Global REIT (now HGR Liquidating Trust), and one publicly-offered business development company, MSC Income Fund (formerly, "HMS Income Fund"). During this period, these investment vehicles invested in 1,263 real estate investments with aggregate cost of over $183.8 billion. Also during this period, Hines disposed of 750 investments with an aggregate sales price of $94.5 billion and an aggregate original cost of $74.1 billion.
The following is information about the members of the Management (MC), Executive (EC) and Investments Committees (IC) of Hines:
| | | | | | | | |
Name | Position | Committee |
Jeffrey C. Hines | Chairman and Co-Chief Executive Officer | MC, EC, IC |
Laura Hines-Pierce | Co-Chief Executive Officer | MC, EC, IC |
Adam Hines | Chief of Staff, Office of the CEO | MC, EC, IC |
David L. Steinbach | Managing Partner, Global Chief Investment Officer | MC, EC, IC |
Steve Luthman | Managing Partner, Global Head of Real Estate | MC, EC, IC |
Keith H. Montgomery | Managing Partner, Global Chief Financial Officer | MC, EC, IC |
Stephanie Biernbaum | Managing Partner, Global Head of Human Resources | EC |
Christine Delucchi | Managing Partner, Global Head of Marketing and Communications | EC |
Lars Huber | Managing Partner, Head of Europe | EC |
Christopher D. Hughes | Managing Partner, Global Head of Capital Markets | EC, IC |
| John J. Jones | Managing Partner, General Counsel and Chief Compliance Officer | EC |
Raymond M. Lawler | Managing Partner, Head of Americas | EC |
Alfonso Munk | Managing Partner, Co-Head of Investment Management | EC, IC |
Chiang Ling Ng | Managing Partner, Co-Head of Investment Management | EC, IC |
Jon Tanaka | Managing Partner, Head of Asia Pacific and Country Co-Head Japan | EC |
| Doug Donovan | Global Head of Investment Risk | IC |
| Joshua Scoville | Global Head of Research | IC |
Jeffrey C. Hines is our Chief Executive Officer and Chairman of the Board of Directors. Laura Hines-Pierce and David L. Steinbach are on our board of directors. Alfonso J. Munk is our President and Chief Investment Officer. Their biographies are included above with the rest of our board of directors and management team.
Adam Hines. Mr. Hines is the chief of staff in the Office of the CEO and senior managing director at Hines. In this role, he works closely with Co-CEOs Jeff Hines and Laura Hines-Pierce and focuses on high-level strategic priorities, including enhancing Hines’ client engagement strategies and positioning the firm for future growth. He joined Hines in 2017 and has served the firm in a variety of roles. Most recently, he served as managing director and investment management growth officer. In this role, Mr. Hines was responsible for overseeing efforts to broaden engagement with high-net-worth investors and family offices. Prior to Hines, Mr. Hines worked for Dexus Property Group in Sydney, Australia in various roles including research, finance, asset management, and funds management. Mr. Hines serves on the Board of the Nature Conservancy – Texas Chapter, a global environmental nonprofit. Mr. Hines graduated from Williams College with a BA in Economics. He received his MBA from Northwestern University’s Kellogg School of Management as well as a MS in Design Innovation from Northwestern University’s Segal Design Institute at the McCormick School of Engineering and Applied Science.
Steve Luthman. Mr. Luthman is the firm’s Global Head of Real Estate. Since joining Hines in 2005, Mr. Luthman has contributed to the development, acquisition, financing, marketing, and disposition of more than 100 million square feet of commercial real estate throughout North America. He led the capital formation for two Canada-specific discretionary investment vehicles comprising nearly $3 billion of investment capital and led the firm’s transformation committee responsible for concepting flagship discretionary fund formation. Additionally, he spearheaded Hines’ innovative, mass timber product, T3. Mr. Luthman serves on the Board of Directors for the Big Shoulders Fund, a Chicago-based education nonprofit. He earned a Bachelor of Arts in Economics from the University of California and a Master of Business Administration from the University of Michigan’s Ross School of Business.
Keith H. Montgomery. Mr. Montgomery is the firm’s Chief Financial Officer. As CFO, he is responsible for overseeing Hines' operating business including central services, balance sheet-related activities and bank and other debt financing. He is a member of the firm’s Management, Executive, and Investment Committees. He joined Hines in 1997 as part of its central finance and accounting group. He assumed increasing responsibility in both groups, alongside oversight of cash management, rising to CFO in the process. Before his current role, Mr. Montgomery served as Senior Vice President and Corporate Controller, where he was responsible for overseeing Hines' worldwide controllership function. During his tenure as CFO, he has led a comprehensive effort to optimally position the firm’s balance sheet through a series of equity investment funds and a major debt private placement. Prior to Hines, Mr. Montgomery served as a financial officer with two manufacturing companies in the medical device and energy service industries. During his tenure with the medical device firm, Mr. Montgomery played a significant role in completing the company’s initial public offering. He also worked in the audit practice of a major international accounting firm for five years, where he was responsible for banking, technology, and energy clients. Mr. Montgomery earned a BBA in Accounting from Texas A&M University.
Stephanie Biernbaum. Ms. Biernbaum serves the firm as Global Head of Human Resources. In this role, she oversees all Human Resource activities and responsibilities worldwide, allowing the firm to further embrace evolving trends in career development, diversity and inclusion, analytics and other areas changing the traditional landscape of HR. She is a member of the Executive Committee. Before joining Hines, Ms. Biernbaum was a consultant with McKinsey & Company for eight years. Most recently, she served as associate partner and a leader in their Organization Practice where she built business strategies and counseled senior executives across institutions ranging from fast-growing startups to Fortune 50 corporations. Prior to McKinsey, she spent seven years at the global retailer Tiffany & Co. in various corporate HR roles. There, she helped open numerous new locations, and her custom leadership-development programs received industry awards. Stephanie earned a BA from Emerson College and an MA in Social-Organizational Psychology from Columbia University.
Christine Delucchi. Christine Delucchi is the Global Head of Marketing and Communications. She is responsible for leading the integrated marketing and communications functions at Hines to support growth marketing, capital raising, business revenue generation, property marketing and leasing. She has direct oversight of Global Communications, Global Marketing, and Operations and Shared Services. She is also a member of the Hines' Executive Committee. Ms. Delucchi joined Hines in 2022 after more than 25 years in the world of real estate, investment, and retail marketing communications, including founding and leading two of her own companies. In 2016, she successfully sold her company to Streetsense to build a global platform and was acquired by CBRE. She is a graduate of the University of Oklahoma, with a degree in Journalism, Advertising and Marketing.
Lars Huber. Mr. Huber is the Head of Europe for Hines. He is responsible for all development activity, acquisitions and operations in Europe with Hines presence in 12 countries. He is a member of the Hines' Executive Committee. Mr. Huber joined Hines in 1996, and in his prior roles, Huber served as CFO for the European Region, oversaw equity capital raising for Hines in Europe and Asia, served as fund manager in the European Investment Management team. He has contributed to over $50 billion of investments in Europe for Hines and its partners, with deep experience across all major product types and across the risk spectrum. Mr. Huber is an active member and Global Governing Trustee of the Urban Land Institute (ULI), as well as a former Chair of ULI Europe. Mr. Huber graduated from the European Business School near Frankfurt in 1996.
Christopher D. Hughes. Mr. Hughes is the Global Head of Capital Markets for Hines, overseeing the capitalization of the firm and its investors, including institutional and private wealth funds, joint ventures, and direct deals. He also plays a key role in shaping the firm’s growth strategy. He is a member of the firm’s Executive and Investment Committees. Chris began his career at Hines in 1986. From 2017 to 2024, he served as Co-Head of Investment Management, where he played a key role in globalizing Hines’ investment management business. Prior to that, he served as CEO of the East Region from 2007 to 2021, during which he led the region’s AUM growth from approximately $5 billion to over $20 billion, and oversaw the development, acquisition, and disposition of more than 35 million square feet. Chris began his career in Washington, D.C., eventually rising to the role of Development and Acquisition Officer. In 2000, Chris was part of the initial formation of the Hines Capital Markets Group and assumed the role of its head in 2004. Since then, the group has structured over 54 new funds and separate accounts, accounting for more than $42 billion of equity capitalizations. During this time, the group has grown into a global organization with over 130 professionals across major markets in North America, Europe, and Asia. Hughes graduated from Southern Methodist University with a BA in History. He is a registered representative of our Dealer Manager and holds FINRA Series 22 and Series 63 licenses.
John J. Jones. Mr. Jones is General Counsel, Chief Compliance Officer, and a member of the Executive Committee. He heads the firm's legal and compliance functions and oversees strategy, governance, and execution across all business lines. A seasoned executive and multi-time public company general counsel with more than three decades of legal experience. John brings deep experience across investment management, real estate, and financial services with a strong focus on corporate governance. Prior to joining Hines, John spent over 17 years at Cantor Fitzgerald, as Global Deputy General Counsel as well as Executive Managing Director and General Counsel, Financial Services, Americas. In this role, he played a key strategic, leadership and legal role in all areas of the organization, led acquisitions, guided public companies, managed complex global transactions, investment banking and capital markets matters, served on various executive committees, and oversaw a large legal team. He payed a pivotal role in launching and building the firm's asset management business. John holds a Bachelor of Science in Applied Economics and Business Management from Cornell University and earned his Juris Doctor from Boston University School of law, graduating summa cum laude.
Raymond M. Lawler. Mr. Lawler is the Head of Americas for Hines. In his role, he oversees all development, acquisitions, financing, marketing, and operations in the United States, Brazil, Canada, Mexico, Panama, and Costa Rica. He is a member of the firm's Executive Committee. Mr. Lawler joined Hines in 2007. Prior to his current role, he served as CEO of Hines’ Asia Pacific business from 2019 to 2024, overseeing all regional activities. Before joining Hines, Mr. Lawler was a United States Marine Corps Captain and a naval aviator, receiving multiple commendations throughout his career. Mr. Lawler is a member of the Urban Land Institute (ULI) Global Governing Trust and a member of the Young Presidents’ Organization (YPO) in Hong Kong. He earned Bachelor of Arts in Marine Biology from Boston University and a Master of Business Administration from Harvard Business School.
Chiang Ling Ng. Ms. Ng is the Co-Head of Investment Management for Hines. She is responsible for developing investment and fund strategies that align with Hines’ global investment approach. She is a member of the firm's Executive and Investment Committees. Ms. Ng joined Hines in 2021 as Chief Investment Officer of Asia. Leveraging more than 25 years of investment expertise, Ms. Ng built a comprehensive, diversified strategy for Hines’ first pan-Asia core-plus fund and plays a key role in developing Hines’ discretionary fund business. Prior to joining Hines, Ms. Ng held leadership roles at M&G Real Estate Asia and the real estate private equity division of Goldman Sachs. Ms. Ng currently serves as chairperson of the Asian Association for Investors in Non-Listed Real Estate Vehicles (ANREV), which focuses on improving transparency and fostering best practices across the region for the private real estate industry. Ms. Ng is deeply committed to leadership excellence and professional growth. She dedicates significant time to mentoring the next generation of investment professionals and leaders within Hines and across the industry. Additionally, she leads the “One Hines Women’s Network” initiative, fostering collaboration and innovation throughout the region. She earned a Bachelor of Science in electrical engineering from Princeton University and is fluent in English, Mandarin, and Japanese.
Jon Tanaka. Mr. Tanaka serves as the Head of Asia Pacific and Co-Head of Japan at Hines. He is responsible for leading the company's real estate initiatives across acquisitions, dispositions, operations, and development, ensuring asset optimization, strong tenant partnerships, and innovation while aligning regional and global strategies. He is a member of the firm's Executive Committee and oversees Hines' presence in six countries. Jon joined Hines in 2021, bringing over 25 years of experience in real estate development and investment. He led the rapid expansion of Hines' Japan portfolio, developing more than thirty high-performing assets across residential, industrial, logistics, and office sectors, totaling more than US$2 billion in asset value. Prior to joining Hines, he led Japan for Angelo Gordon, where he served as a member of the Asia Real Estate Investment Committee, and was a senior member of the Deutsche Bank RREEF's Asia real estate team. He earned a Bachelors of Arts in East Asian Studies from Harvard University and a Masters of Business Administration from the University of California at Berkeley. He also attended the Graduate School of Architecture at Kyoto University. He is fluent in Japanese and English.
Doug Donovan. Mr. Donovan serves as Senior Managing Director, Global Head of Investment Risk, and is a member of the Investment Committee. He heads the investment risk team, which is responsible for identifying and helping to mitigate risks across the investment life cycle as well as managing key investment processes. Mr. Donovan joined Hines in 1996 and has held several investment management positions, including a leadership role in supporting the capitalization of the firm’s expansion into multifamily development in the United States. Since 2010, he has been a member of the investment risk team involved with all Hines investments globally. Mr. Donovan serves as the Board Chair of Camp Cho-Yeh, a faith-based nonprofit summer camp in Livingston, Texas. He assumed his current role as team leader in 2019. He graduated from the University of Texas with a BA in Accounting and a Masters in Professional Accounting.
Joshua Scoville. Mr. Scoville is Senior Managing Director, Global Head of Research, and is a member of the firm's Investment Committee. He heads the firm’s global proprietary research group, which identifies how market forces, including macroeconomics, commercial real estate fundamentals, and capital markets influence investments and returns. Prior to joining the firm, Mr. Scoville served as Director of U.S. Research for the market leader in analyzing and forecasting commercial real estate markets in North America and Europe. He was responsible for managing their research platform and participating in broader initiatives, including quarterly forecasting, market analysis, thought leadership, and product development. Mr. Scoville is an active member of the Urban Land Institute and Pension Real Estate Association. He earned a Bachelor of Arts in Economics and Business Management from Boston College and is a Chartered Financial Analyst charter holder.
Hines’ Real Estate Personnel and Structure
Hines is one of the largest and most experienced privately owned real estate investment, acquisition, development and management companies in the world. As of June 30, 2025, Hines had a presence in 30 countries and relationships with many of the world’s largest financial institutions. The map below reflects Hines' offices across the globe:

Hines believes that it has mitigated many of the risks inherent in real estate investments by hiring, training and retaining what it believes to be highly qualified management personnel and by rewarding these employees with performance-based compensation. Hines believes that the stability of its organization and its ability to retain its employees is demonstrated by the longevity of their tenure at Hines, as shown in the table below. Hines maintains what it believes are high performance and professional standards and rewards its personnel for their achievements. Typically, incentive compensation is provided to senior officers, as well as other key employees, in the form of profit sharing programs tied to Hines’ profitability related to each project, investment fund, geographic area, or the firm as a whole. In addition, for assets or groups of assets within the scope of their responsibilities, Hines’ senior officers typically hold equity investments (by way of participation in the interests held by Hines and its affiliates) in properties acquired or developed by Hines, its affiliates and investment partners. Hines believes this performance-based compensation provides better alignment of interests between Hines’ employees, Hines and its investors, while providing Hines’ employees with long-term incentives. However, there is no guarantee that Hines will be able to retain these employees in the future. The loss of a number of key employees could adversely impact our performance. Please see “Risk Factors—Risks Related to Our Business in General—Our success will be dependent on the performance of Hines as well as key employees of Hines. Certain other investment vehicles sponsored by Hines have experienced adverse developments in the past and there is a risk that we may experience similar adverse developments. Adverse changes in affiliated programs could also adversely affect our ability to raise capital.”
| | | | | | | | | | | |
| As of June 30, 2025 |
Title | Number of Employees | | Average Tenure (Years) |
Management, Executive and Investment Committee Members | 16 | | 18 |
Senior Managing Director | 127 | | 19 |
Managing Director | 277 | | 13 |
TOTAL | 420 | | 15 |
Despite Hines' vertically integrated structure, Hines also benefits from its professionals located in major office markets because it believes that knowledge of local market economics and demographic conditions is essential to the success of any real estate asset. Having real estate professionals living and working in most major markets where Hines invests allows Hines to monitor current local conditions and transactions and build relationships with local tenants, brokers and real estate owners. Hines believes that this structure allows them to better identify potential investment opportunities, perform more effective research of local markets and manage, lease and operate each real estate asset. However, Hines' structure may or may not have a positive impact on our performance.
Hines’ Leasing and Property Management
Hines and its affiliates have extensive experience in providing responsive and professional property management and leasing services. Property management and leasing services provided by Hines include the following:
• tenant relations;
• energy management;
• preventive maintenance;
• security;
• vendor contracting;
• parking management;
• marketing plans;
• broker relations;
• tenant prospecting; and
• lease negotiation.
Hines believes that providing these services in a high-quality and professional manner is integral to tenant satisfaction and retention.
Hines has been repeatedly recognized as an industry leader in investment, development, and property management.
The firm became the first international and privately held real estate company to commit to ENERGY STAR®, in 1999. In 2001, 2002 and 2003, the U.S. Environmental Protection Agency, or EPA, named Hines as ENERGY STAR Partner of the Year. In 2004, Hines became the first commercial real estate company to receive the EPA’s ENERGY STAR Sustained Excellence Award. Hines has now received this award 17 times in recognition of the firm’s continued leadership in superior energy management. As of December 31, 2024, Hines had 126 buildings that have received an ENERGY STAR® label.
Hines was named Global ESG Firm of the Year in the 2021 PERE Awards. In a major milestone, this was the first year PERE recognized the area of ESG and Hines being named a global winner, as well as a finalist in three ESG categories, highlights how prioritizing ESG differentiates our company, supports innovation and benefits people and the planet. In 2023, the firm again won the prestigious ESG Firm of the Year: Global for outstanding innovation in the sustainability space.
Hines believes in creating value for its investors while contributing positively to the environment and its funds actively engage in ESG reporting. The firm has once again been recognized by GRESB for its sustainability leadership in 2024. Eight of Hines' investment entities that submitted achieved the highest possible rating of five green stars out of five, and five of Hines’ funds achieved Global Sector Leader Status. The Hines European Core Fund (HECF) achieved the highest possible rating of five green stars out of five for an unprecedented eighth year in a row, and it was awarded Global Sector Leader for an eighth consecutive year. In 2024, all of Hines’ flagship funds were 4-or 5- star rated by GRESB, solidifying the firm’s commitment to benchmark ESG performance annually via the GRESB assessment.
HECF won the PREA Real Estate Investment Management ESG award in the Open-End Fund category in 2021, 2022, and 2023. In 2023, Hines European Value Fund 2 (HEVF 2) took home the award in the PREA Closed-End Fund category. The prestigious annual awards recognize PREA members at the forefront of Environmental, Social and Governance (ESG) matters within real estate investing.
Additionally, in early 2024, Hines was named to Fast Company’s prestigious list of the World’s Most Innovative Companies for 2024. Ranking in the top five of the Urban Development and Real Estate category, Hines was recognized for its achievements in innovation, sustainability and environmental stewardship.
In addition to the awards, Hines has long utilized building certifications to help set efficiency goals and benchmark success on a project basis and firm wide.
Hines has been actively involved in the development of the U.S. Green Building Council’s LEED rating system, the nationally accepted benchmark for the design, construction and operation of high-performance buildings. Hines collaborates with green building organizations and certification programs in our global regions, including USGBC, UKGBC, German Sustainable Council, Green Building Council Brasil, and others. As of December 31, 2024, Hines had 229 projects that have been certified or pre-certified under LEED’s various programs.
Hines believes that real estate is essentially a local business and that it is often a competitive advantage for Hines to have real estate professionals living and working in the local markets in which Hines and its affiliates own properties. This allows Hines’ real estate professionals to obtain local market knowledge and expertise and to maintain significant local relationships. As a result, Hines may have access to off-market acquisitions involving properties that are not yet being generally marketed for sale, which can alleviate competitive bidding and potentially higher costs for properties in certain cases. In addition, in part, as a result of Hines’ strong local presence in the markets it serves and its corporate culture, we believe Hines has a strong track record in attracting and retaining tenants.
Hines believes that tenant retention is a critical component of profitable building operations and results in lower volatility. Tenant loss can reduce operating income by decreasing rental revenue and operating expense recoveries and by exposing the property to market-driven rental concessions that may be required to attract replacement tenants. In addition, a property with high tenant turnover may incur costs of leasing brokerage commissions and construction costs of tenant improvements required by new occupants of the vacant space.
Hines attempts to manage tenant occupancy proactively by anticipating and meeting tenant needs. In addition, Hines attempts to maintain productive relationships with leasing brokers in most major markets in the U.S. and, as of June 30, 2025, maintains ongoing direct relationships with approximately 3,397 tenants as the manager of buildings for its own account and as a third-party manager. Hines also has a substantial number of relationships with corporate and financial users of office space as well as with law firms, accounting and consulting firms in multiple locations throughout the United States and, increasingly, in a range of global locations.
Indemnification
We expect to agree to indemnify, defend and hold harmless Hines and its officers, agents and employees from and against any and all causes of action, claims, losses, costs, expenses, liabilities, damages or injuries (including legal fees and disbursements) that such officers, agents and employees may directly or indirectly sustain, suffer or incur arising from or in connection with any property management and leasing agreement or the property, unless the same results from (i) the negligence or misconduct of such officer, agent or employee acting within the scope of their office, employment, or agency, or (ii) the breach of this agreement by Hines. We shall assume on behalf of such officer, agent and employee the defense of any action at law or in equity which may be brought against such officer, agent or employee based upon a claim for which indemnification is applicable.
There is no assurance that the terms outlined above will be contained in any property management and leasing agreements that we or the operating partnership enter into and terms may differ from agreement to agreement.
Our Dealer Manager
Hines Private Wealth Solutions LLC (formerly known as Hines Securities, Inc.), our Dealer Manager, was formed in June 2003. It is registered under applicable federal and state securities laws and is qualified to do business as a securities broker dealer throughout the United States. Our Dealer Manager provides the marketing function for the distribution and sale of our common shares and for offerings by other Hines-sponsored investment vehicles. Our Dealer Manager is a member firm of the Financial Industry Regulatory Authority.
The following table sets forth information with respect to the directors, officers and the key employees of our Dealer Manager:
| | | | | | | | |
Name | Age | Position and Office with our Dealer Manager |
Paul Ferraro | 53 | Senior Managing Director and Chief Executive Officer |
Dugan Fife | 51 | Senior Managing Director, Retail and Institutional Sales Distribution |
| John Caruso | 38 | Managing Director, Head of Strategic Accounts |
Matt Fogg | 55 | Managing Director, AML Compliance Officer, Treasurer and Secretary |
Paul Ferraro. Mr. Ferraro has served as the Chief Executive Officer of our Dealer Manager since June 2025. He has also served as the Global Head of Hines Private Wealth Solutions since 2024 and is a Senior Managing Director with the Capital Markets Group. He leads Hines’ global private wealth platform, with a focus on developing product strategy, expanding distribution and fostering strong relationships within the sector in an effort to sustain and build on the firm’s commitment to individual investors and their financial professionals. Mr. Ferraro joined Hines with over 25 years of experience in consultative sales and management at leading firms, including Morgan Stanley and The Carlyle Group. Before joining Hines, Paul served as global head of Carlyle Private Wealth, where he oversaw the significant expansion of its platform. He holds a B.S. with a concentration in finance and economics from Gannon University, as well as an M.B.A. from the University of North Carolina, Charlotte.
Dugan Fife. Mr. Fife joined our Dealer Manager in June of 2004 and is responsible for overseeing distribution throughout the U.S. and recent expansions through distribution partners into Latin America and Canada. Prior to his promotion to National Director, he served as the Western Divisional Director and was a Regional Sales Director for our Dealer Manager covering the states of Michigan, Indiana and Kentucky. Before joining our Dealer Manager, Mr. Fife served as a Regional Vice President for Scudder/Deutsche Bank, with responsibility for wholesaling variable annuities. Prior to that, Mr. Fife worked for Sun Life/MFSLF Securities as a Vice President responsible for wholesaling variable, fixed and indexed annuities. He has been in the securities business since 1997. He is a graduate of the University of Michigan with a B.A. in Organizational Studies and holds Series 7, 24 and 63 Securities Registered Representative Licenses from FINRA.
John Caruso. Mr. Caruso is a Managing Director and Head of Strategic Accounts for our Dealer Manager and is responsible for leading the business development strategy to grow client relationships within the private wealth segment and support national distribution efforts. Mr. Caruso’s team manages key relationships within the wirehouse, private bank, independent broker-dealer and RIA channels. Mr. Caruso joined Hines with over 15 years of experience in business development, most recently leading national accounts efforts for Goldman Sachs Asset Management. John began his career as a Financial Solutions Advisor at Merrill Lynch and an Investment Solutions Relationship Manager for U.S. Trust, Bank of America Private Wealth Management. He graduated from Rutgers University with a dual major in Economics and Communications, and earned his Master's of Business Administration from New York University's Stern School of Business.
Matt Fogg. Mr. Fogg joined our Dealer Manager in August of 2003 and is currently responsible for leading all aspects of shareholder services and operations, due diligence and sales enablement for the U.S. Private Wealth platform. He also serves as the AML Compliance Officer, Treasurer and Secretary for our Dealer Manager. Prior to his current role, he served as the Director of Shareholder Services & Operations. Before joining our Dealer Manager, Mr. Fogg worked for Van Kampen American Capital and held multiple management positions, with responsibility for overseeing call center operations for their mutual fund platform. With a career spanning three decades in the financial services industry, he brings a deep understanding of operational dynamics, regulatory frameworks and best practices for the private wealth channel. He is a graduate of Radford University with a B.B.A. in Organizational Management and holds Series 7, 24, 63 and 99 Securities Registered Representative Licenses from FINRA.
DST Dealer Managers
In connection with the DST Program, Hines Real Estate Exchange, LLC, an indirect wholly-owned subsidiary of the Operating Partnership, has entered into a dealer manager agreement with our Dealer Manager. Pursuant to the DST dealer manager agreement, the Dealer Manager agreed to act as dealer manager with respect to the private placements in the DST Program.
Hines Real Estate Exchange will pay certain upfront fees and reimburse certain related expenses to the Dealer Manager with respect to capital raised through the DST Program. Our Dealer Manager will be paid placement fees or commissions in an aggregate amount of up to 6.0%. In addition, with respect to certain classes of interests (or the corresponding classes of OP Units or shares for which they may be exchanged in certain circumstances) Hines Real Estate Exchange (or, if the interests are exchanged, in connection with the corresponding OP Units or shares, the Operating Partnership or the Company, respectively) will pay the Dealer Manager ongoing fees in amounts up to 1% of the equity investment or net asset value thereof per year. The Dealer Manager may reallow or advance such commissions, ongoing fees and a portion of such dealer manager fees to participating broker dealers. In addition, Hines Real Estate Exchange will be obligated to reimburse the Dealer Manager for certain expenses incurred in connection with the performance of their services as Dealer Manager with respect to the DST Program.
DST Administrative Trustee and Asset Manager
All material management authority with respect to each DST will be exercised by such DST’s administrative trustee (each, an “Administrative Trustee”), which in each case will be an indirect subsidiary of the Advisor. In addition, each Administrative Trustee will delegate its asset management duties, including any fees payable with respect to the performance of such duties, to an indirect subsidiary of the Advisor (each, an “Asset Manager”). The applicable Administrative Trustee will have primary responsibility for performing administrative actions in connection with the applicable DST and related DST Property and will have the sole power to determine when it is appropriate for a DST to sell a DST Property.
While the intention is to sell 100% of the interests in the DST Properties to third parties, Hines Real Estate Exchange (our subsidiary) may hold an interest for a period of time and therefore could be subject to the following fees and reimbursements to be paid to the Administrative Trustee and the Asset Manager. For its services, the Asset Manager will receive, through the Administrative Trustee, a management fee equal to 1.0% of the gross rents payable to the DST. The Administrative Trustee and Asset Manager will also receive reimbursements of certain expenses associated with the establishment, maintenance and operation of the DST, the management of the DST Properties and the sale of any DST Property to a third party. In addition, in the event the FMV Option is not exercised and there is a disposition of a DST Property to a third party, the applicable Asset Manager will receive a disposition fee equal to 2.0% of the gross sales price for assisting with the disposal of the DST Property, but in no event will the total disposition fee and any brokerage commissions payable by the DST exceed 3.0% of the gross sales price. In addition, if our sponsor or an affiliate thereof acts as the property manager for the DST Property, they may receive a property management fee and a leasing fee specific to each DST Property.
Furthermore, to the extent that the Operating Partnership exercises its FMV Option to acquire the interests from the investors in exchange for OP Units, and such investors subsequently submit such OP Units for redemption pursuant to the terms of our Operating Partnership, a redemption fee of up to 1.0% of the amount otherwise payable to a limited partner upon redemption may be paid to the Administrative Trustee, subject to the terms of the applicable DST Program offering documents.
MANAGEMENT COMPENSATION
Our Advisor and our Dealer Manager and their affiliates will receive the fees and expense reimbursements described below in connection with performing services for us. We do not intend to pay the Advisor or its affiliates any separate fees for property acquisitions, dispositions, financings or development, or adopt a long-term incentive plan, although our charter permits us to do so, subject to certain limitations. We will, however, reimburse the Advisor and its affiliates for out-of-pocket and other expenses related to the foregoing activities to the extent such expenses are paid by the Advisor.
| | | | | | | | |
Type and Recipient | Description and Method of Computation | Estimated Amount |
| Organization and Offering Activities(1) | |
Upfront Selling Commissions and Dealer Manager Fees(2)—our Dealer Manager | Our Dealer Manager will be entitled to receive upfront selling commissions and dealer manager fees in an aggregate amount of up to 3.5% of gross offering proceeds from Class T shares sold in the primary offering (consisting of any combination of selling commissions and dealer manager fees) and upfront selling commissions of up to 3.5% of gross offering proceeds from Class S shares sold in the primary offering. Our Dealer Manager may reallow all or a portion of the upfront selling commissions and dealer manager fees to participating broker dealers. No upfront selling commissions or dealer manager fees will be paid with respect to purchases of Class D shares, Class I shares or shares of any class sold pursuant to our distribution reinvestment plan. | The actual amount of upfront selling commissions and dealer manager fees will depend on the number of Class T shares and Class S shares sold in the primary offering. Aggregate upfront selling commissions and dealer manager fees will equal approximately $35.0 million if we sell the maximum amount in our primary offering, assuming payment of the full upfront selling commissions and dealer manager fees and that 1/4 of our offering proceeds are from the sale of Class T shares and 1/4 of our offering proceeds are from the sale of Class S shares. |
| | | | | | | | |
Type and Recipient | Description and Method of Computation | Estimated Amount |
Distribution and Stockholder Servicing Fees(3)(4) —our Dealer Manager | Subject to FINRA limitations on underwriting compensation, we will pay our Dealer Manager distribution and stockholder servicing fees: •with respect to our outstanding Class T shares, in an amount equal to up to 1.0% per annum of the aggregate NAV of our outstanding Class T shares; •with respect to our outstanding Class S shares, in an amount equal to up to 0.85% per annum of the aggregate NAV of our outstanding Class S shares; and • with respect to our outstanding Class D shares, in an amount equal to up to 0.25% per annum of the aggregate NAV of our outstanding Class D shares. We will not pay distribution and stockholder servicing fees with respect to our outstanding Class I shares. We will cease paying distribution and stockholder servicing fees with respect to any Class T share, Class S share or Class D share at the end of the month in which the transfer agent, on our behalf, determines that the total upfront selling commissions, dealer manager fees and distribution and stockholder servicing fees paid with respect to Class T shares, Class S shares or Class D shares, as applicable, held by a stockholder within his or her particular account equals 8.75% (or, in the case of shares sold through certain participating broker dealers, a lower limit as set forth in any applicable agreement between our Dealer Manager and a participating broker dealer at the time such shares were issued) of the gross proceeds from the sale of such Class T shares, Class S shares or Class D shares (including the gross proceeds of any shares issued under our distribution reinvestment plan with respect thereto). At the end of such month, such Class T share, Class S share or Class D share (and any shares issued under our distribution reinvestment plan with respect thereto) will convert into a number of Class I shares (including any fractional shares) with an equivalent aggregate NAV as such share. Although we cannot predict the length of time over which the distribution and stockholder servicing fees will be paid due to potential changes in the NAV of our shares, this fee would be paid with respect to a Class T share or Class S share (in the case of a limit of 8.75% of gross proceeds) over a period of approximately 5.4 and 6.4 years, respectively, from the date of purchase and with respect to a Class D share (in the case of a limit of 8.75% of gross proceeds) over a period of approximately 35 years from the date of purchase, assuming payment of the full upfront selling commissions and dealer manager fees and a constant NAV of $9.80, which is our NAV per share as of August 31, 2025. We expect our NAV per share will vary. Under these assumptions, if a stockholder holds his or her shares for these time periods, this fee with respect to a Class T share or Class S share would total a maximum of approximately $0.53 and with respect to a Class D share would total approximately $0.86. In addition, we will cease paying distribution and stockholder servicing fees with respect to Class T shares, Class S shares and Class D shares on the earlier to occur of the following: (i) a listing of our common shares, (ii) our merger or consolidation with or into another entity, or the sale or other disposition of all or substantially all of our assets or (iii) following the completion of the primary portion of this offering, the end of the month in which our Dealer Manager determines that, in the aggregate, underwriting compensation from all sources in connection with this offering, including upfront selling commissions, dealer manager fees, distribution and stockholder servicing fees and other underwriting compensation, is equal to 10% of the gross proceeds from our primary offering. Upon the earliest to occur of such events, our Class T shares, Class S shares and Class D shares will convert into a number of Class I shares (including any fractional shares) with an equivalent aggregate NAV as such shares. We will further cease paying the distribution and stockholder servicing fee on any Class T share, Class S share or Class D share that is redeemed or repurchased, as well as upon our dissolution, liquidation or the winding up of our affairs, or a merger or other extraordinary transaction to which we are a party and in which the Class T shares, Class S shares or Class D shares, each as a class, are exchanged for cash or other securities. We cannot predict if or when this will occur for each Class T share, Class S share and Class D share. | Actual amounts depend upon the NAV per share of Class T shares, Class S shares and Class D shares, the number of Class T shares, Class S shares and Class D shares purchased and when such shares are purchased. For the Class T shares, the distribution and stockholder servicing fees will equal approximately $4.8 million per annum if we sell the maximum amount. For Class S shares, the distribution and stockholder servicing fees will equal approximately $4.1 million per annum if we sell the maximum offering amount. For Class D shares, the distribution and stockholder servicing fees will equal approximately $1.3 million per annum if we sell the maximum amount. In each case, we are assuming that, in our primary offering, 1/4 of our offering proceeds are from the sale of Class T shares, 1/4 of our offering proceeds are from the sale of Class S shares and 1/4 of our offering proceeds are from the sale of Class D shares, that the NAV per share of each of our Class T shares, Class S shares and Class D shares remains constant at $9.80, which is our NAV per share as of August 31, 2025. We expect our NAV per share will vary. |
| | | | | | | | |
Type and Recipient | Description and Method of Computation | Estimated Amount |
Organization and Offering Expense Reimbursement(3)(5)—our Advisor | We reimburse our Advisor for any organization and offering expenses that it incurs on our behalf as and when incurred to the extent that aggregate reimbursements to our Advisor for cumulative organization and offering expenses do not exceed an amount equal to 2.5% of gross offering proceeds from our public offerings. Our organization and offering expenses include expenses that are deemed issuer costs and certain expenses that are deemed underwriting compensation, such as legal, accounting, printing, mailing and filing fees and expenses, bona fide due diligence expenses of participating broker dealers and investment advisers supported by detailed and itemized invoices, costs in connection with preparing sales materials, design and website expenses, fees and expenses of our transfer agent, fees paid by registered representatives associated with our Dealer Manager to attend retail seminars sponsored by participating broker dealers, costs associated with sponsoring conferences, including reimbursements for registered representatives associated with participating broker dealers to attend educational conferences sponsored by us or our Dealer Manager, reimbursements for customary lodging, meals and reasonable entertainment expenses and promotional items, technology costs and legal fees of our Dealer Manager, but excluding upfront selling commissions, dealer manager fees and distribution and stockholder servicing fees. Although the cap on reimbursements to our Advisor and its affiliates for cumulative organization and offering expenses is equal to 2.5% of the gross offering proceeds from our public offerings, we estimate that the total reimbursement that will be paid to our Advisor and its affiliates for cumulative organization and offering expenses incurred will be equal to approximately 0.67% of the maximum gross offering proceeds from the primary offering. | We estimate the reimbursement for our organization and offering expenses (excluding upfront selling commissions, dealer manager fees and distribution and stockholder servicing fees) to be approximately $13.4 million if we sell the maximum offering amount. |
| Investment Activities | |
Acquisition Expenses Reimbursement(6) —our Advisor | We do not intend to pay the Advisor any acquisition, financing (except interest payments to the lender in cases where the lender is an affiliate of the Advisor) or other similar fees in connection with making investments. We will, however, reimburse our Advisor for out-of-pocket expenses in connection with the selection, evaluation, structuring, acquisition, origination, financing and development of properties and real estate-related securities, whether or not such investments are acquired, and make payments to third parties or certain of the Advisor’s affiliates in connection with making investments as described in “—Fees for Other Services” below. | Not determinable at this time. |
| | | | | | | | |
Type and Recipient | Description and Method of Computation | Estimated Amount |
| Operational Activities | |
Asset Management Fee and Expense Reimbursements—our Advisor | We pay our Advisor an asset management fee equal to 0.0625% per month of the value of the Company’s real estate investments at the end of each month. The Advisor waived 50% of the asset management fee payable with respect to the DST Program through December 31, 2024, but does not plan to continue this waiver beyond that date. In no event will the monthly asset management fee exceed an amount equal to 1/12th of 1.25% of (a) the Company's NAV and (b) the aggregate proceeds received by us or our subsidiary for selling interests in properties in the DST Program. The asset management fee may be paid, at the Advisor’s election, in cash, Class I shares or Class I OP units. If our Advisor elects to receive any portion of its management fee in Class I shares or Class I OP units, we may repurchase such Class I shares or Class I OP units from the Advisor at a later date. Class I shares and Class I OP units obtained by our Advisor in lieu of a cash asset management fee will not be subject to the 5% holding discount under our share redemption program, but will be subject to the monthly and quarterly volume limitations that exist under our share redemption program. Any such Class I shares will be repurchased at the then-current redemption price under our share redemption program. The Operating Partnership will repurchase any such OP Units for cash in an amount determined in accordance with the Limited Partnership Agreement of the Operating Partnership, which generally will equal the aggregate NAV of such OP Units, unless our board of directors determines that any such repurchase for cash would be prohibited by applicable law or our charter, in which case such OP Units will be repurchased for shares of our common stock with an equivalent aggregate NAV. Our Advisor will have the option of exchanging Class I shares for an amount of Class T shares, Class S shares or Class D shares with an equivalent aggregate NAV and will have registration rights with respect to shares of our common stock. In addition to the organization and offering expense and acquisition expense reimbursements described above, we reimburse our Advisor for out-of-pocket costs and expenses that it incurs in connection with the services it provides to us, including, but not limited to, (i) the actual cost of goods and services used by us and obtained from third parties, including fees paid to administrators, consultants, attorneys, technology providers and other services providers, and brokerage fees paid in connection with the purchase and sale of investments and securities, and (ii) expenses of managing and operating our properties, whether payable to an affiliate or a non-affiliated person. See “Management-Our Advisor and Our Advisory Agreement-Compensation.”
As long as the Advisory Agreement has not been terminated (including by means of non-renewal), our Advisor, as the holder of the Special OP Units will be entitled to a performance participation interest in the Operating Partnership that entitles it to receive an allocation from our Operating Partnership equal to 12.5% of the Total Return, subject to a 5% Hurdle Amount, with a Catch-Up (each term as defined below). Such allocation will be made annually and accrue monthly.
| Not determinable at this time. Actual amounts of the asset management fee depend upon the cost of our real estate assets. |
| | | | | | | | |
Type and Recipient | Description and Method of Computation | Estimated Amount |
Performance Participation Allocation—our Advisor | Specifically, our Advisor will be allocated a performance participation in an amount equal to: •First, if the Total Return for the applicable period exceeds the sum of (i) the Hurdle Amount for that period and (ii) the Loss Carryforward Amount (any such excess, “Excess Profits”), 100% of such annual Excess Profits until the total amount allocated to our Advisor equals 12.5% of the sum of (x) the Hurdle Amount for that period and (y) any amount allocated to our Advisor pursuant to this clause (this is commonly referred to as a “Catch-Up”); and •Second, to the extent there are remaining Excess Profits 12.5% of such remaining Excess Profits. “Total Return” for any period since the end of the prior calendar year shall equal the sum of: (i) all distributions accrued or paid (without duplication) on the OP Units outstanding at the end of such period since the beginning of the then-current calendar year, plus (ii) the change in aggregate NAV of such units since the beginning of the year, before giving effect to (x) changes resulting solely from the proceeds of issuances of OP Units, (y) any allocation/accrual to the performance participation interest and (z) applicable distribution and stockholder servicing fee expenses (including any payments made to us for payment of such expenses). For the avoidance of doubt, the calculation of Total Return will (i) include any appreciation or depreciation in the NAV of units issued during the then-current calendar year but (ii) exclude the proceeds from the initial issuance of such units. In addition, with respect to a year in which we complete a liquidity event, the calculation of Total Return will include any change in the aggregate NAV of the OP Units outstanding will be deemed to equal the difference between the aggregate NAV of such units at the beginning of the year and the aggregate value of such units determined in connection with such liquidity event. “Hurdle Amount” for any period during a calendar year means that amount that results in a 5% annualized internal rate of return on the NAV of the OP Units outstanding at the beginning of the then-current calendar year and all OP Units issued since the beginning of the then-current calendar year, taking into account the timing and amount of all distributions accrued or paid (without duplication) on all such units and all issuances of OP Units over the period. The ending NAV of the OP Units used in calculating the internal rate of return will be calculated before giving effect to any allocation/accrual to the performance participation interest and applicable distribution and stockholder servicing fee expenses. For the avoidance of doubt, the calculation of the Hurdle Amount for any period will exclude any OP Units repurchased during such period, which units will be subject to the performance participation allocation upon repurchase as described below. Except as described in Loss Carryforward Amount below, any amount by which Total Return falls below the Hurdle Amount will not be carried forward to subsequent periods. “Loss Carryforward Amount” shall initially equal zero and shall cumulatively increase by the absolute value of any negative annual Total Return and decrease by any positive annual Total Return, provided that the Loss Carryforward Amount shall at no time be less than zero and provided further that the calculation of the Loss Carryforward Amount will exclude the Total Return related to any OP Units repurchased during such year, which units will be subject to the performance participation allocation upon repurchase as described below. The effect of the Loss Carryforward Amount is that the recoupment of past annual Total Return losses will offset the positive annual Total Return for purposes of the calculation of the performance participation allocation. | Actual amounts of the performance participation allocation depend upon the Operating Partnership’s actual annual Total Return and, therefore, cannot be calculated at this time. |
| | | | | | | | |
Type and Recipient | Description and Method of Computation | Estimated Amount |
| Our Advisor will also be allocated a performance participation with respect to all OP Units that are repurchased at the end of any month (in connection with redemptions of our shares in our share redemption program) in an amount calculated as described above with the relevant period being the portion of the year for which such unit was outstanding, and proceeds for any such unit repurchase will be reduced by the amount of any such performance participation. Distributions on the performance participation interest may be payable in cash or Class I OP units at the election of our Advisor. If our Advisor elects to receive such distributions in Class I OP Units, then our Advisor may request the Operating Partnership to repurchase such OP Units from our Advisor at a later date. Any such repurchase requests will not be subject to the 5% holding discount under our share redemption program but will be subject to the monthly and quarterly volume limitations that exist under our share redemption program. The Operating Partnership will repurchase any such OP Units for cash in an amount determined in accordance with the Limited Partnership Agreement of the Operating Partnership, which generally will equal the aggregate NAV of such OP Units, unless our board of directors determines that any such repurchase for cash would be prohibited by applicable law or our charter, in which case such OP Units will be repurchased for shares of our common stock with an equivalent aggregate NAV. See “The Operating Partnership—Special OP Units.” | |
Property Management Fee—Hines or its Affiliates | Customary property management fees if Hines or an affiliate is our property manager. Such fees will be paid in an amount that is usual and customary in that geographic area for that type of property. We expect such fee could range from 2.5% to 4.0% of the annual gross revenues for our properties.(7)(8) | Not determinable at this time. |
Leasing Fee—Hines or its Affiliates | Customary leasing fees if Hines or an affiliate is our primary leasing agent. Such fees will be paid in an amount that is usual and customary in that geographic area for that type of property. We expect such fee could range from 1% to 3% of the annual gross rent paid under a lease.(7)(8) | Not determinable at this time. |
Tenant Construction Management Fees—Hines or its Affiliates | Amount payable by the tenant under its lease or, if payable by the landlord, direct costs incurred by Hines or an affiliate if the related services are provided by off-site employees.(9) | Not determinable at this time. |
Re-development Construction Management Fees—Hines or its Affiliates | Customary re-development construction management fees if Hines or its affiliates provide such services. Such fees will be paid in an amount that is usual and customary in the geographic area for that type of property. We expect such fee could range from 3% to 6% of the total projected re-development or construction cost.(7) | Not determinable at this time. |
Fees for Other Services—Affiliates of our Advisor | We may retain certain of the Advisor’s affiliates, from time to time, for services relating to our investments or our operations, which may include corporate services, statutory services, transaction support services (including but not limited to coordinating with brokers, lawyers, accountants and other advisors, assembling relevant information, conducting financial and market analyses, and coordinating closing procedures) and loan management and servicing, and within one or more such categories, providing services in respect of asset and/or investment administration, accounting, technology, tax preparation, finance (including but not limited to budget preparation and preparation and maintenance of corporate models), treasury, operational coordination, risk management, insurance placement, human resources, legal and compliance, valuation and reporting-related services, as well as services related to mortgage servicing, group purchasing, healthcare, consulting/brokerage, capital markets/credit origination, property, title and/or other types of insurance, management consulting and other similar operational matters. Any fees paid to our Advisor’s affiliates for any such services will not reduce the asset management fee. Any such arrangements will be at market rates. | Actual amounts depend on whether affiliates of our Advisor are actually engaged to perform such services. |
(1) The total compensation related to our organization and offering activities, which includes upfront selling commissions, dealer manager fees, distribution and stockholder servicing fees and organization and offering expenses will not exceed 15% of the gross offering proceeds.
(2) Upfront selling commissions and dealer manager fees for sales of Class T shares and Class S shares may be reduced or waived in connection with volume discounts. See “Plan of Distribution—Underwriting Terms—Front-End Selling Commissions and Discounts (Class T shares and Class S shares)” and “—Dealer Manager Fees (Class T shares).” If all shares sold in this offering are Class S shares, our total upfront selling commissions would be
approximately $70 million if we raise the maximum offering, assuming that the maximum upfront selling commission is paid for each share sold in our primary offering and no shares are issued pursuant to our distribution reinvestment plan.
(3) We also will cease paying distribution and stockholder servicing fees at the date following the completion of the primary portion of this offering at the end of the month in which our Dealer Manager determines that total underwriting compensation from any source in connection with this offering equals 10% of the gross proceeds from our primary offering (i.e., excluding proceeds from sales pursuant to our distribution reinvestment plan). This limitation is intended to ensure that we satisfy the FINRA requirement that total underwriting compensation paid in connection with this offering does not exceed 10% of the gross proceeds of our primary offering.
(4) In calculating our distribution and stockholder servicing fee, we will use our NAV before giving effect to accruals for the distribution and stockholder servicing fee or distributions payable on our shares. If all shares sold in this offering are Class S shares, our total annual distribution and stockholder servicing fees would be approximately $16.4 million if we raise the maximum offering, assuming that our NAV per share for Class S shares is $9.80, which is our NAV per share as of August 31, 2025 and no shares are issued pursuant to our distribution reinvestment plan. We expect our NAV per share will vary.
(5) These amounts represent estimated expenses incurred in connection with our organization and this offering. Under no circumstances may our total organization and offering expenses (including upfront selling commissions, dealer manager fees, distribution and stockholder servicing fees and due diligence expenses) exceed 15% of the gross proceeds from this offering. Any organization and offering expenses that are deemed underwriting expenses will be subject to the FINRA requirement that total underwriting compensation paid in connection with the offering does not exceed 10% of the gross proceeds of our primary offering. We reimburse our Advisor ratably for the cumulative organization and offering expenses incurred by our Advisor in connection with our public offerings, to the extent such expenses do not exceed 2.5% of gross offering proceeds from our public offerings.
(6) We will pay all expenses incurred in connection with the acquisition of our investments, including legal and accounting fees and expenses, brokerage commissions payable to unaffiliated third parties, travel expenses, costs of appraisals (including independent appraisals), nonrefundable option payments on property not acquired, engineering, due diligence, transaction support services, title insurance and other expenses related to the selection and acquisition of investments, whether or not acquired. While most of the acquisition expenses are expected to be paid to third parties, a portion of the out-of-pocket acquisition expenses may be paid or reimbursed to our Advisor or its affiliates. Acquisition expenses will in no event exceed 6% of the gross purchase price of the property.
(7) Such fees must be approved by a majority of our independent directors as being fair and reasonable and on terms and conditions not less favorable than those available from unaffiliated third parties.
(8) Property management fees and leasing fees for international acquisitions may differ from our domestic property management fees and leasing fees due to differences in international markets, but in all events the fees shall be paid in compliance with our charter, and fees paid to Hines and its affiliates shall be approved by a majority of our independent directors.
(9) These fees relate to construction management services for improvements and build out tenant space.
In addition, we pay our independent directors certain fees and reimburse our independent directors for certain out-of-pocket expenses, including for their attendance at board or committee meetings. Please see “Management—Compensation of Directors.” Additionally, if we borrow any funds from our Advisor or its affiliates or if our Advisor or its affiliates defer any fees, we may pay them interest at a competitive rate. Any such transaction must be approved by a majority of our independent directors.
Subject to limitations in our charter, such fees, compensation, income, expense reimbursements, interests, distributions and other payments payable to Hines and its affiliates may increase or decrease during this offering or future offerings from those described above if such revision is approved by a majority of our independent directors.
Our Total Operating Expenses, including any performance participation allocation made to our Advisor with respect to its performance participation interest in the Operating Partnership, will be limited during any four fiscal quarters to the greater of (a) 2.0% of our Average Invested Assets and (b) 25.0% of our Net Income. This limit may be exceeded only if our independent directors have made a finding that, based on such unusual and non-recurring factors as they deem sufficient, a higher level of expenses is justified, and such finding is recorded in the minutes of a meeting of the independent directors. For purposes of these limits:
• “Total Operating Expenses” are all costs and expenses paid or incurred by us, as determined under generally accepted accounting principles, including the asset management fee and the performance participation allocation, but excluding: (i) the expenses of raising capital such as organization and offering expenses, legal, audit, accounting, underwriting, brokerage, listing, registration and other fees, printing and other such expenses and taxes incurred in connection with the issuance, distribution, transfer, registration and listing of our capital stock, (ii) property-level expenses incurred at each property, (iii) interest payments, (iv) taxes, (v) non-cash expenditures such as depreciation, amortization and bad debt reserves, (vi) incentive fees paid in compliance with our charter, (vii) acquisition fees and acquisition expenses related to the selection and acquisition of assets, whether or not a property is actually acquired, (viii) real estate commissions on the sale of property and (ix) other fees and expenses connected with the acquisition, disposition, management and ownership of real estate interests, mortgage loans or other property (including the costs of foreclosure, insurance premiums, legal services, maintenance, repair and improvement of property).
• “Average Invested Assets” means, for any period, the average of the aggregate book value of our assets, invested, directly or indirectly, in equity interests in and loans secured by real estate, including all properties, mortgages and real estate-related securities and consolidated and unconsolidated joint ventures or other partnerships, before deducting depreciation, amortization, impairments, bad debt reserves or other non-cash reserves, computed by taking the average of such values at the end of each month during such period.
• “Net Income” means, for any period, total revenues applicable to such period, less the total expenses applicable to such period other than additions to, or allowances for, non-cash charges such as depreciation, amortization, impairments and reserves for bad debt or other similar non-cash reserves.
Based upon a review of unusual and non-recurring factors, including but not limited to our being in the early stages of raising and deploying capital, the limited number of assets acquired to date and the timing of those acquisitions, a majority of our independent directors determined that the excess expenses were justified and thus reimbursable to our Advisor. For the four fiscal quarters ended June 30, 2025, our Total Operating Expenses did not exceed the 2% and 25% limitation.
Performance Participation Allocation Example
The following example illustrates how we would calculate the performance participation allocation at the end of a given year based on the assumptions set forth in rows A through E of the table below. All amounts are with respect to the units outstanding at the end of such year. Actual results may differ materially from the following example.
| | | | | | | | |
| Dollars(1) | Dollars Per Share(1) |
A. Beginning NAV | $ | 1,000,000,000 | | $ | 9.80 | |
B. Loss Carryforward Amount | — | | — | |
C. Net proceeds from new issuances | — | | — | |
D. Distributions paid (in twelve equal monthly installments) | $ | 47,500,000 | | $ | 0.47 | |
E. Change in NAV required to meet 5% annualized internal rate of return(1) | $ | 1,400,000 | | $ | 0.02 | |
F. Hurdle Amount(2) (D plus E) | $ | 48,900,000 | | $ | 0.49 | |
G. Actual change in NAV | $ | 10,000,000 | | $ | 0.10 | |
H. Annual Total Return prior to performance participation allocation (D plus G) | $ | 57,500,000 | | $ | 0.57 | |
I. Excess Profits (H minus the sum of B and F) | $ | 8,600,000 | | $ | 0.08 | |
J. Performance participation allocation is equal to 12.5% of annual Total Return (H) because the annual Total Return exceeds the Hurdle Rate (F) plus loss carryforward amount (B) with enough Excess Profits (I) to achieve the full Catch-Up | $ | 7,187,500 | | $ | 0.07 | |
(1) Dollar amounts are rounded to the nearest $100,000. Per share amounts are rounded to the nearest whole cent.
(2) The Hurdle Amount for any period is that amount that results in a 5% annualized internal rate of return on the NAV of the units outstanding at the end of the period. An internal rate of return reflects the timing and amount of all distributions accrued or paid (without duplication) and any issuances of such units during the period. Internal rate of return is a metric used in business and asset management to measure the profitability of an investment, and is calculated according to a standard formula that determines the total return provided by cash flows and changes in values over time.
The table below outlines fees and expense reimbursements incurred that were payable by us to Hines and its affiliates for the periods indicated below (in thousands):
| | | | | | | | | | | | | | | | | | | | | | | | | | | | | | | | | | | | | | | | | | | | |
| | Incurred During the Six Months Ended June 30, | | Incurred During the Years Ended December 31, | | Unpaid as of |
| Type and Recipient | | 2025 | | 2024 | | 2024 | | 2023 | | 2022 | | June 30, 2025 | | December 31, 2024 |
Selling Commissions- Dealer Manager(1) | | $ | 1,067 | | | $ | 847 | | | $ | 1,804 | | | $ | 2,877 | | | $ | 8,798 | | | $ | — | | | $ | — | |
Dealer Manager Fee- Dealer Manager(1) | | 54 | | | 55 | | | 107 | | | 273 | | | 764 | | | — | | | — | |
Distribution & Stockholder Servicing Fees- Dealer Manager(1) | | 1,976 | | | (160) | | | 1,003 | | | 5,473 | | | 36,055 | | | 49,842 | | | 51,551 | |
| Organization and Offering Costs- the Advisor | | 3,735 | | | 4,155 | | | 8,473 | | | 7,233 | | | 6,475 | | | 535 | | | 905 | |
| | | | | | | | | | | | | | |
Asset Management Fees- the Advisor(2) | | 17,829 | | | 16,696 | | | 33,226 | | | 30,516 | | | 26,270 | | | 3,432 | | | 1,911 | |
Other(3)- the Advisor | | — | | | 3,121 | | | 7,136 | | | 6,211 | | | 6,679 | | | 683 | | | 2,210 | |
Performance Participation Allocation- the Advisor(4) | | 12,700 | | | — | | | — | | | — | | | 18,787 | | | 12,700 | | | — | |
| | | | | | | | | | | | | | |
| Property Management Fees- Hines | | 3,928 | | | 3,611 | | | 7,364 | | | 6,572 | | | 4,944 | | | 590 | | | 383 | |
Development and Construction Management Fees- Hines(5) | | 1,367 | | | 2,129 | | | 3,775 | | | 956 | | | 2,281 | | | 306 | | | 230 | |
Leasing Fees- Hines and our affiliates(6) | | 1,866 | | | 551 | | | 807 | | | 1,565 | | | 1,516 | | | 1,940 | | | 606 | |
Expense Reimbursement- Hines (with respect to management and operations of our properties)(7) | | 11,682 | | | 8,185 | | | 16,961 | | | 14,920 | | | 12,477 | | | (8,614) | | (8) | (2,763) | |
| Total | | $ | 56,204 | | | $ | 39,190 | | | $ | 80,656 | | | $ | 76,596 | | | $ | 125,046 | | | $ | 61,414 | | | $ | 55,033 | |
(1)Some or all of these fees may be reallowed to participating broker dealers rather than being retained by the Dealer Manager.
(2)The Advisor is paid an asset management fee equal to 0.0625% per month of the value of the Company’s real estate investments at the end of each month. The Advisor waived 50% of the asset management fee payable with respect to the DST Program through December 31, 2024, but does not plan to continue this waiver beyond that date. The Advisor is under no obligation to continue this waiver beyond that date. In no event will the monthly asset management fee exceed an amount equal to 1/12th of 1.25% of (a) the Company's NAV and (b) the aggregate proceeds received by us or our subsidiary for selling interests in properties in the DST Program.
(3)Includes amounts the Advisor paid on behalf of the Company such as general and administrative expenses and acquisition-related expenses. These amounts are generally reimbursed to the Advisor during the month following the period in which they are incurred.
(4)Through its ownership of the special limited partner interest in the Operating Partnership, the Advisor is entitled to an annual performance participation allocation of 12.5% of the Operating Partnership’s total return. Total return is defined as distributions paid or accrued plus the change in net asset value of the Company’s shares of common stock for the applicable period. This performance participation allocation is subject to the Company earning a 5% total return annually (as defined above), after considering the effect of any losses carried forward from the prior period (as defined in the Operating Partnership’s agreement of limited partnership (the “Operating Partnership Agreement”)). The performance participation allocation accrues monthly and is payable after the completion of each calendar year.
(5)Development and construction management fees are included in the total project costs of the respective properties and are capitalized in construction in progress, which is included in investment property, net, on the Company’s Consolidated Balance Sheets.
(6)Leasing fees are capitalized in deferred leasing costs, net, on the Company’s Consolidated Balance Sheets and amortized over the life of the lease.
(7)Includes certain expenses incurred for organization and offering, acquisition and general administrative services provided to us under the advisory agreement, including, but not limited to, certain expenses described above, allocated rent paid to both third parties and affiliates of our Advisor, equipment, utilities, insurance, travel and entertainment. These amounts are generally reimbursed to Hines and its affiliates during the month following the period in which they are incurred. Reimbursement of third party costs are not included in the incurred amounts.
(8)As of June 30, 2025 and 2024, the balance included $9.3 million and $5.1 million, respectively, in receivables related to rents collected by the Hines-affiliated property managers at the international student housing properties and UK industrial properties, which were being held in the property manager-controlled bank accounts.
In addition, we pay our independent directors certain fees and reimburse our independent directors for certain out-of-pocket expenses, including for their attendance at board or committee meetings. We also issue restricted shares of our common stock to our independent directors. Please see “Management—Compensation of Directors.” Additionally, we have borrowed funds from Hines, we may borrow funds from our Advisor or its affiliates, and our Advisor or its affiliates may defer fees, in which case we may pay them interest at a competitive rate. Any such transaction must be approved by a majority of our independent directors.
Subject to limitations in our charter, such fees, compensation, income, expense reimbursements, interests, distributions and other payments payable to Hines and its affiliates may increase or decrease during this offering or future offerings from those described above if such revision is approved by a majority of our independent directors.
OUR REAL ESTATE INVESTMENTS
As of August 31, 2025, we owned interests in 50 real estate investments. The table below provides information regarding these investments, including DST properties. | | | | | | | | | | | | | | | | | | | | | | | | | | | | | | | |
| Property | | Location | | Date Acquired | | | | Leasable Square Feet (1) | | Percent Leased (1) | |
| Office Investments | | | | | | | | | | | |
| Cottonwood Corporate Center | | Salt Lake City, Utah | | 7/2016 | | | | 486,046 | | | 91 | % | |
| 1015 Half Street | | Washington D.C. | | 5/2021 | | | | 403,514 | | | 93 | % | |
| Waypoint | | Torrance, California | | 12/2021 | | | | 146,478 | | | 93 | % | |
| Liberty Station | | San Diego, California | | 1/2022 | | | | 187,230 | | | 96 | % | |
| 1315 N. North Branch | | Chicago, Illinois | | 2/2022 | | | | 108,267 | | | 70 | % | |
200 Park Place (2) | | Houston, Texas | | 7/2022 | | | | 206,943 | | | 100 | % | |
| IBM 500 Campus | | Durham, North Carolina | | 12/2023 | | | | 773,885 | | | 100 | % | |
| Total Office | | | | | | | | 2,312,363 | | | 95 | % | |
| | | | | | | | | | | |
| Industrial Investments | | | | | | | | | | | |
| Domestic Industrial | | | | | | | | | | | |
| Bassett Technology Park | | Santa Clara, California | | 8/2020 | | | | 419,256 | | | 95 | % | |
| 6000 Schertz Parkway | | Schertz, Texas | | 12/2020 | | | | 1,262,294 | | | 100 | % | |
| 900 Patrol Road | | Jeffersonville, Indiana | | 5/2021 | | | | 1,015,740 | | | 100 | % | |
| I-70 Logistics Center | | Columbus, Ohio | | 8/2023 | | | | 697,829 | | | 100 | % | |
| Upton Crossing | | Wilmington, Massachusetts | | 5/2025 | | | | 214,680 | | | 81 | % | |
Georgia International Trade Center(2) | | Rincon, Georgia | | 5/2025 | | | | 2,234,636 | | | 100 | % | |
| I-85 Logistics Center | | Piedmont, South Carolina | | 5/2025 | | | | 408,240 | | | 100 | % | |
| Total Domestic Industrial | | | | | | | | 6,252,675 | | | 99 | % | |
| | | | | | | | | | | |
| | | | | | | | | | | | | | | | | | | | | | | | | | | | | | | |
| Property | | Location | | Date Acquired | | | | Leasable Square Feet (1) | | Percent Leased (1) | |
| Central Europe Industrial | | | | | | | | | | | |
| Fresh Park Venlo | | Venlo, Netherlands | | 10/2018 | | | | 3,414,402 | | | 96 | % | |
| ABC Westland | | The Hague, Netherlands | | 5/2019 | | | | 1,776,154 | | | 95 | % | |
| Gdańsk PL II | | Gdańsk, Poland | | 9/2019 | | | | 346,996 | | | 100 | % | |
| Łódź Urban Logistics | | Łódź, Poland | | 9/2019 | | | | 389,229 | | | 81 | % | |
| Madrid Airport Complex | | Madrid, Spain | | 6/2020 | | | | — | | (3) | — | % | (3) |
| Eastgate Park | | Prague, Czech Republic | | 10/2021 | | | | 420,888 | | | 98 | % | |
| Tortona Logistics | | Tortona, Italy | | 12/2024 | | | | 1,713,518 | | | 84 | % | |
| Total Central Europe Industrial | | | | | | | | 8,061,187 | | | 93 | % | |
| | | | | | | | | | | |
| U.K. Industrial | | | | | | | | | | | |
| Charles Tyrwhitt DC | | Milton Keynes, United Kingdom | | 11/2019 | | | | 145,452 | | | 100 | % | |
| DSG Bristol | | Bristol, United Kingdom | | 11/2019 | | | | 269,089 | | | 100 | % | |
| Wakefield Logistics | | Wakefield, United Kingdom | | 7/2020 | | | | 207,115 | | | 100 | % | |
| 5100 Cross Point | | Coventry, United Kingdom | | 12/2020 | | | | 146,652 | | | 100 | % | |
| Central City Coventry | | Coventry, United Kingdom | | 3/2022 | | | | 399,124 | | | 100 | % | |
| Total U.K. Industrial | | | | | | | | 1,167,432 | | | 100 | % | |
| Total Industrial | | | | | | | | 15,481,294 | | | 96 | % | |
| | | | | | | | | | | |
| Residential/Living Investments | | | | | | | | | | | |
| Domestic Residential/Living | | | | | | | | | | | |
The Alloy (2)(4) | | College Park, Maryland | | 11/2019 | | | | 230,362 | | | 99 | % | |
The Emerson (2)(5) | | Centreville, Virginia | | 1/2020 | | | | 328,341 | | | 97 | % | |
Center Place (6) | | Providence, Rhode Island | | 12/2021 | | | | 242,261 | | | 97 | % | |
Gables Station (7) | | Miami, Florida | | 8/2022 | | | | 612,527 | | | 99 | % | |
EMME (2)(8) | | Chicago, Illinois | | 6/2023 | | | | 134,908 | | | 100 | % | |
Diridon West (2)(9) | | San Jose, California | | 1/2024 | | | | 223,774 | | | 82 | % | |
Duboce Apartments(11) | | San Francisco, California | | 9/2024 | | | | 70,511 | | | 99 | % | |
E2 Apartments (2)(16) | | Evanston, Illinois | | 12/2024 | | | | 304,041 | | | 97 | % | |
| Total Domestic Residential/Living | | | | | | | | 2,146,725 | | | 96 | % | |
| | | | | | | | | | | |
| International Residential/Living | | | | | | | | | | | |
Montrose Student Residences (11) | | Dublin, Ireland | | 3/2017 | | | | 51,649 | | | 100 | % | |
Queen’s Court Student Residences (12) | | Reading, United Kingdom | | 10/2017 | | | | 105,895 | | | 98 | % | |
Glasgow West End (13) | | Glasgow, United Kingdom | | 9/2019 | | | | 232,428 | | | 99 | % | |
| Total International Residential/Living | | | | | | | | 389,972 | | | 99 | % | |
| Total Residential/Living | | | | | | | | 2,536,697 | | | 96 | % | |
| | | | | | | | | | | |
| Retail Investments | | | | | | | | | | | |
| Domestic Retail | | | | | | | | | | | |
Rookwood (2) | | Cincinnati, Ohio | | 1/2017 | | | | 594,442 | | | 96 | % | |
| Promenade Shops at Briargate | | Colorado Springs, Colorado | | 9/2019 | | | | 239,026 | | | 99 | % | |
| Waverly Place | | Cary, North Carolina | | 6/2022 | | | | 207,799 | | | 90 | % | |
| Montrose Collective | | Houston, Texas | | 7/2025 | | | | 189,212 | | | 100 | % | |
| Total Domestic Retail | | | | | | | | 1,230,479 | | | 96 | % | |
| | | | | | | | | | | |
| International Retail | | | | | | | | | | | |
| Junction 27 | | Leeds, United Kingdom | | 3/2025 | | | | 131,145 | | | 100 | % | |
| The Peel Centre | | Bracknell, United Kingdom | | 6/2025 | | | | 168,342 | | | 88 | % | |
| Total International Retail | | | | | | | | 299,487 | | | 93 | % | |
| Total Retail | | | | | | | | 1,529,966 | | | 95 | % | |
| | | | | | | | | | | |
| | | | | | | | | | | | | | | | | | | | | | | | | | | | | | | |
| Property | | Location | | Date Acquired | | | | Leasable Square Feet (1) | | Percent Leased (1) | |
Other Investments (14) | | | | | | | | | | | |
| 5301 Patrick Henry | | Santa Clara, California | | 2/2021 | | | | 129,199 | | | 100 | % | |
| Bradley Business Center | | Chicago, Illinois | | 11/2021 | | | | 467,410 | | | 96 | % | |
| WGN Studios | | Chicago, Illinois | | 11/2021 | | | | 131,515 | | | 100 | % | |
Burbank Media Studios (2) | | Burbank, California | | 2/2022 | | | | 85,285 | | | 100 | % | |
| Wells Fargo Center | | Hillsboro, Oregon | | 4/2022 | | | | 212,363 | | | 100 | % | |
Nashville Self Storage Portfolio (15) | | Nashville, Tennessee | | 7/2022 | | | | 354,537 | | | 91 | % | |
| Sutter Medical Plaza | | Sacramento, California | | 10/2024 | | | | 143,210 | | | 100 | % | |
| Total Other | | | | | | | | 1,523,519 | | | 97 | % | |
| | | | | | | | | | | |
| Total for All Investments | | | | | | 23,383,839 | | | 96 | % | |
______________
(1)The percentage leased and square footage are based on data as of June 30, 2025, but reflect the effect of the acquisition of Montrose Collective in July 2025.
(2)Held through our DST Program as of August 31, 2025.
(3)In January 2024, we commenced the redevelopment of the Madrid Airport Complex following the expiration of the tenant’s lease on December 31, 2023. The new project will consist of a three building, 700,000 square foot Class-A logistics park. The new park will be re-branded as Nexus Barajas and provide future tenants a superior last mile distribution location and is expected to be completed in late 2025.
(4)The Alloy consists of 275 units with an average effective monthly rental rate of $2,212 per unit as of June 30, 2025.
(5)The Emerson consists of 355 units with an average effective monthly rental rate of $2,362 per unit as of June 30, 2025.
(6)Center Place consists of 223 units with an average effective monthly rental rate of $3,552 per unit as of June 30, 2025.
(7)Gables Station consists of 495 units with an average effective monthly rental rate of $4,052 per unit as of June 30, 2025.
(8)EMME consists of 199 units with an average effective monthly rental rate of $2,923 per unit as of June 30, 2025.
(9)Diridon West consists of 249 units with an average effective monthly rental rate of $3,115 per unit as of June 30, 2025.
(10)Montrose Student Residences consists of 210 beds with an average effective weekly rental rate of €326 (approximately $381 assuming a rate of $1.17 per EUR as of June 30, 2025) per bed.
(11)Duboce Apartments consists of 87 units with an average effective monthly rental rate of $4,123 per unit as of June 30, 2025.
(12)The Queen’s Court Student Residences consists of 395 beds with an average effective weekly rental rate of £247 (approximately $338 assuming a rate of $1.37 per GBP as of June 30, 2025) per bed.
(13)Glasgow West End consists of 606 beds with an average effective weekly rental rate of £298 (approximately $408 assuming a rate of $1.37 per GBP as of June 30, 2025) per bed.
(14)Includes properties that do not meet any of the other asset categories. As of June 30, 2025, these properties include a manufacturing research and design campus, a local TV network studio, a studio building, a self-storage portfolio, and mixed-use facilities.
(15)Nashville Self Storage Portfolio is comprised of five self storage properties located in greater Nashville, Tennessee.
(16)E2 consists of 352 units with an average effective monthly rental rate of $3,291 per unit as of June 30, 2025.
Lease Expirations
The following table lists the scheduled lease expirations and related expiring base rents of our commercial properties for each of the years ending December 31, 2025 through December 31, 2034 and the period thereafter for the commercial properties we owned as of June 30, 2025. The table also shows the approximate leasable square feet represented by the applicable lease expirations. The table below excludes our residential/living, student housing and self storage properties as substantially all leases at such properties expire within 12 months:
| | | | | | | | | | | | | | | | | | | | | | | | | | | | | | | | |
| Leasable Area | | | | | | | | | | |
| Year | | Number of Leases | | Approximate Square Feet | | Percent of Total Leasable Area | | Annual Base Rental Income of Expiring Leases(1) | | Percent of Total Annual Base Rental Income |
| | | | | | | | | | |
| 2025 | | 32 | | 681,990 | | 3.5 | % | | $ | 7,539 | | | 3.6 | % |
| 2026 | | 63 | | 1,200,656 | | 6.1 | % | | $ | 14,636 | | | 7.2 | % |
| 2027 | | 55 | | 1,854,700 | | 9.4 | % | | $ | 18,597 | | | 9.1 | % |
| 2028 | | 59 | | 4,159,619 | | 21.1 | % | | $ | 40,238 | | | 19.7 | % |
| 2029 | | 60 | | 1,216,218 | | 6.2 | % | | $ | 23,262 | | | 11.4 | % |
| 2030 | | 60 | | 3,131,207 | | 15.9 | % | | $ | 27,787 | | | 13.6 | % |
| 2031 | | 28 | | 972,860 | | 4.9 | % | | $ | 15,531 | | | 7.6 | % |
| 2032 | | 26 | | 392,508 | | 2.0 | % | | $ | 8,893 | | | 4.3 | % |
| 2033 | | 26 | | 2,120,721 | | 10.8 | % | | $ | 21,830 | | | 10.7 | % |
| 2034 | | 19 | | 1,605,456 | | 8.1 | % | | $ | 12,759 | | | 6.2 | % |
| Thereafter | | 47 | | 2,380,604 | | 12.1 | % | | $ | 13,360 | | | 6.5 | % |
| Total | | 475 | | 19,716,539 | | 100 | % | | $ | 204,432 | | | 100 | % |
______________
(1)Annual base rental income is determined from the annual base rent per leased square foot as of June 30, 2025 and excludes tenant recoveries, straight-line rent, and above-market and below-market lease amortization.
Investment Type
Our portfolio is comprised of investments in a variety of real estate asset classes, including retail, office, industrial, residential/living and other. The following chart depicts the percentage of our portfolio’s investment types as of August 31, 2025 based on the estimated value of each real estate investment as of August 31, 2025 (“Estimated Values”), which are consistent with the values used to determine our NAV per share on that date. 
Market Concentration
As of August 31, 2025, approximately 70% of our portfolio was located throughout the United States and approximately 30% was located internationally (based on our pro rata share of the Estimated Value of each of the real estate investments).
Industry Concentration
The following table provides a summary of the industry concentration of the tenants in our commercial properties based on their leased square footage as of June 30, 2025:
* Other is made up of industries which individually comprise less than 3% of our portfolio and includes: Healthcare, Electronics/Computer, Finance and Insurance, Government, Arts, Entertainment, and Recreation, Information, Administrative and Support Services, Oil and Gas, Hospitality, Utilities, Education Services and Construction.
Dispositions of Investment Property
We may sell properties before the end of their expected holding periods if we believe that market conditions and asset positioning have maximized their value to us or the sales of the assets would otherwise be in the best interests of our stockholders. In such cases, proceeds from the sales of the properties would be used to fund acquisitions of new real estate investments, provide capital for additional investments in our existing portfolio or for other purposes. To date, we have made 8 strategic dispositions since inception, with an aggregate sale price of $756.0 million and an aggregate purchase price of $434.6 million.
Our Permanent Debt
JPMorgan Chase Revolving Credit Facility
The Operating Partnership was a party to a credit agreement, which we refer to as the “Prior Credit Agreement”, with JPMorgan Chase Bank, N.A. (“Chase”), as administrative agent for itself and various lenders party thereto, which provided for borrowings up to a maximum aggregate principal amount of $1.129 billion. These borrowings consisted of a $425.0 million revolving loan commitment (the “Revolving Credit Facility”), $300.0 million under an initial term loan commitment (the “First Term Loan Facility”), $300.0 million under a second term loan commitment (the “Second Term Loan Facility”) and $103.7 million under a third term loan commitment (the “Third Term Loan Facility”).
On March 12, 2025, the Operating Partnership entered into a new credit agreement with Chase, as administrative agent and as a co-arranger, and the lenders party thereto (the "New Credit Agreement"), which provides for borrowings of up to $700.0 million in term loan commitments (the "New Term Loan") and $650.0 million in revolving loan commitments (the "New Revolving Facility" and, together with the New Term Loan, the “New Credit Facility”). The New Credit Facility matures on March 12, 2028, subject to two one-year extension options that we may exercise if we meet certain conditions. Additionally, the New Credit Agreement provides for an increase in the aggregate commitments up to $1.75 billion. The remaining terms of the New Credit Agreement are similar to the Prior Credit Agreement. On March 12, 2025, we borrowed $740 million under the New Credit Facility to repay all amounts outstanding under the Prior Credit Agreement and retired that facility.
Interest on the loans under the New Credit Agreement will be payable based on either (a) the Alternate Base Rate plus the Applicable Margin or (b) the Adjusted Term SOFR Rate plus the Applicable Margin, subject to the Company's election; provided, however, for revolving loans denominated in Australian dollars, Canadian dollars, Euros, Pounds Sterling or Japanese Yen, the Australian Bill Rate, the CDOR Rate, the EURIBOR Screen Rate, the Adjusted Daily Simple SONIA Rate or the Yen Rate, respectively, will be referred to in lieu of the Adjusted Term SOFR Rate. The Alternate Base Rate is equal to the greatest of: (a) the prime rate, (b) NYFRB Rate plus 0.5%, or (c) an adjusted Term SOFR rate for a one month period plus 1.0%. The Adjusted Term SOFR Rate is equal to the Term SOFR Reference Rate at approximately 5:00 a.m. Chicago time on such day. The Applicable Margin is based on our ratio of indebtedness to total asset value and will be determined as set forth in the New Credit Agreement. The Applicable Margin for loans bearing interest determined by reference to the Alternative Base Rate will range from 0.40% to 1.15%, and the Applicable Margin for loans bearing interest determined by reference to the Adjusted Term SOFR Rate will range from 1.40% to 2.15%, in each case depending on the ratio and whether it is a revolving loan or a term loan.
Private Placement Note Issuance
In June 2024, the Company and the Operating Partnership entered into a note purchase agreement pursuant to which the Operating Partnership agreed to issue and sell $95.0 million of Series A senior notes and €66.0 million of Series B senior notes to certain institutional investors for cash in a transaction exempt from registration with the SEC pursuant to Section 4(a)(2) of the Securities Act (the “Private Placement Issuance”). The notes have a maturity date of July 2, 2029. Interest on borrowings under the Private Placement Issuance will be payable semi-annually at a fixed rate of 6.67% per annum for the Series A senior notes and 5.05% per annum for the Series B senior notes. The Company is acting as guarantor with respect to the payment of principal and interest on the notes, and any other amounts owed under the notes. The Operating Partnership received the full proceeds of the Private Placement Issuance in July 2024.
SECURITY OWNERSHIP OF CERTAIN BENEFICIAL OWNERS AND MANAGEMENT
The following table shows the number and percentage of our outstanding common shares that were owned as of September 1, 2025 by:
• persons known to us to beneficially own more than 5% of our common shares;
• each director and executive officer; and
• all directors and executive officers as a group.
| | | | | | | | | | | | | | | | | | | | |
| | | | Common Shares Beneficially Owned(2) |
Name of Beneficial Owner(1) | | Position | | Number of Common Shares | | Percentage of Class |
| Jeffrey C. Hines | | Chief Executive Officer, Director and Chairman of the Board of Directors | | 225,007.898 | (3)(4) | * |
| Laura Hines-Pierce | | Director | | — | | * |
| David L. Steinbach | | Director | | 5,536.118 | | * |
| Dougal A. Cameron | | Independent Director | | 38,516.042 | | * |
| John O. Niemann, Jr. | | Independent Director | | 54,552.189 | | * |
| Diane S. Paddison | | Independent Director | | 7,890.890 | | * |
| Dr. Ruth J. Simmons | | Independent Director | | 31,046.948 | | * |
| Alfonso J. Munk | | President and Chief Investment Officer | | — | | * |
| Omar Thowfeek | | Chief Operating Officer | | — | | * |
| J. Shea Morgenroth | | Chief Financial Officer | | 6,802.255 | | * |
| A. Gordon Findlay | | Chief Accounting Officer, Treasurer and Secretary | | — | | * |
All directors and executive officers as a group | | 369,352.340 | | 0.1 % |
______________
* Amount represents less than 1%.
(1) The address of each person listed is c/o Hines Global Income Trust, Inc., 845 Texas Avenue, Suite 3300, Houston, Texas 77002-1656.
(2) For purposes of this table, “beneficial ownership” is determined in accordance with Rule 13d-3 under the Exchange Act, pursuant to which a person is deemed to have “beneficial ownership” of shares of our stock that the person has the right to acquire within 60 days. For purposes of computing the percentage of outstanding shares of our stock held by each person or group of persons named in the table, any shares that such person or persons have the right to acquire within 60 days of September 1, 2025 are deemed to be outstanding, but are not deemed to be outstanding for the purpose of computing the percentage ownership of any other persons.
(3) Includes all common shares owned directly by Hines Global REIT II Investor Limited Partnership. Mr. Hines is deemed to be the beneficial owner of the shares owned by Hines Global REIT II Investor Limited Partnership.
(4) This amount does not include the (i) 21,111 OP Units in the Operating Partnership held by Hines Global REIT II Associates Limited Partnership and (ii) the Special OP Units owned by our Advisor. Mr. Hines indirectly owns and/or controls Hines Global REIT II Associates Limited Partnership and our Advisor. Limited partners in the Operating Partnership may request repurchase of their OP Units for cash or, at our option, common shares on a one-for-one basis, beginning one year after such OP Units were issued. Please see “Management Compensation.” Our Advisor is entitled to distributions from the Operating Partnership under certain circumstances. Please see “The Operating Partnership—Special OP Units” for a description of these distributions.
CONFLICTS OF INTEREST
We are subject to various conflicts of interest arising out of our relationship with Hines, our Advisor, our Dealer Manager and their respective officers, directors, employees and other affiliates, which we collectively refer to as Hines and its affiliates. Certain of these conflicts of interest and certain procedures and limitations which are meant to address these conflicts are described below. Four of our seven directors are independent directors. Our independent directors comprise our conflicts committee and are required to act on our behalf in all situations in which a conflict of interest may arise and all of our directors have a fiduciary duty to act in the best interests of our stockholders. Please see “Management—Committees of the Board of Directors—Conflicts Committee.” However, we cannot assure you that our independent directors will be able to reduce the risks related to these conflicts of interest.
Competitive Activities of Hines and its Affiliates
Hines and its affiliates, including our officers and some of our directors, are not prohibited from engaging, directly or indirectly, in any other business or from owning interests in any other real estate joint ventures, funds or programs, which we collectively refer to as real estate investment vehicles, including businesses and joint ventures involved in the acquisition, origination, development, ownership, management, leasing or sale of properties and other real estate investments. Hines and its affiliates own interests in, and manage, many other real estate investment vehicles, both public and private, with varying investment objectives and strategies which may have investment objectives similar to ours. Our Advisor does not advise or manage any other investment vehicles. See “—Allocation of Investment Opportunities” below for a discussion of the other investment vehicles that may compete with us for certain investment opportunities. Hines and its affiliates may organize and/or manage similar real estate investment vehicles in the future. Hines and its affiliates have certain fiduciary, legal and financial obligations to these real estate investment vehicles similar to their obligations to us. Additionally, these Hines affiliates (including our officers and some of our directors) may devote substantial amounts of time and resources to these other current or future real estate investment vehicles as well as to funds or programs that make investments other than investments in real estate. These Hines affiliates and individuals may therefore face conflicts of interest. Further, these Hines affiliates receive substantial compensation in connection with the services they provide to the other investment vehicles, programs and funds and that compensation may be greater than the compensation that they receive with respect to our activities, which also may create a conflict of interest. Please also see “Risk Factors—Risks Related to Potential Conflicts of Interests—Employees of our Advisor and Hines will face conflicts of interest relating to time management and allocation of resources and investment opportunities.”
Allocation of Investment Opportunities
We rely on Hines and its affiliates to identify suitable investment opportunities. Many of the other real estate investment vehicles, programs and funds sponsored or managed by Hines also rely on Hines and its affiliates. In addition, certain real estate investment vehicles currently managed by Hines have priority rights with respect to certain types of investment opportunities located in certain geographic areas, as further described below. Some of these investment opportunities may also be suitable for us, and therefore Hines’ ability to offer certain investments to us may be limited by these priority rights. We will only have the opportunity to make investments which are subject to these priority rights if the investment vehicles which have these rights determine not to exercise them. These investment vehicles with priority rights may determine not to exercise these rights based on numerous factors including the investment type, the investment vehicle’s available capital, targeted returns, diversification strategy, leverage, tax positions and other considerations.
At any given time, Hines may have other real estate investment vehicles that it sponsors, which are in the investment phase. Certain of these vehicles may have priority rights over us with respect to investment opportunities involving development in specific geographic regions around the world. Although we may invest in development, value-add and opportunistic projects, we do not currently anticipate that a significant portion of the proceeds from this offering will be invested in those types of assets due to our desire for income-producing properties. Additionally, certain of Hines’ other investment vehicles have equal rights with us with respect to investment opportunities involving core office projects or core retail projects, subject to the allocation procedures described below. From time to time, Hines may also enter into new separate account relationships with third parties that may seek real estate deals pertaining to any asset class and in any region on a non-discretionary basis.
If an investment opportunity which our Advisor determines is suitable for us is also suitable for other investment vehicles sponsored by Hines or its affiliates and such an investment is not subject to priority rights (or the investment vehicles with priority rights have determined not to exercise them), the investment opportunity will be assigned to an investment vehicle by Hines. The factors to be considered in allocating the investment opportunities among the remaining investment vehicles that are interested in the investment include the following:
•investment objectives and strategy, including:
•strategies dealing with geographic area, type of property or investment, size of the investment, and tenant mix at the asset;
•the anticipated cash flow of the investment and its targeted returns;
•leverage requirements, limitations, and debt availability to each vehicle;
•the expected holding period of the investment and the remaining term of each investment vehicle;
•available funds for investment by each vehicle;
•prior allocations to the investment vehicle as compared to the total availability of capital remaining in the investment vehicle;
•the level of discretion granted to Hines within each investment vehicle; and
•Hines’ fiduciary obligations (if any).
If, after consideration of the relevant factors, Hines determines that an investment is equally suitable for more than one investment vehicle, Hines will assign the investment among such investment vehicles on a rotating basis. If, after an investment has been allocated, a subsequent development, such as delays in constructing or closing on the investment, makes it more appropriate for a different investment vehicle to purchase the investment, Hines may determine to reallocate the investment to such other investment vehicle. In certain situations, Hines may determine to allow more than one investment vehicle, including us, to co-invest in any particular investment.
While these are the current procedures for allocating Hines’ investment opportunities, Hines may sponsor additional investment vehicles in the future and, in connection with the creation of such investment vehicles, Hines may revise this allocation procedure including granting additional priority rights to other investment vehicles. The result of such a revision to the allocation procedure may, among other things, be to increase the number of parties who have the right to participate in or have priority rights to investment opportunities sourced by Hines, thereby reducing the number of investment opportunities available to us.
The decision of how any potential investment should be allocated among investment vehicles for which such investment may be suitable may, in many cases, be a matter of subjective judgement that will be made by Hines’ investment allocation committee, which also retains the authority to make a determination on allocation with respect to any unforeseen situation that is not addressed by the investment allocation policy. Hines may also amend the investment allocation policy from time to time. This investment allocation committee will be made up of at least four members of Hines’ Investment Committee, as described further in "Management - The Hines Organization". Certain types of investment opportunities may not enter the allocation process because of special or unique circumstances related to the asset or the seller of the asset that in the judgement of the investment allocation committee do not fall within the priority rights or investment objectives of any particular investment vehicle, including us. In these cases, the investment may be made by an investment vehicle sponsored by Hines or its affiliates without us having an opportunity to make such investment.
Our right to participate in the investment allocation process described in this section will terminate if we are no longer advised by an affiliate of Hines. Please see “Risk Factors—Risks Related to Potential Conflicts of Interest—We compete with affiliates of Hines for real estate investment opportunities and some of these affiliates have preferential rights to accept or reject certain investment opportunities in advance of our right to accept or reject such opportunities.”
Our independent directors are responsible for reviewing our Advisor’s performance and determining that the compensation to be paid to our Advisor is reasonable and, in doing so, our independent directors must consider, among other factors, the success of our Advisor in generating appropriate investment opportunities for us.
Allocation of Time and Resources of Our Advisor and Hines and Its Other Affiliates
We rely on our Advisor and Hines and its other affiliates for the day-to-day operation of our business. Our management, including our officers and certain directors, also serve in similar capacities for other Hines investment vehicles, programs and funds. Specifically, members of our management also conduct the operations of other Hines affiliates and therefore they will not devote their efforts full-time to our operations or the management of our real estate investments, but may devote a material amount of their time to the management of the business of other entities controlled or operated by Hines, but otherwise unaffiliated with us. For an overview of the positions held by these individuals at these Hines affiliates, please see “Management—Our Officers and Directors” and “Management—Our Dealer Manager.” Additionally, these Hines affiliates receive substantial compensation in connection with the services they provide to the other investment vehicles, programs and funds and that compensation may be greater than the compensation that they receive with respect to our activities. Further, in some cases, these other investment vehicles may have interests and own real estate investments that may conflict or compete with ours and thus certain of our directors and our officers and the employees of Hines and its affiliates may face conflicts of interest when dealing with such circumstances. Likewise, our management may face conflicts of interest when allocating time and resources between our operations and the operations of these other Hines entities. Please see “Risk Factors—Risks Related to Potential Conflicts of Interest—Certain of our officers and directors face conflicts of interest relating to the positions they hold with other entities.”
Competition for Tenants and Other Services
To the extent that we own properties in the same geographic area as other investment vehicles sponsored by Hines or its affiliates, Hines and its affiliates will face conflicts of interest in seeking tenants for our properties while seeking tenants for properties owned or managed by other Hines affiliates. Similar conflicts may exist with respect to the other services Hines and its affiliates provide us, including but not limited to obtaining financing for our real estate investments, obtaining other third party services, and pursuing a sale of our investments. Please see “Risk Factors—Risks Related to Potential Conflicts of Interest.”
Fees and Other Compensation Payable to Hines and its Affiliates
We will pay Hines and its affiliates substantial fees in relation to this offering and our operations, which could be increased or decreased during or after this offering. Please see “Management Compensation.” In addition, we may make investments in which Hines or its affiliates (including our officers and directors) directly or indirectly have an interest. Hines and its affiliates may also receive fees and other compensation as a result of transactions we enter into with Hines or its affiliates. In addition, our Dealer Manager will be paid ongoing distribution and stockholder servicing fees with respect to Class T shares, Class S shares and Class D shares until the earlier to occur of certain events, including a listing of our common shares and our merger or consolidation with or into another entity, or the sale or other disposition of all or substantially all of our assets, which may incentivize our Advisor not to recommend a listing, sale, merger or other liquidity event until our Dealer Manager has been paid all distribution and stockholder servicing fees, because the completion of such transactions would cause the payment of such fees to our Dealer Manager to cease. In evaluating investments and other management strategies, the opportunity to earn fees such as the asset management fee and the performance participation allocation may lead our Advisor to place undue emphasis on criteria relating to its and its affiliates’ compensation at the expense of other criteria, such as preservation of capital, in order to achieve higher short-term compensation. Considerations relating to compensation from us to our Advisor and its affiliates could result in decisions that are not in your best interests, which could hurt our ability to pay you distributions or result in a decline in the value of your investment.
Joint Venture Conflicts of Interest
We may make investments in properties and assets jointly with other investment vehicles sponsored by Hines or its affiliates, as well as third parties. We may acquire, develop or otherwise invest in properties and assets through corporations, limited liability companies, joint ventures or partnerships, co-tenancies or other co-ownership arrangements with Hines or its affiliates or third parties. Joint ownership of properties, under certain circumstances, may involve conflicts of interest. Examples of these conflicts include:
• such partners or co-investors might have economic or other business interests or goals that are inconsistent with our business interests or goals, including goals relating to the financing, management, operation, leasing or sale of properties held in the joint venture or the timing of the termination and liquidation of the joint venture;
• such partners or co-investors may be in a position to take action contrary to our instructions, requests, policies or objectives, including our policy with respect to maintaining our qualification as a REIT;
• under joint venture or other co-investment arrangements, neither co-venturer may have the power to control the joint venture and, under certain circumstances, an impasse could result and this impasse could have an adverse impact on the joint venture, which could adversely impact the operations and profitability of the joint venture and/or the amount and timing of distributions we receive from such joint venture; and
• under joint venture or other co-investment arrangements, each venture partner may have a buy/sell right and, as the result of the exercise of such a right by a co-venturer, we may be forced to sell our interest, or buy a co-venturer’s interest, at a time when it would not otherwise be in our best interest to do so.
Affiliated Dealer Manager and Property Manager
Because our Dealer Manager is an affiliate of Hines, you will not have the benefit of an independent due diligence review and investigation of the type normally performed by an unaffiliated, independent underwriter in connection with an offering of securities. Please see “Risk Factors—Risks Related to Investing in this Offering—You will not have the benefit of an independent due diligence review in connection with this offering and, since there is no separate counsel for us and certain of our affiliates in connection with this offering, if a conflict of interest arises between us and Hines, we may incur additional fees and expenses.” In addition, our Dealer Manager also serves as the placement agent for other Hines sponsored investment vehicles and programs which include both public programs and private investment funds.
Hines manages numerous properties owned by affiliated entities and third parties. We expect that Hines will manage many properties acquired by us.
No Arm’s-Length Agreements
All agreements, contracts or arrangements between or among Hines and its affiliates, including our Advisor and us, were not negotiated at arm’s-length. Such agreements, contracts or arrangements include our Advisory Agreement, our Dealer Manager Agreement, any property management and leasing agreements, our charter, and the Operating Partnership’s partnership agreement. The procedures with respect to conflicts of interest described herein were designed to lessen the effect of potential conflicts that arise from such relationships. However, we cannot assure you that these procedures will eliminate the conflicts of interest or reduce the risks related thereto. The conflicts committee of our board of directors must also approve all conflict-of-interest and related party transactions.
Please see the “Investment Objectives and Policies with Respect to Certain Activities—Acquisition and Investment Policies—Affiliate Transaction Policy” section of this prospectus.
DST Program
The Advisor is related to our Dealer Manager, the Administrative Trustee and the Asset Manager. These relationships may create conflicts of interest with respect to decisions regarding whether to place properties into the DST Program. The Advisor, Dealer Manager, Administrative Trustee and Asset Manager will receive fees and expense reimbursements in connection with their roles in the DST Program (which costs are expected to be substantially paid by the private investors in that program).
Lack of Separate Representation
Hines Global, the Operating Partnership, our Dealer Manager, our Advisor, Hines and their affiliates may be represented by the same legal counsel and may retain the same accountants and other experts. In this regard, Morrison & Foerster LLP represents Hines Global and is providing services to certain of its affiliates including the Operating Partnership, our Dealer Manager and our Advisor. Please see “Risk Factors—Risks Related to Investing in this Offering—You will not have the benefit of an independent due diligence review in connection with this offering and, since there is no separate counsel for us and certain of our affiliates in connection with this offering, if a conflict of interest arises between us and Hines, we may incur additional fees and expenses.” No counsel, underwriter, or other person has been retained to represent potential investors in connection with this offering.
Additional Conflicts of Interest
We, our Advisor and its affiliates will also potentially be in conflict of interest positions as to various other matters in our day-to-day operations, including matters related to the:
• computation of compensation, expense reimbursements, interests, distributions, and other payments under the Operating Partnership’s partnership agreement, our charter, our Advisory Agreement, any property management and leasing agreements and our Dealer Manager Agreement;
• enforcement or termination of the Operating Partnership’s partnership agreement, our charter, our Advisory Agreement, any property management and leasing agreements and our Dealer Manager Agreement;
• order and priority in which we pay the obligations of the Operating Partnership, including amounts guaranteed by or due to our Advisor, Hines or its affiliates;
• order and priority in which we pay amounts owed to third parties as opposed to amounts owed to our Advisor, Hines or its affiliates;
• determination of whether to sell properties and acquire additional properties (as to acquisitions, our Advisor might receive additional fees and as to sales, our Advisor might lose fees such as asset management fees); and
• extent to which we repay or refinance the indebtedness which is recourse to Hines, if any, prior to nonrecourse indebtedness and the terms of any such refinancing, if applicable.
Certain Conflict Resolution Procedures
In order to reduce the effect of certain potential conflicts of interest, our Advisory Agreement and our charter contain a number of restrictions relating to transactions we enter into with Hines, our Advisor, any of our directors and their respective affiliates. These restrictions include, among others, the following:
• Except as otherwise described in this prospectus or permitted in our charter, we will not engage in transactions with Hines, our Advisor, any of our directors or their respective affiliates unless a majority of our directors, including a majority of our independent directors, not otherwise interested in the transaction approve such transactions as fair and reasonable to us and on terms and conditions not less favorable to us than those available from unaffiliated third parties.
• We will not purchase a property from Hines, our Advisor, any of our directors or their respective affiliates without a determination by a majority of our directors, including a majority of our independent directors, not otherwise interested in the transaction that the transaction is fair and reasonable to us and at a price no greater than the cost of the property to Hines, our Advisor, any of our directors or their respective affiliates, unless there is substantial justification for any amount that exceeds such cost and such excess amount is determined to be reasonable. In all cases where assets are acquired from Hines, our Advisor, any of our directors or their respective affiliates, the fair market value of such assets will be determined by an independent expert selected by our independent directors. In no event will we acquire any property from Hines, our Advisor, any of our directors or their respective affiliates at a price that exceeds the appraised value of the property; provided that in the case of a development, redevelopment or refurbishment project that we agree to acquire prior to completion of the project, the appraised value will be based upon the completed value of the project as determined at the time the agreement to purchase the property is entered into. We will not sell or lease a property to Hines, our Advisor, any of our directors or their respective affiliates unless a majority of our directors, including a majority of the independent directors, not otherwise interested in the transaction determine the
transaction is fair and reasonable to us. Even following these procedures, Hines and its affiliates (including our officers and directors) may make substantial profits in connection with the acquisition or sale of properties from other investment vehicles sponsored by Hines, our Advisor, any of our directors or their respective affiliates.
• We will not enter into joint ventures with Hines, our Advisor, any of our directors or their respective affiliates, unless a majority of our directors, including a majority of our independent directors, not otherwise interested in the transaction approve such transaction as being fair and reasonable to us and determines that our investment is on terms substantially similar to the terms of third parties making comparable investments.
• We will not make any loan to Hines, our Advisor, any of our directors or their respective affiliates except in the case of loans to our wholly owned subsidiaries and loans in which an independent expert has appraised the underlying asset. Any loans to us by Hines, our Advisor, any of our directors or their respective affiliates must be approved by a majority of our directors, including a majority of the independent directors, not otherwise interested in the transaction as fair, competitive and commercially reasonable, and on terms no less favorable to us than loans between unaffiliated parties under the same circumstances.
Despite these restrictions, conflicts of interest may be detrimental to your investment.
INVESTMENT OBJECTIVES AND POLICIES WITH RESPECT TO CERTAIN ACTIVITIES
The following is a discussion of our current objectives and policies with respect to investments, borrowings, affiliate transactions, equity capital and certain other activities. All of these objectives and policies have been established in our governance documents or by our management and may be amended or revised from time to time (and at any time) by our management or board of directors. We cannot assure you that our policies or investment objectives will be attained.
Decisions relating to investments we make will be made by our Advisor, subject to approval by our board of directors. Please see “Management—Our Officers and Directors,” “Management—Our Board of Directors” and “Management—Hines and Our Property Management, Leasing and Other Services—The Hines Organization—General” for a description of the background and experience of our directors and executive officers.
Primary Investment Objectives
Our primary investment objectives are to:
• provide income in the form of regular, stable cash distributions to achieve an attractive dividend yield;
• preserve invested capital;
• invest in a diversified portfolio of quality commercial real estate properties and other real estate investments across a range of asset types throughout the U.S. and internationally;
• realize appreciation in NAV from proactive investment management and asset management;
• provide an investment alternative for investors seeking to allocate a portion of their long-term investment portfolios to commercial real estate with generally lower volatility than publicly traded real estate companies; and
• qualify for and remain qualified as a REIT for federal income tax purposes.
We cannot assure you that we will attain these objectives.
Acquisition and Investment Policies
We intend to invest primarily in a diversified portfolio of quality commercial real estate properties and other real estate investments throughout the United States and internationally. As of August 31, 2025, we owned interests in 50 real estate investments that contain, in the aggregate, 23.4 million square feet of leasable space. We may purchase additional properties or make other real estate investments that relate to varying property types including office, retail, industrial, residential/living and hospitality or leisure. We may invest in operating properties, properties under development, and undeveloped properties such as land. To a lesser extent, we also plan to invest in real estate-related securities to provide a source of liquidity for our share redemption program, cash management and other purposes. Other real estate investments may include equity or debt interests including securities in other real estate entities and debt related to properties such as mortgages, mezzanine loans, B-notes, bridge loans, construction loans and securitized debt. We believe that there is an opportunity to create attractive total returns by employing a strategy of investing in a diversified portfolio of such investments which are well-selected, well-managed and disposed of at an optimal time. Our principal targeted assets are investments in properties, and other real estate investments that relate to properties, that have quality construction and desirable locations which can attract quality tenants. These types of investments are, or relate to, properties generally located in central business districts or suburban markets of major metropolitan cities worldwide. We intend to invest in a geographically diverse portfolio in order to reduce the risk of reliance on a particular market, a particular property and/or a particular tenant. We anticipate that international real estate investments may comprise a substantial portion of our portfolio.
We intend to fund our future acquisitions and investments primarily with proceeds raised in this offering and potential follow-on offerings as well as with proceeds from debt financings.
Our board of directors has adopted investment guidelines that delegate to an investment committee the authority to execute acquisitions, developments, redevelopments and dispositions of any real estate properties and other real estate investments, in each case so long as such transactions are consistent with the investment guidelines adopted by our board of directors, which include quantitative and qualitative investment criteria that must be met. The investment committee consists of officers of our Advisor. Our investment guidelines also delegate to the investment committee the authority to obtain financing, modify existing financing, and approve leases and capital expenditures, in each case so long as the transaction is consistent with the investment guidelines adopted by our board of directors. Our board of directors has ultimate oversight over our investments and may change from time to time the scope of authority delegated to the investment committee. Our board of directors established the investment criteria in our investment guidelines with the intent that the consideration to be paid for each such real estate property or other real estate investment will be approved by the investment committee in accordance with the requirements set forth in our charter. In addition, under our investment guidelines, our board of directors, including a majority of the independent directors, must approve any proposed acquisition of real estate property or other real estate investment for a contractual purchase price greater than $300.0 million. Our board of directors is also required to review a summary of each transaction approved by the investment committee on a quarterly basis. As noted below, any transactions between us and our
directors, Hines, our Advisor or any of their affiliates must be approved by a majority our board of directors, including a majority of the independent directors, not otherwise interested in the transaction.
We may invest in real estate properties and other real estate investments directly by owning 100% of such investments or indirectly by owning less than 100% of such investments through co-ownership or joint-venture arrangements with third parties or with other Hines-affiliated entities. We may also purchase or lease properties or purchase other real estate investments from or sell or lease properties or sell other real estate investments to, or invest in properties that have been developed, are being developed or are to be developed by, third parties, Hines or an affiliate of Hines. In addition, we may make loans to, or receive loans from, third parties, Hines or an affiliate of Hines. All such transactions or investments that involve Hines or any of its affiliates will be approved by a majority of our independent directors as described in “Conflicts of Interest—Certain Conflict Resolution Procedures” and generally may not be acquired by us for a value, at the time the transaction is entered into, in excess of the appraised fair market value of such investment, or sold by us unless the transaction is fair and reasonable or, in the case of a loan to us, unless it is fair, competitive and commercially reasonable. Subject to the limitations contained in our charter, Hines, and its affiliates (including our officers and directors) may make substantial profits in connection with any such transaction. Please see “Risk Factors—Risks Related to Potential Conflicts of Interest” and “Conflicts of Interest.”
We will seek to make investments that will satisfy one or more of the primary objectives of preserving invested capital, paying regular, stable cash distributions to our stockholders, investing in a diversified portfolio of quality commercial real estate investment properties and other real estate investments across a range of asset types throughout the U.S. and internationally, realizing appreciation in NAV from proactive investment management and asset management, and remain qualified as a REIT for federal income tax purposes. We intend to meet these objectives through the compilation of a diversified portfolio of investments. We intend to invest in a portfolio of real estate properties, real estate-related securities, and other real estate investments that relate to properties that are generally diversified by geographic area, lease expirations and tenant industries. We expect it will take several years for us to raise enough capital and make enough investments to achieve this diversification.
We are not limited as to the asset types or geographic areas in which we may invest and conduct our operations. We are not specifically limited in the number or size of investments we may make, or on the percentage of net proceeds of this offering that we may invest in a single property, real estate investment or loan. The number, size and mix of investments we make will depend upon real estate and market conditions and other circumstances existing at the time we are evaluating investment opportunities and the amount of proceeds we raise in this and any subsequent offerings. Please see “Investment Objectives and Policies with Respect to Certain Activities—Acquisition and Investment Policies—Investment Limitations” for certain limitations that pertain to our investments.
We believe that investments in real estate-related securities will help maintain sufficient liquidity to satisfy monthly redemption requests under our share redemption program. Our real estate-related securities strategy is designed to generate current income while also seeking attractive investment returns. We may invest in a number of sources of liquidity, including liquid securities of other real estate entities and debt related to properties such as mortgages, mezzanine loans, B-notes, bridge loans, construction loans, securitized debt, cash, cash equivalents and other short-term investments. We may maintain, under normal circumstances and subject to any limitations and requirements relating to our qualification as a REIT, an aggregate allocation to cash, cash equivalents, short-term investments, liquid real estate-related securities and borrowing capacity under lines of credit or other debt of up to 20% of our equity. Notwithstanding our intention to allocate up to 20% of our equity to cash-related liquidity investments, the actual allocation percentage may from time to time be higher or lower due to factors such as real estate market conditions, the amount of proceeds we raise in this offering, increased redemption requests, the availability and relative attractiveness of other investment opportunities, an increase in anticipated cash requirements, or other circumstances existing at the time we are making investments, subject to any limitations or requirements relating to our qualification as a REIT. With respect to investments in real estate-related securities and other securities, while our primary goal in making such investments is to preserve liquidity in support of our share redemption program, in the future we may change our objectives with respect to investments in real estate-related securities.
We also believe that our structure as a non-exchange listed REIT with no targeted liquidity window will allow us to acquire and manage our investment portfolio in a more active and flexible manner. We expect the structure to be beneficial to your investment, as we will not be limited by a pre-determined operational period and the need to provide a “liquidity event” at the end of that period. While we may consider a liquidity event at any time in the future, we currently do not have a fixed time frame in which we intend to undertake such consideration and we are not obligated be our charter or otherwise to effect a liquidity event at any time.
Commercial Properties
General
We expect to buy commercial real estate with part of the proceeds of this offering that we believe will have some or all of the following attributes:
Preferred Location. We believe that location often has the single greatest impact on an asset’s long-term income-producing potential and value and that assets located in the preferred submarkets in metropolitan areas and situated at preferred locations within such submarkets have the potential to achieve attractive total returns.
Premium Buildings. We will seek to acquire assets that generally have design and physical attributes (e.g., quality construction and materials, systems, floorplates, etc.) that are more attractive to a user than those of inferior properties. Such assets generally attract and retain a greater number of desirable tenants in the marketplace.
Quality Tenancy. We will seek to acquire assets that typically attract tenants with better credit who require larger blocks of space because these larger tenants generally require longer term leases in order to accommodate their current and future space needs without undergoing disruptive and costly relocations. Such tenants may make significant tenant improvements to their spaces, and thus may be more likely to renew their leases prior to expiration.
We believe that following an acquisition, the additional component of proactive management and leasing is a critical element necessary to achieve attractive investment returns for investors. Actively anticipating and quickly responding to tenant needs are examples of areas where proactive property management may make the difference in a tenant’s occupancy experience, increasing its desire to remain a tenant and thereby providing a higher tenant retention rate, which may result in better financial performance of the property.
Each individual real estate property we acquire will generally have an optimal hold period which may be tied to the current and projected conditions of the overall capital markets, the geographic area, the property’s physical attributes or the leasing or tenancy of the property. Our Advisor intends to continually evaluate the hold period of each asset we acquire in an attempt to determine an ideal time to dispose of or sell the asset for the purpose of achieving attractive total returns to our stockholders.
However, our Advisor may not be able to locate properties with all, or a significant number, of these attributes and even if our Advisor is able to locate properties with these attributes, the properties may still perform poorly. Please see “Risk Factors—Risks Related to Investments in Real Estate” and “Risk Factors—Risks Related to Potential Conflicts of Interest.”
Although we are not limited as to the form our investments may take, our investments in real estate will generally take the form of holding fee title or long-term ground leases in the properties we acquire, owning interests in investment vehicles sponsored by Hines or acquiring interests in joint ventures or similar entities that own and operate real estate. We primarily expect to acquire such interests through the Operating Partnership, although we may make investments directly. Please see “The Operating Partnership.” The Operating Partnership may hold real estate indirectly by acquiring interests in properties through limited liability companies and limited partnerships, or through investments in joint ventures, partnerships, co-tenancies or other co-ownership arrangements with other owners of properties, affiliates of Hines or other persons. We may hold our investments in joint ventures or other entities in the form of equity securities, debt or general partner interests. Please see “Investment Objectives and Policies with Respect to Certain Activities—Acquisition and Investment Policies—Joint Venture Investments” below. If we invest in a partnership as a general partner, we may acquire non-managing general partner interests.
In seeking investment opportunities for us, our Advisor will consider relevant real estate and financial factors, including the location of the property, the leases and other agreements affecting the property, the creditworthiness of major tenants, its income-producing capacity, its prospects for appreciation and liquidity and tax considerations. In this regard, our Advisor will have substantial discretion with respect to the selection of specific investments, subject to board approval. In determining whether to purchase a particular property, we may obtain an option on such property. The amount paid for an option, if any, is normally surrendered if the property is not purchased and may or may not be credited against the purchase price if the property is purchased.
Our obligation to close the purchase of any investment will generally be conditioned upon the delivery and verification of certain documents from the seller or developer, including, where available and appropriate:
• plans, specifications and surveys;
• evidence of marketable title, subject to such liens and encumbrances as are acceptable to our Advisor, as well as title and other insurance policies; and
• financial information relating to the property, including the recent operating histories of properties that have operating histories.
Additionally, we expect to obtain an environmental site assessment (which at a minimum includes a Phase 1 environmental assessment) on all properties in which we invest.
Specialized Real Estate Properties
As part of our investment strategy, we may invest in real estate assets within specific industries, including properties in the hospitality or leisure industry. Our investment strategies with respect to these types of real estate assets are described below.
Hospitality or Leisure Properties. We may acquire hospitality or leisure properties that meet our investment strategy. These investments may include full-service, select-service and extended-stay hospitality or leisure facilities, as well as all-inclusive resorts. Full-service hospitality or leisure facilities generally provide a full complement of guest amenities including restaurants, concierge and room service, porter service or valet parking. Select-service hospitality or leisure facilities typically do not include these amenities. Extended-stay hospitality or leisure facilities offer upscale, high-quality, residential style hospitality or leisure with a comprehensive package of guest services and amenities for extended-stay business and leisure travelers. We will have no limitation as to the brand of franchise or license with which our hospitality or leisure facilities will be associated. We may acquire existing hospitality or leisure properties or properties under construction and development.
Because the REIT rules prohibit us from operating hospitality or leisure facilities directly, we will lease any hospitality or leisure properties that we acquire to a wholly-owned TRS. See “Material U.S. Federal Income Tax Considerations—Requirements for Qualification as a REIT” for a
discussion of TRSs. Any TRS will engage a third party in the business of operating hospitality or leisure properties to manage the property. Any net profit from the leases held by our TRS, after payment of any applicable corporate tax, will be available for distribution to us.
Non-Income Producing Commercial Properties
Development and Construction of Properties. We may invest in properties on which improvements are to be constructed or completed. We may also originate or acquire loans secured by or related to such properties. We may invest in development properties directly or through joint ventures or other common ownership entities with third parties or Hines or an affiliate of Hines. Please see “Investment Objectives and Policies with Respect to Certain Activities—Acquisition and Investment Policies—Investment Limitations” and “—Joint Venture Investments” for certain limitations that pertain to our investments in unimproved property and our joint venture investments with Hines or an affiliate of Hines.
A development project will typically include program planning, budgeting and consultant selection; architectural and engineering design preparation; design development; entitlement and permitting; construction documentation; contract bidding and buy-out; construction management; marketing and leasing; project completion; tenant relocation and occupancy; property management; and sale/realization of value. A typical development takes several years with the expectation of creating significant value (i.e., projected profit margin on cost) at the project level. Project timelines vary from market to market and by property type. Projects in emerging markets often require more time than those in developed markets.
Land and Land Development. We may acquire and develop, directly or through joint ventures or other common ownership entities with third parties or Hines or its affiliates, undeveloped real estate assets that we believe present opportunities to enhance value for our stockholders, although land development is not expected to comprise a significant component of Hines Global’s portfolio. Land development projects typically involve acquisition of unentitled or entitled land, procurement of entitlements and/or re-entitlements, development of infrastructure (e.g., roads, sidewalks, sewer and utility delivery systems) and subsequent sale of improved land to developers. For example, residential land development might involve infrastructure development and sale of finished lots to home builders for single family home construction. In some cases, we may also simply hold the undeveloped land for investment for a period of time and sell at an optimal time in order to produce attractive returns on our investment.
We may engage a third party or Hines or its affiliates to provide development-related services for all or some of the properties that we acquire for development. Please see “Management—Hines and Our Property Management, Leasing and Other Services.”
Investments in Real Estate-Related Securities
We invest in real estate-related securities for purposes of generating additional diversification and income as well as to provide additional liquidity for our share redemption program, cash management and other purposes. Real estate-related securities include, but are not limited to, common or preferred stocks of publicly-traded REITs or real estate companies, including real estate operating companies, or REOC, debt or bond securities of such companies, convertible preferred equity and perpetual preferred equity issued by such companies, CMBS, U.S. government and agency securities, or other debt and equity securities of public or private real estate-related companies. We use third parties and/or Hines and its affiliates to source, underwrite and service our real estate-related securities and debt investments. As of June 30, 2025, the fair value of our investments in real estate-securities was $168.5 million, and such investments consisted of common equities, preferred equities and debt investments of publicly traded REITs.
Our charter requires that any investment in equity securities must be approved by a majority of our directors (including a majority of our independent directors) not otherwise interested in the transaction as being fair, competitive and commercially reasonable.
We will not make or invest in mortgage loans on any one property if the aggregate amount of all mortgage loans outstanding on the property, including our borrowings, would exceed an amount equal to 85% of the appraised value of the property, unless we find substantial justification due to the presence of other underwriting criteria. We may find such justification in connection with the purchase of mortgage loans in cases in which we believe there is a high probability of our foreclosure upon the property in order to acquire the underlying assets and in which the cost of the mortgage loan investment does not exceed the appraised value of the underlying property. Such mortgages may or may not be insured or guaranteed by the Federal Housing Administration, the Veterans Administration or another third party.
Described below are some, but not all, of the types of real estate-related securities and debt investments in which we may invest, acquire and/or originate other than traditional commercial first mortgage loans:
REITs. REITs are investment vehicles that invest primarily in income-producing real estate or mortgages and other real estate-related loans or interests. Publicly-traded REITs are listed on a global stock exchange, such as the New York Stock Exchange, and invest directly in real estate, typically through either properties or mortgages.
REOCs: REOCs are real estate operating companies that invest in real estate and whose shares trade on a public stock exchange. A REOC is similar to a publicly-traded REIT, except a REOC does not receive advantaged tax treatment because REOCs may reinvest earnings rather than distribute dividends to unit holders. Additionally, REOCs are more flexible than REITs in terms of the types of real estate investments they can make.
Mortgage Loans Secured by Commercial Real Properties
We may invest in commercial mortgages and other commercial real estate interests consistent with the requirements for qualification as a REIT. We may originate or acquire interests in mortgage loans, which may pay fixed or variable interest rates or have “participating” features. Our
loans may include first mortgage loans, second mortgage loans and leasehold mortgage loans. Loans may or may not be insured or guaranteed by the U.S. government, its agencies or anyone else. They may be non-recourse, which means they will not be the borrower’s personal obligations.
Loans with “participating” features may allow us to participate in the economic benefits of any increase in the value of the property securing repayment of the loan as though we were an equity owner of a portion of the property. The forms and extent of any participations may vary depending on factors such as the equity investment, if any, of the borrower, credit support provided by the borrower, the interest rate on our loans and the anticipated and actual cash flow from the underlying real property.
B-Notes. B-Notes are junior participations in a first mortgage loan on a single property or group of related properties. The senior participation is known as an A-Note. Although a B-Note may be evidenced by its own promissory note, it shares a single borrower and mortgage with the A-Note and is secured by the same collateral. B-Note lenders have the same obligations, collateral and borrower as the A-Note lender, but in most instances B-Note lenders are contractually limited in rights and remedies in the event of a default. The B-Note is subordinate to the A-Note by virtue of a contractual or intercreditor arrangement between the A-Note lender and the B-Note lender. For the B-Note lender to actively pursue its available remedies (if any), it must, in most instances, purchase the A-Note or maintain its performing status in the event of a default on the B-Note. The B-Note lender may in some instances require a security interest in the stock or partnership interests of the borrower as part of the transaction. If the B-Note holder can obtain a security interest, it may be able to accelerate gaining control of the underlying property, subject to the rights of the A-Note holder. These debt instruments are senior to the mezzanine debt tranches described below, though they may be junior to another junior participation in the first mortgage loan. B-Notes may or may not be rated by a recognized rating agency.
B-Notes typically are secured by a single property or group of related properties, and the associated credit risk is concentrated in that single property or group of properties. B-Notes share certain credit characteristics with second mortgages in that both are subject to more credit risk with respect to the underlying mortgage collateral than the corresponding first mortgage or the A-Note. After the A-Note is satisfied, any remaining recoveries go next to the B-Note holder.
Mezzanine Loans. The mezzanine loans in which we may invest and/or originate will generally take the form of subordinated loans secured by a pledge of the ownership interests of an entity that directly or indirectly owns real property. We may hold senior or junior positions in mezzanine loans.
We may require other collateral to provide additional security for mezzanine loans, including letters of credit, personal guarantees or collateral unrelated to the property. We may structure our mezzanine loans so that we receive a stated fixed or variable interest rate on the loan as well as prepayment lockouts, penalties, minimum profit hurdles and other mechanisms to protect and enhance returns in the event of premature repayment.
These types of investments generally involve a lower degree of risk than the equity investment in the same entity that owns the real property because the mezzanine investment is generally secured by the ownership interests in the property-owning entity and, as a result, is senior to the equity. Upon a default by the borrower under the mezzanine loan, the mezzanine lender generally can take immediate control and ownership of the property-owning entity, subject to the senior mortgage on the property that stays in place in the event of a mezzanine default and change of control of the borrower.
These types of investments involve a higher degree of risk relative to the long-term senior mortgage secured by the underlying real property because the investment may become unsecured as a result of foreclosure by the senior lender. In the event of a bankruptcy of the entity providing the pledge of its ownership interests as security, we may not have full recourse to the assets of such entity, or the assets of the entity may not be sufficient to satisfy the mezzanine loan. If a borrower defaults on our mezzanine loan or debt senior to our loan, or in the event of a borrower bankruptcy, our mezzanine loan will be satisfied only after the senior debt.
Bridge Loans. We may offer bridge financing products to borrowers who are typically seeking short-term capital to be used in an acquisition, development or refinancing of a given property or for short term capital or liquidity needs. The terms of these loans generally do not exceed three years.
Commercial Mortgage-Backed Securities. Commercial mortgage-backed securities, or CMBS, are securities that evidence interests in, or are secured by, a single commercial mortgage loan or a pool of commercial mortgage loans. These securities are subject to all of the risks of the underlying mortgage loans.
CMBS are generally pass-through certificates that represent beneficial ownership interests in common law trusts whose assets consist of defined portfolios of one or more commercial mortgage loans. They are typically issued in multiple tranches whereby the more senior classes are entitled to priority distributions from the trust’s income. Losses and other shortfalls from expected amounts to be received on the mortgage pool are borne by the most subordinate classes, which receive payments only after the more senior classes have received all principal and/or interest to which they are entitled.
The credit quality of mortgage-backed securities depends on the credit quality of the underlying mortgage loans, which is a function of factors such as: the principal amount of the loans relative to the value of the related properties; the mortgage loan terms (e.g. amortization); market assessment and geographic area; construction quality of the property, the creditworthiness of the borrowers; and tenant quality, rents, lease expirations and other lease terms.
The securitization process involves one or more of the rating agencies, including Fitch, Moody’s and Standard & Poor’s, who determine the respective bond class sizes, generally based on a sequential payment structure. Bonds that are rated from AAA to BBB by the rating agencies are considered “investment grade.” Bond classes that are subordinate to the BBB class are considered “non-investment grade.” The respective bond class sizes are determined based on the review of the underlying collateral by the rating agencies. The payments received from the underlying loans are used to make the payments on the CMBS. Based on the sequential payment priority, the risk of nonpayment for the AAA CMBS is lower than the risk of nonpayment for the non-investment grade bonds. Accordingly, the AAA class is typically sold at a lower yield compared to the non-investment grade classes that are sold at higher yields. We may invest in investment grade and non-investment grade CMBS classes.
We will evaluate the risk of investment grade and non-investment grade CMBS based on the credit risk of the underlying collateral and the risk of the transactional structure. The credit risk of the underlying collateral is crucial in evaluating the expected performance of an investment. Key variables in this assessment include rent levels, vacancy rates, supply and demand forecasts, tenant credit and tenant incentives (build-out incentives or other rent concessions) related to the underlying properties. We will likely utilize third party data and service providers to review loan level performance such as delinquencies and threats to credit performance; periodic servicing reports of the master and special servicers; reports from rating agencies forecast expected cash flows; probability of default; and loss given a default.
Convertible Mortgages. Convertible mortgages are similar to equity participations. We may invest in and/or originate convertible mortgages if we conclude that we may benefit from the cash flow or any appreciation in the value of the subject property.
Wraparound Mortgages. A wraparound mortgage loan is secured by a wraparound deed of trust on a real property that is already subject to prior mortgage indebtedness, in an amount which, when added to the existing indebtedness, does not generally exceed 75% of the appraised value of the mortgage property. A wraparound loan is one or more junior mortgage loans having a principal amount equal to the outstanding balance under the existing mortgage loan, plus the amount actually to be advanced under the wraparound mortgage loan. Under a wraparound loan, we would generally make principal and interest payments on behalf of the borrower to the holders of the prior mortgage loans.
Construction Loans. Construction loans are loans made for either original development or renovation of property. Construction loans in which we would generally consider an investment would be secured by first deeds of trust on real property and/or such other collateral which is customary for such type of property in such geographic area.
Loans on Leasehold Interests. Loans on leasehold interests are secured by an assignment of the borrower’s leasehold interest in the particular real property. The leasehold interest loans are either amortized over a period that is shorter than the lease term or have a maturity date prior to the date the lease terminates. These loans would generally permit us to cure any default under the lease.
Participations. Mortgage and mezzanine participation investments are investments in partial interests of mortgages and mezzanine loans of the type described above that are made and administered by third-party lenders.
In evaluating prospective investments in and originations of loans, our Advisor will consider factors such as the following: the ratio of the amount of the investment to the value of the underlying property and other collateral or security; the property’s potential for capital appreciation; expected levels of rental and occupancy rates; current and projected cash flow of the property; potential for rental increases; the degree of liquidity of the investment; the geographic area of the property; the condition and use of the property; the property’s income-producing capacity; the quality, experience and creditworthiness of the borrower and/or guarantor; and general economic conditions in the area where the property is located.
Our Advisor will evaluate all potential loan investments to determine if the security for the loan and the loan-to-value ratio meets our investment criteria. Most loans provide for monthly payments of interest and some may also provide for principal amortization.
Our mortgage loan investments may be subject to regulation by federal, state and local authorities and subject to laws and judicial and administrative decisions imposing various requirements and restrictions, including, among other things, regulating credit-granting activities, establishing maximum interest rates and finance charges, requiring disclosure to customers, governing secured transactions and setting collection, repossession and claims handling procedures and other trade practices. In addition, certain states have enacted legislation requiring the licensing of mortgage bankers or other lenders, and these requirements may affect our ability to effectuate our proposed investments in mortgage loans. Commencement of operations in these or other jurisdictions may not be permitted until the applicable regulatory authority concludes that we have complied in all material respects with applicable requirements.
We do not limit the amount of offering proceeds that we may apply to real estate-related securities or debt investments. Our charter also does not place any limit or restriction on:
• the percentage of our assets that may be invested in any type of securities or debt investment or in any single investment; or
• the types of properties underlying any security or debt investment in which we may invest.
We also will be required to consider regulatory requirements and SEC staff interpretations that determine the treatment of such securities or other investments for purposes of exceptions to and exemptions or exclusions from registration as an investment company. This may require us to forgo investments that we, our Operating Partnership, or our subsidiaries might otherwise make in order to continue to assure that “investment securities” do not exceed the 40% limit required to avoid registration as an investment company or qualify for another exclusion from registration or that only appropriate assets are treated as qualifying real estate mortgage assets.
Investments in Real Estate-Related Entities
We may seek to invest in and/or acquire either publicly traded or privately held, real estate-related entities, that own commercial real estate assets. These entities may include REITs and other real estate-related entities, such as private real estate funds, real estate management companies, real estate development companies and debt funds. We may also invest in companies with substantial real estate portfolios for the purpose of obtaining ownership interests in the real estate. We do not have, and do not expect to adopt, any policies limiting our investment in and/or acquisitions of REITs or other real estate-related entities to those conducting a certain type of real estate business or owning a specific property type or real estate asset class. In most cases, we will evaluate the feasibility of investing in and/or acquiring these entities using the same criteria we will use in evaluating a particular property. As part of any entity acquisition or shortly thereafter, we may sell certain properties to affiliates of our Advisor or others that, in our view, would not fit within our investment strategy or intended portfolio composition. We may invest in these entities in the open market, in negotiated transactions or through tender offers. Any such investment and/or acquisition will be evaluated based on our objective of maintaining our qualification to be taxed as a REIT.
International Investments
According to Hines Research and based on information from Prudential and Oxford Economics, as of June 30, 2025, approximately 67% of the global real estate investible universe is located outside of the United States. Some of this real estate is located in developed markets such as England, Germany and France. These real estate markets are well-developed and have been integrated into the global capital markets for some time. Other real estate investments are located in maturing markets in countries that either have less advanced capital markets or are surrounded by emerging or higher risk markets. We believe examples of maturing markets include Russia and China. Finally, there are other potential real estate opportunities in emerging markets such as Brazil and Mexico. Although these markets may have a higher degree of market risk, they may also offer higher potential returns.
We believe that international properties may play an important role in well-diversified real estate portfolios and that a meaningful allocation to international properties that meet our investment policies and objectives could be an effective tool to compile a well-diversified portfolio with the potential for achieving attractive total returns upon the sale of our investments or the occurrence of a liquidity event. International investment diversification may involve diversity in regard to property types as well as geographic areas.
However, international investments involve unique risks. Please see “Risk Factors—Risks Related to International Investments.” In addition to risks associated with real estate investments generally, regardless of location, country-specific legal, sovereign and currency risks add an additional layer of factors that must be considered when investing in non-U.S. real estate. Because we may be exposed to the effects of currency changes, for example as a result of our international investments, we may enter into currency rate swaps and caps, or similar hedging or derivative transactions or arrangements, in order to manage or mitigate our currency risk. We will not enter into currency swaps or cap transactions, hedging arrangements or similar transactions for speculative purposes.
We believe that having access to Hines’ international organization, with offices in 24 foreign countries, as of June 30, 2025, and employees living and working full time in these international markets, will be a valuable resource to us when considering international opportunities. As of June 30, 2025, Hines had offices in Australia, Brazil, Canada, China, Czechia, Denmark, Finland, France, Germany, Greece, India, Ireland, Italy, Japan, Luxembourg, Mexico, Poland, Singapore, South Korea, Spain, Sweden, the Netherlands, the United Kingdom and United Arab Emirates. Hines has acquired, developed, or redeveloped 567 projects outside of the United States since 1993 with an aggregate cost of $83.9 billion as of June 30, 2025. A majority of these projects are located in maturing or emerging markets. Our Advisor has access to Hines’ international organization, and we expect to consider interests in non-U.S. markets, including opportunities in maturing or emerging markets. However, we cannot assure investors that we will be able to successfully manage the various risks associated with, and unique to, investing in foreign markets.
Joint Venture Investments
We may enter into joint ventures with third parties and with Hines or its affiliates. We may also enter into joint ventures, partnerships, co-tenancies and other co-ownership arrangements or participations with real estate developers, owners and other affiliated or non-affiliated parties for the purpose of owning and/or operating real properties or investing in other real estate investments. Our investment may be in the form of equity or debt. In determining whether to invest in a particular joint venture, our Advisor will evaluate the real estate investments that such joint venture owns or is being formed to own under the same criteria described elsewhere in this prospectus for the selection of our real estate investments.
We will enter into joint ventures with Hines or its affiliates for the acquisition or origination of real estate investments only if:
• a majority of our directors, including a majority of our independent directors, not otherwise interested in the transaction approve the transaction as being fair and reasonable to us; and
• the investment by us and other third-party investors making comparable investments in the joint venture are on substantially the same terms and conditions.
Management may determine that investing in joint ventures or other co-ownership arrangements with third parties or Hines affiliates will provide benefits to our investors because it will allow us to diversify our portfolio of real estate investments at a faster rate than we could obtain by investing directly, which may reduce risks to us. Likewise, such investments may provide us with access to real estate investments with benefits not available to us for direct investments, or are otherwise in the best interest of our stockholders.
Safeguards we will require related to our joint ventures will be determined on a case-by-case basis after our management and/or board of directors consider all facts they feel are relevant, such as the nature and attributes of our other potential joint venture partners, the proposed structure of the joint venture, the nature of the operations, liabilities and assets the joint venture may conduct and/or own, and the proportion of the size of our interest when compared to the interests owned by other parties. We expect to consider specific safeguards to address potential consequences relating to:
• the management of the joint venture, such as obtaining certain approval rights in joint ventures we do not control or providing for procedures to address decisions in the event of an impasse if we share control of the joint venture;
• our ability to exit a joint venture, such as requiring buy/sell rights, redemption rights or forced liquidation under certain circumstances; and
• our ability to control transfers of interests held by other parties in the joint venture, such as requiring consent, right of first refusal or forced redemption rights in connection with transfers.
Borrowing Policies
We may incur indebtedness in the form of bank borrowings, purchase money obligations to the sellers of properties and publicly or privately placed debt instruments or financing from institutional investors or other lenders. Our indebtedness may be secured or unsecured. Security may be in the form of mortgages or other interests in our properties; equity interests in entities which own our properties or investments; cash or cash equivalents; securities; letters of credit; guarantees or a security interest in one or more of our other assets. We may use borrowing proceeds to finance acquisitions of new properties, make other real estate investments, make payments to our Advisor, pay for capital improvements, repairs or tenant buildouts, refinance existing indebtedness, pay distributions or provide working capital. In addition, in order to provide liquidity to fund redemptions under our share redemption program, we may maintain borrowing capacity under lines of credit or other debt. The form of our indebtedness may be long-term or short-term debt or in the form of a revolving credit facility.
Financing Strategy and Policies
Our portfolio was 28% levered based on the values of our real estate investments as of August 31, 2025 and 34% levered as of December 31, 2024. Financing for acquisitions and investments may be obtained at the time an asset is acquired or an investment is made or at such later time as we determine to be appropriate. In addition, debt financing may be used from time to time for property improvements, lease inducements, tenant improvements, purchase of real estate-related securities and other working capital needs, including the payment of distributions. Our real estate-related securities portfolio may have embedded leverage, including through the use of reverse repurchase agreements and derivatives, including, but not limited to, total return swaps, securities lending arrangements and credit default swaps. Our aggregate borrowings, secured and unsecured, must be reasonable in relation to our net assets and must be reviewed by our board of directors at least quarterly. Our charter limits our borrowing to 300% of our net assets (which approximates 75% of the cost of our assets) unless any excess borrowing is approved by a majority of our independent directors and is disclosed to our stockholders in our next quarterly report along with justification for the excess.
Our existing indebtedness and any additional indebtedness we do incur will likely be subject to continuing covenants, and we will likely be required to make continuing representations and warranties about the company in connection with such debt. Moreover, some or all of our debt may be secured by some or all of our assets. If we default on the payment of interest or principal on any such debt, breach any representation or warranty in connection with any borrowing or violate any covenant in any loan document, our lender may accelerate the maturity of such debt, requiring us to immediately repay all outstanding principal.
Notwithstanding the above, depending on market conditions and other factors, we may choose not to place debt on our portfolio or our assets and may choose not to borrow to finance our operations or to acquire properties.
Our financing strategy and policies do not eliminate or reduce the risks inherent in using leverage to purchase properties. Please see “Risk Factors—Risks Related to Investments in Real Estate—Our use of borrowings to partially fund acquisitions and improvements on properties could result in foreclosures and unexpected debt service expenses upon refinancing, both of which could have an adverse impact on our operations and cash flow.”
By operating on a leveraged basis, we will have more funds available for investment in properties. We believe the prudent use of favorably-priced debt may allow us to make more investments than would otherwise be possible, resulting in a more diversified portfolio. To the extent that we do not obtain mortgage loans on our properties or other debt financing, our ability to acquire additional properties may be restricted.
We will refinance properties during the term of a loan in circumstances that may be beneficial to us, such as when a decline in interest rates makes it beneficial to prepay an existing mortgage, or if an attractive investment becomes available and the proceeds from the refinancing can be used to purchase such investment. The benefits of the refinancing may include increased cash flow resulting from reduced debt service requirements, increased distributions resulting from proceeds of the refinancing, if any, and increased property ownership if some refinancing proceeds are reinvested in real estate.
Because we may be exposed to the effects of interest rate changes, for example as a result of variable interest rate debt we may have, we may enter into interest rate swaps and caps, or similar hedging or derivative transactions or arrangements, in order to manage or mitigate our interest
rate risk on variable rate debt. We will not enter into interest rate swaps or cap transactions, hedging arrangements or similar transactions for speculative purposes.
As was the case with the Hines Credit Facility, we may borrow amounts from Hines or its affiliates only if such loan is approved by a majority of our directors, including a majority of our independent directors, not otherwise interested in the transaction as fair, competitive, commercially reasonable and no less favorable to us than comparable loans between unaffiliated parties under the circumstances.
Except as set forth in our charter regarding debt limits, we may reevaluate and change our financing policies in the future without a stockholder vote. Factors that we would consider when reevaluating or changing our financing policies include then-current economic conditions, the relative cost of debt and equity capital, investment opportunities, the ability of our investments to generate sufficient cash flow to cover debt service requirements and other similar factors. Further, we may increase or decrease our expected ratio of debt to aggregate value in connection with any change of our financing policies.
Issuing Securities for Property
Subject to limitations contained in our charter, we may issue, or cause to be issued, shares in Hines Global or OP Units in any manner (and on such terms and for such consideration) in exchange for real estate, interests in real estate or other real estate-related investments. Existing stockholders have no preemptive rights to purchase such shares in any offering, and any such issuance of our shares or units might result in dilution of a stockholder’s investment. Any such transaction must be approved by a majority of our directors, including a majority of our independent directors.
Disposition Policies
We intend to hold our properties for an extended period to enable us to capitalize on the potential for increased cash flow and capital appreciation. The period that we will hold our investments in other real estate-related investments will vary depending on the type of investment, market conditions, and other factors. We may hold some of our investments in mortgage and other loans for shorter periods of time depending on the specific circumstances of such loans. Our Advisor will develop a well-defined exit strategy for each investment we make. Our Advisor generally assigns an optimal hold period for each investment we make as part of the underwriting and business plan for the investment. Our Advisor will continually perform a hold-sell analysis on each investment in order to determine the optimal time to sell and generate attractive total returns. Periodic reviews of each investment will focus on the remaining available value enhancement opportunities and the demand for the investment in the marketplace. Economic and market conditions may influence us to hold our investments for different periods of time. We may sell an asset before the end of the expected holding period if we believe that market conditions and asset positioning have maximized its value to us or the sale of the asset would otherwise be in the best interests of our stockholders.
We may sell assets to third parties or to affiliates of Hines. All transactions with affiliates of Hines must be approved by a majority of our independent directors. Please see “Conflicts of Interest—Certain Conflict Resolution Procedures.” Additionally, ventures in which we may have an interest may be forced to sell assets to satisfy mandatory redemptions of other investors or buy/sell mechanisms.
Investment Limitations
Our charter provides that the following investment limitations shall apply and we may not:
• invest in equity securities, unless a majority of our directors, including a majority of our independent directors, approve such investment as being fair, competitive and commercially reasonable;
• invest in commodities or commodity futures contracts, except for futures contracts when used solely for the purpose of hedging in connection with our ordinary business of investing in real estate assets and mortgages;
• invest in real estate contracts of sale, otherwise known as land sale contracts, unless the contract is in recordable form and is appropriately recorded in the chain of title;
• make or invest in mortgage loans (excluding any investment in mortgage programs or CMBS) unless an appraisal is obtained concerning the underlying asset, except for those mortgage loans insured or guaranteed by a government or government agency. In cases where a majority of our independent directors determines, and in all cases in which the transaction is with any of our directors or Hines and its affiliates, we will obtain an appraisal from an independent appraiser. Such an appraisal shall be maintained in our records for at least five years and shall be available for inspection and duplication by any stockholder. In addition to such an appraisal, a mortgagee’s or owner’s title insurance policy or commitment as to the priority of the mortgage or the condition of the title will be obtained in each case;
• make or invest in mortgage loans (excluding any investment in mortgage programs or CMBS) including construction loans, on any one property if the aggregate amount of all mortgage loans on such property would exceed an amount equal to 85% of the appraised value of such property, as determined by an appraisal, unless substantial justification exists for exceeding such limit because of the presence of other loan underwriting criteria;
• make or invest in any indebtedness secured by a mortgage on real property that is subordinate to any mortgage or equity interest of our Advisor, any of our directors, Hines or any of our affiliates;
• invest in junior debt secured by a mortgage on real property which is subordinate to the lien or other senior debt except where the amount of such junior debt plus any senior debt does not exceed 90% of the appraised value of such property, if after giving effect thereto, the value of all such mortgage loans would not then exceed 25% of our net assets, which means our total assets less our total liabilities;
• make investments in unimproved property or indebtedness secured by a deed of trust or mortgage loans on unimproved property in excess of 10% of our total assets;
• issue equity securities on a deferred payment basis or other similar arrangement;
• issue debt securities in the absence of adequate cash flow to cover debt service;
• issue equity securities that are assessable or have voting rights that do not comply with our charter;
• issue “redeemable securities,” as defined in Section 2(a)(32) of the Investment Company Act;
• when applicable, grant warrants or options to purchase shares to Hines or its affiliates or to officers or directors affiliated with Hines except on the same terms as the options or warrants, if any, that are sold to the general public. Further, the amount of the options or warrants issued to such persons cannot exceed an amount equal to 10% of outstanding shares on the date of grant of the warrants and options;
• engage in securities trading, or engage in the business of underwriting or the agency distribution of securities issued by other persons;
• lend money to Hines or its affiliates, except for certain loans permitted thereunder; and
• acquire interests or securities in any entity holding investments or engaging in the above prohibited activities except for investments in which we own a noncontrolling interest or investments in any entity having securities listed on a national securities exchange.
In addition, we do not intend to:
• underwrite securities of other issuers; or
• actively trade in loans or other investments.
Subject to the restrictions we must follow in order to qualify to be taxed as a REIT, we may make investments other than as previously described, although we do not currently intend to do so.
Affiliate Transaction Policy
Our board of directors has established a conflicts committee, which will review and approve all matters the board believes may involve a conflict of interest. This committee is composed solely of independent directors. Please see “Management—Committees of the Board of Directors—Conflicts Committee.” The conflicts committee of our board of directors will approve all transactions between us and Hines and its affiliates. Please see “Conflicts of Interest—Certain Conflict Resolution Procedures.”
Certain Other Policies—Investment Company Act of 1940
We intend to conduct our operations so that neither Hines Global, nor the Operating Partnership, nor any subsidiary will be required to register as an investment company under the Investment Company Act. Section 3(a)(1)(A) of the Investment Company Act defines an investment company as any issuer that is or holds itself out as being engaged primarily, or proposes to engage primarily, in the business of investing, reinvesting or trading in securities. Section 3(a)(1)(C) of the Investment Company Act defines an investment company as any issuer that is engaged or proposes to engage in the business of investing, reinvesting, owning, holding or trading in securities and owns or proposes to acquire investment securities having a value exceeding 40% of the value of the issuer’s total assets (exclusive of U.S. Government securities and cash items) on an unconsolidated basis, which we refer to as the 40% test. Excluded from the term “investment securities,” among other things, are U.S. Government securities and securities issued by majority-owned subsidiaries that are not themselves investment companies and are not relying on the exception from the definition of investment company set forth in Section 3(c)(1) or Section 3(c)(7) of the Investment Company Act.
Hines Global is organized as a holding company that conducts its businesses primarily through the Operating Partnership and our direct and indirect majority-owned subsidiaries; however, Hines Global may also make investments directly. We expect the focus of our business, conducted primarily through the Operating Partnership and its majority-owned subsidiaries, will involve the non-investment company business of making investments in real estate, buildings, and other assets that can be referred to as “sticks and bricks.” Neither Hines Global nor the Operating
Partnership expects to meet the definition of “investment company” under Section 3(a)(1)(A), since neither intends to hold itself out as being engaged primarily, or proposes to engage primarily, in the business of investing, reinvesting or trading in securities. Both Hines Global and the Operating Partnership intend to conduct their operations so that they comply with the limits imposed by the 40% test such that neither meets the definition of “investment company” under Section 3(a)(1)(C). The securities issued to the Operating Partnership by any majority-owned subsidiaries that we may form in the future that are excluded from the definition of “investment company” based on Section 3(c)(1) or 3(c)(7) of the Investment Company Act, together with any other investment securities the Operating Partnership may itself own, may not have a value in excess of 40% of the value of the Operating Partnership’s total assets on an unconsolidated basis. We will monitor our holdings to ensure continuing and ongoing compliance with this test.
The determination of whether an entity is a majority-owned subsidiary of its immediate parent company is made by us. The Investment Company Act defines a majority-owned subsidiary of a person as a company 50% or more of the outstanding voting securities of which are owned by such person. The Investment Company Act further defines voting securities as any security presently entitling the owner or holder thereof to vote for the election of directors of a company. We treat companies in which we own at least 50% of the outstanding voting securities as majority-owned subsidiaries for purposes of the 40% test. We have not requested the SEC or its staff to approve our treatment of any company as a majority-owned subsidiary and the SEC and its staff have not done so. If the SEC or its staff were to disagree with our treatment of one or more companies as majority-owned subsidiaries, we would need to adjust our strategy and our assets in order to comply with (and hold investment securities below the limit imposed by) the 40% test. Any such adjustment in our strategy could have a material adverse effect on us.
We may in the future organize special purpose subsidiaries of the Operating Partnership that will rely on Section 3(c)(7) for their Investment Company Act exclusion and, therefore, the Operating Partnership’s interest in each of these subsidiaries would constitute an investment security for purposes of determining whether the Operating Partnership complies with the 40% test. However, we expect that most of our majority-owned subsidiaries will not meet the definition of investment company or, if they meet that definition, they will not rely on the exclusions under either Section 3(c)(1) or 3(c)(7) of the Investment Company Act. Consequently, we expect that our interests in these subsidiaries (which we expect will constitute a substantial majority of our assets) will not constitute “investment securities.” Consequently, we expect to be able to conduct our operations so that we are not required to register as an investment company under the Investment Company Act.
One or more of our current or to-be-formed subsidiaries may seek to qualify for an exclusion from registration as an investment company under the Investment Company Act pursuant to Section 3(c)(5)(C) of the Investment Company Act, which is available for entities “primarily engaged in the business of purchasing or otherwise acquiring mortgages and other liens on and interests in real estate.” This exclusion, as interpreted by the staff of the SEC, generally requires that at least 55% of an entity’s portfolio be comprised of “qualifying interests” and an additional 25% of the entity’s portfolio be comprised of real estate-related interests although this percentage may be reduced to the extent that more than 55% of the entity’s assets are invested in qualifying interests. Qualifying interests for this purpose include actual interests in real estate, mortgage loans and other liens actually backed by real estate. We intend to treat the following as real estate-related interests: non-Agency RMBS; CMBS, debt and equity securities of companies primarily engaged in real estate businesses; agency partial pool certificates and securities issued by pass-through entities of which substantially all of the assets consist of qualifying interests; and/or real estate-related assets. Although we intend to monitor our portfolio periodically and prior to each investment acquisition, there can be no assurance that we will be able to maintain this exclusion from registration for our subsidiaries.
In addition, we, the Operating Partnership and/or our subsidiaries may rely upon other exclusions, including the exclusion provided by Section 3(c)(6) of the Investment Company Act (which excludes, among other things, parent entities whose primary business is conducted through majority-owned subsidiaries relying upon the exclusion provided by Section 3(c)(5)(C) (discussed above)), from the definition of an investment company and the registration requirements under the Investment Company Act.
Qualification for exclusion from registration under the Investment Company Act could limit our ability to make certain investments. For example, these restrictions will limit the ability of a subsidiary seeking to rely on the exclusion provided by Section 3(c)(5)(C) of the Investment Company Act to invest directly in mortgage-backed securities that represent less than the entire ownership in a pool of mortgage loans, debt and equity tranches of securitizations and certain ABS and real estate companies, in securities that the staff of the SEC has deemed not to be qualifying interests or in assets not related to real estate.
However, there can be no assurance that the laws and regulations governing the Investment Company Act status of REITs (and/or their subsidiaries), including actions by the SEC or the SEC staff providing more specific or different guidance regarding these exclusions, will not change in a manner that adversely affects our operations. For example, on August 31, 2011, the SEC issued a concept release requesting comments regarding a number of matters relating to the exclusion provided by Section 3(c)(5)(C) of the Investment Company Act, including the nature of assets that qualify for purposes of the exclusion and whether mortgage REITs should be regulated in a manner similar to investment companies. Although the SEC and its staff have not taken any action as a result of such public comment process, to the extent that the SEC staff provides more specific guidance regarding any of the matters bearing upon such exclusions, or other exclusions from the definition of Investment Company Act upon which we may rely, we may be required to change the way we conduct our business or adjust our strategy or the activities of our subsidiaries accordingly. Any additional guidance from the SEC staff could provide additional flexibility to us, or it could further inhibit our ability to pursue the strategies we have chosen.
If we meet the definition of an investment company under the Investment Company Act and we fail to qualify for an exclusion therefrom, our ability to use leverage and other business strategies would be substantially reduced, and our business will be materially and adversely affected if we fail to qualify for an exclusion from regulation under the Investment Company Act. If we did become an investment company, we might be required to revise some of our current policies to comply with the Investment Company Act. This would require us to incur the expense and delay of
holding a stockholder meeting to vote on proposals for such changes. Please see “Risk Factors—Risks Related to Organizational Structure—We are not registered as an investment company under the Investment Company Act of 1940, as amended, or the Investment Company Act, and therefore we will not be subject to the requirements imposed on an investment company by the Investment Company Act which may limit or otherwise affect our investment choices.” Please also see “Risk Factors—Risks Related to Organizational Structure—If Hines Global or the Operating Partnership is required to register as an investment company under the Investment Company Act, the additional expenses and operational limitations associated with such registration may reduce your investment return or impair our ability to conduct our business as planned.”
Change in Investment Objectives, Policies and Limitations
Our charter requires our independent directors to review our investment policies at least annually to determine that the policies we are following are in the best interests of our stockholders. Each determination and the basis therefor is required to be set forth in the applicable meeting minutes. The methods of implementing our investment policies also may vary as new investment techniques are developed. The methods of implementing our investment objectives and policies, except as otherwise provided in our organizational documents, may be altered by a majority of our directors, including a majority of our independent directors, without the approval of our stockholders. However, the investment limitations in our charter can only be amended with the approval of our stockholders. Please see “Description of Capital Stock—Meetings and Special Voting Requirements.”
SELECTED INFORMATION REGARDING OUR OPERATIONS
Funds from Operations
We believe funds from operations (“FFO”) is a meaningful supplemental non-GAAP operating measure. FFO is a non-GAAP financial performance measure defined by the National Association of Real Estate Investment Trusts (“NAREIT”) and is widely recognized by investors and analysts as one measure of operating performance of a real estate company. FFO excludes items such as real estate depreciation and amortization. Depreciation and amortization, as applied in accordance with GAAP, implicitly assumes that the value of real estate assets diminishes predictably over time and also assumes that such assets are adequately maintained and renovated as required in order to maintain their value. Since real estate values have historically risen or fallen with market conditions such as occupancy rates, rental rates, inflation, interest rates, the business cycle, unemployment and consumer spending, it is management’s view, and we believe the view of many industry investors and analysts, that the presentation of operating results for real estate companies using historical cost accounting alone is insufficient. In addition, FFO excludes gains and losses from the sale of real estate, impairment charges related to depreciable real estate assets and in-substance real estate equity investments and realized and unrealized gains and losses related to investments in real estate-related securities, which we believe provides management and investors with a helpful additional measure of the historical performance of our real estate portfolio, as it allows for comparisons, year to year, that reflect the impact on operations from trends in items such as occupancy rates, rental rates, operating costs, general and administrative expenses and interest costs. A property will be evaluated for impairment if events or circumstances indicate that the carrying amount may not be recoverable (i.e. the carrying amount exceeds the total estimated undiscounted future cash flows from the property). Undiscounted future cash flows are based on anticipated operating performance, including estimated future net rental and lease revenues, net proceeds on the sale of the property, and certain other ancillary cash flows. While impairment charges are excluded from the calculation of FFO as described above, stockholders are cautioned that we may not recover any impairment charges.
FFO should not be construed to be more relevant or accurate than the current GAAP methodology in calculating net income or in its applicability in evaluating our operating performance. In addition, FFO should not be considered as an alternative to net income (loss) or income (loss) from continuing operations as an indication of our performance or as an alternative to cash flows from operating activities as an indication of our liquidity, but rather should be reviewed in conjunction with these and other GAAP measurements. Further, FFO is not intended to be used as a liquidity measure indicative of cash flow available to fund our cash needs, including our ability to make distributions to our stockholders. Please see the limitations listed below associated with the use of FFO:
•Prior to January 1, 2018, FFO included costs related to our acquisitions, including acquisition fees payable to our Advisor. Although these amounts reduced net income for periods prior to January 1, 2018, we generally funded such costs with proceeds from our public offerings and/or acquisition-related indebtedness and did not consider these fees and expenses in the evaluation of our operating performance. In January 2018, we adopted ASU 2017-01 which clarified the definition of a business and added guidance to assist entities with evaluating whether transactions should be accounted for as acquisitions (or disposals) of assets or businesses. We expect that most of our real estate transactions completed after that date will be accounted for using the asset acquisition guidance and, accordingly, the related acquisition-related expenses incurred will be capitalized and included in the allocated purchase price and will not be expensed. Prior to ASU 2017-01, real estate acquisitions were generally considered business combinations and the acquisition-related expenses and acquisition fees were treated as operating expenses under GAAP. Additionally, effective as of December 6, 2017, we no longer pay acquisition fees to our Advisor.
•We utilize the definition of FFO as set forth by NAREIT. Our FFO may not be comparable to amounts calculated by other REITs, if they use different approaches.
•Our business is subject to volatility in the real estate markets and general economic conditions, and adverse changes in those conditions could have a material adverse impact on our business, results of operations and FFO. Accordingly, the predictive nature of FFO is uncertain and past performance may not be indicative of future results.
Neither the SEC, NAREIT nor any regulatory body has passed judgement on the acceptability of the adjustments that we use to calculate FFO. In the future, the SEC, NAREIT or a regulatory body may decide to standardize the allowable adjustments across the non-listed REIT industry and we would have to adjust our calculation and characterization of FFO.
The following section presents our calculation of FFO attributable to common stockholders and provides additional information related to our operations for the six months ended June 30, 2025 and 2024, each of the years ended December 31, 2024, 2023 and 2022 and the period from inception through June 30, 2025 (in thousands, except per share amounts). As we are in the capital raising and acquisition phase of our operations, FFO may not be useful in comparing operations for the periods presented below. We expect revenues and expenses to increase in future periods as we raise additional offering proceeds and use them to make additional real estate investments.
| | | | | | | | | | | | | | | | | | | | | | | | | | | | | | | | | | | |
| Six Months Ended June 30, | | Year ended December 31, | | Period from July 31, 2013 (date of inception) through June 30, 2025 |
| 2025 | | 2024 | | 2024 | | 2023 | | 2022 | |
| Net income (loss) | $ | 89,001 | | | $ | (30,618) | | | $ | (47,093) | | | $ | (38,587) | | | $ | (48,084) | | | $ | (38,283) | |
Depreciation and amortization (1) | 69,449 | | | 67,500 | | | 133,059 | | | 130,357 | | | 124,600 | | | 742,244 | |
| Impairment losses | — | | | — | | | — | | | 813 | | | — | | | 813 | |
Gain on sale of real estate | (149,639) | | | 45 | | | (9,202) | | | — | | | (21,098) | | | (325,956) | |
| Taxes related to sale of real estate | 23,333 | | | — | | | — | | | — | | | 1,731 | | | 33,969 | |
(Gain) loss on securities (2) | 5,267 | | | 1,575 | | | (7,346) | | | (14,397) | | | 26,938 | | | (6,965) | |
Adjustments for noncontrolling interests (3) | — | | | — | | | — | | | — | | | — | | | 117 | |
| Funds From Operations attributable to common stockholders | $ | 37,411 | | | $ | 38,502 | | | $ | 69,418 | | | $ | 78,186 | | | $ | 84,087 | | | $ | 405,939 | |
| Basic and diluted income (loss) per common share | $ | 0.32 | | | $ | (0.12) | | | $ | (0.18) | | | $ | (0.15) | | | $ | (0.23) | | | $ | (0.36) | |
| Funds From Operations attributable to common stockholders per common share | $ | 0.14 | | | $ | 0.15 | | | $ | 0.26 | | | $ | 0.30 | | | $ | 0.40 | | | $ | 3.82 | |
| Weighted average shares outstanding | 275,851 | | | 260,803 | | | 263,149 | | | 259,186 | | | 211,191 | | | 106,368 | |
______________
(1)Represents the depreciation and amortization of real estate assets. Historical cost accounting for real estate assets in accordance with GAAP implicitly assumes that the value of real estate assets diminishes predictably over time. Since real estate values have historically risen or fallen with market conditions, we believe that such depreciation and amortization may be of limited relevance in evaluating current operating performance and, as such, these items are excluded from our determination of FFO.
(2)Represents the realized and unrealized gains and losses related to investments in real estate-related securities, which consist of common equities, preferred equities and debt investments of publicly traded REITs. These securities are incidental to our operations. As such, these gains and losses were excluded from our determination of FFO, as defined by NAREIT, in the current period. Additionally, certain immaterial amounts have now been included in prior periods for comparative purposes.
(3)Includes income attributable to noncontrolling interests and all adjustments to eliminate the noncontrolling interests’ share of the adjustments to convert our net loss to FFO.
Set forth below is additional information which may be helpful in assessing our operating results:
•For the six months ended June 30, 2025 and 2024, the Dealer Manager earned distribution and stockholder servicing fees of $3.6 million and $4.4 million, respectively. For the years ended December 31, 2024, 2023 and 2022, the Dealer Manager earned distribution and stockholder servicing fees of $8.4 million, $10.4 million and $9.2 million, respectively. Total distribution and stockholder servicing fees earned by the Dealer Manager from inception through June 30, 2025 were $51.5 million.
•As of December 6, 2017, through its ownership of the special limited partner interest in the Operating Partnership, our Advisor is entitled to an annual performance participation allocation of 12.5% of the Operating Partnership’s total return, subject to the Company earning a 5% total return annually, after considering the effect of any losses carried forward from the prior year. The performance participation allocation accrues monthly and is payable after the completion of each calendar year. See “Management Compensation—Performance Participation Allocation” for additional information regarding the performance participation allocation. We do not consider the performance participation allocation in evaluating our operating performance. We incurred $12.7 million of performance participation allocation fees for the six months ended June 30, 2025. For the six months ended June 30, 2024, and for the years ended December 31, 2024 and 2023, we did not incur any performance participation allocation fees. For the year ended December 31, 2022, we incurred $18.8 million in performance participation allocation fees. Total performance participation allocation fees incurred were $70.2 million from inception through June 30, 2025.
•For the six months ended June 30, 2025 and 2024, we recorded noncash adjustments primarily related to amortization of out-of-market lease intangibles, lease incentives and deferred financing costs, straight-line rent adjustments, deferred income taxes and payments related to our financing obligation in connection with our DST Program, which increased net income (loss) by $5.2 million and $3.7 million, respectively. For the years ended December 31, 2024, 2023 and 2022, such adjustments increased net
income (loss) by $8.1 million, $8.8 million and $16.6 million, respectively. Total of such adjustments from inception through June 30, 2025 were $55.0 million.
•We recorded adjustments related to derivative instruments and foreign currencies, which reduced net income (loss) by approximately $2.5 million, $12.9 million and $36.8 million for the six months ended June 30, 2025 and 2024 and year ended December 31, 2024, respectively, increased net income by approximately $23.3 million for the year ended December 31, 2023, and reduced net income by approximately $12.5 million for the year ended December 31, 2022. The total of such adjustments from inception through June 30, 2025 reduced net income by $48.2 million.
As noted previously, our cash flows from operations have been and may continue to be insufficient to fund distributions to stockholders. We may continue to choose to use proceeds from the sales of assets, proceeds from our debt financings, proceeds from our public offerings, cash advances by our Advisor and/or cash resulting from a waiver or deferral of fees to fund distributions to our stockholders. For example, for the six months ended June 30, 2025 and for the years ended December 31, 2024 and 2023, we funded 25%, 12%, and 26%, respectively, of total distributions with cash flows from other sources, which may include cash flows from investing activities, such as proceeds from the sale of assets or cash flows from financing activities, such as proceeds from our debt financings. We have not placed a cap on the amount of our distributions that may be paid from any of these sources.
From inception through June 30, 2025, we declared $731.8 million of distributions to our stockholders, compared to our total aggregate FFO of $405.9 million and our total aggregate net loss of $38.3 million for that period. For the six months ended June 30, 2025 and 2024, we declared $82.6 million and $77.3 million, respectively, of distributions to our stockholders compared to our total aggregate FFO of $37.4 million and $38.5 million, respectively. For the year ended December 31, 2024, we declared $156.1 million of distributions to our stockholders compared to our total aggregate FFO of $69.4 million. For the years ended December 31, 2023 and 2022, we declared $151.7 million and $122.9 million, respectively, of distributions to our stockholders compared to our total aggregate FFO of $78.2 million and $84.1 million, respectively.
DESCRIPTION OF CAPITAL STOCK
We were formed as a corporation under the laws of the State of Maryland. The rights of our stockholders are governed by Maryland law as well as our charter and bylaws. The following summary of the terms of our stock is a summary of all material provisions concerning our stock and you should refer to the Maryland General Corporation Law and our charter and bylaws for a full description. Throughout this prospectus, references to our “charter” refer to our amended and restated charter as amended and supplemented by articles supplementary and articles of amendment. The following summary is qualified in its entirety by the more detailed information contained in our charter and bylaws. Copies of our charter and bylaws are incorporated by reference as exhibits to the registration statement of which this prospectus is a part. You can obtain copies of our charter and bylaws and every other exhibit to our registration statement. Please see “Where You Can Find More Information” below.
Under our charter, we have authority to issue 1,500,000,000 common shares, $0.001 par value per share, and 500,000,000 preferred shares, $0.001 par value per share. Of the total shares of common stock authorized, 40,000,000 are classified as Class AX shares, 40,000,000 are classified as Class TX shares, 10,000,000 are classified as Class IX shares, 10,000,000 are classified as Class JX shares, 350,000,000 are classified as Class T shares, 350,000,000 are classified as Class S shares, 350,000,000 are classified as Class D shares and 350,000,000 are classified as Class I shares. Our board of directors may amend our from time to time charter to increase or decrease the aggregate number of our authorized shares or the number of shares of any class or series that we have authority to issue without any action by our stockholders. See “Security Ownership of Certain Beneficial Owners and Management” for disclosure of the number and percentage of our outstanding common shares owned by our officers and directors.
Our charter and bylaws contain certain provisions that could make it more difficult to acquire control of us by means of a tender offer, a proxy contest or otherwise. These provisions are expected to discourage certain types of coercive takeover practices and inadequate takeover bids and to encourage persons seeking to acquire control of us to negotiate first with our board of directors. We believe that these provisions increase the likelihood that any such proposals initially will be on more attractive terms than would be the case in their absence and will facilitate negotiations which may result in improvement of the terms of an initial offer.
Common Shares
All outstanding shares of our common stock are fully paid and non-assessable. Subject to any preferential rights of any other class or series of shares and to the provisions of our charter regarding the restriction on the transfer of our common shares, the holders of common shares are entitled to such distributions as may be authorized from time to time by our board of directors and declared by us out of legally available funds and, upon liquidation, are entitled to receive all assets available for distribution to our stockholders. Holders of our common shares do not have preemptive rights, which means that they do not have an automatic option to purchase any new shares that we issue.
Subject to the limitations described in our charter, our board of directors, without any action by our stockholders, may classify or reclassify any of our unissued common shares into one or more classes or series by setting or changing the preferences, conversion, restrictions or other rights.
We do not issue certificates for our shares. Shares are not held in “uncertificated” form, which eliminates the physical handling and safekeeping responsibilities inherent in owning transferable stock certificates and eliminate the need to return a duly executed stock certificate to effect a transfer. SS&C GIDS, Inc. will act as our registrar and as the transfer agent for our shares. A transfer of your shares can be effected simply by mailing to SS&C GIDS, Inc. a transfer and assignment form, which we will provide to you upon written request.
We are not offering the IPO Shares (Class AX shares, Class TX shares, Class IX shares and Class JX shares) in this offering.
Class T Shares
Each Class T share sold in the primary offering is subject to an upfront selling commission and dealer manager fee of up to 3.5% in the aggregate of gross offering proceeds from Class T shares sold in the primary offering on the date of the purchase. Our Dealer Manager may reallow all or a portion of the upfront selling commissions and dealer manager fees to participating broker dealers.
We will pay our Dealer Manager ongoing distribution and stockholder servicing fees with respect to our outstanding Class T shares, in an amount equal to up to 1.0% per annum of the aggregate NAV of our outstanding Class T shares. The distribution and stockholder servicing fees will be paid monthly in arrears. Our Dealer Manager may reallow or advance all or a portion of the distribution and stockholder servicing fees to the participating broker dealers who sold the shares or, if applicable, to a subsequent broker dealer of record so long as the subsequent broker dealer of record is party to a selected dealer agreement with our Dealer Manager that provides for the reallowance. The upfront selling commission and dealer manager fee are not payable with respect to any Class T share sold pursuant to our distribution reinvestment plan.
We will cease paying the distribution and stockholder servicing fees with respect to any Class T shares at the end of the month in which the transfer agent, on our behalf, determines that total upfront selling commissions, dealer manager fees and distribution and stockholder servicing fees paid with respect to the Class T shares held by a stockholder in his or her particular account would exceed 8.75% (or, in the case of shares sold through certain participating broker dealers, a lower limit as set forth in any applicable agreement between our Dealer Manager and a participating broker dealer at the time such shares were issued) of the gross proceeds from the sale of Class T shares (including the gross proceeds of any shares issued under our distribution reinvestment plan with respect thereto). At the end of such month, each Class T shares (and any shares issued under our distribution reinvestment plan with respect thereto) will convert into a number of Class I shares (including any fractional shares) with an equivalent aggregate NAV as such share. Although we cannot predict the length of time over which the distribution and stockholder servicing fee will be paid due to potential changes in the NAV of our shares, this fee would be paid with respect to a Class T share (in the case of a limit of 8.75% of gross proceeds) over a period of approximately 5.4 years from the date of purchase, assuming payment of the full upfront selling commissions and dealer
manager fees and a constant NAV per share of $9.80, which is our NAV per share as of August 31, 2025. We expect our NAV per share will vary. Under these assumptions, if a stockholder holds his or her shares for this time period, this fee with respect to a Class T share would total approximately $0.53. We will further cease paying the distribution and stockholder servicing fee on any Class T share that is redeemed or repurchased, as well as upon our dissolution, liquidation or the winding up of our affairs, or a merger or other extraordinary transaction to which we are a party and in which the Class T share as a class are exchanged for cash or other securities. We cannot predict if or when this will occur for each Class T share.
Class S Shares
Each Class S share sold in the primary offering is subject to an upfront selling commission of up to 3.5% of gross offering proceeds from Class S shares sold in the primary offering on the date of the purchase. Our Dealer Manager may reallow all or a portion of the upfront selling commissions and dealer manager fees to participating broker dealers. No dealer manager fees will be paid for any Class S shares sold in the offering, including pursuant to our distribution reinvestment plan.
We will pay our Dealer Manager ongoing distribution and stockholder servicing fees with respect to our outstanding Class S shares, in an amount equal to up to 0.85% per annum of the aggregate NAV of our outstanding Class S shares. The distribution and stockholder servicing fees will be paid monthly in arrears. Our Dealer Manager may reallow or advance all or a portion of the distribution and stockholder servicing fees to the participating broker dealers who sold the shares or, if applicable, to a subsequent broker dealer of record so long as the subsequent broker dealer of record is party to a selected dealer agreement with our Dealer Manager that provides for the reallowance. The upfront selling commission is not payable with respect to any Class S shares sold pursuant to our distribution reinvestment plan.
We will cease paying the distribution and stockholder servicing fees with respect to any Class S shares at the end of the month in which the transfer agent, on our behalf, determines that total upfront selling commissions, dealer manager fees and distribution and stockholder servicing fees paid with respect to the Class S shares held by a stockholder in his or her particular account would exceed 8.75% (or, in the case of shares sold through certain participating broker dealers, a lower limit as set forth in any applicable agreement between our Dealer Manager and a participating broker dealer at the time such shares were issued) of the gross proceeds from the sale of Class S shares (including the gross proceeds of any shares issued under our distribution reinvestment plan with respect thereto). At the end of such month, each Class S shares (and any shares issued under our distribution reinvestment plan with respect thereto) will convert into a number of Class I shares (including any fractional shares) with an equivalent aggregate NAV as such share. Although we cannot predict the length of time over which the distribution and stockholder servicing fee will be paid due to potential changes in the NAV of our shares, this fee would be paid with respect to a Class S share (in the case of a limit of 8.75% of gross proceeds) over a period of approximately 6.4 years from the date of purchase, assuming payment of the full upfront selling commissions and a constant NAV per share of $9.80, which is our NAV per share as of August 31, 2025. We expect our NAV per share will vary. Under these assumptions, if a stockholder holds his or her shares for this time period, this fee with respect to a Class S share would total approximately $0.53. We will further cease paying the distribution and stockholder servicing fee on any Class S share that is redeemed or repurchased, as well as upon our dissolution, liquidation or the winding up of our affairs, or a merger or other extraordinary transaction to which we are a party and in which the Class S shares as a class are exchanged for cash or other securities. We cannot predict if or when this will occur for each Class S share.
Class D Shares
No upfront selling commissions or dealer manager fee will be paid for any Class D shares sold in the offering, including pursuant to our distribution reinvestment plan. We will pay our Dealer Manager ongoing distribution and stockholder servicing fees with respect to our outstanding Class D shares, in an amount equal to up to 0.25% per annum of the aggregate NAV of our outstanding Class D shares. The distribution and stockholder servicing fees will be paid monthly in arrears. Our Dealer Manager may reallow or advance all or a portion of the distribution and stockholder servicing fees to the participating broker dealers who sold the shares or, if applicable, to a subsequent broker dealer of record so long as the subsequent broker dealer of record is party to a selected dealer agreement with our Dealer Manager that provides for the reallowance.
Class D shares are generally available for purchase in this offering only (i) through fee-based programs, also known as wrap accounts, that provide access to Class D shares, (ii) through participating broker dealers that have alternative fee arrangements with their clients to provide access to Class D shares, (iii) through certain registered investment advisers, (iv) through bank trust departments or any other organization or person authorized to act in a fiduciary capacity for its clients or customers or (v) by other categories of investors that we name in an amendment or supplement to this prospectus.
We will cease paying distribution and stockholder servicing fees with respect to any Class D shares at the end of the month in which the transfer agent, on our behalf, determines that total upfront selling commissions, dealer manager fees and distribution and stockholder servicing fees paid with respect to the Class D shares held by a stockholder in his or her particular account would exceed 8.75% (or, in the case of shares sold through certain participating broker dealers, a lower limit as set forth in any applicable agreement between our Dealer Manager and a participating broker dealer at the time such shares were issued) of the gross proceeds from the sale of Class D shares (including the gross proceeds of any shares issued under our distribution reinvestment plan with respect thereto). At the end of such month, each Class D share (and any shares issued under our distribution reinvestment plan with respect thereto) will convert into a number of Class I shares (including any fractional shares) with an equivalent aggregate NAV as such share. Although we cannot predict the length of time over which the distribution and stockholder servicing fee will be paid due to potential changes in the NAV of our shares, this fee would be paid with respect to a Class D share (in the case of a limit of 8.75% of gross proceeds) over a period of approximately 35 years from the date of purchase and a constant NAV per share of $9.80, which is our NAV per share as of August 31, 2025. We expect our NAV per share will vary. Under these assumptions, if a stockholder holds his or her shares for this time period,
this fee with respect to a Class D share would total approximately $0.86. We will further cease paying the distribution and stockholder servicing fee on any Class D share that is redeemed or repurchased, as well as upon our dissolution, liquidation or the winding up of our affairs, or a merger or other extraordinary transaction to which we are a party and in which the Class D shares as a class are exchanged for cash or other securities. We cannot predict if or when this will occur for each Class D share.
Class I Shares
We will not pay any upfront selling commissions, dealer manager fees or distribution and stockholder servicing fees for sales of any Class I shares.
Class I shares are generally available for purchase in this offering only (1) through fee-based programs, also known as wrap accounts, that provide access to Class I shares, (2) by endowments, foundations, pension funds and other institutional investors, (3) through participating broker dealers that have alternative fee arrangements with their clients to provide access to Class I shares, (4) by our executive officers and directors and their friends and immediate family members, as well as officers and employees of our Advisor, Hines or other affiliates and their friends and immediate family members, and, if approved by our board of directors, joint venture partners, consultants and other service providers, (5) through certain registered investment advisers, (6) by the officers, directors, employees, and registered representatives of participating broker dealers or their affiliates, including their immediate family members, or (7) by other categories of investors that we name in an amendment or supplement to this prospectus. “Friends” mean those individuals who have had long standing business and/or personal relationships with officers of Hines and "immediate family members" has the meaning provided in FINRA Rule 5130.
Class T Shares, Class S Shares and Class D Shares
In addition to the features of our Class T shares, Class S shares and Class D shares described above, we will cease paying distribution and stockholder servicing fees with respect to Class T shares, Class S shares and Class D shares on the earlier to occur of the following: (i) a listing of our common shares, (ii) our merger or consolidation with or into another entity, or the sale or other disposition of all or substantially all of our assets or (iii) following the completion of the primary portion of this offering, the end of the month in which our Dealer Manager determines that, in the aggregate, underwriting compensation from all sources in connection with this offering, including upfront selling commissions, dealer manager fees, distribution and stockholder servicing fees and other underwriting compensation, is equal to 10% of the gross proceeds from our primary offering. Upon the earlier to occur of such events, our Class T shares, Class S shares and Class D shares will convert into a number of Class I shares (including any fractional shares) with an equivalent NAV as such shares.
If a stockholder’s account includes Class T shares, Class S shares or Class D shares and the stockholder makes a subsequent purchase of Class T shares, Class S shares or Class D shares, as applicable, the total underwriting compensation limit will be based on the total number of Class T shares, Class S shares or Class D shares, as applicable, in the account, such that the conversion of the Class T shares, Class S shares or Class D shares, as applicable, from the initial purchase will be delayed and the accrual of the distribution and stockholder servicing fees and the conversion of the Class T shares, Class S shares or Class D shares, as applicable, with respect to the subsequent purchase will happen on a more accelerated basis than would have been the case if the stockholder had made the subsequent purchase in a separate account. Stockholders may elect to make subsequent purchases in a separate account. Purchasing additional shares in the same account will not increase the amount of the distribution and stockholder servicing fees paid with respect to a stockholder’s shares, but will only affect the timing of such payments.
Preferred Shares
Upon the affirmative vote of a majority of our directors, our charter authorizes our board of directors to issue one or more classes or series of preferred shares without stockholder approval and our charter provides that the issuance of preferred shares must also be approved by a majority of our independent directors who do not have an interest in the transaction and who have access, at our expense, to our legal counsel or to independent legal counsel. Further, our charter authorizes the board to classify or reclassify any of our unissued preferred shares and to fix the voting rights, liquidation preferences, distribution rates, conversion rights, redemption rights and terms, including sinking fund provisions, and certain other rights and preferences with respect to such preferred shares. Because our board of directors has the power to establish the preferences and rights of each class or series of preferred shares, it may afford the holders of any series or class of preferred shares preferences, powers, and rights senior to the rights of holders of common shares. However, the voting rights per preferred share of any series or class of preferred shares sold in a private offering may not exceed voting rights which bear the same relationship to the voting rights of common shares as the consideration paid to us for each privately-held preferred share bears to the book value of each outstanding common share. If we ever created and issued preferred shares with a distribution preference over our common shares, payment of any distribution preferences of outstanding preferred shares would reduce the amount of funds available for the payment of distributions on the common shares. Further, holders of preferred shares are normally entitled to receive a preference payment in the event we liquidate, dissolve or wind up before any payment is made to the common stockholders, likely reducing the amount common stockholders would otherwise receive upon such an occurrence.
Under certain circumstances, the issuance of preferred shares may delay, prevent, render more difficult or tend to discourage:
• a merger, tender offer or proxy contest;
• the assumption of control by a holder of a large block of our securities; or
• the removal of incumbent management.
Our board of directors, without stockholder approval, may issue preferred shares with voting and conversion rights that could adversely affect the holders of common shares, subject to the limits described above. We currently have no preferred shares issued and outstanding. Our board of directors has no present plans to issue preferred shares, but may do so at any time in the future without stockholder approval.
Meetings and Special Voting Requirements
Class T shares, Class S shares, Class D shares, Class I shares and the IPO Shares vote together as a single class, and each share is entitled to one vote per share on each matter submitted to a vote at a meeting of our stockholders, including the election of directors; provided that with respect to any mater that would only have a material adverse effect on the rights of a particular class of common stock, only the holders of such affected class are entitled to vote. There is no cumulative voting in the election of our board of directors, which means that the holders of a majority of our outstanding common shares can elect all of the directors then standing for election and the holders of the remaining common shares will not be able to elect any directors. An annual meeting of our stockholders will be held each year, at least 30 days after delivery of our annual report. Special meetings of stockholders may be called only upon the request of a majority of our directors, a majority of our independent directors, our chief executive officer, our president or our chairman of the board or and must be called by our president to act on any matter that may properly be considered at a meeting of stockholders upon the written request of stockholders entitled to cast not less than 10% of all of the votes entitled to be cast on such matter at such meeting. The presence of stockholders, either in person or by proxy, entitled to cast at least 50% of all the votes entitled to be cast at a meeting constitutes a quorum. Generally, the affirmative vote of a majority of all votes cast at a meeting at which a quorum is present is necessary to take stockholder action, except that a majority of the votes represented in person or by proxy at a meeting at which a quorum is present is required to elect a director.
Under the Maryland General Corporation Law and our charter, stockholders are generally entitled to vote at a duly held meeting at which a quorum is present on:
• amendments to our charter and the election and removal of directors (except as otherwise provided in our charter or under the Maryland General Corporation Law);
• our liquidation or dissolution; and
• a merger, consolidation, conversion, statutory share exchange or sale or other disposition of substantially all of our assets.
No such action can be taken by our board of directors without a vote of our stockholders entitled to cast at least a majority of all the votes entitled to be cast on the matter or, in the case of director elections, a majority of the votes present in person or by proxy at a meeting at which a quorum is present. Stockholders are not entitled to exercise any of the rights of an objecting stockholder provided for in Title 3, Subtitle 2 of the Maryland General Corporation Law unless our board of directors determines that such rights shall apply with respect to all or any classes or series of shares, to a particular transaction or all transactions occurring after the date of such determination in connection with which stockholders would otherwise be entitled to exercise such rights.
We will maintain, as part of our books and records, and will make available for inspection by any stockholder or the stockholder’s designated agent at our office an alphabetical list of the names, addresses and telephone numbers of our stockholders, along with the number of shares of our common stock held by each of them. We will update the stockholder list at least quarterly to reflect changes in the information contained therein. A copy of the list shall be mailed to any stockholder who requests the list within 10 days of the request and will be printed in alphabetical order, on white paper, and in a readily readable type size (in no event smaller than 10-point type). A stockholder may request a copy of the stockholder list in connection with matters relating to voting rights and the exercise of stockholder rights under federal proxy laws. A stockholder requesting a list will be required to pay the reasonable costs of producing the list. We have the right to request that a requesting stockholder represent to us that the list will not be used to pursue commercial interests. Stockholders also have rights under Rule 14a-7 under the Exchange Act, which provides that, upon the request of investors and the payment of the expenses of the distribution, we are required to distribute specific materials to stockholders in the context of the solicitation of proxies for voting on matters presented to stockholders or, at our option, provide requesting stockholders with a copy of the list of stockholders so that the requesting stockholders may make the distribution of proxies themselves. If we do not honor a proper request for the stockholder list, then the requesting stockholder shall be entitled to recover certain costs incurred in compelling the production of the list, including attorneys’ fees, as well as actual damages suffered by reason of the refusal or failure to produce the list. A stockholder, however, shall not have the right to, and we may require a requesting stockholder to represent that it will not, secure the stockholder list or other information for the purpose of selling or using the list for a commercial purpose not related to the requesting stockholder’s interest in our affairs. The remedies provided to stockholders requesting copies of the stockholder list described above are in addition to, and shall not in any way limit, other remedies available to such stockholders under federal or state laws.
In addition, pursuant to our charter, any stockholder and any designated representative thereof shall be permitted access to our corporate records to which such stockholder is entitled under applicable law at all reasonable times, and may inspect and copy any of them for a reasonable charge. Under Maryland law, stockholders are entitled to inspect and copy our bylaws, minutes of stockholder proceedings, annual statements of affairs, voting trust agreements and statements of the amount of stock and securities issued by us during the period specified by the requesting stockholder, which period may not be longer than 12 months prior to the date of the stockholder’s request. Statements of stock and securities will only include the number of shares issued during the period and the consideration received per share, in conformity with Maryland law, and will not include any personal identifying information concerning the holders of the shares. Requests to inspect and/or copy our corporate records must be
made in writing to our address as set forth in the section of this prospectus titled “Where You Can Find More Information.” It is the policy of our board of directors to comply with all proper requests for access to our corporate records in conformity with our charter and Maryland law.
Rights Upon Liquidation
In the event of any voluntary or involuntary liquidation, dissolution or winding up of us, or any liquidating distribution of our assets, then such assets, or the proceeds therefrom, will be distributed between the holders of shares of each class of our common stock ratably in proportion to the respective NAV for each class until the NAV for each class has been paid. We will calculate the NAV as a whole for all shares of our common stock and then will determine any differences attributable to each class. Each holder of shares of a particular class of common stock will be entitled to receive, proportionately with each other holder of shares of such class, that portion of such aggregate assets available for distribution to such class as the number of outstanding shares of such class held by such holder bears to the total number of outstanding shares of such class then outstanding. We expect the NAV per share of each class of our common stock to be the same, except in the unlikely event that the distribution and stockholder servicing fees payable by us exceed the amount otherwise available for distribution to holders of the class of shares to which such fees relate in a particular period (prior to the deduction of the distribution and stockholder servicing fees), in which case the excess will be accrued as a reduction to the NAV per share of the applicable class of shares, which would result in the NAV and distributions upon liquidation with respect to such class of shares being lower than the NAV and distributions upon liquidation with respect to the other classes of shares.
Registration Rights Agreement
We anticipate entering into a registration rights agreement with our Advisor pursuant to which our Advisor may require us to prepare and file, at our expense, a shelf registration statement relating to the resale of all shares of our common stock currently held or later acquired by them or their permitted transferees and under certain circumstances they may require us to file resale registration statements on demand and provide unlimited “piggyback” rights with respect to the resale of such shares (subject to certain cutback and other provisions).
Restrictions On Transfer
In order for us to qualify as a REIT, no more than 50% in value of the outstanding shares of our common stock may be owned, directly or indirectly through the application of certain attribution rules under the Code, by any five or fewer individuals, as defined in the Code to include specified entities, during the last half of any taxable year. In addition, the outstanding shares of our common stock must be owned by 100 or more persons independent of us and each other during at least 335 days of a 12-month taxable year or during a proportionate part of a shorter taxable year. In addition, we must meet requirements regarding the nature of our gross income in order to qualify as a REIT. One of these requirements is that at least 75% of our gross income for each calendar year must consist of rents from real property and income from other real property investments (and a similar test requires that at least 95% of our gross income for each calendar year must consist of rents from real property and income from other real property investments together with certain other passive items such as dividend and interest). The rents received by the Operating Partnership from any tenant will not qualify as rents from real property, which could result in our loss of REIT status, if we own, actually or constructively within the meaning of certain provisions of the Code, 10% or more of the ownership interests in that tenant. In order to assist us in preserving our status as a REIT, among other purposes, our charter provides generally that (i) no person may beneficially or constructively own common shares in excess of 9.9% (in value or number of shares) of the outstanding common shares; (ii) no person may beneficially or constructively own shares in excess of 9.9% of the value of the total outstanding shares; (iii) no person may beneficially or constructively own shares that would result in us being “closely held” under Section 856(h) of the Code or otherwise cause us to fail to qualify as a REIT (including, but not limited to, beneficial or constructive ownership that would result in us owning (actually or constructively) an interest in a tenant that is described in Section 856(d)(2)(B) of the Code if the income derived by us from such tenant would cause us to fail to satisfy any of the gross income requirements of Section 856(c) of the Code); and (iv) no person may transfer or attempt to transfer shares if such transfer would result in our shares being beneficially owned by fewer than 100 persons.
Our charter provides that if any of the restrictions on transfer or ownership described above are violated, the shares causing the violation will be automatically transferred to a charitable trust for the benefit of one or more charitable beneficiaries effective on the day before the purported transfer of such shares, except that any transfer of shares that, if effective, would result in our shares being beneficially owned by fewer than 100 persons will be null and void. We will designate a trustee of the charitable trust that will not be affiliated with us or the purported transferee or record holder. We will also name a charitable organization as beneficiary of the charitable trust. The trustee will receive all dividends and other distributions on the shares of our capital stock in the same trust and will hold such dividends or distributions in trust for the benefit of the beneficiary. The trustee also will vote the shares of capital stock in the same trust and may rescind any vote cast by the purported transferee prior to our discovery that shares have been transferred to the charitable trust and recast such vote; provided, however, that if we have already taken irreversible corporate action, the trustee will not have the authority to rescind and recast such vote. The purported transferee will acquire no rights in such shares of capital stock, unless, in the case of a transfer that would cause a violation of the 9.9% ownership limit, the transfer is exempted (prospectively or retrospectively) by our board of directors from the ownership limit based upon receipt of information (including certain representations and undertakings from the purported transferee) that such transfer would not violate the provisions of the Code for our qualification as a REIT. In addition, our charter provides that we may redeem shares upon the terms and conditions specified by the board of directors in its sole discretion if our board of directors determines that ownership or a transfer or other event may violate the restrictions described above. Furthermore, upon the occurrence of certain events, attempted transfers in violation of the restrictions described above may immediately be void.
The trustee will transfer the shares of our capital stock to a person whose ownership of shares of our capital stock will not violate the ownership limits. The transfer shall be made within 20 days of receiving notice from us that shares of our capital stock have been transferred to the trust. During this 20-day period, we will have the option of purchasing such shares of our capital stock. Upon any transfer by the trustee, the
purported transferee or holder shall receive a per share price equal to the lesser of (a) the price paid by the purported transferee for the shares or, if the purported transferee did not give value for the shares in connection with the event causing the shares to be held in the charitable trust (e.g., in the case of a gift, devise or other such transaction), the market price of the shares on the day of the event causing the shares to be held in the charitable trust and (b) the price per share received by the charitable trustee (net of any commissions and other expenses of sale) from the sale or other disposition of the shares held in the charitable trust. Upon any purchase by us or our designee, the purported transferee or holder shall receive a per share price equal to the lesser of (a) the price per share in the transaction that resulted in the transfer to the trust (or, in the case of a devise or gift, the market price at the time of such devise or gift) and (b) the market price on the date we, or our designee, accept the offer to purchase the shares. The charitable trustee may reduce the amount payable to the purported transferee by the amount of dividends and other distributions which have been paid to the purported transferee and are owed by the purported transferee to the charitable trustee pursuant to our charter. Any net sales proceeds in excess of the amount payable to the purported transferee shall be immediately paid to the charitable beneficiary. If, prior to our discovery that shares have been transferred to the charitable trustee, such shares are sold by a purported transferee, then (i) such shares shall be deemed to have been sold on behalf of the charitable trust and (ii) to the extent that the purported transferee received an amount for such shares that exceeds the amount that such purported transferee was entitled to receive pursuant to our charter, such excess shall be paid to the charitable trustee upon demand.
Any person who acquires or attempts or intends to acquire beneficial ownership or constructive ownership of shares that will or may violate the foregoing restrictions, or any person who would have owned shares that resulted in a transfer to the charitable trust pursuant to our charter, is required to immediately give us written notice of such event, or in the case of such a proposed or attempted transaction, give at least 15 days prior written notice, and shall provide us such other information as we may request in order to determine the effect, if any, of such transfer on our status as a REIT.
The ownership limits do not apply to a person or persons which our board of directors has, in its sole discretion, determined to exempt (prospectively or retroactively) from the ownership limit upon appropriate assurances that our qualification as a REIT is not jeopardized. Any person who owns more than 5% (or such lower percentage applicable under the Code or Treasury regulations) of the outstanding shares of our capital stock during any taxable year will be asked to deliver a statement or affidavit setting forth the number of shares of our capital stock beneficially owned and other information related to such ownership.
Distribution Objectives
From October 1, 2014 through December 31, 2017, with the authorization of our board of directors, we declared distributions as of daily record dates and paid them on a monthly basis. Since January 2018, we have declared and intend to continue to declare distributions as of monthly record dates and pay them on a monthly basis. With the authorization of our board of directors, we declared monthly distributions from January 2018 through December 2018 at a gross distribution rate of $0.05083 per share, per month, and from January 2019 through September 1, 2025 at a gross distribution rate of $0.05208 per share, per month, for each share class less any applicable distribution and stockholder servicing fees. All distributions paid to date have been paid in cash or reinvested in shares of our common stock for those participating in our distribution reinvestment plan and have been paid or issued, respectively, on the first business day following the completion of the month to which they relate. Distributions reinvested pursuant to our distribution reinvestment plan were or will be reinvested in shares of the same class as the shares on which the distributions are made.
Set forth below is additional information regarding our gross annualized distribution rate, excluding any applicable distribution and stockholder servicing fees, since October 1, 2014 (the date our board first authorized distributions to be declared).
1.With the authorization of our board of directors, we declared distributions as of daily record dates and paid them on a monthly basis through December 31, 2017. Beginning in January 2018, we have declared and intend to continue to declare distributions as of monthly record dates and pay them on a monthly basis.
2.We have not generated and we may continue to be unable to generate sufficient cash flows from operations to fully fund distributions paid. Therefore, some or all of our distributions have been and may continue to be paid, from other sources, such as proceeds from the sales of assets, proceeds from our debt financings, proceeds from our public offerings, cash advances by our Advisor and/or cash resulting from a waiver or deferral of fees.
As mentioned above, we intend to continue to pay distributions on a monthly basis unless our results of operations, our general financial condition, general economic conditions or other factors prohibit us from doing so. The timing and amount of distributions will be determined by our board of directors, in its discretion, and may vary from time to time. Distributions cannot be guaranteed. We have not generated and we may continue to be unable to generate sufficient cash flows from operations to fully fund distributions. Therefore, some or all of our distributions have been and may continue to be paid from other sources, such as proceeds from the sales of assets, proceeds from our debt financings, proceeds from our public offerings, cash advances by our Advisor and/or cash resulting from a waiver or deferral of fees. We have not placed a cap on the amount of distributions that may be paid from any of these sources. For example, for the six months ended June 30, 2025 and for the years ended December 31, 2024 and 2023, we funded 25%, 12%, and 26%, respectively, of total distributions with cash flows from other sources, which may include cash flows from investing activities, such as proceeds from the sale of assets or cash flows from financing activities, such as proceeds from our debt financings.
Distributions will be made on all classes of our common stock at the same time, including any outstanding IPO Shares. The per share amount of distributions on Class T shares, Class S shares, Class D shares and Class I shares will differ because of different class-specific expenses. Specifically, the distribution and stockholder servicing fees payable with respect to Class T shares, Class S shares and/or Class D shares will cause the amount of funds available for distributions with respect to Class T shares, Class S shares and/or Class D shares, including Class T shares, Class S shares and Class D shares issued pursuant to the distribution reinvestment plan, to be lower than the amount of funds available for distributions with respect to Class I shares. As described above, we expect the NAV per share of each Class T share, Class S share, Class D share and Class I share to be the same, except in the unlikely event that the distribution and stockholder servicing fees payable by us exceed the amount otherwise available for distribution to holders of Class T shares, Class S shares and/or Class D shares in a particular period (prior to the deduction of the distribution and
stockholder servicing fees), in which case the excess will be accrued as a reduction to the NAV per share of each Class T shares, Class S shares and/or Class D shares, as applicable.
To the extent our board of directors authorizes the declaration of a distribution, we intend to authorize and calculate distributions on a monthly basis and aggregate and pay them on a monthly basis. Because all of our operations will be performed indirectly through the Operating Partnership, our ability to pay distributions will depend on the Operating Partnership’s ability to pay distributions to its partners, including Hines Global. Distributions will be paid to our stockholders as of record dates selected by our board of directors. Distributions are authorized at the discretion of our board of directors, which will be directed, in substantial part, by its obligation to cause us to comply with the REIT requirements of the Code. Our ability to pay distributions may be affected by a number of factors, including:
• our Advisor’s ability to identify and execute investment opportunities at a pace consistent with capital we raise;
• the ability of borrowers to meet their obligations under any real estate related debt investments we make;
• our operating and interest expenses;
• the ability of tenants to meet their obligations under any leases associated with any properties we acquire;
• the amount of distributions we receive from our indirect real estate investments;
• the ability of borrowers to meet their obligations under any real estate-related debt investments we make;
• our ability to keep our properties occupied;
• our ability to maintain or increase rental rates when renewing or replacing current leases;
• capital expenditures and reserves therefor;
• leasing commissions and tenant inducements for leasing space;
• the issuance of additional shares; and
• financings and refinancings.
We must distribute to our stockholders at least 90% of our annual ordinary taxable income in order to continue to meet the requirements for being treated as a REIT under the Code. This requirement is described in greater detail in the “Material U.S. Federal Income Tax Considerations—Requirements for Qualification as a REIT—Distribution Requirements” section of this prospectus. Our directors may authorize distributions in excess of this percentage as they deem appropriate. Differences in timing between the receipt of income and the payment of expenses, and the effect of required debt payments, among other things, could require us to borrow funds from third parties on a short-term basis, issue new securities or sell assets to meet the distribution requirements that are necessary to achieve the tax benefits associated with qualifying as a REIT. These methods of obtaining funding could affect future distributions by increasing operating costs. We refer you to the “Risk Factors—Risks Related to Our Business in General—We may need to incur borrowings that would otherwise not be incurred to meet REIT minimum distribution requirements” and “Material U.S. Federal Income Tax Considerations—Requirements for Qualification as a REIT” sections in this prospectus.
Share Redemption Program
Our shares are currently not listed on a national securities exchange, and we do not know whether they will ever be listed. In order to provide our stockholders with some liquidity, we have adopted a share redemption program which is applicable to all shares of our common stock. As described below, we cannot guarantee that our share redemption program will be available indefinitely. Stockholders who have purchased shares from us or received their shares through a non-cash transaction, not in the secondary market, may receive the benefit of limited liquidity by presenting for repurchase to us all or a portion of those shares, in accordance with the procedures outlined herein and subject to the limitations and restrictions of the program described below. There is no fee payable to our Advisor, our sponsor, our board of directors or any other party in connection with the repurchase of shares pursuant to our share redemption program.
Subject to the limitations of and restrictions on the program, and subject to funds being available as described below, shares redeemed under the share redemption program will be redeemed at a price equal to the transaction price, which generally will be equal to the most recently determined NAV per share applicable to the class of shares being redeemed and most recently disclosed by us in a public filing with the SEC (subject to the 5% holding discount described below). Under our share redemption program, we may redeem during any calendar month common shares (including IPO Shares) whose aggregate value (based on the transaction price per share in effect when the redemption is effected) is 2% of our aggregate NAV as of the last calendar day of the previous month and during any calendar quarter whose aggregate value (based on the transaction price per share in effect when the redemption is effected) is up to 5% of our aggregate NAV as of the last calendar day of the prior calendar quarter. During a given quarter, if in each of the first two months of such quarter the 2% redemption limit is reached and stockholders’ redemptions are reduced pro rata for such months, then in the third and final month of that quarter, the applicable limit for such month will likely be less than 2% of
our aggregate NAV as of the last calendar day of the previous month because the redemptions for that month, combined with the redemptions in the previous two months, cannot exceed 5% of our aggregate NAV as of the last calendar day of the prior calendar quarter.
There is no minimum holding period for your shares and you can request that we redeem your shares at any time. However, shares that have not been outstanding for at least one year will be redeemed at 95% of the transaction price (the “5% holding discount”) that would otherwise apply; provided, that, the period that a share was held prior to being converted into a share of another class pursuant to our charter will count toward the total hold period for such share, as converted. Upon request, we may waive the 5% holding discount in the case of death or disability of a stockholder. The 5% holding discount also will be waived with respect to shares issued pursuant to our distribution reinvestment plan and any shares that we issue as stock dividends. The 5% holding discount may also be waived with respect to shares redeemed by the Advisor, Sponsor and their affiliates. In addition, shares redeemed by the Advisor, the Sponsor and their affiliates will not be subject to the monthly and quarterly volume limitations described above, unless such shares were issued in lieu of a cash asset management fee or cash payment for the performance participation allocation. In addition, the discount may not apply to transactions initiated by the trustee or advisor to a donor-advised charitable gift fund, collective trust fund, common trust fund, fund of fund(s) or other institutional accounts, strategy funds or programs if we determine, in our sole discretion, such account, fund or program has an investment strategy or policy that is reasonably likely to control short-term trading. Further, shares of our common stock may be sold to certain employer sponsored plans, bank or trust company accounts and accounts of certain financial institutions or intermediaries for which we may not apply the discount to the underlying stockholders, often because of administrative or systems limitations.
If you would like to request redemption of your shares, you should contact us to receive the required redemption forms and instructions concerning required signatures. Certain broker dealers require that their clients make redemption requests through their broker dealer, so you should contact your broker dealer first if you want to request redemption of your shares. Stockholders may request that we redeem all or any portion of their shares as of the close of business on the last calendar day of each full calendar month (the “Redemption Date”). To have your shares redeemed, redemption requests and required documentation must be received by us in “good order” by 4:00 p.m. Eastern time on the second to last business day of the applicable month. If a redemption request is received after such time, the redemption order will be executed on the next month’s Redemption Date at the transaction price applicable for that Redemption Date (subject to any 5% holding discount), unless such request is withdrawn prior to that Redemption Date. Stockholders will generally have at least 20 business days (from the last business day of the previous month to the second to last business day of the applicable month) during which to decide whether to request the redemption of their shares as of the end of the current month. Stockholders may withdraw their redemption requests before they have been processed by notifying a customer service representative available on our toll-free information line at (888) 220–6121 before 4:00 p.m. Eastern time on the second to last business day of the applicable month. Settlements of share redemptions will be made within three business days after the Redemption Date.
The transaction price as of each Redemption Date will generally be equal to the most recently determined NAV per share then in effect as of that Redemption Date. As indicated below in “—Valuation Policy and Procedures,” we expect to commence monthly valuations no later than the end of the first full calendar month following the commencement of this offering. Once we commence monthly valuations, the transaction price generally will be disclosed within 15 calendar days following the last calendar day of each month. The transaction price per share will be posted on the Company’s website (https://www.hinesglobalincometrust.com) promptly after it becomes available and will also be available through our toll-free information line at (888) 220–6121. Under normal circumstances, we expect to fulfill redemption requests, subject to the 2% monthly and 5% quarterly limitations. In certain circumstances stockholders may make a redemption request for a particular Redemption Date before the transaction price is made available; however, the transaction price will be made available for a period of at least 10 business days ending on or before the second to last business day of each month and, as result, all stockholders will have at least a ten business day period to consider the transaction price before the deadline to submit or withdraw a redemption request (the first day of the ten business day period is the day the transaction price is made available and the tenth business day of the period is the deadline to submit or withdraw a redemption request (the second to last business day of the month)).
We may redeem fewer shares than have been requested to be redeemed in any particular month, or none at all, in our discretion, including due to the lack of readily available funds because of market conditions, the need to maintain liquidity for operations or because our board of directors has determined that investing in real property or other illiquid investments is a better use of our capital than redeeming our shares; subject to the policy described below which will apply if, during any consecutive 24-month period, we do not have at least one month in which we fully satisfy 100% of properly submitted redemption requests or accept all properly submitted tenders in a self-tender offer for our shares. In the event that we determine to redeem some but not all of the shares submitted for redemption during any month, shares submitted for redemption during such month will be redeemed on a pro rata basis. The portion of any unfulfilled redemption requests due to any of the limitations described above must be resubmitted after the start of the next month or quarter, or upon the recommencement of the share redemption program, as applicable. Any determination to redeem fewer shares than have been requested to be redeemed may be made immediately prior to the applicable redemption date (the last calendar day of the month), and will be disclosed subsequently to prospective investors and stockholders in periodic prospectus supplements and/or reports filed by us, or more frequently as required by applicable securities laws.
Unless our board of directors determines otherwise, we intend to fund redemptions pursuant to our share redemption program from any available cash sources at our disposal, including available cash, cash flow from operations, the sale of real estate-related securities and other assets, borrowings or offering proceeds, without any limitation on the amounts we may pay from such sources. If during any consecutive 24-month period, we do not have at least one month in which we fully satisfy 100% of properly submitted redemption requests or accept all properly submitted tenders in a self-tender offer for our shares, we will not make any new investments (excluding short-term cash management investments under 30 days in duration) and we will use all available investable assets to satisfy redemption requests (subject to the limitations under this program) until all outstanding redemption requests, or “Unfulfilled Redemptions,” have been satisfied. For purposes of this policy, investable assets include net proceeds from new subscription agreements, unrestricted cash, working capital, proceeds from marketable securities, proceeds from our distribution reinvestment plan, and net operating cash flows. Notwithstanding this policy, investable assets may be used at any time to fund any of our operating
cash needs (as well as to establish reserves to meet such needs), including, without limitation, the following: property operating expenses, taxes and insurance, debt service and repayment or refinancing of debt, debt financing expenses, funding commitments related to real estate, including without limitation, commitments to acquire new real estate investments (provided such commitments were made at least twelve (12) months prior to the end of such 24-consecutive-month period), obligations imposed by law, courts, or arbitration, necessary capital improvements, lease-related expenditures, customary general and administrative expenses, asset management fees and other fees payable to our Advisor as described in the prospectus, or stockholder distributions. Our Advisor also will defer payment of the performance participation allocation until all Unfulfilled Redemptions are satisfied. Furthermore, our board of directors and management will consider additional ways to improve stockholder liquidity through our share redemption program or otherwise. Exceptions to the limitations of this paragraph may be made to complete like-kind exchanges under Section 1031 of the Code necessary to avoid adverse tax consequences, or to take actions necessary to maintain our qualification as a REIT under the Code.
Our board of directors has complete discretion to determine whether all available cash sources at our disposal will be applied to redemptions pursuant to the program, whether such funds are needed for other purposes or whether additional funds from other sources may be used for redemptions pursuant to the program. Please see “Risk Factors—Risks Related to Our Business in General—Our success will be dependent on the performance of Hines as well as key employees of Hines. Certain other investment vehicles sponsored by Hines have experienced adverse developments in the past and there is a risk that we may experience similar adverse developments. Adverse changes in affiliated programs could also adversely affect our ability to raise capital” for information regarding the previous suspension of the share redemption program of Hines REIT.
If redemption requests, in the business judgement of our board of directors, place an undue burden on our liquidity, adversely affect our operations, risk having an adverse impact on stockholders whose shares are not redeemed or should we otherwise determine that investing our liquid assets in real properties or other investments rather than redeeming our shares is in the best interests of the Company as a whole, then our board of directors may make exceptions to, modify or suspend our share redemption program if in its reasonable judgement it deems such actions to be in our best interest and the best interest of our stockholders. Although our board of directors has the discretion to suspend our share redemption program, our board of directors will not terminate our share redemption program other than in connection with a liquidity event which results in our stockholders receiving cash or securities listed on a national securities exchange or where otherwise required by law. Our board of directors may determine that it is in our best interests and the interest of our stockholders to suspend the share redemption program as a result of regulatory changes, changes in law, if our board of directors becomes aware of undisclosed material information that it believes should be publicly disclosed before shares are redeemed, a lack of available funds, a determination that redemption requests are having an adverse effect on our operations or other factors. Upon suspension of our share redemption program, our share redemption program requires our board of directors to consider at least quarterly whether the continued suspension of the program is in our best interest and the best interest of our stockholders; however, we are not required to authorize the re-commencement of the share redemption program within any specified period of time and any suspension may be for an indefinite period, which would be tantamount to a termination. Material modifications, including any reduction to the monthly or quarterly limitations on redemptions, and suspensions of the program will be promptly disclosed to stockholders in a prospectus supplement (or post-effective amendment if required by the Securities Act) or current report on Form 8-K filed with the SEC. Any material modifications will also be disclosed on our website. Please see “Risk Factors—Risks Related to Investing in this Offering—Your ability to have your shares redeemed is limited under our share redemption program. If you are able to have your shares redeemed, it may be at a price that is less than the price you paid for the shares and the then-current market value of the shares” and “Risk Factors—Risks Related to Investing in this Offering—We offer a share redemption program for you if you are seeking liquidity of your shares. However, there is no public market for our common shares; therefore, it will be difficult for you to sell your shares and, if you are able to sell your shares, you will likely sell them at a discount to the price you paid.”
Any new transaction price may be higher or lower than the most recently disclosed transaction price. The transaction price is not a representation, warranty or guarantee that (i) a stockholder would be able to realize such per share amount if such stockholder attempts to sell his or her shares; (ii) a stockholder would ultimately realize distributions per share equal to such per share amount upon our liquidation or sale; (iii) shares of our common stock would trade at such per share amount on a national securities exchange; or (iv) a third party would offer such per share amount in an arm’s-length transaction to purchase all or substantially all of our shares of common stock.
Stockholders will not relinquish their shares until we redeem them. The shares we redeem under our share redemption program will be canceled and will have the status of authorized but unissued shares. We will not resell such shares to the public unless such shares are first registered with the SEC under the Securities Act and under appropriate state securities laws or are exempt under such laws.
For the six months ended June 30, 2025 and the year ended December 31, 2024, we redeemed 12.5 million shares for an aggregate redemption price of $122.9 million and 23.8 million shares for an aggregate redemption price of $238.3 million, respectively, with an average redemption price per share of $9.82 and $10.03, respectively, primarily using proceeds from our distribution reinvestment plan. We redeemed all eligible redemption requests submitted for both periods. The aggregate price of the shares redeemed during the six months ended June 30, 2025 and the year ended December 31, 2024 represents 4.44% and 9.02%, respectively, of the aggregate NAV for each period, which are significantly below the limitations described above for our share redemption program.
Valuation Policy and Procedures
Overview
Our board of directors has appointed a valuation committee comprised of independent directors, which we refer to herein as the valuation committee, to be responsible for the oversight of the valuation process, subject to the final approval of our board of directors. The valuation committee has adopted a valuation policy, as amended from time to time, that contains a comprehensive set of methodologies to be used in connection with the calculation of our NAV. As a public company, we are required to issue financial statements generally based on historical cost in accordance with GAAP. To calculate our NAV, we have adopted a valuation policy which is described below, which adjusts the value of certain of our assets and liabilities from historical cost to estimated fair value. As a result, our NAV will likely differ from the amount reported as stockholders’ equity on the face of our financial statements prepared in accordance with GAAP. For purposes of determining our NAV per share, the estimated fair value of our assets and liabilities will be determined using widely accepted methodologies and, as appropriate, the GAAP principals within the FASB Accounting Standards Codification under Topic 820, Fair Value Measurements and Disclosures. However, our valuation procedures and our NAV are not subject to GAAP and will not be subject to independent audit. Furthermore, no rule or regulation requires that we calculate NAV in a certain way.
We establish a new NAV per share on a monthly basis. We expect that we will publish the NAV per share generally within 15 calendar days following the last calendar day of each month.
The following is a summary of the valuation policy we expect to follow with respect to each determination of an NAV per share for each class of our common stock.
Independent Valuation Advisor
We have engaged Altus Group U.S. Inc., which we refer to as Altus Group, a third-party valuation advisor, to review the third-party appraisals of our properties and interim valuations prepared by our Advisor as well as review the reasonableness of those valuations and a review of our monthly NAV calculation, as further described below. Our Advisor, with the approval of our board of directors, including the valuation committee, may engage additional valuation advisor in the future, as deemed necessary.
Altus Group will discharge its responsibilities in accordance with our valuation policy. Our valuation committee will not be involved in the monthly valuation of our assets and liabilities, but will periodically receive and review the information about the valuation of our assets and liabilities as it deems necessary to exercise its oversight responsibility. The NAV per share calculation for each class of shares will be reviewed by Altus Group by utilizing the third-party appraised values, the third-party valuations of our certain other assets and liabilities and interim valuations and other information provided by our Advisor regarding balances of cash, tenant and other receivables, accounts payable and accrued expenses, distributions payable and other assets and liabilities.
We expect to obtain a written report from Altus Group which will set forth a summary of the processes and methodologies undertaken in their review of the valuations, a description of the scope of the reviews performed by them and any limitations thereto, the data and assumptions used for the review, the applicable industry standards used for the valuation, any other matters related to the valuation analysis and a review of our NAV per share calculation for each class of our common stock.
Altus Group and/or certain other independent third-party appraisers have provided, and are expected to continue to provide, real estate appraisal, appraisal management and real estate valuation advisory services to Hines Global and its affiliates and have received, and are expected to continue to receive, fees in connection with such services. Altus Group and certain of the independent third-party appraisers and their respective affiliates may from time to time in the future perform other commercial real estate and financial advisory services for Hines Global and its affiliates, or in transactions related to the properties that are the subjects of the valuations being performed for us, or otherwise, so long as such other services do not adversely affect the independence of Altus Group or the applicable appraiser as certified in the applicable appraisal report.
Valuation of Assets
Real Estate Properties
With the authorization of our board of directors, each of our real properties will be appraised by a third party approximately once every 12 calendar months. In order to provide a smooth and orderly appraisal process, we will seek to have approximately 1/4th of our portfolio appraised each quarter, although we may have more or less properties appraised in a quarter. The acquisition price of newly-acquired properties may serve as their estimated fair value for purposes of calculating our NAV for a period of up to one year following their acquisition, and thereafter will be part of the appraisal cycle described above.
Our third-party appraisal firms will utilize recognized industry standards prescribed by the Uniform Standards of Professional Appraisal Practice or the similar industry standard for the country where the property appraisal is conducted (such as the Royal Institution of Chartered Surveyors), of each of the real estate properties we own and will assign a discrete estimated fair value for each property. All appraisals of properties will be conducted by appraisers possessing a Member Appraisal Institute designation or similar designation or, for international appraisals, by a public certified expert for real estate valuations, qualified to perform and oversee the appraisal work of the scope and nature required.
Our Advisor will monitor our properties for events that our Advisor believes may be expected to have a material impact on the most recent estimated fair values of such property, and will notify Altus Group of such events. If, in the opinion of our Advisor, an event becomes known to our Advisor (including through communication with our third-party valuation firm) that is likely to have any material impact on previously provided estimated fair values of the affected properties, our Advisor will adjust the valuation of such properties, subject to the review of reasonableness by Altus Group.
For example, a valuation adjustment may be appropriate to reflect the occurrence of an unexpected property-specific event, such as the termination or renewal of a material lease, a material change in vacancies, an unanticipated structural or environmental event at a property or a significant capital market event that may cause the estimated fair value of a property to change materially. Valuation adjustments may also be appropriate to reflect the occurrence of broader market-driven events identified by our Advisor or Altus Group which may impact more than one specific property. Any such adjustments will be estimates of the market impact of specific events as they occur, based on assumptions and judgements that may or may not prove to be correct, and may also be based on the limited information readily available at that time. If deemed appropriate by our Advisor or Altus Group, any necessary adjustment will be determined as soon as practicable.
Real Estate-Related Assets and Securities
Publicly traded debt and equity real estate-related assets that are not restricted as to salability or transferability are valued monthly based on publicly available information. Generally, to the extent the information is available, such assets are valued at the last trade of such securities that was executed at or prior to closing on the valuation day or, in the absence of such trade, the last “bid” price. The value of publicly traded debt and equity real estate-related assets that are restricted as to salability or transferability may be adjusted by the pricing source for a liquidity discount. In determining the amount of such discount, consideration will be given to the nature and length of such restriction and the relative volatility of the market price of the asset. Individual investments in non-publicly traded debt investments, such as mortgages, mortgage participations and mezzanine loans, will also be included in our determination of NAV at fair value.
Pursuant to our valuation procedures, our valuation committee approves the pricing sources of our real estate-related assets. In general, these sources are third parties other than Altus Group or our Advisor. However, we may utilize our Advisor or an affiliate of Hines as a pricing source if the asset is immaterial or there are no other pricing sources reasonably available. The third-party pricing source may, under certain circumstances, be Altus Group.
Valuation of Liabilities
We will include the estimated fair value of our liabilities as part of our NAV calculation. Our debt will be valued at fair value using widely accepted methodologies and, as appropriate, in accordance with GAAP. Estimates of fair value for property-level mortgage and corporate level debt will be prepared by our Advisor and reviewed for reasonableness upon by an independent third party. The value of non-recourse debt shall not exceed the value of the underlying real estate collateral, if applicable.
In addition to debt, we expect our liabilities will also include fees accrued and payable to our Advisor and other accrued liabilities for both the asset management fee and performance participation allocation, accounts payable, accrued operating expenses and certain other liabilities. We expect that the estimated fair value for such liabilities will generally be consistent with their value in accordance with GAAP.
Valuation of Assets and Liabilities Associated with the DST Program
We have initiated the DST Program to raise capital in private placements through the sale of beneficial interests in specific DST Properties. DST Properties may be sourced from real properties currently indirectly owned by the Operating Partnership or may be newly acquired. Pursuant to the DST Program, we, through a subsidiary of our Operating Partnership, will hold a long-term leasehold interest in each DST Property pursuant to a master lease that is guaranteed by the Operating Partnership, while third-party investors own some or all of the DST Property through a DST. Under the master lease, the Operating Partnership acts as a landlord to the occupying tenants and is responsible for subleasing the DST Property to such tenants, which means that we bear the risk that the underlying cash flow received by us from the DST Property may be less than the master lease payments made by us. Additionally, the Operating Partnership will retain a FMV Option purchase option giving it the right, but not the obligation, to acquire the beneficial interests in the DSTs from the investors at a later time in exchange for units in the Operating Partnership.
Due to our continuing involvement with the DST Properties through the master lease arrangements and the FMV Option, we will include DST Properties in our determination of NAV at fair market value in the same manner as described under “Valuation of Assets—Real Estate Properties” above. Accordingly, the sale of interests in a DST Property has no initial net effect to our NAV. Thereafter, our Advisor will value the real property subject to the master lease liability quarterly using a discounted cash flow methodology. Therefore, any differences between the fair value of the underlying real property and the fair value of the real property subject to the master lease obligations will accrue into our NAV not less frequently than quarterly.
NAV and NAV per Share Calculation
As previously described, we establish a new NAV per share on a monthly basis. We expect that we will publish the NAV per share generally within 15 calendar days following the last calendar day of each month.
We expect that each time it is determined, the NAV per share of each Class T share, Class S share, Class D share and Class I share will be the same, except in the unlikely event that the distribution fees payable by us exceed the amount otherwise available for distribution to holders of
Class T shares and/or Class S shares and/or Class D shares in a particular period (prior to the deduction of the distribution and stockholder servicing fees), in which case the excess will be accrued as a reduction to the NAV per share of each Class T shares and/or Class S shares and/or Class D shares, as applicable.
In addition to using the estimated fair values of our real estate investments and our debt obligations, each determination of a new NAV per share will include the values of other assets and liabilities such as cash, tenant and other receivables, accounts payable and accrued expenses, distributions payable and other assets and liabilities, all of which will be valued at cost. Additionally, the calculation of the NAV per share will exclude certain items on our consolidated balance sheet that are determined to have no future value or economic impact on the valuation. Examples include receivables related to straight-line rental revenue and costs incurred to put debt in place. Other items such as intangible lease assets and liabilities related to our real estate investments and costs incurred for capital expenditures will be excluded from the calculation of NAV per share because they are already considered elsewhere in the real estate valuation. No liquidity discounts or discounts relating to the fact that we are externally managed will be applied to the NAV per share and no attempt will be made to value us as an enterprise. The NAV per share for each class is calculated by dividing such class’s NAV at the end of each month by the number of shares outstanding for that class at the end of such month.
The calculation of the NAV per share will not reflect any distribution and stockholder servicing fees that may become payable after the date of the calculation, which fees may not ultimately be paid in certain circumstances, including if the Company was liquidated or if there was a listing of our common shares. Any estimated liability for future potential distribution and stockholder servicing fees, which will be accrued under GAAP at the time the corresponding share is sold, will not be reflected in the calculation of the NAV per share.
While the methodologies contained in our valuation guidelines are designed to operate reliably within a wide variety of circumstances, it is possible that in certain unanticipated situations or after the occurrence of certain extraordinary events (such as a significant disruption in relevant markets, a terrorist attack or an act of nature), our ability to calculate NAV may be impaired or delayed, including, without limitation, circumstances where there is a delay in accessing or receiving information from vendors or other reporting agents upon which we may rely in calculating the NAV per share. In these circumstances, a more accurate valuation of our NAV per share could be obtained by using different assumptions or methodologies. Accordingly, in special situations when, in our Advisor’s reasonable judgement, the administration of the valuation guidelines would result in a valuation that does not represent a fair and accurate estimate of the value of the investment, alternative methodologies may be applied, and our Advisor must notify our board of directors at the next scheduled board meeting of any alternative methodologies utilized and their impact on the overall valuation of our investment. Notwithstanding the foregoing, our board of directors may suspend this offering and/or the share redemption program if it determines that the calculation of our NAV per share is materially incorrect or unreliable or there is a condition that restricts the valuation of a material portion of our assets. For a description of the risks associated with the calculation of and reliance on an NAV per share of our Class T shares, Class S shares, Class D shares and Class I shares, see “Risk Factors—Risks Related to Investing in this Offering—Valuations and appraisals of our properties, real estate-related assets and real estate-related liabilities are estimates of fair value and may not necessarily correspond to realizable value.”
As noted above, we conduct monthly valuations of our common stock. We expect that we will publish the NAV per share generally within 15 calendar days as of the last calendar day of each month. Promptly following any adjustment to the transaction price per share (which will impact the offering prices per share), we will file a prospectus supplement or post-effective amendment to the registration statement with the SEC disclosing the adjusted transaction prices and the effective date of such adjusted transaction prices. We also will post the updated information on our website at https://www.hinesglobalincometrust.com. The new NAV per share will be the new transaction price for each share class.
Oversight by our Board of Directors
All parties engaged by us or involved in the valuation of our assets or calculation of our NAV, including Altus Group and our Advisor, are subject to the oversight of our board of directors, including our valuation committee. As part of this process, our Advisor reviews the estimates of our valuations for consistency with our valuation guidelines and informs our board of directors of its conclusions. Additionally, all such parties are available to meet with our board of directors and valuation committee to review valuation information, as well as our valuation policy and the operation and results of the valuation process generally. Our valuation committee has the right to engage additional valuation firms and pricing sources to review the valuation process or valuations, if deemed appropriate.
August 31, 2025 NAV per share
On September 16, 2025, we determined a new NAV per share of our common stock of $9.80 as of August 31, 2025. The new NAV per share represents a 0.1% increase from the previously determined NAV per share of $9.79 as of July 31, 2025.
Methodology
We have engaged Altus Group to prepare appraisal reviews and carry out a review of the calculation of our NAV per share. All parties engaged by us in the calculation or review of our NAV per share, including our Advisor, are subject to the oversight of our valuation committee. Generally, all of our real properties are appraised once each calendar year by third party appraisal firms in accordance with our valuation guidelines and such appraisals are reviewed by Altus. Altus reviewed the NAV per share calculation of our common stock as of August 31, 2025 and July 31, 2025, and concurred with the calculation of the new NAV per share.
The aggregate valuation of our real estate property investments also represents a 10.5% increase when compared to the purchase price of the real estate investments excluding closing costs, transaction fees and additional capital investments since their acquisition. This 10.5% increase
resulted from a 8.6% appreciation in the aggregate valuations of our real estate investments since their purchase, as well as by a 1.8% increase resulting from the strengthening of foreign currency against the U.S. dollar.
The table below sets forth the calculation of our NAV per share as of August 31, 2025 and July 31, 2025:
| | | | | | | | | | | | | | | | | | | | | | | |
| August 31, 2025 | | July 31, 2025 |
| Gross Amount | | Per Share | | Gross Amount | | Per Share |
| (in thousands) | | (in thousands) |
Real estate investments | $ | 5,182,340 | | | $ | 18.02 | | | $ | 5,150,556 | | | $ | 18.12 | |
Other assets | 515,083 | | | 1.79 | | | 521,029 | | | 1.83 | |
Debt and other liabilities | (2,878,956) | | | (10.01) | | | (2,889,351) | | | (10.16) | |
| | | | | | | |
NAV | $ | 2,818,467 | | | $ | 9.80 | | | $ | 2,782,234 | | | $ | 9.79 | |
Shares outstanding | 287,740 | | | | | 284,283 | | | |
Hines Global’s consolidated balance sheet as of August 31, 2025 includes a liability of $49.8 million related to distribution and stockholder servicing fees payable to our Dealer Manager in future periods with respect to shares of its common stock. The NAV per share as of August 31, 2025 does not include any liability for distribution and stockholder servicing fees that may become payable after August 31, 2025, since these fees may not ultimately be paid in certain circumstances, including if Hines Global was liquidated or if there was a listing of its common stock.
The valuations of our real properties as of August 31, 2025 were reviewed by Altus Group in accordance with our valuation procedures. Certain key assumptions that were used in the discounted cash flow analysis, which were determined by our Advisor and reviewed by Altus Group, are set forth in the following table based on weighted-averages by property type. However, the table below excludes assumptions related to properties acquired in the past 12 months since the acquisition cost of these properties will serve as their value for a period of up to one year following their acquisition, in accordance with our valuation policy.
| | | | | | | | | | | | | | | | | | | | | | | | | | | | | | | | | | | | | | |
| | Office | | Industrial | | Retail | | Residential/Living | | Other | | Weighted-Average Basis |
Capitalization rate | | 6.93% | | 5.57% | | 6.26% | | 5.40% | | 6.39% | | 5.88% |
Discount rate / internal rate of return (“IRR”) | | 8.19% | | 7.36% | | 7.75% | | 6.97% | | 7.61% | | 7.44% |
| | | | | | | | | | | | |
Average holding period (years) | | 9.6 | | 9.0 | | 9.4 | | 10.0 | | 9.7 | | 9.5 |
A change in the rates used would impact the determination of the estimated fair value of our real properties. For example, assuming all other factors remain constant, the changes listed below would result in the following effects on the estimated fair value of our real properties:
| | | | | | | | | | | | | | | | | | | | | | | | | | | | | | | | | | | | | | | | | | | | |
Input | | Hypothetical Change | | Office | | Industrial | | Retail | | Residential/Living | | Other | | Weighted-Average Values |
Capitalization rate (weighted-average) | | 0.25% decrease | | 2.42% | | 3.67% | | 2.52% | | 2.92% | | 2.47% | | 3.01% |
| | 0.25% increase | | (2.13)% | | (3.16)% | | (2.35)% | | (2.76)% | | (2.28)% | | (2.71)% |
Discount rate (weighted-average) | | 0.25% decrease | | 1.92% | | 2.05% | | 1.72% | | 1.91% | | 1.80% | | 1.92% |
| | 0.25% increase | | (1.87)% | | (1.55)% | | (1.70)% | | (1.85)% | | (1.76)% | | (1.72)% |
Set forth below is additional information regarding our NAV per share since February 29, 2016 (the date our board of directors first determined a NAV per share).
(1) Please see our Current Report on Form 8-K filed with the Securities and Exchange Commission (the “SEC”) on September 16, 2025 for additional information concerning the methodology used to determine, and the limitations of, the NAV per share as of August 31, 2025. Please see our Annual Reports on Form 10-K for the years ended December 31, 2017, 2018, 2019, 2020, 2021, 2022, 2023 and 2024 as well as our Current Reports on Form 8-K for additional information concerning the NAV per share determined as of prior dates.
(2) Our board of directors determined a NAV per share of $9.03 as of February 29, 2016. Prior to that time, $8.92 was considered to be the “net investment value” of our shares, which was equal to the offering price per share of $10.00 in effect at that time, as arbitrarily determined by our board of directors, net of the applicable selling commissions, dealer manager fees and issuer costs.
Limitations of NAV Per Share
As with any valuation methodology, the methodology used to calculate the NAV per share was based upon a number of assumptions, estimates and judgements that may not be accurate or complete. Further, different parties using different property-specific and general real estate and capital market assumptions, estimates, judgements and standards could derive an NAV per share that could be significantly different from the NAV per share calculated by our board of directors. The NAV per share described above is not intended to represent the fair value of our assets less liabilities in accordance with GAAP, and such NAV per share is not a representation, warranty or guarantee that (i) a stockholder would be able to realize the NAV per share if such stockholder attempts to sell his or her shares; (ii) a stockholder would ultimately realize distributions per share equal to the NAV per share upon our liquidation or sale; (iii) shares of our common stock would trade at the NAV per share on a national securities exchange; or (iv) a third party would offer the NAV per share in an arm’s-length transaction to purchase all or substantially all of our shares of common stock. In addition, we can make no claim as to whether the NAV per share will or will not satisfy the applicable annual valuation requirements under ERISA and the Code with respect to employee benefit plans subject to ERISA and other retirement plans or accounts subject to Section 4975 of the Code that have invested in shares of our common stock.
Further, the NAV per share was calculated as of a moment in time, and, although the value of shares of our common stock will fluctuate over time as a result of, among other things, developments related to individual assets, changes in the real estate and capital markets, acquisitions or dispositions of assets, the distribution of proceeds from the sale of real estate to our stockholders and changes in corporate policies such as our distribution level relative to earnings, we do not undertake to update the NAV per share for each such fluctuation. As a result, stockholders should not rely on the NAV per share as an accurate measure of the then-current value of shares of our common stock in making a decision to buy or sell shares of our common stock, including whether to reinvest distributions by participating in our distribution reinvestment plan.
October 1, 2025 Offering Price and Transaction Price
The transaction price for each share class of our common stock for subscriptions accepted as of October 1, 2025 (and repurchases as of September 30, 2025) is as follows:
| | | | | | | | | | | |
| Offering Price | | Transaction Price |
| (per share) | | (per share) |
Class T | $ | 10.16 | | | $ | 9.80 | |
Class S | $ | 10.16 | | | $ | 9.80 | |
Class D | $ | 9.80 | | | $ | 9.80 | |
Class I | $ | 9.80 | | | $ | 9.80 | |
The transaction price for each of our share classes is equal to such class’s NAV per share as of August 31, 2025. The NAV per share as of August 31, 2025 is the same for each of our share classes. A calculation of the NAV per share is set forth above. The purchase price of our common stock for each share class equals the transaction price of such class, plus applicable upfront selling commissions and dealer manager fees.
Restrictions on Roll-Up Transactions
Our charter contains various limitations on our ability to participate in Roll-up Transactions. In connection with any proposed transaction considered a “Roll-up Transaction” involving us and the issuance of securities of an entity, which we refer to as a Roll-up Entity, that would be created or would survive after the successful completion of the Roll-up Transaction, an appraisal of all our properties must be obtained from a competent independent appraiser. The properties must be appraised on a consistent basis, and the appraisal shall be based on the evaluation of all relevant information and shall indicate the value of the properties as of a date immediately prior to the announcement of the proposed Roll-up Transaction. The appraisal shall assume an orderly liquidation of our properties over a 12-month period. The terms of the engagement of the independent appraiser must clearly state that the engagement is for our benefit and that of our stockholders. A summary of the appraisal, indicating all material assumptions underlying the appraisal, shall be included in a report to our stockholders in connection with any proposed Roll-up Transaction. If the appraisal will be included in a prospectus used to offer the securities of a Roll-up Entity, the appraisal will be filed as an exhibit to the registration statement with the SEC and with any state where such securities are registered.
A “Roll-up Transaction” is a transaction involving the acquisition, merger, conversion or consolidation, either directly or indirectly, of us and the issuance of securities of a Roll-up Entity. This term does not include:
• a transaction involving the securities of Hines Global that have been listed on a national securities exchange or traded through the National Association of Securities Dealers Automatic Quotation National Market System for at least 12 months; or
• a transaction involving our conversion into a corporate, trust, or association form if, as a consequence of the transaction, there will be no significant adverse change in any of the following: our common stockholder voting rights; the term of our existence; compensation to our Advisor or our sponsor; or our investment objectives.
In connection with a proposed Roll-up Transaction, the person sponsoring the Roll-up Transaction must offer to our common stockholders who vote “no” on the proposal the choice of:
• accepting the securities of the Roll-up Entity offered in the proposed Roll-up Transaction; or
• one of the following:
• remaining as stockholders and preserving their interests on the same terms and conditions as existed previously; or
• receiving cash in an amount equal to the stockholder’s pro rata share of the appraised value of our net assets.
We are prohibited from participating in any proposed Roll-up Transaction:
• that would result in our common stockholders having democracy rights in a Roll-up Entity that are less than those provided in our charter and described elsewhere in this prospectus, including rights with respect to the election and removal of directors, annual reports, annual and special meetings, amendment of our charter and our dissolution;
• that includes provisions that would operate to materially impede or frustrate the accumulation of shares by any purchaser of the securities of the Roll-up Entity, except to the minimum extent necessary to preserve the tax status of the Roll-up Entity, or which would limit the ability of an investor to exercise the voting rights of its securities of the Roll-up Entity on the basis of the number of shares held by that investor;
• in which investor’s rights to access of records of the Roll-up Entity will be less than those provided in the section of this prospectus entitled “Description of Capital Stock”; or
• in which any of the costs of the Roll-up Transaction would be borne by us if the Roll-up Transaction is rejected by our common stockholders.
Stockholder Liability
Both the Maryland General Corporation Law and our charter provide that our stockholders are not liable personally or individually in any manner whatsoever for any debt, act, omission or obligation incurred by us or our board of directors.
The Maryland General Corporation Law provides that our stockholders are under no obligation to us or our creditors with respect to their shares other than the obligation to pay to us the full amount of the consideration for which their shares were issued.
Distribution Reinvestment Plan
We have adopted a distribution reinvestment plan pursuant to which, if you subscribe for shares pursuant to this offering, your distributions will be automatically reinvested in additional whole or fractional common shares, unless you are a resident of Alabama, Arkansas, Idaho, Kansas, Kentucky, Maine, Maryland, Massachusetts, Nebraska, New Jersey, North Carolina, Ohio, Oregon, Vermont or Washington, are a client of a participating broker dealer that does not permit automatic enrollment in our distribution reinvestment plan, or you elect not to become a participant by noting such election on your subscription agreement. If you are a resident of Alabama, Arkansas, Idaho, Kansas, Kentucky, Maine, Maryland, Massachusetts, Nebraska, New Jersey, North Carolina, Ohio, Oregon, Vermont or Washington, or a client of a participating broker dealer that does not permit automatic enrollment in the distribution reinvestment plan, you may choose to enroll as a participant in our distribution reinvestment plan by noting such election on your subscription agreement.
If you participate in our distribution reinvestment plan, the cash distributions attributable to the class of shares that you own will be automatically invested in additional shares of the same class of shares. The purchase price for shares purchased under our distribution reinvestment plan will equal the transaction price applicable to the class of shares being acquired at the time the distribution is payable. Stockholders will not pay upfront selling commissions or dealer manager fees in connection with shares purchased pursuant our distribution reinvestment plan. Ongoing distribution and stockholder servicing fees payable to our Dealer Manager will be calculated based on the aggregate NAV of our outstanding Class T shares, Class S shares and Class D shares, as applicable, and distributions on all Class T shares, Class S shares and Class D shares (including Class T shares, Class S shares and Class D shares issued pursuant to the distribution reinvestment plan), will be reduced by the distribution and stockholder servicing fees with respect to Class T shares, Class S shares and Class D shares, as applicable. See “Plan of Distribution” for a description of these fees. A copy of our distribution reinvestment plan is included as Appendix B to this prospectus.
If sufficient common shares are not available for issuance under our distribution reinvestment plan, we will remit excess distributions in cash to the participants. If you participate in the distribution reinvestment plan, we request that, if at any time you fail to meet the applicable income and net worth standards or are no longer able to make the other investor representations or warranties set forth in the then current prospectus, the subscription agreement or other applicable enrollment form pursuant to which you enrolled in the plan, you will promptly notify us in writing of that fact.
Stockholders purchasing common shares pursuant to the distribution reinvestment plan will have the same rights and will be treated in the same manner as if such common shares were purchased pursuant to this offering.
At least quarterly, we will provide or cause to be provided to each participant a confirmation showing the amount of the distribution reinvested in our shares during the covered period, the number of common shares owned at the beginning of the covered period, and the total number of common shares owned at the end of the covered period. We have the discretion not to provide a distribution reinvestment plan, and a majority of our board of directors may amend, suspend or terminate our distribution reinvestment plan for any reason, including to amend the per share price at which distributions are reinvested, at any time upon 10 days’ prior notice to the participants, which notice will be made via a current report on Form 8-K filed with the SEC; provided, however, our board will not be permitted to amend the plan if such amendment would eliminate plan participants’ ability to withdraw from the plan at least annually.
You may terminate your participation in the distribution reinvestment plan at any time by providing us with 10 days’ written notice. Your participation in the plan will also be terminated to the extent that a reinvestment of your distributions in our common shares would cause the percentage ownership limitation contained in our charter to be exceeded. In addition, your participation in the plan will be terminated upon our receipt of your submission of a request for redemption of your shares. Otherwise, unless you terminate your participation in our distribution reinvestment plan in writing, your participation will continue even if the shares to be issued under the plan are registered in a future registration. A withdrawal from participation in the distribution reinvestment plan will be effective only with respect to distributions paid more than 30 days after receipt of written notice.
If you participate in our distribution reinvestment plan and are subject to federal income taxation, you will incur a tax liability for distributions allocated to you even though you have elected not to receive the distributions in cash, but rather to have the distributions withheld and reinvested in our common shares. Specifically, you will be treated as if you have received the distribution from us in cash and then applied such distribution to the purchase of additional common shares. You will be taxed on the amount of such distribution as ordinary income to the extent such distribution is from current or accumulated earnings and profits, unless we have designated all or a portion of the distribution as a capital gain distribution. In addition, the difference between the public offering price of our shares and the amount paid for shares purchased pursuant to our distribution reinvestment plan may be deemed to be taxable as income to participants in the plan. Please see “Risk Factors—Risks Related to Taxes—Stockholders who participate in our distribution reinvestment plan may realize taxable income without receiving cash distributions.”
Business Combinations
The Maryland General Corporation Law prohibits certain business combinations between a Maryland corporation and an interested stockholder or the interested stockholder’s affiliate for five years after the most recent date on which the stockholder becomes an interested stockholder. These business combinations include a merger, consolidation or share exchange, or, in circumstances specified in the statute, an asset transfer or issuance or reclassification of equity securities. An interested stockholder is defined as:
• any person who beneficially owns ten percent or more of the voting power of the corporation’s outstanding voting stock; or
• an affiliate or associate of the corporation who, at any time within the two-year period prior to the date in question, was the beneficial owner of ten percent or more of the voting power of the then outstanding stock of the corporation.
A person is not an interested stockholder under the statute if the board of directors approved in advance the transaction by which the person otherwise would have become an interested stockholder. However, in approving a transaction, the board of directors may provide that its approval is subject to compliance, at or after the time of approval, with any terms and conditions determined by the board.
After the five-year prohibition, any business combination between the Maryland corporation and an interested stockholder generally must be recommended by the board of directors of the corporation and approved by the affirmative vote of at least:
• 80% of the votes entitled to be cast by holders of outstanding shares of voting stock of the corporation; and
• two-thirds of the votes entitled to be cast by holders of voting stock of the corporation other than shares held by the interested stockholder with whom or with whose affiliate the business combination is to be effected or held by an affiliate or associate of the interested stockholder.
These super-majority vote requirements do not apply if the corporation’s common stockholders receive a minimum price, as defined under the Maryland General Corporation Law, for their shares in the form of cash or other consideration in the same form as previously paid by the interested stockholder for its shares.
The statute permits various exemptions from its provisions, including business combinations that are exempted by the board of directors of the corporation prior to the time that the interested stockholder becomes an interested stockholder. As permitted by the Maryland General Corporation Law, our board of directors has adopted a resolution presently opting out of the business combination provisions of Maryland law, but our board of directors retains discretion to alter or repeal, in whole or in part, this resolution at any time.
Control Share Acquisitions
With some exceptions, Maryland law provides that control shares of a Maryland corporation acquired in a control share acquisition have no voting rights except to the extent approved by a vote of two-thirds of the votes entitled to be cast on the matter, excluding “control shares”:
• owned by the acquiring person;
• owned by officers; and
• owned by employees who are also directors.
“Control shares” mean voting shares which, if aggregated with all other voting shares owned by an acquiring person or shares on which the acquiring person can exercise or direct the exercise of voting power, except solely by virtue of a revocable proxy, would entitle the acquiring person to exercise voting power in electing directors within one of the following ranges of voting power:
• one-tenth or more but less than one-third;
• one-third or more but less than a majority; or
• a majority or more of all voting power.
Control shares do not include shares the acquiring person is then entitled to vote as a result of having previously obtained stockholder approval. A control share acquisition occurs when, subject to some exceptions, a person directly or indirectly acquires ownership or the power to
direct the exercise of voting power of issued and outstanding control shares. A person who has made or proposes to make a control share acquisition, upon satisfaction of some specific conditions, including an undertaking to pay expenses, may compel our board of directors to call a special meeting of our stockholders to be held within 50 days of a demand to consider the voting rights of the control shares. If no request for a meeting is made, we may present the question at any stockholders’ meeting.
If voting rights are not approved at the meeting or if the acquiring person does not deliver an acquiring person statement as required by the statute, then, subject to some conditions and limitations, we may redeem any or all of the control shares (except those for which voting rights have been previously been approved) for fair value determined, without regard to the absence of voting rights for the control shares, as of the date of any meeting of stockholders at which the voting rights of such shares are considered and not approved or, if no such meeting is held, the date of the last control share acquisition by the acquiror. If voting rights for control shares are approved at a stockholders meeting and the acquiror becomes entitled to vote a majority of the shares entitled to vote, all other stockholders may exercise appraisal rights. The fair value of the shares as determined for purposes of such appraisal rights may not be less than the highest price per share paid by the acquiror in the control share acquisition. The control share acquisition statute does not apply to shares acquired in a merger, consolidation or share exchange if we are a party to the transaction or to acquisitions approved or exempted by our charter or bylaws.
As permitted by Maryland General Corporation Law, we have provided in our bylaws that the control share provisions of the Maryland General Corporation Law will not apply to any and all acquisitions by any person of our shares but our board of directors retains the discretion to change this provision in the future.
Subtitle 8
Subtitle 8 of Title 3 of the Maryland General Corporation Law permits a Maryland corporation with a class of equity securities registered under the Securities Exchange Act of 1934 and at least three independent directors to elect to be subject, by provision in its charter or bylaws or a resolution of its board of directors and notwithstanding any contrary provision in the charter or bylaws, to any or all of five provisions:
• a classified board;
• a two-thirds vote requirement for removing a director;
• a requirement that the number of directors be fixed only by vote of the directors;
• a requirement that a vacancy on the board be filled only by the remaining directors and for the remainder of the full term of the class of directors in which the vacancy occurred; and
• a majority requirement for the calling of a stockholder-requested special meeting of stockholders.
We have elected, pursuant to Subtitle 8, to provide that vacancies on our board of directors may be filled only by the remaining directors and for the remainder of the full term of the directorship in which the vacancy occurred. Through provisions in our charter and bylaws unrelated to Subtitle 8, we already vest in our board of directors the exclusive power to fix the number of directorships, provided that the number is not fewer than three. We have not elected to be subject to any of the other provisions of Subtitle 8.
Tender Offers
Our charter provides that if any person makes a tender offer, including any “mini-tender” offer, such person must comply with most of the provisions of Regulation 14D of the Exchange Act, including the notice and disclosure requirements. Among other things, the offeror must provide us notice of such tender offer at least ten business days before initiating the tender offer. In addition, the non-complying offeror will be responsible for all of our expenses in connection with that offeror’s noncompliance.
Forum for Certain Litigation
Our bylaws provide that unless we consent in writing to the selection of an alternative forum, the Circuit Court for Baltimore City, Maryland, or if that Court does not have jurisdiction, the United States District Court for the District of Maryland, Baltimore Division, shall be the sole and exclusive forum for (i) any derivative action or proceeding brought on our behalf, (ii) any action asserting a claim of breach of any duty owed by any director or officer or employee of Hines Global to us or to our stockholders, (iii) any action asserting a claim against Hines Global or any director or officer or employee of Hines Global arising pursuant to any provision of the Maryland General Corporation Law, our charter or our bylaws, or (iv) any action asserting a claim against Hines Global or any director or officer or employee of Hines Global that is governed by the internal affairs doctrine. This choice of forum provision will not apply to claims brought to enforce a duty or liability created by the Securities Act or the Exchange Act; provided that the inapplicability of this choice of forum provision to such claims will not cause this provision to be inapplicable to other types of claims, whether they are brought concurrently with or before or after claims brought to enforce a duty or liability created by the Securities Act or the Exchange Act. Similarly, this choice of forum provision will not apply to actions arising out of, or in connection with, the sale of securities in, or the violation of the laws of, the states and other (non-federal) jurisdictions in which the Issuer’s shares are sold pursuant to the offering; provided that the inapplicability of this choice of forum provision to such actions will not cause this provision to be inapplicable to other types of claims, whether they are brought concurrently with or before or after actions arising out of, or in connection with, the sale of securities in, or the violation of the laws of, the states and other (non-federal) jurisdictions in which the Issuer’s shares are sold pursuant to the offering.
Reports to Stockholders
Our charter requires that we prepare an annual report and deliver it to our stockholders within 120 days after the end of each fiscal year. Among the matters that must be included in the annual report are:
• financial statements which are prepared in accordance with GAAP (or the then required accounting principles) and are audited by our independent registered public accounting firm;
• if applicable, the ratio of the costs of raising capital during the year to the capital raised;
• the aggregate amount of asset management fees and the aggregate amount of other fees paid to our Advisor and any affiliate of our Advisor by us or third parties doing business with us during the year;
• our Total Operating Expenses for the year, stated as a percentage of our Average Invested Assets and as a percentage of our Net Income;
• a report from the independent directors that our policies are in the best interests of our stockholders in the aggregate and the basis for such determination; and
• separately stated, full disclosure of all material terms, factors and circumstances surrounding any and all transactions involving us and our Advisor, a director or any affiliate thereof during the year; and the independent directors are specifically charged with a duty to examine and comment in the report on the fairness of the transactions.
PLAN OF DISTRIBUTION
General
We are offering up to $2,500,000,000 in shares of our common stock, in any combination of Class T shares, Class S shares, Class D shares and Class I shares, pursuant to this prospectus through Hines Private Wealth Solutions LLC, our Dealer Manager, a registered broker dealer which was organized in June 2003 and is affiliated with Hines. For additional information about our Dealer Manager, please see “Management—Our Dealer Manager.” We are offering up to $2,000,000,000 in any combination of Class T shares, Class S shares, Class D shares and Class I shares initially allocated to our primary offering and up to $500,000,000 in any combination of Class T shares, Class S shares, Class D shares and Class I shares initially allocated to our distribution reinvestment plan. If, prior to the termination of this offering, any of our shares initially allocated to our distribution reinvestment plan remain unsold, we may determine to sell some or all of such shares to the public in our primary offering. Similarly, if we have sold all of the shares allocated to the distribution reinvestment plan and there is additional demand for such shares, we may determine to reallocate to the distribution reinvestment plan shares initially allocated to our primary offering.
In order to become a stockholder, all investors must meet the suitability standards discussed in the section of this prospectus titled “Suitability Standards.” Our Class T shares, Class S shares, Class D shares and Class I shares are available for different categories of investors and have different upfront selling commissions, dealer manager fees and distribution and stockholder servicing fees.
Class T shares and Class S shares are available through brokerage and transactional-based accounts. Class D shares are generally available for purchase in this offering (1) through fee-based programs, also known as wrap accounts, that provide access to Class D shares, (2) through participating broker dealers that have alternative fee arrangements with their clients to provide access to Class D shares, (3) through certain registered investment advisors, (4) through bank trust departments or any other organization or person authorized to act in a fiduciary capacity for its clients or customers or (5) by other categories of investors that we name in an amendment or supplement to this prospectus. Class I shares are generally available for purchase in this offering only (1) through fee-based programs, also known as wrap accounts, that provide access to Class I shares, (2) by endowments, foundations, pension funds and other institutional investors, (3) through participating broker dealers that have alternative fee arrangements with their clients to provide access to Class I shares, (4) by our executive officers and directors and their friends and immediate family members, as well as officers and employees of our Advisor, Hines or other affiliates and their friends and immediate family members, and, if approved by our board of directors, joint venture partners, consultants and other service providers, (5) through certain registered investment advisers, (6) by the officers, directors, employees, and registered representatives of participating broker dealers or their affiliates, including their immediate family members, or (7) by other categories of investors that we name in an amendment or supplement to this prospectus. “Friends” mean those individuals who have had long standing business and/or personal relationships with officers of Hines and "immediate family members" has the meaning provided in FINRA Rule 5130. The minimum initial investment for Class I shares is $1,000,000, unless waived by us. If you are eligible to purchase all four classes of shares, you should consider, among other things, the amount of your investment, the length of time you intend to hold the shares and the upfront selling commissions, dealer manager fees and stockholder servicing fees attributable to the Class T shares, Class S shares or Class D shares. Before making your investment decision, please consult with your investment adviser regarding your account type and the classes of common stock you may be eligible to purchase. Neither our Dealer Manager nor its affiliates will directly or indirectly compensate any person engaged as an investment adviser or bank trust department as an inducement for such investment adviser or bank trust department to advise favorably for an investment in us. See “Questions and Answers About this Offering—What is the difference between the Class T shares, Class S shares, Class D shares and Class I shares being offered?” and consult with your financial representative before making your investment decision.
The number of shares we have registered pursuant to the registration statement of which this prospectus forms a part is the number that we reasonably expect to be offered and sold within two years from the initial effective date of the registration statement. Under applicable SEC rules, we may extend this offering one additional year if all of the shares we have registered are not yet sold within two years. With the filing of a registration statement for a subsequent offering, we may also be able to extend this offering beyond three years until the follow-on registration statement is declared effective. Pursuant to this prospectus, we are offering to the public all of the shares that we have registered. Although we have registered a fixed dollar amount of our shares, we intend effectively to conduct a continuous offering of an unlimited number of shares of our common stock over an unlimited time period by filing a new registration statement prior to the end of the three-year period described in Rule 415 of the Securities Act. In certain states, the registration of our offering may continue for only one year following the initial clearance by applicable state authorities, after which we will renew the offering period for additional one-year periods (or longer, if permitted by the laws of each particular state).
We reserve the right to terminate this offering at any time and to extend our offering term to the extent permissible under applicable law. Further, our board of directors, in its sole discretion, may determine from time to time during this offering to reclassify shares of our common stock, as permitted by our charter, in order to offer shares of one or more additional classes of common stock in this offering. Any additional class of common stock may be offered at a different price and may be subject to different fees and expenses than the shares currently being offered.
Purchase Price per Class T Share, Class S Share, Class D Share and Class I Share
The per share purchase price for shares of our common stock will be the then-current “transaction price,” plus applicable upfront selling commissions and dealer manager fees. The “transaction price” generally will be the most recently determined NAV per share for such class, as determined on a monthly basis, however, we may offer shares at a price that we believe reflects the NAV per share of such stock more appropriately than the prior month’s NAV per share, including by updating a previously disclosed transaction price, in cases where we believe there has been a material change (positive or negative) to our NAV per share since the end of the prior month. See “Description of Capital Stock—Valuation Policy and Procedures” for more information about the determination of our NAV per share.
If you participate in our distribution reinvestment plan, the cash distributions attributable to the class of shares that you purchase in our primary offering will be invested in additional shares of the same class. The per share purchase price for shares purchased pursuant to the distribution reinvestment plan will be equal to the transaction price applicable to the class of shares being acquired at the time the distribution is payable, which will generally be equal to our most recently determined NAV per share for that share class.
Underwriting Terms
We have not retained an underwriter in connection with this offering. Our common shares are being offered on a best efforts basis, which means that no underwriter, broker dealer or other person will be obligated to purchase any shares.
Front-End Selling Commissions, Dealer Manager Fees and Discounts (Class T Shares and Class S Shares)
Except as provided below, we will pay our Dealer Manager upfront selling commissions and dealer manager fees in an aggregate amount of up to 3.5% of gross offering proceeds from Class T shares sold in the primary offering and we will pay our Dealer Manager selling commissions of up to 3.5% of gross offering proceeds from Class S shares sold in the primary offering. Our Dealer Manager will receive the dealer manager fee with respect to Class T shares as compensation for managing and coordinating the offering, working with participating broker dealers and registered investment advisors and providing sales and marketing assistance. Our Dealer Manager may reallow all or a portion of the upfront selling commissions and dealer manager fees paid with respect to Class T shares to participating broker dealers. In addition, our Dealer Manager may reallow all or a portion of the upfront selling commissions paid with respect to Class S shares to participating broker dealers. Our Dealer Manager may retain upfront selling commissions equal to up to 1.5% of gross offering proceeds from Class S shares sold in the primary offering and use that retained amount to pay cost reimbursement fees to certain participating broker dealers. We will not pay selling commissions on Class D shares and Class I shares sold in the primary offering or on shares issued and sold pursuant to our distribution reinvestment plan. In addition, we will not pay dealer manager fees with respect to Class S shares, Class D shares and Class I shares sold in the primary offering or on shares issued and sold pursuant to our distribution reinvestment plan. Further, as described below, the upfront selling commissions payable with respect to our common shares may be reduced in connection with volume discounts or other fee arrangements.
The following table shows the upfront selling commissions and dealer manager fees payable at the time you subscribe for Class T shares, Class S shares, Class D shares or Class I shares:
| | | | | | | | |
| Maximum Upfront Selling Commissions and Dealer Manager Fees as a % of Gross Offering Proceeds | |
| Class T shares | up to 3.5% | (1) |
| Class S shares | up to 3.5% | (1) |
| Class D shares | None | |
| Class I shares | None | |
(1) With respect to Class T shares, there is a maximum upfront sales load of up to 3.5% of the gross offering proceeds from the sale of such shares in the primary offering, consisting of any combination of selling commissions and dealer manager fees. With respect to Class S shares, the upfront sales load of up to 3.5% of the gross proceeds from the sale of such shares in the primary offering consists solely of selling commissions.
Volume Discounts (Class T Shares and Class S Shares)
Investors who purchase $150,000 or more in Class T shares or Class S shares from the same broker dealer, whether in a single purchase or as the result of multiple purchases, may be eligible for volume discounts on the upfront selling commissions. Our Dealer Manager and any participating broker dealers and their registered representatives will be responsible for implementing the volume discounts. The net offering proceeds we receive will not be affected by any reduction of upfront selling commissions. Certain participating broker dealers may elect not to offer volume discounts to their clients.
The selling commission will be reduced by 0.5% of gross offering proceeds from the sale of the shares for each investment level in excess of $149,999.99 set forth in the following table, which illustrates the various discount levels that may be offered for Class T shares and Class S shares purchased in the primary offering, assuming an upfront selling commission of 3.5% of gross offering proceeds for Class S shares and 3.0% of gross offering proceeds for Class T shares, before application of any discounts:
| | | | | | | | | | | | | | |
| Your Investment | | Upfront Selling Commissions as a % of Gross Offering Proceeds from the Sale of Class S Shares | | Upfront Selling Commissions as a % of Gross Offering Proceeds from the Sale of Class T Shares |
| Up to $149,999.99 | | 3.5 | % | | 3.0 | % |
| $150,000 to $499,999.99 | | 3.0 | % | | 2.5 | % |
| $500,000 to $999,999.99 | | 2.5 | % | | 2.0 | % |
| $1,000,000 and up | | 2.0 | % | | 1.5 | % |
If you qualify for a volume discount as the result of multiple purchases of our Class T shares or Class S shares, you will receive the benefit of the applicable volume discount for the individual purchase which qualified you for the volume discount, but you will not be entitled to the benefit for prior purchases. Additionally, once you qualify for a volume discount, you will receive the benefit for subsequent purchases through the same participating broker dealer. For this purpose, if you purchase Class T shares or Class S shares issued and sold in this offering you will receive the benefit of such Class T shares or Class S shares purchases in connection with qualifying for volume discounts in our subsequent offerings through the same participating broker dealer.
For purposes of qualifying for a volume discount as the result of multiple purchases of shares, only an individual or entity with the same social security number or taxpayer identification number, as applicable may combine their purchases as a “single purchaser”; provided that, purchases by an individual investor and his or her spouse living in the same household may also be combined as a “single purchaser” for purposes of determining the applicable volume discount.
Requests to combine purchase orders of Class T shares or Class S shares as a part of a combined order for the purpose of qualifying for discounts must be made in writing by the broker dealer, and any resulting reduction in upfront selling commissions will be prorated among the separate subscribers. The net proceeds we receive from the sale of shares will not be affected by discounts provided as a result of a combined order.
Your ability to receive a discount based on combining orders or otherwise may depend on the financial professional or broker dealer through which you purchase your Class T shares or Class S shares. An investor qualifying for a discount will receive a higher percentage return on his or her investment than investors who do not qualify for such discount. In addition, an investor qualifying for a discount generally will pay the same total underwriting compensation on their investment as an investor that does not qualify for a discount; however, the investor qualifying for the discount will pay the distribution and stockholder servicing fees for a longer period of time than the investor that does not qualify for a discount. Accordingly, you should consult with your financial professional about the ability to receive such discounts or fee waivers before purchasing Class T shares or Class S shares.
Shares sold at the discounts described above are identical in all respects to shares sold without such discounts, with equal distribution, liquidation and other rights.
Distribution and Stockholder Servicing Fees (Class T Shares, Class S Shares and Class D Shares)
Subject to FINRA limitations on underwriting compensation and certain other limitations described below, we will pay our Dealer Manager a distribution and stockholder servicing fee (i) with respect to our outstanding Class T shares, in an amount equal to up to 1.0% per annum of the aggregate NAV of our outstanding Class T shares, (ii) with respect to our outstanding Class S shares, in an amount equal to up to 0.85% per annum of the aggregate NAV of our outstanding Class S shares, and (iii) with respect to our outstanding Class D shares, in an amount equal to up to 0.25% per annum of the aggregate NAV of our outstanding Class D shares. We will not pay a distribution and stockholder servicing fee with respect to our outstanding Class I shares.
Our Dealer Manager may reallow or advance all or a portion of the distribution and stockholder servicing fees to participating broker dealers or to servicing broker dealers, as applicable. In addition, our Dealer Manager expects to pay marketing fees to certain participating broker dealers out of the portion of the distribution and stockholder servicing fee that the Dealer Manager does no reallow to participating broker dealers and servicing broker dealers.
The following table shows the distribution and stockholder servicing fees we will pay our Dealer Manager with respect to the Class T shares, Class S shares, Class D shares and Class I shares on an annualized basis as a percentage of our NAV for such class. The distribution and stockholder servicing fees will be paid monthly in arrears:
| | | | | |
| Distribution and Stockholder Servicing Fee as a % of NAV |
| Class T shares | 1.00 | % |
| Class S shares | 0.85 | % |
| Class D shares | 0.25 | % |
| Class I shares | None |
We will cease paying the distribution and stockholder servicing fee with respect to any Class T share, Class S share or Class D share at the end of the month in which the transfer agent, on our behalf, determines that total upfront selling commissions, dealer manager fees and the distribution and stockholder servicing fees paid with respect to the Class T shares, Class S shares or Class D shares, as applicable, held by a stockholder in his or her particular account would exceed 8.75% (or, in the case of shares sold through certain participating broker dealers, a lower limit as set forth in any applicable agreement between our Dealer Manager and a participating broker dealer at the time such shares were issued) of the gross proceeds from the sale of Class T shares, Class S shares or Class D shares, as applicable (including the gross proceeds of any shares issued under our distribution reinvestment plan with respect thereto). At the end of such month, each such Class T share, Class S share or Class D share (and any shares issued under our distribution reinvestment plan with respect thereto) will convert into a number of Class I shares (including any fractional shares) with an equivalent aggregate NAV as such share. Although we cannot predict the length of time over which the distribution and stockholder servicing fee will be paid due to potential changes in the NAV of our shares, this fee would be paid with respect to a Class T share or Class S share (in the case of a limit of 8.75% of gross proceeds) over a period of approximately 5.4 years and 6.4 years, respectively, from the date of purchase and with respect to a Class D share (in the case of a limit of 8.75% of gross proceeds) over a period of approximately 35 years from the date of purchase, assuming payment of the full upfront selling commissions and dealer manager fees and a constant NAV per share of $9.80, which is our NAV per share as of August 31, 2025. We expect our NAV per share will vary. Under these assumptions, if a stockholder holds his or her shares for these time periods, this fee with respect to a Class T share or Class S share would total approximately $0.53 and with respect to a Class D share would total approximately $0.86.
In addition, we will cease paying the distribution and stockholder servicing fees with respect to Class T shares, Class S shares and Class D shares on the earlier to occur of the following: (i) a listing of our common shares, (ii) our merger or consolidation with or into another entity, or the sale or other disposition of all or substantially all of our assets or (iii) following the completion of the primary portion of this offering, the end of the month in which our Dealer Manager determines that, in the aggregate, underwriting compensation from all sources in connection with this offering, including upfront selling commissions, dealer manager fees, distribution and stockholder servicing fees and other underwriting compensation, is equal to 10% of the gross proceeds from our primary offering. Upon the earlier to occur of such events, our Class T shares, Class S shares and Class D shares will convert into a number of Class I shares (including any fractional shares) with an equivalent NAV as such shares. We will further cease paying the distribution and stockholder servicing fee on any Class T share, Class S share or Class D share that is redeemed or repurchased, as well as upon our dissolution, liquidation or the winding up of our affairs, or a merger or other extraordinary transaction to which we are a party and in which the Class T shares, Class S shares or Class D shares, each as a class, are exchanged for cash or other securities. We cannot predict if or when this will occur for each Class T shares, Class S shares or Class D shares.
If a stockholder’s account includes Class T shares, Class S shares or Class D shares and the stockholder makes a subsequent purchase of Class T shares, Class S shares or Class D shares, as applicable, the total underwriting compensation limit will be based on the total number of Class T shares, Class S shares or Class D shares, as applicable, in the account, such that the conversion of the Class T shares, Class S shares or Class D shares, as applicable, from the initial purchase will be delayed and the accrual of the distribution and stockholder servicing fees and the conversion of the Class T shares, Class S shares or Class D shares, as applicable, with respect to the subsequent purchase will happen on a more accelerated basis than would have been the case if the stockholder had made the subsequent purchase in a separate account. Stockholders may elect to make subsequent purchases in a separate account. Purchasing additional shares in the same account will not increase the amount of the distribution and stockholder servicing fees paid with respect to a stockholder’s shares, but will only affect the timing of such payments.
The aggregate amount of underwriting compensation for the Class T shares, Class S shares, Class D shares and Class I shares, from all sources in connection with this offering, including the distribution and stockholder servicing fees with respect to Class T shares, Class S and Class D shares, will not exceed the 10% cap on underwriting compensation imposed by FINRA Rule 2310.
Other Compensation
We will incur, or reimburse our Advisor for our cumulative organization and offering expenses incurred by our Advisor and its affiliates in connection with our public offerings and our organization, in an amount equal to up to 2.5% of gross offering proceeds from our public offerings and our Advisor or its affiliates will be responsible for any organization and offering expenses in excess of this cap.
We reimburse our Advisor for any organization and offering expenses that it incurs on our behalf as and when incurred, to the extent that aggregate reimbursements to our Advisor for cumulative organization and offering expenses do not exceed an amount equal to 2.5% of gross offering
proceeds from our public offerings. Although the cap on reimbursements to our Advisor and its affiliates for cumulative organization and offering expenses is equal to 2.5% of gross offering proceeds from our public offerings, we estimate that the total reimbursement that will be paid to our Advisor and its affiliates from the proceeds of this offering for organization and offering expenses incurred will be equal to approximately 0.67% of the maximum gross offering proceeds from the primary offering.
Included in the organization and offering expenses for which we will reimburse our Advisor are amounts that our Advisor will use to reimburse our Dealer Manager for underwriting expenses in connection with the offering. Such underwriting expenses of our Dealer Manager may include, without limitation, fees paid by registered representatives associated with our Dealer Manager to attend retail seminars sponsored by participating broker dealers, costs associated with sponsoring conferences, including reimbursements for registered representatives associated with participating broker dealers to attend educational conferences sponsored by us or our Dealer Manager, reimbursements for customary lodging, meals and reasonable entertainment expenses and promotional items, technology costs and legal fees of our Dealer Manager. The marketing fees may be paid to any particular participating broker dealer based upon prior or projected volume of sales and the amount of marketing assistance and the level of marketing support provided by a participating broker dealer in the past and anticipated to be provided in this offering.
In addition, certain participating broker dealers receive additional ongoing fees based on the aggregate net asset value of all outstanding shares of our common stock held by such broker dealers' clients which fees are paid by our Dealer Manager, our Advisor or one of their affiliates without reimbursement from us. Any such underwriting fees and expenses must comply with FINRA Rules, including FINRA Rules concerning non-cash compensation.
Other than the fees described above, we may not pay referral or similar fees to any professional or other person in connection with the distribution of the shares in this offering.
We have agreed to indemnify participating broker dealers, registered investment advisors, our Dealer Manager and our Advisor against material misstatements and omissions contained in this prospectus, as well as other potential liabilities arising in connection with this offering, including liabilities arising under the Securities Act, subject to certain conditions. Our Dealer Manager will also indemnify participating broker dealers and registered investment advisors against such liabilities, and under certain circumstances, our sponsor and/or our Advisor may agree to indemnify participating broker dealers and registered investment advisors against such liabilities.
Ameriprise Financial and AEIS
We, the Dealer Manager and the Advisor have entered into a selected dealer agreement with Ameriprise Financial Services, Inc., which we refer to as Ameriprise, pursuant to which Ameriprise Financial was appointed as a participating broker dealer to sell our shares in this offering on a “best efforts” basis. In addition, we, the Dealer Manager and the Advisor have entered into a cost reimbursement agreement with American Enterprise Investment Services Inc., which we refer to as AEIS, pursuant to which AEIS will perform certain broker dealer services including, but not limited to, distribution, marketing, administration and stockholder servicing support. Subject to certain limitations set forth in each of the selected dealer agreement and the cost reimbursement agreement, we, the Dealer Manager and the Advisor, jointly and severally, agreed to indemnify Ameriprise and AEIS, and each other person, if any who controls Ameriprise or AEIS within the meaning of Section 15 of the Securities Act, against losses, liability, claims, damages and expenses caused by certain untrue or alleged untrue statements of material fact or omissions or alleged omissions of material fact made in connection with this offering, certain filings with the SEC or certain other public statements, or the breach by us, the Dealer Manager or the Advisor or any employee or agent acting on our or their behalf, of any of the representations, warranties, covenants, terms and conditions of each of the agreements.
The table below shows the estimated maximum compensation payable to our Dealer Manager, all or a portion of which may be reallowed to participating broker dealers in connection with this offering. In order to show the maximum amount of compensation that may be paid in connection with this offering, the following table assumes that (1) we sell all of the shares offered by this prospectus, (2) all shares sold in the offering are Class S shares, (3) no shares are reallocated between the primary offering and the distribution reinvestment plan, (4) all Class S shares are sold with the highest possible upfront selling commissions of 3.5% of gross offering proceeds and (5) the NAV per share remains equal to $9.80, which is our NAV per share as of August 31, 2025. We expect our NAV per share will vary. The table does not give effect to any shares issued pursuant to our distribution reinvestment plan. The following table also assumes that we will cease paying distribution and stockholder servicing fees with respect to any Class S share after the time the total upfront selling commissions, dealer manager fees and distribution and stockholder servicing fees paid with respect to Class S shares held by a stockholder within his or her particular account reach 8.75% of the gross proceeds from the sale of such Class S share.
Maximum Estimated Underwriting Fees and Expenses
At Maximum Primary Offering of $2,000,000,000
| | | | | | | | | | | |
Upfront selling commissions and dealer manager fees | $ | 70,000,000 | | | 3.50 | % |
Distribution and stockholder servicing fees(1) | 105,000,000 | | | 5.25 | % |
Reimbursement of wholesaling activities(2) | 4,698,228 | | | 0.23 | % |
| Total | $ | 179,698,228 | | | 8.98 | % |
(1) We will pay our Dealer Manager ongoing distribution and stockholder servicing fees with respect to our outstanding Class S shares, in an amount equal to up to 0.85% per annum of the aggregate NAV of our outstanding Class S shares. Our Dealer Manager may reallow or advance all or a portion of the distribution and stockholder servicing fees to participating broker dealers as described above.
(2) Wholesale reimbursements consist primarily of (a) fees paid for registered representatives associated with our Dealer Manager to attend retail seminars sponsored by participating broker dealers, (b) costs associated with sponsoring conferences, including reimbursements for registered representatives associated with participating broker dealers to attend educational conferences sponsored by us or our Dealer Manager, (c) reimbursements for customary lodging, meals and reasonable entertainment expenses and promotional items, technology costs, and legal fees of our Dealer Manager, (d) commissions and non-transaction based compensation paid to registered persons associated with our Dealer Manager in connection with the wholesaling of our offering, and (e) expense reimbursements for actual costs incurred by registered persons associated with our Dealer Manager in the performance of wholesaling activities. As described above, our Advisor will reimburse our Dealer Manager for the expenses set forth in (a), (b) and (c), which constitute organization and offering expenses that will be incurred by or on behalf of the Company by our Advisor and its affiliates and, for which we will in turn reimburse our Advisor from the proceeds of this offering. In addition, our Dealer Manager expects to pay for the expenses set forth in (d) and (e) above using the portion of the selling commissions and distribution and stockholder servicing fees that our Dealer Manager does not reallow to participating broker dealers, however, to the extent such expenses exceed the portion of the selling commissions and distribution and stockholder servicing fees that, our Dealer Manager does not reallow to participating broker dealers, our Advisor will reimburse our Dealer Manager for such expenses without reimbursement from us, in each case, to the extent permissible under applicable FINRA rules.
The Subscription Process and Admission of Stockholders
We and participating broker dealers selling shares on our behalf are required to make every reasonable effort to determine whether a purchase of our shares is suitable for you. The participating broker dealers shall transmit promptly to our transfer agent the completed subscription documentation and any supporting documentation we may reasonably require. To purchase shares pursuant to this offering, you must deliver a completed subscription agreement, in substantially the form that accompanies this prospectus, any required supporting documentation and the payment for the entire subscription amount. You should pay for your shares by check payable to or wire transfer directed to Hines Global Income Trust, Inc.
Our Dealer Manager and participating broker dealers are required to deliver to you a copy of the final prospectus. We plan to make this prospectus and the appendices available electronically to our Dealer Manager and the participating broker dealers, as well as to provide them paper copies, and such documents will be available on our website at www.hinesglobalincometrust.com/sec-filings. Any prospectus, amendments and supplements, as well as any quarterly reports, annual reports, proxy statements or other reports required to be made available to you will be posted on our website at www.hinesglobalincometrust.com/sec-filings. The information on our website shall not be deemed incorporated by reference into this prospectus.
Subscriptions to purchase shares may be made on an ongoing basis, but investors may only purchase shares pursuant to accepted subscriptions as of the first calendar day of each month (based on the prior month’s transaction price). Subscription requests must be received in “good order,” which means, for these purposes, that all required information has been completed and provided, all proper signatures have been provided, and full funds for payment have been provided. A subscription request in “good order” must be received at least five business days prior to the first calendar day of the month (unless waived by our Dealer Manager or otherwise agreed to between the Dealer Manager and the applicable participating broker dealer). Subscriptions will be effective only upon our receipt and acceptance.
Subscription requests will not be accepted by us before the later of (i) two business days before the first calendar day of each month and (ii) three business days after we make the transaction price (including any subsequent revised transaction price in the circumstances described below)
publicly available by posting it on our website at www.hinesglobalincometrust.com and filing a prospectus supplement with the SEC (or in certain cases after we have delivered notice of such price directly to subscribers as discussed below). You are not committed to purchase shares at the time your subscription order is submitted and any subscription may be canceled at any time before the time it has been accepted by us as described above. As a result, you will have a minimum of three business days after the transaction price for that month has been announced to withdraw your request before you are committed to purchase the shares. Generally, you will not be provided with direct notice of the transaction price when it becomes available. Therefore, if you wish to know the transaction price prior to your subscription being accepted you must check our website or our filings with the SEC prior to the time your subscription is accepted.
However, if the transaction price is not made available on or before the eighth business day before the first calendar day of the month (which is six business days before the earliest date we may accept subscriptions), or a previously disclosed transaction price for that month is changed, then we will provide notice of such transaction price (and the first day on which we may accept subscriptions) directly to subscribing investors when such transaction price is made available. In such cases, you will have at least three business days from delivery of such notice before your subscription is accepted.
We have the right to accept or reject your subscription for any reason. If we reject the subscription, or if the subscription request is canceled before it is accepted or withdrawn, we will return the subscription agreement and the related funds, without interest or deduction, within ten business days after such rejection, cancellation or withdrawal. You may withdraw your purchase request by notifying the transfer agent, through your financial intermediary or directly on our toll-free information line at (888) 220-6121. If we accept your subscription, you will receive a confirmation of acceptance of your subscription.
Shares generally will be sold at the prior month’s NAV per share of the class of shares being purchased, plus applicable upfront selling commissions and dealer manager fees. Although the price you pay for our shares will generally be based on the prior month’s NAV per share, the NAV per share of such stock for the month in which you make your purchase may be significantly different. We may offer shares at a price that we believe reflects the NAV per share of such stock more appropriately than the prior month’s NAV per share (including by updating a previously disclosed transaction price) or suspend our offering in cases where we believe there has been a material change (positive or negative) to our NAV per share since the end of the prior month. We establish a new NAV per share on a monthly basis.
Investments through IRA Accounts
Certain financial institutions are available to act as an IRA custodian for investors who would like to purchase shares through an IRA. For any accountholder that makes and maintains an investment equal to or greater than $10,000 in shares of our common stock through an IRA for which certain financial institutions serve as custodian, we will pay the base fee for the first calendar year. Beginning on the date that their accounts are established, all investors will be responsible for any other fees applicable to their accounts. Further information about custodial services is available through your broker or through our Dealer Manager. See “Questions and Answers About This Offering-Who can help answer my questions?” for the Dealer Manager’s contact information. We are not affiliated with these financial institutions and we do not control the fees that they charge to their customers. We are solely providing this information as a courtesy to our stockholders and recommend that you consult your own financial and legal advisors before choosing a custodian for your IRA account.
Subscription Agreement
The general forms of subscription agreement that investors will use to subscribe for the purchase of shares in this offering is included as Appendix A to this prospectus. The subscription agreement requires all investors subscribing for shares to make the following certifications or representations:
• your tax identification number set forth in the subscription agreement is accurate and you are not subject to backup withholding;
• a copy of this prospectus was delivered or made available to you at least 5 business days prior to the date of your subscription agreement;
• you meet the minimum income, net worth and any other applicable suitability standards established for you, as described in the “Suitability Standards” section of this prospectus;
• you are purchasing the shares for your own account; and
• you acknowledge that there is no public market for the shares and, thus, your investment in shares is not liquid.
The above certifications and representations are included in the subscription agreement in order to help satisfy the responsibility of participating broker dealers and our Dealer Manager to make every reasonable effort to determine that the purchase of our shares is a suitable and appropriate investment for you and that appropriate income tax reporting information is obtained. We will not sell any shares to you unless you are able to make the above certifications and representations by executing the subscription agreement. By executing the subscription agreement, you will not, however, be waiving any rights you may have under the federal or state securities laws.
Determinations of Suitability
Our sponsor and each participating broker dealer who sells shares on our behalf has the responsibility to make every reasonable effort to determine that the purchase of shares in this offering is a suitable and appropriate investment based on information provided by the prospective investor regarding, among other things, each prospective investor’s financial situation and investment objectives. In making this determination, participating broker dealers who sell shares on our behalf may rely on, among other things, relevant information provided by the prospective investors. Each prospective investor should be aware that participating broker dealers are responsible for determining suitability and will be relying on the information provided by prospective investors in making this determination. In making this determination, participating broker dealers have a responsibility to ascertain that each prospective investor:
• meets the minimum income and net worth standards set forth under the “Suitability Standards” section of this prospectus;
• can reasonably benefit from an investment in our shares based on the prospective investor’s investment objectives and overall portfolio structure;
• is able to bear the economic risk of the investment based on the prospective investor’s net worth and overall financial situation; and
• has apparent understanding of:
• the fundamental risks of an investment in the shares;
• the risk that the prospective investor may lose his or her entire investment;
• the lack of liquidity of the shares;
• the restrictions on transferability of the shares; and
• the tax consequences of an investment in the shares.
Participating broker dealers are responsible for making the determinations set forth above based upon information relating to each prospective investor concerning his age, investment objectives, investment experience, income, net worth, financial situation and other investments of the prospective investor, as well as other pertinent factors. Each participating broker dealer is required to maintain records of the information used to determine that an investment in shares is suitable and appropriate for an investor. These records are required to be maintained for a period of at least six years.
Minimum Investment
In order to purchase shares in this offering, you must initially invest at least $2,500 for Class T shares, Class S shares or Class D shares and $1,000,000 in Class I shares, unless waived by us. Thereafter, subject to restrictions imposed by state law, you may purchase additional shares in whole or fractional share increments subject to a minimum for each additional purchase of $50. You should carefully read the minimum investment requirements explained in the “Suitability Standards” section of this prospectus.
THE OPERATING PARTNERSHIP
We conduct most of our operations through the Operating Partnership. The following is a summary of the material provisions of the Limited Partnership Agreement of the Operating Partnership, which we refer to as the Partnership Agreement, and is qualified by the specific language in the Partnership Agreement, a copy of which has been filed as an exhibit to the registration statement of which this prospectus forms a part.
General
The Operating Partnership was formed on July 31, 2013 to hold our assets. It will allow us to operate as what is generally referred to as an “Umbrella Partnership Real Estate Investment Trust,” or an “UPREIT,” which structure is utilized generally to provide for the acquisition of real property from owners who desire to defer taxable gain that would otherwise be recognized by them upon the disposition of their property. These owners may also desire to achieve diversity in their investment and other benefits afforded to owners of stock in a REIT. For purposes of satisfying the asset and income tests for qualification as a REIT for tax purposes, the REIT’s proportionate share of the assets and income of the Operating Partnership will be deemed to be assets and income of the REIT.
A property owner may contribute property to an UPREIT in exchange for limited partner units on a tax-free basis. In addition, the Operating Partnership is structured to make distributions with respect to OP Units that will be equivalent to the distributions made to holders of our common shares. Finally, a limited partner in the Operating Partnership may exercise its right, under certain conditions to exchange his or her interests in the Operating Partnership for cash or shares of our common stock, generally at our election, in a taxable transaction.
The Partnership Agreement contains provisions which would allow, under certain circumstances, other entities, including other investment vehicles sponsored by Hines or its affiliates, to merge into or cause the exchange or conversion of their interests for limited partner interests in the Operating Partnership. In the event of such a merger, exchange or conversion, the Operating Partnership may issue additional OP Units which would generally be entitled to the same exchange rights as other holders of OP Units of the Operating Partnership. We may also create separate classes or series of OP Units having privileges, variations and designations as we may determine in our sole and absolute discretion.
We expect to hold most of our assets and conduct most of our operations through the Operating Partnership although we may hold some of our assets and conduct certain of our operations directly. We are the sole general partner of the Operating Partnership and, as of August 31, 2025, we owned a 99.9% ownership interest in the Operating Partnership, Hines Global REIT II Associates Limited Partnership owned a 0.1% ownership interest in the Operating Partnership as a limited partner and our Advisor owned the Special OP Units, which entitles it to the performance participation interest. Please see “—Special OP Units” below for a description of the Special OP Units owned by our Advisor. As the sole general partner of the Operating Partnership, we have the exclusive power to manage and conduct the business of the Operating Partnership.
Purposes and Powers
The Operating Partnership is organized as a Delaware limited partnership. The purposes of the Operating Partnership are to conduct any lawful business that may be conducted by a limited partnership formed under the Delaware Revised Uniform Limited Partnership Act; provided however, that such business shall be limited to and conducted in such a manner as to permit us at all times to qualify as a REIT, unless we otherwise cease to qualify as a REIT. The Operating Partnership may also be a partner (general or limited) in partnerships (general or limited), a venturer in joint ventures, a stockholder in corporations, a member in limited liability companies or an investor in any other type of business entity created to accomplish all or any of the foregoing.
Operations
The Partnership Agreement requires that the Operating Partnership be operated in a manner that will enable us to satisfy the requirements for being classified as a REIT for tax purposes (unless we otherwise cease to qualify as a REIT), avoid any federal income or excise tax liability and ensure that the Operating Partnership will not be classified as a “publicly traded partnership” for purposes of Section 7704 of the Code, which classification could result in the Operating Partnership being taxed as a corporation, rather than as a partnership. Please see “Material U.S. Federal Income Tax Considerations—Tax Aspects of Our Investments in Our Operating Partnership.” The Partnership Agreement provides that, except as provided below with respect to the Special OP Units, the Operating Partnership may distribute cash flow from operations to its partners in accordance with their relative percentage interests, on a monthly basis or, at our election, more or less frequent basis, in amounts determined by us such that generally a holder of one OP Unit in the Operating Partnership will receive an amount of annual cash flow distributions from the Operating Partnership equal to the amount of annual distributions paid to the holder of one of our common shares.
In addition to the administrative and operating costs and expenses incurred by the Operating Partnership in acquiring and operating real estate investments, the Operating Partnership will pay all of our administrative costs and expenses. Such expenses will include:
• all expenses relating to the continuity of our existence;
• all expenses associated with the preparation and filing of any periodic reports by us under federal, state or local laws or regulations;
• all expenses associated with compliance by us with applicable laws, rules and regulations;
• all costs and expenses relating to any issuance or repurchase of OP Units or our common shares; and
• all our other operating or administrative costs incurred in the ordinary course of our business on behalf of the Operating Partnership.
Amendments
The consent of limited partners holding 67% of the aggregate percentage interest held by all limited partners is required to approve certain amendments to the Partnership Agreement, including amendments that:
• affect the conversion factor or redemption right in any manner adverse to the limited partners; and
• adversely affect the rights of the limited partners to receive distributions payable to them other than with respect to the issuance of certain partnership units.
Additionally, the written consent of the general partner and any partner adversely affected is required to amend the Partnership Agreement if the amendment would alter the Operating Partnership’s allocations of profit and loss to the limited partners, other than with respect to the issuance of certain partnership units, or would enlarge the obligation of such partner to make capital contributions to the Operating Partnership or the amendment would alter the right or entitlement of any such partner or its affiliates to receive distributions of cash or other property or allocations of items of income, gain, deduction, loss or credits.
Transferability of Our General Partner Interest
We may not (1) voluntarily withdraw as the general partner of the Operating Partnership, (2) engage in any merger, consolidation or other business combination, or (3) transfer our general partnership interest in the Operating Partnership (except to a wholly owned subsidiary), unless the transaction in which such withdrawal, business combination or transfer occurs results in the holders of OP Units receiving or having the right to receive an amount of cash, securities or other property equal in value to the amount they would have received if they had exercised their exchange rights immediately prior to such transaction or unless, in the case of a merger or other business combination, the successor entity contributes substantially all of its assets to the Operating Partnership in return for an interest in the Operating Partnership and agrees to assume all obligations of the general partner of the Operating Partnership. We may also enter into a business combination or we may transfer our general partnership interest upon the receipt of the consent of a majority-in-interest of the holders of OP Units and the consent of our Advisor, as the holder of the Special OP Units. With certain exceptions, the holders of OP Units may not transfer their interests in the Operating Partnership, in whole or in part, without our written consent, as general partner.
Voting Rights
When the consent of partners is required to approve certain actions, such as amendments to the Partnership Agreement or a transfer of our interests in the Operating Partnership as referenced above, such matters must be approved by the holders of OP Units holding the applicable percentage of OP Units required and our Advisor, as the holder of the Special OP Units.
Class T OP Units, Class S OP Units, Class D OP Units and Class I OP Units
Partnership interests in the Operating Partnership, other than the special limited partnership interest represented by the Special OP Units and general partner interest, are currently divided into four classes of OP Units: (a) Class T OP units; (b) Class S OP units; (c) Class D OP units; and (d) Class I OP units. In general, the Class T OP units, Class S OP units, Class D OP units and Class I OP units are intended to correspond on a one-for-one basis with our Class T shares, Class S shares, Class D shares and Class I shares. When we receive proceeds from the sale of shares of our common stock, we will contribute such proceeds to the Operating Partnership and receive OP Units that correspond to the classes of our shares sold.
In general, each Class T OP unit, Class S OP unit, Class D OP unit and Class I OP unit will share in distributions from the Operating Partnership when such distributions are declared by us, the general partner, which decision will be made in our sole discretion. Upon the Operating Partnership’s liquidation, Class T OP units, Class S OP units and Class D OP units will automatically convert to Class I OP units, in each case in proportion to the NAV per unit of each class, and the resulting Class I OP units will share on a unit-by-unit basis in the assets of the operating partnership that are available for distribution, after payment of all liabilities, establishment of reserves and after payment of any preferred return owed to holders of any limited partnership preferred units and payment of the portion distributable to the holder of the Special OP Units. In addition, a portion of the items of income, gain, loss and deduction of the operating partnership for U.S. federal income tax purposes will be allocated to each limited partnership unit, regardless of whether any distributions are made by the Operating Partnership.
For each Class T OP unit, Class S OP unit, Class D OP unit or Class I OP unit, investors generally will be required to contribute money or property, with a net equity value determined by the general partner. Holders of OP Units will not be obligated to make additional capital contributions to the Operating Partnership. Further, these holders will not have the right to make additional capital contributions to the Operating Partnership or to purchase additional OP Units without our consent as general partner.
Our Advisor may elect to receive its asset management fee in cash, Class I shares or Class I OP units, and also may elect to receive distributions on its performance participation allocation in cash or Class I OP units. See “Management Compensation—Asset Management Fee” and “—Special OP Units” below.
For holders other than us, our Advisor and affiliates of our Advisor, after owning an OP Unit for one year, OP Unit holders generally may, subject to certain restrictions, exchange Operating Partnership units for, at our sole discretion, a corresponding number of shares of our common stock or cash. Our Advisor and its affiliates may request the Operating Partnership to repurchase their OP units at any time. If our Advisor, Sponsor or their affiliates redeem their OP Units for shares of our common stock and request redemption of such shares, then any such repurchase requests will not be subject to the 5% holding discount under our share redemption program but, if such OP Units were issued in lieu of a cash asset management fee or performance participation allocation, the repurchase of the corresponding shares by the Company will be subject to the monthly and quarterly volume limitations of our share redemption program. The Operating Partnership will repurchase any such OP Units for cash in an amount determined in accordance with the Partnership Agreement, which generally will equal the aggregate NAV of such OP Units, unless our board of directors determines that any such repurchase for cash would be prohibited by applicable law or our charter, in which case such OP Units will be repurchased for shares of our common stock with an equivalent aggregate NAV.
Our Advisor and its affiliates may exchange OP units for a corresponding number of shares at any time. Our Advisor and its affiliates will have registration rights with respect to shares of our common stock. See “Description of Capital Stock—Registration Rights Agreement.”
In addition, in the event we determine to acquire a property directly, or indirectly but not through the Operating Partnership, and we determine that additional funds are needed to acquire the property, the Partnership Agreement provides that, if the Operating Partnership has funds available, we may direct the Operating Partnership to distribute the funds to us or to redeem certain of our OP Units for cash.
Special OP Units
As long as the Advisory Agreement has not been terminated (including by means of non-renewal), our Advisor, as the holder of the Special OP Units, will be entitled to a performance participation interest in the Operating Partnership that entitles it to receive an allocation from our Operating Partnership equal to 12.5% of the Total Return, subject to a 5% Hurdle Amount, with a Catch-Up (each term as defined below). Such allocation will be made annually and accrue monthly.
Specifically, our Advisor will be allocated a performance participation in an amount equal to:
• First, if the Total Return for the applicable period exceeds the sum of (i) the Hurdle Amount for that period and (ii) the Loss Carryforward Amount (any such excess, “Excess Profits”), 100% of such Excess Profits until the total amount allocated to our Advisor equals 12.5% of the sum of (x) the Hurdle Amount for that period and (y) any amount allocated to our Advisor pursuant to this clause (this is commonly referred to as a “Catch-Up”); and
• Second, to the extent there are remaining Excess Profits, 12.5% of such remaining Excess Profits.
“Total Return” for any period since the end of the prior calendar year shall equal the sum of:
(i) all distributions accrued or paid (without duplication) on the OP Units outstanding at the end of such period since the beginning of the then-current calendar year; plus
(ii) the change in aggregate NAV of such units since the beginning of the year, before giving effect to (x) changes resulting solely from the proceeds of issuances of OP Units, (y) any allocation/accrual to the performance participation interest and (z) applicable distribution and stockholder servicing fee expenses (including any payments made to us for payment of such expenses).
For the avoidance of doubt, the calculation of Total Return will (i) include any appreciation or depreciation in the NAV of units issued during the then-current calendar year but (ii) exclude the proceeds from the initial issuance of such units. In addition, with respect to a year in which we complete a liquidity event, the calculation of Total Return will include any change in the aggregate NAV of the OP Units outstanding will be deemed to equal the difference between the aggregate NAV of such units at the beginning of the year and the aggregate value of such units determined in connection with such liquidity event.
“Hurdle Amount” for any period during a calendar year means that amount that results in a 5% annualized internal rate of return on the NAV of the OP Units outstanding at the beginning of the then-current calendar year and all OP Units issued since the beginning of the then-current calendar year, taking into account the timing and amount of all distributions accrued or paid (without duplication) on all such units and all issuances of OP Units over the period. The ending NAV of the OP Units used in calculating the internal rate of return will be calculated before giving effect to any allocation/accrual to the performance participation interest and applicable distribution and stockholder servicing fee expenses, provided that the calculation of the Hurdle Amount for any period will exclude any OP Units repurchased during such period, which units will be subject to the performance participation allocation upon repurchase as described below.
Except as described in Loss Carryforward Amount below, any amount by which Total Return falls below the Hurdle Amount will not be carried forward to subsequent periods.
“Loss Carryforward Amount” shall initially equal zero and shall cumulatively increase by the absolute value of any negative annual Total Return and decrease by any positive annual Total Return, provided that the Loss Carryforward Amount shall at no time be less than zero and provided further that the calculation of the Loss Carryforward Amount will exclude the Total Return related to any OP Units repurchased during such year, which units will be subject to the performance participation allocation upon repurchase as described below. The effect of the Loss Carryforward Amount is that the recoupment of past annual Total Return losses will offset the positive annual Total Return for purposes of the calculation of the
performance participation allocation. Our Advisor will also be allocated a performance participation with respect to all OP Units that are repurchased at the end of any month (in connection with redemptions of our shares in our share redemption program) in an amount calculated as described above with the relevant period being the portion of the year for which such unit was outstanding, and proceeds for any such unit repurchase will be reduced by the amount of any such performance participation.
Distributions on the performance participation interest may be payable in cash or Class I OP units at the election of our Advisor. If our Advisor elects to receive such distributions in Class I OP units, our Advisor may request the Operating Partnership to repurchase such Class I OP units from at a later date. Any such repurchase requests will not be subject to the 5% holding discount under our share redemption program but will be subject to the monthly and quarterly volume limitations of our share redemption program. The Operating Partnership will repurchase any such OP Units for cash in an amount determined in accordance with the Limited Partnership Agreement of the Operating Partnership, which generally will equal the aggregate NAV of such OP Units, unless our board of directors determines that any such repurchase for cash would be prohibited by applicable law or our charter, in which case such OP Units will be repurchased for shares of our common stock with an equivalent aggregate NAV.
The NAV of the Operating Partnership calculated on the last trading day of a calendar year shall be the amount against which changes in NAV are measured during the subsequent calendar year. In our first calendar year of operations, the performance participation allocation will be prorated for the portion of the calendar year.
The measurement of the foregoing net assets change is also subject to adjustment by our board of directors to account for any unit dividend, unit split, recapitalization or any other similar change in the Operating Partnership’s capital structure or any distributions made after the commencement of this offering that the board of directors deems to be a return of capital (if such changes are not already reflected in the Operating Partnership’s net assets).
Our Advisor will not be obligated to return any portion of performance participation allocation paid based on our subsequent performance.
Changes in our Operating Partnership’s NAV per unit of each class will generally correspond to changes in our NAV per share of the corresponding class of our common stock, except that for purposes of calculating the performance participation allocation to be distributed to our Advisor, the effect of any allocation to the performance participation interest or any distribution and stockholder servicing fees will be excluded. Distributions with respect to the performance participation interest are calculated from the Operating Partnership’s Total Return over a calendar year. As a result, our Advisor may be entitled to receive compensation under the performance participation allocation for a given year even if some of our stockholders who purchased shares during such year experienced a decline in NAV per share. Similarly, stockholders whose shares are repurchased during a given year may have their shares repurchased at a lower NAV per share as a result of an accrual for the estimated performance participation at such time, even if no performance participation allocation for such year is ultimately payable to our Advisor at the end of such calendar year.
In the event the Advisory Agreement is terminated, our Advisor, as the holder of the Special OP Units will be allocated any accrued performance participation as of the date of such termination.
Capital Contributions
If any partner contributes additional capital to the Operating Partnership, the partner will receive additional OP Units and its percentage interest in the Operating Partnership will be increased on a proportionate basis based upon the amount of such additional capital contributions and the value of the Operating Partnership at the time of such contributions; provided, that, if we acquire a property directly or indirectly and such property is not acquired through the Operating Partnership, then we will contribute any amounts we receive from the operation and disposition of the property to the Operating Partnership and no additional OP Units will be issued in connection with such contributions.
Tax Matters
Hines Global is the tax matters partner and partnership representative of the Operating Partnership and, as such, has the authority to handle tax audits and to make tax elections under the Code on behalf of the Operating Partnership.
Indemnity
The Operating Partnership must indemnify and hold Hines Global (and its employees, directors, and/or officers) harmless from any liability, loss, cost or damage, including without limitation reasonable legal fees and court costs, incurred by it by reason of anything it may do or refrain from doing hereafter for and on behalf of the Operating Partnership or in connection with its business or affairs. However, the Operating Partnership will not be required to indemnify:
• Hines Global for any liability, loss, cost or damage caused by its fraud, willful misconduct or gross negligence;
• officers and directors of Hines Global (other than our independent directors) for any liability, loss, cost or damage caused by such person’s negligence or misconduct; or
• our independent directors for any liability, loss, cost or damage caused by their gross negligence or willful misconduct.
MATERIAL U.S. FEDERAL INCOME TAX CONSIDERATIONS
The following is a summary of material U.S. federal income tax considerations associated with an investment in our common stock that may be relevant to you. The statements made in this section of the prospectus are based upon current provisions of the Code and Treasury Regulations promulgated thereunder, as currently applicable, currently published administrative positions of the IRS and judicial decisions, all of which are subject to change, either prospectively or retroactively. We cannot assure you that any changes will not modify the conclusions expressed in counsel’s opinions described herein. This summary does not address all possible tax considerations that may be material to an investor and does not constitute legal or tax advice. Moreover, this summary does not deal with all tax aspects that might be relevant to you, as a prospective stockholder, in light of your personal circumstances, nor does it deal with particular types of stockholders that are subject to special treatment under the U.S. federal income tax laws, such as:
• insurance companies;
• tax-exempt organizations (except to the limited extent discussed in “—Treatment of Tax-Exempt Stockholders” below);
• financial institutions or broker dealers;
• non-U.S. individuals and foreign corporations (except to the limited extent discussed in “—Taxation of Non-U.S. Stockholders” below);
• U.S. expatriates;
• persons who mark-to-market our common stock;
• subchapter S corporations;
• U.S. stockholders (as defined below) whose functional currency is not the U.S. dollar;
• regulated investment companies and REITs;
• trusts and estates;
• holders who receive our common stock through the exercise of employee stock options or otherwise as compensation;
• individuals holding our common stock as part of a “straddle,” “hedge,” “conversion transaction,” “synthetic security” or other integrated investment;
• persons subject to the alternative minimum tax provisions of the Code; and
• persons holding our common stock through a partnership or similar pass-through entity.
This summary assumes that stockholders hold shares as capital assets for U.S. federal income tax purposes, which generally means property held for investment.
If a partnership, including any entity that is treated as a partnership for federal income tax purposes, holds our common stock, the federal income tax treatment of the partner in the partnership will generally depend on the status of the partner and the activities of the partnership. If you are a partner in a partnership that will hold our common stock, you should consult your tax advisor regarding the federal income tax consequences of acquiring, holding and disposing of our common stock by the partnership.
The statements in this section are based on the current U.S. federal income tax laws, are for general information purposes only and are not tax advice. We cannot assure you that new laws, interpretations of law, or court decisions, any of which may take effect retroactively, will not cause any statement in this section to be inaccurate.
WE URGE YOU TO CONSULT YOUR TAX ADVISOR REGARDING THE SPECIFIC TAX CONSEQUENCES TO YOU OF THE PURCHASE, OWNERSHIP AND SALE OF OUR COMMON STOCK AND OF OUR ELECTION TO BE TAXED AS A REIT, INCLUDING THE U.S. FEDERAL, STATE, LOCAL, FOREIGN, AND OTHER TAX CONSEQUENCES OF SUCH PURCHASE, OWNERSHIP, SALE AND ELECTION, AND REGARDING POTENTIAL CHANGES IN APPLICABLE TAX LAWS.
Taxation of Our Company
We were formed in July 2013 as a Maryland corporation. We made the election to be taxed as a REIT for U.S. federal income tax purposes beginning with our taxable year ended December 31, 2015 (by filing our U.S. federal income tax return for such year), and believe that we have met, and will continue to meet, the requirements for qualification as a REIT under the Code. Although we intend to operate in such manner, no assurances can be given that we will be successful in qualifying as a REIT. This section discusses the laws governing the federal income tax treatment of a REIT and its stockholders. These laws are highly technical and complex.
While we intend to operate so that we will qualify as a REIT, given the highly complex nature of the rules governing REITs, the ongoing importance of factual determinations, and the possibility of future changes in our circumstances, no assurance can be given by us that we will so qualify for any particular year. We have not obtained rulings from the IRS regarding any matter discussed in this prospectus, and do not currently intend to seek such a ruling. Our qualification and taxation as a REIT depends on our ability to meet on a continuing basis, through actual operating results, distribution levels, and diversity of share ownership, various qualification requirements imposed upon REITs by the Code including requirements related to our income and assets. Our ability to qualify as a REIT also requires that we satisfy certain asset tests, some of which depend upon the fair market values of assets directly or indirectly owned by us. Such values may not be susceptible to a precise determination. While we intend to continue to operate in a manner that will allow us to qualify as a REIT, no assurance can be given that the actual results of our operations for any taxable year satisfy such requirements for qualification and taxation as a REIT.
We may own an equity interest in one or more entities that will elect to be treated as REITs (each such entity a “Subsidiary REIT”). Any such Subsidiary REITs will be subject to, and must satisfy, the same requirements that we must satisfy in order to qualify as a REIT together with all other rules applicable to REITs. Discussions of our qualification under the REIT rules, the anticipated satisfaction of the REIT requirements, and the consequences of a failure to so qualify also apply to each of the Subsidiary REITs.
If we qualify as a REIT, we generally will not be subject to federal income tax on the taxable income that we distribute to our stockholders, provided such distribution qualifies for the deduction for dividends paid. The benefit of that tax treatment is that it avoids the “double taxation,” or taxation at both the corporate and stockholder levels, that generally results from owning stock in a corporation. Any net operating losses, foreign tax credits and other tax attributes generally do not pass through to our stockholders. Even if we qualify as a REIT, we will be subject to federal tax in the following circumstances:
• We will pay federal income tax on any taxable income, including undistributed net capital gain, that we do not distribute to stockholders during, or within a specified time period after, the calendar year in which the income is earned.
• We will pay income tax at the highest corporate rate on:
• net income from the sale or other disposition of property acquired through foreclosure (“foreclosure property”) that we hold primarily for sale to customers in the ordinary course of business; and
• other non-qualifying income from foreclosure property.
• We will pay a 100% tax on net income from sales or other dispositions of property, other than foreclosure property, that we hold primarily for sale to customers in the ordinary course of business.
• If we fail to satisfy one or both of the 75% gross income test or the 95% gross income test, as described below under “—Gross Income Tests,” and nonetheless continue to qualify as a REIT because we meet other requirements, we will pay a 100% tax on:
• the gross income attributable to the greater of the amount by which we fail the 75% gross income test or the 95% gross income test, in either case, multiplied by;
• a fraction intended to reflect our profitability.
• If we fail to distribute during a calendar year at least the sum of (i) 85% of our REIT ordinary income for the year, (ii) 95% of our REIT capital gain net income for the year, and (iii) any undistributed taxable income required to be distributed from earlier periods, we will pay a 4% nondeductible excise tax on the excess of the required distribution over the amount we actually distributed.
• We may elect to retain and pay income tax on our net long-term capital gain. In that case, a stockholder would be taxed on its proportionate share of our undistributed long-term capital gain (to the extent that we made a timely designation of such gain to the stockholders) and would receive a credit or refund for its proportionate share of the tax we paid.
• We will be subject to a 100% excise tax on transactions with any TRS that are not conducted on an arm’s-length basis.
• In the event we fail to satisfy any of the asset tests, other than a de minimis failure of the 5% asset test, the 10% vote test or 10% value test, as described below under “—Asset Tests,” as long as the failure was due to reasonable cause and not to willful neglect, we file a description of each asset that caused such failure with the IRS, and we dispose of the assets causing the failure or otherwise comply with the asset tests within six months after the last day of the quarter in which we identify such failure, we will pay a tax equal to the greater of $50,000 or the highest federal income tax rate then applicable to U.S. corporations (currently 21%) on the net income from the nonqualifying assets during the period in which we failed to satisfy the asset tests.
• In the event we fail to satisfy one or more requirements for REIT qualification, other than the gross income tests and the asset tests, and such failure is due to reasonable cause and not to willful neglect, we will be required to pay a penalty of $50,000 for each such failure.
• If we acquire any asset from a C corporation, or a corporation that generally is subject to full corporate-level tax, in a merger or other transaction in which we acquire a basis in the asset that is determined by reference either to the C corporation’s basis in the asset or to another asset, we will pay tax at the highest regular corporate rate applicable if we recognize gain on the sale or disposition of the asset during the 5-year period after we acquire the asset provided no election is made for the transaction to be taxable on a current basis. The amount of gain on which we will pay tax is the lesser of:
• the amount of gain that we recognize at the time of the sale or disposition; and
• the amount of gain that we would have recognized if we had sold the asset at the time we acquired it.
• We may be required to pay monetary penalties to the IRS in certain circumstances, including if we fail to meet record-keeping requirements intended to monitor our compliance with rules relating to the composition of a REIT’s stockholders, as described below in “—Recordkeeping Requirements.”
• The earnings of our lower-tier entities that are subchapter C corporations, including any TRSs, will be subject to federal corporate income tax.
In addition, notwithstanding our qualification as a REIT, we may also have to pay certain state and local income taxes because not all states and localities treat REITs in the same manner that they are treated for federal income tax purposes. Moreover, as further described below, any TRS we form will be subject to federal, state and local corporate income tax on their taxable income.
We and our Subsidiary REITs could recognize deferred tax liabilities in the future. Deferred tax liabilities include, but are not limited to, tax liabilities attributable to built-in gain assets and tax liabilities attributable to taxable income for which we will not receive cash. In addition, notwithstanding their status as REITs, (i) the Subsidiary REITs may have to pay certain state and local income taxes, because not all states and localities treat REITs and such subsidiaries in the same manner in which they are treated for federal income tax purposes, (ii) the Subsidiary REITs will be subject to the federal income taxes applicable to REITs, as described in the prospectus, and (iii) we and/or the Subsidiary REITs also could be subject to tax in other situations and on transactions not presently contemplated.
Requirements for Qualification as a REIT
A REIT is a corporation, trust, or association that meets each of the following requirements:
1. It is managed by one or more trustees or directors.
2. Its beneficial ownership is evidenced by transferable shares, or by transferable certificates of beneficial interest.
3. It would be taxable as a domestic corporation, but for the REIT provisions of the U.S. federal income tax laws.
4. It is neither a financial institution nor an insurance company subject to special provisions of the U.S. federal income tax law.
5. At least 100 persons are beneficial owners of its shares or ownership certificates.
6. Not more than 50% in value of its outstanding shares or ownership certificates is owned, directly or indirectly, by five or fewer individuals which the Code defines to include certain entities, during the last half of any taxable year.
7. It elects to be a REIT, or has made such election for a previous taxable year, and such election has not been terminated or revoked.
8. It meets certain other qualification tests, described below, regarding the nature of its income and assets and the amount of its distributions to stockholders.
9. It uses a calendar year for U.S. federal income tax purposes and complies with the recordkeeping requirements of the U.S. federal income tax laws.
We must meet the above requirements 1, 2, 3, 4, 7, 8 and 9 during our entire taxable year and must meet requirement 5 during at least 335 days of a taxable year of 12 months, or during a proportionate part of a taxable year of less than 12 months. Requirements 5 and 6 have applied to us beginning with our taxable year ended December 31, 2016. If we comply with all the requirements for ascertaining the ownership of our outstanding shares in a taxable year and have no reason to know that we violated requirement 6, we will be deemed to have satisfied requirement 6 for that taxable year. For purposes of determining share ownership under requirement 6, an “individual” generally includes a supplemental unemployment compensation benefits plan, a private foundation, or a portion of a trust permanently set aside or used exclusively for charitable purposes. An “individual,” however, generally does not include a trust that is a qualified employee pension or profit sharing trust under the U.S. federal income tax laws, and beneficiaries of such a trust will be treated as holding our shares in proportion to their actuarial interests in the trust for purposes of requirement 6.
We made the election to be taxed as a REIT for U.S. federal income tax purposes beginning with our taxable year ended December 31, 2015 (by filing our U.S. federal income tax return for such year), and believe that we have met, and will continue to meet, the requirements for
qualification as a REIT under the Code. In addition, our charter contains restrictions regarding ownership and transfer of shares of our common stock that are intended to assist us in continuing to satisfy the share ownership requirements in 5 and 6 above. We are required to maintain records disclosing the actual ownership of common stock in order to monitor our compliance with the share ownership requirements. To do so, we are required to demand written statements each year from the record holders of certain minimum percentages of our shares in which such record holders must disclose the actual owners of the shares (i.e., the persons required to include our distributions in their gross income). A list of those persons failing or refusing to comply with this demand will be maintained as part of our records. Stockholders who fail or refuse to comply with the demand must submit a statement with their tax returns disclosing the actual ownership of our shares and certain other information. The restrictions in our charter, however, may not ensure that we will, in all cases, be able to satisfy such share ownership requirements. If we fail to satisfy these share ownership requirements, we will not qualify as a REIT.
Subsidiary REITs. As discussed above, we may indirectly or directly own interests in one or more Subsidiary REITs. We believe that each such Subsidiary REIT will be organized and will operate in a manner to permit it to qualify for taxation as a REIT for federal income tax purposes from and after the effective date of its REIT election. However, if any of these Subsidiary REITs were to fail to qualify as a REIT, then (i) the Subsidiary REIT would become subject to regular U.S. corporation income tax, as described herein, see “—Failure to Qualify as a REIT” below, and (ii) our interest in such Subsidiary REIT would cease to be a qualifying real estate asset for purposes of the 75% asset test and would become subject to the 5% asset test, the 10% voting stock asset test, and the 10% value asset test generally applicable to our ownership in corporations other than REITs, qualified REIT subsidiaries and TRSs. See “—Asset Tests” below. If any of the Subsidiary REITs were to fail to qualify as a REIT, it is possible that we would not meet the 10% voting stock test and the 10% value test with respect to our indirect interest in such entity, in which event we too would fail to qualify as a REIT, unless we could avail ourselves of certain relief provisions.
Qualified REIT Subsidiaries. A corporation that is a “qualified REIT subsidiary” is not treated as a corporation separate from its parent REIT. All assets, liabilities, and items of income, deduction, and credit of a “qualified REIT subsidiary” are treated as assets, liabilities, and items of income, deduction, and credit of the REIT. A “qualified REIT subsidiary” is a corporation, other than a TRS, all of the stock of which is owned by the REIT. Thus, in applying the requirements described herein, any “qualified REIT subsidiary” that we own will be ignored, and all assets, liabilities, and items of income, deduction, and credit of such subsidiary will be treated as our assets, liabilities, and items of income, deduction, and credit.
Other Disregarded Entities and Partnerships. An unincorporated domestic entity, such as a partnership or limited liability company that has a single owner, generally is not treated as an entity separate from its owner for U.S. federal income tax purposes and is treated for purposes of applying the various REIT qualification requirements in a manner similar to qualified REIT subsidiaries as described above. An unincorporated domestic entity with two or more owners is generally treated as a partnership for U.S. federal income tax purposes. In the case of a REIT that is a partner in a partnership that has other partners, the REIT is treated as owning its proportionate share of the assets of the partnership and as earning its allocable share of the gross income of the partnership for purposes of the applicable REIT qualification tests. Our proportionate share for purposes of the 10% value test (see “—Asset Tests”) is based on our proportionate interest in the equity interests and certain debt securities issued by the partnership. For all of the other asset and income tests, our proportionate share is based on our proportionate interest in the capital interests in the partnership. Our proportionate share of the assets, liabilities, and items of income of any partnership, joint venture, or limited liability company that is treated as a partnership for U.S. federal income tax purposes in which we acquire an equity interest, directly or indirectly, will be treated as our assets and gross income for purposes of applying the various REIT qualification requirements.
Taxable REIT Subsidiaries. A REIT may own up to 100% of the shares of one or more TRSs. A TRS is a fully taxable corporation that may earn income that would not be qualifying income if earned directly by the parent REIT. The subsidiary and the REIT must jointly elect to treat the subsidiary as a TRS. A corporation of which a TRS directly or indirectly owns more than 35% of the voting power or value of the securities will automatically be treated as a TRS. We will not be treated as holding the assets of a TRS or as receiving any income that the TRS earns. Rather, the stock issued by a TRS to us will be an asset in our hands, and we will potentially treat distributions paid to us by the TRS, if any, as income. This treatment may affect our compliance with the gross income and asset tests. Because we will not include the assets and income of TRSs in determining our compliance with the REIT requirements, we may use such entities to undertake indirectly activities that the REIT rules might otherwise preclude us from doing directly or through pass-through subsidiaries. For taxable years beginning after December 31, 2017 through December 31, 2025, not more than 20% of the value of a REIT’s assets may consist of stock or securities of one or more TRSs. For taxable years beginning after December 31, 2025, up to 25% of a REIT’s asset value may be comprised of TRS securities.
A TRS pays income tax at regular corporate rates on any income that it earns. In addition, the TRS rules limit the deductibility of interest paid or accrued by a TRS to its parent REIT to assure that the TRS is subject to an appropriate level of corporate taxation. Further, the rules impose a 100% excise tax on certain transactions between a TRS and its parent REIT or the REIT’s tenants that are not conducted on an arm’s-length basis.
A TRS may not directly or indirectly operate or manage any health care facilities or lodging facilities or provide rights to any brand name under which any health care facility or lodging facility is operated. A TRS may provide rights to any brand name under which any health care facility or lodging facility is operated if (i) such rights are provided to an “eligible independent contractor” (as described below) to operate or manage a health care facility or lodging facility, (ii) such rights are held by the TRS as a franchisee, licensee, or in a similar capacity and (iii) such health care facility or lodging facility is either owned by the TRS or leased to the TRS by its parent REIT. A TRS is not considered to operate or manage a “qualified health care property” or “qualified lodging facility” solely because the TRS directly or indirectly possesses a license, permit, or similar instrument enabling it to do so. Additionally, a TRS that employs individuals working at a “qualified health care property” or “qualified lodging facility” outside of the United States is not considered to operate or manage a “qualified health care property” or “qualified lodging facility,” as long as an “eligible independent contractor” is responsible for the daily supervision and direction of such individuals on behalf of the TRS pursuant to a management agreement or similar service contract.
Other than rent received from a TRS in connection with health care facilities or lodging facilities leased from the REIT, rent that we receive from a TRS with respect to other real property will qualify as “rents from real property” as long as (i) at least 90% of the leased space in the property is leased to persons other than TRSs and related-party tenants, and (ii) the amount paid by the TRS to rent space at the property is substantially comparable to rents paid by other tenants of the property for comparable space, as described in further detail below under “—Gross Income Tests—Rents from Real Property.” If we lease space to a TRS in the future, we will seek to comply with these requirements.
Gross Income Tests
We must satisfy two gross income tests annually to maintain our qualification as a REIT. First, at least 75% of our gross income for each taxable year must consist of defined types of income that we derive, directly or indirectly, from investments relating to real property or mortgages on real property or qualified temporary investment income. Qualifying income for purposes of that 75% gross income test generally includes:
• rents from real property;
• interest on debt secured by mortgages on real property (including certain ancillary personal property), or on interests in real property;
• dividends or other distributions on, and gain from the sale of, shares in other REITs;
• gain from the sale of real estate assets (including certain ancillary personal property that is leased along with real property);
• income and gain derived from foreclosure property; and
• income derived from the temporary investment in stock and debt instruments purchased with proceeds from the issuance of our stock or a public offering of our debt with a maturity date of at least five years and that we receive during the one-year period beginning on the date on which we received such new capital.
Second, in general, at least 95% of our gross income for each taxable year must consist of income that is qualifying income for purposes of the 75% gross income test, other types of interest and dividends, gain from the sale or disposition of shares or securities, or any combination of these. Gross income from our sale of property that we hold primarily for sale to customers in the ordinary course of business is excluded from both the numerator and the denominator in both gross income tests. In addition, income and gain from “hedging transactions” that we enter into to hedge indebtedness incurred or to be incurred to acquire or carry real estate assets and that are clearly and timely identified as such will be excluded from both the numerator and the denominator for purposes of the 75% and 95% gross income tests. In addition, certain foreign currency gains will be excluded from gross income for purposes of one or both of the gross income tests. See “—Foreign Currency Gain.” The following paragraphs discuss the specific application of the gross income tests to us.
Rents from Real Property. Rent that we receive from our real property will qualify as “rents from real property,” which is qualifying income for purposes of the 75% and 95% gross income tests, only if the following conditions are met:
• First, the rent must not be based, in whole or in part, on the income or profits of any person, but may be based on a fixed percentage or percentages of receipts or sales.
• Second, neither we nor a direct or indirect owner of 10% or more of our stock may own, actually or constructively, 10% or more of a tenant from whom we receive rent, other than a TRS.
• Third, if the rent attributable to ancillary personal property that is leased in connection with a lease of real property is 15% or less of the total rent received under the lease, then the rent attributable to the personal property will also qualify as rents from real property. However, if the 15% threshold is exceeded, none of the rent attributable to personal property will qualify as rents from real property.
• Fourth, we generally must not operate or manage our real property or furnish or render services to our tenants, other than certain customary services provided to tenants through an “independent contractor” who is adequately compensated and from whom we do not derive revenue. However, we need not provide services through an “independent contractor,” but instead may provide services directly to our tenants, if the services are “usually or customarily rendered” in connection with the rental of space for occupancy only and are not considered to be provided for the tenants’ convenience. In addition, we may provide a minimal amount of “noncustomary” services to the tenants of a property, other than through an independent contractor, as long as our income from the services (valued at not less than 150% of our direct cost of performing such services) does not exceed 1% of our income from the related property. Furthermore, we may own up to 100% of the stock of a TRS which may provide customary and noncustomary services to our tenants without tainting our rental income for the related properties.
In order for the rent paid under our leases to constitute “rents from real property,” the leases must be respected as true leases for U.S. federal income tax purposes and not treated as service contracts, joint ventures or some other type of arrangement. The determination of whether our leases are true leases depends on an analysis of all the surrounding facts and circumstances. We intend to enter into leases that will be treated as true leases. If our leases are characterized as service contracts or partnership agreements, rather than as true leases, part or all of the payments that our
Operating Partnership and its subsidiaries receive from our leases may not be considered rent or may not otherwise satisfy the various requirements for qualification as “rents from real property.” In that case, we likely would not be able to satisfy either the 75% or 95% gross income test and, as a result, would lose our REIT status unless we qualify for relief, as described below under “—Failure to Satisfy Gross Income Tests.”
As described above, in order for the rent that we receive to constitute “rents from real property,” several other requirements must be satisfied. First, rent must not be based in whole or in part on the income or profits of any person. Percentage rent, however, will qualify as “rents from real property” if it is based on percentages of receipts or sales and the percentages:
• are fixed at the time the leases are entered into;
• are not renegotiated during the term of the leases in a manner that has the effect of basing rent on income or profits; and
• conform with normal business practice.
More generally, rent will not qualify as “rents from real property” if, considering the leases and all the surrounding circumstances, the arrangement does not conform with normal business practice, but is in reality used as a means of basing the rent on income or profits.
Second, we must not own, actually or constructively, 10% or more of the shares or the assets or net profits of any lessee (a “related party tenant”), other than a TRS. The constructive ownership rules generally provide that if 10% or more in value of our stock is owned, directly or indirectly, by or for any person, we are considered as owning the shares owned, directly or indirectly, by or for such person. We believe that our properties are and generally will be leased to third parties which do not constitute related party tenants. In addition, our charter prohibits transfers of our stock that would cause us to own actually or constructively, 10% or more of the ownership interests in any non-TRS lessee. Based on the foregoing, we should never own, actually or constructively, 10% or more of any lessee other than a TRS. However, because the constructive ownership rules are broad and it is not possible to monitor continually direct and indirect transfers of our stock, no absolute assurance can be given that such transfers or other events of which we have no knowledge will not cause us to own constructively 10% or more of a lessee (or a subtenant, in which case only rent attributable to the subtenant is disqualified), other than a TRS.
As described above, we may own up to 100% of the shares of one or more TRSs. Under an exception to the related-party tenant rule described in the preceding paragraph, rent that we receive from a TRS will qualify as “rents from real property” as long as (i) at least 90% of the leased space in the property is leased to persons other than TRSs and related-party tenants, and (ii) the amount paid by the TRS to rent space at the property is substantially comparable to rents paid by other tenants of the property for comparable space. The “substantially comparable” requirement must be satisfied when the lease is entered into, when it is extended, and when the lease is modified, if the modification increases the rent paid by the TRS. If the requirement that at least 90% of the leased space in the related property is rented to unrelated tenants is met when a lease is entered into, extended, or modified, such requirement will continue to be met as long as there is no increase in the space leased to any TRS or related party tenant. Any increased rent attributable to a modification of a lease with a TRS in which we own directly or indirectly more than 50% of the voting power or value of the stock (a “controlled TRS”) will not be treated as “rents from real property.” If in the future we receive rent from a TRS, we will seek to comply with this exception.
Third, the rent attributable to ancillary personal property that is leased in connection with a lease of real property must not be greater than 15% of the total rent received under the lease. The rent attributable to the personal property contained in a property is the amount that bears the same ratio to total rent for the taxable year as the average of the fair market values of the personal property at the beginning and at the end of the taxable year bears to the average of the aggregate fair market values of both the real and personal property contained in the property at the beginning and at the end of such taxable year (the “personal property ratio”). With respect to each of our leases, we believe either that the personal property ratio will be less than 15% or that any rent attributable to excess personal property will not jeopardize our ability to qualify as a REIT. There can be no assurance, however, that the IRS would not challenge our calculation of a personal property ratio, or that a court would not uphold such assertion. If such a challenge were successfully asserted, we could fail to satisfy the 75% or 95% gross income test and thus potentially lose our REIT status.
Fourth, we cannot furnish or render noncustomary services to the tenants of our properties, or manage or operate our properties, other than through an independent contractor who is adequately compensated and from whom we do not derive or receive any income. However, we need not provide services through an “independent contractor,” but instead may provide services directly to our tenants, if the services are “usually or customarily rendered” in connection with the rental of space for occupancy only and are not considered to be provided for the tenants’ convenience. In addition, we may provide a minimal amount of “noncustomary” services to the tenants of a property, other than through an independent contractor, as long as our income from the services (valued at not less than 150% of our direct cost for performing such services) does not exceed 1% of our income from the related property. Finally, we may own up to 100% of the shares of one or more TRSs, which may provide noncustomary services to our tenants without tainting our rents from the related properties. We do not intend to perform any services other than customary ones for our lessees, unless such services are provided through independent contractors or TRSs.
If a portion of the rent that we receive from a property does not qualify as “rents from real property” because the rent attributable to personal property exceeds 15% of the total rent for a taxable year, the portion of the rent that is attributable to personal property will not be qualifying income for purposes of either the 75% or 95% gross income test. Thus, if such rent attributable to personal property, plus any other income that is nonqualifying income for purposes of the 95% gross income test, during a taxable year exceeds 5% of our gross income during the year, we could lose our REIT qualification. If, however, the rent from a particular property does not qualify as “rents from real property” because either (i) the rent is considered based on the income or profits of the related lessee, (ii) the lessee either is a related party tenant or fails to qualify for the exceptions to the related party tenant rule for qualifying TRSs or (iii) we furnish noncustomary services to the tenants of the property, or manage or operate the
property, other than through a qualifying independent contractor or a TRS, none of the rent from that property would qualify as “rents from real property.” In that case, we might lose our REIT qualification because we could be unable to satisfy either the 75% or 95% gross income test. In addition to the rent, the lessees may be required to pay certain additional charges. To the extent that such additional charges represent reimbursements of amounts that we are obligated to pay to third parties, such as a lessee’s proportionate share of a property’s operational or capital expenses, such charges generally will qualify as “rents from real property.” To the extent such additional charges represent penalties for nonpayment or late payment of such amounts, such charges should qualify as “rents from real property.” However, to the extent that late charges do not qualify as “rents from real property,” they instead will be treated as interest that qualifies for the 95% gross income test.
Interest. The term “interest” generally does not include any amount received or accrued, directly or indirectly, if the determination of such amount depends in whole or in part on the income or profits of any person. However, interest generally includes the following:
• an amount that is based on a fixed percentage or percentages of receipts or sales; and
• an amount that is based on the income or profits of a debtor, as long as the debtor derives substantially all of its income from the real property securing the debt from leasing substantially all of its interest in the property, and only to the extent that the amounts received by the debtor would be qualifying “rents from real property” if received directly by a REIT.
If a loan contains a provision that entitles a REIT to a percentage of the borrower’s gain upon the sale of the real property securing the loan or a percentage of the appreciation in the property’s value as of a specific date, income attributable to that loan provision will be treated as gain from the sale of the property securing the loan, which generally is qualifying income for purposes of both gross income tests.
We expect that any investments we may make in mortgage loans will generally be treated as being secured by mortgages on real property or interests in real property such that the gross interest income generated thereon qualifies for the 75% income test. However, for purposes of the income tests, if the outstanding principal balance of a mortgage loan exceeds the fair market value of the real property securing the loan, a portion of such gross interest income will not qualify under the 75% income test.
Dividends. Our share of any dividends received from any corporation (including any TRS, but excluding any REIT) in which we own an equity interest will qualify for purposes of the 95% gross income test but not for purposes of the 75% gross income test. Our share of any dividends received from any other REIT in which we own an equity interest, if any, will be qualifying income for purposes of both gross income tests. Dividends from, and gain on the sale of interests in, any of our Subsidiary REITs will generally qualify for purposes of both gross income tests.
Prohibited Transactions. A REIT will incur a 100% tax on the net income (including foreign currency gain) derived from any sale or other disposition of property, other than foreclosure property, that the REIT holds primarily for sale to customers in the ordinary course of a trade or business. We believe that none of our assets will be held primarily for sale to customers and that a sale of any of our assets will not be in the ordinary course of our business. Whether a REIT holds an asset “primarily for sale to customers in the ordinary course of a trade or business” depends, however, on the facts and circumstances in effect from time to time, including those related to a particular asset. A sale of property by a REIT will not be subject to the imposition of the 100% prohibited transaction tax if all of the following safe harbor requirements are met:
• the REIT has held the property for not less than two years;
• the aggregate expenditures made by the REIT, or any partner of the REIT, during the two-year period preceding the date of the sale that are includable in the basis of the property do not exceed 30% of the selling price of the property;
• at least one of the following conditions are met: (i) during the year in question, the REIT does not make more than seven sales of property other than foreclosure property or sales to which Section 1033 of the Code applies, (ii) sales during the year do not exceed 10% of the REIT’s assets as of the beginning of the year (as measured by either fair market value or aggregate adjusted tax bases), or (iii) sales in the current year do not exceed 20% of the REIT’s assets as of the beginning of the year and sales over a 3-year period do not exceed, on average, 10% per annum of the REIT’s assets, in each case as measured by either fair market value or aggregate adjusted tax bases;
• in the case of property not acquired through foreclosure or lease termination, the REIT has held the property for at least two years for the production of rental income; and
• if the REIT has made more than seven sales of non-foreclosure property during the taxable year, substantially all of the marketing and development expenditures with respect to the property were made through an independent contractor from whom the REIT derives no income.
We will attempt to comply with the terms of the safe-harbor provisions in the U.S. federal income tax laws prescribing when an asset sale will not be characterized as a prohibited transaction. We cannot assure you, however, that we can comply with the safe-harbor provisions or that we will avoid owning property that may be characterized as property that we hold “primarily for sale to customers in the ordinary course of a trade or business.” The 100% tax will not apply to gains from the sale of property that is held through a TRS or other taxable corporation, although such income will be taxed to the corporation at regular corporate income tax rates.
Foreclosure Property. We will be subject to tax at the maximum corporate rate on net income from foreclosure property, which includes certain foreign currency gains and related deductions, other than income that otherwise would be qualifying income for purposes of the 75% gross income test, less expenses directly connected with the production of that income. However, gross income from foreclosure property will qualify under the 75% and 95% gross income tests. Foreclosure property is any real property, including interests in real property, and any personal property incident to such real property:
• that is acquired by a REIT as the result of the REIT having bid on such property at foreclosure, or having otherwise reduced such property to ownership or possession by agreement or process of law, after there was a default or default was imminent on a lease of such property or on indebtedness that such property secured;
• for which the related loan was acquired by the REIT at a time when the default was not imminent or anticipated; and
• for which the REIT makes a proper election to treat the property as foreclosure property.
A REIT will not be considered to have foreclosed on a property where the REIT takes control of the property as a mortgagee-in-possession and cannot receive any profit or sustain any loss except as a creditor of the mortgagor. Property generally ceases to be foreclosure property at the end of the third taxable year following the taxable year in which the REIT acquired the property, or longer if an extension is granted by the Secretary of the Treasury. However, this grace period terminates and foreclosure property ceases to be foreclosure property on the first day:
• on which a lease is entered into for the property that, by its terms, will give rise to income that does not qualify for purposes of the 75% gross income test, or any amount is received or accrued, directly or indirectly, pursuant to a lease entered into on or after such day that will give rise to income that does not qualify for purposes of the 75% gross income test;
• on which any construction takes place on the property, other than completion of a building or any other improvement, where more than 10% of the construction was completed before default became imminent; or
• which is more than 90 days after the day on which the REIT acquired the property and the property is used in a trade or business which is conducted by the REIT, other than through an independent contractor from whom the REIT itself does not derive or receive any income.
Hedging Transactions. From time to time, we or our Operating Partnership may enter into hedging transactions with respect to one or more of our assets or liabilities. Our hedging activities may include entering into interest rate swaps, caps, and floors, options to purchase such items, and futures and forward contracts. Income and gain from “hedging transactions” will be excluded from gross income for purposes of both the 75% and 95% gross income tests provided we satisfy the identification and other requirements discussed below. A “hedging transaction” means either (i) any transaction entered into in the normal course of our or our Operating Partnership’s trade or business primarily to manage the risk of interest rate changes, price changes, or currency fluctuations with respect to borrowings made or to be made, or ordinary obligations incurred or to be incurred, to acquire or carry real estate assets or (ii) any transaction entered into primarily to manage the risk of currency fluctuations with respect to any item of income or gain that would be qualifying income under the 75% or 95% gross income test (or any property which generates such income or gain). We are required to clearly identify any such hedging transaction before the close of the day on which it was acquired, originated, or entered into and to satisfy other identification requirements. We may conduct some or all of our hedging activities (including hedging activities relating to currency risk) through a TRS or other corporate entity, the income from which may be subject to U.S. federal income tax, rather than by participating in the arrangements directly or through pass-through subsidiaries. No assurance can be given, however, that our hedging activities will not give rise to income that does not qualify for purposes of either or both of the REIT income tests, or that our hedging activities will not adversely affect our ability to satisfy the REIT qualification requirements.
Foreign Currency Gain. Certain foreign currency gains will be excluded from gross income for purposes of one or both of the gross income tests. “Real estate foreign exchange gain” will be excluded from gross income for purposes of the 75% gross income test. Real estate foreign exchange gain generally includes foreign currency gain attributable to any item of income or gain that is qualifying income for purposes of the 75% and 95% gross income tests, foreign currency gain attributable to the acquisition or ownership of (or becoming or being the obligor under) obligations secured by mortgages on real property or an interest in real property and certain foreign currency gain attributable to certain “qualified business units” of a REIT. “Passive foreign exchange gain” will be excluded from gross income for purposes of the 95% gross income test. Passive foreign exchange gain generally includes real estate foreign exchange gain as described above, and also includes foreign currency gain attributable to any item of income or gain that is qualifying income for purposes of the 95% gross income test and foreign currency gain attributable to the acquisition or ownership of (or becoming or being the obligor under) obligations. These exclusions for real estate foreign exchange gain and passive foreign exchange gain do not apply to certain foreign currency gain derived from dealing, or engaging in substantial and regular trading, in securities. Such gain is treated as nonqualifying income for purposes of both the 75% and 95% gross income tests.
Failure to Satisfy Gross Income Tests. If we fail to satisfy one or both of the gross income tests for any taxable year, we nevertheless may qualify as a REIT for that year if we qualify for relief under certain provisions of the U.S. federal income tax laws. Those relief provisions are available if:
• our failure to meet those tests is due to reasonable cause and not to willful neglect; and
• following such failure for any taxable year, we file a schedule of the sources of our income in accordance with regulations prescribed by the Secretary of the U.S. Treasury.
We cannot predict, however, whether in all circumstances we would qualify for the relief provisions. In addition, as discussed above in “—Taxation of Our Company,” even if the relief provisions apply, we would incur a 100% tax on the gross income attributable to the greater of the amount by which we fail the 75% gross income test or the 95% gross income test multiplied, in either case, by a fraction intended to reflect our profitability.
Asset Tests
To qualify as a REIT, we also must satisfy the following asset tests at the end of each quarter of each taxable year. First, at least 75% of the value of our total assets must consist of:
• cash or cash items, including certain receivables and, in certain circumstances, foreign currencies;
• government securities;
• interests in real property, including leaseholds and options to acquire real property and leaseholds as well as certain ancillary personal property leased in connection with real property;
• interests in mortgage loans secured by real property and by certain ancillary personal property;
• stock in other REITs; and
• investments in stock or debt instruments during the one-year period following our receipt of new capital that we raise through equity offerings or public offerings of debt with at least a five-year term.
Second, of our investments not included in the 75% asset class or in securities of one or more TRSs, the value of our interest in any one issuer’s securities may not exceed 5% of the value of our total assets, or the 5% asset test.
Third, of our investments not included in the 75% asset class, we may not own more than 10% of the voting power of any one issuer’s outstanding securities or 10% of the value of any one issuer’s outstanding securities, or the 10% vote test or 10% value test, respectively.
Fourth, for taxable years beginning after December 31, 2017 through December 31, 2025, not more than 20% of the value of a REIT’s assets may consist of stock or securities of one or more TRSs. For taxable years beginning after December 31, 2025, up to 25% of a REIT’s asset value may be comprised of TRS securities.
Fifth, no more than 25% of the value of our total assets may consist of the securities of TRSs, other non-TRS taxable subsidiaries and other assets that are not qualifying assets for purposes of the 75% asset test.
Sixth, not more than 25% of the value of our total assets may consist of non-qualified publicly offered REIT debt instruments.
For purposes of the 5% asset test, the 10% vote test and the 10% value test, the term “securities” does not include shares in another REIT, equity or debt securities of a qualified REIT subsidiary or TRS, mortgage loans that constitute real estate assets, or equity interests in a partnership. The term “securities,” however, generally includes debt securities issued by a partnership or another REIT, except that for purposes of the 10% value test, the term “securities” does not include:
• “straight debt” securities, which are defined as a written unconditional promise to pay on demand or on a specified date a sum certain in money if (1) the debt is not convertible, directly or indirectly, into equity, and (2) the interest rate and interest payment dates are not contingent on profits, the borrower’s discretion, or similar factors. “Straight debt” securities do not include any securities issued by a partnership or a corporation in which we or any controlled TRS (i.e., a TRS in which we own directly or indirectly more than 50% of the voting power or value of the stock) hold non-"straight debt” securities that have an aggregate value of more than 1% of the issuer’s outstanding securities. However, “straight debt” securities include debt subject to the following contingencies:
• a contingency relating to the time of payment of interest or principal, as long as either (1) there is no change to the effective yield of the debt obligation, other than a change to the annual yield that does not exceed the greater of 0.25% or 5% of the annual yield, or (2) neither the aggregate issue price nor the aggregate face amount of the issuer’s debt obligations held by us exceeds $1.0 million and no more than 12 months of unaccrued interest on the debt obligations can be required to be prepaid; and
• a contingency relating to the time or amount of payment upon a default or prepayment of a debt obligation, as long as the contingency is consistent with customary commercial practice;
• any loan to an individual or an estate;
• any “section 467 rental agreement,” other than an agreement with a related party tenant;
• any obligation to pay “rents from real property”;
• certain securities issued by governmental entities;
• any security issued by a REIT;
• any debt instrument issued by an entity treated as a partnership for U.S. federal income tax purposes in which we are a partner to the extent of our proportionate interest in the equity and debt securities of the partnership; and
• any debt instrument issued by an entity treated as a partnership for U.S. federal income tax purposes not described in the preceding bullet points if at least 75% of the partnership’s gross income, excluding income from prohibited transactions, is qualifying income for purposes of the 75% gross income test described above in “—Gross Income Tests.”
For purposes of the 10% value test, our proportionate share of the assets of a partnership is our proportionate interest in any securities issued by the partnership, without regard to the securities described in the last two bullet points above.
We may enter into sale and repurchase agreements under which we would nominally sell certain of our loan assets to a counterparty and simultaneously enter into an agreement to repurchase the sold assets. We believe that we would be treated for U.S. federal income tax purposes as the owner of the loan assets that are the subject of any such agreement notwithstanding that such agreements may transfer record ownership of the assets to the counterparty during the term of the agreement. It is possible, however, that the IRS could assert that we did not own the loan assets during the term of the sale and repurchase agreement, in which case we could fail to qualify as a REIT.
We may make or invest in mezzanine loans. Certain of our mezzanine loans may qualify for the safe harbor in IRS Revenue Procedure 2003-65, pursuant to which certain loans secured by a first priority security interest in ownership interests in a partnership or limited liability company will be treated as qualifying assets for purposes of the 75% real estate asset test and the 10% vote or value test, and interest derived therefrom will be treated as qualified mortgage interest for purposes of the 75% gross income test, above. We may make or invest in some mezzanine loans that do not qualify for that safe harbor and that do not qualify as “straight debt” securities or for one of the other exclusions from the definition of “securities” for purposes of the 10% value test. We intend to make such investments in such a manner as not to fail the asset and income tests described above.
We expect that any investments we may make in mortgage loans will generally be treated as real estate assets. However, for purposes of the asset tests, if the outstanding principal balance of a mortgage loan exceeds the fair market value of the real property (together with certain ancillary personal property) securing the loan, a portion of such loan likely will not be a qualifying real estate asset. Under current law, it is not clear how to determine what portion of such a loan will be treated as a real estate asset. Under recently issued guidance, the IRS has stated that it will not challenge a REIT’s treatment of a loan as being, in part, a real estate asset for purposes of the 75% asset test if the REIT treats the loan as being a qualifying real estate asset in an amount equal to the lesser of (1) the fair market value of the real property securing the loan on the date the REIT acquires the loan or (2) the fair market value of the loan.
No independent appraisals will be obtained to support our conclusions as to the value of our total assets or the value of any particular security or securities. Moreover, values of some assets may not be susceptible to a precise determination, and values are subject to change in the future. Furthermore, the proper classification of an instrument as debt or equity for U.S. federal income tax purposes may be uncertain in some circumstances, which could affect the application of the REIT asset requirements. Accordingly, there can be no assurance that the IRS will not contend that our interests in our subsidiaries or in the securities of other issuers will not cause a violation of the REIT asset tests.
We will monitor the status of our assets for purposes of the various asset tests and will manage our portfolio in order to comply at all times with such tests. However, there is no assurance that we will not inadvertently fail to comply with such tests. If we fail to satisfy the asset tests at the end of a calendar quarter, we will not lose our REIT qualification if:
• we satisfied the asset tests at the end of the preceding calendar quarter; and
• the discrepancy between the value of our assets and the asset test requirements arose from changes in the market values of our assets and was not wholly or partly caused by the acquisition of one or more non-qualifying assets.
If we did not satisfy the condition described in the second item, above, we still could avoid disqualification by eliminating any discrepancy within 30 days after the close of the calendar quarter in which it arose.
In the event that we violate the 5% asset test, the 10% vote test or the 10% value test described above, we will not lose our REIT qualification if (i) the failure is de minimis (up to the lesser of 1% of our assets or $10 million) and (ii) we dispose of assets causing the failure or otherwise comply with the asset tests within six months after the last day of the quarter in which we identify such failure. In the event of a failure of any of the asset tests (other than de minimis failures described in the preceding sentence), as long as the failure was due to reasonable cause and not to willful neglect, we will not lose our REIT qualification if we (i) dispose of assets causing the failure or otherwise comply with the asset tests within six months after the last day of the quarter in which we identify the failure, (ii) we file a description of each asset causing the failure with the IRS and (iii) pay a tax equal to the greater of $50,000 or the highest corporate tax rate multiplied by the net income from the assets causing the failure
during the period in which we failed to satisfy the asset tests. However, there is no assurance that the IRS would not challenge our ability to satisfy these relief provisions.
We believe that the assets that we hold and have held will satisfy the foregoing asset test requirements. However, we will not obtain independent appraisals to support our conclusions as to the value of our assets and securities. Moreover, the values of some assets may not be susceptible to a precise determination. As a result, there can be no assurance that the IRS will not contend that our ownership of securities and other assets violates one or more of the asset tests applicable to REITs.
Distribution Requirements
Each taxable year, we must distribute dividends, other than capital gain dividends and deemed distributions of retained capital gain, to our stockholders in an aggregate amount at least equal to:
• the sum of:
• 90% of our “REIT taxable income,” computed without regard to the dividends paid deduction and our net capital gain or loss, and
• 90% of our after-tax net income, if any, from foreclosure property, minus
• the excess of the sum of certain items of non-cash income over 5% of our “REIT taxable income.”
We must pay such distributions in the taxable year to which they relate, or in the following taxable year if either (i) we declare the distribution before we timely file our U.S. federal income tax return for the year and pay the distribution on or before the first regular dividend payment date after such declaration or (ii) we declare the distribution in October, November or December of the taxable year, payable to stockholders of record on a specified day in any such month, and we actually pay the dividend before the end of January of the following year. The distributions under clause (i) are taxable to the stockholders in the year in which paid, and the distributions in clause (ii) are treated as paid on December 31st of the prior taxable year. In both instances, these distributions relate to our prior taxable year for purposes of the 90% distribution requirement.
We will pay U.S. federal income tax on taxable income, including net capital gain, that we do not distribute to stockholders. Furthermore, if we fail to distribute during a calendar year, or by the end of January following the calendar year in the case of distributions with declaration and record dates falling in the last three months of the calendar year, at least the sum of:
• 85% of our REIT ordinary income for such year;
• 95% of our REIT capital gain income for such year; and
• any undistributed taxable income from prior periods.
We will incur a 4% nondeductible excise tax on the excess of such required distribution over the amounts we actually distribute.
We may elect to retain and pay income tax on the net long-term capital gain we receive in a taxable year. If we so elect, we will be treated as having distributed any such retained amount for purposes of the 4% nondeductible excise tax described above. We intend to make timely distributions sufficient to satisfy the annual distribution requirements and to avoid corporate income tax and the 4% nondeductible excise tax.
It is possible that we may not have sufficient cash to meet the distribution requirements discussed above. This could result because of competing demands for funds, or because of timing differences between the actual receipt of income and actual payment of deductible expenses and the inclusion of that income and deduction of such expenses in arriving at our REIT taxable income. For example, we may not deduct recognized capital losses from our “REIT taxable income.” Further, it is possible that, from time to time, we may be allocated a share of net capital gain attributable to the sale of depreciated property that exceeds our allocable share of cash attributable to that sale. As a result of the foregoing, we may have less cash than is necessary to distribute taxable income sufficient to avoid corporate income tax and the excise tax imposed on certain undistributed income or even to meet the 90% distribution requirement. In such a situation, we may need to borrow funds, raise funds through the issuance of additional shares of common stock or, if possible, pay taxable dividends of our common stock or debt securities.
In computing our REIT taxable income, we will use the accrual method of accounting. We are required to file an annual U.S. federal income tax return, which, like other corporate returns, is subject to examination by the IRS. Because the tax law requires us to make many judgements regarding the proper treatment of a transaction or an item of income or deduction, it is possible that the IRS will challenge positions we take in computing our REIT taxable income and our distributions.
Issues could arise, for example, with respect to the allocation of the purchase price of real properties between depreciable or amortizable assets and non-depreciable or non-amortizable assets such as land and the current deductibility of fees paid to our Advisor or its affiliates. Were the IRS to successfully challenge our characterization of a transaction or determination of our REIT taxable income, we could be found to have failed to satisfy a requirement for qualification as a REIT.
Under certain circumstances, we may be able to correct a failure to meet the distribution requirement for a year by paying “deficiency dividends” to our stockholders in a later year. We may include such deficiency dividends in our deduction for dividends paid for the earlier year.
Although we may be able to avoid income tax on amounts distributed as deficiency dividends, we will be required to pay interest to the IRS based upon the amount of any deduction we take for deficiency dividends.
Sale-Leaseback Transactions
Some of our investments may be in the form of sale-leaseback transactions. We normally intend to treat these transactions as true leases for U.S. federal income tax purposes. However, depending on the terms of any specific transaction, the IRS might take the position that the transaction is not a true lease but is more properly treated in some other manner. If such recharacterization were successful, we would not be entitled to claim the depreciation deductions available to an owner of the property. In addition, the recharacterization of one or more of these transactions might cause us to fail to satisfy the Asset Tests or the Income Tests described above based upon the asset we would be treated as holding or the income we would be treated as having earned and such failure could result in our failing to qualify as a REIT. Alternatively, the amount or timing of income inclusion or the loss of depreciation deductions resulting from the recharacterization might cause us to fail to meet the distribution requirement described above for one or more taxable years absent the availability of the deficiency dividend procedure or might result in a larger portion of our dividends being treated as ordinary income to our stockholders.
Recordkeeping Requirements
We must maintain certain records in order to qualify as a REIT. In addition, to avoid a monetary penalty, we must request on an annual basis information from our stockholders designed to disclose the actual ownership of our outstanding stock. We intend to comply with these requirements.
Failure to Qualify as a REIT
If we fail to satisfy one or more requirements for REIT qualification, other than the gross income tests and the asset tests, we could avoid disqualification if our failure is due to reasonable cause and not to willful neglect and we pay a penalty of $50,000 for each such failure. In addition, there are relief provisions for a failure of the gross income tests and asset tests, as described in “—Gross Income Tests” and “—Asset Tests.”
If we fail to qualify as a REIT in any taxable year, and no relief provision applies, we would be subject to U.S. federal income tax (and any applicable alternative minimum tax) on our taxable income at regular corporate rates. In calculating our taxable income in a year in which we fail to qualify as a REIT, we would not be able to deduct amounts paid out to stockholders. In fact, we would not be required to distribute any amounts to stockholders in that year. In such event, to the extent of our current and accumulated earnings and profits, distributions to stockholders generally would be taxable as dividend income. Subject to certain limitations of the federal income tax laws, corporate stockholders may be eligible for the dividends received deduction and stockholders taxed at individual rates may be eligible for the reduced U.S. federal income tax rate on such dividends. Unless we qualified for relief under specific statutory provisions, we also would be disqualified from taxation as a REIT for the four taxable years following the year during which we ceased to qualify as a REIT. We cannot predict whether in all circumstances we would qualify for such statutory relief.
Taxation of Taxable U.S. Stockholders
As used herein, the term “U.S. stockholder” means a holder of our common stock that for U.S. federal income tax purposes is:
• a citizen or resident of the United States;
• a corporation (including an entity treated as a corporation for U.S. federal income tax purposes) created or organized in or under the laws of the United States, any of its states or the District of Columbia;
• an estate whose income is subject to U.S. federal income taxation regardless of its source; or
• any trust if (i) a U.S. court is able to exercise primary supervision over the administration of such trust and one or more U.S. persons have the authority to control all substantial decisions of the trust or (ii) it has a valid election in place to be treated as a U.S. person.
If a partnership, entity or arrangement treated as a partnership for U.S. federal income tax purposes holds our common stock, the U.S. federal income tax treatment of a partner in the partnership will generally depend on the status of the partner and the activities of the partnership. If you are a partner in a partnership holding our common stock, you should consult your tax advisor regarding the consequences of the ownership and disposition of our common stock by the partnership.
Distributions
For any taxable year for which we qualify for taxation as a REIT, amounts distributed to, and gains realized by, taxable U.S. stockholders with respect to our common stock generally will be taxed as described below. For a summary of the U.S. federal income tax treatment of distributions reinvested in additional shares of common stock pursuant to our distribution reinvestment plan, see “Description of Capital Stock—Distribution Reinvestment Plan.” For a summary of the U.S. federal income tax treatment of shares of common stock redeemed by us under our share redemption program, see “Description of Capital Stock—Share Redemption Program.”
As long as we qualify as a REIT, a taxable U.S. stockholder must generally take into account as ordinary income distributions made out of our current or accumulated earnings and profits that we do not designate as capital gain dividends or retained long-term capital gain. A U.S. stockholder will not qualify for the dividends received deduction generally available to corporations. In addition, dividends paid to a U.S. stockholder generally will not qualify for the reduced tax rate for “qualified dividend income.” The maximum tax rate for qualified dividend income received by U.S. stockholders taxed at individual rates is currently 20% and the maximum marginal tax rate on ordinary income for stockholders taxed at individual rates is 37%. However, individuals may deduct 20% of their dividends from REITs, excluding capital gain dividends and qualified dividend income. As a result, dividend income received by an individual U.S. stockholder will be subject to a maximum effective federal income tax rate of 29.6%.
Qualified dividend income generally includes dividends paid by domestic C corporations and certain qualified foreign corporations to U.S. stockholders taxed at individual rates. Because we are not generally subject to U.S. federal income tax on the portion of our REIT taxable income distributed to our stockholders (see “Taxation of Our Company” above), our dividends generally will not be eligible for the 20% maximum rate on qualified dividend income. As a result, our ordinary REIT dividends will be taxed at the higher tax rate applicable to ordinary income. However, the 20% maximum tax rate for qualified dividend income will apply to our ordinary REIT dividends, if any, (i) that are attributable to dividends received by us from non-REIT corporations, such as a TRS, and (ii) to the extent attributable to income upon which we have paid corporate income tax (e.g., to the extent that we distribute less than 100% of our taxable income).
Dividends paid to, and certain other investment income recognized by certain individuals, estates or trusts may also be subject to a 3.8% Medicare tax.
A U.S. stockholder generally will take into account as long-term capital gain any distributions that we designate as capital gain dividends without regard to the period for which the U.S. stockholder has held our common stock. See “—Capital Gains and Losses.” A corporate U.S. stockholder, however, may be required to treat up to 20% of certain capital gain dividends as ordinary income.
We may elect to retain and pay income tax on the net long-term capital gain that we receive in a taxable year. In that case, to the extent that we designate such amount in a timely notice to such stockholder, a U.S. stockholder would be taxed on its proportionate share of our undistributed long-term capital gain. The U.S. stockholder would receive a credit for its proportionate share of the tax we paid. The U.S. stockholder would also increase the basis in its stock by the amount of its proportionate share of our undistributed long-term capital gain, minus its share of the tax we paid.
A U.S. stockholder will not incur tax on a distribution in excess of our current and accumulated earnings and profits if the distribution does not exceed the adjusted basis of the U.S. stockholder’s common stock. Instead, the distribution will reduce the adjusted basis of such stock. A U.S. stockholder will recognize gain to the extent that a distribution exceeds both our current and accumulated earnings and profits and the U.S. stockholder’s adjusted basis in his or her stock. Such gain will generally be long-term capital gain, but will be short-term capital gain if the shares of stock have been held for one year or less, assuming in either case that the shares of stock are a capital asset in the hands of the U.S. stockholder. In addition, if we declare a distribution in October, November, or December of any year that is payable to a U.S. stockholder of record on a specified date in any such month, such distribution shall be treated as both paid by us and received by the U.S. stockholder on December 31 of such year, provided that we actually pay the distribution during January of the following calendar year.
We will be treated as having sufficient earnings and profits to treat as a dividend any distribution by us up to the amount required to be distributed in order to avoid imposition of the 4% excise tax discussed above. Moreover, any “deficiency distribution” will be treated as an ordinary or capital gain distribution, as the case may be, regardless of our earnings and profits. As a result, stockholders may be required to treat as taxable some distributions that would otherwise result in a tax-free return of capital.
U.S. stockholders may not include in their individual income tax returns any of our net operating losses or capital losses. Instead, these losses are generally carried over by us for potential offset against our future income. Taxable distributions from us and gain from the disposition of our common stock will not be treated as passive activity income and, therefore, a U.S. stockholder generally will not be able to apply any “passive activity losses,” such as losses from certain types of limited partnerships in which the U.S. stockholder is a limited partner, against such income. In addition, taxable distributions from us and gain from the disposition of our common stock generally will be treated as investment income for purposes of the limitations on the deductibility of investment-related interest expense. We will notify U.S. stockholders after the close of our taxable year as to the portions of the distributions attributable to that year that constitute ordinary income, return of capital and capital gain.
Taxation of U.S. Stockholders on the Disposition of Common Stock
A U.S. stockholder who is not a dealer in securities must generally treat any gain or loss realized upon a taxable disposition of our common stock as long-term capital gain or loss if the U.S. stockholder has held our common stock for more than one year and otherwise as short-term capital gain or loss. In general, a U.S. stockholder will realize gain or loss in an amount equal to the difference between the sum of the fair market value of any property and the amount of cash received in such disposition and the U.S. stockholder’s adjusted tax basis. A stockholder’s adjusted tax basis generally will equal the U.S. stockholder’s acquisition cost, increased by the excess of net capital gains deemed distributed to the U.S. stockholder (discussed above) less tax deemed paid on such gains and reduced by any returns of capital. However, a U.S. stockholder must treat any loss upon a sale or exchange of common stock held by such stockholder for six months or less as a long-term capital loss to the extent of capital gain dividends and any other actual or deemed distributions from us that such U.S. stockholder treats as long-term capital gain. All or a portion of any loss that a U.S. stockholder realizes upon a taxable disposition of shares of our common stock may be disallowed if the U.S. stockholder purchases other shares of our common stock within 30 days before or after the disposition.
If an investor recognizes a loss upon a subsequent disposition of our stock or other securities in an amount that exceeds a prescribed threshold, it is possible that the provisions of Treasury regulations involving “reportable transactions” could apply, with a resulting requirement to separately disclose the loss-generating transaction to the IRS. These regulations, though directed towards “tax shelters,” are broadly written and apply to transactions that would not typically be considered tax shelters. The Code imposes significant penalties for failure to comply with these requirements. You should consult your tax advisor concerning any possible disclosure obligation with respect to the receipt or disposition of our stock or securities or transactions that we might undertake directly or indirectly. Moreover, you should be aware that we and other participants in the transactions in which we are involved (including their advisors) might be subject to disclosure or other requirements pursuant to these regulations.
Taxation of U.S. Stockholders on a Redemption of Common Stock
A redemption of our common stock will be treated under Section 302 of the Code as a distribution that is taxable as dividend income (to the extent of our current or accumulated earnings and profits), unless the redemption satisfies certain tests set forth in Section 302(b) of the Code enabling the redemption to be treated as sale of our common stock (in which case the redemption will be treated in the same manner as a sale described above in “—Taxation of U.S. Stockholders on the Disposition of Common Stock”). The redemption will satisfy such tests if it (i) is “substantially disproportionate” with respect to the holder’s interest in our stock, (ii) results in a “complete termination” of the holder’s interest in all our classes of stock, or (iii) is “not essentially equivalent to a dividend” with respect to the holder, all within the meaning of Section 302(b) of the Code. In determining whether any of these tests have been met, stock considered to be owned by the holder by reason of certain constructive ownership rules set forth in the Code, as well as stock actually owned, generally must be taken into account. Because the determination as to whether any of the three alternative tests of Section 302(b) of the Code described above will be satisfied with respect to any particular holder of our common stock depends upon the facts and circumstances at the time that the determination must be made, prospective investors are urged to consult their tax advisors to determine such tax treatment. If a redemption of our common stock does not meet any of the three tests described above, the redemption proceeds will be treated as a dividend, as described above “—Taxation of Taxable U.S. Stockholders.” Stockholders should consult with their tax advisors regarding the taxation of any particular redemption of our shares.
Capital Gains and Losses
A taxpayer generally must hold a capital asset for more than one year for gain or loss derived from its sale or exchange to be treated as long-term capital gain or loss. The maximum tax rate on long-term capital gain applicable to U.S. stockholders taxed at individual rates is currently 20% and 21% in the case of U.S. stockholders that are corporations. The maximum tax rate on long-term capital gain from the sale or exchange of “Section 1250 property,” or depreciable real property, is 25%, which applies to the lesser of the total amount of the gain or the accumulated depreciation on the Section 1250 property. In addition, certain capital gains and other investment income recognized by certain stockholders may be subject to a 3.8% Medicare tax.
With respect to distributions that we designate as capital gain dividends and any retained capital gain that we are deemed to distribute, we generally may designate whether such a distribution is taxable to U.S. stockholders taxed at individual rates, currently at a 20% rate (or a 25% rate to the extent attributable to the recapture of certain depreciation deductions). Thus, the tax rate differential between capital gain and ordinary income for those taxpayers may be significant. In addition, the characterization of income as capital gain or ordinary income may affect the deductibility of capital losses. A non-corporate taxpayer may deduct capital losses not offset by capital gains against its ordinary income only up to a maximum annual amount of $3,000. A non-corporate taxpayer may carry forward unused capital losses indefinitely. A corporate taxpayer must pay tax on its net capital gain at ordinary corporate rates. A corporate taxpayer may deduct capital losses only to the extent of capital gains, with unused losses being carried back for up to three years and forward for up to five years.
Treatment of Tax-Exempt Stockholders
Tax-exempt entities, including qualified employee pension and profit sharing trusts and individual retirement accounts, generally are exempt from U.S. federal income taxation. However, they are subject to taxation on their unrelated business taxable income, or UBTI. Although many investments in real estate generate UBTI, the IRS has issued a ruling that dividend distributions from a REIT to an exempt employee pension trust do not constitute UBTI so long as the exempt employee pension trust does not otherwise use the shares of the REIT in an unrelated trade or business of the pension trust. Based on that ruling, amounts that we distribute to tax-exempt stockholders generally should not constitute UBTI. However, if a tax-exempt stockholder were to finance (or be deemed to finance) its acquisition of common stock with debt, a portion of the income that it receives from us would constitute UBTI pursuant to the “debt-financed property” rules. Moreover, social clubs, voluntary employee benefit associations, supplemental unemployment benefit trusts and qualified group legal services plans that are exempt from taxation under special provisions of the U.S. federal income tax laws are subject to different UBTI rules, which generally will require them to characterize distributions that they receive from us as UBTI. Finally, in certain circumstances, a qualified employee pension or profit sharing trust that owns more than 10% of our capital stock must treat a percentage of the dividends that it receives from us as UBTI. Such percentage is equal to the gross income we derive from an unrelated trade or business, determined as if we were a pension trust, divided by our total gross income for the year in which we pay the dividends. That rule applies to a pension trust holding more than 10% of our capital stock only if:
• the percentage of our dividends that the tax-exempt trust must treat as UBTI is at least 5%;
• we qualify as a REIT by reason of the modification of the rule requiring that no more than 50% of our capital stock be owned by five or fewer individuals that allows the beneficiaries of the pension trust to be treated as holding our capital stock in proportion to their actuarial interests in the pension trust (rather than treating the pension trust as a single individual); and
• either:
• one pension trust owns more than 25% of the value of our capital stock; or
• a group of pension trusts individually holding more than 10% of the value of our capital stock collectively owns more than 50% of the value of our capital stock.
Taxation of Non-U.S. Stockholders
The term “non-U.S. stockholder” means a holder of our common stock that is not a U.S. stockholder or a partnership (or entity treated as a partnership for U.S. federal income tax purposes). The rules governing U.S. federal income taxation of nonresident alien individuals, foreign corporations, foreign partnerships, and other foreign stockholders are complex. This section is only a summary of such rules. We urge non-U.S. stockholders to consult their tax advisors to determine the impact of U.S. federal, state, and local income tax laws on the purchase, ownership and sale of our common stock, including any reporting requirements.
Distributions
A non-U.S. stockholder that receives a distribution that is not attributable to gain from our sale or exchange of a “U.S. real property interest,” or USRPI, as defined below, and that we do not designate as a capital gain dividend or will recognize ordinary income to the extent that we pay such distribution out of our current or accumulated earnings and profits. A withholding tax equal to 30% of the gross amount of the distribution ordinarily will apply to such distribution unless an applicable tax treaty reduces or eliminates the tax. However, if a distribution is treated as effectively connected with the non-U.S. stockholder’s conduct of a U.S. trade or business, the non-U.S. stockholder generally will be subject to U.S. federal income tax on the distribution at graduated rates, in the same manner as U.S. stockholders are taxed with respect to such distribution, and a non-U.S. stockholder that is a corporation also may be subject to the 30% branch profits tax with respect to that distribution. We plan to withhold U.S. income tax at the rate of 30% on the gross amount of any such distribution paid to a non-U.S. stockholder unless:
• a lower treaty rate applies and the non-U.S. stockholder provides an IRS Form W-8BEN or W-8BEN-E evidencing eligibility for that reduced rate with us;
• the non-U.S. stockholder files an IRS Form W-8ECI with us claiming that the distribution is effectively connected income; or
• the distribution is treated as attributable to a sale of a USRPI under FIRPTA (discussed below).
A non-U.S. stockholder will not incur tax on a distribution in excess of our current and accumulated earnings and profits if the excess portion of such distribution does not exceed the adjusted basis of its common stock. Instead, the excess portion of such distribution will reduce the adjusted basis of such stock. A non-U.S. stockholder will be subject to tax on a distribution that exceeds both our current and accumulated earnings and profits and the adjusted basis of its common stock, if the non-U.S. stockholder otherwise would be subject to tax on gain from the sale or disposition of its common stock, as described below. However, we must withhold 15% of any distribution that exceeds our current and accumulated earnings and profits. Consequently, although we intend to withhold at a rate of 30% on the entire amount of any distribution, to the extent that we do not do so, we will generally withhold at a rate of 15% on any portion of a distribution not subject to withholding at a rate of 30%. Because we generally cannot determine at the time we make a distribution whether the distribution will exceed our current and accumulated earnings and profits, we normally will withhold tax on the entire amount of any distribution at the same rate as we would withhold on a dividend. However, a non-U.S. stockholder may claim a refund of amounts that we withhold if we later determine that a distribution in fact exceeded our current and accumulated earnings and profits.
For any year in which we qualify as a REIT, a non-U.S. stockholder may incur tax on distributions that are attributable to gain from our sale or exchange of a USRPI under the Foreign Investment in Real Property Act of 1980, or FIRPTA. A USRPI includes certain interests in real property located in the U.S. and stock in corporations at least 50% of whose assets consist of interests in U.S. real property. Under FIRPTA, a non-U.S. stockholder is taxed on distributions attributable to gain from sales of USRPIs as if such gain were effectively connected with a U.S. business of the non-U.S. stockholder. A non-U.S. stockholder thus would be taxed on such a distribution at the normal capital gains rates applicable to U.S. stockholders, subject to applicable alternative minimum tax in the case of resident individuals and a special alternative minimum tax in the case of a nonresident alien individual. A non-U.S. corporate stockholder not entitled to treaty relief or exemption also may be subject to the 30% branch profits tax on such a distribution.
Capital gain distributions that are attributable to our sale of U.S. real property would be subject to tax under FIRPTA, as described in the preceding paragraph. In such case, we must withhold 21% of any distribution that we could designate as a capital gain dividend. A non-U.S. stockholder may receive a credit against its tax liability for the amount that we withhold. Moreover, if a non-U.S. stockholder disposes of our common stock during the 30-day period preceding a dividend payment, and such non-U.S. stockholder (or a person related to such non-U.S. stockholder) acquires or enters into a contract or option to acquire our common stock within 61 days of the first day of the 30-day period described above, and any portion of such dividend payment would, but for the disposition, be treated as a USRPI capital gain to such non-U.S. stockholder, then such non-U.S. stockholder will be treated as having USRPI capital gain in an amount that, but for the disposition, would have been treated as USRPI capital gain. The taxation of capital gain distributions received by certain non-U.S. stockholders may, under certain circumstances, differ materially from that described above in the event that shares of our common stock are ever regularly traded on an established securities market in the United States.
In addition, capital gain distributions to foreign pension funds and subsidiary entities that meet certain requirements, as well as to certain publicly traded foreign entities that are “qualified collective investment vehicles” from countries having tax treaties with the United States and which meet a number of other requirements, are exempt from tax under FIRPTA. Non-U.S. holders should consult their tax advisors regarding the application of these rules.
Dispositions
Non-U.S. stockholders could incur tax under FIRPTA with respect to gain realized upon a disposition of our common stock if we are a U.S. real property holding corporation during a specified testing period. In general, if at least 50% of a REIT’s assets, by value, are USRPIs, then the REIT will be a U.S. real property holding corporation. We anticipate that we will be a U.S. real property holding corporation based on our investment strategy. However, if we are a U.S. real property holding corporation, a non-U.S. stockholder generally would not incur tax under FIRPTA on gain from the sale of our common stock if we are a “domestically controlled qualified investment entity.” A domestically controlled qualified investment entity includes a REIT in which, at all times during a specified testing period, less than 50% in value of its shares are held directly or indirectly by non-U.S. stockholders (as determined for purposes of these rules). Although we believe that we are a domestically controlled qualified investment entity, we cannot assure you that this test will be met at all times. Additional FIRPTA provisions may, under certain circumstances, apply to certain non-U.S. stockholders in the event that shares of our common stock are ever regularly traded on an established securities market in the U.S., which may have a material impact on such non-U.S. stockholders.
As noted above under “ —Distributions,” certain foreign pension funds and publicly traded qualified collective investment vehicles are exempt from FIRPTA with respect to capital gain dividends that we pay, and these entities would likewise be exempt from FIRPTA upon a sale of our common stock.
If the gain on the sale of our common stock were taxed under FIRPTA, a non-U.S. stockholder would be taxed on that gain in the same manner as U.S. stockholders, subject to applicable alternative minimum tax and a special alternative minimum tax in the case of nonresident alien individuals. Furthermore, a non-U.S. stockholder generally will incur tax on gain not subject to FIRPTA if:
• the gain is effectively connected with the non-U.S. stockholder’s U.S. trade or business, in which case the non-U.S. stockholder will be subject to the same treatment as U.S. stockholders with respect to such gain; or
• the non-U.S. stockholder is a nonresident alien individual who was present in the U.S. for 183 days or more during the taxable year and has a “tax home” in the U.S., in which case the non-U.S. stockholder will incur a 30% tax on his or her capital gains.
FATCA
The Foreign Account Tax Compliance Act (“FATCA”) provides that a 30% withholding tax will be imposed on certain payments (including dividends as well as gross proceeds from sales of stock giving rise to such dividends) made to a foreign entity if such entity fails to satisfy certain new disclosure and reporting rules. FATCA generally requires that (i) in the case of a foreign financial institution (defined broadly to include a bank, certain insurance companies, a hedge fund, a private equity fund, a mutual fund, a securitization vehicle or other investment vehicle), the entity identifies and provides information in respect of financial accounts with such entity held (directly or indirectly) by U.S. persons and U.S.‑owned foreign entities and (ii) in the case of a non-financial foreign entity, the entity identifies and provides information in respect of substantial U.S. owners of such entity. Under certain circumstances, a holder may be eligible for refunds or credits of such taxes.
These withholding and reporting requirements generally apply to U.S.‑source periodic payments and to payments of gross proceeds from a sale or redemption. Under proposed Treasury regulations that may be relied upon pending finalization, the withholding tax on gross proceeds would be eliminated and, consequently, FATCA withholding on gross proceeds is not currently expected to apply. If we determine withholding is appropriate with respect to the notes, we will withhold tax at the applicable statutory rate, and we will not pay any additional amounts in respect of such withholding.
The United States Treasury has signed Intergovernmental Agreements with certain other countries to implement the exchange of information required under FATCA. Investors that invest in our shares through an account maintained at a non-U.S. financial institution are strongly encouraged to consult with their tax advisors regarding the potential application and impact of FATCA and any Intergovernmental Agreement between the United States and their home jurisdiction in connection with FATCA compliance.
Redemption of Common Stock
A redemption of our common stock by a non-U.S. stockholder whose income derived from the investment in shares of our common stock is not effectively connected with the non-U.S. Stockholder’s conduct of a trade or business in the U.S. will be treated under Section 302 of the Code as a distribution that is taxable as dividend income (to the extent of our current or accumulated earnings and profits), unless the redemption satisfies certain tests set forth in Section 302(b) of the Code enabling the redemption to be treated as sale of our common stock (in which case the redemption will be treated in the same manner as a sale described above in “—Taxation of Non-U.S. Stockholders—Dispositions”). The redemption will satisfy such tests if it (i) is “substantially disproportionate” with respect to the holder’s interest in our stock, (ii) results in a “complete termination” of the holder’s interest in all our classes of stock, or (iii) is “not essentially equivalent to a dividend” with respect to the holder, all within the meaning of Section 302(b) of the Code. In determining whether any of these tests have been met, stock considered to be owned by the holder by reason of certain constructive ownership rules set forth in the Code, as well as stock actually owned, generally must be taken into account. Because the determination as to whether any of the three alternative tests of Section 302(b) of the Code described above will be satisfied with respect to any particular holder of
our common stock depends upon the facts and circumstances at the time that the determination must be made, prospective investors are advised to consult their own tax advisors to determine such tax treatment.
If a redemption of our common stock does not meet any of the three tests described above, the redemption proceeds will be treated as a distribution, as described above “—Taxation of Non-U.S. Stockholders—Distributions.” Non-U.S. stockholders should consult with their tax advisors regarding the taxation of any particular redemption of our shares.
Conversion of Common Stock
The conversion of Class T shares, Class S shares and Class D shares into Class I shares, as described in the “Description of Capital Stock” section of the prospectus, will not be a taxable event to the converting stockholder or to us. The tax attributes of the Class I shares received, upon such conversion will have the same tax attributes, including the tax basis and the holding period, as the shares converted.
Information Reporting Requirements and Backup Withholding
We will report to our stockholders and to the IRS the amount of distributions we pay during each calendar year, and the amount of tax we withhold, if any. Under the backup withholding rules, a stockholder may be subject to backup withholding at a rate, currently of 28%, with respect to distributions unless the stockholder:
• is a corporation or qualifies for certain other exempt categories and, when required, demonstrates this fact; or
• provides a taxpayer identification number, certifies as to no loss of exemption from backup withholding, and otherwise complies with the applicable requirements of the backup withholding rules.
A stockholder who does not provide us with its correct taxpayer identification number also may be subject to penalties imposed by the IRS. Any amount paid as backup withholding will be creditable against the stockholder’s income tax liability. In addition, we may be required to withhold a portion of capital gain distributions to any stockholders who fail to certify their non-foreign status to us.
Backup withholding will generally not apply to payments of dividends made by us or our paying agents, in their capacities as such, to a non-U.S. stockholder provided that the non-U.S. stockholder furnishes to us or our paying agent the required certification as to its non-U.S. status, such as providing a valid IRS Form W-8BEN-E or W-8ECI, or certain other requirements are met. Notwithstanding the foregoing, backup withholding may apply if either we or our paying agent has actual knowledge, or reason to know, that the holder is a U.S. person that is not an exempt recipient. Payments of the proceeds from a disposition or a redemption effected outside the U.S. by a non-U.S. stockholder made by or through a foreign office of a broker generally will not be subject to information reporting or backup withholding. However, information reporting (but not backup withholding) generally will apply to such a payment if the broker has certain connections with the U.S. unless the broker has documentary evidence in its records that the beneficial owner is a non-U.S. stockholder and specified conditions are met or an exemption is otherwise established. Payment of the proceeds from a disposition by a non-U.S. stockholder of common stock made by or through the U.S. office of a broker is generally subject to information reporting and backup withholding unless the non-U.S. stockholder certifies under penalties of perjury that it is not a U.S. person and satisfies certain other requirements, or otherwise establishes an exemption from information reporting and backup withholding.
Backup withholding is not an additional tax. Any amounts withheld under the backup withholding rules may be refunded or credited against the stockholder’s U.S. federal income tax liability if certain required information is furnished to the IRS. Stockholders should consult their own tax advisors regarding application of backup withholding to them and the availability of, and procedure for obtaining an exemption from, backup withholding.
Statement of Share Ownership
We are required to demand annual written statements from the record holders of designated percentages of our common stock disclosing the actual owners of the shares of common stock. Any record stockholder who, upon our request, does not provide us with required information concerning actual ownership of the shares of common stock is required to include specified information relating to his shares of common stock in his U.S. federal income tax return. We also must maintain, within the Internal Revenue District in which we are required to file our U.S. federal income tax return, permanent records showing the information we have received about the actual ownership of our common stock and a list of those persons failing or refusing to comply with our demand.
Tax Aspects of Our Investments in Our Operating Partnership
The following discussion summarizes certain U.S. federal income tax considerations applicable to our direct or indirect investments in our Operating Partnership. The discussion does not cover state or local tax laws or any U.S. federal tax laws other than income tax laws.
Classification as a Partnership
We will be entitled to include in our income our distributive share of the Operating Partnership’s income and to deduct our distributive share of the Operating Partnership’s losses only if the Operating Partnership is classified for U.S. federal income tax purposes as a partnership rather than as a corporation or an association taxable as a corporation. An unincorporated entity with at least two owners or members will be classified as a partnership, rather than as a corporation, for U.S. federal income tax purposes if it:
• is treated as a partnership under the Treasury Regulations relating to entity classification (the “check-the-box regulations”); and
• is not a “publicly-traded partnership.”
Under the check-the-box regulations, an unincorporated entity with at least two owners or members may elect to be classified either as an association taxable as a corporation or as a partnership. If such an entity fails to make an election, it generally will be treated as a partnership (or an entity that is disregarded for U.S. federal income tax purposes if the entity is treated as having only one owner or member for federal income tax purposes) for U.S. federal income tax purposes. Our Operating Partnership intends to be classified as a partnership for U.S. federal income tax purposes and will not elect to be treated as an association taxable as a corporation under the check-the-box regulations.
A publicly-traded partnership is a partnership whose interests are traded on an established securities market or are readily tradable on a secondary market or the substantial equivalent thereof. A publicly-traded partnership will not, however, be treated as a corporation for any taxable year if, for each taxable year in which it was classified as a publicly-traded partnership, 90% or more of the partnership’s gross income for such year consists of certain passive-type income, including real property rents, gains from the sale or other disposition of real property, interest, and dividends, or (the “90% passive income exception”). Treasury Regulations (the “PTP regulations”) provide limited safe harbors from the definition of a publicly-traded partnership. Pursuant to one of those safe harbors (the “private placement exclusion”), interests in a partnership will not be treated as readily tradable on a secondary market or the substantial equivalent thereof if (i) all interests in the partnership were issued in a transaction or transactions that were not required to be registered under the Securities Act of 1933, as amended, and (ii) the partnership does not have more than 100 partners at any time during the partnership’s taxable year. In determining the number of partners in a partnership, a person owning an interest in a partnership, grantor trust, or S corporation that owns an interest in the partnership is treated as a partner in such partnership only if (i) substantially all of the value of the owner’s interest in the entity is attributable to the entity’s direct or indirect interest in the partnership and (ii) a principal purpose of the use of the entity is to permit the partnership to satisfy the 100-partner limitation. We and the Operating Partnership believe that the Operating Partnership should not be classified as a publicly traded partnership because (i) OP Units are not traded on an established securities market, and (ii) OP Units should not be considered readily tradable on a secondary market or the substantial equivalent thereof. In addition, we believe that the Operating Partnership presently qualifies for the Private Placement Exclusion. Even if the Operating Partnership were considered a publicly traded partnership under the PTP Regulations, the Operating Partnership should not be treated as a corporation for U.S. federal income tax purposes as long as 90% or more of its gross income consists of “qualifying income” under section 7704(d) of the Code. In general, qualifying income includes interest, dividends, real property rents (as defined by section 856 of the Code) and gain from the sale or disposition of real property.
We have not requested, and do not intend to request, a ruling from the IRS that our Operating Partnership will be classified as a partnership for U.S. federal income tax purposes. If for any reason our Operating Partnership were taxable as a corporation, rather than as a partnership, for U.S. federal income tax purposes, we likely would not be able to qualify as a REIT unless we qualified for certain relief provisions. See “—Gross Income Tests” and “—Asset Tests.” In addition, any change in the Operating Partnership’s status for tax purposes might be treated as a taxable event, in which case we might incur tax liability without any related cash distribution. See “—Distribution Requirements.” Further, items of income and deduction of the Operating Partnership would not pass through to its partners, and its partners would be treated as stockholders for tax purposes. Consequently, the Operating Partnership would be required to pay income tax at corporate rates on its net income, and distributions to its partners would constitute dividends that would not be deductible in computing the Operating Partnership’s taxable income.
Income Taxation of the Operating Partnership and its Partners
Partners, Not the Operating Partnership, Subject to Tax. A partnership is not a taxable entity for U.S. federal income tax purposes. Rather, we are required to take into account our allocable share of the Operating Partnership’s income, gains, losses, deductions, and credits for any taxable year of the Operating Partnership ending within or with our taxable year, without regard to whether we have received or will receive any distribution from the Operating Partnership.
Operating Partnership Allocations. Although a partnership agreement generally will determine the allocation of income and losses among partners, such allocations will be disregarded for tax purposes if they do not comply with the provisions of the U.S. federal income tax laws governing partnership allocations. If an allocation is not recognized for U.S. federal income tax purposes, the item subject to the allocation will be reallocated in accordance with the partners’ interests in the partnership, which will be determined by taking into account all of the facts and circumstances relating to the economic arrangement of the partners with respect to such item. The Operating Partnership’s allocations of taxable income, gain, and loss are intended to comply with the requirements of the U.S. federal income tax laws governing partnership allocations.
Tax Allocations With Respect to the Operating Partnership’s Properties. Income, gain, loss, and deduction attributable to appreciated or depreciated property that is contributed to a partnership in exchange for an interest in the partnership must be allocated in a manner such that the contributing partner is charged with, or benefits from, respectively, the unrealized gain or unrealized loss associated with the property at the time of the contribution. When cash is contributed to a partnership in exchange for a partnership interest, such as our contribution of cash to our operating partnership for operating units, similar rules apply to ensure that the existing partners in the partnership are charged with, or benefit from, respectively, the unrealized gain or unrealized loss associated with the partnership’s existing properties at the time of the cash contribution. In the case of a contribution of property, the amount of the unrealized gain or unrealized loss (“built-in gain” or “built-in loss”) is generally equal to the difference between the fair market value of the contributed property at the time of contribution and the adjusted tax basis of such property at the time of contribution (a “book-tax difference”). In the case of a contribution of cash, a book-tax difference may be created because the fair market value of the properties of the partnership on the date of the cash contribution may be higher or lower than the partnership’s adjusted tax basis in those properties. Any property purchased for cash initially will have an adjusted tax basis equal to its fair market value, resulting in no book-tax difference.
Tax Allocations With Respect to Contributed Properties. Pursuant to section 704(c) of the Code, income, gain, loss, and deduction attributable to appreciated or depreciated property that is contributed to a partnership in exchange for an interest in the partnership must be allocated for U.S. federal income tax purposes in a manner such that the contributor is charged with, or benefits from, the unrealized gain or unrealized loss associated with the property at the time of the contribution. The amount of unrealized gain or unrealized loss is generally equal to the difference between the fair market value of the contributed property at the time of contribution and the adjusted tax basis of such property at the time of contribution. Under applicable Treasury Regulations, partnerships are required to use a “reasonable method” for allocating items subject to section 704(c) of the Code, and several reasonable allocation methods are described therein.
Under the Partnership Agreement, subject to exceptions applicable to the special limited partnership interests, depreciation or amortization deductions of the Operating Partnership generally will be allocated among the partners in accordance with their respective interests in the Operating Partnership, except to the extent that the Operating Partnership is required under section 704(c) to use a different method for allocating depreciation deductions attributable to its properties. In addition, gain or loss on the sale of a property that has been contributed to the Operating Partnership will be specially allocated to the contributing partner to the extent of any built-in gain or loss with respect to the property for U.S. federal income tax purposes. It is possible that we may (i) be allocated lower amounts of depreciation deductions for tax purposes with respect to contributed properties than would be allocated to us if each such property were to have a tax basis equal to its fair market value at the time of contribution, and (ii) be allocated taxable gain in the event of a sale of such contributed properties in excess of the economic profit allocated to us as a result of such sale. These allocations may cause us to recognize taxable income in excess of cash proceeds received by us, which might adversely affect our ability to comply with the REIT distribution requirements, although we do not anticipate that this event will occur. The foregoing principles also will affect the calculation of our earnings and profits for purposes of determining the portion of our distributions that are taxable as a dividend. The allocations described in this paragraph may result in a higher portion of our distributions being taxed as a dividend than would have occurred had we purchased such properties for cash.
Basis in Operating Partnership Interest. The adjusted tax basis of our partnership interest in the Operating Partnership generally will be equal to (i) the amount of cash and the basis of any other property contributed to the Operating Partnership by us, (ii) increased by (a) our allocable share of the Operating Partnership’s income and (b) our allocable share of indebtedness of the Operating Partnership, and (iii) reduced, but not below zero, by (a) our allocable share of the Operating Partnership’s loss and (b) the amount of cash distributed to us, including constructive cash distributions resulting from a reduction in our share of indebtedness of the Operating Partnership. If the allocation of our distributive share of the Operating Partnership’s loss would reduce the adjusted tax basis of our partnership interest in the Operating Partnership below zero, the recognition of the loss will be deferred until such time as the recognition of the loss would not reduce our adjusted tax basis below zero. If a distribution from the Operating Partnership or a reduction in our share of the Operating Partnership’s liabilities would reduce our adjusted tax basis below zero, that distribution, including a constructive distribution, will constitute taxable income to us. The gain realized by us upon the receipt of any such distribution or constructive distribution would normally be characterized as capital gain, and if our partnership interest in the Operating Partnership has been held for longer than the long-term capital gain holding period (currently one year), the distribution would constitute long-term capital gain.
Sale of the Operating Partnership’s Property. Generally, any gain realized by the Operating Partnership on the sale of property held by the Operating Partnership for more than one year will be long-term capital gain, except for any portion of such gain that is treated as depreciation or cost recovery recapture. Under Section 704(c) of the Code, any gain or loss recognized by the Operating Partnership on the disposition of contributed properties will be allocated first to the partners of the Operating Partnership who contributed such properties to the extent of their built-in gain or loss on those properties for U.S. federal income tax purposes. The partners’ built-in gain or loss on such contributed properties will equal the difference between the partners’ proportionate share of the book value of those properties and the partners’ tax basis allocable to those properties at the time of the contribution as reduced for any decrease in the “book-tax difference.” See “—Income Taxation of the Operating Partnership and its Partners—Tax Allocations With Respect to the Operating Partnership’s Properties.” Any remaining gain or loss recognized by the Operating Partnership on the disposition of the contributed properties, and any gain or loss recognized by the Partnership on the disposition of the other properties, will be allocated among the partners in accordance with their respective percentage interests in the Operating Partnership.
Our share of any gain realized by the Operating Partnership on the sale of any property held by the Operating Partnership as inventory or other property held primarily for sale to customers in the ordinary course of the Operating Partnership’s trade or business will be treated as income from a prohibited transaction that is subject to a 100% penalty tax. Such prohibited transaction income also may have an adverse effect upon our ability to satisfy the income tests for REIT status. See “—Gross Income Tests.” We do not presently intend to acquire or hold or to allow the Operating Partnership to acquire or hold any property that represents inventory or other property held primarily for sale to customers in the ordinary course of our or the Operating Partnership’s trade or business.
Other Tax Considerations
Cost Basis Reporting
There are federal income tax information reporting rules that may apply to certain transactions in our shares. Where they apply, the “cost basis” calculated for the shares involved will be reported to the IRS and to you. For “cost basis” reporting purposes, you may identify by lot the shares that you transfer or that are redeemed, but if you do not timely notify us of your election, we will identify the shares that are transferred or redeemed on a “first in/first out” basis.
Information reporting (transfer statements) on other transactions may also be required under these rules. Transfer statements are issued between “brokers” and are not issued to the IRS or to you.
Stockholders should consult their tax advisors regarding the consequences of these rules.
Tax Shelter Reporting
If a stockholder recognizes a loss with respect to the shares of (i) $2 million or more in a single taxable year or $4 million or more in a combination of taxable years, for a holder that is an individual, S corporation, trust, or a partnership with at least one noncorporate partner, or (ii) $10 million or more in a single taxable year or $20 million or more in a combination of taxable years, for a holder that is either a corporation or a partnership with only corporate partners, the stockholder may be required to file a disclosure statement with the IRS on Form 8886. Direct stockholders of portfolio securities are in many cases exempt from this reporting requirement, but stockholders of a REIT currently are not excepted. The fact that a loss is reportable under these regulations does not affect the legal determination of whether the taxpayer’s treatment of the loss is proper. Stockholders should consult their tax advisors to determine the applicability of these regulations in light of their individual circumstances.
State and Local Taxes
We and/or you may be subject to taxation by various states and localities, including those in which we or a stockholder transacts business, owns property or resides. The state and local tax treatment may differ from the U.S. federal income tax treatment described above. Consequently, you should consult your tax advisors regarding the effect of state and local tax laws upon an investment in our common stock.
ERISA CONSIDERATIONS
ERISA Considerations for an Initial Investment
The following is a summary of material considerations arising under the Employee Retirement Income Security Act of 1974, as amended, or ERISA, and the prohibited transaction provisions of Section 4975 of the Code that may be relevant to prospective investors. This discussion does not purport to deal with all aspects of ERISA or the Code that may be relevant to particular investors in light of their particular circumstances.
A prospective investor that is an employee benefit plan subject to ERISA, a tax-qualified retirement plan, an individual retirement account established pursuant to Section 408 or Section 408A of the Code (“IRA”), or a governmental, church, or other benefit plan that is exempt from ERISA, each of which we refer to as a Plan, is advised to consult its own legal advisor regarding the specific considerations arising under applicable provisions of ERISA, the Code, and state law with respect to the purchase, ownership, or sale of the shares by such plan or IRA.
A fiduciary of a Plan subject to ERISA should consider the fiduciary standards under ERISA in the context of the Plan’s particular circumstances before authorizing an investment of a portion of such Plan’s assets in our common shares. In particular, the fiduciary should consider:
• whether the investment satisfies the diversification requirements of Section 404(a)(1)(c) of ERISA;
• whether the investment is in accordance with the documents and instruments governing the Plan as required by Section 404(a)(1)(D) of ERISA;
• whether the investment is for the exclusive purpose of providing benefits to participants in the Plan and their beneficiaries, or defraying reasonable administrative expenses of the Plan; and
• whether the investment is prudent under ERISA.
In addition to the general fiduciary standards of investment prudence and diversification, specific provisions of ERISA and the Code prohibit a wide range of transactions involving the assets of a Plan and transactions with persons who have specified relationships to the Plan. Such persons are referred to as “parties in interest” in ERISA and as “disqualified persons” in the Code. Thus, a fiduciary of a Plan considering an investment in our common shares should also consider whether acquiring or continuing to hold our common shares, either directly or indirectly, might constitute a prohibited transaction. An excise tax may be imposed on any party in interest or disqualified person who participates in a prohibited transaction. The tax exempt status of an IRA will be lost if the IRA enters into a prohibited transaction.
Each fiduciary of an investing Plan must independently determine whether such investment constitutes a prohibited transaction with respect to that Plan. The prohibited transaction rules of ERISA and the Code apply to transactions with a Plan and also to transactions with the “plan assets” of the Plan. Section 3(42) of ERISA generally provides that “plan assets” means plan assets as defined in regulations issued by the Department of Labor. Under these regulations, if a Plan acquires an equity interest that is neither a “publicly-offered security” nor a security issued by an investment company registered under the Investment Company Act, then for purposes of the fiduciary responsibility and prohibited transaction provisions under ERISA and the Code, the assets of the Plan would include both the equity interest and an undivided interest in each of the entity’s underlying assets, unless an exemption applies.
These regulations define a publicly-offered security as a security that is “widely held,” “freely transferable,” and either part of a class of securities registered under Section 12(b) or 12(g) of the Exchange Act, or sold pursuant to an effective registration statement under the Securities Act, provided the securities are registered under the Exchange Act within 120 days after the end of the fiscal year of the issuer during which the offering occurred. The shares are being sold in an offering registered under the Securities Act, and will be registered within the relevant time provided under Section 12(g) of the Exchange Act.
The regulations also provide that a security is “widely held” only if it is part of a class of securities that is owned by 100 or more investors independent of the issuer and of one another. The regulations further provide that whether a security is “freely transferable” is a factual question to be determined on the basis of all relevant facts and circumstances. Our shares are subject to certain restrictions on transferability intended to ensure that we continue to qualify for federal income tax treatment as a REIT. We believe that the restrictions imposed under our charter and bylaws on the transfer of common shares are limited to the restrictions on transfer generally permitted under these regulations, and are not likely to result in the failure of the common shares to be “freely transferable.” The regulations also provide that when a security is part of an offering in which the minimum investment is $10,000 or less, the existence of certain restrictions on transferability intended to prohibit transfers which would result in (i) a termination or reclassification of the entity for state or federal tax purposes or (ii) a violation of any state or federal statute or regulation, will not ordinarily affect the determination that such securities are “freely transferable.” The minimum investment in Class T, S and D shares of our common stock is less than $10,000; thus, the restrictions imposed in order to maintain our status as a REIT and to comply with federal and state securities laws should not cause the shares of common stock to be deemed not “freely transferable.” The minimum initial investment for Class I shares is $1,000,000, unless waived by us. However, each Class I share has a value substantially below $10,000 and, after they are purchased, such shares can be sold or otherwise disposed of in a block of any number of shares, provided that shares may be transferred in a manner that causes the transferor or transferee to own less than $2,500 in our shares. Because the Class I shares may be sold in amounts less than $10,000 after the initial purchase, and because there are no restrictions on who may purchase such shares after the initial purchase (subject to state securities laws and regulations), we believe the restrictions on these shares should also be disregarded in determining whether such shares are “freely transferable.” Although there can be
no assurance that the “freely transferable” requirement will be met with respect to these classes of shares, we believe that these classes of shares should be treated as “freely transferable.”
We believe that since we have 100 investors that are independent of us and of one another, our common shares will be “widely held” and we believe that our common shares are “freely transferable” as described above and, accordingly, that the common shares offered hereby should be deemed to be publicly-offered securities for the purposes of the Department of Labor regulations and that our assets should not be deemed to be “plan assets” of any Plan that invests in our common shares. Nonetheless, we cannot assure you that the Department of Labor, or DOL, and/or the U.S. Treasury Department could not reach a contrary conclusion.
ALL INVESTORS, INCLUDING BENEFIT PLAN FIDUCIARIES, SHOULD BE AWARE THAT NEITHER THE COMPANY, THE ADVISOR, HINES, THE DEALER MANAGER NOR ANY OF THEIR RESPECTIVE OFFICERS, DIRECTORS, EMPLOYEES AND AFFILIATES IS UNDERTAKING TO PROVIDE IMPARTIAL INVESTMENT ADVICE OR TO GIVE ADVICE IN A FIDUCIARY CAPACITY IN CONNECTION WITH THE OFFERING OR PURCHASE OF OUR COMMON STOCK AND THAT HINES, THE ADVISOR, THE DEALER MANAGER AND THEIR AFFILIATES HAVE FINANCIAL INTERESTS ASSOCIATED WITH THE PURCHASE OF OUR COMMON STOCK, INCLUDING THE FEES, EXPENSE REIMBURSEMENTS AND OTHER PAYMENTS THEY ANTICIPATE RECEIVING FROM THE COMPANY IN CONNECTION WITH THE PURCHASE OF OUR COMMON STOCK.
Annual Valuations
A fiduciary of an employee benefit plan subject to ERISA is required to determine annually the fair market value of each asset of the plan as of the end of the plan’s fiscal year and to file a report reflecting that value with the Department of Labor. When the fair market value of any particular asset is not available, the fiduciary is required to make a good faith determination of that asset’s fair market value assuming an orderly liquidation at the time the determination is made. In addition, a trustee or custodian of an IRA must provide an IRA participant with a statement of the value of the IRA each year.
In discharging its obligation to value assets of a plan, a fiduciary subject to ERISA must act consistently with the relevant provisions of the plan and the general fiduciary standards of ERISA. It is not currently intended that the shares of our common stock will be listed on a national securities exchange, nor is it expected that a public market for the shares of common stock will develop. To date, neither the IRS nor the Department of Labor has promulgated regulations specifying how a plan fiduciary should determine the “fair market value” of the shares of our common stock, namely when the fair market value of the shares of common stock is not determined in the marketplace. Therefore, to assist fiduciaries in fulfilling their valuation and annual reporting responsibilities with respect to ownership of shares of common stock, we intend to provide reports of our annual determinations of the estimated current value of our shares to those fiduciaries (including IRA trustees and custodians) who identify themselves to us and request the reports.
Except as described below, we presently expect to use the most recent primary offering price for each class of shares as the per share value for such class of shares for purposes of such reports to fiduciaries.
The National Association of Securities Dealers, or NASD, Rule 2340 sets forth the obligations of FINRA members to provide per share values in customer account statements. In accordance with the rule, we conduct and intend to continue to conduct monthly valuations of our NAV per share. We expect to use the NAV per share as the deemed per share value for purposes of reports to fiduciaries of retirement plans, subject to the annual reporting requirements of ERISA. Because we have used a portion of the proceeds from the sale of Class T shares and Class S shares in this offering to pay selling commissions and dealer manager fees, which reduce the amount of funds available for investment, unless our aggregate investments increase in value to compensate for these up-front fees, it is likely that the NAV per share for Class T shares and Class S shares, which will be the “value” shown on stockholders’ account statements, will be lower than the purchase price paid by our stockholders in this offering. Any NAV per share that we disclose may not be an accurate reflection of the fair value of our assets and liabilities in accordance with GAAP, may not reflect the price at which we would be able to sell all or substantially all of our assets or the outstanding shares of our common stock in an arm’s-length transaction, may not represent the value that stockholders could realize upon a sale of the company or upon the liquidation of our assets and settlement of our liabilities, and may not be indicative of the prices at which our shares would trade if they were listed on a national securities exchange. See “Description of Capital Stock—Valuation Policy and Procedures” for a description of our policy with respect to valuations of our common stock.
We intend to revise these valuation procedures to conform with any relevant guidelines that the IRS or the Department of Labor may hereafter issue and may also revise these procedures to conform with guidance that FINRA may issue in the future. Meanwhile, we cannot assure you:
• that the value determined by us could or will actually be realized by us or by stockholders upon liquidation (in part because appraisals or estimated values do not necessarily indicate the price at which assets could be sold and because no attempt will be made to estimate the expenses of selling any of our assets);
• that, due to the limitations on our share redemption program and the lack of secondary market for our shares, stockholders could realize this value if they were to attempt to have their shares redeemed by us to sell their shares of common stock; or
• that the value, or the method used to establish value, would comply with the ERISA or IRA requirements described above.
LEGAL PROCEEDINGS
We are not presently subject to any material pending legal proceedings other than ordinary routine litigation incidental to our business.
REPORTS TO STOCKHOLDERS
We will make available to you on our website at https://www.hinesglobalincometrust.com or, at our discretion, via email, our quarterly and annual reports and other reports and documents concerning your investment. To the extent required by law or regulation, or, in our discretion, we may also make certain of this information available to you via U.S. mail or other courier. You may always receive a paper copy upon request. The information on our website shall not be deemed incorporated by reference into this prospectus.
Our tax accountants will prepare our federal tax return (and any applicable state income tax returns). Generally we will provide appropriate tax information to our stockholders within 31 days following the end of each fiscal year. Our fiscal year is the calendar year.
SUPPLEMENTAL SALES MATERIAL
In addition to this prospectus, we use certain sales material in connection with the offering of the shares. However, such sales material will only be used when accompanied by or preceded by the delivery of this prospectus. In certain jurisdictions, some or all of such sales material may not be available. This material may include information relating to this offering, the past performance of the investment vehicles sponsored by Hines or its affiliates, property brochures and publications concerning real estate and investments.
The following is a brief description of the supplemental sales material prepared by us for use in permitted jurisdictions:
• The Hines Global Fact Card, Hines Global Brochure and presentations, which briefly summarize (i) information about risks and suitability that investors should consider before investing in us; (ii) objectives and strategies relating to our selection of investments; and (iii) information about Hines Global and its sponsor, Hines;
• Certain presentations, other print brochures and handouts, which include (i) information about risks and suitability that investors should consider before investing in us; (ii) various topics related to real estate investments and using real estate investments as part of an overall investment strategy; (iii) information regarding certain of our assets; and (iv) information about the sponsor, Hines; and
• Certain information on our website, electronic media, presentations and third-party articles.
The offering of our common shares is made only by means of this prospectus. Although the information contained in such sales material will not conflict with any of the information contained in this prospectus, such material does not purport to be complete and should not be considered a part of this prospectus or the registration statement of which this prospectus is a part. Further, such additional material should not be considered as being incorporated by reference in this prospectus or the registration statement forming the basis of the offering of the shares of which this prospectus is a part.
LEGAL OPINIONS
The legality of the common shares being offered hereby has been passed upon for us by Venable LLP. In addition, the statements under the caption “Material U.S. Federal Income Tax Considerations” as they relate to federal income tax matters have been reviewed by Morrison & Foerster LLP, and Morrison & Foerster LLP has opined as to certain income tax matters relating to an investment in the common shares. Morrison & Foerster LLP has represented Hines and other of our affiliates in other matters and may continue to do so in the future. Please see “Conflicts of Interest—Lack of Separate Representation.”
EXPERTS
The statements included in this Prospectus under “Description of Capital Stock— August 31, 2025 NAV Per Share,” describing the role of Altus as the independent valuation advisor, have been reviewed by Altus and are included in this Prospectus given the authority of Altus as an expert in real estate valuations. Altus Group does not admit that it is in the category of persons whose consent is required under Section 7 of the Securities Act.
The financial statements of Hines Global Income Trust, Inc. as of December 31, 2024 and 2023, and for each of the three years in the period ended December 31, 2024, incorporated by reference in this Prospectus, have been audited by Deloitte & Touche LLP, an independent registered public accounting firm, as stated in their report. Such financial statements are incorporated by reference in reliance upon the report of such firm given their authority as experts in accounting and auditing.
PRIVACY POLICY NOTICE
To help you understand how we protect your personal information, we have included our Privacy Policy as Appendix C to this prospectus. This appendix describes our current privacy policy and practices. Should you decide to establish or continue a stockholder relationship with us, we will advise you of our policy and practices at least once annually, as required by law.
INCORPORATION BY REFERENCE
The SEC’s rules allow us to incorporate by reference certain information into this prospectus. The documents listed below are incorporated by reference into this prospectus, except for any document or portion thereof deemed to be “furnished” and not filed in accordance with SEC rules.
A. Our Current Reports on Form 8-K, filed January 15, 2025, January 16, 2025, February 13, 2025, March 14, 2025, March 17, 2025, April 16, 2025, May 15, 2025, May 28, 2025, June 13, 2025, June 20, 2025, July 17, 2025, August 15, 2025, and September 16, 2025.
B. Our Annual Report on Form 10-K for the year ended December 31, 2024, filed March 26, 2025.
C. Our Quarterly Report on Form 10-Q for the period ended March 31, 2025, filed May 14, 2025 and our Quarterly Report on Form 10-Q for the quarterly period ended June 30, 2025, filed August 14, 2025.
D. Our definitive Proxy Statement on Schedule 14A filed on July 2, 2025.
WHERE YOU CAN FIND MORE INFORMATION
We have filed with the SEC a registration statement under the Securities Act on Form S-11 regarding this offering. This prospectus, which is part of the registration statement, does not contain all the information set forth in the registration statement and the exhibits related thereto filed with the SEC, reference to which is hereby made.
We are subject to the informational reporting requirements of the Exchange Act, and we will file annual, quarterly and special reports, proxy statements and other information with the SEC. These documents may be accessed through the SEC’s electronic data gathering analysis and retrieval system, or EDGAR, via electronic means, included on the SEC’s Internet website, www.sec.gov.
You may also request a copy of these filings at no cost, by writing or telephoning us at:
Hines Global Income Trust, Inc.
845 Texas Avenue, Suite 3300
Houston, Texas 77002-1656
Tel.: 1-888-220-6121
Attn: Investor Relations
Within 120 days after the end of each fiscal year we will provide to our stockholders of record an annual report. The annual report will contain audited financial statements and certain other financial and narrative information that we are required to provide to stockholders.
We maintain a website at https://www.hinesglobalincometrust.com where there is additional information about our business, but the contents of that site are not incorporated by reference in or otherwise a part of this prospectus.
APPENDIX A
APPENDIX B
HINES GLOBAL INCOME TRUST, INC.
FORM OF SIXTH AMENDED AND RESTATED
DISTRIBUTION REINVESTMENT PLAN
Effective as of December 4, 2017
Hines Global Income Trust, Inc., a Maryland Corporation (the “Company”), has adopted the following Distribution Reinvestment Plan (the “DRP”). Capitalized terms shall have the same meaning as set forth in the Company’s Charter (the “Articles”) unless otherwise defined herein.
1. Distribution Reinvestment. As an agent for the stockholders (“Stockholders”) of the Company who elect to participate in the DRP or who are automatically enrolled in the DRP (the “Participants”) pursuant to the terms of a subscription for shares of the Company’s common stock (the “Shares”) pursuant to an offering by the Company (“Offering”), the Company will apply all cash distributions, other than Designated Special Distributions (as defined below), (“Distributions”), including Distributions paid with respect to any full or fractional Shares acquired under the DRP, to the purchase of the Shares for such Participants directly, if permitted under state securities laws and, if not, through the Dealer Manager or Soliciting Dealers registered in the Participant’s state of residence. The Shares purchased pursuant to the DRP shall be of the same Share class as the Shares with respect to which the Participant is receiving cash distributions to be reinvested through DRP. As used in the DRP, the term “Designated Special Distributions” shall mean those cash or other distributions designated as Designated Special Distributions by the Board of Directors.
2. Procedure for Participation. Any Stockholder who owns Shares, other than a Stockholder who is a resident of a state that does not, or is a client of a participating broker dealer that does not, permit automatic enrollment in the DRP who has received a prospectus and purchased Shares in the Company’s primary offering after the effective date of the DRP, will automatically become a Participant unless they elect not to become a Participant by noting such election on their subscription agreement. Any Stockholder who has received a prospectus as contained in the Company’s Registration Statement filed with the Securities and Exchange Commission (the “Commission”), who initially elects not to be a Participant, or who is a resident of a state that does not, or is a client of a participating broker dealer that does not, permit automatic enrollment in the DRP, may elect to become a participant of the DRP by completing and executing a subscription agreement, an enrollment form or any other appropriate authorization form as may be available from the Company from time to time. The then-current prospectus will indicate which states do not permit automatic enrollment in the DRP.
Participation in the DRP will begin with the next Distribution payable after receipt of a Participant’s subscription, enrollment or authorization. Shares will be purchased under the DRP on the date that Distributions are paid by the Company. We request that if, at any time prior to the listing of the Shares on a national securities exchange, a Participant does not meet the minimum income and net worth standards established for making an investment in the Company or can no longer make the other representations or warranties set forth in the subscription agreement or other applicable enrollment form, he or she will promptly so notify the Company in writing.
Participation in the DRP shall continue until such participation is terminated in writing by the Participant pursuant to Section 7 below. If the DRP transaction involves Shares which are registered with the Commission in a future registration or the Board of Directors elects to change the purchase price to be paid for Shares issued pursuant to the DRP, the Company shall make available to all Participants the prospectus as contained in the Company’s Registration Statement filed with the Commission with respect to such future registration or provide public notification to all Participants of such change in the purchase price of Shares issued pursuant to the DRP. If, after a price change, a Participant does not desire to continue to participate in the DRP, he should exercise his right to terminate his participation pursuant to the provisions of Section 7 below.
3. Purchase of Shares. Participants will acquire DRP Shares from the Company at a price equal to the transaction price applicable to the class of DRP Shares being acquired by the Participant at the time the DRP Shares are issued. The transaction price will be announced by the Company in a filing with the Commission and generally will be equal to the net asset value (“NAV”), per share applicable to the class of shares being acquired by the Participant at the time the DRP Shares are issued and most recently disclosed by the Company in a public filing with the Commission. Participants in the DRP may also purchase fractional Shares so that 100% of the Distributions will be used to acquire Shares. However, a Participant will not be able to acquire DRP Shares to the extent that any such purchase would cause such Participant to violate any provision in the Articles.
Shares to be distributed by the Company in connection with the DRP may (but are not required to) be supplied from: (a) the DRP Shares which are being registered with the Commission in connection with the Offering, (b) Shares to be registered with the Commission after the Offering for use in the DRP (a “Future Registration”), or (c) Shares of the Company’s common stock purchased by the Company for the DRP in a secondary market (if available) or on a securities exchange (if listed) (collectively, the “Secondary Market”). Shares purchased on the Secondary Market as set forth in (c) above will be purchased at the then-prevailing market price, which price will be utilized for purposes of purchases of Shares in the DRP. Shares acquired by the Company on the Secondary Market will have a price per share equal to the then-prevailing market price, which shall equal the price on the securities exchange, or over-the-counter market on which such shares are listed at the date of purchase if such shares are then listed. If Shares are not so listed, the Board of Directors of the Company will determine the price at which Shares will be issued under the DRP.
If the Company acquires Shares in the Secondary Market for use in the DRP, the Company shall use reasonable efforts to acquire Shares for use in the DRP at the lowest price then reasonably available. However, the Company does not in any respect guarantee or warrant that the Shares
so acquired and purchased by the Participant in the DRP will be at the lowest possible price. Further, irrespective of the Company’s ability to acquire Shares in the Secondary Market or to complete a Future Registration for Shares to be used in the DRP, the Company is in no way obligated to do either, in its sole discretion.
4. Share Certificates. The ownership of the Shares purchased through the DRP will be in book-entry form only.
5. Reports. Within 90 days after the end of the Company’s fiscal year, the Company shall provide or cause to be provided to each Stockholder an individualized report on his or her investment, including the purchase date(s), purchase price and number of Shares owned, as well as the dates of Distributions and amounts of Distributions paid during the prior fiscal year. In addition, the Company shall provide or cause to be provided to each Participant a confirmation at least once every calendar quarter showing the number of Shares owned by such Participant at the beginning of the covered period, the amount of the Distributions paid in the covered period and the number of Shares owned at the end of the covered period.
6. Commissions. The Company will not pay any selling commissions or dealer manager fees in connection with Shares sold pursuant to the DRP.
7. Termination by Participant. A Participant may terminate participation in the DRP at any time, upon 10 days’ written notice, without penalty by delivering to the Company a written notice of such termination. Any such withdrawal will be effective only with respect to distributions paid more than 30 days after receipt of such written notice. Prior to listing of the Shares on a national securities exchange, any transfer of Shares by a Participant to a non-Participant will terminate participation in the DRP with respect to the transferred Shares. Upon the Company’s receipt of a request for redemption from a Participant, the Company will terminate the Participant’s participation in the DRP. Upon termination of DRP participation, future Distributions, if any, will be distributed to the Stockholder in cash.
8. Taxation of Distributions. The reinvestment of Distributions in the DRP does not relieve Participants of any taxes which may be payable as a result of those Distributions and their reinvestment in Shares pursuant to the terms of the DRP.
9. Amendment or Termination of DRP by the Company. The Board of Directors of the Company may by majority vote amend, suspend or terminate the DRP for any reason upon 10 days’ notice to the Participants, which notice shall be provided by the Company to the Participants in a Current Report on Form 8-K publicly filed with the Commission; provided, however, the Board of Directors may not amend the DRP to eliminate the right of a Participant to terminate participation in the DRP at least annually.
10. Liability of the Company. The Company shall not be liable for any act done in good faith, or for any good faith omission to act, including, without limitation, any claims or liability: (a) arising out of failure to terminate a Participant’s account upon such Participant’s death prior to receipt of notice in writing of such death; and (b) with respect to the time and the prices at which Shares are purchased or sold for Participant’s account.
APPENDIX C
HINES GLOBAL INCOME TRUST, INC.
HINES PRIVATE WEALTH SOLUTIONS LLC
PRIVACY POLICY
OUR COMMITMENT TO PROTECTING YOUR PRIVACY
We consider customer privacy to be fundamental to our relationship with our stockholders. In the course of servicing your account, we collect personal information about you (“Nonpublic Personal Information”). We are committed to maintaining the confidentiality, integrity and security of our stockholders’ personal information. It is our policy to respect the privacy of our current and former stockholders and to protect the personal information entrusted to us. This privacy policy (this “Privacy Policy”) describes the standards we follow for handling your personal information and how we use the information we collect about you.
1. Information We May Collect.
We may collect Nonpublic Personal Information about you from the following sources:
• Information on applications, subscription agreements or other forms which may include your name, address, e-mail address, telephone number, tax identification number, date of birth, marital status, driver’s license number, citizenship, assets, income, employment history, beneficiary information, personal bank account information, broker dealer, registered investment adviser, IRA custodian, account joint owners and similar parties;
• Information about your transactions with us, our affiliates and others, such as the types of products you purchase, your account balances and transactional history; and
• Information obtained from others, such as from consumer credit reporting agencies which may include information about your creditworthiness, debts, financial circumstances and credit history, including any bankruptcies and foreclosures.
2. Why We Collect Nonpublic Personal Information.
We collect information from and about you:
• in order to identify you as a customer;
• in order to establish and maintain your customer accounts;
• in order to complete your customer transactions;
• in order to market investment products or services that may meet your particular financial and investing circumstances;
• in order to communicate and share information with your broker dealer, registered investment adviser, IRA custodian, joint owners and other similar parties acting at your request and on your behalf; and
• in order to meet our obligations under the laws and regulations that govern us.
3. Use and Disclosure of Information.
We may disclose all of the Nonpublic Personal Information we collect about you as described above to the following types of third parties:
A. Our Affiliated Companies. We may offer investment products and services through certain of our affiliated companies, and we may share all of the Nonpublic Personal Information we collect on you with such affiliates. We believe that by sharing information about you and your accounts among our companies, we are better able to serve your investment needs and to suggest services or educational materials that may be of interest to you. You may limit the information we share with our affiliate companies as described at the end of this notice below.
B. Nonaffiliated Financial Service Providers and Joint Marketing Partners. From time to time, we use outside companies to perform services for us or functions on our behalf, including marketing of our own investment products and services or marketing products or services that we may offer jointly with other financial institutions. We may disclose all of the Nonpublic Personal Information we collect as described above to such companies. However, before we disclose Nonpublic Personal Information to any of our service providers or joint marketing partners, we require them to agree to keep your Nonpublic Personal Information confidential and secure and to use it only as authorized by us.
C. Other Nonaffiliated Third Parties. We do not sell or share your Nonpublic Personal Information with nonaffiliated outside marketers, for example, retail department stores, grocery stores or discount merchandise chains, who may want to offer you their own products and services. However, we may also use and disclose all of the Nonpublic Personal Information we collect about you to the extent permitted by law. For example, to:
D. correct technical problems and malfunctions in how we provide our products and services to you and to technically process your information;
E. protect the security and integrity of our records, Web Site and customer service center;
F. protect our rights and property and the rights and property of others;
G. take precautions against liability;
H. respond to claims that your information violates the rights and interests of third parties;
I. take actions required by law or to respond to judicial process;
J. assist with detection, investigation or reporting of actual or potential fraud, misrepresentation or criminal activity; and
K. provide personal information to law enforcement agencies or for an investigation on a matter related to public safety to the extent permitted under other provisions of law.
4. Protecting Your Information.
Our employees are required to follow the procedures we have developed to protect the integrity of your information. These procedures include:
A. Restricting physical and other access to your Nonpublic Personal Information to persons with a legitimate business need to know the information in order to service your account;
B. Contractually obligating third parties doing business with us to keep your Nonpublic Personal Information confidential and secure and to use it only as authorized by us;
C. Providing information to you only after we have used reasonable efforts to assure ourselves of your identity by asking for and receiving from you information only you should know; and
D. Maintaining reasonably adequate physical, electronic and procedural safeguards to protect your information.
5. Former Customers.
We treat information concerning our former customers the same way we treat information about our current customers.
6. Keeping You Informed.
We will provide notice of our Privacy Policy annually, as long as you maintain an ongoing relationship with us. If we decide to change our Privacy Policy, we will post those changes on our Web Site so our users and customers are always aware of what information we collect, use and disclose. If at any point we decide to use or disclose your Nonpublic Personal Information in a manner different from that stated at the time it was collected, we will notify you in writing, which may or may not be by e-mail. If you object to the change to our Privacy Policy, then you must contact us using the information provided in the notice. We will otherwise use and disclose a user’s or a customer’s Nonpublic Personal Information in accordance with the Privacy Policy that was in effect when such information was collected.
7. Questions About Our Privacy Policy.
If you have any questions about our Privacy Policy, please contact us via telephone at 888.220.6121 or email at hgrprivacy@hines.com.
8. Your Right to Limit our Information Sharing with Affiliates.
This Privacy Policy applies to Hines Global Income Trust, Inc. and Hines Private Wealth Solutions LLC. Federal law gives you the right to limit some but not all marketing from our affiliates. Federal law also requires us to give you this notice to tell you about your choice to limit marketing from our affiliates. You may tell us not to share information about your creditworthiness with our affiliated companies, except where such affiliate is performing services for us. We may still share with them other information about your experiences with us. You may limit our affiliates in the Hines group of companies, such as our securities affiliates from marketing their products or services to you based on your personal information that we collect and share with them. This information includes your account and investment history with us and your credit score.
| | | | | | | | |
| If you want to limit our sharing of your information with our affiliates, you may contact us: |
| |
| By telephone at: 888.220.6121 |
| |
| By mail: Mark your choices below, fill in and send to: |
| |
| HINES GLOBAL INCOME TRUST, INC. 845 Texas Avenue, Suite 3300 Houston, Texas 77002-1656 |
| |
| ☐ | Do not share information about my creditworthiness with your affiliates for their everyday business purposes. |
| | |
| ☐ | Do not allow your affiliates to use my personal information to market to me. |
| | |
Name: | | |
| | |
Signature | | |
Your choice to limit marketing offers from our affiliates will apply for at least 5 years from when you tell us your choice. Once that period expires, you will receive a renewal notice that will allow you to continue to limit marketing offers from our affiliates for at least another 5 years. If you have already made a choice to limit marketing offers from our affiliates, you do not need to act again until you receive a renewal notice. If you have not already made a choice, unless we hear from you, we can begin sharing your information 30 days from the date we sent you this notice. However, you can contact us at any time to limit our sharing as set forth above.
Residents of some states may have additional privacy rights. We adhere to all applicable state laws.
APPENDIX D
HINES HISTORY, EXPERIENCE AND TIMELINE
Hines, our sponsor, has over 68 years of experience. This timeline briefly summarizes this history. Our Advisor relies on Hines to locate, evaluate and assist in the acquisition of our real estate investments and to perform many of our day-to-day operations. Hines also manages all of our direct and indirect real estate investments.
We do not have an interest in any of the funds, properties or projects listed below. This summary is included to provide potential investors with additional historical information about our sponsor. See “Risk Factors—Risks Related to Our Business in General—We are different in some respects from other investment vehicles sponsored by Hines, and therefore the past performance of such investments may not be indicative of our future results and Hines has limited experience in acquiring and operating certain types of real estate investments that we may acquire.” Hines’ past performance may not be indicative of our future results. In addition, certain other programs sponsored by Hines have experienced declines in the appraisal value of their assets and net asset values of their funds.
Please see “Investment Objectives and Policies With Respect to Certain Activities” for a description of our investment objectives and policies, which differ from some of the current and historical projects sponsored by Hines. For example, Hines’ previous programs and investments were conducted through privately held entities not subject to the up-front commissions, fees and expenses associated with this offering or all of the laws and regulations to which we are subject to; and a significant portion of the prior programs, financial results and history of Hines involve development projects. We do not currently expect to undertake significant development projects.
Since 1993, Hines has sponsored 57 investment vehicles with over $47.6 billion in committed equity for property acquisition and development in the U.S., Europe, Latin America and Asia Pacific, with 36 funds in the investment or operations/disposition phase as of December 31, 2017. A recent U.S. investment fund is earmarked solely for “green” office buildings, which underscores the firm’s longstanding commitment to sustainability. Hines was an early adopter of the EPA’s ENERGY STAR® program for commercial buildings, as well as the U.S. Green Building Council’s LEED® rating program. Hines’ investor partners and clients include major public and private pension funds, government investment authorities, insurance companies, financial institutions, endowments and individual investors.
Establishment Through Recognized Performance: The Late 50s, 60s & 70s
Originally a developer of warehouse and distribution buildings with some ancillary office space in the 1960s, Hines shifted its strategy during the 1970s from smaller industrial and office properties to large and distinctive office towers, anticipating corporate America’s interest in signature office buildings.
| | | | | | | | |
| 1957 | — | Gerald D. Hines Interests founded as a sole proprietorship. |
| 1958 | — | After six office/warehouse projects, Hines completes the firm’s first Class A Office Project, 4219 Richmond Ave., Houston, Texas. |
| 1967 | — | Gerald D. Hines Interests celebrates its 10th anniversary with 97 office, warehouse, retail, parking and residential projects in its portfolio. |
| 1971 | — | Hines builds its first office tower in downtown Houston, the 50-story One Shell Plaza. |
| 1973 | — | Banking Division is formed to pursue development of bank headquarters in joint ventures outside Houston, starting national expansion of firm. |
| 1975 | — | Pennzoil Place is completed and named building of the year by the NY Times. |
| 1976 | — | Hines sells a major interest in Pennzoil Place to an international investor. Hines completes its first international development in Montreal. |
| 1978 | — | Construction of Three First National Plaza (Chicago) begins. |
| 1979 | — | The West Region office opens in San Francisco. |
Equity Joint Ventures and Selective Recapitalization: The 80s
During the high interest rate environment of the 1980s, Hines structured development partnerships with providers of long term equity to capitalize larger and more complex development projects in central business districts.
| | | | | | | | |
| 1981 | — | The East Region office opens in New York City. |
| 1982 | — | The Southeast Region office opens in Atlanta. |
| 1983 | — | Transco Tower, now called Williams Tower, and Republic Bank Center, now called Bank of America Center (both in Houston) are completed, as is United Bank Center, now Wells Fargo Center (Denver) is completed. |
| 1984 | — | 580 California (San Francisco), Huntington Center (Columbus) and Southeast Financial Center, now Wachovia Financial Center (Miami) are completed. |
| 1985 | — | Ravinia Center (Atlanta) is completed. |
| 1986 | — | 53rd At Third and 31 West 52nd Street are completed (both in New York). The Midwest Region office opens in Chicago. |
| 1987 | — | Hines celebrates its 30th anniversary with 373 projects completed and 921 employees throughout the U.S. The Norwest Center (Minneapolis) and Columbia Square (Washington, D.C.) buildings are completed. |
1988–1989 | — | 500 Bolyston (Boston) and Franklin Square (Washington, D.C.) are completed. |
| — | |
Global Expansion, Acquisitions and Investment Management: The 90s
In the early 1990s, Hines strategically decided to expand internationally, seeing an opportunity to provide quality space in overseas markets to multi-national firms. Domestically, as real estate markets softened in the early 90s, Hines saw an opportunity to buy buildings below replacement cost and purchased over 27 million square feet in existing properties during the decade.
In the late 90s, Hines formed a series of co-investment partnerships with major investors to execute a suburban office market development strategy.
| | | | | | | | |
| 1978 | — | Construction of Three First National Plaza (Chicago) begins. |
| 1991 | — | The first international office opens in Berlin. 450 Lexington (New York) and One Detroit Center, now Comerica Tower (Detroit) are completed. |
| 1992 | — | Mexico City and Moscow offices open. The renovation and development of the historic Postal Square (Washington, D.C.) is completed. |
| 1993 | — | 700 11th Street (Washington, D.C.) is acquired, the first building acquisition by Hines. |
| 1994 | — | Hines begins the year with 18 major developments in progress in the U.S. and three foreign countries. Greenspoint Plaza (Houston) is acquired. Del Bosque is completed in Mexico City and sold to Coca-Cola for its Latin America headquarters. |
| 1995 | — | Paris, London, Frankfurt and Prague offices are all opened. In partnership with Morgan Stanley, Hines acquires the Homart portfolio (15 U.S. office buildings). |
| 1996 | — | The Barcelona and Beijing offices open. Hines closes its first international fund, Emerging Markets Fund I. |
| 1997 | — | Hines celebrates its 40th anniversary with 2,700 employees worldwide. Warsaw office opens. Construction begins on Diagonal Mar in Barcelona, the largest European undertaking for Hines to date. |
| 1998 | — | Hines completes its first international property acquisition, Reforma 350 in Mexico City. Hines Corporate Properties (Hines’ first Build-to-Suit Fund) closes. Hines U.S. Development Fund I closes. CalPERS selects Hines as partner and investment manager for its $950 million portfolio of 18 properties. Sào Paulo office opens. |
| 1999 | — | The Hines U.S. Office Development Fund II and Emerging Markets Real Estate Fund II close. Hines completes Mala Sarka (Prague), DZ Bank (Berlin), and Main Tower (Frankfurt). Hines acquires Figueroa at Wilshire (Los Angeles), 1100 Louisiana (Houston), and Bank of America Tower (Miami). |
Continuing Development, Expanded Investment Vehicles: The 00s
| | | | | | | | |
| 2000 | — | Hines starts major office projects in the central business districts of Seattle, Chicago, New York and San Francisco. Hines acquires 750 Seventh Avenue (New York). |
| 2001 | — | Hines develops, Gannett/USA Today headquarters in Virginia and projects for Morgan Stanley Dean Witter, Bear Stearns and Swiss Bank Corporation (now UBS Warburg) in New York. Hines is named ENERGY STAR® Partner of the year. |
| 2002 | — | Hines initiates the Hines Suburban Office Venture to acquire suburban office properties. Hines completes 745 Seventh Avenue in New York City and the resort community of Aspen Highlands Village in Aspen, Colorado. Hines is named ENERGY STAR® Partner of the year. |
| | | | | | | | |
| 2003 | — | Completed projects include Hilton Americas-Houston, Toyota Center and Calpine Center (all in Houston), 2002 Summit Boulevard (Atlanta), ABN AMRO (Chicago), Benrather Karree (Düsseldorf) and Panamérica Park (São Paulo). Hines expands its presence in Paris with three significant projects. Hines begins the urban planning project Garibaldi Repubblica (Milan), a master plan project which includes residential, office, retail and a hotel as well as a 26-acre public park. Additional residential projects include Tower I of Park Avenue (Beijing), River Valley Ranch (Colorado) and master-planned community Diagonal Mars Illa de Llac in Barcelona. The Hines European Development Fund is formed to focus on Class A office properties in Western Europe. The Hines U.S. Core Fund acquires its first buildings, three New York City office buildings and a building in Washington D.C. The Hines U.S. Office Value Added Fund offering is closed. Construction begins on One South Dearborn (Chicago), 2525 Ponce de Leon (Coral Gables), 1180 Peachtree (Atlanta) and Torre Almirante (Rio de Janeiro). Hines is named ENERGY STAR® Partner of the year. |
| 2004 | — | Hines sponsors its first public program, Hines REIT, which commences its first public offering. Development continues on Cannon Place, 99 Queen Victoria and the new world headquarters for the Salvation Army (all in London), and International Plaza-Kempinski Hotel (São Paulo). Hines is honored with the Environmental Protection Agency’s ENERGY STAR® Sustained Excellence Award. |
| 2005 | — | Hines continues to seek out new development and investment opportunities in over 100 markets around the world. Hines and CalPERS create funds to invest in Mexico’s real estate market and Brazil’s office, industrial and residential markets. Properties in development include 300 North LaSalle and One South Dearborn in Chicago and 900 de Maisonneuve in Montreal. |
| 2006 | — | Hines and CalPERS establish the nation’s first real estate investment fund devoted solely to sustainable development. New Delhi office opens. Hines develops new region called Eurasia, which includes Poland, Russia and now India. |
| 2007 | — | Hines celebrates its 50th anniversary with more than 3,150 employees and almost 900 projects completed and underway around the globe. |
| 2008 | — | Gerald D. Hines receives the first ever Visionary Leadership in Real Estate Development Award from Harvard Design School. Hines introduces Hines GREEN OFFICE (HinesGO), a voluntary, internal program created to measure and reward sustainability within all Hines offices worldwide. Hines employees lead the effort in setting the standard for a sustainable future by “walking the walk” in Hines’ own offices. Hines REIT, which is sponsored by Hines, wins the NAREIT Gold Leader in the Light Award for demonstrating superior and sustained energy practices. |
| 2009 | — | Hines launches its second public program, Hines Global REIT, which commences its first public offering. Hines expands the Hines GREEN OFFICE program by offering it to its more than 3,500 tenants worldwide. Hines is honored with the Environmental Protection Agency’s 2009 ENERGY STAR® Sustained Excellence Award in recognition of the firm’s continued leadership in superior energy management. Hines REIT receives NAREIT Bronze Leader in the Light Award for its continuing demonstration of superior and sustained energy practices. |
| 2010 | — | Hines is honored with the Environmental Protection Agency’s 2010 ENERGY STAR® Sustained Excellence Award in recognition of the firm’s continued leadership in superior energy management. Hines Global REIT acquires Fifty South Sixth in Minneapolis; Southpark Commerce Center II in Austin, TX; Hock Plaza in Durham, NC; Brindleyplace in London; and 17600 Gillette in Irvine, CA. MainPlace in downtown Houston becomes BG Group Place with the signing of a major lease. CalPERS commits $190 million to Hines CalPERS Brazil Fund. City Council approves Waterfront Toronto’s Bayside development project, which will transform the city’s waterfront into an active and diverse mixed-use community connected by major parks and public spaces. Hines sells trophy tower in Chicago, 300 N. LaSalle and retains management of 60-story LEED Gold tower. Hines’ Zielo Shopping Pozuelo chosen as “Best Small Shopping Centre in Spain” by Spanish Association of Shopping Centres. Hines begins construction on 43-story luxury residential tower in Warsaw, Poland called Twarda 2/4, as well as the Arboretum, a 12-story residential building in Lodz. Hines’ GREEN OFFICE program grows to 19 million square feet in first year including more than 400 tenants occupying more than 19 million square feet. Hines’ Pan-European Core Fund acquires 12-story Domkaskaden office building in Hamburg. |
| 2011 | — | Hines receives Environmental Protection Agency’s 2011 ENERGY STAR® Sustained Excellence Award. Hines receives top ranking as “Greenest Company” from Commercial Property Executive magazine. Hines is chosen by Private Equity Real Estate as Latin America Firm of the Year. Hines begins construction on 280 High Holborn in Midtown (UK). Hines Global REIT acquires: Stonecutter Court (London, UK); FM Logistics Park (Moscow, Russia); Gogolevsky 11 (Moscow, Russia) 250 Royall (Canton, MA); Campus at Marlborough (Marlborough, MA); Fisher Plaza (Seattle, WA); and 9320 Excelsior Boulevard (Hopkins, MN). Hines hires Alan Patton to lead new Multifamily Division to expand the firm’s development activity throughout the U.S. working with Hines’ domestic regions on for-rent residential. Hines opens office in Dublin to target real estate opportunities emerging from the restructuring of Irish banking and real estate sectors. Construction begins on Hines Archstone’s CityCenterDC, a 10-acre mixed-use development in Washington, DC. Hines and New York State Common Retirement Fund form new venture to develop U.S. single-tenant properties. Hines announces the development of 7 Bryant Park, an iconic new trophy-class office tower on Avenue of the Americas overlooking Bryant Park. Hines sells Three First National Plaza in Chicago. Hines breaks ground on Eos at Interlocken, a Class A, 186,000-square-foot, LEED® Gold pre-certified office building in Broomfield, CO. Hines completes Cannon Place, a 400,000-square-foot office building incorporating the redevelopment of Cannon Street Station, in London. Hines’ 101 California earns LEED Platinum certification and scores #1 out of 7,307 LEED for Existing Building projects worldwide. Hines’ 30-story Garibaldi Tower in Porta Nuova officially becomes the tallest building in Italy, rising to 754 feet high with the addition of a 256-foot-tall spire. Hines starts construction on Centrum Biurowe Neptun Office Building in Gdansk, Poland. |
| | | | | | | | |
| 2012 | — | Hines Global REIT acquires 9320 Excelsior Boulevard and Logistics Portfolio in Poland. Hines and DLF begin construction on One Horizon Center in Gurgaon. Hines receives Environmental Protection Agency’s 2012 ENERGY STAR® Sustained Excellence Award. Hines announces the start of construction on Apartamenty Novum, firm’s first project in Krakow, Poland. Hines is selected by Caixa, Brazil’s largest savings and loan bank, as consultant to the Porto Maravilha REIT, an investment fund set up to finance Porto Maravilha, the old docklands of Rio de Janeiro. Hines Global REIT acquires first Australian asset, 144 Montague, which expands Hines’ operations to five continents. Hines receives top ranking as “Greenest Company” from Commercial Property Executive magazine for the second year in a row. Hines breaks ground on landmark office tower for LPL Financial at La Jolla Commons. Ivanhoé Cambridge and Hines announce development of sculptural office tower, River Point, in Chicago. Hines Global REIT acquires second Australian asset, 100 Brookes Street in Fortitude Valley, just outside of Brisbane in Queensland. Hines sells Southern California Portfolio, which includes approximately 4.5 million square feet of office space in a total of 59 buildings across Southern California. Hines Global REIT acquires 550 Terry Francois in San Francisco’s Mission Bay district. Hines Global REIT also acquires fifth industrial asset, Distribution Park Sosnowiec, in Poland and capitalizes on middle-class growth in Eastern Europe. North Carolina Department of Transportation engages Hines as Master Developer of Gateway Station. Research Triangle Foundation engages Hines to develop the next phase of Research Triangle Park. Major public piazza in Hines’ Porta Nuova Garibaldi opens in Milan. Hines announces that LPL Financial at La Jolla Commons will produce more energy on site than it uses and will become the largest Net-Zero energy commercial office building in U.S. |
| 2013 | — | Hines starts construction on Azure residences in St. Petersburg, and on River Point, a development including a 45-story office tower and a 1.5-acre public park in downtown Chicago’s West Loop. Hines Global REIT acquires Mercedes-Benz Bank Building in Stuttgart, Germany. 499 Park Avenue, 425 Lexington and 1200 Nineteenth Street are sold for investment. Hines celebrates groundbreaking on signature office property, 7 Bryant Park. Hines acquires Archstone’s interest in the CityCenterDC project. Hines receives Environmental Protection Agency’s 2013 ENERGY STAR® Sustained Excellence Award. Hines REIT sells iconic Williams Tower to Invesco Real Estate. Hines Global REIT acquires One Westferry Circus in London, 465 Victoria in Sydney, Australia, and the 481,070-square-foot New City office complex in Warsaw, Poland. Boston Properties and Hines celebrated groundbreaking of Transbay Tower, the West Coast’s tallest building. |
| 2014 | — | Hines completes Phase I of CityCenterDC, a mixed-use development in Washington, DC. Hines begins construction on: 53W53, a 75-story tower next to MoMA in Manhattan; Jing An Tower, a 54-story, 1,444,546 square-foot mixed-use project in Shanghai, China; 609 Main at Texas, a 48-story, 1,050,000-square-foot office tower in downtown Houston; The Southmore, a 25-story for-rent multifamily development in Houston’s Museum District; and Market Square Residential, a 32-story for-rent multifamily development in Houston. Hines Private Wealth Solutions LLC (formerly known as Hines Securities, Inc.) reaches a milestone raising $5 billion in capital. Hines REIT acquires the Howard Hughes Center in Los Angeles. Hines Global makes its first acquisition with 2819 Loker Avenue East in Carlsbad, California. Hines Global REIT acquires The Rim in San Antonio and 818 Bourke Street in Melbourne, Australia. Hines acquires Pier I Imports Building in Fort Worth, Kö-Quartier in Düsseldorf, Germany, and two properties in Stuttgart, Germany- Caleido Stuttgart and Kronprinzbau. Hines Poland Sustainable Income Fund (HPSIF) acquires Kronprinzbau. Hines wins the 2014 ENERGY STAR® Sustained Excellence Award. Hines opens office in Greece. |
| 2015 | — | Hines forms the Retail Resources Group to expand the firm’s retail depth and expertise, and to assist all companywide retail development, acquisition and redevelopment efforts. Hines receives the 2015 ENERGY STAR Partner of the Year - Sustained Excellence Award in recognition of continued leadership in sustainability. This is the 11th time Hines has been recognized by the EPA and the eighth time Hines has received this award. The firm has more than 195 LEED certified, pre-certified or registered projects, representing over 100 million square feet. Hines owns/manages more than 180 ENERGY STAR-labeled buildings, representing over 80 million square feet. Hines breaks ground on numerous projects, including Asturia, a mixed-use, master-planned community in Tampa, FL; The Sheraton Georgetown Texas Hotel and Conference Center, a 196,284-square-foot, 222-room hotel; 400/450 Concar, a 305,000-square-foot office complex in San Mateo, CA; 1144 Fifteenth, a 662,000-square-foot Class A office tower in Denver; Aqualina at Bayside, the first residential phase of Bayside Toronto; and the T3 (timber, transit and technology) development, an innovative 220,00-square-foot, seven-story office building in Minneapolis. The HPSIF offering closes in June with total capitalization of €155 million. HPSIF will acquire properties that can be actively managed to improve energy efficiency and lower emissions. The portfolio currently includes three office buildings in Warsaw’s Mokotów district: Ambassador, Nestlé House and Sky Office Center. Gerald D. Hines celebrates his 90th birthday at his namesake school, the Gerald D. Hines College of Architecture and Design at the University of Houston, where he is honored by world-renowned architects from around the globe. |
| | | | | | | | |
| 2016 | — | Hines secures a €1.3 Billion investment mandate on behalf of Bayerische Versorgungskammer (BVK), Germany’s largest pension fund, to focus on high-street retail assets across 20 countries in Europe. Hines announces the development of Southside Quarter, a signature mixed-use, master-planned community on 105 acres in Jacksonville, Florida. Hines appoints Sherri W. Schugart to the firm’s Executive Committee. Hines receives the 2016 ENERGY STAR Partner of the Year - Sustained Excellence Award in recognition of continued leadership in sustainability. This is the twelfth time Hines has been recognized by the EPA and the ninth time Hines has received this award. Hines & Welltower announce plans to develop a 15-story Seniors Housing and Memory Care Community in Midtown Manhattan. Construction begins on Hines and Qatari Diar’s Conrad Washington, D.C. luxury hotel at CityCenterDC. The 360-room Herzog & de Meuron design will feature 30,000 square feet of additional retail space. Hines and JV partners Urban Pacific Development and Broad Street Principal Investments announce the acquisition of the Transbay Parcel F in San Francisco, which will be the future site of a proposed 60-story 750-foot tall mixed-use tower containing Class A office, a luxury hotel, and residential units at the top of the tower. Hines releases the firm’s fifth sustainability report focusing on the future and how the firm anticipates and plans for it by developing strategies and methodologies to increase resilience, relevance and longevity. Hines announces a joint venture with TIAA Global Asset Management and the Zimmerman family to develop the Residences at La Colombe d’Or, a luxury 285-unit high-rise multifamily project located in the Montrose/Museum District neighborhood of Houston. Hines Global acquires Goodyear Crossing II, a Class A industrial warehouse located in the Goodyear submarket of Phoenix, Arizona, which is fully leased to a major online retailer. Hines enters the Student Housing market in Europe with the acquisition of sites in Ireland and the United Kingdom. |
| 2017 | — | Hines creates the Office of Innovation as an access point for new and innovative ideas and products. Hines becomes a Founding Alliance Member of the Well Living Lab, a collaboration between Delos and Mayo Clinic to explore the connection between health and the indoor environment. Hines breaks ground on numerous projects including CIBC Square, two highly innovative office buildings on a 2.9-million-square-foot urban campus in Toronto; Wolf Point East, a 60-story, 698-unit luxury apartment tower and second phase of the Wolf Point development in Chicago; Southside Quarter, a 105-acre signature mixed-use property in Jacksonville, FL; The Parks at Walter Reed, a 3.1 million-square-foot, mixed-use neighborhood in Washington, D.C.; MacArthur Commons, a 385-unit multifamily development in Oakland, CA; the Offices at Chandler Viridian, the tallest multi-tenant building in Chandler, AZ; The Lincoln Common, a mixed-use project in Chicago; and the second phase of construction commences at Outlet Village Pulkovo, the first and largest retail outlet complex in Saint Petersburg, Russia. Hines enters the Greek market with the acquisition of the Athens Ledra Hotel in central Athens. Hines accelerates its growth in the student housing sector in the UK and Ireland with the launch of a new operating platform, aparto. Hines Global Income Trust, Inc. acquires Rookwood Pavilion and Rookwood Commons, two shopping centers in Cincinnati. Hines partners with Tata Housing to development Serein, India’s first wellness homes project in Thane. Hines celebrates diversity in Sustainability Report 6.0, a detailed review of the firm’s environmental, social and governance performance, compiled in accordance with the Global Reporting Initiative (GRI). Hines earns 2017 ENERGY STAR® Partner of the Year - Sustained Excellence Award for the 10th time. |
| | | | | | | | |
| 2018 | — | Hines announces it will move its global headquarters to Texas Tower, a 47-story, 1 million-square-foot office tower to be developed by Hines and Ivanhoé Cambridge. The building is slated to open in 2021. Salesforce Tower opens with fanfare. Soaring to a height of 1,070 feet, the Pelli Clarke Pelli-designed, 61-story office tower is now the second tallest building on the West Coast. Hines announces the final closing of its European Value Fund (HEVF) with a total fund size exceeding €720 million of equity commitments, surpassing its original target by more than 40%. Hines expands its Industrial/Logistics presence with the acquisition of Fresh Park Venlo in the Netherlands, one of Europe’s largest logistics hubs for food and fresh produce. Hines also enters into a joint venture partnership with Chancerygate, a UK leader in industrial development and asset management. Other acquisitions include First Tower, a 27-story, 708,000-square-foot office tower in Calgary; the Yves Saint Laurent flagship store in Paris; and Ygnacio Center, a transit-oriented, three-building premier office project totaling 514,918 square feet in Walnut Creek, California. The firm enters the Italian student housing market with the acquisition of a site near Bocconi University in Milan and announces plans to develop a 600-bed accommodation facility. Hines Global Income Trust acquires Venue Museum District, a 224-unit multifamily building in Houston; and Maintal Logistics, a 386,177-square-foot logistics complex in Frankfurt. Hines breaks ground on Sunrise at East 56th Street-its first seniors housing development-and construction commences on the firm’s first industrial development in the West Region, Raceway Logistics Center, a 670,650-square-foot industrial/logistics warehouse situated on 33.5 acres in the City of North Las Vegas. Hines continues to redefine the standard for modern creative office with the groundbreaking of T3 West Midtown, a 230,000-square-foot office building located in Midtown Atlanta. Hines’ Offices at Chandler Viridian tops out. The six-story, 250,000-square-foot Class A development is the tallest multi-tenant office building in Chandler. Salesforce Tower opens in San Francisco. The 1.4 million-square-foot office tower is now the second tallest building on the West Coast reaching 1,070 feet. Hines further diversifies its portfolio by launching a high-end, self-storage expansion strategy in the Southwest Region. The firm will develop a Class A self-storage facility in Gilbert, Arizona, the first in the Valley, and plans to build three to five more each year in well-populated growing suburban areas with high incomes. Hines earns the ENERGY STAR® Partner of the Year - Sustained Excellence Award for the 11th time. |
| | | | | | | | |
| 2019 | — | Hines and Ivanhoé Cambridge announce name of Texas Tower. The 47-story one-million-square-foot building will be the future home of Hines’ global headquarters. Slated to open in 2021, the building will offer a radical new approach to lobby and common-area design and activation. In the same year, the project achieves Wired Certified Platinum designation and LEED Platinum Pre-Certification. The firm opens an office in Hong Kong, now home to its Asia Pacific headquarters. Hines celebrates the grand opening of the Offices at Chandler Viridian–the tallest multi-tenant office building in Chandler, Arizona; One Museum Place, a 1.4 million-square-foot 60-story office tower in downtown Shanghai’s Jing’an district; and the Conrad Washington, DC. The luxury hotel is the first of its brand in the Nation’s capital. Construction commences on The Preston, a 46-story luxury multifamily development that will become Downtown Houston’s tallest residential community. The firm also begins construction on The Vale apartments and The Brooks condominiums on the Parks at Walter Reed campus. The developments will add 390 new residences to the historic Washington, D.C. neighborhood. Chancerygate and Hines acquire its first two sites in Tonbridge and Cheltenham, England totaling nine acres of land on which 202,000 square feet of industrial/logistics space will be developed. The firm acquires a number of assets including: Oakmead West, a seven-building office campus situated on 21 acres in the heart of Silicon Valley; Karlshoehe Portfolio, 13 office buildings totaling more than 900,000 square feet in Stuttgart, Germany; 23 Vasilissis Sofias Avenue, the firm’s first office asset in Greece and one of the most prestigious office buildings in Athens; Glasgow West End, a 607-bed student housing facility in Glasgow, UK that will be managed by aparto, Hines’ award-winning student accommodation platform; and 600 Travis Street (formerly JPMorgan Chase Tower) and 601 Travis Street (formerly JPMorgan Chase Center), totaling 2.1 million square feet of office and retail space in downtown Houston. Hines announces plans to develop two vibrant mixed-use districts: Fenton, situated on 69 acres in the Cary submarket of Raleigh/Durham, North Carolina will offer 2.5 million square feet of retail, office, restaurant, hotel and multifamily; and The Mercantile, a 20-acre redevelopment of Conagra Brand’s existing campus in Omaha, Nebraska will include residential, commercial and green space uses. For the 12th time, Hines is recognized by the U.S. Environmental Protection Agency as an ENERGY STAR Partner of the Year Sustained Excellence award winner. The Hines Pan European Core Fund (HECF) is recognized as the most sustainable fund in Europe of all diversified portfolios and Global Sector Leader in Real Estate Assessment by GRESB for an unprecedented third consecutive year. Hines launches new global workplace platform Hines² (Hines Squared), a comprehensive tenant amenity, property management and services offering. The platform will focus on enterprise clients and deliver premium workplace environments in Hines buildings, which will be known as The Square. Hines hires Chief People Officer to oversee all Human Resource activities and responsibilities worldwide. The firm also hires head of Human Resources for Europe who will collaborate with members of the HR team in Houston and beyond to help bring the best of the firm to all HR activities across Europe. The firm announces a new structure for its investment management platform designed to support current and future investment products and meet the demands of the world’s most savvy investors. The platform is led by Hines’ Global Chief Investment Officer and its CEO of Capital Markets and supported by three geographic Chief Investment Officers. The firm also expands its Capital Markets Group as part of the new platform. |
| | | | | | | | |
| 2020 | — | SL Green and Hines celebrate the historic opening of One Vanderbilt. The 1,401-foot tower redefines the Manhattan skyline, transforms the modern workplace and reaffirms the future of New York City.
Westdale Real Estate Investment and Management, Ivanhoé Cambridge and Hines celebrate the groundbreaking of The Stack, a 16-story mixed-use building in the Deep Ellum neighborhood of Dallas. Construction commences on city-defining mixed-use projects including Fenton, a 69-acre development in Cary, NC. Fenton will be Cary’s first vertically integrated, mixed-use destination and one of the largest retail-focused projects currently underway in the United States; West Edge, a transformative, transit-oriented development situated in the creative heart of West Los Angeles; and The Mercantile, a 20-acre destination in downtown Omaha. Construction also begins on T3 Bayside, a 500,000-square-foot, two-building heavy timber office development at Bayside Toronto. The firm also breaks ground on a number of multifamily projects including Adeline, a 25-story, 379-unit luxury community in Phoenix; NorthLight at Edge-on-Hudson, a 246-unit Class-A community in Sleepy Hollow, NY; One Oak Brook Commons, a 17-story, 250-unit luxury Class-A apartment development; The Grant, a mixed-use complex of 228 luxury apartments in Concord, CA; Residences at RiNo, a luxury apartment community in Denver; The Residences at Happy Valley, a 325-unit luxury development in north Phoenix; Valdebebas 125, a 395-unit for-rent apartment complex in Madrid; Classen Curve, a 326-unit multifamily development in Oklahoma City; and The Whit Wooster Square, a 230-unit multifamily complex in New Haven, CT and the firm’s first multifamily development in Connecticut.
Hines and National Pension Service of Korea acquire a 49.5% interest in One Madison Avenue office tower in New York, a $2 billion deal spanning 1.4 million rentable square feet. Hines and Henderson Park acquire a 764,000-square-foot site in Athens to develop a master-planned residential community. The partnership also acquires a portfolio of five hotels on the Greek island of Crete. The firm acquires the iconic 27-story mixed-use Torre Velasca tower in the center of Milan on behalf of the Hines European Value Fund. Hines expanded its global industrial footprint with the acquisition of Dnata City, a three-building logistics park beside London’s Heathrow Airport; the 667,000-square-foot HEMA Urban Logistics Distribution Centre in Utrecht, The Netherlands and Hines Global Income Trust’s acquisition of Airbus Defence and Space, S.A.U., a 467,013-square-foot industrial complex in Madrid, the fund’s first investment in Spain. Hines also completes the acquisition of a 363,000-square-foot cold storage facility and adjacent development site in China’s Greater Bay Area, the firm’s first industrial property in the region.
Hines also enters the life sciences sector, partnering with 2ML Real Estate Interests to develop Levit Green—more than 52 acres of prime real estate adjacent to the Texas Medical Center. The thoughtfully designed masterplan will offer a curated mix of uses, including research facilities, office, residential, shopping and dining, outdoor amenities and green space at the epicenter of Houston’s biotech, corporate life sciences and medical research hub.
Hines announces its entry into Bangalore office sector. In partnership with leading local developer DLR Group, the firms will develop an international quality 20-story office tower with accompanying amenity spaces.
Less than three months after the launch of Hines European Value Fund 2 (HEVF 2) in September 2019, Hines secures approximately €637m of equity commitments at the first closing of its Hines European Value Fund 2 (HEVF 2), exceeding 50% of the € 1.25 billion total target.
The Hines Pan-European Core Fund (HECF) is recognized as one of the top property funds in Europe, achieving the MSCI European Property Investment Award for the best performing pan-European balanced fund.
Hines and global investment firm QuadReal Property Group Limited enter into a joint venture partnership to establish a new living-focused programmatic joint venture targeting build-to-rent properties, student accommodation and serviced apartments across continental Europe and regional UK markets. The joint venture will build a portfolio over a 12 to 18-month period, focusing on France, Germany, Italy, Spain, the Netherlands, the Nordics and the core UK regional markets outside London.
The firm’s Founder, Gerald D. Hines passes away at age 95. Jeffrey C. Hines assumes the role of Chairman and CEO. Laura Hines-Pierce is promoted to Senior Managing Director – Office of the CEO. She will work alongside the CEO to help shape firmwide strategy, manage key risks and ensure Hines is consistently strives to be the best real estate investor, partner and manager in the world.
For the 13th consecutive year, Hines receives the 2020 ENERGY STAR® Partner of the Year Sustained Excellence Award for continued leadership and superior contributions to ENERGY STAR. The firm’s portfolio is 41.6% more energy efficient than the national average. |
| | | | | | | | |
| | Well Living Lab, Delos, Cushman & Wakefield and Hines align to advance return-to-workplace guidelines in response to the COVID-19 pandemic. Collaboration will evaluate methods and establish guidelines to reduce air and surface viral transmission, strengthen physical-distancing measures and enhance employee performance as organizations contemplate their return to offices.
Hines launches Willowick Residential, a multifamily property management firm. Willowick Residential will work in partnership with the firm’s rapidly growing multifamily portfolio of 63 projects across 38 U.S. cities, including luxury towers, urban mid-rises and traditional garden-style apartments. |
| | | | | | | | |
| 2021 | — | Chiang Ling Ng joins the firm as Chief Investment Officer, Asia reporting to Global Chief Investment Officer David Steinbach. Based in Hines’ Singapore office, Ng will work to further expand the firm’s reach across the Asia Pacific region.
Hines secures with ING in Germany the first green loan facility for the Hines Pan-European Core Fund (HECF). The loan will provide $48 million for Werfthaus, a prime office building located in Frankfurt, and $43 million for an urban logistics park in London. Both assets display better than average energy performance levels as well as sustainability certificates such as DGNB and BREEAM.
Hines announces the rebranding and innovative concept for the revitalization and sustainable redesign of Fritz9, which will be renamed "aer"—with the overarching goal to create a sustainable and innovative working and living environment. The buildings in Munich-Neuperlach were acquired on behalf of the Hines European Value Fund 2 (HEVF2) in February 2020.
Hines expands its global Conceptual Construction Group into Europe. As part of the expansion, Simon Baxter joins the team as Managing Director, Conceptual Construction in the firm’s European Regional Headquarters office in London and will lead the offering across Europe.
The firm is recognized with three first place awards at the 2020 Global PERE Awards. Chairman and CEO Jeff Hines was named Industry Figure of the Year – Global. The firm also received first place honors for Office Investor of the Year – Global, and Firm of the Year – Italy. In addition, the PERE Editorial Board presented Jeff Hines with their 2020 Lifetime Achievement Award in recognition of his significant accomplishments and to the world of commercial real estate investment.
Hines wins the 2021 PREA Real Estate Investment Management ESG award for its Hines European Core Fund (HECF) in the Open-End Fund category.
Hines announces the launch of Hines Asia Property Partners (HAPP), the firm’s new flagship fund for the Asia Pacific Region with $400 million of capital from Cadillac Fairview, the real estate investment arm of Ontario Teachers’ Pension Plan, the largest single profession pension plan in Canada. The fund will be a multi-sector, open-ended, diversified vehicle targeting top-tier markets in Japan, Australia, South Korea, Singapore and China (including Hong Kong).
The firm unveils an ambitious new ESG strategy to elevate its commitments to environmental, social and governance issues, with a particular focus on the climate emergency, by accelerating its efforts to lead the industry in decarbonization of the built environment. Hines European Core Fund leader Peter Epping appointed Global Head of ESG.
Hines secures $750 million in investor commitments at first closing of new U.S. Flagship Core-Plus, Open-Ended Fund. Hines U.S. Property Partners initial capital raise represents over $1.2 billion in investment capacity to pursue next-generation assets.
Sarah Hawkins, located in the firm’s New York Office, is promoted to Chief Executive Officer of the U.S. East Region. She is now responsible for all development, acquisition, asset management and operations activity in the region and is a member of the firm’s global Executive Committee.
Hines acquires Helix, one of the UK’s leading specialist commercial property management companies, to signal the launch of its new customer-centric and experience focused management services and operations platform in Europe.
Hines earns WELL Health-Safety Rating labels for over 100 of its properties, representing 42 million net rentable square feet across its portfolio. Created by the International WELL Building Institute ™ (IWBI ™), the WELL Health-Safety Rating is an evidence-based, third-party verified rating that recognizes building owners and operators for implementing operational policies, maintenance protocols, stakeholder engagement and emergency plans to prioritize the health and safety of their building occupants in a post-COVID-19 environment, now and into the future.
Hines Private Wealth Solutions LLC (formerly known as Hines Securities, Inc.) announces technology partnership with iCapital Network®. The partnership provides investment professionals with the ability to access Hines’ investment solutions for clients’ portfolios via an end-to-end technology solution powered by iCapital. |
| | | | | | | | |
| 2022 | — | Hines announces the launch of Hines U.S. Property Recovery Fund (HUSPRF), the first in the firm’s new flagship tactical fund series in the United States.
Hines joins the UK Green Building Council (UKGBC), the world’s largest green building network, to continue its drive to accelerate the ESG agenda, across the built environment, further forward.
The firm announces the launch of the Hines European Property Partners (HEPP), a new diversified, open-ended core-plus fund focused on key European markets.
Hines announces that Laura Hines-Pierce has been promoted to Co-CEO of the firm.
Hines announces the launch of the Hines European Value Fund 3 (HEVF 3), expected to be its largest closed-end fund to date in its growing flagship series of value-add funds in Europe.
Hines announces the launch of the Conceptual Construction Group (CCG) in Asia Pacific.
Hines and Conscient Infrastructure launch Elevate Homes, a development management platform for residential projects. The new platform will build premium projects on a development management model offering the entire range of services required for building successful marquee projects.
Hines announces the creation of a Global Digital Strategy Office (GDSO) to focus on leveraging technology and robust global data sets to make better decisions for the firm’s investors and clients, providing enhanced client services, and tracking relevant data to guide the firm in reaching its strategic ESG objectives.
Hines earns 2022 ENERGY STAR® Partner of the Year Sustained Excellence Award from the U.S. Environmental Protection Agency and the U.S. Department of Energy.
Hines enters the Pune office market through a partnership with Goel Ganga Corporation, an experienced real estate developer and leading landowner in Pune. Hines will masterplan a 43-acre proposed IT Park site in Kharadi totaling nearly 7 million square feet.
Hines announces the formation of an investment vehicle focused on real estate investment and development opportunities dedicated to key Canadian investment markets – Toronto, Vancouver, Montreal, and Calgary.
Hines sets a target of net-zero operational carbon by 2040 across all buildings without buying offsets. *
The firm announces the launch of Hines Real Estate Exchange (HREX), a platform designed to serve qualified investors interested in tax-advantaged investment opportunities. The platform intends to make 1031 exchange opportunities available to investors in the form of interests in DSTs holding assets sourced from us. We will have an option to acquire the properties held by the DSTs.
|
| | | | | | | | |
| 2023 | — | Hines and the Tampa Bay Rays have announced a landmark deal with the City of St. Petersburg and Pinellas County for a new state-of-the-art ballpark situated within an 86-acre redevelopment led by the Hines Historic Gas Plant Partnership. This project represents a significant investment in St. Petersburg, Pinellas County, and the Tampa Bay region, featuring nearly 8 million square feet of mixed-use development, ensuring the longevity of Major League Baseball in St. Petersburg. With an investment exceeding $6.5 billion over 20 years, it stands as Tampa Bay's largest mixed-use development project in history.
Hines Exceeds fundraising target for HEVF 3 Raising Over €1.6 Billion. As of November 2023, the fund raised over €1.6 billion of equity commitments, exceeding its target of €1.5 billion. Over €620m in capital was committed in 2023 despite challenging economic conditions and a difficult fundraising environment.
Hines secures four key investments, expanding its portfolio and driving growth. In October 2023, announced that Hines U.S. Property Partners (“HUSPP”), the firm’s flagship commingled U.S. core plus fund, has closed on four investments totaling approximately $200 million in investment volume spanning two key property types: industrial and alternatives.
Hines opened its new European headquarters at its world-class Grainhouse development in Covent Garden, London, occupying three floors of the five-level building. Hines’ move to a new headquarters building has been driven by the continued strength and growth of its European platform.
Hines invests in digital ecosystem to enhance workplace experience and connectivity. Hines embarked on an ambitious digital journey to unite the technology that connects property operations, amenities, services and building automation to enhance the workplace experience.
Celebrating 25 years in Brazil, Hines draws a new business front, focusing on for-rent residential, while strengthening its already robust portfolio of for-sale residential, logistics warehouses and large multi-use projects.
Melbourne’s Collingwood timber office building reduces carbon emissions by 34 percent compared to standard concrete and steel construction. This is the first Hines timber building in the Asia Pacific region.
Hines opens an office in New Zealand as part of its strategic Asia Pacific expansion. The new office marks the firm’s 11th office location and seventh country since establishing its presence in Asia Pacific in 1996. It also represents the firm’s 30th operating country worldwide.
Hines announced the formation of a new global business unit designed to address the disruptive changes in the built environment called EXP by Hines. EXP represents Hines’ intention to explore and address the shifts underway in real estate, experiment with innovative solutions around flexibility, sustainability and other areas that add value for clients.
|
| | | | | | | | |
| 2024 | — | Hines announces that Adam Hines, the founder's grandson, has been promoted to senior managing director and will serve as chief of staff within the firm’s Office of the CEO.
Hines announces Paul Ferraro as Global Head of its Private Wealth Solutions platform.
Hines was recognized with three first-place awards at the 2023 Global PERE Awards. The awards won include the prestigious “ESG Firm of the Year: Global” for outstanding innovation in the sustainability space.
Hines was recognized by the Global Real Estate Sustainability Benchmark (“GRESB”) for its global excellence in sustainability, earning five out of five stars across four flagship funds, three direct investments, and a separate account.
Hines launches The SQ Collection, an exclusive offering that redefines the client’s experience through a global network of office, collaboration, outdoor and amenity spaces in key cities within the Hines portfolio.
Hines was recognized by Fast Company's renowned list of the World's Most Innovative Companies.
Hines announces the successful closure of two private offerings through Hines Private Wealth Solutions, designed specifically for private wealth investors. Hines closes Hines Ann Arbor Multifamily LLC and an offering of interests in HREX Multifamily II, DST.
Hines secures green light for 18 Blackfriars Road – an iconic new net-zero, mixed-use destination at Bankside, London
Hines announces nearly doubling its New York City office space with a 12-year lease at 555 Greenwich+345 Hudson.
Hines acquires 298-bed purpose-built student accommodation asset in Dublin, Ireland, on behalf of Hines European Property Partners (HEPP).
Hines announces the opening of a new office in Jeonju, South Korea. This strategic expansion reflects Hines’ commitment to strengthening its partnership with South Korea’s National Pension Service (NPS) and helping to foster the development of Jeonju’s financial sector.
|
| | | | | | | | |
| 2025 | — | Hines announces Kian Fong Lim as Chief Operating Officer, Real Estate, Asia Pacific.
Hao Zhan joins as Head of Asia, Private Wealth Solutions, based in Hong Kong. He brings over a decade of experience in private wealth, asset management, and investor relations. Most recently, he served as Head of Asia for Carlyle Global Wealth, where he led the firm’s private wealth expansion across the region and built out its Asia platform. Zhan reports to Paul Ferraro, Global Head of Private Wealth Solutions at Hines.
Juan Jimenez joins as Head of Institutional Investor Solutions – Americas, based in New York City. With more than 20 years of experience in real estate and capital markets, Jimenez was previously Managing Director at Brookfield’s Global Client Group, where he managed global fundraising and co-investment efforts for institutional and family office clients. He reports to Michael Haas, Global Head of Institutional Investor Solutions at Hines.
Hines Private Wealth Solutions announces completion of $194 Million DST offering with HREX 5 DST.
Hines announces that Hines Global Income Trust has grown its industrial presence with the $309 Million acquisition of three East Coast assets.
Hines announces that Steve Luthman, Global Head of Real Estate, has been appointed to ULI’s Global Board of Directors and named as a Global Governing Trustee.
Hines announces that Hines Global Income Trust has passed $5 billion in gross asset value, thanks to recent acquisitions, demonstrating its enthusiasm for buying opportunities in today's market.
Hines and Kanakia Group, a prominent premium real estate developer in India, have announced a new trophy office development in Mumbai, the country’s key financial hub. This project underscores Hines’ strategic focus on India’s commercial real estate market. |
* Any environmental, social and governance (“ESG”) or impact goals, commitments, incentives or initiatives, including, without limitation, those regarding net zero operational carbon, referenced by Hines are not being promoted and do not bind any investment decisions made in respect of, or the stewardship of, Hines Global. Any measures implemented in respect of such ESG, or impact goals, commitments, incentives or initiatives may not be immediately applicable to the investments of Hines Global and any implementation can be overridden or ignored at Hines Global’s sole discretion. |
Up to $2,500,000,000 in
Common Shares
Hines Global Income Trust, Inc.
Offered to the Public
PROSPECTUS
Hines Private Wealth Solutions LLC
You should rely only on the information contained in this prospectus. No dealer, salesperson or other person is authorized to make any representations other than those contained in the prospectus and supplemental literature authorized by Hines Global Income Trust, Inc. and referred to in this prospectus, and, if given or made, such information and representations must not be relied upon. This prospectus is not an offer to sell nor is it seeking an offer to buy these securities in any jurisdiction where the offer or sale is not permitted. The information contained in this prospectus is accurate only as of the date of this prospectus, regardless of the time of delivery of this prospectus or any sale of these securities. You should not assume that the delivery of this prospectus or that any sale made pursuant to this prospectus implies that the information contained in this prospectus will remain fully accurate and correct of any time subsequent to the date of this prospectus.
____, 2025
PART II
INFORMATION NOT REQUIRED IN PROSPECTUS
All capitalized terms used and not defined in Part II of this registration statement shall have the meanings assigned to them in the prospectus which forms a part of this registration statement.
Item 31. Other Expenses of Issuance and Distribution
The following is a statement of estimated expenses to be incurred by Hines Global Income Trust, Inc. in connection with the issuance and distribution of the securities being registered pursuant to this registration statement. All amounts are estimated except the Securities Act registration fee and the FINRA filing fee.
| | | | | |
| Amount |
| Securities Act registration fee | $ | 322,438 | |
| FINRA filing fee | 225,500 | |
| Blue sky qualification fees and expenses | 750,000 | |
| Printing and mailing expenses | 1,600,000 | |
| Legal fees and expenses | 1,710,806 | |
| Accounting fees and expenses | 1,300,000 | |
| Advertising and sales literature | 4,050,000 | |
| Transfer agent fees | 2,100,000 | |
| Due diligence expense reimbursements | 900,000 | |
| Advisor personnel salaries | 423,074 | |
| |
| |
| |
| |
| |
| |
| |
| Total | $ | 13,381,818 | |
Item 32. Sales to Special Parties
Not applicable.
Item 33. Recent Sales of Unregistered Securities
On October 3, 2022, 6,672.598 restricted common shares were granted to each of our independent directors, Messrs. Humberto "Burt" Cabañas, Dougal A. Cameron, John O. Niemann, Jr and Dr. Ruth J. Simmons. The restricted shares were issued without registration under the Securities Act, in reliance upon the exemption from registration contained in Section 4(a)(2) of the Securities Act.
On October 2, 2023, 7,225.434 restricted common shares were granted to each of our independent directors, Messrs. Humberto "Burt" Cabañas, Dougal A. Cameron, John O. Niemann, Jr and Dr. Ruth J. Simmons. The restricted shares were issued without registration under the Securities Act, in reliance upon the exemption from registration contained in Section 4(a)(2) of the Securities Act. On October 20, 2023, Humberto "Burt" Cabañas gave notice of his resignation from our board of directors and from each committee of the board, effective as of November 1, 2023, and as a result his award was rescinded on October 31, 2023.
On March 28, 2024, we sold 161,377 Class I shares of our common stock (the "Private Placement Shares") in a private placement pursuant to the exemption provided in Section 4(a)(2) under the Securities Act, and Rule 506(b) promulgated thereafter. The Private Placement Shares were sold at a price of $10.02 per share, the most recently determined NAV per share at the time of the sale, for an aggregate price of approximately $1,617,000.
On August 16, 2024, we sold 9,800 Class I shares of our common stock (the "Private Placement Shares") in a private placement pursuant to the exemption provided in Section 4(a)(2) under the Securities Act, and Rule 506(b) promulgated thereafter. The Private Placement Shares were sold at a price of $10.00 per share, the most recently determined NAV per share at the time of the sale, for an aggregate price of approximately $98,000.
On October 17, 2024, we sold 4,890.22 Class I shares of our common stock in a private placement pursuant to the exemption provided in Section 4(a)(2) under the Securities Act, and Rule 506(b) promulgated thereunder. These shares were sold at a price of $10.02 per share, the most recently determined NAV per share at the time of the sale, for an aggregate price of approximately $49,000.
On November 1, 2024, 7,485.03 restricted common shares were granted to each of our independent directors, Messrs. Dougal A. Cameron and John O. Niemann, Jr, Dr. Ruth J. Simmons, and Ms. Diane S. Paddison. The restricted shares were issued without registration under the Securities Act, in reliance upon the exemption from registration contained in Section 4(a)(2) of the Securities Act.
On January 17, 2025, we sold 9,970 Class I shares of our common stock (the "Private Placement Shares") in a private placement pursuant to the exemption provided in Section 4(a)(2) under the Securities Act, and Rule 506(b) promulgated thereunder. The Private Placement Shares were sold at a price of $9.83 per share, the most recently determined NAV per share at the time of the sale, for an aggregate price of approximately $98,000.
On May 16, 2025 and June 16, 2025, we sold 34,964 and 130,866 Class I shares of our common stock, respectively, (the "Private Placement Shares") in a private placement pursuant to the exemption provided in Section 4(a)(2) under the Securities Act, and Rule 506(b) promulgated thereunder. The Private Placement Shares were sold at a price of $9.81 per share, the most recently determined NAV per share at the time of the sale, for an aggregate price of approximately $343,000 and $1,283,800, respectively.
On July 18, 2025, we sold 231,057 Class I shares of our common stock, (the "Private Placement Shares") in a private placement pursuant to the exemption provided in Section 4(a)(2) under the Securities Act, and Rule 506(b) promulgated thereunder. The Private Placement Shares were sold at a price of $9.84 per share, the most recently determined NAV per share at the time of the sale, for an aggregate price of approximately $2,273,000.
On August 18, 2025, we sold 106,108 Class I shares of our common stock, (the "Private Placement Shares") in a private placement pursuant to the exemption provided in Section 4(a)(2) under the Securities Act, and Rule 506(b) promulgated thereunder. The Private Placement Shares were sold at a price of $9.79 per share, the most recently determined NAV per share at the time of the sale, for an aggregate price of approximately $1,038,800.
Item 34. Indemnification of Directors and Officers
The Maryland General Corporation Law, which we refer to as the MGCL, permits a Maryland corporation to include in its charter a provision limiting the liability of its directors and officers to the corporation and its stockholders for money damages except for liability resulting from: (i) actual receipt of an improper benefit or profit in money, property or services or (ii) active and deliberate dishonesty established by a final judgement as being material to the cause of action.
The MGCL requires a Maryland corporation (unless its charter provides otherwise, which our charter does not) to indemnify a director or officer who has been successful, on the merits or otherwise, in the defense of any proceeding to which he is made or threatened to be made a party by reason of his service in that capacity. The MGCL permits a Maryland corporation to indemnify its present and former directors and officers, among others, against judgements, penalties, fines, settlements and reasonable expenses actually incurred by them in connection with any proceeding to which they may be made or threatened to be made a party by reason of their service in those or other capacities unless it is established that: (i) the act or omission of the director or officer was material to the matter giving rise to the proceeding and (a) was committed in bad faith or (b) was the result of active and deliberate dishonesty; (ii) the director or officer actually received an improper personal benefit in money, property or services; or (iii) in the case of any criminal proceeding, the director or officer had reasonable cause to believe that the act or omission was unlawful. However, under the MGCL a Maryland corporation may not provide indemnification for an adverse judgement in a suit by or in the right of the corporation or for a judgement of liability on the basis that personal benefit was improperly received, unless in either case a court orders indemnification, and then only for expenses. In addition, the MGCL permits a corporation to advance reasonable expenses to director or officer upon the corporation’s receipt of: (i) a written affirmation by the director or officer of his good faith belief that he has met the standard of conduct necessary for indemnification; and (ii) a written undertaking by him or on his behalf to repay the amount paid or reimbursed if it shall ultimately be determined that the standard of conduct was not met.
Subject to the conditions set forth in this Item, our charter provides that no director or officer of Hines Global will be liable to Hines Global or its stockholders for money damages and that Hines Global shall indemnify and, without requiring a preliminary determination of the ultimate entitlement to indemnification, pay, advance or reimburse the reasonable expenses of any director or officer of Hines Global against any and all losses or liabilities reasonably incurred by any such person in connection with or by reason of any act or omission performed or omitted to be performed on our behalf in such capacities. Under our charter, we shall not indemnify a director, an advisor or an affiliate of the advisor, each of which we refer to as an Indemnified Party, for any liability or loss suffered by such Indemnified Party, nor shall we provide that such Indemnified Party be held harmless for any loss or liability suffered by us, unless all of the following conditions are met: (i) the Indemnified Party determined, in good faith, that the course of conduct which caused the loss or liability was in our best interests; (ii) the Indemnified Party was acting on behalf of or performing services for us; (iii) such liability or loss was not the result of negligence or misconduct by such Indemnified Party except in the event that the Indemnified Party is or was an independent director, such liability or loss was not the result of gross negligence or willful misconduct; and (iv) such indemnification or agreement to hold harmless is recoverable only out of our net assets and not from our stockholders.
Notwithstanding the foregoing, we shall not indemnify any Indemnified Party or any person acting as a broker dealer, for any loss, liability or expenses arising from or out of an alleged violation of federal or state securities laws unless one or more of the following conditions are met: (i) there has been a successful adjudication on the merits of each count involving alleged material securities law violations as to the particular indemnitee; (ii) such claims have been dismissed with prejudice on the merits by a court of competent jurisdiction as to the particular indemnitee; or (iii) a court of competent jurisdiction approves a settlement of the claims against the particular indemnitee and finds that indemnification of the settlement and the related costs should be made, and the court considering the request for indemnification has been advised of the position of the Securities and Exchange Commission and of the published position of any state securities regulatory authority in which our securities were offered or sold as to indemnification for violations of securities laws. Our charter provides that the advancement of our funds to an Indemnified Party for legal expenses and other costs incurred as a result of any legal action for which indemnification is being sought is permissible only if all of the following conditions are satisfied: (i) the legal action relates to acts or omissions with respect to the performance of duties or services by the Indemnified Party on behalf of us; (ii) the legal action is initiated by a third party who is not a stockholder of ours or the legal action is initiated by a stockholder acting in his or her capacity as such and a court of competent jurisdiction specifically approves such advancement; and (iii) the Indemnified Party provides us with written affirmation of his good faith belief that he met the standard of conduct necessary for indemnification and undertakes to repay the
advanced funds to us, together with the applicable legal rate of interest thereon, in cases in which such Indemnified Party is found not to be entitled to indemnification.
Indemnification under the provisions of the MGCL is not deemed exclusive of any other rights, by indemnification or otherwise, to which an officer or director may be entitled under our charter or bylaws, or under resolutions of stockholders or directors, contract or otherwise. We have entered into separate indemnification agreements with each of our directors and officers. The indemnification agreements require, among other things, that we indemnify our directors and officers to the fullest extent permitted by law and our charter, and advance to the directors and officers all related expenses, subject to reimbursement if it is subsequently determined that indemnification is not permitted. We also must indemnify and advance all expenses incurred by directors and officers seeking to enforce their rights under the indemnification agreements and cover directors and officers under our directors’ and officers’ liability insurance. Although the form of indemnification agreement offers substantially the same scope of coverage afforded by provisions in the charter and bylaws, as a contract, it cannot be unilaterally modified by the board of directors or by the stockholders to eliminate the rights it provides. We have purchased and maintain insurance on behalf of all of our directors and executive officers against liability asserted against or incurred by them in their official capacities with us, whether or not we are required or have the power to indemnify them against the same liability. Our charter provides that neither the amendment, nor the repeal, nor the adoption of any other provision of the charter or bylaws will apply to or affect, in any respect, any party’s right to indemnification for actions or failures to act which occurred prior to such amendment, repeal or adoption.
To the extent that the indemnification may apply to liabilities arising under the Securities Act, we have been advised that, in the opinion of the Securities and Exchange Commission, such indemnification is contrary to public policy and, therefore, unenforceable pursuant to Section 14 of the Securities Act.
Item 35. Treatment of Proceeds from Stock Being Registered
Not applicable.
Item 36. Financial Statements and Exhibits
(a) The following financial statements are incorporated by reference in the Prospectus included in this Registration Statement:
| | | | | |
| The consolidated financial statements and financial statement schedules of the Registrant included in the Registrant’s Annual Report on Form 10-K for the year ended December 31, 2024 filed with the SEC on March 26, 2025. | |
| The consolidated financial statements of the Registrant included in the Registrant’s Quarterly Report on Form 10-Q for the three months ended March 31, 2025 filed with the SEC on May 14, 2025. | |
| The consolidated financial statements of the Registrant included in the Registrant’s Quarterly Report on Form 10-Q for the three months ended June 30, 2025 filed with the SEC on August 14, 2025. | |
| Report of Independent Registered Public Accounting Firm | |
| Audited Consolidated Financial Statements | |
| Consolidated Balance Sheets | |
| Consolidated Statements of Operations and Comprehensive Income (Loss) | |
| Consolidated Statements of Equity | |
| Consolidated Statements of Cash Flows | |
| Notes to the Consolidated Financial Statements | |
(b) Exhibits:
The documents listed on the Index to Exhibits are filed as exhibits to this Registration Statement.
Item 37. Undertakings
The undersigned registrant hereby undertakes:
(a) to file, during any period in which offers or sales are being made, a post-effective amendment to this registration statement:
(i) to include any prospectus required by Section 10(a)(3) of the Securities Act of 1933;
(ii) to reflect in the prospectus any facts or events arising after the effective date of this registration statement (or the most recent post-effective amendment thereof) which, individually or in the aggregate, represent a fundamental change in the information set forth in the registration statement. Notwithstanding the foregoing, any increase or decrease in volume of securities offered (if the total dollar value of securities offered would not exceed that which was registered) and any deviation from the low or high end of the estimated maximum offering range may be reflected in the form of prospectus filed with the Commission pursuant to Rule 424(b) if, in the aggregate, the changes in volume and price represent no more than a 20 percent change in the maximum aggregate offering price set forth in the “Calculation of Registration Fee” table in the effective registration statement; and
(iii) to include any material information with respect to the plan of distribution not previously disclosed in the registration statement or any material change to such information in the registration statement.
(b) (i) that, for the purpose of determining any liability under the Securities Act of 1933, each such post- effective amendment shall be deemed to be a new registration statement relating to the securities offered therein, and the offering of such securities at that time shall be deemed to be the initial bona fide offering thereof;
(ii) that all post-effective amendments will comply with the applicable forms, rules and regulations of the Commission in effect at the time such post-effective amendments are filed; and
(iii) to remove from registration by means of a post-effective amendment any of the securities being registered which remain unsold at the termination of the offering.
(c) that, for the purpose of determining liability under the Securities Act of 1933 to any purchaser each prospectus filed pursuant to Rule 424(b) as part of a registration statement relating to an offering, other than registration statements relying on Rule 430B or other than prospectuses filed in reliance on Rule 430A, shall be deemed to be part of and included in the registration statement as of the date it is first used after effectiveness. Provided, however, that no statement made in a registration statement or prospectus that is part of the registration statement or made in a document incorporated or deemed incorporated by reference into the registration statement or prospectus that is part of the registration statement will, as to a purchaser with a time of contract of sale prior to such first use, supersede or modify any statement that was made in the registration statement or prospectus that was part of the registration statement or made in any such document immediately prior to such date of first use.
(d) that, for the purpose of determining liability of the registrant under the Securities Act of 1933 to any purchaser in the initial distribution of the securities: The undersigned registrant undertakes that in a primary offering of securities of the undersigned registrant pursuant to this registration statement, regardless of the underwriting method used to sell the securities to the purchaser, if the securities are offered or sold to
such purchaser by means of any of the following communications, the undersigned registrant will be a seller to the purchaser and will be considered to offer or sell such securities to such purchaser:
(i) any preliminary prospectus or prospectus of the undersigned registrant relating to the offering required to be filed pursuant to Rule 424;
(ii) any free writing prospectus relating to the offering prepared by or on behalf of the undersigned registrant or used or referred to by the undersigned registrant;
(iii) the portion of any other free writing prospectus relating to the offering containing material information about the undersigned registrant or its securities provided by or on behalf of the undersigned registrant; and
(iv) any other communication that is an offer in the offering made by the undersigned registrant to the purchaser;
(e) to send to each stockholder at least on annual basis a detailed statement of any transactions with the advisor or its affiliates, and of fees, commissions, compensation and other benefits paid, or accrued to the advisor or its affiliates for the fiscal year completed, showing the amount paid or accrued to each recipient and the services performed;
(f) to file a sticker supplement pursuant to Rule 424(c) under the Securities Act during the distribution period describing each significant property not identified in the prospectus at such time as there arises a reasonable probability that such property will be acquired and to consolidate all such stickers into a post-effective amendment filed at least once every three months with the information contained in such amendment provided simultaneously to the existing stockholders. Each sticker supplement should disclose all compensation and fees received by our Advisor and its affiliates in connection with any such acquisition. The post-effective amendment shall include or incorporate by reference audited financial statements meeting the requirements of Rule 3-14 of Regulation S-X that have been filed or should have been filed for significant properties acquired during the distribution period;
(g) insofar as indemnification for liabilities arising under the Securities Act of 1933 may be permitted to directors, officers and controlling persons of the registrant pursuant to the foregoing provisions, or otherwise, the registrant has been advised that in the opinion of the Securities and Exchange Commission such indemnification is against public policy as expressed in the Securities Act and is, therefore, unenforceable. In the event that a claim for indemnification against such liabilities (other than the payment by the registrant of expenses incurred or paid by a director, officer or controlling person of the registrant in the successful defense of any action, suit or proceeding) is asserted by such director, officer or controlling person in connection with the securities being registered, the registrant will, unless in the opinion of its counsel the matter has been settled by controlling precedent, submit to a court of appropriate jurisdiction the question whether such indemnification by it is against public policy as expressed in the Securities Act and will be governed by the final adjudication of such issue; and
(h) to file, after the end of the distribution period, a current report on Form 8-K containing the financial statements and any additional information required by Rule 3-14 of Regulation S-X, for each significant property acquired and to provide the information contained in such report to the stockholders at least once each quarter after the distribution period of the offering has ended.
| | | | | | | | |
| Exhibit Index |
Exhibit No. | | Description |
| 1.1* | | |
| 1.2* | | |
| 3.1 | | |
| 3.2 | | |
| 3.3 | | |
| 3.4 | | |
| 3.5 | | |
| | | | | | | | |
| Exhibit Index |
| 3.6 | | |
| 3.7 | | |
| 3.8 | | |
| 3.9 | | |
| 3.10 | | |
| 3.11 | | |
| 4.1 | | |
| 4.2 | | |
| 5.1 | | |
| 8.1 | | |
| 10.1 | | |
| 10.2 | | |
| 10.3 | | |
| 10.4 | | |
| 10.5 | | |
| 10.6 | | |
| 10.7 | | |
| 10.8 | | |
| 10.9 | | |
| 21.1 | | |
| 23.1* | | |
| 23.2 | | |
| | | | | | | | |
| Exhibit Index |
| 23.3 | | |
| 24.1 | | |
| 24.2 | | |
| 99.1* | | |
| 99.2 | | |
| 99.3 | | |
* Filed herewith.
SIGNATURES
Pursuant to the requirements of the Securities Act of 1933, the registrant certifies that it has reasonable grounds to believe that it meets all of the requirements for filing on Form S-11 and has duly caused this registration statement to be signed on its behalf by the undersigned, thereunto duly authorized, in the city of Houston, state of Texas on October 1, 2025.
| | | | | |
| HINES GLOBAL INCOME TRUST, INC. |
| |
| By: /s/ Jeffrey C. Hines |
| Jeffrey C. Hines |
| President and Chief Executive Officer |
Pursuant to the requirements of the Securities Act of 1933, this registration statement has been signed by the following persons in the capacities and on the dates indicated.
| | | | | | | | |
Signature | Title | Date |
/s/ Jeffrey C. Hines | Chief Executive Officer and Chairman of the Board of Directors (Principal Executive Officer) | October 1, 2025 |
Jeffrey C. Hines |
| | |
/s/ J. Shea Morgenroth | Chief Financial Officer (Principal Financial Officer) | October 1, 2025 |
J. Shea Morgenroth |
| | |
/s/ A. Gordon Findlay | Chief Accounting Officer, Treasurer and Secretary (Principal Accounting Officer) | October 1, 2025 |
A. Gordon Findlay |
| | |
* | Director | October 1, 2025 |
Dougal A. Cameron |
| | |
* | Director | October 1, 2025 |
John O. Niemann, Jr. |
| | |
| * | Director | October 1, 2025 |
| Dr. Ruth J. Simmons |
| | |
| * | Director | October 1, 2025 |
| Diane S. Paddison |
| | |
| * | Director | October 1, 2025 |
| Laura Hines-Pierce |
| | |
* | Director | October 1, 2025 |
David L. Steinbach |
| | |
| *By: /s/ J. Shea Morgenroth | | |
| J. Shea Morgenroth | | |
| as attorney-in-fact | | |