Please wait
Annual Report


 
Hamilton Insurance Group, Ltd. Annual Report 2025 1 $2.9B GROSS PREMIUMS WRITTEN $5.9B INVESTED ASSETS AND CASH $149M UNDERWRITING INCOME(4) $2.8B SHAREHOLDERS’ EQUITY 93% COMBINED RATIO A(1)(2) / A-(3) FINANCIAL STRENGTH RATINGS $577M NET INCOME 600+ EMPLOYEES (1) AM BEST RATINGS OF HAMILTON RE, LTD. AND HAMILTON INSURANCE DAC (2) KBRA RATINGS OF HAMILTON RE, LTD. (3) FITCH RATINGS OF HAMILTON RE, LTD. AND HAMILTON INSURANCE DAC (4) UNDERWRITING INCOME IS A NON-GAAP FINANCIAL MEASURE AS DEFINED IN ITEM 10(E) OF SEC REGULATION S-K. REFER TO ‘MANAGEMENT’S DISCUSSION AND ANALYSIS OF FINANCIAL CONDITION AND RESULTS OF OPERATIONS – NON-GAAP MEASURES’ FOR FURTHER DETAIL A Scaled Global Operation – Managing Across Market Cycles Our business is diversified by (re)insurance, main classes of business, and segment. 2025 FINANCIAL HIGHLIGHTS INSURANCE/REINSURANCE 50% Insurance 50% Reinsurance CLASS OF BUSINESS 48% Casualty 28% Specialty 24% Property BUSINESS SEGMENTS 52% International 48% Bermuda


 
Hamilton Insurance Group, Ltd. Annual Report 2025 2 LETTER TO SHAREHOLDERS As we enter our third year as a public company, I am proud to look back on another year of exceptional performance at Hamilton. Our success is founded in our ability to execute our strategy of building a global specialty insurance and reinsurance company by focusing on four clear business imperatives: Sustainable Underwriting Profitability: delivering durable, risk- adjusted underwriting returns through the cycle by maintaining discipline on pricing, optimizing portfolio mix, and managing expenses. Strategic Growth: maximizing profitable growth by allocating capital to the best risk-adjusted opportunities, stepping back when conditions are less favorable, and complementing underwriting results with selective fee income streams. Technology Enablement and Operational Efficiency: using data and AI to make better decisions faster, operate more efficiently, and enhance scalability across the Group. Magnet for Talent: attracting, developing and retaining top talent, people who strive for and drive exceptional performance, and long-term value creation. Staying anchored to these imperatives has enabled us to deliver strong financial results while positioning the company for long-term success.


 
Hamilton Insurance Group, Ltd. Annual Report 2025 3 In 2025, Hamilton generated record net income of $577 million, a 44% increase over the prior year, delivered a 22% return on average equity, and grew tangible book value per share by 25%—marking our second consecutive year of record performance. We also produced a company-high $2.9 billion in gross premiums written, alongside a competitive 92.9% combined ratio. Significant investment income of $512 million, with $301 million, or a 16% return, from the Two Sigma Hamilton Fund, and $211 million from our fixed income and cash portfolio, further enhanced our performance. These results reinforce that our strategy is working. They underscore our conviction that disciplined underwriting, thoughtful cycle management, and long-term relationships—supported by efficient operations and a highly experienced team—are the foundation of durable performance. Sustainable Underwriting Profitability Our achievements this year were driven first and foremost by the Hamilton team. Across every platform, our underwriters demonstrated the technical expertise and disciplined risk selection that define our culture and ensure we deliver sustainable bottom-line results. Maintaining focus on the risks, clients and broker relationships that contribute to our bottom line remains central to what we do. Strategic Growth Across a Diversified Platform Hamilton’s diversified platform—spanning both Insurance and Reinsurance across multiple classes of business—and its steadfast commitment to cycle management enable our second imperative: strategic growth. Our underwriting culture, coupled with our diversified business model, allows us to deploy capital selectively toward the most attractive risk-adjusted opportunities as market conditions evolve. This means that we lean into opportunities where pricing, terms and conditions are attractive and step back where this is not the case. In our Bermuda Segment, where we predominantly write reinsurance business, gross premiums written reached $1.4 billion, representing 26% growth year over year. We also enjoyed growth in our International Segment, with Hamilton Global Specialty and Hamilton Select together growing 16%. Hamilton Global Specialty grew 14% and Hamilton Select, our US Excess & Surplus platform, grew 35%.


 
Hamilton Insurance Group, Ltd. Annual Report 2025 4 Technology Enablement and Operational Efficiency Technology enablement and operational efficiency are critical to how we execute our strategy. We continue to invest in data, analytics, and digital capabilities that support informed decision-making, improve efficiency, and enhance scalability across the Group. These investments strengthen underwriting quality, ensure responsiveness, support prudent expense discipline, and allow our teams to focus on higher-value work. Magnet for Talent Our people are not only our biggest asset but also a competitive advantage, a belief we proactively drive through our Magnet for Talent business imperative. Hamilton’s culture of collaboration, accountability, and respect continues to attract and retain high-caliber professionals across geographies and functions. It also allows us to offer our people interesting and rewarding development opportunities. Our bi-annual employee pulse surveys continue to show strong engagement and advocacy, and, together with our low employee turnover, indicate that our colleagues feel connected to Hamilton and proud to be part of the organization. Capital Strength and Financial Resilience We ended the year with a strong capital foundation, low debt leverage, prudent reserves, and reaffirmed financial strength ratings. The strength of our balance sheet supports our underwriting platforms, enables responsiveness to market dynamics, and underpins our ability to generate sustainable returns through the cycle. We are committed to being good stewards of capital. In 2025, we repurchased $93 million of shares and declared our first special dividend on February 18, 2026. We will continue to evaluate capital deployment opportunities thoughtfully, consistent with our disciplined approach to value creation.


 
Hamilton Insurance Group, Ltd. Annual Report 2025 5 Looking Ahead As I write this note, we continue to experience extreme weather events, inflationary pressures and heightened geopolitical tensions, all of which increase the risks we insure and reinsure. Despite this, we expect competitive conditions in the year ahead to persist in certain areas of the market. Our response will remain consistent with our imperatives: disciplined underwriting, selective growth, continued investment in technology and improved efficiency, and an unwavering focus on our people. In short, we will not chase top-line growth at the expense of underwriting profitability. Hamilton is well positioned—with a diversified platform, strong relationships, a robust balance sheet, and a values- driven culture—to continue delivering attractive risk-adjusted returns. Our success is the direct result of the talent, focus, and integrity of the Hamilton team. To our clients and broker partners, thank you for your continued trust. To our shareholders, thank you for your confidence and support as we continue to build a company with strong fundamentals, a clear strategy, and a long runway for sustainable value creation. I look forward to what we will achieve together in the year ahead. Pina Albo CEO


 
UNITED STATES SECURITIES AND EXCHANGE COMMISSION Washington, D.C. 20549 FORM 10-K (Mark One) ☒ ANNUAL REPORT PURSUANT TO SECTION 13 OR 15(d) OF THE SECURITIES EXCHANGE ACT OF 1934 For the fiscal year ended December 31, 2025 OR ☐ TRANSITION REPORT PURSUANT TO SECTION 13 OR 15(d) OF THE SECURITIES EXCHANGE ACT OF 1934 For the transition period from to Commission file number 001-41862 Hamilton Insurance Group, Ltd. (Exact name of registrant as specified in its charter) Bermuda 98-1153847 (State or other jurisdiction of incorporation or organization) (I.R.S. Employer Identification No.) Wellesley House North, 1st Floor, 90 Pitts Bay Road Pembroke HM 08 Bermuda (Address of Principal Executive Offices and Zip Code) (441) 405-5200 Registrant's telephone number, including area code Securities registered pursuant to Section 12(b) of the Act: Title of each class Trading Symbol(s) Name of each exchange on which registered Class B common shares, par value $0.01 per share HG New York Stock Exchange Securities registered pursuant to Section 12(g) of the Act: None (Title of Class) Indicate by check mark if the registrant is a well-known seasoned issuer, as defined in Rule 405 of the Securities Act. Yes x No o Indicate by check mark if the registrant is not required to file reports pursuant to Section 13 or Section 15(d) of the Act. Yes o No x


 
Indicate by check mark whether the registrant: (1) has filed all reports required to be filed by Section 13 or 15(d) of the Securities Exchange Act of 1934 during the preceding 12 months (or for such shorter period that the registrant was required to file such reports); and (2) has been subject to such filing requirements for the past 90 days. Yes x No o Indicate by check mark whether the registrant has submitted electronically and posted on its corporate web site, if any, every Interactive Data File required to be submitted and posted pursuant to Rule 405 of Regulation S-T (§232.405 of this chapter) during the preceding 12 months (or for such shorter period that the registrant was required to submit and post such files). Yes x No o Indicate by check mark whether the registrant is a large accelerated filer, an accelerated filer, a non-accelerated filer, or a smaller reporting company. See the definitions of “large accelerated filer,” “accelerated filer” and “smaller reporting company” in Rule 12b-2 of the Exchange Act. (Check one): Large accelerated filer x Accelerated filer ☐ Non-accelerated filer ☐ Smaller reporting company ☐ Emerging growth company ☐ If an emerging growth company, indicate by check mark if the registrant has elected not to use the extended transition period for complying with any new or revised financial accounting standards provided pursuant to Section 13(a) of the Exchange Act. o Indicate by check mark whether the registrant has filed a report on and attestation to its management's assessment of the effectiveness of its internal control over financial reporting under Section 404(b) of the Sarbanes-Oxley Act (15 U.S.C. 7262(b)) by the registered public accounting firm that prepared or issued its audit report. x If securities are registered pursuant to Section 12(b) of the Act, indicate by check mark whether the financial statements of the registrant included in the filing reflect the correction of an error to previously issued financial statements. ☐ Indicate by check mark whether any of those error corrections are restatements that required a recovery analysis of incentive- based compensation received by any of the registrant’s executive officers during the relevant recovery period pursuant to §240.10D-1(b). ☐ Indicate by check mark whether the registrant is a shell company (as defined in Rule 12b-2 of the Act). Yes ☐ No x The aggregate market value of the registrant’s Class B common shares held by non-affiliates, computed by reference to the closing price on the New York Stock Exchange (the “NYSE”) as of the last business day of the registrant’s most recently completed second fiscal quarter, June 30, 2025, was approximately $1.1 billion. There is currently no established trading market for the registrant’s Class A or Class C common shares. The number of shares outstanding of the registrant’s Class B common shares, $0.01 par value per share, was 66,417,263 as of February 19, 2026. Documents Incorporated by Reference Portions of the registrant’s definitive proxy statement for the 2026 Annual General Meeting of Shareholders are incorporated by reference into Part III of this report. Such Proxy Statement will be filed with the Securities and Exchange Commission within 120 days of the registrant’s fiscal year ended December 31, 2025.


 
Hamilton Insurance Group, Ltd. Table of Contents Page Special Note Regarding Forward-Looking Statements ............................................................................................... 2 Part I ............................................................................................................................................................................. 4 Item 1. Business ........................................................................................................................................................ 4 Item 1A. Risk Factors ............................................................................................................................................... 48 Item 1B. Unresolved Staff Comments ..................................................................................................................... 72 Item 1C. Cybersecurity ............................................................................................................................................. 72 Item 2. Properties ..................................................................................................................................................... 73 Item 3. Legal Proceedings ......................................................................................................................................... 73 Item 4. Mine Safety Disclosures .............................................................................................................................. 73 Part II ........................................................................................................................................................................... 74 Item 5. Market for Registrant's Common Equity, Related Stockholder Matters and Issuer Purchases of Equity Securities .................................................................................................................................................................. 74 Item 6. Reserved ........................................................................................................................................................ 76 Item 7. Management's Discussion and Analysis of Financial Condition and Results of Operations ....................... 77 Item 7A. Quantitative and Qualitative Disclosures About Market Risk .................................................................. 126 Item 8. Financial Statements and Supplementary Data ............................................................................................ 128 Item 9. Changes in and Disagreements With Accountants on Accounting and Financial Disclosures ................... 128 Item 9A. Controls and Procedures ........................................................................................................................... 129 Item 9B. Other Information ....................................................................................................................................... 132 Item 9C. Disclosure Regarding Foreign Jurisdiction that Prevent Inspections ......................................................... 132 Part III .......................................................................................................................................................................... 133 Item 10. Directors, Executive Officers and Corporate Governance ......................................................................... 133 Item 11. Executive Compensation ............................................................................................................................ 133 Item 12. Security Ownership of Certain Beneficial Owners and Management and Related Stockholder Matters .. 133 Item 13. Certain Relationships and Related Transactions, and Director Independence ........................................... 133 Item 14. Principal Accounting Fees and Services .................................................................................................... 133 Part IV .......................................................................................................................................................................... 134 Item 15. Exhibits and Financial Statement Schedules ............................................................................................. 134 Item 16. Form 10-K Summary ................................................................................................................................. 138 Signatures .................................................................................................................................................................... 139 Glossary of Selected Terms ......................................................................................................................................... 142 Index to Consolidated Financial Statements ............................................................................................................. F-1 Index to Schedules to Consolidated Financial Statements ........................................................................................ S-1 1


 
SPECIAL NOTE REGARDING FORWARD-LOOKING STATEMENTS This Annual Report on Form 10-K of Hamilton Insurance Group, Ltd. for the year ended December 31, 2025 ("Annual Report" or "Form 10-K") includes "forward looking statements" pursuant to the safe harbor provisions of the U.S. Private Securities Litigation Reform Act of 1995. Forward-looking statements can be identified by the use of terms such as "believes," "expects," "may," "will," "target," "should," "could," "would," "seeks," "intends," "plans," "contemplates," "estimates," "forecasts," or "anticipates," or similar expressions which concern our strategy, plans, projections or intentions. These forward-looking statements appear in a number of places throughout this Annual Report and relate to matters such as our industry, growth strategy, goals and expectations concerning our market position, future operations, margins, profitability, capital expenditures, liquidity and capital resources, business plans (including syndicate capacity forecasts) and other financial and operating information. By their nature, forward-looking statements: speak only as of the date they are made; are not statements of historical fact or guarantees of future performance; and are subject to risks, uncertainties, assumptions, or changes in circumstances that are difficult to predict or quantify. Our expectations, beliefs, and projections are expressed in good faith and we believe there is a reasonable basis for them. However, there can be no assurance that management’s expectations, beliefs and projections will be achieved and actual results may vary materially from what is expressed in or indicated by the forward- looking statements. There are a number of risks, uncertainties, and other important factors that could cause our actual results to differ materially from the forward-looking statements contained herein. Such risks, uncertainties, and other important factors include, among others, the risks, uncertainties and factors set forth in "Risk Factors" and "Management’s Discussion and Analysis of Financial Condition and Results of Operations" included in this Annual Report and the following: • challenges from competitors, including those arising from industry consolidation, alternative capital and technological advancements, including the increasing use of advanced analytics and artificial intelligence; • unpredictable events, including natural catastrophes and man-made disasters, global climate change and emerging claim, litigation and coverage issues that may increase loss severity or expand coverage obligations; • our ability, or that of the third parties on which we rely, to ensure reserves are adequate to cover actual losses and to accurately assess underwriting risk, models, assumptions, data quality and the pricing of risks, particularly in long-tail, low-frequency or emerging lines of business; • our ability to defend and protect our intellectual property rights, including our proprietary technology platforms and data, to comply with obligations under license and technology agreements or to obtain or renew licenses to technology or data on reasonable terms; • the impact of risks associated with human error, misconduct or fraud, model uncertainty, cybersecurity threats such as cyber-attacks and security breaches, misuse of artificial intelligence and our reliance on third-party information technology systems that may fail, be disrupted or require replacement; • our ability to secure necessary credit facilities, letters of credit or other forms of financing or collateral on favorable terms or at all; • our limited financial and operational flexibility due to covenants and other restrictions in our existing or future credit facilities and debt arrangements; • our exposure to the credit risk of insurance and reinsurance intermediaries on which we rely for the collection of premiums and payment of claims; • our failure to pay claims in a timely manner, significant reserve strengthening, or the need to sell investments under unfavorable market or other conditions in order to meet liquidity requirements; • downgrades, potential downgrades or other negative actions by rating agencies, including changes in rating agency methodologies; • our ability to manage risks associated with adverse macroeconomic conditions, geopolitical instability and global events, including current or anticipated military conflicts, public health crises, terrorism, sanctions, inflation, rising interest rates, energy price volatility and other disruptions; • the cyclical nature of the insurance and reinsurance business, which may result in declines in pricing and more competitive terms and conditions; • our results of operations fluctuating significantly from period to period and not being indicative of our long-term prospects; • our ability to execute our strategy and to adapt our business and strategic plans in response to changing market, regulatory and competitive conditions; • our dependence on key executives and other personnel, including the potential loss of Bermudian or other critical personnel, and our ability to attract and retain qualified employees in highly competitive labor markets; 2


 
• foreign operational risks, including foreign currency risk, political instability, regulatory uncertainty and differing legal regimes in jurisdictions where we operate; • our ability to identify, execute and integrate growth opportunities, including acquisitions or other strategic transactions, and to realize the anticipated benefits of such initiatives; • risks arising from our management of alternative reinsurance platforms and vehicles for third-party investors; • our inability to control the asset allocation, investment decisions or performance of the Two Sigma Hamilton Fund, LLC (the "TS Hamilton Fund") and our limited ability to withdraw capital from the TS Hamilton Fund; • conflicts of interest, governance, operational or regulatory risks involving Two Sigma Investments, LP ("Two Sigma"), the TS Hamilton Fund or their respective affiliates that could adversely affect investment performance or our business; • the historical performance of Two Sigma or the TS Hamilton Fund not being indicative of future performance or our future results; • risks associated with our investment strategy, including the use of leverage, derivatives, illiquid assets and concentration risk, which may be greater than those faced by some of our competitors; • our potentially becoming subject to additional or increased taxation, including U.S. federal income tax, Bermuda tax or other taxes, as a result of changes in tax laws, interpretations or our operations; • the potential classification of us or our subsidiaries as a passive foreign investment company or becoming subject to U.S. withholding and information reporting requirements under the U.S. Foreign Account Tax Compliance Act ("FATCA"); • our ability to compete effectively in a highly regulated industry in light of new or changing domestic or international laws and regulations, including accounting standards and evolving regulatory interpretations; • the suspension, limitation or revocation of licenses or approvals required by our insurance and reinsurance subsidiaries; • significant legal, regulatory or governmental proceedings or investigations; • restrictions on our insurance and reinsurance subsidiaries’ ability to pay dividends or make other distributions to us; • challenges and costs associated with compliance with public company disclosure, governance and internal control requirements; • the limited ability of investors to influence corporate matters due to our multi-class share structure and the voting provisions in our Bye-laws; • the risk that anti-takeover provisions in our Bye-laws or Bermuda law could discourage, delay or prevent a change in control, even if beneficial to shareholders; and • difficulties investors may face in enforcing judgments or protecting their interests against us or our directors and officers. There may be other factors that could cause our actual results to differ materially from the forward-looking statements. You should evaluate all forward-looking statements made herein in the context of these risks and uncertainties. You should read this information completely and with the understanding that actual future results may be materially different from expectations. We caution you that the risks, uncertainties, and other factors referenced above may not contain all of the risks, uncertainties and other factors that are important to you. In addition, we cannot assure you that we will realize the results, benefits, or developments that we expect or anticipate or, even if substantially realized, that they will result in the consequences or affect us or our business in the way expected. All forward-looking statements contained herein apply only as of the date hereof and are expressly qualified in their entirety by these cautionary statements. We undertake no obligation to publicly update or revise any forward-looking statements to reflect subsequent events or circumstances. Available Information We encourage investors and others to frequently visit our website, www.hamiltongroup.com, including our Investor Relations web pages investors.hamiltongroup.com. Information found on, or accessible through, our website is not a part of, and is not incorporated into this Annual Report. Copies of our annual reports on Form 10-K, quarterly reports on Form 10-Q, current reports on Form 8-K, and amendments to these reports filed or furnished pursuant to Section 13(a) or 15(d) of the Securities Exchange Act of 1934, as amended (the "Exchange Act"), are available, free of charge, on our website as soon as reasonably practicable after we file such material electronically with, or furnish it to, the Securities and Exchange Commission (the "SEC"). The SEC also maintains a website that contains our SEC filings. The address of the site is www.sec.gov. 3


 
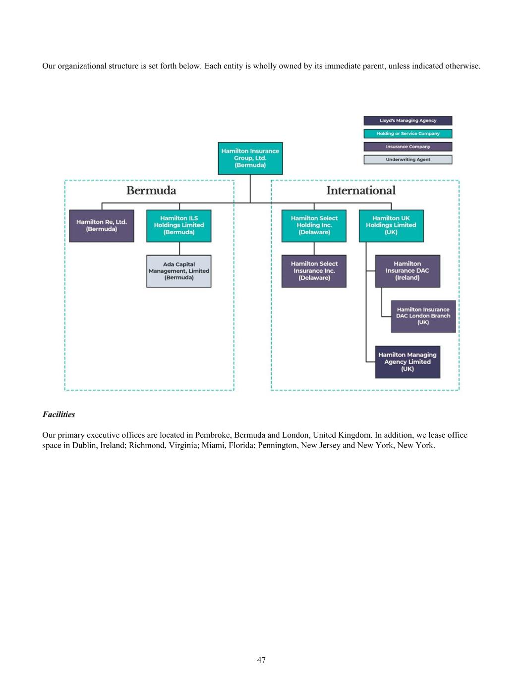
Part I BUSINESS In this Annual Report, references to "Hamilton," "Hamilton Group," the "Group," the "Company," "we," "us" and "our" refer to Hamilton Insurance Group, Ltd., together with its consolidated subsidiaries, unless the context requires otherwise. Certain defined terms used through this Annual Report are included in the "Glossary of Selected Terms" attached hereto and for ease of reading, some defined terms may be used without initial capitalization but retain the meanings set forth in the glossary. Amounts in this Annual Report are presented in U.S. dollars, unless otherwise noted. Certain amounts presented in tables are subject to rounding adjustments and, as a result, the totals in such tables may not sum. Our Company Overview of Our Business We are a global specialty insurance and reinsurance company founded in Bermuda in 2013. We harness multiple drivers to create shareholder value. These include diverse underwriting operations supported by proprietary technology and a team of over 600 full-time employees, a strong balance sheet, and a unique investment management relationship with Two Sigma. We operate globally, with underwriting operations in London, Dublin, Bermuda and across the United States. We are led by an entrepreneurial and experienced management team that has grown gross premiums written to $2.9 billion, $2.4 billion and $2.0 billion for the years ended December 31, 2025, 2024 and 2023, respectively, with corresponding combined ratios of 92.9%, 91.3% and 90.1% for the same periods. The combined effects of organic premium growth, our 2019 strategic acquisition, the Company's 2023 initial public offering ("IPO"), our April 2024 AM Best "A" rating upgrade, and continuous platform cost optimization leave us well positioned to capitalize on market opportunities across the lines of business written by our established and scaled underwriting platforms. We operate three principal underwriting platforms (Hamilton Global Specialty, Hamilton Select and Hamilton Re) that are categorized into two reporting business segments (International and Bermuda): • International: Accounting for 52% of gross premiums written for the year ended December 31, 2025, our International segment consists of business written out of our Lloyd’s syndicate and subsidiaries based in the United Kingdom, Ireland, and the United States, and includes the Hamilton Global Specialty and Hamilton Select underwriting platforms. • Hamilton Global Specialty focuses predominantly on commercial specialty and casualty insurance for medium to large-sized accounts and specialty reinsurance products written by Lloyd’s Syndicate 4000 and Hamilton Insurance DAC ("HIDAC"). Syndicate 4000, a leading Lloyd’s syndicate, generates a significant portion of premium from the U.S. Excess & Surplus ("E&S") market and has ranked among the most profitable and least volatile syndicates at Lloyd’s over the last 10 years. • Hamilton Select, our U.S. domestic E&S carrier, writes casualty insurance for small to mid-sized clients in the hard-to-place niche of the U.S. E&S market. We believe it presents meaningful and profitable growth opportunities in the near-to-long term, further expanding our footprint in the U.S. E&S market. • Our International segment had gross premiums written of $1.5 billion, $1.3 billion and $1.1 billion for the years ended December 31, 2025, 2024 and 2023, respectively, with corresponding combined ratios of 95.0%, 95.6% and 94.7% for the same periods. • Bermuda: Accounting for 48% of gross premiums written for the year ended December 31, 2025, our Bermuda segment consists of the Hamilton Re platform, made up of Hamilton Re and Hamilton Re US. Hamilton Re writes property, casualty and specialty reinsurance business on a global basis and also offers high excess Bermuda market specialty insurance products, predominantly for large U.S. commercial risks. Hamilton Re US writes casualty and specialty reinsurance business on a global basis. • Our Bermuda segment had gross premiums written of $1.4 billion, $1.1 billion and $846 million for the years ended December 31, 2025, 2024 and 2023, respectively, with corresponding combined ratios of 90.9%, 87.0% and 84.9% for the same periods. 4


 
Our evolution into a specialty insurance and reinsurance company reached a significant turning point in 2018 with the hiring of Pina Albo, our CEO, and the start of our strategic transformation ("Strategic Transformation"). Ms. Albo is a 30+ year veteran in the insurance industry, having served as a member of the Board of Executive Management at Munich Re, where she had a 25-year career, as well as serving on the Board of Reinsurance Group of America, Incorporated (a Fortune 500 public company) and for a two-year term as the first female Chair of the Association of Bermuda Insurers and Reinsurers. The Strategic Transformation commenced in 2018, when we set a new strategy and business priorities, and was propelled by the appointment of a management team focused on employing rigorous risk selection and creating sustainable underwriting profitability. It included enhancing underwriting governance, re-underwriting and repositioning our business to increase the focus on casualty and specialty insurance and reinsurance lines, decreasing volatility, and investing in business-enabling technology. The 2019 acquisition of what are now Hamilton Managing Agency and related entities, Lloyd’s Syndicate 4000 and HIDAC accelerated the Strategic Transformation progress. It doubled and diversified our premium base, increased our underwriting expertise and operational capabilities, and provided us with a fully-scaled Lloyd’s platform. As a result of the actions taken in the context of the Strategic Transformation, we grew premiums written from $571 million for the year ended November 30, 2018 to $2.9 billion for the year ended December 31, 2025, reduced our combined ratio, optimized the portfolio mix by increasing the contribution from casualty and specialty insurance and reinsurance, and strengthened our balance sheet. The success of the Strategic Transformation left the Company well positioned for our IPO in November 2023 and subsequent AM Best "A" rating upgrade in April 2024. We continuously review our portfolio to optimize underwriting returns and opportunities and drive additional benefits by regular collaboration with our Group Underwriting Committee ("GUC") and, effective January 1, 2026, oversight by our new Group Chief Underwriting Officer ("CUO"). Consequently, we believe Hamilton remains well positioned to deliver growth and profitability in the broadly attractive but evolving market environment. Our proprietary technology has supported Hamilton's Strategic Transformation, facilitating growth, strengthening underwriting excellence, and enabling the execution of our multi-year strategy. These capabilities are built upon a modern, cloud-based core architecture and a unified enterprise data foundation unconstrained by legacy platforms and engineered to support advanced analytics, artificial intelligence (“AI”) enabled workflows, and scalable digital distribution. At the center of this technology is the Hamilton Analytics and Risk Platform (“HARP”), our proprietary catastrophe modeling, pricing, and portfolio analytics engine. HARP integrates exposure, pricing, and accumulation information across regions, perils, and specialty classes to provide near real-time decision support, capital-efficiency analytics, and portfolio-steering capabilities, which strengthens Hamilton’s underwriting control layer. The platform is also extensible, enabling expansion into non-catastrophe analytics and advanced risk segmentation. Complementing HARP is Timeflow, our proprietary API-enabled ("application programming interface") global underwriting submission and triage system. Timeflow is used across our underwriting platforms to streamline submission ingestion, automate completeness and eligibility checks, and accelerate broker-to-underwriter connectivity. These core capabilities are further supported by Hamilton Insights, our proprietary enterprise intelligence and reporting environment. Hamilton Insights consolidates operational, underwriting, financial, and risk data into governed information that provides management with visibility into operational performance across our business segments. Our technology strategy integrates market-leading commercial platforms with proprietary systems, enabling each business segment to operate efficiently while benefiting from shared services, consistent integration patterns, and centralized capabilities such as an enterprise data architecture, analytics, cybersecurity and operational resilience. In parallel, Hamilton continues to enhance direct digital connectivity with brokers, managing general agencies ("MGAs"), cedants, and market platforms through open APIs, event-driven workflows, and emerging agentic-AI capabilities, supporting efficiency across the underwriting process. 5


 
The growth of our business is also supported by a strong balance sheet. As of December 31, 2025, Hamilton had total assets of $9.6 billion, total cash and invested assets of $6.2 billion and shareholders’ equity of $2.8 billion. Our total cash and invested assets of $6.2 billion includes $3.4 billion of securities in our fixed maturity trading portfolio and short-term investments, altogether consisting of 55% of our total cash and invested assets, with an average credit rating of Aa3 and 100% of which are investment grade. See "Management’s Discussion and Analysis of Financial Condition and Results of Operations—Financial Condition, Liquidity and Capital Resources—Cash and Investments" for further detail by investment class. At December 31, 2025, we also enjoy a low debt-to-capital ratio of 5.0%, which we believe provides us with meaningful financial flexibility to execute our strategy. The Company has repeatedly demonstrated its ability to withstand catastrophe and other significant loss events across changing market cycles. Our prudent reserving approach fortifies our financial position and has resulted in reserve releases (i.e. decreasing reserves for loss occurrence) every year since our inception.1 See "Management’s Discussion and Analysis of Financial Condition and Results of Operations—Financial Strength Ratings" for details of the financial strength ratings assigned to our principal insurance and reinsurance operating subsidiaries. We believe these ratings demonstrate the financial strength of our insurance and reinsurance platforms and facilitate our ability to capitalize on new opportunities with our policyholders, cedants and distribution partners. Unique Investment Management Relationship with Two Sigma Our diversified underwriting model is complemented by a unique and long-term investment management relationship with Two Sigma. Founded in 2001, Two Sigma aims to consistently generate alpha in liquid global markets across a range of conditions using a disciplined, scientific approach and managed approximately $77 billion of assets across affiliates at December 31, 2025. Driven by a differentiated application of technology and data science, Two Sigma has over 1,700 employees across affiliates, including an experienced and diverse team of employees in research and development. As of December 31, 2025, Two Sigma manages $2.2 billion, or 37%, of our total invested assets, via our investment in the TS Hamilton Fund. The TS Hamilton Fund is a dedicated fund of one managed by Two Sigma with exposures to certain Two Sigma macro and equity strategies.2 The TS Hamilton Fund has been designed to provide low-correlated absolute returns, primarily by combining multiple hedged and leveraged systematic and non-systematic investment strategies with proprietary risk management and execution techniques. The TS Hamilton Fund invests in a broad set of financial instruments and is primarily focused on liquid strategies in global equity, foreign exchange ("FX") markets, exchange-listed and over-the-counter ("OTC") options (and their underlying instruments) and other derivatives. This liquidity profile fits well with our business, while also providing the benefit of access to a dedicated fund of one. Two Sigma has broad discretion to allocate our invested assets to different opportunities. Its current investments include Two Sigma Spectrum Portfolio, LLC ("STV"), Two Sigma Equity Spectrum Portfolio, LLC ("ESTV"), Two Sigma Absolute Return Portfolio, LLC ("ATV"), Two Sigma Futures Portfolio, LLC ("FTV"), Two Sigma Horizon Portfolio, LLC ("HTV"), Two Sigma Navigator Portfolio, LLC ("NTV") and Two Sigma Kuiper Portfolio, LLC ("KTV"). TS Hamilton Fund's current allocation is approximately 70% to equity strategies and 30% to macro strategies. The TS Hamilton Fund’s trading and investment activities are not limited to these systematic (and certain non-systematic) investment strategies and proprietary risk management, investment, optimization and execution techniques (collectively, the "Techniques") and the TS Hamilton Fund is permitted to pursue any investment strategy and/or Technique that Two Sigma determines in its sole discretion to be appropriate for the TS Hamilton Fund from time to time. In any given period, the performance of these individual portfolios may vary materially; however, the performance and risk profile of the TS Hamilton Fund is monitored in the aggregate at the overall fund level, rather than at the individual portfolio level. This is consistent with the manner in which investment management fees and performance incentive allocations are determined (i.e., fees and performance incentives are determined by the overall performance of the fund, rather than the performance of each portfolio). Hamilton Re has a commitment with Two Sigma for an initial three-year period (the "Initial Term") and for rolling three-year periods thereafter (each such three-year period the "Commitment Period"), subject to certain circumstances, with the current Commitment Period ending on June 30, 2028. The Commitment Period consists of a three-year rolling term that automatically renews on an annual basis unless Hamilton Re or the Managing Member provide advance notice of non-renewal. Although not necessarily indicative of future results, the TS Hamilton Fund produced returns, net of investment management fees and performance incentive allocations, of 16.0%, 16.3% and 7.6% for the years ended December 31, 2025, 2024 and 2023, 6 1 Excluding the U.S. GAAP accounting impact of a loss portfolio transfer purchased in 2020. 2 For the avoidance of doubt, Two Sigma serves as the investment manager of the TS Hamilton Fund. The Company is not a client of Two Sigma pursuant to the Investment Act of 1940, as amended.


 
respectively. Hamilton pays arm’s-length management and incentive fees under this agreement. See "Risk Factors—Risks Related to Our Investment Strategy—We have significant exposure to, and limited control over, the TS Hamilton Fund, which materially constrains our flexibility and could materially adversely affect our business, financial condition and results of operation" for more information. Our Competitive Strengths We believe that our corporate tagline, "In good company" embodies who we are as an organization. As a good corporate citizen, we strive to ensure that everyone we interact with – our clients and business partners, our employees, our shareholders and the communities we serve – feel they are in good company with Hamilton. Our promise is enhanced by the strengths of our differentiated business model, which include: Scaled, diversified, and global specialty insurance and reinsurance operations The scale we have built since our inception provides significant competitive advantages in the global markets we serve. We have grown our book both organically when market conditions have been attractive, through product and platform expansion, increased participations and increasing client and broker channel distribution; and inorganically, through the 2019 strategic acquisition of what are now Hamilton Managing Agency and related entities, Lloyd’s Syndicate 4000 and HIDAC. Our business mix is well-balanced between insurance and reinsurance, and is diversified across geographies, risks, clients and products, with a majority of our business coming from specialty and casualty lines. For the year ended December 31, 2025, we recorded $2.9 billion of gross premiums written through our three principal underwriting platforms, with access to key markets around the world. We believe that the scale and breadth of our book of business, our multiple underwriting platforms, our product offerings and the strength of our talented team allow us to dynamically respond to and manage market cycles, thus providing for more consistent underwriting performance and reduced volatility. We expect Hamilton Select will continue to add business diversification and growth, including in the profitable, hard-to-place niche of the U.S. E&S market. Hamilton Global Specialty and Hamilton Re also expect to continue providing growth prospects in the U.S. E&S and global (re)insurance markets. Overall, we believe our disciplined approach to scale, risk assessment, and diversification enables us to deliver on our goal of sustained profitability. Disciplined and data-driven underwriting approach Our underwriting platforms are each led by teams of experienced underwriters who are specialized in their product areas and able to set terms and conditions across several lines of business. Their expertise is supplemented by our strong technical tools, which provide the insights that enable our underwriters to intelligently price and structure our products and portfolio, maintain diversification, and in turn deliver attractive risk-adjusted profitability. Our underwriters adhere to a disciplined underwriting philosophy and guidelines, seeking to underwrite only profitable risks. Our underwriters regularly review their books of business to ensure they are growing in the most profitable areas and restructure or non-renew underperforming accounts, thus optimizing our business portfolio. They benefit from regular discussions with our GUC, which also reviews underwriting results, suggests strategic portfolio shifts, reviews risk appetites and tolerances for new and existing products and considers emerging risks and mitigation strategies in collaboration with our underwriting and executive leadership. They will also benefit from the oversight and input of our new Group CUO from January 1, 2026. Our review and risk selection processes are enhanced by our business intelligence and global management information system, Hamilton Insights, which provides real-time data and self-service report generation to help inform underwriting decisions. We have previously undertaken the portfolio enhancing measures of: launching Hamilton Select and Hamilton Re US; expanding credit and surety reinsurance, growing our professional and specialty insurance lines; purchasing strategic loss portfolio transfer coverage (the "LPT") with respect to certain historical Lloyd’s Years of Account ("YOA"); and exiting/remediating certain unprofitable lines of business (e.g. agriculture). The platforms have benefited from group-wide, third-party best-practice reviews commissioned by our GUC, and the fact that variable compensation is tied primarily to underwriting profitability. We actively manage our risk exposure on a centralized basis, in order to allocate capital efficiently and optimize our returns. For example, we monitor tolerances for natural catastrophe risks utilizing probable maximum loss modelling results ("PMLs") for multiple regions and perils and we have appropriately managed our PMLs during the varying market cycles. 7


 
Our methodical and disciplined approach to underwriting, bolstered by our experienced underwriting talent, collaboration with our GUC, strong analytics platforms, and continued application of the underwriting principles, thoughtfulness and rigor that drove the Company's evolution, have resulted in combined ratios of 92.9%, 91.3% and 90.1% for the years ended December 31, 2025, 2024 and 2023, respectively. Additionally, the combined ratios for our International segment for the years ended December 31, 2025, 2024 and 2023 were 95.0%, 95.6% and 94.7%, respectively, and the combined ratios for our Bermuda segment for the years ended December 31, 2025, 2024 and 2023 were 90.9%, 87.0% and 84.9%, respectively. Proprietary technology infrastructure Underpinning our business are sophisticated proprietary technology and analytics platforms. Unburdened by legacy systems, our technological capabilities enable operational efficiencies as we continue to scale, and allow for nimble decision-making in a competitive marketplace. We have built proprietary systems, including HARP, a catastrophe modeling and portfolio accumulation management platform used for all our natural catastrophe-exposed risks. Reflecting decades of industry experience, HARP enables precise modifications and loads to be applied to vendor catastrophe model results to produce the Hamilton View of Risk ("HVR"), the basis upon which all of our catastrophe modeling and accumulation management is conducted. HARP produces rapid management information and portfolio analytics to aid decision-making, and supports structural features such as reinstatement premium protections, cascading layers and trailing deductibles. The HVR enables us to manage natural catastrophe risk on a consistent basis, including pricing, underwriting, reserving, planning, capital modelling and accumulation management decisions. We believe that the HVR is materially complete and appropriate to the current risk landscape. We accomplish this through vendor catastrophe models that serve as a baseline and our proprietary tools - the mainstay of which is HARP - which allow us to make a number of significant adjustments, and our model intelligence team that evaluates models and recommends changes. The HVR utilizes a long-term trend in its baseline and adjusts it to consider a combination of short-term variability such as warm sea-surface temperature, non-modeled perils, secondary uncertainty and severity loads (such as missing exposures, loss adjustment expenses, and potential model miss). In aggregate, the HVR produces loss estimates materially in excess of those provided by the baseline vendor models. Our proprietary suite of technology also includes Timeflow (a global underwriting submission system), which enables us to digitize our submission intake process and orchestrate data entry across multiple systems and Hamilton Insights (our business intelligence and management information system), which is used by underwriters to gain insights to our business and make informed decisions. Differentiated asset management capabilities with Two Sigma to further enhance returns We have a unique asset management strategy as our investment-grade fixed income investment portfolio is complemented by our separate portfolio managed by Two Sigma within the TS Hamilton Fund. Our ability to generate positive risk-adjusted yields through our complementary investment portfolios differentiates us from our peers who generally only have traditional investment allocations, concentrated primarily in investment-grade, long-only fixed income securities. The TS Hamilton Fund is designed to provide low-correlated absolute returns and high liquidity. Two Sigma seeks to control risk systematically through the use of proprietary portfolio management and risk management systems and techniques. Separately, our fixed income portfolio consists of traditional investment-grade fixed income securities which are conservative fixed maturity and short-term investments (average rating of "Aa3" and duration of 3.4 years at December 31, 2025) and is managed by third-party investment managers. We believe that this balanced approach and unique access to the TS Hamilton Fund allows us to optimize our investment returns and drive additional shareholder returns that complement our underwriting operations. Strong balance sheet with significant financial flexibility As of December 31, 2025, we had consolidated GAAP shareholders’ equity of $2.8 billion, with limited intangibles and a financial leverage ratio of 5.0%. Our capital position is enhanced by a highly liquid investment strategy, with assets in the TS Hamilton Fund diversified across investment strategies, instruments and thousands of positions in liquid global markets. Our balance sheet is supported by our robust reserve position, which is above the estimate of our external actuarial selected indications. 8


 
See "Management’s Discussion and Analysis of Financial Condition and Results of Operations—Financial Strength Ratings" for details of the financial strength ratings assigned to our principal insurance and reinsurance operating subsidiaries. We believe these ratings demonstrate the financial strength of our insurance and reinsurance platforms and facilitate our ability to capitalize on new opportunities with our policyholders, cedants and distribution partners. Highly entrepreneurial and experienced leadership team fostering a distinctive and attractive culture We consider ourselves a magnet for talent at all levels. Our executive officers are highly qualified and have an average of more than 20 years of relevant experience in insurance and reinsurance. We are led by our Chief Executive Officer, Pina Albo, who has over 30 years of industry experience and was previously a member of the Board of Executive Management of Munich Re, and the first North American woman to hold such a role. Several of our executive officers have long histories of working together at other organizations and have held senior management positions at large, established carriers. Members of our executive and management team have experience from a number of reputable carriers such as AIG, AXIS, Chubb, CNA, Everest, Kinsale, Munich Re, Partner Re and Renaissance Re. Our corporate tag-line, "In good company", underpins our employee value proposition and embodies our inclusive, entrepreneurial and collaborative culture which drives our success in recruitment, development, and retention of leading industry talent. Our Strategy We are a global specialty insurance and reinsurance company enhanced by data and technology, focused on producing sustainable underwriting profitability and delivering significant shareholder value. We intend to keep growing our diverse book of business by responding to changing market conditions, prudently managing our capital, and driving sustainable shareholder returns. The key pillars of our strategy include: Prudently managing capital across different underwriting cycles We seek to prudently manage our capital with the objective of effectively navigating different market conditions and generating strong underwriting margins throughout all market cycles. Our scaled and diversified platforms and product offerings and our broad industry relationships provide significant opportunity to underwrite our chosen classes of property, casualty and specialty insurance and reinsurance as market opportunities arise. Leveraging our disciplined underwriting approach, balance sheet strength and flexibility, and real-time technology prowess, we can respond dynamically to capture opportunities as markets evolve. We believe the current market conditions for insurance and reinsurance still provide attractive opportunities for all of our underwriting platforms. As a result of our broad product offering and relatively recent AM Best upgrade to an "A" rating, Hamilton Re has benefited from continued opportunities in our reinsurance business, notwithstanding the recent pricing pressure seen in the market. We believe Hamilton Re is well positioned to maintain our writings across various lines, participate in attractive program structures and benefit from favorable terms and conditions on attractive lines of business. Hamilton Global Specialty continues to capitalize on profitable pricing at the portfolio level across all insurance and reinsurance lines and has recently expanded its product and/or distribution channels in marine, financial lines and cyber. Hamilton Select continues to benefit from the increased flow of business and attractive market conditions in the U.S. E&S market where it is focused. We believe our approach to managing capital across market cycles will allow us to produce profitable underwriting results, grow our capital and fund the continued growth of our business with our own resources. Our prudent approach to capital management may also allow us to return excess capital to investors over time, which may take the form of ordinary dividends, special dividends or share buybacks. Driving sustainable underwriting profitability One of our key strategic priorities is to produce sustainable underwriting profitability across the business we write and we believe we are well positioned to do so given our strong underwriting culture focused on cycle management. Our data-driven and disciplined underwriting processes position us to intelligently price and structure our products and our business portfolio. Our experienced underwriting, actuarial and catastrophe modeling teams rely on our strong technical tools and insights to help 9


 
inform underwriting decisions and drive additional benefits by regular collaboration with our GUC, and, as of January 1, 2026, our new Group CUO. We maintain trusted and long-standing relationships with our clients and brokers, who we believe will continue to provide us with access to attractive business. Our disciplined underwriting approach has resulted in combined ratios of 92.9%, 91.3% and 90.1% for the years ended December 31, 2025, 2024 and 2023, respectively. We expect to continue to leverage our robust underwriting processes, highly experienced teams, broad access to clients and brokers and real time analytics to address our clients’ needs and to garner attractive opportunities across all our underwriting platforms. Pursuing disciplined and opportunistic growth of Hamilton platforms We continue to see growth opportunities in both the insurance and reinsurance markets in which we operate and intend to pursue disciplined growth across all our underwriting platforms. In recent years the U.S. E&S market has benefited from a strong rate environment and increased submissions as business has shifted into the non-admitted market from the admitted market. Non-admitted insurers are able to cover unique and hard-to-place risks because they have flexibility of rate and form and can accommodate the unique needs of insureds who are unable to obtain coverage from admitted carriers. We access the attractive U.S. E&S market via all three of our underwriting platforms. • Hamilton Global Specialty writes U.S. E&S business on both its Lloyd’s and HIDAC platforms. It is an established specialty insurance market with specialized underwriting talent and strong broker and client relationships across the casualty, specialty and property insurance lines, and is well positioned to take advantage of attractive opportunities in this market. • Hamilton Re is both an insurer and reinsurer of U.S. E&S insurance business, positioning this platform to pursue attractive market opportunities. • Hamilton Select further increases our access to the U.S. E&S insurance market. Hamilton Select plans to grow in the U.S. E&S market through expanded product offerings, including the hard-to-place niche, and is focused on small to medium sized risks, a segment which is expected to produce profitable results in all market cycles. Hamilton Select has a leadership and underwriting team with extensive experience in its chosen niche and also benefits from extensive distribution relationships in this market segment. We believe the access our three underwriting platforms have to U.S. E&S insurance business will allow us to build a robust and diversified book of business and achieve our profitable growth objectives throughout various market cycles. Reinsurance business still provides attractive opportunities, given the attractive rating environment for several of the classes we write at this time in the cycle and this, in addition to our relatively recent AM Best "A" rating upgrade, is expected to provide growth opportunities, particularly with key clients. Generating strong risk-adjusted returns for shareholders Our strong, sustainable underwriting operations are complemented by our unique investment portfolio, which consists of the TS Hamilton Fund and our investment grade fixed income portfolio. We plan to continue to optimize our investment portfolio through a balanced allocation of invested assets and maintain the flexibility to adjust this allocation as needed. We believe our strategy of disciplined underwriting growth, balanced with our investment platform, will drive our ability to create shareholder value. 10


 
Our Sustainability Principles Good corporate citizenship underscores everything we do. Our sustainability approach is based on being a responsible corporate and global citizen. We apply a four-pillar philosophy across all areas of our business: 1. Accountability: We focus on employing equitable governance and oversight in an effort to ensure the best outcome for all of our stakeholders. 2. Social Impact: We have an inclusive culture underpinned by teamwork and collaboration. We have Diversity, Equity and Inclusion Committees in each of our key locations, comprised of employee representatives across functions and seniority. We also have a diverse management team, including 30% of our Group Executive team being female, including our Group CEO. 3. Underwriting: We are supportive of companies that are involved in the transition to alternative energy sources such as renewable energy, including wind and solar, and have embedded sustainability-specific underwriting guidelines in our operations. 4. Investments: We strive to deploy our invested capital responsibly with established guidelines that are regularly monitored to align with our corporate values. Our investment managers are guided by the United Nations Principles for Responsible Investment. 11


 
Our Business We operate three principal underwriting platforms categorized into two reporting business segments: International and Bermuda. Our three underwriting platforms, with dedicated and experienced leadership, provide us with access to diversified and profitable key markets around the world. Across these global operations, we generated $2.9 billion of gross premiums written for the year ended December 31, 2025. The following charts represent our gross premiums written by reporting segment, insurance and reinsurance mix, and class of business for the year ended December 31, 2025. Gross Premiums Written: By Segment Gross Premiums Written: Insurance / Reinsurance Gross Premiums Written: Class of Business Our Products The table below presents gross premiums written in each of our reporting segments for each of the most recent three years. For the Years Ended December 31, ($ in thousands) 2025 2024 2023 International ..................................................................................................... $ 1,517,060 $ 1,308,460 $ 1,105,522 Bermuda ........................................................................................................... 1,406,085 1,114,122 845,516 Total gross premiums written ...................................................................... $ 2,923,145 $ 2,422,582 $ 1,951,038 International comprises 52% of the total 2025 gross premiums written and includes Hamilton Managing Agency Limited ("HMA"), as managing agent to Hamilton Syndicate 4000 (wholly aligned syndicate), HIDAC, and Hamilton Select. Bermuda comprises 48% of the total 2025 gross premiums written and includes Hamilton Re and Hamilton Re US. 12


 
International Our International segment includes both the Hamilton Global Specialty and Hamilton Select platforms. Hamilton Global Specialty focuses predominantly on commercial specialty and casualty insurance products for medium to large-sized accounts and specialty reinsurance for a variety of global insurance companies. Its business is distributed via Lloyd’s Syndicate 4000 and HIDAC in Ireland. Hamilton Select, our U.S. domestic E&S carrier, writes casualty insurance for small to mid-sized commercial clients in the hard-to-place niche of the U.S. E&S market. Across the International segment, insurance business made up approximately 88% of gross premiums written, while reinsurance makes up approximately 12% for the year ended December 31, 2025. The portfolio of business written within our International segment is broadly diversified with low volatility and focuses on medium to large-sized accounts. The 2026 syndicate business forecast approved by Lloyd’s gives Syndicate 4000 capacity of £657 million. In addition to the capacity at Lloyd’s, Hamilton Global Specialty writes business using its Irish subsidiary company, HIDAC. Hamilton Select, our U.S. E&S platform, also operates under our International segment and focuses on small to mid-sized hard-to-place accounts. Gross Premiums Written: Class of Business Gross Premiums Written: Insurance / Reinsurance Our International segment includes: For the Years Ended December 31, ($ in thousands) 2025 2024 2023 Property .............................................................................................................. $ 237,568 $ 190,369 $ 134,450 Casualty .............................................................................................................. 628,262 554,413 490,465 Specialty ............................................................................................................. 651,230 563,678 480,607 Total gross premiums written ........................................................................ $ 1,517,060 $ 1,308,460 $ 1,105,522 For the Years Ended December 31, ($ in thousands) 2025 2024 2023 Insurance Fixed .............................................................................................................. $ 651,456 $ 523,810 $ 468,749 Proportional ................................................................................................... 688,425 625,665 522,769 Total insurance ......................................................................................... $ 1,339,881 $ 1,149,475 $ 991,518 Reinsurance XOL ............................................................................................................... $ 62,738 $ 55,478 $ 38,842 Proportional ................................................................................................... 114,441 103,507 75,162 Total reinsurance ...................................................................................... 177,179 158,985 114,004 Total gross premiums written .............................................................. $ 1,517,060 $ 1,308,460 $ 1,105,522 13


 
Property Lines Property business written by our International segment accounted for 16% of gross premiums written for the year ended December 31, 2025. The property book is predominantly made up of U.S. E&S insurance business with a weighting in favor of the industrial and commercial sectors, binding authority business comprising non-standard commercial and residential risks, and specialist sectors, including terrorism, power generation, engineering and nuclear risks. The property insurance book is written on both a direct and facultative basis, as well as through a specialist property binders division. The property products include: Property (Direct & Facultative): We offer all risks coverage, business interruption, machinery breakdown, natural perils, and physical loss or damage. This is a global account with a concentration of business in North America. The balance of business is written in Australasia, Latin America, the Middle East and South Africa. Property Binders: We target small and medium-sized enterprises low-hazard commercial portfolios, mostly low attritional coastal appetite, personal lines business, excluding habitational risk, difference in conditions – flood and earthquake portfolios and specialty financial institution lines including mortgage impairment and lender-placed property. The portfolio is predominantly written for risks across the United States/North America. Casualty Lines Casualty business within our International segment accounted for 41% of gross premiums written for the year ended December 31, 2025. Our casualty products include: Financial Lines: Our financial lines book targets corporate entities rather than retail exposure. We write a diversified portfolio across a broad range of financial institutions including asset managers, funds, building societies, financial exchanges, retail and commercial banks, private equity/venture capital firms, stockbrokers, private banks, development banks, merchant/investment banks, insurance companies and trust companies. This is a global account with a concentration of business in the United Kingdom, the United States, Canada, the Caribbean, Australia and a key presence in emerging markets. Professional Lines: Our professional lines book covers both international and U.S. professional indemnity, medical malpractice and directors & officers ("D&O"). We target a diversified portfolio for which the cornerstone is a strong international PI account supported by carefully selected commercial D&O. Key areas include specialist engineers, lawyers and miscellaneous business. We deliver our professional lines through a mixture of multi-class facilities for small businesses or via bespoke products designed for more specialized risks, such as auction houses, protection & indemnity ("P&I") club managers and classification societies. This is a global account with a concentration of business in the United Kingdom, United States, Canada and the Caribbean. Environmental: We help manage risks in the areas of pollution liability aimed at safeguarding business owners from pollution claims arising from a variety of environmental threats related to liability from managing, leasing or owning real estate assets, professional liability, contractors’ pollution liability, commercial general liability, and manuscript solutions. With our global presence, we have the capability to underwrite cross-border transactions and deals and the ability to underwrite risks in various international jurisdictions including Canada, the United Kingdom, Europe, Asia, Latin American and the Caribbean. Excess Casualty: Our industry class offering is broad and includes medium to large companies. We also provide cover for U.S. construction companies for both practice and project-specific policies over a wider range of construction from mid-size commercial projects through to major infrastructure projects. We target U.S. domiciled entities with U.S. and global exposures. Mergers & Acquisitions: Our mergers & acquisitions book offers warranty and indemnity insurance, which covers unknown and unforeseen loss arising from breaches of the warranties under an acquisition agreement, as well as contingent risk insurance, which covers known and quantifiable loss arising out of specific (low-risk) issues identified during a transaction diligence process. We work with private equity houses, financial institutions, global corporates and management teams of all sizes and have broad appetite for all target companies, business or assets. We have a global presence and capabilities to underwrite cross-border transactions and deals with operations in various international jurisdictions. At present, our focus is on the United Kingdom, European and Asia Pacific targets. A typical transaction enterprise value for primary terms is between approximately $70 million and $700 million. 14


 
Cyber: Our cyber book is global and focused on financial institutions, utilities, retailers and the healthcare and hospitality industries. It includes cyber liability, as well as optional coverage, including technology errors and omissions, payment card industry fines and penalties, cybercrime and fraudulent instruction. Our cyber liability provides affirmative coverage for hardware and software replacement costs, voluntary shutdown and ransom events. Focused underwriting enables us to cover a diverse and wide-ranging spread of industries and territories. We provide global coverage with a concentration of business in the United States, Europe and the Middle East. U.S. Energy: We help manage risks in the areas of excess liability coverage for upstream energy, select midstream energy, downstream energy and renewable energy. We target classes such as contracting/servicing, engineering/consulting, down hole exposures and manufacturing/distributors and rentals. This class only underwrites energy-oriented risk in the United States. Specialty Lines Specialty business within our International segment accounted for 43% of gross premiums written for the year ended December 31, 2025. Our specialty products include: Accident & Health (A&H): Our A&H book includes individual and group accidental death and disability, worldwide excess of loss, medical expenses and kidnap and ransom cover. The book is split into three parts: personal accident ("PA"), PA catastrophe, and medical expense reimbursement. We also write sports and non-sports coverage in various locations around the world. The A&H team is a recognized market leader and provides protection for both groups and individuals covering a broad variety of trades, company sizes and a diverse spread of occupational classes. This is a global account with a concentration of business in the United Kingdom, the United States, Canada and the Caribbean and a significant presence in the European Union. Cargo: Our cargo book, which commenced in 2025, provides physical loss or damage cover and related liabilities to cargo whilst in-transit by sea/land and in storage. The portfolio is a typical London market portfolio, written on a global basis through direct and delegated contracts. Target segments include excess stock, excess transits, selected pharmaceuticals, storage, stock throughput and cargo war. Political Risk/ Political Violence (PR/PV): Our PR/PV book includes cover for confiscation and contract frustration, trade credit, and war and terrorism, and it is written on a worldwide basis. We offer protection against frustration of, or default on, contracts with governments, state-owned entities and private entities, and protection for overseas investments or simpler assets operated abroad against risks of confiscation and political violence and for risks of currency inconvertibility and non-transfer in remitting funds. We target financial institutions and banks, overseas investors, traders, exporters, telecommunications companies, drilling/oil companies and contractors/infrastructure projects. This is a global account, except for territories subject to sanctions. Fine Art & Specie: Our fine art & specie book includes a variety of fine art & specie risks and high value cargo. Fine art risks include private and corporate collections, museums, exhibitions, galleries, auction houses and musical instruments. Specie risks include bullion, excess vault, safe deposit boxes, excess securities investor protection corporation/Canadian investor protection fund and mining risks. High value cargo includes classic car collections, specialist motor, motor sport and wine collections. We write such business on a worldwide basis via a selective number of specialist partners and also through Hamilton’s consortium, which writes on behalf of third-party capital, providing additional capacity as required. Marine/Energy Liability: Our marine and energy book includes both traditional marine liability and energy liability. This product area includes international onshore and offshore energy business. Coverage is provided on an excess basis to a broad range of operations such as marine (vessel operators and charterers, ship repairers, terminal operators, port authorities and pollution) and energy (on and offshore, upstream and midstream operators, drilling contractors, service contractors and pipeline operators). This is a worldwide book, with a focus on North America and Europe. Marine Hull & War: Our marine hull book, which commenced in 2023, provides worldwide coverage for physical loss or damage to vessels across both brown-water and blue-water operations, including marine hull war exposures. We also write builders risks along with ancillary risks, such as total loss only ("TLO") and loss of hire. The portfolio focuses predominantly on marine hull coverage within the brown-water segment, including the tug and barge sector as well as offshore supply/anchor handlers/crew vessels. The marine war book is predominantly written in conjunction with hull and machinery risks; this is the preferred route, as it allows more transparency over risk and exposure. 15


 
War & Terrorism: We underwrite predominantly physical loss or damage and business interruption for the following: terrorism and sabotage, riots, strikes, civil commotion, malicious damage, full political perils, terrorism liability, aviation war liability, marine war and cargo war, and events coverage due to a terrorism act or threat. We cater to business sectors across the spectrum including real estate, retail, banks and finance, hospitality and leisure, construction, manufacturing, power utilities, energy, specie and fine art, schools and educational institutions, telecommunications, transportation, marine and cargo, and municipalities. We underwrite such business on a worldwide basis and also lead a consortium for U.S.-based terrorism business with over half a billion dollars of capacity. Kidnap & Ransom: We entered this class of business in 2021 with a dedicated team with over 45 years’ combined underwriting experience. We offer coverage for the following types of events: kidnap, extortion, detention, disappearance, hostage crisis, product extortion, threat, virtual kidnap, business interruption, child abduction, political evacuation and repatriation, workplace violence, and product extortion recall and destruction. We partner with Crisis24, which has 30 years of experience and infrastructure in 45 countries, and Holman Fenwick Willan LLP, an international law firm widely recognized as the leading global law firm managing and resolving incidents in complex and hostile environments. We underwrite such business on a worldwide basis. Space: We cover mainly Geosynchronous Equatorial Orbit communication satellites but also imaging and weather satellites and cargo missions to the International Space Station. The business is 80% launch and 20% in orbit. We target satellites, covering their entire lifespan from launch to in-orbit testing and during their commercial exploitation. These include telecommunication satellites in geostationary orbit as well as observation, navigation, meteorological, scientific and government satellites. Upstream Energy: We specialize in onshore and offshore oil and gas exploration and production ("E&P"). We offer package- based policies including first-party property damage, operators’ extra expense, third-party liability and business interruption. We also consider the specialist areas of the Gulf of Mexico named windstorm and construction business. Our target market includes a wide range of operators within the upstream energy sector. This includes E&P companies of all sizes, state oil companies, multinationals and independent operators. Our target scope also extends to both drilling and service contractors within the oil and gas industry. This is a global account with a concentration of business in the key offshore oil and gas regions including the North Sea, Gulf of Mexico, Asia Pacific, Australasia and offshore West Africa. Surety Reinsurance: We focus on the Latin American market with facultative surety bonds, and proportional and non- proportional treaties. We are a facultative reinsurer, not limited to inwards reinsurance treaty relationships, and can consider regional principals and complex contracts. Treaty Reinsurance: We target marine treaty, energy treaty with upstream, midstream and downstream available, war and terror treaty, aviation treaty and ancillary interests. We offer all forms of pro rata and excess of loss treaty. This is a global account with a worldwide remit, with key exposures in the United States, Europe and Japan. Hamilton Select As a U.S. domestic non-admitted carrier, Hamilton Select can restrict coverage and thereby limit exposure to loss by either excluding coverage or providing a sub-limit on coverage. As coverage is not available in the standard market, non-admitted carriers may be able to charge premiums exceeding the standard market broad coverage risk charge for a narrower scope of coverage. The starting basis for non-admitted policy forms and rates are typically the admitted market policy forms and rates. The non-admitted market coverage form is typically modified to address the specific risk characteristics of accounts that are pushed out of the admitted market, and the pricing is adjusted to reflect the elevated risk potential. The non-admitted market policy wording is typically modified to further restrict and limit coverage, and the pricing is surcharged to account for the elevated risk for these distressed commercial accounts. Hamilton Select offers the following products in the United States to small to mid-sized hard-to-place and distressed accounts: Allied Medical: We offer coverage for long-term care facilities such as independent living and assisted living, social services such as adoption and foster care, counseling, drug & alcohol rehab, adult day care, shelters and halfway houses, group homes for people with developmental or physical disabilities, and miscellaneous healthcare facilities, such as home health care, staffing (non-physician), physical therapy, hospice agencies and cannabis dispensaries. Management Liability: We write primary and excess private company and not-for-profit directors' and officers' liability, employment practices liability and fiduciary liability for diverse types of operations. 16


 
Medical Professionals: Our risk appetite includes physicians, clinics, dentists and other medical providers such as chiropractors, podiatrists, nurse practitioners, and physicians’ assistants. Accounts falling into this space typically include those providers that have had licensing issues, substance abuse issues, adverse loss history, patient boundary/ethics issues, have been non-renewed due to practice/services offered or have had gaps in coverage. Professional Liability: The clients we target include architects, engineers, accountants, insurance agents, lawyers, and real estate professionals, who work across a wide variety of industries. Professional liability insurance protects against claims related to professional negligence. Excess Casualty: We write supported or unsupported excess over general liability, employers’ liability, automobile liability, liquor liability, incidental foreign liability, owners and contractors protective liability ("OCP") and more. Our risk appetite includes contractors, products manufacturing / importing, and various other areas including restaurants/bars/nightclubs, entertainment, security firms and hospitality (bakeries and shops). General Liability: We write general liability including products/completed operations for a broad selection of owners, landlords, and tenants liability ("OL&T")/premises-driven risks. Our risk appetite includes habitational, hospitality, lessor’s risk only, and mercantile & other classes. Products Liability & Contractors: We write general liability or products liability on an occurrence and claims-made form for a broad selection of risks. Our products liability risks include manufacturers, importers, and distributors of commercial, industrial and consumer goods. Our contractors liability risks include commercial, residential, and industrial operations on a practice policy, project specific, or OCP form. Small Business Casualty: We focus on a broad selection of industries from construction to OL&T risks. Our target classes include general and trade contractors, as well as premises-driven accounts including real estate, hospitality, and habitational businesses. 17


 
Bermuda Our Bermuda segment encompasses the Hamilton Re platform on which we write property, casualty and specialty reinsurance business on a global basis as well as casualty and property insurance products, predominantly to large U.S.-based commercial clients. Hamilton Re US writes casualty and specialty reinsurance business predominantly for U.S. domiciled insurers. Reinsurance business accounted for 91% of gross premiums written for the year ended December 31, 2025, while insurance business accounted for 9%. Our reinsurance business is written on either a proportional or on an excess of loss basis. Gross Premiums Written: Class of Business Gross Premiums Written: Insurance / Reinsurance Our Bermuda segment includes: For the Years Ended December 31, ($ in thousands) 2025 2024 2023 Property ............................................................................................................. $ 458,352 $ 423,747 $ 318,297 Casualty ............................................................................................................. 766,593 524,711 402,731 Specialty ............................................................................................................ 181,140 165,664 124,488 Total gross premiums written ....................................................................... $ 1,406,085 $ 1,114,122 $ 845,516 For the Years Ended December 31, ($ in thousands) 2025 2024 2023 Insurance Fixed ............................................................................................................ $ 130,204 $ 128,309 $ 120,973 Proportional ................................................................................................. — — — Total insurance ........................................................................................ $ 130,204 $ 128,309 $ 120,973 Reinsurance XOL ............................................................................................................. $ 573,695 $ 498,868 $ 394,914 Proportional ................................................................................................. 702,186 486,945 329,629 Total reinsurance .................................................................................... $ 1,275,881 $ 985,813 $ 724,543 Total gross premiums written ............................................................ $ 1,406,085 $ 1,114,122 $ 845,516 18


 
Property Lines Our property business includes property reinsurance, comprised of excess of loss and proportional reinsurance, which generally covers natural and man-made catastrophes. We also write property insurance, which is predominantly provided to large U.S. commercial companies. Property business written by Hamilton Re accounted for 33% of gross premiums written for the year ended December 31, 2025. Hamilton Re’s property insurance business provides both insurance and facultative coverage for business interruption, machinery breakdown, natural perils, and physical loss or damage globally, and predominantly to large U.S.-based commercial clients. Key property products include: Property Reinsurance: The property reinsurance business provides proportional, aggregate, excess of loss and retro products which generally cover natural and man-made catastrophes. We provide a worldwide territorial scope and offer capacity with reinstatable or single-shot limits. Property Insurance: We offer all-risks coverage, business interruption, machinery breakdown, natural perils, and physical loss or damage, predominantly to large U.S.-based commercial risks. The cover is written globally, with a concentration of business in North America. Casualty Lines Our casualty business in our Bermuda segment is written by both Hamilton Re and Hamilton Re US and accounted for 54% of gross premiums written for the year ended December 31, 2025. It is comprised of both insurance and reinsurance business. Casualty insurance business is written in Bermuda only and exclusively on an excess of loss basis. This cover is generally provided to large U.S. commercial companies, rail companies, energy companies and financial institutions on a worldwide basis. Casualty reinsurance business is written on a proportional and excess of loss basis covering worldwide exposures. The lines of business offered for casualty reinsurance include general liability, umbrella/excess liability, D&O, errors & omissions and environmental. Casualty Reinsurance Casualty reinsurance is written by both the Bermuda and U.S. teams and is written on a proportional and excess of loss basis covering worldwide exposures. Key casualty products include: General Liability: We protect a wide variety of general liability covers including premises, products completed operations and liquor liability. We offer treaty capacity globally on a proportional and excess of loss basis. Umbrella & Excess Casualty: We protect umbrella and excess casualty programs written on occurrence, claims-made or integrated-occurrence bases. We offer treaty capacity globally on a proportional and excess of loss basis. Professional Liability: We protect a wide variety of professional lines, including directors' and officers' liability, employment practices liability, lawyers’ professional liability, and errors and omissions liability. We offer treaty capacity on pro rata and excess of loss bases. Our coverage is worldwide. Workers’ Compensation & Employers’ Liability: We protect workers’ compensation and employers’ liability cover globally on both a proportional and excess of loss basis. Personal Motor: We protect motor liability, property damage and personal accident for all types of motor policies. We offer treaty capacity on proportional, excess of loss or retrocessional basis. Our current emphasis is in the United Kingdom. Commercial Auto: We offer commercial auto reinsurance to protect motor liability, property damage and personal accident liability for commercial vehicles. We provide treaty capacity on a proportional and excess of loss basis, predominantly in North America. Healthcare: Our product protects programs such as medical malpractice, hospital professional liability, long-term care, managed care, errors and omissions, and physicians’ liability. We offer cover globally on both a proportional and excess of loss basis, with limited reinstatements. Multiline: We provide reinsurance for any combination of general liability, motor/auto, professional lines, healthcare, umbrella and excess casualty, and workers’ compensation/employers’ liability. We will also consider programs that support business that forms part of our property and specialty lines. We offer treaty capacity globally on both a proportional basis and excess of loss basis, with a preference for limited reinstatements. 19


 
Casualty Insurance The casualty insurance business provides cover on an excess of loss basis only. Excess Casualty: Excess liability insurance is written on a worldwide excess of loss basis, supporting a wide range of industries, including, but not limited to, chemicals, construction, consumer goods, energy, food and beverage, hospitality, manufacturing – consumer and industrial, OL&T, rail and transportation, retail, and utilities. Financial Lines Insurance: The financial lines insurance is predominantly directors and officers, errors and omissions, employment practices liability and transactional liability cover provided predominantly to financial institutions and large U.S. commercial companies on a worldwide excess of loss basis. Specialty Reinsurance Our specialty business is reinsurance only, made up of several sub-classes. Specialty business accounted for 13% of gross premiums written for the year ended December 31, 2025. The book is comprised of reinsurance only and covers several sub- classes written on both a proportional and excess of loss basis. Key specialty products include: Aviation & Space: Our aviation & space book covers airline, airport, aerospace, satellite launches and orbits, and general aviation risks globally on a proportional, excess of loss or retrocessional basis. Marine & Energy: Our marine & energy book covers a broad portfolio of global marine and energy risks, including marine hull, marine liability including international group, cargo, and upstream, midstream and downstream energy risks which are on a proportional, excess of loss or retrocessional basis. Crisis Management: Our crisis management book covers risks associated with war, terrorism and political violence. We also have the capacity to cover risks associated with contingency, piracy and kidnap and ransom cover. Our products can be provided globally on a proportional or excess of loss basis. Mortgage: We provide excess of loss reinsurance predominantly to government-sponsored entities of U.S. residential mortgages. Financial Risks: Financial risks reinsurance includes political risk, trade credit, surety, mortgage and other credit-related products. We offer proportional, excess of loss, stop loss or retrocessional capacity on a worldwide basis. Accident & Health: We offer coverage for personal accident, life and travel portfolios on a risk and catastrophe basis. Our global coverage can be structured on a proportional or excess of loss basis. Multiline: We offer multiline reinsurance coverage across multiple specialty lines – generally marine and energy, aviation and crisis management covers. We offer coverage globally on a proportional, excess of loss or retrocessional basis. 20


 
Marketing and Distribution of our International and Bermuda Businesses The knowledge, experience and relationships of our senior management team provide us with global access to insurance and reinsurance brokers, agents and clients. We believe we have strong market relationships with the world’s top insurance and reinsurance brokers and agents, including Marsh McLennan, Aon, Arthur J Gallagher and a number of U.S., Bermuda and London market wholesale brokers. We also have close relationships with a number of mid-tier and smaller specialty brokers. Some of our products, such as those in our A&H account, are also distributed through managing general agents ("MGAs") and managing general underwriters ("MGUs"). We believe our distribution relationships are differentiated and strengthened by the knowledge and experience of our senior management team and the long history of industry partnerships they have developed over many years. These relationships facilitate our strategic expansion into additional lines of business that we find attractive and consistent with our core strengths and expertise. Hamilton writes insurance business on a non-admitted (U.S. E&S) basis through wholesale brokers, surplus lines brokers and reinsurance brokers. Gross premiums written by broker, showing individually where premiums were 10% or more of the total in any of the last three years, were as follows: For the Years Ended December 31, 2025 2024 2023 Marsh McLennan ............................................................................................. 25 % 24 % 24 % Aon ................................................................................................................... 18 % 17 % 17 % Arthur J Gallagher ............................................................................................ 13 % 13 % 12 % All others/direct ................................................................................................ 44 % 46 % 47 % Total ................................................................................................................. 100 % 100 % 100 % The International segment, excluding Hamilton Select, includes a variety of business across many clients on a worldwide basis, which provides us with a broad spread of risk. We are not dependent on any single client for our business and have a wide variety of distribution channels. These distribution channels include our MGA in the United States, HMGA Americas, third- party coverholders and both Lloyd’s and non-Lloyd’s brokers. Our International segment includes business from several large national and international brokers and a number of smaller specialized brokers. With respect to our International segment, our 10 largest brokers (by amount of gross premium written for the Company) accounted for an aggregate of approximately 54% of our gross premiums written in 2025, with the largest broker, Marsh McLennan, accounting for approximately 10% of our gross premiums written. The second largest broker, Arthur J Gallagher, accounted for approximately 7% of our gross premiums written. Our Bermuda segment business is accessed through wholesale and reinsurance brokers. With respect to our Bermuda segment, our largest broker (by amount of gross premium written for the Company), Marsh McLennan, accounted for approximately 41% of gross premiums written in 2025. The second largest broker, Aon, accounted for approximately 30% of our gross premiums written. Reinsurance We strategically purchase reinsurance and retrocession from third parties. This enhances our business by protecting capital and reducing our exposure to volatility from adverse claims events (either large single events or an accumulation of events). As at January 1, 2026, based upon HVR, we estimate that our modeled 100-Year Occurrence Exceedance Probability for Atlantic Hurricanes in Florida would produce a net loss to Hamilton of $242.3 million, and our modeled 250-Year Occurrence Exceedance Probability for U.S. Mainland Earthquakes in California would produce a net loss to Hamilton of $292.3 million, or 8.6% and 10.4% of shareholders' equity, respectively. Our pricing and accumulation management in respect of natural catastrophe exposures is managed within our proprietary platform, HARP, and is performed using the HVR. The HVR incorporates bespoke frequency and severity adjustments at various levels of granularity, which, in aggregate, represents a material load over and above the loss exposure produced from the unadjusted vendor models that we use. The adjustments include allowance for the potential for increased frequency and severity of natural catastrophe events over time, as well as for several other factors that could cause us to be exposed to 21


 
increasing claims trends from natural catastrophes. See "––Our Competitive Strengths––Proprietary technology infrastructure" for additional information on the HVR. Our reinsurance purchases include a variety of quota share and excess of loss treaties and facultative placements, depending on the class of business. In 2025, we ceded 25% of premium from the International segment and 18% from the Bermuda segment. We carefully manage our counterparty credit risk by selecting outwards partners of adequate financial strength. For the outwards program placed for 2025, all of the effective outwards limit is ceded to reinsurers and retrocessionaires with a credit rating of "A-" (Excellent) by AM Best (or an equivalent rating by S&P Global), or better, or who are collateralized. Reserves The estimated reserve for losses and loss adjustment expenses ("loss reserves") represents management’s best estimate of the unpaid portion of the Company’s ultimate liability for losses and loss adjustment expenses for insured and reinsured events that have occurred at or before the balance sheet date, based on its assessment of facts and circumstances known at that particular point in time. Loss reserves reflect both claims that have been reported to the Company ("case reserves") and claims that have been incurred but not reported to the Company ("IBNR"). Loss reserves are complex estimates, not an exact calculation of liabilities. Management reviews loss reserve estimates at each quarterly reporting date and considers all significant facts and circumstances known at that particular point in time. As additional experience and other data becomes available and/or laws and legal interpretations change, management may adjust previous estimates. Adjustments are recognized in the period in which they are determined and may impact that period's underwriting results either favorably (when current estimates are lower than previous estimates) or unfavorably (when current estimates are higher than previous estimates). Investments Our investment strategy is focused on delivering a combination of stable investment income and low-correlated absolute returns. The goal is to produce a total return throughout all market cycles while maintaining appropriate liquidity and credit quality to support our underwriting activities and meet the requirements of customers, rating agencies and regulators. We maintain two segregated investment portfolios: a fixed maturity and short-term investment portfolio and an investment in the TS Hamilton Fund. The investment portfolio allocation as at December 31, 2025, is 55% in fixed income and short-term investments, 37% in the TS Hamilton Fund and 8% in cash and cash equivalents. The fixed income portfolio is structured to focus primarily on the preservation of capital and the availability of liquidity to meet our claims obligations. The strategy is to maintain a portfolio that is well-diversified across market sectors and to generate attractive returns on a risk-adjusted basis over time. This portfolio is also used to provide security for our credit facilities. The fixed income investment portfolio is managed by independent, non-Two Sigma investment managers (the "Investment Managers"). There are no provisions in the investment management agreements with the Investment Managers that would restrict the Company’s ability to liquidate its holdings in the fixed income portfolios if additional liquidity were required. The investment management agreements contain standard commercial terms related to fixed income portfolio management and customary fees. Subject to the investment objectives, restrictions and guidelines, the Investment Managers are appointed as the discretionary manager of all cash, securities and other assets within their respective portfolios. The Investment Manager agreements are effective until canceled by either party with prior written notice ranging from not less than 30 to 60 days’ prior written notice from the Company to the Investment Managers or not less than 90 days’ prior written notice from the Investment Manager to the Company. In contrast, the TS Hamilton Fund was developed as a highly customized set of exposures to certain macro and equity strategies and designed to provide an uncorrelated market return profile with moderate volatility and high liquidity, while being governed by a rigorous and proprietary risk management framework. 22


 
The Investment Committee of our Board of Directors establishes our investment policy and guidelines. The Investment Committee monitors our investment results and performance against our investment objectives, guidelines, benchmarks, and risk appetite contained in the investment policy. Our investment policy contains guidelines on permitted assets and prohibited asset classes, minimum criteria for credit quality, duration benchmarks, liquidity requirements and sustainability parameters. We manage interest rate risk by structuring our fixed income portfolio so that the economic impact of an interest rate shift on the portfolio is comparable to the corresponding impact on the related liabilities. We believe that duration matching of our financial assets and underwriting liabilities mitigates the overall interest rate risk on an economic basis. Claims We have experienced claims teams embedded within each underwriting platform, consisting of over 50 in-house claims professionals, many of whom are attorneys. Most of our claims are handled by our in-house claims team. Third-party administrators are also utilized in certain instances, for example, in the handling of certain legacy business lines. Effective claims management allows for timely and accurate review, processing and payment of valid claims, a directive which is at the heart of the contracts entered into between Hamilton and its policyholders. Further, effective claims management ensures we do not pay claims which are not covered or excluded, all of which contributes to the preservation of Hamilton’s capital base and overall level of service provided by Hamilton. The key responsibilities of the claims teams include: • The management of individual claims, which includes processing, analyzing, and establishing case reserves and paying valid claims under the insurance and reinsurance contracts entered into by Hamilton. This can include the appointment of third-party experts such as forensic accountants, adjusters or consultants. • Leading the process of collecting and coordinating relevant information to enable the estimation of catastrophe losses and, in conjunction with the actuarial and underwriting teams, continue to regularly monitor and update these estimates. • The management of coverage disputes, including the appointment of outside experts where appropriate. • For the reinsurance claims team, regular audits of many of our larger cedants' claims departments. • Reporting to management on a regular basis and regularly reviewing outstanding claims in coordination with our underwriting and actuarial teams. Competition The property, casualty and specialty business consists of many markets and sub-markets around the world. Each market is characterized by distinct customer needs and products and services to meet those needs, as well as specific economic and structural features. We face competition in our underwriting divisions from other insurers, reinsurers and MGAs. Competition is based on many factors, including pricing, coverage and structural terms, general reputation, financial strength, relationships with brokers, ratings assigned by independent rating agencies, response times including speed of claims payment and the experience and reputation of the members of the underwriting and claims teams. Given the diversity of our product offerings, our competition is broad and certain competitors may be specific to only a subset of our product offerings. Some of our competitors include American Financial Group, Inc.; Arch Capital Group Ltd; AXIS Capital Holdings Limited; Beazley plc; Cincinnati Financial Corporation; Everest Group, Ltd.; The Hanover Insurance Group, Inc.; Hiscox Ltd; James River Group Holdings, Inc.; Kinsale Capital Group, Inc.; Lancashire Holdings Limited; Markel Group Inc.; Palomar Holdings, Inc.; RLI Corp; RenaissanceRe Holdings Ltd.; Skyward Specialty Insurance Group, Inc.; various Lloyd’s syndicates and W.R. Berkley Corporation. 23


 
Technology and Data Hamilton’s technology and data posture reflects a deliberate design toward a digitally-enabled enterprise operating model that integrates people, platforms, processes, and intelligence to support underwriting, operational efficiency and decision making, at scale. Under the leadership of Hamilton’s Chief Information Officer ("CIO") and our technical leadership team, we are evaluating opportunities to evolve from transactional, process-driven workflows toward increased automation and data-enabled analytical capabilities. This evolution is intended to support our ability to respond to brokers with greater speed and consistency, while establishing a foundation for growth across our three underwriting platforms. Central to this effort is Hamilton’s enterprise data architecture and digital operating framework, which support operational monitoring, portfolio-level visibility, and integrated decision support. Proprietary and third party platforms operate within a disciplined, group-level architectural framework to support underwriting, claims, policy processing, policy servicing, risk modeling, and financial operations, with increasing levels of automation and straight-through processing. This framework is designed to promote decisions based on consistent, high-quality data across the enterprise. Hamilton’s technology investments are guided by an approach that we believe emphasizes integration as a core operating advantage. Rather than emphasizing discrete tools, we focus on how systems, data, and AI-assisted capabilities work together to support workflow efficiency across business segments. Digital submission processes, automated data ingestion, standardized reporting, and API-enabled broker connectivity support a scalable operating environment and provide a foundation for the responsible adoption of emerging technologies, including agentic AI and advanced analytics, in a manner consistent with operational, regulatory and compliance requirements. Supporting this strategy is a resilient infrastructure and a governance model grounded in technology controls, cybersecurity practices, and enterprise oversight. Hamilton’s operating environment is designed to support compliance with Sarbanes-Oxley ("SOX") requirements through managed change processes, standardized data quality controls, auditable workflows, and monitoring of production systems. Disaster-recovery procedures, infrastructure redundancy, cyber defense, and disciplined lifecycle management are intended to support the availability and performance of underwriting, financial, and operational systems. However, these controls and safeguards may not prevent all errors, security incidents, or disruptions. See “Risk Factors — Interruptions to or failures of the information technology systems upon which we rely, including those resulting from cybersecurity attacks and security breaches, could materially adversely affect our business, financial condition and results of operations”. While we have certain registered rights in connection with our brand, we rely on a combination of common law rights, trade secrets, contractual arrangements, proprietary methodologies, and licensed intellectual property to support our business operations. See "Risk Factors—Risks Related to Our Business and Industry—We may be unable to adequately protect or enforce our intellectual property rights, or we may face claims alleging infringement of third-party rights" for more information. Regulation The business of reinsurance and insurance is regulated in all countries in which we operate, although the degree and type of regulation varies significantly from one jurisdiction to another. As a holding company, the Company is generally not directly subject to such regulations, but its various insurance and reinsurance operating subsidiaries are subject to regulation, as described as follows: Bermuda Insurance Regulation Insurance Regulation Generally The Insurance Act 1978 of Bermuda and related regulations, as amended (the "Insurance Act"), regulate the insurance businesses of our Bermuda operating companies, and provide that no person may carry on any insurance business in or from within Bermuda unless registered as an insurer under the Insurance Act by the Bermuda Monetary Authority ("BMA"). The BMA, in deciding whether to grant registration, has broad discretion to act as it thinks fit in the public interest. The BMA is required by the Insurance Act to determine whether the applicant is a fit and proper body to be engaged in insurance business and, in particular, whether it has, or has available to it, adequate knowledge and expertise to operate an insurance business. 24


 
The Insurance Act does not distinguish between insurers and reinsurers: companies are registered under the Insurance Act as "insurers." The Insurance Act uses the defined term "insurance business" to include reinsurance. The continued registration of an applicant as an insurer is subject to the applicant complying with the terms of its registration and such other conditions as the BMA may impose from time to time. The Insurance Act also grants to the BMA powers to supervise, investigate and intervene in the affairs of insurance companies. Our Bermuda-licensed insurance operating subsidiaries include Hamilton Re, which is registered as a Class 4 general business insurer and Ada Capital Management Limited ("ACML") which is registered as an insurance agent (collectively, the "Bermuda Operating Companies"). The Insurance Act imposes solvency and liquidity standards on Bermuda insurance companies, as well as auditing and reporting requirements, and grants the BMA powers to supervise, investigate, require information and demand the production of documents and intervene in the affairs of regulated companies. As a holding company, the Company is not directly regulated as an insurer under the Insurance Act. However, our Bermuda Operating Companies are subject to various requirements under Bermuda law depending on their classification under the Insurance Act. Bermuda registered insurers are generally prohibited from declaring or paying any dividends if in breach of the required minimum solvency margin or minimum liquidity ratio, or if the declaration or payment of such dividend would cause such a breach. Further, an insurer that fails to comply with its enhanced capital requirement is also prohibited from declaring and paying any dividends until the failure has been rectified. Hamilton Re is also subject to additional restrictions which apply to the payment of dividends and a reduction in total statutory capital and surplus over applicable thresholds. From time to time, the Bermuda Operating Companies may apply for, and be granted, certain modifications to, or exemptions from, regulatory requirements which may otherwise apply to them. The BMA acts as our group supervisor and has designated Hamilton Re as the "designated insurer" in respect of the Hamilton Group. Therefore, Hamilton Group is subject to the BMA’s group supervision and solvency rules which cover assessing the financial situation and solvency position of Hamilton Group and/or its members and regulating intra-group transactions, risk concentration, governance procedures, risk management and regulatory reporting and disclosure. See "Group Supervision" below for further discussion. The BMA has certain powers of investigation and intervention, relating to Bermuda-licensed entities and their holding companies, subsidiaries and other affiliates, including the power to cancel a Bermuda-licensed entity’s registration, which it may exercise in the interest of such an insurer’s policyholders or if there is any risk of insolvency or a breach of the Insurance Act or the license conditions of a Bermuda-licensed entity. The European Parliament recognizes Bermuda’s regulatory regime as achieving Solvency II Directive 2009 (2009/138/EC) equivalence for its commercial insurers and insurance groups. Bermuda’s regulatory regime and the United Kingdom’s prudential regime were maintained following the United Kingdom’s transition out of the EU. Certain significant aspects of the Bermuda insurance regulatory framework are set forth below, focusing only on our primary Class 4 insurer, Hamilton Re, which is subject to the strictest regulation. Classification of Insurers The Insurance Act distinguishes between insurers carrying on long-term business, insurers carrying on general business, insurers carrying on special purpose business, and insurers carrying on general business in an innovative or innovative and experimental manner. There are six general business classifications (Classes 1, 2, 3, 3A, 3B and 4), five long-term business classifications (Classes A, B, C, D and E), two classifications of insurers carrying on special purpose business (Special Purpose Insurer and Collateralized Insurer), two innovative classifications (Class IIGB and IILT), and two innovative and experimental classifications (Class IGB and ILT). 25


 
Classification as a Class 4 Insurer; Minimum Paid Up Share Capital A body corporate is registrable as a Class 4 insurer where (a) it has at the time of its application for registration, or will have before it carries on insurance business, total statutory capital and surplus of not less than $100 million; and (b) it intends to carry on general insurance business including excess liability business or property catastrophe reinsurance business. Hamilton Re is required to maintain fully paid up share capital of at least $1 million. Principal Representative, Principal Office and Head Office As a Class 4 insurer, Hamilton Re is required to maintain a principal office and to appoint and maintain a principal representative in Bermuda. For the purposes of the Insurance Act, the principal office of Hamilton Re is located at Wellesley House North, 1st Floor, 90 Pitts Bay Road, Pembroke, HM 08, Bermuda and Athena Tolosa, the Chief Financial Officer of Hamilton Re, serves as its principal representative. Without a reason acceptable to the BMA, an insurer may not terminate the appointment of its principal representative, and the principal representative may not cease to act as such, unless 30 days’ notice in writing to the BMA is given of the intention to do so. The principal representative must notify the BMA forthwith upon reaching a view that there is a likelihood of the insurer becoming insolvent, or upon becoming aware that a reportable "event" has occurred, or is believed to have occurred. Examples of a reportable "event" include a failure by the insurer to comply substantially with a condition imposed upon it by the BMA relating to a solvency margin or a liquidity or other ratio, a significant loss reasonably likely to cause the insurer to fail to comply with its enhanced capital requirement (discussed below) and the occurrence of a "material change" (as such term is defined under the Insurance Act). Within 14 days of such notification to the BMA, the principal representative must furnish the BMA with a written report setting out all the particulars of the case that are available to the principal representative. Where there has been a significant loss which is reasonably likely to cause the insurer to fail to comply with its enhanced capital requirement, the principal representative must also furnish the BMA with a capital and solvency return reflecting an enhanced capital requirement prepared using post-loss data within 45 days of notifying the BMA regarding the loss. Furthermore, where a notification has been made to the BMA regarding a material change, the principal representative has 30 days from the date of such notification to furnish the BMA with unaudited interim statutory financial statements in relation to such period as the BMA may require, together with a general business solvency certificate in respect of those statements. In addition, each Class 4 insurer must maintain its head office in Bermuda. In determining whether an insurer satisfies this requirement, the BMA considers, among other things, the following factors: (i) where the underwriting, risk management and operational decision-making of the insurer occurs; (ii) whether the presence of senior executives who are responsible for, and involved in, the decision-making related to the insurance business of the insurer are located in Bermuda; and (iii) where meetings of the board of directors of the insurer occur. In making its determination, the BMA may also give regard to (i) the location where management of the insurer meets to effect policy decisions of the insurer, (ii) the residence of the officers, insurance managers or employees of the insurer, and (iii) the residence of one or more directors of the insurer in Bermuda. Independent Approved Auditor Hamilton Re has appointed Ernst & Young Ltd. as its independent auditor. The independent auditor will audit and report on Hamilton Re’s GAAP or international financial reporting standards ("IFRS") financial statements (as defined below) and audit its statutory financial statements, each of which is required to be filed annually with the BMA, as described below. Loss Reserve Specialist As a Class 4 insurer, Hamilton Re is required to appoint an individual approved by the BMA to be its loss reserve specialist. In order to qualify as an approved loss reserve specialist, the applicant must be an individual qualified to provide an opinion in accordance with the requirements of the Insurance Act and the BMA must be satisfied that the individual is fit and proper to hold such an appointment. 26


 
As a Class 4 insurer, Hamilton Re is required to submit annually an opinion of its approved loss reserve specialist with its capital and solvency return in respect of its total general business insurance technical provisions (i.e., the aggregate of its net premium provisions, net loss and loss expense provisions and risk margin, as each is reported in the insurer’s statutory economic balance sheet). The loss reserve specialist’s opinion must state, among other things, whether or not the aggregate amount of technical provisions shown in the statutory economic balance sheet as at the end of the relevant financial year (i) meets the requirements of the Insurance Act and (ii) makes reasonable provision for the total technical provisions of the insurer under the terms of its insurance contracts and agreements. Annual Audited Financial Statements Hamilton Re must prepare and submit, on an annual basis, audited GAAP or IFRS financial statements and audited statutory financial statements. The Insurance Act prescribes rules for the preparation and substance of statutory financial statements (which include, in statutory form, a balance sheet, income statement, a statement of capital and surplus and notes thereto). The statutory financial statements include detailed information and analysis regarding premiums, claims, reinsurance and investments of the insurer. Hamilton Re is also required to prepare and submit to the BMA financial statements which have been prepared under generally accepted accounting principles in the United States or international financial reporting standards ("GAAP or IFRS financial statements"). The insurer’s annual GAAP or IFRS financial statements and the auditor’s report thereon, and the statutory financial statements are required to be filed with the BMA within four months from the end of the relevant financial year (unless specifically extended with the approval of the BMA). The statutory financial statements do not form part of the public records maintained by the BMA, but the GAAP or IFRS financial statements are available for public inspection. Annual Statutory Financial Return and Annual Capital and Solvency Return As a Class 4 insurer, Hamilton Re is required to file with the BMA an annual statutory financial return no later than four months after its financial year end (unless specifically extended with the approval of the BMA). The statutory financial return includes, among other matters, the statutory financial statements of the insurer and the calculations for the Class 4 insurer’s minimum solvency margin and liquidity ratio. In addition, each year Hamilton Re is required to file with the BMA a capital and solvency return along with its annual statutory financial return. The prescribed form of capital and solvency return comprises the Class 4 insurer’s Bermuda Solvency Capital Requirement ("BSCR") model or an approved internal capital model in lieu thereof (more fully described below), various schedules and the opinion of the loss reserve specialist. Neither the statutory financial return nor the capital and solvency return is available for public inspection. Declaration of Compliance At the time of filing its statutory financial statements, a Class 4 insurer is also required to deliver to the BMA a declaration of compliance, in such form and with such content as may be prescribed by the BMA, declaring whether or not the Class 4 insurer has, with respect to the preceding financial year: (i) complied with all requirements of the minimum criteria applicable to it; (ii) complied with the minimum margin of solvency as at its financial year end; (iii) complied with the applicable enhanced capital requirements as at its financial year end; (iv) observed any limitations, restrictions or conditions imposed upon issuance of its license, if applicable; and (v) complied with the minimum liquidity ratio for general business as at its financial year end. The declaration of compliance is required to be signed by two directors of the Class 4 insurer and if the Class 4 insurer has failed to comply with any of the requirements referenced in clauses (i) through (v) above, the Class 4 insurer will be required to provide the BMA with particulars of such failure in writing. A Class 4 insurer shall be liable to civil penalty by way of a fine for failure to comply with a duty imposed on it in connection with the delivery of the declaration of compliance. Public Disclosures All commercial insurers and insurance groups are required to prepare and file with the BMA, and also publish on their website, a Financial Condition Report, which provides, among other things, measures governing the business operations, corporate governance framework and solvency and financial performance of the insurer/insurance group. The BMA has discretion to approve modifications and exemptions to the public disclosure rules, on application by the insurer if, among other things, the BMA is satisfied that the disclosure of certain information will result in a competitive disadvantage or compromise 27


 
confidentiality obligations of the insurer. We have received approval from the BMA to file a consolidated group Financial Condition Report, inclusive of Hamilton Re. Non-insurance Business No Class 4 insurer may engage in non-insurance business, unless that non-insurance business is ancillary to the insurance business carried on by the insurer. Non-insurance business means any business other than insurance business and includes carrying on investment business, managing an investment fund as operator, carrying on business as a fund administrator, carrying on banking business, underwriting debt or securities or otherwise engaging in investment banking, engaging in commercial or industrial activities and carrying on the business of management, sales or leasing of real property. Minimum Liquidity Ratio The Insurance Act provides a minimum liquidity ratio for general business insurers. A Class 4 insurer engaged in general business is required to maintain a minimum liquidity ratio to the value of its relevant assets at not less than 75% of the amount of its relevant liabilities. Relevant assets include cash and time deposits, quoted investments, unquoted bonds and debentures, first liens on real estate, investment income due and accrued, accounts and premiums receivable, reinsurance balances receivable, funds held by ceding reinsurers and any other assets which the BMA, on application in any particular case made to it with reasons, accepts in that case. There are certain categories of assets which, unless specifically permitted by the BMA, do not automatically qualify as relevant assets, such as unquoted equity securities, investments in and advances to affiliates and real estate and collateral loans. The relevant liabilities are total general business insurance reserves and total other liabilities less deferred income tax and sundry liabilities (by interpretation, those not specifically defined) and letters of credit and guarantees. Minimum Solvency Margin and Enhanced Capital Requirements The Insurance Act provides that all general business insurers’ statutory assets must exceed their statutory limits by an amount greater than or equal to their prescribed minimum solvency margin ("MSM"). The MSM that must be maintained by a Class 4 insurer is the greater of (i) U.S. $100 million, (ii) 50% of net premiums written (with a credit for reinsurance ceded not exceeding 25% of gross premiums), (iii) 15% of net aggregate loss and loss expense provisions and other reinsurance reserves, or (iv) 25% of the ECR (as defined below) as reported at the end of the relevant year. Additional regulations apply to the determination of the types of capital instruments that may be used to satisfy the solvency requirements. Hamilton Re is also required to maintain available statutory economic capital and surplus at a level equal to or in excess of its enhanced capital requirement ("ECR"), which is established by reference to either the BSCR model or an approved internal capital model. The BMA has also implemented the economic balance sheet ("EBS") framework, which is used as the basis to determine an insurer’s ECR. Under the EBS framework, assets and liabilities are mainly assessed and included on the EBS at fair value, with the insurer’s U.S. GAAP balance sheet serving as a starting point. The model also requires insurers to estimate insurance technical provisions, which consist of the insurer’s insurance-related balances valued based on best-estimate cash flows, adjusted to reflect the time value of money, with the addition of a risk margin to reflect the uncertainty in the underlying cash flows. The ECR shall at all times equal or exceed the Class 4 insurer’s MSM and may be adjusted in circumstances where the BMA concludes that the insurer’s risk profile deviates significantly from the assumptions underlying its ECR on the insurer’s assessment of its risk management policies and practices used to calculate the ECR applicable to it. The BSCR model is a risk-based capital model which provides a method for determining a Class 4 insurer’s capital requirements (statutory economic capital and surplus) by taking into account the risk characteristics of different aspects of the Class 4 insurer’s business. The BSCR formula establishes capital requirements for 10 categories of risk: fixed income investment risk, equity investment risk, interest rate/liquidity risk, currency risk, concentration risk, premium risk, reserve risk, credit risk, catastrophe risk and operational risk. For each category, the capital requirement is determined by applying risk factors to asset, premium, reserve, creditor, PML and operation items, with higher risk factors applied to items with greater underlying risk and lower factors for less risky items. While not specifically referred to in the Insurance Act, the BMA has also established a target capital level ("TCL") applicable to Class 4 insurers, equal to 120% of its ECR. While Class 4 insurers are not currently required to maintain their statutory capital and surplus at this level, the TCL serves as an early warning tool for the BMA. Failure to maintain statutory capital at least equal to the TCL will likely result in increased regulatory oversight. 28


 
A Class 4 insurer which at any time fails to meet its MSM requirements must, upon becoming aware of such failure or having reason to believe that such a failure has occurred, immediately notify the BMA and, within 14 days thereafter, file a written report with the BMA containing particulars of the circumstances that gave rise to the failure and setting out its plan detailing specific actions to be taken and the expected time frame in which the company intends to rectify the failure. A Class 4 insurer which at any time fails to meet the enhanced capital requirement applicable to it shall upon becoming aware of that failure, or of having reason to believe that such a failure has occurred, immediately notify the BMA in writing and within 14 days of such notification file with the BMA a written report containing particulars of the circumstances leading to the failure; and a plan detailing the manner, specific actions to be taken and time within which the insurer intends to rectify the failure, and within 45 days of becoming aware of that failure, or of having reason to believe that such a failure has occurred, furnish the BMA with (i) unaudited statutory economic balance sheets and unaudited interim statutory financial statements prepared in accordance with GAAP covering such period as the BMA may require; (ii) the opinion of a loss reserve specialist in relation to total general business insurance technical provisions as set out in the statutory economic balance sheet, where applicable; (iii) a general business solvency certificate in respect of the financial statements; and (iv) a capital and solvency return reflecting an enhanced capital requirement prepared using post failure data where applicable. Eligible Capital To enable the BMA to better assess the quality of the Class 4 insurer’s capital resources, a Class 4 insurer is required to disclose the makeup of its capital in accordance with the "3-tiered eligible capital system." Under this system, all of the Class 4 insurer’s capital instruments will be classified as either basic or ancillary capital, which in turn will be classified into one of three tiers based on their "loss absorbency" characteristics. Highest quality capital will be classified as Tier 1 Capital; lesser quality capital will be classified as either Tier 2 Capital or Tier 3 Capital. Under this regime, up to certain specified percentages of Tier 1, Tier 2, and Tier 3 Capital may be used to support the Class 4 insurer’s MSM, ECR and TCL. The characteristics of the capital instruments that must be satisfied to qualify as Tier 1, Tier 2 and Tier 3 Capital are set out in the Insurance (Eligible Capital) Rules 2012 and any amendments thereto. From January 1, 2026, Tier 1, Tier 2 and Tier 3 Capital may no longer include capital instruments that do not satisfy the requirement that the instrument be non-redeemable or settled only with the issuance of an instrument of equal or higher quality upon a breach, or if it would cause a breach, of the ECR. Where the BMA has previously approved the use of certain instruments for capital purposes, the BMA’s consent will need to be obtained if such instruments are to remain eligible for use in satisfying the MSM and the ECR. Insurance Code of Conduct All Bermuda insurers are required to comply with the BMA’s Insurance Code of Conduct (the "Insurance Code"), which establishes the duties, requirements and standards to be complied with to ensure each insurer implements sound corporate governance, risk management and internal controls. The BMA will assess an insurer’s compliance with the Insurance Code in a proportional manner relative to the nature, scale and complexity of its business. Failure to comply with the requirements of the Insurance Code will be taken into account by the BMA in determining whether an insurer is conducting its business in a sound and prudent manner as prescribed by the Insurance Act, may result in the BMA exercising its powers of intervention and investigation (see below) and will be a factor in calculating the operational risk charge under the insurer’s BSCR or approved internal model. Cancellation of Insurer’s Registration An insurer’s registration may be cancelled by the BMA at the request of the insurer or on certain grounds specified in the Insurance Act. Failure by the insurer to comply with its obligations under the Insurance Act or, if the BMA believes that the insurer has not been carrying on business in accordance with sound insurance principles, would be examples of such grounds. Restrictions on Dividends and Distributions A Class 4 insurer is prohibited from declaring or paying a dividend if it is in breach of its MSM or minimum liquidity ratio or if the declaration or payment of such dividend would cause such a breach. Where an insurer fails to meet its MSM or minimum liquidity ratio on the last day of any financial year, it will be prohibited from declaring or paying any dividends during the next 29


 
financial year without the approval of the BMA. Further, any insurer that fails to comply with its ECR is also prohibited from declaring and paying any dividends until the failure has been rectified. In addition, a Class 4 insurer is prohibited from declaring or paying in any financial year dividends of more than 25% of its total statutory capital and surplus (as shown on its previous financial year’s statutory balance sheet) unless it files (at least seven days before payment of such dividends) with the BMA an affidavit signed by at least two directors (one of whom must be a Bermuda resident director if any of the insurer’s directors are resident in Bermuda) and the insurer’s principal representative stating that it will continue to meet its solvency margin and minimum liquidity ratio. Where such an affidavit is filed, it shall be available for public inspection at the offices of the BMA. Reduction of Capital No Class 4 insurer may reduce its total statutory capital by 15% or more, as set out in its previous year’s financial statements, unless it has received the prior approval of the BMA. Total statutory capital consists of the insurer’s paid-in share capital, its contributed surplus (sometimes called additional paid-in capital) and any other fixed capital designated by the BMA as statutory capital (such as letters of credit). A Class 4 insurer seeking to reduce its total statutory capital by 15% or more, as set out in its previous year’s financial statements, is also required to submit an affidavit signed by at least two directors (one of whom must be a Bermuda resident director if any of the insurer’s directors is resident in Bermuda) and the insurer’s principal representative stating that the proposed reduction will not cause the insurer to fail its relevant margins and such other information as the BMA may require. Where such an affidavit is filed, it shall be available for public inspection at the offices of the BMA. Fit and Proper Controllers The BMA maintains supervision over the controllers (as defined herein) of all registered insurers in Bermuda. For so long as shares of the Company are listed on the NYSE or another recognized stock exchange, the Insurance Act requires that the BMA be notified in writing within 45 days of any person becoming, or ceasing to be, a controller. A controller includes (i) the managing director of the registered insurer or its parent company; (ii) the chief executive of the registered insurer or of its parent company; (iii) a shareholder controller (as defined below); and (iv) any person in accordance with whose directions or instructions the directors of the registered insurer or of its parent company are accustomed to act. The BMA may object to a controller and require the controller to reduce its shareholdings and direct, among other things, that voting rights attached to the shares shall not be exercisable. The definition of shareholder controller is set out in the Insurance Act but generally refers to (i) a person who holds 10% or more of the shares carrying rights to vote at a shareholders’ meeting of the registered insurer or its parent company, (ii) a person who is entitled to exercise 10% or more of the voting power at any shareholders’ meeting of such registered insurer or its parent company, or (iii) a person who is able to exercise significant influence over the management of the registered insurer or its parent company by virtue of its shareholding or its entitlement to exercise, or control the exercise of the voting power at any shareholders’ meeting. A shareholder controller that owns 10% or more but less than 20% of the shares as described above is defined as a 10% shareholder controller; a shareholder controller that owns 20% or more but less than 33% of the shares as described above is defined as a 20% shareholder controller; a shareholder controller that owns 33% or more but less than 50% of the shares as described above is defined as a 33% shareholder controller; and a shareholder controller that owns 50% or more of the shares as described above is defined as a 50% shareholder controller. Where the shares of the registered insurer, or the shares of its parent company, are traded on a recognized stock exchange, and a person becomes a 10%, 20%, 33% or 50% shareholder controller of the insurer, that person shall, within 45 days, notify the BMA in writing that he has become such a controller. In addition, a person who is a shareholder controller of a Class 4 insurer whose shares or the shares of its parent company (if any) are traded on a recognized stock exchange must serve on the BMA a notice in writing that he has reduced or disposed of his holding in the insurer where the proportion of voting rights in the insurer held by him will have reached or has fallen below 10%, 20%, 33% or 50%, as the case may be, not later than 45 days after such disposal. 30


 
Where the shares of an insurer, or the shares of its parent company, are not traded on a recognized stock exchange (i.e., private companies), the Insurance Act prohibits a person from becoming a shareholder controller unless he has first served on the BMA notice in writing stating that he intends to become such a controller and the BMA has either, before the end of 45 days following the date of notification, provided that notice to the proposed controller that it does not object to his becoming such a controller or the full 45 days has elapsed without the BMA serving an objection. Where neither the shares of the insurer nor the shares of its parent company (if any) are traded on a recognized stock exchange, the Insurance Act prohibits a person who is a shareholder controller of a Class 4 insurer from reducing or disposing of his holdings where the proportion of voting rights held by the shareholder controller in the insurer will reach or fall below 10%, 20%, 33% or 50%, as the case may be, unless that shareholder controller has served on the BMA a notice in writing stating that he intends to reduce or dispose of such holding. Any person who contravenes the Insurance Act by failing to give notice or knowingly becoming a shareholder controller of any description before the required 45 days has elapsed is guilty of an offense and liable to a fine of $25,000. Notification by Registered Person of Change of Controllers and Officers All registered insurers are required to give written notice to the BMA of the fact that a person has become, or ceased to be, a controller or officer of the registered insurer within 45 days of becoming aware of such fact. An officer in relation to a registered insurer means a director, chief executive or senior executive performing duties of underwriting, actuarial, risk management, compliance, internal audit, finance or investment matters. The BMA may issue a notice of objection to any person who is a controller of any description where it appears that such person is not, or is no longer, a fit and proper person to be a controller of the registered entity. Before issuing a notice of objection, the BMA is required to serve upon the person concerned a preliminary written notice stating the BMA’s intention to issue formal notice of objection. Upon receipt of the preliminary written notice, the person served may, within 28 days, file written representations with the BMA which shall be taken into account by the BMA in making its final determination. Any person who continues to be a controller of any description after having received a notice of objection shall be guilty of an offense and shall be liable on summary conviction to a fine of $25,000 (and a continuing fine of $500 per day for each day that the offense is continuing) or, if convicted on indictment, to a fine of $100,000 and/or two years in prison. Notification of Material Changes All registered insurers are required to give notice to the BMA of their intention to effect a material change within the meaning of the Insurance Act. For the purposes of the Insurance Act, the following changes are material: (i) the transfer or acquisition of insurance business being part of a scheme falling under section 25 of the Insurance Act or section 99 of the Companies Act 1981 of Bermuda (the "Companies Act"), (ii) the amalgamation with or acquisition of another firm, (iii) engaging in unrelated business that is retail business, (iv) the acquisition of a controlling interest in an undertaking that is engaged in non-insurance business which offers services and products to persons who are not affiliates of the insurer, (v) outsourcing all or substantially all of the company’s actuarial, risk management, compliance or internal audit functions, (vi) outsourcing all or a material part of an insurer’s underwriting activity, (vii) the transfer other than by way of reinsurance of all or substantially all of a line of business, (viii) the expansion into a material new line of business, (ix) the sale of an insurer, and (x) outsourcing of an officer’s role. No registered insurer shall take any steps to give effect to a material change unless it has first served notice on the BMA that it intends to effect such material change and before the end of 30 days, either the BMA has notified such company in writing that it has no objection to such change or that period has lapsed without the BMA having issued a notice of objection. Disclosure of Information In addition to powers under the Insurance Act to investigate the affairs of an insurer, the BMA may require certain information from an insurer (or certain other persons) to be produced to the BMA. Further, the BMA has been given powers to assist other regulatory authorities, including foreign insurance regulatory authorities, with their investigations involving insurance companies in Bermuda if it is satisfied that the assistance being requested is in connection with the discharge of regulatory responsibilities and that such cooperation is in the public interest. 31


 
Recovery Planning The BMA may require a Class 4 insurer to prepare and maintain a formal recovery plan setting out, among other things, the various methods proposed to be utilized by the insurer to enable it to recover from severe stress scenarios. Any requirement to prepare a recovery plan will take into account the nature, scale, complexity and risk profile of the insurance business conducted by the insurer. A copy of the recovery plan must be filed with the BMA and updated at least once every three years or following a material change in the financial position, strategy, business or risk profile of the insurer. Insurance Agent Reporting Requirements The BMA’s Insurance Brokers and Insurance Agents Code of Conduct requires insurance agents to file an insurance agents return, which requires, among other matters, details around directors and officers of the insurance agent, services provided by the agent and details of the insurers for which the agent has been appointed. In addition, under the Insurance Act, insurance agents are required to notify the BMA of certain events, such as failure to comply with a condition imposed upon them by the BMA or the occurrence of a cyber reporting event. Group Supervision The BMA acts as group supervisor of our group of insurance and reinsurance companies (the "Regulatory Group") and has designated Hamilton Re as the designated insurer for group supervisory and solvency purposes ("Designated Insurer"). As the Designated Insurer, Hamilton Re is required to facilitate compliance by the Regulatory Group with group insurance solvency and supervision rules. As group supervisor, the BMA performs a number of supervisory functions, including (i) coordinating the gathering and dissemination of information which is of importance for the supervisory task of other competent authorities; (ii) carrying out a supervisory review and assessment of the Regulatory Group; (iii) carrying out an assessment of the Regulatory Group’s compliance with the rules on solvency, risk concentration, intra-group transactions and good governance procedures; (iv)  planning and coordinating, with other competent authorities, supervisory activities in respect of the Regulatory Group, both as a going concern and in emergency situations; (v) coordinating any enforcement action that may need to be taken against the Regulatory Group or any of its members; and (vi) planning and coordinating meetings of colleges of supervisors (consisting of insurance regulators) in order to facilitate the carrying out of the functions described above. In carrying out its functions, the BMA makes rules for (i) assessing the financial situation and the solvency position of the Regulatory Group and/or its members and (ii) regulating intra-group transactions, risk concentration, governance procedures, risk management and regulatory reporting and disclosure. The Insurance Amendment (No. 2) Act 2025 became operative on January 7, 2026 and embeds certain measures of the Common Framework for the Supervision of Internationally Active Insurance Groups adopted by the International Association of Insurance Supervisors into the Insurance Act, including risk-based insurance capital standards and a requirement for insurance groups to maintain a recovery plan. Among the changes adopted is a new power enabling the BMA, in specified circumstances, to assess the effectiveness of group supervision of an insurance group and determine whether it is appropriate to cancel the designation and registration of the Designated Insurer and designate and register an insurance holding company as the 'designated insurance holding company' for the insurance group, to assume the role and responsibilities currently assigned to the Designated Insurer. Once an insurance holding company is so designated and registered, the provisions of the Insurance Act applicable to a Designated Insurer, including the BMA's power to issue directions, apply to that holding company, with any necessary modifications. If these measures were applied to us, the BMA could take actions that have a direct impact on the Company and could result in increased compliance costs. Group Solvency and Group Supervision The current supervision and solvency rules (together, "Group Rules") apply to the Regulatory Group so long as the BMA remains our group supervisor. Through the Group Rules, the BMA may take action which affects the Company. A summary of the Group Rules and the provisions of the Insurance Act that apply to the Regulatory Group is set forth below. 32


 
Approved Group Actuary Hamilton Re, as Designated Insurer, is responsible for ensuring that the Regulatory Group appoints an individual approved by the BMA to be the group actuary who is qualified to provide an opinion on the Regulatory Group’s technical provisions. Annual Group Financial Statements The Regulatory Group is required to prepare and submit, on an annual basis, consolidated financial statements (including notes to the financial statements) prepared in accordance with either GAAP or IFRS. The group financial statements must be audited annually by the Regulatory Group’s approved auditor who is required to prepare an auditor’s report thereon in accordance with generally accepted auditing standards. In addition, the Regulatory Group must prepare statutory financial statements (which include, in statutory form, a balance sheet, an income statement, a statement of capital and surplus, and notes thereto). The Designated Insurer is required to file with the BMA the statutory financial statements and the audited GAAP or IFRS financial statements for the Regulatory Group with the BMA within five months from the end of the relevant financial year (unless specifically extended). Annual Insurance Group Statutory Financial Return The Regulatory Group is required to prepare an annual Group Statutory Financial Return consisting of (i) an insurance group solvency certificate, (ii) particulars of ceded reinsurance comprising the top 10 unaffiliated reinsurers for which the group has the highest recoverable balances and any reinsurer with recoverable balances exceeding 15% of the insurance group’s statutory capital and surplus, (iii) any adjustments to the group financial statements to produce the economic balance sheet (i.e., a reconciliation), (iv) a list of non-insurance financial regulated entities owned by the group, and (v) particulars of qualifying members of the group as defined within the Group Rules. The annual insurance Group Statutory Financial Return must be submitted to the BMA by the Designated Insurer within five months after the financial year end (unless specifically extended). Annual Insurance Group Capital and Solvency Return The Regulatory Group is required to prepare an annual Group Capital and Solvency Return which includes the Group Solvency Self-Assessment ("GSSA"), Group BSCR and associated Schedules, including an annual opinion of the Group Actuary on the EBS technical provisions. The Group Capital and Solvency Return must be submitted to the BMA by the Designated Insurer within five months after the financial year end (unless specifically extended). The Designated Insurer must keep a copy of the Regulatory Group’s financial statements (together with the notes to those statements and the auditor’s report thereon), statutory financial statements and the Group Statutory Financial Return at its principal office for a period of five years. The GSSA assesses the quality and quantity of capital required to adequately cover the risks to which the insurance group is exposed. In particular, the GSSA should, among other things, include consideration of the relationship between risk management, the quality and quantity of capital resources, the impact of risk mitigation techniques and diversification and correlation effects between material risks; describe the Regulatory Group’s risk appetite; be forward-looking; include appropriate stress and scenario testing and adequately reflect all assets and liabilities, material off-balance sheet arrangements, material intragroup transactions, relevant managerial practices, systems and controls and a valuation basis that is aligned with the risk characteristics and business model of the group. Quarterly Group Financial Return The Designated Insurer is required to file Quarterly Financial Returns for the Regulatory Group with the BMA on or before the last day of the months of May, August and November of each year. The quarterly Group Financial Return consists of (i) quarterly unaudited (consolidated) group financial statements in respect of its business for each financial quarter (which must not reflect a financial position that exceeds two months), (ii) a list and details of material intra-group transactions and risk concentrations, including details surrounding all intra-group reinsurance and retrocession arrangements and other intra-group risk transfer insurance business arrangements, and details of the 10 largest exposures to unaffiliated counterparties and any other unaffiliated counterparty exposures or series of linked unaffiliated counterparty exposures exceeding 10% of the Regulatory Group’s statutory capital and surplus, (iii) Enhanced Capital Requirement ratio, (iv) Total Quoted Bonds and Unquoted Bonds by BSCR rating, and (vi) details of the catastrophe events that occurred during the reporting period (if applicable). 33


 
Public Disclosures All insurance groups are required to prepare and file with the BMA, and also publish on their website, a Financial Condition Report. An insurance group that does not have a website must furnish to the public a copy of the Financial Condition Report within 10 days of receipt of a request to do so made in writing. The Designated Insurer must keep copies of the Financial Condition Report at its head office for a period of five years beginning from the filing date. Group Minimum Solvency Margin and Group Enhanced Capital Requirement The Regulatory Group is also required to maintain available statutory economic capital and surplus in an amount that is at least equal to or exceeds the value of its group ECR (the "Group ECR"), provided that the Group ECR shall at all times be an amount equal to or exceeding the group minimum solvency margin (the "Group MSM"). The BMA has established a group target capital level equal to 120% of Group ECR. In addition, under the tiered capital requirements, all of the Regulatory Group’s capital instruments will be classified as either basic or ancillary capital which in turn will be classified into one of three tiers based on their "loss absorbency" characteristics. Highest quality capital will be classified Tier 1 Capital, and lesser quality capital will be classified as either Tier 2 or Tier 3 Capital. A minimum threshold of Tier 1 Capital and maximum thresholds of Tier 2 and Tier 3 Capital used to satisfy the Group MSM and Group ECR requirements are specified under the rules. From January 1, 2026, Tier 1, Tier 2 and Tier 3 Capital may no longer include capital instruments that do not satisfy the requirement that the instrument be nonredeemable or settled only with the issuance of an instrument of equal or higher quality upon a breach, or if it would cause a breach, of the ECR. Group Governance The Group Rules require the Board of Directors of the Company (the "Parent Board" or "Board") to establish and effectively implement corporate governance policies and procedures, which must be periodically reviewed to ensure they continue to support the overall organizational strategy of the Regulatory Group. In particular, the Parent Board must: • ensure that operational and oversight responsibilities of the group are clearly defined and documented and that the reporting of material deficiencies and fraudulent activities are transparent and devoid of conflicts of interest; • establish systems for identifying, on a risk-sensitive basis, those policies and procedures that must be reviewed annually and those policies and procedures that must be reviewed at other regular intervals; • establish a risk management and internal controls framework and ensure that it is assessed regularly and such assessment is reported to the Parent Board, the chief executive officer and senior executives; • establish and maintain sound accounting and financial reporting procedures and practices for the Regulatory Group; and • establish and keep under review group functions relating to actuarial, compliance, internal audit and risk management functions which must address certain specific requirements as set out in the Group Rules. 34


 
Designated Insurer Notification Obligations The Designated Insurer must notify the BMA upon reaching a view that there is a likelihood of the Regulatory Group or any member of the Regulatory Group becoming insolvent or that a reportable "event" has, to the Designated Insurer’s knowledge, occurred or is believed to have occurred. Examples of a reportable "event" include a failure by the Regulatory Group or any member of the Regulatory Group to comply substantially with a requirement imposed upon it under the Group Rules relating to its solvency position, governance and risk management or supervisory reporting and disclosures; failure by the Designated Insurer to comply with a direction given to it under the Insurance Act in respect of the group or any of its members; a criminal conviction imposed upon any member of the Regulatory Group whether in Bermuda or abroad; material breaches of any statutory requirements by any member of the Regulatory Group located outside of Bermuda that could lead to supervisory or enforcement action by a competent authority; or a significant loss that is reasonably likely to cause the Regulatory Group to be unable to comply with its Group ECR. Within 30 days of such notification to the BMA, the Designated Insurer must furnish the BMA with a written report setting out all the particulars of the case that are available to it and within 45 days it must furnish a Regulatory Group capital and solvency return that reflects the Group ECR that has been prepared using post-loss data and unaudited interim statutory financial statements for such period as the BMA shall require together with a declaration of solvency in respect thereof. The Designated Insurer must also notify the BMA in writing within 14 days of becoming aware that a requirement of the Group Rules conflicts with the laws of another jurisdiction where a member of the Regulatory Group operates. The Designated Insurer is required to notify the BMA if any member of the Regulatory Group intends to acquire or amalgamate with another firm. Except in certain limited circumstances, the acquisition or amalgamation may not proceed unless, within 30 days from the date the notice is served, either the BMA has confirmed in writing that it has no objection, or the 30-day period has expired without the BMA issuing a notice of objection. In addition, the Designated Insurer is required to notify the BMA if any member of the Regulatory Group effects certain material changes within the meaning of the Insurance Act within 30 days of such material change taking effect. The following events constitute material changes that must be notified to the BMA: (i) engaging in unrelated business that is retail business, (ii) the acquisition of a controlling interest in an undertaking that is engaged in non-insurance business which offers services and products to persons who are not affiliates, (iii) outsourcing all or substantially all of the actuarial, risk management, compliance or internal audit functions, (iv) outsourcing all or a material part of underwriting activities, (v) the transfer other than by way of reinsurance of all or substantially all of a line of business, (vi) the expansion into a material new line of business, and (vii) the sale of an insurer. In addition, the Designated Insurer is required to give written notice to the BMA of the fact that a person has become, or ceased to be, a controller or officer of the parent company of the Regulatory Group within 45 days of becoming aware of such fact. If it appears to the BMA that the Designated Insurer is in breach of any provision of the Insurance Act or the Group Rules, the BMA may give the Designated Insurer such directions as appear to the BMA to be desirable for safeguarding the interests of policyholders and potential policyholders of the Regulatory Group. Supervision, Investigation, Intervention and Disclosure The BMA may, by notice in writing served on a registered person or a Designated Insurer, require the registered person or a Designated Insurer to provide such information and/or documentation as the BMA may reasonably require with respect to matters that are likely to be material to the performance of its supervisory functions under the Insurance Act. In addition, it may require such person’s auditor, underwriter, accountant or any other person with relevant professional skill to prepare a report on any aspect pertaining thereto. In the case of a report, the person so appointed shall immediately give the BMA written notice of any fact or matter of which he becomes aware or which indicates to him that any condition attaching to his registration under the Insurance Act is not or has not or may not be or may not have been fulfilled and that such matters are likely to be material to the performance of its functions under the Insurance Act. If it appears to the BMA to be desirable in the interests of the clients of a registered person or relevant insurance group, the BMA may also exercise these powers in relation to subsidiaries, parent companies and other affiliates of the registered person or designated insurer. 35


 
If the BMA deems it necessary to protect the interests of the policyholders or potential policyholders of an insurer or insurance group, it may appoint one or more competent persons to investigate and report on the nature, conduct or state of the insurer’s or the insurance group’s business, or any aspect thereof, or the ownership or control of the insurer or insurance group. If the person so appointed thinks it necessary for the purposes of his investigation, he may also investigate the business of any person who is, or has been at any relevant time, a member of the insurance group or of a partnership of which the person being investigated is a member. In this regard, it shall be the duty of every person who is or was a controller, officer, employee, agent, banker, auditor, accountant, barrister and attorney or insurance manager, broker, agent or insurance marketplace provider (as applicable), of the insurer or the insurance group to produce to the person appointed such documentation as he may reasonably require for purposes of his investigation, to attend and answer questions relevant to the investigation and to otherwise provide such assistance as may be necessary in connection therewith. Where the BMA suspects that a person has failed to properly register under the Insurance Act or that a registered person or designated insurer has failed to comply with a requirement of the Insurance Act or that a person is not, or is no longer, a fit and proper person to perform functions in relation to a regulated activity, it may, by notice in writing, carry out an investigation into such person (or any other person connected thereto). In connection therewith, the BMA may require every person who is or was a controller, officer, employee, agent, banker, auditor, accountant, barrister and attorney or insurance manager, broker, agent or insurance marketplace provider (as applicable) of the insurer or the insurance group, or any person appointed by the BMA to make a report in respect of an insurer or insurance group, to produce such documents in his custody and control, to attend before the BMA to answer questions relevant to the BMA’s investigation and to take such actions as the BMA may direct in connection with the investigation. The BMA may also enter any premises for the purposes of carrying out its investigation and may petition the court for a warrant if it believes a person has failed to comply with a notice served on him or there are reasonable grounds for suspecting the completeness of any information or documentation produced in response to such notice or that its directions will not be complied with or that any relevant documents would be removed, tampered with or destroyed. If it appears to the BMA that the business of the registered insurer is being conducted in a way that there is a significant risk of the insurer becoming insolvent or being unable to meet its obligations to policyholders, or that the insurer is in breach of the Insurance Act or any conditions imposed upon its registration, or the minimum criteria stipulated in the Insurance Act is not or has not been fulfilled in respect of a registered insurer, or that a person has become a controller without providing the BMA with the appropriate notice or in contravention of a notice of objection, or the registered insurer is in breach of its ECR, or that a designated insurer is in breach of any provision of the Insurance Act or the regulations or rules applicable to it, the BMA may issue such directions as it deems desirable for safeguarding the interests of policyholders or potential policyholders of the insurer or the insurance group. The BMA may, among other things, direct an insurer, for itself and in its capacity as designated insurer of the insurance group of which it is a member, (1) not to effect further contracts of insurance, or any contract of insurance of a specified description, (2) to limit the aggregate premiums to be written by it during the specified period, (3) not to vary any insurance contract if the effect would be to increase the insurer’s liabilities, (4) not to make certain investments, (5) to realize certain investments, (6) not to declare or pay any dividends or other distributions or to restrict the making of such payments, (7) not to enter into specified transactions with any specified person or persons of a specified class, (8) to provide such written particulars relating to the financial circumstances of the insurer as the BMA thinks fit, (9) (as an individual insurer only and not in its capacity as designated insurer) to obtain the opinion of a loss reserve specialist and submit it to the BMA and/or (10) to remove a controller or officer. The BMA has the power to assist other regulatory authorities, including foreign insurance regulatory authorities, with their investigations involving insurance and reinsurance companies in Bermuda if it is satisfied that the assistance being requested is in connection with the discharge of regulatory responsibilities and that such cooperation is in the public interest. The grounds for disclosure by the BMA to a foreign regulatory authority without consent of the insurer are limited and the Insurance Act provides for sanctions for breach of the statutory duty of confidentiality. 36


 
Corporate Income Tax Act On December 27, 2023, Bermuda enacted the Corporate Income Tax Act 2023 (the "CIT Act"), which imposes corporate income tax on certain Bermuda-based entities for fiscal years beginning on or after January 1, 2025. Subject to certain exceptions, if the entity is a member of a multi-national enterprise ("MNE") group that has entities in more than one jurisdiction and that has consolidated revenues of at least 750 million euros for two of the four previous fiscal years beginning on or after January 1, 2025, corporate income tax will be chargeable at a rate of 15% of the net taxable income of the Bermuda constituent entities in the MNE group less applicable tax credits (regardless of any assurance given pursuant to the Exempted Undertakings Tax Protection Act 1966). Although we believe that the Company is eligible for deferred application of the CIT Act until 2030 due to an exemption available to MNE groups that operate in six or less jurisdictions and have less than 50 million euros in tangible assets, we cannot guarantee that the Company will not face tax liabilities in the future. For more details, please refer to the section titled "Risk Factors––Risks Related to Taxation––We may become subject to Bermuda corporate income tax under the Corporate Income Tax Act 2023, which could adversely affect our financial condition and results of operations." Tax Credits Act 2025 On December 11, 2025, Bermuda enacted the Tax Credits Act 2025 (the "Credits Act"), which established: (i) a substance-based tax credit ("SBTC") for insurance-led Bermuda groups, (ii) a utilities infrastructure tax credit for regulated utility providers, and (iii) a community development tax credit for non-individual taxpayers. Credits may be used to offset Bermuda corporate income tax and, for entities not subject to Bermuda corporate income tax in a given year, the Credits Act provides for amounts to be paid to the filing group entity (including through the tax refund reserve framework), subject to the Credits Act’s requirements. The SBTC is available to a Bermuda corporate group that includes at least one insurer licensed under the Insurance Act and derives more than 50% of its group revenue from such insurer(s). The SBTC consists of job-based and expense-based components referencing eligible Bermuda payroll and Bermuda-sourced expenditures, and is phased in via a transition factor of 50% for fiscal years beginning in 2025, 75% for 2026, and 100% for 2027. We currently expect to qualify for the SBTC and are continuing to evaluate the Credits Act and related guidance in light of our anticipated CIT Act exemption. The availability, utilization and timing of any benefit (including refunds or payments) are subject to the Credits Act, future regulations and guidance, the funding and operation of any relevant government reserve, and changes in our operations. Economic Substance Act In December 2018, the Economic Substance Act 2018 (the "ESA") came into effect in Bermuda. Under the provisions of the ESA, every Bermuda registered entity other than an entity which is resident for tax purposes in certain jurisdictions outside of Bermuda that carries on one or more "relevant activities" referred to in the ESA, and from which it earns gross revenue, must satisfy economic substance requirements by maintaining a substantial economic presence in Bermuda. Under the ESA, insurance and holding entity activities (both as defined in the ESA and Economic Substance Regulations 2018) are relevant activities. To the extent that the ESA applies to any of our entities registered in Bermuda, we will be required to demonstrate compliance with economic substance requirements by filing an annual economic substance declaration with the Registrar of Companies in Bermuda. Any entity that must satisfy economic substance requirements but fails to do so could face automatic disclosure to competent authorities in the E.U. of the information filed by the entity with the Bermuda Registrar of Companies in connection with the economic substance requirements and may also face financial penalties, restriction or regulation of its business activities and/or may be struck off as a registered entity in Bermuda. Cyber Code and Reporting Events In October 2020, the BMA issued the Insurance Sector Operational Cyber Risk Management Code of Conduct ("Cyber Code") which applies to all registered insurers, insurance managers and intermediaries (e.g., agents, brokers, insurance marketplace providers). The Cyber Code establishes duties, requirements, standards, procedures and principles to be complied with in relation to operational cyber risk management and is designed to promote the stable and secure management of information technology systems of regulated entities. 37


 
The principal representative is required to notify the BMA within seventy-two (72) hours of determining or confirming that a cyber reporting event has occurred. Within fourteen (14) days of such notification, the principal representative must also provide the BMA with a written report detailing all information then available regarding the incident. The Insurance Act defines a cyber reporting event as being any act that results in the unauthorized access to, disruption or misuse of the electronic systems or information stored on such systems of a licensed undertaking, including any breach of security leading to the loss or unlawful destruction or unauthorized disclosure of or access to such systems or information, where (i) a cyber reporting event has the likelihood of adversely impacting policyholders or clients; (ii) an insurer has reached a view that there is a likelihood that loss of its system availability will have an adverse impact on its insurance business; (iii) an insurer has reached the view that there is a likelihood that the integrity of its information or data has been compromised and may have an adverse impact on its insurance business; (iv) an insurer has become aware that there is a likelihood that there has been unauthorized access to its information systems whereby such access would have an adverse impact on its insurance business; or (v) an event has occurred for which a notice is required to be provided to a regulatory body or governmental agency. Cyber reporting events are only reportable to the BMA where the event results in a significant adverse impact to the regulated entity’s operations, its policyholders or clients. Certain Other Bermuda Law Considerations All Bermuda companies must comply with the provisions of the Companies Act regulating the payment of dividends and making of distributions from contributed surplus. A company is prohibited from declaring or paying a dividend, or making a distribution out of contributed surplus, if there are reasonable grounds for believing that (i) the company is, or would after the payment be, unable to pay its liabilities as they become due; or (ii) the realizable value of the company’s assets would be less than its liabilities. Under the Company’s Bye-laws, each common share is entitled to dividends if, and when, dividends are declared by the Board of Directors, subject to any preferred dividend rights of the holders of any preference shares. Issued share capital is the aggregate par value of the company’s issued shares, and the share premium account is the aggregate amount paid for issued shares over and above their par value. Share premium accounts may be reduced in certain limited circumstances. In addition, the Companies Act regulates return of capital, reduction of capital and any purchase or redemption of shares by the Company. Although the Company is incorporated in Bermuda, it has been designated as a non-resident of Bermuda for exchange control purposes by the BMA. Pursuant to its non-resident status, the Company may engage in transactions in currencies other than the Bermuda dollar, and there are no restrictions on its ability to transfer funds (other than funds denominated in Bermuda dollars) in and out of Bermuda or to pay dividends to non-residents who are holders of its common shares in currencies other than the Bermuda dollar. Under Bermuda law, exempted companies are companies formed for the purpose of conducting business outside Bermuda from a principal place in Bermuda. All Bermuda exempted companies are exempt from certain Bermuda laws restricting the percentage of share capital that may be held by non-Bermudians. However, exempted companies may not, without the express authorization of the Bermuda legislature or under a license or consent granted by the Bermuda Minister, participate in certain business transactions, including (i) the acquisition or holding of land in Bermuda (except that held by way of lease or tenancy agreement which is required for their business and held for a term not exceeding 50 years or which is used to provide accommodation or recreational facilities for their officers and employees and held with the consent of the Bermuda Minister, for a term not exceeding 21 years); (ii) the taking of mortgages on land in Bermuda to secure an amount in excess of BD$50,000; (iii) the acquisition of any bonds or debentures secured by any land in Bermuda, other than bonds or debentures issued by the Bermuda government or a public authority; or (iv) the carrying on of business of any kind for which they are not licensed in Bermuda, except in certain limited circumstances such as doing business with another exempted undertaking in furtherance of their business (as the case may be) carried on outside Bermuda. Bermuda recently enacted the Beneficial Ownership Act 2025 which introduces enhanced requirements for the identification, verification and ongoing reporting of beneficial owners of Bermuda entities. For so long as shares of the Company are listed on the NYSE or another recognized stock exchange, the Company and each of our Bermuda Operating Companies will be exempt from the substantive requirements of the Beneficial Ownership Act. 38


 
Bermuda Work Permit Considerations Under Bermuda law, only persons who are Bermudians, spouses of Bermudians, holders of a permanent resident’s certificate, naturalized British Overseas Territory Citizens or persons who are exempt pursuant to the Incentives for Job Makers Act 2011, as amended ("exempted persons") may engage in gainful occupation in Bermuda without an appropriate governmental work permit. Work permits may be granted or extended by the Bermuda government upon showing that, after proper public advertisement in most cases, no Bermudian (or otherwise exempted person) is available who meets the minimum standard requirements for the advertised position. A waiver from advertising is automatically granted in respect of any chief executive officer position, other chief officer positions, president, managing director or director posts (subject to provision of an organizational chart). Note, notwithstanding recent changes to the Bermuda Work Permit Policy (effective 1 November 2025), waivers from advertising can also be granted where the applicant is uniquely qualified, the position would not exist in Bermuda if not for the expatriate, the success of the business would be detrimentally affected if the applicant were to leave the business or the expatriate is integral and key to income generation by brokering deals or attracting/retaining clients. Bermuda Data Protection Legislation As of January 1, 2025, the Company and our Bermuda incorporated subsidiaries have certain duties and obligations under the Personal Information Protection Act 2016 of Bermuda ("PIPA") concerning the collection and use in Bermuda of an individual's personal information. PIPA is based on internationally accepted principles of privacy and data protection. Oversight and enforcement of PIPA is the responsibility of the Office of the Privacy Commissioner of Bermuda. A breach of PIPA by the Company could lead to inquiry or enforcement actions by the Privacy Commissioner, suits for civil remedies by individuals brought in a Court of competent jurisdiction, or in criminal prosecutions brought by the Government of Bermuda either as summary or indictable offenses. U.S. Insurance Regulation State Regulation Hamilton Select is subject to extensive regulation and supervision by the State of Delaware, its state of domicile, as well as to varying regulation in those states in which it does business. The purpose of such regulation and supervision is primarily to provide safeguards for policyholders, rather than to protect the interests of shareholders. In general, the insurance laws of the various states establish regulatory agencies with broad administrative powers, including the power to grant or revoke operating licenses and regulate trade practices, investments, premium rates, deposits of securities, the form and content of financial statements and insurance policies, dividend limitations, cancellation and non-renewal of policies, accounting practices and the maintenance of specified reserves and capital for the protection of policyholders. From time to time, states consider and/or enact laws that may alter or increase state authority to regulate insurance companies and insurance holding companies. States also consider or enact laws that impact the competitive environment and marketplace for property-casualty insurance. The regulation of E&S business differs from the regulation of admitted business. The admitted market is subject to more state regulation than the E&S market, particularly with regard to rate and form filing requirements, restrictions on the ability to exit lines of business, premium tax payments and membership in various state associations, such as guaranty funds. Nevertheless, Hamilton Select is subject to the surplus lines regulation and reporting requirements of the jurisdictions in which it is eligible to write E&S insurance and strict regulations apply to surplus lines placements under the laws of every state. The regulation of E&S insurance may undergo changes in the future. Insurance Holding Company Regulation We operate as an insurance holding company and are subject to state statutes and regulations governing insurance holding company systems that are generally based on the National Association of Insurance Commissioner’s ("NAIC") Insurance Holding Company System Regulatory Act and Insurance Holding Company System Model Regulation (together, the "Model Holding Company Act and Regulation"). These vary from jurisdiction to jurisdiction, but generally require controlled insurance companies (i.e., insurers that are subsidiaries of insurance holding companies) to register with, and periodically furnish information to, state regulatory authorities concerning capital structure, ownership, financial condition, intercompany transactions and general business operations. Delaware, the state in which Hamilton Select is domiciled, has enacted laws to implement these requirements. 39


 
State insurance holding company laws and regulations impose standards on certain transactions between affiliated companies, which include, amongst other requirements, that all transactions be fair and reasonable, that an insurer’s surplus (as regards policyholders) be reasonable and adequate in relation to its liabilities and that expenses and payments be allocated to the appropriate party in accordance with customary accounting practices. These transactions between affiliated companies include certain transfers of assets, loans, reinsurance agreements, service agreements, dividend payments by insurance companies and certain other material transactions. State insurance holding company laws, including those of Delaware, require the ultimate controlling person of a U.S. insurer to submit annually, to the lead state of the insurance holding company system, an enterprise risk report. The report must identify the material risks within the insurance holding company system that could pose enterprise risk to the insurer (i.e., activities, circumstances or events involving one or more affiliates of an insurer that, if not remedied properly, are likely to have a material adverse effect upon the financial condition or liquidity of the insurer or its insurance holding company system as a whole). The NAIC has developed a group capital calculation tool that uses a risk-based capital aggregation methodology for all entities in an insurance holding company system. The goal is to provide U.S. regulators with a method to aggregate the available capital and the minimum capital of each entity in a group in a way that applies to all companies regardless of their structure. The group capital calculation has been adopted by the majority of states, including Delaware, based on the NAIC’s adoption of amendments to the Model Holding Company Act and Regulation providing language for states to use to enable the group capital calculation. We anticipate that such amendments to state insurance holding company laws and regulations adopting the group capital calculation will be broadly adopted in the future because they are subject to an NAIC accreditation standard effective January 1, 2026. In February 2025, the NAIC announced the creation of a new Risk-Based Capital Model Governance (EX) Task Force as part of its efforts to update and strengthen the governance framework around risk-based capital requirements, which task force adopted governing principles in December 2025. The work of the task force is ongoing and could result in changes to risk-based capital requirements and calculations in the future, which could affect our capital planning, investment strategies, reporting obligations and permitted disclosures. Holding company laws also authorize state insurance commissioners to act as group-wide supervisors for a defined class of internationally active insurance groups. All states, including Delaware, have adopted changes to their holding company laws enhancing group-wide supervision in this manner. Risk Management and Own Risk and Solvency Assessment All states, including Delaware, have adopted the NAIC’s Risk Management and Own Risk and Solvency Assessment Model Act ("ORSA Model Act"). The ORSA Model Act requires insurers to maintain a risk management framework and regularly, no less than annually, conduct an Own Risk Solvency Assessment. The ORSA Model Act also requires an insurance holding company system’s Chief Risk Officer to annually submit to the lead state insurance regulator an Own Risk and Solvency Assessment Summary Report, which is a confidential high-level summary of an insurer or insurance group’s Own Risk Solvency Assessment. Dividend Restrictions The Delaware laws and regulations limit the aggregate amount of dividends or other distributions that Hamilton Select may declare or pay within any 12-month period without advance regulatory approval. Investment Regulation Investments by Hamilton Select are subject to Delaware laws which require diversification of its investment portfolio and limits on the amount of investments in certain categories, and must comply with applicable laws and regulations prescribing the kind, quality and concentration of investments. Failure to comply with these laws and regulations would cause non-conforming investments to be treated as non-admitted assets for purposes of measuring statutory surplus and, in some instances, would require Hamilton Select to sell those investments. 40


 
Quarterly and Annual Financial Reporting Hamilton Select is required to file quarterly and annual reports with the Delaware Department of Insurance and with the NAIC using statutory accounting practices, which differ from U.S. generally accepted accounting principles. Its business and accounts are subject to examination by such agencies at any time. Risk-Based Capital The state insurance regulators utilize a risk-based capital formula to help assess the capital adequacy of insurance companies and identify insurers that are in, or are perceived as approaching, financial difficulty. This model establishes minimum capital needs based on the risks applicable to the operations of the individual insurer. The risk-based capital requirements for property- casualty insurance companies measure three major areas of risk: asset risk, credit risk and underwriting risk. Companies having less statutory surplus than required by the risk-based capital requirements are subject to varying degrees of regulatory scrutiny and intervention, depending on the severity of the inadequacy. Insurance Regulatory Information System The NAIC also has developed a set of 13 financial benchmarks for property and casualty insurers referred to as the Insurance Regulatory Information System ("IRIS"). On the basis of statutory financial statements filed with state insurance regulators, the NAIC annually calculates these IRIS ratios to assist state insurance regulators in monitoring the financial condition of insurance companies. The NAIC has established an acceptable range for each of the IRIS ratios and specifies "Unusual Values" for each ratio. Presence of Unusual Values on four or more of the ratios can lead to inquiries from individual state insurance commissioners as to certain aspects of an insurer's business. In 2025, Hamilton Select reported two Unusual Values being (i) two-year overall operating ratio and (ii) gross change in policyholders' surplus. These Unusual Values were primarily driven by the start-up nature of Hamilton Select as they were primarily related to start-up costs relating to personnel and IT spend, and capital contributions received in 2025. These IRIS ratios are expected to fall within the "Usual Value" range in future years as Hamilton Select moves out of its start-up phase. Innovation and Technology As a result of increased innovation and use of technology in the insurance sector, the NAIC and insurance regulators have been focusing on the industry's use of "big data" techniques, such as AI, machine learning and automated decision-making. In December 2023, the NAIC adopted the Model Bulletin on the Use of Artificial Intelligence Systems by Insurers (the "AI Bulletin"). The AI Bulletin may be adopted and issued by state regulators to licensed insurers. In addition to affirming that the use of AI must comply with existing state law, the AI Bulletin sets forth regulators’ expectations on how insurers will develop, acquire and use AI technologies. As of January 6, 2026, twenty-four states and the District of Columbia have adopted the AI bulletin and four states, California, Colorado, New York and Texas, have issued their own guidance or regulations concerning the use of AI by insurers. For example, in July 2024, the New York Department of Financial Services ("NYDFS") issued Insurance Circular Letter No.7 (2024) titled "Use of Artificial Intelligence Systems and External Consumer Data and Information Sources in Insurance Underwriting and Pricing," which is intended to provide guidance to insurers on the responsible use of AI and external consumer data in underwriting and pricing decisions. In addition, in 2024 the NAIC established the Third-Party Data and Models (H) Task Force which is charged with developing a framework for the regulatory oversight of third-party data and predictive models. Their focus includes evaluating existing frameworks, discussing goals for future regulatory structures and considering the development of new model laws or modifications to existing ones. The NAIC's Big Data and Artificial Intelligence (H) Working Group has a new workstream that is evaluating AI-use outcomes and how well the current regulatory framework addresses potential harms from the use of AI. The goal is to determine whether additional tools, resources and education are needed to effectuate the goals of the AI Bulletin (see above). In July 2025, the working group proposed developing an overall AI system evaluation tool, which has since been opened to comment. The NAIC and state insurance regulators are also focused on addressing unfair discrimination by insurers in the use of consumer data and technology, and certain states have passed laws or are considering action targeting unfair discrimination practices. For instance, in 2021 Colorado enacted a law which prohibits insurers from using external consumer data and information sources ("ECDIS"), as well as algorithms or predictive models that use ECDIS, in a way that unfairly discriminates based on race, color, national or ethnic origin, religion, sex, sexual orientation, disability, gender identity or gender expression. 41


 
Cybersecurity, Privacy and Information Security Regulation We are subject to laws and regulations relating to the collection, use, processing, and protection of personal information. We are also subject to laws and regulations governing the security of information systems and the information stored therein. In response to the growing threat of cyber-attacks in the insurance industry, certain jurisdictions have adopted laws and regulations requiring new or enhanced data protection and cybersecurity measures, which, among other things, require insurance companies to establish, implement and maintain data and cybersecurity programs, including written policies and procedures. For example, in 2017, the NAIC adopted the Insurance Data Security Model Law (the "Cybersecurity Model Law"), intended to serve as model legislation for states to enact in order to govern cybersecurity and data protection practices of insurers and other entities licensed or registered under state insurance laws, and to protect the confidentiality, integrity and availability of information systems. The Cybersecurity Model Law establishes standards for data security, the investigation of cybersecurity events involving the unauthorized access to or misuse of certain nonpublic information, and the reporting obligations regarding cybersecurity events to insurance commissioners. As of February 1, 2025, the Cybersecurity Model Law, or a form thereof, had been adopted by twenty six states. Certain states have adopted their own cybersecurity regulations, such as New York in November 2023 when the NYDFS adopted an amendment to its Part 500 Cybersecurity Regulation which imposes additional certification obligations, enhanced governance requirements, new audit requirements, additional technology and business continuity requirements, enhanced security control and training requirements and new notification obligations. Requirements under the amended NYDFS Cybersecurity Regulation became effective in phases, with the final provisions taking effect on November 1, 2025. Covered entities must certify compliance with the final phases of the NYDFS Cybersecurity Regulation in an annual report due April 15, 2026. In addition, certain lawmakers and regulators have enacted or are considering laws and regulations related to privacy and data security. For instance, the NAIC is proposing revisions to the Privacy of Consumer Financial and Health Information Model Regulation in order to address emerging privacy concerns and ensure that consumer information is adequately protected in the marketplace. The proposed amendments would expand the definition of nonpublic personal information; add consumer rights to request access, correction and deletion of nonpublic personal information; and add requirements for contracts with third-party service providers. While the NAIC originally anticipated these amendments to the model regulation to be finalized by December 31, 2025, an extension was granted to have these amendments finalized by the 2026 Fall National Meeting in November 2026. A number of states have also adopted data privacy legislation and regulation. California adopted the California Consumer Privacy Act of 2018 ("CCPA"), as amended by the California Privacy Rights Act ("CPRA") in 2022. The CCPA imposes a number of requirements on businesses that collect the personal information of California consumers, including requirements that provide individuals with certain rights to their personal information and make mandatory disclosures regarding how the businesses use and disclose consumers’ personal information, establishes a private right of action in some cases if consumers’ personal information is subject to a data breach as a result of the businesses’ violation of the duty to implement and maintain reasonable security practices and creates the California Privacy Protection Agency, which is charged with drafting and adopting regulations in furtherance of the CCPA and enforcing the CCPA, as amended by the CPRA. Similar consumer privacy legislation has been enacted in other states such as Virginia, Colorado, Connecticut and Utah. While these laws generally do not apply to entities or data subject to the Gramm-Leach-Bliley Act, certain portions of our business may be subject to such requirements. Various state legislatures, government agencies and self-regulatory bodies, as well as the U.S. federal government, are expected to continue to consider additional laws, regulations and guidelines relating to privacy and other aspects of customer information and to protecting the ongoing confidentiality, availability and integrity of personal information, sensitive non-public information and information systems. These continued changes in the U.S. privacy and cybersecurity regulatory landscape will require additional compliance investment, including changes to policies, procedures, information systems and operations. Credit for Reinsurance State insurance laws permit U.S. insurance companies, as ceding insurers, to take financial statement credit for business that is ceded, so long as the assuming reinsurer satisfies the state’s credit for reinsurance laws. There are several ways that the credit for reinsurance laws may be satisfied by an assuming reinsurer, including by being licensed in the state, being accredited in the state or maintaining certain types of qualifying collateral. Under the Dodd-Frank Wall Street Reform and Consumer Protection Act of 2010 (the "Dodd-Frank Act"), which established the Federal Insurance Office (the "FIO") within the U.S. Department of the Treasury (the "Treasury"), the FIO has preemption authority over state insurance laws that conflict with certain international agreements such as state credit for reinsurance laws 42


 
that result in non-U.S. reinsurers subject to such agreements being treated less favorably than U.S. reinsurers. The NAIC previously adopted amendments to its Credit for Reinsurance Model Law to satisfy the substantive and timing requirements of such Covered Agreements (as further defined below), which amendments have been enacted by all states. Under the Covered Agreements, reinsurance collateral requirements no longer apply to qualifying EU and U.K. reinsurers. The amended Credit for Reinsurance Model Law also extends the zero reinsurance collateral provisions in the Covered Agreements to qualified reinsurers domiciled in U.S. jurisdictions that are accredited by the NAIC and to non-U.S. jurisdictions that have not entered into a Covered Agreement with the United States but which the NAIC has identified as "reciprocal jurisdictions" pursuant to the NAIC Qualified Jurisdiction Process. Climate Change and Financial Risks The NAIC and state insurance regulators continue to evaluate issues related to the management of climate risk. In 2022, the NAIC adopted a new standard for insurance companies to report their climate-related risks as part of its annual Climate Risk Disclosure Survey, which applies to insurers that meet the reporting threshold of $100 million in U.S. direct premium and are licensed in one of the participating jurisdictions. In addition, pursuant to the FIO’s statutory authority under the Dodd-Frank Act, as discussed above under "Federal Regulation," the FIO is assessing how the insurance sector may mitigate climate risks and help achieve national climate-related goals. In June 2023, the FIO released a report titled Insurance Supervision and Regulation of Climate-Related Risks urging insurance regulators to adopt climate-related risk-monitoring guidance in order to enhance their regulation and supervision of insurers and in March 2024 the NAIC adopted its inaugural National Climate Resilience Strategy for Insurance, which aims to enhance risk reduction efforts by state insurance regulators, ensuring that insurance remains available and reliable for communities facing climate-related risks. At the state level, California has adopted climate disclosure and financial reporting legislation, the Climate Corporate Data Accountability Act and the Climate Related Financial Risk Act (“SB 261”), which would require reporting from large U.S. public and private companies doing business in California on greenhouse gas emissions and biennial climate-related financial risk reports. Litigation is pending, and the Ninth Circuit granted a preliminary injunction as to the implementation of SB 261. On December 1, 2025, the California Air Resources Board issued an enforcement advisory stating that it will not enforce SB 261 against companies that do not meet the January 1, 2026 reporting deadline. We are assessing the impact of SB 261, as well as the injunction and related enforcement advisory. Diversity and Corporate Governance The NAIC and state insurance regulators also continue to evaluate issues related to diversity within the insurance industry, such as the diversity of an insurer’s board of directors and management. For instance, the NAIC is examining practices in the insurance industry in order to determine how barriers are created that disadvantage or discriminate against people of color or historically underrepresented groups. Furthermore, the NAIC has been responsible for establishing certain regulatory and corporate governance requirements, which are intended to result in a group-wide supervision focus and include the Model Insurance Holding Company System Regulatory Act and the Insurance Holding Company System Model Regulation, the Requirements for ERM Report within the Annual Holding Company Registration (i.e., Form F), the Supervisory College, the Risk Management and ORSA Model, the CGAD and the Revisions to Annual Financial Reporting Model Regulation to expand the corporate audit function to provide reasonable assurance of the effectiveness of enterprise risk management, internal controls, and corporate governance. Federal Regulation The U.S. federal government generally does not directly regulate the insurance industry except for certain areas of the market, such as insurance for flood, nuclear and terrorism risks. However, the federal government has undertaken initiatives or considered legislation in several areas that may impact the insurance industry. The U.S. federal government’s oversight of the insurance industry was expanded under the Dodd-Frank Act, which established the FIO. Although the FIO does not have general supervisory or regulatory authority over the business of insurance, it has preemption authority over state insurance laws that conflict with certain international agreements, as discussed below. The FIO also has authority to monitor all aspects of the insurance sector and the extent to which traditionally underserved communities and consumers have access to affordable non- health insurance products, and to represent the United States on prudential aspects of international insurance matters, including at the International Association of Insurance Supervisors. 43


 
The Dodd-Frank Act authorizes the Treasury and the Office of the U.S. Trade Representative to enter into international agreements of mutual recognition regarding the prudential regulation of insurance or reinsurance. The United States entered into such covered agreements with the European Union in September 2017 (the "EU Covered Agreement") and with the United Kingdom in December 2018 (the "UK Covered Agreement," together with the EU Covered Agreement, the "Covered Agreements"). The Covered Agreements address three areas of prudential supervision: reinsurance, group supervision and the exchange of information. Issues relating to the Covered Agreements are discussed further under "—State Regulation—Credit for Reinsurance" above. Lloyd’s Regulation General. The operations of Syndicate 4000 are managed by HMA, which is subject to regulation and supervision of the Prudential Regulation Authority ("PRA"), the Financial Conduct Authority ("FCA") and the Council of Lloyd’s. HMA is the managing agent for Syndicate 4000 and Hamilton Corporate Member Limited is a Lloyd’s corporate member that provides underwriting capacity to Syndicate 4000. The FCA and PRA both regulate insurers, insurance intermediaries and Lloyd’s itself. Lloyd’s establishes its own bye-laws and regulations, including requirements made under those bye-laws for all managing agents to maintain that are designed to meet applicable regulatory requirements. Solvency Requirements. Underwriting capacity of a member of Lloyd’s must be supported by providing a deposit (referred to as "Funds at Lloyd’s") in the form of cash, securities or letters of credit in an amount determined in accordance with Lloyd’s requirements and the Solvency II legislative regime. The amount of such deposit is calculated for each member through the completion of a prescribed capital adequacy exercise. Under these requirements, Lloyd’s must demonstrate that each member has sufficient assets to meet its underwriting liabilities plus a required solvency margin, and adjustments to a syndicate’s Funds at Lloyd’s may be required at any time. Intervention Powers. The Council of Lloyd’s has wide discretionary powers to regulate members’ underwriting at Lloyd’s. It may, for instance, change the basis on which syndicate expenses are allocated or vary the Funds at Lloyd’s or the investment criteria applicable to the provision of Funds at Lloyd’s. Exercising any of these powers might affect the return on an investment of the corporate member in a given underwriting year. Further, the annual business plans of a syndicate are subject to the review and approval by Lloyd’s. Each member of Lloyd’s is required to contribute a percentage of that member’s underwriting capacity for the relevant year of account to the Lloyd’s central fund (the "Central Fund"). If a member of Lloyd’s is unable to pay its debts to policyholders, such debts may be payable by the Central Fund, which in many respects acts as an equivalent to a state guaranty fund in the U.S. If Lloyd’s determines that the Central Fund needs to be increased, it has the power to assess premium levies on current Lloyd’s members. The Council of Lloyd’s has discretion to call or assess up to an additional 5% of a member’s underwriting capacity in any one year as a Central Fund contribution. Our syndicate capacity for the 2026 underwriting year is £657 million of gross premiums written. Lloyd’s Brussels. Lloyd’s Brussels is authorized and regulated by the National Bank of Belgium ("NBB") and regulated by the Financial Services Market Authority ("FSMA"). Lloyd’s Brussels is an authorized insurance company licensed to write non-life risks across the EEA and the U.K. and also maintains 19 branches across Europe. The use of Lloyd’s Brussels provides HMA with access to the European market to write non-life insurance risks. Principles for Doing Business at Lloyd’s (the "Principles"). Replacing the Lloyd’s Minimum Standards (the previous regime which set out the Lloyd’s regulatory requirements for Lloyd’s managing agents) and effective from the third quarter of 2022, the Principles set out the fundamental responsibilities expected of all managing agents, including HMA and is the basis against which Lloyd’s will review and categorize all syndicates and managing agents in terms of their capacity and performance. Irish Regulation HIDAC is regulated by the Central Bank of Ireland ("CBI") pursuant to the Insurance Acts 1909 to 2018 (as amended), the Central Bank Acts 1942 to 2018 and all statutory instruments relating to insurance made or adopted under the European Communities Acts 1972 to 2012, including the European Union (Insurance and Reinsurance) Regulations, 2015 (as amended) and the Solvency II regime. HIDAC is required to maintain the Minimum Capital Requirement ("MCR") and the Solvency Capital Requirement ("SCR") at all times. Capital requirements are calculated by reference to Solvency II definitions. If an entity falls below the MCR or SCR, the CBI is authorized to take action to restore the financial position of the subsidiary. In addition, HIDAC's U.K. branch is subject to regulation and supervision of the PRA and the FCA. 44


 
Human Capital Resources We strive to be a magnet for talent, attracting, developing, and retaining professionals and providing them with an environment in which they can thrive and share in the success of our growing and vibrant business. Employees. We have over 600 permanent employees who consistently show high levels of engagement and share our values - aligning with our stated objective of being a magnet for talent. Work Environment. We maintain a collaborative, entrepreneurial culture and are committed to welcoming and respecting differences to encourage diverse perspectives. Talent Development. We support the learning and development of our employees and provide opportunities to further their education and professional development. Fostering an Inclusive Culture. We are dedicated to initiatives that continuously nurture a welcoming, fair, and supportive environment for all Hamilton employees. Compensation Practices. We offer and maintain a competitive benefits package designed to support the well-being of our employees, including, but not limited to, medical insurance, a 401(k) plan (or equivalent in our various locations), paid time off, life insurance and wellness support, including employee assistance programs. Our Organizational Structure and Corporate History We are a Bermuda-headquartered company, whose subsidiaries and syndicates underwrite insurance and reinsurance risks on a global basis through two reporting segments, International and Bermuda. Within the reporting segments, we operate three principal underwriting platforms: Hamilton Global Specialty, Hamilton Select and Hamilton Re. We closed our initial public offering on November 14, 2023 in which we sold 6,250,000 Class B common shares and 8,750,000 existing Class B common shares were sold by the Company's shareholders. An additional 1,500,000 existing Class B common shares were subsequently sold by the Company's shareholders pursuant to the exercise of the underwriters’ overallotment option. International Our London operations are comprised of HMA, a Lloyd’s managing agency, which manages our wholly aligned Syndicate 4000. Syndicate 4000 operates in the Lloyd’s market and underwrites property, casualty and specialty insurance and specialty reinsurance business on a subscription basis. Syndicate 3334, which was managed by HMA, was closed by way of a reinsurance to close into Syndicate 4000 at the end of December 31, 2021. On August 20, 2019, Hamilton completed the acquisition of Pembroke Managing Agency that expanded our existing London operations and created our Irish footprint. Prior to the acquisition, Hamilton Underwriting Limited ("HUL"), a former Lloyd’s managing agent, managed Lloyd’s Syndicate 3334. Following the acquisition, the acquired Lloyd’s managing agent was renamed HMA. In 2020, HUL was deregistered, Syndicate 3334 was placed into run-off, and all renewal business was written into the acquired Syndicate 4000. HMA is responsible for the management of the wholly-aligned Syndicate 4000. Our Dublin operations consist of HIDAC, a Dublin-based insurer with a U.K. branch and extensive licensing in the United States, including excess and surplus lines and reinsurance licenses in all 50 states. HMGA Americas is licensed throughout the United States, and underwrites on behalf of Hamilton Group’s London, Dublin and Bermuda operations (solely in respect of Hamilton Re US), providing access from the United States to the Lloyd’s market, the Hamilton Group’s rated Irish carrier and the Hamilton Group’s Bermuda balance sheet, respectively. Hamilton Select, a U.S. domestic excess and surplus lines carrier, was incorporated in Delaware on September 2, 2021 and is licensed to write excess and surplus lines in all 50 states. 45


 
Hamilton Global Specialty’s principal place of business is located at 8 Fenchurch Place, London EC3M 4AJ, United Kingdom and our telephone number is +44 (0) 20-3595-1111. HIDAC’s principal place of business is 2 Shelbourne Building, Crampton Avenue, Ballsbridge, Dublin 4, D04 W3V6, Ireland and our telephone number is +353 1 232 1900. Hamilton Select’s principal place of business is 5101 Cox Road, Suite 200, Glen Allen, VA 23060, United States and our telephone number is +1 (804) 905-9977. Bermuda Our Bermuda operations are led by Hamilton Re, a registered Class 4 insurer incorporated in Bermuda. Hamilton Re writes property, casualty, and specialty insurance and reinsurance business on a global basis. Hamilton Re has been able to secure and passport both certified reinsurer and reciprocal jurisdiction reinsurer status in various U.S. states, including our lead state of Delaware. Obtaining certified reinsurer status allows cedants the option to accept a reduced amount of collateral for reinsurers, while obtaining reciprocal jurisdiction reinsurer status allows cedants the option of eliminating reinsurance collateral requirements. Hamilton Re US was formed pursuant to an arrangement between Hamilton Re and its Bermuda-incorporated affiliate, Hamilton ILS Holdings Limited ("Hamilton ILS"). The Company treats Hamilton Re US as a U.S. corporation for U.S. tax purposes and has filed an election for it to be treated as such with the U.S. Internal Revenue Service ("IRS"), and profits allocated to it are subject to applicable U.S. taxation. HMGA Americas is authorized to underwrite U.S. property, casualty and specialty reinsurance on behalf of Hamilton Re, solely in respect of Hamilton Re US. ACML, an insurance agent incorporated and regulated in Bermuda, is authorized to underwrite on behalf of Ada Re, Ltd. ("Ada Re"). Ada Re is a non-consolidated special purpose insurer funded by investors and formed to provide fully collateralized reinsurance and retrocession to both the wholly owned operating platforms of Hamilton Re and third-party cedants. Ada Re’s segregated account structure facilitates investor participation across distinct underwriting periods and strategies, enabling efficient alignment with varied risk appetites. Assets supporting each segregated account are fully collateralized and held in trust solely for that account’s obligations, ensuring clean, non-recourse risk transfer, full transparency, and strong counterparty protection. Ada Re has developed into a core component of Hamilton’s third-party capital strategy and represents an increasingly meaningful contributor to Hamilton’s fee-based earnings. Through ACML’s underwriting services agreement, Hamilton earns management fees, underwriting fees and, where applicable, performance-based fees associated with the collateralized portfolios written on behalf of Ada Re. The platform enables Hamilton to monetize its established underwriting, analytics, and risk selection capabilities without deploying Hamilton’s balance sheet. This structure has allowed Hamilton to scale recurring fee income. Hamilton Re’s principal place of business is located at Wellesley House North, 1st Floor, 90 Pitts Bay Road, Pembroke HM 08 Bermuda and our telephone number is +1 (441) 405-5200. 46


 
Our organizational structure is set forth below. Each entity is wholly owned by its immediate parent, unless indicated otherwise. Facilities Our primary executive offices are located in Pembroke, Bermuda and London, United Kingdom. In addition, we lease office space in Dublin, Ireland; Richmond, Virginia; Miami, Florida; Pennington, New Jersey and New York, New York. 47


 
Item 1A. Risk Factors Risk Factors Summary Our business is subject to a number of risks, including risks that could prevent us from achieving our business objectives or financial goals or that otherwise could adversely affect our business, results of operations, financial condition and liquidity, that you should carefully consider. These risks are discussed more fully in “Risk Factors” below. These risks include, but may not necessarily be limited to, the following: • challenges from competitors, including those arising from industry consolidation, alternative capital and technological advancements, including the increasing use of advanced analytics and AI; • unpredictable events, including natural catastrophes and man-made disasters, global climate change and emerging claim, litigation and coverage issues that may increase loss severity or expand coverage obligations; • our ability, or that of the third parties on which we rely, to ensure reserves are adequate to cover actual losses and to accurately assess underwriting risk, models, assumptions, data quality and the pricing of risks, particularly in long-tail, low-frequency or emerging lines of business; • our ability to defend and protect our intellectual property rights, including our proprietary technology platforms and data, to comply with obligations under license and technology agreements or to obtain or renew licenses to technology or data on reasonable terms; • the impact of risks associated with human error, misconduct or fraud, model uncertainty, cybersecurity threats such as cyber-attacks and security breaches, misuse of AI and our reliance on third-party information technology systems that may fail, be disrupted or require replacement; • our ability to secure necessary credit facilities, letters of credit or other forms of financing or collateral on favorable terms or at all; • our limited financial and operational flexibility due to covenants and other restrictions in our existing or future credit facilities and debt arrangements; • our exposure to the credit risk of insurance and reinsurance intermediaries on which we rely for the collection of premiums and payment of claims; • our failure to pay claims in a timely manner, significant reserve strengthening, or the need to sell investments under unfavorable market or other conditions in order to meet liquidity requirements; • downgrades, potential downgrades or other negative actions by rating agencies, including changes in rating agency methodologies; • our ability to manage risks associated with adverse macroeconomic conditions, geopolitical instability and global events, including current or anticipated military conflicts, public health crises, terrorism, sanctions, inflation, rising interest rates, energy price volatility and other disruptions; • the cyclical nature of the insurance and reinsurance business, which may result in declines in pricing and more competitive terms and conditions; • our results of operations fluctuating significantly from period to period and not being indicative of our long-term prospects; • our ability to execute our strategy and to adapt our business and strategic plans in response to changing market, regulatory and competitive conditions; • our dependence on key executives and other personnel, including the potential loss of Bermudian or other critical personnel, and our ability to attract and retain qualified employees in highly competitive labor markets; • foreign operational risks, including foreign currency risk, political instability, regulatory uncertainty and differing legal regimes in jurisdictions where we operate; • our ability to identify, execute and integrate growth opportunities, including acquisitions or other strategic transactions, and to realize the anticipated benefits of such initiatives; • risks arising from our management of alternative reinsurance platforms and vehicles for third-party investors; • our inability to control the asset allocation, investment decisions or performance of the TS Hamilton Fund and our limited ability to withdraw capital from the TS Hamilton Fund; • conflicts of interest, governance, operational or regulatory risks involving Two Sigma, the TS Hamilton Fund or their respective affiliates that could adversely affect investment performance or our business; 48


 
• the historical performance of Two Sigma or the TS Hamilton Fund not being indicative of future performance or our future results; • risks associated with our investment strategy, including the use of leverage, derivatives, illiquid assets and concentration risk, which may be greater than those faced by some of our competitors; • our potentially becoming subject to additional or increased taxation, including U.S. federal income tax, Bermuda tax or other taxes, as a result of changes in tax laws, interpretations or our operations; • the potential classification of us or our subsidiaries as a passive foreign investment company or becoming subject to U.S. withholding and information reporting requirements under FATCA; • our ability to compete effectively in a highly regulated industry in light of new or changing domestic or international laws and regulations, including accounting standards and evolving regulatory interpretations; • the suspension, limitation or revocation of licenses or approvals required by our insurance and reinsurance subsidiaries; • significant legal, regulatory or governmental proceedings or investigations; • restrictions on our insurance and reinsurance subsidiaries’ ability to pay dividends or make other distributions to us; • challenges and costs associated with compliance with public company disclosure, governance and internal control requirements; • the limited ability of investors to influence corporate matters due to our multi-class share structure and the voting provisions in our Bye-laws; • the risk that anti-takeover provisions in our Bye-laws or Bermuda law could discourage, delay or prevent a change in control, even if beneficial to shareholders; and • difficulties investors may face in enforcing judgments or protecting their interests against us or our directors and officers. 49


 
Risk Factors Investing in Hamilton involves risk. In deciding whether to invest in Hamilton, you should carefully consider the following risk factors. Any of these risk factors could have a significant or material adverse effect on our businesses, results of operations, financial condition or liquidity. They could also cause significant fluctuations and volatility in the trading price of our securities. Readers should not consider any descriptions of these factors to be a complete set of all potential risks that could affect Hamilton. These factors should be considered carefully together with the other information contained in this report, including our financial statements, and the other reports and materials filed by us with the SEC. Further, many of these risks are interrelated and could occur under similar business and economic conditions, and the occurrence of certain of them may in turn cause the emergence or exacerbate the effect of others. Such a combination of risks could materially increase the severity of the impact of these risks on our businesses, results of operations, financial condition and liquidity above and beyond a risk’s singular impact. The risk factors described below are not necessarily presented in order of importance. This Annual Report also contains forward-looking statements and estimates that involve risks and uncertainties. Our actual results could differ materially from those anticipated in the forward-looking statements as a result of specific factors, including the risks and uncertainties described below. See “Special Note Regarding Forward-Looking Information.” Risks Related to Our Business and Industry Competition and consolidation in the insurance and reinsurance industry could materially adversely affect our business, financial condition and results of operations. We operate in a highly competitive insurance and reinsurance environment that continues to evolve and consolidate. Our competitors include major U.S. and non-U.S. insurers and reinsurers, many of which possess greater financial, distribution and management resources, higher financial strength ratings, broader product offerings and longer operating histories than we do. In addition, pension funds, endowments, investment banks, investment managers, hedge funds and other capital markets participants have entered the market through the formation of insurance and reinsurance companies or through alternative risk transfer structures designed to compete with traditional products. We also face competition from non-traditional entrants and start-ups seeking to disrupt the industry and capture market share. Competition is further shaped by consolidation among insurers, reinsurers, customers and intermediaries. Larger, consolidated entities often leverage their scale and capital strength to negotiate lower pricing, demand broader coverage terms, increase line sizes or reduce their reliance on reinsurance. Consolidation among intermediaries may also affect our ability to access business and could increase pressure on pricing and commissions, limiting our flexibility in certain markets. Other companies, including our competitors, may seek to write business without what we believe to be the appropriate regard for risk and profitability, especially during periods of intense competition for premium. During these times, it is very difficult to grow or maintain premium volume without sacrificing underwriting income. In addition, rapid technological innovation, including advanced data analytics, digital platforms and AI, is intensifying competitive pressures across the industry. Competitors that deploy these technologies more effectively can deliver superior pricing models, faster claims handling and enhanced customer experiences, positioning themselves to gain market share at our expense. Keeping pace requires ongoing investment in technology and innovation, which may involve significant capital and operational resources without any guarantee of achieving the intended benefits. Failure to adapt quickly could leave us at a disadvantage in an increasingly digital marketplace. Finally, we rely on a limited number of intermediaries for a significant portion of our business. Competitors with stronger ratings, broader product portfolios or longer-standing relationships may attract or influence these intermediaries, reducing our distribution reach and limiting growth opportunities. If we are unable to compete effectively on these fronts, our business, financial condition and results of operations could be materially adversely affected. 50


 
Our losses and loss expense reserves may be inadequate to cover our actual losses. We devote significant focus, attention and resources to assess the risks related to our businesses as accurately as we can. We establish losses and loss adjustment expenses ("LAE"), reserves for the best estimate of the ultimate payment of all claims that have been incurred, or could be incurred in the future, and the related costs of adjusting those claims, as of the date of our financial statements. These estimates are inherently uncertain and subject to numerous variables, including claims inflation, frequency and severity trends, judicial and legislative developments, economic conditions, social inflation and evolving claims practices. The estimation of loss reserves is more difficult during times of adverse economic and market conditions due to unexpected changes in behavior of claimants and policyholders, including an increase in fraudulent reporting of exposures and/ or losses, reduced maintenance of insured properties or increased frequency of small claims. Actual losses may differ, possibly materially, from our estimates. Reserving is particularly complex for long-tail lines, emerging risks and new products, where claims may take years to develop and historical data may be limited. We review historical patterns and consider factors such as inflation, litigation trends and regulatory changes, but there is no precise method to predict future outcomes. As additional information becomes available, reserve estimates may change, potentially requiring material strengthening. This process involves significant judgment and is influenced by external factors beyond our control, making reserve adequacy a continuing challenge. If our reserves ultimately prove inadequate, we would need to increase them, which could reduce net income and shareholders’ equity in the period identified and potentially affect liquidity, capital position and financial strength ratings. In addition, significant reserve adjustments may impact market perception of our financial stability and could increase the cost of capital or limit our ability to write new business. Future loss experience substantially in excess of established reserves could have a material adverse effect on our business, financial condition and results of operations. Conversely, we may prove to be too conservative in our reserving estimates which could contribute to factors which may impede our ability to grow in respect of new markets or perils or in connection with our current portfolio of coverages. Unpredictable catastrophic events could materially adversely affect our business, financial condition and results of operations. We write insurance and reinsurance that cover unpredictable catastrophic events, including, but not limited to, natural catastrophes such as hurricanes, earthquakes, windstorms, floods, wildfires and severe winter weather, as well as man-made disasters such as terrorism, war, political unrest, cyber-attacks, pandemics and infrastructure failures. We have exposure to such events across multiple geographic regions and lines of business, including property, marine and energy, aviation, crisis management, political risk, accident and health and other specialty and casualty classes. The extent of these losses depends on both the severity of events and the concentration and correlation of insured exposures. Changes in global temperatures, weather patterns, and sea levels may increase both the frequency and severity of natural catastrophes and the resulting losses in the future. Additionally, increases in the values and concentrations of insured property, particularly in coastal regions, and increases in the cost of construction materials required to rebuild affected properties, could increase the impact of natural catastrophe events. Catastrophic events may also increase claims handling costs, disrupt operations and adversely affect investment markets. Significant catastrophe losses could materially adversely affect our business, financial condition and results of operations and could limit our ability to write new business. Our most material natural catastrophe accumulation risks are from Atlantic Hurricanes and U.S. Mainland Earthquakes. As of January 1, 2026, our modeled 100-Year Occurrence Exceedance Probability for Atlantic Hurricanes in Florida was $242.3 million and our modeled 250-Year Occurrence Exceedance Probability for U.S. Mainland Earthquakes in California was $292.3 million. Our biggest concentration of exposure to U.S. Mainland Earthquakes is in California, while our exposure to Atlantic Hurricanes is material in many regions, including Florida, other Gulf Coast states, as well as the Mid-Atlantic and Northeastern regions of the U.S. Although we attempt to manage our exposure to such events through a multitude of approaches, including geographic diversification, geographic limits, individual policy limits, exclusions or limitations from coverage and the purchase of reinsurance, the availability of these management tools may be dependent on market factors and, to the extent available, may not respond in the way that we expect which could have a material adverse effect on our business, financial condition and results of operations. 51


 
Our business, financial condition and results of operations could be materially adversely affected if we do not accurately assess our underwriting risk. Our profitability is dependent on our ability to accurately assess the risks associated with the business we underwrite. We rely on the experience of our underwriting staff in assessing those risks, the accuracy of pricing tools and the clarity of our contract wording. If we misunderstand and/or inadequately quantify the nature and extent of the risks, we may fail to establish appropriate premium rates which could materially adversely affect our business, financial condition and results of operations. In addition, our employees, including members of management and underwriters, make decisions and choices in the ordinary course of business that involve exposing us to risk. Such challenges of assessing risk and pricing premiums are often increased in our U.S. E&S business lines, where there may be more limited historical claims and underwriting data than in admitted insurance markets. Beyond the risks associated with natural and non-natural catastrophe accumulations, underwriting risk may arise from incorrect assumptions about inflation, claims practices, or social trends. Many of our lines lack sufficient historical claims data to accurately estimate future costs, requiring significant underwriting and actuarial judgment. This risk is heightened in low- frequency, high-severity classes and in our U.S. E&S business, where pricing data is often more limited than in admitted markets. If we misunderstand or inadequately quantify underwriting risk, fail to identify accumulations or misprice risks due to inflation, social trends or other factors, our business, financial condition and results of operations could be materially adversely affected. In addition, increasing adoption of AI technologies by our insureds may create new or evolving sources of risk. AI systems can produce unintended or unpredictable outcomes, automate decisions that lead to errors, or otherwise cause losses that may fall within the scope of our policies, including where coverage was not originally intended. To the extent our policies implicitly or explicitly respond to such exposures, losses arising from our insureds’ use of AI may be difficult to assess, model or price due to rapidly developing liability standards and limited historical loss data. These factors could result in higher-than-expected claims, unforeseen risk accumulations or inadequate pricing, which could materially adversely affect our business, financial condition and results of operations. Significant model and data uncertainty could result in losses materially exceeding our estimates. We use multiple models to simulate potential claims outcomes, including pricing, reserving, accumulation and catastrophe models for both natural and man-made events. For natural catastrophe risk, we rely on third-party vendor models (e.g., Verisk and Risk Management Solutions) and proprietary tools such as our HARP platform to estimate probable maximum losses. These models depend on broad assumptions, such as storm surge, demand surge, zone density and secondary uncertainty, and do not cover all territories or perils. Natural catastrophe modeling is inherently uncertain due to event probability, parameter risk and limitations in historical data, particularly for low-frequency, high-severity events. Man-made catastrophe models, including those addressing terrorism, cyber risk and political violence, are generally less developed and rely heavily on economic, scientific and policy assumptions, adding further uncertainty. These models often lack robust historical loss data and may not fully capture evolving risk dynamics, such as changes in technology, geopolitical conditions or regulatory frameworks. As a result, modeled outputs may understate or overstate potential exposures. We use these models to manage risk accumulation, inform capital requirements and optimize portfolio risk/return. However, given modeling limitations, incomplete or inaccurate exposure data and the inherent unpredictability of catastrophic events, actual losses may differ materially from modeled estimates. Since there is no industry standard for assumptions and preparation of insured data for use in these models, our modeled losses may not be comparable to estimates made by other companies. In certain circumstances, we could experience unanticipated risk concentrations or losses significantly exceeding expectations, which could materially adversely affect our business, financial condition and results of operations. In addition, reliance on models introduces operational risk, including the potential for human error in data input, interpretation or application of assumptions. Any material deviation between modeled and actual outcomes could impair our ability to price accurately, allocate capital efficiently and maintain targeted risk tolerances, which could have a material adverse effect on our business, financial condition and results of operations. 52


 
A material proportion of our business relies on the assessment and pricing of individual risks by third parties. We authorize MGAs, general agents, coverholders and other producers to write business on our behalf within prescribed underwriting authorities and we could be held responsible for the acts or omissions of these or other third parties deemed to act on our behalf. In particular, fraud or misconduct by agents, coverholders, producers, insureds or other third parties could materially adversely affect our business, financial condition and results of operations. Our reliance on third-party assessment extends to reinsurance treaties, where we generally do not evaluate each underlying risk. We depend on ceding companies’ underwriting decisions and are exposed to the risk that cedents may misprice or inadequately assess exposures, resulting in premiums that do not compensate for assumed risk. This reliance could materially adversely affect our business, financial condition and results of operations. Emerging claim and coverage issues, or other litigation, could materially adversely affect our business, financial condition and results of operations. Unanticipated legal developments and changes in social conditions may lead to unexpected coverage obligations or increases in claim frequency and severity. These developments can impose obligations beyond our underwriting intent or expand interpretations of policy language, resulting in higher losses and greater uncertainty in pricing and reserving. We have observed adverse impacts from trends such as claims-level fraud, litigation abuses and social inflation, which may persist or intensify. In casualty and specialty lines, these effects often emerge gradually, making them difficult to anticipate and quantify. Industry experience during the COVID-19 pandemic illustrates how unforeseen events can generate significant losses despite contractual exclusions. Courts and arbitration panels may interpret policy language unpredictably, and some market participants increasingly challenge contract wording. Efforts to exclude certain exposures could also reduce market acceptance of our products, limiting growth opportunities. The full impact of emerging claim and coverage issues is difficult to predict and may not be known for years after a policy is issued. Our exposure to these uncertainties may grow as our long-tail casualty reserves increase, since claims can arise over extended periods and may be subject to evolving legal standards. While we strive to improve contract language, underwriting discipline and claims practices, these measures may not fully mitigate the risk of adverse developments. Any significant increase in claims costs or expansion of coverage obligations could materially adversely affect our business, financial condition and results of operations. We, or agents we have appointed, may act based on inaccurate or incomplete information regarding the accounts we underwrite, or such agents may exceed their authority or commit fraud when binding policies on our behalf. We, our MGAs, general agents and other agents who have the ability to bind our policies rely on information provided by insureds or their representatives when underwriting insurance policies. While we may make inquiries to validate or supplement the information provided, we may make underwriting decisions based on incorrect or incomplete information. It is possible that we could misunderstand the nature or extent of the activities or facilities and the corresponding extent of the risks that we insure because of our reliance on inadequate or inaccurate information. If any such agents exceed their authority or engage in fraudulent activities, our business, financial condition and results of operations could be materially adversely affected. Operational risks, including human error, model uncertainty and reliance on third-party systems, could materially adversely affect our business, financial condition and results of operations. Operational risks, including human error, the inherent uncertainty of models and reliance on third-party IT systems, are inherent in our business. Failures or outages in these systems, or the need to replace or upgrade them, could disrupt critical functions such as underwriting, claims processing and financial reporting. Operational losses may also result from fraud, employee or vendor errors, inadequate documentation or authorization, regulatory non-compliance or IT failures. Misuse of customer or proprietary information or breaches of internal controls could cause financial loss, reputational harm and regulatory scrutiny. In addition, we license systems and data from third-party providers and cannot guarantee continued access or proper functioning. Replacing or transitioning providers could slow underwriting response times and impair service delivery. As our operations evolve, we must invest in new technologies and may face integration challenges, particularly when implementing complex platforms across multiple jurisdictions. Our business operations rely on the continuous availability of our computer 53


 
systems as well as those of certain third parties. A major defect or failure in internal controls or IT systems could interrupt underwriting, distract management, harm our reputation, delay revenues, increase costs and trigger regulatory inquiries or litigation. Any significant operational disruption could materially adversely affect our business, financial condition and results of operations. If we do not effectively develop, implement and monitor our outsourcing and third-party risk management strategies, third-party providers do not perform as anticipated, or we or they experience technological or other problems with a migration or in operations, we may not realize productivity improvements or cost efficiencies and may experience operational difficulties, liabilities for breaches of confidential information, increased costs and a loss of business. Interruptions to or failures of the information technology systems upon which we rely, including those resulting from cybersecurity attacks and security breaches, could materially adversely affect our business, financial condition and results of operations. We face significant cybersecurity risks, including cybersecurity attacks and security breaches, and other incidents that may affect our information technology systems and those of our service providers. Such events could result in regulatory scrutiny, legal liability, reputational harm, operational disruption, and increased compliance costs. Our business operations rely on the availability, integrity and confidentiality of our information technology systems as well as those of certain third parties. Among other things, we rely on information technology systems to process sensitive personal and proprietary information and conduct electronic transactions with brokers, clients, service providers and other stakeholders. These systems could be damaged or interrupted by natural disasters, telecommunications failures, acts of war or terrorism, computer viruses and malware, and cybersecurity incidents, such as physical or electronic security breaches, breaches by computer hackers and cyber-terrorists, intentional or inadvertent user misuse or error, or similar events or disruptions that impact the availability, reliability, speed, accuracy or other proper functioning of our systems, thereby disrupting business operations. A breach of our systems could also jeopardize the personal information of our employees, consultants and vendors, or sensitive and confidential information regarding our business and other information processed and stored within these systems. Like other companies, we have from time to time experienced, and are likely to continue to experience, security events and data intrusions, and while none of these events have had a material adverse effect on our business, financial condition and results of operations to date, no assurances can be made that such attacks or security events will not have a material adverse effect on our business, financial condition and results of operations in the future. Cyber threats are increasingly sophisticated, persistent and difficult to detect, originating from organized criminal groups, nation states and other actors. Attacks such as ransomware, malware, phishing, credential stuffing and social engineering could disrupt operations, expose confidential data and lead to litigation, fines or loss of customers. Incidents affecting third-party systems that store or process our data could similarly result in material harm. There is also an increasing prevalence of insider threats to systems and data, including through prolific remote work schemes in which individuals deliberately misrepresent their physical location to obtain or keep jobs restricted to certain countries or regions. We also view the cyber threat landscape as steadily increasing as a result of the increased turbulence of world events, such as the ongoing war in Ukraine, events in Gaza, and other areas of geopolitical conflict. As AI capabilities improve and are increasingly adopted, they may be used by bad actors to identify vulnerabilities and craft increasingly sophisticated cybersecurity attacks including adversarial attacks, data poisoning and manipulation of automated decision-making models. In addition, vulnerabilities may be introduced from the use of AI by the Company, its counterparties, vendors and other business partners and third-party providers. Misuse of AI by us or third parties could result in unauthorized disclosure of confidential information or personal data, causing reputational harm, regulatory scrutiny and legal exposure. Although we make efforts to maintain effective safeguards, policies and insurance coverage to prevent, detect, manage, and mitigate the impact of data breaches and cybersecurity incidents, we cannot offer complete assurance that these measures will fully protect against the financial or non-financial consequences of future incidents. 54


 
The use or anticipated use of AI technologies, including generative AI, by us or third parties, may increase or create new operational, legal and reputational risks. We expect the use of AI and generative AI by us, third parties acting on our behalf and other market participants, including our competitors, to increase substantially. However, the deployment of these technologies introduces significant risks and uncertainties. AI systems rely on complex algorithms and large datasets, which may contain biases, inaccuracies or incomplete information. Models may produce unintended or unpredictable outputs, and errors in training data or model design could lead to flawed decision-making. Generative AI, in particular, can create synthetic content that may be inaccurate, misleading or infringe intellectual property rights. Misuse of AI, whether intentional or inadvertent, could expose us to legal liability, regulatory enforcement actions, contractual disputes or reputational harm. The relative newness of these technologies, the speed of adoption and the absence of comprehensive laws, regulations or industry standards governing AI use amplify these risks. Regulatory frameworks are evolving globally, and future requirements could impose additional compliance obligations, increase costs or restrict certain applications of AI. In addition, stakeholders, including customers, investors and regulators, are increasingly focused on ethical AI practices, transparency and accountability. Failure to meet these expectations could damage our reputation and competitive position. Our vendors may incorporate generative AI tools into their offerings without disclosing this use to us, and the providers of these generative AI tools may not meet existing or rapidly evolving regulatory or industry standards with respect to privacy and data protection and may inhibit our vendors’ ability to maintain an adequate level of service and experience. AI also introduces cybersecurity and data privacy vulnerabilities. Adversarial attacks, data poisoning and manipulation of automated decision-making models could compromise system integrity or lead to unauthorized disclosure of confidential information. Integration of AI into critical business processes may increase operational complexity and create dependencies on third-party vendors, heightening exposure to technology failures or service disruptions. Although we implement controls and governance frameworks to manage these risks, such measures may not fully prevent adverse outcomes. Any significant failure, misuse or regulatory breach related to AI could materially adversely affect our business, financial condition and results of operations. We may be unable to adequately protect or enforce our intellectual property rights, or we may face claims alleging infringement of third-party rights. Our success depends in part on our intellectual property, including our brand, proprietary technology and data. We rely on laws and contractual protections to safeguard these rights, but these measures may not prevent unauthorized use, copying, reverse engineering or misappropriation. While we have certain registered rights in connection with our brand, we also rely heavily on a combination of common law rights, trade secrets, proprietary methodologies, contractual arrangements and licensed intellectual property to support and protect our business operations. These protections may be insufficient to prevent unauthorized use, copying, reverse engineering or misappropriation of our intellectual property and monitoring and enforcing our rights can be costly, time-consuming and uncertain. If we fail to protect or enforce our intellectual property adequately, our brand, proprietary assets and competitive position could be harmed. We also depend on licenses for certain technology and data. If we fail to comply with the terms of these licenses, or if a licensor challenges our rights, terminates an agreement or elects not to renew on commercially reasonable terms, we could lose access to critical technology or data, experience business disruptions or incur additional costs to replace such rights. Future licenses may not be available on reasonable terms, or at all. Additionally, third parties may claim we infringe or misappropriate their intellectual property. Any such claims could result in costly litigation and significant diversion of management resources. Adverse determinations could require us to pay damages, obtain licenses (which may include substantial royalty obligations or unfavorable terms), stop using certain technology or offering certain products or services, or otherwise alter our business practices. Any of these events could materially adversely affect our business, financial condition and results of operations. 55


 
Global climate change may have a material adverse effect on our business, financial condition and results of operations. Changes in global climate patterns may increase the frequency, severity and volatility of extreme weather events. Climate change may result in higher loss costs associated with hurricanes, floods, wildfires, storms and other weather-related events, and may impair the reliability of historical data and catastrophe models used to assess risk. These changes could also lead to shifts in geographic risk concentrations and create challenges in pricing, reserving and capital allocation. In addition to physical risks, climate change may give rise to transition risks, including new environmental liability claims, increased regulatory requirements, enhanced disclosure obligations and evolving investor expectations. Regulatory developments, such as carbon-related legislation or mandatory climate reporting, could increase compliance costs and operational complexity. Climate-related risks may also affect the valuation of certain investments, particularly in carbon- intensive sectors, and could result in stranded assets or reduced portfolio returns. If we do not adequately assess, model and price the potential effects of climate change, or if regulatory and market responses to climate change accelerate beyond our assumptions, our business, financial condition and results of operations could be materially adversely affected. We may not successfully alleviate risk through reinsurance arrangements. Additionally, we may not collect all amounts due from our reinsurers under our existing reinsurance arrangements. As part of our risk management strategy, we rely on purchasing reinsurance for our own account from third parties, including retrocession coverage (i.e., reinsurance of reinsurance). However, the availability and cost of reinsurance are subject to market conditions beyond our control. Consequently, we may be unable or unwilling to obtain sufficient reinsurance, and the coverage we do secure may be inadequate to cover future liabilities. Failure to obtain or maintain adequate reinsurance could have a material adverse effect on our business, financial condition and results of operations. Purchasing reinsurance does not relieve us of our underlying obligations to policyholders or ceding companies. Therefore, any inability to collect amounts due from reinsurers could materially adversely affect our business, financial condition and results of operations. We face the risk of non-collection if reinsurers withhold payment due to disputes or other factors beyond our control, or if their financial condition deteriorates. While we regularly review the financial condition of our reinsurers and currently believe they are financially strong, future significant losses or economic events could impair their ability or willingness to fulfill obligations to us. Our results of operations may fluctuate significantly from period to period and may not be indicative of our long-term prospects. Our results of operations may fluctuate significantly from period to period. These fluctuations result from a variety of factors, including the fluctuations of the reinsurance and insurance market in response to supply and demand changes, the volume and mix of reinsurance and insurance products that we write, loss experience on our reinsurance and insurance liabilities, the performance of our investment portfolio and our ability to assess and implement our risk management strategy effectively. In particular, we seek to underwrite products and make investments to achieve long-term results. In addition, after a large catastrophic event or circumstance, we may record significant amounts of reinstatement premium, which can cause quarterly, non-recurring fluctuations in both our written and earned premiums. Any of the foregoing may increase the volatility of our short-term, financial results relative to our long-term prospects. The insurance and reinsurance business is historically cyclical and the pricing and terms for our products may decline, which would affect our profitability and ability to maintain or grow premiums. The insurance and reinsurance industry has historically been cyclical by product and market. We cannot predict with certainty whether market conditions will improve, remain constant or deteriorate. We cannot assure investors that premium rates will not decrease in the future, and if demand for our products falls or the supply of competing capacity rises, our prospects for potential growth may be adversely affected. In particular, we might lose existing customers or suffer a decline in business during shifting market cycles, which we might not regain when industry conditions improve. 56


 
If actual renewals of our existing contracts do not meet expectations, our business, financial condition and results of operations could be materially adversely affected. Many of our contracts are written for one-year terms. In our financial forecasting process, we make assumptions about the renewal of our prior year’s contracts and other terms and conditions. The insurance industry has historically been a cyclical business with intense competition, often based on price. If actual renewals do not meet expectations or if we choose not to write a renewal (including in connection with the early termination of insurance policies), our business, financial condition and results of operations could be materially adversely affected. We may be materially adversely affected by inflation. Our operations, like those of other insurers and reinsurers, are vulnerable to both economic and social inflation because premiums are set before ultimate loss and expense amounts are known. Economic inflation refers to the general rise in prices for goods and services, which increases claim costs such as property replacement and repairs. Social inflation reflects the impact of broader societal and legal trends, such as more frequent litigation, larger jury awards, and evolving liability standards, that drive claims severity beyond historical norms. Although we consider these factors when pricing, premiums may not fully offset rising costs, resulting in underpricing. Loss reserves include assumptions about future claim settlements and handling costs, but if inflation pushes costs above established reserves, we will need to strengthen reserves, reducing net income and potentially impacting financial condition. Higher inflation could also lead to increased interest rates, negatively affecting the value of our fixed-income portfolio. Recent periods have seen elevated inflation across multiple components of claims costs. While we regularly analyze trends and adjust pricing and reserving assumptions, there is a risk that our forecasts prove insufficient or that inflationary drivers affect future claims differently than anticipated, which could materially adversely affect our business, financial condition and results of operations. Risks Related to Liquidity, Capital and Credit Our external financial strength credit ratings could be downgraded. Independent rating agencies evaluate the claims-paying ability of insurers and reinsurers using their own methodologies and criteria. These ratings play a critical role in our business because they are often a key consideration for insureds, brokers, and intermediaries when deciding whether to place business with a particular insurance or reinsurance provider. Maintaining strong credit ratings with recognized agencies is therefore essential to our ability to compete effectively. Within the insurance and reinsurance industries, AM Best is widely regarded as the most influential rating agency. In recent years, an “A-” (Excellent) financial strength rating from AM Best has represented the minimum threshold required to access significant portions of our target market. While our current rating of "A" (Excellent) exceeds this minimum, any downgrade, even if we remain at A-, could materially adversely affect our business, financial condition and results of operations and limit our ability to participate in key segments of the market. In addition, minimum rating requirements imposed by clients, brokers, intermediary panels, counterparties or other market participants may change over time, and certain markets or programs may require ratings higher than A- to qualify or remain eligible. If market expectations for acceptable minimum ratings increase, or if contractual panels or counterparties adjust their criteria, our ability to write or retain business could be adversely affected even without any change to our own ratings. Any reduction in our ratings or outlook, whether driven by changes in our financial condition or by adjustments to rating agency methodologies or criteria, could negatively impact our ability to sell products and services, enter into new reinsurance contracts, secure reinsurance on reasonable terms, obtain letters of credit or other collateral on favorable terms, or otherwise execute our strategic business plan. Any unfavorable changes to our ratings, or increases in market-required minimum ratings, could therefore have a material adverse effect on our business, financial condition and results of operations. 57


 
We may require additional capital in the future, which may not be available or may only be available on unfavorable terms. Our future capital requirements depend on many factors, including our ability to write new business successfully and to establish premium rates and reserves at levels sufficient to cover losses. To the extent that our available funds are insufficient to fund future operating requirements and cover claim losses, we may need to raise additional funds through financings or curtail our growth. If we need to raise additional capital, equity or debt financing may not be available at all or may be available only on terms that are not favorable to us. In the case of equity financings, our shareholders may experience dilution, or we may issue securities that have rights, preferences and privileges that are senior to those of our other securities. In the case of debt financings, we may be subject to covenants that restrict our ability to freely operate our business. If we cannot obtain adequate capital on favorable terms or at all, we may not have sufficient funds to implement our operating plans and our business, financial condition or results of operations could be materially adversely affected. The covenants in our debt agreements limit our financial and operational flexibility, which could have a material adverse effect on our business, financial condition or results of operations. We have incurred indebtedness and may incur additional indebtedness in the future. The agreements governing our indebtedness contain covenants that limit our ability and the ability of some of our subsidiaries to make particular types of investments or other restricted payments, sell or place a lien on our or their respective assets, merge or consolidate. Some of these agreements also require us or our subsidiaries to maintain specific financial ratios or contain cross-defaults to our other indebtedness. Under certain circumstances, if we or our subsidiaries fail to comply with these covenants or meet these financial ratios, the lenders could declare a default and demand immediate repayment of all amounts owed to them or, where applicable, cancel their commitments to lend or issue letters of credit or, where the reimbursement obligations are unsecured, require us to pledge collateral or, where the reimbursement obligations are secured, require us to pledge additional or a different type of collateral. Our inability to obtain the necessary credit facilities could affect our ability to offer reinsurance in certain markets. Hamilton Re is not licensed or admitted as an insurer or reinsurer in any jurisdiction other than Bermuda. Because the United States and some other jurisdictions do not permit insurance companies to take credit on their statutory financial statements for reinsurance obtained from unlicensed or non-admitted insurers unless appropriate security mechanisms are in place, and although Hamilton Re has obtained certified reinsurer and reciprocal jurisdiction in certain U.S. states, our reinsurance clients in certain jurisdictions typically require Hamilton Re to provide letters of credit or other collateral. Our credit facilities are used to post letters of credit. However, if our credit facilities are not sufficient or if we are unable to renew our credit facilities or arrange for other types of security on commercially affordable terms, Hamilton Re could be limited in its ability to write business for some of our clients which could have a material adverse effect on our business, financial condition and results of operations. Our reliance on intermediaries subjects us to their credit risk. In accordance with industry practice, we generally pay amounts owed on claims under our insurance and reinsurance contracts to intermediaries, including agents and brokers, and these intermediaries, in turn, pay these amounts to the clients that have purchased insurance or reinsurance from us. Intermediaries generally are less capitalized than the businesses we reinsure and therefore may be unable to pay their debts when due. Because the possibility of these events depends in large part upon the financial condition and internal operations of our intermediaries (which in most cases is not public information), we are not able to quantify the exposure presented by this risk. In some jurisdictions, if an intermediary fails to make such payment, we may remain liable to the insured or ceding insurer for the deficiency. Likewise, in certain jurisdictions, when the insured or ceding company pays the premiums for these contracts to intermediaries for payment to us, these premiums are considered to have been paid and the insured or ceding company will no longer be liable to us for those amounts, whether or not we have actually received the premiums from the intermediary. Consequently, we assume a degree of credit risk associated with our insurance and reinsurance intermediaries. 58


 
We could be forced to sell investments to meet our liquidity requirements. We invest insurance premiums and other cash inflows to support our obligations and liquidity needs, including claims and LAE, reinsurance settlements, operating expenses and debt service. We manage our investment portfolio duration with reference to expected cash outflows, including losses and LAE reserves, to maintain sufficient liquidity and avoid the need to liquidate investments under adverse conditions. However, exposure to catastrophic events, reserve strengthening, investment losses, or other factors could require us to sell investments to meet these obligations. In stressed markets, we may be unable to sell our investments at favorable prices, or at all, and forced sales to meet near-term liquidity requirements could result in significant realized losses due to market levels, interest rate volatility, or credit deterioration of specific holdings. Risks Related to Our Business Strategy We depend on our key personnel to manage our business effectively and they may be difficult to replace. Our performance depends on the efforts and abilities of our management team, executive officers, and other key employees. Much of our competitive advantage is based on their expertise and experience. We do not have fixed-term employment agreements with many key employees, nor do we maintain key person life insurance. The loss of one or more key employees could materially adversely affect our business, results of operations, and financial condition. Our success also depends on hiring and retaining additional personnel. Competitive market conditions and inflationary pressures may require us to offer higher remuneration or hire contractors for critical roles, increasing costs. Difficulty in hiring or retaining personnel could materially adversely affect our business, financial condition and results of operations. Our ability to execute our strategy also depends on attracting and retaining qualified underwriters and service personnel. The location of our global headquarters in Bermuda may impede recruitment for roles that must be resident there. Under Bermuda law, non-Bermudians generally require a valid work permit. Some senior management members work under permits expiring in the next several years. The Bermuda government could refuse to extend these permits, and no assurances can be given that any permit will be issued or renewed. If senior officers or key contributors cannot remain in Bermuda, or if we experience delays or failures in obtaining permits for professional staff, our business, financial condition and results of operations could be materially adversely affected. Our employees could take excessive risks, which could materially adversely affect our business, financial condition and results of operations. As an insurance enterprise, we are in the business of binding certain risks. The employees who conduct our business, including executive officers and other members of management, underwriters, claims professionals, and other employees, do so in part by making decisions and choices that involve exposing us to risk. These decisions include setting underwriting guidelines and standards, product design and pricing, determining which business opportunities to pursue, claims management and other decisions. The controls and procedures we employ to monitor employees’ business decisions and prevent us from taking excessive risks may not be effective. If our employees take excessive risks, the impact of those risks could have a material adverse effect on our business, financial condition and results of operations. In connection with the implementation of our corporate strategies, we face risks associated with the acquisition or disposition of businesses, the entry into new lines of business, the integration of acquired businesses, the growth and development of these businesses and other strategic transactions. In pursuing our strategy, we may acquire other businesses or dispose of businesses we currently own. Success depends on obtaining regulatory approval, identifying targets, negotiating favorable terms, completing transactions, and, for acquisitions, integrating them effectively. If a proposed transaction is not consummated, time and resources spent could result in missed opportunities. If acquisitions occur, there can be no assurance we will realize anticipated benefits such as revenue growth, efficiencies, or synergies. Similarly, if we dispose of businesses, we may incur charges or fail to reduce overhead. From time to time, through acquisitions or internal development, we may enter new lines of business or offer new products and services or enter into other strategic transactions. These initiatives may present additional risks, particularly in undeveloped markets. Risks include significant investment of time and resources; potential lack of success or market acceptance; inability to retain clients; and additional liabilities. Many acquired or newly developed businesses may have smaller scales of operation prior to growth initiatives. If we cannot manage increasing complexity, including refining systems and expanding scale, our 59


 
business, financial condition and results of operations may be materially adversely affected. Other risks include developing expertise, integrating businesses into our systems and culture, recruiting professionals, and establishing market relationships. External factors such as new regulations, competitive alternatives, and shifting preferences may also impact success. Failure to manage these risks could materially adversely affect our business, financial condition and results of operations. We have significant foreign insurance and reinsurance that exposes us to certain additional risks, including foreign currency risks and political risks. We conduct business in multiple non-U.S. currencies, including British pounds, euros, Japanese yen and Canadian dollars. As a result, a portion of our assets, liabilities, revenues and expenses are subject to foreign exchange risk. Deterioration or volatility in foreign and international financial markets or general economic, political and civil conditions could materially adversely affect our business, financial condition and results of operations. Significant changes in exchange rates could also materially adversely affect our business, financial condition and results of operations. Our foreign operations also expose us to legal, political and operational risks that may be greater than those in the United States, including regulatory uncertainty, political instability and differing legal frameworks. We are exposed to risks in connection with our management of alternative reinsurance platforms for third-party investors. Certain of our subsidiaries manage alternative reinsurance platforms and owe legal and regulatory duties to third-party investors. The failure of these entities to comply with applicable laws or internal policies could result in significant liabilities, penalties or reputational harm. Additionally, these managed entities depend on substantial third-party capital, and the loss or withdrawal of this capital could negatively affect our financial condition and growth prospects. We may also be unable to attract additional third-party capital for existing or new entities, limiting fee income opportunities. In addition, if we return collateral to investors before the maturity specified in the underlying agreements, we may not have sufficient funds to cover future claims should losses exceed expectations. Any of these circumstances could materially adversely affect our business, financial condition and results of operations. Risks Related to Our Investment Strategy Reductions in the value of our investment portfolio could materially adversely affect our business, results of operations and financial condition. Our operating results depend in part on the performance of our investment portfolio, including our investment in the TS Hamilton Fund. Our capital is invested by professional investment management firms, including by Two Sigma through its management of the TS Hamilton Fund. A material portion of our investment assets are managed by Two Sigma through the TS Hamilton Fund, as further described herein, and we derive a significant portion of our income from our investment in the TS Hamilton Fund. As a result, we have significant exposure to the investments in the TS Hamilton Fund, as well as to our other investment assets. Our investments are subject to a variety of financial and capital market risks including, but not limited to, changes in interest rates, credit spreads, equity and commodity prices, foreign currency exchange rates, increasing market volatility and risks inherent to particular financial instruments. Disruptions in the public debt and equity markets, including, among other things, volatility of interest rates, widening of credit spreads, bankruptcies, defaults, significant ratings downgrades, geopolitical instability, and a decline in equity or commodity markets, may cause significant losses in our investment portfolio. Market volatility can make it difficult to value certain financial instruments if their trading becomes infrequent. Depending on market conditions, we could incur substantial additional realized and unrealized investment losses in future periods. This could have a material adverse effect on our business, financial condition and results of operations. Large claims or adverse market conditions could require us to liquidate investments at unfavorable times. The occurrence of large insurance or reinsurance claims, catastrophic events or other unexpected liquidity demands could require us to liquidate investments at times when market conditions are unfavorable. Such forced asset sales may occur during periods of heightened volatility or reduced liquidity and could result in realized losses that would not otherwise have been incurred. In addition, forced sales may reduce our invested asset base, limit our ability to deploy capital into higher-yielding opportunities and impair our capacity to underwrite new business. These effects could materially adversely affect our business, financial condition and results of operations. 60


 
Additionally, we are contractually required to maintain an investment in the TS Hamilton Fund pursuant to the Commitment Agreement with Two Sigma, which represents a material portion of our investment portfolio, and which Commitment Agreement remains in effect in accordance with its terms even if the TS Hamilton Fund incurs substantial losses or otherwise does not meet our investment objectives. As a result, we may be unable to reallocate capital away from the TS Hamilton Fund to meet liquidity needs or pursue alternative investment opportunities, which could exacerbate the impact of adverse market conditions and materially adversely affect our business, financial condition and results of operations. We maintain a fixed income portfolio which could be impacted by interest rate and credit risk. We maintain a portfolio of traditional investment assets, primarily investment-grade fixed income securities, managed by third-party professionals other than Two Sigma. This portfolio is subject to risks associated with declines in credit quality of specific issuers or industries and broader economic weakness, which are typically reflected in widening credit spreads. Credit spreads represent the additional yield above the risk-free rate (generally U.S. Treasury yields) that investors require to compensate for credit, liquidity and prepayment risks. Spreads fluctuate based on market perceptions of risk and liquidity and are influenced by external credit ratings and their reliability. Although we have the ability to use derivatives to manage these risks, their effectiveness depends on market liquidity and other conditions. Adverse economic developments or issuer-specific events could lead to deterioration in credit quality and valuation, resulting in realized and unrealized losses. Concentrations in particular issuers, sectors, collateral types or geographies could further magnify these effects and materially adversely affect our business, financial condition and results of operations. Our fixed income portfolio is also exposed to interest rate and liquidity risks. Rising interest rates, widening credit spreads or reduced market liquidity could decrease the fair value of our fixed income securities. In anticipation of or in response to rising rates, we may sell longer-term assets and reinvest in shorter-term instruments that could yield less, while declining rates may reduce investment income as new investments earn below the portfolio’s average yield. Prolonged low interest rates can accelerate borrower prepayments and redemptions, and may prompt purchases of longer-duration or riskier assets to maintain yields, creating potential duration mismatches relative to liabilities. Although we seek to manage these risks, we may not be able to fully mitigate sensitivity to interest rate movements or credit spread volatility, which could materially adversely affect our business, financial condition and results of operations. We have significant exposure to, and limited control over, the TS Hamilton Fund, which materially constrains our flexibility and could materially adversely affect our business, financial condition and results of operations. A material portion of our investment portfolio is invested in the TS Hamilton Fund which is managed by Two Sigma and subject to a contractual minimum commitment requiring Hamilton Re to maintain an investment up to the lesser of $1.8 billion or 60% of the Group’s net tangible assets. Our commitment with Two Sigma is automatically renewed for successive three-year periods unless timely notice of non-renewal is provided. We do not control the TS Hamilton Fund’s investment strategy or day-to-day operations, have limited rights to withdraw capital in excess of the minimum commitment amount, and cannot remove the Managing Member. Interests in the TS Hamilton Fund are illiquid, and withdrawals beyond the minimum commitment amount are generally permitted only under extraordinary circumstances, such as severe operating liquidity distress, to prevent an adverse AM Best ratings action or comply with a Bermuda Monetary Authority directive. The TS Hamilton Fund is not registered under the Investment Company Act of 1940, and therefore we do not benefit from the protections and requirements applicable to registered investment companies. In addition, the structural limitations of the TS Hamilton Fund, including its investment strategy and liquidity profile, limit our ability to reallocate capital, address adverse performance or market stress, or fund unexpected claim payments without forced sales of other assets, which could materially adversely affect our business, financial condition and results of operations. 61


 
Our investment results depend heavily on Two Sigma and we are therefore exposed to their key person, governance, operational and technology risks. These risks could materially adversely affect our business, financial condition and results of operations, and our contractual remedies are limited. The TS Hamilton Fund performance depends on Two Sigma’s ability to select and manage appropriate investments by combining multiple systematic, non-systematic and discretionary investment strategies. In recent years there have been a variety of management and governance challenges at Two Sigma and the management committee of Two Sigma’s general partner has been unable to reach agreement on a number of topics including corporate governance and oversight matters, as well as the definition of roles, authorities, responsibilities and/or compensation for a range of C-level officers. These disagreements have affected Two Sigma’s ability to retain and attract employees (including very senior employees) and could continue to impact the ability of Two Sigma employees to fully implement key research, engineering, or corporate business initiatives. As such disagreements continue, Two Sigma’s ability to achieve the mandate of the TS Hamilton Fund could be impacted over time. In addition, regulatory investigations, litigation and other legal or regulatory matters involving Two Sigma or persons associated with it could divert management attention, adversely impact the stability of leadership teams, or affect employee morale and retention. If these developments persist or intensify, they could disrupt investment processes, alter strategic priorities, or otherwise negatively affect the TS Hamilton Fund’s performance. Regardless of management or governance developments, our ability to withdraw capital from the TS Hamilton Fund is subject to contractual limitations and governed by the withdrawal provisions set forth in the TS Hamilton Fund Limited Liability Company Agreement, dated July 1, 2023, as amended from time to time ("LLCA"). The TS Hamilton Fund is exposed to operational risks from Two Sigma and its employees and service providers, including from potential non-compliance with policies and regulations, employee misconduct, negligence and fraud, each of which could result in material losses to the TS Hamilton Fund. In recent years, a number of investment managers and other financial institutions have suffered material losses due to, for example, the actions of traders executing unauthorized trades or other employee misconduct. Two Sigma’s highly complex and automated processes rely on advanced technology and large datasets, creating risks of coding errors, data inaccuracies, cybersecurity breaches, systems failures and process changes that may lead to unpredictable outcomes. Operational failures or employee misconduct, including unauthorized trading, could result in material losses, regulatory scrutiny and reputational harm. Any adverse or widely publicized developments at Two Sigma, whether related to governance matters, regulatory investigations, reputational issues or technology failures, could materially adversely affect the TS Hamilton Fund’s performance and, by extension, our business, financial condition and results of operations. The TS Hamilton Fund’s strategies involve significant leverage, derivatives, margin financing, short selling and hedging, which can amplify losses and create liquidity stress. Two Sigma employs strategies that may involve substantial leverage, derivatives, margin financing, short selling and hedging. These techniques can magnify losses during periods of volatility or correlation breakdowns and may result in losses that exceed invested capital. Counterparties may impose sudden margin or collateral calls, triggering forced liquidations at unfavorable prices and potential cross-defaults. Short selling exposes the TS Hamilton Fund to theoretically unlimited losses, short squeezes and mandatory close-outs, while hedging may fail or even exacerbate losses due to imperfect correlations. In severe scenarios, these factors could materially adversely affect the TS Hamilton Fund’s returns and our business, financial condition and results of operations. The TS Hamilton Fund is required to indemnify and hold harmless the Managing Member and Two Sigma under certain circumstances pursuant to the LLCA or the TS Hamilton Fund Investment Management Agreement. As a result, in general, we do not expect to have recourse to Two Sigma for our losses and the value of capital accounts of Hamilton Re in the TS Hamilton Fund could be reduced in the event that Two Sigma (or its affiliates) incur losses, all of which could have a material adverse effect on our business, financial condition and results of operations. 62


 
Conflicts of interest and regulatory scrutiny may adversely affect trade allocation, execution and performance. Two Sigma and its affiliates manage multiple client and proprietary accounts with overlapping strategies, creating actual or perceived conflicts in trade allocation and execution. Decisions made for other clients, including deleveraging or liquidation, may negatively impact positions held by the TS Hamilton Fund. The Commitment Agreement provides that Two Sigma will not be responsible for performance of its obligations under the Commitment Agreement to the extent that such obligations (x) would reasonably conflict with Two Sigma's fiduciary duties to other clients or investors in such clients or (y) are reasonably expected to result in materially adverse legal or regulatory risk, as determined in Two Sigma's sole discretion, which may limit opportunities for the TS Hamilton Fund. In addition, evolving regulation of alternative managers, derivatives, leverage and short selling may impose new restrictions, reporting obligations or emergency measures with little notice, impairing liquidity and strategy execution. Adverse developments involving Two Sigma’s regulatory status or potential conflicts with other client mandates could limit its ability to implement investment decisions or execute trades for the TS Hamilton Fund, which may negatively affect the TS Hamilton Fund’s performance and, in turn, our business, financial condition and results of operations. Returns may be influenced by fee structures and guideline limitations, and prior performance is not a reliable predictor of future results. The TS Hamilton Fund incurs a 2.5% annual management fee and a 30% incentive allocation, plus an additional 25% incentive allocation on “Excess Profits” above a 10% hurdle. Excess Profits for any given fiscal year (or other accounting period) means the net profits over 10%, net of management fees and expenses and gross of incentive allocations, but only after recouping previously unrecouped net losses. Those fees and incentives can materially reduce net returns and exacerbate drawdowns after loss periods. The TS Hamilton Fund invests through commingled vehicles managed for multiple clients, and while our investment guidelines do not apply to assets inside the TS Hamilton Fund, investment guidelines applicable to other Two Sigma clients may influence trade allocation or execution, which could adversely affect the TS Hamilton Fund's performance. Additionally, the historical performance of Two Sigma or the TS Hamilton Fund should not be viewed as indicative of future results, and there is no assurance that past returns will be achieved in the future. Risks Relating to Taxation Changes in tax laws, regulations and interpretations, and adverse tax determinations, could materially adversely affect the Company and certain shareholders. The tax treatment of a holder of Class B common shares, or of a person treated as a holder of such shares for U.S. federal income, state, local or non-U.S. tax purposes, may vary depending on the holder’s particular tax situation. Legislative, judicial or administrative changes or interpretations may be forthcoming that could be retroactive and could affect the tax treatment of the Company and its subsidiaries, or a shareholder’s investment in the Company. Accordingly, the holders of Class B common shares may be adversely impacted by changes in tax rules or changes in the interpretation of existing tax rules in the multiple jurisdictions in which the Company and its subsidiaries operate. The Company and its non-U.S. subsidiaries may become subject to additional taxation, including in the U.S. Whether a trade or business is being conducted in the U.S. (or whether a non-U.S. subsidiary is otherwise subject to U.S. federal income taxation) is an inherently factual determination, and the Company cannot be certain that the IRS will not contend successfully that the Company or its subsidiaries are or will be engaged in a trade or business in the U.S. In addition, the Company or its subsidiaries may be subject to withholding or other taxes on certain payments, including in circumstances where exemptions or treaty reductions are unavailable. The Company and its subsidiaries may also be subject to additional taxation and compliance obligations in other jurisdictions, including the U.K. and Bermuda. In the U.K., a non-U.K. incorporated company may be subject to U.K. corporation tax if it carries on a trade in the U.K. through a permanent establishment or is centrally managed and controlled from the U.K., and HMRC might contend successfully that the Company or its subsidiaries are trading in the U.K. through a permanent establishment (or otherwise exposed to U.K. corporation tax) in circumstances where treaty protection is unavailable. In Bermuda, corporate income tax may apply to certain Bermuda-based entities, and the Company, its operations, or shareholders may become subject to additional tax compliance in Bermuda and other countries. 63


 
U.S. Holders will be subject to adverse tax consequences if the Company is considered a PFIC for U.S. federal income tax purposes. In general, a non-U.S. corporation will be a PFIC during a given year if (i) 75% or more of its gross income constitutes “passive income” (the “75% test”) or (ii) 50% or more of its assets produce (or are held for the production of) passive income (the “50% test”). If the Company were characterized as a PFIC during a given year, each U.S. Holder would be subject to a penalty tax at the time of the taxable disposition of a gain of, or receipt of an “excess distribution” with respect to its shares, unless such person is a 10% U.S. Holder subject to tax under the CFC rules or such person made a “qualified electing fund” (“QEF”) election or, if the Class B common shares are treated as “marketable stock” in such year, such person made a mark-to-market election. In addition, if the Company were considered a PFIC, upon the death of any U.S. individual owning shares, such individual’s heirs or estate would not be entitled to a “step-up” in the basis of the shares that might otherwise be available under U.S. federal income tax laws. In addition, a distribution paid by the Company to U.S. Holders that is characterized as a dividend and is not characterized as an excess distribution would not be eligible for reduced rates of tax as qualified dividend income if the Company were considered a PFIC in the taxable year in which such dividend is paid or in the preceding taxable year. A U.S. Person that is a shareholder in a PFIC may also be subject to additional information reporting requirements, including the filing of an IRS Form 8621. For the above purposes, passive income generally includes interest, dividends, annuities and other investment income. The PFIC rules provide that income derived in the active conduct of an insurance business by a qualifying insurance corporation is not treated as passive income (the “insurance income exception”). However, the 2017 Tax Cuts and Jobs Act (the “TCJA”) limits the insurance income exception to a non-U.S. insurance company that is a qualifying insurance corporation that would be taxable as an insurance company if it were a U.S. corporation and maintains insurance liabilities of more than 25% of such company’s assets for a taxable year (the “25% Test”) or maintains insurance liabilities that at least equal or exceed 10% of its assets, is predominantly engaged in an insurance business and satisfies a facts-and-circumstances test that requires a showing that the failure to exceed the 25% threshold is due to runoff-related or rating-related circumstances (the “10% Test”, and together with the 25% Test, the “Reserve Test”). The Company believes that the Company's non-U.S. insurance subsidiaries have met this Reserve Test and will continue to do so in the foreseeable future, in which case the Company would not be expected to be a PFIC, although no assurance may be given that the Reserve Test will be met by the Company's non-U.S. insurance subsidiaries in future years. Further, the Treasury Department issued final and proposed regulations intended to clarify the application of the insurance income exception to the classification of a non-U.S. insurer as a PFIC and provide guidance on a range of issues relating to PFICs (the “2021 Regulations”). The 2021 Regulations add additional requirements that must be met to satisfy the “active conduct of an insurance business” test. The Company believes that, based on the implementation of its business plan and the application of the look-through rule and the exceptions set out under Section 1297 of the Internal Revenue Code of 1986, as amended (the “Code”), none of the income and assets of the Company's non-U.S. insurance company subsidiaries should be treated as passive pursuant to the 25% Test, and thus the Company should not be characterized as a PFIC under current law for the current taxable year or for foreseeable future years, but because of the legal uncertainties, as well as factual uncertainties with respect to the Company’s planned operations, there is a risk that the Company will be characterized as a PFIC for U.S. federal income tax purposes. In addition, because of the legal uncertainties relating to how the 2021 Regulations will be interpreted and the form in which the proposed 2021 Regulations may be finalized, no assurance can be given that the Company will not qualify as a PFIC under final IRS guidance or any future regulatory proposal or interpretation that may be subsequently introduced and promulgated. If the Company is considered a PFIC, it could have material adverse tax consequences for an investor that is subject to U.S. federal income taxation. Investors should consult their tax advisors as to the effects of the PFIC rules and the possibility of making a “protective” QEF election or “mark-to-market” election. 64


 
U.S. Holders of 10% or more of the Company’s Class B common shares may be subject to U.S. income taxation under the CFC rules. Each 10% U.S. Holder of a non-U.S. corporation that is a CFC during a taxable year and that owns shares in the CFC, directly or indirectly through non-U.S. entities, on the last day of the non-U.S. corporation’s taxable year that the non-U.S. corporation is a CFC, generally must include in its gross income for U.S. federal income tax purposes its pro rata share of the CFC’s “subpart F income”, and global intangible low taxed income (“GILTI”), even if the subpart F income or GILTI is not distributed. A non-U.S. corporation is considered a CFC if 10% U.S. Holders own (directly, indirectly through non-U.S. entities or by attribution by application of the constructive ownership rules of Section 958(b) of the Code (i.e., “constructively”)) more than 50% of the total combined voting power of all classes of stock of such non-U.S. corporation, or more than 50% of the total value of all stock of such corporation. For purposes of taking into account insurance income, which is a category of subpart F income, a CFC also includes a non-U.S. corporation that earns insurance income in which more than 25% of the total combined voting power of all classes of stock or more than 25% of the total value of all stock is owned by 10% U.S. Holders on any day of the taxable year of such corporation, if the gross amount of premiums or other consideration for the reinsurance or the issuing of insurance or annuity contracts exceeds 75% of the gross amount of all premiums or other consideration in respect of all risks. A 10% U.S. Holder is a U.S. Person who owns (directly, indirectly through non-U.S. entities or constructively) at least 10% of the total combined voting power or value of all classes of stock of the non-U.S. corporation. If a U.S. Person were to be characterized as 10% U.S. Holder, such U.S. Holder may be subject to taxation under the CFC rules. Section 1248 of the Code (which generally would require a U.S. Holder to treat certain gains attributable to the sale, exchange or disposition of common shares or preferred shares as a dividend) will apply to the sale or exchange by a U.S. Holder of shares in a foreign corporation that is characterized as a CFC if such U.S. Holder is treated as a 10% U.S. Holder (and, if a company is subject to the related party insurance income (“RPII”) rules, as described below, Section 1248 may apply to a U.S. holder that is not a 10% U.S. Holder). U.S. Persons who own or are treated as owning Class B common shares may be subject to U.S. income taxation at ordinary income rates on their proportionate share of RPII of the Company's non-U.S. subsidiaries. If, with respect to any of the Company’s non-U.S. insurance subsidiaries, (i) 20% or more of the gross income in any taxable year is attributable to insurance or reinsurance policies of which the direct or indirect insureds are direct or indirect U.S. Holders (regardless of the number of shares owned by those shareholders) or persons related to such U.S. Holders and (ii) direct or indirect insureds, whether or not U.S. Persons, and persons related to such insureds own directly or indirectly 20% or more (by vote or value) of the Company, U.S. Holders would most likely be required to include their allocable share of the RPII of the applicable subsidiary for the taxable year in their income, even if no distributions are made. Proposed Treasury Regulations published in January 2022 would aggregate all U.S. Holders for purposes of the 50% CFC ownership test above, which would significantly increase the likelihood that such U.S. Holders would be subject to RPII. These proposed regulations also address the RPII treatment of certain cross-insurance arrangements and pass-through entities. Especially in light of these proposed regulations, a direct or indirect U.S. Holder may be required to include amounts in its income in respect of RPII in any taxable year. Information regarding a U.S. Holder’s identity may be reported to the relevant tax authority to ensure compliance with the FATCA and similar regimes. The FATCA provisions of the Code generally impose a 30% withholding tax regime with respect to (i) certain U.S. source income (including interest and dividends) (“withholdable payments”) and (ii) “passthru payments” (generally, withholdable payments and payments that are attributable to withholdable payments) made by foreign financial institutions (“FFIs”). Under proposed Treasury Regulations, withholdable payments do not include gross proceeds from the sale or other disposition of property that can produce U.S. source interest or dividends. As a general matter, FATCA was designed to require U.S. Persons’ direct and indirect ownership of certain non-U.S. accounts and non-U.S. entities to be reported to the IRS. The application of the FATCA withholding rules was phased in beginning July 1, 2014, with withholding on foreign pass thru payments made by FFIs taking effect after the date of publication of final regulations defining the term foreign pass thru payment. 65


 
The United States has entered into intergovernmental agreements between the United States and Bermuda, and between the United States and the United Kingdom (the “IGAs”), which potentially modify the FATCA withholding regime described above with respect to the Company and its Class B common shares. The Company and its non-U.S. subsidiaries intend to comply with IGAs and/or FATCA, as applicable. There can be no certainty as to whether the Company will be treated as a FFI under FATCA. Prospective investors should consult their own tax advisors regarding the potential impact of FATCA, the IGAs and any non-U.S. legislation implementing FATCA. The Company may become subject to additional tax compliance in Bermuda and other countries should Bermuda be reinstated on the EU’s list of non-cooperative jurisdictions for tax purposes. The Council of the European Union temporarily added Bermuda to the list of non-cooperative jurisdictions for tax purposes from March 2019 until May 2019, at which time Bermuda adopted economic substance legislation that the Council of the European Union deemed compliant with its requirements. The Council of the European Union also temporarily added Bermuda to its “grey list” from February 2022 until October 2022. The “grey list” is a list of jurisdictions that have made sufficient commitments to reform their tax practices but remain subject to close monitoring while they are executing on their commitments. We may become subject to Bermuda corporate income tax under the Corporate Income Tax Act 2023, which could adversely affect our financial condition and results of operations. The Government of Bermuda has recently passed the Corporate Income Tax Act 2023, conforming to the OECD BEPS Pillar 2 framework, which will impose corporate income tax on certain Bermuda-based entities for fiscal years beginning on or after January 1, 2025. The Corporate Income Tax Act 2023 will apply to any entity incorporated or formed in Bermuda, or that has a permanent place of business in Bermuda, if that entity is a member of an "In Scope MNE Group" (i.e. a group of entities related through ownership and control that has an annual revenue of 750 million euros or more in a fiscal year, pursuant to the consolidated financial statements of the ultimate parent entity, in at least two of the four fiscal years immediately preceding the fiscal year beginning on or after January 1, 2025, and such group includes at least one entity located in a jurisdiction that is not the parent entity's jurisdiction). The Corporate Income Tax Act 2023 provides an exemption (for up to five years) from the tax charging provisions of the legislation for "MNE Groups" with a limited international footprint. This exemption is only available to an "MNE Group" (i) that has constituent entities located in five or fewer jurisdictions outside the "reference jurisdiction" (ii) that has, with respect to all constituent entities in all jurisdictions except the "reference jurisdiction", less than EUR 50 million in tangible assets, and (iii) no parent entity is required to apply an income inclusion rule ("IIR") with respect to a constituent entity of the "MNE Group" located in Bermuda. The Company intends to operate in a way that will satisfy these requirements with a view to qualifying for the exemption until January 1, 2030. If the Company does not continually qualify for the exemption described above during the five-year period, the Company could, prior to January 1, 2030, become subject to the tax charging provisions of the Corporate Income Tax Act 2023 which could have a material adverse effect on the Company’s financial condition and results of operations. The application of the OECD BEPS Pillar 2 framework could adversely impact the Company’s tax liability. The U.K. has passed legislation conforming to the OECD BEPS Pillar 2 framework, which generally requires that U.K. domiciled entities pay a top-up tax for subsidiary companies in non-U.K. jurisdictions whose effective tax rate is less than 15% (the Income Inclusion Rule or “IIR”) and a top-up tax for U.K. domiciled entities whose effective rate is less than 15%, (the Qualified Domestic Top-up Tax or “QDMTT”). A top-up tax must also be paid by U.K. entities on related non-U.K. entities of a consolidated group that are not already subject to a top-up tax pursuant to the IIR and QDMTT and have not achieved a minimum tax rate of 15% (Under-Taxed Payment Rule or “UTPR”). The law includes transitional provisions that exempt consolidated groups from the UTPR, so long as they operate in six or fewer jurisdictions and have less than EUR 50 million in tangible assets. Ireland has also passed similar conforming legislation, which is substantially similar to the U.K. legislation. The effect of the UTPR to the Company could be to require the Group’s Irish and U.K. entities to pay a top-up tax to Ireland and/or the U.K., respectively, pursuant to an allocation formula prescribed in the applicable legislation unless the Group is eligible for the respective exemption under that jurisdiction's legislation. The exemption is similar to the exemption allowed in Bermuda and accordingly the Company intends to meet the exemption requirements and be exempt from applying the UTPR to its Bermuda entities until January 1, 2030. However, no assurance can be made that the Company will meet the requirement in 66


 
all applicable jurisdictions in future years and could become subject to the UTPR if it does not achieve a 15% effective tax rate, inclusive of any corporate income taxes paid to Bermuda. The Bermuda corporate income tax is expected to limit the Company’s exposure to UTPR. On January 15, 2025, the OECD issued guidance relating to the calculation of tax liabilities pursuant to the UTPR. Specifically, it provides that the reductions of tax due to the economic transition adjustment (“ETA”) allowed under Bermuda tax law will be limited for calculating the UTPR. The ETA is a provision in the Bermuda law which was intended to provide a fair and equitable transition into the tax regime. As prescribed in the Bermuda law, a fair value calculation of the Company’s Bermuda assets and liabilities (including certain intangible assets not included in the GAAP balance sheet) was conducted as of September 30, 2023, and to the extent the fair value exceeded the book value, a deferred tax asset (“DTA”) was booked on the Bermuda balance sheet. The DTA is expected to reduce the Company’s Bermuda tax liability in future years when it becomes subject to the Bermuda Corporate Income Tax regime. The OECD guidance provides that taxable income used to calculate UTPR top-up tax shall only allow for 20% of the total DTA recorded as part of the ETA adjustment and may only recognize this over a two-year period (2025 and 2026). When the Company becomes subject to the UTPR on its Bermuda earnings, it is possible that it will incur a top-up tax liability if the Bermuda constituent entities do not achieve a 15% minimum effective tax rate. On January 5, 2026, the OECD issued additional guidance introducing various safe harbors from the OECD Pillar 2 rules, effective from January 1, 2026, including a “side-by-side” regime for consolidated groups whose ultimate parent is in a jurisdiction with an eligible tax regime, which eliminates the application of the IIR and UTPR to such consolidated groups. At this time, there remains uncertainty as to how these safe harbors will develop and be implemented by jurisdictions, or their scope and applicability to the Company, and any adverse outcome could result in additional tax liabilities, compliance costs, or limitations on our ability to benefit from such safe harbors, which could have a material adverse effect on our financial condition and results of operations. Risks Related to Regulation Compliance with existing regulations and potential changes in the regulatory landscape may have a material adverse effect on our business, financial condition and results of operations. We operate under extensive regulation in the U.S., U.K., Ireland, Bermuda and other jurisdictions. Our insurance and reinsurance subsidiaries must maintain minimum capital and liquidity, meet solvency standards, undergo periodic examinations and comply with restrictions on dividends, investments and business activities. Regulators may impose additional requirements or modify existing standards, including risk-based capital frameworks, liquidity ratios or stress-testing protocols. Changes in laws, regulations or interpretations could require us to hold additional capital, limit our ability to move funds between entities or constrain operations, materially adversely affecting our business, financial condition and results of operations. In addition, it is possible that requirements or guidance under one jurisdiction may be contradictory or divergent from requirements or guidance in other jurisdictions where we operate. Lloyd’s supervises Syndicate 4000, including approval of business plans and underwriting capacity. Lloyd’s may require plan changes, impose additional capital requirements or levy charges and assessments that could impact our strategy and results. Failure to comply with Lloyd’s requirements could result in sanctions, restrictions on underwriting or reputational harm. We must maintain licenses and permits in existing and new territories and comply with numerous laws, including insurance regulations, sanctions, anti-money laundering and anti-corruption statutes. Failure to comply could result in fines, license suspension or revocation, reputational damage or other sanctions. Regulatory changes may increase compliance costs, restrict certain activities or require operational restructuring. Jurisdictional or cross-border developments, such as changes in equivalence regimes, tax rules or reciprocal rights, could disadvantage Bermuda-based companies and impair market access. In addition, global regulatory initiatives, including those related to climate risk, cybersecurity and consumer protection, may impose new reporting obligations and governance requirements, increasing complexity and cost. Regulatory actions or investigations, even if ultimately resolved without material findings, could divert management attention, increase legal expenses and harm our reputation. Any significant regulatory development or enforcement action could materially adversely affect our business, financial condition and results of operations. 67


 
Our business is subject to certain laws and regulations relating to sanctions and foreign corrupt practices, the violation of which could adversely affect our business, financial condition and results of operations. We must comply with all applicable economic sanctions and anti-bribery laws and regulations in the United States and other jurisdictions where we operate, including Bermuda, the U.K., Ireland and the EU. U.S. laws and regulations applicable to us include economic trade sanctions administered by the Office of Foreign Assets Control ("OFAC") and certain laws administered by the U.S. Department of State. Non-U.S. jurisdictions impose their own sanctions regimes, which may differ from those of the United States, creating complexity and increasing the risk of inadvertent violations. These laws are complex, frequently changing and expanding in scope, and may impose additional prohibitions or compliance obligations on our dealings in certain countries, territories or with designated parties. We are also subject to anti-bribery and anti-corruption laws, including the U.S. Foreign Corrupt Practices Act of 1977, the U.K. Bribery Act, the Bermuda Bribery Act and the Irish Criminal Justice (Corruption Offences) Act. These laws generally prohibit improper payments or gifts to government officials and impose strict recordkeeping and internal control requirements. Despite our compliance policies and training, it is possible that an employee, intermediary or third-party partner could engage in conduct that violates applicable laws. Any violation of sanctions or anti-corruption laws could result in severe civil or criminal penalties, substantial fines, restrictions on business activities, loss of licenses, reputational harm and other sanctions. Regulatory investigations, even if resolved without material findings, could divert management attention, increase legal costs and damage our brand. The cumulative effect of these consequences could materially adversely affect our business, financial condition and results of operations. Our business is subject to cybersecurity, privacy and data protection laws, rules and regulations in the jurisdictions in which we operate, which can increase the cost of doing business, compliance risks and potential liability. We operate in a complex and rapidly evolving regulatory environment governing cybersecurity, privacy and data protection across multiple jurisdictions. These laws, including U.S. federal and state statutes, EU regulations, and similar regimes in Bermuda and other territories, are increasingly stringent, often inconsistent, and subject to frequent change. Compliance requires significant investment in technology, personnel and processes, and failure to comply could result in severe consequences, including substantial fines, penalties, litigation, reputational harm and operational disruption. Privacy and information security laws regulate the collection, use, storage and transfer of personal and sensitive data, imposing obligations related to breach notification, consent management and cross-border transfers. Conflicting requirements among jurisdictions create compliance challenges and increase the risk of inadvertent violations. Regulators have broad enforcement powers, and penalties for non-compliance can be severe, including injunctions, monetary fines and restrictions on business activities. Cybersecurity mandates require robust technical safeguards, incident response protocols and third-party risk management. These obligations apply not only to our systems but also to those of vendors and intermediaries who process data on our behalf. Any failure, by us or a third party, to prevent unauthorized access or misuse of personal or proprietary information could trigger regulatory investigations, enforcement actions and civil litigation, as well as cause reputational damage and loss of customer trust. The pace of regulatory change is accelerating. Emerging frameworks, such as comprehensive state privacy laws in the U.S. and evolving EU standards, may impose additional compliance burdens and operational constraints. Future developments could require costly system upgrades, changes to business practices or restrictions on data flows, materially adversely affecting our business, financial condition and results of operations. Any actual or perceived failure to comply with applicable laws, contractual obligations or internal policies, or any significant security incident, could result in substantial costs, management distraction and liability. These risks are compounded by the increasing complexity of global operations and reliance on digital platforms, making cybersecurity and privacy compliance a critical and escalating challenge for our business. Any such event could have a material adverse effect on our business, financial condition and results of operations. 68


 
Changes in laws, regulations or accounting standards could materially affect our business, financial condition and results of operations. We operate in multiple jurisdictions and are subject to extensive and evolving regulatory frameworks, including insurance and financial regulations, solvency and capital requirements, data privacy and cybersecurity rules, and emerging standards for AI. For example, the European Union’s AI Act, which was ratified in 2024 with phased implementation beginning in 2025, imposes risk-based compliance obligations on AI systems used in the EU, even by non-EU companies, and could require significant changes to model development, vendor contracts and data management practices. Additionally, recent NAIC proposals on risk-based capital and U.S. state privacy laws such as the California Privacy Rights Act impose additional compliance obligations. See also our separate risk factor on cybersecurity risks, which addresses operational vulnerabilities and third-party vendor exposure. The rate of legal and regulatory change, particularly in the U.K. and Ireland, has been increasing in recent years, with initiatives such as Consumer Duty in the U.K. and the Individual Accountability Framework in Ireland adding to the regulatory burden on our operating entities. New laws or amendments to existing regulations may increase compliance costs, restrict underwriting or pricing practices, require modifications to models and systems, or limit our ability to introduce new products. Inconsistent regulatory approaches across jurisdictions may create operational complexity and raise the risk of non-compliance. Failure to comply with new or amended laws could result in fines, penalties, reputational harm or other consequences that materially adversely affect our business, financial condition and results of operations. In addition, changes in accounting standards or interpretations issued by standard-setting bodies such as the FASB, IASB, or NAIC could significantly affect how we recognize revenue, measure liabilities, value investments or present financial results. New pronouncements may require system modifications, additional resources and could introduce volatility in reported earnings or equity. Certain proposals under review by the NAIC could alter statutory accounting principles and capital requirements for insurance subsidiaries. We cannot predict the timing or nature of future regulatory or accounting changes, and any such changes could materially adversely affect our business, financial condition and results of operations. We may be subject to significant legal, governmental or regulatory proceedings. In the normal course of our business, we are subject to regulatory and governmental investigations and civil actions, litigation and other forms of dispute resolution in various jurisdictions. We are occasionally involved in legal actions which seek extra- contractual damages, punitive damages or penalties, including claims alleging bad faith in handling of insurance claims. Additionally, from time to time, various regulatory and governmental agencies review our transactions and practices and those of our subsidiaries in connection with industry-wide and other inquiries into, among other matters, the business practices of current and former operating insurance company subsidiaries. Such investigations, inquiries or examinations may develop into administrative, civil or criminal proceedings or enforcement actions, including class-actions, in which remedies could include fines, penalties, restitution, remedial actions, enhanced supervision or alterations in our business practices, and could result in additional expenses, limitations on certain business activities and reputational damage. For a discussion of certain legal proceedings, see Note 15, Commitments and Contingencies to the audited consolidated financial statements. We are a holding company with no direct operations, and our insurance and reinsurance subsidiaries’ ability to pay dividends and other distributions to us is restricted by law. Hamilton Group is an insurance holding company with no business operations of its own and is a legal entity separate from its subsidiaries. As a result, our ability to pay corporate expenses, service debt, meet tax obligations and fund investments depends largely on dividends and other permitted payments from our insurance and reinsurance subsidiaries, including Hamilton Re, Hamilton U.K. (Hamilton UK Holdings Limited, Hamilton UK Holdings II Limited and HMA), HIDAC and Hamilton Select. These subsidiaries are subject to regulatory requirements in Bermuda, the U.K., Ireland and Delaware that mandate minimum levels of capital and surplus and restrict dividend payments to amounts derived from net profits. Insurance regulators have broad authority to prevent reductions in capital and surplus and may impose restrictions beyond current requirements. Future changes in applicable laws or interpretations could further limit distributions. If we are unable to receive dividends or other payments from our subsidiaries due to regulatory or other constraints, we could face liquidity shortfalls that materially adversely affect our business, financial condition, and results of operations. 69


 
Bermuda insurance laws regarding the change of control of insurance companies may limit the acquisition of our shares and the voting rights of certain shareholders. Under Bermuda law, for so long as we have an insurance subsidiary registered under the Insurance Act, the BMA may at any time, by written notice, object to a person holding 10% or more of our common shares if it appears to the BMA that the person is not or is no longer fit and proper to be such a holder. In such a case, the BMA may require the shareholder to reduce its holding of our common shares and direct, among other things, that such shareholder’s voting rights attaching to the common shares shall not be exercisable. A person who does not comply with such a notice or direction from the BMA will be guilty of an offense. This may discourage potential acquisition proposals and may delay, deter or prevent a change of control of our company, including through transactions, and in particular unsolicited transactions, that some or all of our shareholders might consider to be desirable. Risks Related to Ownership of Our Class B Common Shares There are provisions in our Bye-laws that may reduce the voting rights of our Class B common shares. Our Bye-laws generally provide that holders of Class A and Class B common shares have one vote per common share held by them and are entitled to vote together as a single class on all matters on which shareholders are entitled to vote generally, except as otherwise required by law or by our Bye-laws to vote as separate classes. For example, only holders of our Class B common shares may vote for the election or removal of directors, other than for directors who are appointed by certain shareholders pursuant to the Shareholders Agreement and our Bye-laws. Our Bye-laws also include a mechanism that, prior to any shareholder vote, may reallocate voting rights among shareholders in certain circumstances to ensure that specified shareholders and their affiliates are not deemed to hold more than 9.5% of the total combined voting power of the common shares. For votes where Class B holders vote as a separate class (for example, in respect of the election or removal of directors other than for directors who are appointed by certain shareholders pursuant to the Shareholders Agreement and our Bye-laws), such voting power may be reduced by an amount calculated by multiplying (a) 9.5% and (b) the quotient reached by dividing (x) the total number of directors by (y) the number of directors elected by holders of Class B common shares, to avoid certain adverse tax, legal or regulatory consequences (each, “a share voting limitation violation”). As a result, some shareholders may have their voting rights limited to less than one vote per common share and these provisions may also have the effect of reducing the voting power of some shareholders who would not otherwise be subject to the limitation by virtue of their direct Class B common share ownership. We are not required to notify shareholders of any adjustment to their voting power resulting from these provisions. In addition, our Board of Directors may, in its absolute discretion, make adjustments to the voting power of its shares to the extent necessary or advisable in order (i) to prevent (or reduce the magnitude of) a share voting limitation violation and (ii) to avoid adverse tax, legal or regulatory consequences to the Company, any subsidiary of the Company or any shareholder or its affiliates. The multiple-class structure of our common shares may limit investors’ ability to influence corporate matters. Each Class A common share and Class B common share is generally entitled to one vote per share as outlined above, while our Class C common shares have no voting rights, except as otherwise required by law. Our Class A and C common shares will automatically convert into shares of our Class B common shares, on a share-for-share basis, upon future transfers (unless transferred to a “permitted transferee” as provided in our Bye-laws). In addition, our Bye-laws provide that, upon request from a holder of Class C common shares to the Company and upon approval of such request by our Board of Directors, such Class C common shares shall be redesignated as Class B common shares. If holders of our non-voting Class C common shares effectuate transfers that result in conversion of Class C common shares to Class B common shares or if Class C common shares are redesignated as Class B common shares upon request from a holder of Class C common shares and approved by our Board of Directors, this will have the effect of decreasing the voting power of the holders of our Class B common shares, which may limit the ability of holders of Class B common shares to influence corporate matters. 70


 
Anti-takeover provisions in our Bye-laws could delay management changes or limit share price. As the Company is incorporated under the laws of Bermuda, it is subject to Bermuda law. The English Takeover Code (the “Takeover Code”) does not apply to the Company. Subject to limited exceptions, Bermuda law does not include provisions comparable to those in certain other jurisdictions that regulate the conduct of takeovers. It is therefore possible that an offeror may gain control of the Company in circumstances where non-selling shareholders do not receive, or are not given the opportunity to receive, the benefit of any control premium paid to selling shareholders. Our Bye-laws contain certain anti- takeover provisions, although these will not provide the full protections afforded by the Takeover Code. These provisions provide for: • requiring advance notice for shareholder proposals and nominations for persons to serve as directors and placing limitations on shareholders to submit resolutions to a shareholder vote and requisition special general meetings; • a large number of authorized but unissued shares which may be issued by the Board of Directors without further shareholder action; • requiring majority of the Board of Directors voting in the affirmative and directors representing less than fifteen percent of the entire Board of Directors voting in opposition to enter into or consummate any transaction or series of transactions involving a merger, amalgamation, consolidation, exchange, scheme of arrangement, recapitalization or similar business combination transaction, other than any merger or consolidation solely between or among any two or more of the Company’s wholly-owned subsidiaries that are not material subsidiaries; and • requiring majority of the Board of Directors voting in the affirmative and directors representing less than fifteen percent of the entire Board of Directors voting in opposition to enter into or consummate any transaction or series of transactions involving any sale, pledge, transfer or other disposition of all or substantially all of the consolidated assets of the Company and its subsidiaries. These provisions in our Bye-laws may discourage takeover offers which would be considered favorable and that could in turn adversely affect the value of the Class B common shares. Even in the absence of a takeover attempt, these provisions may adversely affect the value of the Class B common shares if they are viewed as discouraging takeover attempts in the future. Investors may have difficulties in serving process or enforcing judgments against us in the United States. We are incorporated under the laws of Bermuda and a material portion of our assets are located outside the United States. There is no treaty in effect between the U.S. and Bermuda providing for the enforcement of judgments of U.S. courts, and there are grounds upon which Bermuda courts may not enforce judgments of U.S. courts. As a result, it may not be possible to enforce court judgments of U.S. courts, including judgments predicated upon civil liability provisions of the U.S. federal securities law. For enforcement of any judgment against the Company or its directors or officers, or for the settlement of any dispute, it may be necessary to institute legal proceedings outside the United States, and no assurances can be given that any such proceedings can be initiated. No claim may be brought in Bermuda against the Company or its directors and officers in the first instance for violation of U.S. federal securities laws. If such proceedings are initiated, there may be doubt as to the enforceability in non- U.S. jurisdictions, either in original actions or for enforcement of judgments of U.S. courts, for liabilities predicated upon U.S. federal securities laws. Because we currently expect to retain earnings to support our growth, investors may realize a return on their investment only through an increase in the market price of our Class B common shares. We have not historically declared or paid regular cash dividends on our Class B common shares. In February 2026 our Board of Directors declared a one-time special cash dividend; however, we do not have a policy of paying regular cash dividends and currently anticipate retaining earnings to support the development and growth of our business. Any future decision regarding the declaration and payment of dividends will be made by our Board of Directors at its discretion and will depend on a variety of factors, including our results of operations, financial condition, cash requirements, contractual restrictions under our debt agreements, applicable law, and other considerations the Board may deem relevant. Our ability to pay dividends may also be limited by covenants in existing or future indebtedness. As a result, investors should not expect cash dividends in the near term, and the primary way to realize a return on an investment in our Class B common shares would be through appreciation in the share price, which is not guaranteed. 71


 
Item 1B. Unresolved Staff Comments None. Item 1C. Cybersecurity Managing risks related to cybersecurity is a priority for Hamilton, and we focus on assessing, identifying, and managing material risks associated with “cybersecurity threats,” as such term is defined in Item 106(a) of Regulation S-K. Both our management and Board of Directors recognize the importance of developing, implementing, and maintaining appropriate cybersecurity measures and, as described below, are actively involved in cybersecurity and overall enterprise risk management. Cybersecurity Risk Management and Strategy We maintain a cybersecurity risk management program that is integrated into our enterprise risk management function. The program is designed to assess, identify, manage, and protect our information systems and data from unauthorized access, use, disclosure, disruption, modification, or destruction. Identifying, assessing, and managing cybersecurity risk within Hamilton utilizes the same or similar methodologies, reporting channels, and governance processes as those in our broader risk management program, including legal, compliance, strategic, operational, and financial risk areas. We have implemented and maintain several safeguards and processes designed to identify cybersecurity risks and protect our information systems from cybersecurity threats. We also conduct internal IT audits of our cybersecurity posture and perform scenario-based cybersecurity risk assessments to ensure that appropriate controls are in place. We require employees to undergo annual cybersecurity awareness training, monitor emerging laws and regulations relating to data protection and information security, and use multilayered technical tools to perform proactive privacy and cybersecurity vulnerability assessments of our systems and applications, including scanning for and addressing identified risks. To stay current on cybersecurity matters affecting the insurance industry and marketplace generally, our Chief Information Security Officer (“CISO”) is an active member of the International Information System Security Certification Consortium and regularly participates in cybersecurity-focused conferences and forums, including serving on the Chief Information Security Officers Committee of the Lloyd’s Market Association. In 2025, following the retirement of our Chief Technology Officer, responsibility for technology leadership transitioned to our Chief Information Officer (“CIO”). The CIO, together with the CISO and in coordination with our legal and compliance teams, is responsible for implementing our cybersecurity risk management program and is involved in all aspects of incident response and breach-management processes. These processes include six stages: (1) detection, (2) analysis, (3) containment, (4) eradication, (5) recovery, and (6) notification. Security events and data incidents are evaluated for severity and potential impact on our operations, business, and data, and responses are prioritized accordingly. As part of our business continuity and disaster recovery strategies, we regularly test our ability to restore systems impacted by a cybersecurity event or incident. We also engage third-party advisors annually to perform penetration tests of our infrastructure. As part of our risk management program, we assess third-party risks, including risks posed by vendors, suppliers, and other business partners. Cybersecurity practices and risks are evaluated when selecting third-party service providers and when negotiating contractual provisions relating to security and privacy, including information-security audit rights. Before engaging new critical IT vendors, we require them to complete questionnaires concerning their IT and security processes, controls, and certifications. The CISO or designated members of the cybersecurity team review responses against a checklist of minimum requirements that must be met for Hamilton to consider the service provider a trusted vendor. We then follow up with approved vendors annually for updated certifications. We maintain an incident response plan to address cybersecurity incidents, which identifies key stakeholders, defines escalation processes, and sets the thresholds above which our cybersecurity, legal, and crisis-management teams will inform senior management and our Board of Directors of a cybersecurity incident. For incidents below those thresholds, subordinate incident response plans and standard operating procedures are used by our security incident response team. Although we routinely identify and respond to lower-level security events as part of normal cybersecurity risk-management processes, to date we have not identified any direct or third-party cybersecurity incidents, or otherwise identified cybersecurity threats, that have materially affected or are reasonably likely to materially affect Hamilton, including our business strategy, results of operations, or financial condition. 72


 
While there have been no material cybersecurity incidents affecting Hamilton during the period covered by this annual report, no assurance can be given that our policies and procedures will be properly followed in every instance or will be fully effective, or that future incidents will not materially affect us. For further discussion of risks associated with cybersecurity threats, see “Risk Factors—Risks Related to Our Business and Industry—Interruptions to or failures of the information technology systems upon which we rely, including those resulting from cybersecurity attacks and security breaches, could materially adversely affect our business, financial condition and results of operations” and “Risk Factors—Risks Related to Regulation—Our business is subject to cybersecurity, privacy and data protection laws, rules and regulations in the jurisdictions in which we operate, which can increase the cost of doing business, compliance risks and potential liability.” Cybersecurity Board Oversight and Governance Cybersecurity is a component of our Board’s oversight responsibilities. In 2025, the Board established a Technology Committee to assist the Board in its oversight of the Company's technology strategy, technology service delivery, technology governance and cybersecurity risk management program. The Technology Committee receives regular reports from our CIO, CISO, and other senior management regarding cybersecurity risks and incidents, business continuity exercises, completed and ongoing cyber audits, security metrics, penetration-testing results and remediation progress, data-governance initiatives, and cyber-insurance coverage. The Audit Committee retains primary responsibility for oversight of enterprise-level cybersecurity risk. Significant matters identified by the Technology Committee, CIO, CISO, or senior management are escalated to the Audit Committee. Both the Technology Committee and the Audit Committee report to the full Board, which maintains ultimate responsibility for oversight of the Company’s risk-management framework. At the management level, cybersecurity oversight is supported by our cross-functional Risk Management Working Group, which is part of our enterprise risk-management program. On at least a quarterly basis—and more frequently as needed—the CIO, CISO, and other senior personnel provide updates to the Risk Management Working Group, Technology Committee, and Audit Committee regarding cybersecurity risk assessments, emerging threats, incident readiness, audit findings, remediation progress, business continuity and disaster recovery testing, regulatory developments, and the status of key information-security initiatives. Material issues are escalated to the Technology and Audit Committees to ensure alignment and timely action. Senior management responsible for managing material cybersecurity risks have extensive cybersecurity and IT experience. Our CIO previously served in multiple senior technology leadership roles in the insurance and financial sectors and was inducted into the CIO Hall of Fame in 2018, reflecting recognized expertise in enterprise technology and information security. Our CISO has approximately two decades of experience in senior engineering, infrastructure, and information-security roles within the financial services industry, providing deep technical knowledge to support cybersecurity risk management. Item 2. Properties We lease office space in Bermuda, which houses our headquarters and principal executive offices, as well as in other locations throughout the U.S., U.K. and Ireland. We believe that our current office space is sufficient for us to conduct our operations, although our needs may change in the future. To date, the cost of acquiring and maintaining our office space has not been material to us as a whole. Item 3. Legal Proceedings The information required by this Item relating to legal proceedings is incorporated herein by reference to information included in Note 15, Commitments and Contingencies of the accompanying notes to our accompanying audited consolidated financial statements. Item 4. Mine Safety Disclosures None. 73


 
Part II Item 5. Market for Registrant's Common Equity, Related Stockholder Matters and Issuer Purchases of Equity Securities Market Information and Number of Holders Our Class B common shares began trading on the NYSE under the symbol "HG" on November 13, 2023. Prior to that time, there was no public market for our common shares. As of February 19, 2026, there were approximately 2, 128 and 2 holders of record of our Class A, B and C common shares, respectively. These figures do not represent the actual number of beneficial owners of our common shares because shares are frequently held in "street name" by securities dealers and other financial institutions on behalf of our shareholders. Our Class A and Class C common shares are not listed or traded on any securities exchange and there is currently no established public trading market for our Class A or C common shares. Dividends We have not historically declared or paid regular cash dividends on any class of our common shares. On February 18, 2026 our Board of Directors declared a special one-time cash dividend of $2.00 per common share payable on March 30, 2026 to shareholders of record on March 6, 2026. However, we do not have a policy of paying regular cash dividends and currently anticipate retaining earnings to finance the further development and expansion of our business. Any future determination to pay dividends will be at the discretion of our Board of Directors, subject to applicable laws, and will depend on our financial condition, results of operations, capital requirements, general business conditions and future agreements and financing instruments, business prospects, and such other factors that our Board of Directors deems relevant. Our ability to pay cash dividends on our common shares may also be limited by the terms of the existing (or future) agreements governing our indebtedness as well as any future debt securities we may issue. 74


 
Performance Graph The following information is not deemed to be “soliciting material” or to be “filed” with the SEC or subject to Regulation 14A or 14C under the Securities Act of 1933, as amended, or the liabilities of Section 18 of the Exchange Act, and will not be deemed to be incorporated by reference into any filing of the Company under the Securities Act or the Exchange Act, except to the extent the Company specifically incorporates it by reference into such filing. The following graph compares the cumulative total shareholder return on our Class B common shares from November 13, 2023 to December 31, 2025, to the cumulative total return, assuming reinvestment of dividends, of (1) the S&P 500 Composite Stock Index ("S&P 500") and (2) the S&P 500 Property & Casualty Insurance Index ("S&P 500 P&C"). This graph assumes $100 was invested on November 13, 2023, in each of Hamilton Insurance Group, Ltd's common stock and the indicated indices. The share price performance presented below is not necessarily indicative of future results. Cumulative Shareholder Returns HG S&P 500 S&P 500 P&C November 13 2023 December 31 2023 June 30 2024 December 31 2024 June 30 2025 December 31 2025 $90 $100 $110 $120 $130 $140 $150 $160 $170 $180 $190 $200 75


 
Issuer Repurchases of Equity Securities The following table provides information about purchases made by or on behalf of the Company or any “affiliated purchaser” (as defined in Rule 10b-18(a)(3) under the Exchange Act) of our Class B common shares during the three months ended December 31, 2025. Shares purchased under publicly announced repurchase program(1) Other shares purchased(2) Total shares purchased Maximum $ amount still available under repurchase program(1) ($ in thousands, except per share information) Shares Average price per share Shares Average price per share Shares Average price per share Available for repurchase $ 186,172 October 1 - 31, 2025 ....... — $ — — $ — — $ — $ 186,172 November 1 - 30, 2025 ... 284,491 $ 26.10 480,148 $ 26.08 764,639 $ 26.09 $ 178,747 December 1 - 31, 2025 .... 9,490 $ 26.26 — $ — 9,490 $ 26.26 $ 178,497 Total ................................... 293,981 480,148 774,129 $ 178,497 (1) On November 4, 2025, the Board of Directors authorized the repurchase of the Company's common shares in the aggregate amount of $150 million, in addition to remaining amounts under the prior authorization (collectively, the "Authorization"), under which the Company may repurchase shares through open market repurchases and/or privately negotiated transactions. The Authorization will expire when the Company has repurchased the full value of shares authorized, unless terminated earlier by the Board of Directors. To the extent there is any repurchase activity under the Authorization, it is also disclosed in Note 11, Share Capital. Repurchases under the Authorization totaled $7.7 million for the quarter ended December 31, 2025. (2) Other shares purchased represents common shares repurchased and cancelled in respect of withholding tax obligations on vested awards. Item 6. Reserved 76


 
Item 7. Management's Discussion and Analysis of Financial Condition and Results of Operations The following discussion and analysis should be read in conjunction with the "Selected Consolidated Financial Data" and our audited consolidated financial statements and related notes thereto included in the Group's Annual Report on Form 10-K ("Annual Report" or "Form 10-K"). In addition to historical information, this discussion contains forward-looking statements that involve risks, uncertainties and assumptions that could cause actual results to differ materially from management’s expectations. Factors that could cause such differences are discussed in the sections entitled "Special Note Regarding Forward-Looking Statements" and "Risk Factors" in the Form 10-K. We do not undertake any obligation to update any forward-looking statements or other statements we may make in the following discussion or elsewhere in this document even though these statements may be affected by events or circumstances occurring after the forward-looking statements or other statements were made. 77


 
Index To Management's Discussion and Analysis of Financial Condition and Results of Operations Page Overview ..................................................................................................................................................................... 79 Selected Consolidated Financial Data ......................................................................................................................... 82 Summary of Critical Accounting Estimates ................................................................................................................ 84 Reserve for Losses and Loss Adjustment Expenses ............................................................................................... 84 Premiums Written and Earned ................................................................................................................................ 89 Ceded Reinsurance and Unpaid Losses and Loss Adjustment Expenses Recoverable .......................................... 90 Fair Value of Investments ....................................................................................................................................... 91 Consolidated Results of Operations ............................................................................................................................ 93 Operating Highlights .............................................................................................................................................. 94 Segment Information .............................................................................................................................................. 97 International Segment ........................................................................................................................................ 98 Bermuda Segment .............................................................................................................................................. 102 Corporate and Other ........................................................................................................................................... 107 Key Operating and Financial Metrics .......................................................................................................................... 110 Non-GAAP Measures .................................................................................................................................................. 112 Financial Condition, Liquidity and Capital Resources ................................................................................................ 114 Financial Condition ................................................................................................................................................ 114 Cash and Investments ............................................................................................................................................. 114 Liquidity and Capital Resources ............................................................................................................................. 119 Financial Strength Ratings ...................................................................................................................................... 124 Reserve for Losses and Loss Adjustment Expenses ............................................................................................... 125 Contractual Obligations and Commitments............................................................................................................ 125 Transactions with Related Parties ........................................................................................................................... 125 78


 
Overview Hamilton Insurance Group, Ltd. ("Hamilton", "Hamilton Group", the "Group" or the "Company") is a global specialty insurance and reinsurance company founded in Bermuda in 2013, enhanced by data and technology, focused on producing sustainable underwriting profitability and delivering significant shareholder value. We intend to continue growing our diverse book of business by responding to changing market conditions, prudently managing our capital, and driving sustainable shareholder returns. We harness multiple drivers to create shareholder value, including diverse underwriting operations supported by proprietary technology and a team of over 600 full-time employees, a strong balance sheet, and a unique investment management relationship with Two Sigma. We operate globally, with underwriting operations in London, Dublin, Bermuda and across the United States. We operate three principal underwriting platforms (Hamilton Global Specialty, Hamilton Select and Hamilton Re) that are categorized into two reporting business segments (International and Bermuda): • International: International consists of business written out of our Lloyd’s syndicate and subsidiaries based in the United Kingdom, Ireland, and the United States, and includes the Hamilton Global Specialty and Hamilton Select platforms. • Hamilton Global Specialty focuses predominantly on commercial specialty and casualty insurance for medium to large-sized accounts and specialty reinsurance products written by Lloyd’s Syndicate 4000 and Hamilton Insurance DAC ("HIDAC"). Syndicate 4000, a leading Lloyd’s syndicate, generates a significant portion of premium from the U.S. Excess & Surplus ("E&S") market and has ranked among the most profitable and least volatile syndicates at Lloyd’s over the last 10 years. • Hamilton Select, our U.S. domestic E&S carrier, writes casualty insurance for small to mid-sized clients in the hard-to-place niche of the U.S. E&S market. We believe it presents meaningful and profitable growth opportunities in the near-to-long term, further expanding our footprint in the U.S. E&S market. • Bermuda: Bermuda consists of the Hamilton Re platform, made up of Hamilton Re and Hamilton Re US. Hamilton Re writes property, casualty and specialty reinsurance business on a global basis and also offers high excess Bermuda market specialty insurance products, predominantly for large U.S. commercial risks. Hamilton Re US writes casualty and specialty reinsurance business on a global basis. We seek to prudently manage our capital with the objective of effectively navigating different market conditions and generating strong underwriting margins throughout all market cycles. Our scaled and diversified platforms and product offerings, and our broad industry relationships provide significant opportunity to underwrite our chosen classes of property, casualty and specialty insurance and reinsurance as market opportunities arise. Leveraging our disciplined underwriting approach, balance sheet strength and flexibility, and real-time technology prowess, we can respond dynamically to capture opportunities as markets evolve. One of our key strategic priorities is sustainable underwriting profitability across the business we write. Our data-driven and disciplined underwriting processes position us to intelligently price and structure our products and our business portfolio. We maintain trusted and long-standing relationships with our clients and brokers, who we believe will continue to provide us with increased access to attractive business. We see continued growth opportunities in both the insurance and reinsurance markets in which we operate and intend to pursue disciplined growth across our underwriting platforms. In recent years the E&S market has benefited from a strong rate environment and increased submissions as business has shifted into the non-admitted market from the admitted market. Non- admitted insurers are able to cover unique and hard-to-place risks because they have flexibility of rate and form and can accommodate the unique needs of insureds who are unable to obtain coverage from admitted carriers. We believe the access our three underwriting platforms have to U.S. E&S insurance business allows us to build a robust and diversified book of business and achieve our profitable growth objectives throughout various market cycles. 79


 
In recent years, reinsurance business experienced a supply/demand imbalance in a number of classes, which created strong market conditions. This, combined with our relatively recent AM Best "A" rating upgrade, allowed us to accelerate growth opportunities in these areas. We have observed a slight change in the supply/demand dynamics in some reinsurance classes this year, particularly property and some specialty classes, which is creating flatter market conditions. However, we believe pricing is still attractive in most areas. Strong underlying market conditions persist in casualty classes, due to continued uncertainty around social inflation. Our strong, sustainable underwriting operations are complemented by our unique investment portfolio, which consists of the Two Sigma Hamilton Fund, LLC ("TS Hamilton Fund" or "TSHF"), and our investment grade fixed income portfolio, which is currently benefiting from favorable interest rates. We will continue to optimize our investment portfolio through a balanced allocation of invested assets and maintain the flexibility to adjust this allocation as needed. We believe our strategy of disciplined underwriting growth, balanced with our investment platform, will drive our ability to create shareholder value. We have a unique and long-term investment management relationship with Two Sigma. Founded in 2001, Two Sigma is a premier investment manager with a strong track record, driven by a differentiated application of technology and data science. The TS Hamilton Fund is a dedicated fund of one managed by Two Sigma with exposures to certain Two Sigma equity and macro strategies and is designed to provide low-correlated absolute returns, primarily by combining multiple hedged and leveraged systematic and non-systematic investment strategies with proprietary risk management and execution techniques. The TS Hamilton Fund invests in a broad set of financial instruments and is primarily focused on liquid strategies in global equity, FX markets, exchange-listed and over the counter options (and their underlying instruments) and other derivatives. This liquidity profile fits well with our business, while also providing the benefit of access to a dedicated fund of one. Two Sigma has broad discretion to allocate invested assets to different opportunities. Its current investments include Two Sigma Spectrum Portfolio, LLC ("STV"), Two Sigma Equity Spectrum Portfolio, LLC ("ESTV"), Two Sigma Absolute Return Portfolio, LLC ("ATV"), Two Sigma Futures Portfolio, LLC ("FTV"), Two Sigma Horizon Portfolio, LLC ("HTV"), Two Sigma Navigator Portfolio, LLC ("NTV") and Two Sigma Kuiper Portfolio, LLC ("KTV"). The TS Hamilton Fund’s trading and investment activities are not limited to these strategies and techniques and the TS Hamilton Fund is permitted to pursue any investment strategy and/or technique that Two Sigma determines in its sole discretion to be appropriate for the TS Hamilton Fund from time to time. Effects of Inflation Historically, inflation has not had a material effect on the Company’s consolidated results of operations. However, over the last several years, global economic inflation has increased, and there is a risk that it will remain elevated for an extended period. Inflation is subject to many macroeconomic factors beyond our control, including global banking policy, political risks and supply chain issues. An inflationary economy may result in higher losses and loss adjustment expenses, negatively impact the performance of our fixed income security investment portfolio, or increase our operating expenses, among other unfavorable effects. The ultimate effects of an inflationary or deflationary period are subject to high uncertainty and cannot be accurately estimated until the actual costs are known. In the wake of a catastrophe loss there is a risk of specific inflationary pressures in the local economy, which is considered in our catastrophe loss models. Similarly, the Company incorporates the anticipated effects of inflation in our ultimate estimate of the reserves for unpaid losses and loss adjustment expenses on certain long-tail lines of business. As with general economic inflation, the actual effects of inflation on reserves for losses and loss adjustment expenses and results of operations cannot be accurately known until all of the underlying claims are ultimately settled. 80


 
Taxes On December 27, 2023, the Bermuda Government enacted a 15% corporate income tax that generally became effective for Bermuda domiciled entities on or after January 1, 2025. The legislation defers the effective date until January 1, 2030 for so long as the consolidated group operates in six or fewer jurisdictions, has less than €50 million in tangible assets and none of its Bermuda entities are subject to the Income Inclusion Rule in any other jurisdiction ("Limited International Footprint Exemption"). The act is a response to the Organization of Economic Cooperation and Development ("OECD") Pillar Two initiative as enacted by the U.K. and Ireland in their respective domestic laws. In substance, these laws require a top-up tax be paid on Bermuda-sourced income to non-Bermuda jurisdictions such that a 15% minimum effective tax rate ("ETR") is achieved for Hamilton Group’s Bermuda entities, the Undertaxed Profits Rule ("UTPR"). Hamilton Group expects to be exempt from the UTPR until January 1, 2030, pursuant to an exemption similar to that available in Bermuda. The Bermuda legislation includes a provision referred to as the Economic Transition Adjustment ("ETA"), which will reduce future years' Bermuda taxable income. As of December 31, 2025, the Company holds a deferred tax asset of $35.4 million on its balance sheet related to the ETA. On January 15, 2025, the OECD issued additional guidance related to the calculation of income subject to taxation under the Pillar Two initiative. Specifically, it provided that for purposes of calculating the UTPR, a deduction for the ETA will not be allowed in years after 2026. Accordingly, when Hamilton Group becomes subject to the UTPR, expected in 2030, it is possible that a top-up tax liability will arise to the extent that it does not achieve a 15% minimum ETR on its Bermuda taxable earnings, excluding the ETA deduction. If Hamilton were to incur a UTPR top-up tax on its Bermuda earnings, the liability would be recorded in the period and jurisdiction in which it is incurred. Hamilton reported an income tax benefit of $15.1 million for the year ended December 31, 2025, which equates to an ETR of (1.8)%. This was lower than the Bermuda statutory rate of 15%, primarily driven by the Limited International Footprint Exemption and a net release of valuation allowances on deferred tax assets in the U.K. and the U.S., partially offset by withholding taxes on investment income from the TS Hamilton Fund. Hamilton reported an income tax expense of $8.4 million for the year ended December 31, 2024, which equates to an ETR of 1.4%. In 2024, this was higher than the Bermuda statutory rate of 0%, due primarily to income generated in jurisdictions with higher tax rates than Bermuda and withholding taxes on investment income from the TS Hamilton Fund. Hamilton reported an income tax benefit of $25.1 million for the year ended December 31, 2023, which equates to ETR of (9.8%), which was lower than the Bermuda statutory rate of 0%, due primarily to the effect of the ETA benefit, partially offset by withholding taxes on investment income from the TS Hamilton Fund. 81


 
SELECTED CONSOLIDATED FINANCIAL DATA References to the current year in this document refer to the calendar year ended December 31, 2025. In 2022, the Company changed its fiscal year from November 30 to December 31. The following tables set forth our selected consolidated financial data and other financial information at the end of and for each of the years in the five-year period ended December 31, 2025. The selected consolidated financial data should be read in conjunction with our consolidated audited financial statements and related notes thereto and the other information in this Form 10-K. Results of Operations ($ in thousands, except per share amounts) For the Years Ended December 31, November 30, 2025 2024 2023 2022 2021 Gross premiums written ............................... $ 2,923,145 $ 2,422,582 $ 1,951,038 $ 1,646,673 $ 1,446,551 Net premiums written ................................... 2,287,543 1,921,169 1,480,438 1,221,864 1,085,428 Net premiums earned ................................... 2,109,776 1,734,729 1,318,533 1,143,714 942,549 Net realized and unrealized gains (losses) on investments .............................................. 687,111 511,407 209,610 93,348 352,193 Net investment income (loss)(1) .................... 88,021 63,267 30,456 (21,487) (43,217) Total net realized and unrealized gains (losses) on investments and net investment income (loss) ................................................ 775,132 574,674 240,066 71,861 308,976 Third party fee income(2) .............................. 26,601 23,752 18,234 11,631 21,022 Losses and loss adjustment expenses ........... 1,258,521 1,010,173 714,603 758,333 640,560 Acquisition costs .......................................... 507,290 388,931 309,148 271,189 229,213 Other underwriting expenses(3) .................... 221,743 210,013 183,165 157,540 149,822 Underwriting income (loss)(4) ...................... 148,823 149,364 129,851 (31,717) (56,024) Net income (loss) ......................................... 840,029 613,158 280,287 (29,935) 249,839 Net income (loss) attributable to non- controlling interest (5) ................................... 263,359 212,729 21,560 68,064 61,660 Net income (loss) attributable to common shareholders ................................................. $ 576,670 $ 400,429 $ 258,727 $ (97,999) $ 188,179 Diluted income (loss) per share attributable to common shareholders .............................. $ 5.55 $ 3.67 $ 2.44 $ (0.95) $ 1.82 Combined ratio ............................................. 92.9 % 91.3 % 90.1 % 102.8 % 106.0 % Return on average common shareholders' equity ......................................................... 22.4 % 18.3 % 13.9 % (5.7) % 11.1 % (1) Net investment income (loss) is presented net of investment management fees. (2) Third party fee income is a non-GAAP financial measure as defined in Item 10(e) of SEC Regulation S-K. The reconciliation to other income (loss), the most comparable GAAP financial measure, also included other income (loss), excluding third party fee income of $Nil, $Nil, $0.4 million, and $(0.3) million for each of the years ended December 31, 2025, 2024, 2023 and 2022, respectively, and less than $0.1 million for the year ended November 30, 2021. Refer to 'Management’s Discussion and Analysis of Financial Condition and Results of Operations—Non-GAAP Measures' for further details. (3) Other underwriting expenses is a non-GAAP financial measure as defined in Item 10(e) of SEC Regulation S-K. The reconciliation to general and administrative expenses, the most comparable GAAP financial measure, also included corporate expenses of $57.2 million, $61.1 million, $76.7 million, $20.1 million and $22.5 million for years ended December 31, 2025, 2024, 2023 and 2022, and November 30, 2021, respectively. Refer to 'Management’s Discussion and Analysis of Financial Condition and Results of Operations—Non-GAAP Measures' for further details. (4) Underwriting income (loss) is a non-GAAP financial measure as defined in Item 10(e) of SEC Regulation S-K. Refer to 'Management’s Discussion and Analysis of Financial Condition and Results of Operations—Non-GAAP Measures' for further details. (5) Refer to 'Management’s Discussion and Analysis of Financial Condition and Results of Operations—Consolidated Results of Operations - Corporate and Other' for further details. 82


 
SELECTED CONSOLIDATED FINANCIAL DATA Balance Sheet Data ($ in thousands, except shares and per share amounts) As At December 31, November 30, 2025 2024 2023 2022 2021 Total investments ......................................... $ 5,026,660 $ 3,814,353 $ 3,111,616 $ 2,286,323 $ 2,464,622 Cash and cash equivalents ............................ 1,062,359 996,493 794,509 1,076,420 797,793 Total investments and cash and cash equivalents.................................................... 6,198,750 4,810,846 3,906,125 3,362,743 3,262,415 Total assets ................................................... 9,571,613 7,796,033 6,671,355 5,818,965 5,611,607 Reserve for losses and loss adjustment expenses ....................................................... 4,415,176 3,532,491 3,030,037 2,856,275 2,379,027 Unearned premiums ..................................... 1,377,474 1,122,277 911,222 718,188 620,994 Term loan, net of issuance costs .................. 149,743 149,945 149,830 149,715 149,875 Total shareholders' equity ............................ $ 2,822,099 $ 2,328,709 $ 2,047,850 $ 1,664,183 $ 1,787,445 Common shares outstanding ........................ 99,029,434 101,466,997 110,225,103 103,087,859 102,540,769 Tangible book value per common share ...... $ 27.62 $ 22.03 $ 17.75 $ 15.30 $ 16.29 Book value per common share ..................... $ 28.50 $ 22.95 $ 18.58 $ 16.14 $ 17.43 83


 
Summary of Critical Accounting Estimates The accompanying audited consolidated financial statements have been prepared in accordance with U.S. GAAP and include certain amounts that are inherently uncertain and judgmental in nature. As a result, management is required to make best estimates and assumptions that affect the reported amounts. The following discussion addresses those accounting policies and estimates that we believe are most critical to our operations and require the most difficult, subjective and complex judgment. Actual events that differ significantly from the underlying assumptions and estimates used in these statements may result in materially favorable or unfavorable adjustments to prior estimates that affect our results of operations, financial condition and liquidity. The sensitivity estimates that follow are based on the Company’s assessment of reasonably likely outcomes. These critical accounting estimates should be read in conjunction with the notes to the accompanying audited consolidated financial statements, including Note 2, Summary of Significant Accounting Policies, for a full understanding of the Company’s accounting policies. Reserve for Losses and Loss Adjustment Expenses Overview The estimated reserve for losses and loss adjustment expenses ("loss reserves") represents management’s best estimate of the unpaid portion of the Company’s ultimate liability for losses and loss adjustment expenses for insured and reinsured events that have occurred at or before the balance sheet date, based on its assessment of facts and circumstances known at that particular point in time. Loss reserves reflect both claims that have been reported to the Company ("case reserves") and claims that have been incurred but not reported to the Company ("IBNR"). Loss reserves are complex estimates, not an exact calculation of liabilities. Management reviews loss reserve estimates at each quarterly reporting date and considers all significant facts and circumstances known at that particular point in time. As additional experience and other data becomes available and/or laws and legal interpretations change, management may adjust previous estimates. Adjustments are recognized in the period in which they are determined and may impact that period's underwriting results either favorably (when current estimates are lower than previous estimates) or unfavorably (when current estimates are higher than previous estimates). Gross loss reserves for each of the reportable segments, segregated between case reserves and IBNR, by reserve class, are shown below: As at December 31, 2025 2024 ($ in thousands) International Bermuda Total International Bermuda Total Case reserves: Property ............................... $ 75,608 $ 132,297 $ 207,905 $ 61,009 $ 109,347 $ 170,356 Casualty ............................... 198,397 210,855 409,252 166,247 160,135 326,382 Specialty .............................. 183,928 59,136 243,064 158,855 45,994 204,849 Total case reserves ............ 457,933 402,288 860,221 386,111 315,476 701,587 IBNR: Property ............................... 133,017 299,821 432,838 113,291 249,870 363,161 Casualty ............................... 1,174,355 1,030,151 2,204,506 966,258 713,129 1,679,387 Specialty .............................. 550,806 318,879 869,685 462,518 288,566 751,084 Total IBNR ....................... 1,858,178 1,648,851 3,507,029 1,542,067 1,251,565 2,793,632 Total other .............................. 37,742 10,184 47,926 29,501 7,771 37,272 Total reserves ......................... $ 2,353,853 $ 2,061,323 $ 4,415,176 $ 1,957,679 $ 1,574,812 $ 3,532,491 84


 
Case Reserves With respect to insurance business, the Company is generally notified of losses by brokers and/or insureds. The Company’s claims personnel use this and other relevant information to estimate ultimate covered losses arising from the claim, including the cost of claims adjustment administration and settlement, including any legal or other fees. These estimates reflect the judgment of the Company’s claims personnel based on their experience and knowledge, the nature of the specific claim and, where appropriate, the advice of legal counsel, third party claims administrators and loss adjusters. In syndicated markets, such as Lloyd’s, the Company’s case reserves may also be based in part on information provided by the lead insurer. With respect to reinsurance business, the Company is typically notified of losses by brokers and/or ceding companies. For excess of loss contracts, the Company is typically notified of insured losses on specific contracts in the form of an individual loss notification and records a case reserve for the estimated ultimate liability arising from the claim. For contracts written on a proportional basis, the Company typically receives aggregated claims information in the form of a loss bordereaux and records a case reserve for the estimated ultimate liability arising from the claim based on that information. Proportional reinsurance contracts typically require that losses in excess of pre-defined amounts be separately notified so that the Company can adequately evaluate them. The Company’s claims department evaluates each specific loss notification received and, based on their knowledge and experience, may record additional case reserves when a ceding company’s reserve for a claim is considered inadequate. The Company also undertakes cedant audits, using outsourced legal and industry experience where necessary. This allows the Company to review different cedants’ claims handling practices, understand the level of prudence employed by different cedants and ensure that reserves are consistent with exposures, adequately established, and properly reported in a timely manner. IBNR IBNR estimates are necessary due to the potential development on reported claims and the reporting time lag between when a loss event occurs and when it is actually reported (the "reporting lag"). Reporting lags may arise from a number of factors, including but not limited to the nature of the loss, the use of intermediaries and the complexity of the claims adjusting process. The lack of specific information means the Company must make estimates. IBNR is calculated by deducting incurred losses (i.e. paid losses and case reserves) from management’s best estimate of the ultimate losses. Unlike case reserves, which are established at the claim or contract level, IBNR reserves are generally established at an aggregate level and cannot be identified as reserves for a particular loss event or contract. Reserving Methodology When conducting actuarial analysis, management organizes the Company’s recorded reserves into exposure groupings based on reasonably homogeneous loss development characteristics, underwriting years and reserving classes. Management periodically reviews the exposure groupings and may make changes to the groupings over time as the Company’s business changes. The actuarial methodologies used to perform the quarterly reserving analysis that determines our estimate of the ultimate reserve for losses and loss adjustment expenses for each exposure group include: • Initial expected loss ratio ("IELR") method: The IELR method calculates an estimate of ultimate losses by applying an estimated loss ratio to an estimate of ultimate earned premium for each underwriting year. The estimated loss ratio may be based on pricing information and/or industry data and/or historical claims experience revalued to the year under review; • Bornhuetter-Ferguson method: The Bornhuetter-Ferguson method uses as a starting point an assumed IELR and blends in the claims experience to date using historical or benchmark loss development patterns on paid claims data or reported claims data. Although the method tends to provide less volatile indications at early stages of development and reflects changes in the external environment, it can be slow to react to emerging loss development and may, if the IELR proves to be inaccurate, produce loss estimates which take longer to converge with the final settlement value of loss; and • Loss development method: The loss development method uses actual loss data and the historical development profiles on older underwriting years to project more recent, less developed years to their ultimate position. 85


 
Our actuaries may use other approaches in addition to those described, and supplement these methods with judgement where they deem appropriate, depending upon the characteristics of the class of business and available data. For certain significant events, such as natural catastrophes or large man-made catastrophic events, traditional actuarial methods may not be suitable for estimating losses for reasons that may include lack of claims data or the existence of additional risks related to the specific event circumstances. For example, the estimates of loss reserves related to hurricanes and earthquakes can be affected by factors including, but not limited to, the inability to access portions of impacted areas, infrastructure disruptions, the complexity of the loss scenario, legal and regulatory uncertainties, complexities involved in estimating business interruption losses and additional living expenses, the impact of demand surge, fraud, and the limitations on available information. For hurricanes, additional complex coverage factors may include determining whether damage was caused by flooding or wind, evaluating general liability and pollution exposures and mold damage. Other recent examples include possible claims arising from the COVID-19 pandemic and the Ukraine conflict, where additional risks included material uncertainties around whether insured loss events had occurred, the timing of such events, and uncertainty over how contract wording applies in the case of insurance and reinsurance policies. The timing of events can also affect the level of information available to the Company to estimate loss reserves for that reporting period, and therefore the reserving methods adopted. For example, for events occurring near the end of a reporting period, greater reliance may be placed on information derived from catastrophe models, and, where available and relevant, additional quantitative and qualitative exposure analyses, reports and communications of ground up losses from ceding companies, and development patterns for historically similar events. Due to the inherent uncertainty in estimating losses from such events, these estimates are subject to variability, which increases with the severity and complexity of the underlying event. In addition to the Company’s quarterly reserving process, an independent actuarial review is carried out semi-annually by a leading independent actuarial consulting firm in order to provide additional insight into the reserving process, specific industry trends and the overall level of the Company’s loss reserves. Management reviews the information provided in the independent actuarial review in determining its own best estimate of reserves. Management believes that it is prudent in its reserving assumptions and methodologies. However, we cannot be certain that our ultimate loss payments will not vary, perhaps materially, from the initial estimates made. We note that the process of estimating required reserves, by its very nature, involves uncertainty and therefore the ultimate claims may fall outside the actuarial range. The level of uncertainty can be influenced by many factors, including but not limited to unknown future in-claim value inflation, the existence of coverage with long duration reporting patterns, changes in the speed of claims data being received and processed, contractual uncertainties for unusual claim events, as well as the other factors previously discussed. If we determine that adjustments to an earlier estimate are appropriate, such adjustments are recorded in the reporting period in which they are identified and may have a significant favorable or unfavorable impact on that period’s results of operations. We regularly review and update these estimates using the most current information available. Management’s Best Estimate The Company’s recorded reserves at each reporting date reflect management’s best estimate of the ultimate reserve for losses and loss adjustment expenses at that date. Management completes quarterly reserve studies for each exposure group for its International and Bermuda segments. Management analyzes significant variances between internal and external actuarial estimates, as well as any relevant additional market, underwriting or claims data that may be available and relevant for setting management’s best estimate of ultimate reserves. As a result of these considerations, the selected reserve estimate may be higher or lower than the indicated external actuarial estimate. 86


 
The Company’s best estimates are point estimates within a range of reasonable actuarial estimates. To provide an indication of the possible size of this range, in the following table we have compared the point estimate for net losses and loss adjustment expenses recorded by each reportable segment with a range of reasonable actuarial estimates: December 31, 2025 ($ in thousands) Recorded Point Estimate High Low International .......................................................................................... $ 1,366,958 $ 1,518,817 $ 1,166,031 Bermuda ................................................................................................ 1,672,361 $ 1,896,112 $ 1,382,946 Net reserve for losses and loss adjustment expenses ......................... $ 3,039,319 It is important to note that the "High" and "Low" estimates above are not intended to be "worst-case" or "best-case" scenarios, and it is possible that final settlements of the reserves for these losses and loss adjustment expenses could fall outside of these ranges. It is not appropriate to add together the ranges of each reportable segment in an effort to determine a high and low range around the Company’s total reserve for losses and loss adjustment expenses. Prior Year Reserve Development Prior year reserve development arises from changes to estimates for losses and loss adjustment expenses related to loss events that occurred in previous periods. Favorable prior year reserve development indicates that current estimates are lower than previous estimates, while unfavorable prior year reserve development indicates that current estimates are higher than previous estimates. The following table presents net prior year reserve development by reportable segment: Net (favorable) unfavorable prior year reserve development ($ in thousands) International Bermuda Total Year ended December 31, 2025 ........................................................... $ (29,561) $ (35,369) $ (64,930) Year ended December 31, 2024 ........................................................... (10,555) (9,884) (20,439) Year ended December 31, 2023 ........................................................... $ (22,498) $ 6,881 $ (15,617) For a detailed discussion of net (favorable) unfavorable prior year reserve development by reportable segment for the years ended December 31, 2025, 2024 and 2023 see Results of Operations. Claim Tail Analysis One of the key selection characteristics for loss exposure groupings is the historical duration of the claims settlement process. Business in which claims are reported and settled relatively quickly are commonly referred to as short-tail lines, for example, property classes. On the other hand, business in which claims tend to take longer to be reported and settled are commonly referred to as long-tail lines, for example, casualty classes. Although estimates of ultimate losses for short-tail business are usually inherently more certain than for medium and long-tail business, significant judgment is still required. Additionally, the inherent uncertainties relating to catastrophe events add further complexity to potential exposure estimation. Further, the Company uses MGAs and other producers for certain business, which can delay the receipt of loss information. Although the Company uses similar actuarial methodologies for both short-tail and long-tail lines in respect of non-headline loss events, the faster reporting of experience for the short-tail lines allows management to have greater confidence in its estimates of ultimate losses for short-tail lines at an earlier stage than for long-tail lines. As a result, the Company’s estimates of ultimate losses for shorter tail lines, with the exception of loss estimates for headline loss events, generally exhibit less volatility than those for the longer tail lines. For longer tail lines, management utilizes exposure-based methods to estimate the Company’s ultimate losses, especially for immature years. For both short and long-tail lines, management supplements these general approaches with analytically based judgments. 87


 
Sensitivity Analysis While management believes that the reserve for losses and loss adjustment expenses at December 31, 2025 is adequate, new information, events or circumstances may result in ultimate losses that are materially greater or less than initially recorded. The tables below summarize, by reportable segment, the effect of reasonably likely scenarios on the key actuarial assumptions used to estimate the Company’s reserve for losses and loss adjustment expenses at December 31, 2025. The scenarios shown in the tables illustrate the effect of: • changes to the expected loss ratio selections used at December 31, 2025, which represent loss ratio point increases or decreases to the expected loss ratios used. A higher expected loss ratio results in a higher ultimate loss estimate, and vice versa; and • changes to the loss development patterns used in the Company’s reserving process at December 31, 2025, which represent claims reporting that is either slower or faster than the reporting patterns used. Accelerating a loss reporting pattern (i.e. shortening the claim tail) results in lower ultimate losses, as the estimated proportion of losses already incurred would be higher, and vice versa. Management believes that the illustrated sensitivities are indicative of the materiality of these key actuarial assumptions to management’s best estimate of losses and loss adjustment expense reserves. The degree of stress applied to the expected loss ratio and loss development patterns were selected to be illustrative, and should not be considered to be "best case" or "worst case" for these assumptions. As such, it is important to recognize that future variations may be more or less than the amounts shown in the following table. The effect of reasonably likely changes in the two key assumptions used to estimate the gross reserve for losses and loss adjustment expenses was as follows: ($ in thousands) Sensitivity of Gross Reserve for Losses and Loss Adjustment Expenses As at December 31, 2025 Assumptions Higher Expected Loss Ratios Slower Loss Development Patterns Lower Expected Loss Ratios Faster Loss Development Patterns Reserving class selected assumptions: Property .............................................................. 5 % +1 Q (5) % -1 Q Casualty ............................................................... 5 % +1 Q (5) % -1 Q Specialty .............................................................. 5 % +2 Q (5) % -2 Q International Segment Increase (decrease) in loss reserves: Property ............................................................... $ 5,053 $ 10,928 $ (4,998) $ (8,658) Casualty ............................................................... 58,218 129,739 (57,618) (101,022) Specialty .............................................................. 35,233 59,082 (33,204) (47,563) Bermuda Segment Increase (decrease) in loss reserves: Property ............................................................... $ 35,372 $ 6,839 $ (35,372) $ (5,136) Casualty ............................................................... 86,853 27,521 (86,850) (24,421) Specialty .............................................................. 16,595 3,804 (16,602) (3,117) 88


 
The results show the cumulative increase (decrease) in loss reserves across all years. Each of the impacts set forth is estimated individually, without consideration for any correlation among key assumptions or among reserve classes. Therefore, it would be inappropriate to take each of the amounts and add them together in an attempt to estimate total volatility. Additionally, it is noted that in some instances, for example, the projection of catastrophe estimates, development patterns are not appropriate as more bespoke techniques are used. Premiums Written and Earned Gross Premiums Written Revenues primarily consist of insurance and reinsurance premiums generated by the Company’s underwriting operations. Recognition of gross premiums written varies by policy or contract type. For a portion of the Company’s insurance business, which comprises 50% of total gross premiums written, a fixed premium specified in the policy is recorded when the policy incepts. This premium may be adjusted if underlying insured values change. Management actively monitors underlying insured values and any resulting premium adjustments are recognized in the period in which they are determined. Gross premiums written on a fixed premium basis accounted for 26.7%, 26.9% and 30.2% of the Company’s gross premiums written for the years ended December 31, 2025, 2024 and 2023, respectively. Some of this business is written through MGAs, third parties granted authority to bind risks on the Company’s behalf in accordance with defined underwriting guidelines. The remainder of the Company’s insurance business is written on a line slip or proportional basis, where the Company assumes an agreed proportion of the premiums and losses of a particular risk or group of risks along with other unrelated insurers. As premiums for this business are not identified in the policy, estimated premiums are recorded at the inception of the policy based on information provided by clients through brokers. Management reviews these premium estimates on a quarterly basis and any premium estimate adjustments are recognized in the period in which they are determined. Gross premiums written on a line slip or proportional basis accounted for 23.6%, 25.8% and 26.8% of the Company’s gross premiums written for the years ended December 31, 2025, 2024 and 2023, respectively. The Company’s reinsurance business, which comprises 50% of total gross premiums written, generally provides cover to cedants on an excess of loss or on a proportional basis. In most cases, cedants seek protection for business that they have not yet written when they enter into agreements and therefore cedants must estimate the underlying premiums that they will cede to the Company. For proportional reinsurance contracts, the Company shares proportionally in both the premiums and losses of the cedant and pays the cedant a commission to cover the cedant’s acquisition costs. Gross premiums written are recognized on a quarterly basis as the underlying contracts incept over the term of the contract, based on estimates received from ceding companies. Management reviews these premium estimates on a quarterly basis and evaluates their reasonability in light of actual premiums reported by the cedants and brokers, supplemented by the Company’s own estimates based on experience and familiarity with each market. As a result of this review process, any adjustments to premium estimates are recognized in the period in which they are determined. Changes in premium estimates could be material to gross premiums written in the period. Changes in premium estimates could also be material to net premiums earned in the period in which they are determined as any adjustment may be substantially or fully earned. Gross premiums written for proportional reinsurance contracts, including adjustments to premium estimates established in prior years, accounted for 27.9%, 24.4% and 20.7% of the Company’s gross premiums written for the years ended December 31, 2025, 2024 and 2023, respectively. For excess of loss reinsurance contracts, the Company is typically exposed to loss events in excess of a predetermined dollar amount or loss ratio and receives a fixed or an initial minimum deposit premium. For excess of loss reinsurance contracts, minimum deposit premiums are generally considered to be the best estimate of premiums at the inception of the contract. The minimum deposit premium is typically adjusted at the end of the contract period to reflect changes in the underlying risks in force during the contract period. Any adjustments to minimum or deposit premiums are recognized in the period in which they are determined. Gross premiums written for excess of loss reinsurance contracts accounted for 21.8%, 22.9% and 22.3% of the Company’s gross premiums written for the years ended December 31, 2025, 2024 and 2023, respectively. 89


 
Many of the Company’s excess of loss reinsurance contracts also include provisions for automatic reinstatement of coverage in the event of a loss that has exhausted the initial amount of cover provided. Reinstatement premiums are recognized as written premium when a loss event occurs where coverage limits for the remaining life of the contract are reinstated under the contract. Net Premiums Earned Premiums are earned evenly over the period in which the Company is exposed to the underlying risk. Changes in circumstances subsequent to contract inception can impact the term of each earning period. For example, when exposure limits for a contract are reached, any associated unearned premiums are recognized as fully earned. Fixed premium insurance policies and excess of loss reinsurance contracts are generally written on a "losses occurring" or "claims made" basis. Consequently, premiums are earned evenly over the contract term, which is typically 12 months. Line slip or proportional insurance policies and proportional reinsurance contracts are generally written on a "risks attaching" basis, covering claims that relate to the underlying policies written during the terms of these contracts. As the underlying business incepts throughout the contract term, which is typically one year, and the underlying business typically has a one-year coverage period, these premiums are generally earned over a 24-month period. Ceded Reinsurance and Unpaid losses and Loss Adjustment Expenses Recoverable Overview In the normal course of business, the Company seeks to reduce the potential amount of loss arising from claim events by reinsuring certain levels of risk with other reinsurers. On a consolidated basis, reinsurance premiums ceded represented 21.7%, 20.7% and 24.1% of gross premiums written for the years ended December 31, 2025, 2024 and 2023, respectively. Ceded reinsurance contracts do not relieve the Company of its primary obligation to policyholders. In the event that the Company’s reinsurers are unable to meet their obligations under these reinsurance agreements or are able to successfully challenge losses ceded by the Company under the contracts, the Company will not be able to realize the full value of the unpaid losses and loss adjustment expenses recoverable balance and will be liable for such defaulted amounts. The Company enters into proportional or quota share treaties, whereby the Company cedes a portion of its premiums and losses related to a certain class or classes of business to a reinsurer, and into excess of loss or facultative reinsurance agreements, whereby the Company is reinsured for a specific event or exposure, often for amounts in excess of a predetermined dollar amount. The Company’s reinsurance business also obtains reinsurance whereby another reinsurer contractually agrees to indemnify it for all or a portion of the reinsurance risks underwritten. Such arrangements, where one reinsurer provides reinsurance to another reinsurer, are usually referred to as retrocessional reinsurance arrangements and help to reduce exposure to large losses and manage risk. In addition, the Company’s reinsurance business participates in "common account" retrocessional arrangements for certain pro rata treaties. Such arrangements reduce the effect of individual or aggregate losses to all companies participating on such treaties, including the reinsurers and the ceding company. On February 6, 2020, the Company entered into a loss portfolio transfer agreement (the "LPT"), under which the insurance liabilities arising from certain casualty risks for the Lloyd's Years of Account ("YOA") 2016, 2017 and 2018 were retroceded to a third party in exchange for total premium of $72.1 million. This transaction was accounted for as retroactive reinsurance under which cumulative ceded losses exceeding the LPT premium are recognized as a deferred gain liability and amortized into income over the settlement period of the ceded reserves in proportion to cumulative losses collected over the estimated ultimate reinsurance recoverable. The amount of the deferral is recalculated each reporting period based on updated ultimate loss estimates. Consequently, cumulative adverse development subsequent to the signing of the LPT may result in significant losses from operations until periods when the deferred gain is recognized as a benefit to earnings. 90


 
In December 2023, Hamilton Group sponsored a new industry loss index-triggered catastrophe bond through the issuance of Series 2024-1 Class A Principal-at-Risk Variable Rate Notes by Bermuda domiciled Easton Re Ltd. ("Easton Re"), which provide the Company's operating platforms with multi-year risk transfer capacity of $200 million to protect against named storm risk in the United States and earthquake risk in the United States and Canada. The risk period for Easton Re is from January 1, 2024 to December 31, 2026. Estimation methodology Amounts for unpaid losses and loss adjustment expenses recoverable from reinsurers are estimated in a manner consistent with the reserve for losses and loss adjustment expenses associated with the related assumed business and the contractual terms of the reinsurance agreement. Estimating unpaid losses and loss adjustment expenses recoverable can be more subjective than estimating the underlying reserve for losses and loss adjustment expenses, discussed above. In particular, unpaid losses and loss adjustment expenses recoverable may be affected by deemed inuring reinsurance, industry losses reported by various statistical reporting services, and the magnitude of the Company’s recorded IBNR reserves, amongst other factors. Amounts for unpaid losses and loss adjustment expenses recoverable are recorded as assets, predicated on the reinsurers’ ability to meet their obligations under the reinsurance agreements. The majority of the balance that the Company has estimated and accrued as unpaid losses and loss adjustment expenses recoverable will not be due for collection until some point in the future. The amounts recoverable that will ultimately be collected are subject to uncertainty due to the ultimate ability and willingness of reinsurers to pay the Company’s claims at a future point in time, for reasons including insolvency or elective run-off, contractual dispute and various other reasons. To help mitigate these risks, the Company maintains a list of approved reinsurers, performs credit risk assessments for potential new reinsurers, regularly monitors the financial condition of approved reinsurers with consideration for events which may have a material impact on their creditworthiness and monitors concentrations of credit risk. This assessment considers a wide range of individual attributes, including a review of the counterparty’s financial strength, industry position and other qualitative factors. If reinsurers do not meet certain specified requirements, they are required to provide the Company with collateral. Fair Value of Investments Fixed maturity and short-term investments trading portfolio The Company elects the fair value option for its fixed maturities and short-term investments trading portfolio and certain other investments and recognizes the changes in net realized and unrealized gains (losses) on investments in its consolidated statements of operations. The fair value of a financial instrument is the amount that would be received to sell an asset or paid to transfer a liability in an orderly transaction between market participants at the measurement date (the "exit price"). Instruments that the Company owns are marked to bid prices. Fair value measurement accounting guidance also establishes a fair value hierarchy that prioritizes the inputs to the respective valuation techniques used to measure fair value. The hierarchy gives the highest priority to unadjusted quoted prices in active markets for identical assets or liabilities (Level 1 measurements) and the lowest priority to unobservable inputs (Level 3 measurements). An asset or liability’s classification within the fair value hierarchy is based on the lowest level of significant input to its valuation. The three levels of the fair value hierarchy are: • Level 1 - Inputs that reflect unadjusted quoted prices in active markets for identical assets or liabilities that the Company has the ability to access at the measurement date; • Level 2 - Inputs other than quoted prices included within Level 1 that are observable for the asset or liability either directly or indirectly, including inputs in markets that are not considered to be active; and • Level 3 - Inputs that are both significant to the fair value measurement and unobservable. 91


 
The Company’s fixed maturities and short-term investments trading portfolio is primarily priced using pricing services, such as index providers and pricing vendors, as well as broker quotations. In general, the pricing vendors provide pricing for a high volume of liquid securities that are actively traded. For securities that do not trade on an exchange, the pricing services generally utilize market data and other observable inputs in matrix pricing models to determine prices. Observable inputs include benchmark yields, reported trades, broker-dealer quotes, issuer spreads, bids, offers, reference data and industry and economic events. Index pricing generally relies on market traders as the primary source for pricing; however, models are also utilized to provide prices for all index eligible securities. The models use a variety of observable inputs such as benchmark yields, transactional data, dealer runs, broker-dealer quotes and corporate actions. Prices are generally verified using third party data. Securities which are priced by an index provider are generally included in the index. In general, broker-dealers value securities through their trading desks based on observable inputs. The methodologies used include mapping securities based on trade data, bids or offers, observed spreads, and performance on newly issued securities. Broker-dealers also determine valuations by observing secondary trading of similar securities. Prices obtained from broker quotations are considered non- binding; however, they are based on observable inputs and by observing secondary trading of similar securities obtained from active, non-distressed markets. The Company considers these Level 2 inputs as they are corroborated with other market observable inputs. All of the Company’s fixed maturities and short-term investments in its trading portfolio are considered to be valued using Level 2 inputs in the fair value hierarchy. See Note 4, Fair Value in the accompanying audited consolidated financial statements for further detail. 92


 
Consolidated Results of Operations The following is a comparison of selected data for our consolidated results of operations: For the Years Ended December 31, ($ in thousands, except per share amounts) 2025 2024 2023 Gross premiums written ................................................................................... $2,923,145 $ 2,422,582 $ 1,951,038 Net premiums written ....................................................................................... $2,287,543 $ 1,921,169 $ 1,480,438 Net premiums earned ....................................................................................... $2,109,776 $ 1,734,729 $ 1,318,533 Third party fee income(1) .................................................................................. 26,601 23,752 18,234 Claims and Expenses Losses and loss adjustment expenses ............................................................... 1,258,521 1,010,173 714,603 Acquisition costs .............................................................................................. 507,290 388,931 309,148 Other underwriting expenses(2) ......................................................................... 221,743 210,013 183,165 Underwriting income (loss)(3) ........................................................................... 148,823 149,364 129,851 Net realized and unrealized gains (losses) on investments .............................. 687,111 511,407 209,610 Net investment income (loss)(4) ........................................................................ 88,021 63,267 30,456 Total net realized and unrealized gains (losses) on investments and net investment income (loss) .............................................. 775,132 574,674 240,066 Other income (loss), excluding third party fee income(1) ................................. — — 397 Net foreign exchange gains (losses) ................................................................. (5,985) (3,231) (6,185) Corporate expenses(2) ....................................................................................... 57,167 61,111 76,691 Amortization of intangible assets ..................................................................... 15,709 15,520 10,783 Interest expense ................................................................................................ 20,189 22,616 21,434 Income tax expense (benefit) ........................................................................... (15,124) 8,402 (25,066) Net income (loss) ............................................................................................. 840,029 613,158 280,287 Net income (loss) attributable to non-controlling interest(5) ............................. 263,359 212,729 21,560 Net income (loss) attributable to common shareholders .................................. $ 576,670 $ 400,429 $ 258,727 Diluted income (loss) per share attributable to common shareholders ............ $ 5.55 $ 3.67 $ 2.44 Key Ratios Attritional loss ratio - current year ................................................................... 54.4 % 53.1 % 52.2 % Attritional loss ratio - prior year development ................................................. (2.2) % 0.0 % (0.8) % Catastrophe loss ratio - current year ................................................................. 8.4 % 6.3 % 3.2 % Catastrophe loss ratio - prior year development ............................................... (0.9) % (1.2) % (0.4) % Loss and loss adjustment expense ratio ............................................................ 59.7 % 58.2 % 54.2 % Acquisition cost ratio ....................................................................................... 24.0 % 22.4 % 23.4 % Other underwriting expense ratio ..................................................................... 9.2 % 10.7 % 12.5 % Combined ratio ................................................................................................. 92.9 % 91.3 % 90.1 % Return on average common shareholders' equity ............................................. 22.4 % 18.3 % 13.9 % 93


 
The following table summarizes book value per share and balance sheet data: ($ in thousands, except per share amounts) As at December 31, Book Value 2025 2024 2023 Tangible book value per common share ....................................................... $ 27.62 $ 22.03 $ 17.75 Change in tangible book value per common share ....................................... 25.4 % 24.1 % 16.0 % Book value per common share ..................................................................... $ 28.50 $ 22.95 $ 18.58 Change in book value per common share ..................................................... 24.2 % 23.5 % 15.1 % Balance Sheet Data Total assets .................................................................................................... $ 9,571,613 $ 7,796,033 $ 6,671,355 Total shareholders' equity ............................................................................. $ 2,822,099 $ 2,328,709 $ 2,047,850 (1) Third party fee income is a non-GAAP financial measure as defined in Item 10(e) of SEC Regulation S-K. The reconciliation to other income (loss), the most comparable GAAP financial measure, also included other income (loss), excluding third party fee income of $Nil for each of the years ended December 31, 2025 and 2024 and $0.4 million for the year ended December 31, 2023. Refer to 'Management’s Discussion and Analysis of Financial Condition and Results of Operations – Non-GAAP Measures' for further details. (2) Other underwriting expenses is a non-GAAP financial measure as defined in Item 10(e) of SEC Regulation S-K. The reconciliation to general and administrative expenses, the most directly comparable GAAP financial measure, also included corporate expenses of $57.2 million, $61.1 million, and $76.7 million for the years ended December 31, 2025, 2024 and 2023, respectively. Refer to 'Management’s Discussion and Analysis of Financial Condition and Results of Operations—Non-GAAP Measures' for further details. (3) Underwriting income (loss) is a non-GAAP financial measure as defined in Item 10(e) of SEC Regulation S-K. Refer to 'Management’s Discussion and Analysis of Financial Condition and Results of Operations – Non-GAAP Measures' for further details. (4) Net investment income (loss) is presented net of investment management fees. (5) Refer to 'Management’s Discussion and Analysis of Financial Condition and Results of Operations—Consolidated Results of Operations—Corporate and Other' for further details. Operating Highlights The following significant items impacted the consolidated results of operations for the years ended December 31, 2025, 2024 and 2023: Gross premiums written Gross premiums written were $2.9 billion, $2.4 billion and $2.0 billion for the years ended December 31, 2025, 2024 and 2023, respectively. The increase in gross premiums written for the year ended December 31, 2025 compared to the year ended December 31, 2024 was primarily driven by our casualty reinsurance classes and casualty, specialty and property insurance classes. The increase was as a result of growth in both new and existing business. The increase in gross premiums written for the year ended December 31, 2024 compared to the year ended December 31, 2023 was primarily driven by our casualty reinsurance, property reinsurance, specialty reinsurance and casualty insurance business. The growth was a result of new business, increased participations on existing business and a strong rate environment across multiple classes of business. Underwriting results The combined ratio was 92.9% and 91.3% for the years ended December 31, 2025 and 2024, respectively. The increase was primarily driven by an increase in the catastrophe loss ratio and the acquisition cost ratio, partially offset by a decrease in the attritional loss ratio and other underwriting expense ratio. The increase in the combined ratio from 90.1% for the year ended December 31, 2023 to 91.3% for the year ended December 31, 2024 was driven by an increase in the catastrophe loss ratio and attritional loss ratio, partially offset by a decrease in the other underwriting expense ratio and acquisition cost ratio. 94


 
Losses and Loss Adjustment Expenses For the Years Ended ($ in thousands) Current year % of net premiums earned Prior year development % of net premiums earned Losses and loss adjustment expenses % of net premiums earned December 31, 2025 Attritional losses ...................... $ 1,145,897 54.4 % $ (46,383) (2.2) % $ 1,099,514 52.2 % Catastrophe losses .................... 177,554 8.4 % (18,547) (0.9) % 159,007 7.5 % Total ....................................... $ 1,323,451 62.8 % $ (64,930) (3.1) % $ 1,258,521 59.7 % December 31, 2024 Attritional losses ...................... $ 921,739 53.1 % $ 818 0.0 % $ 922,557 53.1 % Catastrophe losses .................... 108,873 6.3 % (21,257) (1.2) % 87,616 5.1 % Total ....................................... $ 1,030,612 59.4 % $ (20,439) (1.2) % $ 1,010,173 58.2 % December 31, 2023 Attritional losses ...................... $ 688,144 52.2 % $ (10,443) (0.8) % $ 677,701 51.4 % Catastrophe losses .................... 42,076 3.2 % (5,174) (0.4) % 36,902 2.8 % Total ....................................... $ 730,220 55.4 % $ (15,617) (1.2) % $ 714,603 54.2 % Attritional loss ratio - current year for the year ended December 31, 2025 was 54.4%, compared to 53.1% for the year ended December 31, 2024, an increase of 1.3 percentage points. The attritional loss ratio - current year for the year ended December 31, 2025 was impacted by a change in business mix, including more casualty reinsurance business, and certain large losses primarily in our Bermuda specialty and property reinsurance classes. The attritional loss ratio - current year for the year ended December 31, 2024 was 53.1% compared to 52.2% for the year ended December 31, 2023. The attritional loss ratio - current year for the year ended December 31, 2024 included a specific large loss of $37.9 million arising from the Francis Scott Key Baltimore Bridge collapse. Attritional loss ratio - prior year for the year ended December 31, 2025 was a favorable 2.2%, compared to 0.0% for the year ended December 31, 2024, a decrease of 2.2 percentage points. The decrease was primarily driven by favorable development in both our Bermuda and International property and specialty classes, partially offset by unfavorable development in certain Bermuda casualty classes. In addition, casualty business protected by the LPT discussed in Note 7, Reinsurance, benefited from favorable development in the underlying reserves of $2.5 million, which was partially offset by a change in the deferred gain of $0.8 million, for a total net positive earnings impact of $1.7 million. The attritional loss ratio - prior year for the year ended December 31, 2024 was flat at 0.0% compared to a favorable 0.8% for the year ended December 31, 2023, an increase of 0.8 percentage points. The increase was primarily driven by unfavorable development in both International and Bermuda casualty and specialty classes, largely offset by favorable development in both International and Bermuda property classes. In addition, casualty business protected by the LPT benefited from favorable development in the underlying reserves of $15.3 million, which was partially offset by a change in the deferred gain of $9.4 million, for a total net positive earnings impact of $5.9 million. Catastrophe losses - current and prior year development were $159.0 million, $87.6 million and $36.9 million for the years ended December 31, 2025, 2024 and 2023, respectively. Catastrophe losses for the year ended December 31, 2025 were driven by the California wildfires ($159.7 million), severe convective storms ($10.9 million) and the Queensland hailstorms ($6.9 million), partially offset by favorable prior year development of $18.5 million. Catastrophe losses for the year ended December 31, 2024 were driven by Hurricane Helene ($52.6 million), Hurricane Milton ($37.8 million), the Calgary hailstorms ($12.9 million), and Hurricane Debby ($5.6 million), partially offset by favorable prior year development of $21.3 million. Catastrophe losses for the year ended December 31, 2023 were driven by the Hawaii wildfires ($12.0 million), the wind and thunderstorm events which impacted states in both the Southern and Midwest U.S. during March 2023 ($11.0 million), severe convective storms in June 2023 ($7.6 million), Hurricane Idalia ($6.5 million), and the Vermont floods ($5.0 million), partially offset by favorable prior year development of $5.2 million. 95


 
Total Net Realized and Unrealized Gains (Losses) on Investments and Net Investment Income (Loss) For the Years Ended December 31, ($ in thousands) 2025 2024 2023 Total net realized and unrealized gains (losses) on investments and net investment income (loss) - TSHF(1) .............................................................. $ 564,254 $ 487,186 $ 143,655 Total net realized and unrealized gains (losses) on investments and net investment income (loss) - other .................................................................... 210,878 87,488 96,411 $ 775,132 $ 574,674 $ 240,066 Net income (loss) attributable to non-controlling interest - TSHF ................ $ 263,359 $ 212,729 $ 21,560 (1) Prior to non-controlling interest performance incentive allocation Total net realized and unrealized gains (losses) on investments and net investment income (loss) - TSHF, prior to non- controlling interest, returned income of $564.3 million, $487.2 million and $143.7 million for the years ended December 31, 2025, 2024 and 2023, respectively. This includes the fund's returns, net of investment management fees. Net investment income, net of non-controlling interest - TSHF, returned income of $300.9 million, $274.5 million and $122.1 million for the years ended December 31, 2025, 2024 and 2023, respectively. This includes the fund's returns, net of investment management fees and performance incentive allocations. The aggregate incentive allocation to which the investment manager is entitled is included in "Net income (loss) attributable to non-controlling interest" in our GAAP financial statements. TS Hamilton Fund produced returns, net of investment management fees and performance incentive allocations, of 16.0%, 16.3% and 7.6% for the years ended December 31, 2025, 2024 and 2023, respectively. For the year ended December 31, 2025, TS Hamilton Fund experienced gains from single name equities trading within the equity market neutral vehicles STV, ESTV, and ATV. Gains from single name equities trading were led by the U.S., followed by East Asia. TS Hamilton Fund also experienced gains from macro trading within the scientific discretionary macro vehicle, NTV, the systematic macro vehicle, FTV, the relative value rates vehicle, KTV, and the relative value macro vehicle, HTV. For the year ended December 31, 2024, gains in TS Hamilton Fund were led by single name U.S. equities trading in STV. The TS Hamilton Fund also saw positive contributions to gains from non-U.S. equities trading in ESTV. In ESTV, gains were experienced in all underlying regions. The TS Hamilton Fund also experienced gains from macroeconomic trading in FTV. In FTV, gains were led by equities, credit, and fixed income. For the year ended December 31, 2023, TS Hamilton Fund generated positive returns in single name equities trading in STV and ESTV, partially offset by losses in macroeconomic trading in FTV. In single name equities trading, STV and ESTV both made positive contributions. Within ESTV, trading was most profitable in Europe, followed by East Asia and Pan-America, while China experienced losses. Within FTV, losses were driven by commodities, fixed income, and equities, partially offset by gains in currencies and credit. Total net realized and unrealized gains (losses) on investments and net investment income (loss) - other returned income of $210.9 million, $87.5 million and $96.4 million for the years ended December 31, 2025, 2024 and 2023, respectively. Income for the year ended December 31, 2025 was primarily driven by investment income on a larger portfolio of higher yielding assets and positive mark-to-market returns. During the year ended December 31, 2024, the fixed maturity securities trading portfolio produced positive returns as the result of investment yield, partially offset by unrealized losses, primarily arising from U.S. Treasury interest rate increases. During the year ended December 31, 2023, the fixed maturity securities trading portfolio produced positive returns as the rate of rising interest rates slowed and reinvested funds generated higher yields. 96


 
Segment Information We have determined our reportable business segments based on the information used by management in assessing performance and allocating resources to underwriting operations. We have identified two reportable business segments - International and Bermuda. Each of our identified reportable segments has a Chief Executive Officer who is responsible for the overall profitability of their segment and who regularly reports and is directly accountable to the chief operating decision maker ("CODM"): the Chief Executive Officer of the consolidated group. The CODM's responsibilities include providing leadership to all levels of employees; developing culture, values, and ethos; setting the Company's strategy, vision and direction; and overall responsibility for the success and profitability of the Company, including evaluating segment performance. The CODM evaluates reportable segment performance based on the segments' respective underwriting income or loss. Underwriting income or loss is calculated as net premiums earned less losses and loss adjustment expenses, acquisition costs, and other underwriting expenses, net of third party fee income. General and administrative expenses not incurred by the reportable segments are included in corporate and other expenses as part of the reconciliation of net underwriting income or loss to net income or loss attributable to common shareholders. As we do not manage our assets by reportable segment, investment income and assets are not allocated to reportable segments. Our core business is underwriting and our underwriting results are reflected in our reportable segments: (1) International, which is comprised of property, casualty, and specialty insurance and reinsurance classes of business originating from the Company’s London, Dublin, and Hamilton Select operations; and (2) Bermuda, which is comprised of property, casualty, and specialty insurance and reinsurance classes of business originating from Hamilton Re, Bermuda and Hamilton Re US and subsidiaries. We consider many factors, including the nature of each segment’s products, client types, production sources, distribution methods and the regulatory environment, in determining the aggregated operating segments. Corporate includes net realized and unrealized gains (losses) on investments, net investment income (loss), other income (loss) not incurred by the reportable segments, net foreign exchange gains (losses), general and administrative expenses not incurred by the reportable segments, amortization of intangible assets, interest expense, and income tax expense (benefit). 97


 
International Segment For the Years Ended December 31, ($ in thousands) 2025 2024 2023 Gross premiums written ................................................................................ $ 1,517,060 $ 1,308,460 $ 1,105,522 Net premiums written ................................................................................... $ 1,132,061 $ 969,605 $ 770,399 Net premiums earned .................................................................................... $ 1,055,377 $ 886,934 $ 703,508 Third party fee income .................................................................................. 12,027 16,317 9,685 Claims and Expenses Losses and loss adjustment expenses ........................................................... 571,298 498,023 362,137 Acquisition costs ........................................................................................... 276,676 216,971 186,698 Other underwriting expenses ........................................................................ 167,221 148,824 127,402 Underwriting income (loss) .......................................................................... $ 52,209 $ 39,433 $ 36,956 Attritional losses - current year ..................................................................... $ 570,219 $ 474,665 $ 373,949 Attritional losses - prior year development .................................................. (29,084) (3,354) (24,415) Catastrophe losses - current year .................................................................. 30,640 33,913 10,686 Catastrophe losses - prior year development ................................................ (477) (7,201) 1,917 Losses and loss adjustment expenses ........................................................... $ 571,298 $ 498,023 $ 362,137 Attritional loss ratio - current year ................................................................ 54.0 % 53.5 % 53.2 % Attritional loss ratio - prior year development ............................................. (2.8) % (0.4) % (3.5) % Catastrophe loss ratio - current year ............................................................. 2.9 % 3.9 % 1.5 % Catastrophe loss ratio - prior year development ........................................... 0.0 % (0.8) % 0.3 % Losses and loss adjustment expense ratio ..................................................... 54.1 % 56.2 % 51.5 % Acquisition cost ratio .................................................................................... 26.2 % 24.5 % 26.5 % Other underwriting expense ratio ................................................................. 14.7 % 14.9 % 16.7 % Combined ratio ............................................................................................. 95.0 % 95.6 % 94.7 % Gross Premiums Written For the Years Ended December 31, ($ in thousands) 2025 2024 2023 Property ......................................................................................................... $ 237,568 $ 190,369 $ 134,450 Casualty ........................................................................................................ 628,262 554,413 490,465 Specialty ....................................................................................................... 651,230 563,678 480,607 Total ........................................................................................................... $ 1,517,060 $ 1,308,460 $ 1,105,522 Gross premiums written increased by $208.6 million, or 15.9%, from $1.3 billion for the year ended December 31, 2024 to $1.5 billion for the year ended December 31, 2025, primarily driven by growth in both new and existing business in casualty, specialty and property insurance classes. Gross premiums written increased by $202.9 million, or 18.4%, from $1.1 billion for the year ended December 31, 2023 to $1.3 billion for the year ended December 31, 2024, primarily driven by growth in both new and existing business and improved pricing in casualty and property insurance classes and specialty reinsurance and insurance classes. 98


 
Net Premiums Earned For the Years Ended December 31, ($ in thousands) 2025 2024 2023 Property ......................................................................................................... $ 184,995 $ 149,318 $ 104,789 Casualty ........................................................................................................ 375,831 319,536 269,921 Specialty ....................................................................................................... 494,551 418,080 328,798 Total ........................................................................................................... $ 1,055,377 $ 886,934 $ 703,508 Net premiums earned increased by $168.4 million, or 19.0%, from $886.9 million for the year ended December 31, 2024 to $1.1 billion for the year ended December 31, 2025. The increase was primarily driven by growth in our casualty, specialty and property insurance classes. Casualty insurance growth was primarily driven by U.S. excess and surplus lines, mergers & acquisitions and professional lines; specialty insurance growth was primarily driven by accident & health and marine & energy; property insurance growth was primarily driven by property binder business; and specialty reinsurance growth was primarily driven by war and terrorism and surety reinsurance. Net premiums earned increased by $183.4 million, or 26.1%, from $703.5 million for the year ended December 31, 2023 to $886.9 million for the year ended December 31, 2024. The increase was driven by growth in our specialty, casualty and property insurance classes, in addition to growth in the specialty reinsurance class. Specialty insurance growth was primarily driven by accident & health, fine art & specie, political violence, and marine & energy; casualty insurance growth was primarily driven by U.S. excess and surplus lines, professional lines, and cyber, partially offset by a decrease in mergers & acquisitions; property insurance growth was primarily driven by property binders and D&F; and specialty reinsurance growth was primarily driven by surety reinsurance and treaty reinsurance. Third Party Fee Income For the Years Ended December 31, ($ in thousands) 2025 2024 2023 Third party fee income .................................................................................. $ 12,027 $ 16,317 $ 9,685 Third party fee income decreased by $4.3 million, or 26.3%, from $16.3 million for the year ended December 31, 2024 to $12.0 million for the year ended December 31, 2025. The decrease was primarily due to a decrease in syndicate management fees. Effective July 1, 2025, the management of the third party syndicate was novated from Hamilton Managing Agency to another Lloyd's managing agency. This ended the Company's management of third party syndicates. Third party fee income increased by $6.6 million or 68.5%, from $9.7 million for the year ended December 31, 2023 to $16.3 million for the year ended December 31, 2024. The increase was primarily due to favorable terms of a renewed syndicate management arrangement and an increase in consortium fees. 99


 
Losses and Loss Adjustment Expenses For the Years Ended ($ in thousands) Current year % of net premiums earned Prior year development % of net premiums earned Losses and loss adjustment expenses % of net premiums earned December 31, 2025 Attritional losses ................. $ 570,219 54.0 % $ (29,084) (2.8) % $ 541,135 51.2 % Catastrophe losses ............... 30,640 2.9 % (477) 0.0 % $ 30,163 2.9 % Total ................................. $ 600,859 56.9 % $ (29,561) (2.8) % $ 571,298 54.1 % December 31, 2024 Attritional losses ................. $ 474,665 53.5 % $ (3,354) (0.4) % $ 471,311 53.1 % Catastrophe losses ............... 33,913 3.9 % (7,201) (0.8) % 26,712 3.1 % Total ................................. $ 508,578 57.4 % $ (10,555) (1.2) % $ 498,023 56.2 % December 31, 2023 Attritional losses ................. $ 373,949 53.2 % $ (24,415) (3.5) % $ 349,534 49.7 % Catastrophe losses ............... 10,686 1.5 % 1,917 0.3 % 12,603 1.8 % Total ................................. $ 384,635 54.7 % $ (22,498) (3.2) % $ 362,137 51.5 % Year Ended December 31, 2025 versus Year Ended December 31, 2024 Attritional loss ratio - current year for the year ended December 31, 2025 was 54.0% compared to 53.5% for the year ended December 31, 2024, an increase of 0.5 percentage points. Attritional loss ratio - prior year for the year ended December 31, 2025 was a favorable 2.8% compared to a favorable 0.4% for the year ended December 31, 2024, a decrease of 2.4 percentage points. The favorable attritional loss ratio - prior year for the year ended December 31, 2025 was primarily driven by favorable development in property, specialty and casualty insurance classes, partially offset by modest unfavorable development in casualty reinsurance classes. In addition, casualty business protected by the LPT discussed in Note 7, Reinsurance, benefited from favorable development in the underlying reserves of $2.5 million, which was partially offset by a change in the deferred gain of $0.8 million, for a total net positive earnings impact of $1.7 million. Catastrophe losses - current year and prior year were $30.2 million and $26.7 million for the years ended December 31, 2025 and 2024, respectively. Catastrophe losses for the year ended December 31, 2025 were driven by the California wildfires ($29.0 million) and severe convective storms ($1.6 million), partially offset by favorable prior year development of $0.4 million. Catastrophe losses for the year ended December 31, 2024 were driven by Hurricane Helene ($19.6 million), Hurricane Milton ($12.8 million), and Hurricane Debby ($1.5 million), partially offset by favorable prior year development of $7.2 million. Year Ended December 31, 2024 versus Year Ended December 31, 2023 Attritional loss ratio - current year for the year ended December 31, 2024 was 53.5% compared to 53.2% for the year ended December 31, 2023, an increase of 0.3 percentage points. The increase included a specific large loss of $11.8 million arising from the Baltimore Bridge collapse. Attritional loss ratio - prior year for the year ended December 31, 2024 was a favorable 0.4% compared to a favorable 3.5% for the year ended December 31, 2023, an increase of 3.1 percentage points. We experienced favorable prior year development for the year ended December 31, 2024 of $3.4 million, primarily driven by property insurance and reinsurance classes, partially offset by unfavorable development in specialty insurance classes, impacted by two large losses, and casualty insurance, impacted by one specific large loss. 100


 
Catastrophe losses - current year and prior year were $26.7 million and $12.6 million for the years ended December 31, 2024 and 2023, respectively. Catastrophe losses for the year ended December 31, 2024 were driven by Hurricane Helene ($19.6 million), Hurricane Milton ($12.8 million), and Hurricane Debby ($1.5 million), partially offset by favorable prior year development of $7.2 million. Catastrophe losses for the year ended December 31, 2023 were driven by the Vermont floods ($4.5 million), Hurricane Idalia ($2.9 million), Hawaii wildfires ($2.8 million), and other wind events ($0.5 million), in addition to unfavorable prior year development of $1.9 million. Acquisition Costs ($ in thousands) Acquisition Costs % of Net Premiums Earned For the Years Ended December 31, For the Years Ended December 31, 2025 2024 2023 2025 2024 2023 '25 vs '24 point r '24 vs '23 point r Property ...................... $ 61,624 $ 48,623 $ 34,968 33.3% 32.6% 33.4% 0.7 (0.8) Casualty ...................... 68,481 46,401 49,994 18.2% 14.5% 18.5% 3.7 (4.0) Specialty ..................... 146,571 121,947 101,736 29.6% 29.2% 30.9% 0.4 (1.7) Total ........................ $ 276,676 $ 216,971 $ 186,698 26.2% 24.5% 26.5% 1.7 (2.0) The acquisition cost ratio for the year ended December 31, 2025 was 26.2%, compared to 24.5% for the year ended December 31, 2024, an increase of 1.7 percentage points. The increase was primarily driven by casualty insurance classes and specialty reinsurance classes, primarily due to higher profit commission costs on certain lines of business and a change in business mix. The acquisition cost ratio for the year ended December 31, 2024 was 24.5% compared to 26.5% for the year ended December 31, 2023, a decrease of 2.0 percentage points. The decrease was primarily driven by specialty, casualty and property insurance classes as a result of a change in business mix, reduced profit commission costs and favorable ceded commission income. Other Underwriting Expenses and Other Underwriting Expense Ratios For the Years Ended December 31, ($ in thousands) 2025 2024 2023 Other underwriting expenses ........................................................................ $ 167,221 $ 148,824 $ 127,402 Other underwriting expense ratio ................................................................. 14.7 % 14.9 % 16.7 % Other underwriting expenses are general and administrative costs incurred by our reportable segments. Other underwriting expenses were $167.2 million for the year ended December 31, 2025, an increase of $18.4 million, or 12.4%, compared to $148.8 million for the year ended December 31, 2024. The increase was primarily driven by an increased headcount as we continued to build out underwriting teams supporting the corresponding increase in premium volume and an increase in certain variable performance based compensation costs. Other underwriting expenses were $148.8 million for the year ended December 31, 2024, an increase of $21.4 million, or 16.8%, compared to $127.4 million for the year ended December 31, 2023. The increase was primarily driven by increases in headcount as we continued to build out underwriting teams supporting the corresponding increase in premium volume, and certain growth related professional and IT costs. The other underwriting expense ratios for the years ended December 31, 2025, 2024 and 2023 decreased over the same period at 14.7%, 14.9% and 16.7%, respectively, driven by growth in the premium base, partially offset by an increase in the underlying costs and a decrease in third party management fees. 101


 
Bermuda Segment For the Years Ended December 31, ($ in thousands) 2025 2024 2023 Gross premiums written ................................................................................ $ 1,406,085 $ 1,114,122 $ 845,516 Net premiums written ................................................................................... $ 1,155,482 $ 951,564 $ 710,039 Net premiums earned .................................................................................... $ 1,054,399 $ 847,795 $ 615,025 Third party fee income .................................................................................. 14,574 7,435 8,549 Claims and Expenses Losses and loss adjustment expenses ........................................................... 687,223 512,150 352,466 Acquisition costs ........................................................................................... 230,614 171,960 122,450 Other underwriting expenses ........................................................................ 54,522 61,189 55,763 Underwriting income (loss) .......................................................................... $ 96,614 $ 109,931 $ 92,895 Attritional losses - current year ..................................................................... $ 575,678 $ 447,074 $ 314,195 Attritional losses - prior year development .................................................. (17,299) 4,172 13,972 Catastrophe losses - current year .................................................................. 146,914 74,960 31,390 Catastrophe losses - prior year development ................................................ (18,070) (14,056) (7,091) Losses and loss adjustment expenses ........................................................... $ 687,223 $ 512,150 $ 352,466 Attritional loss ratio - current year ................................................................ 54.6 % 52.7 % 51.1 % Attritional loss ratio - prior year development ............................................. (1.6) % 0.5 % 2.3 % Catastrophe loss ratio - current year ............................................................. 13.9 % 8.9 % 5.1 % Catastrophe loss ratio - prior year development ........................................... (1.7) % (1.7) % (1.2) % Losses and loss adjustment expense ratio ..................................................... 65.2 % 60.4 % 57.3 % Acquisition cost ratio .................................................................................... 21.9 % 20.3 % 19.9 % Other underwriting expense ratio ................................................................. 3.8 % 6.3 % 7.7 % Combined ratio ............................................................................................. 90.9 % 87.0 % 84.9 % Gross Premiums Written For the Years Ended December 31, ($ in thousands) 2025 2024 2023 Property ......................................................................................................... $ 458,352 $ 423,747 $ 318,297 Casualty ........................................................................................................ 766,593 524,711 402,731 Specialty ....................................................................................................... 181,140 165,664 124,488 Total ........................................................................................................... $ 1,406,085 $ 1,114,122 $ 845,516 Gross premiums written increased by $292.0 million, or 26.2%, from $1.1 billion for the year ended December 31, 2024 to $1.4 billion for the year ended December 31, 2025. The increase was primarily driven by growth in both new and existing business in casualty and property reinsurance classes. Gross premiums written increased by $268.6 million or 31.8% from $845.5 million for the year ended December 31, 2023 to $1.1 billion for the year ended December 31, 2024. The increase was primarily driven by new business, expanded participations and rate increases in casualty and property reinsurance classes. Specialty reinsurance also increased, primarily driven by new business and non-recurring reinstatement premiums. 102


 
Net Premiums Earned For the Years Ended December 31, ($ in thousands) 2025 2024 2023 Property ......................................................................................................... $ 335,554 $ 308,444 $ 220,659 Casualty ........................................................................................................ 579,447 413,993 290,035 Specialty ....................................................................................................... 139,398 125,358 104,331 Total .......................................................................................................... $ 1,054,399 $ 847,795 $ 615,025 Net premiums earned increased by $206.6 million, or 24.4% from $847.8 million for the year ended December 31, 2024 to $1.1 billion for the year ended December 31, 2025, primarily driven by new business and volume growth in our casualty, property and specialty reinsurance classes. The most significant drivers of this increase were general liability, professional liability, property treaty and quota share business and financial lines. Net premiums earned increased by $232.8 million, or 37.8%, from $615.0 million for the year ended December 31, 2023 to $847.8 million for the year ended December 31, 2024, primarily driven by our casualty and property reinsurance classes, by new business, volume growth and rate increases. The most significant drivers of this increase were general liability, professional lines and property treaty and quota share classes. Third Party Fee Income For the Years Ended December 31, ($ in thousands) 2025 2024 2023 Third party fee income .................................................................................. $ 14,574 $ 7,435 $ 8,549 Third party fee income is generated by certain performance based management fees recognized by Ada Capital Management Limited for services provided to Ada Re, Ltd. Third party fee income of $14.6 million for the year ended December 31, 2025 increased by $7.1 million or 96.0%, compared to $7.4 million for the year ended December 31, 2024. Third party fee income of $7.4 million for the year ended December 31, 2024 decreased by $1.1 million, compared to $8.5 million for the year ended December 31, 2023. 103


 
Losses and Loss Adjustment Expenses ($ in thousands) Current year % of net premiums earned Prior year development % of net premiums earned Losses and loss adjustment expenses % of net premiums earned December 31, 2025 Attritional losses ...................... $ 575,678 54.6 % $ (17,299) (1.6) % $ 558,379 53.0 % Catastrophe losses ................... 146,914 13.9 % (18,070) (1.7) % 128,844 12.2 % Total ...................................... $ 722,592 68.5 % $ (35,369) (3.3) % $ 687,223 65.2 % December 31, 2024 Attritional losses ...................... $ 447,074 52.7 % $ 4,172 0.5 % $ 451,246 53.2 % Catastrophe losses ................... 74,960 8.9 % (14,056) (1.7) % 60,904 7.2 % Total ...................................... $ 522,034 61.6 % $ (9,884) (1.2) % $ 512,150 60.4 % December 31, 2023 Attritional losses ...................... $ 314,195 51.1 % $ 13,972 2.3 % $ 328,167 53.4 % Catastrophe losses ................... 31,390 5.1 % (7,091) (1.2) % 24,299 3.9 % Total ...................................... $ 345,585 56.2 % $ 6,881 1.1 % $ 352,466 57.3 % Year Ended December 31, 2025 versus Year Ended December 31, 2024 Attritional loss ratio - current year for the year ended December 31, 2025 was 54.6% compared to 52.7% for the year ended December 31, 2024, an increase of 1.9 percentage points. The attritional loss ratio - current year for the year ended December 31, 2025 was impacted by a change in business mix, including an increase in casualty reinsurance business, and certain large losses in our specialty and property reinsurance classes. The attritional loss ratio - current year for the year ended December 31, 2024 included a specific large loss of $26.1 million arising from the Baltimore Bridge collapse. Attritional loss ratio - prior year for the year ended December 31, 2025 was a favorable 1.6% compared to an unfavorable 0.5% for the year ended December 31, 2024, a decrease of 2.1 percentage points. The favorable attritional loss ratio - prior year for the year ended December 31, 2025 was primarily driven by favorable development in property and specialty reinsurance classes and casualty and property insurance classes, partially offset by unfavorable development in certain casualty reinsurance classes, including discontinued lines of business and additional information on certain large losses. Catastrophe losses - current year and prior year were $128.8 million and $60.9 million for the years ended December 31, 2025 and 2024, respectively. Catastrophe losses for the year ended December 31, 2025 were driven by the California wildfires ($130.7 million), severe convective storms ($9.3 million) and the Queensland hailstorms ($6.9 million), partially offset by favorable prior year development of $18.1 million. Catastrophe losses for the year ended December 31, 2024 were driven by Hurricane Helene ($33.0 million), Hurricane Milton ($25.0 million), the Calgary hailstorms ($12.9 million), and Hurricane Debby ($4.1 million), partially offset by favorable prior year development of $14.1 million. 104


 
Year Ended December 31, 2024 versus Year Ended December 31, 2023 Attritional loss ratio - current year for the year ended December 31, 2024 was 52.7% compared to 51.1% for the year ended December 31, 2023, an increase of 1.6 percentage points. The increase included a specific large loss of $26.1 million arising from the Baltimore Bridge collapse. Attritional loss ratio - prior year for the year ended December 31, 2024 was an unfavorable 0.5% compared to an unfavorable 2.3% for the year ended December 31, 2023, a decrease of 1.8 percentage points. The unfavorable attritional loss ratio - prior year for the year ended December 31, 2024 was primarily driven by unfavorable development in certain casualty reinsurance classes, partially offset by favorable development in property reinsurance and insurance classes. Catastrophe losses - current year and prior year were $60.9 million and $24.3 million for the years ended December 31, 2024 and 2023, respectively. Catastrophe losses for the year ended December 31, 2024 were driven by Hurricane Helene ($33.0 million), Hurricane Milton ($25.0 million), the Calgary hailstorms ($12.9 million), and Hurricane Debby ($4.1 million), partially offset by favorable prior year development of $14.1 million. Catastrophe losses for the year ended December 31, 2023 were primarily driven by wind and thunderstorm events which impacted states in both the Southern and Midwest U.S. during March 2023 ($11.0 million), the Hawaii wildfires ($9.2 million), severe convective storms in June 2023 ($7.1 million), Hurricane Idalia ($3.6 million) and various flood events ($0.5 million), partially offset by favorable prior year development of $7.1 million. Acquisition Costs Acquisition Costs % of Net Premiums Earned For the Years Ended December 31, For the Years Ended December 31, ($ in thousands) 2025 2024 2023 2025 2024 2023 '25 vs '24 point r '24 vs '23 point r Property ..................... $ 46,811 $ 38,896 $ 26,947 14.0% 12.6% 12.2% 1.4 0.4 Casualty ..................... 151,946 103,388 68,615 26.2% 25.0% 23.7% 1.2 1.3 Specialty .................... 31,857 29,676 26,888 22.9% 23.7% 25.8% (0.8) (2.1) Total ....................... $ 230,614 $ 171,960 $ 122,450 21.9% 20.3% 19.9% 1.6 0.4 The acquisition cost ratio for the year ended December 31, 2025 was 21.9%, compared to 20.3% for the year ended December 31, 2024. The increase was primarily driven by a change in business mix, including more proportional business written in our casualty reinsurance classes. The acquisition cost ratio for the year ended December 31, 2024 was 20.3%, compared to 19.9% for the year ended December 31, 2023. The modest increase was primarily driven by a change in business mix, including more proportional business written in our casualty reinsurance and property reinsurance classes. Other Underwriting Expenses and Other Underwriting Expense Ratios For the Years Ended December 31, ($ in thousands) 2025 2024 2023 Other underwriting expenses ........................................................................ $ 54,522 $ 61,189 $ 55,763 Other underwriting expense ratio ................................................................. 3.8 % 6.3 % 7.7 % Other underwriting expenses are general and administrative costs incurred by our reportable segments. Other underwriting expenses for the year ended December 31, 2025 were $54.5 million, a decrease of $6.7 million, or 10.9%, compared to $61.2 million for the year ended December 31, 2024. The decrease was primarily driven by the $17.3 million Bermuda substance-based tax credits, partially offset by increased personnel costs as we continued to build out underwriting teams supporting the corresponding increase in premium volume and an increase in certain variable performance based compensation costs. 105


 
Other underwriting expenses for the year ended December 31, 2024 were $61.2 million, an increase of $5.4 million, or 9.7%, compared to $55.8 million for the year ended December 31, 2023. The increase was primarily driven by an increase in salary and compensation costs, an increased headcount as we continued to build out underwriting teams supporting the corresponding increase in premium volume, and professional fees. The other underwriting expense ratios for the years ended December 31, 2025, 2024 and 2023 decreased over the same period at 3.8%, 6.3% and 7.7% as a result of the growth in premium base, Bermuda substance-based tax credits, and certain performance based management fees recognized by Ada Capital Management Limited for services provided to Ada Re, Ltd. 106


 
Corporate and Other Total Net Realized and Unrealized Gains (Losses) on Investments and Net Investment Income (Loss) The components of total net realized and unrealized gains (losses) on investments and net investment income (loss) are as follows: For the Years Ended December 31, ($ in thousands) 2025 2024 2023 Total net realized and unrealized gains (losses) on investments and net investment income (loss) - TSHF(1) .......................................................... $ 564,254 $ 487,186 $ 143,655 Total net realized and unrealized gains (losses) on investments and net investment income (loss) - other ................................................................ 210,878 87,488 96,411 $ 775,132 $ 574,674 $ 240,066 Net income (loss) attributable to non-controlling interest - TSHF ............ $ 263,359 $ 212,729 $ 21,560 (1) Prior to non-controlling interest performance incentive allocation Total net realized and unrealized gains (losses) on investments and net investment income (loss) - TSHF, prior to non- controlling interest, returned income of $564.3 million, $487.2 million and $143.7 million for the years ended December 31, 2025, 2024 and 2023, respectively. This includes the fund's returns, net of investment management fees. Net investment income, net of non-controlling interest - TSHF, returned income of $300.9 million, $274.5 million and $122.1 million for the years ended December 31, 2025, 2024 and 2023, respectively. This includes the fund's returns, net of investment management fees and performance incentive allocations. The aggregate incentive allocation to which the investment manager is entitled is included in "Net income (loss) attributable to non-controlling interest" in our GAAP financial statements. TS Hamilton Fund produced returns, net of investment management fees and performance incentive allocations, of 16.0%, 16.3% and 7.6% for each of the years ended December 31, 2025, 2024 and 2023, respectively. For the year ended December 31, 2025, TS Hamilton Fund experienced gains from single name equities trading within the equity market neutral vehicles STV, ESTV, and ATV. Gains from single name equities trading were led by the U.S., followed by East Asia. TS Hamilton Fund also experienced gains from macro trading within the scientific discretionary macro vehicle, NTV, the systematic macro vehicle, FTV, the relative value rates vehicle, KTV, and the relative value macro vehicle, HTV. For the year ended December 31, 2024, gains in TS Hamilton Fund were led by single name U.S. equities trading in STV. The TS Hamilton Fund also saw positive contributions to gains from non-U.S. equities trading in ESTV. In ESTV, gains were experienced in all underlying regions. The TS Hamilton Fund also experienced gains from macroeconomic trading in FTV. In FTV, gains were led by equities, credit, and fixed income. For the year ended December 31, 2023, TS Hamilton Fund generated positive returns in single name equities trading in STV and ESTV, partially offset by losses in macroeconomic trading in FTV. In single name equities trading, STV and ESTV both made positive contributions. Within ESTV, trading was most profitable in Europe, followed by East Asia and Pan-America, while China experienced losses. Within FTV, losses were driven by commodities, fixed income, and equities, partially offset by gains in currencies and credit. Total net realized and unrealized gains (losses) on investments and net investment income (loss) - other returned income of $210.9 million, $87.5 million and $96.4 million for the years ended December 31, 2025, 2024 and 2023, respectively. Income for the year ended December 31, 2025 was primarily driven by investment income on a larger portfolio of higher yielding assets and positive mark-to-market returns. During the year ended December 31, 2024, the fixed maturity securities trading portfolio produced positive returns as the result of investment yield, partially offset by unrealized losses, primarily arising from U.S. Treasury interest rate increases. During the year ended December 31, 2023, the fixed maturity securities trading portfolio produced positive returns as the rate of rising interest rates slowed and reinvested funds generated higher yields. 107


 
Other Income (Loss) For the Years Ended December 31, ($ in thousands) 2025 2024 2023 Other income (loss), excluding third party fee income ................................ $ — $ — $ 397 Other income (loss), excluding third party fee income, consists of varying insignificant items in each period. Net Foreign Exchange Gains (Losses) For the Years Ended December 31, ($ in thousands) 2025 2024 2023 Net foreign exchange gains (losses) ............................................................. $ (5,985) $ (3,231) $ (6,185) Our functional currency is the U.S. dollar. We may conduct routine underwriting operations or invest a portion of our cash and other investable assets in currencies other than U.S. dollars. Consequently, we may incur foreign exchange gains and losses in our results of operations. Foreign exchange losses of $6.0 million, $3.2 million and $6.2 million for the years ended December 31, 2025, 2024 and 2023, respectively, were primarily driven by the remeasurement of insurance-related assets and liabilities denominated in British pounds, euro, Japanese yen, and Australian and Canadian dollars. Corporate Expenses For the Years Ended December 31, ($ in thousands) 2025 2024 2023 Corporate expenses ....................................................................................... $ 57,167 $ 61,111 $ 76,691 Corporate expenses for the years ended December 31, 2025, 2024 and 2023, were $57.2 million, $61.1 million and $76.7 million, respectively, and typically consist of certain executive and Board compensation costs and professional fees. Corporate expenses for the year ended December 31, 2025 were $57.2 million compared to $61.1 million for the year ended December 31, 2024, a decrease of $3.9 million. The decrease was driven by lower Value Appreciation Pool ("VAP") expenses and the $3.4 million of Bermuda substance-based tax credits, partially offset by an increase in certain variable performance based compensation costs. Corporate expenses for the year ended December 31, 2024 were $61.1 million compared to $76.7 million for the year ended December 31, 2023, a decrease of $15.6 million. The decrease was primarily driven by $9.2 million of VAP expense recorded for the year ended December 31, 2024, compared to $30.4 million of VAP expense recorded for the year ended December 31, 2023, partially offset by certain variable performance based compensation costs, an increased headcount and an increase in professional fees and insurance costs associated with operating as a public company. Amortization of Intangible Assets For the Years Ended December 31, ($ in thousands) 2025 2024 2023 Amortization of intangible assets ................................................................. $ 15,709 $ 15,520 $ 10,783 Amortization of intangible assets of $15.7 million, $15.5 million and $10.8 million for the years ended December 31, 2025, 2024 and 2023, respectively, relates to internally developed software and intangible assets acquired in a business combination. 108


 
Interest Expense For the Years Ended December 31, ($ in thousands) 2025 2024 2023 Interest expense ............................................................................................ $ 20,189 $ 22,616 $ 21,434 Interest expense of $20.2 million, $22.6 million and $21.4 million for the years ended December 31, 2025, 2024 and 2023, respectively, relates to interest payments and certain administrative fees associated with our term loan and letter of credit facilities. The movement in interest expense is primarily driven by the movement in the Secured Overnight Financing Rate ("SOFR"), which underlies the floating rate associated with the term loan. Income Tax Expense (Benefit) For the Years Ended December 31, ($ in thousands) 2025 2024 2023 Income tax expense (benefit) ........................................................................ $ (15,124) $ 8,402 $ (25,066) Income tax benefit for the year ended December 31, 2025 was $15.1 million on pre-tax income of $824.9 million, compared to income tax expense of $8.4 million on pre-tax income of $621.6 million for the year ended December 31, 2024, a decrease of $23.5 million, primarily driven by the release of valuation allowances against deferred tax assets in the U.K. and U.S. during the year ended December 31, 2025, partially offset by tax expense in the U.K. and U.S. Income tax expense for the year ended December 31, 2024 was $8.4 million on pre-tax income of $621.6 million, compared to a tax benefit $25.1 million on pre-tax income of $255.2 million for the year ended December 31, 2023, an increase of $33.5 million, primarily driven by the one-time ETA benefit recognized in the year ended December 31, 2023 and deferred tax expense in the U.K., U.S. and Ireland, partially offset by a reduction in valuation allowance due to increased profitability. 109


 
Key Operating and Financial Metrics The Company has identified the following metrics as key measures of the Company’s performance: Book Value per Common Share Management believes that book value is an important indicator of value provided to common shareholders and aligns the Company’s and most investors’ long term objectives. We calculate book value per common share as total common shareholders’ equity divided by the total number of common shares outstanding at the point in time. As at December 31, ($ in thousands, except per share amounts) 2025 2024 Closing common shareholders' equity ................................................................................. $ 2,822,099 $ 2,328,709 Closing common shares outstanding ................................................................................... 99,029,434 101,466,997 Book value per common share ............................................................................................. $ 28.50 $ 22.95 Book value per common share was $28.50 at December 31, 2025, a $5.55 or 24.2% increase from the Company’s book value per common share of $22.95 at December 31, 2024. The increase was primarily driven by the Company’s net income attributable to common shareholders of $576.7 million and the accretive impact of share repurchases. See Note 11, Share Capital in the accompanying audited consolidated financial statements for further details. Tangible Book Value per Common Share Management believes that tangible book value is an important indicator of value provided to common shareholders and aligns the Company’s and most investors’ long term objectives. We calculate tangible book value per common share as total common shareholders’ equity less intangible assets, divided by the total number of common shares outstanding at the point in time. As at December 31, ($ in thousands, except per share amounts) 2025 2024 Closing common shareholders' equity ................................................................................. $ 2,822,099 $ 2,328,709 Intangible assets ................................................................................................................... 86,624 93,121 Closing common shareholders' equity, less intangible assets .............................................. $ 2,735,475 $ 2,235,588 Closing common shares outstanding ................................................................................... 99,029,434 101,466,997 Tangible book value per common share .............................................................................. $ 27.62 $ 22.03 Tangible book value per common share was $27.62 at December 31, 2025, a $5.59 or 25.4% increase from the Company’s tangible book value per common share of $22.03 at December 31, 2024. The increase in tangible book value per common share was primarily driven by the Company’s net income attributable to common shareholders of $576.7 million and the accretive impact of share repurchases. See Note 11, Share Capital in the accompanying audited consolidated financial statements for further details. 110


 
Return on Average Common Shareholders' Equity Management believes that return on average common shareholders’ equity ("ROACE") is an important indicator of the Company’s profitability and financial efficiency. We calculate it by dividing net income (loss) attributable to common shareholders by average common shareholders' equity for the corresponding period. For the Years Ended December 31, ($ in thousands) 2025 2024 2023 Net income (loss) attributable to common shareholders .............................. 576,670 400,429 258,727 Average common shareholders' equity for the period .................................. 2,575,404 2,188,280 1,856,017 Return on average common shareholders' equity ......................................... 22.4 % 18.3 % 13.9 % ROACE was 22.4% for the year ended December 31, 2025, compared to 18.3% for the year ended December 31, 2024. The increase was primarily driven by the higher net income attributable to common shareholders for the year ended December 31, 2025. ROACE was 18.3% for the year ended December 31, 2024, compared to 13.9% for the year ended December 31, 2023. The increase was primarily driven by the higher net income attributable to common shareholders for the year ended December 31, 2024. 111


 
Non-GAAP Measures We present our results of operations in a way that we believe will be the most meaningful and useful to investors, analysts, rating agencies and others who use our financial information to evaluate our performance. Some of the measurements that management uses to assess our operating results are considered non-GAAP financial measures under Regulation G and Item 10(e) of Regulation S-K, each promulgated by the SEC. We believe that these non-GAAP financial measures, which may be defined and calculated differently by other companies, help explain and enhance the understanding of our results of operations. However, these measures should not be viewed as a substitute for those determined in accordance with U.S. GAAP. Where appropriate, reconciliations of our non-GAAP measures to the most directly comparable GAAP financial measures are included below. Underwriting Income (Loss) We calculate underwriting income (loss) on a pre-tax basis as net premiums earned less losses and loss adjustment expenses, acquisition costs and other underwriting expenses (net of third party fee income). We believe that this measure of our performance focuses on the core fundamental performance of the Company’s reportable segments in any given period and is not distorted by investment market conditions, corporate expense allocations or income tax effects. The following table reconciles underwriting income (loss) to net income (loss), the most directly comparable GAAP financial measure: For the Years Ended December 31, ($ in thousands) 2025 2024 2023 Underwriting income (loss) ........................................................................... $ 148,823 $ 149,364 $ 129,851 Total net realized and unrealized gains (losses) on investments and net investment income (loss) ............................................................................... 775,132 574,674 240,066 Other income (loss), excluding third party fee income ................................. — — 397 Net foreign exchange gains (losses) .............................................................. (5,985) (3,231) (6,185) Corporate expenses ........................................................................................ (57,167) (61,111) (76,691) Amortization of intangible assets .................................................................. (15,709) (15,520) (10,783) Interest expense ............................................................................................ (20,189) (22,616) (21,434) Income tax (expense) benefit ......................................................................... 15,124 (8,402) 25,066 Net income (loss), prior to non-controlling interest ...................................... $ 840,029 $ 613,158 $ 280,287 Third Party Fee Income Third party fee income includes income that is incremental and/or directly attributable to our underwriting operations. It is primarily comprised of fees earned by the International segment for management services provided to third party syndicates and consortia and by the Bermuda segment for performance based management fees generated by our third party capital manager, Ada Capital Management Limited. We believe that this measure is a relevant component of our underwriting income (loss). The following table reconciles third party fee income to other income (loss), the most directly comparable GAAP financial measure: For the Years Ended December 31, ($ in thousands) 2025 2024 2023 Third party fee income .................................................................................. $ 26,601 $ 23,752 $ 18,234 Other income (loss), excluding third party fee income ................................ — — 397 Other income (loss) ....................................................................................... $ 26,601 $ 23,752 $ 18,631 112


 
Other Underwriting Expenses Other underwriting expenses include those general and administrative expenses that are incremental and/or directly attributable to our underwriting operations. While this measure is presented in Note 9, Segment Reporting, it is considered a non-GAAP financial measure when presented elsewhere. Corporate expenses include holding company costs necessary to support our reportable segments. As these costs are not incremental and/or directly attributable to our underwriting operations, these costs are excluded from other underwriting expenses, and therefore, underwriting income (loss). General and administrative expenses, the most directly comparable GAAP financial measure to other underwriting expenses, also includes corporate expenses. The following table reconciles other underwriting expenses to general and administrative expenses, the most directly comparable GAAP financial measure: For the Years Ended December 31, ($ in thousands) 2025 2024 2023 Other underwriting expenses ........................................................................ $ 221,743 $ 210,013 $ 183,165 Corporate expenses ....................................................................................... 57,167 61,111 76,691 General and administrative expenses ............................................................ $ 278,910 $ 271,124 $ 259,856 Other Underwriting Expense Ratio Other Underwriting Expense Ratio is a measure of the other underwriting expenses (net of third party fee income) incurred by the Company and is expressed as a percentage of net premiums earned. Loss Ratio Attritional Loss Ratio – current year is the attritional losses incurred by the company relating to the current year divided by net premiums earned. Attritional Loss Ratio – prior year development is the attritional losses incurred by the company relating to prior years divided by net premiums earned. Catastrophe Loss Ratio – current year is the catastrophe losses incurred by the company relating to the current year divided by net premiums earned. Catastrophe Loss Ratio – prior year development is the catastrophe losses incurred by the company relating to prior years divided by net premiums earned. Combined Ratio Combined Ratio is a measure of our underwriting profitability and is expressed as the sum of the loss and loss adjustment expense ratio, acquisition cost ratio and other underwriting expense ratio. A combined ratio under 100% indicates an underwriting profit, while a combined ratio over 100% indicates an underwriting loss. 113


 
Financial Condition, Liquidity and Capital Resources Financial Condition Investment Philosophy The Company maintains two segregated investment portfolios: a fixed maturities and short-term investments trading portfolio and an investment in Two Sigma Hamilton Fund ("TS Hamilton Fund"). The Company's high quality and liquid fixed maturities and short-term investments trading portfolio is structured to focus primarily on the preservation of capital and the availability of liquidity to meet the Company’s claims obligations, to be well diversified across market sectors, and to generate relatively attractive returns on a risk-adjusted basis over time. The Company’s investments are subject to market-wide risks and fluctuations, as well as to risks inherent in particular securities. The Company also invests in TS Hamilton Fund, a Delaware limited liability company. Hamilton Re has a commitment with TS Hamilton Fund to maintain an amount up to the lesser of (i) $1.8 billion or (ii) 60% of Hamilton Group’s net tangible assets in TS Hamilton Fund, such lesser amount, the "Minimum Commitment Amount", for a three-year period (the "Initial Term") and for rolling three-year periods thereafter (each such three-year period the "Commitment Period"), subject to certain circumstances and the liquidity options described below, with the current Commitment Period ending on June 30, 2028. The Commitment Period consists of a three-year rolling term that automatically renews on an annual basis unless Hamilton Re or the Managing Member provide advance notice of non-renewal. Two Sigma is a United States Securities and Exchange Commission registered investment adviser specializing in quantitative analysis. The TS Hamilton Fund investment strategy is focused on delivering non-market correlated investment income and total return through all market cycles while maintaining appropriate portfolio liquidity and credit quality to meet the requirements of customers, rating agencies and regulators. Cash and Investments At December 31, 2025 and 2024, total cash and investments was $6.2 billion and $4.9 billion, respectively. However, a significant portion of the total cash and investments balances held were invested in TS Hamilton Fund as collateral for the investments held by the underlying trading vehicles, as shown in the tables under the "TS Hamilton Fund" discussion. As at December 31, ($ in thousands) 2025 2024 Fixed maturity investments, at fair value ................................................ $ 3,238,543 52 % $ 2,377,862 49 % Short-term investments, at fair value ...................................................... 200,459 3 % 497,110 10 % 3,439,002 55 % 2,874,972 59 % Investments in Two Sigma Funds, at fair value ...................................... 1,587,658 26 % 939,381 19 % Total investments .................................................................................. 5,026,660 81 % 3,814,353 78 % Cash and cash equivalents ....................................................................... 1,062,359 17 % 996,493 20 % Restricted cash and cash equivalents ....................................................... 109,731 2 % 104,359 2 % Total cash and cash equivalents ............................................................ 1,172,090 19 % 1,100,852 22 % Total cash and investments .................................................................. $ 6,198,750 100 % $ 4,915,205 100 % Total cash and investments increased from $4.9 billion at December 31, 2024 to $6.2 billion at December 31, 2025. The increase was primarily driven by positive investment returns on both the fixed maturities and short-term investments trading portfolio and the TS Hamilton Fund for the year ended December 31, 2025. The Company also continued to deploy more cash into the fixed maturity trading portfolio. The TS Hamilton Fund represents $2.4 billion and $2.0 billion of the total cash and investments at December 31, 2025 and 2024, respectively. 114


 
Fixed Maturity and Short-term Investments - Trading The Company’s fixed maturity trading portfolio and short-term investments are as follows: December 31, 2025 ($ in thousands) Amortized Cost Gross Unrealized Gains Gross Unrealized Losses Fair Value Fixed maturities: U.S. government treasuries .............................................................. $ 795,780 $ 4,782 $ (2,728) $ 797,834 U.S. states, territories and municipalities ........................................ 12,924 89 (53) 12,960 Non-U.S. sovereign governments and supranationals ..................... 108,296 3,102 (537) 110,861 Corporate ......................................................................................... 1,557,582 29,899 (3,337) 1,584,144 Residential mortgage-backed securities - Agency ........................... 370,516 4,419 (9,285) 365,650 Residential mortgage-backed securities - Non-agency .................... 33,052 319 (826) 32,545 Commercial mortgage-backed securities - Non-agency .................. 94,223 835 (360) 94,698 Other asset-backed securities ........................................................... 238,567 1,401 (117) 239,851 Total fixed maturities ..................................................................... 3,210,940 44,846 (17,243) 3,238,543 Short-term investments ..................................................................... 200,052 419 (12) 200,459 Total ............................................................................................... $ 3,410,992 $ 45,265 $ (17,255) $ 3,439,002 December 31, 2024 ($ in thousands) Amortized Cost Gross Unrealized Gains Gross Unrealized Losses Fair Value Fixed maturities: U.S. government treasuries ............................................................. $ 724,785 $ 611 $ (14,293) $ 711,103 U.S. states, territories and municipalities ........................................ 13,533 25 (327) 13,231 Non-U.S. sovereign governments and supranationals .................... 70,435 454 (3,362) 67,527 Corporate ......................................................................................... 1,153,612 6,484 (17,036) 1,143,060 Residential mortgage-backed securities - Agency .......................... 288,760 160 (16,309) 272,611 Residential mortgage-backed securities - Non-agency ................... 17,432 6 (684) 16,754 Commercial mortgage-backed securities - Non-agency ................. 40,363 72 (749) 39,686 Other asset-backed securities .......................................................... 113,997 249 (356) 113,890 Total fixed maturities .................................................................... 2,422,917 8,061 (53,116) 2,377,862 Short-term investments .................................................................... 495,630 1,484 (4) 497,110 Total .............................................................................................. $ 2,918,547 $ 9,545 $ (53,120) $ 2,874,972 The fair value of the Company’s fixed maturity trading portfolio and short-term investments was $3.4 billion and $2.9 billion at December 31, 2025 and 2024, respectively. Short-term investments at December 31, 2025 and 2024 of $200.5 million and $497.1 million, respectively, include $199.0 million and $496.0 million, respectively, held within TS Hamilton Fund. The cash and short-term investment balances within TS Hamilton Fund are not managed by the Company, nor can they be removed from TS Hamilton Fund as they support the underlying investment strategies within the seven trading vehicles. The balance may fluctuate significantly from period to period as a result of movements in the underlying funds. See the following discussion for further details on assets within TS Hamilton Fund. 115


 
The fair values and weighted-average credit ratings of our fixed maturity trading portfolio and short-term investments by type were as follows: As at December 31, 2025 2024 ($ in thousands) Fair Value % of Total Weighted average credit rating Fair Value % of Total Weighted average credit rating Fixed maturities: U.S. government treasuries .............................................. $ 797,834 23 % Aa1 $ 711,103 25 % Aaa U.S. states, territories and municipalities ......................... 12,960 0 % Aa2 13,231 0 % Aa2 Non-U.S. sovereign governments and supranationals ..... 110,861 3 % Aa1 67,527 2 % Aa1 Corporate .......................................................................... 1,584,144 46 % A3 1,143,060 41 % A3 Residential mortgage-backed securities - Agency ........... 365,650 11 % Aa1 272,611 9 % Aaa Residential mortgage-backed securities - Non-agency .... 32,545 1 % Aaa 16,754 1 % Aaa Commercial mortgage-backed securities - Non-agency .. 94,698 3 % Aa1 39,686 1 % Aaa Other asset-backed securities ........................................... 239,851 7 % Aa1 113,890 4 % Aaa Total fixed maturities ..................................................... 3,238,543 94 % Aa3 2,377,862 83 % Aa3 Short-term investments ....................................................... 200,459 6 % Aa1 497,110 17 % Aaa Total fixed maturities and short-term investments ........ $ 3,439,002 100 % Aa3 $ 2,874,972 100 % Aa2 Fixed maturity and short-term investments credit quality summary: Investment grade ................................................................. 100 % 100 % Non-investment grade ......................................................... 0 % 0 % Total ................................................................................. 100 % 100 % The average credit quality, the average yield to maturity and the expected average duration of the Company’s fixed maturities and short-term investments trading portfolio, excluding short-term investments held by the TS Hamilton Fund, were as follows: As at December 31, 2025 2024 Average credit quality ............................................................................................................... Aa3 Aa3 Average yield to maturity .......................................................................................................... 4.1% 4.7% Expected average duration (in years) ........................................................................................ 3.4 3.4 At December 31, 2025 and 2024, 100% of the Company’s fixed maturities and short-term investments trading portfolio was rated investment grade (Baa3 or higher) by third party rating services. The average credit quality of the Company’s fixed maturities and short-term investments trading portfolio, excluding short-term investments held by the TS Hamilton Fund, at December 31, 2025 and 2024 was Aa3. The average yield to maturity on the Company’s fixed maturities and short-term investments trading portfolio decreased to 4.1% at December 31, 2025 from 4.7% at December 31, 2024. The expected average duration of the Company’s fixed maturities and short-term investments trading portfolio was 3.4 years at each of December 31, 2025 and 2024. 116


 
TS Hamilton Fund TS Hamilton Fund invests in Two Sigma Funds ("Two Sigma Funds"), which are stated at their estimated fair values, which generally represent the Company’s proportionate interest in the members’ equity of the Two Sigma Funds as reported by the respective funds based on the net asset value ("NAV") provided by the fund administrator. The Company accounts for its investment in Two Sigma Funds under the variable interest model at NAV as a practical expedient for fair value in the consolidated balance sheet. The Company owns the following interest in each of the Two Sigma Funds: As of December 31, 2025 Two Sigma Funds Abbreviation % Two Sigma Spectrum Portfolio, LLC ...................................................................................... STV 13.3 % Two Sigma Equity Spectrum Portfolio, LLC .......................................................................... ESTV 8.2 % Two Sigma Absolute Return Portfolio, LLC ........................................................................... ATV 1.9 % Two Sigma Futures Portfolio, LLC ......................................................................................... FTV 6.4 % Two Sigma Horizon Portfolio, LLC ........................................................................................ HTV 5.4 % Two Sigma Navigator Portfolio, LLC ..................................................................................... NTV 6.1 % Two Sigma Kuiper Portfolio, LLC .......................................................................................... KTV 5.2 % Although Two Sigma has broad discretion to allocate invested assets to different opportunities, the current strategy is focused on highly diversified liquid positions in global equities, futures and foreign exchange markets. Through its investments in the Two Sigma Funds, we seek to achieve absolute dollar denominated returns on a substantial capital base primarily by combining multiple hedged and leveraged systematic and non-systematic investment strategies with proprietary risk management and execution techniques. These strategies include, but are not limited to, technical and statistically-based, fundamental-based, event-based, market condition-based and spread-based strategies as well as contributor-based and/or sentiment-based strategies and blended strategies. At December 31, 2024, the Company's investment in the Two Sigma Funds consisted of STV, ESTV and FTV; effective January 1, 2025, the Company amended its existing investment in Two Sigma Funds to include an allocation to ATV, HTV, NTV and KTV. • STV primarily utilizes systematic strategies to trade U.S.-listed equity securities, exchange traded funds, money market funds, swap contracts and government debt securities. • ESTV primarily utilizes systematic strategies to trade non-U.S.-listed equity securities, swap contracts, money market funds, government debt securities, futures and foreign currency forward contracts. • ATV primarily utilizes systematic strategies to trade a diversified, global, equity market neutral portfolio, predominantly of equity securities, equity-related derivatives and other related instruments. • FTV primarily utilizes systematic macro strategies to trade exchange traded funds, exchange memberships, government debt securities, money market funds, option contracts, swap contracts, futures and forward contracts. • HTV primarily utilizes systematic strategies and non-systematic discretionary strategies to trade futures, futures options, foreign currency spot, forward and option contracts, exchange-traded products ("ETPs") and ETP options, debt securities, and various types of derivatives and other instruments. • NTV primarily utilizes non-systematic discretionary macro strategies that combine human discretion with quantitative analysis for purposes of trading globally across various asset classes. • KTV primarily utilizes non-systematic discretionary strategies that combine human discretion with quantitative analysis to trade futures, futures options, foreign currency spot, forward and option contracts, ETPs and ETP options, debt securities, and various types of derivatives and other instruments. 117


 
The Company’s investments in Two Sigma Funds are as follows: December 31, 2025 December 31, 2024 ($ in thousands) Cost Net Unrealized Gains (Losses) Fair Value Cost Net Unrealized Gains (Losses) Fair Value Two Sigma Spectrum Portfolio, LLC ................. $ 500,616 $ 131,996 $ 632,612 $ 360,997 $ 102,267 $ 463,264 Two Sigma Equity Spectrum Portfolio, LLC ..... 187,718 49,906 237,624 136,565 47,011 183,576 Two Sigma Absolute Return Portfolio, LLC ...... 93,092 8,882 101,974 — — — Two Sigma Futures Portfolio, LLC .................... 192,064 44,998 237,062 308,061 (15,520) 292,541 Two Sigma Horizon Portfolio, LLC ................... 241,090 4,585 245,675 — — — Two Sigma Navigator Portfolio, LLC ................ 110,577 (9,585) 100,992 — — — Two Sigma Kuiper Portfolio, LLC ..................... 30,406 1,313 31,719 — — — Total .................................................................... $ 1,355,563 $ 232,095 $ 1,587,658 $ 805,623 $ 133,758 $ 939,381 The increase in the total fair value of the Company’s investments in Two Sigma Funds from $939.4 million at December 31, 2024 to $1.6 billion at December 31, 2025 is primarily driven by investment gains, asset allocations and collateral management within TS Hamilton Fund. The total net assets managed in TS Hamilton Fund represent our investment in and exposure to Two Sigma Funds’ investment strategies. However, as part of Two Sigma’s collateral management processes, any capital not required to be held within one of the specific trading vehicles is held in cash or short-term investments within TS Hamilton Fund as shown in the following table. The cash and short-term investment balances are not managed by the Company, nor can they be removed from TS Hamilton Fund as they support the underlying investment strategies within the seven trading vehicles. The following table represents the total assets and total liabilities of TS Hamilton Fund. Creditors or beneficial interest holders of TS Hamilton Fund have no recourse to the general credit of the Company as the Company’s obligation is limited to the amount of its committed investment. December 31, ($ in thousands) 2025 2024 Assets Cash and cash equivalents ........................................................................................................... $ 648,726 $ 578,230 Short-term investments ............................................................................................................... 198,986 496,008 Investments in Two Sigma Funds, at fair value .......................................................................... 1,587,658 939,381 Receivables for investments sold ................................................................................................ 57,938 73,322 Interest and dividends receivable ................................................................................................ 1,110 945 Total assets .............................................................................................................................. 2,494,418 2,087,886 Liabilities Payable for investments purchased ............................................................................................. 192,467 100,469 Withdrawal payable ..................................................................................................................... 123,376 100,420 Accounts payable and accrued expenses ..................................................................................... 214 233 Total liabilities ......................................................................................................................... 316,057 201,122 Total net assets managed by TS Hamilton Fund ............................................................... $ 2,178,361 $ 1,886,764 Total net assets in TS Hamilton Fund were $2.2 billion and $1.9 billion at December 31, 2025 and 2024, respectively. 118


 
Liquidity and Capital Resources Liquidity Liquidity is a measure of a company’s ability to generate cash flows sufficient to meet the short-term and long-term cash requirements of its business operations. The Company manages liquidity at the holding company and operating subsidiary level. Management believes that its significant cash flows from operations and high quality liquid investment portfolio will provide sufficient liquidity for the foreseeable future. At December 31, 2025 and 2024, total unrestricted cash and cash equivalents were $1.1 billion and $996.5 million, respectively, and total restricted cash and cash equivalents were $109.7 million and $104.4 million, respectively. Holding Company As a holding company, Hamilton Insurance Group, Ltd. has no operations of its own and its assets consist primarily of investments in its subsidiaries. Accordingly, Hamilton Group's future cash flows depend on the availability of dividends or other statutorily permissible distributions, such as returns of capital, from its subsidiaries. The ability to pay such dividends and/ or distributions is limited by the applicable laws and regulations of the various countries and states in which the Company’s subsidiaries operate (refer to Note 17, Statutory Requirements in the accompanying audited consolidated financial statements for further details), as well as the need to maintain capital levels to adequately support insurance and reinsurance operations, and to preserve financial strength ratings issued by independent rating agencies. During the years ended December 31, 2025, 2024 and 2023, Hamilton Group received $220.5 million, $197.5 million, and $44.0 million, respectively, of distributions from its subsidiaries. The Company’s primary use of funds is common share repurchases, interest payments on debt and credit facilities, capital investments in subsidiaries, and payment of corporate operating expenses. Common share repurchases may be conducted through open market repurchases and/or privately negotiated transactions. See Note 11, Share Capital in the accompanying audited consolidated financial statements for further detail of common share repurchases in the year ended December 31, 2025. Management believes the dividend distribution capacity of Hamilton Group’s subsidiaries, which was estimated at $620.1 million at December 31, 2025, will provide the Company with sufficient liquidity for the foreseeable future. Operating Subsidiaries Hamilton Group’s operating subsidiaries primarily derive cash from the net inflow of premiums less claim payments related to underwriting activities and from net investment income. Historically, these cash receipts have been sufficient to fund the operating expenses of these subsidiaries, as well as to fund dividend payments to the Company. The subsidiaries’ remaining cash flows are generally invested into the investment portfolio and used to fund common share repurchases or acquisitions. The operating subsidiaries’ insurance and reinsurance business inherently provides liquidity, as premiums are received in advance (sometimes substantially in advance) of the time losses are paid. However, the amount of cash required to fund loss payments can fluctuate significantly from period to period, due to the low frequency and high severity nature of certain types of business written. As such, cash flows from operating activities may vary significantly between periods. The payment of dividends by operating subsidiaries is, under certain circumstances, limited by the applicable laws and regulations in the various jurisdictions in which the subsidiaries operate. In addition, insurance laws require the insurance subsidiaries to maintain certain measures of solvency and liquidity. Management believes that each of the Company’s insurance subsidiaries and branches exceeded the minimum solvency, capital and surplus requirements in their applicable jurisdictions at December 31, 2025. Certain of the subsidiaries and branches are required to file Financial Condition Reports ("FCRs"), with their regulators, which provide details on solvency and financial performance. Where required, these FCRs are posted on the Company’s website. The regulations governing the Company’s principal operating subsidiaries’ ability to pay dividends and to maintain certain measures of solvency and liquidity are discussed in Note 17, Statutory Requirements in the Company's audited consolidated financial statements as included in this Form 10-K. 119


 
Consolidated Cash Flows Consolidated cash flows from operating, investing and financing activities were as follows: For the Years Ended December 31, ($ in thousands) 2025 2024 2023 Total cash provided by (used in): Operating activities ..................................................................................... $ 842,350 $ 759,303 $ 283,155 Investing activities ...................................................................................... (414,087) (184,160) (652,088) Financing activities..................................................................................... (376,166) (362,688) 59,016 Effect of exchange rate changes on cash .................................................... 19,141 (12,463) 3,574 Net increase (decrease) in cash and cash equivalents .............................. $ 71,238 $ 199,992 $ (306,343) Net cash provided by (used in) operating activities was $842.4 million, $759.3 million and $283.2 million for the years ended December 31, 2025, 2024 and 2023, respectively. Cash inflows from insurance and reinsurance operations typically include premiums, net of acquisition costs, and reinsurance recoverables. Cash outflows principally include payments of losses and loss expenses, payments of premiums to reinsurers and operating expenses. Cash provided by operating activities fluctuates due to timing differences between the collection of premiums and reinsurance recoverables and the payment of losses and loss adjustment expenses, and the payment of premiums to reinsurers. Net cash provided by (used in) investing activities was $(414.1) million, $(184.2) million and $(652.1) million in the years ended December 31, 2025, 2024 and 2023, respectively, primarily driven by the timing of investing activities and the net proceeds of turnover, asset allocations within the TS Hamilton Fund, and our fixed maturity and short-term investments. Net cash provided by (used in) financing activities was $(376.2) million, $(362.7) million and $59.0 million for the years ended December 31, 2025, 2024 and 2023, respectively. Net cash used in financing activities for the year ended December 31, 2025 was primarily driven by incentive allocations paid to TS Hamilton Fund and open market share repurchases. See Note 11, Share Capital in the accompanying audited consolidated financial statements for further detail of common share repurchases in the year ended December 31, 2025. Net cash used in financing activities for the year ended December 31, 2024 was primarily driven by incentive allocations paid to TS Hamilton Fund and share repurchases. Net cash provided by financing activities for the year ended December 31, 2023 was primarily driven by the proceeds of shares issued in connection with the Company's Initial Public Offering ("IPO"), partially offset by incentive allocations paid to TS Hamilton Fund. The Company believes that annual positive cash flows from operating activities will be sufficient to cover claims payments, absent a series of additional large catastrophic losses. However, should claim payment obligations accelerate beyond the Company’s ability to fund payments from operating cash flows, the Company would utilize cash and cash equivalent balances and/or liquidate a portion of the Company’s fixed maturities and short-term investments trading portfolio and/or access certain credit facilities. The Company’s fixed maturities and short-term investments trading portfolio is heavily weighted towards conservative, high quality and highly liquid securities. In addition, if necessary, the Company generally has two options related to liquidating a portion of the investment portfolio in the TS Hamilton Fund, subject to Hamilton Re’s minimum investment commitment, which are as follows: • Monthly liquidity - Subject to certain conditions, Hamilton Re may request a whole or partial withdrawal of its capital account, no later than fifteen days prior to the end of a calendar month, effective as of the last day of such calendar month. • Daily liquidity - Subject to certain limited circumstances, including the need to meet obligations pursuant to Hamilton Re’s underwriting operations, Hamilton Re may request a withdrawal of all or a portion of its capital account upon at least one business day’s written notice of such withdrawal request date to the Managing Member. Claim payments pertaining to any such large catastrophic event would be paid out over a period spanning many months. 120


 
Management expects that, if necessary, the full value of cash, fixed income and short-term investments at December 31, 2025 could be available in one to three business days under normal market conditions, except for $728.2 million of restricted cash and investments which primarily support the Company’s obligations in regulatory jurisdictions where it operates as a non- admitted carrier (refer to Note 3, Investments in the accompanying audited consolidated financial statements) and $271.2 million of restricted cash and investments which primarily support the Company’s letter of credit facilities (refer to Note 10, Debt and Credit Facilities in the accompanying audited consolidated financial statements). Capital Resources Management monitors the Company’s capital adequacy on a regular basis and seeks to adjust its capital according to the needs of the business. In particular, the Company requires capital sufficient to meet or exceed the capital adequacy ratios established by rating agencies for maintenance of appropriate financial strength ratings and the capital adequacy tests performed by regulatory authorities. From time to time, rating agencies and regulatory authorities may make changes in their models and methodologies, which could increase the amount of capital the Company requires. The Company may seek to raise additional capital or return capital to shareholders through some combination of common share repurchases and cash dividends. In the normal course of operations, management may from time to time evaluate additional share or debt issuances given prevailing market conditions and capital management strategies. In addition, the Company enters into agreements with financial institutions to obtain letter of credit facilities for the benefit of its operating subsidiaries to support their business operations. Management believes that the Company holds sufficient capital to allow it to take advantage of market opportunities and to maintain its financial strength ratings and comply with various local statutory regulations. The following table summarizes our consolidated total capital: As at December 31, ($ in thousands) 2025 2024 Shareholders' equity .................................................................................................................. $ 2,822,099 $ 2,328,709 The Company’s consolidated shareholders' equity was $2.8 billion at December 31, 2025, an increase of 21.2% compared to $2.3 billion at December 31, 2024. The primary driver of the increase in total capital was the Company's net income attributable to common shareholders of $576.7 million for the year ended December 31, 2025, partially offset by share repurchases (see Note 11, Share Capital in the accompanying audited consolidated financial statements for further details). Debt On June 10, 2025, Hamilton Group entered into a $150 million term loan credit arrangement (the "Facility") with various lenders as arranged by Wells Fargo Securities, LLC. The Facility replaces Hamilton Group's $150 million term loan credit agreement, as amended through and including June 23, 2022, between Hamilton Group and the lenders thereto (as amended the "Existing Loan Agreement"). The Facility will be used to refinance the indebtedness outstanding under the Existing Loan Agreement. All or a portion of the loan issued under the Facility bears interest, at the option of Hamilton Group, at either (a) a base rate plus an applicable margin or (b) the Adjusted Term Secured Overnight Financing Rate ("SOFR") plus an applicable margin, in each case with the applicable margin determined with reference to the Company's long term issuer default rating as assigned by Fitch. The Facility matures on June 9, 2028, unless accelerated pursuant to the terms of the Facility, and it contains usual and customary representations, warranties, conditions and covenants for bank loan facilities of this type. The Facility also includes financial covenants, including a financial strength rating test, a minimum consolidated tangible net worth test and a maximum consolidated indebtedness to total capitalization ratio. The following table presents the gross outstanding loan balance, loan fair value and unamortized loan issuance costs: As at December 31, ($ in thousands) 2025 2024 Outstanding loan balance .......................................................................................................... $ 150,000 $ 150,000 Loan fair value .......................................................................................................................... 150,280 150,463 Unamortized loan issuance costs ............................................................................................... $ 257 $ 55 121


 
Debt issuance costs are amortized over the period during which the Facility is outstanding, as an offset to net investment income (loss). The Company amortized debt issuance costs of $0.1 million or less in each of the years ended December 31, 2025, 2024 and 2023. The Company’s debt is classified as Level 3 within the fair value hierarchy because it is valued using an income approach, which utilizes a discounted cash flow technique that considers the credit profile of the Company. Common Shares The Company’s authorized and issued share capital is comprised as follows: ($ in thousands, except share and per share information) Authorized: Common shares of $0.01 par value each (2025 and 2024: 150,000,000) As at December 31, Issued, outstanding and fully paid: 2025 2024 Class A common shares (2025: 17,320,078 and 2024: 17,820,078) ...................................... $ 173 $ 178 Class B common shares (2025: 66,305,707 and 2024: 64,271,249) ...................................... 663 643 Class C common shares (2025: 15,403,649 and 2024: 19,375,670) ...................................... 154 194 Total ...................................................................................................................................... $ 990 $ 1,015 On November 4, 2025, the Board of Directors authorized the repurchase of the Company's common shares in the aggregate amount of $150.0 million, in addition to remaining amounts under the prior authorization (collectively, the "Authorization"), under which the Company may repurchase shares through open market repurchases and/or privately negotiated transactions. The Authorization will expire when the Company has repurchased the full value of shares authorized, unless terminated earlier by the Board of Directors. All shares repurchased under the Authorization were subsequently cancelled. As of December 31, 2025, $178.5 million remained available for repurchase under the Authorization. For the Years Ended December 31, ($ in thousands except per share amounts) 2025 2024 Class B Shares repurchased ...................................................................................................... 4,222,195 1,485,813 Aggregate repurchase price ....................................................................................................... $ 93,445 $ 28,067 Average price per share ............................................................................................................ $ 22.13 $ 18.89 On May 8, 2024, the Company entered into an agreement to repurchase 9.1 million Class A common shares at $12.00 per share (the "Share Repurchase"). The total purchase price was $109.5 million. The common shares purchased by the Company were cancelled following the repurchase transaction. In general, holders of Class A common shares and Class B common shares have one vote for each common share held while the Class C common shares have no voting rights, except as required by law. However, each holder of Class A common shares and Class B common shares is limited to voting (directly, indirectly or constructively, as determined for U.S. federal income tax purposes) that number of common shares equal to 9.5% of the total combined voting power of all classes of shares of the Company (or, in the case of a class vote by the holders of our Class B common shares, such as in respect of the election or removal of directors other than for directors who are appointed by certain shareholders pursuant to the Shareholders Agreement and our Bye-laws, an amount calculated by multiplying (a) 9.5% and (b) the quotient of dividing (x) the total number of directors by (y) the number of directors elected by holders of Class B common shares). In addition, the Board of Directors may, in its absolute discretion, limit a shareholder’s voting rights when it deems it appropriate to do so to avoid certain material adverse tax, legal or regulatory consequences to the Company, any subsidiary of the Company, or any direct or indirect shareholder or its affiliates. 122


 
Credit Facilities The Company has several available letter of credit ("LOC") facilities and a revolving loan facility provided by commercial banks. The letter of credit facilities are utilized to provide collateral to reinsureds of Hamilton Re and its affiliates to the extent required under insurance and reinsurance agreements and to support capital requirements at Lloyd’s. On December 5, 2018 and December 27, 2018, Hamilton Re entered into a Master Agreement for Issuance of Payment Instruments and a Facility Letter for Issuance of Payment Instruments respectively, with CitiBank Europe Plc ("CitiBank Europe"), under which CitiBank Europe agreed to provide an uncommitted secured letter of credit facility for the issuance of standby letters of credit or similar instruments in multiple currencies. On November 15, 2024, letter of credit capacity under this facility was increased to $250 million. At all times during which it is a party to the facility, Hamilton Re is obligated to pledge to CitiBank Europe cash and/or securities with a value that equals or exceeds the aggregate face amount of its then-outstanding letters of credit. The Master Agreement contains events of default customary for facilities of this type. In the facility letter, Hamilton Re makes representations and warranties that are customary for facilities of this type and agrees that it will comply with certain informational and other undertakings. On June 10, 2025, Hamilton Group and Hamilton Re entered into a $450 million credit agreement with a syndication of lenders (the "Unsecured Facility"). Under the Unsecured Facility, the lenders have agreed to provide up to an aggregate of $450 million of letter of credit capacity for Hamilton Re, up to $150 million of which may be utilized for revolving loans to be issued to Hamilton Group. At December 31, 2025, there were no loan amounts outstanding under the Unsecured Facility. Letters of credit issued under the Unsecured Facility bear interest at a rate determined by Hamilton Group’s long-term issuer default rating, while revolving loans, if drawn, accrue interest at the option of Hamilton Group at either (a) a base rate plus an applicable margin or (b) Adjusted Term SOFR plus an applicable margin. In each case, the applicable margin is determined based on Hamilton Group’s long-term issuer default rating as assigned by Fitch. Currently, any letters of credit issued under the facility bear interest at a rate of 125 basis points. Revolving loans, if issued, are subject to a fee equal to the prime rate plus 50 basis points or Adjusted Term SOFR plus a margin of 150 basis points. To the extent such loans are issued, the available letter of credit capacity shall decrease proportionally, such that the aggregate credit exposure for the lenders under the Unsecured Facility is $450 million. Amounts unutilized under the Unsecured Facility are subject to a fee based upon Hamilton Group's long-term issuer default rating as assigned by Fitch. This currently bears a fee of 17.5 basis points. The Unsecured Facility is subject to representations and warranties, affirmative and negative covenants and events of default that the Company considers customary for similar facilities. The Unsecured Facility also includes financial covenants, including a financial strength rating test, a minimum consolidated tangible net worth test and a maximum consolidated indebtedness to total capitalization ratio. Capacity is provided by Wells Fargo, National Association, Truist Bank, Commerzbank AG, New York Branch, Citizens Bank, N.A., HSBC Bank USA, National Association, and Barclays Bank PLC. Unless renewed or otherwise terminated in accordance with its terms, the Unsecured Facility has a maturity date of June 9, 2028. On October 23, 2025, Hamilton Re amended its letter of credit facility agreement with UBS AG ("UBS") under which UBS and certain of its affiliates agreed to make available to Hamilton Re a secured letter of credit facility in an amount that is equal to the greater of (i) $25 million and (ii) the LOC amount issued and outstanding, provided that the amount shall not at any time be greater than $75 million, for a term that will expire on October 23, 2026. The facility bears a fee of 140 basis points on the total available capacity. In addition, on October 20, 2025, Hamilton Re amended the unsecured letter of credit facility agreement that it utilizes to provide Funds at Lloyd's ("FAL") ("FAL LOC Facility") to support the FAL requirements of Syndicate 4000. Capacity is provided by ING Bank N.V., London Branch, Commerzbank AG, New York Branch, and Deutsche Bank AG, London Branch. The FAL LOC Facility was renewed in the amount of $260 million for a term that expires on December 31, 2029. The facility bears a fee of 150 basis points on the borrowed amount. The Company’s obligations under its credit facilities require Hamilton Group, Hamilton Re and the other parties thereto to comply with various financial and reporting covenants. All applicable entities were in compliance with all such covenants at December 31, 2025. 123


 
Certain of the Company's credit facilities are secured by pledged interests in the TS Hamilton Fund, the Company's fixed income security portfolio, or cash. The Company’s credit facilities and associated securities pledged, were as follows: As at ($ in thousands) December 31, 2025 Available letter of credit and revolving loan facilities - commitments ............................................................. $ 1,002,535 Available letter of credit and revolving loan facilities - in use ......................................................................... 805,011 Security pledged under letter of credit and revolving loan facilities: Pledged interests in TS Hamilton Fund ......................................................................................................... $ 103,140 Pledged interests in fixed income portfolio ................................................................................................... 254,802 Cash(1) ......................................................................................................................................................... 16,385 (1) Cash pledged as security under letter of credit and revolving loan facilities is included in restricted cash securing other underwriting obligations under Pledged Assets in Note 3, Investments. Financial Strength Ratings The Company’s principal insurance and reinsurance operating subsidiaries are assigned financial strength ratings from various internationally recognized rating agencies registered with the SEC as Nationally Recognized Statistical Rating Organizations. Each agency's ratings are publicly announced, defined and available directly from the agencies' websites. Financial strength ratings represent the independent opinions of the rating agencies as to the relative creditworthiness of a company and its capacity to meet the obligations of its insurance and reinsurance contracts. Independent ratings are one of the important factors that establish a competitive position in insurance and reinsurance markets. These ratings are based on factors considered by the rating agencies to be relevant to policyholders, agents and intermediaries and are not directed toward the protection of investors. Ratings are not recommendations to buy, sell or hold securities. The financial strength ratings of our principal operating subsidiaries and our holding company are presented below. All information is as of February 19, 2026, at which time the outlook for each of the below ratings was "Stable". AM Best Fitch Kroll Bond Rating Agency ("KBRA") Hamilton Re, Ltd. ......................................................... A A- A Hamilton Insurance DAC ............................................. A A- NR(1) Hamilton Select ............................................................. A- NR(1) NR(1) Hamilton Insurance Group ............................................ NR(1) BBB+ Issuer Default Rating BBB+ Issuer Rating Lloyd's Overall Market Rating(2) .................................. A+ AA- AA- (1) Not Rated (2) The Company's Syndicate 4000 benefits from the financial strength ratings assigned by each of AM Best, Fitch, KBRA and S&P Global ("AA-") to the Lloyd’s market. 124


 
Reserve for Losses and Loss Adjustment Expenses Reserve for unpaid losses and loss adjustment expenses The Company establishes loss reserves using actuarial models, historical insurance industry loss ratio experience and loss development patterns to estimate its ultimate liability of all losses and loss adjustment expenses incurred with respect to premiums earned on the contracts at a given point in time. Loss reserves do not represent an exact calculation of the liability. Estimates of ultimate liabilities are contingent on many future events and the eventual actual outcome of these events may be substantially different from the assumptions underlying the reserve estimates. The Company believes that the recorded reserve for losses and loss adjustment expenses represents management’s best estimate of the cost to settle the ultimate liabilities based on information available at December 31, 2025. See Critical Accounting Estimates — Reserve for Losses and Loss Adjustment Expenses for a detailed discussion of losses and loss adjustment expenses. See Note 8, Reserve for Losses and Loss Adjustment Expenses in the accompanying audited consolidated financial statements for the reconciliation of the gross and net reserve for losses and loss adjustment expenses and for a discussion of prior year reserve development. Paid and unpaid losses and loss adjustment expenses recoverable In the normal course of business, the Company seeks to reduce the potential amount of loss arising from claim events by reinsuring certain levels of risk with other reinsurers. See Critical Accounting Estimates – Ceded reinsurance and unpaid losses and loss adjustment expenses recoverable in the accompanying audited consolidated financial statements and related notes thereto included in this Form 10-K for a detailed discussion of the Company’s risks related to ceded reinsurance agreements and the Company’s process to evaluate the financial condition of its reinsurers. Contractual Obligations and Commitments Contractual obligations and commitments by period due were: ($ in thousands) Payment Due by Year December 31, 2025 Total Less than 1 year 1-3 years 3-5 years More than 5 years Debt(1) ............................................................... $ 150,000 $ — $ 150,000 $ — $ — Estimated interest payments(1) .......................... 20,284 8,096 12,188 — — Total debt obligations .................................... 170,284 8,096 162,188 — — Losses and loss adjustment expenses(2) ............ 4,415,176 1,167,346 1,480,761 753,228 1,013,841 Operating lease obligations(3) ........................... 8,012 3,110 4,114 788 — Total ............................................................. $ 4,593,472 $ 1,178,552 $ 1,647,063 $ 754,016 $ 1,013,841 (1) Estimated debt payments have been calculated in the above table with reference to the interest rate in effect at December 31, 2025. Refer to Note 10, Debt and Credit Facilities in the accompanying audited consolidated financial statements for further details. (2) Losses and loss adjustment expenses are presented gross of estimated recoveries. The amount and timing of associated cash flows are subject to significant judgement based on the best information currently available and actual settlement may vary significantly from the estimates presented above. Refer to Critical Accounting Estimates, Losses and Loss Adjustment Expenses for further detail. (3) Refer to Note 15, Commitments and Contingencies in our audited consolidated financial statements for further detail on our lease commitments. Transactions with Related Parties The discussion of transactions with related parties is included in Note 16, Related Party Transactions in the accompanying audited consolidated financial statements. 125


 
Item 7A. Quantitative and Qualitative Disclosures About Market Risk Quantitative and Qualitative Disclosures About Market Risk Overview We believe the Company’s exposure to market related risk arises primarily from interest rate risk, credit spread risk, foreign currency risk and inflation. We performed a sensitivity analysis to estimate the effects that market risk exposures could have on the future earnings, fair values or cash flows at December 31, 2025 and 2024. Although this exercise focuses on identifying risk exposures that only impact the market value of assets, it is important to recognize that these risks are significantly mitigated by the Company’s investment strategy, which is designed to result in an economic valuation of assets and liabilities that is generally offsetting. The sensitivity analysis performed at December 31, 2025 and 2024 presents hypothetical changes in cash flows, earnings and fair values of market sensitive instruments which were held by the Company on those dates in response to changes in valuation inputs selected by the Company. This risk management discussion and the estimated amounts generated from the following sensitivity analysis represent forward-looking statements of market risk assuming certain future market conditions occur. Actual future results may differ materially from these projections due to actual developments in the global financial markets that are inconsistent with our current assumptions. The analysis methods used by the Company to assess and mitigate risk should not be considered indicators of future events of losses. Interest Rate Risk The fair value of our fixed maturity and short-term investments trading portfolio, excluding TS Hamilton Fund, fluctuates with changes in interest rates. As a result, the Company is exposed to interest rate risk with respect to both our overall net economic asset position, and from an accounting standpoint, as the assets are carried at fair value. We manage interest rate risk by structuring our fixed maturity and short-term investments portfolio so that the economic impact of a general interest rate shift on the portfolio is comparable to the corresponding impact on the related liabilities. The Company believes that duration matching our financial assets and underwriting liabilities mitigates the overall interest rate risk on an economic basis. While this matching of duration reduces the economic impact of interest rate changes on the Company, changes in interest rates do impact our shareholders’ equity because our liabilities are carried at their nominal value, and are not adjusted for changes in interest rates. The following tables summarize the aggregate hypothetical increase (decrease) in the fair value of the Company’s fixed maturity trading portfolio and short-term investments from an immediate parallel shift in the treasury yield curve, assuming credit spreads remain constant, and reflecting the use of an immediate time horizon, since this presents the worst-case scenario: ($ in thousands) Interest Rate Shift in Basis Points December 31, 2025 -100 -50 Base 50 100 Fair value of fixed income securities and short-term investments ........................................ $3,555,117 $3,496,766 $3,439,002 $3,381,663 $3,324,422 Percentage change in fair value ........................... 3.4% 1.7% 0.0% (1.7)% (3.3)% Net increase (decrease) in fair value ................... $116,115 $57,764 $— $(57,339) $(114,580) ($ in thousands) Interest Rate Shift in Basis Points December 31, 2024 -100 -50 Base 50 100 Fair value of fixed income securities and short-term investments ........................................ $2,961,034 $2,917,688 $2,874,972 $2,831,836 $2,789,189 Percentage change in fair value .......................... 3.0% 1.5% 0.0% (1.5)% (3.0)% Net increase (decrease) in fair value ................... $86,062 $42,716 $— $(43,136) $(85,783) 126


 
Credit Spread Risk The Company considers the impact of credit spread movements on the fair value of our fixed maturity and short-term investments trading portfolio. As credit spreads widen, the fair value of our fixed maturity and short-term investments trading portfolio decreases, and vice versa. The following tables summarize the aggregate hypothetical increase (decrease) in the fair value of the Company’s fixed maturity trading portfolio and short-term investments from an immediate parallel shift in credit spreads, assuming the treasury yield curve remains constant, reflecting the use of an immediate time horizon since this presents the worst-case scenario: ($ in thousands) Credit Spread Shift in Basis Points December 31, 2025 -100 -50 Base 50 100 Fair value of fixed income securities and short-term investments ........................................ $3,518,544 $3,478,781 $3,439,002 $3,399,076 $3,358,704 Percentage change in fair value .......................... 2.3% 1.2% 0.0% (1.2)% (2.3)% Net increase (decrease) in fair value ................... $79,542 $39,779 $— $(39,926) $(80,298) ($ in thousands) Credit Spread Shift in Basis Points December 31, 2024 -100 -50 Base 50 100 Fair value of fixed income securities and short-term investments ........................................ $2,930,844 $2,902,803 $2,874,972 $2,846,318 $2,817,766 Percentage change in fair value .......................... 1.9% 1.0% 0.0% (1.0)% (2.0)% Net increase (decrease) in fair value ................... $55,872 $27,831 $— $(28,654) $(57,206) Investment in Two Sigma Funds Our investments in these Two Sigma Funds are stated at their estimated fair values, which generally represent the Company’s proportionate interest in the members’ equity of the Two Sigma Funds as reported by the respective funds based on the NAV provided by the fund administrator. The Company accounts for its investment in Two Sigma Funds under the variable interest model at NAV as a practical expedient for fair value in the consolidated balance sheets. Increases or decreases in such fair value are recorded within net realized and unrealized gains (losses) on investments in the Company’s consolidated statements of operations. The Company records contributions and withdrawals related to its investments in the funds on the transaction date. Assuming a hypothetical 10% and 30% increase or decrease in the value of our investments in Two Sigma Funds as of December 31, 2025, the carrying value of these investments would have increased or decreased by approximately $158.8 million and $476.3 million, pre-tax, respectively. Assuming the same hypothetical 10% and 30% increase or decrease as of December 31, 2024, the carrying value of our investments in Two Sigma Funds would have increased or decreased by approximately $93.9 million and $281.8 million, pre-tax, respectively. Foreign Currency Risk The Company’s functional currency for consolidated reporting is the U.S. dollar. We routinely write business in currencies other than U.S. dollars and invest a portion of our cash and investments in those currencies. All of the Company’s operating entities have U.S. dollar functional currencies. As a result, we may experience foreign exchange gains and losses in our audited consolidated financial statements. The Company is primarily impacted by the foreign currency risk exposures from its underwriting operations and fixed maturity and short-term investments trading portfolio, and may, from time to time, enter into foreign currency forward and option contracts to minimize the effect of fluctuating foreign currencies on the value of non-U.S. dollar denominated assets and liabilities. Generally, the Company will match its projected non-U.S. dollar foreign currency underwriting related assets and liabilities with investments and cash in the same currencies to manage our exposure to foreign currency fluctuations and reduce the volatility of foreign exchange gains and losses on our results of operations. See Note 2(k), Foreign Exchange in the accompanying audited consolidated financial statements for additional information. 127


 
The following table summarizes the estimated effects that a hypothetical 10% movement in the value of the U.S. dollar against select foreign currencies would have had on the carrying value of our net assets: December 31, 2025 2024 ($ in millions) -10% +10% -10% +10% GBP ............................................................................................... $ (3.2) $ 3.2 $ (2.0) $ 2.0 JPY ................................................................................................ (0.2) 0.2 (0.7) 0.7 EUR ............................................................................................... (2.8) 2.8 (6.3) 6.3 CAD ............................................................................................... (2.4) 2.4 (2.6) 2.6 AUD .............................................................................................. $ 0.1 $ (0.1) $ (1.0) $ 1.0 Effects of Inflation Historically, inflation has not had a material effect on the Company’s consolidated results of operations. However, over the last several years, global economic inflation has increased, and there is a risk that it will remain elevated for an extended period. Inflation is subject to many macroeconomic factors beyond our control, including global banking policy, political risks and supply chain issues. An inflationary economy may result in higher losses and loss adjustment expenses, negatively impact the performance of our fixed income security investment portfolio, or increase our operating expenses, among other unfavorable effects. The ultimate effects of an inflationary or deflationary period are subject to high uncertainty and cannot be accurately estimated until the actual costs are known. In the wake of a catastrophe loss there is a risk of specific inflationary pressures in the local economy, which is considered in our catastrophe loss models. Similarly, the Company incorporates the anticipated effects of inflation in our ultimate estimate of the reserves for unpaid losses and loss adjustment expenses on certain long-tail lines of business. As with general economic inflation, the actual effects of inflation on reserves for losses and loss adjustment expenses and results of operations cannot be accurately known until all of the underlying claims are ultimately settled. For a discussion of the impact of increases and decreases in interest rates on the Company’s fixed maturity and short-term investments trading portfolio, see both Interest Rate Risk and Credit Spread Risk as discussed under Item 7A. Quantitative and Qualitative Disclosures About Market Risk. Recent Accounting Pronouncements At December 31, 2025, there were no recently issued accounting pronouncements that have not yet been adopted that management expects would have a material impact on the Company’s results of operations, financial condition or liquidity. See Note 2(s), Recent Accounting Pronouncements in the accompanying audited consolidated financial statements. Item 8. Financial Statements and Supplementary Data Reference is made to Item 15 of this Report for the accompanying audited consolidated financial statements of Hamilton Insurance Group, Ltd. and the Notes thereto, as well as the Schedules to the accompanying audited consolidated financial statements. Item 9. Changes in and Disagreements With Accountants on Accounting and Financial Disclosures None. 128


 
Item 9A. Controls and Procedures Evaluation of Disclosure Controls and Procedures Under the supervision and with the participation of our management, including our Chief Executive Officer and Chief Financial Officer, we have evaluated the effectiveness of the design and operation of our disclosure controls and procedures, as defined in Rules 13a-15(b) and 15d-15(b) of the Exchange Act, as of the end of the period covered by this report. Based upon that evaluation, our management, including our Chief Executive Officer and Chief Financial Officer, concluded that, at December 31, 2025, our disclosure controls and procedures were effective to provide reasonable assurance that information required to be disclosed in Company reports filed or submitted under the Exchange Act is (i) recorded, processed, summarized and reported within the time periods specified in the SEC rules and forms and (ii) accumulated and communicated to our management, including our Chief Executive Officer and Chief Financial Officer, as appropriate to allow timely decisions regarding required disclosure. Management’s Annual Report on Internal Control Over Financial Reporting Our management is responsible for establishing and maintaining effective internal control over financial reporting as defined in Rules 13a-15(f) and 15d-15(f) under the Exchange Act, as amended. Our internal control over financial reporting was designed to provide reasonable assurance regarding the reliability of financial reporting and the preparation of financial statements for external purposes in accordance with U.S. generally accepted accounting principles and to reflect management’s judgments and estimates concerning effects of events and transactions that are accounted for or disclosed. Our internal control over financial reporting includes those policies and procedures that: (1) pertain to the maintenance of records that, in reasonable detail, accurately and fairly reflect our transactions and the dispositions of our assets; (2) provide reasonable assurance that transactions are recorded as necessary to permit preparation of financial statements in accordance with generally accepted accounting principles, and that our receipts and expenditures are being made only in accordance with authorizations of our management and directors; and (3) provide reasonable assurance regarding prevention or timely detection of unauthorized acquisition, use or disposition of our assets that could have a material effect on our financial statements. There are inherent limitations to the effectiveness of any controls. Our Board and management, including our Chief Executive Officer and Chief Financial Officer, do not expect that our disclosure controls and procedures or internal control over financial reporting will prevent all errors and all fraud. Controls, no matter how well conceived and operated, can provide only reasonable, not absolute, assurance that the objectives of the controls are met. Further, we believe that the design of controls must reflect appropriate resource constraints, and the benefits of controls must be considered relative to their costs. Because of the inherent limitations in controls, no evaluation of controls can provide absolute assurance that all control issues and instances of fraud, if any, within the Company have been detected. Management, with the participation of the Chief Executive Officer and Chief Financial Officer, assessed our internal control over financial reporting as of December 31, 2025 using the criteria set forth by the Committee of Sponsoring Organizations of the Treadway Commission (COSO) in Internal Control-Integrated Framework (2013). Based on this assessment, management concluded that the Company’s internal control over financial reporting was effective as of December 31, 2025. Ernst & Young Ltd, the independent registered public accountants who audited our consolidated financial statements included in this Form 10-K, audited our internal control over financial reporting as of December 31, 2025 and their attestation report on our internal control over financial reporting is included herein. Changes in Internal Control Over Financial Reporting There have not been any changes in the Company’s internal control over financial reporting (as such term is defined in Rules 13a-15(f) and 15d-15(f) under the Exchange Act) during the quarter ended December 31, 2025 that have materially affected, or are reasonably likely to materially affect, the Company’s internal control over financial reporting. 129


 
Report of Independent Registered Public Accounting Firm To the Shareholders and the Board of Directors of Hamilton Insurance Group, Ltd. Opinion on Internal Control Over Financial Reporting We have audited Hamilton Insurance Group, Ltd.’s internal control over financial reporting as of December 31, 2025, based on criteria established in Internal Control—Integrated Framework issued by the Committee of Sponsoring Organizations of the Treadway Commission (2013 framework) (the COSO criteria). In our opinion, Hamilton Insurance Group, Ltd. (the Company) maintained, in all material respects, effective internal control over financial reporting as of December 31, 2025, based on the COSO criteria. We also have audited, in accordance with the standards of the Public Company Accounting Oversight Board (United States) (PCAOB), the consolidated balance sheets of the Company as of December 31, 2025 and 2024, the related consolidated statements of operations and comprehensive income (loss), shareholders’ equity and cash flows for each of the three years in the period ended December 31, 2025, and the related notes and financial statement schedules listed in the Index at Item 15 and our report dated February 25, 2026 expressed an unqualified opinion thereon. Basis for Opinion The Company’s management is responsible for maintaining effective internal control over financial reporting and for its assessment of the effectiveness of internal control over financial reporting included in the accompanying Management’s Annual Report on Internal Control over Financial Reporting. Our responsibility is to express an opinion on the Company’s internal control over financial reporting based on our audit. We are a public accounting firm registered with the PCAOB and are required to be independent with respect to the Company in accordance with the U.S. federal securities laws and the applicable rules and regulations of the Securities and Exchange Commission and the PCAOB. We conducted our audit in accordance with the standards of the PCAOB. Those standards require that we plan and perform the audit to obtain reasonable assurance about whether effective internal control over financial reporting was maintained in all material respects. Our audit included obtaining an understanding of internal control over financial reporting, assessing the risk that a material weakness exists, testing and evaluating the design and operating effectiveness of internal control based on the assessed risk, and performing such other procedures as we considered necessary in the circumstances. We believe that our audit provides a reasonable basis for our opinion. Definition and Limitations of Internal Control Over Financial Reporting A company’s internal control over financial reporting is a process designed to provide reasonable assurance regarding the reliability of financial reporting and the preparation of financial statements for external purposes in accordance with generally accepted accounting principles. A company’s internal control over financial reporting includes those policies and procedures that (1) pertain to the maintenance of records that, in reasonable detail, accurately and fairly reflect the transactions and dispositions of the assets of the company; (2) provide reasonable assurance that transactions are recorded as necessary to permit preparation of financial statements in accordance with generally accepted accounting principles, and that receipts and expenditures of the company are being made only in accordance with authorizations of management and directors of the company; and (3) provide reasonable assurance regarding prevention or timely detection of unauthorized acquisition, use, or disposition of the company’s assets that could have a material effect on the financial statements. 130


 
Because of its inherent limitations, internal control over financial reporting may not prevent or detect misstatements. Also, projections of any evaluation of effectiveness to future periods are subject to the risk that controls may become inadequate because of changes in conditions, or that the degree of compliance with the policies or procedures may deteriorate. /s/ Ernst & Young Ltd. Hamilton, Bermuda February 25, 2026 131


 
Item 9B. Other Information Securities Trading Plans of Directors and Executive Officers On October 31, 2025, Mr. Alexander Baker, Chief Executive Officer of Hamilton Global Specialty (formerly Group Chief Risk Officer) and an officer of the Company as defined in Rule 16a-1(f) under the Exchange Act, terminated a Rule 10b5-1 trading plan relating to the sale of the Company’s Class B common shares. The trading plan had originally been adopted on August 25, 2025, with an end date of August 31, 2026, and provided for the sale of up to 25,000 Class B common shares pursuant to its terms. The plan was intended to satisfy the affirmative defense conditions of Rule 10b5-1(c) under the Exchange Act. No shares were sold under the plan prior to its termination. No other directors or officers of the Company adopted, modified, or terminated any Rule 10b5-1 or non-Rule 10b5-1 trading arrangements during the fiscal quarter. Item 9C. Disclosure Regarding Foreign Jurisdiction that Prevent Inspections None. 132


 
Part III Item 10. Directors, Executive Officers and Corporate Governance The Company maintains an insider trading policy (“Insider Trading Policy”) governing the purchase, sale and other disposition of our securities by our directors, officers, employees, contractors, consultants, advisors and certain of their respective related persons or entities. We believe our Insider Trading Policy is reasonably designed to promote compliance with insider trading laws, rules and regulations and applicable NYSE listing standards. A copy of our Insider Trading Policy was filed as Exhibit 19 to our Annual Report on Form 10-K for the year ended December 31, 2024. The remaining information required by this Item relating to our directors, executive officers and corporate governance shall be incorporated herein by reference to information found in our Proxy Statement for the 2026 Annual General Meeting of Shareholders. We intend to file our Proxy Statement no later than 120 days after the close of the fiscal year. Item 11. Executive Compensation The information required by this Item relating to executive compensation is incorporated herein by reference to information included in our Proxy Statement for the 2026 Annual General Meeting of Shareholders. We intend to file our Proxy Statement no later than 120 days after the close of the fiscal year. Item 12. Security Ownership of Certain Beneficial Owners and Management and Related Stockholder Matters The information required by this Item relating to security ownership of certain beneficial owners and management and securities authorized for issuance under equity compensation plans is incorporated herein by reference to information included in our Proxy Statement for the 2026 Annual General Meeting of Shareholders. We intend to file our Proxy Statement no later than 120 days after the close of the fiscal year. Item 13. Certain Relationships and Related Transactions, and Director Independence The information required by this Item relating to certain relationships and related transactions and director independence is incorporated herein by reference to information included in our Proxy Statement for the 2026 Annual General Meeting of Shareholders. We intend to file our Proxy Statement no later than 120 days after the close of the fiscal year. Item 14. Principal Accounting Fees and Services The information required by this Item relating to principal accountant fees and services is incorporated herein by reference to information included in our Proxy Statement for the 2026 Annual General Meeting of Shareholders. We intend to file our Proxy Statement no later than 120 days after the close of the fiscal year. 133


 
Part IV Item 15. Exhibits and Financial Statement Schedules Financial Statements The accompanying audited consolidated financial statements of Hamilton Insurance Group, Ltd. and related notes thereto are listed in the accompanying Index to the Consolidated Financial Statements and are filed as part of this Form 10-K. Financial Statement Schedules The Schedules to the accompanying audited consolidated financial statements of Hamilton Insurance Group, Ltd. are listed in the accompanying Index to Schedules to the Consolidated Financial Statements and are filed as a part of this Form 10-K. 134


 
Exhibit Index Exhibit No. Description 3.1 Memorandum of Association of Hamilton Insurance Group, Ltd. (incorporated by reference to Exhibit 3.1 of Hamilton Insurance Group, Ltd.’s Registration Statement on Form S-1 (File No. 333-275000) filed on October 16, 2023) 3.2 Fourth Amended and Restated Bye-laws of Hamilton Insurance Group, Ltd. (incorporated by reference to Exhibit 3.2 of Hamilton Insurance Group, Ltd.’s Registration Statement on Form S-1 (File No. 333-275000) filed on October 16, 2023) 3.3 Certificate of Deposit of Memorandum of Increase of Share Capital of Hamilton Insurance Group, Ltd. delivered to the Registrar of Companies on January 8, 2014 (incorporated by reference to Exhibit 3.3 to Hamilton Insurance Group, Ltd.’s Annual Report on Form 10-K filed March 7, 2024) 3.3.1 Certificate of Deposit of Memorandum of Increase of Share Capital of Hamilton Insurance Group, Ltd. delivered to the Registrar of Companies on September 27, 2023 (incorporated by reference to Exhibit 3.3.1 to Hamilton Insurance Group, Ltd.’s Annual Report on Form 10-K filed on March 7, 2024) 4.1 Registration Rights Agreement, dated as of December 23, 2013, by and among Hamilton Insurance Group, Ltd. and the parties set forth therein (incorporated by reference to Exhibit 10.3 of Hamilton Insurance Group, Ltd.’s Registration Statement on Form S-1 (File No. 333-275000) filed on October 16, 2023) 4.2 Shareholders Agreement, dated as of November 14, 2023, by and among Hamilton Insurance Group, Ltd. and the parties set forth therein (incorporated by reference to Exhibit 4.2 to Hamilton Insurance Group, Ltd.’s Annual Report on Form 10-K filed on March 7, 2024) 4.3 Description of Hamilton Insurance Group, Ltd.’s Securities (incorporated by reference to Exhibit 4.3 to Hamilton Insurance Group, Ltd.'s Annual Report on Form 10-K filed on March 7, 2024) 10.1 Form of Indemnification Agreement for Officers and Directors (incorporated by reference to Exhibit 10.2 of Hamilton Insurance Group, Ltd.’s Registration Statement on Form S-1 (File No. 333-275000) filed on October 16, 2023) 10.2† Hamilton Insurance Group, Ltd. 2013 Equity Incentive Plan and Form of Award Agreements (incorporated by reference to Exhibit 10.4 of Hamilton Insurance Group, Ltd.’s Registration Statement on Form S-1 (File No. 333-275000) filed on October 16, 2023) 10.3*† Hamilton Insurance Group, Ltd. 2023 Equity Incentive Plan, as amended 10.3.1*† Form of Restricted Stock Unit Award Agreement (Time Vesting) Hamilton Insurance Group, Ltd. 2023 Equity Incentive Plan 10.3.2*† Form of Restricted Stock Unit Award Agreement (Performance Vesting) Hamilton Insurance Group, Ltd. 2023 Equity Incentive Plan 10.4† Hamilton Insurance Group, Ltd. Value Appreciation Pool Rules and Form of Award Agreement (incorporated by reference to Exhibit 10.11 of Hamilton Insurance Group, Ltd.’s Registration Statement on Form S-1 (File No. 333-275000) filed on October 16, 2023) 10.5† Amended and Restated Employment Agreement, dated as of September 12, 2023, between Hamilton Insurance Group, Ltd. and Giuseppina C. Albo (incorporated by reference to Exhibit 10.6 of Hamilton Insurance Group, Ltd.’s Registration Statement on Form S-1 (File No. 333-275000) filed on October 16, 2023) 10.5.1† Addendum A dated March 6, 2024 to Amended and Restated Employment Agreement, dated as of September 12, 2023, between Hamilton Insurance Group, Ltd. and Giuseppina C. Albo (incorporated by reference to Exhibit 10.5.1 to Hamilton Insurance Group, Ltd.’s Annual Report on Form 10-K filed on March 7, 2024) 10.6† Employment Agreement, dated as of April 27, 2021, between Hamilton U.S. Services LLC and Craig Howie (incorporated by reference to Exhibit 10.7 of Hamilton Insurance Group, Ltd.’s Registration Statement on Form S-1 (File No. 333-275000) filed on October 16, 2023) 10.7† Employment Agreement, dated as of September 1, 2020, between Hamilton BDA Services Limited and Megan Graves (formerly Megan Thomas) (incorporated by reference to Exhibit 10.8 of Hamilton Insurance Group, Ltd.’s Registration Statement on Form S-1 (File No. 333-275000) filed on October 16, 2023) 10.7.1† Addendum A dated March 6, 2024 to Employment Agreement, dated as of September 1, 2020, between Hamilton BDA Services Limited and Megan Graves (formerly Megan Thomas) (incorporated by reference to Exhibit 10.7.1 to Hamilton Insurance Group, Ltd.’s Annual Report on Form 10-K filed on March 7, 2024) 10.7.2† Retirement Agreement, dated as of June 16, 2025, between Hamilton BDA Services Limited and Megan Graves (incorporated by reference to Exhibit 10.1 to Hamilton Insurance Group, Ltd.’s Current Report on Form 8-K filed on June 17, 2025) 10.8† Contract of Employment, dated March 18, 2021, between Hamilton UK Services Limited and Adrian Daws (incorporated by reference to Exhibit 10.8 to Hamilton Insurance Group, Ltd.’s Annual Report on Form 10-K filed on February 27, 2025) 135


 
10.8.1† Addendum A dated March 6, 2024 to Contract of Employment, dated March 18, 2021, between Hamilton UK Services Limited and Adrian Daws (incorporated by reference to Exhibit 10.8.1 to Hamilton Insurance Group, Ltd.’s Annual Report on Form 10-K filed on March 7, 2024) 10.8.2*† Employment Agreement, dated as of June 13, 2025 between Hamilton BDA Services Limited and Adrian Daws 10.9*† Contract of Employment, dated as of January 1, 2023 between Hamilton UK Services Limited and Alexander Baker 10.9.1*† Amended and Restated Contract of Employment, dated as of June13, 2025 between Hamilton UK Services Limited and Alexander Baker 10.10† Amended and Restated Employment Agreement, dated August 6, 2022, between Hamilton BDA Services Limited and Gemma Carreiro (incorporated by reference to Exhibit 10.9 to Hamilton Insurance Group, Ltd.’s Annual Report on Form 10-K filed on February 27, 2025) 10.10.1† Addendum A dated June 3, 2024 to Amended and Restated Employment Agreement, dated August 6, 2022, between Hamilton BDA Services Limited and Gemma Carreiro (incorporated by reference to Exhibit 10.9.1 to Hamilton Insurance Group, Ltd.’s Annual Report on Form 10-K filed on February 27, 2025) 10.11 Fifth Amendment to Term Loan Credit Agreement, dated as of June 23, 2022 (incorporated by reference to Exhibit 10.13 of Hamilton Insurance Group, Ltd.’s Registration Statement on Form S-1 (File No. 333-275000) filed on October 16, 2023) 10.12 Amended and Restated Term Loan Credit Agreement dated June 10, 2025 (incorporated by reference to Exhibit 10.2 to Hamilton Insurance Group, Ltd.’s Current Report on Form 8-K filed on June 10, 2025) 10.13 Fifth Amended and Restated Credit Agreement, dated as of June 23, 2022 (incorporated by reference to Exhibit 10.14 of Hamilton Insurance Group, Ltd.’s Registration Statement on Form S-1 (File No. 333-275000) filed on October 16, 2023) 10.14 Sixth Amended and Restated Credit Agreement, dated as of June 10, 2025 (incorporated by reference to Exhibit 10.1 of Hamilton Insurance Group, Ltd.’s Current Report on Form 8-K filed on June 10, 2025) 10.15 Amendment and Restatement Agreement, dated as of October 20, 2025 (incorporated by reference to Exhibit 10.1 of Hamilton Insurance Group, Ltd.’s Current Report on Form 8-K dated October 20, 2025) 10.16 Letter of Credit, dated as of August 13, 2021, among Hamilton Re, Ltd., Hamilton Insurance Designated Activity Company, Hamilton Insurance Group, Ltd. and Bank of Montreal, as amended by that certain First Amendment to Letter of Credit Agreement, dated as of August 11, 2023 (incorporated by reference to Exhibit 10.16 of Hamilton Insurance Group, Ltd.’s Registration Statement on Form S-1 (File No. 333-275000) filed on October 16, 2023) 10.17 Second Amendment, dated as of August 12, 2024, to the Letter of Credit, dated as of August 13, 2021, among Hamilton Re, Ltd., Hamilton Insurance Designated Activity Company, Hamilton Insurance Group, Ltd. and Bank of Montreal (incorporated by reference to Exhibit 10.1 to Hamilton Insurance Group, Ltd.’s Current Report on Form 8-K filed on August 12, 2024) 10.18 Third Amended and Restated Reimbursement Agreement, dated as of August 30, 2017 (incorporated by reference to Exhibit 10.17 of Hamilton Insurance Group, Ltd.’s Registration Statement on Form S-1 (File No. 333-275000) filed on October 16, 2023) 10.18.1 First Amendment to Third Amended and Restated Reimbursement Agreement, dated as of October 27, 2017 (incorporated by reference to Exhibit 10.14.1 to Hamilton Insurance Group, Ltd.’s Annual Report on Form 10- K filed on March 7, 2024) 10.18.2 Second Amendment to Third Amended and Restated Reimbursement Agreement, dated as of October 30, 2018 (incorporated by reference to Exhibit 10.14.2 to Hamilton Insurance Group, Ltd.’s Annual Report on Form 10- K filed on March 7, 2024) 10.18.3 Third Amendment to Third Amended and Restated Reimbursement Agreement, dated as of May 7, 2019 (incorporated by reference to Exhibit 10.14.3 to Hamilton Insurance Group, Ltd.’s Annual Report on Form 10- K filed on March 7, 2024) 10.18.4 Fourth Amendment to Third Amended and Restated Reimbursement Agreement, dated as of October 16, 2019 (incorporated by reference to Exhibit 10.14.4 to Hamilton Insurance Group, Ltd.’s Annual Report on Form 10- K filed on March 7, 2024) 10.18.5 Fifth Amendment to Third Amended and Restated Reimbursement Agreement, dated as of October 30, 2019 (incorporated by reference to Exhibit 10.14.5 to Hamilton Insurance Group, Ltd.’s Annual Report on Form 10- K filed on March 7, 2024) 10.18.6 Sixth Amendment to Third Amended and Restated Reimbursement Agreement, dated as of October 29, 2020 (incorporated by reference to Exhibit 10.14.6 to Hamilton Insurance Group, Ltd.’s Annual Report on Form 10- K filed on March 7, 2024) 10.18.7 Seventh Amendment to Third Amended and Restated Reimbursement Agreement, dated as of October 28, 2021 (incorporated by reference to Exhibit 10.14.7 to Hamilton Insurance Group, Ltd.’s Annual Report on Form 10- K filed on March 7, 2024) 136


 
10.18.8 Eighth Amendment to Third Amended and Restated Reimbursement Agreement, dated as of October 27, 2022 (incorporated by reference to Exhibit 10.15.8 to Hamilton Insurance Group, Ltd.’s Annual Report on Form 10- K filed on February 27, 2025) 10.18.9 Ninth Amendment to Third Amended and Restated Reimbursement Agreement, dated as of July 5, 2023 2022 (incorporated by reference to Exhibit 10.17.1 of Hamilton Insurance Group, Ltd.’s Registration Statement on Form S-1 (File No. 333-275000) filed on November 1, 2023) 10.18.10 Tenth Amendment to Third Amended and Restated Reimbursement Agreement, dated as of October 26, 2023 (incorporated by reference to Exhibit 10.17.2 of Hamilton Insurance Group, Ltd.’s Registration Statement on Form S-1 (File No. 333-275000) filed on November 1, 2023) 10.18.11 Eleventh Amendment to Third Amended and Restated Reimbursement Agreement, dated as of November 24, 2023 (incorporated by reference to exhibit 10.14.11 to Hamilton Insurance Group, Ltd.’s Annual Report on Form 10-K filed on March 7, 2024) 10.18.12 Twelfth Amendment to Third Amended and Restated Reimbursement Agreement, dated as of January 30, 2024 (incorporated by reference to Exhibit 10.14.12 to Hamilton Insurance Group, Ltd.’s Annual Report on Form 10- K filed on March 7, 2024) 10.18.13 Thirteenth Amendment to Third Amended and Restated Reimbursement Agreement, dated as of January 30, 2024 (incorporated by reference to Exhibit 10.1 to Hamilton Insurance Group, Ltd.’s Current Report on Form 8- K filed on October 10, 2024) 10.18.14* Fourteenth Amendment to Third Amended and Restated Reimbursement Agreement, dated as of March 5, 2025 10.18.15 Fifteenth Amendment to Third Amended and Restated Reimbursement Agreement dated as of October 22, 2025 (incorporated by reference to Exhibit 10.2 of Hamilton Insurance Group, Ltd.’s Current Report on Form 8-K dated October 20, 2025) 10.19* Master Agreement for Issuance of Payment Instruments, dated as of December 5, 2018, between Hamilton Rd, Ltd. and Citibank Europe Plc 10.19.1*+ Fee Letter for Issuance of Payment Instruments, dated as of December 27, 2018, between Hamilton Rd, Ltd. and Citibank Europe Plc 10.19.2*+ Facility Letter for Issuance of Payment Instruments, dated as of December 27, 2018, between Hamilton Rd, Ltd. and Citibank Europe Plc 10.19.3* Amended and Restated Pledge Agreement, dated as of December 27, 2018, between Hamilton Rd, Ltd. and Citibank Europe Plc 10.19.4*+ First Amendment to the Fee Letter for Issuance of Payment Instruments, dated as of January 13, 2026, between Hamilton Rd, Ltd. and Citibank Europe Plc 10.19.5*+ First Amendment to the Facility Letter for Issuance of Payment Instruments, dated as of January 13, 2026, between Hamilton Rd, Ltd. and Citibank Europe Plc 10.20 Commitment Agreement with Two Sigma Investments, LP, effective as of July 1, 2023 (incorporated by reference to Exhibit 10.18 of Hamilton Insurance Group, Ltd.’s Registration Statement on Form S-1 (File No. 333-275000) filed on October 16, 2023) 10.20.1* First Amendment to the Commitment Agreement with Two Sigma Investments, LP dated January 1, 2025 10.21 Amended and Restated Investment Management Agreement, dated as of July 1, 2023, between Two Sigma Hamilton Fund, LLC and Two Sigma Investments, LP. (incorporated by reference to Exhibit 10.19 of Hamilton Insurance Group, Ltd.’s Registration Statement on Form S-1 (File No. 333-275000) filed on October 16, 2023) 10.22 Fifth Amended and Restated Limited Liability Company Agreement of Two Sigma Hamilton Fund, LLC, dated as of July 1, 2023 (incorporated by reference to Exhibit 10.20 of Hamilton Insurance Group, Ltd.’s Registration Statement on Form S-1 (File No. 333-275000) filed on October 16, 2023) 10.23 Investment Management Agreement, dated as of April 25, 2018 between DWS Investment Management Americas, Inc. (formerly Deutsche Investment Management Americas Inc.) and Hamilton Insurance Group, Ltd., for itself and its subsidiaries and affiliates (incorporated by reference to Exhibit 10.21 of Hamilton Insurance Group, Ltd.’s Registration Statement on Form S-1 (File No. 333-275000) filed on October 16, 2023) 10.24 Amended and Restated Discretionary Investment Management Agreement, dated as of June 6, 2018, by and between Hamilton Managing Agency Limited (formerly Pembroke Managing Agency Limited) and Conning Asset Management Limited (incorporated by reference to Exhibit 10.22 of Hamilton Group Insurance, Ltd.’s Registration Statement on Form S-1 (File No. 333-275000) filed on October 16, 2023) 10.25 Discretionary Investment Management Agreement, dated as of July 1, 2019, by and between Hamilton Insurance Designated Activity Company (formerly Ironshore Europe DAC) and Conning Asset Management Limited (incorporated by reference to Exhibit 10.23 of Hamilton Insurance Group, Ltd.’s Registration Statement on Form S-1 (File No. 333-275000) filed on October 16, 2023) 19 Hamilton Insurance Group, Ltd. Insider Trading Policy (incorporated by reference to Exhibit 19 to Hamilton Insurance Group, Ltd.’s Annual Report on Form 10-K filed on February 27, 2025) 21* Subsidiaries of Hamilton Insurance Group, Ltd. 137


 
23* Consent of Ernst & Young Ltd. 31.1* Certification of Chief Executive Officer furnished pursuant to Section 302 of the Sarbanes-Oxley Act of 2002 31.2* Certification of Chief Financial Officer furnished pursuant to Section 302 of the Sarbanes-Oxley Act of 2002 32.1* Certification of Chief Executive Officer furnished pursuant to Section 906 of the Sarbanes-Oxley Act of 2002 32.2* Certification of Chief Financial Officer furnished pursuant to Section 906 of the Sarbanes-Oxley Act of 2002 97 Hamilton Insurance Group, Ltd. Policy for the Recovery of Erroneously Awarded Compensation (incorporated by reference to Exhibit 97 to Hamilton Insurance Group, Ltd.’s Annual Report on Form 10-K filed on March 7, 2024) * Filed herewith † Management contract or compensatory plan or arrangement + Certain identified information has been omitted pursuant to Item 601(b)(10)(iv) of Regulation S-K. The Company hereby undertakes to furnish supplemental copies of any of the omitted information to the SEC upon request. 101.INS Inline XBRL Instance Document (the instance document does not appear in the Interactive Data File because its XBRL tags are embedded within the Inline XBRL document) 101.SCH Inline XBRL Taxonomy Extension Schema Document 101.CAL Inline XBRL Taxonomy Extension Calculation Linkbase Document 101.LAB Inline XBRL Taxonomy Extension Label Linkbase Document 101.PRE Inline XBRL Taxonomy Extension Presentation Linkbase Document 101.DEF Inline XBRL Taxonomy Extension Definition Linkbase Document 104 Cover Page Interactive Data File (embedded within the Inline XBRL document and included in Exhibit 101) Item 16. Form 10-K Summary None. 138


 
Signatures Pursuant to the requirements of Section 13 or 15(d) of the Securities Exchange Act of 1934, the registrant has duly caused this Annual Report on Form 10-K to be signed on its behalf by the undersigned, thereunto duly authorized on February 25, 2026. HAMILTON INSURANCE GROUP, LTD. (Registrant) /s/ Giuseppina Albo Giuseppina Albo Chief Executive Officer 139


 
Pursuant to the requirements of the Securities Exchange Act of 1934, this report has been signed below by the following persons on behalf of the registrant and in the capacities indicated on February 25, 2026. By: /s/ Giuseppina Albo Giuseppina Albo Chief Executive Officer and Director (Principal Executive Officer) By: /s/ Craig Howie Craig Howie Group Chief Financial Officer (Principal Financial Officer) By: /s/ Brian Deegan Brian Deegan Group Chief Accounting Officer (Principal Accounting Officer) By: /s/ David A. Brown David A. Brown Director By: /s/ Bradley Cooper Bradley Cooper Director By: /s/ John J. Gauthier John J. Gauthier Director By: /s/ Karen Green Karen Green Director By: /s/ Anu Karna Anu Karna Director 140


 
By: /s/ Stephen W. Pacala Stephen W. Pacala Director By: /s/ Neil Patterson Neil Patterson Director By: /s/ Marvin Pestcoe Marvin Pestcoe Director By: /s/ David Priebe David Priebe Director By: /s/ Marc. N. Roston Marc N. Roston Director By: /s/ Everard Barclay Simmons Everard Barclay Simmons Director By: /s/ Therese Vaughan Therese Vaughan Director 141


 
GLOSSARY OF SELECTED TERMS ACML .......................................................... Ada Capital Management Limited, our wholly owned subsidiary that provides underwriting agency services to Ada Re. Acquisition expenses ................................... The aggregate expenses incurred by a company that relate directly to acquiring business, including broker commissions and other costs paid to distribution partners. Ada Re ......................................................... Ada Re, Ltd. is a non-consolidated Bermuda special purpose insurer funded by investors and formed to provide fully collateralized reinsurance and retrocession cover to both Hamilton Re and third-party cedants. Attritional losses and loss ratio – current year and prior year development .............. Attritional Loss Ratio – current year is the attritional losses incurred by the company relating to the current year divided by net premium earned. Attritional Loss Ratio – prior year development is the attritional losses incurred by the company relating to prior years divided by net premium earned. Attritional losses and loss ratio – current year and prior year development are non-GAAP financial measures as defined in Item 10(e) of SEC Regulation S-K. Refer to “Basis of Presentation—Presentation of Financial Information–Non-GAAP Financial Measures” for further details. Book value per common share .................... Book value per common share is calculated by dividing total shareholders’ equity attributable to common shareholders by the number of common shares outstanding. BMA ............................................................ Bermuda Monetary Authority. Bordereaux .................................................. A report prepared by an insurance company for a reinsurance company detailing either the policies that are covered by the reinsurance contract or the claims that are being submitted for payment under a reinsurance contract. These are usually for quota share treaties and are generally prepared on a quarterly basis. Broker .......................................................... An intermediary who negotiates contracts of insurance or reinsurance, receiving a commission for placement and other services rendered, between (1) a policyholder and a primary insurer, on behalf of the policyholder, (2) a primary insurer and reinsurer, on behalf of the primary insurer, or (3) a reinsurer and a retrocessionaire, on behalf of the reinsurer. Bye-laws ...................................................... The Company's fourth amended and restated bye-laws. Capacity ....................................................... The amount of potential claims exposure that an insurer or reinsurer chooses to place at risk, or the dollar amount of exposure, that an insurer or reinsurer is willing or able to place at risk. Capacity may apply to a single risk, a program, a line of business or an entire book of business. Capacity may be constrained by legal restrictions, corporate restrictions, or indirect financial restrictions such as capital adequacy requirements. Case reserves ............................................... Loss reserves, established with respect to specific, individual reported claims that have not yet been paid. Casualty Lines ............................................. Types of insurance or reinsurance that is primarily concerned with the losses caused by injuries to third persons and their property (in other words, persons other than the policyholder) and the legal liability imposed on the policyholder resulting therefrom. Also referred to as liability reinsurance. It includes, but is not limited to workers’ compensation, automobile liability and general liability. Catastrophe losses ....................................... A large loss, typically involving multiple claimants and includes both natural catastrophes such as earthquakes, hurricanes, tsunamis, hailstorms, severe winter weather, floods, wildfires, tornadoes, and manmade disasters such as explosions and fire. Catastrophe losses may also arise from acts of war, acts of terrorism and political instability. Catastrophe loss ratio – current year and prior year development ............................ Catastrophe Loss Ratio – current year is the catastrophe losses incurred by the company relating to the current year divided by net premium earned. Catastrophe Loss Ratio – prior year development is the catastrophe losses incurred by the company relating to prior years divided by net premium earned. Catastrophe losses and loss ratio – current year and prior year development are non-GAAP financial measures as defined in Item 10(e) of SEC Regulation S-K. Refer to “Basis of Presentation—Presentation of Financial Information—Non-GAAP Financial Measures” for further details. CBI .............................................................. Central Bank of Ireland. Cede; cedant; ceding company .................... When a party reinsures some or all of its liability with another, it “cedes” business and is referred to as the “ceding company” or “cedant.” 142


 
Claim ........................................................... Request by an insured or reinsured for indemnification by an insurance or reinsurance company for loss incurred from an insured peril or event. Claims Frequency ........................................ The number of claims notified of during a given coverage period. Class of Business ......................................... Class of business includes property, casualty, and specialty business. Collateralized Reinsurance .......................... A form of reinsurance in which the party assuming the risk is required to post collateral in order to cover any potential claim obligation. This allows non- traditional reinsurers, such as unrated carriers, to participate in the reinsurance market. Combined Ratio ........................................... Combined ratio is a measure of our underwriting profitability and is expressed as the sum of the losses and loss adjustment expense ratio, acquisition cost ratio and other underwriting expense ratio. A combined ratio under 100% indicates an underwriting profit, while a combined ratio over 100% indicates an underwriting loss. Demand surge .............................................. The temporary inflation of costs for building materials and labor resulting from increased demand for rebuilding services in the aftermath of a catastrophe. Direct Insurance ........................................... Direct Insurance means an insurance contract between an insurance company and a policyholder. Excess of loss reinsurance ........................... Reinsurance which indemnifies the reinsured against that portion of losses and loss adjustment expenses incurred on the underlying policies in excess of a specified dollar or percentage loss ratio amount. Also known as non-proportional reinsurance. Exclusions .................................................... A listing of specific types of coverage or loss that are not covered by a given insurance, reinsurance or retrocession contract. E&S ............................................................. Excess & Surplus lines. Facultative Insurance ................................... Reinsurance in which the cedant cedes, and the reinsurer assumes, all or part of the risk under a single insurance contract. Facultative reinsurance is negotiated separately for each insurance contract that is reinsured and is usually intended to cover individual risks not covered by their reinsurance policies because of the limits involved or because the risk is unusual. Gross premiums earned ............................... The portion of gross premiums written during or prior to a given period that was actually recognized as income revenue under U.S. GAAP accounting during such period. Gross premiums written .............................. Total premiums for assumed insurance, reinsurance or retrocession cover that was contractually agreed to during a given period. Incurred but not reported (IBNR) ................ Expected payments for losses relating to insured events that have occurred but have not been reported to the reporting entity as of the statement date. As a practical matter, IBNR may include losses that have been reported to the reporting entity but have not yet been entered to the claims system or bulk provisions. Bulk provisions are reserves included with other IBNR reserves to reflect deficiencies in known case reserves. Hamilton Group ........................................... The Company and its subsidiaries and affiliates. Hamilton ILS ............................................... Hamilton ILS Holdings Limited, a Bermuda-based affiliate of Hamilton Re and the direct parent of Ada Capital Management Limited. Hamilton Re ................................................. Hamilton Re, Ltd., our Bermuda-based wholly-owned subsidiary that is regulated by the BMA and licensed to write property, casualty, and specialty insurance and reinsurance. Hamilton Re US .......................................... An arrangement between Hamilton Re and Hamilton ILS pursuant to which certain U.S. casualty and specialty reinsurance risks are written on the books of Hamilton Re. Hamilton Select ........................................... Hamilton Select Insurance Inc., our wholly-owned U.S. domestic-based E&S carrier that is authorized to market and sell E&S products in all 50 states. HIDAC ........................................................ Hamilton Insurance Designated Activity Company, a Dublin-based insurer regulated by the CBI with a U.K. branch and a registered alien insurer with the NAIC affording access to write E&S business in all 50 states. HMA or Hamilton Managing Agency ......... Hamilton Managing Agency Limited, our Lloyd’s Managing Agent that manages syndicates including Hamilton Syndicate 4000 (wholly aligned syndicate). HMGA Americas ......................................... Hamilton Managing General Agency Americas, LLC, our wholly-owned U.S. subsidiary that has authority to write certain U.S. property, casualty, and specialty insurance and reinsurance on behalf of Hamilton Re, Lloyd’s Syndicate 4000 and HIDAC. 143


 
IELR ............................................................ Initial expected loss ratio. Lead ............................................................. In some insurance markets, the brokers find takers for insurance risks on the market and establish the policy terms with a leading underwriter, who also takes on a substantial share of the risk. The broker then looks for further cover providers, known as following underwriters, who accept the terms established by the leading underwriter and accept a share of the risk. When a leading underwriter establishes the policy terms, it is called the “lead.” Line of business ........................................... Insurance or reinsurance line of business such as property, general liability, professional liability, automobile liability, or workers’ compensation. Long tail ....................................................... Types of insurance or reinsurance contracts under which claims tend to take a relatively long time to be reported and/or settle. Examples include several types of casualty lines. Loss adjustment expenses ............................ The expenses involved in settling claims, including legal and other fees, and the portion of general expenses allocated to claim settlement costs. Also known as claim adjustment expenses. Loss and loss adjustment expense reserves/ loss reserves ............................................. Liabilities established by insurers and reinsurers to reflect the estimated costs of claim payments and the related expenses that the insurer or reinsurer will ultimately be required to pay in respect of insurance or reinsurance policies it has issued. Loss and loss adjustment expense reserves consist of “case reserves,” or reserves established with respect to individual reported claims, and “IBNR reserves.” Loss portfolio transfer ................................. A reinsurance contract or agreement in which an insurer cedes policies that have expired, often ones that have already incurred losses, to a reinsurer. Loss and Loss Adjustment Expense Ratio .. A financial ratio calculated by dividing net losses and loss expenses by net premiums. Losses occurring .......................................... Contracts that cover claims arising from loss events that occur during the term of the reinsurance contract, although not necessarily reported during the term of the contract. Managing Member ...................................... Two Sigma Principals, LLC., the managing member of the TS Hamilton Fund. NAIC ........................................................... National Association of Insurance Commissioners. Net premiums earned ................................... The portion of net premiums written during or prior to a given period that was actually recognized as income during such period. Net premiums written .................................. Gross premiums written for a given period less premiums ceded to reinsurers and retrocessionaires during such period. Other underwriting expense ratio ................ A ratio calculated by dividing non-acquisition expenses by net premiums. Examples of non-acquisition expenses include personnel costs, legal and professional fees, IT, travel and entertainment and communication costs. It also includes certain income items such as third-party fee income. Personal lines ............................................... Types of insurance or reinsurance written for individuals or families, rather than for businesses. Premiums ..................................................... Premiums represent the cost of insurance that is paid by the policyholder or cedant to the insurer or the reinsurer for the risk being assumed. Property catastrophe reinsurance ................. Contracts that are typically “natural catastrophe” in nature, meaning they protect against losses from earthquakes and hurricanes, as well as other natural catastrophes such as tornadoes, wildfires, winter storms, and floods (where the contract specifically provides for coverage). Losses on these contracts typically stem from direct property damage and business interruption. Property lines ............................................... Types of insurance or reinsurance which provide coverage to a person with an insurable interest in tangible property for that person’s property loss, damage or loss of use caused by an insured peril. Property reinsurance .................................... Types of insurance or reinsurance which provide coverage to a person with an insurable interest in tangible property for that person’s property loss, damage or loss of use caused by an insured peril. Proportional reinsurance/Pro rata reinsurance/ Quota share reinsurance ...... In proportional/pro rata/quota share treaty reinsurance, the reinsurer assumes a proportional share of the original premiums and losses incurred by the insurance company. Reinstatement premiums ............................. The premium charged for the restoration of the reinsurance limit of an excess of loss contract to its full amount after payment by the reinsurer of losses as a result of an occurrence. 144


 
Reinsurance ................................................. An arrangement in which an insurance company, the reinsurer, agrees to indemnify another insurance or reinsurance company, commonly referred to as the ceding company or cedant, for all or a portion of the insurance or reinsurance risks underwritten by the ceding company under one or more policies. Reinsurance does not legally discharge the primary insurer from its liability with respect to its obligations to the insured. Retention ...................................................... Specific amount of loss that the ceding company or insured retains before the reinsurance limit applies. Retrocession; retrocessional coverage ......... A transaction whereby a reinsurer cedes to another reinsurer, commonly referred to as the retrocessionaire, all or part of the reinsurance that the first reinsurer has assumed. Retrocessional reinsurance does not legally discharge the ceding reinsurer from its liability with respect to its obligations to the reinsured. Return on average common shareholders’ equity or ROACE ..................................... Calculated by dividing net income (loss) attributable to common shareholders by average common shareholders’ equity for the same period. Average common shareholders’ equity is the arithmetic mean of opening and closing total common shareholders’ equity for the stated periods. Short-tail ...................................................... Types of insurance or reinsurance contracts under which claims tend to take a relatively short time to be reported and/or settle. Examples include several types of property lines. Specialty Insurance ...................................... Types of insurance and reinsurance that provide coverage for risks that are often unusual or difficult to place and do not fit the underwriting criteria of standard commercial products carriers. Specialty Lines (of Business) ...................... Include lines of business other than property or casualty, such as marine and energy, aviation, political violence and war and terror. Submission .................................................. An unprocessed application for insurance, reinsurance or retrocessional coverage forwarded to an insurer, reinsurer or retrocessionaire by a broker or intermediary on behalf of such prospective ceding insurer, reinsurer or retrocessionaire. Tangible book value .................................... Calculated as total common shareholders' equity less goodwill and intangible assets as at the same date. Tangible book value per common share ...... Calculated by dividing tangible book value (as defined above) by the total number of common shares outstanding at the same date. Treaty reinsurance ....................................... The reinsurance of a specified type or category of risks defined in a reinsurance agreement (a “treaty”) between the primary insurer or other reinsured and a reinsurer. Typically, in treaty reinsurance, the primary insurer or reinsured is obligated to offer and the reinsurer is obligated to accept a specified portion of all of that type or category of risk originally written by the primary insurer or reinsured. A treaty is generally valid for a period of one year and contains common contract terms along with a specific risk definition, data on limit and retention, and provisions for premium and duration. Two Sigma ................................................... Two Sigma Investments, LP, an investment manager. TS Hamilton Fund ....................................... Two Sigma Hamilton Fund, LLC, a dedicated investment fund managed by Two Sigma for the Hamilton Group. Underwriter .................................................. An employee of an insurance or reinsurance company who examines, accepts or rejects risks and classifies accepted risks in order to charge an appropriate premium for each accepted risk. Underwriting ................................................ The insurer’s or reinsurer’s process of reviewing submissions for insurance or reinsurance coverage, deciding whether to accept all or part of the coverage requested and determining the applicable premiums. Underwriting income (loss) ......................... A non-GAAP financial measure as defined in Item 10(e) of SEC Regulation S- K. The reconciliation to net income (loss), the most comparable GAAP financial measure, is presented in “Management's Discussion and Analysis of Financial Condition and Results of Operations—Consolidated Results of Operations.” Refer also to “Basis of Presentation—Presentation of Financial Information— Non-GAAP Financial Measures” for further details. Unearned premium ...................................... The portion of premiums written that is allocable to the unexpired portion of the policy term. 145


 
U.S. Holder .................................................. As it relates to the tax treatment of an investment of our Class B common shares, a U.S. Person other than a partnership who beneficially owns Class B common shares. U.S. Person ................................................. As it relates to the tax treatment of an investment of our Class B common shares, “U.S. Person” means: (i) an individual citizen or resident of the United States, (ii) a partnership or corporation, created in or organized under the laws of the United States, or organized under the laws of any political subdivision thereof, (iii) an estate the income of which is subject to U.S. federal income taxation regardless of its source, or (iv) a trust if either (x) a court within the United States is able to exercise primary supervision over the administration of such trust and one or more U.S. Persons have the authority to control all substantial decisions of such trust, or (y) the trust has a valid election in effect under applicable U.S. Treasury Regulations to be treated as a U.S. Person for U.S. federal income tax purposes or (z) any other person or entity that is treated for U.S. federal income tax purposes as if it were one of the foregoing. 146


 
Index to the Consolidated Financial Statements Page Report of Independent Registered Public Accounting Firm (PCAOB ID: 1277) ....................................................... F-2 Consolidated Balance Sheets ....................................................................................................................................... F-4 Consolidated Statements of Operations and Comprehensive Income (Loss) .............................................................. F-5 Consolidated Statements of Shareholders’ Equity ...................................................................................................... F-6 Consolidated Statements of Cash Flows ...................................................................................................................... F-7 Notes to the Consolidated Financial Statements Note 1. Organization ................................................................................................................................................ F-8 Note 2. Summary of Significant Accounting Policies ............................................................................................. F-9 Note 3. Investments .................................................................................................................................................. F-14 Note 4. Fair Value .................................................................................................................................................... F-19 Note 5. Variable Interest Entities ............................................................................................................................. F-21 Note 6. Intangible Assets ......................................................................................................................................... F-22 Note 7. Reinsurance ................................................................................................................................................. F-23 Note 8. Reserve for Losses and Loss Adjustment Expenses ................................................................................... F-26 Note 9. Segment Reporting ...................................................................................................................................... F-37 Note 10. Debt and Credit Facilities .......................................................................................................................... F-41 Note 11. Share Capital ............................................................................................................................................. F-43 Note 12. Share Incentive Plans ................................................................................................................................ F-46 Note 13. Earnings Per Share .................................................................................................................................... F-49 Note 14. Income Taxes ............................................................................................................................................ F-49 Note 15. Commitments and Contingencies .............................................................................................................. F-54 Note 16. Related Party Transactions ........................................................................................................................ F-56 Note 17. Statutory Requirements ............................................................................................................................. F-57 Note 18. Subsequent Events ..................................................................................................................................... F-59 F-1


 
Report of Independent Registered Public Accounting Firm To the Shareholders and the Board of Directors of Hamilton Insurance Group Ltd. Opinion on the Financial Statements We have audited the accompanying consolidated balance sheets of Hamilton Insurance Group, Ltd. (the Company) as of December 31, 2025 and 2024, the related consolidated statements of operations and comprehensive income (loss), shareholders' equity and cash flows for each of the three years in the period ended December 31, 2025, and the related notes and financial statement schedules listed in the Index at Item 15 (collectively referred to as the “consolidated financial statements"). In our opinion, the consolidated financial statements present fairly, in all material respects, the financial position of the Company at December 31, 2025 and 2024, and the results of its operations and its cash flows for each of the three years in the period ended December 31, 2025, in conformity with U.S. generally accepted accounting principles. We also have audited, in accordance with the standards of the Public Company Accounting Oversight Board (United States) (PCAOB), the Company's internal control over financial reporting as of December 31, 2025, based on criteria established in Internal Control-Integrated Framework issued by the Committee of Sponsoring Organizations of the Treadway Commission (2013 framework), and our report dated February 25, 2026 expressed an unqualified opinion thereon. Basis for Opinion These financial statements are the responsibility of the Company's management. Our responsibility is to express an opinion on the Company's financial statements based on our audits. We are a public accounting firm registered with the PCAOB and are required to be independent with respect to the Company in accordance with the U.S. federal securities laws and the applicable rules and regulations of the Securities and Exchange Commission and the PCAOB. We conducted our audits in accordance with the standards of the PCAOB. Those standards require that we plan and perform the audit to obtain reasonable assurance about whether the financial statements are free of material misstatement, whether due to error or fraud. Our audits included performing procedures to assess the risks of material misstatement of the financial statements, whether due to error or fraud, and performing procedures that respond to those risks. Such procedures included examining, on a test basis, evidence regarding the amounts and disclosures in the financial statements. Our audits also included evaluating the accounting principles used and significant estimates made by management, as well as evaluating the overall presentation of the financial statements. We believe that our audits provide a reasonable basis for our opinion. Critical Audit Matter The critical audit matter communicated below is a matter arising from the current period audit of the financial statements that was communicated or required to be communicated to the audit committee and that: (1) relates to accounts or disclosures that are material to the financial statements and (2) involved our especially challenging, subjective or complex judgments. The communication of the critical audit matter does not alter in any way our opinion on the consolidated financial statements, taken as a whole, and we are not, by communicating the critical audit matter below, providing a separate opinion on the critical audit matter or on the account or disclosures to which it relates. F-2


 
Valuation of Losses Incurred but not Reported Description of the Matter As disclosed in Notes 2 and 8 of the consolidated financial statements, reserves for losses and loss adjustment expenses includes reserves for unpaid reported losses (Case reserves) and for losses incurred but not reported (IBNR reserves). At December 31, 2025, IBNR reserves represented a significant portion of the $4,415 million of reserves for losses and loss adjustment expenses. There is significant uncertainty inherent in determining management’s estimate of ultimate losses and loss adjustment expenses which is used to establish IBNR reserves. Management estimates its IBNR reserves for large events based upon information from brokers and cedants, estimates of market loss and market share and experience from historical large events. IBNR reserves for attritional losses are established using actuarial loss reserving techniques. These techniques include the loss development factor method, Bornheutter Ferguson method, the Initial Expected Loss Ratio method, and other techniques. These techniques rely on estimates of paid and reported loss development patterns and estimates of the loss ratio at the inception of the contract. The Company’s actuaries may use other approaches in addition to those described and supplement these methods with judgment depending upon the characteristics of the class of business and available data. Inherent in the estimates of ultimate losses and loss adjustment expenses are expected trends in claim severity and frequency, the expected duration of the respective claims development period, inadequacies in the data provided by industry participants, the potential for further reporting lags, significant uncertainty as it relates to legal issues under the relevant terms of insurance and reinsurance contracts and other factors, which may vary significantly as claims are settled. Auditing management’s estimate for IBNR reserves was complex and required the involvement of our actuarial specialists due to the high degree of subjectivity inherent in management’s methods and assumptions used in the calculations which have a significant effect on the valuation of IBNR reserves. How We Addressed the Matter in Our Audit We obtained an understanding, evaluated the design and tested the operating effectiveness of the relevant controls over the estimation process for IBNR reserves. This included, among others, evaluating management’s controls over the actuarial methods and assumptions selected to determine their recorded estimate. To test IBNR reserves, our procedures included, among others, the involvement of actuarial specialists to assist with the evaluation of the Company’s selection of significant actuarial methods and assumptions used in their analysis and a comparison of those methods used in prior periods and those used in the industry. We independently calculated a range of reasonable reserve estimates including performing independent projections and compared the range of reserve estimates to the Company’s recorded loss and loss adjustment expense reserves. /s/ Ernst & Young Ltd. We have served as the Company’s auditor since 2013. Hamilton, Bermuda February 25, 2026 F-3


 
December 31, ($ in thousands, except share information) 2025 2024 Assets Fixed maturity investments, at fair value (amortized cost 2025: $3,210,940; 2024: $2,422,917) ............................................................ $ 3,238,543 $ 2,377,862 Short-term investments, at fair value (amortized cost 2025: $200,052; 2024: $495,630) ......... 200,459 497,110 Investments in Two Sigma Funds, at fair value (cost 2025: $1,355,563; 2024: $805,623) ....... 1,587,658 939,381 Total investments ........................................................................................................................ 5,026,660 3,814,353 Cash and cash equivalents .......................................................................................................... 1,062,359 996,493 Restricted cash and cash equivalents .......................................................................................... 109,731 104,359 Premiums receivable ................................................................................................................... 939,777 771,707 Paid losses recoverable ............................................................................................................... 93,659 134,406 Deferred acquisition costs ........................................................................................................... 257,203 208,985 Unpaid losses and loss adjustment expenses recoverable .......................................................... 1,375,857 1,171,040 Receivables for investments sold ................................................................................................ 58,029 74,006 Prepaid reinsurance ..................................................................................................................... 296,351 218,921 Intangible assets .......................................................................................................................... 86,624 93,121 Other assets ................................................................................................................................. 265,363 208,642 Total assets ................................................................................................................................ $ 9,571,613 $ 7,796,033 Liabilities, non-controlling interest, and shareholders’ equity Liabilities Reserve for losses and loss adjustment expenses ....................................................................... $ 4,415,176 $ 3,532,491 Unearned premiums .................................................................................................................... 1,377,474 1,122,277 Reinsurance balances payable .................................................................................................... 296,400 261,275 Payables for investments purchased ........................................................................................... 209,853 115,427 Term loan, net of issuance costs ................................................................................................. 149,743 149,945 Accounts payable and accrued expenses .................................................................................... 177,320 185,361 Payables to related parties .......................................................................................................... 123,376 100,420 Total liabilities ........................................................................................................................... 6,749,342 5,467,196 Non-controlling interest – TS Hamilton Fund ....................................................................... 172 128 Shareholders’ equity Common shares: Class A, authorized (2025: 26,444,807 and 2024: 26,944,807), par value $0.01; issued and outstanding (2025: 17,320,078 and 2024: 17,820,078) ......................................... 173 178 Class B, authorized (2025: 84,677,932 and 2024: 80,205,911), par value $0.01; issued and outstanding (2025: 66,305,707 and 2024: 64,271,249) ......................................... 663 643 Class C, authorized (2025: 15,403,649 and 2024: 19,375,670), par value $0.01; issued and outstanding (2025: 15,403,649 and 2024: 19,375,670) ......................................... 154 194 Additional paid-in capital ........................................................................................................... 1,134,985 1,163,609 Accumulated other comprehensive loss ..................................................................................... (4,441) (4,441) Retained earnings ........................................................................................................................ 1,690,565 1,168,526 Total shareholders’ equity ....................................................................................................... 2,822,099 2,328,709 Total liabilities, non-controlling interest, and shareholders’ equity .................................... $ 9,571,613 $ 7,796,033 See accompanying notes to the consolidated financial statements. Hamilton Insurance Group, Ltd. Consolidated Balance Sheets F-4


 
Years Ended December 31, ($ in thousands, except per share information) 2025 2024 2023 Revenues Gross premiums written ............................................................................... $ 2,923,145 $ 2,422,582 $ 1,951,038 Reinsurance premiums ceded ....................................................................... (635,602) (501,413) (470,600) Net premiums written ................................................................................... 2,287,543 1,921,169 1,480,438 Net change in unearned premiums ............................................................... (177,767) (186,440) (161,905) Net premiums earned .................................................................................... 2,109,776 1,734,729 1,318,533 Net realized and unrealized gains (losses) on investments .......................... 687,111 511,407 209,610 Net investment income (loss) ....................................................................... 88,021 63,267 30,456 Total net realized and unrealized gains (losses) on investments and net investment income (loss) .......................................................................... 775,132 574,674 240,066 Other income (loss) ...................................................................................... 26,601 23,752 18,631 Net foreign exchange gains (losses) ............................................................. (5,985) (3,231) (6,185) Total revenues ............................................................................................. 2,905,524 2,329,924 1,571,045 Expenses Losses and loss adjustment expenses ........................................................... 1,258,521 1,010,173 714,603 Acquisition costs .......................................................................................... 507,290 388,931 309,148 General and administrative expenses ........................................................... 278,910 271,124 259,856 Amortization of intangible assets ................................................................. 15,709 15,520 10,783 Interest expense ............................................................................................ 20,189 22,616 21,434 Total expenses ............................................................................................. 2,080,619 1,708,364 1,315,824 Income (loss) before income tax .................................................................. 824,905 621,560 255,221 Income tax expense (benefit) ........................................................................ (15,124) 8,402 (25,066) Net income (loss) ......................................................................................... 840,029 613,158 280,287 Net income (loss) attributable to non-controlling interest ............................ 263,359 212,729 21,560 Net income (loss) and other comprehensive income (loss) attributable to common shareholders ................................................... $ 576,670 $ 400,429 $ 258,727 Per share data Basic income (loss) per share attributable to common shareholders ........... $ 5.75 $ 3.81 $ 2.47 Diluted income (loss) per share attributable to common shareholders ........ $ 5.55 $ 3.67 $ 2.44 See accompanying notes to the consolidated financial statements. Hamilton Insurance Group, Ltd. Consolidated Statements of Operations and Comprehensive Income (Loss) F-5


 
Years Ended December 31, ($ in thousands) 2025 2024 2023 Common shares Balance, beginning of year ....................................................................... $ 1,015 $ 1,101 $ 1,030 Issuance of common shares ...................................................................... 25 26 73 Repurchases of common shares ............................................................... (50) (112) (2) Balance, end of year .................................................................................. 990 1,015 1,101 Additional paid-in capital Balance, beginning of year ....................................................................... 1,163,609 1,249,817 1,120,242 Issuance of common shares ...................................................................... (26) 370 82,924 Repurchases of common shares ............................................................... (57,858) (116,962) (1,896) Share compensation expense .................................................................... 29,260 30,384 48,547 Balance, end of year .................................................................................. 1,134,985 1,163,609 1,249,817 Accumulated other comprehensive income (loss) Balance, beginning and end of year ......................................................... (4,441) (4,441) (4,441) Retained earnings Balance, beginning of year ....................................................................... 1,168,526 801,373 547,352 Net income (loss) ..................................................................................... 840,029 613,158 280,287 Net income (loss) attributable to non-controlling interest ....................... (263,359) (212,729) (21,560) Share compensation expense .................................................................... — — (4,169) Repurchases of common shares ............................................................... (54,631) (33,276) (537) Balance, end of year .................................................................................. 1,690,565 1,168,526 801,373 Total shareholders’ equity ....................................................................... $ 2,822,099 $ 2,328,709 $ 2,047,850 See accompanying notes to the consolidated financial statements. Hamilton Insurance Group, Ltd. Consolidated Statements of Shareholders' Equity F-6


 
Years Ended December 31, ($ in thousands) 2025 2024 2023 Operating activities Net income (loss) ..................................................................................................... $ 840,029 $ 613,158 $ 280,287 Adjustments to reconcile net income (loss) to net cash provided by (used in) operating activities: Depreciation and amortization ............................................................................. 15,931 16,466 12,410 Share compensation expense ............................................................................... 29,260 30,384 44,378 Net realized (gains) losses on investments ......................................................... (517,147) (468,068) (84,513) Change in net unrealized (gains) losses on investments ...................................... (169,964) (43,339) (125,097) Other items ........................................................................................................... (28,668) 3,831 (6,529) Change in: Premiums receivable ........................................................................................ (168,070) (113,344) (135,693) Paid losses recoverable .................................................................................... 40,747 10,796 (54,547) Deferred acquisition costs ................................................................................ (48,218) (52,090) (41,748) Prepaid reinsurance .......................................................................................... (77,430) (24,615) (29,993) Unpaid losses and loss adjustment expenses recoverable ................................ (204,817) (9,963) 16,786 Other assets ...................................................................................................... (57,225) 1,158 (42,669) Reserve for losses and loss adjustment expenses ............................................ 882,685 502,454 173,762 Unearned premiums ......................................................................................... 255,197 211,055 193,034 Reinsurance balances payable .......................................................................... 35,125 (11,035) 27,990 Accounts payable and accrued expenses and other ......................................... 14,915 92,455 55,297 Net cash provided by (used in) operating activities ............................................ 842,350 759,303 283,155 Investing activities Proceeds from redemptions from Two Sigma Funds .............................................. 2,653,514 2,874,348 2,591,705 Contributions to Two Sigma Funds ......................................................................... (2,714,816) (2,481,159) (2,554,888) Purchases of fixed maturity investments ................................................................. (2,485,469) (1,929,974) (1,221,576) Proceeds from sales, redemptions and maturity of fixed maturity investments .................................................................................... 1,714,309 1,381,128 688,978 Purchases of short-term investments ....................................................................... (1,099,689) (1,831,596) (1,506,241) Proceeds from sales of short-term investments ....................................................... 1,416,590 1,804,670 1,389,409 Change in receivables for investments sold ............................................................. 15,977 (31,587) (42,048) Change in payables for investments purchased ....................................................... 94,426 48,821 18,511 Other ........................................................................................................................ (8,929) (18,811) (15,938) Net cash provided by (used in) investing activities ............................................. (414,087) (184,160) (652,088) Financing activities Issuance of common shares ..................................................................................... 25 26 73 Repurchases of common shares ............................................................................... (112,539) (150,350) (2,435) Contribution of additional paid-in capital ................................................................ (26) 370 82,924 Term loan, net of issuance costs .............................................................................. (311) — — Withdrawal of non-controlling interest .................................................................... (263,315) (212,734) (21,546) Net cash provided by (used in) financing activities ............................................. (376,166) (362,688) 59,016 Effect of exchange rate changes on cash and cash equivalents and restricted cash and cash equivalents ................................................................ 19,141 (12,463) 3,574 Net increase (decrease) in cash and cash equivalents and restricted cash and cash equivalents ................................................................................................... 71,238 199,992 (306,343) Cash and cash equivalents and restricted cash and cash equivalents, beginning of year .................................................................................................................. 1,100,852 900,860 1,207,203 Cash and cash equivalents and restricted cash and cash equivalents, end of year ...................................................................................................................... $ 1,172,090 $ 1,100,852 $ 900,860 Net income taxes paid .............................................................................................. $ 16,469 $ 10,662 $ 4,211 Interest paid .............................................................................................................. $ 21,673 $ 22,419 $ 21,608 See accompanying notes to the consolidated financial statements. Hamilton Insurance Group, Ltd. Consolidated Statements of Cash Flows F-7


 
1. Organization Hamilton Insurance Group, Ltd. ("Hamilton Group", the "Group" or the "Company"), the ultimate group holding company, was incorporated on September 4, 2013, under the laws of Bermuda. On November 14, 2023, the Company consummated an initial public offering ("IPO") of its Class B common shares, which are listed on the New York Stock Exchange ("NYSE"). Our Bermuda operations are led by Hamilton Re, Ltd. ("Hamilton Re"), a registered Class 4 insurer incorporated in Bermuda. Hamilton Re writes property, casualty and specialty insurance and reinsurance on a global basis. Hamilton Re US is a tax partnership that was formed pursuant to an arrangement between Hamilton Re and its Bermuda- incorporated affiliate, Hamilton ILS Holdings Limited. The tax partnership is treated as a U.S. corporation for U.S. tax purposes and is registered with the U.S. Internal Revenue Service, such that underwriting and investment income derived from capital allocated to Hamilton Re US are subject to U.S. taxation. Ada Capital Management Limited ("ACML"), a wholly owned insurance agent incorporated and regulated in Bermuda, is authorized to underwrite on behalf of Ada Re, Ltd. ("Ada Re"). Our London operations are comprised of Hamilton Managing Agency Limited ("HMA"), a Lloyd’s managing agency, which manages our wholly aligned Syndicate 4000. HMA also managed a third-party funded Lloyd’s syndicate until July 1, 2025. Syndicate 4000 operates in the Lloyd’s market and underwrites property, casualty and specialty insurance and reinsurance business on a subscription basis. Our Dublin operations are comprised of Hamilton Insurance Designated Activity Company ("HIDAC"), a Dublin-based insurer with a U.K. branch and extensive licensing in the United States, including excess and surplus lines and reinsurance in all 50 states. Hamilton Managing General Agency Americas LLC ("HMGA Americas") is licensed throughout the United States and underwrites on behalf of the Group's London, Dublin and Bermuda operations solely in respect of Hamilton Re US, providing access from the U.S. to the Lloyd's market, the Group's rated Irish carrier and the Group's Bermuda balance sheet, respectively. Hamilton Select Insurance Inc. ("Hamilton Select") is a U.S. domestic excess and surplus lines carrier incorporated in Delaware and authorized to write excess and surplus business in all 50 states. Two Sigma Hamilton Fund, LLC ("TS Hamilton Fund"), is a Delaware limited liability company. In 2013, Hamilton Re entered into a limited liability company agreement with TS Hamilton Fund and Two Sigma Principals, LLC (the "Managing Member") as the managing member of TS Hamilton Fund. Hamilton Re has committed to an investment in TS Hamilton Fund in an amount up to the lesser of (i) $1.8 billion or (ii) 60% of Hamilton Group’s net tangible assets. TS Hamilton Fund has engaged Two Sigma Investments, LP ("Two Sigma"), a related party Delaware limited partnership, to serve as its investment manager. Two Sigma is a United States Securities and Exchange Commission registered investment adviser specializing in quantitative analysis (see Note 3, Investments for further details). Unconsolidated Related Parties Ada Re is a special purpose insurer funded by investors and formed to provide fully collateralized reinsurance and retrocession to both Hamilton Group and third party cedants. Easton Re has issued an industry loss index-triggered catastrophe bond that provides the Company's operating platforms with multi-year risk transfer capacity to protect against named storm risk in the United States and earthquake risk in the United States and Canada. See Note 7, Reinsurance for further details. Hamilton Insurance Group, Ltd. Notes to the Consolidated Financial Statements F-8


 
2. Summary of Significant Accounting Policies a. Basis of Presentation These audited consolidated financial statements have been prepared in accordance with accounting principles generally accepted in the United States ("GAAP") and include the accounts of Hamilton Group, Hamilton Re, Hamilton U.K. Holdings Limited, Hamilton Select, HMGA Americas, ACML, and TS Hamilton Fund (collectively the "Company"). All significant intercompany transactions and balances have been eliminated on consolidation. Certain comparative information has been reclassified to conform to the current year presentation. b. Use of Estimates The preparation of financial statements in conformity with GAAP requires management to make estimates and assumptions that affect the reported and disclosed amounts of assets and liabilities and disclosure of contingent assets and liabilities at the date of the financial statements and the reported amounts of revenues and expenses during the reporting period. Actual results could differ from those estimates. The major estimates recorded in the Company’s financial statements include, but are not limited to, the reserve for losses and loss adjustment expenses, premiums written and earned, ceded reinsurance, unpaid losses and loss adjustment expenses recoverable and the fair value of investments. c. Fair Value Measurements Details on assets and liabilities that have been included under the requirements of authoritative guidance on fair value measurements to illustrate the bases for determining the fair values of these items held by the Company are included in Note 4, Fair Value and each respective section of this significant accounting policies note. Where the Company has elected to account for certain of its assets and liabilities at fair value in accordance with FASB ASC Topic Fair Value Measurements and Disclosures, the Company recognizes the change in unrealized gains and losses arising from changes in fair value in its statements of operations. See Note 2j, Investments for further detail. d. Premiums and Acquisition Costs Premiums written and ceded on a losses occurring basis are earned pro-rata over the terms of the related contracts and policies. For contracts written on a risks-attaching basis, premiums written and ceded are earned over the terms of the underlying contracts and policies. Premiums written and ceded include estimates based on information received from insureds, brokers and ceding companies, and any subsequent differences arising on such estimates are recorded in the periods in which they are determined. The portion of the premiums written and ceded applicable to the unexpired terms of the underlying contracts and policies are recorded as unearned premiums and prepaid reinsurance premiums, respectively. Amounts are computed by pro- rata methods based on statistical data or reports received from insureds, brokers or ceding companies. Reinstatement premiums are estimated after the occurrence of a significant loss and are recorded in accordance with the contract terms based upon paid losses and case reserves. Reinstatement premiums are earned when written. Acquisition expenses are costs that vary with, and are directly related to, the successful acquisition of new or renewal business and consist principally of commissions, brokerage and premium tax expenses. These costs are deferred and amortized over the periods in which the related premiums are earned. Deferred acquisition costs are limited to their estimated realizable value based on the related unearned premiums. Anticipated losses and loss adjustment expenses, based on historical and current experience, and anticipated net investment income related to the premiums are considered in determining the recoverability of deferred acquisition costs. e. Concentrations of Credit Risk Financial instruments that potentially subject the Company to concentrations of credit risk consist primarily of fixed maturity and short-term investments, cash and cash equivalents, premiums receivable and reinsurance balances recoverable. Cash and cash equivalents are held with financial institutions of high credit quality, and fixed maturity and short-term investments primarily consist of U.S. government, U.S. government agencies, and high credit quality issuers of corporate and debt securities. The Company limits the amount of credit exposure with any one financial institution or issuer and believe that no significant concentration of credit risk exists with respect to cash and investments. Hamilton Insurance Group, Ltd. Notes to the Consolidated Financial Statements F-9


 
f. Reinsurance In the normal course of business, the Company seeks to reduce the potential amount of loss arising from claims events by reinsuring certain levels of risk with other reinsurers. Ceded reinsurance contracts do not relieve the Company of its primary obligation to policyholders. Prepaid reinsurance represents the portion of premiums ceded to reinsurers applicable to the unexpired coverage terms of the reinsurance contracts in place. Amounts recoverable from reinsurers are estimated based on the terms and conditions of the reinsurance contracts, in a manner consistent with the underlying liabilities insured or reinsured by the Company. If the Company determines that adjustments to earlier estimates are appropriate, such adjustments are recorded in the periods in which they are determined. Amounts recoverable from reinsurers are recorded net of an allowance for expected credit losses. See Note 7, Reinsurance, for further details. Retroactive reinsurance agreements are reinsurance agreements under which a reinsurer agrees to reimburse the Company as a result of past insurable events. For these agreements, the excess of the amounts ultimately collectible under the agreement over the consideration paid is recognized as a deferred gain liability which is amortized into income as a reduction of losses and loss adjustment expenses over the estimated ceded reserve settlement period. The amount of the deferred gain is recalculated each reporting period based on actual loss payments and updated estimates of ultimate losses. If cumulative adverse development occurs subsequent to the signing of a retroactive reinsurance agreement, it may result in significant losses from operations until periods when the recalculated deferred gain is recognized as a benefit to earnings. If the consideration paid for a retroactive reinsurance agreement exceeds the ultimate losses collectible under the agreement, the net loss on the retroactive reinsurance agreement is immediately recognized in income. g. Credit Loss Provisions The Company routinely evaluates its premiums receivable and paid and unpaid losses recoverable for potential specific credit or collection issues that might indicate an impairment. Premiums receivable and paid and unpaid losses recoverable are presented net of the resulting credit provisions, with the corresponding debits offset against gross premiums written or losses and loss adjustment expenses, as applicable, in the consolidated statement of operations and comprehensive income (loss). The method for calculating the best estimate of losses depends on the size, nature, and risk characteristics of the related underwriting receivable. Such an estimate requires consideration of historical loss experience, current economic conditions, and judgments about the probable effects of relevant observable data, including historical information, counterparty financial strength ratings and the extent of collateralization. The underlying assumptions, estimates and assessments are updated periodically to reflect the Company's view of current conditions. Changes in estimates may significantly affect the allowance and provision for losses. It is possible that the Company's actual credit loss experience will differ materially from current estimates. Adjustments, if any, are recorded in earnings in the periods in which they become known. See Note 7, Reinsurance, for further details. h. Reserve for Losses and Loss Adjustment Expenses The reserve for losses and loss adjustment expenses includes reserves for unpaid reported losses and for losses incurred but not reported ("IBNR"). The reserve for unpaid reported losses and loss adjustment expenses is established by management based on reports from insureds, brokers and ceding companies and represents the estimated ultimate cost of events or conditions that have been reported to or specifically identified by the Company. The reserve for IBNR losses and loss adjustment expenses is established by management based on estimates of ultimate losses and loss adjustment expenses. Inherent in the estimates of ultimate losses and loss adjustment expenses are expected trends in claim severity and frequency, the expected duration of the respective claims development period, inadequacies in the data provided by industry participants, the potential for further reporting lags, significant uncertainty as it relates to legal issues under the relevant terms of insurance and reinsurance contracts, and other factors, which may vary significantly as claims are settled. Accordingly, ultimate losses and loss adjustment expenses may differ materially from the amounts recorded in the financial statements. These estimates are reviewed regularly and, as experience develops and new information becomes known, the reserves are adjusted as necessary. Such adjustments, if any, are recorded in earnings in the periods in which they become known. See Note 8, Reserve for Losses and Loss Adjustment Expenses, for further details. Hamilton Insurance Group, Ltd. Notes to the Consolidated Financial Statements F-10


 
i. Cash and Cash Equivalents and Restricted Cash and Cash Equivalents Cash and cash equivalents include money market funds and highly liquid short-term deposits and securities with maturities of 90 days or less at the time of purchase. Money market funds are classified as Level 1 as these instruments are considered actively traded; however, certificates of deposit are classified as Level 2. Restricted cash and cash equivalents typically relates to funds held in trust supporting a portion of the Lloyd's capital requirements and other underwriting obligations. See Note 3, Investments, for further details. j. Investments Investments - Trading The Company elects the fair value option for its fixed maturity investments, short-term investments and certain other invested assets (excluding those that are accounted for using specialized investment company accounting as noted below). All changes in the fair value of investments are recorded within net realized and unrealized gains (losses) on investments in the consolidated statements of operations. See Note 4, Fair Value, for further details. All investment transactions are recorded on a trade-date basis and are valued using pricing data received from third parties. Realized gains or losses on sales of investments are determined on a weighted average basis. Investment income is recognized when earned and includes interest and dividend income, recorded as of the ex-dividend date, together with the amortization of premium and discount on fixed maturities and short-term investments computed using the effective yield method. Net investment income includes related investment expenses. Short-Term Investments Short-term investments comprise securities with a maturity greater than three months but less than one year from the date of purchase. Investments in Two Sigma Funds TS Hamilton Fund invests in Two Sigma Funds ("Two Sigma Funds"), which are stated at their estimated fair values, which generally represent the Company’s proportionate interest in the members’ equity of the Two Sigma Funds as reported by the respective funds based on the net asset value ("NAV") provided by the fund administrator. The Company accounts for its investment in Two Sigma Funds under the variable interest model at NAV as a practical expedient for fair value in the consolidated balance sheets. Increases or decreases in such fair values are recorded within net realized and unrealized gains (losses) on investments in the consolidated statements of operations. Realized gains or losses upon any withdrawals of investments in the Two Sigma Funds are calculated using the weighted average method. The assets and liabilities of the Two Sigma Funds are recorded at fair value, or at amounts approximating fair value. The Company records contributions and withdrawals related to its investments in the Two Sigma Funds on the transaction date. The specialized investment company accounting, as described above, is retained in the Company’s audited consolidated financial statements upon consolidation of TS Hamilton Fund. k. Foreign Exchange Monetary assets and liabilities denominated in foreign currencies are revalued into the functional currency of each entity using the exchange rates in effect at the balance sheet date, with the resulting foreign exchange gains and losses included in earnings. Revenues and expenses denominated in foreign currencies are revalued at the exchange rates in effect on the transaction date. The Company’s reporting currency as at December 31, 2025 is the U.S. dollar ("USD"). The functional currency of the Company's U.K. subsidiaries changed from GBP to USD on January 1, 2017. The accumulated other comprehensive loss recorded prior to the change in functional currency will remain on the balance sheet until such time as the U.K. operations are sold, or substantially liquidated. Hamilton Insurance Group, Ltd. Notes to the Consolidated Financial Statements F-11


 
l. Share Based Compensation The Company issues restricted stock units, performance stock units and warrants and may issue other equity-based awards to its employees. Compensation cost is measured at the grant date fair value and expensed over the period for which the employee is required to provide services in exchange for the award. For awards subject to graded vesting, the awards are separated into vesting tranches, which are amortized over their respective vesting periods. Forfeitures are recognized as they occur. See Note 12, Share Incentive Plans, for further details of the accounting treatment for the Value Appreciation Pool ("VAP"). m. Intangible Assets The Company accounts for intangible assets that arise from business combinations in accordance with FASB ASC Topic Intangibles - Goodwill and Other. Other intangible assets with indefinite useful lives are not amortized. Other intangible assets with a finite life are amortized over the estimated useful lives of the assets. The Company's indefinite lived intangible assets are tested for impairment on an annual basis or more frequently if events or changes in circumstances warrant. Finite lived intangible assets are reviewed for indicators of impairment on an annual basis or more frequently if events or changes in circumstances indicate that the carrying amount may not be recoverable and tested for impairment if appropriate. If indefinite lived intangible assets are impaired, they are written down to their estimated fair value with a corresponding expense recorded in the Company's consolidated statement of operations. As part of the annual impairment test of finite lived intangible assets, the Company has the option to first assess qualitative factors to determine whether it's necessary to perform a quantitative impairment test. Under this option, the Company would not be required to calculate the fair value of a reporting unit unless the Company determines, based on its qualitative assessment, that it is more likely than not that a reporting unit's fair value is less than its carrying amount. If finite lived intangible assets are impaired, they are written down to their estimated fair value with a corresponding expense recorded in the Company's consolidated statement of operations. n. Variable Interest Entities The Company accounts for variable interest entities ("VIE") in accordance with GAAP guidance, which requires the consolidation of all VIEs by the primary beneficiary: the investor that has the power to direct the activities of the VIE and will absorb a majority of the VIE’s expected losses or residual returns. The Company determines whether it is the primary beneficiary of a VIE by performing an analysis that principally considers: (i) the VIE’s purpose and design, including the risks the VIE was designed to create and pass through to its variable interest holders; (ii) the VIE’s capital structure; (iii) the terms between the VIE and its variable interest holders and other parties involved with the VIE; (iv) which variable interest holders have the power to direct the activities of the VIE that most significantly impact the VIE’s economic performance; (v) which variable interest holders have the obligation to absorb losses or the right to receive benefits from the VIE that could potentially be significant to the VIE; and (vi) related party relationships. The Company reassesses its initial evaluation of an entity as a VIE upon the occurrence of certain reconsideration events. The Company also reassesses its determination of whether the Company is the primary beneficiary of a VIE upon changes in facts and circumstances that could potentially alter the Company’s assessment. o. Non-Controlling Interest The share classes related to the redeemable non-controlling interest portion of TS Hamilton Fund are not considered liabilities in accordance with GAAP and have redemption features that are not solely within the control of TS Hamilton Fund. Therefore, the redeemable non-controlling interest in TS Hamilton Fund is presented in the mezzanine section on the Company’s consolidated balance sheets. The net income or loss attributable to non-controlling interest is presented separately in the Company’s consolidated statements of operations. See Note 5, Variable Interest Entities, for further details. p. Earnings Per Share The Company calculates earnings per share in accordance with FASB ASC Topic Earnings per Share. Basic earnings per share are based on weighted average common shares outstanding during the period and exclude any dilutive effects of restricted stock units and warrants. Diluted earnings per share includes the estimated impact under the Treasury Stock method where all dilutive restricted stock grants are assumed to vest and all dilutive warrants to be exercised during the period. Hamilton Insurance Group, Ltd. Notes to the Consolidated Financial Statements F-12


 
q. Income Taxes The Company records deferred income taxes that reflect the tax effect of the temporary differences between the carrying amounts of assets and liabilities for financial reporting purposes and their respective tax bases. The effect on deferred tax assets and liabilities of a change in tax rates is recognized in earnings in the fiscal period that includes the enactment date. A valuation allowance against deferred tax assets is recorded if it is not more likely than not that all, or some portion, of the benefits related to deferred tax assets will be realized. The valuation allowance assessment considers tax planning strategies, where applicable. r. Government Grants - Bermuda Substance Based Tax Credit The Bermuda Tax Credits Act 2025 (the "Credits Act") became effective on December 11, 2025. The Company qualifies for the Credits Act Accrued Substance Based Tax Credit ("SBTC") which rewards Bermuda based insurers who demonstrate significant investment in the Bermuda economy through employment of Bermuda based employees and patronage of local businesses where the Bermuda group include at least one Bermuda Monetary Authority ("BMA") regulated insurer and where the group derives more than 50% of its aggregate gross revenues from insurance activities in the fiscal year. The SBTC is calculated with reference to both job-based and expense-based components. The credit may be applied against corporate income tax and/or be refunded to the extent the Company has paid employer based payroll expenses. To the extent the credits have not been fully utilized after four years, it is refundable to the Bermuda entity in cash. Implementation is subject to a transition factor, with full benefit to be phased in for fiscal years beginning in 2027. Unused credits may be carried forward and applied over a three-year benefit period. The SBTC is accrued in line with the underlying qualifying payroll and other eligible expenses. The SBTC is recorded as an offset to "General and administrative expenses" on the Consolidated Statements of Operations and Comprehensive Income (Loss) and in "Other assets" on the Consolidated Balance Sheets, while the change in accrual is reflected in operating cash flows on the Consolidated Statements of Cash Flows. The Company recorded an SBTC of $20.8 million for the year ended December 31, 2025. s. Recent Accounting Pronouncements Recently Adopted Accounting Pronouncements In December 2023, the FASB issued ASU 2023-09 Income Taxes, which enhances the quantitative annual disclosures related to tax rate reconciliations and income taxes paid and requires additional qualitative discussion of applicable tax jurisdictions and the nature of certain reconciling items. The Company adopted this guidance for the year ended December 31, 2025 and it did not have a material impact on the Company’s results of operations, financial position or cash flows. In December 2025, the FASB issued ASU 2025-10 Government Grants, which establishes authoritative guidance on the accounting for government grants received by business entities. The Company elected to adopt this guidance for the year ended December 31, 2025. See Note 2r, Government Grants- Bermuda Substance Based Tax Credit for further details. Recently Issued Accounting Pronouncements In November 2024, the FASB issued ASU 2024-03 Disaggregation of Income Statement Expenses, which enhances the quantitative and qualitative disclosures related to specified information about certain costs and expenses. The guidance is effective for annual periods beginning after December 15, 2026. Early adoption is permitted. The Company is currently evaluating the impact of this guidance. In September 2025, the FASB issued ASU 2025-06 Targeted Improvements to the Accounting for Internal-Use Software, which better aligns the accounting for internally-developed software with modern software development practices. The guidance is effective for annual periods beginning after December 15, 2027. Early adoption is permitted. The Company is currently evaluating the impact of this guidance. Hamilton Insurance Group, Ltd. Notes to the Consolidated Financial Statements F-13


 
In December 2025, the FASB issued ASU 2025-11 Interim Reporting, which clarifies the nature and applicability of existing interim disclosures. The guidance is effective for annual periods beginning after December 15, 2027. Early adoption is permitted. The Company is currently evaluating the impact of this guidance. 3. Investments Fixed Maturity and Short-Term Investments - Trading The Company’s fixed maturity and short-term investments are as follows: December 31, 2025 ($ in thousands) Amortized Cost Gross Unrealized Gains Gross Unrealized Losses Fair Value Fixed maturities: U.S. government treasuries ............................................................... $ 795,780 $ 4,782 $ (2,728) $ 797,834 U.S. states, territories and municipalities .......................................... 12,924 89 (53) 12,960 Non-U.S. sovereign governments and supranationals ...................... 108,296 3,102 (537) 110,861 Corporate ........................................................................................... 1,557,582 29,899 (3,337) 1,584,144 Residential mortgage-backed securities - Agency ............................ 370,516 4,419 (9,285) 365,650 Residential mortgage-backed securities - Non-agency ..................... 33,052 319 (826) 32,545 Commercial mortgage-backed securities - Non-agency ................... 94,223 835 (360) 94,698 Other asset-backed securities ............................................................ 238,567 1,401 (117) 239,851 Total fixed maturities ...................................................................... 3,210,940 44,846 (17,243) 3,238,543 Short-term investments ....................................................................... 200,052 419 (12) 200,459 Total ................................................................................................ $ 3,410,992 $ 45,265 $ (17,255) $ 3,439,002 December 31, 2024 ($ in thousands) Amortized Cost Gross Unrealized Gains Gross Unrealized Losses Fair Value Fixed maturities: U.S. government treasuries ............................................................... $ 724,785 $ 611 $ (14,293) $ 711,103 U.S. states, territories and municipalities ......................................... 13,533 25 (327) 13,231 Non-U.S. sovereign governments and supranationals ...................... 70,435 454 (3,362) 67,527 Corporate .......................................................................................... 1,153,612 6,484 (17,036) 1,143,060 Residential mortgage-backed securities - Agency ............................ 288,760 160 (16,309) 272,611 Residential mortgage-backed securities - Non-agency ..................... 17,432 6 (684) 16,754 Commercial mortgage-backed securities - Non-agency ................... 40,363 72 (749) 39,686 Other asset-backed securities ............................................................ 113,997 249 (356) 113,890 Total fixed maturities ...................................................................... 2,422,917 8,061 (53,116) 2,377,862 Short-term investments ...................................................................... 495,630 1,484 (4) 497,110 Total ................................................................................................ $ 2,918,547 $ 9,545 $ (53,120) $ 2,874,972 Hamilton Insurance Group, Ltd. Notes to the Consolidated Financial Statements F-14


 
Contractual Maturities Summary The following table presents contractual maturities of fixed maturity securities. Expected maturities will differ from contractual maturities because borrowers may have the right to call or prepay obligations with or without call or prepayment penalties. December 31, 2025 ($ in thousands) Amortized Cost Fair Value Due less than one year ..................................................................................................................... $ 139,774 $ 139,940 Due after one through five years ...................................................................................................... 1,959,113 1,988,349 Due after five through ten years ...................................................................................................... 357,667 360,252 Due after ten years ........................................................................................................................... 18,028 17,258 Mortgage-backed securities ............................................................................................................. 497,791 492,893 Asset-backed securities .................................................................................................................... 238,567 239,851 Total .............................................................................................................................................. $ 3,210,940 $ 3,238,543 Investments in Two Sigma Funds TS Hamilton Fund invests in Two Sigma Funds ("Two Sigma Funds"), which are stated at their estimated fair values, which generally represent the Company’s proportionate interest in the members’ equity of the Two Sigma Funds as reported by the respective funds based on the net asset value ("NAV") provided by the fund administrator. The Company accounts for its investment in Two Sigma Funds under the variable interest model at NAV as a practical expedient for fair value in the consolidated balance sheet. The Company owns the following interest in each of the Two Sigma Funds: December 31, 2025 Two Sigma Funds Abbreviation % Two Sigma Spectrum Portfolio, LLC ...................................................................................... STV 13.3 % Two Sigma Equity Spectrum Portfolio, LLC .......................................................................... ESTV 8.2 % Two Sigma Absolute Return Portfolio, LLC ........................................................................... ATV 1.9 % Two Sigma Futures Portfolio, LLC ......................................................................................... FTV 6.4 % Two Sigma Horizon Portfolio, LLC ........................................................................................ HTV 5.4 % Two Sigma Navigator Portfolio, LLC ..................................................................................... NTV 6.1 % Two Sigma Kuiper Portfolio, LLC .......................................................................................... KTV 5.2 % The Company, through its investments in the Two Sigma Funds, seeks to achieve absolute dollar-denominated returns on a substantial capital base, primarily by combining multiple hedged and leveraged systematic and non-systematic investment strategies with proprietary risk management and execution techniques. These strategies include, but are not limited to, technical and statistically-based, fundamental-based, event-based, market condition-based and spread-based strategies as well as contributor-based and/or sentiment-based strategies and blended strategies. At December 31, 2024, the Company's investment in the Two Sigma Funds consisted of STV, ESTV and FTV; effective January 1, 2025, the Company amended its existing investment in Two Sigma Funds to include an allocation to ATV, HTV, NTV and KTV. • STV primarily utilizes systematic strategies to trade U.S.-listed equity securities, exchange traded funds, money market funds, swap contracts and government debt securities. • ESTV primarily utilizes systematic strategies to trade non-U.S.-listed equity securities, swap contracts, money market funds, government debt securities, futures and foreign currency forward contracts. • ATV primarily utilizes systematic strategies to trade a diversified, global, equity market neutral portfolio, predominantly of equity securities, equity-related derivatives and other related instruments. • FTV primarily utilizes systematic macro strategies to trade exchange traded funds, exchange memberships, government debt securities, money market funds, option contracts, swap contracts, futures and forward contracts. Hamilton Insurance Group, Ltd. Notes to the Consolidated Financial Statements F-15


 
• HTV primarily utilizes systematic strategies and non-systematic discretionary strategies to trade futures, futures options, foreign currency spot, forward and option contracts, exchange-traded products ("ETPs") and ETP options, debt securities, and various types of derivatives and other instruments. • NTV primarily utilizes non-systematic discretionary macro strategies that combine human discretion with quantitative analysis for purposes of trading globally across various asset classes. • KTV primarily utilizes non-systematic discretionary strategies that combine human discretion with quantitative analysis to trade futures, futures options, foreign currency spot, forward and option contracts, ETPs and ETP options, debt securities, and various types of derivatives and other instruments. The Company’s investments in Two Sigma Funds are as follows: ($ in thousands) December 31, 2025 December 31, 2024 Two Sigma Funds Cost Net Unrealized Gains (Losses) Fair Value Cost Net Unrealized Gains (Losses) Fair Value Two Sigma Spectrum Portfolio, LLC ......................... $ 500,616 $ 131,996 $ 632,612 $ 360,997 $ 102,267 $ 463,264 Two Sigma Equity Spectrum Portfolio, LLC ............. 187,718 49,906 237,624 136,565 47,011 183,576 Two Sigma Absolute Return Portfolio, LLC .............. 93,092 8,882 101,974 — — — Two Sigma Futures Portfolio, LLC ............................ 192,064 44,998 237,062 308,061 (15,520) 292,541 Two Sigma Horizon Portfolio, LLC ........................... 241,090 4,585 245,675 — — — Two Sigma Navigator Portfolio, LLC ........................ 110,577 (9,585) 100,992 — — — Two Sigma Kuiper Portfolio, LLC ............................. 30,406 1,313 31,719 — — — Total ......................................................................... $ 1,355,563 $ 232,095 $ 1,587,658 $ 805,623 $ 133,758 $ 939,381 The following table summarizes certain investments of the Two Sigma Funds where TS Hamilton Fund’s proportionate share of the fair value of the investment represents more than 5% of TS Hamilton Fund’s members’ equity: December 31, 2025 ($ in thousands) Principal / Shares (1) Fair Value (1) % of Members' Equity State Street Treasury Obligations Money Market Fund .......................................... 135,670 $ 135,670 6.2 % BlackRock Liquidity Funds T-Fund Portfolio ........................................................ 173,686 $ 173,686 8.0 % U.S. Treasury Securities, 0.0000% - 4.8750%, due 1/13/2026 - 11/15/2055 ......... 1,926,111 $ 1,924,634 88.4 % U.S. Treasury Securities, 1.1250% - 4.8750%, due 1/31/2027 - 11/15/2055 ......... (545,630) $ (540,988) (24.8) % (1) Values represent TS Hamilton Fund’s proportionate share of the aggregate of the Two Sigma Funds' total holdings. Hamilton Insurance Group, Ltd. Notes to the Consolidated Financial Statements F-16


 
Two Sigma and the Managing Member are related parties to the Company as described further in Note 1, Organization. Effective July 1, 2023, an investment management agreement with Two Sigma requires TS Hamilton Fund to incur a management fee of 2.5% of the non-managing members' equity in the net asset value of the TS Hamilton Fund per annum. The management fee for the years ended December 31, 2025, 2024 and 2023 was $52.6 million, $46.9 million and $45.2 million, respectively. Under the terms of the limited liability company agreement between Hamilton Re and the Managing Member, the Managing Member is entitled to an incentive allocation equal to 30% of TS Hamilton Fund’s net profits, subject to high watermark provisions, and adjusted for withdrawals and any incentive allocation to the Managing Member. In the event there is a net loss during a quarter and a net profit during any subsequent quarter, the Managing Member is entitled to a modified incentive allocation whereby the regular incentive allocation will be reduced by 50% until subsequent cumulative net profits are credited in an amount equal to 200% of the previously allocated net losses. The Managing Member is also entitled to receive an additional incentive allocation as of the end of each fiscal year (or on any date Hamilton Re withdraws all or a portion of its capital), in an amount equal to 25% of the Excess Profits. "Excess Profits" for any given fiscal year (or other such accounting period) means the net profits over 10% for such fiscal year, net of management fees and expenses and gross of incentive allocations, but only after recouping previously unrecouped net losses. To the extent Hamilton Re contributes capital other than at the beginning of a fiscal year or withdraws capital other than at the end of a fiscal year, the additional incentive allocation hurdle with respect to such capital is prorated. The aggregate incentive allocation (inclusive of the additional incentive allocation) for the years ended December 31, 2025, 2024 and 2023 was $263.3 million, $212.7 million and $21.5 million, respectively. Hamilton Re has a commitment with TS Hamilton Fund to maintain an amount up to the lesser of (i) $1.8 billion or (ii) 60% of Hamilton Group’s net tangible assets in TS Hamilton Fund, such lesser amount, the "Minimum Commitment Amount", for a three-year period (the "Initial Term") and for rolling three-year periods thereafter (each such three-year period the "Commitment Period"), subject to certain circumstances and the liquidity options described below, with the current Commitment Period ending on June 30, 2028. The Commitment Period consists of a three-year rolling term that automatically renews on an annual basis unless Hamilton Re or the Managing Member provide advance notice of non-renewal. The TS Hamilton Fund generally has two liquidity options, subject to Hamilton Re’s minimum investment commitment, which are as follows: • Monthly liquidity - Subject to certain conditions, Hamilton Re may request a whole or partial withdrawal of its capital account, no later than fifteen days prior to the end of a calendar month, effective as of the last day of such calendar month. • Daily liquidity - Subject to certain limited circumstances, including the need to meet obligations pursuant to Hamilton Re’s underwriting operations, Hamilton Re may request a withdrawal of all or a portion of its capital account upon at least one business day’s written notice of such withdrawal request date to the Managing Member. At its discretion, the Managing Member may permit or require Hamilton Re to withdraw all or any portion of its respective capital account at other times, or waive or reduce certain notice periods, or allow a notice to be revoked. The Managing Member may withdraw all or any portion of its capital account at any time. Hamilton Insurance Group, Ltd. Notes to the Consolidated Financial Statements F-17


 
Total Net Realized and Unrealized Gains (Losses) on Investments and Net Investment Income (Loss) The components of total net realized and unrealized gains (losses) on investments and net investment income (loss) are as follows: Years Ended December 31, ($ in thousands) 2025 2024 2023 Net realized and unrealized gains (losses) on investments: Net realized gains (losses) on investments ...................................................... $ 517,147 $ 468,068 $ 84,513 Change in net unrealized gains (losses) on investments ................................. 169,964 43,339 125,097 Net realized and unrealized gains (losses) on investments ............................. 687,111 511,407 209,610 Net investment income (loss): Fixed maturities ............................................................................................... 115,869 81,872 47,970 Short-term investments ................................................................................... 478 67 295 TS Hamilton Fund ........................................................................................... 10,673 12,373 16,084 Cash and cash equivalents ............................................................................... 16,287 17,006 12,523 Other ................................................................................................................ 1,068 2,293 1,580 Interest and other ............................................................................................. 144,375 113,611 78,452 Management fees ............................................................................................ (55,153) (49,102) (47,049) Other expenses ................................................................................................ (1,201) (1,242) (947) Net investment income (loss) .......................................................................... 88,021 63,267 30,456 Total net realized and unrealized gains (losses) on investments and net investment income (loss) ............................................................................. $ 775,132 $ 574,674 $ 240,066 Net Realized Gains (Losses) on Investments The components of net realized gains (losses) on investments are as follows: Years Ended December 31, ($ in thousands) 2025 2024 2023 Fixed maturities and short-term investments ................................................ $ 7,369 $ (2,307) $ (16,628) TS Hamilton Fund ....................................................................................... 509,778 470,091 100,930 Other ............................................................................................................ — 284 211 Net realized gains (losses) on investments ................................................... $ 517,147 $ 468,068 $ 84,513 Net Unrealized Gains (Losses) on Investments The components of net unrealized gains (losses) on investments are as follows: Years Ended December 31, ($ in thousands) 2025 2024 2023 Fixed maturities and short-term investments ................................................ $ 72,771 $ (8,908) $ 52,751 TS Hamilton Fund ....................................................................................... 97,193 52,247 72,346 Net unrealized gains (losses) on investments ............................................... $ 169,964 $ 43,339 $ 125,097 Hamilton Insurance Group, Ltd. Notes to the Consolidated Financial Statements F-18


 
Pledged Assets At December 31, 2025 and 2024, pledged investments at fair value were comprised of $263.1 million and $245.3 million, respectively, securing a portion of the capital requirements for business written at Lloyd's, $265.0 million and $266.9 million, respectively, held in trust accounts for the benefit of U.S. state regulatory authorities and $90.4 million and $47.0 million, respectively, securing other underwriting obligations. In addition, certain investments were pledged as security for letter of credit facilities as described further in Note 10, Debt and Credit Facilities. At December 31, 2025 and 2024, restricted cash and cash equivalents balances were comprised of $106.2 million and $101.8 million, respectively, securing other underwriting obligations, $1.4 million and $1.1 million, respectively, securing a portion of the capital requirements for business written at Lloyd's and $2.1 million and $1.5 million, respectively, in trust accounts for the benefit of regulatory authorities. Total cash and cash equivalents and restricted cash and cash equivalents of $1.2 billion presented in the statement of cash flows was comprised of cash and cash equivalents of $1.1 billion and restricted cash and cash equivalents of $109.7 million on the balance sheet at December 31, 2025. Total cash and cash equivalents and restricted cash and cash equivalents of $1.1 billion presented in the statement of cash flows was comprised of cash and cash equivalents of $996.5 million and restricted cash and cash equivalents of $104.4 million on the balance sheet at December 31, 2024. 4. Fair Value Financial Instruments Subject to Fair Value Measurements Accounting guidance over fair value measurements requires that a fair value measurement reflect the assumptions market participants would use in pricing an asset or liability based on the best information available. Assumptions include the risks inherent in a particular valuation technique (such as a pricing model) and/or the risks inherent in the inputs to the model. The fair value of a financial instrument is the amount that would be received to sell an asset or paid to transfer a liability in an orderly transaction between market participants at the measurement date (the "exit price"). Instruments that the Company owns are marked to bid prices. Basis of Fair Value Measurements Fair value measurement accounting guidance also establishes a fair value hierarchy that prioritizes the inputs to the respective valuation techniques used to measure fair value. The hierarchy gives the highest priority to unadjusted quoted prices in active markets for identical assets or liabilities (Level 1 measurements) and the lowest priority to unobservable inputs (Level 3 measurements). An asset or liability’s classification within the fair value hierarchy is based on the lowest level of significant input to its valuation. The three levels of the fair value hierarchy are: • Level 1 - Inputs that reflect unadjusted quoted prices in active markets for identical assets or liabilities that the Company has the ability to access at the measurement date; • Level 2 - Inputs other than quoted prices included within Level 1 that are observable for the asset or liability either directly or indirectly, including inputs in markets that are not considered to be active; and • Level 3 - Inputs that are both significant to the fair value measurement and unobservable. Assets Recorded at Fair Value - Fixed Maturity and Short-term Investments The following section describes the valuation methodologies used to determine the fair value of the Company’s fixed maturity and short-term investments by asset class: • U.S. government treasuries: fair value based on observable market inputs such as quoted prices, reported trades, quoted prices for similar issuances and benchmark yields; • U.S. states, territories and municipalities: fair value based on observable market inputs such as quoted market prices, quoted prices for similar securities, benchmark yields and credit spreads; Hamilton Insurance Group, Ltd. Notes to the Consolidated Financial Statements F-19


 
• Non-U.S. sovereign governments and supranationals: fair value based on observable market inputs such as quoted market prices, quoted prices for similar securities and models with observable inputs such as benchmark yields and credit spreads, and then, where applicable, converted to U.S. dollars using an exchange rate from a nationally recognized source; • Corporate: fair value based on observable market inputs such as quoted market prices, quoted prices for similar securities, benchmark yields and credit spreads; • Asset-backed and mortgage-backed securities: fair value based on observable inputs such as quoted prices, reported trades, quoted prices for similar issuances or benchmark yields and cash flow models using observable inputs such as prepayment speeds, collateral performance and default spreads; and • Short-term investments: fair value based on observable market inputs such as quoted prices, reported trades, quoted prices for similar issuances and benchmark yields. The following table presents the financial instruments measured at fair value on a recurring basis: December 31, 2025 ($ in thousands) Level 1 Level 2 Level 3 Total Fixed maturities: U.S. government treasuries ............................................. $ — $ 797,834 $ — $ 797,834 U.S. states, territories and municipalities ........................ — 12,960 — 12,960 Non-U.S. sovereign governments and supranationals .... — 110,861 — 110,861 Corporate ......................................................................... — 1,584,144 — 1,584,144 Residential mortgage-backed securities - Agency .......... — 365,650 — 365,650 Residential mortgage-backed securities - Non-agency ... — 32,545 — 32,545 Commercial mortgage-backed securities - Non-agency . — 94,698 — 94,698 Other asset-backed securities .......................................... — 239,851 — 239,851 Total fixed maturities .................................................... — 3,238,543 — 3,238,543 Short-term investments ..................................................... — 200,459 — 200,459 Total .............................................................................. $ — $ 3,439,002 $ — $ 3,439,002 December 31, 2024 ($ in thousands) Level 1 Level 2 Level 3 Total Fixed maturities: U.S. government treasuries ............................................. $ — $ 711,103 $ — $ 711,103 U.S. states, territories and municipalities ........................ — 13,231 — 13,231 Non-U.S. sovereign governments and supranationals .... — 67,527 — 67,527 Corporate ......................................................................... — 1,143,060 — 1,143,060 Residential mortgage-backed securities - Agency .......... — 272,611 — 272,611 Residential mortgage-backed securities - Non-agency ... — 16,754 — 16,754 Commercial mortgage-backed securities - Non-agency . — 39,686 — 39,686 Other asset-backed securities .......................................... — 113,890 — 113,890 Total fixed maturities .................................................... — 2,377,862 — 2,377,862 Short-term investments ...................................................... — 497,110 — 497,110 Total .............................................................................. $ — $ 2,874,972 $ — $ 2,874,972 The carrying values of cash and cash equivalents, restricted cash and cash equivalents, accrued investment income, receivables for investments sold, certain other assets, payables for investments purchased, and certain other liabilities approximate their fair values. Hamilton Insurance Group, Ltd. Notes to the Consolidated Financial Statements F-20


 
5. Variable Interest Entities TS Hamilton Fund TS Hamilton Fund meets the definition of a variable interest entity ("VIE") principally because the Managing Member does not hold substantive equity at risk in the entity but controls all of the decision making authority over it. Therefore, the Company assessed its ownership in the VIE to determine if it is the primary beneficiary. The Managing Member is a related party to the Company and collectively they hold all of the variable interest. The Company performed an assessment of all relevant facts and circumstances and determined that it is the entity within the related party group for whom substantially all of the activities of the VIE are conducted. As a result, the Company concluded that it is the primary beneficiary of TS Hamilton Fund. Activity in the non-controlling interest of TS Hamilton Fund was as follows: Years Ended December 31, ($ in thousands) 2025 2024 2023 Balance - beginning of year .......................................................................... $ 128 $ 133 $ 119 Withdrawals ............................................................................................... (263,315) (212,734) (21,546) Equity in earnings ...................................................................................... 44 43 14 Incentive allocation .................................................................................... 263,315 212,686 21,546 Balance - end of year .................................................................................... $ 172 $ 128 $ 133 The following table presents the total assets and total liabilities of TS Hamilton Fund. Creditors or beneficial interest holders of TS Hamilton Fund have no recourse to the general credit of the Company as the Company’s obligation is limited to the amount of its committed investment. December 31, ($ in thousands) 2025 2024 Assets Cash and cash equivalents ............................................................................................................. $ 648,726 $ 578,230 Short-term investments .................................................................................................................. 198,986 496,008 Investments in Two Sigma Funds, at fair value ............................................................................ 1,587,658 939,381 Receivables for investments sold ................................................................................................... 57,938 73,322 Interest and dividends receivable ................................................................................................... 1,110 945 Total assets ................................................................................................................................. 2,494,418 2,087,886 Liabilities Payable for investments purchased ................................................................................................ 192,467 100,469 Withdrawal payable ....................................................................................................................... 123,376 100,420 Accounts payable and accrued expenses ....................................................................................... 214 233 Total liabilities ........................................................................................................................... 316,057 201,122 Total net assets managed by TS Hamilton Fund .................................................................. $ 2,178,361 $ 1,886,764 Hamilton Insurance Group, Ltd. Notes to the Consolidated Financial Statements F-21


 
6. Intangible Assets The following table provides a summary of the Company's intangible assets: ($ in thousands) Intangible Assets Subject to Amortization Intangible Assets not Subject to Amortization Total Net balance, December 31, 2023 .............................................................. $ 53,788 $ 37,208 $ 90,996 Plus: additions ............................................................................................. 17,645 — 17,645 Less: amortization ....................................................................................... (15,520) — (15,520) Net balance, December 31, 2024 .............................................................. 55,913 37,208 93,121 Plus: additions ............................................................................................. 9,212 — 9,212 Less: amortization ....................................................................................... (15,709) — (15,709) Net balance, December 31, 2025 .............................................................. $ 49,416 $ 37,208 $ 86,624 Gross balance, December 31, 2025 .......................................................... $ 115,894 $ 37,208 $ 153,102 Accumulated amortization .......................................................................... (66,478) — (66,478) Net balance, December 31, 2025.............................................................. $ 49,416 $ 37,208 $ 86,624 The following tables present the components of intangible assets: December 31, 2025 ($ in thousands) Gross Balance Accumulated Amortization and Impairment Net Balance Intangible assets subject to amortization Coverholder and broker relationships ...................................................... $ 44,515 $ (28,159) $ 16,356 Internally developed software .................................................................. 71,379 (38,319) 33,060 Intangible assets not subject to amortization Lloyd's syndicate capacity ....................................................................... 35,583 — 35,583 Licenses .................................................................................................... 1,625 — 1,625 $ 153,102 $ (66,478) $ 86,624 December 31, 2024 ($ in thousands) Gross Balance Accumulated Amortization and Impairment Net Balance Intangible assets subject to amortization Coverholder and broker relationships ...................................................... $ 44,515 $ (23,707) $ 20,808 Internally developed software .................................................................. 62,166 (27,061) 35,105 Intangible assets not subject to amortization Lloyd's syndicate capacity ........................................................................ 35,583 — 35,583 Licenses .................................................................................................... 1,625 — 1,625 $ 143,889 $ (50,768) $ 93,121 Hamilton Insurance Group, Ltd. Notes to the Consolidated Financial Statements F-22


 
The Company's finite-lived intangible assets are amortized on a straight-line basis over their useful lives. As of December 31, 2025, the estimated weighted average amortization period by class consisted of coverholder and broker relationships (10 years) and internally developed software (5 years). Costs incurred to renew or extend the assets' useful lives are expensed straight-line over the remaining life of the related asset or asset class. The weighted-average amortization period is 2.3 years and the estimated amortization expense for each of the five succeeding fiscal years and thereafter related to these assets is as follows: Estimated Amortization Expense ($ in thousands) Year Ending December 31, 2026 .................................................................................................................................................................... $ 15,596 2027 .................................................................................................................................................................... 14,373 2028 .................................................................................................................................................................... 11,434 2029 .................................................................................................................................................................... 6,411 2030 .................................................................................................................................................................... 1,602 Total ................................................................................................................................................................. $ 49,416 Intangible assets not subject to amortization consist of Lloyd's syndicate capacity and insurance licenses. The Company did not recognize any impairment losses as a result of the annual impairment review of indefinite-lived assets for the years ended December 31, 2025, 2024 or 2023. 7. Reinsurance The Company purchases reinsurance and other protection to manage its risk portfolio and to reduce its exposure to large losses. The Company currently has in place contracts that provide for recovery of a portion of certain loss and loss adjustment expenses, generally in excess of various retentions or on a proportional basis. Amounts recoverable under reinsurance contracts are recorded as assets. The Company remains liable to the extent that any reinsurance company fails to meet its obligations. The following tables set forth the effect of reinsurance and retrocessional activity on premiums written and earned and on losses and loss adjustment expenses incurred: Premiums Written Years Ended December 31, ($ in thousands) 2025 2024 2023 Assumed ....................................................................................................... $ 1,452,988 $ 1,144,798 $ 838,547 Direct ............................................................................................................ 1,470,157 1,277,784 1,112,491 Ceded ............................................................................................................ (635,602) (501,413) (470,600) Net .............................................................................................................. $ 2,287,543 $ 1,921,169 $ 1,480,438 Premiums Earned Years Ended December 31, ($ in thousands) 2025 2024 2023 Assumed ...................................................................................................... $ 1,291,477 $ 1,030,595 $ 742,378 Direct ........................................................................................................... 1,376,471 1,180,932 1,016,762 Ceded .......................................................................................................... (558,172) (476,798) (440,607) Net ............................................................................................................ $ 2,109,776 $ 1,734,729 $ 1,318,533 Hamilton Insurance Group, Ltd. Notes to the Consolidated Financial Statements F-23


 
Losses and Loss Adjustment Expenses Years Ended December 31, ($ in thousands) 2025 2024 2023 Gross losses and loss adjustment expenses ................................................. $ 1,697,071 $ 1,290,131 $ 972,347 Losses and loss adjustment expenses ceded ............................................... (438,550) (279,958) (257,744) Net ............................................................................................................ $ 1,258,521 $ 1,010,173 $ 714,603 Allowance for Expected Credit Losses Premiums receivable, paid losses recoverable, and unpaid losses and loss adjustment expenses recoverable comprise the Company's most significant credit exposures not carried at fair value. The Company has not historically experienced significant credit losses. In determining an allowance for these assets, the Company considers historical information in combination with counterparty financial strength ratings and the extent to which balances are collateralized. The Company assesses the risk of future default by evaluating current market conditions for the likelihood of default and calculates its provision for current expected credit losses under the probability of default and loss given default methodology. Premiums Receivable Premiums receivable are estimated based on policy terms and reports received from the underlying counterparties, supplemented by management's judgment. Due to the nature of the (re)insurance business, the Company routinely receives reports and premiums subsequent to the inception of the coverage period. At December 31, 2025, the Company’s premiums receivable balance, net of credit provisions of $3.4 million, was $939.8 million. At December 31, 2024, the Company’s premiums receivable balance, net of credit provisions of $3.0 million, was $771.7 million. The following table provides a roll forward of the provision for current expected credit losses of the Company's premiums receivable: Years Ended December 31, ($ in thousands) 2025 2024 2023 Balance - beginning of year ........................................................................ $ 2,993 $ 3,000 $ 2,856 Increase (decrease) in allowance ............................................................. 450 (7) 144 Balance - end of year .................................................................................. $ 3,443 $ 2,993 $ 3,000 Reinsurance Balances Recoverable Reinsurance balances recoverable is comprised of amounts due from reinsurers based on the claim liabilities associated with the reinsured policy. The Company accrues amounts due from reinsurers based on estimated ultimate contract losses. At December 31, 2025, the Company’s paid and unpaid reinsurance recoverable balances net of credit provisions were $93.7 million and $1.4 billion, respectively, with a total corresponding provision for current expected credit losses of $1.7 million. At December 31, 2024, the Company’s paid and unpaid reinsurance recoverable balances net of credit provisions were $134.4 million and $1.2 billion, respectively, with a total corresponding provision for current expected credit losses of $1.5 million. The following table provides a roll forward of the provision for current expected credit losses of the Company's reinsurance recoverable: Years Ended December 31, ($ in thousands) 2025 2024 2023 Balance - beginning of year ........................................................................ $ 1,469 $ 687 $ 777 Increase (decrease) in allowance .............................................................. 249 782 (90) Balance - end of year .................................................................................. $ 1,718 $ 1,469 $ 687 Hamilton Insurance Group, Ltd. Notes to the Consolidated Financial Statements F-24


 
The distribution of the Company’s paid losses recoverable and unpaid losses and loss adjustment expenses recoverable as categorized by major rating agencies were as follows: December 31, Classification 2025 2024 Collateralized ....................................................................................................... 20.7 % 23.7 % A- or better .......................................................................................................... 79.3 % 76.2 % Below A- ............................................................................................................ 0.0 % 0.1 % Total ................................................................................................................ 100.0 % 100.0 % At December 31, 2025 and 2024, the three largest balances by reinsurer accounted for 20%, 18% and 12%, and 22%, 19% and 13%, respectively, of paid losses recoverable and unpaid losses and loss adjustment expenses recoverable. Loss Portfolio Transfer On February 6, 2020, the Company entered into a loss portfolio transfer agreement (the "LPT"), under which the insurance liabilities arising from certain casualty risks for the Lloyd's Years of Account ("YOA") 2016, 2017 and 2018 were retroceded to a third party in exchange for total premium of $72.1 million. This transaction was accounted for as retroactive reinsurance under which cumulative ceded losses exceeding the LPT premium are recognized as a deferred gain liability and amortized into income over the settlement period of the ceded reserves in proportion to cumulative losses collected over the estimated ultimate reinsurance recoverable. The amount of the deferred gain is recalculated each reporting period based on updated ultimate loss estimates. Consequently, cumulative adverse development subsequent to the signing of the LPT may result in significant losses from operations until periods when the recalculated deferred gain is recognized as a benefit to earnings. At December 31, 2025 and 2024, the balance of reinsurance recoverable on unpaid losses due under this LPT was $22.7 million and $23.7 million, respectively. Amortization of the deferred gain was an expense of $0.8 million and $9.4 million for the years ended December 31, 2025 and 2024, and income of $4.2 million for the year ended December 31, 2023, respectively, which was recorded through losses and loss adjustment expenses in accordance with the actual loss payments and updated estimates of ultimate losses of the subject business. Catastrophe Bond Reinsurance In December 2023, Hamilton Group sponsored an industry loss index-triggered catastrophe bond through the issuance of Series 2024-1 Class A Principal-at-Risk Variable Rate Notes by Bermuda domiciled Easton Re Ltd. ("Easton Re"), which provide the Company's operating platforms with multi-year risk transfer capacity of $200 million to protect against named storm risk in the United States and earthquake risk in the United States and Canada. The risk period for Easton Re is from January 1, 2024 to December 31, 2026. The Company recorded reinsurance premiums ceded of $15.2 million and $14.6 million during the years ended December 31, 2025 and 2024, respectively. In December 2020, Hamilton Group sponsored an industry loss index-triggered catastrophe bond through the issuance of Series 2020-1 Class A Principal-at-Risk Variable Rate Notes by Singapore domiciled Easton Re Pte, Ltd. (also "Easton Re"). Easton Re provided the Company's operating platforms with multi-year risk transfer capacity of $150 million to protect against named storm and earthquake risk in the United States. The risk period for Easton Re was from January 1, 2021 to December 31, 2023. The Company recorded reinsurance premiums ceded of $7.2 million during the year ended December 31, 2023. Hamilton Insurance Group, Ltd. Notes to the Consolidated Financial Statements F-25


 
8. Reserve for Losses and Loss Adjustment Expenses The following table presents a reconciliation of unpaid losses and loss adjustment expenses ("LAE"): Years Ended December 31, ($ in thousands) 2025 2024 2023 Gross unpaid losses and loss adjustment expenses, beginning of year ................ $ 3,532,491 $ 3,030,037 $ 2,856,275 Reinsurance recoverable on unpaid losses ........................................................... 1,171,040 1,161,077 1,177,863 Net unpaid losses and loss adjustment expenses, beginning of year ................. 2,361,451 1,868,960 1,678,412 Net losses and loss adjustment expenses incurred in respect of losses occurring in: Current year .......................................................................................................... 1,323,451 1,030,612 730,220 Prior years ............................................................................................................ (64,930) (20,439) (15,617) Total incurred .................................................................................................... 1,258,521 1,010,173 714,603 Net losses and loss adjustment expenses paid in respect of losses occurring in: Current year .......................................................................................................... 180,455 58,726 62,811 Prior years ............................................................................................................ 446,846 458,040 501,987 Total paid ........................................................................................................... 627,301 516,766 564,798 Foreign currency revaluation and other ............................................................... 46,648 (916) 40,743 Net unpaid losses and loss adjustment expenses, end of year ............................. 3,039,319 2,361,451 1,868,960 Reinsurance recoverable on unpaid losses .......................................................... 1,375,857 1,171,040 1,161,077 Gross unpaid losses and loss adjustment expenses, end of year .......................... $ 4,415,176 $ 3,532,491 $ 3,030,037 Net favorable prior year development of $64.9 million for the year ended December 31, 2025 was comprised of $46.4 million and $18.5 million of favorable prior year development on attritional and catastrophe losses, respectively. See below for further details: • Net favorable development of $65.5 million on property contracts, primarily driven by favorable prior year development on Hurricane Ian, the June 2023 severe convective storms, Hurricane Idalia and various other weather- related events, in addition to favorable attritional loss development; and • Net favorable development of $25.4 million on specialty contracts, primarily driven by a reduction in loss estimates on certain classes; partially offset by • Net unfavorable development of $27.7 million on casualty contracts, primarily driven by unfavorable prior year development on discontinued lines of business and additional information on certain large losses. • In addition, casualty business protected by the LPT discussed in Note 7, Reinsurance, benefited from favorable development in the underlying reserves of $2.5 million, which was partially offset by a change in the deferred gain of $0.8 million, for a total net positive earnings impact of $1.7 million. Net favorable prior year development of $20.4 million for the year ended December 31, 2024 was comprised of $21.2 million of favorable prior year development on catastrophe losses, partially offset by $0.8 million of unfavorable prior year development on attritional losses. See below for further details: • Net favorable development of $37.5 million on property contracts, primarily driven by favorable prior year development on catastrophe losses and overall lower than expected claims development across various classes; partially offset by • Net unfavorable development of $14.2 million on casualty contracts, primarily driven by higher than expected claims development across certain classes and unfavorable development of a specific large loss; • Net unfavorable development of $8.8 million on specialty contracts, primarily driven by two specific large losses; and Hamilton Insurance Group, Ltd. Notes to the Consolidated Financial Statements F-26


 
• In addition, casualty business protected by the LPT discussed in Note 7, Reinsurance, benefited from favorable development in the underlying reserves of $15.3 million, which was partially offset by a change in the deferred gain of $9.4 million, for a total net positive earnings impact of $5.9 million. Net favorable prior year development of $15.6 million for the year ended December 31, 2023 was comprised of $10.4 million and $5.2 million of favorable prior year development on attritional and catastrophe losses, respectively. See below for further details: • Net favorable development of $18.6 million on specialty contracts, driven by lower loss estimates across various classes; partially offset by • Net unfavorable development of $4.6 million on property contracts, primarily driven by higher than expected claims related to Winterstorm Elliot and development on certain attritional claims, including claims arising from exited classes of business; • Net unfavorable development of $3.4 million on casualty contracts, reflecting modest unfavorable development on certain classes of business; and • In addition, casualty business protected by the LPT discussed in Note 7, Reinsurance, benefited from a $4.2 million change in the deferred gain and favorable development in the underlying reserves of $0.8 million, for a total net positive earnings impact of $5.0 million. Reinsurance recoverable on unpaid losses related to the LPT discussed in Note 7, Reinsurance was recognized for the years ended December 31, 2025, 2024 and 2023 in the reconciliation of beginning and ending gross and net loss and LAE reserves. Acquisition Costs The Company amortized acquisition costs of $507.3 million, $388.9 million and $309.1 million for the years ended December 31, 2025, 2024 and 2023, respectively. California Wildfires Our net reserves for losses and loss adjustment expenses related to the California wildfires are subject to significant uncertainty. As at December 31, 2025 and 2024, our net recorded reserves relating to the California wildfires totaled $57.5 million and $Nil, respectively. Baltimore Bridge Our net reserves for losses and loss adjustment expenses related to the Francis Scott Key Baltimore Bridge collapse on March 26, 2024 are also subject to significant uncertainty. As at December 31, 2025 and 2024, our net recorded reserves totaled $20.5 million and $34.8 million, respectively. Ukraine Conflict Our net reserves for losses and loss adjustment expenses related to the ongoing Ukraine conflict are also subject to significant uncertainty. As at December 31, 2025 and 2024, our net recorded reserves totaled $59.5 million and $63.2 million, respectively. While the Company believes, based on current facts and circumstances, that its estimates of net reserves for losses and loss adjustment expenses are adequate for losses and loss adjustment expenses that have been incurred at December 31, 2025, the Company will continue to monitor its assumptions as new information becomes available and will adjust its estimate of net reserves for losses and loss adjustment expenses as appropriate. Actual ultimate losses for these events may differ materially from the Company's current estimates. Hamilton Insurance Group, Ltd. Notes to the Consolidated Financial Statements F-27


 
Reserving The Company's reserve for losses and loss adjustment expenses consists of case reserves and IBNR reserves. Case reserves are reserves for reported losses and loss adjustment expenses that have not yet been settled. IBNR are reserves for incurred but not reported losses and loss adjustment expenses, and include reserves for reported losses in excess of case reserves. Case Reserves For reinsurance business, the Company typically receives loss notifications from its cedants in the form of loss bordereaux or individual loss notifications. These notifications generally include varying amounts of information about the nature and quantum of the loss, including paid amounts and estimates of outstanding loss. The Company records the estimates of outstanding loss from its cedants as case reserves. Typically there is a timing lag between the cedant establishing a reserve and notifying the loss to the Company. In addition, different cedants have different claims handling practices which result in case reserve estimates that vary in the level of embedded prudence. For insurance business, the Company records a case reserve for the estimated amount of settlement. This amount is based on the judgment of the Company’s claims team and takes into account the class of business, nature of the claim and, if appropriate, the advice of specialist legal counsel and external loss adjusters, and includes the estimated expenses of settling the claim, such as legal and other fees. The Company may sometimes use third party claims administrators to handle claims and set case reserves, within defined authority levels and service level agreements. In syndicated markets such as Lloyd’s, the Company’s case reserve will be based in part on information provided by the lead insurer, where the Company is not an agreement party. Any adjustments to case reserves are accounted for as changes in estimates and recorded in the period in which such changes are identified. IBNR Reserves The Company establishes IBNR reserves for large events based on a number of different factors, including information from brokers and cedants, proprietary loss modelling and pricing software, estimates of market loss and market share, experience from historical large events and other information that can guide the estimates of loss reserves. The Company's actuaries may use other approaches in addition to those described, and supplement these methods with judgement where they deem appropriate, depending upon the characteristics of the class of business and available data. These estimates are reviewed periodically as new information emerges. IBNR reserves for attritional losses are established using actuarial loss reserving techniques. These techniques include the loss development factor method, Bornheutter Ferguson method, the Initial Expected Loss Ratio method, and other techniques. These techniques rely on estimates of paid and reported loss development patterns and estimates of the loss ratio at the inception of the contract. The Company’s actuaries review the estimates of IBNR reserves on a quarterly basis and adjust the estimates as new information becomes available. Any such adjustments are accounted for as changes in estimates and recorded in the periods in which they become known. To establish IBNR reserves for attritional losses, contracts are grouped into cohorts, or reserving classes, that have similar coverage, inception period and loss reporting characteristics. The paid and reported losses for these reserving classes are tracked over time against expectations and against the actuarial loss reserving indications and IBNR reserve selected for each cohort. Claims Development and Frequency In determining the cumulative number of reported claims, the Company measures claim counts on its insurance business by individual claimant where information is available. The claim counts include all claims reported where the Company has identified a potential liability for the claim even if there is no existing reserve. Reinsurance business is typically written under either proportional (quota share arrangements) or non-proportional arrangements (excess of loss or other facultative covers). Hamilton Insurance Group, Ltd. Notes to the Consolidated Financial Statements F-28


 
The Company typically does not have direct access to claim frequency information underlying its assumed quota share arrangements, given the nature of that business. In addition, multiple claims are often aggregated by the ceding company before being reported to the Company. The Company generally does not use claim frequency information in the determination of loss reserves or for other internal purposes relating to proportional business. In addition, the nature, size, terms and conditions of contracts entered into by the Company may change from one accident year to the next and the quantum of contractual or policy limits, and accordingly, the potential amount of losses and loss adjustment expenses associated with a reported claim, can range from nominal to significant, and therefore the Company does not believe providing claims frequency information is practicable as it relates to its proportional business. The Company has developed claims frequency information associated with its non-proportional reinsurance contracts. In determining claims frequency for its excess of loss reinsurance contracts, claims counts include all claims reported by each insured where a reserve for losses and loss adjustment expenses has been recorded. The Company has assumed that claims below the loss layer of a contract are excluded; if an insured's claim impacts multiple layers of a contract, the Company considers each impact to be a separate claim, and for an insured loss impacting more than one operating subsidiary, each impact is considered a separate claim. Claims Development The information provided herein about incurred and paid accident year claims development, net of reinsurance, for the periods ended prior to December 31, 2025 and the annual percentage payouts of incurred claims by age, net of reinsurance, is presented as supplementary information. The following tables show the paid and incurred loss development by broad classification based on groupings of contracts that are similar in coverage and duration: Hamilton Insurance Group, Ltd. Notes to the Consolidated Financial Statements F-29


 
International Property ($ in thousands, except claim count) Incurred Losses and Allocated Loss Adjustment Expenses, Net of Reinsurance For the years ended As of December 31, 2025 November 30, December 31, IBNR (1) Cumulative Number of Reported Claims Accident year 2016 (unaudited) 2017 (unaudited) 2018 (unaudited) 2019 (unaudited) 2020 (unaudited) 2021 (unaudited) 2022 (unaudited) 2023 (unaudited) 2024 (unaudited) 2025 2016 $7,527 $6,551 $6,212 $6,351 $6,011 $7,155 $7,261 $7,349 $7,306 $7,306 $— 903 2017 38,379 42,986 44,911 41,819 41,260 41,224 41,230 40,456 42,201 — 1,168 2018 24,037 26,191 24,873 24,537 24,542 24,466 23,869 23,899 — 1,125 2019 32,695 33,895 36,609 36,672 36,687 34,824 34,832 350 1,449 2020 134,743 144,201 143,676 143,418 142,802 141,346 5,000 2,264 2021 113,813 124,917 121,907 117,228 115,542 2,438 1,578 2022 81,324 74,560 68,686 67,261 2,912 1,092 2023 53,085 48,480 39,928 5,393 718 2024 73,513 66,777 18,407 891 2025 94,457 47,968 701 Total $633,549 $82,468 11,889 (1) Total of incurred but not reported liabilities plus expected development on reported claims Cumulative Paid Losses and Allocated Loss Adjustment Expenses, Net of Reinsurance For the years ended November 30, December 31, Accident year 2016 (unaudited) 2017 (unaudited) 2018 (unaudited) 2019 (unaudited) 2020 (unaudited) 2021 (unaudited) 2022 (unaudited) 2023 (unaudited) 2024 (unaudited) 2025 2016 $171 $3,428 $4,567 $6,668 $7,049 $6,891 $7,003 $7,277 $7,277 $7,277 2017 9,249 29,283 34,363 40,193 39,984 40,832 40,900 41,333 41,398 2018 1,322 12,036 17,340 20,053 20,905 21,964 23,603 23,739 2019 8,307 21,106 20,940 25,818 32,942 34,066 34,320 2020 24,365 90,859 115,587 132,191 136,041 136,239 2021 23,564 63,784 101,064 112,184 112,829 2022 9,996 46,856 57,551 61,152 2023 5,502 29,362 32,908 2024 5,071 43,685 2025 25,587 Total $519,134 Liabilities for unpaid losses and loss adjustment expenses, net of reinsurance $114,415 Average Annual Percentage Payout of Incurred Losses by Age, Net of Reinsurance(1) Years 1 (unaudited) 2 (unaudited) 3 (unaudited) 4 (unaudited) 5 (unaudited) 6 (unaudited) 7 (unaudited) 8 (unaudited) 9 (unaudited) 18 % 47 % 19 % 11 % 3 % 1 % 2 % 1 % 0 % (1) Unaudited supplementary information is a weighted average derived from the incurred losses and allocated loss adjustment expenses, net of reinsurance triangle and cumulative paid losses and allocated loss adjustment expenses, net of reinsurance triangle. Hamilton Insurance Group, Ltd. Notes to the Consolidated Financial Statements F-30


 
International Casualty ($ in thousands, except claim count) The following table discloses losses incurred, losses paid and claims data excluding the impact of the loss portfolio transfer discussed in further detail in Note 7, Reinsurance. Incurred Losses and Allocated Loss Adjustment Expenses, Net of Reinsurance For the years ended As of December 31, 2025 November 30, December 31, IBNR (1) Cumulative Number of Reported Claims Accident year 2016 (unaudited) 2017 (unaudited) 2018 (unaudited) 2019 (unaudited) 2020 (unaudited) 2021 (unaudited) 2022 (unaudited) 2023 (unaudited) 2024 (unaudited) 2025 2016 $171 $278 $243 $342 $342 $342 $388 $367 $166 $153 $— 32 2017 648 5,187 7,354 6,332 5,857 5,121 5,079 4,579 6,372 2,207 73 2018 697 5,890 5,686 4,941 4,351 4,453 4,300 4,871 608 561 2019 19,882 19,199 18,867 18,112 16,817 15,846 15,567 186 2,773 2020 28,692 24,123 17,870 19,426 19,265 19,120 314 3,641 2021 101,549 109,013 107,024 106,824 105,765 50,430 3,602 2022 144,543 145,030 149,180 149,483 74,201 3,994 2023 145,783 147,005 147,306 83,993 6,188 2024 198,705 198,954 162,504 6,514 2025 241,726 208,400 4,151 Total $889,317 $582,843 31,529 (1) Total of incurred but not reported liabilities plus expected development on reported claims Cumulative Paid Losses and Allocated Loss Adjustment Expenses, Net of Reinsurance For the years ended November 30, December 31, Accident year 2016 (unaudited) 2017 (unaudited) 2018 (unaudited) 2019 (unaudited) 2020 (unaudited) 2021 (unaudited) 2022 (unaudited) 2023 (unaudited) 2024 (unaudited) 2025 2016 $— $— $82 $— $— $— $— $— $— $— 2017 — 22 629 2,285 2,406 3,964 4,043 4,046 4,078 2018 35 439 2,266 3,167 3,800 4,011 4,066 4,090 2019 177 2,719 6,813 13,332 14,992 15,131 15,244 2020 3,363 8,420 12,480 16,706 16,813 18,104 2021 795 11,243 20,079 30,286 39,603 2022 3,240 9,452 27,217 51,764 2023 5,240 19,429 40,722 2024 4,749 23,517 2025 5,922 Total $203,044 Liabilities for unpaid losses and loss adjustment expenses, net of reinsurance $686,273 Average Annual Percentage Payout of Incurred Losses by Age, Net of Reinsurance(1) Years 1 (unaudited) 2 (unaudited) 3 (unaudited) 4 (unaudited) 5 (unaudited) 6 (unaudited) 7 (unaudited) 8 (unaudited) 9 (unaudited) 3 % 9 % 13 % 16 % 8 % 7 % 1 % 0 % 0 % (1) Unaudited supplementary information is a weighted average derived from the incurred losses and allocated loss adjustment expenses, net of reinsurance triangle and cumulative paid losses and allocated loss adjustment expenses, net of reinsurance triangle. Hamilton Insurance Group, Ltd. Notes to the Consolidated Financial Statements F-31


 
International Specialty ($ in thousands, except claim count) Incurred Losses and Allocated Loss Adjustment Expenses, Net of Reinsurance For the years ended As of December 31, 2025 November 30, December 31, IBNR (1) Cumulative Number of Reported Claims Accident year 2016 (unaudited) 2017 (unaudited) 2018 (unaudited) 2019 (unaudited) 2020 (unaudited) 2021 (unaudited) 2022 (unaudited) 2023 (unaudited) 2024 (unaudited) 2025 2016 $2,534 $4,771 $5,383 $5,232 $5,370 $3,668 $3,367 $3,325 $4,427 $4,516 $357 766 2017 22,378 17,430 16,943 15,256 22,030 25,397 27,714 31,279 30,990 1,431 1,300 2018 31,724 30,606 29,176 33,129 37,834 42,995 42,921 43,513 (507) 1,633 2019 108,035 109,971 104,017 97,777 95,702 95,306 99,975 5,161 2,868 2020 119,790 116,242 106,774 105,314 105,310 105,066 2,979 2,971 2021 124,844 136,998 138,471 140,697 136,709 9,964 3,120 2022 129,423 119,581 121,981 121,800 13,733 3,032 2023 178,429 178,984 170,936 44,008 2,911 2024 221,168 217,988 114,613 2,939 2025 271,971 201,433 1,868 Total $1,203,464 $393,172 23,408 (1) Total of incurred but not reported liabilities plus expected development on reported claims Cumulative Paid Losses and Allocated Loss Adjustment Expenses, Net of Reinsurance For the years ended November 30, December 31, Accident year 2016 (unaudited) 2017 (unaudited) 2018 (unaudited) 2019 (unaudited) 2020 (unaudited) 2021 (unaudited) 2022 (unaudited) 2023 (unaudited) 2024 (unaudited) 2025 2016 $248 $2,141 $4,000 $3,098 $3,446 $3,600 $3,265 $3,265 $3,874 $3,952 2017 2,427 8,992 16,986 21,763 21,256 23,043 25,858 28,928 29,393 2018 2,054 17,155 30,652 30,839 35,614 40,792 43,177 43,470 2019 14,076 59,152 77,532 78,807 86,733 89,858 91,838 2020 12,218 53,425 84,864 94,657 100,757 101,232 2021 9,743 45,838 67,950 105,231 114,166 2022 9,001 41,596 77,303 100,400 2023 17,943 72,227 104,005 2024 10,319 63,280 2025 23,241 Total $674,977 Liabilities for unpaid losses and loss adjustment expenses, net of reinsurance $528,487 Average Annual Percentage Payout of Incurred Losses by Age, Net of Reinsurance(1) Years 1 (unaudited) 2 (unaudited) 3 (unaudited) 4 (unaudited) 5 (unaudited) 6 (unaudited) 7 (unaudited) 8 (unaudited) 9 (unaudited) 8 % 31 % 23 % 14 % 7 % 4 % 4 % 4 % 3 % (1) Unaudited supplementary information is a weighted average derived from the incurred losses and allocated loss adjustment expenses, net of reinsurance triangle and cumulative paid losses and allocated loss adjustment expenses, net of reinsurance triangle. Hamilton Insurance Group, Ltd. Notes to the Consolidated Financial Statements F-32


 
Bermuda Property ($ in thousands, except claim count) Incurred Losses and Allocated Loss Adjustment Expenses, Net of Reinsurance For the years ended As of December 31, 2025 November 30, December 31, IBNR (1) Cumulative Number of Reported Claims Accident year 2016 (unaudited) 2017 (unaudited) 2018 (unaudited) 2019 (unaudited) 2020 (unaudited) 2021 (unaudited) 2022 (unaudited) 2023 (unaudited) 2024 (unaudited) 2025 2016 $56,248 $38,658 $37,476 $35,938 $35,120 $36,340 $35,652 $35,132 $35,011 $34,940 $— 107 2017 100,603 98,094 93,332 81,032 79,484 83,413 83,603 82,467 81,853 1 272 2018 62,057 80,131 77,845 78,132 73,819 70,675 69,594 68,344 — 241 2019 14,775 44,540 56,265 57,939 57,631 56,413 54,366 640 141 2020 112,056 120,840 126,275 126,583 127,579 126,717 3,606 295 2021 144,924 161,604 157,881 150,283 146,312 3,945 205 2022 181,052 209,797 199,762 183,207 15,610 232 2023 102,739 100,047 78,823 24,258 79 2024 168,850 168,790 82,296 113 2025 259,218 104,470 106 Total $1,202,570 $234,826 1,791 (1) Total of incurred but not reported liabilities plus expected development on reported claims Cumulative Paid Losses and Allocated Loss Adjustment Expenses, Net of Reinsurance For the years ended November 30, December 31, Accident year 2016 (unaudited) 2017 (unaudited) 2018 (unaudited) 2019 (unaudited) 2020 (unaudited) 2021 (unaudited) 2022 (unaudited) 2023 (unaudited) 2024 (unaudited) 2025 2016 $12,840 $25,596 $29,623 $31,685 $32,882 $33,985 $34,609 $34,741 $34,823 $34,780 2017 24,533 90,864 71,190 82,940 71,795 75,524 78,356 79,097 79,638 2018 12,631 71,557 85,660 67,547 65,583 67,410 67,938 67,414 2019 2,401 32,433 38,002 46,504 49,705 51,248 51,664 2020 13,253 48,246 75,445 104,870 113,365 116,327 2021 16,080 71,293 106,089 130,528 135,251 2022 35,261 109,215 137,313 150,944 2023 26,199 38,728 45,478 2024 24,366 53,772 2025 111,580 Total $846,848 Outstanding liabilities for accident year 2015 and prior, net of reinsurance 12 Liabilities for unpaid losses and loss adjustment expenses, net of reinsurance $355,734 Average Annual Percentage Payout of Incurred Losses by Age, Net of Reinsurance(1) Years 1 (unaudited) 2 (unaudited) 3 (unaudited) 4 (unaudited) 5 (unaudited) 6 (unaudited) 7 (unaudited) 8 (unaudited) 9 (unaudited) 23 % 40 % 13 % 10 % 1 % 3 % 2 % 0 % 1 % (1) Unaudited supplementary information is a weighted average derived from the incurred losses and allocated loss adjustment expenses, net of reinsurance triangle and cumulative paid losses and allocated loss adjustment expenses, net of reinsurance triangle. Hamilton Insurance Group, Ltd. Notes to the Consolidated Financial Statements F-33


 
Bermuda Casualty ($ in thousands, except claim count) Incurred Losses and Allocated Loss Adjustment Expenses, Net of Reinsurance For the years ended As of December 31, 2025 November 30, December 31, IBNR (1) Cumulative Number of Reported Claims Accident year 2016 (unaudited) 2017 (unaudited) 2018 (unaudited) 2019 (unaudited) 2020 (unaudited) 2021 (unaudited) 2022 (unaudited) 2023 (unaudited) 2024 (unaudited) 2025 2016 $44,749 $49,876 $54,253 $54,619 $56,863 $56,353 $60,342 $54,997 $57,154 $60,949 $4,189 7 2017 84,754 96,345 101,443 105,558 113,594 126,190 137,924 139,565 136,893 3,898 41 2018 101,397 115,594 123,114 121,692 131,717 133,476 142,520 155,770 22,305 39 2019 85,454 96,207 101,614 100,758 105,390 98,242 103,063 18,644 19 2020 81,925 84,493 88,400 88,632 88,992 91,798 23,665 21 2021 69,766 79,096 80,015 79,183 76,697 33,362 7 2022 110,317 110,095 107,522 105,784 60,864 3 2023 169,608 171,462 181,358 104,023 30 2024 268,201 273,567 220,001 10 2025 365,559 343,695 — Total $1,551,438 $834,646 177 (1) Total of incurred but not reported liabilities plus expected development on reported claims Cumulative Paid Losses and Allocated Loss Adjustment Expenses, Net of Reinsurance For the years ended November 30, December 31, Accident year 2016 (unaudited) 2017 (unaudited) 2018 (unaudited) 2019 (unaudited) 2020 (unaudited) 2021 (unaudited) 2022 (unaudited) 2023 (unaudited) 2024 (unaudited) 2025 2016 $1,541 $5,169 $12,678 $20,504 $27,103 $35,482 $39,381 $41,115 $44,726 $45,959 2017 3,792 10,961 22,829 50,471 70,548 91,855 106,013 117,341 120,701 2018 3,782 22,800 50,903 66,889 70,939 87,677 105,495 115,073 2019 3,965 11,094 23,445 36,161 53,528 58,930 70,555 2020 5,417 14,495 19,713 35,047 49,768 58,033 2021 1,934 4,523 11,255 26,962 33,820 2022 696 4,744 14,565 28,673 2023 2,025 21,821 46,863 2024 8,203 20,830 2025 4,246 Total $544,753 Outstanding liabilities for accident year 2015 and prior, net of reinsurance 10,338 Liabilities for unpaid losses and loss adjustment expenses, net of reinsurance $1,017,023 Average Annual Percentage Payout of Incurred Losses by Age, Net of Reinsurance(1) Years 1 (unaudited) 2 (unaudited) 3 (unaudited) 4 (unaudited) 5 (unaudited) 6 (unaudited) 7 (unaudited) 8 (unaudited) 9 (unaudited) 2 % 7 % 12 % 15 % 11 % 11 % 10 % 6 % 4 % (1) Unaudited supplementary information is a weighted average derived from the incurred losses and allocated loss adjustment expenses, net of reinsurance triangle and cumulative paid losses and allocated loss adjustment expenses, net of reinsurance triangle. Hamilton Insurance Group, Ltd. Notes to the Consolidated Financial Statements F-34


 
Bermuda Specialty ($ in thousands, except claim count) Incurred Losses and Allocated Loss Adjustment Expenses, Net of Reinsurance For the years ended As of December 31, 2025 November 30, December 31, IBNR (1) Cumulative Number of Reported Claims Accident year 2016 (unaudited) 2017 (unaudited) 2018 (unaudited) 2019 (unaudited) 2020 (unaudited) 2021 (unaudited) 2022 (unaudited) 2023 (unaudited) 2024 (unaudited) 2025 2016 $38,154 $34,835 $28,913 $23,171 $19,826 $16,850 $15,846 $15,851 $15,684 $15,502 $422 58 2017 57,528 44,156 36,230 29,590 24,470 26,820 27,334 26,216 26,297 427 74 2018 58,551 52,420 48,323 45,096 38,658 39,920 40,386 40,109 442 89 2019 62,075 56,189 48,874 49,114 48,508 49,857 49,557 63 112 2020 63,176 56,807 52,195 54,645 54,586 53,880 1,993 116 2021 53,732 46,023 35,610 33,499 34,266 4,930 33 2022 117,538 114,225 111,565 105,479 56,120 94 2023 62,095 70,783 54,295 25,267 28 2024 82,306 93,859 63,969 19 2025 103,476 86,066 34 Total $576,720 $239,699 657 (1) Total of incurred but not reported liabilities plus expected development on reported claims Cumulative Paid Losses and Allocated Loss Adjustment Expenses, Net of Reinsurance For the years ended November 30, December 31, Accident year 2016 (unaudited) 2017 (unaudited) 2018 (unaudited) 2019 (unaudited) 2020 (unaudited) 2021 (unaudited) 2022 (unaudited) 2023 (unaudited) 2024 (unaudited) 2025 2016 $2,938 $8,661 $5,632 $10,814 $13,116 $13,589 $13,810 $14,413 $14,603 $14,763 2017 2,217 10,194 14,114 16,417 17,726 22,638 24,384 24,267 24,697 2018 7,607 19,326 25,826 28,223 27,789 33,653 36,457 37,027 2019 6,373 20,505 29,083 36,472 45,062 42,679 43,651 2020 9,160 25,585 32,653 43,226 47,047 48,915 2021 3,862 7,248 15,938 19,114 24,879 2022 3,465 17,086 29,008 40,051 2023 5,028 14,233 22,848 2024 4,706 16,760 2025 6,137 Total $279,728 Outstanding liabilities for accident year 2015 and prior, net of reinsurance 574 Liabilities for unpaid losses and loss adjustment expenses, net of reinsurance $297,566 Average Annual Percentage Payout of Incurred Losses by Age, Net of Reinsurance(1) Years 1 (unaudited) 2 (unaudited) 3 (unaudited) 4 (unaudited) 5 (unaudited) 6 (unaudited) 7 (unaudited) 8 (unaudited) 9 (unaudited) 9 % 20 % 14 % 13 % 10 % 6 % 4 % 1 % 1 % (1) Unaudited supplementary information is a weighted average derived from the incurred losses and allocated loss adjustment expenses, net of reinsurance triangle and cumulative paid losses and allocated loss adjustment expenses, net of reinsurance triangle. Hamilton Insurance Group, Ltd. Notes to the Consolidated Financial Statements F-35


 
Reconciliation December 31, ($ in thousands) 2025 Net outstanding liabilities International - Property ................................................................................................................................... $ 114,415 International - Casualty ................................................................................................................................... 686,273 International - Specialty .................................................................................................................................. 528,487 Bermuda - Property ......................................................................................................................................... 355,734 Bermuda - Casualty ......................................................................................................................................... 1,017,023 Bermuda - Specialty ........................................................................................................................................ 297,566 Liabilities for unpaid losses and loss adjustment expenses, net of reinsurance .................................................... 2,999,498 Reinsurance recoverable on unpaid claims International - Property ................................................................................................................................... 94,211 International - Casualty ................................................................................................................................... 686,437 International - Specialty .................................................................................................................................. 206,247 Bermuda - Property ......................................................................................................................................... 74,190 Bermuda - Casualty ......................................................................................................................................... 233,248 Bermuda - Specialty ........................................................................................................................................ 81,524 Total reinsurance recoverable on unpaid claims ................................................................................................... 1,375,857 Other insurance lines ............................................................................................................................................ (8,105) Unallocated loss adjustment expenses .................................................................................................................. 47,926 39,821 Total gross liability for unpaid losses and loss adjustment expenses ............................................................. $ 4,415,176 Hamilton Insurance Group, Ltd. Notes to the Consolidated Financial Statements F-36


 
9. Segment Reporting The Company has determined its reportable business segments based on the information used by management in assessing performance and allocating resources to underwriting operations and has identified two reportable business segments - International and Bermuda. Each of the Company's identified reportable segments has a Chief Executive Officer who is responsible for the overall profitability of their segment and who regularly reports and is directly accountable to the chief operating decision maker ("CODM"): the Chief Executive Officer of the consolidated group. The CODM's responsibilities include providing leadership to all levels of employees; developing culture, values, and ethos; setting the Company's strategy, vision and direction; and overall responsibility for the success and profitability of the Company, including evaluating segment performance. The CODM evaluates reportable segment performance based on the segments' respective underwriting income or loss. Underwriting income or loss is calculated as net premiums earned less losses and loss adjustment expenses, acquisition costs, and other underwriting expenses, net of third party fee income. General and administrative expenses not incurred by the reportable segments are included in corporate and other expenses as part of the reconciliation of net underwriting income or loss to net income or loss attributable to common shareholders. As the Company does not manage its assets by reportable segment, investment income and assets are not allocated to reportable segments. The Company's core business is underwriting and its underwriting results are reflected in its reportable segments: (1) International, which is comprised of property, casualty and specialty insurance and reinsurance classes of business originating from the Company’s London, Dublin, and Hamilton Select operations; and (2) Bermuda, which is comprised of property, casualty and specialty insurance and reinsurance classes of business originating from Hamilton Re, Bermuda and Hamilton Re US and subsidiaries. The Company considers many factors, including the nature of each segment’s products, client types, production sources, distribution methods and the regulatory environment, in determining the aggregated operating segments. Corporate includes net realized and unrealized gains (losses) on investments, net investment income (loss), other income (loss) not incurred by the reportable segments, net foreign exchange gains (losses), general and administrative expenses not incurred by the reportable segments, amortization of intangible assets, interest expense, and income tax expense (benefit). Hamilton Insurance Group, Ltd. Notes to the Consolidated Financial Statements F-37


 
($ in thousands) For the Year Ended December 31, 2025 International Bermuda Corporate Total Gross premiums written ........................................................ $ 1,517,060 $ 1,406,085 $ — $ 2,923,145 Net premiums written ............................................................ $ 1,132,061 $ 1,155,482 $ — $ 2,287,543 Net premiums earned ............................................................ $ 1,055,377 $ 1,054,399 $ — $ 2,109,776 Third party fee income .......................................................... 12,027 14,574 — 26,601 Losses and loss adjustment expenses .................................... 571,298 687,223 — 1,258,521 Acquisition costs ................................................................... 276,676 230,614 — 507,290 Other underwriting expenses ................................................ 167,221 54,522 — 221,743 Underwriting income (loss) .................................................. $ 52,209 $ 96,614 $ — $ 148,823 Net realized and unrealized gains (losses) on investments ... 687,111 687,111 Net investment income (loss) ................................................ 88,021 88,021 Net foreign exchange gains (losses) ...................................... (5,985) (5,985) Corporate expenses ............................................................... (57,167) (57,167) Amortization of intangible assets .......................................... (15,709) (15,709) Interest expense ..................................................................... (20,189) (20,189) Income (loss) before income tax ........................................... 824,905 Income tax (expense) benefit ................................................ 15,124 15,124 Net income (loss) .................................................................. 840,029 Net income (loss) attributable to non-controlling interest .... 263,359 263,359 Net income (loss) attributable to common shareholders ....... $ 576,670 Key Ratios Attritional loss ratio - current year ........................................ 54.0 % 54.6 % 54.4 % Attritional loss ratio - prior year development ...................... (2.8) % (1.6) % (2.2) % Catastrophe loss ratio - current year ...................................... 2.9 % 13.9 % 8.4 % Catastrophe loss ratio - prior year development ................... 0.0 % (1.7) % (0.9) % Loss and loss adjustment expense ratio ................................ 54.1 % 65.2 % 59.7 % Acquisition cost ratio ............................................................ 26.2 % 21.9 % 24.0 % Other underwriting expense ratio .......................................... 14.7 % 3.8 % 9.2 % Combined ratio ...................................................................... 95.0 % 90.9 % 92.9 % Hamilton Insurance Group, Ltd. Notes to the Consolidated Financial Statements F-38


 
($ in thousands) For the Year Ended December 31, 2024 International Bermuda Corporate Total Gross premiums written ........................................................ $ 1,308,460 $ 1,114,122 $ — $ 2,422,582 Net premiums written ............................................................ $ 969,605 $ 951,564 $ — $ 1,921,169 Net premiums earned ............................................................ $ 886,934 $ 847,795 $ — $ 1,734,729 Third party fee income .......................................................... 16,317 7,435 — 23,752 Losses and loss adjustment expenses .................................... 498,023 512,150 — 1,010,173 Acquisition costs ................................................................... 216,971 171,960 — 388,931 Other underwriting expenses ................................................ 148,824 61,189 — 210,013 Underwriting income (loss) .................................................. $ 39,433 $ 109,931 $ — $ 149,364 Net realized and unrealized gains (losses) on investments ... 511,407 511,407 Net investment income (loss) ................................................ 63,267 63,267 Net foreign exchange gains (losses) ...................................... (3,231) (3,231) Corporate expenses ............................................................... (61,111) (61,111) Amortization of intangible assets .......................................... (15,520) (15,520) Interest expense ..................................................................... (22,616) (22,616) Income (loss) before income tax ........................................... 621,560 Income tax (expense) benefit ................................................ (8,402) (8,402) Net income (loss) .................................................................. 613,158 Net income (loss) attributable to non-controlling interest .... 212,729 212,729 Net income (loss) attributable to common shareholders ....... $ 400,429 Key Ratios Attritional loss ratio - current year ........................................ 53.5 % 52.7 % 53.1 % Attritional loss ratio - prior year development ...................... (0.4) % 0.5 % 0.0 % Catastrophe loss ratio - current year ...................................... 3.9 % 8.9 % 6.3 % Catastrophe loss ratio - prior year development ................... (0.8) % (1.7) % (1.2) % Loss and loss adjustment expense ratio ................................ 56.2 % 60.4 % 58.2 % Acquisition cost ratio ............................................................ 24.5 % 20.3 % 22.4 % Other underwriting expense ratio .......................................... 14.9 % 6.3 % 10.7 % Combined ratio ...................................................................... 95.6 % 87.0 % 91.3 % Hamilton Insurance Group, Ltd. Notes to the Consolidated Financial Statements F-39


 
($ in thousands) For the Year Ended December 31, 2023 International Bermuda Corporate Total Gross premiums written ........................................................ $ 1,105,522 $ 845,516 $ — $ 1,951,038 Net premiums written ............................................................ $ 770,399 $ 710,039 $ — $ 1,480,438 Net premiums earned ............................................................ $ 703,508 $ 615,025 $ — $ 1,318,533 Third party fee income .......................................................... 9,685 8,549 — 18,234 Losses and loss adjustment expenses .................................... 362,137 352,466 — 714,603 Acquisition costs ................................................................... 186,698 122,450 — 309,148 Other underwriting expenses ................................................ 127,402 55,763 — 183,165 Underwriting income (loss) .................................................. $ 36,956 $ 92,895 $ — $ 129,851 Net realized and unrealized gains (losses) on investments ... 209,610 209,610 Net investment income (loss) ................................................ 30,456 30,456 Other income (loss), excluding third party fee income ......... 397 397 Net foreign exchange gains (losses) ...................................... (6,185) (6,185) Corporate expenses ............................................................... (76,691) (76,691) Amortization of intangible assets .......................................... (10,783) (10,783) Interest expense ..................................................................... (21,434) (21,434) Income (loss) before income tax ........................................... 255,221 Income tax (expense) benefit ................................................ 25,066 25,066 Net income (loss) .................................................................. 280,287 Net income (loss) attributable to non-controlling interest .... 21,560 21,560 Net income (loss) attributable to common shareholders ....... $ 258,727 Key Ratios Attritional loss ratio - current year ........................................ 53.2 % 51.1 % 52.2 % Attritional loss ratio - prior year development ...................... (3.5) % 2.3 % (0.8) % Catastrophe loss ratio - current year ...................................... 1.5 % 5.1 % 3.2 % Catastrophe loss ratio - prior year development ................... 0.3 % (1.2) % (0.4) % Loss and loss adjustment expense ratio ................................ 51.5 % 57.3 % 54.2 % Acquisition cost ratio ............................................................ 26.5 % 19.9 % 23.4 % Other underwriting expense ratio .......................................... 16.7 % 7.7 % 12.5 % Combined ratio ...................................................................... 94.7 % 84.9 % 90.1 % The following table presents gross premiums written by the geographical location of the Company's subsidiaries: Years Ended December 31, ($ in thousands) 2025 2024 2023 International Lloyd's of London ........................................................................................ $ 953,446 $ 792,830 $ 677,415 Ireland .......................................................................................................... 406,396 399,061 349,896 U.S. ............................................................................................................... 157,218 116,569 78,211 Total International ....................................................................................... 1,517,060 1,308,460 1,105,522 Bermuda ......................................................................................................... 1,406,085 1,114,122 845,516 Total ............................................................................................................ $ 2,923,145 $ 2,422,582 $ 1,951,038 Hamilton Insurance Group, Ltd. Notes to the Consolidated Financial Statements F-40


 
10. Debt and Credit Facilities Debt On June 10, 2025, Hamilton Group entered into a $150 million term loan credit arrangement (the "Facility") with various lenders as arranged by Wells Fargo Securities, LLC. The Facility replaces Hamilton Group's $150 million term loan credit agreement, as amended through and including June 23, 2022, between Hamilton Group and the lenders thereto (as amended the "Existing Loan Agreement"). The Facility will be used to refinance the indebtedness outstanding under the Existing Loan Agreement. All or a portion of the loan issued under the Facility bears interest, at the option of Hamilton Group, at either (a) a base rate plus an applicable margin or (b) the Adjusted Term Secured Overnight Financing Rate ("SOFR") plus an applicable margin, in each case with the applicable margin determined with reference to the Company's long-term issuer default rating as assigned by Fitch. The Facility matures on June 9, 2028, unless accelerated pursuant to the terms of the Facility, and it contains usual and customary representations, warranties, conditions and covenants for bank loan facilities of this type. The Facility also includes financial covenants, including a financial strength rating test, a minimum consolidated tangible net worth test and a maximum consolidated indebtedness to total capitalization ratio. As at December 31, 2025, the Company was in compliance with all covenants. The following table presents the gross outstanding loan balance, loan fair value and unamortized loan issuance costs: December 31, ($ in thousands) 2025 2024 Outstanding loan balance .......................................................................................................... $ 150,000 $ 150,000 Loan fair value .......................................................................................................................... 150,280 150,463 Unamortized loan issuance costs ............................................................................................... $ 257 $ 55 Debt issuance costs are amortized over the period during which the Facility is outstanding, as an offset to net investment income (loss). The Company amortized debt issuance costs of $0.1 million or less in each of the years ended December 31, 2025, 2024 and 2023. The Company’s debt is classified as Level 3 within the fair value hierarchy because it is valued using an income approach, which utilizes a discounted cash flow technique that considers the credit profile of the Company. Credit Facilities The Company has several available letter of credit ("LOC") facilities and a revolving loan facility provided by commercial banks. The letter of credit facilities are utilized to provide collateral to reinsureds of Hamilton Re and its affiliates to the extent required under insurance and reinsurance agreements and to support capital requirements at Lloyd’s. On December 5, 2018 and December 27, 2018, Hamilton Re entered into a Master Agreement for Issuance of Payment Instruments and a Facility Letter for Issuance of Payment Instruments respectively, with CitiBank Europe Plc ("CitiBank Europe"), under which CitiBank Europe agreed to provide an uncommitted secured letter of credit facility for the issuance of standby letters of credit or similar instruments in multiple currencies. On November 15, 2024, letter of credit capacity under this facility was increased to $250 million. At all times during which it is a party to the facility, Hamilton Re is obligated to pledge to CitiBank Europe cash and/or securities with a value that equals or exceeds the aggregate face amount of its then-outstanding letters of credit. The Master Agreement contains events of default customary for facilities of this type. In the facility letter, Hamilton Re makes representations and warranties that are customary for facilities of this type and agrees that it will comply with certain informational and other undertakings. Hamilton Insurance Group, Ltd. Notes to the Consolidated Financial Statements F-41


 
On June 10, 2025, Hamilton Group and Hamilton Re entered into a $450 million credit agreement with a syndication of lenders (the "Unsecured Facility"). Under the Unsecured Facility, the lenders have agreed to provide up to an aggregate of $450 million of letter of credit capacity for Hamilton Re, up to $150 million of which may be utilized for revolving loans to be issued to Hamilton Group. At December 31, 2025, there were no loan amounts outstanding under the Unsecured Facility. Letters of credit issued under the Unsecured Facility bear interest at a rate determined by Hamilton Group’s long-term issuer default rating, while revolving loans, if drawn, accrue interest at the option of Hamilton Group at either (a) a base rate plus an applicable margin or (b) Adjusted Term SOFR plus an applicable margin. In each case, the applicable margin is determined based on Hamilton Group’s long-term issuer default rating as assigned by Fitch. Currently, any letters of credit issued under the facility bear interest at a rate of 125 basis points. Revolving loans, if issued, are subject to a fee equal to the prime rate plus 50 basis points or Adjusted Term SOFR plus a margin of 150 basis points. To the extent such loans are issued, the available letter of credit capacity shall decrease proportionally, such that the aggregate credit exposure for the lenders under the Unsecured Facility is $450 million. Amounts unutilized under the Unsecured Facility are subject to a fee based upon Hamilton Group's long-term issuer default rating as assigned by Fitch. This currently bears a fee of 17.5 basis points. The Unsecured Facility is subject to representations and warranties, affirmative and negative covenants and events of default that the Company considers customary for similar facilities. The Unsecured Facility also includes financial covenants, including a financial strength rating test, a minimum consolidated tangible net worth test and a maximum consolidated indebtedness to total capitalization ratio. Capacity is provided by Wells Fargo, National Association, Truist Bank, Commerzbank AG, New York Branch, Citizens Bank, N.A., HSBC Bank USA, National Association, and Barclays Bank PLC. Unless renewed or otherwise terminated in accordance with its terms, the Unsecured Facility has a maturity date of June 9, 2028. On October 23, 2025, Hamilton Re amended its letter of credit facility agreement with UBS AG ("UBS") under which UBS and certain of its affiliates agreed to make available to Hamilton Re a secured letter of credit facility in an amount that is equal to the greater of (i) $25 million and (ii) the LOC amount issued and outstanding, provided that the amount shall not at any time be greater than $75 million, for a term that will expire on October 23, 2026. The facility bears a fee of 140 basis points on the total available capacity. In addition, on October 20, 2025, Hamilton Re amended the unsecured letter of credit facility agreement that it utilizes to provide Funds at Lloyd's ("FAL") ("FAL LOC Facility") to support the FAL requirements of Syndicate 4000. Capacity is provided by ING Bank N.V., London Branch, Commerzbank AG, New York Branch, and Deutsche Bank AG, London Branch. The FAL LOC Facility was renewed in the amount of $260 million for a term that expires on December 31, 2029. The facility bears a fee of 150 basis points on the borrowed amount. The Company’s obligations under its credit facilities require Hamilton Group, Hamilton Re and the other parties thereto to comply with various financial and reporting covenants. All applicable entities were in compliance with all such covenants at December 31, 2025. Certain of the Company's credit facilities are secured by pledged interests in the TS Hamilton Fund, the Company's fixed income security portfolio, or cash. The Company’s credit facilities and associated securities pledged, were as follows: ($ in thousands) December 31, 2025 Available letter of credit and revolving loan facilities - commitments ................................................................. $ 1,002,535 Available letter of credit and revolving loan facilities - in use ............................................................................. 805,011 Security pledged under letter of credit and revolving loan facilities: Pledged interests in TS Hamilton Fund ............................................................................................................. $ 103,140 Pledged interests in fixed income portfolio ....................................................................................................... 254,802 Cash(1) ............................................................................................................................................................. 16,385 (1) Cash pledged as security under letter of credit and revolving loan facilities is included in restricted cash securing other underwriting obligations under Pledged Assets in Note 3, Investments. The Company has recognized interest expense related to the above debt and credit facilities of $20.2 million, $22.6 million and $21.4 million for the years ended December 31, 2025, 2024 and 2023, respectively. Hamilton Insurance Group, Ltd. Notes to the Consolidated Financial Statements F-42


 
11. Share Capital Authorized and Issued Hamilton Group’s share capital is comprised as follows: ($ in thousands, except share information) Authorized: Common shares of $0.01 par value each (2025 and 2024: 150,000,000) December 31, Issued, outstanding and fully paid: 2025 2024 Class A common shares (2025: 17,320,078 and 2024: 17,820,078) ...................................... $ 173 $ 178 Class B common shares (2025: 66,305,707 and 2024: 64,271,249) ...................................... 663 643 Class C common shares (2025: 15,403,649 and 2024: 19,375,670) ...................................... 154 194 Total ...................................................................................................................................... $ 990 $ 1,015 The following is a summary of the activity related to common shares authorized: Class A Class B Class C Unclassified Total Balance - December 31, 2022 .................... 53,993,690 50,480,684 30,525,626 — 135,000,000 Increase in authorized share capital .......... — 15,000,000 — — 15,000,000 Share class conversions ............................ (25,348,883) 6,856,668 (4,981,397) 23,473,612 — Balance - December 31, 2023 .................... 28,644,807 72,337,352 25,544,229 23,473,612 150,000,000 Share class conversions ............................ (1,700,000) 7,868,559 (6,168,559) — — Balance - December 31, 2024 .................... 26,944,807 80,205,911 19,375,670 23,473,612 150,000,000 Share class conversions ............................ (500,000) 4,472,021 (3,972,021) — — Balance - December 31, 2025 .................... 26,444,807 84,677,932 15,403,649 23,473,612 150,000,000 Hamilton Insurance Group, Ltd. Notes to the Consolidated Financial Statements F-43


 
The following is a summary of the activity related to common shares issued and outstanding: Class A Class B Class C Total Balance - December 31, 2022 ............................................ 30,520,078 42,042,155 30,525,626 103,087,859 Share class conversions ..................................................... (1,875,271) 6,856,668 (4,981,397) — IPO shares issued .............................................................. — 6,250,000 — 6,250,000 Vesting of awards .............................................................. — 735,013 — 735,013 Exercise of warrants .......................................................... — 271,097 — 271,097 Director share awards granted ........................................... — 44,892 — 44,892 Share repurchases .............................................................. — (163,758) — (163,758) Balance - December 31, 2023 ............................................ 28,644,807 56,036,067 25,544,229 110,225,103 Share class conversions ..................................................... (1,700,000) 7,868,559 (6,168,559) — Vesting of awards .............................................................. — 2,291,495 — 2,291,495 Exercise of warrants .......................................................... — 245,779 — 245,779 Director share awards granted ........................................... — 20,383 — 20,383 Share repurchases .............................................................. (9,124,729) (2,191,034) — (11,315,763) Balance - December 31, 2024 ............................................ 17,820,078 64,271,249 19,375,670 101,466,997 Share class conversions ..................................................... (500,000) 4,472,021 (3,972,021) — Vesting of awards .............................................................. — 2,612,957 — 2,612,957 Share repurchases .............................................................. — (5,050,520) — (5,050,520) Balance - December 31, 2025 ............................................ 17,320,078 66,305,707 15,403,649 99,029,434 On November 4, 2025, the Board of Directors authorized the repurchase of the Company's common shares in the aggregate amount of $150.0 million, in addition to remaining amounts under the prior authorization (collectively, the "Authorization"), under which the Company may repurchase shares through open market repurchases and/or privately negotiated transactions. The Authorization will expire when the Company has repurchased the full value of shares authorized, unless terminated earlier by the Board of Directors. All shares repurchased under the Authorization were subsequently cancelled. As of December 31, 2025, $178.5 million remained available for repurchase under the Authorization. Years Ended December 31, ($ in thousands except per share amounts) 2025 2024 Class B Shares repurchased ........................................................................................................ 4,222,195 1,485,813 Aggregate repurchase price ......................................................................................................... $ 93,445 $ 28,067 Average price per share ............................................................................................................... $ 22.13 $ 18.89 On May 8, 2024, the Company entered into an agreement to repurchase 9.1 million Class A common shares at $12.00 per share (the "Share Repurchase"). The total purchase price was $109.5 million. The common shares purchased by the Company were cancelled following the repurchase transaction. In general, holders of Class A common shares and Class B common shares have one vote for each common share held while the Class C common shares have no voting rights, except as required by law. However, each holder of Class A common shares and Class B common shares is limited to voting (directly, indirectly or constructively, as determined for U.S. federal income tax purposes) that number of common shares equal to 9.5% of the total combined voting power of all classes of shares of the Company (or, in the case of a class vote by the holders of our Class B common shares, such as in respect of the election or removal of directors other than for directors who are appointed by certain shareholders pursuant to the Shareholders Agreement and our Bye-laws, an amount calculated by multiplying (a) 9.5% and (b) the quotient of dividing (x) the total number of directors by (y) the number of directors elected by holders of Class B common shares). In addition, the Board of Directors may, in its absolute discretion, limit a shareholder’s voting rights when it deems it appropriate to do so to avoid certain material adverse tax, legal or regulatory consequences to the Company, any subsidiary of the Company, or any direct or indirect shareholder or its affiliates. Hamilton Insurance Group, Ltd. Notes to the Consolidated Financial Statements F-44


 
The Company Bye-laws provide for the automatic redesignation of shares upon any transfer, whether or not for value, from (i) Class A common shares to Class B common shares and from (ii) Class C common shares to Class B common shares. Upon notice from a Class A Member to the Company that certain Class B common shares are held by a Class A Member or a Permitted Transferee thereof, if so requested by the Class A Member and upon approval by a Simple Majority of the Board, such Class B common shares shall convert automatically into the same number of Class A common shares. The number of authorized and issued Class B common shares shall be reduced by the aggregate number of such issued Class B common shares so converted and the number of authorized and issued Class A common shares shall be correspondingly increased by the same amount. Upon notice from a Class A Member and/or Class B Member to the Company and upon approval by a Simple Majority of the Board, such consent not to be unreasonably withheld or unduly delayed, such Class A common shares and/or Class B common shares shall be redesignated as Class C common shares. In such instance, the authorized and issued number of Class A common shares and/or Class B common shares shall be reduced by the aggregate number of such shares so converted and the number of Class C common shares shall be correspondingly increased by the same amount. Upon notice from a Class C Member to the Company and upon approval of a Simple Majority of the Board, such consent not to be unreasonably withheld or unduly delayed, such Class C common shares shall be redesignated Class B common shares. In such instance, the authorized and issued number of Class C common shares shall be reduced by the aggregate number of such Class C common shares so converted and the number of authorized and issued Class B common shares shall be correspondingly increased by the same amount. During the years ended December 31, 2025 and 2024, 0.5 million and 1.7 million, respectively, Class A common shares were converted into Class B common shares at the request of the Class A Members and as approved by the Board. During the years ended December 31, 2025 and 2024, 4.0 million and 7.9 million, respectively, Class C common shares were converted into Class B common shares at the request of the respective Class C Members and as approved by the Board. Hamilton Insurance Group, Ltd. Notes to the Consolidated Financial Statements F-45


 
12. Share Incentive Plans The Company is authorized to issue restricted stock units ("RSUs"), performance stock units ("PSUs"), restricted stock awards ("RSAs"), options (including incentive stock options and non-qualified stock options), stock appreciation rights, stock bonus awards, other stock based awards, or any combination thereof to its employees and directors under the 2023 Equity Incentive Plan, which was adopted by the Board of Directors and approved by the shareholders in connection with the Company's IPO. The 2023 Equity Incentive Plan became effective upon the completion of the IPO and replaced the 2013 Equity Incentive Plan. No new awards will be granted under the 2013 Equity Incentive Plan. The total number of Class B common shares available for issuance under the 2023 Equity Incentive Plan may be increased on the first day of each fiscal year for a period of not more than nine years, commencing on the first day of the second fiscal year following the date on which the 2023 Equity Incentive Plan is adopted in an amount equal to the lesser of (i) two percent (2%) of the outstanding Class B common shares on the last day of the immediately preceding fiscal year, and (ii) such number of Class B common shares as determined by the Company's Board of Directors (or a committee thereof) in its discretion. As of December 31, 2025, 5,452,566 Class B common shares are available for issuance of awards of all types. Separately, the Value Appreciation Pool ("VAP") is a long-term incentive compensation plan that rewarded employees with 10% of the increase in the multiple of the Company's estimated fair market value to GAAP shareholders' equity between the December 1, 2020 VAP inception date and the Company's Initial Public Offering on November 10, 2023. The following table presents the compensation expense recognized relating to each award type: Years Ended December 31, ($ in thousands) 2025 2024 2023 Share based compensation expense: RSUs .............................................................................................................. $ 15,575 $ 12,933 $ 11,358 VAP RSUs ..................................................................................................... 1,805 9,210 30,352 PSUs .............................................................................................................. 11,880 8,241 2,668 Total share based compensation expense: ........................................................ 29,260 30,384 44,378 Tax benefit ........................................................................................................ (1,902) (1,750) (1,251) Share based compensation expense, net of taxes: ............................................ $ 27,358 $ 28,634 $ 43,127 The following table presents the unrecognized compensation expense relating to each award type and the weighted-average period in years over which it is expected to be recognized. December 31, 2025 ($ in thousands, except for weighted-average recognition period) Unrecognized Share Based Compensation Expense Weighted- Average Recognition Period (in years) Unrecognized share based compensation expense: RSUs ................................................................................................................................... $ 9,926 0.9 PSUs ................................................................................................................................... 9,111 1.4 Total unrecognized share based compensation expense: ...................................................... $ 19,037 The aggregate fair value of vested awards for the years ended December 31, 2025, 2024 and 2023 was $60.0 million, $38.6 million, and $10.1 million, respectively. Hamilton Insurance Group, Ltd. Notes to the Consolidated Financial Statements F-46


 
Restricted Stock Units The grant date fair value of restricted stock awards is established at the fair market value of the Company’s Class B common shares on the date of grant. During the years ended December 31, 2025, 2024 and 2023, the Company granted employees RSUs with a total estimated fair value of $15.8 million, $14.5 million, and $14.2 million, respectively, which generally vest over a three-year period. During the years ended December 31, 2025 and 2024, the Company granted non-employee directors RSUs with a total fair value of $1.5 million and $1.4 million, respectively, which vest over a one-year period. The following table presents a roll forward of the Company’s RSUs based on expected vesting: Year Ended December 31, 2025 Number of RSUs Weighted- Average Grant Date Fair Value Balance, beginning of year .................................................................................................. 1,954,396 $ 14.43 Granted .............................................................................................................................. 931,268 $ 18.59 Vested ................................................................................................................................ (902,698) $ 14.53 Forfeited ............................................................................................................................ (116,234) $ 15.57 Balance, end of year ............................................................................................................. 1,866,732 $ 16.39 Value Appreciation Pool Restricted Stock Units The VAP, which was granted by a then nonpublic company, was initially measured as a liability award at intrinsic value and no compensation cost was recorded over the period December 1, 2020 to March 31, 2023. On May 15, 2023, the Company became a public business entity and the VAP was remeasured at fair value. The fair value of the compensation cost was estimated at each reporting date and expensed over the period for which the employee is required to provide services in exchange for the award, with any changes recorded in compensation expense by a cumulative catch-up adjustment. The Company consummated an IPO of its Class B common shares and, on November 10, 2023, closed its first day of trading. In accordance with the Compensation Committee's decision that the VAP award would be settled in shares if triggered by an IPO, the VAP became subject to equity award accounting. The VAP RSUs vested in two tranches, subject to continued service: 50% on each of the first and second anniversaries of the November 10, 2023 trigger event. Participants who left prior to vesting forfeited any unsettled portion of their awards. The Company recorded VAP compensation expense of $1.8 million, $9.2 million and $34.5 million for the years ended December 31, 2025, 2024 and 2023, respectively. Of the total expense recognized for the year ended December 31, 2023, $4.2 million was recorded as an adjustment to retained earnings in "Share compensation expense" in the second quarter of 2023. The following table presents a roll forward of the Company’s VAP RSUs based upon vesting: Year Ended December 31, 2025 Number of VAP RSUs Weighted- Average Grant Date Fair Value Balance, beginning of year .................................................................................................. 1,528,809 $ 15.32 Vested ................................................................................................................................ (1,442,064) $ 15.32 Forfeited ............................................................................................................................ (86,745) $ 15.32 Balance, end of year ............................................................................................................. — Hamilton Insurance Group, Ltd. Notes to the Consolidated Financial Statements F-47


 
Performance Stock Units During the years ended December 31, 2025 and 2024, the Company granted PSUs that vest over three years and entitle participants to between 0-200% of the target award. Settlement of the PSUs is subject to achievement of defined performance metrics and to each participant's continued employment through each vesting date. During the year ended December 31, 2023, the Company granted PSUs that vest on the third January 1st following their grant dates and entitle participants to between 0-200% of the target award. All other significant terms and conditions are consistent with the PSUs described above. The following table presents a roll forward of the Company's PSUs based upon expected vesting: Year Ended December 31, 2025 Number of PSUs Weighted-Average Grant Date Fair Value Balance, beginning of year .................................................................................... 1,303,448 $15.47 Granted ................................................................................................................. 254,766 $18.41 Vested ................................................................................................................... (265,968) $15.47 Change in performance factor .............................................................................. 329,978 $17.74 Balance, end of year .............................................................................................. 1,622,224 $16.39 Warrants The Company's warrants were issued in 2014, had a 10-year term and were fully exercised by December 31, 2024. Each warrant entitled the holder to purchase one common share of Hamilton Group at an exercise price of $10.00. The following table presents a summary of those warrants: (Intrinsic value in $ in thousands) Year Ended December 31, 2024 Warrants Outstanding and Exercisable Number of Warrants Weighted- Average Exercise Price Weighted- Average Grant Date Fair Value Total Intrinsic Value Weighted- Average Remaining Contractual Term At December 31, 2023 ....................................................... 810,000 $ 10.00 $ 4.52 $ 4,010 0.3 Exercised ......................................................................... (810,000) $ 10.00 $ 4.52 $ 4,140 At December 31, 2024 ....................................................... — $ — $ — $ — 0.0 Board of Directors' Fees Prior to the 2025 inception of non-employee director RSU Grants, the Company settled a portion of its board of directors fees in shares at each director's option. Expense relating to stock-settled directors' fees for the years ended December 31, 2024 and 2023 was $0.6 million and $0.6 million, respectively. Hamilton Insurance Group, Ltd. Notes to the Consolidated Financial Statements F-48


 
13. Earnings Per Share The following table sets forth the computation of basic and diluted income (loss) per common share: Years Ended December 31, ($ and shares in thousands, except per share information) 2025 2024 2023 Numerator: Net income (loss) attributable to common shareholders ........................ $ 576,670 $ 400,429 $ 258,727 Denominator: Weighted average common shares outstanding - basic .......................... 100,364 105,133 104,563 Effect of dilutive securities .................................................................. 3,480 3,968 1,640 Weighted average common shares outstanding - diluted ....................... 103,844 109,101 106,203 Basic income (loss) per share attributable to common shareholders .......... $ 5.75 $ 3.81 $ 2.47 Diluted income (loss) per share attributable to common shareholders ....... $ 5.55 $ 3.67 $ 2.44 For the years ended December 31, 2025, 2024 and 2023, common shares available for issuance under share based compensation plans of fewer than 0.1 million, Nil, and 0.4 million, respectively, were excluded from the calculation of diluted income (loss) per share because the assumed exercise or issuance of such shares would be anti-dilutive. 14. Income Taxes Hamilton Group and its Bermuda domiciled subsidiaries were not subject to income tax in Bermuda in 2024 and prior. On December 27, 2023, Bermuda enacted a 15% corporate income tax that generally became effective on January 1, 2025. The legislation defers the effective date until 2030 for Bermuda companies that meet certain requirements. Hamilton Group expects to meet the requirements to remain exempt until 2030. The legislation includes a provision referred to as the Economic Transition Adjustment ("ETA"), which is intended to provide a fair and equitable transition into the tax regime. As of December 31, 2025, the Company holds a deferred tax asset of $35.4 million relating to the ETA on its balance sheet, which it expects to utilize to reduce future taxes paid. The Company expects to incur increased taxes on its Bermuda-sourced income beginning in 2030. Hamilton Group has global subsidiaries and branches that are subject to tax in the jurisdictions in which they operate. The jurisdictions in which Hamilton Group’s subsidiaries and branches are currently subject to tax are the United Kingdom, Ireland and the United States. The Company and some of its subsidiaries file income tax returns in the U.S. federal jurisdiction, various U.S. states, and certain foreign jurisdictions. Income (loss) before taxes by tax jurisdiction is as follows: Years Ended December 31, ($ in thousands) 2025 2024 2023 Jurisdiction Domestic: Bermuda ................................................................................................... $ 722,159 $ 581,915 $ 247,113 Foreign: United States ............................................................................................ 30,566 9,122 (2,263) United Kingdom ....................................................................................... 71,161 32,249 12,362 Ireland ...................................................................................................... 1,019 (1,726) (1,991) Income (loss) before income tax ................................................................ $ 824,905 $ 621,560 $ 255,221 Hamilton Insurance Group, Ltd. Notes to the Consolidated Financial Statements F-49


 
Income tax expense (benefit) consists of the following components: Years Ended December 31, ($ in thousands) 2025 2024 2023 Current income tax expense (benefit) Bermuda ................................................................................................... $ — $ — $ — United States ............................................................................................. 14,004 9,928 10,913 United Kingdom ....................................................................................... 32 91 61 Ireland ....................................................................................................... (7) (111) 92 Total current tax expense (benefit) ........................................................ 14,029 9,908 11,066 Deferred income tax expense (benefit) ....................................................... Bermuda ................................................................................................... — (375) (35,063) United States ............................................................................................. (1,685) — — United Kingdom ....................................................................................... (27,425) (1,027) (1,087) Ireland ....................................................................................................... (43) (104) 18 Total deferred tax expense (benefit) ...................................................... (29,153) (1,506) (36,132) Total income tax expense (benefit) ............................................................. $ (15,124) $ 8,402 $ (25,066) Hamilton Insurance Group, Ltd. Notes to the Consolidated Financial Statements F-50


 
The following table reconciles taxes pursuant to the format prescribed by ASU 2023-09 Income Taxes, which requires expanded disclosures for all years beginning after December 15, 2024. Although the Company is not an in-scope company for purposes of the Bermuda Corporate income tax, the reconciliation is presented using Bermuda’s statutory income tax rate for in-scope companies of 15%. This presentation as an in-scope company with adjustment for the effect of the Bermuda Limited International Footprint exemption aligns with the intent of ASU 2023-09. Year Ended December 31, 2025 ($ in thousands) Amount % Bermuda statutory tax rate at 15% .................................................................................... $ 123,736 15.0 % Foreign tax effects: United Kingdom: Statutory tax rate differential ................................................................................................ 7,116 0.9 % Change in valuation allowance ............................................................................................ (43,392) (5.3) % United States: Statutory tax rate differential ................................................................................................ 1,834 0.2 % State and local income taxes, net of federal benefit ............................................................. 3 0.0 % Change in valuation allowance .......................................................................................... (2,429) (0.3) % Withholding tax .................................................................................................................... 9,179 1.1 % Ireland: Statutory tax rate differential ................................................................................................ (25) 0.0 % Change in valuation allowance ............................................................................................. (128) 0.0 % Nontaxable or Nondeductible Items: Bermuda Limited International Footprint Exemption .......................................................... (68,820) (8.3) % Non-controlling interest ....................................................................................................... (39,504) (4.8) % Share based compensation .................................................................................................... (2,582) (0.3) % Other ..................................................................................................................................... 242 0.0 % Other adjustments ................................................................................................................ (354) 0.0 % Total income tax expense (benefit): ................................................................................... $ (15,124) (1.8) % Hamilton Insurance Group, Ltd. Notes to the Consolidated Financial Statements F-51


 
For comparative purposes, the following table presents a reconciliation of taxes calculated using the historical 0% Bermudian statutory rate (the tax rate at which the majority of Hamilton Group's worldwide operations are effectively taxed) to the income tax expense (benefit) on pre-tax income (loss): Years Ended December 31, ($ in thousands) 2025 2024 2023 Expected tax provision at Bermuda statutory tax rate of 0% ..................... $ — $ — $ — Permanent differences: Taxes on earnings subject to rate other than Bermuda statutory rate ...... 24,336 9,762 2,182 Change in valuation allowance ................................................................ (45,948) (12,496) (3,567) Other permanent adjustments .................................................................. (2,316) (318) (42) Other prior year adjustments .................................................................... (408) 2,234 376 Tax rate changes ....................................................................................... — — 273 Withholding tax ........................................................................................ 9,179 9,381 10,377 Bermuda economic transition adjustment ................................................ — — (35,063) State income tax ....................................................................................... 33 (161) 398 Total income tax expense (benefit): ...................................................... $ (15,124) $ 8,402 $ (25,066) The following table presents net income tax (refunds) payments by jurisdiction for the years ended December 31, 2025, 2024 and 2023, respectively. Years Ended December 31, 2025 2024 2023 Bermuda corporate income tax .................................................................. $ — $ — $ — Foreign taxes United States ........................................................................................... 16,723 10,661 4,415 Other foreign ........................................................................................... (254) (240) (204) Total net income tax payments (refunds) ............................................ $ 16,469 $ 10,421 $ 4,211 Deferred tax assets and liabilities are valued at the tax rate at which they are expected to be realized. In June 2021, the U.K. enacted a tax rate of 25% with an effective date of April 1, 2023, an increase from the previous corporation tax rate of 19%. Accordingly, for the year ended November 30, 2021, the Company revalued all of its U.K. deferred tax assets and liabilities that were expected to reverse after December 31, 2023. Revaluations of U.K. deferred tax assets and liabilities continued to occur until January 1, 2024, when both the current and deferred tax rates were aligned at 25%. The revaluation of the deferred tax assets resulted in a tax expense (benefit) of $Nil, $Nil and $0.3 million for the years ended December 31, 2025, 2024 and 2023, respectively. The financial statement impact of the rate changes were offset in each period by a valuation allowance, resulting in a related net tax expense (benefit) after valuation allowance of $Nil, $Nil, and $0.1 million for the years ended December 31, 2025, 2024 and 2023, respectively. Hamilton Insurance Group, Ltd. Notes to the Consolidated Financial Statements F-52


 
Deferred taxes reflect the net tax effects of temporary differences between the carrying amounts of assets and liabilities for financial reporting purposes and the amounts for tax purposes. The following table presents Hamilton Group’s significant deferred tax assets and liabilities: December 31, ($ in thousands) 2025 2024 Deferred tax assets: U.K. net operating loss carryforwards .................................................................................. $ 47,307 $ 45,590 U.S. net operating loss carryforwards ................................................................................... 3,251 3,255 Ireland net operating loss carryforwards ............................................................................... 204 218 Bermuda intangible assets ..................................................................................................... 28,875 28,875 Reserve for losses and loss adjustment expenses .................................................................. 11,034 9,198 Unearned premium reserve ................................................................................................... 5,582 5,486 Share based compensation .................................................................................................... 2,853 5,213 Foreign tax credit .................................................................................................................. 2,630 1,949 Capital loss carryforward ...................................................................................................... 1,472 1,733 Other ..................................................................................................................................... — 4,258 Total gross deferred tax assets ............................................................................................ 103,208 105,775 Less: valuation allowance ........................................................................................................ (17,084) (63,032) Total net deferred tax assets .................................................................................................... 86,124 42,743 Deferred tax liabilities: ............................................................................................................ U.K. intangible assets ............................................................................................................ (13,163) (14,233) Fixed assets ........................................................................................................................... (2,933) (3,520) Lloyd's deferred taxable income ........................................................................................... (18,671) (3,340) Other ..................................................................................................................................... (1,000) (446) Total deferred tax liabilities ..................................................................................................... (35,767) (21,539) Net deferred tax asset (liability) .............................................................................................. $ 50,357 $ 21,204 Hamilton Group records a valuation allowance against deferred tax assets if it becomes more likely than not that all or a portion of a deferred tax asset will not be realized. Changes in valuation allowances from period to period are included in income tax expense (benefit) in the period of change. When evaluating the Company’s ability to realize the benefit of its deferred tax assets, the Company considers the relevant impact of all available positive and negative evidence, including historical earnings, expected future earnings, carryback and carryforward periods and strategies (if available) that would result in the realization of a deferred tax asset. Future realization of the Company’s deferred tax asset depends on the existence of sufficient taxable income of the appropriate character (for example, ordinary income versus capital gains) to utilize the deferred tax assets within the applicable carry-forward periods provided under the tax law. Of the $17.1 million valuation allowance recorded at December 31, 2025, $9.2 million related to deferred tax assets on net operating losses and other deferred tax benefits in the U.K., $7.0 million related to deferred tax assets on net operating losses and other deferred tax benefits in the U.S. and $0.9 million related to deferred tax assets on net operating losses and other deferred tax benefits in Ireland. It is not expected that these companies will generate sufficient future taxable income to utilize their deferred tax assets. In the fourth quarter of 2025, the Company recorded tax benefits of $43.4 million, $2.4 million and $0.2 million arising from the net release of valuation allowances against deferred tax assets in its U.K., U.S. and Irish domiciled subsidiaries, respectively. The Company's U.K. domiciled entities had previously built up substantial deferred tax assets, primarily due to net operating loss carryforwards, which primarily related to prior years' pre-tax losses in these entities. Valuation allowances had been established on these deferred tax assets prior to the fourth quarter of 2025 because the subsidiaries did not expect to earn sufficient future taxable income to utilize them. The profitability of the U.K. subsidiaries improved significantly in the past few years, supporting the conclusion that the majority of their deferred tax assets are realizable. Hamilton Insurance Group, Ltd. Notes to the Consolidated Financial Statements F-53


 
The Company had the following net operating loss carry-forwards, inclusive of cumulative currency translation adjustments: ($ in thousands) December 31, 2025 Tax jurisdiction Losses Carried Forward Tax Effect Expiration Bermuda .................................................................................................... $ — $ — n/a Ireland ........................................................................................................ 1,633 204 No expiry United States .............................................................................................. 15,480 3,251 2042-2045 United Kingdom ........................................................................................ $ 189,227 $ 47,307 No expiry Recognition of the benefit of a given tax position is based upon whether a company determines that it is more likely than not that a tax position will be sustained upon examination based upon the technical merits of the position. At December 31, 2025, the Company believes that it has no uncertain tax positions that, if challenged on technical merits, would cause a material effect on the Company's audited consolidated financial statements. Hamilton Group classifies all interest and penalties on income taxes as part of income tax expense (benefit). During the years ended December 31, 2025, 2024 and 2023, the Company recognized less than $0.1 million interest income or expense. There was no accrued interest as of December 31, 2025. With few exceptions, Hamilton Group is no longer subject to tax examinations by U.S. federal or state examinations before 2022 or non-U.S. tax examinations before 2021. 15. Commitments and Contingencies Concentrations of Credit Risks Credit risk arises out of the failure of a counterparty to perform according to the terms of the contract. Instruments which potentially subject the Company to concentration of credit risk consist primarily of fixed maturity and short-term investments, cash and cash equivalents, premiums receivable and reinsurance balances recoverable. The Company limits the amount of credit exposure to any one financial institution and, except for the securities of the U.S. Government and U.S. Government related entities, none of the Company’s fixed maturity and short-term investments exceeded 10% of shareholders’ equity at December 31, 2025. The Company evaluates the financial condition of its reinsurers, who primarily consist of highly rated reinsurers and may require collateralization of those recoverable balances. See Note 2g, Credit Loss Provisions and Note 7, Reinsurance, for further details. Hamilton Insurance Group, Ltd. Notes to the Consolidated Financial Statements F-54


 
Operating Leases The Company leases office space under operating leases in Bermuda, the United States, the United Kingdom, and Ireland. These leases expire at various dates through 2030, with a weighted average lease term of 2.0 years. In accordance with ASU 2016-02 Leases, the Company's balance sheet reflects a $6.7 million and $9.1 million right of use asset in "Other assets" and a discounted lease liability of $7.1 million and $9.2 million in "Accounts payable and accrued expenses", as at December 31, 2025 and 2024, respectively. The discounted lease liability was calculated with reference to weighted average discount rates of 5.38% and 5.30% as at December 31, 2025 and 2024, respectively. Leases including renewal options are recorded on the balance sheet when management is reasonably certain the options will be exercised. Operating lease expense for the years ended December 31, 2025, 2024 and 2023 was $3.5 million, $3.4 million and $3.8 million, respectively. Future minimum lease payments under the leases are expected to be as follows: ($ in thousands) Minimum Lease PaymentsYear ended December 31, 2026 ................................................................................................................................................................... $ 3,110 2027 ................................................................................................................................................................... 2,815 2028 ................................................................................................................................................................... 1,299 2029 ................................................................................................................................................................... 670 2030 ................................................................................................................................................................... 118 Thereafter ........................................................................................................................................................... — Total undiscounted lease liabilities ................................................................................................................. 8,012 Less: present value discount .............................................................................................................................. (871) Total recorded lease liability at present value ................................................................................................. $ 7,141 Lloyd's Capital Requirements Lloyd’s bases the capital funding requirements of the Company's corporate member, Hamilton Corporate Member Limited ("HCML"), on their latest approved Economic Capital Assessments which are determined by reference to their business plans, internal capital models, and actual performance, among other factors, as well as any other relevant corporate member obligations or receivables. Capital is in the form of Funds at Lloyd's ("FAL") which is generally available to settle the obligations of the corporate members. Syndicate 4000 is solely supported by HCML. The Company's operations consist of a managing agent, Hamilton Managing Agency Limited, which manages the affairs of Syndicate 4000 on behalf of HCML. The total available capital in support of the capital requirements for Syndicate 4000 is comprised of the following FAL: ($ in thousands) December 31, 2025 Unsecured LOC capacity .................................................................................................................................... $ 260,000 Fixed income securities ....................................................................................................................................... 263,135 Cash ..................................................................................................................................................................... 1,422 Total ................................................................................................................................................................. $ 524,557 Indemnifications In the ordinary course of its business, the Company may enter into contracts or agreements that contain indemnifications. Future events could occur that lead to the execution of these provisions against the Company. Management currently believes that the likelihood of such an event is remote. Hamilton Insurance Group, Ltd. Notes to the Consolidated Financial Statements F-55


 
Litigation and Regulatory Matters The Company is subject to legal and regulatory investigations in the ordinary course of business. As at December 31, 2025, the Company was not a party to any material legal proceeding or investigation which is expected to have a material adverse effect on our results of operations, financial condition or liquidity. 16. Related Party Transactions Ada Capital Management Limited ACML is the Company's insurance agent authorized to underwrite on behalf of Ada Re, as more fully described in Note 1, Organization. The following tables summarize the impact of transactions with Ada Re: Years Ended December 31, ($ in thousands) 2025 2024 2023 Reinsurance premiums ceded ..................................................................... $ (11,973) $ (21,584) $ (19,524) Net premiums earned .................................................................................. (11,972) (21,585) (21,744) Other income (loss) ..................................................................................... 14,574 7,434 8,549 Losses and loss adjustment expenses .......................................................... 6,453 7,676 8,702 Acquisition costs ......................................................................................... 2,860 5,126 5,125 Net gain (loss) on related party reinsurance ............................................. $ 11,915 $ (1,349) $ 632 December 31, ($ in thousands) 2025 2024 Paid losses recoverable .............................................................................................................. $ 1,254 $ 2,278 Unpaid losses and loss adjustment expenses recoverable ......................................................... 11,762 13,262 Other assets ............................................................................................................................... 12,438 970 Reinsurance balances payable ................................................................................................... $ 388 $ 1,670 Hamilton Insurance Group, Ltd. Notes to the Consolidated Financial Statements F-56


 
17. Statutory Requirements The Company is subject to the laws and statutory requirements of each jurisdiction in which the Company and its subsidiaries operate. These laws establish the Company's applicable minimum required statutory capital and surplus requirements and govern its ability to pay dividends. The minimum required statutory capital and surplus is the amount of statutory capital and surplus necessary to satisfy regulatory requirements based on the Company’s current operations. The difference between statutory financial statements and statements prepared in accordance with GAAP varies by jurisdiction; however, the primary difference is that statutory financial statements generally do not reflect goodwill or intangible assets. Group The Bermuda Monetary Authority ("BMA") is the Company's group supervisor and its group capital and solvency requirements determine the minimum capital thresholds that Hamilton Group must meet. Hamilton Group is dependent on dividends from its subsidiaries to pay its operating and financing expenses. The actual and minimum required statutory capital and surplus for the Company’s principal operating subsidiaries by regulatory jurisdiction were as follows: Bermuda (1) United Kingdom (2) Ireland (3) United States(4) As at December 31, ($ in thousands) 2025 2024 2025 2024 2025 2024 2025 2024 Required statutory capital and surplus ..... $ 904,258 $ 739,605 $ 136,974 $ 125,232 $ 90,087 $ 77,269 $ 44,062 $ 33,780 Actual statutory capital and surplus ......... $ 2,466,485 $ 2,168,031 $ 773,216 $ 624,596 $ 148,368 $ 139,446 $ 113,151 $ 58,017 ____________ (1) Minimum statutory capital and surplus at December 31, 2025 for the Bermuda operating subsidiary is required to be maintained at the greater of a minimum solvency margin ("MSM"), as disclosed in the table above, and the Enhanced Capital Requirement ("ECR"), where applicable. (2) Minimum statutory capital and surplus at December 31, 2025 for the U.K. operating entities is determined by reference to the entities' Solvency Capital Requirement and the Solvency II capital regime. U.K. operations are subject to Lloyd’s requirements where underwriting members hold acceptable FAL and/or Syndicates hold acceptable Funds In Syndicate ("FIS") for their own account, in support of the total actual statutory capital and surplus amount. Actual statutory capital and surplus is comprised of an Economic Capital Assessment ("ECA"), derived from an approved Solvency II basis internal model, less any accumulated trading surpluses or plus any accumulated trading deficits, as calculated on a Solvency II basis. (3) The Company's Irish operations are subject to the Solvency II regime, which requires insurance companies to hold assets that cover at least the best estimate of insurance liabilities, a risk margin, plus a risk-based Solvency Capital Requirement designed to protect against extreme stress events. (4) Minimum statutory capital and surplus at December 31, 2025 for U.S. operating subsidiaries is determined with reference to the Company Action Level Risk-Based Capital requirements. The statutory net income (loss) for the Company’s principal operating subsidiaries by regulatory jurisdiction was as follows: Years Ended December 31, ($ in thousands) 2025 2024 2023 Bermuda ...................................................................................................... $ 518,454 $ 432,769 $ 270,309 United Kingdom ......................................................................................... 113,395 61,879 59,778 Ireland ......................................................................................................... 8,662 8,069 (1,911) United States ............................................................................................... $ 401 $ (12,512) $ (13,250) Bermuda Operations Hamilton Re is subject to the requirements of the Insurance Act 1978, amendments thereto and Related Regulations of Bermuda (the "Insurance Act"). As a Class 4 (re)insurer, Hamilton Re must maintain capital at the greater of their MSM and their ECR, which are established by reference to the Bermuda Solvency Capital Requirement ("BSCR") model. The Insurance Act also requires Hamilton Re to maintain certain measures of solvency and liquidity. Independent of the Insurance Act, the BMA has also established a target capital level ("TCL") for Class 4 (re)insurers, equal to 120% of their ECR. The TCL serves as an early warning tool for the BMA and failure to maintain statutory capital at least equal to the TCL will likely result in increased regulatory oversight. Hamilton Re's actual capital and surplus levels exceed the TCL at December 31, 2025. Hamilton Insurance Group, Ltd. Notes to the Consolidated Financial Statements F-57


 
Hamilton Re's BSCR for the year ended December 31, 2025 must be filed with the BMA by April 30, 2026. As a result, the required statutory capital and surplus disclosed as of December 31, 2025 is based on the MSM. At December 31, 2025, the actual statutory capital and surplus of Hamilton Re was $2.5 billion and the MSM was $904.3 million. Hamilton Re received approval from the BMA to treat its investment in TS Hamilton Fund as a "Relevant Asset" for the purpose of computing its "Liquidity Ratio" (under which relevant assets must be maintained at not less than 75% of relevant liabilities) in respect of 2025. Hamilton Re is in compliance with the Liquidity Ratio at December 31, 2025. Under the Insurance Act, Hamilton Re is restricted as to the payment of dividends and/or distributions for amounts greater than 25% of the prior year’s statutory capital and surplus. In addition, before reducing its total statutory capital by 15% or more (as set out in its previous year's statutory financial statements), as a Class 4 Bermuda insurance subsidiary, Hamilton Re must apply to the BMA for permission to do so. For the year ended December 31, 2025, Hamilton Re had capacity to pay dividends of $542.0 million without prior approval under Bermuda law, of which $220.5 million of dividends were paid during the year. It is estimated that Hamilton Re will have capacity to pay dividends of $616.6 million in 2026. United Kingdom Operations A U.K. company’s ability to propose and pay dividends is dependent upon U.K. law and may require the approval of a local regulatory body where a minimum capital requirement applies. As discussed in Note 15, Commitments and Contingencies, Lloyd’s bases the capital funding requirements of the Company's corporate members on their latest approved Economic Capital Assessments. As of December 31, 2025, actual levels of solvency, liquidity, and capital were in compliance with the Lloyd's requirements. Following distributions received from Hamilton Syndicate 4000, profits arising in HCML are available for distribution subject to U.K. law. Profits arising in HMA, which is subject to Lloyds' oversight and regulation by both the Prudential Regulation Authority ("PRA") and the Financial Conduct Authority ("FCA"), are available for distribution subject to U.K. law and the preservation of a minimum capital requirement calculated with reference to Lloyd's capital tests. The PRA regulatory requirements impose no explicit restrictions on the U.K. subsidiaries' ability to pay a dividend, but the Company must notify the PRA 28 days prior to any proposed dividend payment. Dividends may only be distributed from profits available for distribution. It is estimated that Hamilton's U.K. subsidiaries will have capacity to pay dividends of $3.5 million in 2026. Ireland Operations HIDAC is regulated by the Central Bank of Ireland ("CBI") pursuant to the Insurance Acts 1909 to 2018 (as amended), the Central Bank Acts 1942 to 2018 and all statutory instruments relating to insurance made or adopted under the European Communities Acts 1972 to 2012, including the European Union (Insurance and Reinsurance) Regulations, 2015 (as amended) and the Solvency II regime. HIDAC is required to maintain the Minimum Capital Requirement ("MCR") and the Solvency Capital Requirement ("SCR") at all times. Capital requirements are calculated by reference to Solvency II definitions. If an entity falls below the MCR or SCR, the CBI is authorized to take action to restore the financial position of the subsidiary. HIDAC was at all times in compliance with these requirements for the year ended December 31, 2025. The amount of dividends that HIDAC is permitted to distribute is restricted to accumulated realized profits that have not been capitalized or distributed, less accumulated realized losses that have not been written off. The solvency and capital requirements must still be met subsequent to any distribution. As at December 31, 2025, HIDAC did not have retained profits available for distribution. United States Operations The Company’s U.S. insurance subsidiary is registered in Delaware and subject to restrictions on statutory net income and statutory surplus as determined in accordance with the relevant statutory accounting requirements established by the National Association of Insurance Commissioners, subject to state modifications thereof. They are also required to file annual statements with insurance regulatory authorities prepared in accordance with statutory accounting principles prescribed or permitted by such authorities. The U.S. insurance subsidiary is also generally required to maintain minimum levels of solvency and liquidity as determined by law and regulation, comply with regulatory capital requirements and licensing rules. Hamilton Insurance Group, Ltd. Notes to the Consolidated Financial Statements F-58


 
Delaware law provides that an insurance company which is a member of an insurance holding company system and is domiciled in the state shall not pay dividends without giving prior notice to the Insurance Commissioner of Delaware and may not pay dividends without the approval of the Insurance Commissioner if the value of the proposed dividend, together with all other dividends and distributions made in the preceding twelve months, exceeds the greater of (1) 10% of statutory surplus or (2) net income, not including realized capital gains, each as reported in the prior year’s statutory annual statement. In addition, no dividend may be paid in excess of unassigned earned surplus. As at December 31, 2025, the Company's U.S. insurance subsidiary did not have retained profits available for distribution. 18. Subsequent Events Special Dividend On February 18, 2026, the Company’s Board of Directors declared a special dividend of $2.00 per common share outstanding, which will result in an aggregate payment of approximately $206.0 million. The dividend is payable on March 30, 2026, to common shareholders of record on March 6, 2026. Share Repurchases From January 1 to February 24, 2026, the Company repurchased 0.1 million Class B common shares at an aggregate cost of $1.9 million. As of February 24, 2026, $176.6 million remained available for repurchase under the Authorization. Hamilton Insurance Group, Ltd. Notes to the Consolidated Financial Statements F-59


 
Index to Schedules to the Consolidated Financial Statements Page I Summary of Investments other than Investments in Related Parties .............................................................. S-2 II Condensed Financial Information of Registrant .............................................................................................. S-3 III Supplementary Insurance Information ............................................................................................................ S-6 IV Supplemental Schedule of Reinsurance .......................................................................................................... S-7 V Valuation and Qualifying Accounts ................................................................................................................ S-8 VI Supplementary Insurance Information Concerning Property-Casualty Insurance Operations ....................... S-9 Schedules other than those listed above are omitted because they are not applicable. S-1


 
($ in thousands) December 31, 2025 Type of investment Cost or Amortized Cost Fair Value Amount at which shown in the balance sheet Fixed maturities: Bonds: U.S. government treasuries .............................................................................. $ 795,780 $ 797,834 $ 797,834 U.S. states, territories and municipalities ........................................................ 12,924 12,960 12,960 Non-U.S. sovereign governments and supranationals ..................................... 108,296 110,861 110,861 Corporate ......................................................................................................... 1,557,582 1,584,144 1,584,144 Residential mortgage-backed securities - Agency ........................................... 370,516 365,650 365,650 Residential mortgage-backed securities - Non-agency .................................... 33,052 32,545 32,545 Commercial mortgage-backed securities - Non-agency .................................. 94,223 94,698 94,698 Other asset-backed securities ........................................................................... 238,567 239,851 239,851 Total fixed maturities ........................................................................................... $ 3,210,940 3,238,543 3,238,543 Investments in Two Sigma Funds ........................................................................ 1,587,658 1,587,658 Short-term investments ......................................................................................... 200,459 200,459 Total investments .................................................................................................. $ 5,026,660 $ 5,026,660 SCHEDULE I HAMILTON INSURANCE GROUP, LTD. AND SUBSIDIARIES SUMMARY OF INVESTMENTS OTHER THAN INVESTMENTS IN RELATED PARTIES (THOUSANDS OF UNITED STATES DOLLARS) S-2


 
December 31, ($ in thousands) 2025 2024 Assets Cash and cash equivalents ...................................................................................................... $ 28,753 $ 13,624 Investment in subsidiaries ....................................................................................................... 2,833,752 2,358,386 Intercompany loan receivable ................................................................................................. 113,423 113,423 Interest receivable on intercompany loan ............................................................................... 5,555 5,555 Other assets ............................................................................................................................. 7,265 5,036 Total assets .......................................................................................................................... $ 2,988,748 $ 2,496,024 Liabilities and Shareholders' Equity Liabilities Due to subsidiaries .................................................................................................................. $ 10,293 $ 11,785 Term loan payable .................................................................................................................. 149,743 149,945 Accounts payable and accrued liabilities ................................................................................ 6,613 5,585 Total liabilities .................................................................................................................... 166,649 167,315 Shareholders' Equity Common shares Class A ................................................................................................................................. 173 178 Class B .................................................................................................................................. 663 643 Class C .................................................................................................................................. 154 194 Additional paid-in capital ....................................................................................................... 1,134,985 1,163,609 Accumulated other comprehensive loss ................................................................................. (4,441) (4,441) Retained earnings .................................................................................................................... 1,690,565 1,168,526 Total shareholders' equity ................................................................................................. 2,822,099 2,328,709 Total liabilities and shareholders' equity ............................................................................ $ 2,988,748 $ 2,496,024 (1) The condensed financial information should be read in conjunction with the consolidated U.S. GAAP financial statements and notes thereto. SCHEDULE II HAMILTON INSURANCE GROUP, LTD. (PARENT COMPANY) CONDENSED FINANCIAL INFORMATION OF REGISTRANT(1) CONDENSED STATEMENTS OF OPERATIONS AND COMPREHENSIVE INCOME (THOUSANDS OF UNITED STATES DOLLARS) S-3


 
Years Ended December 31, ($ in thousands) 2025 2024 2023 Revenues Intercompany loan interest .................................................................... $ 7,436 $ 7,393 $ 7,296 Net foreign exchange gains (losses) ...................................................... (34) 8 24 Other income (loss) ............................................................................... (285) 633 626 Total revenues ...................................................................................... 7,117 8,034 7,946 Expenses General and administrative expenses .................................................... 56,025 55,011 52,280 Interest expense ..................................................................................... 14,277 16,352 15,500 Total expenses ...................................................................................... 70,302 71,363 67,780 Net income (loss) before equity in earnings of subsidiaries .................. (63,185) (63,329) (59,834) Equity in earnings of subsidiaries .......................................................... 419,355 266,261 274,538 Dividend income ................................................................................... 220,500 197,497 44,023 Net income (loss) attributable to common shareholders .................. $ 576,670 $ 400,429 $ 258,727 (1) The condensed financial information should be read in conjunction with the consolidated U.S. GAAP financial statements and notes thereto. SCHEDULE II HAMILTON INSURANCE GROUP, LTD. (PARENT COMPANY) CONDENSED FINANCIAL INFORMATION OF REGISTRANT – CONTINUED(1) CONDENSED STATEMENTS OF OPERATIONS AND COMPREHENSIVE INCOME (THOUSANDS OF UNITED STATES DOLLARS) S-4


 
Years Ended December 31, ($ in thousands) 2025 2024 2023 Cash flows provided by (used in) operating activities Net income (loss) attributable to common shareholders ............................ $ 576,670 $ 400,429 $ 258,727 Less: dividend income and equity in earnings of subsidiaries ................... (639,855) (463,758) (318,561) Net income (loss) before equity in earnings of subsidiaries ......................... (63,185) (63,329) (59,834) Adjustments to reconcile net income (loss) to net cash provided by (used in) operating activities Other operating inflows (outflows) .............................................................. 26,676 18,927 63,035 Net cash provided by (used) in operating activities ................................. (36,509) (44,402) 3,201 Cash flows provided by (used in) investing activities Other investing inflows (outflows) ............................................................ — (216) (146) Dividends from subsidiaries ...................................................................... 220,500 197,497 44,023 Capital contributions to subsidiaries .......................................................... (56,011) (14,199) (113,350) Net cash provided by (used in) investing activities .................................. 164,489 183,082 (69,473) Cash flows provided by (used in) financing activities Other financing inflows (outflows) ............................................................ (311) — — Repurchase of common shares ................................................................... (112,539) (150,350) (2,435) Issuance of common shares ........................................................................ (1) 396 82,997 Net cash provided by (used in) financing activities ................................. (112,851) (149,954) 80,562 Net increase (decrease) in cash and cash equivalents ................................... 15,129 (11,274) 14,290 Cash and cash equivalents, beginning of period ........................................... 13,624 24,898 10,608 Cash and cash equivalents, end of period ..................................................... $ 28,753 $ 13,624 $ 24,898 (1) The condensed financial information should be read in conjunction with the consolidated U.S. GAAP financial statements and notes thereto. SCHEDULE II HAMILTON INSURANCE GROUP, LTD. (PARENT COMPANY) CONDENSED FINANCIAL INFORMATION OF REGISTRANT – CONTINUED(1) CONDENSED STATEMENTS OF CASH FLOWS (THOUSANDS OF UNITED STATES DOLLARS) S-5


 
December 31, 2025 Year Ended December 31, 2025 ($ in thousands) Deferred policy acquisition costs Future policy benefits, losses, claims and loss adjustment expenses Unearned premiums Net premiums earned Total net realized and unrealized gains (losses) on investments and net investment income (loss)(1) Benefits, claims, losses, and settlement expenses Amortization of deferred policy acquisition costs Other operating expenses Net premiums written International ........... $ 130,297 $ 2,353,853 $ 753,465 $ 1,055,377 $ 571,298 $ 276,676 $ 167,221 $ 1,132,061 Bermuda ................. 126,906 2,061,323 624,009 1,054,399 687,223 230,614 54,522 1,155,482 Total .................... $ 257,203 $ 4,415,176 $ 1,377,474 $ 2,109,776 $ 775,132 $ 1,258,521 $ 507,290 $ 221,743 $ 2,287,543 December 31, 2024 Year Ended December 31, 2024 ($ in thousands) Deferred policy acquisition costs Future policy benefits, losses, claims and loss adjustment expenses Unearned premiums Net premiums earned Total net realized and unrealized gains (losses) on investments and net investment income (loss)(1) Benefits, claims, losses, and settlement expenses Amortization of deferred policy acquisition costs Other operating expenses Net premiums written International ........... $ 110,032 $ 1,957,679 $ 650,287 $ 886,934 $ 498,023 $ 216,971 $ 148,824 $ 969,605 Bermuda ................. 98,953 1,574,812 471,990 847,795 512,150 171,960 61,189 951,564 Total .................... $ 208,985 $ 3,532,491 $ 1,122,277 $ 1,734,729 $ 574,674 $ 1,010,173 $ 388,931 $ 210,013 $ 1,921,169 December 31, 2023 Year Ended December 31, 2023 ($ in thousands) Deferred policy acquisition costs Future policy benefits, losses, claims and loss adjustment expenses Unearned premiums Net premiums earned Total net realized and unrealized gains (losses) on investments and net investment income (loss)(1) Benefits, claims, losses, and settlement expenses Amortization of deferred policy acquisition costs Other operating expenses Net premiums written International ........... $ 84,983 $ 1,717,422 $ 547,629 $ 703,508 $ 362,137 $ 186,698 $ 127,402 $ 770,399 Bermuda ................. 71,912 1,312,615 363,593 615,025 352,466 122,450 55,763 710,039 Total .................... $ 156,895 $ 3,030,037 $ 911,222 $ 1,318,533 $ 239,855 $ 714,603 $ 309,148 $ 183,165 $ 1,480,438 (1) The Company does not manage its investments by reportable segment and therefore total net realized and unrealized gains (losses) on investments and net investment income (loss) is not allocated to each reportable segment. SCHEDULE III HAMILTON INSURANCE GROUP, LTD. AND SUBSIDIARIES SUPPLEMENTARY INSURANCE INFORMATION (THOUSANDS OF UNITED STATES DOLLARS) S-6


 
($ in thousands) Gross premiums earned Ceded to other companies Assumed from other companies Net premiums earned Percentage of amount assumed to net Year ended December 31, 2025 Premiums earned .................................. $ 1,376,471 $ 558,172 $ 1,291,477 $ 2,109,776 61 % Year ended December 31, 2024 Premiums earned .................................. 1,180,932 476,798 1,030,595 1,734,729 59 % Year ended December 31, 2023 Premiums earned .................................. $ 1,016,762 $ 440,607 $ 742,378 $ 1,318,533 56 % SCHEDULE IV HAMILTON INSURANCE GROUP, LTD. AND SUBSIDIARIES REINSURANCE (THOUSANDS OF UNITED STATES DOLLARS) S-7


 
($ in thousands) Opening Balance Additions Deductions Closing Balance December 31, 2025 Allowance for expected credit losses(1) ............................ $ 4,462 $ 699 $ — $ 5,161 December 31, 2024 Allowance for expected credit losses(1) ......................... 3,687 782 (7) 4,462 December 31, 2023 Allowance for expected credit losses(1) ......................... 3,633 54 — 3,687 (1) Deducted from Premiums receivable, and Paid losses recoverable and Unpaid losses and loss adjustment expenses recoverable. SCHEDULE V HAMILTON INSURANCE GROUP, LTD. AND SUBSIDIARIES VALUATION AND QUALIFYING ACCOUNTS S-8


 
Deferred policy acquisition costs Reserves for unpaid claims and claim adjustments expenses Discount, if any, deducted Unearned premiums Net premiums earned Total net realized and unrealized gains (losses) on investments and net investment income (loss) ($ in thousands) Affiliation with Registrant Consolidated subsidiaries Year ended December 31, 2025 ........ $ 257,203 $ 4,415,176 $ — $ 1,377,474 $ 2,109,776 $ 775,132 Year ended December 31, 2024 ........ 208,985 3,532,491 — 1,122,277 1,734,729 574,674 Year ended December 31, 2023 ........ $ 156,895 $ 3,030,037 $ — $ 911,222 $ 1,318,533 $ 240,066 Amortization of deferred policy acquisition costs Paid claims and claim adjusted expenses Net premiums written ($ in thousands) Claims and claims adjustment expenses incurred related to Affiliation with Registrant Current Year Prior Year Consolidated subsidiaries Year ended December 31, 2025 ......................... $ 1,323,451 $ (64,930) $ 507,290 $ 627,301 $ 2,287,543 Year ended December 31, 2024 ......................... 1,030,612 (20,439) 388,931 516,766 1,921,169 Year ended December 31, 2023 ......................... $ 730,220 $ (15,617) $ 309,148 $ 564,798 $ 1,480,438 SCHEDULE VI HAMILTON INSURANCE GROUP, LTD. AND SUBSIDIARIES SUPPLEMENTAL INSURANCE INFORMATION CONCERNING PROPERTY-CASUALTY INSURANCE OPERATIONS (THOUSANDS OF UNITED STATES DOLLARS) S-9


 
CORPORATE INFORMATION CORPORATE INFORMATION


 
TIM DUFFIN Group Chief Underwriting Officer DANIEL FISHER Group Head of Human Resources, Communications & Culture CRAIG HOWIE Group Chief Financial Officer RAYMOND KARRENBAUER Group Chief Information Officer ANITA KUCHMA Chief Executive Officer, Hamilton Select CORPORATE OFFICE Wellesley House North, 1st Floor 90 Pitts Bay Road Pembroke HM 08 Bermuda Group Executives GIUSEPPINA (PINA) ALBO Director, Chief Executive Officer ALEX BAKER Chief Executive Officer, Hamilton Global Specialty RUSS BUCKLEY Group Chief Risk Officer GEMMA CARREIRO Group General Counsel, Secretary & Data Protection Officer ADRIAN DAWS Chief Executive Officer, Hamilton Re Board of Directors DAVID A. BROWN Chair of Board of Directors, Former Founder and Chief Executive Officer of Flagstone Reinsurance Holdings Ltd. GIUSEPPINA (PINA) ALBO Chief Executive Officer BRADLEY COOPER Managing Partner, Capital Z Partners JOHN J. GAUTHIER Former President and Chief Investment Officer of Allied World KAREN ANN GREEN Former Chief Executive of Aspen UK and Group Head of Strategy and Corporate Development of Aspen Insurance Holdings ANU (HENNA) KARNA Former General Manager, Managing Director, Global Insurance & Risk Management Solutions of Google Shareholder Information REGISTRAR AND STOCK TRANSFER AGENT Broadridge Corporate Issuer Solutions, LLC 51 Mercedes Way Edgewood, NY 11717 USA SHAREHOLDER INQUIRIES investor.relations@hamiltongroup.com STEPHEN W. PACALA Professor Emeritus of Princeton University NEIL PATTERSON Former Chairman of KPMG, Bermuda MARVIN PESTCOE Former Executive Chair and Chief Executive Officer at Langhorne Re DAVID PRIEBE Former Chairman of Guy Carpenter and Company MARC ROSTON Senior Research Scholar, Stanford University EVERARD BARCLAY SIMMONS Chair and Chief Executive Officer at Rose Investment Limited THERESE VAUGHAN Former Chief Executive Officer of the National Association of Insurance Commissioners


 
hamilton Hamilton Insurance Group, Ltd. NYSE: HG hamiltongroup.com This declares our promise to everyone we interact with. We believe we are enriched by one another’s attitudes, experiences and knowledge. Our colleagues share a passion for service and results. We know that what we do each day is meaningful – to our customers and our business.