Please wait
Table of Contents

 

 

UNITED STATES

SECURITIES AND EXCHANGE COMMISSION

Washington, D.C. 20549

 

 

SCHEDULE 14A

Proxy Statement Pursuant to Section 14(a) of the

Securities Exchange Act of 1934

 

 

Filed by the Registrant  ☒                            Filed by a Party other than the Registrant  ☐

Check the appropriate box:

 

 

Preliminary Proxy Statement

  Confidential, for Use of the Commission Only (as permitted by Rule 14a-6(e)(2))

 

Definitive Proxy Statement

 

Definitive Additional Materials

 

Soliciting Material Pursuant to §240.14a-11(c) or §240.14a-12

 

 

LOGO

TerraForm Power, Inc.

(Exact name of registrant as specified in its charter)

 

(Name of Person(s) Filing Proxy Statement, if other than the Registrant)

Payment of Filing Fee (Check the appropriate box):

 

 

No fee required.

 

Fee computed on table below per Exchange Act Rules 14a-6(i)(1) and 0-11.

 

(1)

 

Title of each class of securities to which transaction applies:

 

     

 

(2)

 

Aggregate number of securities to which transaction applies:

 

     

 

(3)

 

Per unit price or other underlying value of transaction computed pursuant to Exchange Act Rule 0-11 (set forth the amount on which the filing fee is calculated and state how it was determined):

 

     

 

(4)

 

Proposed maximum aggregate value of transaction:

 

     

 

(5)

 

Total fee paid:

 

     

 

Fee paid previously with preliminary materials.

 

Check box if any part of the fee is offset as provided by Exchange Act Rule 0-11(a)(2) and identify the filing for which the offsetting fee was paid previously. Identify the previous filing by registration statement number, or the Form or Schedule and the date of its filing.

 

(1)

 

Amount Previously Paid:

 

     

 

(2)

 

Form, Schedule or Registration Statement No.:

 

     

 

(3)

 

Filing Party:

 

     

 

(4)

 

Date Filed:

 

     

 

 

 


Table of Contents

 

LOGO

200 Liberty Street, 14th Floor

New York, New York 10281

June 29, 2020

Dear TerraForm Power, Inc. Stockholders:

TerraForm Power, Inc. (“TerraForm Power” or “TERP”), Terra Form Power NY Holdings, Inc., a wholly owned subsidiary of TerraForm Power (“TerraForm New York”), Brookfield Renewable Partners L.P. (“BEP”), Brookfield Renewable Corporation (“BEPC”), and 2252876 Alberta ULC, a wholly owned subsidiary of BEP (“Acquisition Sub”), have entered into an Agreement and Plan of Reorganization, dated as of March 16, 2020 (as the same may be amended from time to time, the “Reorganization Agreement”), a copy of which is attached as Annex A to the accompanying proxy statement/prospectus.

The Reorganization Agreement provides that, on the terms and subject to the conditions in the Reorganization Agreement, and in accordance with the Delaware General Corporation Law and the New York Business Corporation Law, on the closing date of the TERP acquisition (as defined below), BEP will acquire all of the outstanding shares of class A common stock, par value $0.01, of TerraForm Power not held by the Brookfield stockholders (as defined below) (such shares, the “public TERP shares”), through a series of transactions that include the reincorporation merger and the share exchange (each as defined below). Pursuant to the Reorganization Agreement and that certain Plan of Merger, dated as of March 16, 2020 (the “Plan of Merger”), by and between TerraForm Power and Terra Form New York, a copy of which is attached as Exhibit B to the Reorganization Agreement, TerraForm Power will merge with and into TerraForm New York, with TerraForm New York as the surviving corporation of such merger (the “reincorporation merger”), and (i) BBHC Orion Holdco L.P. and Orion U.S. Holdings 1 L.P. (collectively, the “Brookfield stockholders”), each an affiliate of BEP, will receive shares of TerraForm New York class A common stock, par value $0.01, (ii) holders of public TERP shares who do not make an election to receive non-voting limited partnership units of BEP (the “BEP units”) will receive shares of TerraForm New York class B common stock, par value $0.01, and (iii) holders of public TERP shares who make an election to receive BEP units will receive shares of TerraForm New York class C common stock, par value $0.01. Immediately thereafter, (i) pursuant to a binding share exchange, BEPC will acquire each share of TerraForm New York class B common stock that is issued and outstanding after the reincorporation merger effective time in exchange for BEPC class A exchangeable subordinate voting shares, no par value (the “BEPC exchangeable shares”) and cash in lieu of fractional BEPC exchangeable shares and (ii) pursuant to a binding share exchange, Acquisition Sub will acquire each share of TerraForm New York class C common stock that is issued and outstanding after the reincorporation merger effective time in exchange for BEP units and cash in lieu of fractional BEP units (such exchanges collectively, the “share exchange” and, together with the reincorporation merger, the “TERP acquisition”). It is a condition to the completion of the TERP acquisition that the planned special distribution of BEPC exchangeable shares (the “special distribution”) by BEP to holders of BEP units has occurred or that all actions reasonably necessary to cause the special distribution to occur substantially simultaneously with, but no later than immediately prior to, the completion of the TERP acquisition have been taken.

If the TERP acquisition is completed, each public TERP share will automatically be exchanged into the right to receive consideration consisting of a number of, at the election of the holder of such public TERP shares, BEPC exchangeable shares or BEP units, in each case, equal to the adjusted exchange ratio and subject to further adjustment to prevent dilution in accordance with the Reorganization Agreement. The adjusted exchange ratio will be determined by multiplying (x) 0.381 by (y) the sum of (i) the number (rounded, if necessary, to three


Table of Contents

decimal points) of BEPC exchangeable shares to be distributed with respect to each BEP unit upon the consummation of the special distribution and (ii) one. For example, if holders of BEP units receive one BEPC exchangeable share for every four BEP units in the special distribution, the adjusted exchange ratio will be equal to 0.47625, and holders of public TERP shares will receive 0.47625 of a BEPC exchangeable share or of a BEP unit per public TERP share. BEP units are currently traded on the New York Stock Exchange under the symbol “BEP” and on the Toronto Stock Exchange under the symbol “BEP.UN”. As further described in the accompanying proxy statement/prospectus, each BEPC exchangeable share will be structured with the intention of providing an economic return equivalent to one BEP unit (subject to adjustment to reflect certain capital events). Holders of public TERP shares will not participate in the special distribution. If the special distribution does not occur, the TERP acquisition will not be completed because it is a condition to the completion of the TERP acquisition that the special distribution has occurred or that all actions have been taken which are reasonably necessary to cause the special distribution to occur substantially simultaneously with, but no later than immediately prior to, the completion of the TERP acquisition.

It is my pleasure to cordially invite you to attend TerraForm Power’s 2020 Annual Meeting of Stockholders (the “TERP stockholders meeting”). The TERP stockholders meeting will be held solely virtually, via live webcast at www.virtualshareholdermeeting.com/TERP2020 on July 29, 2020 at 11:00 a.m., Eastern Time.

Details regarding attendance at the TERP stockholders meeting and the business to be conducted at the TERP stockholders meeting are described in the accompanying Notice of Annual Meeting of TERP Stockholders and proxy statement/prospectus.

At the TERP stockholders meeting, TERP stockholders will be asked to vote on a proposal to (i) adopt the Plan of Merger and (ii) approve the Reorganization Agreement, the reincorporation merger and the share exchange (collectively referred to herein as the “Merger Proposal”). In addition, TERP stockholders will be asked to vote on (i) the election of seven directors to the TerraForm Power board of directors (the “TerraForm Power Board” or the “TERP board”) to serve until the next TerraForm Power annual stockholders meeting and until their respective successors are duly elected or appointed and qualified, subject to his or her earlier resignation or removal (including in connection with the completion of the TERP acquisition) or death; (ii) the ratification of the appointment of Ernst & Young LLP as TerraForm Power’s independent registered public accounting firm for 2020; and (iii) the ratification, on a non-binding, advisory basis, of the compensation paid to TerraForm Power’s named executive officers ((i), (ii) and (iii) collectively referred to herein as the “TERP Stockholders Meeting Proposals”). Finally, the TERP stockholders will be asked to vote on the approval of the adjournment of the TERP stockholders meeting, if necessary, to solicit additional proxies if there are not sufficient votes to approve the Merger Proposal (the “Adjournment Proposal”).

Approval of the Merger Proposal will require the affirmative vote of (i) holders of a majority of the outstanding shares of TERP common stock entitled to vote thereon as of June 26, 2020 (the “TERP record date”) AND (ii) holders of a majority of the outstanding shares of TERP common stock entitled to vote thereon as of the TERP record date that are not owned, directly or indirectly, by BEP or its affiliates or any person with whom BEP or its affiliates has formed (and not terminated) a “group” (as defined in the Securities Exchange Act of 1934, as amended (the “Exchange Act”)) (the approval in clause (ii) referred to herein as the “unaffiliated TERP stockholder approval”). Approval of the election of directors to the TerraForm Power Board will require the affirmative vote of the majority of the votes cast with respect to each such director at the TERP stockholders meeting, assuming a quorum is present. Approval of the other proposals (including the Adjournment Proposal) will require the affirmative vote of the majority in voting power of the shares of TERP common stock present in person at the virtual TERP stockholders meeting or represented by proxy at the TERP stockholders meeting and entitled to vote thereon, assuming a quorum is present. The approval of the Merger Proposal as set forth above is a condition to the obligations of BEP, BEPC and TerraForm Power to complete the TERP acquisition. None of the TERP Stockholders Meeting Proposals or the Adjournment Proposal is a condition to the obligations of BEP, BEPC or TerraForm Power to complete the TERP acquisition.

In connection with the execution of the Reorganization Agreement, on March 16, 2020, the Brookfield stockholders entered into a voting agreement with TerraForm Power (the “TERP Voting Agreement”). Pursuant


Table of Contents

to the TERP Voting Agreement, the Brookfield stockholders have agreed to vote all of their shares of TERP common stock in favor of the Merger Proposal and against, among other things, any alternative transaction that may be proposed. As of March 13, 2020 (the business day immediately prior to the date of the Reorganization Agreement), such Brookfield stockholders collectively held approximately 62% of the issued and outstanding shares of TERP common stock entitled to vote at the TERP stockholders meeting and as of the TERP record date, such Brookfield stockholders collectively held approximately 62% of the issued and outstanding shares of TERP common stock entitled to vote at the TERP stockholders meeting. As a result, the holders of a majority of outstanding shares of TERP common stock entitled to vote thereon as of the TERP record date have agreed to vote in favor of the Merger Proposal. The Merger Proposal will not be approved, however, unless the unaffiliated TERP stockholder approval is obtained. For more information on the TERP Voting Agreement, see the section entitled “The TERP Voting Agreement”.

Please carefully review the information under “Material United States Federal Income Tax Considerations” and “Material Canadian Federal Income Tax Considerations”, respectively, of the accompanying proxy statement/prospectus for a description of material U.S. and Canadian federal income tax considerations of the TERP acquisition to U.S. and Canadian TERP stockholders, respectively. The tax consequences to you will depend on your own situation. We urge you to consult your tax advisors as to the specific tax consequences to you of the TERP acquisition and your receipt of the TERP acquisition consideration (as defined below), including the applicability and effect of U.S. federal, state, local and non-U.S. income and other tax laws in light of your particular circumstances.

We cannot complete the TERP acquisition without the approval of the Merger Proposal by the TERP stockholders, including obtaining the unaffiliated TERP stockholder approval. It is important that your shares of TERP common stock be represented and voted regardless of the size of your holdings. Whether or not you plan to attend the TERP stockholders meeting, we urge you to promptly submit a proxy to have your shares of TERP common stock represented and voted at the TERP stockholders meeting by using one of the methods described in the accompanying proxy statement/prospectus.

On January 12, 2020, the TerraForm Power Board, acting by written consent, constituted a special committee of the TerraForm Power Board (the “Special Committee”), comprised of directors who are not directly or indirectly affiliated with, and are otherwise independent from, BEP and who are not members of TerraForm Power’s management or otherwise interested in the TERP acquisition. The TerraForm Power Board delegated to the Special Committee the exclusive power and authority of the TerraForm Power Board to, among other things, review and to evaluate the terms and conditions, and determine the advisability of the TERP acquisition and any alternative thereto.

Following extensive negotiations between the Special Committee and BEP, the TerraForm Power Board, acting on the unanimous recommendation of the Special Committee, unanimously (i) approved and declared advisable the Reorganization Agreement, the Plan of Merger, the reincorporation merger and the share exchange; (ii) determined that the terms of the Reorganization Agreement, the Plan of Merger, the reincorporation merger and the share exchange are fair to and in the best interests of TerraForm Power and the stockholders of TerraForm Power who are not affiliated with BEP; (iii) submitted the Plan of Merger and the approval of the Reorganization Agreement and the transactions contemplated thereby to the TERP stockholders for adoption; (iv) recommended that TERP stockholders adopt the Plan of Merger and approve the Reorganization Agreement and the transactions contemplated thereby, including the reincorporation merger and the share exchange; and (v) approved TerraForm Power’s entry into the TERP Voting Agreement.

The TerraForm Power Board (acting on the recommendation of the Special Committee in the case of the Merger Proposal) recommends that the TERP stockholders vote “FOR” the Merger Proposal, “FOR” each of the TERP Stockholders Meeting Proposals and “FOR” the Adjournment Proposal.

The accompanying proxy statement/prospectus provides important information regarding the TERP stockholders meeting and a detailed description of the Reorganization Agreement, the TERP acquisition and the matters to be presented at the TERP stockholders meeting. We urge you to read the accompanying proxy


Table of Contents

statement/prospectus, including all documents incorporated by reference into the accompanying proxy statement/prospectus, and its annexes carefully and in their entirety. Please pay particular attention to “Risk Factors” beginning on page 81 of the accompanying proxy statement/prospectus.

We hope you will attend the TERP stockholders meeting and look forward to the successful completion of the TERP acquisition.

 

Sincerely,

/s/ Brian Lawson

Brian Lawson

Chair of the Board

TerraForm Power, Inc.

Neither the Securities and Exchange Commission nor any state securities commission has approved or disapproved of the TERP acquisition or the securities to be issued in connection with the TERP acquisition as described in the accompanying proxy statement/prospectus, passed upon the merits or fairness of the TERP acquisition or determined that the accompanying proxy statement/prospectus is accurate or complete. Any representation to the contrary is a criminal offense.

The accompanying proxy statement/prospectus is dated June 29, 2020, and is first being mailed to the TERP stockholders on or about June 29, 2020.


Table of Contents

LOGO

200 Liberty Street, 14th Floor

New York, New York 10281

NOTICE OF ANNUAL MEETING OF TERP STOCKHOLDERS

 

Time and Date

 

July 29, 2020 at 11:00 a.m., Eastern Time

Place

 

Virtually, via live webcast at www.virtualshareholdermeeting.com/TERP2020.

Items of Business

 

Proposal No. 1: To consider and vote upon a proposal to (i) adopt that certain Plan of Merger, dated as of March 16, 2020 (the “Plan of Merger”), by and between TerraForm Power, Inc. (“TerraForm Power” or “TERP”) and Terra Form Power NY Holdings, Inc., a wholly owned subsidiary of TerraForm Power (“TerraForm New York”), pursuant to which TerraForm Power will merge with and into TerraForm New York, with TerraForm New York as the surviving corporation of such merger (the “reincorporation merger”), and (ii) approve that certain Agreement and Plan of Reorganization, dated as of March 16, 2020 (as the same may be amended from time to time, the “Reorganization Agreement”), by and among Brookfield Renewable Partners L.P. (“BEP”), Brookfield Renewable Corporation (“BEPC”), 2252876 Alberta ULC, a wholly owned subsidiary of BEP (“Acquisition Sub”), TerraForm Power and TerraForm New York, pursuant to which the reincorporation merger will occur and, immediately thereafter, (x) pursuant to a binding share exchange, BEPC will acquire each share of TerraForm New York’s class B common stock, par value $0.01, that is issued and outstanding after the reincorporation merger effective time in exchange for BEPC class A exchangeable subordinate voting shares, no par value, and (y) pursuant to a binding share exchange, Acquisition Sub will acquire each share of TerraForm New York’s class C common stock, par value $0.01, that is issued and outstanding after the reincorporation merger effective time in exchange for non-voting limited partnership units of BEP (such exchanges collectively, the “share exchange” and, together with the reincorporation merger, the “TERP acquisition”) (such Proposal No. 1, the “Merger Proposal”).

 

Proposal No. 2: To consider and vote upon a proposal to elect seven directors to serve until the next TerraForm Power annual stockholders meeting and until their respective successors are duly elected or appointed and qualified, subject to his or her earlier resignation or removal (including in connection with the completion of the TERP acquisition) or death.

 

Proposal No. 3: To consider and vote upon a proposal to ratify the appointment of Ernst & Young LLP as TerraForm Power’s independent registered public accounting firm for 2020.

 

Proposal No. 4: To consider and vote upon a proposal to ratify, on a non-binding, advisory basis, the compensation paid to TerraForm Power’s named executive officers.

 

Proposal No. 5: To consider and vote upon a proposal to approve the adjournment of the TERP stockholders meeting, if necessary, to solicit additional proxies if there are not sufficient votes to approve the Merger Proposal (the “Adjournment Proposal”).


Table of Contents
 

Proposal Nos. 2, 3 and 4 are referred to herein collectively as the “TERP Stockholders Meeting Proposals”.

TERP Record Date  

You are entitled to vote at the TERP stockholders meeting and at any adjournments or postponements thereof if you were a stockholder of record as of 5:00 p.m. (Eastern Time) on June 26, 2020.

TerraForm Power Board Recommendation  

On January 12, 2020, the TerraForm Power board of directors (the “TerraForm Power Board”), acting by written consent, constituted a special committee of the TerraForm Power Board (the “Special Committee”), comprised of directors who are not directly or indirectly affiliated with, and are otherwise independent from, BEP and who are not members of TerraForm Power’s management or otherwise interested in the TERP acquisition. The TerraForm Power Board delegated to the Special Committee the exclusive power and authority of the TerraForm Power Board to, among other things, review and to evaluate the terms and conditions, and determine the advisability of the TERP acquisition and any alternative thereto.

 

Following extensive negotiations between the Special Committee and BEP, the TerraForm Power Board, acting on the unanimous recommendation of the Special Committee, unanimously (i) approved and declared advisable the Reorganization Agreement, the Plan of Merger, the reincorporation merger and the share exchange; (ii) determined that the terms of the Reorganization Agreement, the Plan of Merger, the reincorporation merger and the share exchange are fair to and in the best interests of TerraForm Power and the stockholders of TerraForm Power who are not affiliated with BEP; (iii) submitted the Plan of Merger and the approval of the Reorganization Agreement and the transactions contemplated thereby to the TERP stockholders for adoption; (iv) recommended that the TERP stockholders adopt the Plan of Merger and approve the Reorganization Agreement and the transactions contemplated thereby, including the reincorporation merger and the share exchange; and (v) approved TerraForm Power’s entry into the TERP Voting Agreement (as defined in the accompanying proxy statement/prospectus).

 

The TerraForm Power Board (acting on the recommendation of the Special Committee in the case of the Merger Proposal) recommends that the TERP stockholders vote “FOR” the Merger Proposal, “FOR” the TERP Stockholders Meeting Proposals, and “FOR” the Adjournment Proposal.

 

The adoption of the Plan of Merger and the approval of the Reorganization Agreement, the reincorporation merger and the share exchange by the TERP stockholders, including the approval by holders of a majority of the outstanding shares of TERP common stock entitled to vote that are not owned, directly or indirectly, by BEP and its affiliates or any person with whom BEP or its affiliates has formed (and not terminated) a “group” (as defined in the Exchange Act) (the “unaffiliated TERP stockholder approval”), is a condition to the obligations of BEP, BEPC and TerraForm Power to complete the TERP acquisition. None of the TERP Stockholders Meeting Proposals nor the Adjournment Proposal are conditions to the obligations of BEP, BEPC or TerraForm Power to complete the TERP acquisition.

Appraisal Rights  

Under Delaware law and New York law, TERP stockholders will not have appraisal rights or dissenter’s rights in connection with the TERP acquisition.


Table of Contents
Voting  

Your vote is very important. We urge you to read the accompanying proxy statement/prospectus, including all documents incorporated by reference into the accompanying proxy statement/prospectus, and its annexes carefully and in their entirety. In particular, see “Risk Factors” beginning on page 81 of the accompanying proxy statement/prospectus. If you have any questions concerning the TERP acquisition, the Reorganization Agreement, the Merger Proposal, the TERP Stockholders Meeting Proposals, the Adjournment Proposal, the TERP stockholders meeting or the accompanying proxy statement/prospectus, or if you would like additional copies of the accompanying proxy statement/prospectus (at no charge) or need help submitting a proxy to have your shares of TERP common stock voted, please contact TerraForm Power’s proxy solicitor:

 

MacKenzie Partners, Inc.

1407 Broadway, 27th Floor

New York, New York 10018

 

Telephone Toll-Free: (800) 322-2885

Telephone Call Collect: (212) 929-5500

Email: proxy@mackenziepartners.com

 

Whether or not you plan to attend the TERP stockholders meeting, TerraForm Power encourages you to read this proxy statement/prospectus and submit your proxy or voting instructions as soon as possible. You may cause your shares to be present and voted at the TERP stockholders meeting by either marking, signing and returning the enclosed proxy card or submitting a proxy using the telephone or internet instructions described herein, if available. For specific instructions on submitting a proxy to vote your shares, please refer to the instructions on your enclosed proxy card.

Internet
Availability of
Proxy Materials
 

Important Notice Regarding the Availability of Proxy Materials for the TERP stockholders meeting to be held on July 29, 2020. TerraForm Power, Inc.’s proxy statement/prospectus and 2019 Annual Report to Stockholders are available at: www.terraformpower.com.

 

By Order of the Board of Directors,

June 29, 2020

   
 

/s/ Brian Lawson

 

New York, New York

 

Brian Lawson

Chair of the Board

TerraForm Power, Inc.

 


Table of Contents

ADDITIONAL INFORMATION

The accompanying proxy statement/prospectus incorporates important business and financial information about TerraForm Power and BEP from documents that are not included in or delivered with the accompanying proxy statement/prospectus. This information is available to you without charge upon your written or oral request. You can obtain documents incorporated by reference into the accompanying proxy statement/prospectus (other than certain exhibits or schedules to these documents) by requesting them in writing, or by email or telephone, from the appropriate company at the following addresses and telephone numbers:

 

TerraForm Power, Inc.

200 Liberty Street, 14th Floor

Attention: Investor Relations

New York, New York 10281

Email: investors@terraform.com

Telephone: (646) 992-2400

  

Brookfield Renewable Partners L.P.

73 Front Street, 5th Floor

Hamilton HM 12, Bermuda

Email: enquiries@brookfieldrenewable.com

Telephone: (441) 294-3304

In addition, if you have any questions concerning the TERP acquisition, the Reorganization Agreement, the election of directors to the TerraForm Power board of directors, the ratification of the appointment of Ernst & Young LLP as TerraForm Power’s independent registered public accounting firm for 2020, the non-binding, advisory vote on the compensation paid to TerraForm Power’s named executive officers, the vote to adjourn the TERP stockholders meeting, if necessary, the TERP stockholders meeting or the accompanying proxy statement/prospectus, or if you would like additional copies of the accompanying proxy statement/prospectus (at no charge) or need help submitting a proxy to have your shares of TERP common stock voted, please contact MacKenzie Partners, Inc., TerraForm Power’s proxy solicitor, toll-free at (800) 322-2885 or collect at (212) 929-5500. You will not be charged for any of these documents.

If you would like to request documents, please do so no later than five business days before the date of the TERP stockholders meeting (which is July 22, 2020) to receive them before the TERP stockholders meeting.

See “Where You Can Find More Information” for further information.


Table of Contents

TABLE OF CONTENTS

 

NOTICE TO INVESTORS

     1  

GLOSSARY

     4  

QUESTIONS AND ANSWERS

     13  

SUMMARY

     44  

The Companies

     44  

TERP Stockholders Meeting

     46  

The TERP Acquisition and the Reorganization Agreement

     48  

The Special Distribution

     60  

Recent Developments

     61  

Ownership and Organization Structure

     62  

BEPC Management

     66  

BEP and BEPC Relationship with Brookfield

     66  

BEPC Dividend Policy

     66  

BEPC Capital Structure

     67  

Comparison of Rights of Holders of BEPC Exchangeable Shares, BEP Units and TERP Common Stock

     67  

Rights Agreement

     68  

SUMMARY HISTORICAL FINANCIAL DATA OF TERRAFORM POWER

     69  

SUMMARY HISTORICAL FINANCIAL DATA OF THE UNITED STATES, BRAZILIAN AND COLOMBIAN OPERATIONS OF BEP

     70  

SUMMARY HISTORICAL FINANCIAL DATA OF BEP.

     71  

SUMMARY UNAUDITED PRO FORMA FINANCIAL INFORMATION OF BEPC

     72  

SUMMARY UNAUDITED PRO FORMA FINANCIAL INFORMATION OF BEP

     74  

UNAUDITED COMPARATIVE PER SHARE INFORMATION

     76  

COMPARATIVE STOCK PRICES AND CASH DIVIDENDS

     78  

RISK FACTORS

     81  

Risks Relating to the TERP Acquisition

     81  

Risks Relating to BEPC

     88  

Risks Relating to BEPC Exchangeable Shares

     93  

Risks Relating to BEPC’s Operations and the Renewable Power Industry

     100  

Risks Relating to BEPC’s Relationship with Brookfield and Brookfield Renewable

     110  

Risks Relating to Taxation

     115  

SPECIAL NOTE REGARDING FORWARD-LOOKING INFORMATION

     122  

THE COMPANIES

     124  

THE TERP STOCKHOLDERS MEETING

     126  

PROPOSAL NO. 1: ADOPTION OF THE PLAN OF MERGER AND APPROVAL OF THE REORGANIZATION AGREEMENT, THE REINCORPORATION MERGER AND THE SHARE EXCHANGE

     134  

PROPOSAL NO. 2: ELECTION OF DIRECTORS

     135  

PROPOSAL NO. 3: RATIFICATION OF APPOINTMENT OF ERNST & YOUNG LLP AS TERRAFORM POWER’S INDEPENDENT REGISTERED PUBLIC ACCOUNTING FIRM FOR 2020

     136  

PROPOSAL NO. 4: RATIFICATION, ON A NON-BINDING ADVISORY BASIS, OF THE COMPENSATION PAID TO TERRAFORM POWER’S NAMED EXECUTIVE OFFICERS

     137  


Table of Contents

PROPOSAL NO. 5: ADJOURNMENT OF THE TERP STOCKHOLDERS MEETING, IF NECESSARY, TO SOLICIT ADDITIONAL PROXIES IF THERE ARE NOT SUFFICIENT VOTES TO APPROVE THE MERGER PROPOSAL

     138  

TERRAFORM POWER BOARD AND CORPORATE GOVERNANCE

     139  

SECURITY OWNERSHIP OF CERTAIN TERP BENEFICIAL OWNERS AND MANAGEMENT AND RELATED TERP STOCKHOLDER MATTERS

     146  

REPORT OF THE AUDIT COMMITTEE OF THE TERRAFORM POWER BOARD

     148  

OTHER MATTERS

     149  

THE TERP ACQUISITION

     150  

Effects of the TERP Acquisition

     150  

Background of the TERP Acquisition

     151  

Reasons for the Special Committee’s Recommendation

     160  

Reasons for the TerraForm Power Board’s Recommendation

     165  

BEP and BEPC’s Reasons for the TERP Acquisition

     166  

Opinions of Financial Advisors to the Special Committee of TerraForm Power

     168  

Interests of Certain TERP Directors and Executive Officers

     192  

Certain Relationships of BAM and TerraForm Power and Related Party Transactions

     194  

Regulatory Approvals for the TERP Acquisition

     202  

Accounting Treatment

     204  

Exchange of Public TERP Shares in the TERP Acquisition

     204  

Treatment of TERP Equity Awards

     205  

Dividends and Share Repurchases

     206  

Listing of BEPC Exchangeable Shares and BEP Units

     206  

Delisting and Deregistration of TERP Common Stock

     206  

Certain TerraForm Power Forecasts

     206  

Certain BEP Forecasts

     211  

THE REORGANIZATION AGREEMENT

     215  

Terms of the Reincorporation Merger

     215  

Terms of the Share Exchange

     216  

Closing of the TERP Acquisition

     216  

Consideration to Be Received in the TERP Acquisition

     217  

Election Procedures

     217  

Fractional BEP Units and BEPC Exchangeable Shares

     218  

Representations and Warranties

     218  

Material Adverse Effect

     220  

Conduct of Business

     221  

No Solicitation by TerraForm Power of Takeover or Alternative Proposals

     223  

Recommendation of the TERP Board and the Special Committee

     225  

Efforts to Obtain Required Stockholder Votes

     226  

Efforts to Complete the TERP Acquisition

     227  

Indemnification and Insurance

     228  

Employee Matters

     228  

Equity Based Compensation

     229  

Tax Matters

     229  

Transaction Documents

     230  

Other Covenants and Agreements

     230  


Table of Contents

Conditions to the TERP Acquisition

     230  

Termination of the Reorganization Agreement

     233  

Expenses and Expense Reimbursement Fee

     234  

Amendments, Extensions and Waivers

     234  

No Third-Party Beneficiaries

     235  

Enforcement

     235  

Governing Law

     235  

THE TERP VOTING AGREEMENT

     236  

THE SPECIAL DISTRIBUTION

     237  

Background to and Purpose of the Special Distribution

     237  

Transactions Occurring Prior to the Special Distribution

     237  

Mechanics of the Special Distribution

     238  

Transaction Agreements

     239  

Trading of BEPC Exchangeable Shares

     240  

BEPC DIVIDEND POLICY

     241  

LISTING OF BEPC EXCHANGEABLE SHARES AND BEP UNITS

     242  

BEP AND BEPC CAPITALIZATION

     243  

BEPC Capitalization

     243  

BEP Capitalization

     244  

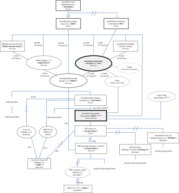
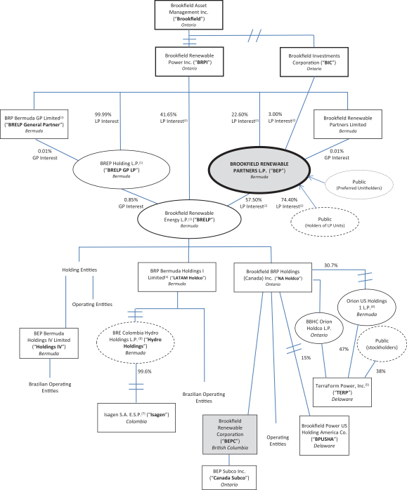
CORPORATE STRUCTURE

     247  

UNAUDITED PRO FORMA FINANCIAL STATEMENTS

     252  

Unaudited Pro Forma Financial Statements for BEPC

     252  

Unaudited Pro Forma Financial Statements for BEP

     268  

SELECTED HISTORICAL FINANCIAL INFORMATION OF THE UNITED STATES, BRAZILIAN AND COLOMBIAN OPERATIONS OF BEP

     284  

BEPC BUSINESS

     285  

MANAGEMENT’S DISCUSSION AND ANALYSIS OF FINANCIAL CONDITION AND RESULTS OF OPERATIONS OF THE UNITED STATES, BRAZILIAN AND COLOMBIAN OPERATIONS OF BEP

     296  

BEPC GOVERNANCE

     335  

The BEPC Board of Directors

     335  

Board Structures, Practices and Committees

     338  

Corporate Governance Disclosure

     341  

Indemnifications and Limitations on Liability

     346  

Compensation

     346  

Director Share Ownership Requirements

     347  

Management Diversity

     347  

BEPC MANAGEMENT AND THE BEP MASTER SERVICES AGREEMENT

     348  

BEPC Management

     348  

About Brookfield

     348  

The BEP Master Services Agreement

     350  

BEPC EXECUTIVE COMPENSATION

     355  

BEP AND BEPC RELATIONSHIP WITH BROOKFIELD

     364  

Brookfield Asset Management

     364  


Table of Contents

Brookfield Relationship Agreement

     364  

Management Services

     366  

Other Services and Arrangements

     366  

Rights Agreement

     366  

BEP Registration Rights Agreement

     370  

Incentive Distributions

     370  

Indemnification Arrangements

     371  

Brazil Development Projects

     371  

Licensing Agreement

     371  

Conflicts of Interest and Fiduciary Duties

     372  

BEPC RELATIONSHIP WITH BROOKFIELD RENEWABLE

     387  

Credit Support

     387  

Subscription Agreement

     388  

Subordinated Credit Facilities

     388  

Equity Commitment Agreement

     388  

BEPC Voting Agreements

     389  

Conflicts of Interest

     389  

DESCRIPTION OF BEPC SHARE CAPITAL

     391  

BEPC Exchangeable Shares

     391  

BEPC Class B Shares

     396  

BEPC Class C Shares

     397  

BEPC Preferred Shares

     398  

COMPARISON OF RIGHTS OF HOLDERS OF BEPC EXCHANGEABLE SHARES, BEP UNITS AND TERP COMMON STOCK

     400  

BROOKFIELD RENEWABLE PARTNERS L.P.

     431  

SECURITY OWNERSHIP

     435  

MATERIAL UNITED STATES FEDERAL INCOME TAX CONSIDERATIONS

     437  

MATERIAL CANADIAN FEDERAL INCOME TAX CONSIDERATIONS

     459  

LEGAL MATTERS

     462  

LEGAL PROCEEDINGS AND REGULATORY ACTIONS

     462  

INDEBTEDNESS OF DIRECTORS AND EXECUTIVE OFFICERS

     462  

CEASE TRADE ORDERS, BANKRUPTCIES, PENALTIES OR SANCTIONS

     463  

INTERESTS OF MANAGEMENT AND OTHERS IN MATERIAL TRANSACTIONS

     464  

STOCKHOLDER PROPOSALS AND HOUSEHOLDING

     465  

EXPERTS, TRANSFER AGENT AND REGISTRAR

     467  

SERVICE OF PROCESS AND ENFORCEABILITY OF CIVIL LIABILITIES

     468  

WHERE YOU CAN FIND MORE INFORMATION

     469  

MATERIAL CONTRACTS

     473  

INDEX TO FINANCIAL STATEMENTS

     F-1  

ANNEX A – Agreement and Plan of Reorganization

     A-1  

ANNEX B – Opinion of Morgan Stanley & Co. LLC

     B-1  

ANNEX C – Opinion of Greentech Capital Advisors Securities, LLC

     C-1  


Table of Contents

NOTICE TO INVESTORS

About this Proxy Statement/Prospectus

This proxy statement/prospectus, which forms part of the registration statement on Form F-1/F-4 filed by BEP and BEPC with the U.S. Securities and Exchange Commission, constitutes (i) a prospectus of BEPC under Section 5 of the Securities Act of 1933, as amended, with respect to the BEPC exchangeable shares to be issued as TERP acquisition consideration to unaffiliated TERP stockholders in the TERP acquisition and (ii) a prospectus of BEP under Section 5 of the Securities Act of 1933, as amended, with respect to the BEP units to be issued as TERP acquisition consideration to unaffiliated TERP stockholders in the TERP acquisition. This proxy statement/prospectus also constitutes a proxy statement for TerraForm Power under Section 14(a) of the Securities and Exchange Act of 1934, as amended. In addition, it constitutes a notice of meeting with respect to the TERP stockholders meeting.

You should rely only on the information contained in or incorporated by reference into this proxy statement/prospectus. No one has been authorized to provide you with information that is different from that contained in, or incorporated by reference into, this proxy statement/prospectus. You should assume that the information appearing in this proxy statement/prospectus is accurate only as of the date on the front cover of this proxy statement/prospectus, regardless of the time of delivery of this proxy statement/prospectus. You should not assume that the information incorporated by reference into this proxy statement/prospectus is accurate as of any date other than that date. BEPC, BEP and TerraForm Power expressly disclaim any duty to update this proxy statement/prospectus, except as required by applicable law.

This proxy statement/prospectus does not constitute an offer to sell, or a solicitation of an offer to buy, any securities, or the solicitation of a proxy, in any jurisdiction to or from any person to whom it is unlawful to make any such offer or solicitation in such jurisdiction. Information contained in this proxy statement/prospectus regarding BEPC has been provided by BEPC, information contained in this proxy statement/prospectus regarding BEP has been provided by BEP and information contained in this proxy statement/prospectus regarding TerraForm Power has been provided by TerraForm Power.

FERC Restrictions

Some of BEPC’s U.S. operating subsidiaries are “public utilities” (as defined in the Federal Power Act, or “FPA”) and, therefore, subject to the jurisdiction of the U.S. Federal Energy Regulatory Commission, or “FERC,” under the FPA. As a result, the FPA places certain restrictions and requirements on the transfer of an amount of BEPC’s voting securities sufficient to convey direct or indirect control over BEPC. See “Risk Factors—Risks Relating to the BEPC Exchangeable Shares”. As a result of the FPA and FERC’s regulations in respect of transfers of control, consistent with the requirements for blanket authorizations granted under or exemptions from FERC’s regulations, absent prior authorization by FERC, no investor will be permitted to receive an amount of BEPC exchangeable shares pursuant to the special distribution or TERP acquisition that would cause such investor and its affiliate and associate companies in aggregate to hold a 10% or more voting interest in BEPC.

Meaning of Certain References

Unless otherwise noted or the context otherwise requires, when used in this document, the term “BEPC” means Brookfield Renewable Corporation together with all of its subsidiaries. References to “Brookfield Renewable” mean BEP collectively with BRELP, the Holding Entities (but excluding BEPC) and the Operating Entities. References to “Brookfield Renewable group” mean, collectively, BEPC and Brookfield Renewable. Certain capitalized terms and phrases used in this document are defined in the “Glossary”. Words importing the singular number include the plural, and vice versa, and words importing any gender include all genders.

Unless otherwise noted or the context otherwise requires, the disclosure in this document assumes that (i) the special distribution has been completed and BEPC has acquired its operating subsidiaries from Brookfield

 

1


Table of Contents

Renewable, although BEPC will not acquire such subsidiaries until prior to the special distribution and (ii) the TERP acquisition has not been completed.

Historical Performance and Market Data

This document contains information relating to the Business as well as historical performance and market data for Brookfield Renewable and certain of its operating subsidiaries. When considering this data, you should bear in mind that historical results and market data may not be indicative of the future results that you should expect from BEPC or BEP.

Financial Information

The financial information contained or incorporated by reference in this document is presented in United States dollars and, with the exception of certain financial information relating to TerraForm Power and unless otherwise indicated, has been prepared in accordance with International Financial Reporting Standards, which we refer to as IFRS, as issued by the International Accounting Standards Board, or the IASB. The financial information relating to TerraForm Power contained or incorporated by reference herein has been prepared in accordance with U.S. generally accepted accounting principles, which we refer to as U.S. GAAP. Information prepared in accordance with IFRS may differ from financial information prepared in accordance with U.S. GAAP and therefore may not be comparable.

All figures are unaudited unless otherwise indicated. In this document, all references to “$” are to United States dollars, references to “C$” are to Canadian dollars, references to “R$” are to Brazilian real and references to “COP” are to Colombian pesos.

Use of Non-IFRS Measures

To measure performance, BEPC focuses on net income, an IFRS measure, as well as certain non-IFRS measures, including Funds from Operations, or FFO, and adjusted earnings before interest, taxes, depreciation, and amortization, or Adjusted EBITDA.

BEPC uses FFO to assess the performance of the business before the effects of certain cash items (e.g., acquisition costs and other typical non-recurring cash items) and certain non-cash items (e.g., deferred income taxes, depreciation, non-cash portion of non-controlling interests, unrealized gain or loss on financial instruments, non-cash gain or loss from equity-accounted investments, and other non-cash items) as these are not reflective of the performance of the underlying business. In this document, BEPC uses the revaluation approach in accordance with IAS 16, Property, Plant and Equipment, whereby depreciation is determined based on a revalued amount, thereby reducing comparability with BEPC’s peers who do not report under IFRS as issued by the IASB or who do not employ the revaluation approach to measuring property, plant and equipment. BEPC adds back deferred income taxes on the basis that it does not believe this item reflects the present value of the actual tax obligations that it expects to incur over its long-term investment horizon. FFO is therefore unlikely to be comparable to similar measures presented by other issuers. FFO has limitations as an analytical tool. Specifically, BEPC’s definition of FFO may differ from the definition used by other organizations, as well as the definition of Funds from Operations used by the Real Property Association of Canada and the National Association of Real Estate Investment Trusts, Inc., or NAREIT, in part because the NAREIT definition is based on U.S. GAAP, as opposed to IFRS.

BEPC uses Adjusted EBITDA to assess the performance of the Business before the effects of interest expense, income taxes, depreciation, management service costs, non-controlling interests, unrealized gain or loss on financial instruments, non-cash gain or loss from equity-accounted investments, distributions to preferred limited partners and other typical non-recurring items. BEPC adjusts for these factors as they may be non-cash, unusual in nature and/or are not factors used by management for evaluating operating performance. Adjusted

 

2


Table of Contents

EBITDA is a measure of operating performance that is not calculated in accordance with, and does not have any standardized meaning prescribed by, IFRS. Adjusted EBITDA is therefore unlikely to be comparable to similar measures presented by other issuers and has limitations as an analytical tool.

See “Managements Discussion and Analysis of Financial Condition and Results of Operations of the United States, Brazilian and Colombian Operations of BEP” for reconciliations of non-IFRS measures to the nearest IFRS measures.

Market Data and Industry Data

Market and industry data presented throughout, or incorporated by reference in, this document was obtained from third party sources, industry publications, and publicly available information, as well as industry and other data prepared by the Brookfield Renewable group on the basis of its collective knowledge of the Canadian, U.S. and international markets and economies (including estimates and assumptions relating to these markets and economies based on that knowledge). The Brookfield Renewable group believes that the market and economic data is accurate and that the estimates and assumptions are reasonable, but there can be no assurance as to the accuracy or completeness thereof. The accuracy and completeness of the market and economic data used throughout this document, or incorporated by reference herein, are not guaranteed and the Brookfield Renewable group does not make any representation as to the accuracy of such information. Although the Brookfield Renewable group believes it to be reliable, the Brookfield Renewable group has not independently verified any of the data from third party sources referred to or incorporated by reference in this document, analyzed or verified the underlying studies or surveys relied upon or referred to by such sources, or ascertained the underlying economic and other assumptions relied upon by such sources.

 

3


Table of Contents

GLOSSARY

Acquisition Sub” means 2252876 Alberta ULC, an unlimited liability corporation incorporated under the laws of Alberta and a wholly owned direct subsidiary of BEP;

Adjournment Proposal” or “Proposal No. 5” means proposal that is scheduled to be voted on at the TERP stockholders meeting to approve the adjournment of the TERP stockholders meeting, if necessary, to solicit additional proxies if there are not sufficient votes to approve the Merger Proposal;

adjusted exchange ratio” means the product of (x) 0.381 multiplied by (y) the sum of (i) the number (rounded, if necessary, to three decimal points) of BEPC exchangeable shares to be distributed with respect to each BEP unit upon the consummation of the special distribution and (ii) one;

BAM” means Brookfield Asset Management Inc.;

BAM Class A Shares” has the meaning ascribed thereto under “BEPC Executive Compensation”;

BBHC Orion” means BBHC Orion Holdco L.P.;

BCBCA” means the Business Corporations Act (British Columbia);

BEP” means Brookfield Renewable Partners L.P.;

BEP contribution” means BEP’s contribution of certain of its Colombian, Brazilian and United States operations to BEPC;

BEP Master Services Agreement” means the third amended and restated master services agreement dated as of May 11, 2020, among the Service Recipients, BRELP, Brookfield, the Service Providers and others, as amended;

BEP Registration Rights Agreement” has the meaning ascribed thereto under “BEP and BEPC Relationship with Brookfield—BEP Registration Rights Agreement”;

“BEP share exchange” means the binding share exchange to be effected immediately following the reincorporation merger, pursuant to which Acquisition Sub will acquire each share of TerraForm New York class C common stock that is issued and outstanding after the reincorporation merger effective time in exchange for BEP units;

“BEP units” means BEP’s limited partnership units, and “BEP unit” means any one of them;

BEP’s Annual Report” means BEP’s annual report on Form 20-F for the fiscal year ended December 31, 2019, as amended (filed in Canada with the Canadian securities regulatory authorities in lieu of an annual information form), which includes BEP’s audited consolidated statements of financial position as of December 31, 2019 and December 31, 2018, and the related consolidated statements of income, comprehensive income (loss), changes in equity and cash flows for each of the three years in the period ended December 31, 2019, together with the reports thereon of the independent registered public accounting firm and management’s discussion and analysis of BEP as of December 31, 2019 and 2018 and for each of the three years in the period ended December 31, 2019;

BEPC” means Brookfield Renewable Corporation;

BEPC articles” means the notice of articles and articles of BEPC;

 

4


Table of Contents

BEPC audit committee” means the audit committee of the BEPC board, as further described under “BEPC GovernanceCorporate Governance DisclosureCommittees of the Board of DirectorsBEPC Audit Committee”;

BEPC board” means the board of directors of BEPC;

BEPC class B shares means the class B multiple voting shares in the capital of BEPC, as further described under “Description of BEPC Share Capital—BEPC Class B Shares”, and “BEPC class B share” means any one of them;

BEPC class C shares means the class C non-voting shares in the capital of BEPC, as further described under “Description of BEPC Share Capital—BEPC Class C Shares”, and “BEPC class C share” means any one of them;

BEPC committees” means the BEPC audit committee and the BEPC nominating and governance committee;

BEPC exchangeable shares” means the class A exchangeable subordinate voting shares in the capital of BEPC, as further described under “Description of BEPC’s Share Capital—BEPC Exchangeable Shares”, and “BEPC exchangeable share” means any one of them;

BEPC nominating and governance committee” means the nominating and governance committee of the BEPC board, as further described under “BEPC Governance—Corporate Governance Disclosure—Committees of the Board of Directors—BEPC Nominating and Governance Committee”;

BEPC pre-approval policy” means the written policy on auditor independence of the BEPC board;

BEPC preferred shares” has the meaning ascribed thereto under “Description of BEPC Share Capital”;

BEPC share exchange” means the binding share exchange to be effected immediately following the reincorporation merger, pursuant to which BEPC will acquire each share of TerraForm New York class B common stock that is issued and outstanding after the reincorporation merger effective time in exchange for BEPC exchangeable shares;

BEPC Voting Agreements” has the meaning ascribed thereto under “BEP and BEPC Relationship with Brookfield Renewable—BEPC Voting Agreements”;

BPUSHA” means Brookfield Power US Holding America Co.;

BRELP” means Brookfield Renewable Energy L.P.;

BRELP Class A Preferred Units” means the Class A preferred partnership units of BRELP;

BRELP Distribution” means the distribution in specie by BRELP of BEPC exchangeable shares to all holders of its equity units (which does not include preferred partnership units) that occurs immediately prior to the special distribution;

Brookfield” means BAM and its subsidiaries (other than entities within the Brookfield Renewable group and TerraForm Power and its subsidiaries);

Brookfield Accounts” means Brookfield and/or other Brookfield-sponsored vehicles, consortiums and/or partnerships (including private funds, joint ventures and similar arrangements);

 

5


Table of Contents

Brookfield Personnel” means the partners, members, shareholders, directors, officers and employees of Brookfield;

Brookfield Relationship Agreement” means the amended and restated relationship agreement dated as of March 28, 2014, as amended from time to time, by, among others, BAM, BEP and BRELP;

Brookfield Renewable” means BEP collectively with BRELP, the Holding Entities and the Operating Entities (but excluding BEPC);

Brookfield Renewable group” means Brookfield Renewable, BEPC and their respective subsidiaries, including Acquisition Sub;

Brookfield stockholders” means BBHC Orion and Orion Holdings, each an affiliate of Brookfield and a stockholder of TerraForm Power;

Brookfield Trading Policy” has the meaning ascribed thereto under “BEPC Governance—Corporate Governance Disclosure—Personal Trading Policy”;

BRPI” means Brookfield Renewable Power Inc.;

BRPPE” means Brookfield Renewable Power Preferred Equity Inc.;

Business” means the United States, Brazilian and Colombian operations of BEP to be acquired by BEPC immediately prior to the special distribution;

Canada SubCo” means BEP Subco Inc.;

cash bonus” has the meaning ascribed thereto under “BEPC Executive Compensation”;

CDS” means CDS Clearing and Depository Services Inc.;

CEE Funds” means the Germany based asset manager that holds renewable energy funds targeting low risk renewable investments, which is a portfolio company of Brookfield;

chair” means the chairperson of the BEPC board;

Code” means the Internal Revenue Code of 1986, as amended;

Competition Act” means Competition Act, R.S.C., 1985, c. C 34.;

collateral account” means the non-interest bearing trust account established by Brookfield or its affiliates to be administered by the rights agent;

combined company” means Brookfield Renewable group after giving effect to the TERP acquisition;

completion date” means the date on which the TERP acquisition is completed;

conflicts management policy” has the meaning ascribed thereto under “BEP and BEPC Relationship with Brookfield—Conflicts of Interest and Fiduciary Duties”;

CRA” means the Canada Revenue Agency;

 

6


Table of Contents

customary rates” means the same or substantially similar services provided by Brookfield to one or more third parties;

DGCL” means General Corporation Law of the State of Delaware;

distribution date” means the date on which the special distribution occurs;

distribution record date” means the record date for the special distribution;

DSU Allotment Price” has the meaning ascribed thereto under “BEPC Executive Compensation”;

DSUP” means the Deferred Share Unit Plan;

DSUs” has the meaning ascribed thereto under “BEPC Executive Compensation—Cash Bonus and Long-Term Incentive Plans”;

DTC” means the Depository Trust Company;

EDGAR” means the Electronic Data Gathering, Analysis, and Retrieval system at www.sec.gov;

Equity Commitment Agreement” has the meaning ascribed thereto under “BEPC Relationship with Brookfield Renewable—Equity Commitment Agreement”;

Ethics code” means the BEPC Code of Business Conduct and Ethics;

Escrow Company” has the meaning ascribed thereto under “BEPC Executive Compensation”;

Escrowed Shares” has the meaning ascribed thereto under “BEPC Executive Compensation”;

Escrowed Stock Plan” has the meaning ascribed thereto under “BEPC Executive Compensation”;

ESG” means environmental, social and governance;

Euro Holdco” means Brookfield BRP Europe Holdings (Bermuda) Limited;

Exchange Act” means the Securities Exchange Act of 1934, as amended;

exchange ratio” means 0.381;

FERC” means the Federal Energy Regulatory Commission;

FFO” means Funds from Operations;

Finco” means Brookfield Renewable Partners ULC;

forward-looking statements” has the meaning ascribed thereto under “Special Note Regarding Forward-Looking Information”;

Holding Entities” means LATAM Holdco, NA Holdco, Euro Holdco, Investco and any other direct or indirect wholly owned subsidiary of BRELP created or acquired after the date of BRELP’s limited partnership agreement;

Holdings IV” means BEP Bermuda Holdings IV Limited;

 

7


Table of Contents

HSR Act” means the Hart-Scott-Rodino Antitrust Improvements Act of 1976, as amended;

HSS&E” has the meaning ascribed thereto under “BEPC Business—Operating Philosophy”;

Hydro Holdings” means an entity that is entitled to appoint a majority of the board of directors of Isagen;

IFRS” means International Financial Reporting Standards as issued by the International Accounting Standards Board;

Investco” means Brookfield Renewable Investments Limited;

investing affiliate” has the meaning ascribed thereto under “BEP and BEPC Relationship with Brookfield—Conflicts of Interest and Fiduciary Duties—Investments by the Investing Affiliate”;

IRS” means the Internal Revenue Service;

Isagen” means Isagen S.A. E.S.P.;

LATAM Holdco” means BRP Bermuda Holdings I Limited;

LIBOR” means the London Interbank Offered Rate;

Licensing Agreement” has the meaning ascribed thereto under “BEP and BEPC Relationship with Brookfield—Licensing Agreement”;

LTA” means long-term average;

Merger Proposal” or “Proposal No. 1” means proposal that is scheduled to be voted on at the TERP stockholders meeting to consider and vote upon a proposal to adopt the Plan of Merger and approve the Reorganization Agreement, the reincorporation merger and the share exchange;

MI 61-101” means Canadian Multilateral Instrument 61-101—Protection of Minority Securityholders in Special Transactions;

MRE” has the meaning ascribed thereto under “The BEPC Business—Current Operations—Brazil—Market Opportunity”;

MSOP” has the meaning ascribed thereto under “BEPC Executive Compensation”;

NA HoldCo” means Brookfield BRP Holdings (Canada) Inc.;

NASDAQ” means National Association of Securities Dealers Automated Quotations System;

NEOs” means the named executive officers of BEPC;

non-resident holder” has the meaning ascribed thereto under “Material Canadian Federal Income Tax Considerations—Taxation of Holders Not Resident in Canada”;

non-U.S. holder” has the meaning ascribed thereto under “Material United States Federal Income Tax Considerations”;

NYBCL” means Business Corporation Law of the State of New York;

 

8


Table of Contents

NYSE” means the New York Stock Exchange;

Operating Entities” means the subsidiaries of the Holding Entities which, from time to time, directly or indirectly hold, or may in the future hold, operations or assets, including any of the assets or operations held through joint ventures, partnerships and consortium arrangements;

operating performance compensation” means performance-based compensation;

Orion Holdings” means Orion U.S. Holdings 1 L.P.;

PFIC” has the meaning ascribed thereto under “Material United States Federal Income Tax Considerations—Consequences to U.S. Holders—Ownership and Disposition of BEPC Exchangeable Shares”;

Plan of Merger” means the agreement and plan of merger set forth in Exhibit B to the Reorganization Agreement;

Plans of Exchange” means, collectively, the parent plan of exchange set forth in Exhibit C to the Reorganization Agreement and the BEPC plan of exchange set forth in Exhibit D to the Reorganization Agreement, and “Plan of Exchange” is a reference to either of them as the context may require;

PPA” means a power purchase agreement, power guarantee agreement or similar long-term agreement between a seller and buyer of electrical power generation;

preferred units” means BEP’s preferred limited partnership units;

proposed amendments” has the meaning ascribed thereto under “Material Canadian Federal Income Tax Considerations”;

PSG” means Brookfield’s Public Securities Group;

public TERP shares” means the shares of issued and outstanding TERP common stock that are not owned by the Brookfield stockholders, and “public TERP share” means any one of them;

Registration Rights Agreement” has the meaning ascribed thereto under “BEP and BEPC Relationship with Brookfield—Registration Rights Agreement”;

reincorporation merger” means the first step of the TERP acquisition, in which TerraForm Power will merge with and into TerraForm New York, with TerraForm New York as the surviving corporation of such merger;

Reorganization Agreement” means the Agreement and Plan of Reorganization, dated as of March 16, 2020, as it may be amended from time to time, among BEP, BEPC, Acquisition Sub, TerraForm Power and TerraForm New York, a copy of which is attached as Annex A to this proxy statement/prospectus and is incorporated herein by reference;

Restricted Shares” or “RS” has the meaning ascribed thereto under “BEPC Executive Compensation”;

Restricted Stock Plan” has the meaning ascribed thereto under “BEPC Executive Compensation”;

rights agent” means Wilmington Trust, National Association;

Rights Agreement” has the meaning ascribed thereto under “BEP and BEPC Relationship with Brookfield—Rights Agreement”;

 

9


Table of Contents

RRSP” means registered retirement savings plan;

RSU Allotment Price” has the meaning ascribed thereto under “BEPC Executive Compensation”;

RSUP” has the meaning ascribed thereto under “BEPC Executive Compensation”;

RSUs” has the meaning ascribed thereto under “BEPC Executive Compensation”;

Sarbanes-Oxley Act” means the Sarbanes-Oxley Act of 2002 (United States);

SEC” means the United States Securities and Exchange Commission;

SEDAR” means the System for Electronic Document Analysis and Retrieval at www.sedar.com;

Service Providers” has the meaning ascribed thereto in the BEP Master Services Agreement;

Service Recipients” has the meaning ascribed thereto in the BEP Master Services Agreement;

share exchange” means BEPC share exchange and BEP share exchange;

SHPP” has the meaning ascribed thereto under “BEPC BusinessCurrent OperationsBrazil”;

Special Committee” means the special committee of the board of directors of TerraForm Power, comprised of directors who are not directly or indirectly affiliated with, and are otherwise independent from, BEP and who are not members of TerraForm Power’s management or otherwise interested in the TERP acquisition, which committee was established to, among other things, review, evaluate and negotiate the Reorganization Agreement and the reincorporation merger and the share exchange contemplated thereby and any alternatives thereto;

special distribution” means the planned special distribution by BEP to the holders of BEP units of approximately 44.7 million BEPC exchangeable shares;

Subordinated Credit Facilities” has the meaning ascribed thereto under “BEPC Relationship with Brookfield Renewable—Subordinated Credit Facilities”;

Tax Act” means the Income Tax Act (Canada);

TERP” or “TerraForm Power” means TerraForm Power, Inc. and, where the context requires, the entity surviving after the reincorporation merger;

TERP acquisition” means the acquisition by the Brookfield Renewable group of all of the public TERP shares through the reincorporation merger and the share exchange;

TERP acquisition consideration” means the consideration, per public TERP share, to be received in the TERP acquisition by TERP stockholders (other than the Brookfield stockholders), equivalent to 0.381 of a BEPC exchangeable share or, at the election of the holder of such share, 0.381 of a BEP unit (in each case, subject to adjustment for the special distribution and subject to further adjustment to prevent dilution in accordance with the Reorganization Agreement as described in the section entitled “The Reorganization Agreement—Consideration to Be Received in the TERP Acquisition”);

TERP board” or “TerraForm Power Board” means the board of directors of TerraForm Power;

TERP Brookfield MSA” means a master services agreement dated October 16, 2017, amongst TerraForm Power and Brookfield and certain of its affiliates;

 

10


Table of Contents

TERP common stock” means class A common stock, par value $0.01, of TerraForm Power;

TERP record date” means June 26, 2020;

TERP stockholder approvals” means (1) the adoption of the Plan of Merger and the approval of the Reorganization Agreement, the reincorporation merger and the share exchange by the holders of a majority of outstanding shares of TERP common stock entitled to vote thereon and (2) the unaffiliated TERP stockholder approval;

TERP stockholders meeting” means the meeting that TerraForm Power will hold for its stockholders on July 29, 2020, and any adjournments or postponements thereof, to vote on, among other matters, the adoption of the Plan of Merger and the approval of the Reorganization Agreement, the reincorporation merger and the share exchange, and is the meeting to which this proxy statement/prospectus relates;

TERP Stockholders Meeting Proposals” means, collectively, proposals that are scheduled to be voted on at the TERP stockholders meeting to (i) to elect seven directors to serve until the next TerraForm Power annual stockholders meeting and until their respective successors are duly elected or appointed and qualified, subject to his or her earlier resignation or removal (including in connection with the completion of the TERP acquisition) or death, (ii) to ratify the appointment of Ernst & Young LLP as TerraForm Power’s independent registered public accounting firm for 2020 and (iii) to ratify, on a non-binding, advisory basis, the compensation paid to TerraForm Power’s named executive officers;

TERP Takeover Proposal” has the meaning ascribed thereto under “The Reorganization AgreementNo Solicitation by TerraForm Power of Takeover or Alternative Proposals”;

TERP Voting Agreement” means the Voting Agreement dated as of March 16, 2020, among TerraForm Power, BBHC Orion and Orion Holdings, which is attached as Exhibit A to the Reorganization Agreement;

TerraForm New York” means TerraForm Power NY Holdings, Inc., a newly formed New York corporation and a wholly owned direct subsidiary of TerraForm Power;

TerraForm New York class A common stock” means TerraForm New York’s class A common stock, par value $0.01;

TerraForm New York class B common stock” means TerraForm New York’s class B common stock, par value $0.01;

TerraForm New York class C common stock” means TerraForm New York’s class C common stock, par value $0.01;

TerraForm New York RSUs” means all outstanding TerraForm New York restricted stock units;

TerraForm Power RSUs” means all outstanding TerraForm Power restricted stock units;

Treasury Regulations” means the U.S. Treasury Regulations promulgated under the U.S. Internal Revenue Code;

TSX” means the Toronto Stock Exchange;

unaffiliated TERP stockholders” means holders of TERP common stock other than the Brookfield stockholders;

 

11


Table of Contents

unaffiliated TERP stockholder approval” means the adoption of the Plan of Merger and the approval of the Reorganization Agreement, the reincorporation merger and the share exchange by the holders of a majority of outstanding shares of TERP common stock entitled to vote thereon that are not owned, directly or indirectly, by BEP or its affiliates or any person with whom BEP or its affiliates has formed (and not terminated) a “group” (as defined in the Exchange Act);

Unaudited Pro Forma Financial Statements” means collectively or separately, as the context requires, BEPC’s unaudited condensed combined pro forma financial statements and BEP’s unaudited condensed combined pro forma financial statements;

U.S. GAAP” means generally accepted accounting principles in the United States that the SEC has identified as having substantial authoritative support, as supplemented by Regulation S-X under the 1934 Act, as amended from time to time;

U.S. holder” has the meaning ascribed thereto under “Material United States Federal Income Tax Considerations”; and

U.S. Securities Act” means the Securities Act of 1933, as amended and the rules and regulations promulgated from time to time thereunder.

 

12


Table of Contents

QUESTIONS AND ANSWERS

The following questions and answers are intended to address briefly some commonly asked questions regarding the TERP acquisition, matters to be addressed at the TERP stockholders meeting and matters relating to the BEPC exchangeable shares, BEP units and special distribution. These questions and answers may not address all questions that may be important to stockholders of TerraForm Power. To better understand these matters, and for a description of the legal terms governing the TERP acquisition, you should carefully read this entire proxy statement/prospectus, including the attached Annexes, as well as the documents that have been incorporated herein by reference. See “Where You Can Find More Information”.

Questions and Answers Regarding the TERP Acquisition

 

Questions

  

Answers Regarding the TERP Acquisition

What is the proposed transaction on which I am being asked to vote?

  

BEP, BEPC, Acquisition Sub, TerraForm Power and TerraForm New York have entered into the Reorganization Agreement that is described in this proxy statement/prospectus, and a copy of which is attached as Annex A. Pursuant to the Reorganization Agreement and subject to the terms and conditions therein, the Brookfield Renewable group will acquire all of the public TERP shares through a series of transactions, referred to as the TERP acquisition, in which:

  

•  First, TerraForm Power will merge with and into TerraForm New York, with TerraForm New York as the surviving corporation of such merger, with (i) each share of TERP common stock that is owned by the Brookfield stockholders converted into one share of TerraForm New York class A common stock, (ii) each public TERP share that is issued and outstanding immediately prior to the reincorporation effective time with respect to which no election has been made to receive BEP units converted into one share of TerraForm New York class B common stock and (iii) each public TERP share with respect to which an election to receive BEP units has been validly made, and not validly revoked, converted into one share of TerraForm New York class C common stock.

  

•  Second, pursuant to two separate binding share exchanges effected under the NYBCL, (a) BEPC will acquire each share of TerraForm New York class B common stock (received by former holders of public TERP shares who have not made an election to receive BEP units) in exchange for 0.381 (referred to as the exchange ratio) of a BEPC exchangeable share per share of TerraForm New York class B common stock and cash in lieu of a fractional BEPC exchangeable share and (b) Acquisition Sub will acquire each share of TerraForm New York class C common stock (received by former holders of public TERP shares who have made an election to receive BEP units) in exchange for 0.381 of a BEP unit per share of TerraForm New York class C common stock and cash in lieu of a fractional BEP unit. In each case, the exchange ratio of 0.381 is subject to

 

13


Table of Contents

Questions

  

Answers Regarding the TERP Acquisition

  

adjustment as described in the section entitled “The Reorganization AgreementConsideration to Be Received in the TERP Acquisition”.

  

Each share of TERP common stock held by the Brookfield stockholders prior to the completion of the TERP acquisition will remain issued and outstanding as one share of class A common stock of TerraForm New York, the surviving corporation.

  

It is a condition to the completion of the TERP acquisition that the special distribution has occurred or that all actions have been taken which are reasonably necessary to cause the special distribution to occur substantially simultaneously with, but no later than immediately prior to, the completion of the TERP acquisition.

  

Upon completion of the TERP acquisition, TerraForm New York will become wholly owned by the Brookfield Renewable group and the Brookfield Renewable group’s affiliates.

Why am I receiving these materials?

  

You are receiving this proxy statement/prospectus because you were a holder of record of TERP common stock as of the close of business on the TERP record date.

  

BEP, BEPC, Acquisition Sub, TerraForm Power and TerraForm Power NY have agreed to a transaction, pursuant to which TerraForm Power will become wholly owned by the Brookfield Renewable group and the Brookfield Renewable group’s affiliates and will no longer be a publicly traded corporation. If the TERP acquisition is completed, each public TERP share will be acquired, through a series of transactions, for TERP acquisition consideration, as further described in the section entitled “The Reorganization Agreement—Consideration to Be Received in the TERP Acquisition”.

  

TerraForm Power is holding a meeting of stockholders in order to, among other matters, obtain the TERP stockholder approvals. In order to complete the TERP acquisition, TERP stockholders must vote to adopt the Plan of Merger and approve the Reorganization Agreement, the reincorporation merger and the share exchange. This proxy statement/prospectus is being delivered to you as both a proxy statement of TerraForm Power and a prospectus of BEP and BEPC in connection with the TERP acquisition. It is the proxy statement by which the TerraForm Power Board is soliciting proxies from you to vote in favor of the proposal to adopt the Plan of Merger and approve the Reorganization Agreement, the reincorporation merger and the share exchange at the TERP stockholders meeting or at any adjournment or postponement thereof. It is also the prospectus for the offering by BEP and BEPC of BEP units and BEPC exchangeable shares, respectively, in the TERP acquisition.

 

14


Table of Contents

Questions

  

Answers Regarding the TERP Acquisition

  

TERP stockholders will also be asked at the TERP stockholders meeting to approve the TERP Stockholders Meeting Proposals (Proposals Nos. 2, 3 and 4) and the Adjournment Proposal (Proposal No. 5).

  

BEP, BEPC, Acquisition Sub, TerraForm Power and TerraForm New York will be unable to complete the TERP acquisition without, among other things, the unaffiliated TERP stockholder approval.

What will unaffiliated TERP stockholders receive in the TERP acquisition?

  

If the TERP acquisition is completed, each public TERP share will automatically be exchanged into the right to receive consideration, referred to as the TERP acquisition consideration, consisting of a number of, at the election of the holder of such public TERP shares, BEPC exchangeable shares or BEP units, in each case, equal to the adjusted exchange ratio and subject to further adjustment to prevent dilution in accordance with the Reorganization Agreement. The adjusted exchange ratio will be determined by multiplying (x) 0.381 by (y) the sum of (i) the number (rounded, if necessary, to three decimal points) of BEPC exchangeable shares to be distributed with respect to each BEP unit upon the consummation of the special distribution and (ii) one. For example, if holders of BEP units receive one BEPC exchangeable share for every four BEP units in the special distribution, the adjusted exchange ratio will be equal to 0.47625, and holders of public TERP shares will receive 0.47625 of a BEPC exchangeable share or BEP unit per public TERP share. Each BEPC exchangeable share has been structured with the intention of providing an economic return equivalent to one BEP unit (subject to adjustment to reflect certain capital events). See “BEPC Relationship with Brookfield Renewable” and “Description of BEPC Share Capital—BEPC Exchangeable Shares”. Holders of public TERP shares will not participate in the special distribution.

  

Unaffiliated TERP stockholders will not receive any fractional BEPC exchangeable shares or BEP units as TERP acquisition consideration. Instead, unaffiliated TERP stockholders will receive cash in lieu of any fractional BEPC exchangeable shares or BEP units that they would otherwise have been entitled to receive.

Will the TERP acquisition be completed if the special distribution does not occur?

  

No, it is a condition to TerraForm Power’s and TerraForm New York’s obligations to complete the TERP acquisition that the special distribution has occurred or that all actions have been taken which are reasonably necessary to cause the special distribution to occur substantially simultaneously with, but no later than immediately prior to, the completion of the TERP acquisition.

 

15


Table of Contents

Questions

  

Answers Regarding the TERP Acquisition

  

For a summary of this and the other conditions that must be satisfied (or, to the extent legally permissible, waived (except with respect to the receipt of the TERP stockholder approvals condition, which is not waivable)) prior to completion of the TERP acquisition, see “The Reorganization AgreementConditions to the TERP Acquisition”.

How do I make an election to receive BEP units if I am an unaffiliated TERP stockholder?

  

Holders of public TERP shares wishing to receive BEP units as the TERP acquisition consideration are required to make an election to receive BEP units (referred to as the BEP unit election) by 5:00 p.m. New York time on July 28, 2020, the business day immediately prior to the TERP stockholders meeting (referred to as the election deadline). Concurrently with the mailing of this proxy statement/prospectus, an election form will be mailed to each holder of record of TERP common stock for the TERP stockholders meeting. BEPC and Acquisition Sub will make available one or more election forms as may be reasonably requested from time to time by all persons who become holders (or beneficial owners) of TERP common stock during the period following the record date and prior to the close of business on the business day prior to the election deadline.

  

To elect to receive BEP units, you must indicate on the election form your election to receive TerraForm New York class C common stock, and such TerraForm New York class C common stock, subject to the treatment of fractional shares, will automatically exchange into BEP units following completion of the TERP acquisition. After a BEP unit election is validly made with respect to any public TERP shares, no further registration of transfer of such shares will be made on the transfer books of TerraForm Power unless and until such BEP unit election is revoked in accordance with the procedures set forth in the election form. In the event any BEP unit election is made by a beneficial owner of public TERP shares, such BEP unit election will be deemed automatically revoked in the event of any transfer of such beneficial ownership. If you elect to receive BEP units, you must make the same election with respect to all of the TERP common stock held by you. Unaffiliated TERP stockholders who do not make a BEP unit election prior to the election deadline will be entitled to receive BEPC exchangeable shares upon completion of the TERP acquisition. There is no limit on the number of public TERP shares that may be exchanged for BEPC exchangeable shares or BEP units.

  

You must return your properly completed and signed form by the election deadline. If you hold public TERP shares through a bank, broker or other nominee, you should follow the instructions provided by such bank, broker or other nominee to ensure that your election instructions are timely returned. For further information, see the sections entitled “The TERP Acquisition—Exchange of Public TERP Shares in the TERP Acquisition” and “The Reorganization Agreement—Election Procedures”.

 

16


Table of Contents

Questions

  

Answers Regarding the TERP Acquisition

Can I revoke or change my election after I mail my election form?

  

Yes. Any election form may be revoked prior to the election deadline with respect to all of the public TERP shares subject thereto by the stockholder who submitted the applicable election form in accordance with the procedures set forth in the election form. If an election form is revoked, the holder of such public TERP shares as to which such election previously applied will be deemed to have made no BEP unit election unless an election is subsequently submitted by the stockholder prior to the election deadline. For further information, see the section entitled “The Reorganization Agreement—Election Procedures”. Unaffiliated TERP stockholders who do not make a BEP unit election will be entitled to receive BEPC exchangeable shares upon completion of the TERP acquisition.

What happens if I do not make an election or my election form is not received before the election deadline?

  

If an unaffiliated TERP stockholder does not make a BEP unit election with respect to its shares of TERP common stock or the exchange agent does not receive a properly completed and signed election form by the election deadline, such unaffiliated TERP stockholder will receive BEPC exchangeable shares in respect of its public TERP shares following completion of the TERP acquisition. For more information, see the section entitled “The Reorganization Agreement—Election Procedures.

If I am an unaffiliated TERP stockholder, how will I receive the TERP acquisition consideration to which I am entitled?

  

After receiving any requisite documentation from you, following the completion of the TERP acquisition, the exchange agent will mail to you (1) a statement reflecting the whole number of BEPC exchangeable shares or BEP units, as applicable, you have the right to receive as TERP acquisition consideration and (2) a check for any cash, in dollars, if any, in lieu of a fractional BEPC exchangeable share or BEP unit and dividends and other distributions payable (if any) to which you are entitled. If you hold your shares of TERP common stock in certificated form, you will need to complete certain exchange procedures with respect to such certificated shares to receive the TERP acquisition consideration you are entitled to receive. For additional information about the exchange of shares of public TERP shares for the TERP acquisition consideration, see “The TERP Acquisition—Exchange of Public TERP Shares in the TERP Acquisition”.

Who is the exchange agent for the TERP acquisition?

  

Computershare Trust Company of Canada is the exchange agent.

What are the important differences between BEPC exchangeable shares and BEP units?

  

While BEPC exchangeable shares and BEP units are structured with the intention of being economically equivalent, there are some differences between these two securities. These differences include:

  

•  holders of BEPC exchangeable shares have the right to exchange all or a portion of their BEPC exchangeable shares for, at the election of BEPC, one BEP unit per BEPC exchangeable share held or its cash equivalent based on the

 

17


Table of Contents

Questions

  

Answers Regarding the TERP Acquisition

  

NYSE closing price of one BEP unit on the date of the request for exchange (or if not a trading day, the next trading day thereafter), in each case subject to adjustment to reflect certain capital events, plus all unpaid accrued dividends, if any, while holders of BEP units do not have any exchange rights;

  

•  unlike BEP units, BEPC exchangeable shares are subject to redemption rights, where in the sole discretion of the board of BEPC or at the request of BEP, as the indirect holder of class B shares of BEPC, BEPC may, without the consent of holders of BEPC exchangeable shares, redeem all of the then outstanding BEPC exchangeable shares for BEP units upon sixty (60) days’ prior written notice from BEPC to holders of the BEPC exchangeable shares, subject to applicable law;

  

•  the BEPC exchangeable shares are not BEP units and will not be treated as BEP units for purposes of the application of applicable Canadian and U.S. rules relating to takeover bids, issuer bids and tender offers;

  

•  for U.S. federal income tax purposes, holders of BEPC exchangeable shares generally will be taxable under the rules that apply to shareholders of a corporation, whereas holders of BEP units generally will be taxable under the rules that apply to partners of a partnership;

  

•  the Canadian income taxation of amounts distributed on BEP units will generally depend on the character and source of the underlying income earned by BEP whereas the Canadian income taxation of amounts paid on the BEPC exchangeable shares as dividends will generally depend on whether the dividends are taxable dividends subject to withholding tax or capital gains dividends (which are generally received free of Canadian tax); and

  

•  holders of BEPC exchangeable shares, under the Business Corporations Act (British Columbia), have the right to bring oppression claims and derivative actions. These remedies are not available to a BEP unitholder under the Bermuda Limited Partnership Act 1883 and the Bermuda Exempted Partnerships Act 1992.

  

In addition, below are a few additional differences between the two securities:

  

•  holders of BEPC exchangeable shares vote on all matters submitted to a vote of BEPC shareholders, while holders of BEP units are not generally entitled to vote on matters relating to BEP but are entitled to approve certain amendments to BEP’s limited partnership agreement, certain matters with respect to the withdrawal of BEP’s general partner, and certain fundamental matters; and

 

18


Table of Contents

Questions

  

Answers Regarding the TERP Acquisition

  

•  BEPC shareholders’ rights, such as the right to elect the BEPC board or propose resolutions, are only available to holders of BEPC exchangeable shares and may not be exercised by holders of BEP units in respect of BEP.

  

However, because Brookfield Renewable, which is controlled by Brookfield, will hold all of the BEPC class B shares, it will hold 75% of the votes eligible to be cast on all matters where the BEPC exchangeable shares and the BEPC class B shares vote together. As a result, Brookfield is able to control the election and removal of BEPC directors and, accordingly, exercises substantial influence over BEPC. For additional information regarding voting rights, see “Description of BEPC Share Capital—BEPC Exchangeable Shares—Voting”. For a more detailed discussion of BEPC exchangeable shares and BEP units, see “Description of BEPC Share CapitalBEPC Exchangeable Shares” and “Comparison of Rights of Holders of BEPC Exchangeable Shares, BEP Units and TERP Common Stock”.

What happens if the TERP acquisition is not completed?

  

If the TERP acquisition is not completed for any reason, TERP stockholders will not receive any consideration for their shares of TERP common stock, and TerraForm Power will remain a U.S. public company with TERP common stock continuing to be listed on NASDAQ.

Will I still be paid dividends prior to the TERP acquisition?

  

TerraForm Power most recently paid a quarterly dividend of $0.2014 per share to its stockholders. Under the Reorganization Agreement, prior to completion of the TERP acquisition, TerraForm Power may continue to declare and pay its regular quarterly cash dividend in an amount of up to $0.2014 per share.

Are there any important risks about the TERP acquisition or BEPC’s or BEP’s business of which I should be aware?

  

Yes, there are important risks involved. Before making any decision on whether and how to vote, you are urged to read carefully and in its entirety “Risk Factors” beginning on page 81 of this proxy statement/prospectus.

Is the transaction expected to be taxable to unaffiliated TERP stockholders?

  

For U.S. federal income tax purposes, the BEPC share exchange is intended to qualify as a transaction described in Section 351 of the Code, generally with no material gain or loss recognition to U.S. holders of public TERP shares, including by reason of the application of Section 367(a) of the Code. However, this tax treatment is not free from doubt, and there are factual and legal uncertainties concerning these conclusions. If the IRS were to challenge this tax treatment and such challenge were to be sustained, a U.S. holder of public TERP shares generally would be required to recognize gain (and might not be allowed to recognize loss) equal to the difference between the amount realized in the BEPC share exchange and such U.S. holder’s adjusted tax basis in the public TERP shares exchanged for BEPC exchangeable shares.

 

19


Table of Contents

Questions

  

Answers Regarding the TERP Acquisition

  

 

For U.S. federal income tax purposes, the BEP share exchange is intended to qualify as a contribution described in Section 721(a) of the Code, generally with no material gain or loss recognition to U.S. holders of public TERP shares who elect to receive BEP units as TERP acquisition consideration. However, this tax treatment is not free from doubt. There are factual and legal uncertainties concerning this conclusion, and there is additional uncertainty as to whether steps undertaken by BEP in connection with the TERP acquisition could result in adverse U.S. federal income tax consequences under the rules governing “disguised sales” to partnerships. If the IRS were to challenge this tax treatment and such challenge were to be sustained, a U.S. holder of public TERP shares generally would be required to recognize gain equal to the difference between the amount realized in the BEP share exchange and such U.S. holder’s adjusted tax basis in the public TERP shares exchanged for BEP units.

 

Non-U.S. holders of public TERP shares generally should not be subject to U.S. federal income tax on any gain realized in the BEPC share exchange or BEP share exchange.

 

Upon the completion of the TERP acquisition, holders of public TERP shares who elect to receive BEP units as TERP acquisition consideration will be subject to the U.S. federal income tax rules that apply to partners of a partnership. These rules differ materially from the U.S. federal income tax rules that apply to stockholders of a corporation.

 

Tax matters are complicated, and the tax consequences of the share exchange to holders of public TERP shares may depend on each holder’s particular facts and circumstances. Holders of public TERP shares are urged to consult independent tax advisers to understand fully the tax consequences to them of the transactions. For additional information on the U.S. federal income tax consequences of the transactions to holders of public TERP shares, see “Material United States Federal Income Tax Considerations”.

  

For Canadian federal income tax purposes, a TERP stockholder not resident in Canada for purposes of the Tax Act will not be subject to tax under the Tax Act on the disposition of the stockholder’s public TERP shares (or any TerraForm New York class B common stock or TerraForm New York class C common stock into which such public TERP shares are exchanged) unless such public TERP shares are “taxable Canadian property” of the stockholder for purposes of the Tax Act at the time of the disposition and the stockholder is not entitled to relief under an applicable income tax convention between Canada and the country in which the stockholder is resident. It is generally not expected that BEPC exchangeable shares received pursuant to the transaction will be “taxable Canadian property” of such stockholder.

 

20


Table of Contents

Questions

  

Answers Regarding the TERP Acquisition

  

 

Please carefully review the information under “Material United States Federal Income Tax Considerations” and “Material Canadian Federal Income Tax Considerations” for a description of material U.S. and Canadian federal income tax considerations of the TERP acquisition to holders of public TERP shares, respectively. The tax consequences to you will depend on your own situation. We urge you to consult your tax advisors as to the specific tax consequences to you of the TERP acquisition and your receipt of the TERP acquisition consideration, including the applicability and effect of U.S. federal, state, local and non-U.S. income and other tax laws in light of your particular circumstances.

 

Is the obligation of each of BEP, BEPC and TerraForm Power to complete the TERP acquisition subject to any conditions?

  

Yes. The obligation of each of BEP, BEPC, TerraForm Power and the other parties to the Reorganization Agreement to complete the TERP acquisition remains subject to a number of closing conditions, including:

  

•  receipt of the TERP stockholder approvals;

  

•  the approval for listing on the NYSE of the BEPC exchangeable shares and the BEP units issuable as TERP acquisition consideration (subject to official notice of issuance);

  

•  the conditional approval for listing on the TSX of the BEPC exchangeable shares and the BEP units issuable as TERP acquisition consideration (subject only to customary conditions);

  

•  receipt of certain governmental consents, including requisite approvals under the Competition Act and the termination or expiration of any waiting period under the HSR Act;

  

•  the absence of any legal restraints that prevent, make illegal or prohibit the completion of the transactions contemplated by the Reorganization Agreement;

  

•  declaration by the SEC of the effectiveness of the Form F-1/F-4 (as defined on page 231) of which this proxy statement/prospectus forms a part and the Form F-3 (as defined on page 231) (and the absence of any stop order suspending the effectiveness of such registration statements or any initiated or threatened proceedings seeking such a stop order);

  

•  the filing of the Canadian Prospectus (as defined on page 231) and the obtaining of a receipt therefor from the Ontario Securities Commission;

  

•  accuracy of the representations and warranties made in the Reorganization Agreement by the other party, subject to certain exceptions based on a material adverse effect standard; and

 

21


Table of Contents

Questions

  

Answers Regarding the TERP Acquisition

  

•  the other party having performed in all material respects all obligations required to be performed by it under the Reorganization Agreement that are required to be performed on or prior to completion of the TERP acquisition.

  

TerraForm Power’s and TerraForm New York’s obligation to complete the TERP acquisition is further subject to the following conditions: (1) receipt by TerraForm Power from Torys LLP of an opinion described under “The Reorganization Agreement—Conditions to the TERP Acquisition”, (2) occurrence of BEP contribution prior to completion of the TERP acquisition, and (3) the special distribution has occurred or that all actions which are reasonably necessary to cause the special distribution to occur substantially, simultaneously with, but no later than immediately prior to, the completion of the TERP acquisition have been taken.

  

By reason of the commitment of the Brookfield stockholders under the TERP Voting Agreement to vote their TERP common stock in favor of the TERP acquisition, the condition described in the first bullet above will be satisfied if the unaffiliated TERP stockholder approval is obtained. For more information on the TERP Voting Agreement, see the section entitled “The TERP Voting Agreement”.

  

For a more complete summary of the conditions that must be satisfied (or, to the extent legally permissible, waived (except with respect to the receipt of the TERP stockholder approvals condition, which is not waivable)) prior to completion of the TERP acquisition, see “The Reorganization Agreement—Conditions to the TERP Acquisition”.

Will BEPC exchangeable shares or BEP units, as applicable, issued to unaffiliated TERP stockholders at the time of completion of the TERP acquisition be listed on an exchange?

  

Yes. It is a condition to the completion of the TERP acquisition that the BEPC exchangeable shares or BEP units to be issued to unaffiliated TERP stockholders at the time of completion of the TERP acquisition be approved for listing on the NYSE, subject to official notice of issuance, and be conditionally approved for listing on the TSX, subject only to customary conditions.

When do you expect the TERP acquisition to be completed?

  

As of the date of this proxy statement/prospectus, the target completion of the TERP acquisition is the third quarter of 2020, subject to the satisfaction or waiver (except with respect to the receipt of the TERP stockholder approvals condition, which is not waivable) of the closing conditions in the Reorganization Agreement. Due to the conditions to the TERP acquisition, no assurance can be given as to when, or if, the TERP acquisition will be completed. It is possible that factors outside the control of TerraForm Power or BEP could result in the TERP acquisition being completed at a later time, or not at all. An end date of December 16, 2020 has been set for the completion of the TERP acquisition, subject to a three-month extension under certain circumstances as detailed in the Reorganization Agreement.

 

22


Table of Contents

Questions

  

Answers Regarding the TERP Acquisition

How do I calculate the value of the TERP acquisition consideration?

  

The Reorganization Agreement does not contain any provision that would adjust the exchange ratio based on fluctuations in the market price of TERP common stock or BEP units. Because of this, the implied value of the TERP acquisition consideration will fluctuate between now and the completion of the TERP acquisition.

  

The value of the TERP acquisition consideration will depend on the market price of BEP units, at the time the TERP acquisition is completed.

As a TERP stockholder am I entitled to appraisal rights?

  

No. Under Delaware law, TERP stockholders are not entitled to appraisal rights in connection with the reincorporation merger. Under New York law, TerraForm New York shareholders are not entitled to appraisal rights in connection with the share exchange.

Questions and Answers About the Proxy Materials and the TERP Stockholders Meeting

 

Questions

  

Answers About the Proxy Materials and the TERP Stockholders Meeting

How do I obtain electronic access to the proxy materials?

  

This proxy statement/prospectus and TerraForm Power’s Annual Report are available at www.terraformpower.com. If you hold your shares in your name as a stockholder of record, you may elect to receive future annual reports or proxy statements electronically by so indicating on your proxy card. If you are a beneficial owner whose shares are held in street name, you should contact your broker, bank or other nominee for information regarding electronic delivery of proxy materials.

  

 

An election to receive proxy materials electronically will remain in effect for all future annual meetings unless revoked. Stockholders requesting electronic delivery may incur costs, such as telephone and internet access charges, that must be borne by the stockholder.

What do I need to do in order to be able to attend the TERP stockholders meeting online?

  

TerraForm Power will be hosting the virtual TERP stockholders meeting via live webcast only. Any stockholder can attend the virtual TERP stockholders meeting live online at www.virtualshareholdermeeting.com/TERP2020. The webcast will start at 11:00 a.m., Eastern Time on July 29, 2020. Stockholders may vote and submit questions while attending the virtual TERP stockholders meeting online. In order to be able to enter the virtual TERP stockholders meeting, you will need the control number, which is included on your proxy card if you are a stockholder of record or included with your voting instruction form that you received from your broker, bank or other nominee if you hold your shares in street name.

What proposals will be voted on at the TERP stockholders meeting?

  

The following proposals are scheduled to be voted on at the TERP stockholders meeting:

 

  

Proposal No. 1: To consider and vote upon a proposal to adopt the Plan of Merger and to approve the Reorganization Agreement, the reincorporation merger and the share exchange.

 

23


Table of Contents

Questions

  

Answers About the Proxy Materials and the TERP Stockholders Meeting

  

Proposal No. 2: To elect seven directors to serve until the next TerraForm Power annual stockholders meeting and until their respective successors are duly elected or appointed and qualified, subject to his or her earlier resignation or removal (including in connection with the completion of the TERP acquisition) or death.

  

Proposal No. 3: To ratify the appointment of Ernst & Young LLP as TerraForm Power’s independent registered public accounting firm for 2020.

  

Proposal No. 4: To ratify, on a non-binding, advisory basis, the compensation paid to TerraForm Power’s named executive officers.

  

Proposal No. 5: To approve the adjournment of the TERP stockholders meeting, if necessary, to solicit additional proxies if there are not sufficient votes to approve the Merger Proposal.

What is the role of the Special Committee?

  

The TerraForm Power Board formed the Special Committee to review and evaluate BEP’s initial January 11, 2020 proposal, the TERP acquisition and TerraForm Power’s other available strategic alternatives, to negotiate with BEP if appropriate and to recommend to the TerraForm Power Board a transaction with BEP if the Special Committee determined that such a transaction is fair to and in the best interests of TerraForm Power and its stockholders (other than BEP and its affiliates). The Special Committee had no obligation to recommend the approval of, and had the power to reject, the TERP acquisition or any other transaction. The TerraForm Power Board could not independently consider and approve the Reorganization Agreement, the reincorporation merger and the share exchange or any alternative transaction without the prior approval of the Reorganization Agreement, the reincorporation merger and the share exchange by the Special Committee.

What is the recommendation of the Special Committee?

  

The Special Committee unanimously determined that the Reorganization Agreement, the Plan of Merger, the TERP Voting Agreement and certain other transaction documents, including the BEPC articles, are fair to and in the best interests of TerraForm Power and its stockholders (other than BEP and its affiliates) and recommended that the TERP board (i) approve and declare advisable the Reorganization Agreement, the Plan of Merger, the reincorporation merger and the share exchange; (ii) determine that the terms of the Reorganization Agreement, the Plan of Merger, the reincorporation merger and the share exchange are fair to and in the best interests of TerraForm Power and the stockholders of TerraForm Power (other than BEP and its affiliates); (iii) submit the Plan of Merger and the approval of the Reorganization Agreement and the transactions contemplated thereby to the TERP stockholders for adoption; (iv) recommend

 

24


Table of Contents

Questions

  

Answers About the Proxy Materials and the TERP Stockholders Meeting

  

that the TERP stockholders adopt the Plan of Merger and approve the Reorganization Agreement and the transactions contemplated thereby, including the reincorporation merger and the share exchange; and (v) approve TerraForm Power’s entry into the TERP Voting Agreement.

What are the voting recommendations of the TerraForm Power Board?

  

The TerraForm Power Board (acting on the recommendation of the Special Committee in the case of the Merger Proposal) recommends that you vote your shares:

  

FOR” the adoption of the Plan of Merger and the approval of the Reorganization Agreement, the reincorporation merger and the share exchange;

  

FOR” the election of seven directors to serve until the next TerraForm Power annual stockholders meeting and until their respective successors are duly elected or appointed and qualified, subject to his or her earlier resignation or removal (including in connection with the completion of the TERP acquisition) or death;

  

FOR” the ratification of the appointment of Ernst & Young LLP as TerraForm Power’s independent registered public accounting firm for 2020;

  

FOR” the ratification, on a non-binding, advisory basis, of the compensation paid to TerraForm Power’s named executive officers; and

  

FOR the approval of the adjournment of the TERP stockholders meeting, if necessary, to solicit additional proxies if there are not sufficient votes to approve the Merger Proposal.

Who is entitled to vote?

  

All shares owned by you as of the close of business on June 26, 2020, referred to as the TERP record date, may be voted by you at the TERP stockholders meeting. These shares include shares that are:

  

•  held directly in your name as the stockholder of record; and

  

•  held for you in street name as the beneficial owner through a broker, bank or other nominee.

  

Approximately 226,531,665 shares of TERP common stock were outstanding as of the TERP record date.

What is the difference between holding shares as a stockholder of record and as a beneficial owner?

  

Many of TerraForm Power’s stockholders hold their shares through a broker, bank or other nominee rather than directly in their own name. As summarized below, there are some differences between shares held of record and those owned beneficially.

  

Stockholder of Record. If your shares are registered directly in your name with TerraForm Power’s transfer agent,

 

25


Table of Contents

Questions

  

Answers About the Proxy Materials and the TERP Stockholders Meeting

  

Computershare, you are considered, with respect to those shares, the stockholder of record, and TerraForm Power is sending these proxy materials directly to you. As the stockholder of record, you have the right to grant your proxy directly to certain officers of TerraForm Power or to vote in person at the virtual TERP stockholders meeting. TerraForm Power has enclosed or sent a proxy card for you to use. You may also submit a proxy on the internet or by telephone, as described below under the heading “Questions and Answers—How do I vote my shares?

  

Beneficial Owner. If your shares are held in an account at a brokerage firm, bank or other nominee, you are considered the beneficial owner of shares held in street name, and a voting instruction form, together with these proxy materials, will be forwarded to you by that organization instead of us. As the beneficial owner, you have the right to direct your broker, bank or other nominee how to vote your shares, and you are also invited to attend the virtual TERP stockholders meeting.

  

Since a beneficial owner is not the stockholder of record, you may not vote your shares in person at the virtual TERP stockholders meeting unless you obtain a “legal proxy” from the broker, bank, or other nominee that is the stockholder of record of your shares giving you the right to vote the shares at the virtual TERP stockholders meeting. If you do not wish to vote in person or you will not be attending the virtual TERP stockholders meeting, you may vote by proxy. You may cause your shares to be voted at the meeting by providing voting instructions to your broker, bank or other nominee.

How do I vote my shares?

  

Whether you hold your shares directly as the stockholder of record or beneficially own your shares in street name, you may cause your shares to be voted at the TERP stockholders meeting by one of the following methods:

  

Submit a Proxy by Internet

  

Before the Virtual Meeting—Go to the website listed on your proxy card or voting instruction form and follow the instructions therein. You will need the control number included on your proxy card or voting instruction form.

  

Submit a Proxy by Telephone

  

Dial the number listed on your proxy card or your voting instruction form. You will need the control number included on your proxy card or voting instruction form.

  

Submit a Proxy by Mail

  

Complete and sign your proxy card or voting instruction form and return it in the enclosed postage-paid envelope or mail it to the address provided therein.

 

26


Table of Contents

Questions

  

Answers About the Proxy Materials and the TERP Stockholders Meeting

  

Attend the Virtual Meeting and Vote by Internet

  

During the Virtual Meeting—Go to www.virtualshareholdermeeting.com/TERP2020 at the time of the virtual TERP stockholders meeting and vote in person at the virtual meeting. You will need the control number on your proxy card. If you are a beneficial owner of shares registered in the name of your broker, bank or other agent, you must obtain a valid legal proxy from your broker, bank or other agent to vote in person at the virtual meeting.

  

Whether or not you plan to attend the virtual TERP stockholders meeting, TerraForm Power urges you to submit a proxy to vote your shares before the TERP stockholders meeting to ensure your vote is counted. Even if you have submitted a proxy before the virtual TERP stockholders meeting, you may still attend and vote at the virtual TERP stockholders meeting. In such case, your previously submitted proxy will be revoked. If TerraForm Power receives your signed proxy card, or you submit a proxy by Internet or telephone before the virtual TERP stockholders meeting, TerraForm Power will vote your shares as you direct.

  

If you are a beneficial owner of shares registered in the name of your broker, bank or other agent, please refer to the voting instruction form provided with these proxy materials from that organization. To vote online during the virtual TERP stockholders meeting, you must obtain a valid legal proxy from your broker, bank or other agent. Follow the instructions from your broker, bank or other agent included with these proxy materials, or contact your broker, bank or other agent to request a proxy form.

  

If you submit a proxy on the internet or by telephone, you do not need to return your proxy card. You may submit a proxy on the internet or by telephone 24 hours a day up until 11:59 p.m., Eastern Time, on July 28, 2020. Please follow the instructions on the enclosed proxy card.

What is the quorum requirement for the TERP stockholders meeting?

  

A quorum is necessary to hold a valid TERP stockholders meeting. A quorum exists if holders of a majority in voting power of TerraForm Power’s capital stock issued and outstanding and entitled to vote thereat are present in person or represented by proxy at the virtual TERP stockholders meeting. Abstentions and broker non-votes are counted as present for determining whether a quorum exists. A broker non-vote occurs when an intermediary holding shares for a beneficial owner does not vote on a particular proposal because the intermediary does not have discretionary voting power for that particular proposal because it has not received specific voting instructions from the beneficial owner.

What happens if I do not give specific voting instructions?

  

Stockholder of Record. If you are a stockholder of record and you submit a signed proxy card or submit your proxy by

 

27


Table of Contents

Questions

  

Answers About the Proxy Materials and the TERP Stockholders Meeting

  

telephone or the internet, but do not specify how you want to vote your shares on a particular proposal, then the proxy holders will vote your shares in accordance with the recommendations of the TerraForm Power Board on all matters described in this proxy statement/prospectus. With respect to any other matters properly presented for a vote at the TERP stockholders meeting, the proxy holders will vote your shares in accordance with their discretion.

  

Beneficial Owners. If you are a beneficial owner of shares held in street name and do not provide the broker, bank or other nominee that holds your shares with specific voting instructions, under applicable rules of NASDAQ, the broker, bank or other nominee that holds your shares are generally entitled to vote on routine matters, such as the ratification of the appointment of TerraForm Power’s independent registered public accounting firm or the adjournment of the TERP stockholders meeting if a quorum is not present, but are not entitled to vote on non-routine matters such as the Merger Proposal, the election of directors, the non-binding, advisory vote on the compensation paid to TerraForm Power’s named executive officers or the Adjournment Proposal. If the broker, bank or other nominee that holds your shares does not receive instructions from you on how to vote your shares on a non-routine matter, the broker, bank or other nominee that holds your shares will inform the inspector of election that it does not have the discretionary authority to vote on this matter with respect to your shares. This is generally referred to as a broker non-vote. Therefore, TerraForm Power urges you to give voting instructions to your broker. Shares represented by such broker non-votes will be counted in determining whether there is a quorum. Broker non-votes will have the same effect as a vote “AGAINST” approval of the Merger Proposal, but will have no effect on the outcome of the TERP Stockholders Meeting Proposals or the Adjournment Proposal.

Is my vote important?

  

Yes, your vote is very important. The TERP acquisition cannot be completed without the adoption of the Plan of Merger and the approval of the Reorganization Agreement, the reincorporation merger and the share exchange by (1) holders of a majority of the outstanding shares of TERP common stock entitled to vote as of the TERP record date and (2) the unaffiliated TERP stockholder approval.

  

Whether or not you plan to attend the virtual TERP stockholders meeting, TerraForm Power encourages you to read this proxy statement/prospectus and submit your proxy or voting instructions as soon as possible. You may cause your shares to be present and voted at the TERP stockholders meeting by either marking, signing and returning the enclosed proxy card or submitting a proxy using the telephone or internet instructions described herein, if available. For specific instructions on

 

28


Table of Contents

Questions

  

Answers About the Proxy Materials and the TERP Stockholders Meeting

  

submitting a proxy to vote your shares, please refer to the instructions on your enclosed proxy card.

  

The TerraForm Power Board (acting on the recommendation of the Special Committee in the case of the Merger Proposal) recommends that the TERP stockholders vote:

  

FOR” the adoption of the Plan of Merger and the approval of the Reorganization Agreement, the reincorporation merger and the share exchange;

  

FOR” the election of seven directors to serve until the next TerraForm Power annual stockholders meeting and until their respective successors are duly elected or appointed and qualified, subject to his or her earlier resignation or removal (including in connection with the completion of the TERP acquisition) or death;

  

FOR” the ratification of the appointment of Ernst & Young LLP as TerraForm Power’s independent registered public accounting firm for 2020;

  

FOR” the ratification, on a non-binding, advisory basis, of the compensation paid to TerraForm Power’s named executive officers; and

  

FOR the approval of the adjournment of the TERP stockholders meeting, if necessary, to solicit additional proxies if there are not sufficient votes to approve the Merger Proposal.

  

See “The TERP Acquisition—Reasons for the Special Committee’s Recommendation; The TERP Acquisition—Reasons for the TerraForm Power Board’s Recommendation”; “The Reorganization AgreementRecommendation of the TERP Board and the Special Committee”; “Proposal No. 1: Adoption of the Plan of Merger and Approval of the Reorganization Agreement, the Reincorporation Merger and the Share Exchange”; “Proposal No. 2: Election of Directors”; “Proposal No. 3: Ratification of the Appointment of Ernst & Young LLP as TerraForm Power’s Independent Registered Public Accounting Firm for 2020”; “Proposal No. 4: Ratification, on a Non-Binding, Advisory Basis, of the Compensation Paid to TerraForm Power’s Named Executive Officers” and “Proposal No. 5: Adjournment of the TERP Stockholders Meeting, if Necessary, to Solicit Additional Proxies if There Are Not Sufficient Votes to Approve the Merger Proposal”.

 

29


Table of Contents

Questions

  

Answers About the Proxy Materials and the TERP Stockholders Meeting

What is the voting requirement to approve each of the proposals?

  

Merger Proposal. The approval of the adoption of the Merger Proposal requires the affirmative vote of (1) holders of a majority of the outstanding shares of TERP common stock entitled to vote as of the TERP record date and (2) the unaffiliated TERP stockholder approval. An abstention or broker non-vote will have the same effect as a vote “AGAINST” the approval of the adoption of the Merger Proposal.

  

Election of Directors. Seven directors have been nominated for election at the TERP stockholders meeting to serve as TerraForm Power’s directors until the next TerraForm Power annual stockholders meeting and until their respective successors are duly elected or appointed and qualified, subject to his or her earlier resignation or removal (including in connection with the completion of the TERP acquisition) or death. Each director nominee designated by BAM and its affiliates pursuant to the TerraForm Power Certificate of Incorporation will be elected by the affirmative vote of a majority of votes cast, either in person or by proxy, with respect to such director, assuming a quorum is present. Each independent director nominee will be elected by the affirmative vote of a majority of votes cast, either in person or by proxy, with respect to such director, assuming a quorum is present, with BAM and its affiliates required to vote its TERP common stock (or abstain from voting) in the same proportion as all public TERP shares, pursuant to TerraForm Power’s Certificate of Incorporation. This means that the number of shares voted “FOR” a nominee must exceed the number of shares voted “AGAINST” such nominee. Stockholders cannot cumulate votes in the election of directors. Pursuant to TerraForm Power’s Certificate of Incorporation, abstentions and broker non-votes will have no effect on this proposal.

  

As of the TERP record date, Orion Holdings and BBHC Orion, both controlled affiliates of TerraForm Power’s sponsor, BAM (together with Orion Holdings and BBHC Orion, referred to as the sponsor group), together held approximately 62% of the outstanding shares of TERP common stock. With respect to the stockholder election of TerraForm Power’s three independent directors (Ms. Burke and Messrs. Fong and McFarland), the sponsor group is required by TerraForm Power’s Certificate of Incorporation to vote (or abstain from voting) its shares of TERP common stock in the same proportion as all other shares of TERP common stock that are voted (or abstained from voting) by stockholders other than the sponsor group, or the Non-Sponsor Stockholders, at the TERP stockholders meeting. This means that, with respect to the election of Ms. Burke and Messrs. Fong and McFarland, the number of votes by the Non-Sponsor Stockholders “FOR” must exceed the number of votes “AGAINST” each of Ms. Burke and Messrs. Fong and McFarland by the Non-Sponsor Stockholders.

 

30


Table of Contents

Questions

  

Answers About the Proxy Materials and the TERP Stockholders Meeting

  

Appointment of Auditors. The ratification of the appointment of TerraForm Power’s independent registered public accounting firm requires the affirmative vote of a majority in the voting power of shares of TERP common stock present in person at the virtual TERP stockholders meeting or represented by proxy at the meeting and entitled to vote on the proposal, assuming a quorum is present. An abstention will have the same effect as a vote “AGAINST” the ratification of the appointment of TerraForm Power’s independent registered public accounting firm. Any broker, bank or other nominee that holds your shares may vote on this proposal even without instruction from you and therefore broker non-votes will have no effect on the outcome of this proposal.

  

Named Executive Officer Compensation. The non-binding, advisory vote on the compensation paid to TerraForm Power’s named executive officers requires the affirmative vote of a majority in voting power of shares of TERP common stock present in person at the virtual TERP stockholders meeting or represented by proxy at the meeting and entitled to vote on the proposal, assuming a quorum is present. As an advisory vote, the proposal to approve the compensation of TerraForm Power’s named executive officers is not binding on us. However, the Nominating and Corporate Governance Committee of the TerraForm Power Board, or the Governance Committee, which is responsible for designing and administering TerraForm Power’s executive compensation programs, and the TerraForm Power Board, value the opinions expressed by TerraForm Power’s stockholders and will consider the results of the vote when making future compensation decisions. An abstention will have the same effect as a vote “AGAINST” the approval, on a non-binding, advisory basis, of the compensation paid to TerraForm Power’s named executive officers. Broker non-votes will have no effect on the outcome of this proposal.

  

Adjournment Proposal. The approval of the adjournment of the TERP stockholders meeting, if necessary, to solicit additional proxies if there are not sufficient votes to approve the Merger Proposal requires the affirmative vote of a majority in the voting power of shares of TERP common stock present in person at the virtual TERP stockholders meeting or represented by proxy at the meeting and entitled to vote on the proposal, assuming a quorum is present. An abstention will have the same effect as a vote “AGAINST” the Adjournment Proposal. Without instruction from you, any broker, bank or other nominee that holds your shares may not vote on the Adjournment Proposal. Broker non-votes will have no effect on the outcome of this proposal.

What does it mean if I receive more than one proxy card or voting instruction form?

  

It means your shares may be registered differently or are in more than one account. Please provide voting instructions for all proxy cards and voting instruction forms you receive.

 

31


Table of Contents

Questions

  

Answers About the Proxy Materials and the TERP Stockholders Meeting

Who will count the vote?

  

A representative of MacKenzie Partners, Inc. will tabulate the votes and act as the inspector of election.

Can I revoke my proxy or change my vote?

  

Yes. You may revoke your proxy or change your voting instructions at any time prior to the vote at the TERP stockholders meeting by:

  

•  providing written notice to TerraForm Power’s Secretary;

  

•  delivering a valid, later-dated proxy by mail or on the internet or by telephone; or

  

•  attending the virtual TERP stockholders meeting and voting online during the meeting.

  

Please note that your attendance alone at the TERP stockholders meeting will not cause your previously granted proxy to be revoked. Shares held in street name may be voted by you at the virtual TERP stockholders meeting only if you obtain a legal proxy from your broker, bank or other holder of record giving you the right to vote the shares.

What happens if I transfer my shares of TERP common stock before the TERP stockholders meeting?

  

The TERP record date is earlier than the date of the TERP stockholders meeting and the date that the TERP acquisition is expected to be completed. If you transfer your shares of TERP common stock after the TERP record date but before the TERP stockholders meeting, you will retain your right to vote at the TERP stockholders meeting. However, you will have transferred the right to receive the TERP acquisition consideration in the TERP acquisition. In order to receive the TERP acquisition consideration, you must hold your shares of TERP common stock through the completion of the TERP acquisition.

What will happen if any of the proposals to be considered at the TERP stockholders meeting are not approved?

  

As a condition to completion of the TERP acquisition, the Plan of Merger must be adopted and the Reorganization Agreement, the reincorporation merger and the share exchange must be approved by holders of a majority of the outstanding shares of TERP common stock entitled to vote as of the TERP record date and the unaffiliated TERP stockholder approval must be obtained.

  

Completion of the TERP acquisition is not conditioned or dependent upon the approval of the TERP Stockholders Meeting Proposals or the Adjournment Proposal.

Why are TERP stockholders being asked to approve, on a non-binding, advisory basis, the compensation paid to TerraForm Power’s named executive officers?

  

The SEC has adopted rules that require TerraForm Power to seek approval, on a non-binding, advisory basis, of the compensation paid to TerraForm Power’s named executive officers.

 

32


Table of Contents

Questions

  

Answers About the Proxy Materials and the TERP Stockholders Meeting

What happens if the proposal to approve, on a non-binding, advisory basis, the compensation paid to TerraForm Power’s named executive officers does not receive a majority of the votes cast at the TERP stockholders meeting?

  

Approval, on a non-binding, advisory basis, of the compensation paid to TerraForm Power’s named executive officers is not a condition to completion of the TERP acquisition. The vote is a non-binding, advisory vote. If the TERP acquisition is completed, TerraForm Power or BEPC will be obligated to pay all or a portion of the named executive officer compensation to TerraForm Power’s named executive officers following the TERP acquisition, even if TerraForm Power’s stockholders fail to approve this proposal.

Do any of the directors or executive officers of TerraForm Power have interests in the TERP acquisition that may be different from or in addition to the interests of other TERP stockholders?

  

TerraForm Power directors and executive officers may have interests in the TERP acquisition that may be different from, or in addition to, those of TerraForm Power stockholders generally, including that TerraForm Power’s directors and executive officers are entitled to continued indemnification and, for a period of six years following the completion of the TERP acquisition, insurance coverage through a directors’ and officers’ liability insurance policy purchased or maintained by TerraForm Power or BEP. The TerraForm Power Board and the Special Committee were aware of these interests during their deliberations on the merits of the TERP acquisition and in deciding to recommend that TERP stockholders vote to approve the Reorganization Agreement, the reincorporation merger and the share exchange at the TERP stockholders meeting.

  

You should also be aware of the ownership of BEPC exchangeable shares or BEP units by the TERP directors and executive officers, as set forth in the table under “The TERP Acquisition—Interests of Certain TERP Directors and Executive Officers—BEP Units Owned by TERP Directors and Executive Officers”. Additionally, TerraForm Power’s Chief Executive Officer (John Stinebaugh), Chief Financial Officer (Michael Tebbutt) and General Counsel (William Fyfe), and a majority of the TERP board are designated by BAM and are employed by BAM and its affiliates. See the risk factors under the heading “Risks Related to our Relationship with Brookfield” to TERP’s Form 10-K for the fiscal year ended December 31, 2019, which is incorporated into this proxy statement/prospectus by reference.

  

These interests may cause the directors and executive officers of TerraForm Power to view the proposals relating to the TERP acquisition differently than the TERP stockholders generally may view them. For more information on the interests of TerraForm Power’s directors and executive officers in the TERP acquisition, see “The TERP Acquisition—Interests of Certain TERP Directors and Executive Officers”.

What will happen to outstanding TerraForm Power equity awards in the TERP acquisition?

  

Under the terms of the Reorganization Agreement, upon the completion of the reincorporation merger, all outstanding TerraForm Power RSUs automatically will be converted into

 

33


Table of Contents

Questions

  

Answers About the Proxy Materials and the TERP Stockholders Meeting

  

TerraForm New York RSUs on a one-for-one basis. Upon the completion of the share exchange, each outstanding TerraForm New York RSU award will be converted into a time-based restricted stock unit of BEPC with respect to a number of BEPC exchangeable shares (with any fractional shares rounded down to the nearest whole share) equal to the product of (1) the number of shares of TerraForm New York common stock subject to such TerraForm New York RSU immediately prior to the completion of the share exchange and (2) the adjusted exchange ratio, subject to further adjustment as provided in the Reorganization Agreement to prevent dilution. Such BEPC restricted stock units will be subject to substantially the same terms and conditions as were applicable to the TerraForm Power RSUs (except that the form of payment upon vesting will be in BEPC exchangeable shares).

Who will bear the cost of soliciting votes for the TERP stockholders meeting?

  

TerraForm Power will pay the entire cost of preparing, assembling, printing, mailing and distributing these proxy materials. In addition to the mailing of these proxy materials, the solicitation of proxies or votes may be made in person, by telephone or by electronic and facsimile transmission by TerraForm Power’s directors, officers and employees, who will not receive any additional compensation for such solicitation activities. In addition, TerraForm Power may reimburse the transfer agent, brokerage firms and other persons representing beneficial owners of shares of TERP common stock for their expenses in forwarding solicitation material to such beneficial owners. TerraForm Power has retained MacKenzie Partners, Inc. to aid in the proxy solicitation. The fees of MacKenzie Partners, Inc. are expected to be $17,500 plus reimbursement of its reasonable out-of-pocket costs.

Where may I request an additional copy of this proxy statement/prospectus or the TerraForm Power’s Annual Report?

  

Any stockholder who wishes to receive an additional copy of this proxy statement/prospectus or of the TerraForm Power’s Annual Report without charge may (i) call TerraForm Power at (646) 992-2400 or (ii) mail a request to: TerraForm Power, Inc., 200 Liberty Street, 14th Floor, New York, NY 10281, Attention: Secretary, and TerraForm Power will send the requested materials to you. You may also obtain the TerraForm Power’s Annual Report, as well as this proxy statement/prospectus, on the SEC’s website at www.sec.gov, or on TerraForm Power’s website at www.terraformpower.com.

Is my vote confidential?

  

Yes. TerraForm Power encourages stockholder participation in corporate transactions and corporate governance by ensuring the confidentiality of stockholder votes. TerraForm Power has designated MacKenzie Partners, Inc. to receive and tabulate stockholder votes. Your vote on any particular proposal will be kept confidential and will not be disclosed to TerraForm Power or any of its officers or employees unless (i) disclosure is required by applicable law, (ii) disclosure of your vote is

 

34


Table of Contents

Questions

  

Answers About the Proxy Materials and the TERP Stockholders Meeting

  

expressly requested by you or (iii) TerraForm Power concludes in good faith that a bona fide dispute exists as to the authenticity of one or more proxies, ballots or votes, or as to the accuracy of any tabulation of such proxies, ballots or votes. However, aggregate vote totals will be publicly announced at the TERP stockholders meeting, and TerraForm Power will disclose the voting results in a Current Report on Form 8-K within four business days of the TERP stockholders meeting.

What is householding and how does it affect me?

  

The SEC permits TerraForm Power to deliver a single copy of its proxy statements and annual reports to the TERP stockholders who have the same address and last name, unless TerraForm Power has received contrary instructions from such TERP stockholders. Each TERP stockholder will continue to receive a separate proxy card. This procedure, called “householding”, will reduce the volume of duplicate information that TERP stockholders receive and reduce TerraForm Power’s printing and postage costs. TerraForm Power will promptly deliver a separate copy of this proxy statement/prospectus to any such TERP stockholder upon written or oral request. A stockholder wishing to receive a separate proxy statement/prospectus can notify TerraForm Power at TerraForm Power, Inc., 200 Liberty Street, 14th Floor, New York, NY 10281, telephone: 646-992-2400. Similarly, TERP stockholders currently receiving multiple copies of these documents can request the elimination of duplicate documents by contacting TerraForm Power as described above.

 

Questions and Answers Regarding BEPC Exchangeable Shares, BEP Units and the Special Distribution

 

Questions

  

Questions and Answers Regarding BEPC Exchangeable Shares, BEP Units
and the Special Distribution

Will TERP stockholders participate in the special distribution?

  

No. TERP stockholders will not participate in the special distribution. It is currently anticipated that the special distribution would close on or about the business day prior to the completion of the TERP acquisition.

How will the special distribution work?

  

Immediately prior to the special distribution, BRELP will complete the BRELP Distribution pursuant to which BEP will receive 44.7 million BEPC exchangeable shares. BEP will subsequently make a special distribution to holders of its equity units of these BEPC exchangeable shares. As a result of the special distribution, holders of BEP units will be entitled to receive one (1) BEPC exchangeable share for every four (4) BEP units held as of the distribution record date, provided that the special distribution will be subject to any applicable withholding tax and no holder will be entitled to receive any fractional interests in the BEPC exchangeable shares. Holders who would otherwise be entitled to a fractional BEPC exchangeable share will receive a cash payment. For additional information, see “The Special Distribution—Mechanics of the Special Distribution”.

 

35


Table of Contents

Questions

  

Questions and Answers Regarding BEPC Exchangeable Shares, BEP Units
and the Special Distribution

  

 

The distribution ratio is intended to cause a proportionate split of the market capitalization of BEP between the BEP units and the BEPC exchangeable shares based on the value of the Business to be transferred to BEPC relative to BEP’s market capitalization. The distribution ratio has been determined using the fair market value of the Business to be transferred by BEP to BEPC, the number of BEP units outstanding (assuming exchange of the redeemable partnership units of BRELP), and the market capitalization of BEP. The fair market value of the Business to be transferred by BEP is determined by BEP’s management using commonly accepted valuation methodologies and the value of the BEPC exchangeable shares and BEP’s market capitalization is determined using the market price for the BEP units, each as of the most recent practicable date.

 

Holders of BEP’s preferred limited partnership units, which we refer to as the preferred units, and holders of TERP common stock, will not participate in this special distribution.

Why is BEP distributing BEPC exchangeable shares to its unitholders?

  

BEP believes that certain investors in certain jurisdictions may be dissuaded from investing in BEP because of the tax reporting framework that results from investing in units of a Bermuda-exempted limited partnership. Creating BEPC, a corporation, and distributing BEPC exchangeable shares, which have been structured with the intention of providing an economic return equivalent to the BEP units, is intended to achieve the following objectives:

 

•  Provide investors that would not otherwise invest in BEP with an opportunity to gain access to BEP’s globally diversified portfolio of high-quality renewable power assets.

 

•  Provide investors with the flexibility to own, through the ownership of a BEPC exchangeable share, the economic equivalent of a BEP unit because of the ability to exchange into a BEP unit or its cash equivalent and the identical dividends that are expected to be paid on each BEPC exchangeable share.

 

•  Provide investors with a tax reporting framework that may be favored by investors in some jurisdictions over the tax reporting framework provided by an investment in BEP, which BEP believes will attract new investors who will benefit from investing in its business.

 

•  Create a company that BEP expects to be eligible for inclusion in several indices, which may be attractive to certain investors.

 

•  Provide the Brookfield Renewable group with a greater securityholder base, thereby creating enhanced liquidity for the Brookfield Renewable group’s securityholders.

 

36


Table of Contents

Questions

  

Questions and Answers Regarding BEPC Exchangeable Shares, BEP Units
and the Special Distribution

  

 

•  Create a company that will provide the Brookfield Renewable group with the ability to access new capital pools.

 

The special distribution is being effected in a manner that BEP expects will not result in any adverse impact on Brookfield Renewable’s credit rating or its preference shareholders, preferred unitholders or debtholders.

 

See “The Special Distribution—Background to and Purpose of the Special Distribution” and “BEPC Relationship with Brookfield Renewable—Credit Support”. For additional information regarding Brookfield Renewable, see “Brookfield Renewable Partners L.P.”.

How will BEPC’s performance track to BEP’s performance?

  

Each BEPC exchangeable share has been structured with the intention of providing an economic return equivalent to one BEP unit. BEP therefore expects that the market price of BEPC exchangeable shares will be significantly impacted by the combined business performance of the Brookfield Renewable group as a whole and the market price of the BEP units in a manner that should result in the market price of the BEPC exchangeable shares tracking the market price of the BEP units. Following the special distribution, it is expected that dividends on BEPC exchangeable shares will be declared and paid at the same time as distributions are declared and paid on the BEP units and that dividends on each BEPC exchangeable share will be declared and paid in the same amount as are declared and paid on each BEP unit to provide holders of BEPC exchangeable shares with an economic return equivalent to holders of BEP units. BEPC expects to commence paying dividends on BEPC exchangeable shares on the first distribution payment date for the BEP units occurring after the distribution date for the special distribution. Additionally, pursuant to the Equity Commitment Agreement, BEP has agreed that it will not declare or pay any distribution on the BEP units if on such date BEPC does not have sufficient funds or other assets to enable the declaration and payment of an equivalent dividend on the BEPC exchangeable shares.

 

Each BEPC exchangeable share will be exchangeable at the option of the holder for one BEP unit (subject to adjustment to reflect certain capital events) or its cash equivalent (the form of payment to be determined at the election of BEPC). BEP may elect to satisfy its exchange obligation by acquiring such tendered BEPC exchangeable shares for an equivalent number of BEP units (subject to adjustment to reflect certain capital events) or its cash equivalent (the form of payment to be determined at the election of BEP). See “Description of BEPC Share Capital—BEPC Exchangeable Shares—Exchange by Holder—Adjustments to Reflect Certain Capital Events” for a description of such

 

37


Table of Contents

Questions

  

Questions and Answers Regarding BEPC Exchangeable Shares, BEP Units
and the Special Distribution

  

capital events. BEPC and BEP currently intend to satisfy any exchange requests on the BEPC exchangeable shares through the delivery of BEP units rather than cash. However, factors that BEP and BEPC may consider when determining whether to satisfy any exchange request for cash rather than BEP units include, without limitation, compliance with applicable securities laws, changes in law (including the Bermuda limited partnership laws), BEP’s and BEPC’s respective available consolidated liquidity, and any change in the tax consequences to BEP or BEPC or to a holder as a result of delivery of BEP units.

Does BEPC intend to pay dividends on the BEPC exchangeable shares?

  

Yes. The board of directors of BEPC, or the board of directors of BEP, may declare dividends at their discretion. However, each BEPC exchangeable share has been structured with the intention of providing an economic return equivalent to one BEP unit and it is expected that dividends on the BEPC exchangeable shares will be declared and paid at the same time and in the same amount as distributions are declared and paid on each BEP unit. BEPC expects to commence paying dividends on BEPC exchangeable shares on the first distribution payment date for the BEP units occurring after the distribution date for the special distribution. Additionally, pursuant to the Equity Commitment Agreement, BEP has agreed that it will not declare or pay any distribution on the BEP units if on such date BEPC does not have sufficient funds or other assets to enable the declaration and payment of an equivalent dividend on the BEPC exchangeable shares. BEP pursues a strategy which the Brookfield Renewable group expects will provide for highly stable, predictable cash flows sourced from predominantly hydroelectric, wind and solar assets ensuring a sustainable distribution yield. The Brookfield Renewable group’s objective is to pay a distribution that is sustainable on a long-term basis and targets a payout ratio of approximately 70% of Brookfield Renewable’s FFO. See “BEPC Dividend Policy”.

What will BEPC’s relationship with Brookfield be after the special distribution?

  

BEPC’s relationship with Brookfield will be substantially the same as Brookfield Renewable’s existing relationship with Brookfield. After the special distribution:

 

•  Brookfield will be BEPC’s largest investor and will, directly and indirectly, hold approximately 57.2% of BEPC exchangeable shares (37.4% assuming the TERP acquisition is completed and the TERP acquisition consideration consists solely of BEPC exchangeable shares). Assuming the TERP acquisition is completed and the TERP acquisition consideration consists solely of BEPC exchangeable shares, holders of public TERP shares will hold approximately 34.7% of the issued and outstanding BEPC exchangeable shares.

 

38


Table of Contents

Questions

  

Questions and Answers Regarding BEPC Exchangeable Shares, BEP Units
and the Special Distribution

  

 

•  The Service Providers, being wholly-owned subsidiaries of Brookfield, will provide management and administrative services to BEPC pursuant to the BEP Master Services Agreement in exchange for a base management fee and incentive distributions. The BEP Master Services Agreement will continue in perpetuity until terminated in accordance with its terms.

 

•  During at least the first seven years after the distribution date, if BEPC or BEP has not satisfied its obligation under BEP’s notice of articles and articles, or the BEPC articles, to deliver the BEP unit amount or its cash equivalent amount upon an exchange request, Brookfield will satisfy or cause to be satisfied the obligation to deliver BEP units or cash on an exchange of the BEPC exchangeable shares.

 

•  If the TERP acquisition is completed, Brookfield and Brookfield Renewable intend to enter into voting agreements with a subsidiary of BEPC, giving BEPC voting control over the TERP common stock held by BEP and its affiliates.

 

For additional information, see “BEPC Management and the BEP Master Services Agreement—The BEP Master Services Agreement” and “BEP and BEPC Relationship with Brookfield”.

What will BEPC’s relationship with Brookfield Renewable be after the special distribution?

  

Brookfield Renewable, together with BEPC, comprise the Brookfield Renewable group, which will serve as the primary vehicle through which Brookfield will acquire renewable power assets on a global basis, subject to certain exceptions. After the special distribution:

 

•  Each BEPC exchangeable share has been structured with the intention of providing an economic return equivalent to one BEP unit. BEPC therefore expects that the market price of BEPC exchangeable shares will be significantly impacted by the combined business performance of the Brookfield Renewable group as a whole and the market price of the BEP units in a manner that should result in the market price of the BEPC exchangeable shares tracking the market price of the BEP units.

 

•  Following the special distribution, it is expected that dividends on BEPC exchangeable shares will be declared and paid at the same time as distributions are declared and paid on the BEP units and that dividends on each BEPC exchangeable share will be declared and paid in the same amount as are declared and paid on each BEP unit to provide holders of BEPC exchangeable shares with an economic return equivalent to holders of BEP units. BEPC expects to commence paying dividends on BEPC exchangeable shares on the first distribution payment date

 

39


Table of Contents

Questions

  

Questions and Answers Regarding BEPC Exchangeable Shares, BEP Units
and the Special Distribution

  

for the BEP units occurring after the distribution date for the special distribution.

 

•  Each BEPC exchangeable share will be exchangeable at the option of the holder for one BEP unit (subject to adjustment to reflect certain capital events) or its cash equivalent (the form of payment to be determined at the election of BEPC). BEP may elect to satisfy its exchange obligation by acquiring such tendered BEPC exchangeable shares for an equivalent number of BEP units (subject to adjustment to reflect certain capital events) or its cash equivalent (the form of payment to be determined at the election of BEP).

 

•  Brookfield Renewable will hold a 75% voting interest in BEPC through its holding of BEPC class B shares and will hold all of the BEPC class C shares, which entitle BEP to all of the residual value in BEPC after payment in full of the amount due to holders of BEPC exchangeable shares and BEPC class B shares and subject to the prior rights of holders of BEPC preferred shares. Brookfield Renewable’s ownership of BEPC class C shares will entitle it to receive dividends as and when declared by the BEPC board, subject to the holders of the BEPC exchangeable shares and BEPC class B shares receiving the dividends to which they are entitled and the rights of holders of BEPC preferred shares.

 

•  Brookfield Renewable will provide BEPC with an equity commitment in the amount of $1 billion. In addition, BEPC expects to enter into two credit agreements with Brookfield Renewable, one as borrower and one as lender, each providing for a ten-year revolving credit facility to facilitate the movement of cash within the Brookfield Renewable group. Each credit facility will contemplate potential deposit arrangements pursuant to which the lender thereunder would, with the consent of the borrower, deposit funds on a demand basis to such borrower’s account at a reduced rate of interest.

 

•  BEPC expects that the BEPC board will mirror the board of the general partner of BEP, except that there will be one additional non-overlapping board member to assist BEPC with, among other things, resolving any conflicts of interest that may arise from its relationship with Brookfield Renewable. Eleazar de Carvalho Filho will initially serve as the non-overlapping member of the BEPC board. Mr. de Carvalho Filho has served on the board of directors of the general partner of BEP since November 2011 and will resign from such board of directors prior to the special distribution. If in the 12 months following the special distribution, BEPC considers a related party transaction in which BEP is an interested party within the meaning of MI 61-101, Mr. de Carvalho Filho will not be considered an

 

40


Table of Contents

Questions

  

Questions and Answers Regarding BEPC Exchangeable Shares, BEP Units
and the Special Distribution

  

independent director under MI 61-101 for purposes of serving on a special committee to consider such transaction.

 

•  If the TERP acquisition is completed, Brookfield and Brookfield Renewable intend to enter into voting agreements with a subsidiary of BEPC, giving BEPC voting control over the TERP common stock held by BEP and its affiliates.

 

For additional information, see “Description of BEPC Share Capital—BEPC Exchangeable Shares”, “Description of BEPC Share Capital—BEPC Exchangeable Shares—Exchange by Holder—Adjustments to Reflect Certain Capital Events”, and “BEPC Relationship with Brookfield Renewable”.

Will there be any significant shareholders of BEPC after the special distribution?

  

Yes. Brookfield Renewable will hold all of the BEPC class B shares, thereby giving Brookfield Renewable a 75% voting interest, and all of the BEPC class C shares, which entitle BEP to all of the residual value in BEPC after payment in full of the amount due to holders of BEPC exchangeable shares and BEPC class B shares and subject to the prior rights of holders of BEPC preferred shares. In addition, Brookfield will, directly and indirectly, hold approximately 57.2% of BEPC exchangeable shares immediately upon completion of the special distribution as a result of BEPC exchangeable shares distributed to Brookfield in respect of the redeemable partnership units and general partner interests that it holds in BRELP, the BEP units and general partner interest that it holds in BEP (37.4% assuming the TERP acquisition is completed and the TERP acquisition consideration consists solely of BEPC exchangeable shares). Assuming the TERP acquisition is completed and the TERP acquisition consideration consists solely of BEPC exchangeable shares, holders of public TERP shares will hold approximately 34.7% of the issued and outstanding BEPC exchangeable shares. Together, Brookfield and Brookfield Renewable will hold an approximate 89.3% voting interest in BEPC (84.3% assuming the TERP acquisition is completed and the TERP acquisition consideration consists solely of BEPC exchangeable shares). See “The Special Distribution—Background to and Purpose of the Special Distribution”.

How will owning a BEPC exchangeable share be different from owning a BEP unit?

  

Each BEPC exchangeable share will be structured with the intention of providing an economic return equivalent to one BEP unit (subject to adjustment to reflect certain capital events), including identical dividends on a per share basis as are paid on each BEP unit. See “Description of BEPC Share Capital—BEPC Exchangeable Shares—Exchange by Holder—Adjustments to Reflect Certain Capital Events”. BEPC and BEP currently intend to satisfy any exchange requests on the BEPC exchangeable shares through the delivery of BEP units rather than cash. However, there are certain material differences between the

 

41


Table of Contents

Questions

  

Questions and Answers Regarding BEPC Exchangeable Shares, BEP Units
and the Special Distribution

  

rights of holders of BEPC exchangeable shares and holders of the BEP units under the governing documents of BEPC and BEP and applicable law, such as the right of holders of BEPC exchangeable shares to request an exchange of their BEPC exchangeable shares for an equivalent number of BEP units or its cash equivalent (the form of payment to be determined at the election of the Brookfield Renewable group) and the redemption right of BEPC. These material differences are described in the section entitled “Comparison of Rights of Holders of BEPC Exchangeable Shares, BEP Units and TERP Common Stock”.

Can BEP units be exchanged for BEPC exchangeable shares?

  

No, BEP units are not exchangeable. A unitholder of BEP who would like to acquire additional BEPC exchangeable shares would be required to acquire them in the market. However, BEPC or one of its affiliates may in the future consider, subject to market and other conditions, making an offer to unitholders of BEP to permit them to exchange their BEP units for BEPC exchangeable shares.

Where will a holder of BEPC exchangeable shares be able to trade BEPC exchangeable shares?

  

There is currently no public market for BEPC exchangeable shares. BEPC has applied to have the BEPC exchangeable shares listed on the NYSE and the TSX, under the symbol “BEPC”. The NYSE has conditionally authorized BEPC to list on the NYSE and the TSX has conditionally approved the listing of these securities. Listing on the NYSE is subject to BEPC fulfilling all of the requirements of the NYSE, and listing on the TSX is subject to BEPC fulfilling all of the requirements of the TSX on or before September 21, 2020, including distribution of BEPC exchangeable shares to a minimum number of public shareholders.

 

BEPC anticipates that trading in BEPC exchangeable shares will begin on a “when-issued” basis as early as one (1) trading day prior to the distribution record date and will continue up to and including the distribution date. “When-issued” trading in the context of a special distribution refers to a sale or purchase made conditionally on or before the distribution date because the securities of the entity have not yet been distributed.

How does a recipient of BEPC exchangeable shares in the TERP acquisition exchange such shares into BEP units?

  

If you receive BEPC exchangeable shares in the TERP acquisition, you will be entitled to exchange BEPC exchangeable shares for an equivalent number of BEP units (subject to adjustment to reflect certain capital events) or its cash equivalent (the form of payment to be determined at the election of BEPC) at any time. BEP may elect to satisfy BEPC’s exchange obligation by acquiring such tendered BEPC exchangeable shares for an equivalent number of BEP units (subject to adjustment to reflect certain capital events) or its cash equivalent (the form of payment to be determined at the election of BEP). BEPC and BEP currently intend to satisfy any exchange requests through

 

42


Table of Contents

Questions

  

Questions and Answers Regarding BEPC Exchangeable Shares, BEP Units
and the Special Distribution

  

the delivery of BEP units rather than cash. For additional information, see “Description of BEPC Share Capital—BEPC Exchangeable Shares” and “Description of BEPC Share Capital —BEPC Exchangeable Shares—Exchange by Holder—Adjustments to Reflect Certain Capital Events”. However, factors that BEP and BEPC may consider when determining whether to satisfy any exchange request for cash rather than BEP units include, without limitation, compliance with applicable securities laws, changes in law (including the Bermuda limited partnership laws), BEP’s and BEPC’s respective available consolidated liquidity, and any change in the tax consequences to BEP or BEPC or to a holder as a result of delivery of BEP units.

 

An exchange of BEPC exchangeable shares for an equivalent number of BEP units or its cash equivalent may have tax consequences. See “Material Canadian Federal Income Tax Considerations” and “Material United States Federal Income Tax Considerations”.

Are there risks associated with owning BEPC exchangeable shares or BEP units?

  

Yes, BEPC’s Business and the ownership of BEPC exchangeable shares are subject to both general and specific risks and uncertainties. Owning BEP units also is subject to risks. For a discussion of factors you should consider, please see “Risk Factors”.

 

43


Table of Contents

SUMMARY

This summary highlights selected information from this proxy statement/prospectus. It may not contain all of the information that is important to you. You should read this entire proxy statement/prospectus carefully, especially the “Risk Factors” section and the more detailed information and financial data and statements contained elsewhere in this proxy statement/prospectus and incorporated herein by reference in order to fully understand the TERP acquisition and the Reorganization Agreement. Some of the statements in this proxy statement/prospectus constitute forward-looking statements that involve risks and uncertainties. See “Special Note Regarding Forward-Looking Information” for more information. Unless otherwise indicated or the context otherwise requires, the disclosure in this proxy statement/prospectus assumes that the special distribution has been completed. See “Where You Can Find More Information”. See “Glossary” for the definitions of the various defined terms used throughout this proxy statement/prospectus. We have included page references to direct you to a more complete description of the topics presented in this summary.

The Companies (See Page 124)

Brookfield Renewable Partners L.P.

Brookfield Renewable Partners L.P.

73 Front Street, 5th Floor

Hamilton, HM 12, Bermuda

Telephone: (441) 294-3304

Brookfield Renewable Partners L.P. (referred to herein as BEP) is a Bermuda exempted limited partnership and its sole material asset is its limited partnership interest and preferred limited partnership interest in BRELP. Brookfield Renewable was established by BAM to own and operate high-quality power assets globally, and is one of the largest, publicly traded, pure-play renewable power businesses in the world. BEP’s portfolio consists of hydroelectric, wind, solar and storage facilities in North America, South America, Europe and Asia, and totals over 19,000 MW of installed capacity and an approximately 13,000 MW development pipeline. BEP units are listed on the NYSE under the symbol “BEP” and on the TSX under the symbol “BEP.UN”.

Additional information about BEP and its subsidiaries is included in documents incorporated herein by reference. See the section entitled “Where You Can Find More Information”.

Brookfield Renewable Corporation

Brookfield Renewable Corporation

250 Vesey Street, 15th Floor

New York, New York 10281-1023

Telephone: (212) 417-7000

Brookfield Renewable Corporation (referred to herein as BEPC) is a corporation incorporated under the laws of British Columbia and is a controlled subsidiary of BEP. Immediately prior to completion of the TERP acquisition and following completion of the BEP contribution, BEPC’s operations are expected to consist of approximately 8,326 MW of installed hydroelectric, wind, solar, storage and ancillary capacity across Brazil, Colombia and the United States, and annualized long-term average generation on a consolidated basis of 33,088 GWh and on a proportionate basis of approximately 16,327 GWh, which excludes the 10% interest in LATAM Holdco that will be retained by Brookfield Renewable. Immediately prior to the completion of the TERP acquisition, BEPC exchangeable shares are expected to be listed on the NYSE and the TSX.

Additional information about BEPC is included elsewhere in this proxy statement/prospectus.



 

44


Table of Contents

TerraForm Power, Inc.

TerraForm Power, Inc.

200 Liberty Street, 14th Floor

New York, New York 10281

Telephone: (646) 992-2400

TerraForm Power, Inc. (referred to herein as TerraForm Power or TERP) owns and operates over 4,200 MW of diversified high-quality solar and wind assets in North America and Western Europe underpinned by long-term contracts. Significant diversity across technologies and locations coupled with contracts across a large, diverse group of creditworthy counterparties significantly reduces the impact of resource variability on cash available for distribution and limits TerraForm Power’s exposure to any individual counterparty. TerraForm Power is sponsored by BAM, a leading global alternative asset manager with over $515 billion in assets under management. BEP and affiliates of BAM held approximately 62% of TERP common stock as of the TERP record date.

Shares of TERP common stock are traded on NASDAQ under the symbol “TERP”. If the TERP acquisition is completed, TERP common stock will cease to be listed on NASDAQ and will be deregistered under the Exchange Act.

Additional information about TerraForm Power is included in documents incorporated herein by reference. See “Where You Can Find More Information”.

TerraForm Power NY Holdings, Inc.

TerraForm Power NY Holdings, Inc.

c/o TerraForm Power, Inc.

200 Liberty Street, 14th Floor

New York, New York 10281

Telephone: (646) 992-2400

TerraForm Power NY Holdings, Inc. (referred to herein as TerraForm New York), a wholly owned direct subsidiary of TerraForm Power, is a New York corporation that was incorporated on March 16, 2020 for the purpose of effecting the TERP acquisition. To date, TerraForm New York has not conducted any activities other than those incidental to its incorporation and the matters contemplated by the Reorganization Agreement in connection with the TERP acquisition. Pursuant to the Reorganization Agreement, TerraForm Power will merge with and into TerraForm New York, with TerraForm New York as the surviving corporation, and the separate corporate existence of TerraForm Power will cease. As of the completion of the TERP acquisition, TerraForm New York will become wholly owned by the Brookfield Renewable group and the Brookfield Renewable group’s affiliates.

2252876 Alberta ULC

2252876 Alberta ULC

4600 Eighth Avenue Place East

525 – 8th Avenue SW

Calgary, AB T2P 1G1

Telephone: (403) 776-3700

2252876 Alberta ULC (referred to herein as Acquisition Sub), a wholly owned direct subsidiary of BEP, is an unlimited liability corporation incorporated under the laws of Alberta that was incorporated on March 13,



 

45


Table of Contents

2020 for the purpose of facilitating the TERP acquisition. To date, Acquisition Sub has not conducted any activities other than those incidental to its incorporation and the matters contemplated by the Reorganization Agreement in connection with the TERP acquisition.

TERP Stockholders Meeting (See Page 126)

 

Time and Date

  

July 29, 2020 at 11:00 a.m., Eastern Time

Place

  

Virtually, via live webcast at www.virtualshareholdermeeting.com/TERP2020.

Items of Business

  

Proposal No. 1: To consider and vote upon a proposal to adopt the Plan of Merger and to approve the Reorganization Agreement, the reincorporation merger and the share exchange, referred to herein as the Merger Proposal.

  

Proposal No. 2: To elect seven directors to serve until the next TerraForm Power annual stockholders meeting and until their respective successors are duly elected or appointed and qualified, subject to his or her earlier resignation or removal (including in connection with the completion of the TERP acquisition) or death.

  

Proposal No. 3: To ratify the appointment of Ernst & Young LLP as TerraForm Power’s independent registered public accounting firm for 2020.

  

Proposal No.  4: To ratify, on a non-binding, advisory basis, the compensation paid to TerraForm Power’s named executive officers.

  

Proposal No. 5: To approve the adjournment of the TERP stockholders meeting, if necessary, to solicit additional proxies if there are not sufficient votes to approve the Merger Proposal, referred to herein as the Adjournment Proposal.

TERP Record Date

  

You are entitled to vote at the TERP stockholders meeting and at any adjournments or postponements thereof if you were a stockholder of record as of 5:00 p.m. (Eastern Time) on June 26, 2020.

Voting

  

Your vote is very important. Whether or not you plan to attend the TERP stockholders meeting, TerraForm Power encourages you to read this proxy statement/prospectus and submit your proxy or voting instructions as soon as possible. You may cause your shares to be present and voted at the TERP stockholders meeting by either marking, signing and returning the enclosed proxy card or submitting a proxy using the telephone or internet instructions described herein, if available. For specific instructions on submitting a proxy to vote your shares, please refer to the instructions on your enclosed proxy card.



 

46


Table of Contents

Required Vote

 

Item

     

Vote Necessary*

Proposal No. 1

(Merger Proposal)

 

To consider and vote upon a proposal to adopt the Plan of Merger and to approve the Reorganization Agreement, the reincorporation merger and the share exchange.

 

The affirmative vote of (i) the holders of a majority of outstanding shares of TERP common stock entitled to vote thereon as of the TERP record date that are not owned, directly or indirectly, by BEP and its affiliates or any person with whom BEP or its affiliates has formed (and not terminated) a “group” (as defined in the Exchange Act, as amended), AND (ii) the holders of a majority of the issued and outstanding shares of TERP common stock, in each case that are entitled to vote thereon.

Proposal No. 2

 

To elect seven directors to serve until the next TerraForm Power annual stockholders meeting and until their respective successors are duly elected or appointed and qualified, subject to his or her earlier resignation or removal (including in connection with the completion of the TERP acquisition) or death.

 

Each director nominee designated by BAM and its affiliates pursuant to TerraForm Power’s Certificate of Incorporation will be elected by the affirmative vote of a majority of votes cast in the election of directors, either in person or by proxy; provided that, if the TERP board determines that the number of director nominees exceeds the number of directors to be elected, and such determination has not been rescinded by the TERP board on or prior to the tenth day preceding the date TerraForm Power first mails its notice of meeting for such meeting to the stockholders, then the four director nominees designated by BAM and its affiliates who receive the largest number of votes shall be elected as directors. Each independent director nominee will be elected by the affirmative vote of a majority of votes cast, either in person or by proxy, with respect to such director, assuming a quorum is present, with BAM and its affiliates required to vote its TERP common stock (or abstain from voting) in the same proportion as all public TERP shares, pursuant to TerraForm Power’s Certificate of Incorporation; provided that, if the TERP board determines that the number of independent director nominees exceeds the number of independent directors to



 

47


Table of Contents

Item

     

Vote Necessary*

   

be elected, and such determination has not been rescinded by the TERP board on or prior to the tenth day preceding the date TerraForm Power first mails its notice of meeting for such meeting to the stockholders, then the three independent director nominees who receive the largest number of votes shall be elected as directors.

Proposal No. 3

 

To ratify the appointment of Ernst & Young LLP as TerraForm Power’s independent registered public accounting firm for 2020.

 

The affirmative vote of the majority in voting power of the shares of TERP common stock present in person or represented by proxy at the TERP stockholders meeting and entitled to vote thereon, assuming a quorum is present.

Proposal No. 4

 

To ratify, on a non-binding, advisory basis, the compensation paid to TerraForm Power’s named executive officers.

 

The affirmative vote of the majority in voting power of the shares of TERP common stock present in person or represented by at the TERP stockholders meeting and entitled to vote thereon, assuming a quorum is present.

Proposal No. 5

(Adjournment Proposal)

 

To approve the adjournment of the TERP stockholders meeting, if necessary, to solicit additional proxies if there are not sufficient votes to approve the Merger Proposal.

 

The affirmative vote of the majority in voting power of the shares of TERP common stock present in person or by proxy at the TERP stockholders meeting and entitled to vote thereon, assuming a quorum is present.

 

*

Under the rules of NASDAQ, if you hold your shares of TERP common stock in street name, your nominee or intermediary may not vote your shares on non-routine matters without instructions from you. Without your voting instructions, a broker non-vote will occur on the Merger Proposal, the election of directors, the non-binding, advisory vote on the compensation paid to TerraForm Power’s named executive officers and the Adjournment Proposal. Abstentions are considered shares of TERP common stock present and entitled to vote and will have the same effect as a vote “AGAINST” the Merger Proposal, the TERP Stockholders Meeting Proposals and the Adjournment Proposal. Broker non-votes will have the same effect as a vote “AGAINST” approval of the Merger Proposal, but will have no effect on the TERP Stockholders Meeting Proposals or the Adjournment Proposal.

The TERP Acquisition and the Reorganization Agreement (See Pages 150 and 215)

The Reorganization Agreement provides that, on the terms and subject to the conditions in the Reorganization Agreement, and in accordance with the DGCL and NYBCL, on the completion date, the Brookfield Renewable group will acquire all of the outstanding public TERP shares, through a series of transactions that include the reincorporation merger and the share exchange. In the reincorporation merger, TerraForm Power will merge with and into TerraForm New York, with TerraForm New York as the surviving



 

48


Table of Contents

corporation of such merger, and the Brookfield stockholders, holders of public TERP shares who do not make an election to receive BEP units and holders of public TERP shares who make an election to receive BEP units, will receive TerraForm New York class A common stock, TerraForm New York class B common stock and TerraForm New York class C common stock, respectively. See “Reorganization Agreement—Election Procedures”. In the share exchange, BEPC will acquire each share of TerraForm New York class B common stock in exchange for BEPC exchangeable shares and cash in lieu of fractional BEPC exchangeable shares and Acquisition Sub will acquire each share of TerraForm New York class C common stock in exchange for BEP units and cash in lieu of fractional units. The TERP acquisition will not be completed without the approval of the Reorganization Agreement and the reincorporation merger and the share exchange contemplated thereby by the TERP stockholders, including the unaffiliated TERP stockholder approval.

A copy of the Reorganization Agreement is attached as Annex A to this proxy statement/prospectus. You are urged to read the Reorganization Agreement in its entirety because it is the legal document that governs the TERP acquisition. See The Reorganization Agreement.

Assuming the satisfaction (or, to the extent legally permissible, waiver (except with respect to the receipt of the TERP stockholder approvals condition, which is not waivable)) of the conditions set forth in the Reorganization Agreement, the target completion of the TERP acquisition is the third quarter of 2020, and we expect to consummate the special distribution on or about the business day prior to the completion of the TERP acquisition. However, the TERP acquisition is subject to various conditions, including the condition that the special distribution has occurred or all actions reasonably necessary to cause the special distribution to occur no later than immediately prior to the completion of the TERP acquisition have been taken, and it is possible that factors outside the control of TerraForm Power or the Brookfield Renewable group could result in the TERP acquisition being completed at a later time, or not at all. An end date of December 16, 2020 has been set for the completion of the TERP acquisition, subject to a three-month extension under certain circumstances as detailed in the Reorganization Agreement. In addition, there is no assurance the satisfaction of the special distribution condition will occur by the end date or occur at all.

Effects of the TERP Acquisition (See Page 150)

If the conditions to the completion of the TERP acquisition are either satisfied or, to the extent legally permissible, waived (except with respect to the receipt of the TERP stockholder approvals condition, which is not waivable), as a first step of the TERP acquisition, TerraForm Power will merge with and into TerraForm New York, with TerraForm New York as the surviving corporation of such merger, and the separate corporate existence of TerraForm Power will cease. Immediately following the reincorporation merger and as a result of the share exchange, each public TERP share automatically will be exchanged into the right to receive consideration consisting of a number of, at the election of the holder of such public TERP share, BEPC exchangeable shares or BEP units, in each case, equal to the adjusted exchange ratio and subject to further adjustment to prevent dilution in accordance with the Reorganization Agreement. Following completion of the TERP acquisition, TerraForm New York will become wholly owned by the Brookfield Renewable group and the Brookfield Renewable group’s affiliates, and TERP common stock will no longer be publicly traded. Each share of TERP common stock held by the Brookfield stockholders prior to the completion of the TERP acquisition will remain issued and outstanding as one share of class A common stock of TerraForm New York, the surviving corporation.

What TERP Stockholders Will Receive in the TERP Acquisition (See Page 204)

If the TERP acquisition is completed, each public TERP share will automatically be exchanged into the right to receive TERP acquisition consideration consisting of a number of, at the election of the holder of such public TERP shares, BEPC exchangeable shares or BEP units, in each case, equal to the adjusted exchange ratio and subject to further adjustment to prevent dilution in accordance with the Reorganization Agreement. The



 

49


Table of Contents

adjusted exchange ratio will be determined by multiplying (x) 0.381 by (y) the sum of (i) the number (rounded, if necessary, to three decimal points) of BEPC exchangeable shares to be distributed with respect to each BEP unit upon the consummation of the special distribution and (ii) one. For example, if holders of BEP units receive one BEPC exchangeable share for every four BEP units in the special distribution, the adjusted exchange ratio will be equal to 0.47625, and holders of public TERP shares will receive, at their election, 0.47625 of a BEPC exchangeable share or BEP unit per public TERP share. Each BEPC exchangeable share has been structured with the intention of providing an economic return equivalent to one BEP unit (subject to adjustment to reflect certain capital events). See “BEPC Relationship with Brookfield Renewable” and “Description of BEPC Share Capital—BEPC Exchangeable Shares”. Holders of public TERP shares will not participate in the special distribution. Unaffiliated TERP stockholders will receive cash in lieu of any fractional BEPC exchangeable shares or BEP units, as applicable, that they would otherwise have been entitled to receive.

To elect to receive BEP units, holders of public TERP shares must indicate on the election form an election to receive TerraForm New York class C common stock, and such TerraForm New York class C common stock, subject to the treatment of fractional shares, will automatically exchange into BEP units following completion of the TERP acquisition. Holders of public TERP shares who do not make an election to receive BEP units will be entitled to receive BEPC exchangeable shares following completion of the share exchange. There is no limit on the number of public TERP shares that may be exchanged for BEPC exchangeable shares or BEP units. For a description of the applicable BEP unit election procedures, see the sections entitled “The TERP Acquisition—Exchange of Public TERP Shares in the TERP Acquisition” and “The Reorganization Agreement—Election Procedures.

The Reorganization Agreement does not contain any provision that would adjust the exchange ratio based on fluctuations in the market price of TERP common stock, BEP units or BEPC exchangeable shares. Because of this, the implied value of the TERP acquisition consideration will fluctuate between now and the completion of the TERP acquisition.

Treatment of TERP Equity Awards (See Page 205)

Under the terms of the Reorganization Agreement, upon the completion of the reincorporation merger, all outstanding TerraForm Power RSUs will automatically be converted into TerraForm New York RSUs, on a one-for-one basis. Upon the completion of the share exchange, each outstanding TerraForm New York RSU award will be converted into a time-based restricted stock unit of BEPC with respect to a number of BEPC exchangeable shares (with any fractional shares rounded down to the nearest whole share) equal to the product of (1) the number of shares of TerraForm New York common stock subject to such TerraForm New York RSU immediately prior to the completion of the share exchange and (2) the adjusted exchange ratio, subject to adjustment as provided in the Reorganization Agreement to prevent dilution. Such BEPC restricted stock units will be subject to substantially the same terms and conditions as were applicable to the TerraForm Power RSUs (except that the form of payment upon vesting will be in BEPC exchangeable shares).

Upon the completion of the TERP acquisition, BEPC will assume sponsorship of the TerraForm Power Inc. 2018 Amended and Restated Long-Term Incentive Plan.

Reasons for the Special Committee’s and TerraForm Power Board’s Recommendation (See Page 160)

The TerraForm Power Board (acting on the recommendation of the Special Committee in the case of the Merger Proposal) recommends that you vote your shares:

FOR” the adoption of the Plan of Merger and the approval of the Reorganization Agreement, the reincorporation merger and the share exchange;



 

50


Table of Contents

FOR” the election of seven directors to serve until the next TerraForm Power annual meeting and until their respective successors are duly elected or appointed and qualified, subject to his or her earlier resignation or removal (including in connection with the completion of the TERP acquisition) or death;

FOR” the ratification of the appointment of Ernst & Young LLP as TerraForm Power’s independent registered public accounting firm for 2020;

FOR” the ratification, on a non-binding, advisory basis, of the compensation paid to TerraForm Power’s named executive officers; and

FOR” the approval of the adjournment of the TERP stockholders meeting, if necessary, to solicit additional proxies if there are not sufficient votes to approve the Merger Proposal.

In the course of reaching its decision to approve the Plan of Merger, Reorganization Agreement and the transactions contemplated by the Reorganization Agreement, including the reincorporation merger and the share exchange, the TerraForm Power Board (acting on the recommendation of the Special Committee) considered a number of factors in its deliberations. For a more complete discussion of these factors, please see “The TERP Acquisition—Recommendation of the TerraForm Power Board”, “The TERP Acquisition—Reasons for the Special Committee’s Recommendation” and “The TERP Acquisition—Reasons for TerraForm Power Board’s Recommendation”.

Opinions of Financial Advisors to the Special Committee of Terraform Power (See Pages 168 and 181)

Opinion of Morgan Stanley & Co. LLC (See Page 168)

Morgan Stanley & Co. LLC, which we refer to as Morgan Stanley, was retained by the Special Committee to act as its financial advisor in connection with the TERP acquisition. The Special Committee selected Morgan Stanley to act as its financial advisor based on Morgan Stanley’s qualifications, expertise, reputation and knowledge of the industry, business and affairs of TerraForm Power. On March 16, 2020, Morgan Stanley rendered its oral opinion, which was subsequently confirmed in writing, to the Special Committee that, as of that date, and based upon and subject to the assumptions made, procedures followed, matters considered and qualifications and limitations on the scope of review undertaken by Morgan Stanley as set forth in its opinion, the consideration to be received by the holders of TERP common stock pursuant to the Reorganization Agreement was fair from a financial point of view to the holders of TERP common stock (other than the Brookfield stockholders, such holders referred to as the unaffiliated TERP stockholders).

The full text of Morgan Stanley’s written opinion to the Special Committee, dated March 16, 2020, is attached to this proxy statement/prospectus as Annex B. TERP stockholders should read the opinion in its entirety for a discussion of the assumptions made, procedures followed, matters considered and qualifications and limitations on the scope of review undertaken by Morgan Stanley in rendering its opinion. This summary is qualified in its entirety by reference to the full text of such opinion. Morgan Stanley’s opinion was addressed to, and rendered for the benefit of, the Special Committee, in its capacity as such, and addressed only the fairness, from a financial point of view, of the consideration to be received by the unaffiliated TERP stockholders pursuant to the Reorganization Agreement as of the date of the opinion and did not address any other aspects or implications of the TERP acquisition. Morgan Stanley was not requested to opine as to, and its opinion does not in any manner address, the relative merits of the transactions contemplated by the Reorganization Agreement as compared to other business or financial strategies that might be, or, at the time the opinion was rendered, might have been available to TerraForm Power, nor does it address the underlying business decision of TerraForm Power to enter into the Reorganization Agreement or the other transaction documents (as defined below) or proceed with any other transaction contemplated by the Reorganization Agreement or the other transaction documents. Morgan Stanley’s opinion was not intended to, and does not, express an opinion or a recommendation as to how TERP stockholders should vote at the TERP stockholders meeting or any adjournment thereof,



 

51


Table of Contents

make any election with respect to the TERP acquisition or as to any other action that a stockholder should take in relation to the TERP acquisition. In addition, Morgan Stanley expressed no opinion in respect of the special distribution (discussed in further detail in the section entitled “The Special Distribution” in this proxy statement/prospectus).

Opinion of Greentech Capital Advisors Securities, LLC (See Page 181)

The Special Committee of the TERP board retained Greentech Capital Advisors Securities, LLC, referred to as Greentech, to act as a financial advisor in connection with the TERP acquisition. Greentech is an internationally recognized investment banking firm that is regularly engaged in the valuation of businesses and securities in connection with mergers and acquisitions, private placements and valuations for corporate and other purposes. The Special Committee selected Greentech to act as a financial advisor in connection with the TERP acquisition on the basis of Greentech’s experience in transactions similar to the TERP acquisition, its reputation in the investment community and its familiarity with TerraForm Power and TerraForm Power’s business and assets.

On March 16, 2020, at a meeting of the Special Committee held to evaluate the TERP acquisition, Greentech delivered to the Special Committee an oral opinion, which was confirmed by delivery of a written opinion dated March 16, 2020, to the effect that, as of the date of the opinion and subject to the various assumptions made, procedures followed, factors considered, and limitations of the review undertaken, qualifications contained and other matters set forth therein, the exchange ratio of 0.381 was fair, from a financial point of view, to the holders of outstanding shares of TERP common stock, other than shares held in the treasury of TerraForm Power or shares held by the Brookfield stockholders.

The full text of Greentech’s written opinion to the Special Committee, which describes, among other things, the assumptions made, procedures followed, factors considered and limitations on the review undertaken, qualifications contained and other matters set forth therein, is attached to this proxy statement/prospectus as Annex C and is incorporated by reference herein in its entirety. This summary of Greentech’s opinion is qualified in its entirety by reference to the full text of the opinion. Greentech delivered its opinion to the Special Committee for the benefit and use of the Special Committee (in its capacity as such) in connection with and for purposes of its evaluation of the TERP acquisition. Greentech’s opinion does not address any other aspect of the TERP acquisition other than the fairness of the exchange ratio, from a financial point of view, to the holders of the public TERP shares, and no opinion or view was expressed as to the relative merits of the TERP acquisition in comparison to other strategies or transactions that might be available to TerraForm Power, or in which TerraForm Power might engage, or as to the underlying business decision of the TERP board or TerraForm Power to proceed with or effect the TERP acquisition.

Greentech’s opinion does not address any other aspect of the TERP acquisition and does not constitute a recommendation to the Special Committee or the TERP board as to how they should vote on the TERP acquisition or to any holder of TERP common stock as to how any such stockholder should vote at any stockholders’ meeting at which the TERP acquisition is considered, or whether or not any such stockholder should enter into a voting, shareholders’, or affiliates’ agreement with respect to the TERP acquisition or exercise any dissenter’s or appraisal rights that may be applicable to such stockholder.

Regulatory Approvals for the TERP Acquisition (See Page 202)

Completion of the TERP acquisition is conditioned upon the expiration or termination of the waiting period relating to the TERP acquisition under the HSR Act, clearance from the Canadian Competition Bureau and review and authorization by the FERC.



 

52


Table of Contents

U.S. Antitrust Filing

Pursuant to the requirements of the HSR Act, BAM, BEP and TerraForm Power have filed the requisite notification and report forms under the HSR Act with the Antitrust Division of the Department of Justice and the Federal Trade Commission on May 11, 2020. Early termination of the HSR Act waiting period was granted on May 27, 2020. As a result, the condition related to expiration or termination of the HSR Act waiting period has now been satisfied.

Canadian Antitrust Approvals

On April 7, 2020, BEP filed a request pursuant to the Competition Act for either (a) an advance ruling certificate pursuant to the Competition Act or (b) a no-action letter and waiver from the obligation to notify the Commissioner of Competition of the proposed transaction. On April 21, 2020, the Canadian Competition Bureau issued a no-action letter and waiver. As a result, the condition related to clearance from the Canadian Competition Bureau has now been satisfied.

FERC Filings

The proposed transaction is subject to review and authorization by the FERC, pursuant to Section 203 of the Federal Power Act. (16 U.S.C. § 824b). FERC review is triggered by the submission of a request for authorization for the transaction, commonly referred to as a 203 Application, which is submitted by the FERC-jurisdictional public utility entities of TerraForm Power and/or their upstream holding company affiliates implicated in the transaction. The 203 Application will demonstrate that the transaction does not raise any competitive concerns. FERC typically acts on unopposed applications within 60 to 90 days after submission. On April 24, 2020, BEP and TerraForm Power submitted a 203 Application with respect to the TERP acquisition, which 203 Application is unopposed.

Subject to certain conditions described below, if the TERP acquisition is not completed on or before December 16, 2020 (referred to as the end date) or if a legal restraint preventing the completion of the TERP acquisition becomes final and nonappealable, either BEP or TerraForm Power may terminate the Reorganization Agreement. However, if, on the end date, the condition to the completion of the TERP acquisition set forth in the Reorganization Agreement relating to antitrust and regulatory conditions is not satisfied or waived (except with respect to the receipt of the TERP stockholder approvals condition, which is not waivable), but all other conditions to completion of the TERP acquisition have been satisfied or waived (other than those conditions that by their nature are to be satisfied at the completion of the TERP acquisition), then the end date may be extended by either TerraForm Power or BEP to a date not beyond March 16, 2021. See “The Reorganization Agreement—Termination of the Reorganization Agreement”.

Other Government Approvals

While not a condition to completion of the TERP acquisition, the proposed transaction is subject to review and authorization by the New York State Public Service Commission (the “NYPSC”), pursuant to Section 70 of the New York Public Service Law. NYPSC review was triggered by the submission of a petition on May 4, 2020 requesting that the NYPSC declare that no further review of the proposed transaction is required under Section 70 because no competitive issues are raised by the transaction nor will it cause any harm to the interests of captive utility ratepayers. In the alternative, the petition requested approval of the proposed transaction under Section 70 because the proposed transaction is in the public interest for these same reasons. The NYPSC typically acts on such petitions within 60 to 90 days after submission.

BEP, BEPC and TerraForm Power do not contemplate making any other material governmental filing in relation to the TerraForm Power acquisition. It is presently contemplated that if any additional governmental approvals or actions are required, those approvals or actions will be sought. There can be no assurance, however, that any such additional approvals or actions will be obtained.



 

53


Table of Contents

Accounting Treatment (See Page 204)

Brookfield (together with the Brookfield stockholders) holds approximately 62% of the outstanding shares of TERP’s common stock as of the date of this proxy statement/prospectus. Brookfield also is able to control the appointment and removal of BEPC’s directors and the directors of BEP’s general partner and, accordingly, exercises substantial influence over BEPC and BEP. Simultaneously with the completion of the TERP acquisition, BEPC intends to enter into voting agreements with BEP and certain indirect subsidiaries of Brookfield to transfer the power to vote their respective shares held of TerraForm Power (or its successor entity) to BEPC. As a result, BEPC (and indirectly BEP) will control and consolidate TERP upon completion of the TERP acquisition. The transfer of control of TerraForm Power to BEPC (and indirectly BEP) is considered to be a transaction between entities under common control and will be valued based on Brookfield’s book value in TerraForm Power, and, after the completion of the TERP acquisition, the results of TerraForm Power and BEPC and BEP will be presented retrospectively on a combined basis for all historical periods they were under common control. The TERP acquisition will be accounted for by BEPC and BEP as an acquisition of non-controlling interest in a subsidiary.

No Solicitation by TerraForm Power of Takeover or Alternative Proposals (See Page 223)

TerraForm Power has agreed, except as otherwise provided in the Reorganization Agreement, not to, and not to authorize or direct any of its subsidiaries or any of its or their respective officers, directors, employees or representatives to, directly or indirectly:

 

   

solicit, initiate, knowingly encourage, knowingly induce or knowingly facilitate, or furnish or disclose non-public information in furtherance of, any TERP Takeover Proposal, or any inquiry or proposal that would reasonably be expected to result in or lead to a TERP Takeover Proposal;

 

   

enter into any agreement with respect to any TERP Takeover Proposal (subject to certain exceptions set forth in the Reorganization Agreement); or

 

   

enter into, participate in or continue any discussions or negotiations with respect to any TERP Takeover Proposal, or furnish or disclose to any person any non-public information regarding TerraForm Power or any of its subsidiaries with respect to any TERP Takeover Proposal or any inquiry or proposal that would reasonably be expected to result in or lead to a TERP Takeover Proposal.

Additionally, TerraForm Power has agreed to (1) immediately cease and cause to be terminated all discussions or negotiations with any person (other than BEP and its representatives) conducted prior to the date of the Reorganization Agreement with respect to a TERP Takeover Proposal or any inquiry or proposal that would reasonably be expected to result in or lead to a TERP Takeover Proposal, (2) promptly request each person (other than BEP and its representatives), if any, that has executed a confidentiality agreement in the last six months to return or destroy all information TerraForm Power or its subsidiaries or representatives have furnished to such person or its representatives and (3) immediately terminate all physical and electronic data room access previously granted to any such person or its representatives (other than BEP and its representatives).

Notwithstanding these restrictions, the Reorganization Agreement provides that at any time prior to obtaining the TERP stockholder approvals, TerraForm Power and its representatives may, in response to a bona fide written TERP Takeover Proposal that the TERP board (acting on recommendation of the Special Committee) determines in good faith (after consultation with its outside legal counsel and financial advisor) constitutes, or could reasonably be expected to result in or lead to, a superior proposal, as defined under “The Reorganization Agreement—No Solicitation by TerraForm of Takeover or Alternative Proposals”, and which did not result from a material breach of the non-solicitation obligations described above, subject to compliance with the provisions of the Reorganization Agreement described in the following paragraph, take the following actions:

 

   

furnish information to the person making such TERP Takeover Proposal and its representatives (provided that all such information has been or is provided to or made available to BEP prior to or substantially concurrent with the time it is provided or made available to such person) pursuant to a confidentiality agreement that meets certain requirements set forth in the Reorganization Agreement; and



 

54


Table of Contents
   

participate in discussions or negotiation of such terms with the person making such TERP Takeover Proposal and its representatives,

in each case, if and so long as the TERP board (acting on the recommendation of the Special Committee) determines in good faith after consultation with its outside legal counsel that the failure to provide such information or engage in such negotiations or discussions would be inconsistent with its fiduciary duties under applicable law.

The Reorganization Agreement also requires TerraForm Power to (1) promptly, and in any event within 24 hours, advise BEP of any TERP Takeover Proposal or any request for information or inquiry that would reasonably be expected to result in or lead to a TERP Takeover Proposal, the identity of the person making such TERP Takeover Proposal, request or inquiry and the material terms of such TERP Takeover Proposal, request or inquiry, (2) keep BEP fully informed in on a reasonably current basis of the status, including any change to the terms of such TERP Takeover Proposal, and (3) provide BEP copies of all correspondence and other written material sent or provided to or by TerraForm Power from or to any third party in connection with a TERP Takeover Proposal as soon as practicable after receipt or delivery of the same. Subject to certain exceptions set forth therein, the Reorganization Agreement also prohibits the TerraForm Power Board or Special Committee from making any Company Adverse Recommendation Change (as defined in the Reorganization Agreement).

Completion of the TERP Acquisition Is Subject to Certain Conditions (See Page 230)

The obligations of each of BEP, BEPC and Acquisition Sub, on the one hand, and TerraForm Power and TerraForm New York, on the other, to complete the TERP acquisition are subject to the satisfaction or, to the extent legally permissible (and except with respect to the condition described in the first bullet below, which is not waivable) waiver on or prior to the completion date of the following conditions:

 

   

the receipt of the TERP stockholder approvals;

 

   

the approval for listing of the BEPC exchangeable shares and BEP units constituting the TERP acquisition consideration on the NYSE (subject to official notice of issuance);

 

   

the conditional approval for listing of the BEPC exchangeable shares and the BEP units issuable as TERP acquisition consideration on the TSX (subject to customary conditions);

 

   

the expiration or termination of the applicable waiting period under the HSR Act, receipt of the Competition Act approval and receipt of approval from FERC pursuant to Section 203 of the Federal Power Act, as amended;

 

   

the absence of any legal restraints that prevent, make illegal or prohibit the completion of the transactions contemplated by the Reorganization Agreement;

 

   

declaration by the SEC of the effectiveness of the registration statement filed on Form F-1/F-4 of which this proxy statement/prospectus form a part and of the registration statement on Form F-3 relating to the BEP units that may be issued by BEP or delivered by BEPC to satisfy any exchange of the BEPC exchangeable shares (and the absence of any stop order suspending the effectiveness of such registration statements or any initiated or threatened proceedings seeking such a stop order);

 

   

the filing of the final prospectus relating to the special distribution with the applicable securities authorities in Canada;

 

   

the other parties having performed in all material respects all obligations required to be performed by them under the Reorganization Agreement that are required to be performed on or prior to the completion date; and

 

   

the accuracy of the representations and warranties of the parties made in the Reorganization Agreement, in each case subject to certain exceptions based on materiality qualifiers.



 

55


Table of Contents

By reason of the commitment of the Brookfield stockholders under the TERP Voting Agreement to vote their TERP common stock in favor of the TERP acquisition, the condition described in the first bullet will be satisfied if the unaffiliated TERP stockholder approval is obtained. The Merger Proposal will not be approved, however, unless the unaffiliated TERP stockholder approval is obtained. For more information on the TERP Voting Agreement, see the section entitled “The TERP Voting Agreement”.

In addition, TerraForm Power’s and TerraForm New York’s obligation to complete the TERP acquisition is further subject to the following conditions:

 

   

receipt of an opinion regarding the reincorporation tax treatment, the 351 tax treatment, the 721 tax treatment and BEP nonrecognition tax treatment, in each case, as defined under “The Reorganization Agreement—Tax Matters”;

 

   

occurrence of the BEP contribution; and

 

   

the special distribution has occurred or that all actions which are reasonably necessary to cause the special distribution to occur substantially simultaneously with, but no later than immediately prior to, the completion of the TERP acquisition have been taken.

Notwithstanding these conditions, the Reorganization Agreement provides that, subject to certain exceptions, if the IRS ruling (as defined under “The Reorganization Agreement—Tax Matters”), which has been received, is retracted on or prior to the completion date, the requirement that the opinion above includes an opinion regarding the 351 tax treatment will be deemed waived.

We cannot be certain when, or if, the conditions to the TERP acquisition will be satisfied or waived (except with respect to the receipt of the TERP stockholder approvals condition, which is not waivable), or that the TERP acquisition will be completed.

Termination of the Reorganization Agreement (See Page 233)

The Reorganization Agreement may be terminated at any time prior to the completion of the TERP acquisition, whether before or after receipt of the TERP stockholder approvals, under the following circumstances:

 

   

by mutual written consent of BEP and TerraForm Power (in the case of TerraForm Power, acting on the recommendation of the Special Committee); or

 

   

by either BEP or TerraForm Power (in the case of TerraForm Power, acting on the recommendation of the Special Committee) in the event that:

 

   

if the TERP acquisition is not completed on or before December 16, 2020 (referred to as the end date), and which may be extended in certain circumstances to March 16, 2021 (provided that a party may not terminate the Reorganization Agreement pursuant to this provision if its failure to fulfill any obligation under the Reorganization Agreement is a principal cause of the failure of the mergers to be consummated on or before such date);

 

   

a legal restraint that prevents, makes illegal or prohibits the completion of the transactions contemplated by the Reorganization Agreement has become final and nonappealable, as long as the terminating party has complied in all material respects with its obligations to use its reasonable best efforts to complete transactions contemplated by the Reorganization Agreement as promptly as practicable (as described above in “The Reorganization Agreement—Efforts to Complete the TERP Acquisition”); or

 

   

unaffiliated TERP stockholders vote on and fail to adopt the Plan of Merger and approve the Reorganization Agreement and the reincorporation merger and the share exchange contemplated thereby at the TERP stockholders meeting;



 

56


Table of Contents
   

by BEP in the event that:

 

   

TerraForm Power or TerraForm New York breach or fail to perform any of their covenants or agreements in the Reorganization Agreement, or if the representations or warranties of TerraForm Power or TerraForm New York fail to be true and correct, in either case, such that the applicable conditions to BEP, BEPC and Acquisition Sub’s obligations to complete the TERP acquisition would not then be satisfied and such breach is not capable of being cured by the end date or has not been cured within 30 days after giving written notice to TerraForm Power of such breach, except that BEP may not terminate the Reorganization Agreement for this reason if BEP, BEPC or Acquisition Sub is then in material breach of any covenant or agreement in the Reorganization Agreement or if BEP, BEPC or Acquisition Sub’s representations or warranties are not true and correct such that the applicable conditions to TerraForm Power and TerraForm New York’s obligations to complete the TERP acquisition would not then be satisfied; or

 

   

prior to obtaining the approval of TERP stockholder approvals, the TERP board (or any committee thereof) (1) withholds, withdraws or modifies (in a manner adverse to BEP) or proposes publicly to withhold, withdraw or modify (in a manner adverse to BEP), its recommendation to its stockholders to vote in favor of adopting the Plan of Merger and approving the Reorganization Agreement and the transactions contemplated thereby or (2) approves, recommends or declares advisable or proposes publicly to approve, recommend or declare advisable a TERP Takeover Proposal; or

 

   

by TerraForm Power (acting on the recommendation of the Special Committee) in the event that:

 

   

BEP, BEPC or Acquisition Sub breach or fail to perform any of their covenants or agreements in the Reorganization Agreement, or if the representations or warranties of BEP, BEPC or Acquisition Sub fail to be true and correct, in either case, such that the applicable conditions to TerraForm Power and TerraForm New York’s obligations to complete the TERP acquisition would not then be satisfied and such breach is not capable of being cured by the end date or has not been cured within 30 days after giving written notice to BEP of such breach, except that TerraForm Power may not terminate the Reorganization Agreement for this reason if TerraForm Power or TerraForm New York is then in material breach of any covenant or agreement in the Reorganization Agreement or if TerraForm Power and TerraForm New York’s representations or warranties are not true and correct such that the applicable conditions to BEP, BEPC and Acquisition Sub’s obligations to complete the TERP acquisition would not then be satisfied.

If the Reorganization Agreement is terminated, it will become void and have no effect, without any liability or obligation on the part of any party, except in the case of a willful and material breach of the Reorganization Agreement and except that certain provisions of the Reorganization Agreement, including those relating to expenses and expense reimbursement, effect of termination and certain other general provisions, will survive termination.

Expenses and Expense Reimbursement Fee Under the Reorganization Agreement (See Page 234)

Except as described below, each party will pay all fees and expenses incurred by it in connection with the Reorganization Agreement and the transactions contemplated by the Reorganization Agreement.

If the Reorganization Agreement is terminated because the TERP stockholder approvals are not obtained at the TERP stockholders meeting or any adjournment or postponement thereof, BEP will be entitled to receive a fee of $15 million from TerraForm Power.



 

57


Table of Contents

No Appraisal Rights (See Page 132)

Under Delaware law and New York law, the TERP stockholders will not have appraisal rights or dissenter’s rights in connection with the combination. See the sections entitled “The Reorganization Agreement—Terms of the Reincorporation Merger” and “The Reorganization Agreement—Terms of the Share Exchange”.

Listing of BEPC Exchangeable Shares and BEP Units and Delisting and Deregistration of TERP Common Stock (See Page 206)

Under the terms of the Reorganization Agreement, BEP, BEPC and Acquisition Sub must use reasonable best efforts to cause, on or prior to the completion of the TERP acquisition, the BEPC exchangeable shares and BEP units to be issued as TERP acquisition consideration and units issuable by BEP upon exchange of BEPC exchangeable shares to be approved for listing on the NYSE, subject to official notice of issuance, and conditionally approved for listing on the TSX, subject only to customary conditions. It is a condition to the parties’ obligations to complete the TERP acquisition that such approvals with respect to the BEPC exchangeable shares and BEP units constituting the TERP acquisition consideration are obtained.

In addition, in connection with the special distribution, BEPC has applied to have the BEPC exchangeable shares listed on the NYSE and the TSX, under the symbol “BEPC”. The NYSE has conditionally authorized BEPC to list on the NYSE and the TSX has conditionally approved the listing of these securities. Listing on the NYSE is subject to BEPC fulfilling all of the requirements of the NYSE, and listing on the TSX is subject to BEPC fulfilling all of the requirements of the TSX on or before September 21, 2020, including distribution of BEPC exchangeable shares to a minimum number of public shareholders. It is a condition to the parties’ obligations to complete the TERP acquisition that the special distribution has occurred or that all actions which are reasonably necessary to cause the special distribution to occur substantially simultaneously with, but no later than immediately prior to, the completion of the TERP acquisition have been taken.

If the TERP acquisition is completed, there will no longer be any publicly held shares of TERP common stock. Accordingly, TERP common stock will be delisted from NASDAQ and will be deregistered under the Exchange Act as promptly as practicable following the completion of the TERP acquisition and neither TerraForm Power nor TerraForm New York will be required to file periodic reports with the SEC in respect of TERP common stock.

TERP Voting Agreement (See Page 236)

Concurrently with the execution of the Reorganization Agreement, the Brookfield stockholders entered into the TERP Voting Agreement with TerraForm Power.

Pursuant to the TERP Voting Agreement, the Brookfield stockholders agreed, among other things and upon the terms and subject to the conditions therein, to (i) vote all of their shares of TERP common stock in favor of approving the Reorganization Agreement, the Plan of Merger, the reincorporation merger and the share exchange, and against, among other things, any alternative transaction that may be proposed and (ii) not transfer its shares of TERP common stock unless the transferee enters into a voting agreement on terms substantially identical to the TERP Voting Agreement.

The Brookfield stockholders together beneficially owned shares totaling approximately 62% of the shares of TERP common stock issued and outstanding as of March 13, 2020, being the business day immediately prior to the date of the Reorganization Agreement, and approximately 62% of the shares of TERP common stock issued and outstanding as of the TERP record date.

The TERP Voting Agreement may terminate in certain circumstances, including upon the termination of the Reorganization Agreement in accordance with its terms.



 

58


Table of Contents

Material Federal Income Tax Consequences (See Pages 459 and 437)

Canada

A TERP stockholder not resident in Canada for purposes of the Tax Act will not be subject to tax under the Tax Act on the disposition of the stockholder’s public TERP shares (or any TerraForm New York class B common stock or TerraForm New York class C common stock into which such public TERP shares are exchanged) unless such shares are “taxable Canadian property” of the stockholder for purposes of the Tax Act at the time of the disposition and the stockholder is not entitled to relief under an applicable income tax convention between Canada and the country in which the stockholder is resident. It is generally not expected that BEPC exchangeable shares received pursuant to the transaction will be “taxable Canadian property” of such stockholder.

Dividends, other than capital gains dividends, paid or credited on the BEPC exchangeable shares or deemed to be paid or credited on the BEPC exchangeable shares to a non-resident holder will be subject to Canadian withholding tax at a rate of 25%, subject to any reduction in the rate of withholding to which the non-resident holder is entitled under any applicable income tax convention between Canada and the country in which the non-resident holder is resident.

A non-resident holder will not be subject to tax under the Tax Act on a disposition or deemed disposition of BEPC exchangeable shares unless the BEPC exchangeable shares are “taxable Canadian property” of the non-resident holder for purposes of the Tax Act at the time of the disposition or deemed disposition and the non-resident holder is not entitled to relief under an applicable income tax convention between Canada and the country in which the non-resident holder is resident.

For a summary of the material Canadian income tax considerations to a non-resident holder owning and disposing BEP units received pursuant to the TERP acquisition, please refer to “Item 10.E—Taxation” of BEP’s Annual Report. See also “Material Canadian Federal Income Tax Considerations”.

United States

The BEPC share exchange is intended to qualify as a transaction described in Section 351 of the Code, generally with no material gain or loss recognition to U.S. holders of public TERP shares, including by reason of the application of Section 367(a) of the Code. However, this tax treatment is not free from doubt, and there are factual and legal uncertainties concerning these conclusions. If the IRS were to challenge this tax treatment and such challenge were to be sustained, a U.S. holder of public TERP shares generally would be required to recognize gain (and might not be allowed to recognize loss) equal to the difference between the amount realized in the BEPC share exchange and such U.S. holder’s adjusted tax basis in the public TERP shares exchanged for BEPC exchangeable shares.

The BEP share exchange is intended to qualify as a contribution described in Section 721(a) of the Code, generally with no material gain or loss recognition to U.S. holders of public TERP shares who elect to receive BEP units as TERP acquisition consideration. However, this tax treatment is not free from doubt. There are factual and legal uncertainties concerning this conclusion, and there is additional uncertainty as to whether steps undertaken by BEP in connection with the TERP acquisition could result in adverse U.S. federal income tax consequences under the rules governing “disguised sales” to partnerships. If the IRS were to challenge this tax treatment and such challenge were to be sustained, a U.S. holder of public TERP shares generally would be required to recognize gain equal to the difference between the amount realized in the BEP share exchange and such U.S. holder’s adjusted tax basis in the public TERP shares exchanged for BEP units.

Non-U.S. holders of public TERP shares generally should not be subject to U.S. federal income tax on any gain realized in the BEPC share exchange or BEP share exchange.



 

59


Table of Contents

Upon the completion of the TERP acquisition, holders of public TERP shares who elect to receive BEP units as TERP acquisition consideration will be subject to the U.S. federal income tax rules that apply to partners of a partnership. These rules differ materially from the U.S. federal income tax rules that apply to stockholders of a corporation.

Tax matters are complicated, and the tax consequences of the share exchange to holders of public TERP shares may depend on each holder’s particular facts and circumstances. Holders of public TERP shares are urged to consult independent tax advisers to understand fully the tax consequences to them of the transactions. For additional information on the U.S. federal income tax consequences of the transactions to holders of public TERP shares, see “Material United States Federal Income Tax Considerations”.

The Special Distribution (See Page 237)

The special distribution will entitle unitholders of BEP to receive one (1) BEPC exchangeable share for every four (4) BEP units held as of the distribution record date. The special distribution is not conditional on the TERP acquisition and will proceed in the event that the TERP acquisition is not consummated. However, if all of the conditions to the TERP acquisition are satisfied, the intention is for the special distribution to close shortly following the TERP stockholders meeting and in any event on or about the business day prior to the completion of TERP acquisition. In order to achieve this coordinated timing, the special distribution will be declared closer to the date of the TERP stockholders meeting, and the distribution record and payment date will be announced at that time.

BEP believes that certain investors in certain jurisdictions may be dissuaded from investing in BEP because of the tax reporting framework that results from investing in BEP units of a Bermuda-exempted limited partnership. Creating BEPC, a corporation, and distributing BEPC exchangeable shares, with each share structured with the intention of providing an economic return equivalent to one BEP unit is intended to achieve the following objectives:

 

   

Provide investors that would not otherwise invest in BEP with an opportunity to gain access to BEP’s globally diversified portfolio of high-quality renewable power assets.

 

   

Provide investors with the flexibility to own, through the ownership of a BEPC exchangeable share of BEPC, the economic equivalent of a BEP unit because of the ability to exchange into a BEP unit or its cash equivalent and the identical dividends that are expected to be paid on each BEPC exchangeable share.

 

   

Provide investors with a tax reporting framework that may be favored by investors in some jurisdictions over the tax reporting framework provided by an investment in BEP, which BEP believes will attract new investors who will benefit from investing in BEP’s business.

 

   

Create a company that BEP expects to be eligible for inclusion in several indices, which may be attractive to certain investors.

 

   

Provide the Brookfield Renewable group with a greater securityholder base, thereby creating enhanced liquidity for the Brookfield Renewable group’s securityholders.

 

   

Create a company that will provide the Brookfield Renewable group with the ability to access new capital pools.

TERP stockholders will not participate in the special distribution. The special distribution is being effected in a manner that BEP expects will not result in any adverse impact on Brookfield Renewable’s credit rating or its preference shareholders, preferred unitholders, or debtholders. See “The Special Distribution—Background to and Purpose of the Special Distribution” and “BEPC Relationship with Brookfield Renewable—Credit Support” for further details. For additional information regarding Brookfield Renewable, see “Brookfield Renewable Partners L.P.”.



 

60


Table of Contents

Recent Developments

On March 11, 2020, the World Health Organization declared COVID-19 to be a pandemic. Actions taken globally in response to COVID-19 have significantly interrupted international business activities and contributed to significant volatility in the financial markets. The Brookfield Renewable group is currently monitoring the COVID-19 pandemic. The Brookfield Renewable group has implemented extra safety precautions with respect to its personnel, including remote working, as well as contingency plans with respect to its facilities. Given its assets constitute critical physical infrastructure and substantially all of its generation is sold in advance under contract, the Brookfield Renewable group has not experienced the material impact to its operations, financial condition, cash flows or financial performance that has been experienced by many other businesses. While the Brookfield Renewable group has experienced some supply chain delays and certain of its service providers are experiencing challenges, these developments have not had a material impact on the Brookfield Renewable group’s business to date. Based on the Brookfield Renewable group’s experience to date, it does not expect that its operations, financial condition, cash flows or financial performance will be materially impacted by COVID-19, and does not expect any material changes to its long-term strategies or to longterm demand for critical infrastructure assets such as renewable power as a result of the pandemic. For additional information on potential risks of the COVID-19 pandemic to its business, see “Risk Factors—Risks Relating to BEPC’s Operations and the Renewable Power Industry—Developments associated with the COVID-19 pandemic could have an adverse effect on the Brookfield Renewable group’s business”.

On April 3, 2020, a subsidiary of BEP issued C$350 million aggregate principal amount of medium-term notes, comprised of C$175 million ($124 million) aggregate amount of Series 11 Notes, due January 2029, with an effective interest rate of 3.57% and C$175 million ($124 million) aggregate principal amount of Series 12 Notes, due January 2030, with an effective interest rate of 3.62%.

On June 3, 2020, certain affiliates of BAM, which we refer to as the Selling Securityholders, completed a secondary offering of 10,236,000 BEP units on a bought deal basis to a syndicate of underwriters for distribution to the public. One of the Selling Securityholders has granted the underwriters an over-allotment option to purchase up to an additional 1,535,400 BEP units to be sold pursuant to the offering at the same offering price. The over-allotment option is exercisable for a period of 30 days from June 3, 2020.



 

61


Table of Contents

Ownership and Organization Structure (See Page 247)

Prior to the completion of the special distribution and the TERP acquisition, BEPC was an indirect subsidiary of BEP. The following diagram provides an illustration of the simplified corporate structure of the Brookfield Renewable group and TerraForm Power immediately prior to completion of the special distribution and the TERP acquisition.

 

LOGO



 

62


Table of Contents
(1) 

Pursuant to a voting agreement, BRPI has agreed that certain voting rights with respect to BRELP General Partner, BRELP GP LP, and BRELP will be voted in accordance with the direction of BEP.

(2) 

BRPI’s limited partnership interest in BRELP is redeemable for cash or exchangeable for BEP units in accordance with the redemption-exchange mechanism contained in BRELP’s limited partnership agreement, which could result in Brookfield, through its interests in BRPI and BIC, owning approximately 57% of BEP’s issued and outstanding BEP units on a fully-exchanged basis. On a fully-exchanged basis, public holders of BEP units own approximately 42.8% of BEP and BRPI will not hold any limited partnership units of BRELP. BRPI has granted the underwriters an over-allotment option to purchase up to an additional 1,535,400 BEP units in connection with the recently completed secondary offering of BEP units by certain affiliates of BAM. The over-allotment option is exercisable for a period of 30 days from June 3, 2020. See “Summary—Recent Developments.”

(3) 

Brookfield has provided an aggregate of $5 million of working capital to LATAM Holdco through a subscription for preferred shares. In addition, BRPI holds special shares the redemption price of which is tied to the successful development of projects in Brazil.

(4) 

Orion US Holdings 1 L.P. is controlled by Brookfield. Third party investors in Brookfield Infrastructure Fund III indirectly hold an approximate 69.3% interest in Orion US Holdings 1 L.P.

(5) 

BEP holds an approximate 29% economic interest in TERP (through an approximate 14% interest owned through Orion US Holdings 1 L.P. and an approximate 15% interest owned through BBHC Orion Holdco L.P.). The remaining 38% interest is held by public TERP stockholders.

(6)

The Brookfield Renewable group holds its interest in Isagen through a consortium, which holds its interest in Isagen through Hydro Holdings. The consortium holds a 64.8% interest in Hydro Holdings (of which BEP’s share is approximately 24.1%), and third party investors hold a 35.2% interest in Hydro Holdings. The general partner of Hydro Holdings will be a controlled subsidiary of BEPC.

(7)

The Brookfield Renewable group consortium’s current interest in Isagen is 99.6% of which BEP’s share is approximately 24.1%. The Brookfield Renewable group holds BEP’s 24.1% interest through BRE Colombia Holdings Limited and BRE Colombia Co Invest I L.P., which are subsidiaries of BEP, and through an investment in Brookfield Infrastructure Fund III. Brookfield Infrastructure Fund III holds an additional 22.9% interest, and the Brookfield Renewable group consortium’s remaining 52.6% interest is held by third party co-investors. Public shareholders hold a 0.4% interest in Isagen.



 

63


Table of Contents

The following diagram provides an illustration of the simplified corporate structure of BEPC after completion of the special distribution and the TERP acquisition.

 

LOGO

 

(1) 

Pursuant to a voting agreement, BRPI has agreed that certain voting rights with respect to the general partner of BRELP General Partner, BRELP GP LP and BRELP will be voted in accordance with the direction of BEP.

(2) 

BRPI’s limited partnership interest in BRELP is redeemable for cash or exchangeable for BEP units in accordance with the redemption-exchange mechanism contained in BRELP’s limited partnership agreement, which could result in Brookfield, through its interests in BRPI and BIC, owning approximately 57% of BEP’s issued and outstanding BEP units on a fully-exchanged basis. On a fully-exchanged basis,



 

64


Table of Contents
 

public holders of BEP units own approximately 42.8% of BEP and BRPI will not hold any limited partnership units of BRELP. BRPI has granted the underwriters an over-allotment option to purchase up to an additional 1,535,400 BEP units in connection with the recently completed secondary offering of BEP units by certain affiliates of BAM. The over-allotment option is exercisable for a period of 30 days from June 3, 2020. See “Summary—Recent Developments.”

(3) 

Holders of BEPC exchangeable shares hold a 25% voting interest in BEPC. See “Description of BEPC Share Capital—BEPC Exchangeable Shares—Voting”.

(4) 

Immediately following the special distribution, holders of BEP units, other than Brookfield and its affiliates, will hold approximately 42.8% of the issued and outstanding BEPC exchangeable shares (27.9% assuming the TERP acquisition is completed and the TERP acquisition consideration consists solely of BEPC exchangeable shares).

(5) 

Brookfield and its affiliates will hold approximately 57.2% of the issued and outstanding BEPC exchangeable shares (37.4% assuming the TERP acquisition is completed and the TERP acquisition consideration consists solely of BEPC exchangeable shares).

(6) 

Holders of the BEPC class B shares hold a 75% voting interest in BEPC. The BEPC class C shares are non-voting. Brookfield Renewable will hold all of the BEPC class B shares and BEPC class C shares upon completion of the special distribution. “Description of BEPC Share Capital—BEPC Class B Shares—Voting”.

(7)

Brookfield has provided an aggregate of $5 million of working capital to LATAM Holdco through a subscription for preferred shares. In addition, BRPI holds special shares, the redemption price of which is tied to the successful development of projects in Brazil.

(8) 

This organizational chart reflects TERP’s ownership assuming that the TERP acquisition is completed and all public TERP shares are exchanged for BEPC exchangeable shares. Overall, BEP will hold an approximate 67% economic interest in TERP (comprised of an approximate 14% interest owned through its interest in Orion US Holdings 1 LP, an approximate 15% interest owned through BBHC Orion Holdco L.P. and through its ownership in BEPC). BEPC will hold an approximate 38% economic interest in TERP. If the TERP acquisition is completed, Brookfield and Brookfield Renewable intend to enter into voting agreements with a subsidiary of BEPC, giving BEPC voting control over the public TERP shares currently held by BEP and its affiliates. As a result, upon completion of the TERP acquisition, BEPC will control TERP and consolidate TERP from an accounting point of view.

(9) 

Each holder of public TERP shares will be entitled to receive for each public TERP share held by such holder as consideration a number of BEPC exchangeable shares equal to the adjusted exchange ratio or, at the election of such holder, BEP units, in each case as further adjusted to prevent dilution in accordance with the Reorganization Agreement plus any cash paid in lieu of fractional BEP units or BEPC exchangeable shares, as applicable. The adjusted exchange ratio will be determined by multiplying (x) 0.381 by (y) the sum of (i) the number (rounded, if necessary, to three decimal points) of BEPC exchangeable shares to be distributed with respect to each BEP unit upon the consummation of the special distribution and (ii) one. Because holders of BEP units are expected to receive one BEPC exchangeable share for every four BEP units in the special distribution, the adjusted exchange ratio is expected to be equal to 0.47625, in which case holders of public TERP shares will be entitled to receive 0.47625 of a BEPC exchangeable share or BEP unit per public TERP share.

(10) 

Assuming the TERP acquisition is completed and the TERP acquisition consideration consists solely of BEPC exchangeable shares, public TERP stockholders will own an approximate 34.7% economic interest in BEPC. This percentage is subject to adjustment to the extent holders of public TERP shares elect to receive BEP units.

(11) 

The Brookfield Renewable group holds its interest in Isagen through a consortium, which holds its interest in Isagen through Hydro Holdings. The consortium holds a 64.8% interest in Hydro Holdings (of which BEPC’s share is approximately 24.1%), and third party investors hold a 35.2% interest in Hydro Holdings. The general partner of Hydro Holdings will be a controlled subsidiary of BEPC.

(12) 

The Brookfield Renewable group consortium’s current interest in Isagen is 99.6% of which BEPC’s share is approximately 24.1%. The Brookfield Renewable group holds BEPC’s 24.1% interest through BRE Colombia Holdings Limited and BRE Colombia Co Invest I L.P., which are subsidiaries of BEP, and through an investment in Brookfield Infrastructure Fund III. Brookfield Infrastructure Fund III holds an additional 22.9% interest, and the Brookfield Renewable group consortium’s remaining 52.6% interest is held by third party coinvestors. Public shareholders hold a 0.4% interest.



 

65


Table of Contents

BEPC Management (See Page 348)

Similar to Brookfield Renewable, the Service Providers, being wholly-owned subsidiaries of Brookfield, will provide management services to BEPC pursuant to the BEP Master Services Agreement of Brookfield Renewable. Each of the members of the senior management team that is principally responsible for providing services to Brookfield Renewable has substantial operational and transactional origination and execution expertise, including Sachin Shah, who will serve as BEPC’s Chief Executive Officer, Wyatt Hartley, who will serve as BEPC’s Chief Financial Officer, Ruth Kent, who will serve as BEPC’s Chief Operating Officer and Jennifer Mazin, who will serve as BEPC’s General Counsel. See “BEPC Management and the BEP Master Services Agreement” for further details.

BEP and BEPC Relationship with Brookfield (See Page 364)

BEPC’s organizational and ownership structure involves a number of relationships that may give rise to conflicts of interest between BEPC and BEPC shareholders, on the one hand, and Brookfield and Brookfield Renewable, on the other hand. For example, BEPC expects that the BEPC board will mirror the board of the general partner of BEP, except that BEPC will add one additional non-overlapping board member to assist BEPC with, among other things, resolving any conflicts of interest that may arise from its relationship with Brookfield Renewable. Eleazar de Carvalho Filho will initially serve as the non-overlapping member of the BEPC board. Mr. de Carvalho Filho has served on the board of directors of the general partner of BEP since November 2011 and will resign from such board of directors prior to the special distribution. If in the 12 months following the special distribution, BEPC considers a related party transaction in which BEP is an interested party within the meaning of MI 61-101, Mr. de Carvalho Filho will not be considered an independent director under MI 61-101 for purposes of serving on a special committee to consider such transaction. In certain instances, the interests of Brookfield or Brookfield Renewable may differ from the interests of BEPC and BEPC’s shareholders. Further, Brookfield may make decisions, including with respect to tax or other reporting positions, from time to time that may be more beneficial to one type of investor or beneficiary than another, or to Brookfield rather than to BEPC and BEPC’s shareholders. See “BEP and BEPC Relationship with Brookfield—Conflicts of Interest and Fiduciary Duties” below for more information.

BEPC Dividend Policy (See Page 241)

The BEPC board may declare dividends at its discretion. However, each BEPC exchangeable share has been structured with the intention of providing an economic return equivalent to one BEP unit and it is expected that dividends on BEPC exchangeable shares will be declared and paid at the same time as distributions are declared and paid on the BEP units and that dividends on each BEPC exchangeable share will be declared and paid in the same amount as are declared and paid on each BEP unit to provide holders of BEPC exchangeable shares with an economic return equivalent to holders of BEP units. BEPC expects to commence paying dividends on BEPC exchangeable shares on the first distribution payment date for the BEP units occurring after the distribution date for the special distribution. Additionally, pursuant to the Equity Commitment Agreement, BEP has agreed that it will not declare or pay any distribution on the BEP units if on such date BEPC does not have sufficient funds or other assets to enable the declaration and payment of an equivalent dividend on the BEPC exchangeable shares. BEP pursues a strategy which the Brookfield Renewable group expects will provide for highly stable, predictable cash flows sourced from predominantly hydroelectric, wind and solar assets ensuring a sustainable distribution yield. The Brookfield Renewable group’s objective is to pay a distribution that is sustainable on a long-term basis and has set its target payout ratio at approximately 70% of Brookfield Renewable’s FFO.

Participants in BEP’s distribution reinvestment plan will automatically receive the special distribution of BEPC exchangeable shares on the same basis as other unitholders of BEP, provided they continue to own such BEP units on the distribution record date. However, participants should be aware that BEPC does not currently



 

66


Table of Contents

anticipate establishing a similar dividend reinvestment plan for BEPC, and future dividends paid on BEPC exchangeable shares will be paid in cash and not reinvested.

BEPC Capital Structure (See Page 243)

Each BEPC exchangeable share will be structured with the intention of providing an economic return equivalent to one BEP unit (subject to adjustment to reflect certain capital events), including identical dividends on a per share basis as are paid on each BEP unit, and will be exchangeable at the option of the holder for one BEP unit (subject to adjustment to reflect certain capital events) or its cash equivalent (the form of payment to be determined at the election of BEPC), as more fully described in this document. BEP may elect to satisfy its exchange obligation by acquiring such tendered BEPC exchangeable shares for an equivalent number of BEP units (subject to adjustment to reflect certain capital events) or its cash equivalent (the form of payment to be determined at the election of the Brookfield Renewable group). See “Description of BEPC Share Capital—BEPC Exchangeable Shares—Exchange by Holder—Adjustments to Reflect Certain Capital Events”. BEPC and BEP currently intend to satisfy any exchange requests on the BEPC exchangeable shares through the delivery of BEP units rather than cash. BEP therefore expects that the market price of BEPC exchangeable shares will be significantly impacted by the market price of the BEP units and the combined business performance of the Brookfield Renewable group as a whole. However, there are certain material differences between the rights of holders of BEPC exchangeable shares and holders of the BEP units under the governing documents of BEPC and BEP and applicable law, such as the right of holders of BEPC exchangeable shares to request an exchange of their BEPC exchangeable shares for an equivalent number of BEP units or its cash equivalent (the form of payment to be determined at the election of the Brookfield Renewable group) and the redemption right of BEPC. These material differences are described in the section entitled “Comparison of Rights of Holders of BEPC Exchangeable Shares, BEP Units and TERP Common Stock”. In making an investment decision relating to BEP’s securities, you should also carefully consult the documents prepared by BEP and described in the section of this document entitled “Brookfield Renewable Partners L.P.—Information Regarding the BEP Units”.

Further, the BEPC exchangeable shares will be held by public shareholders and Brookfield, and the BEPC class B shares and BEPC class C shares will be held by Brookfield Renewable. Dividends on each BEPC exchangeable share are expected to be declared and paid at the same time and in the same amount per share as distributions on each BEP unit. Brookfield Renewable’s ownership of BEPC class C shares will entitle it to receive dividends as and when declared by the BEPC board. The holders of the BEPC exchangeable shares will be entitled to one vote for each BEPC exchangeable share held at all meetings of BEPC’s shareholders, except for meetings at which only holders of another specified class or series of shares of BEPC are entitled to vote separately as a class or series. The holders of the BEPC class B shares will be entitled to cast, in the aggregate, a number of votes equal to three times the number of votes attached to the BEPC exchangeable shares. Except as otherwise expressly provided in the BEPC articles or as required by law, the holders of BEPC exchangeable shares and BEPC class B shares will vote together and not as separate classes. Holders of BEPC class C shares will have no voting rights. See “Description of BEPC Share Capital”.

BEPC expects to commence paying dividends on the BEPC exchangeable shares on the first distribution payment date for the BEP units occurring after the distribution date for the special distribution.

Comparison of Rights of Holders of BEPC Exchangeable Shares, BEP Units and TERP Common Stock (See Page 400)

TerraForm Power is organized as a Delaware corporation, whereas BEP is organized as an exempted limited partnership under the laws of Bermuda and BEPC is a corporation existing under British Columbia law. There are also differences between the organizational documents of BEP, BEPC and TerraForm Power. Therefore, recipients of BEP units or BEPC exchangeable shares following the TERP acquisition will have different rights



 

67


Table of Contents

and obligations, including voting rights, from those that they had prior to the TERP acquisition as holders of TERP common stock. See “Comparison of Rights of Holders of BEPC Exchangeable Shares, BEP Units and TERP Common Stock”.

Rights Agreement (See Page 366)

Prior to the distribution date, Wilmington Trust, National Association, or the rights agent, and BAM will enter into a rights agreement, which we refer to as the Rights Agreement, pursuant to which BAM has agreed that, until the seventh anniversary of the distribution date (and as automatically renewed for successive periods of two years, unless BAM provides the rights agent with written notice of termination in accordance with the terms of the Rights Agreement) in the event that, on the applicable specified exchange date with respect to any BEPC exchangeable shares submitted for exchange, (i) BEPC has not satisfied its obligation under BEPC articles by delivering the BEP unit amount or its cash equivalent amount and (ii) Brookfield Renewable has not, upon its election in its sole and absolute discretion, acquired such exchanged BEPC exchangeable shares from the holder thereof and delivered the BEP unit amount, BAM will satisfy, or cause to be satisfied, the obligations pursuant to the BEPC articles to exchange such subject BEPC exchangeable shares for the BEP unit amount or its cash equivalent. The holders of BEPC exchangeable shares have a right to receive the BEP unit amount or its cash equivalent in such circumstances, which we refer to as the secondary exchange rights. BAM currently intends to satisfy any exchange requests on the BEPC exchangeable shares through the delivery of BEP units. After the expiry of the Rights Agreement, holders of BEPC exchangeable shares will continue to have all of the rights provided for in the BEPC articles but will no longer be entitled to rely on the secondary exchange rights.



 

68


Table of Contents

SUMMARY HISTORICAL FINANCIAL DATA OF TERRAFORM POWER

The following tables present summary consolidated financial data of TerraForm Power prepared in accordance with US GAAP. The summary consolidated statement of operations data for the years ended December 31, 2019, 2018 and 2017 and the summary consolidated balance sheet data as of December 31, 2019 and 2018 are derived from the audited consolidated financial statements of TerraForm Power incorporated herein by reference. The summary consolidated statement of operations data for the years ended December 31, 2016 and 2015 and the summary consolidated balance sheet data as of December 31, 2017, 2016 and 2015 are derived from the audited consolidated financial statements of TerraForm Power not included or incorporated herein by reference. The unaudited summary historical consolidated financial data as of and for the three months ended March 31, 2020 and for the three months ended March 31, 2019 are derived from the unaudited consolidated financial statements of TerraForm Power incorporated herein by reference. The information set forth below is only a summary and is not necessarily indicative of the results of future operations of TerraForm Power, BEP or BEPC, and you should read the following information together with TerraForm Power’s audited consolidated financial statements, TerraForm Power’s unaudited consolidated financial statements, the related notes and the sections entitled “Management’s Discussion and Analysis of Financial Condition and Results of Operations” contained in TerraForm Power’s Quarterly Report on Form 10-Q for the quarter ended ended March 31, 2020, and its Annual Report on Form 10-K for the year ended December 31, 2019, which are incorporated by reference into this proxy statement/prospectus. For more information, see the section entitled “Where You Can Find More Information”.

 

Statement of operations data   Three Months
Ended March 31,
    Year Ended December 31,  
  2020     2019     2019     2018     2017     2016     2015  
(In millions, except per share data)   (unaudited)                                

Operating revenues, net

  $ 247     $ 225     $ 941     $ 767     $ 610     $ 655     $ 470  

Operating income

    30       29       113       70       41       89       6  

Net (loss)

    (67     (36     (207     (153     (236     (244     (209
 

 

 

   

 

 

   

 

 

   

 

 

   

 

 

   

 

 

   

 

 

 

Net income (loss) attributable to non-controlling interests

    12       (18     (58     (166     (76     (120     (130
 

 

 

   

 

 

   

 

 

   

 

 

   

 

 

   

 

 

   

 

 

 

Net (loss) income attributable to TERP stockholders

    (55     (9     (149     12       (160     (124     (79

Basic and diluted (loss) earnings per share of TERP common stock

    (0.24     (0.04     (0.70     0.07       (1.61     (1.40     (1.24

Distributions declared per share of TERP common stock

    0.2014       0.2014       0.8056       0.7600       1.9400       —         1.0100  

 

Balance sheet data   As of
March 31,

2020
    As of December 31,  
  2019     2018     2017     2016     2015  
(In millions)   (unaudited)                                

Cash and cash equivalents

  $ 249     $ 237     $ 249     $ 128     $ 565     $ 627  

Restricted cash(1)

    141       112       144       97       118       160  

Renewable energy facilities, net

    7,760       7,405       6,470       4,802       4,993       5,834  

Long-term debt and financing lease obligations(2)

    6,763       6,235       5,762       3,599       3,951       4,563  
 

 

 

   

 

 

   

 

 

   

 

 

   

 

 

   

 

 

 

Total assets

    10,635       10,059       9,330       6,387       7,706       8,217  

Total liabilities

    8,173       7,428       6,562       3,965       4,810       5,101  

Redeemable non-controlling interests

    8       23       33       35       166       176  
 

 

 

   

 

 

   

 

 

   

 

 

   

 

 

   

 

 

 

Total stockholders’ equity

    2,454       2,608       2,735       2,388       2,729       2,940  

 

(1)

Restricted cash includes the current and non-current portion.

(2)

Including the current portion.



 

69


Table of Contents

SUMMARY HISTORICAL FINANCIAL DATA OF THE UNITED STATES, BRAZILIAN AND COLOMBIAN OPERATIONS OF BEP (See Page 284)

The following tables present selected financial data for the operations of the United States, Brazilian and Colombian Operations of BEP and are derived from, and should be read in conjunction with, the unaudited combined carve-out financial statements of the United States, Brazilian and Colombian operations of BEP as of March 31, 2020 and December 31, 2019 and for the three months ended March 31, 2020 and March 31, 2019 and the audited combined carve-out financial statements of the United States, Brazilian and Colombian operations of BEP as of December 31, 2019 and December 31, 2018 and for each of the years in the three years ended December 31, 2019 and the notes thereto, which are included elsewhere in this document. The information included in this section should also be read in conjunction with BEPC’s and BEP’s Unaudited Pro Forma Financial Statements as of and for the three months ended March 31, 2020 and for each of the years in the three years ended December 31, 2019 included elsewhere in this document. Presentation of selected financial information as of December 31, 2017, December 31, 2016 and December 31, 2015 and for the fiscal periods ended December 31, 2016 and December 31, 2015 could not be provided without unreasonable effort or expense.

 

     Three Months
Ended
March 31,
    Year Ended December 31,  
Statement of Income Data    2020     2019     2019      2018      2017  
(In millions)    (unaudited)                      

Revenues

   $ 596     $ 617     $ 2,236      $ 2,164      $ 2,035  

Other income

     5       4       31        16        27  

Direct operating costs

     (213     (204     (801      (816      (832

Management service costs

     (20     (15     (82      (56      (60

Interest expense—borrowings

     (91     (95     (381      (402      (438

Share of earnings from equity accounted investments

     1       3       12        17        5  

Foreign exchange and unrealized financial instrument gain (loss)

     35       7       9        (14      (9

Depreciation

     (128     (128     (509      (531      (559

Other

     (6     1       (21      (48      8  
  

 

 

   

 

 

   

 

 

    

 

 

    

 

 

 

Income before income tax

     179       190       494        330        177  

Current income tax expense

     (18     (22     (59      (26      (38

Deferred income tax (expense) recovery

     (10     (17     (10      58        (76

Net income

   $ 151     $ 151     $ 425      $ 362      $ 63  
  

 

 

   

 

 

   

 

 

    

 

 

    

 

 

 

Net income attributable to:

            

Participating non-controlling interests—in operating subsidiaries

   $ 76     $ 84     $ 241      $ 286      $ 69  

Parent company

   $ 75     $ 67     $ 184      $ 76      $ (6

 

     As of
March 31,

2020
     December 31,  
Statement of Financial Position Data    2019      2018  
(In millions)    (unaudited)                

Cash

   $ 152      $ 67      $ 94  

Total assets

     22,097        24,338        23,368  

Non-recourse borrowings

     5,292        5,661        5,543  
  

 

 

    

 

 

    

 

 

 

Equity

        

Participating non-controlling interests—in operating subsidiaries

     6,202        6,994        6,613  

Equity in net assets attributable to parent company

     7,073        7,748        7,683  
  

 

 

    

 

 

    

 

 

 

Total equity in net assets

   $ 13,275      $ 14,742      $ 14,296  
  

 

 

    

 

 

    

 

 

 


 

70


Table of Contents

SUMMARY HISTORICAL FINANCIAL DATA OF BEP

The following tables present summary consolidated financial data of BEP prepared in accordance with IFRS. The summary consolidated statement of income data for the years ended December 31, 2019, 2018 and 2017 and the summary consolidated statement of financial position data as of December 31, 2019 and 2018 are derived from the audited consolidated financial statements of BEP incorporated by reference in this document. The summary consolidated statement of income data for the years ended December 31, 2016 and 2015 and the summary consolidated statement of financial position data as of December 31, 2017, 2016 and 2015 are derived from the audited consolidated financial statements of BEP not included or incorporated by reference in this document. The unaudited summary historical consolidated financial data as of and for the three months ended March 31, 2020 and for the three months ended March 31, 2019 are derived from the unaudited consolidated financial statements of BEP incorporated by reference in this document. The information set forth below is only a summary and is not necessarily indicative of the results of future operations of BEP, and you should read the following information together with BEP’s unaudited consolidated financial statements, BEP’s audited consolidated financial statements, the related notes and the sections titled “Management’s Discussion and Analysis of Financial Condition and Results of Operations” contained in BEP’s Annual Report on Form 20-F for the year ended December 31, 2019, and as exhibit 99.3 to its Form 6-K filed on May 6, 2020, which are incorporated by reference into this proxy statement/prospectus. For more information, see the section entitled “Where You Can Find More Information”.

 

Statement of income data   Three Months
Ended March 31,
    Year Ended December 31,  
  2020     2019     2019     2018     2017     2016     2015  
(In millions, except per unit data)   (unaudited)                                

Revenues

  $ 792     $ 825     $ 2,980     $ 2,982     $   2,625     $ 2,452     $   1,628  

Direct operating costs

    (261     (254     (1,012     (1,036     (978     (1,038     (552

Net income

    120       153       273       403       51       40       103  
 

 

 

   

 

 

   

 

 

   

 

 

   

 

 

   

 

 

   

 

 

 

Net (loss) income attributable to limited partners’ equity

    10       25       (34     24       (32     (36     2  

Basic and diluted (loss) earnings per BEP unit

    0.06       0.14       (0.19     0.13       (0.18     (0.23     0.01  

Distributions declared per BEP unit

    0.5425       0.515       2.06       1.96       1.87       1.78       1.66  

 

Statement of financial position data   As of
March 31,

2020
    As of December 31,  
  2019     2018     2017     2016     2015  
(In millions)   (unaudited)                                

Total assets

  $ 32,663     $ 35,691     $ 34,103     $ 30,904     $ 27,737     $ 19,507  

Total borrowings

    10,271       11,004       10,718       11,766       10,182       7,338  

Other liabilities

    6,035       6,556       6,179       4,456       4,883       3,406  
 

 

 

   

 

 

   

 

 

   

 

 

   

 

 

   

 

 

 

Non-controlling interests

           

Redeemable/exchangeable units held by Brookfield

    2,923       3,315       3,252       2,843       2,680       2,559  

Participating non-controlling interests—in operating subsidiaries

    7,760       8,742       8,129       6,298       5,589       2,587  

General partnership interest in a holding subsidiary held by Brookfield

    60       68       66       58       55       52  

Preferred equity

    551       597       568       616       576       610  

Preferred limited partners’ equity

    1,028       833       707       511       324       128  

Limited partners’ equity

    4,035       4,576       4,484       3,956       3,448       2,827  
 

 

 

   

 

 

   

 

 

   

 

 

   

 

 

   

 

 

 

Total liabilities and equity

    32,663       35,691       34,103       30,904       27,737       19,507  
 

 

 

   

 

 

   

 

 

   

 

 

   

 

 

   

 

 

 


 

71


Table of Contents

SUMMARY UNAUDITED PRO FORMA FINANCIAL DATA OF BEPC (See Page 252)

The following summary unaudited pro forma condensed combined financial data of BEPC as of and for the three months ended March 31, 2020, and for each of the years in the three-year period ended December 31, 2019 give effect to the Common Control Acquisition (as defined and described under “Unaudited Pro Forma Financial Statements—Unaudited Pro Forma Financial Statements for BEPC”) as if it occurred for the periods under common control. The following summary unaudited pro forma condensed combined statement of financial position data as of March 31, 2020 gives further effect to the special distribution and TERP acquisition as if they had been consummated on March 31, 2020. The following summary unaudited pro forma condensed combined statement of operating results data for the three months ended March 31, 2020 and for the year ended December 31, 2019 gives further effect to the special distribution and TERP acquisition as if they had been consummated on January 1, 2019.

The unaudited pro forma financial statements of BEPC for each of the years in the two-year period ended December 31, 2018 do not give effect for the special distribution or the TERP acquisition.

The following summary unaudited pro forma condensed combined financial information have been prepared using accounting policies that are consistent with IFRS as issued by the IASB. The following summary unaudited pro forma condensed combined financial information is subject to risks and uncertainties, including those discussed in the section of this proxy statement/prospectus entitled “Risk Factors”.

You should also not rely on the following summary unaudited pro forma combined financial data as being indicative of the results or financial condition that would have been achieved had the Common Control Acquisition, the special distribution, the TERP acquisition or the other BEPC Transactions (as defined and described under “Unaudited Pro Forma Financial Statements—Unaudited Pro Forma Financial Statements for BEPC”) been completed during the periods or on the date presented or of the actual future results or financial condition of BEPC to be achieved following the BEPC Transactions. The information set forth below is only a summary and is not necessarily indicative of the results of future operations of BEPC, and you should read the following information together with the unaudited combined carve-out financial statements of the United States, Colombian and Brazilian operations of BEP and the notes thereto, the audited combined carve-out financial statements of the United States, Colombian and Brazilian operations of BEP and the notes thereto, the financial statements of BEPC and notes thereto, TerraForm Power’s unaudited financial statements and the notes thereto, TerraForm Power’s audited consolidated financial statements and the notes thereto, and the more detailed unaudited pro forma condensed combined financial statements of BEPC and the notes thereto, each of which are included elsewhere in this proxy statement/prospectus or incorporated by reference herein. For more information, see the sections entitled “Where You Can Find More Information”, “Unaudited Pro Forma Financial Statements—Unaudited Pro Forma Financial Statements for BEPC”, unaudited financial statements of BEPC and the United States, Colombian and Brazilian operations of BEP included elsewhere in this proxy statement and the audited financial statements of BEPC and the United States, Colombian and Brazilian operations of BEP included elsewhere in this proxy statement/prospectus.

 

Unaudited pro forma statement of operating results data    Three Months
Ended
March 31,

2020
    Year Ended December 31,  
  2019     2018     2017  
(In millions)                         

Revenues

   $ 853     $ 3,227     $ 2,979     $ 2,182  

Direct operating costs

     (278     (1,053     (1,053     (877

Net income

     79       232       594       9  
  

 

 

   

 

 

   

 

 

   

 

 

 

Net loss attributable to:

        

Non-controlling interests

     35       131       518       15  

Parent company

     44       101       76       (6


 

72


Table of Contents
Unaudited pro forma statement of financial position data    As of
March 31,
 
   2020  
(In millions)       

Cash (including restricted cash)

     713  

Total assets

     34,085  

BEPC exchangeable shares(1)

     3,999  

Non-recourse borrowings

     12,122  

Other liabilities

     5,556  

Equity

  

Participating non-controlling interests—in operating subsidiaries

     8,148  

Participating non-controlling interests—in a holding company

     216  

Equity in net assets attributable to parent company

     4,044  
  

 

 

 

Total equity in net assets

     12,408  
  

 

 

 

 

(1)

Due to the exchange feature of the BEPC exchangeable shares, the BEPC exchangeable shares are classified as financial liabilities in the Unaudited Pro Forma Financial Statements.



 

73


Table of Contents

SUMMARY UNAUDITED PRO FORMA FINANCIAL DATA OF BEP (See Page 268)

The following summary unaudited pro forma condensed combined financial data of BEP as of and for the three months ended March 31, 2020, and for each of the years in the three-year period ended December 31, 2019 give effect to the Common Control Acquisition (as defined and described under “Unaudited Pro Forma Financial Statements—Unaudited Pro Forma Financial Statements for BEP”) as if it occurred for the periods under common control. The following summary unaudited pro forma condensed combined statement of financial position data as of March 31, 2020 gives further effect to the special distribution and TERP acquisition as if they had been consummated on March 31, 2020. The following summary unaudited pro forma condensed combined statement of operating results data for the three months ended March 31, 2020 and for the year ended December 31, 2019 gives further effect to the special distribution and TERP acquisition as if they had been consummated on January 1, 2019.

The unaudited pro forma financial statements of BEP for each of the years in the two-year period ended December 31, 2018 do not give effect for the special distribution or the TERP acquisition.

The following summary unaudited pro forma condensed combined financial information have been prepared using accounting policies that are consistent with IFRS as issued by the IASB. The following summary unaudited pro forma condensed combined financial information is subject to risks and uncertainties, including those discussed in the section of this proxy statement/prospectus entitled “Risk Factors”.

You should also not rely on the following summary unaudited pro forma combined financial data as being indicative of the results or financial condition that would have been achieved had the Common Control Acquisition, the special distribution, the TERP acquisition or the other BEP Transactions (as defined and described under “Unaudited Pro Forma Financial Statements—Unaudited Pro Forma Financial Statements for BEP”) been completed during the periods or on the date presented or of the actual future results or financial condition of BEP to be achieved following the BEP Transactions. The information set forth below is only a summary and is not necessarily indicative of the results of future operations of BEP, and you should read the following information together with BEP’s unaudited consolidated financial statements and the notes thereto, BEP’s audited consolidated financial statements, TerraForm Power’s unaudited consolidated financial statements and notes thereto, TerraForm Power’s audited consolidated financial statements and the notes thereto, and the more detailed unaudited pro forma condensed combined financial statements of BEP and the notes thereto, each of which are included elsewhere in this proxy statement/prospectus or incorporated by reference herein. For more information, see the sections entitled “Where You Can Find More Information” and “Unaudited Pro Forma Financial Statements—Unaudited Pro Forma Financial Statements for BEP”.

 

Unaudited pro forma statement of operations data    Three Months
Ended March 31,
    Year Ended December 31,  
   2020     2019     2018     2017  
(In millions, except per unit data)                         

Revenues

   $ 1,049     $ 3,971     $ 3,797     $ 2,772  

Direct operating costs

     327       (1,264     (1,273     (1,023

Net income

     63       96       601       6  
  

 

 

   

 

 

   

 

 

   

 

 

 

Net income attributable to:

        

Non-controlling interests

     60       123       521       10  

Preferred limited partners’ equity

     12       44       38       28  

Limited partners’ equity

     (9     (71     42       (32
  

 

 

   

 

 

   

 

 

   

 

 

 

Basic and diluted (loss) earnings per BEP unit

     (0.02     (0.40     0.23       (0.18


 

74


Table of Contents
Unaudited pro forma financial position data    As of
March 31,
 
   2020  
(In millions)       

Total assets

   $ 43,769  

Total borrowings

     16,794  

Other liabilities

     8,368  
  

 

 

 

Non-controlling interests

     14,173  

Preferred limited partners’ equity

     1,028  

Limited partners’ equity

     3,406  
  

 

 

 

Total equity

     18,596  
  

 

 

 


 

75


Table of Contents

UNAUDITED COMPARATIVE PER SHARE INFORMATION

The following tables present TerraForm Power’s and BEP’s historical per share/unit data as of and for the three months ended March 31, 2020, as of December 31, 2019 and for each of the years in the three-year period ended December 31, 2019. The following tables also present TerraForm Power and BEP pro forma per share/unit data as of and for the three months ended March 31, 2020 and for each of the years in the three-year period ended December 31, 2019. The pro forma per share/unit data for the three months ended March 31, 2020 and for each of the years in the three-year period ended December 31, 2019 give effect to the Common Control Acquisition as if it occurred for the periods under common control. The pro forma per unit data as of March 31, 2020 gives further effect to the special distribution and TERP acquisition as if they had been consummated on March 31, 2020 and the pro forma per share/unit data for the three months ended March 31, 2020 and for the year ended December 31, 2019 gives further effect to the special distribution and the TERP acquisition as if they had been consummated on January 1, 2019.

The unaudited pro forma financial statements included in this proxy statement/prospectus for each of the years in the two year period ended December 31, 2018 do not give effect for the special distribution or the TERP acquisition.

Except for the historical earnings and dividend information for each of the years in the three-year period ended December 31, 2019, the information provided in the tables below is unaudited.

Historical per share data of TerraForm Power as of and for the three months ended March 31, 2020, were derived from TerraForm Power’s unaudited historical financial statements for such periods. Historical per share data of TerraForm Power as of December 31, 2019 and for each of the years in the three-year period ended December 31, 2019 were derived from TerraForm Power’s historical financial statements for such periods. Historical per unit data of BEP as of and for the three months ended March 31, 2020, were derived from BEP’s unaudited historical financial statements prepared in accordance with IFRS for such period. Historical per unit data of BEP as of December 31, 2019 and for each of the years in the three-year period ended December 31, 2019 was derived from BEP’s historical financial statements prepared in accordance with IFRS for such period. This information should be read together with the historical consolidated financial statements and related notes of TerraForm Power and BEP filed by each with the SEC, and that are incorporated into this proxy statement/prospectus by reference. See “Where You Can Find More Information”.

Unaudited pro forma combined per share/unit data as of and for the three months ended March 31, 2020 and for each of the years in the three-year period ended December 31, 2019 was derived and should be read in conjunction with the unaudited pro forma condensed combined financial data prepared using accounting policies that are consistent with IFRS included under “Unaudited Pro Forma Financial Statements”. The pro forma information is presented for illustrative purposes only and is not necessarily indicative of the operating results or financial position that would have occurred if any of the BEP Transactions or the BEPC Transactions had been completed as of the beginning or end of the period.

 

     As of and for
the three
months ended
March 31,

2020
     As of and for the year ended December 31,  
     2019     2018      2017  

Historical per BEP Unit Data

          

Basic and diluted earnings

   $ 0.06      $ (0.19   $ 0.13      $ (0.18

Cash dividends declared

     0.5425        2.06       1.96        1.87  

Net book value(1)

     22.54        25.57       N/A        N/A  

 



 

76


Table of Contents
     As of and for
the three
months ended
March 31,

2020
    As of and for the year ended December 31,  
    2019     2018      2017  

Historical per Share of TERP Common Stock Data

         

Basic and diluted earnings

   $ (0.24   $ (0.70   $ 0.07      $ (1.61

Cash dividends declared

     0.2014       0.8056       0.76        1.94  

Net book value

     8.33       8.84       N/A        N/A  

 

     As of and for
the three
months ended
March 31,

2020
    As of and for the year ended December 31,  
    2019     2018(2)      2017(2)  

Unaudited Pro Forma Combined per BEP Unit Data

         

Basic and diluted earnings

   $ (0.05   $ (0.40   $ 0.23      $ (0.18

Cash dividends declared

     0.43       1.65       1.96        1.87  

Net book value(1)

     19.03       N/A       N/A        N/A  

 

     As of and for
the three
months ended
March 31,

2020(3)
    As of and for the year ended December 31,  
    2019(3)     2018(2)(4)      2017(2)(4)  

Unaudited Pro Forma Combined per TERP Equivalent Share Data

         

Basic and diluted earnings

   $ (0.02   $ (0.19   $ 0.09      $ (0.07

Cash dividends declared

     0.21       0.78       0.75        0.71  

Net book value(1)

     9.06       N/A       N/A        N/A  

 

(1)

Historical net book value per BEP unit data as of March 31, 2020 and December 31, 2019 includes BEP unitholders’ proportionate interest of deferred tax liabilities, net of deferred tax assets of $8.90 and $9.41, respectively, per BEP unit. Unaudited pro forma net book value per BEP unit data as of March 31, 2020 includes BEP unitholders’ proportionate interest of deferred tax liabilities, net of deferred tax assets of $7.12 per BEP unit. Unaudited pro forma net book value per TERP equivalent share data as of March 31, 2020 includes BEP unitholders’ proportionate interest of deferred tax liabilities, net of deferred tax assets of $3.39 per TERP equivalent share. BEP believes that the book value of deferred tax liabilities, net of deferred tax assets is not reflective of BEP’s actual future tax obligations due to the impact of the revaluation model applied to BEP’s property, plant and equipment. See note 12 to BEP’s audited consolidated financial statements for the year ended December 31, 2019, incorporated by reference herein.

(2)

Unaudited pro forma per unit/share data for each of the years in the two year period ended December 31, 2018 do not give effect for the special distribution or the TERP acquisition.

(3)

TERP equivalent per share amounts as of and for the three months ended March 31, 2020 and for the year ended December 31, 2019 were calculated by multiplying the unaudited pro forma combined per BEP unit amounts by an illustrative adjusted exchange ratio of 0.47625 per public TERP share, determined based on the assumption that holders of BEP units receive one BEPC exchangeable share for every four BEP units in the special distribution.

(4)

TERP equivalent per share amounts for each of the years in the two-year period ended December 31, 2018 were calculated by multiplying the unaudited pro forma combined per BEP unit amounts by the exchange ratio of 0.381 per public TERP share.



 

77


Table of Contents

COMPARATIVE STOCK PRICES AND CASH DIVIDENDS

TerraForm Power’s common stock is listed on NASDAQ under the symbol “TERP”. BEP’s limited partnership units are listed on NYSE under the symbol “BEP” and the TSX under the symbol “BEP.UN”. Historical market price data for BEPC have not been presented because there is currently no established trading market for BEPC exchangeable shares.

The following table presents trading information for BEP units and shares of TERP common stock on March 16, 2020, the last trading day before the public announcement of the execution of the Reorganization Agreement, and June 26, 2020, the latest practicable trading day before the date of this proxy statement/prospectus.

 

     BEP Units      TERP Common Stock  

Date

   High      Low      Close      High      Low      Close  

March 16, 2020

   $ 40.17      $ 36.06      $ 37.69      $ 13.67      $ 12.00      $ 12.01  

June 26, 2020

   $ 48.54      $ 47.14      $ 47.41      $ 18.49      $ 18.01      $ 18.07  

For illustrative purposes, the following table provides TERP equivalent per share information on each of the specified dates, assuming the TERP acquisition consideration consist solely of BEP units and the special distribution has not occurred. TERP equivalent per share amounts are calculated by multiplying BEP per unit amounts by the exchange ratio of 0.381.

 

     BEP Units      TERP Equivalent
Per Share Data
 

Date

   High      Low      Close      High      Low      Close  

March 16, 2020

   $ 40.17      $ 36.06      $ 37.69      $ 15.30      $ 13.74      $ 14.36  

June 26, 2020

   $ 48.54      $ 47.14      $ 47.41      $ 18.49      $ 17.96      $ 18.06  


 

78


Table of Contents

Market Prices and Dividend Data

The following tables set forth the high and low sales prices of BEP units and shares of TERP common stock, each as reported on the NYSE and NASDAQ, respectively, and the cash dividends by BEP declared with respect to BEP unit and by TERP with respect to shares of TERP common stock.

BEP

 

     High      Low      Dividend
Declared
 

2017

        

First Quarter

   $ 30.69      $ 28.13      $ 0.4680  

Second Quarter

     34.02        29.08        0.4680  

Third Quarter

     36.00        31.60        0.4680  

Fourth Quarter

     35.34        32.11        0.4680  

2018

        

First Quarter

     35.09        29.80        0.4900  

Second Quarter

     31.87        29.57        0.4900  

Third Quarter

     32.09        30.00        0.4900  

Fourth Quarter

     30.85        24.51        0.4900  

2019

        

First Quarter

     31.97        25.90        0.5150  

Second Quarter

     34.77        30.70        0.5150  

Third Quarter

     40.85        34.70        0.5150  

Fourth Quarter

     48.72        40.26        0.5150  

2020

        

First Quarter

     57.67        30.09        0.5425  

Second Quarter (through June 26, 2020)

     51.16        39.92        0.5425  

TerraForm Power

 

     High      Low      Dividend
Declared
 

2017

        

First Quarter

   $ 13.55      $ 10.99      $ 0.0000  

Second Quarter

     12.90        11.63        0.0000  

Third Quarter

     14.00        11.69        0.0000  

Fourth Quarter

     14.20        10.93        1.9400  

2018

        

First Quarter

     12.14        10.02        0.1900  

Second Quarter

     11.89        10.57        0.1900  

Third Quarter

     11.99        9.90        0.1900  

Fourth Quarter

     11.93        10.33        0.1900  

2019

        

First Quarter

     14.21        10.96        0.2014  

Second Quarter

     14.59        13.01        0.2014  

Third Quarter

     18.38        14.18        0.2014  

Fourth Quarter

     18.48        14.80        0.2014  

2020

        

First Quarter

     21.58        11.40        0.2014  

Second Quarter (through June 26, 2020)

     19.29        14.69        0.2014  


 

79


Table of Contents

The above tables show only historical comparisons. These comparisons may not provide meaningful information to TerraForm Power stockholders in connection with making any decisions with respect to the TerraForm acquisition. TerraForm Power stockholders are urged to obtain current market quotations for TERP common stock and BEP units and to review carefully the other information contained in this proxy statement/prospectus or incorporated herein by reference in making any decisions with respect to the TerraForm acquisition. See the section entitled “Where You Can Find More Information” for instructions on how to obtain the information that has been incorporated by reference.

Historical performance is not necessarily indicative of any performance to be expected in the future. See the sections entitled “Risk Factors” and “Cautionary Statement Regarding Forward-Looking Statements”.



 

80


Table of Contents

RISK FACTORS

In addition to the other information included or incorporated by reference into this proxy statement/prospectus, including the matters addressed in the section entitled “Special Note Regarding Forward-Looking Statements”, you should carefully consider the following risks before deciding whether to vote for the Merger Proposal. In addition, you should read and consider the risks associated with each of the businesses of TerraForm Power and BEP, because these risks may also affect the combined company. A description of the material risks can be found in the Annual Report on Form 10-K for the fiscal year ended December 31, 2019, for TerraForm Power and in the Annual Report on Form 20-F for the fiscal year ended December 31, 2019, for BEP, each of which are filed with the SEC and incorporated by reference into this proxy statement/prospectus. See the section entitled “Where You Can Find More Information”.

Risks Relating to the TERP Acquisition

The TERP acquisition is subject to a number of conditions to the obligations of TerraForm Power, BEPC and BEP to complete the TERP acquisition, which, if not fulfilled, or if not fulfilled in a timely manner, may result in termination of the Reorganization Agreement.

The Reorganization Agreement contains a number of conditions to the completion of the TERP acquisition, which must be satisfied, or to the extent legally permissible waived (except with respect to the condition described in the first bullet below, which is not waivable), on or prior to the completion date, including:

 

   

the receipt of the TERP stockholder approvals;

 

   

the approval for listing of BEPC exchangeable shares and BEP units constituting the TERP acquisition consideration on the NYSE (subject to official notice of issuance);

 

   

the conditional approval for listing of BEPC exchangeable shares and BEP units issuable as TERP acquisition consideration on the TSX (subject to customary conditions);

 

   

the expiration or termination of the applicable waiting period under the HSR Act, receipt of the Competition Act approval and receipt of approval from FERC pursuant to Section 203 of the Federal Power Act, as amended;

 

   

the absence of any legal restraints that prevent, make illegal or prohibit the completion of the transactions contemplated by the Reorganization Agreement;

 

   

declaration by the SEC of the effectiveness of the registration statement filed on Form F-1/F-4 of which this proxy statement/prospectus forms a part and of the registration statement on Form F-3 relating to the BEP units that may be issued by BEP or delivered by BEPC to satisfy any exchange of the BEPC exchangeable shares (and the absence of any stop order suspending the effectiveness of such registration statements or any initiated or threatened proceedings seeking such a stop order);

 

   

the filing of the final prospectus relating to the special distribution with the applicable securities authorities in Canada;

 

   

the other parties having performed in all material respects all obligations required to be performed by them under the Reorganization Agreement that are required to be performed on or prior to the completion date; and

 

   

the accuracy of the representations and warranties of the parties made in the Reorganization Agreement, in each case subject to certain exceptions based on materiality qualifiers.

By reason of the commitment of the Brookfield stockholders under the TERP Voting Agreement to vote their TERP common stock in favor of the TERP acquisition, the condition described in the first bullet above will be satisfied if the unaffiliated TERP stockholder approval is obtained. The Merger Proposal will not be approved, however, unless the unaffiliated TERP stockholder approval is obtained.

 

81


Table of Contents

TerraForm Power’s obligation to complete the TERP acquisition is further subject to the following conditions: (i) receipt of an opinion regarding the reincorporation tax treatment, the 351 tax treatment, the 721 tax treatment and BEP nonrecognition tax treatment, in each case, as defined under “The Reorganization Agreement—Tax Matters”; (ii) occurrence of the BEP contribution; and (iii) the special distribution has occurred or that all actions which are reasonably necessary to cause the special distribution to occur substantially simultaneously with, but no later than immediately prior to, the completion of the TERP acquisition have been taken. Notwithstanding the condition in clause (i), subject to certain exceptions, if the IRS ruling, which has been received, is retracted on or prior to the completion date, the requirement that the opinion above includes an opinion regarding the 351 tax treatment will be deemed waived.

Many of the conditions to completion of the TERP acquisition are not within TerraForm Power’s, BEPC’s or BEP’s control, and none of TerraForm Power, BEPC or BEP can predict when or if these conditions will be satisfied. If any of these conditions are not satisfied or waived (except with respect to the receipt of the TERP stockholder approvals condition, which is not waivable) prior to December 16, 2020 (unless such date is extended in accordance with the terms of the Reorganization Agreement), it is possible that the Reorganization Agreement may be terminated. Although TerraForm Power, BEPC and BEP have agreed in the Reorganization Agreement to use their reasonable best efforts, subject to certain limitations, to complete the TERP acquisition as promptly as practicable, the conditions to the completion of the TERP acquisition may fail to be satisfied. In addition, satisfying the conditions to and completion of the TERP acquisition may take longer, and could cost more, than TerraForm Power, BEPC and BEP expect. See “The Reorganization Agreement—Conditions to the TERP Acquisition” for a discussion of the conditions to completion of the TERP acquisition, and “The Reorganization Agreement—Termination of the Reorganization Agreement” for a discussion of the rights of each of TerraForm Power (acting on the recommendation of the Special Committee) and BEP to terminate the Reorganization Agreement.

The TERP acquisition is subject to the receipt of numerous approvals, including from the TERP stockholders. Failure to obtain these approvals would prevent the completion of the TERP acquisition.

Before the TERP acquisition can be completed, the Plan of Merger must be adopted and the Reorganization Agreement, the reincorporation merger and the share exchange must be approved by (i) the holders of a majority of the outstanding shares of TERP common stock entitled to vote thereon as of the TERP record date and (ii) the holders of a majority of the outstanding shares of TERP common stock entitled to vote as of the TERP record date that are not owned, directly or indirectly, by BEP or its affiliates or any person with whom BEP or its affiliates has formed (and not terminated) a “group” (as defined in the Exchange Act). Although the Brookfield stockholders have agreed under the TERP Voting Agreement to vote their shares of TERP common stock in favor of the TERP acquisition, there can be no assurance that the TERP stockholder approvals will be obtained because even if a majority of the outstanding shares of TERP common stock are voted in favor of the TERP acquisition, the TERP acquisition will not be completed if the unaffiliated TERP stockholder approval is not received. Failure to obtain the required approvals within the expected time frame, or having to make significant changes to the structure, terms or conditions of the TERP acquisition to obtain such approvals, may result in a material delay in, or the abandonment of, the TERP acquisition.

The TERP acquisition may be subject to litigation, which could delay the TERP acquisition and prevent the TERP acquisition from being completed.

BEP, BEPC and TerraForm Power may in the future be party to legal proceedings and claims related to the TERP acquisition. Legal challenges to the TERP acquisition could result in an injunction, preventing or delaying the completion of the TERP acquisition.

 

82


Table of Contents

The exchange ratio is fixed, subject to adjustment for the special distribution, and will not be adjusted in the event of any change in the market price of TERP common stock, BEP units or BEPC exchangeable shares. Because the market price of such securities may fluctuate, the implied value of the TERP acquisition consideration that unaffiliated TERP stockholders will receive in the TERP acquisition is uncertain.

If the TERP acquisition is completed, each public TERP share will automatically be exchanged into the right to receive consideration consisting of a number of, at the election of the holder of such public TERP shares, 0.381 of a BEPC exchangeable shares or 0.381 BEP unit, in each case, subject to adjustment for the special distribution as described in the section entitled “The Reorganization Agreement—Consideration to Be Received in the TERP Acquisition” and further adjustment to prevent dilution in accordance with the Reorganization Agreement, plus any cash paid in lieu of fractional BEPC exchangeable shares or BEP units, as applicable. Unaffiliated TERP stockholders who do not make an election to receive BEP units prior to the election deadline will be entitled to receive BEPC exchangeable shares as TERP acquisition consideration.

Because the exchange ratio is fixed and will only be adjusted in certain limited circumstances (including for the special distribution and reclassifications, recapitalizations, stock splits or combinations, exchanges, mergers, consolidations or readjustments of shares, or stock dividends or similar transactions or events), the implied premium of the TERP acquisition consideration will depend on the market price of BEPC exchangeable shares and BEP units at the time the TERP acquisition is completed. The exchange ratio will not be adjusted for changes in the market price of BEPC exchangeable shares, BEP units or TERP common stock between the date of signing the Reorganization Agreement and completion of the TERP acquisition. The BEPC exchangeable shares are not currently publicly traded and have no market price. There will be a lapse of time between the date on which the TERP stockholders vote on the Reorganization Agreement, the reincorporation merger and the share exchange at the TERP stockholders meeting and the date on which TERP stockholders entitled to receive the TERP acquisition consideration actually receive such BEPC exchangeable shares or BEP units, as applicable. The implied premium of the TERP acquisition consideration has fluctuated since the date of the announcement of BEP’s proposal to acquire the outstanding public TERP shares and will continue to fluctuate from the date of this proxy statement/prospectus to the date the TERP acquisition is completed and thereafter. At the time of the TERP stockholders meeting, the implied premium of the TERP acquisition consideration will not be known. Equity price changes may result from a variety of factors, including, among others, general market and economic conditions, market volatility and disruption caused by the recent COVID-19 pandemic, changes in BEP’s, BEPC’s and TerraForm Power’s respective operations and prospects, cash flows, and financial position, foreign exchange fluctuations, any potential shareholder litigation related to the TERP acquisition, market assessments of the likelihood that the TERP acquisition will be completed, the timing of the TERP acquisition, regulatory considerations and factors impacting the renewable energy sector generally. TERP stockholders are urged to obtain current market quotations for TERP common stock and BEP units. See “Comparative Stock Prices and Cash Dividends” for the historical high and low closing prices of TERP common stock and BEP units.

The market price of BEP units or BEPC exchangeable shares may decline in the future as a result of the TERP acquisition.

The market price of BEP units and/or BEPC exchangeable shares may decline in the future as a result of the TERP acquisition for a number of reasons, including the possibility of an unsuccessful integration of Brookfield Renewable group and TerraForm Power or the failure of the Brookfield Renewable group to achieve the perceived benefits of the TERP acquisition, including financial results, as rapidly as or to the extent anticipated by financial or industry analysts. These factors are, to some extent, beyond the control of BEP or BEPC.

Certain TERP directors and executive officers may have interests in the TERP acquisition that may be different from, or in addition to, the interests of the TERP stockholders generally.

Certain TERP directors and executive officers may have interests in the TERP acquisition that may be different from, or in addition to, the interests of the TERP stockholders generally, including that TerraForm

 

83


Table of Contents

Power’s directors and executive officers are entitled to continued indemnification and, for a period of six years following the completion of the TERP acquisition, insurance coverage through a directors’ and officers’ liability insurance policy purchased or maintained by TerraForm Power or BEP.

You should also be aware of the ownership of BEPC exchangeable shares (following the special distribution) or BEP units by the TERP directors and executive officers, as set forth in the table under “The TERP Acquisition—Interests of Certain TERP Directors and Executive Officers—BEP Units Owned by the TERP Directors and Executive Officers”. Additionally, TerraForm Power’s Chief Executive Officer (John Stinebaugh), Chief Financial Officer (Michael Tebbutt) and General Counsel (William Fyfe), and a majority of the TERP board are designated by BAM and are employed by BAM and its affiliates. See the risk factors under the heading “Risks Related to our Relationship with Brookfield” to TERP’s Form 10-K for the fiscal year ended December 31, 2019, which is incorporated herein by reference.

These interests may cause the directors and executive officers of TerraForm Power to view the proposals relating to the TERP acquisition differently than the TERP stockholders generally may view them. For more information on the interests of TerraForm Power’s directors and executive officers in the TERP acquisition, see “The TERP Acquisition—Interests of Certain TERP Directors and Executive Officers”.

TERP stockholders may lose standing to assert certain derivative claims against certain TERP directors and officers if the TERP acquisition is consummated.

The lawsuit (the “Derivative Litigation”) filed on September 19, 2019, against BAM and certain of its affiliates includes derivative claims against, among other parties, Brian Lawson, Harry Goldgut, Richard Legault, Sachin Shah, and John Stinebaugh for breach of their fiduciary duties in connection with the private placement of TERP common stock to finance TerraForm Power’s acquisition of Saeta Yield S.A. The members of the Special Committee are not named as defendants in the Derivative Litigation. If the TERP acquisition closes, TERP stockholders may lose standing to pursue the claims asserted derivatively in the Derivative Litigation on behalf of TerraForm Power.

The Reorganization Agreement subjects BEP, BEPC and TerraForm Power to restrictions on their respective business activities prior to completion of the TERP acquisition.

The Reorganization Agreement obligates BEP, BEPC and TerraForm Power to generally operate their respective businesses in the ordinary course in all material respects consistent with past practice prior to completion of the TERP acquisition and, subject to certain exceptions, to refrain from certain actions during that time. These restrictions could prevent BEP, BEPC and TerraForm Power from pursuing attractive business opportunities that arise prior to the completion of the TERP acquisition and are outside the ordinary course of business.

The Reorganization Agreement limits the ability of TerraForm Power to pursue alternatives to the TERP acquisition and may discourage other companies from trying to acquire TerraForm Power prior to completion of the TERP acquisition.

The Reorganization Agreement contains provisions that make it more difficult for TerraForm Power to pursue alternatives to the TERP acquisition and limit the ability of TerraForm Power to terminate the Reorganization Agreement prior to completion of the TERP acquisition. These provisions include a general prohibition on TerraForm Power from soliciting alternatives to the TERP acquisition and, subject to certain exceptions, entering into discussions relating to an alternative to the TERP acquisition. The Reorganization Agreement also contains provisions that make it more difficult for the TERP board (acting on the recommendation of the Special Committee) to withhold, withdraw or qualify its recommendation that the TERP stockholders adopt the Plan of Merger and approve the Reorganization Agreement and the transactions contemplated thereby. Subject to certain rights of BEP to agree in writing to changes to the terms of the

 

84


Table of Contents

Reorganization Agreement, the TERP board (acting on the recommendation of the Special Committee) may withhold or withdraw its recommendation only if the TERP board or the Special Committee determines in good faith after consultation with its outside legal counsel that the failure to withhold or withdraw its recommendations would be inconsistent with its fiduciary duties to the TERP stockholders under applicable law. See “The Reorganization Agreement—No Solicitation by TerraForm Power of Takeover or Alternative Proposals”.

Even if the TERP board (acting on the recommendation of the Special Committee) withholds, withdraws or qualifies its recommendation with respect to the Reorganization Agreement, in accordance with the terms and conditions of the Reorganization Agreement, TerraForm Power will still be required to submit the adoption of the Plan of Merger and the approval of the Reorganization Agreement, the reincorporation merger and the share exchange to a vote by the TERP stockholders at the TERP stockholders meeting, unless the Reorganization Agreement is terminated prior to such meeting date in accordance with its terms.

If the Reorganization Agreement is terminated due to a failure to obtain the TERP stockholder approvals at the TERP stockholders meeting or any adjournment or postponement thereof, TerraForm Power will be required to pay to BEP an expense reimbursement fee of $15 million. See “The Reorganization Agreement—Termination of the Reorganization Agreement” and “The Reorganization Agreement—Expenses and Expense Reimbursement Fee”.

If the Reorganization Agreement is terminated and TerraForm Power determines to seek another business combination, TerraForm Power may not be able to negotiate a transaction with another party on terms comparable to, or better than, the terms of the TERP acquisition. In addition, because TerraForm Power is controlled by BAM and BEP, an affiliate of BAM, has expressed that it would not support a third party deal at the present time, the ability of TerraForm Power and its stockholders to participate in an alternative transaction is limited.

Failure to complete the TERP acquisition could negatively impact the price of TERP common stock and have an adverse effect on TerraForm Power’s results of operations, cash flows and financial position.

If the TERP acquisition is not completed for any reason, including as a result of failing to obtain the TERP stockholder approvals, the ongoing business of TerraForm Power may be adversely affected and, without realizing any of the benefits of having completed the TERP acquisition, TerraForm Power would be subject to a number of risks, including the following:

 

   

TerraForm Power may experience negative reactions from the financial markets, including negative impacts on the market price of its securities;

 

   

TerraForm Power’s reputation among its customers, regulators and employees may be adversely affected;

 

   

TerraForm Power will be required to pay its costs relating to the TERP acquisition, whether or not the TERP acquisition is completed;

 

   

TerraForm Power may be required to pay BEP a cash expense reimbursement fee of $15 million as prescribed by the Reorganization Agreement;

 

   

the Reorganization Agreement places certain restrictions on the conduct of the business of TerraForm Power prior to completion of the TERP acquisition, which may have prevented TerraForm Power from making certain acquisitions or otherwise pursuing business opportunities outside of the ordinary course between the signing of the Reorganization Agreement and the abandonment of the TERP acquisition;

 

   

matters relating to TERP acquisition preparation (including integration planning) require substantial commitments of time and resources by TerraForm Power management, which may result in the distraction of TerraForm Power’s management from ongoing business operations between the signing of the Reorganization Agreement and the abandonment of the TERP acquisition; and

 

85


Table of Contents
   

TerraForm Power may be subject to litigation related to any failure by TerraForm Power to complete the TERP acquisition or related to any enforcement proceeding commenced against TerraForm Power to perform its obligations under the Reorganization Agreement.

If the TERP acquisition is not completed, the risks described above may materialize and they may have an adverse effect on TerraForm Power’s results of operations, cash flows, financial position and stock price.

TerraForm Power may waive one or more conditions to the TERP acquisition without resoliciting the TERP stockholder approvals for the TERP acquisition.

Certain conditions to TerraForm Power’s obligations to complete the TERP acquisition may be waived, in whole or in part, to the extent legally permissible, either unilaterally by the Brookfield Renewable group or by mutual agreement of the parties. In the event that any such waiver does not require resolicitation of the TERP stockholders under applicable law, the parties will have the discretion to complete the TERP acquisition without seeking further stockholder approval. The TERP stockholder approvals condition, however, cannot be waived.

Unaffiliated TERP stockholders as a group will have less influence over BEP and BEPC than their current influence over TerraForm Power.

The BEPC exchangeable shares that may be received by unaffiliated TERP stockholders have subordinate voting rights, and the holder of BEPC class B shares will have the right to cast 75% of the votes on any matter to be approved by the BEPC shareholders. Consequently, unaffiliated TERP stockholders as a group will exercise less influence over the management and policies of BEP and BEPC after the TERP acquisition than they currently exercise over the management and policies of TerraForm Power. In addition, because BEP units do not confer its holders any voting rights, unaffiliated TERP stockholders will have less influence over BEP than they did over TerraForm Power prior to the TERP acquisition.

TerraForm Power is organized as a Delaware corporation, whereas BEP is organized as an exempted limited partnership under the laws of Bermuda and BEPC is a corporation existing under British Columbia law. Therefore, recipients of BEP units or BEPC exchangeable shares following the TERP acquisition will have different rights and obligations, including voting rights, from those that they had prior to the TERP acquisition as holders of TERP common stock. See “Comparison of Rights of Holders of BEPC Exchangeable Shares, BEP Units and TERP Common Stock”.

Financial projections regarding TerraForm Power and BEP may not be realized.

Certain internal financial information and forecasts for TerraForm Power and BEP included in this proxy statement/prospectus include assumptions regarding future operating cash flows, expenditures and income of TerraForm Power and the Brookfield Renewable group. These financial projections were not prepared with a view to public disclosure, are subject to significant economic, competitive, industry and other uncertainties, and may not be achieved in full, at all, or within projected timeframes. The failure of TerraForm Power’s or the Brookfield Renewable group’s businesses to achieve projected results, including projected cash flows, could have an adverse effect on the price of BEP’s units, BEPC’s exchangeable shares or BEP’s and BEPC’s financial position following the completion of the TERP acquisition. The TerraForm Power and BEP forecasts were not prepared with a view toward public disclosure, soliciting proxies, or complying with published guidelines of the SEC regarding financial projections and forecasts, the guidelines established by the American Institute of Certified Public Accountants for preparation and presentation of financial projections and forecasts, U.S. GAAP or IFRS. None of TerraForm Power’s independent registered public accounting firm, the independent registered public accounting firms of BEP and BEPC nor any other independent registered public accounting firm has examined, compiled or otherwise performed any procedures with respect to the prospective financial information contained in the TerraForm Power and BEP forecasts and, accordingly, neither TerraForm Power’s independent registered public accounting firm, the independent registered public accounting firms of BEP and BEPC nor any

 

86


Table of Contents

other independent registered public accounting firm has expressed any opinion or given any other form of assurance on such information or its achievability, and assumes no responsibility for, and disclaims any association with, the TerraForm Power and BEP forecasts or the prospective financial information contained therein.

This proxy statement/prospectus includes unaudited pro forma financial information which is preliminary and the actual results of operations, cash flows and financial position after the special distribution and the TERP acquisition may differ materially.

This proxy statement/prospectus includes unaudited pro forma financial information which is presented for informational purposes only and is not necessarily indicative of the combined financial position or results of operations that would have been realized had the special distribution and TERP acquisition occurred as of the dates indicated, nor is it meant to be indicative of any anticipated combined financial position or future results of operations that BEP and BEPC will experience after the completion of the special distribution and the TERP acquisition. The unaudited pro forma adjustments are based upon the best available information and certain assumptions that TerraForm Power, BEP and BEPC believe to be reasonable. See “Unaudited Pro Forma Financial Statements”.

Uncertainties associated with the TERP acquisition may cause a loss of TerraForm Power’s key employees, which could have an adverse effect on the results of operations, cash flows and financial position of BEP, BEPC and TerraForm Power.

BEP’s success after the completion of the TERP acquisition will depend in part upon its ability to retain key employees of TerraForm Power. The employees of TerraForm Power may experience uncertainty about their roles within BEP following the TERP acquisition, and such uncertainty may inhibit BEP’s ability to retain those key employees following the completion of the TERP acquisition. Accordingly, there can be no assurance that key employees can be retained either prior to or following the completion of the TERP acquisition to the same extent that TerraForm Power has previously been able to attract and retain its employees, which could have an adverse effect on the results of operations, cash flows and financial position of TerraForm Power and, following the TERP acquisition, BEP and BEPC.

The TERP acquisition and the integration of TerraForm Power will involve substantial costs.

BEP, BEPC and TerraForm Power have incurred and expect to continue to incur substantial costs and expenses relating directly to the TERP acquisition, including fees and expenses payable to financial advisors, other professional fees and expenses, insurance premium costs, fees and costs relating to regulatory filings and notices, SEC filing fees, printing and mailing costs and other transaction-related costs, fees and expenses. The Brookfield Renewable group is also expected to incur substantial expenses in connection with the integration of TerraForm Power’s business, policies, procedures, operations, technologies and systems. There are many systems that must be integrated, including management information, purchasing, accounting and finance, sales, billing, payroll and benefits, fixed asset and lease administration systems and regulatory compliance, and there are a number of factors that could affect the total amount or the timing of all of the expected integration expenses. Moreover, many of the expenses that will be incurred, by their nature, are difficult to estimate accurately at the present time. These expenses could, particularly in the near term, exceed the savings that the Brookfield Renewable group expects to achieve from the elimination of duplicative expenses and the realization of economies of scale and cost savings related to the integration of the businesses following the completion of the TERP acquisition.

Following the TERP acquisition, the combined company may be unable to integrate successfully the businesses of TerraForm Power and realize the anticipated benefits of the TERP acquisition.

The combined company will be required to devote significant management attention and resources to integrating the business practices and operations of TerraForm Power. The combined company may fail to realize

 

87


Table of Contents

some or all of the anticipated benefits of the TERP acquisition if the integration process takes longer than expected or is costlier than expected. Potential difficulties the combined company may encounter in the integration process include the following:

 

   

the inability to successfully combine the businesses of the Brookfield Renewable group and TerraForm Power in a manner that permits the combined company to achieve the cost savings and other benefits anticipated to result from the TERP acquisition, which would result in the anticipated benefits of the TERP acquisition not being realized partly or wholly in the time frame currently anticipated or at all;

 

   

complexities associated with managing the combined company;

 

   

integrating personnel from the two companies;

 

   

creation of uniform standards, controls, procedures, policies and information systems;

 

   

potential unknown liabilities and unforeseen increased expenses, delays or regulatory conditions associated with the TERP acquisition; and

 

   

performance shortfalls as a result of the diversion of management’s attention caused by completing the TERP acquisition and integrating TerraForm Power’s operations.

The future results of the Brookfield Renewable group may suffer if the combined company does not effectively manage its expanded operations following the TERP acquisition.

Following the TERP acquisition, the size of the business of the combined company will increase, and the combined company may continue to expand its operations through additional acquisitions or other strategic transactions. The Brookfield Renewable group’s future success depends, in part, on its ability to manage its expanded business, which may pose substantial challenges for management, including challenges related to the management and monitoring of new operations and associated increased costs and complexity. There can be no assurances that the combined company will be successful or that it will realize the expected economies of scale, cost savings, and other benefits currently anticipated from the TERP acquisition or anticipated from any additional acquisitions or strategic transactions.

Risks Relating to BEPC

Each BEPC exchangeable share has been structured with the intention of providing an economic return equivalent to one BEP unit and therefore BEPC expects that the market price of BEPC exchangeable shares will be significantly impacted by the market price of the BEP units and the combined business performance of the Brookfield Renewable group as a whole.

Each BEPC exchangeable share has been structured with the intention of providing an economic return equivalent to one BEP unit and, in addition to contemplating identical dividends to the distributions paid on the BEP units, each BEPC exchangeable share is exchangeable at the option of the holder for one BEP unit (subject to adjustment to reflect certain capital events) or its cash equivalent (the form of payment to be determined at the election of the Brookfield Renewable group). See “Description of BEPC Share Capital—BEPC Exchangeable Shares—Exchange by Holder—Adjustments to Reflect Certain Capital Events”. BEPC and BEP currently intend to satisfy any exchange requests on the BEPC exchangeable shares through the delivery of BEP units rather than cash. As a result, the business operations of Brookfield Renewable, and the market price of the BEP units, are expected to have a significant impact on the market price of the BEPC exchangeable shares, which could be disproportionate in circumstances where the business operations and results of BEPC on a standalone basis are not indicative of such market trends. BEPC exchangeable shareholders will have no ability to control or influence the decisions or business of Brookfield Renewable. You should therefore also carefully consider the risk factors applicable to Brookfield Renewable’s business and an investment in BEP units, as described in BEP’s Annual Report, which is incorporated by reference in this document. For additional information regarding Brookfield Renewable, see “Brookfield Renewable Partners L.P.

 

88


Table of Contents

BEPC is a newly formed corporation with no separate operating history and the historical and pro forma financial information included herein does not reflect the financial condition or operating results BEPC would have achieved during the periods presented, and therefore may not be a reliable indicator of BEPC’s future financial performance.

BEPC was formed on September 9, 2019 and has only recently commenced its activities. Although BEPCs assets and operating businesses have been under Brookfield Renewable’s control prior to the formation of BEPC, their combined results have not previously been reported on a stand-alone basis and the historical and pro forma financial statements included in this document may not be indicative of BEPC’s future financial condition or operating results and will make it difficult to assess BEPC’s ability to operate profitably and pay dividends to BEPC’s shareholders. BEPC has not yet acquired its assets and operating businesses from Brookfield Renewable and will do so prior to the special distribution. A failure by BEPC to acquire its assets and operating businesses from Brookfield Renewable would represent a material change from the business, assets, revenues and operations of BEPC presented in this document.

BEPC is a holding company and its material assets consist solely of interests in BEPC’s operating subsidiaries.

BEPC has no independent means of generating revenue. BEPC depends on distributions and other payments from BEPCs operating businesses to provide BEPC with the funds necessary to meet its financial obligations. BEPCs operating businesses are legally distinct from BEPC and some of them are or may become restricted in their ability to pay dividends and distributions or otherwise make funds available to BEPC pursuant to local law, regulatory requirements and their contractual agreements, including agreements governing their financing arrangements. BEPCs operating businesses will generally be required to service their debt obligations before making distributions to BEPC.

A significant portion of BEPC’s assets is located in South America. Changes in regulatory, political, economic and social conditions in South America could adversely affect BEPC’s business, results of operations, financial condition and prospects.

BEPCs financial performance may be negatively affected by regulatory, political, economic and social conditions in South American countries in which BEPC operations or projects are located. In many of these jurisdictions, BEPC is exposed to various risks such as potential renegotiation, nullification or forced modification of existing contracts, expropriation or nationalization of property, foreign exchange controls, changes in local laws, regulations and policies, political instability, bribery, extortion, corruption, civil strife, acts of war, guerilla activities and terrorism. BEPC also faces the risk of having to submit to the jurisdiction of a foreign court or arbitration panel or having to enforce a judgment against a sovereign nation within its own territory. Actual or potential political or social changes and changes in economic policy may undermine investor confidence, which may hamper investment and thereby reduce economic growth, and otherwise may adversely affect the economic and other conditions under which BEPC operates in ways that could have a materially negative effect on BEPCs business.

Further, governments in South America may impose new taxes, raise existing taxes, reduce tax exemptions and benefits, request or force renegotiation of tax stabilization agreements or change the basis on which taxes are calculated in a manner that is unfavorable to BEPC. Governments that have committed to provide a stable taxation or regulatory environment may alter those commitments or shorten their duration. The imposition of or increase in such taxes or charges can significantly increase the risk profile and costs of operations in those jurisdictions. BEPC may also be subject to rising trends of resource nationalism in certain countries in which BEPC operates that can result in constraints on BEPCs operations, increased taxation or even expropriations and nationalizations.

 

89


Table of Contents

BEPC is expected to be a “foreign private issuer” under U.S. securities law. Therefore, BEPC will be exempt from requirements applicable to U.S. domestic registrants listed on the NYSE.

Although BEPC will be subject to the periodic reporting requirement of the Exchange Act, the periodic disclosure required of foreign private issuers under the Exchange Act is different from periodic disclosure required of U.S. domestic registrants. Therefore, there may be less publicly available information about BEPC than is regularly published by or about other companies in the United States. BEPC is exempt from certain other sections of the Exchange Act to which U.S. domestic issuers are subject, including the requirement to provide BEPC’s shareholders with information statements or proxy statements that comply with the Exchange Act. In addition, insiders and large shareholders of BEPC are not obligated to file reports under Section 16 of the Exchange Act, and BEPC and BEP will be permitted to follow certain home country corporate governance practices (being Bermuda and British Columbia for BEP and BEPC, respectively) instead of those otherwise required under the NYSE Listed Company Manual for domestic issuers. BEPC currently intends to follow the same corporate practices as would be applicable to U.S. domestic companies under the U.S. federal securities laws and NYSE corporate governance standards; however, as BEPC will be externally managed by the Service Providers pursuant to the BEP Master Services Agreement, BEPC will not have a compensation committee. However, BEPC may in the future elect to follow BEPC’s home country law for certain of BEPC’s other corporate governance practices, as permitted by the rules of the NYSE, in which case BEPC’s shareholders would not be afforded the same protection as provided under NYSE corporate governance standards to U.S. domestic registrants. Following BEPC’s home country governance practices as opposed to the requirements that would otherwise apply to a U.S. domestic company listed on the NYSE may provide less protection than is accorded to investors of U.S. domestic issuers.

BEPC’s operations in the future may be different from BEPC’s current business.

Brookfield Renewable’s operations today include hydroelectric, wind and solar power generation (including the Business) and biomass power generation, cogeneration and storage businesses in North and South America, Europe and Asia Pacific. BEPC’s current operations consist of hydroelectric, wind, storage and ancillary power generation assets across Brazil, Colombia and the United States. BEPC may own interests in other renewable power operations, and BEPC may seek to divest of certain of BEPCs existing operations in the future. In addition, pursuant to the Brookfield Relationship Agreement with Brookfield, Brookfield may (but is not required to) offer BEPC or Brookfield Renewable the opportunity to acquire: (i) an integrated utility even if a significant component of such utility’s operations consist of a non -renewable power generation operation or development, such as a power generation operation that uses coal or natural gas, (ii) a portfolio of power operations, even if a significant component of such portfolio’s operations consist of non-renewable power generation, or (iii) renewable power generation operations or developments that comprise part of a broader enterprise. The risks associated with the operations of Brookfield Renewable, or BEPC’s future operations, may differ from those associated with the Business.

The completion of new acquisitions can have the effect of significantly increasing the scale and scope of BEPC’s operations, including operations in new geographic areas and industry sectors, and the Service Providers may have difficulty managing these additional operations. In addition, acquisitions involve risks to BEPC’s business.

A key part of the Brookfield Renewable group’s strategy will involve seeking acquisition opportunities upon Brookfield’s recommendation and allocation of opportunities to BEPC. Acquisitions, such as the TERP acquisition, may increase the scale, scope and diversity of BEPCs operating businesses. BEPC depends on the diligence and skill of Brookfield’s and BEPCs professionals to effectively manage BEPC, integrating acquired businesses with BEPCs existing operations. These individuals may have difficulty managing additional acquired businesses and may have other responsibilities within Brookfield’s asset management business. If any such acquired businesses are not effectively integrated and managed, BEPC’s existing business, financial condition and results of operations may be adversely affected.

 

90


Table of Contents

Future acquisitions will likely involve some or all of the following risks, which could materially and adversely affect BEPC’s business, financial condition or results of operations: the difficulty of integrating the acquired operations and personnel into BEPC’s current operations; potential disruption of BEPC’s current operations; diversion of resources, including Brookfield’s time and attention; the difficulty of managing the growth of a larger organization; the risk of entering markets in which BEPC has little experience; the risk of becoming involved in labor, commercial or regulatory disputes or litigation related to the new enterprise; risk of environmental or other liabilities associated with the acquired business; and the risk of a change of control resulting from an acquisition triggering rights of third parties or government agencies under contracts with, or authorizations held by the operating business being acquired. While it is BEP’s practice to conduct extensive due diligence investigations into businesses being acquired, it is possible that due diligence may fail to uncover all material risks in the business being acquired, or to identify a change of control trigger in a material contract or authorization, or that a contractual counterparty or government agency may take a different view on the interpretation of such a provision to that taken by BEPC and BEP, thereby resulting in a dispute.

BEPC may acquire distressed companies and these acquisitions may subject BEPC and BEP to increased risks, including the incurrence of additional legal or other expenses.

As part of BEPC’s acquisition strategy, BEPC may acquire distressed companies. This could involve acquisitions of securities of companies in event-driven special situations, such as acquisitions, tender offers, bankruptcies, recapitalizations, spinoffs, corporate and financial restructurings, litigation or other liability impairments, turnarounds, management changes, consolidating industries and other catalyst-oriented situations. Acquisitions of this type involve substantial financial and business risks that can result in substantial or total losses. Among the problems involved in assessing and making acquisitions in troubled issuers is the fact that it frequently may be difficult to obtain information as to the condition of such issuer. If, during the diligence process, BEPC fails to identify issues specific to a company or the environment in which BEPC operates, BEPC may be forced to later write down or write off assets, restructure its operations, or incur impairment or other charges that may result in other reporting losses.

As a consequence of BEPC’s role as an acquirer of distressed companies, BEPC may be subject to increased risk of incurring additional legal, indemnification or other expenses, even if BEPC is not named in any action. In distressed situations, litigation often follows when disgruntled shareholders, creditors and other parties seek to recover losses from poorly performing investments. The enhanced litigation risk for distressed companies is further elevated by the potential that Brookfield or BEPC may have controlling or influential positions in these companies.

Government policies providing incentives for renewable energy could change at any time.

Development of new renewable energy sources and the overall growth of the renewable energy industry has generally been supported by state or provincial, national, supranational and international policies. Some of BEPC’s projects benefit from such incentives. The attractiveness of renewable energy to purchasers of renewable assets, as well as the economic return available to project sponsors, is often enhanced by such incentives. Particularly in light of political changes in the United States and other jurisdictions in which BEPC currently or may in the future operate, there is a risk that regulations that provide incentives for renewable energy could change or expire in a manner that adversely impacts the market for renewables generally. Any political changes in the jurisdictions in which BEPC operates may impact the competitiveness of renewable energy generally and the economic value of certain of BEPC projects in particular.

 

91


Table of Contents

BEPC uses leverage and such indebtedness may result in BEPC or BEPC’s operating businesses being subject to certain covenants that restrict BEPC’s ability to engage in certain types of activities or to make distributions to equity.

Many of BEPC’s operating subsidiaries have entered into or will enter into credit facilities or have incurred or will incur other forms of debt, including for acquisitions. The total quantum of exposure to debt within BEPC is significant, and BEPC may become more leveraged in the future.

Leveraged assets are more sensitive to declines in revenues, increases in expenses and interest rates, and adverse economic, market and industry developments. A leveraged company’s income and net assets also tend to increase or decrease at a greater rate than would otherwise be the case if money had not been borrowed. As a result, the risk of loss associated with a leveraged company, all other things being equal, is generally greater than for companies with comparatively less debt. In addition, the use of indebtedness in connection with an acquisition may give rise to negative tax consequences to certain investors. Leverage may also result in a requirement for short-term liquidity, which may force the sale of assets at times of low demand and/or prices for such assets. This may mean that BEPC is unable to realize fair value for the assets in a sale.

BEPC’s credit facilities also contains, and may contain in the future, covenants applicable to the relevant borrower and events of default. Covenants can relate to matters including limitations on financial indebtedness, dividends, acquisitions, or minimum amounts for interest coverage, adjusted EBITDA, cash flow or net worth. If an event of default occurs, or minimum covenant requirements are not satisfied, this can result in a requirement to immediately repay any drawn amounts or the imposition of other restrictions including a prohibition on the payment of distributions to equity.

Changes in BEPC’s credit ratings may have an adverse effect on BEPC’s financial position and ability to raise capital.

BEPC cannot assure you that any credit rating assigned to BEPC or any of BEPC’s operating subsidiaries or their debt securities or Brookfield Renewable will remain in effect for any given period of time or that any rating will not be lowered or withdrawn entirely by the relevant rating agency. A lowering or withdrawal of such ratings may have an adverse effect on BEPC’s financial position and ability to raise capital.

BEPC is not, and does not intend to become, regulated as an investment company under the Investment Company Act of 1940, or the Investment Company Act (and similar legislation in other jurisdictions) and, if BEPC were deemed an “investment company” under the Investment Company Act, applicable restrictions could make it impractical for BEPC to operate as contemplated.

The Investment Company Act (and similar legislation in other jurisdictions) provides certain protections to investors and imposes certain restrictions on companies that are required to be regulated as investment companies. Among other things, such rules limit or prohibit transactions with affiliates, impose limitations on the issuance of debt and equity securities and impose certain governance requirements. BEPC has not been and does not intend to become regulated as an investment company and BEPC intends to conduct its activities so it will not be deemed to be an investment company under the Investment Company Act (and similar legislation in other jurisdictions). In order to ensure that BEPC is not deemed to be an investment company, BEPC may be required to materially restrict or limit the scope of BEPC’s operations or plans. BEPC will be limited in the types of acquisitions that it may make, and BEPC may need to modify its organizational structure or dispose of assets which BEPC would not otherwise dispose of. Moreover, if anything were to happen which would cause BEPC to be deemed an investment company under the Investment Company Act, it would be impractical for BEPC to operate as contemplated. Agreements and arrangements between and among BEPC and Brookfield would be impaired, the type and number of acquisitions that BEPC would be able to make as a principal would be limited and BEPC’s business, financial condition and results of operations would be materially adversely affected. Accordingly, BEPC would be required to take extraordinary steps to address the situation, such as the

 

92


Table of Contents

amendment or termination of the BEP Master Services Agreement, the restructuring of BEPC and BEPC’s operating subsidiaries, the amendment of BEPC’s governing documents or the dissolution of BEPC, any of which could materially adversely affect the value of BEPC exchangeable shares.

BEPC’s failure to maintain effective internal controls could have a material adverse effect on BEPC’s business in the future and the price of BEPC exchangeable shares.

As a public company, BEPC will be subject to the reporting requirements of the Exchange Act, the Sarbanes-Oxley Act of 2002, or the Sarbanes-Oxley Act, and stock exchange rules promulgated in response to the Sarbanes-Oxley Act. A number of BEPC’s current operating subsidiaries are and potential future acquisitions will be private companies and their systems of internal controls over financial reporting may be less developed as compared to public company requirements. Any failure to maintain adequate internal controls over financial reporting or to implement required, new or improved controls, or difficulties encountered in their implementation, could cause material weaknesses or significant deficiencies in BEPC’s internal controls over financial reporting and could result in errors or misstatements in BEPC’s consolidated financial statements that could be material. If BEPC or its independent registered public accounting firm were to conclude that BEPC’s internal controls over financial reporting were not effective, investors could lose confidence in BEPC’S reported financial information and the price of BEPC exchangeable shares could decline. BEPC’S failure to achieve and maintain effective internal controls could have a material adverse effect on BEPC’s business, BEPC’s ability to access capital markets and investors’ perception of BEPC. In addition, material weaknesses in BEPC’s internal controls could require significant expense and management time to remediate.

Risks Relating to the BEPC Exchangeable Shares

BEPC may redeem the BEPC exchangeable shares at any time without the consent of the holders.

The BEPC board, in its sole discretion and for any reason, and without the consent of holders of BEPC exchangeable shares, may elect to redeem all of the then outstanding BEPC exchangeable shares at any time upon sixty (60) days’ prior written notice, including without limitation following the occurrence of any of the following redemption events: (i) the total number of BEPC exchangeable shares outstanding decreases by 50% or more over any twelve-month period; (ii) a person acquires 90% of the BEP units in a take-over bid (as defined by applicable securities law); (iii) unitholders of BEP approve an acquisition of BEP by way of arrangement or amalgamation; (iv) unitholders of BEP approve a restructuring or other reorganization of BEP; (v) there is a sale of all or substantially all of BEP’ assets; (vi) there is a change of law (whether by legislative, governmental or judicial action), administrative practice or interpretation, or a change in circumstances of BEPC and BEPCs shareholders, that may result in adverse tax consequences for BEPC or BEPs shareholders; or (vii) the BEPC board, in its sole discretion, concludes that the unitholders of BEP or holders of BEPC exchangeable shares are adversely impacted by a fact, change or other circumstance relating to BEPC. For greater certainty, unitholders of BEP do not have the ability to vote on such redemption and the boards decision to redeem all of the then outstanding BEPC exchangeable shares will be final. In addition, the holder of BEPC class B shares may deliver a notice to BEPC specifying a redemption date upon which BEPC shall redeem all of the then outstanding BEPC exchangeable shares, and upon sixty (60) days’ prior written notice from BEPC to holders of the BEPC exchangeable shares and without the consent of holders of BEPC exchangeable shares, BEPC shall be required to redeem all of the then outstanding BEPC exchangeable shares on such redemption date. In the event of such redemption, holders of BEPC exchangeable shares will no longer own a direct interest in BEPC and will become unitholders of BEP, even if such holders desired to remain holders of BEPC exchangeable shares. Such redemption could occur at a time when the trading price of the BEPC exchangeable shares is greater than the trading price of the BEP units, in which case holders would receive BEP units with a lower trading price. See “Description of BEPC Share Capital—BEPC Exchangeable Shares—Redemption by Issuer”.

In the event that a BEPC exchangeable share held by a holder is redeemed by BEPC or exchanged by the holder, the holder will be considered to have disposed of such BEPC exchangeable share for Canadian income tax purposes. See “Material Canadian Federal Income Tax Considerations” for more information.

 

93


Table of Contents

Holders of BEPC exchangeable shares do not have a right to elect whether to receive cash or BEP units upon a liquidation or exchange event. Rather, the Brookfield Renewable group has the right to make such election in its sole discretion.

In the event that (i) there is a liquidation, dissolution or winding up of BEPC or BEP, (ii) BEPC or BEP exercises its right to redeem (or cause the redemption of) all of the then outstanding BEPC exchangeable shares, or (iii) a holder of BEPC exchangeable shares requests an exchange of BEPC exchangeable shares, holders of BEPC exchangeable shares shall be entitled to receive one BEP unit per BEPC exchangeable share held (subject to adjustment to reflect certain capital events described in this document and certain other payment obligations in the case of a liquidation, dissolution or winding up of BEPC or BEP) or in the case of (i) and (iii), its cash equivalent. The form of payment will be determined at the election of the Brookfield Renewable group so a holder will not know whether cash or BEP units, as applicable, will be delivered in connection with any of the events described in clauses (i) and (iii) above. BEPC and BEP currently intend to satisfy any exchange requests on the BEPC exchangeable shares through the delivery of BEP units rather than cash. See “Description of BEPC Share Capital—BEPC Exchangeable Shares”.

Any holder requesting an exchange of their BEPC exchangeable shares for which BEPC or BEP elects to provide BEP units in satisfaction of the exchange amount may experience a delay in receiving such BEP units, which may affect the value of the BEP units the holder receives in an exchange.

Each BEPC exchangeable share will be exchangeable at the option of the holder for one BEP unit (subject to adjustment to reflect certain capital events) or its cash equivalent (the form of payment to be determined at the election of the Brookfield Renewable group). See “Description of BEPC Share Capital—BEPC Exchangeable Shares—Exchange by Holder—Adjustments to Reflect Certain Capital Events”. In the event cash is used to satisfy an exchange request, the amount payable per BEPC exchangeable share will be equal to the NYSE closing price of one BEP unit on the date that the request for exchange is received by the transfer agent. As a result, any decrease in the value of the BEP units after that date will not affect the amount of cash received. However, any holder whose BEPC exchangeable shares are exchanged for BEP units will not receive such BEP units for up to ten (10) business days after the applicable request is received. During this period, the market price of BEP units may decrease. Any such decrease would affect the value of the BEP unit consideration to be received by the holder of BEPC exchangeable shares on the effective date of the exchange.

BEP will be required to maintain an effective registration statement in the United States in order to exchange any BEPC exchangeable shares for BEP units. If a registration statement with respect to the BEP units issuable upon any exchange, redemption or purchase of BEPC exchangeable shares (including in connection with any liquidation, dissolution or winding up of BEPC) is not current or is suspended for use by the SEC, no exchange or redemption of BEPC exchangeable shares for BEP units may be effected during such period.

The BEPC exchangeable shares may not trade at the same price as the BEP units.

Although the BEPC exchangeable shares are intended to provide an economic return that is equivalent to the BEP units, there can be no assurance that the market price of BEPC exchangeable shares will be equal to the market price of BEP units at any time. If BEPC redeems the BEPC exchangeable shares (which can be done without the consent of the holders) at a time when the trading price of the BEPC exchangeable shares is greater than the trading price of the BEP units, holders will receive BEP units with a lower trading price. Factors that could cause differences in such market prices may include:

 

   

perception and/or recommendations by analysts, investors and/or other third parties that these securities should be priced differently;

 

   

actual or perceived differences in distributions to holders of BEPC exchangeable shares versus holders of BEP units, including as a result of any legal prohibitions;

 

   

business developments or financial performance or other events or conditions that may be specific to only Brookfield Renewable or BEPC; and

 

94


Table of Contents
   

difficulty in the exchange mechanics between BEPC exchangeable shares and BEP units, including any delays or difficulties experienced by the transfer agent in processing the exchange requests.

If a sufficient amount of BEPC exchangeable shares are exchanged for BEP units, then the BEPC exchangeable shares may be de-listed.

Upon completion of the special distribution, the BEPC exchangeable shares are expected to commence trading on the NYSE and the TSX. However, if a sufficient amount of BEPC exchangeable shares are subsequently exchanged for BEP units , or BEPC exercises its redemption right at any time including if the total number of BEPC exchangeable shares decreases by 50% or more over any twelve-month period, BEPC may fail to meet the minimum listing requirements on the NYSE and the TSX, and the NYSE or the TSX may take steps to de-list the BEPC exchangeable shares. Though holders of BEPC exchangeable shares will still be entitled to exchange each such share at any time for one BEP unit (subject to adjustment to reflect certain capital events described in this document), or its cash equivalent (the form of payment to be determined at the election of the Brookfield Renewable group), a de-listing of the BEPC exchangeable shares would have a significant adverse effect on the liquidity of the BEPC exchangeable shares, and holders thereof may not be able to exit their investments in the market on favorable terms.

The BEPC exchangeable shares have never been publicly traded and an active and liquid trading market for BEPC exchangeable shares may not develop.

There has not been a market for BEPC exchangeable shares and BEPC cannot predict the extent to which investor interest will lead to the development of an active and liquid trading market for BEPC exchangeable shares or, if such a market develops, whether it will be maintained. BEPC cannot predict the effects on the price of BEPC exchangeable shares if a liquid and active trading market for BEPC exchangeable shares does not develop. In addition, if such a market does not develop, relatively small sales of BEPC exchangeable shares may have a significant negative impact on the price of BEPC exchangeable shares. A number of factors, principally factors relating to BEPC but also including factors specific to Brookfield Renewable and its business, financial condition and liquidity, economic and financial market conditions, interest rates, availability of capital and financing sources, volatility levels and other factors could lead to a decline in the value of BEPC exchangeable shares and a lack of liquidity in any market for BEPC exchangeable shares.

The market price of the BEPC exchangeable shares and BEP units may be volatile, and holders of BEPC exchangeable shares and/or BEP units may lose a significant portion of their investment due to drops in the market price of BEPC exchangeable shares and/or BEP units.

The market price of the BEPC exchangeable shares and the BEP units may be volatile and holders of such securities may not be able to resell their securities at or above the implied price at which they acquired such securities due to fluctuations in the market price of such securities, including changes in market price caused by factors unrelated to BEPC or Brookfield Renewable’s operating performance or prospects. Specific factors that may have a significant effect on the market price of the BEPC exchangeable shares and the BEP units:

 

   

changes in stock market analyst recommendations or earnings estimates regarding the BEPC exchangeable shares or BEP units, other companies and partnerships that are comparable to BEPC or Brookfield Renewable or are in the industries that they serve;

 

   

with respect to the BEPC exchangeable shares, changes in the market price of the BEP units, and vice versa;

 

   

actual or anticipated fluctuations in BEPC and BEP’s operating results or future prospects;

 

   

reactions to public announcements by BEPC and Brookfield Renewable;

 

   

strategic actions taken by BEPC or Brookfield Renewable;

 

95


Table of Contents
   

adverse conditions in the financial market or general U.S. or international economic conditions, including those resulting from pandemic, war, incidents of terrorism and responses to such events; and

 

   

sales of such securities by BEPC, Brookfield Renewable or significant stockholders.

Exchanges of BEPC exchangeable shares for BEP units may negatively affect the market price of the BEP units, and additional issuances of BEPC exchangeable shares would be dilutive to the BEP units.

Each BEPC exchangeable share will be exchangeable by the holder thereof for one BEP unit (subject to adjustment to reflect certain capital events) or its cash equivalent (the form of payment to be determined at the election of the Brookfield Renewable group). See “Description of BEPC Share Capital—BEPC Exchangeable Shares—Exchange by Holder—Adjustments to Reflect Certain Capital Events”. If the Brookfield Renewable group elects to deliver BEP units in satisfaction of any such exchange request, a significant number of additional BEP units may be issued from time to time which could have a negative impact on the market price for BEP units. Additionally, any BEPC exchangeable shares issued by BEPC in the future will also be exchangeable for BEP units, and, accordingly, any future exchanges satisfied by the delivery of BEP units would dilute the percentage interest of existing holders of the BEP units and may reduce the market price of the BEP units.

BEPC or BEP may issue additional shares or BEP units in the future, including in lieu of incurring indebtedness, which may dilute holders of BEPC’s and BEP’s equity securities. BEPC or BEP may also issue securities that have rights and privileges that are more favorable than the rights and privileges accorded to BEPC’s and BEP’s equity holders.

Subject to the terms of any of BEPC’s securities then outstanding, BEPC may issue additional securities, including BEPC exchangeable shares, BEPC class B shares, BEPC class C shares, preference shares, options, rights and warrants for any purpose and for such consideration and on such terms and conditions as the BEPC board may determine. Subject to the terms of any of BEPC’s securities then outstanding, the BEPC board will be able to determine the class, designations, preferences, rights, powers and duties of any additional securities, including any rights to share in BEPC’s profits, losses and dividends, any rights to receive BEPC’s assets upon BEPC’s dissolution or liquidation and any redemption, conversion and exchange rights. Subject to the terms of any of BEPC’s securities then outstanding, the BEPC board may use such authority to issue such additional securities, which would dilute holders of such securities, or to issue securities with rights and privileges that are more favorable than those of the BEPC exchangeable shares.

Similarly, under BEP’s limited partnership agreement, subject to the terms of any preferred units then outstanding, BEP’s general partner may issue additional partnership securities, including BEP units, preferred units, options, rights, warrants and appreciation rights relating to partnership securities for any purpose and for such consideration and on such terms and conditions as the board of BEP’s general partner may determine. Subject to the terms of any of BEP securities then outstanding, the board of BEP’s general partner will be able to determine the class, designations, preferences, rights, powers and duties of any additional partnership securities, including any rights to share in BEP’s profits, losses and dividends, any rights to receive BEP’s assets upon its dissolution or liquidation and any redemption, conversion and exchange rights. Subject to the terms of any of BEP securities then outstanding, the board of BEP’s general partner may use such authority to issue such additional partnership securities, which would dilute holders of such securities, or to issue securities with rights and privileges that are more favorable than those of the BEP units.

The sale or issuance of a substantial number of BEPC exchangeable shares, the BEP units or other equity securities of BEPC or BEP in the public markets (and including in connection with the TERP acquisition), or the perception that such sales or issuances could occur, could depress the market price of BEPC exchangeable shares and impair BEPC’s ability to raise capital through the sale of additional BEPC exchangeable shares. BEPC cannot predict the effect that future sales or issuances of BEPC exchangeable shares, BEP units or other equity securities would have on the market price of BEPC exchangeable shares. Subject to the terms of any of BEPC’s

 

96


Table of Contents

securities then outstanding, holders of BEPC exchangeable shares will not have any pre-emptive right or any right to consent to or otherwise approve the issuance of any securities or the terms on which any such securities may be issued.

BEPC cannot assure you that it will be able to pay dividends equal to the levels currently paid by BEP and holders of BEPC exchangeable shares may not receive dividends equal to the distributions paid on the BEP units and, accordingly, may not receive the intended economic equivalence of those securities.

The BEPC exchangeable shares are intended to provide an economic return per BEPC exchangeable share equivalent to one BEP unit (subject to adjustment to reflect certain capital events). See “Description of BEPC Share Capital—BEPC Exchangeable Shares—Exchange by Holder—Adjustments to Reflect Certain Capital Events”. Pursuant to the equity commitment, BEP has agreed that it will not declare or pay any distribution on the BEP units if on such date BEPC does not have sufficient funds or other assets to enable the declaration and payment of an equivalent dividend on the BEPC exchangeable shares. However, dividends are at the discretion of the BEPC board of directors and unforeseen circumstances (including legal prohibitions) may prevent the same dividends from being paid on each security. Accordingly, there can be no assurance that dividends and distributions will be identical for each BEPC exchangeable share and BEP unit, respectively, in the future, which may impact the market price of these securities. Dividends on BEPC exchangeable shares may not equal the levels currently paid by BEP for various reasons, including, but not limited to, the following:

 

   

BEPC may not have enough unrestricted funds to pay such dividends due to changes in BEPC’s cash requirements, capital spending plans, cash flow or financial position;

 

   

decisions on whether, when and in which amounts to make any future dividends will be dependent on then-existing conditions, including BEPC’s financial conditions, earnings, legal requirements, including limitations under British Columbia law, restrictions on BEPC’s borrowing agreements that limit its ability to pay dividends and other factors BEPC deems relevant; and

 

   

BEPC may desire to retain cash to improve BEPC’s credit profile or for other reasons.

Non-U.S. shareholders will be subject to foreign currency risk associated with BEPC’s dividends.

A significant number of BEPC’s shareholders will reside in countries where the U.S. dollar is not the functional currency. BEP’s dividends are denominated in U.S. dollars but are settled in the local currency of the shareholder receiving the dividend. For each non-U.S. shareholder, the value received in the local currency from the dividend will be determined based on the exchange rate between the U.S. dollar and the applicable local currency at the time of payment. As such, if the U.S. dollar depreciates significantly against the local currency of the non-U.S. shareholder, the value received by such shareholder in its local currency will be adversely affected.

U.S. investors in BEPC’s exchangeable shares may find it difficult or impossible to enforce service of process and enforcement of judgments against BEPC and the BEPC board and the Service Providers.

BEPC was established under the laws of the Province of British Columbia, Canada, and a significant number of BEPC’s subsidiaries are organized in jurisdictions outside of the United States. In addition, BEPC’s executive officers and the experts identified in this document are located outside of the United States. Certain of BEPC’s directors and officers and the Service Providers reside outside of the United States. A substantial portion of BEPC’s assets are, and the assets of BEPC’s directors and officers and the Service Providers and the experts identified in this document may be located outside of the United States. It may not be possible for investors to effect service of process within the United States upon BEPC’s directors and officers and the Service Providers or the experts identified in this document. It may also not be possible to enforce against BEPC, the experts identified in this document, or BEPC’s directors and officers and the Service Providers, judgments obtained in U.S. courts predicated upon the civil liability provisions of applicable securities law in the United States.

 

97


Table of Contents

As a result of the FPA and FERC’s regulations in respect of transfers of control, absent prior authorization by FERC, an investor in BEPC will generally not be permitted to obtain a direct and/or indirect voting interest of 10% or more in BEPC, and a violation of this limitation could result in civil or criminal penalties under the FPA and possible further sanctions imposed by FERC under the FPA.

Some of BEPC’s U.S. operating subsidiaries are “public utilities” (as defined in the FPA) and, therefore, subject to FERC’s jurisdiction under the FPA. As a result, the FPA requires BEPC to (i) obtain prior authorization from FERC to transfer an amount of issued and outstanding voting securities sufficient to convey direct or indirect control over any of BEPC’s public utility subsidiaries or (ii) qualify for a blanket authorization granted under or an exemption from FERC’s regulations in respect of transfers of control.

Similar restrictions apply to purchasers of BEPC exchangeable shares who are a “holding company” under the Public Utility Holding Company Act of 2005, or “PUHCA,” in a holding company system that includes a transmitting utility or an electric utility, or an “electric holding company” regardless of whether BEPC exchangeable shares are received pursuant to the special distribution, the TERP acquisition, subsequent offerings, in open market transactions or otherwise. A purchaser of BEPC exchangeable shares would be a “holding company” under the PUHCA and an electric holding company if the purchaser acquired direct or indirect control over BEPC exchangeable shares which would give such purchaser a 10% or more voting interest in BEPC or if FERC otherwise determined that the purchaser could directly or indirectly exercise control over BEPC’s management or policies (e.g., as a result of contractual board or approval rights). Under the PUHCA, a “public-utility company” is defined to include an “electric utility company,” which is any company that owns or operates facilities used for the generation, transmission or distribution of electric energy for sale. Accordingly, absent prior authorization by FERC or a general increase to the applicable percentage ownership under a blanket authorization, for the purposes of sell-side transactions by BEPC and buy-side transactions involving purchasers of BEPC exchangeable shares that are electric holding companies, no purchaser can acquire such number of BEPC exchangeable shares that would give such purchaser a 10% or more voting interest in BEPC. A violation of these regulations by BEPC, as seller, or an investor, as a purchaser of BEPC exchangeable shares, could subject the party in violation to civil or criminal penalties under the FPA, including civil penalties of up to $1 million per day per violation and other possible sanctions imposed by FERC under the FPA.

As a result of the FPA and FERC’s regulations in respect of transfers of control, and consistent with the requirements for blanket authorizations granted thereunder or exemptions therefrom, absent prior authorization by FERC, whether BEPC exchangeable shares are received pursuant to the special distribution, the TERP acquisition, subsequent offerings, in open market transactions or otherwise, no investor will be permitted to receive or purchase such number of BEPC exchangeable shares that would cause such investor and its affiliate and associate companies to collectively hold a 10% or more voting interest in BEPC. Additionally, investors should manage their investment in BEPC in a manner consistent with FERC’s regulations in respect of obtaining direct or indirect “control” of BEPC. Accordingly, following the completion of the special distribution, absent prior authorization by FERC, investors in BEPC exchangeable shares that are electric holding companies are advised not to acquire such number of BEPC exchangeable shares that would give such investor a 10% or more voting interest in BEPC.

The BEPC articles and BEP’s limited partnership agreement provide (or will provide) that the federal district courts of the United States of America are the sole and exclusive forum for the resolution of any complaint asserting a cause of action arising under the U.S. Securities Act. This choice of forum provision could limit BEPC’s shareholders and BEP’s unitholders ability to obtain a favorable judicial forum for disputes with directors, officers or employees.

The BEPC articles provide, and BEP’s limited partnership agreement will be amended on the closing of the special distribution to provide, that, unless BEPC or BEP consent in writing to the selection of an alternative forum, the federal district courts of the United States of America shall, to the fullest extent permitted by law, be the sole and exclusive forum for the resolution of any complaint asserting a cause of action arising under the

 

98


Table of Contents

U.S. Securities Act. In the absence of these provisions, under the U.S. Securities Act, U.S. federal and state courts have been found to have concurrent jurisdiction over suits brought to enforce duties or liabilities created by the U.S. Securities Act. This choice of forum provision will not apply to suits brought to enforce duties or liabilities created by the Exchange Act, which already provides that such federal district courts have exclusive jurisdictions over such suits. Additionally, investors cannot waive BEPC and BEP’s compliance with federal securities laws of the United States and the rules and regulations thereunder.

The choice of forum provision contained (or that will be contained) in BEPC’s articles and BEP’s limited partnership agreement may limit a BEPC shareholder’s or BEP unitholder’s ability to bring a claim in a judicial forum that it finds favorable for disputes with BEPC, BEP or their directors, officers or other employees, which may discourage such lawsuits against BEP, BEPC and their directors, officers and other employees. However, the enforceability of similar choice of forum provisions in other companies’ governing documents has been challenged in recent legal proceedings, and it is possible that a court in the relevant jurisdictions with respect to BEP and BEPC could find the choice of forum provision contained (or that will be contained) in BEPC’s articles and BEP’s limited partnership agreement to be inapplicable or unenforceable. While the Delaware Supreme Court ruled in March 2020 that U.S. federal forum selection provisions purporting to require claims under the U.S. Securities Act be brought in a U.S. federal court are “facially valid” under Delaware law, there can be no assurance that the courts in Canada (including in the Province of British Columbia) and Bermuda, and other courts within the United States, reach a similar determination regarding the choice of forum provision contained (or that will be contained) in BEPC’s articles and BEP’s limited partnership agreement. If the relevant court were to find the choice of forum provision contained (or that will be contained) in BEPC’s articles or BEP’s limited partnership agreement to be inapplicable or unenforceable in an action, BEP and BEPC may incur additional costs associated with resolving such action in other jurisdictions, which could materially adversely affect their business, financial condition and operating results.

The BEPC exchangeable shares are not BEP units and will not be treated as BEP units for purposes of the application of applicable Canadian or U.S. rules relating to takeover bids, issuer bids and tender offers.

BEP units and BEPC exchangeable shares are not securities of the same class. As a result, holders of BEPC exchangeable shares will not be entitled to participate in an offer or bid made to acquire BEP units, and holders of BEP units will not be entitled to participate in an offer or bid made to acquire BEPC exchangeable shares. In the event of a takeover bid for BEP units, a holder of BEPC exchangeable shares who would like to participate would be required to tender his or her BEPC exchangeable shares for exchange, in order to receive a BEP unit, or the cash equivalent, at the election of the Brookfield Renewable group, pursuant to the exchange right. If an issuer tender offer or issuer bid is made for the BEP units at a price in excess of the market price of the BEP units and a comparable offer is not made for the BEPC exchangeable shares, then the conversion factor for the BEPC exchangeable shares may be adjusted. See “Description of BEPC Share Capital — BEPC Exchangeable Shares — Exchange by Holder — Adjustments to Reflect Certain Capital Events” for more information on the circumstances in which adjustments may be made to the conversion factor.

The Rights Agreement may terminate on the seventh anniversary of the distribution date.

The Rights Agreement will automatically renew for successive periods of two years following the seventh anniversary of the distribution date, unless Brookfield provides the rights agent with written notice of termination in accordance with the terms of the Rights Agreement or the Rights Agreement is otherwise terminated pursuant to its terms. Consequently, after such date, holders of BEPC exchangeable shares may no longer have the benefit of protections provided for by the Rights Agreement and will be reliant on the rights provided for in the BEPC articles. In the event that BEPC or BEP fails to satisfy a request for exchange after the expiry of the Rights Agreement, a tendering holder will not be entitled to rely on the secondary exchange rights. See “Description of BEPC Share Capital — BEPC Exchangeable Shares — Exchange by Holder” and “Relationship with Brookfield — Rights Agreement”.

 

99


Table of Contents

Risks Relating to BEPC’s Operations and the Renewable Power Industry

Changes to hydrology at BEPC’s hydroelectric facilities, wind conditions at BEPC’s wind energy facilities, irradiance at BEPC’s solar facilities or weather conditions generally, as a result of climate change or otherwise, at any of BEPC’s facilities could materially adversely affect the volume of electricity generated.

The revenues generated by BEPC’s facilities are correlated to the amount of electricity generated, which in turn is dependent upon available water flows and upon wind, irradiance and weather conditions generally. Hydrology, wind, irradiance and weather conditions have natural variations from season to season and from year to year and may also change permanently because of climate change or other factors.

If one or more of BEPC’s generation facilities were to be subject in the future to flooding, extreme weather conditions (including severe droughts), fires, natural disasters, or if unexpected geological or other adverse physical conditions were to develop at any of BEPC’s generation facilities, the generation capacity of that facility could be significantly reduced or eliminated. For example, BEPC’s hydroelectric facilities depend on the availability of water flows within the watersheds in which BEPC operates and could be materially impacted by changes to hydrology patterns, such as droughts. In the event of severe flooding, BEPC’s hydrology facilities may be damaged. Wind energy and solar energy are highly dependent on weather conditions and, in particular, on wind conditions and irradiance, respectively. The profitability of a wind farm depends not only on observed wind conditions at the site, which are inherently variable, but also on whether observed wind conditions are consistent with assumptions made during the project development phase or when a given project was acquired. Similarly, projections of solar resources depend on assumptions about weather patterns, shading and irradiance, which are inherently uncertain and may not be consistent with actual conditions at the site. A sustained decline in water flow at BEPC’s hydroelectric facilities or in wind conditions at BEPC’s wind energy facilities could lead to a material adverse change in the volume of electricity generated, revenues and cash flow.

Climate change may increase the frequency and severity of severe weather conditions and may have the long-term effect of changing weather patterns, which could result in more frequent and severe disruptions to BEPC’s generation facilities. In addition, customers’ energy needs generally vary with weather conditions, primarily temperature and humidity. To the extent weather conditions are affected by climate change, customers’ energy use could increase or decrease depending on the duration and magnitude of changing weather conditions, which could adversely affect BEPC’s business, results of operations and cash flows.

Supply and demand in the energy market is volatile and such volatility could have an adverse impact on electricity prices and a material adverse effect on BEPC’s assets, liabilities, business, financial condition, results of operations and cash flow.

A portion of BEPC’s revenues are tied, either directly or indirectly, to the wholesale market price for electricity in the markets in which BEPC operates. Wholesale market electricity prices are impacted by a number of factors including: the price of fuel (for example, natural gas) that is used to generate electricity; the management of generation and the amount of excess generating capacity relative to load in a particular market; the cost of controlling emissions of pollution, including the cost of emitting carbon dioxide; the structure of the electricity market; and weather conditions (such as extremely hot or cold weather) that impact electrical load. More generally, there is uncertainty surrounding the trend in electricity demand growth, which is influenced by: macroeconomic conditions; absolute and relative energy prices; and energy conservation and demand-side management. Correspondingly, from a supply perspective, there are uncertainties associated with the timing of generating plant retirements—in part driven by environmental regulations—and with the scale, pace and structure of replacement capacity, again reflecting a complex interaction of economic and political pressures and environmental preferences. This volatility and uncertainty in the power market generally, including the non-renewable power market, could have a material adverse effect on BEPC’s assets, liabilities, business, financial condition, results of operations and cash flow.

 

100


Table of Contents

As BEPC’s contracts expire, it may not be able to replace them with agreements on similar terms.

Certain PPAs in BEPC’s portfolio will be subject to re-contracting in the future. If the price of electricity in power markets is declining at the time of such re-contracting, it may impact BEPC’s ability to re-negotiate or replace these contracts on terms that are acceptable to BEPC, or at all. In addition, a concentrated pool of potential buyers for electricity generated by BEPC’S renewable energy facilities in certain jurisdictions may restrict BEPC’s ability to negotiate favorable terms under new PPAs or existing PPAs that are subject to re-contracting. BEPC cannot provide any assurance that it will be able to re-negotiate or replace these contracts once they expire, and even if it is able to do so, BEPC cannot provide any assurance that it will be able to obtain the same prices or terms it currently receives. If BEPC is unable to re-negotiate or replace these contracts, or unable to secure prices at least equal to the current prices it receives, its business, financial condition, results of operation and prospects could be adversely affected.

Increases in water rental costs (or similar fees) or changes to the regulation of water supply may impose additional obligations on BEPC.

Water rights are generally owned or controlled by governments that reserve the right to control water levels or impose water-use requirements as a condition of license renewal that differ from those arrangements in place today. BEPC is required to pay taxes, make rental payments or pay similar fees for use of water and related rights once BEPC’s hydroelectric projects are in commercial operation. Significant increases in water rental costs or similar fees or changes in the way that governments regulate water supply could, if imposed at a material number of BEPC assets in BEPC’s portfolio, have a material adverse effect on BEPC’s assets, liabilities, business, financial condition, results of operations and cash flow.

Advances in technology could impair or eliminate the competitive advantage of BEPC projects.

Technology related to the production of renewable power and conventional power generation are continually advancing, resulting in a gradual decline in the cost of producing electricity. If advances in technology further reduce the cost of producing power, the competitive advantage of BEPC’s existing projects may be significantly impaired or eliminated and BEPC’s assets, liabilities, business, financial condition, results of operations and cash flow could be materially and adversely affected as a result.

The amount of uncontracted generation in BEPC’s portfolio may increase.

As at March 31, 2020, approximately 72% of the Brookfield Renewable group’s generation (on a proportionate basis) was contracted over the following five years under long-term, fixed price contracts with creditworthy counterparties. In 2018 and 2019, approximately 90% of the Brookfield Renewable group’s generation (on a proportionate basis) was contracted in each of those calendar years. The portion of the Brookfield Renewable group’s portfolio that is uncontracted may increase over time which would increase BEPC’s exposure to variability in power prices, which could, in certain circumstances, have an adverse effect on BEPC’s business, financial condition, results of operations and cash flows.

There are general industry risks associated with the power markets in which BEPC operates.

BEPC’s operating subsidiaries currently operate in power markets in the United States and South America, each of which is affected by competition, price, supply of and demand for power, the location of import/export transmission lines and overall political, economic and social conditions and policies. BEPC’s operations are also concentrated in three countries, and accordingly are exposed to country-specific risks (such as weather conditions, local economic conditions or political/regulatory environments) that could disproportionately affect them. A general and extended decline in the North American or South American economies, or in the economies of the Brazil, Colombia and the United States, or sustained conservation efforts to reduce electricity consumption, could have the effect of reducing demand for electricity and could thereby have an adverse effect on BEPC’s business, financial condition, results of operations and cash flows.

 

101


Table of Contents

The MRE could be terminated or changed or BEPC’s reference amount revised downward.

In Brazil, hydroelectric power generators have access to the MRE, which seeks to stabilize hydrology by assuring that all participant plants in the MRE receive a reference amount of electricity, approximating long-term average regardless of the actual volume of energy generated. Substantially all BEPC’s assets in Brazil are part of that pool. In cases of nationwide drought, when the pool as a whole is in shortfall relative to the long-term average, an asset can expect to share the nationwide shortfall pro-rata with the rest of the pool. In addition, specific rules provide the minimum percentages of the reference amount of electricity that must be actually generated each year for assuring participation in the MRE. The energy reference amount is assessed yearly according to the criteria of such regulation and can be adjusted positively or negatively. For example, the energy reference amount of plants with installed capacity above 50 MW is assessed every five years, and can be adjusted positively or negatively. For plants with installed capacity of 50 MW or lower, the energy reference amount is assessed annually and is subject to similar adjustments. The regulations establishing the assessments of energy reference amounts for plants with installed capacity of 50 MW or lower were challenged by certain energy producers in Brazil and are currently suspended. If BEPC’s reference amount is revised, BEPC’S share of the balancing pool could be reduced. If the MRE is terminated or changed, BEPC’s financial results would be more exposed to variations in hydrology at certain hydroelectric facilities in Brazil. In either case, this could have an adverse effect on BEPC’s results of operations and cash flows.

BEPC’s operations are highly regulated and may be exposed to increased regulation, which could result in additional costs to BEPC.

BEPC’s generation assets are subject to extensive regulation by various government agencies and regulatory bodies in different countries at the federal, regional, state, provincial and local level. As legal requirements frequently change and are subject to interpretation and discretion, BEPC may be unable to predict the ultimate cost of compliance with these requirements or their effect on its operations. Any new law, rule or regulation could require additional expenditure to achieve or maintain compliance or could adversely impact BEPC’s ability to generate and deliver energy. Also, operations that are not currently regulated may become subject to regulation, which could result in additional cost to its business. Further, changes in wholesale market structures or rules, such as generation curtailment requirements or limitations to access the power grid, could have a material adverse effect on BEPC’s ability to generate revenues from BEPC facilities. For example, in North America, many of BEPC’s assets are subject to the operating and market-setting rules determined by independent system operators. These independent system operators could introduce rules that adversely impact BEPC operations. With an increasing global focus and public sensitivity to environmental sustainability and environmental regulation becoming more stringent, BEPC could also be subject to increasing environmental related responsibilities and more onerous permitting requirements. These changes may result in increased costs to BEPC’s operations.

A significant portion of BEPC’s current operations and related assets are subject to foreign laws and regulations, and it may pursue acquisitions in new markets that are subject to foreign laws or regulations that are more onerous or uncertain than the laws and regulations BEPC is currently subject to.

A significant portion of BEPC’s current operations and related assets are in Brazil and Colombia, and BEPC may pursue acquisitions in new foreign markets that are regulated by foreign governments and regulatory authorities and subject to foreign laws. Foreign laws or regulations may not provide for the same type of legal certainty and rights in connection with their contractual relationships in such countries as are afforded to projects in, for example, the United States, which may adversely affect their ability to receive revenues or enforce their rights in connection with their foreign operations. In addition, the laws and regulations of some countries may limit BEPC’s ability to hold a majority interest in some of the projects that it may develop or acquire, thus limiting its ability to control the development, construction and operation of such projects. Any existing or new operations may be subject to significant political, economic and financial risks, which vary by country, and may include: (i) changes in government policies, including protectionist policies, or personnel; (ii) changes in general

 

102


Table of Contents

economic conditions; (iii) restrictions on currency transfer or convertibility; (iv) changes in labor relations; (v) political instability and civil unrest; (vi) regulatory or other changes in the local electricity market; (vii) less developed or efficient financial markets than in North America; (viii) the absence of uniform accounting, auditing and financial reporting standards, practices and disclosure requirements; (ix) less government supervision and regulation; (x) a less developed legal or regulatory environment; (xi) heightened exposure to corruption risk; (xii) political hostility to investments by foreign investors; (xiii) less publicly available information in respect of companies; (xiv) adversely higher or lower rates of inflation; (xv) higher transaction costs; (xvi) difficulty in enforcing contractual obligations, breach or repudiation of important contractual undertakings by governmental entities and expropriation and confiscation of assets and facilities for less than fair market value; and (xvii) fewer investor protections.

There is a risk that BEPC concessions and licenses will not be renewed.

BEPC holds concessions and licenses and it has rights to operate its facilities which generally include rights to the land and water required for power generation and which are subject to renewal at the end of their terms. BEPC generally expects that its concessions and licenses will be renewed. However, if it is not granted renewal rights, or if its concessions or licenses are renewed subject to conditions which impose additional costs or impose additional restrictions such as setting a price ceiling for energy sales, BEPC’s profitability and operational activity could be adversely impacted.

BEPC’s use and enjoyment of real property rights for its wind and solar renewable energy facilities may be adversely affected by the rights of lienholders and leaseholders that are superior to those of the grantors of those real property rights to BEPC.

Wind and solar renewable energy facilities generally are and are likely to be located on land occupied by the facility pursuant to long-term easements and leases. The ownership interests in the land subject to these easements and leases may be subject to mortgages securing loans or other liens (such as tax liens) and other easement and lease rights of third parties (such as leases of oil or mineral rights) that were created prior to the facility’s easements and leases. As a result, the facility’s rights under these easements or leases may be subject, and subordinate, to the rights of those third parties. Although BEPC takes certain measures to protect itself against these risks, such measures may, however, be inadequate to protect BEPC against all risk of loss of its rights to use the land on which its wind and solar renewable energy facilities are located, which could have an adverse effect on BEPC’s business, financial condition and results of operations.

The cost of operating BEPC plants could increase for reasons beyond its control.

While BEPC currently maintains an appropriate and competitive cost position, there is a risk that increases in its cost structure that are beyond its control could materially adversely impact its financial performance. Examples of such costs include compliance with new conditions imposed during a relicensing process, municipal property taxes, water rental fees and the cost of procuring materials and services required for its maintenance activities.

BEPC may fail to comply with the conditions in, or may not be able to maintain, its governmental permits.

BEPC’s generation assets and construction projects are, and any assets which it may acquire will be, required to comply with numerous supranational, federal, regional, state, provincial and local statutory and regulatory standards and to maintain numerous licenses, permits and governmental approvals required for operation. Some of the licenses, permits and governmental approvals that have been issued to BEPC operations contain conditions and restrictions, or may have limited terms. If BEPC fails to satisfy the conditions or comply with the restrictions imposed by its licenses, permits and governmental approvals, or the restrictions imposed by any statutory or regulatory requirements, BEPC may become subject to regulatory enforcement or be subject to fines, penalties or additional costs or revocation of regulatory approvals, permits or licenses. In addition, if BEPC

 

103


Table of Contents

is not able to renew, maintain or obtain all necessary licenses, permits and governmental approvals required for the continued operation or further development of its projects, the operation or development of its assets may be limited or suspended. BEPC’s failure to renew, maintain or obtain all necessary licenses, permits or governmental approvals may have a material adverse effect on its assets, liabilities, business, financial condition, results of operations and cash flow.

BEPC may experience equipment failure, including failures relating to wind turbines and solar panels.

BEPC generation assets may not continue to perform as they have in the past and there is a risk of equipment failure due to wear and tear, latent defect, design error, operator error or early obsolescence, among other things, which could have a material adverse effect on its assets, liabilities, business, financial condition, results of operations and cash flow. Wind turbines and solar panels have shorter lifespans than hydroelectric assets. Spare parts for wind turbines and solar panels and key pieces of equipment may be difficult to acquire as a result of a limited number of suppliers of solar panels, modules, turbines, towers and other system components and equipment associated with wind and solar power plants. Any resulting delay in replacing equipment could result in significant delays in returning facilities to full operation, which could adversely impact BEPC’s business and financial condition. Equipment failure at BEPC generation assets could also result in significant personal injury or loss of life, damage to and destruction of property, plant and equipment and contamination of, or damage to, the environment and suspension of operations. The occurrence of any one of these events may result in BEPC being named as a defendant in lawsuits asserting claims for substantial damages, including for environmental cleanup costs, personal injury and property damage and fines and/or penalties.

The occurrence of dam failures could result in a loss of generating capacity and damage to the environment, third parties or the public, which could require BEPC to expend significant amounts of capital and other resources and expose BEPC to significant liability.

The occurrence of dam failures at any of BEPC hydroelectric generating stations or the occurrence of dam failures at other generating stations or dams operated by third parties whether upstream or downstream of its hydroelectric generating stations could result in a loss of generating capacity until the failure has been repaired. If the failure is at one of BEPC’s facilities, repairing such failure could require BEPC to expend significant amounts of capital and other resources. Such failures could result in damage to the environment or damages and harm to third parties or the public, which could expose BEPC to significant liability. A dam failure at a generating station or dam operated by a third party could result in new and potentially onerous regulations that could impact BEPC facilities. Any such new regulations could require material capital expenditures to maintain compliance and BEPC’s financial position could be adversely affected.

BEPC may be exposed to force majeure events.

The occurrence of a significant event that disrupts the ability of BEPC generation assets to produce or sell power for an extended period, including events which preclude customers from purchasing electricity, could have a material adverse effect on its assets, liabilities, business, financial condition, results of operations and cash flow. In addition, force majeure events affecting its assets could result in damage to the environment or harm to third parties or the public, which could expose BEPC to significant liability. BEPC generation assets could be exposed to severe weather conditions, natural disasters and potentially catastrophic events. An assault or an act of malicious destruction, cyber-attacks, sabotage or terrorism committed on BEPC generation assets could also disrupt its ability to generate or sell power. In certain cases, there is the potential that some events may not excuse BEPC from performing its obligations pursuant to agreements with third parties and therefore may expose BEPC to liability. In addition, many of BEPC generation assets are located in remote areas which may make access for repair of damage difficult.

 

104


Table of Contents

Developments associated with the COVID-19 pandemic could have an adverse effect on the Brookfield Renewable group’s business.

The rapid spread of the COVID-19 virus, which was declared by the World Health Organization to be a pandemic on March 11, 2020, and actions taken globally in response to COVID-19, have significantly disrupted international business activities. In addition, the Brookfield Renewable group’s business relies, to a certain extent, on free movement of goods, services, and capital from around the world, which has been significantly restricted as a result of COVID-19. For example, we have experienced some supply chain delays and certain of our service providers are experiencing challenges. The Brookfield Renewable group has implemented a response plan to maintain its operations despite the outbreak of the virus, including extra safety precautions with respect to our personnel and contingency plans with respect to our facilities. However, the Brookfield Renewable group may experience direct or indirect impacts from the pandemic, including delays in development or construction activities in its business and has some risk that its contract counterparties could fail to meet their obligations.

To date, the Brookfield Renewable group has not experienced the material impact to its operations, financial condition, cash flows or financial performance that has been experienced by many other businesses. However, given the ongoing and dynamic nature of the circumstances surrounding COVID-19, it is difficult to predict how significant the impact of COVID-19, including any responses to it, will be on the global economy and the business of the Brookfield Renewable group or for how long any disruptions are likely to continue. The extent of such impact will depend on future developments, which are highly uncertain, rapidly evolving and difficult to predict, including new information which may emerge concerning the severity of COVID-19 and additional actions which may be taken to contain COVID-19. Such developments could have an adverse effect on the Brookfield Renewable group’s assets, liabilities, business, financial condition, results of operations and cash flow.

BEPC may be exposed to uninsurable losses and may become subject to higher insurance premiums.

While BEPC maintains certain insurance coverage, such insurance may not continue to be offered on an economically feasible basis, may not cover all events that could give rise to a loss or claim involving BEPC’s assets or operations, and may not cover all of its assets. If BEPC’s insurance coverage is insufficient and it is forced to bear such losses or claims, its financial position could be materially and adversely affected. In addition, BEPC participates in certain shared insurance arrangements with Brookfield, allowing BEPC to benefit from lower premiums and other economies of scale. In particular, BEPC shares third party excess liability, crime, employee dishonesty, director and officer, and errors and omissions insurance coverage. Under such shared policies, claim limits may also be shared between BEPC and Brookfield meaning that any claim by one insured party in a given year reduces the amount that each other insured party can claim. Consequently, there is a risk that BEPC’s ability to claim in a given year could be eroded by claims made by Brookfield affiliates who are also covered by a shared policy but that are not part of BEPC, which could have an adverse effect on BEPC’s financial position. BEPC’s insurance policies may cover losses as a result of certain types of natural disasters or sabotage, among other things, but such coverage is not always available in the insurance market on commercially reasonable terms and is often capped at predetermined limits that may not be adequate. BEPC’s insurance policies are subject to review by its insurers and may not be renewed on similar or favorable terms or at all.

BEPC is subject to foreign currency risk, which may adversely affect the performance of its operations and its ability to manage such risk depends, in part, on BEPC’s ability to implement an effective hedging strategy.

A substantial portion of BEPC’s current operations are in countries where the U.S. dollar is not the functional currency. These operations pay distributions in currencies other than the U.S. dollar, which BEPC must convert to U.S. dollars prior to making such distributions. A significant depreciation in the value of such foreign currencies, including the Brazilian real and the Colombia peso, measures introduced by foreign governments to control inflation or deflation, currency exchange or export controls may have a material adverse effect on BEPC’s business, financial condition, results of operations and cash flows. When managing BEPC’s exposure to currency risks, BEPC uses foreign currency forward contracts and other strategies to mitigate currency risk and there can be no assurances that these strategies will be successful.

 

105


Table of Contents

The ability to deliver electricity to BEPC’s various counterparties requires the availability of and access to interconnection facilities and transmission systems.

BEPC’s ability to sell electricity is impacted by the availability of, and access to, the various transmission systems to deliver power to its contractual delivery point and the arrangements and facilities for interconnecting the generation projects to the transmission systems. The absence of this availability and access, BEPC’s inability to obtain reasonable terms and conditions for interconnection and transmission agreements, the operational failure or decommissioning of existing interconnection facilities or transmission facilities, the lack of adequate capacity on such interconnection or transmission facilities, curtailment as a result of transmission facility downtime, or the failure of any relevant jurisdiction to expand transmission facilities, may have a material adverse effect on BEPC’s ability to deliver electricity to its various counterparties or the requirement of counterparties to accept and pay for energy delivery, which could materially and adversely affect BEPC’s assets, liabilities, business, financial condition, results of operations and cash flow.

BEPC’s operations are exposed to health, safety, security and environmental risks.

The ownership, construction and operation of BEPC generation assets carry an inherent risk of liability related to health, safety, security and the environment, including the risk of government-imposed orders to remedy unsafe conditions and/or to remediate or otherwise address environmental contamination or damage. BEPC could also be exposed to potential penalties for contravention of health, safety, security and environmental laws and potential civil liability. In the ordinary course of business, BEPC incurs capital and operating expenditures to comply with health, safety, security and environmental laws, to obtain and comply with licenses, permits and other approvals and to assess and manage related risks. The cost of compliance with these laws (and any future laws or amendments enacted) may increase over time and result in additional material expenditures. BEPC may become subject to government orders, investigations, inquiries or other proceedings (including civil claims) relating to health, safety, security and environmental matters as a result of which its operations may be limited or suspended. The occurrence of any of these events or any changes, additions to or more rigorous enforcement of health, safety, security and environmental laws could have a material and adverse impact on operations and result in additional material expenditures. Additional environmental, health and safety issues relating to presently known or unknown matters may require unanticipated expenditures, or result in fines, penalties or other consequences (including changes to operations) that may be material and adverse to BEPC’s business and results of operations.

BEPC may be involved in disputes, governmental and regulatory investigations and possible litigation.

In the normal course of BEPC operations, BEPC is involved in various legal actions that could expose it to liability for damages and potential negative publicity associated with such legal actions. The outcome with respect to outstanding, pending or future actions cannot be predicted with certainty and may be adverse to BEPC and as a result could have a material adverse effect on BEPC’s assets, liabilities, business, financial condition, results of operations, cash flow and reputation. BEPC and its affiliates are subject to governmental or regulatory investigations from time to time. Governmental and regulatory investigations, regardless of its outcome, are generally costly, divert management attention, and have the potential to damage BEPC’s reputation. The unfavorable resolution of any governmental or regulatory investigation could result in criminal liability, fines, penalties or other monetary or non-monetary remedies and could materially affect BEPC’s business or results of operations.

Counterparties to BEPC contracts may not fulfill its obligations.

If, for any reason, any of the purchasers of power under BEPC PPAs, are unable or unwilling to fulfill its contractual obligations under the relevant PPA or if they refuse to accept delivery of power pursuant to the relevant PPA, BEPC’s assets, liabilities, business, financial condition, results of operations and cash flow could be materially and adversely affected as BEPC may not be able to replace the agreement with an agreement on

 

106


Table of Contents

equivalent terms and conditions. External events, such as a severe economic downturn, could impair the ability of some counterparties to the PPAs or some customers to pay for electricity received. In addition, inadequate performance by counterparties to operation and maintenance contracts related to certain of its assets or investments may increase the risk of operational or mechanical failures of such facilities.

Seeking to enforce a contract through the courts may take significant amounts of time and expense with no certainty of success.

BEPC’s business could be adversely affected if it is required to enforce contracts through the courts and it is unsuccessful or incurs significant amounts of time and expenses seeking to do so. High litigation costs and long delays make resolving commercial disputes in court time consuming and expensive. Such costs can be difficult to calculate with certainty. In addition, in certain jurisdictions in which BEPC currently conducts business or may seek to conduct business in the future, there can be uncertainty regarding the interpretation and application of laws and regulations relating to the enforceability of contractual rights.

The operation of BEPC generating facilities could be affected by local communities.

BEPC may become impacted by the interests of local communities and stakeholders, including in some cases, Indigenous peoples, that affect the operation of its facilities. Certain of these communities may have or may develop interests or objectives which are different from or even in conflict with its objectives, including the use of BEPC’s project lands and waterways near BEPC facilities. Any such differences could have a negative impact on the successful operation of BEPC facilities. As well, disputes surrounding, and settlements of, Indigenous land claims regarding lands on or near BEPC generating assets could interfere with operations and/or result in additional operating costs or restrictions, as well as adversely impact the use and enjoyment of BEPC’s real property rights with respect to its generating assets.

The Brookfield Renewable group may suffer a significant loss resulting from fraud, bribery, corruption, other illegal acts, inadequate or failed internal processes or systems, or from external events.

The Brookfield Renewable group may suffer a significant loss resulting from fraud, bribery, corruption, other illegal acts, inadequate or failed internal processes or systems, or from external events, such as security threats affecting its ability to operate. The Brookfield Renewable group operates in multiple jurisdictions and it is possible that its operations will expand into new jurisdictions. Doing business in multiple jurisdictions requires the Brookfield Renewable group to comply with the laws and regulations of the U.S. government as well as those of various non-U.S. jurisdictions. These laws and regulations may apply to BEPC, BEPC’s Service Provider, BEPC’s subsidiaries, individual directors, officers, employees and third-party agents. In particular, BEPC’s non-U.S. operations are subject to U.S. and foreign anti-corruption laws and regulations, such as the Foreign Corrupt Practices Act of 1977, as amended, or the FCPA. The FCPA, among other things, prohibits companies and their officers, directors, employees and third-party agents acting on their behalf from corruptly offering, promising, authorizing or providing anything of value to foreign officials for the purposes of influencing official decisions or obtaining or retaining business or otherwise obtaining favorable treatment. BEPC and its officers, directors, employees and third-party agents regularly deal with government bodies and government owned and controlled businesses, the employees and representatives of which may be considered foreign officials for purposes of the FCPA. Also, as BEPC makes acquisitions, it may expose itself to the FCPA or other corruption related risks if its due diligence processes are unable to uncover or detect violations of applicable anti-corruption laws.

BEPC relies on its infrastructure, controls, systems and personnel, as well as central groups focusing on enterprise-wide management of specific operational risks such as fraud, trading, outsourcing, and business disruption, to manage the risk of illegal and corrupt acts or failed systems. BEPC also relies on its employees and certain third parties to comply with its policies and processes as well as applicable laws. Specific programs, policies, standards, methodologies and training have been developed to support the management of these risks

 

107


Table of Contents

and, as BEPC expands into new markets and makes new investments, it updates and implements its programs, policies, standards, methodologies and training to address the risks that it perceives. The failure to adequately identify or manage these risks could result in direct or indirect financial loss, regulatory censure and/or harm to the reputation of BEPC. The acquisition of businesses with weak internal controls to manage the risk of illegal or corrupt acts may create additional risk of financial loss, regulatory censure and/or harm to the reputation of BEPC. In addition, programs, policies, standards, methodologies and training, no matter how well designed, do not provide absolute assurance of effectiveness.

BEPC relies on computerized business systems, which could expose BEPC to cyber-attacks.

BEPC’s business relies on information technology. In addition, its business relies upon telecommunication services to remotely monitor and control BEPC’s assets and interface with regulatory agencies, wholesale power markets and customers. The information and embedded systems of key business partners, including suppliers of the information technology systems on which they rely, and regulatory agencies are also important to its operations. In light of this, BEPC may be subject to cyber security risks or other breaches of information technology security intended to obtain unauthorized access to BEPC proprietary information and that of its business partners, destroy data or disable, degrade, or sabotage these systems through the introduction of computer viruses, fraudulent emails, cyber attacks and other means, and such breaches could originate from a variety of sources including BEPC’s own employees or unknown third parties. There can be no assurance that measures implemented to protect the integrity of these systems will provide adequate protection, and any such breach of BEPC’s information technology could go undetected for an extended period of time. A breach of BEPC’s cyber security measures or the failure or malfunction of any of its computerized business systems, associated backup or data storage systems could cause BEPC to suffer a disruption in one or more parts of its business and experience, among other things, financial loss, a loss of business opportunities, misappropriation or unauthorized release of confidential or personal information, damage to its systems and those with whom it does business, violation of privacy and other laws, litigation, regulatory penalties and remediation and restoration costs as well as increased costs to maintain its systems. Cyber-security breaches or failures of BEPC’s information technology systems could have a material adverse effect on BEPC’s business operations, financial reporting, financial condition and results of operations, and result in reputational damage.

There can be no guarantee that newly developed technologies that BEPC invests in will perform as anticipated.

BEPC may invest in and use newly developed, less proven, technologies in its development projects or in maintaining or enhancing its existing assets. There is no guarantee that such new technologies will perform as anticipated. The failure of a new technology to perform as anticipated may materially and adversely affect the profitability of a particular development project or existing asset.

Performance of BEPC operating entities may be harmed by future labor disruptions and economically unfavorable collective bargaining agreements.

Certain of BEPC subsidiaries are parties to collective agreements that expire periodically and those subsidiaries may not be able to renew its collective agreements without a labor disruption or without agreeing to significant increases in cost. In the event of a labor disruption such as a strike or lock-out, the ability of BEPC generation assets to generate electricity may be impaired and its results from operations and cash flow could be materially and adversely affected.

 

108


Table of Contents

Some of the Brookfield Renewable group’s transactions and current operations are structured as joint ventures, partnerships and consortium arrangements, including its interest in Isagen, and the Brookfield Renewable group intends to continue to operate in this manner in the future, which may reduce Brookfield’s and the Brookfield Renewable group’s influence over the Brookfield Renewable group’s operating subsidiaries and may subject the Brookfield Renewable group to additional obligations.

Some of the Brookfield Renewable group’s transactions and current operations are structured as joint ventures, partnerships and consortium arrangements, including its interest in Isagen. An integral part of the Brookfield Renewable group’s strategy is to participate with institutional investors in Brookfield-sponsored or co-sponsored consortiums for single asset acquisitions and as a partner in or alongside Brookfield-sponsored or co-sponsored partnerships that target acquisitions that suit the Brookfield Renewable group’s profile. These arrangements are driven by the magnitude of capital required to complete acquisitions of generating assets, strategic partnering arrangements to access operating expertise, and other industrywide trends that the Brookfield Renewable group believes will continue. Such arrangements involve risks not present where a third party is not involved, including the possibility that partners or co-venturers might become bankrupt or otherwise fail to fund its share of required capital contributions. Additionally, partners or co-venturers might at any time have economic or other business interests or goals different from the Brookfield Renewable group and Brookfield.

While the Brookfield Renewable group’s strategy is to structure these arrangements to afford the Brookfield Renewable group certain protective rights in relation to operating and financing activities, joint ventures, partnerships and consortium investments may provide for a reduced level of influence over an acquired company because governance rights are shared with others. Accordingly, decisions relating to the underlying operations and financing activities, including decisions relating to the management and operation, the investment of capital within the arrangement, and the timing and nature of any exit, will be made by a majority or supermajority vote of the investors or by separate agreements that are reached with respect to individual decisions. For example, although BEPC owns a controlling stake in Brookfield Renewables interest in Isagen, the arrangements in place with Brookfield Renewable consortium partners require that certain actions with respect to their investment in Isagen and the Brookfield Renewable groups influence over business operations require supermajority approval of the consortium. In addition, the Brookfield Renewable groups ability to continue to exercise control over Isagen depends on Brookfield (including the Brookfield Renewable group) meeting certain ownership thresholds in the entity entitled to appoint the Isagen board of directors. See “BEPC BusinessCurrent OperationsColombia”. As a further example, when the Brookfield Renewable group participates with institutional investors in Brookfield-sponsored or co-sponsored consortiums for asset acquisitions and as a partner in or alongside Brookfield-sponsored or co-sponsored partnerships, there is often a finite term to the investment or a date after which partners are granted liquidity rights, which may lead to the investment being sold prior to the date the Brookfield Renewable group would otherwise choose. In addition, such operations may be subject to the risk that other investors may make business, financial or management decisions with which the Brookfield Renewable group does not agree, or the management of the applicable company may take risks or otherwise act in a manner that does not serve the Brookfield Renewable group’s interests. Because the Brookfield Renewable group may have a reduced level of influence over such operations, the Brookfield Renewable group may not be able to realize some or all of the benefits that it believes will be created from the Brookfield Renewable group’s and Brookfield’s involvement. If any of the foregoing were to occur, the Brookfield Renewable group’s business, financial condition and results of operations could suffer as a result.

In addition, because some of the Brookfield Renewable group’s transactions and current operations are structured as joint ventures, partnerships or consortium arrangements, including its interest in Isagen, the sale or transfer of interests in some of the Brookfield Renewable group’s operations are or may be subject to rights of first refusal or first offer, tag along rights or drag along rights and some agreements provide for buy-sell or similar arrangements. Such rights may be triggered at a time when the Brookfield Renewable group may not want them to be exercised and such rights may inhibit the Brookfield Renewable group’s ability to sell its interest in an entity within the Brookfield Renewable group’s desired time frame or on any other desired basis.

 

109


Table of Contents

Risks Relating to BEPC’s Relationship with Brookfield and Brookfield Renewable

Brookfield exercises substantial influence over the Brookfield Renewable group and it is highly dependent on the Service Providers.

Brookfield will, directly and indirectly, hold approximately 57.2% of BEPC exchangeable shares immediately upon completion of the special distribution (37.4% assuming the TERP acquisition is completed and the TERP acquisition consideration consists solely of BEPC exchangeable shares). In addition, Brookfield Renewable, which itself is controlled by Brookfield, holds all of the issued and outstanding BEPC class B shares, having a 75% voting interest, and BEPC class C shares. Through their ownership of BEPC exchangeable shares and BEPC class B shares, Brookfield and Brookfield Renewable will collectively hold an approximate 89.3% voting interest in BEPC (84.3% assuming the TERP acquisition is completed and the TERP acquisition consideration consists solely of BEPC exchangeable shares). As a result, Brookfield is able to control the appointment and removal of BEPC directors and the directors of BEP’s general partner and, accordingly, exercise substantial influence over the Brookfield Renewable group. In addition, the Service Providers, which include wholly-owned subsidiaries of Brookfield, provide management and administration services to the Brookfield Renewable group pursuant to the BEP Master Services Agreement. With the exception of the Brookfield Renewable group’s operating subsidiaries, the Brookfield Renewable group generally does not have any employees and depends on the management and administration services provided by the Service Providers. The partners, members, shareholders, directors, officers and employees of Brookfield, or Brookfield Personnel, and support staff that provide services to the Brookfield Renewable group are not required to have as its primary responsibility the management and administration of the Brookfield Renewable group or to act exclusively for the Brookfield Renewable group. Any failure to effectively manage the Brookfield Renewable group’s current operations or to implement its strategy could have a material adverse effect on the Brookfield Renewable group’s business, financial condition and results of operations.

Brookfield has no obligation to source acquisition opportunities for the Brookfield Renewable group and the Brookfield Renewable group may not have access to all renewable power acquisitions that Brookfield identifies.

The Brookfield Renewable groups ability to grow through acquisitions depends on Brookfield’s ability to identify and present the Brookfield Renewable group with acquisition opportunities. Brookfield established the Brookfield Renewable group to hold and acquire, directly or indirectly, renewable power generating operations and development projects on a global basis. However, Brookfield’s obligations to the Brookfield Renewable group under the BEP Master Services Agreement and the Brookfield Relationship Agreement are subject to a number of exceptions and Brookfield has no obligation to source acquisition opportunities specifically for the Brookfield Renewable group. In addition, Brookfield has not agreed to commit any minimum level of dedicated resources to the Brookfield Renewable group for the pursuit of renewable power-related acquisitions. Currently, pursuant to a relationship agreement between TerraForm Power and Brookfield, Brookfield has, subject to certain exceptions, designated TerraForm Power (of which Brookfield Renewable currently owns approximately 30%) as its primary vehicle for the acquisition of operating solar and wind assets in North America and Western Europe. However, this relationship agreement is expected to be terminated upon completion of the TERP acquisition. There are a number of factors which could materially and adversely impact the extent to which suitable acquisition opportunities are made available by Brookfield, for example:

 

   

it is an integral part of Brookfield’s (and the Brookfield Renewable group) strategy to pursue the acquisition or development of renewable power assets through consortium arrangements with institutional investors, strategic partners and/or financial sponsors and to form partnerships (including private funds, joint ventures and similar arrangements) to pursue such acquisitions on a specialized or global basis. Although Brookfield has agreed that it will not enter any such arrangements that are suitable for the Brookfield Renewable group without giving the Brookfield Renewable group an opportunity to participate in them, there is no minimum level of participation to which the Brookfield Renewable group will be entitled;

 

110


Table of Contents
   

the same professionals within Brookfield’s organization that are involved in sourcing and executing acquisitions that are suitable for the Brookfield Renewable group are responsible for sourcing and executing opportunities for the vehicles, consortiums and partnerships referred to above, as well as having other responsibilities within Brookfield’s broader asset management business. Limits on the availability of such individuals will likewise result in a limitation on the availability of acquisition opportunities for BEPC;

 

   

Brookfield will only recommend acquisition opportunities that it believes are suitable and appropriate for the Brookfield Renewable group. The Brookfield Renewable group’s focus is on assets where it believes that its operations-oriented approach can be deployed to create value. Accordingly, opportunities where Brookfield cannot play an active role in influencing the underlying assets may not be consistent with the Brookfield Renewable group’s acquisition strategy and, therefore, may not be suitable for the Brookfield Renewable group, even though it may be attractive from a purely financial perspective. Legal, regulatory, tax and other commercial considerations will likewise be an important consideration in determining whether an opportunity is suitable and/or appropriate for the Brookfield Renewable group and will limit its ability to participate in certain acquisitions; and

 

   

in addition to structural limitations, the question of whether a particular acquisition is suitable and/or appropriate is highly subjective and is dependent on a number of portfolio construction and management factors including the Brookfield Renewable group’s liquidity position at the relevant time, the expected risk return profile of the opportunity, its fit with the balance of its investments and related operations, other opportunities that the Brookfield Renewable group may be pursuing or otherwise considering at the relevant time, Brookfield Renewable’s interest in preserving capital in order to secure other opportunities and/or to meet other obligations, and other factors. If Brookfield determines that an opportunity is not suitable or appropriate for BEPC, it may still pursue such opportunity on its own behalf, on behalf of Brookfield Renewable or on behalf of a Brookfield-sponsored vehicle, partnership or consortium.

In making determinations about acquisition opportunities and investments, consortium arrangements or partnerships, Brookfield may be influenced by factors that result in a misalignment or conflict of interest and may take the interests of others into account, as well as BEPC’s own interests and the interests of Brookfield Renewable.

Among others, BEPC may pursue acquisition opportunities indirectly through investments in Brookfield-sponsored vehicles, consortiums and partnerships or directly (including by investing alongside such vehicles, consortiums and partnerships). Any references to BEPC’s acquisitions, investments, assets, expenses, portfolio companies or other terms should be understood to mean such items held, incurred or undertaken directly by BEPC or indirectly by BEPC through its investment in such Brookfield-sponsored vehicles, consortiums and partnerships.

The departure of some or all of Brookfield’s professionals could prevent BEPC and Brookfield Renewable from achieving their objectives.

The Brookfield Renewable group depends on the diligence, skill and business contacts of Brookfield’s professionals and the information and opportunities they generate during the normal course of their activities. The Brookfield Renewable group’s future success will depend on the continued service of these individuals, who are not obligated to remain employed with Brookfield. Brookfield has experienced departures of key professionals in the past and may do so in the future, and the Brookfield Renewable group cannot predict the impact that any such departures will have on the Brookfield Renewable group’s ability to achieve its objectives. The departure of a significant number of Brookfield’s professionals for any reason, or the failure to appoint qualified or effective successors in the event of such departures, could have a material adverse effect on the Brookfield Renewable group’s ability to achieve its objectives. The BEP Master Services Agreement does not require Brookfield to maintain the employment of any of its professionals or to cause any particular professionals to provide services to BEPC or on the Brookfield Renewable group’s behalf.

 

111


Table of Contents

Brookfield’s and Brookfield Renewable’s ownership position of BEPC entitles them to a significant percentage of BEPC dividends, and Brookfield may increase its ownership relative to other shareholders.

Brookfield will own, directly and indirectly, approximately 57.2% of BEPC exchangeable shares (37.4% assuming the TERP acquisition is completed and the TERP acquisition consideration consists solely of BEPC exchangeable shares), entitling it to the same dividends that other BEPC exchangeable shareholders will receive. In addition, Brookfield Renewable will own all of the issued and outstanding BEPC class B shares, which represent a 75% voting interest and all of the issued and outstanding BEPC class C shares which entitle BEP to all of the residual value in BEPC after payment in full of the amount due to holders of BEPC exchangeable shares and BEPC class B shares and subject to the prior rights of holders of BEPC preferred shares. Together, Brookfield and Brookfield Renewable will hold an approximate 89.3% voting interest in BEPC (84.3% assuming the TERP acquisition is completed and the TERP acquisition consideration consists solely of BEPC exchangeable shares). Brookfield Renewable’s ownership of BEPC class C shares will entitle it to receive dividends as and when declared by the BEPC board. Accordingly, Brookfield and Brookfield Renewable’s ownership position of BEPC exchangeable shares and BEPC class C shares allows them to receive a substantial percentage of BEPC dividends. In addition, Brookfield may increase its ownership position in BEPC. Brookfield may purchase additional BEPC exchangeable shares in the open market or pursuant to a private placement, which may result in Brookfield increasing its ownership of BEPC exchangeable shares relative to other shareholders, which could reduce the amount of cash available for distribution to public shareholders.

None of British Columbia corporate law, the BEP Master Services Agreement and BEPC’s other arrangements with Brookfield impose on Brookfield any fiduciary duties to act in the best interests of BEPC shareholders or unitholders.

None of British Columbia corporate law, the BEP Master Services Agreement and BEPC’s other arrangements with Brookfield impose on Brookfield any duty (statutory or otherwise) to act in the best interests of the Service Recipients, nor do they impose other duties that are fiduciary in nature.

BEPC’s organizational and ownership structure may create significant conflicts of interest that may be resolved in a manner that is not in the best interests of BEPC or the best interests of BEPC shareholders.

BEPC’s organizational and ownership structure involves a number of relationships that may give rise to conflicts of interest between BEPC and BEPC shareholders, on the one hand, and Brookfield and Brookfield Renewable, on the other hand. For example, BEPC expects that the BEPC board will mirror the board of the general partner of BEP, except that prior to the completion of the special distribution, BEPC will add one additional non-overlapping board member to assist BEPC with, among other things, resolving any conflicts of interest that may arise from its relationship with Brookfield Renewable. Mr. Carvalho Filho will initially serve as the non-overlapping member of BEPC’s board of directors. Mr. Carvalho Filho has served on the board of directors of the general partner of BEP since April 22, 2013 and will resign from such board of directors prior to the special distribution. In certain instances, the interests of Brookfield or Brookfield Renewable may differ from the interests of BEPC and BEPC shareholders, including with respect to the types of acquisitions made, the timing and amount of dividends by BEPC, the reinvestment of returns generated by BEPC’S operations, the use of leverage when making acquisitions and the appointment of outside advisors and service providers. Further, Brookfield may make decisions, including with respect to tax or other reporting positions, from time to time that may be more beneficial to one type of investor or beneficiary than another, or to Brookfield rather than to BEPC and BEPC shareholders.

It is expected that Brookfield will, directly and indirectly, hold approximately 57.2% of BEPC exchangeable shares immediately upon completion of the special distribution (37.4% assuming the TERP acquisition is completed and the TERP acquisition consideration consists solely of BEPC exchangeable shares). In accordance with the BEPC articles, the holders of the BEPC class B shares will be entitled to cast, in the aggregate, a number of votes equal to three times the number of votes attached to the BEPC exchangeable shares (which carry one

 

112


Table of Contents

vote per BEPC exchangeable share), and except as otherwise expressly provided in the BEPC articles or as required by law, the holders of BEPC exchangeable shares and BEPC class B shares will vote together and not as separate classes. Brookfield Renewable, which itself is controlled by Brookfield, will hold all of the issued and outstanding BEPC class B shares, having a 75% voting interest in BEPC, and BEPC class C shares, which entitle BEP to all of the residual value in BEPC after payment in full of the amount due to holders of BEPC exchangeable shares and BEPC class B shares, subject to the prior rights of holders of any BEPC preferred shares. As a result, Brookfield is able to control the election and removal of BEPC directors and the directors of BEP’s general partner and, accordingly, exercises substantial influence over the Brookfield Renewable group.

In addition, the Service Providers, being wholly-owned subsidiaries of Brookfield, will provide management services to BEPC pursuant to the BEP Master Services Agreement. Pursuant to the BEP Master Services Agreement, in exchange for the management services provided to the Brookfield Renewable group by the Service Providers, Brookfield Renewable pays an annual base management fee to the Service Providers of $20 million (adjusted annually for inflation at an inflation factor based on year-over-year United States consumer price index) plus 1.25% of the amount by which the market value of the Brookfield Renewable group exceeds an initial reference value. The base management fee is calculated and paid on a quarterly basis. BEPC will reimburse Brookfield Renewable for its proportionate share of such fee. BEPC’s proportionate share of the base management fee will be calculated on the basis of the value of BEPC’s business relative to that of BEP. For purposes of calculating the base management fee, the market value of Brookfield Renewable is equal to the aggregate value of all outstanding BEP units on a fully-diluted basis, preferred units and securities of the other Service Recipients (including BEPC exchangeable shares) that are not held by Brookfield Renewable, plus all outstanding third-party debt with recourse to a Service Recipient, less all cash held by such entities. BRP Bermuda GP Limited, a subsidiary of Brookfield, also receives incentive distributions based on the amount by which quarterly distributions on BRELP units (other than BRELP Class A Preferred Units) as well as economically equivalent securities, such as the BEPC exchangeable shares, of the other Service Recipients exceed specified target levels as set forth in BRELP’s limited partnership agreement. This relationship may give rise to conflicts of interest between BEPC and BEPC shareholders, on the one hand, and Brookfield, on the other, as Brookfield’s interests may differ from the interests of Brookfield Renewable, BEPC or BEPC shareholders.

Brookfield Renewable’s arrangements with Brookfield, which will apply to BEPC, were negotiated in the context of an affiliated relationship and may contain terms that are less favorable than those which otherwise might have been obtained from unrelated parties.

The terms of Brookfield Renewable’s arrangements with Brookfield, that will apply to BEPC, were effectively determined by Brookfield. These terms, including terms relating to compensation, contractual or fiduciary duties, conflicts of interest and Brookfield’s ability to engage in outside activities, including activities that compete with BEPC, BEPC’s activities and limitations on liability and indemnification, may be less favorable than otherwise might have resulted if the negotiations had involved unrelated parties.

The liability of the Service Providers is limited under BEPC’s arrangements with them and BEPC and the other Service Recipients, including Brookfield Renewable, have agreed to indemnify the Service Providers against claims that they may face in connection with such arrangements, which may lead them to assume greater risks when making decisions relating to BEPC than they otherwise would if acting solely for their own account.

Under the BEP Master Services Agreement, the Service Providers have not assumed any responsibility other than to provide or arrange for the provision of the services described in the BEP Master Services Agreement in good faith and will not be responsible for any action that BEPC takes in following or declining to follow their advice or recommendations. The liability of the Service Providers under the BEP Master Services Agreement is limited to the fullest extent permitted by law to conduct involving bad faith, fraud or willful misconduct or, in the case of a criminal matter, action that was known to have been unlawful, except that the Service Providers are also liable for liabilities arising from gross negligence. In addition, BEPC and the other Service Recipients, including

 

113


Table of Contents

Brookfield Renewable, have agreed to indemnify the Service Providers to the fullest extent permitted by law from and against any claims, liabilities, losses, damages, costs or expenses incurred by an indemnified person or threatened in connection with BEPC’s operations, investments and activities or in respect of or arising from the BEP Master Services Agreement or the services provided by the Service Providers, except to the extent that the claims, liabilities, losses, damages, costs or expenses are determined to have resulted from the conduct in respect of which such persons have liability as described above. These protections may result in the Service Providers tolerating greater risks when making decisions than otherwise would be the case, including when determining whether to use leverage in connection with acquisitions. The indemnification arrangements to which the Service Providers are a party may also give rise to legal claims for indemnification that are adverse to BEPC and BEPC shareholders.

The role and ownership of Brookfield may change.

The Brookfield Renewable group’s arrangements with Brookfield does not require Brookfield to maintain any ownership level in the Brookfield Renewable group, and Brookfield may sell the BEP units or BEPC exchangeable shares that it holds in BEP or BEPC, respectively. Brookfield may sell or transfer all or part of its interests in the Service Providers without the approval of the Brookfield Renewable group, which could result in changes to the management of the Brookfield Renewable group and its current growth strategy. Additionally, the Brookfield Renewable group cannot predict with any certainty the effect that any changes in ownership level of Brookfield of the Brookfield Renewable group would have on the trading price of BEPC exchangeable shares, the BEP units or the Brookfield Renewable group’s ability to raise capital or make investments in the future. As a result, the future of the Brookfield Renewable group would be uncertain and its business, financial condition and results of operations may suffer.

BEPC is not entitled to terminate the BEP Master Services Agreement. Only the general partner of BEP may terminate the BEP Master Services Agreement, and it may be unable or unwilling to do so.

BEPC is not entitled to terminate the BEP Master Services Agreement. Only the general partner of BEP may terminate the BEP Master Services Agreement, and it may be unable or unwilling to do so. The BEP Master Services Agreement provides that the Service Recipients may terminate the agreement only if: the Service Providers default in the performance or observance of any material term, condition or covenant contained in the agreement in a manner that results in material harm to the Service Recipients and the default continues unremedied for a period of sixty (60) days after written notice of the breach is given to the Service Providers; the Service Providers engage in any act of fraud, misappropriation of funds or embezzlement against any Service Recipient that results in material harm to BEPC; the Service Providers are grossly negligent in the performance of their duties under the agreement and such negligence results in material harm to the Service Recipients; or upon the happening of certain events relating to the bankruptcy or insolvency of the Service Providers. The BEP Master Services Agreement cannot be terminated for any other reason, including if the Service Providers or Brookfield experience a change of control or due solely to the poor performance or under-performance of the Brookfield Renewable group’s operations or assets, and the agreement continues in perpetuity, until terminated in accordance with its terms. Because the general partner of BEP is an affiliate of Brookfield, it may be unwilling to terminate the BEP Master Services Agreement, even in the case of a default. If the Service Providers’ performance does not meet the expectations of investors, and the general partner of BEP is unable or unwilling to terminate the BEP Master Services Agreement, the Brookfield Renewable group is not entitled to terminate the agreement and the market price of BEPC exchangeable shares or the BEP units could suffer. Furthermore, the termination of the BEP Master Services Agreement would terminate the Brookfield Renewable group’s rights under the Brookfield Relationship Agreement and the Licensing Agreement. See “BEP and BEPC Relationship with Brookfield—Brookfield Relationship Agreement” and “BEP and BEPC Relationship with Brookfield—Licensing Agreement” for more details.

 

114


Table of Contents

BEPC guarantees certain debt obligations of Brookfield Renewable, which may adversely affect BEPC’s financial health and make BEPC more vulnerable to adverse economic conditions.

An indirect wholly-owned subsidiary of BEPC is expected to fully and unconditionally guarantee certain unsecured debt securities and preferred securities issued by Brookfield Renewable, as well as Brookfield Renewable’s obligations under, certain credit facilities, thereby causing BEPC to become liable for such obligations. In light of the guarantees, BEPC is exposed to the credit risk of Brookfield Renewable. If Brookfield Renewable is unable or fails to pay any of its indebtedness in respect of which BEPC has provided a guarantee, BEPC may be required to pay all amounts due under such indebtedness, which may affect BEPC’s financial health and make BEPC more vulnerable to adverse economic conditions. See “BEPC Relationship with Brookfield Renewable—Credit Support” for more details.

Risks Relating to Taxation

If Section 7874 of the Code were to apply to the share exchange, then TerraForm New York and other U.S. subsidiaries of BEP might be required to pay substantial U.S. federal income taxes in the future, and dividends received by non-corporate U.S. holders on BEPC exchangeable shares would not qualify for preferential U.S. federal income tax rates.

Section 7874 of the Code would apply to BEPC if (i) BEPC is considered as having acquired, directly or indirectly, substantially all of the properties held directly or indirectly by TerraForm New York (the “Substantially All Threshold”); (ii) the percentage of stock of BEPC (by vote or value) considered to be held immediately after the share exchange and related transfers by former holders of shares of TERP common stock by reason of holding such shares, as calculated for Section 7874 purposes (the “Section 7874 Percentage”), is at least 60%; and (iii) the expanded affiliated group that includes BEPC does not have substantial business activities in Canada. BEPC does not expect its expanded affiliated group to have substantial business activities in Canada. Determining whether the Section 7874 Percentage is at least 60% is complex and, with respect to the share exchange and related transfers, subject to factual and legal uncertainties, which include a number of factors other than the estimated percentage of ownership of stock of BEPC received by former holders of shares of TERP common stock in the share exchange. Similarly, determining whether BEPC’s indirect acquisition of TerraForm New York properties satisfies the Substantially All Threshold is subject to the interpretation of complex and uncertain rules, including with respect to the impact of transactions that occur before or after the share exchange. While BEPC expects the acquisition of TERP common stock to constitute an indirect acquisition of less than substantially all of the properties of TerraForm New York and the Section 7874 Percentage to be less than 60%, with the result that Section 7874 of the Code does not apply to the share exchange, this conclusion is subject to such factual and legal uncertainties, and the IRS could assert that BEPC has acquired substantially all of the properties of TerraForm New York and that the Section 7874 Percentage is at least 60%.

If the share exchange were determined to constitute an indirect acquisition of substantially all of the properties of TerraForm New York, and the Section 7874 Percentage were determined to be at least 60% (but less than 80%), several limitations could apply to TerraForm New York and any U.S. person related to TerraForm New York. For example, TerraForm New York would be prohibited from using its net operating losses, foreign tax credits, or other tax attributes to offset the income or gain recognized by reason of the transfer of property to a foreign related person during the 10-year period following the share exchange or any income received or accrued during such period by reason of a license of any property by TerraForm New York to a foreign related person. Moreover, Section 4985 of the Code and the rules related thereto would impose an excise tax at the rate of 20% on the value of certain TerraForm New York stock compensation held directly or indirectly by certain “disqualified individuals” (including officers and directors of TerraForm New York) under certain circumstances. The rules described above are also expected to apply to any other U.S. subsidiary of BEP, in the event the share exchange were determined to satisfy the Substantially All Threshold and the Section 7874 Percentage were determined to be at least 60% (but less than 80%). Finally, if the share exchange were determined to satisfy the Substantially All Threshold and the Section 7874 Percentage were determined to be at least 60% (but less than 80%), then dividends received by individuals and other non-corporate U.S. holders

 

115


Table of Contents

(as defined below) on BEPC exchangeable shares would not qualify for taxation at the preferential U.S. federal income tax rates applicable to long-term capital gains.

As discussed above, BEPC expects the share exchange not to constitute an indirect acquisition of substantially all of the properties of TerraForm New York and the Section 7874 Percentage to be less than 60%, with the result that Section 7874 of the Code does not apply to the share exchange. If, contrary to expectation, the Substantially All Threshold were determined to be satisfied and the Section 7874 Percentage were determined to be at least 80%, then BEPC would be treated for U.S. federal income tax purposes as a U.S. corporation (that is, as a U.S. tax resident). If the IRS were to successfully challenge BEPC’s status as a foreign corporation, significant adverse tax consequences might result for BEPC and the Brookfield Renewable group. BEPC is not currently expected to be treated as a U.S. corporation for U.S. federal income tax purposes, but it is possible that changes in the U.S. federal income tax laws or changes in the facts and circumstances of the transactions contemplated in the Reorganization Agreement could alter this result.

If the BEPC share exchange does not qualify as a transaction described in Section 351 of the Code or is otherwise taxable to U.S. holders of public TERP shares, including under Section 367(a) of the Code, then U.S. holders receiving BEPC exchangeable shares may recognize taxable gain.

In general, the BEPC share exchange is expected to qualify as a transaction described in Section 351 of the Code, generally with no material gain or loss recognition to U.S. holders of public TERP shares, unless (i) Section 367(a) of the Code applies to transfers by U.S. holders pursuant to the BEPC share exchange or (ii) the BEPC exchangeable shares are “nonqualified preferred stock” for U.S. federal income tax purposes. In either case, a U.S. holder that receives BEPC exchangeable shares in the BEPC share exchange could be required to recognize the amount of gain realized in the exchange.

Under Section 367(a) of the Code and the Treasury Regulations thereunder, if a U.S. shareholder exchanges stock in a U.S. corporation for stock in a foreign corporation in a transaction described in Section 351 of the Code, the U.S. shareholder is required to recognize gain, but not permitted to recognize loss, realized on such exchange (and not otherwise recognized under Section 351 of the Code) unless certain requirements are met, including that the fair market value of the foreign acquiring corporation equals or exceeds that of the U.S. target corporation at the time of the transaction. It is a condition to the obligation of TerraForm Power to complete the TERP acquisition that it receive opinions or written advice from Torys LLP to the effect that the BEPC share exchange, taken together with certain related transfers, should qualify as a transfer described in Section 351 of the Code and that the BEPC share exchange should not result in gain being recognized under Section 367(a)(1) of the Code (other than for any “five-percent transferee shareholder,” as defined below), but only if, subject to certain conditions, the “IRS ruling” (as defined below) is not retracted on or prior to the closing date for the TERP acquisition. TerraForm Power received the IRS ruling regarding certain limited aspects of Section 367(a)(1) of the Code as it applies to the BEPC share exchange. Although Torys LLP will rely on the IRS ruling for purposes of such opinions or written advice, the IRS ruling does not address whether the BEPC share exchange qualifies as a transaction described in Section 351 of the Code, nor does the IRS ruling bear on whether the BEPC share exchange satisfies the requirement described above relating to the relative fair market values of the target and acquiring corporations. The determination of fair market value for this purpose is complex, and it cannot be known with sufficient certainty until the closing date of the BEPC share exchange. Moreover, the IRS is not bound by any of the foregoing opinions or written advice of Torys LLP and may challenge their conclusions, and a court may sustain such challenge.

Even if the BEPC share exchange qualifies as a transaction described in Section 351 of the Code and Section 367(a) of the Code does not apply to the BEPC share exchange, a U.S. holder would be required to recognize the full amount of gain realized in the BEPC share exchange if the BEPC exchangeable shares constitute “nonqualified preferred stock” for U.S. federal income tax purposes. Based on the facts and circumstances, including the structure of the Brookfield Renewable group and the manner in which distributions on BEPC exchangeable shares are determined, and taking into account certain factual statements and

 

116


Table of Contents

representations made by BEPC, the general partner of BEP, and BAM, it is the opinion of Torys LLP that the BEPC exchangeable shares should not be treated as nonqualified preferred stock within the meaning of Section 351(g) of the Code. However, there is no direct authority regarding the proper U.S. federal income tax treatment of securities similar to the BEPC exchangeable shares. An opinion of counsel does not bind the IRS or the courts, and it provides no assurance that the IRS will not assert a contrary position or that a court would not sustain such a position if asserted by the IRS. Each U.S. holder is urged to consult an independent tax adviser regarding the potential for the BEPC exchangeable shares to be treated as nonqualified preferred stock.

For a more complete discussion of the U.S. federal income tax consequences of the BEPC share exchange for U.S. holders, see “Material United States Federal Income Tax Considerations—Consequences to U.S. Holders—BEPC Share Exchange” below. The U.S. federal income tax consequences of the BEPC share exchange are complex, and each U.S. holder is urged to consult an independent tax adviser regarding the foregoing considerations in light of such holder’s particular circumstances.

If the BEP share exchange does not qualify as a tax-free contribution to a partnership, then U.S. holders electing to receive BEP units may recognize taxable gain.

In general, the exchange by a U.S. holder of TerraForm New York class C shares for BEP units pursuant to the BEP share exchange is expected to qualify as a contribution to which Section 721(a) of the Code applies—that is, a tax-free contribution to a partnership in which no gain or loss is recognized for U.S. federal income tax purposes. However, Section 721(a) of the Code will not apply to such exchange if, for U.S. federal income tax purposes, (i) BEP is a publicly traded partnership taxable as a corporation or (ii) BEP is treated as a partnership that would be an “investment company” if it were incorporated. In either case, a U.S. holder that elects to receive BEP units in the BEP share exchange could be required to recognize the “built-in gain” in such holder’s TerraForm New York class C shares exchanged for BEP units.

It is a condition to the obligation of TerraForm Power to complete the TERP acquisition that it receive opinions or written advice from Torys LLP to the effect that the BEP share exchange should qualify with respect to each holder of shares of TERP common stock electing to receive BEP units pursuant to the TERP acquisition as a contribution described in Section 721(a) of the Code. Moreover, it is the opinion of Torys LLP that BEP will be classified as a partnership and not as an association or publicly traded partnership taxable as a corporation for U.S. federal income tax purposes. It is also the opinion of Torys LLP that based on representations by the general partner of BEP as to the value of BEP’s existing assets, BEP’s ratable share of the assets of its subsidiaries, and the expected values of the assets of TerraForm Power that BEP will be treated as owning following the completion of the TERP acquisition and certain related transactions, BEP should not be an investment company for purposes of Section 721(b) of the Code immediately following the BEP share exchange. However, the IRS is not bound by any of these opinions and may disagree with their conclusions, and a court may sustain any IRS challenge.

For a more complete discussion of the U.S. federal income tax consequences of the BEP share exchange for U.S. holders, see “Material United States Federal Income Tax Considerations—Consequences to U.S. Holders—BEP Share Exchange” below. The U.S. federal income tax consequences of the BEP share exchange are complex, and each U.S. holder electing to receive BEP units is urged to consult an independent tax adviser regarding the foregoing considerations in light of such holder’s particular circumstances.

A former holder of shares of TERP common stock receiving BEP units in the BEP share exchange will be subject to taxation in a manner that differs from that applicable to other holders of BEP units.

Even if the exchange by a U.S. holder of TerraForm New York class C shares for BEP units pursuant to the BEP share exchange qualifies as a tax-free contribution to which Section 721(a) of the Code applies, such holder could be required to recognize part or all of the built-in gain in the TerraForm New York class C shares exchanged for BEP units, if BEP (i) sells or otherwise disposes of, or is considered to sell or otherwise to dispose of, in a taxable transaction at any time following the BEP share exchange, such TerraForm New York class C

 

117


Table of Contents

shares, (ii) distributes such TerraForm New York class C shares acquired from such holder to another BEP unitholder within seven years following the BEP share exchange, (iii) distributes any BEP property (other than money or TerraForm New York class C shares acquired from such holder) to such holder within seven years of the BEP share exchange or (iv) makes any distribution (other than an “operating cash flow distribution” as defined for U.S. federal income tax purposes) to such holder within two years following the BEP share exchange. The general partner of BEP intends to use commercially reasonable efforts to ensure that a U.S. holder is not required to recognize part or all of the built-in gain in such holder’s TerraForm New York class C shares deferred as a result of the BEP share exchange, in the event that BEP undertakes any of the foregoing transactions.

In addition, under Section 707(a) of the Code and the Treasury Regulations thereunder, the contribution by BEP of TerraForm New York class C shares to BRELP pursuant to the Relevant Transactions generally would be presumed to be part of a disguised sale transaction. If the contribution constitutes a disguised sale, then a U.S. holder that elects to receive BEP units in the BEP share exchange could be required to recognize the built-in gain in such holder’s TerraForm New York class C shares exchanged for BEP units. The presumption may be rebutted if the facts and circumstances clearly establish that such contribution by BEP to BRELP does not constitute a disguised sale. It is the opinion of Torys LLP that based on the facts and circumstances, and assuming the accuracy of certain representations and undertakings of the general partners of BEP and BRELP, it is more likely than not that none of the electing holders of shares of TERP common stock will be allocated or otherwise recognize income or gain (including by reason of Section 707(a) of the Code) attributable to, or as a result of, a transfer by BEP of TerraForm New York class C shares to BRELP pursuant to the Relevant Transactions.

For a more complete discussion of the U.S. federal income tax consequences of owning BEP units received in the BEP share exchange, see “Material United States Federal Income Tax Considerations—Consequences to U.S. Holders” below. The U.S. federal income tax consequences of owning BEP units are complex, and each U.S. holder should consult an independent tax adviser regarding the foregoing considerations in light of such holder’s particular circumstances.

The exchange of BEPC exchangeable shares for BEP units may result in the U.S. federal income taxation of any gain realized by a U.S. holder.

Depending on the facts and circumstances, a U.S. holder’s exchange of BEPC exchangeable shares for BEP units may result in the U.S. federal income taxation of any gain realized by such U.S. holder. In general, a U.S. holder exchanging BEPC exchangeable shares for BEP units pursuant to the exercise of the exchange right will recognize capital gain or loss (i) if the exchange request is satisfied by the delivery of BEP units by BAM pursuant to the Rights Agreement or (ii) if the exchange request is satisfied by the delivery of BEP units by BEPC and the exchange is, within the meaning of Section 302(b) of the Code, in “complete termination” of the U.S. holder’s equity interest in BEPC, a “substantially disproportionate” redemption of stock, or “not essentially equivalent to a dividend”, applying certain constructive ownership rules that take into account not only the BEPC exchangeable shares and other equity interests in BEPC actually owned but also other equity interests in BEPC treated as constructively owned by such U.S. holder for U.S. federal income tax purposes. If an exchange request satisfied by the delivery of BEP units by BEPC is not treated as a sale or exchange under the foregoing rules, then it will be treated as a distribution equal to the amount of cash and the fair market value of property received (such as BEP units), taxable under the rules generally applicable to distributions on stock of a corporation.

In general, if BEP satisfies an exchange request by delivering BEP units to a U.S. holder pursuant to BEP’s exercise of the BEP call right, then the U.S. holder’s exchange of BEPC exchangeable shares for BEP units will qualify as tax-free under Section 721(a) of the Code, unless, at the time of such exchange, BEP (i) is a publicly traded partnership treated as a corporation or (ii) would be an “investment company” if it were incorporated for purposes of Section 721(b) of the Code. In the case described in (i) or (ii) of the preceding sentence, a U.S. holder may recognize gain upon the exchange. The general partner of BEP believes that BEP will be treated as a partnership and not as a corporation for U.S. federal income tax purposes. In addition, based on the shareholders’ rights in the event of the liquidation or dissolution of BEPC (or BEP) and the terms of the BEPC

 

118


Table of Contents

exchangeable shares, which are intended to provide an economic return equivalent to the economic return on BEP units (including identical distributions), and taking into account the expected relative values of BEP’s assets and its ratable share of the assets of its subsidiaries for the foreseeable future, the general partner of BEP currently expects that a U.S. holder’s exchange of BEPC exchangeable shares for BEP units pursuant to the exercise of the BEP call right will not be treated as a transfer to an investment company for purposes of Section 721(b) of the Code. Accordingly, the general partner of BEP currently expects a U.S. holder’s exchange of BEPC exchangeable shares for BEP units pursuant to BEP’s exercise of the BEP call right to qualify as tax-free under Section 721(a) of the Code. However, no definitive determination can be made as to whether any such future exchange will qualify as tax-free under Section 721(a) of the Code, as this will depend on the facts and circumstances at the time of the exchange. Many of these facts and circumstances are not within the control of BEP, and no assurance can be provided as to the position, if any, taken by the general partner of BEP with regard to the U.S. federal income tax treatment of any such exchange. Nor can any assurance be given that the IRS will not assert, or that a court would not sustain, a position contrary to any future position taken by BEP. In addition, based on the highly factual nature of such future exchange, and taking into account that many of the relevant facts and circumstances are not within the control of BEP, Torys LLP has rendered no opinion with respect to whether any such future exchange of BEPC exchangeable shares for BEP units pursuant to the exercise of the BEP call right will qualify as tax-free under Section 721(a) of the Code. If Section 721(a) of the Code does not apply, then a U.S. holder who exchanges BEPC exchangeable shares for BEP units pursuant to BEP’s exercise of the BEP call right will be treated as if such holder had sold in a taxable transaction such holder’s BEPC exchangeable shares to BEP for cash in an amount equal to the value of the BEP units received.

Even if a U.S. holder’s transfer of BEPC exchangeable shares in exchange for BEP units pursuant to BEP’s exercise of the BEP call right qualifies as tax-free under Section 721(a) of the Code, such U.S. holder will be subject to special rules that may result in the recognition of additional taxable gain or income. Under Section 704(c)(1) of the Code, if appreciated property is contributed to a partnership, the contributing partner must recognize any gain that was realized but not recognized for U.S. federal income tax purposes with respect to the property at the time of the contribution (referred to as “built-in gain”) if the partnership sells such property (or otherwise transfers such property in a taxable exchange) at any time thereafter or distributes such property to another partner within seven years of the contribution in a transaction that does not otherwise result in the recognition of built-in gain by the partnership. Under Section 737 of the Code, such U.S. holder could be required to recognize built-in gain if BEP were to distribute any BEP property other than money (or, in certain circumstances, BEPC exchangeable shares) to such former holder of BEPC exchangeable shares within seven years of exercise of the BEP call right. Under Section 707(a) of the Code, such U.S. holder could be required to recognize built-in gain if BEP were to make distributions (other than “operating cash flow distributions,” unless another exception were to apply) to such U.S. holder within two years of exercise of the BEP call right. If a distribution to a U.S. holder within two years of the transfer of BEPC exchangeable shares in exchange for BEP units is treated as part of a deemed sale transaction under Section 707(a) of the Code, such U.S. holder will recognize gain or loss in the year of the transfer of BEPC exchangeable shares in exchange for BEP units, and, if such U.S. holder has already filed a tax return for such year, such holder may be required to file an amended return. In such a case, the U.S. holder may also be required to report some amount of imputed interest income.

For a more complete discussion of the U.S. federal income tax consequences of the exchange of BEPC exchangeable shares for BEP units, see “Material United States Federal Income Tax Considerations—Consequences to U.S. Holders” below. The U.S. federal income tax consequences of exchanging BEPC exchangeable shares for BEP units are complex, and each U.S. holder should consult an independent tax adviser regarding such consequences in light of such holder’s particular circumstances.

Distributions on BEPC exchangeable shares made to non-U.S. holders may be subject to U.S. withholding tax if Section 871(m) of the Code applies.

Distributions on BEPC exchangeable shares made to non-U.S. holders and proceeds from the sale or other disposition of BEPC exchangeable shares by non-U.S. holders generally will not be subject to U.S. federal

 

119


Table of Contents

income tax. Upon the completion of the TERP acquisition, however, BRELP is expected to own stock of a U.S. corporation directly, in which case U.S. withholding tax may apply to any portion of a distribution made on BEPC exchangeable shares that is treated as a deemed dividend under Section 871(m) of the Code. Specifically, a 30% withholding tax generally applies to deemed dividend amounts (“dividend equivalents”) with respect to certain contractual arrangements held by non-U.S. persons which reference any interest in an entity if that interest could give rise to a U.S.-source dividend. Under Treasury Regulations promulgated under the Code, a Section 871(m) transaction is treated as directly referencing the assets of a partnership that holds significant investments in certain securities (such as stock of a U.S. corporation). BEP indirectly holds stock of a U.S. corporation through BRELP, and the BEPC exchangeable shares are intended to be structured so that distributions are identical to distributions on BEP units. Accordingly, the contractual arrangements relating to the BEPC exchangeable shares could be subject to Section 871(m) of the Code, as discussed below.

Whether U.S. withholding tax applies with respect to a Section 871(m) transaction depends, in part, on whether it is classified for purposes of Section 871(m) of the Code as a “simple” contract or “complex” contract. No direct authority addresses whether the contractual arrangements relating to the BEPC exchangeable shares constitute a simple contract or a complex contract. In the absence of direct authority, Torys LLP has rendered no opinion regarding the classification of the contractual arrangements relating to the BEPC exchangeable shares as a simple contract or a complex contract for purposes of Section 871(m) of the Code and the Treasury Regulations thereunder. BEPC intends to take the position and believes that such contractual arrangements do not constitute a simple contract. In such case, under Treasury Regulations, as modified by an IRS Notice, such contractual arrangements should not be subject to Section 871(m) of the Code before January 1, 2023, and no portion of a distribution made on BEPC exchangeable shares before such date should be subject to U.S. withholding tax by reason of treatment as a dividend equivalent under Section 871(m). For distributions made on BEPC exchangeable shares on or after January 1, 2023, Section 871(m) of the Code will apply if the contractual arrangements relating to the BEPC exchangeable shares meet a “substantial equivalence” test. If this is the case, BEPC expects to withhold U.S. federal income tax, generally at a rate of 30%, on any portion of a distribution on BEPC exchangeable shares that is treated as a dividend equivalent and paid on or after January 1, 2023.

This 30% withholding tax may be reduced or eliminated under the Code or an applicable income tax treaty, provided that the non-U.S. holder properly certifies its eligibility by providing an IRS Form W-8. If, notwithstanding the foregoing, BEPC is unable to accurately or timely determine the tax status of a non-U.S. holder for purposes of establishing whether reduced rates of withholding apply, then U.S. withholding tax at a rate of 30% may apply to any portion of a distribution on BEPC exchangeable shares that is treated as a dividend equivalent under Section 871(m) of the Code. A dividend equivalent may also be subject to a 30% withholding tax under the Foreign Account Tax Compliance (“FATCA”) provisions of the Hiring Incentives to Restore Employment Act of 2010, unless a non-U.S. holder properly certifies its FATCA status on IRS Form W-8 or other applicable form and satisfies any additional requirements under FATCA.

Notwithstanding the foregoing, BEPC’s position that the contractual arrangements relating to the BEPC exchangeable shares do not constitute a simple contract does not bind the IRS. The Treasury Regulations under Section 871(m) of the Code require complex determinations with respect to contractual arrangements linked to U.S. equities, and the application of these regulations to the BEPC exchangeable shares is uncertain. Accordingly, the IRS could challenge BEPC’s position and assert that the contractual arrangements relating to the BEPC exchangeable shares constitute a simple contract, in which case U.S. withholding tax currently would apply, generally at a rate of 30% (subject to reduction or elimination under the Code or an applicable income tax treaty), to that portion, if any, of a distribution on BEPC exchangeable shares that is treated as referencing a U.S.-source dividend paid to BEP or BRELP. Each non-U.S. holder should consult an independent tax adviser regarding the implications of Section 871(m) of the Code and FATCA for the ownership of BEPC exchangeable shares with respect to such holder’s particular circumstances.

For a more complete discussion of the U.S. federal income tax consequences to non-U.S. holders of owning BEPC exchangeable shares, see “Material United States Federal Income Tax Considerations—Consequences to

 

120


Table of Contents

Non-U.S. Holders—Ownership and Disposition of BEPC Exchangeable Shares” below. The U.S. federal income tax consequences of owning BEPC exchangeable shares are complex, and each non-U.S. holder should consult an independent tax adviser regarding such consequences in light of such holder’s particular circumstances.

Canadian federal income tax considerations described herein may be materially and adversely impacted by certain events.

If BEPC ceases to qualify as a “mutual fund corporation” under the Tax Act, the income tax considerations described under the heading “Material Canadian Federal Income Tax Considerations” would be materially and adversely different in certain respects.

In general, there can be no assurance that Canadian federal income tax laws respecting the treatment of mutual fund corporations or otherwise respecting the treatment of BEPC will not be changed in a manner that adversely affects its shareholders, or that such tax laws will not be administered in a way that is less advantageous to BEPC or its shareholders.

The Brookfield Renewable group will be subject to the tax laws of numerous jurisdictions, and the interpretation of these laws is subject to challenge by the relevant governmental authorities.

BEPC, BEP, and their subsidiaries will be subject to tax laws and regulations in Canada, the United States, and the numerous other jurisdictions in which BEPC, BEP, and their subsidiaries operate. These laws and regulations are inherently complex, and BEPC, BEP, and their subsidiaries will be obligated to interpret and apply these laws and regulations to their operations and businesses. The interpretation and application of these laws and regulations by BEPC, BEP, and their subsidiaries may be challenged by the relevant governmental authorities, which may result in administrative or judicial procedures, actions or sanctions, which may be material.

 

121


Table of Contents

SPECIAL NOTE REGARDING FORWARD-LOOKING INFORMATION

This proxy statement/prospectus and documents incorporated by reference into this proxy statement/prospectus contain forward-looking statements within the meaning of Section 27A of the U.S. Securities Act, Section 21E of the Exchange Act and “safe harbor” provisions of the United States Private Securities Litigation Reform Act of 1995. Forward-looking statements can be identified by the fact that they do not relate strictly to historical or current facts, and typically include words or variations of words such as “expect”, “anticipate”, “believe”, “intend”, “plan”, “seek”, “estimate”, “predict”, “project”, “opportunities”, “goal”, “growth”, “guidance”, “outlook”, “initiatives”, “objective”, “forecast”, “strategy”, “target”, “potential”, “continue”, “would”, “will”, “should”, “could”, or “may” or other comparable terms and phrases. All statements that address operating performance, events, or developments that BEP, BEPC and TerraForm Power expect or anticipate will occur in the future are forward-looking statements. They may include, but are not limited to, statements regarding the TERP acquisition, the expected timetable for completing the TERP acquisition, the results, effects and benefits of the TERP acquisition, pro forma descriptions of the Brookfield Renewable group after giving effect to the special distribution and the TERP acquisition, including operations, integration and transition plans, opportunities, estimates of expected cash available for distribution, distributions growth, earnings, revenues, income, loss, capital expenditures, liquidity, capital structure, margin enhancements, cost savings, future growth, financing arrangements and other financial performance items (including future distributions per share), descriptions of management’s plans or objectives for future operations, products, or services, or descriptions of assumptions underlying any of the above. Forward-looking statements provide BEP, BEPC and TerraForm Power’s current expectations or predictions of future conditions, events, or results and speak only as of the date they are made and should not be relied upon as representing views of BEP, BEPC and TerraForm Power as of any subsequent date. Although BEP, BEPC and TerraForm Power believe that their expectations and assumptions are reasonable, they can give no assurance that these expectations and assumptions will prove to have been correct, and actual results may vary materially.

The future performance and prospects of BEP, BEPC and TerraForm Power are subject to a number of known and unknown risks and uncertainties. Important factors that could cause actual results to differ materially from BEP, BEPC and TerraForm Power’s expectations, or cautionary statements, are more particularly described in this proxy statement/prospectus under “Risk Factors”, in BEP’s and TerraForm Power’s filings with the SEC, including under the caption “Risk Factors” and “Forward-Looking Statements” in BEP’s Annual Report on Form 20-F for the fiscal year ended December 31, 2019, under the caption “Special Note Regarding Forward-Looking Information” included in the special distribution prospectus included on the registration statement on Form F-1 and F-4 filed with the SEC of which this proxy statement/prospectus is also a part of and under the caption “Risk Factors” and “Cautionary Statement Concerning Forward-Looking Statements” in TerraForm Power’s Annual Report on Form 10-K for the fiscal year ended December 31, 2019, as well as, among others, risks and uncertainties relating to:

 

   

the occurrence of any event, change or other circumstances that could give rise to the termination of the Reorganization Agreement or the failure to satisfy the closing conditions;

 

   

the possibility that the consummation of the TERP acquisition is delayed or does not occur, including due to the failure to obtain the unaffiliated TERP stockholder approval;

 

   

the ability to obtain the regulatory approvals required to complete the TERP acquisition as contemplated by the Reorganization Agreement and the timing and conditions for such approvals;

 

   

the uncertainty of the value of the TERP acquisition consideration that TERP stockholders will receive as a result of the TERP acquisition due to the fixed exchange ratio;

 

   

TerraForm Power’s directors and executive officers having interests in the TERP acquisition that may be different from, or in addition to, the interests of TERP stockholders generally;

 

   

the effect of restrictions placed on BEP, BEPC and TerraForm Power that could prevent BEP, BEPC and TerraForm Power, respectively, from pursuing attractive business opportunities that arise prior to the completion of the TERP acquisition and are outside the ordinary course of business;

 

122


Table of Contents
   

disruption resulting from the TERP acquisition, including the diversion of BEP’s, BEPC’s and TerraForm Power’s management’s attention from ongoing business operations;

 

   

the possibility that actual results of operations, cash flows and financial position of BEP, BEPC and TerraForm Power after the TERP acquisition will materially differ from the pro forma financial information presented in this proxy statement/prospectus;

 

   

the outcome of any legal proceedings that may be instituted against BEP, BEPC, TerraForm Power or others relating to the TERP acquisition;

 

   

risks relating to government regulations or actions adversely affecting BEP’s, BEPC’s or TerraForm Power’s business;

 

   

changes in tax laws and regulations or the interpretation of such tax laws and regulations by governmental authorities; and

 

   

the potential difficulty retaining key employees and maintaining business relationships.

BEP, BEPC and TerraForm Power disclaim any obligation to publicly update or revise any forward-looking statement to reflect changes in underlying assumptions, factors, or expectations, new information, data, or methods, future events, or other changes, except as required by law. The foregoing list of factors that might cause results to differ materially from those contemplated in the forward-looking statements should be considered in connection with information regarding risks and uncertainties, which are described in this proxy statement/prospectus, as well as additional factors BEP, BEPC and TerraForm Power may describe from time to time in their other filings with the SEC. BEP, BEPC and TerraForm Power operate in a competitive and rapidly changing environment. New risks and uncertainties emerge from time to time, and you should understand that it is not possible to predict or identify all such factors and, consequently, you should not consider any such list to be a complete set of all potential risks or uncertainties.

 

123


Table of Contents

THE COMPANIES

Brookfield Renewable Partners L.P.

Brookfield Renewable Partners L.P.

73 Front Street, 5th Floor

Hamilton, HM 12, Bermuda

Telephone: (441) 294-3304

Brookfield Renewable Partners L.P. is a Bermuda exempted limited partnership and its sole material asset is its limited partnership interest and preferred limited partnership interest in BRELP. Brookfield Renewable was established by BAM to own and operate high-quality power assets globally, and is one of the largest, publicly traded, pure-play renewable power businesses in the world. BEP’s portfolio consists of hydroelectric, wind, solar and storage facilities in North America, South America, Europe and Asia, and totals over 19,000 MW of installed capacity and an approximately 13,000 MW development pipeline. BEP units are listed on the NYSE under the symbol “BEP” and on the TSX under the symbol “BEP.UN”.

Additional information about BEP and its subsidiaries is included in documents incorporated herein by reference. See the section entitled “Where You Can Find More Information”.

Brookfield Renewable Corporation

Brookfield Renewable Corporation

250 Vesey Street, 15th Floor

New York, New York 10281-1023

Telephone: (212) 417-7000

Brookfield Renewable Corporation is a corporation incorporated under the laws of British Columbia and is a controlled subsidiary of BEP. Immediately prior to completion of the TERP acquisition and following completion of the BEP contribution, BEPC’s operations are expected to consist of approximately 8,326 MW of installed hydroelectric, wind, solar, storage and ancillary capacity across Brazil, Colombia and the United States, and annualized long-term average generation on a consolidated basis of 33,088 GWh and on a proportionate basis of approximately 16,327 GWh, which excludes the 10% interest in LATAM Holdco that will be retained by Brookfield Renewable. Immediately prior to the completion of the TERP acquisition, BEPC exchangeable shares are expected to be listed on the NYSE and the TSX.

Additional information about BEPC is included elsewhere in this proxy statement/prospectus.

TerraForm Power, Inc.

TerraForm Power, Inc.

200 Liberty Street, 14th Floor

New York, New York 10281

Telephone: (646) 992-2400

TerraForm Power, Inc. owns and operates over 4,200 MW of diversified high-quality solar and wind assets in North America and Western Europe underpinned by long-term contracts. Significant diversity across technologies and locations coupled with contracts across a large, diverse group of creditworthy counterparties significantly reduces the impact of resource variability on cash available for distribution and limits TerraForm Power’s exposure to any individual counterparty. TerraForm Power is sponsored by BAM, a leading global alternative asset manager with over $515 billion in assets under management. BEP and affiliates of BAM held approximately 62% of TERP common stock as of the TERP record date.

 

124


Table of Contents

Shares of TERP common stock are traded on NASDAQ under the symbol “TERP”. If the TERP acquisition is completed, TERP common stock will cease to be listed on NASDAQ and will be deregistered under the Exchange Act.

Additional information about TerraForm Power is included in documents incorporated herein by reference. See “Where You Can Find More Information”.

TerraForm Power NY Holdings, Inc.

TerraForm Power NY Holdings, Inc.

c/o TerraForm Power, Inc.

200 Liberty Street, 14th Floor

New York, New York 10281

Telephone: (646) 992-2400

TerraForm Power NY Holdings, Inc., a wholly owned direct subsidiary of TerraForm Power, is a New York corporation that was incorporated on March 16, 2020 for the purpose of effecting the TERP acquisition. To date, TerraForm New York has not conducted any activities other than those incidental to its incorporation and the matters contemplated by the Reorganization Agreement in connection with the TERP acquisition. Pursuant to the Reorganization Agreement, TerraForm Power will merge with and into TerraForm New York, with TerraForm New York as the surviving corporation, and the separate corporate existence of TerraForm Power will cease. As of the completion of the TERP acquisition, TerraForm New York will become wholly owned by the Brookfield Renewable group and the Brookfield Renewable group’s affiliates.

2252876 Alberta ULC

2252876 Alberta ULC

4600 Eighth Avenue Place East

525 – 8th Avenue SW

Calgary, AB T2P 1G1

Telephone: (403) 776-3700

2252876 Alberta ULC, a wholly owned direct subsidiary of BEP, is an unlimited liability corporation incorporated under the laws of Alberta that was incorporated on March 13, 2020 for the purpose of facilitating the TERP acquisition. To date, Acquisition Sub has not conducted any activities other than those incidental to its incorporation and the matters contemplated by the Reorganization Agreement in connection with the TERP acquisition.

 

125


Table of Contents

THE TERP STOCKHOLDERS MEETING

General

This proxy statement/prospectus is being provided to TERP stockholders as part of a solicitation of proxies by the TerraForm Power Board for use at the TERP stockholders meeting and at any adjournments or postponements thereof. This proxy statement/prospectus provides TERP stockholders with important information about the TERP stockholders meeting and should be read carefully in its entirety.

Date, Time and Place of the TERP Stockholders Meeting

The TERP stockholders meeting will be held solely virtually via live webcast at www.virtualshareholdermeeting.com/TERP2020 on July 29, 2020 at 11.00 a.m., Eastern Time.

Purposes of the TERP Stockholders Meeting

The TERP stockholders meeting will be held to consider and vote on the following proposals:

Proposal No. 1: To consider and vote upon a proposal, referred to herein as the Merger Proposal, to adopt the Plan of Merger and approve the Reorganization Agreement, the reincorporation merger and the share exchange.

Proposal No. 2: To elect seven directors to serve until the next TerraForm Power annual meeting and until their respective successors are duly elected or appointed and qualified, subject to his or her earlier resignation or removal (including in connection with the completion of the TERP acquisition) or death.

Proposal No. 3: To ratify the appointment of Ernst & Young LLP as TerraForm Power’s independent registered public accounting firm for 2020.

Proposal No. 4: To ratify, on a non-binding, advisory basis, the compensation paid to TerraForm Power’s named executive officers.

Proposal No. 5: To approve the adjournment of the TERP stockholders meeting, if necessary, to solicit additional proxies if there are not sufficient votes to approve the Merger Proposal (referred to herein as the Adjournment Proposal).

Recommendation of the TerraForm Power Board

The TerraForm Power Board (acting on the recommendation of the Special Committee in the case of the Merger Proposal) recommends that you vote your shares:

FOR” the adoption of the Plan of Merger and the approval of the Reorganization Agreement, the reincorporation merger and the share exchange;

FOR” the election of seven directors to serve until the next TerraForm Power annual meeting and until their respective successors are duly elected or appointed and qualified, subject to his or her earlier resignation or removal (including in connection with the completion of the TERP acquisition) or death;

FOR” the ratification of the appointment of Ernst & Young LLP as TerraForm Power’s independent registered public accounting firm for 2020;

FOR” the ratification, on a non-binding, advisory basis, of the compensation paid to TerraForm Power’s named executive officers; and

FOR the approval of the adjournment of the TERP stockholders meeting, if necessary, to solicit additional proxies if there are not sufficient votes to approve the Merger Proposal.

 

126


Table of Contents

TERP Voting Agreement

In connection with the execution of the Reorganization Agreement, on March 16, 2020, the Brookfield stockholders entered into the TERP Voting Agreement. Pursuant to the TERP Voting Agreement, the Brookfield stockholders have agreed to vote all of their shares of TERP common stock in favor of the Merger Proposal and against, among other things, any alternative transaction that may be proposed. As of March 13, 2020 (the business day immediately prior to the date of the Reorganization Agreement), such Brookfield stockholders collectively held approximately 62% of the issued and outstanding shares of TERP common stock entitled to vote at the TERP stockholders meeting and as of the TERP record date, such Brookfield stockholders collectively held approximately 62% of the issued and outstanding shares of TERP common stock entitled to vote at the TERP stockholders meeting. As a result, the holders of a majority of outstanding shares of TERP common stock entitled to vote thereon as of the TERP record date have agreed to vote in favor of the Merger Proposal. The Merger Proposal will not be approved, however, unless the unaffiliated TERP stockholder approval is obtained. For more information on the TERP Voting Agreement, see the section entitled “The TERP Voting Agreement”.

Attendance at the TERP Stockholders Meeting

Only TERP stockholders of record on the TERP record date, beneficial owners of TERP common stock on the TERP record date, holders of valid proxies for the TERP stockholders meeting, and invited guests of TERP may attend the TERP stockholders meeting.

The TERP stockholders meeting will be a “virtual meeting” of stockholders, which will be conducted exclusively via the internet at a virtual web conference. There will not be a physical meeting location, and stockholders will not be able to attend the TERP stockholders meeting in person. This means that you can attend the TERP stockholders meeting online, vote your shares during the online meeting and submit questions during the online meeting by visiting www.virtualshareholdermeeting.com/TERP2020. In light of the public health and safety concerns related to COVID-19, TerraForm Power believes that hosting a “virtual meeting” will enable greater stockholder attendance and participation from any location around the world. If the TERP acquisition is not consummated, TerraForm Power intends to continue its historical practice of holding a virtual meeting next year.

Stockholders of Record and Beneficial Owners

Many of TerraForm Power’s stockholders hold their shares through a broker, bank or other nominee rather than directly in their own names. As summarized below, there are some distinctions between shares held of record and those owned beneficially.

Stockholder of Record. If your shares are registered directly in your name with TerraForm Power’s transfer agent, Computershare, you are considered, with respect to those shares, the stockholder of record, and TerraForm Power is sending these proxy materials directly to you. As the stockholder of record, you have the right to grant your proxy directly to certain officers of TerraForm Power or to vote in person at the virtual TERP stockholders meeting. TerraForm Power has enclosed or sent a proxy card for you to use. You may also submit a proxy on the internet or by telephone, as described below under the heading “How to Vote”.

Beneficial Owner. If your shares are held in an account at a brokerage firm, bank or other nominee, you are considered the beneficial owner of shares held in street name, and a voting instruction form, together with these proxy materials, will be forwarded to you by that organization instead of us. As the beneficial owner, you have the right to direct your broker, bank or other nominee how to vote your shares, and you are also invited to attend the virtual TERP stockholders meeting.

Because a beneficial owner is not the stockholder of record, you may not vote your shares in person at the virtual TERP stockholders meeting unless you obtain a “legal proxy” giving you the right to vote the shares at the virtual TERP stockholders meeting from the broker, bank, or other nominee that is the stockholder of record of

 

127


Table of Contents

your shares. If you do not wish to vote in person or you will not be attending the virtual TERP stockholders meeting, you may cause your shares to be voted at the meeting by providing voting instructions to your broker, bank or other nominee.

Voting Stock

TERP common stock is the only class of securities that entitles the holders to vote at the TERP stockholders meeting. Each share of TERP common stock entitles its holder of record to one vote at the TERP stockholders meeting.

TERP Record Date

The TERP record date for determination of stockholders entitled to notice of and to vote at the TERP stockholders meeting is June 26, 2020. Only TERP stockholders who held shares of record at 5:00 p.m. (Eastern Time) on June 26, 2020, or proxy holders therefor, are entitled to vote at the TERP stockholders meeting and any adjournment or postponement of the TERP stockholders meeting, so long as such shares remain outstanding on the date of the TERP stockholders meeting.

Outstanding Shares

As of the close of business on June 25, 2020, there were 226,531,665 shares of TERP common stock outstanding, held by 13 holders of record. Each outstanding share of TERP common stock entitles its holder of record to one vote on each matter considered at the TERP stockholders meeting. TERP common stock is the only class of stock entitled to vote at the TERP stockholders meeting. A complete list of registered TERP stockholders entitled to vote at the TERP stockholders meeting will be available for inspection at TerraForm Power’s principal executive offices at 200 Liberty Street, 14th Floor, New York, New York 10281, during regular business hours for a period of no less than ten days before the TERP stockholders meeting. The stockholder list will also be available during the virtual TERP stockholders meeting for examination by any stockholder at www.virtualshareholdermeeting.com/TERP2020.

Quorum and Adjournments

In order for business to be conducted at the TERP stockholders meeting, a quorum must be present. A quorum requires the presence, in person or represented by proxy, by the holders of a majority in voting power of TerraForm Power’s capital stock issued and outstanding and entitled to vote at the TERP stockholders meeting. Abstentions and broker non-votes are counted as present for determining whether a quorum exists.

If a quorum is not present, the Chairman of the meeting or the affirmative vote in person at the virtual TERP stockholders meeting, or by proxy, of holders of a majority of the outstanding shares of TERP common stock entitled to vote have the power to adjourn the TERP stockholders meeting from time to time, without notice other than an announcement at the TERP stockholders meeting.

If necessary, to solicit additional proxies if there are not sufficient votes to approve the Merger Proposal, the affirmative vote in person at the virtual TERP stockholders meeting, or by proxy, of holders of a in voting power of the shares of TERP common stock present in person at the virtual TERP stockholders meeting or represented by proxy at the meeting and entitled to vote on the proposal, assuming a quorum is present. At any adjourned meeting of TERP stockholders at which a quorum is present, any business may be transacted that might have been transacted at the TERP stockholders meeting as originally notified.

 

128


Table of Contents

Vote Required

The votes required for each proposal are as follows:

Proposal No. 1: Merger Proposal. The approval of the adoption of the Merger Proposal requires the affirmative vote of (1) holders of a majority of the outstanding shares of TERP common stock entitled to vote as of the TERP record date and (2) the unaffiliated TERP stockholder approval. An abstention or broker non-vote will have the same effect as a vote “AGAINST” the approval of the adoption of the Merger Proposal.

Proposal No. 2: Election of Directors. Seven directors have been nominated for election at the TERP stockholders meeting to serve as TerraForm Power’s directors until the next TerraForm Power annual meeting and until their respective successors are duly elected or appointed and qualified, subject to his or her earlier resignation or removal (including in connection with the completion of the TERP acquisition) or death. Each director nominee designated by BAM and its affiliates pursuant to TerraForm Power’s Certificate of Incorporation will be elected by the affirmative vote of a majority of votes cast in the election of directors, either in person or by proxy; provided that, if the TERP board determines that the number of director nominees exceeds the number of directors to be elected, and such determination has not been rescinded by the TERP board on or prior to the tenth day preceding the date TerraForm Power first mails its notice of meeting for such meeting to the stockholders, then the four director nominees designated by BAM and its affiliates who receive the largest number of votes shall be elected as directors. Each independent director nominee will be elected by the affirmative vote of a majority of votes cast, either in person or by proxy, with respect to such director, assuming a quorum is present, with BAM and its affiliates required to vote its TERP common stock (or abstain from voting) in the same proportion as all public TERP shares, pursuant to TerraForm Power’s Certificate of Incorporation; provided that, if the TERP board determines that the number of independent director nominees exceeds the number of independent directors to be elected, and such determination has not been rescinded by the TERP board on or prior to the tenth day preceding the date TerraForm Power first mails its notice of meeting for such meeting to the stockholders, then the three independent director nominees who receive the largest number of votes shall be elected as directors. This means that the number of shares voted “FOR” a nominee must exceed the number of shares voted “AGAINST” such nominee. However, if there are more than seven nominees at the TERP stockholders meeting, the seven nominees who receive the largest number of “FOR” votes cast will be elected as directors. Stockholders cannot cumulate votes in the election of directors. Pursuant to TerraForm Power’s Certificate of Incorporation, abstentions and broker non-votes will have no effect on this proposal.

As of the TERP record date, Orion Holdings and BBHC Orion, both controlled affiliates of TerraForm Power’s sponsor, BAM (together with Orion Holdings and BBHC Orion, referred to as the Sponsor Group), together held approximately 62% of the outstanding shares of TERP common stock. With respect to the stockholder election of TerraForm Power’s three independent directors (Ms. Burke and Messrs. Fong and McFarland), the Sponsor Group is required by TerraForm Power’s Certificate of Incorporation to vote (or abstain from voting) its shares of TERP common stock in the same proportion as all other shares of TERP common stock that are voted (or abstained from voting) by stockholders other than the Sponsor Group, referred to as the Non-Sponsor Stockholders, at the TERP stockholders meeting. This means that, with respect to the election of Ms. Burke and Messrs. Fong and McFarland, the number of votes by the Non-Sponsor Stockholders “FOR” must exceed the number of votes “AGAINST” each of Ms. Burke and Messrs. Fong and McFarland by the Non-Sponsor Stockholders. However, if there are more than three independent director nominees at the TERP stockholders meeting, the three independent nominees who receive the largest number of “FOR” votes cast by the Non-Sponsor Stockholders will be elected as directors.

Proposal No. 3: Appointment of Auditors. The ratification of the appointment of TerraForm Power’s independent registered public accounting firm requires the affirmative vote of the majority in voting power of the shares of TERP common stock present in person at the virtual TERP stockholders meeting or represented by proxy at the meeting and entitled to vote on the proposal, assuming a quorum is present. An abstention will have the same effect as a vote “AGAINST” the ratification of the appointment of TerraForm Power’s independent

 

129


Table of Contents

registered public accounting firm. Any broker, bank or other nominee that holds your shares may vote on this proposal even without instruction from you and therefore broker non-votes will have no effect on the outcome of this proposal.

Proposal No. 4: Named Executive Officer Compensation. The non-binding, advisory vote on the compensation paid to TerraForm Power’s named executive officers requires the affirmative vote of the majority in voting power of the shares of TERP common stock present in person at the virtual TERP stockholders meeting or represented by proxy at the meeting and entitled to vote on the proposal, assuming a quorum is present. As an advisory vote, the proposal to approve the compensation of TerraForm Power’s named executive officers is not binding on us. However, the Nominating and Corporate Governance Committee of the TerraForm Power Board, referred to as the Governance Committee, which is responsible for designing and administering TerraForm Power’s executive compensation programs, and the TerraForm Power Board, value the opinions expressed by the TERP stockholders and will consider the results of the vote when making future compensation decisions. An abstention will have the same effect as a vote “AGAINST” the approval, on a non-binding, advisory basis, of the compensation paid to TerraForm Power’s named executive officers. Broker non-votes will have no effect on the outcome of this proposal.

Proposal No. 5: Adjournment and Postponement. The approval of the adjournment of the TERP stockholders meeting, if necessary, to solicit additional proxies if there are not sufficient votes to approve the Merger Proposal requires the affirmative vote of the majority in voting power of the shares of TERP common stock present in person at the virtual TERP stockholders meeting or represented by proxy at the meeting and entitled to vote on the proposal, assuming a quorum is present. An abstention will have the same effect as a vote “AGAINST” the Adjournment Proposal. Without instruction from you, any broker, bank or other nominee that holds your shares may not vote on the Adjournment Proposal. Broker non-votes will have no effect on the outcome of this proposal.

As of the TERP record date, the Brookfield stockholders who signed the TERP Voting Agreement beneficially owned approximately 62% of the outstanding shares of TERP common stock entitled to vote at the TERP stockholders meeting and have committed to vote their shares of TERP common stock in favor of the TERP acquisition. As a result, the holders of a majority of outstanding shares of TERP common stock entitled to vote thereon as of the TERP record date have agreed to vote in favor of the Merger Proposal. The Merger Proposal will not be approved, however, unless the unaffiliated TERP stockholder approval is obtained.

A representative of MacKenzie Partners, Inc. will tabulate the votes and act as the inspector of election. Under the rules of NASDAQ, if you hold your shares of TERP common stock in street name, your nominee or intermediary may not vote your shares on non-routine matters without instructions from you. Without your voting instructions, a broker non-vote will occur on the Merger Proposal, the election of directors, the non-binding, advisory vote on the compensation paid to TerraForm Power’s named executive officers and the Adjournment Proposal. Abstentions are considered shares of TERP common stock present and entitled to vote and will have the same effect as a vote “AGAINST” the Merger Proposal, the TERP Stockholders Meeting Proposals and the Adjournment Proposal. Broker non-votes will have the same effect as a vote “AGAINST” approval of the Merger Proposal, but will have no effect on the TERP Stockholders Meeting Proposals or the Adjournment Proposal.

How to Vote

TERP stockholders who hold their shares directly in their own name as of the TERP record date with TerraForm Power’s transfer agent, Computershare, are considered, with respect to those shares, the stockholder of record. As the stockholder of record, such TERP stockholders have the right to grant their voting proxy directly to certain officers of TerraForm Power or to vote in person at the virtual TERP stockholders meeting by following the instructions provided on the enclosed proxy card. TerraForm Power recommends that TERP stockholders entitled to vote submit a proxy even if they plan to attend the virtual TERP stockholders meeting.

 

130


Table of Contents

TERP stockholders who hold their shares of TERP common stock in an account at a brokerage firm, bank or other nominee are considered the beneficial owners of the shares held in street name. Such beneficial owners have the right to direct their brokerage firm, bank or other nominee that holds their shares of record as to how to vote their shares.

TERP stockholders of record may cause your shares to be voted at the TERP stockholders meeting in one of the following ways:

Submit a Proxy by Internet

Before the Virtual Meeting — Go to the website listed on your proxy card or voting instruction form and follow the instructions therein. You will need the control number included on your proxy card or voting instruction form.

Submit a Proxy by Telephone

Dial the number listed on your proxy card or your voting instruction form. You will need the control number included on your proxy card or voting instruction form.

Submit a Proxy by Mail

Complete and sign your proxy card or voting instruction form and return it in the enclosed postage-paid envelope or mail it to the address provided therein.

Attend the Virtual Meeting and Vote by Internet

During the Virtual Meeting — Go to www.virtualshareholdermeeting.com/TERP2020 at the time of the virtual TERP stockholders meeting and vote in person at the virtual meeting. You will need the control number on your proxy card. If you are a beneficial owner of shares registered in the name of your broker, bank or other agent, you must obtain a valid legal proxy from your broker, bank or other agent to vote in person at the virtual meeting.

Whether or not you plan to attend the virtual TERP stockholders meeting, TerraForm Power urges you to submit a proxy to vote your shares before the TERP stockholders meeting to ensure your vote is counted. Even if you have submitted a proxy before the virtual TERP stockholders meeting, you may still attend and vote at the virtual TERP stockholders meeting. In such case, your previously submitted proxy will be revoked. If TerraForm Power receives your signed proxy card, or you submit a proxy by Internet or telephone before the virtual TERP stockholders meeting, TerraForm Power will vote your shares as you direct.

If you are a beneficial owner of shares registered in the name of your broker, bank or other agent, please refer to the voting instruction form provided with these proxy materials from that organization. To vote online during the virtual TERP stockholders meeting, you must obtain a valid legal proxy from your broker, bank or other agent. Follow the instructions from your broker, bank or other agent included with these proxy materials, or contact your broker, bank or other agent to request a proxy form.

If you submit a proxy on the internet or by telephone, you do not need to return your proxy card. You may submit a proxy on the internet or by telephone 24 hours a day up until 11:59 p.m., Eastern Time, on July 28, 2020. Please follow the instructions on the enclosed proxy card.

TERP stockholders are encouraged to submit a proxy promptly. Each valid proxy received in time will be voted at the TERP stockholders meeting according to the choice specified, if any. Executed but uninstructed proxies (i.e., proxies that are properly signed, dated and returned but are not marked to tell the proxies how to vote) will be voted in accordance with the recommendations of the TerraForm Power Board.

 

131


Table of Contents

Proxies and Revocation

TERP stockholders, other than the Brookfield stockholders who are parties to the TERP Voting Agreement, may revoke their proxy or change their voting instructions at any time prior to the vote at the TERP stockholders meeting by:

 

   

providing written notice to TerraForm Power’s Secretary;

 

   

delivering a valid, later-dated proxy or a later-dated vote on the internet or by telephone; or

 

   

attending the virtual TERP stockholders meeting and voting on the internet during the meeting.

Please note that your attendance at the TERP stockholders meeting will not cause your previously granted proxy to be revoked unless you specifically so request. Shares held in street name may be voted by you at the virtual TERP stockholders meeting only if you obtain a legal proxy from your broker, bank or other holder of record giving you the right to vote the shares.

Inspector of Election

The TerraForm Power Board has appointed MacKenzie Partners, Inc. to act as the inspector of election at the TERP stockholders meeting.

Solicitation of Proxies

TerraForm Power will pay the entire cost of preparing, assembling, printing, mailing and distributing these proxy materials. In addition to the mailing of these proxy materials, the solicitation of proxies or votes may be made in person, by telephone or by electronic and facsimile transmission by TerraForm Power’s directors, officers and employees, who will not receive any additional compensation for such solicitation activities. In addition, TerraForm Power may reimburse the transfer agent, brokerage firms and other persons representing beneficial owners of shares of TERP common stock for their expenses in forwarding solicitation material to such beneficial owners. TerraForm Power has retained MacKenzie Partners, Inc. to aid in the proxy solicitation. The fees of MacKenzie Partners, Inc. are expected to be $17,500 plus reimbursement of its reasonable out-of-pocket costs.

No Appraisal Rights

Under Delaware law and New York law, TERP stockholders will not have appraisal rights or dissenter’s rights in connection with the TERP acquisition.

Other Matters

The TerraForm Power Board knows of no other matters that will be presented for consideration at the TERP stockholders meeting. If any other matters are properly brought before the TERP stockholders meeting, it is the intention of the persons named in the proxy to vote on such matters in accordance with their discretion.

Householding of TERP Stockholders Meeting Materials

Unless TerraForm Power has received contrary instructions, TerraForm Power may send a single copy of this proxy statement/prospectus and Notice of Annual Meeting to TERP stockholders who have the same address and last name.

Upon the written or oral request of a stockholder at a shared address to which a single copy of this Notice of Annual Meeting and proxy statement/prospectus and TerraForm Power’s Annual Report was delivered, TerraForm Power will promptly deliver a separate copy of such document to the requesting stockholder. Written requests should be made to TerraForm Power, Inc., Investor Relations, 200 Liberty Street, 14th Floor, New York, New York 10281 and oral requests may be made by calling TerraForm Power at (646) 992-2400.

 

132


Table of Contents

TERP stockholders sharing an address who are receiving multiple copies of this Notice of Annual Meeting of TERP stockholders and proxy statement/prospectus and TerraForm Power’s Annual Report may request delivery of a single copy of such documents by writing to TerraForm Power at the address above or calling TerraForm Power at the telephone number above. Each TERP stockholder will continue to receive a separate proxy card. This procedure, called “householding”, will reduce the volume of duplicate information TERP stockholders receive and reduce TerraForm Power’s printing and postage costs.

Questions and Additional Information

If you have any questions concerning the TERP acquisition, the Reorganization Agreement, the Merger Proposal, the TERP Stockholders Meeting Proposals, the Adjournment Proposal, the TERP stockholders meeting or the accompanying proxy statement/prospectus, or if you would like additional copies of the accompanying proxy statement/prospectus (at no charge) or need help submitting a proxy to have your shares of TERP common stock voted, please contact TerraForm Power’s proxy solicitor, MacKenzie Partners, Inc., at: 1407 Broadway, 27th Floor, New York, New York 10018. TerraForm Power, Inc.’s proxy statement/prospectus and 2019 Annual Report to TERP stockholders are available at: www.terraformpower.com.

 

133


Table of Contents

PROPOSAL NO. 1:

ADOPTION OF THE PLAN OF MERGER AND APPROVAL OF THE REORGANIZATION AGREEMENT, THE REINCORPORATION MERGER AND THE SHARE EXCHANGE

This proxy statement/prospectus is being provided to the TERP stockholders in connection with the solicitation of proxies by the TerraForm Power Board to be voted at the TERP stockholders meeting and at any adjournments or postponements of the TERP stockholders meeting. At the TERP stockholders meeting, TerraForm Power will ask its stockholders to vote on the approval of the Reorganization Agreement and the reincorporation merger and the share exchange contemplated thereby, including the adoption of the Plan of Merger contained therein. Shares of TERP common stock represented by executed proxies will be voted, unless marked “AGAINST” or “ABSTAIN”, for the Merger Proposal. However, if you are the beneficial owner of the shares, which means that your shares are held by a brokerage firm, bank, dealer, or other similar organization as your nominee, your shares will not be voted for the Merger Proposal unless you have provided voting instructions to your nominee. The adoption of the Plan of Merger and the approval of the Reorganization Agreement, the reincorporation merger and the share exchange is a condition to the obligations of TerraForm Power and BEP to complete the TERP acquisition and requires that the Plan of Merger be adopted and the Reorganization Agreement, the reincorporation merger and the share exchange be approved by (1) holders of a majority of the outstanding shares of TERP common stock entitled to vote as of the TERP record date and (2) the unaffiliated TERP stockholder approval.

The Reorganization Agreement provides for, among other things, the acquisition by the Brookfield Renewable group of the public TERP shares, on the terms and subject to the conditions in the Reorganization Agreement. A copy of the Reorganization Agreement is attached as Annex A to this proxy statement/prospectus. You are urged to read the Reorganization Agreement in its entirety because it is the legal document that governs the TERP acquisition. For a summary of the Reorganization Agreement, see “The Reorganization Agreement”.

If the TERP acquisition is completed, each public TERP share automatically will be converted, through a series of transactions, into the right to receive the TERP acquisition consideration, consisting of a number of, at the election of the holder of such public TERP shares, BEPC exchangeable shares or BEP units, in each case, equal to the adjusted exchange ratio and subject to further adjustment to prevent dilution in accordance with the Reorganization Agreement. The adjusted exchange ratio will be determined by multiplying (x) 0.381 by (y) the sum of (i) the number (rounded, if necessary, to three decimal points) of BEPC exchangeable shares to be distributed with respect to each BEP unit upon the consummation of the special distribution and (ii) one. For example, if holders of BEP units receive one BEPC exchangeable share for every four BEP units in the special distribution, the adjusted exchange ratio will be equal to 0.47625, and holders of public TERP shares will receive 0.47625 of a BEPC exchangeable share or BEP unit per public TERP share. Each BEPC exchangeable share has been structured with the intention of providing an economic return equivalent to one BEP unit (subject to adjustment to reflect certain capital events). See “BEPC Relationship with Brookfield Renewable” and “Description of BEPC Share Capital—BEPC Exchangeable Shares”. Holders of public TERP shares will not participate in the special distribution. Unaffiliated TERP stockholders will not receive any fractional BEPC exchangeable shares or BEP units as TERP acquisition consideration. Instead, unaffiliated TERP stockholders will receive cash in lieu of any fractional BEPC exchangeable shares or BEP units that they would otherwise have been entitled to receive.

THE TERRAFORM POWER BOARD (ACTING ON THE RECOMMENDATION OF THE SPECIAL COMMITTEE) RECOMMENDS A VOTE “FOR” THE ADOPTION OF THE PLAN OF MERGER AND APPROVAL OF THE REORGANIZATION AGREEMENT, THE REINCORPORATION MERGER AND THE SHARE EXCHANGE.

 

134


Table of Contents

PROPOSAL NO. 2:

ELECTION OF DIRECTORS

The TerraForm Power Board currently consists of seven directors, each of whom shall hold office for a term of one year or until his or her successor is duly elected or appointed and qualified subject to his or her earlier death, resignation or removal.

As of the TERP record date, the sponsor group held approximately 62% of the shares of TERP common stock. With respect to the stockholder election of TerraForm Power’s three independent directors (Ms. Burke and Messrs. Fong and McFarland), the sponsor group is required by TerraForm Power’s Certificate of Incorporation to vote (or abstain from voting) its shares of TERP common stock in the same proportion as all other shares of TERP common stock that are voted (or abstained from voting) by the Non-Sponsor Stockholders at the TERP stockholders meeting. This means that, with respect to the election of Ms. Burke and Messrs. Fong and McFarland, the number of votes by the Non-Sponsor Stockholders “FOR” must exceed the number of votes “AGAINST” each of Ms. Burke and Messrs. Fong and McFarland by the Non-Sponsor Stockholders.

Shares of TERP common stock represented by executed proxies will be voted, unless marked “AGAINST” or “ABSTAIN”, for the election of the seven nominees named below. However, if you are the beneficial owner of the shares, which means that your shares are held by a brokerage firm, bank, dealer, or other similar organization as your nominee, your shares will not be voted for the election of directors unless you have provided voting instructions to your nominee. If any nominee becomes unavailable for election as a result of an unexpected occurrence, your shares of TERP common stock will be voted for the election of a substitute nominee proposed by the current TerraForm Power Board, if any. Each person nominated for election has agreed to serve, if elected, as TerraForm Power’s directors until the next TerraForm Power annual meeting and until their respective successors are duly elected or appointed and qualified, subject to his or her earlier resignation or removal (including in connection with the completion of the TERP acquisition) or death. TerraForm Power has no reason to believe that any nominee will be unable to serve.

Nominees for Directors

 

Name

  

Position

Brian Lawson

   Chair

Carolyn Burke

   Independent Director

Christian S. Fong

   Independent Director; Audit Committee Chair

Harry Goldgut

   Director; Governance Committee Chair

Richard Legault

   Director

Mark McFarland

   Independent Director; Conflicts Committee Chair

Sachin Shah

   Director

TerraForm Power has determined that each of these director nominees possesses the requisite communication skills, personal integrity, business judgment, ability to make independent analytical inquiries, and willingness to devote adequate time and effort necessary to serve as an effective member of the TerraForm Power Board. Other specific experiences, qualifications, attributes or skills of nominees that contributed to TerraForm Power’s conclusion that the nominees should serve as directors are noted above.

THE TERRAFORM POWER BOARD RECOMMENDS A VOTE “FOR” EACH OF THE NOMINEES FOR DIRECTORS: BRIAN LAWSON, CAROLYN BURKE, CHRISTIAN S. FONG, HARRY GOLDGUT, RICHARD LEGAULT, MARK MCFARLAND AND SACHIN SHAH.

 

135


Table of Contents

PROPOSAL NO. 3:

RATIFICATION OF APPOINTMENT OF ERNST & YOUNG LLP

AS TERRAFORM POWER’S INDEPENDENT REGISTERED PUBLIC ACCOUNTING FIRM FOR 2020

The Audit Committee of the TerraForm Power Board has appointed Ernst & Young LLP as the independent registered public accounting firm of TerraForm Power for 2020. The 2019 audit of TerraForm Power’s consolidated financial statements was completed on March 17, 2020.

The TerraForm Power Board is submitting the appointment of Ernst & Young LLP for ratification at the TERP stockholders meeting. Representatives of Ernst & Young LLP are expected to be present at the TERP stockholders meeting, will have an opportunity to make a statement if they so desire and will be available to respond to appropriate questions. The submission of this matter for approval by stockholders is not legally required, but the TerraForm Power Board and the Audit Committee believe the submission provides an opportunity for stockholders through their vote to communicate with the TerraForm Power Board and the Audit Committee about an important aspect of corporate governance. If the stockholders do not ratify the appointment of Ernst & Young LLP, the Audit Committee will reconsider the appointment of that firm as TerraForm Power’s independent registered public accounting firm. Shares of TERP common stock represented by executed proxies will be voted, unless marked “AGAINST” or “ABSTAIN”, for the ratification of the appointment of Ernst & Young LLP as TerraForm Power’s independent registered public accounting firm. If you are the beneficial owner of the shares, which means that your shares are held by a brokerage firm, bank, dealer or other similar organization as your nominee, under applicable rules of NASDAQ, the brokerage firm, bank, dealer or other nominee that holds your shares may vote your shares for the ratification of the appointment of Ernst & Young LLP as TerraForm Power’s independent registered public accounting firm.

The Audit Committee has the sole authority and responsibility to retain, evaluate and replace TerraForm Power’s independent registered public accounting firm. The stockholders’ ratification of the appointment of Ernst & Young LLP does not limit the authority of the Audit Committee to change TerraForm Power’s independent registered public accounting firm at any time.

THE TERRAFORM POWER BOARD RECOMMENDS A VOTE “FOR” THE RATIFICATION OF THE APPOINTMENT OF ERNST & YOUNG LLP AS TERRAFORM POWER’S INDEPENDENT REGISTERED PUBLIC ACCOUNTING FIRM FOR THE FISCAL YEAR ENDING DECEMBER 31, 2020.

 

136


Table of Contents

PROPOSAL NO. 4:

RATIFICATION, ON A NON-BINDING ADVISORY BASIS, OF THE COMPENSATION PAID TO TERRAFORM POWER’S NAMED EXECUTIVE OFFICERS

In accordance with Section 14A of the Exchange Act and the SEC’s rules thereunder, the TerraForm Power Board is asking stockholders to approve, on a non-binding, advisory basis, the compensation of TerraForm Power’s named executive officers disclosed in TerraForm Power’s amended Annual Report on Form 10-K/A filed on April 29, 2020, including the Compensation Discussion and Analysis, the Summary Compensation Table and the accompanying narrative disclosures set forth therein. This vote is not intended to address any specific item of compensation, but rather the overall compensation TerraForm Power paid to TerraForm Power’s named executive officers and the philosophy, policies and practices disclosed in TerraForm Power’s amended Annual Report on Form 10-K/A.

The TerraForm Power Board urges stockholders to review the Compensation Discussion and Analysis, the Summary Compensation Table and the accompanying narrative disclosures set forth in TerraForm Power’s amended Annual Report on Form 10-K/A filed on April 29, 2020 and mailed to you along with this proxy statement/prospectus.

Shares of TERP common stock represented by executed proxies will be voted, unless marked “AGAINST” or “ABSTAIN”, for the approval on a non-binding, advisory basis, of the compensation of TerraForm Power’s named executive officers. However, if you are the beneficial owner of the shares, which means that your shares are held by a brokerage firm, bank, dealer, or other similar organization as your nominee, your shares will not be voted for the approval of TerraForm Power’s named executive officers unless you have provided voting instructions to your nominee. A vote on this resolution, commonly referred to as a Say-on-Pay resolution, is not binding on the TerraForm Power Board, the Governance Committee or TerraForm Power. Although the vote is advisory in nature and non-binding, the TerraForm Power Board and the Governance Committee will review and consider the voting results on this proposal when evaluating future compensation of TerraForm Power’s named executive officers to the extent that compensation is determined by the TerraForm Power Board or the Governance Committee.

THE TERRAFORM POWER BOARD RECOMMENDS A VOTE “FOR” THE NON-BINDING ADVISORY APPROVAL OF THE COMPENSATION PAID TO TERRAFORM POWER’S NAMED EXECUTIVE OFFICERS.

 

137


Table of Contents

PROPOSAL NO. 5:

ADJOURNMENT OF THE TERP STOCKHOLDERS MEETING, IF NECESSARY, TO SOLICIT ADDITIONAL PROXIES IF THERE ARE NOT SUFFICIENT VOTES TO APPROVE THE MERGER PROPOSAL

TERP stockholders are being asked to approve a proposal to adjourn the TERP stockholders meeting one or more times, if necessary, to solicit additional proxies if there are not sufficient votes to approve the Merger Proposal. Shares of TERP common stock represented by executed proxies will be voted, unless marked “AGAINST” or “ABSTAIN”, for the Adjournment Proposal. If you are the beneficial owner of the shares, which means that your shares are held by a brokerage firm, bank, dealer or other similar organization as your nominee, your shares will not be voted for the Adjournment Proposal unless you have provided voting instructions to your nominee.

If the Adjournment Proposal is approved, the TERP stockholders meeting could be adjourned by the TerraForm Power Board to solicit additional votes in favor of the approval of the Merger Proposal. In addition, the TerraForm Power Board, as permitted under the terms of the Reorganization Agreement, could postpone the TERP stockholders meeting before it commences, whether for the purpose of soliciting additional proxies or for other reasons.

If the TERP stockholders meeting is adjourned or postponed, TerraForm Power stockholders who have already submitted their proxies will be able to revoke them at any time prior to their use. If you sign and return a proxy and do not indicate how you wish to vote on any proposal, or if you indicate that you wish to vote in favor of the Merger Proposal, but do not indicate a choice on the Adjournment Proposal, your shares of TERP common stock will be voted in favor of the Adjournment Proposal. TerraForm Power does not intend to call a vote on this proposal if the proposal to approve the Merger Proposal has been approved at the TERP stockholders meeting.

THE TERRAFORM POWER BOARD UNANIMOUSLY RECOMMENDS THAT TERP STOCKHOLDERS VOTE “FOR” THE APPROVAL OF THE ADJOURNMENT OF THE TERP STOCKHOLDERS MEETING, IF NECESSARY, TO SOLICIT ADDITIONAL PROXIES IF THERE ARE NOT SUFFICIENT VOTES TO APPROVE THE MERGER PROPOSAL.

 

138


Table of Contents

TERRAFORM POWER BOARD AND CORPORATE GOVERNANCE

Corporate Governance and Management

TerraForm Power has a single class of shares entitled to one vote each. The size of the TerraForm Power Board is currently set at seven members, of whom four are designated by BAM and three are independent. Under the terms of TerraForm Power’s sponsorship arrangements, BAM, rather than the board, appoints TerraForm Power’s Chief Executive Officer, Chief Financial Officer and General Counsel. These three executive officers are not employees of TerraForm Power and their services are provided under a management services agreement with BAM and certain of its affiliates. Please see the section entitled “The TERP AcquisitionCertain Relationships of BAM and TerraForm Power and Related Party Transactions”.

Biographical Information of TerraForm Power’s Directors

Below is a list of names, ages and a brief account of the business experience of persons who serve, or have been nominated to serve, as TerraForm Power’s directors until the next TerraForm Power annual meeting and until their respective successors are duly elected or appointed and qualified, subject to his or her earlier resignation or removal (including in connection with the completion of the TERP acquisition) or death.

 

Name

  

Age

  

Position

Brian Lawson

   60    Chair

Carolyn Burke

   52    Independent Director

Christian S. Fong

   43    Independent Director; Audit Committee Chair

Harry Goldgut

   64    Director; Governance Committee Chair

Richard Legault

   61    Director

Mark McFarland

   50    Independent Director; Conflicts Committee Chair

Sachin Shah

   43    Director

Brian Lawson, Chair of the Board

Mr. Lawson joined the TerraForm Power Board in October 2017. He is a Vice Chair of BAM and has served as the Chief Financial Officer of BAM from 2002 to 2020. As Chief Financial Officer he was responsible for BAM’s global finance, treasury and risk management functions. In addition, Mr. Lawson serves as Director and Chief Executive Officer of Partners Value Investments Inc. He also sits on a number of its investment committees. Since joining BAM in 1988, Mr. Lawson has held a number of senior management positions in BAM’s investment and finance operations before assuming his current role. Mr. Lawson was named Canada’s CFO of the Year in 2013 by PricewaterhouseCoopers, Financial Executives International Canada and Robert Half International. Mr. Lawson is a member of the Governing Council of the University of Toronto. The TerraForm Power Board believes that Mr. Lawson’s extensive investment and finance experience makes him well qualified to serve as a member of the TerraForm Power Board.

Carolyn Burke, Independent Director

Ms. Burke joined the TerraForm Power Board in May 2018. Ms. Burke is the Chief Financial Officer of the Chevron Phillips Chemical Company, and has served in that role since February 2019. Prior to this role, Ms. Burke worked at Dynegy Inc. from 2011 until 2018, most recently serving as Executive Vice President of Strategy and Administration, where she had oversight over the company’s strategic planning and M&A activities, human resources and information technology. While at Dynegy, Ms. Burke also served in a variety of other executive roles, including Executive Vice President of Business Operations and Systems (including engineering, safety and environmental, supply chain and information technology), Chief Integration Officer and Chief Administration Officer, where she was responsible for investor relations, communications, regulatory affairs, information technology and human resources. From 2008 to 2011, Ms. Burke served as Global Controller for the

 

139


Table of Contents

Investment Bank, Global Commodities division of JPMorgan Chase. From 2004 to 2008, Ms. Burke worked at NRG Energy as Vice President and Corporate Controller and Executive Director of Financial Planning and Analysis. Ms. Burke holds an MBA in Finance and Strategic Planning from the Booth Graduate School of Business of the University of Chicago and a Bachelor of Arts Degree in Economics and Political Science from Wellesley College. The TerraForm Power Board believes Ms. Burke’s experience as an executive officer of the companies described above makes her well qualified to serve as a member of the TerraForm Power Board.

Christian S. Fong, Independent Director and Audit Committee Chair

Mr. Fong joined the TerraForm Power Board in February 2017. Since 2017, Mr. Fong has served as the Chairman, President and Chief Executive Officer of Spruce Finance, a leading owner and operator of residential solar PV systems. He has also served as the Managing Partner of Fong Management L.L.C. since 2008, where he serves as an executive consultant to real asset, cleantech and financial services firms. Mr. Fong co-founded Renewable Energy Trust Capital, or RET, in 2010 and served in multiple executive roles through 2016, including as RET’s Chief Operating Officer, Chief Investment Officer and Chief Financial Officer and also as a Director of RET. Prior to founding RET, Mr. Fong was a Managing Director and Head of Real Estate Capital Markets at AEGON / Transamerica and previously served as CEO of Corridor Recovery, Inc., as a consultant at McKinsey & Company, and as a candidate for Governor of Iowa. Mr. Fong holds an M.B.A. with High Distinction from Dartmouth College’s Tuck School of Business, and a B.S. in Statistics, summa cum laude, from Creighton University. He has earned the CFA and CCIM designations. The TerraForm Power Board believes Mr. Fong’s extensive industry experience makes him well qualified to serve as a member of the TerraForm Power Board.

Harry Goldgut, Director and Governance Committee Chair

Mr. Goldgut joined the TerraForm Power Board in October 2017. He is Vice Chair of BAM’s Renewable Group and BAM’s Infrastructure Group and provides strategic advice related to BAM’s open-end Infrastructure Fund. Mr. Goldgut sits on the board of Isagen, the third largest power company in Colombia, and TransAlta Corporation, or the owner and operator of a diverse fleet of electrical power generation assets in Canada, the United States and Australia. From 2015 to 2017, Mr. Goldgut served as the Executive Chairman of BAM’s infrastructure and renewable power groups. Mr. Goldgut, who has been with BAM since 1997, led the expansion of BAM’s renewable power and utilities operations, with primary responsibilities for strategic initiatives and senior regulatory relationships. He has played a role in the restructuring of the electricity industry in Ontario, Canada, as a member of several governmental committees, including the Electricity Market Design Committee, the Minister of Energy’s Advisory Committee, the Clean Energy Task Force, and the Ontario Energy Board Chair’s Advisory Roundtable. Mr. Goldgut attended the University of Toronto and holds an LL.B from Osgoode Hall Law School of York University. The TerraForm Power Board believes Mr. Goldgut’s extensive experience in renewable power makes him well qualified to serve as a member of the TerraForm Power Board.

Richard Legault, Director

Mr. Legault joined the TerraForm Power Board in October 2017. He is Vice Chair of BAM’s Renewable Group. From 2015 to 2017, Mr. Legault served as the Executive Chairman of BAM’s Renewable Group. Mr. Legault sits on several boards for the BAM group, including Westinghouse Corporation, one of the largest nuclear technology and services companies globally, TransAlta Corporation, the owner and operator of a diverse fleet of electrical power generation assets in Canada, the United States and Australia, and until 2019, Isagen, the third largest power company in Colombia. From 1999 until 2015, Mr. Legault served as the Chief Executive Officer of Brookfield Renewable. He has been instrumental in the development and continued growth of BAM’s renewable business, which is now well established in North America, South America, Europe and Asia. Mr. Legault was Chief Financial Officer of BAM from 2000 to 2001, and in his 28 years with BAM has held several senior positions in operations, finance and corporate development. Mr. Legault also serves as Chair of the Board of Force Avenir Inc. and as a Director of the Force Avenir Foundation, a non-profit organization that

 

140


Table of Contents

promotes student engagement and perseverance in schools and universities across the Province of Quebec, Canada. The TerraForm Power Board believes Mr. Legault’s extensive experience in renewable power makes him well qualified to serve as a member of the TerraForm Power Board.

Mark McFarland, Independent Director and Conflicts Committee Chair

Mr. McFarland joined the TerraForm Power Board in October 2017. Since December 2018, Mr. McFarland has served as the Executive Chairman of GenOn Energy, Inc., or GenOn, and previously served as President and Chief Executive Officer of GenOn from April 2017 until December 2018. Mr. McFarland also serves as a member of the board of directors of Chaparral Energy, as a member of the board of managers of Bruin E&P Partners and as the chair of the board of the Perot Museum of Nature and Science. Mr. McFarland also previously served as Chief Executive Officer of Luminant, a subsidiary of Energy Future Holdings, from 2013 to 2016. From 2008 to 2013, Mr. McFarland served in a dual role as Chief Commercial Officer of Luminant and Executive Vice President, Corporate Development and Strategy, of Energy Future Holdings. From 1999 to 2008, Mr. McFarland served in various roles at Exelon Corporation, including most recently as Senior Vice President, Corporate Development from 2005 to 2008 and Vice President, Exelon Generation from 2003 to 2005. Mr. McFarland has more than 25 years of experience and has held numerous executive positions with a broad range of responsibilities including operations, finance, commodity risk management and mergers and acquisitions. The TerraForm Power Board believes Mr. McFarland’s experience as a director or executive officer of the companies described above makes him well qualified to serve as a member of the TerraForm Power Board.

Sachin Shah, Director

Mr. Shah joined the TerraForm Power Board in October 2017. He is a Managing Partner of the Brookfield Renewable Group and has served as Chief Executive Officer of Brookfield Renewable since August 2015. Mr. Shah joined BAM in 2002 and has held a variety of senior finance roles across the organization, including as Chief Financial Officer of Brookfield Renewable from 2011 to 2015. During his time with BAM, Mr. Shah has been instrumental in growing the platform into a global business diversified across multiple technologies. He is on the board of the Ryerson University Brookfield Institute for Innovation and Entrepreneurship. Mr. Shah holds a Bachelor of Commerce degree from the University of Toronto. He is a member of the Chartered Professional Accountants of Canada. The TerraForm Power Board believes Mr. Shah’s extensive experience in renewable power and finance makes him well qualified to serve as a member of the TerraForm Power Board.

Board Leadership Structure

The TerraForm Power Board is responsible for, among other things, overseeing the conduct of TerraForm Power’s business, reviewing and, where appropriate, approving its long-term strategic, financial and organizational goals and plans, and reviewing the performance of its chief executive officer and other members of senior management. The TerraForm Power Board conducts an annual self-evaluation, which includes a review of any areas in which the TerraForm Power Board or management believes the TerraForm Power Board can make a better contribution to TerraForm Power’s corporate governance, as well as a review of the committee structure and an assessment of the TerraForm Power Board’s compliance with corporate governance principles. In fulfilling the TerraForm Power Board’s responsibilities, directors have full access to TerraForm Power’s management and independent advisors.

Mr. Lawson serves as Chair of the TerraForm Power Board and Mr. John Stinebaugh serves as Chief Executive Officer of TerraForm Power. As Chief Executive Officer, Mr. Stinebaugh is responsible for executing TerraForm Power’s business strategy. The TerraForm Power Board believes that its leadership structure, which separates the Chair and Chief Executive Officer roles, is appropriate at this time in light of TerraForm Power’s business and operating environment. This division of authority and responsibilities also allows TerraForm Power’s Chief Executive Officer to focus his time on the company’s daily operations. The TerraForm Power Board may modify this structure to best address TerraForm Power’s circumstances for the benefit of its stockholders when appropriate.

 

141


Table of Contents

Independence of the TerraForm Power Board

For purposes of the applicable NASDAQ rules, TerraForm Power is a “controlled company”. Controlled companies under those rules are companies of which more than 50% of the voting power for the election of directors is held by an individual, a group or another company. BAM controls more than 50% of the combined voting power of TerraForm Power’s common stock and, as a result, has and will continue to have the right to designate a majority of the members of the TerraForm Power Board for nomination for election and the voting power to elect such directors.

Specifically, as a controlled company, TerraForm Power is not required to have (i) a majority of independent directors, (ii) a nominating/corporate governance committee, (iii) a compensation committee or (iv) an annual performance evaluation of the nominating/corporate governance and compensation committee. TerraForm Power currently relies on the exceptions with respect to establishing a compensation committee and annual performance evaluations of such committee. Accordingly, its stockholders do not have the same protections afforded to stockholders of companies that are subject to all of the applicable stock exchange rules. The controlled company exemption does not modify the independence requirements for the Audit Committee, and TerraForm Power complies with the requirements of the Sarbanes-Oxley Act and the applicable NASDAQ rules, which require that TerraForm Power’s Audit Committee be composed of at least three members, each of whom is independent. In addition, TerraForm Power maintains a Conflicts Committee which is comprised of three independent directors and a Governance Committee which is comprised of a majority of independent directors.

The TerraForm Power Board has determined that each of Ms. Burke and Messrs. Fong and McFarland qualify as independent directors according to the rules and regulations of the SEC and NASDAQ.

Information Regarding the TerraForm Power Board and its Committees

The standing committees of the TerraForm Power Board consists of an Audit Committee, a Nominating and Corporate Governance Committee and a Conflicts Committee. The TerraForm Power Board may establish other committees as it deems necessary or appropriate from time to time. Each committee reports to the TerraForm Power Board as it deems appropriate and as the TerraForm Power Board may request. The composition, duties and responsibilities of these committees are set forth below. The following table provides the current membership and fiscal year 2019 meeting information for each committee of the TerraForm Power Board.

 

Name

   Audit
    Committee    
   Conflicts
    Committee    
       Governance    
    Committee    

Brian Lawson

   —      —      —  

Carolyn Burke

   Member    Member    —  

Christian S. Fong

   Chair    Member    Member

Harry Goldgut

   —      —      Chair

Richard Legault

   —      —      —  

Mark McFarland

   Member    Chair    Member

Sachin Shah

   —      —      —  

Total meetings held in fiscal year 2019

   10    5    4

The TerraForm Power Board met eight times and took action by unanimous written consent four times during 2019. Each incumbent board member attended at least 75% of the meetings of the board and applicable committees held in fiscal 2019 during the period for which such member was a director and/or committee member.

Directors are invited and encouraged to attend TerraForm Power’s annual meeting of stockholders. A director who is unable to attend TerraForm Power’s annual meeting of stockholders (which it is understood will occur on occasion) is expected to notify the Chair of the TerraForm Power Board in advance of the meeting. All members of the TerraForm Power Board attended the June 20, 2019 annual meeting of stockholders.

 

142


Table of Contents

Below is a description of each committee of the TerraForm Power Board:

Audit Committee

The Audit Committee is responsible for, among other matters: (i) appointing, retaining and evaluating TerraForm Power’s independent registered public accounting firm and approving all services to be performed by it, (ii) overseeing TerraForm Power’s independent registered public accounting firm’s independence, experience, qualifications and performance, (iii) overseeing the financial reporting process and discussing with management and TerraForm Power’s independent registered public accounting firm the interim and annual financial statements that TerraForm Power file with the SEC, (iv) reviewing and monitoring TerraForm Power’s critical accounting policies and practices, financial and accounting controls and compliance with legal and regulatory requirements, and (v) reviewing procedures for the confidential anonymous submission of concerns regarding questionable accounting, internal controls or auditing matters.

TerraForm Power’s Audit Committee consists of Ms. Burke and Messrs. Fong and McFarland. The TerraForm Power Board has determined that each of Ms. Burke and Messrs. Fong and McFarland qualify as independent directors according to the rules and regulations of the SEC and NASDAQ with respect to audit committee membership. The TerraForm Power Board has also determined that Ms. Burke and Mr. Fong each qualifies as an “audit committee financial expert”, as such term is defined in Item 407(d)(5) of Regulation S-K. Mr. Fong has been designated as the Chair of the Audit Committee. The TerraForm Power Board has adopted a written charter for the Audit Committee, which is available on its corporate website, www.terraformpower.com.

Conflicts Committee

TerraForm Power’s Conflicts Committee is responsible for, among other matters: (i) reviewing and approving material transactions, and matters in which a conflict of interest exists, between TerraForm Power and any affiliated parties, on the one hand, and BAM and certain of its affiliates, on the other hand, (ii) reviewing and recommending structures and procedures designed to facilitate the TerraForm Power Board’s independence from BAM and certain of its affiliates, and (iii) supervising any changes in fees paid to BAM and certain of its affiliates as service providers, referred to herein as MSA providers.

TerraForm Power’s Conflicts Committee consists of Ms. Burke and Messrs. Fong and McFarland. The TerraForm Power Board has determined each of Ms. Burke and Messrs. Fong and McFarland qualify as independent directors according to the rules and regulations of the SEC and NASDAQ. Mr. McFarland has been designated as the Chair of the Conflicts Committee. The TerraForm Power Board has adopted a written charter for the Conflicts Committee, which is available on its corporate website, www.terraformpower.com.

Nominating and Corporate Governance Committee

As a controlled company, TerraForm Power is not required to establish a compensation or nominating/corporate governance committee under NASDAQ rules. While TerraForm Power remains able to rely upon such exceptions, in October 2017, the TerraForm Power Board created the Governance Committee.

The Governance Committee is responsible for, among other matters: (i) considering and submitting recommendations for filling board vacancies, (ii) reviewing TerraForm Power’s overall approach to corporate governance, (iii) reviewing and accessing TerraForm Power’s enterprise risk management program and policies, (iv) reviewing and reporting on the performance of the TerraForm Power Board, (v) reviewing proposed material related-party transactions and situations involving potential conflicts of interest that are not required to be reviewed by the Conflicts Committee, (vi) establishing a process for reviewing the performance and overseeing the evaluation of MSA providers, (vii) discharging the responsibility of the TerraForm Power Board with respect to TerraForm Power’s incentive compensation plans and equity-based plans, and (viii) preparing an annual Compensation Committee Report, if required by applicable SEC rules.

 

143


Table of Contents

In considering and submitting recommendations for filling board vacancies, the Governance Committee considers an individual’s business experience and specific areas of expertise, personal and professional ethics and values and commitment to advancing the best interest of TerraForm Power. The Governance Committee also considers the need for the TerraForm Power Board to have a diversity of perspectives.

The Governance Committee’s process for identifying and evaluating director nominees may include consultation with all directors, solicitation of proposed nominees from all directors, the engagement of one of more professional search firms (if deemed appropriate) and interviews with prospective nominees. The Governance Committee also considers nominations by stockholders who recommend candidates for election to the TerraForm Power Board. A stockholder seeking to recommend a prospective candidate for the Governance Committee’s consideration may do so by writing the Secretary, at TerraForm Power, Inc., 200 Liberty Street, 14th Floor, New York, New York 10281, and by following the requirements to submit nominees discussed under the section entitled “Stockholder Proposals and Nominations”.

The Governance Committee consists of Messrs. Goldgut, Fong and McFarland. The TerraForm Power Board has determined that each of Messrs. Fong and McFarland qualify as independent directors according to the rules and regulations of the SEC and NASDAQ. Mr. Goldgut has been designated as the Chair of the Governance Committee. The TerraForm Power Board has adopted a written charter for the Governance Committee, which is available on its corporate website, www.terraformpower.com.

Governance Committee Interlocks and Insider Participation

None.

Risk Oversight Management

The TerraForm Power Board oversees the risk management activities designed and implemented by TerraForm Power’s management. TerraForm Power’s senior management is responsible for assessing and managing its risks on a day-to-day basis. The TerraForm Power Board executes its oversight responsibility for risk management both directly and through its committees. The full TerraForm Power Board considers specific risk topics, including risks associated with TerraForm Power’s strategic plan, business operations and capital structure. In addition, the TerraForm Power Board receives detailed regular reports from members of TerraForm Power’s senior management and other personnel that include assessments and potential mitigation of the risks and exposures involved with their respective areas of responsibility.

The TerraForm Power Board has delegated to the Governance Committee oversight of TerraForm Power’s risk management process. TerraForm Power’s Governance Committee oversees and reviews with management its policies with respect to risk assessment and risk management and its significant financial risk exposures and the actions management has taken to limit, monitor or control such exposures. The TerraForm Power Board oversees risk related to compensation policies. TerraForm Power’s Audit Committee and Conflicts Committee also considers and addresses risk as they perform their respective committee responsibilities. Both standing committees report to the full Board as appropriate, including when a matter rises to the level of a material or enterprise level risk.

Stockholder Communications with the TerraForm Power Board

TERP stockholders and interested parties may communicate with the TerraForm Power Board by sending correspondence to the TerraForm Power Board, a specific committee of the TerraForm Power Board or a director c/o TerraForm Power’s Secretary, at TerraForm Power, Inc., 200 Liberty Street, 14th Floor, New York, New York 10281.

TerraForm Power’s Secretary reviews all communications to determine whether the contents include a message to a director and will provide a summary and copies of all correspondence (other than solicitations for

 

144


Table of Contents

services, products or publications) to the applicable director or directors at each regularly scheduled meeting. TerraForm Power’s Secretary will alert individual directors to items that warrant a prompt response from the individual director prior to the next regularly scheduled meeting. Items warranting prompt response, but not addressed to a specific director, will be routed to the Chair of the applicable committee.

Code of Business Conduct and Ethics

The TerraForm Power Board has adopted a Code of Business Conduct and Ethics, referred to as the Code of Conduct that applies to all of its officers, and employees, including its Chief Executive Officer and its Chief Financial Officer. TerraForm Power’s Code of Conduct includes a conflicts of interest policy and is available on its website at www.terraformpower.com. If TerraForm Power amends or grants a waiver of one or more of the provisions of its Code of Conduct, it intends to satisfy the requirements under SEC and NASDAQ rules regarding the disclosure of amendments to or waivers from provisions of its Code of Conduct by posting the required information on its website.

Section 16(a) Beneficial Ownership Reporting Compliance

Section 16(a) of the Exchange Act requires TerraForm Power’s directors, certain officers, and holders of more than 10% of its common stock to file reports regarding their ownership and changes in ownership of its securities with the SEC, and to furnish TerraForm Power with copies of all Section 16(a) reports that they file.

Based solely upon a review of Forms 3, 4 and 5 and any amendments thereto furnished to TerraForm Power and written representations provided to it by all of its directors and officers and certain of its greater than 10% stockholders, TerraForm Power believes that during the year ended December 31, 2019, its directors, officers, and greater than 10% stockholders complied with all applicable Section 16(a) filing requirements.

 

145


Table of Contents

SECURITY OWNERSHIP OF CERTAIN TERP BENEFICIAL OWNERS AND MANAGEMENT AND RELATED TERP STOCKHOLDER MATTERS

The following table sets forth certain information known to TerraForm Power regarding beneficial ownership of TerraForm Power’s voting securities as of June 25, 2020 by:

 

   

each person known by TerraForm Power to be the beneficial owner of more than 5% of any class of its voting securities;

 

   

each of TerraForm Power’s directors;

 

   

each of TerraForm Power’s named executive officers; and

 

   

all executive officers and directors as a group.

Beneficial ownership is determined in accordance with the rules of the SEC and generally includes voting or investment power with respect to securities. Except as noted by footnote below, and subject to community property laws where applicable, the persons named in the table below have sole voting and investment power with respect to all shares shown as beneficially owned by them. The table below is based upon information supplied by officers, directors and principal stockholders and Schedules 13D or 13G or other reports filed with the SEC.

This table lists applicable percentage ownership based on 226,531,665 shares of TERP common stock outstanding as of June 25, 2020. Shares issuable upon exercise of options to purchase shares of TERP common stock that are exercisable within 60 days of June 25, 2020, are deemed to be beneficially owned by the persons holding these options for the purpose of computing percentage ownership of that person, but are not treated as outstanding for the purpose of computing any other person’s ownership percentage.

Unless otherwise indicated in the table or footnotes below, the address for each beneficial owner is c/o TerraForm Power, Inc., 200 Liberty Street, 14th Floor, New York, New York 10281.

 

     TERP Common
Stock Number
of Shares
     Percent of Class  

Beneficial Owner:

     

Brookfield Asset Management Inc.(1)

     139,631,666        61.64

Directors and Named Executive Officers:

     

John Stinebaugh

     8,100            

Michael Tebbutt

     —              

Valerie Hannah

     4,807            

William Fyfe

     —              

Brian Lawson

     —              

Carolyn Burke

     —              

Christian S. Fong

     2,000            

Harry Goldgut

     —              

Richard Legault

     —              

Mark McFarland

     —              

Kimball Osmars

     3,605            

Sachin Shah

     —              

Directors and Executive Officers as a group (12 persons)

     18,512            

 

*

Less than one percent

 

146


Table of Contents
(1)

As set forth in the Schedule 13D/A filed with the SEC on March 20, 2020, according to which Brookfield Asset Management Inc., Partners Limited, Brookfield BRP Holdings (Canada) Inc., BBHC Orion Holdco L.P., Brookfield Asset Management Private Institutional Capital Adviser (Canada), L.P., Brookfield Infrastructure Fund III GP LLC, Orion US GP LLC and Orion US Holdings 1 LP (collectively, the “Brookfield Group”) share voting and dispositive power over 139,631,666 shares of TERP common stock. The address for each member of the Brookfield Group is 181 Bay Street, Suite 300, Brookfield Place, Toronto, Ontario M5J 2T3, Canada.

 

147


Table of Contents

REPORT OF THE AUDIT COMMITTEE OF THE TERRAFORM POWER BOARD

The Audit Committee has reviewed and discussed with TerraForm Power’s management its audited consolidated financial statements for the fiscal year ended December 31, 2019.

The Audit Committee has discussed with representatives of Ernst & Young LLP the matters required to be discussed with them under the applicable provisions of the Public Company Accounting Oversight Board (referred to as the PCAOB) Auditing Standard 1301 (Communications with Audit Committees).

The Audit Committee has also received the written disclosures and the letter from Ernst & Young LLP required by applicable requirements of the PCAOB regarding Ernst & Young LLP’s communications with the Audit Committee concerning independence and the Audit Committee has discussed the independence of Ernst & Young LLP with that firm.

Based on the Audit Committee’s review and discussions noted above, the Audit Committee recommended to the TerraForm Power Board that TerraForm Power’s audited consolidated financial statements be included in its Annual Report on Form 10-K for the fiscal year ended December 31, 2019 for filing with the SEC.

Submitted by:

Christian S. Fong, Chair

Mark McFarland

Carolyn Burke

The material in this report is not “soliciting material”, is not deemed “filed” with the SEC and is not to be incorporated by reference in any filing of TerraForm Power under the U.S. Securities Act or the Exchange Act, whether made before or after the date hereof and irrespective of any general incorporation language in any such filing.

 

148


Table of Contents

OTHER MATTERS

The TerraForm Power Board knows of no other matters that will be presented for consideration at the TERP stockholders meeting. If any other matters are properly brought before the TERP stockholders meeting, it is the intention of the persons named in the accompanying proxy to vote on such matters in accordance with their best judgment.

 

By Order of the Board of Directors

By:

 

/s/ William Fyfe

Name: William Fyfe

Title: General Counsel and Secretary

 

149


Table of Contents

THE TERP ACQUISITION

Effects of the TERP Acquisition

The Reorganization Agreement provides that, on the terms and subject to the conditions therein, the TERP acquisition will be consummated through a series of transactions, including:

 

   

the merger of TerraForm Power with and into TerraForm New York, with TerraForm New York as the surviving corporation of such merger, with (i) each share of TERP common stock that is owned by the Brookfield stockholders converted into one share of TerraForm New York class A common stock, (ii) each public TERP share with respect to which no election has been made to receive BEP units is made converted into one share of TerraForm New York class B common stock, and (iii) each public TERP share with respect to which a BEP unit election has been validly made and not validly revoked converted into one share of TerraForm New York class C common stock, and followed immediately by,

 

   

two separate share exchanges effected under the NYBCL, pursuant to which (a) BEPC will acquire each share of TerraForm New York class B common stock (received by former holders of public TERP shares who have not made an election to receive BEP units) in exchange for 0.381 of a BEPC exchangeable share per TerraForm New York class B common stock and cash in lieu of a fractional BEPC exchangeable share and (b) Acquisition Sub will acquire each share of TerraForm New York class C common stock (received by former holders of public TERP shares who have made an election to receive BEP units) in exchange for 0.381 of a BEP unit per share of TerraForm New York class C common stock and cash in lieu of a fractional BEP unit. In each case, the exchange ratio of 0.381 is subject to adjustment as described below.

If the TERP acquisition is completed, each public TERP share will be automatically exchanged into the right to receive consideration, referred to as the TERP acquisition consideration, consisting of a number of, at the election of the holder of such public TERP shares, BEPC exchangeable shares or BEP units, in each case, equal to the adjusted exchange ratio and subject to further adjustment to prevent dilution in accordance with the Reorganization Agreement. The adjusted exchange ratio will be determined by multiplying (x) 0.381 by (y) the sum of (i) the number (rounded, if necessary, to three decimal points) of BEPC exchangeable shares to be distributed with respect to each BEP unit upon the consummation of the special distribution and (ii) one. For example, if holders of BEP units receive one BEPC exchangeable share for every four BEP units in the special distribution, the adjusted exchange ratio will be equal to 0.47625, and unaffiliated TERP stockholders will receive 0.47625 of a BEPC exchangeable share or BEP unit per public TERP share. Each BEPC exchangeable share has been structured with the intention of providing an economic return equivalent to one BEP unit (subject to adjustment to reflect certain capital events). See “BEPC Relationship with Brookfield Renewable” and “Description of BEPC Share Capital—BEPC Exchangeable Shares”. TERP stockholders will not participate in the special distribution. No fractional BEPC exchangeable shares or BEP units will be issued in the TERP acquisition, and unaffiliated TERP stockholders will receive cash in lieu of a fractional BEPC exchangeable share or BEP unit, as applicable. See “The Reorganization Agreement—Election Procedures”. Each share of TERP common stock held by the Brookfield stockholders prior to the completion of the TERP Acquisition will remain issued and outstanding as one share of class A common stock of TerraForm New York, the surviving corporation.

The Reorganization Agreement does not contain any provision that would adjust the exchange ratio based on fluctuations in the market price of either TERP common stock, BEP units or BEPC exchangeable shares. There is currently no market for the BEPC exchangeable shares. Because of this, the implied value of the TERP acquisition consideration will fluctuate between now and the completion of the TERP acquisition. The value of the TERP acquisition consideration will depend on the market price of BEP units or BEPC exchangeable shares, as applicable, at the time the TERP acquisition is completed.

 

150


Table of Contents

A copy of the Reorganization Agreement is attached as Annex A to this proxy statement/prospectus. You are urged to read the Reorganization Agreement in its entirety because it is the legal document that governs the TERP acquisition. For a summary of the Reorganization Agreement, see “The Reorganization Agreement”.

Background of the TERP Acquisition

Since the 2017 merger (as defined in the section “The TERP Acquisition—Certain Relationships of BAM and TerraForm Power and Related Party Transactions”), TerraForm Power has been a controlled affiliate of Brookfield, and Brookfield and its affiliates have owned a majority of the outstanding shares of TERP common stock. In addition, Brookfield and its affiliates have been entitled to designate for appointment four nominees to the TERP board and the Chief Executive Officer, Chief Financial Officer and the General Counsel of TerraForm Power. See “The TERP Acquisition—Certain Relationships of BAM and TerraForm Power and Related Party Transactions” for a summary of such arrangements.

As part of the ongoing management and oversight of TerraForm Power’s business, the TERP board and TerraForm Power’s senior management regularly review and discuss TerraForm Power’s performance, risks, opportunities and overall strategic direction. As part of this ongoing evaluation, the TERP board and TerraForm Power’s senior management have from time to time considered potential opportunities, including the evaluation of strategic alternatives as part of their ongoing effort to strengthen TerraForm Power’s business and enhance stockholder value.

On January 11, 2020, BEP, an affiliate of Brookfield, delivered to TerraForm Power an unsolicited letter, through which it proposed to acquire all of the public TERP shares for consideration solely in the form of BEPC exchangeable shares, at a BEP-to-TerraForm Power exchange ratio of 0.36 times, referred to as the Proposal, which represented a premium of 11% to the unaffected closing price of the TERP common stock on January 10, 2020, based on the unaffected closing price of BEP units as of such date. The transaction contemplated by the Proposal is referred to herein as the TERP acquisition. In its Proposal, BEP noted, among other things, that it was not interested in selling its interest in TerraForm Power at that time and that it had conditioned the TERP acquisition on both the approval of a committee of the TERP board consisting solely of independent directors with full authority to evaluate and respond to the Proposal and the approval of a majority of TerraForm Power’s stockholders not affiliated with BEP.

That same day, following receipt of the Proposal, the TERP board held a telephonic meeting and discussed the Proposal and the potential establishment of a special committee of the TERP board for consideration thereof. Following such meeting, the independent directors of the TERP board—who were also the members of the standing Conflicts Committee of the TERP board, or the Conflicts Committee—Carolyn Burke, Christian Fong and Mark “Mac” McFarland—held a meeting to discuss, among other things, the Proposal and the potential establishment of a special committee of the TERP board to consider the Proposal and the TERP acquisition. Representatives of Richards, Layton & Finger, P.A., or Richards Layton, who had been contacted by Mr. McFarland prior to the meeting to serve as legal advisor to the special committee, also participated in this meeting.

On January 12, 2020, the TERP board, acting by unanimous written consent, established the special committee of the TERP board, or the Special Committee, comprised of Ms. Burke and Messrs. Fong and McFarland, each of whom was not directly or indirectly affiliated with, and was otherwise independent from, BEP and its affiliates and was not a member of TerraForm Power’s management or otherwise interested in the TERP acquisition, and designated Mr. McFarland chair of the Special Committee. The TERP board delegated to the Special Committee the exclusive power and authority of the TERP board to (i) review and to evaluate the terms and conditions, and determine the advisability of the Proposal and any alternative thereto, (ii) negotiate with BEP or any other party as the Special Committee deemed appropriate with respect to the terms and conditions of the Proposal or any alternative thereto and, if the Special Committee deemed appropriate, but subject to the limitations of applicable law, approve the execution and delivery of documents setting forth the

 

151


Table of Contents

Proposal or any alternative transaction on behalf of TerraForm Power, (iii) determine whether the Proposal or any alternative thereto negotiated by the Special Committee is fair to, and in the best interests of, TerraForm Power and all of its stockholders (other than BEP and its affiliates), (iv) reject the Proposal and any other alternative transaction and recommend to the TERP board what action, if any, should be taken by the TERP board and TerraForm Power with respect to the Proposal or any other alternative thereto, and (v) take any and all other actions it deemed necessary and advisable in light of any Proposal or any alternative thereto. The resolutions of the TERP board establishing the Special Committee further provided that the TERP board could not approve the Proposal or any alternative thereto, or recommend the Proposal or any alternative thereto for approval by TerraForm Power’s stockholders, without a prior favorable recommendation of the Proposal or any such alternative by the Special Committee.

On the afternoon of January 12, 2020, the Special Committee held a telephonic meeting to discuss the Proposal and to interview Greentech, who had previously served as financial advisor to the Conflicts Committee, as a potential financial advisor to the Special Committee. Representatives of Richards Layton were also in attendance.

On January 13, 2020, BEP issued a press release disclosing its submission of the Proposal and briefly describing the terms thereof. TerraForm Power similarly issued a press release confirming receipt of the Proposal and briefly describing the Proposal and the formation of the Special Committee.

That same day, the Special Committee met telephonically and interviewed representatives of Morgan Stanley as a potential financial advisor to the Special Committee. Representatives of Richards Layton attended the meeting. Following such meeting, the Special Committee determined to retain Morgan Stanley and Greentech as financial advisors to the Special Committee in its evaluation of the Proposal and any alternative thereto.

On January 16, 2020, the Special Committee met telephonically, with representatives of Morgan Stanley, Greentech and Richards Layton in attendance, to discuss certain key tasks and potential next steps with respect to the Special Committee’s consideration of the Proposal and the potential for alternative transactions.

The next day, on January 17, 2020, the Special Committee met telephonically to discuss the potential retention of Kirkland & Ellis LLP, or Kirkland, as legal advisor to the Special Committee. Each of the Special Committee members had separately met or spoken with representatives of Kirkland to discuss their credentials and experience to assist the Special Committee. After discussion, the Special Committee determined to retain Kirkland as a legal advisor to the Special Committee.

Also on January 17, 2020, TerraForm Power entered into a mutual confidentiality agreement with BRP Energy Group L.P., a service provider to BEP under the BEP Master Services Agreement, so that the Special Committee and its advisors could receive confidential information regarding BEP as part of its due diligence process and evaluate the Proposal. The mutual confidentiality agreement did not contain any standstill provisions.

On January 21, 2020, a member of the Special Committee met telephonically with representatives of the Special Committee’s financial and legal advisors to discuss certain diligence requests and process points. Later that day, at the instruction of the Special Committee, representatives of Morgan Stanley sent such diligence requests to the management of TerraForm Power and BEP, respectively.

On January 24, 2020, members of TerraForm Power management had a telephonic discussion with representatives of Morgan Stanley and Greentech, with Mr. McFarland in attendance, which focused on certain requests made by Morgan Stanley and Greentech for financial information. Later that day and as a follow-up to that telephonic discussion, members of TerraForm Power management provided Morgan Stanley and Greentech with an initial draft of the NAV Model and the Five-Year Business Plan Model, each of which had been previously prepared by TerraForm Power in the ordinary course of business as described in “The TERP

 

152


Table of Contents

Acquisition—Certain TerraForm Power Forecasts”, as well as access to various due diligence materials that had been requested on January 21, 2020.

Between January 24, 2020 and January 31, 2020, TerraForm Power management provided Morgan Stanley and Greentech with incremental updates to the NAV Model in order to reflect more recent information regarding, among other things, TerraForm Power’s expected tax liabilities in the United States and Spain, and to reflect updated assumptions regarding certain project-level cash positions and debt repayment schedules. Between January 24, 2020 and February 24, 2020, TerraForm Power management provided Morgan Stanley and Greentech with further updates to the Five-Year Business Plan Model to align with the NAV Model as applicable. Such updates and the final NAV Model and Five-Year Business Plan Model are further described under “The TERP Acquisition—Certain TerraForm Power Forecasts”.

On January 27, 2020, members of TerraForm Power management had a telephonic discussion with representatives of Morgan Stanley and Greentech, with members of the Special Committee in attendance, which focused on the NAV Model and the Five-Year Business Plan Model.

On January 27, 2020, a stockholder of TerraForm Power filed an action in the Delaware Court of Chancery asserting both derivative claims purportedly on behalf of TerraForm Power and direct claims purportedly on behalf of a class of the public stockholders of TerraForm Power unaffiliated with Brookfield. The complaint filed in this action, following consolidation with an earlier filed action, became the operative complaint (referred to as the Complaint) in a litigation styled In re Terraform Power, Inc. Stockholders Litigation, Consol. C.A. No. 2019-0757-SG (referred to as the Derivative Litigation), currently pending in the Court of Chancery of the State of Delaware. See “Legal Proceedings—Derivative Class Action” appearing in Note 20 (Commitments and Contingencies) to TerraForm Power’s audited consolidated financial statements as of and for the three years ended December 31, 2019 incorporated by reference into this proxy statement / prospectus for further details. The Complaint asserts derivative and direct claims against certain Brookfield affiliates for breach of their fiduciary duties in connection with Brookfield’s purchase of $650 million in shares of TerraForm Power stock (referred to as the Private Placement) to finance TerraForm Power’s acquisition of Saeta Yield, S.A. (referred to as Saeta). The Complaint did not name any of the members of the Special Committee as defendants. The Complaint was promptly provided to the members of the Special Committee. The members of the Special Committee—all of whom were also members of the Conflicts Committee that had approved the terms of the Private Placement being challenged in the Complaint—had prior knowledge of the underlying facts relating to the claims asserted in the Complaint. Mr. McFarland requested that Richards Layton and Kirkland consider the Complaint and any potential effects arising from the Complaint on the Special Committee’s consideration of the Proposal.

On January 29, 2020, the Special Committee met telephonically with representatives of Morgan Stanley, Greentech, Richards Layton and Kirkland to discuss, among other things, the projected timeline for the Special Committee’s evaluation of the Proposal and the preliminary financial diligence of TerraForm Power and BEP conducted by Morgan Stanley and Greentech to date at the request of the Special Committee. Also, on January 29, 2020, Richards Layton forwarded to the Special Committee members a letter to the TERP board from counsel to the plaintiff in the Derivative Litigation.

On January 30, 2020, at the offices of TerraForm Power in New York, with a member of the Special Committee in attendance, representatives of TerraForm Power management delivered a presentation to representatives of Morgan Stanley and Greentech regarding TerraForm Power’s business, budget, strategy, results and prospects, as well as certain financial diligence information.

On February 3, 2020, BEP provided Morgan Stanley and Greentech with the BEP forecasts and between February 3, 2020 and February 22, 2020 provided Morgan Stanley and Greentech a number of updates to the BEP forecasts. The final BEP forecasts are further described under “The TERP Acquisition—Certain BEP Forecasts”.

 

153


Table of Contents

On February 4, 2020, representatives of Morgan Stanley and Greentech participated in a telephonic discussion with members of the BEP management to discuss the BEP forecasts and the transaction structure.

Later on February 4, 2020, the Special Committee held a telephonic meeting, with representatives of Richards Layton, Kirkland, Greentech and Morgan Stanley in attendance, to discuss the preliminary financial and legal diligence conducted to date at the request of the Special Committee, including the presentation by representatives of TerraForm Power management held on January 30 and the discussions between the Special Committee’s financial advisors and BEP management earlier that day. At such meeting, the Special Committee discussed and considered Brookfield’s role as TerraForm Power’s controlling stockholder and sponsor, certain of TerraForm Power’s alternatives to the Proposal, the financial analyses to be performed by Morgan Stanley and Greentech, and the Special Committee’s view as to which of those potential alternatives were, as a practical matter, available to TerraForm Power at such time.

On February 5, 2020, representatives of Kirkland, Torys, and BEP held a telephonic meeting to discuss certain provisions of the BEPC organizational documents and the terms of the special distribution, as described in the amended Form F-1 related to the special distribution filed by BEP and BEPC with the SEC on January 17, 2020. In particular, the attendees discussed the proposed relative rights of the BEPC exchangeable shares, BEPC class B shares and BEPC class C shares and the proposed supporting arrangements among BEP, BEPC and their affiliates. Representatives of Torys also informed representatives of Kirkland that since the filing of the amended Form F-1, BEP had determined to (i) remove BEP’s ability to unilaterally cause the conversion of BEPC class C shares into BEPC exchangeable shares and (ii) consistent with the approach adopted by its affiliate, Brookfield Infrastructure Partners L.P., in the creation of Brookfield Infrastructure Corporation, eliminate the support agreement described in the amended Form F-1, pursuant to which BEP would have, among other things, covenanted (a) not to declare or pay any distributions on the BEP units unless BEPC has sufficient money or other assets available to enable the due declaration and the due payment of an equivalent dividend on the BEPC exchangeable shares and (b) to take all actions reasonably necessary to enable BEPC to pay the liquidation amount or amount payable on an exchange or redemption of BEPC exchangeable share in certain circumstances.

On February 6, 2020, the Special Committee met telephonically, with representatives of Morgan Stanley, Greentech, Richards Layton and Kirkland in attendance, to discuss, among other things, the structure of the TERP acquisition. The Special Committee discussed the relative rights of holders of BEPC exchangeable shares to be offered as consideration in connection with the TERP acquisition as compared to the rights of holders of TERP common stock and the BEP units. The Special Committee additionally discussed the upcoming BEP management presentation.

On February 7, 2020, members of TerraForm Power management held a telephonic discussion with representatives of Morgan Stanley and Greentech with respect to the NAV Model and the Five-Year Business Plan Model.

Later on February 7, 2020, the Special Committee met with representatives of Morgan Stanley, Greentech, Richards Layton and Kirkland at the New York offices of Kirkland and received a presentation telephonically from members of BEP management regarding BEP’s business, results and prospects, as well as the Proposal. Among other things, representatives of BEP management discussed (i) Brookfield’s rationale for its initial acquisition of 51% of TERP common stock in the 2017 merger, (ii) BEP’s strategic vision over the next five years and how the TERP acquisition would facilitate such strategic growth, (iii) BEP’s view that BEP’s acquisition of the public TERP shares at this time would be beneficial to the unaffiliated TERP stockholders in light of, among other things, the opportunity of such stockholders to invest at the BEP level, with potentially higher return targets and development capabilities, (iv) the structure of the TERP acquisition and the intended economic equivalence between BEPC exchangeable shares and BEP units, and (v) the assets expected to be held by BEPC. At the request of the Special Committee, BEP management also addressed (i) BEP management’s view as to the potential impact of the TERP acquisition on TerraForm Power’s existing litigation with D.E. Shaw, referred to as the First Wind Litigation, and the contingent value rights related to such litigation

 

154


Table of Contents

issued to Brookfield in connection with the 2017 merger and (ii) the management fee expected to be payable by BEP to affiliates of Brookfield following the closing of the TERP acquisition. At the request of the Special Committee, representatives of Morgan Stanley, Greentech, Richards Layton and Kirkland discussed certain follow up diligence requests with members of BEP management and BEP management confirmed for the Special Committee that such diligence information would be provided.

Immediately following the BEP management presentation, the Special Committee met in executive session with representatives of Morgan Stanley, Greentech, Richards Layton and Kirkland and discussed the diligence process. The Special Committee reiterated its instruction to representatives of Morgan Stanley and Greentech to request from BEP additional diligence information in connection with the financial analyses being performed by Morgan Stanley and Greentech. Following the meeting, representatives of Morgan Stanley and Greentech requested such information from BEP.

On February 9, 2020, at the instruction of the Special Committee, representatives of Morgan Stanley sent BEP certain follow-up diligence requests.

On February 11, 2020, the Special Committee met telephonically, with representatives of Morgan Stanley, Greentech, Richards Layton and Kirkland in attendance, and discussed the diligence process with such representatives. Later that day, BEP sent Kirkland and Richards Layton a draft of the Reorganization Agreement, and other documentation, including drafts of (i) a term sheet for the share capital of BEPC, (ii) a rights agreement whereby for five years following the special distribution, BAM would guarantee the obligations of BEPC to exchange or redeem BEPC exchangeable shares for BEP units or its cash equivalent, where BEPC and BEP have failed to satisfy such exchange or redemption request in accordance with the terms of the proposed articles of BEPC, (iii) subordinated credit agreements to facilitate cash management between BEP and BEPC and (iv) an equity commitment agreement whereby a subsidiary of BEP would commit to contribute up to $1 billion in cash to BEPC in exchange for BEPC class C shares or preferred equity of BEPC. BEP additionally shared with representatives of Greentech and Morgan Stanley additional diligence materials requested by the Special Committee and its financial and legal advisors at the February 7, 2020 meeting, including two schedules supporting the calculation of the Brookfield management fee expected to be payable after the completion of the TERP acquisition and the impact of the TERP acquisition on the contingent value rights described above.

On February 12, 2020, BEP provided to representatives of Greentech and Morgan Stanley certain additional financial diligence information.

That same day, representatives of Greentech and Morgan Stanley held a telephonic discussion with members of TerraForm Power management, which focused on the NAV Model, the Five-Year Business Plan Model, certain assumptions reflected therein, and certain outstanding diligence requests.

On February 13, 2020, representatives of Morgan Stanley and Greentech participated in a telephonic discussion with members of BEP management to discuss certain financial diligence information provided by BEP as well as certain outstanding diligence requests. Later that day, BEP provided Morgan Stanley and Greentech with additional diligence information. Also, on February 13, 2020, Richards Layton forwarded to the Special Committee members a letter addressed to the Special Committee from counsel to the plaintiff in the Derivative Litigation.

On February 18, 2020, the Special Committee met telephonically, with representatives of Morgan Stanley, Greentech, Richards Layton and Kirkland in attendance, to discuss certain financial and legal due diligence matters and proposed responses to inquiries received by TerraForm Power’s investor relations team about the status of the Proposal.

On February 19, 2020, the Special Committee met telephonically, with representatives of its legal advisors in attendance, to discuss the Complaint in the Derivative Litigation and the two letters from counsel to the

 

155


Table of Contents

plaintiffs in the Derivative Litigation and to evaluate the potential value of the Derivative Litigation and its impact, if any, on the Special Committee’s consideration of the Proposal. The Special Committee and its legal advisors reviewed materials that had been circulated by Richards Layton in advance of the meeting, and discussion between the Special Committee and its legal advisors ensued with respect to the validity and potential value of claims asserted in the Complaint and the potential considerations and options of the Special Committee with respect thereto. Richards Layton representatives reviewed with the Special Committee the claims asserted in the Complaint including, among other things, allegations that Brookfield, in connection with the Private Placement had breached its fiduciary duties to TerraForm Power and its minority stockholders by (i) acquiring shares of TerraForm Power at an unfair price, (ii) diluting the economic and voting power of TerraForm Power’s minority stockholders, and (iii) trading on inside information. It was noted that both the members of the Special Committee and Richards Layton were aware of the underlying facts relating to the claims asserted in the Complaint given that (i) the Special Committee members—although they were not named as defendants in the Complaint—each were members of the TERP Conflicts Committee and the TERP board that had approved the terms of the Private Placement being challenged in the Complaint and (ii) Richards Layton was counsel to the TERP Conflicts Committee in connection with its consideration and approval of the Private Placement. Representatives of Richards Layton then discussed the difference between direct and derivative claims, certain effects on the standing of the plaintiff to assert derivative claims if the transactions contemplated by the Proposal were to be consummated, and Delaware law as to the consideration that should be given to evaluating pending derivative claims in the context of a potential merger transaction. Richards Layton representatives also described their process and due diligence in connection with their evaluation of the merits of Derivative Litigation. Representatives of Richards Layton then reviewed with the Special Committee their legal analysis of the potential merits of the claims asserted in the Derivative Litigation and potential remedies to the extent any of the claims were to succeed. Following such report and discussion, representatives of Kirkland also provided the Special Committee with their views of the merits of the potential claims and potential remedies. Following discussion concerning the foregoing, and taking into account the Special Committee members’ prior familiarity with the derivative claims and the facts at issue, the Special Committee determined that the value of the alleged derivative claims in the Derivative Litigation to TerraForm Power was de minimis, immaterial in the context of the Proposal, and not sufficiently material to factor into the negotiation of the economic terms of the Proposal. In light of its determination that such claims had de minimis value, the Special Committee determined that further consideration of the value of the derivative claims would not be constructive or necessary.

On February 20, 2020, representatives of Greentech and Morgan Stanley had a telephonic discussion with members of TerraForm Power management, which focused on the NAV Model, the Five-Year Business Plan Model and certain synergy assumptions.

Later on February 20, 2020, BEP provided certain additional financial diligence materials to Greentech and Morgan Stanley.

On February 21, 2020, representatives of Kirkland delivered to BEP a draft supplemental legal due diligence request list and on that same day, BEP management provided certain additional financial diligence materials to Greentech and Morgan Stanley.

On February 25, 2020, representatives of Kirkland, BEP and Cravath, Swaine & Moore LLP, or Cravath, spoke telephonically regarding such request list.

On February 26, 2020, the Special Committee met telephonically, with representatives of Morgan Stanley, Greentech, Richards Layton and Kirkland in attendance. First, the Greentech representatives made a presentation to the Special Committee regarding Greentech’s preliminary financial analysis of the Proposal and the TERP acquisition. Second, representatives of Morgan Stanley discussed with the Special Committee Morgan Stanley’s preliminary financial analysis of the Proposal and the TERP acquisition. Third, the Kirkland representatives presented their review of the draft transaction documents received from BEP. During the review and discussion of the draft transaction documents, the Special Committee discussed various potential changes and points for

 

156


Table of Contents

negotiation with respect to the transaction documents, including additional protections to ensure economic equivalence of BEP units and BEPC exchangeable shares.

Following discussion with representatives of Morgan Stanley, Greentech, Richards Layton and Kirkland, the Special Committee discussed with such representatives potential responses to the Proposal. After discussion, the Special Committee determined to respond with a specific counterproposal proposing an exchange ratio of 0.42x. The Special Committee also determined not to solicit alternative proposals or transactions at this time given, among other things, the value of the Proposal to the unaffiliated TERP stockholders and the Special Committee’s view as to the low probability that any such alternative would be viable, particularly in light of BEP’s stated unwillingness to support an alternative transaction, or would offer equivalent or greater value than the Proposal.

On February 28, 2020, at the direction of the Special Committee, Mr. McFarland called Mr. Shah and conveyed the Special Committee’s counterproposal of a 0.42x exchange ratio. In response, Mr. Shah stated that, before BEP could respond to the Special Committee’s proposed exchange ratio, BEP would also need to receive from the Special Committee either its comments to the draft transaction documents or a list of the key issues identified by the Special Committee with respect to the draft transaction documents, so that BEP could evaluate the Special Committee’s counterproposal in its entirety.

Later on February 28, 2020, the Special Committee met telephonically, with representatives of Morgan Stanley, Greentech, Richards Layton and Kirkland in attendance. The Special Committee determined to provide a list of its key issues, including, among other things, the number of non-overlapping independent directors at BEPC, certain matters related to the relative rights of the BEPC exchangeable shares, BEPC class B shares and BEPC class C shares as set forth in the draft share capital term sheet received from BEP, the term of and ability to amend the rights agreement and certain provisions of the equity commitment agreement, and such list was sent by representatives of Kirkland to BEP and Cravath later that day.

On March 2, 2020, representatives of Kirkland were granted access to a virtual data room with materials provided by BEP in response to the supplemental due diligence request list delivered on February 21, 2020.

On March 3, 2020, representatives of Kirkland spoke with representatives of Cravath, Torys and BEP regarding the Special Committee’s counterproposal as set forth in the list of key issues provided on February 28, 2020, and discussed, among other things, the Special Committee’s desire to ensure economic equivalence between the BEPC exchangeable shares and BEP units.

Later on March 3, 2020, the Special Committee met telephonically, with representatives of Morgan Stanley, Greentech, Richards Layton and Kirkland in attendance. The Kirkland representatives provided an overview of their discussions with representatives of Cravath and Torys and members of BEP management as to the key issues with the draft transaction documents identified by the Special Committee on February 28, 2020.

On March 5, 2020, Cravath sent to Kirkland BEP’s response to the Special Committee’s counterproposal. Though BEP did not comment on the Special Committee’s proposed exchange ratio, it provided substantive responses to each item identified in the key issues list. Among other things, BEP agreed in the response that the definitive transaction documents would (i) provide for the ability for the holders of the public TERP shares to elect to receive BEP units as consideration in lieu of BEPC exchangeable shares in order to address the Special Committee’s concerns about the economic equivalence of BEPC exchangeable shares and BEP units by providing holders of the public TERP shares flexibility to choose the form of the consideration, (ii) include a covenant that BEP would not declare or pay any distributions on the BEP units if on the date of such declaration or distribution BEPC does not have sufficient money or other assets to enable the declaration or payment, as applicable, of the equivalent dividend on the BEPC exchangeable shares and (iii) require a majority vote of the holders of BEPC exchangeable shares not affiliated with Brookfield or the consent of a majority (but at least two) non-overlapping independent BEPC directors in order to effect certain amendments to the Rights Agreement, Equity Commitment Letter, Subordinated Credit Agreements and BEPC articles.

 

157


Table of Contents

Later in the afternoon of March 5, 2020, the Special Committee met telephonically, with representatives of Morgan Stanley, Greentech, Richards Layton and Kirkland in attendance, to discuss BEP’s response and the Special Committee determined not to respond to BEP’s responses to the key issues list until BEP also responded to the Special Committee’s proposed exchange ratio of 0.42x proposed on February 26, 2020.

On March 6, 2020, at the direction of the Special Committee, Mr. McFarland contacted Mr. Shah and informed him that the Special Committee would not move forward with negotiations with BEP until BEP responded to the Special Committee’s proposed exchange ratio of 0.42x. Later on March 6, 2020, Mr. Shah responded to Mr. McFarland with a proposed exchange ratio of 0.365x.

On March 7, 2020, Cravath provided Kirkland with a draft voting agreement whereby BEP affiliates, BBHC Orion Holdco L.P. and Orion US Holdings 1 L.P., collectively referred to as the Brookfield stockholders, would, among other things, commit to vote the shares of TERP common stock held by them in favor of the TERP acquisition.

On March 10, 2020, representatives from BEP, Cravath, Torys and Kirkland discussed telephonically certain tax matters related to the TERP acquisition.

On March 10, 2020, the Special Committee met telephonically, with representatives of Morgan Stanley, Greentech, Richards Layton and Kirkland in attendance, to discuss BEP’s proposed exchange ratio of 0.365x. Representatives of Morgan Stanley and Greentech discussed with the Special Committee certain preliminary financial analyses with respect to BEP’s proposed exchange ratio. Representatives of Kirkland and Richards Layton then discussed with the Special Committee the legal considerations of the terms of the draft transaction documents proposed by BEP, including BEP’s response to the items on the key issues list. Following further discussion, the Special Committee determined to inform BEP that it would be willing to accept BEP’s approach to the key issues, with the exception that the term of the rights agreement be extended. The Special Committee further determined to respond to BEP’s counterproposal with a proposed exchange ratio of 0.40x.

On March 11, 2020, at the direction of the Special Committee, Mr. McFarland called Mr. Shah and conveyed the Special Committee’s counterproposal. Later that day, Mr. Shah called Mr. MacFarland and conveyed BEP’s counterproposal of a proposed exchange ratio of 0.37x. The Special Committee then held a telephonic meeting during which it determined (i) to counter at a proposed exchange ratio of 0.39x and (ii) not to accept anything less than a 0.38x exchange ratio. Mr. McFarland reached out to Mr. Shah telephonically and conveyed the Special Committee’s counterproposal of a proposed exchange ratio of 0.39x. That evening, Mr. Shah responded on behalf of BEP with a counterproposal of a proposed exchange ratio of 0.375x.

On March 12, 2020, Mr. Shah and Mr. McFarland discussed telephonically ways to potentially reconcile the current gap between the respective proposed exchange ratios. Mr. McFarland pressed Mr. Shah to accept the proposed exchange ratio of 0.39x. Mr. Shah responded that BEP was not willing to consummate the TERP acquisition at an exchange ratio of 0.39x and that BEP was unwilling to go any higher than a 0.38x exchange ratio. After consideration, Mr. McFarland reached out to Mr. Shah telephonically to communicate a proposed exchange ratio of 0.381x. Mr. Shah agreed that BEP would accept a 0.381x exchange ratio as BEP’s best and final number. The 0.381x exchange ratio represented (i) a premium of 17% to the unaffected closing price of $15.60 per share of TERP common stock on January 10, 2020, based on the closing price of $38.07 per BEP unit as of such date and (ii) a premium of 20% to the closing price of $12.01 per share of TERP common stock on March 16, 2020, the last trading day before the announcement of the execution of the Reorganization Agreement, based on the closing price of $37.69 per BEP unit as of such date.

On March 12, 2020, representatives of Morgan Stanley and Greentech participated in a telephonic discussion with members of TerraForm Power management to discuss TerraForm Power management’s view of the developments relating to the COVID-19 virus and TerraForm Power management’s view as to the expected impact of those developments on the performance of TerraForm Power. TerraForm Power management also informed

 

158


Table of Contents

Morgan Stanley and Greentech that the NAV Model and Five-Year Business Plan Model had not been revised or adjusted to reflect the then-recent exceptional market volatility or the expected or potential impacts on TerraForm Power or BEP arising out of the then-recent and ongoing developments relating to the COVID-19 virus.

On March 12, 2020, the Special Committee met telephonically, with representatives of Morgan Stanley, Greentech, Richards Layton and Kirkland in attendance, to discuss BEP’s counterproposal. The Special Committee discussed the value that a 0.381x exchange ratio would provide to the unaffiliated TERP stockholders and the Special Committee’s impression that BEP would not consider a higher exchange ratio. Representatives of Kirkland and Richards Layton discussed the status of the draft transaction documents. After discussion, the Special Committee agreed to fully evaluate and make its determination with respect to the Proposal, at an exchange ratio of 0.381x, on Monday, March 16, 2020, once the transaction documents were finalized.

From March 12, 2020 through and including March 16, 2020, Kirkland and Cravath exchanged revised drafts of, and negotiated the terms of, the Reorganization Agreement and other transaction documents, including drafts of the Plan of Merger and Plans of Exchanges, Rights Agreement, Equity Commitment Agreement, Subordinated Credit Agreements, the proposed articles of BEPC and organizational documents for TerraForm New York.

On March 13, 2020, members of BEP’s management met telephonically with representatives of Kirkland to review a list of supplemental legal due diligence questions previously provided by Kirkland. Representatives of Cravath were also in attendance and participated in the diligence discussion.

On March 16, 2020, the Special Committee met telephonically, with representatives of Morgan Stanley, Greentech, Richards Layton and Kirkland in attendance. The Kirkland representatives reviewed with the Special Committee the terms of the reorganization agreement and the plan of merger, reorganization merger and share exchange thereunder, the voting agreement and certain other ancillary transaction documents, including the rights agreement, equity commitment agreement and subordinated credit agreements. Among other things, the Kirkland representatives discussed the option of TerraForm Power stockholders to receive either BEPC exchangeable shares or BEP units, each at an exchange ratio of 0.381x, the negotiated provisions intended to ensure the economic equivalence between the BEPC exchangeable shares and BEP units, and the extended term of the Rights Agreement, which would renew automatically subject to the right of Brookfield to terminate after an initial seven year term. The Richards Layton representatives then reviewed with the members of the Special Committee their fiduciary duties under Delaware law.

The Greentech representatives then reviewed with the Special Committee their final, updated valuation analysis of the proposed TERP acquisition and, thereafter, at the request of the Special Committee, rendered Greentech’s oral opinion (which was confirmed in writing by delivery of Greentech’s written opinion dated March 16, 2020) that, as of March 16, 2020 and based on and subject to the assumptions made, matters considered and limitation on the scope of review undertaken as set forth in the opinion, the Exchange Ratio (as defined in the section “The TERP Acquisition—Opinions of Financial Advisors to the Special Committee of TerraForm Power—Opinion of Greentech Capital Advisors Securities, LLC”) was fair, from a financial point of view, to the holders of TERP common stock (other than those shares held in treasury of TerraForm Power or held by the Brookfield stockholders).

Representatives of Morgan Stanley then reviewed with the Special Committee their financial analysis of the proposed TERP acquisition and, thereafter, at the request of the Special Committee, rendered Morgan Stanley’s oral opinion (which was subsequently confirmed in writing by delivery of Morgan Stanley’s written opinion dated March 16, 2020) that, as of March 16, 2020 and based on and subject to the assumptions made, procedures followed, matters considered and qualifications and limitations on the scope of review undertaken by Morgan Stanley as set forth in its opinion, the Consideration (as defined in the section “The TERP Acquisition—Opinions of Financial Advisors to the Special Committee of TerraForm Power—Opinion of Morgan Stanley & Co. LLC”) to be received

 

159


Table of Contents

by the holders of shares of TERP common stock pursuant to the Reorganization Agreement was fair from a financial point of view to the holders of shares of the TERP common stock (other than the Brookfield stockholders).

Following further discussion and consideration of all of the matters raised with respect to the proposed TERP acquisition, the Special Committee unanimously determined that the transaction documents, including the Reorganization Agreement and the voting agreement, in each case in the forms presented to the Special Committee, were fair to, advisable and in the best interests of TerraForm Power and its stockholders (other than BEP and its affiliates). The Special Committee further determined to recommend that the TERP board (i) approve and declare advisable the Reorganization Agreement, the Plan of Merger, the reincorporation merger and the share exchange; (ii) determine that the terms of the Reorganization Agreement, the Plan of Merger, the reincorporation merger and the share exchange are fair to and in the best interests of TerraForm Power and the stockholders of TerraForm Power (other than BEP and its affiliates); (iii) submit the Plan of Merger and the approval of the Reorganization Agreement and the transactions contemplated thereby to TerraForm Power’s stockholders for adoption thereby; (iv) recommend that TerraForm Power’s stockholders adopt the plan of merger and approve the Reorganization Agreement and the transactions contemplated by the Reorganization Agreement and Plan of Merger, including the reincorporation merger and the share exchange; and (v) approve TerraForm Power’s entry into the TERP Voting Agreement.

Later that day, on March 16, 2020, the TERP board met telephonically and discussed the proposed TERP acquisition. Mr. McFarland presented the Special Committee’s recommendation to the TERP board. Following discussion among the members of the TERP board, the TERP board accepted the recommendation of the Special Committee and, in so doing, (i) approved and declared advisable the Reorganization Agreement, the Plan of Merger, the reincorporation merger and the share exchange; (ii) determined that the terms of the Reorganization Agreement, the Plan of Merger, the reincorporation merger and the share exchange were fair to and in the best interests of TerraForm Power and the stockholders of TerraForm Power who are not affiliated with BEP and its affiliates; (iii) resolved to submit the Plan of Merger and the approval of the Reorganization Agreement and the transactions contemplated thereby to TerraForm Power’s stockholders for adoption thereby; (iv) determined to recommend that TerraForm Power’s stockholders adopt the plan of merger and approve the Reorganization Agreement and the transactions contemplated by the Reorganization Agreement and plan of merger, including the reincorporation merger and the share exchange; and (v) approved TerraForm Power’s entry into the TERP Voting Agreement.

Later that night, on March 16, 2020, TerraForm Power, TerraForm New York, BEPC, BEP and Acquisition Sub, as applicable, executed the Reorganization Agreement, the Plan of Merger and the Plan of Exchange, and TerraForm Power and the Brookfield stockholders executed the TERP Voting Agreement.

That same night, on March 16, 2020, TerraForm Power and BEP issued a joint press release announcing the execution of the Reorganization Agreement.

Reasons for the Special Committee’s Recommendation

In evaluating the Reorganization Agreement, the TERP Voting Agreement, and the transactions contemplated thereby (including the reincorporation merger and the share exchange), the Special Committee consulted with representatives of Morgan Stanley and Greentech, its independent financial advisors and collectively referred as the Financial Advisors, and Kirkland and Richards Layton, its independent legal counsel and collectively referred to as the Legal Advisors. In connection with its consideration of the reincorporation merger and the share exchange pursuant to the Reorganization Agreement, the Special Committee also reviewed, among other things, the Plan of Merger, the BEPC articles, the Rights Agreement, the Equity Commitment Agreement, and the Subordinated Credit Agreements. The foregoing documents, together with the Reorganization Agreement and each of the other exhibits, schedules and attachments thereto or contemplated thereby, including the TERP Voting Agreement, are referred to as Transaction Documents. In the course of making the determination that the Transaction Documents, including the Reorganization Agreement and the TERP Voting Agreement, are fair to, advisable and in the best interests of TerraForm Power and the stockholders

 

160


Table of Contents

of TerraForm Power (other than BEP and its affiliates) and recommending that the TerraForm Power Board adopt resolutions (i) approving and declaring advisable TerraForm Power’s entry into the Reorganization Agreement, the Plan of Merger, the reincorporation merger and the share exchange, (ii) determining that the terms of the Reorganization Agreement, the Plan of Merger, the reincorporation merger and the share exchange are fair to and in the best interests of TerraForm Power and the stockholders of TerraForm Power (other than BEP and its affiliates), (iii) submitting the Plan of Merger and the approval of the Reorganization Agreement and the transactions contemplated thereby to TerraForm Power’s stockholders for adoption thereby, (iv) recommending that TerraForm Power’s stockholders adopt the Plan of Merger and approve the Reorganization Agreement and transactions contemplated thereby, including the reincorporation merger and the share exchange, and (v) approving TerraForm Power’s entry into the TERP Voting Agreement, the Special Committee considered numerous factors, including the following material factors and benefits of the TERP acquisition (which are not listed in any relative order of importance):

 

   

Extensive Negotiations with BEP. The Special Committee has been engaged in discussions with BEP regarding the Proposal since the Special Committee’s formation by the TerraForm Power Board on January 12, 2020 following the TerraForm Power Board’s receipt of the Proposal on January 11, 2020. As a result of extensive negotiations, the Special Committee, in consultation with its advisors, was able to secure improved terms and conditions in the Transaction Documents, including an increase in the overall consideration payable to the stockholders of TerraForm Power (other than BEP and its affiliates). With respect to the overall consideration payable, as a result of negotiations on the part of the Special Committee, BEP’s initial proposal of a TERP-to-BEP exchange ratio of 0.36 times (subject to adjustment for the special distribution), which was made on January 11, 2020, was ultimately increased to 0.381 times (subject to adjustment for the special distribution), referred to as the exchange ratio. The final exchange ratio represents (i) a premium of 17% based on the unaffected trading prices of $15.60 per share and $48.07 per unit for TerraForm Power and BEP, respectively, at market close on January 10, 2020, the last trading day before the announcement of TerraForm Power’s receipt of BEP’s initial proposal and (ii) a premium of 20% based on the closing price of $12.01 per share and $37.69 per unit for TerraForm Power and BEP, respectively, at market close on March 16, 2020, the last trading day before the announcement of the execution of the Reorganization Agreement.

 

   

Exchange Ratio; Consideration. Certain factors related to the exchange ratio and TERP acquisition consideration and the financial terms of the Reorganization Agreement, including:

 

   

Value of Consideration. The exchange ratio for the issued and outstanding public TERP shares is at a TERP-to-BEP exchange ratio of 0.381 times and will be adjusted for the special distribution (and may be further adjusted to prevent dilution) as described in the section entitled The Reorganization Agreement—Consideration to Be Received in the TERP Acquisition”. The TERP acquisition consideration, which is in the form of the BEPC exchangeable shares or, at the election of each TerraForm Power stockholder, BEP units, to be issued pursuant to the Reorganization Agreement, in each case plus cash in lieu of fractional shares or units, if any, is payable upon the completion of the TERP acquisition.

 

   

Option to Elect to Receive BEP Units. TerraForm Power’s stockholders have the option to elect to receive BEP units directly upon the consummation of the share exchange, instead of the BEPC exchangeable shares, pursuant to the terms of the Reorganization Agreement.

 

   

Premium to Trading Price. The value of the exchange ratio represents (i) a premium of 17% based on the unaffected trading prices of $15.60 per share and $48.07 per unit for TerraForm Power and BEP, respectively, at market close on January 10, 2020, the last trading day before the announcement of TerraForm Power’s receipt of BEP’s initial proposal, and (ii) a premium of 20% based on the closing price of $12.01 per share and $37.69 per unit for TerraForm Power and BEP, respectively, at market close on March 16, 2020, the last trading day before the announcement of the execution of the Reorganization Agreement.

 

161


Table of Contents
   

Form of Consideration. The TERP acquisition consideration will be paid in BEPC exchangeable shares or, at the election of each TERP stockholder, BEP units, in each case giving TerraForm Power’s stockholders an opportunity to have an equity interest in an entity with (i) a broader growth mandate that includes global, multi-technology assets and development opportunities, (ii) greater technological and geographic diversification, (iii) increased access to capital and liquidity, underpinned by BEP’s investment grade balance sheet, and (iv) an anticipated higher distribution per unit/share compared to the current TerraForm Power distribution.

 

   

Economic Equivalence; Exchangeable for BEP Units. Any BEPC exchangeable shares received as TERP acquisition consideration are intended to be economically equivalent to BEP units and will be exchangeable at the option of a holder of a BEPC exchangeable share for one BEP unit (subject to adjustment in connection with certain capital events and subject BEP’s right to elect to provide the cash equivalent of a BEP unit) upon the terms contemplated by the Transaction Documents.

 

   

Process Conducted by the Special Committee. The Special Committee was provided a mandate by the TerraForm Power Board to (i) review and to evaluate the terms and conditions, and determine the advisability of the Proposal and any alternative thereto, (ii) negotiate with BEP or any other party as the Special Committee deemed appropriate with respect to the terms and conditions of the Proposal or any alternative thereto and, if the Special Committee deemed appropriate, but subject to the limitations of applicable law, approve the execution and delivery of documents setting forth the Proposal or any alternative transaction on behalf of TerraForm Power, (iii) determine whether the Proposal or any alternative thereto negotiated by the Special Committee is fair to, and in the best interests of, TerraForm Power and all of its stockholders (other than BEP and its affiliates), (iv) reject the Proposal and any other alternative transaction and recommend to the TerraForm Power Board what action, if any, should be taken by the TerraForm Power Board and TerraForm Power with respect to the Proposal or any other alternative thereto, and (v) take any and all other actions it deemed necessary and advisable in light of any Proposal or any alternative thereto. In addition to a meeting of the Conflicts Committee of the TerraForm Power Board to discuss the Proposal on January 11, 2020, the Special Committee held 19 meetings to consider the transactions contemplated by the Transaction Documents and alternatives thereto.

 

   

Retention of Independent Counsel. The Special Committee has retained Kirkland and Richards Layton as its independent legal counsel to assist the Special Committee in its evaluation of the transactions contemplated by the Transaction Documents and alternatives thereto.

 

   

Retention of Independent Financial Advisors; Fairness Opinions. The Special Committee has retained Greentech and Morgan Stanley as its independent financial advisors to assist the Special Committee in its evaluation of the transactions contemplated by the Transaction Documents and alternatives thereto. On March 16, 2020, each of the Financial Advisors rendered to the Special Committee their oral opinions, subsequently confirmed in writing, that, as of that date, and based upon and subject to the assumptions made, procedures followed, matters considered and qualifications and limitations on the scope of review undertaken by the respective Financial Advisor as set forth in its opinion, the consideration to be received by the holders of TERP common stock pursuant to the Reorganization Agreement and the transactions contemplated thereby was fair, from a financial point of view, to the holders of shares of TERP common stock (other than the Brookfield stockholders) (see the sections entitled “The TERP Acquisition—Opinions of Financial Advisors to the Special Committee of TerraForm Power—Opinion of Morgan Stanley & Co. LLC” and the section entitled “The TERP Acquisition—Opinions of Financial Advisors to the Special Committee of TerraForm Power—Opinion of Greentech Capital Advisors Securities, LLC”).

 

   

Financial Condition and Standalone Prospects. Certain factors related to TerraForm Power’s business, financial condition and results of operations, and TerraForm Power’s prospects as a standalone company, including:

 

   

The Special Committee’s understanding of the business, operations, financial condition, earnings and prospects of TerraForm Power, including the strategy and prospects (as well as the risks involved in achieving these prospects) of TerraForm Power as an independent entity.

 

162


Table of Contents
   

The nature of TerraForm Power’s industry and economic and market conditions, both on a historical and a prospective basis.

 

   

TerraForm Power’s potential near- and long-term performance on a standalone basis.

 

   

The financial projections for TerraForm Power prepared by management.

 

   

The recent performance of the YieldCo sector.

 

   

The role of and reliance on Brookfield as TerraForm Power’s sponsor.

 

   

Best Transaction Reasonably Available. The Special Committee’s belief that the TERP acquisition represents the best transaction reasonably available to the unaffiliated TERP stockholders in light of the foregoing factors as well as, among other things, the fact that (i) TerraForm Power is controlled by Brookfield, (ii) BEP, an affiliate of Brookfield, has expressed that it would not vote in favor of a third party deal at the present time such that the ability of TerraForm Power and its stockholders to participate in an alternative transaction and to realize certain value for their investment (other than in connection with the Reorganization Agreement and the transactions contemplated thereby) is limited, and (iii) no third party submitted a competing proposal or expressed an interest or made an inquiry with respect to a competing proposal to TerraForm Power or its financial advisors following the public disclosure of BEP’s initial proposal on January 13, 2020.

 

   

Terms of the Reorganization Agreement. The terms and conditions of the Reorganization Agreement, including the parties’ respective representations, warranties and covenants, the conditions to their respective obligations to complete the transactions contemplated thereby and their ability to terminate the agreement. The Special Committee considered the following in connection with their evaluation of the Reorganization Agreement:

 

   

Unaffiliated Stockholder Vote. The consummation of the TERP acquisition is subject to the non-waivable condition that the TERP acquisition be approved by a majority of the outstanding shares of TERP common stock entitled to vote thereon that are not owned, directly or indirectly, by BEP and its affiliates or any person with whom BEP or its affiliates has formed (and not terminated) a “group” (as defined in the Exchange Act) .

 

   

Conditions to Closing. In addition to the non-waivable, majority-of-the-minority condition described above, the consummation of the TERP acquisition is contingent upon, among other things, the following: (i) BEP must contribute certain of its Colombian, Brazilian and United States operations to BEPC, (ii) certain representations and warranties relating to BEP and BEPC’s businesses must be true and correct at the time of closing to the applicable standard provided in the Reorganization Agreement, and (iii) Torys LLP, counsel to BEP, must provide an opinion as to certain tax matters.

 

   

Change of Recommendation. The Reorganization Agreement permits the TerraForm Power Board to change its recommendation at any time prior to obtaining the TERP stockholder approvals, if the TerraForm Power Board (acting on the recommendation of the Special Committee) determines in good faith after consultation with its outside legal counsel and financial advisors that the failure to do so would be reasonably likely to be inconsistent with its fiduciary duties under applicable law, subject to certain notice and other provisions and taking into account all of the adjustments to the Reorganization Agreement, if any, that have been agreed to in writing by BEP.

 

   

Superior Proposals. Prior to obtaining the TERP stockholder approvals, the Reorganization Agreement permits TerraForm Power and its representatives to, in response to a bona fide written TERP Takeover Proposal that the TerraForm Power Board (acting on the recommendation of the Special Committee) determines in good faith (after consultation with its outside legal counsel and financial advisor) constitutes, or could reasonably be expected to result in or lead to, “a superior proposal” (as defined under “The Reorganization Agreement—No Solicitation by TerraForm of Takeover or Alternative Proposals”) and that did not result from a material breach of the

 

163


Table of Contents
 

non-solicitation provisions in the Reorganization Agreement, furnish non-public information pursuant to a confidentially agreement that meets certain requirements set forth in the Reorganization Agreement and participate in discussions and negotiations with a third party that has made a bona fide written TERP Takeover Proposal, if and for so long as the TerraForm Power Board (acting on the recommendation of the Special Committee) determines in good faith (after consultation with its outside legal counsel) that the failure to provide such information or engage in such negotiations or discussions would be inconsistent with its fiduciary duties under applicable law and provided that TerraForm Power complies with certain notice obligations.

 

   

Terms of the TERP Voting Agreement. The terms and conditions of the TERP Voting Agreement, including the parties’ respective representations, warranties and covenants, the conditions to their respective obligations to complete the transactions contemplated thereby and their ability to terminate the agreement. The Special Committee considered the following in connection with their evaluation of the TERP Voting Agreement:

 

   

Agreement to Vote in Favor of the TERP acquisition. Pursuant to the TERP Voting Agreement, the Brookfield stockholders will agree to, among other matters, vote all of their respective shares of TERP common stock in favor of the reincorporation merger and the share exchange.

 

   

Termination. The TERP Voting Agreement will terminate upon the earliest of: (i) the completion of the TERP acquisition; (ii) the termination of the Reorganization Agreement in accordance with its terms; (iii) at any time prior to the time, but not after, the TERP stockholder approvals are obtained, if the TerraForm Power Board, the Special Committee or any other duly authorized committee of TerraForm Power Board have made a recommendation change; and (iv) the mutual written consent of the parties thereto (in the case of TerraForm Power, acting on the recommendation of the Special Committee).

 

   

Terms of the BEPC Articles, Rights Agreement, Equity Commitment Agreement and Subordinated Credit Agreements. The terms and conditions of the BEPC articles, Rights Agreement, Equity Commitment Agreement and Subordinated Credit Agreements, including the parties’ respective representations, warranties and covenants therein. The Special Committee considered the following in connection with their evaluation of the BEPC articles, Rights Agreement, Equity Commitment Agreement and Subordinated Credit Agreements:

 

   

Amendments. Amendments to the BEPC articles, Rights Agreement and Equity Commitment Agreement that would reasonably be expected to impact the economic equivalence of a BEPC exchangeable share and a BEP unit would require the consent of (i) the holders of a majority of the outstanding BEPC exchangeable shares not held by Brookfield, voting as a class or (ii) in the event that there is more than one independent director of BEPC who does not also serve on the board of directors of BEP’s general partner, the approval of a majority of such non-overlapping directors. The consent of such holders of BEPC exchangeable shares or such non-overlapping directors will also be required to approve amendments to the Subordinated Credit Agreements if such amendments would reasonably be expected to adversely impact the applicable borrower’s ability to use the applicable credit facility and as a result, the economic equivalence of a BEPC exchangeable share and a BEP unit.

 

   

Brookfield Rights Agreement. Under the Rights Agreement, Brookfield will agree to provide for the delivery of the BEP units or the applicable cash amount (the form of payment to be determined by BEPC) in connection with an exchange by a holder of BEPC exchangeable shares for BEP units in the event that TerraForm Power (or BEP) has not delivered the BEP units or the cash amount payable under the BEPC articles.

 

   

Equivalent Dividends and Distributions. Under the Equity Commitment Agreement, BEP will agree not to declare any distribution on the BEP units (or pay any declared distribution) if on the date of such declaration (or payment) BEPC does not have sufficient cash or other assets to enable

 

164


Table of Contents
 

the declaration or payment, as applicable, of the equivalent (calculated per BEPC exchangeable share) dividend on the BEPC exchangeable shares.

The Special Committee also considered certain countervailing factors and risks to TerraForm Power and the unaffiliated TERP stockholders relating to the Reorganization Agreement, and the transactions contemplated thereby, including the following (which are not listed in any relative order of importance):

 

   

Potential Failure to Complete the TERP Acquisition. The transactions contemplated by the Reorganization Agreement may not be completed for a variety of reasons, including the failure of one or more closing conditions to be satisfied. If the transactions are not completed, TerraForm Power may experience negative consequences, including the potential reduction on the trading price of the TERP common stock, and erosion of employee confidence in TerraForm Power.

 

   

Interests of TerraForm Power’s Directors and Executive Officers. Some directors and executive officers may have potential interests in the transaction that are different from, or in addition to, the interests of the unaffiliated TERP stockholders generally, including that certain directors and executive officers are employees of affiliates of Brookfield.

 

   

Controlled Company. The fact that TerraForm Power is controlled by Brookfield and that BEP has expressed that it would not vote in favor of any alternative transaction with a third party at the present time such that the ability of TerraForm Power and its stockholders to participate in any such alternative transaction and to realize certain value for their investment (other than in connection with the Reorganization Agreement and the transactions contemplated thereby) is limited.

 

   

Diversion of Management. The substantial time and effort of management necessary to complete the reincorporation merger and the share exchange could result in diverting time and attention from, and could have a detrimental impact on, TerraForm Power’s business.

The preceding list of factors is not intended to be exhaustive but includes certain material factors that the Special Committee considered in evaluating the Transaction Documents and the transactions contemplated thereby. In view of the complexity and wide variety of factors in connection with the Special Committee’s evaluation of the Transaction Documents and the transactions contemplated thereby, the members of the Special Committee did not find it practical to quantify, rank or otherwise assign relative weights to the different factors in reaching their decision. In addition, in considering the factors described above, individual members of the Special Committee may have given different weight to different factors. The Special Committee did not undertake to make any specific determination as to whether any factor, or any particular aspect of any factor, supported or did not support their ultimate determinations. The Special Committee based its recommendation on the totality of the information analyzed and presented to the Special Committee.

Reasons for the TerraForm Power Board’s Recommendation

In evaluating the Transaction Documents and the transactions contemplated thereby, and in the course of (i) approving and declaring advisable TerraForm Power’s entry into the Reorganization Agreement, the Plan of Merger, the reincorporation merger and the share exchange, (ii) determining that the terms of the Reorganization Agreement, the Plan of Merger, the reincorporation merger and the share exchange are fair to and in the best interests of TerraForm Power and the stockholders of TerraForm Power (other than BEP and its affiliates), (iii) submitting the Plan of Merger and the approval of the Reorganization Agreement and the transactions contemplated thereby to TerraForm Power’s stockholders for adoption thereby, (iv) recommending that TerraForm Power’s stockholders adopt the Plan of Merger and approve the Reorganization Agreement and transactions contemplated thereby, including the reincorporation merger and the share exchange, and (v) approving TerraForm Power’s entry into the TERP Voting Agreement, the TerraForm Power Board considered both the short-term and long-term best interests of TerraForm Power, as well as the best interests of TerraForm Power’s stockholders other than BEP and its affiliates, including the following material factors and benefits of the transaction (which are not listed in any relative order of importance):

 

   

the independence and experience of the Special Committee;

 

165


Table of Contents
   

the recommendation of the Special Committee; and

 

   

the factors considered by the Special Committee, including the benefits, risks and potentially negative factors relating to the reincorporation merger and the share exchange, and the factors relating to procedural safeguards of the Special Committee process.

The preceding list of factors is not intended to be exhaustive but includes certain material factors that the TerraForm Power Board considered in evaluating the Transaction Documents and the transactions contemplated thereby. In view of the complexity and wide variety of factors in connection with the TerraForm Power Board’s evaluation of the Transaction Documents and the transactions contemplated thereby, the members of the TerraForm Power Board did not find it practical to quantify, rank or otherwise assign relative weights to the different factors in reaching their decision. In addition, in considering the factors described above, individual members of the TerraForm Power Board may have given different weight to different factors. The TerraForm Power Board did not undertake to make any specific determination as to whether any factor, or any particular aspect of any factor, supported or did not support their ultimate determinations. The TerraForm Power Board based its recommendation on the totality of the information presented, including discussions with the Special Committee.

In doing so, the TerraForm Power Board evaluated, discussed and adopted the analysis of the Special Committee with respect to the transaction. Although the opinions of the Financial Advisors were rendered solely to the Special Committee, and the TerraForm Power Board was not entitled to rely upon or adopt, and did not rely upon or adopt, such opinions or the financial analyses presented by the Financial Advisors, the retention of the Financial Advisors by, and the fact that their opinions were provided to, the Special Committee, were among the factors considered by the TerraForm Power Board.

BEP and BEPC’s Reasons for the TERP Acquisition

At its meeting on March 16, 2020, the board of the general partner of BEP, or the BEP board, unanimously, acting upon the recommendation of its independent directors, approved and declared advisable the form, terms and provisions of the Reorganization Agreement and approved the TERP acquisition. In addition, on the same day, by written resolution, the board of directors of BEPC (on such date, a wholly owned subsidiary of BEP) approved and declared advisable the form, terms and provisions of the Reorganization Agreement and approved the TERP acquisition.

In evaluating the Reorganization Agreement, the BEP board and the independent directors of the board of directors of the general partner of BEP consulted with and received the advice of the Brookfield Renewable group’s management, the Brookfield Renewable group’s legal and financial advisors and, with respect to the independent directors, its legal advisors. In reaching its decision, the BEP board considered a number of factors, including, but not limited to, the following factors which the BEP board viewed as generally supporting its decision to approve and enter into the Reorganization Agreement.

Strategic Considerations. The BEP board considered that the TERP acquisition will likely provide a number of significant benefits to the Brookfield Renewable group:

 

   

the Brookfield Renewable group is expected to be one of the largest, integrated, pure-play renewable power companies in the world;

 

   

the Brookfield Renewable group will continue to be sponsored by BAM;

 

   

the TERP acquisition would simplify the Brookfield Renewable group’s ownership structure and eliminate the public company costs associated with TerraForm Power being a publicly listed company;

 

   

the TERP acquisition is expected be accretive to the Brookfield Renewable group’s cash flows;

 

 

166


Table of Contents
   

a significant portion of TerraForm Power’s revenue is under long-term contracts, enhancing the Brookfield Renewable group’s contract profile;

 

   

the TERP acquisition will further expand the Brookfield Renewable group’s portfolio in North America and Western Europe; and

 

   

the public float of the BEPC exchangeable shares will increase, enhancing liquidity of such shares.

Other Factors Considered by the BEP Board. In addition to considering the strategic factors described above, the BEP board considered its knowledge of the Brookfield Renewable group’s business, operations, financial condition, earnings and prospects and of TerraForm Power’s business, operations, financial condition, earnings and prospects, and the current and prospective business climate in the industry in which the Brookfield Renewable group and TerraForm Power operate.

The BEP board weighed these advantages and opportunities against a number of other factors identified in its deliberations weighing against the TERP acquisition, including:

 

   

the risk that TerraForm Power’s Special Committee will not continue to recommend the TERP acquisition to the TerraForm Power stockholders;

 

   

uncertainties as to whether TerraForm Power stockholders not affiliated with the Brookfield Renewable group will approve any transaction;

 

   

uncertainties as to whether the other conditions to the TERP acquisition will be satisfied or satisfied on the anticipated schedule;

 

   

uncertainties as to the timing of the TERP acquisition and whether the TERP acquisition will be completed;

 

   

the possibility of potential litigation in connection with the TERP acquisition;

 

   

the possibility of failure to realize all or some of the contemplated benefits from the TERP acquisition, including the possibility that all or some of the expected value creation from the TERP acquisition will not be realized;

 

   

incurrence of significant costs in connection with the TERP acquisition; and

 

   

the risks of the type and nature described under “Risk Factors” and the matters described under “Special Note Regarding Forward-Looking Statements”.

The foregoing discussion of the factors considered by the BEP board is not intended to be exhaustive, but rather includes material factors considered by the BEP board. In view of the wide variety of factors considered in connection with its evaluation of the TERP acquisition and the complexity of these matters, the BEP board did not find it useful and did not attempt to quantify or assign any relative or specific weights to the various factors that it considered in reaching its determination to approve the Reorganization Agreement. In addition, individual members of the BEP board may have given differing weights to different factors. The BEP board conducted an overall review of the factors described above, including thorough discussions with the Brookfield Renewable group’s management and outside legal and financial advisors.

The explanation of the reasoning of the BEP board and certain information presented in this section are forward-looking in nature and, therefore, the information should be read in light of the factors discussed in the section entitled “Special Note Regarding Forward-Looking Statements”.

 

167


Table of Contents

Opinions of Financial Advisors to the Special Committee of TerraForm Power

Opinion of Morgan Stanley & Co. LLC

Morgan Stanley was retained by the Special Committee to act as its financial advisor in connection with the TERP acquisition. The Special Committee selected Morgan Stanley to act as its financial advisor based on Morgan Stanley’s qualifications, expertise, reputation and knowledge of the industry, business and affairs of TerraForm Power. On March 16, 2020, Morgan Stanley rendered its oral opinion, which was subsequently confirmed in writing, to the Special Committee that, as of that date, and based upon and subject to the assumptions made, procedures followed, matters considered and qualifications and limitations on the scope of review undertaken by Morgan Stanley as set forth in its opinion, the consideration to be received by the holders of TERP common stock pursuant to the Reorganization Agreement was fair from a financial point of view to the holders of TERP common stock (other than the Brookfield stockholders, such holders referred to as the unaffiliated TERP stockholders).

The full text of Morgan Stanley’s written opinion to the Special Committee, dated March 16, 2020, is attached to this proxy statement/prospectus as Annex B. TERP stockholders should read the opinion in its entirety for a discussion of the assumptions made, procedures followed, matters considered and qualifications and limitations on the scope of review undertaken by Morgan Stanley in rendering its opinion. This summary is qualified in its entirety by reference to the full text of such opinion. Morgan Stanley’s opinion was addressed to, and rendered for the benefit of, the Special Committee, in its capacity as such, and addressed only the fairness, from a financial point of view, of the consideration to be received by the unaffiliated TERP stockholders pursuant to the Reorganization Agreement as of the date of the opinion and did not address any other aspects or implications of the TERP acquisition. Morgan Stanley was not requested to opine as to, and its opinion does not in any manner address, the relative merits of the transactions contemplated by the Reorganization Agreement as compared to other business or financial strategies that might be, or, at the time the opinion was rendered, might have been available to TerraForm Power, nor does it address the underlying business decision of TerraForm Power to enter into the Reorganization Agreement or the other transaction documents (as defined below) or proceed with any other transaction contemplated by the Reorganization Agreement or the other transaction documents. Morgan Stanley’s opinion was not intended to, and does not, express an opinion or a recommendation as to how TERP stockholders should vote at the TERP stockholders meeting or any adjournment thereof, make any election with respect to the TERP acquisition or as to any other action that a stockholder should take in relation to the TERP acquisition. In addition, Morgan Stanley expressed no opinion in respect of the special distribution (discussed in further detail in the section entitled “The Special Distribution” in this proxy statement/prospectus).

In arriving at its opinion, Morgan Stanley, among other things:

 

   

Reviewed certain publicly available financial statements and other business and financial information of TerraForm Power and BEP, respectively;

 

   

Reviewed certain internal financial statements and other financial and operating data concerning TerraForm Power and BEP, respectively;

 

   

Reviewed certain financial projections for TerraForm Power prepared by the management of TerraForm Power and approved for Morgan Stanley’s use by the Special Committee, which we refer to for purposes of this section titled “Opinion of Morgan Stanley & Co. LLC” as the TerraForm Power forecasts (see “The TERP Acquisition—Certain TerraForm Power Forecasts”);

 

   

Reviewed certain financial projections for BEP prepared by the management of BEP and approved for Morgan Stanley’s use by the Special Committee, which we refer to for purposes of this section titled “Opinion of Morgan Stanley & Co. LLC” as the BEP forecasts (see “The TERP Acquisition—Certain BEP Forecasts”);

 

   

Reviewed certain publicly available research analyst estimates and other data relating to the business and financial prospects of TerraForm Power and BEP, respectively, approved for Morgan Stanley’s use

 

168


Table of Contents
 

by the Special Committee, which we refer to for purposes of this section titled “Opinion of Morgan Stanley & Co. LLC” as the analyst estimates;

 

   

Reviewed information relating to certain strategic, financial and operational benefits anticipated from the TERP acquisition, prepared by the managements of TerraForm Power and BEP, respectively, and approved for Morgan Stanley’s use by the Special Committee, which we refer to for purposes of this section titled “Opinion of Morgan Stanley & Co. LLC” as the synergies;

 

   

Discussed the past and current operations and financial condition and the prospects of TerraForm Power, including the synergies, with senior executives of TerraForm Power;

 

   

Discussed the past and current operations and financial condition and the prospects of BEP, including the synergies, with senior executives of BEP;

 

   

Reviewed the pro forma impact of the TERP acquisition on BEP’s cash flow, dividends, consolidated capitalization and certain financial ratios;

 

   

Reviewed the reported prices and trading activity for TERP common stock and the BEP units;

 

   

Compared the financial performance of TerraForm Power and BEP and the prices and trading activity of TERP common stock and the BEP units with that of certain other publicly-traded companies comparable with TerraForm Power and BEP, respectively, and their securities;

 

   

Reviewed the financial terms, to the extent publicly available, of certain comparable acquisition transactions;

 

   

Participated in certain discussions among representatives of the Special Committee and BEP and their respective financial and legal advisors;

 

   

Reviewed the Reorganization Agreement and certain related documents, which we refer to for purposes of this section titled “Opinion of Morgan Stanley & Co. LLC” as the transaction documents; and

 

   

Performed such other analyses, reviewed such other information and considered such other factors as Morgan Stanley deemed appropriate.

In arriving at its opinion, Morgan Stanley assumed and relied upon, without independent verification, the accuracy and completeness of the information that was publicly available or supplied or otherwise made available to Morgan Stanley by TerraForm Power and BEP, and formed a substantial basis for Morgan Stanley’s opinion. With respect to the TerraForm Power forecasts, the BEP forecasts and the synergies, Morgan Stanley assumed, with the Special Committee’s consent, that they had been reasonably prepared in good faith on bases reflecting the best then-currently available estimates and judgments of the respective managements of TerraForm Power and BEP of the future financial performance of TerraForm Power and BEP. With respect to the analyst estimates, Morgan Stanley assumed, with the Special Committee’s consent, that they were a reasonable basis upon which to evaluate the future performance of TerraForm Power and BEP. It was Morgan Stanley’s understanding that the TerraForm Power forecasts, the BEP forecasts, the synergies and the analyst estimates had not been revised or adjusted to reflect the then-recent exceptional market volatility or the expected or potential impacts on TerraForm Power or BEP arising out of the then-recent and ongoing developments relating to the COVID-19 virus, and at the Special Committee’s direction and with the Special Committee’s consent Morgan Stanley used the TerraForm Power forecasts, the BEP forecasts, the synergies and the analyst estimates for purposes of its analysis and opinion. Morgan Stanley also assumed, with the Special Committee’s consent, that each BEPC exchangeable share will be economically equivalent to one BEP unit in all respects meaningful to Morgan Stanley’s analysis. In addition, Morgan Stanley assumed that the TERP acquisition would be consummated in accordance with the terms set forth in the Reorganization Agreement without any waiver, amendment or delay of any terms or conditions, including, among other things, that the TERP acquisition will have the tax consequences contemplated by the Reorganization Agreement. Morgan Stanley also assumed that the definitive Reorganization Agreement would not differ in any material respect from the draft thereof furnished to Morgan Stanley. Morgan Stanley did not express any view on, and its opinion did not address, any other term

 

169


Table of Contents

or aspect of the Reorganization Agreement or the transactions contemplated thereby or any term or aspect of any other agreement or instrument contemplated by the Reorganization Agreement or entered into or amended in connection therewith. Morgan Stanley assumed that in connection with the receipt of all the necessary governmental, regulatory or other approvals and consents required for the TERP acquisition, no delays, limitations, conditions or restrictions would be imposed that would have a material adverse effect on the contemplated benefits expected to be derived in the TERP acquisition. Morgan Stanley noted that it is not a legal, tax or regulatory advisor. Morgan Stanley is a financial advisor only and relied upon, without independent verification, the assessment of BEP and TerraForm Power and their legal, tax or regulatory advisors with respect to legal, tax or regulatory matters. Morgan Stanley expressed no opinion with respect to the fairness of the amount or nature of the compensation to any of TerraForm Power’s officers, directors or employees, or any class of such persons, relative to the consideration to be received by the holders of TERP common stock in the TERP acquisition. Morgan Stanley noted that it did not make any independent valuation or appraisal of the assets or liabilities of TerraForm Power, BEP or their respective affiliates, nor was it furnished with any such valuations or appraisals. Morgan Stanley also noted that it is not a legal expert, and for purposes of its analysis it did not make any assessment of the status of any outstanding litigation involving TerraForm Power, or the likelihood that any contingent value rights associated with any such litigation may be triggered and, with the Special Committee’s consent, Morgan Stanley excluded the effects thereof in its analysis. Morgan Stanley’s opinion did not address the relative merits of the transactions contemplated by the Reorganization Agreement as compared to other business or financial strategies that might be available to TerraForm Power, nor did it address the underlying business decision of TerraForm Power to enter into the Reorganization Agreement or proceed with any other transaction contemplated by the Reorganization Agreement. Morgan Stanley’s opinion was necessarily based on financial, economic, market and other conditions as in effect on, and the information made available to Morgan Stanley as of, the date of its opinion. Events occurring after such date may affect Morgan Stanley’s opinion and the assumptions used in preparing it, and Morgan Stanley did not assume any obligation to update, revise or reaffirm its opinion.

In arriving at its opinion, Morgan Stanley was not requested to solicit, and did not solicit, interest from any party with respect to the acquisition, business combination or other extraordinary transaction, involving TerraForm Power, nor did Morgan Stanley negotiate with any party (other than BEP) with respect to a possible acquisition of TerraForm Power or certain of its constituent businesses.

The following is a brief summary of the material financial analyses performed by Morgan Stanley in connection with the preparation of its written opinion to the Special Committee, dated March 16, 2020. The following summary is not a complete description of Morgan Stanley’s opinion or the financial analyses performed and factors considered by Morgan Stanley in connection with its opinion, nor does the order of analyses described represent the relative importance or weight given to those analyses. The financial analyses summarized below include information presented in tabular format. In order to fully understand the financial analyses used by Morgan Stanley, the tables must be read together with the text of each summary. The tables alone do not constitute a complete description of the financial analyses. The analyses listed in the tables and described below must be considered as a whole; considering any portion of such analyses and of the factors considered, without considering all analyses and factors, could create a misleading or incomplete view of the process underlying Morgan Stanley’s opinion. Morgan Stanley’s opinion as to fairness is not the product of any single mathematical calculation.

Summary of Morgan Stanley Financial Analyses

For purposes of its financial analyses, Morgan Stanley conducted its analysis based on the TerraForm Power forecasts, consisting of project- and holding company-level forecasts for the years 2020-2053 prepared by the management of TerraForm Power and referred to as the net asset value, or NAV model, and the Five-year business plan for the years 2020-2024 prepared by management of TerraForm Power, or the Five-Year Business Plan Model, as well as the BEP forecasts for the years 2020-2024 (consisting of portfolio and holding company-level forecasts) prepared by the management of BEP. The NAV Model reflected the runoff of TerraForm

 

170


Table of Contents

Power’s existing portfolio of assets through its useful life as projected by the management of TerraForm Power, excluded variable management fees payable by TerraForm Power to BAM, and reflected certain assumptions by the management of TerraForm Power with respect to the residual value of TerraForm Power’s assets. The Five-Year Business Plan Model reflected projections by the management of TerraForm Power with respect to growth that is, in part, delivered by BEP, which growth projections were based, in part, on generic capital recycling growth assumptions. The NAV Model and the Five-Year Business Plan Model are further described under “The TERP Acquisition—Certain TerraForm Power Forecasts”. The BEP forecasts are further described under “The TERP Acquisition—Certain BEP Forecasts”. At the direction and with the consent of the Special Committee, the BEP forecasts used by Morgan Stanley for purposes of its opinion were adjusted based on guidance from TerraForm Power management, including to exclude the potential impact of TerraForm Power’s existing litigation with D.E. Shaw, referred to as the First Wind Litigation. Morgan Stanley noted that any losses realized by TerraForm Power as a result of the First Wind Litigation would therefore have a negative impact on the value of the shares of TERP common stock owned by the unaffiliated TERP stockholders relative to the implied value reflected by the financial analyses performed by Morgan Stanley. Morgan Stanley further noted that the TerraForm Power forecasts excluded any potential impact of the First Wind Litigation. The adjusted BEP forecasts are further described under “The TERP Acquisition—Certain BEP Forecasts”.

Trading Yield Analysis

Morgan Stanley performed a trading yield analysis, which calculates the implied per-share equity value of a company by comparing it to similar publicly traded companies. Morgan Stanley reviewed and compared certain financial information relating to TerraForm Power to corresponding publicly available financial information and consensus equity research estimates for the selected companies and BEP. The selected companies, which we refer to as the YieldCo Comparables, were chosen because they have businesses, operating metrics and characteristics that may be considered similar to TerraForm Power as a stand-alone company.

The companies included in this trading yield analysis are:

 

Company

   LQA Dividend Yield (%)      2020E Dividend Yield (%)  

Brookfield Renewable Partners LP(1)

     4.8        5.1  

NextEra Energy Partners LP(2)

     4.5        4.9  

Clearway Energy, Inc.(2)

     4.4        4.5  

Atlantica Yield plc(2)

     7.3        7.7  

 

(1)

BEP trading metrics reflect the LQA and 2020E dividend yields as of the unaffected date increased by 12.6%, the average of the percentage change in the LQA dividend yield of the YieldCo Comparables between the unaffected date and March 13, 2020.

(2)

YieldCo Comparables’ trading metrics reflect closing price on March 13, 2020.

For purposes of this analysis, Morgan Stanley calculated each selected company’s (i) last quarter annualized (“LQA”) dividend yield by annualizing the last quarterly dividend for each selected company (the “LQA Dividend”) and (ii) dividend yield for calendar year 2020, based on the equity research consensus estimate of its dividend (the “2020E Dividend”), by dividing the LQA Dividend and 2020E Dividend by such company’s stock price, in each case, as of March 13, 2020 or, in the case of BEP, as of January 10, 2020, the day prior to BEP’s public announcement of its Proposal, which we refer to as the unaffected date. Morgan Stanley then adjusted, based on its professional judgment and with the consent of the Special Committee, the BEP LQA unaffected dividend yields and BEP 2020E unaffected dividend yields to reflect an increase by 12.6%, which was the average of the percentage change in the LQA dividend yield of the YieldCo Comparables between the unaffected date and March 13, 2020. This adjustment reflected the assumption, based on Morgan Stanley’s professional judgment and discussions with the management of TerraForm Power, that absent the public announcement of BEP’s Proposal, the LQA dividend yields of TerraForm Power and BEP would have increased in a manner comparable with those of the YieldCo Comparables during such period, which was marked by exceptional market volatility arising out of the then-recent and ongoing developments relating to the COVID-19 virus.

 

171


Table of Contents

Based on its professional judgment and taking into account the YieldCo Comparables and BEP, Morgan Stanley then applied an LQA dividend yield range of 4.4% to 7.3% to the LQA Dividend of $0.81 per share, as of the unaffected date, of the TERP common stock.

Based on its professional judgment and taking into account the YieldCo Comparables, Morgan Stanley then applied a 2020E dividend yield range of 4.5% to 7.7% to the 2020E Dividend of $0.85 per share, based on the equity research consensus estimate for the applicable period as of March 13, 2020, of the TERP common stock.

The analysis resulted in the following implied reference ranges of equity value per share of TERP common stock, rounded to the nearest $0.25:

 

Trading Yields

   Implied Equity Value per Share of
TERP Common Stock
 

$0.81 LQA Dividend / Share

     $ 11.00 – $18.25  

$0.85 2020E Dividend / Share

     $ 11.00 – $19.00  

These implied equity value ranges were compared to the price of TERP common stock of $15.60 as of the unaffected date, the value of the consideration of $16.34 (based on the exchange ratio of 0.381 applied to BEP’s per unit price of $42.90 as of March 13, 2020), to the value of the consideration of $18.31 (based on the exchange ratio of 0.381 applied to BEP’s per unit price of $48.07 as of the unaffected date) and to the value of the consideration of $19.17 (based on the exchange ratio of 0.381 applied to BEP’s per unit price of $50.32, which was the 30-day intraday volume weighted average price (“VWAP”) of BEP units as of March 13, 2020, as reported by Bloomberg).

The implied exchange ratio ranges resulting from this analysis, based on BEP’s per unit price of $42.90 as of March 13, 2020 and based on a BEP unit price of $50.32, which was the 30-day VWAP of BEP units as of March 13, 2020 as reported by Bloomberg, respectively, in each case as compared to the exchange ratio of 0.381x provided for in the TERP acquisition, were:

For $0.81 LQA Dividend/Share:

 

BEP Per Unit Price

   Implied Exchange Ratio  

$42.90 (March 13, 2020)

     0.26x – 0.43x  

$50.32 (30-day VWAP)

     0.22x – 0.36x  

For $0.85 2020E Dividend/Share:

 

BEP Per Unit Price

   Implied Exchange Ratio  

$42.90 (March 13, 2020)

     0.26x – 0.44x  

$50.32 (30-day VWAP)

     0.22x – 0.38x  

No company included in the trading yield analysis is identical to TerraForm Power. In evaluating the selected companies, Morgan Stanley made judgments and assumptions with regard to industry performance, general business, economic, market, financial conditions, financial metrics and other matters, many of which are beyond the control of TerraForm Power. These include, among other things, characteristics of the selected companies, including financial and operating metrics, the impact of competition on the business of TerraForm Power or the industry generally, industry growth, and the absence of any adverse material change in the financial condition and prospects of TerraForm Power and the industry, and in the financial market in general.

Precedent Transactions Analysis

Morgan Stanley also performed an analysis of selected precedent transactions. The precedent transactions analysis attempts to provide an implied equity value per share for TerraForm Power by comparing TerraForm Power to other companies involved in business combinations.

 

172


Table of Contents

Premiums/(Discounts) to Unaffected Price. Morgan Stanley reviewed the premiums or discounts (as applicable) paid by acquirors in selected transactions that Morgan Stanley judged to be similar in certain respects to the TERP acquisition or aspects thereof based on Morgan Stanley’s professional judgment and experience.

For each transaction included in this analysis, Morgan Stanley noted the implied premium or discount (as applicable) to the target share price on the last trading day before the share price had been affected by pre- announcement events. Using publicly available information, Morgan Stanley considered the following announced or completed transactions:

 

Date Closed

  

Acquirer

  

Target

   Premium/(Discount) to
Unaffected Share Price
    Acquisition LQA
Dividend Yield
 

October 16, 2017

   Brookfield Renewable Partners LP    TerraForm Power, Inc.      31.0 %(1)      n/a (2) 

June 19, 2018

   Capital Dynamics    8Point3 Energy Partners      (6.5 %)(3)      9.1

August 31, 2018

   Global Infrastructure Partners    NRG Energy, Inc.      5.5 %(4)      7.2

March 16, 2020

   Canada Pension Plan Investment Board    Pattern Energy Group      14.8 %(5)      6.3

 

(1)

Based on share price as of the unaffected date of June 28, 2016.

(2)

At the time of the transaction, TerraForm Power, Inc. did not pay a dividend.

(3)

Based on share price as of the unaffected date of April 5, 2017.

(4)

Based on share price as of the unaffected date of January 16, 2017.

(5)

Based on share price as of the unaffected date of August 9, 2019.

Based on the foregoing results and Morgan Stanley’s professional judgment and experience, Morgan Stanley applied the range of premiums and discounts (as applicable) of (6.5%) to 31.0% for the precedent transactions to the unaffected share price of TERP common stock to derive a range of implied reference equity values per share. The results of the analysis were as indicated in the following table, rounded to the nearest $0.25:

 

Precedent Transactions Premiums/(Discounts) Range

   Implied Equity Value Per Share of
TERP Common Stock
 

(6.5%) – 31.0%

   $ 14.50 – $20.50  

This implied range of equity value per share was compared to the price of TERP common stock of $15.60 as of the unaffected date, to the value of the consideration of $16.34 (based on the exchange ratio of 0.381 applied to BEP’s per unit price of $42.90 as of March 13, 2020), to the value of the consideration of $18.31 (based on the exchange ratio of 0.381 applied to BEP’s per unit price of $48.07 as of the unaffected date) and to the value of the consideration of $19.17 (based on the exchange ratio of 0.381 applied to a BEP unit price of $50.32, which was the 30-day VWAP of BEP units as of March 13, 2020, as reported by Bloomberg).

The implied exchange ratio ranges resulting from this analysis, based on BEP’s per unit price of $42.90 as of March 13, 2020 and based on a BEP unit price of $50.32, which was the 30-day VWAP of BEP units as of March 13, 2020 as reported by Bloomberg, respectively, in each case as compared to the exchange ratio of 0.381x provided for in the TERP acquisition, were:

 

BEP Per Unit Price

   Implied Exchange Ratio  

$42.90 (March 13, 2020)

     0.34x – 0.48x  

$50.32 (30-day VWAP)

     0.29x – 0.41x  

Acquisition Dividend Yield Range. Morgan Stanley observed the range of stock prices to annualized latest quarterly dividends per share (as applicable) as of the date of announcement for each of the selected precedent

 

173


Table of Contents

transactions as 6.3% to 9.1%. Morgan Stanley applied these multiples to the LQA Dividend of $0.81 per share, as of the unaffected date, of TERP common stock. Morgan Stanley then calculated the following range of implied reference equity values per share of TERP common stock, rounded to the nearest $0.25:

 

Precedent Transactions Acquisition Dividend Yield Range

   Implied Equity Value Per Share of
TERP Common Stock
 

6.3% – 9.1%

   $ 9.00 – $12.75  

This implied range of equity value per share was compared to the price of TERP common stock of $15.60 as of the unaffected date, to the value of the consideration of $16.34 (based on the exchange ratio of 0.381 applied to BEP’s per unit price of $42.90 as of March 13, 2020), to the value of the consideration of $18.31 (based on the exchange ratio of 0.381 applied to BEP’s per unit price of $48.07 as of the unaffected date) and to the value of the consideration of $19.17 (based on the exchange ratio of 0.381 applied to a BEP unit price of $50.32, which was the 30-day VWAP of BEP units as of March 13, 2020, as reported by Bloomberg).

The implied exchange ratio ranges resulting from this analysis, based on BEP’s per unit price of $42.90 as of March 13, 2020 and based on a BEP unit price of $50.32, which was the 30-day VWAP of BEP units as of March 13, 2020 as reported by Bloomberg, respectively, in each case as compared to the exchange ratio of 0.381x provided for in the TERP acquisition, were:

 

BEP Per Unit Price

   Implied Exchange Ratio  

$42.90 (March 13, 2020)

     0.21x – 0.30x  

$50.32 (30-day VWAP)

     0.18x – 0.25x  

No company or transaction utilized as a comparison in the analysis of selected precedent transactions is identical to TerraForm Power or the TERP acquisition, respectively. Accordingly, an analysis of the results of the foregoing necessarily involves complex considerations and judgments concerning differences in financial and operating characteristics of TerraForm Power and other factors that would affect the value of the companies to which TerraForm Power is being compared. In evaluating the precedent transactions, Morgan Stanley made judgments and assumptions with regard to industry performance, general business, economic, market and financial conditions and other matters, many of which are beyond TerraForm Power’s control, including the impact of competition on TerraForm Power and the industry generally, industry growth and the absence of any adverse material change in the financial conditions and prospects of TerraForm Power or the industry or the financial markets in general. Mathematical analysis (such as determining the mean or median) is not, in itself, a meaningful method of using precedent transactions data.

NAV Model Analysis

Levered Discounted Cash Flow Analysis

Morgan Stanley performed a levered discounted cash flow analysis of TerraForm Power based on the NAV Model prepared by TerraForm Power’s management, which is intended to provide an implied equity value of a company by calculating the present value of the estimated future free cash flows to equity (after debt service) of the applicable company. Given that the NAV Model reflected a runoff of the existing portfolio of assets through the end of its useful life, the levered discounted cash flow analysis based on the NAV Model excluded a terminal value, but included residual asset values as reflected in the NAV Model based on assumptions of the TerraForm Power management. Morgan Stanley calculated a range of implied equity values for TerraForm Power based on the sum of the discounted net present values of the annual levered free cash flows (discounted as of June 30th of each year) that TerraForm Power is estimated to generate between the valuation date of June 30, 2020 and December 31, 2053, which is the last year of the TerraForm Power management’s projected cash flows of the existing portfolio of assets, and reflecting $238.2 million of balance sheet cash as of December 31, 2019 (as provided by the management of TerraForm Power), in each case using the NAV Model financial projections prepared by TerraForm Power’s management. TerraForm Power’s calculated equity value was then divided by

 

174


Table of Contents

226,717,381 fully diluted, as converted shares, consisting of 226,500,807 shares of TERP common stock and 216,574 restricted stock units outstanding as of December 31, 2019 (in each case, as provided by the management of TerraForm Power), to arrive at an estimated per share equity value for TerraForm Power.

In performing this levered discounted cash flow analysis, Morgan Stanley used cash flow to equity, as presented in the NAV Model prepared by the management of TerraForm Power, as the estimated levered free cash flows of TerraForm Power. The estimated levered free cash flows were then discounted to present value based on a valuation date of June 30, 2020 using discount rates of 4.1% and 5.1% to arrive at an estimate of TerraForm Power’s equity value. This discount rate range was based on Morgan Stanley’s estimate of TerraForm Power’s cost of equity using its professional judgment and calculated using the capital asset pricing model, which includes certain company-specific inputs such as beta for TerraForm Power, as well as certain financial metrics for the U.S. financial markets generally. The estimate of equity value was then divided by the fully-diluted, as converted shares outstanding to arrive at an estimated equity value per share for TerraForm Power. This analysis indicated the following implied reference range of equity value per share of TERP common stock, rounded to the nearest $0.25:

 

     Equity Value per Share of TERP
Common Stock
 

NAV Model Levered Discounted Cash Flow Analysis

   $ 16.00 – $17.50  

This implied range of equity value per share was compared to the price of TERP common stock of $15.60 as of the unaffected date, to the value of the consideration of $16.34 (based on the exchange ratio of 0.381 applied to BEP’s per unit price of $42.90 as of March 13, 2020), to the value of the consideration of $18.31 (based on the exchange ratio of 0.381 applied to BEP’s per unit price of $48.07 as of the unaffected date) and to the value of the consideration of $19.17 (based on the exchange ratio of 0.381 applied to a BEP unit price of $50.32, which was the 30-day VWAP of BEP units as of March 13, 2020, as reported by Bloomberg).

The implied exchange ratio ranges resulting from this analysis, based on BEP’s per unit price of $42.90 as of March 13, 2020 and based on a BEP unit price of $50.32, which was the 30-day VWAP of BEP units as of March 13, 2020 as reported by Bloomberg, respectively, in each case as compared to the exchange ratio of 0.381x provided for in the TERP acquisition, were:

 

BEP Per Unit Price

   Implied Exchange Ratio  

$42.90 (March 13, 2020)

     0.37x – 0.41x  

$50.32 (30-day VWAP)

     0.32x – 0.35x  

Five-Year Business Plan Model Analyses

Levered Discounted Cash Flow Analysis

Morgan Stanley also performed a levered discounted cash flow analysis of TerraForm Power based on the Five-Year Business Plan Model provided by TerraForm Power’s management. Morgan Stanley calculated a range of implied equity values for TerraForm Power based on the sum of the discounted net present values of (i) the annual levered free cash flows (discounted as of June 30th of each year) that TerraForm Power is estimated to generate between the valuation date of June 30, 2020 and the terminal date of December 31, 2024, and (ii) the projected terminal value of TerraForm Power as of December 31, 2024, in each case using the Five-Year Business Plan Model provided by TerraForm Power’s management. Morgan Stanley calculated the projected terminal value of TerraForm Power as of December 31, 2024 using the Five-Year Business Plan Model provided by TerraForm Power’s management and applied to TerraForm Power’s terminal dividend yields of 5.3% and 6.3%, reflecting a discount and premium of 0.5% to a terminal dividend yield of 5.8%, which was the LQA dividend yield of TerraForm Power on the unaffected date, as adjusted, based on Morgan Stanley’s professional judgment, to reflect an increase by 12.6%, which was the average of the percentage change in the LQA dividend

 

175


Table of Contents

yield of the YieldCo Comparables between the unaffected date and March 13, 2020 for the reasons described above. TerraForm Power’s calculated equity value was then divided by the fully-diluted, as converted shares outstanding as of December 31, 2019, to arrive at an estimated per share equity value for TerraForm Power. The estimated levered free cash flows of TerraForm Power are set forth below:

 

($ millions)

   2020E      2021E      2022E      2023E      2024E  

Levered Free Cash Flow

   $ 194      $ 205      $ 218      $ 54      $ 251  

In performing this levered discounted cash flow analysis, Morgan Stanley first calculated the estimated levered free cash flows of TerraForm Power, which were equal to dividends paid as presented in the Five-Year Business Plan Model prepared by the management of TerraForm Power, adjusted for the equity issuance in 2023 of $180 million estimated by the management of TerraForm Power. Morgan Stanley then calculated the terminal values by applying the aggregate cash distributions forecasted for 2024 pursuant to the Five-Year Business Plan Model provided by TerraForm Power’s management (which was the TerraForm Power management’s estimate of the cash available for distribution multiplied by a target payout ratio of 82.5%, which was the midpoint of management’s public guidance of 80% to 85%) to TerraForm Power’s terminal dividend yields of 5.3% and 6.3%, calculated as described in the preceding paragraph. The levered free cash flows and terminal values were then discounted to present value based on a valuation date of June 30, 2020 using discount rates of 4.1% and 5.1% to arrive at an estimate of TerraForm Power’s equity value. This discount rate range was based on Morgan Stanley’s estimate of TerraForm Power’s cost of equity using its professional judgment and calculated using the capital asset pricing model, as described above. The estimate of equity value was then divided by the fully-diluted, as converted shares outstanding to arrive at an estimated per share equity value for TerraForm Power. This analysis indicated the following implied reference range of equity values per share of TERP common stock, rounded to the nearest $0.25:

 

     Equity Value per Share of TERP
Common Stock
 

Five-Year Business Plan Model Levered Discounted Cash Flow Analysis

   $ 17.75 – $21.25  

This implied range of equity value per share was compared to the price of TERP common stock of $15.60 as of the unaffected date, to the value of the consideration of $16.34 (based on the exchange ratio of 0.381 applied to BEP’s per unit price of $42.90 as of March 13, 2020), to the value of the consideration of $18.31 (based on the exchange ratio of 0.381 applied to BEP’s per unit price of $48.07 as of the unaffected date) and to the value of the consideration of $19.17 (based on the exchange ratio of 0.381 applied to a BEP unit price of $50.32, which was the 30-day VWAP of BEP units as of March 13, 2020, as reported by Bloomberg).

The implied exchange ratio ranges resulting from this analysis, based on BEP’s per unit price of $42.90 as of March 13, 2020 and based on a BEP unit price of $50.32, which was the 30-day VWAP of BEP units as of March 13, 2020 as reported by Bloomberg, respectively, in each case as compared to the exchange ratio of 0.381x provided for in the TERP acquisition, were:

 

BEP Per Unit Price

   Implied Exchange Ratio  

$42.90 (March 13, 2020)

     0.41x – 0.50x  

$50.32 (30-day VWAP)

     0.35x – 0.42x  

Dividend Discount Analysis

Morgan Stanley performed a dividend discount analysis, which is designed to provide an intrinsic value reference range for a company by calculating the present values of the estimated dividends per share and terminal value per share forecasted for the applicable company. Morgan Stanley performed this analysis on the Five-Year Business Plan Model provided by TerraForm Power’s management (with annual cash flows discounted as of

 

176


Table of Contents

June 30th of each year). Morgan Stanley calculated a range of present values based upon the dividends that TerraForm Power was expected to generate between the valuation date of June 30, 2020 and the terminal date of December 31, 2024 based upon the Five-Year Business Plan Model provided by TerraForm Power’s management. Morgan Stanley then derived an implied terminal value of TerraForm Power by applying a range of terminal LQA dividend yields from 5.3% to 6.3% (calculated as described above) to the terminal distribution of $1.06 per share in the fourth quarter of 2024 determined using the Five-Year Business Plan Model. The per-share dividends and terminal value were then discounted to present value based on a June 30, 2020 valuation date, using discount rates of 4.1% and 5.1% (calculated as described above). This analysis indicated the following implied reference range of equity values per share of TERP common stock, rounded to the nearest $0.25:

 

     Equity Value per Share of TERP
Common Stock
 

Five-Year Business Plan Model Dividend Discount Analysis

   $ 17.25 – $20.50  

This implied range of equity value per share was compared to the price of TERP common stock of $15.60 as of the unaffected date, to the value of the consideration of $16.34 (based on the exchange ratio of 0.381 applied to BEP’s per unit price of $42.90 as of March 13, 2020), to the value of the consideration of $18.31 (based on the exchange ratio of 0.381 applied to BEP’s per unit price of $48.07 as of the unaffected date) and to the value of the consideration of $19.17 (based on the exchange ratio of 0.381 applied to a BEP unit price of $50.32, which was the 30-day VWAP of BEP units as of March 13, 2020, as reported by Bloomberg).

The implied exchange ratio ranges resulting from this analysis, based on BEP’s per unit price of $42.90 as of March 13, 2020 and based on a BEP unit price of $50.32, which was the 30-day VWAP of BEP units as of March 13, 2020 as reported by Bloomberg, respectively, in each case as compared to the exchange ratio of 0.381x provided for in the TERP acquisition, were:

 

BEP Per Unit Price

   Implied Exchange Ratio

$42.90 (March 13, 2020)

   0.40x – 0.48x

$50.32 (30-day VWAP)

   0.34x – 0.41x

Reference Data

In addition to conducting the analyses described above, Morgan Stanley reviewed the following data, which was used for reference purposes only and not as a component of its fairness analysis.

Historical Trading Range. For reference only and not as a component of its fairness analysis, Morgan Stanley reviewed the historical trading range of shares of TERP common stock for the twelve-month period ended January 10, 2020 and observed a range of $11.30 to $18.25. The implied exchange ratio ranges resulting from this analysis were 0.26x to 0.43x (based on BEP’s per unit price of $42.90 as of March 13, 2020) and 0.22x to 0.36x (based on a BEP unit price of $50.32, which was the 30-day VWAP of BEP units as of March 13, 2020 as reported by Bloomberg), in each case as compared to the exchange ratio of 0.381x provided for in the TERP acquisition.

Equity Research Analysts’ Price Targets. For reference only and not as a component of its fairness analysis, Morgan Stanley reviewed the analyst price targets for TERP common stock prepared and published by equity research analysts as of or prior to the unaffected date, which reflect each analyst’s estimate of the future public market trading price of TERP common stock. Morgan Stanley then discounted such TERP common stock price targets to present value using a 4.6% discount rate, which is the average of the high and low ranges of TerraForm Power’s cost of equity (determined as described above), selected by Morgan Stanley based on the application of its professional judgment and experience, which resulted in an implied equity value per share range of TERP common stock, rounded to the nearest $0.25, of $13.50 to $18.25. The implied exchange ratio ranges resulting from this analysis were 0.31x to 0.43x (based on BEP’s per unit price of $42.90 as of March 13, 2020) and 0.27x to 0.36x (based on a BEP unit price of $50.32, which was the 30-day VWAP of BEP units as of March 13, 2020

 

177


Table of Contents

as reported by Bloomberg), in each case as compared to the exchange ratio of 0.381x provided for in the TERP acquisition. The public market trading price targets published by equity research analysts do not necessarily reflect current market trading prices for TERP common stock, and these estimates are subject to uncertainties.

Certain Illustrative Financial Analyses

Illustrative Value Creation Analysis. For reference only and not as a component of its fairness analysis, Morgan Stanley reviewed the illustrative future total shareholder return per share of TERP common stock for the years 2020-2024 (including dividends per share distributed beginning June 30, 2020) based on the Five-Year Business Plan Model provided by TerraForm Power’s management, and assuming a transaction date of June 30, 2020, calculated using TerraForm Power’s adjusted LQA dividend yield of 5.8% (which was the LQA dividend yield of TerraForm Power on the unaffected date, as adjusted, based on Morgan Stanley’s professional judgment, to reflect an increase by 12.6%, which was the average of the percentage change in the LQA dividend yield of the YieldCo Comparables between the unaffected date and March 13, 2020 for the reasons described above), and observed an illustrative future total shareholder return per share of TERP common stock for the years 2020, 2021, 2022, 2023 and 2024 (the “Standalone” scenario). These illustrative future total shareholder returns per share were compared to the illustrative future total shareholder returns per share pro forma following consummation of the TERP acquisition, calculated using a LQA dividend yield of 5.4% (which was the mean LQA dividend yield of the YieldCo Comparables as of March 13, 2020) and using BEP’s adjusted yield of 4.8% (which was the LQA dividend yield of BEP on the unaffected date, as adjusted, based on Morgan Stanley’s professional judgment, to reflect an increase by 12.6%, which was the average of the percentage change in the LQA dividend yield of the YieldCo Comparables between the unaffected date and March 13, 2020 for the reasons described above), respectively. Morgan Stanley reviewed the illustrative future total unitholder return of BEP units for the years 2020-2024 (including dividends distributed since June 30, 2020) based on the BEP forecasts provided by BEP’s management, and assuming a transaction date of June 30, 2020, calculated using a LQA dividend yield of 5.4% (the “Pro Forma at Peer Mean Yield” scenario) and using BEP’s adjusted dividend yield of 4.8% (the “Pro Forma at BEP Adjusted Yield scenario”), respectively, multiplied the results by the exchange ratio of 0.381x, and observed an illustrative future total shareholder return per share of TERP common share, in each case, for the years 2020, 2021, 2022, 2023 and 2024.

Based on the foregoing calculations, Morgan Stanley observed the following illustrative future total shareholder returns per share of TERP common share:

 

Scenario

   2020YE      2021YE      2022YE      2023YE      2024YE  

Standalone

   $ 15.11      $ 16.89      $ 18.79      $ 20.62      $ 22.54  

Pro Forma at Peer Mean Yield

   $ 15.67      $ 17.30      $ 19.01      $ 20.81      $ 22.70  

Pro Forma at BEP Adjusted Yield

   $ 17.54      $ 19.26      $ 21.07      $ 22.98      $ 24.97  

Illustrative Pro Forma Impact of the First Wind Litigation. For reference only and not as a component of its fairness analysis, Morgan Stanley derived the implied pro forma effect of the TERP acquisition on the per share impact of TerraForm Power’s potential losses arising from the First Wind Litigation on the unaffiliated TERP stockholders. Upon consultation with the management of TerraForm Power and with the consent of the Special Committee, and using information with respect to Brookfield’s ownership of BEP and of TerraForm Power that was provided by the management of BEP, Morgan Stanley performed this calculation based on a range of illustrative potential losses between $50 million and $300 million. Given the effect of certain contingent value rights associated with such litigation held by an affiliate of Brookfield, Morgan Stanley assumed for purposes of such analysis that the majority of such potential losses would be borne by the unaffiliated TERP stockholders in the absence of the TERP acquisition. As a result of the consummation of the TERP acquisition and the exchange of TERP common stock for BEP units or BEPC exchangeable shares, Morgan Stanley assumed for purposes of such analysis that the majority of such losses would be shared by all BEP unitholders, thereby diluting the impact of such losses on the former unaffiliated TERP stockholders. To calculate the impact of such losses on the unaffiliated TERP stockholders in the absence of the TERP acquisition, in which case the majority of such losses would be borne by the unaffiliated TERP stockholders, Morgan Stanley divided the portion of such losses that

 

178


Table of Contents

would be borne by the unaffiliated TERP stockholders by approximately 86.9 million shares of TERP common stock held by the unaffiliated TERP stockholders as of December 31, 2019, and observed the impact per share of TERP common stock of such losses on the unaffiliated TERP stockholders. To calculate the impact of such losses on the unaffiliated TERP stockholders following consummation of the TERP acquisition, in which case the majority of such losses would be borne by all BEP unitholders, Morgan Stanley then divided the portion of such losses that would be borne by the holders of BEP units by approximately 344.5 million BEP units held by such holders (calculated as approximately 311.3 million BEP units outstanding as of December 31, 2019 plus approximately 33.2 million BEP units to be issued to the unaffiliated TERP stockholders in connection with the TERP acquisition), and observed the impact per BEP unit to holders of BEP units, and then multiplied such amount by the exchange ratio of 0.381x, resulting in an impact per share of TERP common stock of such losses on the unaffiliated TERP stockholders. Based on this analysis, assuming a range of illustrative potential losses between $50 million and $300 million borne by TerraForm Power in connection with the First Wind Litigation, Morgan Stanley determined that the unaffiliated TERP stockholders would receive a corresponding implied pro forma benefit per share of TERP common stock as a result of the TERP acquisition as illustrated below, rounded to the nearest $0.01:

 

Illustrative Loss from First Wind Litigation borne by TerraForm Power

(in millions, except per share and per unit data)

  $50     $100     $150     $200     $250     $300  

Absent TERP acquisition:

           

Impact per share of TERP common stock on the unaffiliated TERP stockholders

  $ (0.39   $ (0.79   $ (1.18   $ (1.58   $ (1.97   $ (2.36

Following TERP acquisition:

           

Impact per BEP unit

  $ (0.14   $ (0.28   $ (0.42   $ (0.56   $ (0.70   $ (0.84

Impact per BEP unit, multiplied by the exchange ratio of 0.381x

  $ (0.05   $ (0.11   $ (0.16   $ (0.21   $ (0.27   $ (0.32

Implied pro forma benefit per share of TERP common stock on the former unaffiliated TERP stockholders

  $ 0.34     $ 0.68     $ 1.02     $ 1.36     $ 1.70     $ 2.05  

General

Morgan Stanley performed a variety of financial and comparative analyses for purposes of rendering its opinion. The preparation of a financial opinion is a complex process and is not necessarily susceptible to a partial analysis or summary description. In arriving at its opinion, Morgan Stanley considered the results of all of its analyses as a whole and did not attribute any particular weight to any analysis or factor it considered. Morgan Stanley believes that selecting any portion of its analyses, without considering all analyses as a whole, would create an incomplete view of the process underlying its analyses and opinion. In addition, Morgan Stanley may have given various analyses and factors more or less weight than other analyses and factors, and may have deemed various assumptions more or less probable than other assumptions. As a result, the ranges of valuations resulting from any particular analysis or combination of analyses described above should not be taken to be Morgan Stanley’s view of the actual value of a share of TERP common stock. In performing its analyses, Morgan Stanley made numerous assumptions with respect to industry performance, general business, regulatory, economic, market and financial conditions and other matters, many of which are beyond the control of TerraForm Power or BEP, and variations to such financial assumptions and methodologies may impact the results of Morgan Stanley’s analyses. Any estimates contained in Morgan Stanley’s analyses are not necessarily indicative of future results or actual values, which may be significantly more or less favorable than those suggested by such estimates.

Morgan Stanley conducted the analyses described above solely as part of its analysis of the fairness from a financial point of view of the consideration to be received by holders of shares of TERP common stock pursuant to the Reorganization Agreement (other than to the Brookfield stockholders). These analyses do not purport to be appraisals or to reflect the prices at which shares of TERP common stock before or after the effective time of the TERP acquisition might actually trade.

 

179


Table of Contents

The consideration and the other terms of the Reorganization Agreement were determined through negotiations between TerraForm Power and BEP and were approved by the Special Committee. Morgan Stanley provided advice to the Special Committee during these negotiations, but did not, however, recommend any specific consideration to the Special Committee or that any specific consideration constituted the only appropriate consideration for the TERP acquisition.

Morgan Stanley’s opinion and its presentation to the Special Committee was one of many factors taken into consideration by members of the Special Committee voting on the matter and by the Special Committee in deciding to approve the Reorganization Agreement, the other transaction documents and the transactions contemplated thereby. Consequently, the analyses as described above should not be viewed as determinative of the opinion of the board of directors or the Special Committee with respect to the consideration or of whether the board of directors or the Special Committee would have been willing to agree to different consideration.

Morgan Stanley’s opinion was approved by a committee of Morgan Stanley investment banking and other professionals in accordance with its customary practice. Morgan Stanley acted as a financial advisor to the Special Committee in connection with the TERP acquisition, and TerraForm Power has agreed to pay Morgan Stanley a fee of $13,000,000 for its services, $2,000,000 of which became payable upon delivery of Morgan Stanley’s opinion and $11,000,000 of which is contingent upon the consummation of the TERP acquisition. TerraForm Power has also agreed to reimburse Morgan Stanley for its reasonable expenses incurred in performing its services. In addition, TerraForm Power has agreed to indemnify Morgan Stanley and its affiliates, their respective officers, directors, employees and agents and each person, if any, controlling Morgan Stanley or any of its affiliates against certain liabilities and expenses, including certain liabilities under the federal securities laws, related to or arising out of or in connection with Morgan Stanley’s engagement and to reimburse certain expenses relating to such indemnity.

In the two years prior to the date it rendered its opinion in connection with the TERP acquisition, in addition to the services described in this proxy statement/prospectus, Morgan Stanley and its affiliates provided financial advisory services to TerraForm Power and its affiliates, and received aggregate fees of approximately $5 to $15 million in connection with such services. In addition, in the two years prior to the date it rendered its opinion in connection with the TERP acquisition, Morgan Stanley and its affiliates provided financial advisory or financing services for BEP or its affiliates, including certain portfolio companies or affiliates of BAM (an affiliate of BEP), and received aggregate fees of approximately $65 to $90 million in connection with such services. None of the foregoing fees were received directly from nor related to any financial advisory or financing services provided to any of BEP, BAM, Orion Holdings, Orion US GP LLC, Brookfield Infrastructure Fund III GP LLC, Brookfield Asset Management Private Institutional Capital Advisor (Canada), L.P., NA Holdco, Partners Limited, or BEPC. As of March 1, 2020, Morgan Stanley or one of its affiliates was a lender and a participant in certain financings for certain affiliates of BAM, which in each case is unrelated to the transactions contemplated by the transaction documents and for which Morgan Stanley would expect to receive additional customary fees if such transactions are completed.

Morgan Stanley may also seek to provide financial advisory and financing services to BEP or its affiliates in the future and would expect to receive customary fees for the rendering of those services.

Morgan Stanley is a global financial services firm engaged in the securities, investment management and individual wealth management businesses. Its securities business is engaged in securities underwriting, trading and brokerage activities, foreign exchange, commodities and derivatives trading, prime brokerage, as well as providing investment banking, financing and financial advisory services. Morgan Stanley, its affiliates, directors and officers may at any time invest on a principal basis or manage funds that invest, hold long or short positions, finance positions, and may trade or otherwise structure and effect transactions, for their own account or the accounts of its customers, in debt or equity securities or loans of BEP, TerraForm Power, their respective affiliates or any other company, or any currency or commodity, that may be involved in the TERP acquisition, or

 

180


Table of Contents

any related derivative instrument. In addition, Morgan Stanley, its affiliates, directors or officers, including individuals working with the Special Committee in connection with the TERP acquisition, may have committed and may commit in the future to invest in private equity funds managed by BAM or its affiliates.

Opinion of Greentech Capital Advisors Securities, LLC

The Special Committee of the TERP board retained Greentech to act as a financial advisor in connection with the TERP acquisition. Greentech is an internationally recognized investment banking firm that is regularly engaged in the valuation of businesses and securities in connection with mergers and acquisitions, private placements and valuations for corporate and other purposes. The Special Committee selected Greentech to act as a financial advisor in connection with the TERP acquisition on the basis of Greentech’s experience in transactions similar to the TERP acquisition, its reputation in the investment community and its familiarity with TerraForm Power and TerraForm Power’s business and assets.

On March 16, 2020, at a meeting of the Special Committee held to evaluate the TERP acquisition, Greentech delivered to the Special Committee an oral opinion, which was confirmed by delivery of a written opinion dated March 16, 2020, to the effect that, as of the date of the opinion and subject to the various assumptions made, procedures followed, factors considered, and limitations of the review undertaken, qualifications contained and other matters set forth therein, the exchange ratio of 0.381 was fair, from a financial point of view, to the holders of outstanding shares of TERP common stock, other than shares held in the treasury of TerraForm Power or shares held by the Brookfield stockholders.

The full text of Greentech’s written opinion to the Special Committee, which describes, among other things, the assumptions made, procedures followed, factors considered and limitations on the review undertaken, qualifications contained and other matters set forth therein, is attached to this proxy statement/prospectus as Annex C and is incorporated by reference herein in its entirety. The following summary of Greentech’s opinion is qualified in its entirety by reference to the full text of the opinion. Greentech delivered its opinion to the Special Committee for the benefit and use of the Special Committee (in its capacity as such) in connection with and for purposes of its evaluation of the TERP acquisition. Greentech’s opinion does not address any other aspect of the TERP acquisition other than the fairness of the exchange ratio, from a financial point of view, to the holders of the public TERP shares, and no opinion or view was expressed as to the relative merits of the TERP acquisition in comparison to other strategies or transactions that might be available to TerraForm Power, or in which TerraForm Power might engage, or as to the underlying business decision of the TERP board or TerraForm Power to proceed with or effect the TERP acquisition.

Greentech’s opinion does not address any other aspect of the TERP acquisition and does not constitute a recommendation to the Special Committee or the TERP board as to how they should vote on the TERP acquisition or to any holder of TERP common stock as to how any such stockholder should vote at any stockholders’ meeting at which the TERP acquisition is considered, or whether or not any such stockholder should enter into a voting, shareholders’, or affiliates’ agreement with respect to the TERP acquisition or exercise any dissenter’s or appraisal rights that may be applicable to such stockholder.

In connection with rendering its opinion, Greentech, among other things:

 

   

discussed the TERP acquisition and related matters with TerraForm Power’s counsel and reviewed the financial terms and conditions of the TERP acquisition as set forth in the draft of the Reorganization Agreement, dated March 16, 2020, as well as the amended Registration Statement on Form F-1 filed by BEP and BEPC on January 17, 2020;

 

   

reviewed annual reports to stockholders and Annual Reports on Form 10-K and Quarterly Reports on Form 10-Q of TerraForm Power for the five years ended December 31, 2019;

 

   

reviewed annual reports to stockholders and annual reports on Form 20-F of BEP for the five years ended December 19, 2019;

 

181


Table of Contents
   

reviewed certain other communications from TerraForm Power and BEP to their respective stockholders;

 

   

reviewed certain other publicly available information concerning TerraForm Power and BEP;

 

   

reviewed certain non-publicly available information concerning TerraForm Power and BEP, including the TerraForm Power forecasts (as defined and described under “The TERP Acquisition—Certain TerraForm Power Forecasts”) and the BEP forecasts (as defined and described under “The TERP Acquisition—Certain BEP Forecasts”), in each case, as approved for Greentech’s use by the Special Committee (the TerraForm Power forecasts and the BEP forecasts collectively referred to as the Forecasts) and held discussions with the managements of TerraForm Power and BEP, as applicable, regarding such Forecasts and the financial and operational performances and outlooks of TerraForm Power and BEP;

 

   

reviewed prices and trading activity of TERP common stock and BEP units;

 

   

reviewed certain publicly available research analyst reports for TerraForm Power and BEP;

 

   

reviewed and analyzed certain publicly available financial and stock market data relating to selected publicly traded companies that Greentech deemed relevant to its analysis;

 

   

reviewed and analyzed certain publicly available information concerning the terms of selected merger and acquisition transactions that Greentech considered relevant to its analysis;

 

   

participated in certain discussions and negotiations between the Special Committee and BEP;

 

   

conducted such other financial studies, analyses and investigations and considered such other information as Greentech deemed necessary or appropriate for purposes of Greentech’s opinion; and

 

   

took into account Greentech’s assessment of general economic, market and financial conditions and its experience in other transactions, as well as its experience in valuation and its knowledge of TerraForm Power’s and BEP’s industries generally.

In rendering its opinion, Greentech, with the Special Committee’s consent, relied upon and assumed, without independent verification, the accuracy and completeness of all of the financial and other information that was made available, supplied or otherwise communicated to Greentech by or on behalf of TerraForm Power or BEP, or that was otherwise reviewed by Greentech, including, without limitation, publicly available information, and did not assume any responsibility for independently verifying any of such information or the accuracy and/or completeness thereof. Greentech relied on such information being complete and correct in all material respects and further relied upon the assurances of the management of TerraForm Power that, to their knowledge, such information did not contain any material omissions or misstatements of material fact. With respect to the Forecasts supplied to Greentech by TerraForm Power and BEP, Greentech assumed, at the direction of the Special Committee, that they were reasonably prepared on the basis reflecting the best currently available estimates and good faith judgments of the management of TerraForm Power and the management of BEP, respectively, as to the future operating and financial performance of TerraForm Power and BEP, respectively, and that they provided a reasonable basis upon which Greentech could form its opinion. The Forecasts were not prepared with the expectation of public disclosure and they are based on numerous variables and assumptions that are inherently uncertain, including, without limitation, factors related to general economic and competitive conditions. Accordingly, actual results could vary significantly from those set forth in the Forecasts.

Greentech also assumed that there were no material changes in the assets, liabilities, financial condition, results of operations, business or prospects of TerraForm Power or BEP since the date of the last financial statements and other financial information of TerraForm Power or BEP, respectively, made available to or reviewed by Greentech. Greentech did not make or obtain any independent evaluation, appraisal or physical inspection of TerraForm Power’s or BEP’s assets or liabilities, respectively, nor were they furnished with any such evaluation or appraisal. Estimates of values of companies and assets do not purport to be appraisals or necessarily reflect the prices at which companies or assets may actually be sold. Because such estimates are inherently subject to uncertainty, Greentech assumes no responsibility for their accuracy.

 

182


Table of Contents

As its opinion is based on the financial information and forecasts for BEP as provided by BEP, Greentech was not provided with final financial forecasts for BEPC, and assumed, at the Special Committee’s direction and with its consent, the economic equivalence between BEPC exchangeable shares and BEP units such that each BEPC exchangeable share will be of the same economic value as each BEP unit, notwithstanding any potential material differences in the underlying assets, liabilities, governance rights or tax, legal or regulatory considerations between the two entities.

Greentech assumed, with the Special Committee’s consent, that there are no factors that would delay or subject to any adverse conditions any necessary regulatory or governmental approval and that all conditions to the TERP acquisition will be satisfied without any material waiver, amendment or delay. In addition, Greentech assumed that the definitive Reorganization Agreement would not differ materially from the draft it reviewed. Greentech also assumed that the TERP acquisition will be consummated substantially on the terms and conditions described in the Reorganization Agreement, without any adjustment to the exchange ratio or any adjustment or waiver of material terms or conditions by any party thereto, and that obtaining any necessary regulatory approvals or satisfying any other conditions for consummation of the TERP acquisition will not have an adverse effect on TerraForm Power, BEP, BEPC, Acquisition Sub, TerraForm New York or the TERP acquisition. Greentech assumed that the TERP acquisition will be consummated in a manner that complies with the applicable provisions of the U.S. Securities Act, the Exchange Act and all other applicable federal and state statutes, rules and regulations. Greentech further assumed that TerraForm Power has relied upon the advice of its counsel, independent accountants and other advisors (other than Greentech) as to all legal, financial reporting, tax, accounting and regulatory matters with respect to TerraForm Power, TerraForm New York, BEP, BEPC, the TERP acquisition, the Reorganization Agreement and the other transaction documents related thereto.

Greentech’s opinion is limited to whether the exchange ratio was fair to the holders of outstanding shares of TERP common stock (other than the Brookfield stockholders), from a financial point of view, and did not address any other terms, aspects or implications of the transactions contemplated by the Reorganization Agreement, including, without limitation, the form or structure of the TERP acquisition, any consequences of the TERP acquisition on TerraForm Power, BEP or their respective stockholders, creditors or otherwise, or any terms, aspects or implications of any voting, support, stockholder or other agreements, arrangements or understandings contemplated or entered into in connection with the transactions contemplated by the Reorganization Agreement, the other transaction documents related thereto or otherwise. Greentech’s opinion also did not consider, address or include: (i) the legal, tax or accounting consequences of the TERP acquisition on TerraForm Power, BEP or their respective security holders; (ii) the fairness of the amount or nature of any compensation to any of TerraForm Power’s or BEP’s officers, directors or employees, or class of such persons, relative to the compensation to the holders of TERP common stock, (iii) the fairness of the TERP acquisition to holders of any class of securities of TerraForm Power other than the holders of public TERP shares, or any class of securities of any other party to the TERP acquisition; (iv) any advice or opinions provided by any other advisor to TerraForm Power or BEP; (v) the treatment of, or effect of the TERP acquisition on, any securities of TerraForm Power (including, without limitation, any awards granted under TerraForm Power’s stock plan or TerraForm Power’s RSUs) or BEP other than TERP common stock, or the holders of any such securities; or (vi) any other strategic alternatives currently (or which have been or may be) contemplated by the TERP board. Furthermore, Greentech did not express any opinion as to the prices, trading range or volume at which TERP common stock, BEPC exchangeable shares or BEP units will trade following public announcement or consummation, as applicable, of the TERP acquisition.

Greentech’s opinion is necessarily based on economic, market, financial and other conditions as they existed as of the date of such opinion, and on the information made available to Greentech by or on behalf of TerraForm Power, BEP or their respective advisors, or information otherwise reviewed by Greentech, as of the date of such opinion. Without limiting the foregoing, Greentech was not advised by the managements of TerraForm Power and BEP of, and have not taken into account, any impact on the financial condition, results of operations, business or prospects of TerraForm Power resulting from COVID-19 or any other factors affecting the market for securities in general. Subsequent developments may affect the conclusion reached in Greentech’s opinion and

 

183


Table of Contents

Greentech does not have any obligation to update, revise or reaffirm its opinion. Greentech’s opinion is for the information of, and directed to, the Special Committee (in its capacity as such) for its information and assistance in connection with its consideration of the TERP acquisition and may not be used for any other purpose. Greentech’s opinion does not constitute a recommendation to any member of the Special Committee or the TERP board as to how it should vote on the TERP acquisition or to any stockholder of TerraForm Power as to how any such stockholder should vote at any stockholders’ meeting at which the TERP acquisition is considered, or whether or not any stockholder should enter into a voting, shareholders’, or affiliates’ agreement with respect to the TERP acquisition. In addition, Greentech’s opinion does not compare the relative merits of the TERP acquisition with any other alternative transactions or business strategies which may have been available to TerraForm Power and does not address the underlying business decision of the Board of Directors of TerraForm Power or TerraForm Power to proceed with or effect the TERP acquisition.

Greentech did not consider any potential legislative or regulatory changes currently being considered by the United States Congress, the SEC, or any other state or local regulatory bodies, including but not limited to changes to energy market regulation in regions where TerraForm Power or BEP do business, or any changes in accounting methods or generally accepted accounting principles that may be adopted by the SEC or the Financial Accounting Standards Board. Greentech’s opinion did not in any way address the solvency or financial condition of TerraForm Power, BEP, BEPC or any other participant in the TERP acquisition.

The issuance of Greentech’s opinion was approved by a fairness opinion review committee of Greentech.

The following is a brief summary of the principal financial analyses performed by Greentech to arrive at its opinion. The financial analyses summarized below include information presented in tabular format. In order to fully understand the financial analyses performed by Greentech, the tables must be read together with the text of each summary. The tables alone do not constitute a complete description of the financial analyses performed by Greentech. Considering the data set forth in the tables below without considering the full narrative description of the financial analyses, including the methodologies and assumptions underlying the analyses, could create a misleading or incomplete view of the financial analyses performed by Greentech. Greentech reviewed with the Special Committee the assumptions on which such analyses were based and other factors. No limitations were imposed by the Special Committee with respect to the assumptions made, procedures followed, limitations of the review undertaken, qualifications contained and other matters considered by Greentech in rendering its opinion.

All per share equity values referenced in the analysis for TerraForm Power reflect the number of shares of TERP common stock outstanding as of December 31, 2019 as reported by TerraForm Power to Greentech prior to filing its Form 10-K filed March 17, 2020, or 226.5 million shares. All per unit equity values referenced in the analysis for BEP reflect the total BEP units on a fully exchanged basis, plus the GP interest units, as of December 31, 2019, as reported by BEP on its Form 20-F filed on February 28, 2020, or 311.3 million units.

Corporate Discounted Cash Flow Analyses

Greentech performed separate discounted cash flow, or DCF, analyses of TerraForm Power and BEP to calculate ranges of implied present values of the levered, after-tax free cash flows that TerraForm Power and BEP were forecasted to generate from June 30, 2020 to December 31st, 2024 utilizing the TerraForm Power forecasts and the BEP forecasts, respectively.

TerraForm Power. In performing a discounted cash flow analysis of TerraForm Power, or the TERP DCF Analysis, present values (as of June 30, 2020) of the levered cash flows (also referred to by Greentech as “Cash Flow to Equity”) and terminal values were calculated using a selected discount rate range of 5.95% to 6.45%. The discount rates represent a range around TerraForm Power’s cost of equity of 6.2% (such rate referred to as the TERP Cost of Equity), derived by application of the capital asset pricing model, which takes into account certain company-specific metrics. Greentech relied on TerraForm Power’s observed two-year weekly adjusted Bloomberg Beta for the period ended on January 10, 2020, the last trading day prior to the announcement of the

 

184


Table of Contents

TERP acquisition, of 0.64. This period, in Greentech’s professional judgement, reflects the resumption of TerraForm Power’s growth following Brookfield’s initial acquisition of 51% of TerraForm Power. Greentech also assumed the 365-day trailing average 20-year U.S. Treasury Bond rate as of March 13, 2020 of 2.2% as the risk free rate, and applied an additional risk premium of 0.7% based on TerraForm Power’s geographic profile using Aswath Damodaran’s country risk premium approach, as published by New York University and updated in January 2020.

Levered free cash flows were calculated by Greentech as TerraForm Power’s dividends paid, adjusted for the change in cash balance of $55 million in 2020 and the equity issuance in 2023 of $180 million estimated by the management of TerraForm Power, as described under “The TERP AcquisitionCertain TerraForm Power

Forecasts”. The estimated levered free cash flows of TerraForm Power are as set forth below:

 

     Year Ending December 31,  

($ millions)

   2020E      2021E      2022E      2023E      2024E  

Levered Free Cash Flows

   $ 249      $ 205      $ 218      $ 54      $ 251  

Greentech derived implied terminal values for TerraForm Power by applying perpetual growth rates of 0.75% to 1.25% to TerraForm Power’s terminal year levered free cash flow. This analysis indicated an implied per share equity value reference range for TerraForm Power of $18.08 to $21.73. Such range is referred to as the TERP Corporate DCF Range.

BEP. In performing a discounted cash flow analysis of BEP, present values (as of June 30, 2020) of the levered cash flows (also referred to by Greentech as “Cash Flow to Equity”) and terminal value were calculated using a selected discount rate range of 5.92% to 6.42%. The discount rates represent a range around BEP’s cost of equity of 6.2%, derived by application of the capital asset pricing model, which takes into account certain company-specific metrics. Greentech relied on BEP’s observed three-year weekly adjusted Bloomberg Beta for the period ended on January 10, 2020, the last trading day prior to the announcement of the TERP acquisition, of 0.57, which reflects BEP’s consistent strategy, equity narrative and performance. Greentech also assumed the 365-day trailing average 20-year U.S. Treasury Bond rate as of March 13, 2020 of 2.2%, as the risk free rate and applied an additional risk premium of 1.0% based on BEP’s geographic profile using Damodaran’s country risk premium approach, as updated in January 2020.

Levered free cash flows were calculated by Greentech as BEP’s distributions paid, adjusted for the decrease in cash balance of $160 million in 2020, and the increase in the cash balance of $66 million in 2024 estimated by the management of BEP, as described under “The TERP AcquisitionCertain BEP Forecasts”. The estimated levered free cash flows of BEP are as set forth below:

 

     Year Ending December 31,  

($ millions)

   2020E      2021E      2022E      2023E      2024E  

Levered Free Cash Flows

   $ 515      $ 709      $ 745      $ 782      $ 887  

Greentech derived implied terminal values for BEP by applying perpetual growth rates of 1.25% to 1.75% to BEP’s terminal year levered free cash flow. This analysis indicated an implied per unit equity value reference range for BEP of $48.58 to $59.37. Such range is referred to as the BEP Corporate DCF Range.

Utilizing the approximate implied per share equity value reference ranges for TerraForm Power and BEP described above, and by comparing the low end of TerraForm Power’s DCF range to the high end of BEP’s range, and visa-versa, Greentech calculated the following implied DCF Exchange Ratio reference range, as compared to the exchange ratio:

 

Implied DCF Exchange Ratio Reference Ratio

   Exchange Ratio  

0.30x—0.45x

     0.381x  

Greentech noted that the exchange ratio falls within the implied DCF Exchange Ratio reference range reflected in this analysis.

 

185


Table of Contents

Selected Publicly Traded Companies Analyses

Greentech performed separate selected publicly traded company analyses of TerraForm Power and BEP in which Greentech reviewed and compared financial and operating data relating to TerraForm Power, BEP and the selected publicly traded companies listed below.

TerraForm Power. In performing a selected public company analysis of TerraForm Power, Greentech reviewed publicly available financial and stock market information for TerraForm Power and the following three selected companies that Greentech viewed as generally relevant as comparable publicly traded U.S. YieldCos (referred to as the Selected TERP U.S. YieldCos):

 

   

Atlantica Yield

 

   

NextEra Energy Partners

 

   

TransAlta Renewables

 

Company Name

   2020E
CAFD
Yield
    2021E
CAFD
Yield
    Dividend
Yield
 

Atlantica Yield

     9.53     10.37     7.32

Nextera Energy Partners

     6.15     6.71     4.38

Transalta Renewables

     9.73     10.06     7.43

Other YieldCos such as Clearway Energy and Pattern Energy Group were excluded due to extenuating circumstances regarding the PG&E bankruptcy and the pending acquisition by Canada Pension Plan Investment Board, respectively.

Greentech reviewed, among other things, the estimated 2020E and 2021E CAFD Yields and Current Dividend Yield, each as defined below, each as of March 13, 2020 of the Selected TERP U.S. YieldCos. CAFD Yield, equals Cash Available For Distribution, a non-U.S. GAAP metric defined in TerraForm Power’s financial statements, and defined for each of the Selected TERP U.S. YieldCos by Wall Street research analysts, divided by equity market capitalization. Current Dividend Yield equals the most recently announced per share quarterly distribution amount to common shareholders or unitholders, multiplied by four, divided by the share price. Financial data of the Selected TERP U.S. YieldCos were based on public filings and publicly available Wall Street research estimates. Financial data of TerraForm Power was based on TerraForm Power management’s forecasts.

The overall estimated 2020E CAFD Yield for the Selected TERP U.S. YieldCos ranged from 6.15% to 9.73% (with a median of 9.53%). Using the peer median as the midpoint, Greentech applied a range of 2020E CAFD Yield of 9.03% to 10.03% to TERP management’s estimate of 2020E CAFD of $263mm. This analysis indicated an implied per share equity value reference range for TerraForm Power of $11.60 to $12.88. Such range is referred to as the TERP 2020E CAFD Yield Range.

The overall estimated 2021E CAFD Yield for the Selected TERP U.S. YieldCos ranged from 6.71% to 10.37% (with a median of 10.06%). Using the peer median as the midpoint, Greentech selected and applied a range of 2021E CAFD Yield of 9.56% to 10.56% to TERP management’s estimate of 2021E CAFD of $274mm. This analysis indicated an implied per share equity value reference range for TerraForm Power of $11.45 to $12.65. Such range is referred to as the TERP 2021E CAFD Yield Range.

The overall Current Dividend Yield for the Selected TERP U.S. YieldCos ranged from 4.38% to 7.43% (with a median of 7.32%). Using the peer median as the midpoint, Greentech selected and applied a range of Current Dividend Yield of 7.07% to 7.57% to a $0.81 per share annualized dividend, based on the TerraForm Power’s announced distributions per share for the fiscal quarter ended September 30, 2019. This analysis indicated an implied per share equity value reference range for TerraForm Power of $10.64 to $11.40 (such range referred to as the TERP Current Dividend Yield Range).

 

186


Table of Contents

BEP. In performing a selected public company analysis of BEP, Greentech reviewed publicly available financial and stock market information for BEP and the following three selected companies that Greentech viewed as generally relevant as best-in-class public YieldCos as well as select renewable energy IPPs (as defined below) which have a demonstrated track record of project development (referred to as the Selected BEP YieldCos and IPPs):

 

   

Innergex

 

   

Boralex

 

   

NextEra Energy Partners

 

Company Name

   2020E
EV/EBITDA
     2021E
EV/EBITDA
     2020E
CAFD
Yield
    2021E
CAFD
Yield
    2020E
AFFO
Yield
    2021E
AFFO
Yield
    Dividend
Yield
 

Boralex

     13.2x        13.0x        NA       NA       7.16     7.60     2.71

Innergex Renewable Energy

     12.2x        11.8x        NA       NA       6.35     7.40     4.27

NextEra Energy Partners

     12.0x        10.2x        6.15     6.71     NA       NA       4.38

Greentech reviewed, among other things, the estimated 2020E and 2021E CAFD Yields, estimated 2020E and 2021E AFFO Yields (as defined below), Current Dividend Yield, and estimated 2020E and 2021E EV to adjusted EBITDA multiples, each as of March 13, 2020 of the Selected BEP YieldCos and IPPs. Financial data of the Selected BEP YieldCos and IPPs were based on public filings and publicly available Wall Street research estimates. Financial data of BEP was based on the BEP forecasts. Implied EVs were derived from equity values by adding debt, preferred stock and minority interest and deducting cash and cash equivalents.

The estimated 2020E CAFD Yield for the Selected BEP YieldCos and IPPs was 6.15%, representing only NextEra Energy Partners (referred to as NEP), as Boralex and Innergex (together, referred to as the IPPs) do not report, and Wall Street analysts do not forecast, CAFD. Using NEP as the midpoint, Greentech selected and applied a range of 2020E CAFD Yield of 5.65% to 6.65% to management’s expected 2020E CAFD of $497mm. This analysis indicated an implied per share equity value reference range for BEP of $23.99 to $28.24. Such range is referred to as the BEP 2020E CAFD Yield Range.

The estimated 2021E CAFD Yield for the Selected BEP YieldCos and IPPs was 6.71%, representing only NEP as the IPPs do not report, and Wall Street analysts do not forecast, CAFD. Using NEP as the midpoint, Greentech selected and applied a range of 2021E CAFD Yield of 6.21% to 7.21% to a $500mm CAFD, based on the BEP forecasts and consensus estimates. This analysis indicated an implied per unit equity value reference range for BEP of $22.29 to $25.88. Such range is referred to as the BEP 2021E CAFD Yield Range.

AFFO Yield means the Adjusted Funds From Operations divided by equity market capitalization. The estimated median 2020E AFFO Yield for the Selected BEP YieldCos and IPPs was 6.76%, representing only Boralex and Innergex Renewable Energy as NEP does not report, and Wall Street analysts do not forecast, AFFO. Using the peer median as a midpoint, Greentech applied a range of 2020E AFFO Yield of 6.26% to 7.26% to management’s expected 2020E AFFO of $813mm. This analysis indicated an implied per unit equity value reference range for BEP of $35.97 to $41.72. Such range is referred to as the BEP 2020E AFFO Yield Range.

The estimated median 2021E AFFO Yield for the Selected BEP YieldCos and IPPs was 7.50%, representing only Boralex and Innergex Renewable Energy as NEP does not report, and Wall Street analysts do not forecast, AFFO. Using the peer median as a midpoint, Greentech selected and applied a range of 2021E AFFO Yield of 7.00% to 8.00% to BEP management’s 2021E AFFO of $865mm. This analysis indicated an implied per unit equity value reference range for BEP of $34.72 to $39.69. Such range is referred to as the BEP 2021E AFFO Yield Range.

The overall Current Dividend Yield for the Selected BEP YieldCos and IPPs ranged from 2.71% to 4.38% (with a median of 4.27%). Because the IPPs have significantly lower payout ratios, Greentech selected NEP’s

 

187


Table of Contents

dividend yield as the midpoint, and applied a range of Current Dividend Yield of 4.13% to 4.63%, to a $2.17 per unit annualized dividend, based on BEP projections. This analysis indicated an implied per unit equity value reference range for BEP of $46.91 to $52.60. Such range is referred to as the BEP Current Dividend Yield Range.

The calendar year 2020 EV to estimated adjusted EBITDA multiples observed for the Selected BEP YieldCos and IPPs ranged from 12.0x to 13.2x (with a median of 12.2x). Greentech noted that BEP has historically traded at a premium to its IPP peers on an EV/EBITDA basis, and Wall Street research analysts ascribe a premium to BEP’s EV/EBITDA multiple. Using the peer median as a midpoint and assuming a 3.0x premium, which Greentech deemed appropriate in its professional judgement, Greentech then selected and applied a range of 2020 EV to estimated adjusted EBITDA multiples of 14.7x to 15.7x to a $1,544 million 2020E adjusted EBITDA, based on the BEP forecasts and consensus estimates. This analysis indicated an implied per unit equity value reference range for BEP of $37.38 to $42.34. Such range is referred to as the BEP 2020E EV/EBITDA Range.

The calendar year 2021 EV to estimated adjusted EBITDA multiples observed for the Selected BEP YieldCos and IPPs ranged from 10.2x to 13.0x (with a median of 11.8x). Greentech noted that, based on the closing price of BEP units on March 13, 2020 and the estimated adjusted EBITDA for BEP for calendar year 2021, the 2021 EV to estimated adjusted EBITDA multiple for BEP was 16.9x. Using the peer median as a midpoint and assuming a 3.0x premium, which Greentech deemed appropriate in its professional judgement, Greentech then selected and applied a range of 2021 EV to estimated adjusted EBITDA multiples of 14.3x to 15.3x to a $1,619 million 2021E adjusted EBITDA, based on the BEP forecasts and consensus estimates. This analysis indicated an implied per unit equity value reference range for BEP of $39.11 to $44.31. Such range is referred to as the BEP 2021E EV/EBITDA Range.

Using its professional judgement and experience, Greentech did not consider an EBITDA multiple in deriving its value for TerraForm Power due to the fact that Wall Street research analysts do not generally value TerraForm Power based on EV/EBITDA multiples. While the above analysis pertaining to BEP’s estimated value on a 2020E EV/EBITDA and 2021 EV/EBITDA basis were used to inform the overall value range of BEP, it was not used in any direct comparison to TerraForm Power to derive a specific exchange ratio.

Utilizing the implied per share equity value reference ranges derived for TerraForm Power and BEP described above, Greentech calculated the following implied exchange ratio reference ranges, as compared to the exchange ratio:

 

Implied Comparable Exchange Ratio Reference Range

   Exchange Ratio  

Low end of TERP 2020E CAFD Yield Range / high end of BEP 2020E CAFD Yield Range—High end of TERP 2020E CAFD Yield Range / low end of BEP 2020E CAFD Yield Range

  Low end of TERP 2020E CAFD Yield Range / high end of BEP 2020E AFFO Yield Range—High end of TERP 2020E CAFD Yield Range / low end of BEP 2020E AFFO Yield Range   Low end of TERP Current Dividend Yield Range / high end of BEP Current Dividend Yield Range—High end of TERP Current Dividend Yield Range / low end of BEP Current Dividend Yield Range   

0.41x—0.54x

  0.28x—0.36x   0.20x—0.24x      0.381x  

Greentech noted that the exchange ratio falls below the first of the reference ranges reflected in this analysis and above the other two reference ranges.

No company or business used in these analyses is identical or directly comparable to TerraForm Power or BEP. Accordingly, an evaluation of the results of these analyses is not entirely mathematical. Rather, these analyses involve complex considerations and judgments concerning differences in financial and operating characteristics and other factors that could affect the public trading or other values of the companies or businesses to which TerraForm Power or BEP were compared.

 

188


Table of Contents

Premiums Paid Analysis

Greentech reviewed the premiums paid in completed transactions announced after January 1, 2016, valued greater than $500 million, in which the target was headquartered in North America and where (a) the acquiror was already a shareholder and controller of the target, and (b) in which the controller acquired the remaining interest in, and de-listed the target. For each transaction, Greentech calculated the premium per share paid by the acquiror by comparing the target’s 30 trading-day trailing average share price one trading day prior to announcement to the announced acquisition share price.

The transactions included in this analysis are:

 

Target

 

Acquirer

  Announcement
Date
  30 Day
Premium
 

AmTrust Financial Services, Inc. (New York)

  Stone Point Capital LLC; Amtrust Financial Services, Inc. (New York) /Private Group/   09-Jan-2018     45.09

Cheniere Energy Partners LP Holdings, LLC

  Cheniere Energy, Inc.   17-May-2018     9.17

Spectra Energy Partners LP

  Enbridge, Inc.   17-May-2018     17.78

Williams Partners LP

  The Williams Cos., Inc.   17-May-2018     11.94

CVR Refining LP

  CVR Energy, Inc.   18-Jun-2018     5.22

Foundation Medicine, Inc.

  Roche Holding AG   19-Jun-2018     40.79

Boardwalk Pipeline Partners LP

  Boardwalk Pipelines LLC; Boardwalk GP LP   29-Jun-2018     14.33

Valero Energy Partners LP

  Valero Energy Corp.   18-Oct-2018     10.61

EnLink Midstream Partners LP

  EnLink Midstream LLC   22-Oct-2018     (0.28 %) 

Dominion Energy Midstream Partners LP

  Dominion Energy, Inc.   26-Nov-2018     0.90

The reasons for and the circumstances surrounding each of the transactions analyzed in the premium paid analysis were diverse and there are inherent differences between the business, operations, financial condition and prospects of TerraForm Power and the companies included in the premium paid analysis. Accordingly, a purely quantitative premium paid analysis may not be particularly meaningful in the context of considering the proposed transaction. Using the first and third quartiles, Greentech selected and applied a range of premiums of 6.0% to 17.1% to the unaffected 30-Day volume weighted average price of $15.29 as of January 10, 2020 to calculate a range of implied per share equity value of TERP common stock of $16.21 to $17.90. Such range is referred to as the TERP Premiums Paid Analysis Range.

Sum-of-the-Parts Analysis

Greentech valued TerraForm Power utilizing a Sum-of-the-Parts methodology on both a Run-off and Going Concern basis, each described below.

Run-off Case. Greentech valued the TerraForm Power portfolio in the Run-off Case by discounting the cash flows to equity and terminal value of each individual project using TERP management estimates as contained in the TerraForm Power forecasts by discount rates as discussed below. Greentech did not verify management’s assumptions, including, but not limited to, project life spans, terminal value, growth assumptions, and long-term power price curves.

Greentech evaluated the Run-off Case utilizing two methodologies (i) Project Life Internal Rate of Returns, or the Project Life IRRs, from the January 2019 Grant Thornton Renewable Energy Discount Rate Survey Results, adjusted for observations of private market transactions that, in Greentech’s professional judgement, better reflect the required returns of private market asset acquirors, referred to as the Project Life IRRs Methodology, and (ii) 10-year average CAFD yields based on Greentech’s observations of private market transactions, referred to as the 10-year Average CAFD Yields Methodology.

 

189


Table of Contents

The Project Life IRRs Methodology discounted the cash flows from each project within the TerraForm Power forecasts by country-specific and technology-specific discount rates, or the Project-level Discount Rates, derived from Grant Thornton’s 2019 Renewable Energy Discount Rate Survey results, and adjusted based on Greentech’s professional judgement. Greentech discounted the corporate sales, general, and administrative costs and corporate debt service costs at the weighted average of the Project-Level Discount Rates, or 7.7%. Greentech excluded the management fees and incentive distribution rights to Brookfield from the Run-off value, based on Greentech’s professional judgement that a private market acquiror would not accept these fees under a Run-off scenario. Greentech then further sensitized the results by increasing and decreasing the Project-level Discount Rates for each project by +/-1% to arrive at a high and low value estimates for the Project Life IRRs Methodology. This analysis indicated an implied per share equity value reference range for TerraForm Power of $12.13 to $14.05 (with a mid-point of $13.02).

The 10-year Average CAFD Yields Methodology divided the average 10-year estimated average CAFD of each project by a country-specific and technology-specific CAFD yield, referred to as the Project-level CAFD Yields, to arrive at an equity value for each project. The Project-level CAFD Yields were based on Greentech’s professional judgement and reflected observed private market transactions. Greentech applied average CAFD multiples to the 10-year average corporate sales, general, and administrative costs and corporate debt service costs at the weighted average of the Project-level Discount Rates, or 5.6%. Greentech excluded the management fees and incentive distribution rights to BEP from the Run-off value, based on Greentech’s professional judgement that a private market acquiror would not accept these fees under a Run-off scenario. Greentech then further sensitized the results by increasing and decreasing the Project-level CAFD Yields by +/-50bps to arrive at high and low value estimates for the 10-year Average CAFD Yields Methodology. This analysis indicated an implied per-share equity value reference range for TerraForm Power of $14.50 to $16.50 (with a midpoint of $15.42).

As the majority of investors for renewable energy assets are internal rate of return driven, Greentech weighted the Project Life IRR Methodology 75% and the 10-year average CAFD Yields Methodology 25%, and applied these weightings to the high and low sensitivity values of each methodology, respectively. This analysis resulted in an overall per share equity value reference range for the Sum-of-the-Parts Run-off Case of $12.72 to $14.66 (with a midpoint of $13.62). Such range is referred to as the TERP Run-off Case Sum of the Parts Range.

Greentech noted that the third party power price curves used in the TerraForm Power forecasts for assets located in the United States were approximately 12 months out of date at the time of the analysis. Greentech observed that based on the most recent available power price curves from third party consultants, it is possible that the overall Run-off value of TerraForm Power could have been lower than what was reflected in Greentech’s analysis.

Going Concern Case. The Going Concern valuation reflected the Run-off Case value using the weighted average reference range of the two methodologies above, plus (i) additional value ascribed to the future growth of assets and cash flow for the years 2020 to 2024, to be realized through acquisitions and organic investments, and funded through the sale of certain assets or through the sale of new shares of TERP common stock, as described in the TerraForm Power forecasts, plus (ii) additional value for annual average equity deployment of $285mm per year (approximately equal to the average of management’s five-year projection) from 2025 into perpetuity, and assuming an estimated 11% CAFD yield on equity deployed for acquisitions and 8% CAFD yield on the equity raised (such estimates having been provided by management), less the net present value of the estimated Brookfield management fees reflecting such growth. The incremental future CAFD generated from these future investments, net of the management fees owed to Brookfield, was then discounted using the TERP Cost of Equity of 6.2%, the calculation of which is described above under “—Corporate Discounted Cash Flow Analyses”, and assumed a terminal value by applying a 0% perpetuity growth rate to the assumed terminal year CAFD. This analysis indicated an implied per-share equity value reference range of $19.60 to $21.53 (with a mid-point of $20.49). Such range is referred to as the TERP Going Concern Case Sum of the Parts Range.

 

190


Table of Contents

Implied Exchange Ratio Overall Range

Greentech calculated an Exchange Ratio Overall Range by taking the simple average of the low end and high end of the reference ranges for each of the following methodologies for TerraForm Power and BEP independently:

TerraForm Power. (i) TERP 2020E CAFD Yield Range, (ii) TERP 2021E CAFD Yield Range, (iii) TERP Current Dividend Yield Range, (iv) TERP Premiums Paid Analysis Range, (v) TERP Corporate DCF Range, and (vi) TERP Going Concern Case Sum of the Parts Range. Greentech noted that the simple average per share equity value range of the high end and low end of each of these reference ranges, rounded to the nearest $0.25, was $14.50 to $16.25. Such range is referred to as the TERP Overall Range.

BEP. (i) BEP 2020E CAFD Yield Range, (ii) BEP 2021E CAFD Yield Range, (iii) BEP 2020E EV/EBITDA Range, (iv) BEP 2021E EV/EBITDA Range, (v) BEP 2020E AFFO Yield Range, (vi) BEP 2021E AFFO Yield Range, (vii) BEP Current Dividend Yield Range, and (viii) BEP Corporate DCF Range. Greentech noted that the simple average per unit equity value range of the high end and low end of each of these reference ranges, rounded to the nearest $0.25, was $36.00 to $41.75. Such range is referred to as the BEP Overall Range.

Taking the low end of the TERP Overall Range divided by the high end of the BEP Overall Range, and the high end of the TERP Overall Range divided by the low end of the BEP Overall Range indicated a reference range of 0.35x—0.45x. Such range is referred to as the Overall Exchange Ratio Range.

Greentech noted that the exchange ratio falls within the Overall Exchange Ratio Range.

Implied Exchange Ratio—No Growth Scenario

Because TerraForm Power depends on Brookfield for its future growth, Greentech also evaluated sensitivities assuming no future growth for TerraForm Power.

TerraForm Power Flat-Growth DCF. In performing a no-growth discounted cash flow analysis of TerraForm Power, Greentech utilized the same methodology as used in the TERP DCF Analysis, with the exception that a perpetuity growth rate range of –0.25% to 0.25% was used in calculating the terminal value. This analysis indicated an implied per share equity value reference range for TerraForm Power of $15.75 to $18.36. Such range is referred to as the TERP No Growth Corporate DCF Range.

Greentech calculated an implied exchange ratio by comparing BEP’s DCF ranges (as described above) to:

 

Implied Comparable Exchange Ratio Reference Range

    

Low end of TERP Run-off Case Sum of the Parts Range / High end of BEP Corporate DCF Range—High end of TERP Run-off Case Sum of the Parts Range / Low end of BEP Corporate DCF Range

   Low end of TERP No Growth Corporate DCF Range / High end of BEP Corporate DCF Range—High end of TERP No Growth Corporate DCF Range / Low end of BEP Corporate DCF Range

0.21x—0.30x

   0.27x—0.38x

Greentech noted that the exchange ratio employed in the TERP acquisition exceeded each of these ranges.

Other Analyses

In rendering its opinion, Greentech also reviewed and considered other factors, including:

 

   

historical trading performance of TerraForm Power and BEP during the 52-week period ended January 10, 2020, which indicated low and high closing prices for TerraForm Power and BEP during such period of $11.30 and $18.25 per share and $28.02 and $48.44 per unit, respectively. The last twelve month (LTM) minimum and maximum of exchange ratio range using closing prices over the 365 days prior to transaction announcement was 0.32x—0.47x; and

 

191


Table of Contents
   

publicly available research analysts’ price targets for TerraForm Power and BEP, which indicated a high and low price targets for TerraForm Power of $14.00 to $19.00 per share and high and low price targets for BEP of $39.00 to $48.00. The reference range indicated by this analysis was 0.29x to 0.49x.

Greentech noted that the exchange ratio employed in the TERP acquisition fell within each of these ranges.

Miscellaneous

The summary set forth above does not purport to be a complete description of all the analyses performed by Greentech. The preparation of a fairness opinion is a complex analytical process involving various determinations as to the most appropriate and relevant methods of financial analysis and the application of these methods to the particular circumstances and, therefore, such an opinion is not readily susceptible to partial analysis or summary description. Accordingly, notwithstanding the separate factors summarized above, Greentech believes, and has advised the Special Committee, that its analyses must be considered as a whole and that selecting portions of its analyses and the factors considered by it, without considering all analyses and factors, could create an incomplete view of the process underlying Greentech’s opinion. Greentech used these analyses to determine the impact of various operating metrics on the implied EVs and equity values of TerraForm Power or BEP to the extent applicable. Each of these analyses yielded a range of implied EVs and equity values, and therefore, such implied EV and equity value ranges developed from these analyses were viewed by Greentech collectively and not individually.

Greentech did not consider the potential impact of the First Wind Litigation contingent liability, as described in TerraForm Power’s financial statements, in its valuation of BEP or TerraForm Power. Had Greentech included management’s mid-point estimate of the range of outcomes for the contingent liability, Greentech estimates the implied exchange ratio reference ranges would have been lower by approximately 0.025x.

Greentech, as part of its investment banking services, is regularly engaged in the independent valuation of businesses and securities in connection with mergers, acquisitions, private placements and valuations for estate, corporate and other purposes. Greentech has acted as a financial advisor to the Special Committee in connection with the TERP acquisition and will receive an advisory fee of $6.0 million contingent upon the consummation of the TERP acquisition (referred to as the Advisory Fee). Greentech also received a fee of $1.5 million upon the delivery of its opinion that is not contingent upon consummation of the TERP acquisition (referred to as the Opinion Fee), however, such Opinion Fee is creditable against any Advisory Fee. TerraForm Power has agreed to indemnify Greentech for certain liabilities arising out of Greentech’s engagement and to reimburse Greentech for all reasonable out-of-pocket expenses incurred in connection with its engagement. Greentech provided advisory services to the conflicts committee of TerraForm Power and its affiliates in 2018 as it related to the potential capital market transactions, or series of transactions, associated with the funding of the acquisition of Saeta Yield, S.A., for which it was paid a fee of $500,000. Additionally, Greentech was engaged on February 7, 2019, to provide ongoing analytic, transactional and other advisory support to the conflicts committee of TerraForm Power, for which Greentech was paid a quarterly fee of $100,000. Other than with respect to TERP, in the two years preceding the date of its opinion, Greentech did not have a relationship with any other party to the TERP acquisition in which any compensation was received or was intended to be received by Greentech as a result of any such relationship. Greentech may seek to provide investment banking services to BEP or its affiliates (including TerraForm Power) in the future, for which it would seek customary compensation. The terms of the fee arrangement were negotiated at arm’s length between Greentech, on one hand, and the Special Committee and TerraForm Power, on the other hand, and the TERP board was aware of the arrangement, including the fact that the Advisory Fee is contingent upon the completion of the TERP acquisition.

Interests of Certain TERP Directors and Executive Officers

When considering the recommendation of the TERP board that the TERP stockholders adopt the Plan of Merger and approve the Reorganization Agreement, the reincorporation merger and the share exchange, you

 

192


Table of Contents

should be aware that certain TERP directors and executive officers may have interests in the TERP acquisition that may be different from, or in addition to, those of the TERP stockholders generally. These interests may present such directors and executive officers with actual or potential conflicts of interest. The TERP board and the Special Committee were aware of these interests during their deliberations on the merits of the TERP acquisition and in deciding to recommend that the TERP stockholders vote to adopt the Plan of Merger and to approve the Reorganization Agreement, the reincorporation merger and the share exchange at the TERP stockholders meeting.

Set forth below are descriptions of the interests of TerraForm Power’s directors and officers, including interests in equity or equity-based awards and other compensation and benefit arrangements. TerraForm Power’s non-employee directors who are discussed below are: Brian Lawson, Carolyn Burke, Christian S. Fong, Harry Goldgut, Richard Legault, Mark McFarland, and Sachin Shah. Each of Mr. Lawson, Mr. Goldgut, Mr. Legault, and Mr. Shah is an employee of BAM and its affiliates, and as such is not entitled to compensation for his service as a director, other than the reimbursement of certain expenses. The named executive officers who are discussed below are: John Stinebaugh (Chief Executive Officer), Michael Tebbutt (Chief Financial Officer), Valerie Hannah (former Chief Operating Officer), Kim Osmars (Chief Operating Officer) and William Fyfe (General Counsel and Secretary). Ms. Hannah resigned from her position as Chief Operating Officer of TerraForm Power on March 16, 2020, after which she assumed a role with BAM. Mr. Osmars was appointed as Chief Operating Officer, effective March 17, 2020. Each of TerraForm Power’s Chief Executive Officer, Chief Financial Officer and General Counsel is an employee of BAM, which directly sets and pays the compensation for each of these individuals. The services performed by TerraForm Power’s Chief Executive Officer, Chief Financial Officer and General Counsel are included in the base management fee TerraForm Power pays to BAM under the TERP Brookfield MSA. No other expenses are incurred by TerraForm Power for these services and TerraForm Power is not able to segregate the portion of the base management fee attributable solely to compensation of its current executive officers that are employees of BAM.

BEP Units Owned by the TERP Directors and Executive Officers

 

BEP units

   Number of
BEP units
     Percent of
Class
 

Directors and Named Executive Officers:

     

Kimball Osmars

     58,735        *  

Brian Lawson

     3,700        *  

Harry Goldgut

     37,700        *  

Sachin Shah

     8,160        *  

Richard Legault

     6,230        *  

Total

     114,525        *  

 

*

The current directors and named executive officers of TerraForm Power together beneficially own less than 1% of the outstanding BEP units.

Treatment of TERP Common Stock

For information on equity holdings of TerraForm Power’s directors and executive officers, other than the RSU awards described below, see the table entitled “Security Ownership of Certain Beneficial Owners and Management and Related Stockholder Matters”. Each of TerraForm Power’s directors and executive officers will be entitled to receive, for each share of TERP common stock held as of the completion of the TERP acquisition, the same per-share TERP acquisition consideration in the same manner as the other TERP stockholders (excluding the Brookfield Renewable group and its affiliates).

Treatment of RSU Awards

Ms. Hannah holds 32,663 RSUs and Mr. Osmars holds 20,794 RSUs payable in shares of TERP common stock. As more fully described in “The Reorganization Agreement—Treatment of TERP Equity Awards”, upon

 

193


Table of Contents

the completion of the TERP acquisition, each TERP RSU award will be converted into an award of BEPC RSUs subject to substantially the same terms and conditions, including with respect to vesting and forfeiture, as were applicable to the TerraForm Power RSU.

No Change in Control or Termination Benefits

TerraForm Power does not maintain change-in-control or severance arrangements that provide payments or benefits to its executive officers in the event of a change in control of TerraForm Power or upon terminations of employment.

Indemnification and Insurance

Under the terms of the Reorganization Agreement, from and after the completion of the TERP acquisition, BEP will, and will cause BEPC and TerraForm New York as the surviving corporation to cause TerraForm New York to honor all obligations of TerraForm Power and its subsidiaries to indemnify (including any obligations to advance funds for expenses) the current or former directors and officers of TerraForm Power and any subsidiary of TerraForm Power or, after the completion of the TERP acquisition, TerraForm New York and its subsidiaries for acts or omissions by such directors and officers occurring prior to the completion of the TERP acquisition to the extent that such obligations of TerraForm Power exist on the date of the Reorganization Agreement, to the fullest extent permitted by applicable law.

TerraForm Power may in its discretion purchase a pre-paid “tail” directors’ and officers’ liability insurance policy for claims arising from facts or events prior to or at the completion of the TERP acquisition and covering the six-year period following the completion of the TERP acquisition. The cost of such pre-paid “tail” policy will not, without BEP’s consent, exceed 300% of TerraForm Power’s annual premiums paid for such insurance as of the date of the Reorganization Agreement, referred to as the maximum premium. If TerraForm Power declines to purchase such a pre-paid “tail” policy, the Reorganization Agreement requires the partnership to purchase a pre-paid “tail” policy or to maintain, for a period of six years following the completion of the TERP acquisition, the directors’ and officers’ liability insurance maintained by TerraForm Power as of the date of the Reorganization Agreement (or substitute policies with reputable and financially sound carriers of at least the same coverage and amounts containing terms and conditions no less advantageous), subject to certain exceptions if the cost of the pre-paid “tail” policy or the annual premium for such other policy would exceed the maximum premium.

Quantification of Change in Control and Termination Payments and Benefits to TerraForm Power’s Named Executive Officers

As none of TerraForm Power’s named executive officers is entitled to payments or benefits in connection with the TERP acquisition, there is no information required by Item 402(t) of Regulation S-K.

Certain Relationships of BAM and TerraForm Power and Related Party Transactions

On March 6, 2017, TerraForm Power entered into a merger and sponsorship transaction agreement, providing for the merger of BRE TERP Holdings Inc., a Delaware corporation, referred to as the merger and sponsorship transaction agreement, with and into TerraForm Power, with TerraForm Power as the surviving corporation in the merger, referred to as the 2017 merger. BRE TERP Holdings Inc. was a wholly owned subsidiary of Orion Holdings, and both were formed by affiliates of BAM. The merger and sponsorship transaction agreement also requires TerraForm Power to issue Orion Holdings additional shares of TERP common stock in respect of any losses, costs or expenses of TerraForm Power arising out of certain specified litigation matters upon final resolution of such matters for no additional consideration. Prior to the consummation of the 2017 merger, TerraForm Power was a controlled affiliate of SunEdison, Inc. Upon the consummation of the 2017 merger on October 16, 2017, a change of control of TerraForm Power occurred, and, as a result, Orion Holdings, an affiliate of BAM, held 51% of the voting securities of TerraForm Power as of the closing date, and TerraForm Power became a controlled affiliate of BAM.

 

194


Table of Contents

On June 11, 2018, Orion Holdings and NA HoldCo collectively purchased 60,975,609 shares of TERP common stock in a private placement.

On August 3, 2018, TerraForm Power issued 80,084 shares of TERP common stock to Orion Holdings pursuant to the provision in the merger and sponsorship transaction agreement referred to above that provides that TerraForm Power will issue additional shares of TERP common stock in connection with the final resolution of certain specified litigation.

On October 8, 2019, in connection with an underwritten registered public offering by TerraForm Power consummated on the same day, referred to as the 2019 public offering, BBHC Orion purchased 2,981,514 shares of TERP common stock in a concurrent private placement. As a result of these transactions, affiliates of BAM hold approximately 62% of TERP common stock as of the TERP record date.

In addition, pursuant to TerraForm Power’s Certificate of Incorporation, as amended and restated as of October 16, 2017, four out of seven directors on the TERP board are designated by Orion Holdings initially and by any of BAM and its affiliates who is party to the Governance Agreement (as described below) and designated as a sponsor pursuant to the Governance Agreement, referred to as the sponsor. The four directors designated by the sponsor are currently employees of BAM and its affiliates.

At or prior to the effective time of the 2017 merger, TerraForm Power and BAM and certain of its affiliates entered into a suite of agreements providing for sponsorship arrangements, as are more fully described below.

TERP Brookfield Master Services Agreement

TerraForm Power entered into the TERP Brookfield MSA with BAM and certain of its affiliates, referred to collectively as the MSA providers, pursuant to which the MSA providers provide certain management and administrative services to TerraForm Power, including the provision of strategic and investment management services. As consideration for the services provided or arranged for by BAM and certain of its affiliates pursuant to the TERP Brookfield MSA, TerraForm Power pays a base management fee on a quarterly basis that is paid in arrears and calculated as follows:

 

   

for each of the first four quarters following the closing date of the 2017 merger, a fixed component of $2.5 million per quarter (subject to proration for the quarter including the closing date of the 2017 merger) plus 0.3125% of the market capitalization value increase for such quarter;

 

   

for each of the next four quarters, a fixed component of $3.0 million per quarter, adjusted annually for inflation, plus 0.3125% of the market capitalization value increase for such quarter; and

 

   

thereafter, a fixed component of $3.75 million per quarter, adjusted annually for inflation, plus 0.3125% of the market capitalization value increase for such quarter.

For purposes of calculating the quarterly payment of the base management fee, the term “market capitalization value increase” means, for any quarter, the increase in value of TerraForm Power’s market capitalization for such quarter, calculated by multiplying the number of outstanding shares of TERP common stock as of the last trading day of such quarter by the difference between (x) the volume-weighted average trading price of a share of TERP common stock for the trading days in such quarter and (y) $9.52. If the difference between (x) and (y) in the market capitalization value increase calculation for a quarter is a negative number, then the market capitalization value increase is deemed to be zero.

Pursuant to the TERP Brookfield MSA, TerraForm Power recorded charges of $26.8 million, $14.6 million and $3.4 million within “general and administrative expenses—affiliate” in the consolidated statements of operations for the years ended December 31, 2019, 2018 and 2017, respectively, and $9.6 million and $4.9 million within “general and administrative expenses—affiliate” in the unaudited consolidated statements of operations for the three months ended March 31, 2020 and 2019, respectively. The balance payable under the

 

195


Table of Contents

TERP Brookfield MSA was $8.6 million, $4.2 million and $3.4 million in the consolidated balance sheets as of December 31, 2019, 2018 and 2017, respectively.

The TERP Brookfield MSA will be terminated after the completion of the TERP acquisition.

Sponsor Line Agreement

On October 16, 2017, TerraForm Power entered into a credit agreement, referred to as the sponsor line, with BAM and one of its affiliates. The sponsor line establishes a $500.0 million secured revolving credit facility and provides for the lenders to commit to make LIBOR loans to TerraForm Power during a period not to exceed three years from the effective date of the sponsor line (subject to acceleration for certain specified events).

TerraForm Power may only use the revolving sponsor line credit facility to fund all or a portion of certain funded acquisitions or growth capital expenditures. The sponsor line will terminate, and all obligations thereunder will become payable, no later than October 16, 2022.

Borrowings under the sponsor line bear interest at a rate per annum equal to a LIBOR rate determined by reference to the costs of funds for U.S. dollar deposits for the interest period relevant to such borrowing adjusted for certain additional costs, in each case plus 3.00% per annum.

In addition to paying interest on outstanding principal under the sponsor line, TerraForm Power is required to pay a standby fee of 0.50% per annum in respect of the unutilized commitments thereunder, payable quarterly in arrears. As a consideration for entering into the sponsor line credit facility, TerraForm Power paid BAM an upfront fee of $5.0 million representing 1% of the credit facility amount during the year ended December 31, 2017, which is recorded within “other assets” in the consolidated balance sheets.

TerraForm Power is permitted to voluntarily reduce the unutilized portion of the commitment amount and repay outstanding loans under the sponsor line at any time without premium or penalty, other than customary “breakage” costs. TerraForm Power’s obligations under the sponsor line are secured by first-priority security interests in substantially all assets of TerraForm Power, including 100% of the capital stock of TerraForm Power, LLC, in each case subject to certain exclusions set forth in the credit documentation governing the sponsor line.

During the year ended December 31, 2018, TerraForm Power made two draws on the sponsor line totaling $86.0 million that were used to fund part of the purchase price of the acquisition of Saeta S.A., referred to as the Saeta acquisition, and subsequently repaid such amounts in full as of December 31, 2018. During the years ended December 31, 2019 and December 31, 2017, there were no amounts drawn under the sponsor line. Total interest expense, including the amortization of the deferred financing costs incurred on the sponsor line for the years ended December 31, 2019, 2018 and 2017 amounted to $4.2 million, $5.2 million and $0.9 million, respectively, and $1.0 million and $1.0 million for the three months ended March 31, 2020 and 2019, respectively.

The sponsor line will be terminated after the completion of the TERP acquisition.

TERP Relationship Agreement

TerraForm Power entered into a relationship agreement, referred to as the TERP Relationship Agreement, dated October 16, 2017 with BAM, which governs certain aspects of the relationship between BAM and TerraForm Power. Pursuant to the TERP Relationship Agreement, BAM agrees that TerraForm Power will serve as the primary vehicle through which BAM and certain of its affiliates will own operating wind and solar assets in North America and Western Europe and that BAM will provide, subject to certain terms and conditions, TerraForm Power with a right of first offer on certain operating wind and solar assets that are located in such countries and developed by persons sponsored by or under the control of BAM. The rights of TerraForm Power under the TERP Relationship Agreement are subject to certain exceptions and consent rights set out therein.

 

196


Table of Contents

TerraForm Power did not acquire any renewable energy facilities pursuant to the TERP Relationship Agreement from BAM during the years ended December 31, 2019, 2018 and 2017 and during the three months ended March 31, 2020 and 2019.

The TERP Relationship Agreement will be terminated after the completion of the TERP acquisition.

Governance Agreement

TerraForm Power entered into a governance agreement, referred to as the Governance Agreement, dated October 16, 2017 with Orion Holdings and any controlled affiliate of BAM (other than TerraForm Power and its controlled affiliates) that by the terms of the Governance Agreement from time to time becomes a party thereto, collectively referred to as the sponsor group.

The Governance Agreement establishes certain rights and obligations of TerraForm Power and controlled affiliates of BAM that own voting securities of TerraForm Power relating to the governance of TerraForm Power and the relationship between such affiliates of BAM and TerraForm Power and its controlled affiliates.

On June 11, 2018, Orion Holdings, NA HoldCo and TerraForm Power entered into a Joinder Agreement pursuant to which NA HoldCo became a party to the Governance Agreement. On June 29, 2018, a second Joinder Agreement was entered into among Orion Holdings, NA HoldCo, BBHC Orion and TerraForm Power pursuant to which BBHC Orion became a party to the Governance Agreement.

The Governance Agreement will be terminated after the completion of the TERP acquisition.

Agreement to Vote

While the Governance Agreement is in effect, members of the sponsor group have agreed to vote, with respect to the election and removal of the independent directors who are (i) designated jointly by Orion Holdings and the conflicts committee of TerraForm Power to serve on the TERP board as of the effective time of the 2017 merger, (ii) designated by the independent directors on the TERP board, other than those designated by the sponsor to the governance committee, for recommendation to the TERP board for election by holders of TERP common stock, and so elected or (iii) appointed by such directors described in (i) and (ii) to fill a vacancy on the TERP board that such directors are entitled to fill (which directors in (i), (ii) and (iii) are referred to as the non-sponsor independent directors), all voting securities of TerraForm Power they beneficially own in the same proportion as the voting securities that are voted by TerraForm Power’s stockholders other than members of the sponsor group. The sponsor also agreed to cause all voting securities beneficially owned by members of the sponsor group to be present at any meeting of the stockholders of TerraForm Power.

Committees of the TERP Board

Pursuant to the Governance Agreement, TerraForm Power agreed to form a conflicts committee comprising three non-sponsor independent directors and a governance committee comprising three directors.

Any amendments to the charter of the conflicts committee must be approved by a majority of the TERP board and a majority of the members of conflicts committee.

For so long as TerraForm Power qualifies for the “controlled company” exemption under the rules and regulations of NASDAQ or, if TERP common stock is listed on another primary securities exchange, of such other securities exchange, based on the level of beneficial ownership of the TERP’s voting securities by the sponsor group, referred to as the controlled company exemption, the governance committee will include: (a) at least one director who was (i) designated by the sponsor to serve on the TERP board, (ii) designated by the sponsor to the governance committee for recommendation to the TERP board for election by the holders of TERP common stock and so elected or (iii) appointed by such directors described in (i) and (ii) to fill a vacancy

 

197


Table of Contents

on the TERP board that such directors are entitled to fill (which directors in (i), (ii) and (iii) are referred to as the sponsor directors) and (b) at least one non-sponsor independent director. After the date on which TerraForm Power does not qualify for the controlled company exemption, the governance committee will comprise three directors who are independent directors, at least one of whom will be a non-sponsor independent director. Any amendments to the charter of the governance committee must be approved by a majority of the TERP board and a majority of the members of the governance committee.

Officers

For so long as the TERP Brookfield MSA remains in effect, the sponsor is entitled to designate the sponsor designated officers for appointment by the TERP board.

For so long as the TERP Brookfield MSA is in effect, the sponsor is entitled to remove any sponsor designated officer at its discretion upon advising the conflicts committee prior to such removal and explaining the rationale thereof. The TERP board may remove any sponsor designated officer for cause after consulting in good faith with the sponsor with respect to such removal. The conflicts committee may make a recommendation to the sponsor to replace any sponsor designated officer at any time if the conflicts committee believes that there may be reason to remove such sponsor designated officer.

As of the date of this proxy statement/prospectus, the Chief Executive Officer, Chief Financial Officer and the General Counsel of TerraForm Power are sponsor designated officers and employees of BAM and its affiliates.

Board Observer

For so long as the TERP Brookfield MSA is in effect, if at any time there are no members of the TERP board who are sponsor directors because the holders of TERP common stock voted against the individuals designated by Orion Holdings to serve as a director, then, subject to certain limitations, Orion Holdings may designate one individual to attend meetings of the TERP board as a non-voting observer.

TERP Registration Rights Agreement

TerraForm Power also entered into a registration rights agreement, referred to as the TERP Registration Rights Agreement, on October 16, 2017 with Orion Holdings. The TERP Registration Rights Agreement governs the rights and obligations of TerraForm Power, on the one hand, and BAM and its affiliates, on the other hand, with respect to the registration for resale of all or a part of the TERP common stock held by BAM or any of its affiliates that become party to the TERP Registration Rights Agreement.

On June 11, 2018, Orion Holdings, NA HoldCo and TerraForm Power entered into a Joinder Agreement pursuant to which NA HoldCo became a party to the TERP Registration Rights Agreement. On June 29, 2018, a second Joinder Agreement was entered into among Orion Holdings, NA HoldCo, BBHC Orion and TerraForm Power pursuant to which BBHC Orion became a party to the TERP Registration Rights Agreement.

The TERP Registration Rights Agreement will be terminated after the completion of the TERP acquisition.

New Terra LLC Agreement

TerraForm Power and BRE Delaware, Inc. entered into an amended and restated limited liability company agreement of TerraForm Power, LLC, referred to as the New Terra LLC Agreement, dated October 16, 2017. The New Terra LLC Agreement, among other things, reset the incentive distribution right, or IDR, thresholds of TerraForm Power, LLC to establish a first distribution threshold of $0.93 per share of TERP common stock and a

 

198


Table of Contents

second distribution threshold of $1.05 per share of TERP common stock. As a result of the New Terra LLC Agreement, amounts distributed from TerraForm Power, LLC are distributed on a quarterly basis as follows:

 

   

first, to TerraForm Power in an amount equal to TerraForm Power’s outlays and expenses for such quarter;

 

   

second, to holders of TerraForm Power, LLC Class A units, referred to as Class A units, until an amount has been distributed to such holders of Class A units that would result, after taking account of all taxes payable by TerraForm Power in respect of the taxable income attributable to such distribution, in a distribution to holders of shares of TERP common stock of $0.93 per share (subject to further adjustment for distributions, combinations or subdivisions of shares of TERP common stock) if such amount were distributed to all holders of shares of TERP common stock;

 

   

third, 15% to the holders of the IDRs pro rata and 85% to the holders of Class A units until a further amount has been distributed to holders of Class A units in such quarter that would result, after taking account of all taxes payable by TerraForm Power in respect of the taxable income attributable to such distribution, in a distribution to holders of shares of TERP common stock of an additional $0.12 per share (subject to further adjustment for distributions, combinations or subdivisions of shares of TERP common stock) if such amount were distributed to all holders of shares of TERP common stock; and

 

   

thereafter, 75% to holders of Class A units pro rata and 25% to holders of the IDRs pro rata.

TerraForm Power made no IDR payments during the years ended December 31, 2019, 2018 and 2017 and during the three months ended March 31, 2020 and 2019.

The New Terra LLC Agreement will be amended after the completion of the TERP acquisition to remove TerraForm Power, LLC’s obligations to make IDR payments.

Other TERP Transactions and Agreements

2018 Private Placement

On June 11, 2018, pursuant to a support agreement between BAM and TerraForm Power, TerraForm Power and certain affiliates of BAM entered into a Class A Common Stock Purchase Agreement pursuant to which affiliates of BAM collectively purchased in a private placement a total of 60,975,609 shares of TERP common stock for a price per share of $10.66, representing total consideration of approximately $650.0 million.

2019 Private Placement

On October 3, 2019, TerraForm Power and TerraForm Power, LLC entered into an underwriting agreement with RBC Capital Markets, LLC, as representative of the several underwriters named therein, collectively referred to as the underwriters, relating to the issuance and sale of 14,907,573 shares of TERP common stock at a price to the underwriters of $16.77 per share in connection with the 2019 public offering. In connection with the consummation of the 2019 public offering, on October 8, 2019, BBHC Orion and TerraForm Power entered into the Class A Common Stock Purchase Agreement pursuant to which BBHC Orion purchased in a private placement 2,981,514 shares of TERP common stock at a price of $16.77 per share for aggregate consideration of $50.0 million.

New York Office Lease & Co-Tenancy Agreement

In May 2018 and in connection with the relocation of TerraForm Power’s corporate headquarters to New York City, TerraForm Power entered into a lease for office space and related co-tenancy agreement with affiliates of BAM for a ten-year term. TerraForm Power recorded $0.9 million and $0.8 million of charges within “general and administrative expenses—affiliate” in the consolidated statements of operations during the years ended December 31, 2019 and 2018, respectively, and $0.1 million and $0.1 million of charges within “general and administrative expenses—affiliate” in the unaudited condensed consolidated statements of operations for the three months ended March 31, 2020 and 2019, respectively.

 

199


Table of Contents

Acquisition-Related Services

During the three months ended March 31, 2020 and the year ended December 31, 2019, an affiliate of BAM incurred $0.7 million and $1.4 million, respectively, for services and fees payable on behalf of TerraForm Power in relation to acquisitions in Spain. These costs primarily represent professional fees for legal, valuation and accounting services.

During the year ended December 31, 2018, TerraForm Power paid an affiliate of BAM $4.0 million for services and fees paid on behalf of TerraForm Power by affiliates of BAM in relation to the Saeta acquisition. These costs primarily represent investment banker advisory fees and professional fees for legal and accounting services.

In connection with bank guarantees issued in support of the Saeta acquisition, BAM provided credit support to TerraForm Power, and TerraForm Power agreed to pay a fee to BAM equal to 50% of the savings realized by TerraForm Power as a result of BAM’s provision of credit support, which amounted to $2.9 million and was paid in the second quarter of 2018. The bank guarantees were canceled following the Saeta acquisition and no amounts remain outstanding thereunder.

Recovery of Short-Swing Profit Claim

During the year ended December 31, 2018, TerraForm Power received $3.7 million from BAM and certain of its affiliates for the settlement of claims relating to certain transactions under Section 16(b) of the Exchange Act. TerraForm Power recognized the net proceeds of $3.0 million as a capital contribution from a stockholder and recorded it as an increase to additional paid-in capital, which is reflected within the other line in the consolidated statements of stockholders’ equity for the year ended December 31, 2018.

Commodity Contracts

During the year ended December 31, 2018, TerraForm Power entered into agreements with an affiliate of BAM regarding the financial swap of certain commodity contracts. These agreements were entered on a flow-through, cost-reimbursement basis, and did not result in any fees or other amounts payable by TerraForm Power to any BAM affiliate. During the years ended December 31, 2019 and 2018, a total of $0.5 million and $1.2 million, respectively, was recorded pursuant to these agreements on a cost-reimbursement basis by TerraForm Power to the BAM counterparty.

Chamblee Class Action Settlement

On August 3, 2018, pursuant to the 2017 merger agreement, TerraForm Power issued 80,084 TERP common stock to Orion Holdings in connection with the net losses incurred as a result of the final resolution of a securities class action under federal securities laws.

Due from Affiliates

The $1.7 million, $0.5 million, $0.2 million and $4.4 million due from affiliates amount reported on the consolidated balance sheets of TerraForm Power as of March 31, 2020, December 31, 2019, 2018 and 2017, respectively, represents a receivable from certain affiliates of BAM, as a result of payments made by TerraForm Power on their behalf, primarily related to professional fees and rent for shared corporate headquarters, compensation for certain employees that provided services to both companies and certain information technology services. There was no right of set-off with respect to these receivables from the affiliates and the payables to the other BAM affiliates described herein, and thus these amounts were separately reported in due from affiliates in the consolidated balance sheets.

Due to Affiliates

The $13.1 million due to affiliates amount reported in the unaudited condensed consolidated balance sheets as of March 31, 2020 represented payables to affiliates of BAM of (i) $9.6 million for the TERP Brookfield MSA

 

200


Table of Contents

base management fee for the first quarter of 2020, (ii) $1.6 million for services and fees incurred by an affiliate of BAM on behalf of TerraForm Power related to acquisitions in Spain, (iii) $0.3 million for O&M services payable to an affiliate of X-Elio (as defined below), (iv) $0.6 million standby fee payable under the sponsor line, (v) $0.4 million payable for commodity contracts executed on behalf of TerraForm Power on a cost reimbursement basis, and (vi) $0.6 million payables related to rent, office charges and other services to affiliates of BAM related to the TerraForm Power’s corporate headquarters in New York.

The $11.5 million due to affiliates amount reported on the consolidated balance sheets of TerraForm Power as of December 31, 2019, represented (i) $8.6 million payables to affiliates of BAM for the TERP Brookfield MSA base management fee for the fourth quarter of 2019, (ii) $1.4 million for services and fees incurred by an affiliate of BAM on behalf of TerraForm Power related to acquisitions in Spain, (iii) $0.6 million standby fee payable under the sponsor line, (iv) $0.5 million payable for commodity contracts executed on behalf of TerraForm Power on a cost-reimbursement basis, and (v) $0.4 million payables related to rent, office charges and other services to affiliates of BAM related to TerraForm Power’s corporate headquarters in New York.

The $7.0 million due to affiliates amount reported on the consolidated balance sheets of TerraForm Power as of December 31, 2018, primarily represented payables to affiliates of BAM of $4.2 million for the TERP Brookfield MSA quarterly base management fee for the fourth quarter of 2018 and $2.8 million for leasehold improvements, rent, office charges and other services associated with the transition to TerraForm Power’s new corporate headquarters during 2018.

As of December 31, 2017, the $4.0 million due to affiliates amount represented a $3.4 million payable for the TERP Brookfield MSA quarterly base management fee and $0.6 million of accrued standby fee interest that was payable to a BAM affiliate under the sponsor line. These 2017 year-end payables were paid in the first quarter of 2018, as well as: (i) $10.4 million representing the management fee for the first nine months of 2018; (ii) $4.0 million for services and fees paid on behalf of the TerraForm Power by affiliates of BAM in relation to the Saeta acquisition; and (iii) $3.0 million of additional sponsor line standby fee interest.

During the three months ended March 31, 2020, TerraForm Power paid to affiliates of BAM (i) $8.6 million for the TERP Brookfield MSA base management fee, (ii) a $0.6 million standby fee payable under the sponsor line and (iii) $0.7 million for leasehold improvements, rent, office charges and other services with affiliates of BAM. During the three months ended March 31, 2019, TerraForm Power paid to affiliates of BAM (i) $4.2 million for the TERP Brookfield MSA base management fee, (ii) a $0.6 million standby fee payable under the sponsor line, and (iii) $1.7 million for leasehold improvements, rent, office charges and other services with affiliates of BAM.

During the year ended December 31, 2019, TerraForm Power paid affiliates of BAM $22.4 million for the TERP Brookfield MSA base management fee, $1.9 million representing standby fee interest payable under the sponsor line, and $3.6 million for leasehold improvements, rent, office charges and other services to affiliates of BAM. During the year ended December 31, 2018, TerraForm Power paid $14.0 million for the TERP Brookfield MSA base management, $4.0 million for services and fees paid on behalf of TerraForm Power by affiliates of BAM related to the Saeta acquisition, and $3.6 million of additional sponsor line standby fee interest. Furthermore, in connection with bank guarantees issued in support of the Saeta acquisition, BAM provided credit support to TerraForm Power, and TerraForm Power agreed to pay a fee to BAM in an amount equal to 50% of the savings realized by TerraForm Power as a result of BAM’s provision of credit support, which amounted to $2.9 million and was paid in the second quarter of 2018.

Agreements with X-Elio Energy

On December 18, 2019, TerraForm Power acquired an approximately 45 MW portfolio of utility-scale solar photovoltaic power plants in Spain from subsidiaries of X-Elio Energy, S.L., referred to as X-Elio. Contemporaneously with the closing of the X-Elio acquisition, BAM and certain of its institutional partners entered into a 50/50 joint venture in respect of X-Elio.

 

201


Table of Contents

The X-Elio acquisition was completed pursuant to three share purchase agreements with X-Elio, collectively referred to as the X-Elio SPAs, pursuant to which TerraForm Power acquired three X-Elio subsidiaries. In connection with the X-Elio acquisition, on the closing date, TerraForm Power entered into a transitional services agreement with X-Elio, pursuant to which X-Elio has agreed to support TerraForm Power on a transitional basis by providing certain accounting and other services for an initial three-month term that may be extended at the election of TerraForm Power for an additional three-month term. In addition, the subsidiaries acquired by TerraForm Power were party to existing operation and maintenance agreements with X-Elio, collectively referred to as the X-Elio O&M Agreements, pursuant to which X-Elio provided operation and maintenance services to the acquired solar power facilities. Under the terms of the X-Elio SPAs, the X-Elio O&M Agreements will remain in effect for a maximum 12-month term after the closing date, subject to earlier termination at TerraForm Power’s election, for a total consideration of €1.0 million per annum (equivalent to $1.1 million as of December 31, 2019). Under the X-Elio SPAs, certain indemnity and other obligations remain in place post-closing of the X-Elio acquisition but no post-closing payments are expected to be made by either party in the ordinary course.

Regulatory Approvals for the TERP Acquisition

Completion of the TERP acquisition is conditioned upon the expiration or termination of the waiting period relating to the TERP acquisition under the HSR Act, clearance from the Canadian Competition Bureau and review and authorization by the FERC.

U.S. Antitrust Filing

Pursuant to the requirements of the HSR Act, BAM, BEP and TerraForm Power have filed the requisite notification and report forms under the HSR Act with the Antitrust Division of the Department of Justice and the Federal Trade Commission on May 11, 2020. Request for early termination of the HSR Act waiting period was granted on May 27, 2020. As a result, the condition related to expiration or termination of the HSR Act waiting period has now been satisfied.

Canadian Antitrust Approvals

On April 7, 2020, BEP filed a request pursuant to the Competition Act for either (a) an advance ruling certificate pursuant to the Competition Act or (b) a no-action letter and waiver from the obligation to notify the Commissioner of Competition of the proposed transaction. On April 21, 2020, the Canadian Competition Bureau issued a no-action letter and waiver. As a result, the condition related to clearance from the Canadian Competition Bureau has now been satisfied.

FERC Filings

The proposed transaction is subject to review and authorization by the FERC, pursuant to Section 203 of the Federal Power Act. (16 U.S.C. § 824b). FERC review is triggered by the submission of a request for authorization for the transaction, commonly referred to as a 203 Application that is submitted by the FERC-jurisdictional public utility entities of TerraForm Power and/or their upstream holding company affiliates implicated in the transaction. The 203 Application will demonstrate that the transaction does not raise any competitive concerns. FERC typically acts on unopposed applications within 60 to 90 days after submission. On April 24, 2020, BEP and TerraForm Power submitted a 203 Application with respect to the TERP acquisition, which 203 Application is unopposed.

Other Governmental Approvals

While not a condition to completion of the TERP acquisition, the proposed transaction is subject to review and authorization by the New York State Public Service Commission (the “NYPSC”), pursuant to Section 70 of the New York Public Service Law. NYPSC review was triggered by the submission of a petition on May 4, 2020

 

202


Table of Contents

requesting that the NYPSC declare that no further review of the proposed transaction is required under Section 70 because no competitive issues are raised by the transaction nor will it cause any harm to the interests of captive utility ratepayers. In the alternative, the petition requested approval of the proposed transaction under Section 70 because the proposed transaction is in the public interest for these same reasons. The NYPSC typically acts on such petitions within 60 to 90 days after submission.

BEP, BEPC and TerraForm Power do not contemplate making any other material governmental filing in relation to the TerraForm Power acquisition. It is presently contemplated that if any additional governmental approvals or actions are required, those approvals or actions will be sought. There can be no assurance, however, that any such additional approvals or actions will be obtained.

Efforts to Obtain Regulatory Approvals

BEP, BEPC and TerraForm Power have each agreed in the Reorganization Agreement to use their respective reasonable best efforts to complete and make effective the TERP acquisition and the other transactions contemplated by the Reorganization Agreement as promptly as practicable, including to accomplish the following:

 

   

the obtaining of all mandatory or appropriate nonactions and consents, waivers, approvals, licenses, permits, orders or authorizations from governmental entities, and the making of all mandatory or appropriate registrations and filings (including filings with governmental entities, if any) and the taking of all reasonable steps as may be necessary to obtain a consent, waiver, approval, license, permit, order or authorization from, or to avoid any claim, suit, action, arbitration, inquiry, investigation or other proceeding of any nature (whether criminal, civil, legislative, administrative, regulatory, prosecutorial, arbitral or otherwise) by, any governmental entity;

 

   

the obtaining of all mandatory or appropriate consents, waivers, approvals, licenses, permits, orders or authorizations from third parties;

 

   

the defending of any lawsuits or other legal proceedings, whether judicial or administrative, challenging the Reorganization Agreement or the completion of the TERP acquisition and the other transactions contemplated by the Reorganization Agreement, including seeking to have any stay or temporary restraining order entered by any court or other governmental entity vacated or reversed; and

 

   

the execution and delivery of any additional instruments mandatory or appropriate to complete the transactions contemplated by the Reorganization Agreement and to fully carry out the purposes of the Reorganization Agreement.

In connection with the receipt of any mandatory or appropriate governmental consents, BEP will not be required to dispose of any of its assets or to limit its freedom of action with respect to any of its businesses, or to consent to any disposition of TerraForm Power’s assets or limits on TerraForm Power’s freedom of action with respect to any of its businesses or any other antitrust restriction (as defined in the Reorganization Agreement). In addition, TerraForm Power is not permitted to commit or agree to any of the foregoing regulatory requirements to obtain any consents in connection with, or to remove any impediments to the transactions contemplated by the Reorganization Agreement relating to any antitrust laws or to avoid the entry of, or to effect the dissolution of, any injunction, temporary restraining order or other order in any action relating to antitrust laws.

Additional information about each party’s commitments to take certain specified actions, subject to certain exceptions and limitations, in connection with obtaining regulatory approvals are described under “The Reorganization AgreementEfforts to Complete the TERP Acquisition”.

Subject to certain conditions described below, if the TERP acquisition is not completed on or before December 16, 2020, referred to as the end date, or if a legal restraint preventing the completion of the TERP

 

203


Table of Contents

acquisition becomes final and nonappealable, either BEP or TerraForm Power may terminate the Reorganization Agreement. However, if, on the end date, the condition to the completion of the TERP acquisition set forth in the Reorganization Agreement relating to antitrust and regulatory conditions is not satisfied or waived, but all other conditions to completion of the TERP acquisition have been satisfied or waived (other than those conditions that by their nature are to be satisfied at the completion of the TERP acquisition), then the end date may be extended by either TerraForm Power or BEP to a date not beyond March 16, 2021. See “The Reorganization Agreement—Termination of the Reorganization Agreement”.

Accounting Treatment

Brookfield (together with the Brookfield stockholders) holds approximately 62% of the outstanding shares of TERP’s common stock as of the date of this proxy statement/prospectus. Brookfield also is able to control the appointment and removal of BEPC’s directors and the directors of BEP’s general partner and, accordingly, exercises substantial influence over BEPC and BEP. Simultaneously with the completion of the TERP acquisition, BEPC intends to enter into voting agreements with BEP and certain indirect subsidiaries of Brookfield to transfer the power to vote their respective shares held of TerraForm Power (or its successor entity) to BEPC. As a result, BEPC (and indirectly BEP) will control and consolidate TERP upon completion of the TERP acquisition. The transfer of control of TerraForm Power to BEPC (and indirectly BEP) is considered to be a transaction between entities under common control and will be valued based on Brookfield’s book value in TerraForm Power, and, after the completion of the TERP acquisition, the results of TerraForm Power and BEPC and BEP will be presented retrospectively on a combined basis for all historical periods they were under common control. The TERP acquisition will be accounted for by BEPC and BEP as an acquisition of non-controlling interest in a subsidiary.

Exchange of Public TERP Shares in the TERP Acquisition

BEP, BEPC and Acquisition Sub have appointed an exchange agent to receive elections and process the payment of the TERP acquisition consideration, including the exchange of public TERP shares for BEPC exchangeable shares and BEP units, as applicable. At or prior to the completion of the TERP acquisition, BEPC and Acquisition Sub will deposit (or cause to be deposited) in escrow with the exchange agent, for the benefit of the holders of public TERP shares, the aggregate number of BEPC exchangeable shares and BEP units to be issued as TERP acquisition consideration (determined without regard to provisions in the Reorganization Agreement relating to cash payable in lieu of fractional BEPC exchangeable shares or BEP units). Following the completion of the TERP acquisition, BEPC and Acquisition Sub will deposit with or provide to the exchange agent, in escrow for the benefit of the holders of public TERP shares, an amount in cash, in dollars, required to be paid as cash in lieu of fractional BEPC exchangeable shares or BEP units and any dividends or distributions.

Subject to the treatment of fractional BEPC exchangeable shares or BEP units as described below, each public TERP share issued and outstanding immediately prior to the completion of the TERP acquisition automatically will be exchanged into the right to receive the TERP acquisition consideration without the need for any action by the holders of such stock.

As promptly as reasonably practicable after the completion of the TERP acquisition, BEPC and Acquisition Sub will cause the exchange agent to mail to each record holder of public TERP shares represented by a certificate as of immediately prior to the completion of the TERP acquisition (1) a letter of transmittal specifying that delivery will be effected, and risk of loss and title to any certificates representing public TERP shares will pass, only upon delivery of such certificates to the exchange agent and (2) instructions explaining the procedure for surrendering public TERP shares certificates, if any, in exchange for the TERP acquisition consideration. As promptly as reasonably practicable after the completion of the TERP acquisition, BEPC and Acquisition Sub will cause the exchange agent to mail to each record holder of public TERP shares held in book-entry form (1) a notice of the effectiveness of the TERP acquisition, (2) a statement reflecting the whole number of BEPC exchangeable shares or BEP units, as applicable, issued in the name of such record holder that such holder has

 

204


Table of Contents

the right to receive as the TERP acquisition consideration and (3) a check in an amount in cash, in dollars, as TERP acquisition consideration, if any, including cash payable in lieu of fractional BEPC exchangeable shares or BEP units and dividends and other distributions payable (if any).

Holders of public TERP shares who hold their shares of TERP common stock in book-entry form will not be required to take any action to receive the TERP acquisition consideration in respect of such book-entry shares. Holders of public TERP shares who hold their shares of TERP common stock in certificated form will need to complete certain exchange procedures with respect to such certificated shares before receiving the TERP acquisition consideration in respect of such certificated shares.

Until holders of certificates that previously represented public TERP shares have surrendered their certificates to the exchange agent for exchange, those holders will not receive dividends or distributions declared or made with respect to BEPC exchangeable shares or BEP units, as applicable, with a record date after the completion of the TERP acquisition. However, upon the surrender of their certificates that previously represented public TERP shares, such holders will receive, without interest, (x) the amount of any cash payable in lieu of a fractional BEPC exchangeable share or BEP unit, as applicable, and (y) (i) the amount of dividends or other distributions with a record date after the completion of the TERP acquisition theretofore paid with respect to such number of whole BEPC exchangeable shares or BEP units, as applicable, that such holder has the right to receive as TERP acquisition consideration and (ii) at the appropriate payment date, the amount of dividends or other distributions with a record date after the completion of the TERP acquisition but prior to such surrender and a payment date subsequent to such surrender with respect to such number of whole BEPC exchangeable shares or BEP units, as applicable, that such holder has the right to receive as TERP acquisition consideration.

No fractional BEPC exchangeable shares or BEP units will be distributed as TERP acquisition consideration. Holders of public TERP shares who would have been entitled to a fractional BEPC exchangeable share or BEP unit as part of the TERP acquisition consideration will instead receive cash based on the volume-weighted average of the trading prices of the BEPC exchangeable shares or BEP units, as applicable, on the NYSE for the five trading days following the completion of the TERP acquisition.

BEPC, Acquisition Sub, the exchange agent and their affiliates are entitled to deduct or withhold any applicable taxes from any amounts that would otherwise be payable in the TERP acquisition.

Concurrently with the mailing of this proxy statement/prospectus, an election form will be mailed to record holders of public TERP shares as of the record date for the TERP stockholders meeting. BEPC and Acquisition Sub will also make available one or more election forms as may reasonably be requested from time to time by all persons who become holders of public TERP shares during the period following the record date and prior to the election deadline, which is 5:00 p.m. New York City time on July 28, 2020, the business day immediately prior to the TERP stockholders meeting. Each election form will permit the holder (or the beneficial owner, through customary documentation and instructions) of public TERP shares to elect to receive shares of TerraForm New York class C common stock (and, upon the completion of the TERP acquisition, BEP units) for all of the public TERP shares held by such holder. Any BEP unit election will have been properly made only if the exchange agent will have actually received a properly completed election form. Once a TerraForm Power stockholder properly makes a BEP unit election with respect to any public TERP shares, it will be unable to sell or otherwise transfer such shares, unless it properly revokes its BEP unit election prior to the election deadline or the termination of the Reorganization Agreement in accordance with its terms.

There is no limit on the number of public TERP shares whose holders may elect to receive BEP units in the TERP acquisition.

Treatment of TERP Equity Awards

Under the terms of the Reorganization Agreement, upon the completion of the reincorporation merger, all outstanding TERP restricted stock units automatically will be converted into TerraForm New York RSUs on a

 

205


Table of Contents

one-for-one basis. Upon the completion of the share exchange, each outstanding TerraForm New York RSU award will be converted into a time-based restricted stock unit of BEPC with respect to a number of BEPC exchangeable shares (with any fractional shares rounded down to the nearest whole share) equal to the product of (1) the number of shares of TerraForm New York common stock subject to such TerraForm New York RSU immediately prior to the completion of the share exchange and (2) the adjusted exchange ratio, subject to adjustment as provided in the Reorganization Agreement to prevent dilution. Such BEPC restricted stock units will be subject to substantially the same terms and conditions as were applicable to the TerraForm Power RSUs (except that the form of payment upon vesting shall be in BEPC exchangeable shares).

Upon the completion of the TERP acquisition, BEPC will assume sponsorship of the TerraForm Power Inc. 2018 Amended and Restated Long-Term Incentive Plan.

Dividends and Share Repurchases

TerraForm Power most recently paid a quarterly dividend of $0.2014 per share to its stockholders. Under the Reorganization Agreement, prior to the completion of the TERP acquisition, TerraForm Power may continue to declare and pay its regular quarterly cash dividend in an amount of up to $0.2014 per share.

Listing of BEPC Exchangeable Shares and BEP Units

Under the terms of the Reorganization Agreement, BEP, BEPC and Acquisition Sub must use reasonable best efforts to cause, on or prior to the completion of the TERP acquisition, the BEPC exchangeable shares and BEP units to be issued as TERP acquisition consideration and units issuable by BEP upon exchange of BEPC exchangeable shares to be approved for listing on the NYSE, subject to official notice of issuance, and conditionally approved for listing on the TSX, subject only to customary conditions. It is a condition to the parties’ obligations to complete the TERP acquisition that such approvals with respect to the BEPC exchangeable shares and BEP units constituting the TERP acquisition consideration are obtained.

In addition, in connection with the special distribution, BEPC has applied to have the BEPC exchangeable shares listed on the NYSE and the TSX, under the symbol “BEPC”. The NYSE has conditionally authorized BEPC to list on the NYSE and the TSX has conditionally approved the listing of these securities. Listing on the NYSE is subject to BEPC fulfilling all of the requirements of the NYSE, and listing on the TSX is subject to BEPC fulfilling all of the requirements of the TSX on or before September 21, 2020, including distribution of BEPC exchangeable shares to a minimum number of public shareholders. It is a condition to the parties’ obligations to complete the TERP acquisition that the special distribution has occurred or that all actions which are reasonably necessary to cause the special distribution to occur substantially simultaneously with, but no later than immediately prior to, the completion of the TERP acquisition have been taken.

For information on the listing of BEPC exchangeable shares in connection with the completion of the special distribution and the TERP acquisition, see “The Special Distribution—Trading of BEPC Exchangeable Shares”.

Delisting and Deregistration of TERP Common Stock

If the TERP acquisition is completed, there will no longer be any publicly held shares of TERP common stock. Accordingly, TERP common stock will be delisted from NASDAQ and will be deregistered under the Exchange Act as promptly as practicable following the completion of the TERP acquisition and neither TerraForm Power nor TerraForm New York will be required to file periodic reports with the SEC in respect of TERP common stock.

Certain TerraForm Power Forecasts

TerraForm Power does not, as a matter of course, publicly disclose detailed financial forecasts as to future performance, earnings or other results due to the difficulty of predicting, among other things, resource

 

206


Table of Contents

availability in the short and medium term and the general economic and market conditions in the jurisdictions in which TerraForm Power operates. These and other factors make it difficult to accurately forecasting TerraForm Power’s performance.

However, TerraForm Power, in the ordinary course of business and on a regular basis, prepares financial forecasts to allow TerraForm Power management to forecast TerraForm Power’s expected annual cash flows. In connection with its evaluation of the Reorganization Agreement and the transactions contemplated thereby, the Special Committee and the Special Committee’s financial advisors, Morgan Stanley and Greentech, were from time to time provided with such non-public, unaudited financial forecasts prepared by TerraForm Power management consisting of the NAV Model (as described in further detail below) and the Five-Year Business Plan Model (as described in further detail below), which are collectively referred to herein as the TerraForm Power forecasts. The TerraForm Power forecasts were prepared by TerraForm Power management in good faith based on TerraForm Power management’s reasonable best estimates and assumptions with respect to TerraForm Power’s future financial performance at the time they were prepared and speak only as of that time. At the direction and with the consent of the Special Committee, Morgan Stanley and Greentech used and relied upon the TerraForm Power forecasts for purposes of performing their respective financial analyses and rendering their respective opinions.

The summary of the TerraForm Power forecasts are not included in this proxy statement/prospectus to induce any TerraForm Power stockholder to vote in favor of the adoption of the Plan of Merger or the approval of the Reorganization Agreement and the TERP acquisition or any other proposals to be voted on at the TERP stockholders meeting, or for any other purpose, but are included to provide information on the forecasts that were made available to the Special Committee and the Special Committee’s financial advisors in connection with the Reorganization Agreement. The TerraForm Power forecasts may differ materially from published analyst estimates and forecasts. The inclusion of the TerraForm Power forecasts should not be regarded as an indication that TerraForm Power, the Special Committee, the Special Committee’s financial advisors or any other person considered, or now considers, the TerraForm Power forecasts to be a reliable prediction of future results or to support or fail to support your decision to vote for or against the Merger Proposal. No person has made or makes any representation or warranty to any TerraForm Power stockholder regarding the information included in the TerraForm Power forecasts.

A draft of the TerraForm Power forecasts, initially prepared by TerraForm Power management prior to TerraForm Power’s receipt of the Proposal, was provided to Morgan Stanley and Greentech on January 24, 2020. Between January 24, 2020 and February 24, 2020, TerraForm Power management provided incremental updates to the TerraForm Power forecasts to Morgan Stanley and Greentech to reflect more recent information regarding, among other things, TerraForm Power’s expected tax liabilities in the United States and Spain and to reflect updated assumptions regarding certain project-level cash positions and debt repayment schedules. These incremental updates to the NAV Model resulted in (i) an approximately $7.1 million average annual increase in CAFD (as defined below) (or an approximately 4.0% average annual increase) from 2020-2053 and (ii) an approximately $8.8 million average annual decrease in CAFD (or an approximately 3.3% average annual decrease) from 2020-2024, in each case as compared to the NAV Model provided on January 24, 2020 and as calculated by TerraForm Power management. These projected variations were not uniform, with some years projected to show positive, and other years negative, annual variations in CAFD as compared to the NAV Model provided on January 24, 2020. These adjustments were either already reflected in the Five-Year Business Plan Model or outside of the five-year period covered by the Five-Year Business Plan Model and accordingly had no meaningful impact on the forecasts contained therein. TerraForm Power management made updates to the Five-Year Business Plan Model to reflect other assumptions that were already reflected in the NAV Model provided on January 24, 2020. These incremental updates to the Five-Year Business Plan resulted in an approximately $15.1 million average annual increase in CAFD (or an approximately 5.6% average annual increase) from 2020-2024 as compared to the Five-Year Business Plan Model provided on January 24, 2020, in each case as calculated by TerraForm Power management. The final TerraForm Power forecast are described in this section.

 

207


Table of Contents

Significant time has passed since the preparation of the TerraForm Power forecasts. The TerraForm Power forecasts, as described herein, reflect assumptions as of the time of their preparation that are subject to change. Although presented with numerical specificity, the TerraForm Power forecasts are based upon a variety of estimates and numerous assumptions made by the management of TerraForm Power with respect to, among other matters, general business, economic, regulatory, market and financial conditions and other matters, including the factors described under the section titled “Special Note Regarding Forward-Looking Statements” and the cautionary statements contained in TerraForm Power’s Annual Report on Form 10-K for the fiscal year ended December 31, 2019 and subsequently filed Quarterly Reports on Form 10-Q and Current Reports on Form 8-K, many of which are difficult to predict, are subject to significant economic and competitive uncertainties, and are beyond TerraForm Power’s control.

At the time of preparation, the TerraForm Power forecasts had not been revised or adjusted to reflect the then recent exceptional market volatility or the expected or potential impacts on TerraForm Power arising out of the then recent and ongoing developments relating to the COVID-19 virus and do not necessarily reflect current estimates or assumptions that the management of TerraForm Power may have about prospects for TerraForm Power’s, BEP’s or BEPC’s business, changes in general business or economic conditions, or any other transaction, event or circumstance that has occurred or that may occur and that was not anticipated, or that has occurred or that may occur differently than as anticipated, at the time the TerraForm Power forecasts or any of the prospective financial information contained therein were prepared. TerraForm Power has not updated, and does not intend to update or otherwise revise, the TerraForm Power forecasts or the prospective financial information contained therein to reflect circumstances existing or arising since their preparation, including any changes in general economic or industry conditions, or to reflect the occurrence of unanticipated events, except as may otherwise be required by law. As a result, there can be no assurance that the estimates and assumptions made in preparing the TerraForm Power forecasts will prove accurate, that the projected results will be realized or that actual results will not be significantly higher or lower than projected results. In addition, because the TerraForm Power forecasts and the assumptions on which they are based are inherently forward looking and cover multiple years, such information by its nature becomes less predictive with each successive year. The TerraForm Power forecasts cannot, therefore, be considered a guaranty of future operating results, and this information should not be relied on for that or any other purpose.

None of TerraForm Power, BEP, BEPC, or the Special Committee nor any of their respective affiliates, advisors, directors, officers, employees, agents or representatives has made or makes any representation or warranty to any stockholder of TerraForm Power or other person regarding the ultimate performance of TerraForm Power, BEP or BEPC compared to the information contained in the TerraForm Power forecasts or the prospective financial information contained therein or that the TerraForm Power forecasts will be achieved. Although presented with numerical specificity, the TerraForm Power forecasts are based upon a variety of estimates and numerous assumptions made by the management of TerraForm Power with respect to, among other matters, general business, economic, regulatory, market and financial conditions and other matters, including the factors described under the section titled “Special Note Regarding Forward-Looking Statements” and the cautionary statements contained in TerraForm Power’s Annual Report on Form 10-K for the fiscal year ended December 31, 2019 and subsequently filed Quarterly Reports on Form 10-Q and Current Reports on Form 8-K, many of which are difficult to predict, are subject to significant economic and competitive uncertainties, and are beyond TerraForm Power’s control.

The TerraForm Power forecasts include certain financial measures that do not conform to U.S. GAAP, including Adjusted EBITDA, Cash Available for Distribution (referred to as CAFD) and Cash Flow to Equity (each as defined below). This information is included because the management of TerraForm Power believed these non-U.S. GAAP financial measures could be useful in evaluating the business, potential operating performance and cash flow of TerraForm Power. Non-U.S. GAAP financial measures should not be considered in isolation from, or as a substitute for, financial information presented in compliance with U.S. GAAP, and non-U.S. GAAP financial measures as presented in the TerraForm Power forecasts may not be comparable to similarly titled amounts used by other companies in the industry.

 

208


Table of Contents

The TerraForm Power forecasts were not prepared with a view toward public disclosure, soliciting proxies, or complying with published guidelines of the SEC regarding financial projections and forecasts, the guidelines established by the American Institute of Certified Public Accountants for preparation and presentation of financial projections and forecasts, U.S. GAAP or IFRS. None of TerraForm Power’s independent registered public accounting firm, the independent registered public accounting firms of BEP and BEPC nor any other independent registered public accounting firm has examined, compiled or otherwise performed any procedures with respect to the prospective financial information contained in the TerraForm Power forecasts and, accordingly, neither TerraForm Power’s independent registered public accounting firm, the independent registered public accounting firms of BEP and BEPC nor any other independent registered public accounting firm has expressed any opinion or given any other form of assurance on such information or its achievability, and assumes no responsibility for, and disclaims any association with, the TerraForm Power forecasts or the prospective financial information contained therein.

Net Asset Value (NAV) Model

The NAV Model was prepared in the ordinary course of business to allow TerraForm Power management to forecast TerraForm Power’s expected annual cash flows. It was not prepared solely for the purposes of facilitating the Special Committee’s evaluation of the TERP acquisition.

These forecasts were prepared using bottom-up estimates based on individual project level cash flows. The NAV Model reflects runoff of TerraForm Power’s existing portfolio of assets through its useful life as projected by the management of TerraForm Power with no contribution to TerraForm Power’s results of operations from future acquisitions except for those acquisitions already identified by TerraForm Power in the fourth quarter of 2019 and the first quarter of 2020. This means that the NAV Model forecasts lower general and administrative expenses and no variable management fees paid to BAM in future years.

These forecasts were also prepared based on certain additional assumptions, including assumptions that:

 

   

inflation, interest rates, and other macroeconomic data and forecasts would be broadly consistent with those compiled and prepared by industry-leading third party service providers who provide such macroeconomic data;

 

   

forward foreign exchange rates curves over the next five years would be €1.00 = US$1.20 to US$1.24 and US$1.00 = C$1.32 to C$1.33;

 

   

generation of electricity across TerraForm Power’s portfolio would be broadly consistent with TerraForm Power’s long term average generation;

 

   

market prices, statutory and regulatory renewable power prices in countries where TerraForm Power operates, useful life of the assets and terminal value (which reflects the estimated residual value of an asset at the end of its useful life, as determined based upon assumptions of the management of TerraForm Power) would be consistent with those that are widely available to market analysts and investors and/or aligned with industry standards;

 

   

corporate level debt would be repaid over time during the forecast period;

 

   

regulated reasonable rate of return of assets in connection our projects in Spain would be consistent with those set out in the Spanish Renewable Energy Regulation to calculate future remuneration received by these projects;

 

   

operating costs and revenue, where applicable, will increase by inflation, net of identified cost saving initiatives;

 

   

general and administrative expenses include compensation related to TerraForm Power employees, professional fees (including accounting, legal, etc.), facilities and technology and travel costs and assumed to increase by inflation, net of cost savings from lower general and administrative activities resulting from the removal of future acquisitions and growth;

 

209


Table of Contents
   

$36 million of equity capital would be deployed for TerraForm Power’s planned repowering in New York wind farms; and

 

   

the First Wind Litigation would have no adverse financial impact on TerraForm Power.

Five-Year Business Plan Model

The Five-Year Business Plan Model was also prepared in the ordinary course of business and was not prepared solely for the purposes of facilitating the Special Committee’s evaluation of the TERP acquisition. The Five-Year Business Plan Model reflects, for the years 2020-2024, TerraForm Power’s existing portfolio of assets including asset acquisitions already identified by TerraForm Power in the fourth quarter of 2019 and the first quarter of 2020 but that had not yet closed at time the Five-Year Business Plan Model was prepared (both such acquisitions have since closed). The Five-Year Business Plan Model contains assumptions that are generally consistent with those described above under “—NAV Model”. However, unlike the NAV Model, the Five-Year Business Plan model includes certain additional or different assumptions, including assumptions that:

 

   

TerraForm Power carries out asset acquisitions, repowerings, tax equity and minority interest buyouts that are sufficient to achieve annual dividend per share growth of between 5% and 8%, with the proportion of CAFD per share to dividends per share (payout ratio) not higher than 85%;

 

   

TerraForm Power will incur higher general and administrative expense and pay a variable management fees to BAM, given that the Five-Year Business Plan Model includes growth;

 

   

TerraForm Power will pay no corporate-level taxes during the forecast period;

 

   

address theoretical refinancing and asset recycling in order to achieve the hypothetical annual dividend per share growth targets that are described above with retained cash, asset sales and equity and debt financing;

 

   

There will be a $55 million aggregate increase in cash balances relating to capital invested in repowering opportunities and other uses not related to dividends, which is an increase of approximately $19 million to the NAV Model; and

 

   

TerraForm Power will receive $180 million in proceeds from an equity issuance in 2023, with such proceeds being used to fund growth capital expenditures.

The following table presents a summary of the main financial figures in the NAV Model and the Five-Year Business Plan Model:

 

     Year Ending December 31,  
     2020E      2021E      2022E      2023E      2024E      2025E-2053E
Total
 
     ($ millions, except per share amounts)         

Net Asset Value (NAV) Model

                 

Adjusted EBITDA(1)

   $ 974      $ 965      $ 966      $ 960      $ 955      $ 13,528  

Cash Available for Distribution (CAFD)(2)

   $ 255      $ 254      $ 262      $ 259      $ 251      $ 4,889  

Cash Flow to Equity(3)

   $ 269      $ 291      $ 262      $ 259      $ 251      $ 4,807  

Five-Year Business Plan Model

                 

Adjusted EBITDA(1)

   $ 1,035      $ 1,103      $ 1,119      $ 1,186      $ 1,252        N/A  

Cash Available for Distribution (CAFD)(2)

   $ 263      $ 274      $ 282      $ 301      $ 316        N/A  

Dividends

   $ 194      $ 205      $ 218      $ 234      $ 251        N/A  

Dividends per share

   $ 0.85      $ 0.91      $ 0.96      $ 1.01      $ 1.06        N/A  

 

(1)

Adjusted EBITDA is defined as net income (loss) plus (i) depreciation, accretion and amortization, (ii) non-cash general and administrative costs, (iii) interest expense, (iv) income tax (benefit) expense, (v) acquisition related expenses, (vi) management fees to BAM, and (vii) certain other non-cash charges,

 

210


Table of Contents
 

unusual or non-recurring items and other items that the management of TerraForm Power believes are not representative of its core business or future operating performance. Excludes certain other cash flows as determined by TerraForm Power management to be representative of normal operations including, but not limited to, wind plant “pay as you go” contributions received from tax equity partners, interconnection upgrade reimbursements, cash tax payments, and certain recognized gains covered by loan agreements.

(2)

CAFD is defined as Adjusted EBITDA (i) minus management fees to BAM, (ii) minus cash distributions paid to non-controlling interests in TerraForm Power’s renewable energy facilities, if any, (iii) minus annualized scheduled interest and project level amortization payments in accordance with the related borrowing arrangements, (iv) minus average annual sustaining capital expenditures (based on the long-sustaining capital expenditure plans) which are recurring in nature and used to maintain the reliability and efficiency of TerraForm Power’s power generating assets over its long-term investment horizon and (v) plus or minus operating items as necessary to present the cash flows that the management of TerraForm Power deems representative of TerraForm Power’s core business operations.

(3)

Cash Flow to Equity is defined as CAFD (i) plus or minus corporate and project debt issuances and repayments, net of financing costs (including mark-to-market transactions), (ii) plus or minus changes in working capital and/or unrestricted cash, (iii) minus repowering capital expenditures or other similar investments (including tax equity arrangements), (iv) minus non-operating expenses, (v) minus non-operating capital expenditures and (vi) plus an expected terminal value.

Certain BEP Forecasts

BEP does not, as a matter of course, publicly disclose detailed financial forecasts as to future performance, earnings or other results due to the difficulty of predicting economic and market conditions and accurately forecasting BEP’s performance. However, in connection with its proposal to acquire the public TERP shares, BEP provided to the Special Committee and the Special Committee’s financial advisors, Morgan Stanley and Greentech, non-public, unaudited financial forecasts prepared by BEP management (as further described below), which are referred to herein as the BEP management forecasts. Upon the direction of the Special Committee, the Special Committee’s financial advisors adjusted the BEP management forecasts upon consultation with TerraForm Power management. Such adjusted forecasts are referred to herein as the adjusted BEP forecasts and, collectively with the BEP management forecast, as the BEP forecasts. The BEP management forecasts were prepared by BEP management in good faith based on BEP management’s reasonable best estimates and assumptions with respect to BEP’s future financial performance at the time they were prepared and speak only as of that time. At the direction and with the consent of the Special Committee, Morgan Stanley and Greentech used and relied upon the BEP forecasts for purposes of performing their respective financial analyses and rendering their respective opinions.

The summary of the BEP forecasts are not included in this proxy statement/prospectus to induce any TerraForm Power stockholder to vote in favor of the adoption of the Plan of Merger or the approval of the Reorganization Agreement and the TERP acquisition or any other proposals to be voted on at the TERP stockholder meeting, or for any other purpose, but are included to provide information on the forecasts that were made available to the Special Committee and the Special Committee’s financial advisors in connection with the Reorganization Agreement. The BEP forecasts may differ materially from published analyst estimates and forecasts. The inclusion of the BEP forecasts should not be regarded as an indication that TerraForm Power, the Special Committee, the Special Committee’s financial advisors or any other person considered, or now considers, the BEP forecasts to be a reliable prediction of future results or to support or fail to support your decision whether to vote for or against the Merger Proposal. No person has made or makes any representation or warranty to any TerraForm Power stockholder regarding the information included in the BEP forecasts.

Significant time has passed since the BEP forecasts were prepared and provided to Morgan Stanley and Greentech. The BEP forecasts reflect assumptions as of the time of their preparation that are subject to change. Although presented with numerical specificity, the BEP forecasts are based upon a variety of estimates and numerous assumptions made by BEP management (in the case of the BEP management forecasts) and by the

 

211


Table of Contents

Special Committee’s financial advisors upon consultation with TerraForm Power management and with the consent of the Special Committee (in the case of the adjusted BEP forecasts) with respect to, among other matters, general business, economic, regulatory, market and financial conditions and other matters, including the factors described under the section titled “Special Note Regarding Forward-Looking Statements” and the cautionary statements contained in BEP’s Annual Report on Form 20-F for the fiscal year ended December 31, 2019 and subsequently filed quarterly management’s discussion and analysis and financial statements on Form 6-K, many of which are difficult to predict, are subject to significant economic and competitive uncertainties, and are beyond BEP’s control.

At the time of preparation, the BEP forecasts had not been revised or adjusted to reflect the then recent exceptional market volatility or the expected or potential impacts on BEP arising out of the then recent and ongoing developments relating to the COVID-19 virus. BEP has not updated, and does not intend to update or otherwise revise, the BEP forecasts or the prospective financial information contained therein to reflect circumstances existing or arising since their preparation, including any changes in general economic or industry conditions, or to reflect the occurrence of unanticipated events, except as may otherwise be required by law. As a result, there can be no assurance that the estimates and assumptions made in preparing the BEP forecasts will prove accurate, that the projected results will be realized or that actual results will not be significantly higher or lower than projected results. In addition, because the BEP forecasts and the assumptions on which they are based are inherently forward looking and cover multiple years, such information by its nature becomes less predictive with each successive year. The BEP forecasts cannot, therefore, be considered a guaranty of future operating results, and this information should not be relied on for that or any other purpose.

None of BEP, BEPC, TerraForm Power, or the Special Committee nor any of their respective affiliates, advisors, directors, officers, employees, agents or representatives has made or makes any representation or warranty to any stockholder of TerraForm Power or other person regarding the ultimate performance of BEP, BEPC or TerraForm Power compared to the information contained in the BEP forecasts or the prospective financial information contained therein or that the BEP forecasts will be achieved. Although presented with numerical specificity, the BEP forecasts are based upon a variety of estimates and numerous assumptions made by BEP management (in the case of the BEP management forecasts) and the Special Committee’s financial advisors (in the case of the adjusted BEP forecasts) with respect to, among other matters, general business, economic, regulatory, market and financial conditions and other matters, including the factors described under the section titled “Special Note Regarding Forward-Looking Statements” and the cautionary statements contained in BEP’s Annual Report on Form 20-F for the fiscal year ended December 31, 2019 and subsequently filed quarterly management’s discussion and analysis and financial statements on Form 6-K, many of which are difficult to predict, are subject to significant economic and competitive uncertainties, and are beyond BEP’s control.

The BEP forecasts include certain financial measures that do not conform to IFRS, including Adjusted EBITDA and Funds From Operations (each as defined below). This information is included because BEP management believed these non-IFRS financial measures could be useful in evaluating the business, potential operating performance and cash flow of BEP. Non-IFRS financial measures should not be considered in isolation from, or as a substitute for, financial information presented in compliance with IFRS, and non-IFRS financial measures as presented in the BEP forecasts may not be comparable to similarly titled amounts used by other companies in the industry.

The BEP forecasts were not prepared with a view toward public disclosure, soliciting proxies, or complying with published guidelines of the SEC regarding financial projections and forecasts, the guidelines established by the American Institute of Certified Public Accountants for preparation and presentation of financial projections and forecasts, U.S. GAAP or IFRS. None of BEP’s independent registered public accounting firm, TerraForm Power’s independent registered public accounting firm nor any other independent registered public accounting firm has examined, compiled or otherwise performed any procedures with respect to the prospective financial information contained in the BEP forecasts and, accordingly, neither BEP’s independent registered public accounting firm nor any other independent registered public accounting firm has expressed any opinion or given

 

212


Table of Contents

any other form of assurance on such information or its achievability, and assumes no responsibility for, and disclaims any association with, the BEP forecast or the prospective financial information contained therein.

The BEP forecasts for the years 2020-2024 were prepared using bottom-up forecasts based on individual business plans submitted by each of BEP’s underlying businesses. BEP management employed the following assumptions:

 

   

BEP’s ownership interest in TERP would remain at approximately 29% and TERP’s forecasts would be generally consistent with TERP’s NAV Model described above;

 

   

foreign exchange rates would remain consistent with the prevailing rates at the time the BEP management forecasts were prepared (with key rates being €1.00 = US$1.11, US$1.00 = CA$1.31, US$1.00 = R$4.07, and US$1.00 = COP$3,247);

 

   

inflation, interest rates, and other macroeconomic data and forecasts would be broadly consistent with those compiled and prepared by industry-leading third party service providers who provide such macroeconomic data;

 

   

generation of electricity across the portfolio would be broadly consistent with long term average generation of electricity;

 

   

market prices, regulatory parameters, useful life of the assets and terminal value would be consistent with those all widely available to market analysts and investors and/or aligned with industry standards;

 

   

operating costs and revenue, where applicable, would increase by inflation, net of identified cost saving initiatives;

 

   

general and administrative expenses include compensation related to employees of BEP and its subsidiaries, professional fees (including accounting, legal, etc.), facilities, technology and travel costs would increase by inflation;

 

   

variable management fee payable to Brookfield would be based on estimated market capitalization of BEP assuming a constant distribution yield of 4.6%;

 

   

BEP’s credit rating and capital structure, before the impact of growth, would remain consistent over the 5 year period;

 

   

approximately $4 billion of total equity capital would be deployed into growth, including development of capital expenditure, over the five-year period at target after-tax funds from operations yield of 18%;

 

   

equity capital would be deployed into growth funded with a combination of corporate debt, preferred shares, asset-level up-financings and asset sale, resulting in a net decrease in cash of $160 million in the year 2020 and an approximately $16 million net increase in cash in the year 2024; and

 

   

annual distribution growth per BEP unit would be at 5%, in line with BEP’s target of 5% to 9% annual distribution growth over the long term.

The following table presents in summary form the BEP management forecasts:

BEP Management Forecasts ($ millions, except per unit amounts)

 

     Year Ending December 31,  
     2020E      2021E      2022E      2023E      2024E  

Adjusted EBITDA(1)

   $ 1,535      $ 1,614      $ 1,800      $ 2,034      $ 2,325  

Funds from Operations (FFO)(2)

   $ 810      $ 859      $ 982      $ 1,136      $ 1,311  

Distributions

   $ 675      $ 709      $ 745      $ 782      $ 821  

Distributions per unit

   $ 2.17      $ 2.28      $ 2.39      $ 2.51      $ 2.64  

 

(1)

Adjusted EBITDA is defined as revenues less direct costs (including energy marketing costs) and other income, before the effects of interest expense, income taxes, depreciation, management service costs,

 

213


Table of Contents
 

noncontrolling interests, unrealized gain or loss on financial instruments, non-cash gain or loss from equity-accounted investments, distributions to preferred limited partners and other typical nonrecurring items.

(2)

Funds from Operations (referred to as FFO) is defined as Adjusted EBITDA less interest, current income taxes, management service costs and distributions to preferred limited partners, before the effects of certain cash items (including acquisition costs and other typical non-recurring cash items) and certain non-cash items (including deferred income taxes, depreciation, non-cash portion of non-controlling interests, unrealized gain or loss on financial instruments, non-cash gain or loss from equity-accounted investments, and other non-cash items) that are not reflective of the performance of the underlying business.

With the consent of the Special Committee, Morgan Stanley and Greentech made certain adjustments to the BEP management forecasts, which included (i) upon consultation with TerraForm Power management, adjusting certain assumptions reflected in the BEP management forecasts with respect to financial information of TerraForm Power to conform such assumptions with the NAV Model prepared by the management of TerraForm Power, (ii) with respect to Morgan Stanley only, adjusting the variable management fees payable by BEP to BAM to reflect share price forecasts determined based on BEP’s unaffected dividend yield of 4.3% and assuming an approximately $26 million net increase in cash in the year 2024, (iii) with respect to Greentech only, assuming an approximately $66 million net increase in cash in the year 2024, and (iv) upon consultation with TerraForm Power management, excluding the potential impact of the First Wind Litigation. Consequently, the adjustments made by Morgan Stanley and Greentech to the BEP management forecasts resulted in the same Adjusted EBITDA but differed with respect to Funds From Operations. The Distributions and Distributions per unit in the BEP management forecasts and the adjusted BEP forecasts are based on BEP’s dividend policy and published guidance, and as such, are the same in both sets of forecasts. The following table present in summary form the adjusted BEP forecasts:

Adjusted BEP Forecasts ($ millions, except per unit amounts)

 

     Year Ending December 31,  
     2020E      2021E      2022E      2023E      2024E  

Adjusted EBITDA(1)(2)

   $ 1,544      $ 1,619      $ 1,808      $ 2,040      $ 2,339  

Funds from Operations (FFO)(3)(4)

   $ 799      $ 851      $ 974      $ 1,129      $ 1,312  

Funds from Operations (FFO)(3)(5)

   $ 813      $ 865      $ 990      $ 1,145      $ 1,329  

Distributions

   $ 675      $ 709      $ 745      $ 782      $ 821  

Distributions per unit

   $ 2.17      $ 2.28      $ 2.39      $ 2.51      $ 2.64  

 

(1)

Adjusted EBITDA is defined as revenues less direct costs (including energy marketing costs) and other income, before the effects of interest expense, income taxes, depreciation, management service costs, noncontrolling interests, unrealized gain or loss on financial instruments, non-cash gain or loss from equity-accounted investments, distributions to preferred limited partners and other typical nonrecurring items.

(2)

Reflects adjustments, as described above, made by Morgan Stanley and Greentech upon consultation with TerraForm Power management and with the consent of the Special Committee.

(3)

FFO is defined as Adjusted EBITDA less interest, current income taxes, management service costs and distributions to preferred limited partners, before the effects of certain cash items (including acquisition costs and other typical non-recurring cash items) and certain non-cash items (including deferred income taxes, depreciation, non-cash portion of non-controlling interests, unrealized gain or loss on financial instruments, non-cash gain or loss from equity-accounted investments, and other non-cash items) that are not reflective of the performance of the underlying business.

(4)

Reflects adjustments, as described above, made by Morgan Stanley upon consultation with TerraForm Power management and with the consent of the Special Committee.

(5)

Reflects adjustments, as described above, made by Greentech upon consultation with TerraForm Power management and with the consent of the Special Committee.

 

214


Table of Contents

THE REORGANIZATION AGREEMENT

The following summarizes the material provisions of the Reorganization Agreement. This summary does not purport to be complete and may not contain all of the information about the Reorganization Agreement that is important to you. The rights and obligations of BEP, BEPC, Acquisition Sub, TerraForm Power and TerraForm New York are governed by the express terms and conditions of the Reorganization Agreement and not by this summary or any other information contained in this proxy statement/prospectus. You are urged to read the Reorganization Agreement carefully and in its entirety, as well as this proxy statement/prospectus, before making any decisions regarding the TERP acquisition. This summary is qualified in its entirety by reference to the Reorganization Agreement, a copy of which is attached as Annex A to this proxy statement/prospectus and is incorporated by reference herein.

In reviewing the Reorganization Agreement and this summary, please remember that they have been included to provide you with information regarding the terms of the Reorganization Agreement and are not intended to provide any other factual information about BEP, BEPC, TerraForm Power or any of their respective subsidiaries or affiliates. The Reorganization Agreement contains representations and warranties and covenants by each of BEP, BEPC, Acquisition Sub, TerraForm Power and TerraForm New York, which are summarized below. These representations and warranties have been made solely for the benefit of the other parties to the Reorganization Agreement and:

 

   

were not intended as statements of fact, but rather as a way of allocating the risk between the parties to the Reorganization Agreement with respect to the TERP acquisition if those statements prove to be inaccurate;

 

   

have been qualified by certain confidential disclosures that were made by each party in connection with the negotiation of the Reorganization Agreement, which disclosures are not reflected in the Reorganization Agreement; and

 

   

may apply standards of materiality in a way that is different from what may be viewed as material by you or other investors.

Moreover, information concerning the subject matter of the representations and warranties in the Reorganization Agreement and described below may have changed since the date of the Reorganization Agreement, and subsequent developments or new information qualifying a representation or warranty may have been included in this proxy statement/prospectus or in other public filings BEP or TerraForm Power makes with the SEC. Accordingly, the representations and warranties and other provisions of the Reorganization Agreement should not be read alone, but instead should be read together with the information provided elsewhere in this proxy statement/prospectus and in the documents incorporated by reference into this proxy statement/prospectus. See “Where You Can Find More Information”.

Terms of the Reincorporation Merger

The Reorganization Agreement provides that, on the terms and subject to the conditions in the Reorganization Agreement, and in accordance with the DGCL and the NYBCL, the first step of the TERP acquisition will be the merger of TerraForm Power with and into TerraForm New York, a newly formed, wholly owned subsidiary of TerraForm Power incorporated in New York, with TerraForm New York as the surviving corporation of such merger, and the separate corporate existence of TerraForm power will cease.

At the effective time of the reincorporation merger (referred to as the reincorporation effective time), by virtue of the reincorporation merger:

 

   

each share of TERP common stock that is owned by the Brookfield stockholders immediately prior to the reincorporation effective time will be converted into one share of TerraForm New York class A common stock;

 

215


Table of Contents
   

each public TERP share that is issued and outstanding immediately prior to the reincorporation effective time with respect to which no BEP unit election is made will be converted into one share of TerraForm New York class B common stock; and

 

   

each public TERP share that is issued and outstanding immediately prior to the reincorporation effective time with respect to which a BEP unit election has been validly made in accordance with the procedures described under “The Reorganization AgreementElection Procedures” and not validly revoked will be converted into one share of TerraForm New York class C common stock.

Under Delaware law, TerraForm Power stockholders are not entitled to appraisal rights in connection with the reincorporation merger.

Terms of the Share Exchange

The Reorganization Agreement provides that, on the terms and subject to the conditions in the Reorganization Agreement, and in accordance with the NYBCL, immediately following the reincorporation merger described above, TerraForm New York, BEPC and BEP will effect two separate mandatory share exchanges (referred to collectively as the share exchange). At the effective time of the share exchange, by virtue of the share exchange, (a) BEPC will acquire each share of TerraForm New York class B common stock that is issued and outstanding after the reincorporation effective time in exchange for 0.381 of BEPC exchangeable share and cash in lieu of a fractional BEPC exchangeable share (referred to as the BEPC share exchange) and (b) Acquisition Sub will acquire each share of TerraForm New York Class C common stock that is issued and outstanding after the reincorporation effective time in exchange for 0.381 of a BEP unit and cash in lieu of a fractional BEP unit (referred to as the BEP share exchange). In each case, the exchange rate of 0.381 is subject to further adjustment as described in the section below entitled “The Reorganization AgreementConsideration to Be Received in the TERP Acquisition”. The separate corporate existence of each of TerraForm New York, Acquisition Sub and BEPC will continue following the share exchange.

Immediately after the completion of the share exchange, the Brookfield stockholders, BEP (through Acquisition Sub) and BEPC will own all the capital stock of TerraForm New York.

Under New York law, TerraForm New York shareholders are not entitled to appraisal rights in connection with the share exchange.

Closing of the TERP Acquisition

Unless BEP and TerraForm Power agree otherwise in writing, the closing of the TERP acquisition will take place on the third business day following the satisfaction (or, to the extent permitted by the Reorganization Agreement and by applicable law, waiver (except with respect to the receipt of the TERP stockholder approvals condition, which is not waivable)) of all closing conditions set forth in the Reorganization Agreement (other than those conditions that by their terms are to be satisfied at the closing, but subject to the satisfaction or, to the extent permitted by the Reorganization Agreement and by applicable law, waiver of those conditions).

The reincorporation merger will become effective in accordance with the Plan of Merger at such time as the certificates of merger are filed with the Secretary of State of the State of Delaware and the New York Department of State, or at such other time as BEP and TerraForm Power may agree and specify in the certificates of merger.

The BEP share exchange will become effective in accordance with the plan of exchange set forth in Exhibit C to the Reorganization Agreement at such time as the related certificate of exchange is filed with the New York Department of State.

The BEPC share exchange will become effective in accordance with the plan of exchange set forth in Exhibit D to the Reorganization Agreement at such time as the related certificate of exchange is filed with the New York Department of State.

 

216


Table of Contents

Consideration to Be Received in the TERP Acquisition

Under the terms of the Reorganization Agreement, upon the completion of the TERP acquisition,

 

   

each share of TerraForm New York class B common stock outstanding (received by former holders of public TERP shares who have not made an election to receive BEP units) will be acquired in exchange for the right to receive a number of BEPC exchangeable shares equal to the adjusted exchange ratio; and

 

   

each share of TerraForm New York class C common stock outstanding (received by former holders of public TERP shares who have made an election to receive BEP units) will be acquired in exchange for the right to receive a number of BEP units equal to the adjusted exchange ratio,

in each case, subject to further adjustment to prevent dilution in accordance with the Reorganization Agreement. The adjusted exchange ratio will be determined by multiplying (x) 0.381 by (y) the sum of (i) the number (rounded, if necessary, to three decimal points) of BEPC exchangeable shares to be distributed with respect to each BEP unit upon the consummation of the special distribution and (ii) one.

Each share of TERP common stock held by the Brookfield stockholders prior to the completion of the TERP acquisition will remain issued and outstanding as one share of class A common stock of TerraForm New York, the surviving corporation.

Election Procedures

The Reorganization Agreement provides that each holder of record of public TERP shares issued and outstanding immediately prior to the election deadline has the right to submit an election to receive shares of TerraForm New York class C common stock (and, upon the completion of the TERP acquisition, BEP units) in respect of all of its public TERP shares in accordance with the following procedures:

 

   

An election form will be mailed to record holders of public TERP shares as of the record date for the TERP stockholders meeting. BEPC and Acquisition Sub will also make available one or more election forms as may reasonably be requested from time to time by all persons who become holders of public TerraForm shares during the period following the record date and prior to the election deadline, which will be 5:00 p.m. New York City time on the business day immediately prior to the TERP stockholders meeting.

 

   

Each election form will permit the holder (or the beneficial owner, through customary documentation and instructions) of public TERP shares to elect to receive shares of TerraForm New York class C common stock (and, upon the completion of the TERP acquisition, BEP units) for all of the public TERP shares held by such holder. Holders of any public TERP shares with respect to which the exchange agent has not received an effective, properly completed election form on or before the election deadline will be deemed not to have made a BEP unit election.

 

   

Any BEP unit election will have been properly made only if the exchange agent actually receives a properly completed election form by the election deadline. After a BEP unit election is validly made with respect to any public TERP shares, no further registration of transfer of such shares will be made on the transfer books of TerraForm Power unless and until such BEP unit election is revoked in accordance with the procedures set forth in the election form. In the event any BEP unit election is made by a beneficial owner of public TERP shares, such BEP unit election will be deemed automatically revoked in the event of any transfer of such beneficial ownership.

 

   

Any election form may be revoked prior to the election deadline with respect to the public TERP shares subject thereto in accordance with the procedures set forth therein. If an election form is revoked prior to the election deadline, the holder of public TERP shares will be deemed to have made no BEP unit election, unless a subsequent BEP unit election is submitted by holder of such public TERP shares in accordance with the procedures set forth in the election form prior to the election deadline.

 

217


Table of Contents

Fractional BEP Units and BEPC Exchangeable Shares

Holders of public TERP shares will not receive any fractional BEPC exchangeable shares or BEP units in the TERP acquisition. Instead of fractional BEPC exchangeable shares or BEP units, each holder of public TERP shares who would otherwise be entitled to receive BEPC exchangeable shares or BEP units will be entitled under the terms of the Reorganization Agreement to receive a cash payment (subject to customary rounding) in an amount in cash, in dollars, without interest, rounded to the nearest cent, equal to the product of (i) amount of the fractional share or BEP unit interest in a BEPC exchangeable share or BEP unit to which such holder would have been entitled and (ii) the volume-weighted average of the trading prices of the BEPC exchangeable shares or BEP units, as applicable, on the NYSE for the five trading days following the completion of the TERP acquisition (not counting the date of such completion), as determined by the exchange agent.

Representations and Warranties

In the Reorganization Agreement, TerraForm Power and TerraForm New York have made representations and warranties regarding, among other topics:

 

   

organization, standing, corporate power, organizational documents of TerraForm New York and ownership of subsidiaries;

 

   

operations and authorized capital of TerraForm New York;

 

   

capital structure, including the number of shares of capital stock of TerraForm Power and equity-based awards outstanding;

 

   

authority to execute and deliver and perform their obligations under, and to complete the transactions contemplated by, the Reorganization Agreement, and the enforceability of the Reorganization Agreement against TerraForm Power and TerraForm New York;

 

   

declaration by the TERP board, acting upon the unanimous recommendation of the Special Committee, of the approval of the Reorganization Agreement, the Plan of Merger, the reincorporation merger and the share exchange, and the advisability of the Reorganization Agreement and the Plan of Merger;

 

   

inapplicability of “fair price”, “moratorium”, “control share acquisition” or other similar antitakeover statutes to the Reorganization Agreement, the reincorporation merger or the share exchange;

 

   

approval and adoption, as applicable, by TerraForm New York’s board of directors of the Reorganization Agreement, the Plan of Merger, the Plans of Exchange, the reincorporation merger and the share exchange;

 

   

absence of conflicts with, or violations of, organizational documents, applicable law and certain contracts as a result of TerraForm Power and TerraForm New York entering into the Reorganization Agreement, performing their obligations thereunder, completing the reincorporation merger and the share exchange and complying with the terms of the Reorganization Agreement;

 

   

consents and approvals required in connection with the transactions contemplated by the Reorganization Agreement;

 

   

SEC documents, financial statements and internal controls;

 

   

accuracy of information supplied or to be supplied in the Form F-1/F-4, the Canadian Prospectus, and the Form F-3;

 

   

absence of a material adverse effect and, other than in connection with the transactions contemplated by the Reorganization Agreement, the conduct of business in the ordinary course consistent with past practice in all material respects, since January 1, 2019;

 

   

material contracts;

 

   

permits;

 

218


Table of Contents
   

compliance with applicable laws;

 

   

absence of certain litigation or other actions pending or, to the knowledge of TerraForm Power, threatened against TerraForm Power or TerraForm New York or any of their respective assets;

 

   

broker’s fees and expenses payable in connection with the TERP acquisition;

 

   

receipt of an opinion from each of TerraForm Power’s financial advisors;

 

   

tax treatment and tax matters;

 

   

labor matters and benefit plans;

 

   

environmental matters; and

 

   

real property.

In the Reorganization Agreement, BEP, BEPC and Acquisition Sub have made representations and warranties regarding, among other topics:

 

   

organization, standing and corporate power;

 

   

capital structure, including the number of BEP units and preferred units outstanding and the number of BEP units issuable under BEP’s distribution reinvestment plan and upon the redemption of BRELP’s redeemable partnership units;

 

   

ownership of BEPC and Acquisition Sub;

 

   

authority to execute and deliver and perform their obligations under, and to complete the transactions contemplated by, the Reorganization Agreement, and the enforceability of the Reorganization Agreement against BEP, BEPC and Acquisition Sub;

 

   

the approval of the Reorganization Agreement and the share exchange by the BEPC board and the board of directors of the general partner of BEP;

 

   

absence of conflicts with, or violations of, organizational documents, applicable law and certain contracts as a result of BEP, BEPC and Acquisition Sub entering into the Reorganization Agreement, performing their respective obligations under the Reorganization Agreement, completing the reincorporation merger, the share exchange and the other transactions contemplated thereby and compliance with the terms of the Reorganization Agreement;

 

   

consents and approvals required in connection with the transactions contemplated by the Reorganization Agreement;

 

   

SEC documents, documents filed with the applicable Canadian securities commissions or securities regulatory authorities, financial statements and internal controls;

 

   

accuracy of information supplied or to be supplied in the Form F-1/F-4, the Canadian Prospectus and the Form F-3;

 

   

absence of a material adverse effect and, other than in connection with the transactions contemplated by the Reorganization Agreement, the conduct of business in the ordinary course consistent with past practice in all material respects, since January 1, 2019;

 

   

material contracts;

 

   

permits;

 

   

compliance with applicable laws;

 

   

absence of certain litigation or other actions pending or, to the knowledge of BEP, BEPC or Acquisition Sub, threatened against BEP, BEPC or Acquisition Sub or any of their respective assets;

 

219


Table of Contents
   

broker’s fees and expenses payable in connection with the TERP acquisition;

 

   

tax treatment and tax matters;

 

   

labor matters and benefit plans;

 

   

environmental matters; and

 

   

real property.

Certain of the representations and warranties in the Reorganization Agreement are subject to exceptions or qualifications, including, in certain cases, “knowledge qualifications”, which means that those representations and warranties would not be deemed untrue or incorrect as a result of matters of which certain officers or executives of the party making the representation did not have actual knowledge (following reasonable inquiry of those persons primarily responsible for such matter but without further investigation by such person).

Material Adverse Effect

Certain of the representations and warranties in the Reorganization Agreement are also subject to materiality or material adverse effect qualifications (that is, they will not be deemed to be untrue or incorrect unless their failure to be true or correct is material or has had or would reasonably be expected to have material adverse effect).

The Reorganization Agreement provides that a “material adverse effect” means, with respect to any person, any change, effect, event, circumstance, development or occurrence that, individually or in the aggregate with all other changes, effects, events, circumstances, developments or occurrences, has had or would reasonably be expected to have a material adverse effect on the business, results of operations or financial condition of such person and its subsidiaries, taken as a whole, or (b) would prevent or materially impair the ability of such person to perform its obligations under the Reorganization Agreement or consummate the TERP acquisition. However, no effect resulting or arising from or relating to any of the following matters will be considered, either alone or in combination, to constitute or contribute to a material adverse effect:

 

   

changes in economic or political conditions or the financing, banking, currency or capital markets in general, including with respect to interest rates or currency exchange rates, except that such changes will be considered in determining whether there has been, or would reasonably be expected to be, a material adverse effect to the extent that such changes are materially disproportionately adverse to the business, results of operations or financial condition of such person and its subsidiaries, taken as a whole, as compared to other companies in the industry in which such person and its subsidiaries primarily operate (in which case only the incremental materially disproportionate impact or impacts may be taken into account in determining whether there has been, or would reasonably be expected to be, a material adverse effect);

 

   

changes in laws or changes in accounting requirements or principles (or interpretation or enforcement thereof), except that such changes will be considered in determining whether there has been, or would reasonably be expected to be, a material adverse effect to the extent that such changes are materially disproportionately adverse to the business, results of operations or financial condition of such person and its subsidiaries, taken as a whole, as compared to other companies in the industry in which such person and its subsidiaries primarily operate (in which case only the incremental materially disproportionate impact or impacts may be taken into account in determining whether there has been, or would reasonably be expected to be, a material adverse effect);

 

   

changes affecting industries, markets or geographical areas in which such person or its subsidiaries conduct their respective businesses, except that such changes will be considered in determining whether there has been, or would reasonably be expected to be, a material adverse effect to the extent that such changes are materially disproportionately adverse to the business, results of operations or

 

220


Table of Contents
 

financial condition of such person and its subsidiaries, taken as a whole, as compared to other companies in the industry in which such person and its subsidiaries primarily operate (in which case only the incremental materially disproportionate impact or impacts may be taken into account in determining whether there has been, or would reasonably be expected to be, a material adverse effect);

 

   

the negotiation, announcement, execution, pendency or performance of the Reorganization Agreement or the completion of the transactions contemplated by the Reorganization Agreement;

 

   

a decline in the market price, credit rating or trading volume of such person’s securities, except that this clause will not prevent or otherwise affect a determination that any change, effect, event, circumstance, development or occurrence underlying such decline has resulted in or contributed to a material adverse effect;

 

   

any natural disaster, epidemic or pandemic or any conditions resulting from natural disasters, epidemics or pandemics, except that such changes will be considered in determining whether there has been, or would reasonably be expected to be, a material adverse effect to the extent that such changes are materially disproportionately adverse to the business, results of operations or financial condition of such person and its subsidiaries, taken as a whole, as compared to other companies in the industry in which such person and its subsidiaries primarily operate (in which case only the incremental materially disproportionate impact or impacts may be taken into account in determining whether there has been, or would reasonably be expected to be, a material adverse effect);

 

   

acts of terrorism, sabotage, military action, armed hostilities or war (whether or not declared) or any outbreak, escalation or worsening thereof, except that such changes will be considered in determining whether there has been, or would reasonably be expected to be, a material adverse effect to the extent that such changes are materially disproportionately adverse to the business, results of operations or financial condition of such person and its subsidiaries, taken as a whole, as compared to other companies in the industry in which such person and its subsidiaries primarily operate (in which case only the incremental materially disproportionate impact or impacts may be taken into account in determining whether there has been, or would reasonably be expected to be, a material adverse effect);

 

   

any actions required under the Reorganization Agreement to obtain any approval or authorization under antitrust laws for the completion of the transactions contemplated by the Reorganization Agreement;

 

   

the failure, in and of itself, of such person to meet any internal or published projections, forecasts, estimates, guidance or predictions in respect of revenues, earnings, profits or other financial or operating metrics before, on or after the date of the Reorganization Agreement (it being understood that the underlying facts giving rise or contributing to such change may be taken into account into determining whether there has been, or would reasonably be expected to be, a material adverse effect); and

 

   

actions taken or failure to take action, in each case, to which the other party to the Reorganization Agreement has expressly requested.

Conduct of Business

Each of BEP and TerraForm Power has undertaken certain covenants in the Reorganization Agreement restricting the conduct of their respective businesses between the date of the Reorganization Agreement and the completion of the TERP acquisition. In general, but subject to the exceptions in the Reorganization Agreement (including, with respect to BEP, in connection with the BEP contribution or the special distribution), each of BEP and TerraForm Power has agreed to (1) conduct its business in the ordinary course in all material respects consistent with past practice and (2) use commercially reasonable efforts to preserve intact its business organization and advantageous business relationships, including by maintaining its relations and goodwill with all material suppliers, material customers, material licensors, material licensees, material distributors and governmental entities and keeping available the services of its current officers and employees.

 

221


Table of Contents

TerraForm Power has also agreed that, except as previously agreed with BEP or otherwise expressly contemplated by the Reorganization Agreement or required by applicable law or with the prior written consent of BEP (such consent not to be unreasonably withheld, conditioned or delayed), from the date of the Reorganization Agreement to the completion of the TERP acquisition, it will not, and it will not permit any of its subsidiaries to, do any of the following, subject to certain exceptions:

 

   

declare, set aside or pay any dividends on, or make any other distributions (whether in cash, stock or property or any combination thereof) in respect of, any of its capital stock, other equity interests or voting securities, other than (1) regular quarterly cash dividends of no more than $0.2014 per share of TERP common stock with declaration, record and payment dates consistent with past practice and in accordance with TerraForm Power’s current dividend policy, (2) dividends and distributions by any TerraForm Power subsidiary to its applicable parent and (3) issuances of TERP common stock in settlement of restricted stock unit awards granted pursuant to TerraForm Power’s long-term incentive plan;

 

   

split, combine, subdivide or reclassify any of its capital stock, other equity interests or voting securities, or securities convertible into or exchangeable or exercisable for capital stock, other equity interests or voting securities or issue any other securities in respect of, in lieu of or in substitution for its capital stock, other equity interests or voting securities;

 

   

repurchase, redeem or otherwise acquire from any third party any capital stock or voting securities of, or equity interests in, TerraForm Power or its subsidiaries or any securities of TerraForm Power or its subsidiaries convertible into or exchangeable or exercisable for capital stock or voting securities of, or equity interests in, TerraForm Power or any of its subsidiaries, or any warrants, calls, options or other rights to acquire any such capital stock, securities or interests, other than (1) the withholding of shares of TERP common stock to satisfy tax obligations with respect to restricted stock unit awards granted pursuant to TerraForm Power’s long-term incentive plan and (2) the acquisition by TerraForm Power of restricted stock unit awards granted pursuant to TerraForm Power’s long-term incentive plan in connection with the forfeiture of such restricted stock unit awards;

 

   

acquire any assets, property or securities if, individually or in the aggregate, such acquisition or acquisitions would reasonably be expected to prevent, materially delay or materially impede the consummation of the transactions contemplated by the Reorganization Agreement (the parties have further agreed that a ROFO Asset (as defined in the TERP Relationship Agreement) is deemed to be such an asset, property or security, and no acquisition by or offer to TerraForm Power of any ROFO Assets is permitted or required notwithstanding anything in the Relationship Agreement to the contrary);

 

   

amend the TerraForm Power articles of incorporation, TerraForm Power bylaws, TerraForm New York articles of incorporation, TerraForm New York bylaws or amend in any material respect the organizational documents of any other subsidiary of TerraForm Power; or

 

   

authorize any of, or commit, resolve or agree to take any of, the foregoing actions.

In addition, BEP has agreed that, except as previously agreed with TerraForm Power, in connection with the special distribution or the BEP contribution or otherwise expressly contemplated by the Reorganization Agreement or required by applicable law or with the prior written consent of TerraForm Power (such consent not to be unreasonably withheld, conditioned or delayed), from the date of the Reorganization Agreement to the completion of the TERP acquisition, BEP, BEPC and Acquisition Sub will not do any of the following, subject to certain exceptions:

 

   

declare, set aside or pay any dividends on, or make any other distributions (whether in cash, in property or in kind or any combination thereof) in respect of, any of its units, other equity interests or voting securities, other than (1) regular quarterly cash dividends and distributions with respect to BEP units, preferred units, general partnership interest of BEP, and BRELP’s redeemable partnership interests, with amounts and declaration, record and payment dates consistent with past practice and in

 

222


Table of Contents
 

accordance with BEP’s currently dividend policy, subject to periodic increases and modifications as determined by the general partner of BEP in the ordinary course of business consistent with past practice, (2) dividends and distributions with record dates after the completion of the TERP acquisition and (3) regular cash dividends and distributions with respect to the preferred units in accordance with their terms;

 

   

split, combine, subdivide or reclassify any of its units, other equity interests or voting securities, or securities convertible into or exchangeable or exercisable for units or other equity interests or voting securities or issue any other securities in respect of, in lieu of or in substitution for units, other equity interests or voting securities;

 

   

repurchase, redeem or otherwise acquire from any third party any units or voting securities of, or equity interests in, BEP or any securities of BEP convertible into or exchangeable or exercisable for units or voting securities of, or equity interests in, BEP or any warrants, calls, options or other rights to acquire any such shares, securities or interests, other than repurchases, redemptions or acquisitions of, or offers to repurchase, redeem or acquire, in the ordinary course of business consistent with past practice or otherwise in accordance with the terms of any such units, securities or interests;

 

   

acquire any assets, property or securities if, individually or in the aggregate, such acquisition or acquisitions would reasonably be expected to prevent, materially delay or materially impede the consummation of the transactions contemplated by the Reorganization Agreement;

 

   

authorize, recommend, propose, enter into, adopt a plan or announce an intention to adopt a plan of complete or partial liquidation or dissolution, merger, consolidation, restructuring, recapitalization or other reorganization of BEP or BEPC;

 

   

amend BEP’s limited partnership agreement, except for such changes as would not reasonably be expected to prevent, delay or impede the completion of the TERP acquisition; or

 

   

authorize any of, or commit, resolve or agree to take any of, the foregoing actions.

BEP and TerraForm Power also agreed that they will not, and will not permit any of their respective subsidiaries to, take any action that would, or that would reasonably be expected to, result in any condition to the TERP acquisition not being satisfied, other than as expressly permitted under the Reorganization Agreement.

In addition, each of BEP and TerraForm Power has agreed to promptly advise the other of any change or event, of which it has knowledge, (1) that has had or is reasonably likely to have a material adverse effect or (2) that would constitute or would be reasonably likely to cause a material breach of any of its representations, warranties or covenants contained in the Reorganization Agreement (if such breach would result in a condition to the completion of the TERP acquisition not being satisfied by the end date).

No Solicitation by TerraForm Power of Takeover or Alternative Proposals

TerraForm Power has agreed, except as otherwise provided in the Reorganization Agreement, not to, and not to authorize or direct any of its subsidiaries or any of its or their respective officers, directors, employees or representatives to, directly or indirectly:

 

   

solicit, initiate, knowingly encourage, knowingly induce or knowingly facilitate, or furnish or disclose non-public information in furtherance of, any TERP Takeover Proposal, or any inquiry or proposal that would reasonably be expected to result in or lead to a TERP Takeover Proposal;

 

   

enter into any agreement with respect to any TERP Takeover Proposal (except certain confidentiality agreements in accordance with the Reorganization Agreement and except that TerraForm Power may ascertain facts from any person making a TERP Takeover Proposal for the purpose of the TERP board and the Special Committee informing itself about such TERP Takeover Proposal and the person making it);

 

223


Table of Contents
   

enter into, participate in or continue any discussions or negotiations with respect to any TERP Takeover Proposal, or

 

   

furnish or disclose to any person any non-public information regarding TerraForm Power or any of its subsidiaries with respect to any TERP Takeover Proposal or any inquiry or proposal that would reasonably be expected to result in or lead to a TERP Takeover Proposal.

Additionally, TerraForm Power has agreed to (1) immediately cease and cause to be terminated all discussions or negotiations with any person (other than BEP and its representatives) conducted prior to the date of the Reorganization Agreement with respect to a TERP Takeover Proposal or any inquiry or proposal that would reasonably be expected to result in or lead to a TERP Takeover Proposal, (2) promptly request each person (other than BEP and its representatives), if any, that has executed a confidentiality agreement in the last six months to return or destroy all information TerraForm Power or its subsidiaries or representatives have furnished to such person or its representatives and (3) immediately terminate all physical and electronic data room access previously granted to any such person or its representatives (other than BEP and its representatives).

Notwithstanding these restrictions, the Reorganization Agreement provides that at any time prior to obtaining the TERP stockholder approvals, TerraForm Power and its representatives may, in response to a bona fide written TERP Takeover Proposal that the TERP board (acting on the recommendation of the Special Committee) determines in good faith (after consultation with its outside legal counsel and financial advisor) constitutes, or could reasonably be expected to result in or lead to, a “superior proposal” (as defined below), and which did not result from a material breach of the non-solicitation obligations described above, subject to compliance with the provisions of the Reorganization Agreement described in the following paragraph, take the following actions:

 

   

furnish information to the person making such TERP Takeover Proposal and its representatives (provided that all such information has been or is provided or made available to BEP prior to or substantially concurrent with the time it is provided or made available to such person) pursuant to a confidentiality agreement that meets certain requirements set forth in the Reorganization Agreement; and

 

   

participate in discussions or negotiations with the person making such TERP Takeover Proposal and its representatives,

in each case, if and so long as the TERP board (acting on the recommendation of the Special Committee) determines in good faith after consultation with its outside legal counsel that the failure to provide such information or engage in such negotiations or discussions would be inconsistent with its fiduciary duties under applicable law.

The Reorganization Agreement also requires TerraForm Power to (1) promptly, and in any event within 24 hours, advise BEP of any TERP Takeover Proposal or any request for information or inquiry that would reasonably be expected to result in or lead to a TERP Takeover Proposal, the identity of the person making such TERP Takeover Proposal, request or inquiry and the material terms of such TERP Takeover Proposal, request or inquiry, (2) keep BEP fully informed on a reasonably current basis of the status, including any change to the terms of such TERP Takeover Proposal, and (3) provide BEP copies of all correspondence and other written material sent or provided to or by TerraForm Power from or to any third party in connection with a TERP Takeover Proposal as soon as practicable after receipt or delivery of the same.

A “TERP Takeover Proposal” means any inquiry, proposal or offer (whether or not in writing) with respect to any:

 

   

tender offer or exchange offer, merger, amalgamation, arrangement, consolidation, share exchange, other business combination or similar transaction involving the TerraForm Power and any of its subsidiaries, pursuant to which any person or group of persons (or affiliates thereof) would acquire

 

224


Table of Contents
 

20% or more of the consolidated revenues, net income, EBITDA or assets of TerraForm Power and its subsidiaries, taken as a whole;

 

   

sale, lease, contribution or other disposition, directly or indirectly (including by way of merger, consolidation, share exchange, other business combination, partnership, joint venture, sale of capital stock of or other equity interests in a subsidiary of TerraForm Power or otherwise) of any business or assets of TerraForm Power or its subsidiaries representing 20% or more of the consolidated revenues, net income, EBITDA or assets of TerraForm Power and its subsidiaries, taken as a whole;

 

   

issuance, sale or other disposition, directly or indirectly, to any person or group (or affiliates or stockholders thereof) of securities (or options, rights or warrants to purchase, or securities convertible into or exchangeable for, such securities) representing 20% or more of the voting power of TerraForm Power;

 

   

transaction in which any person or group of persons (or affiliates or stockholders thereof) will acquire, directly or indirectly, beneficial ownership, or the right to acquire beneficial ownership, or formation of any group which has beneficial ownership or has the right to acquire beneficial ownership, of 20% or more of the voting power of TerraForm Power; or

 

   

combination of the foregoing, in each case, other than the transactions contemplated by the Reorganization Agreement.

A “superior proposal” means any bona fide written offer (not resulting from a material breach of the non-solicitation obligations described above) made by a third party after the date of the Reorganization Agreement that, if completed, would result in such third party (or its stockholders) owning, directly or indirectly, 50% or more of the voting power of shares of TERP common stock then outstanding (or of the stock of the surviving entity in a merger or the direct or indirect parent of the surviving entity in a merger) or 50% or more of the assets of TerraForm Power and its subsidiaries, taken as a whole, which the TERP board (acting on the recommendation of the Special Committee) determines in good faith (after consultation with its outside legal counsel and financial advisor) to be (1) more favorable to the holders of TERP common stock from a financial point of view than the TERP acquisition and the other transactions contemplated by the Reorganization Agreement (taking into account all of the terms and conditions of, and the likelihood of completion of, such proposal and the Reorganization Agreement (including any changes to the financial terms of the Reorganization Agreement agreed to in writing by BEP in response to such offer or otherwise)) and (2) reasonably capable of being completed, taking into account all financial, legal, regulatory and other aspects of such proposal.

Recommendation of the TERP Board and the Special Committee

Pursuant to the Reorganization Agreement, TerraForm Power has agreed, through the TERP board and the Special Committee, to recommend that its stockholders adopt the Plan of Merger and approve the Reorganization Agreement and the transactions contemplated thereby, referred to as the TerraForm Power recommendation, and to include the TerraForm Power recommendation in this proxy statement/prospectus, except as described below.

The Reorganization Agreement provides that, subject to the exceptions described below, the TERP board, the Special Committee and each other committee of the TERP board will not:

 

   

withhold or withdraw (or modify in any manner adverse to BEP), or propose publicly to withhold (or modify in any manner adverse to BEP), the TerraForm Power recommendation (it being understood that publicly taking a neutral position or no position with respect to a TERP Takeover Proposal is considered a modification to the TerraForm Power recommendation in a manner adverse to BEP);

 

   

approve, recommend or declare advisable, or propose publicly to approve, recommend or declare advisable, a TERP Takeover Proposal; or

 

   

approve, recommend or declare advisable, or propose publicly to approve, recommend or declare advisable, or allow TerraForm Power or any of its subsidiaries to execute or enter into, any letter of

 

225


Table of Contents
 

intent, memorandum of understanding, agreement in principle, merger agreement, acquisition agreement, option agreement, joint venture agreement, alliance agreement, partnership agreement or other similar contract or arrangement (other than certain confidentiality agreements) constituting or relating to any TERP Takeover Proposal, or requiring TerraForm Power to abandon, terminate or fail to complete, the transactions contemplated by the Reorganization Agreement.

Notwithstanding the foregoing restrictions, at any time prior to obtaining the TerraForm Power stockholder approvals, the TERP board (acting on the recommendation of the Special Committee) may change its recommendation if the TERP board (acting on the recommendation of the Special Committee) determines in good faith (after consultation with its outside legal counsel and financial advisor and after giving effect to all of the adjustments to the terms of the Reorganization Agreement that have been agreed to in writing by BEP) that the failure to do so would be reasonably likely to be inconsistent with its fiduciary duties under applicable law. However, the TERP board may not change its recommendation unless (1) TerraForm Power delivers to BEP a written notice advising BEP that the TERP board intends to change its recommendation and specifying the reasons therefor (including, in the case of a superior proposal, the identity of the party making such superior proposal, the material terms and conditions of the superior proposal that is the basis of the proposed action by the TERP board and a copy of the most current version of any proposed definitive agreement(s) with respect to any such superior proposal) and (2) at or after 5:00 p.m., New York City time, on the third business day after the delivery of such notice, the TERP board (acting on the recommendation of the Special Committee) reaffirms in good faith (after consultation with its outside legal counsel and financial advisor) that (a) in the case of a superior proposal, such TERP Takeover Proposal continues to constitute a superior proposal and (b) the failure to change its recommendation would be inconsistent with its fiduciary duties under applicable law.

In the event of any change in the financial terms or any other material amendment to the terms and conditions of such superior proposal, TerraForm Power must deliver a new notice of superior proposal to BEP and again comply with the requirements set forth above with respect to such revised superior proposal (except that the three business day period described above will, after the expiration of the initial three business day period, be shortened to a two business day period). In determining whether to change its recommendation, the TERP board and the Special Committee are required to take into account any changes to the terms of the Reorganization Agreement agreed to in writing by BEP by 5:00 p.m., New York City time, on the last business day of the applicable three business day or two business day period, as applicable, and, if requested by BEP, TerraForm Power and its representatives must engage in good-faith negotiations with BEP and its representatives to make such adjustments in the terms and conditions of the Reorganization Agreement so that any TERP Takeover Proposal would cease to constitute a superior proposal or that such failure to change its recommendation would cease to be reasonably likely to be inconsistent with the TERP board’s directors’ fiduciary duties under applicable law.

Efforts to Obtain Required Stockholder Votes

TerraForm Power has agreed to hold a meeting of its stockholders as soon as reasonably practicable for the purpose of obtaining the TERP stockholder approvals. The TERP board is required to solicit the approval of the Reorganization Agreement and the adoption of the Plan of Merger by TerraForm Power stockholders, except to the extent that the TERP board (acting on the recommendation of the Special Committee) has changed its recommendation as permitted by the Reorganization Agreement (as described in “The Reorganization AgreementRecommendation of the TERP Board and the Special Committee”). TerraForm Power is required to hold its meeting for the purpose of seeking the TERP stockholder approvals even if the TERP board (acting on the recommendation of the Special Committee) changes its recommendation or a TERP Takeover Proposal is made public. The TERP board, acting upon the recommendation of the Special Committee, has adopted resolutions approving the Reorganization Agreement, the Plan of Merger, the reincorporation merger and the share exchange and recommending that TerraForm Power stockholders vote “FOR” the adoption of the Plan of Merger and the approval of the Reorganization Agreement and the reincorporation merger and the share exchange contemplated thereby.

 

226


Table of Contents

Efforts to Complete the TERP Acquisition

BEP and TerraForm Power have each agreed in the Reorganization Agreement to use their respective reasonable best efforts to take, or cause to be taken, all actions, and to do, or cause to be done, and to assist and cooperate with the other parties in doing, all things necessary, proper or advisable to complete and make effective, as promptly as practicable, the TERP acquisition and the other transactions contemplated by the Reorganization Agreement, including:

 

   

taking all reasonable acts necessary to cause the conditions to the completion of the TERP acquisition set forth in the Reorganization Agreement to be satisfied as soon as reasonably practicable;

 

   

obtaining all mandatory or appropriate nonactions and consents from government entities and making all mandatory or appropriate registrations and filings and taking all reasonable steps as may be necessary to obtain consents from, or to avoid an action by, any governmental entity;

 

   

obtaining all mandatory or appropriate consents from third parties;

 

   

defending against lawsuits or other legal proceedings, whether judicial or administrative, challenging the Reorganization Agreement or the completion of the transactions contemplated by the Reorganization Agreement; and

 

   

executing and delivering any additional instruments mandatory or appropriate to complete the transactions contemplated by the Reorganization Agreement and to fully carry out the purposes of the Reorganization Agreement.

In connection with and without limiting the foregoing, TerraForm Power, the TERP board and BEP will (1) take all action necessary to ensure that no state takeover statute or similar statute or regulation is or becomes applicable to the Reorganization Agreement or the transactions contemplated thereby and (2) if any state takeover statute or similar statute or regulation becomes applicable to the Reorganization Agreement or the transactions contemplated thereby, take all action necessary to ensure that such transactions may be completed as promptly as practicable on the terms contemplated by the Reorganization Agreement and eliminate or minimize the effect of such statute or regulation on the TERP acquisition and the other transactions contemplated by the Reorganization Agreement.

In connection with the receipt of any mandatory or appropriate governmental consents, BEP will not be required to dispose of any of its assets or to limit its freedom of action with respect to any of its businesses, or to consent to any disposition of TerraForm Power’s assets or limits on TerraForm Power’s freedom of action with respect to any of its businesses. BEP is also not required to agree to any legal restraint under any antitrust laws that (1) would result in a prohibition or limitation on the ownership or operation by TerraForm New York as the surviving corporation, BEP or any of their respective subsidiaries or their respective businesses, properties or assets, (2) would require TerraForm New York as the surviving corporation, BEP or any of their respective subsidiaries to dispose of or hold separate any of their respective businesses, properties or assets, (3) would result in a prohibition or limitation on the ability of BEP, BEPC or Acquisition Sub to acquire or hold, or exercise full right of ownership of, any shares of the capital stock of TerraForm New York as the surviving corporation or its subsidiaries, including the right to vote such shares or (4) would result in any prohibition or limitation on BEP, BEPC or Acquisition Sub effectively controlling the business or operations of TerraForm New York as the surviving corporation or its subsidiaries, which legal restraints are referred to collectively as antitrust restrictions. In addition, TerraForm Power is not permitted to commit or agree to any such restriction or restraint, to obtain any consents in connection with, or to remove any impediments to the transactions relating to, any antitrust laws or to avoid the entry of, or to effect the dissolution of, any injunction, temporary restraining order or other order in any action relating to antitrust laws.

BEP and TerraForm Power will give prompt notice (and in any event within two business days) to the other party of the receipt of any notice or other communication from a governmental entity in connection with the transactions contemplated by the Reorganization Agreement or from any person alleging that the consent of such person is or may be required in connection with the transactions contemplated by the Reorganization Agreement.

 

227


Table of Contents

BEP will, acting reasonably and in good faith, direct and control all aspects of the parties’ efforts to obtain all mandatory or appropriate nonactions and consents from governmental entities or in any action or proceeding before any governmental entities. However, BEP is required to provide TerraForm Power with reasonable prior notice of commitments or material actions that BEP proposes to undertake and to consult with and consider the views of TerraForm Power with respect to such matters in good faith.

BEP has agreed in the Reorganization Agreement to use its reasonable best efforts to, no later than promptly after the satisfaction (or, to the extent permitted by the Reorganization Agreement and by applicable law, waiver (except with respect to the receipt of the TERP stockholder approvals condition, which is not waivable)) of the conditions described in the first seven bullets described under the section “The Reorganization Agreement—Conditions to the TERP Acquisition”, (i) declare the special distribution, (ii) set the distribution ratio with respect to the special distribution and (iii) set the record date with respect to the special distribution for the earliest possible date thereafter. After such declaration, BEP, BEPC and Acquisition Sub have agreed in the Reorganization Agreement to use their reasonable best efforts (and TerraForm Power has agreed to cooperate with BEP to) cause the special distribution to occur as promptly as practicable, except that BEP, BEPC and Acquisition Sub are not required to cause the special distribution to occur any earlier than immediately prior to the share exchange on the completion date.

Indemnification and Insurance

The Reorganization Agreement provides that BEP will cause BEPC and TerraForm New York as the surviving corporation to honor all obligations of TerraForm Power and its subsidiaries to indemnify (including any obligations to advance funds for expenses) the current or former directors and officers of TerraForm Power and any subsidiary of TerraForm Power or, after the completion of the TERP acquisition, TerraForm New York and its subsidiaries for acts or omissions by such directors and officers occurring prior to the completion of the TERP acquisition to the extent that such obligations of TerraForm Power exist on the date of the Reorganization Agreement, to the fullest extent permitted by applicable law.

TerraForm Power may in its discretion purchase a pre-paid “tail” directors’ and officers’ liability insurance policy for claims arising from facts or events prior to or at the completion of the TERP acquisition and covering the six-year period following the completion of the TERP acquisition. The cost of such pre-paid “tail” policy will not, without BEP’s consent, exceed 300% of TerraForm Power’s annual premiums paid for such insurance as of the date of the Reorganization Agreement, referred to as the maximum premium. If TerraForm Power declines to purchase such a pre-paid “tail” policy, the Reorganization Agreement requires BEP to purchase a pre-paid “tail” policy or to maintain, for a period of six years following the completion of the TERP acquisition, the directors’ and officers’ liability insurance maintained by TerraForm Power as of the date of the Reorganization Agreement (or substitute policies with reputable and financially sound carriers of at least the same coverage and amounts containing terms and conditions no less advantageous), subject to certain exceptions if the cost of the pre-paid “tail” policy or the annual premium for such other policy would exceed the maximum premium.

Employee Matters

The Reorganization Agreement requires that, for at least 12 months following the completion of the TERP acquisition, BEP, BEPC and Acquisition Sub will provide each continuing TerraForm Power employee with (i) the same base salary or hourly wage rate as provided to each such continuing employee as immediately prior to the completion of the TERP acquisition and (ii) other compensation and benefits that are substantially comparable in the aggregate to those provided to such employee as of immediately prior to the completion of the TERP acquisition.

The Reorganization Agreement requires BEP, BEPC and Acquisition Sub to grant credit to the continuing employees for any service with TerraForm Power and its subsidiaries earned prior to the completion of the TERP acquisition for eligibility and vesting purposes and for purposes of vacation accrual and severance benefits under the benefit and compensation plans or arrangements of BEP or BEPC and their affiliates, as applicable, in which

 

228


Table of Contents

continuing employees are eligible to participate pursuant to the terms of such plans or arrangements, so long as such grant does not result in a duplication of benefits and except for frozen or discontinued plans (or frozen or discounted portions of plans). In addition, the Reorganization Agreement requires BEP, BEPC and Acquisition Sub to use commercially reasonable efforts to (i) waive all preexisting condition exclusions and actively at work requirements, eligibility waiting periods and evidence of insurability requirements to the extent waived or satisfied by any continuing employee (or dependent) as of the completion of the TERP acquisition and (ii) cause any deductible, co-insurance and covered out-of-pocket expenses paid on or before the completion date of the TERP acquisition by any continuing employee (or covered dependent thereof) to be taken into account for purposes of satisfying the corresponding deductible, coinsurance and maximum out of pocket provisions after the completion date under welfare plans maintained by BEP, BEPC and Acquisition Sub.

Equity Based Compensation

Upon the completion of the reincorporation merger, all outstanding TerraForm Power RSUs automatically will be converted into TerraForm New York RSU on a one-for-one basis. Upon the completion of the share exchange, each outstanding TerraForm New York RSU award will be converted into a time-based restricted stock unit of BEPC with respect to a number of BEPC exchangeable shares (with any fractional shares rounded down to the nearest whole share) equal to the product of (1) the number of shares of TerraForm New York common stock subject to such TerraForm New York RSU immediately prior to the completion of the share exchange and (2) the adjusted exchange ratio, subject to further adjustment as provided in the Reorganization Agreement to prevent dilution. Such BEPC restricted stock units will be subject to substantially the same terms and conditions as were applicable to the TerraForm Power RSUs (except that the form of payment upon vesting will be in BEPC exchangeable shares).

Upon the completion of the TERP acquisition, BEPC will assume sponsorship of the TerraForm Power Inc. 2018 Amended and Restated Long-Term Incentive Plan.

Tax Matters

BEP, BEPC, Acquisition Sub, TerraForm Power and TerraForm New York have agreed in the Reorganization Agreement to (and to cause their respective subsidiaries and their respective subsidiaries’ officers and employees to) use their reasonable best efforts to:

 

   

cause and allow, as soon as possible following the date of the Reorganization Agreement, the IRS to deliver the IRS ruling;

 

   

cause the reincorporation merger to qualify as a “reorganization” within the meaning of Section 368(a) of the Code, referred to as the reincorporation tax treatment;

 

   

cause the BEPC share exchange, taken together with certain related transfers, to qualify as a transfer described in Section 351 of the Code and, if the IRS ruling is not retracted on or prior to the completion date or there has been any change in applicable law or official interpretation thereof that addresses aspects of the BEPC share exchange that would otherwise be the subject of the IRS ruling, the BEP share exchange to not result in gain being recognized under Section 367(a)(1) of the Code (other than for any “five-percent transferee shareholder”, as such term is used in the Code), referred to as the 351 tax treatment;

 

   

cause the BEP share exchange to qualify with respect to each TerraForm Power stockholder electing to receive BEP units as TERP acquisition consideration as a contribution described in Section 721(a) of the Code, referred to as the 721 tax treatment;

 

   

cause none of the former TerraForm Power stockholders who receive BEP units as TERP acquisition consideration from being allocated or otherwise recognizing income or gain attributable to, or as a result of, a transfer by BEP of TerraForm New York class C common stock to BRELP pursuant to, or in connection with, the transactions contemplated by the Reorganization Agreement, referred to as BEP nonrecognition tax treatment; and

 

229


Table of Contents
   

cause and allow Torys LLP to deliver the opinion described under “The Reorganization AgreementConditions to the TERP Acquisition”, including by providing such customary representation and warranties as Torys LLP determines are necessary to deliver such opinion.

The Reorganization Agreement further provides that no affiliate of BEP will undertake any transfer or other disposition of TerraForm New York class C common stock pursuant to, or in connection with, the transactions contemplated by the Reorganization Agreement, unless BEP obtains an opinion of tax counsel at a “more likely than not” level of comfort or higher that such transfer or disposition will not cause the former TerraForm Power stockholders who receive BEP units as TERP acquisition consideration to be allocated or otherwise recognize income or gain attributable to, or as a result of, such transfer or disposition.

Transaction Documents

The Reorganization Agreement provides that, on or prior to the completion of the TERP acquisition, (a) BEP, BEPC and Acquisition Sub will, and will cause their applicable affiliates to, and TerraForm Power will, and will cause its applicable affiliates to, enter into the Rights Agreement, two credit agreements and the equity commitment letter, in each case, substantially in the forms attached to the Reorganization Agreement and (b) BEPC will amend its articles so they will be substantially in the form attached to the Reorganization Agreement.

The agreements and amendments referred to above are described elsewhere in this proxy statement/prospectus, including under the headings “BEP and BEPC Relationship with Brookfield—Rights Agreement”, “BEPC Relationship with Brookfield Renewable—Subordinated Credit Facilities” and “BEPC Relationship with Brookfield Renewable—Equity Commitment Agreement”.

Other Covenants and Agreements

The Reorganization Agreement contains certain other covenants and agreements, including covenants relating to:

 

   

cooperation between BEP, BEPC and Acquisition Sub, on the one hand, and TerraForm Power, on the other hand, in the preparation of the Form F-1/F-4, the Canadian Prospectus and the Form F-3;

 

   

cooperation among the parties in connection with public announcements;

 

   

coordination between BEP and TerraForm Power regarding the declaration of any dividends or distributions in respect of BEP units and TERP common stock;

 

   

the use of reasonable best efforts by BEP, BEPC and Acquisition Sub to cause, on or prior to the completion of the TERP acquisition, the BEPC exchangeable shares and BEP units to be issued as TERP acquisition consideration and the units issuable by BEP upon exchange of such BEPC exchangeable shares to be (x) approved for listing on the NYSE, subject to official notice of issuance, and (y) conditionally approved for listing on the TSX, subject only to customary conditions;

 

   

cooperation between BEP, BEPC and Acquisition Sub, on the one hand, and TerraForm Power, on the other, in the defense or settlement of any litigation, action or proceeding relating to the transactions contemplated by the Reorganization Agreement; and

 

   

resignation of directors and officers of TerraForm Power and its subsidiaries upon the completion of the TERP acquisition and to the extent requested by BEP.

Conditions to the TERP Acquisition

The obligations of BEP, BEPC and Acquisition Sub, on the one hand, and TerraForm Power and TerraForm New York, on the other, to complete the TERP acquisition are subject to the satisfaction or, to the extent legally

 

230


Table of Contents

permissible (and except with respect to the condition described in the first bullet below, which is not waivable) waiver on or prior to the completion date of the following conditions:

 

   

receipt of the TERP stockholder approvals;

 

   

the approval for listing of the BEPC exchangeable shares and the BEP units constituting the TERP acquisition consideration on the NYSE (subject to official notice of issuance);

 

   

the conditional approval for listing of the BEPC exchangeable shares and the BEP units constituting the TERP acquisition consideration on the TSX (subject to customary conditions);

 

   

the expiration or termination of the applicable waiting period under the HSR Act, receipt of the Competition Act approval and receipt of approval from the Federal Regulatory Energy Commission (referred to as FERC) pursuant to Section 203 of the Federal Power Act, as amended;

 

   

the absence of any legal restraints that prevent, make illegal or prohibit the completion of the transactions contemplated by the Reorganization Agreement;

 

   

declaration by the SEC of the effectiveness of the registration statement filed on Form F-1/F-4 (referred to as the Form F-1/F-4) of which the special distribution prospectus and the proxy statement/prospectus form a part and of the registration statement on Form F-3 (referred to as the Form F-3) relating to the BEP units that may be issued by BEP or delivered by BEPC to satisfy any exchange of the BEPC exchangeable shares (and the absence of any stop order suspending the effectiveness of such registration statements or any initiated or threatened proceedings seeking such a stop order);

 

   

the filing of the final prospectus (referred to as the Canadian Prospectus) relating to the special distribution with the Ontario Securities Commission and any other applicable securities commissions or securities regulatory authorities of Canada and receipt of such filing from the Ontario Securities Commission; and

 

   

the other parties having performed in all material respects all obligations required to be performed by them under the Reorganization Agreement that are required to be performed on or prior to the completion date.

By reason of the commitment of the Brookfield stockholders under the TERP Voting Agreement to vote their TERP common stock in favor of the TERP acquisition, the condition described in the first bullet will be satisfied if the unaffiliated TERP stockholder approval is obtained. The Merger Proposal will not be approved, however, unless the unaffiliated TERP stockholder approval is obtained. For more information on the TERP Voting Agreement, see the section entitled “The TERP Voting Agreement”.

Pursuant to the requirements of the HSR Act, BAM, BEP and TerraForm Power have filed the requisite notification and report forms under the HSR Act with the Antitrust Division of the Department of Justice and the Federal Trade Commission on May 11, 2020. Request for early termination of the HSR Act waiting period was granted on May 27, 2020. As a result, the condition related to expiration or termination of the HSR Act waiting period has now been satisfied.

On April 7, 2020, BEP filed a request pursuant to the Competition Act for either (a) an advance ruling certificate or (b) a no-action letter and waiver from the obligation to notify the Commissioner of Competition of the proposed transaction. On April 21, 2020, the Canadian Competition Bureau issued a no-action letter and waiver. As a result, the condition related to clearance from the Canadian Competition Bureau has now been satisfied.

The obligations of BEP, BEPC and Acquisition Sub to complete the TERP acquisition are further subject to the satisfaction or, to the extent legally permissible, waiver on or prior to the completion date of the following conditions:

 

   

the representations and warranties of TerraForm Power and TerraForm New York to organization, standing and power, operations and authorized capital of TerraForm New York, capital structure and

 

231


Table of Contents
 

authority, execution and delivery, enforceability being true and correct in all material respects as of the date of the Reorganization Agreement and as of the completion date (except to the extent expressly made as of an earlier date, in which case, as of such earlier date and in the case of relating to capitalization, except for de minimis inaccuracies);

 

   

the representation and warranty of TerraForm Power and TerraForm New York relating to the absence of a material adverse effect on TerraForm Power being true and correct in all respects as of the date of the Reorganization Agreement and as of the completion date; and

 

   

each other representation and warranty of TerraForm Power and TerraForm New York being true and correct (ignoring any “materiality” or “material adverse effect” qualifiers) as of the date of the Reorganization Agreement and as of the completion date (except to the extent expressly made as of an earlier date, in which case, as of such earlier date), except where the failure of such representations and warranties to be so true and correct, individually and in the aggregate, has not had and would not reasonably be expected to have a material adverse effect.

The obligation of TerraForm Power and TerraForm New York to complete the TERP acquisition is further subject to the satisfaction or, to the extent legally permissible, waiver on or prior to the completion date of the following conditions:

 

   

the representations and warranties of BEP, BEPC and Acquisition Sub relating to organization, standing, corporate power, capital structure, authority, ownership of BEPC and Acquisition Sub, execution and delivery and enforceability being true and correct in all material respects as of the date of the Reorganization Agreement and as of the completion date (except to the extent expressly made as of an earlier date, in which case, as of such earlier date, and in the case of relating to capitalization, except for de minimis inaccuracies);

 

   

the representation and warranty of BEP, BEPC and Acquisition Sub relating to the absence of a material adverse effect on BEP being true and correct in all respects as of the date of the Reorganization Agreement and as of the completion date;

 

   

each other representation and warranty of BEP, BEPC and Acquisition Sub being true and correct (ignoring any “materiality” or “material adverse effect” qualifiers) as of the date of the Reorganization Agreement and as of the completion date (except to the extent expressly made as of an earlier date, in which case, as of such earlier date), except where the failure of such representations and warranties to be so true and correct, individually and in the aggregate, has not had and would not reasonably be expected to have a material adverse effect;

 

   

receipt of an opinion or written advice, dated as of the completion date, in form and substance reasonably satisfactory to TerraForm Power (acting on the recommendation of the Special Committee), to the effect that, based upon and subject to customary assumptions, qualification, limitations and representations, (i) the reincorporation merger will qualify for the reincorporation tax treatment, (ii) the BEPC share exchange should qualify for the 351 tax treatment, (iii) the BEP share exchange should qualify for the 721 tax treatment and (iv) the former TerraForm Power stockholders who receive BEP units as TERP acquisition consideration are more likely than not to qualify for BEP nonrecognition tax treatment;

 

   

BEP having contributed certain of its Colombian, Brazilian and United States operations to BEPC, referred to as the BEP contribution; and

 

   

the special distribution has occurred or that all actions which are reasonably necessary to cause the special distribution to occur substantially simultaneously with, but no later than immediately prior to, the completion of the TERP acquisition have been taken.

Notwithstanding these conditions, the Reorganization Agreement provides that if BEP does not receive the IRS ruling at least three business days prior to the completion of the TERP acquisition (or has received the IRS ruling by such date but such ruling was retracted on or prior to the completion date) and there has not been

 

232


Table of Contents

an applicable change in tax law prior to such date pursuant to which Torys LLP is able to deliver an opinion that the BEPC share exchange should qualify for the 351 tax treatment, the requirement that the opinion or written advice of Torys LLP contains an opinion that BEPC share exchange will qualify for the 351 tax treatment will be deemed waived. Because the IRS ruling was received, the opinion or written advice of Torys LLP will be required to contain an opinion that the BEPC share exchange should qualify for the 351 tax treatment unless (x) the IRS ruling is retracted on or prior to the completion date and (y) there has not been an applicable change in tax law.

Termination of the Reorganization Agreement

The Reorganization Agreement may be terminated at any time prior to the completion of the TERP acquisition, whether before or after receipt of the TERP stockholder approvals, under the following circumstances:

 

   

by mutual written consent of BEP and TerraForm Power (in the case of TerraForm Power, acting on the recommendation of the Special Committee); or

 

   

by either BEP or TerraForm Power (in the case of TerraForm Power, acting on the recommendation of the Special Committee) in the event that:

 

   

the TERP acquisition is not completed by the end date, which is December 16, 2020. However, (i) if, on the end date, the condition to the completion of the TERP acquisition set forth in the Reorganization Agreement relating to antitrust and regulatory conditions is not satisfied or waived, but all other conditions to completion of the TERP acquisition (other than those conditions that by their nature are to be satisfied at the completion of the TERP acquisition), then the end date may be extended by either TerraForm Power or BEP to a date not beyond March 16, 2021 and (ii) this right to terminate the Reorganization Agreement will not be available to any party to the Reorganization Agreement if such party has breached a representation, warranty or covenant in the Reorganization Agreement and such breach has been a principal cause of or resulted in the failure of the transactions contemplated by the Reorganization Agreement to be completed on or before the end date;

 

   

a legal restraint that prevents, makes illegal or prohibits the completion of the transactions contemplated by the Reorganization Agreement has become final and nonappealable, as long as the terminating party has complied in all material respects with its obligations to use its reasonable best efforts to complete transactions contemplated by the Reorganization Agreement as promptly as practicable (as described above in “The Reorganization AgreementEfforts to Complete the TERP Acquisition”); or

 

   

the TerraForm Power stockholders vote on and fail to adopt the Plan of Merger and approve the Reorganization Agreement and the reincorporation merger and the share exchange contemplated thereby at the TERP stockholders meeting;

 

   

by BEP in the event that:

 

   

TerraForm Power or TerraForm New York breach or fail to perform any of their covenants or agreements in the Reorganization Agreement, or if the representations or warranties of TerraForm Power or TerraForm New York fail to be true and correct, in either case, such that the applicable conditions to BEP, BEPC and Acquisition Sub’s obligations to complete the TERP acquisition would not then be satisfied and such breach is not capable of being cured by the end date or has not been cured within 30 days after giving written notice to TerraForm Power of such breach, except that BEP may not terminate the Reorganization Agreement for this reason if the partnership, BEPC or Acquisition Sub is then in material breach of any covenant or agreement in the Reorganization Agreement or if BEP, BEPC or Acquisition Sub’s representations or warranties are not true and correct such that the applicable conditions to TerraForm Power and TerraForm New York’s obligations to complete the TERP acquisition would not then be satisfied; or

 

233


Table of Contents
   

prior to obtaining the approval of TerraForm Power’s stockholders required to complete the TERP acquisition, the TERP board (or any committee thereof) (1) withholds, withdraws or modifies (in a manner adverse to BEP) or proposes publicly to withhold, withdraw or modify (in a manner adverse to BEP), its recommendation to its stockholders to vote in favor of adopting the Plan of Merger and approving the Reorganization Agreement and the transactions contemplated thereby, including the reincorporation merger and the share exchange or (2) approves, recommends or declares advisable or proposes publicly to approve, recommend or declare advisable a TERP Takeover Proposal;

 

   

by TerraForm Power (acting on the recommendation of the Special Committee) in the event that:

 

   

BEP, BEPC or Acquisition Sub breach or fail to perform any of their covenants or agreements in the Reorganization Agreement, or if the representations or warranties of BEP, BEPC or Acquisition Sub fail to be true and correct, in either case, such that the applicable conditions to TerraForm Power and TerraForm New York’s obligations to complete the TERP acquisition would not then be satisfied and such breach is not capable of being cured by the end date or has not been cured within 30 days after giving written notice to BEP of such breach, except that TerraForm Power may not terminate the Reorganization Agreement for this reason if TerraForm Power or TerraForm New York is then in material breach of any covenant or agreement in the Reorganization Agreement or if TerraForm Power and TerraForm New York’s representations or warranties are not true and correct such that the applicable conditions to BEP, BEPC or Acquisition Sub’s obligations to complete the TERP acquisition would not then be satisfied.

If the Reorganization Agreement is terminated, the Reorganization Agreement will become void and have no effect, without any liability or obligation on the part of any party, except in the case of a willful and material breach of the Reorganization Agreement and except that certain provisions of the Reorganization Agreement, including those relating to expenses and expense reimbursement, effect of termination and certain other general provisions, will survive termination of the Reorganization Agreement.

Expenses and Expense Reimbursement Fee

Except as described below, each party will pay all fees and expenses incurred by it in connection with the Reorganization Agreement and the transactions contemplated by the Reorganization Agreement.

If the Reorganization Agreement is terminated because the TERP stockholders approvals are not obtained at the TERP stockholders meeting or any adjournment or postponement thereof, BEP will be entitled to receive a fee of $15  million from TerraForm Power.

Amendments, Extensions and Waivers

Amendment. Prior to the completion of the TERP acquisition, the Reorganization Agreement may be amended by the parties (in the case of TerraForm Power, acting on the recommendation of the Special Committee) at any time before or after receipt of the TERP stockholder approvals. However, after the TERP stockholder approvals have been received, no amendment may be made that would require further stockholder approval under applicable law without the further approval of such stockholders.

Extension; Waiver. At any time prior to the completion of the TERP acquisition, the parties (in the case of TerraForm Power, acting on the recommendation of the Special Committee) may (1) extend the time for the performance of any of the obligations or other acts of the other parties, (2) waive any inaccuracies in the representations and warranties of the other parties contained in the Reorganization Agreement, (3) waive compliance by the other parties with any of the covenants or agreements contained in the Reorganization Agreement or (4) waive the satisfaction of any of the conditions contained in the Reorganization Agreement (except with respect to the condition requiring receipt of the TERP stockholder approvals, which may not be

 

234


Table of Contents

waived). However, after receipt of the TERP stockholder approvals, there will be no waiver that by applicable law requires further approval by the holders of common stock of TerraForm Power without the further approval of such stockholders.

No Third-Party Beneficiaries

The Reorganization Agreement is not intended to confer any rights or remedies upon any person other than (1) the parties thereto, (2) from and after the completion of the TERP acquisition, the right of former TerraForm Power stockholders to receive the TERP acquisition consideration other payments to which it is entitled and (3) as described above in “The Reorganization AgreementIndemnification and Insurance”, certain indemnified parties.

Enforcement

BEP, BEPC, Acquisition Sub, TerraForm Power and TerraForm New York have agreed in the Reorganization Agreement that irreparable damage would occur and that monetary damages, even if available, would not be an adequate remedy in the event that any of the provisions of the Reorganization Agreement are not performed in accordance with their specific terms or are otherwise breached. BEP, BEPC, Acquisition Sub, TerraForm Power and TerraForm New York have agreed that, prior to the termination of the Reorganization Agreement, they will be entitled to an injunction or injunctions to prevent breaches of the Reorganization Agreement and to enforce specifically the terms and provisions of the TERP acquisition, without proof of actual damage, in addition to any other remedy to which they are entitled at law or in equity. BEP, BEPC, Acquisition Sub, TerraForm Power and TerraForm New York have further agreed not to assert that a remedy of specific performance is unenforceable, invalid, contrary to law or inequitable for any reason, nor to assert that a remedy of monetary damages would provide an adequate remedy for any breach.

Governing Law

The Reorganization Agreement is governed by, and construed in accordance with, the laws of the State of Delaware, regardless of the laws that might otherwise govern under applicable principles of conflicts of laws thereof. BEP, BEPC, Acquisition Sub, TerraForm Power and TerraForm New York have submitted to the exclusive jurisdiction of the Delaware Court of Chancery or, to the extent that court declines to accept jurisdiction over a particular matter, certain other courts located in Delaware, in the event any dispute arises out of the Reorganization Agreement or the transactions contemplated by the Reorganization Agreement.

 

235


Table of Contents

THE TERP VOTING AGREEMENT

The following summarizes the material terms of the TERP Voting Agreement. This summary does not purport to be complete and may not contain all of the information about the TERP Voting Agreement that is important to you. The rights and obligations of the parties to the TERP Voting Agreement are governed by the express terms and conditions of the TERP Voting Agreement and not by this summary or any other information contained in this proxy statement/prospectus. You are urged to read the TERP Voting Agreement carefully and in its entirety, as well as this proxy statement/prospectus, before making any decisions regarding the TERP acquisition. The description of the TERP Voting Agreement in this section and elsewhere in this proxy statement/prospectus is qualified in its entirety by reference to the complete text of the TERP Voting Agreement, the form of which is attached as Exhibit A to the Reorganization Agreement attached as Annex A and incorporated by reference into this proxy statement/prospectus.

Concurrently with the execution of the Reorganization Agreement on March 16, 2020, the Brookfield stockholders entered into the TERP Voting Agreement with TerraForm Power.

Pursuant to the TERP Voting Agreement, the Brookfield stockholders agreed, among other things and upon the terms and subject to the conditions therein, to (i) vote all of their shares of TERP common stock in favor of approving the Reorganization Agreement, the Plan of Merger, the reincorporation merger and the share exchange, and against, among other things, any alternative transaction that may be proposed and (ii) not transfer its shares of TERP common stock unless the transferee enters into a voting agreement on terms substantially identical to the TERP Voting Agreement.

As of March 13, 2020 (the business day immediately prior to the date of the Reorganization Agreement), the Brookfield stockholders collectively held approximately 62% of the issued and outstanding shares of TERP common stock entitled to vote at the TERP stockholders meeting, and as of the TERP record date, the Brookfield stockholders collectively held approximately 62% of the issued and outstanding shares of TERP common stock entitled to vote at the TERP stockholders meeting.

The TERP Voting Agreement will terminate upon the earliest of (i) the completion of the TERP acquisition, (ii) the termination of the Reorganization Agreement in accordance with its terms, (iii) at any time prior to the time, but not after, the required TERP stockholder approvals are obtained, if the TERP board, the Special Committee or any other duly authorized committee of the TERP board have made a recommendation change in favor of an alternative transaction or (iv) the termination of the TERP Voting Agreement by the mutual written consent of the parties thereto (in the case of TerraForm Power, acting on the recommendation of the Special Committee).

 

236


Table of Contents

THE SPECIAL DISTRIBUTION

Background to and Purpose of the Special Distribution

BEP is a leading global renewable power company that owns and operates high-quality hydroelectric, wind, solar and biomass power, cogeneration and storage assets in North and South America, Europe and Asia Pacific and represents one of the largest, public pure play renewable businesses globally. BEP is focused on leveraging its extensive operating experience to maintain and enhance the value of assets, grow cash flows on an annual basis and cultivate positive relations with local stakeholders. Because each BEPC exchangeable share has been structured with the intention of providing an economic return equivalent to one BEP unit, BEP expects that the market price of BEPC exchangeable shares will be significantly impacted by the market price of the BEP units and the combined business performance of the Brookfield Renewable group as a whole.

BEP believes that certain investors in certain jurisdictions may be dissuaded from investing in BEP because of the tax reporting framework that results from investing in BEP units of a Bermuda-exempted limited partnership. Creating BEPC, a corporation, and distributing BEPC exchangeable shares, which have been structured with the intention of providing an economic return equivalent to the BEP units, is intended to achieve the following objectives:

 

   

Provide investors that would not otherwise invest in BEP with an opportunity to gain access to BEP’s globally diversified portfolio of high-quality renewable power assets.

Provide investors with the flexibility to own, through the ownership of a BEPC exchangeable share, the economic equivalent of a BEP unit because of the ability to exchange into a BEP unit and the identical dividends that are expected to be paid on each BEPC exchangeable share.

 

   

Provide investors with a tax reporting framework that may be favored by investors in some jurisdictions over the tax reporting framework provided by an investment in BEP, which BEP believes will attract new investors who will benefit from investing in its business.

 

   

Create a company that BEP expects to be eligible for inclusion in several indices, which may be attractive to certain investors.

 

   

Provide the Brookfield Renewable group with a greater securityholder base, thereby creating enhanced liquidity for the Brookfield Renewable group’s securityholders.

 

   

Create a company that will provide the Brookfield Renewable group with the ability to access new capital pools.

The special distribution is being effected in a manner that BEP expects will not result in any adverse impact on Brookfield Renewable’s credit rating or its preference shareholders, preferred unitholders or debtholders. See “BEPC Relationship with Brookfield Renewable—Credit Support” for further details.

Transactions Occurring Prior to the Special Distribution

 

TIMING

  

TRANSACTION

After the distribution record date and prior to the special distribution

  

The BEPC articles will be amended to provide for, among other share classes as described in “Description of BEPC Share Capital”, the BEPC exchangeable shares, BEPC class B shares and BEPC class C shares.

 

BRELP will transfer its interest in LATAM Holdco (excluding a 10% interest, which will be retained by BEP), and 100% of its interests in BPUSHA and Holdings IV to BEPC in consideration for approximately 77.8 million BEPC exchangeable shares and approximately 126.4 million BEPC class C shares, such shares constituting all of the issued and outstanding BEPC exchangeable shares and BEPC class C shares.

 

237


Table of Contents

TIMING

  

TRANSACTION

On the same date as and immediately prior to the special distribution

  

BRELP will declare the BRELP Distribution pursuant to which all of its holders of equity units (excluding preferred partnership units) will receive one BEPC exchangeable share for every four equity units, for an aggregate of approximately 77.8 million BEPC exchangeable shares. The BRELP Distribution is being made proportionately to BRELP unitholders’ equity interests. The holders of equity units of BRELP include:

 

•  Brookfield Renewable Power Inc. receiving approximately 31.6 million BEPC exchangeable shares;

 

•  Brookfield Energy Marketing LP receiving approximately 830,000 BEPC exchangeable shares;

 

•  BEP receiving approximately 44.7 million BEPC exchangeable shares; and

 

•  BREP Holding L.P. receiving approximately 663,000 BEPC exchangeable shares.

 

The 44.7 million BEPC exchangeable shares received by BEP will be distributed to holders of BEP units through the special distribution.

Mechanics of the Special Distribution

BEP is a holding entity and its only substantial asset is its limited partnership interests in BRELP. Prior to the special distribution, BEP will receive BEPC exchangeable shares though a special distribution by BRELP of the BEPC exchangeable shares to all the holders of its equity units (which does not include preferred partnership units), including Brookfield who has a current approximate 57% economic interest in BEP including through its ownership of redeemable partnership units of BRELP will also receive BEPC exchangeable shares through the BRELP Distribution.

As a result of the special distribution, holders of BEP units will be entitled to receive one (1) BEPC exchangeable share (less any BEPC exchangeable shares withheld to satisfy withholding tax obligations) for every four (4) BEP units held as of the distribution record date. Because each BEPC exchangeable share is structured with the intention of providing an economic return equivalent to one BEP unit, including identical dividends on a per share basis as are paid on each BEP unit, BEPC expects that the market price of BEPC exchangeable shares will be significantly impacted by the market price of the BEP units and combined business performance of the Brookfield Renewable group as a whole. Each BEPC exchangeable share will be exchangeable at the option of the holder for one BEP unit (subject to adjustment to reflect certain capital events) or its cash equivalent (the form of payment to be determined at the election of BEPC). BEP may elect to satisfy its exchange obligation by acquiring such tendered BEPC exchangeable shares for an equivalent number of BEP units (subject to adjustment to reflect certain capital events) or its cash equivalent (the form of payment to be determined at the election of BEP). See “Description of BEPC Share Capital—BEPC Exchangeable Shares—Exchange by Holder—Adjustments to Reflect Certain Capital Events”. BEPC and BEP currently intend to satisfy any exchange requests on the BEPC exchangeable shares through the delivery of BEP units rather than cash. However, factors that BEP and BEPC may consider when determining whether to satisfy any exchange request for cash rather than BEP units include, without limitation, compliance with applicable securities laws, changes in law (including the Bermuda limited partnership laws), BEP’s and BEPC’s respective available consolidated liquidity, and any change in the tax consequences to BEP or BEPC or to a holder as a result of delivery of BEP units.

Based on approximately 179 million BEP units that BEP expects to be outstanding on the distribution record date for the special distribution, BEP intends to make a special distribution to holders of BEP units (including Brookfield) of approximately 44.7 million BEPC exchangeable shares. An additional approximate 33.1 million

 

238


Table of Contents

BEPC exchangeable shares will be distributed to Brookfield on the redeemable partnership units that it holds in BRELP and the general partner interests that it holds in BEP and BRELP.

Holders of BEP units as of the distribution record date will not be required to take any action in connection with the special distribution, and no vote of unitholders of BEP will be required to approve the special distribution. If a holder owns BEP units as of the close of business on the distribution record date, a book-entry account statement reflecting the holder’s ownership of the BEPC exchangeable shares will be mailed to the holder, or the holder’s brokerage account will be credited for the BEPC exchangeable shares, on the distribution date. The number of BEP units that a holder owns will not change as a result of the special distribution. However, immediately following completion of the special distribution, the aggregate distribution received by a holder on its BEP units and BEPC exchangeable shares (assuming such holder did not dispose of its BEP units or BEPC exchangeable shares) will be the same as it would have received if the special distribution had not been made, with distributions on each BEP unit representing four-fifths (4/5ths) of such aggregate amount as a result of the one (1) for four (4) special distribution, and the dividends on each BEPC exchangeable share being identical to the distributions on each BEP unit after the special distribution.

For example, assuming a unitholder of BEP owns 40 BEP units prior to the special distribution, it would be entitled to receive an aggregate of $21.70 in distributions (based on a quarterly distribution amount per BEP unit of $0.5425) for the distribution period immediately prior to the special distribution. Based on the distribution ratio of one BEPC exchangeable share for four BEP units, the unitholder of BEP is expected to receive 10 BEPC exchangeable shares and therefore immediately after the special distribution the holder would own 50 securities (40 BEP units and 10 BEPC exchangeable shares). The holder will still receive an aggregate distribution of $21.70 (assuming the holder continues to own the 40 BEP units and 10 BEPC exchangeable shares), but that $21.70 would be divided among the 40 BEP units it owns and the 10 BEPC exchangeable shares it owns immediately after the special distribution. Therefore, while the aggregate distributions to be received by the holder for the distribution period immediately after the special distribution would remain the same (i.e., $21.70), the per BEP unit distribution amount/per share dividend amount would no longer be $0.5425 but rather $0.4340 per BEP unit and $0.4340 per BEPC exchangeable share. Therefore, the distribution/dividend amount per BEP unit/BEPC exchangeable share immediately post-closing will be identical (i.e., $0.4340), but on a per BEP unit/BEPC exchangeable share basis it will be reduced from the amount immediately pre-closing to take into account that there are more securities outstanding (50 rather than 40, in the above example) that will be entitled to receive distributions/dividends. This effect on the quarterly distribution level mirrors what would happen in the event of a stock split.

The BEP units will continue to be traded on the NYSE under the symbol “BEP” and on the TSX under the symbol “BEP.UN”. No holder will be entitled to receive any fractional interests in the BEPC exchangeable shares. Holders who would otherwise be entitled to a fractional BEPC exchangeable share will receive a cash payment. BEP will use the volume-weighted average of the trading price of the BEPC exchangeable shares for the five (5) trading days immediately following the special distribution date to determine the value of the BEPC exchangeable shares for the purpose of calculating the cash payable in lieu of any fractional interests.

Holders of BEP’s preferred units and holders of TERP common stock will not participate in the special distribution and will not receive any BEPC exchangeable shares as a direct result of the special distribution.

Transaction Agreements

Prior to the special distribution, BEPC will acquire its operating subsidiaries from Brookfield Renewable (excluding a 10% interest, which will continue to be held indirectly by BEP) pursuant to securities purchase agreements and other agreements. These transfer agreements will each contain customary representations and warranties and related indemnities to BEPC from Brookfield Renewable, including representations and warranties concerning: (i) organization and good standing; (ii) authorization, execution, delivery and enforceability of the agreement and all agreements executed in connection therewith; and (iii) title to the securities being transferred to BEPC. The transfer agreements will not contain representations and warranties or indemnities relating to the underlying assets and operations.

 

239


Table of Contents

In connection with the reorganization that results in the transfer of the Business to BEPC, Brookfield Renewable will receive BEPC exchangeable shares and BEPC class C shares. The determination to transfer the hydroelectric, wind, storage and ancillary power assets in the United States, Brazil and Colombia from Brookfield Renewable to BEPC was based on the size of such businesses and related regulatory, financial, legal and tax considerations. The distribution ratio is intended to cause a proportionate split of the market capitalization of BEP between the BEP units and the BEPC exchangeable shares based on the value of the Business to be transferred to BEPC relative to BEP’s market capitalization. The distribution ratio has been determined using the fair market value of the Business to be transferred by BEP to BEPC, the number of the BEP units outstanding (assuming exchange of the redeemable partnership units of BRELP), and the market capitalization of BEP. The fair market value of the Business to be transferred by BEP is determined by BEP’s management using commonly accepted valuation methodologies and the value of the BEPC exchangeable shares and BEP’s market capitalization is determined using the market price for the BEP units, each as of the most recent practicable date.

BEPC and Brookfield Renewable have determined that it is desirable for BEPC to have control over certain of the entities through which BEPC holds its interest in its operating subsidiaries. Accordingly, BEPC will enter into a voting agreement to provide BEPC with voting rights over such entities. See “BEPC Relationship with Brookfield Renewable—BEPC Voting Agreements”.

Trading of BEPC Exchangeable Shares

BEPC anticipates that trading in BEPC exchangeable shares will begin on a “when-issued” basis as early as one (1) trading day prior to the distribution record date for the special distribution and continue up to and including the distribution date. “When-issued” trading in the context of the special distribution refers to a sale or purchase made conditionally on or before the distribution date because the securities of the entity have not yet been distributed. If a unitholder owns BEP units at the close of business on the distribution record date, that unitholder will be entitled to receive BEPC exchangeable shares in the special distribution. Such unitholder may trade this entitlement to receive BEPC exchangeable shares, without BEP units owned, on the “when-issued” markets established by the NYSE and the TSX under the symbols “BEPC.WI” and “BEPC”, respectively. BEPC expects “when-issued” trades of BEPC exchangeable shares to settle within two (2) days after the distribution date. On the first trading day following the distribution date, BEPC expects that “when-issued” trading of BEPC exchangeable shares will end and “regular-way” trading will begin.

BEPC also anticipates that, as early as one (1) trading day prior to the distribution record date and continuing up to and including the distribution date, there will be two markets in BEP units: a “due bill” market and an “ex-distribution” market. BEP units that trade on the due bill market will trade with an entitlement to receive BEPC exchangeable shares in the special distribution. BEP units that trade on the ex-distribution market will trade without an entitlement to receive BEPC exchangeable shares in the special distribution. Therefore, if a unitholder sells BEP units in the due bill market up to and including the distribution date, this means selling one’s right to receive BEPC exchangeable shares in the special distribution. However, if a unitholder owns BEP units at the close of business on the distribution record date and sells those BEP units on the ex-distribution market up to and including the distribution date, such unitholder will still receive BEPC exchangeable shares that they would otherwise be entitled to receive in the special distribution.

BEPC has applied to have the BEPC exchangeable shares listed on the NYSE and the TSX, under the symbol “BEPC”. The NYSE has conditionally authorized BEPC to list on the NYSE and the TSX has conditionally approved the listing of these securities. Listing on the NYSE is subject to BEPC fulfilling all of the requirements of the NYSE, and listing on the TSX is subject to BEPC fulfilling all of the requirements of the TSX on or before September 21, 2020, including distribution of BEPC exchangeable shares to a minimum number of public shareholders. BEPC expects that trading of BEPC exchangeable shares will commence on the first trading day following the distribution date.

 

240


Table of Contents

BEPC DIVIDEND POLICY

The BEPC board may declare dividends at its discretion. However, each BEPC exchangeable share has been structured with the intention of providing an economic return equivalent to one BEP unit and it is expected that dividends on BEPC exchangeable shares will be declared and paid at the same time as distributions are declared and paid on the BEP units and that dividends on each BEPC exchangeable share will be declared and paid in the same amount as are declared and paid on each BEP unit to provide holders of BEPC exchangeable shares with an economic return equivalent to holders of BEP units. BEPC expects to commence paying dividends on BEPC exchangeable shares on the first distribution payment date for the BEP units occurring after the distribution date for the special distribution. Additionally, pursuant to the Equity Commitment Agreement, BEP has agreed that it will not declare or pay any distribution on the BEP units if on such date BEPC does not have sufficient funds or other assets to enable the declaration and payment of an equivalent dividend on the BEPC exchangeable shares. BEP pursues a strategy which the Brookfield Renewable group expects will provide for highly stable, predictable cash flows sourced from predominantly long-life hydroelectric assets ensuring a sustainable distribution yield. The Brookfield Renewable group’s objective is to pay a distribution that is sustainable on a long-term basis and has set its target payout ratio at approximately 70% of Brookfield Renewable’s FFO.

Participants in BEP’s distribution reinvestment plan will automatically receive the special distribution of BEPC exchangeable shares on the same basis as other unitholders of BEP, provided they continue to own such BEP units on the distribution record date. However, participants should be aware that BEPC does not currently anticipate establishing a similar dividend reinvestment plan for BEPC, and future dividends paid on BEPC exchangeable shares will be paid in cash and not reinvested.

See “Brookfield Renewable Partners L.P.—Distribution Policy and Distribution History” for further information on BEP’s distribution policy and Brookfield Renewable’s distribution history for the last two years. Future distributions by Brookfield Renewable will be at the discretion of the board of directors of its general partner, and dividends on the BEPC exchangeable shares also will be made at the discretion of the BEPC board of directors, and while Brookfield Renewable expects future distributions to be made in accordance with its distribution policy, there can be no assurance that Brookfield Renewable or BEPC will make comparable distributions or dividends in the future or at all. Further, immediately following completion of the special distribution, the aggregate distribution received by a holder on its BEP units and BEPC exchangeable shares (assuming such holder did not dispose of its BEP units or BEPC exchangeable shares) will be the same as it would have received if the special distribution had not been made, with distributions on each BEP unit representing four-fifths (4/5ths) of such aggregate amount as a result of the one (1) for four (4) special distribution, and the dividends on each BEPC exchangeable share being identical to the distributions on each BEP unit after the special distribution. See “Risk Factors”. BEPC cannot assure investors that it will be able to pay dividends equal to the levels currently paid by BEP and holders of BEPC exchangeable shares may not receive dividends equal to the distributions paid on the BEP units and, accordingly, may not receive the intended economic equivalence of those securities.

After completion of the special distribution, BEPC does not expect there to be any material restrictions (contractual or otherwise) on its ability or the ability of its subsidiaries to declare or pay dividends.

 

241


Table of Contents

LISTING OF BEPC EXCHANGEABLE SHARES AND BEP UNITS

BEPC has applied to have the BEPC exchangeable shares listed on the NYSE and the TSX, under the symbol “BEPC”. BEP has also applied to list the BEP units issued in connection with an exchange, redemption or repurchase of the BEPC exchangeable shares on the TSX and the NYSE. The NYSE has conditionally authorized BEPC to list on the NYSE and the TSX has conditionally approved the listing of these securities. Listing on the NYSE is subject to BEPC fulfilling all of the requirements of the NYSE, and listing on the TSX is subject to BEPC fulfilling all of the requirements of the TSX on or before September 21, 2020, including distribution of BEPC exchangeable shares to a minimum number of public shareholders.

The BEP units are listed for trading under the symbol “BEP.UN” on the TSX and “BEP” on the NYSE.

 

242


Table of Contents

BEP AND BEPC CAPITALIZATION

BEPC Capitalization

The following table sets forth BEPC’s cash and capitalization as at March 31, 2020 on an actual basis and on a pro forma basis to give effect to the special distribution, the TERP acquisition, as well as the other transactions referred to in the BEPC Unaudited Pro Forma Financial Statements included elsewhere in this document, as though they had occurred on March 31, 2020. Pro forma adjustments for the TERP acquisition have been prepared with the assumption that the TERP acquisition will be settled entirely with the issuance of BEPC exchangeable shares in exchange for the public TERP shares.

This information should be read in conjunction with the information under the heading “Management’s Discussion and Analysis of Financial Condition and Results of Operations of the United States, Brazilian and Colombian Operations of BEP”, the “Brookfield Renewable Corporation Unaudited Pro Forma Financial Statements” and the unaudited interim condensed combined carve-out financial statements of the United States, Colombian and Brazilian operations of BEP as at March 31, 2020 and December 31, 2019 and for the three months ended March 31, 2020 and March 31, 2019 included elsewhere in this document.

The BEPC exchangeable shares are exchangeable at the option of the holder. Accordingly, the BEPC exchangeable shares have been presented as a financial liability and therefore excluded from the total equity in net assets in the pro forma capitalization.

 

     March 31, 2020  

(MILLIONS)

   Actual(1)      BEPC special
distribution

pro forma(2)
     TERP acquisition
pro forma(3)
 

Cash and cash equivalents

   $ —        $ 152      $ 401  

Liabilities

        

BEPC exchangeable shares(4)

     —          2,611        3,999  

Non-recourse borrowings(5)

     —          5,324        12,122  
  

 

 

    

 

 

    

 

 

 

Total Liabilities

     —          7,935        16,121  

Equity in net assets

        

Non-controlling interests:

        

Participating non-controlling interest – in operating subsidiaries

     —          6,202        8,148  

Participating non-controlling interest – in a holding company

     —          216        216  
  

 

 

    

 

 

    

 

 

 

Total non-controlling interests

     —          6,418        8,364  

Equity in net assets attributable to parent company(6)

     —          4,241        4,044  
  

 

 

    

 

 

    

 

 

 

Total equity in net assets

     —          10,659        12,408  
  

 

 

    

 

 

    

 

 

 

Total capitalization

   $ —        $ 18,594      $ 28,529  
  

 

 

    

 

 

    

 

 

 

 

(1) 

Brookfield Renewable Corporation was formed on September 9, 2019.

(2) 

Our BEPC Distribution pro forma total equity of approximately $10.7 billion as of March 31, 2020 is comprised of (a) participating non-controlling interest in operating subsidiaries in the amount of approximately $6.2 billion, (b) the participating non-controlling interest in a holding subsidiary held by Brookfield Renewable in the amount of approximately $216 million, and (c) the BEPC class C shares held by Brookfield Renewable in the amount of approximately $4.2 billion received as partial consideration for the net assets contributed.

(3) 

The TERP acquisition pro forma total equity of approximately $12.4 billion as of March 31, 2020 is comprised of (a) participating non-controlling interest in operating subsidiaries in the amount of

 

243


Table of Contents
 

approximately $8.1 billion, (b) the participating non-controlling interest in a holding subsidiary held by Brookfield Renewable in the amount of approximately $216 million, and (c) the BEPC class C shares held by Brookfield Renewable in the amount of approximately $4.0 billion received as partial consideration for the net assets contributed.

(4) 

Assumes approximately 77.8 million of BEPC exchangeable shares and 110 BEPC Class B shares in aggregate will be issued in the special distribution and an additional 41.4 million of exchangeable shares will be issued in the TERP acquisition.

(5) 

Non-recourse borrowings exclude deferred financing fees and unamortized premiums.

(6) 

Reflects approximately 126.4 million BEPC class C shares expected to be distributed to Brookfield Renewable in the special distribution.

BEP Capitalization

The following table sets forth the consolidated capitalization of BEP as at March 31, 2020. The table below should be read together with the detailed information and financial statements of BEP and TERP included or incorporated by reference in this document, including the financial statements of BEP and TERP contained in the Annual Report.

This information should be read in conjunction with the information under the headings “Management’s Discussion and Analysis of Financial Condition and Results of Operations of the United States, Brazilian and Colombian Operations of BEP”, the “Brookfield Renewable Partners L.P. Unaudited Pro Forma Financial Statements” and the unaudited interim condensed combined carve-out financial statements of the United States, Colombian and Brazilian operations of BEP as at March 31, 2020 and December 31, 2019 and for the three months ended March 31, 2020 and March 31, 2019 included elsewhere in this document.

The effect of the special distribution on BEP’s financial statements will be such that the BEPC exchangeable shares issued by BEPC will be classified as non-controlling interests within the consolidated financial statements of BEP on the basis that these BEPC exchangeable shares represent equity in a subsidiary not attributable, directly or indirectly, to the parent, being BEP. Consequently, partnership capital attributed to limited partners’ equity, non-controlling interest—redeemable/exchangeable partnership units held by Brookfield and the general partnership interest in a holding subsidiary held by Brookfield, will be reduced by $809 million, $587 million, and $12 million, respectively, as at the effective date of the special distribution with a corresponding increase in the amount of non-controlling interest attributable to the BEPC exchangeable shares.

The effect of the TERP acquisition on BEP’s financial statements will be such that the public TERP shares will be acquired in exchange for BEPC exchangeable shares or BEP units. The consolidated capitalization of BEP has been calculated below with the assumption that all holders of public TERP shares will elect to receive BEPC exchangeable shares. Consequently, partnership capital attributed to limited partners’ equity, non-controlling interest—redeemable/exchangeable units held by Brookfield, the general partnership interest in a holding subsidiary held by Brookfield and the BEPC exchangeable shares, will be increased by $180 million, $131 million, $2 million, and $866 million, respectively, and the participating non-controlling interests—in operating subsidiaries, will increase by $1,076 million, as at the effective date of the TERP acquisition with a corresponding increase to the consolidated net assets of BEP.

 

244


Table of Contents

The effect of the special distribution and the TERP acquisition on the consolidated financial statements of BEP relating to partnership capital, net income attributable to the unitholders and non-controlling interest attributable to BEPC exchangeable shares, and basic and diluted earnings per unit attributable to limited partners is as follows:

 

(MILLIONS)

As at March 31, 2020

   Actual      As adjusted for the
BEPC Special
Distribution
     As adjusted for the
special distribution
and the TERP
acquisition
 

Cash and cash equivalents

   $ 294      $ 294      $ 543  

Liabilities

        

Medium term notes(1)

     1,672        1,672        1,672  

Non-recourse borrowings(1)

     8,324        8,324        15,122  
  

 

 

    

 

 

    

 

 

 

Total Borrowings

     9,996        9,996        16,794  

Equity

        

Non-controlling interests

        

Participating non-controlling interests – in operating subsidiaries

     7,760        7,760        8,836  

General partnership interest in a holding subsidiary held by Brookfield

     60        48        50  

Participating non-controlling interests – in a holding subsidiary – Redeemable/Exchangeable units held by Brookfield

     2,923        2,336        2,467  

Participating non-controlling interest – BEPC

     —          1,403        2,269  

Preferred equity

     551        551        551  

Preferred limited partners’ equity

     1,028        1,028        1,028  

Limited partners’ equity

     4,035        3,226        3,406  
  

 

 

    

 

 

    

 

 

 

Total Equity

     16,357        16,352        18,607  
  

 

 

    

 

 

    

 

 

 

Total Capitalization

   $ 26,353      $ 26,348      $ 35,401  
  

 

 

    

 

 

    

 

 

 

 

(1) 

Medium Term notes and non-recourse borrowings exclude deferred financing fees and unamortized premiums.

 

245


Table of Contents

(MILLIONS, EXCEPT PER UNIT AMOUNTS)

For the three months ended March 31, 2020

   Actual      As adjusted for the
BEPC Special
Distribution
     As adjusted for the
special distribution
and the TERP
acquisition
 

Net income

   $ 120      $ 120      $ 63  

Net income attributable to:

        

Non-controlling interests

        

Participating non-controlling interests – in operating subsidiaries

     83        83        65  

General partnership interest in a holding subsidiary held by Brookfield

     —          —          —    

Participating non-controlling interests – in a holding subsidiary – Redeemable/Exchangeable units held by Brookfield

     8        6        (6

Participating non-controlling interest – BEPC

     —          4        (6

Preferred equity

     7        7        7  

Preferred limited partners’ equity

     12        12        12  

Limited partners’ equity

     10        8        (9
  

 

 

    

 

 

    

 

 

 
   $ 120      $ 120      $ 63  
  

 

 

    

 

 

    

 

 

 

Basic and diluted earnings per BEP Unit

   $ 0.06      $ 0.04      $ (0.05
  

 

 

    

 

 

    

 

 

 

 

(MILLIONS, EXCEPT PER UNIT AMOUNTS)

For the year ended December 31, 2019

   Actual     As adjusted for the
BEPC Special
Distribution
    As adjusted for the
special distribution
and the TERP
acquisition
 

Net income

   $ 273     $ 273     $ 96  

Net income attributable to:

      

Non-controlling interests

      

Participating non-controlling interests – in operating subsidiaries

     262       262       196  

General partnership interest in a holding subsidiary held by Brookfield

     —         —         (1

Participating non-controlling interests – in a holding subsidiary – Redeemable/Exchangeable units held by Brookfield

     (25     (20     (51

Participating non-controlling interest – BEPC

     —         (12     (47

Preferred equity

     26       26       26  

Preferred limited partners’ equity

     44       44       44  

Limited partners’ equity

     (34     (27     (71
  

 

 

   

 

 

   

 

 

 
   $ 273     $ 273     $ 96  
  

 

 

   

 

 

   

 

 

 

Basic and diluted earnings per BEP Unit

   $ (0.19   $ (0.15   $ (0.40
  

 

 

   

 

 

   

 

 

 

 

246


Table of Contents

CORPORATE STRUCTURE

BEPC was incorporated under the Business Corporations Act (British Columbia), or the BCBCA, on September 9, 2019. BEPC’s head office is located at 250 Vesey Street, 15th Floor, New York NY 10281-1023 and BEPC’s registered office is located at 1055 West Georgia Street, Suite 1500, P.O Box 11117, Vancouver, British Columbia V6E 4N7. As illustrated in the following organizational chart, unitholders of BEP other than Brookfield and its affiliates will hold approximately 42.8% of the issued and outstanding BEPC exchangeable shares (27.9% assuming the TERP acquisition is completed and the TERP acquisition consideration consists solely of BEPC exchangeable shares), and Brookfield and its affiliates will hold approximately 57.2% of the issued and outstanding BEPC exchangeable shares (37.4% assuming the TERP acquisition is completed and the TERP acquisition consideration consists solely of BEPC exchangeable shares). Assuming the TERP acquisition is completed and the TERP acquisition consideration consists solely of BEPC exchangeable shares, holders of public TERP shares will hold approximately 34.7% of the issued and the outstanding BEPC exchangeable shares. NA Holdco, an indirect subsidiary of BEP, will own all of the issued and outstanding BEPC class B shares which represent a 75% voting interest in BEPC, and all of the issued and outstanding BEPC class C shares, which entitle BEP to all of the residual value in BEPC after payment in full of the amount due to holders of BEPC exchangeable shares and BEPC class B shares and subject to the prior rights of holders of BEPC preferred shares. Holders of BEPC exchangeable shares are expected to hold an aggregate 25% voting interest in BEPC. Brookfield, through its ownership of BEPC exchangeable shares, will initially hold an approximate 14.3% voting interest in BEPC. Holders of BEPC exchangeable shares, excluding Brookfield, will initially hold an approximate 10.7% aggregate voting interest in BEPC. Together, Brookfield and Brookfield Renewable will hold an approximate 89.3% voting interest in BEPC (84.3% assuming the TERP acquisition is completed and the TERP acquisition consideration consists solely of BEPC exchangeable shares).

 

247


Table of Contents

Prior to the completion of the special distribution and the TERP acquisition, BEPC was an indirect subsidiary of BEP. The following diagram provides an illustration of the simplified corporate structure of Brookfield Renewable group and TerraForm Power immediately prior to completion of the special distribution and the TERP acquisition. All ownership is 100% unless otherwise indicated.

 

 

LOGO

 

(1) 

Pursuant to a voting agreement, BRPI has agreed that certain voting rights with respect to BRELP General Partner, BRELP GP LP, and BRELP will be voted in accordance with the direction of BEP.

 

248


Table of Contents
(2) 

BRPI’s limited partnership interest in BRELP is redeemable for cash or exchangeable for BEP units in accordance with the redemption-exchange mechanism contained in BRELP’s limited partnership agreement, which could result in Brookfield, through its interests in BRPI and BIC, owning approximately 57% of BEP’s issued and outstanding BEP units on a fully-exchanged basis. On a fully-exchanged basis, public holders of BEP units own approximately 42.8% of BEP and BRPI will not hold any limited partnership units of BRELP. BRPI has granted the underwriters an over-allotment option to purchase up to an additional 1,535,400 BEP units in connection with the recently completed secondary offering of BEP units by certain affiliates of BAM. The over-allotment option is exercisable for a period of 30 days from June 3, 2020. See “Summary – Recent Developments.”

(3) 

Brookfield has provided an aggregate of $5 million of working capital to LATAM Holdco through a subscription for preferred shares. In addition, BRPI holds special shares the redemption price of which is tied to the successful development of projects in Brazil.

(4) 

Orion US Holdings 1 L.P. is controlled by Brookfield. Third party investors in Brookfield Infrastructure Fund III indirectly hold an approximate 69.3% interest in Orion US Holdings 1 L.P.

(5) 

BEP holds an approximate 29% economic interest in TERP (through an approximate 14% interest owned through Orion US Holdings 1 L.P. and an approximate 15% interest owned through BBHC Orion Holdco L.P.). The remaining 38% interest is held by public TERP stockholders.

(6)

The Brookfield Renewable group holds its interest in Isagen through a consortium, which holds its interest in Isagen through Hydro Holdings. The consortium holds a 64.8% interest in Hydro Holdings (of which BEP’s share is approximately 24.1%), and third party investors hold a 35.2% interest in Hydro Holdings. The general partner of Hydro Holdings will be a controlled subsidiary of BEPC.

(7)

The Brookfield Renewable group consortium’s current interest in Isagen is 99.6% of which BEP’s share is approximately 24.1%. The Brookfield Renewable group holds BEP’s 24.1% interest through BRE Colombia Holdings Limited and BRE Colombia Co Invest I L.P., which are subsidiaries of BEP, and through an investment in Brookfield Infrastructure Fund III. Brookfield Infrastructure Fund III holds an additional 22.9% interest, and the Brookfield Renewable group consortium’s remaining 52.6% interest is held by third party co-investors. Public shareholders hold a 0.4% interest in Isagen.

 

249


Table of Contents

The following diagram provides an illustration of the simplified corporate structure of the Brookfield Renewable group after completion of the special distribution and assumes that the TERP acquisition is completed and all public TERP shares are exchanged for BEPC exchangeable shares. All ownership is 100% unless otherwise indicated.

 

 

LOGO

 

(1) 

Pursuant to a voting agreement, BRPI has agreed that certain voting rights with respect to the general partner of BRELP General Partner, BRELP GP LP and BRELP will be voted in accordance with the direction of BEP.

(2)

BRPI’s limited partnership interest in BRELP is redeemable for cash or exchangeable for BEP units in accordance with the redemption-exchange mechanism contained in BRELP’s limited partnership

 

250


Table of Contents
 

agreement, which could result in Brookfield, through its interests in BRPI and BIC, owning approximately 57% of BEP’s issued and outstanding BEP units on a fully-exchanged basis. On a fully-exchanged basis, public holders of BEP units own approximately 42.8% of BEP and BRPI will not hold any limited partnership units of BRELP. BRPI has granted the underwriters an over-allotment option to purchase up to an additional 1,535,400 BEP units in connection with the recently completed secondary offering of BEP units by certain affiliates of BAM. The over-allotment option is exercisable for a period of 30 days from June 3, 2020. See “Summary – Recent Developments.”

(3) 

Holders of BEPC exchangeable shares hold a 25% voting interest in BEPC. See “Description of BEPC Share Capital—BEPC Exchangeable Shares—Voting”.

(4) 

Immediately following the special distribution, holders of BEP units, other than Brookfield and its affiliates, will hold approximately 42.8% of the issued and outstanding BEPC exchangeable shares (27.9% assuming the TERP acquisition is completed and the TERP acquisition consideration consists solely of BEPC exchangeable shares).

(5) 

Brookfield and its affiliates will hold approximately 57.2% of the issued and outstanding BEPC exchangeable shares (37.4% assuming the TERP acquisition is completed and the TERP acquisition consideration consists solely of BEPC exchangeable shares).

(6) 

Holders of the BEPC class B shares hold a 75% voting interest in BEPC. The BEPC class C shares are non-voting. Brookfield Renewable will hold all of the BEPC class B shares and BEPC class C shares upon completion of the special distribution. “Description of BEPC Share Capital—BEPC Class B Shares—Voting”.

(7)

Brookfield has provided an aggregate of $5 million of working capital to LATAM Holdco through a subscription for preferred shares. In addition, BRPI holds special shares, the redemption price of which is tied to the successful development of projects in Brazil.

(8) 

This organizational chart reflects TERP’s ownership assuming that the TERP acquisition is completed and all public TERP shares are exchanged for BEPC exchangeable shares. Overall, BEP will hold an approximate 67% economic interest in TERP (comprised of an approximate 14% interest owned through its interest in Orion US Holdings 1 LP, an approximate 15% interest owned through BBHC Orion Holdco L.P. and through its ownership in BEPC). BEPC will hold an approximate 38% economic interest in TERP. If the TERP acquisition is completed, Brookfield and Brookfield Renewable intend to enter into voting agreements with a subsidiary of BEPC, giving BEPC voting control over the public TERP shares currently held by BEP and its affiliates. As a result, upon completion of the TERP acquisition, BEPC will control TERP and consolidate TERP from an accounting point of view.

(9) 

Each holder of public TERP shares will be entitled to receive for each public TERP share held by such holder as consideration a number of BEPC exchangeable shares equal to the adjusted exchange ratio or, at the election of such holder, BEP units, in each case as further adjusted to prevent dilution in accordance with the Reorganization Agreement plus any cash paid in lieu of fractional BEP units or BEPC exchangeable shares, as applicable. The adjusted exchange ratio will be determined by multiplying (x) 0.381 by (y) the sum of (i) the number (rounded, if necessary, to three decimal points) of BEPC exchangeable shares to be distributed with respect to each BEP unit upon the consummation of the special distribution and (ii) one. Because holders of BEP units are expected to receive one BEPC exchangeable share for every four BEP units in the special distribution, the adjusted exchange ratio is expected to be equal to 0.47625, in which case holders of public TERP shares will be entitled to receive 0.47625 of a BEPC exchangeable share or BEP unit per public TERP share.

(10) 

Assuming the TERP acquisition is completed and the TERP acquisition consideration consists solely of BEPC exchangeable shares, public TERP stockholders will own an approximate 34.7% economic interest in BEPC. This percentage is subject to adjustment to the extent holders of public TERP shares elect to receive BEP units.

(11)

The Brookfield Renewable group holds its interest in Isagen through a consortium, which holds its interest in Isagen through Hydro Holdings. The consortium holds a 64.8% interest in Hydro Holdings (of which BEPC’s share is approximately 24.1%), and third party investors hold a 35.2% interest in Hydro Holdings. The general partner of Hydro Holdings will be a controlled subsidiary of BEPC.

(12) 

The Brookfield Renewable group consortium’s current interest in Isagen is 99.6% of which BEPC’s share is approximately 24.1%. The Brookfield Renewable group holds BEPC’s 24.1% interest through BRE Colombia Holdings Limited and BRE Colombia Co Invest I L.P., which are subsidiaries of BEP, and through an investment in Brookfield Infrastructure Fund III. Brookfield Infrastructure Fund III holds an additional 22.9% interest, and the Brookfield Renewable group consortium’s remaining 52.6% interest is held by third party co-investors. Public shareholders hold a 0.4% interest.

 

251


Table of Contents

UNAUDITED PRO FORMA FINANCIAL STATEMENTS

Unaudited Pro Forma Financial Statements for BEPC

These Unaudited Pro Forma Financial Statements of BEPC have been prepared to illustrate the effects of the following transactions (collectively, the “BEPC Transactions”):

 

   

The issuance of BEPC exchangeable shares and BEPC class C shares in connection with the transfer of the Business.

 

   

the delivery of BEPC exchangeable shares to holders of equity units of BRELP (which does not include preferred partnership units) through the BRELP Distribution;

 

   

the delivery of BEPC exchangeable shares to the holders of equity units of BEP (which does not include preferred partnership units) through the special distribution;

 

   

the execution of the voting agreements whereby certain indirect subsidiaries of BAM will transfer the power to vote their respective shares held in TERP to BEPC, which we refer to as the “Common Control Acquisition”; and

 

   

the TERP acquisition, whereby BEPC will acquire the 38% interest in TERP not currently owned by BEP and its affiliates and assuming that no TERP stockholders will elect to receive BEP units and all unaffiliated TERP stockholders will receive their consideration in the form of BEPC exchangeable shares.

Prior to the completion of the special distribution, BEPC expects to enter into the Subordinated Credit Facilities, each providing for a ten-year $1.75 billion revolving credit facility to permit the movement of cash within the Brookfield Renewable group. It is expected that no amounts will be drawn under these credit facilities as of the date of the special distribution. In addition, BEP will provide to BEPC an equity commitment in the amount of $1 billion which may be called upon by BEPC in exchange for the issuance of BEPC class C shares to BEP. The rationale for the Subordinated Credit Facilities and the equity commitment is to provide BEPC with access to debt financing and equity capital on an as-needed basis and to maximize BEPC’s flexibility.

It is currently anticipated that immediately following the special distribution, (i) holders of BEP units will hold approximately 42.8% of the issued and outstanding BEPC exchangeable shares, (ii) Brookfield and its affiliates will hold 57.2% of the issued and outstanding BEPC exchangeable shares, and (iii) a subsidiary of BEP will own all of BEPC’s issued and outstanding BEPC class B shares which represents a 75% voting interest, and all of the issued and outstanding BEPC class C shares. Together, Brookfield and BEP will hold an approximate 89.3% aggregate voting interest in BEPC (84.3% assuming all of the public TERP shares are exchanged for BEPC exchangeable shares in the TERP acquisition).

The Common Control Acquisition will be accounted for as a transaction between entities under common control as a result of BAM being the controlling shareholder of each of BEPC and TERP. In the Common Control Acquisition, the net assets of BEPC will be combined with those of TERP at their historical carrying amounts in BAM’s consolidated financial statements and the companies are presented on a combined basis for historical periods that they were under common control. The historical operating results of BEPC will be restated as if the Common Control Acquisition occurred on October 17, 2017, the date on which BAM acquired control of TERP. The Unaudited Pro Forma Financial Statements reflect this presentation for the years presented.

The information in these Unaudited Pro Forma Condensed Combined Statements of Operating Results for the three months ended March 31, 2020 and for each of the years in the three-year period ended December 31, 2019 give effect to the Common Control Acquisition as if it occurred on October 17, 2017. The information in these Unaudited Pro Forma Condensed Combined Statement of Financial Position as at March 31, 2020 gives further effect to the special distribution and TERP acquisition as if they had been consummated on March 31, 2020. The information in these Unaudited Pro Forma Condensed Combined Statements of Operating Results for

 

252


Table of Contents

the three months ended March 31, 2020 and for the year ended December 31, 2019 gives further effect to the special distribution and the TERP acquisition as if they had been consummated on January 1, 2019. All financial data in these Unaudited Pro Forma Financial Statements is presented in U.S. dollars and has been prepared using accounting policies that are consistent with IFRS as issued by the IASB. These Unaudited Pro Forma Financial

Statements have been derived by the application of pro forma adjustments to the financial statements of BEPC and the audited combined carve-out financial statements of the United States, Colombian and Brazilian operations of BEP included elsewhere in this document, to give effect to the BEPC Transactions for the relevant periods. For the purposes of these Unaudited Pro Forma Financial Statements, the consolidated financial statements of TERP for the relevant periods presented have been reconciled to IFRS and BEPC’s accounting policies for material accounting policy differences based on available information.

The historical financial information has been adjusted in these Unaudited Pro Forma Financial Statements to give effect to pro forma adjustments that are (1) directly attributable to the BEPC Transactions, (2) factually supportable, and (3) with respect to the Unaudited Pro Forma Condensed Combined Statement of Operating Results, expected to have a continuing impact on the combined results of the Business. The Unaudited Pro Forma Financial Statements are based on preliminary estimates, accounting judgments and currently available information and assumptions that management believes are reasonable. The notes to these Unaudited Pro Forma Financial Statements provide a detailed discussion of how such adjustments were derived and presented in these Unaudited Pro Forma Financial Statements. During 2020, financial markets have been negatively impacted by the novel Coronavirus or COVID-19, which has resulted in economic uncertainty. BEPC is not able to predict or forecast the extent or duration of the economic uncertainty, and consequently, it is difficult to reliably measure the potential impact of this uncertainty on future financial results. These Unaudited Pro Forma Financial Statements and the notes thereto should be read together with ‘‘BEP and BEPC Capitalization”, Selected Historical Financial Information of the United States, Brazilian and Colombian Operations of BEP”, Management’s Discussion and Analysis of Financial Condition and Results of Operations of the United States, Brazilian and Colombian Operations of BEP”, the audited combined carve-out financial statements of the United States, Colombian and Brazilian operations of BEP as at December 31, 2019 and 2018 and for each of the years in the three years ended December 31, 2019, the unaudited combined carve-out financial statements of the United States, Colombia and Brazilian operations of BEP as at March 31, 2020 and December 31, 2019 and for the three months ended March 31, 2020 and 2019, the financial statements of BEPC as at and for the period ending December 31, 2019 and related notes thereto, and the unaudited financial statements of BEPC as at and for the three-month period ending March 31, 2020 and related notes thereto, included elsewhere in this document, and TERP’s audited consolidated financial statements and the notes thereto as of December 31, 2019 and December 31, 2018 and for each of the years in the three years ended December 31, 2019, and TERP’s unaudited consolidated financial statements and the notes thereto as of March 31, 2020 and December 31, 2019 and for each of the three month periods ended March 31, 2020 and 2019, which are incorporated by reference into this document. These Unaudited Pro Forma Financial Statements have been prepared for illustrative purposes only and are not necessarily indicative of BEPC’s financial position or results of operations had the BEPC Transactions for which we are giving pro forma effect occurred on the dates or for the periods indicated, nor is such pro forma financial information necessarily indicative of the results to be expected for any future period. A number of factors may affect BEPC’s results.

 

253


Table of Contents

Unaudited Pro Forma Condensed Combined Statement of Financial Position

 

(MILLIONS)

As at March 31, 2020

  BEPC     United States,
Colombian
and Brazilian
operations
    Share
capital
    Transaction
fees
    Special
Distribution
    TERP
(U.S.
GAAP)
    Reclassification
to conform
presentation
    IFRS
Adjustments
    TERP
(IFRS)
    TERP
acquisition
    BEPC
Transactions
Pro Forma
 
    (1a)     (1b)     (3)     (5)                       (2)     (1c)     (4)        

Assets

                     

Current assets

                     

Cash and cash equivalents

  $ —       $ 152     $ —       $ —       $ 152     $ 249     $ —       $ —         $ 249     $ —       $ 401  

Restricted cash

    —         156       —         —         156       43       —         —         43       —         199  

Accounts receivable, net

    —         —         —         —         —         191       (191     —         —         —         —    

Trade receivables and other current assets

    —         363       —         —         363       —         277       —         277       —         640  

Financial instrument assets

    —         65       —         —         65       —         23       —         23       —         88  

Due from related parties

    —         154       —         —         154       2       —         —         2       —         156  

Prepaid expenses

    —         —         —         —         —         17       (17     —         —         —         —    

Derivative assets, current

    —         —         —         —         —         23       (23     —         —         —         —    

Deposit on acquisitions

    —         —         —         —         —         13       (13     —         —         —         —    

Other current assets

    —         —         —         —         —         56       (56     —         —         —         —    
 

 

 

   

 

 

   

 

 

   

 

 

   

 

 

   

 

 

   

 

 

   

 

 

   

 

 

   

 

 

   

 

 

 
    —         890       —         —         890       594       —         —         594       —         1,484  

Financial instrument assets

    —         12       —         —         12       —         50       —         50       —         62  

Equity-accounted investments

    —         339       —         —         339       —         12       —         12       —         351  

Property, plant and equipment, at fair value

    —         20,157       —         —         20,157       —         7,760       3,052       10,812       —         30,969  

Renewable energy facilities, net

    —         —         —         —         —         7,760       (7,760     —         —         —         —    

Intangible assets, net

    —         —         —         —         —         1,921       (234     (1,687     —         —         —    

Goodwill

    —         662       —         —         662       168       —         —         168       —         830  

Restricted cash

    —         —         —         —         —         98       (98     —         —         —         —    

Derivative assets

    —         —         —         —         —         50       (50     —         —         —         —    

Deferred income tax assets

    —         3       —         1       4       —         —         1       1       —         5  

Other long-term assets

    —         34       —         —         34       44       320       (14     350       —         384  
 

 

 

   

 

 

   

 

 

   

 

 

   

 

 

   

 

 

   

 

 

   

 

 

   

 

 

   

 

 

   

 

 

 

Total assets

  $ —       $ 22,097     $ —       $ 1     $ 22,098     $ 10,635     $ —       $ 1,352     $ 11,987     $ —       $ 34,085  
 

 

 

   

 

 

   

 

 

   

 

 

   

 

 

   

 

 

   

 

 

   

 

 

   

 

 

   

 

 

   

 

 

 

 

254


Table of Contents

Unaudited Pro Forma Condensed Combined Statement of Financial Position (Continued)

 

(MILLIONS)
As at March 31, 2020

  BEPC     United States,
Colombian
and Brazilian
operations
    Share
capital
    Transaction
fees
    Special
Distribution
    TERP
(U.S.
GAAP)
    Reclassification
to conform
presentation
    IFRS
Adjustments
    TERP
(IFRS)
    TERP
acquisition
    BEPC
Transactions
Pro Forma
 
    (1a)     (1b)     (3)     (5)                       (2)     (1c)     (4)        

Liabilities

                     

Current liabilities

                     

Current portion of long-term debt

  $ —       $ —       $ —       $ —       $ —       $ 476     $ (476   $ —       $ —       $ —       $ —    

Accounts payable and accrued liabilities

    —         260       —         6       266       189       —         —         189       —         455  

Financial instrument liabilities

    —         16       —         —         16       —         63       78       141       —         157  

Due to related parties

    —         186       —         —         186       13       —         —         13       —         199  

Derivative liabilities, current

    —         —         —         —         —         63       (63     —         —         —         —    

Non-recourse borrowings

    —         155       —         —         155       —         476       6       482       —         637  

BEPC exchangeable shares

    —         —         2,611       —         2,611       —         —         —         —         1,388       3,999  
 

 

 

   

 

 

   

 

 

   

 

 

   

 

 

   

 

 

   

 

 

   

 

 

   

 

 

   

 

 

   

 

 

 
    —         617       2,611       6       3,234       741       —         84       825       1,388       5,447  

Long-term debt

    —         —         —         —         —         6,287       (6,287     —         —         —         —    

Operating lease obligations

    —         —         —         —         —         287       (287     —         —         —         —    

Asset retirement obligations

    —         —         —         —         —         315       (315     —         —         —         —    

Derivative liabilities

    —         —         —         —         —         242       (242     —         —         —         —    

Financial instrument liabilities

    —         11       —         —         11       —         250       320       570       —         581  

Due to related parties

    —         —         —         —         —         —         —         —         —         —         —    

Non-recourse borrowings

    —         5,137       —         —         5,137       —         6,287       43       6,330       —         11,467  

Deferred income tax liabilities

    —         2,794       —         —         2,794       198       —         85       283       —         3,077  

Other long-term liabilities

    —         263       —         —         263       103       602       137       842       —         1,105  

 

255


Table of Contents

Unaudited Pro Forma Condensed Combined Statement of Financial Position (Continued)

 

(MILLIONS)
As at March 31, 2020

  BEPC     United States,
Colombian
and Brazilian
operations
    Share
capital
    Transaction
fees
    Special
Distribution
    TERP
(U.S.
GAAP)
    Reclassification
to conform
presentation
    IFRS
Adjustments
    TERP
(IFRS)
    TERP
acquisition
    BEPC
Transactions
Pro Forma
 
    (1a)     (1b)     (3)     (5)                       (2)     (1c)     (4)        

Equity

                     

Redeemable non-controlling interests

    —         —         —         —         —         8       (8     —         —         —         —    

Stockholder’s equity:

                     

Class A common stock

    —         —         —         —         —         2       (2     —         —         —         —    

Additional paid-in capital

    —         —         —         —         —         2,481       (2,481     —         —         —         —    

accumulated deficit

    —         —         —         —         —         (563     563       —         —         —         —    

Accumulated other comprehensive income

    —         —         —         —         —         (17     17       —         —         —         —    

Treasury stock

    —         —         —         —         —         (15     15       —         —         —         —    

Non-controlling interests

    —         —         —         —         —         566       (566     —         —         —         —    
 

 

 

   

 

 

   

 

 

   

 

 

   

 

 

   

 

 

   

 

 

   

 

 

   

 

 

   

 

 

   

 

 

 

Total stockholders’ equity

    —         —         —         —         —         2,454       (2,454     —         —         —         —    

Non-controlling interests:

                     

Participating non-controlling interests—in operating subsidiaries

    —         6,202       —         —         6,202       —         2,454       683       3,137       (1,191     8,148  

Participating non-controlling interests—in a holding company

    —         —         216       —         216       —         —         —         —         —         216  

Equity in net assets attributable to parent company

    —         7,073       (2,827     (5     4,241       —         —         —         —         (197     4,044  
 

 

 

   

 

 

   

 

 

   

 

 

   

 

 

   

 

 

   

 

 

   

 

 

   

 

 

   

 

 

   

 

 

 

Total equity in net assets

    —         13,275       (2,611     (5     10,659       2,454       —         683       3,137       (1,388     12,408  
 

 

 

   

 

 

   

 

 

   

 

 

   

 

 

   

 

 

   

 

 

   

 

 

   

 

 

   

 

 

   

 

 

 

Total liabilities and equity in net assets

  $ —       $ 22,097     $ —       $ 1     $ 22,098     $ 10,635     $ —       $ 1,352     $ 11,987     $ —       $ 34,085  
 

 

 

   

 

 

   

 

 

   

 

 

   

 

 

   

 

 

   

 

 

   

 

 

   

 

 

   

 

 

   

 

 

 

 

256


Table of Contents

Unaudited Pro Forma Condensed Combined Statement of Operating Results

 

(MILLIONS)
Three months ended March 31, 2020

  BEPC     United States,
Colombian
and Brazilian
operations
    Share
capital
    Transaction
fees
    Special
Distribution
    TERP
(U.S.
GAAP)
    Reclassification
to conform
presentation
    IFRS
Adjustments
    TERP
(IFRS)
    TERP
acquisition
    BEPC
Transactions
Pro Forma
 
    (1a)     (1b)     (3)     (5)                       (2)     (1c)     (4)        

Revenues

  $ —       $ 596     $ —       $ —       $ 596     $ —       $ 247     $ 10     $ 257     $ —       $ 853  

Operating revenues, net

    —         —         —         —         —         247       (247     —         —         —         —    

Other income

    —         5       —         —         5       —         7       —         7       —         12  

Direct operating costs

    —         (213     —         —         (213     —         (66     —         (66     —         (279

Operating costs and expenses:

                     

Cost of operations

    —         —         —         —         —         (58     58       —         —         —         —    

General and administrative expenses

    —         —         —         —         —         (26     26       —         —         —         —    

General and administrative expenses—affiliate

    —         —         —         —         —         (10     10       —         —         —         —    

Acquisition costs

    —         —         —         —         —         —         —         —         —         —         —    

Acquisition costs—affiliate

    —         —         —         —         —         (1     1       —         —         —         —    

Depreciation, accretion and amortization expense

    —         —         —         —         —         (122     122       —         —         —         —    

Management service costs

    —         (20     —         —         (20     —         (9     —         (9     —         (29

Interest expense—borrowings

    —         (91     —         —         (91     —         (77     —         (77     —         (168

Share of earnings from equity-accounted investments

    —         1       —         —         1       —         —         —         —         —         1  

Foreign exchange and unrealized financial instrument gain (loss)

    —         35       —         —         35       —         (20     —         (20     —         15  

Depreciations

    —         (128     —         —         (128     —         (138     (11     (149     —         (277

Other

    —         (6     —         —         (6     —         13       2       15       —         9  

Other expenses (income):

                     

Interest expense, net

    —         —         —         —         —         (78     78       —         —         —         —    

Loss on modification and extinguishment of debt, net

    —         —         —         —         —         (4     4       —         —         —         —    

Gain on foreign currency exchange, net

    —         —         —         —         —         5       (5     —         —         —         —    

Gain on sale of renewable energy facilities

    —         —         —         —         —         —         —         —         —         —         —    

Other income, net

    —         —         —         —         —         4       (4     —         —         —         —    

 

257


Table of Contents

Unaudited Pro Forma Condensed Combined Statement of Operating Results (Continued)

 

(MILLIONS)
Three months ended March 31, 2020

  BEPC     United States,
Colombian
and Brazilian
operations
    Share
capital
    Transaction
fees
    Special
Distribution
    TERP
(U.S.
GAAP)
    Reclassification
to conform
presentation
    IFRS
Adjustments
    TERP
(IFRS)
    TERP
acquisition
    BEPC
Transactions
Pro Forma
 
    (1a)     (1b)     (3)     (5)                       (2)     (1c)     (4)        

Income tax expense

                     

Current

    —         (18     —         —         (18     —         —         (1     (1     —         (19

Deferred

    —         (10     —         —         (10     —         (24     (5     (29     —         (39

Income tax (expense) benefit

    —         —         —         —         —         (24     24       —         —         —         —    
 

 

 

   

 

 

   

 

 

   

 

 

   

 

 

   

 

 

   

 

 

   

 

 

   

 

 

   

 

 

   

 

 

 
    —         (28     —         —         (28     (24     —         (6     (30     —         (58
 

 

 

   

 

 

   

 

 

   

 

 

   

 

 

   

 

 

   

 

 

   

 

 

   

 

 

   

 

 

   

 

 

 

Net income

  $ —       $ 151     $ —       $ —       $ 151     $ (67   $ —       $ (5   $ (72   $ —       $ 79  
 

 

 

   

 

 

   

 

 

   

 

 

   

 

 

   

 

 

   

 

 

   

 

 

   

 

 

   

 

 

   

 

 

 

Net income attributable to:

                     

Redeemable non-controlling interests

  $ —       $ —       $ —       $ —       $ —       $ —       $ —       $ —       $ —       $ —       $ —    

Non-controlling interests

    —         —         —         —         —         (12     12       —         —         —         —    

Class A common stockholders

    —         —         —         —         —         (55     55       —         —         —         —    

Non-controlling interests

                     

Participating noncontrolling interests—in operating subsidiaries

    —         76       —         —         76       —         (67     (5     (72     27       31  

Participating non-controlling interests—in a holding company

    —         —         4       —         4       —         —         —         —         —         4  

Parent company

    —         75       (4     —         71       —         —         —         —         (27     44  
 

 

 

   

 

 

   

 

 

   

 

 

   

 

 

   

 

 

   

 

 

   

 

 

   

 

 

   

 

 

   

 

 

 
  $ —       $ 151     $ —       $ —       $ 151     $ (67   $ —       $ (5   $ (72   $ —       $ 79  
 

 

 

   

 

 

   

 

 

   

 

 

   

 

 

   

 

 

   

 

 

   

 

 

   

 

 

   

 

 

   

 

 

 

 

258


Table of Contents

Unaudited Pro Forma Condensed Combined Statement of Operating Results

 

(MILLIONS)
Year ended December 31, 2019

  BEPC     United States,
Colombian
and Brazilian
operations
    Share
capital
    Transaction
fees
    Special
Distribution
    TERP
(U.S.
GAAP)
    Reclassification
to conform
presentation
    IFRS
Adjustments
    TERP
(IFRS)
    TERP
acquisition
    BEPC
Transactions
Pro Forma
 
    (1a)     (1b)     (3)     (5)                       (2)     (1c)     (4)        

Revenues

  $ —       $ 2,236     $ —       $ —       $ 2,236     $ —       $ 941     $ 50     $ 991     $ —       $ 3,227  

Operating revenues, net

    —         —         —         —         —         941       (941     —         —         —         —    

Other income

    —         31       —         —         31       —         48       —         48       —         79  

Direct operating costs

    —         (801     —         —         (801     —         (252     —         (252     —         (1,053

Operating costs and expenses:

                     

Cost of operations

    —         —         —         —         —         (280     280       —         —         —         —    

General and administrative expenses

    —         —         —         —         —         (81     81       —         —         —         —    

General and administrative expenses—affiliate

    —         —         —         —         —         (28     28       —         —         —         —    

Acquisition costs

    —         —         —         —         —         (4     4       —         —         —         —    

Acquisition costs—affiliate

    —         —         —         —         —         (1     1       —         —         —         —    

Depreciation, accretion and amortization expense

    —         —         —         —         —         (434     434       —         —         —         —    

Management service costs

    —         (82     —         —         (82     —         (27     —         (27     —         (109

Interest expense—borrowings

    —         (381     —         —         (381     —         (290     (29     (319     —         (700

Share of earnings from equity-accounted investments

    —         12       —         —         12       —         —         —         —         —         12  

Foreign exchange and unrealized financial instrument gain (loss)

    —         9       —         —         9       —         (39     —         (39     —         (30

Depreciations

    —         (509     —         —         (509     —         (423     (69     (492     —         (1,001

Other

    —         (21     —         —         (21     —         (153     49       (104     —         (125

Other expenses (income):

                     

Interest expense, net

    —         —         —         —         —         (298     298       —         —         —         —    

Loss on modification and extinguishment of debt, net

    —         —         —         —         —         (27     27       —         —         —         —    

Gain on foreign currency exchange, net

    —         —         —         —         —         13       (13     —         —         —         —    

 

259


Table of Contents

Unaudited Pro Forma Condensed Combined Statement of Operating Results (Continued)

 

(MILLIONS)
Year ended December 31, 2019

  BEPC     United States,
Colombian
and Brazilian
operations
    Share
capital
    Transaction
fees
    Special
Distribution
    TERP
(U.S.
GAAP)
    Reclassification
to conform
presentation
    IFRS
Adjustments
    TERP
(IFRS)
    TERP
acquisition
    BEPC
Transactions
Pro Forma
 
    (1a)     (1b)     (3)     (5)                       (2)     (1c)     (4)        

Gain on sale of renewable energy facilities

    —         —         —         —         —         2       (2     —         —         —         —    

Other income, net

    —         —         —         —         —         2       (2     —         —         —         —    

Income tax expense

                     

Current

    —         (59     —         —         (59     —         7       (12     (5     —         (64

Deferred

    —         (10     —         —         (10     —         (19     25       6       —         (4

Income tax (expense) benefit

    —         —         —         —         —         (12     12       —         —         —         —    
 

 

 

   

 

 

   

 

 

   

 

 

   

 

 

   

 

 

   

 

 

   

 

 

   

 

 

   

 

 

   

 

 

 
    —         (69     —         —         (69     (12     —         13       1       —         (68
 

 

 

   

 

 

   

 

 

   

 

 

   

 

 

   

 

 

   

 

 

   

 

 

   

 

 

   

 

 

   

 

 

 

Net income

  $ —       $ 425     $ —       $ —       $ 425     $ (207   $ —       $ 14     $ (193   $ —       $ 232  
 

 

 

   

 

 

   

 

 

   

 

 

   

 

 

   

 

 

   

 

 

   

 

 

   

 

 

   

 

 

   

 

 

 

Net income attributable to:

                     

Redeemable non-controlling interests

  $ —       $ —       $ —       $ —       $ —       $ (12   $ 12     $ —       $ —       $ —       $ —    

Non-controlling interests

    —         —         —         —         —         (46     46       —         —         —         —    

Class A common stockholders

    —         —         —         —         —         (149     149       —         —         —         —    

Non-controlling interests

                     

Participating noncontrolling interests—in operating subsidiaries

    —         241       —         —         241       —         (207     14       (193     71       119  

Participating non-controlling interests—in a holding company

    —         —         12       —         12       —         —         —         —           12  

Parent company

    —         184       (12     —         172       —         —            —         —         (71     101  
 

 

 

   

 

 

   

 

 

   

 

 

   

 

 

   

 

 

   

 

 

   

 

 

   

 

 

   

 

 

   

 

 

 
  $ —       $ 425     $ —       $ —       $ 425     $ (207   $ —       $ 14     $ (193   $ —       $ 232  
 

 

 

   

 

 

   

 

 

   

 

 

   

 

 

   

 

 

   

 

 

   

 

 

   

 

 

   

 

 

   

 

 

 

 

260


Table of Contents

Unaudited Pro Forma Condensed Combined Statement of Operating Results (Continued)

 

(MILLIONS)
Year ended December 31, 2018

   BEPC      United States,
Colombian
and Brazilian
Operations
    TERP
(U.S. GAAP)
    Reclassification
to conform
presentation
    IFRS
Adjustments
    TERP
(IFRS)
    BEPC
Pro Forma
 
     (1a)      (1b)                 (2)     (1c)        

Revenues

   $ —        $ 2,164     $ —       $ 767     $ 48     $ 815     $ 2,979  

Operating revenues, net

     —            767       (767     —        

Other income

     —          16       —         25       —         25       41  

Direct operating costs

     —          (816     —         (240     3       (237     (1,053

Operating costs and expenses:

               

Cost of operations

     —          —         (221     221       —         —         —    

Cost of operations—affiliate

     —          —         —         —         —         —         —    

General and administrative expenses

     —          —         (88     88       —         —         —    

General and administrative expenses—affiliate

     —          —         (16     16       —         —         —    

Acquisition costs

     —          —         (8     8       —         —         —    

Acquisition costs—affiliate

     —          —         (7     7       —         —         —    

Impairment of renewable energy facilities

     —          —         (15     15       —         —         —    

Depreciation, accretion and amortization expense

     —          —         (342     342       —         —         —    

Management service costs

     —          (56     —         (15     —         (15     (71

Interest expense—borrowings

     —          (402     —         (257     (11     (268     (670

Share of earnings from equity-accounted investments

     —          17       —         —         —         —         17  

Foreign exchange and unrealized financial instrument gain (loss)

     —          (14     —         (1     —         (1     (15

Depreciations

     —          (531     —         (335     (2     (337     (868

Other

     —          (48     —         (109     63       (46     (94

Other expenses (income):

               

Interest expense, net

     —          —         (249     249       —         —         —    

Loss on modification and extinguishment of debt, net

     —          —         (1     1       —         —         —    

Gain on foreign currency exchange, net

     —          —         11       (11     —         —         —    

Other income, net

     —          —         4       (4     —         —         —    

Income tax expense

               

Current

     —          (26     —         (4     2       (2     (28

Deferred

     —          58       —         16       282       298       356  

Income tax (expense) benefit

     —          —         12       (12     —         —         —    
  

 

 

    

 

 

   

 

 

   

 

 

   

 

 

   

 

 

   

 

 

 
     —          32       12       —         284       296       328  
  

 

 

    

 

 

   

 

 

   

 

 

   

 

 

   

 

 

   

 

 

 

Net income

   $ —        $ 362     $ (153   $ —       $ 385     $ 232     $ 594  
  

 

 

    

 

 

   

 

 

   

 

 

   

 

 

   

 

 

   

 

 

 

 

261


Table of Contents

Unaudited Pro Forma Condensed Combined Statement of Operating Results (Continued)

 

(MILLIONS)
Year ended December 31, 2018

   BEPC      United States,
Colombian
and Brazilian
Operations
     TERP
(U.S. GAAP)
    Reclassification
to conform
presentation
    IFRS
Adjustments
     TERP
(IFRS)
     BEPC
Pro Forma
 
     (1a)      (1b)                  (2)      (1c)         

Net income attributable to:

                  

Redeemable non-controlling interests

   $ —        $ —        $ 9     $ (9   $ —        $ —        $ —    

Non-controlling interests

     —          —          (175     175       —          —          —    

Class A common stockholders

     —          —          13       (13     —          —          —    

Non-controlling interests

                  

Participating non-controlling interests—in operating subsidiaries

     —          286        —         (153     385        232        518  

Participating non-controlling interests—in a holding company

     —          —          —         —         —          —          —    

Parent company

     —          76        —         —         —          —          76  
  

 

 

    

 

 

    

 

 

   

 

 

   

 

 

    

 

 

    

 

 

 

Net income

   $ —        $ 362      $ (153   $ —       $ 385      $ 232      $ 594  
  

 

 

    

 

 

    

 

 

   

 

 

   

 

 

    

 

 

    

 

 

 

 

262


Table of Contents

Unaudited Pro Forma Condensed Combined Statement of Operating Results (Continued)

 

(MILLIONS)
Year ended December 31, 2017

   BEPC      United States,
Colombian
and Brazilian
Operations
    TERP
(U.S. GAAP)
    Reclassification
to conform
presentation
    IFRS
Adjustments
    TERP
(IFRS)
    BEPC
Pro Forma
 
     (1a)      (1b)                 (2)     (1c)        

Revenues

   $ —        $ 2,035     $ —       $ 135     $ 12     $ 147     $ 2,182  

Operating revenues, net

     —          —         135       (135     —         —         —    

Other income

     —          27       —             —         27  

Direct operating costs

     —          (832     —         (41     (4     (45     (877

Operating costs and expenses:

               

Cost of operations

     —          —         (37     37       —         —         —    

Cost of operations—affiliate

     —          —         (3     3       —         —         —    

General and administrative expenses

     —          —         (12     12       —         —         —    

General and administrative expenses—affiliate

     —          —         (6     6       —         —         —    

Depreciation, accretion and amortization expense

     —          —         (59     59       —         —         —    

Management service costs

     —          (60     —         (3     —         (3     (63

Interest expense—borrowings

     —          (438     —         (51     (1     (52     (490

Share of earnings from equity-accounted investments

     —          5       —         —         —         —         5  

Foreign exchange and unrealized financial instrument gain (loss)

     —          (9     —         (7     —         (7     (16

Depreciations

     —          (559     —         (59     (7     (66     (625

Other

     —          8       —         (90     44       (46     (38

Other expenses (income):

               

Interest expense, net

     —          —         (52     52       —         —         —    

Loss on modification and extinguishment of debt, net

     —          —         (81     81       —         —         —    

Loss on investments and receivables—affiliate

     —          —         (2     2       —         —         —    

Other income, net

     —          —         —         —         —         —         —    

Income tax expense

               

Current

     —          (38     —         10       (10     —         (38

Deferred

     —          (76     —         7       11       18       (58

Income tax (expense) benefit

     —          —         18       (18     —         —         —    
  

 

 

    

 

 

   

 

 

   

 

 

   

 

 

   

 

 

   

 

 

 
     —          (114     18       (1     1       18       (96
  

 

 

    

 

 

   

 

 

   

 

 

   

 

 

   

 

 

   

 

 

 

Net income

     —        $ 63     $ (99   $ —       $ 45     $ (54   $ 9  
  

 

 

    

 

 

   

 

 

   

 

 

   

 

 

   

 

 

   

 

 

 

 

263


Table of Contents

Unaudited Pro Forma Condensed Combined Statement of Operating Results (Continued)

 

(MILLIONS)
Year ended December 31, 2017

   BEPC      United States,
Colombian
and Brazilian
Operations
    TERP
(U.S. GAAP)
    Reclassification
to conform
presentation
    IFRS
Adjustments
     TERP
(IFRS)
    BEPC
Pro Forma
 
     (1a)      (1b)                 (2)      (1c)        

Net income attributable to:

                

Redeemable non-controlling interests

   $ —        $ —       $ (7   $ 7     $ —        $ —       $ —    

Non-controlling interests

     —          —         (21     21       —          —         —    

Class A common stockholders

     —          —         (71     71       —          —         —    

Non-controlling interests

                

Participating noncontrolling interests—in operating subsidiaries

     —          69       —         (99     45        (54     15  

Participating non-controlling interests—in a holding company

     —          —         —         —         —          —         —    

Parent company

     —          (6     —         —         —          —         (6
  

 

 

    

 

 

   

 

 

   

 

 

   

 

 

    

 

 

   

 

 

 

Net income

   $ —        $ 63     $ (99   $ —       $ 45      $ (54   $ 9  
  

 

 

    

 

 

   

 

 

   

 

 

   

 

 

    

 

 

   

 

 

 

 

264


Table of Contents

NOTES TO THE UNAUDITED

PRO FORMA FINANCIAL STATEMENTS OF BEPC

 

(1)

Historical Results

 

  a.

BEPC

BEPC was formed on September 9, 2019 by a subsidiary of BEP, which contributed one hundred dollars on formation. The Unaudited Pro Forma Financial Statements are derived in part from the financial statements of BEPC included elsewhere in this document.

 

  b.

United States, Colombian and Brazilian operations of BEP

These Unaudited Pro Forma Financial Statements are derived in part from the combined carve-out financial statements of the United States, Colombian and Brazilian operations of BEP included elsewhere in this document. Brookfield Renewable will contribute the Business to BEPC. This contribution will be valued based on Brookfield Renewable’s book value on the date of contribution, as the transfer of these assets to BEPC is considered to be a transaction between entities under common control.

 

  c.

Historical TerraForm Power, Inc.

Simultaneous to the completion of the acquisition by the Brookfield Renewable group of the 38% interest in TerraForm Power not already held by BEP and its affiliates through the TERP acquisition, BEPC will enter into voting agreements with BEP and certain indirect subsidiaries of Brookfield to transfer the power to vote their respective shares held in TerraForm Power (or its successor entity) to BEPC. As a result, BEPC will control and consolidate Terraform Power upon completion of the TERP acquisition.

These Unaudited Pro Forma Financial Statements are derived in part from the financial statements of TerraForm Power, which have been reconciled to IFRS. This contribution will be valued based on Brookfield’s book value on the date of contribution, as the transfer of control of these assets to BEPC is considered to be a transaction between entities under common control.

 

(2)

IFRS adjustments

The accounting policies used in the preparation of these Unaudited Pro Forma Financial Statements are those that are set out in the audited combined carve-out financial statements of the United States, Colombian and Brazilian operations of BEP included elsewhere in this document.

All financial data in these Unaudited Pro Forma Financial Statements are presented in millions of U.S. dollars.

While BEPC prepares its financial statements consistent with IFRS, TERP’s financial data have been prepared on a basis consistent with U.S. GAAP. Consequently, the consolidated financial statements for TERP as at and for the three months ended March 31, 2020, and for each of the years in the three years ended December 31, 2019 have been reconciled to IFRS from U.S. GAAP for material accounting policy differences.

Material differences in accounting policies for the historical period presented resulting in adjustments to TERP’s results reported under U.S. GAAP include the following:

 

   

Under the revaluation model, property, plant, and equipment are measured at fair value subsequent to initial recognition on the consolidated statement of financial position. Increases in the fair value of the property, plant and equipment are recorded in revaluation surplus within the statement of other comprehensive income. Decreases in the fair value of property, plant and equipment are recorded in other comprehensive income, to the extent that surplus exists, and to the income statement thereafter.

 

265


Table of Contents
   

Similarly, certain revenue contracts that are capitalized as intangible assets under U.S. GAAP are included in the revaluation of property, plant and equipment on the basis that a ‘legal linkage’ could be established between the revenue contract and the power-generating facility such that the revenue contract would be unable to be satisfied with anything except the physical delivery of electricity and/or other services from the associated power-generating facility.

 

   

The equity in net assets of TERP that is attributable to partners in a tax equity structure that is presented as non-controlling interest under U.S. GAAP is classified as a liability under IFRS and measured at fair value subsequent to initial recognition on the consolidated statements of financial position. Changes to the fair value of the liability are recorded in the income statement.

 

   

Differences in the valuation of asset retirement obligations under U.S. GAAP and IFRS arise due to the differences in treatment of changes in cost estimates and discount rates associated with asset retirement obligations.

 

   

Differences in the valuation of certain other assets and liabilities due to the application of IFRS acquisition accounting when the TERP business was acquired by BAM.

 

   

Deferred tax provisions are adjusted to reflect the differences in the carrying value of assets and liabilities under IFRS with taxable temporary differences and deductible temporary differences.

 

(3)

Share capital

Prior to the special distribution, BEPC will acquire certain of BEP’s subsidiaries which hold renewable power assets in the United States, Brazil and Colombia, which excludes a 10% interest in BEP’s current interest in certain Brazilian and Colombian operations, which will be retained by a subsidiary of BEP through its ownership of 10% of the common shares of LATAM Holdco. The 10% portion of the Business retained by a subsidiary of BEP is presented as “Participating non-controlling interests – in a holding company” in BEPC’s Unaudited Pro Forma Condensed Combined Statement of Financial Position as at March 31, 2020.

Immediately after the transfer of the Business, BEPC’s capital structure will be comprised of BEPC exchangeable shares, BEPC class B shares and BEPC class C shares. BEPC exchangeable shares will be exchangeable at the option of the holder at any time at a price equal to the market price of a BEP unit (subject to adjustment in the event of certain dilutive or other capital events by BEPC or BEP). BEPC will have the option to satisfy the exchange either by delivering a BEP Unit or the cash equivalent. BEPC class B shares and BEPC class C shares will be redeemable for cash in an amount equal to the market price of a BEP unit. Due to the exchange feature of the BEPC exchangeable shares and the redemption feature of the BEPC class B shares, the BEPC exchangeable shares and BEPC class B shares will be classified as financial liabilities in these Unaudited Pro Forma Financial Statements. BEPC class C shares, as the most subordinated class of all common shares, will be classified as equity instruments.

Valuation of the liabilities associated with the BEPC exchangeable shares and BEPC class B shares will be based on the market value of BEP units for which they are exchangeable into, with remeasurement gains or losses recognized in BEPC’s Combined Statements of Operating Results. The valuation of the liability in the BEPC Unaudited Pro Forma Condensed Combined Statement of Financial Position as at March 31, 2020 was estimated based on the VWAP price for the last five business days ending March 31, 2020, of $41.93, adjusted for the pro forma effect of the special distribution, and assuming that approximately 77.8 million of BEPC exchangeable shares and BEPC Class B shares in aggregate will be issued. The impact of the remeasurement gains or losses has not been reflected in these Unaudited Pro Forma Financial Statements. An increase or a decrease in the per share fair market value of the BEPC exchangeable shares and BEPC class B shares by 10% is expected to decrease or increase, respectively, net income by approximately $261 million for the three months ended March 31, 2020, on a pre-tax basis.

 

266


Table of Contents
(4)

TERP acquisition

Following the completion of the special distribution, BEP and BEPC will acquire the 38% economic interest in TERP not already held by BEP and its affiliates. BEPC will enter into voting agreements with certain indirect subsidiaries of BAM and BEP to transfer the power to vote their respective shares held in TERP (or its successor entity) to BEPC. As a result, BEPC (and BEP) will indirectly control and consolidate TERP upon completion of the TERP acquisition.

These Unaudited Pro Forma Financial Statements as at and for the three months ended March 31, 2020 and the year ended December 31, 2019 have been prepared with the assumption that the TERP acquisition will be settled entirely with the issuance of BEPC exchangeable shares.

The following table illustrates the impact to the equity of BEPC in the BEPC Unaudited Pro Forma Condensed Combined Statement of Financial Position as at March 31, 2020 for each scenario provided below concerning the TERP shareholders’ elections to receive their consideration in the form of BEPC exchangeable shares or BEP units. In each case, the table below assumes that the special distribution has been completed and no BEPC exchangeable shares received by holders of the BEP units have been exchanged for BEP units.

 

(MILLIONS)   100% elect BEPC
exchangeable shares
    50% elect BEPC
exchangeable shares
 

Liabilities

   

BEPC exchangeable shares

  $ 3,999     $ 3,305  

Equity

   

Participating non-controlling interests—in operating subsidiaries

  $ 8,148     $ 8,743  

Participating non-controlling interests—in a holding company

    216       216  

Equity in net assets attributable to parent company

    4,044       4,143  
 

 

 

   

 

 

 

Total Equity

  $ 12,408     $ 13,102  
 

 

 

   

 

 

 

The following table illustrates the impact to the net income attributable to non-controlling interests and the parent company of BEPC in the BEPC Unaudited Pro Forma Condensed Combined Statement of Operating Results for the three months ended March 31, 2020 for each scenario provided concerning the TERP stockholders’ elections to receive their consideration in the form of BEPC exchangeable shares or BEP units. In each case, the table below assumes that the special distribution has been completed and no BEPC exchangeable shares received by holders of the BEP units have been exchanged for BEP units.

 

(MILLIONS)   100% elect BEPC
exchangeable shares
    50% elect BEPC
exchangeable shares
 

Net income attributable to:

   

Non-controlling interests:

   

Participating non-controlling interests—in operating subsidiaries

  $ 31     $ 18  

Participating non-controlling interests—in a holding company

    4       4  

Parent company

    44       57  
 

 

 

   

 

 

 

Net Income

  $ 79     $ 79  
 

 

 

   

 

 

 

 

267


Table of Contents

The following table illustrates the impact to the net income attributable to non-controlling interests and the parent company of BEPC in the BEPC Unaudited Pro Forma Condensed Combined Statement of Operating Results for the year ended December 31, 2019 for each scenario provided concerning the TERP stockholders’ elections to receive their consideration in the form of BEPC exchangeable shares or BEP units. In each case, the table below assumes that the special distribution has been completed and no BEPC exchangeable shares received by holders of the BEP units have been exchanged for BEP units.

 

(MILLIONS)   100% elect BEPC
exchangeable shares
    50% elect BEPC
exchangeable shares
 

Net income attributable to:

   

Non-controlling interests:

   

Participating non-controlling interests—in operating subsidiaries

  $ 119     $ 84  

Participating non-controlling interests—in a holding company

    12       12  

Parent company

    101       136  
 

 

 

   

 

 

 

Net Income

  $ 232     $ 232  
 

 

 

   

 

 

 

The impact of the remeasurement gains or losses on the BEPC exchangeable shares issued in the TERP acquisition have not been reflected in these Unaudited Pro Forma Financial Statements. An increase or a decrease by 10% in the per share fair market value of the BEPC exchangeable shares issued in the TERP acquisition is expected to decrease or increase, respectively, net income by approximately $139 million for the three months ended March 31, 2020, on a pre-tax basis. The fluctuation in net income is estimated based on the VWAP price for the last five business days ending March 31, 2020 of $41.93, adjusted for the pro forma effect of the special distribution, and assuming that approximately 41.4 million of BEPC exchangeable shares will be issued in the TERP acquisition (based on the adjusted exchange ratio).

 

(5)

Transaction fees

The pro forma adjustments include provisions for transaction fees associated with the special distribution and the transfer of the Business to BEPC. As the transaction costs are non-recurring, the transaction costs of $6 million are recorded in equity.

The adjustment to reflect the tax effects of the transaction fees is calculated at the average statutory rates in effect in each relevant jurisdiction for the periods presented. The impact of the pro forma adjustments has the effect of increasing deductible temporary differences.

 

(6)

Earnings per share

Earnings per share have not been presented as all the classes of BEPC’s share capital do not represent “ordinary shares” under IAS 33 Earnings per share.

Unaudited Pro Forma Financial Statements for BEP

These Unaudited Pro Forma Financial Statements of BEP have been prepared to illustrate the effects of the following transactions (collectively, the “BEP Transactions”):

 

   

as a result of the special distribution and the BRELP distribution, the delivery of one (1) BEPC exchangeable share for every four (4) BEP units, BRELP redeemable partnership units and general partnership interests in BEP and BRELP;

 

   

the execution of voting agreements whereby certain indirect subsidiaries of BAM will transfer the power to vote their respective shares held in TERP to BEPC, which we refer to as the “Common Control Acquisition”; and

 

268


Table of Contents
   

the TERP acquisition, whereby BEPC will acquire the 38% economic interest in TERP not currently owned by BEP and its affiliates and assuming that no TERP stockholder will elect to receive BEP units and all unaffiliated TERP stockholders will receive their consideration in the form of BEPC exchangeable shares.

On March 16, 2020, BEP entered into the Reorganization Agreement to acquire all of the public TERP shares.

Each holder of public TERP shares will be entitled to receive for each public TERP share held by such holder as consideration 0.381 BEPC exchangeable shares or, at the election of such holder, 0.381 of a BEP unit, in each case as adjusted for the special distribution plus any cash paid in lieu of fractional BEP units or BEPC exchangeable shares, as applicable. As described in the notes, these Unaudited Pro Forma Financial Statements have been prepared assuming all public TERP stockholders elect to receive BEPC exchangeable shares.

Upon completion of the BEP Transactions, TERP will be controlled as to 47% by BAM and as to 53% by BEP (including through BEP’s ownership in BEPC), and BAM and BEP intend to enter into voting agreements with BEPC, giving BEPC voting control over the BAM and BEP controlled shares of TERP (and its successor) common stock. As a result, upon completion of the BEP Transactions, BEPC (and therefore BEP) will control TERP and consolidate it from an accounting point of view.

The Common Control Acquisition will be accounted for as a transaction between entities under common control as a result of BAM being the controlling shareholder of each of BEP and TERP. In the Common Control Acquisition, the net assets of BEP will be combined with those of TERP at their historical carrying amounts in BAM’s consolidated financial statements and the companies are presented on a combined basis for historical periods that they were under common control. The historical operating results of BEP will be restated as if the Common Control Acquisition occurred on October 17, 2017, the date on which BAM acquired control of TERP. The Unaudited Pro Forma Financial Statements reflect this presentation for the years presented.

These Unaudited Pro Forma Financial Statements are presented for illustrative purposes only and do not necessarily reflect the operating results or financial position that would have occurred if the BEP Transactions had been consummated on the dates indicated, nor are they necessarily indicative of the results of operations or financial condition that may be expected for any future period or date. Accordingly, such information should not be relied upon as an indicator of future performance, financial condition or liquidity. Additionally, these Unaudited Pro Forma Financial Statements do not give effect to revenue synergies, operating efficiencies or cost savings that may be achieved with respect of the BEP Transactions. Actual results may differ materially from the assumptions within the accompanying Unaudited Pro Forma Financial Statements. During 2020, financial markets have been negatively impacted by the novel Coronavirus or COVID-19, which has resulted in economic uncertainty. BEP is not able to predict or forecast the extent or duration of the economic uncertainty, and consequently, it is difficult to reliably measure the potential impact of this uncertainty on future financial results.

The information in the Unaudited Pro Forma Condensed Combined Statement of Operating Results for the three months ended March 31, 2020, and for each of the years in the three-year period ended December 31, 2019 give effect to the Common Control Acquisition as if it occurred on October 17, 2017. The information in the Unaudited Pro Forma Condensed Combined Statement of Financial Position as at March 31, 2020 gives further effect to the special distribution and the TERP acquisition as if they had been consummated on March 31, 2020. The information in the Unaudited Pro Forma Condensed Combined Statements of Operating Results for the three months ended March 31, 2020 and for the year ended December 31, 2019 gives further effect to the special distribution and the TERP acquisition as if they had been consummated on January 1, 2019. All financial data in the Unaudited Pro Forma Financial Statements is presented in U.S. dollars and has been prepared using accounting policies that are consistent with IFRS as issued by the IASB. These Unaudited Pro Forma Financial Statements have been derived by the application of pro forma adjustments to the financial statements of BEP included elsewhere in this document, to give effect to the BEP Transactions for the relevant periods. For the

 

269


Table of Contents

purposes of the Unaudited Pro Forma Financial Statements, the consolidated financial statements of TERP for the relevant periods presented have been reconciled to IFRS and BEP’s accounting policies for material accounting policy differences based on available information.

The historical financial information has been adjusted in the Unaudited Pro Forma Financial Statements to give effect to pro forma adjustments that are (1) directly attributable to the BEP Transactions, (2) factually supportable, and (3) with respect to the Unaudited Pro Forma Condensed Combined Statement of Operating Results, expected to have a continuing impact on the combined results of BEP. The Unaudited Pro Forma Financial Statements are based on preliminary estimates, accounting judgments and currently available information and assumptions that management believes are reasonable. The notes to the Unaudited Pro Forma Financial Statements provide a detailed discussion of how such adjustments were derived and presented in the Unaudited Pro Forma Financial Statements.

These Unaudited Pro Forma Financial Statements and the notes thereto should be read together with ‘‘BEP and BEPC Capitalization”, “Selected Historical Financial Information of the United States, Brazilian and Colombian Operations of BEP”, “Management’s Discussion and Analysis of Financial Condition and Results of Operations of the United States, Brazilian and Colombian Operations of BEP”, BEP’s audited consolidated financial statements and notes thereto contained in BEP’s Annual Report, BEP’s unaudited interim consolidated financial statements and notes thereto contained in BEP’s interim report for the quarter ended March 31, 2020, TERP’s audited consolidated financial statements and the notes thereto as of December 31, 2019 and December 31, 2018 and for each of the years in the three years ended December 31, 2019, and TERP’s unaudited consolidated financial statements and the notes thereto as of March 31, 2020 and December 31, 2019 and for the three month periods ended March 31, 2020 and 2019, which are incorporated by reference into this document.

 

270


Table of Contents

Unaudited Pro Forma Condensed Combined Statement of Financial Position

 

(MILLIONS)

As at March 31, 2020

  BEP     Share
capital
    Transaction
fees
    Special
Distribution
    TERP
(U.S. GAAP)
    Reclassification
to conform
presentation
    IFRS
Adjustments
    TERP
(IFRS)
    Reversal
of equity-
accounted
investment
    TERP
acquisition
    Transactions
pro forma
 
          (3)     (6)                       (2)           (5)     (4)        

Assets

                     

Current assets

                     

Cash and cash equivalents

  $ 294     $ —       $ —       $ 294     $ 249     $ —       $ —       $ 249     $ —       $ —       $ 543  

Restricted cash

    219       —         —         219       43       —         —         43       —         —         262  

Accounts receivable, net

    —         —         —         —         191       (191     —         —         —         —         —    

Trade receivables and other current assets

    645       —         —         645       —         277       —         277       —         —         922  

Financial instrument assets

    126       —         —         126       —         23       —         23       —         —         149  

Due from related parties

    90       —         —         90       2       —         —         2       —         —         92  

Prepaid expenses

    —         —         —         —         17       (17     —         —         —         —         —    

Derivative assets, current

    —         —         —         —         23       (23     —         —         —         —         —    

Deposit on acquisitions

    —         —         —         —         13       (13     —         —         —         —         —    

Other current assets

    —         —         —         —         56       (56     —         —         —         —         —    

Assets held for sale

    190       —         —         190       —         —         —         —         —         —         190  
 

 

 

   

 

 

   

 

 

   

 

 

   

 

 

   

 

 

   

 

 

   

 

 

   

 

 

   

 

 

   

 

 

 
    1,564       —         —         1,564       594       —         —         594       —         —         2,158  

Financial instrument assets

    188       —         —         188       —         50       —         50       —         —         238  

Equity-accounted investments

    1,791       —         —         1,791       —         12       —         12       (928     —         875  

Property, plant and equipment, at fair value

    27,873       —         —         27,873       —         7,760       3,052       10,812       —         —         38,685  

Renewable energy facilities, net

    —         —         —         —         7,760       (7,760     —         —         —         —         —    

Intangible assets, net

    —         —         —         —         1,921       (234     (1,687     —         —         —         —    

Goodwill

    662       —         —         662       168       —         —         168       —         —         830  

Restricted cash

    —         —         —         —         98       (98     —         —         —         —         —    

Derivative assets

    —         —         —         —         50       (50     —         —         —         —         —    

Deferred income tax assets

    123       —         1       124       —         —         1       1       46       —         171  

Other long-term assets

    462       —         —         462       44       320       (14     350       —         —         812  
 

 

 

   

 

 

   

 

 

   

 

 

   

 

 

   

 

 

   

 

 

   

 

 

   

 

 

   

 

 

   

 

 

 

Total assets

  $ 32,663     $ —       $ 1     $ 32,664     $ 10,635     $ —       $ 1,352     $ 11,987     $ (882   $ —       $ 43,769  
 

 

 

   

 

 

   

 

 

   

 

 

   

 

 

   

 

 

   

 

 

   

 

 

   

 

 

   

 

 

   

 

 

 

 

271


Table of Contents

Unaudited Pro Forma Condensed Combined Statement of Financial Position (Continued)

 

(MILLIONS)

As at March 31, 2020

  BEP     Share
capital
    Transaction
fees
    Special
Distribution
    TERP
(U.S. GAAP)
    Reclassification
to conform
presentation
    IFRS
Adjustments
    TERP
(IFRS)
    Reversal
of equity-
accounted
investment
    TERP
acquisition
    Transactions
pro forma
 
          (3)     (6)                       (2)           (5)     (4)        

Liabilities

                     

Current liabilities

                     

Current portion of long-term debt

  $ —       $ —       $ —       $ —       $ 476     $ (476   $ —       $ —       $ —       $ —       $ —    

Accounts payable and accrued liabilities

    530       —         6       536       189       —         —         189       —         —         725  

Financial instrument liabilities

    142       —         —         142       —         63       78       141       —         —         283  

Due to related parties

    142       —         —         142       13       —         —         13       —         —         155  

Derivative liabilities, current

    —         —         —         —         63       (63     —         —         —         —         —    

Corporate borrowings

    100       —         —         100       —         —         —         —         —         —         100  

Non-recourse borrowings

    580       —         —         580       —         476       6       482       —         —         1,062  

Liabilities directly associated with assets held for sale

    95       —         —         95       —         —         —         —         —         —         95  
 

 

 

   

 

 

   

 

 

   

 

 

   

 

 

   

 

 

   

 

 

   

 

 

   

 

 

   

 

 

   

 

 

 
    1,589       —         6       1,595       741       —         84       825       —         —         2,420  

Long-term debt

    —         —         —         —         6,287       (6,287     —         —         —         —         —    

Operating lease obligations

    —         —         —         —         287       (287     —         —         —         —         —    

Asset retirement obligations

    —         —         —         —         315       (315     —         —         —         —         —    

Derivative liabilities

    —         —         —         —         242       (242     —         —         —         —         —    

Financial instrument liabilities

    54       —         —         54       —         250       320       570       —         —         624  

Corporate borrowings

    1,902       —         —         1,902       —         —         —         —         —         —         1,902  

Non-recourse borrowings

    7,689       —         —         7,689       —         6,287       43       6,330       —         —         14,019  

Deferred income tax liabilities

    4,095       —         —         4,095       198       —         85       283       —         —         4,378  

Other long-term liabilities

    977       —         —         977       103       602       137       842       —         —         1,819  

Equity

                     

Redeemable non-controlling interests

    —         —         —         —         8       (8     —         —         —         —         —    

 

272


Table of Contents

Unaudited Pro Forma Condensed Combined Statement of Financial Position (Continued)

 

(MILLIONS)

As at March 31, 2020

  BEP     Share
capital
    Transaction
fees
    Special
Distribution
    TERP
(U.S. GAAP)
    Reclassification
to conform
presentation
    IFRS
Adjustments
    TERP
(IFRS)
    Reversal
of equity-
accounted
investment
    TERP
acquisition
    Transactions
pro forma
 
          (3)     (6)                       (2)           (5)     (4)        

Stockholders’ equity:

                     

Class A common stock

    —         —         —         —         2       (2     —         —         —         —         —    

Additional paid-in capital

    —         —         —         —         2,481       (2,481     —         —         —         —         —    

Accumulated deficit

    —         —         —         —         (563     563       —         —         —         —         —    

Accumulated other comprehensive income

    —         —         —         —         (17     17       —         —         —         —         —    

Treasury stock

    —         —         —         —         (15     15       —         —         —         —         —    

Non-controlling interests

    —         —         —         —         566       (566     —         —         —         —         —    
 

 

 

   

 

 

   

 

 

   

 

 

   

 

 

   

 

 

   

 

 

   

 

 

   

 

 

   

 

 

   

 

 

 

Total stockholders’ equity

    —         —         —         —         2,454       (2,454     —         —         —         —         —    

Non-controlling interests:

                     

Participating non-controlling interests—in operating subsidiaries

    7,760       —         —         7,760       —         1,907       332       2,239       —         (1,163     8,836  

General partnership interest in a holding subsidiary held by Brookfield

    60       (12     —         48       —         5       3       8       (8     2       50  

Participating non-controlling interests—in a holding subsidiary—Redeemable/Exchangeable units held by Brookfield

    2,923       (585     (2     2,336       —         228       146       374       (367     124       2,467  

Participating non-controlling interests—in BEPC

    —         1,404       (1     1,403       —         —         —         —         —         866       2,269  

Preferred equity

    551       —         —         551       —         —         —         —         —         —         551  

Preferred limited partners’ equity

    1,028       —         —         1,028       —         —         —         —         —         —         1,028  

Limited partners’ equity

    4,035       (807     (2     3,226       —         314       202       516       (507     171       3,406  
 

 

 

   

 

 

   

 

 

   

 

 

   

 

 

   

 

 

   

 

 

   

 

 

   

 

 

   

 

 

   

 

 

 

Total equity

  $ 16,357     $ —       $ (5   $ 16,352     $ 2,454     $ —       $ 683     $ 3,137     $ (882   $ —       $ 18,607  
 

 

 

   

 

 

   

 

 

   

 

 

   

 

 

   

 

 

   

 

 

   

 

 

   

 

 

   

 

 

   

 

 

 

Total liabilities and equity

  $ 32,663     $ —       $ 1     $ 32,664     $ 10,635     $ —       $ 1,352     $ 11,987     $ (882   $ —       $ 43,769  
 

 

 

   

 

 

   

 

 

   

 

 

   

 

 

   

 

 

   

 

 

   

 

 

   

 

 

   

 

 

   

 

 

 

 

273


Table of Contents

Unaudited Pro Forma Condensed Combined Statement of Operations

 

(MILLIONS)

Three months ended March 31, 2020

  BEP     Share
capital
    Transaction
fees
    Special
Distribution
    TERP
(US GAAP)
    Reclassification
to conform
presentation
    IFRS
Adjustments
    TERP IFRS     Reversal
of equity-
accounted
investment
    TERP
acquisition
    Transaction
pro forma
 
    (1)     (1)     (2)                 (3)     (4)                          

Revenues

  $ 792     $ —       $ —       $ 792     $ —       $ 247     $ 10     $ 257     $ —       $ —       $ 1,049  

Operating revenues. net

    —         —         —         —         247       (247     —         —         —         —         —    

Other income

    10       —         —         10       —         7       —         7       —         —         17  

Direct operating costs

    (261     —         —         (261     —         (66     —         (66     —         —         (327

Operating costs and expenses:

                     

Cost of operations

    —         —         —         —         (58     58       —         —         —         —         —    

Cost of operations—affiliate

    —         —         —         —         —         —         —         —         —         —         —    

General and administrative expenses

    —         —         —         —         (26     26       —         —         —         —         —    

General and administrative expenses—affiliate

    —         —         —         —         (10     10       —         —         —         —         —    

Acquisition costs

    —         —         —         —         —         —         —         —         —         —         —    

Acquisition costs—affiliate

    —         —         —         —         (1     1       —         —         —         —         —    

Impairment of renewable energy facilities

    —         —         —         —         —         —         —         —         —         —         —    

Depreciation, accretion and amortization expense

    —         —         —         —         (122     122       —         —         —         —         —    

Management service costs

    (31     —         —         (31     —         (9     —         (9     —         —         (40

Interest expense—borrowings

    (162     —         —         (162     —         (77     —         (77     —         —         (239

Share of earnings from equity-accounted investments

    (16     —         —         (16     —         —         —         —         18       —         2  

Foreign exchange and unrealized financial instrument loss

    20       —           20       —         (20     —         (20     —         —         —    

Depreciation

    (206     —           (206     —         (138     (11     (149     —         —         (355

Other

    (8     —         —         (8     —         13       2       15       —         —         7  

Other expenses (income):

                     

Interest expense, net

    —         —         —         —         (78     78       —         —         —         —         —    

Loss on modification and extinguishment of debt, net

    —         —           —         (4     4       —         —         —         —         —    

Gain on foreign currency exchange, net

    —         —         —         —         5       (5     —         —         —         —         —    

Gain on sale of renewable energy facilities

    —         —         —         —         —         —         —         —         —         —         —    

Other income, net

    —         —         —         —         4       (4     —         —         —         —         —    

Income tax recovery (expense):

                     

Current

    (19     —         —         (19     —         —         (1     (1     —         —         (20

Deferred

    1       —         —         1       —         (24     (5     (29     (3     —         (31

Income tax (expense) benefit

    —         —         —         —         (24     24       —         —         —         —         —    
 

 

 

   

 

 

   

 

 

   

 

 

   

 

 

   

 

 

   

 

 

   

 

 

   

 

 

   

 

 

   

 

 

 
  $ (18   $ —       $ —       $ (18   $ (24   $ —       $ (6   $ (30   $ (3   $ —       $ (51
 

 

 

   

 

 

   

 

 

   

 

 

   

 

 

   

 

 

   

 

 

   

 

 

   

 

 

   

 

 

   

 

 

 

Net income

  $ 120     $ —       $ —       $ 120     $ (67   $ —       $ (5   $ (72   $ 15     $ —       $ 63  
 

 

 

   

 

 

   

 

 

   

 

 

   

 

 

   

 

 

   

 

 

   

 

 

   

 

 

   

 

 

   

 

 

 

 

274


Table of Contents

Unaudited Pro Forma Condensed Combined Statement of Operations

 

(MILLIONS, EXCEPT PER UNIT DATA)

Three months ended March 31, 2020

  BEP     Share
capital
    Transaction
fees
    Special
Distribution
    TERP
(US GAAP)
    Reclassification
to conform
presentation
    IFRS
Adjustments
    TERP IFRS     Reversal
of equity-
accounted
investment
    TERP
acquisition
    Transaction
pro forma
 

Net income attributable to:

                     

Redeemable non-controlling interests

  $ —       $ —       $ —       $ —       $ —       $ —       $ —       $ —       $ —       $ —       $ —    

Non-controlling interests

    —         —         —         —         (12     12       —         —         —         —         —    

Class A common stockholders

    —         —         —         —         (55     55       —         —         —         —         —    

Non-controlling interests:

                     

Participating non-controlling interests—in operating subsidiaries

    83       —         —         83       —         (51     8       (43     —         25       65  

General partnership interest in a holding subsidiary held by Brookfield

    —         —         —         —         —         —         —         —         —         —         —    

Participating non-controlling interests—in a holding subsidiary—Redeemable/Exchangeable units held by Brookfield

    8       (2     —         6       —         (7     (5     (12     6       (6     (6

Participating non-controlling interests – BEPC

    —         4       —         4       —         —         —         —         —         (10     (6

Preferred equity

    7       —         —         7       —         —         —         —         —         —         7  

Preferred limited partners’ equity

    12       —         —         12       —         —         —         —         —         —         12  

Limited partners’ equity

    10       (2     —         8       —         (9     (8     (17     9       (9     (9
 

 

 

   

 

 

   

 

 

   

 

 

   

 

 

   

 

 

   

 

 

   

 

 

   

 

 

   

 

 

   

 

 

 

Net Income

  $ 120     $ —       $ —       $ 120     $ (67   $ —       $ (5   $ (72   $ 15     $ —       $ 63  
 

 

 

   

 

 

   

 

 

   

 

 

   

 

 

   

 

 

   

 

 

   

 

 

   

 

 

   

 

 

   

 

 

 

Earnings per BEP unit

                     

Weighted-average number BEP units outstanding (7)

    179.0       179.0       —         179.0       —         179.0       179.0       179.0       179.0       179.0       179.0  

Basic and diluted earnings per BEP unit

  $ 0.06     $ (0.02   $ —       $ 0.04     $ —       $ (0.05   $ (0.04   $ (0.09   $ 0.05     $ (0.05   $ (0.05

 

275


Table of Contents

Unaudited Pro Forma Condensed Combined Statement of Operations

 

(MILLIONS)

Year ended December 31, 2019

  BEP     Share
capital
    Transaction
fees
    Special
Distribution
    TERP
(U.S.
GAAP)
    Reclassification
to conform
presentation
    IFRS
Adjustments
    TERP
(IFRS)
    Reversal of
equity-
accounted
investment
    TERP
acquisition
    Transactions
pro forma
 
          (3)     (6)                       (2)           (5)     (4)        

Revenues

  $ 2,980     $ —       $ —       $ 2,980     $ —       $ 941     $ 50     $ 991     $ —       $ —       $ 3,971  

Operating revenues. net

    —         —         —         —         941       (941     —         —         —         —         —    

Other income

    57       —         —         57       —         48       —         48       —         —         105  

Direct operating costs

    (1,012     —         —         (1,012     —         (252     —         (252     —         —         (1,264

Operating costs and expenses:

                     

Cost of operations

    —         —         —         —         (280     280       —         —         —         —         —    

Cost of operations—affiliate

    —         —         —         —         —         —         —         —         —         —         —    

General and administrative expenses

    —         —         —         —         (81     81       —         —         —         —         —    

General and administrative expenses—affiliate

    —         —         —         —         (28     28       —         —         —         —         —    

Acquisition costs

    —         —         —         —         (4     4       —         —         —         —         —    

Acquisition costs—affiliate

    —         —         —         —         (1     1       —         —         —         —         —    

Depreciation, accretion and amortization expense

    —         —         —         —         (434     434       —         —         —         —         —    

Management service costs

    (108     —         —         (108     —         (27     —         (27     —         —         (135

Interest expense—borrowings

    (682     —         —         (682     —         (290     (29     (319     —         —         (1,001

Share of earnings from equity-accounted investments

    11       —         —         11       —         —         —         —         18       —         29  

Foreign exchange and unrealized financial instrument loss

    (33     —         —         (33     —         (39     —         (39     —         —         (72

Depreciation

    (798     —         —         (798     —         (423     (69     (492     —         —         (1,290

Other

    (91     —         —         (91     —         (153     49       (104     —         —         (195

Other expenses (income):

                     

Interest expense, net

    —         —         —         —         (298     298       —         —         —         —         —    

Loss on modification and extinguishment of debt, net

    —         —         —         —         (27     27       —         —         —         —         —    

Gain on foreign currency exchange, net

    —         —         —         —         13       (13     —         —         —         —         —    

Gain on sale of renewable energy facilities

    —         —         —         —         2       (2     —         —         —         —         —    

Other income, net

    —         —         —         —         2       (2     —         —         —         —         —    

Income tax recovery (expense)

                —            

Current

    (65     —         —         (65     —         7       (12     (5     —         —         (70

Deferred

    14       —         —         14       —         (19     25       6       (2     —         18  

Income tax (expense) benefit

    —         —         —         —         (12     12       —         —         —         —         —    
 

 

 

   

 

 

   

 

 

   

 

 

   

 

 

   

 

 

   

 

 

   

 

 

   

 

 

   

 

 

   

 

 

 
  $ (51   $ —       $ —       $ (51   $ (12   $ —       $ 13     $ 1     $ (2   $ —       $ (52
 

 

 

   

 

 

   

 

 

   

 

 

   

 

 

   

 

 

   

 

 

   

 

 

   

 

 

   

 

 

   

 

 

 

Net income

  $ 273     $ —       $ —       $ 273     $ (207   $ —       $ 14     $ (193   $ 16     $ —       $ 96  
 

 

 

   

 

 

   

 

 

   

 

 

   

 

 

   

 

 

   

 

 

   

 

 

   

 

 

   

 

 

   

 

 

 

 

276


Table of Contents

Unaudited Pro Forma Condensed Combined Statement of Operations (Continued)

 

(MILLIONS)

Year ended December 31, 2019

  BEP     Share
capital
    Transaction
fees
    Special
Distribution
    TERP
(U.S.
GAAP)
    Reclassification
to conform
presentation
    IFRS
Adjustments
    TERP
(IFRS)
    Reversal
of equity-
accounted
investment
    TERP
acquisition
    Transactions
pro forma
 
          (3)     (6)                       (2)           (5)     (4)        

Net income attributable to:

                     

Redeemable non-controlling interests

  $ —       $ —       $ —       $ —       $ (12   $ 12     $ —       $ —       $ —       $ —       $ —    

Non-controlling interests

    —         —         —         —         (46     46       —         —         —         —         —    

Class A common stockholders

    —         —         —         —         (149     149       —         —         —         —         —    

Non-controlling interests:

                     

Participating non-controlling interests—in operating subsidiaries

    262       —         —         262       —         (164     26       (138     —         72       196  

General partnership interest in a holding subsidiary held by Brookfield

    —         —         —         —         —         —         —         —         —         (1     (1

Participating non-controlling interests—in a holding subsidiary—Redeemable/Exchangeable units held by Brookfield

    (25     5       —         (20     —         (18     (5     (23     7       (15     (51

Participating non-controlling interests—BEPC

    —         (12     —         (12     —         —         —         —         —         (35     (47

Preferred equity

    26       —         —         26       —         —         —         —         —         —         26  

Preferred limited partners’ equity

    44       —         —         44       —         —         —         —         —         —         44  

Limited partners’ equity

    (34     7       —         (27     —         (25     (7     (32     9       (21     (71
 

 

 

   

 

 

   

 

 

   

 

 

   

 

 

   

 

 

   

 

 

   

 

 

   

 

 

   

 

 

   

 

 

 

Net Income

  $ 273     $ —       $ —       $ 273     $ (207   $ —       $ 14     $ (193   $ 16     $ —       $ 96  
 

 

 

   

 

 

   

 

 

   

 

 

   

 

 

   

 

 

   

 

 

   

 

 

   

 

 

   

 

 

   

 

 

 

Earnings per BEP unit

                     

Weighted-average number of BEP units outstanding (7)

    178.9       178.9       —         178.9       —         178.9       178.9       178.9       178.9       178.9       178.9  

Basic and diluted earnings per BEP unit

  $ (0.19   $ 0.04     $ —       $ (0.15   $ —       $ (0.14   $ (0.04   $ (0.18   $ 0.05     $ (0.12   $ (0.40

 

277


Table of Contents

Unaudited Pro Forma Condensed Combined Statement of Operations (Continued)

 

(MILLIONS, EXCEPT PER UNIT DATA)
Year ended December 31, 2018

  BEP     TERP
(U.S.
GAAP)
    Reclassification
to conform
presentation
    IFRS
Adjustments
    TERP
(IFRS)
    Reversal
of equity-
accounted
investment
    Transactions
pro forma
 
                      (2)           (4)        

Revenues

  $ 2,982     $ —       $ 767     $ 48     $ 815     $ —       $ 3,797  

Operating revenues. net

    —         767       (767     —         —         —         —    

Other income

    50       —         25       —         25       —         75  

Direct operating costs

    (1,036     —         (240     3       (237     —         (1,273

Operating costs and expenses:

             

Cost of operations

    —         (221     221       —         —         —         —    

Cost of operations—affiliate

    —         —         —         —         —         —         —    

General and administrative expenses

    —         (88     88       —         —         —         —    

General and administrative expenses—affiliate

    —         (16     16       —         —         —         —    

Acquisition costs

    —         (8     8       —         —         —         —    

Acquisition costs—affiliate

    —         (7     7       —         —         —         —    

Impairment of renewable energy facilities

    —         (15     15       —         —         —         —    

Depreciation, accretion and amortization expense

    —         (342     342       —         —         —         —    

Management service costs

    (80     —         (15     —         (15     —         (95

Interest expense—borrowings

    (705     —         (257     (11     (268     —         (973

Share of earnings from equity-accounted investments

    68       —         —         —         —         (39     29  

Foreign exchange and unrealized financial instrument gain (loss)

    (34     —         (1     —         (1     —         (35

Depreciation

    (819     —         (335     (2     (337     —         (1,156

Other

    (82     —         (109     63       (46     —         (128

Other expenses (income):

             

Interest expense, net

    —         (249     249       —         —         —         —    

Loss on modification and extinguishment of debt, net

    —         (1     1       —         —         —         —    

Gain on foreign currency exchange, net

    —         11       (11     —         —         —         —    

Gain on sale of renewable energy facilities

    —         —         —         —         —         —         —    

Other income, net

    —         4       (4     —         —         —         —    

Income tax recovery (expense)

             

Current

    (30     —         (4     2       (2     —         (32

Deferred

    89       —         16       282       298       5       392  

Income tax (expense) benefit

    —         12       (12     —         —         —         —    
 

 

 

   

 

 

   

 

 

   

 

 

   

 

 

   

 

 

   

 

 

 
    59       12       —         284       296       5       360  

Net income

  $ 403     $ (153   $ —       $ 385     $ 232     $ (34   $ 601  
 

 

 

   

 

 

   

 

 

   

 

 

   

 

 

   

 

 

   

 

 

 

Net income attributable to:

             

Redeemable non-controlling interests

  $ —       $ 9     $ (9   $ —       $ —       $ —       $ —    

Non-controlling interests

    —         (175     175       —         —         —         —    

Class A common stockholders

    —         13       (13     —         —         —         —    

Non-controlling interests:

             

Participating non-controlling interests – in operating subsidiaries

    297       —         (156     322       166       —         463  

General partnership interest in a holding subsidiary held by Brookfield

    1       —         —         —         —         —         1  

Participating non-controlling interests – in a holding subsidiary – Redeemable/Exchangeable units held by Brookfield

    17       —         1       27       28       (14     31  

Preferred equity

    26       —         —         —         —         —         26  

Preferred limited partners’ equity

    38       —         —         —         —         —         38  

Limited partners’ equity

    24       —         2       36       38       (20     42  
 

 

 

   

 

 

   

 

 

   

 

 

   

 

 

   

 

 

   

 

 

 

Net Income

  $ 403     $ (153   $ —       $ 385     $ 232     $ (34   $ 601  
 

 

 

   

 

 

   

 

 

   

 

 

   

 

 

   

 

 

   

 

 

 

Earnings per BEP unit

             

Weighted-average number of BEP units outstanding (7)

    180.2       —         180.2       180.2       180.2       180.2       180.2  

Basic and diluted earnings per BEP unit

  $ 0.13     $ —       $ 0.01     $ 0.20     $ 0.21     $ (0.11   $ 0.23  

 

278


Table of Contents

Unaudited Pro Forma Condensed Combined Statement of Operations (Continued)

 

(MILLIONS, EXCEPT PER UNIT DATA)

Year ended December 31, 2017

  BEP     TERP
(US
GAAP)
    Reclassification
to conform
presentation
    IFRS
Adjustments
    TERP
(IFRS)
    Reversal
of equity-
accounted
investment
    Transactions
pro forma
 
                      (2)           (4)        

Revenues

  $ 2,625     $ —       $ 135     $ 12     $ 147     $ —       $ 2,772  

Operating revenues. net

    —         135       (135       —         —         —    

Other income

    47       —             —         —         47  

Direct operating costs

    (978     —         (41     (4     (45     —         (1,023

Operating costs and expenses:

             

Cost of operations

    —         (37     37         —         —         —    

Cost of operations—affiliate

    —         (3     3         —         —         —    

General and administrative expenses

    —         (12     12         —         —         —    

General and administrative expenses—affiliate

    —         (6     6         —         —         —    

Depreciation, accretion and amortization expense

    —         (59     59         —         —         —    

Management service costs

    (82     —         (3     —         (3     —         (85

Interest expense—borrowings

    (632     —         (51     (1     (52     —         (684

Share of earnings from equity-accounted investments

    2       —         —         —         —         9       11  

Foreign exchange and unrealized financial instrument gain (loss)

    (46     —         (7     —         (7     —         (53

Depreciation

    (782     —         (59     (7     (66     —         (848

Other

    (15     —         (90     44       (46     —         (61

Other expenses (income):

             

Interest expense, net

    —         (52     52         —         —         —    

Loss on modification and extinguishment of debt, net

    —         (81     81         —         —         —    

Loss on investments and receivables—affiliate

    —         (2     2         —         —         —    

Income tax recovery (expense)

             

Current

    (39     —         10       (10     —         —         (39

Deferred

    (49     —         7       11       18       —         (31

Income tax (expense) benefit

    —         18       (18       —         —         —    
 

 

 

   

 

 

   

 

 

   

 

 

   

 

 

   

 

 

   

 

 

 
    (88     18       (1     1       18       —        (70
 

 

 

   

 

 

   

 

 

   

 

 

   

 

 

   

 

 

   

 

 

 

Net income

  $ 51     $ (99   $ —       $ 45     $ (54   $ 9     $ 6  
 

 

 

   

 

 

   

 

 

   

 

 

   

 

 

   

 

 

   

 

 

 

Net income attributable to:

             

Redeemable non-controlling interests

  $ —       $ (7   $ 7     $ —       $ —       $ —       $ —    

Non-controlling interests

    —         (21     21       —         —         —         —    

Class A common stockholders

    —         (71     71       —         —         —         —    

Non-controlling interests:

             

Participating non-controlling interests – in operating subsidiaries

    53     $ —       $ (88   $ 43     $ (45   $ —       $ 8  

General partnership interest in a holding subsidiary held by Brookfield

    (1     —         —         —         —         —         (1

Participating non-controlling interests – in a holding subsidiary – Redeemable/Exchangeable units held by Brookfield

    (23     —         (5     1       (4     4       (23

Preferred equity

    26       —         —         —         —         —         26  

Preferred limited partners’ equity

    28       —         —         —         —         —         28  

Limited partners’ equity

    (32   $ —       $ (6   $ 1     $ (5   $ 5       (32
 

 

 

   

 

 

   

 

 

   

 

 

   

 

 

   

 

 

   

 

 

 

Net Income

  $ 51     $ (99   $ —       $ 45     $ (54   $ 9     $ 6  
 

 

 

   

 

 

   

 

 

   

 

 

   

 

 

   

 

 

   

 

 

 

Earnings per BEP unit

             

Weighted-average number of BEP units outstanding (7)

    173.5       —         173.5       173.5       173.5       173.5       173.5  

Basic and diluted earnings per BEP unit

  $ (0.18   $ —       $ (0.03   $ 0.01     $ (0.03   $ 0.03     $ (0.18

 

279


Table of Contents

NOTES TO THE UNAUDITED PRO FORMA

FINANCIAL STATEMENTS OF BEP

 

(1)

BASIS OF PRESENTATION

The information in the Unaudited Pro Forma Condensed Combined Statement of Operating Results for the three months ended March 31, 2020 and for each of the years in the three-year period ended December 31, 2019 give effect to the Common Control Acquisition as if it occurred on October 17, 2017, the first day upon which BAM, the common parent of BEP and TERP, acquired control of TERP. The information in the Unaudited Pro Forma Condensed Combined Statement of Financial Position and Statement of Operating Results as of and for the three months ended March 31, 2020 and Statement of Operating Results for the year ended December 31, 2019 gives further effect to the special distribution and the TERP acquisition as if they had been consummated on March 31, 2020 and January 1, 2019, respectively.

As of March 31, 2020, BAM controlled BEP through ownership of the general partner and directed the vote of approximately 62% of the TERP shares. Therefore, in the Common Control Acquisition, the net assets of TERP will be combined with those of BEP at their historical carrying amounts in the consolidated accounts of BAM and the companies are presented on a combined basis for historical periods because they were under common control for all periods presented. The Unaudited Pro Forma Financial Statements reflect this presentation for all periods presented.

 

(2)

SIGNIFICANT ACCOUNTING POLICIES

The accounting policies used in the preparation of these Unaudited Pro Forma Financial Statements are those that are set out in the BEP’s consolidated financial statements included in BEP’s Annual Report.

All financial data in these Unaudited Pro Forma Financial Statements are presented in millions of U.S. dollars.

While BEP prepares its financial statements under IFRS, TERP’s financial statements have been prepared under U.S. GAAP. Consequently, the consolidated financial statements for TERP have been reconciled to IFRS from U.S. GAAP for material accounting policy differences.

Material differences in accounting policies for the historical period presented resulting in adjustments to TERP’s results reported under U.S. GAAP include the following:

 

   

Under the revaluation model, property, plant, and equipment are measured at fair value subsequent to initial recognition on the consolidated statement of financial position. Increases in the fair value of the property, plant and equipment are recorded in revaluation surplus within the statement of other comprehensive income. Decreases in the fair value of property, plant and equipment are recorded in other comprehensive income, to the extent that surplus exists, and to the income statement thereafter.

 

   

Similarly, certain revenue contracts that are capitalized as intangible assets under U.S. GAAP are included in the revaluation of property, plant and equipment on the basis that a ‘legal linkage’ could be established between the revenue contract and the power-generating facility such that the revenue contract would be unable to be satisfied with anything except the physical delivery of electricity and/or other services from the associated power-generating facility.

 

   

The equity in net assets of TERP that is attributable to partners in a tax equity structure that is presented as non-controlling interest under U.S. GAAP is classified as a liability under IFRS and measured at fair value subsequent to initial recognition on the consolidated statements of financial position. Changes to the fair value of the liability are recorded in the income statement.

 

   

Differences in the valuation of asset retirement obligations under U.S. GAAP and IFRS arise due to the differences in treatment of changes in cost estimates and discount rates associated with asset retirement obligations.

 

280


Table of Contents
   

Differences in the valuation of certain other assets and liabilities due to the application of IFRS acquisition accounting when the TERP business was acquired by BAM.

 

   

Deferred tax provisions are adjusted to reflect the differences in the carrying value of assets and liabilities under IFRS with taxable temporary differences and deductible temporary differences.

 

(3)

SHARE CAPITAL

Prior to the special distribution, BEPC will acquire certain of BEP’s subsidiaries which hold the Business, which excludes a 10% interest in certain Brazilian and Colombian operations which will be retained by a subsidiary of BEP through its ownership of 10% of the common shares of LATAM Holdco. The 10% portion of the Business retained by a subsidiary of BEP is presented as “Participating non-controlling interests—in a holding company” in BEPC’s Unaudited Pro Forma Condensed Combined Statement of Financial Position as at March 31, 2020.

Immediately after the transfer of the Business, BEPC’s capital structure will be comprised of BEPC exchangeable shares, BEPC class B shares and BEPC class C shares. BEPC exchangeable shares will be exchangeable at the option of the holder at any time at a price equal to the market price of a BEP unit (subject to adjustment in the event of certain dilutive or other capital events by BEPC or BEP). BEPC will have the option to satisfy the exchange either by delivering a BEP unit or the cash equivalent. The special distribution will result in the issuance of 77.8 million BEPC exchangeable shares. BEPC Class B shares and BEPC class C shares will be held by BEP.

BEP may elect to satisfy the BEPC exchange obligation by acquiring such tendered BEPC exchangeable shares for an equivalent number of BEP units (subject to adjustment to reflect certain capital events) or its cash equivalent (the form of payment to be determined at the election of BEP). The effect of the special distribution on BEP’s financial statements will be such that the BEPC exchangeable shares will be classified as non-controlling interests within the consolidated financial statements of BEP on the basis that these BEPC exchangeable shares represent equity in a subsidiary not attributable, directly or indirectly, to the parent, being BEP.

 

(4)

TERP ACQUISITION

Following completion of the special distribution, BEPC is expected to acquire the 38% economic interest in TERP not already held by BEP and its affiliates. BEPC will enter into voting agreements with certain indirect subsidiaries of Brookfield and BEP to transfer the power to vote their respective shares held in TERP (or its successor entity) to BEPC. As a result, BEP (and BEPC) will indirectly control and consolidate TERP upon completion of the TERP acquisition.

The Unaudited Pro Forma Financial Statements as at and for the three months ended March 31, 2020, and for the year ended December 31, 2019 have been prepared with the assumption that the TERP acquisition will be settled entirely with the issuance of BEPC exchangeable shares.

 

281


Table of Contents

The following table illustrates the impact to the equity of BEP in the Unaudited Pro Forma Condensed Combined Statement of Financial Position as at March 31, 2020 for each scenario provided below concerning the TERP stockholders’ elections to receive their consideration in the form of BEPC exchangeable shares or BEP units. In each case, the table below assumes that the special distribution has been completed and no BEPC exchangeable shares received by holders of BEP units have been exchanged for BEP units.

 

(MILLIONS)   100% elect BEPC
exchangeable shares
    50% elect BEPC
exchangeable shares
    0% elect BEPC
exchangeable shares
 

Equity

     

Non-controlling interests:

     

Participating non-controlling interests—in operating subsidiaries

  $ 8,836     $ 8,836     $ 8,836  

General partnership interest in a holding subsidiary held by Brookfield

    50       50       50  

Participating non-controlling interests – in a holding subsidiary—Redeemable/Exchangeable units held by Brookfield

    2,467       2,467       2,467  

Participating non-controlling interests—BEPC

    2,269       1,875       1,480  

Preferred equity

    551       551       551  

Preferred limited partners’ equity

    1,028       1,028       1,028  

Limited partners’ equity

    3,406       3,800       4,195  
 

 

 

   

 

 

   

 

 

 

Total equity

  $ 18,607     $ 18,607     $ 18,607  
 

 

 

   

 

 

   

 

 

 

The following table illustrates the impact to the net income attributable to non-controlling interests and owners of BEP in the Unaudited Pro Forma Condensed Combined Statement of Operating Results for the three months ended March 31, 2020 for each scenario provided concerning the TERP stockholders’ election to receive their consideration in the form of BEPC exchangeable shares or BEP units. In each case, the table below assumes that the special distribution has been completed and no BEPC exchangeable shares received by holders of BEP units have been exchanged for BEP units.

 

(MILLIONS)   100% elect BEPC
exchangeable shares
    50% elect BEPC
exchangeable shares
    0% elect BEPC
exchangeable shares
 

Net income attributable to:

     

Non-controlling interests:

     

Participating non-controlling interests—in operating subsidiaries

  $ 65     $ 65     $ 65  

General partnership interest in a holding subsidiary held by Brookfield

    —         —         —    

Participating non-controlling interests—in a holding subsidiary – Redeemable/Exchangeable units held by Brookfield

    (6     (6     (6

Participating non-controlling interests – BEPC

    (6     (5     (4

Preferred equity

    7       7       7  

Preferred limited partners’ equity

    12       12       12  

Limited partners’ equity

    (9     (10     (11
 

 

 

   

 

 

   

 

 

 

Net income

  $ 63     $ 63     $ 63  
 

 

 

   

 

 

   

 

 

 

 

282


Table of Contents

The following table illustrates the impact to the net income attributable to non-controlling interests and owners of BEP in the Unaudited Pro Forma Condensed Combined Statement of Operating Results for the year ended December 31, 2019 for each scenario provided concerning the TERP stockholders’ election to receive their consideration in the form of BEPC exchangeable shares or BEP units. In each case, the table below assumes that the special distribution has been completed and no BEPC exchangeable shares received by holders of BEP units have been exchanged for BEP units.

 

(MILLIONS)   100% elect BEPC
exchangeable shares
    50% elect BEPC
exchangeable shares
    0% elect BEPC
exchangeable shares
 

Net income attributable to:

     

Non-controlling interests:

     

Participating non-controlling interests—in operating subsidiaries

  $ 196     $ 196     $ 196  

General partnership interest in a holding subsidiary held by Brookfield

    (1     (1     (1

Participating non-controlling interests—in a holding subsidiary—Redeemable/Exchangeable units held by Brookfield

    (51     (51     (51

Participating non-controlling interests—BEPC

    (47     (39     (31

Preferred equity

    26       26       26  

Preferred limited partners’ equity

    44       44       44  

Limited partners’ equity

    (71     (79     (87
 

 

 

   

 

 

   

 

 

 

Net income

  $ 96     $ 96     $ 96  
 

 

 

   

 

 

   

 

 

 

 

(5)

REVERSAL OF EQUITY-ACCOUNTED INVESTMENT

As a result of the Common Control Acquisition, BEP’s investment in TERP will be consolidated and the previously recognized equity-accounted investment will be reversed and the deferred tax provisions are adjusted to reflect the investment on a consolidated basis.

 

(6)

TRANSACTION FEES

The pro forma adjustments include provisions for transaction fees associated with the special distribution and the transfer of the Business to BEPC. As the transaction costs are non-recurring, the transaction costs of $6 million are recorded in equity.

The adjustment to reflect the tax effects of the transaction fees is calculated at the average statutory rates in effect in each relevant jurisdiction for the periods presented. The impact of the pro forma adjustments has the effect of increasing deductible temporary differences.

 

(7)

EARNINGS PER SHARE

The weighted average number of BEP units used in the computation of pro forma adjusted basic and diluted earnings per BEP unit is unchanged because there will be no incremental BEP units issued in the special distribution and the pro forma financial statements assume all of the public TERP stockholders will elect to receive BEPC exchangeable shares in the TERP acquisition.

 

283


Table of Contents

SELECTED HISTORICAL FINANCIAL INFORMATION OF THE UNITED STATES, BRAZILIAN AND COLOMBIAN OPERATIONS OF BEP

The following tables present selected financial data for the Business and are derived from, and should be read in conjunction with, the audited combined carve-out financial statements of the United States, Colombian and Brazilian operations of BEP as at December 31, 2019 and December 31, 2018 and for each of the years in the three years ended December 31, 2019, and the unaudited interim condensed combined carve-out financial statements of the United States, Colombian and Brazilian operations of the partnership as at March 31, 2020 and December 31, 2019 and for the three months ended March 31, 2020 and March 31, 2019 and the notes thereto, which are included elsewhere in this document. The information included in this section should also be read in conjunction with BEPC’s and BEP’s Unaudited Pro Forma Financial Statements as at March 31, 2020 and for the three months ended March 31, 2020 and for each of the years in the three years ended December 31, 2019, included elsewhere in this document. Presentation of selected financial information as of December 31, 2016 and December 31, 2015 and for the fiscal periods ended December 31, 2016 and December 31, 2015 could not be provided without unreasonable effort or expense.

 

     Three months ended
March 31
    Year Ended
December 31
 
(MILLIONS)    2020     2019     2019     2018     2017  

Statement of Income Data

          

Revenues

   $ 596     $ 617     $  2,236     $  2,164     $  2,035  

Other income

     5       4       31       16       27  

Direct operating costs

     (213     (204     (801     (816     (832

Management service costs

     (20     (15     (82     (56     (60

Interest expense

     (91     (95     (381     (402     (438

Share of earnings from equity accounted investments

     1       3       12       17       5  

Foreign exchange and unrealized financial instrument gain (loss)

     35       7       9       (14     (9

Depreciation

     (128     (128     (509     (531     (559

Other

     (6     1       (21     (48     8  
  

 

 

   

 

 

   

 

 

   

 

 

   

 

 

 

Income before income tax

     179       190       494       330       177  

Current income tax expense

     (18     (22     (59     (26     (38

Deferred income tax (expense) recovery

     (10     (17     (10     58       (76
  

 

 

   

 

 

   

 

 

   

 

 

   

 

 

 

Net income

   $ 151     $ 151     $ 425     $ 362     $ 63  
  

 

 

   

 

 

   

 

 

   

 

 

   

 

 

 

Net income attributable to:

          

Participating non-controlling interests—in operating subsidiaries

   $ 76     $ 84     $ 241     $ 286     $ 69  

Parent company

   $ 75     $ 67     $ 184     $ 76     $ (6
  

 

 

   

 

 

   

 

 

   

 

 

   

 

 

 

 

    

 

     December 31,  
(MILLIONS)    March 31, 2020      2019      2018  

Statement of Financial Position Data

        

Cash

   $ 152      $ 67      $ 94  

Total assets

     22,097        24,338        23,368  

Non-recourse borrowings

     5,292        5,661        5,543  

Equity

        

Participating non-controlling interests – in operating subsidiaries

     6,202        6,994        6,613  

Equity in net assets attributable to parent company

     7,073        7,748        7,683  
  

 

 

    

 

 

    

 

 

 

Total equity in net assets

   $  13,275      $  14,742      $  14,296  
  

 

 

    

 

 

    

 

 

 

 

284


Table of Contents

BEPC BUSINESS

Overview of BEPC Business

BEPC is a controlled subsidiary of Brookfield Renewable, and whose direct and indirect subsidiaries own and operate hydroelectric power, wind, solar, storage and ancillary assets in the United States and Brazil, and hydroelectric power assets in Colombia. Brookfield Renewable was established by Brookfield as a vehicle to own and operate high-quality renewable power assets globally, and collectively represents one of the largest pure-play public renewable businesses in the world. BEPC leverages Brookfield Renewable group’s extensive operating experience to maintain and enhance the value of assets, grow cash flows on an annual basis and cultivate positive relations with local stakeholders.

BEPC’s current operations consist of approximately 8,327 MW of installed hydroelectric, wind, storage and ancillary capacity across Brazil, Colombia and the United States, with annualized long-term average generation on a consolidated basis of 33,153 GWh and on a proportionate basis of approximately 16,354 GWh, which excludes a 10% interest of LATAM Holdco that will be retained by Brookfield Renewable. BEPC also currently owns approximately 278 MW of solar assets which are under development in Brazil.

BEPC intends to generate a stable, predictable cash flow profile sourced from a portfolio of low operating cost, hydroelectric, wind and solar assets that sell electricity under contracts with creditworthy counterparties. As a controlled subsidiary of BEP, an integral part of BEPC’s strategy is to participate along with institutional investors in Brookfield-sponsored funds, consortia, joint ventures and other arrangements, that target acquisitions that suits BEPC’s profile.

The table below outlines BEPC’s hydroelectric and wind power asset portfolio as at March 31, 2020:

 

     River
Systems
     Facilities      Capacity
(MW)
     LTA
Generation(1)
(GWh)
     Storage
Capacity
(GWh)
 

Hydroelectric

              

United States

     30        136        2,885        11,982        2,523  

Colombia

     6        6        2,732        14,485        3,703  

Brazil

     27        44        946        4,924        —    
  

 

 

    

 

 

    

 

 

    

 

 

    

 

 

 
     63        186        6,563        31,391        6,226  
  

 

 

    

 

 

    

 

 

    

 

 

    

 

 

 

Wind

              

United States

     —          7        434        1,113        —    

Brazil

     —          5        150        649        —    
  

 

 

    

 

 

    

 

 

    

 

 

    

 

 

 
     —          12        584        1,762        —    

Storage

     1        2        600        —          1,095  

Other

     —          6        580        —          —    
  

 

 

    

 

 

    

 

 

    

 

 

    

 

 

 

Total

     64        206        8,327        33,153        7,321  
  

 

 

    

 

 

    

 

 

    

 

 

    

 

 

 

 

(1)

Long-term average, or LTA, generation is calculated based on BEPC’s portfolio as at March 31, 2020, reflecting all facilities on a consolidated and an annualized basis from the beginning of the year, regardless of the acquisition, disposition or commercial operation date. See “Management’s Discussion and Analysis of Financial Condition and Results of Operations for the of the United States, Brazilian and Colombian Operations of BEP—Presentation to Stakeholders and Performance Measurement—Presentation to Public Stakeholders—Actual and Long-term Average Generation” for an explanation on BEPC’s methodology in computing LTA generation.

 

285


Table of Contents

The following table presents the annualized LTA generation of BEPC’s portfolio as at March 31, 2020 on a consolidated and on a proportionate basis:

 

     Q1      Q2      Q3      Q4      Total  

CONSOLIDATED LTA GENERATION (GWh)(1)

              

Hydroelectric

              

United States

     3,407        3,474        2,175        2,926        11,982  

Colombia

     3,315        3,614        3,502        4,054        14,485  

Brazil

     1,215        1,228        1,241        1,240        4,924  
  

 

 

    

 

 

    

 

 

    

 

 

    

 

 

 

Total

     7,937        8,316        6,918        8,220        31,391  

Wind

              

United States

     251        372        271        219        1,113  

Brazil

     116        140        216        177        649  
  

 

 

    

 

 

    

 

 

    

 

 

    

 

 

 
     367        512        487        396        1,762  
  

 

 

    

 

 

    

 

 

    

 

 

    

 

 

 

Total

     8,304        8,828        7,405        8,616        33,153  

PROPORTIONATE LTA GENERATION (GWh)(2)(3)

              

Hydroelectric

              

United States

     2,227        2,361        1,468        1,953        8,009  

Colombia

     798        870        843        978        3,489  

Brazil

     988        998        1,009        1,009        4,004  
  

 

 

    

 

 

    

 

 

    

 

 

    

 

 

 

Total

     4,013        4,229        3,320        3,940        15,502  

Wind

              

United States

     128        204        140        110        582  

Brazil

     48        58        90        74        270  
  

 

 

    

 

 

    

 

 

    

 

 

    

 

 

 
     176        262        230        184        852  
  

 

 

    

 

 

    

 

 

    

 

 

    

 

 

 

Total

     4,189        4,491        3,550        4,124        16,354  

 

(1) 

LTA generation is calculated on a consolidated and an annualized basis from the beginning of the year, regardless of the acquisition or commercial operation date. See “Management’s Discussion and Analysis of Financial Condition and Results of Operations of the United States, Brazilian and Colombian Operations of BEP—Presentation to Stakeholders and Performance Measurement—Presentation to Public Stakeholders—Actual and Long-term Average Generation” for an explanation on BEPC’s methodology in computing LTA generation.

(2) 

LTA generation is calculated in this table on a proportionate and an annualized basis from the beginning of the year, regardless of the acquisition or commercial operation date. See “Management’s Discussion and Analysis of Financial Condition and Results of Operations of the United States, Brazilian and Colombian Operations of BEP—Presentation to Stakeholders and Performance Measurement—Presentation to Public Stakeholders—Actual and Long-term Average Generation” for an explanation on the calculation and relevance of proportionate information and BEPC’s methodology in computing LTA generation on a proportionate basis.

(3) 

Proportionate LTA generation excludes a 10% interest in LATAM Holdco that will be retained by Brookfield Renewable and interests owned by other investors and owners.

The electricity generated by BEPC facilities is dependent upon available water flows and upon wind and weather conditions generally. Hydrology, wind and weather conditions have natural variations from season to season and from year to year and may also change permanently because of climate change or other factors. See “Risk Factors—Risks Related to BEPC Operations and the Renewable Power Industry—Changes to hydrology at BEPC hydroelectric facilities, wind conditions at BEPC wind energy facilities, or weather conditions generally, as a result of climate change or otherwise, at any of BEPCs facilities could materially adversely affect the volume of electricity generated.

 

286


Table of Contents

Current Operations

Brazil

Including all technologies BEPC owns 54 facilities with a total capacity of 1,271 MW located in 10 Brazilian states, representing approximately 60% of the country’s population, and BEPC has several projects in various stages of development, including several solar development projects. As such, BEPC believes its business in Brazil is well positioned to participate in a large and diversified economy with further developmental potential.

BEPC generally focus on small hydroelectric power plants, or SHPPs, a category of hydroelectric power plant with less than 30 MW of capacity. Of BEPC’s concessions and authorizations, all but three have remaining terms of more than ten years.

In the Brazilian electricity market, energy is typically sold under long-term contracts to either load-serving distribution companies in the regulated market or smaller “free customers” in the free customer market. Approximately 49% of BEPC’s portfolio are with load-serving distribution companies in the regulated market and approximately 51% are with “free customers” in the free customer market. Commencing in 2020, “free customers” whose load is between 0.5 MW and 2 MW can only buy power from renewable sources. BEPC’s Brazilian portfolio has a weighted average (based on MW) remaining contract term of approximately nine years.

Market Opportunity

With the world’s fifth-largest population and eighth-largest economy, Brazil retains strong long-term growth potential despite the near-term economic challenges. Electricity consumption has sustained an average annual growth rate of approximately 3.1% over the last 30 years, a trend which is likely to continue in the long-term given that per capita consumption is still less than one-fifth of per capita consumption in the United States. By 2029, Brazil’s energy planning agency projects that around 75,500 MW of new supply will be needed, while only approximately 14,000 MW of capacity is already contracted. Accordingly, BEPC expects Brazil will require over 6,000 MW of new supply annually to meet growing demand. In line with the government’s ten-year planning projections, the renewable power industry is growing, notably wind power and solar. Brazil has approximately 15,540 MW of installed wind capacity, with 6,380 MW under development. Solar PV power generation is also being developed and while current installed solar PV capacity is relatively small (2,897 MW), there are approximately 7,026 MW of solar PV capacity under development in Brazil.

BEPC believes there are two additional aspects of the Brazilian market that makes its business compelling. First, the majority of its hydroelectric facilities participate in the hydrological balancing pool administered by the government of Brazil, or the MRE, which significantly reduces the impact of variations in hydrology on BEPC’s cash flows. Second, SHPPs operate in a segment of the market that benefits from certain preferred economic and regulatory rights. Customers that purchase power from these plants benefit from a special discount for the use of the distribution system which, in turn, enables generators like BEPC, since 51% of its portfolio is contracted with final consumers, to capture a portion of this discount through higher prices to end-user customers.

Colombia

The Brookfield Renewable group, together with its institutional partners, acquired Isagen in January 2016, which marked the Brookfield Renewable group’s entry into the Colombian market. A subsidiary of the Brookfield Renewable group is the general partner of and controls the entity that holds the consortium’s 99.63% interest in Isagen. The Brookfield Renewable group’s consortium’s current economic interest in Isagen is 99.63% of which BEPC’s share is approximately 24.08%.

The consortium holds its interest in Isagen through Hydro Holdings, which is entitled to appoint a majority of the board of directors of Isagen. The general partner of Hydro Holdings will be a controlled subsidiary of the Brookfield Renewable group. The Brookfield Renewable group is entitled to appoint a majority of Hydro

 

287


Table of Contents

Holdings’ board of directors, provided that BAM and its subsidiaries (including the Brookfield Renewable group) collectively are (i) the largest holder of Hydro Holdings’ limited partnership interests, and (ii) hold over 30% of Hydro Holdings’ limited partnership interests (the “Ownership Test”). BAM and its subsidiaries (including the Brookfield Renewable group) currently meet the Ownership Test.

Isagen is Colombia’s third-largest power generation company and owns and operates a 3,032 MW portfolio with an annual long-term average generation of approximately 14,500 GWh. This portfolio accounts for approximately 18% of Colombia’s installed generating capacity and consists of six, largely reservoir-based, hydroelectric facilities and a 300 MW cogeneration plant. The hydroelectric assets include the largest reservoir by volume in Colombia and are collectively able to store approximately 26% of their annualized long-term average generation. Isagen’s portfolio also includes approximately 500 MW of medium to long-term development projects.

Isagen owns all of its power generating assets in perpetuity and currently holds requisite water usage and other rights in respect of each of its assets.

In Colombia, revenues are typically secured through one to five-year bilateral contracts with local distribution companies in the “regulated market”, and with large industrial users in the unregulated market. Isagen’s current long-term contracts’ average term is four years. These contracts reduce the exposure of both suppliers and end-users to price volatility in the spot market by fixing the price payable for given amount of committed energy. Isagen’s PPAs take this approach and its 2020 revenues were approximately 70% contracted.

Market Opportunity

Colombia is an investment-grade rated country based on ratings from multiple agencies. Real gross domestic product has grown at an average rate of approximately 4% per year, while growth in demand for electricity has averaged just under 3%. Over the long-term, the Brookfield Renewable group anticipates that electricity demand growth will be approximately 2.5% per year reflecting their long-term view of gross domestic product growth and a view that per capita power consumption converges with neighboring countries. Power consumption of approximately 1,300 kWh per year in Colombia is well below that of most regional peers and only 10% of that in the U.S. As peak demand in Colombia is approximately 10 GW, with estimated growth at 2.5%, there will be approximately 250 MW of additional demand each year, which would require an additional 400 MW of generating capacity to maintain adequate reserves.

As of March 31, 2020, Colombia had total installed capacity of over 17 GW with hydro accounting for almost 70% of the supply mix and the remainder being supplied by natural gas, coal, and diesel. The Brookfield Renewable group expects that meeting Colombia’s growing demand for firm energy will become more difficult over time as the recent problems with the construction and operation of the dam near Ituango has made large-scale hydro development more challenging (despite significant untapped hydro resources) and natural gas imports are increasingly required to meet domestic needs due to falling natural gas production in Colombia. The Brookfield Renewable group believes it will be able to leverage its underlying hydro business to help the country meet its energy needs by extending the duration of contracts with customers and participating in opportunistic development projects.

United States

BEPC is strategically focused on power markets in the Northeast, Mid-Atlantic, Southeast and California, with additional operations in Arizona and Minnesota. The majority of BEPC’s capacity in the United States is located in New York, Pennsylvania and New England. In New York, BEPC is one of the largest independent power producers with 74 hydroelectric facilities with an aggregate installed capacity of 711 MW. In Pennsylvania, BEPC has four hydroelectric facilities with an aggregate installed capacity of 742 MW. In New England, BEPC has 47 hydroelectric facilities and one pumped storage facility with an aggregate installed capacity of 1,274 MW.

 

288


Table of Contents

A number of BEPC’s U.S. hydroelectric assets have water storage reservoirs that can collectively store approximately 2,500 GWh, or approximately 21% of their annualized long-term average generation. BEPC also benefits from a 50% joint-venture interest in a 600 MW hydroelectric pumped storage facility located in Massachusetts. Pumped storage is a form of hydroelectric power which allows energy to be stored by pumping water up into a reservoir, and then producing power by releasing the water when power prices are higher.

BEPC also owns seven wind farms located in California, New Hampshire and Arizona with an aggregate installed capacity of 434 MW. The California wind farms account for the majority of this capacity and are primarily located in the Tehachapi area, which has one of the most proven wind resources in the United States and is attractively located near the Los Angeles load center. BEPC also owns one combined cycle, natural gas-fired facility in Syracuse, New York, which sells its power output on a merchant basis and is predominantly used at times of peak demand.

BEPC’s rights to operate its hydroelectric facilities in the United States are secured primarily through long-term licenses from FERC, the federal agency that regulates the licensing of substantially all hydroelectric power plants in the United States.

Market Opportunity

Over the last decade, the United States has maintained consistent, broad-based policy momentum to transition the country’s electricity production to cleaner generation and promote increased energy independence. The United States is the world’s second largest wind market with approximately 90,000 MW of installed wind capacity as of 2018. One of the most significant drivers of renewable power growth in the United States has been the adoption of renewable portfolio standards targets in 29 states and the District of Columbia, with renewable mandates set to as high as 75% of the total supply mix by 2032 and a target of 100 percent carbon-free energy by 2045. In addition, growth has been driven by various government incentive programs and Fortune 100 companies supporting investment in new renewables.

The U.S. markets in which BEPC focuses cover approximately 70% of the U.S. population, and most have strong competitive wholesale markets and renewable portfolio standards targets, aging electricity infrastructure and/or pressure to retire coal generation, providing clear opportunities for sustained renewable generation growth.

Operating Philosophy

Like Brookfield Renewable, BEPC intends to employ a hands-on, operations-oriented, long-term owner’s approach to managing its portfolio. BEPC believes this approach will enable BEPC to maintain and, where possible, enhance the value of its assets by being able to quickly identify and manage technical, economic or stakeholder issues that may arise. Brookfield Renewable supports BEPC’s operators with a strong corporate team that provides oversight of the functions of BEPC and, among other things, establishes consistent policies for the Business on compliance, information technology, health, safety and security, human resources, stakeholder relations and procurement.

BEPC also benefits from the expertise of Brookfield, which provides strategic direction, corporate oversight, commercial and business development expertise, and oversees decisions regarding the funding and growth of BEPC and Brookfield Renewable’s business. BEPC believes this approach leads to a strong decision-making culture and long-term owner-oriented investment philosophy to build value.

 

289


Table of Contents

Capital Expenditures

BEPC’s principal capital expenditures relate to the construction and maintenance of hydroelectric facilities. The table below summarizes the amounts invested in capital expenditures for the periods presented.

 

US$ Millions

   For the three months ended March 31      For the year ended December 31,  
     2020      2019      2019        2018        2017  
   $ 21      $ 22      $ 141        $ 171        $ 226  

These capital expenditures have been financed with working capital generated and retained within BEPC’s business. There were no material divestitures within the periods presented above and there are no material divestitures currently in progress.

BEPC’s Competitive Strengths

High quality assets with hydroelectric focus. Hydroelectric power currently comprises most of BEPC’s portfolio and is the highest value renewable asset class as one of the longest life, lowest-cost and most environmentally-preferred forms of power generation. Hydroelectric plants generally have high cash margins, storage capacity with the capability to produce power at all hours of the day, and the ability to sell multiple products in the market including energy, capacity and ancillaries. With BEPC’s scale and the quality of its assets, it is competitively positioned relative to other power generators in Brazil, Colombia and the United States, providing significant scarcity value to its investors.

Stable and high-quality cash flows with attractive long-term value for shareholders. BEPC intends to maintain a highly stable, predictable cash flow profile sourced from a portfolio of low operating cost, hydroelectric, wind and solar assets that sell electricity under long-term, fixed price contracts with creditworthy counterparties. As at March 31, 2020, approximately 95% of BEPC’s proportionate generation output in 2020 is contracted to public power authorities, load-serving utilities, industrial users or to Brookfield. As at March 31, 2020, BEPC’s PPAs in Brazil, Colombia and the United States have a weighted average (based on MW) remaining duration of 13 years, on a proportionate basis, providing long-term cash flow visibility.

Strong financial profile and conservative financing strategy. As a controlled subsidiary of BEP, BEPC benefits from Brookfield Renewable’s robust balance sheet, strong investment grade rating, and access to global capital markets to ensure cash flow resiliency through the cycle. BEPC’s approach to financing is to raise the majority of its debt in the form of asset-specific, non-recourse borrowings at a subsidiary level with no financial maintenance covenants.

Leading operating expertise. The Brookfield Renewable group has over 3,000 experienced operators and over 140 power marketing experts that are located across the globe to help optimize the performance and maximize the returns of all its assets, including the assets forming part of BEPC’s portfolio of hydroelectric assets in Brazil and Colombia and hydroelectric, wind and solar assets in the United States. Brookfield Renewable’s expertise in operating and managing power generation facilities spans over 100 years and includes full operating, development and power marketing capabilities. BEPC will also leverage its relationship with Brookfield, which it believes provides a unique competitive advantage considering Brookfield’s strong reputation in the energy marketing, asset management, infrastructure and global real estate industries.

Attractive distribution profile. BEPC pursues a strategy which it expects will provide for highly stable, predictable cash flows sourced from predominantly long-life hydroelectric assets ensuring a sustainable distribution yield. It is expected that dividends on BEPC exchangeable shares will be declared at the same time and in the same amount as distributions are made on the BEP units, with a view to providing holders of BEPC exchangeable shares with an economic return equivalent to holders of such BEP units. See “BEPC Dividend Policy”.

 

290


Table of Contents

BEPC Growth Opportunity

BEPC believes that demand for renewable energy continues to grow around the world due to its positive environmental profile, the benefits of supply diversification and its increasing cost-competitiveness with traditional energy supply. By the end of 2018, global installed renewable power capacity exceeded 2,300 GW. Total investment in new “clean energy” facilities in 2018 has been estimated at around $300 billion. From 2013 to 2018, an average of approximately 150 GW of new renewable generation capacity has been added each year.

BEPC believes that strong continuing growth in renewable power generation will be driven by the following:

Renewable energy is an increasingly cost-effective way of diversifying fuel risk. Improvements in technology and economies of scale continue to reduce the costs of renewable power, enhancing its position as a cost competitive complement to gas-fired generation and as a means to meeting increasingly stringent environmental standards. While natural gas continues to make major gains in generation market share, BEPC expects that utilities will increasingly seek to limit exposure to potential fuel cost volatility by looking to renewable technologies that offer stable price terms, particularly hydroelectric energy.

Consistent policy and supportive regulation. Regulatory support for the development of renewable power resources typically includes renewable portfolio standards (requiring electricity distributors to obtain a minimum percentage of its power from renewable energy resources by specified target dates) and tax incentives or direct subsidies.

Mainstream recognition of climate change risk and serious commitment to action. Global support for de-carbonization—and by implication the further promotion of renewable technologies—was reinforced in December 2015 as 197 countries agreed at the COP21 Conference in Paris to develop national strategies consistent with limiting the increase in global temperature by 2050 to less than two degrees Celsius above pre-industrial levels. The Paris Agreement has been ratified by over 120 countries, including Brazil and Colombia, although the United States has withdrawn from the Paris Agreement.

Supportive growth environment. As a controlled subsidiary of BEP, an integral part of BEPC’s strategy is to participate along with institutional investors in Brookfield-sponsored funds, joint ventures and other arrangements, that target acquisitions that suit BEPC’s profile. BEPC believes that the current environment offers attractive opportunities to invest in renewable power acquisitions or developments, including in Brazil, Colombia and the United States that BEPC expects will allow BEPC to deploy capital, on an accretive basis, in the following ways:

 

   

Privatizations. BEPC believes that governments, including in Brazil, Colombia and the United States, will continue to engage the private sector in providing funding solutions for infrastructure requirements which could increasingly involve sales of existing assets. The Brookfield Renewable group’s proven operating track record and ability to partner with local pension funds and institutional investors positions BEPC well to participate in such opportunities.

 

   

Asset monetization and divestitures. Significant renewable power generation capacity is owned by industrial companies, smaller independent power producers, private equity investors and foreign companies. These types of owners sell renewable power assets either because power generation is not their core business, their investment horizons are shorter, or a particular market ceases to be strategic. In addition, some large independent power producers may seek, or be forced, to sell assets to bolster their balance sheets. Certain capital constrained or distressed companies may also seek to sell assets.

 

   

Development cycle divestitures. Renewable power assets are often developed or built by smaller developers or construction companies who, in BEPC’s experience, seek to capture returns at the development stage of a project or who have insufficient capital to develop such projects. Because of the Brookfield Renewable group’s extensive project development expertise, BEPC is well positioned to evaluate these sorts of assets and therefore have been, and believes it will continue to be, a logical acquirer of, or partner in, such projects, including in Brazil, Colombia and the United States.

 

291


Table of Contents

Competition

BEPC’s main competition in the Brazilian, Colombian and U.S. electricity markets in which it operates are coal, nuclear, oil and natural gas electricity generators as well as other renewable energy suppliers who use hydro, wind, geothermal and solar PV technologies. The market price of commodities, such as natural gas and coal, are important drivers of energy pricing and competition in most energy markets, including in Brazil, Colombia and the United States.

Intellectual Property

Pursuant to a licensing agreement, Brookfield has granted the Brookfield Renewable group a non-exclusive, royalty-free license to use the name “Brookfield” and the Brookfield logo in connection with marketing activities. Other than under this license, which is limited to marketing activities, BEPC does not otherwise have a legal right to the “Brookfield” name and the Brookfield logo. Brookfield may terminate this licensing agreement immediately upon termination of the BEP Master Services Agreement and it may be terminated in the circumstances described under “BEP and BEPC Relationship with Brookfield—Licensing Agreement”.

Governmental, Legal and Arbitration Proceedings

BEPC has not been and are not currently subject to any material governmental, legal or arbitration proceedings which may have or have had a significant impact on its financial position or profitability nor is it aware of any such proceedings that are pending or threatened.

BEPC may occasionally be named as a party in various claims and legal proceedings which arise during the normal course of its business.

Employees and Offices

BEPC’s principal head office is located in New York, New York with BEPC operations being carried out in Brazil, Colombia and the United States. BEPC’s registered office is located in British Columbia, Canada.

BEPC does not employ the individuals who provide management services to BEPC under the BEP Master Services Agreement, including the individuals who serve as the Chief Executive Officer and Chief Financial Officer of the general partner of BEP. The personnel that carry out these activities are employees of Brookfield, and their services are provided to the Brookfield Renewable group, including for the benefit of BEPC, under the BEP Master Services Agreement. For a discussion of the individuals from Brookfield’s management team that are involved in BEPC’s renewable power business, see “BEPC Management and the BEP Master Services Agreement”.

BEPC leases the principal office of its Brazil business, which is located in Rio de Janeiro. This office oversees its operations in Brazil, with approximately 511 employees as of March 31, 2020. BEPC’s Brazilian National System Control Center is located in Rio de Janeiro and allows for the remote monitoring and control of nearly all of BEPC’s hydroelectric assets in the country. All of BEPC’s employees in Brazil are covered by collective bargaining agreements. BEPC has experienced positive relations with its unionized work force in Brazil.

BEPC leases the principal office of its Colombian business, which is located in Medellín. As of March 31, 2020, BEPC’s Colombia business employs approximately 580 full time employees, of which approximately 84.3% are covered by collective bargaining agreements. BEPC has experienced positive relations with its unionized work force in Colombia.

BEPC’s principal office in the United States is located in New York, New York. BEPC’s U.S. National System Control Center is located in Marlborough, Massachusetts and allows for the remote monitoring and

 

292


Table of Contents

control of nearly all of BEPC’s assets in the country. As of March 31, 2020, BEPC’s U.S. business employs approximately 670 people, approximately 35% of whom are covered by collective agreements. BEPC has experienced positive relations with its unionized workforce in the United States.

Environmental, Social and Governance Management

The Brookfield Renewable group is an owner and operator of a diversified portfolio of high-quality assets that produce electricity from renewable resources. The assets that Brookfield group invests in are long term in nature and affect the lives of thousands of employees, their families and the communities in which the Brookfield Renewable group operates. The Brookfield Renewable group believes that strong environmental, social and governance, or ESG, practices benefit the environment, their employees, stakeholders, and investors while also significantly boosting the potential for improving profitability, mitigating risk, and creating opportunities for growth. Accordingly, ESG management is a key consideration in the way the Brookfield Renewable group conducts its business.

The Brookfield Renewable group’s goal is to be responsible stewards of its resources and a good corporate citizen. The Brookfield Renewable group’s long-term owner-operator approach to business means that in many cases, the Brookfield Renewable group is well positioned to be a positive influence and take active measures to implement effective ESG programs. The Brookfield Renewable group has adopted written environmental policies that include frameworks for oversight, compliance, audits and best practices both within the operations of the Operating Entities and the global Brookfield group. The Brookfield Renewable group maintains an HSS&E Steering Committee, consisting of, among others, the Chief Executive Officer of the Service Provider and the Chief Executive Officer of each operating business, and requires all employees, contractors, agents and others involved in their operations to comply with the Brookfield Renewable group’s established HSS&E practices. The Brookfield Renewable group also empowers its employees to detect and address safety issues through industry leading health and safety training and the Brookfield Renewable group’s safe work observation program, which encourages employees to identify and report safety concerns or incidents.

The Brookfield Renewable group maintains high governance standards across its organization, key elements of which include the Brookfield Renewable group’s code of conduct, anti-bribery and corruption policy, a whistleblower hotline, and supporting controls and procedures. The Brookfield Renewable group’s governance standards are designed to meet or exceed the requirements in any jurisdiction in which it operates. The Brookfield Renewable group’s efforts to build a responsible business are underpinned by the Brookfield Renewable group’s ESG practices and its commitment to ethical conduct.

The Brookfield Renewable group recognizes that it is important to effectively communicate its ESG initiatives to its investors, because it increasingly influences their decisions. For example, an increasing number of investors consider ESG ratings when purchasing BEP units and may consider such ratings when purchasing BEPC exchangeable shares. As such, the Brookfield Renewable group has published its inaugural ESG report to further enhance its transparency surrounding how it embeds environmental, social and governance principles into its operations.

The Brookfield Renewable group’s assets are predominantly hydroelectric and represent one of the most environmentally preferred forms of power generation. The Brookfield Renewable group may benefit from future environmental regulations under consideration to encourage the use of clean energy technologies and regulate emissions of greenhouse gases to address climate change.

The Brookfield Renewable group continues to conduct an inventory of its scope 1 and 2 greenhouse gas emissions measurement for the Brookfield Renewable group’s global businesses. In 2019, the Brookfield Renewable group also began measuring its scope 3 emissions, which include air travel.

The Brookfield Renewable group is committed to developing its people and investing in them by creating opportunities across the Brookfield Renewable group’s business. As part of the Brookfield Renewable group’s commitment to its employees, it focuses on diversity, competitive wages and inclusive hiring practices.

 

293


Table of Contents

The Brookfield Renewable group is an active contributor in the communities where it conducts business through philanthropic initiatives, but more importantly, through the Brookfield Renewable group’s approach to ESG factors that impact it. The Brookfield Renewable group seeks to have transparent and well-established relationships with local stakeholder groups and the communities in which the Brookfield Renewable group operates, which it believes is a key element of successfully operating and developing renewable power facilities. The Brookfield Renewable group consults and works proactively with local stakeholders and communities potentially affected by the operations of its Operating Entities to ensure that its interests, safety and well-being are appropriately integrated into Brookfield Renewable group’s decision making. The Brookfield Renewable group also seeks to empower employees to participate in and use its resources to give back to communities in which the Brookfield Renewable group operates.

The Brookfield Renewable group considers ESG factors throughout the investment process. During due diligence, the Brookfield Renewable group utilizes its operating and underwriting expertise to identify ESG factors in acquisition targets and uncover opportunities to add value by mitigating risk and capitalizing on opportunities post-investment and incorporate these into the potential return analysis. Factors considered include bribery and corruption risks, health and safety risks, ethical considerations, environmental matters as well as energy efficiency improvements. After acquiring or investing in an asset, the Brookfield Renewable group’s investment teams create a tailored integration plan that, among other things, includes material ESG-related priorities and seeks to actively manage ESG risks and opportunities.

The Brookfield Renewable group is proud of the commitment it has made to ESG management. The initiatives the Brookfield Renewable group undertakes and the investments it makes in building its business are guided by Brookfield Renewable’s core set of values around sustainable development and ESG, as it creates a culture and organization that it believes can be successful today and in the future.

Emerging Markets Operations

Brookfield and its predecessor corporations have been invested in Brazil for over 100 years and re-entered the Brazilian renewable power market in 2003. Brookfield Renewable entered the Colombian market in 2016 with its acquisition of Isagen. The Brookfield Renewable group and Brookfield employ a number of key practices in managing the various risks associated with the emerging markets in which they operate, including Brazil and Colombia. These practices include the following:

Oversight of Subsidiaries. Brookfield Renewable’s corporate structure has been designed to ensure that Brookfield Renewable controls, or has an appropriate measure of direct oversight over, the operations of the operating entities in Brazil and Colombia. As direct or indirect subsidiaries of the Brookfield Renewable group, BEP will directly or indirectly control the appointment of a sufficient number of the directors to ensure control over its subsidiaries.

Transfer of Funds. Since the subsidiaries operating in Brazil and Colombia are controlled by the Brookfield Renewable group, the Brookfield Renewable group is able to determine if and when funds are distributed. The Brookfield Renewable group maintains internal policies and systems which allows it to monitor the activities of its subsidiaries. In practice, funds are transferred by foreign subsidiaries to the Brookfield Renewable group pursuant to a variety of methods.

Local Management. Local management is appointed by the Brookfield Renewable group. In addition, from time to time, an operating entity is staffed and managed by several personnel seconded from the Brookfield Renewable group or Brookfield to subsidiaries in Brazil or Colombia and who become resident in the local jurisdiction, which ensures a degree of oversight and control in the day-to-day operations which would not be present in a passive investment.

Internal Audit. As part of the Brookfield Renewable group’s internal audit plan, each year the Brookfield Renewable group’s internal auditor conducts an on-site internal audit with respect to specific matters as instructed by its audit committee. The audit report is reviewed and discussed by the audit committee.

 

294


Table of Contents

Strategic Direction. The board of directors of the general partner of BEP is responsible for the overall stewardship of the Brookfield Renewable group and, as such, supervises the management of the business and affairs of the Brookfield Renewable group. Going forward, the board of directors of the general partner of BEP and BEPC board of directors will be responsible for reviewing the strategic business plans and corporate objectives, and approving acquisitions, dispositions, investments, capital expenditures and other transactions and matters that are thought to be material to BEP and BEPC, respectively.

In addition to the above practices, many of Brookfield Renewable’s directors and Brookfield’s directors and executive officers have acquired experience conducting business in Brazil and Colombia. The board of directors of the general partner of BEP is, and the BEPC board will be, composed of directors residing in Canada, the United States, Bermuda, Brazil and the United Kingdom who have experience with various international issuers. In addition, Brookfield has a global presence and an international network of corporate and regional offices that allows it to work with local management and oversee the operations of the Brookfield Renewable group’s subsidiaries in Brazil, Colombia and elsewhere in the world.

 

295


Table of Contents

MANAGEMENT’S DISCUSSION AND ANALYSIS OF FINANCIAL CONDITION AND RESULTS OF OPERATIONS OF THE UNITED STATES, BRAZILIAN AND COLOMBIAN OPERATIONS OF BEP

This Management’s Discussion and Analysis covers the financial position as of December 31, 2019 and December 31, 2018 and results of operations for the years ended December 31, 2019, 2018, and 2017 which are prepared in accordance with International Financial Reporting Standards (“IFRS”) as issued by the International Accounting Standards Board (“IASB”) and the interim financial position as of March 31, 2020 and December 31, 2019 and interim results of operations for the three months ended March 31, 2020 and March 31, 2019 prepared in accordance with International Accounting Standard IAS 34, Interim Financial Reporting. The information in this Management’s Discussion and Analysis should be read in conjunction with the audited combined carve-out financial statements of the Brazilian, Colombian and United States operations of BEP as of December 31, 2019 and December 31, 2018 and each of the years in the three years ended December 31, 2019 and unaudited interim condensed combined carve-out financial statements as of March 31, 2020 and December 31, 2019 and for the three months ended March 31, 2020 and March 31, 2019, in each case contained elsewhere in this document.

Prior to completing the special distribution, BEPC will acquire the Business from certain of BEP’s subsidiaries (excluding BEP’s existing ownership in the Colombian operations and certain of the Brazilian operations, which will constitute an 10% interest post-closing). Brookfield Renewable directly and indirectly controlled the Business prior to the special distribution and will continue to control BEPC subsequent to the special distribution through its interests in BEPC. Accordingly, BEPC and its financial position and results of operations have been reflected using Brookfield Renewable’s carrying values prior to the special distribution.

To reflect the continuity of interests, this Management’s Discussion and Analysis provides comparative information of the Business for the periods prior to the special distribution, as previously reported by Brookfield Renewable.

The assets, liabilities and results of operations of the Business have not previously been reported on a stand-alone basis and therefore the historical financial statements of the Business as of December 31, 2019 and December 31, 2018 and each of the years in the three years ended December 31, 2019 and unaudited interim condensed combined carve-out financial statements as of March 31, 2020 and December 31, 2019 and for the three months ended March 31, 2020 and 2019 contained elsewhere in this document may not be indicative of future financial condition or operating results. The financial statements include the assets, liabilities, revenues, expenses and cash flows of the Business, including non-controlling interests therein, which reflect the ownership interests of other parties.

The principal operating subsidiaries of the Business generally maintain their own independent management and infrastructure. However, certain resources for oversight of operations and associated overhead are incurred by BEP. These costs have been allocated on the basis of direct usage where identifiable, with the remainder allocated based on BEP’s management’s best estimate of costs attributable to the Business.

BEPC is a Canadian corporation incorporated under, and governed by, the laws of British Colombia. BEPC was established by Brookfield Renewable to be an alternative investment vehicle for investors who prefer owning securities through a corporate structure. While BEPC’s operations are located in the United States, Colombia and Brazil, shareholders will, on economic terms, have exposure to all regions BEP operates in as a result of the exchange feature attaching to the BEPC’s exchangeable shares, whereby BEPC will have the option to meet the exchange request by delivering cash or BEP units.

Brookfield Renewable targets a total return of 12% to 15% per annum on the assets that it owns, measured over the long-term. The Brookfield Renewable group intends to generate this return from the in-place cash flows from its operations plus growth through investments in upgrades and expansions to its asset base, as well as acquisitions.

 

296


Table of Contents

For a description of operational and segmented information of the Business and for a description of the non-IFRS financial measures used to explain financial results presented herein, see “Presentation to Stakeholders and Performance Measurement”. For a reconciliation of the non-IFRS financial measures to the most comparable IFRS financial measures, see “Financial Performance Review on Segment Information—Reconciliation of non-IFRS measures” and “Selected Quarterly Information—Reconciliation of non-IFRS measures”. This Management’s Discussion and Analysis contains forward-looking information within the meaning of U.S. and Canadian securities laws. See section “Special Note Regarding Forward-Looking Information” for cautionary statements regarding forward-looking statements and the use of non-IFRS measures.

All dollar references, unless otherwise stated, are in millions of U.S. dollars. References to $, R$ and COP are to U.S. dollars, Brazilian reais and Colombian pesos, respectively.

Each BEPC exchangeable share has been structured with the intention of providing an economic return equivalent to one BEP unit. BEP therefore expects that the market price of BEPC exchangeable shares will be significantly impacted by the market price of the BEP units and the combined business performance of the Brookfield Renewable group as a whole.

 

297


Table of Contents

FINANCIAL PERFORMANCE REVIEW ON COMBINED CARVE-OUT INFORMATION

Comparison of Three Months Ended March 31, 2020 and 2019

The following table reflects key financial data for the three months ended March 31:

 

     Three months ended
March 31
 
(MILLIONS, EXCEPT AS NOTED)        2020             2019      

Revenues

   $ 596     $ 617  

Direct operating costs

     (213     (204

Management service costs

     (20     (15

Interest expense

     (91     (95

Foreign exchange and unrealized financial instrument gain

     35       7  

Depreciation

     (128     (128

Income tax expense

     (28     (39

Net income attributable to parent company

     75       67  

Variance Analysis for the Three Months Ended March 31, 2020 and 2019

Revenues totaling $596 million represents a decrease of $21 million over the prior year. On a same store, constant currency basis, revenues increased $14 million, primarily due to higher average realized revenue per MWh which benefited from inflation indexation, re-contracting initiatives and favorable generation mix. Recently acquired and commissioned facilities contributed 48 GWh and $1 million to revenues.

The strengthening of the U.S. dollar relative to the prior period against the Brazilian reais and Colombian peso reduced revenues by approximately $36 million, which was partially offset by a $15 million favorable foreign exchange impact on operating, interest and depreciation expenses for the quarter.

Direct operating costs totaling $213 million represents an increase of $9 million over the prior year due to cost-saving initiatives across the Business and the impact of foreign exchange movements noted above being more than offset by higher power purchases in Colombia, which are passed through to customers, and additional costs due to growth from recently commissioned facilities.

Management service costs totaling $20 million represents an increase of $5 million over the prior year due to the growth of the Business.

Interest expense totaling $91 million represents a decrease of $4 million over the prior year due to the benefit of recent refinancing activities that reduced our average cost of borrowing and the foreign exchange movements noted above.

Income tax expense of $28 million represents a decrease of $11 million due primarily to a decrease in net income before income taxes due to the above noted items.

Net income attributable to the parent company totaling $75 million represents an increase of $8 million over the prior year due to the above noted items.

 

298


Table of Contents

Comparison of Years Ended December 31, 2019, 2018 and 2017

The following table reflects key financial data for the years ended December 31:

 

(MILLIONS, EXCEPT AS NOTED)    2019     2018     2017  

Revenues

   $ 2,236     $ 2,164     $ 2,035  

Direct operating costs

     (801     (816     (832

Management service costs

     (82     (56     (60

Interest expense

     (381     (402     (438

Foreign exchange and unrealized financial instrument gain (loss)

     9       (14     (9

Depreciation

     (509     (531     (559

Income tax (expense) recovery

     (69     32       (114

Net income attributable to parent company

     184       76       (6

Variance Analysis for the Years Ended December 31, 2019 and 2018

Revenues of the Business totaling $2,236 million for the year ended December 31, 2019 represented an increase of $72 million over the prior year. The increase was primarily attributable to higher average realized prices attributable to the inflation indexation of our contracts, commercial contracting initiatives and higher market prices on uncontracted volumes, which together contributed $127 million to revenues. Higher generation contributed a $38 million increase in revenues relative to the prior year due to above average hydrology conditions, primarily in the United States. Recently commissioned facilities contributed $8 million to revenues.

The strengthening of the U.S. dollar relative to the prior year reduced revenues by $101 million, which was partially offset by a favorable foreign exchange impact on operating, interest and depreciation expenses for the year.

Direct operating costs totaling $801 million in 2019 represents a decrease of $15 million over the prior year driven by cost-savings realized across our businesses and the impact of the favorable foreign exchange impact noted above. The above noted decreases in operating costs were partially offset by higher energy purchases at the Colombian operations of the Business.

Management service costs totaling $82 million in 2019 represents an increase of $26 million over the prior year due to the growth of the Business.

Interest expense – borrowings totaling $381 million in 2019 represents a decrease of $21 million over the prior year due to the benefit of recent refinancing activities that reduced the average cost of borrowing of the Business and the benefit of foreign exchange movements noted above.

Income tax expense of $69 million in 2019 represents an increase of $101 million as the prior year benefited from a significant deferred tax recovery in our Colombian business as a result of the tax legislation that was passed at the end of 2018.

Net income attributable to the parent company of $184 million in 2019 represents an increase of $108 million compared to the prior year due to the above noted items.

Variance Analysis for the Years Ended December 31, 2018 and 2017

Revenues of the Business totaling $2,164 million for the year ended December 31, 2018 represents an increase of $129 million over the prior year. The increase was primarily attributable to higher average realized prices attributable to the inflation indexation of contracts, commercial contracting initiatives and higher market prices on uncontracted volumes, which together contributed $149 million to revenues. Higher generation contributed a $24 million increase in revenues relative to the prior year due to above average hydrology conditions, primarily in the United States. Recently commissioned facilities contributed $9 million to revenues.

 

299


Table of Contents

The strengthening of the U.S. dollar relative to the prior year reduced revenues by $53 million, which was partially offset by a favorable foreign exchange impact on operating, interest and depreciation expenses for the year.

Direct operating costs totaling $816 million in 2018 represents a decrease of $16 million over the prior year driven by cost-savings realized across our businesses and the impact of the favorable foreign exchange impact noted above. The above noted decreases in operating costs were partially offset by higher energy purchases at the Colombian and Brazilian operations of the Business.

Interest expense – borrowings totaling $402 million in 2018 represents a decrease of $36 million over the prior year due to the benefit of recent refinancing activities that reduced the average cost of borrowing of the Business and the benefit of foreign exchange movements noted above.

The income tax recovery of $32 million in 2018 represents an increase of $146 million over the prior year. The income tax recovery in 2018 was attributable to the above noted change in tax legislation in Colombia that was effective at the end of 2018.

Net income attributable to the parent company of $76 million in 2018 represents an increase of $82 million compared to the prior year due to the above noted items.

 

300


Table of Contents

ADDITIONAL COMBINED CARVE-OUT FINANCIAL INFORMATION

SUMMARY COMBINED CARVE-OUT STATEMENTS OF FINANCIAL POSITION

The following table provides a summary of the key line items of the combined statements of financial position of the Business as at March 31, 2020, December 31, 2019, and December 31, 2018:

 

(MILLIONS)    March 31,
2020
     December 31,
2019
     December 31,
2018
 

Current assets

   $ 890      $ 811      $ 889  

Property, plant and equipment

     20,157        22,306        21,269  

Total assets

     22,097        24,338        23,368  

Non-recourse borrowings

     5,292        5,661        5,543  

Deferred income tax liabilities

     2,794        3,139        2,872  

Total equity in net assets

     13,275        14,742        14,296  

Total liabilities and equity in net assets

   $ 22,097      $ 24,338      $ 23,368  

The statements of financial position reflect the stable nature of the Business.

Property, plant and equipment

Property, plant and equipment totaled $20.2 billion as at March 31, 2020 compared to $22.3 billion as at December 31, 2019. The $2.1 billion decrease was primarily attributable to the impact of foreign exchange due to the strengthening of the U.S. dollar, which decreased property, plant and equipment by $2,069 million and depreciation expense associated with property, plant and equipment of $128 million. The decrease was partially offset by the acquisition of 278 MW of development solar assets in Brazil and continued investments in the development of other power generating assets and sustaining capital expenditures, which increased property, plant and equipment by $48 million in aggregate.

Property, plant and equipment totaled $22.3 billion as at December 31, 2019 compared to $21.3 billion as at December 31, 2018. The $1 billion increase was primarily attributable to a $1.48 billion increase in the fair value of annual revaluation of property, plant and equipment which recognized the benefit of lower discount rates, the continued successful implementation of cost savings and revenue enhancing initiatives described in further detail in Note 8 of the audited annual combined carve-out financial statements of the United States, Colombian and Brazilian operations of BEP as at December 31, 2019 and December 31, 2018 and for each of the years in the three years ended December 31, 2019. The capitalized additions relating to the sustaining capital expenditures of the hydroelectric businesses and the ongoing construction of development projects increased property, plant and equipment of the Business by $160 million. Upon adoption of IFRS 16 on January 1, 2019, the Business recognized $75 million of capitalized lease arrangements. These increases were partially offset by depreciation expense associated with property, plant and equipment of $509 million and the devaluation of the Brazilian real and the Colombian peso against the U.S. dollar, which resulted in a decrease to property, plant and equipment of $158 million.

RELATED PARTY TRANSACTIONS

The Business’s related party transactions are in the normal course of business, are recorded at the exchange amount, and are primarily with Brookfield Renewable and Brookfield. See “Relationship with Brookfield”.

Since inception, BEP has had a Master Services Agreement with the Service Provider. The Master Services Agreement will be amended in connection with the completion of the special distribution to include BEPC as a service recipient.

The Business sells electricity to Brookfield through long-term PPAs, or provides fixed price guarantees to provide contracted cash flow and reduces the Business’s exposure to electricity prices in deregulated power markets.

 

301


Table of Contents

In addition, Brookfield Renewable and the Business have executed other agreements that are described in Note 19 – Related party transactions in the audited annual combined carve-out financial statements of the United States, Colombian and Brazilian operations of BEP as at December 31, 2019 and December 31, 2018 and for each of the years in the three years ended December 31, 2019.

The following table reflects the related party agreements and transactions in the unaudited interim condensed combined carve-out statements of income for the three months ended March 31:

 

     Three months ended
March 31
 
(MILLIONS)        2020             2019      

Revenues

    

Power purchase and revenue agreements

   $ 126     $ 105  

Direct operating costs

    

Energy purchases

   $ (3   $ (2

Energy marketing & other services

     (6     (9

Insurance expense

     (5     (5
  

 

 

   

 

 

 
   $ (14   $ (16

Management service costs

    

Management service agreement

   $ (20   $ (15

 

(1)

Insurance services are paid to a subsidiary of Brookfield that brokers external insurance providers on behalf of Brookfield Renewable. The fees paid to the subsidiary of Brookfield for the three months ended March 31, 2020 were less than $1 million (2019: less than $1 million).

The following table reflects the related party agreements and transactions in the combined carve-out statements of income, for the years ended December 31:

 

(MILLIONS)    2019     2018     2017  

Revenues

      

Power purchase and revenue agreements

   $ 387     $ 300     $ 319  

Direct operating costs

      

Energy purchases

   $ (10   $ (11   $ (13

Energy marketing & other services

     (26     (39     (34

Insurance expense(1)

     (18     (17     (15
  

 

 

   

 

 

   

 

 

 
   $ (54   $ (67   $ (62

Interest expense

      

Interest expense – borrowings

   $ (2   $ (4   $ (11

Management service costs

      

Management service agreement

   $ (82   $ (56   $ (60

 

(1)

Insurance services are paid to a subsidiary of Brookfield that brokers external insurance providers on behalf of Brookfield Renewable. The fees paid to the subsidiary of Brookfield for the year ended December 31, 2019 were $1 million (2018: less than $1 million).

 

302


Table of Contents

The following table reflects the impact of the related party agreements and transactions on the combined carve-out statements of financial position as at:

 

(MILLIONS)   

Related party

   March 31,
2020
     December 31,
2019
     December 31,
2018
 

Current assets

           

Due from related parties

           

Amounts due from

  

Brookfield

   $ 26      $ 20      $ 2  
  

Brookfield Renewable

     120        155        273  
  

Equity-accounted investments and other

     8        6        6  
     

 

 

    

 

 

    

 

 

 
      $ 154      $ 181      $ 281  

Non-current assets

           

Due from related parties

           

Amounts due from

  

Equity-accounted investments and other

   $ 1      $ 7      $ 3  

Current liabilities

           

Due to related parties

           

Amounts due to

  

Brookfield

   $ 10      $ 10      $ 8  
  

Brookfield Renewable

     172        177        87  
  

Equity-accounted investments and other

     4        2        4  
     

 

 

    

 

 

    

 

 

 
      $ 186      $ 189      $ 99  

Non-current liabilities

           

Due to related parties

           

Amounts due to

  

Equity-accounted investment and other

   $ 1      $ 2      $  

Current assets

Amounts due from Brookfield Renewable are non-interest bearing, unsecured and due on demand.

Current liabilities

Amounts due to Brookfield Renewable are non-interest bearing, unsecured and payable on demand.

 

303


Table of Contents

FINANCIAL PERFORMANCE REVIEW ON SEGMENT INFORMATION

SEGMENTED DISCLOSURES

Segmented information is prepared on the same basis that Brookfield Renewable’s chief operating decision maker, which we refer to as “CODM”, manages the Business, evaluates financial results, and makes key operating decisions. See “Presentation to Stakeholders and Performance Measurement” for information on segments and an explanation on the calculation and relevance of proportionate information.

PROPORTIONATE RESULTS FOR THE THREE MONTHS ENDED MARCH 31, 2020 AND 2019

The following table reflects the generation and summary financial figures on a proportionate basis for the three months ended March 31:

 

     (GWh)      (MILLIONS)  
     Actual
Generation
     Revenues      Adjusted
EBITDA
     Funds From
Operations
     Net Income  
     2020      2019      2020      2019      2020      2019      2020      2019      2020     2019  

Hydroelectric

                            

United States

     2,619        2,612      $ 186      $ 178      $ 128      $ 126      $ 89      $ 91      $ 43     $ 45  

Brazil

     1,227        1,090        61        65        47        49        39        38        26       15  

Colombia

     709        765        60        62        35        38        19        21        17       17  
  

 

 

    

 

 

    

 

 

    

 

 

    

 

 

    

 

 

    

 

 

    

 

 

    

 

 

   

 

 

 
     4,555        4,467        307        305        210        213        147        150        86       77  

Wind

                            

United States

     96        86        10        9        5        4        1               (7   $ (7

Brazil

     23        34        2        3        1        2        1        1        (1     (1
  

 

 

    

 

 

    

 

 

    

 

 

    

 

 

    

 

 

    

 

 

    

 

 

    

 

 

   

 

 

 
     119        120        12        12        6        6        2        1        (8     (8

Storage & Other

     56        74        12        17        6        7        3        4        (3     (2
  

 

 

    

 

 

    

 

 

    

 

 

    

 

 

    

 

 

    

 

 

    

 

 

    

 

 

   

 

 

 

Total

     4,730        4,661      $ 331      $ 334      $ 222      $ 226      $ 152      $ 155      $ 75     $ 67  
  

 

 

    

 

 

    

 

 

    

 

 

    

 

 

    

 

 

    

 

 

    

 

 

    

 

 

   

 

 

 

HYDROELECTRIC OPERATIONS ON PROPORTIONATE BASIS

The following table presents the proportionate results for hydroelectric operations of the Business for the three months ended March 31:

 

(MILLIONS, EXCEPT AS NOTED)    2020     2019  

Generation (GWh) – actual

     4,555       4,467  

Revenue

   $ 307     $ 305  

Other income

     4       3  

Direct operating costs

     (101     (95
  

 

 

   

 

 

 

Adjusted EBITDA

     210       213  

Management service fees

     (19     (14

Interest expense

     (36     (40

Current income taxes

     (8     (9
  

 

 

   

 

 

 

Funds From Operations

     147       150  

Depreciation

     (61     (63

Deferred taxes and other

           (10
  

 

 

   

 

 

 

Net income

   $ 86     $ 77  
  

 

 

   

 

 

 

 

304


Table of Contents

The following table presents the proportionate results by geography for hydroelectric operations of the Business for the for the three months ended March 31:

 

     Actual
Generation
(GWh)
     Average
revenue
per MWh
     Adjusted
EBITDA
     Funds From
Operations
     Net
Income
 
(MILLIONS, EXCEPT AS NOTED)    2020      2019      2020      2019      2020      2019      2020      2019      2020      2019  

United States

     2,619        2,612      $ 71      $ 68      $ 128      $ 126      $ 89      $ 91      $ 43      $ 45  

Brazil

     1,227        1,090        50        59        47        49        39        38        26        15  

Colombia

     709        765        84        81        35        38        19        21        17        17  
  

 

 

    

 

 

    

 

 

    

 

 

    

 

 

    

 

 

    

 

 

    

 

 

    

 

 

    

 

 

 

Total

     4,555        4,467      $ 68      $ 68      $ 210      $ 213      $ 147      $ 150      $ 86      $ 77  
  

 

 

    

 

 

    

 

 

    

 

 

    

 

 

    

 

 

    

 

 

    

 

 

    

 

 

    

 

 

 

United States

Funds From Operations for the three months ended March 31, 2020 totaled $89 million versus $91 million in the prior year as it benefited from strong generation and strong average realized revenue per MWh, which benefited from inflation indexation and generation mix. This was more than offset by higher management service fees due to the growth of the business.

Net income attributable to shareholders for the three months ended March 31, 2020 decreased $2 million due to the above noted decrease to Funds From Operations.

Brazil

Funds From Operations for the three months ended March 31, 2020 totaled $39 million versus $38 million in the prior year. On a local currency basis, Funds From Operations increased by 21% due to stronger generation. Average realized prices were in line with prior year as higher contracted pricing as a result of inflation indexation and re-contracting initiatives was offset by the impact of lower spot prices realized on volumes generated that were above long-term average levels. The increase was partially offset by the weakening of the Brazilian reais versus the U.S. dollar.

Net income attributable to shareholders for the three months ended March 31, 2020 increased $11 million over the prior year driven by the above noted increase in Funds From Operations and unrealized hedging gains on energy contracts.

Colombia

Funds From Operations for the three months ended March 31, 2020 totaled $19 million versus $21 million in the prior year. On a local currency basis, Funds From Operations increased 2% due to our cost-reduction initiatives and a 13% increase in average revenue per MWh as a result of inflation indexation, re-contracting initiatives and favorable market prices realized on our uncontracted volumes, which were impacted by low system-wide hydrology (69% of long-term average). The increase was partially offset by the weakening of the Colombian peso versus the U.S. dollar.

Net income attributable to shareholders for the three months ended March 31, 2020 totaled $17 million, consistent with prior year as the above noted decrease in Funds From Operations was fully offset by unrealized foreign exchange hedging gains.

 

305


Table of Contents

WIND OPERATIONS ON PROPORTIONATE BASIS

The following table presents the proportionate results for wind operations of the Business for the three months ended March 31:

 

(MILLIONS, EXCEPT AS NOTED)    2020     2019  

Generation (GWh) – actual

     119       120  

Revenue

   $ 12     $ 12  

Direct operating costs

     (6     (6
  

 

 

   

 

 

 

Adjusted EBITDA

     6       6  

Management service fees

     (1     (1

Interest expense

     (3     (4
  

 

 

   

 

 

 

Funds From Operations

   $ 2     $ 1  

Depreciation

     (11     (10

Deferred taxes and other

     1       1  
  

 

 

   

 

 

 

Net income

   $ (8   $ (8
  

 

 

   

 

 

 

The following table presents the proportionate results by geography for wind operations of the Business for the three months ended March 31:

 

     Actual
Generation
(GWh)
     Average
revenue
per MWh
     Adjusted
EBITDA
     Funds
From

Operations
     Net Income
(loss)
 
(MILLIONS, EXCEPT AS NOTED)    2020      2019      2020      2019      2020      2019      2020      2019      2020     2019  

United States

     96        86      $ 100      $ 105      $ 5      $ 4      $ 1      $      $ (7   $ (7

Brazil

     23        34        72        88        1        2        1        1        (1     (1
  

 

 

    

 

 

    

 

 

    

 

 

    

 

 

    

 

 

    

 

 

    

 

 

    

 

 

   

 

 

 

Total

     119        120      $ 94      $ 100      $ 6      $ 6      $ 2      $ 1      $ (8   $ (8
  

 

 

    

 

 

    

 

 

    

 

 

    

 

 

    

 

 

    

 

 

    

 

 

    

 

 

   

 

 

 

United States

Funds From Operations for the three months ended March 31, 2020 increased by $1 million from the prior year primarily due to higher generation relative to the prior year, partially offset by lower average revenue per MWh due to generation mix.

Net loss attributable to shareholders for the three months ended March 31, 2020 totaled $7 million, consistent with prior year.

Brazil

Funds From Operations for the three months ended March 31, 2020 totaled $1 million, consistent with prior year.

Net loss attributable to shareholders for the three months ended March 31, 2020 totaled $1 million, consistent with prior year.

 

306


Table of Contents

STORAGE AND OTHER OPERATIONS ON PROPORTIONATE BASIS

The following table presents the proportionate results for storage and other operations of the Business for the three months ended March 31:

 

(MILLIONS, EXCEPT AS NOTED)    2020     2019  

Generation (GWh) – actual

     56       74  

Revenue

   $ 12     $ 17  

Other income

            

Direct operating costs

     (6     (10
  

 

 

   

 

 

 

Adjusted EBITDA

     6       7  

Management service fees

            

Interest expense

     (3     (3

Current income taxes

            
  

 

 

   

 

 

 

Funds From Operations

     3       4  

Depreciation

     (5     (6

Deferred taxes and other

     (1      
  

 

 

   

 

 

 

Net income

   $ (3   $ (2
  

 

 

   

 

 

 

Funds From Operations and net loss attributable to shareholders for the three months ended March 31, 2020 at the storage & other businesses of $3 million and $3 million, respectively, was in-line with prior year.

PROPORTIONATE RESULTS FOR THE YEAR ENDED DECEMBER 31, 2019 and 2018

The following table reflects the generation and summary financial figures on a proportionate basis for the year ended December 31:

 

     (GWh)      (MILLIONS)  
     Actual Generation      Revenues      Adjusted
EBITDA
     Funds From
Operations
     Net Income  
     2019      2018      2019      2018      2019      2018      2019      2018      2019     2018  

Hydroelectric

                            

United States

     8,830        8,245      $ 613      $ 558      $ 396      $ 348      $ 251      $ 207      $ 82     $ 26  

Brazil

     3,707        3,633        234        251        181        173        142        136        74       (17

Colombia

     3,096        3,364        237        216        144        126        75        69        45       67  
  

 

 

    

 

 

    

 

 

    

 

 

    

 

 

    

 

 

    

 

 

    

 

 

    

 

 

   

 

 

 
     15,633        15,242        1,084        1,025        721        647        468        412        201       76  

Wind

                            

United States

     409        433        46        49        28        31        10        15        (12     (10

Brazil

     238        250        14        21        10        18        5        12        (1     7  
  

 

 

    

 

 

    

 

 

    

 

 

    

 

 

    

 

 

    

 

 

    

 

 

    

 

 

   

 

 

 
     647        683        60        70        38        49        15        27        (13     (3

Storage & Other

     374        519        64        71        30        37        18        24        (4     3  
  

 

 

    

 

 

    

 

 

    

 

 

    

 

 

    

 

 

    

 

 

    

 

 

    

 

 

   

 

 

 

Total

     16,654        16,444      $ 1,208      $ 1,166      $ 789      $ 733      $ 501      $ 463      $ 184     $ 76  
  

 

 

    

 

 

    

 

 

    

 

 

    

 

 

    

 

 

    

 

 

    

 

 

    

 

 

   

 

 

 

 

307


Table of Contents

HYDROELECTRIC OPERATIONS ON PROPORTIONATE BASIS

The following table presents the proportionate results for hydroelectric operations of the Business for the year ended December 31:

 

(MILLIONS, EXCEPT AS NOTED)    2019     2018  

Generation (GWh) – actual

     15,633       15,242  

Revenue

   $ 1,084     $ 1,025  

Other income

     22       9  

Direct operating costs

     (385     (387
  

 

 

   

 

 

 

Adjusted EBITDA

     721       647  

Management service fees

     (75     (51

Interest expense

     (154     (170

Current income taxes

     (24     (14
  

 

 

   

 

 

 

Funds From Operations

   $ 468     $ 412  

Depreciation

     (251     (293

Deferred taxes and other

     (16     (43
  

 

 

   

 

 

 

Net income

   $ 201     $ 76  
  

 

 

   

 

 

 

The following table presents the proportionate results by geography for hydroelectric operations of the Business for the year ended December 31:

 

     Actual
Generation (GWh)
     Average
revenue
per MWh
     Adjusted
EBITDA
     Funds From
Operations
     Net
Income
 
(MILLIONS, EXCEPT AS NOTED)    2019      2018      2019      2018      2019      2018      2019      2018      2019      2018  

United States

     8,830        8,245      $ 70      $ 69      $ 396      $ 348      $ 251      $ 207      $ 82      $ 26  

Brazil

     3,707        3,633        63        67        181        173        142        136        74        (17

Colombia

     3,096        3,364        77        64        144        126        75        69        45        67  
  

 

 

    

 

 

    

 

 

    

 

 

    

 

 

    

 

 

    

 

 

    

 

 

    

 

 

    

 

 

 

Total

     15,633        15,242      $ 69      $ 67      $ 721      $ 647      $ 468      $ 412      $ 201      $ 76  
  

 

 

    

 

 

    

 

 

    

 

 

    

 

 

    

 

 

    

 

 

    

 

 

    

 

 

    

 

 

 

United States

Funds From Operations in 2019 totaled $251 million compared to $207 million in the prior year as a result of higher generation due to strong hydrology conditions in the United States (7% above prior year). This was partially offset by higher management service fees of $15 million due to the growth of the business.

Net income attributable to shareholders in 2019 increased $56 million over the prior year due to the above noted increase in Funds From Operations.

Brazil

Funds From Operations in 2019 totaled $142 million compared to $136 million in the prior year. On a local currency basis, Funds From Operations increased 13% versus the prior year due to the benefit of higher same store generation, a positive ruling reaffirming the historical generation of the facilities of the Business, and growth of the Business’s portfolio through development projects that contributed 63 GWh and $2 million to Funds from Operations. These increases were partially offset by the weakening of the Brazilian reais versus the U.S. dollar.

Net income attributable to shareholders in 2019 totaled $74 million compared to a $17 million net loss in the prior year. The increase in net income was due to the above noted increase in Funds From Operations and lower depreciation expense due to the weakening of the Brazilian reais versus the U.S. dollar.

 

308


Table of Contents

Colombia

Funds From Operations for the year ended December 31, 2019 totaled $75 million compared to $69 million in the prior year as the Business benefited from cost-reduction initiatives and a 20% increase in revenue per MWh due to inflation indexation of the Business’s contracts and re-contracting efforts which were partially offset by generation that was 8% lower than the prior year as water was stored in anticipation of higher pricing in the upcoming dry season, as well as higher management fees due to the growth of the business.

Net income attributable to shareholders in 2019 decreased by $22 million over the prior year as the above noted increase in Funds From Operations was more than offset by the impact of a deferred tax recovery as a result of new tax legislation that benefited the prior year.

WIND OPERATIONS ON PROPORTIONATE BASIS

The following table presents the proportionate results for wind operations of the Business for the year ended December 31:

 

(MILLIONS, EXCEPT AS NOTED)    2019     2018  

Generation (GWh) – actual

     647       683  

Revenue

   $ 60     $ 70  

Other income

           1  

Direct operating costs

     (22     (22
  

 

 

   

 

 

 

Adjusted EBITDA

     38       49  

Management service fees

     (6     (4

Interest expense

     (16     (17

Current income taxes

     (1     (1
  

 

 

   

 

 

 

Funds From Operations

   $ 15     $ 27  

Depreciation

     (37     (35

Deferred taxes and other

     9       5  
  

 

 

   

 

 

 

Net income

   $ (13   $ (3
  

 

 

   

 

 

 

The following table presents the proportionate results by geography for wind operations of the Business for the year ended December 31:

 

     Actual
Generation
(GWh)
     Average
revenue
per MWh
     Adjusted
EBITDA
     Funds
From

Operations
     Net Income
(loss)
 
(MILLIONS, EXCEPT AS NOTED)    2019      2018      2019      2018      2019      2018      2019      2018      2019     2018  

United States

     409        433      $ 114      $ 112      $ 28      $ 31      $ 10      $ 15      $ (12   $ (10

Brazil

     238        250        58        83        10        18        5        12        (1     7  
  

 

 

    

 

 

    

 

 

    

 

 

    

 

 

    

 

 

    

 

 

    

 

 

    

 

 

   

 

 

 

Total

     647        683      $ 93      $ 101      $ 38      $ 49      $ 15      $ 27      $ (13   $ (3
  

 

 

    

 

 

    

 

 

    

 

 

    

 

 

    

 

 

    

 

 

    

 

 

    

 

 

   

 

 

 

United States

Funds From Operations in 2019 was $10 million compared to $15 million in the prior year as generation was 6% lower than the prior year.

Net loss attributable to shareholders in 2019 totaled $12 million compared to $10 million in the prior year due to the above noted decrease in Funds From Operations.

 

309


Table of Contents

Brazil

Funds From Operations in 2019 totaled $5 million compared to $12 million in the prior year as a result of lower average realized prices due to a commercial initiative that benefited the prior year and the weakening of the Brazilian reais versus the U.S. dollar.

Net loss attributable to shareholders in 2019 was $1 million compared to net income of $7 million in the prior year due to the above noted decrease in Funds From Operations.

STORAGE AND OTHER OPERATIONS ON PROPORTIONATE BASIS

The following table presents the proportionate results for storage and other operations of the Business for the year ended December 31:

 

(MILLIONS, EXCEPT AS NOTED)    2019     2018  

Generation (GWh) – actual

     374       519  

Revenue

   $ 64     $ 71  

Other income

           (3

Direct operating costs

     (34     (31
  

 

 

   

 

 

 

Adjusted EBITDA

     30       37  

Management service fees

     (1     (1

Interest expense

     (10     (12

Current income taxes

     (1      
  

 

 

   

 

 

 

Funds From Operations

   $ 18     $ 24  

Depreciation

     (20     (23

Deferred taxes and other

     (2     2  
  

 

 

   

 

 

 

Net income

   $ (4   $ 3  
  

 

 

   

 

 

 

Funds From Operations of the storage and other operations of the Business in 2019 totaled $18 million compared to $24 million in the prior year due to lower realized capacity prices in the northeast United States and lower generation at the biomass facilities in Brazil.

Net loss attributable to shareholders in 2019 totaled $4 million compared to net income of $3 million in the prior year due to the above noted decrease in Funds From Operations.

 

310


Table of Contents

PROPORTIONATE RESULTS FOR THE YEAR ENDED DECEMBER 31, 2018 and 2017

The following table reflects the generation and summary financial figures on a proportionate basis for the year ended December 31:

 

     (GWh)      (MILLIONS)  
     Actual Generation      Revenues      Adjusted
EBITDA
     Funds From
Operations
     Net Income  
     2018      2017      2018      2017      2018      2017      2018      2017      2018     2017  

Hydroelectric

                            

United States

     8,245        8,030      $ 558      $ 566      $ 348      $ 342      $ 207      $ 190      $ 26     $ (29

Brazil

     3,633        3,426        251        258        173        186        136        143        (17     (2

Colombia

     3,364        3,683        216        192        126        99        69        35        67       10  
  

 

 

    

 

 

    

 

 

    

 

 

    

 

 

    

 

 

    

 

 

    

 

 

    

 

 

   

 

 

 
     15,242        15,139        1,025        1,016        647        627        412        368        76       (21

Wind

                            

United States

     433        427        49        47        31        31        15        14        (10     21  

Brazil

     250        278        21        25        18        21        12        13        7       7  
  

 

 

    

 

 

    

 

 

    

 

 

    

 

 

    

 

 

    

 

 

    

 

 

    

 

 

   

 

 

 
     683        705        70        72        49        52        27        27        (3     28  

Storage & Other

     519        290        71        53        37        23        24        9        3       (13
  

 

 

    

 

 

    

 

 

    

 

 

    

 

 

    

 

 

    

 

 

    

 

 

    

 

 

   

 

 

 

Total

     16,444        16,134      $ 1,166      $ 1,141      $ 733      $ 702      $ 463      $ 404      $ 76     $ (6
  

 

 

    

 

 

    

 

 

    

 

 

    

 

 

    

 

 

    

 

 

    

 

 

    

 

 

   

 

 

 

HYDROELECTRIC OPERATIONS ON PROPORTIONATE BASIS

The following table presents the proportionate results for hydroelectric operations of the Business for the year ended December 31:

 

(MILLIONS, EXCEPT AS NOTED)    2018     2017  

Generation (GWh) – actual

     15,242       15,139  

Revenue

   $ 1,025     $ 1,016  

Other income

     9       12  

Direct operating costs

     (387     (401
  

 

 

   

 

 

 

Adjusted EBITDA

     647       627  

Management service fees

     (51     (55

Interest expense

     (170     (188

Current income taxes

     (14     (16
  

 

 

   

 

 

 

Funds From Operations

   $ 412     $ 368  

Depreciation

     (293     (300

Deferred taxes and other

     (43     (89
  

 

 

   

 

 

 

Net income

   $ 76     $ (21
  

 

 

   

 

 

 

The following table presents the proportionate results by geography for hydroelectric operations of the Business for the year ended December 31:

 

     Actual
Generation (GWh)
     Average
revenue
per MWh
     Adjusted
EBITDA
     Funds From
Operations
     Net
Income
 
(MILLIONS, EXCEPT AS NOTED)    2018      2017      2018      2017      2018      2017      2018      2017      2018     2017  

United States

     8,245        8,030      $ 69      $ 70      $ 348      $ 342      $ 207      $ 190      $ 26     $ (29

Brazil

     3,633        3,426        67        75        173        186        136        143        (17     (2

Colombia

     3,364        3,683        64        47        126        99        69        35        67       10  
  

 

 

    

 

 

    

 

 

    

 

 

    

 

 

    

 

 

    

 

 

    

 

 

    

 

 

   

 

 

 

Total

     15,242        15,139      $ 67      $ 67      $ 647      $ 627      $ 412      $ 368      $ 76     $ (21
  

 

 

    

 

 

    

 

 

    

 

 

    

 

 

    

 

 

    

 

 

    

 

 

    

 

 

   

 

 

 

 

311


Table of Contents

United States

Funds From Operations in 2018 totaled $207 million compared to $190 million in the prior year. The increase was attributable to the benefit of a 3% increase in generation relative to the prior year, partially offset by a decrease in average revenue per MWh due to the impact of generation mix (generation was highest on lower price contracts).

Net income attributable to shareholders in 2018 totaled $26 million compared to net loss of $29 million in the prior year. The increase was attributable to the above noted increase to Funds From Operations and savings on deferred income expense as the prior year was impacted by a one-time expense attributable to the U.S. tax reform passed at the end of 2017.

Brazil

Funds From Operations in 2018 totaled $136 million compared to $143 million in the prior year. On a local currency basis, Funds From Operations increased by 4% versus the prior year due to the benefit of higher same-store generation and contribution from development projects. These benefits were more than offset by the weakening of the Brazilian reais versus the U.S. dollar.

Net loss attributable to shareholders in 2018 totaled $17 million compared to $2 million in the prior year. The decrease was primarily attributable to the above noted decrease to Funds From Operations.

Colombia

Funds From Operations in 2018 totaled $69 million compared to $35 million in the prior year as the Business benefited from cost-reduction initiatives and a 23% increase in revenue per MWh due to inflation indexation of contracts and re-contracting efforts were partially offset by generation that was 9% lower than the prior year due to the storing of water in anticipation of higher pricing in the upcoming dry season.

Net income attributable to shareholders in 2018 increased $57 million over the prior year due to the above noted increase in Funds From Operations and a deferred tax recovery resulting from the tax legislation that was passed at the end of 2018.

WIND OPERATIONS ON PROPORTIONATE BASIS

The following table presents the proportionate results for wind operations of the Business for the year ended December 31:

 

(MILLIONS, EXCEPT AS NOTED)    2018     2017  

Generation (GWh) – actual

     683       705  

Revenue

   $ 70     $ 72  

Other income

     1       1  

Direct operating costs

     (22     (21
  

 

 

   

 

 

 

Adjusted EBITDA

     49       52  

Interest expense

     (17     (20

Current income taxes

     (1     (1
  

 

 

   

 

 

 

Funds From Operations

   $ 27     $ 27  

Depreciation

     (35     (32

Deferred taxes and other

     5       33  
  

 

 

   

 

 

 

Net income

   $ (3   $ 28  
  

 

 

   

 

 

 

 

312


Table of Contents

The following table presents the proportionate results by geography for wind operations of the Business for the year ended December 31:

 

     Actual
Generation
(GWh)
     Average
revenue
per MWh
     Adjusted
EBITDA
     Funds
From

Operations
     Net Income
(loss)
 
(MILLIONS, EXCEPT AS NOTED)    2018      2017      2018      2017      2018      2017      2018      2017      2018     2017  

United States

     433        427      $ 112      $ 111      $ 31      $ 31      $ 15      $ 14      $ (10   $ 21  

Brazil

     250        278        83        91        18        21        12        13        7       7  
  

 

 

    

 

 

    

 

 

    

 

 

    

 

 

    

 

 

    

 

 

    

 

 

    

 

 

   

 

 

 

Total

     683        705      $ 101      $ 103      $ 49      $ 52      $ 27      $ 27      $ (3   $ 28  
  

 

 

    

 

 

    

 

 

    

 

 

    

 

 

    

 

 

    

 

 

    

 

 

    

 

 

   

 

 

 

United States

Funds From Operations in 2018 totaled $15 million compared to $14 million for the year ended December 31, 2017. The Business’s portfolio performed in line with the prior year.

Net loss attributable to shareholders in 2018 totaled $10 million compared to net income of $21 million in the prior year as the above noted increase in Funds From Operations was more than offset by the impact of a deferred tax recovery as a result of new tax legislation that benefited the prior year.

Brazil

Funds From Operations in 2018 totaled $12 million compared to $13 million in the prior year due to lower generation as the prior year benefited from above average wind conditions and the weakening of the Brazilian reais versus the U.S. dollar, partially offset by lower interest expense due to capital structure optimization.

Net income attributable to shareholders in 2018 was in line with the prior year.

STORAGE AND OTHER OPERATIONS ON PROPORTIONATE BASIS

The following table presents the proportionate results for storage and other operations of the Business for the year ended December 31:

 

(MILLIONS, EXCEPT AS NOTED)    2018     2017  

Generation (GWh) – actual

     519       290  

Revenue

   $ 71     $ 53  

Other income

     (3     1  

Direct operating costs

     (31     (31
  

 

 

   

 

 

 

Adjusted EBITDA

     37       23  

Interest expense

     (12     (13
  

 

 

   

 

 

 

Funds From Operations

   $ 24     $ 9  

Depreciation

     (23     (21

Deferred taxes and other

     2       (1
  

 

 

   

 

 

 

Net income

   $ 3     $ (13
  

 

 

   

 

 

 

Funds From Operations and Net income attributable to shareholders at the pumped storage and biomass operations of the Business increased $15 million and $16 million, respectively, in 2018 due to improved performance at the facility in New England supported by improved capacity pricing and generation.

 

313


Table of Contents

RECONCILIATION OF NON-IFRS MEASURES

The following table reflects Adjusted EBITDA, Funds From Operations and provides reconciliation to net income for the three months ended March 31, 2020.

 

     Attributable to Parent Company     Contribution
from equity-
accounted
investments
    Attributable to
non-controlling
interests
    As per
IFRS
financials(1)
 
     Hydroelectric     Wind     Storage &
Other
    Total  
(MILLIONS)    United
States
    Brazil     Colombia     United
States
    Brazil  

Revenue

   $ 186     $ 61     $ 60     $ 10     $ 2     $ 12     $ 331     $ (12   $ 277     $ 596  

Other income

     —         3       1       —         —         —         4       —         1       5  

Direct operating costs

     (58     (17     (26     (5     (1     (6     (113     5       (105     (213

Share of adjusted EBITDA from equity accounted investments

     —         —         —         —         —         —         —         7       —         7  
  

 

 

   

 

 

   

 

 

   

 

 

   

 

 

   

 

 

   

 

 

   

 

 

   

 

 

   

Adjusted EBITDA

     128       47       35       5       1       6       222       —         173    

Management service fees

     (12     (2     (5     (1     —         —         (20     —         —         (20

Interest expense

     (25     (4     (7     (3     —         (3     (42     2       (51     (91

Current income taxes

     (2     (2     (4     —         —         —         (8     —         (10     (18

Share of interest and cash taxes from equity accounted investments

     —         —         —         —         —         —         —         (2     —         (2

Share of Funds From Operations attributable to non-controlling interests

     —         —         —         —         —         —         —         —         (112     (112
  

 

 

   

 

 

   

 

 

   

 

 

   

 

 

   

 

 

   

 

 

   

 

 

   

 

 

   

Funds From Operations

     89       39       19       1       1       3       152       —         —      

Depreciation

     (36     (19     (6     (9     (2     (5     (77     3       (54     (128

Unrealized foreign exchange and financial instrument gain

     4       8       5       —         —         (1     16       1       18       35  

Deferred income tax recovery

     (11     2       (1     1       —         —         (9     —         (1     (10

Other

     (3     (4     —         —         —         —         (7     —         1       (6

Share of earnings from equity-accounted investments

     —         —         —         —         —         —         —         (4     —         (4

Net income attributable to non-controlling interests

     —         —         —         —         —         —         —         —         36       36  
  

 

 

   

 

 

   

 

 

   

 

 

   

 

 

   

 

 

   

 

 

   

 

 

   

 

 

   

 

 

 

Net income attributable to parent company

   $ 43     $ 26     $ 17     $ (7   $ (1   $ (3   $ 75     $ —       $ —       $ 75  
  

 

 

   

 

 

   

 

 

   

 

 

   

 

 

   

 

 

   

 

 

   

 

 

   

 

 

   

 

 

 

 

(1)

Share of earnings from equity-investments of $1 million is comprised of amounts found on the share of Adjusted EBITDA, share of interest and cash taxes and share of earnings lines. Net income attributable to participating non-controlling interests – in operating subsidiaries of $76 million is comprised of amounts found on Share of Funds From Operations attributable to non-controlling interests and Net Income attributable to non-controlling interests.

 

314


Table of Contents

The following table reflects Adjusted EBITDA, Funds From Operations and provides reconciliation to net income for the three months ended March 31, 2019.

 

     Attributable to Parent Company     Contribution
from equity-
accounted
investments
    Attributable to
non-controlling
interests
    As per
IFRS
financials(1)
 
     Hydroelectric     Wind     Storage &
Other
    Total  
(MILLIONS)    United
States
    Brazil     Colombia     United
States
    Brazil  

Revenue

   $ 178     $ 65     $ 62     $ 9     $ 3     $ 17     $ 334     $ (14   $ 297     $ 617  

Other income

     2       1       —         —         —         —         3       —         1       4  

Direct operating costs

     (54     (17     (24     (5     (1     (10     (111     5       (98     (204

Share of adjusted EBITDA from equity accounted investments

     —         —         —         —         —         —         —         9       —         9  
  

 

 

   

 

 

   

 

 

   

 

 

   

 

 

   

 

 

   

 

 

   

 

 

   

 

 

   

Adjusted EBITDA

     126       49       38       4       2       7       226       —         200    

Management service fees

     (7     (2     (5     (1     —         —         (15     —         —         (15

Interest expense

     (26     (6     (8     (3     (1     (3     (47     3       (51     (95

Current income taxes

     (2     (3     (4     —         —         —         (9     —         (13     (22

Share of interest and cash taxes from equity accounted investments

     —         —         —         —         —         —         —         (3     —         (3

Share of Funds From Operations attributable to non-controlling interests

     —         —         —         —         —         —         —         —         (136     (136
  

 

 

   

 

 

   

 

 

   

 

 

   

 

 

   

 

 

   

 

 

   

 

 

   

 

 

   

Funds From Operations

     91       38       21       —         1       4       155       —         —      

Depreciation

     (36     (22     (5     (8     (2     (6     (79     3       (52     (128

Unrealized foreign exchange and financial instrument gain

     2       (1     2       —         —         —         3       —         4       7  

Deferred income tax recovery

     (11     1       (2     1       —         —         (11     —         (6     (17

Other

     (1     (1     1       —         —         —         (1     —         2       1  

Share of earnings from equity-accounted investments

     —         —         —         —         —         —         —         (3     —         (3

Net income attributable to non-controlling interests

     —         —         —         —         —         —         —         —         52       52  
  

 

 

   

 

 

   

 

 

   

 

 

   

 

 

   

 

 

   

 

 

   

 

 

   

 

 

   

 

 

 

Net income attributable to parent company

   $ 45     $ 15     $ 17     $ (7   $ (1   $ (2   $ 67     $ —       $ —       $ 67  
  

 

 

   

 

 

   

 

 

   

 

 

   

 

 

   

 

 

   

 

 

   

 

 

   

 

 

   

 

 

 

 

(1)

Share of earnings from equity-investments of $3 million is comprised of amounts found on the share of Adjusted EBITDA, share of interest and cash taxes and share of earnings lines. Net income attributable to participating non-controlling interests – in operating subsidiaries of $84 million is comprised of amounts found on Share of Funds From Operations attributable to non-controlling interests and Net Income attributable to non-controlling interests.

 

315


Table of Contents

The following table reflects Adjusted EBITDA, Funds From Operations and provides reconciliation to net income for the year ended December 31, 2019.

 

     Attributable to Parent Company     Contribution
from equity-
accounted
investments
    Attributable to
non-controlling
interests
    As per
IFRS
financials(1)
 
     Hydroelectric     Wind     Storage &
Other
    Total  
(MILLIONS)    United
States
    Brazil     Colombia     United
States
    Brazil  

Revenue

   $ 613     $ 234     $ 237     $ 46     $ 14     $ 64     $ 1,208     $ (52   $ 1,080     $ 2,236  

Other income

     3       19       —         —         —         —         22       (1     10       31  

Direct operating costs

     (220     (72     (93     (18     (4     (34     (441     21       (381     (801

Share of adjusted EBITDA from equity accounted investments

     —         —         —         —         —         —         —         32       —         32  
  

 

 

   

 

 

   

 

 

   

 

 

   

 

 

   

 

 

   

 

 

   

 

 

   

 

 

   

Adjusted EBITDA

     396       181       144       28       10       30       789       —         709    

Management service fees

     (41     (8     (26     (5     (1     (1     (82     —         —         (82

Interest expense

     (100     (20     (34     (13     (3     (10     (180     10       (211     (381

Current income taxes

     (4     (11     (9     —         (1     (1     (26     —         (33     (59

Share of interest and cash taxes from equity accounted investments

     —         —         —         —         —         —         —         (10     —         (10

Share of Funds From Operations attributable to non-controlling interests

     —         —         —         —         —         —         —         —         (465     (465
  

 

 

   

 

 

   

 

 

   

 

 

   

 

 

   

 

 

   

 

 

   

 

 

   

 

 

   

Funds From Operations

     251       142       75       10       5       18       501       —         —      

Depreciation

     (147     (83     (21     (31     (6     (20     (308     10       (211     (509

Foreign exchange and unrealized financial instrument loss

     (5     19       (2     —         —         —         12       —         (3     9  

Deferred income tax recovery

     (2     3       (5     5       —         —         1       —         (11     (10

Other

     (15     (7     (2     4       —         (2     (22     —         1       (21

Share of earnings from equity accounted investments

     —         —         —         —         —         —         —         (10     —         (10

Net income attributable to non-controlling interests

     —         —         —         —         —         —         —         —         224       224  
  

 

 

   

 

 

   

 

 

   

 

 

   

 

 

   

 

 

   

 

 

   

 

 

   

 

 

   

 

 

 

Net income attributable to parent company

   $ 82     $ 74     $ 45     $ (12   $ (1   $ (4   $ 184     $ —       $ —       $ 184  
  

 

 

   

 

 

   

 

 

   

 

 

   

 

 

   

 

 

   

 

 

   

 

 

   

 

 

   

 

 

 

 

(1)

Share of earnings from equity-investments of $12 million is comprised of amounts found on the share of Adjusted EBITDA, share of interest and cash taxes and share of earnings lines. Net income attributable to participating non-controlling interests – in operating subsidiaries of $241 million is comprised of amounts found on Share of Funds From Operations attributable to non-controlling interests and Net Income attributable to non-controlling interests.

 

316


Table of Contents

The following table reflects Adjusted EBITDA, Funds From Operations and provides reconciliation to net income for the year ended December 31, 2018.

 

     Attributable to Parent Company     Contribution
from equity-
accounted
investments
    Attributable to
non-controlling
interests
    As per
IFRS
financials(1)
 
     Hydroelectric     Wind     Storage &
Other
    Total  
(MILLIONS)    United
States
    Brazil     Colombia     United
States
    Brazil  

Revenue

   $ 558     $ 251     $ 216     $ 49     $ 21     $ 71     $ 1,166     $ (58   $ 1,056     $ 2,164  

Other income

     2       3       4       —         1       (3     7       —         9       16  

Direct operating costs

     (212     (81     (94     (18     (4     (31     (440     21       (397     (816

Share of adjusted EBITDA from equity accounted investments

     —         —         —         —         —         —         —         37       —         37  
  

 

 

   

 

 

   

 

 

   

 

 

   

 

 

   

 

 

   

 

 

   

 

 

   

 

 

   

Adjusted EBITDA

     348       173       126       31       18       37       733       —         668    

Management service fees

     (26     (7     (18     (3     (1     (1     (56     —         —         (56

Interest expense

     (111     (22     (37     (13     (4     (12     (199     11       (214     (402

Current income taxes

     (4     (8     (2     —         (1     —         (15     —         (11     (26

Share of interest and cash taxes from equity accounted investments

     —         —         —         —         —         —         —         (11     —         (11

Share of Funds From Operations attributable to non-controlling interests

     —         —         —         —         —         —         —         —         (443     (443
  

 

 

   

 

 

   

 

 

   

 

 

   

 

 

   

 

 

   

 

 

   

 

 

   

 

 

   

Funds From Operations

     207       136       69       15       12       24       463       —         —      

Depreciation

     (139     (136     (18     (29     (6     (23     (351     10       (190     (531

Foreign exchange and unrealized financial instrument loss

     —         (17     7       —         —         1       (9     (1     (4     (14

Deferred income tax recovery

     (24     2       18       2       —         —         (2     —         60       58  

Other

     (18     (2     (9     2       1       1       (25     —         (23     (48

Share of earnings from equity accounted investments

     —         —         —         —         —         —         —         (9     —         (9

Net income attributable to non-controlling interests

     —         —         —         —         —         —         —         —         157       157  
  

 

 

   

 

 

   

 

 

   

 

 

   

 

 

   

 

 

   

 

 

   

 

 

   

 

 

   

 

 

 

Net income attributable to parent company

   $ 26     $ (17   $ 67     $ (10   $ 7     $ 3     $ 76     $ —       $ —       $ 76  
  

 

 

   

 

 

   

 

 

   

 

 

   

 

 

   

 

 

   

 

 

   

 

 

   

 

 

   

 

 

 

 

(1)

Share of earnings from equity-investments of $17 million is comprised of amounts found on the share of Adjusted EBITDA, share of interest and cash taxes and share of earnings lines. Net income attributable to participating non-controlling interests – in operating subsidiaries of $286 million is comprised of amounts found on Share of Funds From Operations attributable to non-controlling interests and Net Income attributable to non-controlling interests.

 

317


Table of Contents

The following table reflects Adjusted EBITDA, Funds From Operations and provides reconciliation to net income for the year ended December 31, 2017.

 

     Attributable to Parent Company     Contribution
from equity-
accounted
investments
    Attributable to
non-controlling
interests
    As per
IFRS
financials(1)
 
     Hydroelectric     Wind     Storage &
Other
    Total  
(MILLIONS)    United
States
    Brazil     Colombia     United
States
    Brazil  

Revenue

   $ 566     $ 258     $ 192     $ 47     $ 25     $ 53     $ 1,141     $ (44   $ 938     $ 2,035  

Other income

     —         9       3       —         1       1       14       —         13       27  

Direct operating costs

     (224     (81     (96     (16     (5     (31     (453     19       (398     (832

Share of adjusted EBITDA from equity accounted investments

     —         —         —         —         —         —         —         25       —         25  
  

 

 

   

 

 

   

 

 

   

 

 

   

 

 

   

 

 

   

 

 

   

 

 

   

 

 

   

Adjusted EBITDA

     342       186       99       31       21       23       702       —         553    

Management service fees

     (30     (8     (17     (3     (1     (1     (60     —         —         (60

Interest expense

     (122     (24     (42     (14     (6     (13     (221     12       (229     (438

Current income taxes

     —         (11     (5     —         (1     —         (17     —         (21     (38

Share of interest and cash taxes from equity accounted investments

     —         —         —         —         —         —         —         (12     —         (12

Share of Funds From Operations attributable to non-controlling interests

     —         —         —         —         —         —         —           (303     (303
  

 

 

   

 

 

   

 

 

   

 

 

   

 

 

   

 

 

   

 

 

   

 

 

   

 

 

   

Funds From Operations

     190       143       35       14       13       9       404       —         —      

Depreciation

     (133     (141     (26     (26     (6     (21     (353     9       (215     (559

Foreign exchange and unrealized financial instrument loss

     (3     —         4       —         —         1       2       (1     (10     (9

Deferred income tax recovery

     (74     2       (10     30       —         —         (52     —         (24     (76

Other

     (9     (6     7       3       —         (2     (7     —         15       8  

Share of earnings from equity accounted investments

     —         —         —         —         —         —         —         (8     —         (8

Net income attributable to non-controlling interests

     —         —         —         —         —         —         —           234       234  
  

 

 

   

 

 

   

 

 

   

 

 

   

 

 

   

 

 

   

 

 

   

 

 

   

 

 

   

 

 

 

Net income attributable to parent company

   $ (29   $ (2   $ 10     $ 21     $ 7     $ (13   $ (6   $ —       $ —       $ (6
  

 

 

   

 

 

   

 

 

   

 

 

   

 

 

   

 

 

   

 

 

   

 

 

   

 

 

   

 

 

 

 

(1)

Share of earnings from equity-investments of $5 million is comprised of amounts found on the share of Adjusted EBITDA, share of interest and cash taxes and share of earnings lines. Net income attributable to participating non-controlling interests – in operating subsidiaries of $69 million is comprised of amounts found on Share of Funds From Operations attributable to non-controlling interests and Net Income attributable to non-controlling interests.

 

318


Table of Contents

LIQUIDITY AND CAPITAL RESOURCES

AVAILABLE LIQUIDITY

The nature of the asset base and the quality of the associated cash flows of the Business enable the maintenance of a stable and low-cost capital structure. Management attempts to maintain sufficient financial liquidity at all times so that BEPC will be able to participate in attractive opportunities as they arise, better withstand sudden adverse changes in economic circumstances and maintain distributions to shareholders. The principal sources of liquidity for the Business are cash flows from operations, capital recycling, access to public and private capital markets and access to group-wide liquidity. From time to time, subsidiaries may be subject to limitations on their ability to declare and pay dividends. However, no significant limitations existed at March 31, 2020, December 31, 2019 and December 31, 2018.

The following table summarizes the available liquidity:

 

(MILLIONS)    March 31,
2020
     December 31,
2019
     December 31,
2018
 

Cash and cash equivalents

   $ 152      $ 67      $ 94  

Authorized credit facilities(1)

     1,750        1,750        1,750  
  

 

 

    

 

 

    

 

 

 
     1,902        1,817        1,844  

Available portion of subsidiary credit facilities

     173        174        73  

Brookfield Renewable group liquidity

     934        704        57  
  

 

 

    

 

 

    

 

 

 

Available liquidity

   $ 3,009      $ 2,695      $ 1,974  
  

 

 

    

 

 

    

 

 

 

 

(1)

Prior to the completion of the special distribution, BEPC expects to enter into the Subordinated Credit Facilities, each providing for a $1,750 million revolving credit facility, corresponding with BEP’s authorized corporate revolving credit facility. This is to facilitate the movement of cash within the Brookfield Renewable group. The Brookfield Renewable group expects that no amounts will be drawn under these credit facilities as of the date of the special distribution.

At March 31, 2020, the Business’s liquidity is sufficient to meet its present requirements. The Business’s assets are financed principally at the operating company level with non-recourse debt that generally has long-term maturities and few restrictive covenants.

DIVIDEND POLICY

The BEPC board may declare dividends at its discretion. However, the BEPC exchangeable shares have been structured with the intention of providing an economic return equivalent to the BEP units and it is expected that dividends on the BEPC exchangeable shares will be declared at the same time and in the same amount as distributions made on the BEP units to provide holders of the BEPC exchangeable shares with an economic return equivalent to holders of the BEP units. In the event dividends are not declared and paid concurrently with a distribution on the BEP units, then the undeclared or unpaid amount of such BEPC exchangeable share dividend will accrue and accumulate. BEP’s distributions are underpinned by stable, highly regulated and contracted cash flows generated from operations. BEP’s objective is to pay a distribution that is sustainable on a long-term basis and has set its target payout ratio at approximately 70% of Brookfield Renewable’s Funds From Operations.

The board of directors of the general partners of BEP approved a 5% increase in its annual distribution to $2.17 per BEP unit, or $0.5425 per BEP unit quarterly, starting with the distribution paid in March 2020. This increase reflects the forecasted contribution from Brookfield Renewable group’s recently commissioned capital projects, as well as the expected cash yield on recent acquisitions. BEP targets a 5% to 9% annual distribution

 

319


Table of Contents

growth in light of growth it foresees in its operations. Immediately following completion of the special distribution, the distribution level on the BEP units will be reduced to be four-fifths (4/5ths) of the pre-closing distribution level as a result of the one (1) for four (4) special distribution, and the dividend level on the BEPC exchangeable shares will be one-fifth (1/5th) of the pre-closing distribution level, with the result that the aggregate distribution received by holders on their BEP units and BEPC exchangeable shares will be the same as they would have received if the special distribution had not been made.

BORROWINGS

The composition of debt obligations, overall maturity profile, and average interest rates associated with the borrowings and credit facilities of the Business on a proportionate basis is presented in the following table:

 

     March 31, 2020     December 31, 2019     December 31, 2018  
     Weighted-average     Weighted-average     Weighted-average  
(MILLIONS, EXCEPT AS NOTED)    Interest
rate
    Term
(years)
     Total     Interest
rate
    Term
(years)
     Total     Interest
rate
    Term
(years)
     Total  

Proportionate non-recourse borrowings

                     

Hydroelectric

     5.8     9      $ 2,396       5.9     9      $ 2,506       6.2     10      $ 2,425  

Wind

     5.6     10        227       5.8     10        238       6.1     11        254  

Storage & other

     4.9     6        167       5.0     6        174       5.0     7        191  
  

 

 

   

 

 

    

 

 

   

 

 

   

 

 

    

 

 

   

 

 

   

 

 

    

 

 

 
     5.8     9        2,790       6.0     8        2,918       6.0     10        2,870  

Proportionate unamortized financing fees, net of unamortized premiums

 

     (20          (21          (24
  

 

 

        

 

 

        

 

 

 
     2,770            2,897            2,846  

Equity-accounted borrowings

 

     (167          (168          (185

Non-controlling interests

 

     2,689            2,932            2,882  
  

 

 

        

 

 

        

 

 

 

As per IFRS Statements

 

   $ 5,292          $ 5,661          $ 5,543  
  

 

 

        

 

 

        

 

 

 

The following table summarizes the undiscounted principal repayments and scheduled amortization of the Business on a proportionate basis as at March 31, 2020:

 

(MILLIONS)    2020      2021      2022      2023      2024      Thereafter      Total  

Debt principal repayments

                    

Non-recourse borrowings

                    

Credit facilities

                          50                      50  

Hydro

                   215        115        77        1,417        1,824  

Wind

                          30                      30  

Storage and other

                                        152        152  
  

 

 

    

 

 

    

 

 

    

 

 

    

 

 

    

 

 

    

 

 

 
                   215        195        77        1,569        2,056  

Amortizing debt principal repayments

                    

Non-recourse borrowings

                    

Hydro

     30        35        45        39        46        327        522  

Wind

     10        14        23        12        18        120        197  

Storage and other

     2        3        2        3        4        1        15  
  

 

 

    

 

 

    

 

 

    

 

 

    

 

 

    

 

 

    

 

 

 
     42      52      70      54      68      448      734  
  

 

 

    

 

 

    

 

 

    

 

 

    

 

 

    

 

 

    

 

 

 

Total

     42        52        285        249        145        2,017        2,790  
  

 

 

    

 

 

    

 

 

    

 

 

    

 

 

    

 

 

    

 

 

 

 

320


Table of Contents

The following table summarizes the undiscounted principal repayments and scheduled amortization of the Business on a consolidated basis as at March 31, 2020:

 

(MILLIONS)    2020      2021      2022      2023      2024      Thereafter      Total  

Non-recourse borrowings

 

Hydroelectric

   $ 107      $ 86      $ 528      $ 419      $ 351      $ 3,326      $ 4,817  

Wind

     25        29        72        57        34        290        507  
  

 

 

    

 

 

    

 

 

    

 

 

    

 

 

    

 

 

    

 

 

 
     $132      $115      $600      $476      $385      $3,616      $5,324  
  

 

 

    

 

 

    

 

 

    

 

 

    

 

 

    

 

 

    

 

 

 

The following table summarizes the undiscounted principal repayments and scheduled amortization of the Business on a proportionate basis as at December 31, 2019:

 

(MILLIONS)    2020      2021      2022      2023      2024      Thereafter      Total  

Debt principal repayments

                    

Non-recourse borrowings

                    

Credit facilities

                                 50               50  

Hydro

                   215        139        83        1,438        1,875  

Wind

                   9        30                      39  

Storage and other

                                        152        152  
  

 

 

    

 

 

    

 

 

    

 

 

    

 

 

    

 

 

    

 

 

 
                   224        169        133        1,590        2,116  

Amortizing debt principal repayments

                    

Non-recourse borrowings

                    

Hydro

     36        40        52        44        50        359        581  

Wind

     14        14        14        13        19        125        199  

Storage and other

     3        3        3        4        5        4        22  
  

 

 

    

 

 

    

 

 

    

 

 

    

 

 

    

 

 

    

 

 

 
     53        57        69        61        74        488        802  
  

 

 

    

 

 

    

 

 

    

 

 

    

 

 

    

 

 

    

 

 

 

Total

     53        57        293        230        207        2,078        2,918  
  

 

 

    

 

 

    

 

 

    

 

 

    

 

 

    

 

 

    

 

 

 

Interest payable(1)

                    

Non-recourse borrowings

                    

Hydro

     148        146        134        125        115        505        1,173  

Wind

     13        12        11        10        8        33        87  

Storage and other

     8        8        6        8        9        6        45  
  

 

 

    

 

 

    

 

 

    

 

 

    

 

 

    

 

 

    

 

 

 

Total

     169        166        151        143        132        544        1,305  
  

 

 

    

 

 

    

 

 

    

 

 

    

 

 

    

 

 

    

 

 

 

 

(1)

Represents aggregate interest payable expected to be paid over the entire term of the obligations, if held to maturity. Variable rate interest payments have been calculated based on estimated interest rates.

The following table summarizes the undiscounted principal repayments and scheduled amortization of the Business on a consolidated basis as at December 31, 2019:

 

(MILLIONS)    2020      2021      2022      2023      2024      Thereafter      Total  

Non-recourse borrowings

 

Hydroelectric

   $ 122      $ 100      $ 554      $ 490      $ 381      $ 3,506      $ 5,153  

Wind

     32        31        73        59        36        299        530  

Storage and other

     1        1        1        1        1        9        14  
  

 

 

    

 

 

    

 

 

    

 

 

    

 

 

    

 

 

    

 

 

 
     $155      $132      $628      $550      $418      $3,814      $5,697  
  

 

 

    

 

 

    

 

 

    

 

 

    

 

 

    

 

 

    

 

 

 

 

321


Table of Contents

Management remains focused on refinancing near-term facilities on acceptable terms and maintaining a manageable maturity ladder. Management does not anticipate material issues in addressing the borrowings through 2024 on acceptable terms and will do so opportunistically based on the prevailing interest rate environment.

Proportionate debt is presented to assist investors in understanding the capital structure of the underlying investments of the Business that are consolidated in its financial statements but are not wholly-owned. When used in conjunction with Funds from Operations, proportionate debt is expected to provide useful information as to how the Business has financed its businesses at the asset-level. The only difference between consolidated debt presented under IFRS and proportionate debt is the adjustment to remove the share of debt of consolidated investments not attributable to the Business and the adjustment to include share of debt attributable to the equity-accounted investments of the Business. Management utilizes proportionate debt in understanding the capital structure of the underlying investments that are consolidated in its financial statements but are not wholly-owned. Proportionate debt provides useful information as to how the Business has financed its businesses at the asset-level and provides a view into the return on the capital that it invests at a given degree of leverage.

CASH FLOWS

Three month periods ended March 31, 2020 and 2019

The following table summarizes the key items in the condensed combined carve-out statements of cash flows for the three months ended March 31, 2020 and 2019:

 

     Three months ended
March 31
 
(MILLIONS)        2020             2019      

Cash flow provided by (used in):

    

Operating activities

   $ 251     $ 296  

Financing activities

     (96     (215

Investing activities

     (60     (73

Foreign exchange loss on cash

     (10     1  
  

 

 

   

 

 

 

Increase (decrease) in cash and cash equivalents

   $ 85     $ 9  
  

 

 

   

 

 

 

Operating Activities

Cash flows provided by operating activities totaled $251 million and $296 million for the three months ended March 31, 2020 and 2019, respectively, reflecting the strong performance of our business during both periods.

The net change in working capital balances shown in the condensed combined carve-out statements of cash flows is comprised of the following:

 

     Three months ended
March 31
 
(MILLIONS)        2020             2019      

Trade receivables and other current assets

   $ (16   $ (11

Accounts payable and accrued liabilities

     (3     14  

Other assets and liabilities

     (4     (10
  

 

 

   

 

 

 
   $ (23   $ (7
  

 

 

   

 

 

 

 

322


Table of Contents

Financing Activities

Cash flows used in financing activities totaled $96 million for the three months ended March 31, 2020. During the period, repayment of related party borrowings and distributions paid to non–controlling interests and the parent company totaled $195 million were partly offset by capital contributions from non-controlling interest and the parent company of $55 million to support growth, as well as proceeds from project financings, net of repayments, of $44 million as the Business’s capital structure is further optimized.

Cash flows used in financing activities totaled $215 million for the three months ended March 31, 2019. During the period, distributions paid to non-controlling interests and the parent company totaled $98 million and $55 million. Repayments of related party borrowings totaled $69 million. These were partially offset by proceeds from project financings, net of repayments, of $7 million.

Investing Activities

Cash flows used in investing activities totaled $60 million and $73 million for the three months ended March 31, 2020 and 2019, respectively. The investing activities include the Business’s continued investment in property, plant and equipment of $21 million and $22 million for the respective corresponding periods.

Years ended December 31, 2019, 2018 and 2017

The following table summarizes the key items in the combined carve-out statements of cash flows for the years ended December 31, 2019, 2018 and 2017:

 

(MILLIONS)    2019     2018     2017  

Cash flow provided by (used in):

      

Operating activities

   $ 961     $ 981     $ 513  

Financing activities

     (848     (844     (362

Investing activities

     (138     (171     (209

Foreign exchange loss on cash

     (2     (6      
  

 

 

   

 

 

   

 

 

 

Decrease in cash and cash equivalents

   $ (27   $ (40   $ (58
  

 

 

   

 

 

   

 

 

 

Operating Activities

Cash flows provided by operating activities for the year ended December 31, 2019 totaled $961 million compared to $981 million for the year ended December 31, 2018. Cash flows from operating activities were relatively unchanged from the prior year as strong performance of our business, as reflected by a year-on-year increase in Funds From Operations, was offset by the impact of working capital changes and a reduction in payments received from related parties.

Cash flows provided by operating activities for the year ended December 31, 2018 totaled $981 million compared to $513 million for the year ended December 31, 2017. The increase in cash flows from operating activities of $468 million was driven by growth and the strong operating performance of our business, as reflected by higher Funds From Operations compared to the prior year, as well as positive changes in related party balances.

 

323


Table of Contents

The net change in working capital balances shown in the combined carve-out statements of cash flows is comprised of the following:

 

(MILLIONS)    2019     2018     2017  

Trade receivables and other current assets

   $ (18   $ (45   $ (31

Accounts payable and accrued liabilities

     (12     39       (31

Other assets and liabilities

     (18     (8     38  
  

 

 

   

 

 

   

 

 

 
   $ (48   $ (14   $ (24
  

 

 

   

 

 

   

 

 

 

Financing Activities

Cash flow used in financing activities for the year ended December 31, 2019 totaled $848 million. During the year, distributions paid to non-controlling interests and the parent company totaled $482 million and $628 million. This was partially offset by related party borrowings of $122 million and proceeds from project financings, net of repayments, of $138 million as the Business further optimized the capital structure.

Cash flow used in financing activities for the year ended December 31, 2018 totaled $844 million. During the year, distributions paid to non-controlling interests and the parent company totaled $365 million and $495 million. Repayments of related party borrowings totaled $185 million. These were partially offset by capital contributions from the Business’s parent company of $229 million to support growth.

Cash flow used in financing activities for the year ended 2017 totaled $362 million. During the year, distributions paid to non-controlling interests and the parent company totaled $368 million and $269 million, respectively. This was partially offset by capital contributions from the Business’s parent company and non-controlling interest of $105 million and $61 million, respectively, to support growth, as well as related party borrowings of $115 million.

Investing Activities

Cash flows used in investing activities for the year ended December 31, 2019 totaled $138 million (2018: $171 million and 2017: $209 million). The investing activities primarily relate to its continued investment in property, plant and equipment, including growth capital expenditures relating to its development projects in Brazil, totaling $141 million for the year ended December 31, 2019 (2018: $171 million and 2017: $226 million).

CONTRACTUAL OBLIGATIONS

See Note 18 – Commitments, contingencies and guarantees in the audited combined carve-out financial statements and Note 16 – Commitments, contingencies and guarantees in the unaudited condensed combined carve-out financial statements, in each case included elsewhere in this prospectus, for further details on the following:

 

   

Commitments – Water, land, and dam usage agreements, and agreements and conditions on committed acquisitions of operating portfolios and development projects;

 

   

Contingencies – Legal proceedings, arbitrations and actions arising in the normal course of business, and providing for letters of credit; and

 

   

Guarantees – Nature of all the indemnification undertakings.

 

324


Table of Contents

OFF-STATEMENT OF FINANCIAL POSITION ARRANGEMENTS

The Business does not have any off-statement of financial position arrangements that have or are reasonably likely to have a material current or future effect on its financial condition, changes in financial condition, revenues or expenses, results of operations, liquidity, capital expenditures or capital resources that are material to investors.

Prior to the completion of the special distribution, LATAM Holdco and Canada SubCo, each a direct and indirect wholly-owned subsidiary of the Business, will fully and unconditionally guarantee (i) medium term notes issued and payable by Brookfield Renewable Partners ULC, a finance subsidiary of Brookfield Renewable, (ii) the senior preferred shares of Brookfield Renewable Power Preferred Equity Inc., (iii) certain preferred units of Brookfield Renewable, and (iv) the obligations of Brookfield Renewable under its bilateral credit facilities.

 

325


Table of Contents

CRITICAL ESTIMATES AND ACCOUNTING POLICIES

CRITICAL ESTIMATES AND CRITICAL JUDGEMENTS IN APPLYING ACCOUNTING POLICIES

The audited annual combined carve-out financial statements of the United States, Colombian and Brazilian operations of BEP as at December 31, 2019 and December 31, 2018 and for each of the years in the three years ended December 31, 2019 are prepared in accordance with IFRS as issued by the IASB, and the unaudited condensed combined carve-out financial statements of the United States, Colombian and Brazilian operations of BEP as at March 31, 2020 and December 31, 2019 and for the three month period ended March 31, 2020 and 2019 are prepared in accordance with IAS 34, Interim Financial Reporting, which requires the use of estimates and judgements in reporting assets, liabilities, revenues, expenses and contingencies. In the judgement of management, none of the estimates outlined in Note 2 – Basis of preparation and significant accounting policies in the audited combined carve-out financial statements are considered critical accounting estimates with the exception of the estimates related to the valuation of property, plant and equipment and the related deferred income tax liabilities. These assumptions include estimates of future electricity prices, discount rates, expected long-term average generation, inflation rates, terminal year and operating and capital costs, the amount, the timing and the income tax rates of future income tax provisions. Estimates also include determination of accruals, purchase price allocations, useful lives, asset valuations, asset impairment testing, deferred tax liabilities, decommissioning retirement obligations and those relevant to the defined benefit pension and non-pension benefit plans. Estimates are based on historical experience, current trends and various other assumptions that are believed to be reasonable under the circumstances.

In making estimates, management relies on external information and observable conditions where possible, supplemented by internal analysis, as required. These estimates have been applied in a manner consistent with that in the prior year and there are no known trends, commitments, events or uncertainties that management believes will materially affect the methodology or assumptions utilized in this Management’s Discussion and Analysis. These estimates are impacted by, among other things, future power prices, movements in interest rates, foreign exchange volatility and other factors, some of which are highly uncertain, as described in the “Risk Factors” section of this document. The interrelated nature of these factors prevents the qualification of the overall impact of these movements on the Business’s financial statements in a meaningful way. These sources of estimation uncertainty relate in varying degrees to substantially all asset and liability account balances. Actual results could differ from those estimates.

CRITICAL ESTIMATES

The Business makes estimates and assumptions that affect the carrying value of assets and liabilities, disclosure of contingent assets and liabilities and the reported amount of income and other comprehensive income for the year. Actual results could differ from these estimates. The estimates and assumptions that are critical to the determination of the amounts reported in the audited combined carve-out financial statements relate to the following:

(i)     Property, plant and equipment

The fair value of the Business’s property, plant and equipment is calculated using estimates and assumptions about future electricity prices from renewable sources, anticipated long-term average generation, estimated operating and capital expenditures, future inflation rates and discount rates, as described in Note 8 – Property, plant and equipment, at fair value in the Business’s audited combined carve-out financial statements. Judgment is involved in determining the appropriate estimates and assumptions in the valuation of the Business’s property, plant and equipment. See Note 2(o)(i) – Critical judgements in applying accounting policies – Property, plant and equipment in the audited combined carve-out financial statements of the Business for further details.

Estimates of useful lives and residual values are used in determining depreciation. To ensure the accuracy of useful lives and residual values, these estimates are reviewed on an annual basis.

 

326


Table of Contents

(ii)     Deferred income taxes

The audited combined carve-out financial statements include estimates and assumptions for determining the future tax rates applicable to subsidiaries and identifying the temporary differences that relate to each subsidiary. Deferred income tax assets and liabilities are measured at the tax rates that are expected to apply during the year when the assets are realized or the liabilities settled, using the tax rates and laws enacted or substantively enacted at the audited combined carve-out statements of financial position dates. Operating plans and forecasts are used to estimate when the temporary difference will reverse.

CRITICAL JUDGEMENTS IN APPLYING ACCOUNTING POLICIES

The following are the critical judgements that have been made in applying the accounting policies used in the audited combined carve-out financial statements and that have the most significant effect on the amounts in the audited combined carve-out financial statements:

(i)     Preparation of combined carve-out financial statements

These audited combined carve-out financial statements present the financial position, results of operations and cash flows of the Business. Judgment is required in determining what assets, liabilities and transactions are recognized in the audited combined carve-out financial statements as pertaining to the Business’s operations.

(ii)     Property, plant and equipment

The accounting policy relating to the Business’s property, plant and equipment is described in Note 2(k) – Property, plant and equipment and revaluation method in the audited combined carve-out financial statements of the Business. In applying this policy, judgement is used in determining whether certain costs are additions to the carrying amount of the property, plant and equipment as opposed to repairs and maintenance. If an asset has been developed, judgement is required to identify the point at which the asset is capable of being used as intended and to identify the directly attributable costs to be included in the carrying value of the development asset. The useful lives of property, plant and equipment are determined by independent engineers periodically with an annual review by management.

Annually, the Business determines the fair value of its property, plant and equipment using a methodology that it has judged to be reasonable. The methodology is generally a 20-year discounted cash flow model. 20 years is the period considered reasonable as the Business has 20-year capital plans, and it believes a reasonable third party would be indifferent between extending the cash flows further in the model versus using a discounted terminal value. The methodology for wind and storage & other assets is to align the model length with the expected remaining useful life of the subject assets.

The valuation model incorporates future cash flows from long-term power purchase agreements that are in place where it is determined that the power purchase agreements are linked specifically to the related power generating assets. With respect to estimated future generation that does not incorporate long-term power purchase agreement pricing, the cash flow model uses estimates of future electricity prices using broker quotes from independent sources for the years in which there is a liquid market. The valuation of power generating assets not linked to long-term power purchase agreements also requires the development of a long-term estimate of future electricity prices. In this regard the valuation model uses a discount to the all-in cost of construction with a reasonable return, to secure energy from a new renewable resource with a similar generation profile to the asset being valued as the benchmark that will establish the market price for electricity for renewable resources.

The Business’s long-term view is anchored to the cost of securing new energy from renewable sources to meet future demand growth by the year 2026 to 2035 in the United States, 2027 in Colombia and 2023 in Brazil. The year of new entry is viewed as the point when generators must build additional capacity to maintain system reliability and provide an adequate level of reserve generation with the retirement of older coal fired plants and

 

327


Table of Contents

rising environmental compliance costs in the United States, and overall increasing demand in Colombia and Brazil. For the United States business, the Business has estimated a discount to these new-build renewable asset prices to determine renewable electricity prices for hydroelectric and wind facilities. In Brazil and Colombia, the estimate of future electricity prices is based on an approach using a forecast of the all-in cost of development.

Terminal values are included in the valuation of hydroelectric assets in the United States and Colombia. For the hydroelectric assets in Brazil, cash flows have been included based on the duration of the authorization or useful life of a concession asset with consideration of a one-time 30-year renewal on qualifying hydroelectric assets.

Discount rates are determined each year by considering the current interest rates, average market cost of capital as well as the price risk and the geographical location of the operational facilities as judged by management. Inflation rates are also determined by considering the current inflation rates and the expectations of future rates by economists. Operating costs are based on long-term budgets escalated for inflation. Each operational facility has a 20-year capital plan that it follows to ensure the maximum life of its assets is achieved. Foreign exchange rates are forecasted by using the spot rates and the available forward rates, extrapolated beyond the period available. The inputs described above to the discounted cash flow model require management to consider facts, trends and plans in making its judgements as to what derives a reasonable fair value of its property, plant and equipment.

(iii)     Deferred income taxes

The accounting policy relating to the Business’s income taxes is described in Note 2(l) – Income taxes in the audited combined carve-out financial statements of the Business. In applying this policy, judgements are made in determining the probability of whether deductions, tax credits and tax losses can be utilized.

NEW ACCOUNTING STANDARDS

Changes to IFRS for the three-years ended December 31, 2019

(i)     IFRS 15—Revenue from contracts from customers

The Business has adopted IFRS 15 using the modified retrospective method applied to those contracts which were not completed as of January 1, 2018. The new standard replaces the majority of existing IFRS requirements on revenue recognition including IAS 18, Revenue, IAS 11, Construction Contracts and related interpretations. The core principle of the standard is to recognize revenue to depict the transfer of goods and services to customers in an amount that reflects the consideration to which the entity expects to be entitled in exchange for those goods and services. The standard has prescribed a five-step model to apply the principles which requires the identification of a contract with a customer, the identification of performance obligations with the contract, determination of the transaction price, the allocation of the transaction price to the performance obligations and the recognition of revenue when performance obligations have been satisfied. The standard also specifies how to account for the incremental costs of obtaining a contract and the costs directly related to fulfilling a contract as well as requiring more informative and relevant disclosures. IFRS 15 applies to nearly all contracts with customers, unless covered by another standard, such as leases, financial instruments and insurance contracts.

The pattern and timing of revenue recognition under the new standard is consistent with prior practice. There were no adjustments recognized on the adoption of IFRS 15.

(ii)     IFRS 9—Financial instruments

The Business adopted IFRS 9 as issued by the IASB in 2014, which provides more reliable and relevant information for users to assess the amounts, timing and uncertainty of future cash flows. The new accounting policies were applied retrospectively from January 1, 2018 and, in accordance with the transitional provisions in IFRS 9, comparative figures were not restated. The adoption of IFRS 9 did not result in any material transition adjustments being recognized as at January 1, 2018.

 

328


Table of Contents

IFRS 9 replaces certain provisions of IAS 39 that relate to the recognition, classification and measurement of financial assets and financial liabilities; derecognition of financial instruments; impairment of financial assets; and hedge accounting. IFRS 9 also significantly amends other standards dealing with financial instruments such as IFRS 7, Financial Instruments: Disclosures.

(iii)     IFRS 3—Business Combinations

In October 2018, the IASB issued an amendment to IFRS 3 Business Combinations, effective for annual periods beginning on or after January 1, 2020 with early adoption permitted. The amendment clarifies that a business must include, at minimum, an input and a substantive process that together contribute to the ability to create outputs and assists companies in determining whether an acquisition is a business combination or an acquisition of a group of assets by providing supplemental guidance for assessing whether an acquired process is substantive. The Business has decided to early adopt the amendments to IFRS 3 effective January 1, 2019 and shall apply the amended standard in assessing business combinations on a prospective basis. For acquisitions that are determined to be acquisitions of assets as opposed to business combinations, the Business will allocate the transaction price and transaction costs to the individual identified assets acquired and liabilities assumed on the basis of their relative fair values, and no goodwill will be recognized. Acquisitions that continue to meet the definition of a business combination will be accounted for under the acquisition method, without any changes to the Business’ accounting policy.

(iv)     IFRS 9—Financial Instruments and IFRS 7—Financial Instruments: Disclosures

The Business adopted Interest Rate Benchmark Reform—Amendments to IFRS 9, and IFRS 7, issued in September 2019, (“IBOR Amendments”) effective October 1, 2019 in advance of its mandatory effective date. The IBOR Amendments have been applied retrospectively to hedging relationships existing at October 1, 2019 or were designated subsequently, and to the amount accumulated in the cash flow hedge reserve at that date. The IBOR Amendments provide temporary relief from applying specific hedge accounting requirements to an entity’s hedging relationships which are directly affected by IBOR reform. The reliefs have the effect that IBOR reform should not generally cause hedge accounting to terminate. In assessing whether a hedge is expected to be highly effective on a forward-looking basis, the entity assumes the interest rate benchmark on which the cash flows of the derivative which hedges borrowings is not altered by IBOR reform. These reliefs cease to apply to a hedged item or hedging instrument as applicable at the earlier of (i) when the uncertainty arising from IBOR reform is no longer present with respect to the timing and amount of the interest rate benchmark based future cash flows, and (ii) when the hedging relationship is discontinued. No impact is expected since these amendments enable the Business to continue hedge accounting for hedging relationships which have been previously designated.

It is currently expected that Secured Overnight Financing Rate (“SOFR”) will replace US$ LIBOR. All of these are expected to become effective prior to December 31, 2021. The Business is currently finalizing and implementing its transition plan to address the impact and effect changes will have as a result of amendments to the contractual terms of IBOR referenced floating-rate borrowings, interest rate swaps, and interest rate caps, and updating hedge designations.

(v)     IFRS 16—Leases

The Business adopted IFRS 16 using the modified retrospective approach, under which the cumulative effect of initial application was recognized in retained earnings on January 1, 2019.

Definition of a lease

Previously, the Business determined at contract inception whether an arrangement is or contains a lease under IFRIC 4. Under IFRS 16, the Business assesses whether a contract is or contains a lease based on the

 

329


Table of Contents

definition of a lease, as explained in Note 2(b) in the audited annual combined carve-out financial statements of the Business as at December 31, 2019 and December 31, 2018 and for each of the years in the three years ended December 31, 2019.

The Business elected to apply the practical expedient to grandfather the Business’s assessment of which transactions are leases. The Business applied IFRS 16 only to contracts that were previously identified as leases. Contracts that were not identified as leases under IAS 17 and IFRIC 4 were not reassessed to determine whether there is a lease. Therefore, the definition of a lease under IFRS 16 was applied only to contracts entered into or changed on or after January 1, 2019.

Leases classified as operating leases under IAS 17

Lease liabilities were measured at the present value of the remaining lease payments, discounted at the Business’ incremental borrowing rate as at January 1, 2019. Right-of-use assets are measured at an amount equal to the lease liability, adjusted by the amount of any prepaid or accrued lease payments.

The Business used the following practical expedients when applying IFRS 16 to leases previously classified as operating leases under IAS 17:

Applied the exemption not to recognize right-of-use assets and liabilities for leases with less than twelve months of lease term; and

Excluded initial direct costs from measuring the right-of-use assets at the date of initial application.

Leases classified as finance leases under IAS 17

For leases that were classified as finance leases under IAS 17, the carrying amount of the right-of-use asset and the lease liability at January 1, 2019 are determined at the carrying amount of the lease asset and lease liability under IAS 17 immediately before that date.

Impacts on financial statements

The Business recognized an additional $75 million of right-of-use assets and $81.6 million of lease liabilities, recognizing the difference in equity to reflect changes under IFRS 16.

When measuring lease liabilities, the Business discounted lease payments using its incremental borrowing rate at January 1, 2019. The weighted-average rate applied was 6.3%.

Changes to IFRS in 2020

There have been no new changes to IFRS with an impact on the Business in 2020.

FUTURE CHANGES IN ACCOUNTING POLICIES

There are currently no future changes to IFRS with potential impact on the Business.

SUBSEQUENT EVENTS

At the beginning of May, the Business exercised the option to buy out the lease on its 192 MW hydroelectric facility in Louisiana for $560 million ($420 million net to the Business). The transaction is expected to close in 2020.

 

330


Table of Contents

PRESENTATION TO STAKEHOLDERS AND PERFORMANCE MEASUREMENT

PRESENTATION TO PUBLIC STAKEHOLDERS

Actual Generation

For assets acquired, disposed or reaching commercial operation during the year, reported generation is calculated from the acquisition, disposition or commercial operation date and is not annualized. As it relates to Colombia only, generation includes both hydroelectric and cogeneration facilities. “Other” includes generation from the United States cogeneration and Brazil biomass.

United States hydroelectric long-term average is the expected average level of generation based on the results of a simulation based on historical inflow data performed over a period of typically 30 years. Colombia hydroelectric long-term average is the expected average level of generation based on the results of a simulation based on historical inflow data performed over a period of typically 20 years. Hydroelectric assets located in Brazil benefit from a market framework which levelizes generation risk across producers. Wind long-term average is the expected average level of generation based on the results of simulated historical wind speed data performed over a period of typically 10 years.

Management compares actual generation levels against the long-term average to highlight the impact of an important factor that affects the variability of business results. In the short-term, management recognizes that hydrology conditions will vary from one period to the next; however, over time, management expects its facilities will continue to produce in line with their long-term averages, which have proven to be reliable indicators of performance.

The risk of a generation shortfall of the Business in Brazil continues to be minimized by participation in a hydrological balancing pool administered by the federal government of Brazil. This program mitigates hydrology risk by assuring that all participants receive, at any particular point in time, an assured energy amount, irrespective of the actual volume of energy generated. The program reallocates energy, transferring surplus energy from those who generated an excess to those who generate less than their assured energy, up to the total generation within the pool. Periodically, low precipitation across the entire country’s system could result in a temporary reduction of generation available for sale. During these periods, BEP expects that a higher proportion of thermal generation would be needed to balance supply and demand in the country, potentially leading to higher overall spot market prices.

Generation from the United States pumped storage and cogeneration facilities of the Business are highly dependent on market price conditions rather than the generating capacity of the facilities. Generation from the biomass facilities of the Business are dependent on the amount of sugar cane harvested in a given year. For these reasons, management does not consider a long-term average for these facilities.

PERFORMANCE MEASUREMENT

Segment Information

The Business’s operations are segmented by – 1) hydroelectric, 2) wind and 3) storage & other (pumped storage, cogeneration and biomass)—with hydroelectric and wind further segmented by geography (i.e., United States, Colombia and Brazil). This best reflects the way in which the CODM reviews results, manages operations and allocates resources. The Colombia segment aggregates the financial results of its hydroelectric and cogeneration facilities.

The Business reports its results in accordance with these segments and presents prior period segmented information in a consistent manner. See Note 4—Segmented information in the audited combined carve-out financial statements and unaudited condensed combined carve-out financial statements of the Business.

 

331


Table of Contents

One of the primary business objectives of the Business is to generate stable and growing cash flows while minimizing risk for the benefit of all stakeholders. Management monitors performance of the Business in this regard through three key metrics – i) Net Income (Loss), ii) Adjusted EBITDA, and iii) Funds From Operations.

It is important to highlight that Adjusted EBITDA and Funds From Operations do not have any standardized meaning prescribed by IFRS and therefore are unlikely to be comparable to similar measures presented by other companies and have limitations as analytical tools. Additional information is provided below on how management determines Adjusted EBITDA and Funds From Operations. A reconciliation to Net income (loss) is also provided. See “Financial Performance Review on Segment Information”.

Proportionate Information

Reporting to the CODM on the measures utilized to assess performance and allocate resources has been provided on a proportionate basis. Information on a proportionate basis reflects the Business’s share from facilities which it accounts for using consolidation and the equity method whereby the Business either controls or exercises significant influence or joint control over the investment, respectively. Proportionate information provides an investor perspective that the CODM considers important when performing internal analyses and making strategic and operating decisions. The CODM also believes that providing proportionate information helps investors understand the impacts of decisions made by management and financial results allocable to investors.

Proportionate financial information is not, and is not intended to be, presented in accordance with IFRS. Tables reconciling IFRS data with data presented on a proportionate basis have been disclosed. Segment revenues, other income, direct operating costs, interest expense, depreciation, current and deferred income taxes, and other are items that will differ from results presented in accordance with IFRS as these items (1) include the Business’s proportionate share of earnings from equity-accounted investments attributable to each of the above-noted items, and (2) exclude the proportionate share of earnings (loss) of consolidated investments not held by the Business apportioned to each of the above-noted items.

The presentation of proportionate results has limitations as an analytical tool, including the following:

 

   

The amounts shown on the individual line items were derived by applying overall economic ownership interest percentage and do not necessarily represent legal claim to the assets and liabilities, or the revenues and expenses; and

 

   

Other companies may calculate proportionate results differently.

Because of these limitations, the proportionate financial information of the Business should not be considered in isolation or as a substitute for the financial statements of the Business as reported under IFRS.

The Business does not control those entities that have not been consolidated and as such, have been presented as equity-accounted investments in its financial statements. The presentation of the assets and liabilities and revenues and expenses do not represent the Business’s legal claim to such items, and the removal of financial statement amounts that are attributable to non-controlling interests does not extinguish the Business’s legal claims or exposures to such items.

Unless the context indicates or requires otherwise, information with respect to the MW attributable to Brookfield Renewable’s facilities, including development assets, is presented on a consolidated basis, including with respect to facilities whereby Brookfield Renewable either controls or jointly controls the applicable facility.

Net Income (Loss)

Net income (loss) is calculated in accordance with IFRS.

 

332


Table of Contents

Net income (loss) is an important measure of profitability, in particular because it has a standardized meaning under IFRS. The presentation of net income (loss) on an IFRS basis for the Business will often lead to the recognition of a loss even though the underlying cash flows generated by the assets are supported by strong margins and stable, long-term power purchase agreements. The primary reason for this is that accounting rules require the Business to recognize a significantly higher level of depreciation for its assets than is required to be reinvested in the business as sustaining capital expenditures.

Adjusted EBITDA

Adjusted EBITDA is a non-IFRS measure used by investors to analyze the operating performance of companies.

The Business uses Adjusted EBITDA to assess the performance of the Business before the effects of interest expense, income taxes, depreciation, management service costs, non-controlling interests, unrealized gain or loss on financial instruments, non-cash gain or loss from equity-accounted investments, distributions to preferred limited partners and other typical non-recurring items. The Business adjusts for these factors as they may be non-cash, unusual in nature and/or are not factors used by management for evaluating operating performance.

The Business believes that presentation of this measure will enhance an investor’s ability to evaluate its financial and operating performance on an allocable basis.

Funds From Operations

Funds From Operations is a non-IFRS measure used by investors to analyze net earnings from operations without the effects of certain volatile items that generally have no current financial impact or items not directly related to the performance of the Business.

The Business uses Funds From Operations to assess the performance of the Business before the effects of certain cash items (e.g., acquisition costs and other typical non-recurring cash items) and certain non-cash items (e.g., deferred income taxes, depreciation, non-cash portion of non-controlling interests, unrealized gain or loss on financial instruments, non-cash gain or loss from equity-accounted investments, and other non-cash items) as these are not reflective of the performance of the underlying business. In the combined carve-out financial statements of the Business, the revaluation approach is used in accordance with IAS 16, Property, Plant and Equipment, whereby depreciation is determined based on a revalued amount, thereby reducing comparability with peers who do not report under IFRS as issued by the IASB or who do not employ the revaluation approach to measuring property, plant and equipment. Management adds back deferred income taxes on the basis that they do not believe this item reflects the present value of the actual tax obligations that they expect the Business to incur over the long-term investment horizon of the Business.

The Business believes that analysis and presentation of Funds From Operations on this basis will enhance an investor’s understanding of the performance of the Business. Funds From Operations is not a substitute measure of performance for earnings per share and does not represent amounts available for distribution.

Funds From Operations is not intended to be representative of cash provided by operating activities or results of operations determined in accordance with IFRS. Furthermore, this measure is not used by the CODM to assess the Business’s liquidity.

Proportionate Debt

Proportionate debt is presented based on the proportionate share of borrowings obligations relating to the investments of the Business in various portfolio businesses. The proportionate financial information is not, and is not intended to be, presented in accordance with IFRS. Proportionate debt measures are provided because

 

333


Table of Contents

management believes it assists investors and analysts in estimating the overall performance and understanding the leverage pertaining specifically to the Business’s share of its invested capital in a given investment. When used in conjunction with proportionate Adjusted EBITDA, proportionate debt is expected to provide useful information as to how the Business has financed its businesses at the asset-level. Management believes that the proportionate presentation, when read in conjunction with the Business’s reported results under IFRS, including consolidated debt, provides a more meaningful assessment of how the operations of the Business are performing and capital is being managed. The presentation of proportionate debt has limitations as an analytical tool, including the following:

 

   

Proportionate debt amounts do not represent the consolidated obligation for debt underlying a consolidated investment. If an individual project does not generate sufficient cash flows to service the entire amount of its debt payments, management may determine, in their discretion, to pay the shortfall through an equity injection to avoid defaulting on the obligation. Such a shortfall may not be apparent from or may not equal the difference between aggregate proportionate Adjusted EBITDA for all of the portfolio investments of the Business and aggregate proportionate debt for all of the portfolio investments of the Business; and

 

   

Other companies may calculate proportionate debt differently.

Because of these limitations, the proportionate financial information of the Business should not be considered in isolation or as a substitute for the financial statements of the Business as reported under IFRS.

 

334


Table of Contents

BEPC GOVERNANCE

The BEPC Board of Directors

The following table presents certain information concerning the board of directors of BEPC:

 

Name and Municipality of Residence(1)

   Age      Position    Independent   

Principal Occupation

Jeffrey Blidner(2)(3)

Ontario, Canada

     71      Chair    No    Vice Chair of BAM.; Chief Executive Officer of Brookfield’s Private Funds Group; Chairman of the general partner of BEP; chairman of the general partner of Brookfield Business Partners L.P.; director of the general partner of Brookfield Property Partners L.P., the general partner of Brookfield Infrastructure Partners L.P. and Canary Wharf; proposed director of Brookfield Infrastructure Corporation

Eleazar de Carvalho Filho(2)(4)(7)

Sao Paulo, Brazil

     62      Director    Yes    Director of the general partner of BEP; Founder of Virtus BR Partners; Founder of Sinfonia Consultoriae Participações; director of TechnipFMC plc, Grupo Pão de Açúcar, Cnova N.V. and Oi S.A.

Nancy Dorn(2)(5)

Georgia, United States

     61      Director    Yes    Director of the general partner of BEP

Stephen Westwell(2)

London, United Kingdom

     61      Director    Yes    Director of the general partner of BEP, Sasol Pty Limited and Control Risks Pty Ltd.

David Mann(2)(4)(5)(6)

Nova Scotia, Canada

     80      Director    Yes    Director of the general partner of BEP; director of NewGrowth Corp. and Allbanc Split Corp II

Lou Maroun(2)

Warwick, Bermuda

     69      Director    Yes    Director of the general partner of BEP; director of the general partner of Brookfield Property Partners L.P.; Chairman of Sigma Real Estate Advisors/Sigma Capital Corporation and director and chairman of Summit Industrial Income REIT

Patricia Zuccotti(2)(4)

Washington, United States

     72      Director    Yes    Director of the general partner of BEP and Brookfield Business Partners L.P.

 

(1) 

The business address for each of the directors is 73 Front Street, Hamilton, HM 12, Bermuda.

(2) 

Has agreed to serve on the BEPC board and will be appointed to the BEPC board after the date of this document but prior to completion of the special distribution and the TERP acquisition. As such, will not be liable as a director for any misrepresentations in this document for the purposes of Canadian securities laws (for which only the current directors have liability).

(3)

Expected to serve as chair of the BEPC board.

(4) 

Expected to serve as a member of the BEPC audit committee. Patricia Zuccotti is expected to serve as the chair of the BEPC audit committee and will be the BEPC audit committee financial expert. Each proposed member of the BEPC audit committee is financially literate.

(5) 

Expected to serve as a member of the BEPC nominating and governance committee. David Mann is expected to serve as the chair of the BEPC nominating and governance committee.

 

335


Table of Contents
(6) 

Expected to serve as lead independent director.

(7) 

Expected to serve as the non-overlapping board member of BEPC to assist BEPC with, among other things, resolving any conflicts of interest that may arise from its relationship with Brookfield Renewable. Mr. de Carvalho de Filho has served on the board of directors of the general partner of BEP since November 2011 and will resign from such board of directors prior to the special distribution. If in the 12 months following the special distribution, BEPC considers a related party transaction in which BEP is an interested party within the meaning of MI 61-101, Mr. de Carvalho de Filho will not be considered an independent director under MI 61-101 for purposes of serving on a special committee to consider such transaction.

On March 16, 2019, the board of directors of BEPC met to approve the TERP acquisition. There have been no other board meetings since the formation of BEPC in September 2019.

Current BEPC Directors

Set forth below is biographical information for BEPC’s current directors, each of whom is expected to resign from the BEPC board immediately prior to completion of the special distribution.

Jennifer Mazin. Ms. Mazin is General Counsel of the Service Provider and a Managing Partner of Brookfield. Ms. Mazin provides oversight of the Brookfield Renewable group’s legal matters on a global basis, including transactional matters, corporate governance and public disclosure. Jennifer received her Bachelor of Arts from the University of Western Ontario and her law degree from the University of Toronto. She is called to the bars of the State of New York and the Province of Ontario.

Wyatt Hartley. Mr. Hartley is the Chief Financial Officer of the Service Provider and a Managing Director of Brookfield. He directs all capital markets activities, accounting, financial reporting, treasury, taxation and investor relations of the Brookfield Renewable group on a global basis. Mr. Hartley holds a Bachelor of Science from Queen’s University and is a member of the Chartered Professional Accountants of Canada (CPA, CA).

Douglas Christie. Mr. Christie is a Managing Director of Brookfield. Mr. Christie oversees the tax function for the Brookfield Renewable group on a global basis. Mr. Christie holds a Master of Taxation from the University of Waterloo, a Master of Business Administration from Sir Wilfrid Laurier University and a Bachelor of Engineering from McGill University.

BEPC Director Nominees

Prior to the completion of the special distribution, the BEPC board will be expanded to seven (7) members, a majority of whom will be independent under applicable law and the regulations of the securities exchanges on which BEPC exchangeable shares will be listed. BEPC expects that the BEPC board will mirror the board of the general partner of BEP, except that prior to the completion of the special distribution, BEPC will add one additional non-overlapping board member to assist BEPC with, among other things, resolving any conflicts of interest that may arise from its relationship with Brookfield Renewable. Eleazar de Carvalho Filho will initially serve as the non-overlapping member of the BEPC board. Mr. de Carvalho Filho has served on the board of directors of the general partner of BEP since November 2011 and will resign from such board of directors prior to the special distribution. If in the 12 months following the special distribution, BEPC considers a related party transaction in which BEP is an interested party within the meaning of MI 61-101, Mr. de Carvalho Filho will not be considered an independent director under MI 61-101 for purposes of serving on a special committee to consider such transaction. In addition to the non-overlapping board member, members of the BEPC board are expected to include Jeffrey Blidner, Nancy Dorn, Stephen Westwell, David Mann, Lou Maroun and Patricia Zuccotti, with Mr. Blidner serving as chair of the BEPC board, Mr. Mann as lead independent director and chair of the BEPC nominating and governance committee.

 

336


Table of Contents

Set forth below is biographical information for these proposed directors.

Jeffrey Blidner. Mr. Blidner is the Chair of the board of directors of the general partner of BEP. Mr. Blidner is a Vice Chairman of BAM and is responsible for Brookfield’s private client business. Mr. Blidner is Chief Executive Officer of Brookfield’s Private Funds Group, Chairman of the general partner of Brookfield Renewable Partners L.P. and Chairman of the general partner of Brookfield Business Partners L.P. He also serves as a Director of Brookfield, the general partner of Brookfield Infrastructure Partners L.P., the general partner of Brookfield Property Partners L.P. and Canary Wharf. Prior to joining Brookfield in 2000, Mr. Blidner was a senior partner at a Canadian law firm. Mr. Blidner’s practice focused on merchant banking transactions, public offerings, mergers and acquisitions, management buy-outs and private equity transactions. Mr. Blidner received his LLB from Osgoode Hall Law School and was called to the Bar in Ontario as a Gold Medalist. Mr. Blidner is not considered an independent director because of his role at Brookfield.

Eleazar de Carvalho Filho. Mr. de Carvalho Filho is a director of the general partner of BEP. Mr. de Carvalho Filho is a founding partner of Virtus BR Partners, an independent advisory company. He was formerly the President and Managing Director of the Brazilian National Development Bank and has served as the Chief Executive Officer of Unibanco Investment Bank. Mr. de Carvalho Filho served as the non-executive Chairman of BHP Billiton Brazil (2006-2011) and served on the board of directors of Petrobras, Eletrobrás and Vale, among others. Mr. de Carvalho Filho is currently a director of Cnova N.V. He is also a director and audit committee member of TechnipFMC plc (formerly FMC Technologies, Inc.) and Grupo Pão de Açúcar. In January 2018, Mr. de Carvalho Filho was named to the transitional board of directors of Oi S.A., a large Brazilian company, and in September 2018, was elected as a director for a two-year term and was also elected Chairman of the board. Mr. de Carvalho Filho is the President of the Board of Trustees of the Brazilian Symphony Orchestra. Mr. de Carvalho Filho holds a Master of Arts in International Relations from The Johns Hopkins University in Washington, D.C. and a Bachelor of Arts with a major in Economics from New York University.

Nancy Dorn. Ms. Dorn is a director of the general partner of BEP. Ms. Dorn is a retired corporate executive and U.S. government official now serving on several private sector, governmental and non-profit boards. Ms. Dorn retired from the General Electric Company in 2017 after serving for 14 years as the leader of the company’s government affairs and policy group. Prior to her career at GE, she served in a number of high-ranking positions in the U.S. Government, including Deputy Director of the Office of Management and Budget under President George W. Bush and Assistant Secretary of the Army (Civil Works) under President George H.W. Bush. She also worked in the Reagan Administration as Special Assistant to the President and in the State and Defense Departments. Ms. Dorn also serves on the Board of Governors of the Argonne National Laboratory and on the Saint Simons Island Land Trust in Saint Simons, Georgia. Ms. Dorn is a graduate of Baylor University.

Stephen Westwell. Mr. Westwell is a director of the general partner of BEP. Mr. Westwell was formerly the Chief Executive Officer of EFR Group BV, a European fuel distributor and retailer (2015—2016) and the Chief Executive Officer of Silver Ridge Power Inc., a global solar power company (2013-2014). Mr. Westwell held various management and executive positions for BP plc in South Africa, the United States and the United Kingdom (1988-2007). These executive positions included Chief Executive Officer for BP Solar and Chief Executive Officer for BP Alternative Energy. He served as Group Chief of Staff and member of BP Plc’s executive management team in the United Kingdom (2008-2011). Mr. Westwell also worked for Eskom Holdings Limited, the South African power utility, in several operational capacities. Mr. Westwell is currently a Director and Member of the Audit Committee, the Safety, Social and Ethics Committee, the Capital Investment Committee and is Chairman of the Digital, Information Management and Hedging Committee of Sasol Pty Limited, a global oil and chemical company. He is a Director and Chairman of the Audit Committee of Control Risks Pty Ltd., a specialist global risk consultancy. Mr. Westwell holds a Bachelor of Science, Engineering from the University of Natal, a Master of Business Administration from the University of Cape Town and a Master of Science in Management from Stanford University.

 

337


Table of Contents

David Mann. Mr. Mann is the lead independent director of the general partner of BEP. Mr. Mann formerly served as President and Chief Executive Officer of Nova Scotia Power Inc. (1996-2004) and Vice Chairman (2004-2005) and President and Chief Executive Officer (1998-2004) of Emera Inc., a TSX-listed energy and services company that invests in electrical generation, transmission and distribution. Mr. Mann is a Corporate Director and prior to January 1, 2016, served as Counsel at the law firm Cox & Palmer. He has over 30 years of experience in the practice of corporate and commercial law, with a particular emphasis on corporate finance and public utility regulation. He retired as Chairman of Logistec Corporation in 2016 and he retired as director of NewGrowth Corp. in 2019. He is also the Chairman of Allbanc Split Corp II. Mr. Mann holds a Bachelor of Commerce and a Bachelor of Laws from Dalhousie University and a Master of Laws from the University of London.

Lou Maroun. Mr. Maroun is a director of the general partner of BEP. Mr. Maroun was formerly the Executive Chairman of ING Real Estate Canada, and held executive positions in a number of real estate companies where he was responsible for overseeing operations, real estate transactions, asset and property management, as well as many other related functions. Mr. Maroun is a director of Brookfield Property Partners L.P. where he is a member of the Audit Committee and the Chair of the Governance and Nominating Committee. Mr. Maroun is also Chairman of Sigma Real Estate Advisors and Sigma Capital Corporation and is on the board of directors and is Chairman of Summit Industrial Income REIT. Mr. Maroun graduated from the University of New Brunswick in 1972 with a Bachelor’s degree, majoring in psychology, followed by a series of post graduate studies in finance and mortgage underwriting. In January of 2007, Mr. Maroun was elected a Fellow of the Royal Institute of Chartered Surveyors.

Patricia Zuccotti. Ms. Zuccotti is a director of BEP’s general partner. Ms. Zuccotti was formerly Senior Vice President, Chief Accounting Officer and Controller of Expedia, Inc. (2005-2011). Prior to joining Expedia, Ms. Zuccotti was the Director, Enterprise Risk Services of Deloitte & Touche LLP (2003-2005). Ms. Zuccotti is a director of Brookfield Business Partners L.P. where she is the Chair of the Audit Committee. Ms. Zuccotti is a Certified Public Accountant (inactive) and received her Master of Business Administration, majoring in accounting and finance, from the University of Washington and a Bachelor of Arts, majoring in political science, from Trinity College.

Board Structure, Practices and Committees

The structure, practices and committees of the BEPC board, including matters relating to the size, independence and composition of the BEPC board, the election and removal of directors, requirements relating to board action and the powers delegated to the BEPC board committees, are intended to mirror the practices of BEP and are governed by the BEPC articles and policies adopted by the BEPC board. The BEPC board is responsible for exercising the management, control, power and authority of BEPC except as required by applicable law or the BEPC articles. The following is a summary of certain provisions of the BEPC articles and policies that affect BEPC’s governance.

Size, Independence and Composition of the BEPC Board

The BEPC board is expected to be set at seven (7) directors. The BEPC board may consist of between three (3) and eleven (11) directors or such other number of directors as may be determined from time to time by a resolution of the shareholders of BEPC and subject to the BEPC articles. At least three (3) directors and at least a majority of the directors holding office must be independent of BEPC and Brookfield, as determined by the full BEPC board using the standards for independence established by the NYSE. BEPC expects that the BEPC board will mirror the board of the general partner of BEP, except that BEPC will add one additional non-overlapping board member to assist BEPC with, among other things, resolving conflicts of interest, if any, that may arise from its relationship with Brookfield Renewable. Eleazar de Carvalho Filho will initially serve as the non-overlapping member of BEPC’s board of directors. Mr. Carvolho FIlho has served on the board of directors of the general partner of BEP since April 22, 2013 and will resign from such board of directors prior to the special distribution.

 

338


Table of Contents

If the death, resignation or removal of an independent director results in the BEPC board consisting of less than a majority of independent directors, the vacancy must be filled promptly. Pending the filling of such vacancy, the BEPC board may temporarily consist of less than a majority of independent directors and those directors who do not meet the standards for independence may continue to hold office.

Election and Removal of Directors

The BEPC board is elected by the shareholders of BEPC and each of BEPC’s current directors will serve until the close of the next annual meeting of shareholders of BEPC or his or her death, resignation or removal from office, whichever occurs first. Vacancies on the BEPC board may be filled and additional directors may be added by a resolution of the shareholders of BEPC or a vote of the directors then in office. A director may be removed from office by a resolution duly passed by the shareholders of BEPC. A director will be automatically removed from the BEPC board if he or she becomes bankrupt, insolvent or suspends payments to his or her creditors or becomes prohibited by law from acting as a director. Brookfield Renewable, through its ownership of BEPC class B shares, will have a 75% voting interest in BEPC and will be able to control the election and removal of directors serving on the BEPC board. See “Risk Factors—Risks Relating to BEPC’s Relationship with Brookfield and Brookfield Renewable—Brookfield exercises substantial influence over the Brookfield Renewable group and it is highly dependent on the Service Providers”.

Term Limits and Board Renewal

The BEPC nominating and governance committee reviews and assesses the qualifications of candidates to join the BEPC board with the goal, among other things, of reflecting a balance between the experience that comes with longevity of service on the BEPC board and the need for renewal and fresh perspectives.

The BEPC board does not have a mandatory age for the retirement of directors and there are no term limits nor any other mechanisms in place that operate to compel board turnover. While BEPC believes that mandatory retirement ages, director term limits and other board turnover mechanisms are overly prescriptive, periodically adding new voices to the BEPC board can help BEPC adapt to a changing business environment.

As such, the BEPC nominating and governance committee reviews the composition of the BEPC board on a regular basis in relation to approved director criteria and skill requirements and recommends changes as appropriate.

Board Diversity Policy

BEPC has a board diversity policy. The diversity policy is informed by BEPC’s and BEP’s deep roots in many global jurisdictions and the belief that the BEPC board should reflect a diversity of backgrounds relevant to its strategic priorities. This includes factors such as diversity of business expertise and international experience, in addition to geographic and gender diversity.

All board of director appointments will be based solely on merit, having due regard for the benefits of diversity, so that each nominee possesses the necessary skills, knowledge and experience to serve effectively as a director. Therefore, in the director identification and selection process, gender diversity influences succession planning and is one criterion in adding new members to the BEPC board. BEPC appreciates the benefits of leveraging a range of diverse talents and perspectives and is committed to pursuing the spirit and letter of the diversity policy. The BEPC nominating and governance committee is responsible for overseeing the implementation of the diversity policy and for monitoring progress towards achieving its objectives. The BEPC board is expected to have seven (7) directors. Of the seven (7) proposed directors, six (6) are independent and two (2) are female (both of whom are independent directors). Accordingly, 29% of BEPC’s proposed directors are women and women represent 33% of such independent directors. The diversity policy does not set any formal targets on diversity for directors at this time, because of the current need for geographic diversity of directors and the emphasis on subject matter expertise.

 

339


Table of Contents

Action by the BEPC Board of Directors

The BEPC board may take action in a duly convened meeting at which a quorum is present or by a written resolution signed by all directors then holding office. The BEPC board will hold a minimum of four meetings per year. When action is to be taken at a meeting of the BEPC board, the affirmative vote of a majority of the votes cast is required for any action to be taken.

Transactions Requiring Approval by Independent Directors

BEPC’s independent directors have approved a conflicts management policy which addresses the approval and other requirements for transactions in which there is greater potential for a conflict of interest to arise. These transactions include:

 

   

any material amendment to the BEP Master Services Agreement;

 

   

any material service agreement or other arrangement pursuant to which Brookfield will be paid a fee, or other consideration other than any agreement or arrangement contemplated by the BEP Master Services Agreement;

 

   

acquisitions by BEPC from, and dispositions by BEPC to, Brookfield;

 

   

approval of the protocol governing the allocation of employees between BEPC and the Service Providers;

 

   

any other material transaction involving BEPC and Brookfield; and

 

   

termination of, or any determinations regarding indemnification under, the BEP Master Services Agreement.

BEPC’s conflicts management policy requires certain transactions including those described above to be approved by a majority of BEPC’s independent directors. Pursuant to BEPC’s conflicts management policy, independent directors may grant approvals for any such transactions in the form of general guidelines, policies or procedures in which case no further special approval will be required in connection with a particular transaction or matter permitted thereby.

Transactions in which a Director has an Interest

A director who directly or indirectly has an interest in a contract, transaction or arrangement with BEPC or certain of BEPC’s affiliates is required to disclose the nature of his or her interest to the full BEPC board. Such disclosure may take the form of a general notice given to the BEPC board to the effect that the director has an interest in a specified company or firm and is to be regarded as interested in any contract, transaction or arrangement which may after the date of the notice be made with that company or firm or its affiliates. A director may participate in any meeting called to discuss or any vote called to approve the transaction in which the director has an interest and any transaction approved by the BEPC board will not be void or voidable solely because the director was present at or participates in the meeting in which the approval was given provided that the BEPC board or a board committee authorizes the transaction in good faith after the director’s interest has been disclosed or the transaction is fair to BEPC at the time it is approved.

Transactions Requiring Shareholder Approval

Shareholders have consent rights with respect to certain fundamental matters and on any other matters that require their approval in accordance with applicable corporate laws, securities laws, stock exchanges rules, and the BEPC articles.

Service Contracts

There are no service contracts with directors that provide benefits upon termination of office or services.

 

340


Table of Contents

Corporate Governance Disclosure

The BEPC board encourages sound corporate governance practices designed to promote the well-being and ongoing development of BEPC, including advancing the best interests of BEPC.

The BEPC board is of the view that its corporate governance policies and practices, outlined below, are comprehensive and consistent with the guidelines for corporate governance adopted by Canadian securities administrators. The BEPC board is also of the view that these policies and practices are consistent with the requirements of the NYSE and the applicable provisions under the Sarbanes-Oxley Act.

Board of Directors

Mandate of the Board of Directors

The BEPC board oversees the management of BEPC’s affairs directly and through two existing standing committees. The responsibilities of the BEPC board and each committee are set out in written charters, which are reviewed and approved annually.

In fulfilling its mandate, the BEPC board is, among other things, responsible for the following:

 

   

assessing the principal risks of BEPC’s business and reviewing, approving and monitoring the systems in place to manage these risks;

 

   

reviewing and approving the reports issued to shareholders of, including annual and interim financial statements; and

 

   

promoting the effective operation of the BEPC board.

The BEPC board’s mandate is attached as Annex A to this document.

Meetings of the Board of Directors

The BEPC board meets at least four times each year, with additional meetings held to consider specific items of business or as deemed necessary. Meeting frequency and agenda items may change depending on the opportunities or risks faced by BEPC. The BEPC board is responsible for its agenda. Prior to each board meeting, the chair of the BEPC board discusses agenda items for the meeting with Brookfield. At all quarterly meetings, the independent directors hold meetings without the presence of management and the directors that are not independent.

Size and Composition of the Board of Directors

The BEPC board is expected to be set at seven (7) directors. See “BEPC Governance—Size, Independence and Composition of the BEPC Board”.

Independent Directors

At least three directors and at least a majority of the directors holding office must be independent of BEP’s general partner and Brookfield, as determined by the BEPC board using the standards for independence established under applicable securities laws. See “BEPC Governance—Size, Independence and Composition of the BEPC Board”.

See “BEPC Governance—The BEPC Board of Directors” for a table describing the independence status of BEPC directors.

The Chair of the BEPC board is Jeffrey Blidner, who is not an independent director. However, each of the BEPC committees is fully comprised of independent directors and the BEPC board has a lead independent

 

341


Table of Contents

director, David Mann. In addition, special committees of independent directors may be formed from time to time to review particular matters or transactions. The BEPC board encourages regular open dialogue between the independent directors and the Chair to discuss matters raised by independent directors.

At all quarterly meetings, the independent directors hold meetings without the presence of management and the directors that are not independent. The BEPC board has also adopted the conflicts management policies to govern its practices in circumstances in which conflicts of interest with Brookfield may arise. See “BEPC Governance—Transactions Requiring Approval by Independent Directors” and “ — Transactions in Which a Director Has an Interest”, and “BEP and BEPC Relationship with Brookfield—Conflicts of Interest and Fiduciary Duties”.

Other Directorships

The following director nominees of BEPC are also directors of other reporting issuers (or the equivalent in foreign jurisdictions) in addition to BEPC and the general partner of BEP:

 

   

Jeffrey Blidner: BAM, and the general partner of each of Brookfield Property Partners L.P., Brookfield Business Partners L.P., and Brookfield Infrastructure Partners L.P.

 

   

Eleazar de Carvalho Filho: TechnipFMC plc, Grupo Pão de Açúcar; Cnova N.V. and Oi S.A.

 

   

Stephen Westwell: Sasol Ltd.

 

   

David Mann: NewGrowth Corp. and Allbanc Split Corp. II

 

   

Lou Maroun: Summit II REIT and the general partner of Brookfield Property Partners L.P.

 

   

Patricia Zuccotti: the general partner of Brookfield Business Partners L.P.

Director Orientation and Education

New directors of BEPC are provided with comprehensive information about BEPC and its affiliates. Arrangements are made for specific briefing sessions from appropriate senior personnel to help new directors better understand BEPC’s strategies and operations. They also participate in the continuing education measures discussed below.

The BEPC board receives annual operating plans for each of BEPC’s strategic business units and more detailed presentations on particular strategies. Existing directors are invited to join the orientation sessions for new directors as a refresher. The directors are also invited to participate in guided tours of BEPC’s various operational facilities. They have the opportunity to meet and participate in work sessions with management to obtain insight into the operations of BEPC and its affiliates. Directors are regularly briefed to help better understand industry-related issues such as accounting rule changes, transaction activity, capital markets initiatives, significant regulatory developments, as well as trends in corporate governance.

Director Expectations

The BEPC board has adopted a Charter of Expectations for Directors, which sets out the expectations in regard to personal and professional competencies, BEPC exchangeable share and/or BEP unit ownership, meeting attendance, conflicts of interest, changes of circumstance and resignation events.

Directors are expected to identify in advance any potential conflict of interest regarding a matter coming before the BEPC board or its committees, bring these to the attention of the BEPC board or committee chair and refrain from voting on such matters. Directors are also expected to submit their resignations to the Chair of the BEPC board if they become unable to attend at least 75% of the BEPC board’s regularly scheduled meetings or if they become involved in a legal dispute, regulatory or similar proceedings, take on new responsibilities or experience other changes in personal or professional circumstances that could adversely impact BEPC or their

 

342


Table of Contents

ability to serve as director. Further information on director BEPC exchangeable share and/or BEP unit ownership requirements is set out in “BEPC Governance—Director Share Ownership Requirements”.

Committees of the Board of Directors

The BEPC board believes that its committees assist in the effective functioning of the BEPC board and help ensure that the views of independent directors are effectively represented.

The BEPC board has two committees:

 

   

the BEPC audit committee; and

 

   

the BEPC nominating and governance committee.

The responsibilities of these committees are set out in written charters, which are reviewed and approved annually by the BEPC board. Special committees may be formed from time to time as required to review particular matters or transactions. BEPC will not have a compensation committee as compensation will be determined by Brookfield, as employer of the personnel who carry out the management and activities of BEPC’s renewable power business. While the BEPC board retains overall responsibility for corporate governance matters, the BEPC audit committee and the BEPC nominating and governance committee each have specific responsibilities for certain aspects of corporate governance, in addition to its other responsibilities as described below.

BEPC Audit Committee

The BEPC board is required to establish and maintain at all times an audit committee that operates pursuant to a written charter. The audit committee is required to consist solely of independent directors and each member must be financially literate and there will be at least one member designated as an audit committee financial expert. Collectively, the BEPC audit committee has the education and experience to fulfill the responsibilities outlined in the BEPC audit committee charter. The education and past experience of each BEPC audit committee member that is relevant to the performance of his or her responsibilities as a BEPC audit committee member can be found in the biographical information about the applicable member under “—The BEPC Board of Directors”. BEPC Audit committee members may not serve on more than two other public company audit committees, except with the prior approval of the BEPC board. The BEPC audit committee is responsible for assisting and advising the BEPC board with matters relating to:

 

   

BEPC’s accounting and financial reporting processes;

 

   

the integrity and audits of BEPC’s financial statements;

 

   

BEPC’s compliance with legal and regulatory requirements; and

 

   

the qualifications, performance and independence of BEPC’s independent accountants.

The audit committee is also responsible for engaging BEPC’s independent accountants, reviewing the plans and results of each audit engagement with BEPC’s independent accountants, approving professional services provided by BEPC’s independent accountants, considering the range of audit and non-audit fees charged by BEPC’s independent accountants and reviewing the adequacy of BEPC’s internal accounting controls.

The BEPC board has adopted a written policy on auditor independence, which we refer to as the BEPC pre-approval policy. Under the BEPC pre-approval policy, except in very limited circumstances, all audit and permitted non-audit services are required to be pre-approved by the BEPC audit committee. The BEPC pre-approval policy prohibits the auditors from providing the following types of non-audit services:

 

   

bookkeeping or other services related to BEPC’s accounting records or financial statements;

 

   

appraisal or valuation services or fairness opinions;

 

343


Table of Contents
   

actuarial services;

 

   

management functions or human resources;

 

   

legal services and expert services unrelated to the audit;

 

   

internal audit outsourcing;

 

   

financial information systems design and implementation; and

 

   

certain tax services.

The BEPC pre-approval policy permits the auditors to provide other types of non-audit services, but only if approved in advance by the BEPC audit committee, subject to limited exceptions. The BEPC pre-approval policy also addresses issues relating to the disclosure of fees paid to the auditors.

The BEPC audit committee will consist solely of independent directors, each of whom are persons determined by BEPC to be financially literate within the meaning of National Instrument 52-110—Audit Committees. Each of the BEPC audit committee members has the ability to read and understand a set of financial statements that present a breadth and level of complexity of accounting issues that are generally comparable to the breadth and complexity of the issues that can reasonably be expected to be raised by BEPC’s financial statements.

The BEPC audit committee’s charter is attached as Annex B to this document.

BEPC Nominating and Governance Committee

The BEPC board is required to establish and maintain at all times a nominating and governance committee that operates pursuant to a written charter. The nominating and governance committee is required to consist of a majority of independent directors.

The BEPC nominating and governance committee is responsible for recommending the appointment by the BEPC board of a person to the office of director and for recommending a slate of nominees for election as directors by shareholders. The BEPC nominating and governance committee is also responsible for assisting and advising the BEPC board with respect to matters relating to the general operation of the BEPC board, BEPC’s governance and the performance of the BEPC board, individual directors and the Service Providers. The BEPC nominating and governance committee must also assess the size and composition of the BEPC board and its committees, review the effectiveness of the BEPC Board’s relations with the Service Providers. The BEPC nominating and governance committee annually reviews the performance of the BEPC board and its committees and the individual contribution of directors through a self-survey.

As BEP holds approximately 75% of the votes to elect the directors of BEPC, the directors consult with BEP and Brookfield to identify and assess the credentials of appropriate individuals with the skills, knowledge, experience and talents needed to act as an independent member of the board of directors, including the need for the BEPC board as a whole to have a diversity of perspectives. Brookfield maintains an “evergreen” list of potential independent board members to ensure that outstanding candidates with the needed skills can be quickly identified to fill planned or unplanned vacancies. Candidates from that list and any other candidates familiar to Brookfield or BEPC are assessed to ensure the BEPC board has the appropriate mix of talent, quality, skills and other requirements necessary to promote sound governance and board effectiveness. Individuals who meet those requirements are recommended by Brookfield to the BEPC nominating and governance committee for its review as potential candidates for nomination to the BEPC board. The BEPC nominating and governance committee also recommends to the BEPC board the appointment of an independent director as the lead independent director where the Chair of the BEPC board is not independent.

The BEPC nominating and governance committee is also responsible for reviewing and making recommendations to the BEPC board concerning the remuneration of BEPC’s directors and committee members.

 

344


Table of Contents

On recommendation of the BEPC nominating and governance committee, the BEPC board will set compensation of the directors by seeking to ensure that the compensation reflects the responsibilities and risks involved in being a director and aligns the interests of the directors with the best interests of BEPC and its shareholders. Compensation of the directors will be periodically assessed by the BEPC nominating and governance committee and the BEPC board to ensure that it is competitive in the marketplace and fair in relation to the scope of the duties and responsibilities of the directors.

BEPC does not have any executive officers. As the Service Providers manage BEPC pursuant to the BEP Master Services Agreement, the compensation of BEPC’s core senior management team is determined by Brookfield. The BEPC nominating and governance committee is responsible for supervising any changes in the fees to be paid pursuant to the BEP Master Services Agreement. See “Management and the Management Services Agreement—BEPC Management” and “Management and the Management Services Agreement—About Brookfield”.

The BEPC nominating and governance committee is responsible for approving the appointment by the sitting directors of a person to the office of director and for recommending a slate of nominees for election as directors by shareholders of BEPC. The BEPC nominating and governance committee is also responsible for assisting and advising the BEPC board with respect to matters relating to the general operation of the BEPC board, the governance of BEPC and the performance of its board and individual directors. The BEPC nominating and governance committee is also responsible for reviewing and making recommendations to the BEPC board concerning the remuneration of directors and committee members and supervising any changes in the fees to be paid pursuant to the BEP Master Services Agreement.

Board of Directors, Committees and Director Evaluation

The BEPC board believes that a regular and formal process of evaluation improves the performance of the BEPC board as a whole, its committees and individual directors. Each year, a survey is sent to directors regarding the effectiveness of the BEPC board and its committees, inviting comments and suggestions on areas for improvement. The results of this survey are reviewed by the BEPC nominating and governance committee, which makes recommendations to the BEPC board as required. Each director also receives a list of questions for completing a self-assessment. The chair of the BEPC board also holds private interviews with each director annually to discuss the operations of the BEPC board and its committees and to provide any feedback on the individual director’s contributions.

Board of Directors and Management Responsibilities

The BEPC board has not developed written position descriptions for the chair of the board, the role of lead independent director or the chair of any of the committees of the BEPC board. However, each chair takes responsibility for ensuring the BEPC board or committee, as applicable, addresses the matters within its written charter. The lead independent director similarly takes responsibility for promoting and safeguarding the independence of the independent directors.

The BEPC board has not developed a written position description for any members of BEPC’s core senior management team. Similar to Brookfield Renewable, the services of BEPC’s core senior management team will be provided by the Service Providers pursuant to the BEP Master Services Agreement.

Code of Business Conduct and Ethics

The BEPC board has adopted a Code of Business Conduct and Ethics, which we refer to as the BEPC Ethics code, a copy of which will be filed on BEPC’s SEDAR profile at www.sedar.com and EDGAR profile at www.sec.gov. The BEPC Ethics code provides guidelines to ensure that all employees, including BEPC’s directors, respect the Brookfield Renewable group’s commitment to conducting business relationships with respect, openness and integrity. Management provides regular instructions and updates to the BEPC Ethics code to BEPC’s employees, as appropriate, and has provided training and e-learning tools to support the understanding

 

345


Table of Contents

of the BEPC Ethics code throughout the organization. Employees may report activities which they feel are not consistent with the spirit and intent of the BEPC Ethics code through a hotline or through a designated ethics reporting website (in each case on an anonymous basis), or alternatively, to designated members of management. Monitoring of calls and of the ethics reporting website is managed by an independent third party called Navex. The BEPC audit committee is to be notified of any significant reports of activities that are not consistent with the BEPC Ethics code by Brookfield’s internal auditor. If the BEPC audit committee considers it appropriate, it will notify the BEPC nominating and governance committee and/or the BEPC board of such reports. The BEPC board has not granted any waivers of the BEPC Ethics code to date.

The BEPC board promotes the highest ethical business conduct. The BEPC board has taken measures to ensure directors exercise independent judgment in considering transactions and agreements in respect of which a director or BEPC’s core senior management team has a material interest. Any director with a material interest in a transaction declares his or her interest and refrains from voting on such matter. Significant related party transactions, if any, are reviewed and approved by an independent committee made up of independent directors who may be advised by independent counsel and independent advisors.

Personal Trading Policy

Brookfield has adopted a personal trading policy, which we refer to as the Brookfield Trading Policy, that applies to the directors and employees of Brookfield and its controlled public affiliates, in BEP and BEPC. The Brookfield Trading Policy sets forth basis guidelines for trading in the securities of Brookfield, BEP and BEPC and prohibits trading on the basis of material non-public information. The Brookfield Trading Policy features “blackout” periods during which insiders and other persons who are subject to the policy are prohibited from trading in the securities of Brookfield, BEP and BEPC. Regular trading blackout periods will generally commence at the close of business on the last business day of a quarter and end on the beginning of the first business day following the earnings call discussing the quarterly results. BEPC intends to adopt a personal trading policy substantially similar to the Brookfield Trading Policy that will apply to the directors and officers of BEPC and BEPC subsidiaries.

Indemnification and Limitations on Liability

Articles

Subject to the BCBCA, under the BEPC articles, BEPC is required to indemnify each individual (each an “eligible party”) who is or was a director or officer of BEPC and each individual who is or was a director or officer of an affiliate of BEPC and such individual’s heirs and legal personal representatives against all judgments, penalties and fines to which such person is or may be liable, and BEPC must, after the final disposition of a proceeding, pay the expenses actually and reasonably incurred by such person in respect of that proceeding.

Subject to any restrictions in the BCBCA, BEPC may agree to indemnify and may indemnify any person (including an eligible party) against judgments, penalties and fines and pay expenses incurred in connection with the performance of services by that person for BEPC.

Insurance

BEPC has the benefit of insurance coverage under which the directors of BEPC are insured, subject to the limits of the policy, against certain losses arising from claims made against such directors by reason of any acts or omissions covered under the policy in their respective capacities as directors of BEPC, including certain liabilities under securities laws.

Compensation

Except for the non-overlapping director, the directors of BEPC also serve as directors of the general partner of BEP. Such overlapping directors will receive an annual retainer of $15,000 for their service on the BEPC

 

346


Table of Contents

board and committees, and reimbursement of expenses incurred in attending meetings. In addition, those directors receive an annual retainer of $125,000 for serving on the board of the general partner of BEP. The chair of the audit committee of the general partner of BEP receives an additional $20,000 per year, the chair of the nominating and governance committee of the general partner of BEP receives an additional $10,000 per year and the lead independent director of the general partner of BEP receives an additional $10,000 per year for serving in such positions. Directors who are not independent due to their employment with Brookfield receive no fees for their services on the board of BEPC or the general partner of BEP.

The non-overlapping director who will not serve as a director of the general partner of BEP will receive an annual retainer of $125,000 for his or her service on the BEPC board and committees, and reimbursement of expenses incurred in attending meetings.

In coordination with BEP, the BEPC nominating and governance committee periodically reviews board compensation in relation to its peers and other similarly-sized companies and is responsible for approving changes in compensation for non-employee directors.

BEPC does not have any employees, other than employees of its operating subsidiaries. Brookfield Renewable has entered into a BEP Master Services Agreement with the Service Providers pursuant to which the Service Providers provide or arranges for other service providers to provide day-to-day management and administrative services for Brookfield Renewable and the other Service Recipients. The BEP Master Services Agreement will be amended to contemplate BEPC receiving management services comparable to the services currently provided to Brookfield Renewable by the Service Providers. For additional information, see “BEPC Management and the BEP Master Services Agreement”.

Members of Brookfield’s senior management and other individuals from Brookfield’s global affiliates will be drawn upon to fulfill obligations under the BEP Master Services Agreement. However, these individuals will not be compensated by BEPC. Instead, they will continue to be compensated by Brookfield.

Director Share Ownership Requirements

BEPC believes that the directors of BEPC can better represent its shareholders if they have economic exposure to BEPC themselves. BEPC expects that directors of BEPC hold sufficient BEPC exchangeable shares and/or BEP units such that the acquisition costs of BEPC exchangeable shares or BEP units held by such directors is equal to at least two times their aggregate annual retainer, for serving as a director of BEPC or the general partner of BEP, as applicable, as determined by the BEPC board from time to time. Directors of BEPC are required to meet this requirement within five years of their date of appointment.

Management Diversity

BEPC is externally managed by the Service Providers, and accordingly, BEPC does not evaluate, determine or make any hiring or promotion decisions for the Service Providers. The Service Providers make hiring and promotion decisions based solely on merit, so that each officer and employee possess the necessary skills, knowledge and experience to do his or her job. The Service Providers are committed to workplace diversity, including but not limited to, providing opportunities and support to promote success for female employees and promoting diversity of gender, culture, geography, and skills. The Service Providers appreciate the benefits of leveraging a range of diverse talents and perspectives and they actively support the development and advancement of a diverse group of employees capable of achieving management roles, including executive officer positions. The Service Providers do not have targets for the representation of women in executive officer positions because such targets do not accurately reflect the full range of factors considered in hiring or promoting executive officers.

 

347


Table of Contents

BEPC MANAGEMENT AND THE BEP MASTER SERVICES AGREEMENT

BEPC Management

The Service Providers, wholly-owned subsidiaries of Brookfield, currently provide management services to Brookfield Renewable pursuant to the BEP Master Services Agreement. Members of Brookfield’s senior management and other individuals from Brookfield’s global affiliates are drawn upon to fulfill the Service Providers’ obligations to provide Brookfield Renewable with management services under the BEP Master Services Agreement.

Pursuant to the BEP Master Services Agreement, in exchange for the management services provided to the Brookfield Renewable group by the Service Providers, Brookfield Renewable pays an annual management fee to the Service Providers of $20 million (adjusted annually for inflation at an inflation factor based on year-over-year United States consumer price index) plus 1.25% of the amount by which the market value of the Brookfield Renewable group exceeds an initial reference value. The base management fee is calculated and paid on a quarterly basis. For purposes of calculating the base management fee, the market value of the Brookfield Renewable group is equal to the aggregate value of all outstanding BEP units on a fully-diluted basis, preferred units and securities of the other Service Recipients (including BEPC exchangeable shares) that are not held by Brookfield Renewable, plus all outstanding third party debt with recourse to a Service Recipient, less all cash held by such entities. BRP Bermuda GP Limited L.P., a subsidiary of Brookfield, also receives incentive distributions based on the amount by which quarterly distributions on BRELP units (other than BRELP Class A Preferred Units), as well as economically equivalent securities of the other Service Recipients, including BEPC, exceed specified target levels as set forth in BRELP’s limited partnership agreement.

BEPC, like Brookfield Renewable, will be externally managed by the Service Providers. The BEP Master Services Agreement will be amended to contemplate BEPC receiving management services comparable to the services currently provided to Brookfield Renewable by the Service Providers. There will be no increase to the base management fee and incentive distribution fees currently paid by Brookfield Renewable to the Service Providers, though BEPC will be responsible for reimbursing Brookfield Renewable for its proportionate share of the base management fee. BEPC’s proportionate share of the base management fee will be calculated on the basis of the value of BEPC’s business relative to that of BEP.

About Brookfield

BEPC will not have any employees, other than employees of its operating subsidiaries. Instead, similar to Brookfield Renewable, members of Brookfield’s senior management and other individuals from Brookfield’s global affiliates will be drawn upon to fulfil the Service Providers’ obligations under the BEP Master Services Agreement. Brookfield is a leading global alternative asset manager with over $515 billion of assets under management across real estate, infrastructure, renewable power, private equity and credit. Brookfield is co-listed on the NYSE and the TSX under the symbol “BAM” and “BAM.A”, respectively.

Brookfield’s strategy, which is part of BEPC’s strategy as well, is to combine best-in-class operating platforms and best-in-class transaction execution capabilities to acquire businesses and actively manage them to achieve superior returns on a long-term basis. Brookfield’s operations-oriented approach comprises the following attributes:

 

   

Business Development Capability. Brookfield’s operating platforms have intimate knowledge of its respective markets. Additionally, Brookfield has a network of very senior relationships within its industry sectors. As a result, Brookfield believes it is well-positioned to proactively identify and originate transactions.

 

   

Operational Expertise. Brookfield’s operating platforms are responsible for enhancing performance of their respective businesses. In particular, Brookfield has considerable experience

 

348


Table of Contents
 

in executing operational turnaround and operational value add initiatives within its business, focused on increasing operating margins by improving efficiency. This can be achieved by the application of best-in-class operating expertise and scale to identify opportunities to reduce operating costs while maintaining quality. In addition, Brookfield looks for opportunities to deploy capital to increase output and/or reduce costs as well as to put in place appropriate maintenance programs to reduce costs and preserve asset values over their life cycle.

 

   

Industry Insight. Brookfield’s operating platforms enable it to develop fundamental views on the factors that impact key value drivers. Brookfield utilizes this knowledge to ensure it takes advantage of the most current operating and financing practices, as well as to make acquisition and divestiture decisions.

 

   

Contrarian Thinking. Brookfield recognizes that superior returns often requires contrarian thinking. By combining deep restructuring and expertise with operational turnaround capability, Brookfield endeavors to be a leader in each of its major operating areas, not through the size of its operating platforms but through the quality of its people and operations. Brookfield believes that its long-term commitment to building best-in-class operations will enable it to attract and retain high-quality personnel, which will, in turn, increase performance.

Once an operating platform within a sector is established, it will typically be scalable. This enables the pursuit of follow-on acquisitions that generally can be acquired and integrated into the operational platform with lower incremental cost, thereby enhancing returns.

Brookfield’s corporate group provides its operating platforms with access to transaction execution capability. Brookfield’s corporate group has in-depth mergers and acquisitions, corporate finance, accounting, tax and financial structuring expertise across a number of industries.

The following table presents certain information concerning the NEOs who will be principally responsible for BEPC’s operations and their positions with the Service Providers as of the date of this document.

 

Name

   Age    Years of
Experience
in industry
or role
   Years at
Brookfield
  

Current Position with the Service Provider

Sachin Shah

   43    21    18   

Chief Executive Officer

Wyatt Hartley

   39    14    10   

Chief Financial Officer

Ruth Kent

   46    21    6   

Chief Operating Officer

Jennifer Mazin

   46    21    6   

General Counsel

Each member of this team has substantial deal origination and execution expertise, having put together numerous consortiums, partnerships and joint ventures for large complex transactions. Members of this team have also been integral in building and developing Brookfield’s renewable power operations. Set forth below is biographical information for Mr. Shah, Mr. Hartley, Ms. Kent and Ms. Mazin:

Sachin Shah. Mr. Shah is the Chief Executive Officer of the Service Provider and a Managing Partner of Brookfield. Mr. Shah has oversight of the Brookfield Renewable group’s growth and capitalization, on a global basis. Mr. Shah received a Bachelor of Commerce degree from the University of Toronto and is a member of the Chartered Professional Accountants of Canada (CPA, CA).

Wyatt Hartley. Mr. Hartley is the Chief Financial Officer of the Service Provider and a Managing Director of Brookfield. He directs all capital markets activities, accounting, financial reporting, treasury, taxation and investor relations of the Brookfield Renewable group on a global basis. Mr. Hartley holds a Bachelor of Science from Queen’s University and is a member of the Chartered Professional Accountants of Canada (CPA, CA).

 

349


Table of Contents

Ruth Kent. Ms. Kent is the Chief Operating Officer of the Service Provider and a Managing Partner of Brookfield. Ms. Kent has oversight of the Brookfield Renewable group’s renewable power operations and the execution of its commercial strategies. Ms. Kent holds a Master of Business Administration degree from Henley Management College and is a qualified accountant.

Jennifer Mazin. Ms. Mazin is General Counsel of the Service Provider and a Managing Partner of Brookfield. Ms. Mazin provides oversight of the Brookfield Renewable group’s legal matters on a global basis, including transactional matters, corporate governance and public disclosure. Ms. Mazin received her Bachelor of Arts from the University of Western Ontario and her law degree from the University of Toronto. She is called to the bars of the State of New York and the Province of Ontario.

The BEP Master Services Agreement

BEPC, like Brookfield Renewable, will be externally managed by the Service Providers. The BEP Master Services Agreement will be amended to contemplate the Service Providers providing oversight of the Business and providing the services of senior officers to BEPC for a management service fee, comparable to the services currently provided to Brookfield Renewable by the Service Providers. There will be no increase to the base management fee and incentive distribution fees currently paid by Brookfield Renewable to the Service Providers, though BEPC will be responsible for reimbursing Brookfield Renewable for its proportionate share of the base management fee. BEPC’s proportionate share of the base management fee will be calculated on the basis of the value of BEPC’s business relative to that of BEP. See also “BEP and BEPC Relationship with Brookfield—Incentive Distributions”.

The following is a summary of certain provisions of the BEP Master Services Agreement and is qualified in its entirety by reference to all of the provisions of the agreement. Because this description is only a summary of the BEP Master Services Agreement, it does not necessarily contain all of the information that an investor may find useful. BEPC therefore urges investors to review the BEP Master Services Agreement in its entirety. The BEP Master Services Agreement is, and the amended BEP Master Services Agreement will be, available electronically on EDGAR on the SEC’s website at www.sec.gov or on SEDAR at www.sedar.com.

Appointment of the Service Providers and Services Rendered

Under the BEP Master Services Agreement, the Service Recipients have appointed the Service Providers, as the service providers, to provide the following services, or arrange for their provision by an appropriate service provider:

 

   

causing or supervising the carrying out of all day-to-day management, secretarial, accounting, banking, treasury, administrative, liaison, representative, regulatory and reporting functions and obligations;

 

   

providing overall strategic advice to the Holding Entities including advising with respect to the expansion of its business into new markets;

 

   

establishing and maintaining or supervising the establishment and maintenance of books and records;

 

   

identifying, evaluating and recommending to the Service Recipients acquisitions or dispositions from time to time and, where requested to do so, assisting in negotiating the terms of such acquisitions or dispositions;

 

   

recommending and, where requested to do so, assisting in the raising of funds whether by way of debt, equity or otherwise, including the preparation, review or distribution of any prospectus or offering memorandum in respect thereof and assisting with communications support in connection therewith;

 

350


Table of Contents
   

causing or supervising the preparation and implementation of any operating plan, capital expenditure plan or marketing plan;

 

   

recommending to the Service Recipients suitable candidates to serve on the boards of directors or their equivalents of the operating entities;

 

   

making recommendations with respect to the exercise of any voting rights to which the Service Recipients are entitled in respect of the Operating Entities;

 

   

making recommendations with respect to the payment of dividends by the Holding Entities or other distributions by the Service Recipients, including distributions by BEPC to shareholders of BEPC;

 

   

monitoring and/or oversight of the applicable Service Recipient’s accountants, legal counsel and other accounting, financial or legal advisors and technical, commercial, marketing and other independent experts, and managing litigation in which a Service Recipient is sued or commencing litigation after consulting with, and subject to the approval of, the relevant board of directors or its equivalent;

 

   

attending to all matters necessary for any reorganization, bankruptcy proceedings, dissolution or winding up of a Service Recipient, subject to approval by the relevant board of directors or its equivalent;

 

   

supervising the timely calculation and payment of taxes payable, and the filing of all tax returns due, by each Service Recipient;

 

   

causing the Service Recipients’ annual consolidated financial statements, quarterly interim financial statements and other public disclosure to be: (i) prepared in accordance with generally accepted accounting principles or other applicable accounting principles for review and audit at least to such extent and with such frequency as may be required by law or regulation; and (ii) submitted to the relevant board of directors or its equivalent for its prior approval;

 

   

making recommendations in relation to and effecting the entry into insurance of each Service Recipient’s assets, together with other insurances against other risks, including directors and officers insurance as the relevant service provider and the relevant board of directors or its equivalent may from time to time agree;

 

   

arranging for individuals to carry out the functions of the principal executive, accounting and financial officers for BEP only for purposes of applicable securities laws;

 

   

providing individuals to act as senior officers of Service Recipients as agreed from time to time, subject to the approval of the relevant board of directors or its equivalent;

 

   

advising the Service Recipients regarding the maintenance of compliance with applicable laws and other obligations; and

 

   

providing all such other services as may from time to time be agreed with the Service Recipients that are reasonably related to the Service Recipient’s day-to-day operations.

The Service Providers’ activities are subject to the supervision of the BEPC board of directors and of the equivalent governing bodies of each of the other Service Recipients, as applicable. The relevant governing body remains responsible for all investment and divestment decisions made by the Service Recipient.

Any Service Provider may, from time to time, appoint an affiliate of Brookfield to act as a new Service Provider under the BEP Master Services Agreement, effective upon the execution of a joinder agreement by the new Service Provider.

 

351


Table of Contents

Management Fee

Pursuant to the BEP Master Services Agreement, in exchange for the management services provided to the Brookfield Renewable group by the Service Providers, Brookfield Renewable pays an annual management fee to the Service Providers of $20 million (adjusted annually for inflation at an inflation factor based on year-over-year United States consumer price index) plus 1.25% of the amount by which the market value of the Brookfield Renewable group exceeds an initial reference value. The base management fee is calculated and paid on a quarterly basis. For purposes of calculating the base management fee, the market value of Brookfield Renewable is equal to the aggregate value of all outstanding BEP units on a fully-diluted basis, preferred units and securities of the other Service Recipients (including BEPC exchangeable shares) that are not held by Brookfield Renewable, plus all outstanding third party debt with recourse to a Service Recipient, less all cash held by such entities. BRP Bermuda GP Limited, a subsidiary of Brookfield, also receives incentive distributions based on the amount by which quarterly distributions on BRELP units (other than BRELP Class A Preferred Units), as well as economically equivalent securities of the other Service Recipients, including BEPC, exceed specified target levels as set forth in BRELP’s limited partnership agreement, which specified target levels will be amended in connection with the special distribution. The value of the special distribution will not be included in the relevant quarterly incentive distribution calculation.

The table below sets forth the management fees for the years ended December 31, 2019, 2018 and 2017, respectively, all of which were paid by BRELP.

 

     For the year ended December 31,  
$ MILLIONS    2019      2018      2017  

Base management fee

   $ 108      $ 80      $ 82  

To the extent that under any other arrangement BEPC is obligated to pay a base management fee (directly or indirectly through an equivalent arrangement) to the Service Providers (or any affiliate) on a portion of BEPC’s capital that is comparable to the base management fee, the base management fee payable for each quarter in respect thereof will be reduced on a dollar-for-dollar basis by BEPC’s proportionate share of the comparable base management fee (or equivalent amount) under such other arrangement for that quarter.

Reimbursement of Expenses and Certain Taxes

The Service Recipients, including BEPC, also reimburse the Service Providers for any out-of-pocket fees, costs and expenses incurred in the provision of the management and administration services. However, the Service Recipients are not required to reimburse the Service Providers for the salaries and other remuneration of their management, personnel or support staff who carry out any services or functions for such Service Recipients or overhead for such persons.

The relevant Service Recipient is required to pay the Service Providers for all other out-of-pocket fees, costs and expenses incurred in connection with the provision of the services including those of any third party and to reimburse the Service Providers for any such fees, costs and expenses. Such out-of-pocket fees, costs and expenses include, among other things, (i) fees, costs and expenses relating to any debt or equity financing; (ii) out-of-pocket fees, costs and expenses incurred in connection with the general administration of any Service Recipient; (iii) taxes, licenses and other statutory fees or penalties levied against or in respect of a Service Recipient; (iv) amounts owed under indemnification, contribution or similar arrangements; (v) fees, costs and expenses relating to BEPC’s financial reporting, regulatory filings and investor relations and the fees, costs and expenses of agents, advisors and other persons who provide services to or on behalf of a Service Recipient; and (vi) any other fees, costs and expenses incurred by the Service Providers that are reasonably necessary for the performance by the Service Providers of their duties and functions under the BEP Master Services Agreement.

In addition, the Service Recipients are required to pay all fees, expenses and costs incurred in connection with the investigation, acquisition, holding or disposal of any acquisition that is made or that is proposed to be

 

352


Table of Contents

made by one of more of the Service Recipients. Where the acquisition or proposed acquisition involves a joint acquisition that is made alongside one or more other persons, the Service Providers will be required to allocate such fees, costs and expenses in proportion to the notional amount of the acquisition made (or that would have been made in the case of an unconsummated acquisition) among all joint investors. Such additional fees, expenses and costs represent out-of-pocket costs associated with investment activities that are undertaken pursuant to the BEP Master Services Agreement.

The Service Recipients are also required to pay or reimburse the Service Providers for all sales, use, value added, withholding or other taxes or customs duties or other governmental charges levied or imposed by reason of the BEP Master Services Agreement or any agreement it contemplates, other than income taxes, corporation taxes, capital taxes or other similar taxes payable by the Service Providers, which are personal to the Service Providers.

Termination

The BEP Master Services Agreement has no fixed term. However, the Service Recipients, including BEPC, may terminate the BEP Master Services Agreement effective upon written notice of termination to the Service Providers if any of the following occurs:

 

   

the Service Providers default in the performance or observance of any material term, condition or covenant contained in the agreement in a manner that results in material harm to the Service Recipients and the default continues unremedied for a period of sixty (60) days after written notice of the breach is given to the Service Providers;

 

   

the Service Providers engage in any act of fraud, misappropriation of funds or embezzlement against any Service Recipient that results in material harm to the Service Recipients;

 

   

the Service Providers are grossly negligent in the performance of their duties under the agreement and such gross negligence results in material harm to the Service Recipients; or

 

   

certain events relating to the bankruptcy or insolvency of the Service Providers.

The Service Recipients have no right to terminate for any other reason, including if the Service Providers or Brookfield experiences a change of control. The general partner of BEP may only terminate the BEP Master Services Agreement on behalf of the Service Recipients with the prior unanimous approval of the general partner of BEP’s independent directors.

The BEP Master Services Agreement expressly provides that the agreement may not be terminated by the Service Recipients due solely to the poor performance or the underperformance of any of BEPC’s operations.

The Service Providers may terminate the BEP Master Services Agreement effective upon written notice of termination to BEPC if any Service Recipient defaults in the performance or observance of any material term, condition or covenant contained in the agreement in a manner that results in material harm to the Service Providers and the default continues unremedied for a period of sixty (60) days after written notice of the breach is given to the Service Recipients. The Service Providers may also terminate the BEP Master Services Agreement upon the occurrence of certain events relating to the bankruptcy or insolvency of any Service Recipient.

If the BEP Master Services Agreement is terminated, the Licensing Agreement, the Brookfield Relationship Agreement and any of Brookfield’s obligations under the Brookfield Relationship Agreement would also terminate. See “BEP and BEPC Relationship with Brookfield—Licensing Agreement” and “BEP and BEPC Relationship with Brookfield—Brookfield Relationship Agreement” for further details.

Indemnification and Limitations on Liability

Under the BEP Master Services Agreement, the Service Providers have not assumed and will not assume any responsibility other than to provide or arrange for the provision of the services called for under such

 

353


Table of Contents

agreement in good faith and will not be responsible for any action that the Service Recipients take in following or declining to follow the advice or recommendations of the Service Providers. The Service Providers have agreed to indemnify each of the Service Recipients and its affiliates, and its directors, officers, agents, members, partners, shareholders, employees and other representatives to the fullest extent permitted by law from and against any claims, liabilities, losses, damages, costs or expenses (including legal fees) resulting from the Service Providers’ bad faith, fraud, willful misconduct, gross negligence and, in the case of a criminal matter, conduct undertaken with the knowledge that the conduct was unlawful. The maximum amount of the aggregate liability of the Service Providers and their affiliates, the directors, officers, employees, contractors, agents, advisors and other representatives of the Service Providers and their affiliates, will be equal to the amounts previously paid in respect of services pursuant to the BEP Master Services Agreement or any other agreement or arrangement contemplated by the BEP Master Services Agreement in the two most recent calendar years by the Service Recipients. The Service Recipients have also agreed to indemnify each of the Service Providers, Brookfield and their directors, officers, agents, subcontractors, delegates, members, partners, shareholders and employees to the fullest extent permitted by law from and against any claims, liabilities, losses, damages, costs or expenses (including legal fees) incurred by an indemnified person or threatened in connection with their respective businesses, investments and activities or in respect of or arising from the BEP Master Services Agreement or the services provided by the Service Providers, except to the extent that the claims, liabilities, losses, damages, costs or expenses are determined to have resulted from the indemnified person’s bad faith, fraud, willful misconduct, gross negligence or in the case of a criminal matter, action that the indemnified person knew to have been unlawful. In addition, under the BEP Master Services Agreement, the indemnified persons will not be liable to the Service Recipients to the fullest extent permitted by law, except for conduct that involved bad faith, fraud, willful misconduct, gross negligence, or in the case of a criminal matter, conduct that the indemnified person knew to have been unlawful.

Outside Activities

The BEP Master Services Agreement does not prohibit the Service Providers or their affiliates from pursuing other business activities or providing services to third parties that compete directly or indirectly with BEPC.

 

354


Table of Contents

BEPC EXECUTIVE COMPENSATION

Compensation Philosophy of Brookfield

BEPC’s NEOs are employees of the Service Providers and comprise the core senior management team of the Service Providers dedicated to BEP and BEPC. They perform functions for BEPC that would make them NEOs of BEPC. Brookfield, and not the Brookfield Renewable group, determines the compensation of its employees and the executives and senior managers of its subsidiaries, which includes the Service Providers. Brookfield has adopted an approach to compensation that is intended to foster an entrepreneurial environment that encourages management to consider the risks associated with the decisions they make and take actions that will create long-term sustainable cash flow growth and will improve long-term shareholder value.

Compensation Elements Paid by Brookfield

The primary elements of total compensation paid by Brookfield to the NEOs include base salary, annual management incentive plan awards, or cash bonus, and participation in long-term incentive plans. Total annual compensation awarded to senior executives, including the NEOs, generally does not change significantly from year to year. This practice recognizes that rewarding short-term performance would not necessarily be consistent with Brookfield’s focus of long-term value creation. A significant amount of annual compensation for these executives is represented by awards pursuant to long-term incentive plans which vest over time, in order for the executives to increase their ownership interest in class A limited voting shares of Brookfield, or the Brookfield Class A Shares. Total compensation for executives who are at earlier stages in their careers also include awards pursuant to long-term incentive plans but tends to include a larger percentage of their total compensation in the form of base salary and cash bonus awards in recognition of their personal needs and to be competitive in terms of total compensation. Changes in total compensation from year to year may vary more for these executives as they take on increasing responsibility. As executives progress within Brookfield, they have the opportunity to reinvest their cash bonus into deferred share units under the Deferred Share Unit Plan, or DSUP, or Restricted Shares, or restricted shares, under the Restricted Stock Plan of Brookfield, or the restricted stock plan, thereby enabling them to increase their ownership interests. In addition, notwithstanding the fact that regular total compensation for individuals may not change significantly year over year, management may request that the compensation committee of Brookfield, or Brookfield’s compensation committee, grant special compensation awards to executives who have demonstrated a clear ability to take on additional responsibilities and have consistently performed at an exceptional level. These special awards are granted in the form of options to acquire BAM Class A Shares, Restricted Shares or Escrowed Shares (each as described below).

The Brookfield Renewable group has no control over the form or amount of the compensation paid by Brookfield to the NEOs and participation in long-term incentive plans is not allocated to or payable by the Brookfield Renewable group.

Base Salaries

Base salaries of the NEOs are determined and approved by Brookfield. Base salaries tend to remain fairly constant from one year to another unless the scope and responsibility of a position has changed. Base salaries deliver the only form of fixed compensation for the NEOs and are not intended to be the most significant component of their compensation.

Cash Bonus and Long-Term Incentive Plans

Given the NEO’s focus on long-term decision making, the impact of which is difficult to assess in the short-term, Brookfield believes that a heavy emphasis on annual incentives and a formulaic calculation based on specific operational or individual targets may not appropriately reflect their long-term objectives. Accordingly, the cash bonus and compensation under long-term incentive plans are determined primarily through an evaluation of the progress made in executing the company’s strategy and the performance of the business as a whole. Significant contributions to the business strategy of Brookfield are also considered.

 

355


Table of Contents

The level of cash bonus and long-term incentive compensation granted to each NEO is discretionary. While no specific weight is given to the achievement of any individual objective, consideration is given to their performance and the achievement of objectives that are set at the beginning of the year with Brookfield’s Chief Executive Officer. These pertain, in part, to the performance of the company’s Funds From Operations, capital improvement programs, operational expenditures, environment, health and safety programs, growth of its portfolio, financing activities, as well as sound management and governance practices.

Brookfield’s long-term incentive plans are intended to enable participants to create wealth through increases in the value of BAM Class A Shares. The purpose of these arrangements is to align the interests of Brookfield’s shareholders and management and to motivate executives to improve Brookfield’s and the Brookfield Renewable group’s long-term financial success, measured in terms of enhanced shareholder value over the long-term. These compensation arrangements are intended to ensure that Brookfield is able to attract and retain executives: total compensation is competitive with Brookfield’s peers and enables Brookfield to attract new executives while the vesting of awards encourages executives to remain with Brookfield.

Brookfield has four long-term incentive plans in which NEOs of BEPC participate. They are described below in more detail:

 

  1.

Management Share Option Plan, which we refer to as the MSOP. The MSOP govern the granting to executives of options to purchase BAM Class A Shares at a fixed price. The options typically vest as to 20% per year commencing on the first anniversary of the date of the award and are exercisable over a ten-year period. The MSOP are administered by the board of directors of BAM. Options are typically granted to the NEOs in late February or early March of each year as part of the annual compensation review. BAM’s compensation committee has a specific written mandate to review and approve executive compensation. BAM’s compensation committee makes recommendations to the board of directors of BAM with respect to the proposed allocation of options to the NEOs based, in part, upon the recommendations of the Chief Executive Officer of the Service Providers. The board of directors of BAM must then give its final approval.

The number of options granted to NEOs is determined based on the scope of their roles and responsibilities and their success in achieving Brookfield Renewable’s objectives. Consideration is also given to the number and value of previous grants of options. Since the annual option awards are generally made during a blackout period, the effective grant date for such options is set six business days after the end of the blackout period. The exercise price for such options is the volume-weighted average trading price for BAM Class A Shares on the NYSE for the five business days preceding the effective grant date.

 

  2.

Deferred Share Unit Plan. The DSUP provides for the issuance of deferred share units (“DSUs”) of Brookfield, the value of which are equal to the value of a Brookfield Class A Share. DSUs vest over periods of up to five years, with the exception of DSUs awarded in lieu of a Cash Bonus which vest immediately. DSUs can only be redeemed for cash upon cessation of employment through retirement, resignation, termination or death. The DSUP is administered by Brookfield’s compensation committee.

DSUs are issued based on the value of BAM Class A Shares at the time of the award (the “DSU Allotment Price”). In the case of DSUs acquired through the reinvestment of cash bonus awards, the DSU Allotment Price is equal to the exercise price for options granted at the same time as described above. Holders of DSUs will be allotted additional DSUs as dividends are paid on BAM Class A Shares on the same basis as if the dividends were reinvested pursuant to BAM’s dividend reinvestment plan. These additional DSUs are subject to the same vesting provisions as the underlying DSUs. The redemption value of DSUs will be equivalent to the market value of an equivalent number of BAM Class A Shares on the cessation of employment with Brookfield.

 

  3.

Restricted Stock Plans. BAM has a restricted stock plan and an escrowed stock plan. These plans were established to provide Brookfield and its executives with alternatives to BAM’s existing plans which would allow executives to increase their share ownership. Restricted shares (“Restricted Shares” or

 

356


Table of Contents
 

“RS”) have the advantage of allowing executives to become BAM shareholders, receive dividends, and to have full ownership of the shares after the restriction period ends. Vested and unvested Restricted Shares must be held until the vesting date (or in certain jurisdictions until the fifth anniversary of the award date). Holders of Restricted Shares receive dividends that are paid on the BAM Class A Shares in the form of cash, unless otherwise elected.

The escrowed stock plan governs the award of non-voting common shares (“Escrowed Shares”) of one or more private companies (each an “Escrow Company”) to executives or other individuals designated by BAM’s compensation committee. Each Escrow Company is capitalized with common shares and preferred shares issued to BAM for cash proceeds. Each Escrow Company uses its cash resources to directly and indirectly purchase BAM Class A Shares. Dividends paid to each Escrow Company on the BAM Class A Shares acquired by the Escrow Company will be used to pay dividends on the preferred shares which are held by BAM. The BAM Class A Shares acquired by an Escrow Company will not be voted.

Escrowed Shares typically vest 20% each year commencing on the date of the first anniversary of the award date and must generally be held until the fifth anniversary of the award date. Each holder may exchange Escrowed Shares for BAM Class A Shares issued from treasury of BAM no more than 10 years, from the award date. The value of BAM Class A Shares issued to a holder on an exchange is equal to the increase in value of the BAM Class A Shares held by the applicable Escrow Company.

 

  4.

Restricted Share Unit Plan. The Restricted Share Unit Plan (“RSUP”) provides for the issuance of restricted share units (“RSUs”), the value of which are equal to the increase in market value of a Brookfield Class A Share over the market value as at the date of issuance (the “RSU Allotment Price”). The RSUP is administered by BAM’s compensation committee. RSUs vest over five years.

RSUs can only be redeemed for cash upon cessation of employment through retirement, resignation, termination or death. RSUs are not adjusted for regular dividends paid on BAM Class A Shares. The redemption value of RSUs is equal to the difference between the market value of an equivalent number of BAM Class A Shares on the date employment with Brookfield ceases and the original RSU Allotment Price for such RSUs.

In limited circumstances, senior executives were awarded RSUs as additional compensation subject to limits approved by BAM’s board of directors. No RSUs have been awarded since February 2005.

Summary of Compensation

The following table sets out information concerning the compensation earned by, paid to or awarded to the NEOs during the year ended December 31, 2019, during which time the NEOs provided services to Brookfield Renewable and which is indicative of the compensation expected to be earned by the NEOs when BEPC becomes a public company. The NEOs are employed by Brookfield and their services are provided to BEPC pursuant to the BEP Master Services Agreement. BEPC is not responsible for determining or paying their compensation.

The NEOs are all employed by Brookfield and their services are provided to BEPC pursuant to the BEP Master Services Agreement. BEPC is not responsible for determining or paying their compensation. For the purpose of full disclosure, the following table presents the compensation for the NEOs for the period from January 1, 2019 to December 31, 2019 and for the previous two years. The NEOs are all remunerated in Canadian dollars. In order to provide for comparability with BEPC’s financial statements, which are reported in U.S. dollars, all Canadian dollar compensation amounts listed in the Summary Compensation Table have been converted to U.S. dollars at the average Bloomberg mid-market exchange rate for 2019 of C$1.00 = US$0.7358, unless otherwise noted.

 

357


Table of Contents

Summary Compensation Table

 

Name and Principal
Position

  Year     Annual
Base
Salary
    Non-equity
Incentive Plan
Compensation
    Share-based Awards     Options-
based
Awards
          All Other
Compensation
(f)(g)
    Total Annual
Compensation
 
  Annual Cash
Bonus (a)
    Deferred
Share
Units
(DSUs)

(a)(b)
    Restricted
Shares

(a)(c)
    Escrowed
Shares (d)
    Options
(e)
    Pension
Value
 
  ($)     ($)     ($)     ($)     ($)     ($)    

 

    ($)     ($)  
Sachin Shah     2019       452,280       226,140       226,140       —         12,134,000       —         —         30,047       13,068,607  
Chief Executive Officer of the Service Provider     2018       452,280       —         452,280       —         2,870,000       —         —         26,157       3,800,717  
    2017       452,280       226,140       226,140       —         3,766,000       —         —         41,351       4,711,911  
Wyatt Hartley     2019       248,754       248,754       —         —         —         196,435       —         17,695       711,638  
Chief Financial Officer of the Service Provider     2018       226,140       169,605       —         —         —         105,042       —         15,835       516,622  
    2017       195,988       140,207       —         —         —         86,618       —         14,908       437,721  
Ruth Kent     2019       319,029       319,029       —         —         —         45,082       210,910       19,894       913,943  
Chief Operating Officer of the Service Provider     2018       263,059       263,059       —         —         —         37,454       178,417       19,419       761,408  
    2017       223,880       167,910       —         —         —         74,244       133,646       18,988       618,669  
Jennifer Mazin     2019       395,745       118,724       —         277,022       —         74,493       —         24,449       890,431  
General Counsel of the Service Provider     2018       339,210       203,526       —         135,684       —         82,369       —         20,923       781,712  
    2017       316,396       158,298       —         346,748       —         320,110       —         20,754       1,162,506  
F. Mitchell Davidson (h)     2019       600,000       600,000       —         —         —         107,822       —         19,802       1,327,624  
Chief Executive Officer, U.S. Operations     2018       600,000       600,000       —         —         —         112,361       —         12,578       1,324,939  

 

(a)

Some of the NEOs have elected to reinvest a portion of their annual cash bonus in Brookfield and receive it in share-based awards (DSUs or Restricted Shares).

(b)

Reflects DSUs issued in lieu of a cash incentive, at the election of the individual. DSU awards in this column for 2019 were awarded effective on February 24, 2020. The value in this column reflects the entire value of the incentive awarded converted to U.S. dollars at the exchange rate of C$1.00 = US$0.7538. The number of DSUs awarded was based on a price of US$67.8193, the volume-weighted average price of the Class A Shares on the NYSE for the five days preceding the award date.

(c)

The Restricted Share awards in the column for 2019 were awarded effective on February 24, 2020. The value in this column reflects the value of the incentive awarded converted to U.S. dollars at the exchange rate of C$1.00 = US$0.7538. The number of Restricted Shares awarded was based on a price of US$67.8193, the volume-weighted average price of the Class A Shares on the NYSE for the five days preceding the award date.

 

358


Table of Contents
(d)

The amount for 2019 reflects the annual grants of Escrowed Shares for Mr. Shah awarded on December 13, 2019 and February 24, 2020. In addition, Mr. Shah received a special grant of Escrowed Shares on September 23, 2019. The value awarded under the Escrowed Stock Plan for annual grants is determined by the board of directors of BAM and considers the stock market price of the Class A Shares at the time of the award and the potential increase in value based on the parameters below for each of the grants. This value, for the annual grants, has been discounted by 25% to reflect the five-year vesting and the applicable mandatory hold period:

 

Escrowed Shares

   23-Sept-19     13-Dec-19     24-Feb-20  

Hold Period (years)

     10       7.5       7.5  

Volatility

     18.1     16.6     17

Risk-Free Rate

     1.7     1.8     1.4

Dividend Yield

     1.7     1.6     1.5

 

(e)

The amounts for 2019 reflect annual grants of options to our NEOs awarded on December 13, 2019 and February 24, 2020. The value awarded under the MSOP for annual grants is determined by the board of directors of BAM and considers the stock market price of the Class A Shares at the time of the award and the potential increase in value based on the parameters below for each of the grants. This value, for the annual grants, has been discounted by 25% to reflect the five-year vesting and the applicable mandatory hold period.

 

Options

   13-Dec-19     24-Feb-20  

Hold Period (years)

     7.5       7.5  

Volatility

     16.6     17

Risk-Free Rate

     1.8     1.4

Dividend Yield

     1.6     1.5

 

(f)

These amounts include annual retirement savings contributions, participation in an executive group benefits program, and vehicle benefits.

(g)

The figures in this column do not reflect cash bonuses received, RSs, DSUs or TSU shares awarded in respect of the spinoff of Trisura Group Ltd. (TSU) on the basis that these amounts and awards are in respect of share-based compensation awarded in prior years. On June 22, 2017, Brookfield spun off TSU and paid a special dividend of one TSU share for every 170 Class A Shares of Brookfield held. In recognition of the resultant decrease in the intrinsic value of options issued under Brookfield’s MSOP plans, RSUs issued under its RSU plan and RSs issued under its RS plan, the board of directors of Brookfield approved a special cash bonus based on the value of the dividend. Senior executives, including some of the NEOs, received this bonus in the form of additional DSUs, or additional RSs for NEOs participating in the Dividend Reinvestment Plan, based on the five-day volume weighted average price of the Class A Shares for the period ending June 28, 2017. Participants in the Escrowed Stock Plan, including some of the NEOs, were awarded a special dividend in the form of TSU shares. The following table shows the number of RSs, DSUs and TSU shares awarded, as well as the amount of cash bonuses received, and the total value of the awards.

 

Name

   RS (#)      DSUs (#)      TSU Shares (#)      Cash ($)      Value ($)  

Sachin Shah

     —          396        9,410        116,237        332,354  

Wyatt Hartley

     —          —          —          7,315        7,315  

Jennifer Mazin

     12        5        —          13,365        14,006  

 

(h)

Mr. Davidson joined Brookfield when he was named Chief Executive Officer, U.S. Operations in May 2018.

 

359


Table of Contents

Option Based Awards and Share-Based Awards at December 31, 2019

 

    Option Awards Vested
and Unvested
    Restricted Share Units
(RSU) Awards Vested and

Unvested
    Restricted Shares     Share-Based Awards
Escrowed Shares
    Deferred Share Units (DSUs)  
    Number of
Securities

Underlying
Unexercised
Options
(#)
    Market
Value of
Unexercised
Options(a)

($)
    Number of
Securities
Underlying

Outstanding
RSUs
(#)
    Market
Value of
Outstanding
in-the-money
RSUs
($)
    Number
of

Unvested
RS
(#)
    Market
Value of
Unvested
RS(b)

($)
    Market
Value  of
Vested
RS(b)
($)
    Number
of

Unvested
ES
(#)
    Market
Value of
Unvested
ES(c)
($)
    Market
Value of
Vested
ES(c)
($)
    Number
of

Unvested
DSUs
(#)
    Market
Value of
Unvested
DSUs(d)
($)
    Market
Value of
Vested

DSUs(d)
($)
 

Sachin Shah

    —         —         —         —         —         —         —         3,100,000       35,150,244       24,297,576       —         —         9,442,868  

Wyatt Hartley

    125,800       2,614,869       —         —         —         —         —         —         —         —         —         —         —    

Ruth Kent

    20,325       328,847       —         —         —         —         —         —         —         —         —         —         —    

Jennifer Mazin

    205,725       4,000,884       —         —         2,003       115,677       493,588       —         —         —         —         —         97,003  

F. Mitchell Davidson

    19,575       265,735       —         —         —         —         —         —         —         —         —         —         —    

 

(a)

The market value of the options is the amount by which the value of the Class A Shares at the date shown exceeded the exercise price of the options. All values are calculated using the closing price of a Class A Share on December 31, 2019 on the TSX and on the NYSE, as applicable. The closing price of a Class A Share on the TSX on December 31, 2019 was US$57.80 (C$75.03 converted to U.S. dollars at the Bloomberg mid-market exchange rate on that day of C$1.00 = US$0.7699) and US$57.80 on the NYSE, as applicable.

(b)

The market value is calculated as the number of Restricted Shares multiplied by the closing price of a Class A Share on December 31, 2019. The closing price of a Class A Share on the TSX on December 31, 2019 was US$57.80 (C$75.03 converted into US dollars at the Bloomberg mid-market exchange rate on that day of C$1.00 = US$0.7699) and on the NYSE on December 31, 2019 was US$57.80. The TSX or NYSE closing price on December 31, 2019 is used according to the currency in which the Restricted Shares were originally awarded.

(c)

The value of the Escrowed Shares is equal to the value of the Class A Shares held by the Escrow Company less the net liabilities and preferred share obligations of the Escrow Company.

(d)

The market value is calculated as the number of vested DSUs multiplied by the closing price of a Class A Share on December 31, 2019. The closing price of a Class A Share on the TSX on December 31, 2019 was US$57.80 (C$75.03 converted into US dollars at the Bloomberg mid-market exchange rate on that day of C$1.00 = US$0.7699) and on the NYSE on December 31, 2019 was US$57.80. The TSX or NYSE closing price on December 31, 2019 is used according to the currency in which the DSUs were originally awarded.

 

360


Table of Contents

Outstanding Option Based Awards and Restricted Share Units at December 31, 2019

 

     Option-based Awards      Restricted Share Units (RSUs)  

Name and principal
position

   Number of
securities
underlying
unexercised
options (#)
     Options
exercise
price ($)
     Options expiration date      Market value
of
unexercised
options (a)
($)
     Number of
Securities
Underlying
RSUs (#)
     Issuance
price ($)
     Market
value of
outstanding
RSUs ($)
 

Wyatt Hartley

     15,000      $ 20.88        February 28, 2022      $ 553,800        —          —          —    
     11,250      $ 25.2134        February 25, 2023      $ 366,599        —          —          —    
     11,250      $ 26.7667        February 24, 2024      $ 349,125        —          —          —    
     10,500      $ 36.3242        February 23, 2025      $ 225,496        —          —          —    
     10,000      $ 33.75        November 22, 2025      $ 240,500        —          —          —    
     1,200      $ 30.5859        February 22, 2026      $ 32,657        —          —          —    
     15,200      $ 36.8821        February 16, 2027      $ 317,952        —          —          —    
     16,100      $ 40.3892        February 25, 2028      $ 280,314        —          —          —    
     18,300      $ 44.2248        February 25, 2029      $ 248,426           
     17,000      $ 57.9634        December 13, 2029      $ 0           
  

 

 

          

 

 

          
     125,800            $ 2,614,869           
  

 

 

          

 

 

          

Ruth Kent

     13,800      $ 40.3892        February 25, 2028      $ 240,269        —          —          —    
     6,525      $ 44.2248        February 25, 2029      $ 88,578        —          —          —    
  

 

 

          

 

 

          
     20,325            $ 328,847        —          —          —    
  

 

 

          

 

 

          

Jennifer Mazin

     22,500      $ 36.3242        February 23, 2025      $ 483,206        —          —          —    
     23,250      $ 33.75        November 22, 2025      $ 559,163        —          —          —    
     22,750      $ 30.5859        February 22, 2026      $ 619,121        —          —          —    
     53,000      $ 36.8821        February 16, 2027      $ 1,108,649        —          —          —    
     34,500      $ 40.3892        February 25, 2028      $ 600,673        —          —          —    
     25,000      $ 40.3892        February 25, 2028      $ 435,270        —          —          —    
     14,350      $ 44.2248        February 25, 2029      $ 194,804           
     10,375      $ 57.9634        December 13, 2029      $ 0           
  

 

 

          

 

 

          
     205,725            $ 4,000,884           
  

 

 

          

 

 

          

F. Mitchell Davidson

     19,575      $ 44.2248        February 25, 2029      $ 265,735        —          —          —    
  

 

 

          

 

 

          
     19,575            $ 265,735           
  

 

 

          

 

 

          

 

(a)

The market value of the options is the amount by which the value of the Class A Shares at the date shown exceeded the exercise price of the options. All values are calculated using the closing price of a Class A Share on December 31, 2019 on the TSX and on the NYSE, as applicable. The closing price of a Class A Share on the TSX on December 31, 2019 was US$57.80 (C$75.03 converted to U.S. dollars at the Bloomberg mid-market exchange rate on that day of C$1.00 = US$0.7699) and US$57.80 on the NYSE, as applicable.

 

361


Table of Contents

Incentive Plan Awards – Value Vested or Earned During the Year

The following table shows the value of all option, share-based awards, and non-equity plan compensation which vested during 2019.

 

     Value Vested During 2019(a)      Non-equity
incentive plan

compensation –
Value earned

during the year
($)
 

Named Executive Officer

   Options(b)
($)
     DSUs(c)
($)
     Restricted
Shares(d)
($)
     Escrowed
Shares
($)
 

Sachin Shah

     —          455,524        —          3,548,884        226,140  

Wyatt Hartley

     116,947        —          —          —          248,754  

Ruth Kent

     12,201        —          —          —          118,724  

Jennifer Mazin

     276,718        —          79,001        —          319,029  

F. Mitchell Davidson

     —          —          —          —          600,000  

 

(a)

All values are calculated using the closing price of a BAM Class A Share on the vesting date on the TSX and on the NYSE, as applicable. Canadian dollar amounts are converted into U.S. dollars using the average Bloomberg mid-market exchange rate for 2019 of C$1.00=US$0.7538.

(b) 

Values represent the amount by which the value of BAM Class A Shares exceeded the exercise price on the day the options vested.

(c) 

Values in this column represent the value of DSUs vested in 2019, including DSUs awarded on February 25, 2019 in lieu of the cash bonus related to performance in 2018.

(d) 

Values in this column represent the value of Restricted Shares vested in 2019, including Restricted Shares awarded on February 25, 2019 in lieu of the cash bonus related to performance in 2018.

Pension and Retirement Benefits

With the exception of Ruth Kent, BEP’s NEOs do not participate in a registered defined benefit plan or any other post-retirement supplementary compensation plans. Ruth Kent participates in a defined benefit pension plan sponsored by Brookfield Renewable Ireland Holdings Limited. The defined benefit pension plan provides employees, upon their normal retirement age of 65 years (or at any age between 60 and 65), a gratuity at the point of retirement and a pension payable for the retiree’s life. Pensionable remuneration is salary at the date of retirement (averaged over 3 years if there is a change in grade) plus pensionable allowances averaged over any 3 consecutive years of the last 10 years. An additional amount of gratuity and pension is also provided from the plan reflecting the excess of Brookfield salary growth over the statutory revaluation applicable on an employee’s retained entitlements under the Bord Gais Eireann (BGE) Superannuation scheme earned prior to joining Brookfield. Ms. Kent has participated in the defined benefit pension plan since July 1, 2014 and continues to accrue benefits under the plan. She had 6.42 years of prior service in the BGE scheme when she was hired in Brookfield Renewable as part of the acquisition of the Bord Gáis wind energy business.

The NEOs based in Canada (other than Ruth Kent) receive an annual contribution from Brookfield to their registered retirement savings plans equal to 4.5% of their base salary, subject to an annual RRSP contribution limit established by the Canada Revenue Agency.

Mr. Davidson participates in a 401 (k) savings plan. Through the 401(k)-company matching contribution program, participants will receive an amount equal to two times their contributions, up to a maximum of 2.5% of their eligible pay, subject to limits set by the Internal Revenue Service.

 

362


Table of Contents

The following table provides information on Ruth Kent’s participation in the defined benefit pension plan:

 

          Annual benefits payable                        

Name

  Number of
years
credited
service at
December 31,
2019
    At December 31,
2019
  At age 62.5   Opening
present
value of
defined
benefit
obligation at
December
31, 2018
    Compensatory
change
    Non-compensatory
change
    Closing present
value of
defined benefit
obligation at
December 31,
2019
 
    (#)     ($)   ($)   ($)     ($)     ($)     ($)  

Ruth Kent

    5.5     Pension: 41,530
One-time gratuity:
130,858
  Pension: 115,970
One time gratuity:
373,320
    516,448       210,910       112,549       839,906  

Note: Amounts have been converted to U.S. dollars at the average Bloomberg mid-market exchange rate for 2019 of C$1.00 = US$1.1194.

 

(a)

A discount rate of 1.75% per annum as of December 31, 2019, and 2.50% per annum as of December 31, 2018 was used.

(b)

Pension increases were assumed to be 0% per annum as of December 31, 2019 and December 31, 2018.

(c)

Mortality Table: As at December 31, 2019, a proxy for the “year of birth” table based on the 100% SNP “amounts” series table with CMI_2016_M 1.5% projections was used.

As at December 31, 2018, a proxy for the “year of birth” tabled based on the 108% S2P “amounts” series table with CMI_2013_M 1.5% projections was used.

(d)

NRA: any age from 60-65 – 62.5 was assumed for the table above.

Termination and Change of Control Benefits

There are no employment contracts between the NEOs and the Brookfield Renewable group. None of the NEOs have any termination, change of control arrangement or other compensatory plan, contract or arrangement with Brookfield Renewable.

While the NEOs participate in BAM’s long-term incentive plans, the Brookfield Renewable group does not reimburse the Service Providers for such participation and has no obligations under these plans to the NEOs in the event of a change of control or a termination of their employment.

 

363


Table of Contents

BEP AND BEPC RELATIONSHIP WITH BROOKFIELD

Brookfield Asset Management

Brookfield is a leading global alternative asset manager with over $515 billion of assets under management across real estate, renewable power, infrastructure and private equity. Brookfield offers a range of public and private investment products and services. Brookfield is listed on the NYSE under the symbol “BAM” and on the TSX under the symbol “BAM.A”.

Brookfield believes its operating experience is an essential differentiating factor in its past ability to generate significant risk-adjusted returns. In addition, Brookfield has demonstrated particular expertise in sourcing and executing large-scale, multifaceted transactions across a wide spectrum of sectors and geographies.

As a global alternative asset manager, Brookfield brings a strong and proven corporate platform supporting legal, tax, operations oversight, investor reporting, portfolio administration and other client services functions. Brookfield’s management team is multi-disciplinary, comprising investment and operations professionals, each with significant expertise in evaluating and executing acquisition opportunities on behalf of itself and institutional investors.

BEPC believes that its ongoing relationship with Brookfield provides BEPC and Brookfield Renewable with a unique competitive advantage as well as access to opportunities that would otherwise not be available to BEPC. BEPC describes below these relationships as well as potential conflicts of interest (and the methods for resolving them) and other material considerations arising from its relationship with Brookfield.

Brookfield Relationship Agreement

The Brookfield Renewable group, BRELP, the Service Providers, Brookfield and others have entered into a relationship agreement, which we refer to as the Brookfield Relationship Agreement, which governs aspects of the relationship among them. BEPC, being a controlled subsidiary of BEP, is automatically entitled to the benefits and subject to certain obligations under the Brookfield Relationship Agreement. Pursuant to the Brookfield Relationship Agreement, Brookfield has agreed that the Brookfield Renewable group will serve as its primary (though not exclusive) vehicle through which it will, directly or indirectly, acquire renewable power assets on a global basis. The Brookfield Renewable group’s acquisition strategy focuses on large scale transactions, for which it believes there is less competition and where Brookfield has sufficient influence or control so that Brookfield’s operations-oriented approach can be deployed to create value. An integral part of the Brookfield Renewable group’s strategy is to participate with institutional investors in Brookfield sponsored or co-sponsored consortiums or funds for acquisitions that fit the Brookfield Renewable group’s strategy. Brookfield has a strong track record of leading such consortiums and funds and actively manages underlying assets to improve performance. Currently, Brookfield manages the Brookfield Americas Infrastructure Fund, a $2.7 billion infrastructure fund focused on the Americas, Brookfield Infrastructure Fund II, a $7 billion global infrastructure fund, Brookfield Infrastructure Fund III, a $14 billion global infrastructure fund, Brookfield Infrastructure Fund IV, an approximately $20 billion global infrastructure fund and Brookfield Infrastructure Debt Fund, an infrastructure fund focused on credit investments. Brookfield is the fund manager and typically invests approximately 25% to 50% of the capital required for a transaction alongside its institutional investors. It is currently intended that future renewable power acquisitions identified by Brookfield may be funded with commitments pursuant to Brookfield sponsored funds and Brookfield Renewable would fund Brookfield’s participation where renewable power investments are made by such funds. Brookfield’s commitment to the Brookfield Renewable group and the Brookfield Renewable group’s ability to take advantage of opportunities is subject to a number of inherent limitations such as the Brookfield Renewable group’s financial capacity, the suitability of the acquisition in terms of the underlying asset characteristics and its fit with the Brookfield Renewable group’s strategy, limitations arising from the tax and regulatory regimes that govern the Brookfield Renewable group’s affairs and certain other restrictions. See above under “Risk Factors—Risks Relating to BEPCs Relationship with Brookfield and Brookfield Renewable”.

 

364


Table of Contents

Brookfield’s commitment to the Brookfield Renewable group and its ability to take advantage of opportunities is subject to a number of inherent limitations such as the Brookfield Renewable group’s financial capacity, the suitability of the acquisition in terms of the underlying asset characteristics and its fit with the Brookfield Renewable group’s strategy, limitations arising from the tax and regulatory regimes that govern its affairs and certain other restrictions. See above under “Risk Factors — Risks Relating to BEPCs Relationship with Brookfield and Brookfield Renewable”.

Under the terms of the Brookfield Relationship Agreement, the Brookfield Renewable group acknowledges and agrees that, subject to providing the opportunity to participate on the basis described above, Brookfield (including its directors, officers, agents, members, partners, shareholders and employees) is able to pursue other business activities and provide services to third parties that compete directly or indirectly with the Brookfield Renewable group. In addition, Brookfield has established or advised, and may continue to establish or advise, other entities that rely on the diligence, skill and business contacts of Brookfield’s professionals and the information and acquisition opportunities they generate during the normal course of their activities. The Brookfield Renewable group acknowledges and agrees that some of these entities may have objectives that overlap with the Brookfield Renewable group’s objectives or may acquire renewable power assets or businesses that could be considered appropriate acquisitions for the Brookfield Renewable group, and that Brookfield may have greater financial incentives to assist those other entities over BEPC. Due to the foregoing, the Brookfield Renewable group expects to compete from time to time with Brookfield or other third parties for access to the benefits that it expects to realize from Brookfield’s involvement in its business.

Members of Brookfield carry on a diverse range of businesses worldwide, including the development, ownership and/or management of power, transmission and other infrastructure assets, and investing and advising on investing in any of the foregoing or loans, debt instruments and other securities with underlying infrastructure collateral or exposure including renewable power generation operations or developments, both as principal and through other public companies that are affiliates of Brookfield or through private investment vehicles and accounts established or managed by affiliates of Brookfield that are separate from the Brookfield Renewable group, and Brookfield will not be obligated to provide the Brookfield Renewable group with any opportunities in these sectors. Except as explicitly provided in the Brookfield Relationship Agreement, the Brookfield Relationship Agreement will not in any way limit or restrict members of Brookfield from carrying on their respective business. In the event of the termination of the BEP Master Services Agreement, the Brookfield Relationship Agreement would also terminate, including Brookfield’s commitments to provide the Brookfield Renewable group with acquisition opportunities, as described above. BEPC is not entitled to terminate the BEP Master Services Agreement or the Brookfield Relationship Agreement.

Pursuant to the Brookfield Relationship Agreement, Brookfield has also agreed that any voting rights with respect to any operating entity that are held by entities over which it has control will be:

 

   

voted in favor of the election of a director (or its equivalent) approved by the entity through which BEPC’s interest in the relevant entity is held;

 

   

withheld from voting for (or voted against, if applicable) the election of a director (or its equivalent) not approved by the entity through which BEPC’s interest in the relevant entity is held; and

 

   

voted in accordance with the direction of the entity through which BEPC’s interest in the relevant entity is held with respect to the approval or rejection of the following matters relating to the operating entity, as applicable: (i) any sale of all or substantially all of its assets; (ii) any merger, amalgamation, consolidation, business combination or other material corporate transaction, except in connection with any internal reorganization that does not result in a change of control; (iii) any plan or proposal for a complete or partial liquidation or dissolution, or any reorganization or any case, proceeding or action seeking relief under any existing laws or future laws relating to bankruptcy or insolvency; (iv) any issuance of shares, units or other securities, including debt securities; or (v) any commitment or agreement to do any of the foregoing.

 

365


Table of Contents

For these purposes, the relevant entity may maintain, from time to time, an approved slate of nominees or provide direction with respect to the approval or rejection of any matter in the form of general guidelines, policies or procedures in which case no further approval or direction will be required. Any such general guidelines, policies or procedures may be modified by the relevant entity in its discretion.

Under the Brookfield Relationship Agreement, Brookfield Renewable has agreed that none of Brookfield or the Service Providers, nor any director, officer, agent, member, partner, shareholder or employee of Brookfield or the Service Providers, will be liable to BEPC for any claims, liabilities, losses, damages, costs or expenses (including legal fees) arising in connection with the business, investments and activities in respect of or arising from the Brookfield Relationship Agreement. The maximum amount of the aggregate liability of Brookfield, or of any director, officer, employee, contractor, agent, advisor or other representative of Brookfield, will be equal to the amounts previously paid in the two most recent calendar years by the Service Recipients pursuant to the BEP Master Services Agreement.

Management Services

As disclosed elsewhere in this document, the Service Providers currently provide to Brookfield Renewable, and are expected to provide to BEPC, management services pursuant to the BEP Master Services Agreement. See “BEPC Management and the BEP Master Services Agreement”. In addition, Brookfield and its affiliates also provide management services to certain of the Brookfield Renewable group’s operating subsidiaries. To the extent that under these or any other arrangements the Brookfield Renewable group is obligated to pay a base management fee (directly or indirectly through an equivalent arrangement) to the Service Providers (or any affiliate) on a portion of the Brookfield Renewable group’s capital that is comparable to the base management fee, the base management fee payable for each quarter in respect thereof will be reduced on a dollar-for-dollar basis by the Brookfield Renewable group’s proportionate share of the comparable base management fee (or equivalent amount) under such other arrangement for that quarter.

Other Services and Arrangements

Brookfield may provide to BEPC services which are outside the scope of the BEP Master Services Agreement under arrangements that are on market terms and conditions and pursuant to which Brookfield will receive fees. The services provided under these arrangements include financial advisory, operations and maintenance, development, operations management and other services. Pursuant to BEPC’s conflict of interest guidelines, those arrangements may require prior approval by a majority of the independent directors, which may be granted in the form of general guidelines, policies or procedures. See below under “BEP and BEPC Relationship with Brookfield—Conflicts of Interest and Fiduciary Duties”.

Rights Agreement

BAM will, on or prior to the completion of the special distribution, enter into the Rights Agreement with the rights agent pursuant to which BAM has agreed that, for a period of seven years after the distribution date (and as will be automatically renewed for successive periods of two years, unless BAM provides the rights agent with written notice of termination in accordance with the terms of the Rights Agreement), upon an exchange of BEPC exchangeable shares, if BEPC has not satisfied its obligation under the BEPC articles by delivering the BEP unit amount or its cash equivalent amount and BEP has not, upon its election in its sole and absolute discretion, acquired such exchanged BEPC exchangeable shares from the holder thereof and delivered the BEP unit amount, BAM will satisfy, or cause to be satisfy, the obligations pursuant to the BEPC articles to exchange such BEPC exchangeable shares for the BEP unit amount or its cash equivalent. BAM currently intends to satisfy any exchange requests on the BEPC exchangeable shares through the delivery of BEP units. The BEP Master Services Agreement will be amended to provide that, so long as BAM is a party to the Rights Agreement, BAM shall have a consent right prior to the issuance by BEPC of any BEPC exchangeable shares, subject to certain exceptions. The summary that follows assumes that the Rights Agreement has been entered into.

 

366


Table of Contents

Appointment of Rights Agent; Term. The rights agent has agreed to act as the rights agent for the holders, as a class and not individually, of the BEPC exchangeable shares. Pursuant to and subject to the terms and conditions set forth in the BEPC articles, a holder of BEPC exchangeable shares may request to exchange each BEPC exchangeable share, or subject BEPC exchangeable share, for one BEP unit per BEPC exchangeable share held (subject to adjustment to reflect certain capital events or its cash equivalent (the form of payment to be determined at the election of the Brookfield Renewable group. See “Description of BEPC Share Capital—BEPC Exchangeable Shares—Exchange by Holder—Adjustments to Reflect Certain Capital Events” below)). Upon receipt of a notice of exchange, BEPC shall, within ten (10) business days after the date that the notice of exchange is received by BEPC’s transfer agent, or the specified exchange date, deliver to the tendering holder of BEPC exchangeable shares, such BEP unit or cash amount. Pursuant to the Rights Agreement, BAM has agreed that, in the event that, on the applicable specified exchange date with respect to any subject BEPC exchangeable shares, (i) BEPC has not satisfied its obligation under the BEPC articles by delivering the BEP unit or cash amount and (ii) BEP has not, upon its election in its sole and absolute discretion, acquired such subject BEPC exchangeable share from the holder thereof and delivered the BEP unit or cash amount, BAM will satisfy, or cause to be satisfied, the obligations pursuant to the BEPC articles to exchange such subject BEPC exchangeable shares for the BEP unit amount or the cash amount. The holders of BEPC exchangeable shares have a right to receive the BEP unit amount or the cash amount in such circumstances, which we refer to as the secondary exchange rights.

The secondary exchange rights are a part of the terms of the BEPC exchangeable shares and may not be evidenced, transferred or assigned separate or apart from the BEPC exchangeable shares. The obligations of the rights agent under the Rights Agreement will become effective on the distribution date.

This Rights Agreement will automatically renew for successive periods of two years following the seventh anniversary of the distribution date, unless BAM provides the rights agent with written notice of termination in accordance with the terms of the Rights Agreement or otherwise terminated pursuant to its terms as described below.

As of the date of the Rights Agreement, BAM will represent and warrant that BAM has the financial capacity to pay and perform its obligations under the Rights Agreement.

Satisfaction of Secondary Exchange Rights. In accordance with the Rights Agreement, BAM has agreed to satisfy, or cause to be satisfied, the obligations with respect to the secondary exchange rights contained in the BEPC articles. The rights agent has agreed to establish a collateral account, and BAM will contribute an amount of cash or securities in accordance with the Rights Agreement (as further described below) in order to enable the rights agent to exchange subject BEPC exchangeable shares for the cash amount or the BEP unit amount in accordance with the Rights Agreement.

In accordance with the BEPC articles, BEPC is required to deliver a notice, which we refer to as the BEPC notice, to the rights agent and BAM on the specified exchange date if the conditions to the exercise of the secondary exchange rights with respect to any subject BEPC exchangeable shares have been satisfied. The BEPC notice must set forth the BEP unit amount and the cash amount for such subject BEPC exchangeable shares and any necessary wire transfer or other delivery instructions. BAM may provide notice to the rights agent by the business day immediately following receipt of the BEPC notice, providing that BAM has elected, in BAM’s sole discretion, to fund the cash amount. If the rights agent has not received such signed written notice from BAM, the rights agent must exchange the subject BEPC exchangeable shares for a number of BEP units held in the collateral account equal to the BEP unit amount and promptly, and in any event within two (2) business days, deliver such BEP units from the collateral account to the holder of the subject BEPC exchangeable shares. If there are not enough BEP units in the collateral account to satisfy the BEP unit amount with respect to one or more of such subject BEPC exchangeable shares, the rights agent will exchange such subject BEPC exchangeable shares for an amount of cash from the collateral account equal to the cash amount and promptly, and in any event within two (2) business days, deliver the cash amount to the holder of the subject BEPC exchangeable shares.

 

367


Table of Contents

If the holder of the subject BEPC exchangeable shares has not received the BEP units amount or the cash amount by the specified exchange date, the holder of subject BEPC exchangeable shares may deliver, or cause to be delivered, a notice, which we refer to as the exchanging BEPC shareholder notice, to the rights agent and BAM. The exchanging BEPC shareholder notice must set forth the number of such subject BEPC exchangeable shares and any necessary wire transfer or other delivery instructions and be in a format that is acceptable to the rights agent. As promptly as practicable and in any event on or prior to the next business day immediately following receipt of the exchanging BEPC shareholder notice, BAM will provide notice to the rights agent (i) setting forth the BEP unit amount and the cash amount for such subject BEPC exchangeable shares and (ii) either (a) providing that BAM has elected, in BAM’s sole discretion, to fund the cash amount or (b) instructing the rights agent to exchange each subject BEPC exchangeable share. BAM is not obligated to deliver such notice if it has determined in good faith that the conditions to the exercise of the secondary exchange right have not been satisfied. On or prior to the second business day following receipt by the rights agent of such instruction by BAM, the exchanging BEPC shareholder notice and the subject BEPC exchangeable shares, the rights agent will exchange such subject BEPC exchangeable shares for the BEP unit amount from the collateral account or, if there are not enough BEP units in the collateral account, for the cash amount from the collateral account.

With respect to any exchange of subject BEPC exchangeable shares, BAM may elect to instruct the rights agent to exchange the subject BEPC exchangeable shares for the cash amount. If BAM makes such an election and there is not a sufficient amount of cash in the collateral account, BAM must deposit the required amount into the collateral account simultaneously with such election.

In connection with the exercise by a holder of the secondary exchange right with respect to any subject BEPC exchangeable shares held through the Depository Trust Company, which we refer to as DTC, or another depositary, such holder will deliver to the rights agent such subject BEPC exchangeable shares pursuant to DTC’s or such other depositary’s applicable procedures. In addition, such holder will deliver to the rights agent via e-mail on the business day prior to delivery of such subject BEPC exchangeable shares a copy of the exchanging BEPC shareholder notice, if applicable.

Receipt of Subject BEPC Exchangeable Shares; Withholding. Holders of subject BEPC exchangeable shares will deliver such shares free and clear of all liens, claims and encumbrances, and should any such liens, claims and encumbrances exist with respect to such subject BEPC exchangeable shares, the holder of such subject BEPC exchangeable shares will not be entitled to exercise its secondary exchange rights with respect to such shares. Each holder of subject BEPC exchangeable shares will pay to BAM the amount of any tax withholding due upon the exchange of such shares and, in the event BAM elects to acquire some or all of the subject BEPC exchangeable shares in exchange for the cash amount, will authorize BAM to retain a portion of the cash amount to satisfy tax withholding obligations. If BAM elects to acquire some or all of the subject BEPC exchangeable shares in exchange for the BEP unit amount, BAM may elect to either satisfy the amount of any tax withholding by retaining BEP units with a fair market value equal to the amount of such obligation, or satisfy such tax withholding obligation using amounts paid by BAM, which amounts will be treated as a loan by BAM to the holder of the subject BEPC exchangeable shares, in each case, unless the holder, at the holder’s election, has made arrangements to pay the amount of any such tax withholding.

BEP Units Record Date. Each former holder of subject BEPC exchangeable shares who receives the BEP unit amount will be deemed to have become the owner of the BEP units as of the date upon which such subject BEPC exchangeable shares are duly surrendered in accordance with the Rights Agreement.

Collateral Account. BAM or its affiliates will establish one or more non-interest -bearing trust accounts to be administered by the rights agent, which we refer to as the collateral account(s). At all times on and after the date of issuance of any BEPC exchangeable shares by BEPC, BAM will ensure that the aggregate of (i) the BEP units in the collateral account plus the number of BEP units issuable upon conversion or redemption of BEP unit convertibles, or the collateral account BEP unit balance, and (ii) the number of BEP units equal to the aggregate

 

368


Table of Contents

amount of cash in the collateral account divided by the value of a BEP unit, or the collateral cash balance and, together with the collateral account BEP unit balance, the collateral account balance, will at all times be equal to or exceed the number of BEP units that is equal to the product of the total number of BEPC exchangeable shares outstanding (excluding those owned by BAM or its affiliates) multiplied by the conversion factor in accordance with the BEPC articles, or the required collateral account balance.

If the collateral account balance is at any time less than the required collateral account balance, BAM will, within two (2) business days, deposit or cause to be deposited into the collateral account either (i) a number of BEP units or any security convertible into or redeemable for BEP units (other than BEPC exchangeable shares), or the BEP unit convertibles, or (ii) an amount of cash or cash equivalents, in each case in an amount necessary to cause the collateral account balance to be at least equal to the required collateral account balance. To the extent that conversion or redemption of a BEP unit convertible results in the imposition of any fees, payments, premiums or penalties, such fees, payments, premiums or penalties will be borne by BAM or its affiliates, and must either be satisfied directly by BAM or such affiliates or will be deemed to reduce the collateral account balance. BAM must keep the rights agent informed of the collateral account balance and the required collateral account balance in writing on a regular basis, and must inform the rights agent in writing within two (2) business days of any change in the collateral account balance or the required collateral account balance for any reason, including as a result of an adjustment to the conversion factor pursuant to the BEPC articles.

BAM and its affiliates will not be entitled to withdraw any BEP unit or BEP unit convertible from the collateral account, except (i) if the collateral account balance exceeds the required collateral account balance, either as a result of a change in the conversion factor pursuant to the BEPC articles or a decrease in the number of BEPC exchangeable shares outstanding (excluding BEPC exchangeable shares held by BAM or its affiliates) or (ii) upon the deposit by BAM or its affiliates in the collateral account of an amount in cash or cash equivalents equal to one hundred and fifty percent (150%) of the value of the BEP units withdrawn or the number of BEP unit convertibles that are convertible into or redeemable for such BEP units.

If the collateral account contains any amount of cash in lieu of BEP units, such cash amount is required to be no less than the product of the required collateral account balance minus the collateral account BEP unit balance, multiplied by one hundred and twenty-five percent (125%) of the value of a BEP unit, or the required collateral account cash balance. If at any time the collateral account cash balance is less than the required collateral account cash balance, BAM will within two (2) business days deposit or cause to be deposited cash or cash equivalents in the collateral account in an amount sufficient to cause the collateral account cash balance to be at least equal to the required collateral account cash balance.

BAM and its affiliates will not be entitled to withdraw any cash or cash equivalents from the collateral account, except (i) to the extent the collateral account cash balance is greater than one hundred and twenty percent (120%) of the required collateral account cash balance or (ii) upon the deposit in the collateral account of a corresponding number of BEP units or BEP unit convertibles.

Registration of BEP Units. BAM has agreed that if a shelf registration statement has not been effective for five (5) consecutive business days with respect to all of the BEP units in the collateral account, including BEP units issuable from time to time upon conversion of or redemption for BEP unit convertibles, and the transfer of such BEP units from the collateral account to a holder of subject BEPC exchangeable shares, BAM will deposit or cause to be deposited into the collateral account an amount of cash or cash equivalents equal to one hundred and fifty percent (150%) of the value of all BEP units (including BEP units issuable from time to time upon conversion of or redemption for BEP unit convertibles) held in the collateral account at such time; provided, however, no such deposit is required to the extent all of the BEP units in the collateral account, including BEP units issuable from time to time upon conversion of or redemption for BEP unit convertibles, and the transfer of such BEP units from the collateral account to a holder of subject BEPC exchangeable shares, are registered under an effective shelf registration statement.

 

369


Table of Contents

Termination or Amendment. The Rights Agreement will terminate automatically on the earliest of (i) the date on which there are no BEPC exchangeable shares outstanding, other than BEPC exchangeable shares owned by BAM or its affiliates, (ii) written notice of termination at least 60 days prior to the expiry of the applicable term, or (iii) the affirmative consent or vote of holders of at least two-thirds (23rds) of the outstanding BEPC exchangeable shares not held by Brookfield, BEP or their controlled affiliates, voting as a class, and the approval of a majority of the independent directors of BEPC. BAM may not, without the affirmative vote of holders of at least two-thirds (23rds) of the outstanding BEPC exchangeable shares not held by BAM, voting as a class, and the approval of a majority of the independent directors of BEPC, materially amend, modify, or alter the Rights Agreement or repeal, terminate or waive any rights under the Rights Agreement. Any amendment or modification that would reasonably be expected to impact the economic equivalence of a BEPC exchangeable share with a BEP unit requires the affirmative vote of holders of a majority of the outstanding BEPC exchangeable shares not held by BAM, BEP or their affiliates, voting as a class or, in the event that there is more than one non-overlapping director of BEPC, the approval of a majority of such non-overlapping directors. After the termination of the Rights Agreement, holders of BEPC exchangeable shares will continue to have all of the rights provided for in the BEPC articles but will no longer be entitled to rely on the secondary exchange rights.

BEP Registration Rights Agreement

BEPC, BEP and BAM will enter into a registration rights agreement, which we refer to as the BEP Registration Rights Agreement, comparable to the registration rights agreement existing between BAM and BEP. Under the BEP Registration Rights Agreement , BEPC will agree that, upon the request of BAM, BEPC will file one or more registration statements or prospectuses to register for sale and qualify for distribution under applicable securities laws any of BEPC exchangeable shares held by BAM. In the BEP Registration Rights Agreement, BEPC will agree to pay expenses in connection with such registration and sales and will indemnify BAM for material misstatements or omissions in the registration statement.

Incentive Distributions

Brookfield’s general partner interest in BRELP, through its indirect wholly-owned subsidiary BRP Bermuda GP Limited’s, entitles it to incentive distribution rights that are based on the amount by which quarterly distributions on BRELP’s units (including securities such as BEPC exchangeable shares that are the economic equivalent of a BEP unit, but excluding BRELP’s class A preferred units) exceed specified target levels. To the extent distributions on BRELP’s units (including securities such as BEPC exchangeable shares that are the economic equivalent of a BEP unit, but excluding BRELP’s class A preferred units) exceed $0.375 per quarter, the incentive distribution rights entitle BREP Holding L.P. to 15% of incremental distributions above this threshold. To the extent that distributions on BRELP’s units (including securities such as BEPC exchangeable shares that are the economic equivalent of a BEP unit, but excluding BRELP’s class A preferred units) exceed $0.4225 per quarter, the incentive distribution rights entitle BREP Holding L.P. to 25% of incremental distributions above this threshold. BRP Bermuda GP Limited may elect to reinvest any of the incentive distributions from its general partner interest in additional redeemable partnership units. The above thresholds of $0.375 and $0.4225 will be reduced on the completion of the special distribution to give effect to the special distribution, to $0.300 and $0.338. To the extent that Brookfield Renewable or BEPC pays to Brookfield any comparable performance or incentive distribution, the amount of any future incentive distributions will be reduced in an equitable manner to avoid duplication of distributions. The value of the special distribution will not be included in the relevant quarterly incentive distribution calculation.

There will be no increase to the base management fee and incentive distribution fees currently paid by BEP to the Service Providers, though BEPC will be responsible for reimbursing BEP or its subsidiaries, as the case may be, for its proportionate share of the base management fee. BEPC’s proportionate share of the base management fee will be calculated on the basis of the value of BEPC’s business relative to that of BEP.

 

370


Table of Contents

Indemnification Arrangements

Subject to certain limitations, Brookfield and its directors, officers, agents, members, partners, shareholders and employees generally benefit from indemnification provisions and limitations on liability that are included in the BEPC articles and other arrangements with Brookfield. See “BEPC Management and the BEP Master Services Agreement—The BEP Master Services Agreement—Indemnification and Limitations on Liability” and “BEPC Governance—Indemnification and Limitations on Liability”.

Brazil Development Projects

Brookfield Renewable indirectly acquired a number of early stage development projects in Brazil from Brookfield in November 2011. To further align interests and incentivize continued development success with respect to these specific projects, Brookfield received no upfront proceeds for the transfer of these projects, but is entitled to receive on commercial operation or sale of the projects, in each case if developed or sold in the 25 years following the acquisition, up to 100% of the development costs that it contributed to each project and 50% of the fair market value of the projects in excess of a priority return on each party’s invested capital. These amounts will only be payable on projects upon substantial completion or sale of the project. Fair market value means BEPC’s and Brookfield Renewable’s, as applicable, pro rata percentage of the fair market value of a development project, as determined by the Service Provider and the independent directors of NA Holdco, on the date on which substantial completion of the development project has been achieved, or, if earlier, the date that the project is sold. With respect to these Brazil development projects, Brookfield subscribed for special shares which contain a redemption feature that provides for the reimbursement of expenses as well as the sharing of the fair market value of a given project. These development projects will be transferred to BEPC as part of the reorganization that results in the transfer of the Business to BEPC.

Licensing Agreement

BEPC is automatically entitled to the benefits and certain obligations under the Licensing Agreement that Brookfield Renewable has entered into with Brookfield, by virtue of the fact that BEPC is a controlled subsidiary of BEP. Pursuant to the Licensing Agreement, Brookfield has granted a non-exclusive, royalty-free license to use the name “Brookfield” and the Brookfield logo. Other than under this limited license, BEPC does not have a legal right to the “Brookfield” name and the Brookfield logo on a global basis.

The Licensing Agreement may be terminated by Brookfield Renewable upon thirty (30) days’ prior written notice if Brookfield defaults in the performance of any material term, condition or agreement contained in the agreement and the default continues for a period of thirty (30) days after written notice of termination of the breach is given to Brookfield. Brookfield may terminate the Licensing Agreement effective immediately upon termination of the BEP Master Services Agreement or with respect to any licensee upon thirty (30) days’ prior written notice of termination if any of the following occurs:

 

   

the licensee defaults in the performance of any material term, condition or agreement contained in the agreement and the default continues for a period of thirty (30) days after written notice of termination of the breach is given to the licensee;

 

   

the licensee assigns, sublicenses, pledges, mortgages or otherwise encumbers the intellectual property rights granted to it pursuant to the Licensing Agreement;

 

   

certain events relating to a bankruptcy or insolvency of the licensee; or

 

   

the licensee ceases to be an affiliate of Brookfield.

A termination of the Licensing Agreement with respect to one or more licensees will not affect the validity or enforceability of the agreement with respect to any other licensee.

 

371


Table of Contents

Conflicts of Interest and Fiduciary Duties

The Brookfield Renewable group maintains a conflicts protocol and guidelines, which we refer to as the conflicts management policies, for addressing conflicts and potential conflicts and for providing guidelines for the completion of certain transactions. The conflicts management policies recognize the benefit to the Brookfield Renewable group of its relationship with Brookfield and it intends to seek to maximize the benefits from this relationship. The conflicts management policies provide that conflicts be resolved based on the principles of transparency and that transactions that are carried out, be carried out at an arm’s length basis, with validation of terms as arm’s length being based upon actual participation of arm’s length third party participants such as co-investors whenever possible, or otherwise through objective, independent professional advice or other satisfactory evidence of market terms.

The conflicts management policies focus on addressing the principal activities that may give rise to potential conflicts of interest, including the Brookfield Renewable group’s investment activities and acquisitions and its participation in Brookfield-sponsored vehicles, consortiums and/or partnerships (including private funds, joint ventures and similar arrangements), which we refer to as Brookfield Accounts, together with any management or service arrangements entered into in connection therewith or the ongoing operations of the underlying Operating Entities, and transactions with Brookfield and Brookfield Accounts. The conflicts management policies may be amended from time to time at the discretion and with the approval of the board of directors of the general partner of BEP.

In addition, the conflicts management policies provide that acquisitions that are carried out jointly by the Brookfield Renewable group and Brookfield, or in the context of a Brookfield Account that they participate in, be carried out on the basis that the consideration paid by the Brookfield Renewable group be no more, on a per share or proportionate basis, than the consideration paid by Brookfield or other participants, as applicable. The conflicts management policies also provide that any fees or carried interest payable in respect of the Brookfield Renewable group’s proportionate investment, or in respect of an acquisition made solely by the Brookfield Renewable group, must be credited in the manner contemplated by the BEP Master Services Agreement and BRELP’s limited partnership agreement, where applicable, or that such fees or carried interest must either have been negotiated with another arm’s-length participant or otherwise demonstrated to be on market terms. The conflicts management policies also provide that in transactions involving (i) an acquisition by the Brookfield Renewable group of an asset from Brookfield, or (ii) the purchase by the Brookfield Renewable group and Brookfield of different assets, a fairness opinion or a valuation or appraisal by a qualified expert be obtained, confirming that the consideration paid by the Brookfield Renewable group is fair from a financial point of view. These requirements are in addition to any disclosure, approval and valuation requirements that may arise under applicable law.

With respect to transactions in which there is greater potential for a conflict of interest to arise, the general partner of BEP may be required to seek the prior approval of BEPC’s independent directors and/or the directors of the general partners of BEP that are independent from Brookfield pursuant to the conflicts management policies that have been approved by the independent directors from time to time. These transactions include:

 

   

subject to certain exceptions, acquisitions by the Brookfield Renewable group from, and dispositions by the Brookfield Renewable group to, Brookfield and Brookfield Accounts;

 

   

acquisitions whereby the Brookfield Renewable group and Brookfield are purchasing different assets as part of a single transaction;

 

   

investing in a private Brookfield sponsored-fund, consortium or partnership;

 

   

the dissolution of BEP or BRELP;

 

   

any material amendment to the BEP Master Services Agreement, the Brookfield Relationship Agreement, BRELP’s limited partnership agreement or BEP’s limited partnership agreement;

 

   

subject to certain exceptions, any material service agreement or other arrangement pursuant to which Brookfield will be paid a fee, or other consideration other than any agreement or arrangement contemplated by the BEP Master Services Agreement;

 

372


Table of Contents
   

determinations regarding the payment of fees in BEP units or limited partnership units of BRELP or the deferral of the incentive distribution. See “BEP and BEPC Relationship with Brookfield—Incentive Distributions”;

 

   

termination of, or any determinations regarding indemnification under, the BEP Master Services Agreement or determinations regarding indemnification under BRELP’s limited partnership agreement or BEP’s limited partnership agreement; and

 

   

subject to certain exceptions, other material transactions involving BEPC and Brookfield.

Pursuant to the conflicts management policies, independent directors may grant prior approvals for any of these transactions in the form of general guidelines, policies or procedures in which case no further special approval will be required in connection with a particular transaction or matter permitted thereby, provided such transactions or matters are conducted in accordance with the pre-approved guidelines, policies or procedures.

In certain circumstances, these transactions may be related party transactions for the purposes of, and subject to certain requirements of, Canadian Multilateral Instrument 61-101—Protection of Minority Securityholders in Special Transactions, or MI 61-101. MI 61-101 provides a number of circumstances in which a transaction between an issuer and a related party may be subject to valuation and minority approval requirements. An exemption from such requirements is available when the fair market value of the transaction is not more than 25% of the market capitalization of the issuer. BEP has been granted exemptive relief from the requirements of MI 61-101 that, subject to certain conditions, permits it to be exempt from the minority approval and valuation requirements for transactions that would have a value of less than 25% of BEP’s market capitalization, if Brookfield’s indirect equity interest in BEP, which is held in the form of redeemable partnership units, is included in the calculation of BEP’s market capitalization. As a result, the 25% threshold, above which the minority approval and valuation requirements apply, is increased to include the approximately 41.7% indirect interest in BEP held by Brookfield in the form of redeemable partnership units. BEP has also been granted relief from the requirements of MI 61-101 for any related party transactions of BEP with BEPC or any of BEPC’s subsidiaries, and BEPC has been granted relief from the requirements of MI 61-101 for any related party transactions of BEPC with BEP or any of BEP’s subsidiaries.

The Brookfield Renewable group’s organizational, ownership and management structure and strategy involve a number of aspects and relationships that may give rise to conflicts of interest between the Brookfield Renewable group and the Brookfield Renewable group’s securityholders, on the one hand, and Brookfield and/or other Brookfield-sponsored vehicles, consortiums and/or partnerships (including private funds, joint ventures and similar arrangements), or Brookfield Accounts, on the other hand. The discussion below sets out certain of the conflicts of interest that may arise, but does not purport to be a complete list or explanation of all such potential conflicts of interest. Dealing with conflicts of interest is complex, and it is not possible to predict all of the types of conflicts that may arise. While Brookfield acts in good faith to resolve all potential conflicts in a manner that is fair and balanced taking into account the facts and circumstances known to it at the time, there can be no assurance that any recommendation or determination made by Brookfield will be most beneficial or favorable to the Brookfield Renewable group or would not have been different if additional information were available to it. Potential conflicts of interest generally will be resolved in accordance with the principles summarized herein and in accordance with conflicts management policies in respect of transactions with Brookfield and its subsidiaries adopted, which we refer to as collectively, the conflicts management policy, that have been approved by the directors of BEPC that are independent of Brookfield, and the directors of BEP’s general partner that are independent from Brookfield. The conflicts management policy was put in place in recognition of the benefit to the Brookfield Renewable group of its relationship with Brookfield and it intends to seek to maximize the benefits from this relationship. The conflicts management policy generally provides for potential conflicts to be resolved on the basis of transparency and, where required pursuant to the policy, third party validation and approvals. The conflicts management policy focuses on addressing the principal activities that may give rise to potential conflicts of interests, including the Brookfield Renewable group’s investment activities, the Brookfield Renewable group’s participation in Brookfield Accounts, transactions with Brookfield (and Brookfield

 

373


Table of Contents

Accounts), and engagements of Brookfield affiliates (or of the Brookfield Renewable group by Brookfield Accounts), including engagements for operational services entered into between underlying operating entities.

As described elsewhere herein, the Brookfield Renewable group may pursue acquisition opportunities in various ways, including indirectly through investments in Brookfield Accounts or directly by investing alongside Brookfield Accounts. Any references in this section to the Brookfield Renewable group’s acquisitions, investments, assets, expenses, Operating Entities or other terms should be understood to mean such items undertaken, incurred or held directly by the Brookfield Renewable group or indirectly by the Brookfield Renewable group through its investment in one or more Brookfield Accounts.

Allocation of Investment Opportunities. In recommending acquisition opportunities, Brookfield has significant discretion to determine the suitability and/or appropriateness of opportunities for the Brookfield Renewable group and to allocate such opportunities among the Brookfield Renewable group, Brookfield, Brookfield Accounts, and/or third parties as it deems appropriate. Brookfield and Brookfield Accounts have (and future Brookfield Accounts may in the future have) investment mandates that overlap with the Brookfield Renewable group’s investment mandate, including TerraForm Power, the CEE Funds, and other Brookfield Accounts that invest in renewable power assets and in which the Brookfield Renewable group generally expects to be a significant investor. In addition, Brookfield has provided, and may in the future provide (without notice to shareholders of the Brookfield Renewable group), priority rights with respect to certain investment opportunities, including all or a select geographic, industry or other subset of opportunities, to certain Brookfield Accounts (but not to the Brookfield Renewable group) or to other persons pursuant to contractual or other arrangements. For example, pursuant to a relationship agreement between TerraForm Power and Brookfield, Brookfield has, subject to certain exceptions, designated TerraForm Power (of which Brookfield Renewable owns approximately 30%) as its primary vehicle for the acquisition of operating solar and wind assets in North America and Western Europe. However, this relationship agreement is expected to be terminated upon completion of the TERP acquisition. In addition, the CEE Funds (in which Brookfield Renewable does not own an interest) has a mandate that targets low risk renewable power investments with lower target returns than the Brookfield Renewable group. As well, Brookfield Accounts with real estate or infrastructure focused investment mandates generally have been (and will in the future be) given priority with respect to investment opportunities that are suitable and appropriate for them. As a result, Brookfield Accounts may compete with, or have priority over, the Brookfield Renewable group in respect of investment opportunities, and opportunities that would otherwise be suitable for the Brookfield Renewable group may not be made available to the Brookfield Renewable group, the Brookfield Renewable group may receive a smaller allocation of such opportunities than would otherwise have been the case, or the Brookfield Renewable group may receive an allocation of such opportunities on different terms than Brookfield or Brookfield Accounts (which may be less favorable than otherwise would have been the case).

The question of whether a particular opportunity is suitable and/or appropriate for the Brookfield Renewable group, and, to the extent it is, the amount of such opportunity to be allocated to the Brookfield Renewable group, is highly subjective and will be made in Brookfield’s discretion based on various portfolio construction and management factors, including: (i) the size, nature and type of the opportunity (including the expected risk-return profile of the investment, expected holding period and its fit with the balance of the Brookfield Renewable group’s investments and related operations); (ii) the amount of capital available for investment; (iii) principles of diversification of assets (including whether the Brookfield Renewable group will participate in the opportunity through the Brookfield Renewable group’s investment in Brookfield Accounts); (iv) the nature and extent of involvement in the transaction and the sourcing of the transaction by the Brookfield investment professionals that manage the Brookfield Renewable group; (v) the nature of potential acquirers upon disposition; (vi) the Brookfield Renewable group’s expected future capacity; (vii) cash and liquidity needs (including the Brookfield Renewable group’s interest in preserving capital in order to secure other opportunities and/or to meet other obligations); (viii) the availability of other appropriate or similar investment opportunities (including other opportunities that the Brookfield Renewable group may be pursuing or otherwise considering at the relevant time); and (ix) other considerations deemed relevant by Brookfield

 

374


Table of Contents

(including legal, regulatory, tax, timing and similar considerations). If Brookfield determines that an opportunity is not suitable or appropriate for the Brookfield Renewable group, it may still pursue such opportunity on its own behalf or on behalf of one or more Brookfield Accounts. As a result, there may be differences in the overall performance of the Brookfield Renewable group, Brookfield and Brookfield Accounts that have overlapping investment mandates.

In allocating investment opportunities among the Brookfield Renewable group, Brookfield and Brookfield Accounts (including Brookfield Accounts that have investment mandates that overlap with that of the Brookfield Renewable group), Brookfield will face certain potential conflicts of interest between the interests of the Brookfield Renewable group, its interests and the interests of Brookfield Accounts. These potential conflicts may be exacerbated in situations where Brookfield has larger interests in Brookfield Accounts than its interest in the Brookfield Renewable group, where Brookfield is entitled to higher fees from Brookfield Accounts than from the Brookfield Renewable group, where portfolio managers making an allocation decision are entitled to performance-based compensation from Brookfield or a Brookfield Account, or where there are capacity constraints with respect to a particular strategy or opportunity as a result of, for example, position limits and/or regulatory reporting obligations applicable to Brookfield. In addition, as an investment changes over time, additional conflicts of interest may arise, including as a result of earlier investment allocation decisions. Brookfield will make investment allocation decisions taking into account the Brookfield Renewable group’s, Brookfield’s and Brookfield Accounts’ investment mandates and interests.

Allocation of Broken-Deal Expenses. The Brookfield Renewable group will incur expenses with respect to the consideration and pursuit of transactions that are not ultimately consummated, referred to as broken-deal expenses, including through its investments in Brookfield Accounts. Examples of broken-deal expenses include (i) research costs, (ii) fees and expenses of legal, financial, tax, accounting, consulting or other advisors (including Brookfield) in connection with conducting due diligence or otherwise pursuing a particular non-consummated transaction, (iii) fees and expenses in connection with arranging financing for a particular non-consummated transaction, (iv) travel costs, (v) deposits or down payments that are forfeited in connection with, or amounts paid as a penalty for, a particular non-consummated transaction and (vi) other expenses incurred in connection with activities related to a particular non-consummated transaction. Broken-deal expenses generally will be allocated among the Brookfield Renewable group, Brookfield and Brookfield Accounts in the manner that Brookfield determines to be fair and equitable, which may be pro rata or on a different basis.

Co-Investment Opportunities and Expenses. Because of the scale of renewable power acquisitions, the Brookfield Renewable group may offer portions of certain acquisition opportunities for co-investment. In addition, because the Brookfield Renewable group’s strategy includes completing acquisitions through Brookfield Accounts, the Brookfield Renewable group will likely make co-investments with Brookfield and Brookfield Accounts. Decisions regarding whether and to which parties to offer co-investment opportunities are made by Brookfield and may be based on a number of factors, including portfolio construction, strategic or other considerations, taking into account the specific facts and circumstances relating to each potential co-investment opportunity. As a result, from time to time, the Brookfield Renewable group may offer (or receive from Brookfield Accounts) larger or smaller portions of co-investment opportunities than would otherwise have been the case or no portion of certain opportunities.

In the Brookfield Renewable group’s capacity as a co-investor, the Brookfield Renewable group will typically bear its pro rata share of fees, costs and expenses related to the discovery, investigation, development, acquisition or consummation, ownership, maintenance, monitoring, hedging and disposition of the Brookfield Renewable group’s co-investments and the Brookfield Renewable group may be required to pay the Brookfield Renewable group’s pro rata share of fees, costs and expenses related to potential investments that are not consummated, such as broken deal expenses (including “reverse” breakup fees). Notwithstanding the foregoing, certain potential co-investors may not agree to pay or otherwise bear fees, costs and expenses related to unconsummated co-investments. In addition, in certain circumstances, potential co-investors may not bear such fees, costs and expenses, including because they have not yet been identified (or their anticipated allocation has not yet been identified) as of the time such potential investment

 

375


Table of Contents

ceases to be pursued, are not yet committed to such potential investment or are not contractually required to bear such fees, costs and expenses. In those events, such fees, costs and expenses will (i) be considered Brookfield Renewable operating expenses and be borne by the Brookfield Renewable group (in connection with co-investment opportunities that the Brookfield Renewable group offered) or (ii) be considered operating expenses of, and be borne by, the Brookfield Account (in connection with co-investments offered by the Brookfield Account), a pro-rata portion of which will be borne by the Brookfield Renewable group through the Brookfield Renewable group’s investment in the Brookfield Account.

Other Activities of Brookfield Renewable Group Investment Personnel. The same professionals within Brookfield’s organization who are involved in sourcing and executing acquisitions that are suitable for the Brookfield Renewable group are responsible for sourcing and executing opportunities for the Brookfield Accounts as well as having other responsibilities within Brookfield’s broader asset management business. Limits on the availability of such individuals will likewise result in a limitation on the availability of acquisition opportunities for the Brookfield Renewable group, and such individuals’ broader responsibilities could conflict with their responsibilities to the Brookfield Renewable group.

Investments by Brookfield Personnel. Brookfield Personnel may generally buy and sell securities or other investments for their own or their family members’ accounts (including through Brookfield Accounts). Positions may be taken by such Brookfield Personnel that are the same, different from, or made at different times than positions taken directly or indirectly for the Brookfield Renewable group. To reduce the possibility of (i) potential conflicts between the Brookfield Renewable group’s investment activities and those of Brookfield Personnel and (ii) the Brookfield Renewable group being materially adversely affected by Brookfield Personnel’s personal trading activities, Brookfield has established policies and procedures relating to personal securities trading. To this end, Brookfield Personnel that participate in managing the Brookfield Renewable group’s investment activities are generally restricted from engaging in personal trading activities (unless such activities are conducted through accounts over which the personnel have no influence or control), and other personnel generally must pre-clear proposed personal trades. In addition, Brookfield’s policies include prohibitions on insider trading, front running, trading in securities that are on Brookfield’s restricted trading list, trading in securities that are subject to a black-out period and other restrictions.

Investments by the Investing Affiliate. Certain Brookfield executives own a substantial majority of an entity that makes investments for its own account, which we refer to as the investing affiliate. The investing affiliate’s activities are managed separately from the Brookfield Renewable group’s (or any Brookfield Account’s) activities. There is no formal informational barrier between the investing affiliate and the rest of Brookfield. Brookfield has adopted protocols designed to ensure that the investing affiliate’s activities do not materially adversely affect the Brookfield Renewable group’s (and Brookfield Accounts’) activities and to ensure that potential conflicts are resolved in a manner pursuant to which the Brookfield Renewable group’s (and Brookfield Accounts’) interests are, to the extent feasible, prioritized relative to the investing affiliate’s.

Warehousing Investments. Where Brookfield has made an acquisition, it may transfer it to the Brookfield Renewable group at a later date at cost, plus a pre-agreed interest rate, after the assets have been developed or the Brookfield Renewable group has obtained sufficient financing. Similarly, the Brookfield Renewable group may warehouse one or more investments for a Brookfield Account in which the Brookfield Renewable group is invested and generally transfer the warehoused investment to the applicable Brookfield Account at cost, plus a pre-agreed interest rate, once the Brookfield Account has raised sufficient capital, including financing, to support the acquisition. In the event the applicable Brookfield Account does not obtain sufficient financing to purchase the warehoused investment and the Brookfield Renewable group cannot find another buyer for the investment, the Brookfield Renewable group may be forced to retain the investment, the value of which may have increased or declined.

Transacting with Brookfield. When permitted by applicable law and subject to and in accordance with BEPC’s and BEP’s conflicts policy, the Brookfield Renewable group may buy investments from or sell

 

376


Table of Contents

investments to Brookfield and/or Brookfield Accounts. Such transactions generally will require the approval of the independent directors of BEPC and/or the directors of the general partner of BEP that are independent of Brookfield and, in connection with transactions with a Brookfield Account, the advisory committee of the applicable Brookfield Account.

Terms of an Investment by BEPC May Benefit or Disadvantage Brookfield or a Brookfield Account. In making certain decisions with regard to a potential investment by the Brookfield Renewable group (or by a Brookfield Account in which the Brookfield Renewable group is invested), Brookfield could face certain conflicts of interest between the interests of the Brookfield Renewable group (or the Brookfield Account), on the one hand, and the interests of Brookfield, the investing affiliate or a Brookfield Account that has already made a related investment, on the other hand. Similarly, a prospective investment by Brookfield or a Brookfield Account may present a conflict of interest with respect to an investment by the Brookfield Renewable group. Subject to applicable law and BEPC’s and BEP’s conflicts policy, Brookfield may cause the Brookfield Renewable group to invest in securities, bank loans or other obligations of companies affiliated with or advised by Brookfield or in which Brookfield, the investing affiliate or a Brookfield Account has an equity, debt or other interest, or to engage in investment transactions that may result in Brookfield, the investing affiliate or a Brookfield Account getting an economic benefit, being relieved of obligations or divested of investments. For example, the Brookfield Renewable group may make a debt or equity investment in an entity which is expected to use the proceeds of such investment to repay loans from Brookfield or a Brookfield Account. Depending on the circumstance, Brookfield or such Brookfield Account might benefit if the Brookfield Renewable group invested more money, thus providing sufficient funds to repay Brookfield or the Brookfield Account, or it might benefit if the loans remained outstanding and Brookfield or such Brookfield Account continued to receive payment under the existing loans, if the loans were on attractive terms (including an attractive interest rate) from the perspective of Brookfield or such Brookfield Account. Alternatively, Brookfield or a Brookfield Account might be in the position of making an investment that could be used to repay loans from the Brookfield Renewable group, which would present the opposite conflict. Similarly, such conflicts might also be present in other situations. For example, in certain circumstances, the Brookfield Renewable group may pursue a take-private, asset purchase or other material transaction with an issuer in which Brookfield, the investing affiliate or a Brookfield Account is invested, which may result in a benefit to Brookfield, the investing affiliate or the Brookfield Account. In situations where the Brookfield Renewable group’s activities may enhance Brookfield’s, the investing affiliate’s or a Brookfield Account’s profitability, Brookfield may take its own, the investing affiliate’s or the Brookfield Account’s interests into consideration in connection with actions it takes on the Brookfield Renewable group’s behalf.

Investments with Related Parties. In certain circumstances, the Brookfield Renewable group will participate in investments that involve Brookfield or Brookfield Accounts in equity or debt positions within a transaction. For example, Brookfield or Brookfield Accounts may: (i) enter into a joint transaction with the Brookfield Renewable group; (ii) be borrowers of certain investments or lenders in respect of the Brookfield Renewable group; or (iii) hold debt positions (either junior or senior to the Brookfield Renewable group’s positions) or other interests in an investment’s capital stock. The interests of Brookfield or Brookfield Accounts in such investments may differ from the Brookfield Renewable group’s interests and also may have been acquired at different times, at different prices and/or subject to different terms and conditions. As a result of these differences, Brookfield or Brookfield Accounts may manage such interests in a way that is different from the Brookfield Renewable group’s (including, for example, by investing in different portions of an issuer’s capital structure, investing in the same portion but on different terms, obtaining exposure to the investment using different types of securities or instruments, voting securities in a different manner, and/or acquiring or disposing of its interests at different times than the Brookfield Renewable group). In connection with the foregoing, Brookfield or Brookfield Accounts may pursue or enforce rights or activities, or refrain from pursuing or enforcing rights or activities, with respect to a particular investment in which the Brookfield Renewable group has invested, even though such actions or inaction could adversely affect the Brookfield Renewable group. For example, if an issuer in which the Brookfield Renewable group has an investment and in which Brookfield or a Brookfield Account also has

 

377


Table of Contents

an investment, but at a different portion of the capital structure, becomes distressed or defaults on its obligations, Brookfield will have conflicting loyalties between its duties to the Brookfield Renewable group and to itself or to the Brookfield Account. In such a situation Brookfield, acting on behalf of itself or a Brookfield Account, may seek a liquidation, reorganization or restructuring of the issuer that may have an adverse effect on the Brookfield Renewable group’s holdings in the same issuer, and the Brookfield Renewable group’s transactions may be effected at prices or terms that may be less favorable than would otherwise have been the case (or vice versa). In addition, in the event that Brookfield or Brookfield Accounts hold voting securities of an issuer in which the Brookfield Renewable group holds loans, bonds, or other credit-related securities, Brookfield or such Brookfield Accounts may have the right to vote on certain matters that have an adverse effect on the positions held by the Brookfield Renewable group. Furthermore, to the extent that Brookfield or a Brookfield Account has holdings in the same issuer as the Brookfield Renewable group, Brookfield may be incentivized to take its interests or the interests of such Brookfield Account into consideration in connection with actions it takes on behalf of the Brookfield Renewable group, even though taking such interests into account could adversely affect the Brookfield Renewable group.

In addition, the Brookfield Renewable group and Brookfield or a Brookfield Account may jointly acquire a portfolio of assets and thereafter divide up the assets. In this circumstance, Brookfield will determine the purchase price associated with each asset, which price may not represent the price the Brookfield Renewable group would have paid if it had acquired only the assets the Brookfield Renewable group ultimately retains. Furthermore, the Brookfield Renewable group and Brookfield or a Brookfield Account may jointly enter into a binding agreement to acquire an investment. If Brookfield or such Brookfield Account is unable to consummate such investment, the Brookfield Renewable group may be subject to additional liabilities, including the potential loss of any deposit or the obligation to fund the entire investment. In addition, the Brookfield Renewable group may provide for the repayment of indebtedness and/or the satisfaction of guarantees on behalf of a Brookfield Account in connection with investments made by such Brookfield Account alongside BEPC. Likewise, a Brookfield Account in which the Brookfield Renewable group is invested may provide for the repayment of indebtedness and/or the satisfaction of guarantees on behalf of co-investment vehicles in connection with investments made by such vehicles alongside the Brookfield Account. In such circumstances, certain investors will benefit from such provision for repayment of indebtedness and/or the satisfaction of guarantees even though those investors are not providing the same level of credit support as the Brookfield Renewable group (or the Brookfield Account, as applicable). In the event the Brookfield Account (or a co-invest vehicle) does not satisfy its share of any payment in respect of any such borrowing, the Brookfield Renewable group (or the Brookfield Account in which the Brookfield Renewable group is invested, as applicable) will be contractually obligated to satisfy its share even if the Brookfield Renewable group (or the Brookfield Account) does not have recourse against the investor(s) benefiting from such support.

Subject to Brookfield policies, information barriers and applicable legal restrictions, other parts of Brookfield may (but are under no obligation to) refer investment opportunities to the Brookfield Renewable group, including investments in issuers in which Brookfield Accounts have existing investments. Referrals of such related investments give rise to potential conflicts of interest, including that an investment by the Brookfield Renewable group may benefit such Brookfield Accounts.

In situations in which the Brookfield Renewable group invests alongside Brookfield or a Brookfield Account, conflicts of interest will potentially arise with respect to the nature and timing of the initial investment and purchase price, the allocation of control rights, strategic objectives, timing of transactions, such as the disposition of all or part of an investment, or resolution of a liability in connection with an investment. These conflicts may result from various factors, including investments in different levels of the capital structure, different measurements of control, different risk profiles, different rights with respect to disposition alternatives, different investment horizons and different target rates of return.

 

378


Table of Contents

As a result of the various conflicts and related issues described above, the Brookfield Renewable group could sustain losses during periods where Brookfield or a Brookfield Account achieve profits generally or with respect to particular holdings, or could achieve lower profits or higher losses than would have been the case had the conflicts described above not existed.

Pursuit of Investment Opportunities by Certain Non-Controlled Affiliates. Certain companies with which Brookfield may technically be affiliated (i) are controlled, in whole or in part, by persons other than Brookfield, including, for example, joint ventures or similar arrangements with third parties where Brookfield does not have complete control; (ii) are separated from Brookfield pursuant to an information barrier; or (iii) do not coordinate or consult with Brookfield with respect to investment decisions, or together, non-controlled affiliates. Such non-controlled affiliates may have investment mandates that overlap with the Brookfield Renewable group’s investment mandate and conflicts may arise therefrom. For example, the possibility exists that such non-controlled affiliates or investment vehicles managed by such non-controlled affiliates could pursue investment opportunities which are suitable for the Brookfield Renewable group, but which are not made available to the Brookfield Renewable group since such non-controlled affiliates do not consult with and/or are not wholly controlled by Brookfield. Similarly, certain of Brookfield’s investment activities are managed independently of, and carried out without any reference to the management of the Brookfield Renewable group. In certain instances, there are information barriers in place pursuant to which investment operations are managed independently of each other and information is not generally shared relating to such activities.

Arrangements with Brookfield. The Brookfield Renewable group’s relationship with Brookfield involves a number of arrangements, including the BEP Master Services Agreement and the Brookfield Relationship Agreement, pursuant to which Brookfield provides various services, including access to financing arrangements and acquisition opportunities. Certain of these arrangements were effectively determined by Brookfield in the context of BEPC’s formation, and therefore may contain terms that are less favorable than those which otherwise might have been negotiated between unrelated parties. Circumstances may arise in which these arrangements will need to be amended or new arrangements will need to be entered into, and conflicts of interest between the Brookfield Renewable group and Brookfield may arise in negotiating such new or amended arrangements. Furthermore, Brookfield is generally entitled to share in the returns generated by the Brookfield Renewable group’s operations, which could create an incentive for it to assume greater risks when making decisions than it otherwise would in the absence of such arrangements. In addition, the Brookfield Renewable group’s investment in Brookfield Accounts may provide Brookfield with certain ancillary benefits, such as satisfying Brookfield’s commitment to invest in such accounts (which Brookfield would otherwise need to satisfy from different sources) and assisting Brookfield in marketing the Brookfield Accounts.

Fees for Services. The Brookfield Renewable group (or portfolio companies that the Brookfield Renewable group is directly or indirectly invested in) may be retained to perform certain services to Brookfield, Brookfield Accounts and/or companies and assets they are invested in that would otherwise be provided by third parties. To the extent the Brookfield Renewable group provides such services, the Brookfield Renewable group will generally be compensated (a) at rates for the relevant services that do not exceed the rates that Brookfield reasonably believes to be customarily charged (at such time) for similar services by (i) persons engaged in the same or substantially similar activities or (ii) Brookfield in its provision of the same or substantially similar services to one or more third parties, or the customary rates; provided that, if customary rates are not able to be determined, such services may be provided at cost (including an allocable share of internal costs), (b) at such other rates for the relevant services approved by the independent directors of BEPC and/or the directors of the general partner of BEP that are independent of Brookfield. In determining customary rates, Brookfield will seek to determine what one or more comparable service providers who are engaged in the same or substantially similar activities as Brookfield charge in the ordinary course for similar services at the time of determination. While Brookfield will determine in good faith what rates it believes are customary for such services at such time, there will likely be variances in the marketplace based on an array of factors that affect service providers and the prices of their services,

 

379


Table of Contents

including loss leader pricing strategies or other marketing practices, integration efficiencies, geographic market differences and the quality of the services provided. Brookfield will make a good faith determination as to what it believes to be the customary rate at such time, and may base its determination on one or more factors, including market knowledge, prices charged by competitors, prices charged by Brookfield to one or more third parties, a third party valuation agent, commodity or other price forecasting, prices required in order to meet certain regulatory requirements or qualify for particular governmental programs or other subjective and objective metrics. However, there can be no assurances that the rates charged by the Brookfield Renewable group will not be less than those charged by certain similarly-situated service providers in any given circumstance. If the market rate for any service increases such that it is greater than the rate charged by the Brookfield Renewable group, then the Brookfield Renewable group may be obligated to continue to provide the applicable service at a below-market rate.

In the ordinary course, Brookfield employees are hired or retained by, or seconded or otherwise allocated to (in whole or in part), the Brookfield Renewable group and/or portfolio companies that the Brookfield Renewable group is directly or indirectly invested in for performance of operating services or roles that in the normal course are expected to be carried out by the Brookfield Renewable group’s (or the relevant portfolio company’s) personnel. In connection with any such arrangement, all or a portion of the compensation and overhead expenses relating to such employees (including base salaries, benefits and incentive compensation (which may include long-term incentive awards of equity or options for equity in Brookfield), among other things) will directly or indirectly be borne by the Brookfield Renewable group or the applicable portfolio companies. The compensation and overhead expenses relating to such employees generally will be within the market compensation range for the roles filled in the relevant market based on one or more of the following: (i) market compensation studies or guidance provided by third parties; (ii) recent market hires made by the relevant portfolio company for comparable positions; (iii) the employee’s peers at Brookfield and the portfolio company; and/or (iv) specific compensation reviews conducted by compensation consultants. For these purposes, given how certain compensation arrangements are structured and valued (particularly various forms of incentive compensation that vest over time and whose value upon payment is based on estimates) and how overhead expenses are generally allocated, in each case requiring certain judgments and assumptions, there can be no assurance that portfolio companies (and indirectly the Brookfield Renewable group) will not bear higher costs than they would have had such expenses been valued, allocated or charged differently.

Brookfield and its personnel will receive certain intangible and/or other benefits and/or perquisites arising or resulting from their activities on behalf of the Brookfield Renewable group and/or portfolio companies in which the Brookfield Renewable group is (directly or indirectly) invested which will not reduce fees or other expenses or otherwise be shared with the Brookfield Renewable group and/or the Brookfield Renewable group’s portfolio companies. For example, airline travel and hotel stays incurred as direct or indirect expenses of BEPC and/or portfolio companies in which the Brookfield Renewable group is (directly or indirectly) invested may result in “miles” or “points” or credit in loyalty/status programs, and such benefits and/or amounts will, whether or not de minimis or difficult to value, enure exclusively to Brookfield and/or such personnel (and not the Brookfield Renewable group and/or the Brookfield Renewable group’s portfolio companies) even though the cost of the underlying service is borne by directly or indirectly by the Brookfield Renewable group and/or the Brookfield Renewable group’s portfolio companies. In addition, Brookfield may make available certain discount programs to its employees as a result of Brookfield’s relationship with a portfolio company, such as “friends and family” and similar discounts.

Brookfield Investments in Companies. Brookfield (or Brookfield Accounts) will from time to time make equity or other investments in companies or businesses that provide services to or otherwise contract with the Brookfield Renewable group, Brookfield Accounts in which the Brookfield Renewable group is invested or the Brookfield Renewable group’s direct or indirect portfolio companies. In particular, Brookfield has in the past entered into, and expects to continue to enter into, relationships with companies in technology and other sectors and industries in which Brookfield has broad expertise and knowledge, whereby Brookfield

 

380


Table of Contents

acquires an equity or other interest in such companies that may, in turn, transact with the Brookfield Renewable group, Brookfield Accounts in which the Brookfield Renewable group is invested or the Brookfield Renewable group’s direct or indirect portfolio companies. For example, Brookfield (through an investment program referred to as Brookfield Ventures) invests in emerging technology companies that develop and offer technology products that are expected to be of relevance to the Brookfield Renewable group, Brookfield Accounts in which the Brookfield Renewable group is invested or the Brookfield Renewable group’s direct or indirect portfolio companies (as well as third party companies). In connection with such relationships, Brookfield may, and often will, refer, introduce or otherwise facilitate transactions between such companies and the Brookfield Renewable group, Brookfield Accounts in which the Brookfield Renewable group is invested or the Brookfield Renewable group’s direct or indirect portfolio companies, which may, and often will, result in benefits to Brookfield, including via increased profitability of the relevant company, as well as financial incentives and/or milestones which benefit Brookfield (including through increased equity allotments), which may be significant. Such financial incentives that enure to or benefit Brookfield pose an incentive for Brookfield to cause the Brookfield Renewable group, Brookfield Accounts in which the Brookfield Renewable group is invested or the Brookfield Renewable group’s direct or indirect portfolio companies to enter into such transactions that may or may not have otherwise been entered into. Financial incentives derived from relationships with such companies will generally not be shared with the Brookfield Renewable group. Furthermore, such transactions are likely to contribute to the development of expertise, reputational benefits and/or the development of new products or services by Brookfield and/or the companies or businesses that Brookfield is invested in, which Brookfield will seek to capitalize on to generate additional benefits that are likely to enure solely to Brookfield and not to the Brookfield Renewable group. For the avoidance of doubt, any of the arrangements and/ or benefits described in this paragraph will not require notice to, or the consent of, the Brookfield Renewable group’s securityholders.

Sharing of Services. In certain circumstances, in order to create efficiencies and optimize performance, one or more of the Brookfield Renewable group’s investments, portfolio companies or assets may determine to share the operational, legal, financial, back-office or other resources of another of the Brookfield Renewable group’s investments, portfolio companies or assets, or of an investment, portfolio company or asset of Brookfield or a Brookfield Account. In connection therewith, the costs and expenses related to such services will be allocated among the relevant entities on a basis that Brookfield determines in good faith is fair and equitable.

Affiliated Transactions. In the ordinary course of business, certain of the Brookfield Renewable group’s investments may receive services from, or participate in transactions or other arrangements with, portfolio companies invested in by Brookfield or Brookfield Accounts in which the Brookfield Renewable group is not invested. Such transactions and/or arrangements may not have been entered into but for the affiliation or relationship with Brookfield and, in certain cases, may replace transactions and/or arrangements with third parties. For example, one of the Brookfield Renewable group’s investee companies may be a tenant of or may contract to acquire power from a portfolio company of Brookfield or a Brookfield Account. These transactions and/or arrangements are expected to be entered into on an arm’s length basis at customary rates in accordance with BEPC and BEP’s conflicts policy. In addition, certain such engagements may involve performance-based compensation, or operating performance compensation, payable to certain management members of the applicable operating affiliate providing the service. The cost of such operating performance compensation and any other related fees and expenses in connection with services provided by the operating affiliate will be borne entirely by the Brookfield Renewable group or the investee company receiving the service (and indirectly by the Brookfield Renewable group based on its direct or indirect interest in such investee company). For the avoidance of doubt, Brookfield or the operating affiliate may subcontract with third parties for the provision of the services Brookfield or the operating affiliate was engaged to provide.

While such transactions and/or arrangements have the potential for inherent conflicts of interest, Brookfield believes that the Brookfield Renewable group’s access to Brookfield and its and Brookfield Accounts’ portfolio companies enhances the Brookfield Renewable group’s capabilities and is an integral part of its

 

381


Table of Contents

operations. These transactions and/or arrangements will not require the consent of the Brookfield Renewable group’s securityholders.

Information Sharing. Because of the extensive scope of Brookfield’s activities, Brookfield often has or obtains information that can be utilized by Brookfield across multiple strategies. For example, information Brookfield has or acquires through its management of Brookfield Accounts or its own investing activities may be used by Brookfield to identify or evaluate potential investments for the Brookfield Renewable group. Conversely, information Brookfield has or acquires in connection with the Brookfield Renewable group’s activities may be used for the benefit of Brookfield or Brookfield Accounts (and, for the avoidance of doubt, Brookfield will have no duty (contractual, fiduciary or otherwise) to keep such information confidential from, or not to use such information in connection with the investment activities of, itself or Brookfield Accounts). Brookfield may trade, or may cause Brookfield Accounts to trade, on the basis of information it has or obtained through the Brookfield Renewable group’s investment and operations activities. In some cases, this trading may result in Brookfield or a Brookfield Account taking a position that is different from, and potentially adverse to, a position taken by the Brookfield Renewable group, or may result in Brookfield or a Brookfield Account benefiting from the Brookfield Renewable group’s investment activities. Brookfield has implemented policies and procedures to mitigate potential conflicts of interest and address certain regulatory requirements and contractual restrictions with respect to communication and information sharing. Such policies and procedures may reduce synergies across Brookfield’s various activities, which could negatively affect Brookfield’s or the Brookfield Renewable group’s ability to pursue attractive investment opportunities that would otherwise be available to Brookfield or the Brookfield Renewable group if such policies and procedures were not implemented. From time to time, such policies and procedures may result in the Brookfield Renewable group, Brookfield or Brookfield Accounts having reduced investment opportunities or investment flexibility, or may otherwise restrict the Brookfield Renewable group, Brookfield or Brookfield Accounts in their activities with respect to such information.

Regardless of the existence of information barriers, Brookfield will not have any obligation or other duty to make available for the Brookfield Renewable group’s benefit any information regarding Brookfield’s trading activities, strategies or views, or the activities, strategies or views used for other Brookfield Accounts. Furthermore, to the extent that Brookfield has access to analysis, models and/or information developed by Brookfield and its personnel, Brookfield will not be under any obligation or other duty to effect transactions on behalf of the Brookfield Renewable group in accordance with such analysis and models. In the event Brookfield elects not to share certain information with the Brookfield Renewable group, the Brookfield Renewable group may make investment decisions that differ from those it would have made if Brookfield had provided such information, which may be disadvantageous to the Brookfield Renewable group.

Material Non-Public Information; Trading Restrictions. From time to time, the Brookfield Renewable group’s ability to buy or sell certain securities may be restricted by applicable securities laws, regulatory requirements, information held by Brookfield, contractual obligations applicable to Brookfield, and potential reputational risks relating to the Brookfield Renewable group, Brookfield or Brookfield Accounts (including Brookfield’s internal policies designed to comply with these and similar requirements). Brookfield might not engage in transactions or other activities for, or enforce certain rights in favor of, BEPC due to Brookfield’s activities outside the Brookfield Renewable group and regulatory requirements, policies, and reputational risk assessments.

Brookfield may possess material, non-public information about a company that would limit the Brookfield Renewable group’s ability to buy and sell securities related to that company (or, potentially, to other companies). For example, Brookfield Personnel take seats on boards of directors of, or have board of directors observer rights with respect to, portfolio companies in which Brookfield invests (including on the Brookfield Renewable group’s behalf). In such situations, Brookfield may be limited and/or restricted in its ability to trade in the securities of the company (or other companies about which the company has material non-public information). This may adversely affect the Brookfield Renewable group’s ability to make and/or dispose of certain investments.

 

382


Table of Contents

Furthermore, as a result of applicable regulations, in certain circumstances, the Brookfield Renewable group’s position in an investment may be aggregated with a position held by Brookfield (including parts of Brookfield that are separated by an information barrier) and Brookfield Accounts. This could require the Brookfield Renewable group, together with such other Brookfield parties, to make certain disclosure filings or could otherwise restrict the Brookfield Renewable group’s activities with respect to such investment.

Client and Other Relationships. Brookfield is permitted to pursue other business activities (including through portfolio companies that it and Brookfield Accounts invest in) and provide services to third parties that compete directly with the Brookfield Renewable group’s business and activities without providing the Brookfield Renewable group with an opportunity to participate, which could result in the allocation of Brookfield’s resources, personnel and acquisition opportunities to others who compete with the Brookfield Renewable group. In addition, certain portfolio companies in which the Brookfield Renewable group, Brookfield and/or Brookfield Accounts are invested in may provide investment banking and other advisory services to third parties with respect to assets in which the Brookfield Renewable group may be invested or seeking to invest. The interests of such portfolio companies in such circumstances may conflict with (and potentially be adverse to) the Brookfield Renewable group’s interests, and the Brookfield Renewable group may compete with such portfolio companies (and their third party clients) in pursuing certain investments. Brookfield generally implements policies and procedures (including, for example, information barriers) to mitigate potential conflicts of interest and address certain regulatory requirements relating to these potential circumstances.

Limited Liability of Brookfield. The liability of Brookfield and its directors is limited under the Brookfield Renewable group’s arrangements with them, and the Brookfield Renewable group has agreed to indemnify Brookfield and its directors against claims, liabilities, losses, damages, costs or expenses which they may face in connection with those arrangements, which may lead them to assume greater risks when making decisions than they otherwise would if such decisions were being made solely for their own account, or may give rise to legal claims for indemnification that are adverse to the interests of the Brookfield Renewable group’s securityholders.

Valuation of Brookfield Renewable Group Investments. Brookfield performs certain valuation services related to the Brookfield Renewable group’s securities and assets. Brookfield performs such services in accordance with its valuation policies. From time to time, Brookfield may value a similar or identical asset differently for the Brookfield Renewable group than for itself or a Brookfield Account, including because the Brookfield Renewable group, Brookfield and Brookfield Accounts are subject to different valuation guidelines pursuant to the Brookfield Renewable group’s and its respective governing agreements (e.g., in connection with differing applicable regulatory restrictions), different third party vendors are hired to perform valuation functions for BEPC, Brookfield or the Brookfield Accounts, or otherwise. In addition, Brookfield faces a conflict with respect to valuations generally because of their effect on Brookfield’s fees and other compensation.

Brookfield Public Securities Group. Brookfield is an active participant, as agent and principal, in the global fixed income, currency, commodity, equities and other markets. Certain of Brookfield’s investment activities are managed independently of, and carried out without any reference to, the management of the Brookfield Renewable group. For example, Brookfield may invest, trade or make a market in the equity, debt or other interests of the Brookfield Renewable group’s portfolio companies without regard to the impact on the Brookfield Renewable group of such activities. In particular, Brookfield’s Public Securities Group, or PSG, manages investment funds and accounts that invest in public debt and equity markets. There is currently an information barrier in place pursuant to which PSG manages its investment operations independently of other parts of Brookfield and does not generally share information relating to such activities. As a result, PSG will not share investment opportunities that may otherwise be suitable for the Brookfield Renewable group with the Brookfield Renewable group, and the Brookfield Renewable group will have no rights with respect to such opportunities. In addition, in certain circumstances, funds and/or accounts managed by PSG may hold an interest in one of the Brookfield Renewable group’s investments and, as a result of different investment objectives and views, PSG may manage such interests in a way that is different from the Brookfield Renewable group (including, for example, by investing in different portions of an issuer’s capital structure, short selling securities, voting securities in a different manner, and/or selling its interests at different times than the Brookfield Renewable group). As a result of the information sharing

 

383


Table of Contents

barrier, the Brookfield Renewable group’s investment team may not be aware of, and may not have the ability to manage, such conflicts. Brookfield may decide at any time, and without notice to shareholders of the Brookfield Renewable group, to remove or modify such information barrier. In the event that the information barrier is removed or modified, Brookfield may be subject to certain protocols, obligations and restrictions in managing the Brookfield Renewable group, including, for example, conflicts-management protocols, aggregated regulatory reporting obligations and certain potential investment-related restrictions.

Third Party Service Providers. The Brookfield Renewable group’s service providers or service providers of the Brookfield Renewable group’s portfolio companies (including deal sourcers, consultants, lenders, brokers, accountants, attorneys and outside directors) may be (or their affiliates may be) shareholders and/or sources of investment opportunities and counterparties therein, or may otherwise participate in transactions or other arrangements with the Brookfield Renewable group and/or Brookfield or Brookfield Accounts. These factors may influence Brookfield in deciding whether to select such a service provider. Notwithstanding the foregoing, Brookfield will only select a service provider to the extent Brookfield determines that doing so is appropriate for the Brookfield Renewable group given all surrounding facts and circumstances and is consistent with Brookfield’s responsibilities under applicable law, provided that, for the avoidance of doubt, Brookfield often will not seek out the lowest-cost option when engaging such service providers as other factors or considerations typically prevail over cost.

The Brookfield Renewable group’s service providers may charge different rates to different recipients based on the specific services provided, the personnel providing the services, or other factors. As a result, the rates paid with respect to these service providers by the Brookfield Renewable group, on the one hand, may be more or less favorable than the rates paid by Brookfield or Brookfield Accounts, on the other hand. Brookfield or Brookfield Accounts may hold investments in companies that provide services to entities in which the Brookfield Renewable group invests generally, and, subject to applicable law, Brookfield may refer or introduce such companies’ services to entities that have issued securities held by the Brookfield Renewable group.

Advisors. Brookfield may engage or retain strategic advisors, senior advisors, operating partners, executive advisors, consultants and/or other professionals who are not employees or affiliates of Brookfield (which may include former Brookfield employees as well as current and former executive officers of Brookfield portfolio companies) and who are expected, from time to time, to receive payments from, or allocations or performance-based compensation with respect to, the Brookfield Renewable group’s portfolio companies (as well as from the Brookfield Renewable group, Brookfield or Brookfield Accounts in which the Brookfield Renewable group is invested). In such circumstances, such payments from, or allocations or performance-based compensation with respect to, the Brookfield Renewable group’s direct and indirect portfolio companies and/or the Brookfield Renewable group or Brookfield Accounts in which the Brookfield Renewable group is invested may be treated as expenses of the Brookfield Renewable group or such Brookfield Accounts. These strategic advisors, senior advisors, operating partners, executive advisors, consultants and/or other professionals (which may include certain former Brookfield employees) may be offered the ability to co-invest alongside the Brookfield Renewable group, including in those investments in which they are involved (and for which they may be entitled to receive performance-based compensation, which will reduce the Brookfield Renewable group’s returns), or otherwise participate in equity plans for management of a portfolio company. In certain cases, these persons may have certain attributes of Brookfield “employees” (e.g., they may have dedicated offices at Brookfield and/or participate in certain benefit arrangements typically reserved for Brookfield employees) even though they are not considered Brookfield employees, affiliates or personnel. Brookfield expects, where applicable, to allocate the costs of such personnel to the applicable portfolio companies, to the Brookfield Renewable group and/or to Brookfield Accounts in which the Brookfield Renewable group is invested. Payments or allocations to Brookfield’s strategic advisors, senior advisors, operating partners, executive advisors, consultants and other similar professionals can be expected to increase the overall costs and expenses borne indirectly by shareholders. There can be no assurance that any of the strategic advisors, senior advisors, operating partners, executive advisors, consultants and/or other professionals will continue to serve in such roles and/or continue their arrangements with Brookfield and/or any portfolio companies or Brookfield Accounts.

 

384


Table of Contents

Diverse Interests. The various types of investors in and beneficiaries of the Brookfield Renewable group, including Brookfield, may have conflicting investment, tax and other interests with respect to their interests. When considering a potential investment for the Brookfield Renewable group, Brookfield will generally consider the Brookfield Renewable group’s investment objectives, not the investment objectives of any particular investor or beneficiary. Brookfield may make decisions, including with respect to tax or other reporting positions, from time to time that may be more beneficial to one type of investor or beneficiary than another, or to Brookfield than to investors or beneficiaries unaffiliated with Brookfield. Brookfield reserves the right on behalf of itself and its affiliates to take actions adverse to the Brookfield Renewable group or other Brookfield Accounts in these circumstances, including withholding amounts to pay actual or potential tax liabilities.

Furthermore, the Brookfield Renewable group and any entities with which the Brookfield Renewable group co-invests may have conflicting investment, tax and other interests with respect to the investments the Brookfield Renewable group makes directly or indirectly. Conflicts of interest may arise in connection with the structure of the investments or decisions made by Brookfield which may be more beneficial for another investing entity and its partners, on the one hand, than for the Brookfield Renewable group and the Brookfield Renewable group’s securityholders, on the other hand (or vice versa) (for instance, the manner in which investments are structured, financed and/or harvested may produce tax results that are favorable to an investing entity targeted to non-U.S. investors, but not to the Brookfield Renewable group (or vice versa), or are favorable to a taxable investor, as compared to a tax-exempt investor (or vice versa)).

Reputational Considerations. Given the nature of its broader platform, Brookfield has an interest in preserving its reputation, including with respect to certain of its affiliates, and in certain circumstances, such reputational considerations may conflict with the Brookfield Renewable group’s interests. The directors of BEPC, the directors of BEP’s general partner or Brookfield may make decisions on the Brookfield Renewable group’s behalf for reputational reasons that may not be directly aligned with the interests of the Brookfield Renewable group’s securityholders or consistent with the determination the directors of BEPC, the directors of BEP’s general partner or Brookfield otherwise would have made absent its interest in Brookfield’s broader reputation. For example, Brookfield may limit transactions and activities on the Brookfield Renewable group’s behalf for reputational or other reasons, including where Brookfield is providing (or may provide) advice or services to an entity involved in such activity or transaction, where a Brookfield Account is or may be engaged in the same or a related activity or transaction to that being considered on the Brookfield Renewable group’s behalf, where a Brookfield Account has an interest in an entity involved in such activity or transaction, or where such activity or transaction on behalf of or in respect of the Brookfield Renewable group could affect the directors of BEPC, the directors of BEP’s general partner, Brookfield, Brookfield Accounts or their activities.

Possible Future Activities. Brookfield may expand the range of services that it provides over time. Except as provided herein, Brookfield will not be restricted in the scope of its business or in the performance of any services (whether now offered or undertaken in the future) even if such activities could give rise to conflicts of interest, and whether or not such conflicts are described herein. Brookfield has, and will continue to develop, relationships with a significant number of companies, financial sponsors and their senior managers, including relationships with companies that may hold or may have held investments similar to those intended to be made by the Brookfield Renewable group. These companies may themselves represent appropriate investment opportunities for the Brookfield Renewable group or may compete with the Brookfield Renewable group for investment opportunities.

Excess Funds Liquidity Arrangement with Related Parties. The Brookfield Renewable group has an arrangement in place with Brookfield pursuant to which it lends the Brookfield Renewable group excess funds from time to time. This arrangement is intended to enhance the use of excess funds between the Brookfield Renewable group and Brookfield when Brookfield has excess funds and the Brookfield Renewable group has a business need for the capital (including, without limitation, to fund operating or investment activities and/or to pay down higher cost capital), providing (i) to Brookfield, a higher rate of return on the funds than it otherwise would be able to achieve in the market and (ii) to the Brookfield Renewable group, a lower cost of funds than it otherwise would be able to obtain in the market.

 

385


Table of Contents

Brookfield, in its capacity as the Service Provider, determines when it is appropriate for the Brookfield Renewable group to borrow excess funds from Brookfield. Brookfield has similar arrangements, including arrangements pursuant to which other Brookfield affiliates lend excess funds to Brookfield from time to time, with other affiliates for whom it serves in one or more capacities, including (among others) promoter, principal investor and investment manager. It is therefore possible that, from time to time and to the extent that Brookfield determines this to be in the best interests of the parties, funds that are placed on deposit with Brookfield by other Brookfield affiliates will, in the discretion of Brookfield on a case-by-case basis, be lent on to the Brookfield Renewable group. Because the interest rates charged are reflective of the credit ratings of the applicable borrowers, any loans by Brookfield to its affiliates, including the Brookfield Renewable group (as applicable), generally will be at higher interest rates than the rates then applicable to any balances deposited with Brookfield by other Brookfield affiliates. These differentials are approved according to protocols described below. Accordingly, Brookfield also benefits from these arrangements and will earn a profit as a result of the differential in lending rates.

Amounts the Brookfield Renewable group borrows from Brookfield pursuant to this arrangement generally are repayable at any time upon either side’s request, and Brookfield generally ensures that the borrower has sufficient available capital from another source in order meet potential repayment demands. As noted above, Brookfield determines the interest rate to be applied to loaned amounts taking into account each party’s credit rating and the interest rate that would otherwise be available to it in similar transactions on an arm’s length basis with unrelated parties.

See above under “Risk Factors—Risks Relating to BEPCs Relationship with Brookfield and Brookfield Renewable—BEPCs organizational and ownership structure may create significant conflicts of interest that may be resolved in a manner that is not in the best interests of BEPC or the best interests of the BEPC shareholders”.

 

386


Table of Contents

BEPC RELATIONSHIP WITH BROOKFIELD RENEWABLE

BEP believes that certain investors in certain jurisdictions may be dissuaded from investing in BEP because of the tax reporting framework that results from investing in BEP units of a Bermuda-exempted limited partnership. Creating BEPC, a corporation, and distributing BEPC exchangeable shares, with each BEPC exchangeable share having been structured with the intention of providing an economic return equivalent to one BEP unit, is intended to achieve the following objectives:

 

   

Provide investors that would not otherwise invest in BEP with an opportunity to gain access to BEP’s globally diversified portfolio of high-quality renewable power assets.

 

   

Provide investors with the flexibility to own, through the ownership of a BEPC exchangeable share, the economic equivalent of a BEP unit because of the ability to exchange into a BEP unit or its cash equivalent and the identical dividends that are expected to be paid on each BEPC exchangeable share.

 

   

Provide investors with a tax reporting framework that may be favored by investors in some jurisdictions over the tax reporting framework provided by an investment in BEP, which BEP believes will attract new investors who will benefit from investing in BEP’s business.

 

   

Create a company that BEP expects to be eligible for inclusion in several indices, which may be attractive to certain investors.

 

   

Provide the Brookfield Renewable group with a greater securityholder base, thereby creating enhanced liquidity for the Brookfield Renewable group’s securityholders.

 

   

Create a company that will provide the Brookfield Renewable group with the ability to access new capital pools.

Each BEPC exchangeable share will be structured with the intention of providing an economic return equivalent to one BEP unit (subject to adjustment to reflect certain capital events), including identical dividends on a per share basis as are paid on each BEP unit, and will be exchangeable at the option of the holder for one BEP unit (subject to adjustment to reflect certain capital events) or its cash equivalent (the form of payment to be determined at the election of the Brookfield Renewable group). See “Description of BEPC Share Capital—BEPC Exchangeable Shares—Exchange by Holder—Adjustments to Reflect Certain Capital Events”. BEP therefore expects that the market price of BEPC exchangeable shares will be significantly impacted by the market price of the BEP units and the combined business performance of the Brookfield Renewable group as a whole. Brookfield Renewable will hold a 75% voting interest in BEPC through its holding of BEPC class B shares and will own all of the BEPC class C shares, which entitle BEP to all of the residual value in BEPC after payment in full of the amount due to holders of BEPC exchangeable shares and BEPC class B shares and subject to the prior rights of holders of BEPC preferred shares.

In order to effect the special distribution, BEPC will acquire its Business from Brookfield Renewable. In addition, the following agreements and arrangements are being entered into between BEPC and Brookfield Renewable to create BEPC, while keeping it as a part of the Brookfield Renewable group.

Credit Support

As described elsewhere in this document, the special distribution is being effected in a manner that BEP expects will not result in any adverse impact on Brookfield Renewable’s credit rating or its preference shareholders, preferred unitholders or debtholders. BEP expects that certain subsidiaries of BEPC will fully and unconditionally guarantee (i) any all present and future unsecured debt securities issued by Brookfield Renewable Partners ULC, which we refer to as Finco, in each case as to payment of principal, premium (if any) and interest when and as the same will become due and payable under or in respect of the trust indenture under which such securities are issued, (ii) the all present and future senior preferred shares of Brookfield Renewable

 

387


Table of Contents

Power Preferred Equity Inc., or BRPPE, as to the payment of dividends when due, the payment of amounts due on redemption and the payment of amounts due on the liquidation, dissolution or winding up of BRPPE, (iii) from time to time, certain of BEP’s preferred units, as to payment of distributions when due, the payment of amounts due on redemption and the payment of amounts due on the liquidation, dissolution or winding up of BEP, and (iv) the obligations of under all present and future bilateral credit facilities established for the benefit of the Brookfield Renewable group.

Subscription Agreement

BEPC will enter into subscription agreements with BEP from time to time, pursuant to which BEPC will subscribe for such number of BEP units necessary to satisfy its obligations in respect of requests for exchange made by BEPC exchangeable shareholders, as and when they arise, or a redemption of BEPC exchangeable shares by BEPC, in each case at a price per BEP unit equal to the NYSE closing price of one BEP unit on the date that the applicable request for exchange is received by BEPC’s transfer agent, or the NYSE closing price of one BEP unit on the trading day immediately preceding the announcement of a redemption, as the case may be.

Subordinated Credit Facilities

Prior to the completion of the special distribution, BEPC expects to enter into two credit agreements with Brookfield Renewable, one as borrower and one as lender, which we refer to as the Subordinated Credit Facilities, each providing for a ten-year revolving $1.75 billion credit facility to facilitate the movement of cash within the Brookfield Renewable group. One credit facility will permit BEPC to borrow up to $1.75 billion from Brookfield Renewable and the other will constitute an operating credit facility that will permit Brookfield Renewable to borrow up to $1.75 billion from BEPC. The Brookfield Renewable group expects that no amounts will be drawn under the Subordinated Credit Facilities as of the date of the special distribution.

The Subordinated Credit Facilities will be available in U.S. or Canadian dollars, and advances will be made by way of LIBOR, base rate, bankers’ acceptance rate or prime rate loans. In addition, each credit facility will contemplate potential deposit arrangements pursuant to which the lender thereunder would, with the consent of a borrower, deposit funds on a demand basis to such borrower’s account at a reduced rate of interest.

Any amendment, modification or waiver to such credit agreements that would reasonably be expected to adversely impact the applicable borrower’s ability to use the applicable credit facility for the purpose of making distributions to BEPC, and as a result, the economic equivalence of a BEPC exchangeable share with a BEP unit, requires the affirmative vote of holders of a majority of the outstanding BEPC exchangeable shares not held by Brookfield or its affiliates, voting as a class or, in the event that there is more than one non-overlapping director, the approval of a majority of such non-overlapping directors.

Equity Commitment Agreement

Brookfield Renewable will provide to BEPC an equity commitment in the amount of $1 billion pursuant to an equity commitment agreement, or the Equity Commitment Agreement. The equity commitment may be called by BEPC in exchange for the issuance of a number of BEPC class C shares to Brookfield Renewable, corresponding to the amount of the equity commitment called divided by the volume-weighted average of the trading price for one BEPC exchangeable share on the principal stock exchange on which BEPC exchangeable shares are listed for the five (5) days immediately preceding the date of the call. The equity commitment will be available in minimum amounts of $10 million and the amount available under the equity commitment will be reduced permanently by the amount so called. Before funds may be called on the equity commitment, a number of conditions precedent must be met, including that Brookfield Renewable continues to control BEPC and has the ability to elect a majority of the BEPC board.

Pursuant to the Equity Commitment Agreement, BEP will also covenant and agree that it will not declare or pay any distribution on the BEP units if on such date BEPC does not have sufficient funds or other assets to enable the declaration and payment of an equivalent dividend on the BEPC exchangeable shares.

 

388


Table of Contents

Any amendment, modification or waiver to the Equity Commitment Agreement that would reasonably be expected to impact the economic equivalence of a BEPC exchangeable share with a BEP unit requires the affirmative vote of holders of a majority of the outstanding BEPC exchangeable shares not held by Brookfield or its affiliates, voting as a class or, in the event that there is more than one non-overlapping director, the approval of a majority of such non-overlapping directors. The equity commitment will terminate in the event that all of the outstanding BEPC exchangeable shares are held by Brookfield, BEP, or their controlled affiliates.

The rationale for the equity commitment is to provide BEPC with access to equity capital on an as-needed basis and to maximize BEPC’s flexibility. As discussed above, BEPC will also enter into the Subordinated Credit Facilities with Brookfield Renewable for purposes of providing BEPC and Brookfield Renewable with access to debt financing on an as-needed basis and to maximize BEPC’s flexibility. BEPC may also establish credit facilities with one or more arm’s length banks. BEPC intends to use the liquidity provided by the equity commitment and the Subordinated Credit Facilities for working capital purposes, and it may use the proceeds from the equity commitment to fund growth capital investments and acquisitions. The determination of which of these sources of funding BEPC will access in any particular situation will be a matter of optimizing needs and opportunities at that time.

BEPC Voting Agreements

BEPC and Brookfield Renewable have determined that it is desirable for BEPC to have control over certain of BEP’s entities through which Brookfield Renewable hold its interest in its operating subsidiaries. Accordingly, prior to the special distribution, BEPC will enter into voting agreements, which we refer to as the BEPC Voting Agreements, to provide BEPC with voting rights over such entities. Concurrently with closing of the TERP acquisition, Brookfield and Brookfield Renewable also intend to enter into voting agreements with a subsidiary of BEPC, giving BEPC voting control over shares of TERP common stock held by BEP and its affiliates.

Pursuant to the BEPC Voting Agreements, voting rights with respect to any of the applicable entities will be voted in accordance with the direction of BEPC with respect to certain matters, including: (i) the election of directors; (ii) any sale of all or substantially all of its assets; (iii) any merger, amalgamation, consolidation, business combination or other material corporate transaction, except in connection with any internal reorganization that does not result in a change of control; (iv) any plan or proposal for a complete or partial liquidation or dissolution, or any reorganization or any case, proceeding or action seeking relief under any existing laws or future laws relating to bankruptcy or insolvency; (v) any amendment to its governing documents; or (vi) any commitment or agreement to do any of the foregoing.

Conflicts of Interest

In order to effect the special distribution, BEPC will acquire its Business from Brookfield Renewable. In addition, as described above, a number of agreements and arrangements described above are being entered into between BEPC and Brookfield Renewable to create BEPC, while keeping it as a part of the Brookfield Renewable group. Given the Brookfield Renewable group’s ownership structure, the rationale for the formation of BEPC and because each BEPC exchangeable share will be structured with the intention of providing an economic return equivalent to one BEP unit, the Brookfield Renewable group expects that the interests of BEPC and Brookfield Renewable will typically be aligned.

However, conflicts of interest might arise between BEPC, on the one hand, and Brookfield Renewable, on the other hand. In order to assist BEPC in addressing such conflicts, the BEPC board is expected to include a non-overlapping director. Eleazar de Carvalho Filho will initially serve as the non-overlapping member of the BEPC board. Mr. de Carvalho Filho has served on the board of directors of the general partner of BEP since November 2011 and will resign from such board of directors prior to the special distribution. If in the 12 months following the special distribution, BEPC considers a related party transaction in which BEP is an interested party within the meaning of MI 61-101, Mr. de Carvalho Filho will not be considered an independent director under

 

389


Table of Contents

MI 61-101 for purposes of serving on a special committee to consider such transaction. As with conflicts between BEPC and Brookfield, potential conflicts will be approached in a manner that (i) is fair and balanced taking into account the facts and circumstances known at the time, (ii) complies with applicable law, including, for example, independent approvals and advice or validation, if required in the circumstances (iii) supports and reinforces BEPC’s ownership structure, the rationale for the formation of BEPC and the economic equivalence between the BEPC exchangeable shares and BEP units. BEPC and BEP will not generally consider it a conflict for BEPC and Brookfield Renewable to form part of the Brookfield Renewable group, including participating in acquisitions together, or to complete transactions contemplated by the agreements entered into prior to closing.

 

390


Table of Contents

DESCRIPTION OF BEPC SHARE CAPITAL

BEPC’s authorized share capital will consist of (i) an unlimited number of BEPC exchangeable shares; (ii) an unlimited number of BEPC class B shares; (iii) an unlimited number of BEPC class C shares; (iv) an unlimited number of exchangeable senior preferred shares (issuable in series); and (v) an unlimited number of class B junior preferred shares (issuable in series), which, together with the exchangeable senior preferred shares, we refer to as the BEPC preferred shares.

Upon completion of the special distribution, approximately 77.8 million BEPC exchangeable shares, (119.4 million BEPC exchangeable shares assuming all of the public TERP shares are exchanged for BEPC exchangeable shares in the TERP acquisition), 110 BEPC class B shares, approximately 126.4 million class BEPC C shares and no BEPC preferred shares will be issued and outstanding. Brookfield Renewable will hold all of the BEPC class B shares, having a 75% voting interest, and BEPC class C shares, which entitle BEP to all of the residual value in BEPC after payment in full of the amount due to holders of BEPC exchangeable shares and BEPC class B shares and subject to the prior rights of holders of BEPC preferred shares. In addition, Brookfield will, directly and indirectly, hold approximately 57.2% of BEPC exchangeable shares immediately upon completion of the special distribution (37.4% assuming the TERP acquisition is completed and the TERP acquisition consideration consists solely of BEPC exchangeable shares) as a result of BEPC exchangeable shares distributed to Brookfield in respect of the general partner and the redeemable partnership units that it holds in BRELP and the BEP units that it holds in BEP and the special general partner interest that it holds in BEP.

BEPC Exchangeable Shares

The following description of BEPC exchangeable shares sets forth certain general terms and provisions of BEPC exchangeable shares. This description is in all respects subject to and qualified in its entirety by applicable law and the provisions of the BEPC articles. Through the rights and governance structures described in this document, each BEPC exchangeable share is intended to provide its holder with an economic return that is equivalent to that of a BEP unit. Consequently, BEP expects that the market price of BEPC exchangeable shares will be significantly impacted by the market price of the BEP units and the combined business performance of the Brookfield Renewable group as a whole.

Voting

Except as otherwise expressly provided in the BEPC articles or as required by law, each holder of BEPC exchangeable shares will be entitled to receive notice of, and to attend and vote at, all meetings of the shareholders of BEPC. Each holder of BEPC exchangeable shares will be entitled to cast one vote for each BEPC exchangeable share held at the distribution record date for determination of shareholders entitled to vote on any matter. Except as otherwise expressly provided in the BEPC articles or as required by law, the holders of BEPC exchangeable shares and BEPC class B shares will vote together and not as separate classes.

Holders of BEPC exchangeable shares will hold an aggregate 25% voting interest in BEPC.

Dividends

The holders of BEPC exchangeable shares will be entitled to receive dividends as and when declared by the BEPC board subject to the special rights of the holders of all classes and series of the BEPC preferred shares and any other shares ranking senior to the BEPC exchangeable shares with respect to priority in payment of dividends. It is expected that each BEPC exchangeable share will receive identical dividends to the distributions paid on each BEP unit. BEPC expects to commence paying dividends on BEPC exchangeable shares on the first distribution payment date for the BEP units occurring after the distribution date for the special distribution. Additionally, pursuant to the Equity Commitment Agreement, BEP has agreed that it will not declare or pay any distribution on the BEP units if on such date BEPC does not have sufficient funds or other assets to enable the declaration and payment of an equivalent dividend on the BEPC exchangeable shares.

 

391


Table of Contents

Subject to the prior rights of holders of all classes and series of BEPC preferred shares at the time outstanding having prior rights as to dividends, and in preference to the BEPC class C shares, each BEPC exchangeable share will entitle its holder to cumulative dividends per share in a cash amount equal in value to (i) the amount of any distribution made on a BEP unit multiplied by (ii) the conversion factor (which initially shall be one, subject to adjustment in the event of certain dilutive or other capital events by BEPC or BEP) determined in accordance with the BEPC articles and in effect on the date of declaration of such dividend, which we refer to as the BEPC exchangeable dividend. See “Description of BEPC Share Capital—BEPC Exchangeable Shares—Exchange by Holder—Adjustments to Reflect Certain Capital Events”. The record and payment dates for the dividends on the BEPC exchangeable shares, to the extent not prohibited by applicable law, shall be the same as the record and payment dates for the distributions upon the BEP units.

If the full amount of a BEPC exchangeable dividend is not declared and paid concurrently with a distribution on the BEP units, then the undeclared or unpaid amount of such BEPC exchangeable dividend shall accrue and accumulate (without interest), whether or not BEPC has earnings, whether or not there are funds legally available for the payment thereof and whether or not such BEPC exchangeable dividend has been declared or authorized. Any BEPC exchangeable dividend payment made shall first be credited against the earliest accumulated but unpaid exchangeable dividends due which remain payable, which we refer to as unpaid accrued dividends. All BEPC exchangeable dividends shall be paid prior and in preference to any dividends or distributions on BEPC class B or BEPC class C shares. The holders of BEPC exchangeable shares shall not be entitled to any dividends from BEPC other than the BEPC exchangeable dividends.

Exchange by Holder

At any time after the distribution date, holders of BEPC exchangeable shares shall have the right to exchange all or a portion of their BEPC exchangeable shares for one BEP unit per BEPC exchangeable share held (subject to adjustment in the event of certain dilutive or other capital events by BEPC or BEP as described below in “—Adjustments to Reflect Certain Capital Events”) or its cash equivalent based on the NYSE closing price of one BEP unit on the date that the request for exchange is received by BEPC’s transfer agent (or if not a trading day, the next trading day thereafter) plus all unpaid accrued dividends, if any (the form of payment to be determined at the sole election of the Brookfield Renewable group). In the event BEP ceases to be a publicly listed entity, the value of a BEP unit will be determined by (i) the last available bid price from an independent source such as an over-the-counter market or an independent investment banking firm; or (ii) if (i) is not applicable, then the amount that a holder of a BEP unit would receive upon the liquidation of BEP and sale of its assets in accordance with the terms of its partnership agreement. Holders of BEPC exchangeable shares that hold such shares through a broker must contact their brokers to request an exchange on their behalf. Holders of BEPC exchangeable shares that are registered holders must contact the transfer agent and follow the process described below.

Each holder of BEPC exchangeable shares who wishes to exchange one or more of his or her BEPC exchangeable shares for BEP units or its cash equivalent is required to complete and deliver a notice of exchange in the form available from BEPC’s transfer agent. Upon receipt of a notice of exchange, BEPC shall, within ten (10) business days after the date that the notice of exchange is received by BEPC’s transfer agent, deliver to the tendering holder of BEPC exchangeable shares, in accordance with instructions set forth in the notice of exchange, one BEP unit per BEPC exchangeable share held (subject to adjustments in the event of certain dilutive or other capital events by BEPC or BEP as described below in “—Adjustments to Reflect Certain Capital Events”) or its cash equivalent based on the NYSE closing price of one BEP unit on the date that the request for exchange is received by BEPC’s transfer agent (or if not a trading day, the next trading day thereafter) plus all unpaid accrued dividends, if any (the form of payment to be determined at the sole election of the Brookfield Renewable group). Upon completion of the exchange of any BEPC exchangeable shares as described herein, the holder of BEPC exchangeable shares who has exchanged its BEPC exchangeable shares will have no further right, with respect to any BEPC exchangeable shares so exchanged, to receive any dividends on BEPC

 

392


Table of Contents

exchangeable shares with a record date on or after the date on which such BEPC exchangeable shares are exchanged. Unitholders of BEP are not entitled to vote on BEP’s exercise of the overriding call right described in the preceding sentences.

Notwithstanding the paragraph above, when a notice of exchange has been delivered to each of BEPC and BEP and, until such time as the Rights Agreement is terminated, Brookfield, by the transfer agent on behalf of a tendering holder of BEPC exchangeable shares, BEPC will promptly, and in any event, within one (1) business day after receipt thereof, deliver to each of Brookfield and BEP a written notification of their receipt of such notice of exchange setting forth the identity of the holder of BEPC exchangeable shares who wishes to exchange such BEPC exchangeable shares and the number of BEPC exchangeable shares to be exchanged. BEP may elect to satisfy its exchange obligation by acquiring all of the tendered BEPC exchangeable shares in exchange for one BEP unit per BEPC exchangeable share held (subject to adjustments in the event of certain dilutive or other capital events by BEPC or BEP as described below in “—Adjustments to Reflect Certain Capital Events”) or its cash equivalent based on the NYSE closing price of one BEP unit on the date that the request for exchange is received by BEPC’s transfer agent (or if not a trading day, the next trading day thereafter) plus all unpaid accrued dividends, if any (the form of payment to be determined at the sole election of the Brookfield Renewable group). If BEP elects to satisfy its exchange obligation, it shall, within three (3) business days from the receipt of the holder’s notice of exchange, provide written notice to BEPC and Brookfield of its intention to satisfy the exchange obligation and shall satisfy such obligation within ten (10) business days from the date that the notice of exchange is received by BEPC’s transfer agent by delivering to such holder of BEPC exchangeable shares the BEP units or its cash equivalent. Unitholders of BEP are not entitled to vote on BEP’s exercise of the overriding call right described in the preceding sentences.

In the event that a tendering holder of BEPC exchangeable shares has not received the number of BEP units or its cash equivalent (the form of payment to be determined by BEPC or BEP in each of their sole discretion) in satisfaction of the tendered BEPC exchangeable shares, then such tendering holder of BEPC exchangeable shares will be entitled to receive the equivalent of such cash amount or BEP units amount from BAM pursuant to the Rights Agreement. In this scenario, the tendered BEPC exchangeable shares will be delivered to the rights agent in exchange for the delivery of the equivalent of the cash amount or BEP units amount from a collateral account of BAM administered by the rights agent. See the section entitled “BEP and BEPC Relationship with Brookfield—Rights Agreement” for a further description of the Rights Agreement. BEP will agree to indemnify BAM, in its capacity as selling securityholder, for certain liabilities under applicable securities laws concerning selling securityholders, in connection with any BEP units delivered by BAM pursuant to the Rights Agreement.

No Fractional BEP units. No fractional BEP units will be issued or delivered upon exchange of BEPC exchangeable shares. In lieu of any fractional BEP units to which the tendering holder of BEPC exchangeable shares would otherwise be entitled at the Brookfield Renewable group’s election, the Brookfield Renewable group will pay an amount in cash equal to the BEP unit value on the trading day immediately preceding the exchange date multiplied by such fraction of a BEP unit.

Conversion of Tendered BEPC Exchangeable Shares. Brookfield Renewable will be entitled at any time to have any or all BEPC exchangeable shares acquired by Brookfield Renewable converted into BEPC class C shares on a one-for-one basis. With each acquisition by BEP of BEPC exchangeable shares and/or the election by BEP to convert these acquired shares to BEPC class C shares, BEP’s indirect ownership interest in BEPC will increase.

Adjustments to Reflect Certain Capital Events. The conversion factor (which initially shall be one) will be subject to adjustment in accordance with the BEPC articles to reflect certain capital events, including (i) if BEP and/or BEPC declares or pays a distribution to its unitholders consisting wholly or partly of BEP units or a dividend to its shareholders in BEPC exchangeable shares, as applicable, without a corresponding distribution or dividend, as applicable, being declared or paid by the other entity; (ii) if BEP and/or BEPC splits, subdivides, reverse-splits or combines its outstanding BEP units or BEPC exchangeable shares, as applicable, without a

 

393


Table of Contents

corresponding event occurring at the other entity; (iii) if BEP and/or BEPC distributes any rights, options or warrants to all or substantially all holders of its BEP units or BEPC exchangeable shares to convert into, exchange for or subscribe for or to purchase or to otherwise acquire BEP units or BEPC exchangeable shares (or other securities or rights convertible into, exchangeable for or exercisable for BEP units or BEPC exchangeable shares), as applicable, without a corresponding distribution of rights, options or warrants by the other entity; (iv) if BEP distributes to all or substantially all holders of BEP units evidences of its indebtedness or assets (including securities) or rights, options or warrants to convert into, exchange for or subscribe for or to purchase or to otherwise acquire such securities, but excluding all distributions where a comparable distribution (or the cash equivalent) is made by BEPC; or (v) if BEP or one of its subsidiaries makes a payment in respect of a tender or exchange offer for the BEP units (but excluding for all purposes any exchange or tender offer to exchange BEP units for BEPC exchangeable shares or any other security economically equivalent to BEP units), to the extent that the cash and value of any other consideration included in the payment per BEP unit exceeds certain thresholds.

Redemption by Issuer

The BEPC board will have the right upon sixty (60) days’ prior written notice to holders of BEPC exchangeable shares to redeem all of the then outstanding BEPC exchangeable shares at any time and for any reason, in its sole direction and subject to applicable law, including without limitation following the occurrence of any of the following redemption events: (i) the total number of BEPC exchangeable shares outstanding decreases by 50% or more over any twelve-month period; (ii) a person acquires 90% of the BEP units in a take-over bid (as defined by applicable securities law); (iii) unitholders of BEP approve an acquisition of BEP by way of arrangement or amalgamation; (iv) unitholders of BEP approve a restructuring or other reorganization of BEP; (v) there is a sale of all or substantially all of BEP’s assets; (vi) there is a change of law (whether by legislative, governmental or judicial action), administrative practice or interpretation, or a change in circumstances of BEPC and the shareholders of BEPC, that may result in adverse tax consequences for BEPC or the shareholders of BEPC; or (vii) the BEPC board, in its sole discretion, concludes that the unitholders of BEP or holders of BEPC exchangeable shares are adversely impacted by a fact, change or other circumstance relating to BEPC. For greater certainty, unitholders of BEP do not have the ability to vote on such redemption and the BEPC board’s decision to redeem all of the then outstanding BEPC exchangeable shares will be final. In addition, the holder of BEPC class B shares may deliver a notice to BEPC specifying a redemption date upon which BEPC shall redeem all of the then outstanding BEPC exchangeable shares, and upon sixty (60) days’ prior written notice from BEPC to holders of the BEPC exchangeable shares and without the consent of holders of BEPC exchangeable shares, BEPC shall be required to redeem all of the then outstanding BEPC exchangeable shares on such redemption date, subject to applicable law.

Upon any such redemption event, the holders of BEPC exchangeable shares shall be entitled to receive pursuant to such redemption one BEP unit per BEPC exchangeable share held (subject to adjustment in the event of certain dilutive or other capital events by BEPC or BEP as described above in “ —Exchange by Holder—Adjustments to Reflect Certain Capital Events”) plus all unpaid accrued dividends, if any.

Notwithstanding the foregoing, upon any redemption event, BEP may elect to acquire all of the outstanding BEPC exchangeable shares in exchange for one BEP unit per BEPC exchangeable share held (subject to adjustment in the event of certain dilutive or other capital events by BEPC or BEP as described above in “—Exchange by Holder—Adjustments to Reflect Certain Capital Events”). BEP unitholders are not entitled to vote on BEP’s exercise of the overriding call right described in the preceding sentences.

Liquidation

Upon any liquidation, dissolution or winding up of BEPC, and subject to the prior rights of holders of all classes and series of BEPC preferred shares and any other class of shares of BEPC ranking in priority or ratably with the BEPC exchangeable shares and after the payment in full to any holder of BEPC exchangeable shares

 

394


Table of Contents

that has submitted a notice of the exercise of the exchange rights described above or any holder of BEPC class C shares that has submitted a notice of Class C retraction at least ten (10) days prior to the date of the liquidation, dissolution or winding up (or in the case of the BEPC class B shares, thirty (30) days prior to the date of the liquidation, dissolution or winding up), the holders of BEPC exchangeable shares shall be entitled to one BEP unit per BEPC exchangeable share held (subject to adjustment in the event of certain dilutive or other capital events by BEPC or BEP as described above in “—Exchange by Holder—Adjustments to Reflect Certain Capital Events”) or its cash equivalent based on the NYSE closing price of one BEP unit on the trading day immediately preceding announcement of such liquidation, dissolution or winding up (the form of payment to be determined at the election of BEPC). If, upon any such liquidation, dissolution or winding up, the assets of BEPC are insufficient to make such payment in full, then the assets of BEPC will be distributed among the holders of BEPC exchangeable shares ratably in proportion to the full amounts to which they would otherwise be respectively entitled to receive.

Notwithstanding the foregoing, upon any liquidation, dissolution or winding up of BEPC, BEP may elect to acquire all of the outstanding BEPC exchangeable shares for one BEP unit per BEPC exchangeable share held (subject to adjustment in the event of certain dilutive or other capital events by BEPC or BEP as described above in “—Exchange by Holder—Adjustments to Reflect Certain Capital Events”) plus all unpaid accrued dividends, if any. The acquisition by BEP of all the outstanding BEPC exchangeable shares will occur on the day prior to the effective date of the liquidation, dissolution or winding up of BEPC. BEP unitholders are not entitled to vote on BEP’s exercise of the overriding call right described in the preceding sentences.

Automatic Redemption upon Liquidation of BEP

Upon any liquidation, dissolution or winding up of BEP, including where substantially concurrent with a liquidation, dissolution or winding up of BEPC, all of the then outstanding BEPC exchangeable shares may be automatically redeemed by BEPC, in its sole absolute and discretion, on the day prior to the liquidation, dissolution or winding up of BEP. In such case each holder of BEPC exchangeable shares shall be entitled to one BEP unit per BEPC exchangeable share held (subject to adjustment in the event of certain dilutive or other capital events by BEPC or BEP as described above in “—Exchange by Holder—Adjustments to Reflect Certain Capital Events”) or its cash equivalent based on the NYSE closing price of one BEP unit on the trading day immediately preceding the announcement of such redemption plus all unpaid accrued dividends, if any (the form of payment to be determined at the election of BEPC).

Notwithstanding the foregoing, upon any such redemption, BEP may elect to acquire all of the outstanding BEPC exchangeable shares in exchange for one BEP unit per BEPC exchangeable share held (subject to adjustment in the event of certain dilutive or other capital events by BEPC or BEP as described above in “—Exchange by Holder—Adjustments to Reflect Certain Capital Events”) plus all unpaid accrued dividends, if any. The acquisition by BEP of all the outstanding BEPC exchangeable shares will occur on the day prior to the effective date of the liquidation, dissolution or winding up of BEP. BEP unitholders are not entitled to vote on BEP’s exercise of the overriding call right described in the preceding sentences.

Conversion to BEPC Class C Shares

At any time after the distribution date, BEP, or any of its controlled subsidiaries, will be entitled to convert each held BEPC exchangeable share to a BEPC class C share on a one-for-one basis.

Book-Based System

The BEPC exchangeable shares may be represented in the form of one or more fully registered share certificates held by, or on behalf of, CDS Clearing and Depository Services Inc., or CDS, or DTC, as applicable, as custodian of such certificates for the participants of CDS or DTC, registered in the name of CDS or DTC or their respective nominee, and registration of ownership and transfers of the BEPC exchangeable shares may be effected through the book-based system administered by CDS or DTC, as applicable.

 

395


Table of Contents

Treatment of BEPC exchangeable shares in Connection with a Takeover Bid, Issuer Bid or Tender Offer

The BEPC exchangeable shares are not BEP units and will not be treated as BEP units for purposes of the application of applicable Canadian and U.S. rules relating to takeover bids, issuer bids and tender offers. BEP units and BEPC exchangeable shares are not securities of the same class. As a result, holders of BEPC exchangeable shares will not be entitled to participate in an offer or bid made to acquire BEP units, unless such offer is extended to holders of BEPC exchangeable shares and holders of BEP units will not be entitled to participate in an offer or bid made to acquire BEPC exchangeable shares, unless such offer is extended to holders of BEP units. In the event of a takeover bid for BEP units, a holder of BEPC exchangeable shares who would like to participate would be required to tender his or her BEPC exchangeable shares for exchange, in order to receive a BEP unit, or the cash equivalent, at the election of the Brookfield Renewable group, pursuant to the exchange right. If an issuer tender offer or issuer bid is made for the BEP units at a price in excess of the market price of the BEP units and a comparable offer is not made for the BEPC exchangeable shares, then the conversion factor for the BEPC exchangeable shares may be adjusted. See “Description of BEPC Share Capital — BEPC Exchangeable Shares — Exchange by Holder — Adjustments to Reflect Certain Capital Events” for more information on the circumstances in which adjustments may be made to the conversion factor.

Approval Rights

Any amendment or modification that would reasonably be expected to impact the economic equivalence of a BEPC exchangeable share with a BEP unit requires the affirmative vote of holders of a majority of the outstanding BEPC exchangeable shares not held by Brookfield, voting as a class or, in the event that there is more than one non-overlapping director of BEPC, the approval of a majority of such non-overlapping directors.

Transfer Restrictions

No holder of BEPC exchangeable shares shall transfer to any Person such number of BEPC exchangeable shares such that, after giving effect to the transfer, the transferee, together with its affiliates, would hold a direct and/or indirect interest in voting securities carrying 10% or more of the voting rights attached to all voting securities of BEPC without the prior approval of the Federal Energy Regulatory Commission, to the extent required.

Choice of Forum for U.S. Securities Act Claims

The BEPC articles provide that unless BEPC consents in writing to the selection of an alternative forum, the federal district courts of the United States of America shall, to the fullest extent permitted by law, be the sole and exclusive forum for the resolution of any complaint asserting a cause of action arising under the U.S. Securities Act. In the absence of this provision, under the U.S. Securities Act, U.S. federal and state courts have been found to have concurrent jurisdiction over suits brought to enforce duties or liabilities created by the U.S. Securities Act. This choice of forum provision will not apply to suits brought to enforce duties or liabilities created by the Exchange Act and could be found to be inapplicable or unenforceable if it is challenged in a legal proceeding or otherwise.

BEPC Class B Shares

The following description of BEPC class B shares sets forth certain general terms and provisions of BEPC class B shares. This description is in all respects subject to and qualified in its entirety by reference to applicable law and the provisions of the BEPC articles.

Voting

Except as otherwise expressly provided in the BEPC articles or as required by law, each holder of BEPC class B shares will be entitled to receive notice of, and to attend and vote at, all meetings of the shareholders of

 

396


Table of Contents

BEPC. Each holder of BEPC class B shares will be entitled to cast a number of votes per BEPC class B share equal to: (i) the number that is three times the number of BEPC exchangeable shares then issued and outstanding divided by (ii) the number of BEPC class B shares then issued and outstanding. The effect of the foregoing is that the holders of the BEPC class B shares will be entitled to cast, in the aggregate, a number of votes equal to three times the number of votes attached to the BEPC exchangeable shares. Except as otherwise expressly provided in the BEPC articles or as required by law, the holders of BEPC exchangeable shares and BEPC class B shares will vote together and not as separate classes.

Dividends

Except as provided in the following sentence, the holders of BEPC class B shares will not be entitled to receive dividends. In the event a dividend is declared and paid on the BEPC exchangeable shares consisting of BEPC exchangeable shares, the board shall, subject to applicable law, contemporaneously declare and pay an equivalent dividend on the BEPC class B shares consisting of BEPC class B shares.

Liquidation

Upon any liquidation, dissolution or winding up of BEPC, subject to the prior rights of holders of all classes and series of BEPC preferred shares and after the payment in full of the amount due to the holders of BEPC exchangeable shares described under the section entitled “Description of BEPC Share Capital—BEPC Exchangeable Shares—Liquidation”, the holders of BEPC class B shares shall be entitled to be paid out of the assets of BEPC an amount in cash per BEPC class B share equal to the value of one BEP unit (subject to adjustment in the event of certain dilutive or other capital events by BEPC or BEP as described above in “—Exchange by Holder—Adjustments to Reflect Certain Capital Events”) based on the NYSE closing price on the trading day immediately preceding announcement of such liquidation, dissolution or winding up.

Redemption by Holder

At any time after the distribution date, holders of BEPC class B shares shall have the right to tender all or a portion of their BEPC class B shares for cash for each BEPC class B share equal to the NYSE closing price of one BEP unit (subject to adjustment in the event of certain dilutive or other capital events by BEPC or BEP as described above in “—Exchange by Holder—Adjustments to Reflect Certain Capital Events”) on the date of the request for redemption. Upon receipt of a request for redemption, BEPC will have thirty (30) days to deliver the cash amount to the exchanging holder.

Restrictions on Transfer

The BEPC class B shares may only be transferred to BEP or persons controlled by BEP.

BEPC Class C Shares

The following description of BEPC class C shares sets forth certain general terms and provisions of BEPC class C shares. This description is in all respects subject to and qualified in its entirety by reference to applicable law and the provisions of the BEPC articles.

Voting

Except as otherwise expressly provided in the BEPC articles or as required by law, each holder of a BEPC class C share shall be entitled to notice of, and to attend, any meetings of shareholders of BEPC, but shall not otherwise be entitled to vote at any such meetings.

 

397


Table of Contents

Dividends

The holders of BEPC class C shares will be entitled to receive dividends as and when declared by the BEPC board subject to the special rights of the holders of all classes and series of the BEPC preferred shares, BEPC exchangeable shares any other shares ranking senior to the BEPC class C shares with respect to priority in payment of dividends.

Subject to the prior rights of holders of all classes and series of BEPC preferred shares and the BEPC exchangeable shares at the time outstanding having prior rights as to dividends, each BEPC class C share will entitle its holder to dividends as and when declared by the BEPC board, which we refer to as the BEPC class C dividend. The record and payment dates for the dividends or other distributions upon the BEPC class C shares, to the extent not prohibited by applicable law, shall be substantially the same as the record and payment dates for the dividends or other distributions upon the BEP units.

In the event a dividend is declared and paid on the BEPC exchangeable shares consisting of BEPC exchangeable shares, the board shall, subject to applicable law, contemporaneously declare and pay an equivalent dividend on the BEPC class C shares consisting of BEPC class C shares.

Liquidation

Upon any liquidation, dissolution or winding up of BEPC, subject to the prior rights of holders of BEPC preferred shares and after the payment in full of the amount due to the holders of BEPC exchangeable shares described under the section entitled “Description of BEPC Share Capital—BEPC Exchangeable Shares—Liquidation” and the holders of BEPC class B shares described under the section entitled “Description of BEPC Share Capital—BEPC Class B Shares—Liquidation”, the remaining assets and property of BEPC will be distributed among the holders of BEPC class C shares.

Redemption by Holder

At any time after the distribution date, holders of BEPC class C shares shall have the right to tender all or a portion of their BEPC class C shares for cash in an amount for each BEPC class C share equal to the NYSE closing price of one BEP unit (subject to adjustment in the event of certain dilutive or other capital events by BEPC or BEP as described above in “—Exchange by Holder—Adjustments to Reflect Certain Capital Events”) on the date of the request for redemption. Upon receipt of a request for redemption, BEPC will have ten (10) days to deliver the cash amount to the exchanging holder.

Restrictions on Transfer

The BEPC class C shares may only be transferred to BEP or persons controlled by BEP.

BEPC Preferred Shares

The following description of BEPC preferred shares sets forth certain general terms and provisions of class A senior preferred shares and class B junior preferred shares. The approval of holders of a majority of the outstanding BEPC exchangeable shares not held by Brookfield, voting as a class, is required prior to issuing any class A senior preferred shares or class B junior preferred shares to Brookfield or BEP or any of their affiliates. This description is in all respects subject to and qualified in its entirety by reference to applicable law and the provisions of the BEPC articles.

Priority

Each series of class A senior preferred shares will rank on a parity with every other series of class A senior preferred shares with respect to dividends and return of capital, and each series of class B junior preferred shares

 

398


Table of Contents

will rank on a parity with every other series of class B junior preferred shares with respect to dividends and return of capital. The BEPC preferred shares shall be entitled to a preference over the BEPC exchangeable shares, the BEPC class B shares, the BEPC class C shares and any other shares ranking junior to the BEPC preferred shares with respect to priority in payment of dividends and in the distribution of assets in the event of the liquidation, dissolution or winding-up of BEPC, whether voluntary or involuntary, or any other distribution of the assets of BEPC among the shareholders of BEPC for the specific purpose of winding up BEPC’s affairs. The class A senior preferred shares shall be entitled to preference over the class B junior preferred shares for all such matters.

Directors’ Right to Issue in One or More Series

The BEPC preferred shares may be issued at any time and from time to time in one or more series. Before any shares of a series are issued, the BEPC board shall fix the number of shares that will form such series, if any, and shall, subject to any limitations set out in the BEPC articles or in applicable law, determine the designation, rights, privileges, restrictions and conditions to be attached to the BEPC preferred shares as the case may be, of such series.

Voting

Except as hereinafter referred to or as required by law or as specified in the rights, privileges, restrictions and conditions attached from time to time to any series of BEPC preferred shares, the holders of such BEPC preferred shares as a class shall not be entitled as such to receive notice of, to attend or to vote at any meeting of shareholders of BEPC.

Amendment with Approval of Holder of BEPC Preferred Shares

The rights, privileges, restrictions and conditions attached to the BEPC preferred shares as a class may be added to, changed or removed but only with the approval of the holders of such class of BEPC preferred shares given as hereinafter specified and subject to applicable law.

Approval of Holders of BEPC Preferred Shares

The approval of the holders of a class of BEPC preferred shares to add to, change or remove any right, privilege, restriction or condition attaching to such class of BEPC preferred shares as a class or in respect of any other matter requiring the consent of the holders of such class of BEPC preferred shares may be given in such manner as may then be required by law, subject to a minimum requirement that such approval be given by resolution signed by all the holders of such class of BEPC preferred shares or passed by the affirmative vote of at least two-thirds (2/3rds) of the votes cast at a meeting of the holders of such class of BEPC preferred shares duly called for that purpose.

The formalities to be observed with respect to the giving of notice of any such meeting or any adjourned meeting, the quorum required therefor and the conduct thereof shall be those from time to time required by applicable law as in force at the time of the meeting and those, if any, prescribed by the BEPC articles with respect to meetings of shareholders. On every poll taken at every meeting of the holders of a class of BEPC preferred shares as a class, or at any joint meeting of the holders of two or more series of a class of BEPC preferred shares, each holder of such class of BEPC preferred shares entitled to vote thereat shall have one vote in respect of each such BEPC preferred share held.

 

399


Table of Contents

COMPARISON OF RIGHTS OF HOLDERS OF BEPC EXCHANGEABLE SHARES, BEP UNITS

AND TERP COMMON STOCK

BEPC is a corporation existing under British Columbia law. BEP is an exempted limited partnership existing under Bermuda law. The rights of holders of BEPC exchangeable shares will be governed by the BCBCA and the BEPC articles. The rights of holders of the BEP units are governed by BEP’s limited partnership agreement and certain provisions of Bermuda law. TerraForm Power is organized as a Delaware corporation and the rights of holders of TERP common stock are governed by the DGCL and TerraForm Power’s Certificate of Incorporation.

The following comparison is a summary of certain material differences between the rights of holders of BEPC exchangeable shares, holders of the BEP units and holders of TERP common stock under the governing documents of BEPC, BEP and TerraForm Power and the applicable laws noted above. The following summary is qualified in its entirety by reference to the relevant provisions of (i) the BCBCA; (ii) the Bermuda Limited Partnership Act 1883, the Bermuda Exempted Partnerships Act 1992 and the Bermuda Partnership Act 1902; (iii) the BEPC articles; (iv) BEP’s limited partnership agreement as amended from time to time; (v) the bye-laws of BEP’s general partner; (vi) the DGCL; (vii) TerraForm Power’s Certificate of Incorporation and (viii) the TerraForm Power bylaws.

This section does not include a complete description of all of the differences between the rights of holders of BEPC exchangeable shares, holders of the BEP units and holders of TERP common stock, nor does it include a complete description of the specific rights of such holders. Furthermore, the identification of some of the differences in the rights of such holders is not intended to indicate that other differences that may be equally important do not exist. You are urged to read carefully the relevant provisions of British Columbia law, Bermuda law and Delaware law, as well as the governing documents of each of BEPC, BEP and TerraForm Power, each as amended, restated, supplemented or otherwise modified from time to time, copies of which are available, without charge, to any person, including any beneficial owner of BEP units to whom this proxy statement/prospectus is delivered, by following the instructions listed under “Where You Can Find More Information”.

 

   

BEPC

EXCHANGEABLE

SHARES

 

BEP UNITS

 

TERP COMMON STOCK

Corporate Governance  

BEPC is a corporation formed under the laws of the Province of British Columbia. The rights of holders of BEPC exchangeable shares will be governed by the BCBCA and the BEPC articles.

 

BEP is a Bermuda-exempted limited partnership registered under the Bermuda Limited Partnership Act 1883 and the Bermuda Exempted Partnerships Act 1992. BEP’s limited partnership agreement provides for the management and control of BEP by a general partner, BEP’s general partner.

 

TerraForm Power is a corporation formed under the laws of the State of Delaware. The rights of holders of TERP common stock are governed by the DGCL and TerraForm Power’s Certificate of Incorporation and TerraForm Power bylaws.

 

400


Table of Contents
   

BEPC

EXCHANGEABLE

SHARES

 

BEP UNITS

 

TERP COMMON STOCK

Authorized Capital  

BEPC is authorized to issue an unlimited number of: (i) BEPC exchangeable shares; (ii) BEPC class B shares; (iii) BEPC class C shares; (iv) class A senior preferred shares, issuable in series; and (v) class B junior preferred shares, issuable in series. All BEPC exchangeable shares, BEPC class B shares, BEPC class C shares, class A senior preferred shares and class B junior preferred shares will be issued without par value. The number of authorized BEPC exchangeable shares can be changed in accordance with the BEPC articles or, if the BEPC articles are silent, by special resolution, in accordance with s. 54(3)(c) of the BCBCA.

 

Subject to the BEPC articles, including the terms of the shares then outstanding, the BEPC board has broad rights to issue additional shares (including new classes of shares and options, rights, warrants, and appreciation rights relating to such shares) for any purpose, at any time and on such terms and conditions as it may determine without the approval of any shareholders. Any additional shares may be issued in one or more classes, or one or more series of classes, with

 

BEP’s interests consist of the general partner unit, which represents the general partnership interest, the BEP units and the preferred units, representing limited partnership interests in BEP, and any additional partnership interests representing limited partnership interests that it may issue in the future.

BEP’s general partner has broad rights to cause BEP to issue additional partnership interests and may cause BEP to issue additional partnership interests (including new classes of partnership interests and options, rights, warrants and appreciation rights relating to such interests) for any partnership purpose, at any time and on such terms and conditions as it may determine without the approval of any limited partners, subject to the terms of any preferred units then outstanding. Any additional partnership interests may be issued in one or more classes, or one or more series of classes, with such designations, preferences, rights, powers and duties (which may be senior to existing classes and series of partnership interests) as may be determined by BEP’s general partner in its sole discretion, all

 

TerraForm Power is authorized to issue up to (i) 1,200,000,000 shares of Class A common stock, par value $0.01 per share; and (ii) 100,000,000 shares of preferred stock, par value $0.01 per share, issuable in one or more series.

 

401


Table of Contents
   

BEPC

EXCHANGEABLE

SHARES

 

BEP UNITS

 

TERP COMMON STOCK

 

such designations, preferences, rights, powers and duties (which may be senior to existing classes and series of shares) as may be determined by the BEPC board in its sole discretion.

 

Any amendment or modification that would reasonably be expected to impact the economic equivalence of a BEPC exchangeable share with a BEP unit requires the affirmative vote of holders of a majority of the outstanding BEPC exchangeable shares not held by Brookfield, voting as a class or, in the event that there is more than one non-overlapping director of BEPC, the approval of a majority of such non-overlapping directors.

 

without the approval of BEP’s limited partners.

 
Voting Rights  

Except as otherwise expressly provided in the BEPC articles or as required by law, the holders of BEPC exchangeable shares and BEPC class B shares, will vote together and not as separate classes. Each holder of a BEPC exchangeable share will be entitled to cast one vote per BEPC exchangeable share on all matters submitted to a vote. On each such matter, the holders of BEPC class B shares will be entitled to cast, a number of votes per BEPC class B share equal to three

 

Limited partners are not entitled to vote on matters relating to BEP, although holders of BEP units are entitled to consent to certain matters with respect to certain amendments to BEP’s limited partnership agreement and certain matters with respect to the withdrawal of BEP’s general partner. Each BEP unit entitles the holder thereof to one vote for the purposes of any approvals of holders of BEP units. In addition to their rights under BEP’s limited partnership agreement, limited partners have

 

Except as otherwise expressly provided in TerraForm Power’s Certificate of Incorporation or any duly authorized certificate of designation for any series of preferred stock or required by law, the holders of TERP common stock are entitled to vote on all matters presented to stockholders of TERP, with each holder of TERP common stock being entitled to one vote for each share of TERP common stock held of record by such holder on such matters.

 

402


Table of Contents
   

BEPC

EXCHANGEABLE

SHARES

 

BEP UNITS

 

TERP COMMON STOCK

 

times the number of BEPC exchangeable shares issued and outstanding divided by the number of BEPC class B shares then issued and outstanding. As Brookfield Renewable will hold all of the BEPC class B shares, it will hold 75% of the votes eligible to be cast on all matters where the BEPC exchangeable shares and BEPC class B shares vote together.

 

At any time that no BEPC exchangeable shares are outstanding and for any vote held only in respect of the BEPC class B shares, the holder of the BEPC class B shares will be entitled to cast one vote per BEPC class B share. Quorum for the transaction of business at a meeting of shareholders is at least two shareholders who, whether present in person or represented by proxy, in the aggregate, hold at least 25% of the votes attached to the shares entitled to be voted at the meeting. If there is only one shareholder entitled to vote at a meeting of shareholders, the quorum will be one holder of BEPC class B shares.

 

consent rights with respect to certain fundamental matters and on any other matters that require their approval in accordance with applicable securities laws and stock exchange rules.

 
Size of Board  

The BEPC board is expected to be set at seven (7) directors. The BEPC board may consist of between three (3) and eleven (11) directors or such other number of directors as may be

 

BEP’s general partner board is currently set at seven (7) directors, but is expected to be set at six (6) directors following the expected resignation of Eleazar de Carvalho Filho prior to the special

 

The TERP board is comprised of seven directors, four of whom are designated by affiliates of BAM, and three of whom are independent.

 

403


Table of Contents
   

BEPC

EXCHANGEABLE

SHARES

 

BEP UNITS

 

TERP COMMON STOCK

 

determined from time to time by a resolution of BEPC’s shareholders and subject to the BEPC articles. BEPC expects that the BEPC board will mirror the board of directors of the general partner of BEP, except for one additional non-overlapping director to assist BEPC with, among other things, resolving any conflicts that may arise from its relationship with Brookfield Renewable. Eleazar de Carvalho Filho will initially serve as the non-overlapping member of the BEPC board. Mr. de Carvalho Filho has served on the board of directors of the general partner of BEP since November 2011 and will resign from such board of directors prior to the special distribution. If in the 12 months following the special distribution, BEPC considers a related party transaction in which BEP is an interested party within the meaning of MI 61-101, Mr. de Carvalho Filho will not be considered an independent director under MI 61-101 for purposes of serving on a special committee to consider such transaction.

 

At least three (3) directors and at least a majority of the directors holding office must be independent of BEPC, as determined by

 

distribution. The board may consist of between three (3) and eleven (11) directors or such other number of directors as may be determined from time to time by a resolution of the shareholders of BEP’s general partner and subject to its bye-laws. At least three (3) directors and at least a majority of the directors holding office must be independent of BEP’s general partner and Brookfield, as determined by the full board of directors using the standards of independence established by NYSE.

 

 

When the TERP Brookfield MSA is no longer in effect, and subject to any rights of the holders of any series of TerraForm Power preferred stock to elect additional directors under specified circumstances, any changes to the number of directors constituting the entire TERP board are determined from time to time by resolution of the TERP board with the approval of the conflicts committee.

 

For so long as TerraForm Power qualifies for the Controlled Company Exemption under the applicable NASDAQ rules based on the level of beneficial ownership of voting securities by Brookfield stockholders: (A) three of the seven directors on the TERP board must be independent and designated to the TERP board for inclusion in the slate of TERP board-recommended nominees by a majority of the non-sponsor independent directors then in office; and (B) four of the seven directors on the TERP board must be designated by Sponsor (as defined in TerraForm Power’s Certificate of Incorporation) to the governance committee for inclusion in the slate of TERP board-recommended nominees.

 

404


Table of Contents
   

BEPC

EXCHANGEABLE

SHARES

 

BEP UNITS

 

TERP COMMON STOCK

 

the full board using the standards for independence established by the NYSE.

   

 

From and after the date on which TerraForm Power no longer qualifies for the Controlled Company Exemption under the applicable NASDAQ rules, (A) three of the directors on the TERP board must be independent and designated to the TERP board for inclusion in the slate of TERP board -recommended nominees by a majority of the non-sponsor independent directors then in office after consulting and considering in good faith the view of the entire TERP board; and (B) any directors in addition to the three directors specified above on the seven member TERP board required by the rules and regulations of NASDAQ or, if the shares of TERP common stock are listed on another primary securities exchange, the securities exchange on which shares of TERP common stock are listed at such time to be independent must be independent and designated by Sponsor to the governance committee for inclusion in the slate of TERP board-recommended nominees and (C) the remaining directors must be designated by Sponsor to the governance committee for inclusion in the slate of TERP board-recommended nominees.

 

405


Table of Contents
   

BEPC

EXCHANGEABLE

SHARES

 

BEP UNITS

 

TERP COMMON STOCK

Election and Removal of Directors  

The BEPC board is elected by the shareholders of BEPC and each of BEPC’s current directors will serve until immediately before the election or appointment of directors at the next annual meeting of shareholders of BEPC or his or her death, resignation or removal from office, whichever occurs first. Vacancies on the BEPC board may be filled and additional directors may be added by a resolution of BEPC’s shareholders or a vote of the directors then in office. A director may be removed from office by a special resolution duly passed by BEPC’s shareholders or a resolution of the directors if the director is convinced of an indictable offence, or if the director ceases to be qualified to act as a director of BEPC and does not promptly resign. A director will be automatically removed from the BEPC board if he or she becomes bankrupt, insolvent or suspends payments to his or her creditors or becomes disqualified by law from acting as a director pursuant to the BCBCA.

 

BEP’s general partner’s board of directors was elected by its shareholder and each of its current directors will serve until the close of the next annual meeting of shareholders of BEP’s general partner or his or her death, resignation or removal from office, whichever occurs first. Vacancies on BEP’s general partner’s board of directors may be filled and additional directors may be added by a resolution of the shareholders of BEP’s general partner or a vote of the directors then in office. A director may be removed from office by a resolution duly passed by the shareholders of BEP’s general partner or, if the director has been absent without leave from three consecutive meetings of the board of directors, by a written resolution requesting resignation signed by all other directors then holding office. A director will be automatically removed from the board of directors if he or she becomes bankrupt, insolvent or suspends payments to his or her creditors or becomes prohibited by law from acting as a director.

 

After the TERP Brookfield MSA is no longer in effect, directors are recommended by the governance committee for inclusion in the slate of TERP board-recommended nominees for election by the holders of TERP common stock; provided, however, that BAM and its affiliates are entitled to designate the following number of Brookfield stockholder directors for inclusion on the slate of nominees: (i) four Sponsor directors if Sponsor beneficially owns more than 50% of the issued and outstanding shares of TERP common stock; (ii) three Sponsor directors if Sponsor beneficially owns at least 38%, but less than 50%, of the issued and outstanding shares of TERP common stock; (iii) two Sponsor directors if Sponsor beneficially owns at least 26%, but less than 38% of the issued and outstanding shares of TERP common stock; and (iv) one Sponsor director if Sponsor beneficially owns at least 14% of the issued and outstanding shares of TERP common stock.

 

Each director is elected by the affirmative vote of a majority of the votes cast with respect to such director at any election meeting at which a quorum

 

406


Table of Contents
   

BEPC

EXCHANGEABLE

SHARES

 

BEP UNITS

 

TERP COMMON STOCK

     

is present; provided that each director is elected by a plurality of the votes cast at any election meeting at which a quorum is present for which the TERP board determines that the number of nominees exceeds the number of directors to be elected.

 

Each director holds office until the next annual meeting of stockholders of TerraForm Power and until his or her successor is duly elected and qualified or until his or her earlier death, resignation or removal.

 

Subject to the rights, if any, of holders of TERP preferred stock, one or more or all directors may be removed from office with or without cause by the vote of the holders of shares of TERP common stock representing a majority of the issued and outstanding shares of TERP common stock; provided that the removal of any director will take place at an annual meeting of stockholders or at a special meeting of stockholders called for such purpose.

Process to Amend the Governing Instruments  

BEPC may from time to time amend, modify or repeal any provision contained in the BEPC articles in a manner authorized by the BCBCA.

 

Under the BCBCA, alteration of the notice of

 

Amendments to BEP’s limited partnership agreement may be proposed only by or with the consent of BEP’s general partner. To adopt a proposed amendment, other than the amendments that do not

 

TerraForm Power’s Certificate of Incorporation may be amended with the affirmative vote of the holders of a majority of the outstanding capital stock entitled to vote thereon and a majority of

 

407


Table of Contents
   

BEPC

EXCHANGEABLE

SHARES

 

BEP UNITS

 

TERP COMMON STOCK

 

articles generally requires authorization by either court order, by a two-thirds (2/3rds) vote of all voting shares or by the methods specified in the BEPC articles. Certain alterations to matters such as changes to company name or address or a change in directors will not require authorization by the above-mentioned methods. Specific alterations such as those of a nature affecting a particular class or series in a manner that would prejudice or interfere with the rights of such class or series, will entitle the affected class or series to consent by special resolution to the alteration, whether or not such class or series otherwise carries the right to vote.

 

Under the BCBCA, BEPC may resolve to alter the BEPC articles by the type of resolution specified in the BCBCA, if not specified in the BCBCA, by the type of resolution specified in the BEPC articles or if neither the BCBCA or the BEPC articles specify the type of resolution, by a two-thirds (2/3rds) vote of all voting shares; provided, however, if such alteration would prejudice or interfere with the rights of a particular class or series, such class or series must consent by

 

require limited partner approval discussed below, BEP’s general partner must seek approval of a majority of outstanding BEP units required to approve the amendment, either by way of a meeting of the limited partners to consider and vote upon the proposed amendment or by written approval.

 

No amendment may be made that would: (i) enlarge the obligations of any limited partner without its consent, except any amendment that would have a material adverse effect on the rights or preferences of any class of partnership interests in relation to other classes of partnership interests may be approved by at least a majority of the type or class of partnership interests so affected; or (ii) enlarge the obligations of, restrict in any way any action by or rights of, or reduce in any way the amounts distributable, reimbursable or otherwise payable by BEP to, BEP’s general partner or any of its affiliates without the consent of BEP’s general partner, which may be given or withheld in its sole discretion. The provision of BEP’s limited partnership agreement preventing the amendments having the

 

the outstanding stock of each class entitled to vote thereon, with the exception that the amendment of Section 3 of ARTICLE FOUR, ARTICLE EIGHT, Section 2 of ARTICLE NINE or ARTICLE THIRTEEN or any provision thereof requires the affirmative vote of the holders of at least 66 2/3% of the combined voting power of all of the then outstanding shares of capital stock eligible to be cast; provided further, that, the amendment of ARTICLE SIX, ARTICLE SEVEN, Section 3 of ARTICLE NINE, ARTICLE TWELVE or ARTICLE THIRTEEN or any provision thereof require approval of the conflicts committee.

 

The TERP board may make, amend, alter, change, add to or repeal the TerraForm Power bylaws by the affirmative vote of a majority of the total number of directors then in office; provided that any such action to make, amend, alter, change, add to or repeal any provision in the TerraForm Power bylaws (i) requiring the approval of the conflicts committee, (ii) setting forth the standards for the “independence” that are applicable to independent directors on the TERP

 

408


Table of Contents
   

BEPC

EXCHANGEABLE

SHARES

 

BEP UNITS

 

TERP COMMON STOCK

 

special resolution to the alteration, whether or not such class or series otherwise carries the right to vote.

 

effects described in clauses (i) and (ii) above can be amended upon the approval of the holders of at least 90% of the outstanding BEP units.

 

Subject to applicable law, BEP’s general partner may generally make amendments to BEP’s limited partnership agreement without the approval of any limited partner to reflect: (i) a change in the name of BEP, the location of its registered office or its registered agent; (ii) the admission, substitution or withdrawal of partners in accordance with BEP’s limited partnership agreement; (iii) a change that BEP’s general partner determines is reasonable and necessary or appropriate for BEP to qualify or to continue its qualification as an exempted limited partnership under the laws of Bermuda or a partnership in which the limited partners have limited liability under the laws of any jurisdiction or is necessary or advisable in the opinion of BEP’s general partner to ensure that BEP will not be treated as an association taxable as a corporation or otherwise taxed as an entity for tax purposes; (iv) an amendment that BEP’s general partner determines to be necessary or appropriate

 

board and the process for nomination to the TERP board, and election by the stockholders of TerraForm Power, of independent directors and (iii) setting out the manner in which the Governance Agreement is amended shall, in each case, also require the approval of the conflicts committee and, for so long as the Governance Agreement is in effect, the Sponsor; provided, further, that any such action to make, amend, alter, change, add to or repeal any provision in the TerraForm Power bylaws relating to the designation, appointment, removal, replacement, powers or duties of the officers of TerraForm Power will also, for so long as the Governance Agreement is in effect, require the approval of the Sponsor.

 

409


Table of Contents
   

BEPC

EXCHANGEABLE

SHARES

 

BEP UNITS

 

TERP COMMON STOCK

   

to address certain changes in tax regulations, legislation or interpretation; (v) an amendment that is necessary, in the opinion of BEP’s counsel, to prevent BEP or BEP’s general partner or its directors or officers, from in any manner being subjected to the provisions of the Investment Company Act, or similar legislation in other jurisdictions; (vi) subject to the terms of any preferred units then outstanding, an amendment that BEP’s general partner determines in its sole discretion to be necessary or appropriate for the creation, authorization or issuance of any class or series of partnership interests or options, rights, warrants or appreciation rights relating to partnership securities; (vii) any amendment expressly permitted in BEP’s limited partnership agreement to be made by BEP’s general partner acting alone; (viii) any amendment that BEP’s general partner determines in its sole discretion to be necessary or appropriate to reflect and account for the formation by BEP of, or its investment in, any corporation, partnership, joint venture, limited liability company or other

 

 

410


Table of Contents
   

BEPC

EXCHANGEABLE

SHARES

 

BEP UNITS

 

TERP COMMON STOCK

   

entity, as otherwise permitted by BEP’s limited partnership agreement; (ix) a change in BEP’s fiscal year and related changes; or (x) any other amendments substantially similar to any of the matters described in (i) through (ix) above.

 

In addition, BEP’s general partner may make amendments to BEP’s limited partnership agreement without the approval of any limited partner if those amendments, in the discretion of BEP’s general partner: (i) do not adversely affect BEP’s limited partners considered as a whole (including any particular class of partnership interests as compared to other classes of partnership interests) in any material respect; (ii) are necessary or appropriate to satisfy any requirements, conditions or guidelines contained in any opinion, directive, order, ruling or regulation of any governmental agency or judicial authority; (iii) are necessary or appropriate to facilitate the trading of the BEP units or to comply with any rule, regulation, guideline or requirement of any securities exchange on which the BEP units are or will be listed for

 

 

411


Table of Contents
   

BEPC

EXCHANGEABLE

SHARES

 

BEP UNITS

 

TERP COMMON STOCK

   

trading; (iv) are necessary or appropriate for any action taken by BEP’s general partner relating to splits or combinations of BEP units under the provisions of BEP’s limited partnership agreement; or (v) are required to effect the intent of the provisions of the Combination Agreement (as defined in BEP’s limited partnership agreement), BEP’s limited partnership agreement or are otherwise contemplated by BEP’s limited partnership agreement.

 

BEP’s general partner will not be required to obtain an opinion of counsel that an amendment will not result in a loss of limited liability to the limited partners if one of the amendments described in the preceding two paragraphs should occur. No other amendments to BEP’s limited partnership agreement will become effective without the approval of holders of at least 90% of the BEP units, unless BEP obtains an opinion of counsel to the effect that the amendment will not (i) cause BEP to be treated as an association taxable as a corporation or otherwise taxable as an entity for tax purposes (provided that for U.S. tax purposes BEP’s general

 

 

412


Table of Contents
   

BEPC

EXCHANGEABLE

SHARES

 

BEP UNITS

 

TERP COMMON STOCK

   

partner has not made the election described below under the section entitled “Qualification”), or (ii) affect the limited liability under the Bermuda Limited Partnership Act 1883 of any of BEP’s limited partners.

 

In addition to the above restrictions, any amendment that would have a material adverse effect on the rights or preferences of any type or class of partnership interests in relation to other classes of partnership interests will also require the approval of the holders of at least a majority of the outstanding partnership interests of the class so affected.

 

In addition, any amendment that reduces the voting percentage required to take any action must be approved by the written consent or affirmative vote of limited partners whose aggregate outstanding voting units constitute not less than the voting requirement sought to be reduced.

 
Special Meetings of the Shareholders  

A special meeting of the shareholders for any purpose or purposes may be called only by the BEPC board on a date not less than twenty-one (21) days nor more than two (2) months after the sending of the notice of

 

BEP’s general partner may call special meetings of the limited partners at a time and place outside of Canada determined by BEP’s general partner on a date not less than ten (10) days nor more than sixty (60) days after the

 

A special meeting may only be called by (i) the chairperson of the TERP board; (ii) the lead independent director, if any; (iii) the TERP board pursuant to a duly adopted resolution; or (iv) the secretary of

 

413


Table of Contents
   

BEPC

EXCHANGEABLE

SHARES

 

BEP UNITS

 

TERP COMMON STOCK

 

the meeting to each shareholder of record entitled to vote at such meeting.

 

mailing of notice of the meeting. The limited partners do not have the ability to call a special meeting. Only holders of record on the date set by BEP’s general partner (which may not be less than ten (10) nor more than sixty (60) days before the meeting) are entitled to notice of any meeting.

 

TerraForm Power upon the written request, stating the purpose of such meeting, of the holders of a majority of the shares of TERP common stock then outstanding.

Written Consent in Lieu of Meeting  

Under the BCBCA, generally, shareholder action without a meeting may only be taken by consent resolution of the shareholders entitled to vote on the resolution: with a written consent executed by shareholders holding two-thirds (2/3rds) of the shares that carry the right to vote at general meetings being effective to approve an action requiring an ordinary resolution; or with a written consent executed by all shareholders that carry the right to vote at general meetings or by all of the shareholders holding shares of the applicable class or series of shares, as the case may be, being effective to approve an action requiring a special resolution or an exceptional resolution.

 

Written consents may be solicited only by or on behalf of BEP’s general partner. Any such consent solicitation may specify that any written consents must be returned to BEP within the time period, which may not be less than twenty (20) days, specified by BEP’s general partner.

 

For purposes of determining holders of partnership interests entitled to provide consents to any action described above, BEP’s general partner may set a record date, which may be not less than ten (10) nor more than sixty (60) days before the date by which record holders are requested in writing by BEP’s general partner to provide such consents. Only those holders of partnership interests on the record date established by BEP’s general partner will be entitled to provide consents with respect to matters as to which a consent right applies.

 

Under TerraForm Power’s Certificate of Incorporation any action required or permitted to be taken by the TerraForm Power stockholders may be effected only at a duly called annual or special meeting of the TerraForm Power stockholders and the power of stockholders to consent in writing without a meeting is specifically denied.

 

The foregoing is subject to the rights of holders of any series of preferred stock to act by written consent as specified in any duly authorized certificate of designation of any series of preferred stock.

 

414


Table of Contents
   

BEPC

EXCHANGEABLE

SHARES

 

BEP UNITS

 

TERP COMMON STOCK

Limitation of Liability and Indemnification of Directors and Officers  

No director will be personally liable to BEPC or its shareholders for monetary damages for breach of fiduciary duty, except to the extent such exemption is not permitted under the BCBCA. Under the BCBCA, no provision in the BEPC articles or other contract relieves a director or officer from (i) the duty to act in accordance with the BCBCA and the regulations, or (ii) liability that by virtue of any enactment or rule of law or equity would otherwise attach to that director or officer in respect of any negligence, default, breach of duty or breach of trust of which the director or officer may be guilty in relation to BEPC.

 

To the fullest extent permitted by law, BEPC will indemnify any present or former director or officer of BEPC (or a person serving as a director or officer of another corporation that is or was an affiliate of BEPC), who was or is a party or is threatened to be made a party to, or is otherwise involved in, any threatened, pending or completed action while acting in such capacity, for all liability and loss suffered (including, without limitation, any judgments, fines, or

 

Under BEP’s limited partnership agreement, BEP is required to indemnify to the fullest extent permitted by law BEP’s general partner and any of its affiliates (and their respective officers, directors, agents, shareholders, partners, members and employees), any person who serves on a governing body of a holding entity or operating entity of BEP and any other person designated by BEP’s general partner as an indemnified person, in each case, against all losses, claims, damages, liabilities, costs or expenses (including legal fees and expenses), judgments, fines, penalties, interest, settlements and other amounts arising from any and all claims, demands, actions, suits or proceedings, incurred by an indemnified person in connection with BEP’s investments and activities or by reason of their holding such positions, except to the extent that

the claims, liabilities, losses, damages, costs or expenses are determined to have resulted from the indemnified person’s bad faith, fraud or willful misconduct, or in the case of a criminal matter, action that the indemnified person knew to have been unlawful. In addition, under BEP’s

 

TerraForm Power’s Certificate of Incorporation provides that, to the fullest extent permitted by the DGCL, (i) no director of TerraForm Power will be liable to TerraForm Power or its stockholders for monetary damages arising from a breach of fiduciary duty owed to TerraForm Power or its stockholders; and (ii) TerraForm Power will indemnify and advance expenses to its officers and directors.

The TerraForm Power bylaws provide that each person who was or is made a party or is threatened to be made a party to or is otherwise involved in any action, suit or proceeding, whether civil, criminal, administrative or investigative, by reason of the fact that he or she is or was a director or officer of TerraForm Power or a subsidiary of TerraForm Power or, while a director or officer of TerraForm Power or a subsidiary of TerraForm

Power, is or was serving at the request of TerraForm Power or a subsidiary of TerraForm Power as a director, officer, partner, member, manager, trustee or fiduciary of another corporation or of a partnership, joint venture, limited liability company, trust or other entity or

 

415


Table of Contents
   

BEPC

EXCHANGEABLE

SHARES

 

BEP UNITS

 

TERP COMMON STOCK

 

penalties and amounts paid in settlement) and expenses (including attorneys’ fees and disbursements), actually and reasonably incurred.

 

Subject to the BCBCA, BEPC may agree to indemnify and may indemnify any person who was or is a party or is threatened to be made a party to, or is otherwise involved in, any threatened, pending or completed action relating to the performance of services of such person for BEPC, for all liability and loss suffered (including, without limitation, any judgments, fines, or penalties and amounts paid in settlement) and expenses (including attorney’s fees and disbursements), actually and reasonably incurred.

 

BEPC may enter into agreements with any such person to provide such indemnification. The right to indemnification includes the right to be paid by BEPC the expenses (including attorneys’ fees) incurred by such person in defending any such proceeding in advance of its final disposition, such that the advances are paid by BEPC within sixty (60) days after the receipt by BEPC of a statement or statements from the

 

limited partnership agreement: (i) the liability of such persons has been limited to the fullest extent permitted by law, except to the extent that their conduct involves bad faith, fraud or willful misconduct, or in the case of a criminal matter, action that the indemnified person knew to have been unlawful; and (ii) any matter that is approved by the independent directors of BEP’s general partner will not constitute a breach of BEP’s limited partnership agreement or any duties stated or implied by law or equity, including fiduciary duties. BEP’s limited partnership agreement requires BEP to advance funds to pay the expenses of an indemnified person in connection with a matter in which indemnification may be sought until it is determined that the indemnified person is not entitled to indemnification.

 

BEP’s general partner’s bye-laws provide that, as permitted by the laws of Bermuda, it will pay or reimburse an indemnified person’s expenses in advance of a final disposition of a proceeding for which indemnification is sought.

 

Under BEP’s general partner’s bye-laws, BEP’s

 

enterprise, including service with respect to an employee benefit plan, shall be indemnified and held harmless by TerraForm Power to the fullest extent authorized by the DGCL against all expense, liability and loss (including attorneys’ fees, judgments, fines, excise taxes or penalties and amounts paid in settlement) reasonably incurred or suffered by such indemnitee in connection therewith, and such indemnification shall continue as to an indemnitee who has ceased to be a director, officer, partner, member, manager, trustee or fiduciary and shall inure to the benefit of the indemnitee’s heirs, executors and administrators; provided, however, that, except as provided in ARTICLE V, Section 2 of the TerraForm Power bylaws with respect to proceedings to enforce rights to indemnification or advance of expenses, TerraForm Power shall not indemnify any such indemnitee in connection with a proceeding (or part thereof) initiated by such indemnitee except to the extent such proceeding (or part thereof) was authorized in writing by the TERP board.

 

The right to indemnification conferred

 

416


Table of Contents
   

BEPC

EXCHANGEABLE

SHARES

 

BEP UNITS

 

TERP COMMON STOCK

 

claimant requesting such advance or advances from time to time (and subject to filing a written request for indemnification pursuant to the BEPC articles).

 

BEPC will not indemnify any present or former director or officer of BEPC for acts of bad faith, fraud, willful misfeasance, gross negligence, knowing violation of law or reckless disregard of the director’s duties or for any act for which indemnification is specifically prohibited under the BCBCA.

 

general partner is required to indemnify, to the fullest extent permitted by law, its affiliates, directors, officers, resident representatives, shareholders, employees or any of its subsidiaries and certain others against any and all losses, claims, damages, liabilities, costs or expenses (including legal fees and expenses), judgments, fines, penalties, interest, settlements or other amounts arising from any and all claims, demands, actions, suits or proceedings, incurred by an indemnified person in connection with BEP’s investments and activities or in respect of or arising from their holding such positions, except to the extent that the claims, liabilities, losses, damages, costs or expenses are determined to have resulted from the indemnified person’s bad faith, fraud or willful misconduct, or in the case of a criminal matter, action that the indemnified person knew to have been unlawful. In addition, under BEP’s general partner’s bye-laws: (i) the liability of such persons has been limited to the fullest extent permitted by law and except to the extent that their conduct involves bad faith, fraud or willful misconduct, or in the case of a criminal

 

in the TerraForm Power bylaws is a contract right and includes the obligation of TerraForm Power to pay the expenses incurred in defending any proceeding in advance of its final disposition; provided, however, that an advance of expenses incurred by an indemnitee in his or her capacity as a director or officer will be made upon delivery to TerraForm Power of an undertaking, by or on behalf of such indemnitee, to repay all amounts so advanced if it is ultimately determined by final judicial decision from which there is no further right to appeal that such indemnitee is not entitled to be indemnified for such expenses under ARTICLE V, Section 1 of the TerraForm Power bylaws.

 

417


Table of Contents
   

BEPC

EXCHANGEABLE

SHARES

 

BEP UNITS

 

TERP COMMON STOCK

   

matter, action that the indemnified person knew to have been unlawful; and (ii) any matter that is approved by the independent directors will not constitute a breach of any duties stated or implied by law or equity, including fiduciary duties. BEP’s general partner’s bye-laws require it to advance funds to pay the expenses of an indemnified person in connection with a matter in which indemnification may be sought until it is determined that the indemnified person is not entitled to indemnification.

 
Dividends and Distributions  

Pursuant to the BEPC articles and subject to the prior rights of holders of all classes and series of BEPC preferred shares at the time outstanding having prior rights as to dividends, each BEPC exchangeable share will entitle its holder to the BEPC exchangeable dividend, in a cash amount equal in value to

(i) the amount of any distribution made on a BEP unit multiplied by (ii) the conversion factor determined in accordance with the BEPC articles and in effect on the date of declaration of such dividend (which conversion factor will initially be one, subject to adjustment in the event of

 

Distributions to partners of BEP will be made in accordance with their Percentage Interests (as defined in BEP’s limited partnership agreement) only as determined by the general partner in its sole discretion in accordance with BEP’s limited partnership agreement. However, the general partner will not be permitted to cause BEP to make a distribution if BEP does not have sufficient cash on hand to make the distribution, the distribution would render BEP insolvent, or if, in the opinion of the general partner, the distribution would leave BEP with insufficient funds to meet any future or contingent

 

Pursuant to TerraForm Power’s Certificate of Incorporation, the holders of TERP common stock are entitled to receive dividends and distributions (whether payable in cash or otherwise), as may be declared from time to time by the TERP board out of legally available assets or funds. Dividends

upon the TERP common stock may be declared by the TERP board at any regular or special meeting.

 

Dividends may be paid in cash, in property or in shares of capital stock, subject to the provisions of TerraForm Power’s Certificate of

 

418


Table of Contents
   

BEPC

EXCHANGEABLE

SHARES

 

BEP UNITS

 

TERP COMMON STOCK

 

certain dilutive or other capital events by BEPC or BEP).

 

See “Description of BEPC Share Capital—BEPC Exchangeable Shares—Exchange by Holder—Adjustments to Reflect Certain Capital Events”. The record and payment dates for the dividends upon the BEPC exchangeable shares, to the extent not prohibited by applicable law, shall be substantially the same as the record and payment dates for distributions on the BEP units.

 

If the full amount of a BEPC exchangeable dividend is not declared and paid concurrent with a distribution on the BEP units, then the undeclared or unpaid amount of such BEPC exchangeable dividend shall accrue and accumulate (without interest), whether or not BEPC has earnings, whether or not there are funds legally available for the payment thereof and whether or not such exchangeable dividend has been declared or authorized. Any BEPC exchangeable dividend payment made shall first be credited against the earliest accumulated but unpaid BEPC exchangeable dividends due which remain payable, which we refer to as unpaid accrued dividends.

 

All BEPC exchangeable dividends shall be paid

 

obligations, or the distribution would contravene applicable laws.

 

Subject to the terms of any preferred units outstanding, the general partner has sole authority to determine whether BEP will make distributions and the amount and timing of these distributions.

 

BEP has a distribution reinvestment plan for holders of its BEP units who are resident in Canada and the United States. Holders of BEP units who are not resident in Canada or the United States may participate in the distribution reinvestment plan provided that there are not any laws or governmental regulations that may limit or prohibit them from doing so.

 

Incorporation. Before payment of any dividend, there may be set aside out of any funds of TerraForm Power available for dividends such sum or sums as the directors from time to time, in their absolute discretion, think proper as a reserve or reserves to meet contingencies, or for equalizing dividends, or for repairing or maintaining any property of TerraForm Power, or any other purpose and the directors may modify or abolish any such reserve in the manner in which it was created.

 

Furthermore, because TerraForm Power is a holding company, its ability to pay dividends on the TERP common stock is limited by restrictions on the ability of its subsidiaries to pay dividends or make other distributions to TerraForm Power, including restrictions under the terms of the agreements governing TerraForm Power’s indebtedness.

 

419


Table of Contents
   

BEPC

EXCHANGEABLE

SHARES

 

BEP UNITS

 

TERP COMMON STOCK

 

prior and in preference to any dividends or distributions on the BEPC class C shares. Share dividends, if any, paid on the BEPC exchangeable shares and BEPC class C shares will be declared contemporaneously and paid at the same time in equal numbers of additional shares of the same class and series such that share dividends will be paid in BEPC exchangeable shares, to holders of the BEPC exchangeable shares, and in BEPC class C shares to holders of the BEPC class C shares.

 

The holders of BEPC exchangeable shares shall not be entitled to any dividends from BEPC other than the BEPC exchangeable dividends.

   
Exchange by Holder  

At any time after the distribution date, holders of BEPC exchangeable shares shall have the right to exchange all or a portion of their BEPC exchangeable shares for one BEP unit per BEPC exchangeable share held (subject to adjustment in the event of certain dilutive or other capital events by BEPC or BEP) or its cash equivalent based on the NYSE closing price of one BEP unit on the date of the request for exchange (or if not a trading day, the next trading day thereafter) plus all unpaid

 

There is no exchange right on BEP units.

 

There is no exchange right on TERP common stock.

 

420


Table of Contents
   

BEPC

EXCHANGEABLE

SHARES

 

BEP UNITS

 

TERP COMMON STOCK

 

accrued dividends, if any (the form of payment to be determined at the election of BEPC). See “Description of BEPC Share Capital—BEPC Exchangeable Shares—Exchange by Holder—Adjustments to Reflect Certain Capital Events”.

 

BEP may elect to satisfy BEPC’s exchange obligation by acquiring all of the tendered BEPC exchangeable shares for one BEP unit per BEPC exchangeable share held (subject to adjustment in the event of certain dilutive or other capital events by BEPC or BEP) or its cash equivalent based on the NYSE closing price of one BEP unit on the date that the request for exchange is received by BEPC’s transfer agent (or if not a trading day, the next trading day thereafter) plus all unpaid accrued dividends, if any (the form of payment to be determined at the election of BEP). See “Description of BEPC Share Capital—BEPC Exchangeable Shares—Exchange by Holder—Adjustments to Reflect Certain Capital Events”.

   
Redemption by Issuer  

The BEPC board will have the right upon sixty (60) days’ prior written notice to holders of BEPC exchangeable shares to redeem all of the then outstanding BEPC exchangeable shares at any time and for any reason, in its sole

 

There is no right of redemption on BEP units.

 

There is no right of redemption on TERP common stock.

 

421


Table of Contents
   

BEPC

EXCHANGEABLE

SHARES

 

BEP UNITS

 

TERP COMMON STOCK

 

discretion, subject to applicable law, including without limitation following the occurrence of certain redemption events described in “Description of BEPC Share Capital—BEPC Exchangeable Shares—Redemption by Issuer”. In addition, the holder of BEPC class B shares may deliver a notice to BEPC specifying a redemption date upon which BEPC shall redeem all of the then outstanding BEPC exchangeable shares, and upon sixty (60) days’ prior written notice from BEPC to holders of the BEPC exchangeable shares and without the consent of holders of BEPC exchangeable shares, BEPC shall be required to redeem all of the then outstanding BEPC exchangeable shares on such redemption date, subject to applicable law.

 

Upon any such redemption event, the holders of BEPC exchangeable shares shall be entitled to one BEP unit per BEPC exchangeable share held (subject to adjustment in the event of certain dilutive or other capital events by BEPC or BEP) plus all unpaid accrued dividends, if any. See “Description of BEPC Share Capital—BEPC Exchangeable Shares— Exchange by Holder—Adjustments to Reflect Certain Capital Events”.

   

 

422


Table of Contents
   

BEPC

EXCHANGEABLE

SHARES

 

BEP UNITS

 

TERP COMMON STOCK

 

 

Upon any liquidation, dissolution or winding up of BEP, including where substantially concurrent with a liquidation, dissolution or winding up of BEPC, all of the then outstanding BEPC exchangeable shares will may be automatically redeemed by BEPC, in its sole and absolute discretion on the day prior to the liquidation, dissolution or winding up of BEP. In such case each holder of BEPC exchangeable shares shall be entitled to one BEP unit per BEPC exchangeable share held (subject to adjustment in the event of certain dilutive or other capital events by BEPC or BEP) or its cash equivalent based on the NYSE closing price of one BEP unit on the trading day immediately preceding announcement of such liquidation, dissolution or winding up (the form of payment to be determined at the election of BEPC) plus all unpaid accrued dividends. See “Description of BEPC Share Capital—BEPC Exchangeable Shares—Exchange by Holder—Adjustments to Reflect Certain Capital Events”.

   
Qualification  

BEPC is treated as a corporation for US federal (and applicable state) income tax purposes.

 

If BEP’s general partner determines in its sole discretion that it is no longer in BEP’s best interests to continue as a partnership for U.S. federal income tax purposes, BEP’s general partner may

 

TerraForm Power is treated as a corporation for U.S. federal (and applicable state) income tax purposes.

 

423


Table of Contents
   

BEPC

EXCHANGEABLE

SHARES

 

BEP UNITS

 

TERP COMMON STOCK

   

elect to treat BEP as an association or as a publicly traded partnership taxable as a corporation for U.S. federal (and applicable state) income tax purposes.

 
Liquidation  

Upon any liquidation, dissolution or winding up of BEPC, and subject to the prior rights of holders of BEPC preferred shares and any other class of shares of BEPC ranking in priority or ratably with the BEPC exchangeable shares and after the payment in full to (i) any holder of BEPC exchangeable shares that has submitted a notice of the exercise of the exchange rights described above or any holder of BEPC class C shares that has submitted a notice of Class C retraction at least ten (10) days prior to the date of the liquidation, dissolution or winding up (or in the case of the BEPC class B shares, thirty (30) days prior to the date of the liquidation, dissolution or winding up) and (ii) any unpaid accrued dividends, the holders of BEPC exchangeable shares shall be entitled to one BEP unit per BEPC exchangeable share held (subject to adjustment in the event of certain dilutive or other capital events by BEPC or BEP described in this document) or its cash equivalent based on the NYSE closing price of one BEP unit on the trading day immediately preceding announcement of such

 

BEP will terminate upon the earlier to occur of: (i) the date on which all of BEP’s assets have been disposed of or otherwise realized by BEP and the proceeds of such disposals or realizations have been distributed to partners; (ii) the service of notice by BEP’s general partner, with the special approval of a majority of its independent directors, that in its opinion the coming into force of any law, regulation or binding authority renders illegal or impracticable the continuation of BEP; and (iii) at the election of BEP’s general partner, if BEP, as determined by BEP’s general partner, is required to register as an “investment company” under the Investment Company Act or similar legislation in other jurisdictions.

 

BEP will be dissolved upon the withdrawal of BEP’s general partner as the general partner of BEP (unless a successor entity becomes the general partner pursuant to BEP’s limited partnership agreement) or the date on which any court of competent

 

In the event of any voluntary or involuntary liquidation, dissolution or winding up of the affairs of TerraForm Power, after payment or provision for payment of the debts and other liabilities of TerraForm Power and of the preferential and other amounts, if any, to which the holders of preferred stock are entitled, and after the payment or the provision for payment of the par value of the shares of TERP common stock, the holders of all outstanding shares of TERP common stock will be entitled to receive the remaining assets of TerraForm Power available for distribution ratably in proportion to the number of shares held by each such stockholder.

 

424


Table of Contents
   

BEPC

EXCHANGEABLE

SHARES

 

BEP UNITS

 

TERP COMMON STOCK

 

liquidation, dissolution or winding up (the form of payment to be determined at the election of BEPC). If, upon any such liquidation, dissolution or winding up, the assets of BEPC are insufficient to make such payment in full, then the assets of BEPC will be distributed among the holders of BEPC exchangeable shares ratably in proportion to the full amounts to which they would otherwise be respectively entitled to receive.

 

Notwithstanding the foregoing, upon any liquidation, dissolution or winding up of BEPC, BEP may elect to acquire all of the outstanding BEPC exchangeable shares for one BEP unit per BEPC exchangeable share held (subject to adjustment in the event of certain dilutive or other capital events by BEPC or BEP) plus all unpaid accrued dividends, if any. See “Description of BEPC Share Capital—BEPC Exchangeable Shares—Exchange by Holder—Adjustments to Reflect Certain Capital Events”. The acquisition by BEP of all the outstanding BEPC exchangeable shares will occur on the day prior to the effective date of the liquidation, dissolution or winding up of BEPC.

 

jurisdiction enters a decree of judicial dissolution of BEP or an order to wind-up or liquidate BEP’s general partner without the appointment of a successor in compliance with BEP’s limited partnership agreement. BEP will be reconstituted and continue without dissolution if within thirty (30) days of the date of dissolution (and provided a notice of dissolution has not been filed with the Bermuda Monetary Authority), a successor general partner executes a transfer deed pursuant to which the new general partner assumes the rights and undertakes the obligations of the general partner, but only if BEP receives an opinion of counsel that the admission of the new general partner will not result in the loss of limited liability of any limited partner.

 

Upon BEP’s dissolution, unless BEP is continued as a new limited partnership, the liquidator authorized to wind-up BEP’s affairs will, acting with all of the powers of BEP’s general partner that the liquidator deems necessary or appropriate in its judgment, liquidate BEP’s assets and apply the proceeds of the liquidation first, to discharge BEP’s

 

 

425


Table of Contents
   

BEPC

EXCHANGEABLE

SHARES

 

BEP UNITS

 

TERP COMMON STOCK

   

liabilities as provided in its limited partnership agreement and by law, then to the preferred units up to the amount of the liquidation entitlement of the preferred units, and thereafter to the partners pro rata according to the percentages of their respective partnership interests as of a record date selected by the liquidator.

 

The liquidator may defer liquidation of BEP’s assets for a reasonable period of time or distribute assets to partners in kind if it determines that an immediate sale or distribution of all or some of BEP’s assets would be impractical or would cause undue loss to the partners.

 
Conversion  

At any time after the distribution date, BEP, or any of its controlled subsidiaries, will be entitled to convert each held exchangeable share to a BEPC class C share on a one-for-one basis.

 

There is no conversion right on BEP units.

 

There is no conversion right on TERP common stock.

Fiduciary Duties  

The directors of BEPC have three principal responsibilities under the BCBCA and the BEPC articles, being (i) the duty to manage, (ii) the fiduciary duty, which is to act honestly and in good faith with a view to the best interests of BEPC, and (iii) the duty of care, which is to exercise the care, diligence and skill that a reasonably prudent

 

A general partner is required to act in good faith and in a manner which it reasonably believes to be in the best interests of a partnership. BEP’s limited partnership agreement contains various express provisions that modify, waive and/or limit the fiduciary duties that might otherwise be owed to BEP and the limited

 

The directors of TerraForm Power have two primary fiduciary duties under the DGCL, (i) the duty of loyalty, which is the duty to act solely in the best interest of TerraForm Power and its stockholders, rather than in the directors’ own personal interests, and which also includes the obligation to act in good faith and (ii) the duty of

 

426


Table of Contents
   

BEPC

EXCHANGEABLE

SHARES

 

BEP UNITS

 

TERP COMMON STOCK

 

individual would exercise in comparable circumstances.

 

partners. These modifications inter alia restrict the remedies available for actions that might otherwise constitute a breach of fiduciary duty and permit the general partner of BEP to take into account the interests of third parties, including Brookfield, when resolving conflicts of interest.

 

care, which is the duty to make careful, informed decisions by assuming an active role in the decision-making process and being informed of all material information reasonably available to them prior to making a business decision.

Protection of Shareholders  

Under the BCBCA, pursuant to the oppression remedy, any holder of BEPC exchangeable shares may apply to court for an order where the affairs of BEPC are being or have been conducted, or that the powers of the directors are being or have been exercised, in a manner that is oppressive to one or more shareholders, or where there has been some act of BEPC that is unfairly prejudicial to one or more of the shareholders. Under the BCBCA, pursuant to the derivative action remedy, a shareholder (including a beneficial shareholder) may bring an action in the name of and on behalf of BEPC to enforce a right, duty or obligation owed to BEPC that could be enforced by BEPC itself or to obtain damages for any such breach of right, duty or obligation.

 

There is no oppression remedy or derivative action remedy available under the Bermuda Limited Partnership Act 1883 and the Bermuda Exempted Partnerships Act 1992.

 

Furthermore, BEP’s limited partnership agreement also stipulates that unless otherwise determined by the general partner of BEP, a Person (as defined in the limited partnership agreement) shall not have pre-emptive, preferential or other similar rights in respect to the issuance of a BEP unit.

 

Under the DGCL, a stockholder of TerraForm Power may bring a derivative action against the directors or officers of TerraForm Power on behalf of TerraForm Power to enforce duties owed by the directors and officers.

 

427


Table of Contents
   

BEPC

EXCHANGEABLE

SHARES

 

BEP UNITS

 

TERP COMMON STOCK

Choice of Forum for U.S. Securities Act Claims  

BEPC’s articles provide that unless BEPC consents in writing to the selection of an alternative forum, the federal district courts of the United States of America shall, to the fullest extent permitted by law, be the sole and exclusive forum for the resolution of any complaint asserting a cause of action arising under the Securities Act. In the absence of this provision, under the Securities Act, U.S. federal and state courts have been found to have concurrent jurisdiction over suits brought to enforce duties or liabilities created by the Securities Act. This choice of forum provision will not apply to suits brought to enforce duties or liabilities created by the Exchange Act and could be found to be inapplicable or unenforceable if it is challenged in a legal proceeding or otherwise.

 

BEP’s limited partnership agreement will be amended on the closing of the special distribution to provide that unless BEP consents in writing to the selection of an alternative forum, the federal district courts of the United States of America shall, to the fullest extent permitted by law, be the sole and exclusive forum for the resolution of any complaint asserting a cause of action arising under the Securities Act. In the absence of this provision, under the Securities Act, U.S. federal and state courts have been found to have concurrent jurisdiction over suits brought to enforce duties or liabilities created by the Securities Act. This choice of forum provision will not apply to suits brought to enforce duties or liabilities created by the Exchange Act and could be found to be inapplicable or unenforceable if it is challenged in a legal proceeding or otherwise.

 

TerraForm Power’s Certificate of Incorporation and bylaws do not provide for an exclusive forum for the resolution of any complaint asserting a cause of action arising under the U.S. Securities Act or the Exchange Act.

Takeover Bids. Issuer Bids and Tender Offers  

The BEPC exchangeable shares are not BEP units and will not be treated as BEP units for purposes of the application of applicable Canadian or U.S. rules relating to takeover bids, issuer bids and tender offers. As a result, holders of BEPC exchangeable shares will

 

The BEP units are not BEPC exchangeable shares and will not be treated as BEPC exchangeable shares for purposes of the application of applicable Canadian or U.S. rules relating to takeover bids, issuer bids and tender offers. As a result, holders of BEP

 

TerraForm Power has elected in TerraForm Power’s Certificate of Incorporation not to be governed by Section 203 of the DGCL and, as such, there are no state law anti-takeover provisions applicable to TERP common stock.

 

428


Table of Contents
   

BEPC

EXCHANGEABLE

SHARES

 

BEP UNITS

 

TERP COMMON STOCK

 

not be entitled to participate in an offer or bid made to acquire BEP units unless such offer has been extended to holders of BEPC exchangeable shares.

 

units will not be entitled to participate in an offer or bid made to acquire the BEPC exchangeable shares unless such offer has been extended to holders of BEP units.

 
Stock Ownership Limit  

No holder of BEPC exchangeable shares shall transfer to any person such number of BEPC exchangeable shares such that, after giving effect to the transfer, the transferee, together with its affiliates, would hold a direct and/or indirect interest in voting securities carrying 10% or more of the voting rights attached to all voting securities of BEPC without the prior approval of FERC, to the extent required.

 

There is no stock ownership limit on BEP units.

 

TerraForm Power’s Certificate of Incorporation includes restrictions as to the amount of aggregate outstanding shares of capital stock in TerraForm Power that a stockholder may hold. The current stock ownership limit is 5% of the aggregate outstanding shares of capital stock, (i.e., all classes or series of stock of TerraForm Power, including, without limitation, TERP common stock and preferred stock. The TERP board may in its sole discretion exempt (prospectively or retroactively) a person from the stock ownership limit by establishing or increasing an excepted holder limit (prospectively or retroactively) for such person if TerraForm Power obtains representations, covenants, undertakings or information that the TERP board determines are reasonably necessary to conclude that granting the exemption or establishing or increasing the excepted holder limit will not cause TerraForm Power or its affiliates to fail to qualify for certain investment tax

 

429


Table of Contents
   

BEPC

EXCHANGEABLE

SHARES

 

BEP UNITS

 

TERP COMMON STOCK

     

credits or other federal income tax benefits available for renewable energy facilities.

 

The TERP board may only reduce the excepted holder limit applicable to any excepted holder: (1) with the written consent of such excepted holder or (2) pursuant to the terms and conditions of the agreements and undertakings entered into with such excepted holder in connection with the establishment or increase of the excepted holder limit for that excepted holder. No excepted holder limit shall be reduced to a percentage that is less than the stock ownership limit.

 

430


Table of Contents

BROOKFIELD RENEWABLE PARTNERS L.P.

About BEP

BEP is a Bermuda exempted limited partnership that was established on June 27, 2011 under the provisions of the Bermuda Exempted Partnerships Act 1992 and the Bermuda Limited Partnership Act 1883. BEP’s head and registered office is located at 73 Front Street, 5th Floor, Hamilton HM 12, Bermuda and its telephone number at that address is +1 441 294-3304.

BEP’s only substantial asset is its limited partnership interests in the BRELP. BRELP owns, directly or indirectly, all of the common shares of each of (i) Euro Holdco, (ii) NA Holdco, (iii) LATAM Holdco, and (iv) Investco.

BEP is a leading global renewable power company that owns and operates high-quality hydroelectric, wind, solar and biomass power, cogeneration and storage assets in North and South America, Europe and Asia Pacific and represents one of the largest, public pure-play renewable businesses globally. BEP is focused on leveraging its extensive operating experience to maintain and enhance the value of assets, grow cash flows on an annual basis and cultivate positive relations with local stakeholders. The BEP units are listed on the NYSE and the TSX and BEP’s preferred partnership units are listed on the TSX. Additionally, one series of BEP’s preferred units is listed on the NYSE.

BEP is the flagship listed renewable power company of Brookfield, a leading global alternative asset manager with over $515 billion of assets under management.

Description of BEP Capital

BEP’s authorized partnership interests consist of an unlimited number of BEP units and any additional partnership interests representing limited partnership interests of BEP that may be issued, including preferred units. As of the date of this document, there were approximately 179,016,978 BEP units outstanding (or 308,675,601 BEP units assuming the exchange of all of the redeemable partnership units of BRELP held by BRPI), 2,885,496 class A preferred units (series 5) outstanding, 7,000,000 class A preferred units (series 7) outstanding, 8,000,000 class A preferred units (series 9) outstanding, 10,000,000 class A preferred units (series 11) outstanding, 10,000,000 class A preferred units (series 13) outstanding, 7,000,000 class A preferred units (series 15) outstanding and 8,000,000 class A preferred units (series 17) outstanding. The redeemable partnership units of BRELP are subject to a redemption-exchange mechanism pursuant to which BEP units may be issued in exchange for redeemable partnership units on a one for one basis. Brookfield currently owns, directly and indirectly, approximately 57% of BEP assuming the exchange of all of Brookfield’s redeemable partnership units of BRELP. Assuming the TERP acquisition is completed, and if all of the public TERP shares are exchanged for BEP units, there will be approximately 220,531,617 BEP units outstanding (or 350,190,240 BEP units assuming the exchange of all of the redeemable partnership units of BRELP). If all of the public TERP shares are exchanged for BEP units pursuant to the TERP acquisition, Brookfield will own, directly or indirectly, approximately 50.5% of BEP assuming the exchange of all of Brookfield’s redeemable partnership units of BRELP.

Information Regarding the BEP Units

The BEP units are non-voting limited partnership interests in BEP. Holders of BEP units are not entitled to the withdrawal or return of capital contributions in respect of the BEP units, except to the extent, if any, that distributions are made to such holders pursuant to BEP’s limited partnership agreement or upon the liquidation of BEP as described in BEP’s Annual Report or as otherwise required by applicable law. Except to the extent expressly provided in BEP’s limited partnership agreement, a holder of BEP units will not have priority over any other holder of BEP units, either as to the return of capital contributions or as to profits, losses or distributions. The BEP units rank junior to the currently outstanding preferred units of BEP with respect to priority in the

 

431


Table of Contents

payment of distributions and in the distribution of the assets of BEP in the event of the liquidation, dissolution or winding-up of BEP, whether voluntary or involuntary, as further described in BEP’s Annual Report. Holders of BEP units will not be granted any preemptive or other similar right to acquire additional interests in BEP. In addition, holders of BEP units do not have any right to have their BEP units redeemed by BEP. For a more detailed description of the BEP units, please refer to BEP’s Annual Report, as updated by our subsequent filings with the SEC that are incorporated herein by reference, for further information regarding the principal rights, privileges, restrictions and conditions attaching to the BEP units.

The outstanding BEP units are traded on the NYSE under the symbol “BEP” and the TSX under the symbol “BEP.UN”. The following table sets forth the price ranges and trading volumes of the BEP units as reported by the TSX for the periods indicated, in Canadian dollars:

 

     BEP units  
     High      Low      Volume  
     (C$)      (C$)         

2019

        

May

     44.99        41.42        3,200,636  

June

     46.04        43.35        2,740,696  

July

     47.96        45.52        3,072,896  

August

     50.41        47.07        3,228,529  

September

     54.07        48.04        3,626,930  

October

     56.60        53.59        5,287,524  

November

     62.19        55.72        5,732,230  

December

     62.84        61.38        4,960,712  

2020

        

January

     64.64        58.65        4,940,984  

February

     76.35        63.51        7,150,505  

March

     74.69        43.74        13,659,848  

April

     67.41        55.66        5,609,082  

May

     73.60        62.81        3,861,112  

June 1-26

     68.28        62.57        5,373,762  

The following table sets forth the price ranges and trading volumes of the BEP units as reported by the NYSE for the periods indicated, in U.S. dollars:

 

     BEP units  
     High      Low      Volume  
     ($)      ($)         

2019

        

May

     33.3        30.7        3,347,798  

June

     34.8        32.2        2,969,494  

July

     36.5        34.7        3,443,314  

August

     37.9        35.3        3,529,101  

September

     40.9        36.3        3,563,130  

October

     43.0        40.3        4,498,072  

November

     46.8        42.3        4,153,800  

December

     48.72        45.47        4,196,093  

2020

        

January

     48.83        45.10        6,535,764  

February

     57.69        47.02        8,347,341  

March

     56.00        39.09        16,981,959  

April

     48.42        39.30        7,078,723  

May

     52.51        44.51        7,301,991  

June 1-26

     50.50        45.94        9,989,038  

 

432


Table of Contents

In the 12-month period before the date of this document, BEP made the following issuances of BEP units:

 

  a)

on June 28, 2019, in connection with the reinvestment of distributions, BEP issued 54,749 BEP units pursuant to its distribution reinvestment plan at a purchase price of $34.50 per BEP unit;

 

  b)

on September 30, 2019, in connection with the reinvestment of distributions, BEP issued 38,997 BEP units pursuant to its distribution reinvestment plan at a purchase price of $38.87 per BEP unit;

 

  c)

on December 31, 2019, in connection with the reinvestment of distributions, BEP issued 32,351 BEP units pursuant to its distribution reinvestment plan at a purchase price of $46.38 per BEP unit; and

 

  d)

on March 30, 2020, in connection with the reinvestment of distributions, BEP issued 39,178 BEP units pursuant to its distribution reinvestment plan at a purchase price of $37.94 per BEP unit.

Distribution Policy and Distribution History

BEP pursues a strategy which the Brookfield Renewable group expects will provide for highly stable, predictable cash flows sourced from predominantly long-life renewable power assets ensuring a sustainable distribution yield. BEP’s operating cash flows are subject to fluctuations of hydrology, wind and irradiance conditions. In the short-term, hydrology, wind and irradiance conditions will vary from one period to the next; over time however, BEP expects that its facilities will continue to produce in line with their long-term averages, which have proven to be reliable indicators of performance. BEP’s distribution policy is therefore based on long-term expectations of business performance, without modification on account of short-term hydrology, wind and irradiance fluctuations. BEP targets a payout ratio of 70% of Funds From Operations, a non-IFRS proxy for cash flows from operations on a proportionate basis.

Historically, in certain instances total distributions paid to participating non-controlling interests in operating subsidiaries, preferred shareholders, preferred limited partners’ unitholders and unitholders of BEP or BRELP may have exceeded cash flows from operating activities on a consolidated basis because the cash generated by project-level upfinancings (meaning an increase in the amount of debt financing for a project at the subsidiary level, which is used to return a portion of the equity capital of the subsidiary to BEP and other equity investors) or asset sales at certain of BEP’s operating subsidiaries resulted in the cash being paid out as distributions, including to non-controlling interests. In these instances, BEP also received its proportionate share of the cash generated, which was then available for BEP’s use, including to pay distributions to unitholders.

With respect to distributions paid to unitholders of BEP and BRELP, in 2018 and 2019 distributions were 90% and 95% of Funds From Operations, respectively, which although above long-term targets did not result in a funding shortfall. However, as BEP’s Funds From Operations are subject to fluctuations of hydrology, wind and irradiance conditions, BEP maintains a prudent financing strategy predicated on a strong investment grade balance sheet with significant available liquidity and access to multiple sources of capital. This provides BEP with adequate safeguards to fund during a period where the distributions to unitholders of BEP or BRELP exceed Funds From Operations, including project and corporate financings, proceeds from asset recycling initiatives and available liquidity. For example, in 2018 and 2019, BEP funded the difference between the consolidated cash flow from operating activities and the total consolidated distributions paid to participating non-controlling interests in operating subsidiaries, preferred shareholders, preferred limited partners’ unitholders and BEP unitholders using cash generated in 2019 by asset recycling initiatives and project level upfinancings.

Furthermore, pursuant to the Equity Commitment Agreement, BEP will also covenant and agree that it will not declare or pay any distribution on the BEP units if on such date BEPC does not have sufficient funds or other assets to enable the declaration and payment of an equivalent dividend on the BEPC exchangeable shares.

 

433


Table of Contents

The following table presents BEP’s distribution history for the dates indicated:

 

Record Date

   Distribution Date    Amount  

May 29, 2020

   June 30, 2020 (expected)    $ 0.5425  

February 28, 2020

   March 30, 2020    $ 0.5425  

November 29, 2019

   December 31, 2019    $ 0.515  

August 30, 2019

   September 30, 2019    $ 0.515  

May 31, 2019

   June 28, 2019    $ 0.515  

February 28, 2019

   March 29, 2019    $ 0.515  

November 30, 2018

   December 31, 2018    $ 0.49  

August 31, 2018

   September 28, 2018    $ 0.49  

May 31, 2018

   June 29, 2018    $ 0.49  

 

434


Table of Contents

SECURITY OWNERSHIP

The following table presents information regarding the expected beneficial ownership of BEPC exchangeable shares by each person or entity that the Brookfield Renewable group knows will beneficially own 5% or more of BEPC exchangeable shares immediately following the closing of the special distribution. The BEPC exchangeable shares held by the Brookfield Renewable group’s principal shareholders do not entitle such shareholders to different voting rights than those of other holders of BEPC exchangeable shares. However, the BEPC exchangeable shares and the BEPC class B shares have different voting rights. Holders of BEPC exchangeable shares hold a 25% voting interest in BEPC and holders of the BEPC class B shares hold a 75% voting interest in BEPC. See “Description of BEPC Share Capital—BEPC Exchangeable Shares—Voting” and “Description of BEPC Share Capital—BEPC Class B Shares—Voting”.

The current directors of BEPC, as well as the directors who will serve on the BEPC board following completion of the special distribution, together will beneficially own less than 1% of the BEPC exchangeable shares.

 

    

BEPC Exchangeable Shares 

(1)(2)(3)

 

Name and Address

   Number      Percentage  

Brookfield Asset Management Inc.(4)

     44,535,768        57.2 %(6) 

Partners Limited(5)

     44,535,768        57.2 %(6) 

 

(1)

Beneficial ownership is determined in accordance with the rules of the SEC and generally includes voting or investment power with respect to securities. BEPC exchangeable shares relating to securities currently exercisable or exercisable within sixty (60) days of the date of this table are deemed outstanding for computing the percentage of the person holding such securities but are not deemed outstanding for computing the percentage of any other person.

(2)

Immediately prior to the special distribution, BEP will hold all of the BEPC exchangeable shares. Brookfield may be deemed to have beneficial ownership of all of the BEPC exchangeable shares prior to the special distribution through its ownership of the general partner interest in BEP.

(3)

The percentages shown are based on approximately 77.8 million BEPC exchangeable shares expected to be outstanding after the distribution date.

(4)

Brookfield may be deemed to be the beneficial owner of 44,535,768 BEPC exchangeable shares that it will hold through wholly-owned subsidiaries. The business address of Brookfield is Brookfield Place, 181 Bay Street, Suite 300, Toronto, Ontario M5J 2T3.

(5)

Partners Limited owns all of Brookfield’s class B limited voting shares entitling it to appoint one-half of the board of directors of Brookfield. Partners Limited may be deemed the beneficial owner of 44,535,768 BEPC exchangeable shares, constituting approximately 57.2% of the issued and outstanding BEPC exchangeable shares. The business address of Partners Limited is Brookfield Place, 181 Bay Street, Suite 300, Toronto, Ontario M5J 2T3. Partners Limited is a private corporation whose principal business mandate is to hold shares of BAM, directly or indirectly, for the long term. The board of directors of Partners Limited is currently comprised of Jack L. Cockwell, Brian W. Kingston, Brian D. Lawson, Cyrus Madon, Samuel J.B. Pollock, Timothy R. Price and Sachin Shah. On May 14, 2020, BAM announced that, in order to further reinforce the long-term stability of ownership of the class B limited voting shares, a group of individuals have been designated to oversee stewardship of the class B limited voting shares. Under these arrangements, the class B limited voting shares will be held in a trust (the “Trust”). The beneficial interests in the Trust, and the voting interests in its trustee (the “Trustee”), will be held in equal parts by three entities which are owned by Bruce Flatt, Jack Cockwell and jointly by Brian Kingston, Brian Lawson, Cyrus Madon, Sam Pollock and Sachin Shah. The Trustee will vote the class B limited voting shares with no single individual or entity controlling the Trust. Implementation of these arrangements is subject to customary consents and regulatory approvals being obtained, following which the class B limited voting shares will be transferred from Partners Limited to the Trust for consideration per share equal to the then current market price of a BAM Class A Share.

 

435


Table of Contents
(6)

Assuming all of the public TERP shares are acquired in exchange for BEPC exchangeable shares in the TERP acquisition, Brookfield Asset Management Inc. and Partners Limited will beneficially own 37.4% and 37.4% of BEPC. These percentages will increase proportionate to the number of BEP units that TERP stockholders elect to receive as consideration in the TERP acquisition.

Brookfield Renewable will hold all of the BEPC class B shares, having a 75% voting interest, and BEPC class C shares, which entitle BEP to all of the residual value in BEPC after payment in full of the amount due to holders of BEPC exchangeable shares and BEPC class B shares, subject to the prior rights of holders of BEPC preferred shares.

 

436


Table of Contents

MATERIAL UNITED STATES FEDERAL INCOME TAX CONSIDERATIONS

The following is a summary of the material U.S. federal income tax consequences generally applicable to U.S. holders and non-U.S. holders (each as defined below) of (i) the reincorporation merger, (ii) the BEPC share exchange, (iii) the ownership and disposition of BEPC exchangeable shares received pursuant to the BEPC share exchange, (iv) the BEP share exchange, and (v) the ownership and disposition of BEP units received pursuant to the BEP share exchange. This summary is based on provisions of the Code, on the Treasury Regulations promulgated thereunder, and on published administrative rulings, judicial decisions, and other applicable authority, all as in effect on the date hereof and all of which are subject to change at any time, possibly with retroactive effect. The summary assumes that U.S. holders and non-U.S. holders hold their public TERP shares, and will hold their BEPC exchangeable shares and BEP units received pursuant to the share exchange, as “capital assets” within the meaning of the Code (generally, property held for investment). The summary also assumes that Section 7874 of the Code will not apply to the share exchange and related transfers. This summary should be read in conjunction with the discussion of the principal U.S. federal income tax considerations associated with the operations of BEP and the purchase, ownership, and disposition of BEP units set forth in Item 10.E “Taxation—Material U.S. Federal Income Tax Considerations” and Item 3.D “Risk Factors—Risks Related to Taxation” in BEP’s Annual Report. The following summary is limited as described in Item 10.E “Taxation—Material U.S. Federal Income Tax Considerations” in BEP’s Annual Report and as described herein.

This summary is necessarily general and may not apply to all categories of holders, some of whom may be subject to special rules, including, without limitation:

 

   

persons that will own (directly, indirectly or constructively, applying certain attribution rules) 5% or more of the BEP units following the share exchange;

 

   

any person that at any time during the shorter of such person’s holding period or the five-year period ending on the date of the share exchange owned (directly, indirectly or constructively, applying certain attribution rules) 5% or more of the shares of TERP common stock;

 

   

persons that will own (directly, indirectly or constructively, applying certain attribution rules) 5% or more of either the total voting power or total value of the stock of BEPC immediately following the share exchange;

 

   

persons that own BEP units or BAM limited voting shares immediately prior to the share exchange;

 

   

dealers in securities or currencies;

 

   

financial institutions or financial services entities;

 

   

mutual funds;

 

   

life insurance companies;

 

   

persons that hold public TERP shares or, after the completion of the share exchange, BEPC exchangeable shares or BEP units as part of a straddle, hedge, constructive sale or conversion transaction with other investments;

 

   

persons whose BEP units are loaned to a short seller to cover a short sale of BEP units;

 

   

U.S. holders whose functional currency is not the U.S. dollar;

 

   

persons who have elected mark-to-market accounting;

 

   

persons who hold public TERP shares or, after the completion of the share exchange, BEPC exchangeable shares or BEP units through a partnership or other entity treated as a pass-through entity for U.S. federal income tax purposes;

 

   

“passive foreign investment companies” or “controlled foreign corporations”, and corporations that accumulate earnings to avoid U.S. federal income tax;

 

437


Table of Contents
   

persons subject to the alternative minimum tax or the unearned income Medicare contribution tax on net investment income;

 

   

any non-U.S. holder treated for U.S. federal income tax purposes as a nonresident alien individual present in the United States for a period or periods aggregating 183 days or more during the taxable year in which the share exchange is consummated;

 

   

persons who received their shares through the exercise of employee stock options or otherwise as compensation or through a tax-qualified retirement plan; and

 

   

certain U.S. expatriates or former long-term residents of the United States.

This summary does not address the consequences to U.S. holders who receive distributions on BEPC exchangeable shares other than in U.S. dollars. This summary does not address the consequences to holders of public TERP shares who, prior to the share exchange, own (directly, indirectly or constructively, applying certain attribution rules) BEP units or preferred BEP units. The actual tax consequences of the reincorporation merger, the share exchange, and the ownership and disposition of BEPC exchangeable shares or BEP units received pursuant to the share exchange will vary, depending on a holder’s individual circumstances.

Under Section 367(a) of the Code and the Treasury Regulations thereunder, special rules may apply to a U.S. holder that actually or constructively owns 5% or more, by vote or value, of the issued and outstanding stock of BEPC within the meaning of Treasury Regulation Section 1.367(a)-3(c)(5)(ii) immediately after the BEPC share exchange (such U.S. holder, a “five-percent transferee shareholder”). Any five-percent transferee shareholder is urged to consult an independent tax adviser regarding the U.S. federal income tax consequences of the BEPC share exchange with regard to such U.S. holder’s particular circumstances.

For purposes of this discussion, a “U.S. holder” is a beneficial owner of public TERP shares who receives BEPC exchangeable shares or BEP units pursuant to the share exchange and who is for U.S. federal tax purposes: (i) an individual citizen or resident of the United States; (ii) a corporation (or other entity treated as a corporation for U.S. federal income tax purposes) created or organized in or under the laws of the United States, any state thereof or the District of Columbia; (iii) an estate the income of which is subject to U.S. federal income taxation regardless of its source; or (iv) a trust (a) the primary supervision of which is subject to a court within the United States and all substantial decisions of which one or more U.S. persons have the authority to control or (b) that has a valid election in effect under applicable Treasury Regulations to be treated as a U.S. person. A “non-U.S. holder” is a beneficial owner of public TERP shares, other than a U.S. holder or an entity classified as a partnership (including for this purpose any arrangement or entity that is treated as a partnership for U.S. federal income tax purposes), who receives BEPC exchangeable shares or BEP units pursuant to the share exchange. An “electing U.S. holder” or “electing non-U.S. holder” is a U.S. holder or non-U.S. holder, as the case may be, who elects to receive BEP units as TERP acquisition consideration in the BEP share exchange pursuant to this proxy statement/prospectus.

If a partnership, including for this purpose any arrangement or entity that is treated as a partnership for U.S. federal income tax purposes, holds public TERP shares or, after the completion of the share exchange, BEPC exchangeable shares or BEP units, the tax treatment of a partner in the partnership generally will depend upon the status of the partner and the activities of the partnership. Holders that are partnerships for U.S. federal income tax purposes and the partners of such partnerships are urged to consult independent tax advisers regarding the U.S. federal income tax consequences of the reincorporation merger, the share exchange, and the ownership and disposition of BEPC exchangeable shares or BEP units received pursuant to the share exchange.

THIS DISCUSSION IS FOR INFORMATIONAL PURPOSES ONLY AND IS NOT TAX ADVICE. HOLDERS OF SHARES OF TERP COMMON STOCK OR, AFTER THE COMPLETION OF THE SHARE EXCHANGE, BEPC EXCHANGEABLE SHARES OR BEP UNITS, ARE URGED TO CONSULT INDEPENDENT TAX ADVISERS WITH RESPECT TO THE U.S. FEDERAL INCOME TAX

 

438


Table of Contents

CONSEQUENCES OF THE REINCORPORATION MERGER, THE SHARE EXCHANGE, AND THE OWNERSHIP AND DISPOSITION OF BEPC EXCHANGEABLE SHARES AND BEP UNITS WITH RESPECT TO THEIR PARTICULAR CIRCUMSTANCES, AS WELL AS ANY TAX CONSEQUENCES ARISING UNDER THE U.S. FEDERAL TAX LAWS OTHER THAN THOSE PERTAINING TO INCOME TAX, INCLUDING ESTATE OR GIFT TAX LAWS, OR UNDER ANY STATE, LOCAL OR NON-U.S. TAX LAWS OR ANY APPLICABLE INCOME TAX TREATY.

The determination of the U.S. federal income tax consequences of the share exchange to U.S. holders is subject to factual and legal uncertainties. U.S. holders may not know, at the time they tender public TERP shares, the extent to which they will be required to recognize taxable gain realized upon the transfer of public TERP shares pursuant to the share exchange.

The following discussion assumes that the TERP acquisition will be consummated as described in the Reorganization Agreement and this proxy statement/prospectus.

Partnership Status of BEP and BRELP

Each of BEP and BRELP has made a protective election to be classified as a partnership for U.S. federal tax purposes. An entity that is treated as a partnership for U.S. federal tax purposes generally incurs no U.S. federal income tax liability. Instead, each partner is generally required to take into account its allocable share of items of income, gain, loss, deduction, or credit of BEP in computing its U.S. federal income tax liability, regardless of whether cash distributions are made. Distributions of cash by a partnership to a partner generally are not taxable unless the amount of cash distributed to a partner is in excess of the partner’s adjusted basis in its partnership interest.

An entity that would otherwise be classified as a partnership for U.S. federal income tax purposes may nonetheless be taxable as a corporation if it is a “publicly traded partnership”, unless an exception applies. BEP is publicly traded. However, an exception, referred to as the “Qualifying Income Exception”, exists with respect to a publicly traded partnership if (i) at least 90% of such partnership’s gross income for every taxable year consists of “qualifying income” and (ii) the partnership would not be required to register under the Investment Company Act of 1940 if it were a U.S. corporation. Qualifying income includes certain interest income, dividends, real property rents, gains from the sale or other disposition of real property, and any gain from the sale or disposition of a capital asset or other property held for the production of income that otherwise constitutes qualifying income.

The general partner of BEP and the general partner of BRELP intend to manage the affairs of BEP and BRELP, respectively, so that BEP will meet the Qualifying Income Exception in each taxable year. Based upon factual statements and representations made by the general partner of BEP and the general partner of BRELP, Torys LLP is of the opinion that at least 90% of BEP’s and BRELP’s gross income has been, and currently is, of a type that constitutes qualifying income. However, the portion of BEP’s and BRELP’s income that is qualifying income may change from time to time, and there can be no assurance that at least 90% of BEP’s and BRELP’s gross income in any year will constitute qualifying income.

No ruling has been or will be sought from the IRS, and the IRS has made no determination as to BEP’s or BRELP’s status for U.S. federal income tax purposes or whether BEP’s or BRELP’s operations generate “qualifying income” under Section 7704 of the Code. It is the opinion of Torys LLP that, based upon the Code, Treasury Regulations, published revenue rulings, and court decisions, and the factual statements and representations made by the general partner of BEP and the general partner of BRELP, as of the date hereof, each of BEP and BRELP will be classified as a partnership and not as an association or publicly traded partnership taxable as a corporation for United States federal income tax purposes. An opinion of counsel with respect to an issue represents counsel’s best judgment as to the outcome on the merits with respect to such issue, is not binding on the IRS or the courts, and provides no assurance that the IRS will not assert a contrary position with respect to such issue or that a court would not sustain such a position if asserted by the IRS.

 

439


Table of Contents

In rendering its opinion, Torys LLP has relied on numerous factual representations made by the general partner of BEP and the general partner of BRELP, including but not limited to the following:

 

   

Neither BEP nor BRELP has elected to be classified as a corporation for United States federal tax purposes, and neither BEP nor BRELP has any plan or intention to elect to be so classified.

 

   

For each of BEP’s and BRELP’s taxable years, more than 90% of each entity’s gross income has consisted of income of a type that Torys LLP is of the opinion constitutes “qualifying income” within the meaning of Section 7704(d) of the Code.

If BEP fails to meet the Qualifying Income Exception, other than a failure which is determined by the IRS to be inadvertent and which is cured within a reasonable time after discovery, or if BEP is required to register under the Investment Company Act of 1940, then BEP will be treated as if it had transferred all of its assets, subject to liabilities, to a newly formed corporation, on the first day of the year in which BEP fails to meet the Qualifying Income Exception, in return for stock in such corporation, and then distributed the stock to BEP unitholders in liquidation. Thereafter, BEP would be treated as a corporation for U.S. federal income tax purposes. Certain adverse tax consequences would result, as described in Item 10.E “Taxation—Material U.S. Federal Income Tax Considerations” in BEP’s Annual Report. If BEP were treated as a corporation in the year of the BEP share exchange, either as a result of a failure to meet the Qualifying Income Exception, an election by the general partner of BEP or otherwise, then a U.S. holder who receives BEP units in the BEP share exchange generally would recognize capital gain or loss, for U.S. federal income tax purposes, equal to the difference between (i) the sum of the fair market value as of the closing date of the BEP units (including fractional units) received and (ii) the holder’s adjusted tax basis in the TerraForm New York class C shares surrendered. This gain or loss generally would be long-term capital gain or loss if, as of the effective time of the BEP share exchange, the holding period for the surrendered TerraForm New York class C shares (which should include such holder’s holding period for its public TERP shares) is more than one year. Thereafter, distributions on BEP units would be treated as distributions with respect to stock of a corporation instead of units of a partnership. Subject to the potential application of the “passive foreign investment company” rules to BEP, distributions to U.S. holders would be treated as taxable dividend income to the extent of BEP’s current or accumulated earnings and profits. Any distribution in excess of current and accumulated earnings and profits would first be treated as a tax-free return of capital to the extent of a U.S. holder’s adjusted tax basis in its BEP units. Thereafter, to the extent such distribution were to exceed a U.S. holder’s adjusted tax basis in its BEP units, the distribution would be treated as gain from the sale or exchange of such BEP units. The amount of a distribution treated as a dividend could be eligible for reduced rates of taxation, provided certain conditions are met. If BRELP were to be treated as a corporation for U.S. federal income tax purposes, consequences similar to those described above might apply.

Based on the opinion of Torys LLP that each of BEP and BRELP will be classified as a partnership and not as an association or publicly traded partnership taxable as a corporation for U.S. federal income tax purposes, the remainder of this summary assumes that BEP and BRELP will be treated as partnerships for U.S. federal income tax purposes.

Characterization of the BEPC Exchangeable Shares

The U.S. federal income tax consequences to holders of shares of TERP common stock relating to the BEPC share exchange and the ownership and disposition of BEPC exchangeable shares will depend, in part, on whether the BEPC exchangeable shares are, for U.S. federal income tax purposes, treated as stock of BEPC and not as interests in BEP. It is the opinion of Torys LLP that, based upon the Code, Treasury Regulations, published revenue rulings, court decisions, and certain factual statements and representations made by BEPC, the general partner of BEP, and BAM, as of the date hereof, the BEPC exchangeable shares should be treated as stock of BEPC for U.S. federal income tax purposes. However, there is no direct authority regarding the proper U.S. federal income tax treatment of securities similar to the BEPC exchangeable shares. An opinion of counsel with respect to an issue represents counsel’s best judgment as to the outcome on the merits with respect to such issue, is not binding on the IRS or the courts, and provides no assurance that the IRS will not assert a contrary

 

440


Table of Contents

position with respect to such issue or that a court would not sustain such a position if asserted by the IRS. If the BEPC exchangeable shares are not treated as stock of BEPC and are instead treated as BEP units, then a holder of BEPC exchangeable shares generally would be expected to be taxed in the same manner as a holder of BEP units. Based on the foregoing opinion of Torys LLP, the remainder of this summary assumes that the BEPC exchangeable shares will be treated as stock of BEPC for U.S. federal income tax purposes.

General

Subject to the limitations and qualifications described above under “Material United States Federal Income Tax Considerations” and herein, the following discussion under the headings “Material United States Federal Income Tax Considerations—Consequences to U.S. Holders” and “Material United States Federal Income Tax Considerations—Consequences to Non-U.S. Holders” constitutes the opinion of Torys LLP, special tax counsel to BEPC, as to the material U.S. federal income tax consequences to U.S. holders and non-U.S. holders of (i) the reincorporation merger, (ii) the BEPC share exchange, (iii) the ownership and disposition of BEPC exchangeable shares received pursuant to the BEPC share exchange, (iv) the BEP share exchange, and (v) the ownership and disposition of BEP units received pursuant to the BEP share exchange. This opinion is based upon and subject to customary assumptions, qualifications, limitations, and representations from TerraForm Power, BEPC, BAM, and the general partners of BEP and BRELP, as well as certain covenants and undertakings by the foregoing entities. Among other things, this opinion assumes the absence of relevant changes in fact or law between the date of this proxy statement/prospectus and the dates on which the Relevant Transactions are completed. This opinion further assumes the continuing validity of the IRS ruling, discussed below, regarding certain limited aspects of Section 367(a)(1) of the Code as it applies to the BEPC share exchange. If any of the assumptions, qualifications, limitations, representations, covenants, or undertakings is incorrect, incomplete, or inaccurate, or is violated, or if the IRS ruling is revoked, then the validity of this opinion may be affected, and the U.S. federal income tax consequences could differ, perhaps substantially, from those described in this proxy statement/prospectus. An opinion of counsel represents counsel’s best legal judgment, but it does not bind the IRS or any court. Accordingly, notwithstanding the IRS ruling and this opinion, there can be no assurance that the IRS will not assert a position contrary to one or more of the conclusions set forth herein or that a court would not sustain such a challenge, in which case the U.S. federal income tax consequences to holders of shares of TERP common stock could differ materially and adversely from the U.S. federal income tax consequences described below.

It is a condition to the obligation of TerraForm Power to complete the TERP acquisition that it receive opinions or written advice from Torys LLP, dated as of the closing date, to the effect that, for U.S. federal income tax purposes, and subject to customary assumptions, qualifications, limitations, and representations:

 

   

the reincorporation merger will qualify as a “reorganization” within the meaning of Section 368(a) of the Code;

 

   

the BEPC share exchange, taken together with certain related transfers, should qualify as a transfer described in Section 351 of the Code;

 

   

the BEPC share exchange should not result in gain being recognized under Section 367(a)(1) of the Code (other than for any five-percent transferee shareholder);

 

   

the BEP share exchange should qualify with respect to each holder of shares of TERP common stock electing to receive BEP units pursuant to the TERP acquisition as a contribution described in Section 721(a) of the Code; and

 

   

it is more likely than not that none of the electing holders of shares of TERP common stock will be allocated or otherwise recognize income or gain attributable to, or as a result of, a transfer by BEP of TerraForm New York class C shares to BRELP pursuant to the TERP acquisition (which, for purposes of such opinion or written advice, includes the reincorporation merger, the BEPC share exchange, the BEP share exchange, the special distribution, and the other transactions in connection with, or contemplated by, the Reorganization Agreement, collectively, the “Relevant Transactions”).

 

441


Table of Contents

In connection with the TERP acquisition, TerraForm Power received a private letter ruling from the IRS (the “IRS ruling”) regarding the application of certain constructive ownership rules under Section 367(a)(1) of the Code and the Treasury Regulations thereunder to the BEPC share exchange. Private letter rulings generally bind the IRS with respect to the taxpayers to whom they are issued. However, if the factual representations or assumptions made in the IRS ruling request are untrue or incomplete in any material respect, or any party fails to comply with material forward-looking covenants or undertakings, then the parties to the BEPC share exchange may not be permitted to rely on the IRS ruling. In addition, the IRS ruling is based on current law, and it cannot be relied upon if the applicable law changes with retroactive effect. The IRS ruling does not establish that the BEPC share exchange satisfies every requirement under Section 367(a)(1) of the Code and the Treasury Regulations thereunder. The parties will rely solely on opinions or written advice of counsel for comfort that such additional requirements relating to Section 367(a) of the Code should be satisfied. Similarly, the IRS ruling does not address any other tax consequences relating to the BEPC share exchange, including under Section 351 of the Code, and the parties will rely on the opinions or written advice of counsel with respect to the tax consequences relating to the BEPC share exchange.

Notwithstanding the foregoing, if the IRS ruling is retracted on or prior to the closing date of the TERP acquisition and there has not been a change in applicable law or official interpretation thereof as set forth in published guidance that allows the BEPC share exchange not to result in gain being recognized under Section 367(a)(1) of the Code (other than for any five-percent transferee shareholder), then the condition that Torys LLP provide opinions or written advice that the BEPC share exchange should qualify as a transfer described in Section 351 of the Code and should not result in gain being recognized under Section 367(a)(1) of the Code (other than for any five-percent transferee shareholder) shall be deemed waived.

Consequences to U.S. Holders

Reincorporation Merger

Pursuant to the reincorporation merger, each public TERP share that is issued and outstanding immediately prior to the reincorporation effective time, and with respect to which no BEP unit election is made, will be converted into one share of TerraForm New York class B common stock, and each public TERP share with respect to which an election to receive BEP units has been validly made, and not validly revoked, will be converted into one share of TerraForm New York class C common stock.

A U.S. holder of public TERP shares that receives TerraForm New York class B shares or, in the case of an electing U.S. holder, TerraForm New York class C shares in the reincorporation merger:

 

   

will not recognize any gain or loss upon the conversion of public TERP shares into such TerraForm New York class B shares or TerraForm New York class C shares in the reincorporation merger;

 

   

will have an aggregate tax basis in the TerraForm New York class B shares or TerraForm New York class C shares received in the reincorporation merger equal to the aggregate tax basis of the public TERP shares surrendered in exchange therefor; and

 

   

will have a holding period for TerraForm New York class B shares or TerraForm New York class C shares received in the reincorporation merger that includes its holding period for its public TERP shares surrendered in exchange therefor.

BEPC Share Exchange

Pursuant to the BEPC share exchange, BEPC will acquire TerraForm New York class B shares (received by U.S. holders pursuant to the reincorporation merger) in exchange for BEPC exchangeable shares and cash in lieu of fractional BEPC exchangeable shares.

The BEPC share exchange, taken together with certain related transfers, should qualify as a transfer described in Section 351 of the Code. Accordingly, subject to the discussion below regarding cash received in

 

442


Table of Contents

lieu of fractional BEPC exchangeable shares, the receipt of exchange rights, the treatment of nonqualified preferred stock, and the application of Section 367(a) of the Code, a U.S. holder who receives BEPC exchangeable shares in exchange for TerraForm New York class B shares in the BEPC share exchange:

 

   

should not recognize gain or loss in the BEPC share exchange (except with respect to any cash received in lieu of fractional BEPC exchangeable shares);

 

   

should have an aggregate tax basis in BEPC exchangeable shares received in the BEPC share exchange equal to the aggregate tax basis of the TerraForm New York class B shares (which should equal its aggregate tax basis in its public TERP shares) surrendered in exchange therefor (excluding any portion of its basis in those TerraForm New York class B shares that is allocated to any cash received in lieu of fractional BEPC exchangeable shares); and

 

   

should have a holding period for BEPC exchangeable shares received in the BEPC share exchange that includes its holding period for its TerraForm New York class B shares (which should include its holding period for its public TERP shares) surrendered in exchange therefor.

If the BEPC share exchange fails to qualify as a transfer described in Section 351 of the Code, then a U.S. holder who receives BEPC exchangeable shares in the BEPC share exchange generally would recognize capital gain or loss, for U.S. federal income tax purposes, equal to the difference between (i) the sum of the fair market value as of the closing date of the BEPC exchangeable shares received and the amount of any cash in lieu of fractional shares received and (ii) the holder’s adjusted tax basis in the TerraForm New York class B shares surrendered. Each U.S. holder is urged to consult an independent tax adviser regarding the U.S. federal income tax consequences of the BEPC share exchange to such holder under Section 351 of the Code, in light of such holder’s particular circumstances.

Cash in Lieu of Fractional BEPC Exchangeable Shares. BEPC intends to take the position that the receipt of cash in lieu of fractional BEPC exchangeable shares is treated as if the U.S. holder received such fractional BEPC exchangeable shares in the BEPC share exchange and then received the cash in redemption of such fractional BEPC exchangeable shares. Accordingly, a U.S. holder generally should recognize capital gain or loss equal to the difference between the amount of the cash received in lieu of such fractional BEPC exchangeable shares and the holder’s adjusted tax basis allocable thereto. This gain or loss generally should be long-term capital gain or loss if, as of the effective time of the BEPC share exchange, the holding period for TerraForm New York class B shares that are surrendered in the exchange is more than one year.

Receipt of Exchange Rights. In certain circumstances, the exchange right component of exchangeable stock is treated as separate property other than stock. An exchange right that is not a component of exchangeable stock, such as the secondary exchange right, may also be treated as separate property. Separate property other than stock is treated as “boot” in an exchange pursuant to Section 351 of the Code. The BEPC share exchange is intended to be an exchange described in Section 351 of the Code. However, the IRS announced in published guidance that, where an exchange right component of exchangeable stock is exercisable solely against the issuing corporation, it is not boot, but the exchange right is boot if it may be exercised against the corporation into whose stock the exchangeable stock is exchangeable. The terms of the exchange right permit a BEPC stockholder to exercise the right to exchange BEPC exchangeable shares for BEP units or cash solely against BEPC. Accordingly, based on the IRS guidance, the exchange right should not be treated as taxable “boot” for U.S. federal income tax purposes. However, this tax treatment is not free from doubt, because the facts relating to the exchange right differ in certain respects from the IRS guidance. The secondary exchange right, unlike the exchange right, is exercisable solely against BAM (and not BEPC or BEP). Based on this distinction, and taking into account the IRS guidance, BEPC intends to take the position that the secondary exchange right constitutes separate property treated as taxable boot.

If the BEPC share exchange, taken together with certain related transfers, qualifies as a transfer described in Section 351 of the Code, and the exchange rights and secondary exchange rights are treated as taxable boot

 

443


Table of Contents

(and the BEPC exchangeable shares are not treated as nonqualified preferred stock, as discussed below), then a U.S. holder who exchanges TerraForm New York class B shares for BEPC exchangeable shares generally would recognize any gain to the extent of the fair market value of the exchange rights in the BEPC share exchange, but no loss would be permitted to be recognized. Notwithstanding the foregoing, BEPC believes that both the exchange rights and the secondary exchange rights received by U.S. holders pursuant to the BEPC share exchange will have only nominal value and, therefore, that their receipt will not result in any material U.S. federal income tax consequences, regardless of whether such rights constitute taxable boot. It is possible, however, that the IRS could take the position that the exchange rights or the secondary exchange rights constitute boot with greater than nominal value, and that a court would sustain such an IRS challenge. Each U.S. holder is urged to consult an independent tax adviser regarding the U.S. federal income tax consequences of receiving exchange rights and secondary exchange rights pursuant to the BEPC share exchange.

Nonqualified Preferred Stock. As discussed above, if the IRS ruling is not retracted prior to the closing date, it is a condition to the obligation of TerraForm Power to complete the TERP acquisition that it receive an opinion or written advice from Torys LLP to the effect that the BEPC share exchange, taken together with certain related transfers, should qualify as a transfer described in Section 351 of the Code for U.S. federal income tax purposes. However, even if the BEPC share exchange so qualifies, if the BEPC exchangeable shares are deemed to constitute “nonqualified preferred stock” under Section 351(g) of the Code, then the receipt of BEPC exchangeable shares in the BEPC share exchange generally should be taxable in full to a U.S. holder for U.S. federal income tax purposes. In such case, a U.S. holder generally should recognize capital gain or loss for U.S. federal income tax purposes at the time of the BEPC share exchange. Such gain or loss generally should equal the difference between (i) the sum of the fair market value of the BEPC exchangeable shares received and the amount of cash, if any, received in lieu of fractional BEPC exchangeable shares and (ii) the holder’s adjusted tax basis in the TerraForm New York class B shares surrendered therefor. This gain or loss generally should be long-term capital gain or loss if, as of the effective time of the BEPC share exchange, the holding period for the surrendered TerraForm New York class B shares (which should include the U.S. holder’s holding period for its public TERP shares) is more than one year. If a U.S. holder purchased blocks of public TERP shares in different transactions, then such holder must calculate gain or loss separately for each block of shares.

Nonqualified preferred stock generally includes preferred stock if the holder has the right, exercisable within the 20-year period beginning on the issue date, to require the issuer or a related person to redeem or purchase the stock. Since holders of BEPC exchangeable shares have the right to require BEPC to redeem the BEPC exchangeable shares in exchange for BEP units or their cash equivalent, the question of whether the BEPC exchangeable shares are nonqualified preferred stock turns upon whether the BEPC exchangeable shares will be considered preferred stock. Preferred stock for this purpose is stock which is limited and preferred as to dividends and does not participate in corporate growth to any significant extent. The legislative history of Section 351 of the Code provides that stock that is convertible or exchangeable into stock of a corporation other than the issuer (including, for example, stock of a parent corporation or other related corporation) is not considered to be stock that participates in corporate growth to any significant extent. It is not entirely clear whether the intent of this statement is that stock with such an exchange privilege is not considered to participate in corporate growth, or simply that this exchange feature is not taken into account in determining whether the stock participates in corporate growth.

Accordingly, the BEPC exchangeable shares might be considered not to participate in corporate growth to any significant extent. There is no authority interpreting what type of stock is considered limited and preferred as to dividends within the meaning of Section 351(g). Certain features of the BEPC exchangeable shares, however, support a determination that the shares are not preferred stock. Specifically, following the special distribution, it is expected that dividends on the BEPC exchangeable shares will be declared and paid at the same time as distributions are declared and paid on the BEP units, to provide holders of BEPC exchangeable shares with an economic return equivalent to the economic return on BEP units. Such distributions on BEP units are expected to be based to a significant extent on distributions BEP receives on its equity interests in BEPC (indirectly through BRELP). As a result of these distributions from BEPC to BEP, and taking into account the expected equivalence

 

444


Table of Contents

of dividends on BEPC exchangeable shares and distributions on BEP units, the BEPC exchangeable shares may be considered to participate in BEPC’s corporate growth to a significant extent (subject to certain terms of the BEPC shares that limit distributions on BEPC exchangeable shares and BEPC class C shares by reference to distributions on BEP units). Accordingly, based on the foregoing facts and circumstances, and taking into account certain factual statements and representations made by BEPC, the general partner of BEP, and BAM, as of the date hereof, it is the opinion of Torys LLP that the BEPC exchangeable shares should not be treated as nonqualified preferred stock within the meaning of Section 351(g) of the Code. However, there is no direct authority regarding the proper U.S. federal income tax treatment of securities similar to the BEPC exchangeable shares. An opinion of counsel with respect to an issue represents counsel’s best judgment as to the outcome on the merits with respect to such issue, does not bind the IRS or the courts, and provides no assurance that the IRS will not assert a contrary position or that a court would not sustain such a position if asserted by the IRS. Each U.S. holder is urged to consult an independent tax adviser regarding the potential for the BEPC exchangeable shares to be treated as nonqualified preferred stock.

Application of Section 367(a)(1) of the Code. As discussed above, if the IRS ruling is not retracted prior to the closing date, it is a condition to the obligation of TerraForm Power to complete the TERP acquisition that it receive an opinion or written advice from Torys LLP to the effect that the BEPC share exchange should not result in gain being recognized under Section 367(a)(1) of the Code (other than for any five-percent transferee shareholder). Under Section 367(a)(1) of the Code and the Treasury Regulations thereunder, where a U.S. shareholder exchanges stock in a U.S. corporation for stock in a foreign corporation in a transaction that would otherwise qualify for nonrecognition under Section 351 of the Code, the U.S. shareholder is required to recognize all gain (but not loss) realized on such exchange, unless certain requirements are met.

One such requirement is that the fair market value of BEPC equals or exceeds the value of TerraForm New York, as specifically determined for purposes of Section 367 of the Code, as of the closing date of the BEPC share exchange (the “Substantiality Test”). In determining the value of BEPC for these purposes, assets acquired by BEPC outside of the ordinary course of business during the 36 months preceding the closing date of the BEPC share exchange will be disregarded, unless such acquisitions either (i) consist of interests in certain corporations or partnerships or (ii) do not consist of passive assets (including cash) and are not undertaken with a principal purpose of satisfying the Substantiality Test. The value of BEPC does not include the value of assets received during the 36 months preceding the closing date of the BEPC share exchange if such assets were owned by TerraForm Power or an affiliate of TerraForm Power at any time during such 36-month period. For purposes of this test, the value of TerraForm New York generally must be increased by (i) certain non-ordinary course distributions made by TerraForm Power over the 36 months preceding the closing date of the BEPC share exchange and (ii) certain transfers or deemed transfers of money or property made to holders of shares of TERP common stock in connection with the BEPC share exchange to the extent such money or property is treated for U.S. federal income tax purposes as directly or indirectly provided by TerraForm New York.

An additional requirement is that 50% or less of the total voting power and the total value of the stock of BEPC is owned, in the aggregate, immediately after the BEPC share exchange by U.S. persons that are either officers or directors of TerraForm New York or that are “five-percent target shareholders” (as defined in Treasury Regulations under Section 367(a)(1) of the Code). For purposes of this determination, any stock of BEPC owned by U.S. persons immediately after the BEPC share exchange will be taken into account, whether or not it was received in the exchange for stock or securities of TerraForm New York, applying certain constructive ownership rules. The application of these constructive ownership rules to the BEPC share exchange is the subject of the IRS ruling. The IRS ruling does not address any other requirements under Section 367(a)(1) of the Code, nor does it address any other tax consequences relating to the BEPC share exchange.

Based on the IRS ruling, as well as factual assumptions and representations made by BAM as to the current and expected fair market values of the relevant assets and as to other facts and circumstances relevant to the satisfaction of the Substantiality Test, the BEPC share exchange should not result in gain being recognized under Section 367(a)(1) of the Code, other than by a five-percent transferee shareholder who fails to meet certain

 

445


Table of Contents

requirements. However, the determination of fair market value for this purpose is complex, and it cannot be known with sufficient certainty until the closing date of the BEPC share exchange. While any opinion or written advice of Torys LLP will take into account this complexity in applying the Substantiality Test, such opinion or written advice will nevertheless be subject to these factual and legal uncertainties, and therefore no assurance can be given that the IRS will not challenge the conclusions reflected in such opinion or written advice or that a court would not sustain such a challenge. Moreover, the IRS ruling has no bearing on whether the Substantiality Test will be satisfied. If the Substantiality Test is not met, or any other requirement under Section 367(a) for the nonrecognition of gain by a U.S. holder is not satisfied, but the BEPC share exchange nonetheless qualifies as a transaction described in Section 351 of the Code, then a U.S. holder generally is expected to recognize gain (but not loss) in an amount equal to the excess, if any, of (i) the sum of the fair market value as of the closing date of the BEPC exchangeable shares received and the amount of any cash in lieu of fractional shares received over (ii) such holder’s tax basis in the TerraForm New York class B shares surrendered in the BEPC share exchange. Each U.S. holder is urged to consult an independent tax adviser regarding the U.S. federal income tax consequences of the BEPC share exchange to such holder under Section 367(a)(1) of the Code, in light of such holder’s particular circumstances.

Ownership and Disposition of BEPC Exchangeable Shares

Taxation of Distributions. Subject to the discussion below under the heading “Material United States Federal Income Tax Considerations—Consequences to U.S. Holders—Ownership and Disposition of BEPC Exchangeable Shares—Passive Foreign Investment Company Considerations”, the gross amount of a distribution paid to a U.S. holder with respect to BEPC exchangeable shares (including amounts withheld to pay Canadian withholding taxes) will be included in such holder’s gross income as a dividend to the extent paid out of BEPC’s current or accumulated earnings and profits (as determined under U.S. federal income tax principles). To the extent that the amount of a distribution exceeds BEPC’s current and accumulated earnings and profits, it will be treated first as a tax-free return of a U.S. holder’s tax basis in its BEPC exchangeable shares, and to the extent the amount of the distribution exceeds such U.S. holder’s tax basis, the excess will be taxed as capital gain.

Dividends received by individuals and other non-corporate U.S. holders of BEPC exchangeable shares traded on the NYSE generally will be subject to tax at preferential rates applicable to long-term capital gains, provided that such holders meet certain holding period and other requirements and BEPC is not treated as a passive foreign investment company (“PFIC”) for the taxable year in which the dividend is paid or for the preceding taxable year. Dividends on BEPC exchangeable shares generally will not be eligible for the dividends-received deduction allowed to corporations. Each U.S. holder should consult an independent tax adviser regarding the application of the relevant rules in light of such holder’s particular circumstances.

Dividends paid by BEPC generally will constitute foreign-source income for foreign tax credit limitation purposes. A U.S. holder may be entitled to deduct or credit any Canadian withholding taxes on dividends in determining its U.S. income tax liability, subject to certain limitations (including that the election to deduct or credit foreign taxes applies to all of such U.S. holder’s foreign taxes for a particular tax year). The limitation on foreign taxes eligible for credit is calculated separately with respect to specific classes of income. Dividends distributed by BEPC with respect to BEPC exchangeable shares generally will constitute “passive category income”. The rules governing the foreign tax credit are complex. Each U.S. holder should consult an independent tax adviser regarding the availability of the foreign tax credit with respect to such holder’s particular circumstances.

Sale, Redemption, Exchange, or Other Disposition of BEPC Exchangeable Shares. Subject to the discussion below under the headings “Material United States Federal Income Tax Considerations—Consequences to U.S. Holders—Ownership and Disposition of BEPC Exchangeable Shares—Exercise of the BEP Call Right” and “Material United States Federal Income Tax Considerations—Consequences to U.S. Holders—Ownership and Disposition of BEPC Exchangeable Shares—Passive Foreign Investment Company Considerations”, a U.S. holder generally will recognize capital gain or loss upon a sale, redemption, exchange at the request of the holder (other than a redemption or exchange that is treated as a distribution, as

 

446


Table of Contents

discussed below), or other taxable disposition of the BEPC exchangeable shares equal to the difference between the amount realized upon the disposition and such holder’s adjusted tax basis in the BEPC exchangeable shares so disposed. The amount realized will equal the amount of cash, if any, plus the fair market value of any property (such as BEP units) received. Any such capital gain or loss will be long-term capital gain or loss if such holder’s holding period for the BEPC exchangeable shares exceeds one year at the time of disposition. Gain or loss recognized by a U.S. holder generally will be treated as U.S.-source gain or loss for foreign tax credit limitation purposes. Long-term capital gains of non-corporate U.S. holders generally are taxed at preferential rates. The deductibility of capital losses is subject to limitations.

The U.S. federal income tax consequences described in the preceding paragraph should also apply to a U.S. holder (i) whose exchange request is satisfied by the delivery of cash or BEP units by BAM pursuant to the Rights Agreement, or (ii) whose exchange request is satisfied by the delivery of cash by BEP pursuant to the exercise of the BEP call right. For the U.S. federal income tax consequences to a U.S. holder whose exchange request is satisfied by the delivery of BEP units pursuant to BEP’s exercise of the BEP call right, see the discussion below under the heading “Material United States Federal Income Tax Considerations—Consequences to U.S. Holders—Ownership and Disposition of BEPC Exchangeable Shares—Exercise of the BEP Call Right”. The U.S. federal income tax consequences to a U.S. holder whose exchange request is satisfied by the delivery of cash or BEP units by BEPC is described in the following paragraph.

A redemption or exchange of BEPC exchangeable shares satisfied by BEPC will be treated as a sale or exchange as described above if such redemption or exchange is (i) in “complete termination” of the U.S. holder’s equity interest in BEPC (within the meaning of Section 302(b)(3) of the Code), (ii) a “substantially disproportionate” redemption of stock (within the meaning of Section 302(b)(2) of the Code), or (iii) “not essentially equivalent to a dividend” (within the meaning of Section 302(b)(1) of the Code). In determining whether any of these tests has been met with respect to the redemption or exchange of the BEPC exchangeable shares, each U.S. holder may be required to take into account not only the BEPC exchangeable shares and other equity interests in BEPC actually owned by such holder, but also other equity interests in BEPC that are constructively owned by such holder within the meaning of Section 318 of the Code. If a U.S. holder owns (actually or constructively) only an insubstantial percentage of the total equity interests in BEPC and exercises no control over BEPC’s corporate affairs, such holder may be entitled to sale or exchange treatment on a redemption or exchange of the BEPC exchangeable shares if such holder experiences a reduction in its equity interest in BEPC (taking into account any constructively owned equity interests) as a result of the redemption or exchange. If a U.S. holder meets none of the alternative tests of Section 302(b) of the Code, the redemption or exchange will be treated as a distribution subject to the rules described above under “Material United States Federal Income Tax Considerations—Consequences to U.S. Holders—Ownership and Disposition of BEPC Exchangeable Shares—Taxation of Distributions”. The amount of the distribution will be equal to the amount of cash, if any, and the fair market value of property received (such as BEP units). Because the determination as to whether any of the alternative tests of Section 302(b) of the Code is satisfied with respect to any particular U.S. holder of BEPC exchangeable shares will depend upon the facts and circumstances as of the time the determination is made, each U.S. holder should consult an independent tax adviser regarding the tax treatment of a redemption or exchange, including the calculation of such holder’s tax basis in any remaining BEPC exchangeable shares in the event of a redemption or exchange that is treated as a distribution.

Exercise of the BEP Call Right. BEP has the right to acquire BEPC exchangeable shares directly from a shareholder under certain circumstances in exchange for BEP units or cash (the “BEP call right”). For the U.S. federal income tax consequences to a U.S. holder of the exchange of BEPC exchangeable shares for cash pursuant to the exercise of the BEP call right, see the discussion above under “Material United States Federal Income Tax Considerations—Consequences to U.S. Holders—Ownership and Disposition of BEPC Exchangeable Shares—Sale, Redemption, Exchange, or Other Disposition of BEPC Exchangeable Shares”.

The U.S. federal income tax consequences to a U.S. holder of the exchange of BEPC exchangeable shares for BEP units pursuant to the exercise of the BEP call right will depend in part on whether the exchange qualifies

 

447


Table of Contents

as tax-free under Section 721(a) of the Code. For the exchange to so qualify, BEP (i) must be classified as a partnership and not as an association or publicly traded partnership taxable as a corporation for U.S. federal income tax purposes and (ii) must not be treated as an investment company for purposes of Section 721(b) of the Code. With respect to the classification of BEP as a partnership, see the discussion above under “Material United States Federal Income Tax Considerations—Partnership Status of BEP and BRELP”.

Section 721(b) of the Code provides that Section 721(a) of the Code will not apply to gain realized on a transfer of property to a partnership which would be treated as an investment company (within the meaning of Section 351 of the Code) if the partnership were incorporated. Under Section 351 of the Code and the Treasury Regulations thereunder, a transfer of property will be considered a transfer to an investment company only if (i) the transfer results, directly or indirectly, in “diversification” of the transferor’s interests, and (ii) the transferee is a regulated investment company, a real estate investment trust, or a corporation more than 80% of the value of whose assets are held for investment and (subject to certain exclusions) are stock or securities, as defined in Section 351(e) of the Code. For purposes of this determination, the stock and securities of a corporate subsidiary are disregarded and the parent corporation is treated as owning its ratable share of the subsidiary’s assets if the parent corporation owns 50% or more of the subsidiary corporation’s stock by voting power or value. The Treasury Regulations also provide that whether an entity is an investment company ordinarily will be determined by reference to the circumstances in existence immediately after the transfer in question. However, where circumstances change thereafter pursuant to a plan in existence at the time of the transfer, this determination will be made by reference to the later circumstances.

Based on the shareholders’ rights in the event of the liquidation or dissolution of BEPC (or BEP) and the terms of the BEPC exchangeable shares, which are intended to provide an economic return equivalent to the economic return on BEP units (including identical distributions), and taking into account the expected relative values of BEP’s assets and its ratable share of the assets of its subsidiaries for the foreseeable future, the general partner of BEP currently does not expect a U.S. holder’s transfer of BEPC exchangeable shares in exchange for BEP units pursuant to BEP’s exercise of the BEP call right to be treated as a transfer of property to an investment company within the meaning of Section 721(b) of the Code. Thus, the general partner of BEP currently expects such exchange to qualify as tax-free under Section 721(a) of the Code. However, no definitive determination can be made as to whether any such future exchange will qualify as tax-free under Section 721(a) of the Code, as this will depend on the facts and circumstances at the time of the exchange. Many of these facts and circumstances are not within the control of BEP, and no assurance can be provided as to the position, if any, taken by the general partner of BEP with regard to the U.S. federal income tax treatment of any such exchange. Nor can any assurance be given that the IRS will not assert, or that a court would not sustain, a position contrary to any future position taken by BEP. In addition, based on the highly factual nature of such future exchange, and taking into account that many of the relevant facts and circumstances are not within the control of BEP, Torys LLP has rendered no opinion with respect to whether any such future exchange of BEPC exchangeable shares for BEP units pursuant to the exercise of the BEP call right will qualify as tax-free under Section 721(a) of the Code. If BEP were an investment company immediately following the exchange of BEPC exchangeable shares for BEP units pursuant to the exercise of the BEP call right, and such exchange were to result in diversification of interests with respect to a U.S. holder, then Section 721(a) of the Code would not apply with respect to such holder, and such holder would be treated as if such holder had sold in a taxable transaction such holder’s BEPC exchangeable shares to BEP for cash in an amount equal to the value of the BEP units received.

Even if a U.S. holder’s transfer of BEPC exchangeable shares in exchange for BEP units pursuant to BEP’s exercise of the BEP call right qualifies as tax-free under Section 721(a) of the Code, such U.S. holder will be subject to special rules that may result in the recognition of additional taxable gain or income. Under Section 704(c)(1) of the Code, if appreciated property is contributed to a partnership, the contributing partner must recognize any gain that was realized but not recognized for U.S. federal income tax purposes with respect to the property at the time of the contribution (referred to as “built-in gain”) if the partnership sells such property (or otherwise transfers such property in a taxable exchange) at any time thereafter or distributes such property to another partner within seven years of the contribution in a transaction that does not otherwise result in

 

448


Table of Contents

the recognition of built-in gain by the partnership. If Section 704(c)(1) of the Code applies with respect to a U.S. holder, and such holder fails to disclose to BEP its basis in BEPC exchangeable shares exchanged for BEP units pursuant to the exercise of the BEP call right, then, solely for the purpose of allocating items of income, gain, loss, or deduction under Section 704(c) of the Code, the general partner of BEP intends to use a reasonable method to estimate such holder’s basis in the BEPC exchangeable shares exchanged for BEP units pursuant to the exercise of the BEP call right. To ensure compliance with Section 704(c) of the Code, such estimated basis could be lower than a U.S. holder’s actual basis in its BEPC exchangeable shares. As a result, the amount of gain reported by BEP to the IRS with respect to such U.S. holder in connection with such subsequent transfers could be greater than the correct amount. Torys LLP has rendered no opinion with respect to whether the method used by the general partner of BEP to estimate a holder’s basis in BEPC exchangeable shares exchanged for BEP units pursuant to the exercise of the BEP call right is reasonable.

If Section 704(c)(1) does not apply as a result of any such subsequent transfers by BEP or BRELP of BEPC exchangeable shares transferred by a U.S. holder for BEP units in an exchange qualifying as tax-free under Section 721(a) of the Code, then such U.S. holder could, nonetheless, be required to recognize part or all of the built-in gain in its BEPC exchangeable shares deferred as a result of such exchange under other provisions of the Code. Under Section 737 of the Code, such U.S. holder could be required to recognize built-in gain if BEP were to distribute any BEP property other than money (or, in certain circumstances, BEPC exchangeable shares) to such former holder of BEPC exchangeable shares within seven years of exercise of the BEP call right. Under Section 707(a) of the Code, such U.S. holder could also be required to recognize built-in gain in certain circumstances. Section 707(a) of the Code and the Treasury Regulations thereunder create a presumption that any distributions of cash or other property made by a partnership to a partner that contributed property within two years of the distribution will be treated as a payment in consideration for the property otherwise treated as contributed to the partnership in exchange for a partnership interest, with certain limited exceptions, including an exception for “operating cash flow distributions”. For this purpose, an “operating cash flow distribution” is any distribution, including, but not limited to, a complete or partial redemption distribution, that does not exceed the product of the “net cash flow from operations” (as defined in the applicable Treasury Regulations) of the partnership for the year multiplied by the lesser of the partner’s percentage interest in overall partnership profits for that year or the partner’s percentage interest in overall partnership profits for the life of the partnership. If a distribution to a U.S. holder within two years of the transfer of BEPC exchangeable shares in exchange for BEP units is treated as part of a deemed sale transaction under Section 707(a) of the Code, such U.S. holder will recognize gain or loss in an amount equal to the difference between (i) the amount of cash and the fair market value of the property received and (ii) such U.S. holder’s adjusted tax basis in the BEPC exchangeable shares deemed to have been sold. Such gain or loss will be recognized in the year of the transfer of BEPC exchangeable shares in exchange for BEP units, and, if such U.S. holder has already filed a tax return for such year, such holder may be required to file an amended return. In such a case, the U.S. holder may also be required to report some amount of imputed interest income.

If Section 721(a) of the Code applies to a U.S. holder’s exchange of BEPC exchangeable shares for BEP units pursuant to the exercise of the BEP call right by BEP and none of the special provisions of the Code described in the two preceding paragraphs applies, then such U.S. holder generally should not recognize gain or loss with respect to BEPC exchangeable shares treated as contributed to BEP in exchange for BEP units, except as described below under the heading “Material United States Federal Income Tax Considerations—Consequences to U.S. Holders—Ownership and Disposition of BEPC Exchangeable Shares—Passive Foreign Investment Company Considerations”. The aggregate tax basis of the BEP units received by such U.S. holder pursuant to the BEP call right would be the same as the aggregate tax basis of the BEPC exchangeable shares (or single undivided portion thereof) exchanged therefor, increased by such holder’s share of BEP’s liabilities, if any. The holding period of the BEP units received in exchange for BEPC exchangeable shares would include the holding period of the BEPC exchangeable shares surrendered in exchange therefor. A U.S. holder who acquires different blocks of BEPC exchangeable shares at different times or different prices should consult an independent tax adviser regarding the manner in which gain or loss should be determined in such holder’s particular circumstances and such holder’s holding period in BEP units received in exchange for BEPC exchangeable shares.

 

449


Table of Contents

For a general discussion of the tax consequences to a U.S. holder of owning and disposing of BEP units received in exchange for BEPC exchangeable shares, see the discussion in Item 10.E “Taxation—Material U.S. Federal Income Tax Considerations” in BEP’s Annual Report. The U.S. federal income tax consequences of exchanging BEPC exchangeable shares for BEP units are complex, and each U.S. holder is urged to consult an independent tax adviser regarding such consequences in light of such holder’s particular circumstances.

Passive Foreign Investment Company Considerations. Certain adverse U.S. federal income tax consequences could apply to a U.S. holder if BEPC is treated as a PFIC for any taxable year during which the U.S. holder holds BEPC exchangeable shares. A non-U.S. corporation, such as BEPC, will be classified as a PFIC for U.S. federal income tax purposes for any taxable year in which, after applying certain look-through rules, either (i) 75% or more of its gross income for such year consists of certain types of “passive” income or (ii) 50% or more of the value of its assets (determined on the basis of a quarterly average) during such year produce or are held for the production of passive income. Passive income generally includes dividends, interest, royalties, rents, annuities, net gains from the sale or exchange of property producing such income, and net foreign currency gains.

Based on its expected income, assets, and activities, BEPC does not expect to be a PFIC for the current taxable year, nor does it expect to become a PFIC in 2021 or for the foreseeable future. However, the determination of whether BEPC is or will be a PFIC must be made annually as of the close of each taxable year. Because PFIC status depends upon the composition of BEPC’s income and assets from time to time, there can be no assurance that BEPC will not be considered a PFIC for any taxable year, or that the IRS or a court will agree with BEPC’s determination as to its PFIC status.

If BEPC were a PFIC for any taxable year during which a U.S. holder held BEPC exchangeable shares, then gain recognized by such U.S. holder upon the sale or other taxable disposition of the BEPC exchangeable shares would be allocated ratably over the U.S. holder’s holding period for the BEPC exchangeable shares. The amounts allocated to the taxable year of the sale or other taxable disposition and to any year before BEPC became a PFIC would be taxed as ordinary income. The amount allocated to each other taxable year would be subject to tax at the highest rate in effect for individuals or corporations, as appropriate, for that taxable year, and an interest charge would be imposed on the tax on such amount. Further, to the extent that any distribution received by a U.S. holder on its BEPC exchangeable shares were to exceed 125% of the average of the annual distributions on the BEPC exchangeable shares received during the preceding three years or the U.S. holder’s holding period, whichever is shorter, that distribution would be subject to taxation in the same manner as gain, described immediately above. Similar rules would apply with respect to any lower-tier PFICs treated as owned indirectly by a U.S. holder through such holder’s ownership of BEPC exchangeable shares.

Certain elections may be available to U.S. holders to mitigate some of the adverse tax consequences resulting from PFIC treatment. If a U.S. holder were to make an election to treat such holder’s interest in BEPC as a “qualified electing fund” (a “QEF election”) for the first year such holder were treated as holding such interest, then in lieu of the tax consequences described in the paragraph immediately above, the U.S. holder would be required to include in income each year a portion of the ordinary earnings and net capital gains of BEPC, even if not distributed to the holder. A QEF election must be made by a U.S. holder on an entity-by-entity basis. To make a QEF election, a U.S. holder must, among other things, (i) obtain a PFIC annual information statement and (ii) prepare and submit IRS Form 8621 with such U.S. holder’s annual income tax return. To the extent reasonably practicable, BEPC intends to make available information related to the PFIC status of BEPC and any other subsidiary of BEPC that BEPC is able to identify as a PFIC with respect to U.S. holders, including information necessary to make a QEF election with respect to each such entity.

In the case of a PFIC that is a publicly traded foreign company, and in lieu of making a QEF election, an election may be made to “mark to market” the stock of such publicly traded foreign company on an annual basis. Pursuant to such an election, a U.S. holder would include in each year as ordinary income the excess, if any, of the fair market value of such stock over its adjusted basis at the end of the taxable year. No assurance can be provided that BEPC or any of its subsidiaries will qualify as PFICs that are publicly traded or that a mark-to-market election will be available for any such entity.

 

450


Table of Contents

Subject to certain exceptions, a U.S. person who directly or indirectly owns an interest in a PFIC generally is required to file an annual report with the IRS, and the failure to file such report could result in the imposition of penalties on such U.S. person and in the extension of the statute of limitations with respect to federal income tax returns filed by such U.S. person. The application of the PFIC rules to U.S. holders is uncertain in certain respects, and the PFIC rules remain subject to recently proposed Treasury Regulations yet to be made final. Each U.S. holder should consult an independent tax adviser regarding the application of the PFIC rules, including the foregoing filing requirements and the recently proposed Treasury Regulations, as well as the advisability of making any available election under the PFIC rules, with respect to such holder’s ownership and disposition of BEPC exchangeable shares.

Foreign Financial Asset Reporting. Certain U.S. holders are required to report information relating to an interest in the BEPC exchangeable shares, subject to certain exceptions (including an exception for shares held in accounts maintained by certain financial institutions) by filing IRS Form 8938 (Statement of Specified Foreign Financial Assets) with their U.S. federal income tax returns. Significant penalties may apply for the failure to satisfy these reporting obligations. Each U.S. holder is urged to consult an independent tax adviser regarding the information reporting obligations, if any, with respect to such holder’s ownership and disposition of BEPC exchangeable shares.

Information Reporting and Backup Withholding. Distributions on BEPC exchangeable shares made to a U.S. holder and proceeds from the sale or other disposition of BEPC exchangeable shares may, under certain circumstances, be subject to information reporting and backup withholding, unless the holder provides proof of an applicable exemption or, in the case of backup withholding, furnishes its taxpayer identification number and otherwise complies with all applicable requirements of the backup withholding rules. Backup withholding is not an additional tax and generally will be allowed as a refund or credit against the holder’s U.S. federal income tax liability, provided that the required information is timely furnished to the IRS.

BEP Share Exchange

Pursuant to the BEP share exchange, Acquisition Sub, an entity wholly owned by BEP, will acquire TerraForm New York class C shares (received by electing U.S. holders pursuant to the reincorporation merger) in exchange for BEP units and cash in lieu of fractional BEP units. The U.S. federal income tax consequences to a U.S. holder of the exchange of TerraForm New York class C shares for BEP units pursuant to the BEP share exchange will depend, in part, on whether the exchange qualifies as tax-free under Section 721(a) of the Code. For the exchange to so qualify, (i) Acquisition Sub must be “disregarded” as a separate entity from BEP for U.S. federal income tax purposes, (ii) BEP must be classified as a partnership and not as an association or publicly traded partnership taxable as a corporation for U.S. federal income tax purposes, and (iii) BEP must not be treated as an investment company for purposes of Section 721(b) of the Code. With respect to the classification of BEP as a partnership, see the discussion above under “Material United States Federal Income Tax Considerations—Consequences to U.S. Holders—Ownership and Disposition of BEPC Exchangeable Shares—Partnership Status of BEP and BRELP”. Based on factual assumptions and representations by the general partner of BEP, Acquisition Sub will be disregarded as a separate entity from BEP for U.S. federal income tax purposes.

Treatment of BEP as an Investment Company. As discussed above under the heading “Material United States Federal Income Tax ConsiderationsConsequences to U.S. HoldersOwnership and Disposition of BEPC Exchangeable Shares—Exercise of the BEP Call Right”, Section 721(b) of the Code provides that Section 721(a) of the Code will not apply to gain realized on a transfer of property to a partnership which would be treated as an investment company (within the meaning of Section 351 of the Code) if the partnership were incorporated. The determination of whether BEP will be treated as an investment company for purposes of Section 721(b) of the Code will be based on the relative values of the assets held by BEP and its ratable share of the assets of any subsidiary that BEP is treated as owning, including as a result of the TERP acquisition. Based on representations by the general partner of BEP as to the value of BEP’s existing assets, BEP’s ratable share of

 

451


Table of Contents

the assets of its subsidiaries, and the expected values of the assets of TerraForm Power that BEP will be treated as owning following the completion of the Relevant Transactions, BEP should not be an investment company for purposes of Section 721(b) of the Code immediately following the BEPC share exchange. Accordingly, the BEP share exchange should qualify with respect to each electing U.S. holder as a contribution described in Section 721(a) of the Code.

While BEP has no reason to believe that BEP will be treated as an investment company for purposes of Section 721(b) of the Code, if the IRS were to prevail with the assertion, or a court were to conclude, that BEP were an investment company immediately following the completion of the BEP share exchange, then Section 721(a) of the Code would not apply with respect to a U.S. holder that receives BEP units pursuant to the BEP share exchange, and such U.S. holder would be treated as having sold in a taxable transaction such holder’s TerraForm New York class C shares to BEP for cash in an amount equal to the value of the BEP units and any cash in lieu of fractional BEP units received. The following discussion assumes that the BEP share exchange qualifies with respect to each electing U.S. holder as a tax-free contribution described in Section 721(a) of the Code.

Considerations Relating to Disguised Sales. Even if the BEP share exchange qualifies with respect to each electing U.S. holder as a tax-free contribution described in Section 721(a) of the Code, BEP itself will be subject to special rules that govern whether the subsequent contribution by BEP of TerraForm New York class C shares to BRELP pursuant to the Relevant Transactions could result in the recognition of additional taxable gain or income. Any such taxable gain or income required to be recognized under these special rules generally would be allocable to such electing U.S. holder under Section 704(c)(1) of the Code.

In particular, as discussed above under the heading “Material United States Federal Income Tax Considerations—Consequences to U.S. HoldersOwnership and Disposition of BEPC Exchangeable Shares—Exercise of the BEP Call Right”, Section 707(a) of the Code and the Treasury Regulations thereunder create a presumption that any distribution of cash or other property made to a partner that contributed property to a partnership within two years of the distribution will be treated as a payment in consideration for the property otherwise treated as contributed to the partnership, with certain limited exceptions. The contribution by BEP of TerraForm New York class C shares to BRELP pursuant to the Relevant Transactions will occur within two years of the distribution by BRELP of BEPC exchangeable shares to its equity holders, including BEP (the “BRELP distribution”), pursuant to the Relevant Transactions. As a result, the contribution by BEP of TerraForm New York class C shares to BRELP pursuant to the Relevant Transactions generally would be presumed to be part of a disguised sale transaction, and none of the limited exceptions generally would be expected to apply.

Notwithstanding the foregoing, the Treasury Regulations under Section 707(a) of the Code permit BEP to rebut the presumption of disguised sale treatment if the facts and circumstances clearly establish that BEP’s contribution of TerraForm New York class C shares to BRELP pursuant to the Relevant Transactions does not constitute a sale. Under these Treasury Regulations, a transfer of property (excluding money) by a partner to a partnership and a transfer of money or other consideration by the partnership to the partner each constitute a sale of property, in whole or in part, by the partner to the partnership only if, based on all the facts and circumstances, (i) the transfer of money or other consideration would not have been made but for the transfer of property, and (ii) in cases in which the transfers are not made simultaneously, the subsequent transfer is not dependent on the entrepreneurial risks of partnership operations. Based on the facts and circumstances, BEP’s contribution of TerraForm New York class C shares to BRELP is not dependent on the entrepreneurial risks of BRELP’s operations. Accordingly, whether disguised sale treatment applies depends on whether the facts and circumstances “clearly establish” that the special distribution of BEPC exchangeable shares would not have been made but for the transfer of TerraForm New York class C shares by BEP to BRELP.

The general partners of BEP and BRELP have made representations to Torys LLP that, among other things, (i) the special distribution is not conditioned on the successful completion of the TERP acquisition; (ii) the determination of the value and number of BEPC exchangeable shares to be distributed by BEP to holders of BEP units pursuant to the special distribution was made without regard to the TERP acquisition; (iii) the special

 

452


Table of Contents

distribution shall occur at least one day before Acquisition Sub acquires TerraForm New York class C shares (received by electing U.S. holders of public TERP shares pursuant to the reincorporation merger) in exchange for BEP units and cash in lieu of fractional BEP units; (iv) the special distribution shall be made pro rata to all holders of BEP units, based on their ownership interest in BEP prior to the TERP acquisition, so that no holder of shares of TERP common stock shall receive BEPC exchangeable shares pursuant to the special distribution, except by reason of such holder’s ownership of BEP units prior to completion of the TERP acquisition; (v) BRELP has no legally enforceable right, whether under the Reorganization Agreement or otherwise, to compel BEP to transfer TerraForm New York class C shares to BRELP, and BEP has no legally enforceable right, whether under the Reorganization Agreement or otherwise, to compel BRELP to transfer BEPC exchangeable shares to BEP; and (vi) BEP has not made, has no plan or intention to make, and is under no legal obligation to make any contribution to BRELP for the purpose of allowing or enabling BRELP to distribute BEPC exchangeable shares to BEP pursuant to the BRELP distribution. In addition, the general partners of BEP and BRELP shall treat the transfer of TerraForm New York class C shares by BEP to BRELP as not constituting a disguised sale of property to a partnership for all U.S. federal income tax purposes (including, without limitation, Section 707(a) of the Code) and, if required to rebut any presumption of disguised sale treatment under the Treasury Regulations, BEP shall properly disclose such position to the IRS in accordance with Treasury Regulation Section 1.707-8 (including by filing IRS Form 8275). Based on the facts and circumstances, and assuming the accuracy of the foregoing representations and undertakings of the general partners of BEP and BRELP, it is more likely than not that none of the electing holders of shares of TERP common stock will be allocated or otherwise recognize income or gain (including by reason of Section 707(a) of the Code) attributable to, or as a result of, a transfer by BEP of TerraForm New York class C shares to BRELP pursuant to the Relevant Transactions.

Notwithstanding the foregoing, the application of the disguised sale rules to the contribution by BEP of TerraForm New York class C shares to BRELP pursuant to the Relevant Transactions is complex and subject to significant uncertainty. There is no authority directly on point regarding the application of the disguised sale rules to facts and circumstances resembling the Relevant Transactions. Thus, there can be no assurance that the IRS will not challenge BEP’s position that the contribution is not pursuant to a disguised sale or that a court would not sustain an IRS challenge. If the contribution by BEP of TerraForm New York class C shares to BRELP pursuant to the Relevant Transactions is treated as a disguised sale under Section 707(a) of the Code, then an electing U.S. holder generally would be allocated gain or loss by BEP under Section 704(c)(1) of the Code, based on the difference between (i) the fair market value of the BEPC exchangeable shares received by BEP and attributable to a deemed sale by BEP of the TerraForm New York class C shares acquired by Acquisition Sub from such U.S. holder in exchange for BEP units pursuant to the BEP share exchange and (ii) such U.S. holder’s adjusted tax basis in its TerraForm New York class C shares (which should include such U.S. holder’s adjusted tax basis in its public TERP shares) deemed sold by reason of BEP’s contribution of such TerraForm New York class C shares to BRELP. Each electing U.S. holder is urged to consult an independent tax adviser regarding the application of the foregoing disguised sale rules to its ownership of BEP units, in light of such holder’s particular circumstances. The following discussion assumes the contribution by BEP of TerraForm New York class C shares to BRELP pursuant to the Relevant Transactions is not pursuant to a disguised sale under Section 707(a) of the Code and the Treasury Regulations thereunder.

General Consequences. It is uncertain whether a U.S. holder who receives a combination of BEP units and cash in lieu of fractional BEP units in exchange for its TerraForm New York class C shares pursuant to the BEP share exchange will be permitted to specifically identify the TerraForm New York class C shares that are treated as sold for cash and the TerraForm New York class C shares that are treated as transferred to Acquisition Sub in exchange for BEP units. If such specific identification is ineffective, such U.S. holder will be treated as having sold a single undivided portion of each TerraForm New York class C share exchanged by such holder pursuant to the BEP share exchange (equal to the percentage that the amount of the cash consideration received by such holder in exchange for its TerraForm New York class C shares pursuant to the BEP share exchange bears to the fair market value of the total consideration (that is, cash in lieu of fractional BEP units plus the fair market value of BEP units) received by such holder in exchange for its TerraForm New York class C shares pursuant to the

 

453


Table of Contents

BEP share exchange), and to have contributed to BEP in exchange for BEP units the remaining single undivided portion of each TerraForm New York class C share exchanged by such shareholder pursuant to the BEP share exchange.

A U.S. holder that exchanges TerraForm New York class C shares for cash in lieu of fractional BEP units pursuant to the BEP share exchange generally will recognize gain or loss in an amount equal to the difference, if any, between the amount of cash received and the shareholder’s adjusted basis in the TerraForm New York class C shares (or single undivided portion thereof) treated as sold for cash in the transaction (as described above). Generally, any such gain or loss will be long-term capital gain or loss if the U.S. holder’s holding period for the TerraForm New York class C shares exchanged is greater than one year upon the completion of the BEP share exchange (with such holding period generally including such holder’s holding period in its public TERP shares). The deductibility of capital losses is subject to limitations.

Under Section 721(a) of the Code, a U.S. holder that exchanges TerraForm New York class C shares for BEP units pursuant to the BEP share exchange should not recognize gain or loss with respect to TerraForm New York class C shares treated as contributed to BEP in exchange for BEP units, except as described below under the heading “Material United States Federal Income Tax Considerations—Consequences to U.S. HoldersOwnership and Disposition of BEP Units”. The aggregate tax basis of the BEP units received by such U.S. holder pursuant to the BEP share exchange should be the same as the aggregate tax basis of the TerraForm New York class C shares (or single undivided portion thereof) exchanged therefor, increased by such holder’s share of BEP liabilities, if any. A U.S. holder’s holding period for the BEP units received in exchange for TerraForm New York class C shares pursuant to the BEP share exchange should include the holding period of the TerraForm New York class C shares surrendered in exchange therefor (with such holding period generally including such holder’s holding period in its public TERP shares).

A U.S. holder who acquired different blocks of public TERP shares at different times or different prices should consult an independent tax adviser regarding the manner in which gain or loss should be determined and such holder’s holding period in BEP units received in exchange for TerraForm New York class C shares pursuant to the BEP share exchange, in light of such holder’s particular circumstances.

Ownership and Disposition of BEP Units

For a general discussion of the tax consequences to a U.S. holder of owning and disposing of BEP units received in exchange for TerraForm New York class C shares pursuant to the BEP share exchange, see the discussion in Item 10.E “Taxation—Material U.S. Federal Income Tax Considerations” in BEP’s Annual Report. In addition to the tax consequences discussed therein, a U.S. holder that receives and holds BEP units as a result of the BEP share exchange will be subject to special rules that may result in such U.S. holder recognizing additional taxable gain or income.

As discussed above under the heading “Material United States Federal Income Tax Considerations—Consequences to U.S. HoldersOwnership and Disposition of BEPC Exchangeable Shares—Exercise of the BEP Call Right”, under Section 704(c)(1) of the Code, if appreciated property is contributed to a partnership, the contributing partner must recognize any gain that was realized but was not recognized for U.S. federal income tax purposes with respect to the property at the time of the contribution (referred to as “built-in gain”) if the partnership sells such property at any time thereafter or distributes such property to another partner within seven years of the contribution in a transaction that does not otherwise result in the recognition of built-in gain by the partnership. In addition, Section 737 of the Code may require the recognition of a contributing partner’s deferred built-in gain upon the distribution by the partnership to that contributing partner of partnership property (other than money or, in certain circumstances, interests in an entity, such as TerraForm New York class C shares, contributed by such partner) within seven years of the contribution of the appreciated property to the partnership. If BEP were subsequently to engage in a transaction described in either Section 704(c)(1) or Section 737 of the Code, an electing U.S. holder treated as contributing all or a portion of its TerraForm New York class C shares to

 

454


Table of Contents

BEP (by reason of Acquisition Sub being disregarded for U.S. federal income tax purposes) might be required to recognize such built-in gain with respect to such TerraForm New York class C shares.

As discussed above, Section 707(a) of the Code and the Treasury Regulations thereunder create a presumption that any distributions of cash or other property made to a partner that contributed property within two years of the distribution will be treated as a payment in consideration for the property otherwise treated as contributed to the partnership in exchange for a partnership interest, with certain limited exceptions, including an exception for “operating cash flow distributions”. For this purpose, an “operating cash flow distribution” is any distribution, including, but not limited to, a complete or partial redemption distribution, that does not exceed the product of the “net cash flow from operations” (as defined in the applicable Treasury Regulations) of the partnership for the year multiplied by the lesser of the partner’s percentage interest in overall partnership profits for that year or the partner’s percentage interest in overall partnership profits for the life of the partnership. If BEP makes a distribution within two years of the BEP share exchange that does not qualify for one of the specific exceptions, BEP will disclose that distribution to the IRS on behalf of the former holders of shares of TERP common stock and will bear the burden of demonstrating that facts and circumstances clearly establish that the distribution was not part of a deemed sale transaction. If such a disclosure is required with respect to a quarterly distribution made to all BEP unitholders, BEP intends to take the position that the distribution is not a part of a sale for tax purposes. However, the IRS may disagree with this position. If a distribution to a U.S. holder within two years of the BEP share exchange is treated as part of a deemed sale transaction under Section 707(a) of the Code, such U.S. holder will recognize gain or loss in an amount equal to the difference between (i) the amount of cash and the fair market value of the property received and (ii) such U.S. holder’s adjusted tax basis in the TerraForm New York class C shares deemed to have been sold. Such gain or loss will be recognized in the year of the BEP share exchange, and, if such U.S. holder has already filed a tax return for the year of the BEP share exchange, such holder may be required to file an amended return. In such a case, the U.S. holder may also be required to report some amount of imputed interest income.

Accordingly, even if the BEP share exchange is treated as a tax-deferred contribution of TerraForm New York class C shares to BEP in exchange for BEP units under Section 721(a) of the Code, a U.S. holder could be required to recognize part or all of the built-in gain in its TerraForm New York class C shares deferred as a result of the BEP share exchange if BEP (i) sells or otherwise disposes of, or is considered to sell or otherwise to dispose of, such TerraForm New York class C shares in a taxable transaction at any time, (ii) distributes such TerraForm New York class C shares to another BEP unitholder within seven years following the BEP share exchange, (iii) distributes any BEP property other than money (or such TerraForm New York class C shares) to such holder within seven years of the BEP share exchange, or (iv) makes any distribution (other than an “operating cash flow distribution”) to such holder within two years of the BEP share exchange. No provision of the BEP limited partnership agreement prohibits any of these events from occurring, even if the event would result in a U.S. holder recognizing part or all of the gain intended to be deferred pursuant to the BEP share exchange. Nonetheless, the general partner of BEP intends to use commercially reasonable efforts to ensure that U.S. holders are not required to recognize part or all of the built-in gain in their TerraForm New York class C shares deferred as a result of the BEP share exchange, in the event that BEP undertakes any of the transactions described above. Moreover, pursuant to the Reorganization Agreement, BEP and its subsidiaries shall use their reasonable best efforts to cause none of the electing U.S. holders to be allocated or otherwise recognize income or gain attributable to, or as a result of, a transfer by BEP of TerraForm New York class C shares to BRELP pursuant to the Relevant Transactions, and BEP and its subsidiaries shall not take or knowingly fail to take any action that could reasonably be expected to impede or prevent the electing U.S. holders from qualifying for such tax treatment with respect to such transfer by BEP of TerraForm New York class C shares to BRELP pursuant to the Relevant Transactions.

If a U.S. holder fails to disclose to BEP its basis in TerraForm New York class C shares exchanged for BEP units pursuant to the BEP share exchange, then solely for the purpose of allocating items of income, gain, loss, or deduction under Section 704(c) of the Code, the general partner of BEP will use a reasonable method to estimate such holder’s basis in the TerraForm New York class C shares exchanged for BEP units pursuant to the BEP

 

455


Table of Contents

share exchange. To ensure compliance with Section 704(c) of the Code, such estimated basis could be lower than a U.S. holder’s actual basis in its TerraForm New York class C shares. As a result, the amount of gain reported by BEP to the IRS with respect to such U.S. holder in connection with any of the transactions described in the preceding paragraph could be substantially greater than the correct amount. Torys LLP has rendered no opinion with respect to whether the method used by the general partner of BEP to estimate a holder’s basis in TerraForm New York class C shares exchanged for BEP units pursuant to the BEP share exchange is reasonable. Each U.S. holder should consult its own tax adviser regarding the possible consequences under Section 704(c) of the Code of failing to disclose to BEP such U.S. holder’s basis in TerraForm New York class C shares exchanged for BEP units pursuant to the BEP share exchange.

Consequences to Non-U.S. Holders

Reincorporation Merger

For U.S. federal income tax purposes, a non-U.S. holder that receives TerraForm New York class B shares in the reincorporation merger or, in the case of an electing non-U.S. holder, TerraForm New York class C shares, generally will not recognize any gain upon the conversion of public TERP shares into such TerraForm New York class B shares or TerraForm New York class C shares in the reincorporation merger.

BEPC Share Exchange

For U.S. federal income tax purposes, a non-U.S. holder generally should not recognize any gain upon the exchange of TerraForm New York class B shares for BEPC exchangeable shares (and cash in lieu of fractional BEPC exchangeable shares) pursuant to the BEPC share exchange. Each non-U.S. holder is urged to consult an independent tax adviser regarding the U.S. federal income tax consequences of the BEPC share exchange, in light of such holder’s particular circumstances.

Ownership and Disposition of BEPC Exchangeable Shares

Distributions on BEPC exchangeable shares made to non-U.S. holders and proceeds from the sale or other disposition of BEPC exchangeable shares generally will not be subject to U.S. federal income tax. Upon the completion of the TERP acquisition, however, BRELP is expected to own stock of a U.S. corporation directly, in which case U.S. withholding tax may apply to any portion of a distribution made on BEPC exchangeable shares that is treated as a deemed dividend under Section 871(m) of the Code. Specifically, a 30% withholding tax generally applies to deemed dividend amounts (“dividend equivalents”) with respect to certain contractual arrangements held by non-U.S. persons which reference any interest in an entity if that interest could give rise to a U.S.-source dividend. Under Treasury Regulations promulgated under the Code, a Section 871(m) transaction is treated as directly referencing the assets of a partnership that holds significant investments in certain securities (such as stock of a U.S. corporation). BEP indirectly holds stock of a U.S. corporation through BRELP, and the BEPC exchangeable shares are intended to be structured so that distributions are identical to distributions on partnership BEP units. Accordingly, the contractual arrangements relating to the BEPC exchangeable shares could be subject to Section 871(m) of the Code, as discussed below.

Whether U.S. withholding tax applies with respect to a Section 871(m) transaction depends, in part, on whether it is classified for purposes of Section 871(m) of the Code as a “simple” contract or “complex” contract. No direct authority addresses whether the contractual arrangements relating to the BEPC exchangeable shares constitute a simple contract or a complex contract. In the absence of direct authority, Torys LLP has rendered no opinion regarding the classification of the contractual arrangements relating to the BEPC exchangeable shares as a simple contract or a complex contract for purposes of Section 871(m) of the Code and the Treasury Regulations thereunder. BEPC intends to take the position and believes that such contractual arrangements do not constitute a simple contract. In such case, under Treasury Regulations, as modified by an IRS Notice, such contractual arrangements should not be subject to Section 871(m) of the Code before January 1, 2023, and no portion of a

 

456


Table of Contents

distribution made on BEPC exchangeable shares before such date should be subject to U.S. withholding tax by reason of treatment as a dividend equivalent under Section 871(m). For distributions made on BEPC exchangeable shares on or after January 1, 2023, Section 871(m) of the Code will apply if the contractual arrangements relating to the BEPC exchangeable shares meet a “substantial equivalence” test. If this is the case, BEPC expects to withhold U.S. federal income tax, generally at a rate of 30%, on any portion of a distribution on BEPC exchangeable shares that is treated as a dividend equivalent and paid on or after January 1, 2023.

This 30% withholding tax may be reduced or eliminated under the Code or an applicable income tax treaty, provided that the non-U.S. holder properly certifies its eligibility by providing an IRS Form W-8. If, notwithstanding the foregoing, BEPC is unable to accurately or timely determine the tax status of a non-U.S. holder for purposes of establishing whether reduced rates of withholding apply, then U.S. withholding tax at a rate of 30% may apply to any portion of a distribution on BEPC exchangeable shares that is treated as a dividend equivalent under Section 871(m) of the Code. A dividend equivalent may also be subject to a 30% withholding tax under FATCA, unless a non-U.S. holder properly certifies its FATCA status on IRS Form W-8 or other applicable form and satisfies any additional requirements under FATCA.

Notwithstanding the foregoing, BEPC’s position that the contractual arrangements relating to the BEPC exchangeable shares do not constitute a simple contract does not bind the IRS. The Treasury Regulations under Section 871(m) of the Code require complex determinations with respect to contractual arrangements linked to U.S. equities, and the application of these regulations to the BEPC exchangeable shares is uncertain. Accordingly, the IRS could challenge BEPC’s position and assert that the contractual arrangements relating to the BEPC exchangeable shares constitute a simple contract, in which case U.S. withholding tax currently would apply, generally at a rate of 30% (subject to reduction or elimination under the Code or an applicable income tax treaty), to that portion, if any, of a distribution on BEPC exchangeable shares that is treated as referencing a U.S.-source dividend paid to BEP or BRELP. Each non-U.S. holder should consult an independent tax adviser regarding the implications of Section 871(m) of the Code and FATCA for the ownership of BEPC exchangeable shares with respect to such holder’s particular circumstances.

BEP Share Exchange

For U.S. federal income tax purposes, a non-U.S. holder generally should not recognize any gain upon the exchange of TerraForm New York class C shares for BEP units (and cash in lieu of fractional BEP units) pursuant to the BEP share exchange.

If, contrary to expectation, the BEP share exchange fails to qualify as a contribution described in Section 721(a) of the Code, or certain transactions following the BEP share exchange require the recognition of “built-in gain” attributable to TerraForm New York class C shares exchanged for BEP units pursuant to the BEP share exchange, then a non-U.S. holder who is engaged in a U.S. trade or business and who realizes gain upon the BEP share exchange may be required to recognize any gain effectively connected with such holder’s conduct of a trade or business in the United States, or if required by an applicable income tax treaty, attributable to a permanent establishment maintained by the non-U.S. holder in the United States. Each non-U.S. holder is urged to consult an independent tax adviser regarding the U.S. federal income tax consequences of the BEP share exchange, in light of such holder’s particular circumstances.

Ownership and Disposition of BEP Units

For a general discussion of the U.S. federal income tax consequences to a non-U.S. holder of owning and disposing of BEP units received in exchange for TerraForm New York class C shares pursuant to the BEP share exchange, see the discussion in Item 10.E “Taxation—Material U.S. Federal Income Tax Considerations” in BEP’s Annual Report. In addition to the tax consequences discussed therein, and based on BEP’s expected indirect equity interest (through BRELP) in TerraForm New York following the completion of the TERP acquisition, a non-U.S. holder may be subject to a withholding tax of 30% on the gross amount of certain U.S.-

 

457


Table of Contents

source income which is not effectively connected with a U.S. trade or business. Income subjected to such a flat tax rate is income of a fixed or determinable annual or periodic nature, including dividends paid by TerraForm New York to BRELP to the extent allocated to BEP. Such withholding tax may be reduced or eliminated with respect to certain types of income under an applicable income tax treaty between the United States and the non-U.S. holder’s country of residence or under the Code, provided that the holder properly certifies its eligibility for such treatment (generally, on an applicable IRS Form W-8). U.S.-source dividend income may also be subject to a 30% withholding tax under FATCA, unless a non-U.S. holder properly certifies its FATCA status on IRS Form W-8 or other applicable form and satisfies any additional requirements under FATCA.

Notwithstanding the foregoing, BEP nevertheless may be unable to accurately or timely determine the tax status of its unitholders for purposes of establishing whether reduced rates of withholding apply to some or all of the unitholders. In such case, a non-U.S. holder’s allocable share of U.S.-source dividend income may be subject to U.S. withholding tax at a rate of 30%. Further, if a non-U.S. holder would not be subject to U.S. tax, based on its tax status, or otherwise were eligible for a reduced rate of U.S. withholding, such holder might need to take additional steps to receive a credit or refund of any excess withholding tax paid on its account, which could include the filing of a non-resident U.S. income tax return with the IRS. In addition, a non-U.S. holder that receives and holds BEP units as a result of the BEP share exchange and who is engaged in a trade or business within the United States might be subject to special rules that could result in such U.S. holder recognizing additional taxable gain or income. Each non-U.S. holder is urged to consult an independent tax adviser regarding the U.S. federal income tax consequences of owning and disposing of BEP units, in light of such holder’s particular circumstances.

Information Reporting and Backup Withholding

U.S. holders generally will be subject to information withholding and may be subject to backup withholding, currently at the rate of 24%, on any cash payments received pursuant to the share exchange. Backup withholding generally will not apply, however, to a U.S. holder who (i) furnishes a correct taxpayer identification number and certifies on IRS Form W-9 (or substitute form) that such holder is not subject to backup withholding or (ii) is otherwise exempt from backup withholding. Backup withholding is not an additional tax. Any amounts withheld from a payment to a U.S. holder under the backup withholding rules may be credited against such holder’s U.S. federal income tax liability, and a holder may obtain a refund of any excess amounts withheld by filing the appropriate claim for refund with the IRS in a timely manner and furnishing any required information.

Non-U.S. holders generally will not be subject to U.S. information reporting or backup withholding. However, non-U.S. holders may be required to certify their non-U.S. status (on an applicable IRS Form W-8) in connection with payments received in the United States or through certain U.S.-related financial intermediaries. In addition, as described above under “Material United States Federal Income Tax Considerations—Consequences to Non-U.S. Holders—Ownership and Disposition of BEP Units”, non-U.S. holders may be required to certify their non-U.S. tax status (on an applicable IRS Form W-8) to qualify for exemption or reduced U.S. withholding tax on their distributive share of U.S.-source income of BEP.

THE FOREGOING DISCUSSION IS NOT INTENDED AS A SUBSTITUTE FOR CAREFUL TAX PLANNING. THE TAX MATTERS RELATING TO TERP, HOLDERS OF SHARES OF TERP COMMON STOCK, BEP, BEP UNITHOLDERS, BEPC, AND HOLDERS OF BEPC EXCHANGEABLE SHARES ARE COMPLEX AND ARE SUBJECT TO VARYING INTERPRETATIONS. MOREOVER, THE EFFECT OF EXISTING INCOME TAX LAWS, THE MEANING AND IMPACT OF WHICH IS UNCERTAIN, AND OF PROPOSED CHANGES IN INCOME TAX LAWS WILL VARY WITH THE PARTICULAR CIRCUMSTANCES OF EACH HOLDER OF SHARES OF TERP COMMON STOCK, AND IN REVIEWING THIS PROXY STATEMENT/PROSPECTUS THESE MATTERS SHOULD BE CONSIDERED. EACH HOLDER OF SHARES OF TERP COMMON STOCK SHOULD CONSULT AN INDEPENDENT TAX ADVISER WITH RESPECT TO THE U.S. FEDERAL, STATE, LOCAL, AND OTHER TAX CONSEQUENCES OF THE TRANSACTIONS WITH RESPECT TO SUCH HOLDER’S PARTICULAR CIRCUMSTANCES.

 

458


Table of Contents

MATERIAL CANADIAN FEDERAL INCOME TAX CONSIDERATIONS

The following describes the material Canadian federal income tax consequences to a TERP stockholder pursuant to the TERP acquisition who, at all relevant times, for the purposes of the Tax Act, (i) is not, and is not deemed to be, resident in Canada, (ii) does not use or hold BEPC exchangeable shares or BEP units received pursuant to the TERP acquisition, as the case may be, in a business carried on in Canada, and (ii) deals at arm’s length and is not affiliated with BEPC and BEP, or a non-resident holder. Special rules, which are not discussed in this summary, may apply to a non-resident holder that is an insurer that carries on an insurance business in Canada and elsewhere.

This summary is based upon the facts as set out in this prospectus, the current provisions of the Tax Act and the regulations thereunder, and an understanding of the current administrative policies and assessing practices of the Canada Revenue Agency, referred to as the CRA, published in writing prior to the date hereof. This summary takes into account all specific proposals to amend the Tax Act and the regulations thereunder publicly announced by or on behalf of the Minister of Finance (Canada) prior to the date hereof, or the proposed amendments, and assumes that all proposed amendments will be enacted in the form proposed. However, no assurances can be given that the proposed amendments will be enacted as proposed, or at all. This summary does not otherwise take into account or anticipate any changes in law or administrative policy or assessing practice whether by legislative, administrative or judicial action or decision, nor does it take into account tax legislation or considerations of any province, territory or foreign jurisdiction, which may differ from those discussed herein.

This summary assumes that at all relevant times (i) the BEPC exchangeable shares will be listed on a “designated stock exchange” in Canada for the purposes of the Tax Act (which currently includes the TSX) and (ii) neither BEP nor BEPC is a “tax shelter” or a “tax shelter investment”, each as defined in the Tax Act. In addition, BEPC expects that at all relevant times, all or substantially all of its property and BEP units will not be “taxable Canadian property” as defined in the Tax Act. No assurance can be given in relation to the foregoing.

Following the special distribution, BEPC will qualify as a “mutual fund corporation” as defined in the Tax Act. BEPC intends to file the necessary election under the Tax Act so that it will be deemed to be a “public corporation” effective from the beginning of its first taxation year, and therefore can qualify as a “mutual fund corporation” throughout its first taxation year. BEPC intends to continue to qualify as a “mutual fund corporation” throughout each taxation year in which BEPC exchangeable shares are outstanding and this summary assumes that will be the case.

This summary also relies as to certain matters on certificates of officers of BEPC and a letter obtained from an investment bank.

This summary is of a general nature only and is not, and is not intended to be, nor should it be construed to be, legal or tax advice to any particular holder, and no representation concerning the tax consequences to any particular holder or prospective holder are made. This summary is not exhaustive of all Canadian federal income tax considerations. Accordingly, prospective holders should consult their own tax advisors with respect to an investment in the BEPC exchangeable shares having regard to their particular circumstances.

Generally, for purposes of the Tax Act, all amounts relating to the acquisition, holding or disposition or deemed disposition of an BEPC exchangeable share must be expressed in Canadian currency. Amounts denominated in another currency must be converted into Canadian currency using the applicable rate of exchange (pursuant to the Tax Act) quoted by the Bank of Canada on the date such amounts arose, or such other rate of exchange as is acceptable to the CRA.

 

459


Table of Contents

Reincorporation Merger

It is expected that the reincorporation merger will be a “foreign merger” for purposes of the Tax Act. In general terms, a non-resident holder should be deemed to have disposed of the non-resident holder’s shares of TERP common stock for proceeds of disposition equal to the aggregate adjusted cost base of such shares to the stockholder immediately before the reincorporation merger and will be deemed to have acquired shares of TerraForm New York class B common stock or TerraForm New York class C common stock, as the case may be, in the reincorporation merger at a cost equal to the same amount. Such non-resident holder would generally not, therefore, realize a capital gain or capital loss as a result of the reincorporation merger.

Share Exchange

A non-resident holder will not be subject to tax under the Tax Act on a disposition of shares of TerraForm New York class B common stock or TerraForm New York class C common stock under the share exchange unless such shares are “taxable Canadian property” of the non-resident holder for purposes of the Tax Act at the time of the disposition and the non-resident holder is not entitled to relief under an applicable income tax treaty between Canada and the country in which the non-resident holder is resident.

It is generally expected that shares of neither TerraForm New York class B common stock nor Terra Form class C common stock should be considered “taxable Canadian property” of non-resident holders.

BEPC Exchangeable Shares as TERP Acquisition Consideration

Dividends on the BEPC Exchangeable Shares

Dividends, other than capital gains dividends, paid or credited on the BEPC exchangeable shares or deemed to be paid or credited on the BEPC exchangeable shares to a non-resident holder will be subject to Canadian withholding tax at a rate of 25%, subject to any reduction in the rate of withholding to which the non-resident holder is entitled under any applicable income tax treaty between Canada and the country in which the non-resident holder is resident.

Capital gains dividends received by a non-resident holder will be considered to be a capital gain of the non-resident holder from the disposition of capital property in the taxation year of the non-resident holder in which the capital gains dividend is received. The same Canadian withholding tax consequences are applicable to capital gains dividends to the extent of the lesser of the amount of the dividend received by the non-resident holder and the non-resident holder’s portion (as determined under the Tax Act) of the “TCP gains balance” (as defined in the Tax Act) of BEPC. In general, BEPC’s “TCP gains balance” is the amount of BEPC’s net capital gains from dispositions of “taxable Canadian property” (as defined in the Tax Act). Except as noted in the foregoing, the non-resident holder will not be subject to tax under the Tax Act in respect of a capital gains dividend.

Redemptions, Exchanges and Other Dispositions of the BEPC Exchangeable Shares

A non-resident holder will not be subject to tax under the Tax Act on a disposition or deemed disposition of BEPC exchangeable shares unless the BEPC exchangeable shares are “taxable Canadian property” of the non-resident holder for purposes of the Tax Act at the time of the disposition or deemed disposition and the non-resident holder is not entitled to relief under an applicable income tax convention between Canada and the country in which the non-resident holder is resident.

Generally, the BEPC exchangeable shares will not constitute “taxable Canadian property” of a non-resident holder at a particular time provided that BEPC is a mutual fund corporation unless, at any particular time during the 60-month period that ends at that time, both of the following conditions are met concurrently: (a) 25% or

 

460


Table of Contents

more of the issued shares of any class of the capital stock of BEPC were owned by or belonged to one or any combination of (i) the non-resident holder, (ii) persons with whom the non-resident holder did not deal at arm’s length for purposes of the Tax Act, and (iii) partnerships in which the non-resident holder or a person described in (ii) holds a membership interest directly or indirectly through one or more partnerships; and (b) more than 50% of the fair market value of the BEPC exchangeable shares was derived, directly or indirectly, from one or any combination of: (i) real or immovable property situated in Canada, (ii) “Canadian resource properties” (as defined in the Tax Act), (iii) “timber resource properties” (as defined in the Tax Act), and (iv) options in respect of, or interests in, or for civil law rights in, property described in any of (b)(i) to (iii), whether or not the property exists. It is generally not expected that BEPC exchangeable shares received by a non-resident holder pursuant to the TERP acquisition will be “taxable Canadian property” of such non-resident holder.

Notwithstanding the foregoing, in certain circumstances set out in the Tax Act, the BEPC exchangeable shares may be deemed to be “taxable Canadian property”. Non-resident holders for whom BEPC exchangeable shares may constitute “taxable Canadian property” should consult their own tax advisors.

BEP Units Received as TERP Acquisition Consideration

For a summary of the material Canadian income tax considerations to a non-resident holder owning and disposing BEP units received pursuant to the TERP acquisition, please refer to “Item 10.E—Taxation” of BEP’s Annual Report.

 

461


Table of Contents

LEGAL MATTERS

The validity of the units offered pursuant to this document and other matters of Bermuda law will be passed upon for BEP by Appleby (Bermuda) Limited. The validity of the BEPC exchangeable shares offered by this document will be passed upon by McMillan LLP, British Columbia counsel to BEPC. Certain legal matters relating to Canadian and U.S. federal income tax considerations will be passed upon on behalf of BEP and BEPC by Torys LLP. As at the date of this document, the partners and associates of each of Torys LLP, McMillan LLP and Appleby (Bermuda) Limited beneficially own, directly and indirectly, less than 1.0% of the outstanding securities or other property of BEP and BEPC, its associates or its  affiliates.

LEGAL PROCEEDINGS AND REGULATORY ACTIONS

BEPC and BEP is, from time to time, involved in legal proceedings of a nature considered normal to its business. BEPC and BEP believe that none of the litigation in which they are currently involved or have been involved since the beginning of the most recently completed financial year, individually or in the aggregate, is material to their consolidated financial condition or results of operations.

INDEBTEDNESS OF DIRECTORS AND EXECUTIVE OFFICERS

To the knowledge of BEPC, no current or former director, officer or employee of BEPC, nor any associate or affiliate of any of them, is or was indebted to BEPC at any time since its formation.

 

462


Table of Contents

CEASE TRADE ORDERS, BANKRUPTCIES, PENALTIES OR SANCTIONS

Corporate Cease Trade Orders or Bankruptcies

To the knowledge of BEPC and BEP, within the past 10 years, none of the current or proposed directors of BEPC or executive officers of the Service Providers have: (i) served as a director, chief executive officer or chief financial officer of any company that was subject to a “cease trade” or similar order, or an order denying the relevant company access to any exemption under securities legislation, which remained in effect for more than thirty (30) consecutive days, and that was issued: (a) while the current or proposed nominee was acting as director, chief executive officer or chief financial officer; or (b) after the current or proposed nominee ceased to be a director, chief executive officer or chief financial officer and which resulted from an event that occurred while the current or proposed nominee was a director, chief executive officer or chief financial officer; (ii) served as a director or executive officer of any company that, while the current or proposed nominee was acting in that capacity, or within a year after the current or proposed nominee ceased to act in that capacity, became bankrupt, made a proposal under any legislation relating to bankruptcy or insolvency or was subject to or instituted any proceedings, arrangement or compromise with creditors or had a receiver, receiver manager or trustee appointed to hold the company’s assets other than Mr. Maroun and Mr. de Carvalho Filho; or (iii) become bankrupt, made a proposal under any legislation relating to bankruptcy or insolvency, or become subject to or instituted any proceedings, arrangement or compromise with creditors, or had a receiver, receiver manager or trustee appointed to hold his or her assets. Mr. Maroun was a director of ThermoCeramix Corporation, a Canadian technology-licensing company, when it made a voluntary assignment in bankruptcy in April 2016. As of the date of this document, a trustee had been appointed and is organizing the affairs of ThermoCeramix Corporation. Mr. de Carvalho Filho was a director of Viaçao Aérea Rio-Grandense S.A., a Brazilian airline, when it applied for a grant of judicial recovery with a view to restructuring payments to its creditors in June 2005. Viaçao Aérea Rio-Grandense S.A. was declared bankrupt in August 2010. In January 2018, after serving as a strategic advisor to certain bondholders, Mr. de Carvalho Filho was appointed to the transitional board of directors of Oi S.A., a telecommunications company in Brazil under bankruptcy protection. In September 2018, Mr. de Carvalho Filho was elected to the board of directors of Oi S.A. for a two-year term and was elected Chairman. As of the date of this document, Oi S.A. remains under bankruptcy protection. Mr. de Carvalho Filho was not on the board of directors at the time that Oi S.A. entered bankruptcy protection.

Penalties or Sanctions

To the knowledge of BEPC, no current or proposed director of BEPC or executive officer of the Service Providers, nor any personal holding company thereof owned or controlled by them: (i) has been subject to any penalties or sanctions imposed by a court relating to securities legislation or by a securities regulatory authority or has entered into a settlement agreement with a securities regulatory authority; or (ii) has been subject to any other penalties or sanctions imposed by a court or regulatory body that would likely be considered important to a reasonable investor in making an investment decision.

Personal Bankruptcies

To the knowledge of BEPC, within the past 10 years, no current or proposed director of BEPC or executive officer of the Service Providers, nor any personal holding company thereof owned or controlled by them, has become bankrupt, made a proposal under any legislation relating to bankruptcy or insolvency, has become subject to or instituted any proceedings, arrangement or compromise with creditors, or had a receiver, receiver manager or trustee appointed to hold his or her assets or the assets of his or her holding company.

 

463


Table of Contents

INTERESTS OF MANAGEMENT AND OTHERS IN MATERIAL TRANSACTIONS

Except as discussed in this document, there are no material interests, direct or indirect, of any director or executive officer of BEPC, any shareholder that beneficially owns, or controls or directs (directly or indirectly), more than 10% of any class or series of BEPC’s outstanding voting securities, or any associate or affiliate of any of the foregoing persons, in any transaction within the three years before the date hereof that has materially affected or is reasonably expected to materially affect BEPC or any of its subsidiaries.

 

464


Table of Contents

STOCKHOLDER PROPOSALS AND HOUSEHOLDING

Stockholder Proposals and Nominations

Requirements for Stockholder Proposals to be Considered for Inclusion in Proxy Materials for Next Year’s Annual Meeting

TerraForm Power will hold a regular annual meeting in 2021 only if the TERP acquisition is not consummated. Assuming the TERP acquisition is not consummated, stockholder proposals to be considered for inclusion in the proxy statement and form of proxy relating to the 2021 annual meeting must be received no later than March 1, 2021 or such other date as TerraForm Power may announce at a reasonable time before TerraForm Power begins to print and send its proxy materials for the 2021 annual meeting in the event that the anniversary of the 2021 annual meeting is changed by more than 30 days from the date of the 2021 annual meeting. In addition, all proposals will need to comply with Rule 14a-8 under the Exchange Act, which lists the requirements for the inclusion of stockholder proposals in company-sponsored proxy materials. Stockholder proposals must be delivered to or mailed and received by TerraForm Power’s Secretary at TerraForm Power’s principal executive offices at TerraForm Power, Inc., 200 Liberty Street, 14th Floor, New York, New York 10281.

Other Stockholder Proposals for Presentation at Next Year’s Annual Meeting

Notice of any director nomination or other proposal that you intend to present at the 2021 annual meeting, but do not intend to have included in TerraForm Power’s proxy materials relating to the 2021 TerraForm annual meeting, must be delivered to or mailed and received by TerraForm Power’s Secretary at TerraForm Power’s principal executive offices at TerraForm Power, Inc., 200 Liberty Street, 14th Floor, New York, New York 10281 not earlier than the close of business on March 31, 2021 and not later than the close of business on April 30, 2021. In addition, your notice must set forth the information required by TerraForm Power’s bylaws with respect to each director nomination or other proposal that you intend to present at the 2021 annual meeting. Copies of the provisions of TerraForm Power’s bylaws applicable to stockholder nominations and proposals will be forwarded to any stockholder upon written request.

Householding of Proxy Materials

The SEC permits TerraForm Power to deliver a single copy of its Notice of Annual Meeting and proxy statement/prospectus and TerraForm Power’s Annual Report to the TERP stockholders who have the same address and last name, unless TerraForm Power has received contrary instructions from such TERP stockholders.

Upon the written or oral request of a stockholder at a shared address to which a single copy of this Notice of Annual Meeting and proxy statement/prospectus and TerraForm Power’s Annual Report was delivered, TerraForm Power will promptly deliver a separate copy of such document to the requesting stockholder. Written requests should be made to TerraForm Power, Inc., Investor Relations, 200 Liberty Street, 14th Floor, New York, New York 10281 and oral requests may be made by calling TerraForm Power at (646) 992-2400.

Stockholders sharing an address who are receiving multiple copies of this Notice of Annual Meeting of TERP Stockholders and proxy statement/prospectus and TerraForm Power’s Annual Report may request delivery of a single copy of such documents by writing to TerraForm Power at the address above or calling TerraForm Power at the telephone number above. Each TERP stockholder will continue to receive a separate proxy card. This procedure, called “householding”, will reduce the volume of duplicate information TERP stockholders receive and reduce TerraForm Power’s printing and postage costs.

 

465


Table of Contents

IMPORTANT NOTICE REGARDING THE AVAILABILITY OF PROXY MATERIALS FOR THE TERP STOCKHOLDERS MEETING TO BE HELD ON JULY 29, 2020

The proxy statement/prospectus and TerraForm Power’s Annual Report are available on TerraForm Power’s website at www.terraformpower.com.

 

466


Table of Contents

EXPERTS, TRANSFER AGENT AND REGISTRAR

The consolidated financial statements of BEP as of December 31, 2019 and 2018, and for each of the years in the three-year period ended December 31, 2019, incorporated in this document by reference from BEP’s Annual Report, and the effectiveness of BEP’s internal control over financial reporting, have been audited by Ernst & Young LLP, an independent registered public accounting firm, as stated in their reports, which are incorporated herein by reference. Such financial statements have been so incorporated in reliance upon the reports of such firm given upon their authority as experts in accounting and auditing.

The combined carve-out financial statements of the Brazilian, Colombian and United States operations of BEP as of December 31, 2019 and 2018, and for each of the three years in the period ended December 31, 2019 included in this document, have been audited by Ernst & Young LLP, an independent registered public accounting firm, as stated in their report appearing herein. Such financial statements have been so included in reliance upon the report of such firm given upon their authority as experts in accounting and auditing.

The consolidated financial statements of BEPC as of December 31, 2019 included in this document, have been audited by Ernst & Young LLP, an independent registered public accounting firm, as stated in their report appearing herein. Such financial statements have been so included in reliance upon the report of such firm given upon their authority as experts in accounting and auditing. The offices of Ernst & Young LLP are located at Ernst & Young Tower, 100 Adelaide Street West, Toronto, ON M5H 0B3.

The consolidated financial statements of TerraForm Power, Inc. included in its Annual Report on Form 10-K and Amendment No. 1 of BEP’s Annual Report on Form 20-F as of and for the years ending December 31, 2019 and 2018, and the effectiveness of TerraForm Power, Inc.’s internal control over financial reporting as of December 31, 2019, have been audited by Ernst & Young LLP, independent registered public accounting firm, located at 5 Times Square, New York, New York 10036, as set forth in its reports thereon which conclude, among other things, that TerraForm Power, Inc. did not maintain effective internal control over financial reporting as of December 31, 2019, based on Internal Control — Integrated Framework issued by the Committee of Sponsoring Organizations of the Treadway Commission 2013 framework, because of the effects of the material weaknesses described included therein and incorporated herein by reference . The audit report on the consolidated financial statements of TerraForm Power, Inc. as of and for the year ended December 31, 2018 is based in part on the report of Deloitte, S.L., independent registered public accounting firm, in connection with the consolidated financial statements of TERP Spanish HoldCo, S.L. and subsidiaries as of December 31, 2018, and for the period from June 12, 2018 to December 31, 2018. Such consolidated financial statements have been incorporated herein by reference in reliance upon such reports given on the authority of such firms as experts in accounting and auditing.

The consolidated financial statements of TerraForm Power, Inc. for the year ended December 31, 2017 have been incorporated by reference herein in reliance upon the report of KPMG LLP, independent registered public accounting firm, incorporated by reference herein, and upon the authority of said firm as experts in accounting and auditing. The address of KPMG LLP is 8350 Broad St #900, McLean, VA 22102.

The consolidated financial statements of TERP Spanish HoldCo, S.L. (Sociedad unipersonal) and subsidiaries as of December 31, 2018, and for the period from June 12, 2018 to December 31, 2018 have been audited by Deloitte, S.L., independent registered public accounting firm, whose report thereon is incorporated by reference herein in reliance upon such firm’s authority as experts in accounting and auditing. The offices of Deloitte, S.L. are located at Plaza Pablo Ruiz Picasso, 1, Torre Picasso, 28020, Madrid, Spain.

The transfer agent and registrar for the BEP units and BEPC exchangeable shares will be Computershare Trust Company of Canada., at its principal office in Toronto, Ontario, Canada.

 

467


Table of Contents

SERVICE OF PROCESS AND ENFORCEABILITY OF CIVIL LIABILITIES

BEP is formed under the laws of Bermuda. A substantial portion of BEPC’s and BEP’s assets are located outside of Canada and the United States and certain of the expected directors of BEPC and the general partner of BEP may be residents of jurisdictions outside of Canada and the United States. BEPC and BEP have expressly submitted to the jurisdiction of the Ontario courts and have appointed an attorney for service of process in Ontario and in the United States. However, it may be difficult for investors to effect service within Ontario or elsewhere in Canada or the United States upon those directors who are not residents of Canada or the United States, as applicable. Investors are advised that it may also not be possible for investors to enforce judgments obtained in Canada or the United States against any person or company that is incorporated, continued or otherwise organized under the laws of a foreign jurisdiction or resides outside of Canada or the United States, even if the party has appointed an agent for directors of BEPC or the general partner of BEP since a substantial portion of BEPC’s assets, BEP’s assets and the assets of such persons may be located outside of Canada and the United States. BEP has been advised by counsel that there is no treaty in force between Canada and Bermuda or the United States and Bermuda providing for the reciprocal recognition and enforcement of judgments in civil and commercial matters. As a result, whether a Canadian or U.S. judgment would be capable of being the subject of enforcement proceedings in Bermuda against BEP or the directors of the general partner of BEP depends on whether the Canadian or U.S. court that entered the judgment is recognized by a Bermuda court as having jurisdiction over BEP or the directors of the general partner of BEP, as determined by reference to Bermuda conflict of law rules. The courts of Bermuda would issue a valid, final and conclusive judgment in personam in respect of a judgment obtained in a Canadian or U.S. court pursuant to which a sum of money is payable (other than a sum of money payable in respect of multiple damages, taxes or other charges of a like nature or in respect of a fine or other penalty) as long as (i) the court had proper jurisdiction over the parties subject to the judgment according to Bermuda’s conflicts of law principles; (ii) the court did not contravene the rules of natural justice of Bermuda; (iii) the judgment was not obtained by fraud; (iv) the enforcement of the judgment would not be contrary to the public policy of Bermuda; and (v) there is due compliance with the applicable common law rules in Bermuda governing the enforcement of a foreign judgment.

In addition to and irrespective of jurisdictional issues, Bermuda courts will not enforce a provision of Canadian or U.S. federal securities laws that is either penal in nature or contrary to public policy. It is the advice of BEP’s Bermuda counsel that an action brought pursuant to a public or penal law, the purpose of which is the enforcement of a sanction, power or right at the instance of the state in its sovereign capacity, is unlikely to be enforced by a Bermuda court. Specified remedies available under the laws of Canadian or U.S. jurisdictions, including specified remedies under Canadian securities laws or U.S. federal securities laws, would not likely be available under Bermuda law or enforceable in a Bermuda court, as they may be contrary to Bermuda public policy. Further, no claim may be brought in Bermuda against BEP or the directors of the general partner of BEP in the first instance for a violation of Canadian securities laws or U.S. federal securities laws because these laws have no extraterritorial application under Bermuda law and do not have force of law in Bermuda.

 

468


Table of Contents

WHERE YOU CAN FIND MORE INFORMATION

BEPC

This document is a part of the registration statement filed with the SEC on Form F-1/F-4 and does not contain all of the information set forth in the registration statement. The rules and regulations of the SEC allows BEPC to omit from this document certain information included in the registration statement. For further information about BEPC and BEPC exchangeable shares, you should refer to the registration statement. This document summarizes material provisions of contracts and other documents. Since this document may not contain all of the information that you may find important, you should review the full text of these contracts and other documents. BEPC has included copies of these documents as exhibits to its registration statement.

Because BEPC qualifies as a foreign private issuer under the Exchange Act, it is exempt from certain provisions of the securities laws in the United States that are applicable to domestic U.S. issuers, including:

 

   

the rules under the Exchange Act requiring the filing with the SEC of quarterly reports on Form 10-Q or current reports on Form 8-K;

 

   

the sections of the Exchange Act regulating the solicitation of proxies, consents or authorizations in respect of a security registered under the Exchange Act;

 

   

the sections of the Exchange Act requiring insiders to file public reports of their stock ownership and trading activities and liability for insiders who profit from trades made in a short period of time; and

 

   

the selective disclosure rules by issuers of material non-public information under Regulation FD.

As long as BEPC is subject to the reporting requirements of the Exchange Act, it expects to file an annual report on Form 20-F within four months of the end of each fiscal year. Press releases relating to financial results and material events will also be filed or furnished to the SEC on Form 6-K. However, the information BEPC is required to file with or furnish to the SEC may be less extensive and less timely compared to that required to be filed with the SEC by U.S. issuers.

The SEC maintains a website at www.sec.gov that contains reports and information statements and other information regarding registrants like BEPC that file electronically with the SEC where you can access the registration statement and its exhibits and the other filings BEPC makes with the SEC from time to time. Copies of documents that have been filed with the Canadian securities authorities can be obtained at www.sedar.com.

BEP

BEP is currently subject to periodic reporting and other informational requirements of the Exchange Act, as applicable to foreign private issuers. Accordingly, BEP is required to file reports, including annual reports on Form 20-F, and other information with the SEC. BEP’s SEC filings are available to the public from the SEC’s website at http://www.sec.gov. Copies of documents that have been filed with the Canadian securities authorities can be obtained at www.sedar.com. Information about BEP, including its SEC filings, is also available at its Internet site at https://bep.brookfield.com. However, the information on BEP’s Internet site is not a part of this document.

The SEC allows BEP to incorporate by reference information into this document. This means that BEP can disclose important information to you by referring you to another document filed separately with the SEC. The information incorporated by reference is considered to be a part of this document, except for any information superseded by information that is included directly in this document or incorporated by reference subsequent to the date of this document.

 

469


Table of Contents

BEP incorporates by reference the following documents or information that it has filed with the SEC:

 

   

BEP’s Annual Report on Form 20-F for the fiscal year ended December 31, 2019, filed with the SEC on February  28, 2020, as amended by Amendment No. 1 thereto on March 18, 2020;

 

   

BEP’s Form 6-K filed on March 27, 2020;

 

   

BEP’s Form 6-K filed on May 6, 2020 (exhibits 99.2 and 99.3 only); and

 

   

BEP’s Form 6-K filed on June 4, 2020.

In addition, BEP incorporates by reference any future filings it makes with the SEC pursuant to Sections 13(a), 13(c), 14 or 15(d) of the Exchange Act and, solely to the extent designed therein, any documents furnished by BEP with the SEC on Form 6-K, in each case, between the date of this document and the date of the TERP stockholders meeting relating to the TERP acquisition. Such documents are considered to be part of this document, effective as of the date such documents are filed. In the event of conflicting information in these documents, the information in the latest filed document should be considered correct.

Copies of the documents incorporated by reference herein may be obtained on written or oral request without charge from the office of BEP’s Corporate Secretary at 73 Front Street, 5th Floor, Hamilton, HM 12, Bermuda, +1 441-294-3309, and are also available electronically on EDGAR on the SEC’s website at www.sec.gov or on SEDAR at www.sedar.com.

Any statement contained in this document or in such publicly filed documents with respect to BEP shall be deemed to be modified or superseded, for the purposes of this document, to the extent that a statement contained in this document or in any other subsequently filed document, modifies or supersedes that statement. The modifying or superseding statement need not state that it has modified or superseded a prior statement or include any other information set forth in the document that it modifies or supersedes. The making of a modifying or superseding statement shall not be deemed an admission for any purposes that the modified or superseded statement, when made, constituted a misrepresentation, an untrue statement of a material fact or an omission to state a material fact that is required to be stated or that is necessary to make a statement not misleading in light of the circumstances in which it was made. Any statement so modified or superseded shall not be deemed, except as so modified or superseded, to constitute a part of this document.

Brookfield

More information about Brookfield is available at its Internet site at https://bam.brookfield.com. However, the information on Brookfield’s Internet site is not a part of this document.

TerraForm Power

This proxy statement/prospectus is a part of the document filed with the SEC on Form F-1/F-4 and does not contain all of the information set forth in the filing. TerraForm Power files annual, quarterly and current reports, proxy statements and other information with the SEC. TerraForm Power makes available free of charge through its website (http://www.terraformpower.com) the reports it files with the SEC, including their annual reports on Form 10-K, quarterly reports on Form 10-Q, current reports on Form 8-K and amendments to those reports filed or furnished pursuant to Section 13(a) or 15(d) of the Exchange Act, as soon as reasonably practicable after they electronically file such material with, or furnish it to, the SEC. The SEC maintains an internet site containing these reports and proxy and information statements at http://www.sec.gov.

The following corporate governance documents are posted on TerraForm Power’s website at www.terraformpower.com:

 

   

The TerraForm Power, Inc. Anti-Bribery and Corruption Policy;

 

   

The TerraForm Power, Inc. Code of Business Conduct and Ethics;

 

470


Table of Contents
   

The TerraForm Power, Inc. Cybersecurity Policy;

 

   

The TerraForm Power, Inc. Environmental Policy;

 

   

The TerraForm Power, Inc. Positive Work Environment Policy;

 

   

The TerraForm Power, Inc. Board Diversity Policy;

 

   

The TerraForm Power, Inc. Board of Directors Charter;

 

   

The TerraForm Power, Inc. Audit Committee Charter;

 

   

The TerraForm Power, Inc. Conflicts Committee Charter; and

 

   

The TerraForm Power, Inc. Nominating and Corporate Governance Committee Charter.

Except as expressly stated in the paragraph immediately below, information included on, or otherwise accessible through, the TerraForm Power’s website is not incorporated into, and does not form a part of, this proxy statement/prospectus.

The SEC allows TerraForm Power to “incorporate by reference” information into this proxy statement/prospectus. This means that TerraForm Power can disclose important information by referring to another document filed separately with the SEC. The information incorporated by reference is considered to be part of this proxy statement/prospectus. This proxy statement/prospectus and the information that TerraForm Power later files with the SEC may update and supersede the information incorporated by reference. Similarly, the information that TerraForm Power later files with the SEC may update and supersede the information in this proxy statement/prospectus. TerraForm Power also incorporates by reference into this proxy statement/prospectus the following documents filed by TerraForm Power with the SEC under the Exchange Act:

 

   

TerraForm Power’s Annual Report on Form 10-K for the year ended December 31, 2019, filed on March 17, 2020;

 

   

TerraForm Power’s Current Reports on Form 8-K, filed on February 18, 2020, March 17, 2020, March 20, 2020, May 11, 2020 and June 26, 2020 (other than the portions of those documents not deemed to be filed);

 

   

TerraForm Power’s Amendment No. 1 to its Annual Report on Form 10-K/A for the year ended December 31, 2019, filed on March 25, 2020;

 

   

TerraForm Power’s Amendment No. 2 to its Annual Report on Form 10-K/A for the year ended December 31, 2019, filed on April 29, 2020; and

 

   

TerraForm Power’s Quarterly Report on Form 10-Q for the quarterly period ended March 31, 2020, filed on May 11, 2020.

In addition, TerraForm Power incorporates by reference any future filing it makes with the SEC under Section 13(a), 13(c), 14 or 15(d) of the Exchange Act (other than information furnished pursuant to Item 2.02 or Item 7.01 of a Current Report on Form 8-K) after the date of this proxy statement/prospectus and prior to the date of the TERP stockholders meeting. Such documents are considered to be a part of this proxy statement/prospectus, effective as of the date such documents are filed. In the event of conflicting information in these documents, the information in the latest filed document should be considered correct.

Copies of the documents incorporated by reference herein may be obtained on written request without charge from the office of TerraForm Power’s Corporate Secretary at 7550 Wisconsin Avenue, 9th Floor, Bethesda, Maryland 20814, and are also available electronically on EDGAR on the SEC’s website at www.sec.gov.

Any statement contained in this proxy statement/prospectus or in such publicly filed documents with respect to TerraForm Power shall be deemed to be modified or superseded, for the purposes of this proxy statement/

 

471


Table of Contents

prospectus, to the extent that a statement contained in this proxy statement/prospectus or in any other subsequently filed document, modifies or supersedes that statement. The modifying or superseding statement need not state that it has modified or superseded a prior statement or include any other information set forth in the document that it modifies or supersedes. The making of a modifying or superseding statement shall not be deemed an admission for any purposes that the modified or superseded statement, when made, constituted a misrepresentation, an untrue statement of a material fact or an omission to state a material fact that is required to be stated or that is necessary to make a statement not misleading in light of the circumstances in which it was made. Any statement so modified or superseded shall not be deemed, except as so modified or superseded, to constitute a part of this proxy statement/prospectus.

 

472


Table of Contents

MATERIAL CONTRACTS

The following are the only material contracts, other than the contracts entered into in the ordinary course of business, which (i) have been entered into by BEPC since its formation or which are proposed to be entered into by BEPC, (ii) have been entered into by Brookfield Renewable or Brookfield in connection with the special distribution or which are proposed to be entered into by Brookfield Renewable or Brookfield in connection with the special distribution, or (iii) are otherwise material to BEPC:

 

  1.

Rights Agreement, to be dated as of the distribution date, between BAM and Wilmington Trust, National Association, described under the heading “BEP and BEPC Relationship with Brookfield—Rights Agreement”.

 

  2.

BEP Registration Rights Agreement, to be dated as of the distribution date, between BEPC, BEP and BAM, described under the heading “BEP and BEPC Relationship with Brookfield—BEP Registration Rights Agreement”.

 

  3.

Relationship Agreement, described under the heading “BEP and BEPC Relationship with Brookfield—Brookfield Relationship Agreement”.

 

  4.

Agreement and Plan of Reorganization, dated March 16, 2020, by and among TerraForm Power, Inc., Brookfield Renewable Partners L.P., Brookfield Renewable Corporation, 2252876 Alberta ULC and TerraForm Power NY Holdings, Inc., described under the heading “The Reorganization Agreement”.

 

  5.

Guarantee, dated November 23, 2011, by LATAM Holdco in favor of BNY Trust Company of Canada, in respect of debt securities issued by Finco, described under “BEPC Relationship with Brookfield Renewable—Credit Support”.

 

  6.

Amended and Restated Guarantee Indenture, dated November 25, 2011, by and among BEP, BRELP, NA HoldCo, LATAM Holdco, Brookfield Renewable Power Preferred Equity Inc., or BRP Equity, Computershare Trust Company of Canada and other guarantor parties from time to time thereto (Class A Preference Shares, Series 1), described under “BEPC Relationship with Brookfield Renewable—Credit Support”.

 

  7.

Amended and Restated Guarantee Indenture, dated November 25, 2011, by and among BEP, BRELP, NA HoldCo, LATAM Holdco, BRP Equity, Computershare Trust Company of Canada and other guarantor parties from time to time thereto (Class A Preference Shares, Series 2), described under “BEPC Relationship with Brookfield Renewable—Credit Support”.

 

  8.

Guarantee Indenture, dated October 11, 2012, by and among BEP, BRELP, NA HoldCo, LATAM Holdco, BRP Equity, Computershare Trust Company of Canada and other guarantor parties from time to time thereto (Class A Preference Shares, Series 3), described under “BEPC Relationship with Brookfield Renewable—Credit Support”.

 

  9.

Guarantee Indenture, dated October 11, 2012, by and among BEP, BRELP, NA HoldCo, LATAM Holdco, BRP Equity, and Computershare Trust Company of Canada (Class A Preference Shares, Series 4), described under “BEPC Relationship with Brookfield Renewable—Credit Support”.

 

  10.

Guarantee Indenture, dated January 29, 2013, by and among BEP, BRELP, NA HoldCo, LATAM Holdco, BRP Equity, Computershare Trust Company of Canada and other guarantor parties from time to time thereto (Class A Preference Shares, Series 5), described under “BEPC Relationship with Brookfield Renewable—Credit Support”.

 

  11.

Guarantee Indenture, dated May 1, 2013, by and among BEP, BRELP, NA HoldCo, LATAM Holdco, BRP Equity, Computershare Trust Company of Canada and other guarantor parties from time to time thereto (Class A Preference Shares, Series 6), described under “BEPC Relationship with Brookfield Renewable—Credit Support”.

 

473


Table of Contents
  12.

Guarantee Indenture, dated November 25, 2015, by and among BEP, BRELP, NA HoldCo, LATAM Holdco, Euro Holdco, Investco and Computershare Trust Company of Canada (Series 7 Preferred Units), described under “BEPC Relationship with Brookfield Renewable—Credit Support”.

 

  13.

Guarantee Indenture, dated November 25, 2015, by and among BEP, BRELP, NA HoldCo, LATAM Holdco, Euro Holdco, Investco and Computershare Trust Company of Canada (Series 8 Preferred Units), described under “BEPC Relationship with Brookfield Renewable—Credit Support”.

 

  14.

Guarantee Indenture, dated February 11, 2016, by and among BEP, BRELP, NA HoldCo, LATAM Holdco, Euro Holdco, Investco and Computershare Trust Company of Canada (Series 5 Preferred Units), described under “BEPC Relationship with Brookfield Renewable—Credit Support”.

 

  15.

Guarantee Indenture, dated May 25, 2016, by and among BEP, BRELP, NA HoldCo, LATAM Holdco, Euro Holdco, Investco and Computershare Trust Company of Canada (Series 9 Preferred Units), described under “BEPC Relationship with Brookfield Renewable—Credit Support”.

 

  16.

Guarantee Indenture, dated May 25, 2016, by and among BEP, BRELP, NA HoldCo, LATAM Holdco, Euro Holdco, Investco and Computershare Trust Company of Canada (Series 10 Preferred Units), described under “BEPC Relationship with Brookfield Renewable—Credit Support”.

 

  17.

Guarantee Indenture, dated February 14, 2017, by and among BEP, BRELP, NA HoldCo, LATAM Holdco, Euro Holdco, Investco and Computershare Trust Company of Canada (Series 11 Preferred Units), described under “BEPC Relationship with Brookfield Renewable—Credit Support”.

 

  18.

Guarantee Indenture, dated February 14, 2017, by and among BEP, BRELP, NA HoldCo, LATAM Holdco, Euro Holdco, Investco and Computershare Trust Company of Canada (Series 12 Preferred Units), described under “BEPC Relationship with Brookfield Renewable—Credit Support”.

 

  19.

Guarantee Indenture, dated January 16, 2018, by and among BEP, BRELP, NA HoldCo, LATAM Holdco, Euro Holdco, Investco and Computershare Trust Company of Canada (Series 13 Preferred Units), described under “BEPC Relationship with Brookfield Renewable—Credit Support”.

 

  20.

Guarantee Indenture, dated January 16, 2018, by and among BEP, BRELP, NA HoldCo, LATAM Holdco, Euro Holdco, Investco and Computershare Trust Company of Canada (Series 14 Preferred Units), described under “BEPC Relationship with Brookfield Renewable—Credit Support”.

 

  21.

Guarantee Indenture, dated March 11, 2019, by and among BEP, BRELP, NA HoldCo, LATAM Holdco, Euro Holdco, Investco and Computershare Trust Company of Canada (Series 15 Preferred Units), described under “BEPC Relationship with Brookfield Renewable—Credit Support”.

 

  22.

Guarantee Indenture, dated March 11, 2019, by and among BEP BRELP, NA HoldCo, LATAM Holdco, Euro Holdco, Investco and Computershare Trust Company of Canada (Series 16 Preferred Units), described under “BEPC Relationship with Brookfield Renewable—Credit Support”.

 

  23.

Guarantee, to be dated as of the distribution date, between BEP Subco Inc. and BNY Trust Company of Canada, in respect of the debt securities issued by Finco, described under “BEPC Relationship with Brookfield Renewable—Credit Support.”

 

  24.

Guarantee Indentures, to be dated as of the distribution date, between BEP Subco Inc., Computershare Trust Company of Canada and other parties, in respect of BEP’s preferred units and preference shares, described under “BEPC Relationship with Brookfield Renewable—Credit Support.”

 

  25.

Credit Agreement, to be dated as of the distribution date, between BEP Subco Inc., as borrower, and NA Holdco, as lender, described under the heading “BEPC Relationship with Brookfield Renewable—Subordinated Credit Facilities”.

 

  26.

Credit Agreement, to be dated as of the distribution date, between BEP Subco Inc., as lender, and NA Holdco, as borrower, described under the heading “BEPC Relationship with Brookfield Renewable—Subordinated Credit Facilities”.

 

474


Table of Contents
  27.

Equity Commitment Agreement, to be dated as of the distribution date, between BEP, BEPC and NA HoldCo, described under the heading “BEPC Relationship with Brookfield Renewable—Equity Commitment Agreement”.

 

  28.

BEP Master Services Agreement, described under the heading “BEPC Management and the BEP Master Services Agreement—The BEP Master Services Agreement”.

 

  29.

First amendment to the BEP Master Services Agreement, to be dated as of the distribution date, by and among Brookfield, the Service Recipients and the Service Providers, described under the heading “BEPC Management and the BEP Master Services Agreement”.

Copies of the foregoing documents will be available on EDGAR on the SEC’s website at www.sec.gov or on SEDAR at www.sedar.com.

 

475


Table of Contents

INDEX TO FINANCIAL STATEMENTS

 

Combined carve-out financial statements of the United States, Colombian and Brazilian operations of Brookfield Renewable Partners L.P. as of December 31, 2019 and December 31, 2018 and for each of the three years in the period ended December 31, 2019

     F-2  

Unaudited interim condensed combined carve-out financial statements of the United States, Colombian and Brazilian operations of Brookfield Renewable Partners L.P. as of March 31, 2020 and December 31, 2019 and for the three-month periods ended March 31, 2020 and March 31, 2019

     F-57  

Consolidated Financial Statements of Brookfield Renewable Corporation as at and for the period ended December 31, 2019

     F-79  

Consolidated Condensed Financial Statements of Brookfield Renewable Corporation for the three months ended March 31, 2020 and as of March 31, 2020 and December 31, 2019

     F-85  

 

F-1


Table of Contents

COMBINED CARVE-OUT FINANCIAL STATEMENTS OF THE

UNITED STATES, COLOMBIAN AND BRAZILIAN

OPERATIONS OF BROOKFIELD RENEWABLE PARTNERS L.P.

As of December 31, 2019 and December 31, 2018 and for each of the years

in the three years ended December 31, 2019

 

F-2


Table of Contents

REPORT OF INDEPENDENT REGISTERED PUBLIC ACCOUNTING FIRM

To the Board of Directors of Brookfield Renewable Corporation

Opinion on the Combined Carve-out Financial Statements

We have audited the accompanying combined carve-out statements of financial position of the United States, Colombian and Brazilian operations of Brookfield Renewable Partners L.P. (the “Business”) as of December 31, 2019 and 2018, the related combined carve-out statements of income, comprehensive income, changes in equity and cash flows for each of the three years in the period ended December 31, 2019, and the related notes (collectively referred to as the “combined carve-out financial statements”).

In our opinion, the combined carve-out financial statements present fairly, in all material respects, the financial position of the Business as at December 31, 2019 and 2018, and the results of its operations and its cash flows for each of the three years in the period ended December 31, 2019, in conformity with International Financial Reporting Standards as issued by the International Accounting Standards Board.

Adoption of New Accounting Standard

As discussed in Note 2 to the combined carve-out financial statements, the Business changed its method of accounting for Leases in 2019 due to the adoption of IFRS 16, Leases. As discussed in Note 2 to the combined carve-out financial statements, the Business changed its method of accounting for Revenue and Financial Instruments in 2018 due to the adoption of IFRS 15, Revenue from Contracts with Customers and IFRS 9, Financial Instruments.

Basis for Opinion

These combined carve-out financial statements are the responsibility of the Business’ management. Our responsibility is to express an opinion on the Business’ combined carve-out financial statements based on our audits. We are a public accounting firm registered with the Public Company Accounting Oversight Board (United States) (PCAOB) and are required to be independent with respect to the Business in accordance with the U.S. federal securities laws and the applicable rules and regulations of the Securities and Exchange Commission and the PCAOB.

We conducted our audits in accordance with the standards of the PCAOB. Those standards require that we plan and perform the audit to obtain reasonable assurance about whether the combined carve-out financial statements are free of material misstatement, whether due to error or fraud. The Business is not required to have, nor were we engaged to perform an audit of the Business’ internal control over financial reporting. As part of our audits, we are required to obtain an understanding of internal control over financial reporting but not for the purpose of expressing an opinion on the effectiveness of the Business’ internal control over financial reporting. Accordingly, we express no such opinion.

Our audits included performing procedures to assess the risks of material misstatement of the combined carve-out financial statements, whether due to error or fraud, and performing procedures that respond to those risks. Such procedures included examining, on a test basis, evidence regarding the amounts and disclosures in the combined carve-out financial statements. Our audits also included evaluating the accounting principles used and significant estimates made by management, as well as evaluating the overall presentation of the combined carve-out financial statements. We believe that our audits provide a reasonable basis for our opinion.

/s/ Ernst & Young LLP

Chartered Professional Accountants

Licensed Public Accountants

We have served as the Business’ auditor since 2020.

Toronto, Canada

April 21, 2020

 

F-3


Table of Contents

COMBINED CARVE-OUT FINANCIAL STATEMENTS OF THE UNITED STATES, COLOMBIAN AND BRAZILIAN OPERATIONS OF BROOKFIELD RENEWABLE PARTNERS L.P.

COMBINED CARVE-OUT STATEMENTS OF INCOME

 

YEARS ENDED DECEMBER 31

(MILLIONS)

   Notes    2019     2018     2017  

Revenues

      $ 2,236     $ 2,164     $ 2,035  

Other income

        31       16       27  

Direct operating costs

   5      (801 )      (816     (832

Management service costs

   19      (82 )      (56     (60

Interest expense – borrowings

   9      (381 )      (402     (438

Share of earnings from equity-accounted investments

   13      12       17       5  

Foreign exchange and unrealized financial instrument gain (loss)

   3      9       (14     (9

Depreciation

   8      (509 )      (531     (559

Other

        (21 )      (48     8  

Income tax (expense) recovery

         

Current

   7      (59 )      (26     (38

Deferred

   7      (10 )      58       (76
     

 

 

   

 

 

   

 

 

 
        (69     32       (114
     

 

 

   

 

 

   

 

 

 

Net income

      $ 425     $ 362     $ 63  
     

 

 

   

 

 

   

 

 

 

Net income attributable to:

         

Participating non-controlling interest – in operating subsidiaries

   10    $ 241     $ 286     $ 69  

Parent company

        184       76       (6
     

 

 

   

 

 

   

 

 

 
      $ 425     $ 362     $ 63  
     

 

 

   

 

 

   

 

 

 

The accompanying notes are an integral part of these combined financial statements.

 

F-4


Table of Contents

COMBINED CARVE-OUT FINANCIAL STATEMENTS OF THE UNITED STATES, COLOMBIAN AND BRAZILIAN OPERATIONS OF BROOKFIELD RENEWABLE PARTNERS L.P.

COMBINED CARVE-OUT STATEMENTS OF COMPREHENSIVE INCOME

 

YEARS ENDED DECEMBER 31

(MILLIONS)

   Notes      2019     2018     2017  

Net income

      $ 425     $ 362     $ 63  

Other comprehensive income that will not be reclassified to net income

         

Revaluations of property, plant and equipment

     8        1,479       3,444       1,208  

Actuarial loss on defined benefit plans

        (8     6       (1

Deferred income taxes on above items

     7        (271     (610     253  

Equity-accounted investments

     13        51       97       56  
     

 

 

   

 

 

   

 

 

 

Total items that will not be reclassified to net income

        1,251       2,937       1,516  

Other comprehensive income (loss) that may be reclassified to net income

         

Foreign currency translation

     6        (132     (642     (7

Losses arising during the period on financial instruments designated as cash-flow hedges

     3        35       7       —    

Reclassification adjustments for amounts recognized in net income

     3        —         —         (16

Deferred income taxes on above items

     7        (3     —         1  
     

 

 

   

 

 

   

 

 

 

Total items that may be reclassified subsequently to net income

        (100 )      (635     (22
     

 

 

   

 

 

   

 

 

 

Other comprehensive income

        1,151       2,302       1,494  
     

 

 

   

 

 

   

 

 

 

Comprehensive income

      $ 1,576     $ 2,664     $ 1,557  
     

 

 

   

 

 

   

 

 

 

Comprehensive income attributable to:

         

Participating non-controlling interest – in operating subsidiaries

     10      $ 857     $ 1,592     $ 438  

Parent company

        719       1,072       1,119  
     

 

 

   

 

 

   

 

 

 
      $ 1,576     $ 2,664     $ 1,557  
     

 

 

   

 

 

   

 

 

 

The accompanying notes are an integral part of these combined financial statements.

 

F-5


Table of Contents

COMBINED CARVE-OUT FINANCIAL STATEMENTS OF THE UNITED STATES, COLOMBIAN AND BRAZILIAN OPERATIONS OF BROOKFIELD RENEWABLE PARTNERS L.P.

COMBINED CARVE-OUT STATEMENTS OF FINANCIAL POSITION

 

AS AT DECEMBER 31

(MILLIONS)

   Notes      2019      2018  

Assets

        

Current assets

        

Cash and cash equivalents

      $ 67      $ 94  

Restricted cash

     14        125        97  

Trade receivables and other current assets

     15        413        409  

Financial instrument assets

     3        25        8  

Due from related parties

     19        181        281  
     

 

 

    

 

 

 
        811        889  

Financial instrument assets

     3        2        11  

Equity-accounted investments

     13        348        291  

Property, plant and equipment, at fair value

     8        22,306        21,269  

Goodwill

     11        821        828  

Deferred income tax assets

     7        3        2  

Other long-term assets

        47        78  
     

 

 

    

 

 

 

Total Assets

      $ 24,338      $ 23,368  
     

 

 

    

 

 

 

Liabilities

        

Current liabilities

        

Accounts payable and accrued liabilities

     16      $ 316      $ 331  

Financial instrument liabilities

     3        18        16  

Due to related parties

     19        189        99  

Non-recourse borrowings

     9        156        364  
     

 

 

    

 

 

 
        679        810  

Financial instrument liabilities

     3        3        14  

Non-recourse borrowings

     9        5,505        5,179  

Deferred income tax liabilities

     7        3,139        2,872  

Other long-term liabilities

     17        270        197  
     

 

 

    

 

 

 
        9,596        9,072  

Equity in Net Assets

        

Participating non-controlling interests – in operating subsidiaries

     10        6,994        6,613  

Equity in net assets attributable to parent company

        7,748        7,683  
     

 

 

    

 

 

 

Total Equity in Net Assets

        14,742        14,296  
     

 

 

    

 

 

 

Total Liabilities and Equity in Net Assets

      $ 24,338      $ 23,368  
     

 

 

    

 

 

 

The accompanying notes are an integral part of these combined financial statements.

 

F-6


Table of Contents

COMBINED CARVE-OUT FINANCIAL STATEMENTS OF THE UNITED STATES, COLOMBIAN AND BRAZILIAN OPERATIONS OF BROOKFIELD RENEWABLE PARTNERS L.P.

COMBINED CARVE-OUT STATEMENTS OF CHANGES IN EQUITY

 

YEARS ENDED DECEMBER 31

(MILLIONS)

   Equity in net assets
attributable to
parent company
    Accumulated other comprehensive income     Total equity in net
assets attributable
to parent company
    Participating non-
controlling
interests – in
operating
subsidiaries
    Total equity
in net assets
 
  Foreign currency
translation
    Revaluation
surplus
    Other  

Balance, as at December 31, 2018

   $ 2,006     $ (980   $ 6,666     $ (9   $ 7,683     $ 6,613     $ 14,296  

Net income

     184       —         —         —         184       241       425  

Other comprehensive income (loss)

     —         (79     606       8       535       616       1,151  

Capital contributions

     —         —         —         —         —         2       2  

Dividends declared, return of capital and preferred share redemption

     (646     —         —         —         (646     (482     (1,128

Other

     (6     (2     —         —         (8     4       (4
  

 

 

   

 

 

   

 

 

   

 

 

   

 

 

   

 

 

   

 

 

 

Change in period

     (468     (81     606       8       65       381       446  
  

 

 

   

 

 

   

 

 

   

 

 

   

 

 

   

 

 

   

 

 

 

Balance, as at December 31, 2019

   $ 1,538     $ (1,061   $ 7,272     $ (1   $ 7,748     $ 6,994     $ 14,742  
  

 

 

   

 

 

   

 

 

   

 

 

   

 

 

   

 

 

   

 

 

 

Balance, as at December 31, 2017

   $ 2,057     $ (635   $ 5,332     $ (13   $ 6,741     $ 5,382     $ 12,123  

Net income

     76       —         —         —         76       286       362  

Other comprehensive income (loss)

     —         (345     1,337       4       996       1,306       2,302  

Capital contributions

     355       —         —         —         355       —         355  

Dividends declared and return of capital

     (493     —         —         —         (493     (365     (858

Other

     11       —         (3     —         8       4       12  
  

 

 

   

 

 

   

 

 

   

 

 

   

 

 

   

 

 

   

 

 

 

Change in period

     (51     (345     1,334       4       942       1,231       2,173  
  

 

 

   

 

 

   

 

 

   

 

 

   

 

 

   

 

 

   

 

 

 

Balance, as at December 31, 2018

   $ 2,006     $ (980   $ 6,666     $ (9   $ 7,683     $ 6,613     $ 14,296  
  

 

 

   

 

 

   

 

 

   

 

 

   

 

 

   

 

 

   

 

 

 

Balance, as at December 31, 2016

   $ 2,221     $ (611   $ 4,184     $ (6   $ 5,788     $ 5,255     $ 11,043  

Net income

     (6     —         —         —         (6     69       63  

Other comprehensive income (loss)

     —         (16     1,148       (7     1,125       369       1,494  

Capital contributions

     105       —         —         —         105       61       166  

Dividends declared and return of capital

     (269     —         —         —         (269     (368     (637

Other

     6       (8     —         —         (2     (4     (6
  

 

 

   

 

 

   

 

 

   

 

 

   

 

 

   

 

 

   

 

 

 

Change in period

     (164     (24     1,148       (7     953       127       1,080  
  

 

 

   

 

 

   

 

 

   

 

 

   

 

 

   

 

 

   

 

 

 

Balance, as at December 31, 2017

   $ 2,057     $ (635   $ 5,332     $ (13   $ 6,741     $ 5,382     $ 12,123  
  

 

 

   

 

 

   

 

 

   

 

 

   

 

 

   

 

 

   

 

 

 

The accompanying notes are an integral part of these combined financial statements.

 

F-7


Table of Contents

COMBINED CARVE-OUT FINANCIAL STATEMENTS OF THE UNITED STATES, COLOMBIAN AND BRAZILIAN OPERATIONS OF BROOKFIELD RENEWABLE PARTNERS L.P.

COMBINED CARVE-OUT STATEMENTS OF CASH FLOWS

 

YEARS ENDED DECEMBER 31

(MILLIONS)

   Notes      2019     2018     2017  

Operating Activities

         

Net income

      $ 425     $ 362     $ 63  

Adjustments for the following non-cash items:

         

Depreciation

     8        509       531       559  

Unrealized financial instruments loss

     3        6       6       7  

Share of earnings from equity-accounted investments

     13        (12     (17     (5

Deferred income tax expense (recovery)

     7        10       (58     76  

Other non-cash items

        1       68       (3

Dividends received from equity-accounted investments

     13        4       3       4  

Changes in due to or from related parties

        66       100       (164

Net change in working capital balances

     20        (48     (14     (24
     

 

 

   

 

 

   

 

 

 
        961       981       513  

Financing activities

         

Proceeds from non-recourse borrowings

     9        765       1,333       952  

Repayments of non-recourse borrowings

     9        (627     (1,361     (958

Capital contributions from non-controlling interests

     10        2       —         61  

Capital contributions from parent company

        —         229       105  

Dividends paid and return of capital to:

         

To non-controlling interests

     10        (482     (365     (368

To parent company

        (628     (495     (269

Related party borrowings, net

     19        122       (185     115  
     

 

 

   

 

 

   

 

 

 
        (848     (844     (362

Investing activities

         

Investment in property, plant and equipment

     8        (141     (171     (226

Restricted cash and other

     14        3       —         17  
     

 

 

   

 

 

   

 

 

 
        (138     (171     (209

Foreign exchange loss on cash

        (2     (6     —    
     

 

 

   

 

 

   

 

 

 

Cash and cash equivalents

         

Decrease

        (27     (40     (58

Balance, beginning of period

        94       134       192  
     

 

 

   

 

 

   

 

 

 

Balance, end of period

      $ 67     $ 94     $ 134  
     

 

 

   

 

 

   

 

 

 

Supplemental cash flow information:

         

Interest paid

      $ 377     $ 391     $ 429  

Interest received

      $ 13     $ 14     $ 27  

Income taxes paid

      $ 52     $ 47     $ 38  

The accompanying notes are an integral part of these combined financial statements.

 

F-8


Table of Contents

COMBINED CARVE-OUT FINANCIAL STATEMENTS OF THE UNITED STATES, COLOMBIAN AND BRAZILIAN OPERATIONS OF BROOKFIELD RENEWABLE PARTNERS L.P.

NOTES TO THE COMBINED CARVE-OUT FINANCIAL STATEMENTS

1. ORGANIZATION AND DESCRIPTION OF THE BUSINESS

Unless the context indicates or requires otherwise, the terms “we”, “us”, and “the Business” means the combined United States, Colombian and Brazilian operations of Brookfield Renewable Partners L.P. Unless the context indicates or requires otherwise, the terms “Brookfield Renewable” and “partnership” means Brookfield Renewable Partners L.P. and its controlled entities, which we also refer to as the parent company to the Business. The ultimate parent of the Business is Brookfield Asset Management Inc. (“Brookfield Asset Management”).

Brookfield Renewable announced that it intends to distribute shares of Brookfield Renewable Corporation (“BEPC”), a British Columbia corporation, to its unitholders. Prior to completing the special distribution, BEPC will acquire the Business from certain of the partnership’s subsidiaries (excluding a 10% interest in the Colombian and Brazilian operations of the Business owned through BRP Bermuda Holdings I Limited that the partnership will retain post-closing). Brookfield Renewable directly and indirectly controlled the Business prior to the special distribution and will continue to control BEPC subsequent to the special distribution through its interests in BEPC. Accordingly, we have reflected the Business and its financial position and results of operations using Brookfield Renewable’s carrying values prior to the special distribution.

The combined carve-out financial statements presented herein reflect the carve-out statements of financial position, operating results, comprehensive income, changes in equity and cash flows of entities to be contributed to BEPC. BEPC was formed as a corporation established under the British Columbia Business Corporation Act and is a subsidiary of the parent company. The parent company’s head office is 73 Front Street, 5th Floor, Hamilton HM 12, Bermuda.

The combined carve-out financial statements were approved by the Board of Directors of BEPC and authorized for issue on April 21, 2020.

2. BASIS OF PREPARATION AND SIGNIFICANT ACCOUNTING POLICIES

(a) Basis of preparation

These combined carve-out financial statements have been prepared in accordance with International Financial Reporting Standards, or IFRS as issued by the International Accounting Standards Board, or IASB using the historical books and records of the Business. The assets and liabilities in the combined carve-out financial statements have been presented on a historical cost basis, as immediately prior to the transfer all of the assets and liabilities presented are controlled by Brookfield Renewable and are being transferred to BEPC at carrying value. The financial statements represent a carve-out of the assets, liabilities, revenues, expenses, and cash flows of the Business that will be contributed to BEPC. All intercompany balances, transactions, revenues and expenses within the Business have been eliminated.

The principal operating subsidiaries of the Business generally maintain their own independent management and infrastructure. However, certain resources for oversight of operations and associated overhead are incurred by the partnership. These costs have been allocated on the basis of direct usage where identifiable, with the remainder allocated based on management’s best estimate of costs attributable to the Business.

Management believes the assumptions underlying the combined carve-out financial statements reasonably reflect the utilization of services provided to or the benefit received by the Business during the periods presented. However, the combined carve-out financial statements have not previously been reported on a stand-alone basis and therefore these combined carve-out financial statements may not be indicative of the Business’s financial position, results of operations and cash flow for future periods, nor do they necessarily reflect the financial position, results of operations and cash flow that would have been realized had the Business been a stand-alone entity during the periods presented.

 

F-9


Table of Contents

The financial statements present the equity in the net assets attributable to the parent company rather than shareholders’ equity. Non-controlling interests in the net assets and results of the subsidiaries within the Business are shown separately in equity in the combined carve-out statement of financial position.

References to $, R$, COP are to United States (“U.S.”) dollars, Brazilian reais and Colombian pesos, respectively.

All figures are presented in millions of U.S. dollars unless otherwise noted.

(i)    Consolidation

These combined carve-out financial statements include the accounts of the United States, Colombian and Brazilian operations of Brookfield Renewable Partners L.P. These are the entities over which the Business will have control upon special distribution. An investor controls an investee when it is exposed, or has rights, to variable returns from its involvement with the investee and has the ability to affect those returns through its power over the investee. Non-controlling interests in the equity of the Business’s subsidiaries are shown separately in equity in the combined statements of financial position.

(ii)     Equity-accounted investments

Equity-accounted investments are entities over which the Business will have significant influence or joint arrangements representing joint ventures upon special distributions. Significant influence is the ability to participate in the financial and operating policy decisions of the investee, but without controlling or jointly controlling those investees. Such investments are accounted for using the equity method.

A joint venture is a type of joint arrangement whereby the parties that have joint control of the arrangement have rights to the net assets of the joint venture. Joint control is the contractually agreed sharing of control of an arrangement, which exists only when decisions about the relevant activities require unanimous consent of the parties sharing control. The Business accounts for its interests in joint ventures using the equity method.

Under the equity method, the carrying value of an interest in an investee is initially recognized at cost and adjusted for the Business’s share of net income, other comprehensive income (“OCI”), distributions by the equity-accounted investment and other adjustments to the Business’s proportionate interest in the investee.

(b) Recently adopted accounting standards

Except for the changes below, the Business has consistently applied the accounting policies to all periods presented in these combined carve-out financial statements.

IFRS 3 – Business Combinations

In October 2018, the IASB issued an amendment to IFRS 3, effective for annual periods beginning on or after January 1, 2020 with early adoption permitted. The amendment clarifies that a business must include, at minimum, an input and a substantive process that together contribute to the ability to create outputs, and assists companies in determining whether an acquisition is a business combination or an acquisition of a group of assets by providing supplemental guidance for assessing whether an acquired process is substantive. The Business has decided to early adopt the amendments to IFRS 3 effective January 1, 2019 and shall apply the amended standard in assessing business combinations on a prospective basis. For acquisitions that are determined to be acquisitions of assets as opposed to business combinations, the Business will allocate the transaction price and transaction costs to the individual identified assets acquired and liabilities assumed on the basis of their relative fair values, and no goodwill will be recognized. Acquisitions that continue to meet the definition of a business combination will be accounted for under the acquisition method, without any changes to the Business’s accounting policy.

 

F-10


Table of Contents

IFRS 9 – Financial Instruments and IFRS 7 - Financial Instruments: Disclosures

The Business adopted Interest Rate Benchmark Reform - Amendments to IFRS 9, and IFRS 7, issued in September 2019, (“IBOR Amendments”) effective October 1, 2019 in advance of its mandatory effective date. The IBOR Amendments have been applied retrospectively to hedging relationships existing at October 1, 2019 or were designated subsequently, and to the amount accumulated in the cash flow hedge reserve at that date. The IBOR Amendments provide temporary relief from applying specific hedge accounting requirements to an entity’s hedging relationships which are directly affected by IBOR reform. The reliefs have the effect that IBOR reform should not generally cause hedge accounting to terminate. In assessing whether a hedge is expected to be highly effective on a forward-looking basis, the entity assumes the interest rate benchmark on which the cash flows of the derivative which hedges borrowings is not altered by IBOR reform. These reliefs cease to apply to a hedged item or hedging instrument as applicable at the earlier of (i) when the uncertainty arising from IBOR reform is no longer present with respect to the timing and amount of the interest rate benchmark based future cash flows, and (ii) when the hedging relationship is discontinued. No impact is expected since these amendments enable the Business to continue hedge accounting for hedging relationships which have been previously designated.

It is currently expected that Secured Overnight Financing Rate (“SOFR”) will replace US$ LIBOR. All of these are expected to become effective prior to December 31, 2021. The Business is currently finalizing and implementing its transition plan to address the impact and effect changes will have as a result of amendments to the contractual terms of IBOR referenced floating-rate borrowings, interest rate swaps, and interest rate caps, and updating hedge designations.

IFRS 16 – Leases

On January 1, 2019 the Business adopted IFRS 16 using the modified retrospective approach, under which the cumulative effect of initial application is recognized in retained earnings at that date. As a result, the Business has changed its accounting policy for lease contracts as detailed below.

Definition of a lease

Previously, the Business determined at contract inception whether an arrangement is or contains a lease under IFRIC 4. Under IFRS 16, the Business assesses whether a contract is or contains a lease based on the definition of a lease, as explained in Note 1(c).

On transition to IFRS 16, the Business elected to apply the practical expedient to grandfather the assessment of which transactions are leases. The Business applied IFRS 16 only to contracts that were previously identified as leases. Contracts that were not identified as leases under IAS 17 and IFRIC 4 were not reassessed to determine whether there is a lease. Therefore, the definition of a lease under IFRS 16 was applied only to contracts entered into or changed on or after January 1, 2019.

Leases classified as operating leases under IAS 17

At transition, lease liabilities were measured at the present value of the remaining lease payments, discounted at the Business’s incremental borrowing rate as at January 1, 2019. Right-of-use assets are measured at an amount equal to the lease liability, adjusted by the amount of any prepaid or accrued lease payments.

The Business used the following practical expedients when applying IFRS 16 to leases previously classified as operating leases under IAS 17:

 

   

Applied the exemption not to recognize right-of-use assets and liabilities for leases with less than twelve months of lease term;

 

F-11


Table of Contents
   

Relied on its assessment of whether leases are onerous immediately before the date of initial application;

 

   

Used hindsight in determining the lease term where the contract contained options to extend or terminate the lease; and

 

   

Excluded initial direct costs from measuring the right-of-use asset at the date of initial application.

Leases classified as finance leases under IAS 17

For leases that were classified as finance leases under IAS 17, the carrying amount of the right-of-use asset and the lease liability at January 1, 2019 are determined at the carrying amount of the lease asset and lease liability under IAS 17 immediately before that date.

Impacts on financial statements

On transition to IFRS 16, the Business recognized an additional $75 million of right-of-use assets and $81.6 million of lease liabilities, recognizing the difference in retained earnings.

When measuring lease liabilities, the Business discounted lease payments using its incremental borrowing rate at January 1, 2019. The weighted-average rate applied was 6.3%.

(c)    Changes to the lease accounting policy

The Business has applied IFRS 16 using the modified retrospective approach and therefore the comparative information has not been restated and continues to be reported under IAS 17 – Leases (“IAS 17”) and IFRIC 4 – Determining Whether an Arrangement Contains a Lease (“IFRIC 4”). The details of accounting policies under IAS 17 and IFRIC 4 are disclosed separately if they are different from those under IFRS 16 and the impact of changes is disclosed in Note 1(b).

Policy applicable from January 1, 2019

At inception of a contract, the Business assesses whether a contract is, or contains, a lease. A contract is, or contains, a lease if the contract conveys the right to control the use of an identified asset for a period of time in exchange for consideration. To assess whether a contract conveys the right to control the use of an identified asset, the Business assesses whether:

 

   

the contract specified explicitly or implicitly the use of an identified asset, and that is physically distinct or represents substantially all of the capacity of a physically distinct asset. If the supplier has a substantive substitution right, then the asset is not identified;

 

   

the Business has the right to obtain substantially all of the economic benefits from use of the asset throughout the period of use; and

 

   

the Business has the right to direct the use of the asset. The Business has this right when it has the decision-making rights that are most relevant to changing how and for what purpose the asset is used. In rare cases where the decisions about how and for what purpose the asset is used are predetermined, the Business has the right to direct the use of the asset if either:

 

   

the Business has the right to operate the asset (or to direct others to operate the asset in a manner that it determines) throughout the period of use, without the supplier having the right to change those operating instructions; or

 

   

the Business designed the asset in a way that predetermines how and for what purpose it will be used.

 

F-12


Table of Contents

This policy is applied to contracts entered into, or changed, on or after January 1, 2019.

At inception or on reassessment of a contract that contains a lease component, the Business allocates the consideration in the contract to each lease component on the basis of their relative stand-alone prices. However, for the leases of land and buildings in which it is a lessee, the Business has elected not to separate non-lease components and, therefore, accounts for the lease and non-lease components as a single lease component.

Accounting as a lessee under IFRS 16

The Business recognizes a right-of-use asset and a lease liability at the lease commencement date. The right-of-use asset is initially measured at cost, which comprises the initial amount of the lease liability adjusted for any lease payments made at or before the commencement date, plus any initial direct costs incurred and an estimate of costs to dismantle and remove the underlying asset or to restore the underlying asset or the site on which it is located, less any lease incentives received.

The right-of use asset is subsequently depreciated using the straight-line method from the commencement date to the earlier of the end of the useful lives of the right-of-use asset or the end of the lease term. The estimated useful lives of right-of-use assets are determined on the same basis as those of property, plant and equipment. In addition, the right-of-use asset is periodically reduced by impairment losses, if any, and adjusted for certain remeasurements of the lease liability.

The lease liability is initially measured at the present value of the lease payments that are not paid at the commencement date, discounted using the interest rate implicit in the lease or, if that rate cannot be readily determined, the Business’s incremental borrowing rate. Generally, the Business uses its incremental borrowing rate as the discount rate.

Lease payments included in the measurement of the lease liability comprise the following:

 

   

Fixed payments, including in-substance fixed payments;

 

   

Variable lease payments that depend on an index or a rate, initially measured using the index or rate as at the commencement date;

 

   

Amounts expected to be payable under a residual value guarantee; and

 

   

The exercise price under a purchase option that the Business is reasonably certain to exercise, lease payments in an optional renewable period if the Business is reasonably certain to exercise an extension option, and penalties for early termination of a lease unless the Business is reasonably certain not to terminate early.

The lease liability is measured at amortized cost using the effective interest method. It is remeasured when there is a change in future lease payments arising from a change in an index or rate, if there is a change in the Business’s estimate of the amount expected to be payable under a residual value guarantee, or if the Business changes its assessment of whether it will exercise a purchase, extension or termination option.

When the lease liability is remeasured in this way, a corresponding adjustment is made either to the carrying amount of the right-of-use asset or, when the adjustment is a reduction to the right-of-use asset, is recorded in the consolidated statements of income if the carrying amount of the right-of-use asset has been reduced to zero.

The Business presents right-of-use assets in Property, plant and equipment and lease liabilities in Other long-term liabilities in the consolidated statement of financial position as at December 31, 2019.

Short-term leases and leases of low-value assets

The Business has elected not to recognize right-of-use assets and lease liabilities for short-term leases that have a lease term of twelve months or less and leases of low-value assets. The Business recognizes the lease payments associated with these leases as an expense on a straight-line basis over the lease term.

 

F-13


Table of Contents

Policy applicable before January 1, 2019

For contracts entered into before January 1, 2019, the Business determined whether that arrangement was or contained a lease based on the assessment of whether:

 

   

Fulfillment of the arrangement was dependent on the use of a specific asset or assets; and

 

   

The arrangement had conveyed a right to use the asset. An arrangement conveyed a right to use the asset if one of the following was met:

 

   

The purchaser had the ability or right to operate the asset while obtaining or controlling more than an insignificant amount of the output;

 

   

The purchaser had the ability or right to control physical access to the asset while obtaining or controlling more than an insignificant amount of the output; or

 

   

Facts and circumstances indicated that it was remote that other parties would take more than an insignificant amount of the output, and the price per unit was neither fixed per unit of output nor equal to the market price per unit of output.

Accounting as a lessee under IAS 17

In the comparative period, as a lessee, the Business classified leases that transfer substantially all of the risks and rewards of ownership as finance leases. When this was the case, the lease assets were measured initially at an amount equal to the lower of their fair value and the present value of the minimum lease payments. Minimum lease payments were the payments over the lease term that the lessee was required to make, excluding any contingent rent.

Subsequently, the assets were accounted for in accordance with the accounting policy applicable to that asset.

Assets held under other leases were classified as operating leases and were not recognized in the Business’s consolidated statements of financial position. Payments made under operating leases were recognized in the consolidated statements of income on a straight-line basis over the term of the lease. Lease incentives received were recognized as an integral part of the total lease expense, over the term of the lease.

(d) Foreign currency translation

All figures reported in the combined financial statements and tabular disclosures to the combined financial statements are reflected in millions of U.S. dollars, which is the functional currency of the Business. Each of the foreign operations included in these combined financial statements determines its own functional currency, and items included in the financial statements of each subsidiary are measured using that functional currency.

Assets and liabilities of foreign operations having a functional currency other than the U.S. dollar are translated at the rate of exchange prevailing at the reporting date and revenues and expenses at the rate of exchange prevailing at the dates of the transactions during the period. Gains or losses on translation of foreign subsidiaries are included in OCI. Gains or losses on foreign currency denominated balances are reported in the same manner.

In preparing the combined financial statements of the Business, foreign currency denominated monetary assets and liabilities are translated into the functional currency using the closing rate at the applicable combined statement of financial position dates. Non-monetary assets and liabilities, denominated in a foreign currency and measured at fair value are translated at the rate of exchange prevailing at the date when the fair value was determined and non-monetary assets measured at historical cost are translated at the historical rate. Revenues and expenses are measured in the functional currency at the rates of exchange prevailing at the dates of the transactions with gains or losses included in income.

 

F-14


Table of Contents

(e) Cash and cash equivalents

Cash and cash equivalents include cash, term deposits and money market instruments with original maturities of less than 90 days.

(f) Restricted cash

Restricted cash includes cash and cash equivalents, where the availability of funds is restricted primarily by credit agreements.

(g) Trade receivables and other current assets

Trade receivables and other current assets are recognized initially at fair value, and subsequently measured at amortized cost using the effective interest method, less any provision for expected credit losses.

(h) Related party transactions

In the normal course of operations, the Business enters into various transactions with related parties, which have been measured at their exchange value and are recognized in the combined carve-out financial statements. Related party transactions are further described in Note 19.

(i) Financial instruments

The Business adopted IFRS 9, as issued by the IASB in 2014, which provides more reliable and relevant information for users to assess the amounts, timing and uncertainty of future cash flows. The new accounting policy was applied prospectively, with an initial application date of January 1, 2018. The Business has not restated the comparative information, which continues to be reported under IAS 39, Financial Instruments Recognition and Measurement (“IAS 39”). The adoption of IFRS 9 did not result in any material transition adjustments being recognized as at January 1, 2018.

Initial recognition

Under IFRS 9, regular purchases and sales of financial assets are recognized on the trade date, being the date on which the Business commits to purchase or sell the asset. Financial assets are derecognized when the rights to receive cash flows from the financial assets have expired or have been transferred and the Business has transferred substantially all the risks and rewards of ownership.

At initial recognition, the Business measures a financial asset at its fair value. In the case of a financial asset not categorized as FVPL, transaction costs that are directly attributable to the acquisition of the financial asset are included at initial recognition. Transaction costs of financial assets carried at FVPL are expensed in profit or loss.

Classification and measurement

Subsequent measurement of financial assets depends on the Business’s business objective for managing the asset and the cash flow characteristics of the asset. There are three measurement categories into which the Business classifies its financial assets:

Amortized cost – Financial assets held for collection of contractual cash flows that represent solely payments of principal and interest are measured at amortized cost. Interest income is recognized as other income in the financial statements, and gains/losses are recognized in profit or loss when the asset is derecognized or impaired.

 

F-15


Table of Contents

FVOCI – Financial assets held to achieve a particular business objective other than short-term trading are designated at FVOCI. Unlike debt instruments designated at FVOCI, there is no recycling of gains or losses through profit and loss. Upon derecognition of the asset, accumulated gains or losses are transferred from OCI directly to retained earnings.

FVPL – Financial assets that do not meet the criteria for amortized cost or FVOCI are measured at FVPL.

The Business assesses on a forward-looking basis the expected credit losses (“ECL”) associated with its assets carried at amortized cost and FVOCI, including finance lease receivables. For trade receivables and contract assets, the Business applied the simplified approach permitted by IFRS 9, which requires expected lifetime losses to be recognized from initial recognition of the asset. The simplified approach to the recognition of ECL does not require entities to track the changes in credit risk; rather, entities recognize a loss allowance at each reporting date based on the lifetime ECL since the date of initial recognition of the asset.

Evidence of impairment may include:

 

   

Indications that a debtor or group of debtors is experiencing significant financial difficulty;

 

   

A default or delinquency in interest or principal laments;

 

   

Probability that a debtor or a group of debtors will enter into bankruptcy or other financial reorganization;

 

   

Changes in arrears or economic conditions that correlate with defaults, where observable data indicates that there is a measurable decrease in the estimated future cash flows.

Trade receivables and contract assets are reviewed qualitatively on a case-by-case basis to determine if they need to be written off.

ECL are measured as the difference in the present value of the contractual cash flows that are due under contract and the cash flows expected to be received. ECL is measured by considering the risk of default over the contract period and incorporates forward looking information into its measurement.

Financial liabilities are classified as financial liabilities at fair value through profit and loss, amortized cost, or derivatives designated as hedging instruments in an effective hedge. The Business determines the classification of its financial liabilities at initial recognition. The Business’s financial liabilities include accounts payable and accrued liabilities, corporate borrowings, non-recourse borrowings, derivative liabilities, and due to related party balances. Financial liabilities are initially measured at fair value, with subsequent measurement determined based on their classification as follows:

FVPL – Financial liabilities held for trading, such as those acquired for the purpose of selling in the near term, and derivative financial instruments entered into by the Business that do not meet hedge accounting criteria are classified as fair value through profit and loss. Gains or losses on these types of liabilities are recognized in profit and loss.

Amortized cost – All other financial liabilities are classified as amortized cost using the effective interest rate method. Gains and losses are recognized in profit and loss when the liabilities are derecognized as well as through the amortization process. Amortized cost is computed using the effective interest method less any principal repayment or reduction. The calculation takes into account any premium or discount on acquisition and includes transaction costs and fees that are an integral part of the effective interest rate. This category includes trade and other payables, dividends payable, interest-bearing loans and borrowings, and corporate credit facilities.

 

F-16


Table of Contents

Derivatives and hedge accounting

Derivatives are initially recognized at fair value on the date a derivative contract is entered into and are subsequently remeasured to their fair value at the end of each reporting period. The accounting for subsequent changes in fair value depends on whether the derivative is designated as a hedging instrument, and if so, the nature of the item being hedged and the type of hedge relationship designated.

The Business designates its derivatives as hedges of:

 

   

Foreign exchange risk associated with the cash flows of highly probable forecast transactions (cash flow hedges);

 

   

Foreign exchange risk associated with net investment in foreign operations (net investment hedges);

 

   

Commodity price risk associated with cash flows of highly probable forecast transactions (cash flow hedges); and

 

   

Floating interest rate risk associated with payments of debts (cash flow hedges).

At the inception of a hedge relationship, the Business formally designates and documents the hedge relationship to which it wishes to apply hedge accounting and the risk management objective and strategy for undertaking the hedge.

A hedging relationship qualifies for hedge accounting if it meets all of the following effectiveness requirements:

 

   

There is an ‘economic relationship’ between the hedged item and the hedging instrument;

 

   

The effect of credit risk does not ‘dominate the value changes’ that result from that economic relationship; and

 

   

The hedge ratio of the hedging relationship is the same as that resulting from the quantity of the hedged item that the Business actually hedges and the quantity of the hedging instrument that the Business actually uses to hedge that quantity of hedged item.

The fair values of various derivative financial instruments used for hedging purposes and movements in the hedge reserve within equity are shown in Note 3 - Risk Management and Financial Instruments.

When a hedging instrument expires, is sold, is terminated, or no longer meets the criteria for hedge accounting, any cumulative deferred gain or loss and deferred costs of hedging in equity at that time remain in equity until the forecasted transaction occurs. When the forecasted transaction is no longer expected to occur, the cumulative gain or loss and deferred costs of hedging are immediately reclassified to profit and loss.

If the hedge ratio for risk management purposes is no longer optimal but the risk management objective remains unchanged and the hedge continues to qualify for hedge accounting, the hedge relationship will be rebalanced by adjusting either the volume of the hedging instrument or the volume of the hedged item so that the hedge ratio aligns with the ratio used for risk management purposes. Any hedge ineffectiveness is calculated and accounted for in profit and loss at the time of the hedge relationship rebalancing.

(i)    Cash flow hedges that qualify for hedge accounting

The effective portion of changes in the fair value of derivatives that are designated and qualify as cash flow hedges is recognized in the cash flow hedge reserve within equity, limited to the cumulative change in fair value of the hedged item on a present value basis from the inception of the hedge. The gain or loss relating to the ineffective portion is recognized immediately in profit and loss, within unrealized financial instruments gain (loss).

 

F-17


Table of Contents

Gains and losses relating to the effective portion of the change in fair value of the entire forward contract are recognized in the cash flow hedge reserve within equity. Amounts accumulated in equity are reclassified in the period when the hedged item affects profit and loss.

(ii)    Net investment hedges that qualify for hedge accounting

Hedges of net investments in foreign operations are accounted for similarly to cash flow hedges. Any gain or loss on the hedging instrument relating to the effective portion of the hedge is recognized in OCI and accumulated in reserves in equity. The gain or loss relating to the ineffective portion is recognized immediately in profit and loss within foreign exchange and unrealized financial instruments gain (loss). Gains and losses accumulated in equity will be reclassified to profit and loss when the foreign operation is partially disposed of or sold.

(iii)    Hedge ineffectiveness

The Business’s hedging policy only allows for the use of derivative instruments that form effective hedge relationships. Hedge effectiveness is determined at the inception of the hedge relationship and through periodic prospective effectiveness assessments to ensure that an economic relationship exists between the hedged item and hedging instrument. Where the critical terms of the hedging instrument match exactly with the terms of the hedged item, a qualitative assessment of effectiveness is performed. For other hedge relationships, the hypothetical derivative method to assess effectiveness is used.

(j) Revenue recognition

Effective, January 1, 2018 the Business adopted IFRS 15 using the modified retrospective method applied to those contracts which were not completed as of January 1, 2018. IFRS 15 supersedes IAS 11 Construction Contracts, IAS 18 Revenue and related interpretations and it applies, with limited exceptions, to all revenue arising from contracts with its customers.

The majority of revenue is derived from the sale of power and power related ancillary services both under contract and in the open market, sourced from the Business’s power generating facilities. The obligations are satisfied over time as the customer simultaneously receives and consumes benefits as the Business delivers electricity and related products. Revenue is recorded based upon the output delivered and capacity provided at rates specified under either contract terms or prevailing market rates. The revenue reflects the consideration the Business expects to be entitled to in exchange for those goods or services. Costs related to the purchases of power or fuel are recorded upon delivery. All other costs are recorded as incurred.

Details of the revenue recognized per geographical region are included in Note 4 - Segmented information.

Where available, the Business has elected the practical expedient available under IFRS 15 – Revenue from Contracts with Customers (“IFRS 15”) for measuring progress toward complete satisfaction of a performance obligation and for disclosure requirements of remaining performance obligations. The practical expedient allows an entity to recognize revenue in the amount to which the entity has the right to invoice such that the entity has a right to the consideration in an amount that corresponds directly with the value to the customer for performance completed to date by the entity.

If the consideration in a contract that does not apply the practical expedient available under IFRS 15 for measuring progress toward complete satisfaction of a performance obligation includes a variable amount, the Business estimates the amount of consideration to which it will be entitled in exchange for transferring the goods to the customer. The variable consideration is estimated at contract inception and constrained until it is highly probable that a significant revenue reversal in the amount of cumulative revenue recognised will not occur when the associated uncertainty with the variable consideration is subsequently resolved.

 

F-18


Table of Contents

The Business also sells power and related products under bundled arrangements. Energy, capacity and renewable credits within power purchase agreements are considered to be distinct performance obligations. A contract’s transaction price is allocated to each distinct performance obligation and recognized as revenue when, or as, the performance obligation is satisfied under IFRS 15. The Business views the sale of energy and capacity as a series of distinct goods that is substantially the same and has the same pattern of transfer measured by the output method. The Business views renewable credits to be performance obligations satisfied at a point in time. During the year ended December 31, 2019, revenues recognized at a point in time corresponding to the sale of renewable credits were $23 million (2018: $16 million and 2017: $17 million). Measurement of satisfaction and transfer of control to the customer of renewable credits in a bundled arrangement coincides with the pattern of revenue recognition of the underlying energy generation.

Revenues recognized that are outside the scope of IFRS 15 include realized gains and losses from derivatives used in the risk management of the Business’s generation activities related to commodity prices. Financial transactions included in revenues for the year ended December 31, 2019 increased revenues by $1 million (2018: decreased revenues by nil).

The Business also sells power and related products under bundled arrangements. Energy and capacity within power purchase agreements are considered to be distinct performance obligations. A contract’s transaction price is allocated to each distinct performance obligation and recognized as revenue when, or as, the performance obligation is satisfied under IFRS 15. The Business views the sale of energy and capacity as a series of distinct goods that is substantially the same and has the same pattern of transfer measured by the output method. Accordingly, the Business has determined that the pattern of revenue recognition under IFRS 15 is consistent with IAS 18.

Contract Balances

Contract assets – A contract asset is the right to consideration in exchange for goods or services transferred to the customer. If the Business performs by transferring goods or services to a customer before the customer pays consideration or before payment is due, a contract asset is recognized for the earned consideration that is conditional.

Trade receivables – A receivable represents the Business’s right to an amount of consideration that is unconditional (i.e., only the passage of time is required before payment of the consideration is due).

Contract liabilities – A contract liability is the obligation to transfer goods or services to a customer for which the Business has received consideration (or an amount of consideration is due) from the customer. If a customer pays consideration before the Business transfers goods or services to the customer, a contract liability is recognized when the payment is made or the payment is due (whichever is earlier). Contract liabilities are recognized as revenue when the Business performs under the contract.

(k) Property, plant and equipment and revaluation method

Power generating assets are classified as property, plant and equipment and are accounted for using the revaluation method under IAS 16, Property, Plant and Equipment (“IAS 16”). Property, plant and equipment are initially measured at cost and subsequently carried at their revalued amount, being the fair value at the date of the revaluation, less any subsequent accumulated depreciation and any subsequent accumulated impairment losses.

The Business generally determines the fair value of its property, plant and equipment by using a 20-year discounted cash flow model for the majority of its assets. This model incorporates future cash flows from long-term power purchase agreements that are in place where it is determined that the power purchase agreements are linked specifically to the related power generating assets. The model also includes estimates of future electricity prices, anticipated long-term average generation, estimated operating and capital expenditures, and assumptions

 

F-19


Table of Contents

about future inflation rates and discount rates by geographical location. Construction work-in-progress (“CWIP”) is revalued when sufficient information exists to determine fair value using the discounted cash flow method. Revaluations are made on an annual basis as at December 31 to ensure that the carrying amount does not differ significantly from fair value. For power generating assets acquired through business combinations during the year, the Business initially measures the assets at fair value consistent with the policy described in Note 2(m) - Business combinations. Accordingly, in the year of acquisition, power generating assets are not revalued at year-end unless there is an indication that assets are impaired.

Where the carrying amount of an asset increased as a result of a revaluation, the increase is recognized in income to the extent the increase reverses a previously recognized decrease recorded through income, with the remainder of the increase recognized in OCI and accumulated in equity under revaluation surplus and non-controlling interest. Where the carrying amount of an asset decreased, the decrease is recognized in OCI to the extent that a balance exists in revaluation surplus with respect to the asset, with the remainder of the decrease recognized in income.

Depreciation on power generating assets is calculated on a straight-line basis over the estimated service lives of the assets, which are as follows:

 

     Estimated service lives  

Dams

     Up to 115 years  

Penstocks

     Up to 60 years  

Powerhouses

     Up to 115 years  

Hydroelectric generating units

     Up to 115 years  

Wind generating units

     Up to 30 years  

Gas-fired cogenerating (“Cogeneration”) units

     Up to 40 years  

Other assets

     Up to 60 years  

Costs are allocated to significant components of property, plant and equipment. When items of property, plant and equipment have different useful lives, they are accounted for as separate items (significant components) and depreciated separately. To ensure the accuracy of useful lives and residual values, a review is conducted annually.

Depreciation is calculated based on the cost of the asset less its residual value. Depreciation commences when the asset is in the location and conditions necessary for it to be capable of operating in the manner intended by management. It ceases at the earlier of the date the asset is classified as held-for-sale and the date the asset is derecognized. An item of property, plant and equipment and any significant component is derecognized upon disposal or when no future economic benefits are expected from its use. Other assets include equipment, buildings and leasehold improvements. Buildings, furniture and fixtures, leasehold improvements and office equipment are recorded at historical cost, less accumulated depreciation. Land and CWIP are not subject to depreciation.

The depreciation of property, plant and equipment in Brazil is based on the duration of the authorization or the useful life of a concession asset. The weighted-average remaining duration at December 31, 2019 is 32 years (2018: 33 years). Since land rights are part of the concession or authorization, this cost is also subject to depreciation. In June of 2018, the federal government of Brazil provided further clarification to a law that was passed in 2016, which resulted in the Business including a one-time thirty year concession renewal period in the valuation of certain of its hydroelectric facilities in Brazil.

Any accumulated depreciation at the date of revaluation is eliminated against the gross carrying amount of the asset, and the net amount is applied to the revalued amount of the asset.

 

F-20


Table of Contents

Gains and losses on disposal of an item of property, plant and equipment are recognized in Other income in the combined statements of income. The revaluation surplus is reclassified within the respective components of equity and not reclassified to net income when the assets are disposed.

(i) Asset impairment

At each statement of financial position date, management assesses whether there is any indication that assets are impaired. For non-financial tangible and intangible assets (including equity-accounted investments), an impairment is recognized if the recoverable amount, determined as the greater of the estimated fair value, less costs to sell, and the discounted future cash flows generated from use and eventual disposal of an asset or cash-generating unit, is less than its carrying value. The projections of future cash flows take into account the relevant operating plans and management’s best estimate of the most probable set of conditions anticipated to prevail. Should an impairment loss subsequently reverse, the carrying amount of the asset is increased to the lesser of the revised estimate of the recoverable amount, and the carrying amount that would have been recorded had no impairment loss been recognized previously.

(l) Income taxes

Current income tax assets and liabilities are measured at the amount expected to be paid to tax authorities, net of recoveries, based on the tax rates and laws enacted or substantively enacted at the statement of financial position dates. Current income tax assets and liabilities are included in trade receivables and other current assets and accounts payable and accrued liabilities, respectively.

Deferred tax is recognized on taxable temporary differences between the tax bases and the carrying amounts of assets and liabilities. Deferred tax is not recognized if the temporary difference arises from goodwill or from initial recognition (other than in a business combination) of other assets and liabilities in a transaction that affects neither taxable profit nor accounting profit. Deferred income tax assets are recognized for all deductible temporary differences, carry forwards of unused tax credits and unused tax losses, to the extent that it is probable that deductions, tax credits and tax losses can be utilized. The carrying amount of deferred income tax assets is reviewed at each statement of financial position date and reduced to the extent it is no longer probable that the income tax assets will be recovered. Deferred income tax assets and liabilities are measured at the tax rates that are expected to apply to the year when the assets are realized or the liabilities settled, using the tax rates and laws enacted or substantively enacted at the statement of financial position dates.

Current and deferred income taxes relating to items recognized directly in OCI are also recognized directly in OCI.

(m) Business combinations

The acquisition of a business is accounted for using the acquisition method. The consideration for an acquisition is measured at the aggregate of the fair values, at the date of exchange, of the assets transferred, the liabilities incurred to former owners of the acquired business, and equity instruments issued by the acquirer in exchange for control of the acquired business. The acquired business’ identifiable assets, liabilities and contingent liabilities that meet the conditions for recognition under IFRS 3, Business Combinations, are recognized at their fair values at the acquisition date, except for income taxes which are measured in accordance with IAS 12, Income Taxes, share-based payments which are measured in accordance with IFRS 2, Share-based Payment and non-current assets that are classified as held-for-sale which are measured at fair value less costs to sell in accordance with IFRS 5, Non-current Assets Held for Sale and Discontinued Operations. The non-controlling interest in the acquiree is initially measured at the non-controlling interest’s proportion of the net fair value of the identifiable assets, liabilities and contingent liabilities recognized or when applicable, at the fair value of the shares outstanding.

 

F-21


Table of Contents

To the extent that the aggregate of the fair value of consideration paid, the amount of any non-controlling interest and the fair value of any previously held interest in the acquiree exceeds the fair value of the net identifiable tangible and intangible assets acquired, goodwill is recognized. To the extent that this difference is negative, the amount is recognized as a gain in income. Goodwill is not amortized and is not deductible for tax purposes. However, after initial recognition, goodwill will be measured at cost less any accumulated impairment losses. An impairment assessment will be performed at least annually, and whenever circumstances such as significant declines in expected revenues, earnings or cash flows indicate that it is more likely than not that goodwill might be impaired. Goodwill impairment charges are not reversible.

When a business combination is achieved in stages, previously held interests in the acquired entity are re-measured to fair value at the acquisition date, which is the date control is obtained, and the resulting gain or loss, if any, is recognized in income. Amounts arising from interests in the acquired business prior to the acquisition date that have previously been recognized in OCI are reclassified to income. Upon disposal or loss of control of a subsidiary, the carrying amount of the net assets of the subsidiary (including any OCI relating to the subsidiary) are derecognized with the difference between any proceeds received and the carrying amount of the net assets recognized as a gain or loss in income.

Where applicable, the consideration for the acquisition includes any asset or liability resulting from a contingent consideration arrangement, measured at its acquisition-date fair value. Subsequent changes in fair values are adjusted against the cost of the acquisition where they qualify as measurement period adjustments. All other subsequent changes in the fair value of contingent consideration classified as liabilities will be recognized in the combined statements of income, whereas changes in the fair values of contingent consideration classified within equity are not subsequently re-measured.

(n) Other items

 

(i)

Capitalized costs

Capitalized costs related to CWIP include all eligible expenditures incurred in connection with the development and construction of the power generating asset. The expenditures consist of cost of materials, direct labor and any other costs directly attributable to bringing the asset to a working condition for its intended use, and the costs of dismantling and removing the items and restoring the site on which they are located. Interest and borrowing costs related to CWIP are capitalized when activities that are necessary to prepare the asset for its intended use or sale are in progress, expenditures for the asset have been incurred and funds have been used or borrowed to fund the construction or development. Capitalization of costs ceases when the asset is ready for its intended use.

 

(ii)

Pension and employee future benefits

Pension and employee future benefits are recognized in the combined financial statements in respect of employees of the operating entities within the Business. The costs of retirement benefits for defined benefit plans and post-employment benefits are recognized as the benefits are earned by employees. The project unit credit method, using the length of service and management’s best estimate assumptions, is used to value its pension and other retirement benefits. All actuarial gains and losses are recognized immediately through OCI in order for the net pension asset or liability recognized in the combined statements of financial position to reflect the full value of the plan deficit or surplus. Net interest is calculated by applying the discount rate to the net defined benefit asset or liability. Changes in the net defined benefit obligation related to service costs (comprising of current service costs, past services costs, gains and losses on curtailments and non-routine settlements), and net interest expense or income are recognized in the combined statements of income.

Re-measurements, comprising of actuarial gains or losses, the effect of the asset ceiling, and the return on plan assets (excluding net interest), are recognized immediately in the combined statements of financial position with a corresponding debit or credit to OCI in the period in which they occur. Re-measurements are not

 

F-22


Table of Contents

reclassified to profit or loss in subsequent periods. For defined contribution plans, amounts are expensed based on employee entitlement.

 

(iii)

Decommissioning, restoration and environmental liabilities

Legal and constructive obligations associated with the retirement of property, plant and equipment are recorded as liabilities when those obligations are incurred and are measured at the present value of the expected costs to settle the liability, using a discount rate that reflects the current market assessments of the time value of money and the risks specific to the liability. The liability is accreted up to the date the liability will be incurred with a corresponding charge to operating expenses. The carrying amount of decommissioning, restoration and environmental liabilities is reviewed annually with changes in the estimates of timing or amount of cash flows added to or deducted from the cost of the related asset.

 

(iv)

Interest and borrowing costs

Interest and borrowing costs are capitalized when such costs are directly attributable to the acquisition, construction or production of a qualifying asset. A qualifying asset is an asset that takes a substantial period of time to prepare for its intended use.

 

(v)

Provisions

A provision is a liability of uncertain timing or amount. A provision is recognized if the Business has a present legal or constructive obligation as a result of past events, it is probable that an outflow of resources will be required to settle the obligation and the amount can be reliably estimated. Provisions are not recognized for future operating losses. The provision is measured at the present value of the best estimate of the expenditures expected to be required to settle the obligation using a discount rate that reflects the current market assessments of the time value of money and the risks specific to the obligation. Provisions are re-measured at each statement of financial position date using the current discount rate. The increase in the provision due to the passage of time is recognized as interest expense.

 

(vi)

Interest income

Interest income is earned with the passage of time and is recorded on an accrual basis.

 

(vii)

Government grants

The Business becomes eligible for government grants by constructing or purchasing renewable power generating assets, and by bringing those assets to commercial operation, coupled with a successful application to the applicable program or agency. The assessment of whether or not a project has complied with the conditions and that there is reasonable assurance the grants will be received will be undertaken on a case by case basis. The Business reduces the cost of the asset by the amount of the grant. The grant amounts are recognized in income on a systematic basis as a reduction of depreciation over the periods, and in the proportions, in which depreciation on those assets is charged.

With respect to grants related to income, the government assistance (in the form of the difference between market price and guaranteed fixed price) typically becomes payable once electricity is produced and delivered to the relevant grid. It is at this point that the receipt of the grant becomes reasonably assured, and therefore the grant is recognized as revenue in the month that delivery of the electricity occurs.

(o) Critical estimates

The Business makes estimates and assumptions that affect the carrying value of assets and liabilities, disclosure of contingent assets and liabilities and the reported amount of income and OCI for the year. Actual

 

F-23


Table of Contents

results could differ from these estimates. The estimates and assumptions that are critical to the determination of the amounts reported in the combined financial statements relate to the following:

 

(i)

Property, plant and equipment

The fair value of the Business’s property, plant and equipment is calculated using estimates and assumptions about future electricity prices from renewable sources, anticipated long-term average generation, estimated operating and capital expenditures, future inflation rates and discount rates, as described in Note 8 - Property, plant and equipment, at fair value. Judgment is involved in determining the appropriate estimates and assumptions in the valuation of the Business’s property, plant and equipment. See Note 2(p)(iii) - Critical judgments in applying accounting policies - Property, plant and equipment for further details.

Estimates of useful lives and residual values are used in determining depreciation and amortization. To ensure the accuracy of useful lives and residual values, these estimates are reviewed on an annual basis.

 

(ii)

Financial instruments

The Business makes estimates and assumptions that affect the carrying value of its financial instruments. The fair value of interest rate swaps is the estimated amount that another party would receive or pay to terminate the swap agreements at the reporting date, taking into account current market interest rates. This valuation technique approximates the net present value of future cash flows. See Note 3 - Risk management and financial instruments for more details.

 

(iii)

Deferred income taxes

The combined financial statements include estimates and assumptions for determining the future tax rates applicable to subsidiaries and identifying the temporary differences that relate to each subsidiary. Deferred income tax assets and liabilities are measured at the tax rates that are expected to apply during the year when the assets are realized or the liabilities settled, using the tax rates and laws enacted or substantively enacted at the combined statement of financial position dates. Operating plans and forecasts are used to estimate when the temporary difference will reverse.

(p) Critical judgments in applying accounting policies

The following are the critical judgments that have been made in applying the accounting policies used in the combined financial statements and that have the most significant effect on the amounts in the combined financial statements:

 

(i)

Preparation of combined financial statements

These combined financial statements present the financial position, results of operations and cash flows of the Business. The Business exercises judgment in determining whether non-wholly owned subsidiaries are controlled by the Business. The Business’s judgement included the determination of (i) how the relevant activities of the subsidiary are directed; (ii) whether the rights of shareholdings are substantive or protective in nature; and (iii) the Business’s ability to influence the returns of the subsidiary.

 

(ii)

Common control transactions

Common control business combinations specifically fall outside of scope of IFRS 3 and as such management has used its judgment to determine an appropriate policy to account for these transactions, considering other relevant accounting guidance that is within the framework of principles in IFRS and that reflects the economic reality of the transactions, in accordance with IAS 8, Accounting Policies, Changes in

 

F-24


Table of Contents

Accounting Estimates and Errors. As a result, the combined financial statements account for assets and liabilities acquired at the previous carrying value on the predecessor’s financial statements. Differences between the consideration given and the assets and liabilities received are recorded directly to equity.

 

(iii)

Property, plant and equipment

The accounting policy relating to the Business’s property, plant and equipment is described in Note 2(k) - Property, plant and equipment and revaluation method. In applying this policy, judgment is used in determining whether certain costs are additions to the carrying amount of the property, plant and equipment as opposed to repairs and maintenance. If an asset has been developed, judgment is required to identify the point at which the asset is capable of being used as intended and to identify the directly attributable costs to be included in the carrying value of the development asset. The useful lives of property, plant and equipment are determined by independent engineers periodically with an annual review by management.

Annually, the Business determines the fair value of its property, plant and equipment using a methodology that it has judged to be reasonable. The methodology for hydroelectric assets is generally a 20-year discounted cash flow model. 20 years is the period considered reasonable as the Business has 20-year capital plans and it believes a reasonable third party would be indifferent between extending the cash flows further in the model versus using a discounted terminal value. The methodology for wind and storage & other assets is to align the model length with the expected remaining useful life of the subject assets.

The valuation model incorporates future cash flows from long-term power purchase agreements that are in place where it is determined that the power purchase agreements are linked specifically to the related power generating assets. With respect to estimated future generation that does not incorporate long-term power purchase agreement pricing, the cash flow model uses estimates of future electricity prices using broker quotes from independent sources for the years in which there is a liquid market. The valuation of power generating assets not linked to long-term power purchase agreements also requires the development of a long-term estimate of future electricity prices. In this regard the valuation model uses a discount to the all-in cost of construction with a reasonable return, to secure energy from a new renewable resource with a similar generation profile to the asset being valued as the benchmark that will establish the market price for electricity for renewable resources.

The Business’s long-term view is anchored to the cost of securing new energy from renewable sources to meet future demand growth by the years 2026 to 2035 in the United States, 2027 in Colombia, and 2023 in Brazil. The year of new entry is viewed as the point when generators must build additional capacity to maintain system reliability and provide an adequate level of reserve generation with the retirement of older coal fired plants and rising environmental compliance costs in the United States, and overall increasing demand in Colombia and Brazil. For the United States businesses, the Business has estimated a discount to these new-build renewable asset prices to determine renewable electricity prices for hydroelectric and wind facilities. In Brazil and Colombia, the estimate of future electricity prices is based on a similar approach as applied in the United States using a forecast of the all-in cost of development.

Terminal values are included in the valuation of hydroelectric assets in the United States and Colombia. For the hydroelectric assets in Brazil, cash flows have been included based on the duration of the authorization or useful life of a concession asset with consideration of a one-time 30-year renewal on qualifying hydroelectric assets.

Discount rates are determined each year by considering the current interest rates, average market cost of capital as well as the price risk and the geographical location of the operational facilities as judged by management. Inflation rates are also determined by considering the current inflation rates and the expectations of future rates by economists. Operating costs are based on long-term budgets escalated for inflation. Each operational facility has a 20-year capital plan that it follows to ensure the maximum life of its assets is achieved. Foreign exchange rates are forecasted by using the spot rates and the available forward rates, extrapolated beyond

 

F-25


Table of Contents

the period available. The inputs described above to the discounted cash flow model require management to consider facts, trends and plans in making its judgments as to what derives a reasonable fair value of its property, plant and equipment.

 

(iv)

Financial instruments

The accounting policy relating to the Business’s financial instruments is described in Note 2(i) - Financial instruments. In applying the policy, judgments are made in applying the criteria set out in IFRS 9 and IAS 39, to record financial instruments at fair value through profit and loss, fair value through other comprehensive income and the assessments of the effectiveness of hedging relationships.

 

(v)

Deferred income taxes

The accounting policy relating to the Business’s income taxes is described in Note 2(l) - Income taxes. In applying this policy, judgments are made in determining the probability of whether deductions, tax credits and tax losses can be utilized.

(q) Earnings per share

The Business’s historical structure is not indicative of its prospective structure since no direct ownership relationship existed among all the various units comprising the Business. Accordingly, historical earnings per share has not been presented in the combined carve-out financial statements.

(r) Future changes in accounting policies

Several other amendments and interpretations apply for the first time in 2019, but do not have an impact on the consolidated financial statements of the Business. Excluding the early adoption of amendments to IFRS 3, IFRS 9 and IFRS 7 described in Note 2(b), the Business has not early adopted any other standards, interpretations or amendments that have been issued but are not yet effective.

3. RISK MANAGEMENT AND FINANCIAL INSTRUMENTS

RISK MANAGEMENT

The Business’ activities expose it to a variety of financial risks, including market risk (i.e. interest rate risk, and foreign currency risk), credit risk and liquidity risk. The Business uses financial instruments primarily to manage these risks.

The sensitivity analysis discussed below reflect the risks associated with instruments that the Business considers are market sensitive and the potential loss resulting from one or more selected hypothetical changes. Therefore, the discussion below is not intended to fully reflect the Business’ risk exposure.

(a) Market risk

Market risk is defined for these purposes as the risk that the fair value or future cash flows of a financial instrument held by the Business will fluctuate because of changes in market prices.

The Business faces market risk from foreign currency assets and liabilities, the impact of changes in interest rates, and floating rate liabilities. Market risk is managed by funding assets with financial liabilities in the same currency and with similar interest rate characteristics and holding financial contracts, such as interest rate swaps and foreign exchange contracts, to minimize residual exposures. Financial instruments held by the Business that are subject to market risk include borrowings and financial instruments, such as interest rate and currency contracts. The categories of financial instruments that can give rise to significant variability are described below:

 

F-26


Table of Contents

(i) Electricity price risk

Electricity price risk is defined for these purposes as the risk that the fair value or future cash flows of a financial instrument held by the Business will fluctuate because of changes in electricity prices. Electricity price risk arises from the sale of the Business’ uncontracted generation. The Business aims to sell electricity under long-term contracts to secure stable prices and mitigate its exposure to wholesale markets.

The table below summarizes the impact of changes in the market price of electricity as at December 31. The impact is expressed in terms of the effect on net income and OCI. The sensitivities are based on the assumption that the market price changes by 5% with all other variables held constant.

Impact of a 5% change in the market price of electricity, on outstanding energy derivative contracts, for the year ended December 31:

 

     Effect on net income(1)     Effect on OCI(1)  
(MILLIONS)    2019     2018     2017     2019     2018     2017  

5% increase

   $ (7   $ (3   $ (3   $ (7   $ (10   $ (4

5% decrease

     7       3       3       7       10       4  

 

(1)

Amounts represent the potential annual net pretax impact.

(ii) Foreign currency risk

Foreign currency risk is defined for these purposes as the risk that the fair value of a financial instrument held by the Business will fluctuate because of changes in foreign currency rates.

The Business has exposure to the Brazilian real and Colombian peso through its investments in foreign operations. Consequently, fluctuations in the U.S. dollar exchange rate against these currencies increase the volatility of net income and other comprehensive income. The Business holds foreign currency contracts primarily to mitigate this exposure.

The table below summarizes the impact to the Business’ financial instruments of changes in the exchange rate as at December 31. The impact is expressed in terms of the effect on income and OCI. The sensitivities are based on the assumption that the currency exchange rate changes by five percent with all other variables held constant.

Impact of a 5% change in U.S. dollar exchange rates, on outstanding foreign exchange swaps, for the year ended December 31:

 

     Effect on net income(1)     Effect on OCI(1)  
(MILLIONS)    2019     2018     2017     2019      2018      2017  

5% increase

   $ 10     $ 9     $ 7     $ —        $ —        $ —    

5% decrease

     (10     (9     (7     —          —          —    

 

(1)

Amounts represent the potential annual net pretax impact.

(iii) Interest rate risk

Interest rate risk is defined for these purposes as the risk that the fair value or future cash flows of a financial instrument held by the Business will fluctuate, because of changes in interest rates.

The Business’ assets largely consist of long duration physical assets. The Business’ financial liabilities consist primarily of long-term fixed rate debt or floating-rate debt that has been swapped to fixed rates with

 

F-27


Table of Contents

interest rate financial instruments. All non-derivative financial liabilities are recorded at their amortized cost. The Business also holds interest rate contracts to lock-in fixed rates on certain anticipated future debt issuances.

The Business will enter into interest rate swaps designed to minimize the exposure to interest rate fluctuations on its variable rate debt. Fluctuations in interest rates could impact the Business’ cash flows, primarily with respect to the interest payable against the Business’ variable rate debt, which is limited to certain non-recourse borrowings with a total principal value of $ 2,236 million (2018: $2,296 million). Of this principal value, $ 496 million (2018: $575 million) has been hedged through the use of interest rate swaps. The fair values of the recognized liability for the interest rate swaps were calculated using a valuation model with observable interest rates.

The table below summarizes the impact of changes in the interest rate as at December 31. The impact is expressed in terms of the effect on income and OCI. The sensitivities are based on the assumption that the interest rate changes by one percent with all other variables held constant.

Impact of a 1% change in interest rates, on outstanding interest rate swaps and variable rate debt, for the year ended December 31:

 

     Effect on net income(1)     Effect on OCI(1)  
(MILLIONS)    2019     2018     2017     2019     2018     2017  

1% increase

   $ (17   $ (13   $ (12   $ 12     $ 13     $ 9  

1% decrease

     17       15       15       (12     (13     (9

 

(1)

Amounts represent the potential annual net pretax impact.

(b) Credit risk

Credit risk is the risk of loss due to the failure of a borrower or counterparty to fulfill its contractual obligations. The Business’ exposure to credit risk in respect of financial instruments relates primarily to counterparty obligations regarding interest rate swaps and forward foreign exchange contracts.

The Business minimizes credit risk with counterparties through the selection, monitoring and diversification of counterparties, and the use of standard trading contracts, and other credit risk mitigation techniques. In addition, the Business’ power purchase agreements are reviewed regularly and are almost exclusively with customers having long standing credit histories or investment grade ratings, which limit the risk of non-collection. See Note 15 - Trade receivables and other current assets, for additional details regarding the Business’ trade receivables balance.

The maximum credit exposure at December 31 was as follows:

 

(MILLIONS)    2019      2018  

Trade receivables and other short-term receivables

   $ 338      $ 345  

Financial instrument assets

     27        19  

Due from related parties

     181        281  
  

 

 

    

 

 

 
   $ 546      $ 645  
  

 

 

    

 

 

 

(c) Liquidity risk

Liquidity risk is the risk that the Business cannot meet a demand for cash or fund an obligation when due. Liquidity risk is mitigated by the Business’ cash and cash equivalent balances and its access to undrawn credit facilities. Details of the available portion of credit facilities are included in Note 9 - Borrowings.

 

F-28


Table of Contents

The Business is also subject to the risk associated with non-recourse financing. This risk is mitigated by the long-term duration of debt instruments and the diversification in maturity dates over an extended period of time.

CASH OBLIGATIONS

The table below classifies the cash obligations related to the Business’ liabilities into relevant maturity groupings based on the remaining period from the statement of financial position dates to the contractual maturity date. As the amounts are the contractual undiscounted cash flows (gross of unamortized financing fees and accumulated amortization, where applicable), they may not agree with the amounts disclosed in the combined statements of financial position.

 

AS AT DECEMBER 31, 2019

(MILLIONS)

   < 1 year      2-5 years      > 5 years      Total  

Accounts payable and accrued liabilities

   $ 316      $ —        $ —        $ 316  

Financial instrument liabilities(1)

     18        3        —          21  

Due to related parties

     189        —          —          189  

Other long-term liabilities – concession payments

     1        4        9        14  

Lease liabilities

     21        55        71        147  

Non-recourse borrowings(1)

     155        1,728        3,814        5,697  

Interest payable on borrowings(2)

     342        1,178        1,188        2,708  
  

 

 

    

 

 

    

 

 

    

 

 

 

Total

   $ 1,042      $ 2,968      $ 5,082      $ 9,092  
  

 

 

    

 

 

    

 

 

    

 

 

 

AS AT DECEMBER 31, 2018

(MILLIONS)

   < 1 year      2-5 years      > 5 years      Total  

Accounts payable and accrued liabilities

   $ 331      $ —        $ —        $ 331  

Financial instrument liabilities(1)

     16        11        3        30  

Due to related parties

     99        —          —          99  

Other long-term liabilities – concession payments

     1        4        10        15  

Non-recourse borrowings(1)

     364        1,485        3,735        5,584  

Interest payable on borrowings(2)

     344        1,155        1,126        2,625  
  

 

 

    

 

 

    

 

 

    

 

 

 

Total

   $ 1,155      $ 2,655      $ 4,874      $ 8,684  
  

 

 

    

 

 

    

 

 

    

 

 

 

 

(1)

Includes both the current and long-term amounts.

(2) 

Represents aggregate interest payable expected to be paid over the entire term of the obligations, if held to maturity. Variable rate interest payments have been calculated based on estimated interest rates.

Fair value disclosures

Fair value is the price that would be received to sell an asset or paid to transfer a liability in an orderly transaction between market participants at the measurement date.

Fair values determined using valuation models require the use of assumptions concerning the amount and timing of estimated future cash flows and discount rates. In determining those assumptions, management looks primarily to external readily observable market inputs such as interest rate yield curves, currency rates, commodity prices and, as applicable, credit spreads.

A fair value measurement of a non-financial asset is the consideration that would be received in an orderly transaction between market participants, considering the highest and best use of the asset.

Assets and liabilities measured at fair value are categorized into one of three hierarchy levels, described below. Each level is based on the transparency of the inputs used to measure the fair values of assets and liabilities.

 

F-29


Table of Contents

Level 1 - inputs are based on unadjusted quoted prices in active markets for identical assets and liabilities;

Level 2 - inputs, other than quoted prices in Level 1, that are observable for the asset or liability, either directly or indirectly; and

Level 3 - inputs for the asset or liability that are not based on observable market data.

The following table presents the Business’ assets and liabilities measured and disclosed at fair value classified by the fair value hierarchy as at December 31:

 

     2019        
(MILLIONS)    Level 1      Level 2     Level 3      Total     2018  

Assets measured at fair value:

            

Cash and cash equivalents

   $ 67      $ —       $ —        $ 67     $ 94  

Restricted cash(1)

     144        —         —          144       142  

Financial instrument assets(2)

            

Energy derivative contracts

     —          23       4        27       —    

Interest rate swaps

     —          —         —          —         8  

Foreign exchange swaps

     —          —         —          —         11  

Property, plant and equipment

     —          —         22,306        22,306       21,269  

Liabilities measured at fair value:

            

Financial instrument liabilities(2)

            

Energy derivative contracts

     —          (8     —          (8     (22

Interest rate swaps

     —          (4     —          (4     (8

Foreign exchange swaps

     —          (9     —          (9     —    

Liabilities for which fair value is disclosed:

            

Non-recourse borrowings

     —          (6,142     —          (6,142     (5,746
  

 

 

    

 

 

   

 

 

    

 

 

   

 

 

 

Total

   $ 211      $ (6,140   $ 22,310      $ 16,381     $ 15,748  
  

 

 

    

 

 

   

 

 

    

 

 

   

 

 

 

 

(1)

Includes both the current amount and long-term amount included in Other long-term assets.

(2)

Includes both current and long-term amounts.

Financial instruments disclosures

The aggregate amount of the Business’ net financial instrument positions as at December 31 are as follows:

 

     2019      2018  
(MILLIONS)    Assets      Liabilities      Net Assets
(Liabilities)
     Net Assets
(Liabilities)
 

Energy contract derivatives

   $ 27      $ (8    $ 19      $ (21

Interest rate swaps

     —          (4      (4      (1

Foreign exchange swaps

     —          (9      (9      11  
  

 

 

    

 

 

    

 

 

    

 

 

 

Total

     27        (21      6        (11

Less: current portion

     (25      18        (7      8  
  

 

 

    

 

 

    

 

 

    

 

 

 

Long-term portion

   $ 2      $ (3    $ (1    $ (3
  

 

 

    

 

 

    

 

 

    

 

 

 

 

F-30


Table of Contents

The following table presents the change in the Business’ total net financial instrument asset position for the year ended December 31:

 

(MILLIONS)   Note      2019      2018  

Balance, beginning of year

     $ (11    $ (49

Increases (decreases) in the net financial instrument asset (liability) position:

       

Unrealized gain (loss) through income on energy derivative contracts

    (a)        (5      (3

Unrealized gain (loss) through OCI on energy derivative contracts

    (a)        39        —    

Unrealized gain (loss) through income on foreign exchange swaps

    (c)        (8      16  

Unrealized gain (loss) through income on interest rate swaps

    (b)        —          5  

Unrealized loss through OCI on interest rate swaps

    (b)        (4      7  

Acquisitions, settlements and other

       (5      13  
    

 

 

    

 

 

 

Balance, end of year

     $ 6      $ (11
    

 

 

    

 

 

 

The following table presents the total net financial instrument asset position as at the year ended December 31:

 

(MILLIONS)   Note      2019      2018  

Financial instrument assets designated at fair value through OCI

       

Derivative assets not designated as hedging instruments:

       

Energy derivative contracts

    (a)      $ 4      $ —    

Foreign exchange swaps

    (c)        —          11  
    

 

 

    

 

 

 

Net positions

       4        11  
    

 

 

    

 

 

 

Derivative assets designated as hedging instruments:

       

Energy derivative contracts

    (a)        23        —    

Interest rate swaps

    (b)        —          7  
    

 

 

    

 

 

 

Net positions

       23        7  
    

 

 

    

 

 

 

Derivative liabilities not designated as hedging instruments:

       

Energy derivative contracts

    (a)        (8      —    

Interest rate swaps

    (b)        —          (5

Foreign exchange swaps

    (c)        (9      —    
    

 

 

    

 

 

 

Net positions

     $ (17    $ (5
    

 

 

    

 

 

 

Derivative liabilities designated as hedging instruments:

       

Energy derivative contracts

    (a)        —          (22

Interest rate swaps

    (b)        (4      (2
    

 

 

    

 

 

 

Net positions

     $ (4    $ (24
    

 

 

    

 

 

 

Total financial instruments, net

     $ 6      $ (11
    

 

 

    

 

 

 

(a) Energy derivative contracts

The Business has entered into long-term energy derivative contracts primarily to stabilize or eliminate the price risk on the sale of certain future power generation. Certain energy contracts are recorded in the Business’s consolidated financial statements at an amount equal to fair value, using quoted market prices or, in their absence, a valuation model using both internal and third-party evidence and forecasts.

 

F-31


Table of Contents

There is an economic relationship between the hedged items and the hedging instruments as the terms of the energy derivative contracts match the terms of the expected highly probable forecast transactions (i.e. notional amount and expected payment date). The Business has established a hedge ratio of 1:1 for the hedging relationships as the underlying risk of the energy derivative contracts are identical to the hedged risks. To test the hedge effectiveness, the Business uses the hypothetical derivative method and compares changes in the fair value of the hedging instruments against the changes in fair value of the hedged items attributable to the hedged risks. The hedge ineffectiveness can arise from different indexes (and accordingly different curves) linked to the hedged risk of the hedged items and hedging instruments.

For the year ended December 31, 2019, gains of $15 million relating to energy derivative contracts were realized and reclassified from OCI to revenues in the consolidated statements of income (2018: $5 million losses and 2017: $23 million gains).

Based on market prices as of December 31, 2019, unrealized gains of $18 million (2018: $15 million losses and 2017: $13 million losses) recorded in accumulated other comprehensive income (“AOCI”) on energy derivative contracts are expected to be settled or reclassified into income in the next twelve months. The actual amount reclassified from AOCI, however, could vary due to future changes in market prices.

The following table summarizes the energy derivative contracts designated as hedging instruments:

 

Energy derivative contracts   December 31, 2019     December 31, 2018  

Carrying amount (asset/(liability))

    23       (15

Notional amount - millions of U.S. dollars

    175       188  

Notional amount - GWh

    4,650       5,024  

Weighted average hedged rate for the year ($/MWh)

    38       37  

Maturity dates

    2020 - 2022       2019 - 2020  

Hedge ratio

    1:1       1:1  

Change in discounted spot value of outstanding hedging instruments

    29       (8

Change in value of hedged item used to determine hedge effectiveness

    (29     9  

There is no hedge ineffectiveness loss recognized in Unrealized financial instruments loss in the consolidated statements of income related to energy derivative contracts (cash flow hedges) for the year ended December 31, 2019 (2018: $2 million).

(b) Interest rate hedges

The Business has entered into interest rate hedge contracts primarily to minimize exposure to interest rate fluctuations on its variable rate debt. All interest rate hedge contracts are recorded in the combined financial statements at fair value.

There is an economic relationship between the hedged items and the hedging instruments as the terms of the interest rate hedges match the terms of the respective variable rate loans (i.e., notional amount, maturity, payment and reset dates). The Business established a hedge ratio of 1:1 for the hedging relationships as the underlying risk of the interest rate swaps are identical to the hedged risks. To test the hedge effectiveness, the Business uses the hypothetical derivative method and compares the changes in the fair value of the hedging instrument against the changes in fair value of the hedged items attributable to the hedged risk.

 

F-32


Table of Contents

The hedge ineffectiveness can arise from:

 

   

Different interest rate curves being applied to discount the hedged item and hedging instrument

 

   

Differences in timing of cash flows of the hedged item and hedging instrument

 

   

The counterparties’ credit risk having an asymmetrical impact on the fair value movements of the hedging instrument and hedged item

At December 31, 2019, agreements with a total notional exposure of $ 501 million were outstanding (2018: $577 million), including $149 million (2018: $147 million) associated with agreements that are not formally designated as hedging instruments. The weighted-average fixed interest rate resulting from these agreements is 4.0% (2018: 3.8%).

Based on market prices as of December 31, 2019, unrealized losses of $ 2 million (2018: $nil) recorded in AOCI on interest rate swaps are expected to be settled or reclassified into income in the next twelve months. The actual amount reclassified from AOCI, however, could vary due to future changes in market rates.

The following table summarizes the interest rate hedges designated as hedging instruments:

 

Interest rate hedges    December 31, 2019     December 31, 2018  

Carrying amount (asset/(liability))

     (4     5  

Notional amount - $

     125       174  

Notional amount - COP(1)

     227       256  

Maturity dates

     2021 - 2034       2019 - 2034  

Hedge ratio

     1:1       1:1  

Change in discounted spot value of outstanding hedging instruments

     (6     8  

Change in value of hedged item used to determine hedge effectiveness

     7       (2

 

(1)

Notional amounts of foreign currency denominated interest rate hedges are presented at the U.S. dollar equivalent value based on the December 31, 2019 foreign currency spot rate.

There was no hedge ineffectiveness recognized in the combined statements of income related to interest rate contracts (cash flow hedges) for the years ended December 31, 2019, 2018 and 2017.

(c) Foreign exchange swaps

The Business has entered into foreign exchange swaps to minimize its exposure to currency fluctuations impacting its investments and earnings in foreign operations, and to fix the exchange rate on certain anticipated transactions denominated in foreign currencies.

At December 31, 2019, agreements with a total notional exposure of $ 180 million were outstanding (2018: $189 million) and not formally designated as hedging instruments.

4. SEGMENTED INFORMATION

Upon the special distribution, Brookfield Renewable’s Chief Executive Officer and Chief Financial Officer (collectively, the chief operating decision maker or “CODM”) will continue to review the results of the United States, Colombian and Brazilian operations, manage operations, and allocate resources based on the type of technology, in conjunction with other segments of Brookfield Renewable.

 

F-33


Table of Contents

Our operations are segmented by – 1) hydroelectric, 2) wind and 3) storage & other (pumped storage, cogeneration and biomass) – with hydroelectric and wind further segmented by geography (i.e. United States, Colombia and Brazil). This best reflects the way in which the CODM reviews results, manages operations and allocates resources. The Colombia segment aggregates the financial results of its hydroelectric and cogeneration facilities.

In accordance with IFRS 8, Operating Segments, the Business discloses information about its reportable segments based upon the measures used by the CODM in assessing performance. The accounting policies of the reportable segments are the same as those described in Note 2 – Basis of preparation and significant accounting policies.

 

F-34


Table of Contents

The following table provides each segment’s results in the format that management organizes its segments to make operating decisions and assess performance and reconciles our proportionate results to the combined carve-out statements of income on a line by line basis by aggregating the components comprising the earnings from our investments in associates and reflecting the portion of each line item attributable to non-controlling interest for the year ended December 31, 2019:

 

    Attributable to Unitholders    

Contribution

from equity-

   

Attributable

to non-

       
    Hydroelectric     Wind     Storage
          accounted     controlling     As per IFRS  
(MILLIONS)   United States     Brazil     Colombia     United States     Brazil     and Other     Total     investments     interests     financials(1)  

Revenue

  $ 613     $ 234     $ 237     $ 46     $ 14     $ 64     $ 1,208     $ (52   $ 1,080     $ 2,236  

Other income

    3       19       —         —         —         —         22       (1     10       31  

Direct operating costs

    (220     (72     (93     (18     (4     (34     (441     21       (381     (801

Share of adjusted EBITDA from equity accounted investments

    —         —         —         —         —         —         —         32       —         32  

Adjusted EBITDA

    396       181       144       28       10       30       789       —         709    

Management service fees

    (41     (8     (26     (5     (1     (1     (82     —         —         (82

Interest expense

    (100     (20     (34     (13     (3     (10     (180     10       (211     (381

Current income taxes

    (4     (11     (9     —         (1     (1     (26     —         (33     (59

Share of interest and cash taxes from equity accounted investments

    —         —         —         —         —         —         —         (10     —         (10

Share of Funds From Operations attributable to non-controlling interests

    —         —         —         —         —         —         —         —         (465     (465

Funds From Operations

    251       142       75       10       5       18       501       —         —      

Depreciation

    (147     (83     (21     (31     (6     (20     (308     10       (211     (509

Foreign exchange and unrealized financial instrument loss

    (5     19       (2     —         —         —         12       —         (3     9  

Deferred income tax recovery

    (2     3       (5     5       —         —         1       —         (11     (10

Other

    (15     (7     (2     4       —         (2     (22     —         1       (21

Share of earnings from equity accounted investments

    —         —         —         —         —         —         —         (10     —         (10

Net income attributable to non-controlling interests

    —         —         —         —         —         —         —         —         224       224  
 

 

 

   

 

 

   

 

 

   

 

 

   

 

 

   

 

 

   

 

 

   

 

 

   

 

 

   

 

 

 

Net income attributable to parent company

  $ 82     $ 74     $ 45     $ (12   $ (1   $ (4   $ 184     $ —       $ —       $ 184  
 

 

 

   

 

 

   

 

 

   

 

 

   

 

 

   

 

 

   

 

 

   

 

 

   

 

 

   

 

 

 

 

(1)

Share of earnings from equity-investments of $12 million is comprised of amounts found on the share of Adjusted EBITDA, share of interest and cash taxes and share of earnings lines. Net income attributable to participating non-controlling interests – in operating subsidiaries of $241 million is comprised of amounts found on Share of Funds From Operations attributable to non-controlling interests and Net Income attributable to non-controlling interests.

 

F-35


Table of Contents

The following table provides each segment’s results in the format that management organizes its segments to make operating decisions and assess performance and reconciles our proportionate results to the combined carve-out statements of income on a line by line basis by aggregating the components comprising the earnings from our investments in associates and reflecting the portion of each line item attributable to non-controlling interest for the year ended December 31, 2018:

 

    Attributable to Unitholders     Contribution
from equity-
accounted
investments
    Attributable
to non-
controlling
interests
    As per IFRS
financials(1)
 
    Hydroelectric     Wind     Storage
and Other
    Total  
(MILLIONS)   United States     Brazil     Colombia     United States     Brazil  

Revenue

  $ 558     $ 251     $ 216     $ 49     $ 21     $ 71     $ 1,166     $ (58   $ 1,056     $ 2,164  

Other income

    2       3       4       —         1       (3     7       —         9       16  

Direct operating costs

    (212     (81     (94     (18     (4     (31     (440     21       (397     (816

Share of adjusted EBITDA from equity accounted investments

    —         —         —         —         —         —         —         37       —         37  

Adjusted EBITDA

    348       173       126       31       18       37       733       —         668    

Management service fees

    (26     (7     (18     (3     (1     (1     (56     —         —         (56

Interest expense

    (111     (22     (37     (13     (4     (12     (199     11       (214     (402

Current income taxes

    (4     (8     (2     —         (1     —         (15     —         (11     (26

Share of interest and cash taxes from equity accounted investments

    —         —         —         —         —         —         —         (11     —         (11

Share of Funds From Operations attributable to non-controlling interests

    —         —         —         —         —         —         —         —         (443     (443

Funds From Operations

    207       136       69       15       12       24       463       —         —      

Depreciation

    (139     (136     (18     (29     (6     (23     (351     10       (190     (531

Foreign exchange and unrealized financial instrument loss

    —         (17     7       —         —         1       (9     (1     (4     (14

Deferred income tax recovery

    (24     2       18       2       —         —         (2     —         60       58  

Other

    (18     (2     (9     2       1       1       (25     —         (23     (48

Share of earnings from equity accounted investments

    —         —         —         —         —         —         —         (9     —         (9

Net income attributable to non-controlling interests

    —         —         —         —         —         —         —         —         157       157  
 

 

 

   

 

 

   

 

 

   

 

 

   

 

 

   

 

 

   

 

 

   

 

 

   

 

 

   

 

 

 

Net income attributable to parent company

  $ 26     $ (17   $ 67     $ (10   $ 7     $ 3     $ 76     $ —       $ —       $ 76  
 

 

 

   

 

 

   

 

 

   

 

 

   

 

 

   

 

 

   

 

 

   

 

 

   

 

 

   

 

 

 

 

(1)

Share of earnings from equity-investments of $17 million is comprised of amounts found on the share of Adjusted EBITDA, share of interest and cash taxes and share of earnings lines. Net income attributable to participating non-controlling interests – in operating subsidiaries of $286 million is comprised of amounts found on Share of Funds From Operations attributable to non-controlling interests and Net Income attributable to non-controlling interests.

 

F-36


Table of Contents

The following table provides each segment’s results in the format that management organizes its segments to make operating decisions and assess performance and reconciles our proportionate results to the combined carve-out statements of income on a line by line basis by aggregating the components comprising the earnings from our investments in associates and reflecting the portion of each line item attributable to non-controlling interest for the year ended December 31, 2017:

 

    Attributable to Unitholders     Contribution
from equity-
accounted
investments
    Attributable
to non-
controlling
interests
    As per IFRS
financials(1)
 
    Hydroelectric     Wind     Storage
and Other
    Total  
(MILLIONS)   United States     Brazil     Colombia     United States     Brazil  

Revenue

  $ 566     $ 258     $ 192     $ 47     $ 25     $ 53     $ 1,141     $ (44   $ 938     $ 2,035  

Other income

    —         9       3       —         1       1       14       —         13       27  

Direct operating costs

    (224     (81     (96     (16     (5     (31     (453     19       (398     (832

Share of adjusted EBITDA from equity accounted investments

    —         —         —         —         —         —         —         25       —         25  

Adjusted EBITDA

    342       186       99       31       21       23       702       —         553    

Management service fees

    (30     (8     (17     (3     (1     (1     (60     —         —         (60

Interest expense

    (122     (24     (42     (14     (6     (13     (221     12       (229     (438

Current income taxes

    —         (11     (5     —         (1     —         (17     —         (21     (38

Share of interest and cash taxes from equity accounted investments

    —         —         —         —         —         —         —         (12     —         (12

Share of Funds From Operations attributable to non-controlling interests

    —         —         —         —         —         —         —           (303     (303

Funds From Operations

    190       143       35       14       13       9       404       —         —      

Depreciation

    (133     (141     (26     (26     (6     (21     (353     9       (215     (559

Foreign exchange and unrealized financial instrument loss

    (3     —         4       —         —         1       2       (1     (10     (9

Deferred income tax recovery

    (74     2       (10     30       —         —         (52     —         (24     (76

Other

    (9     (6     7       3       —         (2     (7     —         15       8  

Share of earnings from equity accounted investments

    —         —         —         —         —         —         —         (8     —         (8

Net income attributable to non-controlling interests

    —         —         —         —         —         —         —           234       234  
 

 

 

   

 

 

   

 

 

   

 

 

   

 

 

   

 

 

   

 

 

   

 

 

   

 

 

   

 

 

 

Net income attributable to parent company

  $ (29   $ (2   $ 10     $ 21     $ 7     $ (13   $ (6   $ —       $ —       $ (6
 

 

 

   

 

 

   

 

 

   

 

 

   

 

 

   

 

 

   

 

 

   

 

 

   

 

 

   

 

 

 

 

(1)

Share of earnings from equity-investments of $5 million is comprised of amounts found on the share of Adjusted EBITDA, share of interest and cash taxes and share of earnings lines. Net income attributable to participating non-controlling interests – in operating subsidiaries of $69 million is comprised of amounts found on Share of Funds From Operations attributable to non-controlling interests and Net Income attributable to non-controlling interests.

 

F-37


Table of Contents

The following table presents information on a segmented basis about certain items in the Business’ statements of financial position:

 

    Attributable to Unitholders     Contribution
from equity-
accounted
investments
    Attributable
to non-
controlling
interests
    As per IFRS
financials
 
    Hydroelectric     Wind     Storage
and Other
    Total  
(MILLIONS)   United States     Colombia     Brazil     United States     Brazil  

As at December 31, 2019

                   

Cash and cash equivalents

  $ 6     $ 10     $ 7     $ 2     $ 1     $ 1     $ 27     $ (1   $ 41     $ 67  

Property, plant and equipment

    7,136       1,773       1,938       504       145       596       12,092       (520     10,734       22,306  

Total assets

    7,426       2,145       2,017       517       155       633       12,893       (208     11,653       24,338  

Total borrowings

    1,850       449       207       206       32       174       2,918       (168     2,911       5,661  

Other liabilities

    1,395       527       161       103       2       40       2,228       (40     1,747       3,935  

For the year ended December 31, 2019

                   

Additions to property, plant and equipment

    68       13       41       7       —         23       152       (12     20       160  

As at December 31, 2018

                   

Cash and cash equivalents

  $ 3     $ 7     $ 37     $ 2     $ 2     $ 4     $ 55     $ (2   $ 41     $ 94  

Property, plant and equipment

    6,989       1,609       1,900       450       149       567       11,664       (472     10,077       21,269  

Total assets

    7,256       2,069       2,016       464       165       617       12,587       (228     11,009       23,368  

Total borrowings

    1,789       419       198       215       36       191       2,848       (185     2,880       5,543  

Other liabilities

    1,325       439       161       85       2       45       2,057       (43     1,515       3,529  

For the year ended December 31, 2018

                   

Additions to property, plant and equipment

    66       7       30       1       —         4       108       (1     82       189  

 

F-38


Table of Contents

Geographical Information

The following table presents consolidated revenue split by geographical region for the year ended December 31:

 

(MILLIONS)    2019      2018      2017  

United States

   $ 932      $ 913      $ 870  

Colombia

     979        896        797  

Brazil

     325        355        368  
  

 

 

    

 

 

    

 

 

 
   $ 2,236      $ 2,164      $ 2,035  
  

 

 

    

 

 

    

 

 

 

The following table presents consolidated property, plant and equipment and equity-accounted investments split by geographical region:

 

(MILLIONS)    December 31, 2019      December 31, 2018  

United States

   $ 12,394      $ 11,997  

Colombia

     7,353        6,665  

Brazil

     2,907        2,898  
  

 

 

    

 

 

 
   $ 22,654      $ 21,560  
  

 

 

    

 

 

 

5. DIRECT OPERATING COSTS

The Business’ direct operating costs for the year ended December 31 is comprised of the following:

 

(MILLIONS)    2019      2018      2017  

Operations, maintenance and administration

   $ 371      $ 391      $ 435  

Water royalties, property taxes and other

     110        110        108  

Fuel and power purchases

     294        276        255  

Energy marketing & other services

     26        39        34  
  

 

 

    

 

 

    

 

 

 
   $ 801      $ 816      $ 832  
  

 

 

    

 

 

    

 

 

 

6. FOREIGN CURRENCY TRANSLATION

The Business’ foreign currency translation for the year ended December 31 shown in the combined statements of comprehensive income is comprised of the following:

 

(MILLIONS)    Notes      2019      2018      2017  

Foreign currency translation on

           

Property, plant and equipment, at fair value

     8      $ (158    $ (848    $ (7

Borrowings

     9        25        195        (3

Deferred income tax liabilities and assets

     7        16        102        (5

Other assets and liabilities

        (15      (91      8  
     

 

 

    

 

 

    

 

 

 
      $ (132    $ (642    $ (7
     

 

 

    

 

 

    

 

 

 

 

F-39


Table of Contents

7. INCOME TAXES

The major components of income tax recovery (expense) for the year ended December 31 are as follows:

 

(MILLIONS)    2019      2018      2017  

Income tax recovery (expense) applicable to:

        

Current taxes

        

Attributed to the current period

   $ (59    $ (26    $ (38

Deferred taxes

        

Income taxes—origination and reversal of temporary differences

     —          (29      (20

Relating to change in tax rates / imposition of new tax laws

     —          94        (42

Relating to unrecognized temporary differences and tax losses

     (10      (7      (14
  

 

 

    

 

 

    

 

 

 
     (10      58        (76
  

 

 

    

 

 

    

 

 

 

Total income tax recovery (expense)

   $ (69    $ 32      $ (114
  

 

 

    

 

 

    

 

 

 

The major components of deferred income tax recovery (expense) for the year ended December 31 recorded directly to other comprehensive income are as follows:

 

(MILLIONS)    2019      2018      2017  

Deferred income taxes attributed to:

        

Financial instruments designated as cash flow hedges

   $ (3    $ —        $ 1  

Revaluation surplus

        

Origination and reversal of temporary differences

   $ (268    $ (664    $ (335

Relating to changes in tax rates / imposition of new tax laws

     —          54        588  
  

 

 

    

 

 

    

 

 

 
   $ (271    $ (610    $ 254  
  

 

 

    

 

 

    

 

 

 

Our Business’ effective income tax (expense) recovery for the year ended December 31 is different from its recovery at its statutory income tax rate due to the differences below:

 

(MILLIONS)    2019      2018      2017  

Statutory income tax (expense) recovery(1)

   $ (148    $ (101    $ (63

Reduction (increase) resulting from:

        

Increase in tax assets not recognized

     (11      (7      (14

Differences between statutory rate and future tax rate

     1        94        (41

Subsidiaries’ income taxed at different rates

     85        48        6  

Other

     4        (2      (2
  

 

 

    

 

 

    

 

 

 

Effective income tax recovery (expense)

   $ (69    $ 32      $ (114
  

 

 

    

 

 

    

 

 

 

 

(1)

Statutory income tax expense is calculated at the domestic rates applicable to the profits in the country concerned.

The above reconciliation has been prepared by aggregating the information for all of the Business’ operations using the domestic rate in each tax jurisdiction.

The Business’ effective income tax rate was 13.97% for the year ended December 31, 2019 (2018: (9.70)% and 2017: 64.41%). The effective tax rate is less than the statutory rate primarily due to rate differentials, legislative changes in tax rates during the year, and non-controlling interests’ income not subject to tax.

 

F-40


Table of Contents

The following table details the expiry date, if applicable, of the unrecognized deferred tax assets as at December 31:

 

(MILLIONS)    2019      2018      2017  

2020 to 2023

   $ —        $ —        $ —    

2024 and thereafter

   $ 86      $ 80      $ 96  

The following tables presents the changes to deferred tax liabilities on taxable temporary differences recognized in the combined financial statements for the year ended December 31:

 

(MILLIONS)    Non-capital
losses
     Difference
between tax
and carrying
value
     Net deferred
tax (liabilities)
assets
 

As at January 1, 2017

   $ 330      $ (2,923    $ (2,593

Recognized in Net income (loss)

     (98      23        (75

Recognized in equity

     —          254        254  

Foreign exchange

     —          (6      (6
  

 

 

    

 

 

    

 

 

 

As at December 31, 2017

     232        (2,652      (2,420

Recognized in Net income (loss)

     (16      74        58  

Recognized in equity

     —          (610      (610

Foreign exchange

     —          102        102  
  

 

 

    

 

 

    

 

 

 

As at December 31, 2018

     216        (3,086      (2,870

Recognized in Net income (loss)

     —          (10      (10

Recognized in equity

     —          (271      (271

Foreign exchange

     —          15        15  
  

 

 

    

 

 

    

 

 

 

As at December 31, 2019

   $ 216      $ (3,352    $ (3,136
  

 

 

    

 

 

    

 

 

 

The deferred income tax liabilities include $2,207 million (2018: $1,937 million and 2017: $1,329 million) of liabilities which relate to property, plant and equipment revaluations included in equity.

The taxable temporary difference attributable to the Business’s interest in its subsidiaries, branches, associates, and joint ventures is $3,977 million (2018: $3,342 million and 2017: $2,121 million).

 

F-41


Table of Contents

8. PROPERTY, PLANT AND EQUIPMENT

The following table presents a reconciliation of property, plant and equipment at fair value:

 

(MILLIONS)    Notes      Hydroelectric      Wind      Other(1)      Total(2)  

As at December 31, 2017

      $ 17,531      $ 1,210      $ 307      $ 19,048  

Additions

        180        3        6        189  

Items recognized through OCI

           

Change in fair value

        3,334        106        4        3,444  

Foreign exchange

     6        (768      (47      (40      (855

Items recognized through net income

           

Change in fair value

        (28      —          2        (26

Depreciation

        (441      (68      (22      (531
     

 

 

    

 

 

    

 

 

    

 

 

 

As at December 31, 2018

        19,808        1,204        257        21,269  

Adoption of IFRS 16(3)

        52        21        2        75  

Additions

        148        8        4        160  

Items recognized through OCI

           

Change in fair value

        1,336        147        (4      1,479  

Foreign exchange

     6        (137      (13      (8      (158

Items recognized through net income

           

Change in fair value

        (13      5        (1      (9

Depreciation

        (419      (73      (17      (509

Other

        (1      —          —          (1
     

 

 

    

 

 

    

 

 

    

 

 

 

As at December 31, 2019(4)

      $ 20,774      $ 1,299      $ 233      $ 22,306  
     

 

 

    

 

 

    

 

 

    

 

 

 

 

(1)

Includes biomass and cogeneration

(2)

Includes intangible assets of $10 million (2018: $11 million) and assets under construction of $181 million (2018: $265 million).

(3)

On January 1, 2019 Brookfield Renewable adopted IFRS 16. See Note 2—Basis of preparation and significant accounting policies for additional details regarding the impact of the new accounting standard adoption.

(4)

Includes right-of-use assets not subject to revaluation of $62 million in our hydroelectric segment, $20 million in our wind segment and $2 million in our other segment.

The fair value of the Business’ property, plant and equipment is calculated as described in Notes 2(k)—Property, plant and equipment and revaluation method and 2(o)(i)—Critical estimates—property, plant and equipment. Judgment is involved in determining the appropriate estimates and assumptions in the valuation of the Business’ property, plant and equipment. See Note 2(p)(iii)—Critical judgments in applying accounting policies—Property, plant and equipment. The Business has classified its property, plant and equipment under level 3 of the fair value hierarchy.

The Business has a purchase option that can be exercised in November 2020, subject to consent from its third-party investment partners, to acquire the 192 MW hydroelectric facility in Louisiana that it currently operates under a lease arrangement, for total consideration of $560 million.

 

F-42


Table of Contents

Discount rates, terminal capitalization rates and exit dates used in the valuation methodology are provided in the following table:

 

     United States     Colombia     Brazil  
     2019     2018     2019     2018     2019     2018  

Discount rate(1)

            

Contracted

     5.1     5.6     9.0     9.6     8.2     9.0

Uncontracted

     6.7     7.2     10.3     10.9     9.5     10.3

Terminal capitalization rate(2)

     6.7     7.1     9.8     10.4    

N/A

      N/A  

Exit date

     2039       2038       2039       2038       2049       2047  

 

(1)

Discount rates are not adjusted for asset specific risks.

(2)

The terminal capitalization rate applies only to hydroelectric assets in Colombia.

The following table summarizes the impact of a change in discount rates, electricity prices and terminal capitalization rates on the fair value of property, plant and equipment:

 

     2019  
(MILLIONS)    United States     Colombia     Brazil     Total  

25 bps increase in discount rates

   $ (580   $ (190   $ (80   $ (850

25 bps decrease in discount rates

     630       250       50       930  

5% increase in future energy prices

     580       400       70       1,050  

5% decrease in future energy prices

     (580     (400 )      (70     (1,050

25 bps increase in terminal capitalization rate

     (120     (40 )      —         (160

25 bps decrease in terminal capitalization rate

     130       40       —         170  

 

     2018  
(MILLIONS)    United States     Colombia     Brazil     Total  

25 bps increase in discount rates

   $ (510   $ (180   $ (60   $ (750

25 bps decrease in discount rates

     550       190       70       810  

5% increase in future energy prices

     590       440       90       1,120  

5% decrease in future energy prices

     (590     (440     (90     (1,120

25 bps increase in terminal capitalization rate

     (130     (30     —         (160

25 bps decrease in terminal capitalization rate

     140       30       —         170  

 

(1)

The terminal capitalization rate applies only to hydroelectric assets in Colombia.

Terminal values are included in the valuation of hydroelectric assets in the United States and Colombia. For the hydroelectric assets in Brazil, cash flows have been included based on the duration of the authorization or useful life of a concession asset plus a one-time 30-year renewal term for the majority of the hydroelectric assets. The weighted average remaining duration of the authorization or useful life of a concession asset at December 31, 2019, including a one-time 30-year renewal for applicable hydroelectric assets, is 32 years (2018: 33 years). Consequently, there is no terminal value attributed to the hydroelectric assets in Brazil at the end of the authorization term.

The following table summarizes the percentage of total generation contracted under power purchase agreements as at December 31, 2019:

 

     United States     Colombia     Brazil  

1-10 years

     45     25     64

11-20 years

     33     0     33

 

F-43


Table of Contents

The following table summarizes power prices from long-term power purchase agreements that are linked specifically to the related power generating assets:

 

Per MWh(1)    United States      Colombia      Brazil  

1-10 years

   $ 89        COP217,000      R$ 292  

11-20 years

   $ 78        COP272,000      R$ 411  

 

(1)

Assumes nominal prices based on weighted-average generation.

The following table summarizes the estimates of future electricity prices:

 

Per MWh(1)    United States      Colombia      Brazil  

1-10 years

   $ 67        COP257,000      R$ 272  

11-20 years

   $ 139        COP358,000      R$ 418  

 

(1)

Assumes nominal prices based on weighted-average generation.

The Business’ long-term view is anchored to the cost of securing new energy from renewable sources to meet future demand growth between 2023 and 2035. A further one year change would increase or decrease the fair value of property, plant and equipment by approximately $170 million (2018: $130 million).

Had the Business’ revalued property, plant and equipment been measured on a historical cost basis, the carrying amounts, net of accumulated depreciation would have been as follows at December 31:

 

(MILLIONS)    2019      2018  

Hydroelectric

   $ 10,436      $ 10,589  

Wind

     899        936  

Other

     231        241  
  

 

 

    

 

 

 

Total

   $ 11,566      $ 11,766  
  

 

 

    

 

 

 

9. BORROWINGS

Non-recourse borrowings

Non-recourse borrowings are typically asset-specific, long-term, and non-recourse borrowings. Non-recourse borrowings in the United States consist of both fixed and floating interest rate debt indexed to the London Interbank Offered Rate (“LIBOR”). The Business uses interest rate swap agreements in the United States to minimize its exposure to floating interest rates. Non-recourse borrowings in Brazil consist of floating interest rates of Taxa de Juros de Longo Prazo (“TJLP”), the Brazil National Bank for Economic Development’s long-term interest rate, or Interbank Deposit Certificate rate (“CDI”), plus a margin. Non-recourse borrowings in Colombia include floating interest rates of Indicador Bancario de Referencia rate (“IBR”), the Banco Central de Colombia short-term interest rate, or Colombian Consumer Price Index (“IPC”), the Banco Central de Colombia inflation rate, plus a margin.

It is currently expected that Secured Overnight Financing Rate (“SOFR”) will replace US$ LIBOR. This change is expected to become effective prior to December 31, 2021. As at December 31, 2019, none of the Business’ floating rate borrowings have been impacted by these reforms.

 

F-44


Table of Contents

The composition of non-recourse borrowings as at December 31 is presented in the following table:

 

    December 31, 2019     December 31, 2018  
    Weighted-average    

 

    Weighted-average    

 

 
(MILLIONS, EXCEPT AS NOTED)   Interest
rate (%)
    Term
(years)
    Carrying
value
    Estimated
fair value
    Interest
rate (%)
    Term
(years)
    Carrying
value
    Estimated
fair value
 

Non-recourse borrowings

             

Hydroelectric(1)

    6.1     9      

$5,153

    $ 5,525       6.3     9     $ 5,002     $ 5,142  

Wind

    5.1     11       530       578       5.4     12       566       588  

Storage and other

    7.0     16       14       14       7.6     17       16       16  
 

 

 

   

 

 

   

 

 

   

 

 

   

 

 

   

 

 

   

 

 

   

 

 

 

Total

    6.1     9       5,697     $ 6,117       6.2     10       5,584     $ 5,746  
 

 

 

   

 

 

     

 

 

   

 

 

   

 

 

     

 

 

 

Add: Unamortized premiums(2)

        2             1    

Less: Unamortized financing fees(2)

        (38           (42  

Less: Current portion

        (156           (364  
 

 

 

         

 

 

   
      $ 5,505           $ 5,179    
     

 

 

         

 

 

   

 

(1)

Includes a lease liability of $330 million associated with a hydroelectric facility included in property, plant and equipment, at fair value, which is subject to revaluation.

(2)

Unamortized premiums and unamortized financing fees are amortized over the terms of the borrowing.

Future repayments of the Business’ non-recourse borrowings for each of the next five years and thereafter are as follows:

 

(MILLIONS)    2020      2021      2022      2023      2024      Thereafter      Total  

Non-recourse borrowings

 

                 

Hydroelectric

   $ 122      $ 100      $ 554      $ 490      $ 381      $ 3,506      $ 5,153  

Wind

     32        31        73        59        36        299        530  

Storage and other

     1        1        1        1        1        9        14  
  

 

 

    

 

 

    

 

 

    

 

 

    

 

 

    

 

 

    

 

 

 
   $ 155      $ 132      $ 628      $ 550      $ 418      $ 3,814      $ 5,697  
  

 

 

    

 

 

    

 

 

    

 

 

    

 

 

    

 

 

    

 

 

 

The following table outlines the change in the unamortized financing fees of non-recourse borrowings for the year ended December 31:

 

(MILLIONS)    2019      2018  

Non-recourse borrowings

     

Unamortized financing fees, beginning of year

   $ (42    $ (45

Additional financing fees

     (1      (8

Amortization of financing fees

     5        8  

Foreign exchange translation and other

     —          3  
  

 

 

    

 

 

 

Unamortized financing fees, end of year

   $ (38    $ (42
  

 

 

    

 

 

 

On June 6, 2019, the Business completed a bond financing associated with the Colombian business. The financing consisted of COP 1.1 trillion ($333 million) in senior unsecured bonds with maturities of 4, 8, 15 and 30 years at rates of 6.1%, 7.0%, IPC + 3.7% and IPC + 4.0%, respectively.

On June 21, 2019, the Business completed a refinancing of $155 million, including an incremental borrowing of $30 million, associated with a hydroelectric portfolio in the United States. The incremental portion of the borrowing bears a fixed rate of 3.4% and matures in January 2022.

 

F-45


Table of Contents

On August 15, 2019, the Business completed a refinancing of $45 million associated with the United States hydroelectric business. The debt bears interest at the applicable base rate plus a margin of 2.8% and matures in September 2022.

During the fourth quarter of 2019, the Business completed financings totaling COP 600 billion ($182 million) associated with the Colombian business. The loans bear interest at the applicable base rate plus a margin between 4.1% and 4.23% and mature between 2026 and 2031.

On November 13, 2019, the Business completed a refinancing of $17 million associated with a hydroelectric portfolio in the United States. The debt bears interest at the applicable base rate plus a margin of 3.3% and matures on September 17, 2022.

In December 2019, the Business completed a non-recourse financing of R$187 million ($47 million) associated with a 30 MW hydroelectric facility currently under construction in Brazil. As at December 31, 2019, R$63 million ($15 million) was drawn. The loan bears interest at the applicable base rate plus a margin of 3.8% and matures in 2038.

In December 2019, the Business completed a R$450 million ($110 million) non-recourse refinancing associated with a portfolio of assets in Brazil. The loan bears interest at the applicable base rate plus a margin of 1.4% and matures in December 2027.

On December 23, 2019, the Business completed a $150 million revolving credit facility associated with the United States business. The credit facility matures in June 2023 and bears interest at the applicable base rate plus an applicable margin, which is currently 1.2% as at December 31, 2019.

Supplemental Information

The following table outlines changes in the Business’ borrowings for the year ended December 31:

 

(MILLIONS)    January 1      Net cash flows from
financing activities
     Other non-cash(1)      December 31  

2019

        

Non-recourse borrowings

   $ 5,543        138        (20    $ 5,661  

2018

        

Non-recourse borrowings

   $ 5,794        (28      (223    $ 5,543  

 

(1)

Includes foreign exchange and amortization of unamortized premium and financing fees.

 

F-46


Table of Contents

10. NON-CONTROLLING INTERESTS

The net change in non-controlling interests is as follows:

 

(MILLIONS)    Brookfield
Americas
Infrastructure
Fund
    Brookfield
Infrastructure
Fund II
    Brookfield
Infrastructure
Fund III
    Isagen
institutional
investors
    Isagen
public non-
controlling
interests
    The
Catalyst
Group
    Other     Total  

As at December 31, 2016

   $ 963     $ 1,364     $ 1,113     $ 1,675     $ 14     $ 127     $ (1   $ 5,255  

Net income (loss)

     (29     8       30       47       —         12       1       69  

Other comprehensive income

     (76     256       110       78       (1     2       —         369  

Capital contribution

     —         32       —         19       —         —         10       61  

Dividends declared and return of capital

     (8     (162     (71     (115     —         (7     (5     (368

Other

     —         1       (20     (3     (4     —         22       (4
  

 

 

   

 

 

   

 

 

   

 

 

   

 

 

   

 

 

   

 

 

   

 

 

 

As at December 31, 2017

   $ 850     $ 1,499     $ 1,162     $ 1,701     $ 9     $ 134     $ 27     $ 5,382  

Net income

     1       12       84       174       1       14       —         286  

Other comprehensive income

     66       234       509       504       5       (18     6       1,306  

Dividends declared and return of capital

     (17     (58     (115     (167     —         (6     (2     (365

Other

     —         8       1       —         —         —         (5     4  
  

 

 

   

 

 

   

 

 

   

 

 

   

 

 

   

 

 

   

 

 

   

 

 

 

As at December 31, 2018

   $ 900     $ 1,695     $ 1,641     $ 2,212     $ 15     $ 124     $ 26     $ 6,613  

Net income

     —         —         66       154       1       17       3       241  

Other comprehensive income

     46       114       228       266       2       (41     1       616  

Capital contributions

     —         2       —         —         (2     —         2       2  

Dividends declared and return of capital

     (24     (57     (123     (259     (1     (11     (7     (482

Other

     —         2       1       2       (2     —         1       4  
    

 

 

   

 

 

   

 

 

   

 

 

   

 

 

   

 

 

   

 

 

 

As at December 31, 2019

   $ 922     $ 1,756     $ 1,813     $ 2,375     $ 13     $ 89     $ 26     $ 6,994  
  

 

 

   

 

 

   

 

 

   

 

 

   

 

 

   

 

 

   

 

 

   

 

 

 

Interests held by third parties as at December 31, 2019

     75-80     43-60     23-71     53     0.4     25     21%-30  

 

F-47


Table of Contents

The following tables summarize certain financial information of operating subsidiaries of the Business that have non-controlling interests that are material to the Business:

 

(MILLIONS)   Brookfield Americas
Infrastructure Fund
    Brookfield
Infrastructure
Fund II
    Brookfield
Infrastructure
Fund III
    Isagen(1)     The Catalyst
Group
    Other     Total  

Interests held by third parties

    75-80     43-60     71     76     25     21%-30%    

Place of business

   

United States,

Brazil

 

 

   
United States,
Brazil

 
    United States       Colombia       United States      

Unites States,

Brazil

 

 

 

Year ended December 31, 2017:

             

Revenue

  $ 123     $ 318     $ 53     $ 797     $ 135     $ 16     $ 1,442  

Net income

    (34     15       13       89       47       (1     129  

Total comprehensive income

    (133     546       119       236       57       (5     820  

Net income (loss) allocated to non-controlling interests

    (29     8       9       67       12       2       69  

Year ended December 31, 2018:

             

Revenue

  $ 157     $ 322     $ 58     $ 896     $ 142     $ 15     $ 1,590  

Net income (loss)

    2       21       12       331       56       (1     421  

Total comprehensive income

    95       445       416       1,290       (16     19       2,249  

Net (loss) income allocated to non-controlling interests

    1       12       8       251       14       —         286  

As at December 31, 2018:

             

Property, plant and equipment, at fair value

  $ 1,687     $ 4,500     $ 1,333     $ 6,665     $ 875     $ 145     $ 15,205  

Total assets

    1,737       4,643       1,340       7,717       982       149       16,568  

Total borrowings

    536       1,408       346       1,744       369       40       4,443  

Total liabilities

    582       1,593       355       3,548       387       55       6,520  

Carrying value of non-controlling interests

    900       1,695       699       3,169       124       26       6,613  

Year ended December 31, 2019:

             

Revenue

  $ 155     $ 331     $ 46     $ 971     $ 145     $ 24     $ 1,672  

Net income (loss)

    2       2       (1     293       67       7       370  

Total comprehensive income (loss)

    61       282       155       1,007       (99     9       1,415  

Net income allocated to non-controlling interests

    —         —         1       220       17       3       241  

As at December 31, 2019:

             

Property, plant and equipment, at fair value

  $ 1,713     $ 4,619     $ 1,468     $ 7,352     $ 696     $ 141     $ 15,989  

Total assets

    1,754       4,746       1,478       8,403       794       147       17,322  

Total borrowings

    509       1,399       346       1,865       325       40       4,484  

Total liabilities

    569       1,565       352       3,928       342       59       6,815  

Carrying value of non-controlling interests

    922       1,756       806       3,395       88       27       6,994  

 

(1)

The total third parties ownership interest in Isagen as of December 31, 2019 was 75.9% and comprised of Brookfield Infrastructure Fund III: 22.9%, Isagen Institutional investors 52.6% and other non-controlling interests: 0.4%.

 

F-48


Table of Contents

11. GOODWILL

The following table provides a reconciliation of goodwill:

 

(MILLIONS)    Total  

Balance, as at December 31, 2017

   $ 901  

Foreign exchange

     (73
  

 

 

 

Balance, as at December 31, 2018

     828  

Foreign exchange

     (7
  

 

 

 

Balance, as at December 31, 2019

   $ 821  
  

 

 

 

The goodwill recorded was created as a result of recording the deferred tax liability in the Isagen purchase price allocation in accordance with IAS 12 rather than at fair value. As a result, the goodwill recorded does not represent ‘core’ goodwill, but rather goodwill created as a result of accounting concepts or ‘non-core’ goodwill. In order to avoid an immediate impairment of this ‘non-core’ goodwill, the Business removed from the carrying value any ‘non-core’ goodwill that continues to be supported by the existence, as of the impairment testing date, of the original deferred tax liability that created the goodwill. As of December 31, 2019, we performed an impairment test at the level that goodwill is monitored by management. In performing this impairment test, we removed all of the goodwill from the carrying value as it continued to be supported by the existence of the original deferred tax liability that gave rise to the goodwill. Consequently, no impairment of the goodwill was recorded during the year.

12. CAPITAL MANAGEMENT

The Business’ primary capital management objectives are to ensure the sustainability of its capital to support continuing operations, meet its financial obligations, allow for growth opportunities and provide stable distributions. The Business’ capital is monitored through debt to total capitalization ratio on a combined basis, as at December 31, 2019 this ratio was 24% (2018: 25%).

The Business’ strategy is to maintain the measures set out in the following schedule as at December 31:

 

(MILLIONS)    2019     2018  

Non-recourse borrowings

   $ 5,697     $ 5,584  

Deferred income tax liabilities, net(1)

     3,136       2,870  

Total equity in net assets

     14,742       14,296  
  

 

 

   

 

 

 

Total capitalization

   $ 23,575     $ 22,750  
  

 

 

   

 

 

 

Debt to total capitalization

     24     25

 

(1)

Deferred income tax liabilities less deferred income tax assets.

13. EQUITY-ACCOUNTED INVESTMENTS

The following are the Business’ equity-accounted investments as at December 31:

 

(MILLIONS)    2019      2018      2017  

Opening balance

   $ 291      $ 185      $ 127  

Share of net income

     12        17        5  

Share of other comprehensive income

     51        97        56  

Dividends received

     (4      (3      (4

Foreign exchange translation and other

     (2      (5 )       1  
  

 

 

    

 

 

    

 

 

 

Ending balance

   $ 348      $ 291       

$185

 
  

 

 

    

 

 

    

 

 

 

 

F-49


Table of Contents

The following table summarizes gross revenues and net income of equity-accounted investments in aggregate for the years ended December 31:

 

(MILLIONS)    2019      2018      2017  

Revenue

   $ 104      $ 117       

$87

 

Net income

     24        35        10  

Share of net income(1)

     12        17        5  

 

(1)

The Business’ ownership interest range from 14-50%.

The following table summarizes gross assets and liabilities of equity-accounted investments as at December 31:

 

(MILLIONS)    2019      2018  

Current assets

   $ 59      $ 64  

Property, plant and equipment

     1,043        941  

Other assets

     11        33  

Current liabilities

     (54      (41

14. RESTRICTED CASH

The Business’ restricted cash as at December 31 is as follows:

 

(MILLIONS)    2019      2018  

Operations

   $ 84      $ 84  

Credit obligations

     45        57  

Capital expenditure and development projects

     15        1  
  

 

 

    

 

 

 

Total

     144        142  

Less: non-current

     (19      (45
  

 

 

    

 

 

 

Current

   $ 125      $ 97  
  

 

 

    

 

 

 

15. TRADE RECEIVABLES AND OTHER CURRENT ASSETS

The Business’ trade receivables and other current assets as at December 31 are as follows:

 

(MILLIONS)    2019      2018  

Trade receivables

   $ 285      $ 282  

Prepaids and others

     107        102  

Other short-term receivables

     21        25  
  

 

 

    

 

 

 
   $ 413      $ 409  
  

 

 

    

 

 

 

As at December 31, 2019, 78% (2018: 74%) of trade receivables were current. The Business does not expect issues with collectability of these amounts. Accordingly, as at December 31, 2019 and 2018 an allowance for doubtful accounts for trade receivables was not deemed necessary. Trade receivables are generally on 30-day terms and credit limits are assigned and monitored for all counterparties. In determining the recoverability of trade receivables, management performs a risk analysis considering the type and age of the outstanding receivables and the credit worthiness of the counterparties. Management also reviews trade receivable balances on an ongoing basis.

 

F-50


Table of Contents

16. ACCOUNTS PAYABLE AND ACCRUED LIABILITIES

The Business’ accounts payable and accrued liabilities as at December 31 are as follows:

 

(MILLIONS)    2019      2018  

Accounts payable

   $ 66      $ 60  

Operating accrued liabilities

     147        161  

Interest payable on non-recourse borrowings

     33        38  

Other

     70        72  
  

 

 

    

 

 

 
   $ 316      $ 331  
  

 

 

    

 

 

 

17. OTHER LONG-TERM LIABILITIES

The composition of the Business’ other long-term liabilities as at December 31 is presented in the following table:

 

(MILLIONS)    2019      2018  

Pension obligations

     77        66  

Acquisition related provisions

     65        68  

Lease liability

     66        —    

Decommissioning retirement obligations

     16        13  

Concession payment liability

     6        7  

Due to related parties

     2        —    

Other

     38        43  
  

 

 

    

 

 

 
   $ 270      $ 197  
  

 

 

    

 

 

 

18. COMMITMENTS, CONTINGENCIES AND GUARANTEES

Commitments

In the normal course of operations, the Business will enter into agreements for the use of water, land and dams. Payment under those agreements varies with the amount of power generated. The various agreements can be renewed and are extendable up to 2089.

In the normal course of operations, the Business will enter into capital expenditure commitments which primarily relate to contracted project costs for various growth initiatives. As at December 31, 2019, the Business had $36 million of capital expenditure commitments outstanding, of which $32 million is payable in less than one year, and $4 million within two years.

A subsidiary that will be controlled by the Business, alongside institutional partners, entered into a commitment to invest approximately $48 million to acquire a 150 MW solar development portfolio in Brazil. The transaction is expected to close in the second quarter of 2020, subject to customary closing conditions, with the Business expected to hold a 25% interest.

Contingencies

The Business is subject to various legal proceedings, arbitrations and actions arising in the normal course of business. While the final outcome of such legal proceedings and actions cannot be predicted with certainty, it is the opinion of management that the resolution of such proceedings and actions will not have a material impact on the Business’ combined financial position or results of operations.

 

F-51


Table of Contents

The Business’ subsidiaries themselves have provided letters of credit, which include, but are not limited to, guarantees for debt service reserves, capital reserves, construction completion and performance.

Letters of credit issued by the Business’ subsidiaries as at December 31, 2019 were $257 million (2018: $291 million).

Guarantees

In the normal course of operations, the Business executes agreements that provide for indemnification and guarantees to third-parties of transactions such as business dispositions, capital project purchases, business acquisitions, and sales and purchases of assets and services. The Business has also agreed to indemnify its directors and certain of its officers and employees. The nature of substantially all of the indemnification undertakings prevents the Business from making a reasonable estimate of the maximum potential amount that the Business could be required to pay third parties as the agreements do not always specify a maximum amount and the amounts are dependent upon the outcome of future contingent events, the nature and likelihood of which cannot be determined at this time.

Prior to the completion of the special distribution, LATAM Holdco and Canada SubCo, each a direct and indirect wholly-owned subsidiary of the Business, will fully and unconditionally guarantee (i) medium term notes issued and payable by Brookfield Renewable Partners ULC, a finance subsidiary of Brookfield Renewable, (ii) the senior preferred shares of Brookfield Renewable Power Preferred Equity Inc., (iii) certain preferred units of Brookfield Renewable, and (iv) the obligations of Brookfield Renewable under its bilateral credit facilities.

19. RELATED PARTY TRANSACTIONS

The Business’ related party transactions are recorded at the exchange amount. The Business’ related party transactions are primarily with Brookfield Renewable and Brookfield Asset Management.

Since inception, our parent company has had a management agreement (the “Master Services Agreement”) with certain service providers (the “Service Provider”), which are wholly-owned subsidiaries of Brookfield Asset Management.

The Business’ combined carve-out financial statements include general corporate expenses of the parent company which were not historically allocated to the Business’ operations. These expenses relate to management fees payable to Brookfield Asset Management and direct operating costs incurred by a subsidiary of the partnership. These allocated expenses have been included as appropriate in the Business’ Combined Carve-Out Statements of Income. Key decision makers of the Business are employees of the ultimate parent company who provide management services under the Business’ Master Services Agreement. However, the financial statements may not include all of the expenses that would have been incurred and may not reflect the Business’ combined results of operations, financial position and cash flows had it been a standalone company during the periods presented. It is not practicable to estimate the actual costs that would have been incurred had the Business been a standalone business during the periods presented as this would depend on multiple factors, including organizational structure and infrastructure.

Pursuant to the Master Services Agreement, on a quarterly basis, Brookfield Renewable pays a management fee, referred to as the management service costs, to the Service Provider equal to a fixed quarterly component of $5 million per quarter, adjusted for inflation, and a variable component calculated as a percentage of the increase in the total capitalization value of Brookfield Renewable over an initial reference value (subject to an annual escalation by a specified inflation factor beginning on January 1, 2013). For purposes of calculating the management service costs, the market value of Brookfield Renewable is equal to the aggregate value of all the outstanding units and other securities issued by the service recipients, plus all outstanding third-party debt with recourse to a recipient of services under the Master Services Agreement, less all cash held by such entities.

 

F-52


Table of Contents

The management service costs allocated to the Business was $82 million for the year ended December 31, 2019 (2018: $56 million, 2017: $60 million). The allocation was based on the estimated market value of the Business.

Power Services Agreements

Energy Marketing Internalization

In 2018, Brookfield Renewable and Brookfield entered into an agreement (the “Power Marketing Purchase Agreement”) to internalize all energy marketing capabilities in North America into Brookfield Renewable. The Power Marketing Purchase Agreement provides for the transfer of Brookfield’s existing marketing business to Brookfield Renewable, which includes the marketing, purchasing and trading of energy and energy related products in North America, providing energy marketing services and all matters incidental thereto (the “Energy Marketing Internalization”). The Energy Marketing Internalization also included the transfer of all third party power purchase agreements and, subject to certain exceptions, related party power purchase and revenue support agreements as described in further detail below.

The Energy Marketing Internalization was completed during the third quarter of 2019. The Power Agency Agreements, Energy Marketing Agreement and certain revenue agreements discussed below were transferred by Brookfield to Brookfield Renewable in connection to the Energy Marketing Internalization.

Power Agency Agreements

Certain subsidiaries of the Business entered into Power Agency Agreements appointing Brookfield as their exclusive agent in respect of the sales of electricity, including the procurement of transmission and other additional services. In addition, Brookfield scheduled, dispatched and arranged for transmission of the power produced and the power supplied to third-parties in accordance with prudent industry practice. Pursuant to each Agreement, Brookfield was entitled to be reimbursed for any third party costs incurred, and, in certain cases, received an additional fee for its services in connection with the sale of power and for providing the other services.

On closing of the Energy Marketing Internalization, all Power Agency Agreements were transferred by Brookfield to Brookfield Renewable.

Energy Marketing Agreement

Brookfield had agreed to provide energy marketing services to the business. Under this Agreement, the business paid an annual energy marketing fee commensurate to the services received. See Note 5 – Direct operating costs. On closing of the Energy Marketing Internalization, the Energy Marketing Agreement was transferred from Brookfield to Brookfield Renewable.

Other Agreements

Energy Revenue Agreement

In 2011, an agreement was entered into between Brookfield and several entities in the United States owned by the Business. Brookfield supported the price that the Business receives for energy generated by certain facilities in the United States at a price $75 per MWh. This price increased annually on January 1 by an amount equal to 40% of the increase in the CPI during the previous calendar year, but not exceeding an increase of 3% in any calendar year. In 2018, the parties entered into a further agreement which effectively amends the term to automatically renew until 2046 and provides Brookfield the right to terminate the agreement in 2036.

 

F-53


Table of Contents

Other Agreements

Pursuant to a 20-year power purchase agreement, Brookfield purchased all energy from several power facilities in Maine and New Hampshire held by Great Lakes Holding America (“GLHA”) at $37 per MWh. The energy rates were subject to an annual adjustment equal to 20% of the increase in the CPI during the previous year. On closing of the Energy Marketing Internalization, the power purchase agreement with GLHA was transferred to Brookfield Renewable.

In 2011, on formation of Brookfield Renewable, Brookfield Asset Management transferred certain development projects to the Business for no upfront consideration but is entitled to receive variable consideration on commercial operation or sale of these projects.

The following table reflects the related party agreements and transactions in the combined carve-out statements of income, for the years ended December 31:

 

(MILLIONS)    2019      2018      2017  

Revenues

        

Power purchase and revenue agreements

   $ 387      $ 300      $ 319  

Direct operating costs

        

Energy purchases

   $ (10    $ (11    $ (13

Energy marketing & other services

     (26      (39      (34

Insurance expense(1)

     (18      (17      (15
  

 

 

    

 

 

    

 

 

 
   $ (54    $ (67    $ (62

Interest expense

        

Interest expense—borrowings

   $ (2    $ (4    $ (11

Management service costs

        

Management service agreement

   $ (82    $ (56    $ (60

 

(1)

Insurance services are paid to a subsidiary of Brookfield Asset Management that brokers external insurance providers on behalf of Brookfield Renewable. The fees paid to the subsidiary of Brookfield Asset Management for the year ended December 31, 2019 were $1 million (2018: less than $1 million).

 

F-54


Table of Contents

The following table reflects the impact of the related party agreements and transactions on the combined carve-out statements of financial position as at December 31:

 

(MILLIONS)   

Related party

   2019      2018  

Current assets

        

Due from related parties

        

Amounts due from

   Brookfield Asset Management    $ 20      $ 2  
   Brookfield Renewable      155        273  
   Equity-accounted investments and other      6        6  
     

 

 

    

 

 

 
      $ 181      $ 281  

Non-current assets

        

Due from related parties

        

Amounts due from

   Equity-accounted investments and other    $ 7      $ 3  

Current liabilities

        

Due to related parties

        

Amounts due to

   Brookfield Asset Management    $ 10      $ 8  
   Brookfield Renewable      177        87  
   Equity-accounted investments and other      2        4  
     

 

 

    

 

 

 
      $ 189      $ 99  

Non-current liabilities

        

Due to related parties

        

Amounts due to

   Equity-accounted investments and other    $ 2      $ —    

Current assets

Amounts due from Brookfield Asset Management and Brookfield Renewable are non-interest bearing, unsecured and due on demand.

Current liabilities

Amounts due to Brookfield Asset Management and Brookfield Renewable are unsecured, payable on demand and relate to recurring transactions.

20. SUPPLEMENTAL INFORMATION

The net change in working capital balances for the year ended December 31 shown in the combined statements of cash flows is comprised of the following:

 

(MILLIONS)    2019     2018     2017  

Trade receivables and other current assets

   $ (18   $ (45    

$(31)

 

Accounts payable and accrued liabilities

     (12     39       (31

Other assets and liabilities

     (18     (8     38  
  

 

 

   

 

 

   

 

 

 
   $ (48   $ (14    

$(24)

 
  

 

 

   

 

 

   

 

 

 

21. SUBSEQUENT EVENTS

Subsequent to December 31, 2019, a subsidiary that will be controlled by the Business, together with institutional partners, completed the acquisition of 278 MW of development solar assets in Brazil, with the Business expected to hold a 25% interest.

 

F-55


Table of Contents

Subsequent to December 31, 2019, financial markets have been negatively impacted by the novel Coronavirus or COVID-19, which has resulted in economic uncertainty. The Business is not able to predict or forecast the extent or duration of the economic uncertainty, and consequently, it is difficult to reliably measure the potential impact of this uncertainty on future financial results.

Given the ongoing and dynamic nature of the circumstances surrounding COVID-19, it is difficult to predict how significant the impact of COVID-19, including any responses to it, will be on the global economy and the business of the Business or for how long any disruptions are likely to continue. The extent of such impact will depend on future developments, which are highly uncertain, rapidly evolving and difficult to predict, including new information which may emerge concerning the severity of COVID-19 and additional actions which may be taken to contain COVID-19. Such developments could have an adverse effect on our assets, liabilities, business, financial condition, results of operations and cash flow.

 

F-56


Table of Contents

 

 

UNAUDITED INTERIM CONDENSED COMBINED CARVE-OUT

FINANCIAL STATEMENTS OF THE UNITED STATES,

COLOMBIAN AND BRAZILIAN OPERATIONS OF

BROOKFIELD RENEWABLE PARTNERS L.P.

For the three months ended March 31, 2020 and 2019

and as of March 31, 2020 and December 31, 2019

 

F-57


Table of Contents

UNAUDITED INTERIM CONDENSED COMBINED CARVE-OUT FINANCIAL STATEMENTS OF THE UNITED STATES, COLOMBIAN AND BRAZILIAN OPERATIONS OF BROOKFIELD RENEWABLE PARTNERS L.P.

CONDENSED COMBINED CARVE-OUT STATEMENTS OF FINANCIAL POSITION

 

UNAUDITED

(MILLIONS)

   Notes      March 31, 2020      December 31, 2019  

Assets

        

Current assets

        

Cash and cash equivalents

     11      $ 152      $ 67  

Restricted cash

     12        156        125  

Trade receivables and other current assets

     13        363        413  

Financial instrument assets

     3        65        25  

Due from related parties

     17        154        181  
     

 

 

    

 

 

 
        890        811  

Financial instrument assets

     3        12        2  

Equity-accounted investments

     10        339        348  

Property, plant and equipment

     6        20,157        22,306  

Goodwill

     9        662        821  

Deferred income tax assets

        3        3  

Other long-term assets

        34        47  
     

 

 

    

 

 

 

Total Assets

      $ 22,097      $ 24,338  
     

 

 

    

 

 

 

Liabilities

        

Current liabilities

        

Accounts payable and accrued liabilities

     14      $ 260      $ 316  

Financial instrument liabilities

     3        16        18  

Due to related parties

     17        186        189  

Non-recourse borrowings

     7        155        156  
     

 

 

    

 

 

 
        617        679  

Financial instrument liabilities

     3        11        3  

Non-recourse borrowings

     7        5,137        5,505  

Deferred income tax liabilities

        2,794        3,139  

Other long-term liabilities

     15        263        270  

Equity in Net Assets

        

Participating non-controlling interests – in operating subsidiaries

     8        6,202        6,994  

Equity in net assets attributable to parent company

        7,073        7,748  
     

 

 

    

 

 

 

Total Equity in Net Assets

        13,275        14,742  
     

 

 

    

 

 

 

Total Liabilities and Equity in Net Assets

      $ 22,097      $ 24,338  
     

 

 

    

 

 

 

The accompanying notes are an integral part of these unaudited interim condensed combined carve-out financial statements.

 

F-58


Table of Contents

UNAUDITED INTERIM CONDENSED COMBINED CARVE-OUT FINANCIAL STATEMENTS OF THE UNITED STATES, COLOMBIAN AND BRAZILIAN OPERATIONS OF BROOKFIELD RENEWABLE PARTNERS L.P.

CONDENSED COMBINED CARVE-OUT STATEMENTS OF INCOME

 

UNAUDITED
(MILLIONS)
          Three months ended
March 31
 
   Notes      2020     2019  

Revenues

      $ 596     $ 617  

Other income

        5       4  

Direct operating costs

        (213     (204

Management service costs

        (20     (15

Interest expense

     7        (91     (95

Share of earning from equity-accounted investments

     10        1       3  

Foreign exchange and unrealized financial instrument gain

     3        35       7  

Depreciation

     6        (128     (128

Other

        (6     1  

Income tax expense

       

Current

     5        (18     (22

Deferred

     5        (10     (17
     

 

 

   

 

 

 
        (28     (39
     

 

 

   

 

 

 

Net income

      $ 151     $ 151  
     

 

 

   

 

 

 

Net income attributable to:

       

Participating non-controlling interests – in operating subsidiaries

     8      $ 76     $ 84  

Parent company

        75       67  
     

 

 

   

 

 

 
      $ 151     $ 151  
     

 

 

   

 

 

 

The accompanying notes are an integral part of these unaudited interim condensed combined carve-out financial statements.

 

F-59


Table of Contents

UNAUDITED INTERIM CONDENSED COMBINED CARVE-OUT FINANCIAL STATEMENTS OF THE UNITED STATES, COLOMBIAN AND BRAZILIAN OPERATIONS OF BROOKFIELD RENEWABLE PARTNERS L.P.

CONDENSED COMBINED CARVE-OUT STATEMENTS OF COMPREHENSIVE (LOSS) INCOME

 

UNAUDITED

(MILLIONS)

          Three months ended
March 31
 
   Notes      2020     2019  

Net income

      $ 151     $ 151  

Other comprehensive (loss) income that will not be reclassified to net income

       

Actuarial loss on defined benefit plans

        (2     (3

Deferred income taxes on above items

        1       1  
     

 

 

   

 

 

 

Total items that will not be reclassified to net income

        (1     (2

Other comprehensive (loss) income that may be reclassified to net income

       

Foreign currency translation

        (1,468     88  

Gains arising during the period on financial instruments designated as cash-flow hedges

     3        27       8  

Reclassification adjustments for amounts recognized in net income

     3        (20     2  

Deferred income taxes on above items

        (1     (1
     

 

 

   

 

 

 

Total items that may be reclassified subsequently to net income

        (1,462     97  
     

 

 

   

 

 

 

Other comprehensive (loss) income

        (1,463     95  
     

 

 

   

 

 

 

Comprehensive (loss) income

      $ (1,312   $ 246  
     

 

 

   

 

 

 

Comprehensive (loss) income attributable to:

       

Participating non-controlling interests – in operating subsidiaries

     8      $ (731   $ 163  

Parent company

        (581     83  
     

 

 

   

 

 

 
      $ (1,312   $ 246  
     

 

 

   

 

 

 

The accompanying notes are an integral part of these unaudited interim condensed combined carve-out financial statements.

 

F-60


Table of Contents

UNAUDITED INTERIM CONDENSED COMBINED CARVE-OUT FINANCIAL STATEMENTS OF THE UNITED STATES, COLOMBIAN AND BRAZILIAN OPERATIONS OF BROOKFIELD RENEWABLE PARTNERS L.P.

CONDENSED COMBINED CARVE-OUT STATEMENTS OF CHANGES IN EQUITY

 

           Accumulated other comprehensive income                    

UNAUDITED

THREE MONTHS ENDED MARCH 31

(MILLIONS)

   Equity in net assets
attributable to parent
company
    Foreign currency
translation
    Revaluation surplus      Other     Total equity in net
assets attributable to
parent company
    Participating non-
controlling interest –
in operating
subsidiaries
    Total equity in net
assets
 

Balance as at December 31, 2019

   $ 1,538     $ (1,061   $ 7,272      $ (1   $ 7,748     $ 6,994     $ 14,742  

Net income

     75       —         —          —         75       76       151  

Other comprehensive income (loss)

     —         (656     —          —         (656     (807     (1,463

Capital contribution

     50       —         —          —         50       5       55  

Dividends declared and return of capital

     (141     —         —          —         (141     (66     (207

Other

     (3     —         —          —         (3     —         (3
  

 

 

   

 

 

   

 

 

    

 

 

   

 

 

   

 

 

   

 

 

 

Change in period

     (19     (656     —          —         (675     (792     (1,467
  

 

 

   

 

 

   

 

 

    

 

 

   

 

 

   

 

 

   

 

 

 

Balance as at March 31, 2020

   $ 1,519     $ (1,717   $ 7,272      $ (1   $ 7,073     $ 6,202     $ 13,275  
  

 

 

   

 

 

   

 

 

    

 

 

   

 

 

   

 

 

   

 

 

 

Balance as at December 31, 2018

   $ 2,006     $ (980   $ 6,666      $ (9   $ 7,683     $ 6,613     $ 14,296  

Net income

     67       —         —          —         67       84       151  

Other comprehensive loss

     —         14       —          2       16       79       95  

Dividends declared and return of capital

     (55     —         —          —         (55     (98     (153

Other

     1       —         —            1       —         1  
  

 

 

   

 

 

   

 

 

    

 

 

   

 

 

   

 

 

   

 

 

 

Change in period

     13       14       —          2       28       65       93  
  

 

 

   

 

 

   

 

 

    

 

 

   

 

 

   

 

 

   

 

 

 

Balance as at March 31, 2019

   $ 2,019     $ (966   $ 6,666      $ (7   $ 7,711     $ 6,678     $ 14,389  
  

 

 

   

 

 

   

 

 

    

 

 

   

 

 

   

 

 

   

 

 

 

The accompanying notes are an integral part of these unaudited interim condensed combined carve-out financial statements.

 

F-61


Table of Contents

UNAUDITED INTERIM CONDENSED COMBINED CARVE-OUT FINANCIAL STATEMENTS OF THE UNITED STATES, COLOMBIAN AND BRAZILIAN OPERATIONS OF BROOKFIELD RENEWABLE PARTNERS L.P.

CONDENSED COMBINED CARVE-OUT STATEMENTS OF CASH FLOWS

 

UNAUDITED

(MILLIONS)

          Three months ended
March 31
 
   Notes      2020     2019  

Operating activities

       

Net income

      $ 151     $ 151  

Adjustments for the following non-cash items:

       

Depreciation

     6        128       128  

Unrealized foreign exchange and financial instruments gain

     3        (36     (6

Share of earnings from equity-accounted investments

     10        (1     (3

Deferred income tax expense

        10       17  

Other non-cash items

        5       3  

Dividends received from equity-accounted investments

     10        2       —    

Changes in due to or from related parties

        18       14  

Net change in working capital balances

        (26     (8
     

 

 

   

 

 

 
        251       296  

Financing activities

       

Proceeds from non-recourse borrowings

        165       28  

Repayment of non-recourse borrowings

        (121     (21

Capital contributions from non-controlling interests

     8        5       —    

Capital contribution from parent company

        50       —    

Dividends paid and return of capital to:

       

To non-controlling interests

     8        (66     (98

To parent company

        (100     (55

Repayments to related party

     17        (29     (69
     

 

 

   

 

 

 
        (96     (215

Investing activities

       

Investment in property, plant and equipment

     6        (21     (22

Restricted cash and other

        (39     (51
     

 

 

   

 

 

 
        (60     (73

Foreign exchange gain (loss) on cash

        (10     1  
     

 

 

   

 

 

 

Cash and cash equivalents

       

Increase

        85       9  

Balance, beginning of period

        67       94  
     

 

 

   

 

 

 

Balance, end of period

      $ 152     $ 103  
     

 

 

   

 

 

 

Supplemental cash flow information:

       

Interest paid

      $ 77     $ 77  

Interest received

      $ 5     $ 3  

Income taxes paid

      $ 12     $ 14  

The accompanying notes are an integral part of these unaudited interim condensed combined carve-out financial statements.

 

F-62


Table of Contents

UNAUDITED INTERIM CONDENSED COMBINED CARVE-OUT FINANCIAL STATEMENTS OF THE UNITED STATES, COLOMBIAN AND BRAZILIAN OPERATIONS OF BROOKFIELD RENEWABLE PARTNERS L.P.

NOTES TO THE UNAUDITED INTERIM CONDENSED COMBINED CARVE-OUT FINANCIAL STATEMENTS

1. ORGANIZATION AND DESCRIPTION OF THE BUSINESS

Unless the context indicates or requires otherwise, the terms “we”, “us”, and “the Business” means the combined United States, Colombian and Brazilian operations of Brookfield Renewable Partners L.P. Unless the context indicates or requires otherwise, the terms “Brookfield Renewable” and “partnership” means Brookfield Renewable Partners L.P. and its controlled entities, which we also refer to as the parent company to the Business. The ultimate parent of the Business is Brookfield Asset Management Inc. (“Brookfield Asset Management”).

Brookfield Renewable announced that it intends to distribute shares of Brookfield Renewable Corporation (“BEPC”), a British Columbia corporation, to its unitholders. Prior to completing the special distribution, BEPC will acquire the Business from certain of the partnership’s subsidiaries (excluding a 10% interest in certain Brazilian and Colombian operations, which will continue to be held indirectly by BEP through its continued ownership of 10% of the common shares of BRP Bermuda Holdings I Limited). Brookfield Renewable directly and indirectly controlled the Business prior to the special distribution and will continue to control BEPC subsequent to the special distribution through its interests in BEPC. Accordingly, we have reflected the Business and its financial position and results of operations using Brookfield Renewable’s carrying values prior to the special distribution.

The unaudited interim condensed combined carve-out financial statements presented herein reflect the carve-out statements of financial position, operating results, comprehensive income, changes in equity and cash flows of entities to be contributed to BEPC. BEPC was formed as a corporation established under the British Columbia Business Corporation Act and is a subsidiary of the parent company of the Business. The parent company’s head office is 73 Front Street, 5th Floor, Hamilton HM 12, Bermuda.

The unaudited interim condensed combined carve-out financial statements were approved by the Board of Directors of BEPC and authorized for issue on June 3, 2020.

2. BASIS OF PREPARATION AND SIGNIFICANT ACCOUNTING POLICIES

(a) Statement of compliance

The unaudited interim condensed combined carve-out financial statements represent a carve-out of the assets, liabilities, revenues, expenses, and cash flows of the Business that will be contributed to BEPC. These financial statements have been prepared in accordance with IAS 34, Interim Financial Reporting. Accordingly, certain information and footnote disclosures normally included in the annual audited combined carve-out financial statements prepared in accordance with International Financial Reporting Standards (“IFRS”), as issued by the International Accounting Standards Board (“IASB”), have been omitted or condensed.

These unaudited interim condensed combined carve-out financial statements should be read in conjunction with the Business’s December 31, 2019 audited combined carve-out financial statements. The unaudited interim condensed combined financial statements have been prepared on a basis consistent with the accounting policies disclosed in the December 31, 2019 audited combined carve-out financial statements.

These interim condensed combined carve-out financial statements are unaudited and reflect adjustments (consisting of normal recurring adjustments) that are, in the opinion of management, necessary to provide a fair statement of results for the interim periods in accordance with IFRS.

 

F-63


Table of Contents

The results reported in these unaudited interim condensed combined carve-out financial statements should not be regarded as necessarily indicative of results that may be expected for an entire year. The policies set out below are consistently applied to all periods presented, unless otherwise noted.

References to $, R$ and COP are to United States (“U.S.”) dollars, Brazilian reais and Colombian pesos, respectively.

All figures are presented in millions of U.S. dollars unless otherwise noted.

(b) Basis of preparation

The unaudited interim condensed combined carve-out financial statements have been prepared on the basis of historical cost, except for the revaluation of property, plant and equipment and certain assets and liabilities which have been measured at fair value. Cost is recorded based on the fair value of the consideration given in exchange for assets.

Consolidation

These unaudited interim condensed combined carve-out financial statements include the accounts of the Business and its subsidiaries, which are the entities over which the Business has control. An investor controls an investee when it is exposed, or has rights, to variable returns from its involvement with the investee and has the ability to affect those returns through its power over the investee. Non-controlling interests in the equity of the Business’s subsidiaries are shown separately in equity in the interim combined statements of financial position.

(c) Recently adopted accounting standards

Several amendments and interpretations apply for the first time in 2020, but do not have an impact on the combined carve-out financial statements of the Business. The Business has not early adopted any other standards, interpretations or amendments that have been issued but are not yet effective.

3. RISK MANAGEMENT AND FINANCIAL INSTRUMENTS

RISK MANAGEMENT

The Business`s activities expose it to a variety of financial risks, including market risk (i.e., commodity price risk, interest rate risk and foreign currency risk), credit risk and liquidity risk. The Business uses financial instruments primarily to manage these risks.

COVID-19 pandemic has impacted business across the globe and the Business is monitoring its impact on the its operations. While it is difficult to predict how significant the impact of COVID-19 will be, the Business’s operations are highly resilient given the Business is an owner, operator and investor in one of the most critical sectors in the world and have a robust balance sheet with a strong investment grade rating. The Business generates revenues that are predominantly backed by long-term contracts with well diversified creditworthy counterparties. The majority of its assets are operated from centralized control centers and our operators around the world have implemented contingency plans to ensure operations, maintenance and capital programs continue with little disruption.

There have been no other material changes in exposure to the risks the Business is exposed to since the December 31, 2019 audited combined carve-out financial statements.

 

F-64


Table of Contents

Fair value disclosures

Fair value is the price that would be received to sell an asset or paid to transfer a liability in an orderly transaction between market participants at the measurement date.

Fair values determined using valuation models require the use of assumptions concerning the amount and timing of estimated future cash flows and discount rates. In determining those assumptions, management looks primarily to external readily observable market inputs such as interest rate yield curves, currency rates, commodity prices and, as applicable, credit spreads.

A fair value measurement of a non-financial asset is the consideration that would be received in an orderly transaction between market participants, considering the highest and best use of the asset.

Assets and liabilities measured at fair value are categorized into one of three hierarchy levels, described below. Each level is based on the transparency of the inputs used to measure the fair values of assets and liabilities.

Level 1 – inputs are based on unadjusted quoted prices in active markets for identical assets and liabilities;

Level 2 – inputs, other than quoted prices in Level 1, that are observable for the asset or liability, either directly or indirectly; and

Level 3 – inputs for the asset or liability that are not based on observable market data.

The following table presents the Business’s assets and liabilities measured and disclosed at fair value classified by the fair value hierarchy:

 

     March 31, 2020     December 31, 2019
Total
 
(MILLIONS)    Level 1      Level 2     Level 3     Total  

Assets measured at fair value:

           

Cash and cash equivalents

   $ 152      $ —       $ —       $ 152     $ 67  

Restricted cash(1)

     171        —         —         171       144  

Financial instrument assets(2)

           

Energy derivative contracts

     —          59       —         59       27  

Foreign exchange swaps

     —          18       —         18       —    

Property, plant and equipment

     —          —         20,157       20,157       22,306  

Liabilities measured at fair value:

           

Financial instrument liabilities(2)

           

Energy derivative contracts

     —          (12     —         (12     (8

Interest rate swaps

     —          (15     —         (15     (4

Foreign exchange swaps

     —          —         —         —         (9

Contingent consideration

     —          —         (22   $ (22     —    

Liabilities for which fair value is disclosed:

           

Non-recourse borrowings

     —          (5,674     —         (5,674     (6,117
  

 

 

    

 

 

   

 

 

   

 

 

   

 

 

 

Total

   $ 323      $ (5,624   $ 20,135     $ 14,834     $ 16,406  
  

 

 

    

 

 

   

 

 

   

 

 

   

 

 

 

 

(1) 

Includes both the current amount and long-term amount included in Other long-term assets.

(2) 

Includes both current and long-term amounts.

There were no transfers between levels during the three months ended March 31, 2020.

 

F-65


Table of Contents

Financial instruments disclosures

The aggregate amount of the Business’ net financial instrument positions are as follows:

 

     March 31, 2020      December 31, 2019
Net Assets
(Liabilities)
 
(MILLIONS)    Assets      Liabilities      Net Assets
(Liabilities)
 

Energy contract derivatives

   $ 59      $ (12    $ 47      $ 19  

Interest rate swaps

   $ —        $ (15    $ (15    $ (4

Foreign exchange swaps

     18        —          18        (9
  

 

 

    

 

 

    

 

 

    

 

 

 

Total

     77        (27      50        6  

Less: current portion

     (65      16        (49      (7
  

 

 

    

 

 

    

 

 

    

 

 

 

Long-term portion

   $ 12      $ (11    $ 1      $ (1
  

 

 

    

 

 

    

 

 

    

 

 

 

(a) Energy contract derivatives

The Business has entered into energy derivative contracts primarily to stabilize or eliminate the price risk on the sale of certain future power generation. All energy derivative contracts are recorded in the Business’s unaudited interim condensed combined carve-out financial statements at an amount equal to fair value, using quoted market prices or, in their absence, a valuation model using both internal and third-party evidence and forecasts.

(b) Interest rate hedges

The Business has entered into interest rate hedge contracts primarily to minimize exposure to interest rate fluctuations on its variable rate debt or to lock in interest rates on future debt refinancing. All interest rate hedge contracts are recorded in the unaudited interim condensed combined carve-out financial statements at fair value.

(c) Foreign exchange swaps

The Business has entered into foreign exchange swaps to minimize its exposure to currency fluctuations impacting its investments and earnings in foreign operations, and to fix the exchange rate on certain anticipated transactions denominated in foreign currencies.

The following table reflects the unrealized gains (losses) included in Foreign exchange and unrealized financial instrument gain in the condensed combined carve-out statements of income for the three months ended March 31:

 

(MILLIONS)    2020      2019  

Energy derivative contracts

   $ 12      $ 6  

Foreign exchange swaps

     30        (5

Foreign exchange (loss) gain

     (7      6  
  

 

 

    

 

 

 
   $ 35      $ 7  
  

 

 

    

 

 

 

The following table reflects the gains included in other comprehensive income in the condensed combined carve-out statements of comprehensive (loss) income for the three months ended March 31:

 

(MILLIONS)    2020      2019  

Energy derivative contracts

   $ 39      $ 13  

Interest rate swaps

     (12      (5
  

 

 

    

 

 

 
   $ 27      $ 8  
  

 

 

    

 

 

 

 

F-66


Table of Contents

The following table reflects the reclassification adjustments recognized in net income in the condensed combined statements of comprehensive (loss) income for the three months ended March 31:

 

(MILLIONS)    2020      2019  

Energy derivative contracts

   $ (22    $ —    

Interest rate swaps

     2        2  
  

 

 

    

 

 

 
   $ (20    $ 2  
  

 

 

    

 

 

 

4. SEGMENTED INFORMATION

Upon the special distribution, Brookfield Renewable’s Chief Executive Officer and Chief Financial Officer (collectively, the chief operating decision maker or “CODM”) will continue to review the results of the United States, Colombian and Brazilian operations, manage operations, and allocate resources based on the type of technology, in conjunction with other segments of Brookfield Renewable.

Our operations are segmented by – 1) hydroelectric, 2) wind and 3) storage & other (pumped storage, cogeneration and biomass) – with hydroelectric and wind further segmented by geography (i.e. United States, Colombia and Brazil). This best reflects the way in which the CODM reviews results, manages operations and allocates resources. The Colombia segment aggregates the financial results of its hydroelectric and cogeneration facilities.

Reporting to the CODM on the measures utilized to assess performance and allocate resources is provided on a proportionate basis. Information on a proportionate basis reflects the Business’s share from facilities which it accounts for using consolidation and the equity method whereby the Business either controls or exercises significant influence or joint control over the investment, respectively. Proportionate information provides shareholders perspective that the CODM considers important when performing internal analyses and making strategic and operating decisions. The CODM also believes that providing proportionate information helps investors understand the impacts of decisions made by management and financial results allocable to the Business’s shareholders.

Proportionate financial information is not, and is not intended to be, presented in accordance with IFRS. Tables reconciling IFRS data with data presented on a proportionate consolidation basis have been disclosed. Segment revenues, other income, direct operating costs, interest expense, depreciation, current and deferred income taxes, and other are items that will differ from results presented in accordance with IFRS as these items include the Business’s proportionate share of earnings from equity-accounted investments attributable to each of the above-noted items, and exclude the proportionate share of earnings (loss) of consolidated investments not held by the Business apportioned to each of the above-noted items.

The Business does not control those entities that have not been consolidated and as such, have been presented as equity-accounted investments in its combined carve-out financial statements. The presentation of the assets and liabilities and revenues and expenses does not represent the Business’s legal claim to such items, and the removal of financial statement amounts that are attributable to non-controlling interests does not extinguish the Business’s legal claims or exposures to such items.

The Business reports its results in accordance with these segments and presents prior period segmented information in a consistent manner.

In accordance with IFRS 8, Operating Segments, the Business discloses information about its reportable segments based upon the measures used by the CODM in assessing performance. Except as it relates to proportionate financial information discussed above, the accounting policies of the reportable segments are the same as those described in Note 2 – Basis of preparation and significant accounting policies. The Business

 

F-67


Table of Contents

analyzes the performance of its operating segments based on revenues, Adjusted EBITDA, and Funds From Operations. Adjusted EBITDA and Funds From Operations are not generally accepted accounting measures under IFRS and therefore may differ from definitions of Adjusted EBITDA and Funds From Operations used by other entities.

The Business uses Adjusted EBITDA to assess the performance of its operations before the effects of interest expense, income taxes, depreciation, management service costs, non-controlling interests, unrealized gain or loss on financial instruments, non-cash gain or loss from equity-accounted investments and other typical non-recurring items.

The Business uses Funds From Operations to assess the performance of its operations and is defined as Adjusted EBITDA less management service costs, interest and current income taxes, which is then adjusted for the cash portion of non-controlling interests and distributions to preferred shareholders and preferred limited partners.

 

F-68


Table of Contents

The following table provides each segment’s results in the format that management organizes its segments to make operating decisions and assess performance and reconciles our proportionate results to the condensed combined carve-out statements of income on a line by line basis by aggregating the components comprising the earnings from our investments in associates and reflecting the portion of each line item attributable to non-controlling interest for the three months ended March 31, 2020.

 

    Attributable to Parent Company     Contribution
from equity-
accounted
investments
    Attributable
to non-
controlling
interests
    As per IFRS
financials(1)
 
    Hydroelectric     Wind     Storage
& Other
    Total  
(MILLIONS)   United States     Brazil     Colombia     United States     Brazil  

Revenue

  $ 186     $ 61     $ 60     $ 10     $ 2     $ 12     $ 331     $ (12   $ 277     $ 596  

Other income

    —         3       1       —         —         —         4       —         1       5  

Direct operating costs

    (58     (17     (26     (5     (1     (6     (113     5       (105     (213

Share of adjusted EBITDA from equity accounted investments

    —         —         —         —         —         —         —         7       —         7  
 

 

 

   

 

 

   

 

 

   

 

 

   

 

 

   

 

 

   

 

 

   

 

 

   

 

 

   

Adjusted EBITDA

    128       47       35       5       1       6       222       —         173    

Management service fees

    (12     (2     (5     (1     —         —         (20     —         —         (20

Interest expense

    (25     (4     (7     (3     —         (3     (42     2       (51     (91

Current income taxes

    (2     (2     (4     —         —         —         (8     —         (10     (18

Share of interest and cash taxes from equity accounted investments

    —         —         —         —         —         —         —         (2     —         (2

Share of Funds From Operations attributable to non-controlling interests

    —         —         —         —         —         —         —         —         (112     (112
 

 

 

   

 

 

   

 

 

   

 

 

   

 

 

   

 

 

   

 

 

   

 

 

   

 

 

   

Funds From Operations

    89       39       19       1       1       3       152       —         —      

Depreciation

    (36     (19     (6     (9     (2     (5     (77     3       (54     (128

Unrealized foreign exchange and financial instrument gain

    4       8       5       —         —         (1     16       1       18       35  

Deferred income tax recovery

    (11     2       (1     1       —         —         (9     —         (1     (10

Other

    (3     (4     —         —         —         —         (7     —         1       (6

Share of earnings from equity-accounted investments

    —         —         —         —         —         —         —         (4     —         (4

Net income attributable to non-controlling interests

    —         —         —         —         —         —         —         —         36       36  
 

 

 

   

 

 

   

 

 

   

 

 

   

 

 

   

 

 

   

 

 

   

 

 

   

 

 

   

 

 

 

Net income attributable to parent company

  $ 43     $ 26     $ 17     $ (7   $ (1   $ (3   $ 75     $ —       $ —       $ 75  
 

 

 

   

 

 

   

 

 

   

 

 

   

 

 

   

 

 

   

 

 

   

 

 

   

 

 

   

 

 

 

 

(1)

Share of earnings from equity-investments of $1 million is comprised of amounts found on the share of Adjusted EBITDA, share of interest and cash taxes and share of earnings lines. Net income attributable to participating non-controlling interests – in operating subsidiaries of $76 million is comprised of amounts found on Share of Funds From Operations attributable to non-controlling interests and Net Income attributable to non-controlling interests.

 

F-69


Table of Contents

The following table provides each segment’s results in the format that management organizes its segments to make operating decisions and assess performance and reconciles our proportionate results to the condensed combined carve-out statements of income on a line by line basis by aggregating the components comprising the earnings from our investments in associates and reflecting the portion of each line item attributable to non-controlling interest for the three months ended March 31, 2019.

 

    Attributable to Parent Company     Contribution
from equity-
accounted
investments
    Attributable
to non-
controlling
interests
    As per IFRS
financials(1)
 
    Hydroelectric     Wind     Storage
& Other
    Total  
(MILLIONS)   United States     Brazil     Colombia     United States     Brazil  

Revenue

  $ 178     $ 65     $ 62     $ 9     $ 3     $ 17     $ 334     $ (14   $ 297     $ 617  

Other income

    2       1       —         —         —         —         3       —         1       4  

Direct operating costs

    (54     (17     (24     (5     (1     (10     (111     5       (98     (204

Share of adjusted EBITDA from equity accounted investments

    —         —         —         —         —         —         —         9       —         9  
 

 

 

   

 

 

   

 

 

   

 

 

   

 

 

   

 

 

   

 

 

   

 

 

   

 

 

   

Adjusted EBITDA

    126       49       38       4       2       7       226       —         200    

Management service fees

    (7     (2     (5     (1     —         —         (15     —         —         (15

Interest expense

    (26     (6     (8     (3     (1     (3     (47     3       (51     (95

Current income taxes

    (2     (3     (4     —         —         —         (9     —         (13     (22

Share of interest and cash taxes from equity accounted investments

    —         —         —         —         —         —         —         (3     —         (3

Share of Funds From Operations attributable to non-controlling interests

    —         —         —         —         —         —         —         —         (136     (136
 

 

 

   

 

 

   

 

 

   

 

 

   

 

 

   

 

 

   

 

 

   

 

 

   

 

 

   

Funds From Operations

    91       38       21       —         1       4       155       —         —      

Depreciation

    (36     (22     (5     (8     (2     (6     (79     3       (52     (128

Unrealized foreign exchange and financial instrument gain

    2       (1     2       —         —         —         3       —         4       7  

Deferred income tax recovery

    (11     1       (2     1       —         —         (11     —         (6     (17

Other

    (1     (1     1       —         —         —         (1     —         2       1  

Share of earnings from equity-accounted investments

    —         —         —         —         —         —         —         (3     —         (3

Net income attributable to non-controlling interests

    —         —         —         —         —         —         —         —         52       52  
 

 

 

   

 

 

   

 

 

   

 

 

   

 

 

   

 

 

   

 

 

   

 

 

   

 

 

   

 

 

 

Net income attributable to parent company

  $ 45     $ 15     $ 17     $ (7   $ (1   $ (2   $ 67     $ —       $ —       $ 67  
 

 

 

   

 

 

   

 

 

   

 

 

   

 

 

   

 

 

   

 

 

   

 

 

   

 

 

   

 

 

 

 

(1)

Share of earnings from equity-investments of $3 million is comprised of amounts found on the share of Adjusted EBITDA, share of interest and cash taxes and share of earnings lines. Net income attributable to participating non-controlling interests – in operating subsidiaries of $84 million is comprised of amounts found on Share of Funds From Operations attributable to non-controlling interests and Net Income attributable to non-controlling interests.

 

F-70


Table of Contents

The following table presents information on a segmented basis about certain items in the Business’s condensed combined carve-out statements of financial position:

 

    Attributable to Parent Company     Contribution
from equity-
accounted
investments
    Attributable
to non-
controlling
interests
    As per IFRS
financials
 
    Hydroelectric     Wind     Storage &
Other
    Total  
(MILLIONS)   United States     Colombia     Brazil     United States     Brazil  

As at March 31, 2020

                   

Cash and cash equivalents

  $ 12     $ 25     $ 14     $ 3     $ 1     $ 1     $ 56     $ —       $ 96     $ 152  

Property, plant and equipment

    7,122       1,423       1,493       495       112       581       11,226       (512     9,443       20,157  

Total assets

    7,408       1,660       1,660       510       119       619       11,976       (208     10,329       22,097  

Total borrowings

    1,848       382       166       203       24       167       2,790       (168     2,670       5,292  

Other liabilities

    1,458       414       122       101       3       47       2,145       (39     1,424       3,530  

For the period ended March 31, 2020

                   

Additions to property, plant and equipment

    6       1       8       —         —         3       18       (2     32       48  

As at December 31, 2019

                   

Cash and cash equivalents

  $ 6       10     $ 7     $ 2     $ 1     $ 1     $ 27     $ (1   $ 41     $ 67  

Property, plant and equipment

    7,136       1,773       1,938       504       145       596       12,092       (520     10,734       22,306  

Total assets

    7,426       2,145       2,017       517       155       633       12,893       (208     11,653       24,338  

Total borrowings

    1,850       449       207       206       32       174       2,918       (168     2,911       5,661  

Other liabilities

    1,395       527       161       103       2       40       2,228       (40     1,747       3,935  

For the period ended March 31, 2019

                   

Additions to property, plant and equipment

    8       —         5       —         —         3       16       —         16       32  

 

F-71


Table of Contents

Geographical Information

The following table presents consolidated revenue split by geographical region for the three months ended March 31:

 

     Three months ended
March 31
 
(MILLIONS)       2020            2019     

United States

   $ 271      $ 274  

Colombia

     247        257  

Brazil

     78        86  
  

 

 

    

 

 

 
   $ 596      $ 617  
  

 

 

    

 

 

 

The following table presents consolidated property, plant and equipment and equity-accounted investments split by geographical region:

 

(MILLIONS)    March 31, 2020      December 31, 2019  

United States

   $ 12,353      $ 12,394  

Colombia

     5,909        7,353  

Brazil

     2,234        2,907  
  

 

 

    

 

 

 
   $ 20,496      $ 22,654  
  

 

 

    

 

 

 

5. INCOME TAXES

The Business’s effective income tax rate for the three months ended March 31, 2020 was 16% (2019: 21%). The effective tax rate differs from the statutory rate primarily due to rate differentials and non-controlling interests’ income not subject to tax.

6. PROPERTY, PLANT AND EQUIPMENT

The following table presents a reconciliation of property, plant and equipment at fair value:

 

(MILLIONS)    Notes      Hydroelectric      Wind      Storage &
other(1)
     Total(2)  

As at December 31, 2019

      $ 20,774      $ 1,299      $ 233      $ 22,306  

Additions

        21        —          27        48  

Items recognized through OCI

              

Foreign exchange

        (1,945      (77      (47      (2,069

Items recognized through net income

              

Depreciation

        (104      (20      (4      (128
     

 

 

    

 

 

    

 

 

    

 

 

 

As at March 31, 2020(3)

      $ 18,746      $ 1,202      $ 209      $ 20,157  
     

 

 

    

 

 

    

 

 

    

 

 

 

 

(1)

Includes biomass, cogeneration and solar.

(2)

Includes intangible assets of $8 million (2019: $10 million) and assets under construction of $196 million (2019: $181 million).

(3)

Includes right-of-use assets not subject to revaluation of $43 million (2019: $50 million) in our hydroelectric segment, $20 million (2019: $20 million) in our wind segment and $2 million (2019: $2 million) in our other segment.

 

F-72


Table of Contents

7. BORROWINGS

Non-recourse borrowings

Non-recourse borrowings are typically asset-specific, long-term, and non-recourse borrowings. Non-recourse borrowings in the United States consist of both fixed and floating interest rate debt indexed to the London Interbank Offered Rate (“LIBOR”). The Business uses interest rate swap agreements in the United States to minimize its exposure to floating interest rates. Non-recourse borrowings in Brazil consist of floating interest rates of Taxa de Juros de Longo Prazo (“TJLP”), the Brazil National Bank for Economic Development’s long-term interest rate, or Interbank Deposit Certificate rate (“CDI”), plus a margin. Non-recourse borrowings in Colombia include floating interest rates of Indicador Bancario de Referencia rate (“IBR”), the Banco Central de Colombia short-term interest rate, or Colombian Consumer Price Index (“IPC”), the Banco Central de Colombia inflation rate, plus a margin.

It is currently expected that Secured Overnight Financing Rate (“SOFR”) will replace US$ LIBOR. This change is expected to become effective prior to December 31, 2021. As at March 31, 2020, none of the Business’s floating rate borrowings have been impacted by these reforms.

The composition of non-recourse borrowings is presented in the following table:

 

    March 31, 2020     December 31, 2019  
    Weighted-average                 Weighted-average              
(MILLIONS EXCEPT AS NOTED)   Interest
rate (%)
    Term
(years)
    Carrying
value
    Estimated
fair value
    Interest
rate (%)
    Term
(years)
    Carrying
value
    Estimated
fair value
 

Non-recourse borrowings

               

Hydroelectric(1)

    6.0       9     $ 4,817     $ 5,132       6.1       9     $ 5,153     $ 5,525  

Wind

    4.9       11       507       542       5.1       11       530       578  

Storage & other

    —         —         —         —         7.0       16       14       14  
 

 

 

   

 

 

   

 

 

   

 

 

   

 

 

   

 

 

   

 

 

   

 

 

 

Total

    5.9       9     $ 5,324     $ 5,674       6.1       9     $ 5,697     $ 6,117  
 

 

 

   

 

 

     

 

 

   

 

 

   

 

 

     

 

 

 

Add: Unamortized premiums(2)

        1             2    

Less: Unamortized financing fees(2)

        (33           (38  

Less: Current portion

        (155           (156  
     

 

 

         

 

 

   
      $ 5,137           $ 5,505    
     

 

 

         

 

 

   

 

(1)

Includes a lease liability of $329 million associated with a hydroelectric facility included in property, plant and equipment, at fair value, which is subject to revaluation. At the beginning of May, the Business exercised the buy out option related to this lease liability. Refer to Note 18 – Subsequent events.

(2)

Unamortized premiums and unamortized financing fees are amortized over the terms of the borrowing.

In March 2020, Brookfield Renewable completed a refinancing of COP 200 billion ($50 million). The debt, drawn in two tranches, bears interest at the applicable base rate plus an average margin of 2.36% and matures in March 2027.

 

F-73


Table of Contents

8. NON-CONTROLLING INTERESTS

The net change in non-controlling interests is as follows:

 

(MILLIONS)    Brookfield
Americas
Infrastructure
Fund
    Brookfield
Infrastructure
Fund II
    Brookfield
Infrastructure
Fund III
    Brookfield
Infrastructure
Fund IV
    Isagen
institutional
investors
    Isagen
public non-
controlling
interests
    The
Catalyst
Group
    Other     Total  

As at December 31, 2018

   $ 900     $ 1,695     $ 1,641     $ —       $ 2,212     $ 15     $ 124     $ 26     $ 6,613  

Net income

     —         —         66       —         154       1       17       3       241  

Other comprehensive income (loss)

     46       114       228       —         266       2       (41     1       616  

Capital contribution

     —         2       —         —         —         (2     —         2       2  

Dividends declared, return of capital and preferred share redemption

     (24     (57     (123     —         (259     (1     (11     (7     (482

Other

     —         2       1       —         2       (2     —         1       4  
  

 

 

   

 

 

   

 

 

   

 

 

   

 

 

   

 

 

   

 

 

   

 

 

   

 

 

 

As at December 31, 2019

   $ 922     $ 1,756     $ 1,813     $ —       $ 2,375     $ 13     $ 89     $ 26     $ 6,994  

Net income

     —         1       19       —         41       —         7       8       76  

Other comprehensive income (loss)

     (32     (92     (204     1       (470     (3     —         (7     (807

Capital contribution

     —         —         —         5       —         —         —         —         5  

Dividends declared and return of capital

     (2     (11     (17     —         (34     —         —         (2     (66

Other

       —           —         1       —         —         (1     —    
  

 

 

   

 

 

   

 

 

   

 

 

   

 

 

   

 

 

   

 

 

   

 

 

   

 

 

 

As at March 31, 2020

   $ 888     $ 1,654     $ 1,611     $ 6     $ 1,913     $ 10     $ 96     $ 24     $ 6,202  
  

 

 

   

 

 

   

 

 

   

 

 

   

 

 

   

 

 

   

 

 

   

 

 

   

 

 

 

Interests held by third parties

     75%-80     43%-60     23%-71     75     53     0.4     25     21%-30  

 

F-74


Table of Contents

9. GOODWILL

The following table provides a reconciliation of goodwill:

 

(MILLIONS)    Total  

Balance, as at December 31, 2018

   $ 828  

Foreign exchange

     (7
  

 

 

 

Balance, as at December 31, 2019

     821  

Foreign exchange

     (159
  

 

 

 

Balance, as at March 31, 2020

   $ 662  
  

 

 

 

10. EQUITY-ACCOUNTED INVESTMENTS

The following are the Business’s equity-accounted investments for the three months ended March 31, 2020.

 

(MILLIONS)       

Opening balance

   $ 348  

Share of net income

     1  

Dividends received

     (2

Foreign exchange translation and other

     (8
  

 

 

 

Ending balance

   $ 339  
  

 

 

 

The following table summarizes gross revenues and net income of equity-accounted investments in aggregate:

 

     Three months ended
March 31
 
(MILLIONS)       2020            2019     

Revenue

   $ 24      $ 28  

Net income

     2        6  

Share of net income(1)

     1        3  

 

(1)

The Business’s ownership interest is 14-50%.

The following table summarizes gross assets and liabilities of equity-accounted investments in aggregate at 100% to the Business:

 

(MILLIONS)    March 31,
2020
     December 31,
2019
 

Current assets

   $ 62      $ 59  

Property, plant and equipment

     1,026        1,043  

Other assets

     6        11  

Current liabilities

     (54      (54

Non-recourse borrowings

     (359      (358

Other liabilities

     (2      (5

11. CASH AND CASH EQUIVALENTS

The Business’s cash and cash equivalents are as follows:

 

(MILLIONS)    March 31,
2020
     December 31,
2019
 

Cash

   $ 100      $ 11  

Short-term deposits

     52        56  
  

 

 

    

 

 

 
   $ 152      $ 67  
  

 

 

    

 

 

 

 

F-75


Table of Contents

12. RESTRICTED CASH

The Business’s restricted cash is as follows:

 

(MILLIONS)    March 31,
2020
     December 31,
2019
 

Operations

   $ 105      $ 84  

Credit obligations

     56        45  

Development projects

     10        15  
  

 

 

    

 

 

 

Total

     171        144  

Less: non-current

     (15      (19
  

 

 

    

 

 

 

Current

   $ 156      $ 125  
  

 

 

    

 

 

 

13. TRADE RECEIVABLES AND OTHER CURRENT ASSETS

The Business’s trade receivables and other current assets are as follows:

 

(MILLIONS)    March 31,
2020
     December 31,
2019
 

Trade receivables

   $ 250      $ 285  

Prepaids and others

     95        107  

Other short-term receivables

     18        21  
  

 

 

    

 

 

 
   $ 363      $ 413  
  

 

 

    

 

 

 

The Business receives payment monthly for invoiced PPA revenues and has no significant aged receivables as of the reporting date. Receivables from contracts with customers are reflected in Trade receivables.

14. ACCOUNTS PAYABLE AND ACCRUED LIABILITIES

The Business’s accounts payable and accrued liabilities are as follows:

 

(MILLIONS)    March 31,
2020
     December 31,
2019
 

Accounts payable

   $ 47      $ 66  

Operating accrued liabilities

     111        147  

Interest payable on non-recourse borrowings

     45        33  

Other

     57        70  
  

 

 

    

 

 

 
   $ 260      $ 316  
  

 

 

    

 

 

 

15. OTHER LONG-TERM LIABILITIES

The composition of the Business’s other long-term liabilities is presented in the following table:

 

(MILLIONS)    March 31,
2020
     December 31,
2019
 

Pension obligations

   $ 72      $ 77  

Acquisition related provisions

     74        65  

Lease liability

     59        66  

Decommissioning retirement obligations

     16        16  

Concession payment liability

     6        6  

Due to related parties

     1        2  

Other

     35        38  
  

 

 

    

 

 

 
   $ 263      $ 270  
  

 

 

    

 

 

 

 

F-76


Table of Contents

16. COMMITMENTS, CONTINGENCIES AND GUARANTEES

Commitments

In the normal course of operations, the Business will enter into agreements for the use of water, land and dams. Payment under those agreements varies with the amount of power generated. The various agreements can be renewed and are extendable up to 2089.

The Business, alongside institutional partners, entered into a commitment to invest approximately $37 million to acquire a 150 MW solar development portfolio in Brazil. The transaction is expected to close in the second quarter of 2020, subject to customary closing conditions, with the Business expected to hold a 25% interest.

Contingencies

The Business is subject to various legal proceedings, arbitrations and actions arising in the normal course of business. While the final outcome of such legal proceedings and actions cannot be predicted with certainty, it is the opinion of management that the resolution of such proceedings and actions will not have a material impact on the Business’s financial position or results of operations.

The Business’s subsidiaries themselves have provided letters of credit, which include, but are not limited to, guarantees for debt service reserves, capital reserves, construction completion and performance.

Letters of credit issued by the Business’s subsidiaries as at March 31, 2020 were $242 million (2019: $257 million)

Guarantees

In the normal course of operations, the Business executes agreements that provide for indemnification and guarantees to third-parties of transactions such as business dispositions, capital project purchases, business acquisitions, and sales and purchases of assets and services. The Business has also agreed to indemnify its directors and certain of its officers and employees. The nature of substantially all of the indemnification undertakings prevents the Business from making a reasonable estimate of the maximum potential amount that the Business could be required to pay third parties as the agreements do not always specify a maximum amount and the amounts are dependent upon the outcome of future contingent events, the nature and likelihood of which cannot be determined at this time.

Prior to the completion of the special distribution, LATAM Holdco and Canada SubCo, each a direct and indirect wholly-owned subsidiary of the Business, will fully and unconditionally guarantee (i) medium term notes issued and payable by Brookfield Renewable Partners ULC, a finance subsidiary of Brookfield Renewable, (ii) the senior preferred shares of Brookfield Renewable Power Preferred Equity Inc., (iii) certain preferred units of Brookfield Renewable, and (iv) the obligations of Brookfield Renewable under its bilateral credit facilities.

17. RELATED PARTY TRANSACTIONS

The Business’s related party transactions are recorded at the exchange amount. The Business`s related party transactions are primarily with Brookfield Renewable and Brookfield Asset Management.

Since inception, our parent company has had a management agreement (the “Master Services Agreement”) with certain service providers (the “Service Provider”), which are wholly-owned subsidiaries of Brookfield Asset Management. The Master Services Agreement will be amended in connection with the completion of the special distribution to include BEPC as a service recipient.

 

F-77


Table of Contents

The following table reflects the related party agreements and transactions in the unaudited interim condensed combined carve-out statements of income:

 

     Three months ended
March 31
 
(MILLIONS)       2020            2019     

Revenues

     

Power purchase and revenue agreements

   $ 126      $ 105  

Direct operating costs

     

Energy purchases

   $ (3    $ (2

Energy marketing & other services

     (6      (9

Insurance expense(1)

     (5      (5
  

 

 

    

 

 

 
   $ (14    $ (16

Management service costs

     

Management services agreement

   $ (20    $ (15

 

(1)

Insurance services are paid to a subsidiary of Brookfield Asset Management that brokers external insurance providers on behalf of the Business. The fees paid to the subsidiary of Brookfield Asset Management for the three months ended March 31, 2020 and 2019 were less than $1 million.

18. SUBSEQUENT EVENTS

At the beginning of May, the Business exercised the option to buy out the lease on its 192 MW hydroelectric facility in Louisiana for $560 million ($420 million net to the Business). The transaction is expected to close in 2020.

 

F-78


Table of Contents

CONSOLIDATED FINANCIAL STATEMENTS OF

BROOKFIELD RENEWABLE CORPORATION

As at and for the period ended December 31, 2019

 

 

 

F-79


Table of Contents

REPORT OF INDEPENDENT REGISTERED PUBLIC ACCOUNTING FIRM

To the Board of Directors of Brookfield Renewable Corporation

Opinion on the Consolidated Financial Statements

We have audited the accompanying consolidated statement of financial position of Brookfield Renewable Corporation (the “Company”) as of December 31, 2019, the related consolidated statements of changes in equity and cash flows for the period from September 9, 2019 (“inception”) to December 31, 2019 and the related notes (collectively referred to as the “consolidated financial statements”).

In our opinion, the consolidated financial statements present fairly, in all material respects, the financial position of the Company as at December 31, 2019, and its cash flows for the period from inception to December 31, 2019, in conformity with International Financial Reporting Standards as issued by the International Accounting Standards Board.

Basis for Opinion

These consolidated financial statements are the responsibility of the Company’s management. Our responsibility is to express an opinion on the Company’s consolidated financial statements based on our audit. We are a public accounting firm registered with the Public Company Accounting Oversight Board (United States) (PCAOB) and are required to be independent with respect to the Company in accordance with the U.S. federal securities laws and the applicable rules and regulations of the Securities and Exchange Commission and the PCAOB.

We conducted our audit in accordance with the standards of the PCAOB. Those standards require that we plan and perform the audit to obtain reasonable assurance about whether the consolidated financial statements are free of material misstatement, whether due to error or fraud. The Company is not required to have, nor were we engaged to perform an audit of the Company’s internal control over financial reporting. As part of our audits, we are required to obtain an understanding of internal control over financial reporting but not for the purpose of expressing an opinion on the effectiveness of the Company’s internal control over financial reporting. Accordingly, we express no such opinion.

Our audit included performing procedures to assess the risks of material misstatement of the consolidated financial statements, whether due to error or fraud, and performing procedures that respond to those risks. Such procedures included examining, on a test basis, evidence regarding the amounts and disclosures in the consolidated financial statements. Our audit also included evaluating the accounting principles used and significant estimates made by management, as well as evaluating the overall presentation of the consolidated financial statements. We believe that our audit provides a reasonable basis for our opinion.

/s/ Ernst & Young LLP

Chartered Professional Accountants

Licensed Public Accountants

We have served as the Company’s auditor since 2019.

Toronto, Canada

April 21, 2020

 

F-80


Table of Contents

BROOKFIELD RENEWABLE CORPORATION

CONSOLIDATED STATEMENT OF FINANCIAL POSITION

 

AS AT DECEMBER 31,

(U.S.)

   2019  

Assets

  

Cash

   $ 100  
  

 

 

 

Equity

  

Common shares

   $ 100  
  

 

 

 

The accompanying notes are an integral part of these financial statements

BROOKFIELD RENEWABLE CORPORATION

CONSOLIDATED STATEMENT OF CHANGES IN EQUITY

 

FOR THE PERIOD ENDED DECEMBER 31,

(U.S.)

   Total
shareholders’
capital
 

Opening balance, as at September 9, 2019

   $ —    

Common shares issued

     100  
  

 

 

 

Balance, as at December 31, 2019

   $ 100  
  

 

 

 

The accompanying notes are an integral part of these financial statements

 

F-81


Table of Contents

BROOKFIELD RENEWABLE CORPORATION

CONSOLIDATED STATEMENT OF CASH FLOWS

 

FOR THE PERIOD ENDED DECEMBER 31

(U.S.)

   2019  

Operating Activities

  

Net income

   $ —    

Financing Activities

  

Capital contributions from parent company

     100  

Cash and cash equivalents

  

Increase (decrease)

     100  

Balance, beginning of period

     —    
  

 

 

 

Balance, end of period

   $ 100  
  

 

 

 

The accompanying notes are an integral part of these financial statements

 

F-82


Table of Contents

BROOKFIELD RENEWABLE CORPORATION

NOTES TO THE CONSOLIDATED FINANCIAL STATEMENTS

1. ORGANIZATION

Brookfield Renewable Corporation (our “company”) is a Canadian corporation incorporated on September 9, 2019 under, and governed by, the laws of the British Columbia, Canada. Our company is a subsidiary of Brookfield Renewable Partners L.P. (the “partnership”), which we also refer to as the parent company. Our company was established by the partnership to be an alternative investment vehicle for investors who prefer owning our operations through a subsidiary. The partnership indirectly contributed $100.

Our company head office is located at 250 Vesey Street, New York, NY, United States.

The financial statements were approved by the Board of Directors of our company and authorized for issue on April 21, 2020.

2. SUMMARY OF SIGNIFICANT ACCOUNTING POLICIES

(a) Statement of Compliance

These consolidated financial statements have been prepared in accordance with International Financial Reporting Standards (“IFRS”) as issued by the International Accounting Standards Board. Separate Statements of Operating Results have not been presented as there have been no activities for our company since incorporation.

(b) Cash

Cash includes cash on hand.

(c) Financial Instruments

Our company classifies cash as amortized cost. The Business assesses if there have been significant increases in credit risk since initial recognition to determine whether lifetime or 12-month expected credit losses should be recognized. Any related loss allowances are recorded through profit or loss.

(d) Critical Accounting Judgments and Key Sources of Estimation Uncertainty

The preparation of consolidated financial statements requires management to make critical judgments, estimates and assumptions that affect the reported amounts of assets and liabilities and disclosure of contingent assets and liabilities at the date of the financial statements and the reported amounts of revenues and expenses that are not readily apparent from other sources, during the reporting period. These estimates and associated assumptions are based on historical experience and other factors that are considered to be relevant. Actual results may differ from these estimates.

The estimates and underlying assumptions are reviewed on an ongoing basis. Revisions to accounting estimates are recognized in the period in which the estimate is revised if the revision affects only that period, or in the period of the revision and future periods if the revision affects both current and future periods.

Critical judgments and estimates made by management and utilized in the normal course of preparing our company’s financial statements are outlined below.

(i) Common control transactions

IFRS 3 (2008) Business Combinations does not include specific measurement guidance for transfers of businesses or subsidiaries between entities under common control. Accordingly, our company has developed a

 

F-83


Table of Contents

policy to account for such transactions taking into consideration other guidance in the IFRS framework and pronouncements of other standard-setting bodies. Our company’s policy is to record assets and liabilities recognized as a result of transactions between entities under common control at the carrying value on the transferor’s financial statements, and to have the combined carve-out statements of financial position, operating results, changes in equity and cash flows reflect the results of combining entities for all periods presented for which the entities were under the transferor’s common control, irrespective of when the combination takes place.

3. CAPITAL STRUCTURE

As at December 31, 2019, one common share was issued and outstanding for $100. Our company is authorized to issue an unlimited number of common shares. During 2019, our company incorporated BEP Subco Inc. There were no other activities in the subsidiaries of our company. As at December 31, 2019, our company wholly-owns BEP Subco Inc. and consolidates this entity.

4. SUBSEQUENT EVENTS

On March 16, 2020, our company, the partnership, 2252876 Alberta ULC, TerraForm Power, Inc. (“TerraForm”) and TerraForm Power NY Holdings, Inc. entered into an Agreement and Plan of Reorganization (the “Reorganization Agreement”), pursuant to which, our company and the partnership have agreed to acquire all of the outstanding shares of Class A common stock of TerraForm Power not currently held by the partnership and its affiliates (the “Proposed Transaction”). The partnership and its affiliates currently own an approximate 62% interest in TerraForm Power. Pursuant to the Proposed Transaction, holders of shares of Class A common stock of TerraForm Power not owned by the partnership or its affiliates would be entitled to receive 0.381 of a Class A exchangeable shares of our company or, at the election of such holder, 0.381 of a limited partnership unit of the partnership, in each case as further adjusted to prevent dilution in accordance with the terms of the Reorganization Agreement plus cash in lieu of fractional shares or units, as applicable. The transaction has received approval from the special committee of TerraForm Power. The Proposed Transaction remains subject to the approval of a majority of TerraForm Power’s stockholders not affiliated with the partnership and other customary approvals and there can be no assurance that the Proposed Transaction will be consummated. The Proposed Transaction is expected to close in the third quarter of 2020.

Given the ongoing and dynamic nature of the circumstances surrounding COVID-19, it is difficult to predict how significant the impact of COVID-19, including any responses to it, will be on the global economy and the business of our company or for how long any disruptions are likely to continue. The extent of such impact will depend on future developments, which are highly uncertain, rapidly evolving and difficult to predict, including new information which may emerge concerning the severity of COVID-19 and additional actions which may be taken to contain COVID-19. Such developments could have an adverse effect on our assets, liabilities, business, financial condition, results of operations and cash flow.

 

F-84


Table of Contents

CONSOLIDATED CONDENSED FINANCIAL STATEMENTS OF

BROOKFIELD RENEWABLE CORPORATION

For the three months ended March 31, 2020

and as of March 31, 2020 and December 31, 2019

 

 

 

F-85


Table of Contents

BROOKFIELD RENEWABLE CORPORATION

CONSOLIDATED CONDENSED STATEMENT OF FINANCIAL POSITION

 

(U.S.)    March 31, 2020      December 31, 2019  

Assets

     

Cash

   $ 100      $ 100  
  

 

 

    

 

 

 

Equity

     

Common shares

   $ 100      $ 100  
  

 

 

    

 

 

 

The accompanying notes are an integral part of these interim consolidated condensed financial statements

BROOKFIELD RENEWABLE CORPORATION

CONSOLIDATED CONDENSED STATEMENT OF CHANGES IN EQUITY

 

(U.S.)    Total
shareholders’
capital
 

Opening balance, as at September 9, 2019

   $ —    

Common shares issued

     100  
  

 

 

 

Balance, as at December 31, 2019

   $ 100  
  

 

 

 

Balance, as at March 31, 2020

   $ 100  
  

 

 

 

The accompanying notes are an integral part of these interim consolidated condensed financial statements

 

F-86


Table of Contents

BROOKFIELD RENEWABLE CORPORATION

NOTES TO THE UNAUDITED INTERIM CONSOLIDATED CONDENSED FINANCIAL STATEMENTS

1. ORGANIZATION

Brookfield Renewable Corporation (our “company”) is a Canadian corporation incorporated on September 9, 2019 under, and governed by, the laws of the British Columbia, Canada. Our company is a subsidiary of Brookfield Renewable Partners L.P. (the “partnership”), which we also refer to as the parent company. Our company was established by the partnership to be an alternative investment vehicle for investors who prefer owning our operations through a subsidiary. The partnership indirectly contributed $100.

Our company head office is located at 250 Vesey Street, New York, NY, United States.

The financial statements were approved by the Board of Directors of our company and authorized for issue on June 3, 2020.

2. SUMMARY OF SIGNIFICANT ACCOUNTING POLICIES

These financial statements have been prepared in accordance with IAS 34, Interim Financial Reporting. Accordingly, certain information and footnote disclosures normally included in the annual audited consolidated financial statements prepared in accordance with International Financial Reporting Standards (“IFRS”), as issued by the International Accounting Standards Board (“IASB”), have been omitted or condensed. Separate Statements of Operating Results have not been presented as there have been no activities for our company since incorporation. Separate Statements of Cash Flows have not been presented as there have been no activities for the company for the three months ended March 31, 2020.

These interim consolidated financial statements should be read in conjunction with our company’s December 31, 2019 audited consolidated condensed financial statements. The interim consolidated financial statements have been prepared on a basis consistent with the accounting policies disclosed in the December 31, 2019 audited consolidated condensed financial statements.

 

F-87


Table of Contents

Annex A

 

 

 

AGREEMENT AND PLAN OF REORGANIZATION

Dated as of March 16, 2020

Among

BROOKFIELD RENEWABLE PARTNERS L.P.,

BROOKFIELD RENEWABLE CORPORATION,

2252876 ALBERTA ULC,

TERRAFORM POWER, INC.

And

TERRAFORM POWER NY HOLDINGS, INC.

 

 

 


Table of Contents

Table of Contents

 

          Page  
ARTICLE I

 

THE REINCORPORATION MERGER

 

SECTION 1.01

  

The Reincorporation Merger

     A-2  

SECTION 1.02

  

Closing

     A-2  

SECTION 1.03

  

Reincorporation Effective Time

     A-2  

SECTION 1.04

  

Effects

     A-2  

SECTION 1.05

  

Conversion or Cancelation of Company Common Stock and Company

     A-3  

SECTION 1.06

  

Articles of Incorporation and Bylaws of the Surviving Corporation

     A-3  

SECTION 1.07

  

Board Directors; Management

     A-4  
ARTICLE II

 

THE PARENT EXCHANGE

 

SECTION 2.01

  

The Parent Exchange

     A-4  

SECTION 2.02

  

Parent Exchange Effective Time

     A-4  

SECTION 2.03

  

Effects of the Parent Exchange

     A-4  
ARTICLE III

 

THE BEPC EXCHANGE

 

SECTION 3.01

  

The BEPC Exchange

     A-4  

SECTION 3.02

  

BEPC Exchange Effective Time

     A-5  

SECTION 3.03

  

Effects of the BEPC Exchange

     A-5  

SECTION 3.04

  

New York Company Class A Common Stock

     A-5  
ARTICLE IV

 

EXCHANGE OF SHARES, ELECTION PROCEDURES AND ADJUSTMENTS TO PREVENT DILUTION

 

SECTION 4.01

  

Exchange Agent

     A-5  

SECTION 4.02

  

Election Procedures

     A-5  

SECTION 4.03

  

Exchange Procedures

     A-6  

SECTION 4.04

  

Treatment of Unsurrendered Shares

     A-7  

SECTION 4.05

  

No Further Ownership Rights in Eligible Shares

     A-7  

SECTION 4.06

  

Investment of Exchange Fund

     A-7  

SECTION 4.07

  

Termination of Exchange Fund

     A-8  

SECTION 4.08

  

No Liability

     A-8  

SECTION 4.09

  

Lost Certificates

     A-8  

SECTION 4.10

  

Withholding Rights

     A-8  

SECTION 4.11

  

No Fractional Shares

     A-8  

SECTION 4.12

  

Adjustments to Prevent Dilution

     A-9  
ARTICLE V

 

REPRESENTATIONS AND WARRANTIES OF THE COMPANY ENTITIES

 

SECTION 5.01

  

Organization, Standing and Power

     A-9  

SECTION 5.02

  

The Company Subsidiaries; Equity Interests

     A-9  

SECTION 5.03

  

New York Company

     A-10  

SECTION 5.04

  

Capital Structure

     A-10  

 

A-i


Table of Contents

SECTION 5.05

  

Authority; Execution and Delivery; Enforceability

     A-11  

SECTION 5.06

  

No Conflicts; Consents

     A-12  

SECTION 5.07

  

SEC Documents; Undisclosed Liabilities

     A-13  

SECTION 5.08

  

Disclosure Documents

     A-14  

SECTION 5.09

  

Absence of Certain Changes or Events

     A-14  

SECTION 5.10

  

Material Contracts

     A-14  

SECTION 5.11

  

Permits

     A-15  

SECTION 5.12

  

Compliance with Laws

     A-15  

SECTION 5.13

  

Litigation

     A-16  

SECTION 5.14

  

Brokers; Schedule of Fees and Expenses

     A-16  

SECTION 5.15

  

Opinions of Financial Advisors

     A-16  

SECTION 5.16

  

Tax Treatment

     A-17  

SECTION 5.17

  

Tax Matters

     A-17  

SECTION 5.18

  

Labor Matters

     A-17  

SECTION 5.19

  

Company Benefit Plans

     A-18  

SECTION 5.20

  

Environmental Matters

     A-19  

SECTION 5.21

  

Real Property

     A-19  

SECTION 5.22

  

No Additional Representations

     A-19  
ARTICLE VI

 

REPRESENTATIONS AND WARRANTIES OF THE PARENT ENTITIES

 

SECTION 6.01

  

Organization, Standing and Power

     A-20  

SECTION 6.02

  

Capital Structure

     A-20  

SECTION 6.03

  

BEPC and Acquisition Sub

     A-21  

SECTION 6.04

  

Authority; Execution and Delivery; Enforceability

     A-22  

SECTION 6.05

  

No Conflicts; Consents

     A-22  

SECTION 6.06

  

Public Reports; Undisclosed Liabilities

     A-23  

SECTION 6.07

  

Disclosure Documents

     A-24  

SECTION 6.08

  

Absence of Certain Changes or Events

     A-24  

SECTION 6.09

  

Material Contracts

     A-25  

SECTION 6.10

  

Permits

     A-25  

SECTION 6.11

  

Compliance with Laws

     A-25  

SECTION 6.12

  

Litigation

     A-26  

SECTION 6.13

  

Brokers; Schedule of Fees and Expenses

     A-26  

SECTION 6.14

  

Tax Treatment

     A-26  

SECTION 6.15

  

Tax Matters

     A-26  

SECTION 6.16

  

Labor Matters

     A-27  

SECTION 6.17

  

Parent Benefit Plans

     A-27  

SECTION 6.18

  

Environmental Matters

     A-28  

SECTION 6.19

  

Real Property

     A-29  

SECTION 6.20

  

No Additional Representations

     A-29  
ARTICLE VII

 

COVENANTS RELATING TO CONDUCT OF BUSINESS

 

SECTION 7.01

  

Conduct of Business

     A-29  

SECTION 7.02

  

No Solicitation by the Company

     A-32  

 

A-ii


Table of Contents
ARTICLE VIII

 

ADDITIONAL AGREEMENTS

 

SECTION 8.01

  

Preparation of Proxy Statement, Form F-1/F-4, Form F-3, Canadian Prospectus; Shareholders Meeting and Approval

     A-35  

SECTION 8.02

  

Reasonable Best Efforts; Notification

     A-37  

SECTION 8.03

  

Equity-Based Compensation

     A-38  

SECTION 8.04

  

Employee Matters

     A-39  

SECTION 8.05

  

Indemnification

     A-39  

SECTION 8.06

  

Fees and Expenses

     A-40  

SECTION 8.07

  

Public Announcements

     A-41  

SECTION 8.08

  

Dividends and Distributions

     A-41  

SECTION 8.09

  

Stock Exchange Listing

     A-41  

SECTION 8.10

  

Stock Exchange Delisting and Deregistration

     A-41  

SECTION 8.11

  

Transaction Litigation

     A-42  

SECTION 8.12

  

Section 16 Matters

     A-42  

SECTION 8.13

  

Resignations

     A-42  

SECTION 8.14

  

Tax Matters

     A-42  

SECTION 8.15

  

Transaction Documents

     A-43  
ARTICLE IX

 

CONDITIONS PRECEDENT

 

SECTION 9.01

  

Conditions to Each Party’s Obligation to Consummate the Merger

     A-43  

SECTION 9.02

  

Conditions to Obligations of Parent Entities

     A-43  

SECTION 9.03

  

Conditions to Obligation of the Company Entities

     A-44  
ARTICLE X

 

TERMINATION, AMENDMENT AND WAIVER

 

SECTION 10.01

  

Termination

     A-45  

SECTION 10.02

  

Effect of Termination

     A-46  

SECTION 10.03

  

Amendment

     A-46  

SECTION 10.04

  

Extension; Waiver

     A-46  

SECTION 10.05

  

Procedure for Termination, Amendment, Extension or Waiver

     A-46  
ARTICLE XI

 

GENERAL PROVISIONS

 

SECTION 11.01

  

Nonsurvival of Representations and Warranties

     A-47  

SECTION 11.02

  

Notices

     A-47  

SECTION 11.03

  

Definitions

     A-48  

SECTION 11.04

  

Interpretation

     A-53  

SECTION 11.05

  

Severability

     A-53  

SECTION 11.06

  

Counterparts

     A-53  

SECTION 11.07

  

Entire Agreement; No Third-Party Beneficiaries

     A-53  

SECTION 11.08

  

Governing Law; Consent to Jurisdiction

     A-54  

SECTION 11.09

  

Assignment

     A-54  

SECTION 11.10

  

Enforcement

     A-54  

SECTION 11.11

  

Waiver of Jury Trial

     A-54  

 

A-iii


Table of Contents

EXHIBITS

  

Exhibit A

  

Voting Agreement

Exhibit B

  

Plan of Merger

Exhibit C

  

Parent Plan of Exchange

Exhibit D

  

BEPC Plan of Exchange

Exhibit E

  

New York Company Charter

Exhibit F

  

New York Company Bylaws

Exhibit G

  

Form of Rights Agreement

Exhibit H

  

Form of Subordinate Credit Agreement

Exhibit I

  

Form of Equity Commitment Agreement

Exhibit J

  

Form of Amended Articles of Brookfield Renewable Corporation

 

A-iv


Table of Contents

Index of Defined Terms

 

Term

  

Section

351 Tax Treatment

  

Recitals

Acceptable Confidentiality Agreement

  

Section 7.02(a)

Action

  

Section 11.03

Adjusted Exchange Ratio

  

Section 11.03

affiliate

  

Section 11.03

Agreement

  

Preamble

Antitrust Laws

  

Section 8.02(e)

Antitrust Restriction

  

Section 11.03

BEPC

  

Preamble

BEPC Class A Shares

  

Recitals

BEPC Distribution

  

Section 11.03

BEPC Distribution Ratio

  

Section 11.03

BEPC Exchange

  

Recitals

Business Day

  

Section 11.03

Canadian Prospectus

  

Section 5.08(d)

Canadian Securities Authorities

  

Section 5.08(d)

Canadian Securities Laws

  

Section 11.03

Capitalization Date

  

Section 5.04(a)

Closing

  

Section 1.02

Closing Date

  

Section 1.02

Code

  

Recitals

Company

  

Preamble

Company Adverse Recommendation Change

  

Section 7.02(b)

Company Board

  

Recitals

Company Bylaws

  

Section 5.04(a)

Company Charter

  

Section 5.04(a)

Company Common Stock

  

Section 5.04(a)

Company Disclosure Letter

  

Article V

Company Entities

  

Preamble

Company Indemnified Party

  

Section 8.05(a)

Company Material Adverse Effect

  

Section 11.03

Company Material Contract

  

Section 5.10(a)

Company Notice

  

Section 7.02(b)

Company Preferred Stock

  

Section 5.04(a)

Company Recommendation

  

Section 5.05(b)

Company RSU

  

Section 11.03

Company SEC Documents

  

Section 5.07(a)

Company Shareholder Approval

  

Section 5.05(d)

Company Shareholders Meeting

  

Section 8.01(d)

Company Stock Plan

  

Section 11.03

Company Subsidiary

  

Section 5.01

Company Takeover Proposal

  

Section 7.02(e)

Company Voting Debt

  

Section 5.04(a)

Competition Act

  

Section 11.03

Competition Act Approval

  

Section 11.03

Confidentiality Agreement

  

Section 11.03

Consent

  

Section 5.06(b)

Consideration

  

Section 3.01

Continuing Employees

  

Section 8.04(a)

 

A-v


Table of Contents

Contract

  

Section 5.06(a)

DGCL

  

Section 1.01

EBITDA

  

Section 7.02(e)

Election Deadline

  

Section 4.02(b)

Election Form

  

Section 4.02(a)

Election Form Record Date

  

Section 4.02(a)

Eligible Book-Entry Shares

  

Section 1.05(b)

Eligible Certificates

  

Section 1.05(b)

Eligible Shares

  

Section 1.05(a)(v)

End Date

  

Section 10.01(b)(i)

Exchange Act

  

Section 5.06(b)

Exchange Agent

  

Section 4.01

Exchange Effective Time

  

Section 3.02

Exchange Fund

  

Section 4.01

Exchange Ratio

  

Section 11.03

Expense Reimbursement Fee

  

Section 8.06(b)

Filed Company SEC Documents

  

Section 5.07(b)

Filed Parent SEC Documents

  

Section 6.06(b)

Form F-1/F-4

  

Section 6.05(b)

Form F-3

  

Section 6.05(b)

GAAP

  

Section 5.07(b)

Governmental Entity

  

Section 5.06(b)

HSR Act

  

Section 5.06(b)

HSR Filing

  

Section 8.02(a)

IFRS

  

Section 6.06(b)

Indebtedness

  

Section 11.03

Judgment

  

Section 5.06(a)

Knowledge

  

Section 11.03

Law

  

Section 5.06(a)

Liens

  

Section 5.02(a)

Mailing Date

  

Section 4.02(a)

Material Adverse Effect

  

Section 11.03

Maximum Premium

  

Section 8.05(b)

NASDAQ

  

Section 8.10

New York Company Bylaws

  

Section 1.06(b)

New York Company Charter

  

Section 1.06

New York Company

  

Preamble

New York Company Board

  

Recitals

New York Company Class A Common Stock

  

Section 1.05(a)(iii)

New York Company Class B Common Stock

  

Section 1.05(a)(v)

New York Company Common Stock

  

Section 1.05(a)(v)

New York Company RSU

  

Section 8.03

NYBCL

  

Recitals

NYSE

  

Section 4.11

Parent

  

Preamble

Parent Benefit Plans

  

Section 11.03

Parent Disclosure Letter

  

Article VI

Parent DRIP

  

Section 6.02(a)

Parent Entities

  

Preamble

Parent Exchange

  

Recitals

Parent GP Interest

  

Section 6.02(a)

Parent LP Agreement

  

Section 6.02(a)

 

A-vi


Table of Contents

Parent LP Units

  

Recitals

Parent Material Adverse Effect

  

Section 11.03

Parent Material Contract

  

Section 6.09(a)

Parent Nonrecognition Tax Treatment

  

Recitals

Parent Preferred Units

  

Section 6.02(a)

Parent SEC Documents

  

Section 6.06(a)

Parent Stockholders

  

Recitals

Parent Subsidiary

  

Section 6.01(b)

person

  

Section 11.03

Plans of Exchange

  

Section 3.02

Plan of Merger

  

Section 1.03

Proxy Statement

  

Section 5.06(b)

Public Stock

  

Section 1.05(a)(v)

Real Property

  

Section 11.03

Redeemable/Exchangeable Partnership Units

  

Section 6.02(a)

Regulatory Requirement

  

Section 8.02(e)

Revolving Credit Agreement

  

Section 11.03

Reincorporation Effective Time

  

Section 1.03

Reincorporation Merger

  

Recitals

Reincorporation Tax Treatment

  

Recitals

Representatives

  

Section 7.02

Required Company Shareholder Approvals

  

Section 5.05(d)

Restraints

  

Section 9.01(e)

Rights Agreement

  

Section 11.03

SEC

  

Section 5.06(b)

Securities Act

  

Section 5.07(b)

Share Exchange

  

Recitals

Share Exchange Tax Treatment

  

Recitals

Special Committee

  

Recitals

Subordinate Credit Agreements

  

Section 11.03

subsidiary

  

Section 11.03

Superior Proposal

  

Section 7.02(e)

Surviving Corporation

  

Section 1.01

Tax Returns

  

Section 11.03

Taxes

  

Section 11.03

Transactions

  

Section 3.01

Treasury Regulations

  

Section 11.03

TSX

  

Section 6.05(b)

Voting Agreement

  

Recitals

 

A-vii


Table of Contents

AGREEMENT AND PLAN OF REORGANIZATION (this “Agreement”) dated as of March 16, 2020, among Brookfield Renewable Partners L.P., an exempted limited partnership formed under the laws of Bermuda (“Parent”), Brookfield Renewable Corporation, a corporation incorporated under the laws of British Columbia and an indirect subsidiary of Parent (“BEPC”), 2252876 Alberta ULC, an unlimited liability corporation incorporated under the laws of Alberta and a wholly owned direct subsidiary of Parent (“Acquisition Sub” and, together with BEPC and Parent, the “Parent Entities”), TerraForm Power, Inc., a Delaware corporation (the “Company”), and TerraForm Power NY Holdings, Inc., a newly formed New York corporation and a wholly owned direct subsidiary of the Company (the “New York Company” and, together with the Company, the “Company Entities”).

WHEREAS, as of the date hereof, BBHC Orion Holdco L.P. and Orion U.S. Holdings 1 L.P. (together, the “Parent Stockholders”), each an affiliate of Parent, collectively own 139,631,666 shares of Class A common stock, par value $0.01, of the Company (“Company Common Stock”);

WHEREAS, the board of directors of the Company (the “Company Board”) has duly established a special committee of the Company Board consisting only of independent and disinterested directors of the Company (the “Special Committee”) to, among other things, review, evaluate and negotiate this Agreement and the transactions contemplated hereby;

WHEREAS, the general partner of Parent, the board of directors of BEPC, the board of directors of Acquisition Sub, the Company Board, acting on the unanimous recommendation of the Special Committee, and the board of directors of the New York Company (the “New York Company Board”) have approved the business combination transaction provided for herein in which the Company will, subject to the terms and conditions set forth herein, merge with and into the New York Company, with the New York Company surviving such merger (the “Reincorporation Merger”), which shall be immediately followed by a binding share exchange pursuant to the Business Corporation Law of the State of New York (the “NYBCL”) that shall result in BEPC acquiring all the outstanding and issued New York Company Class B Common Stock in exchange for Class A Shares, no par value, of BEPC (the “BEPC Class A Shares”, and such exchange, the “BEPC Exchange”) and a binding share exchange pursuant to the NYBCL that shall result in Acquisition Sub acquiring all the outstanding and issued New York Company Class C Common Stock in exchange for non-voting limited partnership units of Parent (the “Parent LP Units”, and such exchange, the “Parent Exchange”, and together with the BEPC Exchange, the “Share Exchange”);

WHEREAS, simultaneously with the execution and delivery of this Agreement, the Parent Stockholders have entered into an agreement with the Company substantially in the form attached as Exhibit A (the “Voting Agreement”), pursuant to which, subject to the terms and conditions therein, the Parent Stockholders have agreed to vote all of their respective Company Common Stock in favor of, and to otherwise support, the Reincorporation Merger and the Share Exchange and to vote against certain Company Takeover Proposals;

WHEREAS, the Company Board, acting on the unanimous recommendation of the Special Committee, has recommended that the holders of Company Common Stock adopt the Plan of Merger and approve this Agreement and the transactions contemplated hereby and thereby, including the Reincorporation Merger and the Share Exchange, in each case on the terms and conditions set forth in this Agreement and the Plan of Merger;

WHEREAS, for U.S. federal income Tax purposes, it is intended that (i) the Reincorporation Merger will qualify as a “reorganization” within the meaning of Section 368(a) of the Internal Revenue Code of 1986, as amended (the “Code”), and the Treasury Regulations promulgated thereunder, (ii) the Company and the New York Company will each be a party to the reorganization within the meaning of Section 368(b) of the Code and (iii) this Agreement will constitute a “plan of reorganization” within the meaning of Section 1.368-2(g) of the Treasury Regulations promulgated under the Code (clauses (i)-(iii) collectively, the “Reincorporation Tax Treatment”);

 

A-1


Table of Contents

WHEREAS, for U.S. federal income Tax purposes, it is intended that the BEPC Exchange, taken together with certain related transfers of property by certain affiliates of Parent to BEPC in exchange for shares of BEPC, will qualify as a transfer described in Section 351 of the Code, and, if Parent receives the Ruling or there has been an Applicable Change in Tax Law, the BEPC Exchange will not result in gain being recognized under Section 367(a)(1) of the Code (other than for any shareholder that would be a “five-percent transferee shareholder” (within the meaning of Treasury Regulation Section 1.367(a)-3(c)(5)(ii)) of BEPC following the BEPC Exchange) (the “351 Tax Treatment”);

WHEREAS, for U.S. federal income Tax purposes, it is intended that the Parent Exchange will qualify with respect to each relevant holder of Electing Eligible Shares as a contribution described in Section 721(a) of the Code (the “721 Tax Treatment”); and

WHEREAS, for U.S. federal income Tax purposes, it is intended that none of the Unit Recipients will be allocated or otherwise recognize income or gain attributable to, or as a result of, a transfer by Parent of New York Company Class C Common Stock to Brookfield Renewable Energy L.P. pursuant to the Transactions (the “Parent Nonrecognition Tax Treatment”).

NOW, THEREFORE, the parties hereto, intending to be legally bound, agree as follows:

ARTICLE I

The Reincorporation Merger

SECTION 1.01    The Reincorporation Merger. On the terms and subject to the conditions set forth in this Agreement, and in accordance with the General Corporation Law of the State of Delaware (the “DGCL”) and the NYBCL, the Company shall be merged with and into the New York Company at the Reincorporation Effective Time. At the Reincorporation Effective Time, as a result of the Reincorporation Merger, the separate corporate existence of the Company shall cease, and the New York Company shall continue as the surviving corporation (the “Surviving Corporation”) under the laws of the State of New York.

SECTION 1.02    Closing. The closing (the “Closing”) of the Reincorporation Merger and the Share Exchange shall take place at the offices of Cravath, Swaine & Moore LLP, 825 Eighth Avenue, New York, New York 10019 at 10:00 a.m., New York time, on the third Business Day following the satisfaction (or, to the extent permitted herein and by applicable Law, waiver) of the conditions set forth in Article IX (other than those conditions that by their terms are to be satisfied at the Closing, but subject to the satisfaction (or, to the extent permitted herein and by applicable Law, waiver) of those conditions), or at such other place, time and date as shall be agreed in writing between Parent and the Company. The date on which the Closing occurs is referred to in this Agreement as the “Closing Date”.

SECTION 1.03    Reincorporation Effective Time. Prior to the Closing, Parent and the Company shall prepare, and on the Closing Date, the New York Company shall file with the Secretary of State of the State of Delaware and the New York Department of State, certificates of merger and other appropriate documents executed in accordance with the relevant provisions of the DGCL and the NYBCL and shall make all other filings or recordings required under the DGCL and the NYBCL to effect the Reincorporation Merger. The Reincorporation Merger shall become effective in accordance with the agreement and plan of merger set forth in Exhibit B (the “Plan of Merger”) hereto on the Closing Date at such time as the certificates of merger are duly filed with the Secretary of State of the State of Delaware and the New York Department of State, or at such other time as Parent and the Company shall agree and specify in the certificates of merger (the time the Reincorporation Merger becomes effective being the “Reincorporation Effective Time”).

SECTION 1.04    Effects. The Reincorporation Merger shall have the effects set forth in the DGCL and the NYBCL.

 

A-2


Table of Contents

SECTION 1.05    Conversion or Cancelation of Company Common Stock and Company.

(a)    At the Reincorporation Effective Time, by virtue of the Reincorporation Merger and without any action on the part of the Company, the New York Company or any holder of Company Common Stock, New York Company Common Stock or other capital stock of the Company or the New York Company:

(i)    each share of New York Company Common Stock issued and outstanding immediately prior to the Reincorporation Effective Time shall be canceled;

(ii)    each share of Company Common Stock held in the treasury of the Company immediately prior to the Reincorporation Effective Time shall be canceled;

(iii)    each share of Company Common Stock that is owned by the Parent Stockholders immediately prior to the Reincorporation Effective Time shall be converted into one share of Class A Common Stock, par value $0.01 per share, of the New York Company (“New York Company Class A Common Stock”);

(iv)    each share of Company Common Stock that is issued and outstanding immediately prior to the Reincorporation Effective Time with respect to which an Election to receive New York Company Class C Common Stock has been validly made pursuant to Section 4.02 and not validly revoked (such shares, “Electing Public Stock”) shall be converted into one share of Class C Common Stock, par value $0.01 per share, of the New York Company (“New York Company Class C Common Stock” or “Electing Eligible Shares”); and

(v)    except as provided in clauses (ii), (iii) and (iv) above, each other share of Company Common Stock that is issued and outstanding immediately prior to the Reincorporation Effective Time (such shares and the Electing Public Stock, collectively, “Public Stock”) shall be converted into one share of Class B Common Stock, par value $0.01 per share, of the New York Company (“New York Company Class B Common Stock” or “Non-Electing Eligible Shares” and, together with the Electing Eligible Shares, the “Eligible Shares” and, together with New York Company Class A Common Stock and New York Company Class C Common Stock, “New York Company Common Stock”).

(b)    All the shares of Company Common Stock converted into shares of New York Company Common Stock pursuant to Section 1.05(a) shall no longer be outstanding and shall automatically be canceled and shall cease to exist as of the Reincorporation Effective Time, and each certificate in respect of a share that immediately prior to the Reincorporation Effective Time represented outstanding Company Common Stock shall thereafter represent, without the requirement of any exchange thereof, that number of shares of New York Company Common Stock of the applicable class into which such shares of Company Common Stock represented by such certificate or book-entry have been converted pursuant to Section 1.05(a) together with the right to receive any declared and unpaid dividends with a record date prior to the Reincorporation Effective Time. For the avoidance of doubt, subject to Section 7.01(a)(i), nothing in this Agreement shall affect the right of the holders of shares of Company Common Stock to receive any dividend or other distribution which is declared on Company Common Stock, the record date of which occurs prior to the Reincorporation Effective Time and the payment date of which occurs prior to, on or after the Reincorporation Effective Time. As used in this Agreement, “Eligible Certificates” shall mean the certificates representing Public Stock, or following the Reincorporation Merger, Eligible Shares, and “Eligible Book-Entry Shares” shall mean a book-entry in respect of Public Stock, or following the Reincorporation Merger, Eligible Shares.

SECTION 1.06    Articles of Incorporation and Bylaws of the Surviving Corporation.

(a)    At the Reincorporation Effective Time, the Certificate of Incorporation of the New York Company (the “New York Company Charter”) in effect immediately prior to the Reincorporation Merger shall be the Certificate of Incorporation of the Surviving Corporation until thereafter amended in accordance with applicable law.

 

A-3


Table of Contents

(b)    At the Reincorporation Effective Time, the Bylaws of New York Company (the “New York Company Bylaws”) in effect immediately prior to the Reincorporation Merger shall be the Bylaws of the Surviving Corporation until thereafter amended in accordance with applicable law.

SECTION 1.07    Board Directors; Management. The directors and officers of the Company immediately prior to the Reincorporation Effective Time shall be the directors and officers of the Surviving Corporation, until the earlier of their resignation or removal or until their respective successors are duly elected or appointed and qualified, as the case may be.

ARTICLE II

The Parent Exchange

SECTION 2.01    The Parent Exchange. In accordance with the NYBCL, at the Parent Exchange Effective Time, pursuant to the provisions of Section 913 of the NYBCL, by virtue of the Parent Exchange and without any action on the part of the New York Company or any holder of New York Company Class C Common Stock or other capital stock of the New York Company, Acquisition Sub shall acquire all the Electing Eligible Shares issued and outstanding immediately prior to the Parent Exchange Effective Time through the exchange of each outstanding Electing Eligible Share for the number of Parent LP Units equal to the Adjusted Exchange Ratio, in each case, subject to adjustment as provided for in Section 4.12, and cash in lieu of fractional units as contemplated by Section 4.11. The separate corporate existence of the New York Company, Acquisition Sub, BEPC and Parent shall continue following the Parent Exchange.

SECTION 2.02    Parent Exchange Effective Time. Prior to the Closing, Parent and the Company shall prepare, and on the Closing Date, Acquisition Sub shall, immediately after the Reincorporation Effective Time, file with the New York Department of State, a certificate of exchange and other appropriate documents executed in accordance with the relevant provisions of the NYBCL and shall make all other filings or recordings required under the NYBCL to effect the Parent Exchange. The Parent Exchange shall become effective in accordance with the Parent plan of exchange set forth in Exhibit C (the “Parent Plan of Exchange”) hereto on the Closing Date at such time as the certificate of exchange is duly filed with the New York Department of State (the time the Parent Exchange becomes effective being the “Parent Exchange Effective Time”).

SECTION 2.03    Effects of the Parent Exchange. At and after the Parent Exchange Effective Time, the Parent Exchange shall have the effects set forth in the NYBCL.

ARTICLE III

The BEPC Exchange

SECTION 3.01    The BEPC Exchange. In accordance with the NYBCL, at the BEPC Exchange Effective Time, pursuant to the provisions of Section 913 of the NYBCL, by virtue of the BEPC Exchange and without any action on the part of the New York Company or any holder of New York Company Class B Common Stock or other capital stock of the New York Company, BEPC shall acquire all the Non-Electing Eligible Shares issued and outstanding immediately prior to the BEPC Exchange Effective Time through the exchange of each outstanding Non-Electing Eligible Share for the number of BEPC Class A Shares equal to the Adjusted Exchange Ratio, subject to adjustment as provided for in Section 4.12, and cash in lieu of fractional shares as contemplated by Section 4.11. The Parent LP Units to be issued pursuant to Section 2.01 and the BEPC Class A Shares to be issued pursuant to this Section 3.01 and cash in lieu of fractional shares or units as contemplated by Section 4.11 are referred to collectively as the “Consideration”. The terms of the BEPC Class A Shares are set forth in the Amended Articles. The separate corporate existence of the New York Company, Acquisition Sub, BEPC and Parent shall continue following the BEPC Exchange. The Reincorporation Merger, the Share Exchange, the BEPC Contribution, the BEPC Distribution and the other transactions in connection therewith or contemplated by this Agreement are referred to in this Agreement collectively as the “Transactions”.

 

A-4


Table of Contents

SECTION 3.02    BEPC Exchange Effective Time. Prior to the Closing, Parent and the Company shall prepare, and on the Closing Date, BEPC shall, immediately after the Reincorporation Effective Time, file with the New York Department of State, a certificate of exchange and other appropriate documents executed in accordance with the relevant provisions of the NYBCL and shall make all other filings or recordings required under the NYBCL to effect the BEPC Exchange. The BEPC Exchange shall become effective in accordance with the BEPC plan of exchange set forth in Exhibit D (together with the Parent Plan of Exchange, the “Plans of Exchange”) hereto on the Closing Date at such time as the certificate of exchange is duly filed with the New York Department of State (the time the BEPC Exchange becomes effective being the “BEPC Exchange Effective Time” and time of the occurrence of the Parent Exchange Effective Time and the BEPC Exchange Effective Time shall be referred to herein as the “Exchange Effective Time”).

SECTION 3.03    Effects of the BEPC Exchange. At and after the BEPC Exchange Effective Time, the BEPC Exchange shall have the effects set forth in the NYBCL.

SECTION 3.04    New York Company Class A Common Stock. At and after the Exchange Effective Time, each share of New York Company Class A Common Stock issued and outstanding prior to the Exchange Effective Time shall remain issued and outstanding and shall not be affected by the Share Exchange.

ARTICLE IV

Exchange of Shares, Election Procedures and Adjustments to Prevent Dilution

SECTION 4.01    Exchange Agent. Prior to the Election Deadline, the Parent Entities shall appoint a bank or trust company (the “Exchange Agent”) for the purpose of receiving Elections and exchanging Eligible Shares for the Consideration. At or prior to the Exchange Effective Time, BEPC and Acquisition Sub shall deposit in escrow with the Exchange Agent, or shall cause to be deposited with the Exchange Agent, for the benefit of the holders of Eligible Shares, the aggregate number of BEPC Class A Shares and Parent LP Units to be issued as Consideration (determined without regard to any cash payable pursuant to Section 4.11 to holders of Eligible Shares in lieu of any fractional BEPC Class A Shares or fractional Parent LP Units). Following the Exchange Effective Time, BEPC and Acquisition Sub agree to make available, or cause to be made available, to the Exchange Agent, from time to time as needed, cash in dollars sufficient to pay cash in lieu of fractional shares or units in accordance with Section 4.11 and any dividends and other distributions pursuant to Section 1.05(b) and Section 4.04. All cash, BEPC Class A Shares and Parent LP Units deposited with or provided to the Exchange Agent by or on behalf of BEPC and/or Acquisition Sub, as applicable, shall be referred to in this Agreement as the “Exchange Fund”. The Exchange Fund shall not be used for any purpose other than the delivery of the Consideration and of any dividends and other distributions pursuant to Section 1.05(b) and Section 4.04.

SECTION 4.02 Election Procedures.

(a)    An election form and other appropriate and customary transmittal materials (which shall specify that delivery shall be effected, and risk of loss and title to Eligible Certificates shall pass, only upon proper delivery of such Eligible Certificates to the Exchange Agent) in such form as BEPC and Acquisition Sub shall reasonably specify and as shall be reasonably acceptable to the Company (the “Election Form”) shall be mailed to holders of Company Common Stock of record as of the record date for the Company Shareholders Meeting. As used herein, shares of Company Common Stock issued and outstanding and not held by any Parent Stockholder shall be referred to as “Eligible Company Shares”.

(b)    Each Election Form shall permit the holder (or the beneficial owner through appropriate and customary documentation and instructions) of record of Eligible Company Shares as of immediately prior to the Election Deadline to elect (an “Election”) to receive shares of New York Company Class C Common Stock (and, upon completion of the Parent Exchange, Parent LP Units) for all of the Eligible Company Shares held by such holder. The holders of any Eligible Company Shares with respect to which the Exchange Agent has not received an effective, properly completed Election Form on or before 5:00 p.m., New York time, on the business day

 

A-5


Table of Contents

immediately preceding the date of the Company Shareholders Meeting (the “Election Deadline”) shall be deemed not to have made an Election.

(c)    BEPC and Acquisition Sub shall make available one or more Election Forms as may reasonably be requested from time to time by all persons who become holders (or beneficial owners) of Eligible Company Shares between the record date for the Company Shareholders Meeting and the close of business on the business day prior to the Election Deadline, and the Company shall provide to the Exchange Agent all information reasonably necessary for it to perform as specified herein.

(d)    Any Election Form may be revoked prior to the Election Deadline with respect to the Eligible Company Shares subject thereto in accordance with the procedures set forth therein. If an Election Form is revoked prior to the Election Deadline, the holder of Eligible Company Shares represented by such Election Form shall be deemed to have made no Election, unless a subsequent Election is submitted by the holder of such Eligible Company Shares in accordance with the procedures set forth in the Election Form prior to the Election Deadline.

(e)    Any Election shall have been properly made only if (i) the Exchange Agent shall have received a properly completed Election Form by the Election Deadline or (ii) such Election has been made at or prior to the Election Deadline pursuant to the procedures set forth in the Election Form. After an Election is validly made with respect to any Eligible Company Shares, no further registration of transfers of such Eligible Company Shares shall be made on the transfer books of the Company unless and until such Election is properly revoked in accordance with the procedures set forth in the Election Form. In the event any Election is made by a beneficial owner of Eligible Company Shares, such Election shall be deemed automatically revoked in the event of any transfer of such beneficial ownership.

(f)    The reasonable good faith determination of the Exchange Agent shall be conclusive and binding as to whether or not an Election shall have been properly made or revoked pursuant to the Election Form, as to when Elections and revocations of Elections were received by the Exchange Agent and as to whether to disregard immaterial defects in a completed Election Form. None of Parent, BEPC, Acquisition Sub or the Exchange Agent shall be under any obligation to notify any person of any defect in a completed Election Form. Notwithstanding anything in this Section 4.02 to the contrary, the Exchange Agent may, with the written agreement of BEPC and Acquisition Sub, make any rules or procedures as are consistent with this Section 4.02 for the implementation of Elections and the revocation of Elections as shall be necessary or desirable to administer such Elections.

SECTION 4.03    Exchange Procedures. As soon as reasonably practicable after the Exchange Effective Time:

(a)    BEPC and Acquisition Sub shall cause the Exchange Agent to mail to each holder of record of Eligible Certificates (i) a letter of transmittal (which shall specify that delivery shall be effected, and risk of loss and title to such Eligible Certificates shall pass, only upon delivery of such Eligible Certificates to the Exchange Agent and shall be in such form and have such other provisions as BEPC and Acquisition Sub may reasonably specify) and (ii) instructions for surrendering such Eligible Certificates in exchange for the Consideration. Upon the surrender of such Eligible Certificates for cancelation to the Exchange Agent together with such letter of transmittal, duly executed and completed, and such other documents as may reasonably be required by the Exchange Agent, the holder of such Eligible Certificates shall be entitled to receive (A) a statement representing that number of whole BEPC Class A Shares or Parent LP Units, as applicable, that such holder has the right to receive as Consideration and (B) a check in the amount of cash, if any, that such holder has the right to receive in lieu of fractional entitlements to BEPC Class A Shares or Parent LP Units, as applicable, pursuant to Section 4.11 and dividends and other distributions payable pursuant to Section 1.05(b) and Section 4.04. In the event of a transfer of ownership of an Eligible Certificate that is not registered in the transfer records of the Company, payment may be made to a person other than the person in whose name such Eligible Certificate so surrendered is registered, if such Eligible Certificate shall be properly endorsed or otherwise be in proper form for transfer,

 

A-6


Table of Contents

and the person requesting such payment shall pay any transfer or other Taxes required by reason of the payment to a person other than such registered holder or establish to the satisfaction of BEPC or Acquisition Sub, as applicable, that such Tax has been paid or is not applicable. Until surrendered as contemplated by this Section 4.03, each Eligible Certificate shall be deemed at any time after the Exchange Effective Time to represent only the right to receive upon such surrender the Consideration, including cash payable in lieu of fractional entitlements to BEPC Class A Shares or Parent LP Units, as applicable, pursuant to Section 4.11, and any dividends or other distributions pursuant to Section 1.05(b) and Section 4.04 as contemplated by this Article IV. No interest shall be paid or accrue on the cash payable upon surrender of any Eligible Certificate.

(b)    BEPC and Acquisition Sub shall cause the Exchange Agent to mail to each holder of record of Eligible Book-Entry Shares as of the Exchange Effective Time (i) a notice of the effectiveness of the Share Exchange, (ii) a statement reflecting the whole number of BEPC Class A Shares, if any, in the name of such record holder that such holder has the right to receive as Consideration and (iii) a check in the amount of cash, if any, that such holder has the right to receive as Consideration, including cash payable in lieu of fractional entitlements to BEPC Class A Shares pursuant to Section 4.11, pursuant to this Article IV. Holders of Eligible Book-Entry Shares will not be required to take any action to receive the Consideration in respect of such Eligible Book-Entry Shares or any dividends or other distributions payable pursuant to Section 1.05(b) or any dividends or other distributions declared or made with respect to BEPC Class A Shares or Parent LP Units, as applicable, with a record date after the Exchange Effective Time.

SECTION 4.04    Treatment of Unsurrendered Shares. No dividends or other distributions declared or made with respect to BEPC Class A Shares or Parent LP Units with a record date after the Exchange Effective Time will be paid to the holder of any unsurrendered Eligible Certificates with respect to the shares of BEPC Class A Shares or Parent LP Units issuable upon surrender thereof (until after the surrender of such Eligible Certificates in accordance with this Article IV). Subject to escheat or other applicable Laws, following surrender of any such Eligible Certificate, there shall be paid to the holder of the Eligible Certificate, without interest, (i) at the time of such surrender, (x) the amount of any cash payable in lieu of a fractional BEPC Class A Share or Parent LP Unit, as applicable, that such holder has the right to receive pursuant to Section 4.11 and (y) the amount of dividends or other distributions with a record date after the Exchange Effective Time theretofore paid with respect to such number of whole shares of BEPC Class A Shares or Parent LP Units that such holder has the right to receive pursuant to Section 3.01 and Section 4.01, as applicable, and (ii) at the appropriate payment date, the amount of dividends or other distributions with a record date after the Exchange Effective Time but prior to such surrender and a payment date subsequent to such surrender payable with respect to such number of whole BEPC Class A Shares or Parent LP Units that such holder has the right to receive pursuant to Section 3.01.

SECTION 4.05    No Further Ownership Rights in Eligible Shares. The BEPC Class A Shares and Parent LP Units delivered and cash paid in accordance with the terms of Articles II, III and IV upon exchange of any Eligible Shares shall be deemed to have been delivered and paid in full satisfaction of all rights pertaining to such Eligible Shares. From and after the Exchange Effective Time, (i) all holders of Eligible Shares shall cease to have any rights as shareholders of the New York Company other than the right to receive the Consideration and any dividends or other distributions that holders have the right to receive in accordance with Section 1.05(b) and Section 4.04, without interest, and (ii) the stock transfer books of the New York Company shall be closed with respect to all Eligible Shares outstanding immediately prior to the Exchange Effective Time. From and after the Exchange Effective Time, there shall be no further registration of transfers on the stock transfer books of the New York Company of Eligible Shares that were outstanding immediately prior to the Exchange Effective Time. If, after the Exchange Effective Time, any Eligible Certificates formerly representing Eligible Shares are presented to the New York Company, Parent, BEPC, Acquisition Sub or the Exchange Agent for any reason, such Eligible Certificates shall be canceled and exchanged as provided in this Article IV.

SECTION 4.06    Investment of Exchange Fund. The Exchange Agent shall invest any cash included in the Exchange Fund, as directed by BEPC and Acquisition Sub, on a daily basis. Any interest and other income resulting from such investments shall be paid to BEPC or Acquisition Sub, as applicable.

 

A-7


Table of Contents

SECTION 4.07    Termination of Exchange Fund. Any portion of the Exchange Fund that remains undistributed to the holders of Eligible Shares after one year after the Exchange Effective Time shall be delivered upon demand to BEPC or Acquisition Sub, as applicable, as nominee for any holder of Eligible Shares who has not theretofore complied with this Article IV, and any such holder of Eligible Shares shall thereafter look only to BEPC or Acquisition Sub, as applicable, for payment of its claim for Consideration and any dividends or other distributions to which such holder is entitled pursuant to this Article IV, in each case without any interest thereon and subject to applicable Law.

SECTION 4.08    No Liability. None of Parent, BEPC, Acquisition Sub, the Company or the New York Company or the Exchange Agent shall be liable to any person in respect of any portion of the Exchange Fund delivered to a public official pursuant to any applicable abandoned property, escheat or similar Law.

SECTION 4.09    Lost Certificates. If any Eligible Certificate shall have been lost, stolen or destroyed, upon the making of an affidavit of that fact by the person claiming such Eligible Certificate to be lost, stolen or destroyed and, if required by BEPC or Acquisition Sub, as applicable, the posting by such person of a bond in such reasonable amount as BEPC or Acquisition Sub, as applicable, may direct as indemnity against any claim that may be made against it with respect to such Eligible Certificate, BEPC or Acquisition Sub, as applicable, will cause the Exchange Agent to deliver in exchange for such lost, stolen or destroyed Eligible Certificate the applicable Consideration and any dividends or other distributions to which such holder is entitled pursuant to this Article IV.

SECTION 4.10    Withholding Rights. Notwithstanding anything in this Agreement to the contrary, Acquisition Sub, BEPC, Acquisition Sub, the Exchange Agent and their affiliates, as applicable, shall be entitled to deduct and withhold from any amounts otherwise payable pursuant to this Agreement any amounts that are required to be deducted and withheld under applicable Tax Law. Any such amounts deducted and withheld and paid over to the appropriate Governmental Entity shall be treated for all purposes of this Agreement as having been paid to the person in respect of which such deduction or withholding was made. BEPC, Acquisition Sub and the Company Entities shall use commercially reasonable efforts to provide such forms or other information reasonably requested in writing by other parties that are reasonably necessary to establish any exemption from or reduction of such withholding or deduction.

SECTION 4.11    No Fractional Shares. No certificates, receipts or scrip representing fractional BEPC Class A Shares or Parent LP Units shall be issued upon the exchange of Eligible Shares, no dividends or other distributions of BEPC or Parent shall relate to such fractional BEPC Class A Shares or Parent LP Units, as applicable, and such fractional BEPC Class A Shares or Parent LP Units will not entitle the owner thereof to vote or to any rights of a shareholder of BEPC or unitholder of Parent, as applicable. All fractional entitlements to a BEPC Class A Share or Parent LP Unit to which a single record holder of Eligible Shares would be otherwise entitled to receive shall be aggregated by the Exchange Agent and rounded to three decimal points. In lieu of the issuance of any fractional share or unit, each holder of Eligible Shares who would otherwise be entitled to such fractional shares or units shall be entitled to an amount in cash in dollars, without interest, rounded to the nearest cent, equal to the product of (i) the amount of the fractional share or unit interest in a BEPC Class A Share or Parent LP Unit to which such holder is entitled under Sections 2.01 or 3.01, as applicable (or would be entitled but for this Section 4.11), and (ii) the volume-weighted average of the trading prices of the BEPC Class A Shares or Parent LP Units, as applicable, on the New York Stock Exchange (the “NYSE”) for the five trading days following the Closing Date (not counting the Closing Date), as determined by the Exchange Agent. As soon as practicable after the determination of the amount of cash to be paid to such holders of Eligible Shares with respect to any fractional share interests in BEPC Class A Shares or Parent LP Units, the Exchange Agent shall promptly (i) pay such amounts, subject to customary rounding, to such holders subject to and in accordance with this Section 4.11 and (ii) return to BEPC the aggregate number of BEPC Class A Shares and to Acquisition Sub the aggregate number of Parent LP Units that would have been payable to such holders as Consideration but for the operation of this Section 4.11.

 

A-8


Table of Contents

SECTION 4.12    Adjustments to Prevent Dilution. If at any time during the period between the date of this Agreement and the Exchange Effective Time, any change in the outstanding Parent LP Units or Company Common Stock shall occur by reason of any reclassification, recapitalization, split or combination (including a reverse stock split), exchange, merger, consolidation or readjustment of shares, or any stock dividend thereon with a record date during such period, or any similar transaction or event, in each case, other than in connection with the BEPC Distribution, the Adjusted Exchange Ratio, the Exchange Ratio and any other similarly dependent items, as the case may be, shall be appropriately and equitably adjusted to provide the holders of Company Common Stock the same economic effect as contemplated by this Agreement prior to such event. Nothing in this Section 4.12 shall be construed as permitting the Company or Parent to take any action or enter into any transaction otherwise prohibited by this Agreement.

ARTICLE V

Representations and Warranties of the Company Entities

Each Company Entity, jointly and severally, represents and warrants to the Parent Entities that, except (a) as set forth in the disclosure letter dated the date of this Agreement (with specific reference to the particular Section or subsection of this Agreement to which the information set forth in such disclosure letter relates; provided, however, that any information set forth in one section of such disclosure letter shall be deemed to apply to each other Section or subsection thereof or hereof to which its relevance is reasonably apparent) delivered by the Company to the Parent Entities prior to the execution of this Agreement (the “Company Disclosure Letter”) or (b) as disclosed in the Filed Company SEC Documents (excluding any exhibits to any Filed Company SEC Documents or any disclosures contained in any part of any Filed Company SEC Documents entitled “Risk Factors”, disclosures set forth in any “Forward-Looking Statements” disclaimer or any other disclosures set forth in the Filed Company SEC Documents to the extent they are cautionary, non-specific or predictive in nature; it being understood that any factual information contained within such headings, disclosures or statements shall not be excluded):

SECTION 5.01    Organization, Standing and Power. Each of the Company and each subsidiary of the Company, including the New York Company (each, a “Company Subsidiary”), is duly organized, validly existing and in good standing under the laws of the jurisdiction in which it is organized (in the case of good standing, to the extent such jurisdiction recognizes such concept), except, in the case of the Company Subsidiaries (other than the New York Company), where the failure to be so organized, existing or in good standing, individually or in the aggregate, has not had and would not reasonably be expected to have a Company Material Adverse Effect. Each of the Company and each Company Subsidiary has all requisite corporate power and authority to conduct its businesses as presently conducted. The Company and each Company Subsidiary is duly qualified or licensed to do business in each jurisdiction where the nature of its business or the ownership or leasing of its properties makes such qualification or license necessary, other than jurisdictions in which the failure to be so qualified or licensed, individually or in the aggregate, has not had and would not reasonably be expected to have a Company Material Adverse Effect. The New York Company Charter and the New York Company Bylaws, in each case as amended through the date of this Agreement, are substantially in the forms attached hereto as Exhibits E and F, respectively. The name of the New York Company under which it was formed was TerraForm Power NY Holdings, Inc.

SECTION 5.02    The Company Subsidiaries; Equity Interests.

(a)    All of the outstanding shares of capital stock of, or other equity, voting or ownership interests in, each Company Subsidiary have been validly issued and are fully paid and nonassessable and are owned by the Company, by another Company Subsidiary or by the Company and another Company Subsidiary, free and clear of all pledges, claims, liens, charges, mortgages, encumbrances, hypothecation, assignments and security interests of any kind or nature whatsoever (collectively, “Liens”) (except for Permitted Liens) and free and clear of any other restriction (including any restriction on the right to vote, sell or dispose of such capital stock or other equity, voting or ownership interests), except for restrictions imposed by applicable securities Laws.

 

A-9


Table of Contents

(b)    Except for the capital stock of, or other equity, voting or ownership interests in, the Company Subsidiaries, neither the Company nor any Company Subsidiary owns, as of the date of this Agreement, directly or indirectly, any capital stock of, or other equity, voting or ownership interests in, or any interest convertible into or exchangeable for any capital stock of, or other equity, voting or ownership interests in, any person.

SECTION 5.03    New York Company.

(a)    Since the date of its incorporation, the New York Company has not carried on any business, conducted any operations, owned any assets or incurred any liabilities, in each case, other than in connection with the execution of this Agreement, the performance of its obligations hereunder and matters ancillary thereto.

(b)    The authorized capital stock of the New York Company consists of 700,000,000 shares of New York Company Class A Common Stock, 500,000,000 shares of New York Company Class B Common Stock and 500,000,000 shares of New York Company Class C Common Stock. All of the issued and outstanding shares of capital stock of the New York Company have been validly issued, are fully paid and nonassessable and are held by the Company, free and clear of all Liens.

SECTION 5.04    Capital Structure.

(a)    The authorized capital stock of the Company consists of 1,200,000,000 shares of Company Common Stock and 100,000,000 shares of preferred stock, par value $0.01 per share, of the Company (“Company Preferred Stock”). At the close of business on March 13, 2020 (the “Capitalization Date”), (i) 226,521,289 shares of Company Common Stock were outstanding, none of which were held by any Company Subsidiary, (ii) 280,222 shares of Company Common Stock were reserved and available for issuance pursuant to the Company Stock Plan in respect of outstanding awards, all of which were subject to outstanding Company RSUs, (iii) 3,612,368 shares of Company Common Stock were available for issuance for awards not yet granted under the Company Stock Plan and (iv) no shares of Company Preferred Stock were outstanding. Except as set forth above, at the close of business on the Capitalization Date, no shares of capital stock of, or other equity, voting or ownership interests in, the Company were issued, reserved for issuance or outstanding. All outstanding shares of Company Common Stock are, and all such shares that may be issued prior to the Closing Date will be when issued, duly authorized, validly issued, fully paid and nonassessable and not subject to or issued in violation of any purchase option, call option, right of first refusal, preemptive right, subscription right or any similar right under any provision of the DGCL, the Amended and Restated Certificate of Incorporation of the Company (the “Company Charter”), the Second Amended and Restated Bylaws of the Company (the “Company Bylaws”) or any Contract to which the Company is a party or otherwise bound (other than any Contracts to which Parent or any Parent Subsidiary is a party or otherwise bound). There is no Indebtedness of the Company having the right to vote (or convertible into, or exchangeable for, securities having the right to vote) on any matters on which holders of Company Common Stock may vote (“Company Voting Debt”). Section 5.04(a) of the Company Disclosure Letter sets forth a true and complete list, as of the close of business on the Capitalization Date, of all outstanding Company RSUs, the number of shares of Company Common Stock with respect thereto, the grant dates and vesting schedules thereof and the names of the holders thereof. Except as set forth above, as of the date of this Agreement there are no options, warrants, rights, convertible or exchangeable securities, other securities, “phantom” stock rights, stock appreciation rights, stock-based performance units, commitments, Contracts, arrangements or undertakings of any kind to which the Company or any Company Subsidiary is a party or by which any of them is bound (other than any Contracts, arrangements or undertakings to which Parent or any Parent Subsidiary is a party or by which any of them is bound) (x) obligating the Company or any Company Subsidiary to issue, grant, deliver or sell, or cause to be issued, granted, delivered or sold, additional shares of capital stock of or other equity, voting or ownership interests in, or any security convertible or exercisable for or exchangeable into any capital stock of, or other equity, voting or ownership interest in, the Company or any Company Subsidiary or any Company Voting Debt, (y) obligating the Company or any Company Subsidiary to issue, grant, sell, extend or enter into any such option, warrant, call, right, security, unit, commitment, Contract, arrangement or undertaking or (z) that give any person the right to receive any economic benefit or right similar

 

A-10


Table of Contents

to or derived from the economic benefits and rights accruing to holders of the capital stock of the Company or any Company Subsidiary. As of the date of this Agreement, there are not any outstanding contractual obligations of the Company or any Company Subsidiary to (i) repurchase, redeem or otherwise acquire any shares of capital stock of, or other equity, voting or ownership interests in, the Company or any Company Subsidiary or (ii) vote or dispose of any shares of capital stock of, or other equity, voting or ownership interest in, any Company Subsidiaries. In any event, the maximum number of shares of Eligible Shares that will be outstanding (on a fully diluted basis) at the Exchange Effective Time shall be not more than 90,782,213.

(b)    During the period from the close of business on the Capitalization Date to the date of this Agreement, there have been no issuances by the Company of any shares of capital stock of, or other equity, voting or ownership interests in, the Company other than issuances of shares of Company Common Stock in connection with the vesting or settlement of Company RSUs in accordance with their terms. To the Knowledge of the Company, there are no irrevocable proxies and no voting agreements with respect to any shares of the capital stock or other voting securities of the Company or any Company Subsidiary other than the Voting Agreement.

SECTION 5.05    Authority; Execution and Delivery; Enforceability.

(a)    Each Company Entity has all requisite corporate power and authority to execute and deliver this Agreement, to perform its obligations hereunder and, upon receipt of the Required Company Shareholder Approvals, to consummate the Reincorporation Merger and the Share Exchange. The execution and delivery by each Company Entity of this Agreement, the performance by it of its obligations hereunder and the consummation by the Company Entities of the Reincorporation Merger and the Share Exchange have been or will be duly authorized by all necessary corporate action on the part of such Company Entity, subject to receipt of the Required Company Shareholder Approvals. Each Company Entity has duly executed and delivered this Agreement, and, assuming this Agreement constitutes a valid and binding obligation of the Parent Entities, this Agreement constitutes its legal, valid and binding obligation, enforceable against it in accordance with its terms, except, in each case, as enforcement may be limited by bankruptcy, insolvency, reorganization or similar Laws affecting creditors’ rights generally and by general principles of equity.

(b)    The Company Board, acting upon the unanimous recommendation of the Special Committee, at a meeting duly called and held, duly and unanimously adopted resolutions (i) approving this Agreement, the Plan of Merger, the Reincorporation Merger and the Share Exchange, (ii) determining that the terms of this Agreement, the Plan of Merger, the Reincorporation Merger and the Share Exchange are fair to and in the best interests of the Company and its stockholders who are not affiliated with Parent and its affiliates, (iii) recommending that the Company’s stockholders adopt the Plan of Merger (the “Company Recommendation”) and approve this Agreement and the transactions contemplated hereby and thereby, including the Reincorporation Merger and the Share Exchange and (iv) declaring that this Agreement and the Plan of Merger are advisable, which resolutions have not been subsequently rescinded, modified or withdrawn in any way except as permitted by Section 7.02. Neither the restrictions on “business combinations” (as defined in Section 203 of the DGCL) set forth in Section 203 of the DGCL, nor the restrictions on “business combinations” (as defined in Section 912 of the NYBCL) set forth in Section 912 of the NYBCL, nor any other “fair price”, “moratorium”, “control share acquisition” or other similar antitakeover statute or regulation enacted under state or federal Laws in the United States applicable to the Company is applicable to this Agreement, the Reincorporation Merger and the Share Exchange. To the Knowledge of the Company, no other state takeover statute or similar statute or regulation applies or purports to apply to any Company Entity with respect to this Agreement, the Voting Agreement, the Reincorporation Merger or the Share Exchange.

(c)    The New York Company Board, acting by unanimous written consent without a meeting, duly and unanimously adopted resolutions (i) approving and adopting, as applicable, this Agreement, the Plan of Merger, the Plans of Exchange, the Reincorporation Merger and the Share Exchange, (ii) determining that the terms of the Reincorporation Merger and the Share Exchange are fair to and in the best interests of the New York

 

A-11


Table of Contents

Company and its sole shareholder and (iii) recommending that the New York Company’s sole shareholder adopt the Plan of Merger and the Plans of Exchange, which resolutions have not been subsequently rescinded, modified or withdrawn in any way as of the date of this Agreement.

(d)    The only votes of holders of any class or series of Company Common Stock necessary to approve this Agreement are (i) the adoption of the Plan of Merger and the approval of this Agreement, the Reincorporation Merger and the Share Exchange by the holders of a majority of the outstanding shares of Company Common Stock entitled to vote thereon (the “Company Shareholder Approval”) and (ii) the adoption of the Plan of Merger and the approval of this Agreement, the Reincorporation Merger and the Share Exchange by the holders of a majority of the outstanding shares of Company Common Stock entitled to vote thereon that are not owned, directly or indirectly, by Parent and its affiliates or any person with whom Parent or its affiliates has formed (and not terminated) a “group” (as defined in the Exchange Act) (together with the Company Shareholder Approval, the “Required Company Shareholder Approvals”). The affirmative vote of the holders of Company Common Stock, or any of them, is not necessary to approve any agreement (other than this Agreement and the Plan of Merger) or consummate any Transaction (other than the Reincorporation Merger and the Share Exchange).

SECTION 5.06    No Conflicts; Consents.

(a)    The execution and delivery by each Company Entity of this Agreement and the performance by them of their obligations hereunder do not, and the consummation of the Reincorporation Merger and the Share Exchange and compliance with the terms hereof and thereof will not (i) conflict with, or result in any violation of any provision of, the Company Charter, the Company Bylaws or the comparable organizational documents of any Company Subsidiary (assuming the Company Shareholder Approval is obtained), (ii) conflict with, or result in any violation of or default (with or without notice or lapse of time, or both) under, or give rise to a right of termination, cancelation or acceleration of any obligation or to loss of a material benefit under, or to increased, additional, accelerated or guaranteed rights or entitlements of any person under, or result in the creation of any Lien upon any of the properties or assets of the Company or any Company Subsidiary under, any provision of any material contract, commitment, obligation, lease, license, indenture, note, debenture, bond, guarantee, agreement, permit, concession, franchise or other instrument (a “Contract”) to which the Company or any Company Subsidiary is a party or by which any of their respective properties or assets is bound (other than any material Contracts to which Parent or any of its affiliates is a party or by which any of their respective assets is bound) or (iii) conflict with, or result in any violation of any provision of, subject to the filings and other matters referred to in Section 5.06(b), any judgment, order or decree (“Judgment”) or statute, law, act, code, ordinance, rule or regulation (“Law”), in each case applicable to the Company or any Company Subsidiary or their respective properties or assets (assuming that the Required Company Shareholder Approvals are obtained), other than, in the case of clauses (ii) and (iii) above, any such items that, individually or in the aggregate, have not had and would not reasonably be expected to have a Company Material Adverse Effect (it being agreed that for purposes of this Section 5.06(a), effects resulting from or arising in connection with the execution, delivery or performance of this Agreement, as set forth in clause (iv) of the definition of the term “Material Adverse Effect”, will not be excluded in determining whether a Company Material Adverse Effect has occurred or would reasonably be expected to occur).

(b)    No consent, waiver, approval, license, permit, order or authorization (“Consent”) of or from, or registration, declaration, notice or filing with or made to any domestic or foreign (whether national, Federal, state, provincial, local or otherwise) government or any court of competent jurisdiction, administrative agency, arbitral body (public or private), taxing authority or commission or other governmental authority or instrumentality, domestic or foreign (a “Governmental Entity”) or the expiry of any related waiting period is required to be obtained or made by or with respect to the Company or any Company Subsidiary in connection with the execution, delivery and performance by the Company Entities of this Agreement or the consummation of the Transactions, other than (i) compliance with and filings under the Hart-Scott-Rodino Antitrust Improvements Act of 1976, as amended (the “HSR Act”), the Competition Act and any other mandatory or

 

A-12


Table of Contents

appropriate merger control filings and notifications in respect of the Transactions, (ii) the filing with the Securities and Exchange Commission (the “SEC”) of (A) a proxy statement relating to the adoption of this Agreement and the Plan of Merger by the Company’s stockholders (as amended or supplemented from time to time, the “Proxy Statement”) and (B) such reports under Section 13 and Section 16 of the Securities Exchange Act of 1934, as amended (the “Exchange Act”), as may be required in connection with this Agreement, the Reincorporation Merger, the Share Exchange and the other Transactions, (iii) the filing of the certificate of merger and other appropriate merger documents as required by the DGCL and the filing of the certificate of merger and certificate of exchange and other appropriate merger and exchange documents required by the NYBCL and (iv) such other items that the failure of which to obtain or make, individually or in the aggregate, would not reasonably be expected to have a Company Material Adverse Effect (it being agreed that for purposes of this Section 5.06(b), effects resulting from or arising in connection with the execution and delivery of this Agreement, as set forth in clause (iv) of the definition of the term “Material Adverse Effect”, will not be excluded in determining whether a Company Material Adverse Effect has occurred or would reasonably be expected to occur).

SECTION 5.07    SEC Documents; Undisclosed Liabilities.

(a)    The Company has furnished or filed all reports, schedules, forms, statements and other documents (including exhibits and other information incorporated therein) required to be furnished or filed with the SEC by the Company since January 1, 2019 (the documents referred to in this Section 5.07(a) being referred to collectively as the “Company SEC Documents”).

(b)    Each Company SEC Document (i) at the time filed, complied as to form in all material respects with the requirements of the Exchange Act and the Securities Act of 1933, as amended (the “Securities Act”), as the case may be, and the rules and regulations of the SEC promulgated thereunder applicable to such Company SEC Document and (ii) did not at the time it was filed (or if amended or superseded by a filing or amendment prior to the date of this Agreement or the Closing Date, then at the time of such filing or amendment) contain any untrue statement of a material fact or omit to state a material fact required to be stated therein or necessary in order to make the statements therein, in light of the circumstances under which they were made, not misleading. The consolidated financial statements of the Company included in the Company SEC Documents comply as to form in all material respects with applicable accounting requirements and the published rules and regulations of the SEC with respect thereto, have been prepared in accordance with United States generally accepted accounting principles (“GAAP”) (except, in the case of unaudited interim financial statements, as permitted by Form 10-Q of the SEC) applied on a consistent basis during the periods involved (except as may be indicated in the notes thereto) and fairly present in all material respects the consolidated financial position of the Company and its consolidated subsidiaries as of the dates thereof and the consolidated results of their operations and cash flows for the periods shown (subject, in the case of unaudited interim financial statements, to normal year-end audit adjustments). Except as set forth in the Company SEC Documents filed by the Company with the SEC and publicly available prior to the date of this Agreement (the “Filed Company SEC Documents”), or as incurred in the ordinary course of business since the date of the last balance sheet included in the Filed Company SEC Documents, neither the Company nor any Company Subsidiary has any liabilities or obligations of any nature (whether accrued, absolute, contingent or otherwise) that are required by GAAP to be set forth on a consolidated balance sheet of the Company and its consolidated subsidiaries or in the notes thereto and that, individually or in the aggregate, have had or would reasonably be expected to have a Company Material Adverse Effect.

(c)    The Company maintains a system of “internal control over financial reporting” (as defined in Rules 13a-15(f) and 15d-15(f) of the Exchange Act) sufficient to provide reasonable assurance (A) that transactions are recorded as necessary to permit preparation of financial statements in conformity with GAAP, consistently applied, (B) that transactions are executed only in accordance with the authorization of management and (C) regarding prevention or timely detection of the unauthorized acquisition, use or disposition of the Company’s properties or assets.

 

A-13


Table of Contents

SECTION 5.08    Disclosure Documents.

(a)    Each document required to be filed by the Company with the SEC or required to be distributed or otherwise disseminated to the Company’s stockholders in connection with the Reincorporation Merger, the Share Exchange and the other Transactions, including the Proxy Statement, and any amendments or supplements thereto, when filed, distributed or disseminated, as applicable, will comply as to form in all material respects with the applicable requirements of the Securities Act and the Exchange Act and the rules and regulations of the SEC thereunder.

(b)    At the time the Proxy Statement or any amendment or supplement thereto is first mailed to holders of Company Common Stock, and at the time such stockholders vote on adoption of this Agreement, the Proxy Statement, as amended or supplemented, if applicable, will not contain any untrue statement of a material fact or omit to state any material fact required to be stated therein or necessary in order to make the statements therein, in light of the circumstances under which they were made, not misleading, except that no representation or warranty is made by the Company in this Section 5.08(b) with respect to statements made or incorporated by reference therein based on information supplied by Parent specifically for inclusion or incorporation by reference in such document.

(c)    None of the information supplied or to be supplied by the Company, any Company Subsidiary or the Company’s Representatives for inclusion or incorporation by reference in the Form F-1/F-4 will, at the time the Form F-1/F-4 is filed with the SEC, at any time it is amended or supplemented and at the time it is declared effective under the Securities Act, contain any untrue statement of a material fact or omit to state any material fact required to be stated therein or necessary in order to make the statements therein, in light of the circumstances in which they were made, not misleading.

(d)    None of the information supplied or to be supplied by the Company, any Company Subsidiary or the Company’s Representatives for inclusion or incorporation by reference in the final prospectus of the Parent Entities relating to the BEPC Distribution (the “Canadian Prospectus”) or any amendment or supplement thereto to be filed with the Ontario Securities Commission and any other applicable securities commissions or securities regulatory authorities in the provinces or territories of Canada (the “Canadian Securities Authorities”) under applicable Canadian Securities Laws will, at the time the Canadian Prospectus or any amendment or supplement thereto is filed with the Canadian Securities Authorities, at any time it is amended or supplemented and at the time it is mailed to holders of Parent LP Units, contain any untrue statement of a material fact or omit to state any material fact required to be stated therein or necessary in order to make the statements therein, in light of the circumstances in which they were made, not misleading.

(e)    None of the information supplied or to be supplied by the Company, any Company Subsidiary or the Company’s Representatives for inclusion or incorporation by reference in the Form F-3 will, at the time the Form F-3 is filed with the SEC, at any time it is amended or supplemented and at the time it is declared effective under the Securities Act, contain any untrue statement of a material fact or omit to state any material fact required to be stated therein or necessary in order to make the statements therein, in light of the circumstances in which they were made, not misleading.

SECTION 5.09    Absence of Certain Changes or Events. During the period since January 1, 2019, (a) other than in connection with the Transactions, the Company has conducted its business in the ordinary course consistent with past practice in all material respects and (b) there has not been any change, effect, event, circumstance, development or occurrence that, individually or in the aggregate, has had or would reasonably be expected to have a Company Material Adverse Effect.

SECTION 5.10    Material Contracts.

(a)    Except for this Agreement or as filed or publicly furnished with the SEC prior to the date hereof, none of the Company or any Company Subsidiary is a party to or is bound by, as of the date hereof, any written

 

A-14


Table of Contents

contract or other agreement which is a “material contract” (as such term is defined in Item 601(b)(10) of Regulation S-K under the Securities Act) to the Company (each contract that is described in this Section 5.10(a) being a “Company Material Contract”).

(b)    Except as, individually or in the aggregate, has not had and would not reasonably be expected to have a Company Material Adverse Effect, (i) each Company Material Contract is valid and binding on the Company (and/or each such Company Subsidiary party thereto) and, to the Knowledge of the Company, each other party thereto, (ii) each Company Material Contract is in full force and effect (except for expiration thereof in the ordinary course in accordance with the terms thereof), enforceable against the Company or each such Company Subsidiary party thereto, as the case may be, in accordance with its terms, except, in each case, as enforcement may be limited by bankruptcy, insolvency, reorganization or similar Laws affecting creditors’ rights generally and by general principles of equity and (iii) neither the Company nor any of the Company Subsidiaries that is a party thereto, nor, to the Knowledge of the Company, any other party thereto, is in breach of, or default under, any such Company Material Contract, and, to the Knowledge of the Company, no event has occurred that with notice or lapse of time or both would constitute such a breach or default thereunder by the Company or any of the Company Subsidiaries, or, to the Knowledge of the Company, any other party thereto, or permit termination, material modification or acceleration by any third party thereunder. As of the date hereof, neither the Company nor any of the Company Subsidiaries has received any written notice of termination or cancelation under any Company Material Contract or received any written notice of breach of or any default under any Company Material Contract which breach has not been cured, except for any termination, breach or default that, individually or in the aggregate, has not had and would not reasonably be expected to have a Company Material Adverse Effect.

SECTION 5.11    Permits. The Company and the Company Subsidiaries possess and are and have been since January 1, 2018 in compliance in all material respects with the terms of all material permits, licenses, authorizations, consents, registrations, certificates, easements, approvals and franchises from Governmental Entities or pursuant to Law required to conduct their businesses as currently conducted (“Permits”), and no suspension or cancelation of any such Permits is pending or, to the Knowledge of the Company, threatened, except for any non-compliance, suspension or cancelation that, individually or in the aggregate, has not had and would not reasonably be expected to have a Company Material Adverse Effect. All of the Permits are in full force and effect, no default (with or without notice, lapse of time, or both) has occurred under any such Permit, and none of the Company or any of the Company Subsidiaries has received since January 1, 2018 any written notice from any Governmental Entity threatening to suspend, revoke, withdraw or modify any such Permit, in each case, except as, individually or in the aggregate, has not had and would not reasonably be expected to have a Company Material Adverse Effect.

SECTION 5.12    Compliance with Laws.

(a)    The businesses of each of the Company and the Company Subsidiaries are, and since January 1, 2018 have been, conducted in compliance with all Laws applicable to the Company and the Company Subsidiaries, except for violations that, individually or in the aggregate, have not had and would not reasonably be expected to have a Company Material Adverse Effect. As of the date of this Agreement, no investigation, audit or review by any Governmental Entity with respect to the Company or any of the Company Subsidiaries is pending or, to the Knowledge of the Company, threatened, nor has any Governmental Entity notified the Company in writing of its intention to conduct the same, except for such investigations or reviews the outcome of which, individually or in the aggregate, have not had and would not reasonably be expected to have a Company Material Adverse Effect.

(b)    Except as, individually or in the aggregate, has not had and would not reasonably be expected to have a Company Material Adverse Effect, since January 1, 2018, (i) the Company and, to the Knowledge of the Company, its controlled affiliates and its directors, officers and employees acting on behalf of the Company have complied in all material respects with the U.S. Foreign Corrupt Practices Act of 1977, as amended (15 U.S.C. §§

 

A-15


Table of Contents

78a et seq. (1997 and 2000)) and any other applicable foreign or domestic anticorruption or antibribery Laws (collectively, the “Fraud and Bribery Laws”) and (ii) neither the Company nor any Company Subsidiary, nor, to the Knowledge of the Company, any of the Company’s controlled affiliates or directors, officers, employees, agents or other representatives acting on the Company’s behalf, have directly or indirectly, in each case, in violation of the Fraud and Bribery Laws: (A) used any corporate funds for unlawful contributions, gifts, entertainment or other unlawful expenses relating to political activity, (B) offered, promised, paid or delivered any fee, commission or other sum of money or item of value, however characterized, to any finder, agent or other party acting on behalf of or under the auspices of a governmental or political employee or official or governmental or political entity, political agency, department, enterprise or instrumentality, in the United States or any other country, (C) made any payment to any customer, supplier or tenant, or to any officer, director, partner, employee or agent of any such customer, supplier or tenant, for the unlawful sharing of fees to any such customer, supplier or tenant or any such officer, director, partner, employee or agent for the unlawful rebating of charges, (D) engaged in any other unlawful reciprocal practice, or made any other unlawful payment or given any other unlawful consideration to any such customer, supplier or tenant or any such officer, director, partner, employee or agent of such customer, officer or tenant or (E) taken any action or made any omission in violation of any applicable law governing imports into or exports from the United States or any foreign country, or relating to economic sanctions or embargoes, corrupt practices, money laundering, or compliance with unsanctioned foreign boycotts.

SECTION 5.13    Litigation. There is no civil, criminal or administrative action, suit, claim, hearing, arbitration, investigation or other proceeding pending or, to the Knowledge of any Company Entity, threatened against any Company Entity or any of their respective assets, in either case, that, individually or in the aggregate, has had or would reasonably be expected to have a Company Material Adverse Effect. Except as set forth in Section 5.13 of the Company Disclosure Letter, as of the date hereof, no Company Entity is subject to any outstanding Judgment that, individually or in the aggregate, has had or would reasonably be expected to have a Company Material Adverse Effect.

SECTION 5.14    Brokers; Schedule of Fees and Expenses. No broker, investment banker, financial advisor or other similar person, other than Greentech Capital Advisors Securities, LLC and Morgan Stanley & Co. LLC, the fees and expenses of which will be paid by the Company, is entitled to any broker’s, finder’s, financial advisor’s or other similar fee or commission in connection with the Reincorporation Merger, the Share Exchange and the other Transactions based upon arrangements made by or on behalf of the Company. The estimated fees and expenses incurred and to be incurred by the Company in connection with the Share Exchange and the other Transactions (including the fees of Greentech Capital Advisors Securities, LLC and Morgan Stanley & Co. LLC) are set forth in the Company Disclosure Letter.

SECTION 5.15    Opinions of Financial Advisors.

(a)    The Special Committee and the Company Board have received the opinion of Greentech Capital Advisors Securities, LLC, dated the date of this Agreement, to the effect that, as of such date, and based upon and subject to the assumptions and qualifications set forth therein, the Exchange Ratio is fair, from a financial point of view, to the holders of Company Common Stock (other than holders of shares held in the treasury of the Company or shares held by the Parent Stockholders), and a signed copy of such opinion has been made available to Parent.

(b)    The Special Committee and the Company Board have received the opinion of Morgan Stanley & Co. LLC, dated the date of this Agreement, to the effect that, as of such date, and based upon and subject to the assumptions and qualifications set forth therein, the Consideration to be received by the holders of Company Common Stock pursuant to this Agreement is fair from a financial point of view to the holders of shares of Company Common Stock (other than the Parent Stockholders), and a signed copy of such opinion has been made available to Parent.

 

A-16


Table of Contents

SECTION 5.16    Tax Treatment. After reasonable investigation and in consultation with their tax advisor, no Company Entity has taken or agreed to take any action, or is aware of the existence of any fact or circumstance, that could reasonably be expected to impede or prevent the Reincorporation Merger from qualifying for the Reincorporation Tax Treatment, the BEPC Exchange from qualifying for the 351 Tax Treatment (assuming the Ruling is received or there has been an Applicable Change in Tax Law), the Parent Exchange from qualifying for the 721 Tax Treatment or the Unit Recipients from qualifying for the Parent Nonrecognition Tax Treatment.

SECTION 5.17    Tax Matters. Except as, individually or in the aggregate, has not had and would not reasonably be expected to have a Company Material Adverse Effect:

(a)    Each of the Company Entities and their subsidiaries (i) has prepared in good faith and duly and timely filed (taking into account any extension of time within which to file) all Tax Returns that are required to be filed by it and all such filed Tax Returns are true, correct and complete and (ii) has paid all Taxes that are due and payable by it, whether or not shown as due and payable on such filed Tax Returns.

(b)    There are not pending and, none of the Company Entities or their subsidiaries has received in writing any notice or announcement of, any audits, examinations, investigations or other proceedings in respect of Taxes or Tax Returns that are not disclosed or provided for in the consolidated financial statements of the Company Entities and their subsidiaries in accordance with GAAP.

(c)    None of the Company Entities or their subsidiaries has engaged in or been party to any “listed transaction” within the meaning of Treasury Regulation Section 1.6011-4(b)(2) (or any similar provision of state, local or non-U.S. Law).

(d)    None of the Company Entities or their subsidiaries has distributed stock of another person or has had its stock distributed by another person in a transaction that was purported or intended to be governed in whole or in part by Section 355 of the Code or Section 361 of the Code in the two years prior to the date of this Agreement.

(e)    None of the Company Entities or their subsidiaries will be required to include any item of income in, or exclude any item of deduction from, taxable income for any taxable period (or portion thereof) beginning after the Closing Date as a result of any (i) change in method of accounting of any Company Entity or its subsidiaries for a taxable period ending on or prior to the Closing Date or (ii) installment sale or open transaction disposition by any Company Entity or its subsidiaries on or prior to Closing.

(f)    None of the Company Entities or their subsidiaries is a party to any Tax sharing, indemnification or allocation agreement or arrangement, other than (i) any such agreement or arrangement solely between or among the Company Entities and their subsidiaries or (ii) customary Tax indemnification provisions contained in any commercial agreement the principal subject matter of which is not Taxes.

(g)    [Reserved.]

(h)    None of the Company Entities or their subsidiaries has entered into any closing agreement with the IRS or comparable agreement with any other taxing authority.

(i)    None of the Company Entities or their subsidiaries has requested any private letter ruling from the IRS or comparable ruling from any other taxing authority.

SECTION 5.18    Labor Matters. Except as, individually or in the aggregate, has not had and would not reasonably be expected to have a Company Material Adverse Effect, there are, and since January 1, 2018 have been, no strikes, lockouts, handbilling, picketing, slowdowns, work stoppages, or other labor disputes against the Company or any of the Company Subsidiaries pending or, to the Knowledge of the Company, threatened. The

 

A-17


Table of Contents

Company and the Company Subsidiaries are, and since January 1, 2018 have been, in compliance with all applicable Laws relating to employment and employment practices, including Laws relating to terms and conditions of employment, social security governmental pension plans and the proper classification of service providers, except for violations that, individually or in the aggregate, have not had and would not reasonably be expected to have a Company Material Adverse Effect.

SECTION 5.19    Company Benefit Plans.

(a)    Except as, individually or in the aggregate, has not had and would not reasonably be expected to have a Company Material Adverse Effect, (i) each Company Benefit Plan has been established, maintained, operated and administered, in all respects, in compliance with its terms and with all applicable Law and (ii) no nonexempt “prohibited transaction” within the meaning of Section 406 of ERISA and Section 4975 of the Code has occurred or is reasonably expected to occur with respect to any Company Benefit Plan.

(b)    Except as, individually or in the aggregate, has not had and would not reasonably be expected to have a Company Material Adverse Effect, as of the date hereof, there are no Actions pending or, to the Knowledge of the Company, threatened on behalf of or against any Company Benefit Plan, the assets of any trust under any Company Benefit Plan, or the plan sponsor, plan administrator or any fiduciary or any Company Benefit Plan with respect to the administration or operation of such plans, other than routine claims for benefits.

(c)    Except as, individually or in the aggregate, has not had and would not reasonably be expected to have a Company Material Adverse Effect, each Company Benefit Plan that is intended to be “qualified” under Section 401 of the Code has received a favorable determination letter from the IRS to such effect and nothing has occurred or is reasonably expected to cause the loss of such qualification.

(d)    Neither the execution or delivery of this Agreement, nor the consummation of the Transactions will (either alone or upon the occurrence of any additional or subsequent events) (i) result in any payment or benefit becoming due or payable, or required to be provided, to any director, employee or independent contractor of the Company or any Company Subsidiary, (ii) increase the amount or value of any benefit or compensation otherwise payable or required to be provided to any such director, employee or independent contractor, (iii) result in the acceleration of the time of payment, vesting or funding of any such benefit or compensation or (iv) except as would not be material to the Company and the Company Subsidiaries taken as a whole, result in the payment of any amount that could, individually or in combination with any other payment or benefit, constitute an “excess parachute payment” within the meaning of Section 280G of the Code.

(e)    Except as, individually or in the aggregate, has not had and would not reasonably be expected to have a Company Material Adverse Effect, all contributions required to be made to any Company Benefit Plan by applicable Law, any plan document or other contractual undertaking, and all premiums due or payable with respect to insurance policies funding any Company Benefit Plan, for any period through the date of this Agreement have been timely made or paid in full or, to the extent not required to be made or paid on or before the date of this Agreement, have been fully reflected on the consolidated financial statements of Company included in the Company SEC Documents.

(f)    Except as, individually or in the aggregate, has not had and would not reasonably be expected to have a Company Material Adverse Effect, with respect to each Company Benefit Plan that is subject to the Laws of a jurisdiction other than the United States (whether or not United States law also applies) (a “Foreign Company Benefit Plan”): (i) each Foreign Company Benefit Plan required to be registered or intended to meet certain regulatory or other requirements for favorable tax treatment has been timely and properly registered and has been maintained in good standing with the applicable regulatory authorities and requirements; (ii) each Foreign Company Benefit Plan has been established, maintained, funded and administered in accordance with its terms and applicable Law and (iii) all Foreign Company Benefit Plans that are required to be funded are fully funded, and adequate reserves have been established with respect to any Foreign Company Benefit Plan that is not required to be funded.

 

A-18


Table of Contents

SECTION 5.20    Environmental Matters. Except as, individually or in the aggregate, has not had and would not reasonably be expected to have a Company Material Adverse Effect:

(a)    There are no investigations, actions, suits or proceedings (whether administrative or judicial) pending, or, to the Knowledge of the Company, threatened in writing against the Company Entities alleging non-compliance with or other liability under any Environmental Law.

(b)    The Company Entities are, and since January 1, 2018 have been, in compliance with all Environmental Laws (which compliance includes the possession by the Company Entities and compliance with the terms and conditions of all permits, licenses, approvals, or other authorizations required under applicable Environmental Laws to conduct their respective businesses and operations).

(c)    To the Knowledge of the Company, there have been no Releases at any location of Hazardous Materials by the Company Entities that could reasonably be expected to give rise to any liability of the Company Entities under any Environmental Laws.

(d)    The Company Entities have not received during the past three years any unresolved written claim, notice of violation, citation or government inquiry from a Governmental Entity relating to actual or alleged noncompliance by the Company Entities with or liability of the Company Entities under applicable Environmental Laws.

SECTION 5.21    Real Property. Except as, individually or in the aggregate, has not had and would not reasonably be expected to have a Company Material Adverse Effect:

(a)    The Company or one of the Company Subsidiaries, as applicable, has good and marketable indefeasible fee simple title to all Owned Real Property, free and clear of all Liens other than Permitted Liens. The Company or a Company Subsidiary, as applicable, has exclusive possession of each Owned Real Property, other than any use and occupancy rights, without any options to purchase, granted to third-party tenants or licensees pursuant to agreements entered into in the ordinary course of business.

(b)    None of the Company and/or the Company Subsidiaries is in material default or violation of, or not in compliance with, any Law applicable to its occupancy of the Leased Real Property subject to the Leases, and no event has occurred or circumstance exists which, with the delivery of notice, the passage of time, or both, would constitute such a material breach or default. With respect to the Leased Real Property, the Company and/or the Company Subsidiaries have and own valid, legally binding and enforceable leasehold estates in the Leased Real Property, free and clear of all Liens other than Permitted Liens.

(c)    The Company and the Company Subsidiaries have a valid and enforceable right to use any real property that is used in the business but is not Owned Real Property or Leased Real Property.

(d)    There are no existing, pending or, to the Knowledge of the Company, threatened in writing appropriation, condemnation, eminent domain or similar proceedings that affect any Owned Real Property or, to the Knowledge of the Company, Leased Real Property. As of the date hereof, neither the Company nor any Company Subsidiary has received any written notice of the intention of any Governmental Entity or other person to take or use any of the Real Property.

SECTION 5.22    No Additional Representations. The Company acknowledges that (a) no Parent Entity nor any other person has made any representation or warranty, express or implied, as to any Parent Entity or any of its subsidiaries or the accuracy or completeness of any information regarding the Parent Entities and their subsidiaries furnished or made available to the Company and its Representatives, except as expressly set forth in this Agreement, (b) the Company has not relied on any representation or warranty from any Parent Entity or any of its subsidiaries or any other person in determining to enter into this Agreement, except those representations

 

A-19


Table of Contents

and warranties expressly set forth in Article VI and (c) no person shall have or be subject to any liability to the Company or any other person resulting from the distribution to the Company or the Company’s Representatives’ use of any such information, including any information, documents or materials made available to the Company in any physical or electronic “data rooms”, management presentations or in any other form in expectation of the Transactions. Without limiting the generality of the foregoing, the Company acknowledges that no Parent Entity nor any other person has made any representation or warranty, express or implied, as to the financial projections, forecasts, cost estimates and other predictions relating to the Parent Entities and their subsidiaries made available to the Company.

ARTICLE VI

Representations and Warranties of the Parent Entities

Each Parent Entity, jointly and severally, represents and warrants to the Company Entities that, except (a) as set forth in the disclosure letter dated the date of this Agreement (with specific reference to the particular Section or subsection of this Agreement to which the information set forth in such disclosure letter relates; provided, however, that any information set forth in one section of such disclosure letter shall be deemed to apply to each other Section or subsection thereof or hereof to which its relevance is reasonably apparent) delivered by Parent to the Company Entities prior to the execution of this Agreement (the “Parent Disclosure Letter”) or (b) as disclosed in the Filed Parent SEC Documents (excluding any exhibits to any Filed Parent SEC Documents or any disclosures contained in any part of any Filed Parent SEC Documents entitled “Risk Factors”, disclosures set forth in any “Forward-Looking Statements” disclaimer or any other disclosures set forth in the Filed Parent SEC Documents to the extent they are cautionary, non-specific or predictive in nature; it being understood that any factual information contained within such headings, disclosures or statements shall not be excluded):

SECTION 6.01    Organization, Standing and Power.

(a)    Each Parent Entity is duly organized, validly existing and in good standing under the laws of the jurisdiction in which it is organized (in the case of good standing, to the extent such jurisdiction recognizes such concept). Each Parent Entity has all requisite power and authority to conduct its businesses as presently conducted. Each Parent Entity is duly qualified or licensed to do business in each jurisdiction where the nature of its business or the ownership or leasing of its properties makes such qualification or license necessary, other than jurisdictions in which the failure to be so qualified or licensed, individually or in the aggregate, has not had and would not reasonably be expected to have a Parent Material Adverse Effect.

(b)    Each subsidiary of Parent (each, a “Parent Subsidiary”) other than BEPC and Acquisition Sub (i) is duly organized, validly existing and in good standing under the laws of the jurisdiction in which it is organized (in the case of good standing, to the extent such jurisdiction recognizes such concept), (ii) has all requisite power and authority to conduct its businesses as presently conducted and (iii) is duly qualified or licensed to do business in each jurisdiction where the nature of its business or the ownership or leasing of its properties makes such qualification or license necessary, except for such variances from the matters set forth in any of clauses (i) or (iii) as, individually or in the aggregate, have not had and would not reasonably be expected to have a Parent Material Adverse Effect.

SECTION 6.02    Capital Structure.

(a) At the close of business on the Capitalization Date, (i) 178,977,800 Parent LP Units were issued and outstanding, (ii) 52,885,496 Parent Preferred Units were issued and outstanding, consisting of (A) 2,885,496 class A preferred limited partnership units (series 5) of Parent, (B) 7,000,000 class A preferred limited partnership units (series 7) of Parent, (C) 8,000,000 class A preferred limited partnership units (series 9) of Parent, (D) 10,000,000 class A preferred limited partnership units (series 11) of Parent, (E) 10,000,000 class A preferred limited partnership units (series 13) of Parent, (F) 7,000,000 class A preferred limited partnership units

 

A-20


Table of Contents

(series 15) of Parent and (G) 8,000,000 class A preferred limited partnership units (series 17) of Parent, and (iii) 231,445 Parent LP Units were reserved and available for issuance pursuant to Parent’s distribution reinvestment plan (the “Parent DRIP”). In addition, as of the close of business on the Capitalization Date, there were 129,658,623 Redeemable/Exchangeable Partnership Units issued to a subsidiary of Brookfield Asset Management Inc. by Brookfield Renewable Energy L.P. outstanding, which, at the sole discretion of Parent, are exchangeable into Parent LP Units on a one-for-one basis in the event the holder thereof exercises its right to redeem the Redeemable/Exchangeable Partnership Units for cash consideration. Brookfield Renewable Partners Limited owns all general partnership interest in Parent (“Parent GP Interest”). Except as set forth above, at the close of business on the Capitalization Date, no Parent LP Units, Parent Preferred Units, or other equity, voting or ownership interests in Parent were issued or reserved for issuance. All Parent LP Units and Parent Preferred Units in issue are, and all such units that may be issued prior to the Closing Date will be when issued, duly authorized, validly issued and fully paid and not subject to or issued in violation of any purchase option, call option, right of first refusal, preemptive right, subscription right or any similar right under any provision of Bermuda law, the limited partnership agreement of Parent (the “Parent LP Agreement”) or any Contract to which Parent is a party or otherwise bound (other than any Contracts to which the Company or any Company Subsidiary is a party or otherwise bound). As of the date of this Agreement there are no options, warrants, rights, convertible or exchangeable securities, other securities, commitments, Contracts, arrangements or undertakings of any kind to which Parent is a party or by which it is bound (other than the Parent DRIP and any Contracts, arrangements or undertakings to which the Company or any Company Subsidiary is a party or by which any of them is bound) (x) obligating Parent to issue, grant, deliver or sell, or cause to be issued, granted, delivered or sold, additional units of, or other equity, voting or ownership interests in, or any security convertible or exercisable for or exchangeable into any units of or other equity, voting or ownership interest in Parent, (y) obligating Parent to issue, grant, sell, extend or enter into any such option, warrant, call, right, security, unit, commitment, Contract, arrangement or undertaking or (z) that give any person the right to receive any economic benefit or right similar to or derived from the economic benefits and rights accruing to holders of Parent LP Units and Parent Preferred Units. As of the date of this Agreement, there are no outstanding contractual obligations of Parent to repurchase, redeem or otherwise acquire any units of, or other equity, voting or ownership interests in, Parent.

(b)    During the period from the close of business on the Capitalization Date to the date of this Agreement, there have been no issuances by Parent of Parent LP Units or Parent Preferred Units, or other equity, voting or ownership interests in Parent.

(c)    The Parent LP Units to be issued pursuant to this Agreement, when issued, will be validly issued, fully paid and nonassessable and not subject to or issued in violation of any purchase option, call option, right of first refusal, preemptive right, subscription right or any similar right under any provision of Canadian law, the Parent LP Agreement or any Contract to which Parent, Acquisition Sub or any other Parent Subsidiary is a party or otherwise bound (other than any Contracts to which the Company or any Company Subsidiary is a party or otherwise bound). The Parent LP Units shall have the terms and conditions set forth in the Parent LP Agreement.

SECTION 6.03    BEPC and Acquisition Sub.

(a)    As of the date of this Agreement, all of the issued and outstanding shares of capital stock of BEPC and Acquisition Sub are owned by Parent or one or more other Parent Subsidiaries.

(b)    The BEPC Class A Shares to be issued pursuant to this Agreement, when issued, will be validly issued, fully paid and nonassessable and not subject to or issued in violation of any purchase option, call option, right of first refusal, preemptive right, subscription right or any similar right under any provision of Canadian law, the BEPC Articles or any Contract to which Parent, BEPC or any other Parent Subsidiary is a party or otherwise bound (other than any Contracts to which the Company or any Company Subsidiary is a party or otherwise bound). The BEPC Class A Shares shall have the terms and conditions set forth in the Amended Articles.

 

A-21


Table of Contents

SECTION 6.04    Authority; Execution and Delivery; Enforceability.

(a)    Each Parent Entity has all requisite power and authority to execute and deliver this Agreement, to perform its obligations hereunder and to consummate the Transactions. The execution and delivery by each Parent Entity of this Agreement, the performance by it of its obligations hereunder and the consummation by them of the Transactions have been or will be duly authorized by all necessary action on the part of such Parent Entity. Each Parent Entity has duly executed and delivered this Agreement, and, assuming this Agreement constitutes a valid and binding obligation of the Company Entities, this Agreement constitutes its legal, valid and binding obligation, enforceable against it in accordance with its terms, except, in each case, as enforcement may be limited by bankruptcy, insolvency, reorganization or similar Laws affecting creditors’ rights generally and by general principles of equity.

(b)    The BEPC board of directors duly and unanimously adopted resolutions (i) approving this Agreement and the Share Exchange, (ii) determining that the terms of this Agreement and the Share Exchange are in the best interests of BEPC and (iii) determining that this Agreement is advisable, which resolutions have not been subsequently rescinded, modified or withdrawn in any way.

(c)    The board of directors of the general partner of Parent duly and unanimously adopted resolutions (i) approving this Agreement and the Share Exchange, (ii) determining that the terms of this Agreement and the Share Exchange are in the best interests of Parent and (iii) determining that this Agreement is advisable, which resolutions have not been subsequently rescinded, modified or withdrawn in any way.

SECTION 6.05    No Conflicts; Consents.

(a)    The execution and delivery by each Parent Entity of this Agreement and the performance by them of their obligations hereunder do not, and the consummation of the Reincorporation Merger, the Share Exchange and the other Transactions and compliance with the terms hereof and thereof will not (i) conflict with, or result in any violation of any provision of, the organizational documents of any Parent Entity, (ii) conflict with, or result in any violation of or default (with or without notice or lapse of time, or both) under, or give rise to a right of termination, cancelation or acceleration of any obligation or to loss of a material benefit under, or to increased, additional, accelerated or guaranteed rights or entitlements of any person under, or result in the creation of any Lien upon any of the properties or assets of the Parent Entities under, any provision of any material Contract to which any Parent Entity is a party or by which any of their respective properties or assets is bound (other than any material Contracts to which the Company or any Company Subsidiary is a party or by which any of their respective assets is bound) or (iii) conflict with, or result in any violation of any provision of, subject to the filings and other matters referred to in Section 6.05(b), any Judgment or Law applicable to the Parent Entities or their respective properties or assets, other than, in the case of clauses (ii) and (iii) above, any such items that, individually or in the aggregate, have not had and would not reasonably be expected to have a Parent Material Adverse Effect (it being agreed that for purposes of this Section 6.05(a), effects resulting from or arising in connection with the execution, delivery or performance of this Agreement, as set forth in clause (iv) of the definition of the term “Material Adverse Effect”, will not be excluded in determining whether a Parent Material Adverse Effect has occurred or would reasonably be expected to occur).

(b)    No Consent of or from, or registration, declaration, notice or filing with or made to any Governmental Entity or the expiry of any related waiting period is required to be obtained or made by or with respect to the Parent Entities in connection with the execution, delivery and performance by the Parent Entities of this Agreement or the consummation of the Transactions, other than (i) compliance with and filings under the HSR Act, the Competition Act and any other mandatory or appropriate merger control filings and notifications in respect of the Transactions, (ii) the filing with the SEC of (A) a registration statement on Form F-1/F-4 relating to the registration under the Securities Act of the (x) BEPC Class A Shares and Parent LP Units to be issued as consideration in the Share Exchange and the (y) BEPC Class A Shares, and the Parent LP Units issuable upon the exchange of such Class A Shares, to be issued in connection with the BEPC Distribution (the “Form F-1/F-4”)

 

A-22


Table of Contents

and declaration of effectiveness of the Form F-1/F-4, (B) a registration statement on Form F-3, relating to the registration under the Securities Act of Parent LP Units that may be issued by the Parent or delivered by BEPC to satisfy any exchange, redemption or purchase of BEPC Class A Shares (the “Form F-3”) and declaration of effectiveness of the Form F-3 and (C) such other reports required in connection with the Transactions under, and such other compliance with, the Exchange Act and the Securities Act and the rules and regulations thereunder, (iii) any filings required under the Canadian Securities Laws, (iv) any filings required under the rules and regulations of the NYSE or the Toronto Stock Exchange (the “TSX”) and the approvals of the NYSE and TSX to authorize the listing, (v) the filing of the certificate of exchange and other appropriate documents as required by the NYBCL, (vi) actions taken in connection with the BEPC Distribution and (vii) such other items that the failure of which to obtain or make, individually or in the aggregate, would not reasonably be expected to have a Parent Material Adverse Effect (it being agreed that for purposes of this Section 6.05(b), effects resulting from or arising in connection with the execution and delivery of this Agreement, as set forth in clause (iv) of the definition of the term “Material Adverse Effect”, will not be excluded in determining whether a Parent Material Adverse Effect has occurred or would reasonably be expected to occur).

SECTION 6.06    Public Reports; Undisclosed Liabilities.

(a)    The Parent Entities have furnished or filed all reports, schedules, forms, statements and other documents (including exhibits and other information incorporated therein) required to be furnished or filed (i) with the SEC by the Parent Entities (the documents referred to in this Section 6.06(a)(i) being referred to collectively as the “Parent SEC Documents”) and (ii) with the Canadian Securities Authorities by the Parent Entities (the documents referred to in this Section 6.06(a)(ii) being referred to collectively as the “Parent CSA Documents”), in each case since January 1, 2019.

(b)    Each Parent SEC Document (i) at the time filed, complied as to form in all material respects with the requirements of the Exchange Act and the Securities Act, as the case may be, and the rules and regulations of the SEC promulgated thereunder applicable to such Parent SEC Document and (ii) did not at the time it was filed (or if amended or superseded by a filing or amendment prior to the date of this Agreement or the Closing Date, then at the time of such filing or amendment) contain any untrue statement of a material fact or omit to state a material fact required to be stated therein or necessary in order to make the statements therein, in light of the circumstances under which they were made, not misleading. Each Parent CSA Document (i) at the time filed, complied as to form in all material respects with the requirements of Canadian Securities Laws and the rules and regulations of the Canadian Securities Authorities promulgated thereunder applicable to such Parent CSA Document and (ii) did not at the time it was filed (or if amended or superseded by a filing or amendment prior to the date of this Agreement or the Closing Date, then at the time of such filing or amendment) contain any untrue statement of a material fact or omit to state a material fact required to be stated therein or necessary in order to make the statements therein, in light of the circumstances under which they were made, not misleading. The consolidated financial statements of Parent included in the Parent SEC Documents comply as to form in all material respects with applicable accounting requirements and the published rules and regulations of the SEC with respect thereto, have been prepared in accordance with International Financial Reporting Standards (“IFRS”) (except, in the case of unaudited interim financial statements, as permitted by applicable Laws) applied on a consistent basis during the periods involved (except as may be indicated in the notes thereto) and fairly present in all material respects the consolidated financial position of Parent and its consolidated subsidiaries as of the dates thereof and the consolidated results of their operations and cash flows for the periods shown (subject, in the case of any unaudited interim financial statements, to normal year-end audit adjustments). Except as set forth in the Parent SEC Documents filed by Parent with the SEC and publicly available prior to the date of this Agreement (the “Filed Parent SEC Documents”), or as incurred in the ordinary course of business since the date of the last balance sheet included in the Filed Parent SEC Documents, neither Parent nor any Parent Subsidiary has any liabilities or obligations of any nature (whether accrued, absolute, contingent or otherwise) that are required by IFRS to be set forth on a consolidated balance sheet of Parent and its consolidated subsidiaries or in the notes thereto and that, individually or in the aggregate, have had or would reasonably be expected to have a Parent Material Adverse Effect.

 

A-23


Table of Contents

(c)    Parent maintains a system of “internal control over financial reporting” (as defined in Rules 13a-15(f) and 15d-15(f) of the Exchange Act and ICFR (as defined under National Instrument 52-109)) sufficient to provide reasonable assurance (i) that transactions are recorded as necessary to permit preparation of financial statements in conformity with IFRS, consistently applied, (ii) that transactions are executed only in accordance with the authorization of management and (iii) regarding prevention or timely detection of the unauthorized acquisition, use or disposition of Parent’s properties or assets.

SECTION 6.07    Disclosure Documents.

(a)    Each document required to be filed by the Parent Entities with the SEC in connection with the Reincorporation Merger, the Share Exchange and the other Transactions, including the Form F-1/F-4, the Form F-3 and any amendments or supplements thereto, when filed, distributed or disseminated, as applicable, will comply as to form in all material respects with the applicable requirements of the Securities Act and the Exchange Act and the rules and regulations of the SEC thereunder.

(b)    At the time the Form F-1/F-4 or any amendment or supplement thereto is filed with the SEC, and at the time the Form F-1/F-4, as amended or supplemented, is declared effective under the Securities Act, the Form F-1/F-4, as amended or supplemented, will not contain any untrue statement of a material fact or omit to state any material fact required to be stated therein or necessary to make the statements therein, in light of the circumstances under which they were made, not misleading, except that no representation or warranty is made by the Parent Entities in this Section 6.07(b) with respect to statements made or incorporated by reference therein based on information supplied by the Company specifically for inclusion or incorporation by reference in such documents.

(c)    At the time the Canadian Prospectus or any amendment or supplement thereto is filed with the Canadian Securities Authorities, at any time it is amended or supplemented and at the time it is mailed to holders of Parent LP Units, the Canadian Prospectus, as amended or supplemented, will not contain any untrue statement of a material fact or omit to state any material fact required to be stated therein or necessary to make the statements therein, in light of the circumstances under which they were made, not misleading, except that no representation or warranty is made by Parent in this Section 6.07(c) with respect to statements made or incorporated by reference therein based on information supplied by the Company specifically for inclusion or incorporation by reference in such documents.

(d)    At the time the Form F-3 or any amendment or supplement thereto is filed with the SEC, and at the time the Form F-3, as amended or supplemented, is declared effective under the Securities Act, the Form F-3, as amended or supplemented, will not contain any untrue statement of a material fact or omit to state any material fact required to be stated therein or necessary to make the statements therein, in light of the circumstances under which they were made, not misleading, except that no representation or warranty is made by Parent in this Section 6.07(d) with respect to statements made or incorporated by reference therein based on information supplied by the Company specifically for inclusion or incorporation by reference in such documents.

(e)    None of the information supplied or to be supplied by the Parent Entities, the Parent Subsidiaries or Parent’s Representatives for inclusion or incorporation by reference in the Proxy Statement will, at the date it is first mailed to holders of Company Common Stock or at the time of the Company Shareholders Meeting or at the time of any amendment or supplement thereof, contain any untrue statement of a material fact or omit to state any material fact required to be stated therein or necessary in order to make the statements therein, in light of the circumstances in which they were made, not misleading.

SECTION 6.08    Absence of Certain Changes or Events. During the period since January 1, 2019, (a) other than in connection with the Transactions, Parent has conducted its business in the ordinary course consistent with past practice in all material respects and (b) there has not been any change, effect, event, circumstance, development or occurrence that, individually or in the aggregate, has had or would reasonably be expected to have a Parent Material Adverse Effect.

 

A-24


Table of Contents

SECTION 6.09    Material Contracts.

(a)    Except for this Agreement or as filed or publicly furnished with the SEC or with the Canadian Securities Authorities prior to the date hereof, none of Parent or any Parent Subsidiary is a party to or is bound by, as of the date hereof, any written contract or other agreement which is a “material contract” (as such term is defined in Item 601(b)(10) of Regulation S-K under the Securities Act) to a Parent Entity (each contract that is described in this Section 6.09(a) being a “Parent Material Contract”).

(b)    Except as, individually or in the aggregate, has not had and would not reasonably be expected to have a Parent Material Adverse Effect, (i) each Parent Material Contract is valid and binding on Parent (and/or each such Parent Subsidiary party thereto) and, to the Knowledge of Parent, each other party thereto, (ii) each Parent Material Contract is in full force and effect (except for expiration thereof in the ordinary course in accordance with the terms thereof), enforceable against Parent or each such Parent Subsidiary party thereto, as the case may be, in accordance with its terms, except, in each case, as enforcement may be limited by bankruptcy, insolvency, reorganization or similar Laws affecting creditors’ rights generally and by general principles of equity and (iii) neither Parent nor any of the Parent Subsidiaries that is a party thereto, nor, to the Knowledge of Parent, any other party thereto, is in breach of, or default under, any such Parent Material Contract, and, to the Knowledge of Parent, no event has occurred that with notice or lapse of time or both would constitute such a breach or default thereunder by Parent or any of the Parent Subsidiaries, or, to the Knowledge of Parent, any other party thereto, or permit termination, material modification or acceleration by any third party thereunder. As of the date hereof, neither Parent nor any of the Parent Subsidiaries has received any written notice of termination or cancelation under any Parent Material Contract or received any written notice of breach of or any default under any Parent Material Contract which breach has not been cured except for any termination, breach or default that, individually or in the aggregate, has not had and would not reasonably be expected to have a Parent Material Adverse Effect.

SECTION 6.10    Permits. Parent and the Parent Subsidiaries possess and are and have been since January 1, 2018 in compliance in all material respects with the terms of all material Permits, and no suspension or cancelation of any such Permits is pending or, to the Knowledge of Parent, threatened, except for any non-compliance, suspension or cancelation that, individually or in the aggregate, has not had and would not reasonably be expected to have a Parent Material Adverse Effect. All of the Permits are in full force and effect, no default (with or without notice, lapse of time, or both) has occurred under any such Permit, and none of Parent or any of the Parent Subsidiaries has received since January 1, 2018 any written notice from any Governmental Entity threatening to suspend, revoke, withdraw or modify any such Permit, in each case, except as, individually or in the aggregate, has not had and would not reasonably be expected to have a Parent Material Adverse Effect.

SECTION 6.11    Compliance with Laws.

(a)    The businesses of each of Parent and the Parent Subsidiaries are, and since January 1, 2018 have been, conducted in compliance with all Laws applicable to Parent and the Parent Subsidiaries, except for violations that, individually or in the aggregate, have not had and would not reasonably be expected to have a Parent Material Adverse Effect. As of the date of this Agreement, no investigation, audit or review by any Governmental Entity with respect to Parent or any of the Parent Subsidiaries is pending or, to the Knowledge of Parent, threatened, nor has any Governmental Entity notified Parent in writing of its intention to conduct the same, except for such investigations or reviews the outcome of which, individually or in the aggregate, have not had and would not reasonably be expected to have a Parent Material Adverse Effect.

(b)    Except as, individually or in the aggregate, has not had and would not reasonably be expected to have a Parent Material Adverse Effect, since January 1, 2018, (i) Parent and, to the Knowledge of Parent, its controlled affiliates and directors, officers and employees acting on behalf of Parent have complied in all material respects with the Fraud and Bribery Laws and (ii) neither Parent nor any Parent Subsidiary, nor, to the Knowledge of Parent, any of Parent’s controlled affiliates or directors, officers, employees, agents or other

 

A-25


Table of Contents

representatives acting on Parent’s behalf, have directly or indirectly, in each case, in violation of the Fraud and Bribery Laws: (A) used any corporate funds for unlawful contributions, gifts, entertainment or other unlawful expenses relating to political activity, (B) offered, promised, paid or delivered any fee, commission or other sum of money or item of value, however characterized, to any finder, agent or other party acting on behalf of or under the auspices of a governmental or political employee or official or governmental or political entity, political agency, department, enterprise or instrumentality, in the United States or any other country, (C) made any payment to any customer, supplier or tenant, or to any officer, director, partner, employee or agent of any such customer, supplier or tenant, for the unlawful sharing of fees to any such customer, supplier or tenant or any such officer, director, partner, employee or agent for the unlawful rebating of charges, (D) engaged in any other unlawful reciprocal practice, or made any other unlawful payment or given any other unlawful consideration to any such customer, supplier or tenant or any such officer, director, partner, employee or agent of such customer, officer or tenant or (E) taken any action or made any omission in violation of any applicable law governing imports into or exports from the United States or any foreign country, or relating to economic sanctions or embargoes, corrupt practices, money laundering, or compliance with unsanctioned foreign boycotts.

SECTION 6.12    Litigation. There is no material civil, criminal or administrative action, suit, claim, hearing, arbitration, investigation or other proceeding pending or, to the Knowledge of any Parent Entity, threatened against any Parent Entity or any of their respective assets, in either case, that, individually or in the aggregate, has had or would reasonably be expected to have a Parent Material Adverse Effect. Except as set forth in Section 6.12 of the Parent Disclosure Letter, as of the date hereof, no Parent Entity is subject to any outstanding Judgment that, individually or in the aggregate, has had or would reasonably be expected to have a Parent Material Adverse Effect.

SECTION 6.13    Brokers; Schedule of Fees and Expenses. No broker, investment banker, financial advisor or other similar person, other than BMO Capital Markets and Scotiabank (or their respective affiliates), the fees and expenses of which will be paid by Parent, is entitled to any broker’s, finder’s, financial advisor’s or other similar fee or commission in connection with the Reincorporation Merger, the Share Exchange and the other Transactions based upon arrangements made by or on behalf of Parent.

SECTION 6.14    Tax Treatment. After reasonable investigation and in consultation with their tax advisor, no Parent Entity has taken or agreed to take any action, or is aware of the existence of any fact or circumstance, that could reasonably be expected to impede or prevent the Reincorporation Merger from qualifying for the Reincorporation Tax Treatment, the BEPC Exchange from qualifying for the 351 Tax Treatment (assuming the Ruling is received or there has been an Applicable Change in Tax Law), the Parent Exchange from qualifying for the 721 Tax Treatment or the Unit Recipients from qualifying for the Parent Nonrecognition Tax Treatment.

SECTION 6.15    Tax Matters. Except as, individually or in the aggregate, has not had and would not reasonably be expected to have a Parent Material Adverse Effect:

(a)    Each of the Parent Entities and their subsidiaries (i) has prepared in good faith and duly and timely filed (taking into account any extension of time within which to file) all Tax Returns that are required to be filed by it and all such filed Tax Returns are true, correct and complete and (ii) has paid all Taxes that are due and payable by it, whether or not shown as due and payable on such filed Tax Returns.

(b)    There are not pending and, none of the Parent Entities or their subsidiaries has received in writing any notice or announcement of, any audits, examinations, investigations or other proceedings in respect of Taxes or Tax Returns that are not disclosed or provided for in the consolidated financial statements of the Parent Entities and their subsidiaries in accordance with GAAP.

(c)    None of the Parent Entities or their subsidiaries has engaged in or been party to any “listed transaction” within the meaning of Treasury Regulation Section 1.6011-4(b)(2) (or any similar provision of state, local or non-U.S. Law).

 

A-26


Table of Contents

(d)    None of the Parent Entities or their subsidiaries has distributed stock of another person or has had its stock distributed by another person in a transaction that was purported or intended to be governed in whole or in part by Section 355 of the Code or Section 361 of the Code in the two years prior to the date of this Agreement.

(e)    None of the Parent Entities or their subsidiaries will be required to include any item of income in, or exclude any item of deduction from, taxable income for any taxable period (or portion thereof) beginning after the Closing Date as a result of any (i) change in method of accounting of any Parent Entity or its subsidiaries for a taxable period ending on or prior to the Closing Date or (ii) installment sale or open transaction disposition by any Parent Entity or its subsidiaries on or prior to Closing.

(f)    None of the Parent Entities or their subsidiaries is a party to any Tax sharing, indemnification or allocation agreement or arrangement, other than (i) any such agreement or arrangement solely between or among the Parent Entities and their subsidiaries or (ii) customary Tax indemnification provisions contained in any commercial agreement the principal subject matter of which is not Taxes.

(g)    None of the Parent Entities or their subsidiaries has entered into any closing agreement with the IRS or comparable agreement with any other taxing authority.

(h)    None of the Parent Entities or their subsidiaries has requested any private letter ruling from the IRS or comparable ruling from any other taxing authority (other than the Ruling).

(i)    For U.S. federal (and applicable state and local) income Tax purposes, Parent is and has since formation been treated as a partnership (and not as a corporation pursuant to Section 7704(a) of the Code), and Acquisition Sub is and has since formation been treated as an entity disregarded as separate from Parent.

SECTION 6.16    Labor Matters. Except as, individually or in the aggregate, has not had and would not reasonably be expected to have a Parent Material Adverse Effect, there are, and since January 1, 2018 have been, no strikes, lockouts, handbilling, picketing, slowdowns, work stoppages, or other labor disputes against Parent or any of the Parent Subsidiaries pending or, to the Knowledge of Parent, threatened. Parent and the Parent Subsidiaries are, and since January 1, 2018 have been, in compliance with all applicable Laws relating to employment and employment practices, including Laws relating to terms and conditions of employment, social security governmental pension plans and the proper classification of service providers, except for violations that, individually or in the aggregate, have not had and would not reasonably be expected to have a Parent Material Adverse Effect.

SECTION 6.17    Parent Benefit Plans.

(a)    Except as, individually or in the aggregate, has not had and would not reasonably be expected to have a Parent Material Adverse Effect, (i) each Parent Benefit Plan has been established, maintained, operated and administered, in all respects, in compliance with its terms and with all applicable Law and (ii) no nonexempt “prohibited transaction” within the meaning of Section 406 of ERISA and Section 4975 of the Code has occurred or is reasonably expected to occur with respect to any Parent Benefit Plan.

(b)    Except as, individually or in the aggregate, has not had and would not reasonably be expected to have a Parent Material Adverse Effect, as of the date hereof, there are no Actions pending or, to the Knowledge of Parent, threatened on behalf of or against any Parent Benefit Plan, the assets of any trust under any Parent Benefit Plan, or the plan sponsor, plan administrator or any fiduciary or any Parent Benefit Plan with respect to the administration or operation of such plans, other than routine claims for benefits.

(c)    Except as, individually or in the aggregate, has not had and would not reasonably be expected to have a Parent Material Adverse Effect, each Parent Benefit Plan that is intended to be “qualified” under Section 401 of the Code has received a favorable determination letter from the IRS to such effect and nothing has occurred or is reasonably expected to cause the loss of such qualification.

 

A-27


Table of Contents

(d)    Neither the execution or delivery of this Agreement, nor the consummation of the Transactions will (either alone or upon the occurrence of any additional or subsequent events) (i) result in any payment or benefit becoming due or payable, or required to be provided, to any director, employee or independent contractor of Parent or any Parent Subsidiary, (ii) increase the amount or value of any benefit or compensation otherwise payable or required to be provided to any such director, employee or independent contractor, (iii) result in the acceleration of the time of payment, vesting or funding of any such benefit or compensation or (iv) except as would not be material to Parent and the Parent Subsidiaries taken as a whole, result in the payment of any amount that could, individually or in combination with any other payment or benefit, constitute an “excess parachute payment” within the meaning of Section 280G of the Code.

(e)    Except as, individually or in the aggregate, has not had and would not reasonably be expected to have a Parent Material Adverse Effect, all contributions required to be made to any Parent Benefit Plan by applicable Law, any plan document or other contractual undertaking, and all premiums due or payable with respect to insurance policies funding any Parent Benefit Plan, for any period through the date of this Agreement have been timely made or paid in full or, to the extent not required to be made or paid on or before the date of this Agreement, have been fully reflected on the consolidated financial statements of Parent included in the Parent SEC Documents.

(f)    Except as, individually or in the aggregate, has not had and would not reasonably be expected to have a Parent Material Adverse Effect, with respect to each Parent Benefit Plan that is subject to the Laws of a jurisdiction other than the United States (whether or not United States law also applies) (a “Foreign Parent Benefit Plan”): (i) each Foreign Parent Benefit Plan required to be registered or intended to meet certain regulatory or other requirements for favorable tax treatment has been timely and properly registered and has been maintained in good standing with the applicable regulatory authorities and requirements; (ii) each Foreign Parent Benefit Plan has been established, maintained, funded and administered in accordance with its terms and applicable Law and (iii) all Foreign Parent Benefit Plans that are required to be funded are fully funded, and adequate reserves have been established with respect to any Foreign Parent Benefit Plan that is not required to be funded.

SECTION 6.18    Environmental Matters. Except as, individually or in the aggregate, has not had and would not reasonably be expected to have a Parent Material Adverse Effect:

(a)    There are no investigations, actions, suits or proceedings (whether administrative or judicial) pending, or, to the Knowledge of Parent, threatened in writing against the Parent Entities alleging non-compliance with or other liability under any Environmental Law.

(b)    The Parent Entities are, and since January 1, 2018 have been, in compliance with all Environmental Laws (which compliance includes the possession by the Parent Entities and compliance with the terms and conditions of all permits, licenses, approvals, or other authorizations required under applicable Environmental Laws to conduct their respective businesses and operations).

(c)    To the Knowledge of Parent, there have been no Releases at any location of Hazardous Materials by the Parent Entities that could reasonably be expected to give rise to any liability of the Parent Entities under any Environmental Laws.

(d)    The Parent Entities have not received during the past three years any unresolved written claim, notice of violation, citation or government inquiry from a Governmental Entity relating to actual or alleged noncompliance by the Parent Entities with or liability of the Parent Entities under applicable Environmental Laws.

 

A-28


Table of Contents

SECTION 6.19    Real Property. Except as, individually or in the aggregate, has not had and would not reasonably be expected to have a Parent Material Adverse Effect:

(a)    Parent or one of the Parent Subsidiaries, as applicable, has good and marketable indefeasible fee simple title to all Owned Real Property of Parent and each Parent Subsidiary, free and clear of all Liens other than Permitted Liens. Parent or a Parent Subsidiary, as applicable, has exclusive possession of each Owned Real Property, other than any use and occupancy rights, without any options to purchase, granted to third-party tenants or licensees pursuant to agreements entered into in the ordinary course of business.

(b)    None of Parent and/or the Parent Subsidiaries is in material default or violation of, or not in compliance with, any Law applicable to its occupancy of the Leased Real Property subject to the Leases, and no event has occurred or circumstance exists which, with the delivery of notice, the passage of time, or both, would constitute such a material breach or default. With respect to the Leased Real Property, Parent and/or the Parent Subsidiaries have and own valid, legally binding and enforceable leasehold estates in the Leased Real Property, free and clear of all Liens other than Permitted Liens.

(c)    Parent and the Parent Subsidiaries have a valid and enforceable right to use any real property that is used in the business but is not Owned Real Property or Leased Real Property.

(d)    There are no existing, pending or, to the Knowledge of Parent, threatened in writing appropriation, condemnation, eminent domain or similar proceedings that affect any Owned Real Property or, to the Knowledge of Parent, Leased Real Property. As of the date hereof, neither Parent nor any Parent Subsidiary has received any written notice of the intention of any Governmental Entity or other person to take or use any of the Real Property.

SECTION 6.20    No Additional Representations. Parent acknowledges that (a) no Company Entity nor any other person has made any representation or warranty, express or implied, as to any Company Entity or any of its subsidiaries or the accuracy or completeness of any information regarding the Company Entities and their subsidiaries furnished or made available to Parent and its Representatives, except as expressly set forth in this Agreement, (b) Parent has not relied on any representation or warranty from any Company Entity or any of its subsidiaries or any other person in determining to enter into this Agreement, except those representations and warranties expressly set forth in Article V and (c) no person shall have or be subject to any liability to Parent or any other person resulting from the distribution to Parent or Parent’s Representatives’ use, of any such information, including any information, documents or materials made available to Parent in any physical or electronic “data rooms”, management presentations or in any other form in expectation of the Transactions. Without limiting the generality of the foregoing, Parent acknowledges that no Company Entity nor any other person has made any representation or warranty, express or implied, as to the financial projections, forecasts, cost estimates and other predictions relating to the Company Entities and their subsidiaries made available to Parent.

ARTICLE VII

Covenants Relating to Conduct of Business

SECTION 7.01    Conduct of Business.

(a)    Conduct of Business by the Company. Except as set forth in Section 7.01(a) of the Company Disclosure Letter or as expressly contemplated by this Agreement or required by applicable Law or with the prior written consent of Parent (such consent not to be unreasonably withheld, conditioned or delayed), from the date of this Agreement to the Exchange Effective Time, or, if earlier, the termination of this Agreement in accordance with its terms, the Company shall, and shall cause each Company Subsidiary to, (i) conduct its business in the ordinary course in all material respects consistent with past practice and (ii) use commercially reasonable efforts

 

A-29


Table of Contents

to preserve intact its business organization and advantageous business relationships, including by maintaining its relations and goodwill with all material suppliers, material customers, material licensors, material licensees, material distributors and Governmental Entities, maintaining its credit ratings and keeping available the services of its current officers and employees. In addition, and without limiting the generality of the foregoing, except as set forth in Section 7.01(a) of the Company Disclosure Letter or as expressly contemplated by this Agreement or required by applicable Law or with the prior written consent of Parent (such consent not to be unreasonably withheld, conditioned or delayed), from the date of this Agreement to the Exchange Effective Time, or, if earlier, the termination of this Agreement in accordance with its terms, the Company shall not, and shall not permit any Company Subsidiary to, do any of the following:

(i)    (A) declare, set aside or pay any dividends on, or make any other distributions (whether in cash, stock or property or any combination thereof) in respect of, any of its capital stock, other equity interests or voting securities, other than (1) regular quarterly cash dividends of no more than $0.2014 per share of Company Common Stock payable by the Company in respect of shares of Company Common Stock with declaration, record and payment dates consistent with past practice and in accordance with the Company’s current dividend policy, (2) dividends and distributions by any Company Subsidiary to its applicable parent, and (3) the issuance of Company Common Stock in settlement of Company RSUs granted pursuant to the Company Stock Plan, (B) split, combine, subdivide or reclassify any of its capital stock, other equity interests or voting securities, or securities convertible into or exchangeable or exercisable for capital stock or other equity interests or voting securities or issue, propose or authorize the issuance of any other securities in respect of, in lieu of or in substitution for its capital stock, other equity interests or voting securities or (C) repurchase, redeem or otherwise acquire, or offer to repurchase, redeem or otherwise acquire, from any third party, any capital stock or voting securities of, or equity interests in, the Company or any Company Subsidiary or any securities thereof convertible into or exchangeable or exercisable for capital stock or voting securities of, or equity interests in, the Company or any Company Subsidiary, or any warrants, calls, options or other rights to acquire any such capital stock, securities or interests, other than (x) the withholding of shares of Company Common Stock to satisfy Tax obligations with respect to Company RSUs granted pursuant to the Company Stock Plan and (y) the acquisition by the Company of a Company RSU granted pursuant to the Company Stock Plan in connection with the forfeiture of such Company RSU;

(ii)    acquire any assets, property or securities if, individually or in the aggregate, such acquisition or acquisitions would reasonably be expected to prevent, materially delay or materially impede the consummation of the Transactions (it being understood and agreed that a ROFO Asset (as defined in the Relationship Agreement) shall be deemed to be such an asset, property or security for purposes of this Section 7.01(a)(ii), and no acquisition by or offer to the Company of any ROFO Assets shall be permitted or required notwithstanding anything in the Relationship Agreement to the contrary);

(iii)    (A) amend the Company Charter, the Company Bylaws, the New York Company Charter or the New York Company Bylaws or (B) amend in any material respect the charter or organizational documents of any other Company Subsidiary; or

(iv)    authorize any of, or commit, resolve or agree to take any of, the foregoing actions.

(b)    Conduct of Business by Parent. Except as set forth in Section 7.01(b) of the Parent Disclosure Letter, in connection with the BEPC Distribution or the BEPC Contribution or as expressly contemplated by this Agreement or required by applicable Law or with the prior written consent of the Company (such consent not to be unreasonably withheld, conditioned or delayed), from the date of this Agreement to the Exchange Effective Time, or, if earlier, the termination of this Agreement in accordance with its terms, Parent shall, and shall cause each Parent Subsidiary to, (i) conduct its business in the ordinary course in all material respects consistent with past practice and (ii) use commercially reasonable efforts to preserve intact its business organization and advantageous business relationships, including by maintaining its relations and goodwill with all material suppliers, material customers, material licensors, material licensees, material distributors and Governmental Entities and keeping available the services of its current officers and employees. In addition, and without limiting

 

A-30


Table of Contents

the generality of the foregoing, except in connection with the BEPC Distribution or the BEPC Contribution, as set forth in Section 7.01(b) of the Parent Disclosure Letter or as expressly contemplated by this Agreement or required by applicable Law or with the prior written consent of the Company (such consent not to be unreasonably withheld, conditioned or delayed), from the date of this Agreement to the Exchange Effective Time, or, if earlier, the termination of this Agreement in accordance with its terms, the Parent Entities shall not do any of the following:

(i)    (A) declare, set aside or pay any dividends on, or make any other distributions (whether in cash, in property or in kind or any combination thereof) in respect of, any of its units, other equity interests or voting securities, other than (1) regular quarterly cash dividends and distributions with respect to Parent LP Units, Parent Preferred Units, Parent GP Interest and Redeemable/Exchangeable Partnership Units, with amounts and declaration, record and payment dates consistent with past practice and in accordance with Parent’s current dividend policy, subject to periodic increases and modifications as determined by the general partner of Parent in the ordinary course of business consistent with past practice, (2) dividends and distributions with record dates after the Exchange Effective Time and (3) regular cash dividends and distributions with respect to the Parent Preferred Units in accordance with their terms, (B) split, combine, subdivide or reclassify any of its units, other equity interests or voting securities, or securities convertible into or exchangeable or exercisable for units or other equity interests or voting securities or issue, propose or authorize the issuance of any other securities in respect of, in lieu of or in substitution for units, other equity interests or voting securities or (C) repurchase, redeem or otherwise acquire, or offer to repurchase, redeem or otherwise acquire, from any third party, any units or voting securities of, or equity interests in, Parent or any securities thereof convertible into or exchangeable or exercisable for units or voting securities of, or equity interests in, Parent or any warrants, calls, options or other rights to acquire any such units, securities or interests other than repurchases, redemptions or acquisitions of, or offers to repurchase, redeem or acquire, in the ordinary course of business consistent with past practice or otherwise in accordance with the terms of any such units, securities or interests;

(ii)    acquire any assets, property or securities if, individually or in the aggregate, such acquisition or acquisitions would reasonably be expected to prevent, materially delay or materially impede the consummation of the Transactions;

(iii)    authorize, recommend, propose, enter into, adopt a plan or announce an intention to adopt a plan of complete or partial liquidation or dissolution, merger, consolidation, restructuring, recapitalization or other reorganization of Parent or BEPC;

(iv)    amend the Parent LP Agreement, except for such changes as would not reasonably be expected to prevent, materially delay or materially impede the Closing; or

(v)    authorize any of, or commit, resolve or agree to take any of, the foregoing actions.

(c)    Other Actions. Each of the Company and Parent shall not, and shall not permit any of their respective subsidiaries to, take any action that would, or that would reasonably be expected to, result in any condition set forth in Article IX not being satisfied (other than as expressly permitted by Section 7.02 or 10.01).

(d)    Advice of Changes. Each of Parent and the Company shall promptly advise the other of any change or event, of which it has Knowledge, (i) having or reasonably likely to have a Parent Material Adverse Effect or a Company Material Adverse Effect, as the case may be, or (ii) that would or would be reasonably likely to cause or constitute a material breach of any of its representations, warranties or covenants contained in this Agreement if such material breach would result in the failure of any condition set forth in Section 9.03(a), 9.03(b), 9.02(a) or 9.02(b), respectively, by the End Date, except that (A) no such notification will affect the representations, warranties or covenants of the parties (or remedies with respect thereto) or the conditions to the obligations of the parties under this Agreement and (B) a failure to comply with this Section 7.01(d) will not constitute the failure of any condition set forth in Article IX to be satisfied unless the underlying Parent Material Adverse Effect, Company Material Adverse Effect or material breach would independently result in the failure of a condition set forth in Article IX to be satisfied.

 

A-31


Table of Contents

SECTION 7.02    No Solicitation by the Company.

(a)    The Company shall not, nor shall it authorize or direct any Company Subsidiary to, nor shall it authorize or direct any officer, director or employee of, or any investment banker, attorney, accountant or other advisor, agent or representative (collectively, “Representatives”) of, the Company or any Company Subsidiary to, directly or indirectly (i) solicit, initiate, knowingly encourage, knowingly induce or knowingly facilitate, or furnish or disclose non-public information in furtherance of, any Company Takeover Proposal or any inquiry or proposal that would reasonably be expected to result in or lead to a Company Takeover Proposal, (ii) enter into any agreement with respect to any Company Takeover Proposal (except an Acceptable Confidentiality Agreement in accordance with this Section 7.02(a) and except that the Company may ascertain facts from any person making an Company Takeover for the purpose of the Company Board and the Special Committee in each case informing itself about such Company Takeover Proposal and the person making it), (iii) enter into, participate in or continue any discussions or negotiations with respect to any Company Takeover Proposal or (iv) furnish or disclose to any person any non-public information regarding the Company or any Company Subsidiary with respect to any Company Takeover Proposal or any inquiry or proposal that would reasonably be expected to result in or lead to a Company Takeover Proposal; provided, however, that, prior to obtaining the Required Company Shareholder Approvals, the Company and its Representatives may, in response to a bona fide written Company Takeover Proposal that the Company Board (acting on the recommendation of the Special Committee) determines in good faith (after consultation with its outside legal counsel and financial advisor) constitutes, or could reasonably be expected to result in or lead to, a Superior Proposal, and which Company Takeover Proposal did not result from a material breach of this Section 7.02(a), subject to compliance with Section 7.02(c), (x) furnish information with respect to the Company and the Company Subsidiaries to the person making such Company Takeover Proposal and its Representatives (provided that all such information has been provided or made available to Parent or is provided or made available to Parent prior to or substantially concurrent with the time it is provided or made available to such person) pursuant to a customary confidentiality agreement not materially less restrictive of the person making the Company Takeover Proposal and its Representatives than the Confidentiality Agreement (an “Acceptable Confidentiality Agreement”) and (y) participate in discussions or negotiations with the person making such Company Takeover Proposal and its Representatives, in each case if and so long as the Company Board (acting on the recommendation of the Special Committee) determines in good faith after consultation with its outside legal counsel that the failure to provide such information or engage in such negotiations or discussions would be inconsistent with its fiduciary duties under applicable Law. Without limiting the foregoing, it is agreed that any violation of the restrictions set forth in this Section 7.02(a) by any Representative of the Company or any Company Subsidiary shall be deemed to be a breach of this Section 7.02(a) by the Company unless (i) such violation is committed without the knowledge of the Company and the Company uses its reasonable best efforts to promptly cure such violation once the Company is made aware or (ii) such Representative is also a Representative of Parent. Upon execution of this Agreement, the Company shall, and shall cause each Company Subsidiary and shall direct its and their Representatives to, (A) immediately cease and cause to be terminated all discussions or negotiations with any person (other than Parent and its Representatives) conducted prior to the date of this Agreement with respect to a Company Takeover Proposal or any inquiry or proposal that would reasonably be expected to result in or lead to a Company Takeover Proposal, (B) promptly request each person (other than Parent and its Representatives), if any, that has executed a confidentiality agreement in the last 6 months to return or destroy all information heretofore furnished to such person or its Representatives by or on behalf of the Company or any Company Subsidiary and (C) immediately terminate all physical and electronic data room access previously granted to any person or its Representatives (other than Parent and its Representatives).

(b)    Neither the Company Board nor the Special Committee or any other committee thereof will (i) (A) withhold or withdraw (or modify in any manner adverse to Parent), or propose publicly to withhold or withdraw (or modify in any manner adverse to Parent), the Company Recommendation (it being understood that, subject to Section 7.02(d), publicly taking a neutral position or no position with respect to a Company Takeover Proposal shall be considered a modification to the Company Recommendation in a manner adverse to Parent) or (B) approve, recommend or declare advisable, or propose publicly to approve, recommend or declare advisable,

 

A-32


Table of Contents

any Company Takeover Proposal (any action in this clause (i) being referred to as a “Company Adverse Recommendation Change”) or (ii) approve, recommend or declare advisable, or propose publicly to approve, recommend or declare advisable, or allow the Company or any of the Company Subsidiaries to execute or enter into, any letter of intent, memorandum of understanding, agreement in principle, merger agreement, acquisition agreement, option agreement, joint venture agreement, alliance agreement, partnership agreement or other similar Contract or arrangement (other than an Acceptable Confidentiality Agreement pursuant to Section 7.02(a)) constituting or relating to any Company Takeover Proposal, or requiring the Company to abandon, terminate, or fail to consummate the Transactions. Notwithstanding the foregoing or anything else to the contrary herein, at any time prior to obtaining the Required Company Shareholder Approvals, the Company Board (acting on the recommendation of the Special Committee) may make a Company Adverse Recommendation Change, if the Company Board (acting on the recommendation of the Special Committee) determines in good faith, after consultation with its outside legal counsel and financial advisor and after giving effect to all of the adjustments to the terms of this Agreement that have been agreed to in writing by Parent in accordance with this Section 7.02(b), that the failure to do so would be reasonably likely to be inconsistent with its fiduciary duties under applicable Law; provided, however, that the Company Board will not be entitled to exercise its rights to make a Company Adverse Recommendation Change unless (x) the Company delivers to Parent a written notice (a “Company Notice”) advising Parent that the Company Board intends to take such action and specifying the reasons therefor, including, in the case of a Superior Proposal, (A) the identity of the party making such Superior Proposal, (B) the material terms and conditions of the Superior Proposal that is the basis of the proposed action by the Company Board and (C) a copy of the most current version of any proposed definitive agreement(s) with respect to any such Superior Proposal and (y) at or after 5:00 p.m., New York City time, on the third Business Day following the day on which the Company delivered the Company Notice (it being understood that for purposes of calculating such three Business Days, the first Business Day will be the first Business Day after the date of such delivery), the Company Board (acting on the recommendation of the Special Committee) reaffirms in good faith (after consultation with its outside legal counsel and financial advisor) that (1) in the case of a Superior Proposal, such Company Takeover Proposal continues to constitute a Superior Proposal and (2) the failure to make a Company Adverse Recommendation Change would be inconsistent with its fiduciary duties under applicable Law. Any change in the financial terms or any other material amendment to the terms and conditions of such Superior Proposal shall require a new Company Notice and a new two Business Day period, and any such two Business Day period shall be calculated in the same manner as the initial three Business Day period. In determining whether to make a Company Adverse Recommendation Change, the Company Board and the Special Committee shall take into account any changes to the terms of this Agreement agreed to in writing by Parent by 5:00 p.m., New York City time, on the last Business Day of the applicable three Business Day period or two Business Day period, as applicable, in response to a Company Notice, and if requested by Parent, the Company shall, and shall cause its Representatives to, engage in good faith negotiations with Parent and its Representatives to make such adjustments in the terms and conditions of this Agreement so that any Company Takeover Proposal would cease to constitute a Superior Proposal or that such failure to make a Company Adverse Recommendation Change would cease to be reasonably likely to be inconsistent with the Company Board’s fiduciary duties under applicable Law.

(c)    In addition to the obligations of the Company set forth in Section 7.02(a) and Section 7.02(b), the Company shall promptly, and in any event within 24 hours, advise Parent orally or in writing of any Company Takeover Proposal or any request for information or inquiry that would reasonably be expected to result in or lead to a Company Takeover Proposal, the identity of the person making any such Company Takeover Proposal, request or inquiry and the material terms of any such Company Takeover Proposal, request or inquiry. The Company shall (i) keep Parent fully informed on a reasonably current basis of the status, including any change to the terms of, any such Company Takeover Proposal and (ii) provide to Parent as soon as practicable after receipt or delivery thereof with copies of all correspondence and other written material sent or provided to the Company from any third party in connection with any Company Takeover Proposal or sent or provided by the Company to any third party in connection with any Company Takeover Proposal.

 

A-33


Table of Contents

(d)    Notwithstanding anything to the contrary contained in this Section 7.02 or in this Agreement, nothing contained in this Agreement shall prohibit the Company or the Company Board (acting on the recommendation of the Special Committee) from taking or disclosing to the stockholders of the Company a position contemplated by Rule 14e-2(a) promulgated under the Exchange Act, complying with Rule 14d-9 promulgated under the Exchange Act, including a “stop, look and listen” communication by the Company Board to the stockholders of the Company pursuant to Rule 14d-9(f) promulgated under the Exchange Act (or any substantially similar communication), complying with Item 1012(a) of Regulation M-A promulgated under the Exchange Act or from making any legally required disclosure to the Company’s stockholders with regard to a Company Takeover Proposal; provided, however, that in no event shall the Company, the Company Board or the Special Committee or any other committee thereof take, or agree to take, any action prohibited by Section 7.02(b). For the avoidance of doubt, a public statement that describes the Company’s receipt of a Company Takeover Proposal and the operation of this Agreement with regard thereto shall not be deemed a Company Adverse Recommendation Change.

(e)    For purposes of this Agreement:

Company Takeover Proposal” means any inquiry, proposal or offer (whether or not in writing) with respect to any (i) tender offer or exchange offer, merger, amalgamation, arrangement, consolidation, share exchange, other business combination or similar transaction involving the Company or any Company Subsidiary, pursuant to which any person or group of persons (or affiliates thereof) would acquire 20% or more of the consolidated revenues, net income, earnings before interest expense, taxes, depreciation and amortization (“EBITDA”) or assets of the Company and the Company Subsidiaries, taken as a whole, (ii) sale, lease, contribution or other disposition, directly or indirectly (including by way of merger, consolidation, share exchange, other business combination, partnership, joint venture, sale of capital stock of or other equity interests in a Company Subsidiary or otherwise) of any business or assets of the Company or the Company Subsidiaries representing 20% or more of the consolidated revenues, net income, EBITDA or assets of the Company and the Company Subsidiaries, taken as a whole, (iii) issuance, sale or other disposition, directly or indirectly, to any person or group of persons (or affiliates or stockholders thereof) of securities (or options, rights or warrants to purchase, or securities convertible into or exchangeable for, such securities) representing 20% or more of the voting power of the Company, (iv) transaction in which any person or group of persons (or affiliates or stockholders thereof) will acquire, directly or indirectly, beneficial ownership, or the right to acquire beneficial ownership, or formation of any group which has beneficial ownership or has the right to acquire beneficial ownership, of 20% or more of the voting power of the Company or (v) combination of the foregoing (in each case, other than the Transactions).

Superior Proposal” means any bona fide written offer (not resulting from a material breach of Section 7.02) made by a third party after the date of this Agreement that, if consummated, would result in such third party (or its stockholders) owning, directly or indirectly, 50% or more of the voting power of shares of the Company Common Stock then outstanding (or of the stock of the surviving entity in a merger or the direct or indirect parent of the surviving entity in a merger) or 50% or more of the assets of the Company and the Company Subsidiaries, taken as a whole, which the Company Board (acting on the recommendation of the Special Committee), determines in good faith (after consultation with its outside legal counsel and financial advisor) to be (i) more favorable to the holders of Company Common Stock from a financial point of view than the Reincorporation Merger, the Share Exchange and the other Transactions (taking into account all of the terms and conditions of, and the likelihood of completion of, such proposal and this Agreement (including any changes to the financial terms of this Agreement agreed to in writing by Parent in response to such offer or otherwise)) and (ii) reasonably capable of being completed, taking into account all financial, legal, regulatory and other aspects of such proposal.

 

A-34


Table of Contents

ARTICLE VIII

Additional Agreements

SECTION 8.01    Preparation of Proxy Statement, Form F-1/F-4, Form F-3, Canadian Prospectus; Shareholders Meeting and Approval.

(a)    As soon as reasonably practicable following the date of this Agreement, the Company shall prepare and file with the SEC the Proxy Statement and Parent and BEPC shall prepare and file with the SEC the Form F-1/F-4 and Form F-3, in each case, in preliminary form. The Proxy Statement will be included in and will constitute a part of the Form F-1/F-4, and Parent may elect, in its sole discretion, to have the Form F-1/F-4 also relate to the registration under the Securities Act of the BEPC Class A Shares, and the Parent LP Units issuable upon the exchange of such BEPC Class A Shares, to be issued in connection with the BEPC Distribution. The Parent Entities and the Company shall make available to each other all information, and provide such other assistance, as may be reasonably requested in connection with the preparation, filing and distribution of the Proxy Statement and the Form F-1/F-4 and the preparation and filing of the Form F-3. Such information and assistance shall include, if requested by Parent, the provision of such financial statements or other information of the Company and the Company Subsidiaries, and assistance with the preparation of pro forma financial statements of the Parent Entities, in each case that are required to be included or incorporated by reference into the Form F-1/F-4 or Form F-3, and the Company shall use its reasonable best efforts to cause its auditors (and any other current or former auditors of the Company or any Company Subsidiary, as the case may be) to deliver any required acknowledgements and consents in respect of any financial statements of the Company or any Company Subsidiary to be included or incorporated by reference into the Form F-1/F-4 or Form F-3. The Company hereby consents to the inclusion or incorporation by reference into the Form F-1/F-4 and Form F-3 of any financial statements or other information relating to the Company or any Company Subsidiary reasonably required to be included or incorporated by reference therein. Each of the Parent Entities and the Company shall use its reasonable best efforts to respond as promptly as reasonably practicable to any comments of the SEC with respect thereto and to have the Proxy Statement cleared by the SEC, and the Form F-1/F-4 and the Form F-3 declared effective by the SEC, in each case as promptly as reasonably practicable. The Parent Entities and the Company shall notify each other promptly of the receipt of any comments from the SEC or its staff and of any request by the SEC or its staff for amendments or supplements to the Proxy Statement, Form F-1/F-4 or Form F-3 or for additional information and promptly shall supply each other with copies of all correspondence between it or any of its Representatives, on the one hand, and the SEC or its staff, on the other hand, with respect to the Proxy Statement, Form F-1/F-4 or Form F-3. Notwithstanding the foregoing, prior to filing (or in the case of the Proxy Statement and Form F-1/F-4, mailing) the Proxy Statement, Form F-1/F-4 or Form F-3 (or any amendment or supplement thereto) or responding to any comments of the SEC with respect thereto, each of the Parent Entities and the Company, as the case may be, (i) shall provide the other party with a reasonable opportunity to review and comment on such document or response (including the proposed final version of such document or response), (ii) shall consider in good faith all comments reasonably proposed by such other party and (iii) shall not file or mail such document or respond to the SEC prior to receiving such other party’s approval, which approval shall not be unreasonably withheld, conditioned or delayed. Each of the Company and the Parent Entities shall advise the other, promptly after receipt of notice thereof, of the time of effectiveness of the Form F-1/F-4 and Form F-3, the issuance of any stop order relating thereto or the suspension of the qualification of the BEPC Class A Shares or Parent LP Units to be issued as Consideration for offering or sale in any jurisdiction, and each of the Company and the Parent Entities will use its reasonable best efforts to have any such stop order or suspension lifted, reversed or otherwise terminated. Each of the Company and the Parent Entities will also take any other action (other than qualifying to do business in any jurisdiction in which it is not now so qualified) required to be taken under the Securities Act, the Exchange Act, any applicable state securities or “blue sky” laws and the rules and regulations thereunder in connection with the Transactions.

(b)    The Company shall also make available to Parent all information and provide such other assistance as may be requested by Parent in connection with the preparation and filing of the Canadian Prospectus. Such information and assistance shall include, if requested by Parent, the provision of financial

 

A-35


Table of Contents

statements or other information of the Company and the Company Subsidiaries and assistance with the preparation of pro forma financial statements of the Parent Entities, in each case that are required to be included or incorporated by reference into the Canadian Prospectus pursuant to applicable Canadian Securities Laws. The Company shall use its reasonable best efforts to cause its auditors (and any other current or former auditors of the Company or any Company Subsidiary, as the case may be) to (i) deliver any required acknowledgements and consents in respect of any financial statements of the Company to be included or incorporated by reference into the Canadian Prospectus and (ii) procure the translation of any such financial statements into French as may be required pursuant to applicable Canadian Securities Laws. The Company hereby consents to the inclusion or incorporation by reference into the Canadian Prospectus of any financial statements or other information relating to the Company or any Company Subsidiary reasonably required to be included or incorporated by reference therein.

(c)    If, prior to (i) receipt of the Required Company Shareholder Approvals in the case of the Proxy Statement or (ii) the Exchange Effective Time in the case of the Form F-1/F-4 and Form F-3, any event or change occurs that is required to be described in an amendment of, or a supplement to, the Proxy Statement, Form F-1/F-4 or Form F-3, the Parent Entities or the Company, as the case may be, shall promptly notify the other party of such event or change, and the Parent Entities and the Company shall cooperate to promptly prepare and file with the SEC any necessary amendment or supplement to the Proxy Statement, Form F-1/F-4 or Form F-3 and, as required by applicable Law, disseminate the information contained in any such amendment or supplement to the Proxy Statement or Form F-1/F-4 to the Company’s stockholders.

(d)    Unless this Agreement is terminated in accordance with its terms, the Company shall, as soon as reasonably practicable following effectiveness of the Form F-1/F-4, duly call, give notice of, convene and hold a meeting of its stockholders (the “Company Shareholders Meeting”) for the purpose of seeking the Required Company Shareholder Approvals. The Company shall use its reasonable best efforts to cause the Proxy Statement to be mailed to the Company’s stockholders as soon as reasonably practicable after the Form F-1/F-4 is declared effective under the Securities Act, in accordance with applicable Law, the Company Charter and the Company Bylaws. The Company shall also include the Company Recommendation in the Proxy Statement and the Company Board shall take all lawful action to solicit the adoption of this Agreement and the Plan of Merger by the holders of Company Common Stock, except to the extent that the Company Board (acting on the recommendation of the Special Committee) shall have made a Company Adverse Recommendation Change as permitted by Section 7.02(b). Notwithstanding the foregoing, and subject to compliance with any requirements of applicable Law, the Company Charter and the Company Bylaws, if the Company reasonably believes, after consultation with its outside legal counsel and Parent, that (i) it is necessary to postpone or adjourn the Company Shareholders Meeting to ensure that any required amendment or supplement to the Proxy Statement is mailed to the holders of Company Common Stock within a reasonable amount of time in advance of the Company Shareholders Meeting, (ii) such postponement or adjournment is required by a court or other Governmental Entity of competent jurisdiction in connection with any Actions in connection with this Agreement or the Transactions or (iii)(A) it will not receive proxies sufficient to obtain the Required Company Shareholder Approvals, whether or not a quorum is present, or (B) it will not have sufficient shares of Company Common Stock present in person or by proxy to constitute a quorum necessary to conduct the business of the Company Shareholders Meeting, then the Company may postpone or adjourn, or make one or more successive postponements or adjournments of, the Company Shareholders Meeting, so long as, in the case of any postponement or adjournment under clause (iii) of this Section 8.01(d), the date of the Company Shareholders Meeting is not postponed or adjourned more than an aggregate of 15 calendar days. Without limiting the generality of the foregoing, the Company agrees that its obligations pursuant to this Section 8.01(d) shall not be affected by the commencement, public proposal, public disclosure or communication to the Company of any Company Takeover Proposal or the making of any Company Adverse Recommendation Change by the Company Board (acting on the recommendation of the Special Committee).

 

A-36


Table of Contents

SECTION 8.02    Reasonable Best Efforts; Notification.

(a)    Upon the terms and subject to the conditions set forth in this Agreement, each of the parties shall use its reasonable best efforts to take, or cause to be taken, all actions, and to do, or cause to be done, and to assist and cooperate with the other parties in doing, all things necessary, proper or advisable to consummate and make effective, as promptly as practicable, the Reincorporation Merger, the Share Exchange and the other Transactions, including (i) the taking of all reasonable acts necessary to cause the conditions set forth in Article IX to be satisfied as soon as reasonably practicable, (ii) the obtaining of all mandatory or appropriate nonactions and Consents from Governmental Entities and the making of all mandatory or appropriate registrations and filings (including filings with Governmental Entities, if any) and the taking of all reasonable steps as may be necessary to obtain a Consent from, or to avoid an Action by, any Governmental Entity, (iii) the obtaining of all mandatory or appropriate Consents from third parties, (iv) the defending of any lawsuits or other legal proceedings, whether judicial or administrative, challenging this Agreement or the consummation of the Transactions, including seeking to have any stay or temporary restraining order entered by any court or other Governmental Entity vacated or reversed and (v) the execution and delivery of any additional instruments mandatory or appropriate to consummate the Transactions and to fully carry out the purposes of this Agreement. In connection with and without limiting the foregoing, the Company and Parent shall duly file, in consultation and cooperation with the other parties hereto, with the U.S. Federal Trade Commission and the Antitrust Division of the Department of Justice the notification and report form (the “HSR Filing”) required under the HSR Act with respect to the Transactions as promptly as practicable after the date of this Agreement. The Company and Parent shall also duly file, or cause to be filed, in consultation and cooperation with the other parties hereto, all filings and applications, and submit all documentation and information that is required, or in the opinion of Parent, following reasonable consultation with the Company, that is advisable, to obtain the Competition Act Approval. Each party shall cooperate with the other party to the extent necessary to assist the other party in the preparation of its HSR Filing and any other mandatory or appropriate Consents, to request early termination of the waiting period required by the HSR Act and, if requested, to promptly amend or furnish additional information with respect to the HSR Filing and any other mandatory or appropriate Consents.

(b)    In connection with and without limiting the foregoing, the Company and the Company Board and Parent shall (x) take all action necessary (including by granting any approvals) to ensure that no state takeover statute or similar statute or regulation is or becomes applicable to any Transaction or this Agreement and (y) if any state takeover statute or similar statute or regulation becomes applicable to any Transaction or this Agreement, take all action necessary (including by granting any approvals) to ensure that the Reincorporation Merger, the Share Exchange and the other Transactions may be consummated as promptly as practicable on the terms contemplated by this Agreement and otherwise to eliminate or minimize the effect of such statute or regulation on the Reincorporation Merger, the Share Exchange and the other Transactions.

(c)    Promptly after the date of this Agreement, the Company, as the holder of all of the issued and outstanding shares of capital stock of the New York Company, shall adopt by written consent the Plan of Merger and the Plans of Exchange and shall take all action to waive any right to dissent (and any notice of such right) from the Share Exchange under Sections 623 and 910 of the NYBCL.

(d)    Parent shall use its reasonable best efforts to, no later than promptly after the satisfaction (or, to the extent permitted herein and by applicable Law, waiver) of the conditions set forth in Section 9.01, (i) declare the BEPC Distribution, (ii) set the BEPC Distribution Ratio and (iii) set the record date with respect to the BEPC Distribution for the earliest possible date thereafter. After such declaration, the Parent Entities shall use their reasonable best efforts, and the Company shall cooperate with Parent to, cause the BEPC Distribution to occur as promptly as practicable, except that the Parent Entities shall not be required to cause the BEPC Distribution to occur any earlier than immediately prior to the Share Exchange at the Closing.

(e)    Notwithstanding this Section 8.02 or anything else to the contrary herein, Parent shall not be required to dispose of any of its assets or to limit its freedom of action with respect to any of its businesses, or to

 

A-37


Table of Contents

consent to any disposition of the Company’s assets or limits on the Company’s freedom of action with respect to any of its businesses or any other Antitrust Restriction, or to commit or agree to any of the foregoing (each, a “Regulatory Requirement”), and the Company shall not, and nothing in Section 8.02(a) or 8.02(b) shall authorize the Company to, commit or agree to a Regulatory Requirement, to obtain any Consents in connection with, or to remove any impediments to the Transactions relating to, the HSR Act, the Competition Act or other antitrust, competition or premerger notification, trade regulation law, regulation or order (“Antitrust Laws”) or to avoid the entry of, or to effect the dissolution of, any injunction, temporary restraining order or other order in any Action relating to Antitrust Laws.

(f)    Each party shall give prompt (and in any event within two Business Days) notice to the other party of the receipt of any notice or other direct or indirect communication from a Governmental Entity in connection with the Transactions or from any person alleging that the consent of such person is or may be required in connection with the Transactions, in each case to the extent such other party is not aware of such matter; provided, however, that no notification pursuant to this Section 8.02(f) shall affect the representations, warranties, covenants or agreements of the parties (or remedies with respect thereto) or the conditions to the obligations of the parties under this Agreement.

(g)    Notwithstanding this Section 8.02 or anything else to the contrary herein, Parent shall, acting reasonably and in good faith, direct and control all aspects of the parties’ efforts to obtain all mandatory or appropriate nonactions and Consents from Governmental Entities or in any Actions before any Governmental Entity; provided that, (i) Parent shall provide the Company with reasonable prior notice of commitments or material actions that Parent proposes to undertake with any Governmental Entity in connection with such efforts and (ii) Parent shall consult with the Company and consider the Company’s views with respect to such matters in good faith.

(h)    Notwithstanding anything to the contrary set forth in this Agreement, in no event shall the Company have any liability for, or be deemed to breach, violate or fail to perform any of the provisions of this Agreement by reason of, any action taken or omitted to be taken by the Company, any of the Company Subsidiaries or any of its or their respective Representatives at the express direction of Parent, any of its affiliates or any of their respective Representatives.

SECTION 8.03    Equity-Based Compensation.

(a)    At the Reincorporation Effective Time, each Company RSU outstanding as of the Reincorporation Effective Time shall automatically and without any action on the part of the holder thereof, be converted into an award of the same type with respect to New York Company Class B Common Stock on a one-for-one basis (with the same terms) and, following such conversion, shall be referred to as a “New York Company RSU”.

(b)    At the Exchange Effective Time, each New York Company RSU outstanding immediately prior to the Exchange Effective Time shall be converted into a time-based restricted stock unit of BEPC with respect to a number of BEPC Class A Shares equal to the product of (i) the number of Eligible Shares subject to such New York Company RSU immediately prior to the Exchange Effective Time and (ii) the Adjusted Exchange Ratio, with any fractional shares rounded down to the nearest whole share, subject to adjustment in accordance with Section 4.12, subject to substantially the same terms and conditions as were applicable to such New York Company RSU immediately prior to the Exchange Effective Time (except that the form of payment upon vesting shall be in BEPC Class A Shares rather than in Eligible Shares).

(c)    Prior to the Exchange Effective Time, the Company Board (or, if appropriate, any committee administering the Company Stock Plan) shall adopt such resolutions and take such other actions as may be required to effect the treatment of the Company RSUs and the New York Company RSUs described in Sections 8.03(a) and 8.03(b). The Company shall take all actions necessary to effect the conversion of the Company RSUs

 

A-38


Table of Contents

and to ensure that, from and after the Exchange Effective Time, none of the Parent Entities or Company Entities will be required to deliver Eligible Shares or other capital stock of the Company or the New York Company to any person in settlement of Company RSUs. The New York Company shall take all corporate action necessary to effect the conversion of the Company RSUs pursuant to this Section 8.03. BEPC shall take all corporate action necessary to (i) assume the Company Stock Plan, (ii) effect the conversion of the New York Company RSUs pursuant to this Section 8.03 and (iii) reserve for issuance a sufficient number of BEPC Class A Shares for delivery upon settlement of the awards described in this Section 8.03. As soon as reasonably practicable after the Exchange Effective Time, to the extent necessary, BEPC shall file a registration statement on Form S-8 (or any successor or other appropriate form) with the SEC with respect to the shares of BEPC Class A Shares underlying the awards described in this Section 8.03 and shall use its reasonable best efforts to maintain the effectiveness of such registration.

SECTION 8.04    Employee Matters.

(a)    For at least 12 months following the Closing Date, the Parent Entities shall provide or cause to be provided to each employee of the Company and the Company Subsidiaries (collectively, the “Continuing Employees”) the same base salary or hourly wage rate as provided to each such Continuing Employee immediately prior to the Closing Date and other compensation and benefits that are substantially comparable in the aggregate to those provided to each such Continuing Employee as of immediately prior to the Closing Date.

(b)    The Parent Entities further agree that, from and after the Closing Date, the Parent Entities shall cause the Continuing Employees to be granted credit for any service with the Company or the Company Subsidiaries earned prior to the Closing Date for eligibility and vesting purposes and for purposes of vacation accrual and severance benefits under the benefit and compensation plans or arrangements of Parent or BEPC and their affiliates, as applicable, in which Continuing Employees are eligible to participate pursuant to the terms of such plans or arrangements, except as would result in a duplication of benefits or for purposes of any frozen or discontinued plans (or frozen or discontinued portions of plans). In addition, under any employee welfare benefit plan maintained by the Parent Entities or any of their affiliates in which Continuing Employees (and their eligible dependents) will be eligible to participate from and after the Closing Date, Parent Entities shall use commercially reasonable efforts to (A) cause to be waived all preexisting condition exclusions and actively at work requirements, eligibility waiting periods and evidence of insurability requirements to the extent waived or satisfied by any Continuing Employee (or dependent) as of the Closing Date and (B) cause any deductible, co-insurance and covered out-of-pocket expenses paid on or before the Closing Date by any Continuing Employee (or covered dependent thereof) to be taken into account for purposes of satisfying the corresponding deductible, coinsurance and maximum out of pocket provisions after the Closing Date under any such welfare plan.

(c)    Nothing contained in this Agreement is intended to (i) be treated as an amendment of any particular Company Benefit Plan or Parent Benefit Plan, (ii) prevent the Parent Entities or any of their affiliates from amending or terminating any of their benefit plans or, after the Closing, any Company Benefit Plan in accordance with their terms, (iii) prevent the Parent Entities or any of their affiliates, after the Closing, from terminating the employment of any Continuing Employee or (iv) create any third-party beneficiary rights in any Continuing Employee, any beneficiary or dependent thereof, or any collective bargaining representative thereof, with respect to the compensation, terms and conditions of employment and/or benefits that may be provided to any Continuing Employee by the Parent Entities or any of their affiliates or under any benefit plan which the Parent Entities or any of their affiliates may maintain.

SECTION 8.05    Indemnification.

(a)    From and after the Reincorporation Effective Time, Parent shall, and shall cause BEPC and the Surviving Company to, to the fullest extent permitted by Law, cause the Surviving Corporation to honor all of the Company’s and the Company Subsidiaries’ obligations to indemnify (including any obligations to advance

 

A-39


Table of Contents

funds for expenses) the current or former directors and officers of the Company and any Company Subsidiary or, from and after the Exchange Effective Time, the New York Company and any subsidiary thereof (each, together with such person’s heirs, executors or administrators, a “Company Indemnified Party”) for acts or omissions by such directors and officers occurring prior to the Reincorporation Effective Time or the Exchange Effective Time, as applicable, to the extent that such obligations of the Company exist on the date of this Agreement, whether pursuant to the Company Charter, the Company Bylaws, the organizational documents of any Company Subsidiary, individual indemnity agreements or otherwise, and such obligations shall survive the Reincorporation Merger and Share Exchange and shall continue in full force and effect in accordance with the terms of the Company Charter, the Company Bylaws, the organizational documents of any Company Subsidiary and such individual indemnity agreements from the Exchange Effective Time until the expiration of the applicable statute of limitations with respect to any claims against such Company Indemnified Party arising out of such acts or omissions.

(b)    The Company may in its discretion purchase a pre-paid “tail” directors’ and officers’ liability insurance policy covering the six-year period from and after the Reincorporation Effective Time (including for the avoidance of doubt, from and after the Exchange Effective Time) with respect to claims arising from or related to facts or events which occurred at or before the Exchange Effective Time; provided that without Parent’s consent, the cost of such “tail” policy will not exceed 300% of the annual premiums paid as of the date of this Agreement by the Company for such insurance (such 300% amount, the “Maximum Premium”). If the Company declines to purchase such a pre-paid “tail” policy, Parent shall purchase such a pre-paid “tail” policy or, at Parent’s election in lieu of purchasing such a “tail” policy, for a period of six years after the Exchange Effective Time, cause to be maintained in effect the policies of directors’ and officers’ liability insurance maintained by the Company as of the date of this Agreement (provided that (i) Parent may substitute therefor policies with reputable and financially sound carriers of at least the same coverage and amounts containing terms and conditions which are no less advantageous and (ii) the Company shall cooperate with Parent in connection with obtaining such substitute policies, including by providing information reasonably requested by Parent in connection therewith) with respect to claims arising from or related to facts or events which occurred at or before the Exchange Effective Time; provided, however, that Parent shall not be obligated to purchase such a “tail” policy if the cost would exceed the Maximum Premium or make annual premium payments for such insurance to the extent such premiums exceed the Maximum Premium. If such insurance coverage cannot be obtained at all, or can only be obtained at an annual premium in excess of the Maximum Premium, Parent shall maintain the most advantageous policies of directors’ and officers’ insurance obtainable for an annual premium equal to the Maximum Premium. To the extent the Company elects to purchase a pre-paid “tail” policy as described in this Section 8.05(b), the Company shall cooperate and consult with Parent in all respects in connection with obtaining such a “tail” policy, including by designating Parent as a successor in liability thereunder.

SECTION 8.06    Fees and Expenses.

(a)    Except as provided below, all fees and expenses incurred in connection with the Reincorporation Merger, the Share Exchange and the other Transactions shall be paid by the party incurring such fees or expenses, whether or not the Transactions are consummated.

(b)    The Company will pay to Parent a fee equal to $15,000,000 (the “Expense Reimbursement Fee”) if this Agreement is terminated by either Parent or the Company pursuant to Section 10.01(b)(iii). Any Expense Reimbursement Fee due under this Section 8.06(b) shall be paid by wire transfer of same day funds to an account designated by Parent on the Business Day immediately following the date of termination of this Agreement.

(c)    Each of the parties hereto acknowledge that the agreements contained in this Section 8.06 are an integral part of the transactions contemplated by this Agreement and that, without these agreements, the other parties hereto would not have entered into this Agreement; accordingly, if the Company fails promptly to pay the Expense Reimbursement Fee, if any, and, in order to obtain such payment, Parent commences an Action that results in a Judgment against the Company for the amounts set forth in Section 8.06(b), the Company shall pay to

 

A-40


Table of Contents

Parent interest on the amounts set forth in Section 8.06(b), at a rate per annum equal to three-month LIBOR (as reported in The Wall Street Journal (Northeast edition) or, if not reported therein, in another authoritative source selected by Parent) on the date such payment was required to be made (or if no quotation for three-month LIBOR is available for such date, on the next preceding date for which such a quotation is available) plus 1.5%.

SECTION 8.07    Public Announcements. The Parent Entities, on the one hand, and the Company Entities, on the other hand, shall consult with each other before issuing, and provide each other the opportunity to review and comment upon, any material press release or other material public statements with respect to this Agreement, the Reincorporation Merger, the Share Exchange and the other Transactions and shall not (and shall not cause or permit their respective Representatives to) issue any such material press release or make any such material public statement prior to such consultation, except (a) as may be required by applicable Law, court process or by obligations pursuant to any listing agreement with, or rules of, any securities exchange or listing authority or as would not be reasonably practicable as a result of requirements of applicable Law or (b) as to any public release or public announcement (x) made or proposed to be made by the Company (acting upon the recommendation of the Special Committee) in connection with a Company Takeover Proposal, a Superior Proposal, a Company Adverse Recommendation Change or any action taken pursuant thereto, in each case, that does not violate Section 7.02 or (y) in connection with any dispute between the parties regarding this Agreement or the Transactions. The Company and Parent agree that the initial press release to be issued with respect to the Transactions will be in the form heretofore agreed to by the parties. Notwithstanding the foregoing sentences of this Section 8.07, the Parent Entities and the Company may make any oral or written public announcements, releases or statements without complying with the foregoing requirements if the substance of such announcements, releases or statements, was publicly disclosed and previously subject to the foregoing requirements.

SECTION 8.08    Dividends and Distributions. Prior to the Closing, each of Parent and the Company shall coordinate with the other regarding the declaration of any dividends or distributions in respect of Parent LP Units and Company Common Stock and the record dates and payment dates relating thereto, it being the intention of the parties that holders of Company Common Stock shall not receive dividends both in respect of Company Common Stock and also dividends or distributions, as applicable, in respect of the BEPC Class A Shares or Parent LP Units that they receive in exchange therefor in the Transactions.

SECTION 8.09    Stock Exchange Listing. The Parent Entities shall use their reasonable best efforts to cause, on or prior to the Closing Date, the BEPC Class A Shares and Parent LP Units constituting the Consideration and the Parent LP Units issuable by Parent upon exchange of such BEPC Class A Shares to be (x) approved for listing on the NYSE, subject to official notice of issuance, and (y) conditionally approved for listing on the TSX, subject only to customary conditions. The Company shall use its reasonable best efforts to cooperate with Parent in connection with the foregoing, including by providing information reasonably requested by Parent in connection therewith.

SECTION 8.10    Stock Exchange Delisting and Deregistration. Prior to the Exchange Effective Time, the Company shall cooperate with Parent and use its reasonable best efforts to take, or cause to be taken, all actions, and do or cause to be done all things, necessary, proper or advisable on its part under applicable Laws and the rules and requirements of the National Association of Securities Dealers Automated Quotations System (“NASDAQ”) to cause the delisting of the Company Common Stock from NASDAQ as promptly as practicable after the Exchange Effective Time, and in any event no more than two Business Days after the Closing Date, and the deregistration of the Company Common Stock under the Exchange Act as promptly as practicable after such delisting; provided that the Company shall not cause the Company Common Stock to be delisted from NASDAQ prior to the Exchange Effective Time. If the Surviving Corporation is required to file any quarterly or annual report by a filing deadline that is imposed by the Exchange Act and which falls on a date within the ten days following the Closing Date, the Company shall make available to Parent, at least five Business Days prior to the Closing Date, a substantially final draft of any such annual or quarterly report reasonably likely to be required to be filed during such period.

 

A-41


Table of Contents

SECTION 8.11 Transaction Litigation. In the event that any Action relating to the Transactions is brought against the Company or any of its directors or officers, the Company will promptly notify the Parent Entities of such Action and shall keep the Parent Entities informed on a reasonably current basis with respect to the status thereof. Subject to applicable Law, the Company shall give the Parent Entities the opportunity, at the cost and expense of the Parent Entities, to participate in the defense or settlement of any such Action, and no such settlement shall be agreed to without the prior written consent of the Parent Entities (which consent shall not be unreasonably withheld, conditioned or delayed). In the event that any Action relating to the Transactions is brought against the Parent Entities or any of its directors or officers, the Parent Entities will promptly notify the Company of such Action and shall keep the Company informed on a reasonably current basis with respect to the status thereof. Subject to applicable Law, the Parent Entities shall give the Company the opportunity, at the Company’s cost and expense, to participate in the defense or settlement of any such Action.

SECTION 8.12    Section 16 Matters. Prior to the Exchange Effective Time, the Company shall take all such steps as may be required and permitted to cause any dispositions of Company Common Stock (including derivative securities with respect thereto) by each director or officer of the Company to be exempt under Rule 16b-3 of the Exchange Act.

SECTION 8.13 Resignations. Prior to the Exchange Effective Time, to the extent requested by Parent, the Company shall cause any director or officer of the Company or any Company Subsidiary to execute and deliver a letter effectuating his or her resignation as a director or officer of such entity effective as of the Exchange Effective Time.

SECTION 8.14    Tax Matters.

(a)    Each of the Parent Entities and the Company Entities shall (and shall cause its subsidiaries and its and its subsidiaries’ officers and employees to) use their reasonable best efforts to cause the Reincorporation Merger to qualify for the Reincorporation Tax Treatment, the BEPC Exchange to qualify for the 351 Tax Treatment, the Parent Exchange to qualify for the 721 Tax Treatment and the Unit Recipients to qualify for the Parent Nonrecognition Tax Treatment, and shall not take or knowingly fail to take any action that could reasonably be expected to impede or prevent the Reincorporation Merger from qualifying for the Reincorporation Tax Treatment, the BEPC Exchange from qualifying for the 351 Tax Treatment, the Parent Exchange from qualifying for the 721 Tax Treatment or the Unit Recipients from qualifying for the Parent Nonrecognition Tax Treatment.

(b)    Each of the Parent Entities and the Company Entities shall (and shall cause its subsidiaries and its and its subsidiaries’ officers and employees to) promptly notify the other parties to this Agreement if it becomes aware of any non-public fact or circumstance that would reasonably be likely to prevent or impede the Reincorporation Merger from qualifying for the Reincorporation Tax Treatment, the BEPC Exchange from qualifying for the 351 Tax Treatment, the Parent Exchange from qualifying for the 721 Tax Treatment or the Unit Recipients from qualifying for the Parent Nonrecognition Tax Treatment.

(c)    Each of the Parent Entities and the Company Entities shall (and shall cause its subsidiaries and its and its subsidiaries’ officers and employees to) use their reasonable best efforts to cause and allow (i) the IRS to deliver the Ruling as soon as possible following the date of this Agreement and (ii) Torys LLP to deliver the opinion described in Section 9.03(c), including, in the case of clause (ii) of this Section 8.14(c), by providing Torys LLP with such customary representations and warranties as Torys LLP determines are necessary to deliver such opinion (only to the extent such person believes in good faith that it is able to make such representations and warranties truthfully).

(d)    No affiliate of Parent will undertake any transfer or other disposition of New York Company Class C Common Stock pursuant to, or in connection with, the Transactions, unless Parent obtains an opinion of tax counsel at a “more likely than not” level of comfort or higher that such transfer or disposition will not cause the Unit Recipients to be allocated or otherwise recognize income or gain attributable to, or as a result of, such transfer or disposition.

 

A-42


Table of Contents

SECTION 8.15    Transaction Documents. On or prior to the Closing Date, (a) the applicable Parent Entities shall, and shall cause their applicable affiliates to, and the Company shall, and shall cause its applicable affiliate to, enter into the Rights Agreement, the Subordinate Credit Agreements and the Equity Commitment Agreement to which it is party, in each case, substantially in the forms attached hereto as Exhibits G, H and I, respectively, and (b) BEPC shall file with the Registrar of Companies of the Province of British Columbia the Amended Articles substantially in the form attached hereto as Exhibit J.

ARTICLE IX

Conditions Precedent

SECTION 9.01    Conditions to Each Party’s Obligation to Consummate the Merger. The respective obligation of each party to consummate the Reincorporation Merger and the Share Exchange is subject to the satisfaction or, to the extent legally permissible (and except with respect to the condition set forth in Section 9.01(a), which shall not be waivable), waiver on or prior to the Closing Date of the following conditions:

(a)    Required Company Shareholder Approvals. The Required Company Shareholder Approvals shall have been obtained.

(b)    Canada Listing. The BEPC Class A Shares and Parent LP Units constituting the Consideration shall have been conditionally approved for listing on the TSX, subject only to customary conditions.

(c)    U.S. Listing. The BEPC Class A Shares and Parent LP Units constituting the Consideration shall have been approved for listing on the NYSE, subject to official notice of issuance.

(d)    Governmental Consents. (i) Any waiting period (and any extension thereof) applicable to the Transactions under the HSR Act shall have been terminated or shall have expired, (ii) the Competition Act Approval shall have been obtained and (iii) each of the Consents set forth on Section 9.01(d)(iii) of the Parent Disclosure Letter shall have been obtained from the applicable Governmental Entity (whether by lapse of time or express confirmation of the relevant Governmental Entity) and shall be in full force and effect at the Closing.

(e)    No Restraints. No temporary restraining order, preliminary or permanent injunction or other Judgment or Law entered, enacted, promulgated, enforced or issued by any court or other Governmental Entity of competent jurisdiction (collectively, “Restraints”) shall be in effect preventing, making illegal or prohibiting the consummation of the Transactions.

(f)    Form F-1/F-4 and Form F-3. Each of the Form F-1/F-4 and Form F-3 shall have been declared effective under the Securities Act and shall not be the subject of any stop order suspending the effectiveness of such registration statement or initiated or threatened proceedings seeking such a stop order.

(g)    Canadian Prospectus. Parent and BEPC shall have filed the Canadian Prospectus with the Canadian Securities Authorities and shall have obtained a receipt therefor from the Ontario Securities Commission, in its capacity as principal regulator in accordance with National Policy 11-202 – Process for Prospectus Reviews in Multiple Jurisdictions, which evidences the receipt or the deemed receipt by the Canadian Securities Authorities of the Canadian Prospectus.

SECTION 9.02    Conditions to Obligations of Parent Entities. The obligations of the Parent Entities to consummate the Share Exchange are further subject to the satisfaction or, to the extent legally permissible, waiver on or prior to the Closing Date of the following conditions:

(a)    Representations and Warranties. The representations and warranties of the Company Entities (i) in Sections 5.01 (solely with respect to the Company and the New York Company), 5.03, 5.04 and 5.05 shall be true and correct in all material respects at and as of the date of this Agreement and at and as of the Closing Date as if

 

A-43


Table of Contents

made at and as of the Closing Date (except to the extent expressly made as of an earlier date, in which case as of such earlier date and, in the case of Section 5.04(a), except for de minimis inaccuracies), (ii) in Section 5.09(b) shall be true and correct in all respects as of the date of this Agreement and at and as of the Closing Date as if made at and as of the Closing Date and (iii) in this Agreement (other than the foregoing sections, subsections and sentences) shall be true and correct (ignoring for such purposes any materiality or material adverse effect qualifiers set forth therein) at and as of the date of this Agreement and at and as of the Closing Date as if made at and as of the Closing Date (except to the extent expressly made as of an earlier date, in which case as of such earlier date), other than for such failures in this clause (iii) to be true and correct (ignoring for such purposes any materiality or material adverse effect qualifiers set forth therein) that, individually or in the aggregate, have not had and would not reasonably be expected to have a Company Material Adverse Effect (it being agreed that with respect to any representation or warranty with respect to which effects resulting from or arising in connection with the matters set forth in clause (iv) of the definition of the term “Material Adverse Effect” are not excluded for purposes of qualifying such representation or warranty in determining whether a Company Material Adverse Effect has occurred or would reasonably be expected to occur, such effects will similarly not be excluded for purposes of this Section 9.02(a)).

(b)    Performance of Obligations of the Company and the New York Company. The Company and the New York Company shall have performed in all material respects all obligations required to be performed by them under this Agreement that are required to be performed on or prior to the Closing Date.

SECTION 9.03    Conditions to Obligation of the Company Entities. The obligation of the Company Entities to consummate the Reincorporation Merger and the Share Exchange is further subject to the satisfaction or, to the extent legally permissible, waiver on or prior to the Closing Date of the following conditions:

(a)    Representations and Warranties. The representations and warranties of the Parent Entities (i) in Sections 6.01(a), 6.02, 6.03 and 6.04 shall be true and correct in all material respects at and as of the date of this Agreement and at and as of the Closing Date as if made at and as of the Closing Date (except to the extent expressly made as of an earlier date, in which case as of such earlier date and, in the case of Section 6.02(a), except for de minimis inaccuracies), (ii) in Section 6.08(b) shall be true and correct in all respects as of the date of this Agreement and at and as of the Closing Date as if made at and as of the Closing Date and (iii) in this Agreement (other than the foregoing sections, subsections and sentences) shall be true and correct (ignoring for such purposes any materiality or material adverse effect qualifiers set forth therein) at and as of the date of this Agreement and at and as of the Closing Date as if made at and as of the Closing Date (except to the extent expressly made as of an earlier date, in which case as of such earlier date), other than for such failures in this clause (iii) to be true and correct (ignoring for such purposes any materiality or material adverse effect qualifiers set forth therein) that, individually or in the aggregate, have not had and would not reasonably be expected to have a Parent Material Adverse Effect (it being agreed that with respect to any representation or warranty with respect to which effects resulting from or arising in connection with the matters set forth in clause (iv) of the definition of the term “Material Adverse Effect” are not excluded for purposes of qualifying such representation or warranty in determining whether a Parent Material Adverse Effect has occurred or would reasonably be expected to occur, such effects will similarly not be excluded for purposes of this Section 9.03(a)).

(b)    Performance of Obligations of the Parent Entities. The Parent Entities shall have performed in all material respects all obligations required to be performed by them under this Agreement that are required to be performed on or prior to the Closing Date.

(c)    Tax Opinion. The Company shall have received from Torys LLP an opinion or written advice, dated as of the Closing Date, in form and substance reasonably satisfactory to the Company (acting on the recommendation of the Special Committee), to the effect that, based upon and subject to customary assumptions, qualifications, limitations and representations, (i) the Reincorporation Merger will qualify for the Reincorporation Tax Treatment, (ii) the BEPC Exchange should qualify for the 351 Tax Treatment, (iii) the Parent Exchange should qualify for the 721 Tax Treatment and (iv) the Unit Recipients are more likely than not

 

A-44


Table of Contents

to qualify for the Parent Nonrecognition Tax Treatment; provided, however, that if Parent has not received the Ruling at least three Business Days prior to the expected Closing Date (or has received the Ruling by such date but such Ruling was retracted on or prior to the Closing Date) and there has not been an Applicable Change in Tax Law prior to such date pursuant to which Torys LLP is able to deliver the opinion described in clause (ii) of this Section 9.03(c), the requirement that the opinion or written advice described in this Section 9.03(c) contain the opinion described in clause (ii) shall be deemed waived.

(d)    BEPC Contribution. The BEPC Contribution shall have occurred on or prior to the Closing.

(e)    BEPC Distribution. The BEPC Distribution shall have occurred or all actions reasonably necessary to cause the BEPC Distribution to occur substantially simultaneously with, but no later than immediately prior to, the Share Exchange at the Closing shall have been taken.

ARTICLE X

Termination, Amendment and Waiver

SECTION 10.01    Termination. This Agreement may be terminated at any time prior to the Exchange Effective Time, whether before or after receipt of the Required Company Shareholder Approvals (except as provided below):

(a)    by mutual written consent of Parent and the Company (in the case of the Company, acting on the recommendation of the Special Committee);

(b)    by either Parent or the Company (in the case of the Company, acting on the recommendation of the Special Committee):

(i)    if the Reincorporation Merger and the Share Exchange are not consummated on or before December 16, 2020 (the “End Date”); provided, however, that if the condition to Closing set forth in Section 9.01(d) has not been satisfied or waived on or prior to such date but all other conditions to Closing set forth in Article VIII have been satisfied or waived (except for those conditions that by their nature are to be satisfied at the Closing), the End Date may be extended by either the Company or Parent to a date not beyond March 16, 2021, and such date, as so extended, shall be the “End Date”; provided further, however, that the right to terminate this Agreement pursuant to this Section 10.01(b)(i) shall not be available to any party whose breach of a representation, warranty or covenant in this Agreement has been a principal cause of or resulted in the failure of the Transactions to be consummated on or before the End Date;

(ii)    if the condition set forth in Section 9.01(e) is not satisfied and the Restraint giving rise to such non-satisfaction shall have become final and nonappealable; provided that the terminating party shall have complied in all material respects with its obligations to use its reasonable best efforts pursuant to Section 8.02; or

(iii)    if either of the Required Company Shareholder Approvals are not obtained at the Company Shareholders Meeting duly convened therefor or at any adjournment or postponement thereof at which a vote on such matters was taken;

(c)    by Parent, if the Company Entities breach or fail to perform any of their covenants or agreements contained in this Agreement, or if any of the representations or warranties of the Company Entities contained herein fails to be true and correct, which breach or failure to perform (i) would give rise to the failure of a condition set forth in Section 9.02(a) or 9.02(b) and (ii) is not reasonably capable of being cured by the Company Entities by the End Date or has not been cured by the Company Entities within 30 days after the giving of written notice to the Company of such breach (provided that the Parent Entities are not then in material breach of any covenant or agreement contained in this Agreement and no representation or warranty of the Parent Entities contained herein then fails to be true and correct such that the conditions set forth in Section 9.03(a) or 9.03(b) could not then be satisfied);

 

A-45


Table of Contents

(d)    by Parent, in the event that a Company Adverse Recommendation Change has occurred; provided, however, that Parent will not have the right to terminate this Agreement pursuant to this Section 10.01(d) if both of the Required Company Shareholder Approvals shall have been obtained; or

(e)    by the Company (acting on the recommendation of the Special Committee), if the Parent Entities breach or fail to perform any of their covenants or agreements contained in this Agreement, or if any of the representations or warranties of the Parent Entities contained herein fails to be true and correct, which breach or failure to perform (i) would give rise to the failure of a condition set forth in Section 9.03(a) or 9.03(b) and (ii) is not reasonably capable of being cured by the Parent Entities by the End Date or has not been cured by the Parent Entities within 30 days after the giving of written notice to Parent of such breach (provided that the Company Entities are not then in material breach of any covenant or agreement contained in this Agreement and no representation or warranty of the Company Entities contained herein then fails to be true and correct such that the conditions set forth in Section 9.02(a) or 9.02(b) could not then be satisfied).

The party desiring to terminate this Agreement pursuant to clauses (b), (c), (d) or (e) of this Section 10.01 shall give written notice of such termination to the other parties in accordance with Section 11.02, specifying the provision of this Agreement pursuant to which such termination is effected.

SECTION 10.02    Effect of Termination. In the event of termination of this Agreement by either the Company or Parent as provided in Section 10.01, this Agreement shall forthwith become void and have no effect, without any liability or obligation on the part of Parent, BEPC, Acquisition Sub, the Company or the New York Company, other than Section 8.06, this Section 10.02 and Article XI, which provisions shall survive such termination. Nothing in this Section 10.02 shall be deemed to release any party from any liability for any willful and material breach by such party of the terms and provisions of this Agreement.

SECTION 10.03    Amendment. Prior to the Exchange Effective Time, this Agreement may be amended by the parties (in the case of the Company, acting on the recommendation of the Special Committee) at any time before or after receipt of the Required Company Shareholder Approvals; provided, however, that after receipt of the Required Company Shareholder Approvals, there shall be made no amendment that by applicable Law requires further approval by the holders of Company Common Stock without the further approval of such stockholders. This Agreement may not be amended except by an instrument in writing signed on behalf of each of the parties.

SECTION 10.04    Extension; Waiver. At any time prior to the Exchange Effective Time, the parties (in the case of the Company, acting on the recommendation of the Special Committee) may (a) extend the time for the performance of any of the obligations or other acts of the other parties, (b) waive any inaccuracies in the representations and warranties contained in this Agreement or in any certificate or instrument delivered pursuant to this Agreement, (c) waive compliance with any of the covenants or agreements contained in this Agreement or (d) waive the satisfaction of any conditions contained in this Agreement (except with respect to the condition set forth in Section 9.01(a)(i), which shall not be waivable); provided, however, that after receipt of the Required Company Shareholder Approvals, there shall be no waiver that by applicable Law requires further approval by the holders of Company Common Stock without the further approval of such stockholders. Termination of this Agreement pursuant to Section 10.01 shall not require the approval of the holders of Company Common Stock. Any agreement on the part of a party to any such extension or waiver shall be valid only if set forth in an instrument in writing signed on behalf of such party. The failure of any party to this Agreement to assert any of its rights under this Agreement or otherwise shall not constitute a waiver of such rights, nor shall any single or partial exercise by any party to this Agreement of any of its rights under this Agreement preclude any other or further exercise of such rights or any other rights under this Agreement.

SECTION 10.05    Procedure for Termination, Amendment, Extension or Waiver. A termination of this Agreement pursuant to Section 10.01, an amendment of this Agreement pursuant to Section 10.03 or an extension or waiver pursuant to Section 10.04 shall, in order to be effective, require, in the case of the Company, action by the Company Board, acting on the recommendation of the Special Committee or the duly authorized designee of its board of directors, such designee having been nominated at the request of the Special Committee.

 

A-46


Table of Contents

ARTICLE XI

General Provisions

SECTION 11.01    Nonsurvival of Representations and Warranties. None of the representations and warranties in this Agreement or in any certificate or instrument delivered pursuant to this Agreement, including any rights arising out of any breach of such representations or warranties, shall survive the Exchange Effective Time. This Section 11.01 shall not limit Section 10.02 or any covenant or agreement of the parties which by its terms contemplates performance after the Exchange Effective Time.

SECTION 11.02    Notices. All notices, requests, claims, demands and other communications under this Agreement shall be in writing and shall be deemed given upon delivery to the parties at the following addresses or email addresses (or at such other address for a party as shall be specified by like notice):

 

  (a)

if to the Parent Entities, to:

Brookfield Renewable Partners L.P.

181 Bay Street, Suite 300

Toronto, Ontario

M5J 2T3

Phone: 416-369-3369

 

  Attention:

Jennifer Mazin, General Counsel

  Email:

jennifer.mazin@brookfield.com

with copies to (which will not constitute notice to the Parent Entities):

Cravath, Swaine & Moore LLP

825 Eighth Avenue

New York, NY 10019

Phone: 212-474-1000

 

  Attention:

Richard Hall, Esq.

   

David J. Perkins, Esq.

  Email:

RHall@cravath.com

   

DPerkins@cravath.com

and

Torys LLP

79 Wellington St. W

30th Floor

Toronto, Ontario M5K 1N2

Phone: 416-865-0400

 

  Attention:

Karrin Powys-Lybbe

   

Josh Lavine

  Email:

kpowys-lybbe@torys.com

   

jlavine@torys.com

 

A-47


Table of Contents
  (b)

if to the Company or the New York Company, to:

TerraForm Power, Inc.

200 Liberty Street

14th Floor

New York, NY 10281

Phone: 646-992-2505

 

  Attention:

General Counsel

  Email:

legal@terraform.com

with a copy to (which will not constitute notice to the Company or the New York Company):

Kirkland & Ellis LLP

609 Main Street, Suite 4700

Houston, TX 77002

Phone: 713-836-3600

 

  Attention:

Andrew T. Calder, P.C.

   

Sean T. Wheeler, P.C.

   

Debbie P. Yee, P.C.

  Email:

andrew.calder@kirkland.com

   

sean.wheeler@kirkland.com

   

debbie.yee@kirkland.com

SECTION 11.03    Definitions. For purposes of this Agreement:

Action” means any claim, suit, charge, complaint, action, arbitration, inquiry, investigation, audit, examination or other proceeding of any nature (whether criminal, civil, legislative, administrative, regulatory, prosecutorial, arbitral or otherwise) by or before any Governmental Entity.

Adjusted Exchange Ratio” means the product of (i) the BEPC Distribution Ratio multiplied (ii) by the Exchange Ratio.

affiliate” of any person means another person that directly or indirectly, through one or more intermediaries, controls, is controlled by, or is under common control with, such first person. Notwithstanding anything to the contrary herein, none of Parent or any of its affiliates (other than the Company and its subsidiaries) will be considered an affiliate of the Company or any Company Subsidiary, and neither the Company nor any Company Subsidiary will be considered an affiliate of Parent or any of its affiliates (other than the Company and its subsidiaries).

Antitrust Restriction” means any Restraint issued or promulgated by a Governmental Entity under any Antitrust Laws, in each case as a result of the Reincorporation Merger and the Share Exchange, that results, directly or indirectly, in (i) any prohibition or limitation on the ownership or operation by the Surviving Corporation, Parent or any of their respective subsidiaries of any portion of the business, properties or assets of the Surviving Corporation, Parent or any of their respective subsidiaries, (ii) the Surviving Corporation, Parent or any of their respective subsidiaries being compelled to dispose of or hold separate any portion of the business, properties or assets of the Surviving Corporation, Parent or any of their respective subsidiaries, (iii) any prohibition or limitation on the ability of Parent, BEPC or Acquisition Sub to acquire or hold, or exercise full right of ownership of, any shares of the capital stock of the Surviving Corporation or its subsidiaries, including the right to vote such shares or (iv) any prohibition or limitation on Parent, BEPC or Acquisition Sub effectively controlling the business or operations of the Surviving Corporation and its subsidiaries.

Amended Articles” means the Articles of BEPC, to be filed with the Registrar of Companies of the Province of British Columbia on or prior to the Closing Date, substantially in the form attached hereto as Exhibit J.

 

A-48


Table of Contents

Applicable Change in Tax Law” means any change in applicable Law, or official interpretation thereof as set forth in published guidance by the IRS, that allows the BEPC Exchange to qualify for the 351 Tax Treatment notwithstanding that the Ruling is not received.

BEPC Contribution” means the contribution of certain of Parent’s Colombian, Brazilian and United States operations to BEPC.

BEPC Distribution” means the special pro rata distribution by Parent to the holders of Parent LP Units of BEPC Class A Shares.

BEPC Distribution Ratio” means (i) the number (rounded, if necessary, to three decimal points) of BEPC Class A Shares to be distributed per Parent LP Unit upon the consummation of the BEPC Distribution plus (ii) one.

Business Day” means any day except Saturday, Sunday or any other day on which the commercial banks in either the City of New York, New York, or Toronto, Ontario, are authorized or required by applicable Law to be closed. Any event the scheduled occurrence of which would fall on a day that is not a Business Day shall be deferred until the next succeeding Business Day.

Canadian Securities Laws” means, collectively, the applicable securities Laws of each of the provinces and territories of Canada, and the respective rules, regulations, rulings, blanket orders, instruments, fee schedules and prescribed forms thereunder and applicable policy statements issued by the Canadian Securities Authorities.

Company Benefit Plans” means any (i) “employee benefit plan” (as defined in Section 3(3) of ERISA), whether or not subject to ERISA and (ii) other employment, individual consulting, bonus, stock option, stock purchase or other equity-based, benefit, incentive compensation, profit sharing, savings, retirement, disability, vacation, deferred compensation, severance, termination, retention, change of control and other similar fringe, welfare or other employee benefit plan, program, agreement, contract, policy or binding arrangement (whether or not in writing) maintained or contributed to for the benefit of any current or former employee, individual consultant or director of the Company or any Company Subsidiary, or with respect to which the Company or any Company Subsidiary has any current or future liability.

Company Material Adverse Effect” means a Material Adverse Effect with respect to the Company.

Company RSU” means any restricted stock unit award subject solely to time-based vesting and not performance-based vesting, payable in shares of Company Common Stock or the value of which is determined with reference to the value of shares of Company Common Stock, whether granted by the Company under a Company Stock Plan or otherwise.

Company Stock Plan” means the TerraForm Power Inc. 2018 Amended and Restated Long-Term Incentive Plan.

Competition Act” means the Competition Act, R.S.C., 1985, c. C 34.

Competition Act Approval” means:

(i)    the issuance to BEPC of an advance ruling certificate by the Commissioner of Competition under subsection 102(1) of the Competition Act to the effect that the Commissioner of Competition is satisfied that he would not have sufficient grounds on which to apply to the Competition Tribunal for an order under section 92 of the Competition Act with respect to the Transactions; or

(ii)    both of (A) the waiting period, including any extension thereof, under section 123 of the Competition Act has expired or been terminated or the obligation to provide a pre-merger notification in

 

A-49


Table of Contents

accordance with Part IX of the Competition Act has been waived in accordance with paragraph 113(c) of the Competition Act, and (B) BEPC has received a letter from the Commissioner of Competition indicating that he does not, as of the date of the letter, intend to make an application under section 92 of the Competition Act in respect to the Transactions.

Confidentiality Agreement” means the letter agreement, dated as of January 17, 2020, between BRP Energy Group L.P. (a service provider of Parent) and the Company.

Environmental Laws” means all federal, state and local laws (including common law), statutes, rules, ordinances, regulations, and codes and any orders, decrees, and judgements of any Governmental Entity concerning pollution or the protection of the environment or, as it relates to exposure to hazardous or toxic materials, human health and safety.

Equity Commitment Agreement” means that certain equity commitment agreement, to be entered into on or prior to the Closing Date, between Brookfield BRP Holdings (Canada) Inc., BEPC and Parent, substantially in the form attached hereto as Exhibit I.

ERISA” means the Employee Retirement Income Security Act of 1974 and the rules and regulations promulgated thereunder.

Exchange Ratio” means 0.381.

Hazardous Materials” means any hazardous or toxic materials, substances or wastes that are regulated by, or for which standards of conduct or liability may be imposed pursuant to, Environmental Laws, including toxic chemicals, petroleum products or byproducts, friable asbestos, per- and poly-fluoroalkyl substances, lead, and polychlorinated biphenyls.

Indebtedness” means, with respect to any person, without duplication, (a) all obligations of such person for borrowed money, or with respect to deposits or advances of any kind to such person, (b) all obligations of such person evidenced by bonds, debentures, notes or similar instruments, (c) all capitalized lease obligations of such person or obligations of such person to pay the deferred and unpaid purchase price of property and equipment, (d) all obligations of such person pursuant to securitization or factoring programs or arrangements, (e) all guarantees and arrangements having the economic effect of a guarantee of such person of any Indebtedness of any other person, (f) all obligations or undertakings of such person to maintain or cause to be maintained the financial position or covenants of others or to purchase the obligations or property of others, (g) letters of credit, bank guarantees and similar contractual obligations entered into by or on behalf of such person or (h) net cash payment obligations of such person under swaps, options, derivatives and other hedging agreements or arrangements that will be payable upon termination thereof (assuming they were terminated on the date of determination).

IRS” means the U.S. Internal Revenue Service.

Knowledge” of any person means, with respect to any matter in question, the actual knowledge of the individuals set forth in Section 11.03 of the Company Disclosure Letter or Section 11.03 of the Parent Disclosure Letter, as applicable, after having made reasonable inquiry of those persons primarily responsible for such matter, but without further investigation by such individual.

Leased Real Property” means all leasehold or subleasehold estates and other rights to use or occupy any land, buildings, structures, improvements, fixtures or other interests in real property held by the Company or any Company Subsidiary or Parent or any Parent Subsidiary, as applicable.

Leases” means all leases, subleases, license, concessions and other agreements (written or oral, together with all amendments, extensions, renewals, guaranties and other agreements with respect thereto) pursuant to

 

A-50


Table of Contents

which the Company or any Company Subsidiary or Parent or any Parent Subsidiary, as applicable, holds any Leased Real Property, including the right to all security deposits and other amounts and instruments deposited by or on behalf of the Company or any Company Subsidiary or Parent or any Parent Subsidiary, as applicable, thereunder.

Material Adverse Effect” with respect to any person means any change, effect, event, circumstance, development or occurrence that, individually or in the aggregate with all other changes, effects, events, circumstances, developments or occurrences, (a) has had or would reasonably be expected to have a material adverse effect on the business, results of operations or financial condition of such person and its subsidiaries, taken as a whole or (b) would prevent or materially impair the ability of such person to perform its obligations hereunder or consummate the Reincorporation Merger and the Share Exchange; except that in no event will any effect resulting or arising from or relating to any of the following matters be considered, either alone or in combination, to constitute or contribute to a Material Adverse Effect: (i) changes in economic or political conditions or the financing, banking, currency or capital markets in general, including with respect to interest rates or currency exchange rates, (ii) changes in Laws or changes in accounting requirements or principles (or interpretation or enforcement thereof), (iii) changes affecting industries, markets or geographical areas in which such person or its subsidiaries conduct their respective businesses, (iv) the negotiation, announcement, execution, pendency or performance of this Agreement or the consummation of the Transactions, (v) a decline in the market price, credit rating or trading volume of such person’s securities, except that this clause (v) will not prevent or otherwise affect a determination that any change, effect, event, circumstance, development or occurrence underlying such decline has resulted in or contributed to a Material Adverse Effect, (vi) any natural disaster, epidemic or pandemic or any conditions resulting from natural disasters, epidemics or pandemics, (vii) acts of terrorism, sabotage, military action, armed hostilities or war (whether or not declared) or any outbreak, escalation or worsening thereof, (viii) any actions required under this Agreement to obtain any approval or authorization under Antitrust Laws for the consummation of the Transactions, (ix) the failure, in and of itself, of such person to meet any internal or published projections, forecasts, estimates, guidance or predictions in respect of revenues, earnings, profits or other financial or operating metrics before, on or after the date of this Agreement (it being understood that the underlying facts giving rise or contributing to such change may be taken into account into determining whether there has been, or would reasonably be expected to be, a “Material Adverse Effect”) or (x) any actions taken or failure to take action, in each case, to which the other party has expressly requested; provided, however, that changes, effects, events or occurrences referred to in clauses (i), (ii), (iii), (vi) or (vii) will be considered in determining whether there has been, or would reasonably expected to be, a “Material Adverse Effect” to the extent that such changes are materially disproportionately adverse to the business, results of operations or financial condition of such person and its subsidiaries, taken as a whole, as compared to other companies in the industry in which such person and its subsidiaries primarily operate (in which case only the incremental materially disproportionate impact or impacts may be taken into account in determining whether there has been, or would reasonably be expected to be, a “Material Adverse Effect”).

Owned Real Property” means real property owned by the Company or any Company Subsidiary or Parent or any Parent Subsidiary, as applicable, together with all of the buildings, structures and other improvements thereon.

Parent Benefit Plans” means any (i) “employee benefit plan” (as defined in Section 3(3) of ERISA), whether or not subject to ERISA and (ii) other employment, individual consulting, bonus, stock option, stock purchase or other equity-based, benefit, incentive compensation, profit sharing, savings, retirement, disability, vacation, deferred compensation, severance, termination, retention, change of control and other similar fringe, welfare or other employee benefit plan, program, agreement, contract, policy or binding arrangement (whether or not in writing) maintained or contributed to for the benefit of any current or former employee, individual consultant or director of Parent or any Parent Subsidiary, or with respect to which Parent or any Parent Subsidiary has any current or future liability.

Parent Material Adverse Effect” means a Material Adverse Effect with respect to Parent.

 

A-51


Table of Contents

Parent Preferred Units” means the preferred limited partnership units of Parent.

person” means any individual, firm, corporation, partnership, company, limited liability company, trust, joint venture, association, Governmental Entity, unincorporated organization or other entity.

Permitted Liens” shall mean any of the following: (i) Liens for Taxes either not yet due and payable or which are being contested in good faith by appropriate proceedings and for which adequate accruals or reserves have been established; (ii) Liens of mechanics, carriers, workmen, warehousemen, repairmen, materialmen or other Liens imposed by Law in the ordinary course of business consistent with past practice, or the validity of which is being contested in good faith by appropriate proceedings and for which adequate accruals or reserves have been established; (iii) minor defects, imperfections or irregularities in title, easements, covenants and rights of way of record and other similar restrictions, and zoning, building and other similar codes or restrictions, in each case not violated by the current operation of the Company and Company Subsidiaries or Parent and the Parent Subsidiaries, as applicable, and that do not adversely affect in any material respect the continued use and operation, or materially detract from the value, of the applicable property owned, leased, used or held for use by the Company or Company Subsidiaries, or Parent or the Parent Subsidiaries, as applicable; (iv) statutory, common law or contractual Liens of landlords for amounts not yet due and payable; (v) easements, rights of way, restrictions, restrictive covenants, encroachments, protrusions and other similar encumbrances affecting real property assets which are not violated by the current or intended use of the applicable Real Property and do not materially detract from the value of the Real Property subject thereto or materially impair the intended use thereof; (vi) Liens permitted under any credit agreement of Parent and its subsidiaries or the Company and its subsidiaries, as applicable; (vii) Liens securing obligations under any project finance debt; and (viii) other Liens that would not reasonably be expected to have a Company Material Adverse Effect or Parent Material Adverse Effect, as applicable.

Real Property” means, collectively, the Leased Real Property and the Owned Real Property.

Redeemable/Exchangeable Partnership Units” means the redeemable / exchangeable limited partnership units of Brookfield Renewable Energy L.P.

Relationship Agreement” means the relationship agreement, dated as of October 16, 2017, as amended from time to time, among Brookfield Asset Management Inc., the Company and certain subsidiaries of the Company.

Release” means any actual or threatened release, spill, emission, leaking, dumping, injection, pouring, deposit, disposal, discharge, dispersal, leaching or migration into or through the environment.

Rights Agreement” means that certain rights agreement, to be entered into on or prior to the Closing Date, between Brookfield Asset Management Inc. and Wilmington Trust, National Association as Rights Agent, substantially in the form attached hereto as Exhibit G.

Ruling” shall have the meaning set forth in Section 11.03 of the Parent Disclosure Letter.

Subordinate Credit Agreements” means those certain subordinated credit agreements, to be entered into (a) by Brookfield BRP Holdings (Canada) Inc. as Borrower and BEP Subco Inc. as Lender and (b) by BEP Subco Inc. as Borrower and Brookfield BRP Holdings (Canada) Inc. as Lender, in each case in the form attached hereto as Exhibit H.

subsidiary” of any person means another person, an amount of the voting securities, other voting ownership or voting partnership interests of which is sufficient to elect at least a majority of its board of directors or other governing body (or, if there are no such voting interests, more than 50% of the equity interests of which) is owned directly or indirectly by such first person. For the avoidance of doubt, neither the Company nor any Company Subsidiaries shall be deemed to be a subsidiary of Parent or any of affiliate of Parent for any purposes under this Agreement.

 

A-52


Table of Contents

Tax Returns” means all returns and reports (including amendments, elections, declarations, disclosures, schedules, estimates, claims for refunds, and information returns) supplied or required to be supplied to a Governmental Entity relating to Taxes.

Taxes” means all taxes, imposts, levies or other like assessments or charges, in each case in the nature of a tax, imposed by a Governmental Entity, together with all interest, penalties and additions imposed with respect to such amounts.

Treasury Regulations” means the Treasury regulations promulgated under the Code.

Unit Recipients” means former holders of Electing Eligible Shares who receive Parent LP Units as Consideration in the Parent Exchange.

SECTION 11.04    Interpretation. When a reference is made in this Agreement to an Article, Section, subsection, Schedule or Exhibit, such reference shall be to an Article, Section, subsection, Schedule or Exhibit to this Agreement unless otherwise indicated. The table of contents, index of defined terms and headings contained in this Agreement are for reference purposes only and shall not affect in any way the meaning or interpretation of this Agreement. Whenever the words “include”, “includes” or “including” are used in this Agreement, they shall be deemed to be followed by the words “without limitation”. The words “hereof”, “herein”, “hereto” and “hereunder” and words of similar import when used in this Agreement shall refer to this Agreement as a whole and not to any particular provision of this Agreement. The term “or” is not exclusive. The word “extent” in the phrase “to the extent” shall mean the degree to which a subject or other thing extends, and such phrase shall not mean simply “if”. The definitions contained in this Agreement are applicable to the singular as well as the plural forms of such terms. Any agreement, instrument or Law defined or referred to herein or in any agreement or instrument that is referred to herein means such agreement, instrument or Law as from time to time amended, modified or supplemented (other than any amendment to the Filed Company SEC Documents or the Filed Parent SEC Documents after the date of this Agreement), unless otherwise specifically indicated. References to a person are also to its permitted successors and assigns. References to “dollars” or “$” are to U.S. dollars, unless otherwise specifically indicated. Each of the parties has participated in the drafting and negotiation of this Agreement. If an ambiguity or question of intent or interpretation arises, this Agreement must be construed as if it is drafted by all of the parties, and no presumption or burden of proof will arise favoring or disfavoring any party by virtue of authorship of any of the provisions of this Agreement.

SECTION 11.05    Severability. If any term or other provision of this Agreement is invalid, illegal or incapable of being enforced by any applicable Law, or public policy, all other conditions and provisions of this Agreement shall nevertheless remain in full force and effect so long as the economic or legal substance of the Transactions is not affected in any manner materially adverse to any party or such party waives its rights under this Section 11.05 with respect thereto. Upon such determination that any term or other provision is invalid, illegal or incapable of being enforced, the parties hereto shall negotiate in good faith to modify this Agreement so as to effect the original intent of the parties as closely as possible in an acceptable manner to the end that the Transactions contemplated hereby are fulfilled to the extent possible.

SECTION 11.06    Counterparts. This Agreement may be executed in one or more counterparts, all of which shall be considered one and the same agreement, and shall become effective when one or more counterparts have been signed by each of the parties and delivered to the other parties. This Agreement or any counterpart may be executed and delivered by facsimile copies or delivered by electronic communications by portable document format (.pdf), each of which will be deemed an original.

SECTION 11.07    Entire Agreement; No Third-Party Beneficiaries. This Agreement (including the Exhibits hereto), taken together with the Company Disclosure Letter, the Parent Disclosure Letter and the Confidentiality Agreement, (a) constitutes the entire agreement, and supersedes all prior agreements and understandings, both written and oral, among the parties with respect to the Transactions and (b) except for (i) the provisions of Section 8.05, (ii) upon the Reincorporation Effective Time, the right of a holder of Public Stock to receive the

 

A-53


Table of Contents

Eligible Shares and dividends and other distributions payable in accordance with Section 1.05(b) to which such holder may be entitled or (iii) upon the Exchange Effective Time, the right of a holder of Eligible Shares to receive the Consideration and dividends and other distributions payable in accordance with Section 4.04, is not intended to confer upon any person (including any shareholder of any party) other than the parties any rights or remedies.

SECTION 11.08    Governing Law; Consent to Jurisdiction. This Agreement shall be governed by, and construed in accordance with, the laws of the State of Delaware, regardless of the laws that might otherwise govern under applicable principles of conflicts of laws thereof. Each of the parties hereto irrevocably agrees that any action, suit or proceeding arising out of this Agreement or any Transaction and the rights and obligations arising hereunder, shall be brought and determined exclusively in the Delaware Court of Chancery, or, if the Delaware Court of Chancery declines to accept jurisdiction over a particular matter, any Federal court within the State of Delaware, or, if both the Delaware Court of Chancery and the Federal courts within the State of Delaware decline to accept jurisdiction over a particular matter, any other state court within the State of Delaware, and, in each case, any appellate court therefrom. In addition, each of the parties hereto (a) consents to submit itself to the exclusive personal jurisdiction of such court in the event any dispute arises out of this Agreement or any Transaction and agrees to service being made through the notice procedures set forth in Section 11.02, (b) agrees that it will not attempt to deny or defeat such personal jurisdiction by motion or other request for leave from any such court, (c) irrevocably and unconditionally waives (and agrees not to plead or claim) any objection to the laying of venue of any action, suit or proceeding arising out of this Agreement or any Transaction in any such court or that any such action, suit, or proceeding brought in such court has been brought in an inconvenient forum, (d) agrees that it will not bring any action, suit or proceeding arising out of this Agreement or any Transaction in any court other than any such court and (e) agrees that each of the other parties will have the right to bring any action, suit or proceeding for enforcement of a judgment entered by such court. Each of Parent, BEPC, Acquisition Sub, the Company and the New York Company agrees that a final judgment in any action, suit or proceeding by any such court will be conclusive and may be enforced in other jurisdictions by suit on the Judgment or in any other manner provided by applicable Law.

SECTION 11.09    Assignment. Neither this Agreement nor any of the rights, interests or obligations hereunder shall be assigned, in whole or in part, by operation of Law or otherwise by any of the parties without the prior written consent of the other parties hereto. Any purported assignment without such prior written consent shall be void. Subject to the preceding sentences, this Agreement will be binding upon, inure to the benefit of, and be enforceable by, the parties and their respective successors and assigns.

SECTION 11.10    Enforcement. The parties agree that irreparable damage would occur in the event that any of the provisions of this Agreement were not performed in accordance with their specific terms or were otherwise breached, and that monetary damages, even if available, would not be an adequate remedy therefor. It is accordingly agreed that, prior to the termination of this Agreement pursuant to Article X, the parties shall be entitled to an injunction or injunctions to prevent breaches of this Agreement and to enforce specifically the terms and provisions of this Agreement, without proof of actual damages (and each party hereby waives any requirement for the securing or posting of any bond in connection with such remedy), this being in addition to any other remedy to which they are entitled at law or in equity. The parties further agree not to assert that a remedy of specific performance is unenforceable, invalid, contrary to Law or inequitable for any reason, nor to assert that a remedy of monetary damages would provide an adequate remedy for any such breach.

SECTION 11.11    Waiver of Jury Trial. EACH PARTY HEREBY WAIVES, TO THE FULLEST EXTENT PERMITTED BY APPLICABLE LAW, ANY RIGHT IT MAY HAVE TO A TRIAL BY JURY IN RESPECT OF ANY ACTION ARISING OUT OF THIS AGREEMENT OR ANY OF THE TRANSACTIONS. EACH PARTY (A) CERTIFIES THAT NO REPRESENTATIVE, AGENT OR ATTORNEY OF ANY OTHER PARTY HAS REPRESENTED, EXPRESSLY OR OTHERWISE, THAT SUCH PARTY WOULD NOT, IN THE EVENT OF ANY ACTION, SUIT OR PROCEEDING, SEEK TO ENFORCE THE FOREGOING WAIVER AND (B) ACKNOWLEDGES THAT IT AND THE OTHER PARTIES HAVE BEEN INDUCED TO ENTER INTO THIS AGREEMENT BY, AMONG OTHER THINGS, THE MUTUAL WAIVER AND CERTIFICATIONS IN THIS SECTION 11.11.

 

A-54


Table of Contents

IN WITNESS WHEREOF, Parent, BEPC, Acquisition Sub, the Company and the New York Company have duly executed this Agreement, all as of the date first written above.

 

BROOKFIELD RENEWABLE PARTNERS L.P.

By

 

/s/ Jane Sheere

Name:

 

Jane Sheere

Title:

 

Secretary

BROOKFIELD RENEWABLE CORPORATION

By

 

/s/ Jennifer Mazin

Name:

 

Jennifer Mazin

Title:

 

Director

2252876 ALBERTA ULC

By

 

/s/ Jennifer Mazin

Name:

 

Jennifer Mazin

Title:

 

Director

[Signature Page to Agreement and Plan of Reorganization]


Table of Contents

TERRAFORM POWER, INC.

By

 

/s/ William Fyfe

Name:

 

William Fyfe

Title:

 

General Counsel and Secretary

 

TERRAFORM POWER NY HOLDINGS, INC.

By

 

/s/ William Fyfe

Name:

 

William Fyfe

Title:

 

Secretary

[Signature Page to Agreement and Plan of Reorganization]


Table of Contents

Exhibit A

VOTING AGREEMENT (this “Agreement”) dated as of March 16, 2020, among TerraForm Power, Inc., Delaware corporation (the “Company”), and each of the parties listed on Schedule A hereto (each, a “Stockholder” and, collectively, the “Stockholders”).

WHEREAS, simultaneously with the execution and delivery of this Agreement, Brookfield Renewable Partners L.P., an exempted limited partnership formed under the laws of Bermuda (“Parent”), Brookfield Renewable Corporation, a corporation incorporated under the laws of British Columbia and an indirect subsidiary of Parent (“BEPC”), 2252876 Alberta ULC, an unlimited liability corporation incorporated under the laws of Alberta and a wholly owned direct subsidiary of Parent, TerraForm Power NY Holdings, Inc., a newly formed New York corporation and a wholly owned direct subsidiary of the Company, and the Company have entered into an Agreement and Plan of Reorganization dated as of the date hereof (the “Reorganization Agreement”; capitalized terms used but not defined herein shall have the meanings set forth in the Reorganization Agreement);

WHEREAS, each Stockholder owns the number of shares of Company Common Stock set forth opposite its name on Schedule A hereto (such shares of Company Common Stock, together with any other shares of capital stock of the Company acquired by such Stockholder after the date hereof and during the term of this Agreement, being collectively referred to herein as the “Subject Shares” of such Stockholder); and

WHEREAS, as a condition to its willingness to enter into the Reorganization Agreement, the Company has requested that each Stockholder enter into this Agreement.

NOW, THEREFORE, the parties hereto, intending to be legally bound, agree as follows:

SECTION 1.    Representations and Warranties of Each Stockholder. Each Stockholder hereby, severally and not jointly, represents and warrants to the Company as of the date hereof in respect of itself as follows:

(a)    Authority; Execution and Delivery; Enforceability. The Stockholder has all requisite power and authority to execute and deliver this Agreement, to perform its obligations hereunder and to consummate the transactions contemplated hereby. The execution and delivery by the Stockholder of this Agreement, the performance by it of its obligations hereunder and the consummation by it of the transactions contemplated hereby have been duly authorized by all necessary action on the part of such Stockholder. The Stockholder has duly executed and delivered this Agreement, and, assuming this Agreement constitutes a valid and binding obligation of the Company, this Agreement constitutes a legal, valid and binding obligation of the Stockholder, enforceable against it in accordance with its terms, except, in each case, as enforcement may be limited by bankruptcy, insolvency, reorganization or similar Laws affecting creditors’ rights generally and by general principles of equity.

(b)     No Conflicts; Consents.

(i)     The execution and delivery by the Stockholder of this Agreement and the performance by it of its obligations hereunder do not, and the consummation by it of the transactions contemplated hereby and compliance with the terms hereof will not, (A) conflict with, or result in any violation of any provision of, the organizational documents of such Stockholder, (B) conflict with, or result in any violation of or default (with or without notice or lapse of time, or both) under, or give rise to a right of termination, cancelation or acceleration of any obligation or to loss of a material benefit under, or to increased, additional, accelerated or guaranteed rights or entitlements of any person under, or result in the creation of any Lien upon any of the properties or assets of such Stockholder under, any provision of any material Contract to which such Stockholder is a party or by which any of its properties or assets is bound (other than any Contract to which the Company or any Company Subsidiary is a party or by which any of their respective properties or assets is bound) or (C) conflict with, or result in any violation of any provision of, subject to the filings and other

 

A-A-1


Table of Contents

matters referred to in Section 1(b)(ii), any Judgment or Law applicable to such Stockholder or its properties or assets, other than, in the case of clauses (B) and (C) above, any such items that, individually or in the aggregate, would not reasonably be expected to prevent or materially impair the ability of the Stockholder to perform its obligations hereunder or to consummate the transactions contemplated hereby.

(ii)    No Consent of or from, or registration, declaration, notice or filing with or made to, any Governmental Entity, or the expiry of any related waiting period, is required to be obtained or made by or with respect to the Stockholder in connection with the execution, delivery and performance by the Stockholder of this Agreement or the consummation by it of the transactions contemplated hereby, other than (A) the filing with the SEC of such reports under Section 13 and Section 16 of the Exchange Act as may be required in connection with this Agreement and the transactions contemplated hereby, (B) any filings or Consents contemplated by the Reorganization Agreement and (C) such other items that the failure of which to obtain or make, individually or in the aggregate, would not reasonably be expected to prevent or materially impair the ability of the Stockholder to perform its obligations hereunder or to consummate the transactions contemplated hereby.

(c)     The Subject Shares. The Stockholder is the record and beneficial owner of, and has good and valid title to, the Subject Shares, free and clear of any Liens. The Stockholder does not own, of record or beneficially, any shares of capital stock of the Company other than the Subject Shares set forth opposite its name on Schedule A attached hereto. None of the Stockholder’s Subject Shares is subject to any voting trust or other agreement, arrangement or restriction with respect to the voting or the transfer of such Stockholder’s Subject Shares, except as set forth in this Agreement, the organizational documents of the Company or the Governance Agreement, dated as of October 16, 2017, among the Company, Orion U.S. Holdings 1 L.P. and certain affiliates of Parent, from time to time joined as parties thereto.

SECTION 2.    Representations and Warranties of the Company. The Company hereby represents and warrants to each Stockholder as follows:

(a)    Authority; Execution and Delivery; Enforceability. The Company has all requisite corporate power and authority to execute and deliver this Agreement, to perform its obligations hereunder and to consummate the transactions contemplated hereby. The execution and delivery by the Company of this Agreement, the performance by it of its obligations hereunder and the consummation by it of the transactions contemplated hereby have been duly authorized by all necessary corporate action on the part of the Company. The Company has duly executed and delivered this Agreement, and, assuming this Agreement constitutes a valid and binding obligation of the Stockholders, this Agreement constitutes a legal, valid and binding obligation of the Company, enforceable against it in accordance with its terms, except, in each case, as enforcement may be limited by bankruptcy, insolvency, reorganization or similar Laws affecting creditors’ rights generally and by general principles of equity.

SECTION 3.    Covenants of Each Stockholder. Unless this Agreement is terminated in accordance with its terms, each Stockholder, severally and not jointly, covenants and agrees as follows:

(a)    At any meeting of the stockholders of the Company called to seek the Company Shareholder Approval or at any adjournment thereof or in any other circumstances upon which a vote, consent or other approval (including by written consent) with respect to the Reorganization Agreement, the Reincorporation Merger, the Share Exchange or the Plan of Merger is sought, the Stockholder shall, including by executing a written consent solicitation if requested by the Company, cause its shares to be present in person or by proxy for purposes of constituting a quorum and vote (or cause to be voted) the Subject Shares of the Stockholder in favor of granting the Company Shareholder Approval.

(b)    At any meeting of stockholders of the Company or at any adjournment thereof or in any other circumstances upon which the Stockholder’s vote, consent or other approval (including by written consent) is sought, the Stockholder shall cause its shares to be present in person or by proxy for purposes of constituting a

 

A-A-2


Table of Contents

quorum and vote (or cause to be voted) the Subject Shares against (i) any Company Takeover Proposal and (ii) any amendment of the Company Charter or the Company Bylaws or other proposal or transaction involving the Company or any Company Subsidiary, which amendment or other proposal or transaction would in any manner impede, frustrate, prevent or nullify any provision of the Reorganization Agreement, the Plan of Merger, the Reincorporation Merger or the Share Exchange. The Stockholder shall not commit or agree to take any action inconsistent with the foregoing.

(c)    Other than this Agreement, the Stockholder shall not (i) sell, transfer, pledge, assign or otherwise dispose of (including by gift) (collectively, “Transfer”), or enter into any Contract, option or other arrangement (including any profit-sharing arrangement) with respect to the Transfer of, any Subject Shares to any person other than pursuant to the Transactions, unless prior to any such Transfer the transferee of such Stockholder’s Subject Shares is a party to this Agreement, enters into a voting agreement with the Company on terms substantially identical to the terms of this Agreement or agrees to become a party to this Agreement pursuant to a customary joinder agreement, or (ii) enter into any voting arrangement, whether by proxy, voting agreement or otherwise, with respect to any Subject Shares and shall not commit or agree to take any of the foregoing actions.

(d)    The Stockholder shall use its reasonable best efforts to take, or cause to be taken, all actions, and to do, or cause to be done, and to assist and cooperate with the other parties hereto in doing, all things necessary, proper or advisable to consummate and make effective, in the most expeditious manner practicable, the Reorganization Agreement, the Plan of Merger, the Reincorporation Merger and the Share Exchange.

(e)    The Stockholder hereby consents to and approves the actions taken by the Company Board in approving the Reorganization Agreement, the Plan of Merger, the Reincorporation Merger and the Share Exchange.

SECTION 4.    Termination. This Agreement shall terminate, other than with respect to the liability of any party hereto for breach hereof prior to such termination, upon the earliest of: (i) the Exchange Effective Time; (ii) the termination of the Reorganization Agreement in accordance with its terms; (iii) at any time prior to the time, but not after, the Required Company Shareholder Approvals are obtained, if the Company Board, the Special Committee or any other duly authorized committee of the Company Board have made a Company Adverse Recommendation Change; and (iv) the termination of this Agreement by the mutual written consent of the parties hereto (in the case of the Company, acting on the recommendation of the Special Committee).

SECTION 5.    Additional Matters. Each Stockholder shall, from time to time, execute and deliver, or cause to be executed and delivered, such additional or further consents, documents and other instruments as the Company (acting on the recommendation of the Special Committee) may reasonably require for the purpose of effectively carrying out the transactions contemplated by this Agreement.

SECTION 6.    General Provisions.

(a)    Amendment. This Agreement may not be amended except by an instrument in writing signed on behalf of each of the parties hereto (in the case of the Company, acting on the recommendation of the Special Committee).

 

A-A-3


Table of Contents

(b)    Notices. All notices, requests, claims, demands and other communications under this Agreement shall be in writing and shall be deemed given upon delivery to the parties at the following addresses or email addresses (or at such other address for a party as shall be specified by like notice):

 

  (i)

if to any Stockholder, to:

181 Bay Street, Suite 300

Toronto, Ontario

M5J 2T3

Phone: 416-369-3369

 

  Attention:

Jennifer Mazin, General Counsel

  Email:

jennifer.mazin@brookfield.com

with a copy to (which will not constitute notice to any Stockholder):

Cravath, Swaine & Moore LLP

825 Eighth Avenue

New York, NY 10019

Phone: 212-474-1000

 

  Attention:

Richard Hall, Esq.

      

David J. Perkins, Esq.

  Email:

RHall@cravath.com

      

DPerkins@cravath.com

and

Torys LLP

79 Wellington St. W

30th Floor

Toronto, Ontario M5K 1N2

Phone: 416-865-0400

 

  Attention:

Karrin Powys-Lybbe

   

Josh Lavine

  Email:

kpowys-lybbe@torys.com

   

jlavine@torys.com

 

  (ii)

if to the Company, to:

TerraForm Power, Inc.

200 Liberty Street

14th Floor

New York, NY 10281

Phone: 646-992-2505

 

  Attention:

General Counsel

  Email:

legal@terraform.com

 

A-A-4


Table of Contents

with a copy to (which will not constitute notice to the Company):

Kirkland & Ellis LLP

609 Main Street, Suite 4700

Houston, TX 77002

Phone: 713-836-3600

 

  Attention:

Andrew T. Calder, P.C.

      

Sean T. Wheeler, P.C.

      

Debbie P. Yee, P.C.

  Email:

andrew.calder@kirkland.com

      

sean.wheeler@kirkland.com

      

debbie.yee@kirkland.com

(c)    Interpretation. When a reference is made in this Agreement to an Article, Section or subsection, such reference shall be to an Article, Section or subsection to this Agreement unless otherwise indicated. The headings contained in this Agreement are for reference purposes only and shall not affect in any way the meaning or interpretation of this Agreement. Whenever the words “include”, “includes” or “including” are used in this Agreement, they shall be deemed to be followed by the words “without limitation”. The words “hereof”, “herein”, “hereto” and “hereunder” and words of similar import when used in this Agreement shall refer to this Agreement as a whole and not to any particular provision of this Agreement. The term “or” is not exclusive. The word “extent” in the phrase “to the extent” shall mean the degree to which a subject or other thing extends, and such phrase shall not mean simply “if”. The definitions contained in this Agreement are applicable to the singular as well as the plural forms of such terms. Any agreement, instrument or Law defined or referred to herein or in any agreement or instrument that is referred to herein means such agreement, instrument or Law as from time to time amended, modified or supplemented, unless otherwise specifically indicated. References to a person are also to its permitted successors and assigns. Each of the parties hereto has participated in the drafting and negotiation of this Agreement. If an ambiguity or question of intent or interpretation arises, this Agreement must be construed as if it is drafted by all of the parties hereto, and no presumption or burden of proof will arise favoring or disfavoring any party hereto by virtue of authorship of any of the provisions of this Agreement.

(d)    Severability. If any term or other provision of this Agreement is invalid, illegal or incapable of being enforced by any applicable Law, or public policy, all other conditions and provisions of this Agreement shall nevertheless remain in full force and effect so long as the economic or legal substance of the transactions contemplated hereby is not affected in any manner materially adverse to any party hereto. Upon such determination that any term or other provision is invalid, illegal or incapable of being enforced, the parties hereto shall negotiate in good faith to modify this Agreement so as to effect the original intent of the parties hereto as closely as possible in an acceptable manner to the end that the transactions contemplated hereby are fulfilled to the extent possible.

(e)    Counterparts. This Agreement may be executed in one or more counterparts, all of which shall be considered one and the same agreement, and shall become effective when one or more counterparts have been signed by each of the parties hereto and delivered to the other parties hereto. This Agreement or any counterpart may be executed and delivered by facsimile copies or delivered by electronic communications by portable document format (.pdf), each of which will be deemed an original.

(f)    Entire Agreement; No Third-Party Beneficiaries. This Agreement (i) constitutes the entire agreement and supersedes all prior agreements and understandings, both written and oral, among the parties hereto with respect to the subject matter hereof and (ii) is not intended to confer upon any person (including any shareholder of any party hereto) other than the parties hereto any rights or remedies.

 

A-A-5


Table of Contents

(g)    Governing Law; Consent to Jurisdiction. This Agreement shall be governed by, and construed in accordance with, the laws of the State of Delaware, regardless of the laws that might otherwise govern under applicable principles of conflicts of laws thereof. Each of the parties hereto irrevocably agrees that any action, suit or proceeding arising out of this Agreement or the transactions contemplated hereby and the rights and obligations arising hereunder, shall be brought and determined exclusively in the Delaware Court of Chancery, or, if the Delaware Court of Chancery declines to accept jurisdiction over a particular matter, any Federal court within the State of Delaware, or, if both the Delaware Court of Chancery and the Federal courts within the State of Delaware decline to accept jurisdiction over a particular matter, any other state court within the State of Delaware, and, in each case, any appellate court therefrom. In addition, each of the parties hereto (a) consents to submit itself to the exclusive personal jurisdiction of such court in the event any dispute arises out of this Agreement or the transactions contemplated hereby, (b) agrees that it will not attempt to deny or defeat such personal jurisdiction by motion or other request for leave from any such court, (c) irrevocably and unconditionally waives (and agrees not to plead or claim) any objection to the laying of venue of any action, suit or proceeding arising out of this Agreement or the transactions contemplated hereby in any such court or that any such action, suit, or proceeding brought in such court has been brought in an inconvenient forum, (d) agrees that it will not bring any action, suit or proceeding arising out of this Agreement or the transactions contemplated hereby in any court other than any such court and (e) agrees that each of the other parties hereto will have the right to bring any action, suit or proceeding for enforcement of a judgment entered by such court. Each party hereto agrees that a final judgment in any action, suit or proceeding by any such court will be conclusive and may be enforced in other jurisdictions by suit on the Judgment or in any other manner provided by applicable Law.

(h)    Assignment. Neither this Agreement nor any of the rights, interests or obligations hereunder shall be assigned, in whole or in part, by operation of Law or otherwise, by any of the parties hereto without the prior written consent of the other parties hereto. Any purported assignment without such prior written consent shall be void. Subject to the preceding sentences, this Agreement will be binding upon, inure to the benefit of, and be enforceable by, the parties hereto and their respective successors and assigns.

(i)    Enforcement. The parties hereto agree that irreparable damage would occur in the event that any of the provisions of this Agreement were not performed in accordance with their specific terms or were otherwise breached, and that monetary damages, even if available, would not be an adequate remedy therefor. It is accordingly agreed that, prior to the termination of this Agreement pursuant to Section 4, the parties hereto shall be entitled to an injunction or injunctions to prevent breaches of this Agreement and to enforce specifically the terms and provisions of this Agreement, without proof of actual damages (and each party hereto hereby waives any requirement for the securing or posting of any bond in connection with such remedy), this being in addition to any other remedy to which they are entitled at law or in equity. The parties hereto further agree not to assert that a remedy of specific performance is unenforceable, invalid, contrary to Law or inequitable for any reason, nor to assert that a remedy of monetary damages would provide an adequate remedy for any such breach.

(j)    Waiver of Jury Trial. EACH PARTY HERETO HEREBY WAIVES, TO THE FULLEST EXTENT PERMITTED BY APPLICABLE LAW, ANY RIGHT IT MAY HAVE TO A TRIAL BY JURY IN RESPECT OF ANY ACTION ARISING OUT OF THIS AGREEMENT OR ANY OF THE TRANSACTIONS. EACH PARTY HERETO (A) CERTIFIES THAT NO REPRESENTATIVE, AGENT OR ATTORNEY OF ANY OTHER PARTY HERETO HAS REPRESENTED, EXPRESSLY OR OTHERWISE, THAT SUCH PARTY WOULD NOT, IN THE EVENT OF ANY ACTION, SUIT OR PROCEEDING, SEEK TO ENFORCE THE FOREGOING WAIVER AND (B) ACKNOWLEDGES THAT IT AND THE OTHER PARTIES HERETO HAVE BEEN INDUCED TO ENTER INTO THIS AGREEMENT BY, AMONG OTHER THINGS, THE MUTUAL WAIVER AND CERTIFICATIONS IN THIS SECTION 6(j).

[Signature Page Follows.]

 

A-A-6


Table of Contents

IN WITNESS WHEREOF, each party hereto has duly executed this Agreement, all as of the date first written above.

 

TERRAFORM POWER, INC.,

        

 

by

 

/s/ William Fyfe

   

Name: William Fyfe

   

Title: General Counsel and Secretary

BBHC ORION HOLDCO L.P.,

by its general partner,

ORION CANADIAN AIV GP INC.

 

by

 

/s/ Adrienne Moore

   

Name: Adrienne Moore

   

Title: Vice-President

ORION US HOLDINGS 1 L.P.,

by its general partner,

ORION US GP LLC

 

by

 

/s/ Adrienne Moore

   

Name: Adrienne Moore

   

Title: Vice President

[Signature Page to Voting Agreement]


Table of Contents

SCHEDULE A

 

Name and Address
of Stockholder

 

Number of Shares of
Company
Common Stock Owned

BBHC Orion Holdco L.P.

181 Bay Street, Suite 300

Toronto, Ontario

M5J 2T3

  32,859,562

Orion U.S. Holdings 1 L.P.

181 Bay Street, Suite 300

Toronto, Ontario

M5J 2T3

  106,772,104


Table of Contents

Exhibit B

AGREEMENT AND PLAN OF MERGER

merging

TERRAFORM POWER, INC.

a Delaware corporation

with and into

TERRAFORM POWER NY HOLDINGS, INC.

a New York corporation

WHEREAS, Brookfield Renewable Partners L.P., an exempted limited partnership formed under the laws of Bermuda (“Parent”), Brookfield Renewable Corporation, a corporation incorporated under the laws of British Columbia and an indirect subsidiary of Parent (“BEPC”), 2252876 Alberta ULC, an unlimited liability corporation incorporated under the laws of Alberta and a wholly owned direct subsidiary of Parent (“Acquisition Sub”), TerraForm Power, Inc., a corporation incorporated under the laws of the State of Delaware, originally incorporated under the name SunEdison Yieldco, Inc. (the “Merging Corporation”), and TerraForm Power NY Holdings, Inc., a New York corporation and a wholly owned direct subsidiary of Merging Corporation (the “Surviving Corporation”), entered into that certain Agreement and Plan of Reorganization, dated as of March 16, 2020 (the “Reorganization Agreement”), providing for a business combination transaction in which Merging Corporation merges with and into the Surviving Corporation, with the Surviving Corporation surviving such merger (the “Reincorporation Merger”), which will be immediately followed by (i) a binding share exchange (the “BEPC Share Exchange”) pursuant to the Business Corporation Law of the State of New York (the “NYBCL”) that will result in BEPC acquiring all the outstanding and issued Surviving Corporation Class B Common Stock (as defined below) in exchange for BEPC Class A Shares (as defined in the Reorganization Agreement) and (ii) a binding share exchange (the “Parent Share Exchange”, and together with the BEPC Share Exchange, the “Share Exchange”) pursuant to the NYBCL that shall result in Acquisition Sub acquiring all the outstanding and issued Surviving Corporation Class C Common Stock (as defined below) in exchange for Parent LP Units (as defined in the Reorganization Agreement);

WHEREAS, the Merging Corporation has on the date hereof, subject to change after the date hereof in accordance with the Reorganization Agreement, authorized capital stock of 1,200,000,000 shares of Class A voting common stock, par value $0.01 per share (“Merging Corporation Common Stock”), of which 228,250,021 shares are issued and outstanding as of March 13, 2020;

WHEREAS, the Surviving Corporation has on the date hereof (prior to giving effect to the Reincorporation Merger), subject to change after the date hereof in accordance with the Reorganization Agreement, authorized capital stock of 700,000,000 shares of Class A voting common stock, par value $0.01 per share (“Surviving Corporation Class A Common Stock”), of which 100 shares are issued and outstanding and held by the Merging Corporation, 500,000,000 shares of Class B voting common stock, par value $0.01 per share (“Surviving Corporation Class B Common Stock”), none of which are issued and outstanding and 500,000,000 shares of Class C voting common stock, par value $0.01 per share (“Surviving Corporation Class C Common Stock”, and together with the Surviving Corporation Class A Common Stock and the Surviving Corporation Class B Common Stock, the “Surviving Corporation Common Stock”), none of which are issued and outstanding;

WHEREAS, the certificate of incorporation of the Surviving Corporation provides, among other matters, that (i) the holders of Surviving Corporation Class A Common Stock, Surviving Corporation Class B Common Stock and Surviving Corporation Class C Common Stock vote together (and not as separate classes) on

 

A-B-1


Table of Contents

all matters other than the Share Exchange, (ii) the holders of Surviving Corporation Class A Common Stock are entitled to vote on the Share Exchange and (iii) the holders of Surviving Corporation Class B Common Stock and the holders of Surviving Corporation Class C Common Stock are not entitled to vote on the Share Exchange; and

WHEREAS, in connection with the Reorganization Agreement and the transactions contemplated thereby, the Merging Corporation and the Surviving Corporation intend to effect the Reincorporation Merger in accordance with the terms of the NYBCL and the Delaware General Corporation Law (the “DGCL”).

NOW, THEREFORE, the terms and provisions of the Reincorporation Merger shall be as hereinafter set forth:

SECTION 1. The Reincorporation Merger. On the terms and subject to the conditions set forth in the Reorganization Agreement, and in accordance with Section 252 of the DGCL and Section 907 of the NYBCL, the Merging Corporation shall be merged with and into the Surviving Corporation at the Reincorporation Effective Time (as defined below). At the Reincorporation Effective Time, as a result of the Reincorporation Merger, the separate corporate existence of the Merging Corporation shall cease, and the Surviving Corporation shall continue as the surviving corporation under the laws of the State of New York.

SECTION 2. The Reincorporation Effective Time. On the Closing Date (as defined in the Reorganization Agreement) (and subject to the satisfaction (or, to the extent permitted herein and by applicable law, waiver) of the conditions set forth in Article IX of the Reorganization Agreement (other than those conditions that by their terms are to be satisfied at the Closing (as defined in the Reorganization Agreement))), the Surviving Corporation shall prepare and file (i) with the New York Department of State a certificate of merger and (ii) with the Secretary of State of the State of Delaware a certificate of merger (clauses (i) and (ii) together the “Certificates of Merger”) and other appropriate documents executed in accordance with the relevant provisions of the DGCL and the NYBCL and shall make all other filings or recordings required under the DGCL and the NYBCL to effect the Reincorporation Merger. The Reincorporation Merger shall become effective at such time as the certificates of merger are duly filed with the Secretary of State of the State of Delaware and the New York Department of State, or at such other time as Parent and the Merging Corporation shall agree and specify in the certificates of merger (the time the Reincorporation Merger becomes effective being the “Reincorporation Effective Time”).

SECTION 3. Effects of the Reincorporation Merger. At and after the Reincorporation Effective Time, the Reincorporation Merger shall have the effects set forth in Sections 252 and 259 of the DGCL and Section 907 of the NYBCL.

SECTION 4. Articles of Incorporation and By-laws of the Surviving Corporation. At the Reincorporation Effective Time, (a) the certificate of incorporation of the Surviving Corporation in effect immediately prior to the Reincorporation Merger shall be the certificate of incorporation of the Surviving Corporation until thereafter amended or changed in accordance with applicable law, and (b) the by-laws of the Surviving Corporation in effect immediately prior to the Reincorporation Merger shall be the by-laws of the Surviving Corporation until thereafter amended in accordance with the NYBCL.

SECTION 5. Board of Directors; Management. The directors and officers of the Merging Corporation immediately prior to the Reincorporation Effective Time shall be the directors and officers of the Surviving Corporation, until the earlier of their resignation or removal or until their respective successors are duly elected or appointed and qualified, as the case may be.

SECTION 6. Effects. (a) At the Reincorporation Effective Time, by virtue of the Reincorporation Merger and without any action on the part of the Merging Corporation, the Surviving Corporation or any holder of Merging Corporation Common Stock, Surviving Corporation Common Stock or other capital stock of the Merging Corporation or the Surviving Corporation: (i) each share of Surviving Corporation Common Stock

 

A-B-2


Table of Contents

issued and outstanding immediately prior to the Reincorporation Effective Time shall be canceled; (ii) each share of Merging Corporation Common Stock held in the treasury of the Merging Corporation immediately prior to the Reincorporation Effective Time shall be canceled; (iii) each share of Merging Corporation Common Stock that is owned by BBHC Orion Holdco L.P. or Orion U.S. Holdings 1 L.P., immediately prior to the Reincorporation Effective Time shall be converted into one share of Surviving Corporation Class A Common Stock; (iv) each share of Merging Corporation Common Stock that is issued and outstanding immediately prior to the Reincorporation Effective Time with respect to which an election to receive Surviving Corporation Class C Common Stock has been validly made pursuant to Section 4.02 of the Reorganization Agreement and not validly revoked shall be converted into one share of Surviving Corporation Class C Common Stock; and (v) except as provided in clauses (ii), (iii) and (iv) above, each other share of Merging Corporation Common Stock that is issued and outstanding immediately prior to the Reincorporation Effective Time shall be converted into one share of Surviving Corporation Class B Common Stock.

(b) All the shares of Merging Corporation Common Stock converted into shares of Surviving Corporation Common Stock pursuant to Section 6(a) above shall no longer be outstanding and shall automatically be canceled and shall cease to exist as of the Reincorporation Effective Time, and each certificate in respect of a share that immediately prior to the Reincorporation Effective Time represented outstanding Merging Corporation Common Stock shall thereafter represent, without the requirement of any exchange thereof, that number of shares of Surviving Corporation Common Stock of the applicable class into which such shares of Merging Corporation Common Stock represented by such certificate or book-entry have been converted pursuant to Section 6(a) above together with the right to receive any declared and unpaid dividends with a record date prior to the Reincorporation Effective Time.

SECTION 7. Abandonment of Reincorporation Merger. At any time prior to the Reincorporation Effective Time, this Agreement and Plan of Merger may be terminated, and the Reincorporation Merger may be abandoned, by action of the Board of Directors (in the case of the Merging Corporation, acting on the recommendation of the Special Committee of the Board of Directors of the Merging Corporation (the “Special Committee”)) of each of the parties hereto, subject to the limitations of the DGCL and the NYBCL. This Agreement and Plan of Merger shall automatically terminate, and the Reincorporation Merger shall be abandoned, upon the termination of the Reorganization Agreement in accordance with its terms.

SECTION 8. Amendment. Prior to the Reincorporation Effective Time, this Agreement and Plan of Merger may be amended by the parties (in the case of the Merging Corporation, acting on the recommendation of the Special Committee) at any time before or after receipt of the Required Company Shareholder Approvals (as defined in the Reorganization Agreement); provided, however, that after receipt of the Required Company Shareholder Approvals, there shall be made no amendment that by applicable law requires further approval by the holders of Merging Corporation Common Stock without the further approval of such stockholders. This Agreement and Plan of Merger may not be amended except by an instrument in writing signed on behalf of each of the parties.

[Signature Page Follows.]

 

A-B-3


Table of Contents

IN WITNESS WHEREOF, each party hereto has duly executed this Agreement and Plan of Merger on this 16th day of March, 2020.

 

TERRAFORM POWER, INC.

 

by

 

/s/ William Fyfe

   

Name: William Fyfe

   

Title:   General Counsel and Secretary

TERRAFORM POWER NY HOLDINGS, INC.

 

by

 

/s/ William Fyfe

   

Name: William Fyfe

   

Title:   Secretary

 

 

 

[Signature Page to Agreement and Plan of Merger]


Table of Contents

Exhibit C

PARENT PLAN OF EXCHANGE

between

TERRAFORM POWER NY HOLDINGS, INC.

a New York corporation

and

2252876 ALBERTA ULC

an Alberta unlimited liability corporation

WHEREAS, Brookfield Renewable Partners L.P., an exempted limited partnership formed under the laws of Bermuda (“Parent”), Brookfield Renewable Corporation, a corporation incorporated under the laws of British Columbia and an indirect subsidiary of Parent (“BEPC”), 2252876 Alberta ULC, an unlimited liability corporation incorporated under the laws of Alberta and a wholly owned direct subsidiary of Parent (the “Acquiring Corporation”), TerraForm Power, Inc., a corporation incorporated under the laws of the State of Delaware, originally incorporated under the name SunEdison Yieldco, Inc. (the “Company”), and TerraForm Power NY Holdings, Inc., a New York corporation and a wholly owned direct subsidiary of the Company (the “Subject Corporation”), entered into that certain Agreement and Plan of Reorganization, dated as of March 16, 2020 (the “Reorganization Agreement”), providing for a business combination transaction in which the Company merges with and into the Subject Corporation, with the Subject Corporation surviving such merger (the “Reincorporation Merger”), which will be immediately followed by (i) a binding share exchange pursuant to the Business Corporation Law of the State of New York (the “NYBCL”) that shall result in BEPC acquiring all the outstanding and issued Subject Corporation Class B Common Stock (as defined below) in exchange for Class A Shares, no par value, of BEPC (the “BEPC Class A Shares”, and such exchange, the “BEPC Exchange”) and (ii) a binding share exchange pursuant to the NYBCL that shall result in the Acquiring Corporation acquiring all the outstanding and issued Subject Corporation Class C Common Stock (as defined below) in exchange for non-voting limited partnership units of Parent (the “Parent LP Units”, and such exchange, the “Parent Exchange”, and together with the BEPC Exchange, the “Share Exchange”);

WHEREAS, the Subject Corporation has on the date hereof, subject to change after the date hereof in accordance with the Reorganization Agreement, authorized capital stock of 700,000,000 shares of Class A voting common stock, par value $0.01 per share (“Subject Corporation Class A Common Stock”), of which 100 shares are issued and outstanding, 500,000,000 shares of Class B voting common stock, par value $0.01 per share (“Subject Corporation Class B Common Stock”), none of which are issued and outstanding, and 500,000,000 shares of Class C voting common stock, par value $0.01 per share (“Subject Corporation Class C Common Stock”, and together with the Subject Corporation Class A Common Stock and the Subject Corporation Class B Common Stock, the “Subject Corporation Common Stock”), none of which are issued and outstanding;

WHEREAS, the certificate of incorporation of the Subject Corporation provides, among other matters, that (i) the holders of Subject Corporation Class A Common Stock, Subject Corporation Class B Common Stock and Subject Corporation Class C Common Stock vote together (and not as separate classes) on all matters other than the Share Exchange, (ii) the holders of Subject Corporation Class A Common Stock are entitled to vote on the Share Exchange and (iii) the holders of Subject Corporation Class B Common Stock and the holders of Subject Corporation Class C Common Stock are not entitled to vote on the Share Exchange; and

WHEREAS, the Acquiring Corporation has on the date hereof, subject to change after the date hereof in accordance with the Reorganization Agreement, authorized capital stock of unlimited shares of common shares, no par value, of which 100 shares are issued and outstanding and preferred shares, issuable in series, of which none are issued and outstanding.

 

A-C-1


Table of Contents

NOW, THEREFORE, the terms and provisions of the Parent Share Exchange shall be as hereinafter set forth:

SECTION 1. The Parent Share Exchange. On the terms and subject to the conditions set forth in the Reorganization Agreement and in accordance with the NYBCL, at the Parent Exchange Effective Time (as defined below), pursuant to the provisions of Section 913 of the NYBCL, by virtue of the Parent Share Exchange and without any action on the part of the Subject Corporation or any holder of Subject Corporation Class C Common Stock or other capital stock of Subject Corporation, the Acquiring Corporation shall acquire all the Subject Corporation Class C Common Stock issued and outstanding immediately prior to the Parent Exchange Effective Time through the exchange of each outstanding share of Subject Corporation Class C Common Stock for the number of Parent LP Units equal to the Adjusted Exchange Ratio (as defined in the Reorganization Agreement), subject to adjustment as provided for in Section 4.12 of the Reorganization Agreement, and cash in lieu of fractional units as contemplated by Section 4.11 of the Reorganization Agreement. The separate corporate existence of the Subject Corporation and the Acquiring Corporation shall continue following the Parent Share Exchange.

SECTION 2. No Fractional Shares. No certificates, receipts or scrip representing fractional Parent LP Units shall be issued upon the exchange of Subject Corporation Class C Common Stock, no dividends or other distributions of Parent shall relate to such fractional Parent LP Units and such fractional Parent LP Units will not entitle the owner thereof to vote or to any rights of a shareholder of Parent. In lieu of the issuance of any fractional units, each holder of units of Subject Corporation Class C Common Stock who would otherwise be entitled to such fractional units shall be entitled to an amount in cash as contemplated by Section 4.11 of the Reorganization Agreement.

SECTION 3. The Parent Exchange Effective Time. The Acquiring Corporation shall, immediately after the Reincorporation Effective Time (as defined in the Reorganization Agreement), file with the New York Department of State a certificate of exchange and other appropriate documents executed in accordance with the relevant provisions of the NYBCL and shall make all other filings or recordings required under the NYBCL to effect the Parent Share Exchange. The Parent Share Exchange shall become effective at such time as the certificate of exchange is duly filed with the New York Department of State (the time the Parent Share Exchange becomes effective being the “Parent Exchange Effective Time”).

SECTION 4. Effects of the Parent Share Exchange. At and after the Parent Exchange Effective Time, the Parent Share Exchange shall have the effects set forth in Section 913 of the NYBCL.

SECTION 5. Subject Corporation Class A Common Stock. At and after the Parent Exchange Effective Time, each share of Subject Corporation Class A Common Stock issued and outstanding prior to the Parent Exchange Effective Time shall remain issued and outstanding and shall not be affected by the Parent Share Exchange.

SECTION 6. Abandonment of Parent Share Exchange. At any time prior to the filing of the certificate of exchange, this Parent Plan of Exchange may be abandoned by action of the Board of Directors of each of the parties hereto, subject to the limitations of the NYBCL. This Parent Plan of Exchange shall automatically terminate, and the Parent Share Exchange shall be abandoned, upon the termination of the Reorganization Agreement in accordance with its terms.

SECTION 7. Amendment. Prior to the Parent Exchange Effective Time, this Parent Plan of Exchange may be amended by the parties at any time before or after receipt of the Required Company Shareholder Approvals (as defined in the Reorganization Agreement); provided, however, that after receipt of the Required Company Shareholder Approvals, there shall be made no amendment that by applicable law requires further approval by the holders of common stock of the Company without the further approval of such stockholders. This Parent Plan of Exchange may not be amended except by an instrument in writing signed on behalf of each of the parties.

[Signature Page Follows.]

 

A-C-2


Table of Contents

IN WITNESS WHEREOF, each party hereto has duly executed this Parent Plan of Exchange on this 16th day of March, 2020.

 

TERRAFORM POWER NY HOLDINGS, INC.

 

by

 

/s/ William Fyfe

   

Name:

 

William Fyfe

   

Title:

 

Secretary

2252876 ALBERTA ULC

 

by

 

/s/ Jennifer Mazin

   

Name:

 

Jennifer Mazin

   

Title:

 

Director

 

 

 

[Signature Page to Parent Plan of Exchange]


Table of Contents

Exhibit D

BEPC PLAN OF EXCHANGE

between

TERRAFORM POWER NY HOLDINGS, INC.

a New York corporation

and

BROOKFIELD RENEWABLE CORPORATION

a British Columbia corporation

WHEREAS, Brookfield Renewable Partners L.P., an exempted limited partnership formed under the laws of Bermuda (“Parent”), Brookfield Renewable Corporation, a corporation incorporated under the laws of British Columbia and an indirect subsidiary of Parent (the “Acquiring Corporation”), 2252876 Alberta ULC, an unlimited liability corporation incorporated under the laws of Alberta and a wholly owned direct subsidiary of Parent (“Acquisition Sub”), TerraForm Power, Inc., a corporation incorporated under the laws of the State of Delaware, originally incorporated under the name SunEdison Yieldco, Inc. (the “Company”), and TerraForm Power NY Holdings, Inc., a New York corporation and a wholly owned direct subsidiary of the Company (the “Subject Corporation”), entered into that certain Agreement and Plan of Reorganization, dated as of March 16, 2020 (the “Reorganization Agreement”), providing for a business combination transaction in which the Company merges with and into the Subject Corporation, with the Subject Corporation surviving such merger (the “Reincorporation Merger”), which will be immediately followed by (i) a binding share exchange pursuant to the Business Corporation Law of the State of New York (the “NYBCL”) that shall result in the Acquiring Corporation acquiring all the outstanding and issued Subject Corporation Class B Common Stock (as defined below) in exchange for the Acquiring Corporation Class A Shares (as defined below) (such exchange, the “BEPC Exchange”) and (ii) a binding share exchange pursuant to the NYBCL that shall result in Acquisition Sub acquiring all the outstanding and issued Subject Corporation Class C Common Stock (as defined below) in exchange for non-voting limited partnership units of Parent (the “Parent LP Units”, and such exchange, the “Parent Exchange”, and together with the BEPC Exchange, the “Share Exchange”);

WHEREAS, the Subject Corporation has on the date hereof, subject to change after the date hereof in accordance with the Reorganization Agreement, authorized capital stock of 700,000,000 shares of Class A voting common stock, par value $0.01 per share (“Subject Corporation Class A Common Stock”), of which 100 shares are issued and outstanding, 500,000,000 shares of Class B voting common stock, par value $0.01 per share (“Subject Corporation Class B Common Stock”), none of which are issued and outstanding, and 500,000,000 shares of Class C voting common stock, par value $0.01 per share (“Subject Corporation Class C Common Stock”, and together with the Subject Corporation Class A Common Stock and the Subject Corporation Class B Common Stock, the “Subject Corporation Common Stock”), none of which are issued and outstanding;

WHEREAS, the certificate of incorporation of the Subject Corporation provides, among other matters, that (i) the holders of Subject Corporation Class A Common Stock, Subject Corporation Class B Common Stock and Subject Corporation Class C Common Stock vote together (and not as separate classes) on all matters other than the Share Exchange, (ii) the holders of Subject Corporation Class A Common Stock are entitled to vote on the Share Exchange and (iii) the holders of Subject Corporation Class B Common Stock and the holders of Subject Corporation Class C Common Stock are not entitled to vote on the Share Exchange; and

WHEREAS, the Acquiring Corporation has on the date hereof, subject to change after the date hereof in accordance with the Reorganization Agreement, authorized capital stock of (i) unlimited shares of class A exchangeable subordinate voting shares, no par value, (“Acquiring Corporation Class A Shares”), none of which

 

A-D-1


Table of Contents

are issued and outstanding, (ii) unlimited shares of class B multiple voting shares, no par value, of which 1 share is issued and outstanding, and (iii) unlimited shares of class C non-voting shares, no par value, none of which are issued and outstanding.

NOW, THEREFORE, the terms and provisions of the BEPC Share Exchange shall be as hereinafter set forth:

SECTION 1. The BEPC Share Exchange. On the terms and subject to the conditions set forth in the Reorganization Agreement and in accordance with the NYBCL, at the BEPC Exchange Effective Time (as defined below), pursuant to the provisions of Section 913 of the NYBCL, by virtue of the BEPC Share Exchange and without any action on the part of the Subject Corporation or any holder of Subject Corporation Class B Common Stock or other capital stock of Subject Corporation, the Acquiring Corporation shall acquire all the Subject Corporation Class B Common Stock issued and outstanding immediately prior to the BEPC Exchange Effective Time through the exchange of each outstanding share of Subject Corporation Class B Common Stock for the number of Acquiring Corporation Class A Shares equal to the Adjusted Exchange Ratio (as defined in the Reorganization Agreement), subject to adjustment as provided for in Section 4.12 of the Reorganization Agreement, and cash in lieu of fractional shares as contemplated by Section 4.11 of the Reorganization Agreement. The separate corporate existence of the Subject Corporation and the Acquiring Corporation shall continue following the BEPC Share Exchange.

SECTION 2. No Fractional Shares. No certificates, receipts or scrip representing fractional Acquiring Corporation Class A Shares shall be issued upon the exchange of Subject Corporation Class B Common Stock, no dividends or other distributions of Acquiring Corporation shall relate to such fractional Acquiring Corporation Class A Shares and such fractional Acquiring Corporation Class A Shares will not entitle the owner thereof to vote or to any rights of a shareholder of Acquiring Corporation. In lieu of the issuance of any fractional share, each holder of shares of Subject Corporation Class B Common Stock who would otherwise be entitled to such fractional shares shall be entitled to an amount in cash as contemplated by Section 4.11 of the Reorganization Agreement.

SECTION 3. The BEPC Exchange Effective Time. The Acquiring Corporation shall, immediately after the Reincorporation Effective Time (as defined in the Reorganization Agreement), file with the New York Department of State a certificate of exchange and other appropriate documents executed in accordance with the relevant provisions of the NYBCL and shall make all other filings or recordings required under the NYBCL to effect the BEPC Share Exchange. The BEPC Share Exchange shall become effective at such time as the certificate of exchange is duly filed with the New York Department of State (the time the BEPC Share Exchange becomes effective being the “BEPC Exchange Effective Time”).

SECTION 4. Effects of the BEPC Share Exchange. At and after the BEPC Exchange Effective Time, the BEPC Share Exchange shall have the effects set forth in Section 913 of the NYBCL.

SECTION 5. Subject Corporation Class A Common Stock. At and after the BEPC Exchange Effective Time, each share of Subject Corporation Class A Common Stock issued and outstanding prior to the BEPC Exchange Effective Time shall remain issued and outstanding and shall not be affected by the BEPC Share Exchange.

SECTION 6. Abandonment of BEPC Share Exchange. At any time prior to the filing of the certificate of exchange, this BEPC Plan of Exchange may be abandoned by action of the Board of Directors of each of the parties hereto, subject to the limitations of the NYBCL. This BEPC Plan of Exchange shall automatically terminate, and the BEPC Share Exchange shall be abandoned, upon the termination of the Reorganization Agreement in accordance with its terms.

SECTION 7. Amendment. Prior to the BEPC Exchange Effective Time, this BEPC Plan of Exchange may be amended by the parties at any time before or after receipt of the Required Company Shareholder

 

A-D-2


Table of Contents

Approvals (as defined in the Reorganization Agreement); provided, however, that after receipt of the Required Company Shareholder Approvals, there shall be made no amendment that by applicable law requires further approval by the holders of common stock of the Company without the further approval of such stockholders. This BEPC Plan of Exchange may not be amended except by an instrument in writing signed on behalf of each of the parties.

[Signature Page Follows.]

 

A-D-3


Table of Contents

IN WITNESS WHEREOF, each party hereto has duly executed this BEPC Plan of Exchange on this 16th day of March, 2020.

 

TERRAFORM POWER NY HOLDINGS, INC.

 

by

 

/s/ William Fyfe

   

Name: William Fyfe

   

Title: Secretary

BROOKFIELD RENEWABLE CORPORATION

 

by

 

/s/ Jennifer Mazin

   

Name: Jennifer Mazin

   

Title: Director

 

 

[Signature Page to BEPC Plan of Exchange]


Table of Contents

Exhibit E

STATE OF NEW YORK

DEPARTMENT OF STATE

I hereby certify that the annexed copy has been compared with the original document in the custody of the Secretary of State and that the same is a true copy of said original.

 

LOGO   

WITNESS my hand and official seal of the Department of State, at the City of Albany, on March 16, 2020

  

 

/s/ Brendan C. Hughes

Brendan C. Hughes

Executive Deputy Secretary of State

  
  
  
  
  
  
  
  
  
  
  
  
  
  

Rev. 06/19

 

A-E-1


Table of Contents

LOGO

CERTIFICATE OF INCORPORATION

OF

TERRAFORM POWER NY HOLDINGS, INC.

UNDER SECTION 402 OF THE

BUSINESS CORPORATION LAW

FIRST: The name of the corporation (hereinafter called the “Corporation”) is TerraForm Power NY Holdings, Inc.

SECOND: The purposes for which the Corporation is formed are to engage in any lawful act or activity for which corporations may be organized under the Business Corporation Law of the State of New York, but the Corporation is not formed to engage in any act or activity requiring the consent or approval of any state official, department, board, agency or other body without such consent or approval first being obtained.

THIRD: The office of the Corporation is to be located in the County of New York, State of New York.

FOURTH: The Secretary of State of the State of New York is designated as agent of the Corporation upon whom process against the Corporation may be served. The post office address to which the Secretary of State shall mail a copy of any process against the Corporation served upon them is:

TerraForm Power NY Holdings, Inc.

c/o TerraForm Power, Inc.

200 Liberty Street, 14th Floor

New York, NY 10281

Attention: General Counsel

FIFTH: The Corporation’s registered agent shall be Corporation Service Company (the “Registered Agent”). The Registered Agent’s address is 80 State Street, Albany, New York 12207-2543. The Registered Agent is the agent of the Corporation upon whom or upon which process against the Corporation may be served,

SIXTH: The total number of shares of all classes of stock that the Corporation shall have authority to issue is 1,700,000,000 shares of common stock, consisting of (i) 700,000,000 shares of Class A common stock, par value $0.01 per share (the “Class A Common Stock”), (ii) 500,000,000 shares of Class B common stock, par value $0.01 per share (the “Class B Common Stock”) and (iii) 500,000,000 shares of Class C common stock, par value $0.01 per share (the “Class C Common Stock” and, together with the Class A Common Stock and Class B Common Stock, the “Common Stock”).

Holders of Class A Common Stock, Class B Common Stock and Class C Common Stock shall vote together as a single class, and holders of Class A Common Stock, Class B Common Stock and Class C Common Stock shall be entitled to vote one vote for each share of Class A Common Stock, Class B Common Stock and Class C Common Stock, respectively, held as of the applicable date, on any matter that is submitted to a vote of the stockholders of the Corporation; provided, however, that, holders of Class B Common Stock and Class C Common Stock shall not be entitled to vote on any matter relating to the Share Exchange, as defined in the Agreement and Plan of Reorganization to be entered into by and among Brookfield Renewable Partners L.P., Brookfield Renewable Corporation, TerraForm Power, Inc. and the Corporation, as it may be amended from time to time. Except as set forth in the proviso to the foregoing

 

A-E-2


Table of Contents

sentence, holders of Class B Common Stock and Class C Common Stock shall have the same rights, preferences and limitations as holders of Class A Common Stock,

SEVENTH: The number of directors of the Corporation shall be fixed from time to time by the Board of Directors of the Corporation.

EIGHTH: In furtherance and not in limitation of the powers conferred upon it by law, the Board of Directors of the Corporation is expressly authorized to adopt, amend or repeal the by- laws of the Corporation (the “By-laws”).

NINTH: Unless and except to the extent that the By-laws so require, the election of directors of the Corporation need not be by written ballot.

TENTH; To the fullest extent from time to time permitted by law, a person who is or was a director of the Corporation shall not be personally liable to the Corporation or its stockholders for damages for any breach of duty in such capacity, except to the extent that the Business Corporation Law of the State of New York as in effect from time to time, expressly provides that this Article shall not eliminate or limit such personal liability. Nothing in this Article shall directly or indirectly increase the liability of any such person based upon acts or omissions occurring before the adoption hereof. No amendment, modification or repeal of this Article shall adversely affect any right or protection of any director that exists at the time of such change.

ELEVENTH: Each person who is or was or had agreed to become a director or officer of the Corporation, and each such person who is or was serving or who had agreed to serve at the request of the Corporation as a director, officer, partner, member, employee or agent of another corporation, partnership, limited liability company, joint venture, trust , or other enterprise (including the heirs, executor, administrators or estate of such person), shall be indemnified by the Corporation to the fullest extent permitted from time to time by applicable law.

TWELFTH: The Corporation expressly elects not to be governed by Section 912 of the Business Corporation Law of the State of New York, as the same may be amended and supplemented.

 

/s/ Sherie Hollinger

Sherie Hollinger, Incorporator

Kirkland & Ellis LLP

609 Main Street

Houston, Texas 77002

 

A-E-3


Table of Contents

Exhibit F

BY-LAWS

OF

TERRAFORM POWER HOLDINGS, INC.

ARTICLE I

Meetings of Stockholders; Stockholders’

Consent in Lieu of Meeting

SECTION 1.01. Annual Meeting. The annual meeting of the stockholders for the election of directors of TerraForm Power Holdings, Inc. (the “Corporation”), and for the transaction of such other business as may properly come before the meeting, shall be held at such place, date and hour as shall be fixed by the board of directors of the Corporation (the “Board of Directors”) and designated in the notice or waiver of notice thereof; except that no annual meeting need be held if all actions, including the election of directors, required by the Business Corporation Law of the State of New York to be taken at a stockholders’ annual meeting are taken by written consent in lieu of meeting pursuant to Section 1.03 of these By-laws.

SECTION 1.02. Special Meetings. A special meeting of the stockholders for any purpose or purposes may be called by the Board of Directors, the Chairman of the Board of Directors (the “Chairman”), if any, the President of the Corporation (the “President”) or the Secretary of the Corporation (the “Secretary”) or a stockholder or stockholders holding of record at least a majority of the aggregate shares of Class A common stock, par value $0.01 (the “Class A Common Stock”), Class B common stock, par value $0.01 (the “Class B Common Stock”) and Class C common stock, par value $0.01 (together with the Class A Common Stock and Class B Common Stock, the “Common Stock”), in each case, issued and outstanding and entitled to vote, such meeting to be held at such place, date and hour as shall be designated in the notice or waiver of notice thereof.

SECTION 1.03. Stockholders’ Consent in Lieu of Meeting. Any action required by the laws of the State of New York to be taken at any annual or special meeting of the stockholders of the Corporation, or any action which may be taken at any annual or special meeting of such stockholders, may be taken without a meeting, without prior notice and without a vote, if a consent in writing, setting forth the action so taken, shall be signed by the holders of outstanding Common Stock having not less than the minimum number of votes that would be necessary to authorize or take such action at a meeting at which all shares of Common Stock entitled to vote thereon were present and voted. All such consents shall be filed with the Secretary. Prompt notice of the taking of any such action without a meeting by less than unanimous consent shall be given, to the extent required by applicable law, to those stockholders who did not consent in writing and who, if the action had been taken at a meeting, would have been entitled to notice of such meeting.

SECTION 1.04. Quorum and Adjournment. Except as otherwise provided by law, by the Certificate of Incorporation of the Corporation (the “Certificate of Incorporation”) or by these By-laws, the presence, in person or by proxy, of the holders of a majority of the aggregate voting power of the issued and outstanding shares of Common Stock, entitled to vote thereat, shall be requisite and shall constitute a quorum for the transaction of business at all meetings of stockholders. If, however, such a quorum shall not be present in person or represented by proxy at any meeting of stockholders, a majority of the issued and outstanding shares of Common Stock present in person or represented by proxy or, if no stockholders are present, any officer of the Corporation entitled to preside at or to act as secretary of the meeting, shall have the power to adjourn the meeting.

SECTION 1.05. Majority Vote Required. When a quorum is present at any meeting of stockholders, the affirmative vote of the majority of the aggregate voting power of the issued and outstanding shares of

 

A-F-1


Table of Contents

Common Stock present in person or represented by proxy at the meeting and entitled to vote on the subject matter shall constitute the act of the stockholders, unless by express provision of law, the Certificate of Incorporation or these By-laws a different vote is required, in which case such express provision shall govern and control.

SECTION 1.06. Manner of Voting. At each meeting of stockholders, each stockholder having the right to vote shall be entitled to vote in person or by proxy. Proxies need not be filed with the Secretary until the meeting is called to order, but shall be filed before being voted. Each stockholder shall be entitled to vote each share of Common Stock having voting power registered in such stockholder’s name on the books of the Corporation on the record date fixed, as provided in Section 6.07 of these By-laws, for the determination of stockholders entitled to vote at such meeting. No election of directors need be by written ballot.

ARTICLE II

Board of Directors

SECTION 2.01. General Powers. The management of the affairs of the Corporation shall be vested in the Board of Directors, which may exercise all such powers of the Corporation and do all such lawful acts and things as are not by law or by the Certificate of Incorporation directed or required to be exercised or done by the stockholders.

SECTION 2.02. Number and Term of Office. The number of directors which shall constitute the whole Board of Directors shall be fixed from time to time by a vote of a majority of the whole Board of Directors. The term “whole Board of Directors” is used herein to refer to the total number of directors which the Corporation would have if there were no vacancies. Directors need not be stockholders. Each director shall hold office until his or her successor is elected and qualified, or until his or her earlier death or resignation or removal in the manner hereinafter provided.

SECTION 2.03. Resignation, Removal and Vacancies. Any director may resign at any time by giving written notice of his or her resignation to the Board of Directors, the Chairman, if any, the President or the Secretary. Such resignation shall take effect at the time specified therein or, if the time is not specified, upon receipt thereof; and, unless otherwise specified therein, the acceptance of such resignation shall not be necessary to make it effective.

Any director or the whole Board of Directors may be removed, with or without cause, at any time by the holders of a majority of the aggregate shares of Common Stock then entitled to vote at an election of directors or by written consent of the stockholders pursuant to Section 1.03 of these By-laws.

Vacancies in the Board of Directors and newly created directorships resulting from any increase in the authorized number of directors may be filled by a majority vote or consent of the directors then in office, although less than a quorum, or by a sole remaining director.

SECTION 2.04. Meetings. (a) Annual Meeting. As soon as practicable after each annual election of directors, the Board of Directors shall meet for the purpose of organization and the transaction of other business, unless it shall have transacted all such business by written consent pursuant to Section 2.05 of these By-laws.

(b) Other Meetings. Other meetings of the Board of Directors shall be held at such times and places as the Board of Directors, the Chairman, if any, or the President shall from time to time determine.

(c) Notice of Meetings. The Secretary shall give notice to each director of each meeting, including the time, place and purpose of such meeting. Notice of each such meeting shall be mailed to each director, addressed to such director at their residence or usual place of business, at least two business days before the day on which

 

A-F-2


Table of Contents

such meeting is to be held, or shall be sent to such director at such place by telegraph, cable or other form of recorded communication, or be delivered personally, by electronic mail or by telephone not later than the day before the day on which such meeting is to be held, but notice need not be given to any director who shall attend such meeting. A written waiver of notice, signed by the person entitled thereto, whether before or after the time of the meeting stated therein, shall be deemed equivalent to notice.

(d) Place of Meetings. The Board of Directors may hold its meetings at such place or places within or without the State of New York as the Board of Directors may from time to time determine, or as shall be designated in the respective notices or waivers of notice thereof.

(e) Quorum and Manner of Acting. One third of the total number of directors then in office (or the sole director if there is not more than one director then in office) shall be present in person at any meeting of the Board of Directors in order to constitute a quorum for the transaction of business at such meeting, and the vote of a majority of those directors (or the sole director if there is not more than one director then in office) present at any such meeting at which a quorum is present shall be necessary for the passage of any resolution or act of the Board of Directors, except as otherwise expressly required by law or these By-laws. In the absence of a quorum for any such meeting, a majority of the directors present thereat may adjourn such meeting from time to time until a quorum shall be present.

(f) Organization. At each meeting of the Board of Directors, one of the following shall act as chairman of the meeting and preside, in the following order of precedence:

(i) the Chairman, if any;

(ii) the President (if the President shall be a member of the Board of Directors at such time); or

(iii) any director chosen by a majority of the directors present.

The Secretary or, in the case of his or her absence, any person (who shall be an Assistant Secretary of the Corporation, if an Assistant Secretary of the Corporation is present) whom the Chairman, if any, shall appoint, shall act as secretary of such meeting and keep the minutes thereof.

SECTION 2.05. Directors’ Consent in Lieu of Meeting. Action required or permitted to be taken at any meeting of the Board of Directors, or of any committee thereof, may be taken without a meeting if all members of the Board of Directors or committee, as the case may be, consent thereto in writing and the writing or writings are filed with the minutes or the proceedings of the Board of Directors or committee.

SECTION 2.06. Action by Means of Conference Telephone or Similar Communications Equipment. Any one or more members of the Board of Directors, or any committee designated by the Board of Directors, may participate in a meeting of the Board of Directors or any such committee by means of conference telephone or similar communications equipment by means of which all persons participating in the meeting can hear each other, and participation in a meeting by such means shall constitute presence in person at such meeting.

ARTICLE III

Committees of the Board

SECTION 3.01. Appointment of Executive Committee. The Board of Directors may from time to time by resolution passed by a majority of the whole Board of Directors designate from its members an Executive Committee to serve at the pleasure of the Board of Directors. The Chairman of the Executive Committee shall be

 

A-F-3


Table of Contents

designated by the Board of Directors. The Board of Directors may designate one or more directors as alternate members of the Executive Committee, who may replace any absent or disqualified member or members at any meeting of the Executive Committee. The Board of Directors shall have power at any time to change the membership of the Executive Committee, to fill all vacancies in it and to discharge it, either with or without cause.

SECTION 3.02. Procedures of Executive Committee. The Executive Committee, by a vote of a majority of its members, shall fix by whom its meetings may be called and the manner of calling and holding its meetings, shall determine the number of its members requisite to constitute a quorum for the transaction of business and shall prescribe its own rules of procedure, no change in which shall be made except by a majority vote of its members or by the Board of Directors.

SECTION 3.03. Powers of Executive Committee. During the intervals between the meetings of the Board of Directors, unless otherwise determined from time to time by resolution passed by the whole Board of Directors, the Executive Committee shall possess and may exercise all the powers and authority of the Board of Directors in the management and direction of the business and affairs of the Corporation to the extent permitted by the Business Corporation Law of the State of New York, and may authorize the seal of the Corporation to be affixed to all papers which may require it, except that the Executive Committee shall not have power or authority in reference to:

(a) amending the Certificate of Incorporation;

(b) adopting an agreement of merger or consolidation;

(c) recommending to the stockholders the sale, lease or exchange of all or substantially all of the Corporation’s property and assets;

(d) recommending to the stockholders a dissolution of the Corporation or a revocation of a dissolution;

(e) submitting to stockholders of the Corporation any action which pursuant to the Business Corporation Law of the State of New York requires stockholder approval;

(f) filling vacancies in the Board of Directors or in any committee or fixing compensation of members of the Board of Directors for serving on the Board of Directors or on any committee;

(g) amending or repealing these By-laws;

(h) declaring a dividend or authorizing the issuance of stock; or

(i) amending or repealing any resolution of the Board of Directors which by its terms is not so amendable or repealable.

SECTION 3.04. Reports of Executive Committee. The Executive Committee shall keep regular minutes of its proceedings, and all action by the Executive Committee shall be reported promptly to the Board of Directors. Such action shall be subject to review by the Board of Directors, provided that no rights of third parties shall be affected by such review.

SECTION 3.05. Other Committees. The Board of Directors, by resolution adopted by a majority of the whole Board of Directors, may designate from among its members one or more other committees, each of which shall have such authority of the Board of Directors as may be specified in the resolution of the Board of Directors designating such committee; provided, however, that any such committee so designated shall not have any powers not allowed to the Executive Committee under Section 3.03 of these By-laws. The Board of Directors shall have power at any time to change the members of any such committee, designate alternate members of any such committee and fill vacancies therein; and any such committee shall serve at the pleasure of the Board of Directors.

 

A-F-4


Table of Contents

ARTICLE IV

Officers

SECTION 4.01. Executive Officers. The executive officers of the Corporation shall be a President, a Secretary and a Treasurer and may include a Chairman, one or more Vice Presidents and one or more Assistant Secretaries or Assistant Treasurers and such other officers with such titles as may be deemed necessary

or desired by the Board of Directors. Any two or more offices may be held by the same person.

SECTION 4.02. Authority and Duties. All officers, as between themselves and the Corporation, shall have such authority and perform such duties in the management of the Corporation as may be provided in these By-laws or, to the extent not so provided, by the Board of Directors.

SECTION 4.03. Term of Office, Resignation and Removal. All officers shall be elected or appointed by the Board of Directors and shall hold office for such term as may be prescribed by the Board of Directors. The Chairman, if any, shall be elected or appointed from among the members of the Board of Directors. Each officer shall hold office until his or her successor has been elected or appointed and qualified or his or her earlier death or resignation or removal in the manner hereinafter provided. The Board of Directors may require any officer to give security for the faithful performance of his or her duties.

Any officer may resign at any time by giving written notice to the President or the Secretary, and such resignation shall take effect at the time specified therein or, if the time when it shall become effective is not specified therein, at the time it is accepted by action of the Board of Directors. Except as aforesaid, the acceptance of such resignation shall not be necessary to make it effective.

All officers and agents elected or appointed by the Board of Directors shall be subject to removal at any time by the Board of Directors with or without cause.

SECTION 4.04. Vacancies. If an office becomes vacant for any reason, the Board of Directors shall fill such vacancy. Any officer so appointed or elected by the Board of Directors shall serve only until such time as the unexpired term of his or her predecessor shall have expired unless reelected or reappointed by the Board of Directors.

SECTION 4.05. Chairman of the Board of Directors. If there shall be a Chairman, he or she shall preside at meetings of the Board of Directors and of the stockholders at which he or she is present, and shall give counsel and advice to the Board of Directors and the officers of the Corporation on all subjects touching the welfare of the Corporation and the conduct of its business. He or she shall perform such other duties as the Board of Directors may from time to time determine. Except as otherwise provided by resolution of the Board of Directors he or she shall be ex officio a member of all committees of the Board of Directors.

SECTION 4.06. The President. The President shall be the Chief Executive Officer of the Corporation and, unless the Chairman, if any, is present, or the Board of Directors has provided otherwise by resolution, he or she shall preside at all meetings of the Board of Directors and the stockholders at which he or she is present except, in the case of a meeting of the Board of Directors, if the President is not a member of the Board of Directors at such time. He or she shall have general and active management and control of the business and affairs of the Corporation subject to the control of the Board of Directors and the Executive Committee, if any, and shall see that all orders and resolutions of the Board of Directors and the Executive Committee, if any, are carried into effect.

SECTION 4.07. Vice Presidents. The Vice President, if any, or if there be more than one, the Vice Presidents in the order of their seniority or in any other order determined by the Board of Directors, shall, in the absence or disability of the President, perform the duties and exercise the powers of the President, and shall generally assist the President and perform such other duties as the Board of Directors or the President shall prescribe.

 

A-F-5


Table of Contents

SECTION 4.08. The Secretary. The Secretary shall, to the extent practicable, attend all meetings of the Board of Directors and all meetings of the stockholders and shall record all votes and the minutes of all proceedings in a book to be kept for that purpose, and shall perform like duties for the standing committees when required. He or she shall give, or cause to be given, notice of all meetings of the stockholders and of the Board of Directors, and shall perform such other duties as may be prescribed by the Board of Directors or the President, under whose supervision he or she shall perform such duties. He or she shall keep in safe custody the seal of the Corporation and affix the same to any duly authorized instrument requiring it and, when so affixed, it shall be attested by his or her signature or by the signature of the Treasurer or an Assistant Secretary or Assistant Treasurer. He or she shall keep in safe custody the certificate books and stockholder records and such other books and records as the Board of Directors may direct and shall perform all other duties as from time to time may be assigned to him or her by the Chairman, if any, the President or the Board of Directors.

SECTION 4.09. Assistant Secretaries. The Assistant Secretary of the Corporation, if any, or if there be more than one, the Assistant Secretaries in order of their seniority or in any other order determined by the Board of Directors, shall, in the absence or disability of the Secretary, perform the duties and exercise the powers of the Secretary and shall perform such other duties as the Board of Directors or the Secretary shall prescribe.

SECTION 4.10. The Treasurer. The Treasurer shall have the care and custody of the corporate funds and other valuable effects, including securities, and shall keep full and accurate accounts of receipts and disbursements in books belonging to the Corporation, and shall deposit all moneys and other valuable effects to the name and to the credit of the Corporation in such depositories as may be designated by the Board of Directors. The Treasurer shall disburse the funds of the Corporation as may be ordered by the Board of Directors, taking proper vouchers for such disbursements, and shall render to the President and directors, at the regular meetings of the Board of Directors, or whenever they may require it, an account of all his or her transactions as Treasurer and of the financial condition of the Corporation; and, in general, perform all the duties incident to the office of Treasurer and such other duties as from time to time may be assigned to him or her by the President or the Board of Directors.

SECTION 4.11. Assistant Treasurers. The Assistant Treasurer of the Corporation, if any, or if there be more than one, the Assistant Treasurers in the order of their seniority or in any other order determined by the Board of Directors, shall, in the absence or disability of the Treasurer, perform the duties and exercise the powers of the Treasurer and shall perform such other duties as the Board of Directors or the Treasurer shall prescribe.

ARTICLE V

Contracts, Checks, Drafts, Bank Accounts, etc.

SECTION 5.01. Execution of Documents. The Board of Directors shall designate the officers, employees and agents of the Corporation who shall have power to execute and deliver deeds, contracts, mortgages, bonds, debentures, checks, drafts and other orders for the payment of money and other documents for and in the name of the Corporation, and may authorize such officers, employees and agents to delegate such power (including authority to redelegate) by written instrument to other officers, employees or agents of the Corporation; and, unless so designated or expressly authorized by these By-laws, no officer or agent or employee shall have any power or authority to bind the Corporation by any contract or engagement or to pledge its credit or to render it liable pecuniarily for any purpose or to any amount.

SECTION 5.02. Deposits. All funds of the Corporation not otherwise employed shall be deposited from time to time to the credit of the Corporation or otherwise as the Board of Directors or Treasurer or any other officer of the Corporation to whom power in this respect shall have been given by the Board of Directors shall select.

 

A-F-6


Table of Contents

SECTION 5.03. Proxies in Respect of Stock or Other Securities of Other Corporations. The Board of Directors shall designate the officers of the Corporation who shall have authority from time to time to appoint an agent or agents of the Corporation to exercise in the name and on behalf of the Corporation the powers and rights which the Corporation may have as the holder of stock or other securities in any other corporation, and to vote or consent in respect of such stock or securities; such designated officers may instruct the person or persons so appointed as to the manner of exercising such powers and rights; and such designated officers may execute or cause to be executed in the name and on behalf of the Corporation and under its corporate seal, or otherwise, such written proxies, powers of attorney or other instruments as they may deem necessary or proper in order that the Corporation may exercise its said powers and rights.

ARTICLE VI

Shares and Their Transfer; Fixing Record Date

SECTION 6.01. Certificates for Shares. Every owner of stock of the Corporation shall be entitled to have a certificate certifying the number and class of shares owned by him or her in the Corporation, which shall otherwise be in such form as shall be prescribed by the Board of Directors; provided that the Board of Directors may provide by resolution that some or all of any or all classes or series of the Corporation’s stock shall be uncertificated shares. Any such resolution shall not apply to shares represented by a certificate until such certificate is surrendered to the Corporation. Certificates of each class shall be issued in consecutive order and shall be numbered in the order of their issue, and shall be signed by, or in the name of the Corporation by the Chairman, if any, the President or a Vice President and by the Treasurer or an Assistant Treasurer or the Secretary or an Assistant Secretary of the Corporation.

SECTION 6.02. Record. A record (herein called the “stock record”) in one or more counterparts shall be kept of the name of the person, firm or corporation owning the shares represented by each certificate for stock of the Corporation issued, the number of shares represented by each such certificate, the date thereof and, in the case of cancelation, the date of cancelation. Except as otherwise expressly required by law, the person in whose name shares of stock stand on the stock record of the Corporation shall be deemed the owner thereof for all purposes as regards the Corporation.

SECTION 6.03. Registration of Stock. Registration of transfers of shares of the Corporation shall be made only on the books of the Corporation upon request of the registered holder thereof, or such registered holder’s attorney thereunto authorized by power of attorney duly executed and filed with the Secretary, and upon the surrender of the certificate or certificates for such shares properly endorsed or accompanied by a stock power duly executed.

SECTION 6.04. Addresses of Stockholders. Each stockholder shall designate to the Secretary an address at which notices of meetings and all other corporate notices may be served or mailed to such stockholder, and, if any stockholder shall fail to designate such address, corporate notices may be served upon such stockholder by mail directed to such stockholder at such stockholder’s post office address, if any, as the same appears on the share record books of the Corporation or at such stockholder’s last known post office address.

SECTION 6.05. Lost, Destroyed and Mutilated Certificates. The Board of Directors or a committee designated thereby with power so to act may, in its discretion, cause to be issued a new certificate or certificates for stock of the Corporation in place of any certificate issued by it and reported to have been lost, destroyed or mutilated, upon the surrender of the mutilated certificates or, in the case of loss or destruction of the certificate, upon satisfactory proof of such loss or destruction, and the Board of Directors or such committee may, in its discretion, require the owner of the lost or destroyed certificate or such owner’s legal representative to give the Corporation a bond in such sum and with such surety or sureties as it may direct to indemnify the Corporation against any claim that may be made against it on account of the alleged loss or destruction of any such certificate.

 

A-F-7


Table of Contents

SECTION 6.06. Regulations. The Board of Directors may make such rules and regulations as it may deem expedient, not inconsistent with these By-laws, concerning the issue, transfer and registration of certificates for stock of the Corporation.

SECTION 6.07. Fixing Date for Determination of Stockholders of Record. In order that the Corporation may determine the stockholders entitled to notice of or to vote at any meeting of stockholders or any adjournment thereof, or to express consent to corporate action in writing without a meeting, or entitled to receive payment of any dividend or other distribution or allotment of any rights, or entitled to exercise any rights in respect of any change, conversion or exchange of stock or for the purpose of any other lawful action, the Board of Directors may fix, in advance, a record date, which shall not be more than 60 nor less than 10 days before the date of such meeting, nor more than 60 days prior to any other action. A determination of stockholders entitled to notice of or to vote at a meeting of the stockholders shall apply to any adjournment of the meeting; provided, however, that the Board of Directors may fix a new record date for the adjourned meeting.

ARTICLE VII

Fiscal Year

The fiscal year of the Corporation shall end on the 31st day of December in each year unless changed by resolution of the Board of Directors.

ARTICLE VIII

Indemnification and Insurance

SECTION 8.01. Indemnification. (a) (i) Any person made, or threatened to be made, a party to any threatened, pending or completed action, suit or proceeding, whether civil, criminal, administrative or investigative, by reason of the fact that he or she, his or her testator or intestate is or was a director, officer, employee or agent of the Corporation or any corporation which consolidates or merges with or into the Corporation and which if its separate existence had continued would have had power and authority to indemnify such person (a “Predecessor”), shall be indemnified by the Corporation and (ii) any person made, or threatened to be made, a party to such an action, suit or proceeding, by reason of the fact that he or she, his or her testator or intestate is or was serving as a director, officer, employee or agent at the request of the Corporation, of any other corporation or any partnership, joint venture, trust or other enterprise (an “Affiliate”), may, at the discretion of the Board of Directors, be indemnified by the Corporation, in each case, to the fullest extent authorized by the Business Corporation Law of the State of New York, as the same exists or may hereafter be amended (but, in the case of any such amendment, only to the extent that such amendment permits the Corporation to provide broader indemnification rights than permitted prior thereto) against expenses (including attorneys’ fees), judgments, fines and amounts paid in settlement actually and reasonably incurred by him or her in connection with such action, suit or proceeding, or in connection with any appeal therein; provided that such person acted in good faith and in a manner he or she reasonably believed to be in, or not opposed to, the best interests of the Corporation, Predecessor or Affiliate, as the case may be, or with respect to any criminal action or proceeding, had no reasonable cause to believe his or her conduct unlawful; except, in the case of an action, suit or proceeding by or in the right of the Corporation in relation to matters as to which it shall be adjudged in such action, suit or proceeding that such director, officer, employee or agent is liable for negligence or misconduct in the performance of his or her duties, unless a court of competent jurisdiction shall determine that, despite such adjudication, such person is fairly and reasonably entitled to indemnification.

(b) Without limitation of any right conferred by paragraph (a) of this Section 8.01, (i) any person made, or threatened to be made, a party to any threatened, pending or completed action, suit or proceeding, whether

 

A-F-8


Table of Contents

civil, criminal, administrative or investigative, by reason of the fact that he or she, his or her testator or intestate is or was a director, officer, employee or agent of the Corporation or a Predecessor and is or was serving as a fiduciary of, or otherwise rendering services to, any employee benefit plan of, or relating to the Corporation or a Predecessor, shall be indemnified by the Corporation, and (ii) any person made, or threatened to be made, a party to such an action, suit or proceeding, by reason of the fact that he or she, his or her testator or intestate is or was serving as a director, officer, employee or agent at the request of the Corporation or an Affiliate, and is or was serving as a fiduciary of, or otherwise rendering services to, any employee benefit plan of, or relating to such Affiliate, may, at the discretion of the Board of Directors, be indemnified by the Corporation, in each case, to the fullest extent authorized by the Business Corporation Law of the State of New York, as the same exists or may hereafter be amended (but, in the case of any such amendment, only to the extent that such amendment permits the Corporation to provide broader indemnification rights than permitted prior thereto) against expenses (including attorneys’ fees), judgments, fines, excise taxes and amounts paid in settlement actually and reasonably incurred by him or her in connection with such action, suit or proceeding, or in connection with any appeal therein; provided that such person acted in good faith and in a manner he or she reasonably believed to be in, or not opposed to, the best interests of the Corporation, Predecessor or Affiliate, as the case may be, or with respect to a criminal action or proceeding, had no reasonable cause to believe his or her conduct was unlawful; except, in the case of an action, suit or proceeding by or in the right of the Corporation in relation to matters as to which it shall be adjudged in such action, suit or proceeding that such director, officer, employee or agent is liable for negligence or misconduct in the performance of his or her duties, unless a court of competent jurisdiction shall determine that, despite such adjudication, such person is fairly and reasonably entitled to indemnification.

(c) The foregoing rights of indemnification shall not be deemed exclusive of any other rights to which any director, officer, employee or agent may be entitled or of any power of the Corporation apart from the provisions of this Section 8.01.

SECTION 8.02. Insurance for Indemnification. The Corporation may purchase and maintain insurance for the indemnification of the Corporation and the directors, officers, employees and agents of the Corporation to the full extent and in the manner permitted by the applicable laws of the United States and the State of New York from time to time in effect.

ARTICLE IX

Waiver of Notice

Whenever any notice is required to be given by these By-laws or the Certificate of Incorporation or the laws of the State of New York, the person entitled thereto may, in person or by attorney thereunto authorized, in writing or by telegraph, cable or other form of recorded communication, waive such notice, whether before or after the meeting or other matter in respect of which such notice is given, and in such event such notice need not be given to such person and such waiver shall be deemed equivalent to such notice.

ARTICLE X

Amendments

Any By-law (including these By-laws) may be adopted, amended or repealed by the Board of Directors in any manner not inconsistent with the laws of the State of New York or the Certificate of Incorporation.

 

A-F-9


Table of Contents

Exhibit G

BROOKFIELD ASSET MANAGEMENT INC.

and

WILMINGTON TRUST, NATIONAL ASSOCIATION

Rights Agent

FORM OF RIGHTS AGREEMENT

Dated as of             , 2020

 

 

 

A-G-1


Table of Contents

TABLE OF CONTENTS

 

          Page  

Section 1.

   Certain Definitions.      A-G-3  

Section 2.

   Appointment of Rights Agent.      A-G-6  

Section 3.

   Secondary Exchange Rights.      A-G-6  

Section 4.

   Satisfaction of Secondary Exchange Rights.      A-G-7  

Section 5.

   Exercise of Rights.      A-G-9  

Section 6.

   Confirmation Procedures.      A-G-10  

Section 7.

   BEP Units Record Date.      A-G-11  

Section 8.

   Collateral Account.      A-G-11  

Section 9.

   Registration of BEP Unit Resales.      A-G-13  

Section 10.

   Concerning BAM.      A-G-14  

Section 11.

   Rights of Action.      A-G-15  

Section 12.

   Concerning the Rights Agent.      A-G-15  

Section 13.

   Merger or Consolidation or Change of Name of Rights Agent.      A-G-16  

Section 14.

   Duties of Rights Agent.      A-G-16  

Section 15.

   Change of Rights Agent.      A-G-18  

Section 16.

   Notices.      A-G-19  

Section 17.

   Supplements and Amendments.      A-G-19  

Section 18.

   Successors.      A-G-20  

Section 19.

   Benefits of this Agreement.      A-G-20  

Section 20.

   Severability.      A-G-20  

Section 21.

   Governing Law; Forum Selection.      A-G-20  

Section 22.

   Counterparts.      A-G-21  

Section 23.

   Descriptive Headings.      A-G-21  

Section 24.

   Term.      A-G-21  

Section 25.

   Administration; Termination.      A-G-21  

Section 26.

   No Waiver; Cumulative Rights.      A-G-21  

Section 27.

   Fractional Units.      A-G-21  

Section 28.

   Book Entry.      A-G-22  

 

A-G-2


Table of Contents

RIGHTS AGREEMENT

This Rights Agreement (this “Agreement”) is dated as of            , 2020 between Brookfield Asset Management Inc., a corporation organized under the laws of Ontario, Canada (“BAM”), and Wilmington Trust, National Association (the “Rights Agent”).

WHEREAS, Brookfield Renewable Partners L.P. (“BEP”) has agreed to distribute class A exchangeable subordinate voting shares (the “Class A Shares”) of Brookfield Renewable Corporation (the “Company,” and together with BEP, “our group”) to the holders of BEP Units pursuant to a special distribution (the “Special Distribution”), and additionally to BAM and its subsidiaries (other than entities within our group), and in connection therewith, certain Affiliates of BAM will become service providers to the Company and certain of the Company’s Affiliates pursuant to an amendment to the amended and restated master services agreement dated February 26, 2015 among BAM, BEP and others (the “Master Services Agreement”), which amendment will be effective as of the distribution date for the Special Distribution (the “Distribution Date”);

WHEREAS, pursuant to the terms of the Company’s Articles, each Class A Shareholder will have the right (the “Exchange Right”) to require the Company to exchange all or a portion of the Class A Shares held by such Class A Shareholder (such Class A Shares being hereafter referred to as “Subject Class A Shares” and such exchanging Class A Shareholder, the “Exchanging Class A Shareholder”) for the BEP Units Amount or the Cash Amount in accordance with the terms and conditions of the Company’s Articles;

WHEREAS, BEP may, in its sole and absolute discretion (including by means of a standing resolution adopted by the board of directors of the general partner of BEP, which may be amended or withdrawn at any time) elect to satisfy the Company’s Exchange Right obligation and acquire the Subject Class A Shares from such Exchanging Class A Shareholder in exchange for the BEP Units Amount or the Cash Amount, in accordance with the terms and conditions of the Company’s Articles;

WHEREAS BAM is willing to provide for the delivery of the BEP Units Amount or, in its sole election, the Cash Amount to satisfy the Class A Shareholders’ Secondary Exchange Right in the event that, in connection with any Subject Class A Shares, (i) the Company has not satisfied its Exchange Right obligation under the Company’s Articles by delivering the BEP Units Amount or Cash Amount on the Specified Exchange Date (as hereinafter defined) and (ii) BEP has not, upon its election in its sole and absolute discretion, acquired such Subject Class A Shares from the Exchanging Class A Shareholder in exchange for the delivery of the BEP Units Amount or the Cash Amount pursuant to the Company’s Articles on the Specified Exchange Date;

WHEREAS, the Rights Agent desires to serve as agent for the Class A Shareholders with respect to the administration of the Secondary Exchange Rights (as hereinafter defined); and

WHEREAS, BAM and the Rights Agent desire to set forth their rights and obligations with respect to the Secondary Exchange Rights and the delivery of the BEP Units Amount or, at BAM’s sole election, the Cash Amount in satisfaction of the Secondary Exchange Rights.

NOW, THEREFORE, in consideration of the premises and the mutual agreements herein set forth, the parties hereby agree as follows:

Section 1.        Certain Definitions.

For purposes of this Agreement, the following terms have the meanings indicated:

Affiliate” shall have the meaning ascribed thereto in Rule 12b-2 of the General Rules and Regulations under the Exchange Act, as in effect on the date of this Agreement, including, for the avoidance of doubt, any future Affiliates.

 

A-G-3


Table of Contents

Agreement” shall have the meaning set forth in the recitals.

Applicable Procedures” means, with respect to any transfer of securities that are held through DTC or another Depositary, the rules and procedures of DTC or such other Depositary, as applicable, that apply to such transfer or exchange.

BAM” shall have the meaning set forth in the recitals.

BEP” shall have the meaning set forth in the recitals.

BEP Unit” shall mean a limited partnership interest in BEP representing a fractional part of all the limited partner interests in BEP as outstanding on the date hereof (or any other class of equity security of BEP into which the limited partnership interests in BEP may be converted after the date hereof), which is designated as a “Unit”, and shall include any limited partnership interest or other equity interest of BEP or any successor to BEP into which such BEP Unit is converted or for which such Unit is exchanged.

BEP Unit Convertible” shall mean any security, other than the Class A Shares, convertible into or redeemable for BEP Unit(s), provided such conversion or redemption right is freely and immediately exercisable by the holder thereof at any time, including, for the avoidance of doubt and without limitation, redemption-exchange units of Brookfield Renewable Energy L.P.

BEP Unit Release Price” shall mean, as of the date of withdrawal of any BEP Unit or BEP Unit Convertible from the Collateral Account, an amount in cash or Cash Equivalents equal to one hundred and fifty percent (150%) of the BEP Unit Value of such BEP Units or the BEP Unit Value of the number of BEP Units into which such BEP Unit Convertible may be converted or redeemed for, as of such date.

BEP Unit Value” shall have the meaning as provided in the Company’s Articles.

BEP Units Amount” shall have the meaning as provided in the Company’s Articles.

Business Day” shall mean any day other than a Saturday, Sunday, or a day on which banking institutions in New York, New York are authorized or obligated by law or executive order to close.

Cash Amount” shall have the meaning as provided in the Company’s Articles.

Cash Equivalents” shall mean (i) securities issued or directly and fully guaranteed or insured by the United States or any agency or instrumentality thereof (provided that the full faith and credit of the United States is pledged in support thereof) having maturities of not more than one year from the date of acquisition, (ii) readily marketable direct obligations issued by any state of the United States or any political subdivision of any such state maturing within one year from the date of acquisition thereof and having one of the two highest ratings obtainable from either S&P or Moody’s, (iii) dollar denominated time deposits, certificates of deposit and bankers acceptances of any commercial bank having, or which is the principal banking subsidiary of a bank holding company having, a combined capital and surplus of at least $1,000,000,000 with maturities of not more than one year from the date of acquisition, (iv) repurchase obligations with a term of not more than seven (7) days for underlying securities of the types described in clause (i) above entered into with any bank meeting the qualifications specified in clause (iii) above, and (v) investments in money market funds substantially all of whose assets are comprised of securities of the types described in clauses (i) through (v) above.

Class A Shareholder” shall mean any holder of at least one Class A Share.

Class A Shares” shall have the meaning set forth in the recitals.

Close of Business” on any given date shall mean 5:00 P.M., New York City time, on such date; provided, however, that if such date is not a Business Day it shall mean 5:00 P.M., New York City time, on the next succeeding Business Day.

 

A-G-4


Table of Contents

Collateral Account” shall have the meaning as provided in Section 8.

Collateral Account Balance” shall mean the aggregate of the Collateral Account BEP Unit Balance and the Collateral Account Cash Balance.

Collateral Account BEP Unit Balance” shall mean, as of any date, (i) the number of BEP Units in the Collateral Account plus (ii) the number of BEP Units issuable upon conversion or redemption of BEP Unit Convertibles in the Collateral Account as of such date.

Collateral Account Cash Balance” shall mean, as of any date, a number of BEP Units (rounded down to the nearest whole unit) equal to the quotient of (i) the aggregate amount of cash and Cash Equivalents in the Collateral Account divided by (ii) the BEP Unit Value as of such date; provided that for purposes of Section 8(d) and Section 8(e), the Collateral Account Cash Balance shall equal the aggregate amount of cash and Cash Equivalents in the Collateral Account as of such date.

Company” shall have the meaning set forth in the recitals.

Company Notice” shall mean a written notice in substantially the form attached hereto as Exhibit D-1 delivered by the Company to the Rights Agent, BEP and BAM, with respect to any Subject Class A Share, stating that (i) the Company has not satisfied its obligation under section 26.14 of the Company’s Articles with respect to such Subject Class A Share by delivering the Cash Amount or BEP Units Amount on the applicable Specified Exchange Date and (ii) BEP has not, upon its election in its sole and absolute discretion, acquired such Subject Class A Share from the Exchanging Class A Shareholder and delivered the BEP Units Amount or Cash Amount in exchange therefor pursuant to section 26.24 of the Company’s Articles on the Specified Exchange Date.

Company’s Articles” shall mean the Articles of Incorporation of the Company substantially in the form attached hereto as Exhibit A, as amended from time to time following the Distribution Date in accordance with its terms.

Conversion Factor” shall have the meaning as provided in the Company’s Articles.

Depositary” means a clearing agency registered under the Exchange Act.

Distribution Date” shall have the meaning set forth in the recitals, and BAM shall notify the Rights Agent in writing immediately following the determination of such date.

DTC” means The Depository Trust Company.

Exchange Act” shall mean the Securities Exchange Act of 1934, as amended.

Exchange Right” shall have the meaning set forth in the recitals.

Exchanging Class A Shareholder” shall have the meaning set forth in the recitals.

Exchanging Class A Shareholder Notice” shall mean a written notice in substantially the form attached hereto as Exhibit D-2 delivered by a Class A Shareholder to the Rights Agent and BAM and containing a medallion guarantee, with respect to any Subject Class A Share, that (i) the Company has not satisfied its obligation under section 26.14 of the Company’s Articles by delivering the BEP Units Amount or Cash Amount on the applicable Specified Exchange Date and (ii) BEP has not, upon its election in its sole and absolute discretion, acquired such Subject Class A Share from the Exchanging Class A Shareholder and delivered the BEP Units Amount or Cash Amount in exchange therefor pursuant to section 26.24 of the Company’s Articles on the applicable Specified Exchange Date.

Participant” means, with respect to a Depositary, a Person who has an account with the Depositary.

 

A-G-5


Table of Contents

Person” shall mean any individual, firm, corporation, partnership, limited partnership, limited liability partnership, business trust, limited liability company, unincorporated association or other entity, and shall include any successor (by merger or otherwise) of such entity.

Received Class A Share Account” shall have the meaning as provided in Section 4(c).

Registered BEP Unit” shall have the meaning set forth in Section 9.

Required Collateral Account Balance” shall mean, as of a particular date, a number of BEP Units equal to the product of (i) the total number of Class A Shares outstanding on such date, excluding Class A Shares owned by BAM or its Affiliates, multiplied by (ii) the Conversion Factor in effect on such date.

Required Collateral Account Cash Balance” shall mean, as of a particular date, the product of (i)(a) the Required Collateral Account Balance minus (b) the Collateral Account BEP Unit Balance, multiplied by (ii) one hundred and twenty-five percent (125%) of the BEP Unit Value as of such date.

Rights Agent” shall have the meaning set forth in the recitals.

Secondary Exchange Right” shall have the meaning as provided in the Company’s Articles.

Securities Act” shall mean the Securities Act of 1933, as amended.

Specified Exchange Date” shall have the meaning as provided in the Company’s Articles.

Subject Class A Shares” shall have the meaning set forth in the recitals.

Term” shall mean the initial term from and including the Distribution Date to but excluding the 7th anniversary of the Distribution Date together with any renewal term(s) pursuant to Section 24, unless earlier terminated in accordance with the terms hereof.

Section 2.        Appointment of Rights Agent.

The Rights Agent is hereby appointed to act as agent for the holders of the Secondary Exchange Rights, as a class and not individually, in accordance with the express terms and conditions hereof, and the Rights Agent hereby accepts such appointment. The obligations of the Rights Agent hereunder shall become effective as of the Distribution Date. The Rights Agent shall neither be responsible for, nor chargeable with, knowledge of the terms and conditions of any other agreement, instrument, or document (including, without limitation, the Company’s Articles or the Class A Shares) other than this Agreement, except to the extent that defined terms set forth in the Company’s Articles are expressly incorporated herein, whether or not an original or a copy of such agreement, instrument, or document has been provided to the Rights Agent; and the Rights Agent shall have no duty to know or inquire as to the performance or nonperformance of any provision of any such agreement, instrument, or document. Except to the extent that defined terms set forth in the Company’s Articles are expressly incorporated herein, references in this Agreement to any other agreement, instrument, or document are for the convenience of the parties and the Rights Agent has no duties or obligations with respect thereto.

Section 3.        Secondary Exchange Rights.

(a)        The Secondary Exchange Rights are a part of the terms of the Class A Shares and shall not be transferred or assigned separate or apart from the Class A Shares. The Secondary Exchange Rights shall not be separately evidenced. Any sale, transfer, assignment or other disposition of a Class A Share shall also constitute the sale, transfer, assignment or other disposition of the Secondary Exchange Rights associated with such Class A Share.

 

A-G-6


Table of Contents

(b)        Physical certificates for Class A Shares, if any, which become outstanding prior to the Close of Business on the Final Expiration Date shall have impressed on, printed on, written on or otherwise affixed to them the following legend:

This certificate also evidences and entitles the holder hereof to certain Secondary Exchange Rights as set forth in a Rights Agreement between Brookfield Asset Management Inc. and Wilmington Trust, National Association, as Rights Agent, dated as of             , 2020, as it may from time to time be amended or supplemented pursuant to its terms (the “Agreement”), the terms of which are hereby incorporated herein by reference and a copy of which is on file at the principal executive offices of the Company. The Company will mail to the holder of this certificate a copy of the Agreement without charge after receipt of a written request therefor. The Secondary Exchange Rights are a part of the terms of the Class A Shares and shall not be transferred or assigned separate or apart from the Class A Shares.

Notwithstanding this Section 3(b), the omission of a legend shall not affect the enforceability of any part of this Agreement or the rights of any holder of the Secondary Exchange Rights.

Section 4.        Satisfaction of Secondary Exchange Rights.

(a)        BAM hereby agrees to satisfy, or cause to be satisfied, the obligations with respect to the Secondary Exchange Rights contained in the Company’s Articles in accordance with the terms of this Agreement in the event that, in connection with any Subject Class A Share, (i) the Company has not satisfied its obligation under section 26.14 of the Company’s Articles by delivering the BEP Units Amount or Cash Amount on the applicable Specified Exchange Date and (ii) BEP has not, upon its election in its sole and absolute discretion, acquired such Subject Class A Share from the Exchanging Class A Shareholder and delivered the BEP Units Amount or Cash Amount in exchange therefor pursuant to section 26.24 of the Company’s Articles on the applicable Specified Exchange Date.

(i)        In accordance with the Company’s Articles, the Company is required to deliver a Company Notice, which shall be executed by an authorized signatory identified in Exhibit B-1 attached hereto (which exhibit may be updated by the Company from time to time in the Company’s reasonable discretion, provided that such update does not adversely affect any Class A Shareholder or its rights hereunder in any respect), to the Rights Agent and BAM on the Specified Exchange Date if the conditions to the exercise of the Secondary Exchange Rights set forth in the immediately preceding sentence with respect to such Subject Class A Shares have been satisfied, which Company Notice shall set forth the BEP Units Amount and the Cash Amount for such Subject Class A Shares and any wire transfer or other delivery instructions necessary to permit the Rights Agent to transfer the BEP Units or the Cash Amount to the Exchanging Class A Shareholder and be in a format that is acceptable to the Rights Agent (determined by the Rights Agent acting reasonably and in good faith). If the Rights Agent shall not have received a signed written notice executed by an authorized signatory identified in Exhibit B-2 attached hereto from BAM (which exhibit may be updated by BAM from time to time in BAM’s reasonable discretion, provided that such update does not adversely affect any Class A Shareholder or its rights hereunder in any respect) by the Close of Business on the Business Day immediately following the date the Rights Agent received the Company Notice, providing that BAM has elected, in BAM’s sole discretion, to fund the Cash Amount pursuant to Section 4(b) below, the Rights Agent shall exchange (in accordance with Section 4(e) below) such Subject Class A Shares for a number of BEP Units held in the Collateral Account equal to the BEP Units Amount for such Subject Class A Shares set forth in such Company Notice and promptly, and in any event within two Business Days following the receipt of the Company Notice and the Subject Class A Shares in the Received Class A Share Account pursuant to Section 4(c), deliver such BEP Units from the Collateral Account to the Exchanging Class A Shareholder; provided that if there shall not be enough BEP Units in the Collateral Account to satisfy the BEP Units Amount with respect to one or more of such Subject Class A Shares, the Rights Agent shall exchange each such Subject Class A Share for an amount of cash from the Collateral Account equal to the Cash Amount for such Subject Class A Share and promptly, and in any event within two Business Days of receipt of the Company Notice and the Subject Class A Shares in the Received

 

A-G-7


Table of Contents

Class A Share Account pursuant to Section 4(c), deliver the Cash Amount to the Exchanging Class A Shareholder. For the avoidance of doubt, if for any given exercise of the Secondary Exchange Rights under this Section 4 there are not enough BEP Units in the Collateral Account to satisfy the BEP Units Amount with respect to all Subject Class A Shares subject to such Secondary Exchange Right, the Rights Agent shall not cause any BEP Units to be exchanged with respect to any such Subject Class A Shares, and shall instead only deliver to the Exchanging Class A Shareholder the Cash Amount with respect to each such Subject Class A Share from the Collateral Account.

(ii)        In the event that, in connection with any Subject Class A Share, (i) the Company has not satisfied its obligation under section 26.14 of the Company’s Articles by delivering the BEP Units Amount or Cash Amount on the applicable Specified Exchange Date and (ii) BEP has not, upon its election in its sole and absolute discretion, acquired such Subject Class A Share from the Exchanging Class A Shareholder and delivered the BEP Units Amount or Cash Amount in exchange therefor pursuant to section 26.17 of the Company’s Articles on the applicable Specified Exchange Date, the Exchanging Class A Shareholder shall have the right to deliver, or cause to be delivered, an original Exchanging Class A Shareholder Notice to the Rights Agent and BAM, which Exchanging Class A Shareholder Notice shall set forth the number of such Subject Class A Shares and any wire transfer or other delivery instructions necessary to permit the Rights Agent to transfer the BEP Units Amount or the Cash Amount to the Exchanging Class A Shareholder and be in a format that is acceptable to the Rights Agent (determined by the Rights Agent acting reasonably and in good faith). As promptly as practicable and in any event on or prior to the Business Day immediately following the date of such Exchanging Class A Shareholder Notice, BAM shall provide written notice to the Rights Agent, which notice shall (i) set forth the BEP Units Amount and the Cash Amount for such Subject Class A Shares subject to such Exchanging Class A Shareholder Notice and (ii) either (A) provide that BAM has elected, in BAM’s sole discretion, to fund the Cash Amount pursuant to Section 4(b) below with respect to such Subject Class A Shares, or (B) instruct the Rights Agent to exchange (in accordance with Section 4(c), and 4(e) below) each Subject Class A Share in accordance with this Section 4(a)(ii), it being understood that BAM shall not be obligated to deliver such notice to the Rights Agent if it has determined in good faith that the conditions to the exercise of the Secondary Exchange Right set forth in Section 4(a) have not been satisfied. Upon receipt of an instruction by BAM pursuant to clause (ii)(B) of the immediately preceding sentence and receipt of an original Exchanging Class A Shareholder Notice and the Subject Class A Shares in the Received Class A Share Account pursuant to Section 4(c), the Rights Agent shall exchange such Subject Class A Shares for a number of BEP Units held in the Collateral Account equal to the BEP Units Amount for such Subject Class A Shares set forth in such BAM instructions and, on or prior to the second Business Day following receipt of such instruction from BAM and receipt of an original Exchanging Class A Shareholder Notice, and the Subject Class A Shares in the Received Class A Share Account pursuant to Section 4(c), deliver such BEP Units from the Collateral Account to the Exchanging Class A Shareholder; provided that if there shall not be enough BEP Units in the Collateral Account to satisfy the BEP Units Amount with respect to one of more of such Subject Class A Shares, the Rights Agent shall exchange each such Subject Class A Share for an amount of cash from the Collateral Account equal to the Cash Amount for such Subject Class A Share and, on or prior to the second Business Day following receipt of such instruction from BAM and receipt of an original Exchanging Class A Shareholder Notice, and the Subject Class A Shares in the Received Class A Share Account pursuant to Section 4(c), deliver the Cash Amount to the Exchanging Class A Shareholder. The Rights Agent shall not take any action under this Section 4(a)(ii) or otherwise upon receipt of an Exchanging Class A Shareholder Notice unless BAM has instructed the Rights Agent to exchange any Subject Class A Share for a number of BEP Units or the Cash Amount, as applicable, as set forth in this Section 4(a)(ii).

(b)        With respect to any Company Notice or Exchanging Class A Shareholder Notice, BAM shall have the right, in its sole and absolute discretion, to elect that the Rights Agent exchange the Subject Class A Shares for the Cash Amount for each Subject Class A Share by providing written notice of such election to the Rights Agent on or prior to the Close of Business on the Business Day immediately following the date the Rights Agent received the Company Notice or Exchanging Class A Shareholder Notice, as applicable, in accordance with Section 4(a)(i) and Section 4(a)(ii), as applicable. In the event that BAM shall make the election described

 

A-G-8


Table of Contents

in the immediately preceding sentence and there shall not be an amount of cash in the Collateral Account sufficient to exchange any such Subject Class A Share for the Cash Amount, BAM shall deposit an amount of cash into the Collateral Account equal to the Cash Amount with respect to each such Subject Class A Share simultaneously with the delivery of the written notice set forth in the immediately preceding sentence. In the event that BAM shall elect that the Rights Agent exchange the Subject Class A Shares for the Cash Amount pursuant to this Section 4(b), the Rights Agent shall deliver the Cash Amount for each Subject Class A Share from the Collateral Account to the Exchanging Class A Shareholder on or before the second Business Day following receipt of the written notice of such election from BAM and receipt of an original Exchanging Class A Shareholder Notice (only if applicable per Section 4(a)(ii)) and the Subject Class A Shares in the Received Class A Share Account pursuant to Section 4(c).

(c)        BAM shall establish a non-interest bearing trust account in the name of BAM that will be administered by the Rights Agent for purposes of receiving any Subject Class A Shares exchanged pursuant to this Agreement (the “Received Class A Share Account”). Such Received Class A Share Account information is as set forth in Exhibits D-1 and D-2. Any Class A Shares received by the Rights Agent pursuant to Section 4(a) or Section 4(b) shall be delivered to the Received Class A Share Account. Any Class A Shares in the Received Class A Share Account shall be transferable to BAM or, at BAM’s direction, an Affiliate of BAM which was the beneficial owner of the BEP Units transferred to the Exchanging Class A Shareholder, pursuant to delivery instructions provided by BAM to the Rights Agent (which may be standing written instructions), and shall not be delivered into the Collateral Account, and thereafter BAM or such Affiliate, as applicable, shall be the beneficial owner of such Class A Shares with all rights, powers, privileges and preferences appurtenant thereto, including, without limitation, the Exchange Right. Delivery to BAM or such Affiliate pursuant to this Section 4(c) shall be accomplished by the Rights Agent instructing the transfer agent for the Class A Shares to record the transfer of the Class A Shares from the Received Class A Shares Account to, and the ownership thereof by, BAM or such Affiliate in accordance with the Applicable Procedures. The Rights Agent shall provide BAM with online access to view the Received Class A Share Account, which online interface shall be kept reasonably up-to-date by the Rights Agent.

(d)        Notwithstanding anything to the contrary contained in this Agreement, BAM shall be entitled to cause any of its Affiliates to take any action required to satisfy BAM’s obligations with respect to the Secondary Exchange Rights or otherwise pursuant to this Agreement; provided that nothing other than full and complete payment and performance of such obligations shall relieve BAM of such obligations.

(e)        In connection with an Exchanging Class A Shareholder’s exercise of the Secondary Exchange Right with respect to any Subject Class A Shares held through DTC or another Depositary, such Exchanging Class A Shareholder shall deliver to the Rights Agent such Subject Class A Shares to the Received Class A Share Account pursuant to DTC’s or such other Depositary’s Applicable Procedures. In addition, such Exchanging Class A Shareholder shall deliver to the Rights Agent via email or other appropriate method of communication on the Business Day prior to the delivery of such Subject Class A Shares, a copy of such Exchanging Class A Shareholder’s Exchanging Class A Shareholder Notice; provided that the Rights Agent’s obligations pursuant to Section 4(a)(ii) shall not be affected by such Exchanging Class A Shareholder’s failure to so deliver a copy of such Exchanging Class A Shareholder Notice if such Exchanging Class A Shareholder’s original Exchanging Class A Shareholder Notice is received by the Rights Agent within two Business Days of the date that the Rights Agent receives such Subject Class A Shares pursuant to DTC’s or another Depositary’s Applicable Procedures. In connection with any transfer by an Exchanging Class A Shareholder of any Subject Class A Shares required by this Agreement which are not held through DTC or another Depositary, such Exchanging Class A Shareholder shall take all necessary action to cause such Subject Class A Shares to be delivered to the Received Class  A Share Account.

Section 5.        Exercise of Rights.

The Rights Agent shall cause the BEP Units Amount delivered to any Exchanging Class A Shareholder pursuant to Section 4(a) to be delivered to or upon the order of the Exchanging Class A Shareholder, registered in

 

A-G-9


Table of Contents

such name or names as such Exchanging Class A Shareholder held such Subject Class A Shares (all as set forth in the Company Notice or the Exchanging Class A Shareholder Notice, as applicable).

Section 6.        Confirmation Procedures.

(a)        If the BEP Units Amount or the Cash Amount to be delivered pursuant to Section 4 above is to be delivered in a name other than that in which the Subject Class A Shares surrendered in exchange therefor are registered in the stock transfer books or ledger of the Company, the BEP Units Amount or the Cash Amount may be delivered to a Person other than the Person in whose name the Subject Class A Shares so surrendered are registered in the stock transfer books or ledger of the Company only if such Subject Class A Shares are properly endorsed and otherwise in proper form for surrender and transfer and the Person requesting such delivery has paid to BAM (or any agent designated by BAM) any transfer taxes reasonably expected to be required by reason of the payment of the BEP Units Amount or the Cash Amount to a Person other than the registered holder of such Subject Class A Shares, or established to the reasonable satisfaction of BAM (or any agent designated by BAM) that such transfer taxes have been paid or are otherwise not payable. Upon satisfaction of the condition in the immediately preceding sentence, BAM shall instruct the Rights Agent in writing to deliver such BEP Units Amount or Cash Amount to such other Person. Unless the Rights Agent has received such written instruction from BAM pursuant to the immediately preceding sentence prior to the delivery by the Rights Agent of the BEP Units Amount or Cash Amount with respect to such Subject Class A Shares, the Rights Agent shall have no duty or obligation under this Section 6(a) and shall deliver or cause to be delivered the BEP Units Amount or Cash Amount to the party designated in the Company Notice without further inquiry.

(b)        All Subject Class A Shares shall be delivered to the Received Class A Share Account free and clear of all liens, claims and encumbrances whatsoever, and should any such liens, claims and encumbrances exist or arise with respect to such Subject Class A Shares, the Exchanging Class A Shareholder shall not be entitled to exercise its Secondary Exchange Rights with respect to such Subject Class A Shares. Each Exchanging Class A Shareholder will pay to BAM the amount of any tax withholding due upon the exchange of Subject Class A Shares pursuant to this Agreement and, in the event BAM elects to acquire some or all of the Subject Class A Shares from the Exchanging Class A Shareholder in exchange for the Cash Amount in accordance with Section 4(b), will authorize BAM to retain such portion of the Cash Amount as BAM reasonably determines is necessary to satisfy its tax withholding obligations. In the event BAM elects to acquire some or all of the Subject Class A Shares from the Exchanging Class A Shareholder in exchange for the BEP Units Amount, BAM may elect to either satisfy the amount of any tax withholding due upon the exchange of Subject Class A Shares by retaining BEP Units with a fair market value, as reasonably determined by BAM in good faith, equal to the amount of such obligation, or satisfy such tax withholding obligation using amounts paid by BAM, which amounts shall be treated as a loan by BAM to the Exchanging Class A Shareholder, in each case, unless the Exchanging Class A Shareholder, at the Exchanging Class A Shareholder’s election, has paid or has made arrangements satisfactory to BAM, in its sole discretion, to pay, the amount of any such tax withholding. BAM shall notify the Exchanging Class A Shareholder within one Business Day following the date of the Company Notice or the Exchanging Class A Shareholder Notice, as applicable, of BAM’s good faith estimate of the amount of any tax withholding due upon the exchange of the Subject Class A Shares subject to such Company Notice or the Exchanging Class A Shareholder Notice, provide the Exchanging Class A Shareholder with sufficient opportunity to provide any forms or other documentation or take such other steps in order to avoid or reduce such withholding, and reasonably cooperate with the Exchanging Class A Shareholder in good faith to attempt to reduce any amounts that would otherwise be withheld pursuant to this Section 6(b); provided that any determination with respect to the withholding shall be made by BAM, in its sole discretion exercised in good faith. Notwithstanding anything to the contrary in this Section 6(b), in no event shall an Exchanging Class A Shareholder be subject to withholding both under section 26.19 of the Company’s Articles and under this Section 6(b), and any amounts paid or withheld with respect to a Subject Class A Share pursuant to section 26.19 of the Company’s Articles shall be credited against and deemed to satisfy the Exchanging Class A Shareholder’s withholding obligation pursuant to this Section 6(b).

 

A-G-10


Table of Contents

Section 7.        EP Units Record Date.

Each former Exchanging Class A Shareholder who receives the BEP Units Amount upon the exercise of the Secondary Exchange Right with respect to any Subject Class A Share pursuant to this Agreement shall for all purposes be deemed to have become the owner of the BEP Units representing the BEP Units Amount for which the Secondary Exchange Right with respect to such Subject Class A Share is exercisable as of the date upon which such Class A Shareholder’s Subject Class A Share is duly surrendered in accordance with this Agreement. Prior to such Class A Shareholder’s surrender of such Subject Class A Share in accordance with this Agreement, the Class A Shareholder shall not be entitled to any rights of a holder of such BEP Units for which the Secondary Exchange Right with respect to such Subject Class A Share shall be exercisable, including, without limitation, the right to vote, to receive dividends or other distributions or to exercise any preemptive rights, and shall not be entitled to receive any notice of any proceedings of BEP with respect to such BEP Units. For the avoidance of doubt, any Class A Shareholder who receives the Cash Amount in satisfaction of the Secondary Exchange Right with respect to any Class A Share pursuant to this Agreement shall not be entitled to any rights of a holder of BEP Units at any time with respect to the BEP Units for which the Secondary Exchange Right with respect to such Subject Class A Share was exercisable prior to the receipt of such Cash Amount.

Section 8.        Collateral Account.

(a)        BAM or one or more Affiliates of BAM shall establish one or more non-interest bearing trust accounts in the name of BAM or such Affiliates that will be administered by the Rights Agent (together, the “Collateral Account”). The Rights Agent shall requisition the BEP Units Amount or the Cash Amount, as applicable, without any further action or approval from BAM, for payment to any Class A Shareholder in accordance with Section 4(a) or Section 4(b) in accordance with the terms and conditions set forth in this Agreement. BAM shall be responsible for ensuring that the Collateral Account Balance shall at times equal or exceed the Required Collateral Account Balance. Notwithstanding anything to the contrary contained in this Section 8 and subject to any additional requirements with respect to the Collateral Account Balance contained in this Section 8, in the event that the Collateral Account Balance shall at any time be less than the Required Collateral Account Balance, including, without limitation, as a result of an adjustment to the Conversion Factor or an increase in the BEP Unit Value, within two Business Days, BAM shall, or shall cause an Affiliate to, deposit into the Collateral Account either (i) a number of BEP Units or BEP Unit Convertibles or (ii) an amount of cash or Cash Equivalents, in an amount necessary to cause the Collateral Account Balance to be at least equal to the Required Collateral Account Balance. The Rights Agent shall have no duty or obligation to calculate the Required Collateral Account Balance, determine the Conversion Factor, determine if the Collateral Account Balance equals or exceeds the Required Collateral Account Balance, or determine the amounts necessary to cause the Collateral Account Balance to equal or exceed the Required Collateral Account Balance. BAM covenants and agrees that it will take all action within its control (including making requests of third parties and enforcing any contractual rights and/or obligations) to convert or redeem any BEP Unit Convertibles if necessary to satisfy any Class A Shareholder’s Secondary Exchange Right in accordance with this Agreement, and any delivery of a BEP Units Amount pursuant to this Agreement shall be made in the form of BEP Units and not, for the avoidance of doubt, in the form of BEP Unit Convertibles. To the extent that conversion or redemption of a BEP Unit Convertible results in the imposition of any fees, payments, premiums or penalties, such fees, payments, premiums or penalties shall be borne by BAM, or its applicable Affiliates, and shall either be satisfied directly by BAM or such Affiliates or shall be deemed to reduce the Collateral Account Balance. BAM shall keep the Rights Agent informed of the Collateral Account Balance and the Required Collateral Account Balance in writing on a regular basis, and shall inform the Rights Agent in writing within two Business Days of any change in the Collateral Account Balance or the Required Collateral Account Balance for any reason, including as a result of an adjustment to the Conversion Factor or an increase in the BEP Unit Value.

(b)        Prior to or substantially concurrently with the issuance of any Class A Shares by the Company, BAM shall, or cause an Affiliate of BAM to, deposit BEP Units or BEP Unit Convertibles into the Collateral Account such that, after taking into account the number of BEP Units issued or issuable upon conversion or

 

A-G-11


Table of Contents

redemption of such BEP Unit Convertibles, the number of BEP Units deposited into the Collateral Account shall be equal to the product of (i) the number of such Class A Shares issued (excluding any shares issued to BAM or its Affiliates) multiplied by (ii) the Conversion Factor. The Rights Agent shall have no duty or obligation to calculate the Conversion Factor, to determine the number of Class A Shares issued, or to determine the number of BEP Units or BEP Unit Convertibles necessary to equal the product of (i) the number of such Class A Shares issued (excluding any shares issued to BAM or its Affiliates) multiplied by (ii) the Conversion Factor.

(c)        Except as set forth in this Section 8(c), BAM and its Affiliates shall not be entitled to withdraw any BEP Unit or BEP Unit Convertible from the Collateral Account.

(i)        In the event that the Collateral Account Balance shall exceed the Required Collateral Account Balance, either as a result of a change in the Conversion Factor or a decrease in the number of Class A Shares (excluding Class A Shares owned by BAM or its Affiliates) outstanding, BAM or an Affiliate of BAM shall be entitled to withdraw (pursuant to a written instruction from BAM to the Rights Agent) from the Collateral Account a number of BEP Units, or BEP Unit Convertibles that are convertible into or redeemable for a number of BEP Units, up to an amount equal to (i) the Collateral Account Balance minus (ii) the Required Collateral Account Balance. The Rights Agent shall be entitled to conclusively and exclusively rely upon such written instruction from BAM in accordance with this Section 8(c)(i) without liability or further inquiry.

(ii)        BAM, or any Affiliate of BAM, shall be permitted to withdraw from the Collateral Account a BEP Unit, or the number of BEP Unit Convertibles that are convertible into or redeemable for a BEP Unit, upon the deposit by BAM or any Affiliate of BAM of the BEP Unit Release Price with respect to such BEP Unit, or the number of BEP Unit Convertibles that are convertible into or redeemable for such BEP Unit, in the Collateral Account.

(d)        If at any time the Collateral Account Cash Balance shall be less than the Required Collateral Account Cash Balance, BAM shall, or shall cause its Affiliates to, within two Business Days, deposit cash or Cash Equivalents (pursuant to a written instruction from BAM to the Rights Agent and as selected by BAM) in an amount necessary to cause the Collateral Account Cash Balance to be at least equal to the Required Collateral Account Cash Balance.

(e)        Except as set forth in this Section 8(e), BAM and its Affiliates shall not be entitled to withdraw any cash or Cash Equivalents from the Collateral Account.

(i)        If at any time the Collateral Account Cash Balance shall be greater than one hundred and twenty percent (120%) of the Required Collateral Account Cash Balance, either as a result of a change in the Conversion Factor or a decrease in the number of Class A Shares (excluding Class A Shares owned by BAM or its Affiliates) outstanding, BAM or its Affiliates shall be permitted to withdraw (pursuant to a written instruction from BAM to the Rights Agent) cash or Cash Equivalents in an amount not to exceed the excess of (i) the Collateral Account Cash Balance minus (ii) one hundred and twenty percent (120%) of the Required Collateral Account Cash Balance. The Rights Agent shall be entitled to conclusively and exclusively rely upon such written instruction from BAM in accordance with this Section 8(e)(i) without liability or further inquiry.

(ii)        Upon the deposit in the Collateral Account of a number of BEP Units, or of BEP Unit Convertibles that are convertible into or redeemable for such number of BEP Units, BAM, or an Affiliate of BAM, shall be permitted to withdraw (pursuant to a written instruction from BAM to the Rights Agent) cash or Cash Equivalents from the Collateral Account in an amount equal to the aggregate BEP Unit Value of such number of BEP Units, or of the number of BEP Units issuable upon the conversion or redemption of such BEP Unit Convertibles, as applicable.

(f)        For the avoidance of doubt, BAM, or its applicable Affiliates, shall remain the beneficial owner of any BEP Units or BEP Unit Convertibles deposited by BAM or such Affiliates into the Collateral Account for

 

A-G-12


Table of Contents

so long as such BEP Units or BEP Unit Convertibles remain in the Collateral Account, and shall hold all of the rights, powers, privileges and preferences appurtenant to such BEP Units or BEP Unit Convertibles, including, without limitation, the right to distributions on such BEP Units or BEP Unit Convertibles. In the event that the Collateral Account consists of more than one account and (i) the Rights Agent has not received written instructions from BAM as to which account to use for any specific transaction described in this Section 8 or (ii) there shall not be an amount within the account designated by BAM to satisfy any applicable BEP Units Amount or Cash Amount to be delivered pursuant to this Agreement, in such cases the Rights Agent shall follow an order of account priority, to be provided in writing by BAM upon the establishment each new account, when determining which account to use for any of the transactions described in this Section 8. BAM also covenants and agrees that it will take all action within its control to ensure that any transfer agent of the BEP Unit certificates and Class A Shares will comply with the Rights Agent’s instructions in carrying out the purposes of this Agreement. BAM shall provide the Rights Agent with all necessary information and contact details for each transfer agent for the BEP Unit certificates and Class A Shares. The Rights Agent shall have no liability for the failure of any transfer agent to facilitate or effect any transfers contemplated hereby, or for any delay in doing so, or for the failure of BAM of its obligations under this Section 8(f). Prior to any transfer contemplated by this Agreement, BAM shall instruct the transfer agents for any BEP Unit certificates and Class A Shares to follow the instructions of the Rights Agent in connection with any exchange of Class A Shares for BEP Units as set forth herein.

(g)        In connection with any transfer by BAM of BEP Units or BEP Unit Convertibles into the Collateral Account required by this Agreement which are held through DTC or another Depositary, BAM shall deliver to the Rights Agent such BEP Units or BEP Unit Convertibles to the Collateral Account pursuant to DTC’s or such other Depositary’s Applicable Procedures. In connection with any transfer by BAM of BEP Units or BEP Unit Convertibles into the Collateral Account required by this Agreement which are not held through DTC or another Depositary, BAM shall take all necessary action to cause such BEP Units or BEP Unit Convertibles to be delivered to the Collateral Account.

Section 9.        Registration of BEP Unit Resales.

In the event that a shelf registration statement, prospectus or Prospectus Exemption (as defined below) registering or exempting, as applicable, the transfer of BEP Units (including BEP Units that are issuable upon conversion of or redemption for BEP Unit Convertibles in the Collateral Account) from the Collateral Account to an Exchanging Class A Shareholder (or to such other Person as may be entitled thereto pursuant to the terms of this Agreement) has, at any time, not been effective for five (5) consecutive Business Days, BAM shall, or shall cause an Affiliate of BAM to, deposit in the Collateral Account an amount of cash or Cash Equivalents equal to the BEP Unit Release Price for all BEP Units held in the Collateral Account (including BEP Units that are issuable upon conversion of for redemption for BEP Unit Convertibles in the Collateral Account) that cease to be Registered BEP Units (as defined below) as a result thereof, within five (5) Business Days; provided, however, for the avoidance of doubt, no such deposit is required to the extent all of the BEP Units in the Collateral Account, including BEP Units that are issuable upon conversion of or redemption for BEP Unit Convertibles in the Collateral Account, and the transfer of such BEP Units (including BEP Units that are issuable upon conversion of or redemption for BEP Unit Convertibles in the Collateral Account) from the Collateral Account to an Exchanging Class A Shareholder (or to such other Person as may be entitled thereto pursuant to the terms of this Agreement) are (i) registered under the Securities Act pursuant to an effective shelf registration statement with the Securities and Exchange Commission and (ii) qualified for distribution by BAM to Exchanging Class A Shareholders under the securities laws applicable in each of the provinces and territories of Canada through the filing of a prospectus (or exempt from the applicable prospectus requirements in such jurisdictions (a “Prospectus Exemption”)) (each BEP Unit so registered, including BEP Units that are issuable upon conversion of or redemption for BEP Unit Convertibles in the Collateral Account, a “Registered BEP Unit”). The Rights Agent shall have no duty or obligation (and no liability) to determine if any BEP Unit, including BEP Units that are issuable upon conversion of or redemption for BEP Unit Convertibles, or any BEP Unit Convertible held in the Collateral Account or transferred to an Exchanging Class A Shareholder is a Registered BEP Unit freely

 

A-G-13


Table of Contents

transferable under the U.S. federal securities laws or the laws applicable in each of the provinces and territories of Canada.

Section 10.        Concerning BAM.

(a)        BAM agrees that any Class A Shareholder may at any time and from time to time, without notice to or further consent of BAM, extend the time of payment of the Exchange Rights or Secondary Exchange Rights, and may also make any agreement with the Company, BEP, or any other Person, for the extension, renewal, payment, compromise, discharge or release thereof, in whole or in part, or for any modification of the terms thereof or of any agreement between a Class A Shareholder, on the one hand, and the Company, BEP or any such other Person, on the other hand, it being understood that no such action shall impair, affect, alter or increase BAM’s obligations under this Agreement or affect the validity or enforceability of this Agreement.

(b)        BAM agrees that its obligations hereunder shall in no way be terminated, affected or impaired by reason of (a) the assertion by any Class A Shareholder of any rights or remedies which it may have under or with respect to this Agreement or against any Person obligated hereunder, (b) any Class A Shareholder’s failure to exercise, or delay in exercising, any such right or remedy or any right or remedy such Class A Shareholder may have hereunder, (c) any change in the structure or ownership of the Company, (d) any insolvency, bankruptcy, reorganization or other similar proceeding affecting the Company, BEP or any other Person, (e) the existence of any claim, set-off or other right that BAM may have at any time against the Company, BEP or any of their respective Affiliates, whether in connection with the Exchange Right, the Secondary Exchange Rights or otherwise; (f) the validity or enforceability of the Exchange Right; or (g) any other circumstance whatsoever which constitutes, or might be construed to constitute, an equitable or legal discharge of the Company with respect to the Exchange Right, in bankruptcy or any other instance, other than as provided herein.

(c)        To the fullest extent permitted by applicable law, BAM hereby expressly waives any and all rights or defenses arising by reason of any applicable law which would otherwise require any election of remedies by any Class A Shareholder. BAM waives promptness, diligence, notice of the acceptance of this Agreement and of the Exchange Right, all defenses that may be available by virtue of any valuation, stay, moratorium law or other similar applicable law now or hereafter in effect, any right to require the marshalling of assets of the Company or any other Person, and all suretyship defenses generally. BAM acknowledges that it will receive substantial direct and indirect benefits from the Master Services Agreement and that this Agreement, including specifically the waivers set forth in this Agreement, is knowingly made in contemplation of such benefits and after the advice of counsel.

(d)        BAM hereby unconditionally waives any rights that it may now have or hereafter acquire against the Company or its subsidiaries that arise from the existence, payment, performance, or enforcement of BAM’s obligations under or in respect of this Agreement, including, without limitation, any right of subrogation, reimbursement, exoneration, contribution or indemnification.

(e)        BAM hereby represents and warrants that:

(i)        the execution, delivery and performance of this Agreement have been duly and validly authorized by all necessary action, and do not contravene any provision of BAM’s organizational documents or any applicable law, order, judgment or contractual restriction binding on BAM or its assets;

(ii)        all consents, approvals, authorizations, permits of, filings with and notifications to, any governmental entity necessary for the due execution, delivery and performance of this Agreement by BAM have been obtained or made and all conditions thereof have been duly complied with, and no other action by, and no notice to or filing with, any governmental entity is required in connection with the execution, delivery or performance of this Agreement;

 

A-G-14


Table of Contents

(iii)        this Agreement constitutes a legal, valid and binding obligation of the BAM enforceable against BAM in accordance with its terms, subject to (i) the effects of bankruptcy, insolvency, fraudulent conveyance, reorganization, moratorium or other similar applicable laws affecting creditors’ rights generally, and (ii) general equitable principles (whether considered in a proceeding in equity or at law); and

(iv)        as of the date hereof, BAM has the financial capacity to pay and perform its obligations under this Agreement.

Section 11.        Rights of Action.

All rights of action in respect of this Agreement, excepting the rights of action given to the Rights Agent under Section 12 hereof, are vested in the Class A Shareholders; and any Class A Shareholder may, without the consent of the Rights Agent or of any other Class A Shareholder, on such holder’s own behalf and for such holder’s own benefit, enforce, and may institute and maintain any suit, action or proceeding against BAM to enforce, or otherwise act in respect of, such holder’s right to exercise the Secondary Exchange Rights and the Class A Shareholders’ rights under this Agreement, in each case in the manner provided in the Company’s Articles and in this Agreement. Without limiting the foregoing or any remedies available to the Class A Shareholders, it is specifically acknowledged that the Class A Shareholders would not have an adequate remedy at law for any breach of this Agreement and will be entitled to specific performance of the obligations under, and injunctive relief against actual or threatened violations of the obligations of any Person subject to, this Agreement. BAM agrees to pay all expenses, including all reasonable and documented third party costs and out-of-pocket expenses (including reasonable fees of counsel), actually paid or incurred by such Class A Shareholder in enforcing any of such Class A Shareholder’s rights hereunder or otherwise relating to any litigation or other proceeding brought by such Class A Shareholder to enforce such Class A Shareholder’s rights hereunder, if such Class A Shareholder prevails in such litigation or proceeding.

Section 12.        Concerning the Rights Agent.

(a)    BAM agrees to pay to the Rights Agent reasonable compensation for all services rendered by it hereunder in accordance with Exhibit C attached hereto and, from time to time, on demand of the Rights Agent, its reasonable and documented out-of-pocket expenses and counsel fees and other disbursements incurred in the administration and execution of this Agreement and the exercise and performance of its duties hereunder. BAM also agrees to indemnify the Rights Agent for, and to hold it harmless against, any loss, liability, or expense, incurred without gross negligence, bad faith or willful misconduct on the part of the Rights Agent, for anything done or omitted by the Rights Agent in connection with the acceptance and administration of this Agreement, including the costs and expenses of defending against any claim or liability in connection therewith. The indemnification provided for hereunder shall survive the expiration of the Secondary Exchange Rights and the termination of this Agreement. The costs and expenses of enforcing this right of indemnification shall also be paid by BAM. The Rights Agent shall have no right of set-off against any funds in the Collateral Account with respect to any amounts owed to the Rights Agent by BAM hereunder.

(b)        The Rights Agent may conclusively rely upon and shall be protected and shall incur no liability for or in respect of any action taken, suffered or omitted by it in connection with its administration of this Agreement in reliance upon any instrument of assignment or transfer, power of attorney, endorsement, affidavit, letter, notice, direction, consent, certificate, statement, or other paper or document reasonably believed by it, in good faith, to be genuine and to be signed, executed and, where necessary, verified or acknowledged, by the proper Person or Persons, or otherwise upon the advice of legal counsel to the Rights Agent (who may be an employee of the Rights Agent or outside legal counsel for the Rights Agent). Notwithstanding anything in this Agreement to the contrary, in no event shall the Rights Agent be liable for special, indirect or consequential loss or damage of any kind whatsoever (including but not limited to lost profits), even if the Rights Agent has been advised of the likelihood of such loss or damage and regardless of the form of the action.

 

A-G-15


Table of Contents

Section 13.        Merger or Consolidation or Change of Name of Rights Agent.

Any Person into which the Rights Agent or any successor Rights Agent may be merged or with which it may be consolidated, or any Person resulting from any merger or consolidation to which the Rights Agent or any successor Rights Agent shall be a party, or any Person succeeding to the corporate trust business of the Rights Agent or any successor Rights Agent, shall be the successor to the Rights Agent under this Agreement without the execution or filing of any paper or any further act on the part of any of the parties hereto, provided that such Person would be eligible for appointment as a successor Rights Agent under the provisions of Section 15 hereof. The acquisition of substantially all of the Rights Agent’s assets employed in the exercise of corporate trust powers shall be deemed to be a merger or consolidation for purposes of this Section 13.

Section 14.        Duties of Rights Agent.

The Rights Agent undertakes the duties and obligations expressly set forth in this Agreement which shall be deemed purely ministerial in nature and no implied duties or obligations shall be read into this Agreement against the Rights Agent. Under no circumstances will the Rights Agent be deemed to be a fiduciary to BAM, the Company, any Class A Shareholder or any other person under this Agreement. The Rights Agent will not be responsible or liable for the failure of BAM, the Company, BEP, any transfer agent, any Class A Shareholder or any other person to perform in accordance with this Agreement. The Rights Agent shall perform those duties and obligations upon the following terms and conditions:

(a)        Before the Rights Agent acts or refrains from acting, it may consult with legal counsel (who may be an employee of the Rights Agent or outside legal counsel for the Rights Agent), and the opinion of such counsel shall be full and complete authorization and protection to the Rights Agent as to any action taken or omitted by it in good faith and in accordance with such opinion.

(b)        Whenever in the performance of its duties under this Agreement the Rights Agent shall deem it necessary or desirable that any fact or matter be proved or established prior to taking or suffering any action hereunder, such fact or matter (unless other evidence in respect thereof be herein specifically prescribed) may be deemed to be conclusively proved and established by a certificate signed by an authorized signatory of BAM identified in Exhibit B-2 attached hereto (which exhibit may be updated by BAM from time to time in BAM’s reasonable discretion, provided that such update does not adversely affect any Class A Shareholder or its rights hereunder in any respect) and delivered to the Rights Agent; and such certificate shall be full authorization to the Rights Agent for any action taken or suffered in good faith by it under the provisions of this Agreement in reliance upon such certificate.

(c)        The Rights Agent shall be liable hereunder only for its own gross negligence, bad faith or willful misconduct. The Rights Agent shall not be liable, directly or indirectly, for any special, indirect or consequential damages or losses of any kind whatsoever (including without limitation lost profits), even if the Rights Agent has been advised of the possibility of such losses or damages and regardless of the form of action.

(d)        The Rights Agent shall not be liable for or by reason of any of the statements of fact or recitals contained in this Agreement or in the Company’s Articles or be required to verify the same.

(e)        The Rights Agent shall not be under any responsibility in respect of the validity of this Agreement or the execution and delivery hereof (except the due execution hereof by the Rights Agent); nor shall it be responsible for any breach by BAM of any covenant or condition contained in this Agreement; nor shall it by any act hereunder be deemed to make any representation or warranty as to the authorization or reservation of any BEP Units to be issued pursuant to this Agreement or as to whether any BEP Units will, when so issued, be validly authorized and issued, fully paid and nonassessable.

(f)        BAM agrees that it will perform, execute, acknowledge and deliver or cause to be performed, executed, acknowledged and delivered all such further and other acts, instruments and assurances as may

 

A-G-16


Table of Contents

reasonably be required by the Rights Agent for the carrying out or performing by the Rights Agent of the provisions of this Agreement.

(g)        The Rights Agent is hereby authorized and directed to accept (and shall be entitled to conclusively and exclusively rely upon, without further inquiry) instructions with respect to the performance of its duties hereunder from any Person reasonably believed by the Rights Agent to be one of the authorized signatories of BAM listed on Exhibit B-2 attached hereto (which exhibit may be updated by BAM from time to time in BAM’s reasonable discretion, provided that such update does not adversely affect any Class A Shareholder or its rights hereunder in any respect), and to apply to such Persons for advice or instructions in connection with its duties, and it shall not be liable for any action taken or suffered to be taken by it in good faith in accordance with instructions of any such officer. Without limiting the generality of the foregoing, whenever the Rights Agent is unable to decide between alternative courses of action permitted or required by the terms of this Agreement, or in the event that the Rights Agent is unsure as to the application of any provision of this Agreement or believes any such provision is ambiguous as to its application, or is, or appears to be, in conflict with any other applicable provision, or in the event that this Agreement permits any determination or discretion by the Rights Agent or is silent or is incomplete as to the course of action that the Rights Agent is required to take with respect to a particular set of facts, the Rights Agent shall promptly give notice (in such form as shall be appropriate under the circumstances) to BAM requesting instruction as to the course of action to be adopted, and to the extent the Rights Agent acts in good faith in accordance with any written instructions received from BAM the Rights Agent shall not be liable on account of such action to any person. If the Rights Agent shall not have received appropriate instruction within ten (10) days of such notice (or such shorter period as reasonably may be specified in such notice or as may be necessary under the circumstances) it shall be entitled to take no action and shall give prompt written notice of its decision not to take action to BAM, to the Company, and to any Exchanging Class A Shareholder that may be affected by such decision not to take action. Any application by the Rights Agent for written instructions from BAM may, at the option of the Rights Agent, set forth in writing any action proposed to be taken or omitted by the Rights Agent under this Agreement and the date on or after which such action shall be taken or such omission shall be effective. The Rights Agent shall not be liable for any action taken by, or omission of, the Rights Agent in accordance with a proposal included in any such application on or after the date specified in such application unless, prior to taking any such action (or the effective date in the case of an omission), the Rights Agent shall have received, in response to such application, written instructions with respect to the proposed action or omission specifying a different action to be taken or omitted.

(h)        To the extent permitted by applicable law, the Rights Agent and any shareholder, director, officer or employee of the Rights Agent may buy, sell or deal in any of the Class A Shares or other securities of the Company or become pecuniarily interested in any transaction in which BAM or the Company may be interested, or contract with or lend money to BAM or the Company or otherwise act as fully and freely as though it were not Rights Agent under this Agreement. Nothing herein shall preclude the Rights Agent from acting in any other capacity for BAM, the Company or for any other Person.

(i)        The Rights Agent may execute and exercise any of the rights or powers hereby vested in it or perform any duty hereunder either itself or by or through its attorneys or agents, and the Rights Agent shall not be answerable or accountable for any act, default, neglect or misconduct of any such attorneys or agents or for any loss to BAM or the Class A Shareholders resulting from any such act, default, neglect or misconduct, provided reasonable care was exercised in the selection and continued employment thereof.

(j)        No provision of this Agreement shall require the Rights Agent to expend or risk its own funds or otherwise incur any financial liability (other than expenses and overhead incurred in the ordinary course by the Rights Agent’s performance under this Agreement) in the performance of any of its duties hereunder or in the exercise of its rights if there shall be reasonable grounds for believing that repayment of such funds or adequate indemnification against such risk or liability is not reasonably assured to it.

(k)        Other than with respect to a Company Notice, Exchanging Class A Shareholder Notice, BAM instruction, or deposit of Class A Shares in the Received Class A Share Account in accordance with Section 4,

 

A-G-17


Table of Contents

the Rights Agent shall not be required to take notice or be deemed to have notice of any fact, event or determination under this Agreement unless and until the Rights Agent shall be specifically notified in writing by BAM of such fact, event or determination.

(l)        The Rights Agent shall not be responsible or liable for any failure or delay in the performance of its obligation under this Agreement arising out of or caused, directly or indirectly, by circumstances beyond its reasonable control, including, without limitation, acts of God; earthquakes; fire; flood; wars; acts of terrorism; civil or military disturbances; sabotage; epidemic; riots; interruptions, loss or malfunctions of utilities, computer (hardware or software) or communications services; accidents; labor disputes; acts of civil or military authority or governmental action; it being understood that the Rights Agent shall use commercially reasonable efforts which are consistent with accepted practices in the banking industry to resume performance as soon as reasonably practicable under the circumstances.

(m)        The Rights Agent may rely upon and shall not be liable for acting or refraining from acting upon any written notice, instruction or request furnished to it hereunder in accordance with the terms of this Agreement and reasonably believed by it to be genuine and to have been signed or presented by the proper party or parties. The Rights Agent shall be under no duty to inquire into or investigate the validity, accuracy or content of any such document.

(n)        Unless subject to reimbursement by BAM pursuant to Section 12(a) or reasonably necessary in order for the Rights Agent to perform its express obligations hereunder in accordance herewith, notwithstanding anything contained herein or elsewhere to the contrary, the Rights Agent shall not be required to take any action in any jurisdiction other than in the State of Delaware if the taking of such action will (x) require the Rights Agent in its individual capacity to obtain the consent, approval, authorization or order of or the giving of notice to, or the registration with, or taking of any action in respect of, any state or other governmental authority or agency other than the State of Delaware; (y) result in any fee, tax or other governmental charge under the laws of any jurisdiction other than the State of Delaware becoming payable by the Rights Agent in its individual capacity, or (z) subject the Rights Agent in its individual capacity to personal jurisdiction in any jurisdiction other than the State of Delaware for causes of action arising from acts unrelated to the consummation of the transactions by the Rights Agent contemplated hereby.

(o)        The right of the Rights Agent to perform any discretionary act (if any) enumerated in this Agreement shall not be construed as a duty.

Section 15.        Change of Rights Agent.

The Rights Agent or any successor Rights Agent may resign and be discharged from its duties under this Agreement upon 30 days’ notice in writing mailed to BAM and the Company and to each transfer agent of the Class A Shares and the BEP Units by registered or certified mail. BAM may remove the Rights Agent or any successor Rights Agent upon 30 days’ notice in writing, mailed to the Rights Agent or successor Rights Agent, as the case may be, and to each transfer agent of the Class A Shares and the BEP Units by registered or certified mail. If the Rights Agent shall resign or be removed or shall otherwise become incapable of acting, BAM shall appoint a successor to the Rights Agent. If BAM shall fail to make such appointment within a period of 30 days after giving notice of such removal or after it has been notified in writing of such resignation or incapacity by the resigning or incapacitated Rights Agent or by a Class A Shareholder, then any Class A Shareholder may apply to any court of competent jurisdiction for the appointment of a new Rights Agent. Any successor Rights Agent, whether appointed by BAM or by such a court, shall be a corporation organized and doing business under the laws of the United States or of any state of the United States, in good standing, which is authorized under such laws to exercise corporate trust powers and is subject to supervision or examination by federal or state authority and which has at the time of its appointment as Rights Agent a combined capital and surplus of at least $100 million. After appointment, the successor Rights Agent shall be vested with the same powers, rights, duties and responsibilities as if it had been originally named as Rights Agent without further act or deed; but the

 

A-G-18


Table of Contents

predecessor Rights Agent shall deliver and transfer to the successor Rights Agent any property at the time held by it hereunder, including, without limitation, the Collateral Account, and execute and deliver any further assurance, conveyance, act or deed necessary for the purpose. Not later than the effective date of any such appointment BAM shall file notice thereof in writing with the predecessor Rights Agent, the Company, and each transfer agent of the Class A Shares and the BEP Units. Failure to give any notice provided for in this Section 15, however, or any defect therein, shall not affect the legality or validity of the resignation or removal of the Rights Agent or the appointment of the successor Rights Agent, as the case may be.

Section 16.        Notices.

Notices or demands authorized by this Agreement to be given or made by the Rights Agent or by any Exchanging Class A Shareholder, other Class A Shareholder, or other holder of a Secondary Exchange Right, to or on BAM shall be sufficiently given or made if sent by first-class mail, postage prepaid, addressed (until another address is filed in writing with the Rights Agent) as follows:

Brookfield Asset Management Inc.

Brookfield Place, Suite 300

181 Bay Street, P.O. Box 762

Toronto, Ontario, Canada M5J 2T3

Attention: Chief Legal Officer

Subject to the provisions of Section 15 hereof, any notice or demand authorized by this Agreement to be given or made by BAM or by any Exchanging Class A Shareholder, other Class A Shareholder, or other holder of a Secondary Exchange Right to or on the Rights Agent shall be sufficiently given or made if sent by registered or certified mail and shall be deemed given upon receipt and, addressed (until another address is filed in writing with BAM) as follows:

Wilmington Trust, National Association

Attn: Robert L. Reynolds

246 Goose Lane, Suite 105

Guilford, CT 06437

Phone: (203) 453-1318

Fax: (203) 453-1183

Email: rlreynolds@wilmingtontrust.com

With a copy to the following Email address: restructuring@wilmingtontrust.com

Notices or demands authorized by this Agreement to be given or made by BAM or the Rights Agent to any Class A Shareholder shall be sufficiently given or made if sent by first-class mail, postage prepaid, addressed to such holder at the address of such holder as shown on the registry books of the Company or the transfer agent for the Class A Shares.

Section 17.        Supplements and Amendments.

BAM may from time to time, and the Rights Agent shall, if BAM so directs, supplement or amend this Agreement without the approval of any Class A Shareholder in order to cure any ambiguity, to correct or supplement any provision contained herein which may be defective or inconsistent with any other provisions herein, to make modifications necessary to reflect changes in applicable law, including, without limitation, tax law, or to make any other change, in each case, provided that such change, amendment, modification or supplementation does not adversely affect any Class A Shareholder or its rights hereunder in any respect. Except (i) as set forth in the immediately preceding sentence, (ii) with respect to amendments or modifications to this Agreement that would reasonably be expected to impact the economic equivalence of a Class A Share with a BEP Unit or (iii) as otherwise contemplated by Section 4(a)(i) or Section 14(b) with respect to updates to Exhibits B-1 and B-2, any amendment or modification to this Agreement shall require (a) pursuant to a consent

 

A-G-19


Table of Contents

request duly conducted by, and at the expense of, BAM or (b) at a duly called annual or special meeting of the Company’s shareholders, the affirmative consent or vote, as applicable, of holders of at least two-thirds of the outstanding Class A Shares not held by BAM, BEP or their controlled Affiliates, voting as a class, and the approval of a majority of the independent directors (within the meaning of sections 1.4 and 1.5 of National Instrument 52-110 – Audit Committees of the Canadian Securities Administrators, as such provisions may be amended from time to time and, if applicable, the listing standards of the securities exchange(s) on which the Class A Shares may then be listed) of the Company. Any amendment or modification to this Agreement that would reasonably be expected to impact the economic equivalence of a Class A Share with a BEP Unit shall require (i) at a duly called annual or special meeting of the Company’s shareholders, the affirmative consent or vote, as applicable, of holders of a majority of the outstanding Class A Shares not held by BAM, BEP or their controlled Affiliates, voting as a class, or (ii) in the event that there is more than one independent director of the Company (within the meaning of sections 1.4 and 1.5 of National Instrument 52-110 – Audit Committees of the Canadian Securities Administrators, as such provisions may be amended from time to time and, if applicable, the listing standards of the securities exchange(s) on which the Class A Shares may then be listed) who does not also serve on the board of the general partner of BEP (each a “non-overlapping director”), the approval of a majority of such non-overlapping directors. Any supplement or amendment authorized by this Section 17 shall be evidenced by a writing signed by BAM and the Rights Agent. Notwithstanding anything in this Agreement to the contrary, no supplement or amendment that changes the rights and duties of the Rights Agent under this Agreement will be effective against the Rights Agent without the execution of such supplement or amendment by the Rights Agent. In executing any amendment or supplement contemplated hereby, the Rights Agent shall be provided with, and shall be entitled to conclusively and exclusively rely upon, an opinion of counsel (which may be counsel to BAM) stating that the execution of such amendment or supplement is authorized or permitted by this Agreement and all conditions precedent to the execution and delivery thereof have been duly satisfied or waived.

Section 18.        Successors.

All the covenants and provisions of this Agreement by or for the benefit of BAM or the Rights Agent shall bind and inure to the benefit of their respective successors and assigns hereunder.

Section 19.        Benefits of this Agreement.

Nothing in this Agreement shall be construed to give to any Person other than BAM, the Rights Agent and the Class A Shareholders any legal or equitable right, remedy or claim under this Agreement; but this Agreement shall be for the sole and exclusive benefit of BAM, the Rights Agent and the Class A Shareholders.

Section 20.        Severability.

If any term, provision, covenant or restriction of this Agreement is held by a court of competent jurisdiction or other authority to be invalid, void or unenforceable, the remainder of the terms, provisions, covenants and restrictions of this Agreement shall remain in full force and effect and shall in no way be affected, impaired or invalidated. If any provision of this Agreement is so broad as to be unenforceable, such provision shall be interpreted to be only so broad as is enforceable.

Section 21.        Governing Law; Forum Selection.

This Agreement and the Secondary Exchange Rights issued hereunder shall be governed by, and construed in accordance with, the laws of the State of Delaware, regardless of the laws that might otherwise govern under applicable principles of conflicts of law thereof. Each party to this Agreement irrevocably and unconditionally agrees that any action suit or proceeding arising out of this Agreement, and all the rights and obligations governed by this Agreement, including the rights of the Class A Shareholders in accordance with Section 11, shall be brought and determined exclusively in the Delaware Court of Chancery or, if the Delaware Court of

 

A-G-20


Table of Contents

Chancery declines to accept jurisdiction over a particular matter, any federal court within the State of Delaware, or, if both the Delaware Court of Chancery and the federal courts within the State of Delaware decline to accept jurisdiction over a particular matter, any other state court within the State of Delaware, and, in each case, any appellate court therefrom. No action, suit or proceeding relating thereto shall be commenced in any other court. Service of any process, summons, notice or document if delivered or made pursuant to Section 16 shall be effective service of process for any action, suit or proceeding. Each party to this Agreement hereby irrevocably and unconditionally waives any objection which it may now or hereafter have to the laying of venue of any action, suit or proceeding arising out of this Agreement or the transactions contemplated hereby in the aforementioned courts and hereby further irrevocably and unconditionally waives all claims, and agrees not to plead or claim in any such court, that any action, suit or proceeding brought in any such court has been brought in an inconvenient forum.

Section 22.        Counterparts.

This Agreement may be executed in any number of counterparts and each of such counterparts shall for all purposes be deemed to be an original, and all such counterparts shall together constitute but one and the same instrument.

Section 23.        Descriptive Headings.

The table of contents and descriptive headings of the several Sections of this Agreement are inserted for convenience only and shall not control or affect the meaning or construction of any of the provisions hereof.

Section 24.        Term

Subject to Section 25, this Agreement shall continue during the initial seven (7) year term and automatically renew for successive periods of two years unless BAM provides the Rights Agent with written notice of termination at least 60 days prior to the expiry of the applicable Term.

Section 25.        Administration; Termination.

This Agreement shall terminate on the earliest to occur of (i) the first Business Day where there shall be no Class A Shares outstanding, other than Class A Shares owned by BAM or its Affiliates, (ii) (a) pursuant to a consent request duly conducted by, and at the expense of, BAM or (b) at a duly called annual or special meeting of the Company’s shareholders, the affirmative consent or vote, as applicable, of holders of at least two-thirds of the outstanding Class A Shares not held by BAM, BEP or their controlled Affiliates, voting as a class, and the approval of a majority of the independent directors (within the meaning of the listing standards of the securities exchange on which the Company’s securities may then be listed) of the Company, and (iii) termination in accordance with Section 24. BAM shall provide the Rights Agent with written notice of the termination of this Agreement.

Section 26.        No Waiver; Cumulative Rights.

No failure on the part of any Class A Shareholder to exercise, and no delay in exercising, any right, remedy or power hereunder shall operate as a waiver thereof; nor shall any single or partial exercise by any Class A Shareholder of any right, remedy or power hereunder preclude any other or future exercise of any right, remedy or power hereunder by such Class A Shareholder or any other Class A Shareholder. Each and every right, remedy and power hereby granted to the Class A Shareholders shall be cumulative and not exclusive of any other right, remedy or power, and may be exercised by any Class A Shareholder at any time or from time to time.

Section 27.        Fractional Units.

Class A Shareholders holding a number of Subject Class A Shares which would entitle such holders to receive less than one whole BEP Unit pursuant to this Agreement shall receive cash in lieu of fractional units.

 

A-G-21


Table of Contents

Fractional BEP Units shall not be distributed to Class A Shareholders or credited to book-entry accounts. With respect to any delivery of BEP Units to a Class A Shareholder under this Agreement, BAM shall promptly instruct the transfer agent for the BEP Units to, as soon as practicable, (a) determine the number of whole BEP Units and fractional BEP Units allocable to each holder of record or beneficial owner of Class A Shares entitled to receive BEP Units at such time, (b) aggregate all such fractional units into whole BEP Units and sell the whole BEP Units obtained thereby in open market transactions, in each case, at then-prevailing trading prices on behalf of holders who would otherwise be entitled to fractional BEP Units, and (c) distribute to each such holder, or for the benefit of each such beneficial owner, such holder or owner’s ratable share of the net proceeds of such sale, based upon the average gross selling price per BEP Unit after making appropriate deductions for any amount required to be withheld for tax purposes and any brokerage fees incurred in connection with these sales of fractional BEP Units. Neither BAM nor the Rights Agent will guarantee any minimum sale price for the fractional BEP Units. Neither BAM nor the Rights Agent will pay any interest on the proceeds from the sale of fractional BEP Units. The transfer agent of the BEP Units acting on behalf of the applicable party will have the sole discretion to select the broker-dealers through which to sell the aggregated fractional BEP Units and to determine when, how and at what price to sell such units, provided that neither the transfer agent nor the broker-dealers through which the aggregated fractional BEP Units are sold shall be Affiliates of BAM.

Section 28.        Book Entry.

Reference in this Agreement to certificates for Class A Shares or BEP Units shall include, in the case of uncertificated shares or units, the balances indicated in the book-entry account system of the transfer agent for the Class A Shares or BEP Units, as applicable. Any legend required to be placed on any certificates for Class A Shares or BEP Units may instead be included on any book-entry confirmation or notification to the registered holder of such Class A Shares or BEP Units.

 

A-G-22


Table of Contents

IN WITNESS WHEREOF, the parties hereto have caused this Agreement to be duly executed by their respective duly authorized officers as of the day and year first above written.

 

Brookfield Asset Management Inc.
By:    
 

Name:

 

Title:

 

Wilmington Trust, National Association as Rights Agent
By:    
 

Name:

 

Title:

[Signature Page to Rights Agreement]

 

A-G-23


Table of Contents

EXHIBIT A

Form of the Company’s Articles

 

A-G-24


Table of Contents

EXHIBIT B-1

Authorized Signatures for Brookfield Renewable Corporation (“BEPC”)

under Rights Agreement dated as of                     , 2020

BEPC certifies that the names, titles, telephone numbers and e-mail addresses set forth in this Exhibit B-1 identify the persons authorized to provide the Company Notice.

Name, Title, Telephone Number, and e-mail address for person(s) designated to provide the Company Notice

 

Name

 

  

Title

 

 

Telephone Number    

 

  

E-mail Address

 

  

Signature

 

                    
                    
                    
                    

 

A-G-25


Table of Contents

EXHIBIT B-2

Authorized Signatures for Brookfield Asset Management Inc. (“BAM”)

under Rights Agreement dated as of                     , 2020

BAM certifies that the names, titles, telephone numbers and e-mail addresses set forth in this Exhibit B-2 identify the persons authorized to provide direction and initiate or confirm transactions, including funds equity transfer instructions, on behalf of the corporation.

Name, Title, Telephone Number, and e-mail address for person(s) designated to provide direction, including but not limited to funds/equity transfer instructions, and to otherwise direct Wilmington Trust, National Association, as Rights Agent

 

Name

 

  

Title

 

  

Telephone Number    

 

  

E-mail Address

 

  

Signature

 

                     
                     
                     
                     

 

A-G-26


Table of Contents

EXHIBIT C

Terms of Compensation of Rights Agent

In consideration for the services of the Rights Agent under the Rights Agreement dated as of                 , 2020 with Brookfield Asset Management Inc. the Rights Agent shall receive the following compensation from the Liquidating Trust Assets:

 

Initial Acceptance Fee (one time, payable in advance on the Effective Date)

account opening, document negotiation, KYC solicitation, client onboarding

   $15,000

Administration Fee (payable annually, in advance on the Effective Date and each anniversary thereof)

establishment of books and records, account maintenance, coordination with all professionals including legal, tax, BEP, BAM, DTC, etc.

   $70,000

Custody Fee (charged quarterly in arrears based on average daily market value of assets in account)

*custody fee waived if funds held in cash, money market funds, BEP Units or BEP Unit Convertible

  

1.0 basis points*

Contingent Fee

  

$300/exchange/Exchanging Class A

(billed only as required if the Rights Agent is required to process an exchange as contemplated Shareholder by the Agreement)

  
Fee inclusive of administrative effort and all wire charges or free delivery of shares through DTC   

Out-of-Pocket Expenses:

In addition to the fees listed above, all reasonable out-of-pocket expenses will be billed and payable at cost. Out-of-pocket expenses include, but are not limited to, reasonable fees of counsel or other outside professional firms (legal counsel, tax advisor) retained by the Rights Agent (including fees and expenses incurred in litigation), reasonable travel expenses of bank officers to attend closings.

EXTRAORDINARY ADMINISTRATION CHARGES (ONLY IF APPLICABLE):

In the event of extraordinary circumstances requiring administrative time beyond the scope of typical account duties set forth in the Instruments and supporting documents relevant to our appointment, including but not limited to, default and/or bankruptcy administration, additional charges shall accrue at an hourly rate, as follows:

Assistant Vice President, Vice President, Managing Director, Senior Vice President, or Member of Senior Management: $ 375.00 per hour

All of the above fees shall be subject to good faith negotiations as to reasonable revisions every two (2) years and shall be mutually agreed upon between the Rights Agent and BAM.

 

A-G-27


Table of Contents

EXHIBIT D-1

Form of Company Notice

To: Brookfield Asset Management Inc.

Attn: Investor Relations

Brookfield Place, Suite 300

181 Bay Street, P.O. Box 762

Toronto, Ontario, Canada M5J 2T3

Phone: 1-866-989-0311

Email: enquiries@brookfield.com

Brookfield Renewable Partners L.P.

73 Front Street, 5th Floor

Hamilton, HM 12, Bermuda

Phone: (441) 294-3304

E-mail:

Wilmington Trust, National Association

Attn: Project Remus Administrator

50 South Sixth Street, Suite 1290

Minneapolis, MN 55402

Phone: (203) 453-1318

Fax: (203) 453-1183

Email: rlreynolds@wilmingtontrust.com

With a copy to the following Email address: restructuring@wilmingtontrust.com

Wilmington Trust, National Association:

Reference is made to that certain Rights Agreement, dated as of                  2020, between Brookfield Asset Management Inc., and Wilmington Trust, National Association (the “Rights Agreement”). Capitalized terms that are not otherwise defined in this Exchanging Class A Shareholder Notice shall have the meanings given to them in the Rights Agreement.

THE DTC FREE DELIVERY OF THE SUBJECT CLASS A SHARES SHOULD BE DIRECTED TO THE RIGHTS AGENT’S DTC PARTICIPANT NUMBER 990, FOR FURTHER CREDIT OF THE RECEIVED CLASS A SHARE ACCOUNT, ACCOUNT NUMBER [WT TO INSERT].

The Company represents and warrants that, with respect to                      Subject Class A Share(s):

(i)        the Company has not satisfied its obligation under section 26.14 of the Company’s Articles by delivering the BEP Units Amount or Cash Amount on the applicable Specified Exchange Date; and

(ii)        BEP has not, upon its election in its sole and absolute discretion, acquired such Subject Class A Share(s) from the Exchanging Class A Shareholder and delivered the BEP Units Amount or Cash Amount in exchange therefor pursuant to section 26.24 of the Company’s Articles on the applicable Specified Exchange Date.

The BEP Units Amount and the Cash Amount for such Subject Class A Share(s) are as follows:

BEP Units Amount:                                    

Cash Amount:                                              

 

A-G-28


Table of Contents

The BEP Units Amount or the Cash Amount, as applicable, shall be issued or paid to the Exchanging Class A Shareholder, whose information is as follows:

Please insert social security

or other identifying number

 

 

(Please print name and address)

 

                                                                                                                       

Delivery instructions for BEP Units Amount:

[Please insert complete instructions including recipient’s DTC participant number and the account number at the participant.]

Delivery instructions for Cash Amount:

[Please insert complete wire transfer instructions.]

Dated:                                        ,                 

 

BROOKFIELD RENEWABLE CORPORATION,

a British Columbia corporation

By:  

 

Name:  
Title:  

 

A-G-29


Table of Contents

EXHIBIT D-2

Form of Exchanging Class A Shareholder Notice

To: Brookfield Asset Management Inc.

Attn: Investor Relations

Brookfield Place, Suite 300

181 Bay Street, P.O. Box 762

Toronto, Ontario, Canada M5J 2T3

Phone: 1-866-989-0311

Email: enquiries@brookfield.com

Wilmington Trust, National Association

Attn: Project Remus Administrator

50 South Sixth Street, Suite 1290

Minneapolis, MN 55402

Phone: (203) 453-1318

Fax: (203) 453-1183

Email: rlreynolds@wilmingtontrust.com

With a copy to the following Email address: restructuring@wilmingtontrust.com

Wilmington Trust, National Association:

Reference is made to that certain Rights Agreement, dated as of                     , 2020, between Brookfield Asset Management Inc., and Wilmington Trust, National Association (the “Rights Agreement”). Capitalized terms that are not otherwise defined in this Exchanging Class A Shareholder Notice shall have the meanings given to them in the Rights Agreement.

THE DTC FREE DELIVERY OF THE SUBJECT CLASS A SHARES SHOULD BE DIRECTED TO THE RIGHTS AGENT’S DTC PARTICIPANT NUMBER 990, FOR FURTHER CREDIT OF THE RECEIVED CLASS A SHARE ACCOUNT, ACCOUNT NUMBER [WT TO INSERT].

The undersigned (the “Holder”) represents and warrants that, with respect to                      Subject Class A Share(s):

(i)        the Company has not satisfied its obligation under section 26.17 of the Company’s Articles by delivering the Cash Amount on the applicable Specified Exchange Date; and

(ii)        BEP has not, upon its election in its sole and absolute discretion, acquired such Subject Class A Share(s) from the Exchanging Class A Shareholder and delivered the BEP Units Amount or Cash Amount in exchange therefor pursuant to section 26.24 of the Company’s Articles on the applicable Specified Exchange Date.

Pursuant to and in accordance with the terms and conditions of the Rights Agreement, the Holder irrevocably elects to exercise its Secondary Exchange Rights for the Holder’s Subject Class A Shares identified above. The BEP Units Amount or the Cash Amount, as applicable, shall be issued or paid to:

Please insert social security

or other identifying number

 

 

(Please print name and address)

 

                                                                                                                       

 

A-G-30


Table of Contents

Delivery instructions for BEP Units Amount:

[Please insert complete instructions including recipient’s DTC participant number and the account number at the participant.]

Delivery instructions for Cash Amount:

[Please insert complete wire transfer instructions.]

Dated:                                    ,                 

 

                                                 

Signature

Signature Medallion Guaranteed:

Signatures should be guaranteed by an eligible guarantor institution (bank, stock broker or savings and loan association with membership in an approved signature medallion program).

 

A-G-31


Table of Contents

Exhibit H

FORM OF SUBORDINATE CREDIT AGREEMENT

between

BROOKFIELD BRP HOLDINGS (CANADA) INC.

as Borrower

and

BEP SUBCO INC.

as Lender

Effective as of , 2020

 

A-H-1


Table of Contents

TABLE OF CONTENTS

 

                 Page  

ARTICLE 1 DEFINITIONS

     A-H-4  
    

1.1

   Defined Terms      A-H-4  
    

1.2

   Terms Generally      A-H-9  
    

1.3

   Accounting Terms; GAAP      A-H-10  
    

1.4

   Time      A-H-10  
    

1.5

   Borrowers Jointly and Severally Liable      A-H-10  
    

1.6

   Borrowers Bound by Delivered Certificates and Notices      A-H-10  
    

1.7

   Currency Equivalents      A-H-10  
    

1.8

   Amount of Credit      A-H-11  
    

1.9

   Divisions      A-H-11  
    

1.10

   Schedules      A-H-11  

ARTICLE 2 THE CREDIT FACILITY

     A-H-11  
    

2.1

   Establishment of Credit Facility      A-H-11  
    

2.2

   Loans and Borrowings      A-H-11  
    

2.3

   Requests for Borrowings      A-H-11  
    

2.4

   Interest      A-H-12  
    

2.5

   Evidence of Debt      A-H-14  
    

2.6

   Termination and Reduction by Lender of Credit Commitment      A-H-14  
    

2.7

   Mandatory Repayments of Excess Drawn Amounts      A-H-14  
    

2.8

   Voluntary Prepayments and Cancelation      A-H-14  
    

2.9

   Breakage Costs      A-H-15  
    

2.10

   Alternate Rate of Interest      A-H-15  
    

2.11

   Increased Costs; Illegality      A-H-15  
    

2.12

   Payments Generally      A-H-16  
    

2.13

   Addition of Borrowers      A-H-16  
    

2.14

   Withholding Tax.      A-H-17  

ARTICLE 3 REPRESENTATIONS AND WARRANTIES

     A-H-17  
    

3.1

   Organization; Powers      A-H-17  
    

3.2

   Authorization; Enforceability      A-H-17  
    

3.3

   Governmental Approvals; No Conflicts      A-H-18  
    

3.4

   Financial Information      A-H-18  
    

3.5

   Litigation      A-H-18  
    

3.6

   Compliance with Laws and Agreements      A-H-18  
    

3.7

   Taxes      A-H-18  
    

3.8

   Pension Plans      A-H-18  
    

3.9

   No Order or Judgments      A-H-19  
    

3.10

   Insurance      A-H-19  
    

3.11

   Solvency      A-H-19  
    

3.12

   Environmental Maters      A-H-19  
    

3.13

   Money Laundering Laws      A-H-19  
    

3.14

   Office of Foreign Assets Control      A-H-19  
     3.15    Survival of Representations and Warranties      A-H-19  
     3.16    Deemed Repetition      A-H-19  

ARTICLE 4 CONDITIONS PRECEDENT TO LOANS

     A-H-20  
     4.1    Effective Date      A-H-20  
     4.2    Each Borrowing      A-H-20  

 

A-H-2


Table of Contents
                 Page  

ARTICLE 5 AFFIRMATIVE COVENANTS

     A-H-20  
     5.1    Financial Statements and Other Information      A-H-20  
     5.2    Existence; Conduct of Business      A-H-21  
     5.3    Timely Payment      A-H-21  
     5.4    Books and Records      A-H-21  
     5.5    Compliance with Laws      A-H-21  
     5.6    Insurance      A-H-21  
     5.7    Operation of Business      A-H-21  
     5.8    Maintenance of Assets      A-H-21  
     5.9    Payment of Taxes      A-H-22  
     5.10    Use of Proceeds      A-H-22  

ARTICLE 6 NEGATIVE COVENANTS

     A-H-22  
     6.1    Fundamental Changes      A-H-22  

ARTICLE 7 EVENTS OF DEFAULT

     A-H-22  
     7.1    Events of Default      A-H-22  
     7.2    Legal Proceedings      A-H-25  
     7.3    Non—Merger      A-H-25  

ARTICLE 8 SUBORDINATION AND DEPOSITS

     A-H-25  
     8.1    Subordination      A-H-25  
     8.2    Deposits      A-H-26  

ARTICLE 9 MISCELLANEOUS

     A-H-26  
     9.1    Notices      A-H-26  
     9.2    Waivers      A-H-27  
     9.3    Expenses; Indemnity      A-H-27  
     9.4    Currency Indemnity      A-H-27  
     9.5    Successors and Assigns and Additions of Lenders      A-H-28  
     9.6    Amendments      A-H-28  
     9.7    Survival      A-H-28  
     9.8    Counterparts; Integration; Effectiveness      A-H-29  
     9.9    Severability      A-H-29  
     9.10    Right of Set Off      A-H-29  
     9.11    Governing Law; Jurisdiction      A-H-29  
     9.12    Waiver of Jury Trial      A-H-29  
     9.13    Headings      A-H-29  
     9.14    Limited Recourse      A-H-30  
Exhibit A FORM OF BORROWING REQUEST      A-H-31  

Exhibit B FORM OF DEPOSIT RECORD

     A-H-32  

Exhibit C FORM OF CONFIRMATION OF SUBORDINATION

     A-H-37  

 

A-H-3


Table of Contents

CREDIT AGREEMENT

THIS CREDIT AGREEMENT is effective as of ∎, 2020 and is entered into between Brookfield BRP Holdings (Canada) Inc., as the initial Borrower, such Persons as become Borrowers hereunder from time to time, and BEP Subco Inc., as the Lender(s).

The parties hereto agree as follows:

ARTICLE 1

DEFINITIONS

 

1.1

Defined Terms

As used in this Agreement, the following terms have the meanings specified below:

Agreement” means this agreement and all schedules attached hereto, as amended, restated or supplemented from time to time.

Applicable Law” means, in respect of any Person, property, transaction, event or other matter, as applicable, all Laws relating or applicable to such Person, property, transaction, event or matter.

Applicable Margin” means, with respect to any Loan, the applicable rate per annum, expressed as a percentage, set forth in the relevant column and row of the table below as adjusted pursuant to Section 2.4.1:

 

Type of Loan

   Applicable
Margin
 

Canadian Prime Rate Loan

   %  

U.S. Base Rate Loan

   %  

CDOR Loan

   %  

LIBOR Loan

   %  

Authorization” means, with respect to any Person, any authorization, order, permit, approval, grant, licence, consent, franchise, privilege, certificate, judgment, writ, injunction, award, determination, direction, decree, by-law, rule or regulation of any Governmental Authority having jurisdiction over such Person and legally binding on such Person.

Available Amount” means the amount of the Credit Facility as set out in Section 2.1 as reduced from time to time in accordance with the provisions of this Agreement.

Borrowers” means, collectively, Brookfield BRP Holdings (Canada) Inc. and each Person that agrees to be bound hereunder as a Borrower hereunder pursuant to Section 2.13.

Borrowing” means any availment of the Credit Facility and includes a rollover or conversion of any outstanding Loan.

Borrowing Request” means a request by any Borrower for a Borrowing pursuant to Section 2.3.

Business Day” means any day that is not a Saturday, Sunday or other day on which commercial banks in Toronto, Ontario or New York, New York are authorized or required by Applicable Law to remain closed and, in the case of any LIBOR Loan, is also not a day on which commercial banks in London, England are authorized or required by Applicable Law to remain closed.

Canadian Dollars” and “Cdn$” refer to law full money of Canada.

Canadian Prime Borrowing” means a Borrowing comprised of one or more Canadian Prime Rate Loans.

 

A-H-4


Table of Contents

Canadian Prime Rate Loan” means a Loan denominated in Canadian Dollars which bears interest at a rate based upon the Canadian Prime Rate.

Canadian Prime Rate” means, on any day, the annual rate of interest equal to the greater of (a) the annual rate of interest announced by the Canadian Reference Lender and in effect as its prime rate at its principal office in Toronto, Ontario on such day for determining interest rates on Canadian Dollar-denominated commercial loans in Canada, and (b) the annual rate of interest equal to the sum of the one-month CDOR in effect on such day plus 1.0% per annum.

Canadian Reference Lender” means such bank that is listed on Schedule I of the Bank Act (Canada) that is selected by the Lender by giving written notice of thereof to the Borrowers.

CDOR” means (a) with respect to a CDOR Loan, the rate per annum equal to the average per annum rate applicable to Canadian Dollar bankers’ acceptances having an identical or comparable term as the proposed CDOR Loan displayed and identified as such on the “Reuters Screen CDOR Page” (as defined in the International Swaps and Derivatives Association, Inc. 2000 definitions, as modified and amended from time to time), rounded to the nearest 1/100th of 1% (with .005% being rounded up), at approximately 10:00 a.m. (Toronto time) on the first day of the Interest Period for such CDOR Loan, with a term equivalent to the Interest Period of such CDOR Loan or if such Interest Period is not equal to a number of months, with a term equivalent to the number of months closest to such Interest Period, plus 0.10%; provided that if such rate does not appear on the Reuters Screen CDOR Page on such date as contemplated, then the CDOR on such date shall be calculated as the rate for the term referred to above applicable to Canadian Dollar bankers’ acceptances quoted by the Canadian Reference Lender as of 10:00 a.m. (Toronto time) on such date or, if such date is not a Business Day, then on the immediately preceding Business Day, plus 0.10%; provided further that the CDOR shall at no times be less than 0%. If no CDOR is available for a particular Interest Period but CDORs are available for maturities both longer and shorter than such Interest Period, then the CDOR for such Interest Period shall be the CDOR Interpolated Rate plus 0.10%.

CDOR Borrowing means a Borrowing comprised of one or more CDOR Loans.

CDOR Interpolated Rate means, in relation to any CDOR Loan and its Interest Period, a rate per annum determined by the Lender (which determination shall be conclusive and binding absent manifest error) to be equal to the rate that results from interpolating on a linear basis between (a) the applicable CDOR for the longest period for which a CDOR is available that is shorter than such Interest Period and (b) the applicable CDOR for the shortest period for which a CDOR is available that is longer than such Interest Period, in each case as of 11:00 a.m., Toronto time on the day two Business Days prior to the first day of such Interest Period; provided that the Interpolated Rate shall at no times be less than 0%.

CDOR Loan means a Loan denominated in Canadian Dollars which bears interest at a rate based upon CDOR.

Change in Control means the acquisition by any Person other than Brookfield Asset Management Inc. or its Affiliates (or any combination thereof) of Control of any Borrower.

Change in Law means (a) the adoption of any new Law after the date of this Agreement, (b) any change in any existing Law or in the official interpretation or application thereof by any Governmental Authority after the date of this Agreement, or (c) compliance by the Lender or any of its lenders with any request, guideline or directive (whether or not having the force of law, but in the case of a request, guideline or directive not having the force of law, being a request, guideline or directive with which Persons customarily, and are expected by the relevant Governmental Authority to, comply and nevertheless considered to be binding on a Person or such Person’s property) of any Governmental Authority made or issued after the date of this Agreement.

Control and similar expressions mean a relationship between two Persons wherein one of such Persons has the power, through the ownership of Equity Securities, by contractor otherwise, to directly or indirectly direct the management and policies of the other of such Persons, and includes, without limitation: (a) in the

 

A-H-5


Table of Contents

case of a corporation or a trust, the ownership, either directly or indirectly through one or more Persons, of Equity Securities of such corporation or trust carrying more than 50% of the votes that may be cast to elect the directors or trustees of such corporation or trust or the Control of the corporate trustee of such trust, either under all circumstances or under some circumstances that have occurred and are continuing, (other than Equity Securities held as collateral for a bona fide debt where the holder thereof is not entitled to exercise the voting rights attached thereto unless a default has occurred), provided that such votes, if exercised, are sufficient to elect a majority of the directors or trustees of such corporation or trust or corporate trustee; and (b) in the case of a general partnership or limited partnership, the power, through the ownership of Equity Securities, by contract or otherwise, to act as the managing partner appointed in respect of such general partnership or the general partner appointed in respect of such limited partnership, or to otherwise Control such managing partner or general partner, as applicable.

Credit Facility” means the revolving credit facility established pursuant to Section 2.1.1.

Default” means any event or condition which constitutes an Event of Default or which, upon notice, lapse of time or both, would, unless cured or waived, become an Event of Default.

Distribution” means, with respect to any Person: (a) the retirement, redemption, retraction, purchase or other acquisition of any Equity Securities of such Person for cash or other property of such Person; (b) the declaration or payment of any dividend, return of capital or other distribution (in cash or other property of such Person) of, on or in respect of, any Equity Securities of such Person; or (c) any other payment or distribution (in cash or other property of such Person) of, on or in respect of any Equity Securities of such Person.

Dollar Amount” means at any time with respect to outstanding Loans under the Credit Facility, the aggregate of (a) the amount in Dollars of all Loans that are denominated in Dollars, and (b) the Dollar Equivalent at such time of all Loans that are denominated in Canadian Dollars.

Dollar Equivalent” means, at the date of determination, the amount of Dollars that the Lender could purchase, in accordance with its normal practice, with a specified amount of Canadian Dollars based on the Exchange Rate on such date.

Dollars” and “$” refer to lawful money of the United States unless otherwise indicated.

Effective Date” means ∎, 2020.

Environmental Laws” means all applicable federal, provincial, local or foreign laws, rules, regulations, codes, ordinances, orders, decrees, judgements, injunctions, notices or binding agreements issued, promulgated or entered into by any Governmental Authority, having the force of law and relating to the environment, health and safety, or health protection, including the generation, use, handling, collection, treatment, storage, transportation, recovery, recycling, release, threatened release or disposal of any hazardous or regulated material.

Equity Securities” means, with respect to any Person, any and all shares, units, interests, participations, rights in, or other equivalents (however designated and whether voting and non-voting) of, such Person’s capital, whether outstanding on the date hereof or issued after the date hereof, including without limitation any interest in a partnership, limited partnership or other similar Person and any unit or beneficial interest in a trust, and any and all rights, warrants, options or other rights exchangeable for or convertible into any of the foregoing.

Event of Default” has the meaning specified in Section 7.1.

Exchange Rate means, on any day, the rate at which Canadian Dollars may be exchanged into Dollars as set forth at approximately 11:00 a.m. New York City time on such date on the relevant Reuters screen for Canadian Dollars; provided that if such rate does not appear on any Reuters screen on any date, the Exchange Rate shall be determined by reference to such other publicly available service for displaying exchange rates as may be reasonably selected by the Lender.

 

A-H-6


Table of Contents

FATCA” means Sections 1471 through 1474 of the IRC, as of the date of this Agreement (or any amended or successor version that is substantively comparable and not materially more onerous to comply with) and any current or future regulations or official interpretations thereof.

Federal Funds (Effective) Rate” means, for any period, a fluctuating rate of interest per annum equal for each day during such period to (a) the weighted average of the rates on overnight federal funds transactions with members of the Federal Reserve System arranged by federal funds brokers, as published for such day (or, if such day is not a Business Day, for the next preceding Business Day) by the Federal Reserve Bank of New York, or (b) if such rate is not so published for any day which is a Business Day, the average of the quotations for such day on such transactions received by the Lender from three federal funds brokers of recognized standing selected by it.

GAAP” means generally accepted accounting principles in Canada or the United States in effect from time to time which, for clarity, will include IFRS.

Governmental Authority” means the Government of Canada or the United States, any other nation or any political subdivision thereof, whether provincial, state, territorial or local, and any agency, authority, instrumentality, regulatory body, court or other ether entity exercising executive, legislative, judicial, taxing, regulatory or administrative powers or functions of or pertaining to government.

Hostile Acquisition” means a proposed acquisition by any Borrower or any Subsidiary in circumstances in which the Person subject to such acquisition will not have, as of the date of the acquisition notice in respect of such acquisition, evidenced its agreement or agreement in principle to such acquisition.

IFRS” means the International Financial Reporting Standards as issued by the International Accounting Standards Board and as in effect from time to time.

Indemnitee” has the meaning specified in Section 9.3.2.

Interest Payment Date” means, (a) in the case of any Canadian Prime Rate Loan or U.S. Base Rate Loan, the first Business Day of each month, and (b) in the case of any CDOR Loan or LIBOR Loan, the last day of the Interest Period relating to such Loan, provided that if an Interest Period for any CDOR Loan or LIBOR Loan exceeds three months, then Interest Payment Date shall also include each date which occurs at each three month interval during such Interest Period.

Interest Period” means with respect to a CDOR Loan or LIBOR Loan, the period commencing on the date of such Borrowing and ending on the numerically corresponding day in the calendar month that is one, two, three or six months thereafter or such other periods thereafter as may from time to time be agreed to by the Borrower requesting such Loan and the Lender; provided that (a) if any Interest Period would end on a day other than a Business Day, such Interest Period shall be extended to the immediately succeeding Business Day unless such next succeeding Business Day would fall in the next calendar month, in which case such Interest Period shall end on the next preceding Business Day, (b) any Interest Period that commences on the last Business Day of a calendar month (or on a day for which there is no numerically corresponding day in the last calendar month of such Interest Period) shall end on the last Business Day of the last calendar month of such Interest Period, and (c) no Interest Period shall extend beyond the Maturity Date. For purposes hereof, the date of a Borrowing initially shall be the date on which such Borrowing is made and, in the case of a converted or continued Borrowing, thereafter shall be the effective date of the most recent conversion or continuation of such Borrowing.

IRC” means the Internal Revenue Code of 1986, as amended from time to time.

Laws” means all applicable federal, state, provincial, municipal, foreign and international statutes, acts, codes, ordinances, decrees, treaties, rules, regulations, municipal by-laws, judicial or arbitral or administrative or ministerial or departmental or regulatory judgments, orders, decisions, rulings or awards or any provisions of the foregoing, and all policies, practices, directives and guidelines in each case of any Governmental Authority and having the force of law; and Law means any one or more of the foregoing.

 

A-H-7


Table of Contents

Lender means, collectively, BEP Subco Inc. and each Person that becomes a Lender hereunder from time to time.

LIBOR means with respect to any LIBOR Loan denominated in Dollars, for any Interest Period, the rate for Dollar borrowings appearing on the applicable Reuters screen (or, in each case, on any successor or substitute page of such service, or any successor to or substitute for such servicing, providing rate quotations comparable to those currently provided on such page of such service, as determined by the Lender from

time to time) at approximately 11:00 a.m., London time, two Business Days prior to the commencement of such Interest Period, in each case as the rate for Dollar deposits with a maturity comparable to such Interest Period; provided that if such rate is not available at such time for any reason, then LIBOR with respect to such LIBOR Loan for such Interest Period will be the rate at which Dollar deposits approximately equal to the amount of such LIBOR Loan and for a maturity comparable to such Interest Period are offered by the principal London office of a commercial bank selected by the Lender in immediately available funds in the London interbank market at approximately 11:00 a.m., London time, two Business Days prior to the commencement of such Interest Period; provided further that if any such rate is below zero, LIBOR shall be deemed to be zero and LIBOR shall be adjusted as applicable to reflect the Statutory Reserve Rate by multiplying the rate described above by the Statutory Reserve Rate.

LIBOR Borrowing means a Borrowing comprised of one or more LIBOR Loans.

LIBOR Loan means a loan denominated in Dollars which bears interest at a rate based upon LIBOR.

Loan means any LIBOR Loan, Canadian Prime Rate Loan, CDOR Loan or U.S. Base Rate Loan made by the Lender to a Borrower pursuant to this Agreement.

Material Adverse Effect means any event, development or circumstance which has had or would have (a) a material adverse effect on the business, assets, properties, operations or financial condition of the Borrowers and their Subsidiaries taken as a whole, or (b) a material adverse effect on the ability of the Borrowers (taken as a whole) to perform their obligations under this Agreement.

Maturity Date means the date that is ten (10) years from the Effective Date, unless the Agreement is terminated in accordance with Section 2.6, in which case the Maturity Date shall be the date the Agreement is so terminated.

Money Laundering Laws has the meaning specified in Section 3.13.

Obligations means all present and future debts, liabilities and obligations of the Borrowers to the Lender under this Agreement, whether absolute or contingent, due or to become due, existing on the Effective Date or thereafter arising, including without limitation with respect to all Loans, and all interest and fees owing hereunder (including those that accrue after the commencing by or against any Borrower of any insolvency or similar proceeding).

OFAC has the meaning specified in Section 3.14.

OFAC Lists has the meaning specified in Section 3.14.

Person includes any natural person, corporation, company, limited liability company, unlimited liability company, trust, joint venture, association, incorporated organization, partnership, limited partnership, Governmental Authority or other entity.

Responsible Officer means, in respect of any Person, any director or officer of such Person or the general or managing partner of such Person.

Senior Debt has the meaning given to that term in Section 8.1 (a).

Specified Threshold Amount means, as at any date, the greater of (a) $125,000,000 and (b) an amount equal to 10% of the Borrowers’ consolidated equity as at such date.

 

A-H-8


Table of Contents

Statutory Reserve Rate means a fraction (expressed as a decimal), the numerator of which is the number one and the denominator of which is the number one minus the aggregate of the maximum reserve, liquid asset, fees or similar reserve requirements (including any marginal, special, emergency or supplemental reserves or other requirements) established by any central bank, monetary authority, the Federal Reserve Board, the Financial Services Authority, the European Central Bank or other Governmental Authority for any category of deposits or liabilities customarily used to fund loans in the applicable currency, expressed in the case of each such requirement as a decimal. Such reserve, liquid asset, fee or similar requirements shall, in the case of Dollar denominated Loans, include those imposed pursuant to Regulation D of the Federal Reserve Board. LIBOR Loans shall be deemed to be subject to such reserve, liquid asset, fee or similar requirements without the benefit of or credit for proration, exemptions or offsets that may be available to lenders from time to time under any Applicable Law. The Statutory Reserve Rate shall be adjusted automatically on and as of the effective date of any such change in any reserve, liquid asset, fee or

similar requirement.

“subsidiary means, with respect to any Person (the “parent”) at any date, any corporation, limited liability company, partnership, limited partnership, trust or other entity of which securities or other ownership interests representing more than 50% of the combined voting stock are owned, directly or indirectly, by such Person or by any one or more subsidiaries of such Person.

Subsidiaries” means, collectively, the subsidiaries of the Borrowers, and Subsidiary” means any of them.

Taxes” means all present and future taxes, charges, fees, levies, imposts, surtaxes, duties and other assessments, including all income, sales, use, goods and services, value added, capital, capital gains, alternative, net worth, transfer, profits, withholding, payroll, employer health, excise, real property and personal property taxes, and any other taxes, customs duties, fees, assessments, or similar charges of any nature, imposed by any Governmental Authority and whether disputed or not.

Type”, when used in reference to any Loan or Borrowing, refers to whether such Loan or Borrowing is a U.S. Base Rate Loan, Canadian Prime Rate Loan, LIBOR Loan or CDOR Loan or a U.S. Base Rate Borrowing, Canadian Prime Borrowing, LIBOR Borrowing or CDOR Borrowing, as the case may be.

U.S. Base Rate” means, on any day, the annual rate of interest equal to the greater of (a) the annual rate of interest announced by a commercial Canadian bank selected by the Lender and in effect as its base rate at its principal office in Toronto, Ontario on such day for determining interest rates on Dollar demand commercial loans in Canada, (b) the sum of the Federal Funds (Effective) Rate plus 0.50% per annum, and (c) LIBOR for Dollars for one-month term in effect on such day plus 1.00%. Any change in the U.S. Base Rate due to a change in the applicable base rate, the Federal Funds (Effective) Rate or such LIBOR shall be effective from and including the effective date of such change in the applicable base rate, the Federal Funds (Effective) Rate or such LIBOR, respectively.

U.S. Base Rate Borrowing means a Borrowing comprised of one or more U.S. Base Rate Loans.

U.S. Base Rate Loan means a Loan denominated in Dollars which bears interest at a rate based upon the U.S. Base Rate.

Withholdings” has the meaning given to that term in Section 2.14.

 

1.2

Terms Generally

The definitions of terms herein will apply equally to the singular and plural forms of the terms defined. Whenever the context may require, any pronoun will include the corresponding masculine, feminine and neuter forms. The words “include”, “includes” and “including” will be deemed to be followed by the phrase without limitation. Unless the context requires otherwise: (a) any definition of or reference to any agreement, instrument or other document herein will be construed as referring to such agreement, instrument or other document as from time to time amended, amended and restated, supplemented or otherwise modified (subject to any restrictions on such amendments, supplements or modifications set forth herein); (b) any reference herein to any statute or any

 

A-H-9


Table of Contents

Section thereof will, unless otherwise expressly stated, be deemed to be a reference to such statute or Section as amended, restated or re-enacted from time to time; (c) any reference herein to any Person will be construed to include such Persons successors and permitted assigns; (d) the words “herein”, “hereof” and “hereunder”, and words of similar import, will be construed to refer to this Agreement in its entirety and not to any particular provision hereof; (e) all references herein to Articles, Sections and Exhibits will be construed to refer to Articles and Sections of, and Exhibits to, this Agreement; and (f) the words “asset” and “property” will be construed to have the same meaning and effect and to refer to any and all tangible and intangible assets and properties, including cash, securities, accounts and contractual rights.

 

1.3

Accounting Terms; GAAP

Except as otherwise expressly provided herein, all terms of an accounting or financial nature will be construed in accordance with GAAP, as in effect from time to time.

 

1.4

Time

All time references herein will, unless otherwise specified, be references to local time in Toronto, Ontario, Canada. Time is of the essence of this Agreement.

 

1.5

Borrowers Jointly and Severally Liable

Each Person that becomes a Borrower is jointly and severally liable for all Obligations, including the obligation to pay all amounts owing hereunder to the Lender on the dates such amounts are due and on the Maturity Date. Each Borrower agrees that if any of the Obligations are not paid in full when due (whether at stated maturity, as a mandatory repayment, by acceleration or otherwise), the Borrowers will, jointly and severally, promptly pay the same without any demand or notice whatsoever and each Borrower jointly and severally irrevocably and unconditionally accepts joint and several liability with respect to the payment and performance of all Obligations of each other Borrower, it being the intention of the parties hereto that all Obligations be joint and several obligations of each Borrower without preference or distinction among them. Each Borrower agrees that delivery of funds to any Borrower under this Agreement shall constitute valuable consideration and reasonably equivalent value to all Borrowers for purposes of binding them and their assets on a joint and several basis for the Obligations hereunder. Each Borrower agrees that it will not seek payment, directly or indirectly, from any other Borrower through a claim of indemnity, contribution, subrogation or otherwise until all Obligations have been repaid in full and the Credit Facility has terminated.

 

1.6

Borrowers Bound by Delivered Certificates and Notices

Each Borrower hereby authorizes each other Borrower to deliver or submit to the Lender on behalf of such Borrower (and all other Borrowers) any Borrowing Request, notice or certificate required or permitted to be delivered or submitted by it or on its behalf hereunder and agrees that it will be bound by, and shall be responsible for any information set forth in any such Borrowing Request, notice or certificate to the same extent as if such Borrowing Request, notice or certificate had been executed by a Responsible Officer of such Borrower and delivered or submitted by such Borrower.

 

1.7

Currency Equivalents

For purposes of determining (a) whether the amount of any Borrowing, together with all other Borrowings then outstanding or to be borrowed at the same time as such Borrowing, would exceed the Available Amount, (b) the unutilized amount of the Credit Facility, and (c) the outstanding principal amount of any Borrowing, the outstanding principal amount of any Loan that is denominated in Canadian Dollars shall be deemed to be the Dollar Equivalent of such amount determined as of the applicable determination date.

 

A-H-10


Table of Contents
1.8

Amount of Credit

Any reference herein to the amount of credit outstanding means, at any particular time:

 

  (a)

in the case of a Canadian Prime Rate Loan or CDOR Loan, the Dollar Equivalent of the principal amount thereof; and

 

  (b)

in the case of a LIBOR Loan or U.S. Base Rate Loan, the principal amount of such Loan.

 

1.9

Divisions

For all purposes of this Agreement, in connection with any division or plan of division under Delaware law (or any comparable event under a different jurisdiction’s laws): (a) if any asset, right, obligation or liability of any Person becomes the asset, right, obligation or liability of a different Person, then it shall be deemed to have been transferred from the original Person to the subsequent Person; and (b) if any Person comes into existence, such new Person shall be deemed to have been organized on the first date of its existence by the holders of its Equity Securities at such time.

 

1.10

Schedules

The following are the Schedules and Exhibits annexed hereto, incorporated by reference and deemed to be a part hereof:

 

Exhibits:

  

A

  

  

Borrowing Request

  

B

  

  

Form of Deposit Record

  

C

  

  

Form of Confirmation of Subordination

ARTICLE 2

THE CREDIT FACILITY

 

2.1

Establishment of Credit Facility

 

2.1.1

Subject to the terms and conditions set forth herein, the Lender hereby establishes in favour of the Borrowers a Credit Facility in the amount of $1,750,000,000 (the “Available Amount”) and commits to make Loans to the Borrowers from time to time during the period commencing on the Effective Date and ending on the Maturity Date, the aggregate outstanding principal amount of all such Loans not exceeding at any time the Available Amount. Subject to the terms and conditions of this Agreement, the Borrowers may borrow, repay and re-borrow Loans.

 

2.1.2

Advances under the Credit Facility are to be used by the Borrowers for their general corporate purposes, including as contemplated by Section 9.6, provided that in no event will the Credit Facility be used to finance a Hostile Acquisition without the consent of the Lender.

 

2.2

Loans and Borrowings

Each Borrowing under the Credit Facility will be comprised of U.S. Base Rate Loans or LIBOR Loans in Dollars or Canadian Prime Rate Loans or CDOR Loans in Canadian Dollars, as any Borrower may request in accordance here with.

 

2.3

Requests for Borrowings

 

2.3.1

To request a Borrowing under the Credit Facility, any Borrower shall notify the Lender of such request by written Borrowing Request substantially in the form of Exhibit A not later than 11:00 a.m., Toronto time,

 

A-H-11


Table of Contents
 

four (4) Business Days before the date of the proposed Borrowing or such shorter period as the Lender may agree to. Each Borrowing Request shall be irrevocable. The Lender is entitled to rely upon and act upon any Borrowing Request given or purportedly given by any Borrower, and each Borrower hereby waives the right to dispute the authenticity and validity of any such transaction once the Lender has advanced funds, based on such Borrowing Request. Each Borrowing Request shall specify the following information:

 

  (a)

the aggregate amount of the requested Borrowing;

 

  (b)

the date of such Borrowing, which shall be a Business Day;

 

  (c)

whether such Borrowing is to be a U.S. Base Rate Borrowing, a LIBOR Borrowing, a Canadian Prime Borrowing or a CDOR Borrowing;

 

  (d)

in the case of a CDOR Borrowing or LIBOR Borrowing, the initial Interest Period to be applicable to such Borrowing, which shall be a period contemplated by the definition of the term “Interest Period”; and

 

  (e)

the location and number of the Borrower’s account to which funds are to be disbursed.

 

2.3.2

Each CDOR Borrowing and LIBOR Borrowing under the Credit Facility initially shall have the Interest Period specified in the applicable Borrowing Request. Thereafter, a Borrower may elect to convert any Borrowing to any different Type or to continue such Borrowing and, in the case of a CDOR Borrowing or LIBOR Borrowing, may elect the Interest Periods therefor. The Borrowers may elect different options with respect to different portions of the affected Borrowing, and the Loans comprising each such portion shall be considered a separate Borrowing. To make an election pursuant to this Section 2.3.2, a Borrower shall notify the Lender of such election by delivering a Borrowing Request required under Section 2.3.1 as if the Borrower were requesting a Borrowing to be made on the effective date of such election. Each such Borrowing Request shall be irrevocable. In addition to the information specified in Section 2.3.1, each Borrowing Request shall specify the Borrowing to which such request applies and, if different options are elected with respect to different portions thereof, the portions thereof to be allocated to each resulting Borrowing. If no election is made pursuant to this Section 2.3.2 at the end of an Interest Period applicable to any CDOR Loan or LIBOR Loan, the applicable Borrower shall be deemed to have elected an Interest Period of one month for such CDOR Loan or LIBOR Loan for the immediately following Interest Period. Not with standing any contrary provision hereof, if an Event of Default has occurred and is continuing and the Lender so notifies the Borrowers, then so long as an Event of Default is continuing (a) no outstanding Borrowing may be converted to or continued as a CDOR Borrowing or LIBOR Borrowing and (b) unless repaid, each CDOR Borrowing and LIBOR Borrowing shall be converted to a Canadian Prime Borrowing or U.S. Base Rate Borrowing, respectively, at the end of the then-current Interest Period applicable thereto.

 

2.3.3

If at any time the Lender determines that LIBOR or CDOR is no longer determinable or the supervisor for the administrator of LIBOR or CDOR or a Governmental Authority having jurisdiction over banks or other financial institutions has made a public statement identifying a specific date after which LIBOR or CDOR shall no longer be used for determining interests rates for loans, then the Lender shall give written notice of such determination to the Borrowers and the Lender and the Borrowers shall endeavour to establish an alternate rate of interest to LIBOR or CDOR (as applicable) that gives due consideration to the then prevailing market convention for determining a replacement standard and shall enter into an amendment to this Agreement to reflect such agreed upon alternate rate of interest.

 

2.3.4

Each CDOR Borrowing and LIBOR Borrowing will be subject to Sections 2.10 and 2.11.

 

2.4

Interest

 

2.4.1

The Loans under the Credit Facility comprising each U.S. Base Rate Borrowing and Canadian Prime Borrowing shall bear interest (computed on the basis of the actual number of days elapsed over a year of

 

A-H-12


Table of Contents
 

365 days or 366 days, as the case may be) at a rate per annum equal to the U.S. Base Rate and Canadian Prime Rate, respectively, plus the Applicable Margin from time to time in effect. It is understood and agreed that if at any time after the date hereof the Lender’s cost of borrowing is increased, the Lender will be entitled, after consultation with the Borrowers, to increase the Applicable Margin that is applicable to all or any Types of Loans or Borrowings to reflect the Lender’s increased cost of making such Loans or Borrowings available to the Borrowers.

 

2.4.2

The Loans under the Credit Facility comprising each CDOR Borrowing shall bear interest (computed on the basis of the actual number of days in the relevant Interest Period over a year of 365 or 366 days, as the case may be) at CDOR for the Interest Period in effect for such CDOR Loans plus the Applicable Margin from time to time in effect.

 

2.4.3

The Loans under the Credit Facility comprising each LIBOR Borrowing shall bear interest (computed on the basis of the actual number of days in the relevant Interest Period over a year of 360 days) at LIBOR for the Interest Period in effect for such LIBOR Loans plus the Applicable Margin from time to time in effect.

 

2.4.4

The applicable U.S. Base Rate, Canadian Prime Rate, LIBOR and CDOR Rate shall be determined by the Lender, and such determination shall, absent manifest error, constitute prima facie evidence thereof.

 

2.4.5

Accrued interest on each Loan shall be payable in arrears on each Interest Payment Date and upon termination of the Credit Facility, and in the event of any repayment or prepayment of any Loan, accrued interest on the principal amount repaid or prepaid shall be payable on the date of such repayment or prepayment together with all applicable breakage costs.

 

2.4.6

All interest hereunder shall be payable for the actual number of days elapsed (including the first day but excluding the last day). Any Loan that is repaid on the same day on which it is made shall bear interest for one day.

 

2.4.7

For the purposes of the Interest Act (Canada) and disclosure thereunder, whenever any interest or any fee to be paid hereunder or in connection herewith is to be calculated on the basis of any period of time that is less than a calendar year, the yearly rate of interest to which the rate used in such calculation is equivalent is the rate so used multiplied by the actual number of days in the calendar year in which the same is to be ascertained and divided by 360, 365 or 366, as applicable. The rates of interest under this Agreement are nominal rates, and not effective rates or yields. The principle of deemed reinvestment of interest does not apply to any interest calculation under this Agreement.

 

2.4.8

If any provision of this Agreement would oblige any Borrower to make any payment of interest or other amount payable to the Lender in an amount or calculated at a rate which would be prohibited by Law or would result in a receipt by the Lender of “interest” at a “criminal rate” (as such terms are construed under the Criminal Code (Canada)), then, notwithstanding such provision, such amount or rate shall be deemed to have been adjusted with retroactive effect to the maximum amount or rate of interest, as the case may be, as would not be so prohibited by Law or so result in a receipt by the Lender of “interest” at a “criminal rate”, such adjustment to be effected, to the extent necessary (but only to the extent necessary), as follows:

 

  (a)

first, by reducing the amount or rate of interest required to be paid to the Lender under this Section 2.4; and

 

  (b)

thereafter, by reducing any fees, commissions, premiums and other amounts required to be paid to the Lender which would constitute interest for purposes of Section 347 of the Criminal Code (Canada).

 

2.4.9

Notwithstanding the foregoing, if an Event of Default has occurred and is continuing, the Loans will bear interest to the extent permitted by Applicable Law, after as well as before judgment, at a rate per annum

 

A-H-13


Table of Contents
 

equal to 2.0% plus the rate otherwise applicable to such Loans. All other amounts owing under this Agreement will bear interest at an interest rate equal to the one month LIBOR rate plus 4.0% per annum.

 

2.5

Evidence of Debt

 

2.5.1

The Lender shall maintain accounts in which it shall record (a) the amount of each Loan made hereunder and the relevant Interest Periods applicable thereto, (b) the amount of any principal or interest due and payable or to become due and payable from the Borrowers to the Lender hereunder, and (c) the amount of any sum received by the Lender hereunder.

 

2.5.2

The entries made in the accounts maintained pursuant to Section 2.5.1 shall be prima facie evidence (absent manifest error) of the existence and amounts of the obligations recorded therein; provided that the failure of the Lender to maintain such accounts or any error therein shall not in any manner affect the obligation of the Borrowers to repay the Loans and all other amounts payable in connection therewith, including interest and fees, in accordance with the terms of this Agreement.

 

2.6

Termination and Reduction by Lender of Credit Commitment

 

2.6.1

The Lender may at any time after the fifth anniversary of the Effective Date, upon giving the Borrowers 90 days’ prior written notice, terminate its commitment with respect to the Credit Facility and the Borrowers must repay all amounts outstanding under the Credit Facility (including all interest and fees payable hereunder) on the termination date that is so elected by the Lender.

 

2.6.2

Upon the occurrence of a Change in Control, the Lender shall have the right to terminate its commitment with respect to the Credit Facility upon giving the Borrowers 90 days’ prior written notice. If the Lender so terminates the Credit Facility, the Borrowers must repay all amounts outstanding under the Credit Facility (including all interest and fees payable hereunder) on the termination date that is so elected by the Lender.

 

2.6.3

Unless previously terminated, the commitment of the Lender with respect to the Credit Facility will terminate on the Maturity Date and each Borrower hereby unconditionally jointly and severally promises to pay to the Lender the then unpaid principal amount of each Loan on the Maturity Date (or such earlier date that the Loans have been accelerated pursuant to the last paragraph of Section 7.1) together with all interest accrued thereon and other amounts outstanding under this Agreement.

 

2.7

Mandatory Repayments of Excess Drawn Amounts

If at any time the Lender determines that the Dollar Amount outstanding under the Credit Facility exceeds the Available Amount, then upon written notice from the Lender to such effect, the Borrowers will, within 24 hours, make a prepayment of the Credit Facility in an amount equal to such excess.

 

2.8

Voluntary Prepayments and Cancelation

The Borrowers may, from time to time at their option, prepay any Loan without premium or penalty or permanently reduce the Available Credit of the Credit Facility, provided that:

 

  (a)

any prepayment or reduction is in a minimum amount of $100,000;

 

  (b)

the Borrowers pay concurrently with any such prepayment all interest accrued on the amount prepaid together with breakage costs, if any, incurred by the Lender as a result of any such prepayment and that are payable pursuant to Section 2.9;

 

A-H-14


Table of Contents
  (c)

the Lender receives written notice of such prepayment, at least three Business Days prior to the date of such prepayment and specifying the amount and date of such prepayment. Any such notice shall be irrevocable and the Borrowers shall be bound to prepay in accordance with such notice; and

 

  (d)

in the event that the notice provided to the Lender in accordance with (c) above, indicates that the prepaid amount is to permanently prepay the Credit Facility pursuant to this Section 2.8, then the amount prepaid may not be re-borrowed thereunder (otherwise, the Borrowers will retain the right to re-borrow amounts prepaid in accordance with the terms and conditions of this Agreement).

 

2.9

Breakage Costs

If (a) any Borrower fails to borrow or continue any CDOR Loan or LIBOR Loan on the date specified in any Borrowing Request delivered pursuant hereto, or (b) any CDOR Loan or LIBOR Loan is paid for any reason on any day other than on the last day of the Interest Period applicable thereto (including as a result of an Event of Default or voluntary or mandatory prepayment), then the Borrowers will compensate the Lender for all loss, costs and expenses that the Lender incurs in connection with such event (including all loss, costs and expenses that the Lender incurs under its own credit facilities), as determined by the Lender. A certificate of the Lender setting forth any amount or amounts that the Lender is entitled to receive pursuant to this Section 2.9 will be delivered to the Borrowers and will, absent manifest error, constitute prima facie evidence thereof. The Borrowers will pay the Lender the amount shown as due on any such certificate within 30 days after receipt thereof.

 

2.10

Alternate Rate of Interest

If prior to the commencement of any Interest Period for a CDOR Borrowing or LIBOR Borrowing:

 

  (a)

the Lender determines that adequate and reasonable means do not exist for ascertaining CDOR or LIBOR for such Interest Period; or

 

  (b)

the Lender determines that CDOR or LIBOR for such Interest Period will not adequately and fairly reflect the cost to the Lender of making or maintaining CDOR Loans or LIBOR Loans included in such Borrowing for such Interest Period;

then the Lender shall give notice thereof to the Borrowers as promptly as practicable thereafter and, until the Lender notifies the Borrowers that the circumstances giving rise to such notice no longer exist, (i) any Borrowing Request that requests the continuation of any Borrowing as an affected CDOR Borrowing or a LIBOR Borrowing (as applicable) shall be deemed to request conversion to a Canadian Prime Borrowing or U.S. Base Rate Borrowing (as applicable), and (ii) any Borrowing Request that requests an affected CDOR Borrowing or LIBOR Borrowing (as applicable) shall be made as a Canadian Prime Borrowing or U.S. Base Rate Borrowing (as applicable).

 

2.11

Increased Costs; Illegality

 

2.11.1

If any Change in Law shall:

 

  (a)

impose, modify or deem applicable any reserve, special deposit, additional capital, compulsory loan, insurance charge or similar requirement against assets of, deposits with or for the account of, or credit extended by, the Lender or any of its lenders; or

 

  (b)

impose on the Lender or any of its lenders or the London interbank market any other condition affecting any cost or charge directly or indirectly incurred by the Lender in connection with a Loan hereunder (including the imposition on the Lender or any of its lenders of, or any change to, any Tax or other charge with respect to its or their CDOR Loans or LIBOR Loans or participation therein, or its obligation to make CDOR Loans or LIBOR Loans);

 

A-H-15


Table of Contents

and the result of any of the foregoing shall be to increase the cost to the Lender of making, continuing, converting to or maintaining any Loan ( or of maintaining its obligation to make any such Loan) or to reduce the amount of any sum received or receivable by the Lender hereunder (whether of principal, interest or otherwise), then the Borrowers will pay to the Lender such additional amount or amounts as will compensate the Lender for such additional costs incurred or reduction suffered.

 

2.11.2

If the Lender determines that any Change in Law regarding capital requirements has or would have the effect of reducing the Lenders rate of return with respect to the Loans made by the Lender to a level below that which the Lender would have achieved but for such Change in Law prior to the occurrence of such Change in Law, then from time to time the Borrowers will pay to the Lender such additional amount or amounts as will compensate the Lender for any such reduction suffered.

 

2.11.3

A certificate of the Lender setting forth the amount or amounts necessary to compensate the Lender as specified in Sections 2.11.1 or 2.11.2 shall be delivered to the Borrowers, and any such certificate shall include a brief description of the Change in Law and a calculation of the amount or amounts necessary to compensate the Lender and shall, absent manifest error, be prima facie evidence of the amount of such compensation. The Borrowers shall pay the Lender the amount shown as due on any such certificate within 30 days after receipt thereof.

 

2.11.4

Failure or delay on the part of the Lender to demand compensation pursuant to this Section 2.11 shall not constitute a waiver of the Lenders right to demand such compensation.

 

2.11.5

In the event that the Lender shall have determined (which determination shall be reasonably exercised and shall, absent manifest error, constitute prima facie evidence thereof) at any time that the making or continuance of any Type of Loan has become unlawful or materially restricted as a result of compliance by the Lender in good faith with any Applicable Law, then, in any such event, the Lender shall give prompt notice (by telephone and confirmed in writing) to the Borrowers of such determination. Upon the giving of the notice to the Borrowers’ referred to in this Section 2.11.5, the Borrowers right to request (by continuation or otherwise), and the Lender’s obligation to make, Loans of that Type shall be immediately suspended and if the affected Type of Loans are then outstanding, the Borrowers shall immediately, or if permitted by Applicable Law, no later than the date permitted thereby, upon at least one Business Day prior written notice to the Lender, convert each such affected Type of Loan into a Type of Loan that is not so affected.

 

2.12

Payments Generally

The Borrowers shall make each payment required to be made by them hereunder (whether of principal, interest or fees, amounts payable under any of Sections 2.9 or 2.11 or otherwise) prior to 12:00 p.m., Toronto time, on the date when due, in immediately available funds, without set-off or counterclaim except for any deductions or with holdings for any present or future Taxes or similar charges that the Borrower is required to make pursuant to Applicable Law. Any amounts received after such time on any date may, in the discretion of the Lender, be deemed to have been received on the next succeeding Business Day for purposes of calculating interest thereon. If any payment hereunder shall be due on a day that is not a Business Day, the date for payment shall be extended to the next succeeding Business Day and, in the case of any payment accruing interest, interest thereon shall be payable for the period of such extension. The Borrowers shall make payments to the Lender in accordance with instructions provided by the Lender to the Borrowers.

 

2.13

Addition of Borrowers

Any Borrower may elect from time to time to designate another Subsidiary or subsidiary of Brookfield Renewable Corporation as a Borrower hereunder subject to delivering to the Lender a signed accession agreement in the form required by the Lender and from and after the date of such designation, such Person shall for all purposes be a “Borrower” hereunder.

 

A-H-16


Table of Contents
2.14

Withholding Tax.

 

2.14.1

Any and all payments required to be made by or on behalf of the Borrowers under this Agreement will be made free and clear of, and without deduction or withholding for, or on account of, any present or future Taxes or similar charges (collectively, the “Withholdings” ) unless such Withholdings are required to be made under Applicable Law. If a Borrower is so required to deduct or withhold any Withholdings from any amount payable to the Lender:

 

  (a)

The applicable Borrower will remit the Withholdings to the appropriate taxation authority following its deduction or withholding prior to the date on which penalties attach thereto.

 

  (b)

Within 30 days after such Withholdings have been remitted, the applicable Borrower will deliver to the Lender evidence satisfactory to the Lender, acting reasonably, that the taxes or charges in respect of which such deduction or withholding was made have been remitted to the appropriate taxation authority.

 

2.14.2

If a payment made to the Lender under this Agreement by any Borrower would be subject to U.S. federal withholding tax imposed by FATCA if the Lender were to fail to comply with the applicable reporting requirements of FATCA (including those contained in Section 1471(b) or 1472(b) of the IRC, as applicable), the Lender shall deliver to such Borrower at the time or times prescribed by law and at such time or times reasonably requested by such Borrower such documentation prescribed by Applicable Law (including as prescribed by Section 1471(b)(3)(C) (i) of the IRC) and such additional documentation reasonably requested by such Borrower as may be necessary for it to comply with its obligations under FATCA and to determine that the Lender has complied with the Lender’s obligations under FATCA or to determine the amount to deduct and withhold from such payment. Solely for purposes of this 2.14.2, “FATCA” shall include any amendments made to FATCA after the date of this Agreement.

 

2.14.3

The Borrowers will pay any and all present or future stamp or documentary taxes or any other taxes or arising from any payment made hereunder or from the execution, delivery or enforcement of, or otherwise with respect to, this Agreement to the relevant Governmental Authority in accordance with Applicable Law.

ARTICLE 3

REPRESENTATIONS AND WARRANTIES

Each Borrower represents and warrants to the Lender that:

 

3.1

Organization; Powers

It is organized, validly existing and in good standing under the laws of the jurisdiction of its organization, has all requisite power and authority and holds all requisite licences, permits, approvals and qualifications necessary to carry on its business as presently conducted, and is qualified to do business in, and is in good standing in, every jurisdiction where such qualification is required, except to the extent that the failure to be so qualified would not have a Material Adverse Effect.

 

3.2

Authorization; Enforceability

This Agreement is within its corporate or partnership power and has been authorized by all necessary corporate and other action. This Agreement has been executed and delivered by it and constitute legal, valid and binding obligations of it, enforceable in accordance with its terms, subject to applicable bankruptcy, insolvency, reorganisation, moratorium or other Laws affecting creditors’ rights generally and subject to general principles of equity, regardless of whether considered in a proceeding in equity or at law.

 

A-H-17


Table of Contents
3.3

Governmental Approvals; No Conflicts

This Agreement, except for matters that, individually or in the aggregate would not result in a Material Adverse Effect, (a) does not require any consent or approval of, registration or filing with, or any other action by, any Governmental Authority, (b) does not violate any Applicable Law or its constating or organizational documents or any order of any Governmental Authority, (c) does not violate in any material way or result in a default under any indenture, agreement or other instrument binding upon it or any of its assets, or give rise to a right thereunder to require any payment to be made by it, and (d) does not result in the creation or imposition of any lien on any of its assets.

 

3.4

Financial Information

 

3.4.1

All financial statements delivered to the Lender pursuant to this Agreement in respect of a Borrower present fairly, in all material respects, the financial position and results of operations and cash flows of such Borrower as of such dates and for such periods of such financial statements, in accordance with GAAP.

 

3.4.2

All written information (including that disclosed in all financial statements) pertaining to the Borrowers that has been made available to the Lender by any Borrower or any authorized representative of any Borrower, taken as a whole, was, when furnished, complete and correct in all material respects and did not, when furnished, contain any untrue statement of a material fact or omit to state a material fact necessary in order to make the statements contained therein not materially misleading in light of the circumstances under which such statements were made.

 

3.5

Litigation

There are no actions, suits or proceedings pending or, to any Borrower’s actual knowledge, threatened against or affecting any Borrower, any of the Subsidiaries or any of their assets that would, if determined adversely, affect the legality or enforceability of this Agreement or have a Material Adverse Effect.

 

3.6

Compliance with Laws and Agreements

Except for any matters that, individually or in the aggregate, would not result in a Material Adverse Effect, the Borrowers and the Subsidiaries are in compliance with all Laws applicable to them or their property (including all labour laws) and all indentures, agreements and other instruments binding upon them or their property (including all labour contracts). Except for any matters that, individually or in the aggregate, would not result in a Material Adverse Effect, the Borrowers and the Subsidiaries have not violated or failed to obtain any Authorization necessary to the ownership of their property or assets or the conduct of their businesses.

 

3.7

Taxes

The Borrowers and the Subsidiaries have timely filed or caused to be filed all Tax returns and reports required to have been filed and have paid or caused to be paid all Taxes required to have been paid (including all instalments with respect to the current period) and have made adequate provision for Taxes for the current period, except Taxes which individually or in the aggregate would not have a Material Adverse Effect.

 

3.8

Pension Plans

All material obligations of the Borrowers and the Subsidiaries (including fiduciary, funding, investment and administration obligations) required to be performed in connection with their pension and benefit plans and the funding agreements therefor have been performed on a timely basis and there are no unfunded or undisclosed liabilities thereunder, except to the extent that the same individually or in aggregate would not result in a Material Adverse Effect.

 

A-H-18


Table of Contents
3.9

No Order or Judgments

There are no orders, judgments, award or decrees outstanding against any Borrower or any Subsidiary, or affecting their assets, that would have a Material Adverse Effect.

 

3.10

Insurance

Except for any matters which would individually or in aggregate not have a Material Adverse Effect, all policies of fire, liability, workers’ compensation, casualty, flood, business interruption, third party liability, and other forms of insurance owned or held by the Borrowers and the Subsidiaries provide insurance coverage in at least such amounts and against at least such risks (but including in any event public liability) in each case as are usually insured against in the same general area by companies engaged in the same or a similar business for the assets and operations of the Borrowers and the Subsidiaries (as applicable).

 

3.11

Solvency

No Borrower is an “insolvent person” within the meaning of the Bankruptcy and Insolvency Act (Canada) or the United States Bankruptcy Code.

 

3.12

Environmental Matters

Neither the property of the Borrowers and the Subsidiaries, nor the operations conducted thereon violate any applicable order of any Governmental Authority made pursuant to Environmental Laws, where such violation would result in remedial obligations having a Material Adverse Effect.

 

3.13

Money Laundering Laws

The operations of the Borrowers are and have been conducted at all times in compliance with applicable financial recordkeeping and reporting requirements of the U.S. Currency and Foreign Transactions Reporting Act of 1970, as am ended, the Proceeds of Crime (Money Laundering) and Terrorist Financing Act (Canada) and the other applicable money laundering Laws to which they are subject, including the rules and regulations thereunder (collectively, the “Money Laundering Laws) and no action, suit or proceeding by or before any court or governmental agency, authority or body involving any of them with respect to the Money Laundering Laws is pending, except as disclosed in writing to the Lender or as would not have a Material Adverse Effect.

 

3.14

Office of Foreign Assets Control

None of the Borrowers and none of their respective directors, officers, Subsidiaries, or, to their knowledge, employees is (a) a person included in the Specially Designated Nationals and Blocked Persons Lists (the “OFAC Lists), as published from time to time by the Office of Foreign Assets Control of the U.S. Treasury Department (“OFAC), or (b) currently subject to any U.S. economic sanctions administered by OFAC.

 

3.15

Survival of Representations and Warranties

The representations and warranties set out in this Article 3 and in any certificate, notice, delivered pursuant to this Agreement will survive the execution and delivery of this Agreement notwithstanding any investigation or examination that may be made by the Lender.

 

3.16

Deemed Repetition

The representations and warranties of the Borrowers contained in this Article 3 will be deemed to be repeated on the date of the delivery of each Borrowing Request and each rollover of a Borrowing as if made on each such date, unless such representations and warranties expressly refer to a different date.

 

A-H-19


Table of Contents

ARTICLE 4

CONDITIONS PRECEDENT TO LOANS

 

4.1

Effective Date

The obligations of the Lender to make Loans hereunder shall not become effective until the date on which the Lender confirms to each Borrower that is a party to this agreement on the date hereof that each of the following conditions is satisfied (or waived by the Lender in accordance with Section 9.2):

 

4.1.1

Credit Agreement. The Lender shall have received from such Borrower a counterpart of this Agreement signed on behalf of such Borrower.

 

4.1.2

Other Documentation. The Lender shall have received such other documents and instruments as are both customary for transactions of this type and as it may reasonably request.

 

4.2

Each Borrowing

The obligation of the Lender to make a Loan on the occasion of any Borrowing (including on the occasion of the initial Borrowings hereunder), is subject to the satisfaction of the following conditions: it being understood that the conditions are included for the exclusive benefit of the Lender and may be waived in writing in whole or in part by the Lender at any time:

 

  (a)

the representations and warranties of the Borrowers set forth in this Agreement shall be true and correct on and as of the date of each such Borrowing, as if made on such date unless such representations and warranties expressly refer to a different date;

 

  (b)

at the time of and immediately after giving effect to such Borrowing, no Default or Event of Default shall have occurred and be continuing; and

 

  (c)

the Lender shall have received a Borrowing Request in the manner and within the time period required by Section 2.3.

ARTICLE 5

AFFIRMATIVE COVENANTS

From (and including) the Effective Date until the expiry or termination of the Credit Facility and the payment in full of all Obligations owing hereunder, the Borrowers covenant and agree with the Lender that:

 

5.1

Financial Statements and Other Information

The Borrowers will furnish or cause to be furnished to the Lender:

 

5.1.1

at the request of the Lender, the most recently prepared unaudited financial statements of any Borrower;

 

5.1.2

forthwith after a Responsible Officer of a Borrower learns of the existence of a Default or Event of Default, the certificate of such Borrower, signed by a Responsible Officer, specifying the event which constitutes a Default or Event of Default and the steps being taken to cure such Default or Event of Default;

 

5.1.3

forthwith after a Responsible Officer of a Borrower learns that any representation or warranty is inaccurate in any material respect when made or deemed to have been made, notice thereof;

 

5.1.4

forthwith upon receipt thereof, notice to the Lender of any action, suit or proceeding affecting any Borrower or any Subsidiary that would, if determined adversely, have a Material Adverse Effect and will,

 

A-H-20


Table of Contents
 

from time to time, furnish the Lender with such information reasonably required by the Lender with respect to the status of any such action, suit or proceeding; and

 

5.1.5

such other information as the Lender may from time to time reasonably request.

 

5.2

Existence; Conduct of Business

Each Borrower will maintain its existence in good standing and conduct its businesses in a prudent manner.

 

5.3

Timely Payment

The Borrowers will make due and timely payment, as provided for herein, of the principal of all Loans, all interest thereon and all fees and other amounts required to be paid hereunder.

 

5.4

Books and Records

The Borrowers will at all times keep true and complete financial books and records and accounts in accordance with, to the extent applicable, GAAP.

 

5.5

Compliance with Laws

The Borrowers will, and will cause the Subsidiaries to, com ply with all Laws applicable to them or their property, except where the occurrence of such non-compliance, individually or in the aggregate, would not result in a Material Adverse Effect. The Borrowers will not directly or indirectly (a) lend or contribute by way of equity the proceeds of the Loans to any Person on the OFAC Lists at the time of such loan or contribution or any Person that is known to the Borrowers as being owned or controlled by a Person on the OFAC Lists at such time, or (b) knowingly use or otherwise knowingly make available the proceeds of the Loans to any subsidiary, joint venture partner or other Person in violation of any of the U.S. economic sanctions administered by OFAC.

 

5.6

Insurance

The Borrowers will, and will cause the Subsidiaries to, maintain or cause to be maintained, with financially sound and reputable insurers, insurance with respect to their respective properties and business against such liabilities, casualties, risks and contingencies and in such types (including business interruption insurance and, to the extent available at commercially reasonable rates, flood insurance) and amounts as is customary in the case of Persons engaged in the same or similar businesses, except where the occurrence of such non-compliance, individually or in the aggregate, would not result in a Material Adverse Effect.

 

5.7

Operation of Business

The Borrowers will, and will cause the Subsidiaries to, maintain all necessary licences, approvals and permits and manage and operate their businesses in compliance in all material respects with all Applicable Laws, except where a failure to so maintain, manage and operate would not result in a Material Adverse Effect.

 

5.8

Maintenance of Assets

The Borrowers will cause their properties and the properties of the Subsidiaries, to be maintained and kept in good condition, repair and working order and supplied with all necessary equipment and will cause to be made all necessary repairs, renewals, replacements, betterments and improvements thereof, all as in their judgment may be necessary so that the business carried on in connection therewith may be properly and advantageously conducted at all times; provided, however, that nothing will prevent or restrict the sale, abandonment or other disposition of any of such properties or any failure to take any of the foregoing actions where such action or failure would not result in a Material Adverse Effect.

 

A-H-21


Table of Contents
5.9

Payment of Taxes

The Borrowers will, and will cause the Subsidiaries to, on or before the date for payment thereof, pay all Taxes imposed upon them or upon their assets, the non-payment of which would result in a Material Adverse Effect, except any such Tax that is being contested in good faith and by proper proceedings and as to which appropriate reserves are maintained in accordance with generally accepted accounting principles.

 

5.10

U se of Proceeds

The Borrowers will use the proceeds of all Borrowings obtained under the Credit Facility only for the purposes set out in Section 2.1.2 of this Agreement.

ARTICLE 6

NEGATIVE COVENANTS

From (and including) the Effective Date until the termination or expiry of the Credit Facility and the payment in full of all Obligations owing hereunder, the Borrowers covenant and agree with the Lender that:

 

6.1

Fundamental Changes

None of the Borrowers (in each case, a “Predecessor) will enter into any transaction whereby all or substantially all of its assets would become the property of any other Person (a “Successor) whether by way of reorganization, reconstruction, consolidation, amalgamation, merger, transfer, sale or otherwise, unless:

 

  (a)

no Default or Event of Default will have occurred and remain outstanding and such transaction will not result in the occurrence of any Default or Event of Default; and

 

  (b)

prior to or contemporaneously with the consummation of such transaction the Predecessor and/or the Successor have executed such instruments and delivered such legal opinions as the Lender reasonably requests in forms acceptable to the Lender acting reasonably, and done such things as are necessary or advisable to establish that upon the consummation of such transaction;

 

  (i)

the Successor will have assumed all the covenants and obligations of the Predecessor under this Agreement; and

 

  (ii)

this Agreement will be a valid and binding obligation of the Successor entitling the Lender, as against the Successor, to exercise all its rights under its Agreement

(whereupon such Successor will become a Borrower hereunder, entitled to exercise every right and power of the Predecessor hereunder with the same effect as if such Successor had been named as a Borrower hereunder, whereupon the Predecessor will be released from all of its covenants and the Obligations).

The foregoing will not apply to any transfer of any assets by any Borrower to any other Borrower or any Subsidiary.

ARTICLE 7

EVENTS OF DEFAULT

 

7.1

Events of Default

If any of the following events (“Events of Default) occurs:

 

  (a)

the Borrowers fail to pay the Obligations (or any part thereof) on the Maturity Date;

 

A-H-22


Table of Contents
  (b)

the Borrowers fail to pay other amount owing hereunder when due and such failure continues unremedied for a period of five Business Days after written notice thereof from the Lender;

 

  (c)

any representation or warranty made or deemed made by or on behalf of any Borrower hereunder will prove to have been incorrect in any material respect when made or deemed to be made and if such incorrect representation or warranty is not remedied within 15 Business Days after notice thereof from the Lender to the Borrowers;

 

  (d)

any Borrower fails to observe or perform any other covenant, condition or agreement contained in this Agreement and such failure continues unremedied for a period of 20 Business Days after written notice thereof from the Lender;

 

  (e)

any Borrower:

 

  (i)

becomes insolvent, or generally does not or becomes unable to pay its debts or meet its liabilities as the same become due, or admits in writing its inability to pay its debts generally, or declares any general moratorium on its indebtedness, or proposes a compromise or arrangement between it and any class of its creditors;

 

  (ii)

commits an act of bankruptcy under the Bankruptcy and Insolvency Act (Canada), the United States Bankruptcy Code or under analogous foreign law, or makes an assignment of its property for the general benefit of its creditors under such Act or under analogous foreign law, or makes a proposal (or files a notice of its intention to do so) under such Act or under analogous foreign law;

 

  (iii)

institutes any proceeding seeking to adjudicate it an insolvent, or seeking liquidation, dissolution, winding-up, reorganization, compromise, arrangement, adjustment, protection, moratorium, relief, stay of proceedings of creditors generally (or any class of creditors), or com position of it or its debts or any other relief, under any federal, provincial or foreign Law in effect on the Effective Date or thereafter arising relating to bankruptcy, winding-up, insolvency, reorganization, receivership, plans of arrangement or relief or protection of debtors (including the Bankruptcy and Insolvency Act (Canada), the Companies’ Creditors Arrangement Act (Canada), the United States Bankruptcy Code and any applicable corporations legislation) or at common law or in equity, or files an answer admitting the material allegations of a petition filed against it in any such proceeding;

 

  (iv)

applies for the appointment of, or the taking of possession by, a receiver, interim receiver, receiver/manager, sequestrator, conservator, custodian, administrator, trustee, liquidator or other similar official for it or any substantial part of its property; or

 

  (v)

threatens to do any of the foregoing, or takes any action, corporate or otherwise, to approve, effect, consent to or authorize any of the actions described in this Section 7.1(e) or in Section 7.1(f), or otherwise acts in furtherance thereof or fails to act in a timely and appropriate manner in defence thereof;

 

  (f)

any petition, proposal or notice of intention to file a proposal is filed, application made or other proceeding instituted against or in respect of any Borrower:

 

  (i)

seeking to adjudicate it an insolvent;

 

  (ii)

seeking a receiving order against it under the Bankruptcy and Insolvency Act (Canada), the United States Bankruptcy Code or under analogous foreign law;

 

  (iii)

seeking liquidation, dissolution, winding-up, reorganization, compromise, arrangement, adjustment, protection, moratorium, relief, stay of proceedings of creditors generally (or any class of creditors), or com position of it or its debts or any other relief under any federal, provincial or foreign Law in effect on the Effective Date or thereafter arising relating to bankruptcy, winding-up, insolvency, reorganization, receivership, plans of

 

A-H-23


Table of Contents
 

arrangement or relief or protection of debtors (including the Bankruptcy and Insolvency Act (Canada), the Companies’ Creditors Arrangement Act (Canada), the United States Bankruptcy Code and any applicable corporations legislation) or at common law or in equity; or

 

  (iv)

seeking the entry of an order for relief or the appointment of, or the taking of possession by, a receiver, interim receiver, receiver/manager, sequestrator, conservator, custodian, administrator, trustee, liquidator or other similar official for it or any substantial part of its property; and such petition, application or proceeding continues undismissed, or unstayed and in effect, for a period of 60 days after the institution thereof; provided that if an order, decree or judgment is granted or entered (whether or not entered or subject to appeal) against the applicable Borrower thereunder in the interim, such grace period will cease to apply, and provided further that if such Borrower files an answer admitting the material allegations of a petition filed against it in any such proceeding, such grace period will cease to apply;

 

  (g)

any other event occurs which, under the Laws of any applicable jurisdiction, has an effect equivalent to any of the events referred to in either of Sections 7.1(e) or (f) and, if the event is equivalent to the event referred to in (f) (subject to the same provisos), the 60 day grace period will apply as set out in (f);

 

  (h)

any one or more judgments for the payment of borrowed money in an aggregate amount in excess of the Specified Threshold Amount is rendered against any Borrower and such Borrower has not (i) provided for the discharge of such judgment in accordance with its terms within 30 days from the date of entry thereof, or (ii) procured a stay of execution thereof within 30 days from the date of entry thereof and within such period, or such longer period during which execution of such judgment continues to be stayed, appealed such judgment and caused the execution thereof to be stayed during such appeal; provided that if enforcement and/or realization proceedings or similar process are law fully commenced in respect thereof in the interim, such grace period will cease to apply;

 

  (i)

any property of any Borrower having a fair market value in excess of the Specified Threshold Amount is seized (including by way of execution, attachment, garnishment, levy or distraint) or any lien thereon securing indebtedness is enforced against such property, or such property has become subject to any charging order or equitable execution of a Governmental Authority, or any writ of execution or distress warrant exists in respect of such property, or any sheriff or other Person becomes law fully entitled by operation of law or otherwise to seize or distrain upon such property, and in any case such seizure, enforcement, execution, attachment, garnishment, distraint, charging order or equitable execution or other seizure or right, continues in effect and is not released or discharged for more than 30 days or such longer period during which entitlement to the use of such property continues with the affected Borrower and the affected Borrower is contesting the same in good faith and by appropriate proceedings, provided that if the property is rem oved form the use of the affected Borrow er or is sold in the interim, such grace period shall cease to apply;

 

  (j)

any Borrower shall fail to pay any principal or premium or interest in respect of any indebtedness for borrowed money in an aggregate amount exceeding the Specified Threshold Amount when the same becomes due and payable (whether at scheduled maturity, required prepayment, acceleration, dem and or otherwise), and such failure shall continue after the applicable grace period, if any, specified in the agreement or instrument relating to such indebtedness for borrowed money; or

 

  (k)

this Agreement, at any time for any reason, terminates or ceases to be in full force and effect and a legally valid, binding and enforceable obligation of the Borrowers is declared to be void or voidable or is repudiated, or the validity, binding effect, legality or enforceability hereof or thereof

 

A-H-24


Table of Contents
 

is at any time contested by any Borrower, or any Borrower denies that it has any or any further liability or obligation hereunder or thereunder, or any action or proceeding is commenced to enjoin or restrain the performance or observance by the Borrowers of any material terms hereof or thereof or to question the validity or enforceability hereof or thereof,

then, and in every such event (other than an event with respect to a Borrower described in clause (e), (f) or (g) above), and at any time thereafter during the continuance of such event or any other such event, the Lender may, by notice to the Borrowers, take either or both of the following actions, at the same or different times: (i) terminate the availability of the Credit Facility, and thereupon the Credit Facility will terminate immediately, and (ii) declare all Loans and Obligations then outstanding to be due and payable in whole (or in part, in which case any principal not so declared to be due and payable may thereafter be declared to be due and payable), and thereupon the principal of all Loans so declared to be due and payable, together with accrued interest thereon and all fees and other Obligations of the Borrowers accrued hereunder, will become due and payable immediately, without presentment, demand, protest or other notice of any kind except as set forth earlier in this paragraph, all of which are hereby waived by the Borrowers.

 

7.2

Legal Proceedings

If any Event of Default occurs, the Lender may, in its discretion, exercise any right or recourse and/or proceed by any action, suit, remedy or proceeding against the Borrowers authorized or permitted by law for the recovery of all the indebtedness and liabilities of the Borrowers to the Lender and proceed to exercise any and all rights and remedies hereunder, and no such remedy for the enforcement of the rights of the Lender will be exclusive of or dependent on any other remedy but any one or more of such remedies may from time to time be exercised independently or in combination.

 

7.3

Non-Merger

The taking of a judgment or judgments or any other action or dealing whatsoever by the Lender in respect of this Agreement will not operate as a merger of any indebtedness of any Borrower to the Lender or in any way suspend payment or affect or prejudice the rights, remedies and powers, legal or equitable, which the Lender may have in connection with such liabilities and the surrender, cancellation or any other dealings with any security for such liabilities will not release or affect the liability of any Borrower hereunder.

ARTICLE 8

SUBORDINATION AND DEPOSITS

 

8.1

Subordination

The Lender hereby agrees as follows:

 

  (a)

the payment of the Obligations is subordinated and, subject to the right of payment to the extent and in the manner set forth in paragraph (b) below, postponed to the repayment in full of all other indebtedness of the Borrowers (or any of them ) and all liabilities and obligations of the Borrowers (or any of them ) to any holder of such indebtedness of any kind, now or hereafter existing, direct or indirect, absolute or contingent, joint or several, whether as principal or surety and whether under a credit agreement, promissory note, guarantee or otherwise (collectively, the “Senior Debt), as such Senior Debt may be modified renewed, extended, increased or modified in any way from time to time and including all principal, interest, fees, expenses and other amounts owing from time to time in respect of such Senior Debt;

 

  (b)

the Lender may not receive any payment in respect of any Obligations unless, at the time of such payment, all amounts then due and owing under or in respect of the Senior Debt have been paid in

 

A-H-25


Table of Contents
 

full and no default exists in respect of the Senior Debt or any document evidencing, securing or relating to the Senior Debt;

 

  (c)

the Lender shall not accept any mortgage, pledge, hypothec or other charge, lien or encumbrance on any property, asset or undertaking of any Borrower in respect of the Obligations;

 

  (d)

the Lender shall not initiate or prosecute any claim, action or other proceeding challenging the enforceability of any Senior Debt or object to any borrowing under any Senior Debt;

 

  (e)

the Lender agrees, at the request of any holder of Senior Debt, to execute and deliver to such holder a confirmation of the subordination provided for herein in the form attached as Exhibit C, but without prejudice to the rights of any holder of Senior Debt that does not request or receive such a confirmation; and

 

  (f)

the Borrowers are not restricted from incurring indebtedness or charging their property and undertaking to secure any indebtedness or other obligations.

 

8.2

Deposits

Until the Maturity Date, the Lender or its nominee may from time to time request to place amounts on deposit with a Borrower or its nominee. If a Borrower or its nominee agrees to accept such a deposit, then the parties agree that the terms set out in Exhibit B will govern such deposit and the parties to such arrangement will execute a form of Deposit Record substantially in the form of Exhibit B.

ARTICLE 9

MISCELLANEOUS

 

9.1

Notices

Except in the case of notices and other communications expressly permitted to be given by telephone, all notices and other communications provided for herein will be in writing and will be delivered by hand or overnight courier service, mailed by certified or registered mail or sent by facsimile in each case to the addressee, as follows:

 

9.1.1

if to the Borrower:

Brookfield BRP Holdings (Canada) Inc.

73 Front Street, 5th Floor

Hamilton, Bermuda HM12

Attention: ∎

Facsimile: ∎

E-mail:

 

9.1.2

if to the Lender:

BEP Subco Inc.

181 Bay Street, Suite 300

Toronto, Ontario, M5J 2T3

Attention: ∎

E-mail:

Any party hereto may change its address or facsimile number for notices and other communications hereunder by notice to the other parties hereto. All notices and other communications given to any party hereto in accordance with the provisions of this Agreement will be deemed to have been given on the date of receipt.

 

A-H-26


Table of Contents
9.2

Waivers

No failure or delay by the Lender in exercising any right or power hereunder will operate as a waiver thereof, nor will any single or partial exercise of any such right or power, or any abandonment or discontinuance of steps to enforce such a right or power, preclude any other or further exercise thereof or the exercise of any other right or power. The rights and remedies of the Lender hereunder are cumulative and are not exclusive of any rights or remedies that it would otherwise have. Any waiver of any provision of this Agreement or consent to any departure by the Borrowers therefrom will be effective only in the specific instance and for the purpose for which given. Without limiting the generality of the foregoing, the making of any Loan will not be construed as a waiver of any Default, regardless of whether the Lender may have had notice or knowledge of such Default at the time.

 

9.3

Expenses; Indemnity

 

9.3.1

The Borrowers will pay all reasonable out-of-pocket expenses incurred by the Lender, including the reasonable fees, charges and disbursements of external counsel for the Lender in connection with the negotiation and preparation of this Agreement (whether or not the transactions contemplated hereby or thereby will be consummated), the management and administration of Loans and this Agreement (whether or not any Borrowings are made hereunder), any amendments, modifications or waivers of the provisions of this Agreement, and the collection, enforcement or protection of the Lender’s rights in connection with this Agreement, including all such out-of-pocket expenses incurred during any workout, restructuring or negotiations in respect of the Credit Facility and the Loans.

 

9.3.2

Each Borrower will indemnify the Lender, its directors, officers and employees (each such Person including the directors, officers and employees herein referred to as an “Indemnitee”) against, and hold each Indemnitee harmless from, any and all losses, claims, cost recovery actions, damages, expenses and liabilities of whatsoever nature or kind asserted by third parties, and all reasonable out-of-pocket expenses to which any Indemnitee may become subject arising out of or in connection with (a) the execution or delivery by the Lender of this Agreement or any agreement or instrument contemplated hereby, the performance by the Lender of its obligations hereunder and the consummation of the transactions contemplated hereunder, (b) any Loan or any actual or proposed use of the proceeds therefrom, (c) any actual or prospective claim, litigation, investigation or proceeding relating to any of the foregoing, whether based on contract, tort or any other theory and regardless of whether any Indemnitee is a party thereto, (d) any other aspect of this Agreement, and (e) the enforcement of any Indemnitee’s rights hereunder and any related investigation, defence, preparation of defence, litigation and enquiries; provided that such indemnity will not, as to any Indemnitee, be available to the extent that such losses, claims, damages, liabilities or related expenses are determined by a court of competent jurisdiction by final and non-appealable judgment to have resulted from the gross negligence, wilful misconduct or wilful material breach of this Agreement by such Indemnitee.

 

9.4

Currency Indemnity

If, for the purposes of obtaining judgment in any court in any jurisdiction with respect to this Agreement or any other Financing Document, it becomes necessary to convert into the currency of such jurisdiction (the “Judgment Currency”) any amount due under this Agreement or under any other Financing Document in any currency other than the Judgment Currency (the “Currency Due”), then conversion shall be made at the rate of exchange prevailing on the Business Day before the day on which judgment is given. For this purpose “rate of exchange” means the rate at which the Lender is able, on the relevant date, to purchase the Currency Due with the Judgment Currency in accordance with its normal practice. In the event that there is a change in the rate of exchange prevailing between the Business Day before the day on which the judgment is given and the date of receipt by the Lender of the amount due, the Borrowers will, on the date of receipt by the Lender, pay such additional amounts, if any, or be entitled to receive reimbursement of such amount, if any, as may be necessary to ensure that the amount received by the Lender on such date is the amount in the Judgment Currency which when converted at the rate of exchange prevailing on the date of receipt by the Lender is the amount then due under this Agreement or such other Financing Document in the Currency Due. If the amount of the Currency Due

 

A-H-27


Table of Contents

which the Lender is so able to purchase is less than the amount of the Currency Due originally due to it, the Borrowers shall indemnify and save the Lender harmless from and against all loss or damage arising as a result of such deficiency. This indemnity shall constitute an obligation separate and independent from the other obligations contained in this Agreement and the other Financing Documents, shall give rise to a separate and independent cause of action, shall apply irrespective of any indulgence granted by the Lender from time to time and shall continue in full force and effect notwithstanding any judgment or order for a liquidated sum in respect of an amount due under this Agreement or any other Financing Document or under any judgment or order.

 

9.5

Successors and Assigns and Additions of Lenders

 

9.5.1

The provisions of this Agreement will be binding upon and inure to the benefit of the parties hereto and their respective successors and assigns permitted hereby, except that no Borrower may, without the prior written consent of the Lender, assign or otherwise transfer any of its rights or obligations hereunder to any Person other than a Successor pursuant to a transaction that is completed in compliance with Section 6.1.

 

9.5.2

The Lender may assign to one or more assignees all or any portion of its rights and obligations under this Agreement at any time upon giving the Borrowers written notice thereof.

 

9.5.3

Any Lender may at any time and from time to time add any Person as a Lender hereunder by delivering written notice of such designation to the Borrowers. From and after the delivery of any such written notice by any Lender, each Person that is so designated as a Lender hereunder will be entitled to all rights and benefits of this Agreement and be jointly and severally liable with each other Lender hereunder for the obligations of the Lenders hereunder. The Lenders may designate and appoint one or more of the Lenders or any other Person as their agents under this Agreement for the purposes of receiving all notices and requests to be issued, giving all consents and approvals and receiving all payments to be made to the Lenders hereunder and the Borrowers will be entitled to rely on any such designation and appointment and will be deemed to have discharged their obligations hereunder if such notices and requests are delivered, consents and approvals are obtained and payments are made in accordance with such designations and appointments.

 

9.6

Amendments

The Lender acknowledges that the Borrower will be entitled to borrow money under the Credit Facility for the purposes of making distributions to its indirect parent company, Brookfield Renewable Corporation (“BEPC”). Any amendment, modification or waiver to this Agreement that would reasonably be expected to adversely impact the Borrower’s ability to so use the Credit Facility and as a result, the economic equivalence of a class A exchangeable voting share (“Class A Share”) of BEPC with a limited partnership unit of Brookfield Renewable Partners L.P., shall only be consented to by the Borrower if such amendment, modification or waiver has been approved (i) by the affirmative consent or vote, as applicable, of holders of a majority of the outstanding Class A Shares not held by Brookfield Asset Management Inc., Brookfield Renewable Partners L.P. or their controlled affiliates, voting as a class, at a duly called annual or special meeting of BEPC, or (ii) in the event that there is more than one independent director of BEPC (within the meaning of sections 1.4 and 1.5 of National Instrument 52-110 – Audit Committees of the Canadian Securities Administrators, as such provisions may be amended from time to time and, if applicable, the listing standards of the securities exchange(s) on which the Class A Shares may then be listed) who does not also serve on the board of the general partner of Brookfield Renewable Partners L.P. (each a “non-overlapping director”), the approval of a majority of such non-overlapping directors.

 

9.7

Survival

All covenants, agreements, representations and warranties made by the Borrowers herein will be considered to have been relied upon by the Lender and will survive the execution and delivery of this Agreement and the making of any Loans, and all such covenants and agreements will continue in full force and effect as long as the

 

A-H-28


Table of Contents

principal of or any accrued interest on any Loan or any fee or any other amount payable under this Agreement is outstanding and unpaid and so long as the Credit Facility has not expired or been terminated other than these amounts claimed or capable of being claimed under sections of this Agreement which by the terms of this Agreement, survive termination of this Agreement. Sections 2.9, 9.3 and 9.6 will survive and remain in full force and effect, regardless of the repayment of the Obligations or the expiration or termination of the Credit Facility or this Agreement or any provision hereof.

 

9.8

Counterparts; Integration; Effectiveness

This Agreement may be executed in counterparts (and by different parties hereto on different counterparts), each of which will constitute an original, but all of which when taken together will constitute a single contract. This Agreement and any separate letter agreements with respect to fees payable to the Lender, constitute the entire contract among the parties relating to the subject matter hereof and supersede any and all previous agreements and understandings, oral or written, relating to the subject matter hereof. This Agreement will become effective when it will have been executed by the Lender and when the Lender will have received the counterpart hereof which, when taken together, bears the Borrowers’ signatures, and thereafter will be binding upon and inure to the benefit of the parties hereto and their respective successors and assigns. Delivery of an executed original counterpart of a signature page of this Agreement by facsimile will be as effective as delivery of a manually executed original counterpart of this Agreement.

 

9.9

Severability

Any provision of this Agreement held to be invalid, illegal or unenforceable in any jurisdiction will, as to such jurisdiction, be ineffective to the extent of such invalidity, illegality or unenforceability without affecting the validity, legality and enforceability of the remaining provisions hereof, and the invalidity of a particular provision in a particular jurisdiction will not invalidate such provision in any other jurisdiction.

 

9.10

Right of Set Off

If an Event of Default will have occurred and be continuing, the Lender is hereby authorized at any time and from time to time, to the fullest extent permitted by Law, to set off and apply any and all deposits (general or special, time or demand, provisional or final) at any time held and other obligations at any time owing by the Lender to or for the credit or the account of any Borrower against any of and all of the obligations of the Borrowers under this Agreement held by the Lender, irrespective of whether or not the Lender will have made any demand under this Agreement and although such obligations may be unmatured. The rights of the Lender under this section are in addition to other rights and remedies (including other rights of set off) which the Lender may have.

 

9.11

Governing Law; Jurisdiction

This Agreement will be construed in accordance with and governed by the Laws of the Province of Ontario. Each of the Borrowers hereby irrevocably and unconditionally submits, for itself and its property, to the non-exclusive jurisdiction of the Courts of the Province of Ontario.

 

9.12

Waiver of Jury Trial

Each party hereto waives, to the fullest extent permitted by Applicable Law, any right it may have to trial by jury in any legal proceeding directly or indirectly arising out of or relating to this Agreement.

 

9.13

Headings

Article and Section headings and the Table of Contents used herein are for convenience of reference only, are not part of this Agreement and will not affect the construction of, or be taken into consideration in interpreting, this Agreement.

 

A-H-29


Table of Contents
9.14

Limited Recourse

Recourse under this Agreement against each Borrower will be limited to the property and assets of such Borrower, and this Agreement will not be personally binding upon, and resort will not be had to, nor will recourse or satisfaction be sought from the private property of, any of the limited partners, unitholders or securityholders of such Borrower (unless such Person is also a Borrower hereunder).

IN WITNESS WHEREOF, the parties hereto have caused this Agreement to be duly executed by their respective authorized officers as of the day and year first above written.

 

BROOKFIELD BRP HOLDINGS (CANADA) INC.

Per:

   
 

Name:

 

Title:

 

BER SUBCO lNC.
Per:    
 

Name:

 

Title:

 

A-H-30


Table of Contents

EXHIBIT A

FORM OF BORROWING REQUEST

Date: ∎

The undersigned, ● (a “Borrower”), refers to the Credit Agreement dated as of ∎, 2020, between Brookfield BRP Holdings (Canada) Inc., as Borrower, and BEP Subco Inc., as Lender (the Credit Agreement”). Capitalized terms used herein and not otherwise defined herein will have the meanings assigned to such terms in the Credit Agreement.

The Borrowers hereby gives you notice pursuant to Sections 2.3 of the Credit Agreement that it requests a Borrowing under the Credit Agreement as follows:

 

(A)

Amount and Interest Period: a ∎ Loan in the amount of $∎ and with an Interest Period of ∎ months.

 

(B)

Date of Borrowing: ∎

 

(C)

Account of the Borrower to which the funds are to be disbursed: ∎

 

(D)

The undersigned confirms having read the provisions of the Credit Agreement which are relevant to the furnishing of this Borrowing Request. The undersigned confirms that the Borrowers have complied with all conditions precedent for the requested Borrowing.

The Borrower hereby certifies that the representations and warranties of the Borrowers set forth in the Credit Agreement are true and correct on and as of the date hereof as if made as of the date hereof, and that no Default or Event of Default exists.

 

Per:    
 

Name:

 

Title:

 

A-H-31


Table of Contents

EXHIBIT B

FORM OF DEPOSIT RECORD

 

∎, 201∎    Toronto

FOR VALUE RECEIVED, ∎ (“Depositee”), having its principal office at ∎, promises to pay on demand to the order of ∎ (“Depositor”), having its principal office at ∎, the Principal Amounts (as defined below) as the Depositor may from time to time advance to the Depositee, together with interest from the date hereof at the Applicable Interest Rate (as defined below), calculated and compounded monthly, both before and after maturity, default and judgment and until actual payment, with interest on overdue interest at the same rate.

WHEREAS, the Depositor may make deposits with the Depositee from time to time (each a “Deposit”);

NOW, THEREFORE, in consideration of the foregoing and for other good and valuable consideration, the receipt and sufficiency of which are hereby acknowledged, the parties hereto hereby agree as follows:

WHEN USED HEREIN, the following capitalized terms will have the following meanings:

Applicable Interest Rate” will mean a rate of [one month LIBOR [+ ∎%] per annum/∎% per annum], noting that such rate may be revised so as to reflect market terms prior to any deposit being made, based on the deposit rates of at least two commercial banks.

Business Day” means any day except a Saturday, Sunday or other day on which commercial banks in New York City or Toronto, Canada are authorized or required by law to close.

Deposit Date” will be the date of each advance under this Note.

Default Rate” will be the Applicable Interest Rate plus five percent (5%) per annum.

Deposits” mean, collectively, all Deposits advanced by the Depositor to the Depositee from time to time.

Events of Default” means the occurrence of any of the following, each of which will constitute an Event of Default under this Note:

i.    Failure to make any payment of interest or principal on this Note when due, or failure to pay the principal balance of this Note on demand; or

ii.    Failure to pay any other amount payable pursuant to this Note when due and payable in accordance with the provisions hereof, with such failure continuing for ten (10) Business Days after Depositor delivers written notice thereof to Depositee; or

iii.    Any default in the performance of the obligations pursuant to Section 3; or

iv.    Any insolvency or bankruptcy of the Depositee.

“Governmental Authority” will mean any nation or government, any federal, state, provincial, local or other political subdivision thereof and any entity exercising executive, legislative, judicial, regulatory or administrative functions of or pertaining to government.

Material Adverse Effect” will mean any event or condition that has a material adverse effect on the ability of Depositee to repay the principal and interest of the Obligations as they become due.

Note” means this deposit record and “Notes” means collectively, all such deposit records evidencing Deposits advanced by the Depositor to the Depositee from time to time.

 

A-H-32


Table of Contents

Obligations” will mean all obligations, liabilities and indebtedness of every nature of Depositee from time to time owing to Depositor under or in connection with this Note and the Deposits (including all Principal Amounts and all interest accrued thereon).

Payment Dates” will be ∎ and ∎ in each calendar year, commencing on ∎.

Person” will mean an individual, a corporation, a partnership, an association, a trust, a limited liability company or any other entity or organization, including a government or political subdivision or an agency or instrumentality thereof.

Principal Amount” will mean, with respect to any Deposit, the principal amount of such Deposit.

Requirements of Law” will mean, as to any Person, the charter and by-laws or other organizational or governing documents of such Person, and any law, rule or regulation, or determination of an arbitrator or a court or other Governmental Authority, in each case applicable to or binding upon such Person or any of its property or to which such Person or any of its property is subject.

1.    The Obligations will be due and payable in lawful money of Canada as follows:

a.    On each Payment Date until this Note is paid in full on demand, Depositee will pay to Depositor all interest then accrued on each Principal Amount at the Applicable Interest Rate. Depositee may request, and Depositor may, in its sole discretion, agree that any interest payable by Depositee under this Note will continue to accrue until such date as Depositor may agree to.

b.    On demand, but in any event, no later than ∎, Depositee will pay to Depositor the Obligations then outstanding.

c.    Amounts due on this Note will be payable, without any counterclaim, setoff or deduction whatsoever except for any withholding taxes that the Depositee is required to withhold at law, at the office of Depositor or its agent or designee at the address set forth in the first paragraph of this Note or at such other place as Depositor or its agent or designee may from time to time designate in writing.

d.    The Depositee acknowledges that the actual recording of amounts advanced and amounts paid on the attached grid schedule shall, in the absence of manifest error, be prima facie evidence of the same; provided that the failure of the Depositor to record the same on the grid schedule shall not affect the obligation of the undersigned to pay or repay the amounts advanced by the Depositor, together with interest thereon at the Applicable Interest Rate.

2.    In order to induce Depositor to make the Deposits, Depositee makes the following representations and warranties as of each Deposit Date. Such representations and warranties, will survive the effectiveness of this Note, the execution and delivery hereof and the making of the Deposits.

a.    Depositee is (i) duly formed, validly existing and in good standing under the laws of the jurisdiction of its formation, (ii) is duly authorized and qualified to do business and is in good standing under the laws of each jurisdiction except where the failure to be so qualified and in good standing would not result in a Material Adverse Effect, and (iii) has all powers and all material governmental licenses, authorizations, consents and approvals required to carry on its business as now conducted or as it is presently proposed to be conducted except where the failure to have the same would not result in a Material Adverse Effect.

b.    Depositee has the power and authority to execute, deliver and carry out the terms and provisions of this Note and has taken all necessary action to authorize the execution and delivery on behalf of Depositee and the performance by Depositee hereof. Depositee has duly executed and delivered this Note and this Note constitutes the legal, valid and binding obligation of Depositee, enforceable in accordance with its terms.

 

A-H-33


Table of Contents

c.    Neither the execution, delivery or performance by the Depositee of this Note, nor compliance by the Depositee with the terms and provisions hereof, nor the consummation of the transactions contemplated hereby, (i) will contravene any applicable provision of any material law, statute, rule, regulation, order, writ, injunction or decree of any court or governmental instrumentality that is binding on the Depositee or its property, or (ii) will conflict, in any material respect, with or result in any breach of, any of the terms, covenants, conditions or provisions of, or constitute a material default under, or result in the creation or imposition of (or the obligation to create or impose) any agreement to which the Depositee is a party or by which it or any of its assets is bound.

3.    Depositee covenants and agrees that so long as the Deposits are outstanding and until payment in full of all of the Obligations, unless Depositor will otherwise give prior written consent:

a.    Depositee will at all times maintain its existence and preserve and keep in full force and effect its rights and franchises material to its businesses, except where the loss or termination of such rights and franchises would not have a Material Adverse Effect;

b.    Depositee will remain qualified to do business and maintain its good standing in each jurisdiction in which the nature of its business and the ownership of its property requires it to be so qualified and in good standing, except where noncompliance would not have a Material Adverse Effect; and

c.    Depositee will com ply with all Requirements of Law, except where noncompliance would not have a Material Adverse Effect.

4.    Depositee may prepay the Principal Amount of any Deposit in full or in part at any time [together with all interest accrued on such prepaid amount].

5.    If the Depositee defaults in the payment of any payment that is due on any Payment Date (or such later date as the Depositor has agreed pursuant to section 1(a) that such installment is due), then the Depositee will pay to Depositor a late payment charge in an amount equal to five percent (5% ) of the amount of the installment not paid as aforesaid. Said late charge payments, if payable, will be payable without notice or demand by the Depositor, and are independent of and have no effect upon the rights of the Depositor under paragraph 1 above.

6.    This Note will be governed by and construed in accordance with the laws of the Province of Ontario.

7.    The Depositee will execute and acknowledge (or cause to be executed and acknowledged) and deliver to the Depositor all documents, and take all actions, reasonably required by the Depositor from time to time to confirm the rights created or now or hereafter intended to be created under this Note, to protect and further the validity and enforceability of this Note, or otherwise carry out the purposes of the Note and the transactions contemplated hereunder; provided, however, that no such further actions, assurances and confirmations will increase the Depositee’s obligations under this Note.

8.    No modification, amendment, extension, discharge, termination or waiver (a “Modification”) of any provision of this Note, nor consent to any departure by the Depositee therefrom, will in any event be effective unless the same will be in a writing signed by the Depositor, and then such waiver or consent will be effective only in the specific instance, and for the purpose, for which given. Except as otherwise expressly agreed to by the Depositor in writing, no Modification will entitle the Depositee to any other or future Modification, whether in the same, similar or other circumstances. The Depositor does not hereby agree to, nor does the Depositor hereby commit itself to, enter into any Modification.

 

A-H-34


Table of Contents

IN WITNESS WHEREOF, Depositee has caused this Note to be executed and delivered as of the day and year first above written.

 

By:    
 

Name:

 

Title:

 

A-H-35


Table of Contents

Currency: Canadian Dollars

 

DATE

  

LOAN NUMBER

  

ADVANCES

  

PRINCIPAL
PAYMENTS

  

UNPAID
BALANCE

  

NOTATION
MADE BY

              
              
              
              
              
              
              
              
              
              
              
              
              
              

 

A-H-36


Table of Contents

EXHIBIT C

FORM OF CONFIRMATION OF SUBORDINATION

 

TO:

 and its successors and assigns (the “Senior Lender”)

 

RE:

Credit agreement dated as of  between  (the “Borrower”) and the Senior Lender, as amended, modified or supplemented from time to time (the “Senior Credit Agreement”)

AND RE: Credit Agreement dated , 2020 between , as borrowers, and , as lenders (the “Subordinate Lenders”), as amended, modified or supplemented from time to time (the “Subordinate Credit Agreement”)

Pursuant to section 8.1 of the Subordinate Credit Agreement, the undersigned confirms in favour of the Senior Lender that (i) all indebtedness, liabilities and obligations of the Borrower owing from time to time under or pursuant to the Senior Credit Agreement constitutes “Senior Debt” for all purposes of the Subordinate Credit Agreement, and (ii) the Senior Lender is entitled to all the rights and benefits of section 8.1 of the Subordinate Credit Agreement in respect of the Senior Debt owing to it from time to time.

All terms that are capitalized but not defined herein have the meanings attributed to such terms in the Subordinate Credit Agreement.

This confirmation is binding upon the undersigned and its successors and assigns, and enures to the benefit of the Senior Lender and its respective successors and assigns.

DATED this      day of ∎.

[Signature Page Follows]

 

A-H-37


Table of Contents
Per:    
 

Name:

 

Title:

Per:  

 

 

Name:

 

Title:

 
Per:  

 

 

Name:

 

Title:

Per:  

 

 

Name:

 

Title:

 

A-H-38


Table of Contents

Exhibit H

FORM OF SUBORDINATE CREDIT AGREEMENT

between

BEP SUBCO INC.

as Borrower

and

BROOKFIELD BRP HOLDINGS (CANADA) INC.

as Lender

Effective as of , 2020

 

A-H-39


Table of Contents

TABLE OF CONTENTS

 

              Page  

ARTICLE 1 DEFINITIONS

     A-H-42  

1.1

     Defined Terms      A-H-42  

1.2

     Terms Generally      A-H-47  

1.3

     Accounting Terms; GAAP      A-H-48  

1.4

     Time      A-H-48  

1.5

     Borrowers Jointly and Severally Liable      A-H-48  

1.6

     Borrowers Bound by Delivered Certificates and Notices      A-H-48  

1.7

     Currency Equivalents      A-H-48  

1.8

     Amount of Credit      A-H-49  

1.9

     Divisions      A-H-49  

1.10

     Schedules      A-H-49  

ARTICLE 2 THE CREDIT FACILITY

     A-H-49  

2.1

     Establishment of Credit Facility      A-H-49  

2.2

     Loans and Borrowings      A-H-49  

2.3

     Requests for Borrowings      A-H-49  

2.4

     Interest      A-H-50  

2.5

     Evidence of Debt      A-H-52  

2.6

     Termination and Reduction by Lender of Credit Commitment      A-H-52  

2.7

     Mandatory Repayments of Excess Drawn Amounts      A-H-52  

2.8

     Voluntary Prepayments and Cancellation      A-H-52  

2.9

     Breakage Costs      A-H-53  

2.10

     Alternate Rate of Interest      A-H-53  

2.11

     Increased Costs; Illegality      A-H-53  

2.12

     Payments Generally      A-H-54  

2.13

     Addition of Borrowers      A-H-54  

2.14

     Withholding Tax      A-H-54  

ARTICLE 3 REPRESENTATIONS AND WARRANTIES

     A-H-55  

3.1

     Organization; Powers      A-H-55  

3.2

     Authorization; Enforceability      A-H-55  

3.3

     Governmental Approvals; No Conflicts      A-H-55  

3.4

     Financial Information      A-H-55  

3.5

     Litigation      A-H-56  

3.6

     Compliance with Laws and Agreements      A-H-56  

3.7

     Taxes      A-H-56  

3.8

     Pension Plans      A-H-56  

3.9

     No Order or Judgments      A-H-56  

3.10

     Insurance      A-H-56  

3.11

     Solvency      A-H-57  

3.12

     Environmental Matters      A-H-57  

3.13

     Money Laundering Laws      A-H-57  

3.14

     Office of Foreign Assets Control      A-H-57  

3.15

     Survival of Representations and Warranties      A-H-57  

3.16

     Deemed Repetition      A-H-57  

 

A-H-40


Table of Contents
              Page  

ARTICLE 4 CONDITIONS PRECEDENT TO LOANS

     A-H-57  

4.1

     Effective Date      A-H-57  

4.2

     Each Borrowing      A-H-58  

ARTICLE 5 AFFIRMATIVE COVENANTS

     A-H-58  

5.1

     Financial Statements and Other Information      A-H-58  

5.2

     Existence; Conduct of Business      A-H-58  

5.3

     Timely Payment      A-H-58  

5.4

     Books and Records      A-H-58  

5.5

     Compliance with Laws      A-H-59  

5.6

     Insurance      A-H-59  

5.7

     Operation of Business      A-H-59  

5.8

     Maintenance of Assets      A-H-59  

5.9

     Payment of Taxes      A-H-59  

5.10

     Use of Proceeds      A-H-59  

ARTICLE 6 NEGATIVE COVENANTS

     A-H-60  

6.1

     Fundamental Changes      A-H-60  

ARTICLE 7 EVENTS OF DEFAULT

     A-H-60  

7.1

     Events of Default      A-H-60  

7.2

     Legal Proceedings      A-H-63  

7.3

     Non-Merger      A-H-63  

ARTICLE 8 SUBORDINATION AND DEPOSITS

     A-H-63  

8.1

     Subordination      A-H-63  

8.2

     Deposits      A-H-64  

ARTICLE 9 MISCELLANEOUS

     A-H-64  

9.1

     Notices      A-H-64  

9.2

     Waivers      A-H-65  

9.3

     Expenses; Indemnity      A-H-65  

9.4

     Currency Indemnity      A-H-65  

9.5

     Successors and Assigns and Additions of Lenders      A-H-66  

9.6

     Amendments      A-H-66  

9.7

     Survival      A-H-67  

9.8

     Counterparts; Integration; Effectiveness      A-H-67  

9.9

     Severability      A-H-67  

9.10

     Right of Set Off      A-H-67  

9.11

     Governing Law; Jurisdiction      A-H-67  

9.12

     Waiver of Jury Trial      A-H-68  

9.13

     Headings      A-H-68  

9.14

     Limited Recourse      A-H-68  

Exhibit A FORM OF BORROWING REQUEST

     A-H-69  

Exhibit B FORM OF DEPOSIT RECORD

     A-H-70  

Exhibit C FORM OF CONFIRMATION OF SUBORDINATION

     A-H-75  

 

A-H-41


Table of Contents

CREDIT AGREEMENT

THIS CREDIT AGREEMENT is effective as of ∎, 2020 and is entered into between BEP Subco Inc., as the initial Borrower, such Persons as become Borrowers hereunder from time to time, and Brookfield BRP Holdings (Canada) Inc., as the Lender(s).

The parties hereto agree as follows:

ARTICLE 1

DEFINITIONS

 

1.1

Defined Terms

As used in this Agreement, the following terms have the meanings specified below:

Agreement” means this agreement and all schedules attached hereto, as amended, restated or supplemented from time to time.

Applicable Law” means, in respect of any Person, property, transaction, event or other matter, as applicable, all Laws relating or applicable to such Person, property, transaction, event or matter.

Applicable Margin” means, with respect to any Loan, the applicable rate per annum, expressed as a percentage, set forth in the relevant column and row of the table below as adjusted pursuant to Section 2.4.1:

 

Type of Loan

   Applicable Margin  

Canadian Prime Rate Loan

   %  

U.S. Base Rate Loan

   %  

CDOR Loan

   %  

LIBOR Loan

   %  

Authorization” means, with respect to any Person, any authorization, order, permit, approval, grant, licence, consent, franchise, privilege, certificate, judgment, writ, injunction, award, determination, direction, decree, by-law, rule or regulation of any Governmental Authority having jurisdiction over such Person and legally binding on such Person.

Available Amount” means the amount of the Credit Facility as set out in Section 2.1 as reduced from time to time in accordance with the provisions of this Agreement.

Borrowers” means, collectively, BEP Subco Inc. and each Person that agrees to be bound hereunder as a Borrower hereunder pursuant to Section 2.13.

Borrowing” means any availment of the Credit Facility and includes a rollover or conversion of any outstanding Loan.

Borrowing Request” means a request by any Borrower for a Borrowing pursuant to Section 2.3.

Business Day” means any day that is not a Saturday, Sunday or other day on which commercial banks in Toronto, Ontario or New York, New York are authorized or required by Applicable Law to remain closed and, in the case of any LIBOR Loan, is also not a day on which commercial banks in London, England are authorized or required by Applicable Law to remain closed.

Canadian Dollars” and “Cdn$” refer to lawful money of Canada.

Canadian Prime Borrowing” means a Borrowing comprised of one or more Canadian Prime Rate Loans.

Canadian Prime Rate Loan” means a Loan denominated in Canadian Dollars which bears interest at a rate based upon the Canadian Prime Rate.

 

A-H-42


Table of Contents

Canadian Prime Rate” means, on any day, the annual rate of interest equal to the greater of (a) the annual rate of interest announced by the Canadian Reference Lender and in effect as its prime rate at its principal office in Toronto, Ontario on such day for determining interest rates on Canadian Dollar-denominated commercial loans in Canada, and (b) the annual rate of interest equal to the sum of the one-month CDOR in effect on such day plus 1.0% per annum.

Canadian Reference Lender” means such bank that is listed on Schedule I of the Bank Act (Canada) that is selected by the Lender by giving written notice of thereof to the Borrowers.

CDOR” means (a) with respect to a CDOR Loan, the rate per annum equal to the average per annum rate applicable to Canadian Dollar bankers’ acceptances having an identical or comparable term as the proposed CDOR Loan displayed and identified as such on the “Reuters Screen CDOR Page” (as defined in the International Swaps and Derivatives Association, Inc. 2000 definitions, as modified and amended from time to time), rounded to the nearest 1/100th of 1% (with .005% being rounded up), at approximately 10:00 a.m. (Toronto time) on the first day of the Interest Period for such CDOR Loan, with a term equivalent to the Interest Period of such CDOR Loan or if such Interest Period is not equal to a number of months, with a term equivalent to the number of months closest to such Interest Period, plus 0.10%; provided that if such rate does not appear on the Reuters Screen CDOR Page on such date as contemplated, then the CDOR on such date shall be calculated as the rate for the term referred to above applicable to Canadian Dollar bankers’ acceptances quoted by the Canadian Reference Lender as of 10:00 a.m. (Toronto time) on such date or, if such date is not a Business Day, then on the immediately preceding Business Day, plus 0.10%; provided further that the CDOR shall at no times be less than 0%. If no CDOR is available for a particular Interest Period but CDORs are available for maturities both longer and shorter than such Interest Period, then the CDOR for such Interest Period shall be the CDOR Interpolated Rate plus 0.10%.

CDOR Borrowing” means a Borrowing comprised of one or more CDOR Loans.

CDOR Interpolated Rate” means, in relation to any CDOR Loan and its Interest Period, a rate per annum determined by the Lender (which determination shall be conclusive and binding absent manifest error) to be equal to the rate that results from interpolating on a linear basis between (a) the applicable CDOR for the longest period for which a CDOR is available that is shorter than such Interest Period and (b) the applicable CDOR for the shortest period for which a CDOR is available that is longer than such Interest Period, in each case as of 11:00 a.m., Toronto time on the day two Business Days prior to the first day of such Interest Period; provided that the Interpolated Rate shall at no times be less than 0%.

CDOR Loan” means a Loan denominated in Canadian Dollars which bears interest at a rate based upon CDOR.

Change in Control” means the acquisition by any Person other than Brookfield Asset Management Inc. or its Affiliates (or any combination thereof) of Control of any Borrower.

Change in Law” means (a) the adoption of any new Law after the date of this Agreement, (b) any change in any existing Law or in the official interpretation or application thereof by any Governmental Authority after the date of this Agreement, or (c) compliance by the Lender or any of its lenders with any request, guideline or directive (whether or not having the force of law, but in the case of a request, guideline or directive not having the force of law, being a request, guideline or directive with which Persons customarily, and are expected by the relevant Governmental Authority to, comply and nevertheless considered to be binding on a Person or such Person’s property) of any Governmental Authority made or issued after the date of this Agreement.

Control” and similar expressions mean a relationship between two Persons wherein one of such Persons has the power, through the ownership of Equity Securities, by contract or otherwise, to directly or indirectly direct the management and policies of the other of such Persons, and includes, without limitation: (a) in the case of a corporation or a trust, the ownership, either directly or indirectly through one or more Persons, of Equity Securities of such corporation or trust carrying more than 50% of the votes that may be cast to elect the directors or trustees of such corporation or trust or the Control of the corporate trustee of such trust,

 

A-H-43


Table of Contents

either under all circumstances or under some circumstances that have occurred and are continuing, (other than Equity Securities held as collateral for a bona fide debt where the holder thereof is not entitled to exercise the voting rights attached thereto unless a default has occurred), provided that such votes, if exercised, are sufficient to elect a majority of the directors or trustees of such corporation or trust or corporate trustee; and (b) in the case of a general partnership or limited partnership, the power, through the ownership of Equity Securities, by contract or otherwise, to act as the managing partner appointed in respect of such general partnership or the general partner appointed in respect of such limited partnership, or to otherwise Control such managing partner or general partner, as applicable.

Credit Facility means the revolving credit facility established pursuant to Section 2.1.1.

Default” means any event or condition which constitutes an Event of Default or which, upon notice, lapse of time or both, would, unless cured or waived, become an Event of Default.

Distribution” means, with respect to any Person: (a) the retirement, redemption, retraction, purchase or other acquisition of any Equity Securities of such Person for cash or other property of such Person; (b) the declaration or payment of any dividend, return of capital or other distribution (in cash or other property of such Person) of, on or in respect of, any Equity Securities of such Person; or (c) any other payment or distribution (in cash or other property of such Person) of, on or in respect of any Equity Securities of such Person.

Dollar Amount” means at any time with respect to outstanding Loans under the Credit Facility, the aggregate of (a) the amount in Dollars of all Loans that are denominated in Dollars, and (b) the Dollar Equivalent at such time of all Loans that are denominated in Canadian Dollars.

Dollar Equivalent” means, at the date of determination, the amount of Dollars that the Lender could purchase, in accordance with its normal practice, with a specified amount of Canadian Dollars based on the Exchange Rate on such date.

Dollars” and “$” refer to lawful money of the United States unless otherwise indicated.

Effective Date means ∎, 2020.

Environmental Laws” means all applicable federal, provincial, local or foreign laws, rules, regulations, codes, ordinances, orders, decrees, judgements, injunctions, notices or binding agreements issued, promulgated or entered into by any Governmental Authority, having the force of law and relating to the environment, health and safety, or health protection, including the generation, use, handling, collection, treatment, storage, transportation, recovery, recycling, release, threatened release or disposal of any hazardous or regulated material.

Equity Securities” means, with respect to any Person, any and all shares, units, interests, participations, rights in, or other equivalents (however designated and whether voting and non-voting) of, such Person’s capital, whether outstanding on the date hereof or issued after the date hereof, including without limitation any interest in a partnership, limited partnership or other similar Person and any unit or beneficial interest in a trust, and any and all rights, warrants, options or other rights exchangeable for or convertible into any of the foregoing.

Event of Default” has the meaning specified in Section 7.1.

Exchange Rate” means, on any day, the rate at which Canadian Dollars may be exchanged into Dollars as set forth at approximately 11:00 a.m. New York City time on such date on the relevant Reuters screen for Canadian Dollars; provided that if such rate does not appear on any Reuters screen on any date, the Exchange Rate shall be determined by reference to such other publicly available service for displaying exchange rates as may be reasonably selected by the Lender.

FATCA means Sections 1471 through 1474 of the IRC, as of the date of this Agreement (or any am ended or successor version that is substantively com parable and not materially more onerous to com ply with) and any current or future regulations or official interpretations thereof.

 

A-H-44


Table of Contents

Federal Funds (Effective) Rate means, for any period, a fluctuating rate of interest per annum equal for each day during such period to (a) the weighted average of the rates on overnight federal funds transactions with members of the Federal Reserve System arranged by federal funds brokers, as published for such day (or, if such day is not a Business Day, for the next preceding Business Day) by the Federal Reserve Bank of New York, or (b) if such rate is not so published for any day which is a Business Day, the average of the quotations for such day on such transactions received by the Lender from three federal funds brokers of recognized standing selected by it.

GAAP means generally accepted accounting principles in Canada or the United States in effect from time to time which, for clarity, will include IFRS.

Governmental Authority means the Government of Canada or the United States, any other nation or any political subdivision thereof, whether provincial, state, territorial or local, and any agency, authority, instrumentality, regulatory body, court or other ether entity exercising executive, legislative, judicial, taxing, regulatory or administrative powers or functions of or pertaining to government.

Hostile Acquisition means a proposed acquisition by any Borrower or any Subsidiary in circumstances in which the Person subject to such acquisition will not have, as of the date of the acquisition notice in respect of such acquisition, evidenced its agreement or agreement in principle to such acquisition.

IFRS means the International Financial Reporting Standards as issued by the International Accounting Standards Board and as in effect from time to time.

Indemnitee has the meaning specified in Section 9.3.2.

Interest Payment Date means, (a) in the case of any Canadian Prime Rate Loan or U.S. Base Rate Loan, the first Business Day of each month, and (b) in the case of any CDOR Loan or LIBOR Loan, the last day of the Interest Period relating to such Loan, provided that if an Interest Period for any CDOR Loan or LIBOR Loan exceeds three months, then Interest Payment Date” shall also include each date which occurs at each three month interval during such Interest Period.

Interest Period means with respect to a CDOR Loan or LIBOR Loan, the period commencing on the date of such Borrowing and ending on the numerically corresponding day in the calendar month that is one, two, three or six months thereafter or such other periods thereafter as may from time to time be agreed to by the Borrower requesting such Loan and the Lender; provided that (a) if any Interest Period would end on a day other than a Business Day, such Interest Period shall be extended to the immediately succeeding Business Day unless such next succeeding Business Day would fall in the next calendar month, in which case such Interest Period shall end on the next preceding Business Day, (b) any Interest Period that commences on the last Business Day of a calendar month (or on a day for which there is no numerically corresponding day in the last calendar month of such Interest Period) shall end on the last Business Day of the last calendar month of such Interest Period, and (c) no Interest Period shall extend beyond the Maturity Date. For purposes hereof, the date of a Borrowing initially shall be the date on which such Borrowing is made and, in the case of a converted or continued Borrowing, thereafter shall be the effective date of the most recent conversion or continuation of such Borrowing.

IRC means the Internal Revenue Code of 1986, as am ended from time to time.

Laws means all applicable federal, state, provincial, municipal, foreign and international statutes, acts, codes, ordinances, decrees, treaties, rules, regulations, municipal by-laws, judicial or arbitral or administrative or ministerial or departmental or regulatory judgments, orders, decisions, rulings or awards or any provisions of the foregoing, and all policies, practices, directives and guidelines in each case of any Governmental Authority and having the force of law; and “Law means any one or more of the foregoing.

Lender means, collectively, Brookfield BRP Holdings (Canada) Inc. and each Person that becomes a Lender hereunder from time to time.

 

A-H-45


Table of Contents

LIBOR means with respect to any LIBOR Loan denominated in Dollars, for any Interest Period, the rate for Dollar borrowings appearing on the applicable Reuters screen (or, in each case, on any successor or substitute page of such service, or any successor to or substitute for such servicing, providing rate quotations com parable to those currently provided on such page of such service, as determined by the Lender from time to time) at approximately 11:00 a.m., London time, two Business Days prior to the commencement of such Interest Period, in each case as the rate for Dollar deposits with a maturity com parable to such Interest Period; provided that if such rate is not available at such time for any reason, then “LIBOR with respect to such LIBOR Loan for such Interest Period will be the rate at which Dollar deposits approximately equal to the amount of such LIBOR Loan and for a maturity com parable to such Interest Period are offered by the principal London office of a commercial bank selected by the Lender in immediately available funds in the London interbank market at approximately 11:00 a.m., London time, two Business Days prior to the commencement of such Interest Period; provided further that if any such rate is below zero, LIBOR shall be deemed to be zero and LIBOR shall be adjusted as applicable to reflect the Statutory Reserve Rate by multiplying the rate described above by the Statutory Reserve Rate.

LIBOR Borrowing means a Borrowing comprised of one or more LIBOR Loans.

LIBOR Loan means a loan denominated in Dollars which bears interest at a rate based upon LIBOR.

Loan means any LIBOR Loan, Canadian Prime Rate Loan, CDOR Loan or U.S. Base Rate Loan made by the Lender to a Borrower pursuant to this Agreement.

Material Adverse Effect means any event, development or circum stance which has had or would have (a) a material adverse effect on the business, assets, properties, operations or financial condition of the Borrowers and their Subsidiaries taken as a whole, or (b) a material adverse effect on the ability of the Borrowers (taken as a whole) to perform their obligations under this Agreement.

Maturity Date means the date that is ten (10) years from the Effective Date, unless the Agreement is terminated in accordance with Section 2.6, in which case the Maturity Date shall be the date the Agreement is so terminated.

Money Laundering Laws has the meaning specified in Section 3.13.

Obligations means all present and future debts, liabilities and obligations of the Borrowers to the Lender under this Agreement, whether absolute or contingent, due or to become due, existing on the Effective Date or thereafter arising, including without limitation with respect to all Loans, and all interest and fees owing hereunder (including those that accrue after the commencing by or against any Borrower of any insolvency or similar proceeding).

OFAC has the meaning specified in Section 3.14.

OFAC Lists has the meaning specified in Section 3.14.

Person includes any natural person, corporation, company, limited liability company, unlimited liability company, trust, joint venture, association, incorporated organization, partnership, limited partnership, Governmental Authority or other entity.

Responsible Officer means, in respect of any Person, any director or officer of such Person or the general or managing partner of such Person.

Senior Debt has the meaning given to that term in Section 8.1(a).

Specified Threshold Amount means, as at any date, the greater of (a) $125,000,000 and (b) an amount equal to 10% of the Borrowers, consolidated equity as at such date.

Statutory Reserve Rate means a fraction (expressed as a decimal), the numerator of which is the number one and the denominator of which is the number one minus the aggregate of the maximum reserve, liquid asset, fees or similar reserve requirements (including any marginal, special, emergency or supplemental

 

A-H-46


Table of Contents

reserves or other requirements) established by any central bank, monetary authority, the Federal Reserve Board, the Financial Services Authority, the European Central Bank or other Governmental Authority for any category of deposits or liabilities customarily used to fund loans in the applicable currency, expressed in the case of each such requirement as a decimal. Such reserve, liquid asset, fee or similar requirements shall, in the case of Dollar denominated Loans, include those imposed pursuant to Regulation D of the Federal Reserve Board. LIBOR Loans shall be deem ed to be subject to such reserve, liquid asset, fee or similar requirements without the benefit of or credit for proration, exemptions or offsets that may be available to lenders from time to time under any Applicable Law. The Statutory Reserve Rate shall be adjusted automatically on and as of the effective date of any such change in any reserve, liquid asset, fee or similar requirement.

subsidiary means, with respect to any Person (the “parent) at any date, any corporation, limited liability company, partnership, limited partnership, trust or other entity of which securities or other ownership interests representing more than 50% of the combined voting stock are owned, directly or indirectly, by such Person or by any one or more subsidiaries of such Person.

Subsidiaries means, collectively, the subsidiaries of the Borrowers, and “Subsidiary means any of them.

Taxes means all present and future taxes, charges, fees, levies, imposts, surtaxes, duties and other assessments, including all income, sales, use, goods and services, value added, capital, capital gains, alternative, net worth, transfer, profits, withholding, payroll, employer health, excise, real property and personal property taxes, and any other taxes, customs duties, fees, assessments, or similar charges of any nature, imposed by any Governmental Authority and whether disputed or not.

Type, when used in reference to any Loan or Borrowing, refers to whether such Loan or Borrowing is a U.S. Base Rate Loan, Canadian Prime Rate Loan, LIBOR Loan or CDOR Loan or a U.S. Base Rate Borrowing, Canadian Prime Borrowing, LIBOR Borrowing or CDOR Borrowing, as the case may be.

U.S. Base Rate means, on any day, the annual rate of interest equal to the greater of (a) the annual rate of interest announced by a commercial Canadian bank selected by the Lender and in effect as its base rate at its principal office in Toronto, Ontario on such day for determining interest rates on Dollar demand commercial loans in Canada, (b) the sum of the Federal Funds (Effective) Rate plus 0.50% per annum, and (c) LIBOR for Dollars for one-month term in effect on such day plus 1.00%. Any change in the U.S. Base Rate due to a change in the applicable base rate, the Federal Funds (Effective) Rate or such LIBOR shall be effective from and including the effective date of such change in the applicable base rate, the Federal Funds (Effective) Rate or such LIBOR, respectively.

U.S. Base Rate Borrowing means a Borrowing comprised of one or more U.S. Base Rate Loans.

U.S. Base Rate Loan means a Loan denominated in Dollars which bears interest at a rate based upon the U.S. Base Rate.

Withholdings has the meaning given to that term in Section 2.14.

 

1.2

Terms Generally

The definitions of terms herein will apply equally to the singular and plural forms of the terms defined. Whenever the context may require, any pronoun will include the corresponding masculine, feminine and neuter forms. The words “include”, “includes” and “including” will be deemed to be followed by the phrase “without limitation”. Unless the context requires otherwise: (a) any definition of or reference to any agreement, instrument or other document herein will be construed as referring to such agreement, instrument or other document as from time to time am ended, am ended and restated, supplemented or otherwise modified (subject to any restrictions on such amendments, supplements or modifications set forth herein); (b) any reference herein to any statute or any Section thereof will, unless otherwise expressly stated, be deemed to be a reference to such statute or Section

 

A-H-47


Table of Contents

as am ended, restated or re-enacted from time to time; (c) any reference herein to any Person will be construed to include such Person’s successors and permitted assigns; (d) the words “herein”, “hereof” and “hereunder”, and words of similar import, will be construed to refer to this Agreement in its entirety and not to any particular provision hereof; (e) all references herein to Articles, Sections and Exhibits will be construed to refer to Articles and Sections of, and Exhibits to, this Agreement; and (f) the words “asset” and “property” will be construed to have the same meaning and effect and to refer to any and all tangible and intangible assets and properties, including cash, securities, accounts and contractual rights.

 

1.3

Accounting Terms; GAAP

Except as otherwise expressly provided herein, all terms of an accounting or financial nature will be construed in accordance with GAAP, as in effect from time to time.

 

1.4

Time

All time references herein will, unless otherwise specified, be references to local time in Toronto, Ontario, Canada. Time is of the essence of this Agreement.

 

1.5

Borrowers Jointly and Severally Liable

Each Person that becomes a Borrower is jointly and severally liable for all Obligations, including the obligation to pay all amounts owing hereunder to the Lender on the dates such amounts are due and on the Maturity Date. Each Borrower agrees that if any of the Obligations are not paid in full when due (whether at stated maturity, as a mandatory repayment, by acceleration or otherwise), the Borrowers will, jointly and severally, promptly pay the same without any demand or notice whatsoever and each Borrower jointly and severally irrevocably and unconditionally accepts joint and several liability with respect to the payment and performance of all Obligations of each other Borrower, it being the intention of the parties hereto that all Obligations be joint and several obligations of each Borrower without preference or distinction among them. Each Borrower agrees that delivery of funds to any Borrower under this Agreement shall constitute valuable consideration and reasonably equivalent value to all Borrowers for purposes of binding them and their assets on a joint and several basis for the Obligations hereunder. Each Borrower agrees that it will not seek payment, directly or indirectly, from any other Borrower through a claim of indemnity, contribution, subrogation or otherwise until all Obligations have been repaid in full and the Credit Facility has terminated.

 

1.6

Borrowers Bound by Delivered Certificates and Notices

Each Borrower hereby authorizes each other Borrower to deliver or submit to the Lender on behalf of such Borrower (and all other Borrowers) any Borrowing Request, notice or certificate required or permitted to be delivered or submitted by it or on its behalf hereunder and agrees that it will be bound by, and shall be responsible for any information set forth in any such Borrowing Request, notice or certificate to the same extent as if such Borrowing Request, notice or certificate had been executed by a Responsible Officer of such Borrower and delivered or submitted by such Borrower.

 

1.7

Currency Equivalents

For purposes of determining (a) whether the amount of any Borrowing, together with all other Borrowings then outstanding or to be borrowed at the same time as such Borrowing, would exceed the Available Amount, (b) the unutilized amount of the Credit Facility, and (c) the outstanding principal amount of any Borrowing, the outstanding principal amount of any Loan that is denominated in Canadian Dollars shall be deemed to be the Dollar Equivalent of such amount determined as of the applicable determination date.

 

A-H-48


Table of Contents
1.8

Amount of Credit

Any reference herein to the amount of credit outstanding means, at any particular time:

 

  (a)

in the case of a Canadian Prime Rate Loan or CDOR Loan, the Dollar Equivalent of the principal amount thereof; and

 

  (b)

in the case of a LIBOR Loan or U.S. Base Rate Loan, the principal amount of such Loan.

 

1.9

Divisions

For all purposes of this Agreement, in connection with any division or plan of division under Delaware law (or any com parable event under a different jurisdiction’s laws): (a) if any asset, right, obligation or liability of any Person becomes the asset, right, obligation or liability of a different Person, then it shall be deemed to have been transferred from the original Person to the subsequent Person; and (b) if any Person comes into existence, such new Person shall be deemed to have been organized on the first date of its existence by the holders of its Equity Securities at such time.

 

1.10

Schedules

The following are the Schedules and Exhibits annexed hereto, incorporated by reference and deemed to be a part hereof:

 

Exhibits:

  

A

  

  

Borrowing Request

  

B

  

  

Form of Deposit Record

  

C

  

  

Form of Confirmation of Subordination

ARTICLE 2

THE CREDIT FACILITY

 

2.1

Establishment of Credit Facility

 

2.1.1

Subject to the terms and conditions set forth herein, the Lender hereby establishes in favour of the Borrowers a Credit Facility in the amount of $1,750,000,000 (the “Available Amount”) and commits to make Loans to the Borrowers from time to time during the period commencing on the Effective Date and ending on the Maturity Date, the aggregate outstanding principal amount of all such Loans not exceeding at any time the Available Amount. Subject to the terms and conditions of this Agreement, the Borrowers may borrow, repay and re-borrow Loans.

 

2.1.2

Advances under the Credit Facility are to be used by the Borrowers for their general corporate purposes, including as contem plated by Section 9.6, provided that in no event will the Credit Facility be used to finance a Hostile Acquisition without the consent of the Lender.

 

2.2

Loans and Borrowings

Each Borrowing under the Credit Facility will be com prised of U.S. Base Rate Loans or LIBOR Loans in Dollars or Canadian Prime Rate Loans or CDOR Loans in Canadian Dollars, as any Borrower may request in accordance herewith.

 

2.3

Requests for Borrowings

 

2.3.1

To request a Borrowing under the Credit Facility, any Borrower shall notify the Lender of such request by written Borrowing Request substantially in the form of Exhibit A not later than 11:00 a.m., Toronto time,

 

A-H-49


Table of Contents
 

four (4) Business Days before the date of the proposed Borrowing or such shorter period as the Lender may agree to. Each Borrowing Request shall be irrevocable. The Lender is entitled to rely upon and act upon any Borrowing Request given or purportedly given by any Borrower, and each Borrower hereby waives the right to dispute the authenticity and validity of any such transaction once the Lender has advanced funds, based on such Borrowing Request. Each Borrowing Request shall specify the following information:

 

  (a)

the aggregate amount of the requested Borrowing;

 

  (b)

the date of such Borrowing, which shall be a Business Day;

 

  (c)

whether such Borrowing is to be a U.S. Base Rate Borrowing, a LIBOR Borrowing, a Canadian Prime Borrowing or a CDOR Borrowing;

 

  (d)

in the case of a CDOR Borrowing or LIBOR Borrowing, the initial Interest Period to be applicable to such Borrowing, which shall be a period contemplated by the definition of the term “Interest Period”; and

 

  (e)

the location and number of the Borrower’s account to which funds are to be disbursed.

 

2.3.2

Each CDOR Borrowing and LIBOR Borrowing under the Credit Facility initially shall have the Interest Period specified in the applicable Borrowing Request. Thereafter, a Borrower may elect to convert any Borrowing to any different Type or to continue such Borrowing and, in the case of a CDOR Borrowing or LIBOR Borrowing, may elect the Interest Periods therefor. The Borrowers may elect different options with respect to different portions of the affected Borrowing, and the Loans comprising each such portion shall be considered a separate Borrowing. To make an election pursuant to this Section 2.3.2, a Borrower shall notify the Lender of such election by delivering a Borrowing Request required under Section 2.3.1 as if the Borrower were requesting a Borrowing to be made on the effective date of such election. Each such Borrowing Request shall be irrevocable. In addition to the information specified in Section 2.3.1, each Borrowing Request shall specify the Borrowing to which such request applies and, if different options are elected with respect to different portions thereof, the portions thereof to be allocated to each resulting Borrowing. If no election is made pursuant to this Section 2.3.2 at the end of an Interest Period applicable to any CDOR Loan or LIBOR Loan, the applicable Borrower shall be deemed to have elected an Interest Period of one month for such CDOR Loan or LIBOR Loan for the immediately following Interest Period. Notwithstanding any contrary provision hereof, if an Event of Default has occurred and is continuing and the Lender so notifies the Borrowers, then so long as an Event of Default is continuing (a) no outstanding Borrowing may be converted to or continued as a CDOR Borrowing or LIBOR Borrowing and (b) unless repaid, each CDOR Borrowing and LIBOR Borrowing shall be converted to a Canadian Prime Borrowing or U.S. Base Rate Borrowing, respectively, at the end of the then-current Interest Period applicable thereto.

 

2.3.3

If at any time the Lender determines that LIBOR or CDOR is no longer determinable or the supervisor for the administrator of LIBOR or CDOR or a Governmental Authority having jurisdiction over banks or other financial institutions has made a public statement identifying a specific date after which LIBOR or CDOR shall no longer be used for determining interests rates for loans, then the Lender shall give written notice of such determination to the Borrowers and the Lender and the Borrowers shall endeavour to establish an alternate rate of interest to LIBOR or CDOR (as applicable) that gives due consideration to the then prevailing market convention for determining a replacement standard and shall enter into an amendment to this Agreement to reflect such agreed upon alternate rate of interest.

 

2.3.4

Each CDOR Borrowing and LIBOR Borrowing will be subject to Sections 2.10 and 2.11.

 

2.4

Interest

 

2.4.1

The Loans under the Credit Facility comprising each U.S. Base Rate Borrowing and Canadian Prime Borrowing shall bear interest (computed on the basis of the actual number of days elapsed over a year of

 

A-H-50


Table of Contents
 

365 days or 366 days, as the case may be) at a rate per annum equal to the U.S. Base Rate and Canadian Prime Rate, respectively, plus the Applicable Margin from time to time in effect. It is understood and agreed that if at any time after the date hereof the Lender’s cost of borrowing is increased, the Lender will be entitled, after consultation with the Borrowers, to increase the Applicable Margin that is applicable to all or any Types of Loans or Borrowings to reflect the Lender’s increased cost of making such Loans or Borrowings available to the Borrowers.

 

2.4.2

The Loans under the Credit Facility comprising each CDOR Borrowing shall bear interest (computed on the basis of the actual number of days in the relevant Interest Period over a year of 365 or 366 days, as the case may be) at CDOR for the Interest Period in effect for such CDOR Loans plus the Applicable Margin from time to time in effect.

 

2.4.3

The Loans under the Credit Facility comprising each LIBOR Borrowing shall bear interest (computed on the basis of the actual number of days in the relevant Interest Period over a year of 360 days) at LIBOR for the Interest Period in effect for such LIBOR Loans plus the Applicable Margin from time to time in effect.

 

2.4.4

The applicable U.S. Base Rate, Canadian Prime Rate, LIBOR and CDOR Rate shall be determined by the Lender, and such determination shall, absent manifest error, constitute prima facie evidence thereof.

 

2.4.5

Accrued interest on each Loan shall be payable in arrears on each Interest Payment Date and upon termination of the Credit Facility, and in the event of any repayment or prepayment of any Loan, accrued interest on the principal amount repaid or prepaid shall be payable on the date of such repayment or prepayment together with all applicable breakage costs.

 

2.4.6

All interest hereunder shall be payable for the actual number of days elapsed (including the first day but excluding the last day). Any Loan that is repaid on the same day on which it is made shall bear interest for one day.

 

2.4.7

For the purposes of the Interest Act (Canada) and disclosure thereunder, whenever any interest or any fee to be paid hereunder or in connection herewith is to be calculated on the basis of any period of time that is less than a calendar year, the yearly rate of interest to which the rate used in such calculation is equivalent is the rate so used multiplied by the actual number of days in the calendar year in which the same is to be ascertained and divided by 360, 365 or 366, as applicable. The rates of interest under this Agreement are nominal rates, and not effective rates or yields. The principle of deemed reinvestment of interest does not apply to any interest calculation under this Agreement.

 

2.4.8

If any provision of this Agreement would oblige any Borrower to make any payment of interest or other amount payable to the Lender in an amount or calculated at a rate which would be prohibited by Law or would result in a receipt by the Lender of “interest” at a “criminal rate” (as such terms are construed under the Criminal Code (Canada)), then, notwithstanding such provision, such amount or rate shall be deemed to have been adjusted with retroactive effect to the maximum amount or rate of interest, as the case may be, as would not be so prohibited by Law or so result in a receipt by the Lender of “interest” at a “criminal rate”, such adjustment to be effected, to the extent necessary (but only to the extent necessary), as follows:

 

  (a)

first, by reducing the amount or rate of interest required to be paid to the Lender under this Section 2.4; and

 

  (b)

thereafter, by reducing any fees, commissions, premiums and other amounts required to be paid to the Lender which would constitute interest for purposes of Section 347 of the Criminal Code (Canada).

 

2.4.9

Notwithstanding the foregoing, if an Event of Default has occurred and is continuing, the Loans will bear interest to the extent permitted by Applicable Law, after as well as before judgment, at a rate per annum equal to 2.0% plus the rate otherwise applicable to such Loans. All other amounts owing under this Agreement will bear interest at an interest rate equal to the one month LIBOR rate plus 4.0% per annum.

 

A-H-51


Table of Contents
2.5

Evidence of Debt

 

2.5.1

The Lender shall maintain accounts in which it shall record (a) the amount of each Loan made hereunder and the relevant Interest Periods applicable thereto, (b) the amount of any principal or interest due and payable or to become due and payable from the Borrowers to the Lender hereunder, and (c) the amount of any sum received by the Lender hereunder.

 

2.5.2

The entries made in the accounts maintained pursuant to Section 2.5.1 shall be prima facie evidence (absent manifest error) of the existence and amounts of the obligations recorded therein; provided that the failure of the Lender to maintain such accounts or any error therein shall not in any manner affect the obligation of the Borrowers to repay the Loans and all other amounts payable in connection therewith, including interest and fees, in accordance with the terms of this Agreement.

 

2.6

Termination and Reduction by Lender of Credit Commitment

 

2.6.1

The Lender may at any time after the fifth anniversary of the Effective Date, upon giving the Borrowers 90 days’ prior written notice, terminate its commitment with respect to the Credit Facility and the Borrowers must repay all amounts outstanding under the Credit Facility (including all interest and fees payable hereunder) on the termination date that is so elected by the Lender.

 

2.6.2

Upon the occurrence of a Change in Control, the Lender shall have the right to terminate its commitment with respect to the Credit Facility upon giving the Borrowers 90 days’ prior written notice. If the Lender so terminates the Credit Facility, the Borrowers must repay all amounts outstanding under the Credit Facility (including all interest and fees payable hereunder) on the termination date that is so elected by the Lender.

 

2.6.3

Unless previously terminated, the commitment of the Lender with respect to the Credit Facility will terminate on the Maturity Date and each Borrower hereby unconditionally jointly and severally promises to pay to the Lender the then unpaid principal amount of each Loan on the Maturity Date (or such earlier date that the Loans have been accelerated pursuant to the last paragraph of Section 7.1) together with all interest accrued thereon and other amounts outstanding under this Agreement.

 

2.7

Mandatory Repayments of Excess Drawn Amounts

If at any time the Lender determines that the Dollar Amount outstanding under the Credit Facility exceeds the Available Amount, then upon written notice from the Lender to such effect, the Borrowers will, within 24 hours, make a prepayment of the Credit Facility in an amount equal to such excess.

 

2.8

Voluntary Prepayments and Cancellation

The Borrowers may, from time to time at their option, prepay any Loan without premium or penalty or permanently reduce the Available Credit of the Credit Facility, provided that:

 

  (a)

any prepayment or reduction is in a minimum amount of $100,000;

 

  (b)

the Borrowers pay concurrently with any such prepayment all interest accrued on the amount prepaid together with breakage costs, if any, incurred by the Lender as a result of any such prepayment and that are payable pursuant to Section 2.9;

 

  (c)

the Lender receives written notice of such prepayment, at least three Business Days prior to the date of such prepayment and specifying the amount and date of such prepayment. Any such notice shall be irrevocable and the Borrowers shall be bound to prepay in accordance with such notice; and

 

  (d)

in the event that the notice provided to the Lender in accordance with (c) above, indicates that the prepaid amount is to permanently prepay the Credit Facility pursuant to this Section 2.8, then the amount prepaid may not be re-borrowed thereunder (otherwise, the Borrowers will retain the right to re-borrow amounts prepaid in accordance with the terms and conditions of this Agreement).

 

A-H-52


Table of Contents
2.9

Breakage Costs

If (a) any Borrower fails to borrow or continue any CDOR Loan or LIBOR Loan on the date specified in any Borrowing Request delivered pursuant hereto, or (b) any CDOR Loan or LIBOR Loan is paid for any reason on any day other than on the last day of the Interest Period applicable thereto (including as a result of an Event of Default or voluntary or mandatory prepayment), then the Borrowers will compensate the Lender for all loss, costs and expenses that the Lender incurs in connection with such event (including all loss, costs and expenses that the Lender incurs under its own credit facilities), as determined by the Lender. A certificate of the Lender setting forth any amount or amounts that the Lender is entitled to receive pursuant to this Section 2.9 will be delivered to the Borrowers and will, absent manifest error, constitute prima facie evidence thereof. The Borrowers will pay the Lender the amount shown as due on any such certificate within 30 days after receipt thereof.

 

2.10

Alternate Rate of Interest

If prior to the commencement of any Interest Period for a CDOR Borrowing or LIBOR Borrowing:

 

  (a)

the Lender determines that adequate and reasonable means do not exist for ascertaining CDOR or LIBOR for such Interest Period; or

 

  (b)

the Lender determines that CDOR or LIBOR for such Interest Period will not adequately and fairly reflect the cost to the Lender of making or maintaining CDOR Loans or LIBOR Loans included in such Borrowing for such Interest Period;

then the Lender shall give notice thereof to the Borrowers as promptly as practicable thereafter and, until the Lender notifies the Borrowers that the circumstances giving rise to such notice no longer exist, (i) any Borrowing Request that requests the continuation of any Borrowing as an affected CDOR Borrowing or a LIBOR Borrowing (as applicable) shall be deem ed to request conversion to a Canadian Prime Borrowing or U.S. Base Rate Borrowing (as applicable), and (ii) any Borrowing Request that requests an affected CDOR Borrowing or LIBOR Borrowing (as applicable) shall be made as a Canadian Prime Borrowing or U.S. Base Rate Borrowing (as applicable).

 

2.11

Increased Costs; Illegality

 

2.11.1

If any Change in Law shall:

 

  (a)

impose, modify or deem applicable any reserve, special deposit, additional capital, compulsory loan, insurance charge or similar requirement against assets of, deposits with or for the account of, or credit extended by, the Lender or any of its lenders; or

 

  (b)

impose on the Lender or any of its lenders or the London interbank market any other condition affecting any cost or charge directly or indirectly incurred by the Lender in connection with a Loan hereunder (including the imposition on the Lender or any of its lenders of, or any change to, any Tax or other charge with respect to its or their CDOR Loans or LIBOR Loans or participation therein, or its obligation to make CDOR Loans or LIBOR Loans);

and the result of any of the foregoing shall be to increase the cost to the Lender of making, continuing, converting to or maintaining any Loan (or of maintaining its obligation to make any such Loan) or to reduce the amount of any sum received or receivable by the Lender hereunder (whether of principal, interest or otherwise), then the Borrowers will pay to the Lender such additional amount or amounts as will compensate the Lender for such additional costs incurred or reduction suffered.

 

2.11.2

If the Lender determines that any Change in Law regarding capital requirements has or would have the effect of reducing the Lender’s rate of return with respect to the Loans made by the Lender to a level below that which the Lender would have achieved but for such Change in Law prior to the occurrence of such Change in Law, then from time to time the Borrowers will pay to the Lender such additional amount or amounts as will compensate the Lender for any such reduction suffered.

 

A-H-53


Table of Contents
2.11.3

A certificate of the Lender setting forth the amount or amounts necessary to compensate the Lender as specified in Sections 2.11.1 or 2.11.2 shall be delivered to the Borrowers, and any such certificate shall include a brief description of the Change in Law and a calculation of the amount or amounts necessary to compensate the Lender and shall, absent manifest error, be prima facie evidence of the amount of such compensation. The Borrowers shall pay the Lender the amount shown as due on any such certificate within 30 days after receipt thereof.

 

2.11.4

Failure or delay on the part of the Lender to demand compensation pursuant to this Section 2.11 shall not constitute a waiver of the Lender’s right to demand such compensation.

 

2.11.5

In the event that the Lender shall have determined (which determination shall be reasonably exercised and shall, absent manifest error, constitute prima facie evidence thereof) at any time that the making or continuance of any Type of Loan has become unlawful or materially restricted as a result of compliance by the Lender in good faith with any Applicable Law, then, in any such event, the Lender shall give prompt notice (by telephone and confirmed in writing) to the Borrowers of such determination. Upon the giving of the notice to the Borrowers referred to in this Section 2.11.5, the Borrowers’ right to request (by continuation or otherwise), and the Lender’s obligation to make, Loans of that Type shall be immediately suspended and if the affected Type of Loans are then outstanding, the Borrowers shall immediately, or if permitted by Applicable Law, no later than the date permitted thereby, upon at least one Business Day prior written notice to the Lender, convert each such affected Type of Loan into a Type of Loan that is not so affected.

 

2.12

Payments Generally

The Borrowers shall make each payment required to be made by them hereunder (whether of principal, interest or fees, amounts payable under any of Sections 2.9 or 2.11 or otherwise) prior to 12:00 p.m., Toronto time, on the date when due, in immediately available funds, without set-off or counterclaim except for any deductions or withholdings for any present or future Taxes or similar charges that the Borrower is required to make pursuant to Applicable Law. Any amounts received after such time on any date may, in the discretion of the Lender, be deemed to have been received on the next succeeding Business Day for purposes of calculating interest thereon. If any payment hereunder shall be due on a day that is not a Business Day, the date for payment shall be extended to the next succeeding Business Day and, in the case of any payment accruing interest, interest thereon shall be payable for the period of such extension. The Borrowers shall make payments to the Lender in accordance with instructions provided by the Lender to the Borrowers.

 

2.13

Addition of Borrowers

Any Borrower may elect from time to time to designate another Subsidiary or subsidiary of Brookfield Renewable Partners L.P. as a Borrower hereunder subject to delivering to the Lender a signed accession agreement in the form required by the Lender and from and after the date of such designation, such Person shall for all purposes be a Borrower” hereunder.

 

2.14

Withholding Tax.

 

2.14.1

Any and all payments required to be made by or on behalf of the Borrowers under this Agreement will be made free and clear of, and without deduction or withholding for, or on account of, any present or future Taxes or similar charges (collectively, the Withholdings”) unless such Withholdings are required to be made under Applicable Law. If a Borrower is so required to deduct or withhold any Withholdings from any amount payable to the Lender:

 

  (a)

The applicable Borrower will rem it the Withholdings to the appropriate taxation authority following its deduction or withholding prior to the date on which penalties attach thereto.

 

  (b)

Within 30 days after such Withholdings have been remitted, the applicable Borrower will deliver to the Lender evidence satisfactory to the Lender, acting reasonably, that the taxes or charges in

 

A-H-54


Table of Contents
 

respect of which such deduction or withholding was made have been remitted to the appropriate taxation authority.

 

2.14.2

If a payment made to the Lender under this Agreement by any Borrower would be subject to U.S. federal withholding tax imposed by FATCA if the Lender were to fail to com ply with the applicable reporting requirements of FATCA (including those contained in Section 1471 (b) or 1472 (b) of the IRC, as applicable), the Lender shall deliver to such Borrower at the time or times prescribed by law and at such time or times reasonably requested by such Borrower such documentation prescribed by Applicable Law (including as prescribed by Section 1471 (b) (3) (C) (i) of the IRC) and such additional documentation reasonably requested by such Borrower as may be necessary for it to com ply with its obligations under FATCA and to determine that the Lender has com plied with the Lender’s obligations under FATCA or to determine the amount to deduct and withhold from such payment. Solely for purposes of this 2.14.2, “FATCA” shall include any amendments made to FATCA after the date of this Agreement.

 

2.14.3

The Borrowers will pay any and all present or future stamp or documentary taxes or any other taxes or arising from any payment made hereunder or from the execution, delivery or enforcement of, or otherwise with respect to, this Agreement to the relevant Governmental Authority in accordance with Applicable Law.

ARTICLE 3

REPRESENTATIONS AND WARRANTIES

Each Borrower represents and warrants to the Lender that:

 

3.1

Organization; Powers

It is organized, validly existing and in good standing under the laws of the jurisdiction of its organization, has all requisite power and authority and holds all requisite licences, permits, approvals and qualifications necessary to carry on its business as presently conducted, and is qualified to do business in, and is in good standing in, every jurisdiction where such qualification is required, except to the extent that the failure to be so qualified would not have a Material Adverse Effect.

 

3.2

Authorization; Enforceability

This Agreement is within its corporate or partnership power and has been authorized by all necessary corporate and other action. This Agreement has been executed and delivered by it and constitute legal, valid and binding obligations of it, enforceable in accordance with its terms, subject to applicable bankruptcy, insolvency, reorganisation, moratorium or other Laws affecting creditors’ rights generally and subject to general principles of equity, regardless of whether considered in a proceeding in equity or at law.

 

3.3

Governmental Approvals; No Conflicts

This Agreement, except for matters that, individually or in the aggregate would not result in a Material Adverse Effect, (a) does not require any consent or approval of, registration or filing with, or any other action by, any Governmental Authority, (b) does not violate any Applicable Law or its constating or organizational documents or any order of any Governmental Authority, (c) does not violate in any material way or result in a default under any indenture, agreement or other instrument binding upon it or any of its assets, or give rise to a right thereunder to require any payment to be made by it, and (d) does not result in the creation or imposition of any lien on any of its assets.

 

3.4

Financial Information

 

3.4.1

All financial statements delivered to the Lender pursuant to this Agreement in respect of a Borrower present fairly, in all material respects, the financial position and results of operations and cash flows of

 

A-H-55


Table of Contents
 

such Borrower as of such dates and for such periods of such financial statements, in accordance with GAAP.

 

3.4.2

All written information (including that disclosed in all financial statements) pertaining to the Borrowers that has been made available to the Lender by any Borrower or any authorized representative of any Borrower, taken as a whole, was, when furnished, complete and correct in all material respects and did not, when furnished, contain any untrue statement of a material fact or omit to state a material fact necessary in order to make the statements contained therein not materially misleading in light of the circumstances under which such statements were made.

 

3.5

Litigation

There are no actions, suits or proceedings pending or, to any Borrower’s actual knowledge, threatened against or affecting any Borrower, any of the Subsidiaries or any of their assets that would, if determined adversely, affect the legality or enforceability of this Agreement or have a Material Adverse Effect.

 

3.6

Compliance with Laws and Agreements

Except for any matters that, individually or in the aggregate, would not result in a Material Adverse Effect, the Borrowers and the Subsidiaries are in compliance with all Laws applicable to them or their property (including all labour laws) and all indentures, agreements and other instruments binding upon them or their property (including all labour contracts). Except for any matters that, individually or in the aggregate, would not result in a Material Adverse Effect, the Borrowers and the Subsidiaries have not violated or failed to obtain any Authorization necessary to the ownership of their property or assets or the conduct of their businesses.

 

3.7

Taxes

The Borrowers and the Subsidiaries have timely filed or caused to be filed all Tax returns and reports required to have been filed and have paid or caused to be paid all Taxes required to have been paid (including all instalments with respect to the current period) and have made adequate provision for Taxes for the current period, except Taxes which individually or in the aggregate would not have a Material Adverse Effect.

 

3.8

Pension Plans

All material obligations of the Borrowers and the Subsidiaries (including fiduciary, funding, investment and administration obligations) required to be performed in connection with their pension and benefit plans and the funding agreements therefor have been performed on a timely basis and there are no unfunded or undisclosed liabilities thereunder, except to the extent that the same individually or in aggregate would not result in a Material Adverse Effect.

 

3.9

No Order or Judgments

There are no orders, judgments, award or decrees outstanding against any Borrower or any Subsidiary, or affecting their assets, that would have a Material Adverse Effect.

 

3.10

Insurance

Except for any matters which would individually or in aggregate not have a Material Adverse Effect, all policies of fire, liability, workers’ compensation, casualty, flood, business interruption, third party liability, and other forms of insurance owned or held by the Borrowers and the Subsidiaries provide insurance coverage in at least such amounts and against at least such risks (but including in any event public liability) in each case as are usually insured against in the same general area by companies engaged in the same or a similar business for the assets and operations of the Borrowers and the Subsidiaries (as applicable).

 

A-H-56


Table of Contents
3.11

Solvency

No Borrower is an “insolvent person” within the meaning of the Bankruptcy and Insolvency Act (Canada) or the United States Bankruptcy Code.

 

3.12

Environmental Matters

Neither the property of the Borrowers and the Subsidiaries, nor the operations conducted thereon violate any applicable order of any Governmental Authority made pursuant to Environmental Laws, where such violation would result in remedial obligations having a Material Adverse Effect.

 

3.13

Money Laundering Laws

The operations of the Borrowers are and have been conducted at all times in compliance with applicable financial recordkeeping and reporting requirements of the U.S. Currency and Foreign Transactions Reporting Act of 1970, as am ended, the Proceeds of Crime (Money Laundering) and Terrorist Financing Act (Canada) and the other applicable money laundering Laws to which they are subject, including the rules and regulations thereunder (collectively, the Money Laundering Laws”) and no action, suit or proceeding by or before any court or governmental agency, authority or body involving any of them with respect to the Money Laundering Laws is pending, except as disclosed in writing to the Lender or as would not have a Material Adverse Effect.

 

3.14

Office of Foreign Assets Control

None of the Borrowers and none of their respective directors, officers, Subsidiaries, or, to their knowledge, employees is (a) a person included in the Specially Designated Nationals and Blocked Persons Lists (the OFAC Lists”), as published from time to time by the Office of Foreign Assets Control of the U.S. Treasury Department (OFAC”), or (b) currently subject to any U.S. economic sanctions administered by OFAC.

 

3.15

Survival of Representations and Warranties

The representations and warranties set out in this Article 3 and in any certificate, notice, delivered pursuant to this Agreement will survive the execution and delivery of this Agreement notwithstanding any investigation or examination that may be made by the Lender.

 

3.16

Deemed Repetition

The representations and warranties of the Borrowers contained in this Article 3 will be deemed to be repeated on the date of the delivery of each Borrowing Request and each rollover of a Borrowing as if made on each such date, unless such representations and warranties expressly refer to a different date.

ARTICLE 4

CONDITIONS PRECEDENT TO LOANS

 

4.1

Effective Date

The obligations of the Lender to make Loans hereunder shall not become effective until the date on which the Lender confirms to each Borrower that is a party to this agreement on the date hereof that each of the following conditions is satisfied (or waived by the Lender in accordance with Section 9.2):

 

4.1.1

Credit Agreement. The Lender shall have received from such Borrower a counterpart of this Agreement signed on behalf of such Borrower.

 

4.1.2

Other Documentation. The Lender shall have received such other documents and instruments as are both customary for transactions of this type and as it may reasonably request.

 

A-H-57


Table of Contents
4.2

Each Borrowing

The obligation of the Lender to make a Loan on the occasion of any Borrowing (including on the occasion of the initial Borrowings hereunder), is subject to the satisfaction of the following conditions: it being understood that the conditions are included for the exclusive benefit of the Lender and may be waived in writing in whole or in part by the Lender at any time:

 

  (a)

the representations and warranties of the Borrowers set forth in this Agreement shall be true and correct on and as of the date of each such Borrowing, as if made on such date unless such representations and warranties expressly refer to a different date;

 

  (b)

at the time of and immediately after giving effect to such Borrowing, no Default or Event of Default shall have occurred and be continuing; and

 

  (c)

the Lender shall have received a Borrowing Request in the manner and within the time period required by Section 2.3.

ARTICLE 5

AFFIRMATIVE COVENANTS

From (and including) the Effective Date until the expiry or termination of the Credit Facility and the payment in full of all Obligations owing hereunder, the Borrowers covenant and agree with the Lender that:

 

5.1

Financial Statements and Other Information

The Borrowers will furnish or cause to be furnished to the Lender:

 

5.1.1

at the request of the Lender, the most recently prepared unaudited financial statements of any Borrower;

 

5.1.2

forthwith after a Responsible Officer of a Borrower learns of the existence of a Default or Event of Default, the certificate of such Borrower, signed by a Responsible Officer, specifying the event which constitutes a Default or Event of Default and the steps being taken to cure such Default or Event of Default;

 

5.1.3

forthwith after a Responsible Officer of a Borrower learns that any representation or warranty is inaccurate in any material respect when made or deemed to have been made, notice thereof;

 

5.1.4

forthwith upon receipt thereof, notice to the Lender of any action, suit or proceeding affecting any Borrower or any Subsidiary that would, if determined adversely, have a Material Adverse Effect and will, from time to time, furnish the Lender with such information reasonably required by the Lender with respect to the status of any such action, suit or proceeding; and

 

5.1.5

such other information as the Lender may from time to time reasonably request.

 

5.2

Existence; Conduct of Business

Each Borrower will maintain its existence in good standing and conduct its businesses in a prudent manner.

 

5.3

Timely Payment

The Borrowers will make due and timely payment, as provided for herein, of the principal of all Loans, all interest thereon and all fees and other amounts required to be paid hereunder.

 

5.4

Books and Records

The Borrowers will at all times keep true and complete financial books and records and accounts in accordance with, to the extent applicable, GAAP.

 

A-H-58


Table of Contents
5.5

Compliance with Laws

The Borrowers will, and will cause the Subsidiaries to, com ply with all Laws applicable to them or their property, except where the occurrence of such non-compliance, individually or in the aggregate, would not result in a Material Adverse Effect. The Borrowers will not directly or indirectly (a) lend or contribute by way of equity the proceeds of the Loans to any Person on the OFAC Lists at the time of such loan or contribution or any Person that is known to the Borrowers as being owned or controlled by a Person on the OFAC Lists at such time, or (b) knowingly use or otherwise knowingly make available the proceeds of the Loans to any subsidiary, joint venture partner or other Person in violation of any of the U.S. economic sanctions administered by OFAC.

 

5.6

Insurance

The Borrowers will, and will cause the Subsidiaries to, maintain or cause to be maintained, with financially sound and reputable insurers, insurance with respect to their respective properties and business against such liabilities, casualties, risks and contingencies and in such types (including business interruption insurance and, to the extent available at commercially reasonable rates, flood insurance) and amounts as is customary in the case of Persons engaged in the same or similar businesses, except where the occurrence of such non-compliance, individually or in the aggregate, would not result in a Material Adverse Effect.

 

5.7

Operation of Business

The Borrowers will, and will cause the Subsidiaries to, maintain all necessary licences, approvals and permits and manage and operate their businesses in compliance in all material respects with all Applicable Laws, except where a failure to so maintain, manage and operate would not result in a Material Adverse Effect.

 

5.8

Maintenance of Assets

The Borrowers will cause their properties and the properties of the Subsidiaries, to be maintained and kept in good condition, repair and working order and supplied with all necessary equipment and will cause to be made all necessary repairs, renewals, replacements, betterments and improvements thereof, all as in their judgment may be necessary so that the business carried on in connection therewith may be properly and advantageously conducted at all times; provided, however, that nothing will prevent or restrict the sale, abandonment or other disposition of any of such properties or any failure to take any of the foregoing actions where such action or failure would not result in a Material Adverse Effect.

 

5.9

Payment of Taxes

The Borrowers will, and will cause the Subsidiaries to, on or before the date for payment thereof, pay all Taxes imposed upon them or upon their assets, the non-payment of which would result in a Material Adverse Effect, except any such Tax that is being contested in good faith and by proper proceedings and as to which appropriate reserves are maintained in accordance with generally accepted accounting principles.

 

5.10

U se of Proceeds

The Borrowers will use the proceeds of all Borrowings obtained under the Credit Facility only for the purposes set out in Section 2.1.2 of this Agreement.

 

A-H-59


Table of Contents

ARTICLE 6

NEGATIVE COVENANTS

From (and including) the Effective Date until the termination or expiry of the Credit Facility and the payment in full of all Obligations owing hereunder, the Borrowers covenant and agree with the Lender that:

 

6.1

Fundamental Changes

None of the Borrowers (in each case, a Predecessor”) will enter into any transaction whereby all or substantially all of its assets would become the property of any other Person (a Successor”) whether by way of reorganization, reconstruction, consolidation, amalgamation, merger, transfer, sale or otherwise, unless:

 

  (a)

no Default or Event of Default will have occurred and remain outstanding and such transaction will not result in the occurrence of any Default or Event of Default; and

 

  (b)

prior to or contemporaneously with the consummation of such transaction the Predecessor and/or the Successor have executed such instruments and delivered such legal opinions as the Lender reasonably requests in forms acceptable to the Lender acting reasonably, and done such things as are necessary or advisable to establish that upon the consummation of such transaction;

 

  (i)

the Successor will have assumed all the covenants and obligations of the Predecessor under this Agreement; and

 

  (ii)

this Agreement will be a valid and binding obligation of the Successor entitling the Lender, as against the Successor, to exercise all its rights under its Agreement;

(whereupon such Successor will become a Borrower hereunder, entitled to exercise every right and power of the Predecessor hereunder with the same effect as if such Successor had been named as a Borrower hereunder, whereupon the Predecessor will be released from all of its covenants and the Obligations).

The foregoing will not apply to any transfer of any assets by any Borrower to any other Borrower or any Subsidiary.

ARTICLE 7

EVENTS OF DEFAULT

 

7.1

Events of Default

If any of the following events (Events of Default”) occurs:

 

  (a)

the Borrowers fail to pay the Obligations (or any part thereof) on the Maturity Date;

 

  (b)

the Borrowers fail to pay other amount owing hereunder when due and such failure continues unremedied for a period of five Business Days after written notice thereof from the Lender;

 

  (c)

any representation or warranty made or deemed made by or on behalf of any Borrower hereunder will prove to have been incorrect in any material respect when made or deemed to be made and if such incorrect representation or warranty is not remedied within 15 Business Days after notice thereof from the Lender to the Borrowers;

 

  (d)

any Borrower fails to observe or perform any other covenant, condition or agreement contained in this Agreement and such failure continues unremedied for a period of 20 Business Days after written notice thereof from the Lender;

 

A-H-60


Table of Contents
  (e)

any Borrower:

 

  (i)

becomes insolvent, or generally does not or becomes unable to pay its debts or meet its liabilities as the same become due, or admits in writing its inability to pay its debts generally, or declares any general moratorium on its indebtedness, or proposes a compromise or arrangement between it and any class of its creditors;

 

  (ii)

commits an act of bankruptcy under the Bankruptcy and Insolvency Act (Canada), the United States Bankruptcy Code or under analogous foreign law, or makes an assignment of its property for the general benefit of its creditors under such Act or under analogous foreign law, or makes a proposal (or files a notice of its intention to do so) under such Act or under analogous foreign law;

 

  (iii)

institutes any proceeding seeking to adjudicate it an insolvent, or seeking liquidation, dissolution, winding-up, reorganization, compromise, arrangement, adjustment, protection, moratorium, relief, stay of proceedings of creditors generally (or any class of creditors), or com position of it or its debts or any other relief, under any federal, provincial or foreign Law in effect on the Effective Date or thereafter arising relating to bankruptcy, winding-up, insolvency, reorganization, receivership, plans of arrangement or relief or protection of debtors (including the Bankruptcy and Insolvency Act (Canada), the Companies’ Creditors Arrangement Act (Canada), the United States Bankruptcy Code and any applicable corporations legislation) or at common law or in equity, or files an answer admitting the material allegations of a petition filed against it in any such proceeding;

 

  (iv)

applies for the appointment of, or the taking of possession by, a receiver, interim receiver, receiver/manager, sequestrator, conservator, custodian, administrator, trustee, liquidator or other similar official for it or any substantial part of its property; or

 

  (v)

threatens to do any of the foregoing, or takes any action, corporate or otherwise, to approve, effect, consent to or authorize any of the actions described in this Section 7.1(e) or in Section 7.1(f), or otherwise acts in furtherance thereof or fails to act in a timely and appropriate manner in defence thereof;

 

  (f)

any petition, proposal or notice of intention to file a proposal is filed, application made or other proceeding instituted against or in respect of any Borrower:

 

  (i)

seeking to adjudicate it an insolvent;

 

  (ii)

seeking a receiving order against it under the Bankruptcy and Insolvency Act (Canada), the United States Bankruptcy Code or under analogous foreign law;

 

  (iii)

seeking liquidation, dissolution, winding-up, reorganization, compromise, arrangement, adjustment, protection, moratorium, relief, stay of proceedings of creditors generally (or any class of creditors), or com position of it or its debts or any other relief under any federal, provincial or foreign Law in effect on the Effective Date or thereafter arising relating to bankruptcy, winding-up, insolvency, reorganization, receivership, plans of arrangement or relief or protection of debtors (including the Bankruptcy and Insolvency Act (Canada), the Companies’ Creditors Arrangement Act (Canada), the United States Bankruptcy Code and any applicable corporations legislation) or at common law or in equity; or

 

  (iv)

seeking the entry of an order for relief or the appointment of, or the taking of possession by, a receiver, interim receiver, receiver/manager, sequestrator, conservator, custodian, administrator, trustee, liquidator or other similar official for it or any substantial part of its property;

and such petition, application or proceeding continues undismissed, or unstayed and in effect, for a period of 60 days after the institution thereof; provided that if an order, decree or judgment is

 

A-H-61


Table of Contents

granted or entered (whether or not entered or subject to appeal) against the applicable Borrower thereunder in the interim, such grace period will cease to apply, and provided further that if such Borrower files an answer admitting the material allegations of a petition filed against it in any such proceeding, such grace period will cease to apply;

 

  (g)

any other event occurs which, under the Laws of any applicable jurisdiction, has an effect equivalent to any of the events referred to in either of Sections 7.1(e) or (f) and, if the event is equivalent to the event referred to in (f) (subject to the same provisos), the 60 day grace period will apply as set out in (f);

 

  (h)

any one or more judgments for the payment of borrowed money in an aggregate amount in excess of the Specified Threshold Amount is rendered against any Borrower and such Borrower has not (i) provided for the discharge of such judgment in accordance with its terms within 30 days from the date of entry thereof, or (ii) procured a stay of execution thereof within 30 days from the date of entry thereof and within such period, or such longer period during which execution of such judgment continues to be stayed, appealed such judgment and caused the execution thereof to be stayed during such appeal; provided that if enforcement and/or realization proceedings or similar process are law fully commenced in respect thereof in the interim, such grace period will cease to apply;

 

  (i)

any property of any Borrower having a fair market value in excess of the Specified Threshold Amount is seized (including by way of execution, attachment, garnishment, levy or distraint) or any lien thereon securing indebtedness is enforced against such property, or such property has become subject to any charging order or equitable execution of a Governmental Authority, or any writ of execution or distress warrant exists in respect of such property, or any sheriff or other Person becomes law fully entitled by operation of law or otherwise to seize or distrain upon such property, and in any case such seizure, enforcement, execution, attachment, garnishment, distraint, charging order or equitable execution or other seizure or right, continues in effect and is not released or discharged for more than 30 days or such longer period during which entitlement to the use of such property continues with the affected Borrower and the affected Borrower is contesting the same in good faith and by appropriate proceedings, provided that if the property is removed form the use of the affected Borrower or is sold in the interim, such grace period shall cease to apply;

 

  (j)

any Borrower shall fail to pay any principal or premium or interest in respect of any indebtedness for borrowed money in an aggregate amount exceeding the Specified Threshold Amount when the same becomes due and payable (whether at scheduled maturity, required prepayment, acceleration, demand or otherwise), and such failure shall continue after the applicable grace period, if any, specified in the agreement or instrument relating to such indebtedness for borrowed money; or

 

  (k)

this Agreement, at any time for any reason, terminates or ceases to be in full force and effect and a legally valid, binding and enforceable obligation of the Borrowers is declared to be void or voidable or is repudiated, or the validity, binding effect, legality or enforceability hereof or thereof is at any time contested by any Borrower, or any Borrower denies that it has any or any further liability or obligation hereunder or thereunder, or any action or proceeding is commenced to enjoin or restrain the performance or observance by the Borrowers of any material terms hereof or thereof or to question the validity or enforceability hereof or thereof,

then, and in every such event (other than an event with respect to a Borrower described in clause (e), (f) or (g) above), and at any time thereafter during the continuance of such event or any other such event, the Lender may, by notice to the Borrowers, take either or both of the following actions, at the same or different times: (i) terminate the availability of the Credit Facility, and thereupon the Credit Facility will terminate immediately, and (ii) declare all Loans and Obligations then outstanding to be due and payable in whole (or in part, in which case any principal not so declared to be due and payable may thereafter be declared to be due and payable), and

 

A-H-62


Table of Contents

thereupon the principal of all Loans so declared to be due and payable, together with accrued interest thereon and all fees and other Obligations of the Borrowers accrued hereunder, will become due and payable immediately, without presentment, demand, protest or other notice of any kind except as set forth earlier in this paragraph, all of which are hereby waived by the Borrowers.

 

7.2

Legal Proceedings

If any Event of Default occurs, the Lender may, in its discretion, exercise any right or recourse and/or proceed by any action, suit, remedy or proceeding against the Borrowers authorized or permitted by law for the recovery of all the indebtedness and liabilities of the Borrowers to the Lender and proceed to exercise any and all rights and remedies hereunder, and no such remedy for the enforcement of the rights of the Lender will be exclusive of or dependent on any other remedy but any one or more of such remedies may from time to time be exercised independently or in combination.

 

7.3

Non-Merger

The taking of a judgment or judgments or any other action or dealing whatsoever by the Lender in respect of this Agreement will not operate as a merger of any indebtedness of any Borrower to the Lender or in any way suspend payment or affect or prejudice the rights, remedies and powers, legal or equitable, which the Lender may have in connection with such liabilities and the surrender, cancellation or any other dealings with any security for such liabilities will not release or affect the liability of any Borrower hereunder.

ARTICLE 8

SUBORDINATION AND DEPOSITS

 

8.1

Subordination

The Lender hereby agrees as follows:

 

  (a)

the payment of the Obligations is subordinated and, subject to the right of payment to the extent and in the manner set forth in paragraph (b) below, postponed to the repayment in full of all other indebtedness of the Borrowers (or any of them) and all liabilities and obligations of the Borrowers (or any of them) to any holder of such indebtedness of any kind, now or hereafter existing, direct or indirect, absolute or contingent, joint or several, whether as principal or surety and whether under a credit agreement, promissory note, guarantee or otherwise (collectively, the “Senior Debt”), as such Senior Debt may be modified renewed, extended, increased or modified in any way from time to time and including all principal, interest, fees, expenses and other amounts owing from time to time in respect of such Senior Debt;

 

  (b)

the Lender may not receive any payment in respect of any Obligations unless, at the time of such payment, all amounts then due and owing under or in respect of the Senior Debt have been paid in full and no default exists in respect of the Senior Debt or any document evidencing, securing or relating to the Senior Debt;

 

  (c)

the Lender shall not accept any mortgage, pledge, hypothec or other charge, lien or encumbrance on any property, asset or undertaking of any Borrower in respect of the Obligations;

 

  (d)

the Lender shall not initiate or prosecute any claim, action or other proceeding challenging the enforceability of any Senior Debt or object to any borrowing under any Senior Debt;

 

  (e)

the Lender agrees, at the request of any holder of Senior Debt, to execute and deliver to such holder a confirmation of the subordination provided for herein in the form attached as Exhibit C, but without prejudice to the rights of any holder of Senior Debt that does not request or receive such a confirmation; and

 

A-H-63


Table of Contents
  (f)

the Borrowers are not restricted from incurring indebtedness or charging their property and undertaking to secure any indebtedness or other obligations.

 

8.2

Deposits

Until the Maturity Date, the Lender or its nominee may from time to time request to place amounts on deposit with a Borrower or its nominee. If a Borrower or its nominee agrees to accept such a deposit, then the parties agree that the terms set out in Exhibit B will govern such deposit and the parties to such arrangement will execute a form of Deposit Record substantially in the form of Exhibit B.

ARTICLE 9

MISCELLANEOUS

 

9.1

Notices

Except in the case of notices and other communications expressly permitted to be given by telephone, all notices and other communications provided for herein will be in writing and will be delivered by hand or overnight courier service, mailed by certified or registered mail or sent by facsimile in each case to the addressee, as follows:

 

9.1.1

if to the Borrowers:

BEP Subco Inc.

181 Bay Street, Suite 300

Toronto, Ontario, M5J 2T3

Attention: ∎

Facsimile: ∎

E-mail: ∎

and

 

Attention: ∎

E-mail: ∎

 

9.1.2

if to the Lender:

Brookfield BRP Holdings (Canada) Inc.

73 Front Street, 5th Floor

Hamilton, Bermuda HM12

Attention: ∎

E-mail: ∎

and

 

 

A-H-64


Table of Contents

Attention: ∎

E-mail: ∎

Any party hereto may change its address or facsimile number for notices and other communications hereunder by notice to the other parties hereto. All notices and other communications given to any party hereto in accordance with the provisions of this Agreement will be deemed to have been given on the date of receipt.

 

9.2

Waivers

No failure or delay by the Lender in exercising any right or power hereunder will operate as a waiver thereof, nor will any single or partial exercise of any such right or power, or any abandonment or discontinuance of steps to enforce such a right or power, preclude any other or further exercise thereof or the exercise of any other right or power. The rights and remedies of the Lender hereunder are cumulative and are not exclusive of any rights or remedies that it would otherwise have. Any waiver of any provision of this Agreement or consent to any departure by the Borrowers therefrom will be effective only in the specific instance and for the purpose for which given. Without limiting the generality of the foregoing, the making of any Loan will not be construed as a waiver of any Default, regardless of whether the Lender may have had notice or knowledge of such Default at the time.

 

9.3

Expenses; Indemnity

 

9.3.1

The Borrowers will pay all reasonable out-of-pocket expenses incurred by the Lender, including the reasonable fees, charges and disbursements of external counsel for the Lender in connection with the negotiation and preparation of this Agreement (whether or not the transactions contemplated hereby or thereby will be consummated), the management and administration of Loans and this Agreement (whether or not any Borrowings are made hereunder), any amendments, modifications or waivers of the provisions of this Agreement, and the collection, enforcement or protection of the Lender’s rights in connection with this Agreement, including all such out-of-pocket expenses incurred during any workout, restructuring or negotiations in respect of the Credit Facility and the Loans.

 

9.3.2

Each Borrower will indemnify the Lender, its directors, officers and employees (each such Person including the directors, officers and employees herein referred to as an Indemnitee”) against, and hold each Indemnitee harmless from, any and all losses, claims, cost recovery actions, dam ages, expenses and liabilities of whatsoever nature or kind asserted by third parties, and all reasonable out-of-pocket expenses to which any Indemnitee may become subject arising out of or in connection with (a) the execution or delivery by the Lender of this Agreement or any agreement or instrument contemplated hereby, the performance by the Lender of its obligations hereunder and the consummation of the transactions contemplated hereunder, (b) any Loan or any actual or proposed use of the proceeds therefrom, (c) any actual or prospective claim, litigation, investigation or proceeding relating to any of the foregoing, whether based on contract, tort or any other theory and regardless of whether any Indemnitee is a party thereto, (d) any other aspect of this Agreement, and (e) the enforcement of any Indemnitee’s rights hereunder and any related investigation, defence, preparation of defence, litigation and enquiries; provided that such indemnity will not, as to any Indemnitee, be available to the extent that such losses, claims, dam ages, liabilities or related expenses are determined by a court of competent jurisdiction by final and non-appealable judgment to have resulted from the gross negligence, wilful misconduct or wilful material breach of this Agreement by such Indemnitee.

 

9.4

Currency Indemnity

If, for the purposes of obtaining judgment in any court in any jurisdiction with respect to this Agreement or any other Financing Document, it becomes necessary to convert into the currency of such jurisdiction (the “Judgment Currency) any amount due under this Agreement or under any other Financing Document in any currency other than the Judgment Currency (the Currency Due”), then conversion shall be made at the rate of exchange prevailing on the Business Day before the day on which judgment is given. For this purpose “rate of

 

A-H-65


Table of Contents

exchange” means the rate at which the Lender is able, on the relevant date, to purchase the Currency Due with the Judgment Currency in accordance with its normal practice. In the event that there is a change in the rate of exchange prevailing between the Business Day before the day on which the judgment is given and the date of receipt by the Lender of the amount due, the Borrowers will, on the date of receipt by the Lender, pay such additional amounts, if any, or be entitled to receive reimbursement of such amount, if any, as may be necessary to ensure that the amount received by the Lender on such date is the amount in the Judgment Currency which when converted at the rate of exchange prevailing on the date of receipt by the Lender is the amount then due under this Agreement or such other Financing Document in the Currency Due. If the amount of the Currency Due which the Lender is so able to purchase is less than the amount of the Currency Due originally due to it, the Borrowers shall indemnify and save the Lender harmless from and against all loss or dam age arising as a result of such deficiency. This indemnity shall constitute an obligation separate and independent from the other obligations contained in this Agreement and the other Financing Documents, shall give rise to a separate and independent cause of action, shall apply irrespective of any indulgence granted by the Lender from time to time and shall continue in full force and effect notwithstanding any judgment or order for a liquidated sum in respect of an amount due under this Agreement or any other Financing Document or under any judgment or order.

 

9.5

Successors and Assigns and Additions of Lenders

 

9.5.1

The provisions of this Agreement will be binding upon and inure to the benefit of the parties hereto and their respective successors and assigns permitted hereby, except that no Borrower may, without the prior written consent of the Lender, assign or otherwise transfer any of its rights or obligations hereunder to any Person other than a Successor pursuant to a transaction that is completed in compliance with Section 6.1.

 

9.5.2

The Lender may assign to one or more assignees all or any portion of its rights and obligations under this Agreement at any time upon giving the Borrowers written notice thereof.

 

9.5.3

Any Lender may at any time and from time to time add any Person as a Lender hereunder by delivering written notice of such designation to the Borrowers. From and after the delivery of any such written notice by any Lender, each Person that is so designated as a Lender hereunder will be entitled to all rights and benefits of this Agreement and be jointly and severally liable with each other Lender hereunder for the obligations of the Lenders hereunder. The Lenders may designate and appoint one or more of the Lenders or any other Person as their agents under this Agreement for the purposes of receiving all notices and requests to be issued, giving all consents and approvals and receiving all payments to be made to the Lenders hereunder and the Borrowers will be entitled to rely on any such designation and appointment and will be deemed to have discharged their obligations hereunder if such notices and requests are delivered, consents and approvals are obtained and payments are made in accordance with such designations and appointments.

 

9.6

Amendments

The Lender acknowledges that the Borrower will be entitled to borrow money under the Credit Facility for the purposes of making distributions to its parent company, Brookfield Renewable Corporation (BEPC”). Any amendment, modification or waiver to this Agreement that would reasonably be expected to adversely impact the Borrower’s ability to so use the Credit Facility and as a result, the economic equivalence of a class A exchangeable voting share (Class A Share”) of BEPC with a limited partnership unit of Brookfield Renewable Partners L.P., shall only be consented to by the Borrower if such amendment, modification or waiver has been approved (i) by the affirmative consent or vote, as applicable, of holders of a majority of the outstanding Class A Shares not held by Brookfield Asset Management Inc., Brookfield Renewable Partners L.P. or their controlled affiliates, voting as a class, at a duly called annual or special meeting of BEPC, or (ii) in the event that there is more than one independent director of BEPC (within the meaning of sections 1.4 and 1.5 of National Instrument 52-110 – Audit Committees of the Canadian Securities Administrators, as such provisions may be am ended from time to time and, if applicable, the listing standards of the securities exchange(s) on which the Class A Shares

 

A-H-66


Table of Contents

may then be listed) who does not also serve on the board of the general partner of Brookfield Renewable Partners L.P. (each a “non-overlapping director”), the approval of a majority of such non-overlapping directors.

 

9.7

Survival

All covenants, agreements, representations and warranties made by the Borrowers herein will be considered to have been relied upon by the Lender and will survive the execution and delivery of this Agreement and the making of any Loans, and all such covenants and agreements will continue in full force and effect as long as the principal of or any accrued interest on any Loan or any fee or any other amount payable under this Agreement is outstanding and unpaid and so long as the Credit Facility has not expired or been terminated other than these amounts claimed or capable of being claimed under sections of this Agreement which by the terms of this Agreement, survive termination of this Agreement. Sections 2.9, 9.3 and 9.6 will survive and remain in full force and effect, regardless of the repayment of the Obligations or the expiration or termination of the Credit Facility or this Agreement or any provision hereof.

 

9.8

Counterparts; Integration; Effectiveness

This Agreement may be executed in counterparts (and by different parties hereto on different counterparts), each of which will constitute an original, but all of which when taken together will constitute a single contract. This Agreement and any separate letter agreements with respect to fees payable to the Lender, constitute the entire contract among the parties relating to the subject matter hereof and supersede any and all previous agreements and understandings, oral or written, relating to the subject matter hereof. This Agreement will become effective when it will have been executed by the Lender and when the Lender will have received the counterpart hereof which, when taken together, bears the Borrowers’ signatures, and thereafter will be binding upon and inure to the benefit of the parties hereto and their respective successors and assigns. Delivery of an executed original counterpart of a signature page of this Agreement by facsimile will be as effective as delivery of a manually executed original counterpart of this Agreement.

 

9.9

Severability

Any provision of this Agreement held to be invalid, illegal or unenforceable in any jurisdiction will, as to such jurisdiction, be ineffective to the extent of such invalidity, illegality or unenforceability without affecting the validity, legality and enforceability of the remaining provisions hereof, and the invalidity of a particular provision in a particular jurisdiction will not invalidate such provision in any other jurisdiction.

 

9.10

Right of Set Off

If an Event of Default will have occurred and be continuing, the Lender is hereby authorized at any time and from time to time, to the fullest extent permitted by Law, to set off and apply any and all deposits (general or special, time or demand, provisional or final) at any time held and other obligations at any time owing by the Lender to or for the credit or the account of any Borrower against any of and all of the obligations of the Borrowers under this Agreement held by the Lender, irrespective of whether or not the Lender will have made any demand under this Agreement and although such obligations may be unmatured. The rights of the Lender under this section are in addition to other rights and remedies (including other rights of set off) which the Lender may have.

 

9.11

Governing Law; Jurisdiction

This Agreement will be construed in accordance with and governed by the Laws of the Province of Ontario. Each of the Borrowers hereby irrevocably and unconditionally submits, for itself and its property, to the non-exclusive jurisdiction of the Courts of the Province of Ontario.

 

A-H-67


Table of Contents
9.12

Waiver of Jury Trial

Each party hereto waives, to the fullest extent permitted by Applicable Law, any right it may have to trial by jury in any legal proceeding directly or indirectly arising out of or relating to this Agreement.

 

9.13

Headings

Article and Section headings and the Table of Contents used herein are for convenience of reference only, are not part of this Agreement and will not affect the construction of, or be taken into consideration in interpreting, this Agreement.

 

9.14

Limited Recourse

Recourse under this Agreement against each Borrower will be limited to the property and assets of such Borrower, and this Agreement will not be personally binding upon, and resort will not be had to, nor will recourse or satisfaction be sought from the private property of, any of the limited partners, unitholders or securityholders of such Borrower (unless such Person is also a Borrower hereunder).

IN WITNESS WHEREOF, the parties hereto have caused this Agreement to be duly executed by their respective authorized officers as of the day and year first above written.

 

BEP SUBCO INC.

Per:

 

 

 

Name:

 

Title:

 

BROOKFIELD BRP HOLDINGS (CANADA) INC.

Per:

 

 

 

Name:

 

Title:

 

A-H-68


Table of Contents

EXHIBIT A

FORM OF BORROWING REQUEST

Date: ∎

The undersigned, ● (a Borrower”), refers to the Credit Agreement dated as of ∎, 2020, between BEP Subco Inc., as Borrower, and Brookfield BRP Holdings (Canada) Inc., as Lender (the Credit Agreement”). Capitalized terms used herein and not otherwise defined herein will have the meanings assigned to such terms in the Credit Agreement.

The Borrowers hereby gives you notice pursuant to Sections 2.3 of the Credit Agreement that it requests a Borrowing under the Credit Agreement as follows:

 

(A)

Amount and Interest Period: a ∎ Loan in the amount of $∎ and with an Interest Period of ∎ months.

 

(B)

Date of Borrowing: ∎

 

(C)

Account of the Borrower to which the funds are to be disbursed: ∎

 

(D)

The undersigned confirms having read the provisions of the Credit Agreement which are relevant to the furnishing of this Borrowing Request. The undersigned confirms that the Borrowers have complied with all conditions precedent for the requested Borrowing.

The Borrower hereby certifies that the representations and warranties of the Borrowers set forth in the Credit Agreement are true and correct on and as of the date hereof as if made as of the date hereof, and that no Default or Event of Default exists.

 

Per:

 

 

 

Name:

 

Title:

 

A-H-69


Table of Contents

EXHIBIT B

FORM OF DEPOSIT RECORD

 

∎, 201∎

   Toronto
  

FOR VALUE RECEIVED, ∎ (Depositee”), having its principal office at ∎, promises to pay on demand to the order of ∎ (Depositor”), having its principal office at ∎, the Principal Amounts (as defined below) as the Depositor may from time to time advance to the Depositee, together with interest from the date hereof at the Applicable Interest Rate (as defined below), calculated and compounded monthly, both before and after maturity, default and judgment and until actual payment, with interest on overdue interest at the same rate.

WHEREAS, the Depositor may make deposits with the Depositee from time to time (each a Deposit”);

NOW, THEREFORE, in consideration of the foregoing and for other good and valuable consideration, the receipt and sufficiency of which are hereby acknowledged, the parties hereto hereby agree as follows:

WHEN USED HEREIN, the following capitalized terms will have the following meanings:

Applicable Interest Rate” will mean a rate of [one month LIBOR [+ ∎%] per annum/∎% per annum], noting that such rate may be revised so as to reflect market terms prior to any deposit being made, based on the deposit rates of at least two commercial banks.

Business Day” means any day except a Saturday, Sunday or other day on which commercial banks in New York City or Toronto, Canada are authorized or required by law to close.

Deposit Date” will be the date of each advance under this Note.

Default Rate” will be the Applicable Interest Rate plus five percent (5%) per annum.

Deposits” mean, collectively, all Deposits advanced by the Depositor to the Depositee from time to time.

Events of Default” means the occurrence of any of the following, each of which will constitute an Event of Default under this Note:

 

  i.

Failure to make any payment of interest or principal on this Note when due, or failure to pay the principal balance of this Note on demand; or

 

  ii.

Failure to pay any other amount payable pursuant to this Note when due and payable in accordance with the provisions hereof, with such failure continuing for ten (10) Business Days after Depositor delivers written notice thereof to Depositee; or

 

  iii.

Any default in the performance of the obligations pursuant to Section 3; or

 

  iv.

Any insolvency or bankruptcy of the Depositee.

Governmental Authority” will mean any nation or government, any federal, state, provincial, local or other political subdivision thereof and any entity exercising executive, legislative, judicial, regulatory or administrative functions of or pertaining to government.

Material Adverse Effect” will mean any event or condition that has a material adverse effect on the ability of Depositee to repay the principal and interest of the Obligations as they become due.

 

A-H-70


Table of Contents

Note” means this deposit record and “Notes” means collectively, all such deposit records evidencing Deposits advanced by the Depositor to the Depositee from time to time.

Obligations” will mean all obligations, liabilities and indebtedness of every nature of Depositee from time to time owing to Depositor under or in connection with this Note and the Deposits (including all Principal Amounts and all interest accrued thereon).

Payment Dates” will be ∎ and ∎ in each calendar year, commencing on ∎.

Person” will mean an individual, a corporation, a partnership, an association, a trust, a limited liability company or any other entity or organization, including a government or political subdivision or an agency or instrumentality thereof.

Principal Amount” will mean, with respect to any Deposit, the principal amount of such Deposit.

Requirements of Law” will mean, as to any Person, the charter and by-laws or other organizational or governing documents of such Person, and any law, rule or regulation, or determination of an arbitrator or a court or other Governmental Authority, in each case applicable to or binding upon such Person or any of its property or to which such Person or any of its property is subject.

 

  1.

The Obligations will be due and payable in lawful money of Canada as follows:

a.    On each Payment Date until this Note is paid in full on demand, Depositee will pay to Depositor all interest then accrued on each Principal Amount at the Applicable Interest Rate. Depositee may request, and Depositor may, in its sole discretion, agree that any interest payable by Depositee under this Note will continue to accrue until such date as Depositor may agree to.

b.    On demand, but in any event, no later than ∎, Depositee will pay to Depositor the Obligations then outstanding.

c.    Amounts due on this Note will be payable, without any counterclaim, setoff or deduction whatsoever except for any withholding taxes that the Depositee is required to withhold at law, at the office of Depositor or its agent or designee at the address set forth in the first paragraph of this Note or at such other place as Depositor or its agent or designee may from time to time designate in writing.

d.    The Depositee acknowledges that the actual recording of amounts advanced and amounts paid on the attached grid schedule shall, in the absence of manifest error, be prima facie evidence of the same; provided that the failure of the Depositor to record the same on the grid schedule shall not affect the obligation of the undersigned to pay or repay the amounts advanced by the Depositor, together with interest thereon at the Applicable Interest Rate.

2.    In order to induce Depositor to make the Deposits, Depositee makes the following representations and warranties as of each Deposit Date. Such representations and warranties, will survive the effectiveness of this Note, the execution and delivery hereof and the making of the Deposits.

a.    Depositee is (i) duly formed, validly existing and in good standing under the laws of the jurisdiction of its formation, (ii) is duly authorized and qualified to do business and is in good standing under the laws of each jurisdiction except where the failure to be so qualified and in good standing would not result in a Material Adverse Effect, and (iii) has all powers and all material governmental licenses, authorizations, consents and approvals required to carry on its business as now conducted or as it is presently proposed to be conducted except where the failure to have the same would not result in a Material Adverse Effect.

b.    Depositee has the power and authority to execute, deliver and carry out the terms and provisions of this Note and has taken all necessary action to authorize the execution and delivery on behalf of Depositee and the performance by Depositee hereof. Depositee has duly executed and delivered this Note and this Note constitutes the legal, valid and binding obligation of Depositee, enforceable in accordance with its terms.

 

A-H-71


Table of Contents

c.    Neither the execution, delivery or performance by the Depositee of this Note, nor compliance by the Depositee with the terms and provisions hereof, nor the consummation of the transactions contemplated hereby, (i) will contravene any applicable provision of any material law, statute, rule, regulation, order, writ, injunction or decree of any court or governmental instrumentality that is binding on the Depositee or its property, or (ii) will conflict, in any material respect, with or result in any breach of, any of the terms, covenants, conditions or provisions of, or constitute a material default under, or result in the creation or imposition of (or the obligation to create or impose) any agreement to which the Depositee is a party or by which it or any of its assets is bound.

3.    Depositee covenants and agrees that so long as the Deposits are outstanding and until payment in full of all of the Obligations, unless Depositor will otherwise give prior written consent:

a.    Depositee will at all times maintain its existence and preserve and keep in full force and effect its rights and franchises material to its businesses, except where the loss or termination of such rights and franchises would not have a Material Adverse Effect;

b.    Depositee will rem ain qualified to do business and maintain its good standing in each jurisdiction in which the nature of its business and the ownership of its property requires it to be so qualified and in good standing, except where noncompliance would not have a Material Adverse Effect; and

c.    Depositee will comply with all Requirements of Law, except where noncompliance would not have a Material Adverse Effect.

4.    Depositee may prepay the Principal Amount of any Deposit in full or in part at any time [together with all interest accrued on such prepaid amount].

5.    If the Depositee defaults in the payment of any payment that is due on any Payment Date (or such later date as the Depositor has agreed pursuant to section 1(a) that such installment is due), then the Depositee will pay to Depositor a late payment charge in an amount equal to five percent (5% ) of the amount of the installment not paid as aforesaid. Said late charge payments, if payable, will be payable without notice or demand by the Depositor, and are independent of and have no effect upon the rights of the Depositor under paragraph 1 above.

6.    This Note will be governed by and construed in accordance with the laws of the Province of Ontario.

7.    The Depositee will execute and acknowledge (or cause to be executed and acknowledged) and deliver to the Depositor all documents, and take all actions, reasonably required by the Depositor from time to time to confirm the rights created or now or hereafter intended to be created under this Note, to protect and further the validity and enforceability of this Note, or otherwise carry out the purposes of the Note and the transactions contemplated hereunder; provided, however, that no such further actions, assurances and confirmations will increase the Depositee’s obligations under this Note.

8.    No modification, amendment, extension, discharge, termination or waiver (a “Modification”) of any provision of this Note, nor consent to any departure by the Depositee therefrom, will in any event be effective unless the same will be in a writing signed by the Depositor, and then such waiver or consent will be effective only in the specific instance, and for the purpose, for which given. Except as otherwise expressly agreed to by the Depositor in writing, no Modification will entitle the Depositee to any other or future Modification, whether in the same, similar or other circumstances. The Depositor does not hereby agree to, nor does the Depositor hereby commit itself to, enter into any Modification.

 

A-H-72


Table of Contents

IN WITNESS WHEREOF, Depositee has caused this Note to be executed and delivered as of the day and year first above written.

 

 

By:

 

 

 

Name:

 

Title:

 

A-H-73


Table of Contents

Currency: Canadian Dollars

 

DATE

  

LOAN NUMBER

  

ADVANCES

  

PRINCIPAL
PAYMENTS

  

UNPAID
BALANCE

  

NOTATION
MADE BY

   1            
              
              
              
              
              
              
              
              
              
              
              
              
              

 

A-H-74


Table of Contents

EXHIBIT C

FORM OF CONFIRMATION OF SUBORDINATION

 

TO:

  and its successors and assigns (the “Senior Lender”)

RE:

  Credit agreement dated as of between (“the Borrower”) and the Senior Lender, as amended, modified or supplemented from time to time (the “Senior Credit Agreement”)

AND RE: Credit Agreement dated , 2020 between , as borrowers, and , as lenders (the “Subordinate Lenders”), as amended, modified or supplemented from time to time (the “Subordinate Credit Agreement”)

Pursuant to section 8.1 of the Subordinate Credit Agreement, the undersigned confirms in favour of the Senior Lender that (i) all indebtedness, liabilities and obligations of the Borrower owing from time to time under or pursuant to the Senior Credit Agreement constitutes “Senior Debt” for all purposes of the Subordinate Credit Agreement, and (ii) the Senior Lender is entitled to all the rights and benefits of section 8.1 of the Subordinate Credit Agreement in respect of the Senior Debt owing to it from time to time.

All terms that are capitalized but not defined herein have the meanings attributed to such terms in the Subordinate Credit Agreement.

This confirmation is binding upon the undersigned and its successors and assigns, and enures to the benefit of the Senior Lender and its respective successors and assigns.

DATED this_day of ∎.

[Signature Page Follows]

 

A-H-75


Table of Contents

 

Per:

 

 

  Name:
  Title:

Per:

 

 

  Name:
  Title:

 

Per:

 

 

  Name:
  Title:

Per:

 

 

  Name:
  Title:

 

A-H-76


Table of Contents

Exhibit I

FORM OF EQUITY COMMITMENT AGREEMENT

THIS AGREEMENT made as of the  day of , 2020.

B E T W E E N:

BROOKFIELD BRP HOLDINGS (CANADA) INC.

(“Canada HoldCo”), a corporation existing under the laws of the Province of Ontario

- and -

BROOKFIELD RENEWABLE CORPORATION

(“BEPC”), a corporation existing under the laws of the Province of British Columbia

- and –

BROOKFIELD RENEWABLE PARTNERS L.P.

(“BEP Partnership”), a limited partnership existing under the laws of Bermuda

RECITALS:

 

A.

WHEREAS Canada HoldCo will subscribe for, or cause one of its Affiliates (as defined below) to subscribe for, Class C Shares of BEPC, on the terms and conditions set forth in this Equity Commitment Agreement and, as applicable, the articles of incorporation of BEPC, as the same may be amended and/or restated from time to time;

 

B.

WHEREAS BEPC intends to call on Canada HoldCo’s Commitment, from time to time and as necessary, to fund growth capital investments and acquisitions, or for working capital purposes; and

 

C.

WHEREAS BEP Partnership intends to covenant not to declare or pay any distributions on its limited partnership units if certain conditions are met.

NOW THEREFORE in consideration of the mutual covenants and agreements herein contained and other good and valuable consideration (the receipt and sufficiency of which are hereby acknowledged), the parties hereto agree as follows:

 

1.

Interpretation

 

  1.1

Definitions. In this Equity Commitment Agreement, the following terms shall have the following meanings:

 

  1.1.1

Affiliate” means, with respect to a Person, any other Person that, directly or indirectly, through one or more intermediaries, Controls or is Controlled by such Person, or is under common Control of a third Person;

 

  1.1.2

BEP Group” means the BEP Partnership, the Renewable Partnership, the Holding Entities, the Operating Entities and any other direct or indirect Subsidiary of a Holding Entity, other than any member of the BEPC Group;

 

  1.1.3

BEPC” has the meaning assigned thereto in the preamble;

 

  1.1.4

BEPC Group” means BEPC and any of its direct or indirect Subsidiaries;

 

  1.1.5

BEP Partnership” has the meaning assigned thereto in the preamble;

 

A-I-1


Table of Contents
  1.1.6

BEP Unit” means a limited partnership unit in the BEP Partnership;

 

  1.1.7

Business Day” means any day that the Principal Stock Exchange is open for trading, other than any legal holiday recognized as such in the Province of Ontario or the Province of British Columbia;

 

  1.1.8

Canada HoldCo” has the meaning assigned thereto in the preamble;

 

  1.1.9

Class A Shares” means the class A exchangeable subordinate voting shares in the capital of BEPC;

 

  1.1.10

Class C Shares” means the class C non-voting shares in the capital of BEPC;

 

  1.1.11

Commitment” has the meaning assigned thereto in Section 2.1;

 

  1.1.12

Commitment Period” means the period commencing on the Effective Date and ending on the tenth anniversary following the Effective Date;

 

  1.1.13

Control” means the control of one Person of another Person in accordance with the following: a Person (“A”) controls another Person (“B”) where A has the power to determine the management and policies of B by contract or status (for example the status of A being the general partner of B) or by virtue of beneficial ownership of a majority of the voting interests in B; and for certainty and without limitation, if A owns shares to which more than 50% of the votes permitted to be cast in the election of directors to the board of B or A is the general partner of B, a limited partnership, then in each case A Controls B for this purpose;

 

  1.1.14

Draw-Down Notice” means a notice to Canada HoldCo of a draw-down on the Commitment;

 

  1.1.15

Effective Date” means the date hereof;

 

  1.1.16

Equity Commitment Agreement” means this equity commitment agreement as it may be amended or restated from time to time;

 

  1.1.17

Holding Entity” has the meaning assigned thereto in the BEP Partnership Agreement;

 

  1.1.18

Operating Entity” has the meaning assigned thereto in the BEP Partnership Agreement;

 

  1.1.19

Person” means any individual, partnership, limited partnership, joint venture, syndicate, sole proprietorship, company or corporation with or without share capital, unincorporated association, trust, trustee, executor, administrator or other legal personal representative, regulatory body or agency, government or governmental agency, authority or entity however designated or constituted;

 

  1.1.20

Principal Stock Exchange” means the New York Stock Exchange or if the Class A Shares are not listed on the New York Stock Exchange, the principal stock exchange on which the Class A Shares are listed;

 

  1.1.21

Renewable Partnership” means Brookfield Renewable Energy L.P.;

 

  1.1.22

Subscriber” means Canada HoldCo or any other member of the BEP Group that Canada HoldCo causes to subscribe for Class C Shares pursuant to this Equity Commitment Agreement;

 

  1.1.23

Subscription Payment” has the meaning assigned thereto in Section 2.3;

 

  1.1.24

Subscription Payment Date” means a date specified in a Draw-Down Notice on which a Subscription Payment is to be made to BEPC;

 

  1.1.25

Subsidiary” means, with respect to any Person, (i) any other Person that is directly or indirectly Controlled by such Person, (ii) any trust in which such Person holds all of the

 

A-I-2


Table of Contents
 

beneficial interests or (iii) any partnership, limited liability company or similar entity in which such Person holds all of the interests other than the interests of any general partner, managing member or similar Person; and

 

  1.1.26

US$” means United States dollars.

 

  1.2

Headings. The inclusion of headings and a table of contents in this Equity Commitment Agreement are for convenience of reference only and will not affect the construction or interpretation hereof.

 

  1.3

Gender and Number. In this Equity Commitment Agreement, unless the context otherwise requires, words importing the singular include the plural and vice versa, words importing gender include all genders or the neuter, and words importing the neuter include all genders.

 

  1.4

Invalidity of Provisions. Each of the provisions contained in this Equity Commitment Agreement is distinct and severable and a declaration of invalidity or unenforceability of any such provision or part thereof by a court of competent jurisdiction will not affect the validity or enforceability of any other provision hereof. To the extent permitted by applicable law, the parties waive any provision of law which renders any provision of this Equity Commitment Agreement invalid or unenforceable in any respect. The parties will engage in good faith negotiations to replace any provision which is declared invalid or unenforceable with a valid and enforceable provision, the economic effect of which comes as close as possible to that of the invalid or unenforceable provision which it replaces.

 

  1.5

Currency. Except where otherwise expressly provided, all amounts in this Equity Commitment Agreement are stated and shall be paid in US$. BEPC shall call all Subscription Payments in US$. Canada HoldCo shall make all Subscription Payments in US$ or in the equivalent amount of Canadian Dollars on the basis of rates quoted by appropriate financial institutions of repute or by internationally recognized financial publications or news services. If it is necessary for any amounts to be converted from another currency into US$, then BEPC will convert the amount using rates quoted by appropriate financial institutions of repute or by internationally recognized financial publications or news services.

 

  1.6

Waiver, Amendment.

Any amendment, modification or waiver to this Equity Commitment Agreement that would reasonably be expected to impact the economic equivalence of a Class A Share with a BEP Unit shall require (i) at a duly called annual or special meeting of BEPC’s shareholders, the affirmative consent or vote, as applicable, of holders of a majority of the outstanding Class A Shares not held by Brookfield Asset Management Inc., the BEP Partnership or their controlled Affiliates, voting as a class, or (ii) in the event that there is more than one independent director of BEPC (within the meaning of sections 1.4 and 1.5 of National Instrument 52-110 – Audit Committees of the Canadian Securities Administrators, as such provisions may be amended from time to time and, if applicable, the listing standards of the securities exchange(s) on which the Class A Shares may then be listed) who does not also serve on the board of the general partner of the BEP Partnership (each a “non-overlapping director”), the approval of a majority of such non-overlapping directors. Except as expressly provided in this Equity Commitment Agreement, no amendment, modification or waiver of this Equity Commitment Agreement will be binding unless executed in writing by the party to be bound thereby. No waiver of any provision of this Equity Commitment Agreement will constitute a waiver of any other provision nor will any waiver of any provision of this Equity Commitment Agreement constitute a continuing waiver unless otherwise expressly provided.

 

  1.7

Governing Law

This Equity Commitment Agreement shall be governed by and construed in accordance with the laws of Ontario and the federal laws of Canada applicable therein.

 

A-I-3


Table of Contents
2.

The Commitment

 

  2.1

The aggregate commitment of Canada HoldCo to subscribe for Class C Shares of BEPC pursuant to this Equity Commitment Agreement is $1 billion (the “Commitment”).

 

  2.2

Each draw-down shall not exceed $250,000,000, unless Canada HoldCo otherwise agrees, and each subsequent draw-down shall be made a minimum of 120 days after the receipt of the last Draw-Down Notice from BEPC.

 

  2.3

Subject to Sections 3 and 4, on each Subscription Payment Date, the Subscriber shall pay to BEPC an amount of cash set out in a Draw-Down Notice (the “Subscription Payment”) in exchange for the issuance of Class C Shares pursuant to Section 6.

 

  2.4

The amount of the Commitment shall be permanently reduced by the amount of any Subscription Payment made to BEPC.

 

3.

Subscription Payments on Draw-Downs

 

  3.1

Canada HoldCo shall cause one or more Subscribers to make a Subscription Payment to BEPC following receipt of a Draw-Down Notice from BEPC and in such amount as BEPC shall specify in the Draw-Down Notice; provided that no Subscription Payment shall be less than $10 million or in excess of the undrawn amount of the Commitment at the time the Subscription Payment is to be made.

 

  3.2

BEPC shall give the Draw-Down Notice to Canada HoldCo in the manner specified in Section 12 hereof. The Draw-Down Notice shall:

 

  3.2.1

specify (i) the place at which such Subscription Payment is to be made, including, if applicable, the account of BEPC or one or more of its subsidiaries to which such Subscription Payment should be made, (ii) the security to be issued, (iii) the amount of such Subscription Payment to be made, and (iv) the Subscription Payment Date and time at which such Subscription Payment is to be made, which shall not be earlier than 12:00 p.m., Toronto time, generally on the tenth Business Day, but in no event earlier than the fifth Business Day, after the giving of the Draw-Down Notice; and

 

  3.2.2

confirm that (i) BEPC is able to pay its liabilities as they become due; and (ii) there has been no material adverse effect with respect to BEPC or its affairs or financial condition.

 

  3.3

If BEPC deems it advisable, BEPC may reduce the amount of or cancel any call for a Subscription Payment by giving notice to Canada HoldCo in accordance with Section 12, subject to Section 3.1.

 

4.

Conditions Precedent

Canada HoldCo’s obligations pursuant to Section 3.1 are subject to compliance, as of the Subscription Payment Date, with each of the following conditions precedent which are for the sole and exclusive benefit of Canada HoldCo and may be waived by Canada HoldCo in its sole discretion:

 

  4.1

a member of the BEP Group shall Control BEPC and a member of the BEP Group shall have the ability to elect a majority of the directors of BEPC;

 

  4.2

a Draw-Down Notice shall have been provided to Canada HoldCo in accordance with Section 3.2;

 

  4.3

a majority of the directors of BEPC shall have authorized the issuance of Class C Shares pursuant to Section 6; and

 

  4.4

on each of the five Business Days immediately preceding the Subscription Payment Date, Class A Shares shall have traded on the Principal Stock Exchange.

 

A-I-4


Table of Contents
5.

Expiration of the Commitment Period

Upon the earlier of (i) the expiration of the Commitment Period, subject to the ongoing obligation to satisfy a previously issued Draw-Down Notice, and (ii) the making of Subscription Payments equal to the full amount of the Commitment, no Subscriber shall be required to make Subscription Payments pursuant to this Equity Commitment Agreement.

 

6.

Issuance of Class C Shares

Upon making a Subscription Payment to BEPC, BEPC shall issue a number of Class C Shares equal to the cash amount of the Subscription Payment divided by the volume-weighted average of the trading price for one Class A Share on the Principal Stock Exchange for the five trading days immediately preceding the Subscription Payment Date.

 

7.

Representations and Warranties

 

  7.1

Canada HoldCo hereby represents and warrants to BEPC and the BEP Partnership that:

 

  7.1.1

it is validly organized and existing under the laws of the Province of Ontario;

 

  7.1.2

it has the power, capacity and authority to enter into this Equity Commitment Agreement and to perform its duties and obligations hereunder;

 

  7.1.3

it has taken all necessary action to authorize the execution, delivery and performance of this Equity Commitment Agreement;

 

  7.1.4

the execution and delivery of this Equity Commitment Agreement by it and the performance by it of its obligations hereunder do not and will not contravene, breach or result in any default under its articles, by-laws, constituent documents or other organizational documents;

 

  7.1.5

no authorization, consent or approval, or filing with or notice to any Person is required in connection with the execution, delivery or performance by it of this Equity Commitment Agreement; and

 

  7.1.6

this Equity Commitment Agreement constitutes a valid and legally binding obligation of it enforceable against it in accordance with its terms, subject to (i) applicable bankruptcy, insolvency, moratorium, fraudulent conveyance, reorganization and other laws of general application limiting the enforcement of creditors’ rights and remedies generally and (ii) general principles of equity, including standards of materiality, good faith, fair dealing and reasonableness, equitable defenses and limits as to the availability of equitable remedies, whether such principles are considered in a proceeding at law or in equity.

 

  7.2

BEPC hereby represents and warrants to Canada HoldCo and the BEP Partnership that:

 

  7.2.1

it is validly organized and existing under the laws of the Province of British Columbia;

 

  7.2.2

it has the power, capacity and authority to enter into this Equity Commitment Agreement and to perform its duties and obligations hereunder;

 

  7.2.3

it has taken all necessary action to authorize the execution, delivery and performance of this Equity Commitment Agreement;

 

  7.2.4

the execution and delivery of this Equity Commitment Agreement by it and the performance by it of its obligations hereunder do not and will not contravene, breach or result in any default under its articles, by-laws, constituent documents or other organizational documents;

 

A-I-5


Table of Contents
  7.2.5

no authorization, consent or approval, or filing with or notice to any Person is required in connection with the execution, delivery or performance by it of this Equity Commitment Agreement; and

 

  7.2.6

this Equity Commitment Agreement constitutes a valid and legally binding obligation of it enforceable against it in accordance with its terms, subject to (i) applicable bankruptcy, insolvency, moratorium, fraudulent conveyance, reorganization and other laws of general application limiting the enforcement of creditors’ rights and remedies generally and (ii) general principles of equity, including standards of materiality, good faith, fair dealing and reasonableness, equitable defenses and limits as to the availability of equitable remedies, whether such principles are considered in a proceeding at law or in equity.

 

  7.3

The BEP Partnership hereby represents and warrants to BEPC and Canada HoldCo that:

 

  7.3.1

it is validly organized and existing under the laws of Bermuda;

 

  7.3.2

it has the power, capacity and authority to enter into this Equity Commitment Agreement and to perform its duties and obligations hereunder;

 

  7.3.3

it has taken all necessary action to authorize the execution, delivery and performance of this Equity Commitment Agreement;

 

  7.3.4

the execution and delivery of this Equity Commitment Agreement by it and the performance by it of its obligations hereunder do not and will not contravene, breach or result in any default under its limited partnership agreement, constituent documents or other organizational documents;

 

  7.3.5

no authorization, consent or approval, or filing with or notice to any Person is required in connection with the execution, delivery or performance by it of this Equity Commitment Agreement; and

 

  7.3.6

this Equity Commitment Agreement constitutes a valid and legally binding obligation of it enforceable against it in accordance with its terms, subject to (i) applicable bankruptcy, insolvency, moratorium, fraudulent conveyance, reorganization and other laws of general application limiting the enforcement of creditors’ rights and remedies generally and (ii) general principles of equity, including standards of materiality, good faith, fair dealing and reasonableness, equitable defenses and limits as to the availability of equitable remedies, whether such principles are considered in a proceeding at law or in equity.

 

8.

Covenants of the BEP Partnership

The BEP Partnership covenants and agrees that, from the date of this Equity Commitment Agreement until the termination of this Equity Commitment Agreement:

(a) it will not declare any distribution on the BEP Units if on such date BEPC does not have sufficient money or other assets to enable the declaration and payment, in accordance with applicable law (including directors’ fiduciary duties) and all contracts to which BEPC is a party, of the equivalent (calculated per Class A Share) dividend on the Class A Shares; and

(b) it will not pay any declared distribution if on such payment date BEPC does not have sufficient money or other assets to enable the payment, in accordance with applicable law (including directors’ fiduciary duties) and all contracts to which BEPC is a party, of the equivalent (calculated per Class A Share) dividend on the Class A Shares.

 

9.

Termination

This Equity Commitment Agreement shall terminate and no longer be of any effect in the event that all of the outstanding Class A Shares are held by Brookfield Asset Management Inc., the BEP Partnership or their controlled Affiliates.

 

A-I-6


Table of Contents
10.

Further Assurances

Each of the parties hereto shall promptly do, make, execute or deliver, or cause to be done, made, executed or delivered, all such further acts, documents and things as the other party hereto may reasonably require from time to time for the purpose of giving effect to this Equity Commitment Agreement and shall use reasonable efforts and take all such steps as may be reasonably within its power to implement to their full extent the provisions of this Equity Commitment Agreement.

 

11.

Successors and Assigns

No party may assign its right or benefits under this Equity Commitment Agreement without the prior written consent of the other parties hereto provided that Canada HoldCo may assign its rights and benefits under this Equity Commitment Agreement to any member of the BEP Group without obtaining the prior written consent of the other parties. This provision of this Equity Commitment Agreement shall enure to the benefit of and be binding on the parties to this Equity Commitment Agreement and their respective successors and assigns.

 

12.

Notice

Any notice or other communication required or permitted to be given hereunder shall be in writing and shall be given by prepaid mail, by facsimile or other means of electronic communication or by delivery as hereafter provided. Any such notice or other communication, if mailed by prepaid mail at any time other than during a general discontinuance of postal service due to strike, lockout or otherwise, shall be deemed to have been received on the fourth Business Day after the post-marked date thereof, or if sent by facsimile or other means of electronic communication, shall be deemed to have been received on the Business Day following the sending, or if delivered by hand shall be deemed to have been received at the time it is delivered to the applicable address noted below either to the individual designated below or to an individual at such address having apparent authority to accept deliveries on behalf of the addressee. Notice of change of address shall also be governed by this section. In the event of a general discontinuance of postal service due to strike, lock-out or otherwise, notices or other communications shall be delivered by hand or sent by facsimile or other means of electronic communication and shall be deemed to have been received in accordance with this section. Notices and other communications shall be addressed as follows:

 

  (a)

if to Canada HoldCo: Brookfield Place, Suite 300

181 Bay Street

Toronto, ON M5J 2T3

  (b)

if to BEPC:

Brookfield Renewable Corporation

Brookfield Place

250 Vesey Street, 15th Floor

New York NY 10281

  (c)

if to the BEP Partnership:

Brookfield Renewable Partners L.P.

73 Front Street, 5th Floor

Hamilton

HM12

Bermuda

 

13.

Benefits of this Equity Commitment Agreement

Except for the rights of Non-Affiliated Holders (as defined in the Articles of BEPC) to enforce the provisions in Section 8, nothing in this Equity Commitment Agreement shall be construed to give to any Person other than the parties hereto any legal or equitable right, remedy or claim under this Equity Commitment Agreement.

 

A-I-7


Table of Contents
14.

Counterparts

This Equity Commitment Agreement may be signed in counterparts and each of such counterparts shall constitute an original document and such counterparts, taken together, shall constitute one and the same instrument.

[NEXT PAGE IS THE SIGNATURE PAGE]

 

A-I-8


Table of Contents

IN WITNESS WHEREOF the parties hereto have executed this agreement as of the date first written above.

 

BROOKFIELD BRP HOLDINGS (CANADA) INC.

By:

   
 

Name:

 

Title:

 

BROOKFIELD RENEWABLE CORPORATION

By:

   
 

Name:

 

Title:

 

BROOKFIELD RENEWABLE PARTNERS L.P., by its general partner

BROOKFIELD RENEWABLE PARTNERS LIMITED

By:

   
 

Name:

 

Title:

[Equity Commitment Agreement – Signature Page]

 

A-I-9


Table of Contents

Exhibit J

BUSINESS CORPORATIONS ACT

FORM OF ARTICLES

of

BROOKFIELD RENEWABLE CORPORATION

TABLE OF CONTENTS

 

PART 1 INTERPRETATION

     A-J-2  

PART 2 SHARES AND SHARE CERTIFICATES

     A-J-13  

PART 3 ISSUE OF SHARES

     A-J-14  

PART 4 SHARE REGISTERS

     A-J-15  

PART 5 SHARE TRANSFERS

     A-J-15  

PART 6 TRANSMISSION OF SHARES

     A-J-16  

PART 7 PURCHASE, REDEEM OR OTHERWISE ACQUIRE SHARES

     A-J-17  

PART 8 BORROWING POWERS

     A-J-17  

PART 9 ALTERATIONS

     A-J-18  

PART 10 MEETINGS OF SHAREHOLDERS

     A-J-19  

PART 11 PROCEEDINGS AT MEETINGS OF SHAREHOLDERS

     A-J-20  

PART 12 VOTES OF SHAREHOLDERS

     A-J-24  

PART 13 DIRECTORS

     A-J-27  

PART 14 ELECTION AND REMOVAL OF DIRECTORS

     A-J-28  

PART 15 POWERS AND DUTIES OF DIRECTORS

     A-J-33  

PART 16 INTERESTS OF DIRECTORS AND OFFICERS

     A-J-33  

PART 17 PROCEEDINGS OF DIRECTORS

     A-J-35  

PART 18 EXECUTIVE AND OTHER COMMITTEES

     A-J-37  

PART 19 OFFICERS

     A-J-38  

PART 20 INDEMNIFICATION

     A-J-39  

PART 21 DIVIDENDS

     A-J-40  

PART 22 ACCOUNTING RECORDS AND AUDITOR

     A-J-42  

PART 23 NOTICES

     A-J-42  

PART 24 PROHIBITIONS

     A-J-44  

PART 25 SPECIAL RIGHTS AND RESTRICTIONS CLASS A EXCHANGEABLE SUBORDINATE VOTING SHARES

     A-J-44  

PART 26 SPECIAL RIGHTS AND RESTRICTIONS CLASS B MULTIPLE VOTING SHARES

     A-J-52  

PART 27 SPECIAL RIGHTS AND RESTRICTIONS CLASS C NON-VOTING SHARES

     A-J-55  

PART 28 SPECIAL RIGHTS AND RESTRICTIONS CLASS A SENIOR PREFERRED SHARES

     A-J-57  

PART 29 SPECIAL RIGHTS AND RESTRICTIONS CLASS B JUNIOR PREFERRED SHARES

     A-J-58  

 

A-J-1


Table of Contents

Number:                    

BUSINESS CORPORATIONS ACT

ARTICLES

of

BROOKFIELD RENEWABLE CORPORATION

(the “Company”)

PART 1

INTERPRETATION

Definitions

1.1                In these Articles, unless the context otherwise requires:

(a)        “Act” means the Business Corporations Act (British Columbia) from time to time in force and all amendments thereto and includes all regulations and amendments thereto made pursuant to that Act;

(b)        “affiliate” means with respect to a Person, any other Person that, directly or indirectly, through one or more intermediaries, Controls or is Controlled by such Person, or is under common Control of a third Person;

(c)        “BAM” means Brookfield Asset Management Inc., a corporation existing under the Laws of the Province of Ontario, and is deemed to refer to all successors, including, without limitation, by operation of Law;

(d)        “BEP” means Brookfield Renewable Partners L.P., a Bermuda exempted limited partnership, and is deemed to refer to all successors, including, without limitation, by operation of Law;

(e)        “BEP-Affiliated Class A Shareholder” means BEP or a Person Controlled by BEP to the extent BEP or such other Person holds Class A Shares;

(f)        “BEP Distribution Declaration Date” means the date on which the BEP GP declares any distribution on the BEP Units;

(g)        “BEP Distributed Right” has the meaning as provided in clause (ii) of the definition of “Conversion Factor” below;

(h)        “BEP GP” means the general partner of BEP from time to time;

(i)        “BEP Liquidation Event” has the meaning as provided in §25.26;

(j)        “BEP Unit” means a limited partnership interest in BEP representing a fractional part of all the limited partnership interests in BEP, other than a preferred limited partnership interest, and which limited partnership interest is designated by BEP as an “Equity Unit” (as defined in the Amended and Restated Limited Partnership Agreement of BEP dated as of November 20, 2011), and includes any limited partnership interest or other equity interest of BEP into which such BEP Unit is converted or for which such BEP Unit is exchanged;

(k)        “BEP Unit Value” means, with respect to a BEP Unit on a particular date, the market price of a BEP Unit on such date or, if such date is not a Trading Day, the most recent Trading Day. The market price for each such Trading Day shall be: (i) if the BEP Units are listed on a U.S. National Securities Exchange, the closing price per BEP Unit (or, if no closing price is reported, the average of the last quoted bid and ask prices or, if more than one in either case, the average of the average bid and average ask prices) on such day

 

A-J-2


Table of Contents

for such U.S. National Securities Exchange; (ii) if the BEP Units are not listed on a U.S. National Securities Exchange but are listed on the TSX, the U.S. dollar equivalent (calculated using the rate published by the Bank of Canada as of 4:30 p.m., Eastern Time, on such date) of the closing price per BEP Unit (or, if no closing price is reported, the average of the last quoted bid and ask prices or, if more than one in either case, the average of the average bid and average ask prices) on such day for the TSX; (iii) if the BEP Units are not listed or admitted to trading on any U.S. National Securities Exchange or the TSX, the last quoted bid price on such day in the over-the-counter market on such day as reported by OTC Markets Group Inc. or a similar organization; (iv) if the BEP Units are not listed or admitted to trading on any U.S. National Securities Exchange or the TSX and the BEP Units are not quoted in the over-the-counter market, the average of the mid-point of the last quoted bid and ask prices on such day from each of at least three nationally recognized independent investment banking firms selected by the Company for such purpose or (v) if none of the conditions set forth in clauses (i), (ii), (iii) or (iv) is met, then the amount that a holder of one BEP Unit would receive if each of the assets of BEP were sold for its fair market value on such date, BEP were to pay all of its outstanding liabilities and the remaining proceeds were to be distributed to its partners in accordance with the terms of its partnership agreement;

(l)        “BEP Units Amount” means, with respect to each Tendered Share, such number of BEP Units equal to the Conversion Factor in effect on the Valuation Date with respect to such Tendered Shares;

(m)        “board of directors”, “directors” and “board” mean the directors or sole director of the Company for the time being;

(n)        “Business Day” means any day except a Saturday, Sunday or other day on which commercial banks in New York, New York, United States of America or Toronto, Ontario, Canada are authorized or required by Law to close;

(o)        “Cash Amount” means (a) with respect to each Tendered Class A Share, an amount in cash equal to the product of (i) the applicable BEP Units Amount for such Tendered Class A Share multiplied by (ii) the BEP Unit Value as of the applicable Valuation Date, and (b) with respect to each Tendered Class B Share and Tendered Class C Share, an amount in cash equal to the BEP Unit Value for such Tendered Class B Share or Tendered Class C Share, as applicable;

(p)        “Class A Distributed Right” has the meaning as provided in clause (vi) of the definition of “Conversion Factor” below;

(q)        “Class A Dividend” has the meaning as provided in §25.2;

(r)        “Class A Senior Preferred Share” means a class A senior preferred share of the Company;

(s)        “Class A Share” means a class A exchangeable subordinate voting share of the Company;

(t)        “Class A Share Value” means, with respect to a Class A Share on a particular date, the market price of a Class A Share on such date or, if such date is not a Trading Day, the most recent Trading Day. The market price for each such Trading Day shall be: (i) if the Class A Shares are listed on a U.S. National Securities Exchange, the closing price per Class A Share (or, if no closing price is reported, the average of the last quoted bid and ask prices or, if more than one in either case, the average of the average bid and average ask prices) on such day for such U.S. National Securities Exchange; (ii) if the Class A Shares are not listed on a U.S. National Securities Exchange but are listed on the TSX, the U.S. dollar equivalent (calculated using the rate published by the Bank of Canada as of 4:30 p.m., Eastern Time, on such date) of the closing price per Class A Share (or, if no closing price is reported, the average of the last quoted bid and ask prices or, if more than one in either case, the average of the average bid and average ask prices) on such day for the TSX; (iii) if the Class A Shares are not listed or admitted to trading on any U.S. National Securities Exchange or the TSX, the last quoted bid price on such day in the over-the-counter market on such day as reported by OTC Markets Group Inc. or a similar organization; (iv) if the Class A Shares are not listed or admitted to trading on any U.S. National Securities Exchange or the TSX and the Class A Shares are not quoted in the over-the-counter market, the average of the mid-point of the last quoted bid and ask

 

A-J-3


Table of Contents

prices on such day from each of at least three nationally recognized independent investment banking firms selected by the Company for such purpose or (v) if none of the conditions set forth in clauses (i), (ii), (iii) or (iv) is met then the amount that a holder of one Class A Share would receive if each of the assets of the Company were sold for its fair market value on such date, the Company were to pay all of its outstanding liabilities and the remaining proceeds were to be distributed to its shareholders in accordance with the terms of these Articles;

(u)        “Class A Shareholder” means a holder of Class A Shares;

(v)        “Class B Junior Preferred Share” means a class B junior preferred share of the Company;

(w)        “Class B Retraction Amount” has the meaning as provided in §26.11;

(x)        “Class B Retraction Right” has the meaning as provided in §26.11;

(y)        “Class B Share” means a class B multiple voting share of the Company;

(z)        “Class B Shareholder” means a holder of Class B Shares;

(aa)      “Class C Retraction Amount” has the meaning as provided in §27.8;

(bb)      “Class C Retraction Right” has the meaning as provided in §27.8;

(cc)      “Class C Share” means a class C non-voting share of the Company;

(dd)      “Class C Shareholder” means a holder of Class C Shares;

(ee)      “Close of Business” means 5:00 p.m., Eastern Time;

(ff)       “Company” means Brookfield Renewable Corporation;

(gg)      “Control” means the control by one Person of another Person in accordance with the following: a Person (“A”) controls another Person (“B”) where A has the power to determine the management and policies of B by contract or status (for example, the status of A being the general partner of B) or by virtue of the beneficial ownership of or control over a majority of the voting interests in B; and, for certainty and without limitation, if A owns or has control over shares or other securities to which are attached more than 50% of the votes permitted to be cast in the election of directors of to the Governing Body of B or A is the general partner of B, a limited partnership, then in each case A controls B for this purpose;

(hh)      “Conversion Factor” means 1.0; provided that in the event that:

(i)                BEP (a) declares or pays a distribution on its outstanding BEP Units wholly or partly in BEP Units; (b) splits or subdivides its outstanding BEP Units or (c) effects a reverse unit split or otherwise combines or reclassifies its outstanding BEP Units into a smaller number of BEP Units, the Conversion Factor shall be adjusted to equal the amount determined by multiplying the Conversion Factor in effect immediately prior to the Open of Business on the Record Date for such event by a fraction, (x) the numerator of which shall be the number of BEP Units issued and outstanding as of the Close of Business on the Record Date for such distribution or the Effective Date for such split, subdivision, reverse split, combination or reclassification, as applicable (assuming for such purpose that such distribution, split, subdivision, reverse split, combination or reclassification has occurred as of such time), and (y) the denominator of which shall be the actual number of BEP Units (determined without the above assumption) issued and outstanding as of the Close of Business on the Record Date for such distribution or the Effective Date for such split, subdivision, reverse split, combination or reclassification, as applicable.

Any adjustment under this clause (i) shall become effective immediately after the Open of Business on the Record Date for such distribution, or immediately after the Open of Business on the Effective Date for such split, subdivision, reverse split, combination or reclassification, as applicable. If such distribution of the type described in this clause (i) is declared but not so paid or made and will not be so paid or made, the Conversion Factor shall be immediately readjusted,

 

A-J-4


Table of Contents

effective as of the date the BEP GP determines not to pay such distribution, to the Conversion Factor that would be in effect if such distribution had not been declared.

(ii)                BEP distributes any rights, options or warrants to all or substantially all holders of BEP Units to convert into, exchange for or subscribe for or to purchase or to otherwise acquire BEP Units (or other securities convertible into, exchangeable for or exercisable for BEP Units) (each a “BEP Distributed Right”), then, as of the Record Date for the distribution of such BEP Distributed Rights or, if later, the time such BEP Distributed Rights become exercisable, the Conversion Factor shall be adjusted to equal the amount determined by multiplying the Conversion Factor in effect immediately prior to the Open of Business on the Record Date by a fraction (A) the numerator of which shall be the number of BEP Units issued and outstanding as of the Close of Business on the Record Date (or, if later, the date such BEP Distributed Rights become exercisable) plus the maximum number of BEP Units deliverable or purchasable under such BEP Distributed Rights and (B) the denominator of which shall be (x) the number of BEP Units issued and outstanding as of the Close of Business on the Record Date plus (y) such number of BEP Units determined by dividing the minimum aggregate cash purchase price under such BEP Distributed Rights of the maximum number of BEP Units purchasable under such BEP Distributed Rights by the average of the BEP Unit Value for the ten (10) consecutive Trading Day period ending on, and including, the Trading Day immediately preceding the date of announcement of such issuance (or, if later, the date such BEP Distributed Rights become exercisable); provided, however, that, if any such BEP Distributed Rights expire or become no longer exercisable, then the Conversion Factor shall be adjusted, effective retroactive to the Record Date of the BEP Distributed Rights, to reflect a reduced maximum number of BEP Units or any change in the minimum aggregate purchase price for the purposes of the above fraction.

Any adjustment under this clause (ii) will be made successively whenever such rights, options or warrants are issued and shall become effective immediately after the Open of Business on the Record Date for such issuance (or, if later, the date such rights, options or warrants become exercisable). To the extent that the BEP Units are not delivered and will not be delivered after the exercise of such rights, options or warrants, the Conversion Factor shall be decreased to the Conversion Factor that would then be in effect had the increase with respect to the issuance of such rights, options or warrants been made on the basis of delivery of only the number of BEP Units actually delivered. If such rights, options or warrants are not so issued, the Conversion Factor shall be decreased, effective as of the date the BEP GP determines not to issue such rights, options or warrants, to the Conversion Factor that would then be in effect if such Record Date for such issuance had not occurred.

In determining the minimum aggregate purchase price under such BEP Distributed Rights, there shall be taken into account any consideration received by BEP for such rights, options or warrants and any amount payable on exercise or conversion thereof, the value of such consideration, if other than cash, to be determined by the BEP GP.

(iii)                (A) BEP distributes to all or substantially all holders of BEP Units evidences of its indebtedness or assets (including securities, but excluding distributions paid exclusively in cash, distributions referred to in clauses (i) or (ii) above or any Spin-off referred to in clause (iii)(B) below) or rights, options or warrants to convert into, exchange for or subscribe for or to purchase or to otherwise acquire such securities (but excluding distributions referred to in clause (ii) above), the Conversion Factor shall be adjusted to equal the amount determined by multiplying the Conversion Factor in effect immediately prior to the Open of Business on the Record Date for such distribution by a fraction (a) the numerator of which shall be the average of the BEP Unit Value over the ten (10) consecutive Trading Day period ending on, and including, the Trading Day immediately prior to the Ex-Dividend Date for such distribution and (b) the denominator of which shall be the average of the BEP Unit Value over the ten (10) consecutive Trading Day period ending on, and including, the Trading Day immediately prior to the

 

A-J-5


Table of Contents

Ex-Dividend Date for such distribution less the fair market value on the Record Date for such distribution (as determined by the BEP GP) of the portion of the evidences of indebtedness or assets, rights, options or warrants so distributed applicable to one BEP Unit.

Any adjustment under this clause (iii)(A) will become effective immediately after the Open of Business on the Record Date for such distribution. If such distribution is not paid or made, the Conversion Factor shall be decreased, effective as of the date the BEP GP determines not to pay or make such distribution, to be the Conversion Factor that would then be in effect if such distribution had not been declared.

Notwithstanding the foregoing, if the fair market value (as determined by the BEP GP) of the portion of the evidences of indebtedness or assets, rights, options or warrants distributable to one BEP Unit is equal to or greater than the average BEP Unit Value referenced above in this clause (iii)(A), in lieu of the foregoing adjustment, each Class A Shareholder shall receive from the Company, in respect of each Class A Share, a distribution of cash payable out of the funds legally available therefor (at the same time as holders of the BEP Units), that in the determination of the Company, is comparable as a whole in all material respects with the amount of BEP indebtedness or assets or rights, options or warrants to convert into, exchange for or subscribe for or to purchase or to otherwise acquire such securities that such holder would have received if such holder owned a number of BEP Units equal to the Conversion Factor in effect immediately prior to the Record Date.

(B) Where there has been a Spin-off, the Conversion Factor shall be adjusted to equal the amount determined by multiplying the Conversion Factor in effect immediately prior to the Open of Business on the Record Date for such Spin-off by a fraction (a) the numerator of which shall be the average of the Last Reported Sale Prices of the share capital or similar equity interest applicable to one BEP Unit distributed to BEP Unit holders over the Valuation Period plus the average of the BEP Unit Value over the Valuation Period and (b) the denominator of which shall be the average of the BEP Unit Value over the Valuation Period; provided that, the Company may elect to pay cash in lieu of making an adjustment to the Conversion Factor provided by this clause (iii)(B), in which case the Company shall be required to pay to the Class A Shareholders and the Class A Shareholders shall be entitled to receive, cash on the third (3rd) Business Day immediately following the last Trading Day of the Valuation Period in an amount in respect of each Class A Share held, calculated by multiplying the BEP Unit Value on the Record Date of such Spin-off by the amount the Conversion Factor would have increased as a result of such Spin-off if no such cash payment was made.

Any adjustment under this clause (iii)(B) will be made immediately after the Close of Business on the last Trading Day of the Valuation Period, but will be given effect as of the Open of Business on the Record Date for such Spin-off.

Notwithstanding the foregoing, in respect of any exchange by a Class A Shareholder during the Valuation Period, references contained in the definition of Valuation Period to “ten (10) consecutive Trading Days” shall be deemed for the purposes of the foregoing for such holder to be replaced with such lesser number of Trading Days as have elapsed between the Record Date of such Spin-off and the Trading Day immediately preceding the Exchange Date in determining the Conversion Factor. If any such Spin-off does not occur, the Conversion Factor shall be decreased, effective as of the date the BEP GP determines not to proceed with the Spin-off, to be the Conversion Factor that would then be in effect if such Spin-off had not been pursued.

(iv)                BEP or one of its subsidiaries makes a payment in respect of a tender or exchange offer for the BEP Units (but excluding for all purposes any tender or exchange offer involving an offer to exchange BEP Units for Class A Shares or any other security that is economically equivalent to BEP Units), to the extent that the cash and value of any other consideration included

 

A-J-6


Table of Contents

in the payment per BEP Unit exceeds the average of the BEP Unit Value over the ten (10) consecutive Trading Day period commencing on, and including, the Trading Day next succeeding the last date on which tenders or exchanges may be made pursuant to such tender or exchange offer (the “Expiration Date”), then the Conversion Factor shall be adjusted to equal the amount determined by multiplying the Conversion Factor in effect immediately prior to the Open of Business on the Trading Day next succeeding the Expiration Date by a fraction (a) the numerator of which shall be (x) the sum of the aggregate value of all cash and any other consideration (as determined by the BEP GP) paid or payable in respect of BEP Units in such tender or exchange offer plus (y) the average of the BEP Unit Value over the ten (10) consecutive Trading Day period commencing on, and including, the Trading Day next succeeding the Expiration Date multiplied by the number of BEP Units issued and outstanding immediately after the Expiration Date (after giving effect to the purchase of all BEP Units accepted for purchase or exchange in such tender or exchange offer, without duplication), and (b) the denominator of which shall be the number of BEP Units issued and outstanding immediately prior to the Expiration Date (before giving effect to the purchase of all BEP Units accepted for purchase or exchange in such tender or exchange offer) multiplied by the average of the BEP Unit Value over the ten (10) consecutive Trading Day period commencing on, and including, the Trading Day next succeeding the Expiration Date.

For greater certainty, no adjustment under this clause (iv) will be made for any normal course issuer bid or similar stock buyback. Any adjustment under this clause (iv) will be made immediately after the Close of Business on the tenth (10th) Trading Day immediately following, and including, the Trading Day next succeeding the Expiration Date and shall be given effect as of the Open of Business on the day next succeeding the Expiration Date.

Notwithstanding the foregoing, in respect of any exchange by a Class A Shareholder during the Valuation Period, references above to “ten (10) consecutive Trading Days” shall be deemed for such holder to be replaced with such lesser number of Trading Days as have elapsed between the Expiration Date and the Trading Day immediately preceding the Exchange Date in determining the Conversion Factor.

(v)                the Company (a) declares or pays a dividend on its outstanding Class A Shares wholly or partly in Class A Shares; (b) splits or subdivides its outstanding Class A Shares or (c) effects a reverse share split or otherwise combines or reclassifies its outstanding Class A Shares into a smaller number of Class A Shares, the Conversion Factor shall be adjusted to equal the amount determined by multiplying the Conversion Factor in effect immediately prior to the Open of Business on the Record Date for such event by a fraction, (x) the numerator of which shall be the number of Class A Shares issued and outstanding as of the Close of Business on the Record Date for such dividend or the Effective Date for such split, subdivision, reverse split, combination or reclassification, as applicable (determined without the assumption for such purpose that such dividend, split, subdivision, reverse split, combination or reclassification has occurred as of such time), and (y) the denominator of which shall be the actual number of Class A Shares (assuming the above assumption has occurred) issued and outstanding as of the Close of Business on the Record Date for such dividend or the Effective Date for such split, subdivision, reverse split, combination or reclassification, as applicable.

Any adjustment under this clause (v) shall become effective immediately after the Open of Business on the Record Date for such dividend, or immediately after the Open of Business on the Effective Date for such split, subdivision, reverse split, combination or reclassification, as applicable. If such dividend of the type described in this clause (v) is declared but not so paid or made and will not be so paid or made, the Conversion Factor shall be immediately readjusted, effective as of the date the board of directors determines not to pay such dividend, to the Conversion Factor that would be in effect if such dividend had not been declared.

 

A-J-7


Table of Contents

(vi)                the Company distributes any rights, options or warrants to all or substantially all holders of Class A Shares to convert into, exchange for or subscribe for or to purchase or to otherwise acquire Class A Shares (or other securities convertible into, exchangeable for or exercisable for Class A Shares) at a price per share that is less than the average of the Class A Share Value for the ten (10) consecutive Trading Day period ending on, and including, the Trading Day immediately preceding the date of announcement of such issuance (each a “Class A Distributed Right”), then, as of the Record Date for the distribution of such Class A Distributed Rights or, if later, the time such Class A Distributed Rights become exercisable, the Conversion Factor shall be adjusted to equal the amount determined by multiplying the Conversion Factor in effect immediately prior to the Open of Business on the Record Date by a fraction (A) the numerator of which shall be (x) the number of Class A Shares issued and outstanding as of the Close of Business on the Record Date (or, if later, the date such Class A Distributed Rights become exercisable) plus (y) such number of Class A Shares determined by dividing the minimum aggregate cash purchase price under such Class A Distributed Rights of the maximum number of Class A Shares purchasable under such Class A Distributed Rights by the average of the Class A Share Value for the ten (10) consecutive Trading Day period ending on, and including, the Trading Day immediately preceding the date of announcement of such issuance (or, if later, the date such Class A Distributed Rights become exercisable) and (B) the denominator of which shall be the number of Class A Shares issued and outstanding as of the Close of Business on the Record Date (or, if later, the date such Class A Distributed Rights become exercisable) plus the maximum number of Class A Shares purchasable under such Class A Distributed Rights; provided, however, that, if any such Class A Distributed Rights expire or become no longer exercisable, then the Conversion Factor shall be adjusted, effective retroactive to the Record Date of the Class A Distributed Rights, to reflect a reduced maximum number of Class A Shares or any change in the minimum aggregate purchase price for the purposes of the above fraction.

Any adjustment under this clause (vi) will be made successively whenever such rights, options or warrants are issued and shall become effective immediately after the Open of Business on the Record Date (or, if later, the date such Class A Distributed Rights become exercisable) for such issuance. To the extent that the Class A Shares are not delivered and will not be delivered after the exercise of such rights, options or warrants, the Conversion Factor shall be increased to the Conversion Factor that would then be in effect had the increase with respect to the issuance of such rights, options or warrants been made on the basis of delivery of only the number of Class A Shares actually delivered. If such rights, options or warrants are not so issued, the Conversion Factor shall be increased, effective as of the date the board of directors determines not to issue such rights, options or warrants, to the Conversion Factor that would then be in effect if such Record Date for such issuance had not occurred.

In determining the minimum aggregate purchase price under such Class A Distributed Rights, there shall be taken into account any consideration received by the Company for such rights, options or warrants and any amount payable on exercise or conversion thereof, the value of such consideration, if other than cash, to be determined by the board of directors.

Any adjustment to the Conversion Factor shall be calculated up to four (4) decimal places. Within ten (10) Business Days of the effectiveness of any adjustment or readjustment of the Conversion Factor, the Company shall make a public announcement of such adjustment or readjustment.

Notwithstanding the foregoing, the Conversion Factor shall not be adjusted in connection with (a) an event described in clauses (i) through (iv) above (other than clause (iii)(B) above) if, in connection with such event, the Company makes a distribution of cash, Class A Shares, BEP Units and/or rights, options or warrants to acquire Class A Shares and/or BEP Units with respect to all applicable Class A Shares, splits or subdivides the Class A Shares, distributes to all or substantially all holders of Class A Shares evidences of its indebtedness or assets or effects a reverse split of, or otherwise combines or makes an offer for, the Class A Shares, as applicable, that, in the determination of the Company, is

 

A-J-8


Table of Contents

comparable as a whole in all material respects with such event, (b) a Spin-off as described in clause (iii)(B) above if the Company makes a distribution of the share capital or similar equity interests distributed to BEP Unit holders in the Spin-off in an amount and on terms that are comparable in all material respects to such Spin-off, or (c) an event described in clauses (v) through (vi) above if, in connection with such event, BEP makes a distribution of cash, Class A Shares, BEP Units and/or rights, options or warrants to acquire Class A Shares and/or BEP Units with respect to all BEP Units, splits or subdivides the BEP Units or effects a reverse split of, or otherwise combines or makes an offer for, the BEP Units, as applicable, that, in the determination of the Company, is comparable as a whole in all material respects with such event;

(ii)        “Conversion Notice” has the meaning as provided in §25.32;

(jj)        “Effective Date” means, with respect to an event described in clauses (i) and (v) of the definition of “Conversion Factor” above, the first date on which the BEP Units or Class A Shares, as applicable, trade on the applicable exchange or in the applicable market, in a regular way, reflecting the relevant unit or share split, subdivision, reserve split, combination or reclassification, as applicable;

(kk)      “Exchange Act” means the U.S. Securities Exchange Act of 1934, as amended;

(ll)        “Exchange Consideration” has the meaning as provided in §25.14;

(mm)    “Exchange Date” means the date upon which a Tendering Class A Shareholder’s Exchange Right has been satisfied by the delivery of the Exchange Consideration to such Tendering Class A Shareholder with respect to its Tendered Class A Shares;

(nn)      “Exchange-Redemption Call Right” has the meaning as provided in §25.24;

(oo)      “Exchange Right” has the meaning as provided in §25.12;

(pp)      “Ex-Dividend Date” means, in respect of a dividend or distribution on the applicable securities, (a) the date on which such securities are traded without an entitlement to such dividend or distribution or (b) where such securities trade on a due bill basis, the date on which such dividend or distribution is paid;

(qq)      “Expiration Date” has the meaning as provided in clause (iv) of the definition of “Conversion Factor” above;

(rr)       “Governing Body” means (i) with respect to a corporation or limited company, the board of directors of such corporation or limited company, (ii) with respect to a limited liability company, the manager(s), director(s) or managing partner(s) of such limited liability company, (iii) with respect to a partnership, the board, committee or other body of each general partner or managing partner of such partnership, respectively, that serves a similar function (or if any such general partner is itself a partnership, the board, committee or other body of such general or managing partner’s general or managing partner that serves a similar function), and (iv) with respect to any other Person, the body of such Person that serves a similar function, and in the case of each of (i) through (iv) includes any committee or other subdivision of such body and any Person to whom such body has delegated any power or authority, including any officer or managing director;

(ss)       “Interpretation Act” means the Interpretation Act (British Columbia) from time to time in force and all amendments thereto and includes all regulations and amendments thereto made pursuant to that Act;

(tt)        “Last Reported Sale Price” means with respect to a security on a particular date, the market price of such security on such date or, if such date is not a Trading Day, the most recent Trading Day. The market price for each such Trading Day shall be: (i) if such security is listed on a U.S. National Securities Exchange, the closing price per security (or, if no closing price is reported, the average of the last quoted bid and ask prices or, if more than one in either case, the average of the average bid and average ask prices) on such day for such U.S. National Securities Exchange (or, if listed on more than one U.S. National Securities Exchange, the U.S. National Securities Exchange with the greatest volume of trading by dollar value over

 

A-J-9


Table of Contents

the 12-month period preceding the date of the calculation); (ii) if such security is not listed on a U.S. National Securities Exchange but is listed on the TSX, the U.S. dollar equivalent (calculated using the rate published by the Bank of Canada as of 4:30 p.m., Eastern Time, on such date) of the closing price per security (or, if no closing price is reported, the average of the last quoted bid and ask prices or, if more than one in either case, the average of the average bid and average ask prices) on such day for the TSX; (iii) if such security is not listed or admitted to trading on any U.S. National Securities Exchange or the TSX, the last quoted bid price on such day in the over-the-counter market on such day as reported by OTC Markets Group Inc. or a similar organization; or (iv) if such security is not listed or admitted to trading on any U.S. National Securities Exchange or the TSX and such security is not quoted in the over-the-counter market, the average of the mid-point of the last quoted bid and ask prices on such day from each of at least three nationally recognized independent investment banking firms selected by the Company for such purpose;

(uu)        “Laws” means all federal, provincial, state, municipal, regional and local laws (including common law), by-laws, statutes, rules, regulations, principles of law and equity, orders, rulings, certificates, ordinances, judgments, injunctions, determinations, awards, decrees, legally binding codes, policies or other requirements, whether domestic or foreign, and the terms and conditions of any grant of approval, permission, authority or license of any governmental entity, and the term “applicable” with respect to such Laws and in a context that refers to one or more Persons, means such Laws as are binding upon or applicable to such Person or its assets;

(vv)        “legal personal representative” means the personal or other legal representative of the shareholder;

(ww)        “Liquidation Amount” has the meaning as provided in §25.26;

(xx)        “Liquidation Call Consideration” has the meaning as provided in §25.29;

(yy)        “Liquidation Call Right” has the meaning as provided in §25.29;

(zz)        “Liquidation Date” has the meaning as provided in §25.26;

(aaa)     “Liquidation Event” has the meaning as provided in §25.26;

(bbb)        “Liquidation Reference Date” has the meaning as provided in §25.26;

(ccc)        “Non-Affiliated Holders” means the holders of Class A Shares other than BEP-Affiliated Class A Shareholders;

(ddd)        “Notice of Class A Redemption” means a Notice of Redemption substantially in the form set forth on Exhibit B hereto;

(eee)        “Notice of Class B Retraction” means a Notice of Retraction substantially in the form set forth on Exhibit C hereto;

(fff)        “Notice of Class C Retraction” means a Notice of Retraction substantially in the form set forth on Exhibit D hereto;

(ggg)        “Notice of Exchange” means a Notice of Exchange substantially in the form set forth on Exhibit A hereto (or notice of the exercise of Exchange Rights in such other form as may be acceptable to the Company);

(hhh)        “Open of Business” means 9:00 a.m., Eastern Time;

(iii)        “Person” means any natural person, partnership, limited partnership, limited liability partnership, joint venture, syndicate, sole proprietorship, company or corporation (with or without share capital), limited liability corporation, unlimited liability company, joint stock company, unincorporated association, trust, trustee, executor, administrator or other legal personal representative, governmental entity or other entity however designated or constituted and pronouns have a similarly extended meaning;

(jjj)        “Preferred Shares” means the Class A Senior Preferred Shares and the Class B Junior Preferred Shares;

 

A-J-10


Table of Contents

(kkk)        “Record Date” means with respect to any dividend, distribution or other transaction or event in which the holders of BEP Units and/or Class A Shares have the right to receive any cash, securities, assets or other property or in which BEP Units and/or Class A Shares are exchanged for or converted into any combination of securities, cash, assets or other property, the date fixed for determination of holders of BEP Units and/or Class A Shares entitled to receive such cash, securities, assets or other property (whether such date is fixed by the board of directors or the BEP GP, as applicable, or a duly authorized committee thereof, or as determined pursuant to any statute, constating document, contract or otherwise);

(lll)        “Redemption Consideration” has the meaning as provided in §25.22;

(mmm)        “registered address” of a shareholder means the shareholder’s address as recorded in the central securities register;

(nnn)        “Rights Agent” means Wilmington Trust, National Association or any successor thereto as rights agent for the Secondary Exchange Amount;

(ooo)        “Rights Agreement” means that certain Rights Agreement dated on or about ∎ by and between BAM and the Rights Agent as it may be amended or modified from time to time in accordance with the terms thereof;

(ppp)        “Secondary Exchange Amount” means, with respect to a Tendered Share, the BEP Units Amount for such Tendered Share or, at the election of BAM, the Cash Amount for such Tendered Share, in each case, on the terms and subject to the conditions of the Rights Agreement;

(qqq)        “Secondary Exchange Date” means, with respect to any Class A Share, the date that is two (2) Business Days following the Specified Exchange Date or Specified Class A Redemption Date, as applicable, with respect to such Class A Share;

(rrr)        “Secondary Exchange Right” has the meaning set forth in §25.17;

(sss)        “share” means a share in the share structure of the Company;

(ttt)        “special majority” means the number of votes described in §11.2 which is required to pass a special resolution;

(uuu)        “Specified Class A Redemption Date” means, with respect to the Notice of Class A Redemption, the sixtieth (60th) day following delivery of such Notice of Class A Redemption to the Class A Shareholder or such later day specified in such Notice of Class A Redemption;

(vvv)        “Specified Class B Retraction Date” means, with respect to each Notice of Class B Retraction, the thirtieth (30th) day following receipt of such Notice of Class B Retraction by the Company;

(www)        “Specified Class C Retraction Date” means, with respect to each Notice of Class C Retraction, the thirtieth (30th) day following receipt of such Notice of Class C Retraction by the Company;

(xxx)        “Specified Exchange Date” means, with respect to each Notice of Exchange for which an Exchange Date has not occurred prior thereto, the tenth (10th) Business Day following the receipt of such Notice of Exchange by the Transfer Agent;

(yyy)        “Spin-off” means a payment by BEP of a distribution of shares of any class or series, or similar equity interest, of or relating to a subsidiary or business unit of BEP, that are, or, when issued, will be, listed or admitted for trading on a U.S. National Securities Exchange or the TSX;

(zzz)         “Tendered Class A Shares” has the meaning as provided in §25.12;

(aaaa)        “Tendered Class B Shares” has the meaning as provided in §26.11;

(bbbb)        “Tendered Class C Shares” has the meaning as provided in §27.8;

(cccc)        “Tendered Shares” means the Tendered Class A Shares, Tendered Class B Shares or Tendered Class C Shares, as applicable;

 

A-J-11


Table of Contents

(dddd)        “Tendering Class A Shareholder” has the meaning as provided in §25.12;

(eeee)        “Tendering Class B Shareholder” has the meaning as provided in §26.11;

(ffff)        “Tendering Class C Shareholder” has the meaning as provided in §27.8;

(gggg)        “Trading Day” means a day on which (a) trading in the applicable securities generally occurs on a U.S. National Securities Exchange or, if the applicable securities are not then listed on a U.S. National Securities Exchange, on the TSX or such other market on which the applicable securities are then traded and (b) a Last Reported Sale Price for the applicable securities is available on such securities exchange or market. If the applicable securities are not so listed, or in the case of unlisted securities, so traded, “Trading Day” means a “Business Day”;

(hhhh)        “Transfer” means any sale, assignment, surrender, gift or transfer of ownership of, the granting or foreclosure of a pledge, mortgage, charge, security interest, hypothecation or other encumbrance, whether voluntary, involuntary, by operation of law or otherwise, or the entry into of any contract, option or other arrangement or understanding with respect to the foregoing;

(iiii)        “Transfer Agent” means Computershare Investor Services Inc., and includes any person who becomes a successor or replacement transfer agent is deemed to refer to all successors, including, without limitation, by operation of law of such transfer agent;

(jjjj)        “TSX” means Toronto Stock Exchange;

(kkkk)        “Unpaid Dividends” has the meaning as provided in §25.3;

(llll)        “U.S. National Securities Exchange” means an exchange registered with the U.S. Securities and Exchange Commission under Section 6(a) of the Exchange Act on which the applicable securities are listed, or if the applicable securities are not listed on an exchange so registered with the U.S. Securities and Exchange Commission, any other U.S. exchange, whether or not so registered, on which the applicable securities are listed;

(mmmm)        “Valuation Date” means (i) the date of receipt by the Transfer Agent of a Notice of Exchange, or by the Company of a Notice of Class B Retraction or Notice of Class C Retraction, as applicable, or, if such date is not a Trading Day, the first (1st) Trading Day thereafter; or (ii) the day immediately preceding the date the Company issues a Notice of Class A Redemption, or, if such day is not a Business Day, the Trading Day immediately preceding such day; and

(nnnn)        “Valuation Period” means, with respect to any Spin-off, the ten (10) consecutive Trading Day period commencing on, and including, the Ex-Dividend Date of the Spin-off.

Act and Interpretation Act Definitions Applicable

1.2                The definitions in the Act and the definitions and rules of construction in the Interpretation Act, with the necessary changes, so far as applicable, and except as the context requires otherwise, apply to these Articles as if they were an enactment. If there is a conflict between a definition in the Act and a definition or rule in the Interpretation Act relating to a term used in these Articles, the definition in the Act will prevail. If there is a conflict or inconsistency between these Articles and the Act, the Act will prevail.

Actions on Non-Business Days

1.3                Whenever any payment to be made or action to be taken hereunder is required to be made or taken on a day other than a Business Day, such payment shall be made or action taken on the next following Business Day.

Currency

1.4                Except where otherwise expressly provided herein, all amounts are stated in U.S. currency.

 

A-J-12


Table of Contents

PART 2

SHARES AND SHARE CERTIFICATES

Authorized Share Structure

2.1                The authorized share structure of the Company consists of shares of the class or classes and series, if any, described in the Notice of Articles of the Company.

Form of Share Certificate

2.2                Each share certificate issued by the Company must comply with, and be signed as required by, the Act.

Shareholder Entitled to Certificate, Acknowledgment or Written Notice

2.3                Unless the shares of which the shareholder is the registered owner are uncertificated shares, each shareholder is entitled, without charge, to (a) one share certificate representing the shares of each class or series of shares registered in the shareholder’s name or (b) a non-transferable written acknowledgment of the shareholder’s right to obtain such a share certificate, provided that in respect of a share held jointly by several persons, the Company is not bound to issue more than one share certificate and delivery of a share certificate for a share to one of several joint shareholders or to one of the shareholders’ duly authorized agents will be sufficient delivery to all. If a shareholder is the registered owner of uncertificated shares, the Company must send to a holder of an uncertificated share a written notice containing the information required by the Act within a reasonable time after the issue or transfer of such share.

Delivery by Mail

2.4                Any share certificate or non-transferable written acknowledgment of a shareholder’s right to obtain a share certificate may be sent to the shareholder by mail at the shareholder’s registered address and neither the Company nor any director, officer or agent of the Company is liable for any loss to the shareholder because the share certificate or acknowledgement is lost in the mail or stolen.

Replacement of Worn Out or Defaced Certificate or Acknowledgement

2.5                If a share certificate or a non-transferable written acknowledgment of the shareholder’s right to obtain a share certificate is worn out or defaced, the Company must, on production of the share certificate or acknowledgment, as the case may be, and on such other terms, if any, as are deemed fit:

(a)        cancel the share certificate or acknowledgment; and

(b)        issue a replacement share certificate or acknowledgment.

Replacement of Lost, Stolen or Destroyed Certificate or Acknowledgment

2.6                If a share certificate or a non-transferable written acknowledgment of a shareholder’s right to obtain a share certificate is lost, stolen or destroyed, the Company must issue a replacement share certificate or acknowledgment, as the case may be, to the person entitled to that share certificate or acknowledgment, if it receives:

(a)        proof satisfactory to it of the loss, theft or destruction; and

(b)        any indemnity the directors consider adequate.

 

A-J-13


Table of Contents

Splitting Share Certificates

2.7                If a shareholder surrenders a share certificate to the Company with a written request that the Company issue in the shareholder’s name two or more share certificates, each representing a specified number of shares and in the aggregate representing the same number of shares as the share certificate so surrendered, the Company must cancel the surrendered share certificate and issue replacement share certificates in accordance with that request.

Certificate Fee

2.8                There must be paid to the Company, in relation to the issue of any share certificate under §2.5, §2.6 or §2.7, the amount, if any, not exceeding the amount prescribed under the Act, determined by the directors.

Recognition of Trusts

2.9                Except as required by law or statute or these Articles, no person will be recognized by the Company as holding any share upon any trust, and the Company is not bound by or compelled in any way to recognize (even when having notice thereof) any equitable, contingent, future or partial interest in any share or fraction of a share or (except as required by law or statute or these Articles or as ordered by a court of competent jurisdiction) any other rights in respect of any share except an absolute right to the entirety thereof in the shareholder.

PART 3

ISSUE OF SHARES

Directors Authorized

3.1                Subject to the Act and the rights, if any, of the holders of issued shares of the Company, the Company may allot, issue, sell or otherwise dispose of the unissued shares, and issued shares held by the Company, at the times, to the persons, including directors, in the manner, on the terms and conditions and for the consideration (including any premium at which shares with par value may be issued) that the directors may determine. The issue price for a share with par value must be equal to or greater than the par value of the share.

Commissions and Discounts

3.2                The Company may at any time pay a reasonable commission or allow a reasonable discount to any person in consideration of that person’s purchase or agreement to purchase shares of the Company from the Company or any other person’s procurement or agreement to procure purchasers for shares of the Company.

Brokerage

3.3                The Company may pay such brokerage fee or other consideration as may be lawful for or in connection with the sale or placement of its securities.

Conditions of Issue

3.4                Except as provided for by the Act, no share may be issued until it is fully paid. A share is fully paid when:

(a)        consideration is provided to the Company for the issue of the share by one or more of the following:

(i)        past services performed for the Company;

(ii)        property;

(iii)        money; and

 

A-J-14


Table of Contents

(b)        the value of the consideration received by the Company equals or exceeds the issue price set for the share under §3.1.

Share Purchase Warrants and Rights

3.5                Subject to the Act and the rights if any, of the holders of issued shares of the Company, the Company may issue share purchase warrants, options and rights upon such terms and conditions as the directors determine, which share purchase warrants, options and rights may be issued alone or in conjunction with debentures, debenture stock, bonds, shares or any other securities issued or created by the Company from time to time.

PART 4

SHARE REGISTERS

Central Securities Register

4.1                As required by and subject to the Act, the Company must maintain a central securities register and may appoint an agent to maintain such register. The directors may appoint one or more agents, including the agent appointed to keep the central securities register, as transfer agent for shares or any class or series of shares and the same or another agent as registrar for shares or such class or series of shares, as the case may be. The directors may terminate such appointment of any agent at any time and may appoint another agent in its place. If the directors designate a location outside British Columbia as the location at which the company maintains its central securities register, the central securities register must be available for inspection and copying in accordance with the Act at a location inside British Columbia by means of a computer terminal or other electronic technology.

PART 5

SHARE TRANSFERS

Registering Transfers

5.1                A transfer of a share must not be registered unless the Company or the transfer agent or registrar for the class or series of shares to be transferred has received:

(a)        except as exempted by the Act, a duly signed proper instrument of transfer in respect of the share;

(b)        if a share certificate has been issued by the Company in respect of the share to be transferred, that share certificate;

(c)        if a non-transferable written acknowledgment of the shareholder’s right to obtain a share certificate has been issued by the Company in respect of the share to be transferred, that acknowledgment; and

(d)        such other evidence, if any, as the Company or the transfer agent or registrar for the class or series of share to be transferred may require to prove the title of the transferor or the transferor’s right to transfer the share, the due signing of the instrument of transfer and the right of the transferee to have the transfer registered.

Form of Instrument of Transfer

5.2                The instrument of transfer in respect of any share of the Company must be either in the form, if any, on the back of the Company’s share certificates of that class or series or in some other form that may be approved by the directors.

 

A-J-15


Table of Contents

Transferor Remains Shareholder

5.3                Except to the extent that the Act otherwise provides, the transferor of a share is deemed to remain the holder of it until the name of the transferee is entered in a securities register of the Company in respect of the transfer.

Signing of Instrument of Transfer

5.4                If a shareholder, or the shareholder’s duly authorized attorney, signs an instrument of transfer in respect of shares registered in the name of the shareholder, the signed instrument of transfer constitutes a complete and sufficient authority to the Company and its directors, officers and agents to register the number of shares specified in the instrument of transfer or specified in any other manner, or, if no number is specified, all the shares represented by the share certificates or set out in the written acknowledgments deposited with the instrument of transfer:

(a)        in the name of the person named as transferee in that instrument of transfer; or

(b)        if no person is named as transferee in that instrument of transfer, in the name of the person on whose behalf the instrument is deposited for the purpose of having the transfer registered.

Enquiry as to Title Not Required

5.5                Neither the Company nor any director, officer or agent of the Company is bound to inquire into the title of the person named in the instrument of transfer as transferee or, if no person is named as transferee in the instrument of transfer, of the person on whose behalf the instrument is deposited for the purpose of having the transfer registered or is liable for any claim related to registering the transfer by the shareholder or by any intermediate owner or holder of the shares transferred, of any interest in such shares, of any share certificate representing such shares or of any written acknowledgment of a right to obtain a share certificate for such shares.

Transfer Fee

5.6                There must be paid to the Company, in relation to the registration of a transfer, the amount, if any, determined by the directors.

PART 6

TRANSMISSION OF SHARES

Legal Personal Representative Recognized on Death

6.1                In case of the death of a shareholder, the legal personal representative of the shareholder, or in the case of shares registered in the shareholder’s name and the name of another person in joint tenancy, the surviving joint holder, will be the only person recognized by the Company as having any title to the shareholder’s interest in the shares. Before recognizing a person as a legal personal representative of a shareholder, the Company shall receive the documentation required by the Act.

Rights of Legal Personal Representative

6.2                The legal personal representative of a shareholder has the same rights, privileges and obligations that attach to the shares held by the shareholder, including the right to transfer the shares in accordance with these Articles, provided the documents required by the Act and the directors have been deposited with the Company. This §6.2 does not apply in the case of the death of a shareholder with respect to shares registered in the name of the shareholder and the name of another person in joint tenancy.

 

A-J-16


Table of Contents

PART 7

PURCHASE, REDEEM OR OTHERWISE ACQUIRE SHARES

Company Authorized to Purchase, Redeem or Otherwise Acquire Shares

7.1                Subject to the special rights or restrictions attached to the shares of any class or series and the Act, the Company may, if authorized by the directors, purchase or otherwise acquire any of its shares at the price and upon the terms determined by the directors.

Sale and Voting of Purchased, Redeemed or Otherwise Acquired Shares

7.2                If the Company retains a share redeemed, purchased or otherwise acquired by it, the Company may sell, gift, cancel or otherwise dispose of the share, but, while such share is held by the Company, it:

(a)        is not entitled to vote the share at a meeting of its shareholders;

(b)        must not pay a dividend in respect of the share; and

(c)        must not make any other distribution in respect of the share.

Company Entitled to Purchase, Redeem or Otherwise Acquire Share Fractions

7.3                The Company may, without prior notice to the holders, purchase, redeem or otherwise acquire for fair value any and all outstanding share fractions of any class or kind of shares in its authorized share structure as may exist at any time and from time to time. Upon the Company delivering the purchase funds and confirmation of purchase or redemption of the share fractions to the holders’ registered or last known address, or if the Company has a transfer agent then to such agent for the benefit of and forwarding to such holders, the Company shall thereupon amend its central securities register to reflect the purchase or redemption of such share fractions and if the Company has a transfer agent, shall direct the transfer agent to amend the central securities register accordingly.

PART 8

BORROWING POWERS

8.1        The Company, if authorized by the directors, may:

(a)        borrow money in the manner and amount, on the security, from the sources and on the terms and conditions that they consider appropriate;

(b)        issue bonds, debentures and other debt obligations either outright or as security for any liability or obligation of the Company or any other person and at such discounts or premiums and on such other terms as the directors consider appropriate;

(c)        guarantee the repayment of money by any other person or the performance of any obligation of any other person; and

(d)        mortgage, charge, whether by way of specific or floating charge, grant a security interest in, or give other security on, the whole or any part of the present and future assets and undertaking of the Company.

 

A-J-17


Table of Contents

PART 9

ALTERATIONS

Alteration of Authorized Share Structure

9.1                Subject to §9.2 and the Act, the Company may by ordinary resolution (or a resolution of the directors in the case of §9.1(c) or §9.1(f)):

(a)        create one or more classes of shares or, if none of the shares of a class of shares are allotted or issued, eliminate that class of shares;

(b)        increase, reduce or eliminate the maximum number of shares that the Company is authorized to issue out of any class of shares or establish a maximum number of shares that the Company is authorized to issue out of any class of shares for which no maximum is established;

(c)        subdivide or consolidate all or any of its unissued, or fully paid issued, shares;

(d)        if the Company is authorized to issue shares of a class of shares with par value:

(i)        decrease the par value of those shares; or

(ii)        if none of the shares of that class of shares are allotted or issued, increase the par value of those shares;

(e)        change all or any of its unissued, or fully paid issued, shares with par value into shares without par value or any of its unissued shares without par value into shares with par value;

(f)        alter the identifying name of any of its shares; or

(g)        otherwise alter its shares or authorized share structure when required or permitted to do so by the Act where it does not specify by a special resolution;

and, if applicable, alter its Notice of Articles and Articles accordingly.

Special Rights or Restrictions

9.2                Subject to the Act and in particular those provisions of the Act relating to the rights of holders of outstanding shares to vote if their rights are prejudiced or interfered with, the Company may by ordinary resolution:

(a)        create special rights or restrictions for, and attach those special rights or restrictions to, the shares of any class of shares, whether or not any or all of those shares have been issued; or

(b)        vary or delete any special rights or restrictions attached to the shares of any class of shares, whether or not any or all of those shares have been issued,

and alter its Notice of Articles and Articles accordingly.

Change of Name

9.3                The Company may by directors resolution authorize an alteration of its Notice of Articles in order to change its name or adopt or change any translation of that name.

Other Alterations

9.4                If the Act does not specify the type of resolution and these Articles do not specify another type of resolution, the Company may by ordinary resolution alter these Articles.

 

A-J-18


Table of Contents

PART 10

MEETINGS OF SHAREHOLDERS

Annual General Meetings

10.1                Unless an annual general meeting is deferred or waived in accordance with the Act, the Company must hold its first annual general meeting within 18 months after the date on which it was incorporated or otherwise recognized, and after that must hold an annual general meeting at least once in each calendar year and not more than 15 months after the last annual reference date at such time and place as may be determined by the directors.

Resolution Instead of Annual General Meeting

10.2                If all the shareholders who are entitled to vote at an annual general meeting consent in writing by a unanimous resolution to all of the business that is required to be transacted at that annual general meeting, the annual general meeting is deemed to have been held on the date of the unanimous resolution. The shareholders must, in any unanimous resolution passed under this §10.2, select as the Company’s annual reference date a date that would be appropriate for the holding of the applicable annual general meeting. A unanimous resolution passed in writing under this §10.2 may be by signed document, fax, email or any other method of transmitting legibly recorded messages. Any electronic signature on a unanimous resolution, whether digital or encrypted, shall be deemed to have the same force and effect as a manual signature. A unanimous resolution in writing may be in two or more counterparts which together are deemed to constitute one unanimous resolution in writing.

Calling of Meetings of Shareholders

10.3                The directors may, at any time, call a meeting of shareholders.

Notice for Meetings of Shareholders

10.4                The Company must send notice of the date, time and location of any meeting of shareholders (including, without limitation, any notice specifying the intention to propose a resolution as a special resolution and any notice to consider approving a continuation into a foreign jurisdiction, an arrangement or the adoption of an amalgamation agreement, and any notice of a general meeting, class meeting or series meeting), in the manner provided in these Articles, or in such other manner, if any, as may be prescribed by ordinary resolution (whether previous notice of the resolution has been given or not), to each shareholder entitled to attend the meeting, to each director and to the auditor of the Company, unless these Articles otherwise provide, at least the following number of days before the meeting:

(a)        if the Company is a public company, 21 days;

(b)        otherwise, 10 days.

Record Date for Notice

10.5                The directors may set a date as the record date for the purpose of determining shareholders entitled to notice of any meeting of shareholders. The record date must not precede the date on which the meeting is to be held by more than two months or, in the case of a general meeting requisitioned by shareholders under the Act, by more than four months. The record date must not precede the date on which the meeting is held by fewer than:

(a)        if the Company is a public company, 21 days;

(b) otherwise, 10 days.

If no record date is set, the record date is 5 p.m. on the day immediately preceding the first date on which the notice is sent or, if no notice is sent, the beginning of the meeting.

 

A-J-19


Table of Contents

Record Date for Voting

10.6                The directors may set a date as the record date for the purpose of determining shareholders entitled to vote at any meeting of shareholders. The record date must not precede the date on which the meeting is to be held by more than two months or, in the case of a general meeting requisitioned by shareholders under the Act, by more than four months. If no record date is set, the record date is 5 p.m. on the day immediately preceding the first date on which the notice is sent or, if no notice is sent, the beginning of the meeting.

Failure to Give Notice and Waiver of Notice

10.7                The accidental omission to send notice of any meeting of shareholders to, or the non-receipt of any notice by, any of the persons entitled to notice does not invalidate any proceedings at that meeting. Any person entitled to notice of a meeting of shareholders may, in writing or otherwise, waive that entitlement or may agree to reduce the period of that notice. Attendance of a person at a meeting of shareholders is a waiver of entitlement to notice of the meeting unless that person attends the meeting for the express purpose of objecting to the transaction of any business on the grounds that the meeting is not lawfully called.

Notice of Special Business at Meetings of Shareholders

10.8                If a meeting of shareholders is to consider special business within the meaning of §11.1, the notice of meeting must:

(a)        state the general nature of the special business; and

(b)        if the special business includes considering, approving, ratifying, adopting or authorizing any document or the signing of or giving of effect to any document, have attached to it a copy of the document or state that a copy of the document will be available for inspection by shareholders:

(i)        at the Company’s records office, or at such other reasonably accessible location in British Columbia as is specified in the notice; and

(ii)        during statutory business hours on any one or more specified days before the day set for the holding of the meeting.

Place of Meetings

10.9        In addition to any location in British Columbia, any general meeting may be held in any location outside British Columbia approved by a resolution of the directors, or if so approved by a resolution of the directors, any general meeting may be held entirely by means of an electronic or other communication facility that permits all persons participating in the meeting to communicate adequately with each other to the extent permitted by the Act.

PART 11

PROCEEDINGS AT MEETINGS OF SHAREHOLDERS

Special Business

11.1                At a meeting of shareholders, the following business is special business:

(a)        at a meeting of shareholders that is not an annual general meeting, all business is special business except business relating to the conduct of or voting at the meeting;

(b)        at an annual general meeting, all business is special business except for the following:

(i)        business relating to the conduct of or voting at the meeting;

 

A-J-20


Table of Contents

(ii)        consideration of any financial statements of the Company presented to the meeting;

(iii)        consideration of any reports of the directors or auditor;

(iv)        the setting or changing of the number of directors;

(v)        the election or appointment of directors;

(vi)        the appointment of an auditor;

(vii)        the setting of the remuneration of an auditor;

(viii)        business arising out of a report of the directors not requiring the passing of a special resolution;

(ix)        any other business which, under these Articles or the Act, may be transacted at a meeting of shareholders without prior notice of the business being given to the shareholders.

Special Resolutions

11.2                The number of votes required for the Company to pass a special resolution at a general meeting of shareholders is two-thirds of the votes cast on the resolution.

Ordinary Resolutions

11.3                The number of votes required for the Company to pass an ordinary resolution at a general meeting of shareholders is a majority of the votes cast on the resolution.

Quorum

11.4                Subject to the special rights or restrictions attached to the shares of any class or series of shares, and to §11.6, the quorum for the transaction of business at a meeting of shareholders is at least two shareholders who, whether present in person or represented by proxy, in the aggregate, hold at least 25% of the votes attached to the shares entitled to be voted at the meeting.

11.5                Where a separate vote by a class or series or classes or series is required, the quorum for that matter is at least two shareholders who, whether present in person or represented by proxy, in the aggregate, hold at least 25% of the votes attached to the shares of such class or series or classes or series entitled to vote on that matter.

One Shareholder May Constitute Quorum

11.6                If there is only one shareholder entitled to vote at a meeting of shareholders:

(a)        the quorum is one person who is, or who represents by proxy, that shareholder, and

(b)        that shareholder, present in person or by proxy, may constitute the meeting.

Persons Entitled to Attend Meeting

11.7                In addition to those persons who are entitled to vote at a meeting of shareholders, the only other persons entitled to be present at the meeting are the directors, the president (if any), the secretary (if any), the assistant secretary (if any), any lawyer for the Company, the auditor of the Company, any persons invited to be present at the meeting by the directors or by the chair of the meeting and any persons entitled or required under the Act or these Articles to be present at the meeting; but if any of those persons does attend the meeting, that person is not to be counted in the quorum and is not entitled to vote at the meeting unless that person is a shareholder or proxy holder entitled to vote at the meeting.

 

A-J-21


Table of Contents

Requirement of Quorum

11.8                No business, other than the election of a chair of the meeting and the adjournment of the meeting, may be transacted at any meeting of shareholders unless a quorum of shareholders entitled to vote is present at the commencement of the meeting, but such quorum need not be present throughout the meeting.

Lack of Quorum

11.9                If, within one-half hour from the time set for the holding of a meeting of shareholders, a quorum is not present:

(a)        in the case of a general meeting requisitioned by shareholders, the meeting is dissolved, and

(b)        in the case of any other meeting of shareholders, the meeting stands adjourned to the same day in the next week at the same time and place specified in the notice calling the meeting unless otherwise determined by an ordinary resolutions of those shareholders present and for which notification is provided to all shareholders entitled to attend such meeting.

Lack of Quorum at Succeeding Meeting

11.10                If, at the meeting to which the meeting referred to in §11.9(b) was adjourned, a quorum is not present within one-half hour from the time set for the holding of the meeting, the person or persons present and being, or representing by proxy one or more shareholders, entitled to attend and vote at the meeting shall be deemed to constitute a quorum.

Chair

11.11                The following individual is entitled to preside as chair at a meeting of shareholders:

(a)        the chair of the board, if any; or

(b)        if the chair of the board is absent or unwilling to act as chair of the meeting, the president, if any.

Selection of Alternate Chair

11.12                If, at any meeting of shareholders, there is no chair of the board or president present within 15 minutes after the time set for holding the meeting, or if the chair of the board and the president are unwilling to act as chair of the meeting, or if the chair of the board and the president have advised the secretary, if any, or any director present at the meeting, that they will not be present at the meeting, the directors present may choose either one of their number or the lawyer of the Company to be chair of the meeting. If all of the directors present decline to take the chair or fail to so choose or if no director is present or the lawyer of the Company declines to take the chair, the shareholders entitled to vote at the meeting who are present in person or by proxy may choose any person present at the meeting to chair the meeting.

Adjournments

11.13                The chair of a meeting of shareholders may, and if so directed by the meeting must, adjourn the meeting from time to time and from place to place, but no business may be transacted at any adjourned meeting other than the business left unfinished at the meeting from which the adjournment took place.

Notice of Adjourned Meeting

11.14                It is not necessary to give any notice of an adjourned meeting of shareholders or of the business to be transacted at an adjourned meeting of shareholders except that, when a meeting is adjourned for 30 days or more, notice of the adjourned meeting must be given as in the case of the original meeting.

 

A-J-22


Table of Contents

Decisions by Show of Hands or Poll

11.15                Subject to the Act, every motion put to a vote at a meeting of shareholders will be decided on a show of hands unless a poll, before or on the declaration of the result of the vote by show of hands, is directed by the chair or demanded by any shareholder entitled to vote who is present in person or by proxy.

Declaration of Result

11.16                The chair of a meeting of shareholders must declare to the meeting the decision on every question in accordance with the result of the show of hands or the poll, as the case may be, and that decision must be entered in the minutes of the meeting. A declaration of the chair that a resolution is carried by the necessary majority or is defeated is, unless a poll is directed by the chair or demanded under §11.15, conclusive evidence without proof of the number or proportion of the votes recorded in favour of or against the resolution.

Motion Need Not be Seconded

11.17                No motion proposed at a meeting of shareholders need be seconded unless the chair of the meeting rules otherwise, and the chair of any meeting of shareholders is entitled to propose or second a motion.

Casting Vote

11.18                In case of an equality of votes, the chair of a meeting of shareholders does not, either on a show of hands or on a poll, have a second or casting vote in addition to the vote or votes to which the chair may be entitled as a shareholder.

Manner of Taking Poll

11.19                Subject to §11.20, if a poll is duly demanded at a meeting of shareholders:

(a)        the poll must be taken:

(i)        at the meeting, or within seven days after the date of the meeting, as the chair of the meeting directs; and

(ii)        in the manner, at the time and at the place that the chair of the meeting directs;

(b)        the result of the poll is deemed to be the decision of the meeting at which the poll is demanded; and

(c)        the demand for the poll may be withdrawn by the person who demanded it.

Demand for Poll on Adjournment

11.20                A poll demanded at a meeting of shareholders on a question of adjournment must be taken immediately at the meeting.

Chair Must Resolve Dispute

11.21                In the case of any dispute as to the admission or rejection of a vote given on a poll, the chair of the meeting must determine the dispute, and the determination of the chair made in good faith is final and conclusive.

Casting of Votes

11.22                On a poll, a shareholder entitled to more than one vote need not cast all the votes in the same way.

 

A-J-23


Table of Contents

No Demand for Poll on Election of Chair

11.23                No poll may be demanded in respect of the vote by which a chair of a meeting of shareholders is elected.

Demand for Poll Not to Prevent Continuance of Meeting

11.24                The demand for a poll at a meeting of shareholders does not, unless the chair of the meeting so rules, prevent the continuation of a meeting for the transaction of any business other than the question on which a poll has been demanded.

Retention of Ballots and Proxies

11.25                The Company must, for at least three months after a meeting of shareholders, keep each ballot cast on a poll and each proxy voted at the meeting, and, during that period, make them available for inspection during normal business hours by any shareholder or proxy holder entitled to vote at the meeting. At the end of such three month period, the Company may destroy such ballots and proxies.

PART 12

VOTES OF SHAREHOLDERS

Number of Votes by Shareholder or by Shares

12.1                Subject to any special rights or restrictions attached to any shares and to the restrictions imposed on joint shareholders under §12.3:

(a)        on a vote by show of hands, every person present who is a shareholder or proxy holder and entitled to vote on the matter has one vote; and

(b)        on a poll, every shareholder entitled to vote on the matter has one vote in respect of each share entitled to be voted on the matter and held by that shareholder and may exercise that vote either in person or by proxy.

Votes of Persons in Representative Capacity

12.2                A person who is not a shareholder may vote at a meeting of shareholders, whether on a show of hands or on a poll, and may appoint a proxy holder to act at the meeting, if, before doing so, the person satisfies the chair of the meeting, or the directors, that the person is a legal personal representative or a trustee in bankruptcy for a shareholder who is entitled to vote at the meeting.

Votes by Joint Holders

12.3                If there are joint shareholders registered in respect of any share:

(a)        any one of the joint shareholders may vote at any meeting of shareholders, personally or by proxy, in respect of the share as if that joint shareholder were solely entitled to it; or

(b)        if more than one of the joint shareholders is present at any meeting of shareholders, personally or by proxy, and more than one of them votes in respect of that share, then only the vote of the joint shareholder present whose name stands first on the central securities register in respect of the share will be counted.

Legal Personal Representatives as Joint Shareholders

12.4                Two or more legal personal representatives of a shareholder in whose sole name any share is registered are, for the purposes of §12.3, deemed to be joint shareholders registered in respect of that share.

 

A-J-24


Table of Contents

Representative of a Corporate Shareholder

12.5                If a corporation, that is not a subsidiary of the Company, is a shareholder, that corporation may appoint a person to act as its representative at any meeting of shareholders of the Company, and:

(a)        for that purpose, the instrument appointing a representative must be received:

(i)        at the registered office of the Company or at any other place specified, in the notice calling the meeting, for the receipt of proxies, at least the number of Business Days specified in the notice for the receipt of proxies, or if no number of days is specified, two Business Days before the day set for the holding of the meeting or any adjourned meeting; or

(ii)        at the meeting or any adjourned meeting, by the chair of the meeting or adjourned meeting or by a person designated by the chair of the meeting or adjourned meeting;

(b)        if a representative is appointed under this §12.5:

(i)        the representative is entitled to exercise in respect of and at that meeting the same rights on behalf of the corporation that the representative represents as that corporation could exercise if it were a shareholder who is an individual, including, without limitation, the right to appoint a proxy holder; and

(ii)        the representative, if present at the meeting, is to be counted for the purpose of forming a quorum and is deemed to be a shareholder present in person at the meeting.

Evidence of the appointment of any such representative may be sent to the Company by written instrument, fax or any other method of transmitting legibly recorded messages.

Proxy Provisions Do Not Apply to All Companies

12.6                If and for so long as the Company is a public company or a pre-existing reporting company which has the Statutory Reporting Company Provisions as part of its Articles or to which the Statutory Reporting Company Provisions apply, then §12.7 to §12.15 are not mandatory, however the directors of the Company are authorized to apply all or part of such sections or to adopt alternative procedures for proxy form, deposit and revocation procedures to the extent that the directors deem necessary in order to comply with securities laws applicable to the Company.

Appointment of Proxy Holders

12.7                Every shareholder of the Company, including a corporation that is a shareholder but not a subsidiary of the Company, entitled to vote at a meeting of shareholders may, by proxy, appoint one or more (but not more than five) proxy holders to attend and act at the meeting in the manner, to the extent and with the powers conferred by the proxy.

Alternate Proxy Holders

12.8                A shareholder may appoint one or more alternate proxy holders to act in the place of an absent proxy holder.

Proxy Holder Need Not Be Shareholder

12.9                A proxy holder need not be a shareholder of the Company.

Deposit of Proxy

12.10                A proxy for a meeting of shareholders must:

(a)        be received at the registered office of the Company or at any other place specified, in the notice calling the meeting, for the receipt of proxies, at least the number of Business Days specified in the notice,

 

A-J-25


Table of Contents

or if no number of days is specified, two Business Days before the day set for the holding of the meeting or any adjourned meeting; or

(b)        unless the notice provides otherwise, be received, at the meeting or any adjourned meeting, by the chair of the meeting or adjourned meeting or by a person designated by the chair of the meeting or adjourned meeting.

A proxy may be sent to the Company by written instrument, fax or any other method of transmitting legibly recorded messages, including through Internet or telephone voting or by email, if permitted by the notice calling the meeting or the information circular for the meeting.

Validity of Proxy Vote

12.11        A vote given in accordance with the terms of a proxy is valid notwithstanding the death or incapacity of the shareholder giving the proxy and despite the revocation of the proxy or the revocation of the authority under which the proxy is given, unless notice in writing of that death, incapacity or revocation is received:

(a)        at the registered office of the Company, at any time up to and including the last Business Day before the day set for the holding of the meeting or any adjourned meeting at which the proxy is to be used; or

(b)        at the meeting or any adjourned meeting by the chair of the meeting or adjourned meeting, before any vote in respect of which the proxy has been given has been taken.

Form of Proxy

12.12                A proxy, whether for a specified meeting or otherwise, must be either in the following form or in any other form approved by the directors or the chair of the meeting:

[name of company]

(the “Company”)

The undersigned, being a shareholder of the Company, hereby appoints [name] or, failing that person, [name], as proxy holder for the undersigned to attend, act and vote for and on behalf of the undersigned at the meeting of shareholders of the Company to be held on [month, day, year] and at any adjournment of that meeting.

Number of shares in respect of which this proxy is given (if no number is specified, then this proxy is given in respect of all shares registered in the name of the undersigned):                     

 

Signed [month, day, year]

 

[Signature of shareholder]

 

[Name of shareholder—printed]

Revocation of Proxy

12.13                Subject to §12.14, every proxy may be revoked by an instrument in writing that is received:

(a)        at the registered office of the Company at any time up to and including the last Business Day before the day set for the holding of the meeting or any adjourned meeting at which the proxy is to be used; or

(b)        at the meeting or any adjourned meeting, by the chair of the meeting or adjourned meeting, before any vote in respect of which the proxy has been given has been taken.

 

A-J-26


Table of Contents

Revocation of Proxy Must Be Signed

12.14                An instrument referred to in §12.13 must be signed as follows:

(a)        if the shareholder for whom the proxy holder is appointed is an individual, the instrument must be signed by the shareholder or the shareholder’s legal personal representative or trustee in bankruptcy;

(b)        if the shareholder for whom the proxy holder is appointed is a corporation, the instrument must be signed by the corporation or by a representative appointed for the corporation under §12.5.

Production of Evidence of Authority to Vote

12.15                The chair of any meeting of shareholders may, but need not, inquire into the authority of any person to vote at the meeting and may, but need not, demand from that person production of evidence as to the existence of the authority to vote.

PART 13

DIRECTORS

First Directors; Number of Directors

13.1                The first directors are the persons designated as directors of the Company in the Notice of Articles that applies to the Company when it is recognized under the Act. The number of directors, excluding additional directors appointed under §14.8, is set at:

(a)        subject to §(b) and §(c), the number of directors that is equal to the number of the Company’s first directors;

(b)        if the Company is a public company, the greater of three and the most recently set of:

(i)        the number of directors set by a resolution of the directors (whether or not previous notice of the resolution was given); and

(ii)        the number of directors in office pursuant to §14.4;

(c)        if the Company is not a public company, the most recently set of:

(i)        the number of directors set by a resolution of the directors (whether or not previous notice of the resolution was given); and

(ii)        the number of directors in office pursuant to §14.4.

Change in Number of Directors

13.2        If the number of directors is set under §13.1(b)(i) or §13.1(c)(i), subject to any restrictions in the Act and to §14.8, the board of directors may appoint the directors needed to fill any vacancies in the board of directors up to that number.

Directors’ Acts Valid Despite Vacancy

13.3        An act or proceeding of the directors is not invalid merely because fewer than the number of directors set or otherwise required under these Articles is in office.

Qualifications of Directors

13.4                A director is not required to hold a share in the share structure of the Company as qualification for his or her office but must be qualified as required by the Act to become, act or continue to act as a director.

 

A-J-27


Table of Contents

Remuneration of Directors

13.5                The directors are entitled to the remuneration for acting as directors, if any, as the directors may from time to time determine. If the directors so decide, the remuneration of the directors, if any, will be determined by the shareholders.

Reimbursement of Expenses of Directors

13.6                The Company must reimburse each director for the reasonable expenses that he or she may incur in and about the business of the Company.

Special Remuneration for Directors

13.7                If any director performs any professional or other services for the Company that in the opinion of the directors are outside the ordinary duties of a director, he or she may be paid remuneration fixed by the directors, or at the option of the directors, fixed by ordinary resolution, and such remuneration will be in addition to any other remuneration that he or she may be entitled to receive.

Gratuity, Pension or Allowance on Retirement of Director

13.8                Unless otherwise determined by ordinary resolution, the directors on behalf of the Company may pay a gratuity or pension or allowance on retirement to any director who has held any salaried office or place of profit with the Company or to his or her spouse or dependants and may make contributions to any fund and pay premiums for the purchase or provision of any such gratuity, pension or allowance.

PART 14

ELECTION AND REMOVAL OF DIRECTORS

Election at Annual General Meeting

14.1                At every annual general meeting and in every unanimous resolution contemplated by §10.2:

(a)        the shareholders entitled to vote at the annual general meeting for the election of directors must elect, or in the unanimous resolution appoint, a board of directors consisting of the number of directors for the time being set under these Articles; and

(b)        all the directors cease to hold office immediately before the election or appointment of directors under §(a), but are eligible for re-election or re-appointment.

Consent to be a Director

14.2                No election, appointment or designation of an individual as a director is valid unless:

(a)        that individual consents to be a director in the manner provided for in the Act;

(b)        that individual is elected or appointed at a meeting at which the individual is present and the individual does not refuse, at the meeting, to be a director; or

(c)        with respect to first directors, the designation is otherwise valid under the Act.

Failure to Elect or Appoint Directors

14.3                If:

(a)        the Company fails to hold an annual general meeting, and all the shareholders who are entitled to vote at an annual general meeting fail to pass the unanimous resolution contemplated by §10.2, on or before the date by which the annual general meeting is required to be held under the Act; or

 

A-J-28


Table of Contents

(b)        the shareholders fail, at the annual general meeting or in the unanimous resolution contemplated by §10.2, to elect or appoint any directors;

then each director then in office continues to hold office until the earlier of:

(c)        when his or her successor is elected or appointed; and

(d)        when he or she otherwise ceases to hold office under the Act or these Articles.

Places of Retiring Directors Not Filled

14.4                If, at any meeting of shareholders at which there should be an election of directors, the places of any of the retiring directors are not filled by that election, those retiring directors who are not re-elected and who are asked by the newly elected directors to continue in office will, if willing to do so, continue in office to complete the number of directors for the time being set pursuant to these Articles but their term of office shall expire no later than the date on which new directors are elected at a meeting of shareholders convened for that purpose. If any such election or continuance of directors does not result in the election or continuance of the number of directors for the time being set pursuant to these Articles, the number of directors of the Company is deemed to be set at the number of directors actually elected or continued in office.

Directors May Fill Casual Vacancies

14.5                Any casual vacancy occurring in the board of directors may be filled by the directors.

Remaining Directors Power to Act

14.6                The directors may act notwithstanding any vacancy in the board of directors, but if the Company has fewer directors in office than the number set pursuant to these Articles as the quorum of directors, the directors may only act for the purpose of appointing directors up to that number or of calling a meeting of shareholders for the purpose of filling any vacancies on the board of directors or, subject to the Act, for any other purpose.

Shareholders May Fill Vacancies

14.7                If the Company has no directors or fewer directors in office than the number set pursuant to these Articles as the quorum of directors, the shareholders may elect or appoint directors to fill any vacancies on the board of directors.

Additional Directors

14.8                Notwithstanding §13.1, §13.2, and §14.1, between annual general meetings or by unanimous resolutions contemplated by §10.2, the directors may appoint one or more additional directors but the number of additional directors appointed under this §14.8 must not at any time exceed one-third of the number of the current directors who were elected or appointed as directors other than under this §14.8. Any director so appointed ceases to hold office immediately before the next election or appointment of directors under §14.1(a), but is eligible for re-election or re-appointment.

Ceasing to be a Director

14.9                A director ceases to be a director when:

(a)        the term of office of the director expires;

(b)        the director dies;

 

A-J-29


Table of Contents

(c)        the director resigns as a director by notice in writing provided to the Company or a lawyer for the Company; or

(d)        the director is removed from office pursuant to §14.10 or §14.11.

Removal of Director by Shareholders

14.10                The Company may remove any director before the expiration of his or her term of office by special resolution. In that event, the shareholders may elect, or appoint by ordinary resolution, a director to fill the resulting vacancy. If the shareholders do not elect or appoint a director to fill the resulting vacancy contemporaneously with the removal, then the directors may appoint or the shareholders may elect, or appoint by ordinary resolution, a director to fill that vacancy.

Removal of Director by Directors

14.11                The directors may remove any director before the expiration of his or her term of office if the director is convicted of an indictable offence, or if the director ceases to be qualified to act as a director of a company and does not promptly resign, and the directors may appoint a director to fill the resulting vacancy.

Nomination of Directors

14.12

(a)        Subject only to the Act, only persons who are nominated in accordance with the following procedures shall be eligible for election as directors of the Company. Nominations of persons for election to the board may be made at any annual meeting of shareholders, or at any special meeting of shareholders (but only if the election of directors is a matter specified in the notice of meeting given by or at the direction of the person calling such special meeting):

 

  (i)

by or at the direction of the board or an authorized officer of the Company, including pursuant to a notice of meeting;

 

  (ii)

by or at the direction or request of one or more shareholders pursuant to a proposal made in accordance with the provisions of the Act or a requisition of the shareholders made in accordance with the provisions of the Act; or

 

  (iii)

by any person (a “Nominating Shareholder”) (A) who, at the close of business on the date of the giving of the notice provided for below in this §14.12 and on the record date for notice of such meeting, is entered in the securities register as a holder of one or more shares carrying the right to vote at such meeting or who beneficially owns shares that are entitled to be voted at such meeting and (B) who complies with the notice procedures set forth below in this §14.12.

(b)        In addition to any other applicable requirements, for a nomination to be made by a Nominating Shareholder, such person must be given

 

  (i)

timely notice thereof in proper written form to an officer of the Company of the Company at the principal executive offices of the Company in accordance with this §14.12 and

 

  (ii)

the representation and agreement with respect to each candidate for nomination as required by, and within the time period specified in §14.12(c).

(c)        To be timely under §14.12(b)(i), a Nominating Shareholder’s notice to an officer of the Company, being either the Chief Executive Officer, the Chief Financial Officer, or the Corporate Secretary (singularly, “an officer of the Company”), must be made:

 

  (i)

in the case of an annual meeting of shareholders, not less than 40 days prior to the date of the annual meeting of shareholders; provided, however, that in the event that the annual meeting of

 

A-J-30


Table of Contents
 

shareholders is called for a date that is less than 50 days after the date (the “Notice Date”) on which the first public announcement of the date of the annual meeting was made, notice by the Nominating Shareholder may be made not later than the tenth (10th) day following the Notice Date; and

 

  (ii)

in the case of a special meeting (which is not also an annual meeting) of shareholders called for the purpose of electing directors (whether or not called for other purposes), not later than the fifteenth (15th) day following the day on which the first public announcement of the date of the special meeting of shareholders was made.

 

  (iii)

Notwithstanding the foregoing, the board may, in its sole discretion, waive any requirement in this §14.12(c).

(d)        To be in proper written form, a Nominating Shareholder’s notice to an officer of the Company, under §14.12(b) must set forth:

 

  (i)

as to each person whom the Nominating Shareholder proposes to nominate for election as a director (A) the name, age, business address and residence address of the person, (B) the principal occupation or employment of the person, (C) the class or series and number of shares in the capital of the Company which are controlled or which are owned beneficially or of record by the person as of the record date for the Meeting of Shareholders (if such date shall then have been made publicly available and shall have occurred) and as of the date of such notice, (D) a statement as to whether such person would be “independent” of the Company (within the meaning of sections 1.4 and 1.5 of National Instrument 52-110Audit Committees of the Canadian Securities Administrators, as such provisions may be amended from time to time and, if applicable, the listing standards of the securities exchange(s) on which the Class A Shares may then be listed) if elected as a director at such meeting and the reasons and basis for such determination and (E) any other information relating to the person that would be required to be disclosed in a dissident’s proxy circular in connection with solicitations of proxies for election of directors pursuant to the Act and Applicable Securities Laws; and

 

  (ii)

as to the Nominating Shareholder giving the notice, (A) any information relating to such Nominating Shareholder that would be required to be made in a dissident’s proxy circular in connection with solicitations of proxies for election of directors pursuant to the Act and Applicable Securities Laws, and (B) the class or series and number of shares in the capital of the Company which are controlled or which are owned beneficially or of record by the Nominating Shareholder as of the record date for the Meeting of Shareholders (if such date shall then have been made publicly available and shall have occurred) and as of the date of such notice.

(e)        No person shall be eligible for election as a director of the Company unless nominated in accordance with the provisions of this §14.12; provided, however, that nothing in this §14.12 shall be deemed to preclude discussion by a shareholder (as distinct from nominating directors) at a meeting of shareholders of any matter in respect of which it would have been entitled to submit a proposal pursuant to the provisions of the Act. The chair of the meeting shall have the power and duty to determine whether a nomination was made in accordance with the procedures set forth in the foregoing provisions and, if any proposed nomination is not in compliance with such foregoing provisions, to declare that such defective nomination shall be disregarded.

(f)        For purposes of this §14.12:

 

  (i)

Applicable Securities Laws” means the Securities Act (British Columbia) and the equivalent legislation in the other provinces and in the territories of Canada, as amended from time to time, the rules, regulations and forms made or promulgated under any such statute and the published national instruments, multilateral instruments, policies, bulletins and notices of the securities commissions and similar regulatory authorities of each of the applicable provinces and territories of Canada;

 

A-J-31


Table of Contents
  (ii)

Associate”, when used to indicate a relationship with a specified person, shall mean (A) any corporation or trust of which such person owns beneficially, directly or indirectly, voting securities carrying more than 10% of the voting rights attached to all voting securities of such corporation or trust for the time being outstanding, (B) any partner of that person, (C) any trust or estate in which such person has a substantial beneficial interest or as to which such person serves as trustee or in a similar capacity, (D) a spouse of such specified person, (E) any person of either sex with whom such specified person is living in conjugal relationship outside marriage or (F) any relative of such specified person or of a person mentioned in clauses (D) or (E) of this definition if that relative has the same residence as the specified person;

 

  (iii)

Derivatives Contract” shall mean a contract between two parties (the “Receiving Party” and the “Counterparty”) that is designed to expose the Receiving Party to economic benefits and risks that correspond substantially to the ownership by the Receiving Party of a number of shares in the capital of the Company or securities convertible into such shares specified or referenced in such contract (the number corresponding to such economic benefits and risks, the “Notional Securities”), regardless of whether obligations under such contract are required or permitted to be settled through the delivery of cash, shares in the capital of the Company or securities convertible into such shares or other property, without regard to any short position under the same or any other Derivatives Contract. For the avoidance of doubt, interests in broad-based index options, broad-based index futures and broad-based publicly traded market baskets of stocks approved for trading by the appropriate governmental authority shall not be deemed to be Derivatives Contracts;

 

  (iv)

Meeting of Shareholders” shall mean such annual shareholders meeting or special shareholders meeting, whether general or not, at which one or more persons are nominated for election to the board by a Nominating Shareholder;

 

  (v)

owned beneficially” or “owns beneficially” means, in connection with the ownership of shares in the capital of the Company by a person, (A) any such shares as to which such person or any of such person’s affiliates or Associates owns at law or in equity, or has the right to acquire or become the owner at law or in equity, where such right is exercisable immediately or after the passage of time and whether or not on condition or the happening of any contingency or the making of any payment, upon the exercise of any conversion right, exchange right or purchase right attaching to any securities, or pursuant to any agreement, arrangement, pledge or understanding whether or not in writing; (B) any such shares as to which such person or any of such person’s affiliates or Associates has the right to vote, or the right to direct the voting, where such right is exercisable immediately or after the passage of time and whether or not on condition or the happening of any contingency or the making of any payment, pursuant to any agreement, arrangement, pledge or understanding whether or not in writing; (C) any such shares which are beneficially owned, directly or indirectly, by a Counterparty (or any of such Counterparty’s affiliates or Associates) under any Derivatives Contract (without regard to any short or similar position under the same or any other Derivatives Contract) to which such person or any of such person’s affiliates or Associates is a Receiving Party; provided, however that the number of shares that a person owns beneficially pursuant to this clause (C) in connection with a particular Derivatives Contract shall not exceed the number of Notional Securities with respect to such Derivatives Contract; provided, further, that the number of securities owned beneficially by each Counterparty (including their respective affiliates and Associates) under a Derivatives Contract shall for purposes of this clause be deemed to include all securities that are owned beneficially, directly or indirectly, by any other Counterparty (or any of such other Counterparty’s affiliates or Associates) under any Derivatives Contract to which such first Counterparty (or any of such first Counterparty’s affiliates or Associates) is a Receiving Party and this proviso shall be applied to successive Counterparties as appropriate; and (D) any such shares which are owned beneficially within the meaning of this definition by any other person with whom such person is acting jointly or in concert with respect to the Company or any of its securities; and

 

A-J-32


Table of Contents
  (vi)

public announcement” shall mean disclosure in a press release reported by a national news service in Canada, or in a document publicly filed by the Company or its agents under its profile on the System of Electronic Document Analysis and Retrieval at www.sedar.com.

(g)        Notwithstanding any other provision to this §14.12, notice or any delivery given to an officer of the Company pursuant to this §14.12 may only be given by personal delivery, facsimile transmission, email or other electronic transmission method made available by the Company, and shall be deemed to have been given and made only at the time it is served by personal delivery, email, electronic transmission or sent by facsimile transmission (provided that receipt of confirmation of such transmission has been received) to an officer of the Company at the address of the principal executive offices of the Company; provided that if such delivery or electronic communication is made on a day which is a not a Business Day or later than 5:00 p.m. (Vancouver time) on a day which is a Business Day, then such delivery or electronic communication shall be deemed to have been made on the subsequent day that is a Business Day.

14.13                In no event shall any adjournment or postponement of a Meeting of Shareholders or the announcement thereof commence a new time period for the giving of a Nominating Shareholder’s notice as described in §14.12(c).

PART 15

POWERS AND DUTIES OF DIRECTORS

Powers of Management

15.1                The directors must, subject to the Act and these Articles, manage or supervise the management of the business and affairs of the Company and have the authority to exercise all such powers of the Company as are not, by the Act or by these Articles, required to be exercised by the shareholders of the Company.

Appointment of Attorney of Company

15.2                The directors may from time to time, by power of attorney or other instrument, appoint any person to be the attorney of the Company for such purposes, and with such powers, authorities and discretions (not exceeding those vested in or exercisable by the directors under these Articles and excepting the power to fill vacancies in the board of directors, to remove a director, to change the membership of, or fill vacancies in, any committee of the directors, to appoint or remove officers appointed by the directors and to declare dividends) and for such period, and with such remuneration and subject to such conditions as the directors may think fit. Any such power of attorney may contain such provisions for the protection or convenience of persons dealing with such attorney as the directors think fit. Any such attorney may be authorized by the directors to sub-delegate all or any of the powers, authorities and discretions for the time being vested in him or her.

PART 16

INTERESTS OF DIRECTORS AND OFFICERS

Obligation to Account for Profits

16.1                A director or senior officer who holds a disclosable interest (as that term is used in the Act) in a contract or transaction into which the Company has entered or proposes to enter is liable to account to the Company for any profit that accrues to the director or senior officer under or as a result of the contract or transaction only if and to the extent provided in the Act.

 

A-J-33


Table of Contents

Restrictions on Voting by Reason of Interest

16.2                A director who holds a disclosable interest in a contract or transaction into which the Company has entered or proposes to enter is not entitled to vote on any directors’ resolution to approve that contract or transaction, unless all the directors have a disclosable interest in that contract or transaction, in which case any or all of those directors may vote on such resolution.

Interested Director Counted in Quorum

16.3                A director who holds a disclosable interest in a contract or transaction into which the Company has entered or proposes to enter and who is present at the meeting of directors at which the contract or transaction is considered for approval may be counted in the quorum at the meeting whether or not the director votes on any or all of the resolutions considered at the meeting.

Disclosure of Conflict of Interest or Property

16.4                A director or senior officer who holds any office or possesses any property, right or interest that could result, directly or indirectly, in the creation of a duty or interest that materially conflicts with that individual’s duty or interest as a director or senior officer, must disclose the nature and extent of the conflict as required by the Act.

Director Holding Other Office in the Company

16.5                A director may hold any office or place of profit with the Company, other than the office of auditor of the Company, in addition to his or her office of director for the period and on the terms (as to remuneration or otherwise) that the directors may determine.

No Disqualification

16.6                No director or intended director is disqualified by his or her office from contracting with the Company either with regard to the holding of any office or place of profit the director holds with the Company or as vendor, purchaser or otherwise, and no contract or transaction entered into by or on behalf of the Company in which a director is in any way interested is liable to be voided for that reason.

Professional Services by Director or Officer

16.7                Subject to the Act, a director or officer, or any person in which a director or officer has an interest, may act in a professional capacity for the Company, except as auditor of the Company, and the director or officer or such person is entitled to remuneration for professional services as if that director or officer were not a director or officer.

Director or Officer in Other Corporations

16.8                A director or officer may be or become a director, officer or employee of, or otherwise interested in, any person in which the Company may be interested as a shareholder or otherwise, and, subject to the Act, the director or officer is not accountable to the Company for any remuneration or other benefits received by him or her as director, officer or employee of, or from his or her interest in, such other person.

 

A-J-34


Table of Contents

PART 17

PROCEEDINGS OF DIRECTORS

Meetings of Directors

17.1                The directors may meet together for the conduct of business, adjourn and otherwise regulate their meetings as they think fit, and meetings of the directors held at regular intervals may be held at the place, at the time and on the notice, if any, as the directors may from time to time determine.

Voting at Meetings

17.2                Questions arising at any meeting of directors are to be decided by a majority of votes and, in the case of an equality of votes, the chair of the meeting does not have a second or casting vote.

Chair of Meetings

17.3                The following individual is entitled to preside as chair at a meeting of directors:

(a)        the chair of the board, if any;

(b)        in the absence of the chair of the board, the president, if any, if the president is a director; or

(c)        any other director chosen by the directors if:

(i)        neither the chair of the board nor the president, if a director, is present at the meeting within 15 minutes after the time set for holding the meeting;

(ii)        neither the chair of the board nor the president, if a director, is willing to chair the meeting; or

(iii)        the chair of the board and the president, if a director, have advised the secretary, if any, or any other director, that they will not be present at the meeting.

Place of Meetings

17.4                Meetings of directors may be held at any place within or outside of Canada, or if so approved by all of the directors, such meeting may be held entirely by means of an electronic or other communication facility that permits all persons participating in the meeting to communicate adequately with each other to the extent permitted by the Act.

Meetings by Telephone or Other Communications Medium

17.5                A director may participate in a meeting of the directors or of any committee of the directors:

(a)        in person; or

(b)        by telephone or by other communications medium if all directors participating in the meeting, whether in person or by telephone or other communications medium, are able to communicate with each other.

A director who participates in a meeting in a manner contemplated by this §17.5 is deemed for all purposes of the Act and these Articles to be present at the meeting and to have agreed to participate in that manner.

Calling of Meetings

17.6                A director may, and the secretary or an assistant secretary of the Company, if any, on the request of a director must, call a meeting of the directors at any time.

 

A-J-35


Table of Contents

Notice of Meetings

17.7                Other than for meetings held at regular intervals as determined by the directors pursuant to §17.1, reasonable notice of each meeting of the directors, specifying the place, day and time of that meeting must be given to each of the directors by any method set out in §23.1 or orally or by telephone.

When Notice Not Required

17.8                It is not necessary to give notice of a meeting of the directors to a director if:

(a)        the meeting is to be held immediately following a meeting of shareholders at which that director was elected or appointed, or is the meeting of the directors at which that director is appointed; or

(b)        the director has waived notice of the meeting.

Meeting Valid Despite Failure to Give Notice

17.9                The accidental omission to give notice of any meeting of directors to, or the non-receipt of any notice by, any director, does not invalidate any proceedings at that meeting.

Waiver of Notice of Meetings

17.10                Any director may send to the Company a document signed by him or her waiving notice of any past, present or future meeting or meetings of the directors and may at any time withdraw that waiver with respect to meetings held after that withdrawal. After sending a waiver with respect to all future meetings and until that waiver is withdrawn, no notice of any meeting of the directors need be given to that director and all meetings of the directors so held are deemed not to be improperly called or constituted by reason of notice not having been given to such director. Attendance of a director at a meeting of the directors is a waiver of notice of the meeting unless that director attends the meeting for the express purpose of objecting to the transaction of any business on the grounds that the meeting is not lawfully called.

Quorum

17.11                The quorum necessary for the transaction of the business of the directors may be set by the directors and, if not so set, is deemed to be a majority of the directors or, if the number of directors is set at one, is deemed to be set at one director, and that director may constitute a meeting.

Validity of Acts Where Appointment Defective

17.12                Subject to the Act, an act of a director or officer is not invalid merely because of an irregularity in the election or appointment or a defect in the qualification of that director or officer.

Consent Resolutions in Writing

17.13                A resolution of the directors or of any committee of the directors may be passed without a meeting:

(a)        in all cases, if each of the directors entitled to vote on the resolution consents to it in writing; or

(b)        in the case of a resolution to approve a contract or transaction in respect of which a director has disclosed that he or she has or may have a disclosable interest, if each of the other directors who have not made such a disclosure consents in writing to the resolution.

A consent in writing under this §17.13 may be by signed document, fax, email or any other method of transmitting legibly recorded messages. Any electronic signature on a consent, whether digital or encrypted, shall

 

A-J-36


Table of Contents

be deemed to have the same force and effect as a manual signature. A consent in writing may be in two or more counterparts which together are deemed to constitute one consent in writing. A resolution of the directors or of any committee of the directors passed in accordance with this §17.13 is effective on the date stated in the consent in writing or on the latest date stated on any counterpart and is deemed to be a proceeding at a meeting of directors or of the committee of the directors and to be as valid and effective as if it had been passed at a meeting of the directors or of the committee of the directors that satisfies all the requirements of the Act and all the requirements of these Articles relating to meetings of the directors or of a committee of the directors.

PART 18

EXECUTIVE AND OTHER COMMITTEES

Appointment and Powers of Executive Committee

18.1                The directors may, by resolution, appoint an executive committee consisting of the director or directors that they consider appropriate, and this committee has, during the intervals between meetings of the board of directors, all of the directors’ powers, except:

(a)        the power to fill vacancies in the board of directors;

(b)        the power to remove a director;

(c)        the power to change the membership of, or fill vacancies in, any committee of the directors; and

(d)        such other powers, if any, as may be set out in the resolution or any subsequent directors’ resolution.

Appointment and Powers of Other Committees

18.2                The directors may, by resolution:

(a)        appoint one or more committees (other than the executive committee) consisting of the director or directors that they consider appropriate;

(b)        delegate to a committee appointed under §(a) any of the directors’ powers, except:

(i)        the power to fill vacancies in the board of directors;

(ii)        the power to remove a director;

(iii)        the power to change the membership of, or fill vacancies in, any committee of the directors; and

(iv)        the power to appoint or remove officers appointed by the directors; and

(c)        make any delegation referred to in §(b) subject to the conditions set out in the resolution or any subsequent directors’ resolution.

Obligations of Committees

18.3                Any committee appointed under §18.1 or §18.2, in the exercise of the powers delegated to it, must:

(a)        conform to any rules that may from time to time be imposed on it by the directors; and

(b)        report every act or thing done in exercise of those powers at such times as the directors may require.

Powers of Board

18.4                The directors may, at any time, with respect to a committee appointed under §18.1 or §18.2

(a)        revoke or alter the authority given to the committee, or override a decision made by the committee, except as to acts done before such revocation, alteration or overriding;

 

A-J-37


Table of Contents

(b)        terminate the appointment of, or change the membership of, the committee; and

(c)        fill vacancies in the committee.

Committee Meetings

18.5                Subject to §18.3(a) and unless the directors otherwise provide in the resolution appointing the committee or in any subsequent resolution, with respect to a committee appointed under §18.1 or §18.2:

(a)        the committee may meet and adjourn as it thinks proper;

(b)        the committee may elect a chair of its meetings but, if no chair of a meeting is elected, or if at a meeting the chair of the meeting is not present within 15 minutes after the time set for holding the meeting, the directors present who are members of the committee may choose one of their number to chair the meeting;

(c)        a majority of the members of the committee constitutes a quorum of the committee; and

(d)        questions arising at any meeting of the committee are determined by a majority of votes of the members present, and in case of an equality of votes, the chair of the meeting does not have a second or casting vote.

PART 19

OFFICERS

Directors May Appoint Officers

19.1                                 The directors may, from time to time, appoint such officers, if any, as the directors determine and the directors may, at any time, terminate any such appointment.

Functions, Duties and Powers of Officers

19.2                                 The directors may, for each officer:

(a)                determine the functions and duties of the officer;

(b)                entrust to and confer on the officer any of the powers exercisable by the directors on such terms and conditions and with such restrictions as the directors think fit; and

(c)                revoke, withdraw, alter or vary all or any of the functions, duties and powers of the officer.

Qualifications

19.3                                 No person may be appointed as an officer unless that person is qualified in accordance with the Act. One person may hold more than one position as an officer of the Company. Any person appointed as the chair of the board, chair of a committee of the board or lead independent director, if any, must be a director. Any other officer need not be a director.

Remuneration and Terms of Appointment

19.4                                 All appointments of officers are to be made on the terms and conditions and at the remuneration (whether by way of salary, fee, commission, participation in profits or otherwise) that the directors thinks fit and are subject to termination at the pleasure of the directors, and an officer may in addition to such remuneration be entitled to receive, after he or she ceases to hold such office or leaves the employment of the Company, a pension or gratuity.

 

A-J-38


Table of Contents

PART 20

INDEMNIFICATION

Definitions

20.1                                 In this Part 20:

(a)                “eligible party”, in relation to a company, means an individual who:

(i)                is or was a director or officer of the Company;

(ii)                is or was a director or officer of another corporation

(A)                at a time when the corporation is or was an affiliate of the Company, or

(B)                at the request of the Company; or

(iii)                at the request of the Company, is or was, or holds or held a position equivalent to that of, a director or officer of a partnership, trust, joint venture or other unincorporated entity,

and includes, except in the definition of “eligible proceeding” and Sections 163(1)(c) and (d) and 165 of the Act, the heirs and personal or other legal representatives of that individual;

(b)                “eligible penalty” means a judgment, penalty or fine awarded or imposed in, or an amount paid in settlement of, an eligible proceeding;

(c)                “eligible proceeding” means a proceeding in which an eligible party or any of the heirs and personal or other legal representatives of the eligible party, by reason of the eligible party being or having been a director or officer of, or holding or having held a position equivalent to that of a director or officer of, the Company or an associated corporation

(i)                is or may be joined as a party; or

(ii)                is or may be liable for or in respect of a judgment, penalty or fine in, or expenses related to, the proceeding;

(d)                “expenses” has the meaning set out in the Act and includes costs, charges and expenses, including legal and other fees, but does not include judgments, penalties, fines or amounts paid in settlement of a proceeding; and

(e)                 “proceeding” includes any legal proceeding or investigative action, whether current, threatened, pending or completed.

Mandatory Indemnification of Eligible Parties

20.2                                 Subject to the Act, the Company must indemnify each eligible party and his or her heirs and legal personal representatives against all eligible penalties to which such person is or may be liable, and the Company must, after the final disposition of an eligible proceeding, pay the expenses actually and reasonably incurred by such person in respect of that proceeding. Each eligible party is deemed to have contracted with the Company on the terms of the indemnity contained in this §20.2.

Indemnification of Other Persons

20.3                                 Subject to any restrictions in the Act, the Company may agree to indemnify and may indemnify any person (including an eligible party) against eligible penalties and pay expenses incurred in connection with the performance of services by that person for the Company.

 

A-J-39


Table of Contents

Authority to Advance Expenses

20.4                                 The Company may advance expenses to an eligible party to the extent permitted by and in accordance with the Act.

Non-Compliance with Act

20.5                                 Subject to the Act, the failure of an eligible party of the Company to comply with the Act or these Articles or, if applicable, any former Companies Act or former Articles does not, of itself, invalidate any indemnity to which he or she is entitled under this Part 20.

Company May Purchase Insurance

20.6                                 The Company may purchase and maintain insurance for the benefit of any eligible party (or the heirs or legal personal representatives of any eligible party) against any liability incurred by any eligible party.

PART 21

DIVIDENDS

Payment of Dividends Subject to Special Rights

21.1                                 The provisions of this Part 21 are subject to the rights, if any, of shareholders holding shares with special rights as to dividends.

Declaration of Dividends

21.2                                 Subject to the Act, the directors may from time to time declare and authorize payment of such dividends as they may deem advisable.

No Notice Required

21.3                                 The directors need not give notice to any shareholder of any declaration under §21.2.

Record Date

21.4                                 The directors must set a date as the record date for the purpose of determining shareholders entitled to receive payment of a dividend. The record date must not precede the date on which the dividend is to be paid by more than two months.

Manner of Paying Dividend

21.5                                 A resolution declaring a dividend may direct payment of the dividend wholly or partly in money or by the distribution of specific assets or of fully paid shares or of bonds, debentures or other securities of the Company or any other entity, or in any one or more of those ways.

Settlement of Difficulties

21.6                                 If any difficulty arises in regard to a distribution under §21.5, the directors may settle the difficulty as they deem advisable, and, in particular, may:

(a)                set the value for distribution of specific assets;

 

A-J-40


Table of Contents

(b)                determine that money in substitution for all or any part of the specific assets to which any shareholders are entitled may be paid to any shareholders on the basis of the value so fixed in order to adjust the rights of all parties; and

(c)                vest any such specific assets in trustees for the persons entitled to the dividend.

When Dividend Payable

21.7                                 Any dividend may be made payable on such date as is fixed by the directors.

Dividends to be Paid in Accordance with Number of Shares

21.8                                 All dividends on shares of any class or series of shares must be declared and paid according to the number of such shares held.

Receipt by Joint Shareholders

21.9                                 If several persons are joint shareholders of any share, any one of them may give an effective receipt for any dividend, bonus or other money payable in respect of the share.

Dividend Bears No Interest

21.10                                 No dividend bears interest against the Company.

Fractional Dividends

21.11                                 If a dividend to which a shareholder is entitled includes a fraction of the smallest monetary unit of the currency of the dividend, that fraction may be disregarded in making payment of the dividend and that payment represents full payment of the dividend.

Payment of Dividends

21.12                                 Any dividend or other distribution payable in money in respect of shares may be paid (i) by cheque, made payable to the order of the person to whom it is sent, and mailed to the registered address of the shareholder, or in the case of joint shareholders, to the registered address of the joint shareholder who is first named on the central securities register, or to the person and to the address the shareholder or joint shareholders may direct in writing or (ii) with the consent of the Company and the shareholder, by wire transfer or other electronic means. In the case of payment of a dividend by cheque, mailing of such cheque will, to the extent of the sum represented by the cheque (plus the amount of the tax required by law to be deducted), discharge all liability for the dividend unless such cheque is not paid on presentation or the amount of tax so deducted is not paid to the appropriate taxing authority. In the case of payment of a dividend by wire transfer or other electronic means, the initiation of such payment by the Company will, to the extent of the sum represented by the transfer (plus the amount of the tax required by law to be deducted), discharge all liability for the dividend unless the amount of tax so deducted is not paid to the appropriate taxing authority.

Capitalization of Retained Earnings or Surplus

21.13                Notwithstanding anything contained in these Articles, the directors may from time to time capitalize any retained earnings or surplus of the Company and may from time to time issue, as fully paid, shares or any bonds, debentures or other securities of the Company as a dividend representing the retained earnings or surplus so capitalized or any part thereof.

 

A-J-41


Table of Contents

PART 22

ACCOUNTING RECORDS AND AUDITOR

Recording of Financial Affairs

22.1                                 The directors must cause adequate accounting records to be kept to record properly the financial affairs and condition of the Company and to comply with the Act.

Inspection of Accounting Records

22.2                                 Unless the directors determine otherwise, or unless otherwise determined by ordinary resolution, no shareholder of the Company is entitled to inspect or obtain a copy of any accounting records of the Company.

Remuneration of Auditor

22.3                                  The directors may set the remuneration of the auditor of the Company.

PART 23

NOTICES

Method of Giving Notice

23.1                                 Unless the Act or these Articles provide otherwise, a notice, statement, report or other record required or permitted by the Act or these Articles (a “Notice”) to be sent by or to a person may be sent by:

(a)                mail addressed to the person at the applicable address for that person as follows:

(i)                for a Notice mailed to a shareholder, the shareholder’s registered address;

(ii)                for a Notice mailed to a director or officer, the prescribed address for mailing shown for the director or officer in the records kept by the Company or the mailing address provided by the recipient for the sending of Notices of that class;

(iii)                in any other case, the mailing address of the intended recipient;

(b)                delivery at the applicable address for that person as follows, addressed to the person:

(i)                for a Notice delivered to a shareholder, the shareholder’s registered address;

(ii)                for a Notice delivered to a director or officer, the prescribed address for delivery shown for the director or officer in the records kept by the Company or the delivery address provided by the recipient for the sending of Notices of that class;

(iii)                in any other case, the delivery address of the intended recipient;

(c)                sending the Notice by fax to the fax number provided by the intended recipient for the sending of Notices that class;

(d)                sending the Notice by email to the email address provided by the intended recipient for the sending of Notices of that class;

(e)                sending the Notice by other means of electronic transmission accessible by the intended recipient for the sending of Notices of that class in accordance with applicable law; and

(f)                physical delivery to the intended recipient.

 

A-J-42


Table of Contents

Press Release

23.2                                 Unless the Act or these Articles provide otherwise, a Notice to be sent to a shareholder shall be deemed conclusively to have been given or made, and the obligation to give any Notice shall, unless otherwise required by applicable laws and regulations, be deemed conclusively to have been fully satisfied upon issuing a press release complying with applicable laws and regulations if deemed by the board of directors to be a reasonable or appropriate means of providing such Notice.

Deemed Receipt of Mailing

23.3                                 A notice, statement, report or other record that is:

(a)                mailed to a person by ordinary mail to the applicable address for that person referred to in §23.1 is deemed to be received by the person to whom it was mailed on the day (Saturdays, Sundays and holidays excepted) following the date of mailing;

(b)                faxed to a person to the fax number provided by that person under §23.1 is deemed to be received by the person to whom it was faxed on the day it was faxed;

(c)                emailed to a person to the e-mail address provided by that person under §23.1 is deemed to be received by the person to whom it was e-mailed on the day that it was emailed; and

(d)                sent to a person by other means of electronic transmission under §23.1 is deemed to be received by the person to whom it was transmitted on the day that such transmission occurred.

Certificate of Sending

23.4                                 A certificate signed by the secretary, if any, or other officer of the Company or of any other corporation acting in that capacity on behalf of the Company stating that a notice, statement, report or other record was sent in accordance with §23.1 is conclusive evidence of that fact.

Notice to Joint Shareholders

23.5                                 A notice, statement, report or other record may be provided by the Company to the joint shareholders of a share by providing such record to the joint shareholder first named in the central securities register in respect of the share.

Notice to Legal Personal Representatives and Trustees

23.6                                 A notice, statement, report or other record may be provided by the Company to the persons entitled to a share in consequence of the death, bankruptcy or incapacity of a shareholder by:

(a)                mailing the record, addressed to them:

(i)                by name, by the title of the legal personal representative of the deceased or incapacitated shareholder, by the title of trustee of the bankrupt shareholder or by any similar description; and

(ii)                at the address, if any, supplied to the Company for that purpose by the persons claiming to be so entitled; or

(b)                if an address referred to in §(a)(ii) has not been supplied to the Company, by giving the notice in a manner in which it might have been given if the death, bankruptcy or incapacity had not occurred.

Undelivered Notices

23.7                                 If on two consecutive occasions, a notice, statement, report or other record is sent to a shareholder pursuant to §23.1 and on each of those occasions any such record is returned because the shareholder cannot be located, the Company shall not be required to send any further records to the shareholder until the shareholder informs the Company in writing of his or her new address.

 

A-J-43


Table of Contents

PART 24

PROHIBITIONS

Definitions

24.1                                 In this Part 24:

(a)                “designated security” means:

(i)                a voting security of the Company;

(ii)                a security of the Company that is not a debt security and that carries a residual right to participate in the earnings of the Company or, on the liquidation or winding up of the Company, in its assets; or

(iii)                a security of the Company convertible, directly or indirectly, into a security described in §(a) or §(b);

(b)                “security” has the meaning assigned in the Securities Act (British Columbia); and

(c)                “voting security” means a security of the Company that:

(i)                is not a debt security; and

(ii)                carries a voting right either under all circumstances or under some circumstances that have occurred and are continuing.

Application

24.2                                 §24.3 does not apply to the Company if and for so long as it is a public company, a private company which is no longer eligible to use the private issuer exemption under the Securities Act (British Columbia) or a pre-existing reporting company which has the Statutory Reporting Company Provisions as part of its Articles or a company to which the Statutory Reporting Company Provisions apply.

Consent Required for Transfer of Shares or Designated Securities

24.3                                 No share or designated security may be sold, transferred or otherwise disposed of without the consent of the directors and the directors are not required to give any reason for refusing to consent to any such sale, transfer or other disposition.

PART 25

SPECIAL RIGHTS AND RESTRICTIONS

CLASS A EXCHANGEABLE SUBORDINATE VOTING SHARES

Special Rights and Restrictions

25.1                                 The Class A Shares as a class shall have attached thereto the special rights and restrictions specified in this Part 25.

DIVIDENDS

Dividend Rights

25.2                         Each Class A Shareholder shall be entitled to receive, and the Company shall pay thereon, as and when declared by the board of directors, a dividend on each Class A Share in an amount in cash for each

 

A-J-44


Table of Contents

Class A Share equal to the cash distribution declared on each BEP Unit on each BEP Distribution Declaration Date multiplied by the Conversion Factor in effect on the Record Date of such dividend (the “Class A Dividend”), it being understood that Class A Shareholders will not be entitled to any dividends other than the Class A Dividend.

Unpaid Dividends

25.3                                 If the full amount of a Class A Dividend is not declared on a BEP Distribution Declaration Date, or is declared but is not paid on the payment date, then such Class A Dividend shall accrue and accumulate, whether or not the Company has earnings, whether or not there are funds legally available for the payment thereof and whether or not such distributions are earned, declared or authorized (such amounts, the “Unpaid Dividends”). Any dividend payment made on the Class A Shares shall first be credited against the earliest Unpaid Dividends due with respect to such Class A Shares which remains payable.

Payment of Dividends

25.4                                 Cheques of the Company may be issued in respect of all Class A Dividends contemplated by §25.2 and the sending of such cheque to each Class A Shareholder will satisfy the cash dividend represented thereby unless the cheque is not paid on presentation. Subject to the requirements of applicable Law with respect to unclaimed property, no Class A Shareholder will be entitled to recover by action or other legal process against the Company any dividend that is represented by a cheque that has not been duly presented to the Company’s bankers for payment or that otherwise remains unclaimed for a period of two years from the date on which such dividend was first payable.

Record and Payment Dates

25.5                                 The Record Date with respect to any Class A Dividend declared by the board of directors and the payment date of such Class A Dividend will be the same dates as the Record Date and the payment date, respectively, for the corresponding distribution declared on the BEP Units, each as approved by the board of directors.

RANKING

Ranking of the Class A Shares

25.6                The Class A Shares shall, as to the payment of dividends and return of capital in a Liquidation Event, rank junior to the Preferred Shares and senior to the Class B Shares, the Class C Shares and any other shares ranking junior to the Class A Shares with respect to priority in payment of dividends and return of capital in the event of the liquidation, dissolution or winding-up of the Company.

VOTING

Voting Rights

25.7                Except as expressly provided herein, each Class A Shareholder will be entitled to receive notice of, and to attend and vote at, all meetings of shareholders of the Company, except for meetings at which only holders of another specified class or series of shares are entitled to vote separately as a class or series. Each Class A Shareholder shall be entitled to cast one vote for each Class A Share held at the record date for the determination of shareholders entitled to vote on any matter.

25.8                Except as otherwise expressly provided herein or as required by Law, the Class A Shareholders and Class B Shareholders will vote together and not as separate classes.

 

A-J-45


Table of Contents

25.9                Subject to any rights of the holders of any series of Preferred Shares to elect directors under specified circumstances, the holders of the outstanding Class A Shares and Class B Shares, voting together, shall be entitled to vote in respect of the election of all directors of the Company.

Amendment with Approval of Class A Shareholders

25.10                In addition to any other approvals required by Law, any approval given by the Class A Shareholders to add to, change or remove any right, privilege, restriction or condition attaching to the Class A Shares or any other matter requiring the approval or consent of the Class A Shareholders as a separate class will be deemed to have been sufficiently given if it will have been given in accordance with applicable Law, subject to a minimum requirement that such amendment be approved by not less than 66 2/3% of the votes cast on such amendment at a meeting of Class A Shareholders duly called and held at which the Class A Shareholders holding at least 10% of the outstanding Class A Shares at that time are present or represented by proxy; provided that such approval must be given also by the affirmative vote of holders of not less than 66 2/3% of the Non-Affiliated Holders represented in person or by proxy at the meeting. If at any such meeting the Class A Shareholders holding at least 10% of the outstanding Class A Shares as of the Record Date of such meeting are not present or represented by proxy within one-half hour after the time appointed for such meeting, then the meeting will be adjourned to such date not less than five days thereafter and to such time and place as may be designated by the chairman of such meeting. At such reconvened meeting, the Class A Shareholders present or represented by proxy thereat may transact the business for which the meeting was originally called and a resolution passed thereat by the affirmative vote of not less than 66 2/3% of the votes cast on such amendment at such reconvened meeting by the Non-Affiliated Holders shall be effective. Notwithstanding the foregoing, any approval given by the Class A Shareholders to add to, change or remove any right, privilege, restriction or condition attaching to the Class A Shares or any other matter that would reasonably be expected to impact the economic equivalence of a Class A Share with a BEP Unit shall require (i) at a duly called annual or special meeting of the Class A Shareholders, the affirmative consent or vote, as applicable, of holders of a majority of the outstanding Class A Shares held by Non-Affiliated Holders voting as a class, or (ii) in the event that there is more than one independent director of the Company (within the meaning of sections 1.4 and 1.5 of National Instrument 52-110 – Audit Committees of the Canadian Securities Administrators, as such provisions may be amended from time to time and, if applicable, the listing standards of the securities exchange(s) on which the Class A Shares may then be listed) who does not also serve on the board of the BEP GP (each a “non-overlapping director”), the approval of a majority of such non-overlapping directors.

Approval of Issuance of Senior Securities to Affiliates

25.11                Notwithstanding anything in these Articles to the contrary, approval of holders of a majority of the outstanding Class A Shares held by Non-Affiliated Holders, voting as a class, shall be required prior to the Company’s issuance to BAM or BEP or any of their affiliates of any preferred or equity securities (including any share purchase, warrants, options and other rights convertible into, exchangeable for or exercisable for such securities) that rank senior to the Class A Shares with respect to payment of dividends or return of capital in the event of liquidation, dissolution or winding-up of the Company.

EXCHANGE RIGHTS

Exchange at the Option of the Class A Shareholder

25.12                Subject to applicable Law and the due exercise by BEP of the Exchange-Redemption Call Right, at any time from and after the date of the issuance of the Class A Shares, each Class A Shareholder shall have the right (the “Exchange Right”) to require the Company to redeem all or such portion of the Class A Shares registered in the name of such Class A Shareholder specified in a Notice of Exchange delivered to the Transfer Agent by or on behalf of such Class A Shareholder (such Class A Shares being hereafter referred to as “Tendered Class A Shares” and such Class A Shareholder, the “Tendering Class A Shareholder”) for the BEP

 

A-J-46


Table of Contents

Units Amount per Tendered Class A Share or, if the Company elects in its sole and absolute discretion, the Cash Amount (in lieu of the BEP Units Amount per Tendered Class A Share), plus, in either case, a cash amount equal to any Unpaid Dividends per Tendered Class A Share.

Notice of Exchange

25.13                A Class A Shareholder must deliver a Notice of Exchange either electronically (by electronic mail or by any other electronic procedure that may be established by the Transfer Agent and communicated to the Class A Shareholders by the Company or the Transfer Agent) or physically (by mail, courier, hand delivery or otherwise) to any office of the Transfer Agent prior to the issuance by the Company of a Notice of Class A Redemption or the announcement of a Liquidation Event in order to exercise his, her or its Exchange Right. The Transfer Agent shall promptly notify the Company, BEP and, until such time as the Rights Agreement has been terminated, BAM, of the receipt of a Notice of Exchange.

Satisfaction of Exchange Rights

25.14                Upon receipt by the Transfer Agent of a Notice of Exchange and such additional documents and instruments as the Company or the Transfer Agent may reasonably require, and provided that BEP has not exercised the Exchange-Redemption Call Right, the Company will redeem the applicable Tendered Class A Shares on or prior to the Specified Exchange Date. The Company will deliver or cause to be delivered to the Tendering Class A Shareholder, at the address of the holder recorded in the register of the Company for the Class A Shares or at the address specified in the holder’s Notice of Exchange, either (i) the BEP Units Amount, or (ii) the Cash Amount, as the Company may determine in its sole and absolute discretion, together with a cash amount for each Tendered Class A Share equal to any Unpaid Dividends per Tendered Class A Share ((i) or (ii), plus such Unpaid Dividends collectively being the “Exchange Consideration”) and such delivery of such Exchange Consideration by or on behalf of the Company by the Transfer Agent will be deemed to be payment of and will satisfy and discharge all liability for the Exchange Rights so exercised. Should the Company elect to satisfy Exchange Rights by delivering the Cash Amount, then the payment of such amount shall be made in the manner set forth in §25.4.

25.15                Any Tendering Class A Shareholder shall have no further right, with respect to any Tendered Class A Shares redeemed, repurchased or exchanged, to receive any dividends on Class A Shares with a Record Date on or after the date on which the Transfer Agent receives such Notice of Exchange. Each Tendering Class A Shareholder shall continue to own each Class A Share subject to any Notice of Exchange, and be treated as a Class A Shareholder with respect to each such Class A Share for all other purposes of these Articles, until such Class A Share has been redeemed in accordance with §25.14 or repurchased or exchanged in accordance with the Rights Agreement, as applicable, for the Secondary Exchange Amount in accordance with §25.17. A Tendering Class A Shareholder shall have no rights as a unitholder of BEP with respect to any BEP Units to be received by such Tendering Class A Shareholder in exchange for Tendered Class A Shares pursuant to §25.12 until the Transfer Agent has issued such BEP Units to such Tendering Class A Shareholder.

25.16                Notwithstanding anything to the contrary set forth herein, the Company will not be obligated to redeem Tendered Class A Shares to the extent that such redemption would be contrary to solvency requirements or other provisions of applicable Law. If the Company believes that it would not be permitted by any such requirements or other provisions to redeem the Tendered Class A Shares, and BEP has not exercised its Exchange-Redemption Call Right with respect to the Tendered Class A Shares, the Company will only be obligated to redeem the maximum number of Tendered Class A Shares (rounded down to a whole number of Class A Shares) that would not be contrary to such requirements or other provisions. The Company will notify any such Tendering Class A Shareholder at least one Business Day prior to the Specified Exchange Date as to the number of Tendered Class A Shares that will be redeemed by the Company. Where there is more than one Tendering Class A Shareholder, the Company will redeem the maximum number of Tendered Class A Shares that would not be contrary to such requirements or other provisions among such Tendering Class A Shareholders on a pro rata basis.

 

A-J-47


Table of Contents

Secondary Exchange Rights

25.17                For so long as the Rights Agreement has not been terminated, if a Tendering Class A Shareholder has not received the Exchange Consideration with respect to any Tendered Class A Shares by the Close of Business on the applicable Specified Exchange Date for any reason, then, on the terms and subject to the conditions set forth in the Rights Agreement, which the Class A Shareholders shall have a right to enforce, such Tendering Class A Shareholder shall be entitled to receive from BAM the Secondary Exchange Amount with respect to each such Tendered Class A Share no later than the applicable Secondary Exchange Date (the “Secondary Exchange Right”). The Company shall send to BAM and to the Rights Agent on the applicable Specified Exchange Date a notice to the effect that the Tendering Class A Shareholder has not received the Exchange Consideration and such notice will set forth the identity of the Tendering Class A Shareholder, the number of Tendered Class A Shares, the amounts of such Exchange Consideration then not paid and will be otherwise consistent with the definition of “Company Notice” in the Rights Agreement.

No Fractional BEP Units

25.18                Notwithstanding anything to the contrary set forth herein, no fractional BEP Units shall be issued in connection with the satisfaction of Exchange Rights, in connection with a redemption of a Class A Share or in connection with a Liquidation Event. In lieu of any fractional BEP Units to which the Tendering Class A Shareholder would otherwise be entitled, the Company shall pay a cash amount equal to the BEP Unit Value on the Trading Day immediately preceding the Exchange Date multiplied by such fraction of a BEP Unit. In lieu of any fractional BEP Units to which the Tendering Class A Shareholder would otherwise be entitled pursuant to the Rights Agreement, the Rights Agent shall pay a cash amount as determined in accordance with the terms and conditions of the Rights Agreement.

Withholding Taxes

25.19                Each Tendering Class A Shareholder shall be required to pay to the Company the amount of any tax withholding due upon the redemption of Tendered Class A Shares pursuant to §25.12 to §25.14 and will be deemed to have authorized the Company to retain such portion of the Exchange Consideration as the Company reasonably determines is necessary to satisfy its tax withholding obligations. Before making any withholding pursuant to this §25.19, the Company shall give each Tendering Class A Shareholder within three (3) Business Days after the Company’s receipt of a Notice of Exchange from such Tendering Class A Shareholder, notice of the Company’s good faith estimate of the amount of any anticipated tax withholding (together with the legal basis therefor) due upon the redemption of the Tendered Class A Shares subject to such Notice of Exchange, provide the Tendering Class A Shareholder with sufficient opportunity to provide any forms or other documentation or take such other steps in order to avoid or reduce such tax withholding, and reasonably cooperate with the Tendering Class A Shareholder in good faith to attempt to reduce any amounts that would otherwise be withheld pursuant to this §25.19; provided that any determination with respect to the tax withholding shall be made by the Company, BEP or an affiliate of BEP, as applicable, in its sole discretion exercised in good faith.

COMPANY REDEMPTION RIGHTS

Company Redemption

25.20                If the Company delivers or causes to be delivered a Notice of Class A Redemption to the Class A Shareholders, it shall redeem all of the issued and outstanding Class A Shares on the Specified Class A Redemption Date. The Company may deliver a Notice of Class A Redemption at any time, in its sole discretion and subject to applicable Law, including in any of the following circumstances:

(a)        the total number of Class A Shares outstanding decreases by 50% or more over any 12-month period;

 

A-J-48


Table of Contents

(b)        a Person acquires 90% of the BEP Units in a take-over bid (as defined by Applicable Securities Laws);

(c)        the holders of BEP Units approve an acquisition of BEP by way of arrangement or amalgamation;

(d)        the holders of BEP Units approve a restructuring or other reorganization of BEP;

(e)        there is a sale of all or substantially all the assets of BEP;

(f)        there is a change of Law (whether by legislative, governmental or judicial action), administrative practice or interpretation, or a change in circumstances of the Company and the shareholders of the Company, that may result in adverse tax consequences for the Company or the shareholders of the Company; or

(g)        the board, in its good faith, concludes that the holders of BEP Units or the Class A Shareholders are adversely impacted by a fact, change, or other circumstance relating to the Company.

Right of Class B Shareholders to Cause Redemption of Class A Shares

25.21                The Class B Shareholders may, at any time and in their sole discretion, deliver a notice to the Company specifying a date upon which the Company shall redeem all of the issued and outstanding Class A Shares (provided that such specified date is no less than 60 days from the date on which the Class B Shareholders deliver such notice), and as soon as reasonably practicable after the receipt of such notice, the Company shall, subject to applicable Law, deliver a Notice of Class A Redemption to the Class A Shareholders and, without the consent of the Class A Shareholders, shall redeem all of the Class A Shares on the Specified Class A Redemption Date.

Redemption Procedure

25.22                In the event of a redemption of the Class A Shares, each Class A Shareholder shall be considered a Tendering Class A Shareholder and each Class A Share shall be considered a Tendered Class A Share for the purposes of §25.20 to §25.23, and the Company shall, at or prior to Close of Business on the Specified Class A Redemption Date, pay to each Tendering Class A Shareholder the BEP Units Amount, together with a cash amount for each Tendered Class A Share equal to any Unpaid Dividends per Tendered Class A Share (the BEP Units Amount, plus such Unpaid Dividends collectively being the “Redemption Consideration”) and such delivery of such Redemption Consideration by or on behalf of the Company by the Transfer Agent will be deemed to be payment of and will satisfy and discharge all liability for the redemption of the Class A Shares.

25.23                §25.15 to §25.19 and §25.19 to §25.19 shall apply in their entirety, mutatis mutandis, to a redemption of the Class A Shares.

Exchange-Redemption Call Right

25.24                Notwithstanding the provisions in §25.12 to §25.23 above,

(a)        in the event the Company receives a Notice of Exchange from a Tendering Class A Shareholder, BEP shall have an overriding right to acquire, or cause its affiliate to acquire all, but not less than all, of the Tendered Class A Shares from the Tendering Class A Shareholder by delivering the Exchange Consideration (the form of Exchange Consideration to be determined by BEP in its sole and absolute discretion) in accordance with §25.12 to §25.19 and §25.19 to §25.19, mutatis mutandis, in satisfaction of the obligations of the Company, and

(b)        in the event the Company provides a Notice of Class A Redemption to each Class A Shareholder, BEP shall have an overriding right to acquire, or cause its affiliate to acquire all, but not less than all, of the Class A Shares from each Class A Shareholder by delivering the Redemption Consideration (the form of Redemption Consideration to be determined by BEP in its sole and absolute discretion) in accordance with §25.20 to §25.23, mutatis mutandis, in satisfaction of the obligations of the Company as set out therein (the right in either (a) or (b) being the “Exchange-Redemption Call Right”),

 

A-J-49


Table of Contents

and in the event of the exercise by BEP of the Exchange-Redemption Call Right, each Tendering Class A Shareholder will be obligated to sell all Tendered Class A Shares held by such Tendering Class A Shareholder to BEP (or its affiliate, as applicable) on delivery by BEP (or its affiliate, as applicable) to such Tendering Class A Shareholder of the Exchange Consideration or the Redemption Consideration, as applicable, and the Company will have no obligation to pay any Exchange Consideration or Redemption Consideration to the holders of such Class A Shares so purchased by BEP (or its affiliate, as applicable).

25.25                In order to exercise its Exchange-Redemption Call Right, BEP must notify the Transfer Agent in writing, as agent for the holders of Class A Shares, and the Company, of its intention to exercise such right at least 3 days before the Specified Exchange Date or at least 10 days before the Specified Class A Redemption Date, as applicable. Delivery by BEP to the Transfer Agent of a standing direction as to any exercise of the Exchange-Redemption Call Right in respect of the exercise of Exchange Rights shall satisfy the notification requirements set forth in this §25.25.

LIQUIDATION

Liquidation Rights

25.26                Upon any liquidation, dissolution, winding up of the Company or any other distribution of its assets among its shareholders, whether voluntary or involuntary (a “Liquidation Event”), including where substantially concurrent with the liquidation, dissolution, or winding up of BEP, whether voluntary or involuntary (a “BEP Liquidation Event”), each Class A Shareholder shall, subject to the exercise of the Liquidation Call Right, be entitled to be paid out of the assets of the Company legally available for distribution on the effective date of the Liquidation Event (the “Liquidation Date”) an amount in cash per Class A Share then held by them equal to the BEP Unit Value on the Trading Day immediately preceding the public announcement of the Liquidation Event (the “Liquidation Reference Date”) multiplied by the Conversion Factor (and together with a cash amount for each Class A Share equal to any Unpaid Dividends per Class A Share, the “Liquidation Amount”). Notwithstanding the foregoing, in connection with a Liquidation Event, including where substantially concurrent with a BEP Liquidation Event, if the Company, in its sole and absolute discretion elects, it may, subject to applicable Law, redeem all of the outstanding Class A Shares in exchange for such number of BEP Units per Class A Share equal to the Conversion Factor in effect on the Liquidation Reference Date, together with a cash amount per Class A Share equal to any Unpaid Dividends per Class A Share in accordance with §25.22 and §25.23, in lieu of paying the Liquidation Amount.

25.27                The rights of the Class A Shareholders to receive the amount set forth in §25.26 is subject to:

(a)        the prior rights of holders of all classes and series of Preferred Shares and any other class of shares ranking in priority with the Class A Shares;

(b)        prior payment in full to each Tendering Class A Shareholder and Tendering Class C Shareholder that submitted a Notice of Exchange or a Notice of Class C Retraction, as applicable, at least 10 days prior to the date of the Liquidation Event of the Exchange Consideration (in the case of the Tendering Class A Shareholders) and the Class C Retraction Amount (in the case of the Tendering Class C Shareholders); and

(c)        prior payment in full to each Tendering Class B Shareholder that submitted a Notice of Class B Retraction at least 30 days prior to the date of the Liquidation Event of the Cash Amount.

25.28                If, upon any such Liquidation Event, the assets of the Company are insufficient to make payment in full to all Class A Shareholders of the foregoing amounts set forth in §25.26 with respect to the Liquidation Event, then such assets (or consideration) shall be distributed among the Class A Shareholders at the time outstanding, rateably in proportion to the full amounts to which they would otherwise be respectively entitled to receive under §25.26.

 

A-J-50


Table of Contents

BEP Liquidation Call Right

25.29                Notwithstanding §25.26, BEP will have the overriding right (the “Liquidation Call Right”), in the event of and notwithstanding the occurrence of any Liquidation Event, to purchase from, or cause its affiliate to purchase from, all but not less than all of the Class A Shareholders on the Liquidation Date all but not less than all of the Class A Shares held by each such holder in exchange for the issuance by BEP of such number of BEP Units per Class A Share equal to the Conversion Factor in effect on the Liquidation Reference Date (and together with a cash amount for each Class A Share equal to any Unpaid Dividends per Class A Share, the “Liquidation Call Consideration”). In the event of the exercise of a Liquidation Call Right, each such Class A Shareholder will be obligated on the Liquidation Date to sell all the Class A Shares held by such holder to BEP on the Liquidation Date upon issuance by BEP to the holder of the Liquidation Call Consideration for each such Class A Share and the Company will have no obligation to pay any Liquidation Amount to the holders of such Class A Shares so purchased by BEP.

25.30                In order to exercise the Liquidation Call Right, BEP must notify the Transfer Agent in writing, as agent for the Class A Shareholders and the Company, of its intention to exercise such right at least 30 days before the Liquidation Date in the case of a voluntary liquidation, dissolution or winding up of the Company and at least five Business Days before the Liquidation Date in the case of an involuntary liquidation, dissolution or winding up of the Company. If BEP exercises the Liquidation Call Right in accordance with this §25.30, all obligations of the Company under §25.26 to §25.28 will terminate and on the Liquidation Date BEP will purchase and Class A Shareholders will sell all of their Class A Shares then outstanding for a price per unit equal to the Liquidation Call Consideration.

Automatic Redemption Rights

25.31                Subject to the exercise of the Liquidation Call Right, in connection with a BEP Liquidation Event, including where substantially concurrent with a Liquidation Event, the Company shall, subject to applicable Law, redeem all outstanding Class A Shares on the day prior to the effective date of the BEP Liquidation Event for, in its sole and absolute discretion, (i) an amount in cash per share equal to the BEP Unit Value on the Trading Day immediately preceding the public announcement of the BEP Liquidation Event multiplied by the Conversion Factor (together with a cash amount for each Class A Share equal to any Unpaid Dividends per Class A Share), or (ii) such number of BEP Units equal to the Conversion Factor in effect on the Trading Day immediately preceding the public announcement of the BEP Liquidation Event (together with a cash amount for each Class A Share equal to any Unpaid Dividends per Class A Share).

OTHER RIGHTS AND RESTRICTIONS

Conversion of Class A Shares

25.32                Any BEP-Affiliated Class A Shareholder shall be entitled at any time to have any or all of such BEP-Affiliated Class A Shareholder’s Class A Shares converted into Class C Shares at a conversion rate equal to one Class C Share for each Class A Share in respect of which the conversion right is exercised. The right of conversion herein provided for may be exercised by notice in writing given to the Transfer Agent (a “Conversion Notice”), which notice shall specify the number of Class A Shares that the BEP-Affiliated Class A Shareholder desires to have converted. Upon receipt of a Conversion Notice, the Company shall, subject to applicable Law, promptly issue to the converting BEP-Affiliated Class A Shareholder the requisite number of Class C Shares and the Transfer Agent shall cancel the converted Class A Shares subject to the Conversion Notice effective concurrently therewith.

Call Rights

25.33                Each Class A Shareholder, whether a registered holder or a beneficial holder, by virtue of becoming and being such a holder will be deemed to acknowledge each of the Exchange-Redemption Call Right

 

A-J-51


Table of Contents

and the Liquidation Call Right, in each case, in favour of BEP, and the overriding nature thereof in connection with the exercise of Exchange Rights, the liquidation, dissolution or winding-up of the Company or any other distribution of the assets of the Company among its shareholders for the purpose of winding up its affairs, or the retraction or redemption of Class A Shares, as the case may be, and to be bound thereby in favour of BEP as herein provided.

PART 26

SPECIAL RIGHTS AND RESTRICTIONS

CLASS B MULTIPLE VOTING SHARES

Special Rights and Restrictions

26.1                The Class B Shares as a class shall have attached thereto the special rights and restrictions specified in this Part 26.

Dividend Rights

26.2                Except as set out in §26.3, the Class B Shareholders shall not be entitled to receive any dividends on the Class B Shares.

Stock Dividends

26.3                In the event a dividend is declared and paid on the Class A Shares consisting of Class A Shares, the board shall, subject to applicable Law, contemporaneously declare and pay an equivalent dividend on the Class B Shares consisting of Class B Shares.

Ranking of the Class B Shares

26.4                The Class B Shares shall, as to the return of capital in the event of the liquidation, dissolution or winding-up of the Company, rank junior to the Preferred Shares and to the Class A Shares and senior to the Class C Shares and any other shares ranking junior to the Class B Shares with respect to priority in the return of capital in a Liquidation Event.

Voting Rights

26.5                Except as expressly provided herein, each Class B Shareholder will be entitled to receive notice of, and attend and vote at, all meetings of shareholders of the Company, except for meetings at which only holders of another specified class or series of shares are entitled to vote separately as a class or series. Each Class B Shareholder will be entitled to cast a number of votes per Class B Share equal to: (i) the number that is three times the number of Class A Shares then issued and outstanding, divided by (ii) the number of Class B Shares then issued and outstanding.

26.6                Except as otherwise expressly provided herein or as required by Law, the Class A Shareholders and the Class B Shareholders will vote together and not as separate classes.

26.7                At any time that no Class A Shares are outstanding or for any vote held only in respect of the Class B Shares, each Class B Shareholder will be entitled to cast one vote per Class B Share.

26.8                Subject to any rights of the holders of any series of Preferred Shares to elect directors under specified circumstances, the holders of the outstanding Class A Shares and Class B Shares, voting together, shall be entitled to vote for the election of all directors of the Company.

 

A-J-52


Table of Contents

Amendment with Approval of Class B Shareholders

26.9                In addition to any other approvals required by Law, the rights, privileges, restrictions and conditions attached to the Class B Shares as a class may be added to, changed or removed but only with the approval of the Class B Shareholders given as hereinafter specified.

26.10                The approval of the Class B Shareholders to add to, change or remove any right, privilege, restriction or condition attaching to the Class B Shares as a class or in respect of any other matter requiring the consent of the holders of the Class B Shareholders may be given in such manner as may then be required by Law, subject to a minimum requirement that such approval be given by resolution signed by all the Class B Shareholders or passed by the affirmative vote of at least two thirds of the votes cast at a meeting of the Class B Shareholders duly called for that purpose. On every poll taken at every meeting of the Class B Shareholders as a class, each Class B Shareholder entitled to vote thereat shall have one vote in respect of each Class B Share held.

Retraction at the Option of the Class B Shareholder

26.11                Subject to applicable Law, at any time from and after the date of the issuance of the Class B Shares, each Class B Shareholder shall have the right (the “Class B Retraction Right”) to require the Company to redeem all or such portion of the Class B Shares registered in the name of such Class B Shareholder specified in a Notice of Class B Retraction delivered to the Company by or on behalf of such Class B Shareholder (such Class B Shares being hereafter referred to as “Tendered Class B Shares” and such Class B Shareholder, the “Tendering Class B Shareholder”) for the Cash Amount (the “Class B Retraction Amount”).

Notice of Class B Retraction

26.12                A Class B Shareholder must deliver a Notice of Class B Retraction to the registered office of the Company in order to exercise his, her or its Class B Retraction Right.

Satisfaction of Retraction Right

26.13                Upon receipt by Company of a Notice of Class B Retraction and such additional documents and instruments as the Company may reasonably require, the Company shall redeem the Tendered Class B Shares on or prior to the Specified Class B Retraction Date. The Company will deliver or cause to be delivered to the Tendering Class B Shareholder, at the address of the holder recorded in the register of the Company for the Class B Shares or at the address specified in the holder’s Notice of Class B Retraction, the Class B Retraction Amount, and such delivery of such Class B Retraction Amount by or on behalf of the Company, will be deemed to be payment of and will satisfy and discharge all liability for the Class B Retraction Right so exercised.

26.14                Each Tendering Class B Shareholder shall continue to own each Class B Share subject to any Notice of Class B Retraction, and be treated as a Class B Shareholder with respect to each such Class B Share for all other purposes of these Articles, until such Class B Share has been redeemed by the Company in accordance with §26.11 to §26.16.

26.15                Notwithstanding anything to the contrary set forth herein, the Company will not be obligated to redeem Tendered Class B Shares to the extent that such redemption would be contrary to solvency requirements or other provisions of applicable Law.

Withholding Taxes

26.16                Each Tendering Class B Shareholder shall be required to pay to the Company the amount of any tax withholding due upon the redemption of Tendered Class B Shares pursuant to §26.11 to §26.13 and will be deemed to have authorized the Company to retain such portion of the Class B Retraction Amount as the

 

A-J-53


Table of Contents

Company reasonably determines is necessary to satisfy its tax withholding obligations. Before making any withholding pursuant to this §26.16, the Company shall give each Tendering Class B Shareholder within three (3) Business Days after the Company’s receipt of a Notice of Class B Retraction from such Tendering Class B Shareholder, notice of the Company’s good faith estimate of the amount of any anticipated tax withholding (together with the legal basis therefor) due upon the redemption of the Tendered Class B Shares subject to such Notice of Class B Retraction, provide the Tendering Class B Shareholder with sufficient opportunity to provide any forms or other documentation or take such other steps in order to avoid or reduce such tax withholding, and reasonably cooperate with the Tendering Class B Shareholder in good faith to attempt to reduce any amounts that would otherwise be withheld pursuant to this §26.16; provided that any determination with respect to the tax withholding shall be made by the Company in its sole discretion exercised in good faith.

Liquidation Rights

26.17                Upon any Liquidation Event, including where substantially concurrent with a BEP Liquidation Event, subject to the following sentence, the Class B Shareholders shall be entitled to be paid out of the assets of the Company legally available for distribution on the Liquidation Date an amount in cash per Class B Share then held by them equal to the BEP Unit Value for each such Class B Share. At any time no Class C Shares are outstanding, the Class B Shareholders shall be entitled to receive on the Liquidation Date the assets and property of the Company remaining, if any, after the prior payments of the amounts set forth in §26.18.

26.18                The rights of the Class B Shareholders to receive the amount set forth in §26.17 is subject to the prior payment of the amounts set forth in §25.27(b) and §25.27(c) and to the prior rights of holders of all classes and series of Preferred Shares, Class A Shares and any other class of shares ranking in priority or rateably with the Class B Shares.

26.19                If, upon any such Liquidation Event, the assets of the Company, after payment of any amounts owed to holders of all classes of shares ranking in priority to the Class B Shares, shall be insufficient to make payment in full to all Class B Shareholders of the foregoing amounts set forth in §26.17 with respect to the Liquidation Event, then such assets (or consideration) shall be distributed among the Class B Shareholders at the time outstanding, rateably in proportion to the full amounts to which they would otherwise be respectively entitled to receive under §26.17.

Transfer Restrictions

26.20                The Class B Shares may not be Transferred to any Person other than to BEP or a Person Controlled by BEP. If any Class B Shares are Transferred in contravention of the preceding sentence, (i) such Transfer shall be null and void, and the Company shall not register or otherwise recognize the Transfer of the Class B Shares to the transferee, (ii) any rights to vote attaching to the Class B Shares so Transferred may not be exercised by any Person, (iii) any payment by the Company on the Class B Shares so Transferred shall be prohibited and any such payment shall be forfeited, and (iv) any rights that an ineligible transferee may have as a result of being a holder of Class B Shares shall be null and void, in each case, until such time as such Transfer is cancelled.

 

A-J-54


Table of Contents

PART 27

SPECIAL RIGHTS AND RESTRICTIONS

CLASS C NON-VOTING SHARES

Special Rights and Restrictions

27.1                The Class C Shares as a class shall have attached thereto the special rights and restrictions specified in this Part 27.

Dividend Rights

27.2                Class C Shareholders shall be entitled to receive, as and when declared by the board of directors, out of any assets of the Company legally available therefor, such dividends as may be declared from time to time by the board of directors. The Class C Shareholders shall not be entitled to receive dividends (i) unless and until the Company has paid any Unpaid Dividends, and (ii) unless and until the Company has paid all of the Exchange Consideration owing to any Tendering Class A Shareholders who have submitted Notices of Exchange before the date the board of directors declares a dividend on the Class C Shares. The record and payment dates for dividends on Class C Shares shall be such date that the board of directors shall designate for the payment of such dividends.

Stock Dividends

27.3                In the event a dividend is declared and paid on the Class A Shares consisting of Class A Shares, the board shall, subject to applicable Law, contemporaneously declare and pay on the Class C Shares an equivalent dividend on a per share basis consisting of Class C Shares.

Ranking of the Class C Shares

27.4                The Class C Shares shall, as to the payment of dividends and return of capital in a Liquidation Event, rank junior to the Preferred Shares, the Class A Shares and the Class B Shares and senior over any other shares ranking junior to the Class C Shares with respect to priority in payment of dividends and return of capital in the event of the liquidation, dissolution or winding-up of the Company.

Voting Rights

27.5                Except as otherwise expressly provided herein or as required by Law, each Class C Shareholder shall be entitled to notice of, and to attend, any meetings of shareholders of the Company, but shall not otherwise be entitled to vote at any such meeting.

Amendment with Approval of Class C Shareholders

27.6                In addition to any other approval required by Law, the rights, privileges, restrictions and conditions attached to the Class C Shares as a class may be added to, changed or removed but only with the approval of the holders of the Class C Shares given as hereinafter specified.

27.7                The approval of the Class C Shareholders to add to, change or remove any right, privilege, restriction or condition attaching to the Class C Shares as a class or in respect of any other matter requiring the consent of the Class C Shareholders may be given in such manner as may then be required by Law, subject to a minimum requirement that such approval be given by resolution signed by all the Class C Shareholders or passed by the affirmative vote of at least two thirds of the votes cast at a meeting of the Class C Shareholders duly called for that purpose. On every poll taken at every meeting of the Class C Shareholders as a class, each Class C Shareholder entitled to vote thereat shall have one vote in respect of each Class C Share held.

 

A-J-55


Table of Contents

Retraction at the Option of the Class C Shareholder

27.8                Subject to applicable Law, at any time from and after the date of the issuance of the Class C Shares, each Class C Shareholder shall have the right (the “Class C Retraction Right”) to require the Company to redeem all or such portion of the Class C Shares registered in the name of such Class C Shareholder specified in an Notice of Class C Retraction delivered to the Company by or on behalf of such Class C Shareholder (such Class C Shares being hereafter referred to as “Tendered Class C Shares” and such Class C Shareholder, the “Tendering Class C Shareholder”) for the Cash Amount (the “Class C Retraction Amount”).

Notice of Class C Retraction

27.9                A Class C Shareholder must deliver a Notice of Class C Retraction to the registered office of the Company in order to exercise his, her or its Class C Retraction Right.

Satisfaction of Retraction Right

27.10                Upon receipt by Company of a Notice of Class C Retraction and such additional documents and instruments as the Company may reasonably require, the Company shall redeem the Tendered Class C Shares on or prior to the Specified Class C Retraction Date. The Company will deliver or cause to be delivered to the Tendering Class C Shareholder, at the address of the holder recorded in the register of the Company for the Class C Shares or at the address specified in the holder’s Notice of Class C Retraction, the Class C Retraction Amount, and such delivery of such Class C Retraction Amount by or on behalf of the Company, will be deemed to be payment of and will satisfy and discharge all liability for the Class C Retraction Right so exercised.

27.11                Each Tendering Class C Shareholder shall continue to own each Class C Share subject to any Notice of Class C Retraction, and be treated as a Class C Shareholder with respect to each such Class C Share for all other purposes of these Articles, until such Class C Share has been redeemed by the Company in accordance with §27.8 to §27.13.

27.12                Notwithstanding anything to the contrary set forth herein, the Company will not be obligated to redeem Tendered Class C Shares to the extent that such redemption would be contrary to solvency requirements or other provisions of applicable Law.

Withholding Taxes

27.13                Each Tendering Class C Shareholder shall be required to pay to the Company the amount of any tax withholding due upon the redemption of Tendered Class C Shares pursuant to §27.8 to §27.10 and will be deemed to have authorized the Company to retain such portion of the Class C Retraction Amount as the Company reasonably determines is necessary to satisfy its tax withholding obligations. Before making any tax withholding pursuant to this §27.13, the Company shall give each Tendering Class C Shareholder within three (3) Business Days after the Company’s receipt of a Notice of Class C Retraction from such Tendering Class C Shareholder, notice of the Company’s good faith estimate of the amount of any anticipated tax withholding (together with the legal basis therefor) due upon the redemption of the Tendered Class C Shares subject to such Notice of Class C Retraction, provide the Tendering Class C Shareholder with sufficient opportunity to provide any forms or other documentation or take such other steps in order to avoid or reduce such tax withholding, and reasonably cooperate with the Tendering Class C Shareholder in good faith to attempt to reduce any amounts that would otherwise be withheld pursuant to this §27.13; provided that any determination with respect to the tax withholding shall be made by the Company in its sole discretion exercised in good faith.

Liquidation Rights

27.14                Upon any Liquidation Event, including where substantially concurrent with a BEP Liquidation Event, the Class C Shareholders shall be entitled to receive on the Liquidation Date the assets and property of the Company remaining, if any, after the prior payments of the amounts set forth in §27.15.

 

A-J-56


Table of Contents

27.15                The rights of the Class C Shareholders to receive the amounts set forth in §27.14 is subject to the prior payment of the amounts set forth in §25.27(b) and §25.27(c) and the prior rights of holders of all classes and series of Preferred Shares, Class A Shares, Class B Shares and any other class of shares ranking in priority or rateably with the Class C Shares.

Transfer Restrictions

27.16                The Class C Shares may not be Transferred to any Person other than to BEP or a Person Controlled by BEP. If any Class C Shares are Transferred in contravention of the preceding sentence, (i) such Transfer shall be null and void, and the Company shall not register or otherwise recognize the Transfer of the Class C Shares to the transferee, (ii) any payment by the Company on the Class C Shares so Transferred shall be prohibited and any such payment shall be forfeited, and (iii) any rights that an ineligible transferee may have as a result of being a holder of Class C Shares shall be null and void, in each case, until such time as such Transfer is cancelled.

PART 28

SPECIAL RIGHTS AND RESTRICTIONS

CLASS A SENIOR PREFERRED SHARES

Special Rights and Restrictions

28.1                Subject to the rights, if any, of the holders of issued shares of the Company, the Class A Senior Preferred Shares as a class shall have attached thereto the special rights and restrictions specified in this Part 28.

Directors’ Right to Issue in One or More Series

28.2                The Class A Senior Preferred Shares may be issued at any time or from time to time in one or more series. Before any Class A Senior Preferred Shares of a series are issued, the board of directors shall, subject to the Business Corporations Act (British Columbia), by resolution:

(a)        determine the maximum number of shares of any of those series of shares that the Company is authorized to issue, determine that there is no maximum number or, if none of the shares of that series is issued, alter any determination so made, and authorize the alteration of the notice of articles accordingly;

(b)        alter the articles, and authorize the alteration of the notice of articles, to create an identifying name by which the shares of any of those series of shares may be identified or, if none of the shares of that series is issued, to alter any such identifying name so created; and

(c)        alter the articles, and authorize the alteration of the notice of articles accordingly, to attach special rights or restrictions to the shares of any of those series of shares, including, but without in any way limiting or restricting the generality of the foregoing, the rate or amount of dividends, whether cumulative, non-cumulative or partially cumulative, the dates, places and currencies of payment thereof, the consideration for, and the terms and conditions of, any purchase, retraction or redemption thereof, including redemption after a fixed term or at a premium, conversion or exchange rights, the terms and conditions of any share purchase plan or sinking fund, the restrictions respecting payment of dividends on, or the repayment of capital in respect of, any other shares of the Company and voting rights and restrictions but no special right or restriction so created, defined or attached shall contravene the provisions of §28.3 and §28.4, or, if none of the shares of that series is issued, to alter any such special rights or restrictions.

Ranking of the Class A Senior Preferred Shares

28.3                The Class A Senior Preferred Shares of each series shall, as to the payment of dividends and return of capital in a Liquidation Event, rank on a parity with the Class A Senior Preferred Shares of every other series

 

A-J-57


Table of Contents

and senior to the Class B Junior Preferred Shares, the Class A Shares, the Class B Shares and the Class C Shares and over any other shares ranking junior to the Preferred Shares with respect to priority in payment of dividends and return of capital in a Liquidation Event.

Voting

28.4                Except as hereinafter referred to or as required by Law or unless provision is made in the articles of the Company relating to any series of Class A Senior Preferred Shares that such series is entitled to vote, the holders of the Class A Senior Preferred Shares as a class shall not be entitled as such to receive notice of, to attend or to vote at any meeting of the shareholders of the Company.

Amendment with Approval of Holder of Class A Senior Preferred Shares

28.5                In addition to any other approval required by Law, the rights, privileges, restrictions and conditions attached to the Class A Senior Preferred Shares as a class may be added to, changed or removed but only with the approval of the holders of the Class A Senior Preferred Shares given as hereinafter specified.

28.6                The approval of the holders of the Class A Senior Preferred Shares to add to, change or remove any right, privilege, restriction or condition attaching to the Class A Senior Preferred Shares as a class or in respect of any other matter requiring the consent of the holders of the Class A Senior Preferred Shares may be given in such manner as may then be required by Law, subject to a minimum requirement that such approval be given by resolution signed by all the holders of the Class A Senior Preferred Shares or passed by the affirmative vote of at least two thirds of the votes cast at a meeting of the holders of the Class A Senior Preferred Shares duly called for that purpose. On every poll taken at every meeting of the holders of the Class A Senior Preferred Shares as a class, or at any joint meeting of the holders of two or more series of Class A Senior Preferred Shares, each holder of Class A Senior Preferred Shares entitled to vote thereat shall have one vote in respect of each Class A Senior Preferred Share held.

PART 29

SPECIAL RIGHTS AND RESTRICTIONS

CLASS B JUNIOR PREFERRED SHARES

Special Rights and Restrictions

29.1                Subject to the rights, if any, of the holders of issued shares of the Company, the Class B Junior Preferred Shares as a class shall have attached thereto the special rights and restrictions specified in this Part 29.

Directors’ Right to Issue in One or More Series

29.2                The Class B Junior Preferred Shares may be issued at any time or from time to time in one or more series. Before any Class B Junior Preferred Shares of a series are issued, the board of directors shall, subject to the Business Corporations Act (British Columbia), by resolution:

(a)        determine the maximum number of shares of any of those series of shares that the Company is authorized to issue, determine that there is no maximum number or, if none of the shares of that series is issued, alter any determination so made, and authorize the alteration of the notice of articles accordingly;

(b)        alter the articles, and authorize the alteration of the notice of articles, to create an identifying name by which the shares of any of those series of shares may be identified or, if none of the shares of that series is issued, to alter any such identifying name so created; and

 

A-J-58


Table of Contents

(c)        alter the articles, and authorize the alteration of the notice of articles accordingly, to attach special rights or restrictions to the shares of any of those series of shares, including, but without in any way limiting or restricting the generality of the foregoing, the rate or amount of dividends, whether cumulative, non-cumulative or partially cumulative, the dates, places and currencies of payment thereof, the consideration for, and the terms and conditions of, any purchase, retraction or redemption thereof, including redemption after a fixed term or at a premium, conversion or exchange rights, the terms and conditions of any share purchase plan or sinking fund, the restrictions respecting payment of dividends on, or the repayment of capital in respect of, any other shares of the Company and voting rights and restrictions but no special right or restriction so created, defined or attached shall contravene the provisions of §29.3 and §29.4, or, if none of the shares of that series is issued, to alter any such special rights or restrictions.

Ranking of the Class B Junior Preferred Shares

29.3                The Class B Junior Preferred Shares of each series shall, as to the payment of dividends and return of capital in a Liquidation Event, rank on a parity with the Class B Junior Preferred Shares of every other series, junior to the Class A Senior Preferred Shares and senior to the Class A Shares, the Class B Shares and the Class C Shares and over any other shares ranking junior to the Preferred Shares with respect to priority in payment of dividends and in return of capital in a Liquidation Event.

Voting

29.4                Except as hereinafter referred to or as required by Law or unless provision is made in the articles of the Company relating to any series of Class B Junior Preferred Shares that such series is entitled to vote, the holders of the Class B Junior Preferred Shares as a class shall not be entitled as such to receive notice of, to attend or to vote at any meeting of the shareholders of the Company.

Amendment with Approval of Holder of Class B Junior Preferred Shares

29.5                In addition to any other approval required by Law, the rights, privileges, restrictions and conditions attached to the Class B Junior Preferred Shares as a class may be added to, changed or removed but only with the approval of the holders of the Class B Junior Preferred Shares given as hereinafter specified.

29.6                The approval of the holders of the Class B Junior Preferred Shares to add to, change or remove any right, privilege, restriction or condition attaching to the Class B Junior Preferred Shares as a class or in respect of any other matter requiring the consent of the holders of the Class B Junior Preferred Shares may be given in such manner as may then be required by Law, subject to a minimum requirement that such approval be given by resolution signed by all the holders of the Class B Junior Preferred Shares or passed by the affirmative vote of at least two thirds of the votes cast at a meeting of the holders of the Class B Junior Preferred Shares duly called for that purpose. On every poll taken at every meeting of the holders of the Class B Junior Preferred Shares as a class, or at any joint meeting of the holders of two or more series of Class B Junior Preferred Shares, each holder of Class B Junior Preferred Shares entitled to vote thereat shall have one vote in respect of each Class B Junior Preferred Share held.

 

   
Full name and signature of Incorporator      Date of signing  
   

Per:

 

 

Authorized Signatory

 

                               , 20      

 

A-J-59


Table of Contents

EXHIBIT “A”

Notice of Exchange

 

A-J-60


Table of Contents

EXHIBIT “B”

Notice of Class A Redemption

 

A-J-61


Table of Contents

EXHIBIT “C”

Notice of Class B Retraction

 

A-J-62


Table of Contents

EXHIBIT “D”

Notice of Class C Retraction

 

A-J-63


Table of Contents

Annex B

March 16, 2020

Special Committee of the Board of Directors

TerraForm Power, Inc.

200 Liberty Street, 14th Floor

New York, NY 10281

Members of the Special Committee of the Board:

We understand that TerraForm Power, Inc. (“TerraForm” or the “Company”), Brookfield Renewable Partners L.P. (“Parent”), Brookfield Renewable Corporation, a corporation incorporated under the laws of British Columbia and an indirect subsidiary of Parent (“BRC”), an unlimited liability corporation incorporated under the laws of Alberta and a wholly owned subsidiary of Parent (“Acquisition Sub”) and TerraForm Power NY Holdings, Inc., a wholly owned subsidiary of the Company (the “New York Company”), propose to enter into an Agreement and Plan of Reorganization, substantially in the form of the draft dated March 14, 2020 (the “Merger Agreement”), which provides, among other things, for (i) a special pro rata distribution by Parent of BRC Class A Shares to the holders of Parent LP Units (as defined below) (the “BRC Distribution”), (ii) the merger of the Company with and into the New York Company, with the New York Company surviving such merger (the “Reincorporation Merger”), pursuant to which (A) each outstanding share of Class A common stock, par value $0.01 per share, of the Company (the “Company Common Stock”), other than shares held in the treasury of the Company or shares held by BBHC Orion Holdco L.P. or Orion U.S. Holdings 1 L.P., each an affiliate of Parent (together, the “Parent Stockholders”), shall be converted, at the election of the holders thereof, into either (x) one share of Class B common stock, par value $0.01 per share, of the New York Company (the “Non-Electing Eligible Shares”) or (y) one share of Class C common stock, par value $0.01 per share, of the New York Company (the “Electing Eligible Shares”) and (B) each outstanding share of Company Common Stock held by the Parent Stockholders shall be converted into one share of Class A common stock, par value $0.01 per share, of the New York Company, immediately followed by (iii) a binding share exchange (the “Parent Exchange”) pursuant to which Acquisition Sub will acquire all the Electing Eligible Shares through the exchange of each Electing Eligible Share for a number of non-voting limited partnership units of Parent (the “Parent LP Units”) equal to the product (the “Adjusted Exchange Ratio”) of (x) the sum of (I) the number (rounded, if necessary, to three decimal points) of Class A Shares, no par value, of BRC (the “BRC Class A Shares”) to be distributed per Parent LP Unit upon the consummation of the BRC Distribution (as defined below) plus (II) one, multiplied by (y) 0.381, subject to adjustment in certain circumstances as provided in the Merger Agreement, and cash in lieu of fractional shares as provided in the Merger Agreement and (iv) a binding share exchange (the “BRC Exchange” and together with the Parent Exchange and Reincorporation Merger, the “Transaction”) pursuant to which BRC will acquire all Non-Electing Eligible Shares through the exchange of each Non-Electing Eligible Share for a number of BRC Class A Shares equal to the Adjusted Exchange Ratio, subject to adjustment in certain circumstances as provided in the Merger Agreement, and cash in lieu of fractional shares as provided in the Merger Agreement (such BRC Class A Shares, Parent LP Units and cash in lieu of fractional shares, collectively, the “Consideration”). The terms and conditions of the Transaction are more fully set forth in the Merger Agreement. We further understand that approximately 62% of the outstanding shares of Company Common Stock are owned by the Parent Stockholders.

You have asked for our opinion as to whether the Consideration to be received by the holders of shares of Company Common Stock pursuant to the Merger Agreement is fair from a financial point of view to the holders of shares of the Company Common Stock (other than the Parent Stockholders (the “Excluded Parties”)).

For purposes of the opinion set forth herein, we have:

 

1)

Reviewed certain publicly available financial statements and other business and financial information of the Company and Parent, respectively;

 

 

B-1


Table of Contents
2)

Reviewed certain internal financial statements and other financial and operating data concerning the Company and Parent, respectively;

 

3)

Reviewed certain financial projections for the Company prepared by the management of the Company and approved for our use by the Special Committee of the Board of Directors of the Company (the “Company Forecasts”);

 

4)

Reviewed certain financial projections for Parent prepared by the management of Parent and approved for our use by the Special Committee of the Board of Directors of the Company (the “Parent Forecasts”);

 

5)

Reviewed certain publicly available research analyst estimates and other data relating to the business and financial prospects of the Company and Parent, respectively, approved for our use by the Special Committee of the Board of Directors of the Company (the “Analyst Estimates”);

 

6)

Reviewed information relating to certain strategic, financial and operational benefits anticipated from the Transaction, prepared by the managements of the Company and Parent, respectively, and approved for our use by the Special Committee of the Board of Directors of the Company (the “Synergies”);

 

7)

Discussed the past and current operations and financial condition and the prospects of the Company, including the Synergies, with senior executives of the Company;

 

8)

Discussed the past and current operations and financial condition and the prospects of Parent, including the Synergies, with senior executives of Parent;

 

9)

Reviewed the pro forma impact of the Transaction on Parent’s cash flow, dividends, consolidated capitalization and certain financial ratios;

 

10)

Reviewed the reported prices and trading activity for the Company Common Stock and Parent LP Units;

 

11)

Compared the financial performance of the Company and Parent and the prices and trading activity of the Company Common Stock and Parent LP Units with that of certain other publicly-traded companies comparable with the Company and Parent, respectively, and their securities;

 

12)

Reviewed the financial terms, to the extent publicly available, of certain comparable acquisition transactions;

 

13)

Participated in certain discussions among representatives of the Special Committee of the Board of Directors of the Company and Parent and their respective financial and legal advisors;

 

14)

Reviewed the Merger Agreement and certain related documents; and

 

15)

Performed such other analyses, reviewed such other information and considered such other factors as we have deemed appropriate.

We have assumed and relied upon, without independent verification, the accuracy and completeness of the information that was publicly available or supplied or otherwise made available to us by the Company and Parent, and formed a substantial basis for this opinion. With respect to the Company Forecasts, the Parent Forecasts and the Synergies, we have assumed, with your consent, that they have been reasonably prepared in good faith on bases reflecting the best currently available estimates and judgments of the respective managements of the Company and Parent of the future financial performance of the Company and Parent. With respect to the Analyst Estimates, we have assumed, with your consent, that they are a reasonable basis upon which to evaluate the future performance of the Company and Parent. We understand that the Company Forecasts, the Parent Forecasts, the Synergies and the Analyst Estimates have not been revised or adjusted to reflect the recent exceptional market volatility or the expected or potential impacts on the Company or Parent arising out of the recent and ongoing developments relating to the COVID-19 virus, and at your direction and with your consent we have used the Company Forecasts, the Parent Forecasts, the Synergies and the Analyst Estimates for purposes of our analysis and this opinion. We have also assumed, with your consent, that each BRC Class A Share will be economically equivalent to one Parent LP Unit in all respects meaningful to our analysis. In addition, we have assumed that the Transaction will be consummated in accordance with the terms set forth in the Merger Agreement without any waiver, amendment or delay of any terms or conditions, including, among

 

B-2


Table of Contents

other things, that the Transaction will have the tax consequences contemplated by the Merger Agreement. We have also assumed that the definitive Merger Agreement will not differ in any material respect from the draft thereof furnished to us. We do not express any view on, and this opinion does not address, any other term or aspect of the Merger Agreement or the transactions contemplated thereby or any term or aspect of any other agreement or instrument contemplated by the Merger Agreement or entered into or amended in connection therewith. Morgan Stanley has assumed that in connection with the receipt of all the necessary governmental, regulatory or other approvals and consents required for the proposed Transaction, no delays, limitations, conditions or restrictions will be imposed that would have a material adverse effect on the contemplated benefits expected to be derived in the proposed Transaction. We are not legal, tax or regulatory advisors. We are financial advisors only and have relied upon, without independent verification, the assessment of Parent and the Company and their legal, tax or regulatory advisors with respect to legal, tax, or regulatory matters. We express no opinion with respect to the fairness of the amount or nature of the compensation to any of the Company’s officers, directors or employees, or any class of such persons, relative to the Consideration to be received by the holders of shares of the Company Common Stock in the Transaction. We have not made any independent valuation or appraisal of the assets or liabilities of the Company, Parent or their respective affiliates, nor have we been furnished with any such valuations or appraisals. As you know, we are not legal experts, and for purposes of our analysis we have not made any assessment of the status of any outstanding litigation involving the Company, or the likelihood that any contingent value rights associated with any such litigation may be triggered and, with your consent, we have excluded the effects thereof in our analysis. This opinion does not address the relative merits of the transactions contemplated by the Merger Agreement as compared to other business or financial strategies that might be available to the Company, nor does it address the underlying business decision of the Company to enter into the Merger Agreement or proceed with any other transaction contemplated by the Merger Agreement. Our opinion is necessarily based on financial, economic, market and other conditions as in effect on, and the information made available to us as of, the date hereof. Events occurring after the date hereof may affect this opinion and the assumptions used in preparing it, and we do not assume any obligation to update, revise or reaffirm this opinion.

In arriving at our opinion, we were not authorized to solicit, and did not solicit, interest from any party with respect to the acquisition, business combination or other extraordinary transaction, involving the Company, nor did we negotiate with any party (other than Parent) with respect to a possible acquisition of the Company or certain of its constituent businesses.

We have acted as financial advisor to the Special Committee of the Board of Directors of the Company in connection with this transaction and will receive a fee for our services, a substantial portion of which is contingent upon the closing of the Transaction. In the two years prior to the date hereof, we have provided financial advisory services for the Company, and financial advisory or financing services for Parent or its affiliates, including certain portfolio companies or affiliates of Brookfield Asset Management Inc. (an affiliate of Parent) (“BAM”) and have received fees in connection with such services. Morgan Stanley may also seek to provide financial advisory and financing services to Parent or its affiliates in the future and would expect to receive fees for the rendering of these services.

Please note that Morgan Stanley is a global financial services firm engaged in the securities, investment management and individual wealth management businesses. Our securities business is engaged in securities underwriting, trading and brokerage activities, foreign exchange, commodities and derivatives trading, prime brokerage, as well as providing investment banking, financing and financial advisory services. Morgan Stanley, its affiliates, directors and officers may at any time invest on a principal basis or manage funds that invest, hold long or short positions, finance positions, and may trade or otherwise structure and effect transactions, for their own account or the accounts of its customers, in debt or equity securities or loans of Parent, the Company, their respective affiliates or any other company, or any currency or commodity, that may be involved in this transaction, or any related derivative instrument. In addition, Morgan Stanley, its affiliates, directors or officers, including individuals working with the Company in connection with this transaction, may have committed and may commit in the future to invest in private equity funds managed by BAM or its affiliates.

 

B-3


Table of Contents

This opinion has been approved by a committee of Morgan Stanley investment banking and other professionals in accordance with our customary practice. This opinion is for the information of the Special Committee of the Board of Directors of the Company and may not be used for any other purpose or disclosed without our prior written consent, except that a copy of this opinion may be included in its entirety in any filing the Company is required to make with the Securities and Exchange Commission in connection with this transaction if such inclusion is required by applicable law. In addition, this opinion does not in any manner address the prices at which the Parent LP Units or the BRC Class A Shares will trade following consummation of the Transaction or at any time and Morgan Stanley expresses no opinion or recommendation as to how the shareholders of the Company should vote at the shareholders’ meeting to be held in connection with the Transaction or make any election with respect to the Transaction.

Based on and subject to the foregoing, we are of the opinion on the date hereof that the Consideration to be received by the holders of shares of the Company Common Stock pursuant to the Merger Agreement is fair from a financial point of view to the holders of shares of the Company Common Stock (other than the Excluded Parties).

 

Very truly yours,
MORGAN STANLEY & CO. LLC
By:    /s/ Todd Giardinelli
 

Todd Giardinelli

Managing Director

 

B-4


Table of Contents

Annex C

 

LOGO

March 16th, 2020

Special Committee of the Board of Directors of

TerraForm Power, Inc. (in its capacity as such)

200 Liberty Street, 14th Floor

New York, NY 10281

Special Committee Members:

Greentech Capital Advisors Securities, LLC (“Greentech” or “we”) has been advised that TerraForm Power, Inc. (“TERP” or the “Company”) is considering entering into an Agreement and Plan of Reorganization (the “Agreement”) with Brookfield Renewable Partners LP (“Parent” or “BEP”), Brookfield Renewable Corporation, a corporation incorporated under the laws of British Columbia and an indirect subsidiary of Parent (“BEPC”), 2252876 ALBERTA ULC, an unlimited liability corporation incorporated under the laws of Alberta and a wholly owned subsidiary of Parent (“Acquisition Sub” and, together with Parent and BEPC, “Brookfield” or the “Parent Entities”), and TerraForm Power NY Holdings, Inc., a newly formed New York corporation and a wholly owned direct subsidiary of the Company (the “New York Company”). The Agreement provides for (i) a special pro rata distribution by Parent of Class A Shares, no par value, of BEPC (the “BEPC Class A Shares”) to the holders of Parent LP Units (the “BEPC Distribution”), (ii) the merger of the Company with and into the New York Company, with the New York Company surviving such merger (the “Reincorporation Merger”), pursuant to which (A) each outstanding share of Class A common stock, par value $0.01 per share, of the Company (the “Company Common Stock”), other than shares held in the treasury of the Company or shares held by BBHC Orion Holdco L.P. or Orion US Holdings 1 L.P., each an affiliate of Parent (together, the “Parent Stockholders”) (collectively, the “Excluded Shares”), shall be converted, at the election of the holders thereof, into either (x) one share of Class B common stock, par value $0.01 per share, of the New York Company (the “Non-Electing Eligible Shares”) or (y) one share of Class C common stock, par value $0.01 per share, of the New York Company (the “Electing Eligible Shares”) and (B) each outstanding share of Company Common Stock held by the Parent Stockholders shall be converted into one share of Class A common stock, par value $0.01 per share, of the New York Company, immediately followed by (iii) a binding share exchange (the “Parent Exchange”) pursuant to which Acquisition Sub will acquire all the Electing Eligible Shares through the exchange of each Electing Eligible Share for a number of non-voting limited partnership units of Parent (the “Parent LP Units”) equal to the product (the “Adjusted Exchange Ratio”) of (x) the sum of (I) the number (rounded, if necessary, to three decimal points) of Class A Shares, no par value, of BEPC (the “BEPC Class A Shares”) to be distributed per Parent LP Unit upon the consummation of the BEPC Distribution (as defined below) plus (II) one, multiplied by (y) 0.381 (the “Exchange Ratio”), subject to adjustment in certain circumstances as provided in the Agreement, and cash in lieu of fractional shares as provided in the Agreement and (iv) a binding share exchange (the “BEPC Exchange” and together with the Parent Exchange and Reincorporation Merger, the “Transaction”) pursuant to which BEPC will acquire all Non-Electing Eligible Shares through the exchange of each Non-Electing Eligible Share for a number of BEPC Class A Shares equal to the Adjusted Exchange Ratio, subject to adjustment in certain circumstances as provided in the Agreement, and cash in lieu of fractional shares as provided in the Agreement.

The terms and conditions of the Transaction are more fully set forth in the Agreement. Capitalized terms used but not defined herein shall have the meanings ascribed to such terms in the Agreement.

 

C-1


Table of Contents

Special Committee of the Board of Directors

TerraForm Power, Inc.

March 16th, 2020

Page 2

 

The Special Committee of the Board of Directors of the Company (the “Special Committee”) in its capacity as such, has requested Greentechs opinion (our “Opinion”), as investment bankers, as to the fairness, from a financial point of view and as of the date hereof, of the Exchange Ratio to the holders of Company Common Stock (other than holders of the Excluded Shares).

In rendering our Opinion, we have, among other things:

 

  1.

discussed the Transaction and related matters with your counsel and reviewed the financial terms and conditions of the Transaction as set forth in the draft of the Agreement, dated March 16th, 2020, as well as the Registration Statement on Form F-1 filed by Brookfield on January 17, 2020;

 

  2.

reviewed annual reports to stockholders and Annual Reports on Form 10-K and Quarterly Reports on Form 10-Q of the Company for the five years ended December 31, 2019;

 

  3.

reviewed annual reports to stockholders and annual reports on Form 20-F of Parent for the five years ended December 19, 2019

 

  4.

reviewed certain other communications from the Company and Parent to their respective stockholders;

 

  5.

reviewed certain other publicly available information concerning the Company and Parent;

 

  6.

reviewed certain non-publicly available information concerning the Company and Parent, including certain internal financial analyses and forecasts for the Company prepared by its management, and certain internal financial analyses and forecasts for Parent prepared by its management, in each case, as approved for our use by the Special Committee (collectively, the “Forecasts”) and held discussions with the managements of the Company and Parent, as applicable, regarding such Forecasts and the financial and operational performances and outlooks of the Company and Parent;

 

  7.

reviewed prices and trading activity of Company Common Stock and Parent LP Units;

 

  8.

reviewed certain publicly available research analyst reports for the Company and Parent;

 

  9.

reviewed and analyzed certain publicly available financial and stock market data relating to selected publicly traded companies that we deemed relevant to our analysis;

 

  10.

reviewed and analyzed certain publicly available information concerning the terms of selected merger and acquisition transactions that we considered relevant to our analysis;

 

  11.

participated in certain discussions and negotiations between the Special Committee and Parent;

 

  12.

conducted such other financial studies, analyses and investigations and considered such other information as we deemed necessary or appropriate for purposes of our Opinion; and

 

  13.

taken into account our assessment of general economic, market and financial conditions and our experience in other transactions, as well as our experience in valuation and our knowledge of the Company’s and the Parent’s industries generally.

 

C-2


Table of Contents

Special Committee of the Board of Directors

TerraForm Power, Inc.

March 16th, 2020

Page 3

 

In rendering our Opinion, we have, with your consent, relied upon and assumed, without independent verification, the accuracy and completeness of all of the financial and other information that was made available, supplied or otherwise communicated to Greentech by or on behalf of the Company or Parent, or that was otherwise reviewed by Greentech, including, without limitation, publicly available information, and have not assumed any responsibility for independently verifying any of such information. Greentech has relied on such information being complete and correct in all material respects and has further relied upon the assurances of the managements of the Company and Parent, as applicable, that, to their knowledge, such information does not contain any material omissions or misstatements of material fact. With respect to the Forecasts supplied to us by the Company and Parent, we have assumed, at the direction of the Company, that they were reasonably prepared on the basis reflecting the best currently available estimates and good faith judgments of the management of the Company and the management of Parent, respectively, as to the future operating and financial performance of the Company and Parent, respectively, and that they provided a reasonable basis upon which we could form our Opinion. The Forecasts were not prepared with the expectation of public disclosure and they are based on numerous variables and assumptions that are inherently uncertain, including, without limitation, factors related to general economic and competitive conditions. Accordingly, actual results could vary significantly from those set forth in the Forecasts. Greentech has relied on the Forecasts as provided without independent verification or analyses and does not in any respect assume any responsibility for the accuracy or completeness thereof.

We have also assumed that there were no material changes in the assets, liabilities, financial condition, results of operations, business or prospects of the Company or Parent since the date of the last financial statements and other financial information of the Company or Parent, respectively, made available to or reviewed by us. We did not make or obtain any independent evaluation, appraisal or physical inspection of the Company’s or Parent’s assets or liabilities, respectively, nor have we been furnished with any such evaluation or appraisal. Estimates of values of companies and assets do not purport to be appraisals or necessarily reflect the prices at which companies or assets may actually be sold. Because such estimates are inherently subject to uncertainty, Greentech assumes no responsibility for their accuracy.

As our opinion is based on the financial information and forecasts for Parent as provided by Brookfield, and we have not been provided with final financial forecasts for BEPC, we have assumed, at your direction and with your consent, the economic equivalence between BEPC Class A Shares and Parent LP Units such that each BEPC Class A Share will be of the same economic value as each Parent LP Unit, notwithstanding any potential material differences in the underlying assets, liabilities, governance rights or tax, legal or regulatory considerations between the two entities.

We have also assumed, with your consent, that there are no factors that would delay or subject to any adverse conditions any necessary regulatory or governmental approval and that all conditions to the Transaction will be satisfied without any material waiver, amendment or delay. In addition, we have assumed that the definitive Agreement will not differ materially from the draft we reviewed. We have also assumed that the Transaction will be consummated substantially on the terms and conditions described in the Agreement, without any adjustment to the Exchange Ratio or any adjustment or waiver of material terms or conditions by any party thereto, and that obtaining any necessary regulatory approvals or satisfying any other conditions for consummation of the Transaction will not have an adverse effect on the Company, the Parent Entities, the New York Company or the Transaction. We have assumed that the Transaction will be consummated in a manner that complies with the applicable provisions of the Securities Act of 1933, as amended, the Securities Exchange Act of 1934, as amended, and all other applicable federal and state statutes, rules and regulations. We have further assumed that the Company has relied upon the advice of its counsel, independent accountants and other advisors (other than Greentech) as to all legal, financial reporting, tax, accounting and regulatory matters with respect to

 

C-3


Table of Contents

Special Committee of the Board of Directors

TerraForm Power, Inc.

March 16th, 2020

Page 4

 

the Company, New York Company, the Parent Entities, the Transaction, the Agreement and the other transaction documents related thereto.

Our Opinion is limited to whether the Exchange Ratio is fair to the holders of Company Common Stock (other than holders of the Excluded Shares), from a financial point of view, and does not address any other terms, aspects or implications of the transactions contemplated by the Agreement, including, without limitation, the form or structure of the Transaction, any consequences of the Transaction on the Company, Parent or their respective stockholders, creditors or otherwise, or any terms, aspects or implications of any voting, support, stockholder or other agreements, arrangements or understandings contemplated or entered into in connection with the transactions contemplated by the Agreement, the other transaction documents related thereto or otherwise. Our Opinion also does not consider, address or include: (i) the legal, tax or accounting consequences of the Transaction on the Company, Parent or their respective security holders; (ii) the fairness of the amount or nature of any compensation to any of the Company’s or Parent’s officers, directors or employees, or class of such persons, relative to the compensation to the holders of Company Common Stock, (iii) the fairness of the Transaction to holders of any class of securities of the Company other than the holders of Company Common Stock (excluding the Excluded Shares), or any class of securities of any other party to the Transaction; (iv) any advice or opinions provided by any other advisor to the Company or Parent; (v) the treatment of, or effect of the Transaction on, any securities of the Company (including, without limitation, any awards granted under the Company’s Stock Plan or the Company RSUs) or Parent other than Company Common Stock, or the holders of any such securities; or (vi) any other strategic alternatives currently (or which have been or may be) contemplated by the Board of Directors of the Company. Furthermore, we are not expressing any opinion herein as to the prices, trading range or volume at which Company Common Stock, BEPC Class A Shares or Parent LP Units will trade following public announcement or consummation, as applicable, of the Transaction.

Our Opinion is necessarily based on economic, market, financial and other conditions as they exist as of the date hereof, and on the information made available to us by or on behalf of the Company, Parent or their respective advisors, or information otherwise reviewed by Greentech, as of the date hereof. Without limiting the foregoing, we have not been advised by the managements of the Company and Parent of, and have not taken into account, any impact on the financial condition, results of operations, business or prospects of the Company resulting from COVID-19 or any other factors affecting the market for securities in general. It is understood that subsequent developments may affect the conclusion reached in our Opinion and that Greentech does not have any obligation to update, revise or reaffirm our Opinion. Our Opinion is for the information of, and directed to, the Special Committee (in its capacity as such) for its information and assistance in connection with its consideration of the Transaction and may not be used for any other purpose. Our Opinion does not constitute a recommendation to any member of the Special Committee or the Board of Directors of the Company as to how it should vote on the Transaction or to any stockholder of the Company as to how any such stockholder should vote at any stockholders’ meeting at which the Transaction is considered, or whether or not any stockholder should enter into a voting, shareholders’, or affiliates’ agreement with respect to the Transaction. In addition, the Opinion does not compare the relative merits of the Transaction with any other alternative transactions or business strategies which may have been available to the Company and does not address the underlying business decision of the Board of Directors of the Company or the Company to proceed with or effect the Transaction.

We have not considered any potential legislative or regulatory changes currently being considered by the United States Congress, the Securities and Exchange Commission (the “SEC”), or any other regulatory bodies, or any changes in accounting methods or generally accepted accounting principles that may be adopted by the SEC or the Financial Accounting Standards Board. Our Opinion does not in any way address the solvency or financial condition of the Company, the Parent Entities or any other participant in the Transaction.

 

C-4


Table of Contents

Special Committee of the Board of Directors

TerraForm Power, Inc.

March 16th, 2020

Page 5

 

Greentech, as part of its investment banking services, is regularly engaged in the independent valuation of businesses and securities in connection with mergers, acquisitions, private placements and valuations for estate, corporate and other purposes. We have acted as financial advisor to the Special Committee in connection with the Transaction and will receive an advisory fee contingent upon the consummation of the Transaction (the “Advisory Fee”). We will also receive a fee upon the delivery of this Opinion that is not contingent upon consummation of the Merger (the “Opinion Fee”), provided that such Opinion Fee is creditable against any Advisory Fee. The Company has agreed to indemnify us for certain liabilities arising out of our engagement and to reimburse us for all reasonable out-of-pocket expenses incurred in connection with our engagement. Greentech provided advisory services to the Conflicts Committee of TerraForm Power and its affiliates in 2018 as it related to the potential capital market transactions, or series of transactions associated with the funding of the acquisition of SaetaYield, for which it was paid a fee. Additionally, Greentech was engaged on February 7, 2019, to provide ongoing analytic, transactional and other advisory support to the Conflicts Committee, for which Greentech was paid a fee. Greentech may seek to provide investment banking services to Parent or its affiliates (including the Company) in the future, for which we would seek customary compensation.

Our Opinion may not be disseminated, quoted, reproduced, summarized, described or referred to or disclosed to any other person, nor shall any public reference to Greentech be made, provided that the Company or Parent may, without our prior written consent, include the full text of this letter in any proxy statement or registration statement filed by the Company or Parent with the SEC in connection with the Transaction.

This Opinion was reviewed and approved by Greentech’s Fairness Opinion Committee.

Based upon and subject to the foregoing, we are of the opinion that, as of the date hereof, the Exchange Ratio is fair, from a financial point of view, to the holders of Company Common Stock (other than holders of the Excluded Shares).

Very truly yours,

GREENTECH CAPITAL ADVISORS SECURITIES, LLC

 

C-5


Table of Contents

LOGO

PRIOR TO THE MEETING YOUR VOTE IS IMPORTANT. PLEASE VOTE TODAY. Vote by Internet – QUICK AND EASY IMMEDIATE – 24 Hours a Day, 7 Days a Week or by Mail TERRAFORM POWER, INC. As a stockholder of TerraForm Power, Inc., you have the option of voting your shares electronically through the Internet, eliminating the need to return the proxy card. Your electronic vote authorizes the named proxies to vote your shares in the same manner as if you marked, signed, dated and returned the proxy card. Votes submitted electronically over the Internet must be received by 11:59 p.m., Eastern Time, on July 28, 2020. Access Vote the by Website Internet and Call Vote Toll-Free by Telephone using a Sign and Vote return by Mail your proxy submit your proxy: touch-tone telephone: in the postage-paid www.proxyvoting.com/TERP 1-800-659-8688 envelope provided. Important The Notice Notice Regarding and Proxy the Statement/Prospectus Availability of Proxy are Materials Available for at: http://stockholderdocs. the Annual Meeting of com/terp Stockholders: FOLD HERE • DO NOT SEPARATE • INSERT IN ENVELOPE PROVIDED PROXY CARD TERRAFORM POWER, INC. ANNUAL MEETING OF STOCKHOLDERS July 29, 2020, 11:00 a.m. Eastern Time This proxy is solicited by the Board of Directors The undersigned hereby acknowledge(s) receipt of the Notice of the Annual Meeting of TerraForm Power, Inc. Stockholders and Proxy Statement/Prospectus, hereby appoint(s) John Stinebaugh, Michael Tebbutt, Kimball Osmars and William Fyfe, and each of them, acting individually or in the absence of others, as proxies, each with the full power of substitution and re-substitution, and hereby authorize(s) them to represent and to vote, as designated on the reverse side of this card, all of the shares of class A common stock of TerraForm Power, Inc. that the stockholder(s) is/are entitled to vote at the Annual Meeting of Stockholders to be held at 11:00 a.m. Eastern Time on July 29, 2020 at www.virtualshareholdermeeting.com/TERP2020 and any and all postponements or adjournments thereof. The undersigned hereby revoke(s) all proxies previously given by the undersigned with respect to the Annual Meeting of Stockholders, including any previously given by telephone or internet. This proxy card, when properly executed, will be voted in the manner directed herein. If no such direction is made, the proxies will have authority to vote “FOR” the proposals on the card, in accordance with the Board of Directors’ recommendations, and in their discretion on any other matters that may properly come before the meeting. (Continued, and to be marked, dated and signed, on the other side) STOCKHOLDERS OF RECORD WHO WISH TO VOTE THEIR SHARES DURING THE ANNUAL MEETING MUST CONTACT MACKENZIE PARTNERS AT 800-322-2885 FOR INSTRUCTIONS ON HOW TO DO SO. STOCKHOLDERS OF RECORD WHO WISH TO VOTE THEIR SHARES DURING THE ANNUAL MEETING MUST CONTACT MACKENZIE PARTNERS AT 800-322-2885 PRIOR TO THE ANNUAL MEETING DATE FOR INSTRUCTIONS ON HOW VOTE THEIR SHARES DURING THE MEETING.


Table of Contents

LOGO

TERRAFORM POWER, INC. If you have questions or require any assistance with voting your shares, please contact the Company’s proxy solicitor listed below: 1407 Broadway, 27th Floor New York, New York 10018 Call Collect: (212) 929-5500 or Toll-Free (800) 322-2885 Email: proxy@mackenziepartners.com THIS PROXY CARD IS VALID ONLY WHEN SIGNED AND DATED Please mark your votes X like this TERRAFORM POWER, INC. The None Board of the of proposals Directors is conditioned recommends on you the approval vote FOR of Proposals any other proposal. 1, 2, 3, 4, & 5. B For Against Abstain For Against Abstain 1. and to To the to adopt Reorganization approve the Plan (i) the of Agreement Agreement Merger set and referred forth Plan as to Exhibit of below as 3. public To TerraForm ratify accounting the Power appointment firm Inc. for’s 2020. independent of Ernst & Young registered LLP Reorganization, (as amended from dated time as to of time, March the 16, “Reorganization 2020 For Against Abstain Agreement”), by and among Brookfield Renewable the 4. To compensation ratify, on a non-binding, paid to TerraForm advisory Power basis, Inc.’s 2252876 Partners L. Alberta P., Brookfield ULC, TerraForm Renewable Power, Corporation, Inc. named executive officers. and TerraForm Power NY Holdings, Inc. and For Against Abstain (ii) the Reincorporation Merger and the Share Meeting 5. To approve of Stockholders, the adjournment if necessary, of the Annual to solicit Exchange Agreement contemplated (the “Merger Proposal”) by the Reorganization . additional proxies if there are not sufficient votes to approve the Merger Proposal. To elect seven to serve until the next 2. TerraForm Power,directors Inc. annual meeting and until their respective successors are duly elected or appointed Signature and or completion removal qualified, (including of subject the transactions in to connection his or her contemplated earlier with the resignation by Signature, if held jointly (Title) the Merger Proposal) or death. Date sign hereon. When signing , 2020 executor, Note: Please administrator exactly or other as name(s) fiduciary, appear(s) please give full title as such. Joint as attorney, owners Nominee 2a. For Against Abstain should each sign personally. All holders must sign. If a corporation or partnership, Brian Lawson please sign in full corporate or partnership name by authorized officer. 2b. Carolyn Burke S. Fong 2c. Christian 2d. Harry Goldgut 2f. 2e. Mark Richard McFarland Legault 2g. Sachin Shah