Please wait
Table of Contents

Filed Pursuant to Rule 424(b)(5)
Registration No. 333-211181

 

PROSPECTUS SUPPLEMENT

(To Prospectus dated May 18, 2016)

 

LOGO

3,000,000 Common Units

Representing Limited Partner Interests

 

 

We are offering 3,000,000 of our common units representing limited partner interests. Our common units are listed on the New York Stock Exchange under the symbol “USDP”. On June 5, 2017, the last sale price of our common units as reported on the New York Stock Exchange was $12.75 per common unit.

Investing in our common units involves risks. See “Risk Factors” on page S-11 of this prospectus supplement and page 6 of the accompanying base prospectus.

 

 

 

     Per
Common Unit
     Total  

Public Offering Price

   $ 11.60      $ 34,800,000  

Underwriting Discount (1)

   $ .25      $ 750,000  

Proceeds to Us (before expenses)

   $ 11.35      $ 34,050,000  

 

(1) Please read “Underwriting” beginning on page S-20 of this prospectus supplement for additional information regarding underwriting compensation.

 

 

We have granted the underwriter an option for a period of 30 days to purchase up to an additional 450,000 common units from us on the same terms and conditions as set forth above.

Neither the Securities and Exchange Commission nor any state securities commission has approved or disapproved of the securities described herein or passed upon the adequacy or accuracy of this prospectus supplement or the accompanying base prospectus. Any representation to the contrary is a criminal offense.

Delivery of the common units are expected to be made in book-entry form through the facilities of The Depository Trust Company on or about June 12, 2017.

 

 

Goldman Sachs & Co. LLC

Prospectus Supplement dated June 7, 2017


Table of Contents

TABLE OF CONTENTS

Prospectus Supplement

 

ABOUT THIS PROSPECTUS SUPPLEMENT

     S-ii  

WHERE YOU CAN FIND MORE INFORMATION

     S-iii  

INCORPORATION BY REFERENCE

     S-iv  

FORWARD-LOOKING STATEMENTS

     S-v  

SUMMARY

     S-1  

THE OFFERING

     S-5  

SUMMARY HISTORICAL CONSOLIDATED FINANCIAL AND OPERATING DATA

     S-7  

RISK FACTORS

     S-11  

USE OF PROCEEDS

     S-14  

CAPITALIZATION

     S-15  

PRICE RANGE OF OUR COMMON UNITS AND DISTRIBUTIONS

     S-16  

MATERIAL U.S. FEDERAL INCOME TAX CONSEQUENCES

     S-17  

UNDERWRITING

     S-20  

LEGAL MATTERS

     S-26  

EXPERTS

     S-26  

Base Prospectus

 

ABOUT THIS PROSPECTUS

     1  

WHERE YOU CAN FIND MORE INFORMATION; INCORPORATION BY REFERENCE

     2  

FORWARD-LOOKING STATEMENTS

     4  

ABOUT USD PARTNERS LP

     5  

RISK FACTORS

     6  

USE OF PROCEEDS

     7  

RATIO OF EARNINGS TO FIXED CHARGES

     8  

DESCRIPTION OF OUR COMMON UNITS

     9  

DESCRIPTION OF OUR PREFERRED UNITS

     11  

DESCRIPTION OF DEBT SECURITIES AND GUARANTEES OF DEBT SECURITIES

     12  

CASH DISTRIBUTION POLICY AND RESTRICTIONS ON DISTRIBUTIONS

     20  

PROVISIONS OF OUR PARTNERSHIP AGREEMENT RELATING TO CASH DISTRIBUTIONS

     22  

OUR PARTNERSHIP AGREEMENT

     35  

GLOBAL SECURITIES

     51  

MATERIAL FEDERAL INCOME TAX CONSEQUENCES

     54  

NON-UNITED STATES TAX CONSEQUENCES

     71  

TAX CONSEQUENCES OF OWNERSHIP OF DEBT SECURITIES

     74  

INVESTMENT IN USD PARTNERS LP BY EMPLOYEE BENEFIT PLANS

     75  

PLAN OF DISTRIBUTION

     77  

LEGAL MATTERS

     79  

EXPERTS

     79  

 

S-i


Table of Contents

ABOUT THIS PROSPECTUS SUPPLEMENT

This document is in two parts. The first part is this prospectus supplement, which describes the terms of this offering of common units and also adds to and updates information contained in the accompanying base prospectus and the documents incorporated by reference into this prospectus supplement and the accompanying base prospectus. The second part is the accompanying base prospectus, which provides more general information about the securities we may offer from time to time, some of which may not apply to this offering. Generally, when we use the term “prospectus,” we are referring to both parts combined. If the information about this offering varies between this prospectus supplement and the accompanying base prospectus, you should rely on the information in this prospectus supplement.

In making an investment decision, prospective investors must rely on their own examination of us and the terms of the offering, including the merits and risks involved. None of USD Partners LP, the underwriter or any of their respective representatives is making any representation to you regarding the legality of an investment in our common units by you under applicable laws. You should consult with your own advisors as to legal, tax, business, financial and related aspects of an investment in our common units.

Any statement made in this prospectus or in a document incorporated or deemed to be incorporated by reference into this prospectus will be deemed to be modified or superseded for purposes of this prospectus to the extent that a statement contained in this prospectus or in any other subsequently filed document that is also incorporated by reference into this prospectus modifies or supersedes that statement. Any statement so modified or superseded will not be deemed, except as so modified or superseded, to constitute a part of this prospectus. Please read “Where You Can Find More Information” and “Incorporation by Reference” in this prospectus supplement.

You should rely only on the information contained in or incorporated by reference into this prospectus supplement, the accompanying base prospectus and any free writing prospectus prepared by us or on our behalf relating to this offering. Neither we nor any underwriter has authorized anyone to provide you with additional or different information. If anyone provides you with additional, different or inconsistent information, you should not rely on it. We are offering to sell the common units, and seeking offers to buy the common units, only in jurisdictions where such offers and sales are permitted. You should not assume that the information contained in this prospectus supplement, the accompanying base prospectus or any free writing prospectus is accurate as of any date other than the dates shown in these documents or that any information we have incorporated by reference herein is accurate as of any date other than the date of the applicable document incorporated by reference. Our business, financial condition, results of operations and prospects may have changed since such dates.

The information in this prospectus supplement is not complete. You should review carefully all of the detailed information appearing in this prospectus supplement, the accompanying base prospectus and the documents we have incorporated by reference before making any investment decision.

Except where we or the context otherwise indicate, the information in this prospectus assumes no exercise of the underwriter’s option to purchase additional common units described on the cover page of this prospectus.

 

S-ii


Table of Contents

WHERE YOU CAN FIND MORE INFORMATION

We have filed a registration statement with the SEC under the Securities Act of 1933, as amended (the “Securities Act”) that registers the offer and sale from time to time of our common units, including the common units covered by this prospectus supplement, preferred units and debt securities. The registration statement, including the attached exhibits, contains additional relevant information about us and our securities. In addition, we file annual, quarterly and current reports with the SEC. Our SEC filings are available over the internet at the SEC’s website at www.sec.gov. You also can read and copy any document we file at the SEC’s public reference room at 100 F Street, N.E., Washington, 20549. Please call the SEC at 1-800-SEC-0330 for more information on the public reference room and its copy charges.

We also make available free of charge on our internet website at http://usdpartners.com our annual reports on Form 10-K, our quarterly reports on Form 10-Q, our current reports on Form 8-K and any amendments to those reports, as soon as reasonably practicable after we electronically file such material with, or furnish it to, the SEC. Information contained on our website is not incorporated by reference into this prospectus supplement or the accompanying base prospectus and you should not consider information contained on our website as part of this prospectus supplement or the accompanying base prospectus.

 

S-iii


Table of Contents

INCORPORATION BY REFERENCE

The SEC allows us to “incorporate by reference” the information we have filed with the SEC. This means that we can disclose important information to you without actually including the specific information in this prospectus supplement or the accompanying base prospectus by referring you to other documents filed separately with the SEC. The information incorporated by reference in this prospectus supplement and the accompanying base prospectus is an important part hereof and thereof. Information that we later provide to the SEC, and that is deemed to be “filed” with the SEC, will automatically update information previously filed with the SEC and may replace information in this prospectus supplement and the accompanying base prospectus and information previously filed with the SEC.

We incorporate by reference in this prospectus supplement the documents listed below and any future filings we make with the SEC under Sections 13(a), 13(c), 14 or 15(d) of the Securities Exchange Act of 1934, as amended (excluding information deemed to be furnished and not filed with the SEC), after the date of this prospectus supplement and until this offering is terminated:

 

   

our Annual Report on Form 10-K for the year ended December 31, 2016, as filed with the SEC on March 9, 2017;

 

   

our Quarterly Report on Form 10-Q for the quarter ended March 31, 2017, as filed with the SEC on May 4, 2017;

 

   

our Current Report on Form 8-K filed with the SEC on June 7, 2017; and

 

   

the description of our common units contained in our Registration Statement on Form 8-A filed with the SEC on October 1, 2014 and any amendment or report filed with the SEC for the purpose of updating the description.

You may request a copy of any document incorporated by reference in this prospectus supplement or the accompanying base prospectus and any exhibit specifically incorporated by reference in those documents, at no cost, by writing or telephoning us at the following address or phone number:

USD Partners LP

Investor Relations

811 Main Street, Suite 2800

Houston, Texas 77002

Telephone: (281) 291-0510

 

S-iv


Table of Contents

FORWARD-LOOKING STATEMENTS

Investors are cautioned that certain statements contained in this prospectus are “forward-looking” statements. Forward-looking statements include, without limitation, any statement that may project, indicate or imply future results, events, performance or achievements, and may contain the words “expect,” “intend,” “plan,” “anticipate,” “estimate,” “believe,” “will be,” “will continue,” “will likely result,” and similar expressions, or future conditional verbs such as “may,” “will,” “should,” “would,” and “could.” In addition, any statement concerning future financial performance (including future revenues, earnings or growth rates), ongoing business strategies or prospects, and possible actions taken by us or our subsidiaries, are also forward-looking statements. These forward-looking statements involve external risks and uncertainties, including, but not limited to, those described under the section entitled “Risk Factors” included or incorporated by reference herein.

Forward-looking statements are based on current expectations and projections about future events and are inherently subject to a variety of risks and uncertainties, many of which are beyond the control of our management team. All forward-looking statements in this prospectus and subsequent written and oral forward-looking statements attributable to us, or to persons acting on our behalf, are expressly qualified in their entirety by the cautionary statements in this paragraph. These risks and uncertainties include, among others:

 

   

changes in general economic conditions;

 

   

the effects of competition, in particular, by pipelines and other terminalling facilities;

 

   

shut-downs or cutbacks at upstream production facilities, or refineries or other businesses to which we transport products;

 

   

the supply of, and demand for, crude oil and biofuel rail terminalling services;

 

   

additional takeaway capacity from new and or expanded pipelines;

 

   

our limited history as a separate public partnership;

 

   

contract renewals for terminalling facilities;

 

   

the price and availability of debt and equity financing;

 

   

hazards and operating risks that may not be covered fully by insurance;

 

   

disruptions due to equipment interruption or failure at our facilities or third-party facilities on which our business is dependent;

 

   

natural disasters, weather-related delays, casualty losses and other matters beyond our control;

 

   

changes in laws or regulations to which we are subject, including compliance with environmental and operational safety regulations that may increase our costs;

 

   

our ability to successfully integrate the Stroud terminal with our business; and

 

   

our ability to successfully identify and finance acquisitions and other growth opportunities.

 

S-v


Table of Contents

Developments in any of these areas could cause actual results to differ materially from those anticipated or projected or cause a significant reduction in the market price of our common units.

The foregoing list of risks and uncertainties may not contain all of the risks and uncertainties that could affect us. In addition, in light of these risks and uncertainties, the matters referred to in the forward-looking statements contained or incorporated by reference in this prospectus may not in fact occur. Accordingly, undue reliance should not be placed on these statements. We undertake no obligation to publicly update or revise any forward-looking statements as a result of new information, future events or otherwise, except as otherwise required by law.

 

S-vi


Table of Contents

SUMMARY

This summary highlights information included or incorporated by reference in this prospectus supplement. This summary does not contain all of the information that you should consider before investing in our common units. For a more complete understanding of this offering and our common units, you should read the entire prospectus supplement, the accompanying base prospectus and the documents incorporated by reference, including our historical financial statements and the notes to those financial statements. Please read “Where You Can Find More Information” on page S-iii of this prospectus supplement. Please read “Risk Factors” on page S-11 of this prospectus supplement and on page 6 of the accompanying base prospectus for more information about important risks that you should consider carefully before investing in our common units.

Unless the context otherwise requires, references in this prospectus to (i) the “Partnership,” “we,” “our,” “us” or like terms, refer to USD Partners LP and its subsidiaries and (ii) our “general partner” refer to USD Partners GP LLC.

USD Partners LP

We are a fee-based, growth-oriented master limited partnership formed in 2014 by US Development Group, LLC, or USD, through its wholly-owned subsidiary USD Group LLC, or USDG, to acquire, develop and operate energy-related logistics assets, including rail terminals and other high-quality and complementary midstream infrastructure. Our principal assets consist of: (i) a crude oil origination terminal in Hardisty, Alberta, Canada, with capacity to load up to two 120-railcar unit trains per day, (ii) a crude oil terminal in Casper, Wyoming, with unit train-capable railcar loading capacity in excess of 100,000 barrels per day, or Bpd, and six customer-dedicated storage tanks with 900,000 barrels, or Bbls, of total capacity and (iii) a unit train-capable ethanol destination terminal in West Colton, California. Our terminals provide critical infrastructure allowing our customers to transport energy-related products from multiple supply regions to various demand markets that are dependent on these products. We also provide our customers with railcars and fleet services under multi-year, take-or-pay contracts to facilitate the transportation of liquid hydrocarbons and biofuels by rail. As of March 31, 2017, our railcar fleet consisted of 2,953 railcars, which we leased from various railcar manufacturers and financial entities, including 2,108 coiled and insulated, or C&I, railcars.

We generate substantially all of our operating cash flow from multi-year, take-or-pay contracts for crude oil terminalling services, such as railcar loading for transportation to end markets, storage and blending in on-site tanks, as well as related logistics services. We do not take ownership of the products that we handle nor do we receive any payments from our customers based on the value of such products. We believe rail will continue as an important transportation option for energy producers, refiners and marketers due to its unique advantages relative to other transportation means. Specifically, rail transportation of energy-related products provides flexible access to key demand centers on a relatively low fixed-cost basis with faster physical delivery, while preserving the specific quality of customer products over long distances.

Recent Developments

On June 2, 2017, we acquired a 76-acre crude oil terminal in Stroud, Oklahoma, from a large, independent exploration and production company, for approximately $22.8 million, to facilitate rail-to-pipeline shipments of crude oil from our Hardisty terminal in Western Canada to the Cushing, Oklahoma, crude oil hub. In connection with this acquisition, we also purchased approximately $1.4 million and expect to purchase another $1.2 million of crude oil used for line fill and tank bottoms,

 



 

S-1


Table of Contents

both of which we expect to sell in the near term, and incurred approximately $1.3 million of one-time transaction costs. This terminal, which we refer to as the Stroud terminal, includes unit train-capable unloading capacity of approximately 50,000 barrels per day, expandable to approximately 70,000 barrels per day, as well as two 70,000 barrel onsite storage tanks and one truck bay. Additionally, the terminal includes a 12-inch diameter, 17-mile pipeline with a direct connection to the crude oil storage hub located in Cushing, Oklahoma. We also obtained an agreement for 300,000 barrels of crude oil tank storage at the Cushing hub to facilitate outbound shipments of crude oil from the Stroud terminal. Inbound product is delivered by the Stillwater Central Rail, which handles deliveries from both the BNSF and the Union Pacific railways.

Concurrent with the Stroud terminal acquisition, we entered into a new multi-year, take-or-pay terminalling services agreement with an investment grade rated multi-national energy company, which we refer to as the Stroud customer, for the use of approximately 50% of the Stroud terminal’s available capacity. The term of this agreement is scheduled to begin on October 1, 2017, and to conclude on June 30, 2020.

To facilitate the origination of barrels from our Hardisty terminal to be shipped to the Stroud terminal, USD Marketing LLC, or USDM, a wholly-owned subsidiary of USDG, assumed the rights and obligations of J. Aron & Company, or J. Aron, under its terminalling services agreement with us at the Hardisty terminal. We concurrently entered into an agreement with the Stroud customer to provide access to the combined monthly loading slots previously held by both J. Aron and USDM (which slots are held by USDM under an existing terminalling services agreement with us). These combined slots represented approximately 25% of the Hardisty terminal’s available monthly capacity. Additionally, the contracted term for this capacity has been extended to June 30, 2020.

Industry forecasts project that supplies of crude oil from Western Canada will exceed available pipeline takeaway capacity and result in increasing demand for rail takeaway solutions over the next several years. We believe the Stroud terminal represents the most advantaged rail destination for Western Canadian crude oil given its established connectivity to the Cushing hub, as well as underutilized pipelines from Cushing to major refining centers along the U.S. Gulf Coast. As such, we expect customers to achieve a lower all-in transportation cost relative to railing directly to destinations along the Gulf Coast. Rail also generally provides greater ability to preserve the specific quality of a customer’s product relative to pipelines, providing value to a producer or refiner. We believe the advantages provided by the Stroud terminal should increase incentives for customers to secure origination capacity at our Hardisty terminal, resulting in potential re-contracting and expansion opportunities.

In exchange for contributing its Hardisty rail slots to facilitate the origination of barrels for the Stroud customer, we granted USDM the right to market the remaining capacity at the Stroud terminal in exchange for a nominal per barrel fee. USDM will fund any related capital costs associated with increasing the throughput or efficiency of the terminal to handle additional barrels. We anticipate that the fees from USDM for any incremental volume will be accretive to cash flows from operating activities and distributable cash flow. Upon expiration of the Stroud customer’s contract in June 2020, the same marketing rights will apply to throughput in excess of the throughput necessary for the Stroud terminal to generate Adjusted EBITDA that is at least equal to the average monthly Adjusted EBITDA from the Stroud customer during the 12 months prior to expiration. We also granted USDG the right to develop other projects at the Stroud terminal in exchange for the payment to us of market compensation for the use of our property for such development projects. Any such development projects would be wholly-owned by USDG and would be subject to our existing right of first offer with respect to midstream projects developed by USDG.

 



 

S-2


Table of Contents

In connection with the acquisition, we will incur approximately $1.2 million for anticipated growth capital expenditures to retrofit the Stroud terminal to handle heavy grades of Canadian crude oil. We expect the commercial arrangements at the Stroud terminal will be accretive to our 2018 and 2019 cash flows from operating activities and distributable cash flow. We funded the transaction with available capacity on our revolving credit facility.

Additional Information

Our principal executive offices are located at 811 Main Street, Suite 2800, Houston, Texas 77002, and our telephone number at this address is (281) 291-0510. Our website is located at http://usdpartners.com. We make available our periodic reports and other information filed with or furnished to the Securities and Exchange Commission, or SEC, free of charge through our website, as soon as reasonably practicable after those reports and other information are electronically filed with or furnished to the SEC. Information on our website or any other website is not incorporated by reference herein and does not constitute a part of this prospectus.

For additional information about us, including our partnership structure and management, please refer to the documents set forth under “Where You Can Find More Information” and “Incorporation by Reference” in this prospectus supplement, including our Annual Report on Form 10-K for the year ended December 31, 2016, which are incorporated by reference herein.

 



 

S-3


Table of Contents

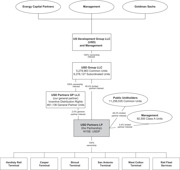
Simplified Organizational Structure

The following simplified diagram depicts our organizational structure as of the date of this prospectus supplement. Unit ownership amounts and percentages are as of May 1, 2017.

 

LOGO

 



 

S-4


Table of Contents

THE OFFERING

 

Issuer

USD Partners LP

 

Common units offered by us

3,000,000 common units representing limited partner interests in us (3,450,000 common units if the option to purchase additional common units is exercised in full).

 

Units outstanding before this offering

16,537,699 common units, 6,278,127 subordinated units, 92,500 Class A units and 461,136 general partner units.

 

Units outstanding after this offering

19,537,699 common units (19,987,699 common units if the option to purchase additional common units is exercised in full), 6,278,127 subordinated units, 92,500 Class A units and 461,136 general partner units.

 

Use of proceeds

We intend to use the net proceeds from the sale of the common units offered hereby, which are expected to total approximately $33,700,000 million (or approximately $38,807,500 million if the underwriter exercises in full its option to purchase additional common units) after deducting the underwriter’s discount and our offering expenses, for general partnership purposes, including to repay a portion of the outstanding borrowings under our revolving credit facility incurred in connection with the Stroud terminal acquisition.

 

  An affiliate of the Underwriter is a lender under our revolving credit facility and will receive a portion of the proceeds from this offering pursuant to the repayment of borrowings thereunder. For more information about our use of proceeds from the offering, please read “Use of Proceeds.”

 

Cash distributions

Our Second Amended and Restated Agreement of Limited Partnership (our “partnership agreement”) requires us to distribute all of our cash on hand at the end of each quarter, less reserves established by our general partner and payment of fees and expenses. We refer to this cash as “available cash,” and it is defined in our partnership agreement. Please read “Provisions of our Partnership Agreement Relating to Cash Distributions” in the accompanying base prospectus.

 

Limited voting rights

Our general partner manages and operates us. Unlike the holders of common stock in a corporation, our unitholders have only limited voting rights on matters affecting our business. Our unitholders have no right to elect our general partner or its directors on an annual or other continuing basis. Our general partner may not be removed except by a

 



 

S-5


Table of Contents
 

vote of the holders of at least 662/3% of the outstanding common and subordinated units, voting together as a single class, including any units owned by our general partner and its affiliates. Upon consummation of this offering, assuming the underwriter’s option to purchase additional common units is not exercised, USDG will own approximately 27.0% of our total outstanding common units and 100% of our total outstanding subordinated units on an aggregate basis.

 

  Please read “Our Partnership Agreement—Voting Rights” in the accompanying base prospectus.

 

Issuance of additional units

We can issue an unlimited number of common units without the consent of our unitholders. Please read “Our Partnership Agreement—Issuance of Additional Securities” in the accompanying base prospectus.

 

Estimated ratio of taxable income to distributions

We estimate that if you own the common units you purchase in this offering through the record date for distributions for the period ending December 31, 2019, you will be allocated, on a cumulative basis, an amount of federal taxable income for that period that will be 20% or less of the cash distributed to you with respect to that period. Thereafter, the ratio of allocable taxable income to cash distributions to you could substantially increase. Please read “Material U.S. Federal Income Tax Consequences—Ratio of Taxable Income to Distributions” for the basis of this estimate.

 

Material federal income tax consequences

For a discussion of the material federal income tax consequences that may be relevant to prospective unitholders who are individual citizens or residents of the United States, please read “Material U.S. Federal Income Tax Consequences” in this prospectus supplement, together with “Material Federal Income Tax Consequences” in the accompanying base prospectus.

 

Exchange listing

Our common units are listed on the New York Stock Exchange, or NYSE, under the symbol “USDP”.

 

Risk Factors

Investing in our common units involves risks. You should carefully read and consider the information beginning on page S-11 of this prospectus supplement and on page 6 of the accompanying base prospectus set forth under the heading “Risk Factors” and all other information set forth in this prospectus, including the information incorporated herein by reference, before deciding to invest in our common units.

 



 

S-6


Table of Contents

SUMMARY HISTORICAL CONSOLIDATED FINANCIAL AND OPERATING DATA

The following tables show selected financial information and operating data as of and for the periods indicated. We derived the financial information in the following tables from, and that information should be read together with and is qualified in its entirety by reference to, our audited consolidated financial statements and the accompanying notes included in our Annual Report on Form 10-K for the year ended December 31, 2016, and our unaudited consolidated financial statements and the accompanying notes included in our Quarterly Report on Form 10-Q for the quarter ended March 31, 2017, which are incorporated by reference herein. This summary table should be read in conjunction with “Management’s Discussion and Analysis of Financial Condition and Results of Operations,” included in our Annual Report on Form 10-K for the year ended December 31, 2016, and our Quarterly Report on Form 10-Q for the quarter ended March 31, 2017, which are incorporated by reference herein.

 

    For the Year Ended December 31,     Three Months Ended
March 31,
 
    2016     2015     2014     2017     2016  
    (in thousands, except per unit amounts and bpd)  

Income Statement Data (1)(2)

         

Operating revenues

  $ 111,125     $ 81,763     $ 36,098     $ 27,752     $ 26,357  

Operating costs (3)

    78,485       59,309       35,451       18,516       18,834  
 

 

 

   

 

 

   

 

 

   

 

 

   

 

 

 

Operating income

    32,640       22,454       647       9,236       7,523  

Interest expense

    9,847       4,432       4,855       2,607       2,183  

Loss (gain) associated with derivative instruments

    140       (5,161     (1,536     211       1,523  

Foreign currency transaction loss (gain)

    (750     (201     4,850       30       (130

Provision for (benefit from) income taxes (4)

    (759     5,755       186       1,185       1,797  

Other expense (income), net

    (10     (64     (30     5        
 

 

 

   

 

 

   

 

 

   

 

 

   

 

 

 

Net income (loss)

  $ 24,172     $ 17,693     $ (7,678   $ 5,198     $ 2,150  
 

 

 

   

 

 

     

 

 

   

 

 

 

Less: Predecessor loss prior to the IPO (from January 1, 2014 through October 14, 2014)

        (7,206    
     

 

 

     

Net loss attributable to general and limited partner interests in USD Partners LP subsequent to the IPO (from October 15, 2014 through December 31, 2014)

      $ (472    
     

 

 

     

Net income (loss) attributable to limited partner interests

  $ 23,690     $ 17,339     $ (7,524   $ 5,080     $ 2,107  
 

 

 

   

 

 

   

 

 

   

 

 

   

 

 

 

Net income (loss) per common unit (basic and diluted) (5)

  $ 1.06     $ 0.83     $ (0.29   $ 0.22     $ 0.09  
 

 

 

   

 

 

   

 

 

   

 

 

   

 

 

 

Net income (loss) per subordinated unit (basic and diluted) (5)

  $ 1.02     $ 0.82     $ (0.63   $ 0.22     $ 0.10  
 

 

 

   

 

 

   

 

 

   

 

 

   

 

 

 

Distributions declared per limited partner interest

  $ 1.28     $ 1.17     $ 0.24     $ 0.34     $ 0.31  
 

 

 

   

 

 

   

 

 

   

 

 

   

 

 

 

 



 

S-7


Table of Contents
    For the Year Ended December 31,     Three Months Ended
March 31,
 
    2016     2015     2014     2017     2016  
    (in thousands, except per unit amounts and bpd)  

Cash Flow Data (1)(2)

         

Net cash provided by (used in) operating activities

  $ 53,076     $ 36,204     $ (3,085   $ 12,815     $ 9,224  

Net cash used in investing activities

    (93     (213,283     (34,204     (126     (273

Net cash provided by (used in) financing activities

    (51,298     147,957       45,705       (20,315     (11,184

Net cash provided by discontinued operations

                24,241              

Balance Sheet Data (at period end) (1)(2)

         

Property and equipment, net

  $ 125,702     $ 133,010     $ 84,059     $ 124,728     $ 135,888  

Total assets

    305,967       328,398       148,280       292,114       325,561  

Long-term debt, net

    220,894       239,444       78,458       209,981       238,377  

Total liabilities

    259,149       278,638       110,085       248,018       279,266  

Partners’ Capital

         

Predecessor equity

                             

Common units

    122,802       141,374       127,865       101,902       120,921  

Class A units

    1,811       1,749       550       1,300       1,124  

Subordinated units

    (76,749     (93,445     (90,214     (58,306     (76,528

General Partner

    111       220       12       72       122  

Accumulated other comprehensive income (loss)

    (1,157     (138     (18     (872     656  
 

 

 

   

 

 

   

 

 

   

 

 

   

 

 

 

Total Partners’ Capital

  $ 46,818     $ 49,760     $ 38,195     $ 44,096     $ 46,295  
 

 

 

   

 

 

   

 

 

   

 

 

   

 

 

 

Operating Information

         

Average daily terminal throughput (bpd) (6)

    31,727       27,430       39,125       32,136       31,478  
 

 

 

   

 

 

   

 

 

   

 

 

   

 

 

 

Non-GAAP Measures (1)(7)

         

Adjusted EBITDA

  $ 63,690     $ 42,752     $ 15,266     $ 15,354     $ 14,409  
 

 

 

   

 

 

   

 

 

   

 

 

   

 

 

 

Distributable cash flow

  $ 53,885     $ 35,062     $ 11,577     $ 12,250     $ 10,892  
 

 

 

   

 

 

   

 

 

   

 

 

   

 

 

 

 

(1) Our selected financial data reflects our recapitalization, receipt and use of approximately $145 million of net proceeds we received in connection with our October 15, 2014, initial public offering of 9,120,000 common units and the issuance of 1,093,545 common units and 10,463,545 subordinated units to USDG and 427,083 general partner units to USD Partners GP LLC, as well as 250,000 Class A units to certain members of management. Additionally, we borrowed $100 million on the Term Loan Facility component of our senior secured credit agreement, which we distributed to USDG.
(2) Our income statement, cash flow and balance sheet data reflect the acquisition of Casper Crude to Rail, LLC and subsidiary located in Casper, Wyoming, in November 2015.
(3) Operating costs for the fourth quarter of 2016 include a non-cash impairment loss of approximately $3.5 million to write down the noncurrent assets of the San Antonio rail terminal to fair market value.
(4) Includes amounts we received as a partial refund of approximately $3.7 million (representing C$4.9 million) for our 2015 foreign income taxes for the year ended December 31, 2016, and the remaining amount of approximately $0.7 million (representing C$0.9 million) received in the three months ended March 31, 2017.

 



 

S-8


Table of Contents
(5) Net income per unit for the period in 2014 prior to October 15, 2014, is computed on a retrospective basis assuming the minimum quarterly distribution amount of $0.2875 per unit, or $1.15 per unit on an annualized basis, was distributed on the units issued to our general partner and USDG as if they were outstanding the entire period.
(6) Includes the average daily throughput of the Casper terminal from our acquisition in November 2015 and the Hardisty terminal, which was placed into service in late June 2014.
(7) A reconciliation of our non-GAAP financial measures is included below.

NON-GAAP FINANCIAL MEASURES

This prospectus supplement contains references to Adjusted EBITDA and distributable cash flow, or DCF. Adjusted EBITDA and DCF are non-GAAP financial measures.

We define Adjusted EBITDA as net cash provided by operating activities adjusted for changes in working capital items, changes in restricted cash, interest, income taxes, foreign currency transaction gains and losses, adjustments related to deferred revenue associated with minimum monthly commitment fees and other items which do not affect the underlying cash flows produced by our businesses. Adjusted EBITDA is a non-GAAP, supplemental financial measure used by management and external users of our financial statements, such as investors and commercial banks, to assess: (i) our liquidity and the ability of our business to produce sufficient cash flow to make distributions to our unitholders and (ii) our ability to incur and service debt and fund capital expenditures.

We define DCF as Adjusted EBITDA less net cash paid for interest, income taxes and maintenance capital expenditures. DCF does not reflect changes in working capital balances. DCF is a non-GAAP, supplemental financial measure used by management and by external users of our financial statements, such as investors and commercial banks, to assess: (i) the amount of cash available for making distributions to our unitholders, (ii) the excess cash flow being retained for use in enhancing our existing business; and (iii) the sustainability of our current distribution rate per unit.

We believe that our presentation of Adjusted EBITDA and DCF enhances an investor’s understanding of our ability to generate cash for payment of distributions and other purposes. The GAAP measure most directly comparable to Adjusted EBITDA and DCF is net cash provided by operating activities. Adjusted EBITDA and DCF should not be considered an alternative to net cash provided by operating activities or any other measure of liquidity presented in accordance with GAAP. Adjusted EBITDA and DCF exclude some, but not all, items that affect cash from operations and these measures may vary among other companies. As a result, Adjusted EBITDA and DCF may not be comparable to similarly titled measures of other companies.

 



 

S-9


Table of Contents

The following table presents a reconciliation of our Net cash provided by operating activities to Adjusted EBITDA and DCF for the periods presented:

 

                      Three Months
Ended
 
    Year Ended December 31,     March 31,  
    2016     2015     2014     2017     2016  
    (in thousands)  

Net cash provided by (used in) operating activities

  $ 53,076     $ 36,204     $ (3,085   $ 12,815     $ 9,224  

Add (deduct):

         

Bad debt expense

                (1,424            

Amortization of deferred financing costs

    (861     (659     (1,056     (215     (215

Deferred income taxes

    (46     (814           (58     46  

Changes in accounts receivable and other assets

    (1,859     730       8,511       (1,827     (1,974

Changes in accounts payable and accrued expenses

    1,917       880       2,372       (400     832  

Changes in deferred revenue and other liabilities

    996       (10,085     (17,497     1,120       (543

Change in restricted cash

    654       (870     6,490       21       2,426  

Interest expense, net

    9,837       4,368       4,825       2,603       2,183  

Provision for (benefit from) income taxes

    (759     5,755       186       1,185       1,797  

Foreign currency transaction loss (gain) (1)

    (750     (201     4,850       30       (130

Unrecovered reimbursable freight costs (2)

                1,616              

Deferred revenue associated with minimum commitment fees (3)

    1,485       7,444       9,478       80       763  
 

 

 

   

 

 

   

 

 

   

 

 

   

 

 

 

Adjusted EBITDA

    63,690       42,752       15,266       15,354       14,409  

Add (deduct):

         

Cash paid for income taxes (4)

    (845     (3,995     (101     (616     (1,710

Cash paid for interest

    (8,722     (3,695     (3,588     (2,362     (1,807

Maintenance capital expenditures

    (238                 (126      
 

 

 

   

 

 

   

 

 

   

 

 

   

 

 

 

Distributable cash flow

  $ 53,885     $ 35,062     $ 11,577     $ 12,250     $ 10,892  
 

 

 

   

 

 

   

 

 

   

 

 

   

 

 

 

 

(1) Represents foreign exchange transaction amounts associated with activities between our U.S. and Canadian subsidiaries.
(2) Represents costs incurred associated with unrecovered reimbursable freight costs related to the initial delivery of railcars in support of the Hardisty terminal.
(3) Represents deferred revenue associated with minimum monthly commitment fees in excess of throughput utilized, which fees are not refundable to our customers. Amounts presented are net of: (a) the corresponding prepaid Gibson pipeline fee that will be recognized as expense concurrently with the recognition of revenue; (b) revenue recognized in the current period that was previously deferred; and (c) expense recognized for previously prepaid Gibson pipeline fees, which correspond with the revenue recognized that was previously deferred.
(4) Includes amounts we received as a partial refund of approximately $3.7 million (representing C$4.9 million) for our 2015 foreign income taxes for the year ended December 31, 2016, and the remaining amount of approximately $0.7 million (representing C$0.9 million) received in the three months ended March 31, 2017.

 



 

S-10


Table of Contents

RISK FACTORS

An investment in our common units involves risks. You should carefully read the risk factors included under the caption “Risk Factors” beginning on page 6 of the accompanying base prospectus, as well as the risk factors included in “Risk Factors” in our Annual Report on Form 10-K for the year ended December 31, 2016, together with all of the other information included or incorporated by reference in this prospectus supplement. If any of these risks were to occur, our business, financial condition, results of operations or prospects could be materially adversely affected. In such case, the trading price of the common units could decline, and you could lose all or part of your investment.

Risks Related to the Offering

We may issue additional units, including units that are senior to the common units, without unitholder approval, which would dilute our unitholders’ existing ownership interests.

Our partnership agreement does not limit the number of additional limited partner interests that we may issue at any time without the approval of our unitholders. The issuance by us of additional common units or other equity securities of equal or senior rank will have the following effects:

 

   

each unitholder’s proportionate ownership interest in us will decrease;

 

   

the amount of cash available for distribution on each unit may decrease;

 

   

because a lower percentage of total outstanding units will be subordinated units, the risk that a shortfall in the payment of the minimum quarterly distribution will be borne by our common unitholders will increase;

 

   

the ratio of taxable income to distributions may increase;

 

   

the relative voting strength of each previously outstanding unit may be diminished; and

 

   

the market price of the common units may decline.

Future sales of common units in the public markets or otherwise could have an adverse impact on the trading price of the common units.

We may sell additional common units in subsequent public offerings. We may also issue additional common units.

We cannot predict the size of future issuances of our common units or the effect, if any, that future issuances and sales of our common units will have on the market price of our common units. Sales of substantial amounts of common units (including common units issued in connection with an acquisition) or the perception that such sales could occur may adversely affect prevailing market prices of our common units. Future sales of common units in public or private markets could have an adverse impact on the price of the common units or on any trading market that may develop.

 

S-11


Table of Contents

The price of our common units may fluctuate significantly, which could cause you to lose all or part of your investment.

The market price of our common units is influenced by many factors, some of which are beyond our control, including:

 

   

our quarterly distributions;

 

   

our quarterly or annual earnings or those of other companies in our industry;

 

   

events affecting USDG;

 

   

announcements by us or our competitors of significant contracts or acquisitions;

 

   

changes in accounting standards, policies, guidance, interpretations or principles;

 

   

general economic conditions;

 

   

the failure of securities analysts to cover our common units or changes in financial estimates by analysts; and

 

   

future sales of our common units.

Risks Related to the Stroud Terminal Acquisition

We may be unable to successfully integrate the Stroud terminal with our business and realize the anticipated benefits of the Stroud terminal acquisition.

We completed the acquisition of the Stroud terminal on June 2, 2017. The success of the Stroud terminal acquisition will depend, in part, on our ability to successfully integrate the Stroud terminal with our business and realize the anticipated benefits, including identification and execution on additional commercial opportunities, from the acquisition. If we are unable to achieve our objectives for the Stroud terminal within the anticipated time frame, or at all, the anticipated benefits may not be realized fully or at all, or may take longer to realize than expected and the value of our common units may be harmed.

The integration of the Stroud terminal with our existing business may result in material challenges, including, without limitation:

 

   

the diversion of management’s attention from ongoing business concerns and performance shortfalls as a result of the devotion of management’s attention to the integration;

 

   

operating a larger combined organization and adding operations;

 

   

difficulties in the assimilation of the assets and operations of the acquired business;

 

   

an increase in our indebtedness;

 

   

unforeseen expenses or delays associated with the acquisition and/or integration;

 

   

retaining existing business and operational relationships and attracting new business and operational relationships;

 

S-12


Table of Contents
   

consolidating corporate and administrative infrastructures and eliminating duplicative operations; and

 

   

unanticipated issues in integrating information technology, communications and other systems.

Many of these factors will be outside of our control and any one of them could result in delays, increased costs, decreases in the amount of expected revenues and diversion of management’s time and energy, which could materially affect our financial position, results of operations and cash flows.

Risks Related to Our Business

In addition to the risks set forth in this prospectus supplement, our business is subject to numerous risks and uncertainties that could materially affect our business, financial condition or future results. These risks are discussed in our annual and quarterly reports and other documents we file with the SEC and are incorporated by reference herein. You should carefully consider these risks before investing in our common units. See “Incorporation by Reference.”

 

S-13


Table of Contents

USE OF PROCEEDS

We intend to use the net proceeds of approximately $33,700,000 from the sale of the common units offered hereby (or approximately $38,807,500 if the underwriter exercises, in full, the option to purchase additional common units), after deducting the underwriter’s discount and our offering expenses, for general partnership purposes, including to repay a portion of the outstanding borrowings under our revolving credit facility incurred in connection with the Stroud terminal acquisition.

As of March 31, 2017, we had approximately $212.0 million of outstanding borrowings under our revolving credit facility, which bears interest at a variable rate, which was approximately 3.80% as of March 31, 2017. The revolving credit facility matures on October 15, 2019. We incurred an additional $25.0 million of borrowings in May 2017 in connection with the Stroud terminal acquisition and related anticipated net one-time costs and growth capital expenditures. The borrowings that we expect to repay with the net proceeds of this offering were incurred primarily to acquire the Stroud terminal and for general partnership purposes. We may re-borrow amounts repaid under our revolving credit facility at any time.

An affiliate of the Underwriter is a lender under our revolving credit facility. To the extent we use proceeds from this offering to repay borrowings outstanding under our revolving credit facility, such affiliates will receive proceeds from this offering. Please see “Underwriting.”

 

S-14


Table of Contents

CAPITALIZATION

The following table sets forth our cash and cash equivalents and our capitalization as of March 31, 2017:

 

   

on an actual basis;

 

   

on an as adjusted basis to give effect to the Stroud terminal acquisition and the related anticipated net one-time costs and growth capital expenditures and the incurrence of borrowings under our revolving credit facility in connection therewith; and

 

   

on an as further adjusted basis to reflect the consummation of this offering and the application of the net proceeds therefrom as described in “Use of Proceeds.”

You should read our financial statements and the notes thereto that are incorporated by reference into this prospectus supplement and the accompanying prospectus for additional information. The following table assumes that the underwriter does not exercise its option to purchase additional common units in this offering.

 

     As of March 31, 2017  
     Actual     As Adjusted     As Further
Adjusted
 
     (in thousands; unaudited)  

Cash and cash equivalents (1)

   $ 4,184     $ 4,184     $ 12,884  
  

 

 

   

 

 

   

 

 

 

Long-term debt:

      

Revolving credit facility (2)(3)

     212,000       237,000       212,000 (4) 
  

 

 

   

 

 

   

 

 

 

Partners’ capital

      

Common units

     101,902       101,902       135,602  

Class A units

     1,300       1,300       1,300  

Subordinated units

     (58,306     (58,306     (58,306

General partner units

     72       72       72  

Accumulated other comprehensive income (loss)

     (872     (872     (872
  

 

 

   

 

 

   

 

 

 

Total partners’ capital

     44,096       44,096       77,796  
  

 

 

   

 

 

   

 

 

 

Total capitalization

   $ 260,280     $ 285,280     $ 302,680  
  

 

 

   

 

 

   

 

 

 

 

(1) Excludes amounts reported as restricted cash totaling $5.5 million presented in the consolidated balance sheet.
(2) Represents the actual amount outstanding under the Revolving Credit Facility without consideration of the unamortized deferred financing costs of $2.0 million.
(3) As of June 1, 2017, we had $247 million of borrowings outstanding under our revolving credit facility, including the $25.0 million of borrowings in May 2017 in connection with the Stroud terminal acquisition and the related anticipated net one-time costs and growth capital expenditures.
(4) Gives pro forma effect to the use of the net proceeds from this offering to repay $25.0 million of borrowings outstanding under our revolving credit facility.

 

S-15


Table of Contents

PRICE RANGE OF OUR COMMON UNITS AND DISTRIBUTIONS

Our common units are listed on the NYSE under the symbol “USDP”. The following table sets forth the range of the daily high and low sales prices per common unit and cash distributions to common unitholders for the quarters indicated.

 

Quarter Ended

  High
Sale
Price
    Low
Sale
Price
    Quarterly
Cash
Distribution
per Unit
     Distribution
Date
    Record
Date
 

2017

          

June 30, 2017 (through June 1, 2017)

  $ 14.75     $ 12.05     $ (1)            (1)       (1)  

March 31, 2017

  $ 16.90     $ 11.70     $ 0.3350        May 12, 2017       May 8, 2017  

2016

          

December 31, 2016

  $ 16.80     $ 11.56     $ 0.3300        February 17, 2017       February 13, 2017  

September 30, 2016

  $ 13.25     $ 9.40     $ 0.3225        November 14, 2016       November 7, 2016  

June 30, 2016

  $ 12.00     $ 7.90     $ 0.3150        August 12, 2016       August 8, 2016  

March 31, 2016

  $ 8.71     $ 4.72     $ 0.3075        May 13, 2016       May 9, 2016  

2015

          

December 31, 2015

  $ 10.77     $ 6.00     $ 0.3000        February 19, 2016       February 15, 2016  

September 30, 2015

  $ 12.50     $ 7.62     $ 0.2925        November 13, 2015       November 9, 2015  

June 30, 2015

  $ 15.38     $ 11.75     $ 0.2900        August 14, 2015       August 10, 2015  

March 31, 2015

  $ 15.06     $ 12.10     $ 0.2875        May 15, 2015       May 11, 2015  

2014

          

December 31, 2014 (2)

  $ 17.48     $ 12.10     $ 0.24375 (3)        February 13, 2015       February 9, 2015  

 

(1) The distributions attributable to the quarter ending June 30, 2017 have not yet been declared or paid. We are required to declare and pay quarterly cash distributions within 60 days following the end of the quarter.
(2) For the period from the closing of our initial public offering on October 15, 2014 through December 31, 2014.
(3) Amount represents the minimum quarterly distribution ($0.2875 per unit, or $1.15 per unit on an annualized basis), prorated for the 77-day period that we were public following the closing of our initial public offering.

On June 5, 2017, the last reported sales price for our common units was $12.75. As of June 1, 2017, there were approximately 11 holders of record of our common units.

 

S-16


Table of Contents

MATERIAL U.S. FEDERAL INCOME TAX CONSEQUENCES

The tax consequences to you of an investment in our common units will depend in part on your own tax circumstances. Although this section updates and adds information related to certain tax considerations, it should be read in conjunction with the risk factors included under the caption “Tax Risks” in our Annual Report on Form 10-K for the fiscal year ended December 31, 2016, and with “Material Federal Income Tax Consequences” in the accompanying base prospectus, which provides a discussion of the principal federal income tax considerations associated with our operations and the purchase, ownership and disposition of our common units. The following discussion is limited as described under the caption “Material Federal Income Tax Consequences” in the accompanying base prospectus. You are urged to consult with your own tax advisor about the federal, state, local and foreign tax consequences particular to your circumstances.

Partnership Status

A partnership is not a taxable entity and incurs no federal income tax liability. Instead, each partner of a partnership is required to take into account his share of items of income, gain, loss and deduction of the partnership in computing his federal income tax liability, regardless of whether cash distributions are made to him by the partnership. Distributions by a partnership to a partner are generally not taxable to the partnership or the partner, unless the amount of cash distributed to him is in excess of the partner’s adjusted basis in his partnership interest.

Section 7704 of the Internal Revenue Code provides that publicly traded partnerships will, as a general rule, be taxed as corporations. However, an exception, referred to as the “Qualifying Income Exception,” exists with respect to publicly traded partnerships of which 90.0% or more of the gross income for every taxable year consists of “qualifying income.” Qualifying income includes income and gains derived from the transportation, processing, storage and marketing of certain minerals and natural resources, including crude oil, natural gas and other products of a type that are produced in a petroleum refinery or natural gas processing plant, the transportation or storage of ethanol and our allocable share of our subsidiaries’ income from these sources. Other types of qualifying income include interest (other than from a financial business), dividends, gains from the sale of real property and gains from the sale or other disposition of capital assets held for the production of income that otherwise constitutes qualifying income. We estimate that less than 3% of our current gross income is not qualifying income; however, this estimate could change from time to time. Based upon and subject to this estimate, the factual representations made by us and our general partner and a review of the applicable legal authorities, Latham & Watkins LLP is of the opinion that at least 90.0% of our current gross income constitutes qualifying income. The portion of our income that is qualifying income may change from time to time.

The IRS has made no determination with respect to our treatment as a partnership for federal income tax purposes. Instead, we will rely on the opinions of Latham & Watkins LLP regarding our treatment as a partnership for federal income tax purposes, among other matters. It is the opinion of Latham & Watkins LLP that, based upon the Internal Revenue Code, its Treasury Regulations, published revenue rulings and court decisions and the representations described below that:

 

   

we will be classified as a partnership for federal income tax purposes; and

 

   

except for USD Rail LP and USDP Finance Corp., each of our operating subsidiaries will be treated as a partnership or will be disregarded as an entity separate from us for federal income tax purposes.

 

S-17


Table of Contents

In rendering its opinion, Latham & Watkins LLP has relied on factual representations made by us and our general partner. The representations made by us and our general partner upon which Latham & Watkins LLP has relied include:

 

   

except for USD Rail LP and USDP Finance Corp., neither we nor any of our operating subsidiaries has elected or will elect to be treated as a corporation; and

 

   

for each taxable year, more than 90.0% of our gross income has been and will be income of the type that Latham & Watkins LLP has opined or will opine is “qualifying income” within the meaning of Section 7704(d) of the Internal Revenue Code.

We believe that these representations have been true in the past and expect that these representations will continue to be true in the future.

If we fail to meet the Qualifying Income Exception, other than a failure that is determined by the IRS to be inadvertent and that is cured within a reasonable time after discovery (in which case the IRS may also require us to make adjustments with respect to our unitholders or pay other amounts), we will be treated as if we had transferred all of our assets, subject to all of our liabilities, to a newly formed corporation, on the first day of the year in which we fail to meet the Qualifying Income Exception, in return for stock in that corporation, and then distributed that stock to our unitholders in liquidation of their interests in us. This deemed contribution and liquidation should be tax-free to unitholders and us so long as we, at that time, do not have liabilities in excess of the tax basis of our assets. Thereafter, we would be treated as a corporation for federal income tax purposes.

If we were treated as an association taxable as a corporation in any taxable year, either as a result of a failure to meet the Qualifying Income Exception or otherwise, our items of income, gain, loss and deduction would be reflected only on our tax return rather than being passed through to our unitholders, and our net income would be taxed to us at corporate rates. In addition, any distribution made to a unitholder would be treated as taxable dividend income, to the extent of our current and accumulated earnings and profits, or, in the absence of earnings and profits, a nontaxable return of capital, to the extent of the unitholder’s tax basis in his common units, or taxable capital gain, after the unitholder’s tax basis in his common units is reduced to zero. Accordingly, taxation as a corporation would result in a material reduction in a unitholder’s cash flow and after-tax return and thus would likely result in a substantial reduction of the value of the units.

Ratio of Taxable Income to Distributions

We estimate that a purchaser of common units in this offering who owns those common units from the date of closing of this offering through the record date for distributions for the period ending December 31, 2019, will be allocated, on a cumulative basis, an amount of U.S. federal taxable income for that period that will be 20% or less of the cash distributed with respect to that period. Thereafter, we anticipate that the ratio of allocable taxable income to cash distributions to the unitholders will increase. Our estimate is based upon many assumptions regarding our business operations, including assumptions as to our revenue, capital expenditures, cash flow, net working capital and anticipated cash distributions. These estimates and assumptions are subject to, among other things, numerous business, economic, regulatory, legislative, competitive and political uncertainties beyond our control. Further, the estimates are based on current tax law and tax reporting positions that we will adopt and with which the IRS could disagree. Accordingly, we cannot assure you that these estimates will prove to be correct.

 

S-18


Table of Contents

The actual percentage of distributions that will constitute taxable income could be higher or lower than expected, and any differences could be material and could materially affect the value of the common units. For example, the ratio of allocable taxable income to cash distributions to a purchaser of common units in this offering will be greater, and perhaps substantially greater, than our estimate with respect to the period described above if:

 

   

gross income from operations exceeds the amount required to make minimum quarterly distributions on all units, yet we only distribute the minimum quarterly distributions on all units; or

 

   

we make a future offering of common units and use the proceeds of the offering in a manner that does not produce substantial additional deductions during the period described above, such as to repay indebtedness outstanding at the time of this offering or to acquire property that is not eligible for depreciation or amortization for U.S. federal income tax purposes or that is depreciable or amortizable at a rate significantly slower than the rate applicable to our assets at the time of this offering.

Tax Exempt Organizations and Other Investors

Ownership of common units by tax-exempt entities, including employee benefit plans and IRAs, and foreign investors raises issues unique to such persons. The relevant rules are complex, and the discussions herein and in the accompanying base prospectus do not address tax considerations applicable to tax-exempt entities and foreign investors, except as specifically set forth in the accompanying base prospectus. Please read “Material Federal Income Tax Consequences—Tax-Exempt Organizations and Other Investors” in the accompanying base prospectus.

 

S-19


Table of Contents

UNDERWRITING

Goldman Sachs & Co. LLC is acting as the underwriter for this offering. Subject to the terms and conditions set forth in an underwriting agreement among us and the underwriter, we have agreed to sell to the underwriter, and the underwriter has agreed to purchase from us, the number of shares of common stock set forth below.

 

Underwriter

   Number of
Common Units
 

Goldman Sachs & Co. LLC

     3,000,000  
  

 

 

 

Total

     3,000,000  
  

 

 

 

The underwriting agreement provides that the obligations of the underwriter to purchase and accept delivery of the common units offered by this prospectus are subject to the satisfaction of the conditions contained in the underwriting agreement, including:

 

   

the representations and warranties made by us to the underwriter are true;

 

   

there is no material adverse change in the financial markets; and

 

   

we deliver customary closing documents and legal opinions to the underwriter.

The underwriter is obligated to purchase and accept delivery of all of the common units offered by this prospectus, if any are purchased, other than those covered by the option to purchase additional common units described below. The common units are offered by the underwriter as stated in this prospectus, subject to receipt and acceptance by them and subject to the underwriter’s right to reject any order for the purchase of the common units in whole or in part.

Option to Purchase Additional Common Units

We have granted to the underwriter an option, exercisable for 30 days from the date of this prospectus supplement, to purchase from time to time up to an aggregate of 450,000 additional common units at the public offering price less the underwriting discount.

Underwriting Discounts and Expenses

The underwriter proposes to offer some of the common units directly to the public at the public offering price set forth on the cover page of this prospectus supplement and some of the common units to various dealers at the public offering price less a concession not to exceed $0.125 per unit. If all of the common units are not sold at the initial offering price, the underwriter may change the public offering price and the other selling terms.

The following table shows the underwriting discounts that we are to pay to the underwriter in connection with this offering. These amounts are shown assuming both no exercise and full exercise of the underwriter’s option to purchase additional common units.

 

     No Exercise      Full Exercise  

Per common unit

   $ .25      $ .25  

Total

   $ 750,000      $ 862,500  

 

S-20


Table of Contents

In no event will the compensation to be paid to the Financial Industry Regulatory Authority, Inc., or FINRA, members in connection with this offering, including without limitation, underwriting discount and commissions, exceed 10% of the proceeds from the sale of the common units. We estimate that our total expenses of this offering, excluding the underwriting discounts, will be approximately $350,000.

Lock-Up Agreement

We, our general partner, certain of our affiliates, our general partner’s officers and directors and USDG, have agreed with the underwriter, for a period of 60 days after the date of this prospectus, without first obtaining the written consent of Goldman Sachs & Co. LLC:

 

   

not to offer for sale, sell, contract to sell, pledge, grant any option to purchase or otherwise dispose of (or enter into any transaction or device that is designed to, or could be expected to, result in the disposition by any person at any time in the future of) any common units or securities convertible into or exercisable or exchangeable for common units, or sell or grant options, rights or warrants with respect to any common units or securities convertible into or exchangeable for common units;

 

   

not to enter into any swap, hedging, collar (whether or not for any consideration) or other derivatives transaction that transfers to another, in whole or in part, any of the economic benefits or risks of ownership of common units, whether such transaction is to be settled by delivery of common units or other securities, in cash or otherwise;

 

   

not to file or cause to be filed a registration statement, including any amendments, with respect to the registration of any common units or securities convertible, exercisable or exchangeable into common units or any other securities of the Partnership (other than any registration statement on Form S-8, the Registration Statement or any amendment or supplement to the Registration Statement); and

 

   

not to publicly disclose the intention to do any of the foregoing.

Except as noted above, these agreements also prohibit us from entering into any of the foregoing transactions with respect to any securities that are convertible into or exchangeable for the common units.

The foregoing restrictions do not apply to:

 

   

the offer and sale of common units pursuant to the underwriting agreement hereunder;

 

   

the disposition of common units to satisfy tax withholding obligations in conjunction with the issuance or vesting of equity incentive awards outstanding due to an acceleration event upon the death or disability of a participant in accordance with the terms of any plan or award agreement relating to such equity incentive awards;

 

   

transfers of common units or options or other rights to acquire common units to participants in and by or pursuant to existing employee benefit plans, qualified option plans or other employee arrangements or director compensation plans;

 

   

transfers (i) to an affiliate or, (ii) as a bona fide gift (provided that in the case of any such transfer (A) the transferee or donee executes and delivers a similar lock-up agreement and (B) no filing on Form 4 under Section 16(a) of the Exchange Act is required or voluntarily made;

 

S-21


Table of Contents
   

transfers to certain trusts (provided that the trustee of the trust agrees to be bound in writing by the restrictions set forth in the lock-up agreement, and provided further that any such transfer may not involve a disposition for value);

 

   

transfers by will or the laws of intestacy or pursuant to domestic relations or court orders;

 

   

distributions to limited partners or shareholders of those subject to the lock-up agreement who agree to be bound by the terms of the same lock-up agreement (provided that no filing under Section 16(a) of the Exchange Act is required or voluntarily made);

 

   

the pledge or hypothecation by USDG of any common or subordinated units in connection with its credit agreement; and

 

   

any transactions effectuated pursuant to a trading plan that satisfies all of the requirements of Rule 10b5-1 under the Exchange Act or the establishment of a trading plan pursuant to Rule 10b5-1 under the Exchange Act relating to sales of common units, provided that the common units subject to such plan may not be sold for 60 days after the date of this prospectus supplement.

Goldman Sachs & Co. LLC, in its sole discretion, may release all or any portion of the securities subject to these agreements at any time with or without notice. Goldman Sachs & Co. LLC has no present intent or any understanding or arrangement to release all or any portion of the securities subject to these agreements.

Listing

Our common units are listed on the NYSE under the symbol “USDP”.

Stabilization, Short Positions, Penalty Bids and Passive Market Making

Until this offering is completed, rules of the SEC may limit the ability of the underwriter to bid for and purchase the common units. As an exception to these rules, the underwriter may engage in activities that stabilize, maintain or otherwise affect the price of the common units, including:

 

   

short sales;

 

   

syndicate covering transactions;

 

   

imposition of penalty bids; and

 

   

purchases to cover positions created by short sales.

Stabilizing transactions consist of bids or purchases made for the purpose of preventing or retarding a decline in the market price of the common units while this offering is in progress. Stabilizing transactions may include making short sales of common units, which involve the sale by the underwriter of a greater number of common units than they are required to purchase in this offering and purchasing common units from us or in the open market to cover positions created by short sales. Short sales may be “covered” shorts, which are short positions in an amount not greater than the underwriter’s option to purchase additional common units referred to above, or may be “naked” shorts, which are short positions in excess of that amount.

 

S-22


Table of Contents

The underwriter may close out any covered short position either by exercising its option to purchase additional common units, in whole or in part, or by purchasing common units in the open market. In making this determination, the underwriter will consider, among other things, the price of common units available for purchase in the open market compared to the price at which the underwriter may purchase common units pursuant to the option to purchase additional common units.

A naked short position is more likely to be created if the underwriter is concerned that there may be downward pressure on the price of the common units in the open market that could adversely affect investors who purchased in this offering. To the extent that the underwriter creates a naked short position, they will purchase common units in the open market to cover the position.

As a result of these activities, the price of the common units may be higher than the price that otherwise might exist in the open market. If the underwriter commences these activities, they may discontinue them without notice at any time. The underwriter may carry out these transactions on the NYSE or otherwise.

Other Relationships

The underwriter and its affiliates are full service financial institutions engaged in various activities, which may include securities trading, commercial and investment banking, financial advisory, investment management, principal investment, investment research, hedging, financing and brokerage activities. The underwriter and its affiliates have, from time to time, performed, and may provide from time to time in the future, various commercial banking, financial advisory and investment banking services for us, for which they have received or will receive customary fees and reimbursement of expenses. Specifically, an affiliate of Goldman Sachs & Co. LLC is a lender under our credit facility. An affiliate of Goldman Sachs & Co. LLC is also an investor in USD, the owner of USDG and the indirect owner of our general partner.

In the ordinary course of their various business activities, the underwriter and its affiliates may from time to time effect transactions for their own account or the account of their customers, and hold on behalf of themselves or their customers, long or short positions in our debt or equity securities (including related derivative securities) and financial instruments (including bank loans and/or credit default swaps), and may continue to do so in the future. The underwriter and its affiliates may also make investment recommendations and/or publish or express independent research views in respect of such securities or instruments and may at any time hold, or recommend to clients that they acquire, long and/or short positions in such securities and instruments.

Electronic Distribution

In connection with this offering, the underwriter may distribute prospectuses by electronic means, such as email. In addition, the underwriter may facilitate Internet distribution for this offering to certain of their Internet subscription customers, and allocate a limited number of common units for sale to its online brokerage customers. A prospectus in electronic format is being made available on the website maintained by the underwriter. Other than the prospectus in electronic format, the information on any underwriter’s website and any information contained in any other website maintained by an underwriter is not a part of the prospectus or the registration statement, of which this prospectus forms a part.

 

S-23


Table of Contents

Other than this prospectus supplement and the accompanying prospectus in electronic format, information contained in any website maintained by an underwriter is not part of this prospectus supplement or the accompanying prospectus or registration statement of which the accompanying prospectus forms a part, has not been endorsed by us and should not be relied on by investors in deciding whether to purchase our common units. The underwriter is not responsible for information contained in websites that they do not maintain.

Settlement

We expect delivery of the common units will be made against payment therefor on or about June 12, 2017.

Indemnification

We and certain of our affiliates have agreed to indemnify the underwriter against certain liabilities, including liabilities under the Securities Act, and to contribute to payments the underwriter may be required to make because of any of these liabilities.

Notice to Prospective Investors in Hong Kong

The common units may not be offered or sold in Hong Kong by means of any document other than (i) in circumstances which do not constitute an offer to the public within the meaning of the Companies (Winding Up and Miscellaneous Provisions) Ordinance (Cap. 32 of the Laws of Hong Kong) (“Companies (Winding Up and Miscellaneous Provisions) Ordinance”) or which do not constitute an invitation to the public within the meaning of the Securities and Futures Ordinance (Cap. 571 of the Laws of Hong Kong) (“Securities and Futures Ordinance”), or (ii) to “professional investors” as defined in the Securities and Futures Ordinance and any rules made thereunder, or (iii) in other circumstances which do not result in the document being a “prospectus” as defined in the Companies (Winding Up and Miscellaneous Provisions) Ordinance, and no advertisement, invitation or document relating to the common units may be issued or may be in the possession of any person for the purpose of issue (in each case whether in Hong Kong or elsewhere), which is directed at, or the contents of which are likely to be accessed or read by, the public in Hong Kong (except if permitted to do so under the securities laws of Hong Kong) other than with respect to common units which are or are intended to be disposed of only to persons outside Hong Kong or only to “professional investors” in Hong Kong as defined in the Securities and Futures Ordinance and any rules made thereunder.

Notice to Prospective Investors in Japan

The common units have not been and will not be registered under the Financial Instruments and Exchange Act of Japan (Act No. 25 of 1948, as amended), or the FIEA. The common units may not be offered or sold, directly or indirectly, in Japan or to or for the benefit of any resident of Japan (including any person resident in Japan or any corporation or other entity organized under the laws of Japan) or to others for reoffering or resale, directly or indirectly, in Japan or to or for the benefit of any resident of Japan, except pursuant to an exemption from the registration requirements of the FIEA and otherwise in compliance with any relevant laws and regulations of Japan.

Notice to Prospective Investors in Singapore

This prospectus has not been registered as a prospectus with the Monetary Authority of Singapore. Accordingly, this prospectus and any other document or material in connection with

 

S-24


Table of Contents

the offer or sale, or invitation for subscription or purchase, of the common units may not be circulated or distributed, nor may the common units be offered or sold, or be made the subject of an invitation for subscription or purchase, whether directly or indirectly, to persons in Singapore other than (i) to an institutional investor (as defined under Section 4A of the Securities and Futures Act, Chapter 289 of Singapore (the “SFA”)) under Section 274 of the SFA, (ii) to a relevant person (as defined in Section 275(2) of the SFA) pursuant to Section 275(1) of the SFA, or any person pursuant to Section 275(1A) of the SFA, and in accordance with the conditions specified in Section 275 of the SFA or (iii) otherwise pursuant to, and in accordance with the conditions of, any other applicable provision of the SFA, in each case subject to conditions set forth in the SFA.

Where the common units are subscribed or purchased under Section 275 of the SFA by a relevant person which is a corporation (which is not an accredited investor (as defined in Section 4A of the SFA)) the sole business of which is to hold investments and the entire share capital of which is owned by one or more individuals, each of whom is an accredited investor, the securities (as defined in Section 239(1) of the SFA) of that corporation shall not be transferable for 6 months after that corporation has acquired the common units under Section 275 of the SFA except: (1) to an institutional investor under Section 274 of the SFA or to a relevant person (as defined in Section 275(2) of the SFA), (2) where such transfer arises from an offer in that corporation’s securities pursuant to Section 275(1A) of the SFA, (3) where no consideration is or will be given for the transfer, (4) where the transfer is by operation of law, (5) as specified in Section 276(7) of the SFA, or (6) as specified in Regulation 32 of the Securities and Futures (Offers of Investments) (Shares and Debentures) Regulations 2005 of Singapore (“Regulation 32”).

Where the common units are subscribed or purchased under Section 275 of the SFA by a relevant person which is a trust (where the trustee is not an accredited investor (as defined in Section 4A of the SFA)) whose sole purpose is to hold investments and each beneficiary of the trust is an accredited investor, the beneficiaries’ rights and interest (howsoever described) in that trust shall not be transferable for 6 months after that trust has acquired the common units under Section 275 of the SFA except: (1) to an institutional investor under Section 274 of the SFA or to a relevant person (as defined in Section 275(2) of the SFA), (2) where such transfer arises from an offer that is made on terms that such rights or interest are acquired at a consideration of not less than S$200,000 (or its equivalent in a foreign currency) for each transaction (whether such amount is to be paid for in cash or by exchange of securities or other assets), (3) where no consideration is or will be given for the transfer, (4) where the transfer is by operation of law, (5) as specified in Section 276(7) of the SFA, or (6) as specified in Regulation 32.

 

S-25


Table of Contents

LEGAL MATTERS

The validity of the common units will be passed upon for us by Latham & Watkins LLP, Houston, Texas. Certain legal matters in connection with the common units offered hereby will be passed upon for the underwriter by Vinson & Elkins L.L.P., Houston, Texas.

EXPERTS

The consolidated financial statements as of December 31, 2016 and 2015, and for each of the three years in the period ended December 31, 2016 incorporated by reference in this Prospectus and in the Registration Statement have been so incorporated in reliance on the report of BDO USA, LLP, an independent registered public accounting firm, incorporated herein by reference, given on the authority of said firm as experts in auditing and accounting.

 

S-26


Table of Contents

PROSPECTUS

 

 

LOGO

USD Partners LP

USDP Finance Corp.

$500,000,000

Common Units Representing Limited Partner Interests

Preferred Units Representing Limited Partner Interests

Debt Securities

 

 

USD Partners LP may offer and sell up to $500,000,000 in the aggregate of the securities identified above from time to time in one or more offerings. The debt securities may be issued by USDP Finance Corp. or co-issued by USDP Finance Corp. and us, and may be guaranteed by one or more of our subsidiaries. This prospectus provides you with a general description of the securities.

Each time we offer and sell securities, we will provide a supplement to this prospectus that contains specific information about the offering and the amounts, prices and terms of the securities. The supplement may also add, update or change information contained in this prospectus with respect to that offering. You should carefully read this prospectus and the applicable prospectus supplement before you invest in any of our securities.

We may offer and sell the securities described in this prospectus and any prospectus supplement to or through one or more underwriters, dealers and agents, or directly to purchasers, or through a combination of these methods. If any underwriters, dealers or agents are involved in the sale of any of the securities, their names and any applicable purchase price, fee, commission or discount arrangement between or among them will be set forth, or will be calculable from the information set forth, in the applicable prospectus supplement. See the sections of this prospectus entitled “About this Prospectus” and “Plan of Distribution” for more information. No securities may be sold without delivery of this prospectus and the applicable prospectus supplement describing the method and terms of the offering of such securities.

 

 

INVESTING IN OUR SECURITIES INVOLVES RISKS. SEE THE “RISK FACTORS” ON PAGE 6 OF THIS PROSPECTUS AND ANY SIMILAR SECTION CONTAINED IN THE DOCUMENTS INCORPORATED HEREIN BY REFERENCE AND IN THE APPLICABLE PROSPECTUS SUPPLEMENT CONCERNING FACTORS YOU SHOULD CONSIDER BEFORE INVESTING IN OUR SECURITIES.

Our common units are listed on the New York Stock Exchange under the symbol “USDP”. On May 3, 2016, the last reported sale price of our common units on the New York Stock Exchange was $9.55 per unit.

Neither the Securities and Exchange Commission nor any state securities commission has approved or disapproved of these securities or passed upon the adequacy or accuracy of this prospectus. Any representation to the contrary is a criminal offense.

The date of this prospectus is May 18, 2016.


Table of Contents

TABLE OF CONTENTS

 

ABOUT THIS PROSPECTUS

     1  

WHERE YOU CAN FIND MORE INFORMATION; INCORPORATION BY REFERENCE

     2  

FORWARD-LOOKING STATEMENTS

     4  

ABOUT USD PARTNERS LP

     5  

RISK FACTORS

     6  

USE OF PROCEEDS

     7  

RATIO OF EARNINGS TO FIXED CHARGES

     8  

DESCRIPTION OF OUR COMMON UNITS

     9  

DESCRIPTION OF PREFERRED UNITS

     11  

DESCRIPTION OF DEBT SECURITIES AND GUARANTEES OF DEBT SECURITIES

     12  

CASH DISTRIBUTION POLICY AND RESTRICTIONS ON DISTRIBUTIONS

     20  

PROVISIONS OF OUR PARTNERSHIP AGREEMENT RELATING TO CASH DISTRIBUTIONS

     22  

OUR PARTNERSHIP AGREEMENT

     35  

GLOBAL SECURITIES

     51  

MATERIAL FEDERAL INCOME TAX CONSEQUENCES

     54  

NON-UNITED STATES TAX CONSEQUENCES

     71  

TAX CONSEQUENCES OF OWNERSHIP OF DEBT SECURITIES

     74  

INVESTMENT IN USD PARTNERS LP BY EMPLOYEE BENEFIT PLANS

     75  

PLAN OF DISTRIBUTION

     77  

LEGAL MATTERS

     79  

EXPERTS

     79  

 

i


Table of Contents

ABOUT THIS PROSPECTUS

This prospectus is part of a registration statement that we filed with the U.S. Securities and Exchange Commission, which we refer to as the “SEC,” using a “shelf” registration process. By using a shelf registration statement, we may sell securities from time to time and in one or more offerings up to a total dollar amount of $500,000,000 as described in this prospectus. Each time that we offer and sell securities, we will provide a prospectus supplement to this prospectus that contains specific information about the securities being offered and sold and the specific terms of that offering. The prospectus supplement may also add, update or change information contained in this prospectus with respect to that offering. If there is any inconsistency between the information in this prospectus and the applicable prospectus supplement, you should rely on the prospectus supplement. Before purchasing any securities, you should carefully read both this prospectus and the applicable prospectus supplement, together with the additional information described under the heading “Where You Can Find More Information; Incorporation by Reference.”

We have not authorized any other person to provide you with different information. If anyone provides you with different or inconsistent information, you should not rely on it. We will not make an offer to sell these securities in any jurisdiction where the offer or sale is not permitted. You should assume that the information appearing in this prospectus and the applicable prospectus supplement to this prospectus is accurate as of the date on its respective cover, and that any information incorporated by reference is accurate only as of the date of the document incorporated by reference, unless we indicate otherwise. Our business, financial condition, results of operations and prospects may have changed since those dates.

When we refer to “our partnership,” “we,” “our,” “us” or like terms in this prospectus, we mean USD Partners LP and its consolidated subsidiaries, unless otherwise specified. References in the prospectus to “Finance Corp.” refer to USDP Finance Corp., a wholly owned subsidiary of the Partnership that may act as co-issuer of any debt securities offered by this prospectus. References in this prospectus to “our general partner” refer to USD Partners GP LLC, our general partner. References in this prospectus to “USDG” refer to USD Group LLC, the direct owner of our general partner. References in this prospectus to “USD” refer to US Development Group, LLC, the indirect owner of our general partner. References in this prospectus to “Energy Capital Partners” refer to Energy Capital Partners III, LP and its parallel and co-investment funds and related investment vehicles, which are a direct owner of USD. When we refer to “you,” we mean the holders of the applicable series of securities.

 

1


Table of Contents

WHERE YOU CAN FIND MORE INFORMATION; INCORPORATION BY REFERENCE

Available Information

We file annual, quarterly and other reports and information with the SEC. Information filed with the SEC by us can be inspected and copied at the Public Reference Room maintained by the SEC at 100 F Street, N.E., Washington, D.C. 20549. You may also obtain copies of this information by mail from the Public Reference Room of the SEC at prescribed rates. Further information on the operation of the SEC’s Public Reference Room in Washington, D.C. can be obtained by calling the SEC at 1-800-SEC-0330. The SEC also maintains a web site that contains reports and other information about issuers, such as us, who file electronically with the SEC. The address of that website is http://www.sec.gov.

Our web site address is http://www.usdpartners.com. The information on our web site, however, is not, and should not be deemed to be, a part of this prospectus.

This prospectus and any prospectus supplement are part of a registration statement that we filed with the SEC and do not contain all of the information in the registration statement. The full registration statement may be obtained from the SEC or us, as provided below. Other documents establishing the terms of the offered securities are or may be filed as exhibits to the registration statement. Statements in this prospectus or any prospectus supplement about these documents are summaries and each statement is qualified in all respects by reference to the document to which it refers. You should refer to the actual documents for a more complete description of the relevant matters. You may inspect a copy of the registration statement at the SEC’s Public Reference Room in Washington, D.C. or through the SEC’s website, as provided above.

Incorporation by Reference

The SEC’s rules allow us to “incorporate by reference” information into this prospectus, which means that we can disclose important information to you by referring you to another document filed separately with the SEC. The information incorporated by reference is deemed to be part of this prospectus, and subsequent information that we file with the SEC will automatically update and supersede that information. Any statement contained in a previously filed document incorporated by reference will be deemed to be modified or superseded for purposes of this prospectus to the extent that a statement contained in this prospectus modifies or replaces that statement.

We incorporate by reference our documents listed below and any future filings made by us with the SEC under Sections 13(a), 13(c), 14 or 15(d) of the Securities Exchange Act of 1934, as amended, which we refer to as the “Exchange Act” in this prospectus, between the date of this prospectus and the termination of the offering of the securities described in this prospectus. We are not, however, incorporating by reference any documents or portions thereof, whether specifically listed below or filed in the future, that are not deemed “filed” with the SEC, or any information furnished pursuant to Items 2.02 or 7.01 of Form 8-K or related exhibits furnished pursuant to Item 9.01 of Form 8-K.

This prospectus and any accompanying prospectus supplement incorporates by reference the documents set forth below that have previously been filed with the SEC:

 

   

Our Annual Report on Form 10-K for the year ended December 31, 2015, filed with the SEC on March 10, 2016.

 

   

Our Current Reports on Form 8-K/A filed on January 12, 2016 (excluding any information furnished pursuant to Items 2.02 or Item 7.01 of any such Current Report on Form 8-K).

 

   

Our Quarterly Report on Form 10-Q for the quarter ended March 31, 2016, filed with the SEC on May 5, 2016.

 

2


Table of Contents
   

The description of our common units contained in our Registration Statement on Form 8-A filed with the SEC on October 1, 2014 and any amendment or report filed with the SEC for the purpose of updating the description.

All reports and other documents we file pursuant to Section 13(a), 13(c), 14 or 15(d) of the Exchange Act prior to the termination of this offering, including all such documents we may file with the SEC after the date of the initial registration statement and prior to the effectiveness of the registration statement, but excluding any information furnished to, rather than filed with, the SEC, will also be incorporated by reference into this prospectus and deemed to be part of this prospectus from the date of the filing of such reports and documents.

You may request a free copy of any of the documents incorporated by reference in this prospectus (other than exhibits, unless they are specifically incorporated by reference in the documents) by writing or telephoning us at the following address:

USD Partners LP

Investor Relations

811 Main Street, Suite 2800

Houston, Texas 77002

(281) 291-0510

Exhibits to the filings will not be sent, however, unless those exhibits have specifically been incorporated by reference in this prospectus and any accompanying prospectus supplement.

 

3


Table of Contents

FORWARD-LOOKING STATEMENTS

Some of the information in this prospectus may contain forward-looking statements. These statements can be identified by the use of forward-looking terminology including “may,” “believe,” “will,” “expect,” “anticipate,” “estimate,” “continue,” or other similar words. These statements discuss future expectations, contain projections of results of operations or of financial condition, or state other “forward-looking” information. These views involve risks and uncertainties that are difficult to predict, and, accordingly, our actual results may differ materially from the results discussed in such forward-looking statements. You should consider the various factors, including those discussed in our Annual Report on Form 10-K for the year ended December 31, 2015 under “Risk Factors” and “Management’s Discussion and Analysis of Financial Condition and Results of Operations” that is on file with the SEC, and any similar disclosures in any subsequent Quarterly Reports on Form 10-Q or Current Reports on Form 8-K on file with the SEC, for additional factors that may affect our performance. The forward-looking statements are and will be based upon management’s then-current views and assumptions regarding future events and operating performance, and are applicable only as of the dates of such statements. Except as required by law, we undertake no obligation to update any forward-looking statements as a result of new information, future events or otherwise.

You should rely only on the information contained in this prospectus, in the accompanying prospectus supplement and in material we file with the SEC that is incorporated by reference in this prospectus or the accompanying prospectus supplement. We have not authorized anyone to provide you with information that is different.

We are offering to sell, and seeking offers to buy, the securities described in this prospectus only where offers and sales are permitted. Since information that we file with the SEC in the future will automatically update and supersede information contained in this prospectus or any accompanying prospectus supplement, you should not assume that the information contained in this prospectus or in any prospectus supplement is accurate as of any date other than the date on the front of the document.

 

4


Table of Contents

ABOUT USD PARTNERS LP

We are a fee-based, growth-oriented master limited partnership formed in June 2014 by USD through its wholly owned subsidiary USDG, to acquire, develop and operate energy-related logistics assets, including rail terminals and other high-quality and complementary midstream infrastructure assets and businesses. Our principal assets consist of: (i) a unit-train-capable crude oil origination terminal in Hardisty, Alberta, Canada, (ii) a unit-train-capable crude oil origination terminal in Casper, Wyoming with six customer-dedicated storage tanks and (iii) two unit-train-capable ethanol destination terminals in San Antonio, Texas, and West Colton, California. Our terminals provide critical infrastructure allowing our customers to transport energy-related products from multiple supply regions to numerous demand markets that are dependent on these products. In addition, we provide our customers with railcar and fleet services related to the transportation of liquid hydrocarbons and biofuels by rail under multi-year, take-or-pay contracts. Rail transportation of energy-related products provides efficient and flexible access to key demand markets on a relatively low fixed-cost basis and, as a result, has become an important part of North American midstream infrastructure.

We directly own 100% of Finance Corp., which was incorporated under the laws of the State of Delaware in January 2016 for the purpose of co-issuing our debt securities and has no material assets or liabilities other than as co-issuer of our debt securities. Finance Corp.’s activities will be limited to co-issuing our debt securities and engaging in activities related thereto.

Our principal executive offices are located at 811 Main Street, Suite 2800, Houston, Texas 77002, and our telephone number is (281) 291-0510.

 

5


Table of Contents

RISK FACTORS

Investment in any securities offered pursuant to this prospectus and the applicable prospectus supplement involves risks. Additionally, limited partner interests are inherently different from the capital stock of a corporation, although many of the business risks to which we are subject are similar to those that would be faced by a corporation engaged in similar business. You should carefully consider the risk factors incorporated by reference into our most recent Annual Report on Form 10-K and any subsequent Quarterly Reports on Form 10-Q or Current Reports on Form 8-K we file after the date of this prospectus, and all other information contained or incorporated by reference into this prospectus, as updated by our subsequent filings under the Exchange Act, and the risk factors and other information contained in the applicable prospectus supplement before acquiring any of such securities. The occurrence of any of these risks might cause you to lose all or part of your investment in the offered securities. Please also see “Forward-Looking Statements.”

 

6


Table of Contents

USE OF PROCEEDS

Unless otherwise indicated to the contrary in an applicable prospectus supplement, we will use the net proceeds from the sale of the securities covered by this prospectus for general partnership purposes, which may include funding debt repayment, future acquisitions, capital expenditures and additions to working capital.

Any allocation of the net proceeds of an offering of securities to a specific purpose will be determined at the time of the offering and will be described in the applicable prospectus supplement.

 

7


Table of Contents

RATIO OF EARNINGS TO FIXED CHARGES

The following table sets forth the historical ratios of earnings to fixed charges for the periods indicated on a consolidated historical basis. For purposes of computing the ratio of earnings to fixed charges, “earnings” are defined as income before taxes plus fixed charges less capitalized interest. “Fixed charges” consist of interest expensed and capitalized and an estimate of interest within rent expense.

 

     Three Months
Ended March 31,
2016
     Year Ended December 31,  
        2015      2014     2013     2012  

Ratio of earnings (loss) to fixed charges

     2.45x        3.78x        —   (1)      —   (2)      1.14x  

 

(1) 

The ratio coverage for the year ended December 31, 2014 was less than 1:1. We would have needed to generate additional earnings of approximately $7.7 million to achieve a coverage ratio of 1:1 for the year ended December 31, 2014.

(2) 

The ratio coverage for the year ended December 31, 2013 was less than 1:1. We would have needed to generate additional earnings of approximately $1.8 million to achieve a coverage ratio of 1:1 for the year ended December 31, 2013.

For the periods indicated above, neither we nor our predecessor had any outstanding shares of preferred units with required distributions. Therefore, the ratios of earnings to combined fixed charges and preferred unit distributions are identical to the ratios presented in the tables above.

 

8


Table of Contents

DESCRIPTION OF OUR COMMON UNITS

The following description of our common units is not complete and may not contain all the information you should consider before investing in our common units. This description is summarized from, and qualified in its entirety by reference to, our partnership agreement, which has been publicly filed with the SEC. See “Where You Can Find More Information; Incorporation by Reference.”

The Units

The common units represent limited partner interests in us. The holders of common units, along with the holders of subordinated units, are entitled to participate in partnership distributions and are entitled to exercise the rights and privileges available to limited partners under our partnership agreement. For a description of the relative rights and preferences of holders of common units, our Class A Units and subordinated units in and to partnership distributions, please read this section and “Cash Distribution Policy and Restrictions on Distributions.” For a description of the rights and privileges of limited partners under our partnership agreement, including voting rights, please read “Our Partnership Agreement.”

Our common units are listed on the New York Stock Exchange, or NYSE, under the symbol “USDP”.

Transfer Agent and Registrar

Duties

Computershare Trust Company, N.A. serves as the registrar and transfer agent for our common units. We pay all fees charged by the transfer agent for transfers of common units, except the following that must be paid by our unitholders:

 

   

surety bond premiums to replace lost or stolen certificates, or to cover taxes and other governmental charges in connection therewith;

 

   

special charges for services requested by a holder of a common unit; and

 

   

other similar fees or charges.

Unless our general partner determines otherwise in respect of some or all of any classes of our partnership interests, our partnership interests are evidenced by book entry notation on our partnership register and not by physical certificates.

There is no charge to our unitholders for disbursements of our cash distributions. We will indemnify the transfer agent, its agents and each of their respective stockholders, directors, officers and employees against all claims and losses that may arise out of acts performed or omitted for its activities in that capacity, except for any liability due to any gross negligence or intentional misconduct of the indemnified person or entity.

Resignation or Removal

The transfer agent may resign, by notice to us, or be removed by us. The resignation or removal of the transfer agent will become effective upon our appointment of a successor transfer agent and registrar and its acceptance of the appointment. If no successor has been appointed and has accepted the appointment within 30 days after notice of the resignation or removal, our general partner may act as the transfer agent and registrar until a successor is appointed.

 

9


Table of Contents

Transfer of Common Units

By transfer of common units in accordance with our partnership agreement, each transferee of common units shall be admitted as a limited partner with respect to the common units transferred when such transfer and admission are reflected in our books and records. Each transferee:

 

   

automatically agrees to be bound by the terms and conditions of, and is deemed to have executed, our partnership agreement;

 

   

represents and warrants that the transferee has the right, power, authority and capacity to enter into our partnership agreement; and

 

   

gives the consents, waivers and approvals contained in our partnership agreement.

Our general partner will cause any transfers to be recorded on our books and records no less frequently than quarterly.

We may, at our discretion, treat the nominee holder of a common unit as the absolute owner. In that case, the beneficial holder’s rights are limited solely to those that it has against the nominee holder as a result of any agreement between the beneficial owner and the nominee holder.

Common units are securities and transferable according to the laws governing the transfer of securities. In addition to other rights acquired upon transfer, the transferor gives the transferee the right to become a substituted limited partner in our partnership for the transferred common units.

Until a common unit has been transferred on our books, we and the transfer agent may treat the record holder of the common unit as the absolute owner for all purposes, except as otherwise required by law or stock exchange regulations.

 

10


Table of Contents

DESCRIPTION OF PREFERRED UNITS

Our partnership agreement authorizes us to issue an unlimited number of additional limited partner interests and other equity securities on the terms and conditions established by our general partner without the approval of any of our limited partners. In accordance with Delaware law and the provisions of our partnership agreement, we may issue additional partnership interests that have special voting rights to which our common units are not entitled. As of the date of this prospectus, we have no preferred units outstanding.

If we offer preferred units under this prospectus, a prospectus supplement relating to the particular series of preferred units offered will include the specific terms of those preferred units, including, among other things, the following:

 

   

the designation, stated value, and liquidation preference of the preferred units and the number of preferred units offered;

 

   

the initial public offering price at which the preferred units will be issued;

 

   

any conversion or exchange provisions of the preferred units;

 

   

any redemption or sinking fund provisions of the preferred units;

 

   

the distribution rights of the preferred units, if any;

 

   

a discussion of any additional material federal income tax considerations regarding the preferred units; and

 

   

any additional rights, preferences, privileges, limitations, and restrictions of the preferred units.

 

11


Table of Contents

DESCRIPTION OF DEBT SECURITIES AND GUARANTEES OF DEBT SECURITIES

The following description, together with the additional information we include in any applicable prospectus supplement, summarizes certain general terms and provisions of the debt securities that we may offer under this prospectus. When we offer to sell a particular series of debt securities, we will describe the specific terms of the series in a supplement to this prospectus. We will also indicate in the supplement to what extent the general terms and provisions described in this prospectus apply to a particular series of debt securities. To the extent the information contained in the prospectus supplement differs from this summary description, you should rely on the information in the prospectus supplement.

We may issue debt securities either separately, or together with, or upon the conversion or exercise of or in exchange for, other securities described in this prospectus. Debt securities may be our senior, senior subordinated or subordinated obligations and, unless otherwise specified in a supplement to this prospectus, the debt securities will be our direct, unsecured obligations and may be issued in one or more series. The debt securities may be fully and unconditionally guaranteed on a secured or unsecured senior or subordinated basis by one or more guarantors, if any. The obligations of any guarantor under its guarantee will be limited as necessary to prevent that guarantee from constituting a fraudulent conveyance under applicable law. In the event that any series of debt securities and guarantees will be subordinated to other indebtedness that we have outstanding or may incur, the terms of the subordination will be set forth in the prospectus supplement relating to the subordinated debt securities or guarantees.

The debt securities and any guarantees will be issued under an indenture to be entered into among us, Finance Corp., the subsidiary guarantors, if any, and U.S. Bank National Association, as trustee. We have summarized select portions of the indenture below. The summary is not complete. The form of the indenture has been filed as an exhibit to the registration statement and you should read the indenture for provisions that may be important to you. In the summary below, we have included references to the section numbers of the indenture so that you can easily locate these provisions. Capitalized terms used in the summary and not defined herein have the meanings specified in the indenture.

As used in this section only, references to the “Partnership” refer only to USD Partners LP, and the words “we,” “us” or “our” refer only to the Partnership and, in the event it acts as co-issuer of the debt securities, Finance Corp., but it does not refer to any of our other subsidiaries or, in the event that Finance Corp. does not act as co-issuer of the debt securities, Finance Corp.

General

The terms of each series of debt securities and guarantees will be established by or pursuant to a resolution of our board of directors and set forth or determined in the manner provided in a resolution of our board of directors, in an officer’s certificate, or by a supplemental indenture. (Section 2.2) The particular terms of each series of debt securities and guarantees will be described in a prospectus supplement relating to such series (including any related pricing supplement or term sheet).

We can issue an unlimited amount of debt securities under the indenture that may be in one or more series with the same or various maturities, at par, at a premium, or at a discount. (Section 2.1) We will set forth in a prospectus supplement (including any related pricing supplement or term sheet) information relating to any series of debt securities being offered, the aggregate principal amount and the following terms of the debt securities, if applicable:

 

   

whether Finance Corp. is acting as co-issuer;

 

   

the title and ranking of the debt securities (including the terms of any subordination provisions);

 

   

the price or prices (expressed as a percentage of the principal amount) at which we will sell the debt securities;

 

12


Table of Contents
   

any limit on the aggregate principal amount of the debt securities;

 

   

the date or dates on which the principal of the securities of the series is payable;

 

   

the rate or rates (which may be fixed or variable) per annum or the method used to determine the rate or rates (including any commodity, commodity index, stock exchange index or financial index) at which the debt securities will bear interest, the date or dates from which interest will accrue, the date or dates on which interest will commence and be payable and any regular record date for the interest payable on any interest payment date;

 

   

the place or places where principal of, and interest, if any, on the debt securities will be payable (and the method of such payment), where the securities of such series may be surrendered for registration of transfer or exchange, and where notices and demands to us in respect of the debt securities may be delivered;

 

   

the period or periods within which, the price or prices at which and the terms and conditions upon which we may redeem the debt securities;

 

   

any obligation we have to redeem or purchase the debt securities pursuant to any sinking fund or analogous provisions or at the option of a holder of debt securities and the period or periods within which, the price or prices at which and in the terms and conditions upon which securities of the series shall be redeemed or purchased, in whole or in part, pursuant to such obligation;

 

   

the dates on which and the price or prices at which we will repurchase debt securities at the option of the holders of debt securities and other detailed terms and provisions of these repurchase obligations;

 

   

the denominations in which the debt securities will be issued, if other than denominations of $1,000 and any integral multiple thereof;

 

   

whether the debt securities will be issued in the form of certificated debt securities or global debt securities;

 

   

the portion of principal amount of the debt securities payable upon declaration of acceleration of the maturity date, if other than the principal amount;

 

   

the currency of denomination of the debt securities, which may be United States Dollars or any foreign currency, and if such currency of denomination is a composite currency, the agency or organization, if any, responsible for overseeing such composite currency;

 

   

the designation of the currency, currencies or currency units in which payment of principal of, premium and interest on the debt securities will be made;

 

   

if payments of principal of, premium or interest on the debt securities will be made in one or more currencies or currency units other than that or those in which the debt securities are denominated, the manner in which the exchange rate with respect to these payments will be determined;

 

   

the manner in which the amounts of payment of principal of, premium, if any, or interest on the debt securities will be determined, if these amounts may be determined by reference to an index based on a currency or currencies other than that in which the debt securities are denominated or designated to be payable or by reference to a commodity, commodity index, stock exchange index or financial index;

 

   

any provisions relating to any security provided for the debt securities or the guarantees;

 

   

any addition to, deletion of or change in the Events of Default described in this prospectus or in the indenture with respect to the debt securities and any change in the acceleration provisions described in this prospectus or in the indenture with respect to the debt securities;

 

   

any addition to, deletion of or change in the covenants described in this prospectus or in the indenture with respect to the debt securities;

 

13


Table of Contents
   

any depositaries, interest rate calculation agents, exchange rate calculation agents or other agents with respect to the debt securities;

 

   

the provisions, if any, relating to conversion or exchange of any debt securities of such series, including if applicable, the conversion or exchange price and period, provisions as to whether conversion or exchange will be mandatory, the events requiring an adjustment of the conversion or exchange price and provisions affecting conversion or exchange;

 

   

any other terms of the debt securities, which may supplement, modify or delete any provision of the indenture as it applies to that series, including any terms that may be required under applicable law or regulations or advisable in connection with the marketing of the securities; and

 

   

the terms, if any, of any guarantee of the principal of and interest on the debt securities (including the identity of any guarantor), whether any such guarantee shall be made on a senior or subordinated basis and, if applicable, a description of the subordination terms of any such guarantee. (Section 2.2)

We may issue debt securities that provide for an amount less than their stated principal amount to be due and payable upon declaration of acceleration of their maturity pursuant to the terms of the indenture. We will provide you with information on the federal income tax considerations and other special considerations applicable to any of these debt securities in the applicable prospectus supplement.

If we denominate the purchase price of any of the debt securities in a foreign currency or currencies or a foreign currency unit or units, or if the principal of and any premium and interest on any series of debt securities is payable in a foreign currency or currencies or a foreign currency unit or units, we will provide you with information on the restrictions, elections, general tax considerations, specific terms and other information with respect to that issue of debt securities and such foreign currency or currencies or foreign currency unit or units in the applicable prospectus supplement.

Transfer and Exchange

Each debt security will be represented by either one or more global securities registered in the name of The Depository Trust Company, or the Depositary, or a nominee of the Depositary (we will refer to any debt security represented by a global debt security as a “book-entry debt security”), or a certificate issued in definitive registered form (we will refer to any debt security represented by a certificated security as a “certificated debt security”) as set forth in the applicable prospectus supplement. Except as set forth under the heading “Global Debt Securities and Book-Entry System” below, book-entry debt securities will not be issuable in certificated form.

Certificated Debt Securities. You may transfer or exchange certificated debt securities at any office we maintain for this purpose in accordance with the terms of the indenture. (Section 2.4) No service charge will be made for any transfer or exchange of certificated debt securities, but we may require payment of a sum sufficient to cover any tax or other governmental charge payable in connection with a transfer or exchange. (Section 2.7)

You may effect the transfer of certificated debt securities and the right to receive the principal of, premium and interest on certificated debt securities only by surrendering the certificate representing those certificated debt securities and either reissuance by us or the trustee of the certificate to the new holder or the issuance by us or the trustee of a new certificate to the new holder.

Global Debt Securities and Book-Entry System. Each global debt security representing book-entry debt securities will be deposited with, or on behalf of, the Depositary, and registered in the name of the Depositary or a nominee of the Depositary. Please see “Global Securities.”

 

14


Table of Contents

Covenants

We will set forth in the applicable prospectus supplement any restrictive covenants applicable to any issue of debt securities. (Article IV)

No Protection in the Event of a Change of Control

Unless we state otherwise in the applicable prospectus supplement, the debt securities will not contain any provisions which may afford holders of the debt securities protection in the event we have a change in control or in the event of a highly leveraged transaction (whether or not such transaction results in a change in control) which could adversely affect holders of debt securities.

Consolidation, Merger and Sale of Assets

We may not consolidate with or merge with or into, or convey, transfer or lease all or substantially all of our properties and assets to any person (a “successor person”) unless:

 

   

we are the surviving entity or the successor person (if other than us) is a corporation, limited liability company, partnership, trust or other entity organized and validly existing under the laws of any U.S. domestic jurisdiction and expressly assumes our obligations on the debt securities and under the indenture;

 

   

immediately after giving effect to the transaction, no Default or Event of Default, shall have occurred and be continuing;

 

   

if we are not the successor person, each guarantor, unless it has become the successor person, confirms that its guarantee shall continue to apply to the obligations under the debt securities and the indenture to the same extent as prior to such merger, conveyance, transfer or lease, as applicable; and

 

   

certain other conditions are met.

Notwithstanding the above, any of our subsidiaries may consolidate with, merge into or transfer all or part of its properties to us. (Section 5.1)

Events of Default

“Event of Default” means with respect to any series of debt securities, any of the following:

 

   

default in the payment of any interest upon any debt security of that series when it becomes due and payable, and continuance of such default for a period of 30 days (unless the entire amount of the payment is deposited by us with the trustee or with a paying agent prior to the expiration of the 30-day period);

 

   

default in the payment of principal of any security of that series at its maturity;

 

   

default in the performance or breach of any other covenant or warranty by us in the indenture (other than a covenant or warranty that has been included in the indenture solely for the benefit of a series of debt securities other than that series), which default continues uncured for a period of 60 days after we receive written notice from the trustee, or we and the trustee receive written notice from the holders of not less than 25% in principal amount of the outstanding debt securities of that series as provided in the indenture;

 

   

certain voluntary or involuntary events of bankruptcy, insolvency or reorganization of us;

 

   

any other Event of Default provided with respect to debt securities of that series that is described in the applicable prospectus supplement. (Section 6.1)

 

15


Table of Contents

No Event of Default with respect to a particular series of debt securities (except as to certain events of bankruptcy, insolvency or reorganization) necessarily constitutes an Event of Default with respect to any other series of debt securities. (Section 6.1) The occurrence of certain Events of Default or an acceleration under the indenture may constitute an event of default under certain indebtedness of ours or our subsidiaries outstanding from time to time.

We will provide the trustee written notice of any Default or Event of Default within 30 days of becoming aware of the occurrence of such Default or Event of Default, which notice will describe in reasonable detail the status of such Default or Event of Default and what action we are taking or propose to take in respect thereof. (Section 6.1)

If an Event of Default with respect to debt securities of any series at the time outstanding occurs and is continuing, then the trustee or the holders of not less than 25% in principal amount of the outstanding debt securities of that series may, by a notice in writing to us (and to the trustee if given by the holders), declare to be due and payable immediately the principal of (or, if the debt securities of that series are discount securities, that portion of the principal amount as may be specified in the terms of that series) and accrued and unpaid interest, if any, on all debt securities of that series. In the case of an Event of Default resulting from certain events of bankruptcy, insolvency or reorganization, the principal (or such specified amount) of and accrued and unpaid interest, if any, on all outstanding debt securities will become and be immediately due and payable without any declaration or other act on the part of the trustee or any holder of outstanding debt securities. At any time after a declaration of acceleration with respect to debt securities of any series has been made, but before a judgment or decree for payment of the money due has been obtained by the trustee, the holders of a majority in principal amount of the outstanding debt securities of that series may rescind and annul the acceleration if all Events of Default, other than the non-payment of accelerated principal and interest, if any, with respect to debt securities of that series, have been cured or waived as provided in the indenture. (Section 6.2) We refer you to the prospectus supplement relating to any series of debt securities that are discount securities for the particular provisions relating to acceleration of a portion of the principal amount of such discount securities upon the occurrence of an Event of Default.

The indenture provides that the trustee may refuse to perform any duty or exercise any of its rights or powers under the indenture unless the trustee receives indemnity satisfactory to it against any cost, liability or expense which might be incurred by it in performing such duty or exercising such right or power. (Section 7.1(e)) Subject to certain rights of the trustee, the holders of a majority in principal amount of the outstanding debt securities of any series will have the right to direct the time, method and place of conducting any proceeding for any remedy available to the trustee or exercising any trust or power conferred on the trustee with respect to the debt securities of that series. (Section 6.12)

No holder of any debt security of any series will have any right to institute any proceeding, judicial or otherwise, with respect to the indenture or for the appointment of a receiver or trustee, or for any remedy under the indenture, unless:

 

   

that holder has previously given to the trustee written notice of a continuing Event of Default with respect to debt securities of that series; and

 

   

the holders of not less than 25% in principal amount of the outstanding debt securities of that series have made written request, and offered indemnity or security satisfactory to the trustee, to the trustee to institute the proceeding as trustee, and the trustee has not received from the holders of not less than a majority in principal amount of the outstanding debt securities of that series a direction inconsistent with that request and has failed to institute the proceeding within 60 days. (Section 6.7)

Notwithstanding any other provision in the indenture, the holder of any debt security will have an absolute and unconditional right to receive payment of the principal of, premium and any interest on that debt security on or after the due dates expressed in that debt security and to institute suit for the enforcement of payment. (Section 6.8)

 

16


Table of Contents

The indenture requires us, within 120 days after the end of our fiscal year, to furnish to the trustee a statement as to compliance with the indenture. (Section 4.3) If a Default or Event of Default occurs and is continuing with respect to the securities of any series and if it is known to a responsible officer of the trustee, the trustee shall mail to each securityholder of the securities of that series notice of a Default or Event of Default within 90 days after it occurs or, if later, after a responsible officer of the trustee has knowledge of such Default or Event of Default. The indenture provides that the trustee may withhold notice to the holders of debt securities of any series of any Default or Event of Default (except in payment on any debt securities of that series) with respect to debt securities of that series if the trustee determines in good faith that withholding notice is in the interest of the holders of those debt securities. (Section 7.5)

Modification and Waiver

We and the trustee may modify, amend or supplement the indenture or the debt securities of any series without the consent of any holder of any debt security:

 

   

to cure any ambiguity, defect or inconsistency;

 

   

to comply with covenants in the indenture described above under the heading “Consolidation, Merger and Sale of Assets”;

 

   

to provide for uncertificated securities in addition to or in place of certificated securities;

 

   

to add guarantees with respect to debt securities of any series or secure debt securities of any series;

 

   

to surrender any of our rights or powers under the indenture;

 

   

to add covenants or events of default for the benefit of the holders of debt securities of any series;

 

   

to comply with the applicable procedures of the applicable depositary;

 

   

to make any change that does not adversely affect the rights of any holder of debt securities;

 

   

to provide for the issuance of and establish the form and terms and conditions of debt securities of any series as permitted by the indenture;

 

   

to effect the appointment of a successor trustee with respect to the debt securities of any series and to add to or change any of the provisions of the indenture to provide for or facilitate administration by more than one trustee; or

 

   

to comply with requirements of the SEC in order to effect or maintain the qualification of the indenture under the Trust Indenture Act. (Section 9.1)

We may also modify and amend the indenture with the consent of the holders of at least a majority in principal amount of the outstanding debt securities of each series affected by the modifications or amendments. We may not make any modification or amendment without the consent of the holders of each affected debt security then outstanding if that amendment will:

 

   

reduce the amount of debt securities whose holders must consent to an amendment, supplement or waiver;

 

   

reduce the rate of or extend the time for payment of interest (including default interest) on any debt security;

 

   

reduce the principal of or premium on or change the fixed maturity of any debt security or reduce the amount of, or postpone the date fixed for, the payment of any sinking fund or analogous obligation with respect to any series of debt securities;

 

   

reduce the principal amount of discount securities payable upon acceleration of maturity;

 

17


Table of Contents
   

waive a default or Event of Default in the payment of the principal of, premium or interest on any debt security (except a rescission of acceleration of the debt securities of any series by the holders of at least a majority in aggregate principal amount of the then outstanding debt securities of that series and a waiver of the payment default that resulted from such acceleration);

 

   

make the principal of or premium or interest on any debt security payable in currency other than that stated in the debt security;

 

   

make any change to certain provisions of the indenture relating to, among other things, the right of holders of debt securities to receive payment of the principal of, premium and interest on those debt securities and to institute suit for the enforcement of any such payment and to waivers or amendments; or

 

   

waive a redemption payment with respect to any debt security. (Section 9.3)

Except for certain specified provisions, the holders of at least a majority in principal amount of the outstanding debt securities of any series may on behalf of the holders of all debt securities of that series waive our compliance with provisions of the indenture. (Section 9.2) The holders of a majority in principal amount of the outstanding debt securities of any series may on behalf of the holders of all the debt securities of such series waive any past default under the indenture with respect to that series and its consequences, except a default in the payment of the principal of, premium or any interest on any debt security of that series; provided, however, that the holders of a majority in principal amount of the outstanding debt securities of any series may rescind an acceleration and its consequences, including any related payment default that resulted from the acceleration. (Section 6.13)

Defeasance of Debt Securities and Certain Covenants in Certain Circumstances

Legal Defeasance. The indenture provides that, unless otherwise provided by the terms of the applicable series of debt securities, we may be discharged from any and all obligations in respect of the debt securities of any series (subject to certain exceptions). We will be so discharged upon the deposit with the trustee, in trust, of money and/or U.S. government obligations or, in the case of debt securities denominated in a single currency other than U.S. Dollars, government obligations of the government that issued or caused to be issued such currency, that, through the payment of interest and principal in accordance with their terms, will provide money or U.S. government obligations in an amount sufficient in the opinion of a nationally recognized firm of independent public accountants or investment bank to pay and discharge each installment of principal, premium and interest on and any mandatory sinking fund payments in respect of the debt securities of that series on the stated maturity of those payments in accordance with the terms of the indenture and those debt securities.

This discharge may occur only if, among other things, we have delivered to the trustee an opinion of counsel stating that we have received from, or there has been published by, the United States Internal Revenue Service, or IRS, a ruling or, since the date of execution of the indenture, there has been a change in the applicable United States federal income tax law, in either case to the effect that, and based thereon such opinion shall confirm that, the holders of the debt securities of that series will not recognize income, gain or loss for United States federal income tax purposes as a result of the deposit, defeasance and discharge and will be subject to United States federal income tax on the same amounts and in the same manner and at the same times as would have been the case if the deposit, defeasance and discharge had not occurred. (Section 8.3)

Defeasance of Certain Covenants. The indenture provides that, unless otherwise provided by the terms of the applicable series of debt securities, upon compliance with certain conditions:

 

   

we may omit to comply with the covenant described under the heading “Consolidation, Merger and Sale of Assets” and certain other covenants set forth in the indenture, as well as any additional covenants which may be set forth in the applicable prospectus supplement; and

 

18


Table of Contents
   

any omission to comply with those covenants will not constitute a Default or an Event of Default with respect to the debt securities of that series (“covenant defeasance”).

The conditions include:

 

   

depositing with the trustee money and/or U.S. government obligations or, in the case of debt securities denominated in a single currency other than U.S. Dollars, government obligations of the government that issued or caused to be issued such currency, that, through the payment of interest and principal in accordance with their terms, will provide money in an amount sufficient in the opinion of a nationally recognized firm of independent public accountants or investment bank to pay and discharge each installment of principal of, premium and interest on and any mandatory sinking fund payments in respect of the debt securities of that series on the stated maturity of those payments in accordance with the terms of the indenture and those debt securities; and

 

   

delivering to the trustee an opinion of counsel to the effect that we have received from, or there has been published by, the IRS a ruling or, since the date of execution of the indenture, there has been a change in the applicable United States federal income tax law, in either case to the effect that, and based thereon such opinion shall confirm that, the holders of the debt securities of that series will not recognize income, gain or loss for United States federal income tax purposes as a result of the deposit and related covenant defeasance and will be subject to United States federal income tax on the same amounts and in the same manner and at the same times as would have been the case if the deposit and related covenant defeasance had not occurred. (Section 8.4)

Covenant Defeasance and Events of Default. In the event we exercise our option to effect covenant defeasance with respect to any series of debt securities and the debt securities of that series are declared due and payable because of the occurrence of any Event of Default, the amount of money and/or U.S. government obligations or foreign government obligations on deposit with the trustee will be sufficient to pay amounts due on the debt securities of that series at the time of their stated maturity but may not be sufficient to pay amounts due on the debt securities of that series at the time of the acceleration resulting from the Event of Default. However, we shall remain liable for those payments. (Section 8.4).

No Personal Liability of Directors, Officers, Employees, Partners or Unitholders

None of our, our general partner’s or our or our general partner’s affiliates’ past, present or future directors, officers, employees, partners or unitholders, as such, will have any liability for any of our obligations under the debt securities, the guarantee or the indenture or for any claim based on, or in respect or by reason of, such obligations or their creation. By accepting a debt security, each holder waives and releases all such liability. This waiver and release is part of the consideration for the issue of the debt securities. However, this waiver and release may not be effective to waive liabilities under U.S. federal securities laws, and it is the view of the SEC that such a waiver is against public policy.

Governing Law

The indenture and the debt securities, including any claim or controversy arising out of or relating to the indenture or the securities, will be governed by the laws of the State of New York (without regard to the conflicts of laws provisions thereof other than Section 5-1401 of the General Obligations Law). (Section 10.10)

 

19


Table of Contents

CASH DISTRIBUTION POLICY AND RESTRICTIONS ON DISTRIBUTIONS

Rationale for Our Cash Distribution Policy

The board of directors of our general partner has adopted a cash distribution policy pursuant to which we intend to distribute at least the minimum quarterly distribution of $0.2875 per unit ($1.15 per unit on an annualized basis) on all of our units to the extent we have sufficient available cash after the establishment of cash reserves and the payment of our expenses, including payments to our general partner and its affiliates. We expect that if we are successful in executing our business strategy, we will grow our business in a steady and sustainable manner and distribute to our unitholders a portion of any increase in our earnings resulting from such growth. Our general partner may choose to reserve cash in the form of excess distribution coverage from time to time for the purpose of maintaining stability or growth in our quarterly distributions. In addition, our general partner may cause us to borrow amounts to fund distributions in quarters when we generate less cash than is necessary to sustain or grow our cash distributions per unit. Our cash distribution policy reflects a judgment that our unitholders will be better served by our distributing rather than retaining our cash.

The board of directors of our general partner may change our distribution policy at any time and from time to time. Our partnership agreement does not require us to pay cash distributions on a quarterly or other basis. The amount of distributions we pay under our cash distribution policy and the decision to make any distribution is determined by our general partner.

Limitations on Cash Distributions and Our Ability to Change Our Cash Distribution Policy

There is no guarantee that we will make quarterly cash distributions to our unitholders at our minimum quarterly distribution rate or at any other rate, and we have no legal or contractual obligation to do so. Our current cash distribution policy is subject to certain restrictions, as well as the discretion of our general partner and the approval of members of our general partner’s board of directors that are appointed by Energy Capital Partners, which may change our cash distribution policy at any time from time to time without a vote from unitholders. The following factors will affect our ability to make cash distributions, as well as the amount of any cash distributions we make:

 

   

Our cash distribution policy will be subject to restrictions on cash distributions under the agreement governing our revolving credit facility. The credit facility contains affirmative and negative covenants that, among other things, limit or restrict our ability and the ability of our restricted subsidiaries to incur or guarantee debt, incur liens, make investments, make restricted payments, engage in business activities, engage in mergers, consolidations and other organizational changes, sell, transfer or otherwise dispose of assets or enter into burdensome agreements or enter into transactions with affiliates on terms that are not arm’s length, in each case, subject to certain exceptions. Additionally, we are required to maintain certain financial ratios, each tested on a quarterly basis for the immediately preceding four quarter period then ended (or such shorter period as shall apply, on an annualized basis). The revolving credit facility generally prohibits us from making cash distributions (subject to certain exceptions) except so long as no default exists or would be caused thereby, we may make cash distributions to unitholders up to the amount of our available cash (as defined in our partnership agreement).

 

   

The amount of cash that we distribute and the decision to make any distribution is determined by our general partner and the members of our board of directors appointed by Energy Capital Partners, taking into consideration the terms of our partnership agreement. Our general partner may change our cash distribution policy at any time from time to time without a vote from unitholders. Specifically, our general partner has the authority to establish cash reserves for the prudent conduct of our business and for future cash distributions to our unitholders, and the establishment of or increase in those reserves could result in a reduction in cash distributions from levels we currently anticipate pursuant to our stated cash distribution policy. Our general partner’s board of directors has broad discretion in setting

 

20


Table of Contents
 

the amount of cash reserves each quarter. Any decision to establish cash reserves made by our general partner in good faith will be binding on our unitholders. Additionally, members of our general partner’s board of directors appointed by Energy Capital Partners, if any, must approve any distributions made by us.

 

   

Under Section 17-607 of the Delaware Revised Uniform Limited Partnership Act, or the Delaware Act, we may not make a distribution if the distribution would cause our liabilities to exceed the fair value of our assets.

 

   

We may lack sufficient cash to pay distributions to our unitholders due to cash flow shortfalls attributable to a number of operational, commercial or other factors as well as increases in our operating or general and administrative expenses, principal and interest payments on our debt, tax expenses, working capital requirements and anticipated cash needs. Our distributable cash flow is directly impacted by our cash expenses necessary to run our business and will be reduced dollar-for-dollar to the extent such uses of cash increase. Please read “Provisions of Our Partnership Agreement Relating to Cash Distributions—Distributions of Available Cash.”

 

   

Our ability to make cash distributions to our unitholders depends on the performance of our subsidiaries and their ability to distribute cash to us. The ability of our subsidiaries to make cash distributions to us may be restricted by, among other things, the provisions of future indebtedness, applicable state partnership and limited liability company laws and other laws and regulations.

 

   

If and to the extent our available cash materially declines from quarter to quarter, we may elect to change our current cash distribution policy and reduce the amount of our quarterly distributions in order to service or repay our debt or fund expansion capital expenditures.

To the extent that our general partner determines not to distribute the full minimum quarterly distribution with respect to any quarter while any subordinated units are outstanding, the common units will accrue an arrearage equal to the difference between the minimum quarterly distribution and the amount of the distribution actually paid with respect to that quarter. The aggregate amount of any such arrearages must be paid on the common units before any distributions of available cash from operating surplus may be made on the subordinated units and before any subordinated units may convert into common units. Any shortfall in the payment of the minimum quarterly distribution with respect to any quarter while any subordinated units remain outstanding may decrease the likelihood that our quarterly distribution rate would increase in subsequent quarters. Please read “Provisions of Our Partnership Agreement Relating to Cash Distributions—Subordinated Units and Conversion to Common Units.”

Our Ability to Grow is Dependent on Our Ability to Access External Expansion Capital

We expect that we will rely primarily upon external financing sources, including borrowings under our revolving credit facility and the issuance of debt and equity securities, to fund future acquisitions and other expansion capital expenditures. To the extent we are unable to finance growth with external sources of capital, our current cash distribution policy will significantly impair our ability to grow. In addition, because we intend to distribute all of our available cash, our growth may not be as fast as businesses that reinvest all of their available cash to expand ongoing operations. Our revolving credit facility restricts our ability to incur additional debt, including through the issuance of debt securities. To the extent we issue additional units, the payment of distributions on those additional units may increase the risk that we will be unable to maintain or increase our cash distributions per unit. There are no limitations in our partnership agreement on our ability to issue additional units, including units ranking senior to our common units, and our unitholders will have no preemptive or other rights (solely as a result of their status as unitholders) to purchase any such additional units. If we incur additional debt (under our revolving credit facility or otherwise) to finance our growth strategy, we will have increased interest expense, which in turn will reduce the available cash that we have to distribute to our unitholders.

 

21


Table of Contents

PROVISIONS OF OUR PARTNERSHIP AGREEMENT RELATING TO CASH DISTRIBUTIONS

Set forth below is a summary of the significant provisions of our partnership agreement that relate to cash distributions.

Distributions of Available Cash

General

Our partnership agreement provides that our general partner will make a determination as to whether to make a distribution, but our partnership agreement does not require us to pay distributions at any time or in any amount. Instead, the board of directors of our general partner has adopted a cash distribution policy that sets forth our general partner’s intention with respect to the distributions to be made to unitholders. Pursuant to our cash distribution policy, within 60 days after the end of each quarter, we intend to make a minimum quarterly distribution of $0.2875 per unit, or $1.15 on an annualized basis, to the extent we have sufficient available cash after establishment of cash reserves and payment of fees and expenses, including payments to our general partner and its affiliates.

The board of directors of our general partner may change the foregoing distribution policy at any time and from time to time, and even if our cash distribution policy is not modified or revoked, the amount of distributions paid under our policy and the decision to make any distribution is determined by our general partner.

Definition of Available Cash

Available cash generally means, for any quarter, all cash on hand at the end of that quarter:

 

   

less, the amount of cash reserves established by our general partner to:

 

   

provide for the proper conduct of our business (including cash reserves for our future capital expenditures and anticipated future debt service requirements subsequent to that quarter);

 

   

comply with applicable law, any of our debt instruments or other agreements; or

 

   

provide funds for distributions to our unitholders and to our general partner for any one or more of the next four quarters (provided that our general partner may not establish cash reserves for distributions if the effect of the establishment of such reserves will prevent us from distributing the minimum quarterly distribution on all common units and any cumulative arrearages on such common units for the current quarter);

 

   

plus, if our general partner so determines, all or any portion of the cash on hand on the date of determination of available cash for the quarter resulting from working capital borrowings made subsequent to the end of such quarter.

The purpose and effect of the last bullet point above is to allow our general partner, if it so decides, to use cash from working capital borrowings made after the end of the quarter but on or before the date of determination of available cash for that quarter to pay distributions to unitholders. Under our partnership agreement, working capital borrowings are generally borrowings that are made under a credit facility, commercial paper facility or similar financing arrangement, and in all cases are used solely for working capital purposes or to pay distributions to unitholders and with the intent of the borrower to repay such borrowings within twelve months with funds other than from additional working capital borrowings.

General Partner Interest and Incentive Distribution Rights

Our general partner is entitled to approximately 2.0% of all quarterly distributions that we make prior to our liquidation. This general partner interest is represented by 461,136 general partner units. Our general partner has

 

22


Table of Contents

the right, but not the obligation, to contribute a proportionate amount of capital to us to maintain its current general partner interest. The general partner’s approximate 2.0% interest in these distributions will be reduced if we issue additional units in the future and our general partner does not contribute a proportionate amount of capital to us to maintain its 2.0% general partner interest.

Our general partner also currently holds incentive distribution rights that entitle it to receive increasing percentages, up to a maximum of 48.0%, of the cash we distribute from operating surplus (as defined below) in excess of $0.330625 per unit per quarter. The maximum distribution of 48.0% does not include any distributions that our general partner or its affiliates may receive on common, Class A, subordinated or general partner units that they own. Please read “—General Partner Interest and Incentive Distribution Rights” below for additional information.

Class A Units

In August 2014, the board of directors of our general partner granted 250,000 Class A Units to certain executive officers and other key employees of our general partner and its affiliates who provide services to us. 138,750 Class A Units remain issued and outstanding following: (i) the conversion in February 2016 of 46,250 Class A Units into common units following satisfaction of the criteria for the first vesting tranche as specified in our partnership agreement for such conversion, and (2) the forfeiture of 65,000 Class A Units after the departures of certain employees in 2015 and 2014. The Class A Units are limited partner interests in our partnership that entitle the holders to distributions that are equivalent to the distributions paid in respect of our common units (excluding any arrearages of unpaid minimum quarterly distributions from prior quarters). The Class A Units do not have voting rights and will vest in four equal annual installments over the first four years following the consummation of our initial public offering (our “IPO”) only if we grow our annualized distributions each year. If we do not achieve positive distribution growth in any of these years, the Class A Units that would otherwise vest for that year will be forfeited. The Class A Units contain a conversion feature, which, upon the vesting of the Class A Units, provides for the conversion of the Class A Units into common units based on a conversion factor that will be tied to the level of our distribution growth for the applicable year. With respect to the remaining unvested tranches, the conversion factor will not be more than 1.5 for the next vesting tranche, 1.75 for the third vesting tranche and 2.0 for the last vesting tranche. The maximum number of common units into which the remaining 138,750 Class A Units currently outstanding could convert is 242,813.

Prior to conversion into common units, the Class A Unit recipients will be entitled to the same distributions, on a per unit (one-for-one) basis, as the holders of our common units, except that Class A Units will not be entitled to receive any distributions that relate to arrearages of unpaid minimum quarterly distributions from prior quarters.

Operating Surplus and Capital Surplus

General

Any distributions we make will be characterized as made from “operating surplus” or “capital surplus.” Distributions from operating surplus are made differently than cash distributions that we would make from capital surplus. Operating surplus distributions will be made to our unitholders and, if we make quarterly distributions above the first target distribution level described below, to the holder of our incentive distribution rights. We do not anticipate that we will make any distributions from capital surplus. In such an event, however, any capital surplus distribution would be made pro rata to all unitholders, but the holder of the incentive distribution rights would generally not participate in any capital surplus distributions with respect to those rights.

 

23


Table of Contents

Operating Surplus

We define operating surplus as:

 

   

$18.5 million (as described below); plus

 

   

all of our cash receipts after the closing of our IPO, excluding cash from interim capital transactions (as defined below), provided that cash receipts from the termination of a commodity hedge or interest rate hedge prior to its specified termination date shall be included in operating surplus in equal quarterly installments over the remaining scheduled life of such commodity hedge or interest rate hedge; plus

 

   

working capital borrowings made after the end of a quarter but on or before the date of determination of operating surplus for that quarter; plus

 

   

cash distributions (including incremental distributions on incentive distribution rights) paid in respect of equity issued, other than equity issued in our IPO, to finance all or a portion of expansion capital expenditures in respect of the period from the date that we enter into a binding obligation to commence the construction, development, replacement, improvement or expansion of a capital asset and ending on the earlier to occur of the date the capital asset commences commercial service and the date that it is abandoned or disposed of; plus

 

   

cash distributions (including incremental distributions on incentive distribution rights) paid in respect of equity issued, other than equity issued in our IPO, to pay interest and related fees on debt incurred, or to pay distributions on equity issued, to finance the expansion capital expenditures referred to in the prior bullet; less

 

   

all of our operating expenditures (as defined below) after the closing of our IPO; less

 

   

the amount of cash reserves established by our general partner to provide funds for future operating expenditures; less

 

   

all working capital borrowings not repaid within twelve months after having been incurred, or repaid within such twelve-month period with the proceeds of additional working capital borrowings; less

 

   

any cash loss realized on disposition of an investment capital expenditure.

As described above, operating surplus does not reflect actual cash on hand that is available for distribution to our unitholders and is not limited to cash generated by our operations. For example, it includes a provision that enables us, if we choose, to distribute as operating surplus up to $18.5 million of cash we receive in the future from non-operating sources such as asset sales, issuances of securities and long-term borrowings that would otherwise be distributed as capital surplus. In addition, the effect of including, as described above, certain cash distributions on equity interests in operating surplus will be to increase operating surplus by the amount of any such cash distributions. As a result, we may also distribute as operating surplus up to the amount of any such cash that we receive from non-operating sources.

The proceeds of working capital borrowings increase operating surplus and repayments of working capital borrowings are generally operating expenditures (as described below) and thus reduce operating surplus when repayments are made. However, if working capital borrowings, which increase operating surplus, are not repaid during the twelve-month period following the borrowing, they will be deemed repaid at the end of such period, thus decreasing operating surplus at such time. When such working capital borrowings are in fact repaid, they will not be treated as a further reduction in operating surplus because operating surplus will have been previously reduced by the deemed repayment.

We define operating expenditures as all of our cash expenditures, including, but not limited to, taxes, reimbursements of expenses of our general partner and its affiliates, officer, director and employee compensation, debt service payments, payments made in the ordinary course of business under interest rate hedge contracts and commodity hedge contracts (provided that payments made in connection with the

 

24


Table of Contents

termination of any interest rate hedge contract or commodity hedge contract prior to the expiration of its settlement or termination date specified therein will be included in operating expenditures in equal quarterly installments over the remaining scheduled life of such interest rate hedge contract or commodity hedge contract and amounts paid in connection with the initial purchase of an interest rate hedge contract or commodity hedge contract will be amortized over the life of such interest rate hedge contract or commodity hedge contract), maintenance capital expenditures (as discussed in further detail below), and repayment of working capital borrowings; provided, however, that operating expenditures will not include:

 

   

repayments of working capital borrowings where such borrowings have previously been deemed to have been repaid (as described above);

 

   

payments (including prepayments and prepayment penalties) of principal of and premium on indebtedness other than working capital borrowings;

 

   

expansion capital expenditures;

 

   

investment capital expenditures;

 

   

payment of transaction expenses (including taxes) relating to interim capital transactions;

 

   

distributions to our partners; or

 

   

repurchases of partnership interests (excluding repurchases we make to satisfy obligations under employee benefit plans);

Capital Surplus

Capital surplus is defined in our partnership agreement as any distribution of available cash in excess of our cumulative operating surplus. Accordingly, except as described above, capital surplus would generally be generated by:

 

   

borrowings other than working capital borrowings;

 

   

sales of our equity and debt securities; and

 

   

sales or other dispositions of assets, other than inventory, accounts receivable and other assets sold in the ordinary course of business or as part of ordinary course retirement or replacement of assets.

Characterization of Cash Distributions

Our partnership agreement requires that we treat all available cash distributed as coming from operating surplus until the sum of all available cash distributed since the closing of our IPO equals the operating surplus from the closing of our IPO through the end of the quarter immediately preceding that distribution. Our partnership agreement requires that we treat any amount distributed in excess of operating surplus, regardless of its source, as capital surplus. We do not anticipate that we will make any distributions from capital surplus.

Capital Expenditures

Expansion capital expenditures are cash expenditures incurred for acquisitions or capital improvements that we expect will increase our operating income or operating capacity over the long term. Examples of expansion capital expenditures include the acquisition of terminals and railcars from USDG or third parties and the construction or development of new terminals or additional capacity at our existing rail terminals to the extent such capital expenditures are expected to expand our operating capacity or operating income. Expansion capital expenditures include interest payments (and related fees) on debt incurred to finance all or a portion of expansion capital expenditures in respect of the period from the date that we enter into a binding obligation to commence the construction, development, replacement, improvement or expansion of a capital asset and ending on the earlier to occur of the date that such capital improvement commences commercial service and the date that such

 

25


Table of Contents

capital improvement is abandoned or disposed. Expansion capital expenditures are not included in operating expenditures and thus will not reduce operating surplus.

Maintenance capital expenditures are cash expenditures made to maintain, over the long term, our operating capacity, operating income or our asset base. Examples of maintenance capital expenditures are expenditures to repair and refurbish our terminals. Maintenance capital expenditures are included in operating expenditures and thus will reduce operating surplus.

Investment capital expenditures are those capital expenditures that are neither maintenance capital expenditures nor expansion capital expenditures. Investment capital expenditures largely will consist of capital expenditures made for investment purposes. Examples of investment capital expenditures include traditional capital expenditures for investment purposes, such as purchases of securities, as well as other capital expenditures that might be made in lieu of such traditional investment capital expenditures, such as the acquisition of a capital asset for investment purposes or development of facilities that are in excess of the maintenance of our existing operating capacity or operating income, but that are not expected to expand our operating capacity or operating income over the long term. Investment capital expenditures are not included in operating expenditures and thus will not reduce operating surplus.

Capital expenditures that are made in part for maintenance capital purposes, investment capital purposes and/or expansion capital purposes will be allocated as maintenance capital expenditures, investment capital expenditures or expansion capital expenditures by our general partner.

Subordinated Units and Subordination Period

General

Our partnership agreement provides that, while any subordinated units remain outstanding, the common units and Class A Units will have the right to receive distributions of available cash from operating surplus each quarter in an amount equal to $0.2875 per unit, which amount is defined in our partnership agreement as the minimum quarterly distribution, plus (with respect to the common units) any arrearages in the payment of the minimum quarterly distribution on the common units from prior quarters, before any distributions of available cash from operating surplus may be made on the subordinated units. These units are deemed “subordinated” prior to their conversion into common units. The subordinated units will not be entitled to receive any distributions until the common units and Class A Units have received the minimum quarterly distribution plus (with respect to the common units) any arrearages on the common units from prior quarters. Furthermore, no arrearages will be paid on the subordinated units. The practical effect of the subordinated units is to increase the likelihood that, while the subordinated units are outstanding, there will be available cash to be distributed on the common units.

The subordinated units will convert into common units on a one-for-one basis in separate, sequential tranches as described below. Each tranche will be comprised of 20.0% of the subordinated units outstanding immediately following our IPO. The first tranche of 2,092,709 subordinated units converted into common units in February 2016. Additional tranches may convert on any business day following the distribution of Available Cash occurring on or after January 1, 2016 (but not more frequently than once in any twelve-month period), provided that on such date the following conditions are satisfied:

 

   

distributions of available cash from operating surplus on each of the outstanding common units, Class A Units, subordinated units and general partner units equaled or exceeded $1.15 per unit (the annualized minimum quarterly distribution) for the four quarter period immediately preceding that date;

 

   

the adjusted operating surplus generated during the four quarter period immediately preceding that date equaled or exceeded the sum of $1.15 per unit (the annualized minimum quarterly distribution) on all of the common units, Class A Units, subordinated units and general partner units outstanding during that period on a fully diluted basis; and

 

26


Table of Contents
   

there are no arrearages in the payment of the minimum quarterly distribution on the common units.

For each successive tranche, the four quarter period specified in the first and second bullet above must commence after the four quarter period applicable to any prior tranche of subordinated units.

If more than one person owns our subordinated units, our general partner will determine which subordinated units will be converted on each conversion date.

Conversion upon Removal of the General Partner

In addition, if the unitholders remove our general partner other than for cause:

 

   

the subordinated units held by any person will immediately and automatically convert into common units on a one-for-one basis, provided (i) neither such person nor any of its affiliates voted any of its units in favor of the removal and (ii) such person is not an affiliate of the successor general partner;

 

   

if all of the subordinated units convert pursuant to the foregoing, all cumulative common unit arrearages on the common units will be extinguished; and

 

   

our general partner will have the right to convert its general partner interest and its incentive distribution rights into common units or to receive cash in exchange for those interests.

Adjusted Operating Surplus

Adjusted operating surplus is intended to reflect the cash generated from operations during a particular period and therefore excludes net drawdowns of reserves of cash generated in prior periods. Adjusted operating surplus consists of:

 

   

operating surplus generated with respect to that period (excluding any amounts attributable to the items described in the first bullet of the definition of operating surplus); less

 

   

any net increase in working capital borrowings with respect to that period; less

 

   

any net increase in cash reserves for operating expenditures with respect to that period required by any debt instrument for the repayment of principal, interest or premium; plus

 

   

any net decrease in working capital borrowings with respect to that period; plus

 

   

any net decrease in cash reserves for operating expenditures with respect to that period not relating to an operating expenditure made with respect to that period; plus

 

   

any net decrease made in subsequent periods in cash reserves for operating expenditures initially established with respect to such period to the extent such decrease results in a reduction of adjusted operating surplus in subsequent periods.

Distributions from Operating Surplus While Any Subordinated Units are Outstanding

If we make a distribution of cash from operating surplus for any quarter while any subordinated units remain outstanding, our partnership agreement requires we make the distribution in the following manner:

 

   

first, 98.0% to the common unitholders and Class A Unitholders, and 2.0% to our general partner, until we distribute for each outstanding common unit and Class A Unit an amount equal to the minimum quarterly distribution for that quarter;

 

   

second, 98.0% to the common unitholders, pro rata, and 2.0% to our general partner, until we distribute for each outstanding common unit an amount equal to any arrearages in payment of the minimum quarterly distribution on the common units for any prior quarters;

 

27


Table of Contents
   

third, 98.0% to the subordinated unitholders, pro rata, and 2.0% to our general partner, until we distribute for each outstanding subordinated unit an amount equal to the minimum quarterly distribution for that quarter; and

 

   

thereafter, in the manner described in “—General Partner Interest and Incentive Distribution Rights” below.

The preceding discussion is based on the assumptions that our general partner maintains its 2.0% general partner interest and that we do not issue additional classes of equity securities.

Distributions from Operating Surplus After All Subordinated Units have Converted into Common Units

If we make a distribution from operating surplus for any quarter after all subordinated units have converted into common units, our partnership agreement requires that we make the distribution in the following manner:

 

   

first, 98.0% to all unitholders, pro rata, and 2.0% to our general partner, until we distribute for each outstanding unit an amount equal to the minimum quarterly distribution for that quarter; and

 

   

thereafter, in the manner described in “—General Partner Interest and Incentive Distribution Rights” below.

The preceding discussion is based on the assumptions that our general partner maintains its 2.0% general partner interest and that we do not issue additional classes of equity securities.

General Partner Interest and Incentive Distribution Rights

Our partnership agreement provides that our general partner initially will be entitled to 2.0% of all distributions that we make prior to our liquidation. Our general partner has the right, but not the obligation, to contribute a proportionate amount of capital to us in order to maintain its 2.0% general partner interest if we issue additional units. Our general partner’s 2.0% interest, and the percentage of our cash distributions to which it is entitled from such 2.0% interest, will be proportionately reduced if we issue additional units in the future (other than the issuance of common units upon conversion of outstanding subordinated units or the issuance of common units upon a reset of the incentive distribution rights) and our general partner does not contribute a proportionate amount of capital to us in order to maintain its 2.0% general partner interest. Our partnership agreement does not require that our general partner fund its capital contribution with cash. Our general partner may instead fund its capital contribution by the contribution to us of common units or other property.

Incentive distribution rights represent the right to receive an increasing percentage (13.0%, 23.0% and 48.0%) of quarterly distributions from operating surplus after the minimum quarterly distribution and the target distribution levels have been achieved. Our general partner currently holds the incentive distribution rights, but may transfer these rights at any time.

The following discussion assumes that our general partner maintains its 2.0% general partner interest, and that our general partner continues to own the incentive distribution rights.

If for any quarter:

 

   

we have distributed cash from operating surplus to the common unitholders, holders of our Class A Units and subordinated unitholders in an amount equal to the minimum quarterly distribution; and

 

   

we eliminate any cumulative arrearages in payment of the minimum quarterly distribution;

 

28


Table of Contents

then, we will make additional distributions from operating surplus for that quarter among the unitholders and our general partner in the following manner:

 

   

first, 98.0% to all unitholders, pro rata, and 2.0% to our general partner, until each unitholder receives a total of $0.330625 per unit for that quarter (the “first target distribution”);

 

   

second, 85.0% to all unitholders, pro rata, and 15.0% to our general partner, until each unitholder receives a total of $0.359375 per unit for that quarter (the “second target distribution”);

 

   

third, 75.0% to all unitholders, pro rata, and 25.0% to our general partner, until each unitholder receives a total of $0.431250 per unit for that quarter (the “third target distribution”); and

 

   

thereafter, 50.0% to all unitholders, pro rata, and 50.0% to our general partner.

Percentage Allocations from Operating Surplus

The following table illustrates the percentage allocations of distributions from operating surplus between the unitholders and our general partner based on the specified target distribution levels. The amounts set forth under “Marginal Percentage Interest in Distributions” are the percentage interests of our general partner and the unitholders in any distributions from operating surplus we distribute up to and including the corresponding amount in the column “Total Quarterly Distribution Per Unit Target Amount.” The percentage interests shown for our unitholders and our general partner for the minimum quarterly distribution are also applicable to quarterly distribution amounts that are less than the minimum quarterly distribution. The percentage interests set forth below for our general partner include its 2.0% general partner interest and assume that our general partner has contributed any additional capital necessary to maintain its 2.0% general partner interest, that our general partner has not transferred its incentive distribution rights and that there are no arrearages on common units.

 

     Total Quarterly Distribution per Unit
Target Amount
     Marginal Percentage Interest in
Distributions
 
                   Unitholders     General Partner  

Minimum Quarterly Distribution

     $0.287500           98.0     2.0

First Target Distribution

     above $0.287500        up to $0.330625        98.0     2.0

Second Target Distribution

     above $0.330625        up to $0.359375        85.0     15.0

Third Target Distribution

     above $0.359375        up to $0.431250        75.0     25.0

Thereafter

     above $0.431250           50.0     50.0

General Partner’s Right to Reset Incentive Distribution Levels

Our general partner, as the initial holder of our incentive distribution rights, has the right under our partnership agreement to elect to relinquish the right to receive incentive distribution payments based on the initial target distribution levels and to reset, at higher levels, the target distribution levels upon which the incentive distribution payments to our general partner would be set. If our general partner transfers all or a portion of the incentive distribution rights in the future, then the holder or holders of a majority of our incentive distribution rights will be entitled to exercise this right. The following discussion assumes that our general partner holds all of the incentive distribution rights at the time that a reset election is made. Our general partner’s right to reset the target distribution levels upon which the incentive distributions payable to our general partner are based may be exercised, without approval of our unitholders or the conflicts committee of our general partner, at any time when there are no subordinated units outstanding and after we have made cash distributions to the holders of the incentive distribution rights at the highest level of incentive distribution for the prior four consecutive fiscal quarters. The reset target distribution levels will be higher than the target distribution levels prior to the reset such that our general partner will not receive any incentive distributions under the reset target distribution levels until cash distributions per unit following this event increase as described below. We anticipate that our general partner would exercise this reset right in order to facilitate acquisitions or internal growth projects that would otherwise not be sufficiently accretive to cash distributions per common unit, taking into account the existing levels of incentive distribution payments being made to our general partner.

 

29


Table of Contents

In connection with the resetting of the target distribution levels and the corresponding relinquishment by our general partner of incentive distribution payments based on the target cash distributions prior to the reset, our general partner will be entitled to receive a number of newly issued common units based on a predetermined formula described below that takes into account the “cash parity” value of the cash distributions related to the incentive distribution rights received by our general partner for the quarter prior to the reset event as compared to the cash distribution per common unit in such quarter. In addition, our general partner will be issued the number of general partner units necessary to maintain our general partner’s interest in us immediately prior to the reset election.

The number of common units that our general partner would be entitled to receive from us in connection with a resetting of the minimum quarterly distribution amount and the target distribution levels then in effect would be equal to the quotient determined by dividing (x) the amount of cash distributions received by our general partner in respect of its incentive distribution rights for the fiscal quarter ended immediately prior to the date of such reset election by (y) the amount of cash distributed per common unit with respect to such quarter. Our general partner would be entitled to receive distributions in respect of these common units pro rata in subsequent periods.

Following a reset election, a baseline minimum quarterly distribution amount will be calculated as an amount equal to the cash distribution amount per unit for the fiscal quarter immediately preceding the reset election (which amount we refer to as the “reset minimum quarterly distribution”) and the target distribution levels will be reset to be correspondingly higher such that we would make distributions from operating surplus for each quarter thereafter as follows:

 

   

first, 98.0% to all unitholders, pro rata, and 2.0% to our general partner, until each unitholder receives an amount equal to 115.0% of the reset minimum quarterly distribution for that quarter;

 

   

second, 85.0% to all unitholders, pro rata, 2.0% to our general partner and 13.0% to the holders of our incentive distribution rights, until each unitholder receives an amount per unit equal to 125.0% of the reset minimum quarterly distribution for the quarter;

 

   

third, 75.0% to all unitholders, pro rata, 2.0% to our general partner and 23.0% to the holders of our incentive distribution rights, until each unitholder receives an amount per unit equal to 150.0% of the reset minimum quarterly distribution for the quarter; and

 

   

thereafter, 50.0% to all unitholders, pro rata, 2.0% to our general partner and 48.0% to the holders of our incentive distribution rights.

Because a reset election can only occur after all subordinated units have converted into common units, the reset minimum quarterly distribution will have no significance except as a baseline for the target distribution levels.

 

30


Table of Contents

The following table illustrates the percentage allocation of distributions from operating surplus between the unitholders and our general partner at various distribution levels (i) pursuant to the cash distribution provisions of our partnership agreement, as well as (ii) following a hypothetical reset of the target distribution levels based on the assumption that the quarterly distribution amount per common unit during the fiscal quarter immediately preceding the reset election was $0.450000.

 

                Marginal Percentage Interest
in Distributions
             
    Quarterly Distribution
Per Unit Prior to Reset
    Common
Unitholders
and Holders
of Class A
Units
    General
Partner
Interest
    Incentive
Distribution
Rights
    Quarterly Distribution
Per Unit Following
Hypothetical Reset
 

Minimum Quarterly Distribution

      $0.287500       98.0     2.0         $0.450000(1)  

First Target Distribution

    above $0.287500       up to $0.330625       98.0     2.0       above $0.450000       up to $0.517500(2)  

Second Target Distribution

    above $0.330625       up to $0.359375       85.0     2.0     13.0     above $0.517500(2)       up to $0.562500(3)  

Third Target Distribution

    above $0.359375       up to $0.431250       75.0     2.0     23.0     above $0.562500(3)       up to $0.675000(4)  

Thereafter

      above $0.431250       50.0     2.0     48.0       above $0.675000(4)  

 

(1) This amount is equal to the hypothetical reset minimum quarterly distribution.
(2) This amount is 115.0% of the hypothetical reset minimum quarterly distribution.
(3) This amount is 125.0% of the hypothetical reset minimum quarterly distribution.
(4) This amount is 150.0% of the hypothetical reset minimum quarterly distribution.

Because a reset election can only occur after the subordination period expires, the reset minimum quarterly distribution will have no significance except as a baseline for the target distribution levels.

Our general partner will be entitled to cause the target distribution levels to be reset on more than one occasion, provided that it may not make a reset election except at a time when it has received incentive distributions for the prior four consecutive fiscal quarters based on the highest level of incentive distributions that it is entitled to receive under our partnership agreement.

Distributions from Capital Surplus

How Distributions from Capital Surplus will be Made

Our partnership agreement requires that we make distributions from capital surplus, if any, in the following manner:

 

   

first, 98.0% to all unitholders, pro rata, and 2.0% to our general partner, until the minimum quarterly distribution is reduced to zero, as described below;

 

   

second, 98.0% to all unitholders, pro rata, and 2.0% to our general partner, until we distribute for each common unit, an amount from capital surplus equal to any unpaid arrearages in payment of the minimum quarterly distribution on the outstanding common units; and

 

   

thereafter, as if they were from operating surplus.

The preceding discussion is based on the assumptions that our general partner maintains its 2.0% general partner interest and that we do not issue additional classes of equity securities.

Effect of a Distribution from Capital Surplus

Our partnership agreement treats a distribution of capital surplus as the repayment of the initial value contributed by unitholders for their units, which we refer to as the “initial unit price” for each unit, which is a

 

31


Table of Contents

return of capital. Each time a distribution of capital surplus is made, the minimum quarterly distribution and the target distribution levels will be reduced in the same proportion as the corresponding reduction in relation to the fair market value of the common units prior to the announcement of the distribution. Because distributions of capital surplus will reduce the minimum quarterly distribution and target distribution levels after any of these distributions are made, it may be easier for our general partner to receive incentive distributions and for the subordinated units to convert into common units. However, any distribution of capital surplus before the minimum quarterly distribution is reduced to zero cannot be applied to the payment of the minimum quarterly distribution or any arrearages.

Once we reduce the minimum quarterly distribution and the target distribution levels to zero, all future distributions will be made such that 50.0% is paid to all unitholders, pro rata, 2.0% is paid to our general partner and 48.0% is paid to the holder of our incentive distribution rights.

Adjustment to the Minimum Quarterly Distribution and Target Distribution Levels

In addition to adjusting the minimum quarterly distribution and target distribution levels to reflect a distribution of capital surplus, if we combine our units into fewer units or subdivide our units into a greater number of units, we will proportionately adjust:

 

   

the minimum quarterly distribution;

 

   

target distribution levels;

 

   

the initial unit price as described below under “—Distributions of Cash Upon Liquidation”;

 

   

the number of general partner units comprising the general partner interest; and

 

   

the arrearages in payment of the minimum quarterly distribution on the common units.

For example, if a two-for-one split of the common units should occur, the minimum quarterly distribution, the target distribution levels and the initial unit price would each be reduced to 50.0% of its initial level. If we combine our common units into a lesser number of units or subdivide our common units into a greater number of units, we will combine or subdivide our subordinated units using the same ratio applied to the common units. Our partnership agreement provides that we do not make any adjustment by reason of the issuance of additional units for cash or property.

In addition, if as a result of a change in law or interpretation thereof, we or any of our subsidiaries is treated as an association taxable as a corporation or are otherwise subject to additional taxation as an entity for U.S. federal, state, local or non-U.S. income or withholding tax purposes, our general partner may, in its sole discretion, reduce the minimum quarterly distribution and the target distribution levels for each quarter by multiplying each distribution level by a fraction, the numerator of which is cash for that quarter (after deducting our general partner’s estimate of our additional aggregate liability for the quarter for such income and withholding taxes payable by reason of such change in law or interpretation) and the denominator of which is the sum of cash for that quarter plus our general partner’s estimate of our aggregate liability for the quarter for such income and withholding taxes payable by reason of such change in law or interpretation thereof. To the extent that the actual tax liability differs from the estimated tax liability for any quarter, the difference will be accounted for in distributions with respect to subsequent quarters.

Distributions of Cash Upon Liquidation

General

If we dissolve in accordance with our partnership agreement, we will sell or otherwise dispose of our assets in a process called liquidation. We will first apply the proceeds of liquidation to the payment of our creditors. We will distribute any remaining proceeds to the unitholders and our general partner, in accordance with their capital account balances, as adjusted to reflect any gain or loss upon the sale or other disposition of our assets in liquidation.

 

32


Table of Contents

The allocations of gain and loss upon liquidation are intended, to the extent possible, to entitle the holders of units to a repayment of the initial unit price. The allocations of gain and loss upon liquidation are also intended, to the extent possible, to entitle the holders of common units to a preference over the holders of subordinated units upon our liquidation, to the extent required to permit common unitholders to receive their initial unit price plus the minimum quarterly distribution for the quarter during which liquidation occurs plus any unpaid arrearages in payment of the minimum quarterly distribution on the common units. However, there may not be sufficient gain upon our liquidation to enable the holders of common units to fully recover all of these amounts, even though there may be distributable cash flow to the holders of subordinated units. Any further net gain recognized upon liquidation will be allocated in a manner that takes into account the incentive distribution rights of our general partner.

Manner of Adjustments for Gain

The manner of the adjustment for gain is set forth in our partnership agreement. If our liquidation occurs while any subordinated units remain outstanding, we will allocate any gain to our partners in the following manner:

 

   

first, to our general partner to the extent of any negative balance in its capital account

 

   

second, 98.0% to the common unitholders, pro rata, and 2.0% to our general partner, until the capital account for each common unit is equal to the sum of:

 

  (1)

the initial unit price;

 

  (2)

the amount of the minimum quarterly distribution for the quarter during which our liquidation occurs; and

 

  (3)

any unpaid arrearages in payment of the minimum quarterly distribution;

 

   

third, 98.0% to the subordinated unitholders, pro rata, and 2.0% to our general partner, until the capital account for each subordinated unit is equal to the sum of:

 

  (1)

the initial unit price; and

 

  (2)

the amount of the minimum quarterly distribution for the quarter during which our liquidation occurs;

 

   

fourth, 98.0% to all unitholders, pro rata, and 2.0% to our general partner, until we allocate under this paragraph an amount per unit equal to:

 

  (1)

the sum of the excess of the first target distribution per unit over the minimum quarterly distribution per unit for each quarter of our existence; less

 

  (2)

the cumulative amount per unit of any distributions from operating surplus in excess of the minimum quarterly distribution per unit that we distributed 98.0% to the unitholders, pro rata, and 2.0% to our general partner, for each quarter of our existence;

 

   

fifth, 85.0% to all unitholders, pro rata, 2.0% to our general partner and 13.0% to the holders of our incentive distribution rights, until we allocate under this paragraph an amount per unit equal to:

 

  (1)

the sum of the excess of the second target distribution per unit over the first target distribution per unit for each quarter of our existence; less

 

  (2)

the cumulative amount per unit of any distributions from operating surplus in excess of the first target distribution per unit that we distributed 85.0% to the unitholders, pro rata, 2.0% to our general partner and 13.0% to the holders of our incentive distribution rights for each quarter of our existence;

 

   

sixth, 75.0% to all unitholders, pro rata, 2.0% to our general partner and 23.0% to the holders of our incentive distribution rights, until we allocate under this paragraph an amount per unit equal to:

 

  (1)

the sum of the excess of the third target distribution per unit over the second target distribution per unit for each quarter of our existence; less

 

33


Table of Contents
  (2)

the cumulative amount per unit of any distributions from operating surplus in excess of the second target distribution per unit that we distributed 75.0% to the unitholders, pro rata, 2.0% to our general partner and 23.0% to the holders of our incentive distribution rights for each quarter of our existence; and

 

   

thereafter, 50.0% to all unitholders, pro rata, 2.0% to our general partner and 48.0% to the holders of our incentive distribution rights.

The percentages set forth above are based on the assumption that our general partner has not transferred its incentive distribution rights and that we do not issue additional classes of equity securities.

If the liquidation occurs after all subordinated units have converted into common units, the distinction between common units and subordinated units will disappear, so that clause (3) of the second bullet point above and all of the third bullet point above will no longer be applicable.

Manner of Adjustments for Losses

If our liquidation occurs while any subordinated units remain outstanding, after making allocations of loss to the general partner and the unitholders in a manner intended to offset in reverse order the allocations of gains that have previously been allocated, we will generally allocate any loss to our general partner and unitholders in the following manner:

 

   

first, 98.0% to the holders of subordinated units in proportion to the positive balances in their capital accounts and 2.0% to our general partner, until the capital accounts of the subordinated unitholders have been reduced to zero;

 

   

second, 98.0% to the holders of common units in proportion to the positive balances in their capital accounts and 2.0% to our general partner, until the capital accounts of the common unitholders have been reduced to zero; and

 

   

100.0% to our general partner

If the liquidation occurs after all subordinated units have converted into common units, the distinction between common units and subordinated units will disappear, so that all of the first bullet point above will no longer be applicable.

Adjustments to Capital Accounts

We will make adjustments to capital accounts upon the issuance of additional units. In this regard, our partnership agreement specifies that we allocate any unrealized and, for tax purposes, unrecognized gain resulting from the adjustments to the unitholders and the general partner in the same manner as we allocate gain upon liquidation. In the event that we make positive adjustments to the capital accounts upon the issuance of additional units, our partnership agreement requires that we generally allocate any later negative adjustments to the capital accounts resulting from the issuance of additional units or upon our liquidation in a manner that results, to the extent possible, in the partners’ capital account balances equaling the amount that they would have been if no earlier positive adjustments to the capital accounts had been made. In contrast to the allocations of gain, and except as provided above, we generally will allocate any unrealized and unrecognized loss resulting from the adjustments to capital accounts upon the issuance of additional units to the unitholders and our general partner based on their respective percentage ownership of us. In this manner, while any subordinated units remain outstanding, we generally will allocate any such loss equally with respect to our common and subordinated units. If we make negative adjustments to the capital accounts as a result of such loss, future positive adjustments resulting from the issuance of additional units will be allocated in a manner designed to reverse the prior negative adjustments, and special allocations will be made upon liquidation in a manner that results, to the extent possible, in our unitholders’ capital account balances equaling the amounts they would have been if no earlier adjustments for loss had been made.

 

34


Table of Contents

OUR PARTNERSHIP AGREEMENT

The following is a summary of the material provisions of our partnership agreement. We will provide prospective investors with a copy of our partnership agreement upon request at no charge.

We summarize the following provisions of our partnership agreement elsewhere in this prospectus:

 

   

with regard to distributions, please read “Provisions of Our Partnership Agreement Relating to Cash Distributions”;

 

   

with regard to the transfer of common units, please read “Description of Our Common Units—Transfer of Common Units”; and

 

   

with regard to allocations of taxable income and taxable loss, please read “Material Federal Income Tax Consequences.”

Organization and Duration

Our partnership was organized in June 2014 and will have a perpetual existence unless terminated pursuant to the terms of our partnership agreement.

Purpose

Our purpose, as set forth in our partnership agreement, is limited to any business activity that is approved by our general partner and that lawfully may be conducted by a limited partnership organized under Delaware law; provided that our general partner shall not cause us to take any action that the general partner determines would be reasonably likely to cause us to be treated as an association taxable as a corporation or otherwise taxable as an entity for U.S. federal income tax purposes.

Although our general partner has the ability to cause us and our current or future subsidiaries to engage in activities other than the business of acquiring, developing and operating energy-related rail terminals and other high-quality and complementary midstream infrastructure assets and businesses, our general partner may decline to do so free of any fiduciary duty or obligation whatsoever to us or the limited partners, including any duty to act in good faith or in the best interests of us or the limited partners. Our general partner is generally authorized to perform all acts it determines to be necessary or appropriate to carry out our purposes and to conduct our business.

Cash Distributions

Our partnership agreement specifies the manner in which we will make cash distributions to holders of our common units and other partnership securities as well as to our general partner in respect of its general partner interest and its incentive distribution rights. For a description of these cash distribution provisions, please read “Provisions of Our Partnership Agreement Relating to Cash Distributions.”

Capital Contributions

Unitholders are not obligated to make additional capital contributions, except as described below under “—Limited Liability.” For a discussion of our general partner’s right to contribute capital to maintain its 2.0% general partner interest if we issue additional units, please read “—Issuance of Additional Securities.”

 

35


Table of Contents

Voting Rights

The following is a summary of the unitholder vote required for approval of the matters specified below. Matters that require the approval of a “unit majority” require:

 

   

while any subordinated units remain outstanding, the approval of a majority of the common units, excluding those common units held by USDG and its affiliates, and a majority of the subordinated units, voting as separate classes; and

 

   

after all subordinated units have been converted into common units, the approval of a majority of the common units, voting as a single class.

In voting their common and subordinated units, USDG and its affiliates will have no duty or obligation whatsoever to us or the limited partners, including any duty to act in good faith or in the best interests of us or the limited partners.

Holders of Class A Units and the incentive distribution rights may be entitled to vote in certain circumstances as may be expressly provided in our partnership agreement.

 

Issuance of additional units

No approval right.

 

Amendment of the partnership agreement

Certain amendments may be made by our general partner without the approval of the unitholders. Other amendments generally require the approval of a unit majority. Please read “—Amendment of Our Partnership Agreement.”

 

 

For so long as Energy Capital Partners is able to appoint more than one member to USD’s board of directors, Energy Capital Partners must approve any amendment to our partnership agreement. Please read “—Special Approval Rights of Energy Capital Partners.”

 

Modification of cash distribution policy

No approval right.

 

Merger of our partnership or the sale of all or substantially all of our assets


Unit majority in certain circumstances. Please read “—Merger, Consolidation, Conversion, Sale or Other Disposition of Assets.”

 

Dissolution of our partnership

Unit majority. Please read “—Dissolution.”

 

Continuation of our business upon dissolution

Unit majority. Please read “—Dissolution.”

 

Withdrawal of the general partner

Under most circumstances, the approval of a majority of the common units, excluding common units held by our general partner and its affiliates, is required for the withdrawal of our general partner prior to September 30, 2024 in a manner that would cause a dissolution of our partnership. Please read “—Withdrawal or Removal of Our General Partner.”

 

Removal of the general partner

Not less than 66 2/3% of the outstanding units, voting as a single class, including units held by our general partner and its affiliates. Please read “—Withdrawal or Removal of Our General Partner.”

 

36


Table of Contents

Transfer of the general partner interest

Our general partner may transfer any or all of its general partner interest to an affiliate of another person without a vote of our unitholders. Please read “—Transfer of General Partner Interest.”

 

Transfer of incentive distribution rights

Our general partner may transfer any or all of its incentive distribution rights to an affiliate or another person without a vote of our unitholders. Please read “—Transfer of Subordinated Units and Incentive Distribution Rights.”

 

Reset of incentive distribution levels

No approval right.

 

Transfer of ownership interests in our general partner


No approval right. Please read “—Transfer of Ownership Interests in Our General Partner.”

Applicable Law; Forum, Venue and Jurisdiction

Our partnership agreement is governed by Delaware law. Our partnership agreement requires that any claims, suits, actions or proceedings:

 

   

arising out of or relating in any way to the partnership agreement (including any claims, suits or actions to interpret, apply or enforce the provisions of the partnership agreement or the duties, obligations or liabilities among limited partners or of limited partners to us, or the rights or powers of, or restrictions on, the limited partners or us);

 

   

brought in a derivative manner on our behalf;

 

   

asserting a claim of breach of a fiduciary duty owed by any director, officer or other employee of us or our general partner, or owed by our general partner, to us or the limited partners;

 

   

asserting a claim arising pursuant to any provision of the Delaware Act; or

 

   

asserting a claim governed by the internal affairs doctrine

shall be exclusively brought in the Court of Chancery of the State of Delaware (or, if such court does not have subject matter jurisdiction thereof, any other court located in the State of Delaware with subject matter jurisdiction), regardless of whether such claims, suits, actions or proceedings sound in contract, tort, fraud or otherwise, are based on common law, statutory, equitable, legal or other grounds, or are derivative or direct claims. By purchasing a common unit, a limited partner is irrevocably consenting to these limitations and provisions regarding claims, suits, actions or proceedings and submitting to the exclusive jurisdiction of the Court of Chancery of the State of Delaware in connection with any such claims, suits, actions or proceedings.

Limited Liability

Assuming that a limited partner does not participate in the control of our business within the meaning of the Delaware Act and that he otherwise acts in conformity with the provisions of the partnership agreement, his liability under the Delaware Act will be limited, subject to possible exceptions, to the amount of capital he is obligated to contribute to us for his common units plus his share of any undistributed profits and assets. The Delaware Act generally provides that a limited partner does not participate in the control of the business within the meaning of the Delaware Act by virtue of possessing or exercising the right or power to admit, remove or retain the general partner, amend the partnership agreement or certificate of limited partnership, or cause the taking or refraining from taking of any action with respect to such other matters as are stated in the partnership agreement. However, if a court were to determine that the right, or exercise of the right, by the limited partners as

 

37


Table of Contents

a group to take any action under the partnership agreement constituted “participation in the control” of our business for the purposes of the Delaware Act, then the limited partners could be held personally liable for our obligations under the laws of Delaware, to the same extent as our general partner. This liability would extend to persons who transact business with us under the reasonable belief that the limited partner is a general partner. Neither our partnership agreement nor the Delaware Act specifically provides for legal recourse against our general partner if a limited partner were to lose limited liability through any fault of our general partner. While this does not mean that a limited partner could not seek legal recourse, we know of no precedent for this type of a claim in Delaware case law.

Under the Delaware Act, a limited partnership may not make a distribution to a partner if, after the distribution, all liabilities of the limited partnership, other than liabilities to partners on account of their partnership interests and liabilities for which the recourse of creditors is limited to specific property of the partnership, would exceed the fair value of the assets of the limited partnership. For the purpose of determining the fair value of the assets of a limited partnership, the Delaware Act provides that the fair value of property subject to liability for which recourse of creditors is limited shall be included in the assets of the limited partnership only to the extent that the fair value of that property exceeds the nonrecourse liability. The Delaware Act provides that a limited partner who receives a distribution and knew at the time of the distribution that the distribution was in violation of the Delaware Act shall be liable to the limited partnership for the amount of the distribution for three years.

We and our subsidiaries conduct business in several jurisdictions, and we may have subsidiaries that conduct business in other states or countries in the future. Maintenance of our limited liability as a member of our operating subsidiaries through which we conduct operations in the future may require compliance with legal requirements in the jurisdictions in which the operating subsidiaries conduct business, including qualifying ourselves and our subsidiaries to do business there.

Limitations on the liability of members or limited partners for the obligations of a limited liability company or limited partnership have not been clearly established in many jurisdictions. If, by virtue of our ownership interests in our operating subsidiaries or any subsidiaries we may have in the future, or otherwise, it were determined that we were conducting business in any jurisdiction without compliance with the applicable limited partnership or limited liability company statute, or that the right or exercise of the right by the limited partners as a group to remove or replace our general partner, to approve some amendments to our partnership agreement, or to take other action under our partnership agreement constituted “participation in the control” of our business for purposes of the statutes of any relevant jurisdiction, then the limited partners could be held personally liable for our obligations under the law of that jurisdiction to the same extent as our general partner under the circumstances. We will operate in a manner that our general partner considers reasonable and necessary or appropriate to preserve the limited liability of the limited partners.

Issuance of Additional Securities

Our partnership agreement authorizes us to issue an unlimited number of additional partnership interests for the consideration and on the terms and conditions determined by our general partner without the approval of the unitholders.

It is possible that we will fund acquisitions through the issuance of additional common units, subordinated units or other partnership interests. Holders of any additional common units we issue will be entitled to share equally with the then-existing common unitholders in our distributions. In addition, the issuance of additional common units or other partnership interests may dilute the value of the interests of the then-existing common unitholders in our net assets.

In accordance with Delaware law and the provisions of our partnership agreement, we may also issue additional partnership interests that, as determined by our general partner, may have rights to distributions or

 

38


Table of Contents

special voting rights to which the common units are not entitled. In addition, our partnership agreement does not prohibit our current or future subsidiaries from issuing equity interests, which may effectively rank senior to the common units.

Upon issuance of additional limited partner interests (other than the issuance of common units in connection with a reset of the incentive distribution target levels or the issuance of common units upon conversion of outstanding partnership interests), our general partner will be entitled, but not required, to make additional capital contributions to the extent necessary to maintain its 2.0% general partner interest in us. Our general partner’s 2.0% interest in us will be reduced if we issue additional units in the future and our general partner does not contribute a proportionate amount of capital to us to maintain its 2.0% general partner interest. Moreover, our general partner will have the right, which it may from time to time assign in whole or in part to any of its affiliates, to purchase common units, subordinated units or other partnership interests or to make additional capital contributions to us whenever, and on the same terms that, we issue partnership interests to persons other than our general partner and its affiliates, to the extent necessary to maintain the percentage interest of the general partner and its affiliates, including such interest represented by common units and subordinated units, that existed immediately prior to each issuance. The common unitholders will not have preemptive rights under our partnership agreement to acquire additional common units or other partnership interests.

Amendment of Our Partnership Agreement

General

Amendments to our partnership agreement may be proposed only by our general partner. However, our general partner will have no duty or obligation to propose any amendment and may decline to do so free of any fiduciary duty or obligation whatsoever to us or the limited partners, including any duty to act in good faith or in the best interests of us or the limited partners. In order to adopt a proposed amendment, other than the amendments discussed below, our general partner is required to seek written approval of the holders of the number of units required to approve the amendment or to call a meeting of the limited partners to consider and vote upon the proposed amendment. Except as described below, an amendment must be approved by a unit majority.

For so long as Energy Capital Partners is able to appoint more than one member to USD’s board of directors, Energy Capital Partners must approve any amendment to our partnership agreement. Please read “—Special Approval Rights of Energy Capital Partners.”

Prohibited Amendments

No amendment may be made that would:

 

   

enlarge the obligations of any limited partner without his consent, unless approved by at least a majority of the type or class of limited partner interests so affected; or

 

   

enlarge the obligations of, restrict, change or modify in any way any action by or rights of, or reduce in any way the amounts distributable, reimbursable or otherwise payable by us to our general partner or any of its affiliates without the consent of our general partner, which consent may be given or withheld in its sole discretion.

The provision of our partnership agreement preventing the amendments having the effects described in the clauses above can be amended upon the approval of the holders of at least 90.0% of the limited partner interests (excluding the consideration of Class A Units), voting as a single class (including units owned by our general partner and its affiliates). As of the date of this prospectus, USDG, its officers, directors, employees and certain other affiliated persons owned approximately 53.3% of the limited partner interests (excluding the consideration of Class A Units).

 

39


Table of Contents

No Unitholder Approval

Our general partner may generally make amendments to our partnership agreement without the approval of any limited partner to reflect:

 

   

a change in our name, the location of our principal place of business, our registered agent or our registered office;

 

   

the admission, substitution, withdrawal or removal of partners in accordance with our partnership agreement;

 

   

a change that our general partner determines to be necessary or appropriate to qualify or continue our qualification as a limited partnership or other entity in which the limited partners have limited liability under the laws of any state or to ensure that neither we nor any of our subsidiaries will be treated as an association taxable as a corporation or otherwise taxed as an entity for U.S. federal income tax purposes (to the extent not already so treated or taxed);

 

   

an amendment that is necessary, in the opinion of our counsel, to prevent us or our general partner or its directors, officers, agents or trustees from in any manner being subjected to the provisions of the Investment Company Act of 1940, the Investment Advisers Act of 1940 or “plan asset” regulations adopted under the Employee Retirement Income Security Act of 1974 (ERISA), whether or not substantially similar to plan asset regulations currently applied or proposed;

 

   

an amendment that our general partner determines to be necessary or appropriate in connection with the creation, authorization or issuance of additional partnership interests or the right to acquire partnership interests;

 

   

any amendment expressly permitted in our partnership agreement to be made by our general partner acting alone;

 

   

an amendment effected, necessitated or contemplated by a merger agreement that has been approved under the terms of our partnership agreement;

 

   

any amendment that our general partner determines to be necessary or appropriate for the formation by us of, or our investment in, any corporation, partnership or other entity, as otherwise permitted by our partnership agreement;

 

   

a change in our fiscal year or taxable year and related changes;

 

   

conversions into, mergers with or conveyances to another limited liability entity that is newly formed and has no assets, liabilities or operations at the time of the conversion, merger or conveyance other than those it receives by way of the conversion, merger or conveyance; or

 

   

any other amendments substantially similar to any of the matters described in the clauses above.

In addition, our general partner may make amendments to our partnership agreement, without the approval of any limited partner, if our general partner determines that those amendments:

 

   

are necessary or appropriate to satisfy any requirements, conditions or guidelines contained in any opinion, directive, order, ruling or regulation of any federal or state agency or judicial authority or contained in any federal or state statute;

 

   

are necessary or appropriate to facilitate the trading of limited partner interests or to comply with any rule, regulation, guideline or requirement of any securities exchange on which the limited partner interests are or will be listed for trading;

 

   

are necessary or appropriate for any action taken by our general partner relating to splits or combinations of units under the provisions of our partnership agreement;

 

40


Table of Contents
   

are necessary or appropriate in connection with the creation, authorization or issuance of any class or series of partnership securities; or

 

   

are required to effect the intent expressed in this prospectus or the intent of the provisions of our partnership agreement or are otherwise contemplated by our partnership agreement.

Opinion of Counsel and Unitholder Approval

Any amendment that our general partner determines adversely affects in any material respect one or more particular classes of limited partners will require the approval of at least a majority of the class or classes so affected, but no vote will be required by any class or classes of limited partners that our general partner determines are not adversely affected in any material respect. Any amendment that would have a material adverse effect on the rights or preferences of any type or class of outstanding units in relation to other classes of units will require the approval of at least a majority of the type or class of units so affected. Any amendment that would reduce the voting percentage required to take any action other than to remove our general partner or call a meeting of unitholders is required to be approved by the affirmative vote of limited partners whose aggregate outstanding units constitute not less than the voting requirement sought to be reduced. Any amendment that would increase the percentage of units required to remove the general partner or call a meeting of unitholders must be approved by the affirmative vote of limited partners whose aggregate outstanding units constitute not less than the percentage sought to be increased. For amendments of the type not requiring unitholder approval, our general partner will not be required to obtain an opinion of counsel that an amendment will neither result in a loss of limited liability to the limited partners nor result in our being treated as a taxable entity for federal income tax purposes in connection with any of the amendments. No other amendments to our partnership agreement will become effective without the approval of holders of at least 90.0% of the outstanding units, voting as a single class, unless we first obtain an opinion of counsel to the effect that the amendment will not affect the limited liability under applicable law of any of our limited partners.

Merger, Consolidation, Conversion, Sale or Other Disposition of Assets

A merger, consolidation or conversion of us requires the prior consent of our general partner and Energy Capital Partners. However, neither our general partner nor Energy Capital Partners will have any duty or obligation to consent to any merger, consolidation or conversion and may decline to do so free of any fiduciary duty or obligation whatsoever to us or the limited partners, including any duty to act in good faith or in the best interest of us or the limited partners.

In addition, our partnership agreement generally prohibits our general partner, without the prior approval of the holders of a unit majority, from causing us to sell, exchange or otherwise dispose of all or substantially all of our assets in a single transaction or a series of related transactions, including by way of merger, consolidation or other combination. Our general partner may, however, mortgage, pledge, hypothecate or grant a security interest in all or substantially all of our assets without such approval. Our general partner may also sell all or substantially all of our assets under a foreclosure or other realization upon those encumbrances without such approval. Finally, our general partner may consummate any merger without the prior approval of our unitholders if we are the surviving entity in the transaction, our general partner has received an opinion of counsel regarding limited liability and tax matters, the transaction would not result in a material amendment to the partnership agreement (other than an amendment that the general partner could adopt without the consent of other partners), each of our units will be an identical unit of our partnership following the transaction and the partnership securities to be issued do not exceed 20.0% of our outstanding partnership interests (other than incentive distribution rights) immediately prior to the transaction.

If the conditions specified in our partnership agreement are satisfied, our general partner may convert us or any of our subsidiaries into a new limited liability entity or merge us or any of our subsidiaries into, or convey all of our assets to, a newly formed entity, if the sole purpose of that conversion, merger or conveyance is to effect a mere change in our legal form into another limited liability entity, we have received an opinion of counsel

 

41


Table of Contents

regarding limited liability and tax matters and the governing instruments of the new entity provide the limited partners and our general partner with the same rights and obligations as contained in our partnership agreement. Our unitholders are not entitled to dissenters’ rights of appraisal under our partnership agreement or applicable Delaware law in the event of a conversion, merger or consolidation, a sale of substantially all of our assets or any other similar transaction or event.

Special Approval Rights of Energy Capital Partners

For so long as Energy Capital Partners is able to appoint more than one member to USD’s board of directors, USD will not, and will not permit its subsidiaries, including us and our general partner, to take or agree to take any of the following actions (or take or agree to take any action that is reasonably likely to require or result in any of the following actions) without the affirmative vote of Energy Capital Partners (or, with respect to distributions by us or our subsidiaries, the members of our general partner’s board of directors appointed by Energy Capital Partners):

 

   

any sale of USD, any subsidiary of USD, including us, or any of their assets (other than asset sales in the ordinary course of business), including by way of merger, consolidation, public offering or otherwise, other than to USD or a wholly owned subsidiary of USD;

 

   

any capital contribution or issuance of or redemption of securities of USD or any subsidiary of USD, including us, (B) any issuance of profits interests in USD, (C) any distributions, except distributions by us and our subsidiaries (which distributions shall be subject to the affirmative vote of the members of our general partner’s board of directors appointed by Energy Capital Partners), (D) any incurrence or refinancing of indebtedness (whether directly, through a guaranty or otherwise) outside of the ordinary course of business, other than any incurrence or refinancing of indebtedness by us or our subsidiaries (which incurrences and refinancings shall be subject to the affirmative vote of the members of our general partner’s board of directors appointed by Energy Capital Partners), (E) any acquisition of securities of any other entity in excess of the lesser of the consolidated earnings before interest, taxes, depreciation and amortization of USD Group or $50 million or (F) any making of any loan or advance to any entity other than a wholly owned subsidiary of USD;

 

   

the approval, modification or revocation of any budget or a material deviation from or a material expenditure not part of any such budget (including any material change with respect to the nature of any budgeted capital expenditure), other than the approval, modification or revocation of any budget related to us or our subsidiaries (which approvals, modifications or revocations shall be subject to the affirmative vote of the members of our general partner’s board of directors appointed by Energy Capital Partners);

 

   

amending the organizational documents of USD in a manner adverse to the holders of the common membership interests of USD, (B) amending the organizational documents of any subsidiary of USD, including us, (C) expanding the purpose of any of USD or any of its subsidiaries, including us, (D) causing or taking any action with the purpose or effect of causing the bankruptcy, liquidation, dissolution or winding up of USD or any of its subsidiaries, (E) making any material change to USD or any its subsidiaries’ federal tax treatment, (F) entering into or amending any transaction with any member of USD or their affiliates or (G) creating or materially amending any employee incentive plan; or Energy Capital Partners’ Right to Sell USD or Its Interests in USD; or

 

   

the determination of significant regulatory issues or litigation, including any decision to initiate, forego or settle any material litigation or arbitration, or the entering into discussions, or negotiations, with any governmental authority in connection with any investigation or proceedings, or any material inquiry.

 

42


Table of Contents

Dissolution

We will continue as a limited partnership until dissolved under our partnership agreement. We will dissolve upon:

 

   

the election of our general partner to dissolve us, if approved by the holders of units representing a unit majority;

 

   

there being no limited partners, unless we are continued without dissolution in accordance with applicable Delaware law;

 

   

the entry of a decree of judicial dissolution of our partnership; or

 

   

the withdrawal or removal of our general partner or any other event that results in its ceasing to be our general partner other than by reason of a transfer of its general partner interest in accordance with our partnership agreement or its withdrawal or removal following the approval and admission of a successor.

Upon a dissolution under the last clause above, the holders of a unit majority may also elect, within specific time limitations, to continue our business on the same terms and conditions described in our partnership agreement by appointing as a successor general partner an entity approved by the holders of units representing a unit majority, subject to our receipt of an opinion of counsel to the effect that:

 

   

the action would not result in the loss of limited liability under Delaware law of any limited partner; and

 

   

neither we nor any of our subsidiaries would be treated as an association taxable as a corporation or otherwise be taxable as an entity for U.S. federal income tax purposes upon the exercise of that right to continue (to the extent not already so treated or taxed).

Liquidation and Distribution of Proceeds

Upon our dissolution, unless our business is continued, the liquidator authorized to wind up our affairs will, acting with all of the powers of our general partner that are necessary or appropriate, liquidate our assets and apply the proceeds of the liquidation as described in “Provisions of Our Partnership Agreement Relating to Cash Distributions—Distributions of Cash Upon Liquidation.” The liquidator may defer liquidation or distribution of our assets for a reasonable period of time or distribute assets to partners in kind if it determines that a sale would be impractical or would cause undue loss to our partners.

Withdrawal or Removal of Our General Partner

Except as described below, our general partner has agreed not to withdraw voluntarily as our general partner prior to September 30, 2024 without obtaining the approval of the holders of at least a majority of the outstanding common units, excluding common units held by our general partner and its affiliates, and furnishing an opinion of counsel regarding limited liability and tax matters. On or after September 30, 2024 our general partner may withdraw as general partner without first obtaining approval of any unitholder by giving 90 days’ written notice, and that withdrawal will not constitute a violation of our partnership agreement. Notwithstanding the information above, our general partner may withdraw without unitholder approval upon 90 days’ written notice to the limited partners if at least 50.0% of the outstanding common units are held or controlled by one person and its affiliates other than our general partner and its affiliates. In addition, our partnership agreement permits our general partner to sell or otherwise transfer all of its general partner interest in us and its incentive distribution rights without the approval of the unitholders. Please read “—Transfer of General Partner Interest” and “—Transfer of Subordinated Units and Incentive Distribution Rights.”

Upon withdrawal of our general partner under any circumstances, other than as a result of a transfer by our general partner of all or a part of its general partner interest in us, the holders of a unit majority may appoint a

 

43


Table of Contents

successor to that withdrawing general partner. If a successor is not elected, or is elected but an opinion of counsel regarding limited liability and tax matters cannot be obtained, we will be dissolved, wound up and liquidated, unless within a specified period after that withdrawal, the holders of a unit majority agree in writing to continue our business and to appoint a successor general partner. Please read “—Dissolution.”

Our general partner may not be removed unless that removal is approved by the vote of the holders of not less than 66 2/3% of the outstanding units, voting together as a single class, including units held by our general partner and its affiliates, and we receive an opinion of counsel regarding limited liability and tax matters. Any removal of our general partner is also subject to the approval of a successor general partner by the vote of the holders of a majority of the outstanding common units, voting as a class, and the outstanding subordinated units, voting as a class. The ownership of more than 33 1/3% of the outstanding units by our general partner and its affiliates gives them the ability to prevent our general partner’s removal. As of the date of this prospectus, an affiliate of our general partner, including its officers, directors, employees and certain other affiliated persons, owned 53.3% of the limited partnership interests entitled to vote on this matter (excluding the consideration of Class A Units).

Our partnership agreement also provides that if our general partner is removed as our general partner under circumstances where cause does not exist:

 

   

all outstanding subordinated units held by any person who did not, and whose affiliates did not, vote any units in favor of removal of the general partner, will immediately and automatically will convert into common units on a one-for-one basis, if such person is not an affiliate of the successor general partner; and

 

   

if all of the subordinated units convert pursuant to the foregoing, all cumulative common unit arrearages on the common units will be extinguished.

In the event of the removal of our general partner under circumstances where cause exists or withdrawal of our general partner where that withdrawal violates our partnership agreement, a successor general partner will have the option to purchase the general partner interest and incentive distribution rights of the departing general partner and its affiliates for a cash payment equal to the fair market value of those interests. Under all other circumstances where our general partner withdraws or is removed by the limited partners, the departing general partner will have the option to require the successor general partner to purchase the general partner interest and the incentive distribution rights of the departing general partner and its affiliates for fair market value. In each case, this fair market value will be determined by agreement between the departing general partner and the successor general partner. If no agreement is reached, an independent investment banking firm or other independent expert selected by the departing general partner and the successor general partner will determine the fair market value. Or, if the departing general partner and the successor general partner cannot agree upon an expert, then an expert chosen by agreement of the experts selected by each of them will determine the fair market value.

If the option described above is not exercised by either the departing general partner or the successor general partner, the departing general partner’s general partner interest and all its and its affiliates’ incentive distribution rights will automatically convert into common units equal to the fair market value of those interests as determined by an investment banking firm or other independent expert selected in the manner described in the preceding paragraph.

In addition, we will be required to reimburse the departing general partner for all amounts due to the departing general partner, including, without limitation, all employee-related liabilities, including severance liabilities, incurred as a result of the termination of any employees employed for our benefit by the departing general partner or its affiliates.

 

44


Table of Contents

Transfer of General Partner Interest

At any time, USDG and its affiliates may sell or transfer all or part of their membership interest in our general partner to an affiliate or third party without the approval of our unitholders. As a condition of this transfer, the transferee must assume, among other things, the rights and duties of our general partner, agree to be bound by the provisions of our partnership agreement, and furnish an opinion of counsel regarding limited liability and tax matters.

Transfer of Ownership Interests in Our General Partner

At any time, USDG and its affiliates may sell or transfer all or part of their membership interest in our general partner, to an affiliate or third party without the approval of our unitholders.

Transfer of Subordinated Units and Incentive Distribution Rights

By transfer of subordinated units or incentive distribution rights in accordance with our partnership agreement, each transferee of subordinated units or incentive distribution rights will be admitted as a limited partner with respect to the subordinated units or incentive distribution rights transferred when such transfer and admission is reflected in our books and records. Each transferee:

 

   

represents that the transferee has the capacity, power and authority to become bound by our partnership agreement;

 

   

automatically becomes bound by the terms and conditions of our partnership agreement; and

 

   

gives the consents, waivers and approvals contained in our partnership agreement.

Our general partner will cause any transfers to be recorded on our books and records no less frequently than quarterly.

We may, at our discretion, treat the nominee holder of subordinated units or incentive distribution rights as the absolute owner. In that case, the beneficial holder’s rights are limited solely to those that it has against the nominee holder as a result of any agreement between the beneficial owner and the nominee holder.

Subordinated units and incentive distribution rights are securities and any transfers are subject to the laws governing transfer of securities. In addition to other rights acquired upon transfer, the transferor gives the transferee the right to become a limited partner for the transferred subordinated units or incentive distribution rights.

Until a subordinated unit or incentive distribution right has been transferred on our books, we and the transfer agent may treat the record holder of the unit or right as the absolute owner for all purposes, except as otherwise required by law or stock exchange regulations.

Change of Management Provisions

Our partnership agreement contains specific provisions that are intended to discourage a person or group from attempting to remove USD Partners GP LLC as our general partner or from otherwise changing our management. Please read “—Withdrawal or Removal of Our General Partner” for a discussion of certain consequences of the removal of our general partner. If any person or group other than our general partner and its affiliates acquires beneficial ownership of 20.0% or more of any class of units, that person or group loses voting rights on all of its units. This loss of voting rights does not apply to any person or group that acquires the units from our general partner or its affiliates and any transferees of that person or group who are notified by our general partner that they will not lose their voting rights or to any person or group who acquires the units with the prior approval of the board of directors of our general partner. Please read “—Withdrawal or Removal of Our General Partner.”

 

45


Table of Contents

Limited Call Right

If at any time USDG and its controlled affiliates own more than 80.0% of the then-issued and outstanding limited partner interests of any class, USDG will have the right, which it may assign in whole or in part to any of its affiliates or beneficial owners or to us, to acquire all, but not less than all, of the limited partner interests of the class held by unaffiliated persons as of a record date to be selected by our general partner, on at least 10, but not more than 60, days’ notice.

The purchase price in the event of this purchase is the greater of:

 

   

the highest price paid by our general partner or any of its affiliates for any limited partner interests of the class purchased within the 90 days preceding the date on which our general partner first mails notice of its election to purchase those limited partner interests; and

 

   

the average of the daily closing prices of the partnership securities of such class over the 20 consecutive trading days preceding the date that is three days before the date the notice is mailed.

As a result of USDG’s right to purchase outstanding limited partner interests, a holder of limited partner interests may have his limited partner interests purchased at an undesirable time or at a price that may be lower than market prices at various times prior to such purchase or lower than a unitholder may anticipate the market price to be in the future. USDG is not obligated to obtain a fairness opinion regarding the value of the common units to be repurchased by it upon exercise of the call right. The tax consequences to a unitholder of the exercise of this call right are the same as a sale by that unitholder of his common units in the market. Please read “Material Federal Income Tax Consequences—Disposition of Common Units.”

Non-Taxpaying Holders; Redemption

To avoid any adverse effect on the maximum applicable rates chargeable to customers by us or any of our future subsidiaries, or in order to reverse an adverse determination that has occurred regarding such maximum rate, our partnership agreement provides our general partner the power to amend the agreement. If our general partner, with the advice of counsel, determines that our not being treated as an association taxable as a corporation or otherwise taxable as an entity for U.S. federal income tax purposes, coupled with the tax status (or lack of proof thereof) of one or more of our limited partners, has, or is reasonably likely to have, a material adverse effect on the maximum applicable rates chargeable to customers by our subsidiaries, then our general partner may adopt such amendments to our partnership agreement as it determines necessary or advisable to:

 

   

obtain proof of the U.S. federal income tax status of our limited partners (and their owners, to the extent relevant); and

 

   

permit us to redeem the units held by any person whose tax status has or is reasonably likely to have a material adverse effect on the maximum applicable rates or who fails to comply with the procedures instituted by our general partner to obtain proof of the federal income tax status. The redemption price in the case of such a redemption will be the average of the daily closing prices per unit for the 20 consecutive trading days immediately prior to the date set for redemption.

Non-Citizen Assignees; Redemption

If our general partner, with the advice of counsel, determines we are subject to U.S. federal, state or local laws or regulations that, in the reasonable determination of our general partner, create a substantial risk of cancellation or forfeiture of any property that we have an interest in because of the nationality, citizenship or other related status of any limited partner, then our general partner may adopt such amendments to our partnership agreement as it determines necessary or advisable to:

 

   

obtain proof of the nationality, citizenship or other related status of our limited partners (and their owners, to the extent relevant); and

 

46


Table of Contents
   

permit us to redeem the units held by any person whose nationality, citizenship or other related status creates substantial risk of cancellation or forfeiture of any property or who fails to comply with the procedures instituted by the general partner to obtain proof of the nationality, citizenship or other related status. The redemption price in the case of such a redemption will be the average of the daily closing prices per unit for the 20 consecutive trading days immediately prior to the date set for redemption.

Meetings; Voting

Except as described below regarding a person or group owning 20.0% or more of any class of units then outstanding, record holders of units on the record date will be entitled to notice of, and to vote at, meetings of our limited partners and to act upon matters for which approvals may be solicited.

Our general partner does not anticipate that any meeting of our unitholders will be called in the foreseeable future. Any action that is required or permitted to be taken by the unitholders may be taken either at a meeting of the unitholders or without a meeting if consents in writing describing the action so taken are signed by holders of the number of units necessary to authorize or take that action at a meeting. Meetings of the unitholders may be called by our general partner or by unitholders owning at least 20.0% of the outstanding units of the class for which a meeting is proposed. Unitholders may vote either in person or by proxy at meetings. The holders of a majority of the outstanding units of the class or classes for which a meeting has been called, represented in person or by proxy, will constitute a quorum, unless any action by the unitholders requires approval by holders of a greater percentage of the units, in which case the quorum will be the greater percentage.

Each record holder of a unit has a vote according to his percentage interest in us, although additional limited partner interests having special voting rights could be issued. Please read “—Issuance of Additional Securities.” However, if at any time any person or group, other than our general partner and its affiliates, or a direct or subsequently approved transferee of our general partner or its affiliates and purchasers specifically approved by our general partner, acquires, in the aggregate, beneficial ownership of 20.0% or more of any class of units then outstanding, that person or group will lose voting rights on all of its units and the units may not be voted on any matter and will not be considered to be outstanding when sending notices of a meeting of unitholders, calculating required votes, determining the presence of a quorum or for other similar purposes. Common units held in nominee or street name account will be voted by the broker or other nominee in accordance with the instruction of the beneficial owner unless the arrangement between the beneficial owner and his nominee provides otherwise. Except as our partnership agreement otherwise provides, subordinated units will vote together with common units as a single class.

Any notice, demand, request, report or proxy material required or permitted to be given or made to record common unitholders under our partnership agreement will be delivered to the record holder by us or by the transfer agent.

Voting Rights of Incentive Distribution Rights

If a majority of the incentive distribution rights are held by our general partner and its affiliates, the holders of the incentive distribution rights will have no right to vote in respect of such rights on any matter, unless otherwise required by law, and the holders of the incentive distribution rights shall be deemed to have approved any matter approved by our general partner.

If less than a majority of the incentive distribution rights are held by our general partner and its affiliates, the incentive distribution rights will be entitled to vote on all matters submitted to a vote of unitholders, other than amendments and other matters that our general partner determines do not adversely affect the holders of the incentive distribution rights in any material respect. On any matter in which the holders of incentive distribution rights are entitled to vote, such holders will vote together with the subordinated units, prior to the end of the subordination period, or together with the common units, thereafter, in either case as a single class, and such

 

47


Table of Contents

incentive distribution rights shall be treated in all respects as subordinated units or common units, as applicable, when sending notices of a meeting of our limited partners to vote on any matter (unless otherwise required by law), calculating required votes, determining the presence of a quorum or for other similar purposes under our partnership agreement. The relative voting power of the holders of the incentive distribution rights and the subordinated units or common units, depending on which class the holders of incentive distribution rights are voting with, will be set in the same proportion as cumulative cash distributions, if any, in respect of the incentive distribution rights for the four consecutive quarters prior to the record date for the vote bears to the cumulative cash distributions in respect of such class of units for such four quarters.

Status as Limited Partner

By transfer of common units in accordance with our partnership agreement, each transferee of common units shall be admitted as a limited partner with respect to the common units transferred when such transfer and admission are reflected in our books and records. Except as described under “—Limited Liability,” the common units will be fully paid, and unitholders will not be required to make additional contributions.

Indemnification

Under our partnership agreement, in most circumstances, we will indemnify the following persons, to the fullest extent permitted by law, from and against all losses, claims, damages or similar events:

 

   

our general partner;

 

   

any departing general partner;

 

   

any person who is or was an affiliate of our general partner or any departing general partner;

 

   

any person who is or was a manager, managing member, general partner, director, officer, employee, agent, fiduciary or trustee of our partnership, our subsidiaries, our general partner, any departing general partner or any of their affiliates;

 

   

any person who is or was serving at the request of a general partner, any departing general partner or any of their respective affiliates as a manager, managing member, general partner, director, officer, employee, agent, fiduciary or trustee of another person owing a fiduciary duty to us or our subsidiaries;

 

   

any person who controls our general partner or any departing general partner; and

 

   

any person designated by our general partner.

Any indemnification under these provisions will only be out of our assets. Unless our general partner otherwise agrees, it will not be personally liable for, or have any obligation to contribute or lend funds or assets to us to enable us to effectuate, indemnification. We may purchase insurance against liabilities asserted against and expenses incurred by persons for our activities, regardless of whether we would have the power to indemnify the person against liabilities under our partnership agreement.

Reimbursement of Expenses

Our partnership agreement requires us to reimburse our general partner and its affiliates for all direct and indirect expenses they incur or payments they make on our behalf and all other expenses allocable to us or otherwise incurred by our general partner and its affiliates in connection with operating our business. Our partnership agreement does not set a limit on the amount of expenses for which our general partner and its affiliates may be reimbursed. These expenses may include salary, bonus, incentive compensation and other amounts paid to persons who perform services for us or on our behalf and expenses allocated to our general partner by its affiliates. Our general partner is entitled to determine in good faith the expenses that are allocable to us.

 

48


Table of Contents

Books and Reports

Our general partner is required to keep appropriate books of our business at our principal offices. These books will be maintained for both tax and financial reporting purposes on an accrual basis. For tax and fiscal reporting purposes, our fiscal year is the calendar year.

We will furnish or make available to record holders of our common units, within 105 days after the close of each fiscal year, an annual report containing audited consolidated financial statements and a report on those consolidated financial statements by our independent public accountants. Except for our fourth quarter, we will also furnish or make available summary financial information within 50 days after the close of each quarter. We will be deemed to have made any such report available if we file such report with the SEC on EDGAR or make the report available on a publicly available website which we maintain.

We will furnish each record holder with information reasonably required for U.S. federal and state tax reporting purposes within 90 days after the close of each calendar year. This information is expected to be furnished in summary form so that some complex calculations normally required of partners can be avoided. Our ability to furnish this summary information to our unitholders will depend on their cooperation in supplying us with specific information. Every unitholder will receive information to assist him in determining his U.S. federal and state tax liability and in filing his U.S. federal and state income tax returns, regardless of whether he supplies us with the necessary information.

Right to Inspect Our Books and Records

Our partnership agreement provides that a limited partner can, for a purpose reasonably related to his interest as a limited partner, upon reasonable written demand stating the purpose of such demand and at his own expense, have furnished to him:

 

   

a current list of the name and last known address of each record holder;

 

   

information as to the amount of cash, and a description and statement of the agreed value of any other capital contribution, contributed or to be contributed by each partner and the date on which each became a partner;

 

   

copies of our partnership agreement, our certificate of limited partnership, related amendments and powers of attorney under which they have been executed;

 

   

information regarding the status of our business and financial condition (provided that obligation shall be satisfied to the extent the limited partner is furnished our most recent annual report and any subsequent quarterly or periodic reports required to be filed (or which would be required to be filed) with the SEC pursuant to Section 13(a) of the Exchange Act); and

 

   

any other information regarding our affairs that our general partner determines is just and reasonable.

Under our partnership agreement, however, each of our limited partners and other persons who acquire interests in our partnership do not have rights to receive information from us or any of the persons we indemnify as described above under “—Indemnification” for the purpose of determining whether to pursue litigation or assist in pending litigation against us or those indemnified persons relating to our affairs, except pursuant to the applicable rules of discovery relating to the litigation commenced by the person seeking information.

Our general partner may, and intends to, keep confidential from the limited partners trade secrets or other information the disclosure of which our general partner believes in good faith is not in our best interests or that we are required by law or by agreements with third parties to keep confidential.

Registration Rights

Under our partnership agreement, we have agreed to register for resale under the Securities Act and applicable state securities laws any common units, subordinated units or other limited partner interests proposed

 

49


Table of Contents

to be sold by our general partner or any of its affiliates or their assignees if an exemption from the registration requirements is not otherwise available. These registration rights continue for two years following any withdrawal or removal of USD Partners GP LLC as our general partner. We are obligated to pay all expenses incidental to the registration, excluding underwriting discounts.

In connection with our acquisition of Casper Crude to Rail, LLC, which we refer to as the Casper terminal, on November 17, 2015, we issued 1,733,582 unregistered common units to Cogent Energy Solutions, LLC, or Cogent, one of the owners of the Casper terminal. Pursuant to a registration rights agreement that we entered into with Cogent, we agreed to register the 1,733,582 common units issued to Cogent with the SEC to allow for the resale of such common units following the expiration of the restricted period on November 17, 2016, or as soon as reasonably practicable thereafter. Pursuant to the terms of the registration rights agreement, we have agreed to pay any expenses incurred in connection with the registration of the 1,733,582 common units and any public offering thereof, other than any underwriting discount or selling commission.

 

50


Table of Contents

GLOBAL SECURITIES

Book-Entry, Delivery and Form

Unless we indicate differently in a prospectus supplement, the securities initially will be issued in book-entry form and represented by one or more global notes or global securities, or, collectively, global securities. The global securities will be deposited with, or on behalf of, The Depository Trust Company, New York, New York, as depositary, or DTC, and registered in the name of Cede & Co., the nominee of DTC. Unless and until it is exchanged for individual certificates evidencing securities under the limited circumstances described below, a global security may not be transferred except as a whole by the depositary to its nominee or by the nominee to the depositary, or by the depositary or its nominee to a successor depositary or to a nominee of the successor depositary.

DTC has advised us that it is:

 

   

a limited-purpose trust company organized under the New York Banking Law;

 

   

a “banking organization” within the meaning of the New York Banking Law;

 

   

a member of the Federal Reserve System;

 

   

a “clearing corporation” within the meaning of the New York Uniform Commercial Code; and

 

   

a “clearing agency” registered pursuant to the provisions of Section 17A of the Exchange Act.

DTC holds securities that its participants deposit with DTC. DTC also facilitates the settlement among its participants of securities transactions, such as transfers and pledges, in deposited securities through electronic computerized book-entry changes in participants’ accounts, thereby eliminating the need for physical movement of securities certificates. “Direct participants” in DTC include securities brokers and dealers, including underwriters, banks, trust companies, clearing corporations and other organizations. DTC is a wholly-owned subsidiary of The Depository Trust & Clearing Corporation, or DTCC. DTCC is the holding company for DTC, National Securities Clearing Corporation and Fixed Income Clearing Corporation, all of which are registered clearing agencies. DTCC is owned by the users of its regulated subsidiaries. Access to the DTC system is also available to others, which we sometimes refer to as indirect participants, that clear through or maintain a custodial relationship with a direct participant, either directly or indirectly. The rules applicable to DTC and its participants are on file with the SEC.

Purchases of securities under the DTC system must be made by or through direct participants, which will receive a credit for the securities on DTC’s records. The ownership interest of the actual purchaser of a security, which we sometimes refer to as a beneficial owner, is in turn recorded on the direct and indirect participants’ records. Beneficial owners of securities will not receive written confirmation from DTC of their purchases. However, beneficial owners are expected to receive written confirmations providing details of their transactions, as well as periodic statements of their holdings, from the direct or indirect participants through which they purchased securities. Transfers of ownership interests in global securities are to be accomplished by entries made on the books of participants acting on behalf of beneficial owners. Beneficial owners will not receive certificates representing their ownership interests in the global securities, except under the limited circumstances described below.

To facilitate subsequent transfers, all global securities deposited by direct participants with DTC will be registered in the name of DTC’s partnership nominee, Cede & Co., or such other name as may be requested by an authorized representative of DTC. The deposit of securities with DTC and their registration in the name of Cede & Co. or such other nominee will not change the beneficial ownership of the securities. DTC has no knowledge of the actual beneficial owners of the securities. DTC’s records reflect only the identity of the direct participants to whose accounts the securities are credited, which may or may not be the beneficial owners. The participants are responsible for keeping account of their holdings on behalf of their customers.

 

51


Table of Contents

So long as the securities are in book-entry form, you will receive payments and may transfer securities only through the facilities of the depositary and its direct and indirect participants. We will maintain an office or agency in the location specified in the prospectus supplement for the applicable securities, where notices and demands in respect of the securities and the indenture may be delivered to us and where certificated securities may be surrendered for payment, registration of transfer or exchange.

Conveyance of notices and other communications by DTC to direct participants, by direct participants to indirect participants and by direct participants and indirect participants to beneficial owners will be governed by arrangements among them, subject to any legal requirements in effect from time to time.

Redemption notices will be sent to DTC. If less than all of the securities of a particular series are being redeemed, DTC’s practice is to determine by lot the amount of the interest of each direct participant in the securities of such series to be redeemed.

Neither DTC nor Cede & Co. (or such other DTC nominee) will consent or vote with respect to the securities. Under its usual procedures, DTC will mail an omnibus proxy to us as soon as possible after the record date. The omnibus proxy assigns the consenting or voting rights of Cede & Co. to those direct participants to whose accounts the securities of such series are credited on the record date, identified in a listing attached to the omnibus proxy.

So long as securities are in book-entry form, we will make payments on those securities to the depositary or its nominee, as the registered owner of such securities, by wire transfer of immediately available funds. If securities are issued in definitive certificated form under the limited circumstances described below, we will have the option of making payments by check mailed to the addresses of the persons entitled to payment or by wire transfer to bank accounts in the United States designated in writing to the applicable trustee or other designated party at least 15 days before the applicable payment date by the persons entitled to payment, unless a shorter period is satisfactory to the applicable trustee or other designated party.

Redemption proceeds, distributions and dividend payments on the securities will be made to Cede & Co., or such other nominee as may be requested by an authorized representative of DTC. DTC’s practice is to credit direct participants’ accounts upon DTC’s receipt of funds and corresponding detail information from us on the payment date in accordance with their respective holdings shown on DTC records. Payments by participants to beneficial owners will be governed by standing instructions and customary practices, as is the case with securities held for the account of customers in bearer form or registered in “street name.” Those payments will be the responsibility of participants and not of DTC or us, subject to any statutory or regulatory requirements in effect from time to time. Payment of redemption proceeds, distributions and dividend payments to Cede & Co., or such other nominee as may be requested by an authorized representative of DTC, is our responsibility, disbursement of payments to direct participants is the responsibility of DTC, and disbursement of payments to the beneficial owners is the responsibility of direct and indirect participants.

Except under the limited circumstances described below, purchasers of securities will not be entitled to have securities registered in their names and will not receive physical delivery of securities. Accordingly, each beneficial owner must rely on the procedures of DTC and its participants to exercise any rights under the securities and the indenture.

The laws of some jurisdictions may require that some purchasers of securities take physical delivery of securities in definitive form. Those laws may impair the ability to transfer or pledge beneficial interests in securities.

DTC may discontinue providing its services as securities depositary with respect to the securities at any time by giving reasonable notice to us. Under such circumstances, in the event that a successor depositary is not obtained, securities certificates are required to be printed and delivered.

 

52


Table of Contents

As noted above, beneficial owners of a particular series of securities generally will not receive certificates representing their ownership interests in those securities. However, if:

 

   

DTC notifies us that it is unwilling or unable to continue as a depositary for the global security or securities representing such series of securities or if DTC ceases to be a clearing agency registered under the Exchange Act at a time when it is required to be registered and a successor depositary is not appointed within 90 days of the notification to us or of our becoming aware of DTC’s ceasing to be so registered, as the case may be;

 

   

we determine, in our sole discretion, not to have such securities represented by one or more global securities; or

 

   

an Event of Default has occurred and is continuing with respect to such series of securities,

we will prepare and deliver certificates for such securities in exchange for beneficial interests in the global securities. Any beneficial interest in a global security that is exchangeable under the circumstances described in the preceding sentence will be exchangeable for securities in definitive certificated form registered in the names that the depositary directs. It is expected that these directions will be based upon directions received by the depositary from its participants with respect to ownership of beneficial interests in the global securities.

We have obtained the information in this section and elsewhere in this prospectus concerning DTC and DTC’s book-entry system from sources that are believed to be reliable, but we take no responsibility for the accuracy of this information.

 

53


Table of Contents

MATERIAL FEDERAL INCOME TAX CONSEQUENCES

This section is a summary of the material U.S. federal income tax consequences that may be relevant to prospective unitholders who are individual citizens or residents of the United States and, unless otherwise noted in the following discussion, is the opinion of Latham & Watkins LLP, counsel to our general partner and us, insofar as it relates to legal conclusions with respect to matters of U.S. federal income tax law. This section is based upon current provisions of the Internal Revenue Code of 1986, as amended (the “Internal Revenue Code”), existing and proposed Treasury regulations promulgated under the Internal Revenue Code (the “Treasury Regulations”) and current administrative rulings and court decisions, all of which are subject to change. Later changes in these authorities may cause the tax consequences to vary substantially from the consequences described below. Unless the context otherwise requires, references in this section to “us” or “we” are references to USD Partners LP and our operating subsidiaries.

The following discussion does not comment on all federal income tax matters affecting us or our unitholders and does not describe the application of the alternative minimum tax that may be applicable to certain unitholders. Moreover, the discussion focuses on unitholders who are individual citizens or residents of the United States and has only limited application to corporations, estates, entities treated as partnerships for U.S. federal income tax purposes, trusts, nonresident aliens, U.S. expatriates and former citizens or long-term residents of the United States or other unitholders subject to specialized tax treatment, such as banks, insurance companies and other financial institutions, tax-exempt institutions, foreign persons (including, without limitation, controlled foreign corporations, passive foreign investment companies and foreign persons eligible for the benefits of an applicable income tax treaty with the United States), individual retirement accounts (IRAs), real estate investment trusts (REITs) or mutual funds, dealers in securities or currencies, traders in securities, U.S. persons whose “functional currency” is not the U.S. dollar, persons holding their units as part of a “straddle,” “hedge,” “conversion transaction” or other risk reduction transaction, and persons deemed to sell their units under the constructive sale provisions of the Internal Revenue Code. In addition, the discussion only comments, to a limited extent, on state, local, and foreign tax consequences. Accordingly, we encourage each prospective unitholder to consult his own tax advisor in analyzing the state, local and foreign tax consequences particular to him of the ownership or disposition of common units and potential changes in applicable tax laws.

No ruling has been requested from the Internal Revenue Service (the “IRS”) regarding our characterization as a partnership for tax purposes. Instead, we will rely on opinions of Latham & Watkins LLP. Unlike a ruling, an opinion of counsel represents only that counsel’s best legal judgment and does not bind the IRS or the courts. Accordingly, the opinions and statements made herein may not be sustained by a court if contested by the IRS. Any contest of this sort with the IRS may materially and adversely impact the market for our common units and the prices at which common units trade. In addition, the costs of any contest with the IRS, principally legal, accounting and related fees, will result in a reduction in distributable cash flow to our unitholders and our general partner and thus will be borne indirectly by our unitholders and our general partner. Furthermore, the tax treatment of us, or of an investment in us, may be significantly modified by future legislative or administrative changes or court decisions. Any modifications may or may not be retroactively applied.

All statements as to matters of federal income tax law and legal conclusions with respect thereto, but not as to factual matters, contained in this section, unless otherwise noted, are the opinion of Latham & Watkins LLP and are based on the accuracy of the representations made by us and our general partner.

Notwithstanding the above, and for the reasons described below, Latham & Watkins LLP has not rendered an opinion with respect to the following specific federal income tax issues: (i) the treatment of a unitholder whose common units are loaned to a short seller to cover a short sale of common units (please read “—Tax Consequences of Unit Ownership—Treatment of Short Sales”); (ii) whether all aspects of our method for allocating taxable income and losses is permitted by existing Treasury Regulations (please read “—Disposition of Common Units—Allocations Between Transferors and Transferees”) and (iii) whether our method for taking into account Section 743 adjustments is sustainable in certain cases (please read “—Tax Consequences of Unit Ownership—Section 754 Election” and “—Uniformity of Common Units”).

 

54


Table of Contents

Partnership Status

A partnership is not a taxable entity and incurs no federal income tax liability. Instead, each partner of a partnership is required to take into account his share of items of income, gain, loss and deduction of the partnership in computing his federal income tax liability, regardless of whether cash distributions are made to him by the partnership. Distributions by a partnership to a partner are generally not taxable to the partnership or the partner, unless the amount of cash distributed to him is in excess of the partner’s adjusted basis in his partnership interest.

Section 7704 of the Internal Revenue Code provides that publicly traded partnerships will, as a general rule, be taxed as corporations. However, an exception, referred to as the “Qualifying Income Exception,” exists with respect to publicly traded partnerships of which 90.0% or more of the gross income for every taxable year consists of “qualifying income.” Qualifying income includes income and gains derived from the transportation, processing, storage and marketing of crude oil, natural gas and products thereof. Other types of qualifying income include interest (other than from a financial business), dividends, gains from the sale of real property and gains from the sale or other disposition of capital assets held for the production of income that otherwise constitutes qualifying income. We estimate that less than 3% of our current gross income is not qualifying income; however, this estimate could change from time to time. Based upon and subject to this estimate, the factual representations made by us and our general partner and a review of the applicable legal authorities, Latham & Watkins LLP is of the opinion that at least 90.0% of our current gross income constitutes qualifying income. The portion of our income that is qualifying income may change from time to time.

In an attempt to ensure that 90.0% or more of our gross income in each tax year is qualifying income, we conduct a portion of our business, relating to railcar fleet services, in a subsidiary that is treated as a corporation for U.S. federal income tax purposes. We previously requested a ruling from the IRS on the qualifying nature of the income from our railcar business. The IRS has informed us that they will not provide us with such a ruling as the issues presented in our request are under consideration in connection with proposed Treasury Regulations issued in May 2015, which provide industry-specific guidance regarding whether income earned from certain activities will constitute qualifying income within the meaning of section 7704 of the Internal Revenue Code. It is possible that these proposed Treasury Regulations will undergo significant changes prior to becoming final Treasury Regulations. If the final Treasury Regulations do not provide for a favorable result with respect to the income from our railcar fleet services business, we will remain subject to corporate-level tax on the revenues generated by this business. Conversely, if the final Treasury Regulations do provide for a favorable result, we may choose to restructure our railcar fleet services business into a pass-through entity for U.S. federal income tax purposes. Such restructuring may result in a significant, one-time income tax liability and other costs, which may reduce our cash available for distribution during the period in which such restructuring occurs.

The IRS has made no determination with respect to our treatment as a partnership for federal income tax purposes. Instead, we will rely on the opinions of Latham & Watkins LLP regarding our treatment as a partnership for federal income tax purposes, among other matters. It is the opinion of Latham & Watkins LLP that, based upon the Internal Revenue Code, its Treasury Regulations, published revenue rulings and court decisions and the representations described below that:

 

   

we will be classified as a partnership for federal income tax purposes; and

 

   

except for USD Rail LP and USDP Finance Corp., each of our operating subsidiaries will be treated as a partnership or will be disregarded as an entity separate from us for federal income tax purposes.

In rendering its opinion, Latham & Watkins LLP has relied on factual representations made by us and our general partner. The representations made by us and our general partner upon which Latham & Watkins LLP has relied include:

 

   

except for USD Rail LP and USDP Finance Corp., neither we nor any of our operating subsidiaries has elected or will elect to be treated as a corporation; and

 

   

for each taxable year, more than 90.0% of our gross income has been and will be income of the type that Latham & Watkins LLP has opined or will opine is “qualifying income” within the meaning of Section 7704(d) of the Internal Revenue Code.

 

55


Table of Contents

We believe that these representations have been true in the past and expect that these representations will continue to be true in the future.

If we fail to meet the Qualifying Income Exception, other than a failure that is determined by the IRS to be inadvertent and that is cured within a reasonable time after discovery (in which case the IRS may also require us to make adjustments with respect to our unitholders or pay other amounts), we will be treated as if we had transferred all of our assets, subject to liabilities, to a newly formed corporation, on the first day of the year in which we fail to meet the Qualifying Income Exception, in return for stock in that corporation, and then distributed that stock to the unitholders in liquidation of their interests in us. This deemed contribution and liquidation should be tax-free to unitholders and us so long as we, at that time, do not have liabilities in excess of the tax basis of our assets. Thereafter, we would be treated as a corporation for federal income tax purposes.

If we were treated as an association taxable as a corporation in any taxable year, either as a result of a failure to meet the Qualifying Income Exception or otherwise, our items of income, gain, loss and deduction would be reflected only on our tax return rather than being passed through to our unitholders, and our net income would be taxed to us at corporate rates. In addition, any distribution made to a unitholder would be treated as taxable dividend income, to the extent of our current and accumulated earnings and profits, or, in the absence of earnings and profits, a nontaxable return of capital, to the extent of the unitholder’s tax basis in his common units, or taxable capital gain, after the unitholder’s tax basis in his common units is reduced to zero. Accordingly, taxation as a corporation would result in a material reduction in a unitholder’s cash flow and after-tax return and thus would likely result in a substantial reduction of the value of the units.

The discussion below is based on Latham & Watkins LLP’s opinion that we will be classified as a partnership for federal income tax purposes.

Tax Treatment of Income Earned Through Corporate Subsidiary

Latham & Watkins LLP is unable to opine as to the qualifying nature of the income generated by certain portions of our operations. We currently conduct a portion of our business, relating to railcar fleet services, in a separate subsidiary that is treated as a corporation for U.S. federal income tax purposes.

Such corporate subsidiary is subject to corporate-level federal income tax on its taxable income at the corporate tax rate, which is currently a maximum of 35%, and will also likely pay state income tax at varying rates, on its taxable income. Any such entity level taxes will reduce the cash available for distribution to our unitholders. Distributions from any such corporate subsidiary will generally be taxed again to unitholders as qualified dividend income to the extent of the current or accumulated earnings and profits of such corporate subsidiary. As of January 1, 2016, the maximum federal income tax rate applicable to such qualified dividend income that is allocable to individuals is generally 20%. An individual unitholder’s share of dividend and interest income from any corporate subsidiary would constitute portfolio income that could not be offset by the unitholder’s share of our other losses or deductions.

Limited Partner Status

Unitholders who have become limited partners of USD Partners LP will be treated as partners of USD Partners LP for federal income tax purposes. Also, unitholders whose common units are held in street name or by a nominee and who have the right to direct the nominee in the exercise of all substantive rights attendant to the ownership of their common units will be treated as partners of USD Partners LP for federal income tax purposes.

A beneficial owner of common units whose units have been transferred to a short seller to complete a short sale would appear to lose his status as a partner with respect to those units for federal income tax purposes. Please read “—Tax Consequences of Common Unit Ownership Treatment of Short Sales.”

Income, gains, losses or deductions would not appear to be reportable by a unitholder who is not a partner for federal income tax purposes, and any cash distributions received by a unitholder who is not a partner for

 

56


Table of Contents

federal income tax purposes would therefore appear to be fully taxable as ordinary income. These holders are urged to consult their own tax advisors with respect to their tax consequences of holding common units in USD Partners LP. The references to “unitholders” in the discussion that follows are to persons who are treated as partners in USD Partners LP for federal income tax purposes.

Tax Consequences of Common Unit Ownership

Flow-Through of Taxable Income. Subject to the discussion below under “—Entity Level Collections,” we will not pay any federal income tax. Instead, each unitholder will be required to report on his income tax return his share of our income, gains, losses and deductions without regard to whether we make cash distributions to him. Consequently, we may allocate income to a unitholder even if he has not received a cash distribution. Each unitholder will be required to include in income his allocable share of our income, gains, losses and deductions for our taxable year ending with or within his taxable year. Our taxable year ends on December 31.

Treatment of Distributions. Distributions by us to a unitholder generally will not be taxable to the unitholder for federal income tax purposes, except to the extent the amount of any such cash distribution exceeds his tax basis in his common units immediately before the distribution. Our cash distributions in excess of a unitholder’s tax basis generally will be considered to be gain from the sale or exchange of the common units, taxable in accordance with the rules described under “—Disposition of Common Units” below. Any reduction in a unitholder’s share of our liabilities for which no partner, including our general partner, bears the economic risk of loss, known as “nonrecourse liabilities,” will be treated as a distribution by us of cash to that unitholder. To the extent our distributions cause a unitholder’s “at risk” amount to be less than zero at the end of any taxable year, he must recapture any losses deducted in previous years. Please read “—Limitations on Deductibility of Losses.”

A decrease in a unitholder’s percentage interest in us because of our issuance of additional units will decrease his share of our nonrecourse liabilities, and thus will result in a corresponding deemed distribution of cash. This deemed distribution may constitute a non-pro rata distribution. A non-pro rata distribution of money or property may result in ordinary income to a unitholder, regardless of his tax basis in his common units, if the distribution reduces the unitholder’s share of our “unrealized receivables,” including depreciation recapture and/or substantially appreciated “inventory items,” each as defined in Section 751 of the Internal Revenue Code, and collectively, “Section 751 Assets.” To that extent, the unitholder will be treated as having been distributed his proportionate share of the Section 751 Assets and then having exchanged those assets with us in return for the non-pro rata portion of the actual distribution made to him. This latter deemed exchange will generally result in the unitholder’s realization of ordinary income, which will equal the excess of (i) the non-pro rata portion of that distribution over (ii) the unitholder’s tax basis (generally zero) for the share of Section 751 Assets deemed relinquished in the exchange.

Basis of Common Units. A unitholder’s initial tax basis for his common units will be the amount he paid for the common units plus his share of our nonrecourse liabilities. That basis will be increased by his share of our income and by any increases in his share of our nonrecourse liabilities. That basis will be decreased, but not below zero, by distributions from us, by the unitholder’s share of our losses, by any decreases in his share of our nonrecourse liabilities and by his share of our expenditures that are not deductible in computing taxable income and are not required to be capitalized. A unitholder will have no share of our debt that is recourse to our general partner to the extent of the general partner’s “net value” as defined in Treasury regulations under Section 752 of the Internal Revenue Code, but will have a share, generally based on his share of profits, of our nonrecourse liabilities. Please read “—Disposition of Common Units—Recognition of Gain or Loss.”

Limitations on Deductibility of Losses. The deduction by a unitholder of his share of our losses will be limited to the tax basis in his units and, in the case of an individual unitholder, estate, trust or corporate unitholder (if more than 50% of the value of the corporate unitholder’s stock is owned directly or indirectly by or for five or fewer individuals or some tax-exempt organizations) to the amount for which the unitholder is considered to be “at risk” with respect to our activities, if that is less than his tax basis. A common unitholder subject to these limitations must recapture losses deducted in previous years to the extent that distributions cause

 

57


Table of Contents

his at-risk amount to be less than zero at the end of any taxable year. Losses disallowed to a unitholder or recaptured as a result of these limitations will carry forward and will be allowable as a deduction to the extent that his at-risk amount is subsequently increased, provided such losses do not exceed such common unitholder’s tax basis in his common units. Upon the taxable disposition of a common unit, any gain recognized by a unitholder can be offset by losses that were previously suspended by the at-risk limitation but may not be offset by losses suspended by the basis limitation. Any loss previously suspended by the at-risk limitation in excess of the gain recognized upon the taxable disposition of all of a unitholder’s common units would no longer be utilizable.

In general, a unitholder will be at risk to the extent of the tax basis of his units, excluding any portion of that basis attributable to his share of our nonrecourse liabilities, reduced by (i) any portion of that basis representing amounts otherwise protected against loss because of a guarantee, stop loss agreement or other similar arrangement and (ii) any amount of money he borrows to acquire or hold his units, if the lender of those borrowed funds owns an interest in us, is related to the unitholder or can look only to the units for repayment. A unitholder’s at-risk amount will increase or decrease as the tax basis of the unitholder’s units increases or decreases, other than tax basis increases or decreases attributable to increases or decreases in his share of our nonrecourse liabilities.

In addition to the basis and at-risk limitations on the deductibility of losses, the passive loss limitations generally provide that individuals, estates, trusts and some closely-held corporations and personal service corporations can deduct losses from passive activities, which are generally trade or business activities in which the taxpayer does not materially participate, only to the extent of the taxpayer’s income from those passive activities. The passive loss limitations are applied separately with respect to each publicly traded partnership. Consequently, any passive losses we generate will be available to offset only our passive income generated in the future and will not be available to offset income from other passive activities or investments, including our investments or a unitholder’s investments in other publicly traded partnerships, or a unitholder’s salary or active business income. Passive losses that are not deductible because they exceed a unitholder’s share of income we generate may be deducted in full when he disposes of his entire investment in us in a fully taxable transaction with an unrelated party. The passive loss limitations are applied after other applicable limitations on deductions, including the at-risk rules and the basis limitation.

A unitholder’s share of our net income may be offset by any of such unitholder’s suspended passive losses from us, but it may not be offset by any other current or carryover losses from other passive activities, including those attributable to other publicly traded partnerships.

Limitations on Interest Deductions. The deductibility of a non-corporate taxpayer’s “investment interest expense” is generally limited to the amount of that taxpayer’s “net investment income.” Investment interest expense includes:

 

   

interest on indebtedness properly allocable to property held for investment;

 

   

our interest expense attributed to portfolio income; and

 

   

the portion of interest expense incurred to purchase or carry an interest in a passive activity to the extent attributable to portfolio income.

The computation of a unitholder’s investment interest expense will take into account interest on any margin account borrowing or other loan incurred to purchase or carry a common unit. Net investment income includes gross income from property held for investment and amounts treated as portfolio income under the passive loss rules, less deductible expenses, other than interest, directly connected with the production of investment income, but generally does not include gains attributable to the disposition of property held for investment or qualified dividend income. The IRS has indicated that the net passive income earned by a publicly traded partnership will be treated as investment income to its unitholders for purposes of the investment interest deduction limitation. In addition, the unitholder’s share of our portfolio income will be treated as investment income.

 

58


Table of Contents

Entity-Level Collections. If we are required or elect under applicable law to pay any federal, state, local or foreign income tax on behalf of any unitholder, our general partner or any former unitholder, we are authorized to pay those taxes from our funds. That payment, if made, will be treated as a distribution of cash to the unitholder on whose behalf the payment was made. If the payment is made on behalf of a person whose identity cannot be determined, we are authorized to treat the payment as a distribution to all current unitholders. We are authorized to amend our partnership agreement in the manner necessary to maintain uniformity of intrinsic tax characteristics of units and to adjust later distributions, so that after giving effect to these distributions, the priority and characterization of distributions otherwise applicable under our partnership agreement is maintained as nearly as is practicable. Payments by us as described above could give rise to an overpayment of tax on behalf of an individual unitholder, in which event the unitholder would be required to file a claim in order to obtain a credit or refund.

Allocation of Income, Gain, Loss and Deduction. In general, if we have a net profit, our items of income, gain, loss and deduction will be allocated among our general partner and the unitholders in accordance with their percentage interests in us. At any time that distributions are made to the common units in excess of distributions to the subordinated units, or incentive distributions are made to our general partner, gross income will be allocated to the recipients to the extent of these distributions. If we have a net loss, that loss will be allocated first to our general partner and the unitholders in accordance with their percentage interests in us to the extent of their positive capital accounts, as adjusted to take into account the unitholders’ share of nonrecourse debt, and, second, to our general partner.

Specified items of our income, gain, loss and deduction will be allocated under Section 704(c) of the Internal Revenue Code to account for any difference between the tax basis and fair market value of any property contributed to us that exists at the time of such contribution, referred to in this discussion as “Contributed Property.” The effect of these allocations, referred to as “Section 704(c) Allocations,” to a unitholder purchasing common units from us in an offering will be essentially the same as if the tax bases of our assets were equal to their fair market values at the time of such offering. In the event we issue additional common units or engage in certain other transactions in the future, we will make “Reverse Section 704(c) Allocations,” similar to the Section 704(c) Allocations described above, will be made to our general partner and all common unitholders immediately prior to such issuance or other transactions to account for the difference between the “book” basis for purposes of maintaining capital accounts and the fair market value of all property held by us at the time of such issuance or future transaction. In addition, items of recapture income will be allocated to the extent possible to the unitholder who was allocated the deduction giving rise to the treatment of that gain as recapture income in order to minimize the recognition of ordinary income by some unitholders. Finally, although we do not expect that our operations will result in the creation of negative capital accounts, if negative capital accounts nevertheless result, items of our income and gain will be allocated in an amount and manner sufficient to eliminate the negative balance as quickly as possible.

An allocation of items of our income, gain, loss or deduction, other than an allocation required by the Internal Revenue Code to eliminate the difference between a partner’s “book” capital account, credited with the fair market value of Contributed Property, and “tax” capital account, credited with the tax basis of Contributed Property, referred to in this discussion as the “Book-Tax Disparity,” will generally be given effect for federal income tax purposes in determining a partner’s share of an item of income, gain, loss or deduction only if the allocation has “substantial economic effect.” In any other case, a partner’s share of an item will be determined on the basis of his interest in us, which will be determined by taking into account all the facts and circumstances, including:

 

   

his relative contributions to us;

 

   

the interests of all the partners in profits and losses;

 

   

the interest of all the partners in cash flow; and

 

   

the rights of all partners to distributions of capital upon liquidation.

 

59


Table of Contents

Latham & Watkins LLP is of the opinion that, with the exception of the issues described in “—Section 754 Election,” “— Uniformity of Common Units” and “—Disposition of Common Units—Allocations Between Transferors and Transferees,” allocations under our partnership agreement will be given effect for federal income tax purposes in determining a partner’s share of an item of income, gain, loss or deduction.

Treatment of Short Sales. A unitholder whose units are loaned to a “short seller” to cover a short sale of units may be considered as having disposed of those units. If so, he would no longer be treated for tax purposes as a partner with respect to those units during the period of the loan and may recognize gain or loss from the disposition. As a result, during this period:

 

   

any of our income, gain, deduction or loss with respect to those common units would not be reportable by the unitholder;

 

   

any cash distributions received by the unitholder as to those units would be fully taxable; and

 

   

while not entirely free from doubt, all of these distributions would appear to be ordinary income.

Because there is no direct or indirect controlling authority on the issue relating to partnership interests, Latham & Watkins LLP has not rendered an opinion regarding the tax treatment of a unitholder whose common units are loaned to a short seller to cover a short sale of common units; therefore, unitholders desiring to assure their status as partners and avoid the risk of gain recognition from a loan to a short seller are urged to consult a tax advisor to discuss whether it is advisable to modify any applicable brokerage account agreements to prohibit their brokers from borrowing and loaning their units. The IRS previously has announced that it is studying issues relating to the tax treatment of short sales of partnership interests. Please also read “—Disposition of Common Units—Recognition of Gain or Loss.”

Tax Rates. Under current law, the highest marginal U.S. federal income tax rate applicable to ordinary income of individuals is 39.6% and the highest marginal U.S. federal income tax rate applicable to long-term capital gains (generally, capital gains on certain assets held for more than twelve months) of individuals is 20.0%. Such rates are subject to change by new legislation at any time.

In addition, a 3.8% Medicare tax, or NIIT, is imposed on certain net investment income earned by individuals, estates and trusts. For these purposes, net investment income generally includes a unitholder’s allocable share of our income and gain realized by a unitholder from a sale of units. In the case of an individual, the tax will be imposed on the lesser of (i) the unitholder’s net investment income and (ii) the amount by which the unitholder’s modified adjusted gross income exceeds $250,000 (if the unitholder is married and filing jointly or a surviving spouse), $125,000 (if the unitholder is married and filing separately) or $200,000 (in any other case). In the case of an estate or trust, the tax will be imposed on the lesser of (i) undistributed net investment income and (ii) the excess adjusted gross income over the dollar amount at which the highest income tax bracket applicable to an estate or trust begins. The U.S. Department of the Treasury and the IRS have issued guidance in the form of proposed and final Treasury Regulations regarding the NIIT. Prospective unitholders are urged to consult with their tax advisors as to the impact of the NIIT on an investment in our common units.

Section 754 Election. We have made the election permitted by Section 754 of the Internal Revenue Code. That election is irrevocable without the consent of the IRS, unless there is a constructive termination of the partnership. Please read “—Disposition of Common Units—Constructive Termination.” The election generally permits us to adjust a common unit purchaser’s tax basis in our assets, which is referred to as the inside basis, under Section 743(b) of the Internal Revenue Code to reflect his purchase price. The Section 743(b) adjustment does not apply to a person who purchases common units directly from us, and it belongs only to the purchaser and not to other unitholders. For purposes of this discussion, a unitholder’s inside basis in our assets will be considered to have two components: (i) his share of our tax basis in our assets, which is referred to as the common basis, and (ii) his Section 743(b) adjustment to that basis.

We have adopted the remedial allocation method as to all of our properties. Where the remedial allocation method is adopted, the Treasury Regulations under Section 743 of the Internal Revenue Code require a portion of

 

60


Table of Contents

the Section 743(b) adjustment that is attributable to recovery property subject to depreciation under Section 168 of the Internal Revenue Code whose book basis is in excess of our tax basis to be depreciated over the remaining cost recovery period for the property’s unamortized Book-Tax Disparity. Under Treasury Regulation Section 1.167(c)-1(a)(6), a Section 743(b) adjustment attributable to property subject to depreciation under Section 167 of the Internal Revenue Code, rather than cost recovery deductions under Section 168, is generally required to be depreciated using either the straight-line method or the 150% declining-balance method. Under our partnership agreement, our general partner is authorized to take a position to preserve the uniformity of units even if that position is not consistent with these and any other Treasury Regulations. Please read “—Uniformity of Common Units.”

We depreciate the portion of a Section 743(b) adjustment attributable to unrealized appreciation in the value of Contributed Property, to the extent of any unamortized Book-Tax Disparity, using a rate of depreciation or amortization derived from the depreciation or amortization method and useful life applied to the property’s unamortized Book-Tax Disparity, or treat that portion as non-amortizable to the extent attributable to property which is not amortizable. This method is consistent with the methods employed by other publicly traded partnerships but is arguably inconsistent with Treasury Regulation Section 1.167(c)-1(a)(6), which is not expected to directly apply to a material portion of our assets. To the extent this Section 743(b) adjustment is attributable to appreciation in value in excess of the unamortized Book-Tax Disparity, we will apply the rules described in the Treasury Regulations and legislative history. If we determine that this position cannot reasonably be taken, we may take a depreciation or amortization position under which all purchasers acquiring common units in the same month would receive depreciation or amortization, whether attributable to common basis or a Section 743(b) adjustment, based upon the same applicable rate as if they had purchased a direct interest in our assets. This kind of aggregate approach may result in lower annual depreciation or amortization deductions than would otherwise be allowable to some unitholders. Please read “—Uniformity of Common Units.” A unitholder’s tax basis for his common units is reduced by his share of our deductions (whether or not such deductions were claimed on an individual’s income tax return) so that any position we take that understates deductions will overstate the unitholder’s basis in his common units, which may cause the unitholder to understate gain or overstate loss on any sale of such units. Please read “—Disposition of Common Units—Recognition of Gain or Loss.” Latham & Watkins LLP is unable to opine as to whether our method for taking into account Section 743 adjustments is sustainable for property subject to depreciation under Section 167 of the Internal Revenue Code or if we use an aggregate approach as described above, as there is no direct or indirect controlling authority addressing the validity of these positions. The IRS may challenge our position with respect to depreciating or amortizing the Section 743(b) adjustment to preserve the uniformity of the units. If such a challenge were sustained, the gain from the sale of units might be increased without the benefit of additional deductions. Please read “—Uniformity of Common Units.”

A Section 754 election is advantageous if the transferee’s tax basis in his common units is higher than the units’ share of the aggregate tax basis of our assets immediately prior to the transfer. Conversely, a Section 754 election is disadvantageous if the transferee’s tax basis in his common units is lower than those units’ share of the aggregate tax basis of our assets immediately prior to the transfer. Thus, the fair market value of the units may be affected either favorably or unfavorably by the election. A basis adjustment is required regardless of whether a Section 754 election is made in the case of a transfer of an interest in us if we have a substantial built-in loss immediately after the transfer, or if we distribute property and have a substantial basis reduction. Generally a built-in loss or a basis reduction is substantial if it exceeds $250,000.

The calculations involved in the Section 754 election are complex and will be made on the basis of assumptions as to the value of our assets and other matters. For example, the allocation of the Section 743(b) adjustment among our assets must be made in accordance with the Internal Revenue Code. The IRS could seek to reallocate some or all of any Section 743(b) adjustment allocated by us to our tangible assets to goodwill instead. Goodwill, as an intangible asset, is generally non-amortizable or amortizable over a longer period of time or under a less accelerated method than our tangible assets. We cannot assure you that the determinations we make will not be successfully challenged by the IRS and that the deductions resulting from them will not be reduced or disallowed altogether. Should the IRS require a different basis adjustment to be made, and should, in our opinion,

 

61


Table of Contents

the expense of compliance exceed the benefit of the election, we may seek permission from the IRS to revoke our Section 754 election. If permission is granted, a subsequent purchaser of common units may be allocated more income than he would have been allocated had the election not been revoked.

Foreign Tax Credits. Subject to detailed limitations set forth in the Internal Revenue Code, a unitholder may elect to claim a credit against its liability for U.S. federal income tax for its share of certain non-U.S. taxes paid by us. The amount and availability of such credit will be dependent upon several factors, such as whether the unitholder has sufficient income from foreign sources, whether such income is in the same foreign tax credit category as our income, and the rate of foreign tax to which our income is subject. Given the complexity of the rules relating to the determination of the foreign tax credit, prospective unitholders are urged to consult their own tax advisors to determine whether or to what extent they would be entitled to such credit. Unitholders who do not elect to claim foreign tax credits may instead claim a deduction for their share of foreign taxes paid by us.

Tax Treatment of Operations

Accounting Method and Taxable Year. We use the year ending December 31 as our taxable year and the accrual method of accounting for federal income tax purposes. Each unitholder will be required to include in income his share of our income, gain, loss and deduction for our taxable year ending within or with his taxable year. In addition, a unitholder who has a taxable year ending on a date other than December 31 and who disposes of all of his units following the close of our taxable year but before the close of his taxable year must include his share of our income, gain, loss and deduction in income for his taxable year, with the result that he will be required to include in his income for his taxable year his share of more than twelve months of our income, gain, loss and deduction. Please read “—Disposition of Common Units—Allocations Between Transferors and Transferees.”

Tax Basis, Depreciation and Amortization. The tax basis of our assets will be used for purposes of computing depreciation and cost recovery deductions and, ultimately, gain or loss on the disposition of these assets. The federal income tax burden associated with the difference between the fair market value of our assets and their tax basis immediately prior to an offering of new units will be borne by our unitholders holding interests in us prior to any such offering. Please read “—Tax Consequences of Common Unit Ownership—Allocation of Income, Gain, Loss and Deduction.”

To the extent allowable, we may elect to use the depreciation and cost recovery methods, including bonus depreciation to the extent available, that will result in the largest deductions being taken in the early years after assets subject to these allowances are placed in service. Please read “—Uniformity of Common Units.” Property we subsequently acquire or construct may be depreciated using accelerated methods permitted by the Internal Revenue Code.

If we dispose of depreciable property by sale, foreclosure or otherwise, all or a portion of any gain, determined by reference to the amount of depreciation previously deducted and the nature of the property, may be subject to the recapture rules and taxed as ordinary income rather than capital gain. Similarly, a unitholder who has taken cost recovery or depreciation deductions with respect to property we own will likely be required to recapture some or all of those deductions as ordinary income upon a sale of his interest in us. Please read “—Tax Consequences of Common Unit Ownership—Allocation of Income, Gain, Loss and Deduction” and “—Disposition of Common Units Recognition of Gain or Loss.”

The costs we incur in selling our units (called “syndication expenses”) must be capitalized and cannot be deducted currently, ratably or upon our termination. There are uncertainties regarding the classification of costs as organization expenses, which may be amortized by us, and as syndication expenses, which may not be amortized by us. The underwriting discounts and commissions we incur will be treated as syndication expenses.

Valuation and Tax Basis of Our Properties. The federal income tax consequences of the ownership and disposition of common units will depend in part on our estimates of the relative fair market values, and the initial tax bases, of our assets. Although we may from time to time consult with professional appraisers regarding

 

62


Table of Contents

valuation matters, we will make many of the relative fair market value estimates ourselves. These estimates and determinations of basis are subject to challenge and will not be binding on the IRS or the courts. If the estimates of fair market value or determinations of basis are later found to be incorrect, the character and amount of items of income, gain, loss or deductions previously reported by unitholders might change, and unitholders might be required to adjust their tax liability for prior years and incur interest and penalties with respect to those adjustments.

Disposition of Common Units

Recognition of Gain or Loss. Gain or loss will be recognized on a sale of common units equal to the difference between the amount realized and the unitholder’s tax basis for the units sold. A unitholder’s amount realized will be measured by the sum of the cash or the fair market value of other property received by him plus his share of our nonrecourse liabilities. Because the amount realized includes a unitholder’s share of our nonrecourse liabilities, the gain recognized on the sale of units could result in a tax liability in excess of any cash received from the sale.

Prior distributions from us that in the aggregate were in excess of cumulative net taxable income for a common unit and, therefore, decreased a unitholder’s tax basis in that common unit will, in effect, become taxable income to the extent the common unit is sold at a price greater than the unitholder’s tax basis in that common unit, even if the price received is less than his original cost.

Except as noted below, gain or loss recognized by a unitholder, other than a “dealer” in units, on the sale or exchange of a unit will generally be taxable as capital gain or loss. Capital gain recognized by an individual on the sale of common units held for more than twelve months will generally be taxed at the U.S. federal income tax rate applicable to long-term capital gains. However, a portion of this gain or loss, which will likely be substantial, will be separately computed and taxed as ordinary income or loss under Section 751 of the Internal Revenue Code to the extent attributable to assets giving rise to “unrealized receivables,” including potential recapture items such as depreciation recapture, or to “inventory items” we own. Ordinary income attributable to unrealized receivables and inventory items may exceed net taxable gain realized upon the sale of a common unit and may be recognized even if there is a net taxable loss realized on the sale of a unit. Thus, a unitholder may recognize both ordinary income and a capital loss upon a sale of units. Capital losses may offset capital gains and no more than $3,000 of ordinary income, in the case of individuals, and may only be used to offset capital gains in the case of corporations. Both ordinary income and capital gain recognized on a sale of units may be subject to the NIIT in certain circumstances. Please read “—Tax Consequences of Common Unit Ownership—Tax Rates.”

The IRS has ruled that a partner who acquires interests in a partnership in separate transactions must combine those interests and maintain a single adjusted tax basis for all those interests. Upon a sale or other disposition of less than all of those interests, a portion of that tax basis must be allocated to the interests sold using an “equitable apportionment” method, which generally means that the tax basis allocated to the interest sold equals an amount that bears the same relation to the partner’s tax basis in his entire interest in the partnership as the value of the interest sold bears to the value of the partner’s entire interest in the partnership. Treasury Regulations under Section 1223 of the Internal Revenue Code allow a selling unitholder who can identify common units transferred with an ascertainable holding period to elect to use the actual holding period of the common units transferred. Thus, according to the ruling discussed above, a unitholder will be unable to select high or low basis common units to sell as would be the case with corporate stock, but, according to the Treasury Regulations, he may designate specific common units sold for purposes of determining the holding period of common units transferred. A unitholder electing to use the actual holding period of common units transferred must consistently use that identification method for all subsequent sales or exchanges of common units. A unitholder considering the purchase of additional common units or a sale of common units purchased in separate transactions is urged to consult his tax advisor as to the possible consequences of this ruling and application of the Treasury Regulations.

 

63


Table of Contents

Specific provisions of the Internal Revenue Code affect the taxation of some financial products and securities, including partnership interests, by treating a taxpayer as having sold an “appreciated” partnership interest, one in which gain would be recognized if it were sold, assigned or terminated at its fair market value, if the taxpayer or related persons enter(s) into:

 

   

a short sale;

 

   

an offsetting notional principal contract; or

 

   

a futures or forward contract;

in each case, with respect to the partnership interest or substantially identical property.

Moreover, if a taxpayer has previously entered into a short sale, an offsetting notional principal contract or a futures or forward contract with respect to the partnership interest, the taxpayer will be treated as having sold that position if the taxpayer or a related person then acquires the partnership interest or substantially identical property. The Secretary of the Treasury is also authorized to issue regulations that treat a taxpayer that enters into transactions or positions that have substantially the same effect as the preceding transactions as having constructively sold the financial position.

Allocations Between Transferors and Transferees. In general, our taxable income and losses will be determined annually, will be prorated on a monthly basis in proportion to the number of days in each month and will be subsequently apportioned among our unitholders in proportion to the number of units owned by each of them as of the opening of the applicable exchange on the first business day of the month, which we refer to in this prospectus as the “Allocation Date.” However, gain or loss realized on a sale or other disposition of our assets other than in the ordinary course of business will be allocated among our unitholders on the Allocation Date in the month in which that gain or loss is recognized. As a result, a unitholder transferring units may be allocated income, gain, loss and deduction realized after the date of transfer.

The U.S. Department of Treasury and the IRS have issued Treasury Regulations that permit publicly traded partnerships to use a monthly simplifying convention that is similar to ours, but they do not specifically authorize all aspects of the proration method we have adopted. Accordingly, Latham & Watkins LLP is unable to opine on the validity of this method of allocating income and deductions between transferor and transferee unitholders. If this method is not allowed under the Treasury Regulations, our taxable income or losses might be reallocated among the unitholders. We are authorized to revise our method of allocation between transferor and transferee unitholders, as well as unitholders whose interests vary during a taxable year.

A unitholder who owns units at any time during a quarter and who disposes of them prior to the record date set for a cash distribution for that quarter will be allocated items of our income, gain, loss and deductions attributable to that quarter through the month of disposition but will not be entitled to receive that cash distribution.

Notification Requirements. A unitholder who sells any of his common units is generally required to notify us in writing of that sale within 30 days after the sale (or, if earlier, January 15 of the year following the sale). A purchaser of units who purchases units from another unitholder is also generally required to notify us in writing of that purchase within 30 days after the purchase. Upon receiving such notifications, we are required to notify the IRS of that transaction and to furnish specified information to the transferor and transferee. Failure to notify us of a purchase may, in some cases, lead to the imposition of penalties. However, these reporting requirements do not apply to a sale by an individual who is a citizen of the United States and who effects the sale or exchange through a broker who will satisfy such requirements.

Constructive Termination. We will be considered to have technically terminated for federal income tax purposes if there is a sale or exchange of 50 percent or more of the total interests in our capital and profits within a twelve-month period. For purposes of determining whether the 50 percent threshold has been met, multiple sales of the same unit will be counted only once. While we would continue our existence as a Delaware limited partnership, our technical termination would, among other things, result in the closing of our taxable year for all unitholders, which would result in us filing two tax returns (and our unitholders could receive two Schedules K-1

 

64


Table of Contents

if relief was not available, as described below) for one fiscal year. Our termination could also result in a significant deferral of depreciation deductions allowable in computing our taxable income. In the case of a unitholder reporting on a taxable year other than a calendar year, the closing of our taxable year may also result in more than twelve months of our taxable income or loss being includable in his taxable income for the year of termination. Our termination currently would not affect our classification as a partnership for federal income tax purposes, but instead, we would be treated as a new partnership for federal income tax purposes. If treated as a new partnership, we must make new tax elections, including a new election under Section 754 of the Internal Revenue Code, and could be subject to penalties if we are unable to determine that a technical termination occurred. The IRS has announced a publicly traded partnership technical termination relief program whereby, if a publicly traded partnership that technically terminated requests publicly traded partnership technical termination relief and such relief is granted by the IRS, among other things, the partnership will only have to provide one Schedule K-1 to unitholders for the year notwithstanding two partnership tax years.

Uniformity of Common Units

Because we cannot match transferors and transferees of common units, we must maintain uniformity of the economic and tax characteristics of the common units to a purchaser of these units. In the absence of uniformity, we may be unable to completely comply with a number of federal income tax requirements, both statutory and regulatory. A lack of uniformity can result from a literal application of Treasury Regulation Section 1.167(c)-1(a)(6). Any non-uniformity could have a negative impact on the value of the common units. Please read “—Tax Consequences of Common Unit Ownership—Section 754 Election.”

We depreciate the portion of a Section 743(b) adjustment attributable to unrealized appreciation in the value of Contributed Property, to the extent of any unamortized Book-Tax Disparity, using a rate of depreciation or amortization derived from the depreciation or amortization method and useful life applied to the property’s unamortized Book-Tax Disparity, or treat that portion as non-amortizable to the extent attributable to property the common basis of which is not amortizable, consistent with the Treasury Regulations under Section 743 of the Internal Revenue Code, even though that position may be inconsistent with Treasury Regulation Section 1.167(c)-1(a)(6), which is not expected to directly apply to a material portion of our assets. Please read “—Tax Consequences of Common Unit Ownership—Section 754 Election.” To the extent that the Section 743(b) adjustment is attributable to appreciation in value in excess of the unamortized Book-Tax Disparity, we will apply the rules described in the Treasury Regulations and legislative history. If we determine that this position cannot reasonably be taken, we may adopt a depreciation and amortization position under which all purchasers acquiring common units in the same month would receive depreciation and amortization deductions, whether attributable to a common basis or Section 743(b) adjustment, based upon the same applicable rate as if they had purchased a direct interest in our assets. If this position is adopted, it may result in lower annual depreciation and amortization deductions than would otherwise be allowable to some unitholders and risk the loss of depreciation and amortization deductions not taken in the year that these deductions are otherwise allowable. This position will not be adopted if we determine that the loss of depreciation and amortization deductions will have a material adverse effect on the unitholders. If we choose not to utilize this aggregate method, we may use any other reasonable depreciation and amortization method to preserve the uniformity of the intrinsic tax characteristics of any units that would not have a material adverse effect on the unitholders. In either case, and as stated above under “—Tax Consequences of Common Unit Ownership—Section 754 Election,” Latham & Watkins LLP has not rendered an opinion with respect to these methods. Moreover, the IRS may challenge any method of depreciating the Section 743(b) adjustment described in this paragraph. If this challenge were sustained, the uniformity of common units might be affected, and the gain from the sale of units might be increased without the benefit of additional deductions. Please read “—Disposition of Common Units—Recognition of Gain or Loss.”

Tax-Exempt Organizations and Other Investors

Ownership of common units by employee benefit plans, other tax-exempt organizations, non-resident aliens, foreign corporations and other foreign persons raises issues unique to those investors and, as described below to a limited extent, may have substantially adverse tax consequences to them. If you are a tax exempt entity or a foreign person, you should consult your tax advisor before investing in our common units.

 

65


Table of Contents

Employee benefit plans and most other organizations exempt from federal income tax, including IRAs and other retirement plans, are subject to federal income tax on unrelated business taxable income. Virtually all of our income allocated to a unitholder that is a tax-exempt organization will be unrelated business taxable income and will be taxable to it.

Non-resident aliens and foreign corporations, trusts or estates that own common units will be considered to be engaged in business in the United States because of the ownership of units. As a consequence, they will be required to file federal tax returns to report their share of our income, gain, loss or deduction and pay federal income tax at regular rates on their share of our net income or gain.

Moreover, under rules applicable to publicly traded partnerships, our quarterly distribution to foreign unitholders will be subject to withholding, at the highest applicable effective tax rate. Each foreign unitholder must obtain a taxpayer identification number from the IRS and submit that number to our transfer agent on a Form W-8BEN, W-8BEN-E or applicable substitute form in order to obtain credit for these withholding taxes. A change in applicable law may require us to change these procedures.

In addition, because a foreign corporation that owns common units will be treated as engaged in a U.S. trade or business, that corporation may be subject to the U.S. branch profits tax at a rate of 30%, in addition to regular federal income tax, on its share of our earnings and profits, as adjusted for changes in the foreign corporation’s “U.S. net equity,” that is effectively connected with the conduct of a U.S. trade or business. That tax may be reduced or eliminated by an income tax treaty between the United States and the country in which the foreign corporate unitholder is a “qualified resident.” In addition, this type of unitholder is subject to special information reporting requirements under Section 6038C of the Internal Revenue Code.

A foreign unitholder who sells or otherwise disposes of a common unit will be subject to federal income tax on gain realized from the sale or disposition of that unit to the extent the gain is effectively connected with a U.S. trade or business of the foreign unitholder. Under a ruling published by the IRS interpreting the scope of “effectively connected income,” a foreign unitholder would be considered to be engaged in a trade or business in the United States by virtue of the U.S. activities of the partnership, and part or all of that unitholder’s gain would be effectively connected with that unitholder’s indirect U.S. trade or business. Moreover, under the Foreign Investment in Real Property Tax Act, a foreign common unitholder (other than certain “qualified foreign pension funds” (or an entity all of the interests of which are held by such a qualified foreign pension fund), which generally are entities or arrangements that are established and regulated by foreign law to provide retirement or other pension benefits to employees, do not have a single participant or beneficiary that is entitled to more than 5% of the assets or income of the entity or arrangement and are subject to certain preferential tax treatment under the laws of the applicable foreign country), generally, will be subject to federal income tax upon the sale or disposition of a common unit if (i) he owned (directly or constructively applying certain attribution rules) more than 5% of our common units at any time during the five-year period ending on the date of such disposition and (ii) 50% or more of the fair market value of all of our assets consisted of U.S. real property interests at any time during the shorter of the period during which such unitholder held the common units or the 5-year period ending on the date of disposition. Currently, more than 50% of our assets consist of U.S. real property interests and we do not expect that to change in the foreseeable future. Therefore, foreign unitholders may be subject to federal income tax on gain from the sale or disposition of their units. Recent changes in law may affect certain foreign unitholders. Please read “—Administrative Matters—Additional Withholding Requirements.”

Administrative Matters

Information Returns and Audit Procedures. We intend to furnish to each unitholder, within 90 days after the close of each calendar year, specific tax information, including a Schedule K-1, which describes his share of our income, gain, loss and deduction for our preceding taxable year. In preparing this information, which will not be reviewed by counsel, we will take various accounting and reporting positions, some of which have been mentioned earlier, to determine each unitholder’s share of income, gain, loss and deduction. We cannot assure

 

66


Table of Contents

you that those positions will yield a result that conforms to the requirements of the Internal Revenue Code, Treasury Regulations or administrative interpretations of the IRS. Neither we nor Latham & Watkins LLP can assure prospective unitholders that the IRS will not successfully contend in court that those positions are impermissible. Any challenge by the IRS could negatively affect the value of the common units.

The IRS may audit our federal income tax information returns. Adjustments resulting from an IRS audit may require each unitholder to adjust a prior year’s tax liability, and possibly may result in an audit of his return. Any audit of a unitholder’s return could result in adjustments not related to our returns as well as those related to our returns.

Partnerships generally are treated as separate entities for purposes of federal tax audits, judicial review of administrative adjustments by the IRS and tax settlement proceedings. The tax treatment of partnership items of income, gain, loss and deduction are determined in a partnership proceeding rather than in separate proceedings with the partners. The Internal Revenue Code requires that one partner be designated as the “Tax Matters Partner” for these purposes. Our partnership agreement names our general partner as our Tax Matters Partner.

The Tax Matters Partner has made and will make some elections on our behalf and on behalf of unitholders. In addition, the Tax Matters Partner can extend the statute of limitations for assessment of tax deficiencies against unitholders for items in our returns. The Tax Matters Partner may bind a unitholder with less than a 1% profits interest in us to a settlement with the IRS unless that unitholder elects, by filing a statement with the IRS, not to give that authority to the Tax Matters Partner. The Tax Matters Partner may seek judicial review, by which all the unitholders are bound, of a final partnership administrative adjustment and, if the Tax Matters Partner fails to seek judicial review, judicial review may be sought by any unitholder having at least a 1% interest in profits or by any group of unitholders having in the aggregate at least a 5% interest in profits. However, only one action for judicial review will go forward, and each unitholder with an interest in the outcome may participate.

A unitholder must file a statement with the IRS identifying the treatment of any item on his federal income tax return that is not consistent with the treatment of the item on our return. Intentional or negligent disregard of this consistency requirement may subject a unitholder to substantial penalties.

Pursuant to the Bipartisan Budget Act of 2015, for tax years beginning after December 31, 2017, if the IRS makes audit adjustments to our income tax returns, it may assess and collect any taxes (including any applicable penalties and interest) resulting from such audit adjustment directly from us. Generally, we expect to elect to have our general partner and our unitholders take such audit adjustment into account in accordance with their interests in us during the tax year under audit, but there can be no assurance that such election will be effective in all circumstances. If we are unable to have our general partner and our unitholders take such audit adjustment into account in accordance with their interests in us during the tax year under audit, our current unitholders may bear some or all of the tax liability resulting from such audit adjustment, even if such unitholders did not own units in us during the tax year under audit. If, as a result of any such audit adjustment, we are required to make payments of taxes, penalties and interest, our cash available for distribution to our unitholders might be substantially reduced. These rules are not applicable to us for tax years beginning on or prior to December 31, 2017.

Additionally, pursuant to the Bipartisan Budget Act of 2015, the Internal Revenue Code will no longer require that we designate a Tax Matters Partner. Instead, for tax years beginning after December 31, 2017, we will be required to designate a partner, or other person, with a substantial presence in the United States as the partnership representative (“Partnership Representative”). The Partnership Representative will have the sole authority to act on our behalf for purposes of, among other things, federal income tax audits and judicial review of administrative adjustments by the IRS. If we do not make such a designation, the IRS can select any person as the Partnership Representative. We currently anticipate that we will designate our general partner as our Partnership Representative. Further, any actions taken by us or by the Partnership Representative on our behalf with respect to, among other things, federal income tax audits and judicial review of administrative adjustments by the IRS, will be binding on us and all of our unitholders. These rules are not applicable to us for tax years beginning on or prior to December 31, 2017.

 

67


Table of Contents

Additional Withholding Requirements. Withholding taxes may apply to certain types of payments made to “foreign financial institutions” (as specially defined in the Internal Revenue Code) and certain other foreign entities. Specifically, a 30% withholding tax may be imposed on interest, dividends and other fixed or determinable annual or periodical gains, profits and income from sources within the United States (“FDAP Income”), or gross proceeds from the sale or other disposition of any property of a type which can produce interest or dividends from sources within the United States (“Gross Proceeds”) paid to a foreign financial institution or to a “non-financial foreign entity” (as specially defined in the Internal Revenue Code), unless (i) the foreign financial institution undertakes certain diligence and reporting, (ii) the non-financial foreign entity either certifies it does not have any substantial U.S. owners or furnishes identifying information regarding each substantial U.S. owner or (iii) the foreign financial institution or non-financial foreign entity otherwise qualifies for an exemption from these rules. If the payee is a foreign financial institution and is subject to the diligence and reporting requirements in clause (i) above, it must enter into an agreement with the U.S. Treasury requiring, among other things, that it undertake to identify accounts held by certain U.S. persons or U.S.-owned foreign entities, annually report certain information about such accounts, and withhold 30% on payments to noncompliant foreign financial institutions and certain other account holders. Foreign financial institutions located in jurisdictions that have an intergovernmental agreement with the United States governing these requirements may be subject to different rules.

These rules generally apply to payments of FDAP Income currently and generally will apply to payments of relevant Gross Proceeds made on or after January 1, 2019. Thus, to the extent we have FDAP Income or we have Gross Proceeds on or after January 1, 2019 that are not treated as effectively connected with a U.S. trade or business (please read “—Tax-Exempt Organizations and Other Investors”), unitholders who are foreign financial institutions or certain other foreign entities, or persons that hold their units through such foreign entities, may be subject to withholding on distributions they receive from us, or their distributive share of our income, pursuant to the rules described above.

Prospective investors should consult their own tax advisors regarding the potential application of these withholding provisions to their investment in our common units.

Nominee Reporting. Persons who hold an interest in us as a nominee for another person are required to furnish to us:

 

   

the name, address and taxpayer identification number of the beneficial owner and the nominee;

 

   

whether the beneficial owner is:

 

   

a person that is not a U.S. person;

 

   

a foreign government, an international organization or any wholly owned agency or instrumentality of either of the foregoing; or

 

   

a tax-exempt entity;

 

   

the amount and description of units held, acquired or transferred for the beneficial owner; and

 

   

specific information including the dates of acquisitions and transfers, means of acquisitions and transfers, and acquisition cost for purchases, as well as the amount of net proceeds from dispositions.

Brokers and financial institutions are required to furnish additional information, including whether they are U.S. persons and specific information on units they acquire, hold or transfer for their own account. A penalty of $250 per failure, up to a maximum of $3,000,000 per calendar year, is imposed by the Internal Revenue Code for failure to report that information to us. The nominee is required to supply the beneficial owner of the units with the information furnished to us.

 

68


Table of Contents

Accuracy-Related Penalties. An additional tax equal to 20% of the amount of any portion of an underpayment of tax that is attributable to one or more specified causes, including negligence or disregard of rules or regulations, substantial understatements of income tax and substantial valuation misstatements, is imposed by the Internal Revenue Code. No penalty will be imposed, however, for any portion of an underpayment if it is shown that there was a reasonable cause for that portion and that the taxpayer acted in good faith regarding that portion.

For individuals, a substantial understatement of income tax in any taxable year exists if the amount of the understatement exceeds the greater of 10% of the tax required to be shown on the return for the taxable year or $5,000 ($10,000 for most corporations). The amount of any understatement subject to penalty generally is reduced if any portion is attributable to a position adopted on the return:

 

   

for which there is, or was, “substantial authority”; or

 

   

as to which there is a reasonable basis and the pertinent facts of that position are disclosed on the return.

If any item of income, gain, loss or deduction included in the distributive shares of unitholders might result in that kind of an “understatement” of income tax for which no “substantial authority” exists, we must disclose the pertinent facts on our return. In addition, we will make a reasonable effort to furnish sufficient information for unitholders to make adequate disclosure on their returns and to take other actions as may be appropriate to permit unitholders to avoid liability for this penalty. More stringent rules apply to “tax shelters,” which we do not believe includes us, or any of our investments, plans or arrangements.

A substantial valuation misstatement exists if (i) the value of any property, or the adjusted basis of any property, claimed on a tax return is 150% or more of the amount determined to be the correct amount of the valuation or adjusted basis, (ii) the price for any property or services (or for the use of property) claimed on any such return with respect to any transaction between persons described in Section 482 of the Internal Revenue Code is 200% or more (or 50% or less) of the amount determined under Section 482 to be the correct amount of such price, or (iii) the net Internal Revenue Code Section 482 transfer price adjustment for the taxable year exceeds the lesser of $5 million or 10% of the taxpayer’s gross receipts. No penalty is imposed unless the portion of the underpayment attributable to a substantial valuation misstatement exceeds $5,000 ($10,000 for most corporations). If the valuation claimed on a return is 200% or more than the correct valuation or certain other thresholds are met, the penalty imposed increases to 40%. We do not anticipate making any valuation misstatements.

In addition, the 20% accuracy-related penalty also applies to any portion of an underpayment of tax that is attributable to transactions lacking economic substance. To the extent that such transactions are not disclosed, the penalty imposed is increased to 40%. Additionally, there is no reasonable cause defense to the imposition of this penalty to such transactions.

Reportable Transactions

If we were to engage in a “reportable transaction,” we (and possibly you and others) would be required to make a detailed disclosure of the transaction to the IRS. A transaction may be a reportable transaction based upon any of several factors, including the fact that it is a type of tax avoidance transaction publicly identified by the IRS as a “listed transaction” or that it produces certain kinds of losses for partnerships, individuals, S corporations and trusts in excess of $2 million in any single year, or $4 million in any combination of six successive tax years. Our participation in a reportable transaction could increase the likelihood that our federal income tax information return (and possibly your tax return) would be audited by the IRS. Please read “—Administrative Matters—Information Returns and Audit Procedures.”

 

69


Table of Contents

Moreover, if we were to participate in a reportable transaction with a significant purpose to avoid or evade tax, or in any listed transaction, you may be subject to the following additional consequences:

 

   

accuracy-related penalties with a broader scope, significantly narrower exceptions, and potentially greater amounts than described above at “—Administrative Matters—Accuracy-Related Penalties;”

 

   

for those persons otherwise entitled to deduct interest on federal tax deficiencies, non-deductibility of interest on any resulting tax liability; and

 

   

in the case of a listed transaction, an extended statute of limitations.

We do not expect to engage in any “reportable transactions.”

Legislative Developments

The present federal income tax treatment of publicly traded partnerships, including us, or an investment in our common units may be modified by administrative, legislative or judicial interpretation at any time. For example, from time to time, members of Congress and the President propose and consider substantive changes to the existing federal income tax laws that affect publicly traded partnerships, including the elimination of partnership tax treatment for publicly traded partnerships.

Any modification to the federal income tax laws and interpretations thereof may or may not be retroactively applied and could make it more difficult or impossible to satisfy the requirements of the exception pursuant to which we are treated as a partnership for federal income tax purposes. Please read “—Partnership Status.” We are unable to predict whether any such changes will ultimately be enacted. However, it is possible that a change in law could affect us, and any such changes could negatively impact the value of an investment in our common units.

State, Local, Foreign and Other Tax Considerations

In addition to federal income taxes, you likely will be subject to other taxes, such as state, local and foreign income taxes, unincorporated business taxes, and estate, inheritance or intangible taxes that may be imposed by the various jurisdictions in which we do business or own property or in which you are a resident. Although an analysis of those various taxes is not presented here, each prospective unitholder should consider their potential impact on his investment in us. We currently own property or do business in Alberta, Canada, as well as in multiple states in the United States. Most of these jurisdictions impose an income tax on corporations and other entities and also impose a personal income tax on individuals. We may also own property or do business in other jurisdictions in the future. Although you may not be required to file a return and pay taxes in some jurisdictions because your income from that jurisdiction falls below the filing and payment requirement, you will be required to file income tax returns and to pay income taxes in many of these jurisdictions in which we do business or own property and may be subject to penalties for failure to comply with those requirements. In some jurisdictions, tax losses may not produce a tax benefit in the year incurred and may not be available to offset income in subsequent taxable years. Some of the jurisdictions may require us, or we may elect, to withhold a percentage of income from amounts to be distributed to a unitholder who is not a resident of the jurisdiction. Withholding, the amount of which may be greater or less than a particular unitholder’s income tax liability to the jurisdiction, generally does not relieve a nonresident unitholder from the obligation to file an income tax return. Amounts withheld will be treated as if distributed to unitholders for purposes of determining the amounts distributed by us. Please read “—Tax Consequences of Unit Ownership—Entity-Level Collections.” Based on current law and our estimate of our future operations, our general partner anticipates that any amounts required to be withheld will not be material.

 

70


Table of Contents

It is the responsibility of each unitholder to investigate the legal and tax consequences, under the laws of pertinent states, localities and foreign jurisdictions, of his investment in us. Accordingly, each prospective unitholder is urged to consult his own tax counsel or other advisor with regard to those matters. Further, it is the responsibility of each unitholder to file all state, local and foreign, as well as U.S. federal tax returns, that may be required of him. Latham & Watkins LLP has not rendered an opinion on the state tax, local tax, alternative minimum tax or foreign tax consequences of an investment in us.

NON-UNITED STATES TAX CONSEQUENCES

Canadian Tax Consequences

The following is a discussion of the material Canadian tax consequences that may be relevant to prospective unitholders who are not (and have not been) resident in Canada for Canadian tax purposes, or “non-Canadian Holders” and, unless otherwise noted in the following discussion, is the opinion of Burnet Duckworth & Palmer LLP, counsel to our general partner and us, insofar as it relates to legal conclusions with respect to matters of Canadian tax law.

All statements as to matters of Canadian income tax law and legal conclusions with respect thereto, but not as to factual matters contained in this section, unless otherwise noted are the opinion of Burnet Duckworth & Palmer LLP and are based on the accuracy of the representations by us.

Prospective unitholders who are (or have been) resident in Canada for Canadian tax purposes are urged to consult their own tax advisors regarding the potential Canadian tax consequences to them of an investment in our common units.

The discussion that follows is based upon existing Canadian legislation and regulations related thereto, case law and current Canadian tax authorities’ practice and policy as of the date of this prospectus, all of which may change, possibly with retroactive effect. Changes in legislation, regulations case law and the practice and policy of Canadian tax authorities may cause the tax consequences to vary substantially from the consequences of unit ownership described below.

Taxation of Income

Our Canadian operations are held through indirect wholly owned subsidiaries (“Canadian Subsidiaries”) of USD Partners LP, which are considered corporations resident in Canada for purposes of the Income Tax Act (Canada) (“Canadian Tax Act”).

A resident of Canada is subject to Canadian federal income taxation on its worldwide income. Accordingly, the Canadian Subsidiaries will be subject to Canadian federal and provincial income taxes based on the income of the Canadian Subsidiaries computed for purposes of the Canadian Tax Act. As a result, the amount of cash available for distribution to the unitholders of USD Partners LP will be reduced by any Canadian income tax obligations or any withholding tax obligations of the Canadian Subsidiaries, both as discussed in more detail below.

Distributions by the Canadian Subsidiaries to their parent will be considered dividends, or in certain limited circumstances, a return of capital. A dividend from a corporation resident in Canada to a non-resident of Canada would generally be subject to withholding tax under the Canadian Tax Act, subject to possible reduction under any applicable income tax treaty or convention. The Canadian Subsidiaries are direct wholly owned subsidiaries of a Luxembourg Societe a Responsabilite Limitee (“SARL”) that is wholly owned by USD Partners LP. As such, we are of the view that the Canada-Luxembourg Treaty applies to the extent that dividends are paid by the Canadian Subsidiaries to the SARL.

 

71


Table of Contents

Taxation of Unitholders

Non-Canadian Holders generally will not be subject to Canadian federal income tax or have any tax filing obligations in Canada with respect to their ownership of units in USD Partners LP. A non-Canadian Holder will be, generally speaking, only subject to Canadian federal income tax on: (1) income from carrying on business in Canada, (2) gains realized on the disposition of “taxable Canadian property” as defined in the Canadian Tax Act and (3) certain types of Canadian source income from property such as interest, dividends, rents and royalties.

A non-Canadian Holder, and USD Partners LP itself, will generally not be considered to be carrying on business in Canada by virtue only of its indirect ownership interest in the Canadian Subsidiaries.

The units of USD Partners LP will not be considered “taxable Canadian property” provided that such units do not, at any time during the prior 60-month period, derive more than 50% of their fair market value, directly or indirectly, from (i) real property situated in Canada, (ii) Canadian resource properties, as defined in the Canadian Tax Act, (iii) timber resource properties, as defined in the Canadian Tax Act, and (iv) options in respect of, or interests in property described in (i) to (iii), whether or not such property exists. Although this determination is based on future facts and circumstances and potentially subject to challenge, at the time of this offering, we are of the view that the units of USD Partners LP are not taxable Canadian property for purposes of the Canadian Tax Act.

We do not expect to receive direct payments of Canadian source income from property. As such, we do not expect a non-Canadian holder to be subject to tax liabilities associated with this type of income.

Luxembourg Tax Consequences

The following is a discussion of the material Luxembourg tax consequences that may be relevant to prospective unitholders who are not and have not been resident of Luxembourg for Luxembourg tax purposes.

Prospective unitholders who are, or have been, resident of Luxembourg for Luxembourg tax purposes are urged to consult their own tax advisors regarding the potential Luxembourg tax consequences to them of an investment in our common units.

The discussion that follows is based upon existing Luxembourg legislation, case law and current Luxembourg tax authorities’ practice and policy as of the date of this prospectus, all of which may change, possibly with retroactive effect. Changes in legislation, case law and the practice and policy of Luxembourg tax authorities may cause the tax consequences to vary substantially from the consequences of unit ownership described below.

Taxation of Income for Luxembourg SARLs

We hold our equity interests in the Canadian Subsidiaries through Luxembourg SARLs. The SARLs are Luxembourg tax resident companies and are each liable to corporate income tax (impôt sur le revenu des collectivités) in Luxembourg on their respective worldwide income.

The participation held by each of the SARLs in the Canadian Subsidiaries is, under certain conditions, eligible to a participation exemption regime in Luxembourg. Therefore, dividend income and capital gains derived from the Canadian Subsidiaries are exempt from corporate income tax (impôt sur le revenu des collectivités) and municipal business tax (impôt commercial) in Luxembourg to the extent that (i) their holding percentage in the share capital of their respective Canadian Subsidiary will not drop below 10.0% (or an acquisition cost of at least EUR 6 million or the equivalent in a non-euro currency), (ii) the minimum participation referred to under (i) above will ultimately be held for an uninterrupted period of at least 12 months (following the initial acquisition of the shares in the Canadian Subsidiaries) and (iii) the Canadian Subsidiaries

 

72


Table of Contents

are considered to be foreign capital companies (sociétés de capitaux) which are subject to a corporate income tax comparable to Luxembourg corporate income tax (impôt sur le revenu des collectivités) in Luxembourg (i.e. which implies, amongst other conditions, that the corporate income tax rate should be at least 10.5% applied to a similar taxable base).

Net worth tax

A participation in the Canadian Subsidiaries as referred to above is also exempt from net worth tax (impôt fortune) in Luxembourg under the same conditions as described above for the Luxembourg participation exemption regime on dividend income, albeit no minimum holding period required for net worth tax purposes.

Distributions

We expect to receive distributions from the SARLs primarily in the form of buy-back proceeds following the buy-back of an entire class of shares of each of the SARLs, which is not subject to dividend withholding tax in Luxembourg under certain conditions that are expected to be met. We may, however, under certain circumstances receive a dividend distribution from the SARLs, which would be subject to a 15.0% withholding tax in Luxembourg (subject to any reduction under the applicable double tax treaty).

Taxation of Our Partnership

We will be subject to taxation in Luxembourg only in the event we derive income from a permanent establishment or permanent representative in Luxembourg. We are of the view that we will not be regarded as having a fixed place of business, established for undertaking an industrial or commercial activity in Luxembourg, and should therefore not be considered to have a permanent establishment or permanent representative in Luxembourg.

Luxembourg net worth tax will not be levied with respect to the shares held in the Luxembourg SARLs unless the shares are attributable to a permanent establishment or permanent representative in Luxembourg.

Finally, should we realize any capital gain upon disposal of shares in the SARLs occurring within 6 months following the acquisition of such shares, those capital gains may be subject to taxation in Luxembourg. In the event we qualify as transparent entities for Luxembourg tax purposes, any capital gain realized by any of our investors upon disposal of their investment within a period of six months following its acquisition, may be subject to taxation in Luxembourg but only to the extent such investor is deemed to hold a substantial shareholding in the SARLs which is the case if such interest represents an indirect investment of more than 10.0% in the share capital of one of the SARLs.

Each prospective unitholder is urged to consult its own tax counsel or other advisor with regard to the legal and tax consequences of unit ownership under its particular circumstances.

 

73


Table of Contents

TAX CONSEQUENCES OF OWNERSHIP OF DEBT SECURITIES

A description of the material federal income tax consequences of the acquisition, ownership and disposition of debt securities will be set forth in a prospectus supplement relating to the offering of debt securities.

 

74


Table of Contents

INVESTMENT IN USD PARTNERS LP BY EMPLOYEE BENEFIT PLANS

An investment in us by an employee benefit plan is subject to additional considerations because the investments of these plans are subject to the fiduciary responsibility and prohibited transaction provisions of ERISA and the restrictions imposed by Section 4975 of the Internal Revenue Code and provisions under any federal, state, local, non-U.S. or other laws or regulations that are similar to such provisions of the Internal Revenue Code or ERISA, collectively, “Similar Laws.” For these purposes the term “employee benefit plan” includes, but is not limited to, qualified pension, profit-sharing and stock bonus plans, Keogh plans, simplified employee pension plans and tax deferred annuities or IRAs or annuities established or maintained by an employer or employee organization, and entities whose underlying assets are considered to include “plan assets” of such plans, accounts and arrangements, collectively, “Employee Benefit Plans.” Among other things, consideration should be given to:

 

   

whether the investment is prudent under Section 404(a)(1)(B) of ERISA and any other applicable Similar Laws;

 

   

whether in making the investment, the plan will satisfy the diversification requirements of Section 404(a)(1)(C) of ERISA and any other applicable Similar Laws;

 

   

whether the investment will result in recognition of unrelated business taxable income by the plan and, if so, the potential after-tax investment return. Please read “Material Federal Income Tax Consequences—Tax-Exempt Organizations and Other Investors”; and

 

   

whether making such an investment will comply with the delegation of control and prohibited transaction provisions of ERISA, the Internal Revenue Code and any other applicable Similar Laws.

The person with investment discretion with respect to the assets of an Employee Benefit Plan, often called a fiduciary, should determine whether an investment in us is authorized by the appropriate governing instrument and is a proper investment for the plan.

Section 406 of ERISA and Section 4975 of the Internal Revenue Code prohibit Employee Benefit Plans from engaging, either directly or indirectly, in specified transactions involving “plan assets” with parties that, with respect to the Employee Benefit Plan, are “parties in interest” under ERISA or “disqualified persons” under the Internal Revenue Code unless an exemption is available. A party in interest or disqualified person who engages in a non-exempt prohibited transaction may be subject to excise taxes and other penalties and liabilities under ERISA and the Internal Revenue Code. In addition, the fiduciary of the ERISA plan that engaged in such a non-exempt prohibited transaction may be subject to penalties and liabilities under ERISA and the Internal Revenue Code.

In addition to considering whether the purchase of common units is a prohibited transaction, a fiduciary should consider whether the Employee Benefit Plan will, by investing in us, be deemed to own an undivided interest in our assets, with the result that our general partner would also be a fiduciary of such Employee Benefit Plan and our operations would be subject to the regulatory restrictions of ERISA, including its prohibited transaction rules, as well as the prohibited transaction rules of the Internal Revenue Code, ERISA and any other applicable Similar Laws.

The U.S. Department of Labor regulations and Section 3(42) of ERISA provide guidance with respect to whether, in certain circumstances, the assets of an entity in which Employee Benefit Plans acquire equity interests would be deemed “plan assets.” Under these rules, an entity’s assets would not be considered to be “plan assets” if, among other things:

 

  (a)

the equity interests acquired by the Employee Benefit Plan are publicly offered securities—i.e., the equity interests are widely held by 100 or more investors independent of the issuer and each other, are freely transferable and are registered under certain provisions of the federal securities laws;

 

75


Table of Contents
  (b)

the entity is an “operating company,” —i.e., it is primarily engaged in the production or sale of a product or service, other than the investment of capital, either directly or through a majority-owned subsidiary or subsidiaries; or

 

  (c)

there is no significant investment by “benefit plan investors,” which is defined to mean that less than 25.0% of the value of each class of equity interest, disregarding any such interests held by our general partner, its affiliates and certain other persons, is held generally by Employee Benefit Plans.

Our assets should not be considered “plan assets” under these regulations because it is expected that the investment will satisfy the requirements in (a) and (b) above. The foregoing discussion of issues arising for employee benefit plan investments under ERISA and the Internal Revenue Code is general in nature and is not intended to be all inclusive, nor should it be construed as legal advice. In light of the serious penalties imposed on persons who engage in prohibited transactions or other violations, plan fiduciaries contemplating a purchase of common units should consult with their own counsel regarding the consequences under ERISA, the Internal Revenue Code and other Similar Laws.

 

76


Table of Contents

PLAN OF DISTRIBUTION

The securities offered pursuant to this prospectus and any accompanying prospectus supplement may be sold in any of the following ways:

 

   

directly to one or more purchasers;

 

   

through agents;

 

   

through underwriters, brokers or dealers; or

 

   

through a combination of any of these methods of sale.

In addition, we may from time to time sell securities in compliance with Rule 144 under the Securities Act, if available, or pursuant to other available exemptions from the registration requirements under the Securities Act, rather than pursuant to this prospectus. In such event, we may be required by the securities laws of certain states to offer and sell securities only through registered or licensed brokers or dealers.

We will fix a price or prices of our securities at:

 

   

market prices prevailing at the time of any sale under this registration statement;

 

   

prices related to market prices; or

 

   

negotiated prices.

We may change the price of the securities offered from time to time.

Offers to purchase securities may be solicited directly by us and the sale thereof may be made by us directly to institutional investors or others. In this case, no underwriters or agents would be involved. We may use electronic media, including the Internet, to sell offered securities directly.

We, or agents designated by us, may directly solicit, from time to time, offers to purchase the securities. Any such agent may be deemed to be an underwriter as that term is defined in the Securities Act. We will name any agents involved in the offer or sale of the securities and describe any commissions payable by us to these agents in the prospectus supplement. Unless otherwise indicated in the prospectus supplement, these agents will be acting on a best efforts basis for the period of their appointment. The agents may be entitled under agreements that may be entered into with us to indemnification by us against specific civil liabilities, including liabilities under the Securities Act. The agents may also be our customers or may engage in transactions with or perform services for us in the ordinary course of business.

If we utilize any underwriters in the sale of the securities in respect of which this prospectus is delivered, we will enter into an underwriting agreement with those underwriters at the time of sale to them. We will set forth the names of these underwriters and the terms of the transaction in the prospectus supplement, that will be used by the underwriters to make resales of the securities in respect of which this prospectus is delivered to the public. We may indemnify the underwriters under the relevant underwriting agreement against specific liabilities, including liabilities under the Securities Act. The underwriters or their affiliates may be customers of, may engage in transactions with and may perform services for us or our affiliates in the ordinary course of business.

Agents could make sales in privately negotiated transactions and/or by any other method permitted by law, including sales deemed to be “at-the-market” offerings as defined in Rule 415 promulgated under the Securities Act, which includes sales made directly on or through the NYSE, the existing trading market for our common units, or sales made to or through a market maker other than on an exchange.

To the extent that we make sales through one or more underwriters or agents in at-the-market offerings, we will do so pursuant to the terms of a sales agency financing agreement, equity distribution agreement or other at-

 

77


Table of Contents

the-market offering arrangement between us and the underwriters or agents. If we engage in at-the-market sales pursuant to any such agreement, we will issue and sell common units through one or more underwriters or agents, which may act on an agency basis or on a principal basis. During the term of any such agreement, we may sell common units on a daily basis in exchange transactions or otherwise as we agree with the underwriters or agents. The agreement will provide that any common units sold will be sold at prices related to the then prevailing market prices for such securities. Pursuant to the terms of the agreement, we also may agree to sell, and the relevant underwriters or agents may agree to solicit offers to purchase, blocks of common units. The terms of each such agreement will be set forth in more detail in the applicable prospectus supplement and any related free writing prospectus.

If we utilize a dealer in the sale of the securities in respect of which this prospectus is delivered, we will sell those securities to the dealer, as principal. The dealer may then resell those securities to the public at varying prices to be determined by the dealer at the time of resale. We may indemnify the dealers against specific liabilities, including liabilities under the Securities Act. The dealers or their affiliates may also be our customers or may engage in transactions with, or perform services for us in the ordinary course of business.

A prospectus and accompanying prospectus supplement in electronic form may be made available on the web sites maintained by the underwriters. The underwriters may agree to allocate a number of securities for sale to their online brokerage account holders. Such allocations of securities for internet distributions will be made on the same basis as other allocations. In addition, securities may be sold by the underwriters to securities dealers who resell securities to online brokerage account holders.

Because the Financial Industry Regulatory Authority, Inc., or FINRA, views our common units as interests in a direct participation program, any offering of common units under the registration statement of which this prospectus forms a part will be made in compliance with Rule 2310 of the FINRA Conduct Rules.

To the extent required, this prospectus may be amended or supplemented from time to time to describe a specific plan of distribution. The place and time of delivery for the securities in respect of which this prospectus is delivered will be set forth in the accompanying prospectus supplement.

In connection with offerings of securities under the registration statement of which this prospectus forms a part and in compliance with applicable law, underwriters, brokers or dealers may engage in transactions that stabilize or maintain the market price of the securities at levels above those that might otherwise prevail in the open market. Specifically, underwriters, brokers or dealers may over-allot in connection with offerings, creating a short position in the securities for their own accounts. For the purpose of covering a syndicate short position or stabilizing the price of the securities, the underwriters, brokers or dealers may place bids for the securities or effect purchases of the securities in the open market. Finally, the underwriters may impose a penalty whereby selling concessions allowed to syndicate members or other brokers or dealers for distribution of the securities in offerings may be reclaimed by the syndicate if the syndicate repurchases previously distributed securities in transactions to cover short positions, in stabilization transactions or otherwise. These activities may stabilize, maintain or otherwise affect the market price of the securities, which may be higher than the price that might otherwise prevail in the open market, and, if commenced, may be discontinued at any time.

 

78


Table of Contents

LEGAL MATTERS

Latham & Watkins LLP will pass upon certain legal matters relating to the issuance and sale of the securities offered hereby on behalf of USD Partners LP. The validity of certain guarantees with respect to the debt securities offered by this prospectus and other legal matters with respect to law of Wyoming will be passed upon for us by Crowley Fleck PLLP. The validity of certain guarantees with respect to the debt securities offered by this prospectus and other legal matters with respect to law of Luxembourg will be passed upon for us by NautaDutilh Avocats Luxembourt S.à r.l. The validity of certain guarantees with respect to the debt securities offered by this prospectus and other legal matters with respect to law of Canada will be passed upon for us by Lawson Lundell LLP. Burnet, Duckworth & Palmer LLP will pass upon certain Canadian tax matters. Additional legal matters may be passed upon for us or any underwriters, dealers or agents, by counsel that we will name in the applicable prospectus supplement.

EXPERTS

The consolidated financial statements of USD Partners LP as of and for the years ended December 31, 2015 and 2014, and the consolidated financial statements of Casper Crude to Rail, LLC as of and for the years ended December 31, 2014 and 2013, incorporated by reference in this prospectus have been so incorporated in reliance on the reports of BDO USA, LLP, an independent registered public accounting firm, incorporated herein by reference, given on the authority of said firm as experts in auditing and accounting.

The consolidated financial statements of the predecessor to USD Partners LP for the year ended December 31, 2013 incorporated by reference in this prospectus have been so incorporated in reliance on the report of UHY LLP, an independent registered public accounting firm, incorporated herein by reference, given on the authority of said firm as experts in auditing and accounting.

 

79


Table of Contents

 

 

 

LOGO

3,000,000 Common Units

Representing Limited Partner Interests

 

 

PROSPECTUS SUPPLEMENT

June 7, 2017

 

 

Goldman Sachs & Co. LLC