Please wait
00016106822022FYFALSEP3YP1YP1YP1YP1YP1YP1YP1YP1YP1YP1YP1YP1YP1YP1YP1YP4YQUARTERLY FINANCIAL DATA | | | | | | | | | | | | | | | | | | | | | | | |
| First | | Second | | Third | | Fourth |
| (in thousands, except per unit amounts) |
2022 Quarters | | | | | | | |
Operating revenue | $ | 35,786 | | $ | 33,741 | | $ | 21,479 | | $ | 20,649 |
Operating expense | $ | 30,791 | | $ | 28,533 | | $ | 93,940 | | $ | 18,076 |
Operating income (loss) | $ | 4,995 | | $ | 5,208 | | $ | (72,461) | | $ | 2,573 |
Net income (loss) | $ | 7,473 | | $ | 3,805 | | $ | (69,353) | | $ | (3,211) |
Net income (loss) attributable to limited partner ownership interest in USD Partners LP | $ | 8,842 | | $ | 3,805 | | $ | (69,353) | | $ | (3,211) |
Net income (loss) per limited partner unit, basic and diluted | $ | 0.32 | | $ | 0.11 | | $ | (2.08) | | $ | (0.10) |
| | | | | | | | | | | | | | | | | | | | | | | |
| First | | Second | | Third | | Fourth |
| (in thousands, except per unit amounts) |
2021 Quarters | | | | | | | |
Operating revenue | $ | 43,627 | | $ | 91,513 | | $ | 35,448 | | $ | 33,897 |
Operating expense | $ | 37,289 | | $ | 82,363 | | $ | 29,829 | | $ | 29,119 |
Operating income | $ | 6,338 | | $ | 9,150 | | $ | 5,619 | | $ | 4,778 |
Net income | $ | 7,524 | | $ | 6,886 | | $ | 4,133 | | $ | 4,286 |
Net income attributable to limited partner ownership interest in USD Partners LP | $ | 7,204 | | $ | 6,605 | | $ | 3,744 | | $ | 3,546 |
Net income per limited partner unit, basic and diluted | $ | 0.27 | | $ | 0.24 | | $ | 0.13 | | $ | 0.13 |
| | | | | | | | | | | | | | | | | | | | | | | |
| First | | Second | | Third | | Fourth |
| (in thousands, except per unit amounts) |
2022 Quarters | | | | | | | |
Operating revenue | $ | 35,786 | | $ | 33,741 | | $ | 21,479 | | $ | 20,649 |
Operating expense | $ | 30,791 | | $ | 28,533 | | $ | 93,940 | | $ | 18,076 |
Operating income (loss) | $ | 4,995 | | $ | 5,208 | | $ | (72,461) | | $ | 2,573 |
Net income (loss) | $ | 7,473 | | $ | 3,805 | | $ | (69,353) | | $ | (3,211) |
Net income (loss) attributable to limited partner ownership interest in USD Partners LP | $ | 8,842 | | $ | 3,805 | | $ | (69,353) | | $ | (3,211) |
Net income (loss) per limited partner unit, basic and diluted | $ | 0.32 | | $ | 0.11 | | $ | (2.08) | | $ | (0.10) |
| | | | | | | | | | | | | | | | | | | | | | | |
| First | | Second | | Third | | Fourth |
| (in thousands, except per unit amounts) |
2021 Quarters | | | | | | | |
Operating revenue | $ | 43,627 | | $ | 91,513 | | $ | 35,448 | | $ | 33,897 |
Operating expense | $ | 37,289 | | $ | 82,363 | | $ | 29,829 | | $ | 29,119 |
Operating income | $ | 6,338 | | $ | 9,150 | | $ | 5,619 | | $ | 4,778 |
Net income | $ | 7,524 | | $ | 6,886 | | $ | 4,133 | | $ | 4,286 |
Net income attributable to limited partner ownership interest in USD Partners LP | $ | 7,204 | | $ | 6,605 | | $ | 3,744 | | $ | 3,546 |
Net income per limited partner unit, basic and diluted | $ | 0.27 | | $ | 0.24 | | $ | 0.13 | | $ | 0.13 |
35,78633,74121,47920,64930,79128,53393,94018,0764,9955,20872,4612,5737,4733,80569,3533,2118,8423,80569,3533,2110.320.112.080.1043,62791,51335,44833,89737,28982,36329,82929,1196,3389,1505,6194,7787,5246,8864,1334,2867,2046,6053,7443,5460.270.240.130.1300016106822022-01-012022-12-3100016106822022-06-30iso4217:USD00016106822023-02-21xbrli:shares0001610682usdp:TerminallingServicesMember2022-01-012022-12-310001610682usdp:TerminallingServicesMember2021-01-012021-12-310001610682usdp:TerminallingServicesMember2020-01-012020-12-310001610682usdp:TerminallingServicesMembersrt:AffiliatedEntityMember2022-01-012022-12-310001610682usdp:USDMarketingMembersrt:AffiliatedEntityMemberusdp:TerminallingServicesMember2022-01-012022-12-310001610682usdp:TerminallingServicesMembersrt:AffiliatedEntityMember2021-01-012021-12-310001610682usdp:TerminallingServicesMembersrt:AffiliatedEntityMember2020-01-012020-12-310001610682usdp:FleetLeasesMembersrt:AffiliatedEntityMember2022-01-012022-12-310001610682usdp:FleetLeasesMemberusdp:USDMarketingMembersrt:AffiliatedEntityMember2022-01-012022-12-310001610682usdp:FleetLeasesMembersrt:AffiliatedEntityMember2021-01-012021-12-310001610682usdp:FleetLeasesMembersrt:AffiliatedEntityMember2020-01-012020-12-310001610682usdp:FleetServicesMember2022-01-012022-12-310001610682usdp:FleetServicesMember2021-01-012021-12-310001610682usdp:FleetServicesMember2020-01-012020-12-310001610682usdp:USDMarketingMemberusdp:FleetServicesMembersrt:AffiliatedEntityMember2022-01-012022-12-310001610682srt:AffiliatedEntityMemberusdp:FleetServicesMember2022-01-012022-12-310001610682srt:AffiliatedEntityMemberusdp:FleetServicesMember2021-01-012021-12-310001610682srt:AffiliatedEntityMemberusdp:FleetServicesMember2020-01-012020-12-310001610682usdp:FreightAndOtherReimbursablesMember2022-01-012022-12-310001610682usdp:FreightAndOtherReimbursablesMember2021-01-012021-12-310001610682usdp:FreightAndOtherReimbursablesMember2020-01-012020-12-310001610682usdp:USDMarketingMemberusdp:FreightAndOtherReimbursablesMembersrt:AffiliatedEntityMember2022-01-012022-12-310001610682usdp:FreightAndOtherReimbursablesMembersrt:AffiliatedEntityMember2022-01-012022-12-310001610682usdp:FreightAndOtherReimbursablesMembersrt:AffiliatedEntityMember2021-01-012021-12-310001610682usdp:FreightAndOtherReimbursablesMembersrt:AffiliatedEntityMember2020-01-012020-12-3100016106822021-01-012021-12-3100016106822020-01-012020-12-310001610682usdp:SubcontractedRailServicesMember2022-01-012022-12-310001610682usdp:SubcontractedRailServicesMember2021-01-012021-12-310001610682usdp:SubcontractedRailServicesMember2020-01-012020-12-310001610682usdp:PipelineFeesMember2022-01-012022-12-310001610682usdp:PipelineFeesMember2021-01-012021-12-310001610682usdp:PipelineFeesMember2020-01-012020-12-310001610682srt:AffiliatedEntityMember2022-01-012022-12-310001610682srt:AffiliatedEntityMember2021-01-012021-12-310001610682srt:AffiliatedEntityMember2020-01-012020-12-310001610682usdp:CommonUnitsMember2022-01-012022-12-31iso4217:USDxbrli:shares0001610682usdp:CommonUnitsMember2021-01-012021-12-310001610682usdp:CommonUnitsMember2020-01-012020-12-310001610682usdp:SubordinatedUnitsMember2022-01-012022-12-310001610682usdp:SubordinatedUnitsMember2021-01-012021-12-310001610682usdp:SubordinatedUnitsMember2020-01-012020-12-3100016106822021-12-3100016106822020-12-3100016106822019-12-3100016106822022-12-310001610682usdp:CommonUnitsMember2022-12-310001610682usdp:CommonUnitsMember2021-12-310001610682us-gaap:LimitedPartnerMemberusdp:CommonUnitsMember2021-12-310001610682us-gaap:LimitedPartnerMemberusdp:CommonUnitsMember2020-12-310001610682us-gaap:LimitedPartnerMemberusdp:CommonUnitsMember2019-12-310001610682us-gaap:LimitedPartnerMemberusdp:CommonUnitsMember2021-01-012021-12-310001610682us-gaap:LimitedPartnerMemberusdp:CommonUnitsMember2020-01-012020-12-310001610682us-gaap:LimitedPartnerMemberusdp:CommonUnitsMember2022-01-012022-12-310001610682us-gaap:LimitedPartnerMemberusdp:CommonUnitsMember2022-12-310001610682usdp:SubordinatedUnitsMemberus-gaap:LimitedPartnerMember2021-12-310001610682usdp:SubordinatedUnitsMemberus-gaap:LimitedPartnerMember2020-12-310001610682usdp:SubordinatedUnitsMemberus-gaap:LimitedPartnerMember2019-12-310001610682usdp:SubordinatedUnitsMemberus-gaap:LimitedPartnerMember2022-01-012022-12-310001610682usdp:SubordinatedUnitsMemberus-gaap:LimitedPartnerMember2021-01-012021-12-310001610682usdp:SubordinatedUnitsMemberus-gaap:LimitedPartnerMember2020-01-012020-12-310001610682usdp:SubordinatedUnitsMemberus-gaap:LimitedPartnerMember2022-12-310001610682us-gaap:GeneralPartnerMember2021-12-310001610682us-gaap:GeneralPartnerMember2020-12-310001610682us-gaap:GeneralPartnerMember2019-12-310001610682us-gaap:GeneralPartnerMember2022-01-012022-12-310001610682us-gaap:GeneralPartnerMember2020-01-012020-12-310001610682us-gaap:GeneralPartnerMember2021-01-012021-12-310001610682us-gaap:GeneralPartnerMember2022-12-310001610682us-gaap:AccumulatedOtherComprehensiveIncomeMember2021-12-310001610682us-gaap:AccumulatedOtherComprehensiveIncomeMember2020-12-310001610682us-gaap:AccumulatedOtherComprehensiveIncomeMember2019-12-310001610682us-gaap:AccumulatedOtherComprehensiveIncomeMember2022-01-012022-12-310001610682us-gaap:AccumulatedOtherComprehensiveIncomeMember2021-01-012021-12-310001610682us-gaap:AccumulatedOtherComprehensiveIncomeMember2020-01-012020-12-310001610682us-gaap:AccumulatedOtherComprehensiveIncomeMember2022-12-310001610682usdp:HardistySouthTerminalMember2022-04-06xbrli:pure0001610682usdp:HardistySouthTerminalMember2022-04-062022-04-060001610682usdp:HardistySouthTerminalMember2022-04-012022-04-010001610682usdp:USDPartnersGPLLCMemberusdp:USDPARTNERSLPMemberusdp:CommonUnitsMember2021-01-012021-12-310001610682usdp:CommonUnitsMemberusdp:USDGroupLLCMember2022-01-012022-12-310001610682usdp:CommonUnitsMemberusdp:USDGroupLLCMember2021-01-012021-12-310001610682usdp:USDPartnersGPLLCMemberusdp:USDPARTNERSLPMemberusdp:CommonUnitsMember2022-01-012022-12-310001610682srt:MinimumMember2022-01-012022-12-310001610682srt:MaximumMember2022-01-012022-12-31usdp:railcarutr:bblutr:D0001610682usdp:TerminallingServicesMembersrt:ScenarioPreviouslyReportedMember2021-01-012021-12-310001610682usdp:HardistySouthTerminalMemberusdp:TerminallingServicesMembersrt:RestatementAdjustmentMember2021-01-012021-12-310001610682usdp:TerminallingServicesMembersrt:RestatementAdjustmentMember2021-01-012021-12-310001610682usdp:TerminallingServicesMembersrt:AffiliatedEntityMembersrt:ScenarioPreviouslyReportedMember2021-01-012021-12-310001610682usdp:HardistySouthTerminalMemberusdp:TerminallingServicesMembersrt:AffiliatedEntityMembersrt:RestatementAdjustmentMember2021-01-012021-12-310001610682usdp:TerminallingServicesMembersrt:AffiliatedEntityMembersrt:RestatementAdjustmentMember2021-01-012021-12-310001610682usdp:FleetLeasesMembersrt:AffiliatedEntityMembersrt:ScenarioPreviouslyReportedMember2021-01-012021-12-310001610682usdp:HardistySouthTerminalMemberusdp:FleetLeasesMembersrt:AffiliatedEntityMembersrt:RestatementAdjustmentMember2021-01-012021-12-310001610682usdp:FleetLeasesMembersrt:AffiliatedEntityMembersrt:RestatementAdjustmentMember2021-01-012021-12-310001610682srt:ScenarioPreviouslyReportedMemberusdp:FleetServicesMember2021-01-012021-12-310001610682usdp:HardistySouthTerminalMembersrt:RestatementAdjustmentMemberusdp:FleetServicesMember2021-01-012021-12-310001610682srt:RestatementAdjustmentMemberusdp:FleetServicesMember2021-01-012021-12-310001610682srt:AffiliatedEntityMembersrt:ScenarioPreviouslyReportedMemberusdp:FleetServicesMember2021-01-012021-12-310001610682usdp:HardistySouthTerminalMembersrt:AffiliatedEntityMembersrt:RestatementAdjustmentMemberusdp:FleetServicesMember2021-01-012021-12-310001610682srt:AffiliatedEntityMembersrt:RestatementAdjustmentMemberusdp:FleetServicesMember2021-01-012021-12-310001610682usdp:FreightAndOtherReimbursablesMembersrt:ScenarioPreviouslyReportedMember2021-01-012021-12-310001610682usdp:FreightAndOtherReimbursablesMemberusdp:HardistySouthTerminalMembersrt:RestatementAdjustmentMember2021-01-012021-12-310001610682usdp:FreightAndOtherReimbursablesMembersrt:RestatementAdjustmentMember2021-01-012021-12-310001610682srt:ScenarioPreviouslyReportedMember2021-01-012021-12-310001610682usdp:HardistySouthTerminalMembersrt:RestatementAdjustmentMember2021-01-012021-12-310001610682srt:RestatementAdjustmentMember2021-01-012021-12-310001610682usdp:SubcontractedRailServicesMembersrt:ScenarioPreviouslyReportedMember2021-01-012021-12-310001610682usdp:HardistySouthTerminalMemberusdp:SubcontractedRailServicesMembersrt:RestatementAdjustmentMember2021-01-012021-12-310001610682usdp:SubcontractedRailServicesMembersrt:RestatementAdjustmentMember2021-01-012021-12-310001610682usdp:PipelineFeesMembersrt:ScenarioPreviouslyReportedMember2021-01-012021-12-310001610682usdp:PipelineFeesMemberusdp:HardistySouthTerminalMembersrt:RestatementAdjustmentMember2021-01-012021-12-310001610682usdp:PipelineFeesMembersrt:RestatementAdjustmentMember2021-01-012021-12-310001610682srt:AffiliatedEntityMembersrt:ScenarioPreviouslyReportedMember2021-01-012021-12-310001610682usdp:HardistySouthTerminalMembersrt:AffiliatedEntityMembersrt:RestatementAdjustmentMember2021-01-012021-12-310001610682srt:AffiliatedEntityMembersrt:RestatementAdjustmentMember2021-01-012021-12-310001610682usdp:TerminallingServicesMembersrt:ScenarioPreviouslyReportedMember2020-01-012020-12-310001610682usdp:HardistySouthTerminalMemberusdp:TerminallingServicesMembersrt:RestatementAdjustmentMember2020-01-012020-12-310001610682usdp:TerminallingServicesMembersrt:RestatementAdjustmentMember2020-01-012020-12-310001610682usdp:TerminallingServicesMembersrt:AffiliatedEntityMembersrt:ScenarioPreviouslyReportedMember2020-01-012020-12-310001610682usdp:HardistySouthTerminalMemberusdp:TerminallingServicesMembersrt:AffiliatedEntityMembersrt:RestatementAdjustmentMember2020-01-012020-12-310001610682usdp:TerminallingServicesMembersrt:AffiliatedEntityMembersrt:RestatementAdjustmentMember2020-01-012020-12-310001610682usdp:FleetLeasesMembersrt:AffiliatedEntityMembersrt:ScenarioPreviouslyReportedMember2020-01-012020-12-310001610682usdp:HardistySouthTerminalMemberusdp:FleetLeasesMembersrt:AffiliatedEntityMembersrt:RestatementAdjustmentMember2020-01-012020-12-310001610682usdp:FleetLeasesMembersrt:AffiliatedEntityMembersrt:RestatementAdjustmentMember2020-01-012020-12-310001610682srt:ScenarioPreviouslyReportedMemberusdp:FleetServicesMember2020-01-012020-12-310001610682usdp:HardistySouthTerminalMembersrt:RestatementAdjustmentMemberusdp:FleetServicesMember2020-01-012020-12-310001610682srt:RestatementAdjustmentMemberusdp:FleetServicesMember2020-01-012020-12-310001610682srt:AffiliatedEntityMembersrt:ScenarioPreviouslyReportedMemberusdp:FleetServicesMember2020-01-012020-12-310001610682usdp:HardistySouthTerminalMembersrt:AffiliatedEntityMembersrt:RestatementAdjustmentMemberusdp:FleetServicesMember2020-01-012020-12-310001610682srt:AffiliatedEntityMembersrt:RestatementAdjustmentMemberusdp:FleetServicesMember2020-01-012020-12-310001610682usdp:FreightAndOtherReimbursablesMembersrt:ScenarioPreviouslyReportedMember2020-01-012020-12-310001610682usdp:FreightAndOtherReimbursablesMemberusdp:HardistySouthTerminalMembersrt:RestatementAdjustmentMember2020-01-012020-12-310001610682usdp:FreightAndOtherReimbursablesMembersrt:RestatementAdjustmentMember2020-01-012020-12-310001610682usdp:FreightAndOtherReimbursablesMembersrt:AffiliatedEntityMembersrt:ScenarioPreviouslyReportedMember2020-01-012020-12-310001610682usdp:FreightAndOtherReimbursablesMemberusdp:HardistySouthTerminalMembersrt:AffiliatedEntityMembersrt:RestatementAdjustmentMember2020-01-012020-12-310001610682usdp:FreightAndOtherReimbursablesMembersrt:AffiliatedEntityMembersrt:RestatementAdjustmentMember2020-01-012020-12-310001610682srt:ScenarioPreviouslyReportedMember2020-01-012020-12-310001610682usdp:HardistySouthTerminalMembersrt:RestatementAdjustmentMember2020-01-012020-12-310001610682srt:RestatementAdjustmentMember2020-01-012020-12-310001610682usdp:SubcontractedRailServicesMembersrt:ScenarioPreviouslyReportedMember2020-01-012020-12-310001610682usdp:HardistySouthTerminalMemberusdp:SubcontractedRailServicesMembersrt:RestatementAdjustmentMember2020-01-012020-12-310001610682usdp:SubcontractedRailServicesMembersrt:RestatementAdjustmentMember2020-01-012020-12-310001610682usdp:PipelineFeesMembersrt:ScenarioPreviouslyReportedMember2020-01-012020-12-310001610682usdp:PipelineFeesMemberusdp:HardistySouthTerminalMembersrt:RestatementAdjustmentMember2020-01-012020-12-310001610682usdp:PipelineFeesMembersrt:RestatementAdjustmentMember2020-01-012020-12-310001610682srt:AffiliatedEntityMembersrt:ScenarioPreviouslyReportedMember2020-01-012020-12-310001610682usdp:HardistySouthTerminalMembersrt:AffiliatedEntityMembersrt:RestatementAdjustmentMember2020-01-012020-12-310001610682srt:AffiliatedEntityMembersrt:RestatementAdjustmentMember2020-01-012020-12-310001610682us-gaap:GeneralPartnerMembersrt:RestatementAdjustmentMembersrt:CumulativeEffectPeriodOfAdoptionAdjustmentMember2020-01-012020-01-0100016106822022-04-012022-06-3000016106822022-07-012022-09-3000016106822022-01-012022-03-3100016106822022-10-012022-12-310001610682usdp:USDGMemberusdp:CommonUnitsMember2022-12-310001610682us-gaap:PhantomShareUnitsPSUsMember2022-01-012022-12-310001610682us-gaap:PhantomShareUnitsPSUsMember2022-12-310001610682usdp:SubordinatedUnitsMemberus-gaap:LimitedPartnerMemberus-gaap:ShareBasedCompensationAwardTrancheOneMember2020-02-012020-02-290001610682usdp:SubordinatedUnitsMemberus-gaap:LimitedPartnerMemberus-gaap:ShareBasedCompensationAwardTrancheOneMember2022-12-3100016106822021-01-012021-03-3100016106822021-04-012021-06-3000016106822021-07-012021-09-3000016106822021-10-012021-12-310001610682us-gaap:PhantomShareUnitsPSUsMember2021-01-012021-12-310001610682usdp:SubordinatedUnitsMemberus-gaap:LimitedPartnerMemberus-gaap:ShareBasedCompensationAwardTrancheOneMember2020-02-012020-02-2800016106822020-07-012020-09-3000016106822020-10-012020-12-3100016106822020-01-012020-03-3100016106822020-04-012020-06-300001610682us-gaap:PhantomShareUnitsPSUsMember2020-01-012020-12-31usdp:segment00016106822023-01-01usdp:TerminallingServicesMember2022-12-3100016106822024-01-01usdp:TerminallingServicesMember2022-12-3100016106822025-01-01usdp:TerminallingServicesMember2022-12-3100016106822026-01-01usdp:TerminallingServicesMember2022-12-3100016106822027-01-01usdp:TerminallingServicesMember2022-12-3100016106822028-01-01usdp:TerminallingServicesMember2022-12-310001610682usdp:TerminallingServicesMember2022-12-3100016106822023-01-01usdp:FleetServicesMember2022-12-3100016106822024-01-01usdp:FleetServicesMember2022-12-3100016106822025-01-01usdp:FleetServicesMember2022-12-3100016106822026-01-01usdp:FleetServicesMember2022-12-3100016106822027-01-01usdp:FleetServicesMember2022-12-3100016106822028-01-01usdp:FleetServicesMember2022-12-310001610682usdp:FleetServicesMember2022-12-3100016106822023-01-012022-12-3100016106822024-01-012022-12-3100016106822025-01-012022-12-3100016106822026-01-012022-12-3100016106822027-01-012022-12-3100016106822028-01-012022-12-31iso4217:USDiso4217:CAD0001610682usdp:EstimatedBreakageAssociatedwiththeMakeuprightoptionsMember2022-12-310001610682usdp:EstimatedBreakageAssociatedwiththeMakeuprightoptionsMember2021-12-310001610682us-gaap:OtherCurrentLiabilitiesMember2021-12-310001610682us-gaap:OtherCurrentLiabilitiesMember2022-01-012022-12-310001610682us-gaap:OtherCurrentLiabilitiesMember2022-12-310001610682us-gaap:OtherNoncurrentLiabilitiesMember2021-12-310001610682us-gaap:OtherNoncurrentLiabilitiesMember2022-01-012022-12-310001610682us-gaap:OtherNoncurrentLiabilitiesMember2022-12-310001610682usdp:ThirdPartyCustomerMember2022-01-012022-12-310001610682usdp:ThirdPartyCustomerMember2021-01-012021-12-310001610682usdp:FleetLeasesMembersrt:AffiliatedEntityMember2022-12-310001610682usdp:FleetLeasesMembersrt:AffiliatedEntityMember2021-12-310001610682us-gaap:LandMember2022-12-310001610682us-gaap:LandMember2021-12-310001610682us-gaap:ManufacturingFacilityMember2022-12-310001610682us-gaap:ManufacturingFacilityMember2021-12-310001610682us-gaap:ManufacturingFacilityMembersrt:MinimumMember2022-01-012022-12-310001610682srt:MaximumMemberus-gaap:ManufacturingFacilityMember2022-01-012022-12-310001610682us-gaap:PipelinesMember2022-12-310001610682us-gaap:PipelinesMember2021-12-310001610682srt:MinimumMemberus-gaap:PipelinesMember2022-01-012022-12-310001610682srt:MaximumMemberus-gaap:PipelinesMember2022-01-012022-12-310001610682us-gaap:EquipmentMember2022-12-310001610682us-gaap:EquipmentMember2021-12-310001610682us-gaap:EquipmentMembersrt:MinimumMember2022-01-012022-12-310001610682srt:MaximumMemberus-gaap:EquipmentMember2022-01-012022-12-310001610682us-gaap:FurnitureAndFixturesMember2022-12-310001610682us-gaap:FurnitureAndFixturesMember2021-12-310001610682us-gaap:FurnitureAndFixturesMembersrt:MinimumMember2022-01-012022-12-310001610682srt:MaximumMemberus-gaap:FurnitureAndFixturesMember2022-01-012022-12-310001610682usdp:CasperTerminalMembersrt:MinimumMember2022-01-012022-12-310001610682srt:MaximumMemberusdp:CasperTerminalMember2022-01-012022-12-310001610682usdp:CasperTerminalMembersrt:MinimumMember2022-12-310001610682srt:MaximumMemberusdp:CasperTerminalMember2022-12-310001610682usdp:CasperTerminalMember2022-01-012022-12-310001610682us-gaap:CustomerRelatedIntangibleAssetsMember2022-12-310001610682us-gaap:CustomerRelatedIntangibleAssetsMember2021-12-310001610682us-gaap:OtherIntangibleAssetsMember2022-12-310001610682us-gaap:OtherIntangibleAssetsMember2021-12-310001610682usdp:TerminallingServicesSegmentMember2022-01-012022-12-310001610682us-gaap:SecuredDebtMemberusdp:CreditFacilityMember2021-10-292021-10-290001610682us-gaap:SecuredDebtMemberusdp:CreditFacilityMember2022-12-310001610682us-gaap:RevolvingCreditFacilityMemberus-gaap:SecuredDebtMemberusdp:CreditFacilityMember2022-12-310001610682us-gaap:StandbyLettersOfCreditMemberus-gaap:SecuredDebtMemberusdp:CreditFacilityMember2021-10-290001610682us-gaap:SecuredDebtMemberusdp:CreditFacilityMemberusdp:SwinglineSubfacilityMember2021-10-290001610682us-gaap:RevolvingCreditFacilityMemberus-gaap:SecuredDebtMemberus-gaap:BaseRateMemberusdp:CreditFacilityMembersrt:MinimumMember2022-01-012022-12-310001610682us-gaap:RevolvingCreditFacilityMembersrt:MaximumMemberus-gaap:SecuredDebtMemberus-gaap:BaseRateMemberusdp:CreditFacilityMember2022-01-012022-12-310001610682us-gaap:RevolvingCreditFacilityMemberus-gaap:LondonInterbankOfferedRateLIBORMemberus-gaap:SecuredDebtMemberusdp:CreditFacilityMembersrt:MinimumMember2022-01-012022-12-310001610682us-gaap:RevolvingCreditFacilityMemberus-gaap:LondonInterbankOfferedRateLIBORMembersrt:MaximumMemberus-gaap:SecuredDebtMemberusdp:CreditFacilityMember2022-01-012022-12-310001610682srt:MinimumMember2021-10-292021-10-290001610682srt:MaximumMember2021-10-292021-10-290001610682us-gaap:SecuredDebtMemberusdp:CreditFacilityMember2022-01-012022-12-310001610682us-gaap:UnsecuredDebtMemberusdp:CreditFacilityMember2022-12-310001610682usdp:DebtCovenantPeriodFourMemberus-gaap:SecuredDebtMemberusdp:CreditFacilityMember2022-12-310001610682us-gaap:SecuredDebtMemberusdp:CreditFacilityMemberusdp:DebtCovenantPeriodThreeMember2022-12-310001610682us-gaap:NotesPayableToBanksMemberusdp:CreditFacilityMemberus-gaap:ConstructionLoansMember2021-12-310001610682us-gaap:NotesPayableToBanksMemberusdp:CreditFacilityMemberus-gaap:ConstructionLoansMember2022-12-310001610682us-gaap:RevolvingCreditFacilityMemberus-gaap:SecuredDebtMemberusdp:CreditFacilityMember2021-12-310001610682us-gaap:SecuredDebtMemberusdp:CreditFacilityMember2021-12-310001610682usdp:CreditFacilityMember2022-12-310001610682usdp:CreditFacilityMember2021-12-310001610682us-gaap:SecuredDebtMemberusdp:CreditFacilityMember2022-10-012022-12-310001610682us-gaap:SecuredDebtMemberusdp:CreditFacilityMember2022-07-012022-09-300001610682us-gaap:SecuredDebtMemberusdp:CreditFacilityMemberusdp:CovenantsMember2022-12-310001610682us-gaap:SecuredDebtMemberusdp:CreditFacilityMemberusdp:CovenantsMember2021-12-310001610682us-gaap:RevolvingCreditFacilityMemberus-gaap:SecuredDebtMemberusdp:CreditFacilityMember2022-01-012022-12-310001610682us-gaap:InterestRateSwapMember2022-10-310001610682usdp:FacilitiesAgreementWithGibsonMember2022-12-310001610682usdp:FacilitiesAgreementWithGibsonMember2021-12-310001610682us-gaap:LimitedPartnerMemberusdp:USDGMember2022-01-012022-12-310001610682usdp:USDGMemberus-gaap:LimitedPartnerMemberusdp:CommonUnitsMember2022-12-310001610682us-gaap:LimitedPartnerMember2022-01-012022-12-310001610682us-gaap:LimitedPartnerMember2021-01-012021-12-310001610682us-gaap:LimitedPartnerMember2020-01-012020-12-310001610682usdp:USDGroupLLCMemberusdp:OmnibusAgreementMemberus-gaap:LimitedPartnerMember2022-01-012022-12-310001610682usdp:USDGroupLLCMemberusdp:OmnibusAgreementMemberus-gaap:LimitedPartnerMember2021-01-012021-12-310001610682usdp:USDGroupLLCMemberusdp:OmnibusAgreementMemberus-gaap:LimitedPartnerMember2020-01-012020-12-310001610682usdp:OmnibusAgreementMemberusdp:USDGMemberus-gaap:LimitedPartnerMember2022-12-310001610682usdp:OmnibusAgreementMemberusdp:USDGMemberus-gaap:LimitedPartnerMember2021-12-310001610682srt:AffiliatedEntityMemberusdp:USDServicesAgreementMemberusdp:HardistySouthEntitiesMember2022-01-012022-12-310001610682srt:AffiliatedEntityMemberusdp:USDServicesAgreementMemberusdp:HardistySouthEntitiesMember2021-10-012021-12-310001610682srt:AffiliatedEntityMemberusdp:USDServicesAgreementMemberusdp:HardistySouthEntitiesMember2020-01-012020-12-310001610682usdp:USDGroupLLCMemberusdp:OmnibusAgreementMemberus-gaap:LimitedPartnerMember2014-10-012014-10-310001610682usdp:USDGroupLLCMemberusdp:OmnibusAgreementMemberus-gaap:LimitedPartnerMember2021-06-012021-06-300001610682usdp:USDCFMemberusdp:MarketingServicesAgreementMembersrt:SubsidiariesMember2021-06-012021-06-3000016106822020-01-012020-06-300001610682usdp:MarketingServicesAgreementMembersrt:SubsidiariesMemberusdp:USDMMember2019-01-012019-01-310001610682usdp:USDMarketingMembersrt:AffiliatedEntityMemberusdp:TerminallingServicesMember2021-01-012021-12-310001610682usdp:USDMarketingMembersrt:AffiliatedEntityMemberusdp:TerminallingServicesMember2020-01-012020-12-310001610682usdp:FleetLeasesMemberusdp:USDMarketingMembersrt:AffiliatedEntityMember2021-01-012021-12-310001610682usdp:FleetLeasesMemberusdp:USDMarketingMembersrt:AffiliatedEntityMember2020-01-012020-12-310001610682usdp:USDMarketingMemberusdp:FleetServicesMembersrt:AffiliatedEntityMember2021-01-012021-12-310001610682usdp:USDMarketingMemberusdp:FleetServicesMembersrt:AffiliatedEntityMember2020-01-012020-12-310001610682usdp:USDMarketingMemberusdp:FreightAndOtherReimbursablesMembersrt:AffiliatedEntityMember2021-01-012021-12-310001610682usdp:USDMarketingMemberusdp:FreightAndOtherReimbursablesMembersrt:AffiliatedEntityMember2020-01-012020-12-310001610682usdp:USDMarketingMembersrt:AffiliatedEntityMember2022-01-012022-12-310001610682usdp:USDMarketingMembersrt:AffiliatedEntityMember2021-01-012021-12-310001610682usdp:USDMarketingMembersrt:AffiliatedEntityMember2020-01-012020-12-310001610682usdp:LeaseRevenuesMemberusdp:USDMarketingMemberusdp:TerminallingandFleetsServicesAgreementsMember2022-12-310001610682usdp:LeaseRevenuesMemberusdp:USDMarketingMemberusdp:TerminallingandFleetsServicesAgreementsMember2021-12-310001610682usdp:TerminallingandFleetsServicesAgreementsMember2022-12-310001610682usdp:TerminallingandFleetsServicesAgreementsMember2021-12-310001610682usdp:TerminallingandFleetsServicesAgreementsMemberusdp:CustomerPrepaymentsMember2022-12-310001610682usdp:TerminallingandFleetsServicesAgreementsMemberusdp:CustomerPrepaymentsMember2021-12-310001610682usdp:LeaseRevenuesMemberusdp:HardistySouthEntitiesMemberusdp:USDMarketingMemberusdp:TerminallingandFleetsServicesAgreementsMember2021-12-310001610682usdp:USDGMember2022-02-182022-02-180001610682usdp:USDGroupLLCMember2022-02-182022-02-180001610682usdp:USDGMember2022-05-132022-05-130001610682usdp:USDGroupLLCMember2022-05-132022-05-130001610682usdp:USDGMember2022-08-122022-08-120001610682usdp:USDGroupLLCMember2022-08-122022-08-120001610682usdp:USDGMember2022-11-142022-11-140001610682usdp:USDGroupLLCMember2022-11-142022-11-140001610682usdp:USDGMember2022-01-012022-12-310001610682usdp:USDGroupLLCMember2022-01-012022-12-310001610682usdp:USDGMember2021-02-192021-02-190001610682usdp:USDGroupLLCMember2021-02-192021-02-190001610682usdp:USDGMember2021-05-142021-05-140001610682usdp:USDGroupLLCMember2021-05-142021-05-140001610682usdp:USDGMember2021-08-132021-08-130001610682usdp:USDGroupLLCMember2021-08-132021-08-130001610682usdp:USDGMember2021-11-122021-11-120001610682usdp:USDGroupLLCMember2021-11-122021-11-120001610682usdp:USDGMember2021-01-012021-12-310001610682usdp:USDGroupLLCMember2021-01-012021-12-310001610682usdp:USDGMember2020-02-192020-02-190001610682usdp:USDGroupLLCMember2020-02-192020-02-190001610682usdp:USDGMember2020-05-152020-05-150001610682usdp:USDGroupLLCMember2020-05-152020-05-150001610682usdp:USDGMember2020-08-142020-08-140001610682usdp:USDGroupLLCMember2020-08-142020-08-140001610682usdp:USDGMember2020-11-132020-11-130001610682usdp:USDGroupLLCMember2020-11-132020-11-130001610682usdp:USDGMember2020-01-012020-12-310001610682usdp:USDGroupLLCMember2020-01-012020-12-310001610682us-gaap:OperatingSegmentsMemberusdp:TerminallingServicesMemberusdp:TerminallingServicesSegmentMember2022-01-012022-12-310001610682usdp:FleetServicesSegmentMemberus-gaap:OperatingSegmentsMemberusdp:TerminallingServicesMember2022-01-012022-12-310001610682us-gaap:CorporateNonSegmentMemberusdp:TerminallingServicesMember2022-01-012022-12-310001610682us-gaap:OperatingSegmentsMemberusdp:TerminallingServicesMembersrt:AffiliatedEntityMemberusdp:TerminallingServicesSegmentMember2022-01-012022-12-310001610682usdp:FleetServicesSegmentMemberus-gaap:OperatingSegmentsMemberusdp:TerminallingServicesMembersrt:AffiliatedEntityMember2022-01-012022-12-310001610682us-gaap:CorporateNonSegmentMemberusdp:TerminallingServicesMembersrt:AffiliatedEntityMember2022-01-012022-12-310001610682us-gaap:OperatingSegmentsMembersrt:AffiliatedEntityMemberusdp:TerminallingServicesSegmentMember2022-01-012022-12-310001610682usdp:FleetServicesSegmentMemberus-gaap:OperatingSegmentsMembersrt:AffiliatedEntityMember2022-01-012022-12-310001610682us-gaap:CorporateNonSegmentMembersrt:AffiliatedEntityMember2022-01-012022-12-310001610682us-gaap:OperatingSegmentsMemberusdp:TerminallingServicesSegmentMemberusdp:FleetServicesMember2022-01-012022-12-310001610682usdp:FleetServicesSegmentMemberus-gaap:OperatingSegmentsMemberusdp:FleetServicesMember2022-01-012022-12-310001610682us-gaap:CorporateNonSegmentMemberusdp:FleetServicesMember2022-01-012022-12-310001610682us-gaap:OperatingSegmentsMembersrt:AffiliatedEntityMemberusdp:TerminallingServicesSegmentMemberusdp:FleetServicesMember2022-01-012022-12-310001610682usdp:FleetServicesSegmentMemberus-gaap:OperatingSegmentsMembersrt:AffiliatedEntityMemberusdp:FleetServicesMember2022-01-012022-12-310001610682us-gaap:CorporateNonSegmentMembersrt:AffiliatedEntityMemberusdp:FleetServicesMember2022-01-012022-12-310001610682usdp:FreightAndOtherReimbursablesMemberus-gaap:OperatingSegmentsMemberusdp:TerminallingServicesSegmentMember2022-01-012022-12-310001610682usdp:FleetServicesSegmentMemberusdp:FreightAndOtherReimbursablesMemberus-gaap:OperatingSegmentsMember2022-01-012022-12-310001610682us-gaap:CorporateNonSegmentMemberusdp:FreightAndOtherReimbursablesMember2022-01-012022-12-310001610682usdp:FreightAndOtherReimbursablesMemberus-gaap:OperatingSegmentsMembersrt:AffiliatedEntityMemberusdp:TerminallingServicesSegmentMember2022-01-012022-12-310001610682usdp:FleetServicesSegmentMemberusdp:FreightAndOtherReimbursablesMemberus-gaap:OperatingSegmentsMembersrt:AffiliatedEntityMember2022-01-012022-12-310001610682us-gaap:CorporateNonSegmentMemberusdp:FreightAndOtherReimbursablesMembersrt:AffiliatedEntityMember2022-01-012022-12-310001610682us-gaap:OperatingSegmentsMemberusdp:TerminallingServicesSegmentMember2022-01-012022-12-310001610682usdp:FleetServicesSegmentMemberus-gaap:OperatingSegmentsMember2022-01-012022-12-310001610682us-gaap:CorporateNonSegmentMember2022-01-012022-12-310001610682us-gaap:OperatingSegmentsMemberusdp:SubcontractedRailServicesMemberusdp:TerminallingServicesSegmentMember2022-01-012022-12-310001610682usdp:FleetServicesSegmentMemberus-gaap:OperatingSegmentsMemberusdp:SubcontractedRailServicesMember2022-01-012022-12-310001610682us-gaap:CorporateNonSegmentMemberusdp:SubcontractedRailServicesMember2022-01-012022-12-310001610682usdp:PipelineFeesMemberus-gaap:OperatingSegmentsMemberusdp:TerminallingServicesSegmentMember2022-01-012022-12-310001610682usdp:FleetServicesSegmentMemberusdp:PipelineFeesMemberus-gaap:OperatingSegmentsMember2022-01-012022-12-310001610682us-gaap:CorporateNonSegmentMemberusdp:PipelineFeesMember2022-01-012022-12-310001610682us-gaap:OperatingSegmentsMemberusdp:TerminallingServicesSegmentMember2022-12-310001610682usdp:FleetServicesSegmentMemberus-gaap:OperatingSegmentsMember2022-12-310001610682us-gaap:CorporateNonSegmentMember2022-12-310001610682us-gaap:OperatingSegmentsMemberusdp:TerminallingServicesMemberusdp:TerminallingServicesSegmentMember2021-01-012021-12-310001610682usdp:FleetServicesSegmentMemberus-gaap:OperatingSegmentsMemberusdp:TerminallingServicesMember2021-01-012021-12-310001610682us-gaap:CorporateNonSegmentMemberusdp:TerminallingServicesMember2021-01-012021-12-310001610682us-gaap:OperatingSegmentsMemberusdp:TerminallingServicesMembersrt:AffiliatedEntityMemberusdp:TerminallingServicesSegmentMember2021-01-012021-12-310001610682usdp:FleetServicesSegmentMemberus-gaap:OperatingSegmentsMemberusdp:TerminallingServicesMembersrt:AffiliatedEntityMember2021-01-012021-12-310001610682us-gaap:CorporateNonSegmentMemberusdp:TerminallingServicesMembersrt:AffiliatedEntityMember2021-01-012021-12-310001610682us-gaap:OperatingSegmentsMembersrt:AffiliatedEntityMemberusdp:TerminallingServicesSegmentMember2021-01-012021-12-310001610682usdp:FleetServicesSegmentMemberus-gaap:OperatingSegmentsMembersrt:AffiliatedEntityMember2021-01-012021-12-310001610682us-gaap:CorporateNonSegmentMembersrt:AffiliatedEntityMember2021-01-012021-12-310001610682us-gaap:OperatingSegmentsMemberusdp:TerminallingServicesSegmentMemberusdp:FleetServicesMember2021-01-012021-12-310001610682usdp:FleetServicesSegmentMemberus-gaap:OperatingSegmentsMemberusdp:FleetServicesMember2021-01-012021-12-310001610682us-gaap:CorporateNonSegmentMemberusdp:FleetServicesMember2021-01-012021-12-310001610682us-gaap:OperatingSegmentsMembersrt:AffiliatedEntityMemberusdp:TerminallingServicesSegmentMemberusdp:FleetServicesMember2021-01-012021-12-310001610682usdp:FleetServicesSegmentMemberus-gaap:OperatingSegmentsMembersrt:AffiliatedEntityMemberusdp:FleetServicesMember2021-01-012021-12-310001610682us-gaap:CorporateNonSegmentMembersrt:AffiliatedEntityMemberusdp:FleetServicesMember2021-01-012021-12-310001610682usdp:FreightAndOtherReimbursablesMemberus-gaap:OperatingSegmentsMemberusdp:TerminallingServicesSegmentMember2021-01-012021-12-310001610682usdp:FleetServicesSegmentMemberusdp:FreightAndOtherReimbursablesMemberus-gaap:OperatingSegmentsMember2021-01-012021-12-310001610682us-gaap:CorporateNonSegmentMemberusdp:FreightAndOtherReimbursablesMember2021-01-012021-12-310001610682usdp:FreightAndOtherReimbursablesMemberus-gaap:OperatingSegmentsMembersrt:AffiliatedEntityMemberusdp:TerminallingServicesSegmentMember2021-01-012021-12-310001610682usdp:FleetServicesSegmentMemberusdp:FreightAndOtherReimbursablesMemberus-gaap:OperatingSegmentsMembersrt:AffiliatedEntityMember2021-01-012021-12-310001610682us-gaap:CorporateNonSegmentMemberusdp:FreightAndOtherReimbursablesMembersrt:AffiliatedEntityMember2021-01-012021-12-310001610682us-gaap:OperatingSegmentsMemberusdp:TerminallingServicesSegmentMember2021-01-012021-12-310001610682usdp:FleetServicesSegmentMemberus-gaap:OperatingSegmentsMember2021-01-012021-12-310001610682us-gaap:CorporateNonSegmentMember2021-01-012021-12-310001610682us-gaap:OperatingSegmentsMemberusdp:SubcontractedRailServicesMemberusdp:TerminallingServicesSegmentMember2021-01-012021-12-310001610682usdp:FleetServicesSegmentMemberus-gaap:OperatingSegmentsMemberusdp:SubcontractedRailServicesMember2021-01-012021-12-310001610682us-gaap:CorporateNonSegmentMemberusdp:SubcontractedRailServicesMember2021-01-012021-12-310001610682usdp:PipelineFeesMemberus-gaap:OperatingSegmentsMemberusdp:TerminallingServicesSegmentMember2021-01-012021-12-310001610682usdp:FleetServicesSegmentMemberusdp:PipelineFeesMemberus-gaap:OperatingSegmentsMember2021-01-012021-12-310001610682us-gaap:CorporateNonSegmentMemberusdp:PipelineFeesMember2021-01-012021-12-310001610682us-gaap:OperatingSegmentsMemberusdp:TerminallingServicesSegmentMember2021-12-310001610682usdp:FleetServicesSegmentMemberus-gaap:OperatingSegmentsMember2021-12-310001610682us-gaap:CorporateNonSegmentMember2021-12-310001610682us-gaap:OperatingSegmentsMemberusdp:TerminallingServicesMemberusdp:TerminallingServicesSegmentMember2020-01-012020-12-310001610682usdp:FleetServicesSegmentMemberus-gaap:OperatingSegmentsMemberusdp:TerminallingServicesMember2020-01-012020-12-310001610682us-gaap:CorporateNonSegmentMemberusdp:TerminallingServicesMember2020-01-012020-12-310001610682us-gaap:OperatingSegmentsMemberusdp:TerminallingServicesMembersrt:AffiliatedEntityMemberusdp:TerminallingServicesSegmentMember2020-01-012020-12-310001610682usdp:FleetServicesSegmentMemberus-gaap:OperatingSegmentsMemberusdp:TerminallingServicesMembersrt:AffiliatedEntityMember2020-01-012020-12-310001610682us-gaap:CorporateNonSegmentMemberusdp:TerminallingServicesMembersrt:AffiliatedEntityMember2020-01-012020-12-310001610682us-gaap:OperatingSegmentsMembersrt:AffiliatedEntityMemberusdp:TerminallingServicesSegmentMember2020-01-012020-12-310001610682usdp:FleetServicesSegmentMemberus-gaap:OperatingSegmentsMembersrt:AffiliatedEntityMember2020-01-012020-12-310001610682us-gaap:CorporateNonSegmentMembersrt:AffiliatedEntityMember2020-01-012020-12-310001610682us-gaap:OperatingSegmentsMemberusdp:TerminallingServicesSegmentMemberusdp:FleetServicesMember2020-01-012020-12-310001610682usdp:FleetServicesSegmentMemberus-gaap:OperatingSegmentsMemberusdp:FleetServicesMember2020-01-012020-12-310001610682us-gaap:CorporateNonSegmentMemberusdp:FleetServicesMember2020-01-012020-12-310001610682us-gaap:OperatingSegmentsMembersrt:AffiliatedEntityMemberusdp:TerminallingServicesSegmentMemberusdp:FleetServicesMember2020-01-012020-12-310001610682usdp:FleetServicesSegmentMemberus-gaap:OperatingSegmentsMembersrt:AffiliatedEntityMemberusdp:FleetServicesMember2020-01-012020-12-310001610682us-gaap:CorporateNonSegmentMembersrt:AffiliatedEntityMemberusdp:FleetServicesMember2020-01-012020-12-310001610682usdp:FreightAndOtherReimbursablesMemberus-gaap:OperatingSegmentsMemberusdp:TerminallingServicesSegmentMember2020-01-012020-12-310001610682usdp:FleetServicesSegmentMemberusdp:FreightAndOtherReimbursablesMemberus-gaap:OperatingSegmentsMember2020-01-012020-12-310001610682us-gaap:CorporateNonSegmentMemberusdp:FreightAndOtherReimbursablesMember2020-01-012020-12-310001610682usdp:FreightAndOtherReimbursablesMemberus-gaap:OperatingSegmentsMembersrt:AffiliatedEntityMemberusdp:TerminallingServicesSegmentMember2020-01-012020-12-310001610682usdp:FleetServicesSegmentMemberusdp:FreightAndOtherReimbursablesMemberus-gaap:OperatingSegmentsMembersrt:AffiliatedEntityMember2020-01-012020-12-310001610682us-gaap:CorporateNonSegmentMemberusdp:FreightAndOtherReimbursablesMembersrt:AffiliatedEntityMember2020-01-012020-12-310001610682us-gaap:OperatingSegmentsMemberusdp:TerminallingServicesSegmentMember2020-01-012020-12-310001610682usdp:FleetServicesSegmentMemberus-gaap:OperatingSegmentsMember2020-01-012020-12-310001610682us-gaap:CorporateNonSegmentMember2020-01-012020-12-310001610682us-gaap:OperatingSegmentsMemberusdp:SubcontractedRailServicesMemberusdp:TerminallingServicesSegmentMember2020-01-012020-12-310001610682usdp:FleetServicesSegmentMemberus-gaap:OperatingSegmentsMemberusdp:SubcontractedRailServicesMember2020-01-012020-12-310001610682us-gaap:CorporateNonSegmentMemberusdp:SubcontractedRailServicesMember2020-01-012020-12-310001610682usdp:PipelineFeesMemberus-gaap:OperatingSegmentsMemberusdp:TerminallingServicesSegmentMember2020-01-012020-12-310001610682usdp:FleetServicesSegmentMemberusdp:PipelineFeesMemberus-gaap:OperatingSegmentsMember2020-01-012020-12-310001610682us-gaap:CorporateNonSegmentMemberusdp:PipelineFeesMember2020-01-012020-12-310001610682us-gaap:OperatingSegmentsMemberusdp:TerminallingServicesSegmentMember2020-12-310001610682usdp:FleetServicesSegmentMemberus-gaap:OperatingSegmentsMember2020-12-310001610682us-gaap:CorporateNonSegmentMember2020-12-310001610682us-gaap:SegmentContinuingOperationsMemberusdp:ThirdPartyMembercountry:US2022-01-012022-12-310001610682country:CAus-gaap:SegmentContinuingOperationsMemberusdp:ThirdPartyMember2022-01-012022-12-310001610682us-gaap:SegmentContinuingOperationsMemberusdp:ThirdPartyMember2022-01-012022-12-310001610682us-gaap:SegmentContinuingOperationsMemberusdp:RelatedPartyMembercountry:US2022-01-012022-12-310001610682country:CAus-gaap:SegmentContinuingOperationsMemberusdp:RelatedPartyMember2022-01-012022-12-310001610682us-gaap:SegmentContinuingOperationsMemberusdp:RelatedPartyMember2022-01-012022-12-310001610682us-gaap:SegmentContinuingOperationsMembercountry:US2022-12-310001610682country:CAus-gaap:SegmentContinuingOperationsMember2022-12-310001610682us-gaap:SegmentContinuingOperationsMember2022-12-310001610682us-gaap:SegmentContinuingOperationsMemberusdp:ThirdPartyMembercountry:US2021-01-012021-12-310001610682country:CAus-gaap:SegmentContinuingOperationsMemberusdp:ThirdPartyMember2021-01-012021-12-310001610682us-gaap:SegmentContinuingOperationsMemberusdp:ThirdPartyMember2021-01-012021-12-310001610682us-gaap:SegmentContinuingOperationsMemberusdp:RelatedPartyMembercountry:US2021-01-012021-12-310001610682country:CAus-gaap:SegmentContinuingOperationsMemberusdp:RelatedPartyMember2021-01-012021-12-310001610682us-gaap:SegmentContinuingOperationsMemberusdp:RelatedPartyMember2021-01-012021-12-310001610682us-gaap:SegmentContinuingOperationsMembercountry:US2021-12-310001610682country:CAus-gaap:SegmentContinuingOperationsMember2021-12-310001610682us-gaap:SegmentContinuingOperationsMember2021-12-310001610682us-gaap:SegmentContinuingOperationsMemberusdp:ThirdPartyMembercountry:US2020-01-012020-12-310001610682country:CAus-gaap:SegmentContinuingOperationsMemberusdp:ThirdPartyMember2020-01-012020-12-310001610682us-gaap:SegmentContinuingOperationsMemberusdp:ThirdPartyMember2020-01-012020-12-310001610682us-gaap:SegmentContinuingOperationsMemberusdp:RelatedPartyMembercountry:US2020-01-012020-12-310001610682country:CAus-gaap:SegmentContinuingOperationsMemberusdp:RelatedPartyMember2020-01-012020-12-310001610682us-gaap:SegmentContinuingOperationsMemberusdp:RelatedPartyMember2020-01-012020-12-310001610682srt:SubsidiariesMember2022-01-012022-12-310001610682srt:SubsidiariesMember2021-01-012021-12-310001610682srt:SubsidiariesMember2020-01-012020-12-310001610682us-gaap:CanadaRevenueAgencyMember2020-01-012020-12-310001610682us-gaap:DomesticCountryMember2022-12-310001610682us-gaap:ForeignCountryMember2022-12-310001610682us-gaap:DomesticCountryMember2021-12-310001610682us-gaap:ForeignCountryMember2021-12-310001610682country:US2022-12-310001610682country:CA2022-12-310001610682country:CA2021-12-310001610682us-gaap:SalesRevenueNetMemberusdp:CustomerAMemberus-gaap:CustomerConcentrationRiskMember2022-01-012022-12-310001610682us-gaap:SalesRevenueNetMemberusdp:CustomerAMemberusdp:TerminallingServicesMemberus-gaap:CustomerConcentrationRiskMember2022-01-012022-12-310001610682usdp:FleetServicesMemberus-gaap:SalesRevenueNetMemberusdp:CustomerAMemberus-gaap:CustomerConcentrationRiskMember2022-01-012022-12-310001610682us-gaap:SalesRevenueNetMemberusdp:CustomerBMemberus-gaap:CustomerConcentrationRiskMember2022-01-012022-12-310001610682us-gaap:SalesRevenueNetMemberusdp:TerminallingServicesMemberusdp:CustomerBMemberus-gaap:CustomerConcentrationRiskMember2022-01-012022-12-310001610682usdp:FleetServicesMemberus-gaap:SalesRevenueNetMemberusdp:CustomerBMemberus-gaap:CustomerConcentrationRiskMember2022-01-012022-12-310001610682us-gaap:SalesRevenueNetMemberusdp:CustomerCMemberus-gaap:CustomerConcentrationRiskMember2022-01-012022-12-310001610682us-gaap:SalesRevenueNetMemberusdp:CustomerCMemberusdp:TerminallingServicesMemberus-gaap:CustomerConcentrationRiskMember2022-01-012022-12-310001610682usdp:FleetServicesMemberus-gaap:SalesRevenueNetMemberusdp:CustomerCMemberus-gaap:CustomerConcentrationRiskMember2022-01-012022-12-310001610682us-gaap:SalesRevenueNetMemberusdp:CustomerDMemberus-gaap:CustomerConcentrationRiskMember2022-01-012022-12-310001610682us-gaap:SalesRevenueNetMemberusdp:CustomerDMemberusdp:TerminallingServicesMemberus-gaap:CustomerConcentrationRiskMember2022-01-012022-12-310001610682usdp:FleetServicesMemberus-gaap:SalesRevenueNetMemberusdp:CustomerDMemberus-gaap:CustomerConcentrationRiskMember2022-01-012022-12-310001610682us-gaap:SalesRevenueNetMemberus-gaap:CustomerConcentrationRiskMemberusdp:CustomerEMember2022-01-012022-12-310001610682us-gaap:SalesRevenueNetMemberusdp:TerminallingServicesMemberus-gaap:CustomerConcentrationRiskMemberusdp:CustomerEMember2022-01-012022-12-310001610682usdp:FleetServicesMemberus-gaap:SalesRevenueNetMemberus-gaap:CustomerConcentrationRiskMemberusdp:CustomerEMember2022-01-012022-12-310001610682us-gaap:SalesRevenueNetMemberusdp:CustomerAMemberus-gaap:CustomerConcentrationRiskMember2021-01-012021-12-310001610682us-gaap:SalesRevenueNetMemberusdp:CustomerAMemberusdp:TerminallingServicesMemberus-gaap:CustomerConcentrationRiskMember2021-01-012021-12-310001610682usdp:FleetServicesMemberus-gaap:SalesRevenueNetMemberusdp:CustomerAMemberus-gaap:CustomerConcentrationRiskMember2021-01-012021-12-310001610682us-gaap:SalesRevenueNetMemberusdp:CustomerBMemberus-gaap:CustomerConcentrationRiskMember2021-01-012021-12-310001610682us-gaap:SalesRevenueNetMemberusdp:TerminallingServicesMemberusdp:CustomerBMemberus-gaap:CustomerConcentrationRiskMember2021-01-012021-12-310001610682usdp:FleetServicesMemberus-gaap:SalesRevenueNetMemberusdp:CustomerBMemberus-gaap:CustomerConcentrationRiskMember2021-01-012021-12-310001610682us-gaap:SalesRevenueNetMemberusdp:CustomerCMemberus-gaap:CustomerConcentrationRiskMember2021-01-012021-12-310001610682us-gaap:SalesRevenueNetMemberusdp:CustomerCMemberusdp:TerminallingServicesMemberus-gaap:CustomerConcentrationRiskMember2021-01-012021-12-310001610682usdp:FleetServicesMemberus-gaap:SalesRevenueNetMemberusdp:CustomerCMemberus-gaap:CustomerConcentrationRiskMember2021-01-012021-12-310001610682us-gaap:SalesRevenueNetMemberusdp:CustomerDMemberus-gaap:CustomerConcentrationRiskMember2021-01-012021-12-310001610682us-gaap:SalesRevenueNetMemberusdp:CustomerDMemberusdp:TerminallingServicesMemberus-gaap:CustomerConcentrationRiskMember2021-01-012021-12-310001610682usdp:FleetServicesMemberus-gaap:SalesRevenueNetMemberusdp:CustomerDMemberus-gaap:CustomerConcentrationRiskMember2021-01-012021-12-310001610682us-gaap:SalesRevenueNetMemberus-gaap:CustomerConcentrationRiskMemberusdp:CustomerEMember2021-01-012021-12-310001610682us-gaap:SalesRevenueNetMemberusdp:TerminallingServicesMemberus-gaap:CustomerConcentrationRiskMemberusdp:CustomerEMember2021-01-012021-12-310001610682usdp:FleetServicesMemberus-gaap:SalesRevenueNetMemberus-gaap:CustomerConcentrationRiskMemberusdp:CustomerEMember2021-01-012021-12-310001610682usdp:InterestRateCollarMember2017-11-012017-11-300001610682usdp:InterestRateCollarMember2017-11-300001610682us-gaap:InterestRateSwapMember2020-09-012020-09-300001610682us-gaap:InterestRateSwapMember2020-09-300001610682us-gaap:InterestRateSwapMember2022-04-300001610682usdp:InterestRateSwapMaturingJuly2027Member2022-04-012022-04-300001610682usdp:InterestRateSwapMaturingJuly2027Member2022-04-300001610682us-gaap:InterestRateSwapMember2022-07-272022-07-270001610682us-gaap:InterestRateSwapMember2022-08-172022-08-170001610682us-gaap:InterestRateSwapMember2022-08-170001610682us-gaap:InterestRateSwapMember2022-10-122022-10-120001610682us-gaap:InterestRateSwapMember2022-10-172022-10-170001610682us-gaap:InterestRateSwapMember2022-10-170001610682us-gaap:OtherCurrentAssetsMember2022-12-310001610682us-gaap:OtherCurrentAssetsMember2021-12-310001610682us-gaap:OtherNoncurrentAssetsMember2022-12-310001610682us-gaap:OtherNoncurrentAssetsMember2021-12-310001610682usdp:InterestRateSwapMaturingApril2022Member2022-12-310001610682usdp:InterestRateSwapMaturingApril2022Member2021-12-310001610682usdp:InterestRateSwapMaturingOctober2027Member2022-12-310001610682usdp:InterestRateSwapMaturingOctober2027Member2021-12-310001610682usdp:SubordinatedUnitsMemberus-gaap:LimitedPartnerMemberus-gaap:ShareBasedCompensationAwardTrancheOneMember2022-01-012022-12-310001610682us-gaap:PhantomShareUnitsPSUsMemberusdp:LongTermIncentivePlanMemberus-gaap:LimitedPartnerMemberus-gaap:ShareBasedCompensationAwardTrancheOneMember2022-01-012022-12-310001610682usdp:LongTermIncentivePlanMemberus-gaap:LimitedPartnerMemberusdp:CommonUnitsMemberus-gaap:ShareBasedCompensationAwardTrancheOneMember2022-01-012022-12-310001610682us-gaap:PhantomShareUnitsPSUsMemberusdp:LongTermIncentivePlanMember2022-12-140001610682us-gaap:PhantomShareUnitsPSUsMemberusdp:LongTermIncentivePlanMember2022-01-012022-12-310001610682us-gaap:PhantomShareUnitsPSUsMemberusdp:LongTermIncentivePlanMember2021-01-012021-12-310001610682us-gaap:PhantomShareUnitsPSUsMemberusdp:LongTermIncentivePlanMember2020-01-012020-12-310001610682us-gaap:PhantomShareUnitsPSUsMemberusdp:LongTermIncentivePlanMember2022-12-310001610682usdp:LongTermIncentivePlanMemberusdp:CommonUnitsMember2022-12-310001610682srt:DirectorMemberus-gaap:PhantomShareUnitsPSUsMember2022-01-012022-12-310001610682usdp:DirectororIndependentConsultantMemberusdp:LongTermIncentivePlanMemberusdp:PhantomShareUnitsPSUEquityClassifiedMember2019-12-310001610682usdp:LongTermIncentivePlanMemberusdp:EmployeeMemberusdp:PhantomShareUnitsPSUEquityClassifiedMember2019-12-310001610682usdp:LongTermIncentivePlanMemberusdp:PhantomShareUnitsPSUEquityClassifiedMember2019-12-310001610682usdp:DirectororIndependentConsultantMemberusdp:LongTermIncentivePlanMemberusdp:PhantomShareUnitsPSUEquityClassifiedMember2020-01-012020-12-310001610682usdp:LongTermIncentivePlanMemberusdp:EmployeeMemberusdp:PhantomShareUnitsPSUEquityClassifiedMember2020-01-012020-12-310001610682usdp:LongTermIncentivePlanMemberusdp:PhantomShareUnitsPSUEquityClassifiedMember2020-01-012020-12-310001610682usdp:DirectororIndependentConsultantMemberusdp:LongTermIncentivePlanMemberusdp:PhantomShareUnitsPSUEquityClassifiedMember2020-12-310001610682usdp:LongTermIncentivePlanMemberusdp:EmployeeMemberusdp:PhantomShareUnitsPSUEquityClassifiedMember2020-12-310001610682usdp:LongTermIncentivePlanMemberusdp:PhantomShareUnitsPSUEquityClassifiedMember2020-12-310001610682usdp:DirectororIndependentConsultantMemberusdp:LongTermIncentivePlanMemberusdp:PhantomShareUnitsPSUEquityClassifiedMember2021-01-012021-12-310001610682usdp:LongTermIncentivePlanMemberusdp:EmployeeMemberusdp:PhantomShareUnitsPSUEquityClassifiedMember2021-01-012021-12-310001610682usdp:LongTermIncentivePlanMemberusdp:PhantomShareUnitsPSUEquityClassifiedMember2021-01-012021-12-310001610682usdp:DirectororIndependentConsultantMemberusdp:LongTermIncentivePlanMemberusdp:PhantomShareUnitsPSUEquityClassifiedMember2021-12-310001610682usdp:LongTermIncentivePlanMemberusdp:EmployeeMemberusdp:PhantomShareUnitsPSUEquityClassifiedMember2021-12-310001610682usdp:LongTermIncentivePlanMemberusdp:PhantomShareUnitsPSUEquityClassifiedMember2021-12-310001610682usdp:DirectororIndependentConsultantMemberusdp:LongTermIncentivePlanMemberusdp:PhantomShareUnitsPSUEquityClassifiedMember2022-01-012022-12-310001610682usdp:LongTermIncentivePlanMemberusdp:EmployeeMemberusdp:PhantomShareUnitsPSUEquityClassifiedMember2022-01-012022-12-310001610682usdp:LongTermIncentivePlanMemberusdp:PhantomShareUnitsPSUEquityClassifiedMember2022-01-012022-12-310001610682usdp:DirectororIndependentConsultantMemberusdp:LongTermIncentivePlanMemberusdp:PhantomShareUnitsPSUEquityClassifiedMember2022-12-310001610682usdp:LongTermIncentivePlanMemberusdp:EmployeeMemberusdp:PhantomShareUnitsPSUEquityClassifiedMember2022-12-310001610682usdp:LongTermIncentivePlanMemberusdp:PhantomShareUnitsPSUEquityClassifiedMember2022-12-310001610682usdp:DirectororIndependentConsultantMemberusdp:LongTermIncentivePlanMemberusdp:PhantomShareUnitsPSULiabilityClassifiedMember2019-12-310001610682usdp:LongTermIncentivePlanMemberusdp:EmployeeMemberusdp:PhantomShareUnitsPSULiabilityClassifiedMember2019-12-310001610682usdp:LongTermIncentivePlanMemberusdp:PhantomShareUnitsPSULiabilityClassifiedMember2019-12-310001610682usdp:DirectororIndependentConsultantMemberusdp:LongTermIncentivePlanMemberusdp:PhantomShareUnitsPSULiabilityClassifiedMember2020-01-012020-12-310001610682usdp:LongTermIncentivePlanMemberusdp:EmployeeMemberusdp:PhantomShareUnitsPSULiabilityClassifiedMember2020-01-012020-12-310001610682usdp:LongTermIncentivePlanMemberusdp:PhantomShareUnitsPSULiabilityClassifiedMember2020-01-012020-12-310001610682usdp:DirectororIndependentConsultantMemberusdp:LongTermIncentivePlanMemberusdp:PhantomShareUnitsPSULiabilityClassifiedMember2020-12-310001610682usdp:LongTermIncentivePlanMemberusdp:EmployeeMemberusdp:PhantomShareUnitsPSULiabilityClassifiedMember2020-12-310001610682usdp:LongTermIncentivePlanMemberusdp:PhantomShareUnitsPSULiabilityClassifiedMember2020-12-310001610682usdp:DirectororIndependentConsultantMemberusdp:LongTermIncentivePlanMemberusdp:PhantomShareUnitsPSULiabilityClassifiedMember2021-01-012021-12-310001610682usdp:LongTermIncentivePlanMemberusdp:EmployeeMemberusdp:PhantomShareUnitsPSULiabilityClassifiedMember2021-01-012021-12-310001610682usdp:LongTermIncentivePlanMemberusdp:PhantomShareUnitsPSULiabilityClassifiedMember2021-01-012021-12-310001610682usdp:DirectororIndependentConsultantMemberusdp:LongTermIncentivePlanMemberusdp:PhantomShareUnitsPSULiabilityClassifiedMember2021-12-310001610682usdp:LongTermIncentivePlanMemberusdp:EmployeeMemberusdp:PhantomShareUnitsPSULiabilityClassifiedMember2021-12-310001610682usdp:LongTermIncentivePlanMemberusdp:PhantomShareUnitsPSULiabilityClassifiedMember2021-12-310001610682usdp:DirectororIndependentConsultantMemberusdp:LongTermIncentivePlanMemberusdp:PhantomShareUnitsPSULiabilityClassifiedMember2022-01-012022-12-310001610682usdp:LongTermIncentivePlanMemberusdp:EmployeeMemberusdp:PhantomShareUnitsPSULiabilityClassifiedMember2022-01-012022-12-310001610682usdp:LongTermIncentivePlanMemberusdp:PhantomShareUnitsPSULiabilityClassifiedMember2022-01-012022-12-310001610682usdp:DirectororIndependentConsultantMemberusdp:LongTermIncentivePlanMemberusdp:PhantomShareUnitsPSULiabilityClassifiedMember2022-12-310001610682usdp:LongTermIncentivePlanMemberusdp:EmployeeMemberusdp:PhantomShareUnitsPSULiabilityClassifiedMember2022-12-310001610682usdp:LongTermIncentivePlanMemberusdp:PhantomShareUnitsPSULiabilityClassifiedMember2022-12-310001610682usdp:DirectororIndependentConsultantMemberusdp:LongTermIncentivePlanMemberusdp:PhantomShareUnitsPSUEquityClassifiedMember2021-02-162021-02-160001610682usdp:DirectororIndependentConsultantMemberusdp:LongTermIncentivePlanMemberusdp:PhantomShareUnitsPSUEquityClassifiedMember2020-02-162020-02-160001610682usdp:DirectororIndependentConsultantMemberusdp:LongTermIncentivePlanMemberusdp:PhantomShareUnitsPSUEquityClassifiedMember2019-02-162019-02-160001610682usdp:CanadianPhantomShareUnitsPSULiabilityClassifiedMemberusdp:LongTermIncentivePlanMember2022-01-012022-12-310001610682usdp:CanadianPhantomShareUnitsPSULiabilityClassifiedMemberusdp:LongTermIncentivePlanMember2021-01-012021-12-310001610682usdp:CanadianPhantomShareUnitsPSULiabilityClassifiedMemberusdp:LongTermIncentivePlanMember2020-01-012020-12-310001610682usdp:LongTermIncentivePlanMember2022-01-012022-12-310001610682usdp:LongTermIncentivePlanMember2021-01-012021-12-310001610682usdp:LongTermIncentivePlanMember2020-01-012020-12-310001610682us-gaap:AccountsPayableAndAccruedLiabilitiesMember2022-01-012022-12-310001610682us-gaap:AccountsPayableAndAccruedLiabilitiesMember2021-01-012021-12-310001610682us-gaap:AccountingStandardsUpdate201602Member2022-12-310001610682us-gaap:AccountingStandardsUpdate201602Member2021-12-310001610682us-gaap:GeneralPartnerMember2022-04-052022-04-050001610682us-gaap:SubsequentEventMemberusdp:CommonUnitsMember2023-01-262023-01-260001610682usdp:USDGMemberusdp:CommonUnitsMember2022-10-012022-12-310001610682us-gaap:SubsequentEventMemberusdp:CommonUnitsMember2023-02-172023-02-170001610682us-gaap:SubsequentEventMemberus-gaap:PhantomShareUnitsPSUsMemberusdp:LongTermIncentivePlanMember2023-02-012023-02-280001610682usdp:DirectororIndependentConsultantMemberus-gaap:SubsequentEventMemberus-gaap:PhantomShareUnitsPSUsMemberusdp:LongTermIncentivePlanMembercountry:US2023-02-012023-02-280001610682usdp:DirectororIndependentConsultantMemberus-gaap:SubsequentEventMemberusdp:CommonUnitsMemberusdp:LongTermIncentivePlanMembercountry:US2023-02-012023-02-280001610682us-gaap:SubsequentEventMemberus-gaap:PhantomShareUnitsPSUsMemberusdp:LongTermIncentivePlanMembercountry:USusdp:EmployeeMember2023-02-012023-02-280001610682us-gaap:SubsequentEventMemberusdp:CommonUnitsMemberusdp:LongTermIncentivePlanMembercountry:USusdp:EmployeeMember2023-02-012023-02-280001610682country:CAusdp:DirectororIndependentConsultantMemberus-gaap:SubsequentEventMemberus-gaap:PhantomShareUnitsPSUsMemberusdp:LongTermIncentivePlanMember2023-02-012023-02-280001610682country:CAusdp:DirectororIndependentConsultantMemberus-gaap:SubsequentEventMemberusdp:CommonUnitsMemberusdp:LongTermIncentivePlanMember2023-02-012023-02-280001610682us-gaap:SubsequentEventMemberusdp:CommonUnitsMemberusdp:LongTermIncentivePlanMember2023-02-012023-02-280001610682us-gaap:SubsequentEventMemberusdp:LongTermIncentivePlanMemberusdp:PhantomShareUnitsPSULiabilityClassifiedMember2023-02-280001610682us-gaap:SubsequentEventMemberus-gaap:PhantomShareUnitsPSUsMemberusdp:LongTermIncentivePlanMember2023-02-28usdp:installment0001610682srt:DirectorMemberus-gaap:SubsequentEventMemberus-gaap:PhantomShareUnitsPSUsMemberusdp:LongTermIncentivePlanMember2023-02-012023-02-280001610682srt:ScenarioForecastMember2023-01-012023-03-310001610682srt:ScenarioForecastMember2023-04-012023-06-300001610682srt:ScenarioForecastMember2023-07-012023-09-300001610682us-gaap:SubsequentEventMember2023-01-012023-01-31 UNITED STATES
SECURITIES AND EXCHANGE COMMISSION
Washington, D.C. 20549
FORM 10-K
☒ ANNUAL REPORT PURSUANT TO SECTION 13 OR 15(d) OF THE
SECURITIES EXCHANGE ACT OF 1934
For the fiscal year ended December 31, 2022
or
☐ TRANSITION REPORT PURSUANT TO SECTION 13 OR 15(d) OF THE SECURITIES EXCHANGE ACT OF 1934
For the transition period from to
Commission file number 001-36674
USD PARTNERS LP
(Exact name of registrant as specified in its charter)
| | | | | |
| Delaware | 30-0831007 |
| (State or other jurisdiction of incorporation or organization) | (I.R.S. Employer Identification No.) |
811 Main Street, Suite 2800
Houston, Texas 77002
(Address of principal executive offices) (Zip Code)
Registrant’s telephone number, including area code (281) 291-0510
Securities registered pursuant to Section 12(b) of the Act:
| | | | | | | | | | | | | | |
| Title of each class | | Trading Symbol | | Name of each exchange on which registered |
| Common Units Representing Limited Partner Interests | | USDP | | New York Stock Exchange |
Securities registered pursuant to Section 12(g) of the Act: None
Indicate by check mark if the registrant is a well-known seasoned issuer, as defined in Rule 405 of the Securities Act. Yes ¨ No x
Indicate by check mark if the registrant is not required to file reports pursuant to Section 13 or Section 15(d) of the Act. Yes ¨ No x
Indicate by check mark whether the registrant (1) has filed all reports required to be filed by Section 13 or 15(d) of the Securities Exchange Act of 1934 during the preceding 12 months (or for such shorter period that the registrant was required to file such reports), and (2) has been subject to such filing requirements for the past 90 days. Yes x No ¨
Indicate by check mark whether the registrant has submitted electronically every Interactive Data File required to be submitted pursuant to Rule 405 of Regulation S-T (§ 232.405 of this chapter) during the preceding 12 months (or for such shorter period that the registrant was required to submit such files). Yes x No ¨
Indicate by check mark whether the registrant is a large accelerated filer, an accelerated filer, a non-accelerated filer, a smaller reporting company, or an emerging growth company. See the definitions of “large accelerated filer,” “accelerated filer,” “smaller reporting company,” and “emerging growth company” in Rule 12b-2 of the Exchange Act.
| | | | | | | | | | | |
| Large accelerated filer | ☐ | Accelerated filer | ☒ |
Non-accelerated filer | ☐ | Smaller reporting company | ☒ |
| | Emerging growth company | ☐ |
If an emerging growth company, indicate by check mark if the registrant has elected not to use the extended transition period for complying with any new or revised financial accounting standards provided pursuant to Section 13(a) of the Exchange Act. ¨
Indicate by check mark whether the registrant has filed a report on and attestation to its management’s assessment of the effectiveness of its internal control over financial reporting under Section 404(b) of the Sarbanes-Oxley Act (15 U.S.C. 7262(b)) by the registered public accounting firm that prepared or issued its audit report. ☒
If securities are registered pursuant to Section 12(b) of the Act, indicate by check mark whether the financial statements of the registrant included in the filing reflect the correction of an error to previously issued financial statements. ☐
Indicate by check mark whether any of those error corrections are restatements that required a recovery analysis of incentive-based compensation received by any of the registrant’s executive officers during the relevant recovery period pursuant to §240.10D-1(b). ☐
Indicate by check mark whether the registrant is a shell company (as defined in Rule 12b-2 of the Act). Yes ☐ No x
As of June 30, 2022, the last business day of the registrant’s most recently completed second fiscal quarter, the aggregate market value of the registrant’s common units held by non-affiliates was $75,680,067 computed by reference to the price at which the common equity was last sold, or the average bid and asked price of such common equity.
As of February 21, 2023, the registrant has outstanding 33,758,607 common units.
DOCUMENTS INCORPORATED BY REFERENCE: NONE
TABLE OF CONTENTS
Unless the context otherwise requires, all references in this Annual Report on Form 10-K, or this “Annual Report,” this “Report” or this “Form 10-K” to “USD Partners,” “USDP,” “the Partnership,” “we,” “us,” “our,” or like terms refer to USD Partners LP and its subsidiaries.
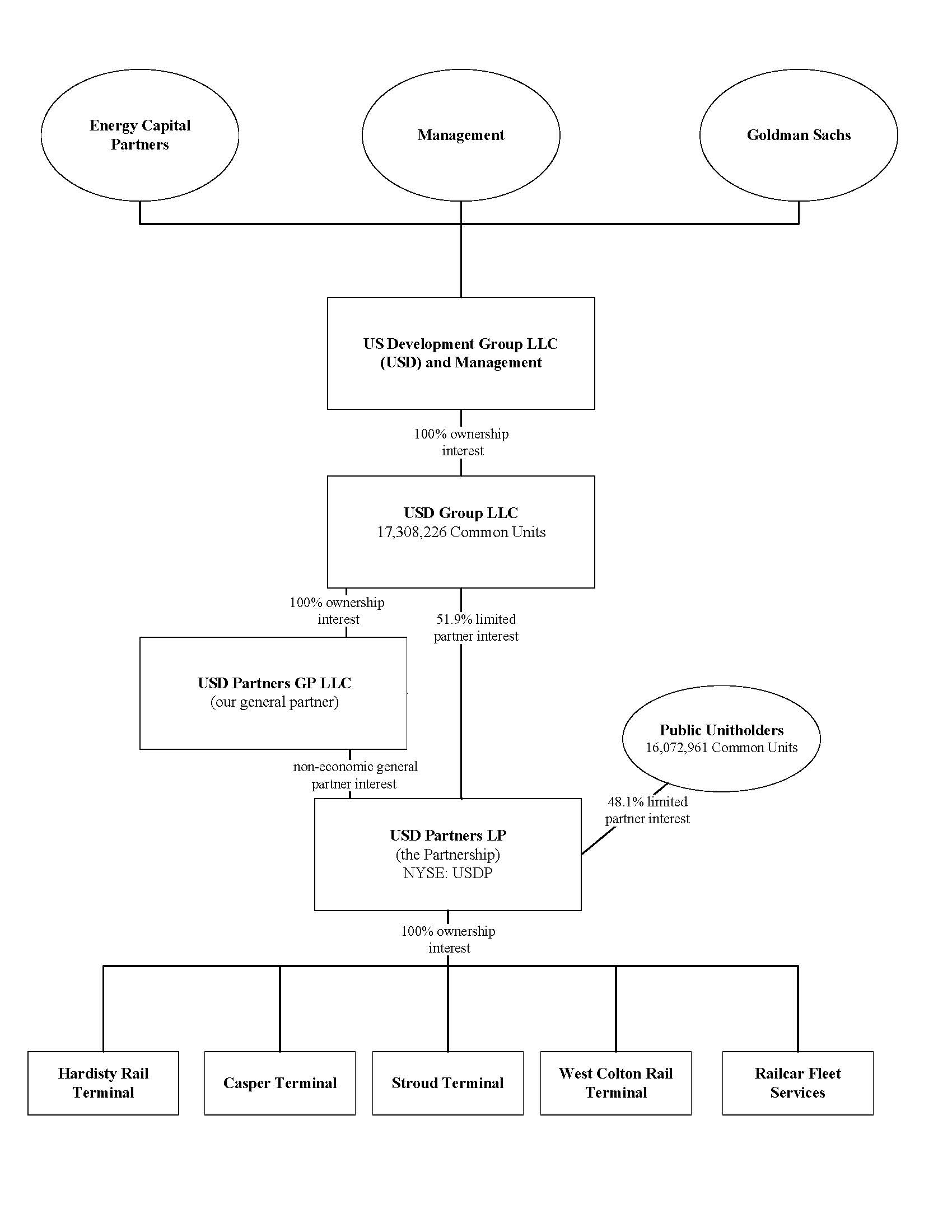
Unless the context otherwise requires, all references in this Annual Report to (i) “our general partner” refer to USD Partners GP LLC, a Delaware limited liability company; (ii) “USD” refers to US Development Group, LLC, a Delaware limited liability company, and where the context requires, its subsidiaries; (iii) “USDG” and “our sponsor” refer to USD Group LLC, a Delaware limited liability company and currently the sole direct subsidiary of USD; (iv) “Energy Capital Partners” refers to Energy Capital Partners III, LP and its parallel and co-investment funds and related investment vehicles; and (v) “Goldman Sachs” refers to The Goldman Sachs Group, Inc. and its affiliates.
Cautionary Note Regarding Forward-Looking Statements
This Annual Report includes forward-looking statements, which are statements that frequently use words such as “anticipate,” “believe,” “continue,” “could,” “estimate,” “expect,” “forecast,” “intend,” “may,” “plan,” “position,” “projection,” “should,” “strategy,” “target,” “will” and similar words. Although we believe that such forward-looking statements are reasonable based on currently available information, such statements involve risks, uncertainties and assumptions and are not guarantees of performance. Future actions, conditions or events and future results of operations may differ materially from those expressed in these forward-looking statements. Any forward-looking statement made by us in this Annual Report speaks only as of the date on which it is made, and we undertake no obligation to publicly update any forward-looking statement. Many of the factors that will determine these results are beyond our ability to control or predict. Specific factors that could cause actual results to differ from those in the forward-looking statements include: (1) our ability to continue as a going concern; (2) the impact of world health events, epidemics and pandemics, such as the novel coronavirus (COVID-19) pandemic; (3) changes in general economic conditions and commodity prices, including as a result of the invasion of Ukraine by Russia and its regional and global ramifications, inflationary pressures, or slowing growth or recession; (4) the effects of competition, in particular, by pipelines and other terminal facilities; (5) shut-downs or cutbacks at upstream production facilities, refineries or other related businesses; (6) government regulations regarding oil production, including if the Alberta Government were to resume setting production limits; (7) the supply of, and demand for, terminalling services for crude oil and biofuels; (8) the price and availability of debt and equity financing; (9) actions by third parties, including customers, potential customers, construction-related services providers, our sponsors and lenders, including with respect to modifications to our credit agreement or refinancing of our credit agreement before its maturity; (10) our ability to enter into new contracts for uncontracted capacity and to renew expiring contracts; (11) hazards and operating risks that may not be covered fully by insurance; (12) disruptions due to equipment interruption or failure at our facilities or third-party facilities on which our business is dependent; (13) natural disasters, weather-related delays, casualty losses and other matters beyond our control; (14) changes in laws or regulations to which we are subject, including compliance with environmental and operational safety regulations, that may increase our costs or limit our operations; and (15) our ability to successfully identify
and finance potential acquisitions, development projects and other growth opportunities. For additional factors that may affect our results, see Item 1A. Risk Factors included in Part 1 of this Annual Report and our subsequently filed Quarterly Reports on Form 10-Q, which are available to the public over the internet at the website of the U.S. Securities and Exchange Commission, or SEC, (www.sec.gov) and at our website (www.usdpartners.com).
GLOSSARY
The following abbreviations, acronyms and terms used in this Form 10-K are defined below:
| | | | | | | | |
| API gravity | | American Petroleum Institute Gravity. |
| Bitumen | | A dense, highly viscous, petroleum-based hydrocarbon that is found in deposits such as oil sands. |
| Diluent | | Refers to lighter hydrocarbon products such as natural gasoline or condensate that are blended with heavy crude oil to allow for pipeline transportation of heavy crude oil. |
| Diluent Recovery Unit | | USD’s patented diluent recovery unit, or DRU, technology separates the diluent that has been added to raw bitumen in the production process. |
| DRUbit™ | | DRUbit™ is crude oil or bitumen that has been returned to a more concentrated, viscous state that is classified as a non-hazardous, non-flammable commodity when transported by rail in Canada and the United States. |
| Ethanol | | A clear, colorless, flammable oxygenated liquid typically produced chemically from ethylene, or biologically from fermentation of various sugars from carbohydrates found in agricultural crops and cellulosic residues from crops or wood, which is used in the United States as a gasoline octane enhancer and oxygenate. |
| Heavy crude | | A crude oil with a low API Gravity characterized by high relative density and viscosity. Heavy crude oils require greater levels of processing to produce high value products such as gasoline and diesel. |
| Crude-by-rail | | The transportation of hydrocarbons, such as crude oil and ethanol, by rail, particularly through the use of unit trains. |
| Manifest train | | Trains that are composed of mixed cargos and often stop at several destinations. |
| Oil sands | | Deposits of loose sand or partially consolidated sandstone that are saturated with highly viscous bitumen, such as those found in Western Canada. |
| Renewable diesel | | Refers to a biomass-derived transportation fuel suitable for use in diesel engines that meets ASTM D975 specification for petroleum diesel. It is a hydrocarbon produced through various processes such as hydrotreating, gasification, pyrolysis, and other biochemical and thermochemical technologies. |
| Throughput | | The volume processed through a terminal or refinery. |
| Unit train | | Refers to trains comprised of up to 120 railcars and are composed of one cargo shipped from one point of origin to one destination. |
RISK FACTOR SUMMARY
The following is a summary of the material factors that make an investment in our common units speculative or risky, all of which are more fully described in the section titled Item 1A. Risk Factors in Part I of this Annual Report. This summary should not be relied upon as an exhaustive summary of the material risks facing our business. You should consider the information set forth in the “Risk Factors” section and the other information contained in this Annual Report before investing in our securities.
•We depend on a limited number of customers for a significant portion of our revenues.
•Our contracts are subject to renewal risks and reductions in volume commitments.
•The lack of diversification of our assets and geographic locations could adversely affect us.
•Our business is subject to the risk of a capacity overbuild of midstream infrastructure and the entrance of new competitors in the areas where we operate.
•Adverse developments affecting the oil and gas industry or drilling activity could cause a reduction of volumes transported through our terminals.
•Any reduction in our or our customers’ ability to utilize third-party storage facilities, pipelines, railroads or trucks that interconnect with our terminals could negatively impact customer volumes and renewal rates at our terminals.
•Increases in rail freight costs may adversely affect our results of operations.
•Our business could be adversely affected from the impact and effects of public health crises, pandemics and endemics, such as the COVID-19 pandemic.
•Our business involves many hazards and operational risks, which may cause disruptions, expose us to significant liabilities and not be fully covered by insurance.
•If we are unable to make acquisitions on economically acceptable terms our future growth would be limited.
•Our right of first offer to acquire certain of USD’s assets and projects is limited and subject to uncertainty.
•Growing our business by constructing new assets subjects us to construction risks.
•Our intent to distribute a significant portion of our available cash could limit our ability to pursue growth projects and make acquisitions.
•Our ability to make cash distributions is subject to risks, including that we may not have sufficient cash from operations to pay distributions.
•Our general partner may modify or revoke our cash distribution policy at any time and our partnership agreement does not require us to pay any distributions at all.
•Restrictions in our senior secured credit agreement, or Credit Agreement, as defined in Part II. Item 8. Financial Statements and Supplementary Data, Note 11. Debt in this Annual Report, could adversely affect us and our ability to make distributions. •Our ability to refinance our Credit Agreement before its maturity in November 2023, is not certain and depends on, among other factors, our financial condition and operating performance.
•Tightened capital markets or increased competition for investment opportunities could impair our ability to grow.
•Our debt may limit our flexibility to obtain financing and to pursue other business opportunities.
•We may issue additional units without unitholder approval, which would dilute unitholder interests.
•Some of our customers’ operations are subject to cross-border regulation.
•Changes in provincial royalty rates and drilling incentive programs in Canada could adversely affect the demand for our terminalling services.
•Our business could be adversely affected if service on the railroads is interrupted or if more stringent regulations are adopted regarding railcar design or the transportation of crude oil by rail.
•We operate in a highly regulated industry, which may expose us to significant costs and liabilities.
•Legislation, regulatory initiatives, litigation and investor sentiment relating to the oil and gas industry or climate change could have an adverse effect on us.
•The credit and risk profile of our general partner could adversely affect our credit ratings and risk profile.
•There are risks inherent in our master limited partnership ownership structure, including the limited duties owed to us and our unitholders by our general partner and limitations on its liability, potential conflicts between us and our general partner, and unitholders’ limited voting rights and inability to remove our general partner without its consent or prevent the transfer of our general partner to a third party.
•The New York Stock Exchange does not require us to comply with certain of its corporate governance requirements.
•Our status as a partnership for U.S. federal income tax purposes, or our ability to take certain of the positions we take for U.S. federal income tax purposes, may be successfully challenged or changed by law, by judicial interpretation, or by administrative action.
•We are still required to pay non U.S. taxes and may be subject to significant federal, state and local taxes.
•Our unitholders’ share of our income will be taxable to them for U.S. federal income tax purposes even if they do not receive any cash distributions from us.
•Corporate income tax on our subsidiary, which is treated as a corporation for U.S. federal income tax purposes, reduces our cash available for distributions.
•If the IRS makes audit adjustments to our income tax returns, current and former unitholders may be required to indemnify us for any taxes (including any applicable penalties and interest) resulting from such audit adjustments we pay on such unitholders’ behalf.
•Ownership of our common units is subject to certain tax-related risks, including that tax gain or loss on the disposition of our common units could be more or less than expected, certain actions that we may take may increase the U.S. federal income tax liability of unitholders, and there are limits on the deductibility of our losses by unitholders.
•Tax-exempt entities and non-U.S. persons face potentially adverse tax consequences from owning our common units.
•As a result of investing in our common units, you may become subject to state, local and foreign taxes and return filing requirements in jurisdictions where we operate or own or acquire properties.
•Increases in interest rates could adversely affect us.
•We may recognize impairment on long-lived assets and intangible assets.
•Terrorist or cyber-attacks and threats could have a material adverse effect on us.
•If we fail to maintain an effective system of internal controls, we may not be able to report our financial results timely and accurately or prevent fraud.
PART I
Item 1. Business
OVERVIEW
We are a fee-based, growth-oriented master limited partnership formed in 2014 by US Development Group LLC, or USD, to acquire, develop and operate midstream infrastructure and complementary logistics solutions for crude oil, biofuels and other energy-related products. We generate substantially all of our operating cash flows from multi-year, take-or-pay contracts with primarily investment grade customers, including major integrated oil companies, refiners and marketers. Our network of crude oil terminals facilitates the transportation of heavy crude oil from Western Canada to key demand centers across North America. Our operations include railcar loading and unloading, storage and blending in onsite tanks, inbound and outbound pipeline connectivity, truck transloading, as well as other related logistics services. We also provide our customers with leased railcars and fleet services to facilitate the transportation of liquid hydrocarbons by rail.
We generally do not take ownership of the products that we handle nor do we receive any payments from our customers based on the value of such products. On occasion we enter into buy-sell arrangements in which we take temporary title to commodities while in our terminals. We expect any such arrangements to be at fixed prices where we do not take commodity price exposure.
We believe rail will continue as an important transportation option for energy producers, refiners and marketers due to its unique advantages relative to other transportation means. Specifically, rail transportation of energy-related products provides flexible access to key demand centers on a relatively low fixed-cost basis with faster physical delivery, while preserving the specific quality of customer products over long distances. As the role of biofuels continues to expand in the clean energy transition, we are committed to offering new capabilities and services across growing demand in clean fuels to include ethanol, renewable diesel and biodiesel.
USD Group LLC, or USDG, a wholly-owned subsidiary of USD and the sole owner of our general partner, is engaged in designing, developing, owning, and managing large-scale multi-modal logistics centers and energy-related infrastructure across North America. USDG’s solutions create flexible market access for customers in significant growth areas and key demand centers, including Western Canada, the U.S. Gulf Coast and Mexico. During 2021, USD, along with its joint venture partner, successfully completed construction on and placed into service a diluent recovery unit, or DRU, near Hardisty, Alberta, Canada, as a part of a long-term solution to transport heavier grades of crude oil produced in Western Canada by rail, discussed in more detail below. USD believes the DRU project will maximize benefits to producers, refiners and railroads. Additionally, in January 2019, USDG completed an expansion project at the Partnership’s Hardisty Terminal, or Hardisty South, which added one and one-half 120-railcar unit trains of transloading capacity per day, or approximately 112,500 barrels per day, or bpd, which we acquired in April 2022. USDG is also currently pursuing the development of a premier energy logistics terminal on the Houston Ship Channel with capacity for substantial tank storage, multiple docks (including barge and deepwater), inbound and outbound pipeline connectivity, as well as a rail terminal with unit train capabilities. In addition, USD Clean Fuels LLC, or USDCF, a subsidiary of USD, was organized in 2021 for the purpose of providing production and logistics solutions to the growing market for clean energy transportation fuels, as discussed below in further detail.
The following table summarizes information about our current terminalling facility assets:
| | | | | | | | | | | | | | | | | | | | | | | | | | | | | | | | |
| Terminal Name | | Location | | Designed Capacity (Bpd) | | Commodity Handled | | Primary Customers | | Terminal Type |
Hardisty Terminal | | Alberta, Canada | | ~262,500 (1) | | Crude Oil | | Producers/Refiners /Marketers | | Origination |
Casper Terminal | | Wyoming, U.S. | | ~105,000 (2) | | Crude Oil | | Refiners/Marketers | | Origination |
| Stroud Terminal | | Oklahoma, U.S. | | ~50,000 (3) | | Crude Oil | | Producers | | Destination |
| West Colton Terminal | | California, U.S. | | 13,000 | | Ethanol/Renewable Diesel | | Refiners/Blenders | | Destination |
(1)Represents the capacity of the combined Hardisty Terminal which includes the legacy Hardisty Terminal and the Hardisty South Terminal. The designed capacity is based on three and one-half 120-railcar unit trains comprised of 28,371 gallon (approximately 675.5 barrels, or bbls) railcars being loaded at 92.5% of volumetric capacity per day. Actual amount of crude oil loading capacity may vary based on factors including the size of the unit trains, the size, type and volumetric capacity of the railcars utilized and the type and specifications of crude oil loaded, among other factors.
(2)Based on one and one-half 112-railcar unit trains comprised of 28,371 gallon (approximately 675.5 bbls) railcars being loaded at 92.5% of volumetric capacity per day. Actual amount of crude oil loading capacity may vary based on factors including the size of the unit train, the size, type and volumetric capacity of the railcars utilized and the type and specifications of crude oil loaded, among other factors.
(3)Our current Stroud Terminal capacity of approximately 50,000 Bpd includes pipeline pumping capacity constraints on the pipeline that is utilized to move crude oil between our Stroud Terminal storage tanks and third-party storage tanks at Cushing. With pump modifications, the 104-railcar unit train could unload up to 65,000 Bpd based on 28,371 gallon (approximately 675.5 bbls) railcars being unloaded at 92.5% of volumetric capacity per day. Actual amount of crude oil loading capacity may vary based on factors including the size of the unit train, the size, type and volumetric capacity of the railcars utilized and the type and specifications of crude oil unloaded, among other factors.
We offer our terminalling services pursuant to multi-year, take-or-pay agreements primarily with high quality, investment grade customers. Our agreements typically range in term between three and ten years and include renewal options. As of December 31, 2022, the volume-weighted average remaining contract life of our take-or-pay terminal service agreements was 7.1 years. Refer to the Business Segments section below for further information regarding our customer contracts for each of our rail terminals.
In addition to terminalling services, we currently provide a customer with leased railcars and fleet services related to the transportation of liquid hydrocarbons by rail on a take-or-pay basis. In the aggregate, our master fleet services agreement has a remaining contract life of six months as of December 31, 2022. Although we expect to continue to assist our customers in obtaining railcars for their use transporting crude oil to or from our terminals, we do not intend to continue to act as an intermediary between railcar lessors and our customers as our existing lease agreement expires. Should market conditions change, we could potentially act as an intermediary with railcar lessors on behalf of our customers again in the future.
We believe one of our key strengths is our relationship with our sponsor, USDG, the sole direct subsidiary of USD. USD was among the first companies to successfully develop the hydrocarbon-by-rail concept and has built or operated unit train-capable terminals with an aggregate capacity of over one million bpd. Ten of these terminals were subsequently sold in multiple transactions for an aggregate sales price in excess of $740 million. From January 2006 through December 2022, USD has loaded or handled through its terminal network a total of approximately 450 million barrels, or MMbbls, of liquid hydrocarbons and biofuels. USD also has a nationally recognized safety record with only one recordable injury, that did not result in lost time, and one reportable spill at its terminals since 2008, as defined by the regulatory agencies with applicable jurisdiction, including in the United States the Occupational Safety and Health Administration, or OSHA, the U.S. Department of Transportation, or DOT, and the Pipeline and Hazardous Materials Safety Administration, or PHMSA. There have been no reportable injuries or spills associated with the Partnership’s assets. USD is currently owned by Energy Capital Partners, Goldman Sachs and certain of USD’s management team members.
In September 2014, Energy Capital Partners made a significant investment in USD. Energy Capital Partners, together with its affiliates and affiliated funds, is a private equity firm with over $27.0 billion in capital commitments that primarily invests in North America’s energy infrastructure. Energy Capital Partners has significant energy infrastructure, midstream, master limited partnership and financial expertise to complement its investment in USD. To date, Energy Capital Partners and its affiliated funds have 61 investment platforms with investments in the renewable and power generation, environmental infrastructure and midstream sectors of the energy industry.
USD, through its direct ownership of USDG, has stated that it intends for us to be its primary growth vehicle in North America. We intend to strategically expand our business by acquiring energy-related logistics assets related to the storage and transportation of liquid hydrocarbons and biofuels from both USDG and third parties, to the extent opportunities exist that are accretive to our unitholders. We also intend to grow organically by opportunistically pursuing growth projects and enhancing the profitability of our existing assets. We believe that our relationship with USD and its successful project development and operating history, safety track record and industry relationships provide us with many avenues to execute our growth strategy.
The following chart depicts a simplified organization and ownership structure as of December 31, 2022. The ownership percentages referred to below illustrate the relationships among us, our general partner, USDG, USD, Energy Capital Partners and Goldman Sachs, and excludes 1,438,355 phantom unit awards, or Phantom Units, outstanding under our Long-Term Incentive Plan at December 31, 2022.
BUSINESS STRATEGY
Our primary business objective is to generate sustainable free cash flow to strengthen our financial position and prudently grow the quarterly cash distributions we make to our unitholders over time. We intend to accomplish this objective by executing the following business strategies:
• Generate stable and predictable fee-based cash flows. A substantial amount of the operating cash flow we expect to generate is attributable to multi-year, take-or-pay agreements. We intend to seek stable and predictable cash flows by extending the term of our agreements with existing customers, as well as executing additional multi-year, take-or-pay agreements with existing and new customers across our terminal network.
• Pursue accretive acquisitions. We intend to pursue strategic and accretive acquisitions of energy-related logistics assets related to the storage and transportation of liquid hydrocarbons and biofuels from both USD and third parties. We regularly evaluate and monitor the marketplace to identify acquisitions and expansions that may be pursued independently or jointly with USD.
• Pursue organic growth initiatives and expansions. We intend to pursue organic growth opportunities and seek operational efficiencies that complement, optimize or improve the profitability of our assets. For example, as the role of biofuels continues to expand in the clean energy transition, we are committed to offering new capabilities and services across growing demand in clean fuels to include ethanol, renewable diesel and biodiesel.
• Maintain a conservative capital structure. We intend to maintain a conservative capital structure which, when combined with our focus on stable, fee-based cash flows, should support access to capital at a competitive cost, subject to market conditions. Consistent with our disciplined financial approach, we intend to fund the capital required for expansion and acquisition projects through a balanced combination of equity and debt financing. We believe this approach may provide us with the flexibility to effectively pursue accretive acquisitions and organic growth projects as they become available.
• Maintain safe, reliable and efficient operations. We are committed to safe, efficient and reliable operations that comply with environmental and safety regulations. We strive to continually improve operating performance through our commitment to technologically-advanced logistics and operations systems, employee training programs and other safety initiatives and programs with railroads, railcar producers and first responders. All of our facilities currently meet or exceed applicable government safety regulations and are in compliance with recently enacted orders regarding the movement of liquid hydrocarbons and biofuels by rail. We believe these objectives are integral to the success of our business as well as to our access to growth opportunities.
BUSINESS SEGMENTS
We conduct our business through two distinct reporting segments: Terminalling services and Fleet services.
These segments have unique business activities that require different operating strategies. For information relating to revenues from external customers, operating income or loss and total assets for each segment, refer to Note 15. Segment Reporting of our consolidated financial statements included in Part II, Item 8. Financial Statements and Supplementary Data of this Annual Report. For information relating to revenues from material customers, refer to Note 17. Major Customers and Concentration of Credit Risk of our consolidated financial statements included in Part II, Item 8. Financial Statements and Supplementary Data of this Annual Report. Terminalling Services
The Terminalling services segment includes a network of strategically-located terminals that provide customers with railcar loading and/or unloading capacity, as well as related logistics services, for crude oil and biofuels. These services are primarily provided under multi-year, take-or-pay agreements that include minimum monthly commitment fees. We generally have no direct commodity price exposure, although changes in crude oil prices could indirectly influence our activities and results of operations over the long term. We may on occasion enter into buy-sell and other arrangements in which we take temporary title to commodities while held in our terminals. We expect any such agreements to be at fixed prices where we do not take commodity price exposure.
Our Terminalling services business consists of the following operations:
Hardisty Terminal
Our Hardisty Terminal, which commenced operations in June 2014, is an origination terminal where we load various grades of Canadian crude oil onto railcars for transportation to end markets. Hardisty is one of the major crude oil hubs in North America and is an origination point for several major export pipelines to the United States. In April 2022, we completed the acquisition of 100% of the entities owning the Hardisty South Terminal assets from USDG. The new combined Hardisty Terminal, which includes our legacy Hardisty Terminal and the newly acquired Hardisty South Terminal, now has the designed takeaway capacity of three and one-half unit trains per day, or approximately 262,500 barrels per day and consists of a fixed loading rack with approximately 60 railcar loading positions, a unit train staging area and loop tracks capable of holding five unit trains simultaneously. The terminal is also equipped with an onsite vapor management system that allows our customers to minimize hydrocarbon loss while improving safety during the loading process. Our Hardisty Terminal receives inbound deliveries of crude oil through a direct pipeline connection from Gibson Energy Inc.’s, or Gibson’s, Hardisty storage terminal. Gibson is one of the largest independent midstream companies in Canada with almost 14 MMbbls of crude oil storage facilities at Hardisty plus the greatest number of connections to inbound and outbound pipelines in the Hardisty hub. Our Hardisty Terminal’s strategic location and direct pipeline connection to substantial storage capacity provides efficient access to the major producers in the region. Our Hardisty Terminal is also connected to the Canadian Pacific Railway’s North Main Line, a high capacity line with the ability to service key refining markets across North America.
We have a facilities connection agreement with Gibson under which Gibson operates and maintains a 24-inch diameter pipeline and related facilities connecting Gibson’s storage terminal with our Hardisty Terminal, which we operate and maintain. Gibson is responsible for transporting product through the pipeline to our Hardisty Terminal. This pipeline from Gibson’s storage terminal is the exclusive means by which our Hardisty Terminal receives crude oil. Subject to certain limited exceptions regarding manifest train facilities, our Hardisty Terminal is also the exclusive means by which crude oil from Gibson’s Hardisty storage terminal may be transported by rail. We remit pipeline fees to Gibson for the transportation of crude oil to the Hardisty Terminal based on a predetermined formula. The facilities connection agreement also gives Gibson a right of first refusal in the event of a sale of our Hardisty Terminal to a third party. The agreement will expire in 2034 unless renewed. Our and Gibson’s obligations under this facilities connection agreement may be suspended in the case of a force majeure event. Additionally, the agreement may be terminated by the non-defaulting party in case of specified events of default.
The combined contracted terminalling capacity at our Hardisty Terminal is contracted under multi-year, take-or-pay Terminal Services Agreements with four customers, including major integrated oil companies, refiners and marketers. Contracts representing approximately 26% of the combined Hardisty Terminal’s capacity expired in June 2022. Approximately 54% of the capacity is contracted through June 30, 2023 and approximately 31% is contracted through January 2024. Additionally, due to the successful commencement of USD’s DRU and Port Arthur Terminal, or PAT, projects discussed in more detail below, approximately 17% of the combined capacity of the Hardisty Terminal was contracted through mid-2031.
Our Terminal Services Agreements generally include automatic renewal provisions for periods up to one-year following the conclusion of the initial term and will only terminate if written notice is given by either party within a specified time period before the end of the initial term or a renewal term. Some of our Terminal Services Agreements contain annual inflation-based rate escalators based upon the consumer price index of either Canada or Alberta. If a force majeure event occurs, a customer’s obligation to pay us may be suspended, in which case the length of the contract term will be extended by the same duration as the force majeure event. We will not be liable for any losses of crude oil handled at our Hardisty Terminal unless due to our negligence.
Under the Terminal Services Agreements we have entered into with customers of our Hardisty Terminal, our customers are obligated to pay the greater of a minimum monthly commitment fee or a throughput fee based on the actual volume of crude oil loaded at our Hardisty Terminal. If a customer loads fewer unit trains or barrels than its allotted amount in any given month, that customer will receive a credit for up to 12 months, which may be used to
offset fees on throughput volumes in excess of its minimum monthly commitments in future periods, to the extent capacity is available for the excess volume.
Sponsor and USD’s Initiatives at Hardisty
USD’s Diluent Recovery Unit and Port Arthur Terminal
In December 2019, USD and Gibson jointly announced an agreement and formed a 50%/50% joint venture to construct and operate a diluent recovery unit, or DRU, located adjacent to the Partnership’s Hardisty Terminal. A subsidiary of ConocoPhillips contracted to process 50,000 barrels per day of dilbit through the DRU to produce and ultimately ship bitumen by rail to USD’s newly constructed Port Arthur Terminal, or PAT, on the U.S. Gulf Coast.
In December 2021, USD and Gibson jointly announced that the DRU has been declared fully operational and the shipment of DRUbit™ by Rail™, or DBR, has commenced. The DBR network creates a first-of-its-kind separation technology and network that safely and sustainably moves heavy Canadian crude oil, also known as bitumen, from Canada to the U.S. Gulf Coast at a cost that is competitive with pipeline alternatives. The DBR network is highly scalable and is well-positioned for future commercial expansions. USD and Gibson continue to pursue commercial discussions with current and potential producer and refiner customers to secure additional long-term agreements to support future expansions at both the DRU and the PAT.
USD’s patented DRU technology separates the diluent that is added to raw bitumen in the production process, which meets two important market needs. It creates DRUbit™, a proprietary heavy Canadian crude oil or bitumen that ships by rail and does not meet any of the defined categories of hazardous materials by U.S. DOT Hazardous Materials regulations and Canada’s Transport of Dangerous Goods regulations, creating safety and environmental benefits. Additionally, it returns the recovered diluent for reuse in the Western Canadian market, which reduces delivered costs for diluent. The DBR network provides meaningful safety, economic and environmental benefits relative to conventional crude by rail. The DBR network is supported by Canadian Pacific and Kansas City Southern Railway Company. As the initial destination terminal, PAT is unloading DRUbit™, blending it to customers’ specifications, and is currently delivering it downstream through pipe or barge at or above current contractual requirements. PAT has significant marine, pipeline, rail and tank expansion capabilities and it is pipeline connected to Phillips 66’s Beaumont Terminal, providing customers access to a large network of refining and marine facilities. We believe PAT has the infrastructure and ability to support growth, including allowing for efficient rail movements along mainlines from Canada and into the growing Mexico market, as discussed below.
Port Arthur Terminal
PAT has the capability for rail unloading, barge dock loading and unloading, tank storage and blending and is pipeline connected to Phillips 66’s Beaumont Terminal, providing customers access to a large network of refining and marine facilities. The facility can handle DRUbit™, Dilbit and a heavy Canadian conventional barrel and manage the blending of DRUbit™ into a marketable product for shippers. The marine and pipeline delivery options for blended products at the terminal allows customers to enhance market flexibility and take advantage of cost advantaged delivery options. PAT is served by the Kansas City Southern railroad and sits on exclusive rail infrastructure, providing seamless scheduling, operations, and communications resulting in ratable and reliable service. Within the 233-acre terminal footprint, there is ample waterfront and upland acreage that allows PAT expansion capabilities to accommodate any foreseeable demand.
We believe the PAT project is well positioned in a market poised for growth. The Port Arthur market is home to over 1.6 million barrels of refining capacity per the EIA and a growing petrochemical market. With ExxonMobil’s 250,000 barrel per day refinery expansion which is expected to be in service sometime in the first half of 2023, and Motiva’s acquisition of the Flint Hills ethane cracker dovetailing into planned downstream expansions into the petrochemical market, Port Arthur’s heavily utilized midstream infrastructure can expect liquid volumes to increase.
Within the Port Arthur market, PAT will be well positioned to take advantage of these opportunities and other organic growth projects. Pipeline connectivity to the hub of Port Arthur’s liquids business provides an advantage through reduced costs to deliver crude locally relative to a barge alternative and will extend the market reach for
customers of PAT. Customers of PAT are able to deliver barrels by pipeline and water into the Houston and Louisiana markets.
Benefits to the Partnership
The successful completion of USD’s Hardisty DRU project enhanced the sustainability and quality of the Partnership’s cash flows by significantly increasing the average tenor of Terminal Services Agreements at our Hardisty Terminal. The average remaining terms of our three Terminal Services Agreements with ConocoPhillips at the combined Hardisty Terminal were extended through mid-2031, representing approximately 17% of the combined Hardisty Terminal’s capacity. We expect that future customers of the Hardisty DRU project will enter into similar long-term, more sustainable commitments for terminalling services at the Partnership’s Hardisty Terminal. USD’s interest in the Hardisty DRU and PAT projects would also be available for possible acquisition by the Partnership, and would be subject to the terms and conditions of the Partnership’s ROFO on USD’s assets pursuant to the Omnibus Agreement between USD and the Partnership, which extends through October 15, 2026.
Effective August 2021, the existing DRU customer elected to reduce its volume commitments at the Stroud Terminal attributable to the Partnership by one-third of the previous commitment through June 2022, at which point the agreement terminated and there was no renewal period. Management believes that the lower utilization at the Stroud Terminal as a result of successful completion of the DRU project will be short-term in nature, and will allow the Partnership the opportunity to offer terminalling services to other customers that may be in need of access to the numerous markets connected to the Cushing oil hub. If and to the extent we continue to be unable to replace our customer at the Stroud Terminal, our revenue, cash flows from operating activities and Adjusted EBITDA will be further materially adversely impacted. Refer to Growth Opportunities for our Operations - Other Opportunities Related to Our Crude Oil Terminal Network - Stroud Terminal included in Part II, Item 7. Management’s Discussion and Analysis of Financial Condition and Results of Operations of this Annual Report for further details. Additionally, refer to Item 1A.Risk Factors of this Annual Report for further discussion of certain risks relating to our customer contract renewals. Stroud Terminal
Our Stroud Terminal, which we purchased in June 2017, is a crude oil destination terminal in Stroud, Oklahoma. We use the terminal to facilitate rail-to-pipeline shipments of crude oil from our Hardisty Terminal in Western Canada to the crude oil storage hub located in Cushing, Oklahoma. The Stroud Terminal includes 76-acres with current unit train unloading capacity of approximately 50,000 bpd, two onsite tanks with 140,000 barrels of capacity, one truck bay and a 12-inch diameter, 17-mile pipeline with a direct connection to the crude oil storage hub in Cushing, Oklahoma. We have also secured 300,000 bbls of crude oil tank storage at the Cushing hub to facilitate outbound shipments of crude oil from the Stroud Terminal. Inbound product is delivered by the Stillwater Central Rail, which handles deliveries from both the BNSF Railway, or BNSF, and the Union Pacific Railroad, or UP.
Our Stroud Terminal is the only rail facility connected to the Cushing storage hub, which provides for strategic and competitive advantages. The benchmark price in the domestic spot market for U.S. crude oil known as West Texas Intermediate, or WTI, is set at the Cushing hub. According to the EIA, the Cushing storage hub has approximately 78 million barrels of working storage capacity. There is also an expansive pipeline infrastructure that connects into and out of the Cushing hub. Because of the vast connectivity that Cushing offers, crude oil that is delivered into Cushing can then be delivered to either local refineries or it can be shipped to other markets such as the United States Gulf Coast, which is the largest refinery complex in the U.S. As such, we believe our Stroud Terminal provides an advantageous rail destination for Western Canadian crude oil given the optionality provided by its connectivity to the Cushing hub and multiple refining centers across the United States.
We own 50% of the Stroud Terminal’s current capacity. USD Marketing LLC, or USDM, a wholly-owned subsidiary of USDG, owns the rights to the other 50% of the Stroud Terminal’s current capacity, pursuant to the Marketing Services Agreement, or MSA, that we entered into in May 2017 at the time of the acquisition of the terminal. Under the MSA, we granted USDM the right to market the capacity at the Stroud Terminal in excess of the original capacity of our initial customer in exchange for a nominal per barrel fee. USDM is obligated to fund any related capital costs associated with increasing the throughput or efficiency of the terminal to handle additional
throughput. Upon expiration of our contract with the initial Stroud customer in June 2020, the same marketing rights now apply to all throughput at the Stroud Terminal in excess of the throughput necessary for the Stroud Terminal to generate adjusted earnings before interest, taxes, depreciation and amortization, or Adjusted EBITDA, that is at least equal to the average monthly Adjusted EBITDA derived from the initial Stroud customer during the 12 months prior to expiration. We also granted USDG the right to develop other projects at the Stroud Terminal in exchange for the payment to us of market-based compensation for the use of our property for such development projects. The capacity attributable to USDM is currently not under any contracted agreements.
To facilitate marketing the capacity that is currently available at the Stroud Terminal, USDM has expanded the downstream connectivity at our Stroud Terminal and added a pipeline connection to a second storage tank at a third-party facility at the Cushing, Oklahoma crude oil hub, or the Cushing Hub. The expanded connectivity facilitates incremental rail-to-pipeline shipments of crude oil to the Cushing Hub by giving the Stroud Terminal better capability to service multiple customers and/or grades of crude oil simultaneously including the unloading of multiple grades of dilbit. Additionally, this development project is wholly-owned by USDG and is subject to the terms and conditions of our existing ROFO, should USDG propose to sell or transfer the asset.
Casper Terminal
The Casper Terminal, which we acquired in November 2015, is a crude oil storage, blending and railcar loading terminal located in Casper, Wyoming, where the Express pipeline from Western Canada (~280,000 bpd of capacity) interconnects with the Platte Pipeline to Wood River, Illinois (~145,000 bpd of capacity). The Casper Terminal currently offers six storage tanks with 900,000 bbls of total capacity, unit train-capable railcar loading capacity in excess of 100,000 bpd, as well as truck transloading capacity. The terminal’s approximately 300-acre footprint and modular design allow for the addition of a second loading station and an additional 1.1 MMbbls of storage capacity with minimal disruption to existing operations and relatively low incremental capital costs.
Inbound crude oil is delivered to the Casper Terminal primarily through our dedicated 24-inch diameter, six-mile direct pipeline connection from the Express pipeline, which provides our customers with access to multiple grades of Canadian crude oil. Additionally, the Casper Terminal has a connection from the Platte Terminal, where it has access to other pipelines and can receive other grades of crude oil, including locally sourced Wyoming sour crude oil. The Casper Terminal can also receive volumes through one truck unloading station and is also equipped with one truck loading station. Inbound volumes are typically fed directly into the customer’s dedicated storage tank(s), which enhances their ability to control the quality of the product from origin to end market. This also allows customers to blend multiple grades of crude oil to optimize the economics associated with refining varying grades of crude oil.
Outbound crude oil from our Casper Terminal is loaded onto railcars and is then transported to end markets by BNSF, in either manifest or unit train shipments. The terminal’s location on BNSF’s main line offers advantageous transportation costs to key U.S. refining markets where several customer-preferred destinations are also served by BNSF. Shipping with a single Class 1 railroad reduces railroad switching fees and enables faster train turn-times, thus improving railcar fleet utilization. Additionally, to supplement the rail loading options from the terminal, we constructed an outbound pipeline connection from the Casper Terminal to the nearby Platte Terminal located at the termination point of the Express pipeline that was placed into service in December 2019.
We provide service at the Casper Terminal under a Terminal Services Agreement with a midstream customer. The agreement contains take-or-pay terms for storage services and variable fees associated with actual throughput volumes and other services. Additionally, we are currently utilizing our available storage and throughput capacity to support our customers’ spot activity through buy-sell agreements that generate cash flows in addition to those provided by our agreements.
West Colton Terminal
Our West Colton Terminal, which was initially completed in November 2009, is a unit train-capable destination terminal that can transload up to 13,000 bpd of ethanol and renewable diesel received from producers by rail onto trucks to meet local demand in the San Bernardino and Riverside County-Inland Empire region of Southern California. During 2021, we completed a modification project at our West Colton Terminal so that it has the
capability to transload renewable diesel in addition to the ethanol that it is was initially capable of transloading. The West Colton Terminal has 20 railcar offloading positions and four truck loading positions. Our terminal receives inbound deliveries exclusively by rail on the UP high speed lines.
Ethanol Transloading
We receive fixed fees per gallon of ethanol transloaded at our terminal pursuant to a Terminal Services Agreement with one of the world’s largest producers of biofuels. Effective January 2022, we entered into a new five-year agreement with the existing West Colton ethanol customer that has a minimum monthly throughput commitment. This new agreement replaced the previous short-term agreement at the terminal that had been in place since July 2009 and is expected to add incremental “Net Cash from Operating Activities” over the previous agreement, subject to changes in expected throughput. Refer to Part II, Item 7. Management’s Discussion and Analysis, Factors Affecting the Comparability of Our Financial Results of this Annual Report for further information. Under this new agreement, our customer is obligated to pay the greater of a minimum monthly commitment fee or a throughput fee based on the actual volume of ethanol loaded at our West Colton Terminal. If the customer loads fewer volumes than its allotted amount in any given month, that customer will receive a credit for up to six months, which may be used to offset fees on throughput volumes in excess of its minimum monthly commitments in future periods, to the extent capacity is available for the excess volume. Due to corrosion concerns unique to biofuels such as ethanol, the long-haul transportation of biofuels by multi-product pipelines is less efficient and less economical than transportation by rail. We believe these corrosion concerns, combined with the proximity of our terminals to local demand markets, strategically position our terminal to benefit from anticipated changes in environmental and gasoline blending regulations that are expected to increase the use of ethanol in the market for transportation fuel.
Renewable Diesel Transloading
In June 2021, we entered into a new Terminal Services Agreement with USD Clean Fuels LLC, or USDCF, a subsidiary of USD, that is supported by a minimum throughput commitment to USDCF from an investment-grade rated, refining customer as well as a performance guaranty from USD. The Terminal Services Agreement provides for the inbound shipment of renewable diesel on rail at our West Colton Terminal and the outbound shipment of the product on tank trucks to local consumers. The new Terminal Services Agreement has an initial term of five years and commenced on December 1, 2021.
In exchange for the new Terminal Services Agreement at our West Colton Terminal with USDCF discussed above, we also entered into a Marketing Services Agreement with USDCF in June 2021, or the West Colton MSA, pursuant to which we agreed to grant USDCF marketing and development rights pertaining to future renewable diesel opportunities associated with the West Colton Terminal in excess of the Terminal Services Agreement with USDCF discussed above. Refer to Part II, Item 8. Financial Statements and Supplementary Data, Note 13. Transactions with Related Parties of this Annual Report for further information. For more information on USDCF, refer to Part II, Item 7, Management’s Discussion and Analysis of Financial Condition and Results of Operations, Growth Opportunities for our Operations, Opportunities Related to Clean Energy Transportation Fuels, USD Clean Fuels of this Annual Report. Fleet Services
We provide one of our customers with leased railcars and fleet services related to the transportation of liquid hydrocarbons by rail on a take-or-pay basis under a master fleet services agreement. We do not own any railcars. As of December 31, 2022, our railcar fleet consisted of 200 railcars, which we lease from a railcar manufacturer, all of which are coiled and insulated, or C&I, railcars. Our C&I railcars can reheat heavy viscous grades of crude oil, reducing the need to blend these heavier grades with diluents. Our master fleet services agreement has a remaining contract life of six months as of December 31, 2022.
Under the master fleet services agreement, we provide a customer with railcar-specific fleet services, which may include, among other things, the provision of relevant administrative and billing services, the repair and
maintenance of railcars in accordance with standard industry practice and applicable law, the management and tracking of the movement of railcars, the regulatory and administrative reporting and compliance as required in connection with the movement of railcars, and the negotiation for and sourcing of railcars. Our customer typically pays us and our assignees monthly fees per railcar for these services, which include a component for fleet services.
All of our railcars currently in service were constructed in 2013 or later. The average age of our fleet currently in service is nine years, as compared with the estimated 50-year life associated with these types of railcars. Our current railcars are designed at a minimum to be compliant with all regulatory railcar standards currently in effect. We have partnered with leaders in the railcar supply industry, such as CIT Rail, Union Tank Car Company and others. We believe that our relationships with these industry leaders enable us to obtain railcar market insight and to procure railcars for our terminalling customers on beneficial terms, with shorter lead times than some of our competitors.
Historically we have assisted our customers with procuring railcars to facilitate their use of our terminalling services. Our wholly-owned subsidiary USD Rail LP has historically entered into leases with third-party manufacturers of railcars and financial firms, which it has then leased to customers. Although we expect to continue to assist our customers in obtaining railcars for their use transporting crude oil to or from our terminals, we do not intend to continue to act as an intermediary between railcar lessors and our customers as our existing lease agreement expires. Should market conditions change, we could potentially act as an intermediary with railcar lessors on behalf of our customers again in the future.
BENEFITS OF RAIL
We believe that the following benefits of rail have established, or have the potential to establish, rail as a preferred mode of transportation for crude oil, biofuels, and other energy-related products:
Market access for areas without adequate pipeline transportation infrastructure. Certain producing regions, such as the Western Canadian oil sands, have concentrated production in areas without adequate existing pipeline takeaway capacity. The extensive existing rail infrastructure network provides additional takeaway capacity for these producing regions and flexible access to multiple demand centers.
Faster deployment. Rail terminals can be constructed at a fraction of the time required to lay a long-haul pipeline, providing a timely solution to meet new and evolving market demands. Relative to rail, new pipeline construction faces challenges such as lengthier build times and more extensive environmental permitting processes, geographic constraints and, in some cases, the lack of required political and regulatory support.
Flexibility to deliver to different end markets. Unlike pipelines, which typically transport product to a single demand market, rail offers customers access to many of the most advantageous demand centers throughout North America, enabling producers and shippers to obtain competitive prices for their products and to retain the flexibility to determine the ultimate destination until the time of transportation.
Comprehensive solution for refiners. Rail provides refiners flexible access to multiple qualities and grades of crude oil (feedstock) from multiple production sources. Additionally, shipping in railcars improves the customer’s ability to preserve the specific quality of the product over long distances relative to pipelines.
Faster delivery to demand markets. Rail can transport energy-related products to end markets much faster than pipelines, trucks or waterborne tankers. While a pipeline can take 30-45 days to transport crude oil to the Gulf Coast from Western Canada, unit trains can move crude oil along a similar path in approximately nine days.
Reduced shipper commitment requirements. Whereas all of the pipeline transportation fee is typically subject to long-term shipper commitments, only a portion of rail transportation costs require long-term shipper commitments (railroads have historically been contracted on a spot basis or only require partial term commitments). Consequently, pipeline customers bear greater risk of shifts in regional price differentials and the location of demand markets.
Reduced shipper transportation cost. Rail provides shippers a competitive transportation option, particularly in situations where either (i) the amount of diluent required for the transportation of crude oil by pipeline is high, which is generally the case for production from the Canadian oil sands, or (ii) multiple modes of transportation are required to reach a particular end market.
RIGHT OF FIRST OFFER
In October 2014, we entered into the Omnibus Agreement with USD and USDG, pursuant to which we were granted a ROFO on any midstream infrastructure assets that they may develop, construct, or acquire for a period of seven years. In June 2021, we entered into an Amended and Restated Omnibus Agreement with USD, USDG and certain other of their subsidiaries, which amends and restates the Omnibus Agreement, dated October 15, 2014, to extend the termination date of the ROFO period, as defined in the Omnibus Agreement, by an additional five years such that the ROFO Period will terminate on October 15, 2026 unless a Partnership Change of Control, as defined in the Omnibus Agreement, occurs prior to such date. Additional information about the Omnibus Agreement and the ROFO are included in Note 13. Transactions with Related Parties of our consolidated financial statements in Part II, Item 8. Financial Statements and Supplementary Data of this Annual Report. USD has not engaged in any transactions that trigger our ROFO. We cannot assure you that USD will be able to develop or construct, or that we or USD will be able to acquire, any additional midstream infrastructure projects. Among other things, the ability of USD to further develop the Stroud Terminal, the DRU project, or any other project, and our ability to acquire such projects, will depend upon USD’s and our ability to raise additional equity and debt financing. We are under no obligation to make any offer, and USD and USDG are under no obligation to accept any offer we make, with respect to any asset subject to our ROFO. Additionally, the approval of Energy Capital Partners is required for the sale of any assets by USD or its subsidiaries, including us (other than sales in the ordinary course of business), acquisitions of securities of other entities that exceed specified materiality thresholds and any material unbudgeted expenditures or deviations from our approved budgets. Energy Capital Partners may make these decisions free of any duty to us and our unitholders. This approval would be required for the potential acquisition by us of any of USD’s projects, as well as any other projects or assets that USD may develop or acquire in the future or any third-party acquisition we may pursue independently or jointly with USD. Energy Capital Partners is under no obligation to approve any such transaction. Please refer to the discussion in Part III, Item 10. Directors, Executive Officers and Corporate Governance — Special Approval Rights of Energy Capital Partners of this Annual Report regarding the rights of Energy Capital Partners. If we are unable to acquire any projects to expand the Stroud Terminal from USD, such expansions may compete directly with our existing business for future throughput volumes, which may impact our ability to enter into new Terminal Services Agreements, including with our existing customers, following the expiration of our existing agreements, or the terms thereof, and our ability to compete for future spot volumes. Furthermore, cyclical changes in the demand for crude oil and other liquid hydrocarbons may cause USD, or us, to further re-evaluate any future expansion projects, including expansion of the Stroud Terminal. COMPETITION
The energy-related logistics infrastructure business is highly competitive. The ability to secure additional agreements for rail terminal services is primarily based on the availability of alternative means of transportation, primarily pipelines, as well as the reputation, efficiency, flexibility, location, market economics and reliability of the services provided and pricing for those services.
Our crude oil terminals face competition from other logistics services providers, such as pipelines and other terminalling service providers. In addition, our customers may also choose to construct or acquire their own terminals. If our customers choose to ship crude oil via alternative means, we may only receive the minimum monthly commitment fees at our terminals and may be unable to renew, extend or replace customer agreements following expiration of their terms. Our West Colton Terminal business faces competition from other terminals and trucks that may be able to supply end-user markets with ethanol and other biofuels on a more competitive basis due to terminal location, price, rail rates, versatility or services provided. Additionally, our West Colton Terminal business faces competition from waterborne imports including ethanol imports from Brazil as well as domestic waterborne renewable diesel volumes delivered to California from the U.S. Gulf Coast. The West Colton Terminal
is served by the UP and competes directly with ethanol facilities in the Fontana, Carson and San Diego areas, which are served by the BNSF Railway. A combination of rail freight and trucking economics, which comprise the largest share of the value chain, make it very difficult to compete with other facilities in this market based on terminalling throughput fees alone.
We believe that we are favorably positioned to compete in our industry due to the strategic location of our terminals, quality of service provided at our terminals, our independent strategy, our reputation and industry relationships, and the versatility and complementary nature of our services. The competitiveness of our service offerings could be significantly impacted by the entry of new competitors into the markets in which we operate. However, we believe that significant barriers to entry exist in the energy-related logistics business. These barriers include significant costs and execution risk, a lengthy permitting and development cycle, financing challenges, shortage of personnel with the requisite expertise, and a finite number of sites suitable for development.
SEASONALITY
The amount of throughput at our terminals is affected by the level of supply and demand for crude oil, refined products and biofuels, as well as, to a lesser extent, seasonality. Demand for gasoline is generally higher during the summer months than during the winter months due to seasonal increases in highway traffic and construction work. Production in Western Canada may be impeded by severe winter conditions that reduce production and volumes. However, many effects of seasonality on our revenues are substantially mitigated due to our terminal service agreements with our customers that include minimum monthly commitment fees, as well as our master fleet services agreement which requires our customer to pay a base monthly fee per railcar. Furthermore, because there are multiple end markets for the crude oil and biofuels handled at our terminals, the effect of seasonality otherwise attributable to one particular end market is mitigated.
IMPACT OF REGULATION
General
Our operations are subject to complex and frequently-changing federal, state, provincial and local laws and regulations regarding the protection of health, property and the environment, including laws and regulations that govern the handling and release of crude oil and other liquid hydrocarbon materials. Compliance with existing and anticipated environmental and safety laws and regulations increases our overall cost of business, including our capital costs to construct, maintain, operate, and upgrade equipment and facilities. While these laws and regulations may affect our maintenance capital expenditures and net income or loss, customers typically place additional value on utilizing established and reputable third-party providers to satisfy their terminal and logistics needs. As a result, we expect increased regulations to provide opportunities for us to increase our market share in relation to customer-owned operations or smaller operators that lack an established track record of safety and environmental compliance.
Violations of environmental or safety laws or regulations can result in the imposition of significant administrative, civil and criminal fines and penalties, permit modifications or revocations, and in some instances, operational interruptions or injunctions banning or delaying certain activities. We believe our facilities are in substantial compliance with applicable environmental and safety laws and regulations. However, these laws and regulations are subject to frequent change at the federal, state, provincial and local levels, and the legislative and regulatory trend has been to place increasingly stringent limitations on activities that may affect the environment.
Our operations contain risks of accidental releases into the environment, such as releases of crude oil, ethanol or hazardous substances from our terminals. To the extent an event is not covered by our insurance policies, such accidental releases could subject us to substantial liabilities arising from environmental cleanup and restoration costs, claims made by neighboring landowners and other third parties for personal injury and property damage, and fines or penalties for any related violations of environmental or safety laws or regulations.
Air Emissions
Our operations are subject to and affected by the Clean Air Act, or CAA, and its implementing regulations, as well as comparable state and local statutes and regulations. Our operations are subject to the CAA’s permitting
requirements and related emission control requirements relating to specific air pollutants, as well as the requirement to maintain a risk management program to help prevent accidental releases of certain regulated substances. We are currently required to obtain and maintain various construction and operating permits under the CAA and have incurred capital expenditures to maintain compliance with all applicable federal and state laws regarding air emissions. We may, nonetheless, be required to incur additional capital expenditures in the near future for the installation of certain air pollution control devices at our terminals when regulations change, when we add new equipment, or when we modify our existing equipment. Our Canadian operations are similarly subject to federal and provincial air emission regulations.
Our customers are also subject to, and similarly affected by, environmental regulations restricting air emissions. These include U.S. and Canadian federal and state or provincial actions to develop programs for the reduction of greenhouse gas, or GHG, emissions such as proposals to create a cap-and-trade system that would require companies to purchase carbon dioxide emission allowances for emissions at manufacturing facilities and emissions caused by the use of the fuels sold. In addition, the U.S. Environmental Protection Agency, or EPA, and the federal Bureau of Land Management, or BLM, has begun to regulate emissions of carbon dioxide and other GHGs. As a result of these regulations, our customers could be required to undertake significant capital expenditures, operate at reduced levels, and/or pay significant penalties. These regulations’ impact on our oil and natural gas exploration and production customers could result in a decreased demand for the services that we provide. We are uncertain what our customers’ responses to these emerging issues will be. Those responses could reduce throughput at our terminals, as well as impact our cash flows and our ability to make distributions or satisfy debt obligations.
Climate Change
Following its December 2009 “endangerment finding” that GHG emissions pose a threat to public health and welfare, the Environmental Protection Agency, or EPA, has begun to regulate GHG emissions under the authority granted to it by the federal CAA. Based on these findings, the EPA has adopted regulations under existing provisions of the federal CAA that require Prevention of Significant Deterioration, or PSD, pre-construction permits and Title V operating permits for GHG emissions from certain large stationary sources that already are potential major sources of certain principal, or criteria, pollutant emissions. Under these regulations, certain facilities required to obtain PSD permits must meet “best available control technology” standards for their GHG emissions established by the states or, in some cases, by the EPA on a case-by-case basis. The EPA has also adopted rules requiring the monitoring and reporting of GHG emissions from specified sources in the United States, including, among others, certain onshore oil and natural gas processing and fractionating facilities and onshore petroleum and natural gas gathering and boosting activities as well as natural gas transmission pipelines. We believe we are in substantial compliance with all GHG emissions permitting and reporting requirements applicable to our operations.
In response to studies suggesting that emissions of CO2, methane and certain other gases may be contributing to warming of the Earth’s atmosphere, over 190 countries, including the United States and Canada where we operate, committed to a legally binding treaty to reduce GHG emissions, the terms of which were defined at the Paris climate conference in December 2015. President Biden and the Democratic Party, which has controlled Congress for the past two years, have identified climate change as a priority, and it is likely that new executive orders, regulatory action, and/or legislation targeting greenhouse gas emissions, or prohibiting, delaying or restricting oil and gas development activities in certain areas, will be proposed and/or promulgated during the Biden Administration. With the next Congress set to have a Republican-controlled House of Representatives, the prospects for additional federal legislation have dimmed significantly. However, the Biden administration likely will continue to proceed with executive and regulatory action.
During the first half of President Biden’s administration, Congress and the Executive branch have issued actions to address greenhouse gas emissions and oil and gas development. For example, in 2021 the EPA proposed updated Clean Air Act performance standards governing methane emissions from new and existing sources in the oil and gas sector. In 2022, EPA issued a supplemental notice proposing to increase emissions standards beyond the 2021 notice of proposed rulemaking and proposing requirements for additional sources not covered by the 2021 notice. Additionally, the Department of the Interior, or DOI, issued an order preventing staff from producing any new fossil fuel leases or permits without sign-off from a top political appointee, and President Biden issued a
“pause” on new oil and gas leasing on federal lands and offshore waters pending completion of a comprehensive review and reconsideration of federal oil and gas permitting and leasing practices. The leasing pause was challenged and was preliminarily enjoined by the U.S. District Court for the Western District of Louisiana. DOI resumed holding lease sales in compliance with the district’s court order. The United States appealed. The United States Court of Appeals for the Fifth Circuit vacated the preliminary injunction and remanded the case. On remand, the District Court issued a permanent injunction against the United States, preventing it from implementing the “pause pending further proceedings in the case. The DOI continues to hold lease sales in accordance with the injunction and the Inflation Reduction Act, subject to certain other court orders. DOI also issued a report on the federal oil and gas leasing program indicating that the Department would increase royalty and bonding rates, prioritize leases in areas with known resource potential, and avoid issuing leases where they may conflict with recreation, wildlife habitat, conservation efforts, and historical and cultural resources. Finally, DOI recently announced a proposed rule from the Bureau of Land Management to reduce methane releases from venting, and leaks from oil and gas production on public and tribal land.
Congress recently passed, and the President signed, the Inflation Reduction Act, which included spending provisions and voluntary programs focused on reducing greenhouse gas emissions. Congress allocated billions of dollars for renewable energy production and grid energy storage, electric vehicle incentives, reducing carbon emissions in the industrial and transportation sectors, and reducing methane emissions from the production and transportation of natural gas, among other programs.
The Supreme Court recently issued West Virginia v. EPA, or West Virginia, a significant decision curtailing agency authority to enact sweeping regulations without clear statutory authorization. In 2015, EPA issued the Clean Power Plan, which required coal and gas power plants either to reduce their production of electricity or to offset their production by subsidizing the generation of natural gas, wind, or solar energy. The issue in West Virginia was whether the Clean Air Act empowered EPA to transform the electric generation sector through the Clean Power Plan. The Court held that Congress had not delegated broad authority to EPA under the Clean Air Act to restructure the energy industry by requiring existing power plants to shift to different forms of energy production. In doing so, the Court reaffirmed the principle that agency action with vast economic and political significance requires a clear delegation from Congress. The Court’s application of the “major questions doctrine” indicates its commitment to limiting executive agencies’ regulation of particularly significant matters to circumstances where Congress clearly delegated such regulatory authority to the agency. The Court’s decision makes it much more difficult for agencies to justify extraordinary and far-reaching regulatory initiatives.
President Biden’s executive order also established climate change as a primary foreign policy and national security consideration, affirms that achieving net-zero greenhouse gas emissions by or before mid-century is a critical priority, affirms President Biden’s desire to establish the United States as a leader in addressing climate change generally, further integrates climate change and environmental justice considerations into government agencies’ decision making, and eliminates fossil fuel subsidies, among other measures. Additionally, some U.S. states are taking measures to reduce GHG emissions. For example, a coalition of over 20 governors of U.S. states formed the United States Climate Alliance to advance the objectives of the Paris treaty, and several U.S. cities have committed to advance the objectives of the Paris treaty at the state or local level. Increased costs associated with compliance with any future legislation or regulation of GHG emissions, if it occurs, may have a material adverse effect on our results of operations, financial condition and cash flows. In addition, climate change legislation and regulations may result in increased costs not only for our business but also for our customers, thereby potentially decreasing demand for our services. Decreased demand for our services may have a material adverse effect on our results of operations, financial condition and cash flows. Finally, many scientists believe that increasing concentrations of GHGs in the Earth’s atmosphere produce climate changes that can have significant physical effects, such as increased frequency and severity of storms, droughts and floods, as well as other climatic events. If any such effects were to occur, it is uncertain if they would have an adverse effect on our financial condition and results of operations.
Waste Management and Related Liabilities
To a large extent, the environmental laws and regulations affecting our operations relate to the release of hazardous substances or solid wastes into soils, groundwater, and surface water, and include measures to control
pollution of the environment. These laws generally regulate the generation, storage, treatment, transportation, and disposal of solid and hazardous waste. They also require corrective action, including investigation and remediation, at a facility where such waste may have been released or disposed.
Site Remediation. The federal Comprehensive Environmental Response, Compensation, and Liability Act, commonly referred to as CERCLA or the Superfund law, and comparable state laws impose liability without regard to fault or to the legality of the original conduct on certain classes of persons regarding the presence or release of a “hazardous substance” in (or into) the environment. Those persons include the former and present owner or operator of the site where the release occurred and the transporters and generators of the hazardous substance found at the site. Under CERCLA, these persons may be subject to joint and several liability for the costs of cleaning up the hazardous substances and for damages to natural resources. CERCLA also authorizes the EPA and, in some instances, third parties, to act in response to threats to the public health or the environment and to seek to recover the costs they incur from the responsible classes of persons. Claims filed for personal injury and property damage allegedly caused by hazardous substances or other pollutants released into the environment are not uncommon from neighboring landowners and other third parties. Petroleum products are typically excluded from CERCLA’s definition of “hazardous substances.” In the ordinary course of operating our business, we do not handle wastes that are designated as hazardous substances and, as a result, we have limited exposure under CERCLA for all or part of the costs required to clean up sites at which hazardous substances have been released into the environment. Costs for any such remedial actions, as well as any related claims, could have a material adverse effect on our maintenance capital expenditures and operating expenses to the extent not covered by insurance. Canadian and provincial laws also impose liabilities for releases of certain substances into the environment.
We also currently own or lease properties where hydrocarbons are currently handled or have been handled for many years. Although we have utilized operating and disposal practices that were standard in the industry at the time, petroleum hydrocarbons or other wastes may have been disposed of or released on or under the properties owned or leased by us, or on or under other locations where these wastes have been taken for disposal. These properties and wastes disposed thereon may be subject to CERCLA, the federal Resource Conservation and Recovery Act, as amended, or RCRA, and comparable state and Canadian federal and provincial laws and regulations. Under these laws and regulations, we could be required to remove or remediate previously disposed wastes (including wastes disposed of or released by prior owners or operators), to clean up contaminated property (including contaminated groundwater), or to perform remedial operations to prevent future contamination. We have not been identified by any state or federal agency as a Potentially Responsible Party under CERCLA in connection with the transport and/or disposal of any waste products to third-party disposal sites.
We maintain insurance of various types with varying levels of coverage that we consider adequate under the circumstances to cover our operations and properties. Our insurance policies are subject to deductibles and retention levels that we consider reasonable and not excessive. Consistent with insurance coverage generally available in the industry, in certain circumstances our insurance policies provide limited coverage for losses or liabilities relating to certain pollution events, including gradual pollution or sudden and accidental occurrences.
Solid and Hazardous Wastes. Our operations generate solid wastes, including some hazardous wastes, which are subject to the requirements of RCRA and analogous state and Canadian federal and provincial laws that impose requirements on the handling, storage, treatment and disposal of hazardous wastes. Many of the wastes that we generate are not subject to the most stringent requirements of RCRA because our operations generate primarily oil and gas wastes, which currently are excluded from consideration as RCRA hazardous wastes. EPA has excluded from regulation as hazardous waste under RCRA produced waters and other wastes intrinsically associated with the exploration, development, or production of crude oil and natural gas. However, these oil and gas exploration and production wastes may still be regulated under state solid waste laws and regulations. Oil and gas wastes may be included as hazardous wastes under RCRA in the future, in which event our wastes as well as the wastes of our competitors will be subject to more rigorous and costly disposal requirements, resulting in additional capital expenditures or operating expenses.
Water
The Federal Water Pollution Control Act, as amended, also known as the Clean Water Act, or CWA, and analogous state and Canadian federal and provincial laws impose restrictions and strict controls regarding the discharge of pollutants into navigable waters of the United States or into any type of water body in Canada, as well as state and provincial waters. Federal, state and provincial regulatory agencies can impose administrative, civil and/or criminal penalties for non-compliance with discharge permits or other requirements of the CWA and comparable laws, in addition to requiring remedial action to clean up such water body and surrounding land.
The regulatory scope of the CWA has been in flux since 2015. In June 2015, the EPA and the Army Corps of Engineers, or Corps, revised the definition of “waters of the United States,” or WOTUS, in a manner which was widely viewed as expanding the jurisdictional reach of all Clean Water Act programs. The 2015 rule was the subject of litigation and various injunctions and never took effect nationwide. In 2019, the U.S. District Court for the Southern District of Georgia and the U.S. District Court for the Southern District of Texas each held the 2015 rule to be unlawful and remanded the rule to the agencies. In September 2019, the EPA and the Corps repealed this rule and in January 2020 finalized a revised WOTUS definition. The revised definition became effective in June 2020. The 2020 rule was the subject of litigation and was vacated by the U.S. District Court for the District of Arizona in August 2021 and the U.S. District Court for the District of New Mexico in September 2021. The EPA and the Corps currently are implementing the pre-2015 regulatory regime and have proposed to formally repeal the 2020 rule. The agencies have also indicated that they still intend to propose a wholly new definition of WOTUS, that takes into account stakeholder engagement and the experiences implementing the pre-2015 rule, the Obama-era Clean Water Rule, and the Trump-era Navigable Waters Protection Rule. Such proposed definition is likely to share similarities with the more-expansive definition from the 2015 rule.
The regulatory scope of the Clean Water Act, including any future new definition, will likely be influenced by the Supreme Court’s upcoming decision in Sackett v. EPA, concerning whether the CWA’s scope reaches certain wetlands deemed adjacent to a traditional navigable water or other water of the United States. The Supreme Court will decide the appropriate test for determining whether wetlands are “waters of the United States” under the CWA. The Court heard oral argument in October 2022, and a decision is expected by June 2023.
The Oil Pollution Act of 1990, or OPA, amended certain provisions of the CWA, as they relate to the release of petroleum products into navigable waters. OPA subjects owners of facilities to strict, joint and potentially unlimited liability for containment and removal costs, natural resource damages, and certain other consequences of an oil spill. These laws impose regulatory burdens on our operations. We believe that we are in substantial compliance with applicable OPA requirements. State and Canadian federal and provincial laws also impose requirements relating to the prevention of oil releases and the remediation of areas affected by releases when they occur. We believe that we are in substantial compliance with all such federal, state and Canadian requirements.
Endangered Species Act
The Endangered Species Act, or ESA, restricts activities that may affect endangered species or their habitats. While some of our facilities are in areas that may be designated as habitat for endangered species, we believe that we are in substantial compliance with the Endangered Species Act. However, the discovery of previously unidentified endangered species could cause us to incur additional costs or become subject to operating restrictions or bans in the affected area. Similar protections are in place for bald and golden eagles under the Bald and Golden Eagle Protection Act and for migratory birds under the Migratory Bird Treaty Act. DOI and the Department of Commerce have announced their intent to repeal regulations finalized during the Trump Administration that narrowed the definition of “habitat” under the ESA, set out the process for determining exclusions from critical habitat designations, and removed a provision stating that listing determinations are made without reference to possible economic or other impacts of such determination. As of June 2022, DOI has proposed a rule removing language from the regulations that restricts the introduction of experimental populations to only the species’ “historical range” to allow for the introduction of populations into habitats outside of their historical range for conservation purposes. This proposed rule would expand the definition of “habitat” under the ESA. The public comment period closed in August 2022.
Rail Safety
We facilitate the transport of crude oil and related products by rail in the United States and Canada. We do not own or operate the railroads on which crude oil carrying railcars are transported; however, we currently lease or manage a railcar fleet on behalf of one of our customers. Accordingly, we are indirectly subject to regulations governing railcar design and manufacture, and increasingly stringent regulations pertaining to the shipment of crude
oil by rail.
High-profile accidents involving crude oil unit trains in Quebec, North Dakota, Virginia, West Virginia and Illinois have raised concerns about the environmental and safety risks associated with transporting crude oil by rail, and the associated risks arising from railcar design.
In May 2015, the DOT, in coordination with Transport Canada, finalized new rail safety rules. The final rule includes more stringent and new construction standards for rail tank cars constructed after October 1, 2015. The final rule also creates a new North American tank car standard known as the DOT Specification 117 (DOT-117) with thicker steel and redesigned bottom outlet valves, among other improvements, over the DOT-111 tank car. In addition, the final rule includes mandates for using electronically controlled pneumatic braking systems and for performing routing analyses and imposes speed limits based on population centers, age of tank cars and types of petroleum-based products.
In February 2019, PHMSA, in cooperation with the Federal Railroad Association, issued a final rule that requires railroads to develop and submit Comprehensive Oil Spill Response Plans for route segments traveled by High Hazard Flammable Trains, or HHFTs.
In subsequent years there have been additional modifications to these regulations and we continuously monitor the railcar regulatory landscape and remain in close contact with railcar suppliers and other industry stakeholders to stay informed of railcar regulation rulemaking developments. Given the current railcar design compliance requirements and timelines outlined in the most recent Transport Canada and DOT rules, we do not anticipate a material impact to our ability to transport crude oil under our existing contracts. If future rulemakings result in more stringent design requirements and compressed compliance timelines, then our ability to transport these volumes could be affected by a delay in the railcar industry’s ability to provide adequate railcar modification repair services. Our customers may not have access to a sufficient number of compliant cars to transport the required volumes under our existing contracts. This may lead to a decrease in revenues and other consequences. DOT and Transport Canada have also required operators to take certain precautions relating to rail routing, and mandated reductions in train speed and the implementation of new braking technology, to address rail safety concerns.
Certain of the railroads serving our terminals have in the past and are currently considering imposing tariffs, fees or other limitations on the utilization of older railcar designs. These tariffs, fees and limitations could have the effect of imposing limits on the use of railcars that are more stringent than current regulatory standards, and could reduce the size of the overall railcar fleet available to be loaded at our terminals and increase the costs of obtaining usable railcars. Similar to other industry participants, compliance with existing and any additional environmental laws and regulations, or the imposition of additional tariffs, fees or limitations on the transportation of crude oil in certain railcars or all railcars by the railroads, could increase our overall cost of business, including our capital costs to construct, maintain, operate and upgrade equipment and facilities, or the costs of our customers, which may reduce the attractiveness of rail transportation and limit our ability to extend existing agreements or attract new customers. Our master fleet services agreement generally obligates our customer to pay for modifications and other
required repairs to our leased and managed railcar fleet. However, we cannot assure that we will be able to successfully pass all such regulatory costs on to our customer.
The adoption of additional federal, state, provincial or local laws or regulations, including any voluntary measures by the rail industry regarding railcar design or crude oil and liquid hydrocarbon rail transport activities, or efforts by local communities to restrict or limit rail traffic involving crude oil, could affect our business by increasing compliance costs and decreasing demand for our services, which could adversely affect our financial position and cash flows.
Crude Oil Pipeline Safety
In connection with our acquisition of the Casper Terminal and Stroud Terminal and related facilities, we became subject to regulation by the Federal Energy Regulatory Commission, or FERC, the DOT through PHMSA, as well as other federal, state and local laws and regulations relating to the operation of our dedicated crude oil pipelines, rates charged for transportation service, and protection of health, property and the environment. The transportation and storage of crude oil and refined petroleum products involve a risk that hazardous liquids may be released into the environment, potentially causing harm to the public or the environment. In turn, such incidents may result in substantial expenditures for response actions, significant government penalties, liability to government agencies for natural resources damages, and significant business interruption. DOT has adopted safety regulations with respect to the design, construction, operation, maintenance, inspection and management of our crude oil pipeline and related assets. These regulations contain requirements for the development and implementation of pipeline integrity management programs, which include the inspection and testing of pipelines and necessary maintenance or repairs. These regulations also require that pipeline operation and maintenance personnel meet certain qualifications and that pipeline operators develop comprehensive spill response plans.
We are subject to regulation by the DOT under the Hazardous Liquid Pipeline Safety Act of 1979, or the HLPSA. The HLPSA delegated to DOT the authority to develop, prescribe, and enforce minimum federal safety standards for the transportation of hazardous liquids by pipeline. Congress also enacted the Pipeline Safety Act of 1992, or the PSA, which added the environment to the list of statutory factors that must be considered in establishing safety standards for hazardous liquid pipelines, required that regulations be issued to define the term “gathering line” and that safety standards for certain “regulated gathering lines” be established, and mandated that regulations be issued to establish criteria for operators to use in identifying and inspecting pipelines located in High Consequence Areas, or HCAs, defined as those areas that are unusually sensitive to environmental damage, that cross a navigable waterway, or that have a high population density. In 1996, Congress enacted the Accountable Pipeline Safety and Partnership Act, or the APSPA, which limited the operator identification requirement mandate to pipelines that cross a waterway where a substantial likelihood of commercial navigation exists, required that certain areas where a pipeline rupture would likely cause permanent or long-term environmental damage be considered in determining whether an area is unusually sensitive to environmental damage, and mandated that regulations be issued for the qualification and testing of certain pipeline personnel. In the Pipeline Inspection, Protection, Enforcement, and Safety Act of 2006, or the PIPES Act, Congress required mandatory inspections for certain U.S. crude oil and natural gas transmission pipelines in HCAs and mandated that regulations be issued for low-stress hazardous liquid pipelines and pipeline control room management. We are also subject to the Pipeline Safety, Regulatory Certainty and Job Creation Act of 2011, which reauthorized funding for federal pipeline safety programs through 2015, increased penalties for safety violations, established additional safety requirements for newly constructed pipelines, and required studies of certain safety issues that could result in the adoption of new regulatory requirements for existing pipelines. The Protecting Our Infrastructure of Pipelines and Enhancing Safety Act of 2016 reauthorized the federal pipeline safety programs of PHMSA through September 2019. The Protecting Our Infrastructure of Pipelines and Enhancing Safety Act of 2020 was passed in December 2020 as part of the Consolidated Appropriations Act, 2021, appropriating funds through 2023.
PHMSA administers compliance with these statutes and has promulgated comprehensive safety standards and regulations for the transportation of hazardous liquids by pipeline, including regulations for the design and construction of new pipeline systems or those that have been relocated, replaced or otherwise changed; pressure testing of new pipelines; operation and maintenance of pipeline systems, establishing programs for public awareness and damage prevention, and managing the operation of pipeline control rooms; protection of steel pipelines from the adverse effects of internal and external corrosion; and integrity management requirements for pipelines in HCAs. PHMSA published its final safety standards for hazardous liquid pipelines, as well as rules for gas transmission pipelines, including maximum allowable operating pressure reconfirmation (for pipelines constructed before 1970) and records rules in October 2019, which became effective July 1, 2020. Also in September 2019, PHMSA finalized enhanced emergency order procedures allowing the agency to issue an emergency order which may impose emergency restrictions, prohibitions, or other safety measures on owners and operators of gas or hazardous liquid pipeline facilities. In August 2022, PHMSA issued a final rule revising the Federal Pipeline Safety Regulations. The rule clarifies integrity management provisions, increases gas transmission pipeline corrosion control requirements,
requires operators to inspect pipelines following extreme weather events, strengthens integrity management assessment requirements, adjusts the repair criteria for high-consequence areas, creates new repair criteria for non-high consequence areas, and revises related definitions. The rule takes effect on May 23, 2023.
We monitor the structural integrity of our pipeline system through a program of periodic internal assessments using high resolution internal inspection tools, as well as hydrostatic testing and direct assessment that conforms to federal standards. We accompany these assessments with a review of the data and repair anomalies, as required, to ensure the integrity of the pipeline. We then utilize sophisticated risk algorithms and a comprehensive data integration effort to ensure that the greatest risk areas receive the highest priority for scheduling subsequent integrity assessments. We use external coatings and impressed current cathodic protection systems to protect against external corrosion. We conduct all cathodic protection work in accordance with National Association of Corrosion Engineers standards. We continually monitor, test, and record the effectiveness of these corrosion inhibiting systems.
Crude Oil Pipeline Rate Regulation
The rates we charge for use of our dedicated crude oil pipeline are subject to regulation by various federal, state and local agencies. FERC regulates the transportation of crude oil on our dedicated Casper and Stroud pipelines under the Interstate Commerce Act, or ICA, Energy Policy Act of 1992, or EPAct 1992, and the rules and regulations promulgated under those laws. FERC regulations require that rates charged by pipelines that provide transport services in interstate or foreign commerce for crude oil and refined petroleum products, or collectively referred to as petroleum pipelines, and certain other liquids be just and reasonable, not unduly discriminatory, and not confer any undue preference upon any shipper. FERC regulations also require interstate common carrier petroleum pipelines to file with FERC and publicly post tariffs stating their transportation rates and terms and conditions of service. Under the ICA, FERC or interested persons may challenge existing or changed rates or services. FERC is authorized to investigate such charges and may suspend the effectiveness of a new rate for up to seven months. A successful rate challenge could result in a common carrier paying refunds together with interest for the period that the rate was in effect. FERC may also order a pipeline to change its rates and may require a common carrier to pay shippers reparations for damages sustained for a period up to two years prior to the filing of a complaint.
EPAct 1992 required FERC to establish a simplified and generally applicable methodology to adjust tariff rates for inflation for interstate petroleum pipelines. As a result, FERC adopted an indexing rate methodology which, as currently in effect, allows common carriers to change their rates within prescribed ceiling levels that are tied to changes in the Producer Price Index for Finished Goods, or PPIFG. FERC’s indexing methodology is subject to review every five years. In December 2020, FERC issued an order setting the index level for the period beginning July 1, 2021 for annual changes equal to the change in PPIFG plus 0.78%. Upon rehearing, FERC issued an order on January 20, 2022 revising downward this index level to PPIFG minus 0.21%. As a result, pipelines that have adjusted their transportation rates on an indexed basis upward since July 2021 were required to decrease those rates to a level at or below the new, lower index ceiling by March 1, 2022. The indexing methodology is applicable to existing rates, including grandfathered rates, with the exclusion of market-based rates. A pipeline is not required to raise its rates up to the index ceiling, but it is permitted to do so and rate increases made under the index ceiling are presumed to be just and reasonable unless a protesting party can demonstrate that the portion of the rate increase resulting from application of the index is substantially in excess of the pipeline’s increase in costs. Under the indexing rate methodology, in any year in which the index is negative, pipelines must file to lower their rates if those rates would otherwise be above the rate ceiling. While common carriers often use the indexing methodology to change their rates, common carriers may elect to support proposed rates by using other methodologies such as cost-of-service ratemaking, market-based rates, and settlement rates. A pipeline can follow a cost-of-service approach when seeking to increase its rates above the rate ceiling (or when seeking to avoid lowering rates to the reduced rate ceiling). A common carrier can charge market-based rates if it establishes that it lacks significant market power in the affected markets. In addition, a common carrier can establish rates under settlement if agreed upon by all current shippers. We have used settlement rates for our dedicated crude oil pipelines. If we used cost-of-service rate making to establish or support our rates, the issue of the proper allowance for federal and state income taxes could arise.
In July 2016, the United States Court of Appeals for the District of Columbia Circuit decided in United Airlines, Inc., et al. v. FERC, finding that FERC had acted arbitrarily and capriciously when it did not demonstrate
that permitting an interstate petroleum products pipeline organized as a master limited partnership, or MLP, to include an income tax allowance in the cost of service underlying its rates, in addition to the discounted cash flow return on equity, would not result in the pipeline partnership owners double-recovering their income taxes. The court vacated FERC’s order and remanded to FERC for reconsideration. On March 15, 2018, FERC issued a Revised Policy Statement on Treatment of Income Taxes in which FERC found that permitting an MLP to recover from such an arrangement would constitute an impermissible double recovery. Accordingly, FERC, stated that it would no longer permit an MLP pipeline to recover an income tax allowance in its cost of service. FERC stated it will address the application of the United Airlines decision to non-MLP partnership forms as those issues arise in subsequent proceedings. Further, FERC stated that it will incorporate the effects of the post-United Airlines policy changes and the Tax Cuts and Jobs Act of 2017 on industry-wide crude oil pipeline costs in the 2020 five-year review of the crude oil pipeline index level. FERC will also apply the revised Policy Statement and the Tax Cuts and Jobs Act of 2017 to initial crude oil pipeline cost-of-service rates and cost-of-service rate changes on a going-forward basis under FERC’s existing ratemaking policies, including cost-of-service rate proceedings resulting from shipper-initiated complaints. On July 18, 2018, FERC dismissed requests for rehearing and clarification of the March 15, 2018 Revised Policy Statement, but provided further guidance, clarifying that a pass-through entity will not be precluded in a future proceeding from arguing and providing evidentiary support that it is entitled to an income tax allowance and demonstrating that its recovery of an income tax allowance does not result in a double recovery of investors’ income tax costs. In connection with an appeal regarding the order, the United States Court of Appeals for the District of Columbia Circuit upheld FERC’s position.
Intrastate services provided by our pipeline are subject to regulation by the Wyoming Public Service Commission. This state commission uses a complaint-based system of regulation, both as to matters involving rates and priority of access. The Wyoming Public Service Commission could limit our ability to increase our rates or to set rates based on our costs or order us to reduce our rates and require the payment of refunds to shippers. FERC and state regulatory commissions generally have not investigated rates, unless the rates are the subject of a protest or a complaint. However, FERC, or a state commission, could investigate our rates on its own initiative or at the urging of a third party.
If our rate levels were investigated by FERC or a state commission, the inquiry could result in a comparison of our rates to those charged by others or to an investigation of our costs, including:
•the overall cost of service, including operating costs and overhead;
•the allocation of overhead and other administrative and general expenses to the regulated entity;
•the appropriate capital structure to be utilized in calculating rates;
•the appropriate rate of return on equity and interest rates on debt;
•the rate base, including the proper starting rate base;
•the throughput underlying the rate; and
•the proper allowance for federal and state income taxes
If the FERC, or the Wyoming Public Service Commission, on their own initiative or due to challenges by third parties, were to lower our tariff rates or deny any rate increase or other material changes to the types, or terms and conditions, of service we might propose, the profitability of our pipeline and terminals located in Casper, Wyoming and Stroud, Oklahoma, may suffer.
Security
While we are not currently subject to governmental standards for the protection of computer-based systems and technology from cyber threats and attacks, proposals to establish such standards are being considered in the U.S. Congress and by U.S. Executive Branch departments and agencies, including the U.S. Department of Homeland Security, or DHS, and we may become subject to such standards in the future. We have implemented our own cyber security programs and protocols; however, we cannot guarantee their effectiveness. A significant cyber-attack could have a material effect on our operations and those of our customers.
Employee Safety
We are subject to the requirements of the U.S. federal Occupational Safety and Health Act, or OSHA, and comparable state and Canadian federal and provincial statutes that regulate the protection of the health and safety of workers. In addition, the OSHA hazard communication standard and the Canadian Workplace Hazardous Materials Information System, or WHMIS, require that information be maintained about hazardous materials used or produced in operations and that this information be provided to employees, state and local government authorities and citizens. We believe that our operations are in substantial compliance with OSHA in the United States and comparable state and Canadian federal and provincial requirements, including general industry standards, record keeping requirements, and monitoring of occupational exposure to regulated substances.
HUMAN CAPITAL RESOURCES
We are managed and operated by the board of directors and executive officers of USD Partners GP LLC, our general partner. Neither we nor our subsidiaries have any employees. Our general partner has the sole responsibility for providing the employees and other personnel necessary to conduct our operations. All of the employees that conduct our business are employed by affiliates of our general partner. Our general partner and its affiliates have approximately 85 employees, approximately 55 of whom performed services for our operations during 2022. We believe that our general partner and its affiliates have a satisfactory relationship with those employees.
Our general partner and its affiliates believe employees are among their most important resources and are critical to the continued success of their and our businesses. Our general partner and its affiliates are focused on attracting and retaining high quality talent by providing fair and market-competitive pay, which includes base pay as well as both short and long-term incentives. Our general partner and its affiliates also offer employees a competitive benefits package, which includes among others, health insurance, paid time off, and a 401(k) savings plan with employee contribution matching. Our general partner and its affiliates manage current and future leadership needs by employing a succession planning process that is reviewed annually by the Board, or its delegates. A review of progress in attracting and developing diverse candidates at all levels is part of that process. During fiscal years 2022 and 2021, the voluntary attrition rate for employees that are employed by our general partner and its affiliates was approximately 5% and 6%, respectively.
In addition, our general partner has a long-standing relationship with Railserve, Inc., or Railserve, a Marmon/Berkshire Hathaway company, to provide operating services for our terminals. Railserve is responsible for providing operations services to the terminals according to the specific contracts. Railserve is one of the largest in-plant rail operating services company in North America. Railserve operates over 80 switching and/or transloading locations across Canada, the United States and Mexico in the agriculture/food processing, chemical/plastics, energy/refining, intermodal, manufacturing, and pulp and paper markets. Railserve has over 1,400 personnel and 180+ Railserve owned and maintained locomotives. Railserve is responsible for attracting, retaining, supervising, and compensating its employees who are located at our terminals. To date, Railserve has successfully met our requirements for staffing operations at our terminals.
INSURANCE
Our rail terminals, pipelines, storage tanks and railcars may experience damage as a result of an accident or natural disaster. These hazards can cause personal injury and loss of life, severe damage to and destruction of property and equipment, pollution or environmental damage and suspension of operations. We maintain insurance and are insured under the property, business interruption and liability policies of USD and certain of its subsidiaries, subject to the deductibles and limits under those policies, which we consider to be reasonable and prudent under the circumstances to cover our operations and assets. However, such insurance does not cover every potential risk associated with our assets, and we cannot ensure that such insurance will be adequate to protect us from all material expenses related to potential future claims for personal and property damage, or that these levels of insurance will be available in the future at commercially reasonable prices. Although we believe that our assets are adequately covered by insurance, a substantial uninsured loss could have a material adverse effect on our financial position, results of operations and cash flows. As we grow, we will continue to monitor our policy limits and retentions as they relate to the overall cost and scope of our insurance program.
AVAILABLE INFORMATION
We make available free of charge on or through our Internet website at www.usdpartners.com our Annual Reports on Form 10-K, Quarterly Reports on Form 10-Q, Current Reports on Form 8-K and other information statements, and if applicable, amendments to those reports filed or furnished pursuant to Section 13(a) of the Securities Exchange Act of 1934, as amended, or the Exchange Act, as soon as reasonably practicable after we electronically file such material with the SEC. We intend to post information for public disclosure, in accordance with Regulation FD, on our website. Information contained on our website is not part of this Report.
Item 1A. Risk Factors
You should carefully consider the risk factors below in connection with the other sections of this Annual Report. Realization of one or more of these risk factors could have an adverse effect on our business, operating results, cash flows and financial condition, as well as the value of an investment in our common units. These are not all the risks that could impact our business, operating results, cash flows and financial condition as there may be risks that are unknown to us or known immaterial risks that become material over time or when compounded with unpredictable events.
Risks Related to our Business and Industry
We depend on a limited number of customers for a significant portion of our revenues. The loss of, or material nonpayment or nonperformance by, any one or more of these customers could adversely affect our ability to make cash distributions to our unitholders.
We generate the vast majority of our operating cash flow in connection with providing terminalling services at our crude oil terminals. All of the contracted capacity at our crude oil terminals is contracted under multi-year, take-or-pay Terminal Services Agreements. A sustained reduction in the prices of crude oil and other commodities could have a material adverse effect on our customers’ businesses. In particular, oil sands production in Canada is particularly susceptible to decline as a result of long-term reductions in the price of crude oil due to its relatively high production costs. As a result, some of our customers may have material financial or liquidity issues or may, as a result of operational incidents or other events, be disproportionately affected as compared to larger or better-capitalized companies. Any material nonpayment or nonperformance by any of our key customers could have a material adverse effect on our business, financial condition, results of operations, and ability to make quarterly distributions to our unitholders. In addition, liquidity issues resulting from lower crude oil prices could lead our customers to go into bankruptcy or could encourage them to seek to repudiate, cancel, renegotiate or fail to renew their agreements with us for various reasons. We expect our exposure to concentrated risk of non-payment or non-performance to continue as long as we remain substantially dependent on a relatively limited number of customers for a substantial portion of our revenue.
As discussed below, if we were unable to renew our contract with one or more of our customers, including customers at our Hardisty, Stroud or Casper terminals, on favorable terms, we may not be able to replace this contracted cash flow in a timely fashion, on favorable terms or at all. For example, to date we have been unable to replace the revenue generated by the contracts that expired at the Hardisty Terminal and Stroud Terminal on June 30, 2022, as discussed below.
Our contracts are subject to termination at various times, which creates renewal risks.
We provide terminalling services for liquid hydrocarbons and biofuels under contracts with terms of various durations and renewal. At the end of June 2022, contracts representing approximately 26% of our Hardisty Terminal’s capacity and the remaining contracted capacity at the Stroud Terminal expired. Approximately 54% of the combined Hardisty Terminal’s capacity is contracted through June 30, 2023; approximately 31% is contracted through January 2024; and approximately 17% is contracted through mid-2031. Of the two terminal agreements at our West Colton Terminal, the ethanol agreement that represents approximately 35% of the West Colton terminal’s capacity expires in December 2026, and the renewable diesel agreement that represents approximately 46% of the West Colton terminal’s capacity expires in November 2026. One of our Terminal Services Agreements with our Casper Terminal customers expired in December 2022 and the other was renewed and expires December 31, 2023.
As these contracts have expired or will expire, we will have to negotiate extensions or renewals with existing customers or enter into new contracts with other customers, which we might not be able to do on favorable commercial terms, if at all. We have been unable to enter into new contracts to replace the expired contracts at the Casper Terminal, Stroud Terminal and Hardisty Terminal that are described above. We also may be unable to maintain the economic structure of a particular contract with an existing customer or maintain the overall mix of our contract portfolio if, for example, prevailing crude oil prices and the associated spreads between different grades of crude oil remain at levels, or decline below levels, where transportation of crude oil by rail is economic. Depending
on prevailing market conditions at the time of a contract renewal, customers with fee-based contracts may desire to enter into contracts under different fee or term arrangements, including lower rate structures, or may seek to purchase such capacity on an uncommitted basis. To the extent we are unable to renew our existing contracts on terms that are favorable to us or experience a further delay in doing so, or are unable to successfully manage our overall contract mix over time, or replace lost revenue upon changes in contract terms (including those in connection with the DRU project), our revenue and cash flows could decline and both our ability to make cash distributions to our unitholders and our ability to remain in compliance with the covenants under our Credit Agreement could be materially and adversely affected. Our ability to refinance our outstanding indebtedness or extend the maturity date of our Credit Agreement may be negatively impacted to the extent we are unable to renew, extend or replace the customer agreements that have expired or will expire at the Hardisty and Stroud Terminals in the near term.
The lack of diversification of our assets and geographic locations could adversely affect our ability to make distributions to our common unitholders.
We generate the vast majority of our operating cash flow in connection with providing terminalling services at our crude oil terminals, all of which receive the majority of their crude oil from the Canadian oil sands through the Hardisty hub. Due to the lack of diversification in our assets and geographic location, an adverse development in our businesses or areas of operations, especially to our crude oil terminals, including those due to catastrophic events, natural disasters or adverse weather conditions (including as a result of climate change), worldwide health events including the recent coronavirus outbreak, regulatory action or decreases in the price of, or demand for, crude oil, could have a significantly greater impact on our results of operations and distributable cash flow to our common unitholders than if we maintained more diverse assets and locations. In particular, due in part to relatively high production costs, oil sands production in Canada may be particularly susceptible to decline as a result of long-term declines in the price of crude oil and was negatively impacted by the depressed pricing environment at the height of the COVID-19 pandemic in 2020, which has impacted and could in the future further impact our ability to secure additional long-term customer contracts and renewals at our Hardisty Terminal and our Casper Terminal, and the ability of USD Group LLC to contract for and complete expansions. In addition, events that impact the supply of crude oil in Western Canada, such as extreme weather, forest fires, and facility downtime, and events that increase the take-away capacity, such as the construction of new pipelines would have a similar impact.
We may not be able to compete effectively and our business is subject to the risk of a capacity overbuild of midstream infrastructure and the entrance of new competitors in the areas where we operate.
We face competition in all aspects of our business and can give no assurances that we will be able to compete effectively. Our terminals compete with existing and potential new hydrocarbon by rail terminals, as well as alternative modes of transporting hydrocarbons from production centers to refining or aggregation centers, such as existing and potential new crude oil pipelines and water-borne vessels. Our competitors include other midstream companies, major integrated energy companies, independent producers and refiners, as well as commodity marketers and traders of widely varying sizes, financial resources and experience. We compete on the basis of many factors, including geographic proximity to production areas, market access, rates, terms of service, connection costs and other factors. Many of our competitors have access to capital resources significantly greater than ours.
A significant driver of competition in some of the markets where we operate is the risk of development of new midstream infrastructure capacity driven by the combination of (i) significant increases in oil and gas production and development in the particular production areas, both actual and anticipated, (ii) low barriers to entry and (iii) generally widespread access to relatively low cost capital. This environment exposes us to the risk that these areas become overbuilt, resulting in an excess of midstream infrastructure capacity. We face these risks in particular with respect to the potential development of additional pipeline takeaway capacity from the Canadian oil sands region, where our customers source the majority of the crude oil handled at our terminals. Most midstream projects require several years of “lead time” to develop and companies like us that develop such projects are exposed (to varying degrees depending on the contractual arrangements that underpin specific projects) to the risk that expectations for oil and gas development in the particular area may not be realized or that too much capacity is developed relative to the demand for services that ultimately materializes. If we experience a significant capacity overbuild in one or more of the areas where we operate, it could have a material adverse effect on our business, financial condition, results of operations, and as a result, our ability to make distributions to our unitholders.
Adverse developments affecting the oil and gas industry or drilling activity, including low or reduced prices of crude oil or biofuels, reduced demand for crude oil products and increased regulation of drilling, production or transportation could cause a reduction of volumes transported through our terminals.
Our business, including our ability to grow our business through the contracting and development of new terminals, as well as our ability to secure renewals or extensions of agreements with customers at our existing terminals, depends on the continued development, production and demand for crude oil and other liquid hydrocarbons from our existing markets, as well as other areas unserved or underserved by existing alternative transportation solutions. The willingness of exploration and production companies to develop and produce crude oil in particular producing regions in Canada and the United States depends largely on their ability to conduct these activities profitably, which in turn depends largely upon the markets for and prices of crude oil and other commodities. A sustained reduction in the prices of crude oil could have a material adverse effect on our business. For example, our business was negatively impacted by the depressed commodity pricing environment at the height of the COVID-19 pandemic in 2020. The factors impacting the prices of crude oil and other commodities include the supply of and demand for these commodities, which fluctuate with changes in market and economic conditions, and other factors, including:
•worldwide and regional economic conditions, including inflationary pressures, further increases in interest rates or a general slowdown in the global economy;
•worldwide and regional political events, including actions taken by foreign oil producing nations (including the invasion of Ukraine by Russia and any related political or economic responses and counter-responses or otherwise by various global actors or the general effect on the global economy);
•political or regulatory changes that could restrict development or production of crude oil and other liquid hydrocarbons;
•the nature and extent of governmental regulation and taxation, including the amount of subsidies for ethanol and other alternative sources of energy;
•development and commercialization of energy alternatives to crude oil, including by our customers;
•increased demand for energy sources that compete with crude oil;
•the price and availability of energy sources that compete with crude oil;
•the price and availability of the raw materials used to produce energy sources that compete with crude oil, such as the price and availability of corn used to produce ethanol;
•worldwide and regional weather events and conditions, including natural disasters and seasonal changes that could decrease supply or demand;
•worldwide health events such as the recent COVID-19 pandemic;
•the levels of domestic and international production and consumer demand;
•the availability of transportation systems with adequate capacity;
•fluctuations in demand for crude oil, such as those caused by refinery downtime or turnarounds;
•fluctuations in the price of crude oil, which may have an impact on the spot prices for the transportation of crude oil by pipeline or railcar;
•increased government regulation or prohibition of the transportation of hydrocarbons by rail;
•the volatility and uncertainty of world crude oil prices as well as regional pricing differentials;
•fluctuations in gasoline consumption;
•the effect of energy conservation measures, such as more efficient fuel economy standards for automobiles;
•fluctuations in demand from electric power generators and industrial customers;
•a decline in investor sentiment regarding the oil and gas industry;
•restrictions on access to development capital by oil and gas companies; and
•the anticipated future prices of oil and other commodities.
The prices of crude oil and related products remain volatile and subject to the influence of many global factors, such as the Organization of the Petroleum Exporting Countries, or OPEC, policy, the balance of supply versus demand for those products in various markets and geopolitical risks. For example, the ongoing conflict, and the continuation of, or any increase in the severity of, the conflict between Russia and Ukraine, has led and may continue to lead to an increase in the volatility of global oil and gas prices. Our terminals primarily transport crude oil produced from the Canadian oil sands, which are considered to have relatively high production costs. Exploration and production companies operating in the Canadian oil sands have reduced, and may further reduce, capital spending for expansion projects designed to increase crude oil production. Declines in crude oil prices for a prolonged period of time have resulted in and may in the future result in further reductions in capital spending by our customers, which could decrease the likelihood that our existing customers would renew their contracts with us at current prices or at all, reduce the opportunities for us to grow our assets and otherwise have a material adverse impact on our business and results of operations.
The dangers inherent in our operations could cause disruptions and expose us to potentially significant losses, costs or liabilities and reduce our liquidity. We are particularly vulnerable to disruptions in our operations because most of our operations are concentrated at our crude oil terminals.
Our operations are subject to significant hazards and risks inherent in transporting and storing crude oil, intermediate products and refined products. These hazards and risks include, but are not limited to, natural disasters, (occurrences of which may increase in frequency and severity as a result of climate change), fires, explosions, pipeline or railcar ruptures and spills, third-party interference and mechanical failure of equipment at our terminals, any of which could result in disruptions, pollution, personal injury or wrongful death claims and other damage to our properties and the property of others. There is also risk of mechanical failure and equipment shutdowns both in the normal course of operations and following unforeseen events. Because the vast majority of our cash flow is generated from operations conducted at our crude oil terminals, any sustained disruption at any of these terminals, the Gibson storage terminal, which is the source of all of the crude oil handled by our Hardisty Terminal, the Express pipeline, which is the primary source of the crude oil handled by the Casper Terminal, or the Cushing hub and pipelines feeding into or out of the Cushing hub, which is the destination of the crude oil handled by the Stroud Terminal, would have a material adverse effect on our business, financial condition, results of operations and cash flows and, as a result, our ability to make distributions to our unitholders.
Any reduction in our or our customers’ ability to utilize third-party storage facilities, pipelines, railroads or trucks that interconnect with our terminals or to continue utilizing them at current costs could negatively impact customer volumes and renewal rates at our terminals.
We and the customers of our terminals are dependent upon access to third-party storage facilities, pipelines, railroads and truck fleets to receive and deliver crude oil and other liquid hydrocarbons to or from us. The continuing operation of such third-party storage facilities, pipelines, railroads and other midstream facilities or assets is not within our control. Any interruptions or reduction in the capabilities of these third parties due to testing, line repair, reduced operating pressures, or other causes in the case of pipelines, or track repairs, derailments or other causes, in the case of railroads, could result in reduced volumes transported through our terminals.
We entered into a facilities connection agreement with Gibson whereby Gibson constructed a pipeline to provide our Hardisty Terminal with exclusive pipeline access to Gibson’s Hardisty storage terminal, which is the source of all of the crude oil handled by our Hardisty Terminal. In addition, substantially all of the crude oil handled by our Casper Terminal has historically been sourced from the Express pipeline. Our customer base is accordingly constrained by customer access to Gibson’s Hardisty storage terminal in the case of our Hardisty Terminal, and the Express pipeline in the case of our Casper Terminal. If our existing customers don’t maintain their capacity with Gibson or Express, or in the case of our Casper Terminal, our customers’ capacity allocations on the Express pipeline are reduced by prorations due to the capacity demands of other shippers or other reasons, the volume
shipped by our existing customers may be reduced or our customers may choose not to renew their agreements with us at existing rates and volumes, if at all, which would have a material adverse effect on our results of operations and ability to make quarterly distributions to our unitholders.
Similar issues could arise based on other capacity issues arising before or after a customer’s products reach or leave our terminals, including rail capacity constraints and constraints at receiving terminals or other midstream facilities downstream of receiving terminals. For example, in the past, increase in demand for utilization of our Hardisty Terminal has been limited by the ability of the railroads to increase staffing to meet this demand. If the railroads are unwilling or unable to meet the existing and potential future demand for our terminals, our ability to retain customers or grow our terminal would be materially impacted.
We do not own some of the land on which our terminals are located, which could disrupt our operations.
We do not own all of the land on which our West Colton Terminal is located, which land we obtained the right to use through a lease from the Class I railroad servicing this terminal. Our ability to provide comprehensive services to our customers on the leased land depends in large part on our ability to maintain and extend this lease, which are currently cancellable at will by either party after November 2026. Accordingly, after November 2026, we are subject to the possibility of lease cancellation, more onerous terms and/or increased costs to retain the land necessary to operate this terminal. Our loss of these rights, through our inability to renew or the unwillingness of the land owner to negotiate right-of-way contracts or leases, or otherwise, could cause us to cease operations on the affected land, incur costs to dismantle and remove existing facilities, increase costs related to continuing operations elsewhere and reduce our revenue.
The fees charged to customers under our agreements with them for the transportation of crude oil may not escalate sufficiently or at all to cover increases in costs, and the agreements may be temporarily suspended or terminated in some circumstances, which would affect our profitability.
We generate the vast majority of our operating cash flow in connection with providing terminalling services at our crude oil terminals. All of the contracted capacity at our crude oil terminals is contracted under multi-year, take-or-pay Terminal Services Agreements, which, in the case of our Hardisty Terminal, some of the contracted capacity is subject to inflation-based rate escalators. Our Terminal Services Agreement at our Casper Terminal is not subject to inflation-based rate escalators. Any inflation-based escalators in our Terminal Services Agreements may be insufficient to compensate for increases in our costs. We experienced higher costs in 2022 due to inflation, some of which might not have been sufficiently covered by the inflation-based rate escalators that exist in certain of our agreements. Additionally, some customers’ obligations under their agreements with us may be temporarily suspended upon the occurrence of certain events, some of which are beyond our control, or may be terminated in the case of uninterrupted force majeure events of over one year wherein the supply of crude oil is curtailed or cut off. Force majeure events may include (but are not limited to) revolutions, wars, acts of enemies, embargoes, import or export restrictions, strikes, lockouts, fires, storms, floods, acts of God, pandemics (including the COVID-19 pandemic), explosions, mechanical or physical failures of our equipment or facilities of our customers, or any cause or causes of any kind or character (except financial) reasonably beyond the control of the party failing to perform. If either the escalation of fees under the Terminal Services Agreements at our terminals is insufficient to cover increased costs or if any customer suspends or terminates its contracts with us, our profitability and ability to make quarterly distributions to our unitholders could be materially and adversely affected.
Exposure to currency exchange rate fluctuations will result in fluctuations in our cash flows and operating results.
Currency exchange rate fluctuations have had and could continue to have an adverse effect on our results of operations. A substantial portion of the cash flows from our current assets are generated in Canadian dollars, but we intend to make distributions to our unitholders in U.S. dollars. As such, a portion of our distributable cash flow will be subject to currency exchange rate fluctuations between U.S. dollars and Canadian dollars. For example, if the Canadian dollar weakens significantly, the corresponding distributable cash flow in U.S. dollars could be less than what is necessary to pay our minimum quarterly distribution.
A significant strengthening of the U.S. dollar relative to other currencies has resulted in, and could continue to result in an increase in our financing expenses and could materially affect our financial results under generally accepted accounting policies, or GAAP. In addition, because we report our operating results in U.S. dollars, changes in the value of the U.S. dollar also result in fluctuations in our reported revenues and earnings. In addition, under GAAP, all foreign currency-denominated monetary assets and liabilities such as cash and cash equivalents, accounts receivable, restricted cash, accounts payable and capital lease obligations are revalued and reported based on the prevailing exchange rate at the end of the reporting period. This revaluation may cause us to report significant non-monetary foreign currency exchange gains and losses in certain periods.
Increases in rail freight costs may adversely affect our results of operations.
The largest component of a shipment of crude by rail is the rail freight transportation costs. Unlike terminal services fees, which are typically established by multi-year contracts, railroad freight transportation has traditionally been purchased on a spot basis. Recently the railroads servicing some of our terminals have begun to seek multi-year term agreements, which also increase costs to our customers to the extent not utilized. High spot rail freight costs from or to our terminals, or high term rates or long contract terms, may make the shipment of crude or other liquid hydrocarbons less attractive or unattractive to our customers and potential customers. In addition, transporters of hydrocarbons by rail compete with other parties, such as coal, grain and corn, which ship their product by rail. Demand for transportation of crude or other products by rail is currently and has previously caused shortages in available locomotives and railroad crews. Such shortages may ultimately increase the cost to transport hydrocarbons by rail. Additionally, diesel fuel costs generally fluctuate with increasing and decreasing world crude oil prices, and accordingly are subject to political, economic and market factors that are outside of our control. Diesel fuel prices are a significant component of the costs to our customers of shipping hydrocarbons by rail. Increased costs to ship hydrocarbons by rail could curtail demand for shipment of hydrocarbons by rail which would have an adverse effect on our results of operations and cash flows and our ability to attract new customers and retain existing customers.
The impact and effects of public health crises, pandemics and epidemics, such as the COVID-19 pandemic, could have a material adverse effect on our business, financial condition and results of operations.
Public health crises, pandemics and epidemics, such as the COVID-19 pandemic, and fear of such events have adversely impacted and may continue to adversely impact our operations, the operations of our customers and the global economy, including the worldwide demand for oil and natural gas and the level of demand for our services. Other effects of the pandemic include and may continue to include, significant volatility and disruption of the global financial markets; continued volatility of crude oil prices and related uncertainties around OPEC+ production; disruption of our operations; impact to costs; loss of workers; labor shortages; supply chain disruptions or equipment shortages; logistics constraints; customer demand for our services and industry demand generally; our liquidity; the price of our securities and trading markets with respect thereto; our ability to access capital markets; asset impairments and other accounting changes; certain of our customers experiencing bankruptcy or otherwise becoming unable to pay vendors, including us; and employee impacts from illness, travel restrictions, including border closures and other community response measures. The extent to which our business operations and financial results continue to be affected depends on various factors beyond our control, such as the duration, severity and sustained geographic resurgence of the COVID-19 virus; the emergence, severity and spread of new variants of the virus; the impact and effectiveness of governmental actions to contain and treat such outbreaks, including government policies and restrictions; vaccine hesitancy, vaccine mandates, and voluntary or mandatory quarantines; and the global response surrounding such uncertainties.
Our business involves many hazards and operational risks, some of which may not be fully covered by insurance. If a significant accident or event occurs for which we are not adequately insured, or if we fail to recover anticipated insurance proceeds for significant accidents or events for which we are insured, our operations and financial results could be adversely affected.
Our operations are subject to all of the risks and hazards inherent in the provision of terminalling services, including:
•damage to railroads and terminals, related equipment and surrounding properties caused by natural disasters or adverse weather conditions (including as a result of climate change), acts of terrorism and actions by third parties;
•damage from construction, vehicles, farm and utility equipment or other causes;
•leaks of crude oil and other hydrocarbons or regulated substances or losses of oil as a result of the malfunction of equipment or facilities or operator error;
•blockades of rail lines or other interruptions in service due to actions of third parties;
•ruptures, fires and explosions; and
•other hazards that could also result in personal injury and loss of life, pollution and suspension of operations.
These and similar risks could result in substantial costs due to personal injury and/or loss of life, severe damage to and destruction of property and equipment and pollution or other damage. These risks may also result in curtailment or suspension of our operations. A natural disaster or other hazard affecting the areas in which we operate could also have a material adverse effect on our operations. The projected severe effects of climate change have the potential to directly affect our facilities and operations and those of our customers, which could result in more frequent and severe disruptions to our business and those of our customers, increased costs to repair damaged facilities or maintain or resume operations, and increased insurance costs. We are not fully insured against all risks inherent in our business. In addition, although we are insured for environmental pollution resulting from environmental accidents that occur on a sudden and accidental basis, we may not be insured against all environmental accidents that might occur, some of which may result in claims for remediation, damages to natural resources or injuries to personal property or human health. If a significant accident or event occurs for which we are not fully insured, it could adversely affect our operations and financial condition. Furthermore, we may not be able to maintain or obtain insurance of the type and amount we desire at reasonable rates, particularly following a significant accident or event for which we seek insurance. As a result of market conditions, premiums and deductibles for certain of our insurance policies may substantially increase. In some instances, certain insurance could become unavailable or available only for reduced amounts of coverage.
Risks Related to our Ability to Grow through Acquisitions or Development of New Assets
If we are unable to make acquisitions on economically acceptable terms from USD or third parties, our future growth would be limited, and any acquisitions we may make could reduce, rather than increase, our cash flows and ability to make distributions to unitholders.
A portion of our strategy to grow our business and increase distributions to unitholders is dependent on our ability to make acquisitions that result in an increase in cash flow. If we are unable to make acquisitions from USD or third parties, because we are unable to identify attractive acquisition candidates or negotiate acceptable purchase agreements, we are unable to obtain financing for these acquisitions on economically acceptable terms, we are outbid by competitors or we or the seller are unable to obtain any necessary consents, our future growth and ability to increase distributions to unitholders will be limited. Energy Capital Partners must also approve the acquisition of the securities of any entity by us if the acquisition exceeds specified thresholds.
Furthermore, even if we do consummate acquisitions that we believe will be accretive, we may not realize the intended benefits, and the acquisition may in fact result in a decrease in cash flow, including our acquisition of Hardisty South from USD in April 2022. Any acquisition, including the integration of any such acquisition, involves potential risks, including, among other things:
• mistaken assumptions about revenues and costs, including synergies;
• the assumption of unknown liabilities;
• limitations on rights to indemnity from the seller;
• mistaken assumptions about the overall costs of equity or debt;
• the diversion of management’s attention from other business concerns;
• unforeseen difficulties operating in new product areas or new geographic areas; and
• customer or key employee losses at the acquired businesses.
If we consummate any future acquisitions, our capitalization and results of operations may change significantly, and unitholders will not have the opportunity to evaluate the economic, financial and other relevant information that we will consider in determining the application of these funds and other resources.
Our right of first offer to acquire certain of USD’s existing assets and projects and certain projects that it may develop, construct or acquire in the future is limited and subject to risks and uncertainty, and ultimately we may not acquire any of those assets or businesses.
The Omnibus Agreement provides us with a ROFO on certain of USD’s existing assets and projects as well as any additional midstream infrastructure that it may develop, construct or acquire, subject to certain exceptions. This right expires on October 15, 2026. The consummation and timing of any future acquisitions pursuant to this right will depend upon, among other things, USD’s continued development of midstream infrastructure projects and successful execution of such projects, USD’s willingness to offer assets for sale and obtain any necessary consents, our ability to negotiate acceptable purchase agreements and commercial agreements with respect to such assets and our ability to obtain financing on acceptable terms. We can offer no assurance that we will be able to successfully consummate any future acquisitions or successfully integrate assets acquired pursuant to our ROFO. Furthermore, USD is under no obligation to accept any offer that we may choose to make. Additionally, the approval of Energy Capital Partners is required for the sale of any assets by USD or its subsidiaries, including us (other than sales in the ordinary course of business), acquisitions of securities of other entities that exceed specified materiality thresholds and any material unbudgeted expenditures or deviations from our approved budgets. Energy Capital Partners may make these decisions free of any duty to us and our unitholders. This approval would be required for the potential acquisition by us of any of USD’s projects, as well as any other projects or assets that USD may develop or acquire in the future or any third-party acquisition we may intend to pursue jointly or independently from USD. Energy Capital Partners is under no obligation to approve any such transaction. Please refer to the discussion under Part III, Item 10. Directors, Executive Officers and Corporate Governance— Special Approval Rights of Energy Capital Partners in this Annual Report regarding the rights of Energy Capital Partners. In addition, we may decide not to exercise our ROFO if and when any assets are offered for sale, and our decision will not be subject to unitholder approval. Further, our ROFO may be terminated by USD at any time in the event that it no longer controls our general partner. Please refer to the discussion under Part II, Item 8. Financial Statements and Supplementary Data, Note 13. Transactions with Related Parties in this Annual Report for additional information regarding the Omnibus Agreement. Growing our business by constructing new assets subjects us to construction risks and risks that supplies for such facilities will not be available upon completion thereof.
One of the ways we intend to grow our business is through the construction of new assets. The construction of new assets requires the expenditure of capital, some of which may exceed our resources, and involve regulatory, environmental, political and legal uncertainties. If we undertake the construction of new assets, we may not be able to complete them on schedule or at all or at the budgeted cost. Actions by third parties that we do not control may cause delay in construction, which could result in lost revenue or contract termination rights relating to the new asset. Moreover, our revenues may not increase upon the expenditure of funds on a particular project. For instance, if we build a new significant asset, the construction will occur over a period of time, and we will not receive any revenues until after completion of the project, if at all. Moreover, we may construct assets to provide services to capture revenue which does not materialize or for which we are unable to acquire new customers. We may also rely on estimates of potential demand for our services in our decision to construct new assets, which may prove to be inaccurate because there are numerous uncertainties inherent in estimating demand for our services. As a result, new assets we construct may not be able to attract sufficient demand to achieve our expected investment return, which could materially and adversely affect our results of operations, cash flows and financial condition.
We intend to distribute a significant portion of our available cash, which could limit our ability to pursue growth projects and make acquisitions.
Pursuant to our cash distribution policy we intend to distribute most of our available cash, as that term is defined in our partnership agreement, to our unitholders. As a result, we expect to rely primarily upon external financing sources, including commercial bank borrowings and the issuance of debt and equity securities, to fund our acquisitions and expansion capital expenditures. Therefore, to the extent we are unable to finance our growth externally, our cash distribution policy will significantly impair our ability to grow. In addition, because we intend to distribute most of our available cash, our growth may not be as fast as that of businesses that reinvest their available cash to expand ongoing operations. To the extent we issue additional units in connection with any acquisitions or expansion capital expenditures, the payment of distributions on those additional units may increase the risk that we will be unable to maintain or increase our per unit distribution level. There are no limitations in our partnership agreement or our Credit Agreement on our ability to issue additional units, including units ranking senior to the common units as to distribution or liquidation, and our unitholders will have no preemptive or other rights (solely as a result of their status as unitholders) to purchase any such additional units. The incurrence of additional commercial borrowings or other debt to finance our growth strategy would result in increased interest expense, which, in turn, may reduce the amount of cash available to distribute to our unitholders.
Risks Related to our Ability to Make Cash Distributions
We may not have sufficient cash from operations following the establishment of cash reserves and payment of fees and expenses, including reimbursements to our general partner, to enable us to pay distributions to holders of our common and general partner units.
The amount of cash we can distribute on our units principally depends upon the amount of cash we generate from our operations, which will fluctuate from quarter to quarter based on, among other things:
•our entitlement to minimum monthly payments associated with our take-or-pay Terminal Services Agreements and the impact of credits for unutilized contractual capacity;
•our ability to acquire new customers and retain existing customers, including our ability to renew, extend or replace our customer agreements at the Hardisty and Stroud Terminals;
•the rates and terminalling fees we charge for the volumes we handle;
•the volume of crude oil and other liquid hydrocarbons we handle;
•damage to terminals, railroads, pipelines, facilities, related equipment and surrounding properties caused by hurricanes, earthquakes, floods, fires, severe weather, explosions and other natural disasters and acts of terrorism including damage to third-party pipelines, railroads or facilities upon which our customers rely for transportation services;
•leaks or accidental releases of products or other materials into the environment, including explosions, chemical fumes or other similar events, whether as a result of human error, natural disaster or otherwise;
•prevailing economic and market conditions; including low or volatile commodity prices and their effect on our customers;
•our desired levels of liquidity and reduction of debt;
•the effects of worldwide health events, including the recent COVID-19 pandemic;
•the level of our operating, maintenance and general and administrative costs;
•regulatory action affecting railcar design or the transportation of crude oil by rail;
•delays or increased costs caused by blockades or other interruptions in rail services; and
•the supply of, or demand for, crude oil and other liquid hydrocarbons.
In addition, the actual amount of cash we will have available for distribution will depend on other factors, some of which are beyond our control, including:
•restrictions on cash distributions to our partners contained in our debt agreements, including increased restrictions in connection with debt ratio covenant relief under our Credit Agreement obtained in January 2023;
•the level and timing of capital expenditures we make;
•the cost of acquisitions, if any;
•our debt service requirements and other liabilities;
•our requirements to pay distribution equivalents on Phantom Units pursuant to the terms of the awards granted under our First Amendment to the USD Partners LP Amended and Restated 2014 Long-Term Incentive Plan, or the Amended LTIP Plan,
•fluctuations in our working capital needs;
•fluctuations in the values of foreign currencies in relation to the U.S. dollar, including the Canadian dollar;
•our ability to borrow funds and access capital markets;
•the amount of cash reserves established by our general partner; and
•other business risks affecting our cash levels.
The amount of cash we have available for distribution to holders of our common units and general partner units depends primarily on our cash flow rather than on our profitability, which may prevent us from making distributions, even during periods in which we record net income.
The amount of cash we have available for distribution depends primarily upon our cash flow and not solely on profitability, which will be affected by non-cash items. As a result, we may make cash distributions during periods when we record losses for financial accounting purposes and may not be able to make cash distributions during periods when we record net earnings for financial accounting purposes.
The board of directors of our general partner may modify or revoke our cash distribution policy at any time at its discretion and our partnership agreement does not require us to pay any distributions at all. Additionally, members of our general partner’s board of directors appointed by Energy Capital Partners must approve any distributions made by us.
The board of directors of our general partner has adopted a cash distribution policy pursuant to which we intend to distribute quarterly at least $0.2875 per unit on all of our units to the extent we have sufficient cash after the establishment of cash reserves and the payment of our expenses, including payments to our general partner and its affiliates. However, the board may change such policy at any time at its discretion and the board re-evaluates our distribution policy on a quarterly basis, taking into consideration updated commercial progress, including our ability to renew, extend or replace our customer agreements at the Hardisty and Stroud Terminals, and our compliance with the covenants under the Credit Agreement, as well as recent changes to the market. Beginning in the first quarter of fiscal 2020, the board of directors of our general partner reduced the quarterly dividend to $0.111 per unit, or $0.444 per unit on an annualized basis, 70% below the distribution with respect to the fourth quarter of 2019. In 2022, the board of directors increased these amounts to $0.1235 per unit or $0.494 per unit on an annualized basis, still substantially reduced from 2019. Additionally, members of our general partner’s board of directors appointed by Energy Capital Partners, if any, must approve any distributions made by us. Our partnership agreement does not require us to pay distributions at all and our general partner’s board of directors has broad discretion in setting the amount of cash reserves each quarter. Investors are cautioned not to place undue reliance on the permanence of our cash distribution policy in making an investment decision. Any modification or revocation of our cash distribution policy could substantially reduce or eliminate the amounts of distributions to our unitholders. The amount of distributions we make and the decision to make any distribution is determined by the board of directors of our general partner as well as the members of our general partner’s board of directors appointed by Energy Capital
Partners, whose interests may differ from those of our common unitholders. Our general partner has limited duties to our unitholders, which may permit it to favor its own interests or the interests of our sponsor or its affiliates to the detriment of our common unitholders.
Our general partner’s discretion in establishing cash reserves may reduce the amount of distributable cash flow to unitholders.
Our partnership agreement requires our general partner to deduct from operating surplus cash reserves that it determines are necessary to fund our future operating expenditures. In addition, our partnership agreement permits the general partner to reduce available cash by establishing cash reserves for the proper conduct of our business, to comply with applicable law or agreements to which we are a party (including our Credit Agreement), or to provide funds for future distributions to partners. These cash reserves will affect the amount of distributable cash flow to unitholders.
Risks Related to our Indebtedness and Ability to Raise Additional Capital
Restrictions in our Credit Agreement could adversely affect our business, financial condition, results of operations, ability to make distributions to unitholders and value of our common units and our inability to maintain covenant compliance or refinance our Credit Agreement before its maturity would have a material adverse effect on our business.
We are dependent upon the earnings and cash flow generated by our operations in order to meet our debt service obligations under our Credit Agreement and to allow us to make cash distributions to our unitholders. The operating and financial restrictions and covenants in our Credit Agreement and any future financing agreements could restrict our ability to finance future operations or capital needs or to expand or pursue our business activities, which may, in turn, limit our ability to make cash distributions to our unitholders. Our Credit Agreement limits our ability to, among other things:
•incur or guarantee additional debt;
•make distributions on or redeem or repurchase units;
•make certain investments and acquisitions;
•incur certain liens or permit them to exist;
•enter into certain types of transactions with affiliates;
•merge or consolidate with other affiliates;
•transfer, sell or otherwise dispose of assets;
•engage in a materially different line of business;
•enter into certain burdensome agreements; and
•prepay other indebtedness.
Our Credit Agreement also includes covenants requiring us to maintain certain financial ratios. Our ability to meet those financial ratios and tests can be affected by events beyond our control, and we cannot assure you that we will meet those ratios and tests. Beginning January 31, 2023 and continuing through maturity, our ability to make distributions, other restricted payments and investments will be more limited than prior to closing the amendment to our Credit Agreement if our Consolidated Net Leverage Ratio (as defined in our Credit Agreement), pro forma for such distribution, other restricted payment or investment, exceeds 4.5x, or our pro forma liquidity is less than $20 million.
In addition, if we are unable to maintain our existing revenues and cash flows, particularly in connection with the potential renewal or extension of our existing take or pay agreements, we may be required to reduce our indebtedness or fall out of compliance with one or more of the ratios or tests under our Credit Agreement, which could result in a default or an event of default that could enable our lenders to declare the outstanding principal of that debt, together with accrued and unpaid interest, to be immediately due and payable along with triggering the
exercise of other remedies. If the amounts outstanding under our Credit Agreement were to be accelerated, we could face substantial liquidity problems, might be required to dispose of material assets or operations to meet our obligations and we could be forced into bankruptcy or liquidation.
The provisions of our Credit Agreement may affect our ability to obtain future financing and pursue attractive business opportunities and our flexibility in planning for, and reacting to, changes in business conditions.
Our ability to refinance our Credit Agreement before its maturity in November 2023 is not certain and raises substantial doubt about our ability to continue as a going concern. This ability depends on, among other factors, our financial condition and operating performance, which are subject to prevailing economic and competitive conditions and certain financial, business and other factors beyond our control.
Our ability to continue as a going concern is dependent on the refinancing or extension of the maturity date of our Credit Agreement, which is currently November 2, 2023. If we are unable to refinance or extend our Credit Agreement, we would likely not have sufficient cash on hand or available liquidity to repay the principal amount owed on the Credit Agreement when it becomes due. This condition raises substantial doubt about our ability to continue as a going concern for the next 12 months.
Our ability to refinance our Credit Agreement or successfully negotiate with our existing lenders for an extension of the maturity date on our Credit Agreement will depend on the condition of the capital markets and our financial condition and operating performance between the date of this report and the maturity date on the Credit Agreement. Specifically, our ability to refinance or extend the maturity date of our Credit Agreement may be negatively impacted if we are unable to renew, extend or replace our recently expired customer agreements at the Hardisty and Stroud Terminals. Any refinancing of our indebtedness could be at higher interest rates, will involve incurrence of fees and expenses, and may require us to comply with more onerous covenants than we are currently subject to, which could further restrict our business operations.
If we cannot refinance or extend the Credit Agreement before its maturity, we could face substantial liquidity problems, might be required to dispose of material assets or operations to meet our obligations, issue equity and use the proceeds to pay down on our Credit Agreement and we could be forced into bankruptcy or liquidation.
Our ability to grow requires access to new capital. Tightened capital markets or increased competition for investment opportunities could impair our ability to grow.
We regularly consider and evaluate potential acquisitions and other opportunities to grow our business. Any limitations on our access to new capital will impair our ability to execute this strategy. If the cost of such capital becomes too expensive, our ability to develop or acquire strategic and accretive assets will be limited. We may not be able to raise the necessary funds on satisfactory terms, if at all. The primary factors that influence our initial cost of equity include market conditions, including our then current unit price, fees we pay to underwriters and other offering costs, which include amounts we pay for legal and accounting services. The primary factors influencing our cost of borrowing include interest rates, credit spreads, covenants, underwriting or loan origination fees and similar charges we pay to lenders.
Weak economic conditions, more stringent lending standards, higher interest rates and volatility in the financial markets have increased, and could in the future increase, the cost of raising money in the debt and equity capital markets, while diminishing the availability of funds from those markets. These factors among others may limit our ability to execute our growth strategy.
In September 2014 Energy Capital Partners made a significant investment in USD. However, to date, Energy Capital Partners has not provided any additional direct or indirect financial assistance to USD since its 2014 investment. Furthermore, Energy Capital Partners must approve any issuances of additional equity by us, and its determination may be made free of any duty to us or our unitholders, and members of our general partner’s board of directors appointed by Energy Capital Partners must approve the incurrence by us or refinancing of our indebtedness outside of the ordinary course of business, which may limit our flexibility to obtain financing and to pursue other business opportunities.
Our existing debt and any additional debt we incur in the future may limit our flexibility to obtain financing and to pursue other business opportunities.
As of December 31, 2022, we had $215.0 million of outstanding borrowings under our Credit Agreement. We have the ability to incur additional debt, including up to $275.0 million under our existing Credit Agreement. Our level of indebtedness could have important consequences for us, including the following:
•our ability to obtain additional financing, if necessary, for working capital, capital expenditures, acquisitions, or other purposes, may be impaired, or such financing may not be available on favorable terms;
•our funds available for operations, future business opportunities and cash distributions to unitholders may be reduced by that portion of our cash flow required to make interest payments on our debt;
•we may be more vulnerable to competitive pressures or a downturn in our business or the economy generally; and
•our flexibility in responding to changing business and economic conditions may be limited.
Our ability to service our debt depends upon, among other things, our financial and operating performance, which will be affected by prevailing economic conditions and financial, business, regulatory and other factors, some of which are beyond our control. If our operating results are not sufficient to service indebtedness, we will be forced to take actions such as reducing distributions, reducing or delaying our business activities, acquisitions, investments or capital expenditures, selling assets or seeking additional equity capital. We may not be able to take any of these actions on satisfactory terms or at all.
We may issue additional units without unitholder approval, which would dilute unitholder interests.
At any time, we may issue an unlimited number of limited partner interests of any type without the approval of our unitholders and our unitholders will have no preemptive or other rights (solely as a result of their status as unitholders) to purchase any such limited partner interests. Further, neither our partnership agreement nor our Credit Agreement prohibits the issuance of equity securities that may effectively rank senior to our common units as to distributions or liquidations. The issuance by us of additional common units or other equity securities of equal or senior rank will have the following effects:
•our unitholders’ proportionate ownership interest in us will decrease;
•the amount of distributable cash flow on each unit may decrease;
•the ratio of taxable income to distributions may increase;
•the relative voting strength of each previously outstanding unit may be diminished; and
•the market price of our common units may decline.
Legal and Regulatory Risks Inherent in Our Business
Some of our customers’ operations cross the U.S./Canada border and are subject to cross-border regulation.
Our customers’ cross border activities subject them to regulatory matters, including import and export licenses, tariffs, Canadian and U.S. customs and tax issues and toxic substance certifications. Such regulations include the Short Supply Controls of the Export Administration Act, the U.S.-Mexico-Canada Agreement and the Toxic Substances Control Act. Violations of these licensing, tariff and tax reporting requirements could result in the imposition of significant administrative, civil and criminal penalties on our customers. Our revenue and cash flows could decline and our ability to make cash distributions to our unitholders could be materially and adversely affected should our customers fail to comply with these cross-border regulations.
Changes in the provincial royalty rates and drilling incentive programs in Canada could decrease the oil and gas exploration and production activities in Canada, which could adversely affect the demand for our terminalling services.
Certain provincial governments collect royalties on the production from lands owned by the government of Canada. These fiscal royalty regimes are reviewed and adjusted from time to time by the respective provincial governments for appropriateness and competitiveness. Any increase in the royalty rates assessed by, or any decrease in the drilling incentive programs offered by, a provincial government could negatively affect the drilling activity, which could adversely affect the demand for our terminalling services.
Government regulation of oil production could have an adverse effect on our throughput volumes and distributable cash flow.
On December 3, 2018, the Alberta Government announced a temporary 8.7% cut (or a decrease of 325,000 barrels per day) in the production of raw crude oil and bitumen at facilities subject to its jurisdiction, starting on January 1, 2019. In late August 2019, the Alberta Government extended the curtailment end date to December 31, 2020, with possible earlier termination. During 2019, however, the Alberta Government increased the allowed production levels. For example, in late October 2019, the Alberta Government announced a special production allowance, whereby effective November 8, 2019, new wells drilled for conventional oil are exempt and, beginning with the December 2019 production month, producers were allowed to apply to produce above their curtailment order, as long as this extra production is shipped out of Alberta through additional rail capacity. In late October 2020, the Alberta Government announced that while the government would extend its regulatory authority to curtail oil production through December 2021, it would not set production limits as of December 2020. The Alberta Government has stated that the curtailment rules and production limits are not needed at this time. This and similar future actual or anticipated governmental restrictions on the production of crude oil in the producing regions served by our terminals may cause our customers to reduce their production activities and delay or cancel new projects, which could in turn reduce the demand for our terminalling services. Except to the extent of our take-or-pay type arrangements, reductions in demand for our terminalling services resulting from governmentally imposed production cuts could reduce our cash flows and results of operations, and limit our ability to execute new terminalling services contracts, or extend existing terminalling services contracts.
Implementation of the Renewable Fuels Standard Program under the Clean Air Act, or the RFS, could affect oil and gas operations as well as the renewable diesel project.
Under the RFS, EPA sets annual volume obligations, or RVOs, that oil refiners must meet either by blending biofuels into conventional transportation fuel or purchasing credits, known as Renewable Identification Numbers or RINs, through a trading market sufficient to satisfy their annual obligation. Among other factors, supply and demand for transportation fuel as well as the levels of renewable volumes set by EPA affect the market price of biofuel and RINs. On July 1, 2022, EPA issued its final RVOs for compliance years 2020, 2021 and 2022. On December 1, 2022, EPA announced a proposed rule to established RVOs for 2023, 2024 and 2025. The proposed volume obligations increase over those three years. EPA held a public hearing on January 10-11, 2023 for the proposed rule, and the comment period closed on February 10, 2023. EPA anticipates taking final action on the proposal by June 2023. EPA also recently denied 69 pending exemption petitions submitted by small refineries for economic hardship waivers from annual RVO requirements. EPA’s continued implementation of the program along with supply and demand for transportation fuel will continue to affect the price of biofuel, including renewable diesel, and the price RINs.
Our business could be adversely affected if service on the railroads is interrupted or if more stringent regulations are adopted regarding railcar design or the transportation of crude oil by rail.
We do not own or operate the railroads on which crude oil carrying railcars are transported; however, we do manage a railcar fleet that is subject to regulations governing railcar design and manufacture. The volume of crude oil and liquid hydrocarbons transported in North America by rail has increased substantially in prior years. High-profile accidents involving crude oil carrying trains in recent years, in conjunction with increased use of rail
transportation, have raised concerns about the environmental and safety risks associated with crude oil transport by rail and railcar design.
Certain of the railroads serving our terminals have in the past and are currently considering imposing tariffs, fees or other limitations on the utilization of older railcar designs. These tariffs, fees and limitations could have the effect of imposing limits on the use of railcars that are more stringent than current regulatory standards, and could reduce the size of the overall railcar fleet available to be loaded at our terminals and increase the costs of obtaining usable railcars. Similar to other industry participants, compliance with existing and any additional environmental laws and regulations, or the imposition of additional tariffs, fees or limitations on the transportation of crude oil in certain railcars or all railcars by the railroads, could increase our overall cost of business, including our capital costs to construct, maintain, operate and upgrade equipment and facilities, or the costs of our customers, which may reduce the attractiveness of rail transportation and limit our ability to extend existing agreements or attract new customers.
DOT and Transport Canada have also required operators to take certain precautions relating to rail routing, and mandated reductions in train speed and the implementation of new braking technology, to address rail safety concerns. The recent changes to U.S. and Canadian regulations and the adoption of additional federal, state, provincial or local laws or regulations, including any additional voluntary measures by the rail industry regarding railcar design or crude oil and liquid hydrocarbon rail transport activities, or efforts by local communities to restrict or limit rail traffic involving crude oil, could affect our business by increasing compliance costs and decreasing demand for our services, which could adversely affect our financial position and cash flows.
Moreover, any disruptions in the operations of railroads, including those due to shortages of railcars or qualified personnel, weather-related problems, flooding, drought, accidents, worldwide health events including the recent coronavirus outbreak, mechanical difficulties, strikes, lockouts or bottlenecks, could adversely impact our customers’ ability to move their products and, as a result, could affect our business. For example, the recent contract dispute between railroads and some of the industry’s major unions threatened a rail shutdown with the potential for national economic consequences. To avoid a strike, on November 30, 2022, the House passed a bill that would force unions to adopt an earlier labor agreement. On December 1, 2022, the Senate passed its version of the bill. On December 2, 2022, President Biden signed the bill into law, averting a strike.
Changes in, or challenges to, our pipeline rates and other terms and conditions of service could have a material adverse effect on our financial condition and results of operations.
Our dedicated crude oil pipelines, CCR Pipeline and SCT Pipeline, are subject to regulation by various federal, state and local agencies. FERC regulates the interstate transportation services provided on these pipelines under the ICA, the EPAct 1992 and the rules and regulations promulgated under those laws. FERC regulations require that rates for interstate service on pipelines that transport crude oil and refined petroleum products (collectively referred to as “petroleum pipelines”) and certain other liquids be just and reasonable, not be unduly discriminatory and not confer any undue preference upon any shipper. FERC regulations also require interstate common carrier petroleum pipelines to file with FERC and publicly post tariffs stating their interstate transportation rates and terms and conditions of service. Under the ICA, FERC or interested persons may challenge existing or changed rates or services. FERC is authorized to investigate such changes and may suspend the effectiveness of a new rate upon its filing for up to seven months. A successful rate challenge could result in a common carrier paying refunds together with interest for the period during which the challenged rate was in effect. FERC may also order a pipeline to change its rates, and may require a common carrier to pay shippers reparations for damages sustained for a period up to two years prior to the filing of a complaint.
Intrastate transportation services provided by CCR Pipeline, the crude oil pipelines serving our Casper Terminal, are subject to regulation by the Wyoming Public Service Commission. The Wyoming Public Service Commission uses a complaint-based system of regulation, both as to matters involving rates and priority of access. In response to a complaint, the Wyoming Public Service Commission could limit our ability to increase our rates or to set rates based on our costs or order us to reduce our rates and require the payment of refunds to shippers. If we were to provide intrastate transportation services through our SCT Pipeline, the crude oil pipeline serving our Stroud Terminal, we could elect to file a tariff covering such services with the Oklahoma Corporation Commission, which
does not require such filings and does not regulate intrastate crude oil pipeline rates but does make filed pipeline tariffs available for public viewing.
FERC and state regulatory commissions generally have not investigated petroleum pipeline rates unless the rates are the subject of a shipper protest or a complaint. However, FERC or the Wyoming Public Service Commission could investigate our rates on their own initiative or at the urging of a third party. If FERC or the Wyoming Public Service Commission were to direct us to lower our tariff rates or decline to permit any proposed rate increase or other material changes to the types, or terms and conditions, of service we might propose, the profitability of our CCR Pipeline and terminal located in Casper, Wyoming, or of our SCT Pipeline and terminal located in Stroud, Oklahoma, could suffer. In addition, if we were permitted to raise our tariff rates for services provided through the CCR Pipeline or SCT Pipeline but the rate increase was suspended for the maximum statutory period, there might be a significant delay between the time the tariff rate increase is approved and the time that the rate increase actually goes into effect, which could adversely affect our cash flow. Furthermore, competition from other pipelines and terminals may prevent us from raising our tariff rates even if FERC or the Wyoming Public Service Commission permits us to do so.
FERC and the Wyoming Public Service Commission periodically implement new rules, regulations and policies that can have a bearing on petroleum pipeline rates and terms and conditions of service. New initiatives or orders may adversely affect the rates charged for our services or otherwise adversely affect our financial condition, results of operations and cash flows and our ability to make cash distributions to our unitholders.
We operate in a highly regulated industry and increased costs of compliance with, or liability for violation of, existing or future laws, regulations and other requirements could significantly increase our costs of doing business, thereby adversely affecting our profitability.
Our industry is subject to laws, regulations and other requirements including, but not limited to, those relating to the environment, safety, working conditions, public accessibility and other requirements. These laws and regulations are enforced by federal agencies including, but not limited to, the EPA, the DOT, PHMSA, the FERC, the FRA, the Federal Motor Carrier Safety Administration, or FMCSA, OSHA, state agencies such as the Texas Commission on Environmental Quality, the Railroad Commission of Texas, the California Environmental Protection Agency, or Cal/EPA, the California Public Utilities Commission, or CPUC, and Canadian agencies such as Environment Canada and Transport Canada as well as numerous other state and federal agencies. Ongoing compliance with, or a violation of, these laws, regulations and other requirements could have a material adverse effect on our business, financial condition, results of operations, and ability to make quarterly distributions to our unitholders.
In addition, these laws and regulations, and the interpretation or enforcement thereof, are subject to frequent change by regulatory authorities and we are unable to predict the ongoing cost to us of complying with these laws and regulations or the future impact of these laws and regulations on our operations. For example, see Item 1. Business—Impact of Regulations—Climate Change in this Annual Report for information about certain actions the Biden Administration has taken targeting greenhouse gas emissions. Violation of environmental laws, regulations and permits can result in the imposition of significant administrative, civil and criminal penalties, injunctions and construction bans or delays. Under various federal, state, provincial and local environmental requirements, as the owner or operator of terminals, we may be liable for the costs of removal or remediation of contamination at our existing locations, whether we knew of, or were responsible for, the presence of such contamination. The failure to timely report and properly remediate contamination may subject us to liability to third parties and may adversely affect our ability to sell or rent our property or to borrow money using our property as collateral. Additionally, we may be liable for the costs of remediating third-party sites where hazardous substances from our operations have been transported for treatment or disposal, regardless of whether we own or operate that site. In the future, we may incur substantial expenditures for investigation or remediation of contamination that has not yet been discovered at our current or former locations or locations that we may acquire.
A discharge of hydrocarbons or hazardous substances into the environment could, to the extent the event is not insured or insurance is not otherwise available, subject us to substantial expense, including the cost to respond in compliance with applicable laws and regulations, fines and penalties, natural resource damages and claims made by employees, neighboring landowners and other third parties for personal injury and property damage. We may experience future catastrophic sudden or gradual releases into the environment from our pipeline or terminals or discover historical releases that were previously unidentified or not assessed. Although our inspection and testing programs are designed in compliance with applicable legal requirements to prevent, detect and address these releases promptly, damages and liabilities incurred due to any future environmental releases from our assets have the potential to substantially affect our business. Such discharges could also subject us to media and public scrutiny that could have a negative effect on the value of our common units.
Environmental, safety and other regulations are stringent. Penalties for violations have increased and may increase further in amount, and new environmental laws and regulations may be proposed and enacted. Moreover, interpretations of existing requirements change from time to time. While we cannot predict the impact that future environmental, health and safety requirements or changed interpretations of existing requirements may have on our operations, such future activity may result in material expenditures to ensure our continued compliance and material costs if we are found not to be in compliance. Such future activity could adversely affect our operations, cash flow and net revenues.
We are subject to stringent environmental and safety laws and regulations that may expose us to significant costs and liabilities.
Our operations are subject to stringent and complex federal, state, provincial and local environmental and safety laws and regulations that govern the discharge of materials into the environment or otherwise relate to environmental protection.
These laws and regulations may impose numerous obligations that are applicable to our operations, including the acquisition of permits to conduct regulated activities, the incurrence of capital or operating expenditures to limit or prevent releases of materials from pipelines, railcars and terminals, and the imposition of substantial liabilities and remedial obligations for pollution resulting from our operations or at locations currently or previously owned or operated by us. Numerous governmental authorities, such as the EPA, the DOT, Environment Canada, Transport Canada and analogous state and provincial agencies, have the power to enforce compliance with these laws and regulations and the permits issued under them, oftentimes requiring difficult and costly corrective actions or costly pollution control measures. Failure to comply with these laws, regulations and permits may result in the assessment of administrative, civil and criminal penalties, the imposition of remedial obligations and the issuance of injunctions limiting or preventing some or all of our operations. In addition, we may experience a delay in obtaining or be unable to obtain required permits or regulatory authorizations, which may cause us to lose potential and current customers, interrupt our operations and limit our growth and revenue.
We may incur significant environmental costs and liabilities in connection with our operations due to historical industry operations and waste disposal practices, our handling of hydrocarbon and other wastes and potential emissions and discharges related to our operations. Joint and several, strict liability may be incurred, without regard to fault, under certain of these environmental laws and regulations in connection with discharges or releases of hydrocarbon wastes on, under, or from our properties and terminals. In addition, changes in environmental laws occur frequently, and any such changes that result in additional permitting obligations or more stringent and costly waste handling, storage, transport, disposal or remediation requirements could have a material adverse effect on our operations or financial position. We may not be able to recover all or any of these costs from insurance.
Also, some states have adopted, and other states are considering adopting, legal requirements that could impose more stringent permitting, public disclosure, or well construction requirements on oil and gas production. States or localities could also elect to prohibit hydraulic fracturing altogether, as the State of New York announced in 2014, and the federal government could limit development, generally, on federal lands. While our operations are not directly affected by these actions, their impact on our oil and natural gas exploration and production customers could result in a decreased demand for the services that we provide.
We could incur substantial costs or disruptions in our business if we cannot obtain or maintain necessary permits and authorizations or otherwise comply with health, safety, environmental and other laws and regulations.
Our operations require authorizations and permits that are subject to revocation, renewal or modification and can require operational changes to limit the effect or potential effect on the environment and/or health and safety. A violation of authorization or permit conditions or other legal or regulatory requirements could result in substantial fines, criminal sanctions, permit revocations, injunctions, and/or facility shutdowns. In addition, major modifications of our operations could require modifications to our existing permits or upgrades to our existing pollution control and safety-related equipment. Any or all of these matters could have a material adverse effect on our business, financial condition, results of operations, and ability to make quarterly distributions to our unitholders.
Legislation, regulatory initiatives, litigation and investor sentiment relating to climate change could result in increased operating costs, reduced demand for the services we provide and limits on our access to capital.
In response to studies suggesting that emissions of carbon dioxide, methane and certain other gases may be contributing to warming of the Earth’s atmosphere, over 190 countries, including the United States and Canada, reached an agreement to reduce GHG emissions at the Paris climate conference in December 2015. The terms of the Paris treaty to reduce GHG emissions were to become effective in 2020. The United States formally rejoined the agreement in February 2021.
In addition, the U.S. Congress has considered legislation to restrict or regulate emissions of GHGs. Comprehensive climate legislation appears unlikely to be passed by either house of Congress in the near future, although additional energy legislation and other initiatives may be proposed that address GHGs and related issues.
In 2022, Congress passed the Inflation Reduction Act, which focused significantly on reducing GHG emissions. The IRA seeks to achieve these reductions by encouraging a shift towards the manufacturing and consumption of renewable energy across all sectors of the economy—especially in the industrial and transportation sectors. The IRA allocated: $161 billion for clean energy tax credits; $40 billion for air pollution, hazardous materials, transportation and infrastructure; $37 billion for individual clean energy incentives; $37 billion for clean manufacturing tax credits; $36 billion for clean fuel and vehicle tax credits; $35 billion for conservation, rural development, and forestry; $27 billion for building efficiency, electrification, transmission, industrial, and DOE grants and loans; and $14 billion for other energy and climate spending programs. The IRA authorized EPA to administer additional voluntary, incentive based programs to achieve GHG emissions reductions; it did not grant EPA additional regulatory authority to impose GHG emissions limits beyond EPA’s existing authority under the Clean Air Act.
In addition, almost half of the states (including California and Texas, in which we operate), either individually or through multi-state regional initiatives, have begun to address GHG emissions, primarily through the planned development of emission inventories or regional GHG cap and trade programs. Although most of the state-level initiatives have to date been focused on large sources of GHG emissions, such as electric power plants, it is possible that smaller sources could become subject to GHG-related regulation. Depending on the particular program, we could be required to control emissions or to purchase and surrender allowances for GHG emissions resulting from our operations, and to the extent federal or state measures are successful in reaching hydrocarbon fuel usage, they could have an indirect effect on our business.
Independent of Congress, the EPA has adopted regulations to address GHG emissions under its existing CAA authority. For example, in 2012, EPA issued performance standards governing emissions of Volatile Organic Compounds (VOCs) from new sources in the oil and gas sector. EPA revised these regulations in 2016 to govern methane. In 2020, EPA repealed key components of the 2016 rule, but those revisions were reversed by Congress in 2021 through the passage of a Congressional Review Act Resolution of Disapproval that was signed by President Biden in June 2021. EPA has continued to implement the 2016 rule and has recently proposed updated regulations governing methane emissions from new and existing sources in the oil and gas sector. In 2021, EPA proposed updated Clean Air Act performance standards governing methane emissions from new and existing sources in the oil and gas sector. In 2022, EPA issued a supplemental notice proposing to increase emissions standards beyond the
2021 proposal and proposing requirements for additional sources not covered by the 2021 notice. The notice specifically identifies oil and natural gas operations as the nation’s largest industrial source of methane, as well as a leading source for other air pollutants such as smog-forming VOCs and benzene. EPA estimates that, in 2030, the standards in its supplemental proposal (if finalized) would reduce methane emissions from covered sources by 87 percent below 2005 levels. Additionally, DOI recently announced a proposed rule from the Bureau of Land Management to reduce methane releases from venting, flaring, and leaks from oil and gas production on public and tribal land.
EPA has also regulated GHG emissions from motor vehicles. In 2009, the EPA adopted rules regarding regulation of GHG emissions from new light duty motor vehicles, which it later made more stringent in 2012 and maintained in 2016. In 2020, EPA finalized GHG standards for model years 2021-26 that were less stringent than those finalized in 2012 and 2016. In December 2021, EPA finalized revised GHG standards for model years 2023-26 to make them more stringent. In parallel, the National Highway Traffic Safety Administration, or NHTSA, has proposed more stringent Corporate Average Fuel Economy, or CAFE, standards for model years 2024-26. On March 14, 2022, EPA also reversed a prior decision and allowed California to once again set its own, more-stringent GHG standards for new motor vehicles under section 209 of the Clean Air Act, which would apply in California and roughly a dozen other states that have adopted California’s standards. Similarly, on December 31, 2021, NHTSA issued a final rule withdrawing regulations issued during the Trump Administration that preempted California’s authority to set more-stringent GHG standards for new motor vehicles.
In addition, in September 2009, the EPA issued a final rule requiring the monitoring and reporting of GHG emissions from specified large GHG emission sources in the United States. In November 2010, EPA expanded this existing GHG emissions reporting rule to petroleum facilities, requiring reporting of GHG emissions by regulated petroleum facilities to the EPA beginning in 2012 and annually thereafter. In October 2015, EPA further expanded its GHG emissions reporting program to include onshore petroleum and natural gas gathering and boosting activities, as well as natural gas transmission pipelines. We monitor and report our facilities’ GHG emissions. However, operational or regulatory changes or stakeholder demands could require additional monitoring and reporting at some or all of our other facilities at a future date. In 2010, the EPA also issued a final rule, known as the “Tailoring Rule,” that makes certain large stationary sources and modification projects subject to permitting requirements for GHG emissions under the CAA.
EPA has attempted to regulate GHGs from the coal and gas-fired electric generating sector. In October 2015, the EPA finalized the Clean Power Plan, or CPP, which imposed additional obligations on the coal and gas-fired electric generating sector to reduce GHG emissions and which generally promoted a reduction in the demand for fossil fuels. CPP was challenged and was stayed by the U.S. Supreme Court before its effective date. Subsequently, the EPA concluded it lacked legal authority to issue CPP, repealed it, and replaced it with the Affordable Clean Energy rule, or ACE. In January 2021, the U.S. Court of Appeals for the D.C. Circuit vacated the EPA’s repeal and replacement of the CPP. The Supreme Court agreed to hear an appeal of this decision and issued its opinion in West Virginia v. EPA in June 2022. The decision curtailed agency authority to enact sweeping regulations without clear statutory authorization. The issue in West Virginia was whether the Clean Air Act empowered EPA to transform the electric generation sector through the Clean Power Plan. The Court held that Congress had not delegated broad authority to EPA under the Clean Air Act to restructure the energy industry by requiring existing power plants to shift to different forms of energy production. In doing so, the Court reaffirmed the principle that agency action with vast economic and political significance requires a clear delegation from Congress. The Court’s application of the “major questions doctrine” indicates its commitment to limiting executive agencies’ regulation of particularly significant matters to circumstances where Congress clearly delegated such regulatory authority to the agency. The Court’s decision makes it much more difficult for agencies to justify extraordinary and far-reaching regulatory initiatives.
Although it is not possible at this time to predict exactly how potential future laws or regulations addressing GHG emissions or oil and gas development in Canada or the United States would impact our business, any future federal, state or provincial laws or implementing regulations that may be adopted to address GHG emissions could require us to incur increased operating costs, could adversely affect demand for the crude oil and other liquid hydrocarbons we handle in connection with our services, and could adversely affect demand for our services by restricting or prohibiting our customers from conducting oil and gas production in certain areas. Moreover, the
change in a regulation landscape means we may incur additional expenses that would not be applicable in a steady set of regulations. The potential increase in the costs of our operations resulting from any legislation or regulation to restrict emissions of GHGs could include new or increased costs to operate and maintain our facilities, install new emission controls on our facilities, acquire allowances to authorize our GHG emissions, pay any taxes related to our GHG emissions and administer and manage a GHG emissions program. While we may be able to include some or all of such increased costs in the rates charged by our terminals, such recovery of costs is uncertain. Moreover, incentives to conserve energy or use alternative energy sources could reduce demand for oil, resulting in a decrease in demand for our services. We cannot predict with any certainty at this time how these possibilities may affect our operations.
Scientists have concluded that increasing concentrations of GHGs in the earth’s atmosphere may produce climate changes that have significant physical effects, such as increased frequency and severity of storms, floods and other climatic events; if any such effects were to occur, they could have an adverse effect on our operations. For example, the projected severe effects of climate change have the potential to directly affect our facilities and operations and those of our customers, which could result in more frequent and severe disruptions to our business and those of our customers, increased costs to repair damaged facilities or maintain or resume operations, and increased insurance costs. In addition, there have been increasing efforts in recent years to influence the investment community, including investment advisors and certain sovereign wealth, pension and endowment funds promoting divestment of fossil fuel equities and pressuring lenders to limit funding to companies engaged in the extraction of fossil fuel reserves. Such environmental activism and initiatives aimed at limiting climate change and reducing air pollution could interfere with our business activities, operations and ability to access capital. Finally, increasing attention to the risks of climate change has resulted in an increased possibility of lawsuits or investigations brought by public and private entities against oil and natural gas companies. Should we be targeted by any such litigation or investigations, we may incur liability, which, to the extent that societal pressures or political or other factors are involved, could be imposed without regard to the causation of or contribution to the asserted damage, or to other mitigating factors.
The implementation of derivative regulations could have an adverse effect on our ability to use derivative contracts to reduce the effect of foreign exchange, interest rate and other risks associated with our business.
The Dodd-Frank Wall Street Reform and Consumer Protection Act (“Dodd-Frank Act”), establishes federal oversight and regulation of the over-the-counter derivatives market and entities that participate in that market. Although the U.S. Commodity Futures Trading Commission and the other relevant regulators have finalized most of the regulations under the Dodd-Frank Act, they continue to review and refine initial rulemakings through additional interpretations and supplemental rulemakings. As a result, it is not possible at this time to predict the ultimate effect of the rules and regulations on our business and while most of the regulations have been adopted, any new regulations or modifications to existing regulations may increase the cost of derivative contracts, materially alter the terms of derivative contracts, reduce the availability of derivatives to protect against risks we encounter and reduce our ability to monetize or restructure our existing derivative contracts. If we reduce our use of derivatives as a result of the legislation and regulations, our results of operations may become more volatile and our cash flows may be less predictable, which could adversely affect our ability to plan for and fund capital expenditures. Any of these consequences could have a material adverse effect on us, our financial condition, our results of operations and our cash flows.
Risks Inherent in Our Master Limited Partnership Ownership Structure
The credit and risk profile of our general partner and its owner, USD Group LLC, could adversely affect our credit ratings and risk profile, which could increase our borrowing costs or hinder our ability to raise capital and additionally have a direct impact on our ability to pay our minimum quarterly distribution.
The credit and business risk profiles of our general partner and USD Group LLC, neither of which has a rating from any credit agency, may be factors considered in credit evaluations of us. This is because our general partner, which is owned by USD Group LLC, controls our business activities, including our cash distribution policy and growth strategy. Any adverse change in the financial condition of USD Group LLC, including the degree of its financial leverage and its dependence on cash flow from us to service its indebtedness, if any, may adversely affect
our credit ratings and risk profile. If we were to seek a credit rating in the future, our credit rating may be adversely affected by the leverage of our general partner or USD Group LLC, as credit rating agencies such as Standard & Poor’s Ratings Services and Moody’s Investors Service may consider the leverage and credit profile of USD Group LLC and its affiliates because of their ownership interest in and control of us. Any adverse effect on our credit rating would increase our cost of borrowing or hinder our ability to raise financing in the capital markets, which would impair our ability to grow our business and make distributions to common unitholders.
Our general partner and its affiliates, including USD, have conflicts of interest with us and limited duties to us and our unitholders, and they may favor their own interests to our detriment and that of our unitholders.
USD indirectly owns a 51.9% limited partner interest as of December 31, 2022, and indirectly owns and controls our general partner, which owns a non-economic general partner interest in us. Although our general partner has a duty to manage us in a manner that is not adverse to the best interests of our partnership and our unitholders, the directors and officers of our general partner also have a duty to manage our general partner in a manner that is not adverse to the best interests of its owner, USD. Conflicts of interest may arise between USD and its affiliates, including our general partner, on the one hand, and us and our unitholders, on the other hand. In resolving these conflicts, the general partner may favor its own interests and the interests of its affiliates, including USD, over the interests of our common unitholders. These conflicts include, among others, the following situations:
•neither our Third Amended and Restated Agreement of Limited Partnership of USD Partners LP, or our partnership agreement, nor any other agreement requires USD to pursue a business strategy that favors us, and the directors and officers of USD have a fiduciary duty to make these decisions in the best interests of the members of USD. USD may choose to shift the focus of its investment and growth to areas not served by our assets;
•USD may be constrained by the terms of its debt instruments, if any, from taking actions, or refraining from taking actions, that may be in our best interests;
•our partnership agreement replaces the fiduciary duties that would otherwise be owed by our general partner with contractual standards governing its duties, limiting our general partner’s liabilities and restricting the remedies available to our unitholders for actions that, without the limitations, might constitute breaches of fiduciary duty;
•except in limited circumstances, our general partner has the power and authority to conduct our business without unitholder approval;
•our general partner will determine the amount and timing of asset purchases and sales, borrowings, issuance of additional partnership securities and the creation, reduction or increase of cash reserves, each of which can affect the amount of cash that is distributed to our unitholders;
•our general partner will determine the amount and timing of many of our cash expenditures and whether a cash expenditure is classified as an expansion capital expenditure, which would not reduce operating surplus, or a maintenance capital expenditure, which would reduce our operating surplus. This determination can affect the amount of cash that is distributed to our unitholders and to our general partner, and the amount of adjusted operating surplus generated in any given period;
•our general partner will determine which costs incurred by it are reimbursable by us;
•our general partner may cause us to borrow funds in order to permit the payment of cash distributions;
•our partnership agreement does not restrict our general partner from causing us to pay it or its affiliates for any services rendered to us or entering into additional contractual arrangements with any of these entities on our behalf;
•our general partner intends to limit its liability regarding our contractual and other obligations;
•our general partner may exercise its right to call and purchase all of the common units not owned by it and its affiliates if it and its affiliates own more than 80.0% of the common units;
•our general partner controls the enforcement of obligations owed to us by our general partner and its affiliates; and
•our general partner decides whether to retain separate counsel, accountants or others to perform services for us.
Under the terms of our partnership agreement, the doctrine of corporate opportunity, or any analogous doctrine, does not apply to our general partner or any of its affiliates, including its executive officers, directors and owners. Any such person or entity that becomes aware of a potential transaction, agreement, arrangement or other matter that may be an opportunity for us will not have any duty to communicate or offer such opportunity to us. Any such person or entity will not be liable to us or to any limited partner for breach of any fiduciary duty or other duty by reason of the fact that such person or entity pursues or acquires such opportunity for itself, directs such opportunity to another person or entity or does not communicate such opportunity or information to us. This may create actual and potential conflicts of interest between us and affiliates of our general partner and result in less than favorable treatment of us and our unitholders. Please refer to the discussion under Part III, Item 13. Certain Relationships and Related Transactions, and Director Independence in this Annual Report regarding conflicts of interests and fiduciary duties of our general partner. Affiliates of our general partner, including USD, and Energy Capital Partners and its affiliates may compete with us, and none of Energy Capital Partners, our general partner or any of their respective affiliates have any obligation to present business opportunities to us.
Neither our partnership agreement nor the Omnibus Agreement prohibits USD or any other affiliates of our general partner or Energy Capital Partners or its affiliates from owning assets or engaging in businesses that compete directly or indirectly with us. In addition, USD and other affiliates of our general partner, and Energy Capital Partners and its affiliates may acquire, construct or dispose of additional midstream infrastructure in the future without any obligation to offer us the opportunity to purchase any of those assets. For example, USD Group LLC currently owns the right to construct and further develop the West Colton Terminal as it relates to renewable diesel opportunities as well as the Stroud Terminal as it relates to all future terminalling services opportunities. If we are unable to acquire these facilities from USD Group LLC, these expansions may compete directly with our West Colton and Stroud Terminals for future throughput volumes, which may impact our ability to enter into new Terminal Services Agreements, including with our existing customers, following the termination of our existing agreements or the terms thereof and our ability to compete for future spot volumes. As a result, competition from USD and other affiliates of our general partner could materially adversely impact our results of operations and distributable cash flow to unitholders.
Energy Capital Partners has substantial influence over USD and our general partner, and its interests may differ from those of USD, us and our public unitholders.
Energy Capital Partners currently has the right to appoint three of seven members of USD’s board of directors and three of nine members of our general partner’s board of directors and may in the future have the right to appoint the majority of USD’s board of directors if it invests a specified amount in USD, or certain other conditions are met. For so long as Energy Capital Partners is able to appoint more than one member to USD’s board of directors, USD will not, and will not permit its subsidiaries, including us and our general partner, to take or agree to take certain actions without the affirmative vote of Energy Capital Partners, including, among others, any acquisitions or dispositions and any issuances of additional equity interests in us. Energy Capital Partners may make these decisions free of any duty to us and our unitholders. Additionally, members of our general partner’s board of directors appointed by Energy Capital Partners, if any, must approve any distributions made by us, any incurrence of debt by us and the approval, modification or revocation of our budget. As a result, Energy Capital Partners is able to significantly influence the management and affairs of USD and our general partner, including the amount of distributions we make, if any, our policies and operations, the appointment of management, future issuances of securities, amendments to our organizational documents and the entering into of extraordinary transactions. The
interests of Energy Capital Partners may not in all cases be aligned with the interests of our common unitholders and, in certain situations, they have no duty to us or our unitholders.
Energy Capital Partners may have an interest in pursuing acquisitions, divestitures and other transactions that, in its judgment, could enhance its equity investment, even though such transactions might involve risks to our common unitholders, or Energy Capital Partners may have an interest in not pursuing transactions that would otherwise benefit us. For example, Energy Capital Partners could influence us to make acquisitions, investments and capital expenditures that increase our indebtedness or to sell revenue-generating assets or to not make such acquisitions, investments or capital expenditures. In addition, Energy Capital Partners may have different tax considerations that could influence its position, including regarding whether and when to dispose of assets and whether and when to incur new or refinance existing indebtedness. In addition, the structuring of future transactions by our general partner may take into consideration these tax or other considerations even where no similar benefit would accrue to our common unitholders or us. Energy Capital Partners may make the decisions to approve any acquisition or disposition by us free of any duty to us and our unitholders.
Energy Capital Partners’ influence on USD and our general partner may have the effect of delaying, preventing or deterring a change of control of our company. Energy Capital Partners and its affiliates and affiliated funds are in the business of making investments in companies in the energy industry and may from time to time acquire and hold interests in businesses that compete directly or indirectly with us. USD’s limited liability company agreement provides that Energy Capital Partners shall not have any duty to refrain from engaging directly or indirectly in the same or similar business activities or lines of business as us or any of our subsidiaries, and that in the event that Energy Capital Partners acquires knowledge of a potential transaction or matter which may be a corporate opportunity for itself and us or any of our subsidiaries, neither we nor any of our subsidiaries shall, to the fullest extent permitted by law, have any expectancy in such corporate opportunity, and Energy Capital Partners shall not, to the fullest extent permitted by law, have any duty to communicate or offer such corporate opportunity to us or any of our subsidiaries and may pursue or acquire such corporate opportunity for itself or direct such corporate opportunity to another person. Energy Capital Partners and its affiliates may also pursue acquisition opportunities that are complementary to our business and, as a result, those acquisition opportunities may not be available to us. Please refer to the discussion under Part III, Item 10. Directors, Executive Officers and Corporate Governance—Special Approval Rights of Energy Capital Partners in this Annual Report regarding the rights of Energy Capital Partners. Energy Capital Partners, upon giving written notice, shall have the right to compel USD to effect the total sale of Energy Capital Partners’ interests in USD, which we refer to as an ECP Exit. Such a sale could include an acquisition by the remaining owners of USD of Energy Capital Partners’ interests in USD or an initial public offering of USD. If the ECP Exit has not been completed within 180 days of the date USD receives notice of Energy Capital Partners’ desire to sell, Energy Capital Partners shall have the right to compel USD to effect a total sale of USD pursuant to an auction process on terms and conditions determined by, and in a process managed by, the members of USD’s board of directors that are appointed by Energy Capital Partners, provided that certain conditions in connection with the sale are met.
Our partnership agreement replaces our general partner’s fiduciary duties to holders of our common units with contractual standards governing its duties.
Our partnership agreement contains provisions that eliminate the fiduciary standards to which our general partner would otherwise be held by state fiduciary duty law and replaces those duties with several different contractual standards. For example, our partnership agreement permits our general partner to make a number of decisions in its individual capacity, as opposed to in its capacity as our general partner, free of any duties to us and our unitholders. This provision entitles our general partner to consider only the interests and factors that it desires and relieves it of any duty or obligation to give any consideration to any interest of, or factors affecting, us, our affiliates or our limited partners. By purchasing a common unit, a unitholder is treated as having consented to the provisions in our partnership agreement, including the provisions discussed above. Please refer to the discussion under Part III, Item 13. Certain Relationships and Related Transactions, and Director Independence in this Annual Report regarding conflicts of interests and fiduciary duties of our general partner.
Our partnership agreement restricts the remedies available to holders of our common units for actions taken by our general partner that might otherwise constitute breaches of fiduciary duty.
Our partnership agreement contains provisions that restrict the remedies available to unitholders for actions taken by our general partner that might otherwise constitute breaches of fiduciary duty under state fiduciary duty law. For example, our partnership agreement:
•provides that whenever our general partner makes a determination or takes, or declines to take, any other action in its capacity as our general partner, our general partner is required to make such determination, or take or decline to take such other action, in good faith and will not be subject to any higher standard imposed by our partnership agreement, Delaware law, or any other law, rule or regulation, or at equity;
•provides that our general partner and its officers and directors will not be liable for monetary damages to us or our limited partners resulting from any act or omission unless there has been a final and non-appealable judgment entered by a court of competent jurisdiction determining that our general partner or its officers and directors, as the case may be, acted in bad faith or engaged in fraud or willful misconduct or, in the case of a criminal matter, acted with knowledge that the conduct was criminal; and
•provides that our general partner will not be in breach of its obligations under our partnership agreement or its fiduciary duties to us or our limited partners if a transaction with an affiliate or the resolution of a conflict of interest is approved in accordance with, or otherwise meets the standards set forth in, our partnership agreement.
In connection with a situation involving a transaction with an affiliate or a conflict of interest, our partnership agreement provides that any determination by our general partner must be made in good faith, and that our conflicts committee and the board of directors of our general partner are entitled to a presumption that they acted in good faith. In any proceeding brought by or on behalf of any limited partner of the partnership, the person bringing or prosecuting such proceeding will have the burden of overcoming such presumption. Please refer to the discussion under Part III, Item 13. Certain Relationships and Related Transactions, and Director Independence in this Annual Report regarding conflicts of interests and fiduciary duties of our general partner. Our general partner has limited liability regarding our obligations.
Our general partner has limited liability under our contractual arrangements so that the counterparties to such arrangements have recourse only against our assets, and not against our general partner or its assets. Our general partner may therefore cause us to incur indebtedness or other obligations that are nonrecourse to our general partner. Our partnership agreement provides that any action taken by our general partner to limit its liability is not a breach of our general partner’s fiduciary duties, even if we could have obtained more favorable terms without the limitation on liability. In addition, we are obligated to reimburse or indemnify our general partner to the extent that it incurs obligations on our behalf. Any such reimbursement or indemnification payments would reduce the amount of cash otherwise available for distribution to our unitholders.
If you are not both a citizenship eligible holder and a rate eligible holder, your common units may be subject to redemption.
In order to avoid (1) any material adverse effect on the maximum applicable rates that can be charged to customers by our subsidiaries on assets that are subject to rate regulation by the FERC or analogous regulatory body, and (2) any substantial risk of cancellation or forfeiture of any property, including any governmental permit, endorsement or other authorization, in which we have an interest, we have adopted certain requirements regarding those investors who may own our common units. Citizenship eligible holders are individuals or entities whose nationality, citizenship or other related status does not create a substantial risk of cancellation or forfeiture of any property, including any governmental permit, endorsement or authorization, in which we have an interest, and will generally include individuals and entities who are U.S. citizens. Rate eligible holders are individuals or entities subject to U.S. federal income taxation on the income generated by us or entities not subject to U.S. federal income taxation on the income generated by us, so long as all of the entity’s owners are subject to U.S. federal income
taxation. If you are not a person who meets the requirements to be a citizenship eligible holder and a rate eligible holder, you run the risk of having your units redeemed by us at the market price as of the date three days before the date the notice of redemption is mailed. The redemption price will be paid in cash or by delivery of a promissory note, as determined by our general partner. In addition, if you are not a person who meets the requirements to be a citizenship eligible holder, you will not be entitled to voting rights.
Cost reimbursements, which are determined in our general partner’s sole discretion, and fees due to our general partner and its affiliates for services provided are substantial and reduce our distributable cash flow to you.
Under our partnership agreement, we are required to reimburse our general partner and its affiliates for all costs and expenses that they incur on our behalf for managing and controlling our business and operations. Except to the extent specified under the Omnibus Agreement, our general partner determines the amount of these expenses. Under the terms of the Omnibus Agreement we are required to reimburse USD for providing certain general and administrative services to us. Our general partner and its affiliates also may provide us other services for which we will be charged fees. Payments to our general partner and its affiliates are substantial and reduce the amount of distributable cash flow to unitholders. For the twelve months ending December 31, 2023, we estimate that the fixed fee portion of these expenses will be approximately $3.5 million, which includes, among other items, compensation expense for all employees required to manage and operate our business. For a description of the cost reimbursements to our general partner, please read the discussion under Part II, Item 8. Financial Statements and Supplementary Data, Note 13. Transactions with Related Parties in this Annual Report regarding reimbursements to our general partner under the Omnibus Agreement. Unitholders have very limited voting rights and, even if they are dissatisfied, they cannot remove our general partner without its consent.
Unlike the holders of common stock in a corporation, unitholders have only limited voting rights on matters affecting our business and, therefore, limited ability to influence management’s decisions regarding our business. Unitholders do not elect our general partner or the board of directors of our general partner and have no right to elect our general partner or the board of directors of our general partner on an annual or other continuing basis. The board of directors of our general partner is chosen by the members of our general partner, which is indirectly owned by USD. Furthermore, if the unitholders are dissatisfied with the performance of our general partner, they will have little ability to remove our general partner. As a result of these limitations, the price at which our common units trade could be diminished because of the absence or reduction of a takeover premium in the trading price.
The unitholders are unable initially to remove our general partner without its consent because our general partner and its affiliates own sufficient units to prevent its removal. The vote of the holders of at least 66 2/3% of all outstanding units voting together as a single class is required to remove our general partner. At December 31, 2022, our general partner and its affiliates own 51.9% of the limited partnership interests entitled to vote in this matter (excluding any common units held by our officers, directors, employees and certain other persons affiliated with us).
Furthermore, unitholders’ voting rights are further restricted by the partnership agreement provision providing that any units held by a person that owns 20.0% or more of any class of units then outstanding, other than our general partner, its affiliates, their transferees, and persons who acquired such units with the prior approval of the board of directors of our general partner, cannot vote on any matter.
Our partnership agreement also contains provisions limiting the ability of unitholders to call meetings or to acquire information about our operations, as well as other provisions limiting the unitholders’ ability to influence the manner or direction of management.
Our general partner interest or the control of our general partner may be transferred to a third party without unitholder consent.
Our general partner may transfer its general partner interest to a third party at any time without the consent of the unitholders. Furthermore, there is no restriction in our partnership agreement on the ability of USD Group LLC to transfer its membership interest in our general partner to a third party. The new owners of our general partner
would then be in a position to replace the board of directors and officers of our general partner with their own choices and to control the decisions taken by the board of directors and officers.
USD Group LLC may sell or transfer our units in the public or private markets, and such sales could have an adverse impact on the trading price of the common units.
USD Group LLC held 17,308,226 common units at December 31, 2022. We have agreed to provide USD Group LLC with certain registration rights. USD Group LLC and its affiliates may sell, transfer or pledge as security all or some of the units held by them without any duty to us. Such sale of units in the public or private markets, or pledging or transfer of units, could have an adverse impact on the price of the common units. At December 31, 2022, a value of up to $10.0 million of these common units were subject to a negative pledge supporting USDG’s revolving line of credit for working capital.
Your liability may not be limited if a court finds that unitholder action constitutes control of our business.
A general partner of a partnership generally has unlimited liability for the obligations of the partnership, except for those contractual obligations of the partnership that are expressly made non-recourse to the general partner. Our partnership is organized under Delaware law, and we conduct business in a number of other states. The limitations on the liability of holders of limited partner interests for the obligations of a limited partnership have not been clearly established in some jurisdictions. You could be liable for our obligations as if you were a general partner if a court or government agency were to determine that:
•we were conducting business in a state but had not complied with that particular state’s partnership statute; or
•your right to act with other unitholders to remove or replace the general partner, to approve some amendments to our partnership agreement or to take other actions under our partnership agreement constitute “control” of our business.
Unitholders may have to repay distributions that were wrongfully distributed to them.
Under certain circumstances, unitholders may have to repay amounts wrongfully distributed to them. Under Section 17-607 of the Delaware Revised Uniform Limited Partnership Act, we may not make a distribution to you if the distribution would cause our liabilities to exceed the fair value of our assets. Delaware law provides that for a period of three years from the date of the impermissible distribution, limited partners who received the distribution and who knew at the time of the distribution that it violated Delaware law will be liable to the limited partnership for the distribution amount. Transferees of common units are liable for the obligations of the transferor to make contributions to the partnership that are known to the transferee at the time of the transfer and for unknown obligations if the liabilities could be determined from our partnership agreement. Liabilities to partners on account of their partnership interest and liabilities that are non-recourse to the partnership are not counted for purposes of determining whether a distribution is permitted.
The New York Stock Exchange, or NYSE, does not require a publicly traded limited partnership like us to comply with certain of its corporate governance requirements.
Our common units are listed on the NYSE. Because we are a publicly traded limited partnership, the NYSE does not require us to have a majority of independent directors on our general partner’s board of directors or to establish a compensation committee or a nominating and corporate governance committee. Accordingly, unitholders will not have the same protections afforded to shareholders of corporations that are subject to all of the NYSE corporate governance requirements.
Tax Risks Inherent in an Investment in Us
Our tax treatment depends on our status as a partnership for U.S. federal income tax purposes. If the Internal Revenue Service, or IRS, were to treat us as a corporation for U.S. federal income tax purposes, which would subject us to entity-level taxation, then our distributable cash flow to our unitholders would be substantially reduced.
The anticipated after-tax economic benefit of an investment in our common units depends largely on our being treated as a partnership for U.S. federal income tax purposes.
Despite the fact that we are a limited partnership under Delaware law, it is possible in certain circumstances for a partnership such as ours to be treated as a corporation for U.S. federal income tax purposes. Although we do not believe based upon our current operations that we are so treated, the IRS could disagree with the positions we take or a change in our business or a change in current law could cause us to be treated as a corporation for U.S. federal income tax purposes or otherwise subject us to taxation as an entity.
If we were treated as a corporation for U.S. federal income tax purposes, we would pay U.S. federal income tax on our taxable income at the corporate tax rate, which is currently a maximum of 21%, and would likely pay state and local income tax at varying rates. Distributions would generally be taxed again as corporate dividends (to the extent of our current and accumulated earnings and profits), and no income, gains, losses, deductions, or credits would flow through to you. Because a tax would be imposed upon us as a corporation, our distributable cash flow would be substantially reduced. Therefore, if we were treated as a corporation for U.S. federal income tax purposes, there would be a material reduction in the anticipated cash flow and after-tax return to our unitholders, likely causing a substantial reduction in the value of our common units.
Notwithstanding our treatment for U.S. federal income tax purposes, we are subject to certain non-U.S. taxes. If a taxing authority were to successfully assert that we have more tax liability than we anticipate or legislation were enacted that increased the taxes to which we are subject, the distributable cash flow to our unitholders could be further reduced.
Some of our business operations and subsidiaries are subject to income, withholding and other taxes in the non-U.S. jurisdictions in which they are organized or from which they receive income, reducing the amount of distributable cash flow. In computing our tax obligation in these non-U.S. jurisdictions, we are required to take various tax accounting and reporting positions on matters that are not entirely free from doubt and for which we have not received rulings from the governing tax authorities, such as whether withholding taxes will be reduced by the application of certain tax treaties. Upon review of these positions the applicable authorities may not agree with our positions. A successful challenge by a taxing authority could result in additional tax being imposed on us, reducing the distributable cash flow to our unitholders. In addition, changes in our operations or ownership could result in higher than anticipated tax being imposed in jurisdictions in which we are organized or from which we receive income and further reduce the distributable cash flow. Although these taxes may be properly characterized as foreign income taxes, you may not be able to credit them against your liability for U.S. federal income taxes on your share of our earnings.
If we were subjected to a material amount of additional entity-level taxation by individual states, counties or cities, it would reduce our distributable cash flow to our unitholders.
Changes in current state, county or city law may subject us to additional entity-level taxation by individual states, counties or cities. Several states have subjected, or are evaluating ways to subject partnerships to entity-level taxation through the imposition of state income, franchise and other forms of taxation. Imposition of any such taxes may substantially reduce the distributable cash flow to you and the value of our common units could be negatively impacted.
The tax treatment of publicly traded partnerships, companies with multinational operations or an investment in our common units could be subject to potential legislative, judicial or administrative changes and differing interpretations, possibly on a retroactive basis.
The present U.S. federal income tax treatment of publicly traded partnerships, companies with multinational operations, or an investment in our common units may be modified by administrative, legislative or judicial interpretation at any time. From time to time, members of Congress and the Department of Treasury have proposed and considered substantive changes to the existing U.S. federal income tax laws that affect publicly traded partnerships, including a prior legislative proposal that would have eliminated the qualifying income exception to the treatment of all publicly-traded partnerships as corporations upon which we rely for our treatment as a partnership for U.S. federal income tax purposes. In addition, the Treasury Department has issued, and in the future may issue, regulations interpreting those laws that affect publicly traded partnerships. Although there are no current legislative or administrative proposals, there can be no assurance that there will not be further changes to the U.S. federal income tax laws or the Treasury Department’s interpretation of the qualifying income rules in a manner that could impair our ability to qualify as a publicly traded partnership in the future.
Any modification to the U.S. federal income tax laws and interpretations thereof may or may not be retroactively applied and could make it more difficult or impossible to meet the exception for us to be treated as a partnership for U.S. federal income tax purposes. We are unable to predict whether any changes or other proposals will ultimately be enacted. Any future legislative changes could negatively impact the value of an investment in our common units. You are urged to consult your own tax advisor with respect to the status of regulatory or administrative developments and proposals and their potential effect on your investment in our common units.
Our unitholders’ share of our income will be taxable to them for U.S. federal income tax purposes even if they do not receive any cash distributions from us. A unitholder’s share of our taxable income, and its relationship to any distributions we make, may be affected by a variety of factors, including our economic performance, transactions in which we engage or changes in law.
Because a unitholder is treated as a partner to whom we will allocate taxable income that could be different in amount than the cash we distribute, a unitholder’s allocable share of our taxable income will be taxable to the unitholder, which may require the payment of U.S. federal income taxes and, in some cases, state and local income taxes, on the unitholder’s share of our taxable income even if the unitholder receives no cash distributions from us. Our unitholders may not receive cash distributions from us equal to their share of our taxable income or even equal to the actual tax liability that results from that income.
A unitholder’s share of our taxable income, and its relationship to any distributions we make, may be affected by a variety of factors, including our economic performance, which may be affected by numerous business, economic, regulatory, legislative, competitive and political uncertainties beyond our control, and certain transactions in which we might engage. For example, we may engage in transactions that produce substantial taxable income allocations to some or all of our unitholders without a corresponding increase in cash distributions to our unitholders, such as a sale or exchange of assets, the proceeds of which are reinvested in our business or used to reduce our debt. A unitholder’s ratio of its share of taxable income to the cash received by it may also be affected by changes in law. For instance, under the federal tax reform enacted in 2017, the net interest expense deductions of certain business entities, including us, are limited to 30% of such entity’s “adjusted taxable income,” which is generally taxable income with certain modifications. If the limit applies, a unitholder’s taxable income allocations will be more (or its net loss allocations will be less) than would have been the case absent the limitation.
If the IRS contests the U.S. federal income tax positions we take, the market for our common units may be adversely impacted and the cost of any IRS contest will reduce our distributable cash flow to our unitholders.
We have not requested a ruling from the IRS with respect to our treatment as a partnership for U.S. federal income tax purposes. The IRS may adopt positions that differ from the positions we take, and the IRS’s positions may ultimately be sustained. It may be necessary to resort to administrative or court proceedings to sustain some or all of the positions we take and such positions may not ultimately be sustained. Any contest with the IRS, and the outcome of any IRS contest, may have a materially adverse impact on the market for our common units and the
price at which they trade. In addition, our costs for any contest with the IRS will be borne indirectly by our unitholders and our general partner because the costs will reduce our distributable cash flow.
Some of our activities may not generate qualifying income, and we conduct these activities in a separate subsidiary that is treated as a corporation for U.S. federal income tax purposes. Corporate U.S. federal income tax paid by this subsidiary reduces our cash available for distribution.
In order to maintain our status as a partnership for U.S. federal income tax purposes, 90% or more of our gross income in each tax year must be qualifying income under Section 7704 of the Internal Revenue Code. To ensure that 90% or more of our gross income in each tax year is qualifying income, we currently conduct a portion of our business, relating to railcar fleet services, in a separate subsidiary that is treated as a corporation for U.S. federal income tax purposes.
Such corporate subsidiary is subject to corporate-level federal income tax on its taxable income at the corporate tax rate, which is currently a maximum of 21%, and will also likely pay state (and possibly local) income tax at varying rates, on its taxable income. If the IRS were to successfully assert that such corporate subsidiary has more tax liability than we anticipate or legislation were enacted that increased the corporate tax rate, our cash available for distribution to our unitholders would be further reduced.
If the IRS makes audit adjustments to our income tax returns, it (and some states) may assess and collect any taxes (including any applicable penalties and interest) resulting from such audit adjustments directly from us, in which case our cash available for distribution to our unitholders might be substantially reduced and our current and former unitholders may be required to indemnify us for any taxes (including any applicable penalties and interest) resulting from such audit adjustments that were paid on such unitholders’ behalf.
For tax years beginning after December 31, 2017, if the IRS makes audit adjustments to our income tax returns, it (and some states) may assess and collect any taxes (including any applicable penalties and interest) resulting from such audit adjustments directly from us. To the extent possible under the new rules, our general partner may elect to either pay the taxes (including any applicable penalties and interest) directly to the IRS or, if we are eligible, issue a revised information statement to each unitholder and former unitholder with respect to an audited and adjusted return. Although our general partner may elect to have our unitholders and former unitholders take such audit adjustments into account and pay any resulting taxes (including applicable penalties or interest) in accordance with their interests in us during the tax year under audit, there can be no assurance that such election will be practicable, permissible or effective in all circumstances. As a result, our current unitholders may bear some or all of the tax liability resulting from such audit adjustment, even if such unitholders did not own units in us during the tax year under audit. If, as a result of any such audit adjustment, we are required to make payments of taxes, penalties and interest, our cash available for distribution to our unitholders might be substantially reduced and our current and former unitholders may be required to indemnify us for any taxes (including any applicable penalties and interest) resulting from such audit adjustments that were paid on such unitholders behalf.
Tax gain or loss on the disposition of our common units could be more or less than expected.
If our unitholders sell common units, they will recognize a gain or loss for U.S. federal income tax purposes equal to the difference between the amount realized and their tax basis in those common units. Because distributions in excess of their allocable share of our net taxable income decrease their tax basis in their common units, the amount, if any, of such prior excess distributions with respect to the common units a unitholder sells will, in effect, become taxable income to the unitholder if it sells such common units at a price greater than its tax basis in those common units, even if the price received is less than its original cost. Furthermore, a substantial portion of the amount realized on a sale of common units, whether or not representing gain, may be taxed as ordinary income due to potential recapture of depreciation deductions. Thus, selling unitholders may recognize both ordinary income and capital loss from the sale of their units if the amount realized on a sale of their units is less than their adjusted basis in the units. Net capital loss may only offset capital gains and, in the case of individuals, up to $3,000 of ordinary income per year. In the taxable period in which a selling unitholder sells their units, they may recognize ordinary income from our allocations of income and gain to them prior to the sale and from recapture items that generally cannot be offset by any capital loss recognized upon the sale of units. In addition, because the amount realized
includes a unitholder’s share of our nonrecourse liabilities, a unitholder that sells common units, may incur a tax liability in excess of the amount of cash received from the sale.
Certain actions that we may take, such as issuing additional units, may increase the U.S. federal income tax liability of unitholders.
In the event we issue additional units or engage in certain other transactions in the future, the allocable share of nonrecourse liabilities allocated to the unitholders will be recalculated to take into account our issuance of any additional units. Any reduction in a unitholder’s share of our nonrecourse liabilities will be treated as a distribution of cash to that unitholder and will result in a corresponding tax basis reduction in a unitholder’s units. A deemed cash distribution may, under certain circumstances, result in the recognition of taxable gain by a unitholder, to the extent that the deemed cash distribution exceeds such unitholder’s tax basis in its units. In addition, the U.S. federal income tax liability of a unitholder could be increased if we take advantage of debt reduction opportunities (e.g., debt exchanges, debt repurchases or modifications of existing debt), dispose of assets or make a future offering of units and use the proceeds in a manner that does not produce substantial additional deductions, such as (i) to repay indebtedness currently outstanding or (ii) to acquire property that is not eligible for depreciation or amortization for U.S. federal income tax purposes or that is depreciable or amortizable at a rate significantly slower than the rate currently applicable to our existing assets.
There are limits on the deductibility of losses that may adversely affect unitholders.
In the case of taxpayers subject to the passive loss rules (generally, individuals, closely-held corporations and regulated investment companies), any losses generated by us will only be available to offset our future income and cannot be used to offset income from other activities, including other passive activities or investments. Unused losses may be deducted when the unitholder disposes of the unitholder’s entire investment in us in a fully taxable transaction with an unrelated party. A unitholder’s share of our net passive income may be offset by unused losses from us carried over from prior years, but not by losses from other passive activities, including losses from other publicly traded partnerships. Further, excluding the temporary impact of the CARES Act, in addition to the other limitations described above, non-corporate taxpayers may only deduct business losses up to the gross income or gain attributable to such trade or business plus $250,000 ($500,000 for unitholders filing jointly). Amounts that may not be deducted in a taxable year may be carried forward into the following taxable year. This limitation shall be applied after the passive loss limitations and, unless amended, applies only to taxable years beginning prior to December 31, 2025.
Tax-exempt entities and non-U.S. persons face unique tax issues from owning our common units that may result in adverse tax consequences to them.
Investment in common units by tax-exempt entities, such as employee benefit plans and individual retirement accounts, or IRAs, and non-U.S. persons raises issues unique to them. For example, virtually all of our income allocated to organizations that are exempt from U.S. federal income tax, including IRAs and other retirement plans, will be unrelated business taxable income and will be taxable to them. Further, subject to the proposed aggregation rules for certain similarly situated businesses or activities issued by the Treasury Department, a tax-exempt entity with more than one unrelated trade or business (including by attribution from investment in a partnership such as ours) is required to compute the unrelated business taxable income of such tax-exempt entity separately with respect to each such trade or business (including for purposes of determining any net operating loss deduction). As a result, it may not be possible for tax-exempt entities to utilize losses from an investment in our partnership to offset unrelated business taxable income from another unrelated trade or business and vice versa. If you are a tax-exempt entity, you should consult a tax advisor before investing in our common units.
Non-U.S. unitholders are generally taxed and subject to income tax filing requirements by the United States on income effectively connected with a U.S. trade or business (“effectively connected income”). Income allocated to our unitholders and any gain from the sale of our units will generally be considered to be “effectively connected” with a U.S. trade or business. As a result, distributions to non-U.S. persons will be reduced by withholding taxes at the highest applicable effective tax rate, and non-U.S. persons will be required to file U.S. federal income tax returns
and pay tax on their share of our taxable income. If you are a non-U.S. person, you should consult a tax advisor before investing in our common units.
We may be required to deduct and withhold amounts from distributions to foreign unitholders related to withholding tax obligations arising from the sale or disposition of our units by foreign unitholders.
Upon the sale, exchange or other disposition of a unit by a foreign unitholder, the transferee is generally required to withhold 10% of the amount realized on such sale, exchange or other disposition if any portion of the gain on such sale, exchange or other disposition would be treated as effectively connected with a U.S. trade or business. If the transferee fails to satisfy this withholding requirement, we will be required to deduct and withhold such amount (plus interest) from future distributions to the transferee. Because the “amount realized” would include a unitholder’s share of our nonrecourse liabilities, 10% of the amount realized could exceed the total cash purchase price for such disposed units. For transfers of publicly traded partnership interests involving brokers acting as a “qualified intermediary” (as such term is defined in the applicable U.S. treasury regulations), the withholding obligation is generally imposed on the broker rather than the transferee. There are also a number of exceptions to the withholding obligation that may apply depending on the transferor’s particular tax and circumstances. If you are a non-U.S. person, you should consult a tax advisor before investing in our common units.
We treat each purchaser of common units as having the same tax benefits without regard to the actual common units purchased. The IRS may challenge this treatment, which could adversely affect the value of the common units.
Because we cannot match transferors and transferees of common units and because of other reasons, we have adopted depreciation and amortization positions that may not conform to all aspects of existing Treasury regulations promulgated under the Internal Revenue Code and referred to as “Treasury Regulations.” A successful IRS challenge to those positions could adversely affect the amount of tax benefits available to you. A successful IRS challenge could also affect the timing of these tax benefits or the amount of gain from your sale of common units and could have a negative impact on the value of our common units or result in audit adjustments to your tax returns.
We prorate our items of income, gain, loss and deduction for U.S. federal income tax purposes between transferors and transferees of our units each month based upon the ownership of our units on the first business day of each month, instead of on the basis of the date a particular unit is transferred. The IRS may challenge aspects of our proration method, which could change the allocation of items of income, gain, loss and deduction among our unitholders.
We prorate our items of income, gain, loss and deduction between transferors and transferees of our units each month based upon the ownership of our units on the first day of each month, instead of on the basis of the date a particular unit is transferred. The U.S. Department of Treasury and the IRS have issued Treasury Regulations that permit publicly traded partnerships to use a monthly simplifying convention that is similar to ours, but they do not specifically authorize all aspects of the proration method we have adopted. If the IRS were to successfully challenge this method, we could be required to change the allocation of items of income, gain, loss and deduction among our unitholders.
A unitholder whose common units are loaned to a “short seller” to effect a short sale of common units may be considered as having disposed of those common units. If so, he would no longer be treated for U.S. federal income tax purposes as a partner with respect to those common units during the period of the loan and may be required to recognize gain or loss from the disposition.
Because a unitholder whose common units are loaned to a “short seller” to effect a short sale of common units may be considered as having disposed of the loaned common units, he may no longer be treated for federal income tax purposes as a partner with respect to those common units during the period of the loan to the short seller and the unitholder may be required to recognize gain or loss from such disposition. Moreover, during the period of the loan to the short seller, any of our income, gain, loss or deduction with respect to those common units may not be reportable by the unitholder and any cash distributions received by the unitholder as to those common units could be fully taxable as ordinary income. Unitholders desiring to assure their status as partners and avoid the risk of gain
recognition from a loan to a short seller are urged to modify any applicable brokerage account agreements to prohibit their brokers from loaning their common units.
We have adopted certain valuation methodologies in determining a unitholder’s allocations of income, gain, loss and deduction. The IRS may challenge these methodologies or the resulting allocations, and such a challenge could adversely affect the value of our common units.
In determining the items of income, gain, loss and deduction allocable to our unitholders, in certain circumstances, including when we issue additional units, we must determine the fair market value of our assets. Although we may from time to time consult with professional appraisers regarding valuation matters, we make many fair value estimates using a methodology based on the market value of our common units as a means to measure the fair market value of our assets. The IRS may challenge these valuation methods and the resulting allocations of income, gain, loss and deduction. For example, our methodology may be viewed as understating the value of our assets. In that case, there may be a shift of income, gain, loss and deduction between certain unitholders and our general partner, which may be unfavorable to such unitholders.
A successful IRS challenge to these methods or allocations could adversely affect the amount, character and timing of taxable income or loss allocated to our unitholders. It also could affect the amount of gain from our unitholders’ sale of common units and could have a negative impact on the value of our common units or result in audit adjustments to our unitholders’ tax returns without the benefit of additional deductions.
As a result of investing in our common units, you may become subject to state, local and foreign taxes and return filing requirements in jurisdictions where we operate or own or acquire properties.
In addition to U.S. federal income taxes, our unitholders are likely subject to other taxes, including state, local and foreign taxes, unincorporated business taxes and estate, inheritance or intangible taxes that are imposed by the various jurisdictions in which we conduct business or control property now or in the future, even if they do not live in any of those jurisdictions. Our unitholders are likely required to file state, local and foreign income tax returns and pay state and local income taxes in some or all of these various jurisdictions. Further, our unitholders may be subject to penalties for failure to comply with those requirements. We currently own assets and conduct business in Alberta, Canada, California, Texas, Wyoming and Oklahoma. Some of these jurisdictions currently impose a personal income tax on individuals. As we make acquisitions or expand our business, we may control assets or conduct business in additional states that impose a personal income tax. Our unitholders bear responsibility for filing all federal, state, local and foreign tax returns and pay any taxes due in these jurisdictions. Unitholders should consult with their own tax advisors regarding the filing of such tax returns, the payment of such taxes, and the deductibility of any taxes paid.
General Risks Inherent in an Investment in Us
The price of our common units may fluctuate significantly, and you could lose all or part of your investment.
The market price of our common units may also be influenced by many factors, some of which are beyond our control, including:
•our quarterly distributions;
•our quarterly or annual earnings or those of other companies in our industry;
•announcements by us or our competitors of significant contracts or acquisitions;
•changes in accounting standards, policies, guidance, interpretations or principles;
•general economic conditions, including inflationary pressures, further increases in interest rates, or a general slowdown in the global economy;
•the failure of securities analysts to cover our common units or changes in financial estimates by analysts;
•future sales of our common units; and
•other factors described in these “Risk Factors.”
Because our common units are yield-oriented securities, increases in interest rates could adversely impact our unit price, our distributable cash flow, our ability to issue equity or incur debt for acquisitions or other purposes and our ability to make cash distributions at our intended levels.
Interest rates could continue to increase in the future. As a result, interest rates on our future indebtedness could be higher than current levels, causing our financing costs to increase accordingly. As with other yield-oriented securities, our unit price is affected by the level of our cash distributions and implied distribution yield. The distribution yield is often used by investors to compare and rank yield-oriented securities for investment decision-making purposes. Therefore, changes in interest rates, either positive or negative, may affect our interest expense and distributable cash flow, the yield requirements of investors who invest in our units, and a rising interest rate environment could have an adverse impact on our unit price, our ability to issue equity or incur debt for acquisitions or other purposes and our ability to make cash distributions at our intended levels.
We may recognize impairment on long-lived assets and intangible assets.
Periodically, we review our long-lived assets for impairment whenever economic events or changes in circumstances indicate that the carrying value of an asset may not be recoverable. We also review our amortizable intangible assets for indicators of impairment in accordance with applicable accounting standards. Significant negative industry or general economic trends, disruptions to our business and unexpected significant changes or planned changes in our use of the assets may result in impairments to our amortizable intangible assets and other long-lived assets. For example, we evaluated our Casper Terminal asset group for impairment in the third quarter of 2022 due to recurring periods where cash flow projections were not met due to adverse market conditions. Based on our assessment using primarily a cost approach, as discussed under Part II, Item 8. Financial Statements and Supplementary Data, Note 8. Property and Equipment and Note 10. Goodwill and Intangible Assets in this Annual Report, we determined that the carrying amount of our Casper Terminal reporting unit exceeded its fair value at September 30, 2022. Accordingly, we recognized an impairment of $36.0 million to the property and equipment and $35.6 million to the intangible assets to write down the assets of the terminal to its fair value at September 30, 2022. However, to the extent that our assessment of our current market value or future changes in financial performance occurs, which are inherently uncertain and difficult to predict, there may be additional charges against earnings in the future, which could have a material adverse impact on our reported results of operations and financial condition. Our ability to operate our business effectively could be impaired if we fail to attract and retain key management personnel.
We are managed and operated by the board of directors and executive officers of our general partner. All of the personnel that conduct our business are employed by affiliates of our general partner, but we sometimes refer to these individuals as our employees. Our ability to operate our business and implement our strategies depends on our continued ability and the ability of affiliates of our general partner to attract and retain highly skilled management personnel. Competition for these persons is intense. Given our size, we may be at a disadvantage, relative to our larger competitors, in the competition for these personnel. Additionally, sustained declines in our unit price, or lower unit price performance relative to competitors, can reduce the retention value of our unit-based awards. We or affiliates of our general partner may not be able to attract and retain qualified personnel in the future, and the failure to retain or attract senior executives and key personnel could have a material adverse effect on our ability to effectively operate our business. Neither we nor our general partner maintains key person life insurance policies for any of our senior management team.
Terrorist or cyber-attacks and threats, escalation of military activity in response to these attacks or acts of war could have a material adverse effect on our business, financial condition, results of operations and ability to make quarterly distributions to our unitholders.
Terrorist attacks and threats, cyber-attacks, escalation of military activity, acts of war or other civil unrest may have significant effects on general economic conditions, fluctuations in consumer confidence and spending and market liquidity, each of which could materially and adversely affect our business. Future terrorist or cyber-attacks, rumors or threats of war, actual conflicts involving the United States, Canada or their respective allies, or military or trade disruptions may significantly affect our operations and those of our customers. Strategic targets, such as energy-related assets and transportation assets, may be at greater risk of future terrorist or cyber-attacks than other
targets in the United States and Canada. The disruption or a significant increase in energy prices could result in government-imposed price controls. It is possible that any of these occurrences, or a combination of them, could have a material adverse effect on our business, financial condition, results of operations, and ability to make quarterly distributions to our unitholders.
We rely on information technology in all aspects of our business. A cyber-attack involving our information systems and related infrastructure could negatively impact our operations in a variety of ways, including, but not limited to, the following:
•data corruption, communication interruption, or other operational disruption during transporting crude oil;
•a cyber-attack on a communications network or power grid could cause operational disruption resulting in loss of revenues;
•a cyber-attack on our automated and surveillance systems could cause a loss in crude oil and potential environmental hazards;
•a deliberate corruption of our financial or operating data could result in events of non-compliance which could then lead to regulatory fines or penalties; and
•a cyber-attack resulting in the loss, disruption or disclosure of, or damage or denial of access to, our or any of our customer’s or supplier’s data or confidential information could harm our business by damaging our reputation, subjecting us to potential financial or legal liability, and requiring us to incur significant costs, including costs to repair or restore our systems and data or to take other remedial steps.
Furthermore, geopolitical tensions or conflicts, such as Russia’s invasion of Ukraine, may further heighten the risk of cyber-attacks.
Additionally, we do not maintain specialized insurance for possible liability resulting from a cyber-attack on our assets that may shut down all or part of our business. There can be no assurance that a system failure or data security breach will not have a material adverse effect on our financial condition, results of operations or cash flows. Furthermore, the growth of cyber-attacks has resulted in evolving legal and compliance matters which impose significant costs that are likely to increase over time and expose us to reputational damage or litigation, monetary damages, regulatory enforcement actions or fines.
If we fail to maintain an effective system of internal controls, we may not be able to report our financial results timely and accurately or prevent fraud, which would likely have a negative impact on the market price of our common units.
We are subject to the public reporting requirements of the Exchange Act. We prepare our financial statements in accordance with U.S. generally accepted accounting principles, or GAAP. Effective internal controls are necessary for us to provide reliable financial reports, prevent fraud and to operate successfully as a publicly traded partnership. We may be unsuccessful in maintaining our internal controls, and we may be unable to maintain effective controls over our financial processes and reporting in the future or to comply with our obligations under Section 404 of the Sarbanes-Oxley Act of 2002, which we refer to as Section 404. For example, Section 404 requires us, among other things, to annually review and report on, and our independent registered public accounting firm to assess, the effectiveness of our internal controls over financial reporting.
Any failure to maintain effective internal controls or to improve our internal controls could harm our operating results or cause us to fail to meet our reporting obligations. Given the difficulties inherent in the design and operation of internal controls over financial reporting, we can provide no assurance as to our, or our independent registered public accounting firm’s conclusions about the effectiveness of our internal controls, and we may incur significant costs in our efforts to comply with Section 404. Ineffective internal controls will subject us to regulatory scrutiny and a loss of confidence in our reported financial information, which could have an adverse effect on our business and would likely have a material adverse effect on the trading price of our common units.
For as long as we are a smaller reporting company, we will not be required to comply with certain disclosure requirements that apply to other public companies.
We are currently a “smaller reporting company” as defined by Rule 12b-2 of the Exchange Act. “Smaller reporting companies” are able to provide simplified executive compensation disclosures in their filings, and have certain other scaled disclosure obligations in their SEC filings, including, among other things, being required to provide only two years of audited financial statements in annual reports. The scaled disclosures we provide in our SEC filings due to our status as a “smaller reporting company” may make it harder for investors to analyze our results of operations and financial prospects. If some investors find our common units to be less attractive as a result of the scaled disclosures, there also may be a less active trading market for our common units and our trading price may be more volatile.
Item 1B. Unresolved Staff Comments
Not Applicable.
Item 2. Properties
A description of our properties is included in Item 1. Business in this Annual Report, which is incorporated herein by reference. Our Hardisty Terminal is located on land we own. Our Stroud Terminal, including the Stroud Pipeline, and our Casper Terminal, including the Casper pipeline, are located on land we own, as well as land owned by others, but operated by us under licenses, rights-of-way or leases with private land owners, public authorities, railways, or public utilities. Our West Colton Terminal is located on land owned by others and is operated by us under easements and rights-of-way, licenses, leases or permits that have been granted by private land owners, public authorities, railways or public utilities.
We have satisfactory title and other rights to our real estate assets.
Obligations under our Credit Agreement are secured by a first priority lien on our assets and those of our restricted subsidiaries (as such term is defined in our Credit Agreement), other than certain excluded assets. Title to the real property necessary for us to operate our business may also be subject to encumbrances in some cases, such as customary interests generally retained in connection with the acquisition of real property, liens that can be imposed in some jurisdictions for government-initiated action to clean up environmental contamination, liens for current taxes and other burdens, and easements, restrictions, and other encumbrances to which the underlying properties were subject at the time of lease or acquisition by us. However, we do not believe that any of these burdens would materially detract from the value of these properties or from our interest in these properties or would materially interfere with their use in the operation of our business.
Item 3. Legal Proceedings
Although we may, from time to time, be involved in litigation and claims arising out of our operations in the normal course of business, we are not currently a party to any litigation or governmental or other proceeding that we believe will have a material adverse impact on our consolidated financial condition or results of operations. In addition, under the Omnibus Agreement, USD has agreed to indemnify us for certain liabilities attributable to the ownership or operation of the assets contributed by them to us.
Item 4. Mine Safety Disclosures
Not Applicable.
PART II
Item 5. Market for Registrant’s Common Equity, Related Unitholder Matters and Issuer Purchase of Equity Securities
Our common units are listed and traded on the NYSE, under the ticker symbol “USDP”.
On February 21, 2023, there were approximately 6,600 common unitholders, ten of which were registered common unitholders of record.
The board of directors of our general partner has adopted a cash distribution policy pursuant to which we intend to distribute at least the minimum quarterly distribution of $0.2875 per unit, or $1.15 per unit on an annualized basis on all of our units to the extent we have sufficient available cash after the establishment of cash reserves and the payment of our expenses, including payments to our general partner and its affiliates. The amount of distributions we pay under our cash distribution policy and the decision to make any distribution are determined by the board of directors of our general partner. The board of directors of our general partner may change our distribution policy at any time and from time to time. Our partnership agreement does not require us to pay cash distributions on a quarterly or other basis.
The board of directors of our general partner determined that we had sufficient available cash after the establishment of cash reserves and the payment of our expenses to distribute $0.1235 per unit for each of the 2022 quarters ended March 31, June 30, September 30 and December 31. USDG waived its distribution on all of its 17,308,226 common units with respect to the fourth quarter 2022 distribution. We expect that the board of directors of our general partner will revisit the amount of any distributions we make on a quarterly basis and will take into consideration updated commercial progress, including our ability to renew, extend or replace our customer agreements at the Hardisty and Stroud Terminals, and our compliance with the covenants under the Credit agreement, as well as recent changes to the market.
SECURITIES AUTHORIZED FOR ISSUANCE UNDER EQUITY COMPENSATION PLANS
UNREGISTERED SALES OF EQUITY SECURITIES
Except as previously disclosed in a Quarterly Report on Form 10-Q or Current Report on Form 8-K, no unregistered sales of our common units were made during the fiscal year ended December 31, 2022.
ISSUER PURCHASES OF EQUITY SECURITIES
None.
Item 6. [Reserved]
Item 7. Management’s Discussion and Analysis of Financial Condition and Results of Operations
The following discussion and analysis of our financial condition and results of operations is based on and should be read in conjunction with our consolidated financial statements and the accompanying notes included in Item 8. Financial Statements and Supplementary Data in this Annual Report. Unless the context otherwise requires, references in this discussion to USD Partners, USDP, the Partnership, we, our, us or like terms refer to USD Partners and the following subsidiaries, collectively: Casper Crude to Rail LLC, CCR Pipeline LLC, Stroud Crude Terminal LLC, SCT Pipeline LLC, USD Logistics Operations GP LLC, USD Logistics Operations LP, USD Rail LP, USD Rail Canada ULC, USD Terminals Canada ULC, USD Terminals Canada II ULC, USD Terminals II S.A.R.L., USD Terminals LLC and West Colton Rail Terminal LLC. This discussion contains forward-looking statements that involve risks and uncertainties. Our actual results could differ materially from those discussed below. Factors that could cause or contribute to such differences include, but are not limited to, those identified below and those discussed in Part I, Item 1A. Risk Factors included in this Annual Report. Please also read the “Cautionary Note Regarding Forward-Looking Statements” following the table of contents in this Annual Report. We denote amounts denominated in Canadian dollars with “C$” immediately prior to the stated amount.
The financial information for the years ended December 31, 2021 and 2020 has been retrospectively recast to include the pre-acquisition results of the Hardisty South Terminal because the acquisition represented a business combination between entities under common control. Refer to Item 8. Financial Statements and Supplementary Data, Note 3.Hardisty South Acquisition in this Annual Report for further information. Overview
We are a fee-based, growth-oriented master limited partnership formed by our sponsor, USD, to acquire, develop and operate midstream infrastructure and complementary logistics solutions for crude oil, biofuels and other energy-related products. We generate substantially all of our operating cash flows from multi-year, take-or-pay contracts with primarily investment grade customers, including major integrated oil companies, refiners and marketers. Our network of crude oil terminals facilitates the transportation of heavy crude oil from Western Canada to key demand centers across North America. Our operations include railcar loading and unloading, storage and blending in onsite tanks, inbound and outbound pipeline connectivity, truck transloading, as well as other related logistics services. We also provide one of our customers with leased railcars and fleet services to facilitate the transportation of liquid hydrocarbons by rail.
We generally do not take ownership of the products that we handle nor do we receive any payments from our customers based on the value of such products. We may on occasion enter into buy-sell arrangements in which we take temporary title to commodities while in our terminals. We expect any such arrangements to be at fixed prices where we do not take any exposure to changes in commodity prices.
We believe rail will continue as an important transportation option for energy producers, refiners and marketers due to its unique advantages relative to other transportation means. Specifically, rail transportation of energy-related products provides flexible access to key demand centers on a relatively low fixed-cost basis with faster physical delivery, while preserving the specific quality of customer products over long distances.
USDG, a wholly-owned subsidiary of USD, and the sole owner of our general partner, is engaged in designing, developing, owning, and managing large-scale multi-modal logistics centers and energy-related infrastructure across North America. USDG’s solutions create flexible market access for customers in significant growth areas and key demand centers, including Western Canada, the U.S. Gulf Coast and Mexico. Among other projects, USDG is currently pursuing the development of a premier energy logistics terminal on the Houston Ship Channel with capacity for substantial tank storage, multiple docks (including barge and deepwater), inbound and outbound pipeline connectivity, as well as a rail terminal with unit train capabilities.
USDG completed an expansion project in January 2019 at the Partnership’s Hardisty Terminal, referred to herein as Hardisty South, which added one and one-half 120-railcar unit trains of transloading capacity per day, or approximately 112,500 barrels per day, or bpd. In April 2022, we acquired 100% of the entities owning the Hardisty South Terminal assets from USDG, exchanged our sponsor’s economic general partner interest in us for a non-
economic general partner interest and eliminated our sponsor’s IDRs for a total consideration of $75.0 million in cash and 5,751,136 common units, that was made effective as of April 1, 2022. The acquisition of the Hardisty South Terminal increases the size, scale and growth capacity of the Partnership’s asset base, while optimizing operational and commercial synergies of the Hardisty Terminal in order to capitalize on the growth benefits associated with our sponsor’s Diluent Recovery Unit, or DRU, program. For more information on our drop down acquisition of the Hardisty South Terminal, refer to Item 8. Financial Statements and Supplementary Data, Note 3. Hardisty South Terminal Acquisition in this Annual Report. USD’s Diluent Recovery Unit and Port Arthur Terminal Projects
During 2021, USD, along with its joint venture partner, Gibson, successfully completed construction on and placed into service a diluent recovery unit, or DRU, at the Hardisty Terminal, as a part of a long-term solution to transport heavier grades of crude oil produced in Western Canada by rail. USD also placed into service a new destination terminal in Port Arthur, Texas, or PAT. Refer to the Growth Opportunities for our Operations section below for further information.
Recent Developments
Market Update
Substantially all of our operating cash flows are generated from take-or-pay contracts and, as a result, are not directly related to actual throughput volumes at our crude oil terminals. Throughput volumes at our terminals are primarily influenced by the difference in price between Western Canadian Select, or WCS, and other grades of crude oil, commonly referred to as spreads, rather than absolute price levels. WCS spreads are influenced by several market factors, including the availability of supplies relative to the level of demand from refiners and other end users, the price and availability of alternative grades of crude oil, the availability of takeaway capacity, as well as transportation costs from supply areas to demand centers.
Impact of Current Market Events
Given that crude oil prices have recovered and are higher than pre-COVID levels, Canadian production that was temporarily shut-in due to COVID-19 has also returned to pre-COVID levels. According to the Canadian Energy Regulator, or CER, the Canadian production forecast for 2023 is projected to grow which indicates another year of growth for Canadian production.
In the first quarter of 2022, Canadian crude oil inventories reached historically low levels due to a combination of specific supply disruptions and one-time line fill demand events from new pipeline capacity. Canadian crude oil inventory levels have steadily recovered from historical lows and returned to normal levels in the second quarter of 2022. During the third quarter of 2022, U.S. Mid-Continent (PADD II) and U.S. Gulf Coast (PADD III) unplanned refinery maintenance led to a decrease in demand and in turn slightly increased inventory levels. In the fourth quarter of 2022, TC Energy had a pipeline outage on the entire Keystone pipeline system. The entire pipeline was offline for a significant amount of time, which lead to inventory builds in Canada. Given this event, Canadian crude oil inventory levels increased in the fourth quarter of 2022 and were at the higher end of the five year average.
Additionally, the U.S. government released approximately 260 million barrels of crude oil from the U.S. Strategic Petroleum Reserve, or SPR, which started in October 2021 and ended in January 2023. The impact of these emergency releases weakened replacement costs in the U.S. Gulf Coast for all sour crude oil alternatives. As replacement costs have weakened, WCS Houston crude prices have done the same, which has driven WCS Hardisty prices at origin to weaken in response. There are no further emergency SPR releases planned in the near term, however regular releases may continue. The U.S government has announced plans to replenish the reserves by implementing a three-part strategy to refill the reserve in the long term, which includes repurchases, returns from previous exchanges and working with congress to avoid unnecessary sales.
Given the supply and demand events discussed above, and based on the forecasted production increases in Canada we expect that inventory levels in 2023 will remain at the higher end of the five year average. At these levels
and as inventories continue to build, expectations are that pipeline apportionment levels will grow which will potentially lead to higher demand for a crude by rail egress solution. However, the extent and duration of any increases in apportionment or inventory levels are difficult to predict, if such increases occur at all.
Another factor that may contribute to the demand for a crude by rail egress solution is the significant regulatory and legal obstacles that pipeline projects and existing pipelines experience in the U.S and Canada. For example, it was previously announced by Trans Mountain Corporation, or TMC, that the cost of the Trans Mountain Pipeline expansion project has nearly doubled and the timeline for completing the project has now been extended out further into 2023. This prompted the Canadian Government to announce that it is cutting off funding for the project and advised TMC to secure the necessary funding from public debt markets or financial institutions. The Canadian government does not plan to be the long-term owner of the pipeline and expects to launch a sale process in due course. As environmental, regulatory and political challenges to increase pipeline export capacity remain, we believe crude by rail exports will remain a valuable egress solution.
In the long-term, as stated above, we expect demand for rail capacity at our terminals to continue to increase over the next several years and potentially longer if proposed pipeline developments do not meet currently planned timelines and regulatory or other challenges to pipeline projects persist. Our Hardisty and Casper terminals, with established capacity and scalable designs, are well-positioned as strategic outlets to meet takeaway needs as Western Canadian crude oil supplies continue to exceed available pipeline takeaway capacity. Also, as previously discussed, USD along with its partner, successfully completed construction of and placed into service a diluent recovery unit, or DRU, at the Hardisty Terminal, as a part of a long-term solution to transport heavier grades of crude oil produced in Western Canada by rail. Additionally, we believe our Stroud Terminal provides an advantageous rail destination for Western Canadian crude oil given the optionality provided by its connectivity to the Cushing hub and multiple refining centers across the United States. Rail also generally provides a greater ability to preserve the specific quality of a customer’s product relative to pipelines, providing value to a producer or refiner. We expect these advantages, including our origin-to-destination capabilities, to result in long-term contract extensions and expansion opportunities across our terminal network.
Growth Opportunities for our Operations
We apply a disciplined approach to pursuing our growth strategy, which may include organic growth initiatives as well as acquisitions of energy-related logistics assets. Potential acquisitions may include assets developed by our sponsor or by third-party logistics providers. We believe these represent attractive opportunities to leverage our established and scalable network footprint to enhance and extend our currently-contracted cash flows.
USD is currently pursuing several development projects related to long-term solutions to transport heavier grades of crude oil produced in Western Canada, as well as projects related to the storage and the transportation of liquid hydrocarbons and biofuels. As the role of biofuels continues to expand in the clean energy transition, we and USD are committed to offering new capabilities and services across growing demand in clean fuels to include ethanol, renewable diesel and biodiesel. These development projects are expected to be supported by multi-year, take-or-pay agreements with strategic customers which would generate stable and predictable cash flows, as discussed in further detail below.
Opportunities Related to USD’s Diluent Recovery Unit and Port Arthur Terminal Projects
In December 2019, USD and Gibson jointly announced an agreement and formed a 50%/50% joint venture to construct and operate a diluent recovery unit, or DRU, located adjacent to the Partnership’s Hardisty Terminal. A subsidiary of ConocoPhillips contracted to process 50,000 barrels per day of dilbit through the DRU to produce and ultimately ship bitumen by rail to USD’s newly constructed Port Arthur Terminal, or PAT, on the U.S. Gulf Coast.
In December 2021, USD and Gibson jointly announced that the DRU has been declared fully operational and the shipment of DRUbit™ by Rail™, or DBR, has commenced. The DBR network creates a first-of-its-kind separation technology and network that safely and sustainably moves heavy Canadian crude oil, also known as bitumen, from Canada to the U.S. Gulf Coast at a cost that is competitive with pipeline alternatives. The DBR network is highly scalable and is well-positioned for future commercial expansions. USD and Gibson continue to
pursue commercial discussions with current and potential producer and refiner customers to secure additional long-term agreements to support future expansions at both the DRU and the PAT.
USD’s patented DRU technology separates the diluent that is added to raw bitumen in the production process, which meets two important market needs. It creates DRUbit™, a proprietary heavy Canadian crude oil or bitumen that ships by rail and does not meet any of the defined categories of hazardous materials by U.S. DOT Hazardous Materials regulations and Canada’s Transport of Dangerous Goods regulations, creating safety and environmental benefits. Additionally, it returns the recovered diluent for reuse in the Western Canadian market, which reduces delivered costs for diluent. The DBR network provides meaningful safety, economic and environmental benefits relative to conventional crude by rail. The DBR network is supported by Canadian Pacific and Kansas City Southern Railway Company. As the initial destination terminal, PAT is unloading DRUbit™, blending it to customers’ specifications, and is currently delivering it downstream through pipe or barge at or above current contractual requirements. PAT has significant marine, pipeline, rail and tank expansion capabilities and it is pipeline connected to Phillips 66’s Beaumont Terminal, providing customers access to a large network of refining and marine facilities. We believe PAT has the infrastructure and ability to support growth, including allowing for efficient rail movements along mainlines from Canada and into the growing Mexico market, as discussed below.
Port Arthur Terminal
PAT has the capability for rail unloading, barge dock loading and unloading, tank storage and blending and is pipeline connected to Phillips 66’s Beaumont Terminal, providing customers access to a large network of refining and marine facilities. The facility can handle DRUbit™, Dilbit and a heavy Canadian conventional barrel and manage the blending of DRUbit™ into a marketable product for shippers. The marine and pipeline delivery options for blended products at the terminal allows customers to enhance market flexibility and take advantage of cost advantaged delivery options. PAT is served by the Kansas City Southern railroad and sits on exclusive rail infrastructure, providing seamless scheduling, operations, and communications resulting in ratable and reliable service. Within the 233-acre terminal footprint, there is ample waterfront and upland acreage that allows PAT expansion capabilities to accommodate any foreseeable demand.
We believe the PAT project is well positioned in a market poised for growth. The Port Arthur market is home to over 1.6 million barrels of refining capacity per the EIA and a growing petrochemical market. With ExxonMobil’s 250,000 barrel per day refinery expansion which is expected to be in service sometime in the first half of 2023, and Motiva’s acquisition of the Flint Hills ethane cracker dovetailing into planned downstream expansions into the petrochemical market, Port Arthur’s heavily utilized midstream infrastructure can expect liquid volumes to increase.
Within the Port Arthur market, PAT will be well positioned to take advantage of these opportunities and other organic growth projects. Pipeline connectivity to the hub of Port Arthur’s liquids business provides an advantage through reduced costs to deliver crude locally relative to a barge alternative and will extend the market reach for customers of PAT. Customers of PAT are able to deliver barrels by pipeline and water into the Houston and Louisiana markets.
Benefits to the Partnership
The successful completion of USD’s Hardisty DRU project enhanced the sustainability and quality of the Partnership’s cash flows by significantly increasing the average tenor of Terminal Services Agreements at our Hardisty Terminal. The average remaining terms of our three Terminal Services Agreements with ConocoPhillips at the combined Hardisty Terminal were extended through mid-2031, representing approximately 17% of the combined Hardisty Terminal’s capacity. We expect that future customers of the Hardisty DRU project will enter into similar long-term, more sustainable commitments for terminalling services at the Partnership’s Hardisty Terminal. USD’s interest in the Hardisty DRU and PAT projects would also be available for possible acquisition by the Partnership, and would be subject to the terms and conditions of the Partnership’s ROFO on USD’s assets pursuant to the Omnibus Agreement between USD and the Partnership, which extends through October 15, 2026.
Other Opportunities Related to Our Crude Oil Terminal Network
As previously discussed, Western Canadian crude oil production is projected to increase, driven primarily by developments in Alberta’s oil sands region. Additionally, certain end users, including refineries across North America, have made substantial investments in recent years in order to efficiently process heavy grades of crude oil, such as those from Western Canada. Given the forecasted increases in Western Canadian crude oil production, supply is expected to exceed current pipeline egress out of Western Canada in the near term. which we believe will drive demand for a crude by rail egress solution. Our strategically-located crude oil terminal network, with established capacity and scalable design, is well-positioned to meet these expected growing takeaway needs.
Hardisty Terminal
We have contracted approximately 54% of the capacity at our combined Hardisty Terminal through June 30, 2023 and approximately 31% through January 2024. As previously discussed, due to the successful commencement of USD’s DRU and PAT projects discussed above, approximately 17% of the combined Hardisty Terminal’s capacity was automatically extended through mid-2031. We remain focused on renewing, extending or replacing our Hardisty agreements that expired June 30, 2022 and expire June 30, 2023 on a multi-year take-or-pay basis. Additionally, if USD and Gibson are successful in securing an additional customer at the DRU, the capacity associated with such commitment will likely be contracted for transloading at the Hardisty Terminal on a long-term basis.
Stroud Terminal
Our Stroud Terminal is a crude oil destination terminal in Stroud, Oklahoma, which we use to facilitate rail-to-pipeline shipments of crude oil from our Hardisty Terminal to the crude oil storage hub located in Cushing, Oklahoma. Our Stroud Terminal is the only rail facility connected to the Cushing storage hub, which provides for strategic and competitive advantages. The benchmark price in the domestic spot market for U.S. crude oil known as West Texas Intermediate, or WTI, is set at the Cushing hub. According to the EIA, the Cushing storage hub has approximately 78 million barrels of working storage capacity. There is also an expansive pipeline infrastructure that connects into and out of the Cushing hub. Because of the vast connectivity that Cushing offers, crude oil that is delivered into Cushing can then be delivered to either local refineries or it can be shipped to other markets such as the United States Gulf Coast, which is the largest refinery complex in the U.S. As such, we believe our Stroud Terminal provides an advantageous rail destination for Western Canadian crude oil given the optionality provided by its connectivity to the Cushing hub and multiple refining centers across the United States.
We own 50% of the Stroud Terminal’s current capacity, which is currently not under any contracted agreements. USDM owns the rights to the other 50% of the Stroud Terminal’s current capacity pursuant to the Marketing Services Agreement, or MSA, that was established at the time of the acquisition of the Stroud Terminal. Per the MSA, we granted USDM the right to market the capacity at the Stroud Terminal in excess of the capacity of our initial customer in exchange for a nominal per barrel fee. The capacity attributable to USDM is also not currently under any contracted agreements.
To facilitate marketing the capacity that is currently available at the Stroud Terminal, USDM added a pipeline connection to a second storage tank at a third-party facility at the Cushing, Oklahoma crude oil hub, or the Cushing Hub. The expanded connectivity is expected to facilitate incremental rail-to-pipeline shipments of crude oil to the Cushing Hub by giving the Stroud Terminal better capability to service multiple customers and/or grades of crude oil simultaneously including the unloading of multiple grades of dilbit. We remain focused on renewing and extending our Stroud agreement that expired in mid-2022. Additionally, this development project which is wholly-owned by USDG as well as 50% of the Stroud Terminal capacity that USDM owns the rights to are subject to our existing ROFO, should USDG propose to sell or transfer the asset.
Casper Terminal
Our Casper Terminal currently includes approximately 100,000 bpd of loading capacity and 900,000 barrels of tank storage capacity. The Casper Terminal receives inbound crude oil primarily through our dedicated direct pipeline connection from Enbridge’s Express pipeline, which is subsequently loaded onto unit or manifest trains.
Additionally, in December 2019, the Partnership completed construction of and placed into service an outbound pipeline connection from the Casper Terminal to the nearby Platte Terminal located at the termination point of the Express pipeline.
In December 2022, an existing customer of our Casper Terminal extended its Terminal Services Agreement that was to expire on December 31, 2022 for an additional year. The agreement contains take-or-pay terms for storage services and variable fees associated with actual throughput volumes and other services. Additionally, we are currently utilizing our available storage and throughput capacity to support our customers’ spot activity through buy-sell agreements that generate cash flows in addition to those provided by our customer agreements.
Opportunities Related to Clean Energy Transportation Fuels
West Colton Terminal
We receive fixed fees per gallon of ethanol transloaded at our terminal pursuant to a Terminal Services Agreement with one of the world’s largest producers of biofuels. Effective January 2022, we entered into a new five-year agreement with the existing West Colton ethanol customer that has a minimum monthly throughput commitment. This new agreement replaced the previous short-term agreement at the terminal that had been in place since July 2009 and is expected to add incremental “Net Cash from Operating Activities” over the previous agreement, subject to changes in expected throughput. Refer to Factors Affecting the Comparability of Our Financial Results below for further information. Additionally, in June 2021, we entered into a new Terminal Services Agreement with USD Clean Fuels LLC, or USDCF, a subsidiary of USD, that is supported by a minimum throughput commitment to USDCF from an investment-grade rated, refining customer as well as a performance guaranty from USD. The Terminal Services Agreement provides for the inbound shipment of renewable diesel on rail at our West Colton Terminal and the outbound shipment of the product on tank trucks to local consumers. The new Terminal Services Agreement has an initial term of five years and commenced December 1, 2021. We completed the process of modifying our existing West Colton Terminal so that it now has capability to transload renewable diesel in addition to the ethanol that it has been transloading.
In exchange for the new Terminal Services Agreement at our West Colton Terminal with USDCF discussed above, we also entered into a Marketing Services Agreement with USDCF in June 2021, or the West Colton MSA, pursuant to which we agreed to grant USDCF marketing and development rights pertaining to future renewable diesel opportunities associated with the West Colton Terminal in excess of the Terminal Services Agreement with USDCF discussed above. Refer to Item 8. Financial Statements and Supplementary Data, Note 13. Transactions with Related Parties in this Annual Report for further information. USD Clean Fuels
USDCF was organized by USD for the purpose of providing production and logistics solutions to the growing market for clean energy transportation fuels. The policy for clean energy transportation fuels in the United States continues to evolve and grow at both the federal and state levels. As the role of advanced biofuels continues to expand in the clean energy transition, we believe the magnitude of change and challenges throughout the entire value chain represent opportunities for USDCF in the areas of feedstock gathering and handling, production and processing and downstream distribution. To complement the Partnership’s existing ethanol business, USDCF will focus on renewable diesel and sustainable aviation fuel as it looks to build a growth platform across new commodities, markets and partnerships. USDCF is focused on the markets that have adopted Low Carbon Fuel Standards, as they represent the greatest potential for accelerated growth in the U.S. West Coast states and in Canada.
In January 2023, USDCF announced its intention to build a new biofuels terminal in National City, California that will have the capability to transload renewable diesel, biodiesel, ethanol and sustainable aviation fuel, or SAF. The terminal will be served by the BNSF Railway and will provide efficient transportation of clean fuels to the area from the Midwest and US Gulf Coast. Pending receipt of all local and state permits, the terminal is expected to be operational by early 2024. The terminal development is supported by two investment-grade rated parties that signed
long-term Terminal Service Agreements. The Terminal Services Agreements provide for the inbound shipment of renewable diesel, biodiesel, ethanol and SAF on rail, self-switching of the rail rack and four truck loading spots that are equipped with in-line injection capabilities to provide quality finished products to customers. In addition to our West Colton Terminal, this terminal will be the second terminal of a growing network of clean fuels terminals that USDCF anticipates will ultimately include California, Oregon, Washington, Canada and the Texas Gulf Coast based on strong customer and railroad interest. These terminals are expected to provide needed infrastructure that will make the downstream logistics of biofuel production and feedstocks more efficient. Any such development project pursued by USDCF would be wholly-owned by USDCF, financed by USDCF, and subject to the terms and conditions of our existing ROFO, should USDCF propose to sell or transfer the asset.
Opportunities Related to Our Sponsor’s Texas Deepwater Development on U.S. Gulf Coast
In October 2015, our sponsor entered into a joint venture to develop a premier U.S. Gulf Coast logistics terminal on a 988-acre parcel of property on the Houston Ship Channel. Its strategic location and vast capability is uniquely positioned to provide customers with flexible market access to key demand centers, both domestic and abroad. Current master planning and permitting efforts have positioned the property footprint to support development of a wide variety of terminal infrastructure, marine docks (including barge and deep water), inbound and outbound pipeline connectivity, and a rail terminal with capacity to unload multiple unit trains per day as well as provide ample railcar storage. The property is in proximity to substantially all major inbound and outbound pipelines, all of Houston’s refineries and petrochemical producers, the Mont Belvieu hub, the Port of Houston and can be directly accessed by multiple Class 1 railroads.
Recent market and industry developments highlight the Gulf Coast’s strategic importance within global energy markets and overall commodity supply chains. As an example, since the ban on exports of crude oil was lifted in 2015, exports of crude oil and petroleum products from PADD III on the Gulf Coast have increased from approximately 3.5 million bpd to approximately 7.3 million bpd in 2021, which represented approximately 86% of the total crude oil and petroleum products exported out of the U.S. during 2021. The EIA’s Annual Energy Outlook continues to publish base case forecasts that show, in the long-term, the U.S. is expected to remain a net exporter of crude oil, natural gas, liquified natural gas, petroleum and chemical products. These forecasts indicate that the U.S., and specifically the Gulf Coast, will continue to be an integral part of global energy supply and logistics, despite uncertainty surrounding post-pandemic expectations for oil and natural gas demand. Our sponsor’s Texas Deepwater development will continue to pursue projects that position the terminal to take advantage of this macro trend, and participate heavily in export markets.
The unique attributes that favorably position the development of Texas Deepwater in the traditional energy space also advantage its role in the increasingly important renewable fuels transition. Our sponsor is in active discussions with a wide range of renewable energy participants that have strong interest in Texas Deepwater. More efficient aggregation of renewable feedstocks, production of globally exported renewable fuels, carbon capture and sequestration as well as localized renewable fuels bunkering and storage are potential opportunities currently being considered at the sponsor level.
Our sponsor expects that these industry dynamics will contribute to growing demand for multi-modal terminalling infrastructure and other logistics services along the Gulf Coast, including at its Houston Ship Channel property. Accordingly, our sponsor is actively engaged in commercial development with potential customers to provide terminalling and logistics solutions for crude oil export/import, refined products export, petrochemicals and natural gas liquids export as well as production, processing, logistics and import/export of renewable fuels. Any such development project would be wholly-owned by USD and its joint venture partner, and USD’s interest in the Texas Deepwater development joint venture would be subject to the terms and conditions of our existing ROFO should USD propose to sell or transfer its ownership. If successfully commercialized and developed, and subsequently acquired by us, the Texas Deepwater development represents a meaningful opportunity to add complementary logistics assets that diversify our current network and have the potential to add additional high-quality take-or-pay agreements with terms beyond those related to our existing network.
Right of First Offer
In October 2014, we entered into the Omnibus Agreement with USD and USDG, pursuant to which we were granted a ROFO on any midstream infrastructure assets that they may develop, construct, or acquire for a period of seven years. In June 2021, we entered into an Amended and Restated Omnibus Agreement with USD, USDG and certain other of their subsidiaries, which amends and restates the Omnibus Agreement, dated October 15, 2014, to extend the termination date of the ROFO period, as defined in the Omnibus Agreement, by an additional five years such that the ROFO Period will terminate on October 15, 2026 unless a Partnership Change of Control, as defined in the Omnibus Agreement, occurs prior to such date. Additional information about the Omnibus Agreement and the ROFO are included in Note 13. Transactions with Related Parties of our consolidated financial statements in Item 8. Financial Statements and Supplementary Data of this Annual Report. USD has not engaged in any transactions that trigger our ROFO. We cannot assure you that USD will be able to develop or construct, or that we or USD will be able to acquire, any additional midstream infrastructure projects. Among other things, the ability of USD or the Partnership to further develop the Stroud Terminal, the DRU project, or any other project, and our ability to acquire such projects, will depend upon USD’s or our ability to raise additional capital, including through equity and debt financing. We are under no obligation to make any offer, and USD and USDG are under no obligation to accept any offer we make, with respect to any asset subject to our ROFO. Additionally, the approval of Energy Capital Partners is required for the sale of any assets by USD or its subsidiaries, including us (other than sales in the ordinary course of business), acquisitions of securities of other entities that exceed specified materiality thresholds and any material unbudgeted expenditures or deviations from our approved budgets. Energy Capital Partners may make these decisions free of any duty to us and our unitholders. This approval would be required for the potential acquisition by us of any project to expand the Stroud Terminal, as well as any other projects or assets that USD may develop or acquire in the future or any third-party acquisition we may pursue independently or jointly with USD. Energy Capital Partners is under no obligation to approve any such transaction. Please refer to the discussion under Part III, Item 10. Directors, Executive Officers and Corporate Governance—Special Approval Rights of Energy Capital Partners in this Annual Report regarding the rights of Energy Capital Partners. If we are unable to acquire any projects to expand the Stroud Terminal from USD, such expansions may compete directly with our existing business for future throughput volumes, which may impact our ability to enter into new Terminal Services Agreements, including with our existing customers, following the expiration of our existing agreements, or the terms thereof, and our ability to compete for future spot volumes. Furthermore, cyclical changes in the demand for crude oil and other liquid hydrocarbons may cause USD, or us, to further re-evaluate any future expansion projects, including expansion of the Stroud Terminal. How We Generate Revenue
We conduct our business through two distinct reporting segments: Terminalling services and Fleet services. We have established these reporting segments as strategic business units to facilitate the achievement of our long-term objectives, to assist in resource allocation decisions and to assess operational performance.
Terminalling Services
The Terminalling services segment includes a network of strategically-located terminals that provide customers with railcar loading and/or unloading capacity, as well as related logistics services, for crude oil and biofuels. Substantially all of our cash flows are generated under multi-year, take-or-pay Terminal Services Agreements that include minimum monthly commitment fees. We generally have no direct commodity price exposure, although fluctuating commodity prices could indirectly influence our activities and results of operations over the long term. We may on occasion enter into buy-sell arrangements in which we take temporary title to commodities while in our terminals. We expect any such agreements to be at fixed prices where we do not take commodity price exposure.
Hardisty Terminal Services Agreements. We have Terminal Services Agreements with four high-quality, primarily investment grade counterparties or their subsidiaries: Cenovus Energy, Gibson, PBF Energy, and ConocoPhillips. Previous customers whose Terminal Services Agreements expired during 2022 include Suncor Energy and Teck Resources. The terminalling capacity at our Hardisty Terminal is contracted under multi-year, take-or-pay Terminal Services Agreements some of which are subject to inflation-based escalators with a volume-
weighted average remaining contract life of 7.4 years as of December 31, 2022. The successful completion of USD’s DRU project, as previously discussed, automatically extended approximately 17% of the combined Hardisty Terminal’s capacity through mid-2031. All of our counterparties are obligated to pay a minimum monthly commitment fee for the capacity to load an allotted number of unit trains, representing a specified number of barrels per month. If a customer loads fewer unit trains than its allotted amount in any given month, that customer will receive a credit for up to 12 months. This credit may be used to offset fees on throughput volumes in excess of the customer’s minimum monthly commitments in future periods to the extent capacity is available for the excess volume. We will receive a per-barrel fee on any volumes handled in excess of the customers’ allowed amount, to the extent the additional volume is not subject to the credit discussed above. If a force majeure event occurs, a customer’s obligation to pay us may be suspended, in which case the length of the contract term will be extended by the same duration as the force majeure event.
Stroud Terminal Services Agreements. We own 50% of the Stroud Terminal’s current capacity. USDM owns the rights to the other 50% of the Stroud Terminal’s current capacity pursuant to the Marketing Services Agreement, or MSA, that was established at the time of the acquisition of the Stroud Terminal. Pursuant to the terms of the MSA, we granted USDM the right to market the capacity at the Stroud Terminal in excess of the capacity of our initial customer in exchange for a nominal per barrel fee. The capacity attributable to USDM is currently not under any contracted agreements. Upon expiration of our contract with the initial Stroud customer in June 2020, the same marketing rights now apply to all throughput at the Stroud Terminal in excess of the throughput necessary for the Stroud Terminal to generate Adjusted EBITDA that is at least equal to the average monthly Adjusted EBITDA derived from the initial Stroud customer during the 12 months prior to expiration.
Casper Terminal Services Agreements. Our Casper Terminal includes a Terminal Services Agreement with a midstream customer. The agreement with the midstream customer contains take-or-pay terms for storage services and variable fees associated with actual throughput volumes and other services.
Additionally, we are currently utilizing our available storage and throughput capacity to support our customers’ spot activity through buy-sell agreements that generate cash flows in addition to those provided by our terminalling services agreement.
West Colton Terminal Services Agreements. Our West Colton Terminal receives fixed fees per gallon of ethanol transloaded at our terminal pursuant to a Terminal Services Agreement with one of the world’s largest producers of biofuels. Effective January 2022, we entered into a new five-year agreement with the existing West Colton ethanol customer that has a minimum monthly throughput commitment. This new agreement replaced the previous short-term agreement at the terminal that had been in place since July 2009. Under this new agreement, our customer is obligated to pay the greater of a minimum monthly commitment fee or a throughput fee based on the actual volume of ethanol loaded at our West Colton Terminal. Under the new agreement, if the customer loads fewer volumes than its allotted amount in any given month, that customer will receive a credit for up to six months, which may be used to offset fees on throughput volumes in excess of its minimum monthly commitments in future periods, to the extent capacity is available for the excess volume.
Additionally, in June 2021, we entered into a new Terminal Services Agreement with USD Clean Fuels LLC, or USDCF, a subsidiary of USD, that is supported by a minimum throughput commitment to USDCF from an investment-grade rated, refining customer as well as a performance guaranty from USD. The Terminal Services Agreement provides for the inbound shipment of renewable diesel on rail at our West Colton Terminal and the outbound shipment of the product on tank trucks to local consumers. The new Terminal Services Agreement has an initial term of five years and commenced on December 1, 2021. We have modified our existing West Colton Terminal so that it now has the capability to transload renewable diesel in addition to the ethanol that it has been transloading.
In exchange for the new Terminal Services Agreement at our West Colton Terminal with USDCF discussed above, we also entered into an MSA with USDCF in June 2021, or the West Colton MSA, pursuant to which we agreed to grant USDCF marketing and development rights pertaining to future renewable diesel opportunities associated with the West Colton Terminal in excess of the Terminal Services Agreement with USDCF discussed
Fleet Services
We provide one of our customers with leased railcars and fleet services related to the transportation of liquid hydrocarbons by rail on take-or-pay terms under a master fleet services agreement. We do not own any railcars. As of December 31, 2022, our railcar fleet consisted of 200 railcars, which we lease from a railcar manufacturer all of which are C&I railcars. The remaining contract life on our railcar fleet is six months as of December 31, 2022.
Under the master fleet services agreement, we provide our customer with railcar-specific fleet services, which may include, among other things, the provision of relevant administrative and billing services, the repairs and maintenance of railcars in accordance with standard industry practice and applicable law, the management and tracking of the movement of railcars, the regulatory and administrative reporting and compliance as required in connection with the movement of railcars, and the negotiation for and sourcing of railcars. Our customer typically pays us and our assignees monthly fees per railcar for these services, which include a component for fleet services.
Historically, we contracted with railroads on behalf of some of our customers to arrange for the movement of railcars from our terminals to the destinations selected by our customers. We were the contracting party with the railroads for those shipments and were responsible to the railroads for the related fees charged by the railroads, for which we were reimbursed by our customers. Both the fees charged by the railroads to us and the reimbursement of these fees by our customers are included in our consolidated statements of operations in the revenues and operating costs line items entitled “Freight and other reimbursables.”
Also, we have historically assisted our customers with procuring railcars to facilitate their use of our terminalling services. Our wholly-owned subsidiary USD Rail LP has historically entered into leases with third-party manufacturers of railcars and financial firms, which it has then leased to customers. Although we expect to continue to assist our customers in obtaining railcars for their use transporting crude oil to or from our terminals, we do not intend to continue to act as an intermediary between railcar lessors and our customers as our existing lease agreements expire, are otherwise terminated, or are assigned to our existing customers. Should market conditions change, we could potentially act as an intermediary with railcar lessors on behalf of our customers again in the future.
How We Evaluate Our Operations
Our management uses a variety of financial and operating metrics to evaluate our operations. When we evaluate our consolidated operations and related liquidity, we consider these metrics to be significant factors in assessing our ability to generate cash and pay distributions and include: (i) Adjusted EBITDA and DCF; (ii) operating costs; and (iii) volumes. We define Adjusted EBITDA and DCF below. When evaluating our operations at the segment level, we evaluate using Segment Adjusted EBITDA. Refer to Item 8. Financial Statements and Supplementary Data, Note 15. Segment Reporting of this Annual Report. Adjusted EBITDA and Distributable Cash Flow
We define Adjusted EBITDA as “Net cash provided by operating activities” adjusted for changes in working capital items, interest, income taxes, foreign currency transaction gains and losses, and other items which do not affect the underlying cash flows produced by our businesses. Adjusted EBITDA is a non-GAAP, supplemental financial measure used by management and external users of our financial statements, such as investors and commercial banks, to assess:
•our liquidity and the ability of our business to produce sufficient cash flows to make distributions to our unitholders; and
•our ability to incur and service debt and fund capital expenditures.
We define Distributable Cash Flow, or DCF, as Adjusted EBITDA less net cash paid for interest, income taxes and maintenance capital expenditures. DCF does not reflect changes in working capital balances. DCF is a
non-GAAP, supplemental financial measure used by management and by external users of our financial statements, such as investors and commercial banks, to assess:
•the amount of cash available for making distributions to our unitholders;
•the excess cash flows being retained for use in enhancing our existing business; and
•the sustainability of our current distribution rate per unit.
We believe that the presentation of Adjusted EBITDA and DCF in this Report provides information that enhances an investor’s understanding of our ability to generate cash for payment of distributions and other purposes. The GAAP measure most directly comparable to Adjusted EBITDA and DCF is “Net cash provided by operating activities.” Adjusted EBITDA and DCF should not be considered alternatives to “Net cash provided by operating activities” or any other measure of liquidity presented in accordance with GAAP. Adjusted EBITDA and DCF exclude some, but not all, items that affect “Net cash provided by operating activities,” and these measures may vary among other companies. As a result, Adjusted EBITDA and DCF may not be comparable to similarly titled measures of other companies.
The following table sets forth a reconciliation of “Net cash provided by operating activities,” the most directly comparable financial measure calculated and presented in accordance with GAAP, to Adjusted EBITDA and DCF:
| | | | | | | | | | | | | | | | | |
| Year Ended December 31, |
| 2022 | | 2021 (1) | | 2020 (1) |
| (in thousands) |
| Reconciliation of Net cash provided by operating activities to Adjusted EBITDA and Distributable cash flow: | | | | | |
| Net cash provided by operating activities | $ | 37,241 | | | $ | 57,886 | | | $ | 50,571 | |
| Add (deduct): | | | | | |
| | | | | |
| Amortization of deferred financing costs | (1,170) | | | (1,232) | | | (1,109) | |
| Deferred income taxes | (90) | | | 78 | | | 752 | |
| Changes in accounts receivable and other assets | (11,923) | | | (235) | | | 1,183 | |
| Changes in accounts payable and accrued expenses | 5,211 | | | (13,429) | | | 1,974 | |
| Changes in deferred revenue and other liabilities | 9,099 | | | 3,396 | | | (7,045) | |
| | | | | |
| Interest expense, net | 10,604 | | | 6,986 | | | 10,049 | |
| Provision for income taxes | 1,293 | | | 933 | | | 337 | |
Foreign currency transaction loss (gain) (2) | 2,055 | | | (707) | | | 170 | |
| | | | | |
| | | | | |
Non-cash deferred amounts (3) | (4,878) | | | 2,960 | | | 3,954 | |
Adjusted EBITDA attributable to Hardisty South entities prior to acquisition (4) | (258) | | | (1,529) | | | (5,240) | |
| Adjusted EBITDA | 47,184 | | | 55,107 | | | 55,596 | |
| Add (deduct): | | | | | |
Cash paid for income taxes, net (5) | (1,064) | | | (906) | | | (303) | |
| Cash paid for interest | (8,374) | | | (5,912) | | | (9,508) | |
| Maintenance capital expenditures, net | (56) | | | (541) | | | (403) | |
Cash paid for income taxes, interest and maintenance capital expenditures attributable to Hardisty South entities prior to acquisition (6) | 59 | | | 534 | | | 1,126 | |
Distributable cash flow | $ | 37,749 | | | $ | 48,282 | | | $ | 46,508 | |
(1) As discussed in Item 8. Financial Statements and Supplementary Data, Note 2. Summary of Significant Accounting Policies of this Annual Report, our consolidated financial statements have been retrospectively recast to include the pre-acquisition results of the Hardisty South Terminal, which we acquired effective April 1, 2022, because the transaction was between entities under common control. (2) Represents foreign exchange transaction amounts associated with activities between our U.S. and Canadian subsidiaries.
(3) Represents the change in non-cash contract assets and liabilities associated with revenue recognized at blended rates based on tiered rate structures in certain of our customer contracts and deferred revenue associated with deficiency credits that are expected to be used in the future prior to their expiration. Amounts presented are net of the corresponding prepaid Gibson pipeline fee that will be recognized as expense concurrently with the recognition of revenue.
(4) Adjusted EBITDA attributable to the Hardisty South entities for the three months ended March 31, 2022 and the years ended December 31, 2021 and 2020, was excluded from the Partnership’s Adjusted EBITDA, as these amounts were generated by the Hardisty South entities prior to the Partnership’s acquisition and therefore, they were not amounts that could be distributed to the Partnership’s unitholders. Refer to the table provided below for a reconciliation of “Net cash provided by operating activities” to Adjusted EBITDA for the Hardisty South entities prior to acquisition.
(5) Includes the net effect of tax refunds of $84 thousand received in the second quarter of 2022 and $480 thousand received in the third quarter of 2020 associated with carrying back U.S. net operating losses incurred during 2020 and prior periods allowed for by the provisions of the CARES Act. Also includes the net effects of tax refunds of $31 thousand received in the third quarter of 2022 and $21 thousand received in the fourth quarter of 2020 associated with prior period Canadian taxes.
(6) Cash payments made for income taxes, interest and maintenance capital expenditures attributable to the Hardisty South entities for the three months ended March 31, 2022 and the years ended December 31, 2021 and 2020 were excluded from the Partnership’s DCF calculations, as these amounts were generated by the Hardisty South entities prior to the Partnership’s acquisition. Included for the three months ended March 31, 2022 was $59 thousand of cash paid for interest. Included for the year ended December 31, 2021 was $165 thousand of cash paid for income taxes, $440 thousand of cash paid for interest, partially offset by a net refund of $71 thousand related to maintenance capital expenditures. Included for the year ended December 31, 2020 was $915 thousand of cash paid for interest, $232 thousand of cash paid for maintenance capital expenditures, partially offset by a refund of $21 thousand related to income taxes.
Adjusted EBITDA and DCF presented above for the year ended December 31, 2022 include the impact of $3.2 million of expenses incurred during the period associated with our recent drop down acquisition of the Hardisty South Terminal assets from our Sponsor, respectively. Refer to Item 8. Financial Statements and Supplementary Data, Note 3.Hardisty South Acquisition of this Annual Report for more information. The following table sets forth a reconciliation of “Net cash provided by operating activities,” the most directly comparable financial measure calculated and presented in accordance with GAAP, to Adjusted EBITDA attributable to the Hardisty South entities prior to our acquisition of the entities:
| | | | | | | | | | | | | | | | | | | | |
| | Three Months Ended March 31, 2022 | | For the Year Ended December 31, 2021 | | For the Year Ended December 31, 2020 |
| (in thousands) |
| Reconciliation of Net cash provided by operating activities to Adjusted EBITDA: | | | | | | |
| Net cash provided by (used in) operating activities | | $ | (1,475) | | | $ | 10,761 | | | $ | 4,757 | |
| Add (deduct): | | | | | | |
| Amortization of deferred financing costs | | (84) | | | (101) | | | (280) | |
| Deferred income taxes | | (53) | | | (238) | | | (221) | |
| Changes in accounts receivable and other assets | | (217) | | | (5,510) | | | (1,869) | |
| Changes in accounts payable and accrued expenses | | 155 | | | (6,714) | | | 929 | |
| Changes in deferred revenue and other liabilities | | 488 | | | 4,265 | | | (1,828) | |
| Interest expense, net | | 117 | | | 499 | | | 1,154 | |
| Provision for income taxes | | 59 | | | 233 | | | 378 | |
| Foreign currency transaction loss (gain) | | 1,600 | | | (1,020) | | | (97) | |
Non-cash deferred amounts (1) | | (332) | | | (646) | | | 2,317 | |
Adjusted EBITDA (2) | | $ | 258 | | | $ | 1,529 | | | $ | 5,240 | |
(1) Represents the change in non-cash contract assets and liabilities associated with revenue recognized at blended rates based on tiered rate structures in certain of the customer contracts.
(2) Adjusted EBITDA associated with the Hardisty South entities prior to our acquisition includes the impact of expenses pursuant to a services agreement with USD for the provision of services related to the management and operation of transloading assets. These expenses totaled $52.2 million and $28.8 million for the years ended December 31, 2021 and 2020, respectively, and $3.2 million for the three months ended March 31, 2022. Upon our acquisition of the entities effective April 1, 2022, the services agreement with USD was cancelled and a similar agreement was established with us. Refer to Item 8. Financial Statements and Supplementary Data, Note 13. Transactions with Related Party of this Annual Report for more information. Operating Costs
Our operating costs are comprised primarily of subcontracted rail services, pipeline fees, repairs and maintenance expenses, materials and supplies, utility costs, insurance premiums and lease costs for facilities and equipment. In addition, our operating expenses include the cost of leasing railcars from third-party railcar suppliers and the shipping fees charged by railroads, which costs are generally passed through to our customers. We expect
our expenses to remain relatively stable, but they may fluctuate from period to period depending on the mix of activities performed during a period and the timing of these expenditures. In addition, we have experienced an increase in certain costs during the current year associated with the increased inflation rate, primarily relating to higher utilities costs for electricity and higher fuel costs including natural gas and diesel, and expect such costs to remain at elevated levels for at least the near future. We expect to incur additional operating costs, including subcontracted rail services and pipeline fees, when we handle additional volumes at our terminals.
Our management seeks to maximize the profitability of our operations by effectively managing both our operating and maintenance expenses. As our terminal facilities and related equipment age, we expect to incur regular maintenance expenditures to maintain the operating capabilities of our facilities and equipment in compliance with sound business practices, our contractual relationships and regulatory requirements for operating these assets. We record these maintenance and other expenses associated with operating our assets in “Operating and maintenance” costs in our consolidated statements of operations.
Volumes
The amount of Terminalling services revenue we generate depends on minimum customer commitment fees and the throughput volume that we handle at our terminals in excess of those minimum commitments. These volumes are primarily affected by the supply of and demand for crude oil, refined products and biofuels in the markets served directly or indirectly by our assets. Additionally, these volumes are affected by the spreads between the benchmark prices for these products, which are influenced by, among other things, the available takeaway capacity in those markets. Although customers at our terminals have committed to minimum monthly fees under their Terminal Services Agreements with us, which will generate the majority of our Terminalling services revenue, our results of operations will also be affected by:
•our customers’ utilization of our terminals in excess of their minimum monthly volume commitments;
•our ability to identify and execute accretive acquisitions and commercialize organic expansion projects to capture incremental volumes; and
•our ability to renew contracts with existing customers, enter into contracts with new customers, increase customer commitments and throughput volumes at our terminals, and provide additional ancillary services at those terminals.
General Trends and Outlook
In addition to the discussion provided below, refer also to the Overview and Recent Developments— Market Update section above. To the extent our underlying assumptions about or interpretations of available information prove to be incorrect, our actual results may vary materially from our expected results. The unprecedented nature of the COVID-19 pandemic, as well as the ongoing situation in Ukraine and their impact on world economic conditions, along with inflationary pressures and the volatility in the oil and natural gas markets have created increased uncertainty with respect to future conditions and our ability to accurately predict future results. Hardisty and Stroud Terminals Customer Contract Renewals and Expirations
In early April 2022, we completed the acquisition of 100% of the entities owning the Hardisty South Terminal assets from USDG. The new combined Hardisty Terminal, which includes our legacy Hardisty Terminal and the newly acquired Hardisty South Terminal, now has the designed takeaway capacity of three and one-half unit trains per day, or approximately 262,500 barrels per day. Contracts representing approximately 26% of the combined Hardisty Terminal’s capacity expired in June 2022 and, as a result, approximately 54% is contracted through June 30, 2023; approximately 31% is contracted through January 2024; and approximately 17% is contracted through mid-2031.
Impacts on Customer Contracts From 2021 DRU Conversion
As previously discussed, construction of USD’s DRU project was completed in July 2021 and was declared fully operational in December 2021. Effective August 2021, the maturity date of three terminalling services
agreements that are with the existing DRU customer at our Hardisty Terminal were extended through mid-2031, representing approximately 17% of the combined Hardisty Terminal’s capacity. Due to the significantly longer contract tenor of the terminalling services agreements associated with the DRU volumes, contracted rates on an annual basis are lower as compared to the contracted rates associated with the historical, shorter-term, agreements, which results in lower cash flows to the Partnership on an annual basis, but support a higher net present value to the Partnership and provide a more predictable cash flow profile.
Also, effective August 2021, the existing DRU customer elected to reduce its volume commitments at the Stroud Terminal attributable to the Partnership by one-third of the previous commitment through June 2022, at which point the agreement terminated. This agreement represented our sole third-party customer contract for our Stroud Terminal and as such none of the capacity of the Stroud Terminal is contracted as of July 1, 2022.
Hardisty and Stroud Contract Expirations
At the end of June 2022, contracts representing approximately 26% of the combined Hardisty Terminal’s capacity expired. In addition, the remaining contracted capacity at the Stroud Terminal also expired at the end of June 2022. The expired contracted capacity at the combined Hardisty and Stroud Terminals represented approximately $24.7 million and $54.2 million of our terminalling services revenues for the year ended December 31, 2022 and 2021, respectively, which represents approximately 23% and 27% of terminalling services revenues for the respective periods. Also, certain of the terminalling services agreements at our Hardisty Terminal that expire June 30, 2023 include a tiered rate structure that includes rate decreases that occur annually on July 1st of each year throughout the term of the agreement.
Management is focused on renewing, extending or replacing the agreements that have expired or are set to expire at the Hardisty and Stroud Terminals with new, multi-year take or pay commitments and is actively engaging with current and new customers. Given current and expected market conditions, management believes that we will have the opportunity to renew and extend or replace the agreements that expired at the end of the second quarter of 2022, sometime during the second half of 2023. Additionally, management is marketing terminalling services at the Stroud Terminal to potential customers that may be in need of access to the numerous markets connected to the Cushing oil hub, and management believes that we will have the opportunity to increase utilization at the terminal sometime during the second half of 2023. However, the timing of such renewals or replacements, as well as the expected contracted rates are uncertain and difficult to predict, if such renewals or replacements occur at all. If and to the extent we are unable to renew, extend or replace our customer agreements at the Hardisty and Stroud Terminals or experience a delay in doing so beyond mid-2023, our revenue, cash flows from operating activities and Adjusted EBITDA would be materially adversely impacted. This may adversely impact our ability to make distributions to our unitholders or our ability to comply with financial covenants in our Credit Agreement. Moreover, our ability to refinance our outstanding indebtedness or extend the maturity date of, or get a covenant waiver under, our Credit Agreement may be negatively impacted. Refer to the discussion in Liquidity and Capital Resources below for further information. Refer to Part I. Item 1A. Risk Factors in this Annual Report on Form 10-K for further discussion of certain risks relating to our customer contract renewals. Potential Impact of Hardisty and West Colton Deficiency Credit Usage by Our Customers
As previously discussed, customers of our Hardisty and West Colton Terminals are obligated to pay a minimum monthly commitment fee for the capacity to load an allotted number of unit trains, representing a specified number of barrels per month. If a customer loads fewer unit trains than its allotted amount in any given month, that customer will receive a credit for up to 12 months, also referred to as a deficiency credit. This credit may be used to offset fees on throughput volumes in excess of the customer’s minimum monthly commitments in future periods to the extent capacity is available for the excess volume. Additionally, we could incur incremental costs associated with loading the additional trains for our customers if they have and use their accrued deficiency credits, but such costs are not expected to be material. Based on current circumstances and conversations with our customers, as of December 31, 2022, we deferred revenues of $0.4 million associated with the expected future usage of deficiency credits. As of December 31, 2021, we deferred revenues of $1.4 million that were associated with the expected usage of the deficiency credits during 2022.
Going Concern
We evaluate at each annual and interim period whether there are conditions or events, considered in the aggregate, that raise substantial doubt about our ability to continue as a going concern within one year after the date that the consolidated financial statements are issued. Our evaluation is based on relevant conditions and events that are known and reasonably knowable at the date that the consolidated financial statements are issued. The maturity date of our Credit Agreement is November 2, 2023. As a result of the maturity date being within 12 months after the date that these financial statements were issued, the amounts due under our Credit Agreement have been included in our going concern assessment. Our ability to continue as a going concern is dependent on the refinancing or the extension of the maturity date of our Credit Agreement. If we are unable to refinance or extend the maturity date of our Credit Agreement, we likely would not have sufficient cash on hand or available liquidity to repay the maturing Credit Agreement debt as it becomes due.
The conditions described above raise substantial doubt about our ability to continue as a going concern for the next 12 months.
In addition to the above, there was previous uncertainty in our ability to remain in compliance with the covenants contained in our Credit Agreement for a period of 12 months after we issued our third quarter 2022 financial statements. As discussed further in Item 8. Financial Statements and Supplementary Data, Note 22. Subsequent Events, of this Annual Report, in January 2023 we entered into an amendment to our Credit Agreement that among other items increases the total leverage ratio covenant allowed for by the Credit Agreement through September 2023. The Credit Agreement Amendment alleviates the previous uncertainty in our ability to remain in compliance with the covenants contained in our Credit Agreement through the current maturity date of the Credit Agreement. Refer to Part I. Item 1A. Risk Factors in this Annual Report on Form 10-K for a discussion of risks associated with a default under our Credit Agreement. In addition to the relief we were granted in our amendment to our Credit Agreement as discussed above we are also pursuing plans to refinance our Credit Agreement or extend and amend the current obligations under the Credit Agreement; however, we cannot make assurances that we will be successful in these efforts, or that any refinancing or extension would be on terms favorable to us. Moreover, our ability to refinance our outstanding indebtedness or extend the maturity date of our Credit Agreement may be negatively impacted to the extent we are unable to renew, extend or replace our customer agreements at the Hardisty and Stroud Terminals or experience prolonged delays in doing so. We recorded our Credit Agreement as a current liability in our consolidated balance sheet as of December 31, 2022.
Due to the substantial doubt about our ability to continue as a going concern discussed above, as of December 31, 2022, we have recorded a valuation allowance against our deferred tax asset that is associated with our Canadian entities. The consolidated financial statements contained herein do not include any other adjustments that might result from the outcome of this uncertainty, nor do they include adjustments to reflect the possible future effects of the recoverability and classification of recorded asset amounts and classifications of liabilities that might be necessary should we be unable to continue as a going concern.
Factors That May Impact Future Results of Operations
Demand for Rail Transportation of Crude Oil and Biofuels
High-growth crude oil production areas in North America are often located at significant distances from refining centers, creating constantly evolving regional imbalances, which require the expedited development of flexible and sustainable transportation solutions. The extensive existing rail network, combined with rail transportation’s relatively low capital and fixed costs compared to other transportation alternatives, has strategically positioned rail as a long-term transportation solution for growing and evolving energy infrastructure needs. In the event that additional pipeline capacity is constructed, or crude oil production decreases significantly, demand for transportation of crude oil by rail may be adversely impacted. Please also refer to the Overview and Recent Developments— Market Update section above.
Changes in environmental and gasoline blending regulations may affect the use of ethanol in the market for transportation fuel. Due to corrosion concerns unique to biofuels, such as ethanol, the long-haul transportation of biofuels via multi-product pipelines is less efficient and less economical than rail. Rail also helps aggregate fragmented ethanol production across the country. In the event that dedicated pipelines are constructed, or additional technologies are developed to allow for more economical transportation of biofuels on multi-product pipelines, demand for transportation of biofuels by rail may be affected.
Supply and Demand for Crude Oil and Refined Products
The volume of crude oil and biofuels that we handle at our terminals ultimately depends on refining and blending margins. Refining and blending margins are dependent mostly upon the price of crude oil or other refinery feedstocks and the price of refined products. These prices are affected by numerous factors beyond our control, including the global supply and demand for crude oil and gasoline and other refined products. The supply of crude oil will depend on numerous factors, including commodity pricing, improvements in extractive technology, environmental regulation and other factors. Our ability to grow through expansion or acquisitions and our ability to renew or extend our Terminal Services Agreements could be affected by a long-term reduction in supply or demand.
Customer Contracts
Our business is subject to the risk that we may not be able to renew, extend or replace our customer contracts as their terms expire. Refer to the discussion above under the heading General Trends and Outlook for information regarding customer contract renewals and expirations and changes in fee structures. For a discussion of the risks associated with our ability to renew, extend or replace customer contracts, see Part I. Item 1A. Risk Factors—Our contracts are subject to termination at various times which creates renewal risks of this Annual Report. Regulatory Environment
Our operations are subject to federal, state, and local laws and regulations relating to the protection of health and the environment, including laws and regulations that govern the handling of liquid hydrocarbons and biofuels. Additionally, we are subject to regulations governing railcar design and evolving regulations pertaining to the shipment of liquid hydrocarbons and biofuels by rail as discussed in greater detail in Part I, Item 1. Business—Impact of Regulation in this Annual Report. Similar to other industry participants, compliance with existing environmental laws and regulations, as well as those that may be added in the future, could increase our overall cost of doing business. Such costs, include the costs we incur to construct, maintain, operate and upgrade equipment and facilities, or the costs of our customers, which may reduce the attractiveness of rail transportation. While changes in these laws and regulations could indirectly affect our results of operations, financial condition and cash flows, we believe that consumers of our services place additional value on utilizing established and reputable third-party providers to satisfy their rail terminal and logistics needs, which may allow us to increase market share relative to customer-owned operations or smaller operators that lack an established track record of safety and regulatory compliance. Additionally, our master fleet services agreement generally obligate our customer to pay for modifications and other required repairs to our leased and managed railcar fleet. However, we cannot assure that we will be able to successfully pass all such regulatory costs on to our customer. Our one fleet service agreement expires at June 30, 2023 and we do not expect to renew or further extend the agreement. Acquisition Opportunities
We plan to continue to pursue strategic acquisitions of energy-related logistics assets from both USD and third parties that will provide attractive returns to our unitholders, including facilities that provide for storage and transportation of liquid hydrocarbons and biofuels. We intend to leverage our industry relationships and market knowledge to successfully execute on such opportunities, which we may pursue independently or jointly with USD. We have entered into the Omnibus Agreement with USD and USDG, pursuant to which USDG has granted us a ROFO on any midstream infrastructure assets that they may develop, construct, or acquire until October 15, 2026. Additional information regarding our growth opportunities is discussed in Growth Opportunities for our Operations above and information regarding the Omnibus Agreement is presented in Note 13. Transactions with Related Parties—Omnibus Agreement of Item 8. Financial Statement and Supplementary Data in this Annual Report. We cannot assure you that USD will be able to develop or construct, or that we or USD will be able to acquire, any other
midstream infrastructure projects, including any projects to expand the Stroud Terminal. Among other things, the ability of USD to further develop the Stroud Terminal, or any other project, and our ability to acquire such projects, will depend upon USD’s and our ability to raise additional equity and debt financing. We are under no obligation to make any offer, and USD and USDG are under no obligation to accept any offer we make, with respect to any asset subject to our ROFO. Additionally, the approval of Energy Capital Partners is required for the sale of any assets by USD or its subsidiaries, including us (other than sales in the ordinary course of business), acquisitions of securities of other entities that exceed specified materiality thresholds and any material unbudgeted expenditures or deviations from our approved budget. Energy Capital Partners may make these decisions free of any duty to us and our unitholders. This approval would be required for the potential acquisition by us of any projects to expand the Stroud Terminal, as well as any other projects or assets that USD may develop or acquire in the future or any third-party acquisition we may pursue independently or jointly with USD. Energy Capital Partners is under no obligation to approve any such transaction. Additional discussion of the special approval rights of Energy Capital Partners is included in Part III, Item 10. Directors, Executive Officers and Corporate Governance—Special Approval Rights of Energy Capital Partners in this Annual Report. If we are unable to acquire any projects to expand the Stroud Terminal from USD, which USD retained the right to develop and operate, these projects may compete directly with our current terminal assets for future throughput volumes. As a result, our ability to enter into new Terminal Services Agreements, or to renew such agreements with our existing customers, following the termination of our existing agreements or the terms thereof and our ability to compete for future spot volumes could be affected. Furthermore, cyclical changes in the demand for crude oil and other liquid hydrocarbons may cause USD or us to reevaluate any future expansion projects, including any projects to expand the Stroud Terminal. Lastly, if we do not make acquisitions on economically beneficial terms, our future growth will be limited, and the acquisitions we do make may reduce, rather than increase, our results of operations and cash flows. Interest Rate Environment
Interest rates in U.S. and international credit markets remain low relative to historical levels. This could affect our future ability to access the credit markets to fund our future growth. Additionally, as with other yield-oriented securities, our unit price could be affected by the level of our cash distributions and the associated implied distribution yield. Therefore, changes in interest rates, either positive or negative, may affect the yield requirements of investors who invest in our units, and, as such, a rising interest rate environment could have an adverse impact on our unit price and our ability to issue additional equity, or increase the cost of issuing equity. However, we expect that our cost of capital would remain competitive, as our competitors would face similar circumstances. We have entered into an interest rate swap contract to partially mitigate our exposure to interest rate fluctuations on our variable rate debt. The swap contract establishes a fixed secured overnight rate, or SOFR, for our debt of 3.956%. Refer to Note 18. Derivative Financial Instruments of Item 8. Financial Statement and Supplementary Data in this Annual Report for more information on our interest rate swap. Factors Affecting the Comparability of Our Financial Results
The comparability of our current financial results in relation to prior periods are affected by the factors described below.
Impact of Hardisty and Stroud Terminals Contract Changes
As a result of the successful commencement of the DRU as previously discussed, effective August 1, 2021, the maturity date of three Terminal Services Agreements that are with the existing DRU customer at our Hardisty Terminal were extended through mid-2031. Due to the significantly longer contract tenor of the terminalling services agreements associated with the DRU volumes, contracted rates on an annual basis are lower as compared to the contracted rates associated with the historical, shorter-term, agreements, which results in lower cash flows to the Partnership on an annual basis, but support a higher net present value to the Partnership and provide a more predictable cash flow profile. Additionally, effective August 1, 2021, the existing DRU customer elected to reduce its volume commitments at the Stroud Terminal attributable to the Partnership by one-third of the previous commitment through June 2022, at which point the agreement was terminated. The agreement represented our sole third-party customer contract for our Stroud Terminal and as such none of the capacity of the Stroud Terminal is
contracted as of July 1, 2022. For further discussion of the impacts of these contract changes on our financial results, refer to Results of Operations — By Segment, Terminalling Services below.
Early Cancellation of Hardisty South Customer Contract in 2021
In June 2021, a customer of the Hardisty South terminal paid our Sponsor for the early cancellation of their existing multi-year take-or-pay contract. The contract cancellation payment was recognized as revenue by our Sponsor in June 2021 and in turn a proportionate amount of pipeline fee expense was also recognized under our collaborative arrangement with Gibson.
Casper Terminal Impairment of Intangible Assets and Long-lived Assets and Goodwill
In September 2022, we determined that recurring periods where cash flow projections were not met due to adverse market conditions at our Casper Terminal was an event that required us to evaluate our Casper Terminal asset group for impairment. Accordingly, we measured the fair value of our Casper terminal asset group by primarily relying on the cost approach. As a result of the impairment analysis, we determined that the carrying value of the Casper Terminal asset group exceeded the fair value of the Casper terminal as of September 30, 2022, the date of our evaluation and recognized an impairment loss of $71.6 million which we recorded in “Impairment loss on intangible and long-lived assets” on our consolidated statements of operations.
In addition, in March 2020, we tested the goodwill associated with our Casper Terminal for impairment due to the overall downturn in the crude market and the decline in the demand for petroleum products, which could lead to delays or reductions of expected throughput levels and changes in expectations for current contracts in place at the Casper Terminal. As a result of our impairment testing, we recognized an impairment loss of $33.6 million for the year ended December 31, 2020.
West Colton Terminal Customer Contracts
Our West Colton Terminal receives fixed fees per gallon of ethanol transloaded at our terminal pursuant to a Terminal Services Agreement with one of the world’s largest producers of biofuels. Effective January 2022, we entered into a new five-year agreement with the existing West Colton ethanol customer that has a minimum monthly throughput commitment. This new agreement replaced the previous short-term agreement at the terminal that had been in place since July 2009. Under this new agreement, our customer is obligated to pay the greater of a minimum monthly commitment fee or a throughput fee based on the actual volume of ethanol loaded at our West Colton Terminal. If the customer loads fewer volumes than its allotted amount in any given month, that customer will receive a credit for up to six months, which may be used to offset fees on throughput volumes in excess of its minimum monthly commitments in future periods, to the extent capacity is available for the excess volume. This contract is expected to add incremental “Net cash provided by operating activities” and Adjusted EBITDA of approximately $1.0 million to $1.5 million per year, subject to changes in expected throughput.
Additionally, in June 2021, we entered into a new terminalling services agreement with USD Clean Fuels LLC, or USDCF, a subsidiary of USD, that is supported by a minimum throughput commitment to USDCF from an investment-grade rated, refining customer as well as a performance guaranty from USD. The Terminal Services Agreement provides for the inbound shipment of renewable diesel on rail at our West Colton Terminal and the outbound shipment of the product on tank trucks to local consumers. The new terminalling services agreement has an initial term of five years and commenced on December 1, 2021 and is expected to add approximately $2.0 million per year of incremental “Net cash provided by operating activities” and Adjusted EBITDA over the five-year term of the agreement. We have modified our existing West Colton Terminal so that it now has the capability to transload renewable diesel in addition to the ethanol that it has been transloading.
CARES Act
On March 27, 2020, the CARES Act was signed into law. The CARES Act is an emergency economic stimulus package enacted in response to the coronavirus outbreak which, among other measures, contains numerous income tax provisions. Some of these tax provisions are expected to be effective retroactively for tax years ending before the date of enactment. For us, the most significant change included in the CARES Act was the impact to U.S.
net operating loss carryback provisions. U.S. net operating losses incurred in tax years 2018, 2019, and 2020 can now be fully carried back to the preceding five tax years and may be used to fully offset taxable income (i.e. they are not subject to the 80 percent net income offset limitation of Section 172 of the U.S. Tax Code).
As a result of these CARES Act changes, for the year ended December 31, 2020, we recognized a current tax benefit of $536 thousand for a claimable tax refund by carrying back to U.S. net operating losses incurred in 2018, 2019, and 2020. We also recognized a one-time deferred tax expense of $46 thousand in the first quarter of 2020 due to the net effect of utilizing all U.S. net operating loss deferred tax assets and releasing the corresponding U.S. valuation allowance as of December 31, 2019.
Segment Allocation of Certain Selling, General and Administrative Costs
Historically, we have allocated certain selling, general and administrative expenses to our Terminalling services and Fleet services segments that included corporate function personnel costs for managing our business that are allocated to us by our general partner, as well as other administrative expenses including audit fees and certain consulting fees. Beginning with the first quarter in 2021, these selling, general, and administrative expenses that are not directly related to operating our Terminalling services and Fleet services segments are now allocated to corporate selling, general, and administrative expenses to better reflect the financial results of our Terminalling services and Fleet services segments. The effect of the change in allocation of the certain selling, general and administrative expenses increases the segment profit for both the Terminalling and Fleet segments with a corresponding increase to the expenses associated with Corporate activities, as compared to the method of allocation that was used in the prior periods.
RESULTS OF OPERATIONS
We conduct our business through two distinct reporting segments: Terminalling services and Fleet services. We have established these reporting segments as strategic business units to facilitate the achievement of our long-term objectives, to aid in resource allocation decisions and to assess operational performance.
The following table summarizes our operating results by business segment and corporate charges for each of the years indicated:
| | | | | | | | | | | | | | | | | |
| For the Year Ended December 31, |
| 2022 | | 2021 (1) | | 2020 (1) |
| (in thousands) |
| Operating income (loss) | | | | | |
| Terminalling services | $ | (44,236) | | | $ | 37,846 | | | $ | 5,926 | |
| Fleet services | 662 | | | 597 | | | 73 | |
| Corporate and other | (16,111) | | | (12,558) | | | (11,611) | |
| Total operating income (loss) | (59,685) | | | 25,885 | | | (5,612) | |
| Interest expense | 10,670 | | | 6,990 | | | 10,088 | |
| Loss (gain) associated with derivative instruments | (12,327) | | | (4,129) | | | 3,896 | |
| Foreign currency transaction loss (gain) | 2,055 | | | (707) | | | 170 | |
| Other income, net | (90) | | | (31) | | | (793) | |
| Provision for income taxes | 1,293 | | | 933 | | | 337 | |
| Net income (loss) | $ | (61,286) | | | $ | 22,829 | | | $ | (19,310) | |
(1) As discussed in Item 8. Financial Statements and Supplementary Data, Note .2 Summary of Significant Accounting Policies of this Annual Report, our consolidated financial statements have been retrospectively recast to include the pre-acquisition results of the Hardisty South Terminal, which we acquired effective April 1, 2022, because the transaction was between entities under common control. Summary Analysis of Operating Results
Year ended December 31, 2022 compared to the year ended December 31, 2021
Changes in our operating results for the year ended December 31, 2022, as compared with our operating results for the year ended December 31, 2021, were primarily driven by:
•activities associated with our Terminalling services business including:
–higher revenue recognized in June 2021 due to early contract cancellation payment for existing multi-year take-or-pay contract at the Hardisty South Terminal, with no similar occurrence in 2022;
–lower revenues at our combined Hardisty Terminal due to a reduction in contracted capacity at both our legacy Hardisty and Hardisty South terminals that was effective July 1, 2022;
–lower revenue at our Stroud Terminal associated with a decrease in contracted volume commitments at the terminal that became effective August 2021 and the conclusion of the sole customer contract effective July 1, 2022, as discussed in more detail below, partially offset by recognizing previously deferred revenue in 2022 associated with the make-up right options we granted to our customers with no similar occurrence in 2021;
–higher revenue at our West Colton Terminal due to the commencement of the renewable diesel contract that occurred in December 2021;
–increase in operating costs resulting from a significant non-cash impairment of intangible and long-lived assets associated with our Casper Terminal recognized in the third quarter of 2022 due to recurring periods where cash flow projections were not met due to adverse market conditions, as discussed in detail below;
–lower pipeline fee expenses resulting from lower revenues at the Hardisty and Hardisty South terminals as previously discussed;
–lower selling, general and administrative expenses at the Hardisty South Terminal associated with lower service fees that were paid to our Sponsor for the periods prior to our acquisition of the assets, as discussed in more detail below; and
–lower depreciation and amortization costs associated with the decrease in the carrying value of our intangible assets coupled with a decrease in terminal assets due to the impairment at our Casper Terminal as discussed above.
•higher gains on our interest rate derivatives that included cash proceeds from the settlement of our interest rate derivative that occurred in July and October of 2022, partially offset by a non-cash loss as compared to 2021;
•higher corporate selling, general and administrative expense due to costs incurred during 2022 associated with our acquisition of the Hardisty South Terminal, which was completed in April 2022; and
•an increase in corporate interest expense primarily due to higher interest rates coupled with an increase in average amounts outstanding on our Credit Agreement.
A more comprehensive discussion regarding our results of operations and financial condition for the year ended December 31, 2022 compared to the year ended December 31, 2021 is presented below. A discussion regarding our financial condition and results of operation for the year ended December 31, 2021 as compared with the year ended December 31, 2020 for our Fleet Segment and our Corporate results can be found under Item 7 in our Annual Report on Form 10-K for the year ended December 31, 2021, filed with the SEC on March 3, 2022, which is available free of charge on the SEC’s website at www.sec.gov and on our website at www.usdpartners.com. Due to the aforementioned acquisition of the Hardisty South Terminal and the associated retrospective recast of our prior year financial results, a discussion regarding our financial condition and results of operation for the year ended December 31, 2021 as compared with the year ended December 31, 2020 for our Terminalling Services Segment has been updated and is provided below.
RESULTS OF OPERATIONS - BY SEGMENT
TERMINALLING SERVICES
The following table sets forth the operating results of our Terminalling services business and the approximate average daily throughput volumes of our terminals for the periods indicated:
| | | | | | | | | | | | | | | | | |
| For the Year Ended December 31, |
| 2022 | | 2021(1) | | 2020 (1) |
| (in thousands, except Bpd) |
| Revenues | | | | | |
| Terminalling services | $ | 107,075 | | | $ | 198,933 | | | $ | 164,072 | |
| | | | | |
| Freight and other reimbursables | 557 | | | 542 | | | 795 | |
| Total revenues | 107,632 | | | 199,475 | | | 164,867 | |
| Operating costs | | | | | |
| Subcontracted rail services | 13,583 | | | 17,828 | | | 14,539 | |
| Pipeline fees | 28,084 | | | 54,248 | | | 42,869 | |
| Freight and other reimbursables | 557 | | | 542 | | | 795 | |
| Operating and maintenance | 8,830 | | | 8,006 | | | 8,789 | |
| Selling, general and administrative | 9,559 | | | 57,838 | | | 35,880 | |
| Impairment of intangible and long-lived assets | 71,612 | | | — | | | — | |
| Goodwill impairment loss | — | | | — | | | 33,589 | |
| Depreciation and amortization | 19,643 | | | 23,167 | | | 22,480 | |
| Total operating costs | 151,868 | | | 161,629 | | | 158,941 | |
| Operating income (loss) | (44,236) | | | 37,846 | | | 5,926 | |
| Interest expense | 124 | | | 499 | | | 1,156 | |
| | | | | |
| Foreign currency transaction loss (gain) | 1,916 | | | (730) | | | 91 | |
| Other income, net | (78) | | | (29) | | | (781) | |
| Provision for income taxes | 1,265 | | | 862 | | | 831 | |
| Net income (loss) | $ | (47,463) | | | $ | 37,244 | | | $ | 4,629 | |
| Average daily terminal throughput (Bpd) | 75,706 | | | 114,963 | | | 85,300 | |
(1) As discussed in Item 8. Financial Statements and Supplementary Data, Note 2. Summary of Significant Accounting Policies of this Annual Report, our consolidated financial statements have been retrospectively recast to include the pre-acquisition results of the Hardisty South Terminal Acquisition, which we acquired effective April 1, 2022, because the transaction was between entities under common control. Year ended December 31, 2022 compared to the year ended December 31, 2021
Terminalling Services Revenue
Revenue generated by our Terminalling services segment decreased $91.8 million to $107.6 million for the year ended December 31, 2022, as compared with the year ended December 31, 2021. This decrease was primarily due to the Hardisty South Terminal receiving a customer contract cancellation payment in the second quarter of 2021, as discussed above in Factors Affecting the Comparability of Our Financial Results with no similar occurrence during 2022. Additionally, our combined Hardisty Terminal revenues were also lower due to a reduction in contracted capacity at both our legacy Hardisty and Hardisty South terminals effective July 1, 2022, as discussed above in General Trends and Outlook. Revenues were also lower at our Hardisty Terminal due to an unfavorable variance in the Canadian exchange rate on our Canadian-dollar denominated contracts during 2022 as compared to 2021, discussed in more detail below. In addition, we had lower revenues at our Stroud Terminal due to the decrease in contracted volume commitments that became effective in August 2021 and the conclusion of that sole customer
contract in June 2022, as discussed above in Factors Affecting the Comparability of our Financial Results. Partially offsetting this decrease in revenues at our Stroud Terminal was the recognition of previously deferred revenue in the current year associated with the make-up right options we granted to our customers with no similar occurrence in 2021. At our Casper Terminal, we had a decrease in revenues due to lower storage revenues at our Casper Terminal in the current period as compared to the prior year period due to the conclusion of one of our customer contracts that occurred in September 2021 coupled with reduced throughput as discussed below. Partially offsetting the decreased revenue was higher revenue at our West Colton Terminal during 2022 due to the commencement of the renewable diesel contract that occurred in December 2021. Our average daily terminal throughput decreased 39,257 bpd to 75,706 bpd for the year ended December 31, 2022, as compared with 114,963 bpd for the year ended December 31, 2021. Our throughput volumes decreased primarily due to a decrease in throughput volumes at our Stroud Terminal resulting from the previously discussed decrease in contract volume commitments and the conclusion of our sole customer contract at the terminal effective July 1, 2022, which also lead to a decrease in volumes at our Hardisty Terminal, as it is the origination terminal for volumes delivered to our Stroud Terminal. In addition, our Hardisty Terminal volumes were lower due to a reduction in contracted capacity at our legacy Hardisty and Hardisty South terminals effective July 1, 2022, as discussed above. Throughput volumes at our Casper terminal also decreased primarily due to current market conditions. Partially offsetting this decrease was an increase in throughput volumes at our West Colton Terminal due primarily to the commencement of our new renewable diesel agreement.
Our terminalling services revenue for the year ended December 31, 2022, would have been $2.0 million more if the average exchange rate for the Canadian dollar in relation to the U.S. dollar for the year ended December 31, 2022, was the same as the average exchange rate for the year ended December 31, 2021. The average exchange rate for the Canadian dollar in relation to the U.S. dollar was 0.7689 for the year ended December 31, 2022 as compared with 0.7978 for the year ended December 31, 2021.
Operating Costs
The operating costs of our Terminalling services segment decreased $9.8 million to $151.9 million for the year ended December 31, 2022, as compared with the year ended December 31, 2021. The decrease is primarily attributable to lower subcontracted rail services costs, pipeline fees, depreciation and amortization and selling, general and administrative expenses, partially offset by higher costs associated with our impairment of intangible and long-lived assets and higher operating and maintenance expenses for the year ended December 31, 2022 compared to the year ended December 31, 2021.
Our terminalling services operating costs for the year ended December 31, 2022, would have been $1.7 million more if the average exchange rate for the Canadian dollar in relation to the U.S. dollar for the year ended December 31, 2022, was the same as the average exchange rate for the year ended December 31, 2021.
Subcontracted rail services. Our costs for subcontracted rail services decreased $4.2 million to $13.6 million for the year ended December 31, 2022, as compared with $17.8 million for the year ended December 31, 2021, primarily due to decreased throughput at our terminals, as discussed above.
Pipeline fees. We incur pipeline fees related to a facilities connection agreement with Gibson for the delivery of crude oil from Gibson’s Hardisty storage terminal to our Hardisty Terminal via pipeline. The pipeline fees we pay to Gibson are based on a predetermined formula, which includes amounts collected from customers at our Hardisty and Hardisty South Terminals less direct operating costs. Our pipeline fees decreased $26.2 million to $28.1 million for the year ended December 31, 2022, as compared with the year ended December 31, 2021, primarily due to lower revenues at the Hardisty South Terminal coupled with lower revenues at our legacy Hardisty Terminal as discussed above.
Operating and maintenance. Operating and maintenance expense increased $0.8 million to $8.8 million for the year ended December 31, 2022, as compared with $8.0 million for the year ended December 31, 2021. The increase is primarily due to higher repairs and maintenance costs at the Hardisty and Hardisty South terminals incurred for general periodic repairs needed at the terminals coupled with higher operational supplies, fuel and
utility costs due to increased inflation rates. The increase was partially offset due to lower utility and supply costs at our Stroud Terminal associated with lower throughput volumes as discussed above.
Selling, general and administrative. Selling, general and administrative expense decreased $48.3 million to $9.6 million for the year ended December 31, 2022, as compared with the year ended December 31, 2021. The decrease is primarily attributable to lower costs at the Hardisty South Terminal associated with services fees paid to our Sponsor. Prior to our acquisition of the Hardisty South entities, USD and the Hardisty South entities entered into a services agreement for the provision of services related to the management and operation of transloading assets. Services provided consisted of financial and administrative, information technology, legal, management, human resources, and tax, among other services. Upon our acquisition of the entities effective April 1, 2022, this services agreement was cancelled and a similar agreement was established with us. This results in the service fee income being allocated to us, and therefore offsetting the expense in the Hardisty South Terminal entity subsequent to the acquisition date of April 1, 2022. Refer to Item 8. Financial Statements and Supplementary Data, Note 13. Transactions with Related Parties in this Annual Report for further discussion. Impairment of intangible and long-lived assets. In September 2022, we tested the intangible and long-lived assets associated with our Casper Terminal for impairment due to recurring periods where cash flow projections were not met due to adverse market conditions at our Casper Terminal. As a result of our impairment testing, we recognized an impairment loss on our intangible and long-lived assets of $71.6 million for the year ended December 31, 2022. Refer to Item 8. Financial Statements and Supplementary Data, Note 8. Property and Equipment and Note 10. Goodwill and Intangibles in this Annual Report for further discussion. Depreciation and amortization. Depreciation and amortization expense decreased $3.5 million to $19.6 million for the year ended December 31, 2022, as compared with the year ended December 31, 2021. This decrease is associated primarily with the decrease in the carrying value of our intangible assets coupled with a decrease in the carrying value of the assets at the Casper terminal due to the impairment that was recognized in September 2022.
Other Expenses (Income)
Interest expense. Interest expense decreased $0.4 million for the year ended December 31, 2022 as compared with $0.5 million of interest expense for the year ended December 31, 2021. Prior to our acquisition, the Hardisty South entities had a Construction Loan Agreement as discussed in Item 8. Financial Statements and Supplementary Data, Note 11. Debt in this Annual Report. As of March 2022, the remaining balance of the Construction Loan Agreement was transferred by the Hardisty South entities to a subsidiary of our Sponsor. The decrease in interest expense associated with the Hardisty South Construction Loan Agreement is due primarily to a lower balance of debt outstanding when compared to the prior period presented. Year ended December 31, 2021 compared to the year ended December 31, 2020
Terminalling Services Revenue
Revenue generated by our Terminalling services segment increased $34.6 million to $199.5 million for the year ended December 31, 2021, as compared with $164.9 million for the year ended December 31, 2020. This increase was primarily due to higher revenues at the Hardisty South and legacy Hardisty Terminals and our Casper Terminal, partially offset by lower revenues at our Stroud Terminal. The higher revenues at the Hardisty South Terminal were primarily associated with a customer contract cancellation payment received in the second quarter of 2021, as discussed above in Factors Affecting the Comparability of Our Financial Results with no similar occurrence during 2020. At our combined Hardisty Terminal we also had increased revenues due to a favorable variance resulting from the Canadian exchange rate on our Canadian-dollar denominated contracts during 2021 as compared to 2020, discussed in more detail below, coupled with an increase in rates on certain of our agreements at our legacy Hardisty Terminal when compared to 2020. Partially offsetting these increases were revenues that were recognized in 2020 at our legacy Hardisty Terminal that were previously deferred in the prior year associated with the make-up right options we granted to customers as these rights were deemed unlikely to be used in future periods, with no similar recognition of revenue occurring during 2021. Our Casper Terminal revenues also increased due to higher throughput volumes at the terminal during 2021 as compared to 2020. The decrease in revenues at our Stroud
Terminal was primarily due to lower revenues during the second half of 2021 associated with the existing customer electing to reduce its contracted volume commitments by one-third of their previous commitment effective August 2021 as a result of the successful commencement of the DRU, as discussed above in Factors Affecting the Comparability of our Financial Results. In addition, we deferred revenue at our Stroud Terminal during the fourth quarter of 2021 associated with the make-up right options we grant our customers that were expected to be exercised in 2022. These decreases in revenues at our Stroud Terminal were partially offset by higher revenues due to higher rates that are based on crude oil pricing index differentials. Our average daily terminal throughput increased 29,663 bpd to 114,963 bpd for the year ended December 31, 2021, as compared with 85,300 bpd for the year ended December 31, 2020 due primarily to higher throughput volumes at our Hardisty, Stroud and Casper terminals. Throughput volumes at our Hardisty Terminal increased on a year-to-date basis in 2021 resulting from higher crude oil price levels and a wider average WCS to WTI pricing spread as compared to the low levels that existed in 2020 due to the decreased demand that existed resulting from the impacts of the COVID-19 pandemic. In addition, a portion of our Hardisty throughput volumes also drives the demand for deliveries to our Stroud Terminal and its connection to the Cushing oil hub, and as a result, throughput at our Stroud Terminal increased during 2021 as compared to 2020. The favorable pricing environment discussed above also led to the increase in throughput volumes at our Casper Terminal. Our terminalling services revenues are recognized based upon the contractual terms set forth in our agreements that contain primarily “take-or-pay” provisions, where we are entitled to the payment of minimum monthly commitment fees from our customers, which are recognized as revenue as we provide terminalling services. Increases in the average daily terminal throughput activity usually only affect revenue to the extent such amounts are in excess of the minimum monthly committed volumes. However, increases in throughput activity do increase the variable operating costs associated with our terminals, as discussed below.
Our terminalling services revenue for the year ended December 31, 2021, would have been $9.9 million lower if the average exchange rate for the Canadian dollar in relation to the U.S. dollar for the year ended December 31, 2021, was the same as the average exchange rate for the year ended December 31, 2020. The average exchange rate for the Canadian dollar in relation to the U.S. dollar was 0.7978 for the year ended December 31, 2021 as compared with 0.7463 for the year ended December 31, 2020.
Operating Costs
The operating costs of our Terminalling services segment increased $2.7 million to $161.6 million for the year ended December 31, 2021, as compared with $158.9 million for the year ended December 31, 2020. The increase is primarily attributable to an increase in selling, general and administrative expenses coupled with increases in pipeline fees and subcontracted rail services costs mostly offset by impairment of our goodwill recognized in 2020 at our Casper Terminal due to economic conditions in 2020 with no similar occurrence in 2021.
Our terminalling services operating costs for the year ended December 31, 2021, would have been $8.4 million less if the average exchange rate for the Canadian dollar in relation to the U.S. dollar for the year ended December 31, 2021, was the same as the average exchange rate for the year ended December 31, 2020.
Subcontracted rail services. Our costs for subcontracted rail services increased $3.3 million to $17.8 million for the year ended December 31, 2021, as compared with $14.5 million for the year ended December 31, 2020, primarily due to the increased throughput at our terminals that occurred during 2021, as discussed above.
Pipeline fees. We incur pipeline fees related to a facilities connection agreement with Gibson for the delivery of crude oil from Gibson’s Hardisty storage terminal to our Hardisty Terminal via pipeline. The pipeline fees we pay to Gibson are based on a predetermined formula, which includes amounts collected from customers at our Hardisty and Hardisty South Terminal less direct operating costs. Our pipeline fees increased $11.4 million to $54.2 million for the year ended December 31, 2021, as compared with the year ended December 31, 2020, primarily due to higher revenues at our Hardisty and Hardisty South Terminals. Partially offsetting this increase, during 2020 we recognized previously deferred pipeline fees associated with the make-up right options we granted to customers of our Hardisty Terminal, with no similar occurrence in 2021.
Selling, general and administrative. Selling, general and administrative expense increased $22.0 million to $57.8 million for the year ended December 31, 2021, as compared with the year ended December 31, 2020. The increase is primarily attributable to an increase in service fees at the Hardisty South Terminal paid to our Sponsor as discussed above, due to increased costs associated with the management and operation of the Hardisty South Terminal in 2021 as compared to 2020. Partially offsetting this increase was a decrease to selling, general and administrative expenses due to a change in the allocation of certain selling, general and administrative expenses from the Terminalling services segment to corporate that are not directly related to operating our Terminalling services segment that began in the first quarter of 2021. As such, there was a corresponding increase in corporate selling, general and administrative costs for the year ended December 31, 2021. Refer to Item 8. Financial Statements and Supplementary Data, Note 15. Segment reporting in this Annual Report for further discussion on the change in segment cost allocation. Additionally, our Terminalling services segment selling, general and administrative costs decreased during 2021 as compared to 2020 due to lower costs allocated to us associated with the management and operations of our legacy terminals. Goodwill impairment loss. In 2021, we had no goodwill impairment loss compared to the $33.6 million impairment loss that was recognized for the year ended December 31, 2020. In March 2020, we tested the goodwill associated with our Casper Terminal for impairment due to the overall downturn in the crude market and the decline in the demand for petroleum products. As a result of our impairment testing, we recognized an impairment loss of $33.6 million for the year ended December 31, 2020.
Other Expenses (Income)
Interest expense. Interest expense decreased $0.7 million to $0.5 million for the year ended December 31, 2021, as compared with $1.2 million for the year ended December 31, 2020. Prior to our acquisition, the Hardisty South entities had a Construction Loan Agreement as discussed in Item 8. Financial Statements and Supplementary Data, Note 11. Debt in this Annual Report. The decrease in interest expense was due to a lower debt balance outstanding associated with the Hardisty South Construction Loan Agreement. Other income, net. Other income, net decreased $0.8 million for the year ended December 31, 2021. We had no significant other income or expense for the year ended December 31, 2021 as compared with $0.8 million of other income for the year ended December 31, 2020. This decrease is primarily associated with a decrease in income earned as an incentive for railcar movements of a customer at our Hardisty Terminal.
FLEET SERVICES
The following table sets forth the operating results of our Fleet services business for the periods indicated:
| | | | | | | | | | | | | | | | | |
| For the Year Ended December 31, |
| 2022 | | 2021 | | 2020 |
| (in thousands) |
| Revenues | | | | | |
| Fleet leases | $ | 3,037 | | | $ | 3,935 | | | $ | 3,935 | |
| Fleet services | 986 | | | 934 | | | 1,113 | |
| Freight and other reimbursables | — | | | 141 | | | 167 | |
| Total revenues | 4,023 | | | 5,010 | | | 5,215 | |
| Operating costs | | | | | |
| | | | | |
| Freight and other reimbursables | — | | | 141 | | | 167 | |
| Operating and maintenance | 3,246 | | | 3,976 | | | 4,096 | |
| Selling, general and administrative | 115 | | | 296 | | | 879 | |
| Total operating costs | 3,361 | | | 4,413 | | | 5,142 | |
| Operating income | 662 | | | 597 | | | 73 | |
| | | | | |
| Foreign currency transaction loss (gain) | (14) | | | (2) | | | 1 | |
| Other income, net | (3) | | | — | | | (7) | |
| Provision for (benefit from) income taxes | 28 | | | 71 | | | (494) | |
| Net income | $ | 651 | | | $ | 528 | | | $ | 573 | |
Year ended December 31, 2022 compared to the year ended December 31, 2021
Operating Results
Revenues generated by our Fleet services segment decreased $1.0 million to $4.0 million for the year ended December 31, 2022, as compared with $5.0 million for the year ended December 31, 2021.
Our fleet lease revenues decreased $0.9 million to $3.0 million for the year ended December 31, 2022, as compared with $3.9 million for the year ended December 31, 2021. This decrease in revenues was primarily due to lower fleet lease revenues associated with a master fleet service agreement that was renewed and extended in the fourth quarter of 2022 at a reduced market rate compared to the prior year, while the volume of rail cars remained constant throughout the same period.
Operating and maintenance expenses decreased $0.8 million to $3.2 million for the year ended December 31, 2022, as compared with $4.0 million for the year ended December 31, 2021. The decrease is primarily due to lower rent costs negotiated with the renewed and extended master fleet service agreement referenced above.
CORPORATE ACTIVITIES
The following table sets forth our corporate charges for the periods indicated:
| | | | | | | | | | | | | | | | | |
| For the Year Ended December 31, |
| 2022 | | 2021 | | 2020 |
| (in thousands) |
| Operating costs | | | | | |
| Selling, general and administrative | $ | 16,111 | | | $ | 12,558 | | | $ | 11,611 | |
| Operating loss | (16,111) | | | (12,558) | | | (11,611) | |
| Interest expense | 10,546 | | | 6,491 | | | 8,932 | |
| Loss (gain) associated with derivative instruments | (12,327) | | | (4,129) | | | 3,896 | |
| Foreign currency transaction loss | 153 | | | 25 | | | 78 | |
| Other income, net | (9) | | | (2) | | | (5) | |
| | | | | |
| Net loss | $ | (14,474) | | | $ | (14,943) | | | $ | (24,512) | |
Year ended December 31, 2022 compared to the year ended December 31, 2021
Costs associated with our corporate activities decreased by $0.4 million to $14.5 million for the year ended December 31, 2022, as compared to $14.9 million for the year ended December 31, 2021.
Our corporate selling, general and administrative expenses increased $3.5 million to $16.1 million for the year ended December 31, 2022 as compared with $12.6 million for the year ended December 31, 2021. The increase is primarily due to costs related to our acquisition of Hardisty South, which was completed in April 2022. Refer to Item 8. Financial Statements and Supplementary Data, Note 3.Hardisty South Terminal Acquisition in this Annual Report for more information. Interest expense costs increased $4.0 million to $10.5 million for the year ended December 31, 2022, as compared to $6.5 million for the year ended December 31, 2021, primarily due to an increase in interest rates coupled with a slight increase in the balance of debt outstanding during the period, partially offset by a decrease in commitment fees, as compared to the same period in 2021. In addition, we had a gain of $12.3 million recognized on our interest rate derivatives for the year ended December 31, 2022, as compared to a gain of $4.1 million for the same period in 2021. The higher gain in the current year includes the impact of the cash proceeds from the settlements of our interest rate derivatives that occurred in July and October 2022, partially offset by a non-cash loss on our interest rate derivatives. Refer to Item 8. Financial Statements and Supplementary Data, Note 18. Derivative Financial Instruments in this Annual Report for more information.
LIQUIDITY AND CAPITAL RESOURCES
Our principal liquidity requirements include:
•financing current operations;
•servicing our debt;
•funding capital expenditures, including potential acquisitions and the costs to construct new assets; and
•making distributions to our unitholders
We have historically financed our operations with cash generated from our operating activities, borrowings under our Credit Agreement as defined below and loans from our sponsor.
Liquidity Sources
We expect our sources of liquidity to include borrowings under our Credit Agreement, issuances of debt securities and additional partnership interests as well as cash generated from our operating activities. If we are able to refinance and/or extend the maturity of our Credit Agreement and recontract the capacity subject to expired and expiring contracts, then we believe that cash generated from these sources will be sufficient to meet our ongoing working capital and capital expenditure requirements for the next 12 months following the filing of this Report. If we are not able to refinance or extend the maturity of our Credit Agreement, or we fail to recontract the capacity subject to expired contracts, then, as discussed below, there is substantial doubt about our ability to continue as a going concern.
Going Concern
Refer to General Trends and Outlook - Going Concern above for discussion on our ability to continue as a going concern, as of the date of this report. Credit Agreement
In November 2018, we amended and restated our revolving senior secured credit agreement, which we originally established in October 2014. We refer to the amended and restated senior secured credit agreement executed in November 2018, and as amended as described below, as the Credit Agreement and the original senior secured credit agreement as the Previous Credit Agreement. Our Credit Agreement amended and restated in its entirety our Previous Credit Agreement.
On October 29, 2021, we entered into an amendment to our Credit Agreement, with a syndicate of lenders. The amendment extended the maturity date of the agreement by one year. The aggregate borrowing capacity of the facility is $275 million and reflects the resignation of Citibank N.A. as administrative agent and swing line lender under the facility and the appointment of Bank of Montreal as the successor administrative agent and swing line lender under the facility.
Our Credit Agreement matures on November 2, 2023. Our Credit Agreement provides us with the ability to request an additional one-year maturity date extension, subject to the satisfaction of certain conditions including consent of the lenders, and allows us the option to increase the maximum amount of credit available up to a total facility size of $390 million, subject to receiving increased commitments from lenders and satisfaction of certain conditions. Our Credit Agreement contains customary representations, warranties, covenants and events of default for facilities of this type.
Our Credit Agreement and any issuances of letters of credit are available for working capital, capital expenditures, general partnership purposes and continue the indebtedness outstanding under the Previous Credit Agreement. The Credit Agreement includes an aggregate $20 million sublimit for standby letters of credit and a $20 million sublimit for swingline loans. Obligations under the Credit Agreement are guaranteed by our restricted subsidiaries (as such term is defined therein) and are secured by a first priority lien on our assets and those of our restricted subsidiaries, other than certain excluded assets.
Our borrowings under the Credit Agreement bear interest at either a base rate plus an applicable margin ranging from 1.00% to 2.00%, or at a rate based on the London Interbank Offered Rate, or LIBOR, or a comparable or successor rate plus an applicable margin ranging from 2.00% to 3.00%. The applicable margin, as well as a commitment fee of 0.375% to 0.50% per annum on unused commitments under the Credit Agreement will vary based upon our Consolidated Net Leverage Ratio.
Our Credit Agreement contains affirmative and negative covenants that, among other things, limit or restrict our ability and the ability of our restricted subsidiaries to incur or guarantee debt, incur liens, make investments, make restricted payments, engage in certain business activities, engage in mergers, consolidations and other organizational changes, sell, transfer or otherwise dispose of assets, enter into burdensome agreements or enter into transactions with affiliates on terms that are not at arm’s length, in each case, subject to exceptions.
Additionally, we are required to maintain the following financial ratios, each determined on a quarterly basis for the immediately preceding four quarter period then ended (or such shorter period as shall apply, on an annualized basis), as of December 31, 2022:
•Consolidated Interest Coverage Ratio (as defined in the Credit Agreement) of at least 2.50 to 1.00;
•Consolidated Net Leverage Ratio of not greater than 4.50 to 1.00 (or 5.00 to 1.00 at any time after we have issued at least $150 million of certain qualified unsecured notes and for so long as the notes remain outstanding (the “Qualified Notes Requirement”)). In addition, upon the consummation of a Specified Acquisition (as defined in our Credit Agreement), for the fiscal quarter in which the Specified Acquisition is consummated and for two fiscal quarters immediately following such fiscal quarter (the “Specified Acquisition Period”), if timely elected by us by written notice to the Administrative Agent, the maximum permitted ratio shall be increased to 5.00 to 1.00 (or 5.50 to 1.00 if the Qualified Notes Requirement has been met); and
•after we have met the Qualified Notes Requirement, a Consolidated Senior Secured Net Leverage Ratio (as defined in the Credit Agreement) of not greater than 3.50 to 1.00 (or 4.00 to 1.00 during a Specified Acquisition Period).
Our Credit Agreement generally prohibits us from making cash distributions (subject to exceptions as set forth in the Credit Agreement). However, so long as no default exists or would be caused by making a cash distribution, we may make cash distributions to our unitholders up to the amount of our available cash (as defined in our partnership agreement).
The Credit Agreement contains events of default, including, but not limited to (and subject to grace periods in circumstances set forth in the Credit Agreement), the failure to pay any principal, interest or fees when due, failure to perform or observe any covenant (subject in some cases to certain grace periods or other qualifications), any representation, warranty or certification made or deemed made in the agreements or related loan documentation being untrue in any material respect when made, default under certain material debt agreements, commencement of bankruptcy or other insolvency proceedings, certain changes in our ownership or the ownership of our general partner, certain material judgments or orders, ERISA events or the invalidity of the loan documents. Upon the occurrence and during the continuation of an event of default under the agreements, the lenders may, among other things, terminate their commitments, declare any outstanding loans to be immediately due and payable and/or exercise remedies against us and the collateral as may be available to the lenders under the agreements and related documentation or applicable law.
In addition, prior to our acquisition, the Hardisty South entities had a Construction Loan Agreement and a corresponding Promissory Note, referred to collectively as the CLA, with BOKF, NA, dba Bank of Oklahoma which was originally established in September 2018. At December 31, 2021, the amended CLA had a maximum principal amount of $16.1 million and an interest rate of 3.25%. In March 2022, the agreement was amended to allow a related party subsidiary of our Sponsor, USD North America LP, to assume the outstanding obligations of the Hardisty South entities to BOK by becoming a co-borrower. As a result, the debt was transferred by the Hardisty South entities to USD North America LP in March 2022.
At December 31, 2022, we were in compliance with the covenants, set forth in our Credit Agreement.
The weighted average interest rate on our outstanding indebtedness was 6.92% and 2.39% at December 31, 2022 and 2021, respectively, without consideration to the effect of our derivative contracts. In addition to the interest we incur on our outstanding indebtedness, we paid commitment fees of 0.50% on unused commitments.
The following table presents our available liquidity as of the dates indicated:
| | | | | | | | | | | |
| December 31, |
| 2022 | | 2021 |
| (in millions) |
Cash and cash equivalents (1) | $ | 2.5 | | | $ | 5.5 | |
Aggregate borrowing capacity under Credit Agreement | 275.0 | | | 275.0 | |
| | | |
| Less: Amounts outstanding under the Credit Agreement | 215.0 | | | 168.0 | |
| | | |
| Available liquidity based on Credit Agreement capacity | $ | 62.5 | | | $ | 112.5 | |
Available liquidity based on Credit Agreement covenants (2) | $ | 55.5 | | | $ | 85.5 | |
(1) Excludes amounts that are restricted pursuant to our collaborative agreement with Gibson.
(2) Pursuant to the terms of our Credit Agreement our borrowing capacity is limited to 4.5 times (5.0 times for the two quarters following a material acquisition) our trailing 12-month consolidated EBITDA, which equates to $53.0 million and $80.0 million of borrowing capacity available based on our covenants at December 31, 2022 and 2021, respectively. Our acquisition of Hardisty South, which was completed in April 2022, is treated as a material acquisition under the terms of our Credit Agreement. As a result our borrowing capacity was limited to 5.0 times our 12-month trailing consolidated EBITDA through December 31, 2022.
Subsequent to December 31, 2022, we amended the terms of our Credit Agreement. Refer to Item 8. Financial Statements and Supplementary Data Note 22. Subsequent Events in this Annual Report for more information. On April 6, 2022, we completed the acquisition of 100% of the entities owning the Hardisty South Terminal assets from USDG, exchanged our sponsor’s economic general partner interest in us for a non-economic general partner interest and eliminated our sponsor’s incentive distribution rights, or IDRs, for a total consideration of $75 million in cash and 5,751,136 common units, that was made effective as of April 1, 2022. The acquisition was determined to be a business combination of entities under common control. Refer to Item 8. Financial Statements and Supplementary Data Note 3. Hardisty South Terminal Acquisition in this Annual Report for more information. The entities acquired in the Hardisty South acquisition have been included in our Terminalling Services segment for all historical periods presented. Energy Capital Partners must approve any additional issuances of equity by us, and such determinations may be made free of any duty to us or our unitholders. Members of our general partner’s board of directors appointed by Energy Capital Partners must also approve the incurrence by us of additional indebtedness or refinancing outside of our existing indebtedness that is not in the ordinary course of business.
Cash Flows
The following table and discussion summarizes the cash flows associated with our operating, investing and financing activities for the periods indicated.
| | | | | | | | | | | | | | | | | |
| For the Year Ended December 31, |
| 2022 | | 2021 (1) | | 2020 (1) |
(in thousands) |
Net cash provided by (used in): | | | | | |
Operating activities | $ | 37,241 | | | $ | 57,886 | | | $ | 50,571 | |
Investing activities | (73,719) | | | (5,187) | | | (3,194) | |
Financing activities | 28,757 | | | (59,255) | | | (46,551) | |
| | | | | |
Effect of exchange rates on cash | 784 | | | (1,226) | | | (100) | |
Net change in cash, cash equivalents and restricted cash | $ | (6,937) | | | $ | (7,782) | | | $ | 726 | |
(1) As discussed in Item 8. Financial Statements and Supplementary Data, Note 2. Summary of Significant Accounting Policies of this Annual Report, our consolidated financial statements have been retrospectively recast to include the pre-acquisition results of the Hardisty South Terminal, which we acquired effective April 1, 2022, because the transaction was between entities under common control. Operating Activities
Net cash provided by operating activities decreased to $37.2 million for the year ended December 31, 2022, from $57.9 million for the year ended December 31, 2021. The decrease in net cash provided by operating activities is primarily attributable to the changes in cash flow derived from our operating results as discussed above in Results of Operations. In addition, while our net loss for the year ended December 31, 2022 was $84.1 million more than our net income for 2021, the net loss from 2022 included a significant amount of non-cash losses and gains that impacted our net loss but did not impact our cash flow. These non-cash items included an impairment loss on our intangible and long-lived assets and non-cash losses associated with our derivative instruments as compared to the non-cash derivative gain we recognized in 2021. The change in net cash provided by operating activities was also impacted by the timing of receipts and payments on accounts receivable, accounts payable and deferred revenue balances. Investing Activities
Net cash used in investing activities increased by $68.5 million to $73.7 million for the year ended December 31, 2022, as compared with $5.2 million for the year ended December 31, 2021 primarily due to the acquisition of Hardisty South Terminal from USD, which included a cash payment of $75 million. Refer to Item 8. Financial Statements and Supplementary Data Note 3. Hardisty South Terminal Acquisition in this Annual Report. Financing Activities
Net cash provided by financing activities increased to $28.8 million for the year ended December 31, 2022, from net cash used by financing activities of $59.3 million for the year ended December 31, 2021. Our net proceeds on our long-term debt during the year ended December 31, 2022 were $89.1 million higher than the net payments on our long-term debt during the year ended December 31, 2021. In addition, there was an increase in cash paid for distributions and for participant withholding taxes associated with vested Phantom Units during the year ended December 31, 2022 as compared to the same period in 2021.
Cash Requirements
Our primary requirements for cash are: (1) financing current operations, (2) servicing our debt, (3) funding capital expenditures, including potential acquisitions and the costs to construct new assets, and (4) making distributions to our unitholders. We expect to fund future cash requirements from cash from our balance sheet, cash flow generated by our operating activities, borrowings under our Credit Agreement and the issuance of additional partnership interests or long-term debt.
On April 6, 2022, we completed the acquisition of 100% of the entities owning the Hardisty South Terminal assets from USDG, as described above. The total consideration for the transaction was $75 million in cash, plus 5,751,136 common units, which were issued to USDG. Additionally we incurred $3.2 million of additional expenses during the year ended December 31, 2022 associated with the transaction.
Capital Requirements
Our historical capital expenditures have primarily consisted of the costs to construct and acquire energy-related logistics assets. Our operations are expected to require investments to expand, upgrade or enhance existing facilities and to meet environmental and operational regulations. We also occasionally invest in our assets to expand their capacity or capability, such as the pipeline connection from our Casper Terminal to the Platte Terminal. We may incur unanticipated costs in connection with any expansion projects, which costs could be material or be incurred in periods after the project is completed.
Our partnership agreement requires that we categorize our capital expenditures as either expansion capital expenditures, maintenance capital expenditures, or investment capital expenditures.
• Expansion capital expenditures are cash expenditures incurred for acquisitions or capital improvements that we expect will increase our operating income or operating capacity over the long term. Examples of expansion capital expenditures include the acquisition of terminals or other complementary midstream assets from USD or third parties and the construction or development of new terminals or additional capacity at our existing terminals to the extent such capital expenditures are expected to expand our operating capacity or operating income. Expansion capital expenditures include interest payments (and related fees) on debt incurred to finance all or a portion of expansion capital expenditures in respect of the period from the date that we enter into a binding obligation to commence the construction, development, replacement, improvement or expansion of a capital asset and ending on the earlier to occur of the date that such capital improvement commences commercial service and the date that such capital improvement is disposed of or abandoned.
• Maintenance capital expenditures are cash expenditures made to maintain, over the long term, our operating capacity, operating income or our asset base. Examples of maintenance capital expenditures are expenditures to repair and refurbish our terminals.
• Investment capital expenditures are those capital expenditures that are neither maintenance capital expenditures nor expansion capital expenditures. Investment capital expenditures will largely consist of capital expenditures made for investment purposes. Examples of investment capital expenditures include traditional capital expenditures for investment purposes, such as purchases of securities, as well as other capital expenditures that might be made in lieu of such traditional investment capital expenditures, such as the acquisition of a capital asset for investment purposes or development of facilities that are in excess of the maintenance of our existing operating capacity or operating income, but that are not expected to expand our operating capacity or operating income over the long term.
Although we have not experienced significant maintenance capital expenditures in prior years, as the age and usage of our assets increase, we expect that costs we incur to maintain our assets in compliance with sound business practice, our contractual relationships and applicable regulatory requirements will likely increase. Some of these costs will be characterized as maintenance capital expenditures. We incurred $56 thousand and $541 thousand of maintenance capital expenditures during the year ended December 31, 2022 and 2021, respectively.
Our total net expansion capital expenditures for the year ended December 31, 2022, amounted to $73.7 million and were primarily associated with the acquisition of Hardisty South Terminal from USD. Our total expansion capital expenditures for the year ended December 31, 2021 was $4.6 million primarily due to the modifications made at the Hardisty South Terminal associated with our Sponsor’s DRU project that were incurred prior to our acquisition coupled with project costs for the renewable diesel adaptation at our West Colton Terminal. We expect to fund future capital expenditures from cash on our balance sheet, cash flow generated from our operating activities, borrowings under our Credit Agreement and the issuance of additional partnership interests or long-term debt.
Financing our Current Operations
We finance our current operations through cash generated by our operating activities. Our operating costs are comprised primarily of subcontracted rail services, pipeline fees, repairs and maintenance expenses, materials and supplies, utility costs, insurance premiums and lease costs for facilities and equipment. In addition, our operating expenses include the cost of leasing railcars from third-party railcar suppliers and the shipping fees charged by railroads, which costs are generally passed through to our customers. We expect our expenses to remain relatively stable, but they may fluctuate from period to period depending on the mix of activities performed and actual volumes throughput during a period and the timing of these expenditures. We expect to incur additional operating costs, including subcontracted rail services and pipeline fees, when we handle additional volumes at our terminals. Refer to Item 8. Financial Statements and Supplementary Data, Note 9. Leases and Note 14. Commitments and Contingencies in this Annual Report for more information. Debt Service
We anticipate reducing our outstanding indebtedness to the extent we generate cash flows in excess of our operating, investing and distribution needs. As previously discussed, in July 2022 we terminated and settled our then existing interest rate swap for cash proceeds of $7.7 million and used the proceeds from that settlement to pay down outstanding debt on the Credit Agreement. As also previously discussed, in October 2022 we terminated and settled our existing interest rate swap for cash proceeds of $9.0 million. We used the proceeds from this settlement to pay down outstanding debt on the Credit Agreement and fund our ongoing working capital needs. During the year ended December 31, 2022, we received $75 million of proceeds from borrowings on our Credit Agreement to finance our acquisition of the Hardisty South Terminal and made repayments of $29.4 million on our Credit Agreement from cash flow in excess of our operating and investing needs.
Distributions
Our partnership agreement does not require us to pay cash distributions on a quarterly or other basis, and we do not have a legal obligation to distribute any particular amount per common unit.
For the quarter ended December 31, 2022, the board of directors of our general partner determined that we had sufficient available cash after the establishment of cash reserves and the payment of our expenses to distribute $0.1235 per unit on all of our units. Our current quarterly distribution of $0.1235 per unit equates to $4.1 million per quarter, or $16.5 million per year, based on the number of common units outstanding as of February 8, 2023. USDG waived its distribution on all of its 17,308,226 common units with respect to the fourth quarter 2022 distribution, reducing the fourth quarter distribution by approximately $2.1 million. The Board re-evaluates our distribution policy on a quarterly basis and will take into consideration updated commercial progress, including our ability to renew, extend or replace our customer agreements at the Hardisty and Stroud Terminals, and our compliance with the covenants under the Credit Agreement, as well as recent changes to the market. With respect to any quarter, in its good faith determination, the Board may reduce or suspend our cash distributions.
As previously discussed, in January 2023, we executed an amendment to our Credit Agreement. As such, beginning January 31, 2023 and continuing through the current maturity of our Credit Agreement, our ability to make distributions, other restricted payments and investments will be more limited than prior to closing the Amendment if our Consolidated Net Leverage Ratio, pro forma for such distribution, other restricted payment or investment, exceeds 4.5x, or our pro forma liquidity is less than $20 million.
The board of directors of our general partner may change our distribution policy or suspend distributions at any time and from time to time. Additionally, members of our general partner’s board of directors appointed by Energy Capital Partners, must approve any distributions made by us.
Other Items Affecting Liquidity
Credit Risk
Our exposure to credit risk may be affected by the concentration of our customers within the energy industry, as well as changes in economic or other conditions. Our customers’ businesses react differently to changing conditions. We believe that our credit-review procedures, customer deposits and collection procedures have adequately provided for amounts that may become uncollectible in the future.
Foreign Currency Exchange Risk
We currently derive a significant portion of our cash flows from our Canadian operations, particularly our combined Hardisty Terminal. As a result, portions of our cash and cash equivalents are denominated in Canadian dollars and are held by foreign subsidiaries, which amounts are subject to fluctuations resulting from changes in the exchange rate between the U.S. dollar and the Canadian dollar. We employ derivative financial instruments to minimize our exposure to the effect of foreign currency fluctuations, as we deem necessary, based upon anticipated economic conditions.
UNIT BASED COMPENSATION
Refer to Note 20. Unit Based Compensation of Item 8. Financial Statements and Supplementary Data in this Annual Report for a discussion regarding unit based compensation. SUBSEQUENT EVENTS
Refer to Note 22. Subsequent Events of our consolidated financial statements included in Item 8. Financial Statements and Supplementary Data of this Annual Report for a discussion regarding subsequent events.
CRITICAL ACCOUNTING POLICIES AND ESTIMATES
Our selection and application of accounting policies is an important process that has developed as our business activities have evolved and as new accounting pronouncements have been issued. Accounting decisions generally involve an interpretation of existing accounting principles and the use of judgment in applying those principles to the specific circumstances existing in our business. We make every effort to comply with all applicable accounting principles and believe the proper implementation and consistent application of these principles is critical. However, not all situations we encounter are specifically addressed in the accounting literature. In such cases, we must use our best judgment to implement accounting policies that clearly and accurately present the substance of these situations. We accomplish this by analyzing similar situations and the accounting guidance governing them and consulting with experts about the appropriate interpretation and application of the accounting literature to these situations.
In addition to the above, certain amounts included in or affecting our consolidated financial statements and related disclosures must be estimated, requiring us to make certain assumptions with respect to values or conditions that cannot be known with certainty at the time the consolidated financial statements are prepared. These estimates affect the reported amounts of assets, liabilities, revenues, expenses and related disclosures with respect to contingent assets and liabilities. The basis for our estimates is historical experience, consultation with experts and other sources we believe to be reliable. While we believe our estimates are appropriate, actual results can and often do differ from these estimates. Any effect on our business, financial position, results of operations and cash flows resulting from revisions to these estimates are recorded in the period in which the facts that give rise to the revision become known.
We believe our critical accounting policies and estimates discussed in the following paragraphs address the more significant judgments and estimates we use in the preparation of our consolidated financial statements. Each of these areas involve complex situations and a high degree of judgment either in the application and interpretation of existing accounting literature or in the development of estimates that affect our consolidated financial statements. Our management has discussed the development and selection of the critical accounting policies and estimates
related to the reported amounts of assets, liabilities, revenues and expenses and disclosure of contingent liabilities with the Audit Committee of the board of directors of our general partner.
Our consolidated financial statements are prepared in accordance with accounting principles generally accepted in the United States. The preparation of consolidated financial statements requires management to make judgments, assumptions and estimates based on the best available information at the time. The following accounting policies are considered critical because they are important to the portrayal of our financial condition and results, and involve a higher degree of complexity and judgment on the part of management. Actual results may differ based on the accuracy of the information utilized and subsequent events, some of which we may have little or no control. Significant estimates by management include the estimated lives of depreciable property and equipment, recoverability of long-lived assets and provision or benefit for income taxes.
Revenue
We recognize revenue from contracts with customers by applying the provisions of ASC 606, Revenue from Contracts with Customers. We recognize revenue under the core principle to depict the transfer of control to our customers of goods or services in an amount reflecting the consideration for which we expect to be entitled. In order to achieve the core principle, we apply the following five step approach:
(1) identify the contract with a customer;
(2) identify the performance obligations in the contract;
(3) determine the transaction price;
(4) allocate the transaction price to the performance obligations in the contract; and
(5) recognize revenue when a performance obligation is satisfied.
We define a performance obligation as a promise in a contract to transfer a distinct good or service to the customer, which also represents the unit of account under ASC 606. We allocate the transaction price in a contract to each distinct performance obligation, which we recognize as revenue when, or as, the performance obligation is satisfied. For contracts with multiple performance obligations, we allocate the transaction price in the contract to each performance obligation using our best estimate of the standalone selling price for each distinct good or service in the contract, utilizing market-based and cost-plus margin inputs. We have elected to account for sales taxes received from customers on a net basis.
We apply the right-to-invoice practical expedient to contracts for which we recognize revenue at the amount to which we have the right to invoice for services performed.
Terminalling Services Revenues
We derive a majority of our revenues from contracts to provide terminalling services, which include pipeline transportation, storage, loading and unloading of crude oil and related products from and into railcars and trucks, as well as the transloading of biofuels from railcars into trucks. Our Terminal Services Agreements for crude oil, biofuels and related products are generally established under multi-year, take-or-pay provisions that require monthly payments from our customers for their minimum monthly volume commitments in exchange for our performance of the terminalling services enumerated above. Variable consideration, such as volume-based pricing, included in our agreements is typically resolved within the applicable accounting period.
We recognize revenue for the terminalling services we provide based upon the contractual rates set forth in our agreements related to throughput volumes. We recognize revenue over time as we render services based on the throughput delivered as this best represents the value we provide to customers for our services. All of the contracted capacity at our Hardisty Terminal and West Colton is contracted under multi-year agreements that contain “take-or-pay” provisions where we are entitled to the payment of minimum monthly commitment fees from our customers, regardless of whether the specified throughput volumes to which the customer committed is achieved.
Our Terminal Services Agreements at our Hardisty Terminal and West Colton Terminal generally grant our customers make-up rights that allow them to load volumes in excess of their minimum monthly commitment in
future periods, without additional charge, to the extent capacity is available for the excess volume. The make-up rights typically expire, if unused, in subsequent periods up to 12 months following the period for which the volumes were originally committed. We currently recognize substantially all of the amounts we receive for minimum commitment fees as revenue when collected, since breakage associated with these make-up rights options has varied between 97% and 100% based on our experience and expectations around usage of these options. Breakage rates are regularly evaluated and modified as necessary to reflect our current expectations and experience. If we do not expect to be entitled to a breakage amount, we defer the recognition of revenue associated with volumes that are below the minimum monthly commitment until we determine that the likelihood that the customer will be able to make up the minimum volume is remote or the make-up right expires. If we expect to be entitled to a breakage amount, we estimate expected breakage and recognize the expected breakage amount as revenue in proportion to the trend of rights exercised by the customer.
Fleet Services Revenues
Our fleet services contract provides for the sourcing of railcar fleets and related logistics and maintenance services. We allocate revenue between the lease and service components based on the relative standalone values and account for each component under the applicable accounting guidance. We record revenues for fleet leases on a gross basis, since we are deemed the primary obligor for the services.
We recognize revenue for our fleet lease and related party administrative services ratably over the contract period as services are consistently provided throughout the period. Revenue for reimbursable costs is recognized on a gross basis on our consolidated statements of operations as “Freight and other reimbursables,” as the costs are incurred. We have deferred revenues for amounts collected in advance from our customer in our Fleet services segment, which we will recognize as revenue as the underlying services are performed pursuant to the terms of our contract.
Capitalization Policies and Depreciation Methods
We record property and equipment at its original cost, which we depreciate on a straight-line basis over the estimated useful lives of the assets, which range from three to 30 years. Our determination of the useful lives of property and equipment requires us to make various assumptions when the assets are acquired or placed into service about the expected usage, normal wear and tear and the extent and frequency of maintenance programs. Expenditures for repairs and maintenance are charged to expense as incurred, while improvements that extend the service life or capacity of existing property and equipment are capitalized. Upon the sale or retirement of an asset, the related costs and accumulated depreciation are removed from the accounts and any gain or loss is recognized in our operating results.
During construction we capitalize direct costs, such as labor, materials and overhead, as well as interest cost we may incur on indebtedness at our incremental borrowing rate.
Impairment of Long-lived Assets
We evaluate long-lived assets for impairment whenever events or changes in circumstances indicate the carrying amount of an asset may not be recoverable.
We consider a long-lived asset to be impaired when the sum of the estimated, undiscounted future cash flows from the use of the asset and its eventual disposition is less than the carrying amount of the asset. Factors that indicate potential impairment include, but are not limited to: a significant decrease in the market value of the asset, operating or cash flow losses associated with the use of the asset, or a significant change in the asset’s physical condition or use.
When alternative courses of action to recover the carrying amount of a long-lived asset are under consideration, estimates of future undiscounted cash flows take into account possible outcomes and probabilities of their occurrence. If the carrying amount of the long-lived asset is not recoverable based on the estimated future undiscounted cash flows, an impairment loss is recognized to the extent the carrying value exceeds the estimated fair value of the long-lived asset.
Stroud Terminal
In June 2022 the contract for our sole customer at our Stroud Terminal expired and was not renewed. The expiration of this contract represented a trigger event that required us to assess the recoverability of our long-lived assets associated with the Stroud Terminal at June 30, 2022. Our assessment of recoverability includes projected cash flow assumptions expected to be derived from our operation of the Stroud Terminal without regard to any expansion of its existing service potential at June 30, 2022. The assumptions underlying our cash flow projections include our ability to renew contracts and expand business in the future with our prior customer, and our ability to enter into contracts with new customers and obtain additional commitments regarding the use of these facilities. The critical assumptions underlying our projections include:
•incremental volumes expected at our Stroud terminal of approximately 7,500 bpd and 16,000 bpd for terminalling services primarily commencing during the first half of 2023;
•a 15 year remaining useful life of the primary asset, represented by our property and equipment of the Stroud Terminal asset group; and
•a residual value of 7x projected cash flows for the Stroud Terminal at the end of the 15 year remaining life of the primary asset.
We completed our impairment analysis and determined that the present value of future projected cash flows of the Stroud Terminal group assets exceeded its carrying value at June 30, 2022. An impairment charge would have resulted if our projections of future financial performance underlying our cash flow projections for the Stroud Terminal assets yield was approximately 60% less than the amount determined.
We have not observed any events or circumstances subsequent to our analysis that would suggest the fair value of our Stroud Terminal is below the carrying amount as of December 31, 2022.
To the extent that our assumptions as set forth above do not materialize, our projections of future financial performance underlying our cash flow projections for the Stroud Terminal could yield undiscounted cash flows and a fair value that indicate our long-lived assets are impaired. Moreover, these assumptions may change over time, including with respect to our ability to renew, extend or replace contracts and expand business in the future with previous and new customers, in response to the effects of the state of the commodity markets, which are inherently uncertain and difficult to predict.
Caper Terminal
In September 2022, we determined that recurring periods where cash flow projections were not met due to adverse market conditions at our Casper Terminal was an event that required us to evaluate our Casper Terminal asset group for impairment.
We measured the fair value of our Casper terminal asset group by primarily relying on the cost approach. The income approach was considered in the context of our economic obsolescence analysis as part of the application of the cost approach. The sales comparison or market approach was used as the most appropriate methodology to derive the fair value of the land associated with the Casper terminal asset group. Our estimate of fair value required us to use significant unobservable inputs representative of a Level 3 fair value measurement, including those discussed below.
The critical assumptions used in our cost approach impairment analysis include the following:
1) a range of 5 to 45 years to estimate the valuation useful life of the assets;
2) a hold factor ranging from 3% to 20% representing estimated appraisal depreciation floors that were used to establish a minimal value for assets remaining in use; and
3) estimates for replacement cost representing the current cost of producing or constructing a similar new asset having the nearest equivalent utility as the property being valued.
As a result of the impairment analysis discussed above, we determined that the carrying value of the Casper Terminal asset group exceeded the fair value of the Casper terminal as of September 30, 2022, the date of our
evaluation. As a result, we have recognized a non-cash impairment loss of $36.0 million for the year ended December 31, 2022, to write down the property, plant and equipment of the terminal to its fair market value, the charge for which we have included in “Impairment of intangible and long-lived assets” within our consolidated statements of operations as part of our Terminalling services segment.
Assessment of Recoverability of Intangible Assets
As a result of the impairment analysis discussed above, we allocated a portion of that impairment to our intangible assets. Accordingly, we have recognized a non-cash impairment loss of $35.6 million for the year ended December 31, 2022 associated with our intangible assets and have included this charge in “Impairment of intangible and long-lived assets” within our consolidated statements of operations as party of our Terminalling services segment. At December 31, 2022, we had a remaining intangible asset balance of $3.5 million in our consolidated balance sheet.
Income Taxes
We are not a taxable entity for U.S. federal income tax purposes or for a majority of the states that impose an income tax. Taxes on our net income or loss are generally borne by our unitholders through the allocation of taxable income or loss, except for USD Rail LP, which, in October 2014, elected to be classified as an entity taxable as a corporation. Our income tax expense is predominantly attributable to Canadian federal and provincial income taxes imposed on our operations based in Canada. Additionally, we are also subject to state franchise tax in the State of Texas, which is treated as an income tax under the applicable accounting guidance. This state income tax is computed on our modified gross margin, which we have determined to be an income tax as set forth in the authoritative accounting guidance. Our current and historical provision for income taxes also reflects income taxes associated with USD Rail LP.
We recognize deferred income tax assets and liabilities for temporary differences between the relevant basis of our assets and liabilities for financial reporting and tax purposes. We record the impact of changes in tax legislation on deferred income tax assets and liabilities in the period the legislation is enacted.
Pursuant to the authoritative accounting guidance regarding uncertain tax positions, we recognize the tax effects of any uncertain tax position as the largest amount that will more likely than not be realized upon ultimate settlement with the taxing authority having full knowledge of the position and all relevant facts. Under this criterion, we evaluate the most likely resolution of an uncertain tax position based on its technical merits and on the outcome that we expect would likely be sustained under examination.
Our policy is to recognize any interest or penalties related to the underpayment of income taxes as a component of income tax expense or benefit. We have not historically incurred any significant interest or penalties for the underpayment of income taxes.
Net income or loss for financial statement purposes may differ significantly from taxable income we allocated to our unitholders as a result of differences between the tax basis and financial reporting basis of assets and liabilities and the taxable income allocation requirements set forth in our partnership agreement. The aggregate difference in the basis of our net assets for financial and tax reporting purposes compared to unitholders cannot be readily determined because information regarding each partner’s tax attributes in us is not available.
Foreign Currency
A substantial portion of our operations are conducted in Canada and are accounted for in the local currency, the Canadian dollar, which we translate into our reporting currency, the U.S. dollar. We translate most Canadian dollar denominated balance sheet accounts at the end of period exchange rate, while most statement of operations accounts are translated monthly based on the average exchange rate for each monthly period. Amounts translated from foreign currencies into our U.S. dollar reporting currency can vary between periods due to fluctuations in the exchange rates between the foreign currency and the U.S. dollar. Refer to Results of Operations - By Segment - Terminalling Services above for further discussion of the estimated impact related to the changes in exchange rates on our Terminalling Services revenues and operating costs.
Item 7A. Quantitative and Qualitative Disclosures About Market Risk
As a smaller reporting company, we are not required to provide the information required by this item.
Item 8. Financial Statements and Supplementary Data
INDEX TO CONSOLIDATED FINANCIAL STATEMENTS,
SUPPLEMENTARY INFORMATION AND
CONSOLIDATED FINANCIAL STATEMENT SCHEDULES
USD PARTNERS LP
FINANCIAL STATEMENT SCHEDULES
Financial statement schedules not included in this Report have been omitted because they are not applicable or the required information is either immaterial or shown in the consolidated financial statements or notes thereto.
Report of Independent Registered Public Accounting Firm
Partners of USD Partners LP and Board of Directors of USD Partners GP LLC, as General Partner of USD Partners LP
Houston, Texas
Opinion on the Consolidated Financial Statements
We have audited the accompanying consolidated balance sheets of USD Partners LP (the “Partnership”) as of December 31, 2022 and 2021, the related consolidated statements of operations, comprehensive income (loss), partners’ capital, and cash flows for each of the three years in the period ended December 31, 2022, and the related notes (collectively referred to as the “consolidated financial statements”). In our opinion, the consolidated financial statements present fairly, in all material respects, the financial position of the Partnership at December 31, 2022 and 2021, and the results of its operations and its cash flows for each of the three years in the period ended December 31, 2022, in conformity with accounting principles generally accepted in the United States of America.
We also have audited, in accordance with the standards of the Public Company Accounting Oversight Board (United States) (“PCAOB”), the Partnership’s internal control over financial reporting as of December 31, 2022, based on criteria established in Internal Control – Integrated Framework (2013) issued by the Committee of Sponsoring Organizations of the Treadway Commission (“COSO”) and our report dated March 2, 2023 expressed an unqualified opinion thereon.
Going Concern
The accompanying consolidated financial statements have been prepared assuming that the Company will continue as a going concern. As discussed in Note 1 to the consolidated financial statements, the Partnership’s Credit Agreement matures within 12 months of the date of this report, which raises substantial doubt about the Partnership’s ability to continue as a going concern. Management’s plans in regard to this matter are also described in Note 1. The consolidated financial statements do not include any adjustments other than a valuation allowance against the Partnership’s deferred tax asset, that might result from the outcome of this uncertainty.
Basis for Opinion
These consolidated financial statements are the responsibility of the Partnership’s management. Our responsibility is to express an opinion on the Partnership’s consolidated financial statements based on our audits. We are a public accounting firm registered with the Public Company Accounting Oversight Board (United States) (“PCAOB”) and are required to be independent with respect to the Partnership in accordance with the U.S. federal securities laws and the applicable rules and regulations of the Securities and Exchange Commission and the PCAOB.
We conducted our audits in accordance with the standards of the PCAOB. Those standards require that we plan and perform the audit to obtain reasonable assurance about whether the consolidated financial statements are free of material misstatement, whether due to error or fraud.
Our audits included performing procedures to assess the risks of material misstatement of the consolidated financial statements, whether due to error or fraud, and performing procedures that respond to those risks. Such procedures included examining, on a test basis, evidence regarding the amounts and disclosures in the consolidated financial statements. Our audits also included evaluating the accounting principles used and significant estimates made by management, as well as evaluating the overall presentation of the consolidated financial statements. We believe that our audits provide a reasonable basis for our opinion.
Critical Audit Matters
The critical audit matters communicated below are matters arising from the current period audit of the consolidated financial statements that were communicated or required to be communicated to the audit committee and that: (1) relate to accounts or disclosures that are material to the consolidated financial statements and (2) involved our especially challenging, subjective, or complex judgments. The communication of critical audit matters does not alter in any way our opinion on the consolidated financial statements, taken as a whole, and we are not, by communicating the critical audit matters below, providing separate opinions on the critical audit matters or on the accounts or disclosures to which they relate.
Deferred Revenue
As described in Notes 2 and 4 to the consolidated financial statements, the Partnership’s terminalling services agreements at the Hardisty and West Colton terminals generally grant make-up rights to customers that do not meet their minimum monthly volume commitment. These rights allow customers to make up the volume deficiency by loading volumes in excess of their minimum monthly volume commitment in future periods, without additional charge, to the extent capacity is available for the excess volume. The make-up rights typically expire, if unused, in subsequent periods up to 12 months following the period for which the volumes were originally committed. As of December 31, 2022, the Partnership had deferred revenue associated with make-up rights of $0.4 million, which represents the amount of make-up rights (“breakage”) the Partnership expects its customers will exercise.
We identified management’s judgments used to estimate breakage as a critical audit matter. Significant judgments are required by management to develop the estimate of breakage, including (1) forecasting customer usage of the respective terminals based on expected customer train slot usage (“Nominations”) and Nomination trends for the foreseeable future periods; (2) management’s projections of the prices of crude oil and relevant pricing differentials and the impact of government crude oil production curtailment restrictions, if any, which are outside of the Partnership’s control; and (3) available pipeline takeaway capacity and associated pipeline apportionment levels. Auditing these elements involved especially challenging auditor judgment due to the nature and extent of audit effort required in performing procedures and evaluating audit evidence obtained related to management’s assumptions.
The primary procedures we performed to address this critical audit matter included:
•Testing the design and operating effectiveness of controls relating to management’s assessment of deferred revenue and estimate of breakage, including controls over the accuracy of the underlying data used;
•Evaluating customer’s expectations for future usage by obtaining customer correspondence stating their Nominations and agreeing to the Company’s analysis;
•Evaluating the reasonableness of significant assumptions used by management by obtaining third party information to support both applicable future oil prices and industry information on current government crude oil production curtailment restrictions; and
•Testing the available pipeline takeaway capacity and associated pipeline apportionment levels used in management’s breakage analysis by comparing to market data.
Impairment of Long-Lived Assets
As described in Notes 8, 9 and 10 to the consolidated financial statements, the Partnership’s consolidated net property and equipment, right of use assets and consolidated net intangible asset balances were $106.9 million, $1.5 million and $3.5 million, respectively, as of December 31, 2022. Management reviews its long-lived assets, including property and equipment, right of use assets and intangibles, by asset grouping, for impairment whenever events or changes in circumstances indicate that their carrying amounts may not be recovered over their estimated remaining useful lives (“triggering events”). An impairment is recorded when the carrying value of the asset grouping exceeds its estimated undiscounted future cash flows. As a result of a triggering event identified during the quarter ended September 30, 2022, management reviewed the Casper terminal asset group for recoverability. The triggering event was due to recurring periods where cash flow projections were not met due to adverse market conditions at the Casper Terminal.
We identified the valuation of the long-lived assets used in the impairment analysis for the Casper terminal as a critical audit matter, specifically to the Company’s estimate of the fair value of property and equipment. The principal considerations for our determination were the complexity of the estimates used in the calculation of the operating floor value of the Casper terminal property and equipment, which included replacement cost new and hold factor estimates. Auditing these elements involved especially challenging auditor judgment due to the nature and extent of audit effort required to address these matters, including the degree of auditor judgment.
The primary procedures we performed to address this critical audit matter included:
•Testing the design and operating effectiveness of controls relating to the assessment of the impairment of long-lived assets, specifically as it relates to the controls over the Company’s property and equipment listing used within the fair value analysis;
•Testing the completeness and accuracy of the underlying data used in estimating the operating floor value of the Casper terminal; and
•Utilizing internal valuation specialists to evaluate the reasonableness of the replacement cost new and hold factor estimates used by management in developing the estimate of the operating floor value of the Casper terminal, as follows:
◦Compared asset categories and cost indexes used by Management to the asset description within listings provided,
◦Verified cost indexes utilized by Management to ensure they were relevant to identified asset categories within the valuation model: and
◦Independently verified minimum percentage good factors selected by Management were consistent with information published in industry guides.
/s/ BDO USA, LLP
We have served as the Partnership’s auditor since 2014.
Houston, Texas
March 2, 2023
USD PARTNERS LP
CONSOLIDATED STATEMENTS OF OPERATIONS (1)
| | | | | | | | | | | | | | | | | |
| For the Years Ended December 31, |
| 2022 | | 2021 | | 2020 |
| (in thousands of US dollars, except per unit amounts) |
Revenues | | | | | |
Terminalling services | $ | 104,409 | | | $ | 196,180 | | | $ | 154,041 | |
Terminalling services — related party | 2,666 | | | 2,753 | | | 10,031 | |
| | | | | |
| | | | | |
Fleet leases — related party | 3,037 | | | 3,935 | | | 3,935 | |
Fleet services | — | | | 24 | | | 203 | |
Fleet services — related party | 986 | | | 910 | | | 910 | |
Freight and other reimbursables | 524 | | | 683 | | | 896 | |
Freight and other reimbursables — related party | 33 | | | — | | | 66 | |
Total revenues | 111,655 | | | 204,485 | | | 170,082 | |
Operating costs | | | | | |
Subcontracted rail services | 13,583 | | | 17,828 | | | 14,539 | |
Pipeline fees | 28,084 | | | 54,248 | | | 42,869 | |
| | | | | |
Freight and other reimbursables | 557 | | | 683 | | | 962 | |
Operating and maintenance | 11,818 | | | 11,738 | | | 12,885 | |
Operating and maintenance — related party | 258 | | | 244 | | | — | |
Selling, general and administrative | 13,328 | | | 11,249 | | | 11,471 | |
Selling, general and administrative — related party | 12,457 | | | 59,443 | | | 36,899 | |
Impairment of intangible and long-lived assets | 71,612 | | | — | | | — | |
Goodwill impairment loss | — | | | — | | | 33,589 | |
Depreciation and amortization | 19,643 | | | 23,167 | | | 22,480 | |
Total operating costs | 171,340 | | | 178,600 | | | 175,694 | |
Operating income (loss) | (59,685) | | | 25,885 | | | (5,612) | |
Interest expense | 10,670 | | | 6,990 | | | 10,088 | |
Loss (gain) associated with derivative instruments | (12,327) | | | (4,129) | | | 3,896 | |
Foreign currency transaction loss (gain) | 2,055 | | | (707) | | | 170 | |
Other income, net | (90) | | | (31) | | | (793) | |
Income (loss) before income taxes | (59,993) | | | 23,762 | | | (18,973) | |
Provision for income taxes | 1,293 | | | 933 | | | 337 | |
Net income (loss) | $ | (61,286) | | | $ | 22,829 | | | $ | (19,310) | |
| Net income (loss) attributable to limited partner interest | $ | (59,917) | | | $ | 21,099 | | | $ | (19,479) | |
| Net income (loss) per common unit (basic and diluted) (Note 4) | $ | (1.88) | | | $ | 0.77 | | | $ | (0.74) | |
Weighted average common units outstanding | 31,915 | | | 27,182 | | | 26,514 | |
Net income (loss) per subordinated unit (basic and diluted) (Note 4) | $ | — | | | $ | — | | | $ | (0.05) | |
Weighted average subordinated units outstanding | — | | | — | | | 286 | |
(1) As discussed in Note 2. Summary of Significant Accounting Policies of this Annual Report, our consolidated financial statements have been retrospectively recast to include the pre-acquisition results of the Hardisty South Terminal, which we acquired effective April 1, 2022, because the transaction was between entities under common control. The accompanying notes are an integral part of these consolidated financial statements.
105
USD PARTNERS LP
CONSOLIDATED STATEMENTS OF COMPREHENSIVE INCOME (LOSS) (1)
| | | | | | | | | | | | | | | | | |
| For the Years Ended December 31, |
| 2022 | | 2021 | | 2020 |
| (in thousands of US dollars) |
Net income (loss) | $ | (61,286) | | | $ | 22,829 | | | $ | (19,310) | |
| Other comprehensive income — foreign currency translation | (3,963) | | | (898) | | | 861 | |
Comprehensive income (loss) | $ | (65,249) | | | $ | 21,931 | | | $ | (18,449) | |
(1) As discussed in Note 2. Summary of Significant Accounting Policies of this Annual Report, our consolidated financial statements have been retrospectively recast to include the pre-acquisition results of the Hardisty South Terminal, which we acquired effective April 1, 2022, because the transaction was between entities under common control.
The accompanying notes are an integral part of these consolidated financial statements.
106
USD PARTNERS LP
CONSOLIDATED STATEMENTS OF CASH FLOWS (1)
| | | | | | | | | | | | | | | | | |
| For the Years Ended December 31, |
| 2022 | | 2021 | | 2020 |
| (in thousands of US dollars) |
Cash flows from operating activities: |
| |
| | |
Net income (loss) | $ | (61,286) | | | $ | 22,829 | | | $ | (19,310) | |
Adjustments to reconcile net income (loss) to net cash provided by operating activities: | | | | | |
Depreciation and amortization | 19,643 | | | 23,167 | | | 22,480 | |
Loss (gain) associated with derivative instruments | (12,327) | | | (4,129) | | | 3,896 | |
Settlement of derivative contracts | 15,878 | | | (1,112) | | | (892) | |
| | | | | |
Unit based compensation expense | 4,845 | | | 5,698 | | | 6,563 | |
| Loss associated with disposal of assets | 3 | | | 11 | | | — | |
Deferred income taxes | 90 | | | (78) | | | (752) | |
Amortization of deferred financing costs | 1,170 | | | 1,232 | | | 1,109 | |
| Impairment of intangible and long-lived assets | 71,612 | | | — | | | — | |
| Goodwill impairment loss | — | | | — | | | 33,589 | |
Changes in operating assets and liabilities: | | | | | |
Accounts receivable | 4,616 | | | 1,749 | | | (911) | |
Accounts receivable — related party | 1,638 | | | 580 | | | 2,918 | |
Prepaid expenses, inventory and other assets | 5,669 | | | (2,109) | | | (3,525) | |
Other assets — related party | — | | | 15 | | | 335 | |
Accounts payable and accrued expenses | (4,355) | | | 4,989 | | | (481) | |
Accounts payable and accrued expenses — related party | (856) | | | 8,440 | | | (1,493) | |
Deferred revenue and other liabilities | (9,174) | | | (3,050) | | | 8,086 | |
Deferred revenue and other liabilities — related party | 75 | | | (346) | | | (1,041) | |
| | | | | |
Net cash provided by operating activities | 37,241 | | | 57,886 | | | 50,571 | |
Cash flows from investing activities: | | | | | |
Additions of property and equipment | (468) | | | (5,187) | | | (3,194) | |
| | | | | |
Reimbursement of capital expenditures from collaboration arrangement | 1,749 | | | — | | | — | |
Acquisition of Hardisty South entities from Sponsor | (75,000) | | | — | | | — | |
Net cash used in investing activities | (73,719) | | | (5,187) | | | (3,194) | |
Cash flows from financing activities: | | | | | |
| | | | | |
| | | | | |
Payments for deferred financing costs | (13) | | | (1,595) | | | (178) | |
| | | | | |
Distributions | (15,738) | | | (13,307) | | | (20,203) | |
Vested Phantom Units used for payment of participant taxes | (1,096) | | | (860) | | | (1,789) | |
| | | | | |
| | | | | |
Proceeds from long-term debt | 75,000 | | | — | | | 12,000 | |
Repayment of long-term debt | (29,396) | | | (43,493) | | | (36,381) | |
| | | | | |
| | | | | |
Net cash provided by (used in) financing activities | 28,757 | | | (59,255) | | | (46,551) | |
| | | | | |
| | | | | |
| | | | | |
| | | | | |
Effect of exchange rates on cash | 784 | | | (1,226) | | | (100) | |
Net change in cash, cash equivalents and restricted cash | (6,937) | | | (7,782) | | | 726 | |
Cash, cash equivalents and restricted cash — beginning of year | 12,717 | | | 20,499 | | | 19,773 | |
Cash, cash equivalents and restricted cash — end of year | $ | 5,780 | | | $ | 12,717 | | | $ | 20,499 | |
(1) As discussed in Note .2 Summary of Significant Accounting Policies of this Annual Report, our consolidated financial statements have been retrospectively recast to include the pre-acquisition results of the Hardisty South Terminal, which we acquired effective April 1, 2022, because the transaction was between entities under common control. The accompanying notes are an integral part of these consolidated financial statements.
107
USD PARTNERS LP
CONSOLIDATED BALANCE SHEETS (1)
| | | | | | | | | | | |
| December 31, |
| 2022 | | 2021 |
| (in thousands of US dollars, except unit amounts) |
ASSETS |
| |
|
Current assets | | | |
Cash and cash equivalents | $ | 2,530 | | | $ | 5,541 | |
Restricted cash | 3,250 | | | 7,176 | |
Accounts receivable, net | 2,169 | | | 6,764 | |
Accounts receivable — related party | 409 | | | 2,051 | |
Prepaid expenses | 3,188 | | | 4,538 | |
| Inventory | — | | | 3,027 | |
Other current assets | 1,746 | | | 129 | |
| | | |
Total current assets | 13,292 | | | 29,226 | |
Property and equipment, net | 106,894 | | | 157,854 | |
Intangible assets, net | 3,526 | | | 48,886 | |
Operating lease right-of-use assets | 1,508 | | | 5,658 | |
Other non-current assets | 1,556 | | | 5,392 | |
| | | |
Total assets | $ | 126,776 | | | $ | 247,016 | |
LIABILITIES AND PARTNERS’ CAPITAL | | | |
| Current liabilities | | | |
Accounts payable and accrued expenses | $ | 3,771 | | | $ | 7,706 | |
Accounts payable and accrued expenses — related party | 765 | | | 14,131 | |
Deferred revenue | 3,562 | | | 7,575 | |
Deferred revenue — related party | 128 | | | — | |
| Long-term debt, current portion | 214,092 | | | 4,251 | |
Operating lease liabilities, current | 700 | | | 4,674 | |
Other current liabilities | 7,907 | | | 9,012 | |
Other current liabilities — related party | 11 | | | 64 | |
Total current liabilities | 230,936 | | | 47,413 | |
Long-term debt, net | — | | | 167,370 | |
| | | |
| | | |
| | | |
Operating lease liabilities, non-current | 688 | | | 793 | |
Other non-current liabilities | 7,556 | | | 9,585 | |
Total liabilities | 239,180 | | | 225,161 | |
Commitments and contingencies (Note 14) |
| |
|
Partners’ capital | | | |
Common units (33,381,187 authorized and issued at December 31, 2022 and 27,268,878 authorized and issued at December 31, 2021) | (108,263) | | | 16,355 | |
| | | |
| | | |
General partner units (461,136 authorized and issued at December 31, 2021) | — | | | 5,678 | |
Accumulated other comprehensive loss | (4,141) | | | (178) | |
Total partners’ capital | (112,404) | | | 21,855 | |
Total liabilities and partners’ capital | $ | 126,776 | | | $ | 247,016 | |
(1) As discussed in Note 2. Summary of Significant Accounting Policies of this Annual Report, our consolidated financial statements have been retrospectively recast to include the pre-acquisition results of the Hardisty South Terminal, which we acquired effective April 1, 2022, because the transaction was between entities under common control. The accompanying notes are an integral part of these consolidated financial statements.
108
USD PARTNERS LP
CONSOLIDATED STATEMENTS OF PARTNERS’ CAPITAL (1)
| | | | | | | | | | | | | | | | | | | | | | | | | | | | | | | | | | | |
| For the Years Ended December 31, |
| 2022 | | 2021 | | 2020 |
| Units | | Amount | | Units | | Amount | | Units | | Amount |
| (in thousands of US dollars, except per unit amounts) |
| Common units | | | | | | | | | | | |
| Beginning balance | 27,268,878 | | | $ | 16,355 | | | 26,844,715 | | | $ | 3,829 | | | 24,411,892 | | | $ | 61,013 | |
| | | | | | | | | | | |
| | | | | | | | | | | |
| | | | | | | | | | | |
| Conversion of units | — | | | — | | | — | | | — | | | 2,092,709 | | | (23,423) | |
| Common units issued for vested Phantom Units | 361,173 | | | (1,096) | | | 424,163 | | | (860) | | | 340,114 | | | (1,789) | |
| | | | | | | | | | | |
| Net income (loss) | — | | | (59,917) | | | — | | | 21,099 | | | — | | | (19,464) | |
| Unit based compensation expense | — | | | 4,617 | | | — | | | 5,371 | | | — | | | 6,343 | |
| Distributions | — | | | (15,679) | | | — | | | (13,084) | | | — | | | (18,851) | |
| Acquisition of Hardisty South entities from Sponsor and conversion of General Partner units | 5,751,136 | | | (52,543) | | | — | | | — | | | — | | | — | |
| Ending balance | 33,381,187 | | | (108,263) | | | 27,268,878 | | | 16,355 | | | 26,844,715 | | | 3,829 | |
| Subordinated units | | | | | | | | | | | |
| Beginning balance | — | | | — | | | — | | | — | | | 2,092,709 | | | (22,597) | |
| | | | | | | | | | | |
| Conversion of units | — | | | — | | | — | | | — | | | (2,092,709) | | | 23,423 | |
| Net income (loss) | — | | | — | | | — | | | — | | | — | | | (15) | |
| Unit based compensation expense | — | | | — | | | — | | | — | | | — | | | — | |
| Distributions | — | | | — | | | — | | | — | | | — | | | (811) | |
| Ending balance | — | | | — | | | — | | | — | | | — | | | — | |
| General partner units | | | | | | | | | | | |
| Beginning balance | 461,136 | | | 5,678 | | | 461,136 | | | 4,170 | | | 461,136 | | | 4,541 | |
| Non-cash contribution to Hardisty South entities from Sponsor prior to acquisition | — | | | 18,207 | | | — | | | — | | | — | | | — | |
| | | | | | | | | | | |
| | | | | | | | | | | |
| Net income (loss) | — | | | (1,369) | | | — | | | 1,730 | | | — | | | 169 | |
| Unit based compensation expense | — | | | — | | | — | | | 1 | | | — | | | 1 | |
| Distributions | — | | | (59) | | | — | | | (223) | | | — | | | (541) | |
| Acquisition of Hardisty South entities from Sponsor and conversion of General Partner units | (461,136) | | | (22,457) | | | — | | | — | | | — | | | — | |
| Ending balance | — | | | — | | | 461,136 | | | 5,678 | | | 461,136 | | | 4,170 | |
| | | | | | | | | | | |
| | | | | | | | | | | |
| | | | | | | | | | | |
| | | | | | | | | | | |
| | | | | | | | | | | |
| | | | | | | | | | | |
| | | | | | | | | | | |
| Accumulated other comprehensive income (loss) | | | | | | | | | | | |
| Beginning balance | | | (178) | | | | | 720 | | | | | (141) | |
| Cumulative translation adjustment | | | (3,963) | | | | | (898) | | | | | 861 | |
| Ending balance | | | (4,141) | | | | | (178) | | | | | 720 | |
| Total partners’ capital at December 31, | | | $ | (112,404) | | | | | $ | 21,855 | | | | | $ | 8,719 | |
(1) As discussed in Note 2. Summary of Significant Accounting Policies of this Annual Report, our consolidated financial statements have been retrospectively recast to include the pre-acquisition results of the Hardisty South Terminal, which we acquired effective April 1, 2022, because the transaction was between entities under common control. The accompanying notes are an integral part of these consolidated financial statements.
109
USD PARTNERS LP
NOTES TO THE CONSOLIDATED FINANCIAL STATEMENTS
1. ORGANIZATION AND DESCRIPTION OF BUSINESS
General
USD Partners LP and its consolidated subsidiaries, collectively referred to herein as we, us, our, the Partnership and USDP, is a fee-based, growth-oriented master limited partnership formed in 2014 by US Development Group, LLC, or USD, through its wholly-owned subsidiary, USD Group LLC, or USDG. We were formed to acquire, develop and operate midstream infrastructure and complimentary logistics solutions for crude oil, biofuels and other energy-related products. We generate substantially all of our operating cash flows from multi-year, take-or-pay contracts with primarily investment grade customers, including major integrated oil companies, refiners and marketers. Our network of crude oil terminals facilitates the transportation of heavy crude oil from Western Canada to key demand centers across North America. Our operations include railcar loading and unloading, storage and blending in onsite tanks, inbound and outbound pipeline connectivity, truck transloading, as well as other related logistics services. We also provide one of our customers with leased railcars and fleet services to facilitate the transportation of liquid hydrocarbons by rail. We do not generally take ownership of the products that we handle, nor do we receive any payments from our customers based on the value of such products. We may on occasion enter into buy-sell arrangements in which we take temporary title to commodities while in our terminals. We expect such arrangements to be at fixed prices where we do not take commodity price exposure.
A substantial amount of the operating cash flows related to the terminalling services that we provide are generated from take-or-pay contracts with minimum monthly commitment fees and, as a result, are not directly related to actual throughput volumes at our crude oil terminals. Throughput volumes at our terminals are primarily influenced by the difference in price between Western Canadian Select, or WCS, and other grades of crude oil, commonly referred to as spreads, rather than absolute price levels. WCS spreads are influenced by several market factors, including the availability of supplies relative to the level of demand from refiners and other end users, the price and availability of alternative grades of crude oil, the availability of takeaway capacity, as well as transportation costs from supply areas to demand centers.
On April 6, 2022, we completed the acquisition of 100% of the entities owning the Hardisty South Terminal assets from USDG, exchanged our sponsor’s economic general partner interest in us for a non-economic general partner interest and eliminated our sponsor’s incentive distribution rights, or IDRs, for a total consideration of $75 million in cash and 5,751,136 common units, that was made effective as of April 1, 2022. The acquisition was determined to be a business combination of entities under common control. Refer to Note 3. Hardisty South Terminal Acquisition for more information. The entities acquired in the Hardisty South acquisition have been included in our Terminalling Services segment for all historical periods presented. Our capital accounts at December 31, 2021 included a 1.7% general partner interest held by USD Partners GP LLC, a wholly-owned subsidiary of USDG.
The composition of our capital accounts was as follows at the specified dates:
| | | | | | | | | | | | | | |
| | December 31, |
| | 2022 | | 2021 |
| Common units held by the Public | | 48.1 | % | | 56.6 | % |
| Common units held by USDG | | 51.9 | % | | 41.7 | % |
| | | | |
| | | | |
| General partner interest held by USD Partners GP LLC | | — | % | | 1.7 | % |
| | 100.0 | % | | 100.0 | % |
Going Concern
We evaluate at each annual and interim period whether there are conditions or events, considered in the aggregate, that raise substantial doubt about our ability to continue as a going concern within one year after the date that the consolidated financial statements are issued. Our evaluation is based on relevant conditions and events that are known and reasonably knowable at the date that the consolidated financial statements are issued. The maturity date of our Credit Agreement (as defined below) is November 2, 2023. As a result of the maturity date being within 12 months after the date that these financial statements were issued, the amounts due under our Credit Agreement have been included in our going concern assessment. Our ability to continue as a going concern is dependent on the refinancing or the extension of the maturity date of our Credit Agreement. If we are unable to refinance or extend the maturity date of our Credit Agreement, we likely would not have sufficient cash on hand or available liquidity to repay the maturing Credit Agreement debt as it becomes due.
The conditions described above raise substantial doubt about our ability to continue as a going concern for the next 12 months.
In addition to the above, there was previous uncertainty in our ability to remain in compliance with the covenants contained in our Credit Agreement for a period of 12 months after we issued our third quarter 2022 financial statements. As discussed further in Note 22. Subsequent Events, in January 2023 we entered into an amendment to our Credit Agreement that, among other items, increases the total leverage ratio covenant allowed for by the Credit Agreement through September 2023. The Credit Agreement Amendment alleviates the previous uncertainty in our ability to remain in compliance with the covenants contained in our Credit Agreement through the current maturity date of the Credit Agreement. We are currently in negotiations with our lenders and pursuing plans to refinance our Credit Agreement or extend and amend the current obligations under the Credit Agreement, however we cannot make assurances that we will be successful in these efforts, or that any refinancing or extension would be on terms favorable to us. Moreover, our ability to refinance our outstanding indebtedness or extend the maturity date of our Credit Agreement may be negatively impacted to the extent we are unable to renew, extend or replace our customer agreements at the Hardisty and Stroud Terminals or experience prolonged delays in doing so.
Due to the substantial doubt about our ability to continue as a going concern discussed above, as of December 31, 2022, we have recorded a valuation allowance against our deferred tax asset that is associated with our Canadian entities. These consolidated financial statements do not include any other adjustments that might result from the outcome of this uncertainty, nor do they include adjustments to reflect the possible future effects of the recoverability and classification of recorded asset amounts and classifications of liabilities that might be necessary should we be unable to continue as a going concern.
US Development Group, LLC
USD and its affiliates are engaged in designing, developing, owning and managing large-scale multi-modal logistics centers and energy-related infrastructure across North America. USD is the indirect owner of our general partner through its direct ownership of USDG and is currently owned by Energy Capital Partners, Goldman Sachs and certain members of USD’s management team.
2. SUMMARY OF SIGNIFICANT ACCOUNTING POLICIES
Basis of Presentation and Use of Estimates
We prepare our consolidated financial statements in accordance with accounting principles generally accepted in the United States of America, or GAAP. Our preparation of these consolidated financial statements requires us to make estimates and assumptions that affect the reported amounts of assets, liabilities, and the disclosure of contingent assets and liabilities at the date of the financial statements and the reported amounts of revenues and expenses during the reporting period. We regularly evaluate these estimates utilizing historical experience, consultation with experts and other methods we consider reasonable in the circumstances. Nevertheless, actual results may differ from these estimates. We record the effect of any revisions to these estimates in our consolidated
financial statements in the period in which the facts that give rise to the revision become known. Significant estimates we make include, but are not limited to, the estimated lives of depreciable property and equipment, recoverability of long-lived assets, the collectability of accounts receivable, the amounts of deferred revenue and related prepaid pipeline fees.
Our consolidated financial statements and related notes have been retrospectively recast to include the pre-acquisition results of the Hardisty South Terminal acquisition because the acquisition represented a business combination between entities under common control. We recorded the assets and liabilities acquired in the acquisition at their historical carrying amounts.
Principles of Consolidation
The consolidated financial statements include our accounts and those of our wholly-owned subsidiaries on a consolidated basis. All significant intercompany accounts and transactions have been eliminated in consolidation. We consolidate the accounts of entities over which we have a controlling financial interest through our ownership of the general partner or the majority voting interests of the entity.
Foreign Currency Translation
We conduct a substantial portion of our operations in Canada, which we account for in the local currency, the Canadian dollar. We translate most Canadian dollar denominated balance sheet accounts into our reporting currency, the U.S. dollar, at the end of period exchange rate, while most accounts in our statement of operations accounts are translated into our reporting currency based on the average exchange rate for each monthly period. Fluctuations in the exchange rates between the Canadian dollar and the U.S. dollar can create variability in the amounts we translate and report in U.S. dollars.
Within these consolidated financial statements, we denote amounts denominated in Canadian dollars with “C$” immediately prior to the stated amount.
Revenue Recognition
We recognize revenue from contracts with customers under the core principle to depict the transfer of control to our customers of goods or services in an amount reflecting the consideration for which we expect to be entitled. In order to achieve the core principle, we apply the following five step approach:
(1) identify the contract with a customer;
(2) identify the performance obligations in the contract;
(3) determine the transaction price;
(4) allocate the transaction price to the performance obligations in the contract; and
(5) recognize revenue when a performance obligation is satisfied.
We define a performance obligation as a promise in a contract to transfer a distinct good or service to the customer. We allocate the transaction price in a contract to each distinct performance obligation, which we recognize as revenue when, or as, the performance obligation is satisfied. For contracts with multiple performance obligations, we allocate the transaction price in the contract to each performance obligation using our best estimate of the standalone selling price for each distinct good or service in the contract, utilizing market-based and cost-plus margin inputs. We have elected to account for sales taxes received from customers on a net basis.
We applied the right-to-invoice practical expedient to contracts for which we recognize revenue at the amount to which we have the right to invoice for services performed.
Terminalling Services Revenues
We derive a majority of our revenues from contracts to provide terminalling services, which include pipeline transportation, storage, loading and unloading of crude oil and related products from and into railcars and trucks, as well as the transloading of biofuels from railcars into trucks. Our Terminal Services Agreements for crude oil,
biofuels and related products are generally established under multi-year, take-or-pay arrangements that require monthly payments from our customers for their minimum monthly volume commitments in exchange for our performance of the terminalling services enumerated above. Variable consideration, such as volume-based pricing, included in our agreements is typically resolved within the applicable accounting period.
We recognize revenue for the terminalling services we provide based upon the contractual rates set forth in our agreements related to throughput volumes. We recognize revenue over time as we render services based on the throughput volumes handled at our terminals as this best represents the value of the services we provide to customers. All of the contracted capacity at our Hardisty Terminal and West Colton Terminal is contracted under agreements that contain “take-or-pay” provisions where we are entitled to the payment of minimum monthly commitment fees from our customers, regardless of whether the specified throughput volume to which the customer committed is achieved.
Our Terminal Services Agreements at our Hardisty Terminal and West Colton Terminal generally grant our customers make-up rights that allow them to load volumes in excess of their minimum monthly commitment in future periods, without additional charge, to the extent capacity is available for the excess volume. The make-up rights typically expire, if unused, in subsequent periods up to 12 months following the period for which the volumes were originally committed. We currently recognize substantially all of the amounts we receive for minimum commitment fees as revenue when collected, since breakage associated with these make-up rights options has varied between 97% and 100% based on our experience and expectations around usage of these options. Breakage rates are regularly evaluated and modified as necessary to reflect our current experience and expectations. If we do not expect to be entitled to a breakage amount, we defer the recognition of revenue associated with volumes that are below the minimum monthly commitment until we determine that the likelihood that the customer will be able to make up the minimum volume is remote. If we expect to be entitled to a breakage amount, we estimate the expected breakage and recognize the expected breakage amount as revenue in proportion to the trend of rights exercised by the customer.
Fleet Services Revenues
Our fleet services contract provides for the sourcing of railcar fleets and related logistics and maintenance services. We allocate revenue between the lease and service components based on relative standalone values and account for each component under the applicable accounting guidance. We record revenues for the fleet lease on a gross basis, since we are deemed the primary obligor for the services.
We recognize revenue for our fleet lease and related party administrative services ratably over the lease contract period as services are consistently provided throughout the period. Revenue for reimbursable costs is recognized on a gross basis on our consolidated statements of operations as “Freight and other reimbursables,” as the costs are incurred. We have deferred revenues for amounts collected in advance from our customer in our Fleet services segment, which will be recognized as revenue as the underlying services are performed pursuant to the terms of our lease contract.
Income Taxes
We are not a taxable entity for U.S. federal income tax purposes or for a majority of the states that impose an income tax. Taxes on our net income or loss are generally borne by our unitholders through the allocation of taxable income, except for USD Rail LP, which, has elected to be classified as an entity taxable as a corporation. Our provision for income taxes is predominantly attributable to Canadian federal and provincial income taxes imposed on our operations based in Canada. We are also subject to franchise tax in the State of Texas, that is, computed on our modified gross margin, which we have determined to be an income tax under the applicable accounting guidance. Our current and historical provision for income taxes also reflects income taxes associated with USD Rail LP.
We recognize deferred income tax assets and liabilities for temporary differences between the relevant basis of our assets and liabilities for financial reporting and tax purposes. We record the impact of changes in tax legislation on deferred income tax assets and liabilities in the period the legislation is enacted.
Pursuant to the authoritative accounting guidance regarding uncertain tax positions, we recognize the tax effects of any uncertain tax position as the largest amount that will more likely than not be realized upon ultimate settlement with the taxing authority having full knowledge of the position and all relevant facts. Under this criterion, we evaluate the most likely resolution of an uncertain tax position based on its technical merits and on the outcome that we expect would likely be sustained under examination.
Our policy is to recognize any interest or penalties related to the underpayment of income taxes as a component of income tax expense or benefit. We have not historically incurred any significant interest or penalties for the underpayment of income taxes.
Net income for financial statement purposes may differ significantly from the taxable income we allocate to our unitholders as a result of differences between the tax basis and financial reporting basis of assets and liabilities and the taxable income allocation requirements set forth in our partnership agreement. The aggregate difference in the basis of our net assets for financial and tax reporting purposes compared to unitholders cannot be readily determined because information regarding each partner’s tax attributes in us is not available.
Cash and Cash Equivalents
Cash and cash equivalents consist of all unrestricted demand deposits and funds invested in highly liquid instruments with original maturities of three months or less. We periodically assess the financial condition of the financial institutions where these funds are held and believe that our credit risk is minimal.
Inventory
Our expectation is that any inventory we may acquire is comprised of crude oil and held on a temporary basis in connection with buy-sell agreements, in which we take title to commodities solely while in our terminals. We record our inventory at cost, representing the amount we pay to purchase the crude oil, and account for it on a first-in, first-out, or FIFO, basis. The purchase price we pay for the crude oil is set forth in our buy-sell agreements and is determined from an indexed market price less an agreed-upon rate differential. The market prices at which we ultimately sell the crude oil is determined based on the same indexed market price as the crude oil purchase, less an agreed-upon rate differential that is smaller than the rate differential used to determine the cost. The difference between the purchase price and the selling price establishes a fixed amount we receive, on a per barrel basis, when the inventory is sold pursuant to the terms of our buy-sell arrangements, eliminating any commodity price exposure to us. Based on the terms of our buy-sell arrangements, the selling price will always be greater than the cost of our inventory. The resulting income we receive represents a fee for the terminalling services we provide our customers, which we record net in “Terminalling services” revenues on our consolidated statement of income.
Accounts Receivable
Accounts receivable consist of billed and unbilled amounts due from our customers, which include crude oil producing and petroleum refining companies, as well as marketers of petroleum, petroleum products and biofuels, for services we have provided. We perform ongoing credit evaluations of our customers. When appropriate, we use the specific identification method to estimate allowances for doubtful accounts based on our customers’ financial condition and collection history, as well as other pertinent factors. Accounts are written-off against the allowance for doubtful accounts when significantly past due and we have deemed the amounts uncollectible.
Capitalization Policies and Depreciation Methods
We record property and equipment at its original cost or fair value if acquired as part of a business acquisition, which we depreciate on a straight-line basis over the estimated useful lives of the assets, which range from three to 30 years. Our determination of the useful lives of property and equipment requires us to make various assumptions when the assets are acquired or placed into service about the expected usage, normal wear and tear and the extent and frequency of maintenance programs. Expenditures for repairs and maintenance are charged to expense as incurred, while improvements that extend the service life or capacity of existing property and equipment are capitalized. Upon the sale or retirement of an asset, the related costs and accumulated depreciation are removed from the accounts and any gain or loss is recognized in our operating results.
During construction, we capitalize direct costs, such as labor, materials and overhead, as well as interest cost we may incur on indebtedness at our incremental borrowing rate.
Asset Retirement Obligations
We record a liability for the fair value of asset retirement obligations and conditional asset retirement obligations that we can reasonably estimate. We collectively refer to asset retirement obligations and conditional asset retirement obligations as ARO. Typically, we record an ARO at the time an asset is constructed or acquired, if a reasonable estimate of fair value can be made. In connection with establishing an ARO, we capitalize the expected costs as part of the carrying amount of the related assets. We recognize any ongoing expense for the accretion component of the liability resulting from changes in value of the ARO due to the passage of time as part of accretion expense. We depreciate the initial capitalized cost over the useful lives of the related assets. We extinguish the liabilities for an ARO when assets are taken out of service or otherwise abandoned.
Legal obligations exist for our West Colton Terminal facilities due to terms within our lease agreements with the lessor that require us to remove our facilities at final abandonment. We generally own the land on which our Casper, Stroud and Hardisty terminals and related facilities reside and as a result, similar legal obligations generally do not exist that would require us to remove our Casper, Stroud and Hardisty facilities at final abandonment. However, a portion of the Casper Terminal and pipeline, and the Stroud pipeline, are on land that is owned by third parties for which we have been granted a lease, license or right-of-way, where the land owner has the option to either purchase the facilities from us at salvage value, or to require us to remove our facilities at the termination of the lease, license or right-of-way and restore the land to its original condition.
Our West Colton Terminal operates in a geographical and regulatory environment that has significant unique operating characteristics that make determination of the economic life of the asset, coupled with the methods of settlement necessary for estimating the fair value of the ARO related to this facility, impracticable. With respect to the Casper Terminal and Stroud Terminal, we cannot reasonably estimate the timing nor determine the method that the lessor will elect with regard to the action we will be required to take at the termination of the lease. In each of these cases, the asset retirement obligation cost is considered indeterminate because there is limited data or information that can be derived from past practice, industry practice, our intentions or the estimated economic life of the asset. Useful lives of our terminal facilities are primarily derived from available supply resources and ultimate consumption of those resources by end users. Many variables can affect the remaining lives of the assets, which preclude us from making a reasonable estimate of the ARO. We will recognize the fair value of an ARO for the Casper, Stroud and West Colton Terminal facilities in the periods in which sufficient information exists that will allow us to reasonably estimate potential settlement dates and methods.
Impairment of Long-lived Assets
We evaluate long-lived assets for impairment whenever events or changes in circumstances indicate the carrying amount of an asset may not be recoverable.
We consider a long-lived asset to be impaired when the sum of the estimated, undiscounted future cash flows from the use of the asset and its eventual disposition is less than the carrying amount of the asset. Factors that indicate potential impairment include: a significant decrease in the market value of the asset, operating income or cash flows associated with the use of the asset and a significant change in the asset’s physical condition or use.
When alternative courses of action to recover the carrying amount of a long-lived asset are under consideration, estimates of future undiscounted cash flows take into account possible outcomes and probabilities of their occurrence. If the carrying amount of the long-lived asset is not recoverable based on the estimated future undiscounted cash flows or when other methods of assessing fair value determine that fair value is less than the carrying amount of the asset, an impairment loss is recognized to the extent the carrying amount exceeds the estimated fair value of the long-lived asset. Refer to Note 8. Property and Equipment and Note 10. Goodwill and Intangible Assets for further discussion.
Intangible Assets
Our intangible assets consist of customer relationships at the Casper Terminal. We amortize these assets on a straight-line basis over the estimated useful lives of the underlying assets, representing the period over which the assets are expected to contribute directly or indirectly to our future cash flows. Refer to Note 10. Goodwill and Intangible Assets for additional discussion regarding impairment of our intangible assets. Leases
We classify our leases as operating, financing or sales-type leases based on the criteria set forth in ASC 842 that considers whether a lease is economically similar to the purchase of a nonfinancial asset. We have adopted as our accounting policy the definition of “substantially all” of the fair value of the underlying asset to mean 90% or greater and a “major part” of the remaining economic life to mean 75% or greater in performing our classification assessment. We exclude variable lease payments that are based on performance or use from our lease classification determination. We include the exercise price of a purchase option when reasonable certainty exists that we will exercise the option. We also include termination penalties unless it is reasonably certain that we will not exercise any option to terminate the lease, and therefore will not incur the penalty. Lastly, we also include any residual value guarantees that we provided to lessors in our classification determination.
Lessee Accounting
We lease assets from third parties for use in our operations, which primarily include railcars, buildings, storage tanks, equipment, offices, railroad track and land. The general terms of our lease agreements require monthly payments in advance, in arrears or upon receipt, some of which include variable payments attributable to index-based rate escalations and freight associated with railcar returns. A majority of our leases do not include renewal options, or rights to early termination of the lease agreements. However, on occasion we enter into lease agreements that have renewal options. For these leases, we include the renewal options to extend the lease in our operating lease right-of-use assets and liabilities when it is reasonably certain that we will exercise the renewal option. Additionally, our leases do not include residual value guarantees, nor do they impose any significant covenants or restrictions on us. As discussed below under Lessor Accounting, we effectively sublease all of our leased railcars to customers under terms similar to the terms of our lease agreements with a railcar manufacturer from whom we lease the railcars. We also lease a storage tank from a third-party provider of crude oil storage that we sublease to a customer of our Stroud Terminal.
We have elected as an accounting policy not to apply the recognition requirements of ASC 842 to short-term leases for all classes of assets underlying our leases. As a result, we recognize the lease payments we make as expense in our consolidated statements of operations over the lease term, regardless of the underlying class of asset being leased. We define a short-term lease as a lease that at the commencement date has a term of 12 months or less and does not include an option to purchase the underlying asset that we are reasonably certain to exercise.
We deem a contract to be a lease when the terms of the agreement indicate we have the right to control the use of an identified asset for a period of time in exchange for consideration. We establish our right to control the use of an identified asset when the contract terms set forth our right to obtain substantially all of the economic benefits from use of the identified asset, or to direct its use throughout the contract period. We consider substantially all of the economic benefits to mean 90% or more of the utility of the identified asset.
We have elected to apply the portfolio approach to account for our railcar leases due to our expectation that this method would not significantly differ from an individual lease approach. Additionally, we have elected to use the practical expedient that allows us not to separate amounts of contract consideration between lease and non-lease components. Non-lease components of our agreements include maintenance of property, common area costs such as cleaning and landscape services and reimbursement of the suppliers’ insurance, taxes or administrative costs.
We determine the discount rate for our leases by estimating a borrowing rate we would pay on a collateralized basis over the term of the underlying lease, based on our creditworthiness and the interest rate environment at the time we enter into the lease. We establish our credit quality by performing a synthetic credit analysis based on operational, liquidity and solvency metrics, which are weighted to produce an estimated rating. We then develop an
interest rate curve for various periods of time by applying an adjustment factor to the risk free rates as established from yields on U.S. Treasury securities. We utilize this interest rate curve to establish an approximate discount rate based upon the term of the underlying lease.
We determine our right-of-use assets based on the initial measurement amount of the lease liability, as discussed below, increased by any prepayments that we make to the lessor at or before the lease commencement date and any initial direct costs we may incur, reduced by any incentive amounts we may receive.
We measure our lease liabilities based upon the discounted present value of the payment amounts we expect to make over the noncancelable terms of the underlying leases. We exclude variable lease payments that are based on performance or use in our measurement of the right of use assets and liabilities. We include in our measurement of the right of use assets and lease liabilities the exercise price of purchase options when reasonable certainty exists that we will exercise the option and any termination penalties when reasonable certainty exists that we will exercise an option to terminate the lease. We also include any residual value guarantees provided to lessors to the extent that we consider the likelihood we will have to pay the lessor at the end of the lease term for a deficiency to be probable.
Over the lease term, we amortize the right-of-use asset and record interest expense on the lease liability recorded at commencement of the lease. Our statement of operations recognition of the expense is dependent on whether the lease is classified as an operating, direct financing, or sales-type lease. We recognize amortization expense and interest expense associated with operating leases as a single item of expense in our consolidated statements of operations. We recognize amortization expense and interest expense associated with any direct financing and sales-type leases as separate items of expense within our consolidated statements of operations.
We present all leases, where we are the lessee, on our balance sheet subject to the practical expedients we have elected and capitalization limitations we have established.
Lessor Accounting
We effectively lease railcars and storage tanks to customers of our terminalling facilities to meet their logistical needs for the movement of crude oil to refineries and market centers. Additionally, the related party Terminal Services Agreement associated with renewable diesel at our West Colton Terminal is accounted for as a lease income to us. The general terms of our lease agreements require monthly payments, some of which include variable payments attributable to index-based rate escalations and freight associated with railcar returns. Under the master service agreements for the railcars we lease, we also charge a fee for the various freight monitoring, scheduling, maintenance and related services we provide to customers that lease railcars from us, representing a non-lease component that we account for separately. Our storage tank leases contain standard renewal options for periods up to 12 months following the end of the initial lease term. Additionally, our storage tank leases include charges for blending and mixing services as well as pump over charges, representing non lease components that we account for separately. Our railcar master fleet services agreement and storage tank leases do not generally include rights to early termination of the agreements, nor do they include residual value guarantees. None of the customers on our storage tank leases or railcar master fleet services agreement have options to purchase the underlying assets. As discussed above under Lessee Accounting, we effectively sublease all of our leased railcars to a customer under terms similar to the terms of our lease agreement with the railcar manufacturer from whom we lease the railcars. We also lease a storage tank from a third-party provider of crude oil storage that we sublease to a customer of our Stroud Terminal. The general terms of the related party Terminal Services Agreement associated with renewable diesel at our West Colton Terminal requires monthly payments for a minimum volume commitment and also includes variable payments attributable to throughput that is delivered over the monthly minimum commitment and variable payments attributable to indexed-based rate escalations.
We recognize revenue from our lessor operating lease contracts that contain escalation clauses for fixed amounts during the lease term, on a straight-line basis over the term of the lease in our consolidated statements of operations. The difference between fleet lease revenue and the amounts received under the lease contract are included in “Other current assets — related party,” “Other non-current assets — related party,” “Other current liabilities— related party” and “Other non-current liabilities — related party” in our Consolidated Balance Sheets.
We deem a contract to be a lease when the terms of the agreement indicate we have transferred to another party the right to control the use of an identified asset for a period of time in exchange for consideration. We determine that we have transferred the right to control the use of an identified asset when the contract terms set forth the rights of another party to obtain substantially all of the economic benefits from use of the identified asset, or to direct its use throughout the contract period. We consider substantially all of the economic benefits to mean 90% or more of the utility of the identified asset during the contract term.
We allocate consideration in a contract between lease and non-lease components based upon the rates and terms that are specified in our agreements. We recognize revenue from fees we charge for freight services related to railcars and from fees we charge for blending, mixing and pump over charges related to our storage services pursuant to the requirements of ASC 606 as set forth in our Revenue Policy.
We continue to depreciate property that we own and lease to third-party customers in accordance with our standard depreciation policies. We record lease income typically on a straight-line basis over the lease term.
Fair Value Measurements
We apply the authoritative accounting provisions for measuring fair value to our financial instruments and related disclosures, which include cash and cash equivalents, accounts receivable, accounts payable, debt, and derivative instruments. We define fair value as an exit price representing the expected amount we would receive to sell an asset or pay to transfer a liability in an orderly transaction with market participants at the measurement date.
We employ a hierarchy which prioritizes the inputs we use for recurring fair value measurements into three distinct categories based upon whether such inputs are observable in active markets or unobservable. We classify assets and liabilities in their entirety based on the lowest level of input that is significant to the fair value measurement. Our methodology for categorizing assets and liabilities that are measured at fair value pursuant to this hierarchy gives the highest priority to unadjusted quoted prices in active markets and the lowest level to unobservable inputs, summarized as follows:
• Level 1 — Quoted prices in active markets for identical assets or liabilities.
• Level 2 — Other significant observable inputs (including quoted prices in active markets for similar assets or liabilities).
• Level 3 — Significant unobservable inputs (including our own assumptions in determining fair value).
We use the cost, income or market valuation approaches to estimate the fair value of our assets and liabilities when insufficient market-observable data is available to support our valuation assumptions.
The carrying amounts of cash and cash equivalents, accounts receivable, accounts payable, and the long-term debt represented by our Credit Agreement as presented on our consolidated balance sheets approximate fair value due to the short-term nature of these items and, with respect to the Credit Agreement, the frequent re-pricing of the underlying obligations. The fair value of our accounts receivable and payables with affiliates cannot be determined due to the related party nature of these items.
Derivative Financial Instruments
Our net income or loss and cash flows are subject to volatility stemming from changes in interest rates on our variable rate debt obligations and fluctuations in foreign currency exchange rates. In order to manage our exposure to fluctuations in interest rates and foreign currency exchange rates and the related risks to our unitholders, we use derivative financial instruments to offset a portion of these risks. We have a program that utilizes futures, forwards, swaps, options and other financial instruments with similar characteristics, to reduce the risks associated with volatility in our interest rates on our variable rate debt and the effects of foreign currency exposures related to our Canadian subsidiaries, which have cash flows denominated in Canadian dollars. Under this program, our strategy is for the changes in value of the derivative contracts to mitigate adverse changes in our cash flows associated with the changes in interest rates and foreign currency exchange rates to the extent practical. Economically, the derivative
contracts help us to limit our exposure such that the interest rates on our variable rate debt and foreign currency exchange rates will effectively lie between the floor and the ceiling of the rates set forth in the derivative contacts or otherwise fix the rates at a specified date and amount.
All of our derivative financial instruments are employed in connection with an underlying asset, liability and/or forecast transaction and are not entered into for speculative purposes.
In accordance with the authoritative accounting guidance, we record all derivative financial instruments in our consolidated balance sheets at fair market value as current or non-current assets or liabilities on a net basis by counterparty. We do not designate, nor have we historically designated, any of our derivative financial instruments as hedges of an underlying asset, liability and/or forecast transaction. To qualify for hedge accounting treatment as set forth in the authoritative accounting guidance, very specific requirements must be met in terms of hedge structure, hedge objective and hedge documentation. As a result, changes in the fair value of our derivative financial instruments and the related cash settlement of matured contracts are recognized in “Loss (gain) associated with derivative instruments” on our consolidated statements of operations and statement of cash flows. Refer to Note 18. Derivative Financial Instruments. Recent Accounting Pronouncements Not Yet Adopted
Liabilities — Supplier Finance Programs (ASU 2022-04)
In September 2022, the Financial Accounting Standards Board, or FASB, issued Accounting Standards Update No. 2022-04, or ASU 2022-04, which amends Accounting Standards Codification Topic 405 to require that a buyer in a supplier finance program disclose sufficient information about the program to allow a user of financial statements to understand the program’s nature, activity during the period, changes from period to period, and potential magnitude. To achieve that objective, the buyer should disclose qualitative and quantitative information about its supplier finance programs. In each annual reporting period, the buyer should disclose the key terms of the program, including a description of the payment terms and assets pledged as security or other forms of guarantees provided for the committed payment to the finance provider or intermediary. For the obligations that the buyer has confirmed as valid to the finance provider or intermediary the amount outstanding that remains unpaid by the buyer as of the end of the annual period, a description of where those obligations are presented in the balance sheet and a rollforward of those obligations during the annual period, including the amount of obligations confirmed and the amount of obligations subsequently paid should be disclosed. In each interim reporting period, the buyer should disclose the amount of obligations outstanding that the buyer has confirmed as valid to the finance provider or intermediary as of the end of the interim period.
The pronouncement is effective for fiscal years beginning after December 15, 2022, including interim periods within those fiscal years, except for the amendment on rollforward information, which is effective for fiscal years beginning after December 15, 2023. Early adoption is permitted. We do not expect to early adopt the provisions of this standard, nor do we anticipate that our adoption of this standard will have a material impact on our financial statements.
3. HARDISTY SOUTH TERMINAL ACQUISITION
On April 6, 2022, we completed the acquisition of 100.0% of the entities owning the Hardisty South Terminal assets from USDG, exchanged our sponsor’s economic general partner interest in us for a non-economic general partner interest and eliminated our sponsor’s IDRs for a total consideration of $75 million in cash and 5,751,136 common units representing non-cash consideration, that was made effective as of April 1, 2022. The cash portion was funded with borrowings from our Credit Agreement. The Hardisty South Terminal, which commenced operations in January 2019, primarily consists of railcar loading facilities with capacity of one and one-half 120-railcar unit trains of transloading capacity per day, or approximately 112,500 barrels per day, of takeaway capacity.
We accounted for our acquisition of the Hardisty South Terminal as a business combination under common control, whereby we recognized the acquisition of identifiable assets at historical costs and recast our prior financial statements for all periods presented. The following tables show the adjustments and resulting balance for each affected line item in our consolidated statements of operations for the periods indicated:
| | | | | | | | | | | | | | | | | | | | | | | |
| Year Ended December 31, 2021 |
| USD Partners LP (1) | | Hardisty South Acquisition | | Eliminations (2) | | Consolidated Results |
| (in thousands) |
| Revenues | | | | | | | |
| Terminalling services | $ | 113,810 | | | $ | 82,370 | | | $ | — | | | $ | 196,180 | |
| Terminalling services — related party | 2,753 | | | 8,125 | | | (8,125) | | | 2,753 | |
| | | | | | | |
| | | | | | | |
| Fleet leases — related party | 3,935 | | | — | | | — | | | 3,935 | |
| Fleet services | 24 | | | — | | | — | | | 24 | |
| Fleet services — related party | 910 | | | — | | | — | | | 910 | |
| Freight and other reimbursables | 666 | | | 17 | | | — | | | 683 | |
| | | | | | | |
| Total revenues | 122,098 | | | 90,512 | | | (8,125) | | | 204,485 | |
| Operating costs | | | | | | | |
| Subcontracted rail services | 13,838 | | | 3,990 | | | — | | | 17,828 | |
| Pipeline fees | 24,324 | | | 29,924 | | | — | | | 54,248 | |
| Freight and other reimbursables | 666 | | | 17 | | | — | | | 683 | |
| Operating and maintenance | 10,822 | | | 916 | | | — | | | 11,738 | |
| Operating and maintenance — related party | 8,369 | | | — | | | (8,125) | | | 244 | |
| Selling, general and administrative | 10,376 | | | 873 | | | — | | | 11,249 | |
| Selling, general and administrative — related party | 6,826 | | | 52,617 | | | — | | | 59,443 | |
| Goodwill impairment loss | — | | | — | | | — | | | — | |
| Depreciation and amortization | 22,075 | | | 1,092 | | | — | | | 23,167 | |
| Total operating costs | 97,296 | | | 89,429 | | | (8,125) | | | 178,600 | |
| Operating income | 24,802 | | | 1,083 | | | — | | | 25,885 | |
| Interest expense | 6,491 | | | 499 | | | — | | | 6,990 | |
| Gain associated with derivative instruments | (4,129) | | | — | | | — | | | (4,129) | |
| Foreign currency transaction loss (gain) | 313 | | | (1,020) | | | — | | | (707) | |
| Other income, net | (31) | | | — | | | — | | | (31) | |
| Income before income taxes | 22,158 | | | 1,604 | | | — | | | 23,762 | |
| Provision for income taxes | 700 | | | 233 | | | — | | | 933 | |
| Net income | $ | 21,458 | | | $ | 1,371 | | | $ | — | | | $ | 22,829 | |
| | | | | | | |
| | | | | | | |
(1)As previously reported in our Annual Report on Form 10-K for the annual period ended December 31, 2021.
(2)Represents business transactions between USDP and Hardisty South, whereby Hardisty South provided terminalling services for a third-party customer of USDP for contracted capacity that exceeded the transloading capacity that was available.
| | | | | | | | | | | | | | | | | | | | | | | |
| Year Ended December 31, 2020 |
| USD Partners LP (1) | | Hardisty South Acquisition | | Eliminations (2) | | Consolidated Results |
| (in thousands) |
| Revenues | | | | | | | |
| Terminalling services | $ | 104,053 | | | $ | 49,988 | | | $ | — | | | $ | 154,041 | |
| Terminalling services — related party | 10,031 | | | 8,287 | | | (8,287) | | | 10,031 | |
| | | | | | | |
| | | | | | | |
| Fleet leases — related party | 3,935 | | | — | | | — | | | 3,935 | |
| Fleet services | 203 | | | — | | | — | | | 203 | |
| Fleet services — related party | 910 | | | — | | | — | | | 910 | |
| Freight and other reimbursables | 845 | | | 51 | | | — | | | 896 | |
| Freight and other reimbursables — related party | 66 | | | — | | | — | | | 66 | |
| Total revenues | 120,043 | | | 58,326 | | | (8,287) | | | 170,082 | |
| Operating costs | | | | | | | |
| Subcontracted rail services | 10,845 | | | 3,694 | | | — | | | 14,539 | |
| Pipeline fees | 23,862 | | | 19,007 | | | — | | | 42,869 | |
| Freight and other reimbursables | 911 | | | 51 | | | — | | | 962 | |
| Operating and maintenance | 10,459 | | | 2,426 | | | — | | | 12,885 | |
| Operating and maintenance — related party | 8,287 | | | — | | | (8,287) | | | — | |
| Selling, general and administrative | 10,883 | | | 588 | | | — | | | 11,471 | |
| Selling, general and administrative — related party | 7,374 | | | 29,525 | | | | | 36,899 | |
| Goodwill impairment loss | 33,589 | | | — | | | — | | | 33,589 | |
| Depreciation and amortization | 21,496 | | | 984 | | | — | | | 22,480 | |
| Total operating costs | 127,706 | | | 56,275 | | | (8,287) | | | 175,694 | |
| Operating income (loss) | (7,663) | | | 2,051 | | | — | | | (5,612) | |
| Interest expense | 8,932 | | | 1,156 | | | — | | | 10,088 | |
| Loss associated with derivative instruments | 3,896 | | | — | | | — | | | 3,896 | |
| Foreign currency transaction loss (gain) | 267 | | | (97) | | | — | | | 170 | |
| Other expense (income), net | (903) | | | 110 | | | — | | | (793) | |
| Income (loss) before income taxes | (19,855) | | | 882 | | | — | | | (18,973) | |
| Provision for (benefit from) income taxes | (41) | | | 378 | | | — | | | 337 | |
| Net income (loss) | $ | (19,814) | | | $ | 504 | | | $ | — | | | $ | (19,310) | |
| | | | | | | |
| | | | | | | |
(1)As previously reported in our Annual Report on Form 10-K for the annual period ended December 31, 2020.
(2)Represents business transactions between USDP and Hardisty South, whereby Hardisty South provided terminalling services for a third-party customer of USDP for contracted capacity that exceeded the transloading capacity that was available.
We recorded a cumulative adjustment totaling $1.8 million to the January 1, 2020 opening balance of our General Partner’s capital account associated with the recast of our financial statements due to our acquisition of the Hardisty South terminal entities.
4. NET INCOME (LOSS) PER LIMITED PARTNER AND GENERAL PARTNER INTEREST
Our net income is attributed to limited partners, in accordance with their respective ownership percentages. For periods prior to the cancellation of the IDRs and conversion of the General Partner units to a non-economic General Partner interest that resulted from the acquisition of the Hardisty South entities that became effective April 1, 2022, we used the two-class method when calculating the net income per unit applicable to limited partners,
because we had more than one type of participating securities. For the prior periods, the classes of participating securities included Common Units, Subordinated Units, General Partner Units and IDRs. Prior to the acquisition, our net earnings were allocated between the limited and general partners in accordance with our partnership agreement. As a result of the Hardisty South Terminal acquisition, the general partner units no longer participate in earnings or distributions, including IDRs. Our recast net income includes earnings related to the Hardisty South entities prior to our acquisition, which have been allocated to the General Partner.
We determined basic and diluted net income per limited partner unit as set forth in the following tables:
| | | | | | | | | | | | | | | | | | | | | | | | | | | | |
| | For the Year Ended December 31, 2022 |
| | Common Units | | Subordinated Units (7) | | | | General Partner Units | | Total |
| | (in thousands, except per unit amounts) |
Net loss attributable to general and limited partner interests in USD Partners LP (1) | | $ | (59,917) | | | $ | — | | | | | $ | (1,369) | | | $ | (61,286) | |
Less: Distributable earnings (2) | | 14,371 | | | — | | | | | 3 | | | 14,374 | |
| Distributions in excess of earnings | | $ | (74,288) | | | $ | — | | | | | $ | (1,372) | | | $ | (75,660) | |
Weighted average units outstanding (3) | | 31,915 | | | — | | | | | 114 | | | |
Distributable earnings per unit (4) | | $ | 0.45 | | | $ | — | | | | | | | |
Overdistributed earnings per unit (5) | | (2.33) | | | — | | | | | | | |
Net loss per limited partner unit (basic and diluted) (6) | | $ | (1.88) | | | $ | — | | | | | | | |
(1)Represents net loss allocated to each class of units based on the actual ownership of the Partnership during the period.
(2)Represents the per unit distribution paid of $0.1235 per unit for the three months ended March 31, 2022, June 30, 2022, and September 30, 2022, and the per unit distributable of $0.1235 per unit for the three months ended December 31, 2022, representing the full year distribution amount of $0.494 per unit. For the quarter ended December 31, 2022, USDG waived its fourth quarter distribution on all of its 17,308,226 common units. Amounts presented for each class of units include a proportionate amount of the $506 thousand distributed and $169 thousand distributable to holders of the Equity-classified Phantom Units pursuant to the distribution equivalent rights granted under the USD Partners LP 2014 Amended and Restated Long-Term Incentive Plan.
(3)Represents the weighted average units outstanding for the year.
(4)Represents the total distributable earnings divided by the weighted average number of units outstanding for the year.
(5)Represents the distribution in excess of earnings divided by the weighted average number of units outstanding.
(6)Our computation of net loss per limited partner unit excludes the effects of 1,368,372 equity-classified phantom unit awards outstanding as they were anti-dilutive for the period presented.
(7)In February 2020, the final tranche of 2,092,709 subordinated units were converted into common units and therefore there were no subordinated units outstanding during 2022. Refer to Note 19. Partners’ Capital for more information. | | | | | | | | | | | | | | | | | | | | | | | | | | | | |
| | For the Year Ended December 31, 2021 |
| | Common Units | | Subordinated Units (7) | | | | General Partner Units | | Total |
| | (in thousands, except per unit amounts) |
Net income attributable to general and limited partner interests in USD Partners LP (1) | | $ | 21,099 | | | $ | — | | | | | $ | 1,730 | | | $ | 22,829 | |
Less: Distributable earnings (2) | | 13,415 | | | — | | | | | 227 | | | 13,642 | |
| Excess net income | | $ | 7,684 | | | $ | — | | | | | $ | 1,503 | | | $ | 9,187 | |
Weighted average units outstanding (3) | | 27,182 | | | — | | | | | 461 | | | |
Distributable earnings per unit (4) | | $ | 0.49 | | | $ | — | | | | | | | |
Underdistributed earnings per unit (5) | | 0.28 | | | — | | | | | | | |
Net loss per limited partner unit (basic and diluted) (6) | | $ | 0.77 | | | $ | — | | | | | | | |
(1)Represents net income allocated to each class of units based on the actual ownership of the Partnership during the period.
(2)Represents the per unit distributions paid of $0.1135 per unit for the three months ended March 31, 2021, the per unit distribution paid of $0.116 for the three months ended June 30, 2021, the per unit distribution paid of $0.1185 for the three months ended September 30, 2021, and the per unit distribution of $0.121 per unit for the three months ended December 31, 2021, representing the full year distribution of $0.469 per unit. Amounts presented for each class of units include a proportionate amount of the $652 thousand distributed for the year to holders of the Equity-classified Phantom Units pursuant to the distribution equivalent rights granted under the USD Partners LP 2014 Amended and Restated Long-Term Incentive Plan.
(3) Represents the weighted average units outstanding for the year.
(4) Represents the total distributable earnings divided by the weighted average number of units outstanding for the year.
(5) Represents the additional amount per unit necessary to distribute the excess net income for the period among our limited partners and our general partner according to the distribution formula for available cash as set forth in our partnership agreement..
(6) Our computation of net income per limited partner unit excludes the effects of 1,343,765 equity-classified phantom unit awards outstanding as they were anti-dilutive for the period presented.
(7) In February 2020, the final vesting tranche of 2,092,709 subordinated units were converted into common units and therefore there were no subordinated units outstanding during 2021. Refer to Note 19. Partners’ Capital for more information.
| | | | | | | | | | | | | | | | | | | | | | | | | | | | |
| | For the Year Ended December 31, 2020 |
| | Common Units | | Subordinated Units (7) | | | | General Partner Units | | Total |
| | (in thousands, except per unit amounts) |
Net loss attributable to general and limited partner interests in USD Partners LP (1) | | $ | (19,464) | | | $ | (15) | | | | | $ | 169 | | | $ | (19,310) | |
Less: Distributable earnings (2) | | 12,515 | | | — | | | | | 215 | | | 12,730 | |
| Distributions in excess of earnings | | $ | (31,979) | | | $ | (15) | | | | | $ | (46) | | | $ | (32,040) | |
Weighted average units outstanding (3) | | 26,514 | | | 286 | | | | | 461 | | | |
Distributable earnings per unit (4) | | $ | 0.47 | | | $ | — | | | | | | | |
Overdistributed earnings per unit (5) | | (1.21) | | | (0.05) | | | | | | | |
Net loss per limited partner unit (basic and diluted) (6) | | $ | (0.74) | | | $ | (0.05) | | | | | | | |
(1)Represents net loss allocated to each class of units based on the actual ownership of the Partnership during the year.
(2)Represents the per unit distribution paid of $0.111 per unit for the three months ended March 31, 2020, June 30, 2020, September 30, 2020 and December 31, 2020, representing the full year distribution of $0.444 per unit. Amounts presented for each class of units include a proportionate amount of the $608 thousand distributed for the year to holders of the Equity-classified Phantom Units pursuant to the distribution equivalent rights granted under the USD Partners LP 2014 Amended and Restated Long-Term Incentive Plan.
(3) Represents the weighted average units outstanding for the year.
(4) Represents the total distributable earnings divided by the weighted average number of units outstanding for the year.
(5) Represents the distributions in excess of earnings divided by the weighted average number of units outstanding for the year.
(6) Our computation of net loss per limited partner unit excludes the effects of 1,364,902 equity-classified phantom unit awards outstanding, as they were anti-dilutive for the period presented.
(7) In February 2020, the final vesting tranche of 2,092,709 subordinated units were converted into common units. Refer to Note 19. Partners’ Capital for more information.
5. REVENUES
Disaggregated Revenues
We manage our business in two reportable segments: Terminalling services and Fleet services. Our segments offer different services and are managed accordingly. Our chief operating decision maker, or CODM, regularly reviews financial information about both segments in order to allocate resources and evaluate performance. As such, we have concluded that disaggregating revenue by reporting segments appropriately depicts how the nature, amount, timing, and uncertainty of revenue and cash flows are affected by economic factors. Refer to Note 15. Segment Reporting for our disaggregated revenues by segment and summarized geographic data.
Remaining Performance Obligations
The transaction price allocated to the remaining performance obligations associated with our Terminal and Fleet services agreements as of December 31, 2022 are as follows for the periods indicated:
| | | | | | | | | | | | | | | | | | | | | | | | | | | | | | | | | | | | | | | | | |
| 2023 | | 2024 | | 2025 | | 2026 | | 2027 | | Thereafter | | Total |
| (in thousands) |
Terminalling Services (1)(2) | $ | 56,082 | | | $ | 25,340 | | | $ | 24,149 | | | $ | 24,149 | | | $ | 20,240 | | | $ | 72,526 | | | $ | 222,486 | |
| Fleet Services | 180 | | | — | | | — | | | — | | | — | | | — | | | 180 | |
| Total | $ | 56,262 | | | $ | 25,340 | | | $ | 24,149 | | | $ | 24,149 | | | $ | 20,240 | | | $ | 72,526 | | | $ | 222,666 | |
(1) A significant portion of our Terminal Services Agreements are denominated in Canadian dollars. We have converted the remaining performance obligations associated with these Canadian dollar-denominated contracts using the year-to-date average exchange rate of 0.7689 U.S. dollars for each Canadian dollar at December 31, 2022.
(2) Includes fixed monthly minimum commitment fees per contract and excludes constrained estimates of variable consideration for rate-escalations associated with an index, such as the consumer price index, as well as any incremental revenue associated with volume activity above the minimum volumes set forth within the contracts.
We have applied the practical expedient that allows us to exclude disclosure of performance obligations that are part of a contract that has an expected duration of one year or less.
Deferred Revenue
Our deferred revenue is a form of a contract liability and consists of amounts collected in advance from customers associated with their terminal and fleet services agreements and deferred revenues associated with make-up rights, which will be recognized as revenue when earned pursuant to the terms of our contractual arrangements. We currently recognize substantially all of the amounts we receive for minimum volume commitments as revenue when collected, since breakage associated with these make-up rights is currently approximately 99% based on our expectations around usage of these options. Accordingly, we had $0.4 million and $1.4 million of deferred revenue at December 31, 2022 and 2021, respectively, for estimated breakage associated with the make-up rights options we granted to our customers.
We also have deferred revenue that represents cumulative revenue that has been deferred due to tiered billing provisions. In such arrangements, revenue is recognized using a blended rate based on the billing tiers of the agreement, as the services are consistently provided throughout the duration of the contractual arrangement, which we included in “Other current liabilities” and “Other non-current liabilities” on our consolidated balance sheets.
The following table presents the amounts outstanding on our consolidated balance sheets and changes associated with the balance of our deferred revenue for the year ended December 31, 2022:
| | | | | | | | | | | | | | | | | | | | | | | | | | | | | | | | |
| | December 31, 2021 | | Cash Additions for Customer Prepayments | | Balance Sheet Reclassification | | Revenue Recognized | | December 31, 2022 |
| | (in thousands) |
Deferred revenue (1) | | $ | 7,575 | | | $ | 3,562 | | | $ | — | | | $ | (7,575) | | | $ | 3,562 | |
| Other current liabilities | | $ | 6,755 | | | $ | — | | | $ | 5,766 | | | $ | (6,840) | | | $ | 5,681 | |
Other non-current liabilities (2) | | $ | 9,482 | | | $ | 227 | | | $ | (5,766) | | | $ | — | | | $ | 3,943 | |
(1) Includes deferred revenue of $0.4 million and $1.4 million at December 31, 2022 and 2021, respectively, for estimated breakage associated with the make-up right options we granted our customers as discussed above.
(2) Includes cumulative revenue that has been deferred due to tiered billing provisions included in certain of our Canadian dollar-denominated contracts, as discussed above. As such, the change in “Other current liabilities” has been decreased by $0.4 million and “Other non-current liabilities” presented has been decreased by $0.6 million due to the impact of the change in the end of period exchange rate between December 31, 2022 and 2021.
Deferred Revenue — Fleet Leases
Our deferred revenue also includes advance payments from our customer of our Fleet services business, which will be recognized as Fleet leases revenue when earned pursuant to the terms of our contractual arrangements. We have included $0.1 million at December 31, 2022, in “Deferred revenue — related party” on our consolidated balance sheets associated with our customer’s prepayment for our fleet lease agreements. We had no amounts at December 31, 2021. Refer to Note 9. Leases for additional discussion of our lease revenues.
6. RESTRICTED CASH
We include in restricted cash amounts representing a cash account for which the use of funds is restricted by a facilities connection agreement among us and Gibson Energy Inc., or Gibson, that we entered into during 2014 in connection with the development of our Hardisty Terminal. The collaborative arrangement is further discussed in Note 12. Collaborative Arrangement. The following table provides a reconciliation of cash, cash equivalents and restricted cash reported within our consolidated balance sheets to the amount shown in our consolidated statements of cash flows for the specified periods:
| | | | | | | | | | | | | | | | | |
| December 31, |
| 2022 | | 2021 | | 2020 |
| (in thousands) |
| Cash and cash equivalents | $ | 2,530 | | | $ | 5,541 | | | $ | 12,545 | |
| Restricted cash | 3,250 | | | 7,176 | | | 7,954 | |
| Total cash, cash equivalents and restricted cash | $ | 5,780 | | | $ | 12,717 | | | $ | 20,499 | |
7. ACCOUNTS RECEIVABLE
We had no allowances for doubtful accounts at December 31, 2022 and 2021. In addition, we had no bad debt expense for the years ended December 31, 2022, 2021 and 2020 in our consolidated statements of operations.
8. PROPERTY AND EQUIPMENT
Our property and equipment is composed of the following asset classifications as of the dates indicated:
| | | | | | | | | | | | | | | | | |
| December 31, | | Estimated Useful Lives (Years) |
| 2022 | | 2021 | |
| (in thousands) | | |
| Land | $ | 10,110 | | | $ | 10,298 | | | N/A |
| Trackage and facilities | 108,325 | | | 147,810 | | | 10-30 |
| Pipeline | 12,759 | | | 32,735 | | | 20-30 |
| Equipment | 22,553 | | | 27,014 | | | 3-20 |
| Furniture | 84 | | | 89 | | | 5-10 |
| Total property and equipment | 153,831 | | | 217,946 | | | |
| Accumulated depreciation | (47,360) | | | (60,953) | | | |
Construction in progress (1) | 423 | | | 861 | | | |
| Property and equipment, net | $ | 106,894 | | | $ | 157,854 | | | |
(1) The amounts classified as “Construction in progress” are excluded from amounts being depreciated. These amounts represent property that has not been placed into productive service as of the respective consolidated balance sheet date.
Depreciation
Depreciation expense associated with property and equipment totaled $9.9 million, $10.6 million, and $9.9 million for the years ended December 31, 2022, 2021 and 2020, respectively.
We did not have any capitalized interest costs included in our property and equipment assets for the years ended December 31, 2022, 2021 and 2020.
Stroud Terminal
We determined the expiration of a customer contract for terminal services at our Stroud Terminal was an event that required us to evaluate our Stroud Terminal asset group for impairment. Our projections of the undiscounted cash flows expected to be derived from the operation and disposition of the Stroud terminal asset group exceeded the carrying value of the asset group as of June 30, 2022, the date of our evaluation, indicating cash flows were expected to be sufficient to recover the carrying value of the Stroud Terminal asset group. We have not observed any events or circumstances subsequent to our analysis that would suggest the fair value of our Stroud Terminal is below the carrying amount as of December 31, 2022.
Casper Terminal
In September 2022, we determined that recurring periods where cash flow projections were not met due to adverse market conditions at our Casper Terminal was an event that required us to evaluate our Casper Terminal asset group for impairment.
We measured the fair value of our Casper terminal asset group by primarily relying on the cost approach. The income approach was considered in the context of our economic obsolescence analysis as part of the application of the cost approach. The sales comparison or market approach was used as the most appropriate methodology to derive the fair value of the land associated with the Casper terminal asset group. Our estimate of fair value required us to use significant unobservable inputs representative of a Level 3 fair value measurement, including those discussed below.
The critical assumptions used in our cost approach impairment analysis include the following:
1) a range of 5 to 45 years to estimate the valuation useful life of the assets;
2) a hold factor ranging from 3% to 20% representing estimated appraisal depreciation floors that were used to establish a minimal value for assets remaining in use; and
3) estimates for replacement cost representing the current cost of producing or constructing a similar new asset having the nearest equivalent utility as the property being valued.
As a result of the impairment analysis discussed above, we determined that the carrying value of the Casper Terminal asset group exceeded the fair value of the Casper terminal as of September 30, 2022, the date of our evaluation. As a result we have recognized a non-cash impairment loss of $36.0 million for the year ended December 31, 2022, to write down the property, plant and equipment of the terminal to its fair market value, the charge for which we have included in “Impairment of intangible and long-lived assets” within our consolidated statements of operations. The Casper Terminal is included in our Terminalling services segment as reported in our segment results included in Note 15. Segment Reporting. 9. LEASES
Lessee
| | | | | | | | | |
| | | For the Year Ended December 31, 2022 |
Weighted-average discount rate | | | 4.1 | % |
Weighted average remaining lease term in years | | | 5.07 years |
Our total lease cost consisted of the following items for the dates indicated:
| | | | | | | | | | | | | | | | | | | | | |
| | | For the Year Ended December 31, |
| | | 2022 | | 2021 | | 2020 |
| | | (in thousands) |
| | | | | | | |
Operating lease cost | | | $ | 4,997 | | | $ | 6,018 | | | $ | 5,940 | |
Short term lease cost | | | 412 | | | 138 | | | 180 | |
Variable lease cost | | | 47 | | | 54 | | | 16 | |
Sublease income | | | (4,528) | | | (5,395) | | | (5,372) | |
Total | | | $ | 928 | | | $ | 815 | | | $ | 764 | |
The maturity analysis below presents the undiscounted cash payments we expect to make each period for property that we lease from others under noncancelable operating leases as of December 31, 2022 (in thousands):
| | | | | |
| 2023 | $ | 746 | |
| 2024 | 114 | |
| 2025 | 114 | |
| 2026 | 117 | |
| 2027 | 121 | |
Thereafter | 384 | |
Total lease payments | $ | 1,596 | |
Less: imputed interest | (208) | |
Present value of lease liabilities | $ | 1,388 | |
Lessor
We serve as an intermediary to assist our customers with obtaining railcars. In connection with our leasing of railcars from third parties, we simultaneously enter into lease agreements with our customers for noncancelable terms that are designed to recover our costs associated with leasing the railcars plus a fee for providing this service. In addition to these leases we also have lease income from storage tanks and lease income from our related party Terminal Services Agreement associated with transloading renewable diesel at our West Colton Terminal that commenced in December 2021. Refer to Note 13. Transactions with Related Parties for additional discussion. | | | | | | | | | | | | | | | | | | | | |
| | For the Year Ended December 31, |
| | 2022 | | 2021 | | 2020 |
| | (in thousands, except lease term) |
Lease income (1) | | $ | 9,306 | | | $ | 8,560 | | | $ | 9,295 | |
Weighted average remaining lease term in years | | 3.49 years |
(1) Lease income presented above includes lease income from related parties. Refer to Note 13. Transactions with Related Parties for additional discussion of lease income from a related party. In addition, lease income as discussed above totaling $6.3 million, $4.6 million and $5.3 million for the years ended December 31, 2022, 2021, and 2020, respectively, is included in “Terminalling services” and “Terminalling services — related party” revenues on our consolidated statement of operations.
The maturity analysis below presents the undiscounted future minimum lease payments we expect to receive from customers each period for property they lease from us under noncancelable operating leases as of December 31, 2022 (in thousands):
| | | | | | | | |
| 2023 | | $ | 4,496 | |
| 2024 | | 2,785 | |
| 2025 | | 2,777 | |
| 2026 | | 2,542 | |
| | |
| | |
Total | | $ | 12,600 | |
10. GOODWILL AND INTANGIBLE ASSETS
Goodwill
Goodwill represents the excess of the purchase price of an entity over the estimated fair value of the assets acquired and liabilities assumed. Our goodwill originated from our acquisition of the Casper Terminal, which is included in our Terminalling services segment.
Historically, we tested goodwill for impairment annually based on the carrying amounts of our reporting units on the first day of the third quarter of each year, or more frequently if events or changes in circumstances suggest that the fair value of a reporting unit is less than its carrying amount. In March of 2020, we tested the goodwill associated with our Casper Terminal for impairment due to the overall downturn in the crude market and the decline in the demand for petroleum products, which could lead to delays or reductions of expected throughput levels and changes in expectations for current and future contracts at the Casper Terminal.
The critical assumptions used in our analysis include the following:
1) a weighted average cost of capital of 12%;
2) a capital structure consisting of approximately 65% debt and 35% equity based on the capital structure of market participants;
3) a range of EBITDA multiples derived from equity prices of public companies with similar operating and investment characteristics, from 7.25x to 8.25x;
4) a range of EBITDA multiples for transactions based on actual sales and purchases of comparable businesses, from 8.0x to 9.0x;
5) a range of incremental volumes expected at our Casper Terminal of approximately 4,000 to 25,000 bpd for terminal and storage services resulting from the anticipated successful completion of the Enbridge DRA project.
We measured the fair value of our Casper Terminal reporting unit by using an income analysis, market analysis and transaction analysis with weightings of 50%, 25% and 25%, respectively. Our estimate of fair value required us to use significant unobservable inputs representative of a Level 3 fair value measurement, including assumptions related to the future performance of our Casper Terminal.
We determined that the carrying amount of our Casper Terminal reporting unit exceeded its fair value at March 31, 2020. Accordingly, we recognized an impairment loss of $33.6 million in our goodwill asset and included this charge in “Goodwill impairment loss” within our consolidated statement of operations for the year ended December 31, 2020. For additional information see Note 2. Summary of Significant Accounting Policies. At December 31, 2022 and 2021 we had no goodwill balance in our consolidated balance sheet.
Intangible Assets
The composition, gross carrying amount and accumulated amortization of our identifiable intangible assets are as follows as of the dates indicated:
| | | | | | | | | | | |
| December 31, 2022 | | December 31, 2021 |
| (in thousands) |
| Carrying amount: | | | |
| Customer service agreements | $ | 3,832 | | | $ | 125,960 | |
| Other | — | | | 106 | |
| Total carrying amount | 3,832 | | | 126,066 | |
| Accumulated amortization: | | | |
| Customer service agreements | (306) | | | (77,115) | |
| Other | — | | | (65) | |
| Total accumulated amortization | (306) | | | (77,180) | |
| Total intangible assets, net | $ | 3,526 | | | $ | 48,886 | |
Our identifiable intangible assets at December 31, 2022 and 2021, originated from our acquisition of the Casper Terminal and are directly associated with our Terminalling services segment. The acquisition date fair value attributed to the intangible assets was based on the present value of the future revenue stream expected to be derived from our relationships with existing customers of the Casper Terminal and the additional service potential associated with these assets, which we expect to continue over a period of approximately 10 years. We amortize our intangibles on a straight-line basis over the 10 year estimated useful lives of these assets.
As previously discussed in Note 8 Property and Equipment, at September 30, 2022 we tested our Casper Terminal asset group for impairment due to recurring periods where cash flow projections were not met due to adverse market conditions at our Casper Terminal, which we determined was a triggering event that required us to evaluate our Casper Terminal asset group for impairment. Our estimate of fair value required us to use significant unobservable inputs representative of a Level 3 fair value measurement. We measured the fair value of our Casper Terminal asset group by primarily relying on the cost approach and allocated a portion of that impairment to intangible assets. We determined that the carrying amount of our Casper terminal reporting unit exceeded its fair value at September 30, 2022. Accordingly, we recognized an impairment loss of $35.6 million in our intangible assets and included this charge in “Impairment of intangible and long-lived assets” within our consolidated statements of operations for the year ended December 31, 2022. At December 31, 2022, we had a remaining intangible asset balance of $3.5 million in our consolidated balance sheet. The Casper Terminal is included in our Terminalling services segment as reported in our segment results included in Note 15. Segment Reporting. The amortization expense associated with intangible assets totaled $9.8 million for the year ended December 31, 2022 and $12.6 million for the years ended December 31, 2021 and 2020. We expect the annual amortization expense associated with our intangible assets at December 31, 2022, to approximate $1.2 million for each of the next two years and $1.1 million for the third year.
11. DEBT
Credit Agreement
In November 2018, we amended and restated our revolving senior secured credit agreement, which we originally established in October 2014. We refer to the amended and restated senior secured credit agreement executed in November 2018, and as amended as described below, as the Credit Agreement and the original senior secured credit agreement as the Previous Credit Agreement. Our Credit Agreement amended and restated in its entirety our Previous Credit Agreement.
On October 29, 2021, we entered into an amendment to our Credit Agreement, with a syndicate of lenders. The amendment extended the maturity date of the agreement by one year. The aggregate borrowing capacity of the facility is $275 million and reflects the resignation of Citibank N.A. as administrative agent and swing line lender under the facility and the appointment of Bank of Montreal as the successor administrative agent and swing line lender under the facility.
Our Credit Agreement matures on November 2, 2023. Our Credit Agreement provides us with the ability to request an additional one-year maturity date extension, subject to the satisfaction of certain conditions including consent of the lenders, and allows us the option to increase the maximum amount of credit available up to a total facility size of $390 million, subject to receiving increased commitments from lenders and satisfaction of certain conditions. Our Credit Agreement, contains customary representations, warranties, covenants and events of default for facilities of this type.
Our Credit Agreement and any issuances of letters of credit are available for working capital, capital expenditures, general partnership purposes and continue the indebtedness outstanding under the Previous Credit Agreement. The Credit Agreement includes an aggregate $20 million sublimit for standby letters of credit and a $20 million sublimit for swingline loans. Obligations under the Credit Agreement are guaranteed by our restricted subsidiaries (as such term is defined therein) and are secured by a first priority lien on our assets and those of our restricted subsidiaries, other than certain excluded assets.
Our borrowings under the Credit Agreement bear interest at either a base rate plus an applicable margin ranging from 1.00% to 2.00%, or at a rate based on the London Interbank Offered Rate, or LIBOR, or a comparable or successor rate plus an applicable margin ranging from 2.00% to 3.00%. The applicable margin, as well as a commitment fee of 0.375% to 0.50% per annum on unused commitments under the Credit Agreement will vary based upon our Consolidated Net Leverage Ratio, (as defined in our Credit Agreement).
Our Credit Agreement contains affirmative and negative covenants that, among other things, limit or restrict our ability and the ability of our restricted subsidiaries to incur or guarantee debt, incur liens, make investments, make restricted payments, engage in certain business activities, engage in mergers, consolidations and other organizational changes, sell, transfer or otherwise dispose of assets, enter into burdensome agreements or enter into transactions with affiliates on terms that are not at arm’s length, in each case, subject to exceptions.
Additionally, we are required to maintain the following financial ratios, each determined on a quarterly basis for the immediately preceding four quarter period then ended (or such shorter period as shall apply, on an annualized basis), as of December 31, 2022:
•Consolidated Interest Coverage Ratio (as defined in the Credit Agreement) of at least 2.50 to 1.00;
•Consolidated Net Leverage Ratio of not greater than 4.50 to 1.00 (or 5.00 to 1.00 at any time after we have issued at least $150 million of certain qualified unsecured notes and for so long as the notes remain outstanding (the “Qualified Notes Requirement”)). In addition, upon the consummation of a Specified Acquisition (as defined in our Credit Agreement), for the fiscal quarter in which the Specified Acquisition is consummated and for two fiscal quarters immediately following such fiscal quarter (the “Specified Acquisition Period”), if timely elected by us by written notice to the Administrative Agent, the maximum permitted ratio shall be increased to 5.00 to 1.00 (or 5.50 to 1.00 if the Qualified Notes Requirement has been met); and
•after we have met the Qualified Notes Requirement, a Consolidated Senior Secured Net Leverage Ratio (as defined in the Credit Agreement) of not greater than 3.50 to 1.00 (or 4.00 to 1.00 during a Specified Acquisition Period).
Our Credit Agreement generally prohibits us from making cash distributions (subject to exceptions as set forth in the Credit Agreement). However, so long as no default exists or would be caused by making a cash distribution, we may make cash distributions to our unitholders up to the amount of our available cash (as defined in our partnership agreement).
The Credit Agreement contains events of default, including, but not limited to (and subject to grace periods in circumstances set forth in the Credit Agreement the failure to pay any principal, interest or fees when due, failure to
perform or observe any covenant (subject in some cases to certain grace periods or other qualifications), any representation, warranty or certification made or deemed made in the agreements or related loan documentation being untrue in any material respect when made, default under certain material debt agreements, commencement of bankruptcy or other insolvency proceedings, certain changes in our ownership or the ownership of our general partner, certain material judgments or orders, ERISA events or the invalidity of the loan documents. Upon the occurrence and during the continuation of an event of default under the agreements, the lenders may, among other things, terminate their commitments, declare any outstanding loans to be immediately due and payable and/or exercise remedies against us and the collateral as may be available to the lenders under the agreements and related documentation or applicable law.
In addition, prior to our acquisition, the Hardisty South entities had a Construction Loan Agreement and a corresponding Promissory Note, referred to collectively as the CLA, with BOKF, NA, dba Bank of Oklahoma which was originally established in September 2018. At December 31, 2021, the amended CLA had a maximum principal amount of $16.1 million and an interest rate of 3.25%. In March 2022, the agreement was amended to allow a related party subsidiary of our Sponsor, USD North America LP, to assume the outstanding obligations of the Hardisty South entities to BOK by becoming a co-borrower. As a result, the debt was transferred by the Hardisty South entities to USD North America LP in March 2022.
Our long-term debt balances included the following components as of the specified dates:
| | | | | | | | | | | |
| December 31, |
| 2022 | | 2021 |
| (in thousands) |
Construction loan agreement - Bank of Oklahoma | $ | — | | | $ | 5,701 | |
| Credit Agreement | $ | 215,000 | | | $ | 168,000 | |
| Less: Deferred financing costs, net | (908) | | | (2,080) | |
| Less: Long-term debt, current portion | $ | (214,092) | | | $ | (4,251) | |
| Total long-term debt, net | $ | — | | | $ | 167,370 | |
We determined the capacity available to us under the terms of our Credit Agreement, was as follows, as of the specified dates:
| | | | | | | | | | | |
| December 31, |
| 2022 | | 2021 |
| (in millions) |
| Aggregate borrowing capacity under the Credit Agreement | $ | 275.0 | | | $ | 275.0 | |
| | | |
| Less: Amounts outstanding under the Credit Agreement | 215.0 | | | 168.0 | |
| | | |
| Available under Credit Agreement based on capacity | $ | 60.0 | | | $ | 107.0 | |
Available under the Credit Agreement based on covenants (1) | $ | 53.0 | | | $ | 80.0 | |
(1) Pursuant to the terms of our Credit Agreement our borrowing capacity, currently, is limited to 4.5 times (5.0 times for the two quarters following a material acquisition) our trailing 12-month consolidated EBITDA, which equates to $53.0 million and $80.0 million of borrowing capacity available based on our covenants at December 31, 2022 and 2021, respectively. Our acquisition of Hardisty South, which was completed in April 2022, is treated as a material acquisition under the terms of our Credit Agreement. As a result, our borrowing capacity was limited to 5.0 times our 12-month trailing consolidated EBITDA through December 31, 2022.
The weighted average interest rate on our outstanding indebtedness was 6.92% and 2.39% at December 31, 2022 and 2021, respectively, without consideration to the effect of our derivative contracts. In
addition to the interest we incur on our outstanding indebtedness, we paid commitment fees of 0.50% on unused commitments. At December 31, 2022, we were in compliance with the covenants set forth in our Credit Agreement.
Effective October 2022, we entered into an interest rate derivative with a notional amount of $175.0 million to manage our exposure to fluctuations in the rates of interest we are charged on our Credit Agreement. Refer to Note 18. Derivative Financial Instruments for additional discussion of this derivative contract. Interest expense associated with our outstanding indebtedness was as follows for the specified periods:
| | | | | | | | | | | | | | | | | |
| For the Years Ended December 31, |
| 2022 | | 2021 | | 2020 |
| (in thousands) |
| | | | | |
Interest expense on Credit Agreement | $ | 9,500 | | | $ | 5,758 | | | $ | 8,979 | |
| | | | | |
Amortization of deferred financing costs | 1,170 | | | 1,232 | | | 1,109 | |
Total interest expense | $ | 10,670 | | | $ | 6,990 | | | $ | 10,088 | |
Subsequent to December 31, 2022, we amended the terms of our Credit Agreement. Refer to Note 22. Subsequent Events for more information. 12. COLLABORATIVE ARRANGEMENT
We entered into a facilities connection agreement in 2014 with Gibson under which Gibson developed, constructed and operates a pipeline and related facilities connected to our Hardisty Terminal. Gibson’s storage terminal is the exclusive means by which our Hardisty Terminal receives crude oil. Subject to certain limited exceptions regarding manifest train facilities, our Hardisty Terminal is the exclusive means by which crude oil from Gibson’s Hardisty storage terminal may be transported by rail. We remit pipeline fees to Gibson for the transportation of crude oil to our Hardisty Terminal based on a predetermined formula. Pursuant to our arrangement with Gibson, we incurred pipeline fees of $28.1 million, $54.2 million and $42.9 million for the years ended December 31, 2022, 2021 and 2020, respectively, which are presented as “Pipeline fees” in our consolidated statements of operations. As discussed in Note 5. Revenues, we have deferred revenue that represents cumulative revenue that has been deferred due to tiered billing provisions, which also results in a deferred pipeline fee expense that is recorded as assets on our Consolidated Balance Sheet. As such, we have included assets related to this agreement in “Prepaid expenses” of $2.0 million and $2.4 million at December 31, 2022 and 2021 and “Other non-current assets” of $1.4 million and $3.2 million at December 31, 2022 and 2021, respectively, which we will recognize as expense concurrently with the recognition of the associated revenues at our Hardisty Terminal. 13. TRANSACTIONS WITH RELATED PARTIES
Nature of Relationship with Related Parties
USD is engaged in designing, developing, owning and managing large-scale multi-modal logistics centers and other energy-related infrastructure across North America. USD is also the sole owner of USDG and the ultimate parent of our general partner. USD is owned by Energy Capital Partners, Goldman Sachs and certain members of its management.
USDG is the sole owner of our general partner and at December 31, 2022, owns 17,308,226 of our common units representing a 51.9% limited partner interest in us. As of December 31, 2022, a value of up to $10.0 million of these common units were subject to a negative pledge supporting USDG’s revolving line of credit for working capital. USDG also provides us with general and administrative support services necessary for the operation and management of our business.
USD Partners GP LLC, our general partner, pursuant to our partnership agreement, is responsible for our overall governance and operations. However, our general partner has no obligation to, does not intend to and has not implied that it would, provide financial support to or fund cash flow deficits of the Partnership.
USD Marketing LLC, or USDM, is a wholly-owned subsidiary of USDG organized to promote contracting for services provided by our terminals and to facilitate the marketing of customer products.
USD Clean Fuels LLC, or USDCF, is a subsidiary of USD organized for the purpose of providing production and logistics solutions to the growing market for clean energy transportation fuels.
Omnibus Agreement
We are a party to an omnibus agreement with USD, USDG and certain of their subsidiaries, or the Omnibus Agreement, including our general partner that provide for the following:
•our payment of an annual amount to USDG for providing certain general and administrative services by USDG and its affiliates and executive management services by officers of our general partner. We also incur and pay additional amounts that are based on the costs actually incurred by USDG and its affiliates in providing the services;
•our right of first offer, or ROFO, to acquire any additional midstream infrastructure that USD and USDG may construct or acquire in the future;
•our obligation to reimburse USDG for any out-of-pocket costs and expenses incurred by USDG in providing general and administrative services (which reimbursement is in addition to certain expenses of our general partner and its affiliates that are reimbursed under our partnership agreement), as well as any other out-of-pocket expenses incurred by USDG on our behalf; and
•an indemnity by USDG for certain environmental and other liabilities, and our obligation to indemnify USDG and its subsidiaries for events and conditions associated with the operation of our assets that occur after October 15, 2014, and for environmental liabilities related to our assets to the extent USDG is not required to indemnify us.
So long as USDG controls our general partner, the Omnibus Agreement will remain in full force and effect. If USDG ceases to control our general partner, either party may terminate the Omnibus Agreement, provided that the indemnification obligations will remain in full force and effect in accordance with their terms.
Payment of Annual Fee and Reimbursement of Expenses
We pay USDG, in equal monthly installments, the annual amount USDG estimates will be payable by us during the calendar year for providing services for our benefit. The Omnibus Agreement provides that this amount, which included a fixed annual fee of $3.7 million for the year ended December 31, 2022, and $3.3 million for each of the years ended December 31, 2021 and 2020, may be adjusted annually to reflect, among other things, changes in the scope of the general and administrative services provided to us due to a contribution, acquisition or disposition of assets by us, or our subsidiaries, or for changes in any law, rule or regulation applicable to us, which affects the cost of providing the general and administrative services. We also reimburse USDG for any out-of-pocket costs and expenses incurred on our behalf in providing general and administrative services to us. This reimbursement is in addition to the amounts we pay to reimburse our general partner and its affiliates for certain costs and expenses incurred on our behalf for managing our business and operations, as required by our partnership agreement.
The total amounts charged to us under the Omnibus Agreement for the years ended December 31, 2022, 2021 and 2020 was $9.1 million, $6.8 million and $7.4 million, respectively, which amounts are included in “Selling, general and administrative — related party” in our consolidated statements of operations. We had a payable balance of $0.8 million and $1.4 million with respect to these costs at December 31, 2022 and 2021, respectively, included in “Accounts payable and accrued expenses — related party” in our consolidated balance sheets.
USD Services Agreement
Prior to our acquisition of the Hardisty South entities, USD and the Hardisty South entities entered into a services agreement for the provision of services related to the management and operation of transloading assets. Services provided consisted of financial and administrative, information technology, legal, management, human resources, and tax, among other services. The Hardisty South entities incurred $3.2 million pursuant to the agreement for the year ended December 31, 2022 and $52.2 million and $28.8 million of expense for the years
ended December 31, 2021 and 2020, respectively, and these amounts are included in “Selling, general, and administrative - related party” in our consolidated statements of operations. Upon our acquisition of the Hardisty South entities effective April 1, 2022, this services agreement was cancelled and a similar agreement was established with us.
Right of First Offer
In October 2014, we entered into the Omnibus Agreement with USD and USDG, pursuant to which we were granted a ROFO on any midstream infrastructure assets that they may develop, construct, or acquire for a period of seven years. In June 2021, we entered into an Amended and Restated Omnibus Agreement with USD, USDG and certain other of their subsidiaries, which amends and restates the Omnibus Agreement, dated October 15, 2014, to extend the termination date of the ROFO period as defined in the Omnibus Agreement, by an additional five years such that the ROFO Period will terminate on October 15, 2026 unless a Partnership Change of Control, as defined in the Omnibus Agreement, occurs prior to such date.
Under the Omnibus Agreement, prior to engaging in any negotiation regarding the sale, transfer or disposition to a third party of any midstream infrastructure assets that USD or USDG may develop, construct or acquire, USD or USDG is required to provide written notice to us setting forth the material terms and conditions upon which USD or USDG would sell or transfer such assets or businesses to us. Following the receipt of such notice, we will have 60 days to determine whether the asset is suitable for our business at that particular time and to propose a transaction with USD or USDG. We and USD or USDG will then have 60 days to negotiate in good faith to reach an agreement on such transaction. If we and USD or USDG, as applicable, are unable to agree on terms during such 60-day period, then USD or USDG, as applicable, may transfer such asset to any third party during a 180-day period following the expiration of such 60-day period on terms generally no less favorable to the third party than those included in the written notice.
Our decision to make any offer will require the approval of the conflicts committee of the board of directors of our general partner. The consummation and timing of any acquisition by us of the assets covered by our ROFO will depend on, among other factors, USD or USDG’s decision to sell an asset covered by our ROFO, our ability to reach an agreement with USD or USDG on the price and other terms and our ability to obtain financing on acceptable terms. USD or USDG are under no obligation to accept any offer that we may choose to make.
Additionally, the approval of Energy Capital Partners is required for the sale of any assets by USD or its subsidiaries, including sales to or by USDG and us (other than sales in the ordinary course of business), acquisitions of securities of other entities that exceed specified materiality thresholds and any material unbudgeted expenditures or deviations from our approved budgets. Energy Capital Partners may make these decisions free of any duty to us and our unitholders. This approval would be required for the potential acquisition by us of any projects or assets that USD or USDG may develop or acquire in the future or any third-party acquisition we may intend to pursue jointly or independently from USD or USDG. Energy Capital Partners is under no obligation to approve any such transaction.
Indemnification
USDG indemnifies us for liabilities, subject to an aggregate deductible of $500,000 relating to:
•the consummation of the transactions in connection with USDG’s initial contribution of assets to us in October 2014;
•events and conditions associated with any assets retained by USDG; and
•all tax liabilities attributable to the assets contributed to us that arose prior to the closing of USDG’s initial contribution of assets to us in October 2014.
Marketing Services Agreement — Stroud Terminal
In connection with our purchase of the Stroud Terminal, we entered into a Marketing Services Agreement with USDM, or the Stroud Terminal MSA, in May 2017, whereby we granted USDM the right to market the capacity at the Stroud Terminal in excess of the original capacity of our initial customer in exchange for a nominal per barrel fee. USDM is obligated to fund any related capital costs associated with increasing the throughput or
efficiency of the terminal to handle additional throughput. Upon expiration of our contract with the initial Stroud customer in June 2020, the same marketing rights now apply to all throughput at the Stroud Terminal in excess of the throughput necessary for the Stroud Terminal to generate Adjusted EBITDA that is at least equal to the average monthly Adjusted EBITDA derived from the initial Stroud customer during the 12 months prior to expiration. We also granted USDG the right to develop other projects at the Stroud Terminal in exchange for the payment to us of market-based compensation for the use of our property for such development projects. Any such development projects would be wholly-owned by USDG and would be subject to our existing ROFO with respect to midstream projects developed by USDG. Payments made under the Stroud Terminal MSA during the periods presented in this Report are discussed below under the heading “Related Party Revenue and Deferred Revenue.”
Marketing Services Agreement - West Colton Terminal
In June 2021, we entered into a new Terminal Services Agreement with USDCF that is supported by a minimum throughput commitment to USDCF from an investment-grade rated, refining customer as well as a performance guaranty from USD. The Terminal Services Agreement provides for the inbound shipment of renewable diesel on rail at our West Colton Terminal and the outbound shipment of the product on tank trucks to local consumers. The new Terminal Services Agreement has an initial term of five years and commenced on December 1, 2021. We have modified our existing West Colton Terminal so that it now has the capability to transload renewable diesel in addition to the ethanol that it has been transloading.
In exchange for the new Terminal Services Agreement at our West Colton Terminal with USDCF discussed above, we also entered into a Marketing Services Agreement in June 2021, or the West Colton MSA, with USDCF pursuant to which we agreed to grant USDCF marketing and development rights pertaining to future renewable diesel opportunities associated with the West Colton Terminal in excess of the initial renewable diesel Terminal Services Agreement simultaneously executed in June 2021 between us and USDCF. These rights entitle USDCF to market all additional renewable diesel opportunities at the West Colton Terminal during the initial term of the USDCF agreement, and following the initial term of that agreement, all renewable diesel opportunities at the West Colton Terminal in excess of the throughput necessary to generate Adjusted EBITDA for the West Colton Terminal that is at least equal to the average monthly Adjusted EBITDA derived from the initial USDCF agreement during the 12 months prior to expiration of that agreement’s initial five-year term. Pursuant to the West Colton MSA, USDCF will fund any related capital costs associated with increasing the throughput or efficiency of the terminal to handle additional renewable diesel opportunities. In addition, we granted USDCF the right to develop other renewable diesel projects at the West Colton Terminal in exchange for a per barrel fee covering our associated operating costs. Any such development projects would be wholly-owned by USD and would be subject to the terms and conditions of the ROFO with respect to midstream infrastructure developed by USD. There have been no payments made under the West Colton MSA during the periods presented in this Report.
Contribution Agreement
On March 27, 2022, we entered into a Contribution, Conveyance and Assumption agreement, or the Contribution Agreement, with our sponsor to acquire 100.0% of the entities owning the Hardisty South Terminal assets from USDG as well as eliminate the IDRs and economic general partner interest of our Sponsor for a total consideration of $75.0 million in cash and 5,751,136 common units representing limited partner interests in us. We completed the transaction on April 6, 2022 with an effective date of April 1, 2022. Refer to Note 3. Hardisty South Terminal Acquisition for more information. Related Party Revenue and Deferred Revenue
We have agreements to provide fleet services for USDM and terminal services with respect to our Stroud Terminal, which also include reimbursement to us for certain out-of-pocket expenses we incur, discussed in more detail below. We had agreements to provide terminal services with respect to our Hardisty Terminal to USDM during 2020 and certain years prior, as discussed below. Additionally, as previously discussed, we also entered into a Terminal Services Agreement at our West Colton Terminal with USDCF that became effective December 1, 2021.
USDM assumed the rights and obligations for terminalling capacity at our Hardisty Terminal from another customer in June 2017 to facilitate the origination of crude oil barrels by the Stroud customer from our Hardisty
Terminal for delivery to the Stroud Terminal. As a result of USDM assuming these rights and obligations and in order to accommodate the needs of the Stroud customer, the contracted term for the capacity held by USDM at our Hardisty Terminal was extended from June 30, 2019 to June 30, 2020. The terms and conditions of these agreements were similar to the terms and conditions of agreements we have with other parties at the Hardisty Terminal that are not related to us. USDM’s agreement with the third-party customer was renewed and extended, effective July 1, 2020, and USDM subsequently assigned its Terminal Services Agreement with the third-party customer directly to us and is therefore no longer a customer at our Hardisty Terminal. USDM controlled approximately 25% of the available monthly capacity of the Hardisty Terminal through June 30, 2020.
In connection with our purchase of the Stroud Terminal, we also entered into a Marketing Services Agreement with USDM, as discussed above. Pursuant to the terms of the agreement, we receive a fixed amount per barrel from USDM in exchange for marketing the additional capacity available at the Stroud Terminal. Effective August 2021, upon the commencement of the contract changes associated with the successful completion of the diluent recovery unit, or DRU project, the existing customer elected to fully terminate the volume commitments attributable to USDM at the Stroud Terminal, and therefore effective August 2021, we are no longer receiving a fixed fee payment from USDM. However, the Marketing Services Agreement is still effective for any future customer contracts obtained by USDM at the Stroud Terminal.
We include amounts received pursuant to these arrangements as revenue in the table below under “Terminalling services — related party” in our consolidated statements of operations.
Additionally, we received revenue from USDM for the lease of 200 railcars pursuant to the terms of an existing agreement with us, which is included in the table below under “Fleet leases — related party” and “Fleet Services — related party” and in our consolidated statements of operations.
Our related party revenue from USD and affiliates are presented below in the following table for the indicated periods:
| | | | | | | | | | | | | | | | | |
| For the Years Ended December 31, |
| 2022 | | 2021 | | 2020 |
| (in thousands) |
Terminalling services — related party | $ | 2,666 | | | $ | 2,753 | | | $ | 10,031 | |
Fleet leases — related party | 3,037 | | | 3,935 | | | 3,935 | |
Fleet services — related party | 986 | | | 910 | | | 910 | |
Freight and other reimbursables — related party | 33 | | | — | | | 66 | |
| $ | 6,722 | | | $ | 7,598 | | | $ | 14,942 | |
We had the following amounts outstanding with USD and affiliates on our consolidated balance sheets as presented below in the following table for the indicated periods:
| | | | | | | | | | | |
| December 31, |
| 2022 | | 2021 |
| (in thousands) |
| Accounts receivable — related party | $ | 409 | | | $ | 2,051 | |
Accounts payable and accrued expenses — related party (1) | $ | — | | | $ | 12,707 | |
| | | |
Other current liabilities — related party (2) | $ | 11 | | | $ | 64 | |
Deferred revenue — related party (3) | $ | 128 | | | $ | — | |
(1)Does not include amounts payable to related parties associated with the Omnibus Agreement, as discussed above. In addition the recasted balance at December 31, 2021, includes $12.6 million of payables to related parties attributable to the Hardisty South entities prior to our acquisition.
(2)Represents a contract liability associated with a lease agreement with USDM and cumulative revenue that has been deferred due to tiered billing provisions.
(3)Represents deferred revenues associated with our fleet services agreement with USD and affiliates for amounts we have collected from them for their prepaid leases.
Cash Distributions
We paid the following aggregate cash distributions to USDG as a holder of our common units and with respect to the February 2020 payment date, the sole owner of our subordinated units and to USD Partners GP LLC as sole holder of our general partner interest.
| | | | | | | | | | | | | | | | | | | | | | | | | | |
| For the Year Ended December 31, 2022 |
| Distribution Declaration Date | | Record Date | | Distribution Payment Date | | Amount Paid to USDG | | Amount Paid to USD Partners GP LLC |
| | | | | | (in thousands) |
| January 26, 2022 | | February 9, 2022 | | February 18, 2022 | | $ | 1,398 | | | $ | 56 | |
| April 21, 2022 | | May 4, 2022 | | May 13, 2022 | | 1,484 | | | — | |
| July 20, 2022 | | August 3, 2022 | | August 12, 2022 | | 2,138 | | | — | |
| October 20, 2022 | | November 2, 2022 | | November 14, 2022 | | 2,138 | | | — | |
| | | | | | $ | 7,158 | | | $ | 56 | |
| | | | | | | | | | | | | | | | | | | | | | | | | | |
| For the Year Ended December 31, 2021 |
| Distribution Declaration Date | | Record Date | | Distribution Payment Date | | Amount Paid to USDG | | Amount Paid to USD Partners GP LLC |
| | | | | | (in thousands) |
| January 28, 2021 | | February 10, 2021 | | February 19, 2021 | | $ | 1,283 | | | $ | 51 | |
| April 22, 2021 | | May 5, 2021 | | May 14, 2021 | | 1,312 | | | 52 | |
| July 21, 2021 | | August 4, 2021 | | August 13, 2021 | | 1,341 | | | 53 | |
| October 21, 2021 | | November 3, 2021 | | November 12, 2021 | | 1,370 | | | 55 | |
| | | | | | $ | 5,306 | | | $ | 211 | |
| | | | | | | | | | | | | | | | | | | | | | | | | | |
| For the Year Ended December 31, 2020 |
| Distribution Declaration Date | | Record Date | | Distribution Payment Date | | Amount Paid to USDG | | Amount Paid to USD Partners GP LLC |
| | | | | | (in thousands) |
| January 30, 2020 | | February 10, 2020 | | February 19, 2020 | | $ | 4,276 | | | $ | 372 | |
| April 23, 2020 | | May 5, 2020 | | May 15, 2020 | | 1,283 | | | 51 | |
| July 23, 2020 | | August 4, 2020 | | August 14, 2020 | | 1,283 | | | 51 | |
| October 22, 2020 | | November 3, 2020 | | November 13, 2020 | | 1,283 | | | 51 | |
| | | | | | $ | 8,125 | | | $ | 525 | |
14. COMMITMENTS AND CONTINGENCIES
Rail Service Agreements
We have rail service agreements at our terminal facilities with labor service providers that expired at various dates through 2020. After the initial term of those agreements, the rail service contracts continued to be in effect for consecutive one-year terms unless either party provided the other party written notice prior to the end of the term. In 2022 these contracts were amended to long-term contracts and expire in May 2025, at which time they will revert to consecutive one-year agreements unless either party provides the other party written notice prior to the end of the
term. Under these agreements, we incurred $13.6 million, $17.8 million and $14.5 million in service fees for the years ended December 31, 2022, 2021 and 2020, respectively, which are recorded in “Subcontracted rail services” within our consolidated statements of operations.
The future minimum payments for these rail services agreements are as follows (in thousands):
| | | | | | | | |
| | | | |
| Year ending December 31, | | | | |
| 2023 | $ | 11,676 | | | | |
| 2024 | 11,356 | | | | |
| 2025 | 4,791 | | | | |
| Total | $ | 27,823 | | | | |
| | | | |
| | | | |
| | | | |
| | | | |
Contingent Liabilities
From time to time, we may be involved in legal, tax, regulatory and other proceedings in the ordinary course of business. We do not believe that we are currently a party to any such proceedings that will have a material adverse impact on our financial condition or results of operations.
15. SEGMENT REPORTING
We manage our businesses in two reportable segments: Terminalling services and Fleet services. The Terminalling services segment charges minimum monthly commitment fees under multi-year take-or-pay contracts to load and unload various grades of crude oil into and from railcars, as well as fixed fees per gallon to transload ethanol and renewable diesel from railcars, including related logistics services. We also facilitate rail-to-pipeline shipments of crude oil. Our terminalling services segment also charges minimum monthly fees to store crude oil in tanks that are leased to our customers. The Fleet services segment provides our customer with railcars and fleet services related to the transportation of liquid hydrocarbons under take-or-pay contracts. Corporate activities are not considered a reportable segment, but are included to present shared services and financing activities which are not allocated to our established reporting segments.
Our segments offer different services and are managed accordingly. Our CODM regularly reviews financial information about both segments in order to allocate resources and evaluate performance. Our CODM assesses segment performance based on the cash flows produced by our established reporting segments using Segment Adjusted EBITDA. Segment Adjusted EBITDA is a measure calculated in accordance with GAAP. We define Segment Adjusted EBITDA as “Net income (loss)” of each segment adjusted for depreciation and amortization, interest, income taxes, changes in contract assets and liabilities, deferred revenues, foreign currency transaction gains and losses and other items which do not affect the underlying cash flows produced by our businesses. As such, we have concluded that disaggregating revenue by reporting segments appropriately depicts how the nature, amount, timing, and uncertainty of revenue and cash flows are affected by economic factors.
Segment Allocation of Certain Selling, General and Administrative Costs
Historically, we have allocated certain selling, general and administrative expenses to our Terminalling services and Fleet services segments that included corporate function personnel costs for managing our business that are allocated to us by our general partner, as well as other administrative expenses including audit fees and certain consulting fees. Beginning with the first quarter in 2021, these selling, general, and administrative expenses that are not directly related to operating our Terminalling services and Fleet services segments will now be allocated to corporate selling, general, and administrative expenses to better reflect the financial results of our Terminalling services and Fleet services segments. The effect of the change in allocation of the certain selling, general and administrative expenses increases the segment profit for both the Terminalling and Fleet segments with a corresponding increase to the loss associated with Corporate activities, as compared to the method of allocation that was used in the prior periods.
| | | | | | | | | | | | | | | | | | | | | | | |
| For the Year Ended December 31, 2022 |
| Terminalling services | | Fleet services | | Corporate | | Total |
| (in thousands) |
Revenues | | | | | | | |
| Terminalling services | $ | 104,409 | | | $ | — | | | $ | — | | | $ | 104,409 | |
| Terminalling services — related party | 2,666 | | | — | | | — | | | 2,666 | |
| | | | | | | |
| | | | | | | |
Fleet leases — related party | — | | | 3,037 | | | — | | | 3,037 | |
Fleet services | — | | | — | | | — | | | — | |
Fleet services — related party | — | | | 986 | | | — | | | 986 | |
Freight and other reimbursables | 524 | | | — | | | — | | | 524 | |
Freight and other reimbursables — related party | 33 | | | — | | | — | | | 33 | |
Total revenues | 107,632 | | | 4,023 | | | — | | | 111,655 | |
Operating costs | | | | | | | |
Subcontracted rail services | 13,583 | | | — | | | — | | | 13,583 | |
| Pipeline fees | 28,084 | | | — | | | — | | | 28,084 | |
| | | | | | | |
Freight and other reimbursables | 557 | | | — | | | — | | | 557 | |
Operating and maintenance | 8,830 | | | 3,246 | | | — | | | 12,076 | |
Selling, general and administrative | 9,559 | | | 115 | | | 16,111 | | | 25,785 | |
| Impairment of intangible and long-lived assets | 71,612 | | | — | | | — | | | 71,612 | |
Goodwill impairment loss | — | | | — | | | — | | | — | |
Depreciation and amortization | 19,643 | | | — | | | — | | | 19,643 | |
Total operating costs | 151,868 | | | 3,361 | | | 16,111 | | | 171,340 | |
Operating income (loss) | (44,236) | | | 662 | | | (16,111) | | | (59,685) | |
Interest expense | 124 | | | — | | | 10,546 | | | 10,670 | |
| Gain associated with derivative instruments | — | | | — | | | (12,327) | | | (12,327) | |
| Foreign currency transaction loss (gain) | 1,916 | | | (14) | | | 153 | | | 2,055 | |
| Other income, net | (78) | | | (3) | | | (9) | | | (90) | |
| Provision for income taxes | 1,265 | | | 28 | | | — | | | 1,293 | |
| Net income (loss) | $ | (47,463) | | | $ | 651 | | | $ | (14,474) | | | $ | (61,286) | |
Total assets | $ | 122,491 | | | $ | 1,111 | | | $ | 3,174 | | | $ | 126,776 | |
Capital expenditures | $ | 75,468 | | | $ | — | | | $ | — | | | $ | 75,468 | |
| | | | | | | | | | | | | | | | | | | | | | | |
| For the Year Ended December 31, 2021 |
| Terminalling services | | Fleet services | | Corporate | | Total |
| (in thousands) |
Revenues | | | | | | | |
| Terminalling services | $ | 196,180 | | | $ | — | | | $ | — | | | $ | 196,180 | |
| Terminalling services — related party | 2,753 | | | — | | | — | | | 2,753 | |
| | | | | | | |
| | | | | | | |
| Fleet leases— related party | — | | | 3,935 | | | — | | | 3,935 | |
Fleet services | — | | | 24 | | | — | | | 24 | |
Fleet services — related party | — | | | 910 | | | — | | | 910 | |
Freight and other reimbursables | 542 | | | 141 | | | — | | | 683 | |
Freight and other reimbursables — related party | — | | | — | | | — | | | — | |
Total revenues | 199,475 | | | 5,010 | | | — | | | 204,485 | |
Operating costs | | | | | | | |
Subcontracted rail services | 17,828 | | | — | | | — | | | 17,828 | |
Pipeline fees | 54,248 | | | — | | | — | | | 54,248 | |
| | | | | | | |
Freight and other reimbursables | 542 | | | 141 | | | — | | | 683 | |
Operating and maintenance | 8,006 | | | 3,976 | | | — | | | 11,982 | |
Selling, general and administrative | 57,838 | | | 296 | | | 12,558 | | | 70,692 | |
| Impairment of intangible and long-lived assets | — | | | — | | | — | | | — | |
| Goodwill impairment loss | — | | | — | | | — | | | — | |
Depreciation and amortization | 23,167 | | | — | | | — | | | 23,167 | |
Total operating costs | 161,629 | | | 4,413 | | | 12,558 | | | 178,600 | |
Operating income (loss) | 37,846 | | | 597 | | | (12,558) | | | 25,885 | |
Interest expense | 499 | | | — | | | 6,491 | | | 6,990 | |
| Loss associated with derivative instruments | — | | | — | | | (4,129) | | | (4,129) | |
| Foreign currency transaction loss (gain) | (730) | | | (2) | | | 25 | | | (707) | |
| Other income, net | (29) | | | — | | | (2) | | | (31) | |
| Provision for income taxes | 862 | | | 71 | | | — | | | 933 | |
Net income (loss) | $ | 37,244 | | | $ | 528 | | | $ | (14,943) | | | $ | 22,829 | |
Total assets | $ | 238,675 | | | $ | 4,958 | | | $ | 3,383 | | | $ | 247,016 | |
Capital expenditures | $ | 5,187 | | | $ | — | | | $ | — | | | $ | 5,187 | |
| | | | | | | | | | | | | | | | | | | | | | | |
| For the Year Ended December 31, 2020 |
| Terminalling services | | Fleet services | | Corporate | | Total |
| (in thousands) |
Revenues | | | | | | | |
| Terminalling services | $ | 154,041 | | | $ | — | | | $ | — | | | $ | 154,041 | |
Terminalling services — related party | 10,031 | | | — | | | — | | | 10,031 | |
| | | | | | | |
| | | | | | | |
Fleet leases — related party | — | | | 3,935 | | | — | | | 3,935 | |
Fleet services | — | | | 203 | | | — | | | 203 | |
Fleet services — related party | — | | | 910 | | | — | | | 910 | |
Freight and other reimbursables | 795 | | | 101 | | | — | | | 896 | |
Freight and other reimbursables — related party | — | | | 66 | | | — | | | 66 | |
Total revenues | 164,867 | | | 5,215 | | | — | | | 170,082 | |
Operating costs | | | | | | | |
Subcontracted rail services | 14,539 | | | — | | | — | | | 14,539 | |
Pipeline fees | 42,869 | | | — | | | — | | | 42,869 | |
| | | | | | | |
Freight and other reimbursables | 795 | | | 167 | | | — | | | 962 | |
| Operating and maintenance | 8,789 | | | 4,096 | | | — | | | 12,885 | |
| Selling, general and administrative | 35,880 | | | 879 | | | 11,611 | | | 48,370 | |
| Impairment of intangible and long-lived assets | — | | | — | | | — | | | — | |
| Goodwill impairment loss | 33,589 | | | — | | | — | | | 33,589 | |
Depreciation and amortization | 22,480 | | | — | | | — | | | 22,480 | |
Total operating costs | 158,941 | | | 5,142 | | | 11,611 | | | 175,694 | |
Operating income (loss) | 5,926 | | | 73 | | | (11,611) | | | (5,612) | |
Interest expense | 1,156 | | | — | | | 8,932 | | | 10,088 | |
| Loss associated with derivative instruments | — | | | — | | | 3,896 | | | 3,896 | |
| Foreign currency transaction loss | 91 | | | 1 | | | 78 | | | 170 | |
| Other income, net | (781) | | | (7) | | | (5) | | | (793) | |
| Provision for (benefit from) income taxes | 831 | | | (494) | | | — | | | 337 | |
Net Income (loss) | $ | 4,629 | | | $ | 573 | | | $ | (24,512) | | | $ | (19,310) | |
Total assets | $ | 266,345 | | | $ | 8,668 | | | $ | 666 | | | $ | 275,679 | |
Capital expenditures | $ | 3,194 | | | $ | — | | | $ | — | | | $ | 3,194 | |
Segment Adjusted EBITDA
The following tables present the computation of Segment Adjusted EBITDA, which is a measure determined in accordance with GAAP, for each of our segments for the periods indicated:
| | | | | | | | | | | | | | | | | |
| For the Years Ended December 31, |
| Terminalling Services Segment | 2022 | | 2021 | | 2020 |
| (in thousands) |
| Net income (loss) | $ | (47,463) | | | $ | 37,244 | | | $ | 4,629 | |
Interest income, net (1) | 70 | | | 497 | | | 1,129 | |
| | | | | |
| Depreciation and amortization | 19,643 | | | 23,167 | | | 22,480 | |
| Provision for income taxes | 1,265 | | | 862 | | | 831 | |
| | | | | |
| | | | | |
Foreign currency transaction loss (gain) (2) | 1,916 | | | (730) | | | 91 | |
| Loss associated with disposal of assets | 3 | | | 11 | | | — | |
| Impairment of intangible and long-lived assets | 71,612 | | | — | | | — | |
| Goodwill impairment loss | — | | | — | | | 33,589 | |
Non-cash deferred amounts (3) | (4,878) | | | 2,960 | | | 3,954 | |
Segment Adjusted EBITDA attributable to Hardisty South entities prior to acquisition (4) | $ | (258) | | | $ | (1,529) | | | $ | (5,240) | |
| Segment Adjusted EBITDA | $ | 41,910 | | | $ | 62,482 | | | $ | 61,463 | |
(1) Represents interest expense associated with the Construction loan agreement that existed prior to our acquisition of the Hardisty South Terminal entities and interest income associated with our Terminalling Services segment that is included in “Other income, net” in our consolidated statements of operations.
(2) Represents foreign exchange transaction amounts associated with activities between our U.S. and Canadian subsidiaries.
(3) Represents the change in non-cash contract assets and liabilities associated with revenue recognized at blended rates based on tiered rate structures in certain of our customer contracts and deferred revenue associated with deficiency credits that are expected to be used in the future prior to their expiration. Amounts presented are net of the corresponding prepaid Gibson pipeline fee that will be recognized as expense concurrently with the recognition of revenue.
(4) Segment adjusted EBITDA attributable to the Hardisty South entities for the three months ended March 31, 2022 and the years ended December 31, 2021 and 2020, was excluded from the Terminalling Services Segment Adjusted EBITDA, as these amounts were generated by the Hardisty South entities prior to the Partnership’s acquisition.
| | | | | | | | | | | | | | | | | |
| For the Years Ended December 31, |
| Fleet Services Segment | 2022 | | 2021 | | 2020 |
| (in thousands) |
| Net income | $ | 651 | | | $ | 528 | | | $ | 573 | |
| Provision for (benefit from) income taxes | 28 | | | 71 | | | (494) | |
Interest income (1) | (3) | | | — | | | (7) | |
Foreign currency transaction loss (gain) (2) | (14) | | | (2) | | | 1 | |
| | | | | |
| Segment Adjusted EBITDA | $ | 662 | | | $ | 597 | | | $ | 73 | |
| | | | | |
(1) Represents interest income associated with our Fleet Services segment that is included in “Other income, net” in our consolidated statements of operations.
(2) Represents foreign exchange transaction amounts associated with activities between our U.S. and Canadian subsidiaries.
The following tables summarize the geographic data for our continuing operations. Revenues are attributed to countries based on the local currency of our reporting subsidiaries for which the obligation is performed.
| | | | | | | | | | | | | | | | | |
| For the Year Ended December 31, 2022 |
| U.S. | | Canada | | Total |
| (in thousands) |
Revenues | | | | | |
Third party | $ | 18,433 | | | $ | 86,500 | | | $ | 104,933 | |
Related party | $ | 6,722 | | | $ | — | | | $ | 6,722 | |
Long-lived assets (1) | $ | 46,236 | | | $ | 60,658 | | | $ | 106,894 | |
| | | | | | | | | | | | | | | | | |
| For the Year Ended December 31, 2021 |
| U.S. | | Canada | | Total |
| (in thousands) |
Revenues | | | | | |
Third party | $ | 31,597 | | | $ | 165,290 | | | $ | 196,887 | |
Related party | $ | 7,598 | | | $ | — | | | $ | 7,598 | |
Long-lived assets (1) | $ | 86,709 | | | $ | 71,145 | | | $ | 157,854 | |
| | | | | | | | | | | | | | | | | |
| For the Year Ended December 31, 2020 |
| U.S. | | Canada | | Total |
| (in thousands) |
Revenues | | | | | |
Third party | $ | 30,838 | | | $ | 124,302 | | | $ | 155,140 | |
Related party | $ | 9,051 | | | $ | 5,891 | | | $ | 14,942 | |
| | | | | |
(1) Includes property and equipment less accumulated depreciation and excludes intangible assets, operating lease right-of-use assets, long-term derivative assets and long-term deferred tax assets.
16. INCOME TAXES
U.S. Federal and State Income Taxes
We are treated as a partnership for U.S. federal and most state income tax purposes, with each partner being separately taxed on their share of our taxable income. We have elected to classify one of our subsidiaries, USD Rail LP, as an entity taxable as a corporation for U.S. federal income tax purposes due to treasury regulations that do not permit the income of this subsidiary to be classified as “qualifying income” as such term is defined in §7704(d) of the Internal Revenue Code of 1986 as amended, or the Code. We are also subject to state franchise tax in the state of Texas, which is treated as an income tax under the applicable accounting guidance. Our U.S. federal income tax expense is based on the statutory federal income tax rate of 21% as applied to USD Rail LP’s taxable income of $0.5 million and $0.2 million for the years ended December 31, 2022 and 2021, respectively, and a loss of $0.2 million for the year ended December 31, 2020.
Foreign Income Taxes
Our Canadian operations are conducted through entities that are subject to Canadian federal and Alberta provincial income taxes. We recognize income tax expense in our consolidated financial statements based on enacted rates in effect for the periods presented. As such for the year ended December 31, 2022 and 2021, income tax expense for our Canadian operations is calculated using the combined federal and provincial income tax rate of 23%, representing a 15% federal income tax rate and a 8% provincial income tax rate. For the year ended December 31, 2020, income tax expense of our Canadian operations was determined based on the combined federal and provincial income tax rate of 24%. The combined income tax rate of 23%, representing a 15% federal income tax rate and an 8% provincial income tax rate was used to compute the deferred income tax benefit, representing the impact of temporary differences that are expected to reverse in the future.
CARES Act
On March 27, 2020, the United States legislation referred to as the Coronavirus Aid, Relief, and Economic Security Act, or CARES Act, was signed into law. The CARES Act is an emergency economic stimulus package enacted in response to the coronavirus outbreak which, among other measures, contains numerous income tax provisions. Some of these tax provisions are expected to be effective retroactively for tax years ending before the date of enactment. For us, the most significant change included in the CARES Act was the impact to U.S. net operating loss carryback provisions. U.S. net operating losses incurred in tax years 2018, 2019, and 2020 can now be fully carried back to the preceding five tax years and may be used to fully offset taxable income (i.e., they are not subject to the 80% net income offset limitation of Section 172 of the U.S. Tax Code).
As a result of these CARES Act changes, for the year ended December 31, 2020 we recognized a current tax benefit of $536 thousand, for a claimable tax refund by carrying back the U.S. net operating losses incurred in 2018, 2019, and 2020. We also recognized a one-time deferred tax expense of $46 thousand in 2020 due to the net effect of utilizing all U.S. net operating loss deferred tax assets and releasing the corresponding U.S. valuation allowance as of December 31, 2019.
Consolidated Provision for Income Taxes
The domestic and foreign components of our income (loss) before income taxes is presented in the following table:
| | | | | | | | | | | | | | | | | |
| Years Ended December 31, |
| 2022 | | 2021 | | 2020 |
| (in thousands) |
Domestic | $ | (62,321) | | | $ | 19,749 | | | $ | (20,882) | |
Foreign | 2,328 | | | 4,013 | | | 1,909 | |
Income (loss) before income taxes | $ | (59,993) | | | $ | 23,762 | | | $ | (18,973) | |
Effective Income Tax Rate Reconciliation
The following table presents a reconciliation of our income tax based on the U.S. federal statutory income tax rate to our effective income tax rate:
| | | | | | | | | | | | | | | | | | | | | | | | | | | | | | | | | | | |
| Years Ended December 31, |
| 2022 | | 2021 | | 2020 |
| (in thousands) |
Income tax expense (benefit) at the U.S. federal statutory rate | $ | (12,599) | | | 21 | % | | $ | 4,990 | | | 21 | % | | $ | (3,984) | | | 21 | % |
Amount attributable to partnership not subject to income tax | 13,226 | | | (22) | % | | (3,971) | | | (17) | % | | 4,446 | | | (23) | % |
Foreign income tax rate differential | 87 | | | — | % | | (70) | | | — | % | | 288 | | | (2) | % |
| | | | | | | | | | | |
| | | | | | | | | | | |
| Tax incentives | — | | | — | % | | — | | | — | % | | (471) | | | 2 | % |
Other | 155 | | | — | % | | (50) | | | — | % | | 40 | | | — | % |
Change in valuation allowance | 424 | | | (1) | % | | 34 | | | — | % | | 18 | | | — | % |
Provision for income taxes | $ | 1,293 | | | (2) | % | | $ | 933 | | | 4 | % | | $ | 337 | | | (2) | % |
The annual effective income tax rate as shown above incorporates the applicable income tax rates of the various domestic and foreign tax jurisdictions to which we are subject and is presented in the following table:
| | | | | | | | | | | | | | | | | |
| Years Ended December 31, |
| 2022 | | 2021 | | 2020 |
| (in thousands) |
Current income tax expense | | | | | |
U.S. federal income tax expense (benefit) | $ | 105 | | | $ | 8 | | | $ | (536) | |
| | | | | |
| | | | | |
Canadian federal and provincial income tax expense | 1,098 | | | 1,003 | | | 1,625 | |
| | | | | |
Total current income tax expense | 1,203 | | | 1,011 | | | 1,089 | |
Deferred income tax expense (benefit) | | | | | |
U.S. federal income tax expense (benefit) | (78) | | | 63 | | | 39 | |
Canadian federal and provincial income tax expense (benefit) | 168 | | | (141) | | | (791) | |
Total change in deferred income tax expense (benefit) | 90 | | | (78) | | | (752) | |
Provision for income taxes | $ | 1,293 | | | $ | 933 | | | $ | 337 | |
Our deferred income tax assets and liabilities reflect the income tax effect of differences between the carrying amounts of our assets and liabilities for financial reporting purposes and the amounts used for income tax purposes. Our deferred income tax assets are included in “Other non-current assets” and deferred income tax liabilities are included in “Other non-current liabilities” on our consolidated balance sheets. Major components of deferred income tax assets and liabilities associated with our operations were as follows as of the dates indicated:
| | | | | | | | | | | | | | | | | |
| December 31, 2022 |
| U.S. | | Foreign | | Total |
| (in thousands) |
Deferred income tax assets | | | | | |
Other assets | $ | — | | | $ | 28 | | | $ | 28 | |
| | | | | |
Property and equipment | — | | | 1,309 | | | 1,309 | |
| Land | — | | | 350 | | | 350 | |
| | | | | |
| | | | | |
Deferred income tax liabilities | | | | |
|
| | | | | |
| Prepaid expenses | (25) | | | — | | | (25) | |
| | | | | |
| | | | | |
| Property and equipment | — | | | (879) | | | (879) | |
Valuation allowance | — | | | (808) | | | (808) | |
Deferred income tax liability, net | $ | (25) | | | $ | — | | | $ | (25) | |
| | | | | | | | | | | | | | | | | | |
| December 31, 2021 | |
| U.S. | | Foreign | | Total | |
| (in thousands) | |
Deferred income tax assets | | | | | | |
| Other assets | $ | — | | | $ | 22 | | | $ | 22 | | |
| | | | | | |
| Property and equipment | — | | | 1,015 | | | 1,015 | | |
| Capital loss carryforwards | — | | | 481 | | | 481 | | |
| | | | | | |
Deferred income tax liabilities | | | | | | |
| Prepaid expenses | (102) | | | — | | | (102) | | |
| | | | | | |
| | | | | | |
| Property and equipment | — | | | (899) | | | (899) | | |
| Other liabilities | — | | | (20) | | | (20) | | |
Valuation allowance | (1) | | | (427) | | | (428) | | |
Deferred income tax asset (liability), net | $ | (103) | | | $ | 172 | | | $ | 69 | | |
We had no loss carryforwards for U.S. federal tax purposes remaining at December 31, 2022. We had loss carryforwards for Canadian tax purposes of $1.3 million and $5.2 million as of December 31, 2022 and 2021, respectively. The portion of our Canadian losses for capital items amount to $0.3 million and do not expire under currently enacted Canadian tax law, while $1.0 million of the losses relates to Canadian operating losses and will expire between 2034 and 2041.
We are subject to examination by the taxing authorities for the years ended December 31, 2021, 2020 and 2019. We did not have any significant unrecognized income tax benefits or any income tax reserves for uncertain tax positions as of December 31, 2022 and 2021.
17. MAJOR CUSTOMERS AND CONCENTRATION OF CREDIT RISK
The following tables provide the percentage of total revenues attributable to a single customer from which 10% or more of total revenues are derived:
| | | | | | | | | | | | | | | | | | | | | | | |
| For the Year Ended December 31, 2022 |
| Total Revenues by Major Customer (in thousands) | | Percentage of Total Company Revenues | | Percentage of Customer Revenues in Terminalling Services Segment | | Percentage of Customer Revenues in Fleet Services Segment |
Customer A | $ | 35,181 | | 32% | | 100% | | —% |
Customer B | $ | 22,052 | | 20% | | 100% | | —% |
Customer C | $ | 14,164 | | 13% | | 100% | | —% |
Customer D | $ | 13,618 | | 12% | | 100% | | —% |
Customer E | $ | — | | | —% | | —% | | —% |
| | | | | | | |
| | | | | | | |
| | | | | | | | | | | | | | | | | | | | | | | |
| For the Year Ended December 31, 2021 |
| Total Revenues by Major Customer (in thousands) | | Percentage of Total Company Revenues | | Percentage of Customer Revenues in Terminalling Services Segment | | Percentage of Customer Revenues in Fleet Services Segment |
Customer A | $ | 50,643 | | 25% | | 100% | | —% |
Customer B | $ | 22,876 | | 11% | | 100% | | —% |
Customer C | $ | 14,710 | | 7% | | 100% | | —% |
Customer D | $ | 14,914 | | 7% | | 100% | | —% |
Customer E | $ | 59,625 | | 29% | | 100% | | —% |
| | | | | | | |
| | | | | | | |
A substantial portion of our revenues are from a limited number of customers. Our revenues are derived mainly from railcar loading and unloading, storage and other terminalling services as well as railcar fleet services. The concentration of these customers in the energy industry may impact our overall exposure to credit risk, either positively or negatively, since our customers may be similarly affected by changes in commodity prices, regulation, and other economic factors. We seek high-quality customers with investment grade credit ratings and perform ongoing credit evaluations of our customers.
18. DERIVATIVE FINANCIAL INSTRUMENTS
Our net income, or loss, and cash flows are subject to fluctuations resulting from changes in interest rates on our variable rate debt obligations and from changes in foreign currency exchange rates, particularly with respect to the U.S. dollar and the Canadian dollar. We use interest rate derivative instruments, specifically swaps, on our variable rate debt and to manage the risks associated with market fluctuations in interest rates to reduce volatility in our cash flows. We have not historically designated, nor do we expect to designate, our derivative financial instruments as hedges of the underlying risk exposure. All of our financial instruments are employed in connection with an underlying asset, liability and/or forecasted transaction and are not entered into for speculative purposes.
Interest Rate Derivatives
Under our Credit Agreement, one-month LIBOR is used as the index rate for the interest we are charged on amounts borrowed under our Credit Agreement. In November 2017, we entered into a five-year interest rate collar contract with a $100 million notional value. The collar established a range where we paid the counterparty if the one-month Overnight Index Swap, or OIS, fell below the established floor rate of 1.70%, and the counterparty paid us if the one-month OIS rate exceeded the established ceiling rate of 2.50%. The collar settled monthly through the termination date. No payments or receipts were exchanged on the interest rate collar contracts unless interest rates rose above or fell below the pre-determined ceiling or floor rate.
In September 2020, we entered into an interest rate swap that was made effective as of August 2020. The interest rate swap was a five-year contract with a $150 million notional value that fixed our one-month LIBOR to 0.84% for the notional value of the swap agreement instead of the variable rate that we pay under our Credit Agreement. The swap settled monthly through the termination date, as discussed below.
As a result of our acquisition of the Hardisty South Terminal and the associated additional borrowings under our Credit Agreement that occurred to finance the acquisition, in April 2022, we terminated our existing interest rate swap discussed above and simultaneously entered into a new interest rate swap. In lieu of settling the asset value of the existing interest rate swap agreement of $9.2 million that existed at the time the agreement was terminated, the value of the asset was rolled into the new fixed interest rate swap to reduce the interest rate. The new interest rate swap was a five-year contract with a $175.0 million notional value that fixed the secured overnight financing rate, or SOFR, to 1.57% for the notional value of the swap agreement instead of the variable rate that we pay under our Credit Agreement. The swap settled monthly through the termination date, as discussed below .
On July 27, 2022, we terminated and settled our existing interest rate swap for cash proceeds of $7.7 million. We used the proceeds from this settlement to pay down outstanding debt on the Credit Agreement. We simultaneously entered into a new interest rate swap that was made effective as of August 17, 2022. The new interest rate swap was a five-year contract with a $175.0 million notional value that fixed SOFR to 2.686% for the notional value of the swap agreement instead of the variable rate that we pay under our Credit Agreement. The swap
settled monthly through the termination, as discussed below.
On October 12, 2022, we terminated and settled our existing interest rate swap for cash proceeds of $9.0 million. We used the proceeds from this settlement to pay down outstanding debt on the Credit Agreement and fund our ongoing working capital needs. We simultaneously entered into a new interest rate swap that was made effective as of October 17, 2022. The new interest rate swap is a five-year contract with a $175.0 million notional value that fixes SOFR to 3.956% for the notional value of the swap agreement instead of the variable rate that we pay under our Credit Agreement. The swap settles monthly through the termination date in October 2027.
Derivative Positions
We recorded all of our derivative financial instruments at their fair values in the line items specified below within our consolidated balance sheets, the amounts of which were as follows at the dates indicated:
| | | | | | | | | | | |
| December 31, |
| 2022 | | 2021 |
| (in thousands) |
| Other current assets | $ | 1,448 | | | $ | — | |
| Other non-current assets | — | | | 1,995 | |
| Other current liabilities | — | | | (583) | |
| Other non-current liabilities | (3,587) | | | — | |
| $ | (2,139) | | | $ | 1,412 | |
We have not designated our derivative financial instruments as hedges of our interest rates exposure. As a result, changes in the fair value of these derivatives are recorded as “Loss (gain) associated with derivative instruments” in our consolidated statements of operations. The losses or gains associated with changes in the fair
value of our derivative contracts do not affect our cash flows until the underlying contract is settled by making or receiving a payment to or from the counterparty. In connection with our derivative activities, we recognized the following amounts during the periods presented:
| | | | | | | | | | | | | | | | | |
| Years Ended December 31, |
| 2022 | | 2021 | | 2020 |
| (in thousands) |
Loss (gain) associated with derivative instruments | $ | (12,327) | | | $ | (4,129) | | | $ | 3,896 | |
We determine the fair value of our derivative financial instruments using third-party pricing information that is derived from observable market inputs, which we classify as level 2 with respect to the fair value hierarchy.
The following table presents summarized information about the fair values of our outstanding interest rate contracts for the periods indicated:
| | | | | | | | | | | | | | | | | | | | | | | | | | |
| | | | | | December 31, 2022 | | December 31, 2021 |
| | Notional | | Interest Rate Parameters | | Fair Value | | Fair Value |
| | | | | | (in thousands) |
| Swap Agreements | | | | | | | | |
| Swap terminated in April 2022 | | $ | 150,000,000 | | | 0.84 | % | | $ | — | | | $ | 1,412 | |
| Swap maturing October 2027 | | $ | 175,000,000 | | | 3.956 | % | | $ | 2,139 | | | $ | — | |
19. PARTNERS’ CAPITAL
Our common units represent and subordinated units represented limited partner interests in us. The holders of common units are and subordinated units were entitled to participate in partnership distributions and to exercise the rights and privileges available to limited partners under our partnership agreement.
All of our subordinated units converted into common units on a one-for-one basis in separate sequential tranches over a five-year period subject to certain criteria. Each tranche was comprised of 20.0% of the subordinated units issued in conjunction with our initial organization. In February 2020, pursuant to the terms set forth in our partnership agreement, we converted the fifth and final tranche of 2,092,709 of our subordinated units into common units upon satisfaction of the conditions established for conversion.
Pursuant to the terms of the First Amendment to the USD Partners LP Amended and Restated 2014 Long-Term Incentive Plan, which we refer to as the Amended LTIP Plan, our phantom unit awards, or Phantom Units, granted to directors and employees of our general partner and its affiliates, which are classified as equity, are converted into our common units upon vesting. Equity-classified Phantom Units totaling 548,294 vested during 2022, of which 361,173 were converted into our common units after 187,121 Phantom Units were withheld from participants for the payment of applicable employment-related withholding taxes. The conversion of these Phantom Units did not have any economic impact on Partners’ Capital, since the economic impact is recognized over the vesting period. Additional information and discussion regarding our unit based compensation plans is included below in Note 20. Unit Based Compensation. The board of directors of our general partner has adopted a cash distribution policy pursuant to which we intend to distribute at least the minimum quarterly distribution of $0.2875 per unit ($1.15 per unit on an annualized basis) on all of our units to the extent we have sufficient available cash after the establishment of cash reserves and the payment of our expenses, including payments to our general partner and its affiliates. The board of directors of our general partner may change our distribution policy at any time and from time to time. Our partnership agreement does not require us to pay cash distributions on a quarterly or other basis. The amount of distributions we pay under our cash distribution policy and the decision to make any distributions are determined by our general partner. For the
quarter ended December 31, 2022, the board of directors of our general partner determined that we had sufficient available cash after the establishment of cash reserves and the payment of our expenses to distribute $0.1235 per unit. For the quarter ended December 31, 2022, USDG waived its distribution on all of its 17,308,226 common units with respect to the fourth quarter 2022 distributions.
20. UNIT BASED COMPENSATION
Long-term Incentive Plan
On December 14, 2022, our Board of Directors approved the Amended LTIP Plan. The amendment increases the number of Phantom Units authorized for issuance under the Amended LTIP Plan to 7,154,167. In 2022, 2021 and 2020, the board of directors of our general partner, acting in its capacity as the general partner, approved the grant of 625,732, 669,043 and 694,140 Phantom Units, respectively, to directors and employees of our general partner and its affiliates under our Amended LTIP Plan. At December 31, 2022, we had 3,689,558 Phantom Units remaining available for issuance. The Phantom Units are subject to all of the terms and conditions of the Amended LTIP Plan and the Phantom Unit award agreements, which are collectively referred to as the Award Agreements. Award amounts for each of the grants are generally determined by reference to a specified dollar amount based on an allocation formula which included a percentage multiplier of the grantee’s base salary, among other factors, converted to a number of units based on the closing price of one of our common units preceding the grant date, as determined by the board of directors of our general partner and quoted on the NYSE.
Phantom unit awards generally represent rights to receive our common units upon vesting. However, with respect to the awards granted to directors and employees of our general partner and its affiliates domiciled in Canada, for each Phantom Unit that vests, a participant is entitled to receive cash for an amount equivalent to the closing market price of one of our common units on the vesting date. Each Phantom Unit granted under the Award Agreements includes an accompanying distribution equivalent right, or DER, which entitles each participant to receive payments at a per unit rate equal in amount to the per unit rate for any distributions we make with respect to our common units. The Award Agreements granted to employees of our general partner and its affiliates generally contemplate that the individual grants of Phantom Units will vest in four equal annual installments based on the grantee’s continued employment through the vesting dates specified in the Award Agreements, subject to acceleration upon the grantee’s death or disability, or involuntary termination in connection with a change in control of the Partnership or our general partner. Awards to independent directors of the board of our general partner and an independent consultant typically vest over a one-year period following the grant date.
The following table presents the award activity for our Equity-classified Phantom Units:
| | | | | | | | | | | | | | | | | |
| Independent Director and Consultant Phantom Units | | Employee Phantom Units | | Weighted-Average Grant Date Fair Value Per Phantom Unit |
| Phantom unit awards at December 31, 2019 | 37,139 | | | 1,252,544 | | | $ | 11.34 | |
| Granted | 40,065 | | | 594,912 | | | $ | 10.15 | |
| Vested | (37,139) | | | (482,711) | | | $ | 10.84 | |
| Forfeited | — | | | (39,908) | | | $ | 11.06 | |
| Phantom unit awards at December 31, 2020 | 40,065 | | | 1,324,837 | | | $ | 10.98 | |
| Granted | 40,065 | | | 574,704 | | | $ | 4.82 | |
| Vested | (53,858) | | | (548,492) | | | $ | 11.05 | |
| Forfeited | — | | | (33,556) | | | $ | 7.82 | |
| Phantom unit awards at December 31, 2021 | 26,272 | | | 1,317,493 | | | $ | 8.21 | |
| Granted | 39,408 | | | 536,729 | | | $ | 5.85 | |
| Vested | (26,272) | | | (522,022) | | | $ | 9.00 | |
| Forfeited | — | | | (3,236) | | | $ | 6.21 | |
| Phantom unit awards at December 31, 2022 | 39,408 | | | 1,328,964 | | | $ | 6.91 | |
The following table presents the award activity for our Liability-classified Phantom Units:
| | | | | | | | | | | | | | | | | |
| Independent Director and Consultant Phantom Units | | Employee Phantom Units | | Weighted-Average Grant Date Fair Value Per Phantom Unit |
| Phantom Unit awards at December 31, 2019 | 12,177 | | | 44,620 | | | $ | 11.53 | |
| Granted | 13,136 | | | 46,027 | | | $ | 10.15 | |
Vested (1)(2) | (12,177) | | | (31,363) | | | $ | 11.23 | |
| | | | | |
| Phantom unit awards at December 31, 2020 | 13,136 | | | 59,284 | | | $ | 10.58 | |
| Granted | 13,136 | | | 41,138 | | | $ | 4.82 | |
Vested (1)(2) | (13,136) | | | (36,692) | | | $ | 9.43 | |
| | | | | |
| Phantom unit awards at December 31, 2021 | 13,136 | | | 63,730 | | | $ | 7.26 | |
| Granted | 13,136 | | | 36,459 | | | $ | 5.85 | |
Vested (1)(2) | (13,136) | | | (39,718) | | | $ | 7.37 | |
| Forfeited | — | | | (3,624) | | | $ | 5.35 | |
| Phantom unit awards at December 31, 2022 | 13,136 | | | 56,847 | | | $ | 6.27 | |
(1) Phantom Units granted to employees domiciled in Canada vested on December 31, 2022, 2021 and 2020 at the closing price for our common units as quoted on the NYSE. We paid $126 thousand, $194 thousand and $107 thousand, respectively, for Phantom Units granted to employees domiciled in Canada that vested on December 31, 2022, 2021 and 2020.
(2) Phantom Unit grants to Directors and independent consultants domiciled in Canada vested on February 16, 2021, 2020, and 2019 at the closing price for our common units as quoted on the NYSE, resulting in our payment of $77 thousand, $63 thousand and $124 thousand, respectively, for the vested Phantom Units.
The total fair value of all Phantom Units that vested in 2022, 2021 and 2020 was $3.4 million, $3.2 million, and $5.4 million, respectively, which included cash payments of $202 thousand, $257 thousand, and $231 thousand respectively, for Liability-classified Phantom Units.
The fair value of each Phantom Unit on the grant date is equal to the closing market price of our common units on the grant date. We account for the Phantom Unit grants to independent directors and employees of our general partner and its affiliates domiciled in Canada that are paid out in cash upon vesting, throughout the requisite vesting period, by revaluing the unvested Phantom Units outstanding at the end of each reporting period and recording a charge to compensation expense in “Selling, general and administrative” in our consolidated statements of operations and recognizing a liability in “Other current liabilities” in our consolidated balance sheets. With respect to the Phantom Units granted to consultants, independent directors and employees of our general partner and its affiliates domiciled in the United States, we amortize the initial grant date fair value over the requisite service period using the straight-line method with a charge to compensation expense in “Selling, general and administrative” in our consolidated statements of operations, with an offset to common units within the Partners’ Capital section of our consolidated balance sheet.
We recognized $4.8 million, $5.7 million and $6.6 million of compensation expense associated with outstanding Phantom Units for the years ended December 31, 2022, 2021 and 2020, respectively. As of December 31, 2022, we have unrecognized compensation expense associated with our outstanding Phantom Units totaling $5.7 million, which we expect to recognize over a weighted average period of 2.20 years. We have elected to account for actual forfeitures as they occur rather than using an estimated forfeiture rate to determine the number of awards we expect to vest.
We made payments to holders of the Phantom Units pursuant to the associated DERs we granted to them under the Award Agreements as follows:
| | | | | | | | | | | | | | | | | |
| Years Ended December 31, |
| 2022 | | 2021 | | 2020 |
| (in thousands) |
Equity-classified Phantom Units (1) | $ | 669 | | | $ | 641 | | | $ | 933 | |
| Liability-classified Phantom Units | 51 | | | 47 | | | 57 | |
| Total | $ | 720 | | | $ | 688 | | | $ | 990 | |
(1) We reclassified $2 thousand, $32 thousand and $58 thousand for the years ended December 31, 2022, 2021 and 2020, respectively, to unit based compensation expense for DERs paid in relation to Phantom Units that have been forfeited.
21. SUPPLEMENTAL CASH FLOW INFORMATION
The following table provides supplemental cash flow information for the periods indicated:
| | | | | | | | | | | | | | | | | |
| For the Years Ended December 31, |
| 2022 | | 2021 | | 2020 |
| (in thousands) |
Cash paid for income taxes, net (1) | $ | 1,064 | | | $ | 906 | | | $ | 303 | |
Cash paid for interest | $ | 8,374 | | | $ | 5,912 | | | $ | 9,508 | |
Cash paid for operating leases | $ | 5,382 | | | $ | 5,551 | | | $ | 6,477 | |
(1)Includes the net effect of tax refunds of $84 thousand received in the second quarter of 2022 and $480 thousand received in the third quarter of 2020 associated with carrying back U.S. net operating losses incurred during 2020 and prior periods allowed for by the provisions of the CARES Act. Also includes the net effect of tax refunds of $31 thousand received in the third quarter of 2022 and $21 thousand received in the fourth quarter of 2020 associated with prior period Canadian taxes.
Non-cash investing activities
At December 31, 2022 and 2021, we had non-cash investing activities for capital expenditures for property and equipment that were financed through “Accounts payable and accrued expenses” and “Accounts payable and accrued expenses — related party” and an accrued reimbursement associated with our collaborative arrangement included in “Accounts receivable, net” as presented in the table below for the periods indicated:
| | | | | | | | | | | | |
| | For the Year Ended December 31, |
| | 2022 | | 2021 |
| | (in thousands) |
| Property and equipment financed through Accounts payable and accrued expenses | | $ | 583 | | | $ | (787) | |
| Accrued reimbursement of property and equipment | | $ | (137) | | | $ | — | |
| | | | |
| | | | |
| | | | |
| | | | |
| | | | |
| | | | |
We recorded $0.7 million and $1.6 million of right-of-use lease assets and the associated liabilities on our consolidated balance sheet as of December 31, 2022 and 2021, respectively, representing non-cash activities resulting from either new, extended, cancelled or declassified lease agreements. See Note 2. Summary of Significant Accounting Policies and Note 9. Leases for further discussion. Non-cash contribution to Hardisty South Entities
Prior to our acquisition, the Hardisty South entities had non-cash activities associated with related party accounts payable and equity balances. The Hardisty South entities received a non-cash contribution of $18.2 million from USD North America LP, a wholly-owned subsidiary of our Sponsor, in exchange for its assumption of an aggregate amount of related party debt.
22. SUBSEQUENT EVENTS
Distribution to Partners
On January 26, 2023, the board of directors of USD Partners GP LLC, acting in its capacity as our general partner, declared a quarterly cash distribution payable of $0.1235 per unit for the fourth quarter of 2022, or $0.494 per unit on an annualized basis, for the three months ended December 31, 2022. USDG waived its distribution on all of its 17,308,226 common units with respect to the fourth quarter 2022 distribution, reducing the fourth quarter distribution by approximately $2.1 million. We paid the distribution on February 17, 2023, to unitholders of record at the close of business on February 8, 2023. We paid $2.0 million to our public common unitholders.
Long-term Incentive Plan
In February 2023, awards of 579,992 Phantom Units vested. The following table provides details of these vested awards:
| | | | | | | | | | | | | | | | | |
| Phantom Units Vested | | Common Units Issued (1) | | Cash Paid (2) (in thousands) |
| U.S. domiciled directors and independent consultants | 39,408 | | | 39,408 | | | $ | — | |
| U.S. domiciled employee | 527,448 | | | 338,012 | | | — | |
| Canadian domiciled directors and independent consultants | 13,136 | | | — | | | 47 | |
| 579,992 | | | 377,420 | | | $ | 47 | |
(1) Upon vesting, one common unit is issued for each equity classified Phantom Unit that vests. Employees have the option of using a portion of their vested Phantom Units to satisfy any tax liability resulting from the vesting and as a result, the actual number of common units issued may be less than the number of Phantom Units that vest.
(2) Each Liability-classified Phantom Unit that vests is redeemed in cash for an amount equivalent to the closing market price of one of our common units on the vesting date, which was $3.54.
Additionally, in February 2023, the board of directors of USD Partners GP LLC, acting in its capacity as our general partner approved the grant of 714,725 Phantom Units to directors and employees of our general partner and its affiliates under the Amended LTIP Plan. The Phantom Units are subject to all of the terms and conditions of the Award Agreements. Following the February 2023 Phantom Unit award activity, we have 3,177,405 Phantom Units available for grant pursuant to the Amended LTIP Plan. Phantom unit awards generally represent rights to receive our common units or, with respect to awards granted to individuals domiciled in Canada, cash equal to the fair value of our common units upon vesting. The Award Agreements granted to employees of our general partner generally vest in four equal annual installments. Awards to independent directors of the board of our general partner vest over a one year period following the grant date.
Credit Agreement Amendment
In January 2023, we executed an amendment to our Credit Agreement. Among other things, the Amendment provides us with relief from compliance with our Credit Agreement’s maximum Consolidated Net Leverage Ratio and minimum Consolidated Interest Coverage Ratio. As amended, the maximum Consolidated Leverage Ratio will be increased from 4.5x to 5.5x for the first and second quarters of 2023 and 5.25x for the third quarter of 2023, and the minimum Consolidated Interest Coverage Ratio will be reduced from 2.5x to 2.25x for the second quarter of 2023 and 2.0x for the third quarter of 2023. Beginning January 31, 2023 and continuing through maturity, our ability to make distributions, other restricted payments and investments will be more limited than prior to closing the Amendment if our Consolidated Net Leverage Ratio, pro forma for such distribution, other restricted payment or investment, exceeds 4.5x, or our pro forma liquidity is less than $20 million. The Amendment also increases the borrowing spreads under our Credit Agreement to be more consistent with current market rates, and replaces LIBOR-based borrowing options with Term SOFR-based borrowing options.
Assets Held For Sale – Casper Terminal
In January 2023, we obtained board approval for the sale of our Casper Terminal. As such, as of the date of this report, the Casper Terminal is classified as assets held for sale. We currently expect that a sale of the Casper Terminal could occur sometime in the first half of 2023.
Item 9. Changes in and Disagreements with Accountants on Accounting and Financial Disclosure
None.
Item 9A. Controls and Procedures
DISCLOSURE CONTROLS AND PROCEDURES
As required by Rule 13a-15(b) of the Securities Exchange Act of 1934, as amended, or the Exchange Act, we have evaluated, under the supervision and with the participation of our management, including our principal executive officer and principal financial officer, the effectiveness of the design and operation of our disclosure controls and procedures (as defined in Rules 13a-15(e) and 15d-15(e) under the Exchange Act) as of the end of the period covered by this Report. Our disclosure controls and procedures are designed to provide reasonable assurance that the information required to be disclosed by us in reports that we file or submit under the Exchange Act is accumulated and communicated to our management, including our principal executive officer and principal financial officer, as appropriate, to allow for timely decisions regarding required disclosure and to ensure information is recorded, processed, summarized and reported within the time periods specified in the rules and forms of the SEC. Based upon that evaluation, our principal executive officer and principal financial officer concluded that our disclosure controls and procedures were effective as of the end of the period covered by this Annual Report at the reasonable assurance level.
INTERNAL CONTROL OVER FINANCIAL REPORTING
Attestation Report of the Independent Registered Public Accounting Firm
Report of Independent Registered Public Accounting Firm
Partners of USD Partners LP and Board of Directors of USD Partners GP LLC, as General Partner of USD Partners LP
Houston, Texas
Opinion on Internal Control over Financial Reporting
We have audited USD Partners LP’s (the “Partnership’s”) internal control over financial reporting as of December 31, 2022, based on criteria established in Internal Control – Integrated Framework (2013) issued by the Committee of Sponsoring Organizations of the Treadway Commission (the “COSO criteria”). In our opinion, the Partnership maintained, in all material respects, effective internal control over financial reporting as of December 31, 2022, based on the COSO criteria.
We also have audited, in accordance with the standards of the Public Company Accounting Oversight Board (United States) (“PCAOB”), the consolidated balance sheets of the Partnership as of December 31, 2022 and 2021, the related consolidated statements of operations, comprehensive income (loss), partners’ capital, and cash flows for each of the three years in the period ended December 31, 2022, and the related notes and our report dated March 2, 2023 expressed an unqualified opinion thereon.
Basis for Opinion
The Partnership’s management is responsible for maintaining effective internal control over financial reporting and for its assessment of the effectiveness of internal control over financial reporting, included in the accompanying Item 9A, Management’s Report on Internal Control over Financial Reporting. Our responsibility is to express an opinion on the Partnership’s internal control over financial reporting based on our audit. We are a public accounting firm registered with the PCAOB and are required to be independent with respect to the Partnership in accordance with U.S. federal securities laws and the applicable rules and regulations of the Securities and Exchange Commission and the PCAOB.
We conducted our audit of internal control over financial reporting in accordance with the standards of the PCAOB. Those standards require that we plan and perform the audit to obtain reasonable assurance about whether effective
internal control over financial reporting was maintained in all material respects. Our audit included obtaining an understanding of internal control over financial reporting, assessing the risk that a material weakness exists, and testing and evaluating the design and operating effectiveness of internal control based on the assessed risk. Our audit also included performing such other procedures as we considered necessary in the circumstances. We believe that our audit provides a reasonable basis for our opinion.
Definition and Limitations of Internal Control over Financial Reporting
A company’s internal control over financial reporting is a process designed to provide reasonable assurance regarding the reliability of financial reporting and the preparation of financial statements for external purposes in accordance with generally accepted accounting principles. A company’s internal control over financial reporting includes those policies and procedures that (1) pertain to the maintenance of records that, in reasonable detail, accurately and fairly reflect the transactions and dispositions of the assets of the company; (2) provide reasonable assurance that transactions are recorded as necessary to permit preparation of financial statements in accordance with generally accepted accounting principles, and that receipts and expenditures of the company are being made only in accordance with authorizations of management and directors of the company; and (3) provide reasonable assurance regarding prevention or timely detection of unauthorized acquisition, use, or disposition of the company’s assets that could have a material effect on the financial statements.
Because of its inherent limitations, internal control over financial reporting may not prevent or detect misstatements. Also, projections of any evaluation of effectiveness to future periods are subject to the risk that controls may become inadequate because of changes in conditions, or that the degree of compliance with the policies or procedures may deteriorate.
/s/ BDO USA, LLP
Houston, Texas
March 2, 2023
Management’s Annual Report on Internal Control Over Financial Reporting
Management of the Partnership is responsible for establishing and maintaining adequate internal control over financial reporting as such term is defined in Exchange Act Rule 13a-15(f).
The Partnership’s internal control over financial reporting is a process designed under the supervision and with the participation of our principal executive and principal financial officers, and effected by the board of directors of our general partner, management and other personnel, to provide reasonable assurance regarding the reliability of financial reporting and the preparation of the financial statements for external purposes in accordance with generally accepted accounting principles.
Our internal control over financial reporting includes policies and procedures that:
•Pertain to the maintenance of records that in reasonable detail accurately and fairly reflect transactions and dispositions of assets of the Partnership;
•Provide reasonable assurance that transactions are recorded as necessary to permit preparation of financial statements in accordance with generally accepted accounting principles, and that receipts and expenditures of the Partnership are being made only in accordance with the authorizations of the Partnership’s management and directors; and
•Provide reasonable assurance regarding prevention or timely detection of unauthorized acquisition, use or disposition of the Partnership’s assets that could have a material effect on the Partnership’s financial statements.
Because of its inherent limitations, internal control over financial reporting may not prevent or detect misstatements. Also, projections of any evaluation of effectiveness to future periods are subject to the risk that controls may become inadequate because of changes in conditions, or that the degree of compliance with our policies or procedures may deteriorate.
Management assessed the effectiveness of the Partnership’s internal control over financial reporting as of December 31, 2022, with the participation of our principal executive officer and principal financial officer, based on the framework established in Internal Control—Integrated Framework (2013) issued by the Committee of Sponsoring Organizations of the Treadway Commission, or COSO. Based on this assessment, management concluded that the Partnership’s internal control over financial reporting was effective as of December 31, 2022. BDO USA, LLP, our independent registered public accounting firm, has independently assessed the effectiveness of our internal control over financial reporting and its report is included above.
Changes in Internal Control Over Financial Reporting
We did not make any changes in our internal control over financial reporting during the three months ended December 31, 2022, that have materially affected, or are reasonably likely to materially affect, our internal control over financial reporting.
Item 9B. Other Information
None.
Item 9C. Disclosure Regarding Foreign Jurisdictions that Prevent Inspections
Not applicable.
PART III
Item 10. Directors, Executive Officers and Corporate Governance
EXECUTIVE OFFICERS AND DIRECTORS
We are managed by the directors and executive officers of our general partner, USD Partners GP LLC. Our general partner is not elected by our unitholders and will not be subject to re-election by our unitholders in the future. USD indirectly owns all of the membership interests in our general partner. Our general partner has a board of directors, and our unitholders are not entitled to elect the directors or directly or indirectly to participate in our management or operations. Our general partner will be liable, as general partner, for all of our debts (to the extent not paid from our assets), except for indebtedness or other obligations that are made specifically nonrecourse to it. Whenever possible, we intend to incur indebtedness that is nonrecourse to our general partner.
Our general partner’s board of directors has nine directors, three of whom are independent as defined under the independence standards established by the NYSE and the Exchange Act. Our general partner’s board of directors has affirmatively determined that Ms. O’Hagan, Mr. Smith and Mr. Wood are independent as described in the rules of the NYSE and the Exchange Act. The NYSE does not require a listed publicly traded partnership, such as ours, to have a majority of independent directors on the board of directors of our general partner, or to establish a compensation committee or a nominating and corporate governance committee.
Set forth below is information concerning the directors and executive officers of our general partner, USD Partners GP LLC as of December 31, 2022. Directors are elected by the sole member of our general partner and hold office until their successors have been elected or qualified or until their earlier death, resignation, removal or disqualification. Executive officers are appointed by, and serve at the discretion of, the board of directors. The following table shows information for the executive officers and directors of USD Partners GP LLC:
| | | | | | | | | | | | | | |
| Name | | Age | | Position |
| | | | |
| Dan Borgen | | 61 | | Chairman of the Board, Chief Executive Officer and President |
| Josh Ruple | | 42 | | Executive Vice President, Chief Operating Officer |
| Adam Altsuler | | 49 | | Executive Vice President, Chief Financial Officer |
| Keith Benson | | 50 | | General Counsel |
| Schuyler Coppedge | | 49 | | Director |
| Mike Curry | | 69 | | Director |
| Douglas Kimmelman | | 62 | | Director |
| Francesco Ciabatti | | 34 | | Director |
| Jane O’Hagan | | 59 | | Director |
| Brad Sanders | | 65 | | Director |
| Stacy Smith | | 54 | | Director |
| Jeff Wood | | 52 | | Director |
Dan Borgen. Mr. Borgen has been Chief Executive Officer and President of our general partner since June 2014 and became Chairman of the Board of our general partner prior to the close of our IPO. Mr. Borgen is a co-founder of USD and its predecessor companies and has served as chairman, CEO and President of USD since its inception. Additionally, Mr. Borgen served as President of U.S. Right-of-Way Corporation, a private company, since 1993. Prior to USD, Mr. Borgen worked for 11 years in investment banking in mergers and acquisitions, portfolio management and strategic planning. He began his career with a private investment firm focused on the oil and gas industry. Mr. Borgen has served on the board of directors of several corporations and currently serves on the board of Vertex Energy Inc., an environmental services company that recycles industrial waste streams and off-specification commercial chemical products. Active in several community organizations, he is chair of the USD Foundation and a trustee of Boys and Girls Club of America. Mr. Borgen received a degree in Petroleum Management and Finance from the University of Oklahoma. He was recognized by Goldman Sachs as one of 100 Most Intriguing Entrepreneurs in 2013 and was a finalist for Ernst and Young’s 2014 Gulf Coast Entrepreneur of the
Year. Mr. Borgen’s experience in founding and leading USD and its predecessors provides the board with broad business and leadership expertise in the financial and energy industries.
Josh Ruple. Mr. Ruple has been Executive Vice President and Chief Operating Officer of our general partner and for USD since June 2021. In this role, Mr. Ruple is responsible for all operations and project development activities in support of USD and our commercial development vision, mission and tactical growth strategies. Prior to June 2021, Mr. Ruple served as Senior Vice President and Chief Operating Officer since January 1, 2017. Mr. Ruple also previously served as Vice President, Project Development Group of USD from February 2015 to December 2016 and as Director, Project Development Group from June 2014 to January 2015. From July 2013 through June 2014, Mr. Ruple was the Senior Development Manager for TransDevelopment Group, a developer of specialized transportation facilities for shippers and carriers in the rail, highway, and marine cargo industries. From March 2011 through December 2013, Mr. Ruple was the Vice President Construction Services for Powerhouse Retail Services, a national provider of retail construction and maintenance services. From August 2004 through March 2011, Mr. Ruple worked at the BNSF Railway in positions of increasing responsibility, most recently as Senior Manager of Facility Development. Mr. Ruple received a BS in Civil and Environmental Engineering from the University of Utah and is an active member of both professional and public community organizations.
Adam Altsuler. Mr. Altsuler has been Executive Vice President and Chief Financial Officer of our general partner since June 2021. Prior to June 2021, Mr. Altsuler served as Senior Vice President and Chief Financial Officer of our general partner since January 2018. In addition, he has served as Principal Accounting Officer since March 2020. Prior to that, Mr. Altsuler served as Vice President and Chief Financial Officer from June 2014 to December 2017, after joining USD in April 2014 as Vice President, Finance with a primary focus on corporate finance, financial planning, treasury, capital markets and investor relations activities. From 2009 to 2014, Mr. Altsuler served in various leadership roles at Eagle Rock Energy Partners, a master limited partnership headquartered in Houston, Texas, most recently serving as Vice President and Treasurer. Prior to joining Eagle Rock, Mr. Altsuler was an Investment Analyst at Kenmont Investments, an energy-focused hedge fund located in Houston, where he managed the fund’s master limited partnership investment portfolio from 2007 to 2009. Prior to Kenmont, Mr. Altsuler worked the majority of his career in investment banking with Donaldson, Lufkin and Jenrette/Credit Suisse First Boston and a boutique investment bank in Dallas and San Francisco. Mr. Altsuler graduated from the University of Texas at Austin with a BBA in Finance and received an MBA from Rice University, graduating Beta Gamma Sigma. Mr. Altsuler currently serves on the Advisory Council for the KBH Energy Center for Business, Law and Policy at the University of Texas at Austin, McCombs School of Business.
Keith Benson. Mr. Benson became General Counsel of our general partner and Co-General Counsel of USD in March 2015. From January 2008 through February 2015, Mr. Benson was a partner with the international law firm of Latham & Watkins LLP in their Houston and San Francisco offices. Mr. Benson’s practice focused on public company representation, corporate governance, capital markets and mergers & acquisitions, with a focus on midstream and upstream energy companies, master limited partnerships and real estate investment trusts. From July 2000 through December 2007, Mr. Benson was an associate with Latham & Watkins LLP and from October 1998 through June 2000 Mr. Benson was an associate with the law firm of Cahill, Gordon & Reindel LLP. Mr. Benson served as a Director of Landmark Infrastructure Partners GP LLC, which was the general partner of Landmark Infrastructure Partners LP (NASDAQ:LMRK) from November 2018 through December 2021, when Landmark was acquired by a third party. Mr. Benson received a JD with high honors from Rutgers School of Law and a BA in Political Science from The College of New Jersey.
Schuyler Coppedge. Mr. Coppedge has been a member of the board of directors of our general partner since September 2016. Mr. Coppedge has been with Energy Capital Partners since 2005 and currently serves as a Partner and a member of the Investment Committee and Compliance/ESG Committee. He is involved in all areas of the firm’s investment activities, with a particular emphasis on renewable generation and environmental infrastructure and services. Mr. Coppedge serves on the boards of CIG Logistics, Metrus Energy, Terra-Gen, LLC, US Development Group, LLC and USD Partners LP. Mr. Coppedge previously served on the boards of Cormetech Inc., ProPetro Holding Corp. and FirstLight Power Enterprises, Inc. Prior to joining Energy Capital Partners in 2005, Mr. Coppedge spent over six years at JP Morgan in New York and London in the firm’s Energy Investment Banking Division. At JP Morgan, Mr. Coppedge was involved in numerous financing and merger and acquisition transactions across various business segments of the energy sector. Mr. Coppedge received a B.A. from Middlebury College and
an M.B.A. from the Wharton School at the University of Pennsylvania. Mr. Coppedge’s substantial knowledge and experience investing in and governing the activities of diverse energy companies makes him well suited to serve on the board of directors of our general partner.
Mike Curry. Mr. Curry has been a member of the board of directors of our general partner since June 2014. Mr. Curry is co-founder of USD and its predecessor companies, and currently serves as Executive Vice President and Head of Finance and Risk for USD. From 2006 to June 2014, Mr. Curry served as Chief Financial Officer of USD. Throughout the years he has been extensively involved with and directed numerous aspects of USD, including strategic planning, project development, construction and heading finance. Prior to USD, Mr. Curry served as Treasurer and Chief Accounting Officer for integrated oil and gas producer An-Son Corp., located in Oklahoma City, from 1982 to 1985 and was employed by Arthur Andersen & Co. from 1978 to 1981. Mr. Curry is a Certified Public Accountant and holds a Master’s Degree in Accountancy from the University of Illinois. Mr. Curry’s experience and involvement with USD from its founding to its present day operations, along with his accounting background, bring the board financial, strategic and operational expertise and leadership.
Douglas Kimmelman. Mr. Kimmelman has been a member of the board of directors of our general partner since October 2014. Mr. Kimmelman established Energy Capital Partners in April 2005 and serves as its Senior Partner. Mr. Kimmelman also serves on the board of Calpine Corporation and is a member of ECP’s Management Committee and Investment Committee. Prior to founding Energy Capital Partners, Mr. Kimmelman spent 22 years with Goldman Sachs, starting in 1983 in the firm’s Pipeline and Utilities Department within the Investment Banking Division. He was named a General Partner of the firm in 1996 and remained exclusively focused on the energy and utility sectors in the Investment Banking Division until 2002 when he transferred to the firm’s J. Aron commodity group to help form a new business for the firm in becoming an intermediary in electricity trading markets. Mr. Kimmelman also played a leadership role at Goldman Sachs in building a principal investing business in power generation and related energy assets. Mr. Kimmelman received a B.A. in Economics from Stanford University and an M.B.A. from the Wharton School at the University of Pennsylvania. Mr. Kimmelman’s extensive knowledge of the energy industry, together with his substantial experience with public company governance matters make him well suited to serve on the board of directors of our general partner.
Francesco Ciabatti. Mr. Ciabatti has been a member of the board of directors of our general partner since April 2020. Mr. Ciabatti is currently serving as a Principal at Energy Capital Partners and is involved in all areas of the Firm’s investment activities, with particular emphasis in downstream, renewable fuels, energy efficiency and environmental infrastructure sectors, as well as environmental and industrial services. He serves on the boards of Restaurant Technologies, Inc., Metrus Energy, Transit Energy Group and US Development Group. Previously, he served on the boards of CIG Logistics, Summit Midstream Partners, L.P and ADA Carbon Solutions. Mr. Ciabatti joined Energy Capital Partners in 2013. Prior to joining Energy Capital Partners, Mr. Ciabatti was an analyst in the Natural Resources Investment Banking Group at Barclays. Mr. Ciabatti received a B.A. in Economics and Political Science from Yale University. Because of Mr. Ciabatti’s familiarity with our business, broad knowledge of the industry, directorship experience and experience in finance, we believe that Mr. Ciabatti is well qualified to serve on our board of directors.
Jane O’Hagan, ICD.D. Ms. O’Hagan has been a member of the board of directors of our general partner since October 2014. Ms. O’Hagan is an independent director of our general partner and serves as Chairman of our conflicts committee and as a member of our audit committee. She also serves as a Director of Descartes Systems Group and served as a Director of Pinnacle Renewable Energy from 2018 to 2021. Ms. O’Hagan is a former railway executive and held several management positions at Canadian Pacific Railroad, most recently as the Chief Marketing Officer and Executive Vice President from 2011 to 2014. Ms. O’Hagan served as the Senior Vice President of Marketing and Sales from 2010 to 2011, Senior Vice President of Strategy & Yield from 2008 to 2009, Vice President of Strategy and External Affairs from 2005 to 2008, Vice President of Strategy Research and New Market Development from 2003 to 2005 and Assistant Vice President, Strategy and Research from 2002 to 2003. Ms. O’Hagan holds a bachelor of arts (hons.) and a bachelor of administrative and commercial studies from the University of Western Ontario. Ms. O’Hagan is also a holder of the Director designation from the Institute of Corporate Directors, which she achieved in June 2016, and earned the CERT Certificate in Cybersecurity Oversight from the National Association of Corporate Directors in March 2018. Ms. O’Hagan’s extensive experience
providing strategic operational and management oversight and direction in the rail industry makes her well suited to serve on the board of directors of our general partner.
Brad Sanders. Mr. Sanders has been a member of the board of directors of our general partner since October 2014. Mr. Sanders joined USD as Executive Vice President, Head of Market Strategy for USD in May 2014 and became Executive Vice President, Chief Commercial Officer in October 2014. Mr. Sanders’ main focus at USD is working with the leadership team to identify, develop and execute strategic commercial and market opportunities. Prior to USD, Mr. Sanders spent 32 years at Koch Industries where he was primarily responsible for building and managing several of Koch’s global trading businesses, including businesses in the crude oil, NGLs, distillates, gasoline and gasoline components, and plastics value chains. He is a 1979 graduate of the University of Kansas with a degree in business. He is a current Trustee for KU Endowment and a current member of the KU Endowment Investment Committee. Mr. Sanders provides the board with strategic planning and business development leadership and expertise in the energy industry.
Stacy Smith. Mr. Smith has been a member of the board of directors of our general partner since October 2015. Mr. Smith co-founded in February 2013 and remains a partner of Trinity Investment Group, a firm which invests in private equity transactions, public equity securities and other assets. Since 2013, Mr. Smith has also served as partner of SCW Capital, LP, an equity hedge fund co-founded by Mr. Smith. In 1997, Mr. Smith co-founded Walker Smith Capital, a Dallas-based small- and mid-cap equity hedge fund, where he was a partner and served as a portfolio manager until December 2012. Mr. Smith currently serves on the boards of directors of Independent Bank Group, a bank holding company, to which he was elected in February 2013, and WhiteHorse Finance, Inc., an externally managed, non-diversified, closed-end management investment company, to which he was elected in August 2015. Mr. Smith received a bachelor of business administration in finance and accounting from the University of Texas at Austin. Mr. Smith brings extensive experience in finance and corporate governance to the board of directors of our general partner in addition to his knowledge of the energy and financial institution industries, which makes him well suited to serve on the board of directors of our general partner.
Jeff Wood. Mr. Wood has been a member of the board of directors of our general partner since January 2015 and serves as chairman of the audit committee and as a member of the conflicts committee. Mr. Wood served as the President and Chief Financial Officer of Black Stone Minerals, L.P., a publicly traded MLP and one of the largest oil and natural gas mineral and royalty companies in the United States, from June 2018 through February 2023, and as Black Stone Minerals’ Senior Vice President and Chief Financial Officer from October 2016 through June 2018. Previously, from May 2014 to October 2016, Mr. Wood served as Executive Vice President and Chief Financial Officer of Siluria Technologies, Inc., a leading innovator of process technologies for the energy and petrochemical industries. Before joining Siluria, Mr. Wood served as Senior Vice President and Chief Financial Officer of Eagle Rock Energy Partners, LP, a publicly traded MLP, from 2009 through 2014. Prior to that, Mr. Wood was one of the founding principals of the Lehman Brothers’ MLP Investment Fund, which focused on direct investments in the MLP sector. He also spent 10 years with the Natural Resources Investment Banking team at Lehman Brothers where he primarily focused on MLP transactions. Mr. Wood began his career at Price Waterhouse in its audit and compliance practice. Mr. Wood’s extensive knowledge of MLP organizations and his substantial expertise with providing financial, strategic and operational leadership makes him well suited to serve on the board of directors of our general partner.
Board Leadership Structure
The chief executive officer of our general partner serves as the chairman of the board. The board of directors of our general partner has no policy with respect to the separation of the offices of chairman of the board of directors and chief executive officer. Instead, that relationship is defined and governed by the amended and restated limited liability company agreement of our general partner, which permits the same person to hold both offices. Directors of the board of directors of our general partner are designated or elected by USD. Accordingly, unlike holders of common stock in a corporation, our unitholders have only limited voting rights on matters affecting our business or governance, subject in all cases to any specific unitholder rights contained in our partnership agreement.
Energy Capital Partners Investment in USD
In September 2014, Energy Capital Partners made a significant investment in USD. In connection with Energy Capital Partners’ investment, USD repurchased a substantial portion of Goldman Sachs’ investment in USD and used the remaining proceeds to fund growth projects and strengthen its balance sheet to allow for additional flexibility to pursue its goal of providing energy infrastructure solutions.
Special Approval Rights of Energy Capital Partners
For so long as Energy Capital Partners is able to appoint more than one member to USD’s board of directors, USD will not, and will not permit its subsidiaries, including us and our general partner, to take or agree to take any of the following actions (or take or agree to take any action that is reasonably likely to require or result in any of the following actions) without the affirmative vote of Energy Capital Partners (or, with respect to distributions by us or our subsidiaries, the members of our general partner’s board of directors appointed by Energy Capital Partners):
• any sale of USD, any subsidiary of USD, including us, or any of their assets (other than asset sales in the ordinary course of business), including by way of merger, consolidation, public offering or otherwise, other than to USD or a wholly-owned subsidiary of USD;
• (A) any capital contribution or issuance of or redemption of securities of USD or any subsidiary of USD, including us, (B) any issuance of profits interests in USD, (C) any distributions, except distributions by us and our subsidiaries (which distributions shall be subject to the affirmative vote of the members of our general partner’s board of directors appointed by Energy Capital Partners), (D) any incurrence or refinancing of indebtedness (whether directly, through a guaranty or otherwise) outside of the ordinary course of business, other than any incurrence or refinancing of indebtedness by us or our subsidiaries (which incurrences and refinancings shall be subject to the affirmative vote of the members of our general partner’s board of directors appointed by Energy Capital Partners), (E) any acquisition of securities of any other entity in excess of the lesser of the consolidated earnings before interest, taxes, depreciation and amortization of USD Group LLC or $50 million or (F) any making of any loan or advance to any entity other than a wholly-owned subsidiary of USD;
• the approval, modification or revocation of any budget or a material deviation from or a material expenditure not part of any such budget (including any material change with respect to the nature of any budgeted capital expenditure), other than the approval, modification or revocation of any budget related to us or our subsidiaries (which approvals, modifications or revocations shall be subject to the affirmative vote of the members of our general partner’s board of directors appointed by Energy Capital Partners);
• (A) amending the organizational documents of USD in a manner adverse to the holders of the common membership interests of USD, (B) amending the organizational documents of any subsidiary of USD, including us, (C) expanding the purpose of any of USD or any of its subsidiaries, including us, (D) causing or taking any action with the purpose or effect of causing the bankruptcy, liquidation, dissolution or winding up of USD or any of its subsidiaries, (E) making any material change to USD or any of its subsidiaries’ federal tax treatment, (F) entering into or amending any transaction with any member of USD or their affiliates or (G) creating or materially amending any employee incentive plan; or
• the determination of significant regulatory issues or litigation, including any decision to initiate, forego or settle any material litigation or arbitration, or the entering into discussions, or negotiations, with any governmental authority in connection with any investigation, proceedings or threatened investigation or proceedings, or any material inquiry.
Energy Capital Partners’ Right to Sell USD or Its Interests in USD
At any time Energy Capital Partners, upon giving written notice, has the right to compel USD to effect the total sale of Energy Capital Partners’ interests in USD (an ECP Exit). Such a sale could include an acquisition by the remaining owners of USD of Energy Capital Partners’ interests in USD or an initial public offering of USD. If the ECP Exit has not been completed within 180 days of the date USD receives notice of Energy Capital Partners’ desire to sell, Energy Capital Partners shall have the right to compel USD to effect a total sale of USD pursuant to an auction process on terms and conditions determined by, and in a process managed by, the members of USD’s board
of directors that are appointed by Energy Capital Partners, provided that certain conditions in connection with the sale are met.
Board Role in Risk Oversight
Our corporate governance guidelines provide that the board of directors of our general partner is responsible for reviewing the process for assessing the major risks facing us and the options for their mitigation. This responsibility is largely satisfied by our audit committee, which is responsible for reviewing and discussing with management and our registered public accounting firm our major risk exposures and the policies that management has implemented to monitor such exposures.
Communication with the Board of Directors
A holder of our common units or other interested party who wishes to communicate with the non-management directors or independent directors of our general partner may do so by writing to: Independent Directors, c/o Corporate Secretary, USD Partners GP LLC, at 811 Main Street, Suite 2800, Houston, Texas 77002. Communications will be relayed to the intended recipient of the board of directors except in instances where it is deemed unnecessary or inappropriate to do so. Any communications withheld will nonetheless be recorded and available for any director who wishes to review them.
DELINQUENT SECTION 16(a) REPORTS
Section 16(a) of the Exchange Act requires our directors, executive officers and 10% beneficial owners to file with the SEC reports of ownership and changes in ownership of our equity securities. Based solely upon a review of the forms filed with the SEC and representations from certain reporting persons to us, we believe that, during the fiscal year ended December 31, 2022, our general partner’s directors, officers and greater than 10% unitholders complied with all filing requirements under Section 16(a) of the Exchange Act, with the following exception: a Form 4 for USDG and ECP filed late in October 2022, for a transaction that occurred on April 6, 2022 that included the issuance of common units associated with the Hardisty South Acquisition.
CODE OF BUSINESS CONDUCT AND ETHICS AND CORPORATE GOVERNANCE GUIDELINES
We have adopted a Code of Business Conduct and Ethics applicable to the directors and senior officers of our general partner including the principal executive officer, principal financial officer and principal accounting officer of USD Partners GP LLC. A copy of the Code of Business Conduct and Ethics is available on our website at www.usdpartners.com. To the extent required, we intend to post on our website any amendments to or waivers of our Code of Business Conduct and Ethics, within four business days following the date of the amendment or waiver, and we intend to satisfy any disclosure requirements that may arise under Form 8-K relating to this information through such postings. Additionally, this material is available in print, free of charge, to any person who requests the information. Persons wishing to obtain this printed material should submit a request to Corporate Secretary, c/o USD Partners GP LLC, 811 Main Street, Suite 2800, Houston, Texas 77002.
We also have a statement of Corporate Governance Guidelines that sets forth the expectation of how our board of directors should function and its position with respect to key corporate governance issues. A copy of the Corporate Governance Guidelines is available on our website at www.usdpartners.com. We post on our website any amendments to our Corporate Governance Guidelines. Additionally, this material is available in print, free of charge, to any person who requests the information. Persons wishing to obtain this printed material should submit a request to Corporate Secretary, c/o USD Partners GP LLC, 811 Main Street, Suite 2800, Houston, Texas 77002.
AUDIT COMMITTEE
Our general partner has an audit committee currently comprised of three board members, Jane O’Hagan, Stacy Smith and Jeff Wood, who are independent as the term is used in Section 10A of the Exchange Act, and are not relying upon any exemptions from the foregoing independence requirements. Mr. Wood serves as chair of the committee.
The audit committee provides independent oversight with respect to our internal controls, accounting policies, financial reporting, internal audit function and the report of the independent registered public accounting firm. Our audit committee also has the sole authority for retaining and terminating our independent registered public accounting firm, approving all auditing services and related fees and the terms thereof, and pre-approving any non-audit services to be rendered by our independent registered public accounting firm. Our audit committee is also responsible for confirming the independence and objectivity of our independent registered public accounting firm. Our independent registered public accounting firm has unrestricted access to our audit committee.
The charter of the audit committee is available on our website at www.usdpartners.com. The charter of the audit committee complies with the listing standards of the NYSE currently applicable to us. This material is available in print, free of charge, to any person who requests the information. Persons wishing to obtain this printed material should submit a request to Corporate Secretary, c/o USD Partners GP LLC, 811 Main Street, Suite 2800, Houston, Texas 77002.
The board of directors of our general partner has determined that Jeff Wood, who serves as chairman of the audit committee, qualifies as an “audit committee financial expert” as defined in Item 407(d)(5)(ii) of Regulation S-K and that each of the members of the audit committee are independent as defined by Section 303A of the listing standards of the NYSE.
The audit committee of our general partner has established procedures for the receipt, retention and treatment of complaints we receive regarding accounting, internal accounting controls or auditing matters and the confidential, anonymous submission by our employees of concerns regarding questionable accounting or auditing matters. Persons wishing to communicate with our audit committee may do so by writing to the Chairman, Audit Committee, c/o USD Partners GP LLC, 811 Main Street, Suite 2800, Houston, Texas 77002.
AUDIT COMMITTEE REPORT
The audit committee of our general partner oversees the Partnership’s financial reporting process on behalf of the board of directors. Management has the primary responsibility for the financial statements and the reporting process, including the systems of internal controls.
In fulfilling its oversight responsibilities, the audit committee reviewed and discussed with management the audited financial statements contained in this Annual Report on Form 10-K.
The Partnership’s independent registered public accounting firm, BDO USA, LLP, is responsible for expressing an opinion on the conformity of the audited consolidated financial statements in accordance with accounting principles generally accepted in the United States of America. The audit committee reviewed with BDO USA, LLP the firm’s judgment as to the quality, not just the acceptability, of the Partnership’s accounting principles and such other matters as are required to be discussed with the audit committee under the applicable requirements of the Public Company Accounting Oversight Board, or PCAOB, and the SEC.
The audit committee discussed with BDO USA, LLP the matters required to be discussed by the applicable requirements of the PCAOB and the SEC. The audit committee received written disclosures and the letter from BDO USA, LLP required by applicable requirements of the PCAOB regarding BDO USA, LLP’s communications with the audit committee concerning independence, and has discussed with BDO USA, LLP its independence from management and the Partnership.
Based on the reviews and discussions referred to above, the audit committee recommended to the board of directors that the audited financial statements be included in this Annual Report on Form 10-K for the year ended December 31, 2022, for filing with the SEC.
Jeff Wood, Chairman
Jane O’Hagan
Stacy Smith
CONFLICTS COMMITTEE
Our general partner has established a conflicts committee to review specific matters that may involve conflicts of interest in accordance with the terms of our partnership agreement. Our conflicts committee will determine if the resolution of the conflict of interest is fair and reasonable to us. The conflicts committee will be comprised of at least two members of the board of directors of our general partner. Jane O’Hagan, Stacy Smith and Jeff Wood currently serve as members of the conflicts committee. The members of our conflicts committee may not be officers or employees of our general partner or directors, officers, or employees of its affiliates, and must meet the independence and experience standards established by the NYSE and the Exchange Act to serve on an audit committee of a board of directors. In addition, the members of our conflicts committee may not own any interest in our general partner or any interest in us or our subsidiaries other than common units or awards under our incentive compensation plan. We anticipate that once appointed to our general partner’s board of directors, any additional independent members appointed to our audit committee will also serve on the conflicts committee. Any matters approved by our conflicts committee will be presumed to have been approved in good faith, will be deemed to be approved by all of our partners and will not be a breach by our general partner of any duties it may owe us or our unitholders.
The charter of the conflicts committee is available on our website at www.usdpartners.com. This material is available in print, free of charge, to any person who requests the information. Persons wishing to obtain this printed material should submit a request to Corporate Secretary, c/o USD Partners GP LLC, 811 Main Street, Suite 2800, Houston, Texas 77002.
EXECUTIVE SESSIONS OF NON-MANAGEMENT DIRECTORS
In accordance with our Corporate Governance Guidelines, the non-management members of the board of directors of our general partner meet in executive session without management participation at each meeting. In addition, the independent directors of our general partner meet separately in executive session at least once per year. These executive sessions are chaired by the chairman of the audit committee of the board, who is presently Jeff Wood, or in his absence by an independent director chosen by the chairman. Interested parties may communicate directly with the independent directors by submitting a communication in care of Mr. Wood at Corporate Secretary, c/o USD Partners GP LLC, 811 Main Street, Suite 2800, Houston, Texas 77002.
Item 11. Executive Compensation
General
We do not directly employ any of the persons responsible for managing our business. Our general partner, under the direction of its board of directors, is responsible for managing our operations and for obtaining the services of the employees that operate our business. However, we sometimes refer to the employees and officers of our general partner as our employees and officers in this Report.
As a “smaller reporting company,” or SRC, as defined under Rule 12b-2 of the Securities Exchange Act of 1934, as amended, we are not required to include a Compensation Discussion and Analysis section and have elected to comply with the scaled disclosure requirements applicable to SRCs. This executive compensation disclosure provides an overview of the executive compensation paid to the named executive officers, or NEOs, identified below for their services to us in 2022. For 2022, we determined the NEOs to be as follows:
• Dan Borgen, Chairman, Chief Executive Officer and President;
•Adam Altsuler, Executive Vice President and Chief Financial Officer; and
• Josh Ruple, Executive Vice President, Chief Operating Officer.
For 2022 and all prior periods, all of the individuals who served as executive officers of our business were employed by USD or its affiliates other than us and, in addition to their responsibilities related to our business, also performed services for USD that were unrelated to us. Except with respect to awards granted under the Amended LTIP Plan (as discussed further below), all responsibility and authority for compensation-related decisions for the NEOs remains with USD and its affiliates other than us, and such decisions are not subject to any approval by us, our general partner’s board of directors or any committees thereof. Other than the awards granted under the Amended LTIP Plan, USD and its affiliates have the ultimate decision-making authority with respect to the total compensation of their and their subsidiaries’ executive officers and their employees. We incur a fixed annual cash charge for the services rendered to us and our general partner by the NEO’s, the amount of which is set forth under the terms of the Omnibus Agreement. We also reimburse USD and its affiliates a separate amount in respect of the salaries and matching contributions associated with 401(k) deferrals of our NEOs based upon the percentage of time that each applicable NEO devotes to us and our subsidiaries for a given year. Compensation related to awards granted under the Amended LTIP Plan are presented in the summary compensation table below at the fair value of the units on the grant date as determined for financial reporting purposes, although for financial reporting purposes, such amounts are recognized as compensation expense ratably over the vesting period (typically four years).
Summary Compensation Table
The following table summarizes total compensation for services rendered to us by the NEOs during 2022 and 2021. All of our NEOs provide services to both us and USD and its affiliates other than us. Cash amounts paid for services to us (which amounts are shown in the “Salary” column of the table below) include the fixed fees that we pay to USD for the services of each of the NEOs under the terms of the Omnibus Agreement as well as the portion of the base salary that is separately allocated to us and reimbursed by us to USD. The NEOs also received other compensation and benefits from USD for services unrelated to us.
SUMMARY COMPENSATION TABLE
| | | | | | | | | | | | | | | | | |
| Name and Principal Position | | Salary (1) | Stock Awards (2) | All Other Compensation | Total |
| Year | ($) | ($) | ($) | ($) |
| Dan Borgen | 2022 | 666,225 | | 574,341 | | — | | 1,240,566 | |
| Chief Executive Officer and Director | 2021 | 518,175 | | 576,115 | | — | | 1,094,290 | |
| Adam Altsuler | 2022 | 347,760 | | 241,792 | | — | | 589,552 | |
| Executive Vice President and Chief Financial Officer | 2021 | 363,825 | | 195,957 | | — | | 559,782 | |
| Josh Ruple | 2022 | 313,410 | | 287,130 | | 610 | | 601,150 | |
| Executive Vice President, Chief Operating Officer | 2021 | 248,063 | | 244,947 | | — | | 493,010 | |
(1) The amounts presented reflect the portion of the fixed fee and variable amounts that we pay to USD for the NEOs’ services under Schedule C of the Omnibus Agreement and as otherwise set forth under the terms of the Omnibus Agreement, as well as the portion of each NEO’s base salary that is separately allocated to us and reimbursed by us to USD.
(2) The amounts presented for 2022 and 2021 represent the grant date fair value of phantom unit awards granted pursuant to our A/R LTIP. Each Phantom Unit is the economic equivalent of one of our common units. Awards vest in four equal annual installments commencing on the one-year anniversary of the grant date, subject to vesting acceleration in certain circumstances as discussed below under the heading “Potential Payments Upon Termination or Change in Control.” The value attributed to each Phantom Unit, as determined in accordance with FASB Accounting Standards Codification 718, or ASC 718, is $5.85 per Phantom Unit for awards granted in 2022 and $4.82 per Phantom Unit for awards granted in 2021, in each case representing the closing price of our common units as stated on the NYSE on February 16, 2022 and 2021, respectively. For additional information about our phantom unit awards and the A/R LTIP, refer to the discussion below as well as the discussion included in Note 20. Unit Based Compensation of our financial statements included in Part II, Item 8, Financial Statements and Supplementary Data of this Annual Report regarding assumptions underlying the valuation of the phantom unit awards. Narrative Disclosure to Summary Compensation Table
Neither we, our general partner, nor any of our subsidiaries have employees. USD is contractually obligated to provide its and its subsidiaries’ employees and other personnel necessary for us to conduct our operations including all of our executive officers. All compensation for our executive officers is paid or provided, as applicable, by USD or its applicable affiliate. We pay USD fixed and variable amounts each month for the services of our executive officers.
Our general partner’s board of directors has adopted the Amended LTIP Plan on our behalf. Substantially all officers, employees, consultants and directors of our general partner and its affiliates who contribute to our business are eligible to receive awards under the A/R LTIP. Grants of awards under the Amended LTIP Plan are approved by our general partner’s board of directors. Our general partner’s board of directors has granted awards of Phantom Units pursuant to the A/R LTIP, which represent the right to receive our common units or, in the discretion of the board, cash payments based on the value of our common units. The following table sets forth the number of Phantom Units granted to our NEOs for the respective year:
| | | | | | | | |
| Name | Year | Phantom Units Awarded |
| Dan Borgen | 2022 | 98,178 | |
| 2021 | 119,526 | |
| Adam Altsuler | 2022 | 41,332 | |
| 2021 | 40,655 | |
| Josh Ruple | 2022 | 49,082 | |
| 2021 | 50,819 | |
The Phantom Units service vest in four equal annual installments over a four-year period, subject to accelerated vesting in certain circumstances. For more information about accelerated vesting of the Phantom Units, see the discussion below under the heading “Potential Payments Upon Termination or Change in Control.” In addition, the phantom unit awards to our NEOs were granted with corresponding distribution equivalent rights, or DERs, which represent the right to receive payments in an amount equal to any distributions made by us with respect to our common units underlying the Phantom Units, which are paid at the same time distributions are paid by us, typically on a quarterly basis. The distribution equivalent rights remain outstanding until the earlier of the vesting or forfeiture of the related Phantom Unit.
Outstanding Equity Awards at Fiscal Year-End 2022
The following table shows outstanding equity awards for our NEOs. All values are shown as of December 31, 2022.
| | | | | | | | |
| Stock Awards |
| (Phantom Units) |
| Name | Number of shares or units of stock that have not vested (#) (1) | Market value of shares or units of stock that have not vested ($) (2) |
| Dan Borgen | 283,199 | | 894,909 | |
| Adam Altsuler | 101,985 | | 322,273 | |
| Josh Ruple | 122,068 | | 385,735 | |
(1)Each Phantom Unit represents the economic equivalent of one of our common units, and awards vest in four equal annual installments commencing on approximately the one-year anniversary of the issuance date, subject to continued employment. Refer to the discussion included in Note 20. Unit Based Compensation of our financial statements included in Part II, Item 8, Financial Statements and Supplementary Data of this Annual Report. (2)The value is based on the closing market price of a common unit on December 30, 2022, the last trading day for 2022, of $3.16 per unit.
Potential Payments Upon Termination or Change in Control
None of our NEOs have entered into any employment, severance or similar agreements in relation to their services to us or our general partner and, except with respect to the Phantom Units issued pursuant to our A/R LTIP, as of December 31, 2022, there were no arrangements pursuant to which our NEOs would receive any payments or benefits in connection with a change in control of us.
The phantom unit awards granted pursuant to the Amended LTIP Plan generally contemplate that the individual grants of Phantom Units will vest in four equal annual installments based on the grantee’s continued employment through the vesting dates, subject to acceleration upon (i) the grantee’s death or disability, (ii) a change in control of the Partnership or our general partner that also results in the grantee’s involuntary termination, or (iii) termination of the grantee’s service without cause (as defined in the A/R LTIP) or resignation for good reason, in either case following a change in control of the Partnership or our general partner. The board of directors of our general partner may also accelerate the vesting of the Phantom Units in its discretion within 60 days following the grantee’s termination for any reason other than cause.
“Cause” when defined for purposes of the Phantom Units generally means (i) any material failure to perform the executive’s duties and responsibilities under any written agreement between the executive and USD or its affiliates; (ii) any act of fraud, embezzlement, theft or misappropriation by the executive relating to USD, us or any of our affiliates; (iii) the executive’s commission of a felony or a crime involving moral turpitude; (iv) any gross negligence or intentional misconduct on the part of the executive in the conduct of the executive’s duties and responsibilities with USD or its affiliates or which adversely affects the image, reputation or business of USD, us or our affiliates; or (v) any material breach by the executive of any agreement between USD or any of its affiliates, on the one hand, and the executive on the other.
2022 Director Compensation Table
As a partnership, we are managed by our general partner. The members of the board of directors of our general partner perform for us the functions of a board of directors of a business corporation. Our general partner has implemented a director compensation policy for members of the board of directors who are not officers, employees or paid consultants or advisors of us, our general partner, USD or Energy Capital Partners. We are allocated 100% of the director compensation of such board members. Such directors are expected to receive an annual compensation package valued at approximately $200,000. For 2022, approximately one-third of this target amount was paid in the form of a cash retainer and the remaining two-thirds was provided in the form of a phantom unit award (with distribution equivalent rights) under the A/R LTIP. The Phantom Units (with distribution equivalent rights) granted to the directors are subject to the same terms and conditions, including vesting acceleration, as the grants to our NEOs, except director awards vest in full on the first anniversary of the date of the grant subject to continued service through that date. Such directors also receive reimbursement for out-of-pocket expenses associated with attending board or committee meetings and director and officer liability insurance coverage. Officers, employees or paid consultants or advisors of us or our general partner or its affiliates (including USD) who also serve as directors do not receive additional compensation for their service as directors. All directors are indemnified by us for actions associated with being a director to the fullest extent permitted under Delaware law and are reimbursed for all expenses incurred in attending to his or her duties as a director.
DIRECTOR COMPENSATION
| | | | | | | | | | | |
| Name | Fees Earned or Paid in Cash (1) ($) | Stock Awards (2) ($) | Total (3) ($) |
| Jane O’Hagan | 66,667 | | 76,846 | | 143,513 | |
| Stacy Smith | 66,667 | | 76,846 | | 143,513 | |
| Jeff Wood | 66,667 | | 76,846 | | 143,513 | |
(1) The amounts reflected in this column represent the director cash retainer payments made during 2022.
(2) Each of Ms. O’Hagan, Mr. Smith and Mr. Wood were granted 13,136 phantom unit awards on February 16, 2022, pursuant to our A/R LTIP, with a grant date fair value, as determined in accordance with ASC 718, of $5.85 per unit, which amount is based on the closing price of one of our common units on February 16, 2022. At December 31, 2022, Ms. O’Hagan, Mr. Smith and Mr. Wood each held 13,136 Phantom Units. Each of the Phantom Units granted will fully vest on the one-year anniversary of the grant date. For additional information about our phantom unit awards and the A/R LTIP, refer to the discussion above, as well as the discussion included in Note 20. Unit Based Compensation of our financial statements included in Part II, Item 8, Financial Statements and Supplementary Data of this Annual Report regarding assumptions underlying the valuation of the phantom unit awards. (3) The difference between the expected annual compensation package valued at approximately $200,000 discussed above and the total Director Compensation amount approved by the board and presented herein is due to the unit price utilized by the Board to determine the number of phantom unit awards, which was significantly higher than our unit price on the grant date. The higher unit price was used and determined by the Directors and management in an effort to reduce costs to the Partnership associated with the phantom unit awards.
Item 12. Security Ownership of Certain Beneficial Owners and Management and Related Unitholder Matters
The following tables set forth information with respect to persons known to us to be the beneficial owners of more than 5% of any class of our units, and NEOs, directors and executive officers of USD Partners GP LLC as a group. The amounts and percentage of units beneficially owned are reported on the basis of regulations of the SEC governing the determination of beneficial ownership of securities. Under the rules of the SEC, a person is deemed to be a “beneficial owner” of a security if that person has or shares “voting power,” which includes the power to vote or to direct the voting of such security, or “investment power,” which includes the power to dispose of or to direct the disposition of such security. The percentage of units beneficially owned is based on a total of 33,758,607 common units outstanding. In computing the number of common units beneficially owned by a person and the percentage ownership of that person, common units subject to options or warrants held by that person that are
currently exercisable or exercisable within 60 days of February 21, 2023, if any, are deemed outstanding, but are not deemed outstanding for computing the percentage ownership of any other person. Except as indicated by footnote, the persons named in the table below have sole voting and investment power with respect to all units shown as beneficially owned by them, subject to community property laws where applicable.
SECURITY OWNERSHIP OF CERTAIN BENEFICIAL OWNERS
The following table sets forth information as of February 21, 2023, with respect to persons, other than the NEOs, executive officers and directors of USD Partners GP LLC as a group, known to us to be the beneficial owners of more than 5% of any class of our units:
| | | | | | | | | | | | | | |
Name of Beneficial Owner (1) (2) | | Common Units Beneficially Owned | | Percentage of Total Common Units Beneficially Owned |
US Development Group, LLC (3) | | 17,308,226 | | | 51.3 | % |
(1) The address for the beneficial owner is 811 Main Street, Suite 2800, Houston, Texas 77002.
(2) As a result of an internal restructuring, the entities affiliated with Energy Capital Partners III previously included as reporting person, including USD Holdings LLC, are no longer deemed to share beneficial ownership of the securities reported herein.
(3) USD, through its 100% ownership of USD Group LLC (which owns 100% of our general partner), is the indirect owner of 17,308,226 common units. USD is the parent company of USD Group LLC who holds the common units directly and is the sole owner of the member interests of our general partner. USD Group LLC is managed by USD. USD is managed by a seven person board of directors that includes Dan Borgen, Mike Curry, James Hutson-Wiley, Schuyler Coppedge, Douglas Kimmelman, Francesco Ciabatti and Lieutenant General Leslie Smith. The board of directors of USD exercises voting and dispositive power over the units held by USD Group LLC, and acts by majority vote. Please read Item 13. Certain Relationships and Related Transactions, and Director Independence of this Annual Report. Messrs. Borgen, Coppedge, Curry, Hutson-Wiley, Kimmelman, Ciabatti and Smith are thus not deemed to have beneficial ownership of the units owned by USD Group LLC. SECURITY OWNERSHIP OF MANAGEMENT AND DIRECTORS
The following table sets forth information as of February 21, 2023, with respect to each class of our units beneficially owned by the NEOs, directors, and all directors and executive officers of USD Partners GP LLC as a group:
| | | | | | | | | | | | | | | | |
Name of Beneficial Owner (1) | | Common Units Beneficially Owned | | | | Percentage of Total Common Units Beneficially Owned |
Dan Borgen (2) | | 506,882 | | | | | 1.5% |
| Schuyler Coppedge | | — | | | | | * |
Mike Curry (3) | | 151,566 | | | | | * |
| Douglas Kimmelman | | 50,000 | | | | | * |
| Francesco Ciabatti | | — | | | | | * |
Jane O’Hagan (4) | | — | | | | | * |
Brad Sanders (5) | | 418,477 | | | | | 1.2% |
Stacy Smith (6) | | 142,829 | | | | | * |
Jeff Wood (7) | | 104,432 | | | | | * |
Adam Altsuler (8) | | 129,577 | | | | | * |
Josh Ruple (9) | | 153,216 | | | | | * |
All Directors and Executive Officers as a group (12 Persons) (10) | | 1,737,609 | | | | | 5.1% |
* Less than 1.0%.
(1) Unless otherwise indicated, the address for each beneficial owner is 811 Main Street, Suite 2800, Houston, Texas 77002.
(2) Excludes 256,221 Phantom Units granted under the A/R LTIP. The Phantom Units generally vest in equal annual installments over a four year service period commencing on the one year anniversary of the grant.
(3) Excludes 52,772 Phantom Units granted under the A/R LTIP. The Phantom Units generally vest in equal annual installments over a four year service period commencing on the one year anniversary of the grant.
(4) Excludes 13,136 Phantom Units granted under the A/R LTIP. The Phantom Units will vest on February 16, 2024.
(5) Excludes 137,708 Phantom Units granted under the A/R LTIP. The Phantom Units generally vest in equal annual installments over a four year service period commencing on the one year anniversary of the grant.
(6) Excludes 13,136 Phantom Units granted under the A/R LTIP. The Phantom Units will vest on February 16, 2024.
(7) Excludes 13,136 Phantom Units granted under the A/R LTIP. The Phantom Units will vest on February 16, 2024.
(8) Excludes 96,513 Phantom Units granted under the A/R LTIP. The Phantom Units vest in equal annual installments over a four year service period commencing on the one year anniversary of the grant.
(9) Excludes 118,705 Phantom Units granted under the A/R LTIP. The Phantom Units generally vest in equal annual installments over a four-year service period commencing on the one-year anniversary of the grant.
(10) Excludes 762,795 Phantom Units granted under the A/R LTIP.
SECURITIES AUTHORIZED FOR ISSUANCE UNDER EQUITY COMPENSATION PLANS
The following table provides information as of December 31, 2022, with respect to common units that may be issued under the A/R LTIP:
| | | | | | | | | | | | | | | | | | | | |
| Plan category | | Number of securities to be issued upon exercise of outstanding options, warrants and rights (1) | | Weighted average exercise price of outstanding options, warrants and rights | | Number of securities remaining available for future issuance under equity compensation plans (2) |
|
| Equity compensation plans approved by security holders | | 1,438,355 | | — | | | 3,689,558 |
| Equity compensation plans not approved by security holders | | — | | | — | | | — | |
| Total | | 1,438,355 | | — | | | 3,689,558 |
(1) Reflects the number of previously granted equity incentive awards, representing Phantom Units outstanding at December 31, 2022, issued pursuant to the Amended LTIP Plan and includes 69,983 Phantom Units issued pursuant to the Amended LTIP Plan that upon vesting entitle the participant to receive cash for an amount equivalent to the closing market price for one of our common units on the vesting date multiplied by the number of vested Phantom Units.
(2) Reflects the remaining equity incentive awards, representing Phantom Units that are convertible into common units available for issuance pursuant to the A/R LTIP.
Item 13. Certain Relationships and Related Transactions, and Director Independence
As of February 21, 2023, USD Group LLC owns 17,308,226 common units representing an aggregate 51.3% limited partner interest in us. As of December 31, 2022, a value of up to $10.0 million of these common units were subject to a negative pledge supporting USDG’s revolving line of credit for working capital.
CONFLICTS OF INTEREST
Conflicts of interest exist and may arise in the future as a result of the relationships between our general partner and its affiliates, including USD, on the one hand, and us and our limited partners, on the other hand. The directors and officers of our general partner have fiduciary duties to manage our general partner in a manner beneficial to USD. At the same time, our general partner has a duty to manage our partnership in a manner it believes is in our best interests. Our partnership agreement specifically defines the remedies available to unitholders for actions taken that, without these defined liability standards, might constitute breaches of fiduciary duty under applicable Delaware law. The Delaware Revised Uniform Limited Partnership Act, which we refer to as the
Delaware Act, provides that Delaware limited partnerships may, in their partnership agreements, expand, restrict or eliminate the fiduciary duties otherwise owed by the general partner to the limited partners and the partnership.
Whenever a conflict arises between our general partner or its affiliates, on the one hand, and us or our limited partners, on the other hand, the resolution or course of action in respect of such conflict of interest shall be permitted and deemed approved by all our limited partners and shall not constitute a breach of our partnership agreement, of any agreement contemplated thereby or of any duty, if the resolution or course of action in respect of such conflict of interest is:
• approved by the conflicts committee of our general partner, although our general partner is not obligated to seek such approval; or
• approved by the holders of a majority of the outstanding common units, excluding any such units owned by our general partner or any of its affiliates, although our general partner is not obligated to seek such approval.
Our general partner may, but is not required to, seek the approval of such resolutions or courses of action from the conflicts committee of its board of directors or from the holders of a majority of the outstanding common units as described above. If our general partner does not seek approval from the conflicts committee or from holders of common units as described above and the board of directors of our general partner takes or declines the course of action taken with respect to the conflict of interest, then it will be presumed that, in making its decision, the board of directors of our general partner acted in good faith, and in any proceeding brought by or on behalf of us or any of our unitholders, the person bringing or prosecuting such proceeding will have the burden of overcoming such presumption. Unless the resolution of a conflict is specifically provided for in our partnership agreement, the board of directors of our general partner or the conflicts committee of the board of directors of our general partner may consider any factors they determine in good faith to consider when resolving a conflict. An independent third-party is not required to evaluate the resolution. Under our partnership agreement, a determination, other action or failure to act by our general partner, the board of directors of our general partner or any committee thereof (including the conflicts committee) will be deemed to be “in good faith” unless our general partner, the board of directors of our general partner or any committee thereof (including the conflicts committee) believed such determination, other action or failure to act was adverse to the interests of the partnership. Please read Item 10. Directors, Executive Officers and Corporate Governance—Conflicts Committee for information about the conflicts committee of our general partner’s board of directors. REVIEW, APPROVAL OR RATIFICATION OF TRANSACTIONS WITH RELATED PERSONS
The board of directors of our general partner have adopted a related party transactions policy that provides that the board of directors of our general partner or its authorized committee will review on at least a quarterly basis all related person transactions that are required to be disclosed under SEC rules and, when appropriate, initially authorize or ratify all such transactions. In the event that the board of directors of our general partner or its authorized committee considers ratification of a related person transaction and determines not to so ratify, the code of business conduct and ethics provides that our management will make all reasonable efforts to cancel or annul the transaction.
The related party transactions policy provides that, in determining whether or not to recommend the initial approval or ratification of a related person transaction, the board of directors of our general partner or its authorized committee should consider all of the relevant facts and circumstances available, including (if applicable) but not limited to: (i) whether there is an appropriate business justification for the transaction; (ii) the benefits that accrue to us as a result of the transaction; (iii) the terms available to unrelated third parties entering into similar transactions; (iv) the impact of the transaction on a director’s independence (in the event the related person is a director, an immediate family member of a director or an entity in which a director or an immediate family member of a director is a partner, shareholder, member or executive officer); (v) the availability of other sources for comparable products or services; (vi) whether it is a single transaction or a series of ongoing, related transactions; and (vii) whether entering into the transaction would be consistent with the code of business conduct and ethics.
TRANSACTIONS WITH RELATED PERSONS
We believe the terms and provisions of our related party agreements are fair to us; however, such agreements and transactions may not be as favorable to us as we could have obtained from unaffiliated third parties. Refer to Part II, Item 8. Financial Statements and Supplementary Data, Note 13. Transactions with Related Parties in this Annual Report for a comprehensive discussion and disclosure of our transactions with related parties. Director Independence
Item 14. Principal Accountant Fees and Services
The following table sets forth the aggregate fees billed for professional services rendered by BDO USA, LLP (“BDO”), our principal independent auditors, for each of the last two fiscal years.
| | | | | | | | | | | |
| For the year ended December 31, |
| 2022 | | 2021 |
| (in millions) |
Audit fees (1) | $ | 1.0 | | | $ | 0.8 | |
Audit-related fees (2) | 0.1 | | | — | |
Tax fees (3) | — | | | — | |
All other fees (4) | — | | | — | |
| Total | $ | 1.1 | | | $ | 0.8 | |
(1) Audit fees consist of fees for professional services rendered for the audit of our consolidated financial statements and internal controls, reviews of our interim consolidated financial statements and work related to registration statements and offerings.
(2) Audit-related fees represent fees for assurance and related services. Audit-related fees incurred in 2022 are associated with the audit of the Hardisty South standalone financial statements included in the Form 8-K/A that was issued with the SEC on June 16, 2022.
(3) BDO did not provide any tax services to us during the last two fiscal years.
(4) All other fees represent fees for services not classifiable under the categories listed in the above table. No such services were rendered by BDO to us during the last two fiscal years.
Engagements for services provided by BDO are subject to pre-approval by the audit committee of the board of directors for USD Partners GP LLC. All services in 2022 were pre-approved by the audit committee.
PART IV
Item 15. Exhibits and Financial Statement Schedules
The following documents are filed as a part of this Report:
(1) Financial Statements.
The following financial statements and supplementary data are incorporated by reference in Part II, Item 8. Financial Statements and Supplementary Data of this Annual Report.
a. Report of BDO USA, LLP, Independent Registered Public Accounting Firm.
b. Consolidated Statements of Operations for the years ended December 31, 2022, 2021 and 2020.
c. Consolidated Statements of Comprehensive Income for the years ended December 31, 2022, 2021 and 2020.
d. Consolidated Statements of Cash Flows for the years ended December 31, 2022, 2021 and 2020.
e. Consolidated Balance Sheets as of December 31, 2022 and 2021.
f. Consolidated Statements of Partners’ Capital for the years ended December 31, 2022, 2021 and 2020.
g. Notes to the Consolidated Financial Statements.
(2) Financial Statement Schedules.
All schedules have been omitted because they are not applicable, the required information is shown in the consolidated financial statements or Notes thereto or the required information is immaterial.
(3) Exhibits.
Reference is made to the “Index of Exhibits” immediately preceding the signature pages, which is hereby incorporated into this Item.
Item 16. Form 10-K Summary
None.
INDEX OF EXHIBITS
Each exhibit identified below is filed as a part of this Annual Report.
| | | | | | | | | | | |
Exhibit Number | | Description | |
| 3.1 | | | |
| 3.2 | | | |
4.1 | | | |
| 10.1 | | | |
| 10.2 | | | |
10.3# | | | |
10.4# | | | |
| 10.5 | | | |
10.6# | | | |
| 10.7 | | | |
10.8† | | | |
10.9†† | | | |
10.10†† | | | |
10.11† | | | |
| 10.12 | | Amended and Restated Credit Agreement dated as of November 2, 2018, among USD Partners LP, USD Terminals Canada ULC, Citibank, N.A., as administrative agent, swing line lender, and L/C issuer, U.S. Bank National Association and Bank of Montreal as L/C issuers, and the other lenders party thereto. (incorporated by reference herein to Exhibit 10.1 to the current report on Form 8-K (File No 001-36674) filed on November 8, 2018). | |
| 10.13 | | Master Assignment, Assignment of Liens, and Amendment No. 1 to Amended and Restated Credit Agreement dated as of October 29, 2021, among USD Partners LP, USD Terminals Canada ULC, the subsidiary guarantors party thereto, Citibank, N.A., as resigning administrative agent, Bank of Montreal, as successor administrative agent, and the other lenders and parties party thereto. (incorporated by reference herein to Exhibit 10.1 to the current report on Form 8-K (File No 001-36674) filed on November 3, 2021). | |
| 10.14 | | | |
| | | | | | | | | | | |
| 10.15 | | | |
| 10.16 | | Contributions, Conveyance and Assumption Agreement, dated as of March 27, 2022, by and among USD Logistics Operations GP LLC, USD Logistics Operations LP, USD Partners LP, USD North America GP LLC, USD North America LP, USD Group LLC, and USD Partners GP LLC (incorporated by reference herein to Exhibit 10.1 to the Current Report on Form 8-K (File No. 001-36674) filed on March 29, 2022). | |
| 10.17 | | | |
| 21.1* | | | |
23.1* | | | |
24.1* | | | |
31.1* | | | |
31.2* | | | |
32.1** | | | |
32.2** | | | |
101.INS* | | Inline XBRL Instance Document. | |
101.SCH* | | Inline XBRL Taxonomy Extension Schema Document. | |
101.CAL* | | Inline XBRL Taxonomy Extension Calculation Linkbase Document. | |
101.DEF* | | Inline XBRL Taxonomy Extension Definition Linkbase Document. | |
101.LAB* | | Inline XBRL Taxonomy Extension Label Linkbase Document. | |
101.PRE* | | Inline XBRL Taxonomy Extension Presentation Linkbase Document. | |
| 104 | | The cover page of the USD Partners LP Annual Report on Form 10-K for the year ended December 31, 2022, formatted in Inline XBRL (included within the Exhibit 101 attachments). | |
* Filed herewith.
** Furnished herewith.
# Management contract or compensatory plan arrangement required pursuant to Item 15(b) of Form 10-K.
† Certain portions have been omitted pursuant to a confidential treatment request. Omitted information has been separately filed with the Securities and Exchange Commission.
†† Portions of this exhibit (indicated by asterisks) have been omitted pursuant to Regulation S-K Item 601(b)(10). Such omitted information is not material and is the type that the registrant treats as private or confidential.
Copies of Exhibits may be obtained upon written request of any Unitholder to Investor Relations, USD Partners LP, 811 Main Street, Suite 2800, Houston, Texas 77002.
SIGNATURES
Pursuant to the requirements of Section 13 or 15(d) of the Securities Exchange Act of 1934, the Registrant has duly caused this Report to be signed on its behalf by the undersigned, thereunto duly authorized.
| | | | | | | | | | | |
| | USD PARTNERS LP (Registrant) |
| | | |
| | By: | USD Partners GP LLC, its General Partner |
| | | |
Date: | March 2, 2023 | By: | /s/ Dan Borgen |
| | | Dan Borgen Chief Executive Officer and President |
POWER OF ATTORNEY
KNOW ALL BY THESE PRESENTS, that each of the undersigned officers and directors of USD Partners GP LLC, a Delaware limited liability company and general partner of USD Partners LP, a Delaware limited partnership (the “Registrant”), does hereby constitute and appoint Dan Borgen, Adam Altsuler and Keith Benson, and each of them, as his true and lawful attorney or attorneys-in-fact, with full power of substitution and revocation, for each of the undersigned and in the name, place, and stead of each of the undersigned, to sign on behalf of each of the undersigned any and all amendments to the Annual Report on Form 10-K, and to file the same, with all exhibits thereto, and other documents in connection therewith including, without limitation, a Form 12b-25 with the Securities and Exchange Commission, granting to said attorney or attorneys-in-fact, and each of them, full power and authority to do so and perform each and every act and thing requisite and necessary to be done in and about the premises, as fully to all intents and purposes as the undersigned might or could do in person, hereby ratifying and confirming all that said attorney or attorneys-in-fact or any of them or their substitute or their substitutes may lawfully do or cause to be done by virtue thereof.
Pursuant to the requirements of the Securities Exchange Act of 1934, this Report has been signed below by the following persons on behalf of the Registrant and in the capacities and on the dates indicated.
| | | | | | | | | | | | | | |
| Signature | | Title | | Date |
| | | | |
| /s/ Dan Borgen | | Chairman of the Board, Chief Executive Officer and President (Principal Executive Officer) | | March 2, 2023 |
| Dan Borgen | | | |
| | | | |
| /s/ Adam Altsuler | | Executive Vice President, Chief Financial Officer (Principal Financial and Accounting Officer) | | March 2, 2023 |
| Adam Altsuler | | | |
| | | | |
| /s/ Schuyler Coppedge | | Director | | March 2, 2023 |
| Schuyler Coppedge | | | | |
| | | | |
| /s/ Mike Curry | | Director | | March 2, 2023 |
| Mike Curry | | | | |
| | | | |
| /s/ Douglas Kimmelman | | Director | | March 2, 2023 |
| Douglas Kimmelman | | | | |
| | | | |
| /s/ Francesco Ciabatti | | Director | | March 2, 2023 |
| Francesco Ciabatti | | | | |
| | | | |
| /s/ Jane O’Hagan | | Director | | March 2, 2023 |
| Jane O’Hagan | | | | |
| | | | |
| /s/ Brad Sanders | | Director | | March 2, 2023 |
| Brad Sanders | | | | |
| | | | |
| /s/ Stacy Smith | | Director | | March 2, 2023 |
| Stacy Smith | | | | |
| | | | |
| /s/ Jeff Wood | | Director | | March 2, 2023 |
| Jeff Wood | | | | |