Please wait
UNITED STATES SECURITIES AND EXCHANGE COMMISSION
Washington, DC 20549
Form 10-Q
(Mark One)
|
| | | |
| þ | QUARTERLY REPORT PURSUANT TO SECTION 13 OR 15(d) |
| | OF THE SECURITIES EXCHANGE ACT OF 1934 | |
For the quarterly period ended September 30, 2016
OR
|
| | | |
| o | TRANSITION REPORT PURSUANT TO SECTION 13 OR 15(d) |
| | OF THE SECURITIES EXCHANGE ACT OF 1934 | |
COMMISSION FILE NUMBER: 001-36701
Fifth Street Asset Management Inc.
(EXACT NAME OF REGISTRANT AS SPECIFIED IN ITS CHARTER)
|
| | |
| | |
DELAWARE | | 46-5610118 |
(State or jurisdiction of incorporation or organization) | | (I.R.S. Employer Identification No.) |
| |
777 West Putnam Avenue, 3rd Floor Greenwich, CT | | 06830 |
(Address of principal executive office) | | (Zip Code) |
REGISTRANT'S TELEPHONE NUMBER, INCLUDING AREA CODE:
(203) 681-3600
Indicate by check mark whether the registrant (1) has filed all reports required to be filed by Section 13 or 15(d) of the Securities Exchange Act of 1934 during the preceding 12 months (or for such shorter periods as the registrant was required to file such reports), and (2) has been subject to such filing requirements for the past 90 days. YES þ NO ¨
Indicate by check mark whether the registrant has submitted electronically and posted on its corporate Web site, if any, every Interactive Data File required to be submitted and posted pursuant to Rule 405 of Regulation S-T (§232.405 of this chapter) during the preceding 12 months (or for such shorter period that the registrant was required to submit and post such files). YES þ NO ¨
Indicate by check mark whether the registrant is a large accelerated filer, an accelerated filer, a non-accelerated filer, or a smaller reporting company. See the definitions of "large accelerated filer," "accelerated filer" and "smaller reporting company" in Rule 12b-2 of the Exchange Act. (Check one):
|
| | | | | | |
Large accelerated filer o | | Accelerated filer o | | Non-accelerated filer þ | | Smaller reporting company o |
| | | | (Do not check if a smaller reporting company) | | |
Indicate by check mark whether the registrant is a shell company (as defined in Rule 12b-2 of the Act) YES ¨ NO þ
The number of shares of the registrant's Class A common stock, par value $0.01 per share, outstanding as of November 18, 2016 was 6,602,374. The number of shares of the registrant's Class B common stock, par value $0.01 per share, outstanding as of November 18, 2016 was 42,856,854.
TABLE OF CONTENTS
|
| | |
| | |
| | |
| | |
Item 1. | | |
| | |
| | |
| | |
| | |
| | |
Item 2. | | |
Item 3. | | |
Item 4. | | |
| | |
Item 1. | | |
Item 1A. | | |
Item 2. | | |
Item 3. | | |
Item 4. | | |
Item 5. | | |
Item 6. | | |
| | |
FORWARD-LOOKING STATEMENTS
This Quarterly Report on Form 10-Q may contain forward-looking statements within the meaning of Section 27A of the Securities Act of 1933, as amended (the "Securities Act"), and Section 21E of the Securities Exchange Act of 1934 as amended, (the "Exchange Act"), that reflect our current views with respect to, among other things, future events and financial performance. You can identify these forward-looking statements by the use of forward-looking words such as "outlook," "believes," "expects," "potential," "continues," "may," "will," "should," "seeks," "approximately," "predicts," "intends," "plans," "estimates," "anticipates" or the negative version of those words or other comparable words. The forward-looking statements are based on our beliefs, assumptions and expectations of our future performance, taking into account all information currently available to us. Such forward-looking statements are subject to various risks and uncertainties and assumptions relating to our operations, financial results, financial condition, business prospects, growth strategy and liquidity. We believe these factors include, but are not limited to, those described under "Risk Factors" in this Quarterly Report on Form 10-Q and in "Item 1A Risk Factors" in our Annual Report on Form 10-K for the year ended December 31, 2015, as such factors may be updated from time to time in our periodic filings with the Securities and Exchange Commission (the "SEC"), which are accessible on the SEC's website at www.sec.gov. If one or more of these or other risks or uncertainties materialize, or if our underlying assumptions prove to be incorrect, our actual results may vary materially from those indicated in these forward-looking statements. New risks and uncertainties arise over time, and it is not possible for us to predict those events or how they may affect us. Therefore, you should not place undue reliance on these forward-looking statements. Any forward-looking statement speaks only as of the date on which it is made. We do not undertake any obligation to publicly update or review any forward-looking statement, whether as a result of new information, future developments or otherwise, except as required by law.
Unless the context otherwise requires, references to "we," "us," "our" and "the Company" are intended to mean the business and operations of Fifth Street Asset Management Inc. and its consolidated subsidiaries since the consummation of our initial public offering on November 4, 2014. When used in the historical context (i.e., prior to November 4, 2014), these terms are intended to mean the business and operations of Fifth Street Management Group.
When used in this Quarterly Report on Form 10-Q, unless the context otherwise requires:
| |
• | "Adjusted Net Income" represents income before income tax benefit (provision) as adjusted for (i) certain compensation-related charges, (ii) unrealized gains (losses) on beneficial interests in CLOs, MMKT Notes and derivative liabilities, (iii) certain litigation costs and related recoveries (iv) the excess of cash dividends received from our investments in FSC and FSFR over the related income recognized under the equity method of accounting and (v) other non-recurring items; |
| |
• | "AUM" refers to assets under management of the Fifth Street Funds and material control investments of these funds, and represents the sum of the net asset value of such funds and investments, the drawn debt and unfunded debt and equity commitments at the fund or investment-level (including amounts subject to restrictions) and uncalled committed debt and equity capital (including commitments to funds that have yet to commence their investment periods); |
| |
• | "base management fees" refer to fees we earn for advisory services provided to our funds, which are generally based on a fixed percentage of fair value of assets, total commitments, invested capital, net asset value, total assets or principal amount of the investment portfolios managed by us; |
| |
• | "catch-up" refers to a provision for a manager or adviser of a fund to receive the majority or all of the profits of such fund until the agreed upon profit allocation is reached; |
| |
• | "CLO" refers to a collateralized loan obligation; |
| |
• | “CLO I” refers to Fifth Street Senior Loan Fund I, LLC, a CLO in our senior loan fund strategy managed by CLO Management; |
| |
• | "CLO II" refers to Fifth Street SLF II, Ltd. (formerly Fifth Street Senior Loan Fund II, LLC, prior to securitization), a CLO in our senior loan fund strategy managed by CLO Management; |
| |
• | "CLO Management" refers to Fifth Street CLO Management LLC, the collateral manager for CLO I and CLO II; |
| |
• | "fee-earning AUM" refers to the AUM on which we directly or indirectly earn management fees, and represents the sum of the net asset value of the Fifth Street Funds and their material control investments, and the drawn debt and unfunded debt and equity commitments at the fund or investment-level (including amounts subject to restrictions); |
| |
• | "Fifth Street BDCs" and "our BDCs" refer to FSC and FSFR together; |
| |
• | "Fifth Street Funds" and "our funds" refer to the Fifth Street BDCs and the other funds advised or managed by Fifth Street Management or CLO Management; |
| |
• | "Fifth Street Management" refers to Fifth Street Management LLC and, unless the context otherwise requires, its subsidiaries; |
| |
• | "Fifth Street Management Group" and the "Predecessor" refers to Fifth Street Management LLC, FSC, Inc., FSC CT, Inc., FSC Midwest, Inc., Fifth Street Capital West, Inc. (and their wholly-owned subsidiaries) and certain combined funds; |
| |
• | "FSC" refers to Fifth Street Finance Corp., a publicly-traded business development company managed by Fifth Street Management; |
| |
• | "FSFR" refers to Fifth Street Senior Floating Rate Corp., a publicly-traded business development company managed by Fifth Street Management; |
| |
• | "FSOF" refers to "Fifth Street Opportunities Fund, L.P.", a hedge fund managed by Fifth Street Management; |
| |
• | "Holdings Limited Partners" refers to active, limited partners in Fifth Street Holdings (other than us), which include, among other persons, the Principals; |
| |
• | "hurdle rate" or "hurdle" refers to a specified minimum rate of return that a fund must exceed in order for the investment adviser or manager of such a fund to receive Part I Fees and/or performance fees; |
| |
• | "management fees" refer to base management fees and Part I Fees; |
| |
• | "MMKT" refers to MMKT Exchange LLC, a financial technology company in which FSM owns 80% of the common membership interests; |
| |
• | "Part I Fees" refer to fees paid to us by our BDCs that are based on a fixed percentage of pre-incentive fee net investment income, which are calculated and paid quarterly, and subject to certain specified performance hurdles. Part I Fees are classified as management fees as they are predictable and are recurring in nature, are not subject to repayment (or clawback) and are generally cash-settled each quarter; |
| |
• | "Part II Fees" refer to fees paid to us by our BDCs that are based on net capital gains, which are paid annually; |
| |
• | "performance fees" refer to fees we earn based on the performance of a fund, which are generally based on certain specific hurdle rates as defined in the fund's investment management or partnership agreements, may be either an incentive fee or carried interest, are paid annually and also include Part II Fees; |
| |
• | "permanent capital" refers to capital of funds that do not have redemption provisions or a requirement to return capital to investors upon exiting the investments made with such capital, except as required by applicable law, which funds currently consist of FSC and FSFR; such funds may be required to distribute all or a portion of capital gains and investment income or elect to distribute capital; |
| |
• | "Principals" refers to Leonard M. Tannenbaum and Bernard D. Berman and, where applicable, any entities controlled directly or indirectly by them; |
| |
• | "SLF I" refers to Fifth Street Senior Loan Fund I, LLC, a fund in our senior loan fund strategy, previously managed by Fifth Street Management prior to CLO I securitization; |
| |
• | "SLF II" refers to Fifth Street Senior Loan Fund II, LLC, a fund in our senior loan fund strategy, previously managed by Fifth Street Management prior to CLO II securitization; |
| |
• | "SMA" means a separately managed account; and |
| |
• | "TRA recipients" refers to the Principals and Ivelin M. Dimitrov. |
Many of the terms used in this Quarterly Report on Form 10-Q, including AUM, fee-earning AUM and Adjusted Net Income, may not be comparable to similarly titled measures used by other companies. In addition, our definitions of AUM and fee-earning AUM are not based on any definition of AUM or fee-earning AUM that is set forth in the agreements governing the investment funds that we manage and may differ from definitions of AUM set forth in other agreements to which we are a party from time to time, including the agreements governing our revolving credit facility. Please see "Management's Discussion and Analysis of Financial Condition and Results of Operations — Non-GAAP Financial Measures and Operating Metrics — Assets Under Management" and "— Fee-earning AUM" for more information on AUM and fee-earning AUM. Further, Adjusted Net Income is not a performance measure calculated in accordance with U.S. Generally Accepted Accounting Principles ("GAAP"). We use Adjusted Net Income as a measure of operating performance, not as a measure of liquidity. We believe that Adjusted Net Income provides investors with a meaningful indication of our core operating performance and Adjusted Net Income is evaluated regularly by our management as a decision tool for deployment of resources. We believe that reporting Adjusted Net Income is helpful in understanding our business and that investors should review the same supplemental non-GAAP financial measures that our management uses to analyze our performance. Adjusted Net Income has limitations as an analytical tool and should not be considered in isolation or as a substitute for analyzing our results prepared in accordance with GAAP. The use of Adjusted Net Income without consideration of related GAAP measures is not adequate due to the adjustments described above. See "Management's Discussion and Analysis of Financial Condition and Results of Operations — Non-GAAP Financial Measures and Operating Metrics — Adjusted Net Income."
Amounts and percentages throughout this Quarterly Report on Form 10-Q may reflect rounding adjustments and consequently totals may not appear to sum.
PART I - FINANCIAL INFORMATION
Item 1. Consolidated Financial Statements
Fifth Street Asset Management Inc.
Consolidated Statements of Financial Condition |
| | | | | | | | |
| | As of |
| | September 30, 2016 | | December 31, 2015 |
Assets | | (unaudited) | | (See Note 2) |
Cash and cash equivalents | | $ | 4,137,833 |
| | $ | 17,185,204 |
|
Management fees receivable (includes Part I Fees of $7,867,962 and $(555,663) at September 30, 2016 and December 31, 2015, respectively) | | 19,490,540 |
| | 4,879,785 |
|
Performance fees receivable | | 124,836 |
| | 224,618 |
|
Insurance recovery receivable | | 9,775,905 |
| | — |
|
Prepaid expenses (includes $833,275 and $676,789 related to income taxes at September 30, 2016 and December 31, 2015, respectively) | | 3,008,454 |
| | 1,284,759 |
|
Investments in equity method investees | | 59,060,165 |
| | 32,388,943 |
|
Beneficial interests in CLOs at fair value: (cost September 30, 2016: $24,271,320; cost December 31, 2015: $24,617,568) | | 23,360,754 |
| | 23,537,629 |
|
Due from affiliates | | 3,828,063 |
| | 3,943,384 |
|
Fixed assets, net | | 5,570,857 |
| | 9,893,521 |
|
Deferred tax assets | | 42,941,089 |
| | 51,217,957 |
|
Deferred financing costs | | 1,551,936 |
| | 1,929,433 |
|
Other assets | | 3,330,570 |
| | 3,976,420 |
|
Total assets | | $ | 176,181,002 |
| | $ | 150,461,653 |
|
Liabilities and Equity | | |
| | |
|
Liabilities | | |
| | |
|
Accounts payable and accrued expenses | | $ | 7,411,469 |
| | $ | 5,324,842 |
|
Accrued compensation and benefits | | 8,147,182 |
| | 10,448,260 |
|
Income taxes payable | | — |
| | 28,559 |
|
Loans payable (including $0 and $4,738,026 at September 30, 2016 and December 31, 2015, respectively, of MMKT Notes at fair value) | | 14,972,565 |
| | 21,710,640 |
|
Legal settlement payable | | 9,250,000 |
| | — |
|
Credit facility payable | | 92,000,000 |
| | 65,000,000 |
|
Dividends payable | | 1,884,686 |
| | 1,748,062 |
|
Derivative liabilities at fair value | | — |
| | — |
|
Due to affiliates | | 28,571 |
| | 24,257 |
|
Deferred rent liability | | 2,110,809 |
| | 3,146,210 |
|
Payable to related parties pursuant to tax receivable agreements | | 37,960,213 |
| | 45,486,114 |
|
Total liabilities | | 173,765,495 |
| | 152,916,944 |
|
Commitments and contingencies | |
|
| |
|
|
Equity (deficit) | | | | |
Preferred stock, $0.01 par value; 5,000,000 shares authorized; none issued and outstanding as of September 30, 2016 and December 31, 2015 | | — |
| | — |
|
Class A common stock, $0.01 par value 500,000,000 shares authorized; 6,602,374 and 5,822,672 shares issued and 6,602,374 and 5,798,614 shares outstanding as of September 30, 2016 and December 31, 2015, respectively | | 66,024 |
| | 58,227 |
|
Class B common stock, $0.01 par value 50,000,000 shares authorized; 42,856,854 shares issued and outstanding as of September 30, 2016 and December 31, 2015 | | 428,569 |
| | 428,569 |
|
Additional paid-in capital | | 2,132,621 |
| | 2,661,253 |
|
Accumulated deficit | | (817,027 | ) | | (30,905 | ) |
| | 1,810,187 |
| | 3,117,144 |
|
Less: Treasury stock, at cost: 24,058 shares as of December 31, 2015 | | — |
| | (180,064 | ) |
Total stockholders' equity, Fifth Street Asset Management Inc. | | 1,810,187 |
| | 2,937,080 |
|
Non-controlling interests | | 605,320 |
| | (5,392,371 | ) |
Total equity (deficit) | | 2,415,507 |
| | (2,455,291 | ) |
Total liabilities and equity (deficit) | | $ | 176,181,002 |
| | $ | 150,461,653 |
|
All management and performance fees are earned from affiliates of the Company. See notes to consolidated financial statements.
Fifth Street Asset Management Inc.
Consolidated Statements of Income
(unaudited)
|
| | | | | | | | | | | | | | | | |
| | For the Three Months Ended September 30, | | For the Nine Months Ended September 30, |
| | 2016 | | 2015 | | 2016 | | 2015 |
Revenues | | |
| | (See Note 2) | | | | (See Note 2) |
Management fees (includes Part I Fees of $7,867,962 and $9,166,813 and $21,890,239 and $26,766,547 for the three months and nine months ended September 30, 2016 and 2015, respectively) | | $ | 19,670,420 |
| | $ | 23,310,135 |
| | $ | 58,049,388 |
| | $ | 69,094,654 |
|
Performance fees | | 38,661 |
| | 2,596 |
| | 124,836 |
| | 79,451 |
|
Other fees | | 2,748,115 |
| | 2,176,510 |
| | 6,482,213 |
| | 5,672,077 |
|
Total revenues | | 22,457,196 |
| | 25,489,241 |
| | 64,656,437 |
| | 74,846,182 |
|
Expenses | | |
| | |
| | | | |
Compensation and benefits | | 9,536,656 |
| | 10,258,766 |
| | 27,183,281 |
| | 28,791,731 |
|
General, administrative and other expenses | | 7,424,927 |
| | 4,179,089 |
| | 24,806,542 |
| | 10,551,314 |
|
Depreciation and amortization | | 349,475 |
| | 434,146 |
| | 3,925,519 |
| | 1,254,544 |
|
Total expenses | | 17,311,058 |
| | 14,872,001 |
| | 55,915,342 |
| | 40,597,589 |
|
Other income (expense) | | |
| | |
| | | | |
Interest income | | 386,626 |
| | 110,525 |
| | 1,082,368 |
| | 293,665 |
|
Interest expense | | (1,149,549 | ) | | (507,647 | ) | | (3,344,996 | ) | | (1,337,827 | ) |
Income from equity method investments | | 1,550,487 |
| | 15,295 |
| | 3,554,541 |
| | 5,343 |
|
Unrealized loss on MMKT Notes | | (2,582,405 | ) | | — |
| | — |
| | — |
|
Realized gain on settlement of MMKT Notes | | 2,592,751 |
| | — |
| | 2,592,751 |
| | — |
|
Unrealized gain (loss) on beneficial interests in CLOs | | 537,600 |
| | (23,148 | ) | | 169,373 |
| | (590,546 | ) |
Gain on extinguishment of debt | | — |
| | — |
| | 2,000,000 |
| | — |
|
Adjustment of TRA liability for tax rate change | | — |
| | — |
| | 7,525,901 |
| | — |
|
Loss on legal settlement | | — |
| | — |
| | (9,250,000 | ) | | — |
|
Insurance recoveries | | 50,905 |
| | — |
| | 12,297,636 |
| | — |
|
Unrealized gain on derivatives | | 8,383,213 |
| | — |
| | — |
| | — |
|
Realized loss on derivatives | | (3,078,357 | ) | | — |
| | (2,612,932 | ) | | — |
|
Loss on investor settlement | | — |
| | — |
| | (10,419,274 | ) | | — |
|
Other income (expense), net | | (50,000 | ) | | — |
| | (620,514 | ) | | 122,000 |
|
Total other income (expense), net | | 6,641,271 |
| | (404,975 | ) | | 2,974,854 |
| | (1,507,365 | ) |
Income before provision for income taxes | | 11,787,409 |
| | 10,212,265 |
| | 11,715,949 |
| | 32,741,228 |
|
Provision for income taxes | | 1,607,590 |
| | 982,110 |
| | 8,459,693 |
| | 3,490,115 |
|
Net income | | 10,179,819 |
| | 9,230,155 |
| | 3,256,256 |
| | 29,251,113 |
|
Net income attributable to non-controlling interests | | (10,417,537 | ) | | (8,079,583 | ) | | (3,878,297 | ) | | (25,696,758 | ) |
Net income (loss) attributable to Fifth Street Asset Management Inc. | | $ | (237,718 | ) | | $ | 1,150,572 |
| | $ | (622,041 | ) | | $ | 3,554,355 |
|
| | | | | | | | |
Net income (loss) per share attributable to Fifth Street Asset Management Inc. Class A common stock - Basic | | $ | (0.04 | ) | | $ | 0.19 |
| | $ | (0.11 | ) | | $ | 0.60 |
|
Net income (loss) per share attributable to Fifth Street Asset Management Inc. Class A common stock - Diluted | | $ | (0.04 | ) | | $ | 0.19 |
| | $ | (0.13 | ) | | $ | 0.60 |
|
Weighted average shares of Class A common stock outstanding - Basic | | 5,908,407 |
| | 5,901,718 |
| | 5,847,139 |
| | 5,956,389 |
|
Weighted average shares of Class A common stock outstanding - Diluted | | 5,908,407 |
| | 5,908,463 |
| | 5,847,139 |
| | 5,963,318 |
|
`
All revenues are earned from affiliates of the Company. See notes to consolidated financial statements.
Fifth Street Asset Management Inc.
Consolidated Statement of Changes in Equity
For the Nine Months Ended September 30, 2016
(unaudited)
|
| | | | | | | | | | | | | | | | | | | | | | | | | | | | | | | | | | | |
| | | Class A Common Stock | | Class B Common Stock | | Additional Paid-in Capital | | Accumulated Deficit | | Treasury Stock | | Non-Controlling Interests | | Total Equity (Deficit) |
| | | Shares | | Amount | | Shares | | Amount | | | | | |
| | | | | | | | | | | | | | | | | | | |
Balance, December 31, 2015 (See Note 2) | | | 5,822,672 |
| | $ | 58,227 |
| | 42,856,854 |
| | $ | 428,569 |
| | $ | 2,661,253 |
| | $ | (30,905 | ) | | $ | (180,064 | ) | | $ | (5,392,371 | ) | | $ | (2,455,291 | ) |
Cumulative effect of ASU 2016-09 adoption | | | — |
| | — |
| | — |
| | — |
| | 145,127 |
| | (164,081 | ) | | — |
| | (160,023 | ) | | (178,977 | ) |
Paid and accrued dividends - $0.30 per Class A common share | | | — |
| | — |
| | — |
| | — |
| | (1,824,330 | ) | | — |
| | — |
| | — |
| | (1,824,330 | ) |
Paid and accrued dividends on restricted stock units | | | — |
| | — |
| | — |
| | — |
| | (35,131 | ) | | — |
| | — |
| | (264,359 | ) | | (299,490 | ) |
Issuance of shares in connection with vesting of RSUs | | | 43,701 |
| | 437 |
| | — |
| | — |
| | — |
| | — |
| | — |
| | — |
| | 437 |
|
Issuance of shares to settle derivative liability | | | 760,059 |
| | 7,601 |
| | — |
| | — |
| | 3,259,559 |
| | — |
| | — |
| | — |
| | 3,267,160 |
|
Retirement of Class A common stock | | | (24,058 | ) | | (241 | ) | | | | | | (179,823 | ) | | | | 180,064 |
| | | | — |
|
Deemed capital contribution | | | — |
| | — |
| | — |
| | — |
| | 676,617 |
| | — |
| | — |
| | 5,134,177 |
| | 5,810,794 |
|
Distributions to members | | | — |
| | — |
| | — |
| | — |
| | — |
| | — |
| | — |
| | (11,373,105 | ) | | (11,373,105 | ) |
Reallocation of equity for changes in ownership interest | | | — |
| | — |
| | — |
| | — |
| | (3,070,991 | ) | | — |
| | — |
| | 3,070,991 |
| | — |
|
Amortization of equity-based compensation | | | — |
| | — |
| | — |
| | — |
| | 500,340 |
| | — |
| | — |
| | 5,711,713 |
| | 6,212,053 |
|
Net income | | | — |
| | — |
| | — |
| | — |
| | — |
| | (622,041 | ) | | — |
| | 3,878,297 |
| | 3,256,256 |
|
Balance, September 30, 2016 | | | 6,602,374 |
| | $ | 66,024 |
| | 42,856,854 |
| | $ | 428,569 |
| | $ | 2,132,621 |
| | $ | (817,027 | ) | | $ | — |
| | $ | 605,320 |
| | $ | 2,415,507 |
|
See notes to consolidated financial statements.
Fifth Street Asset Management Inc.
Consolidated Statements of Cash Flows
(unaudited)
|
| | | | | | | | |
| | For the Nine Months Ended September 30, |
| | 2016 | | 2015 |
Cash flows from operating activities | | |
| | (See Note 2) |
Net income | | $ | 3,256,256 |
| | $ | 29,251,113 |
|
Adjustments to reconcile net income to net cash provided by operating activities: | | | | |
Depreciation and amortization | | 3,713,200 |
| | 1,042,224 |
|
Amortization of fractional interests in aircrafts | | 212,319 |
| | 212,320 |
|
Amortization of deferred financing costs | | 377,497 |
| | 377,498 |
|
Amortization of equity-based compensation | | 6,216,367 |
| | 4,480,918 |
|
Write-off of capitalized software costs | | 624,512 |
| | — |
|
Unrealized gain on beneficial interests in CLOs | | (169,373 | ) | | 590,546 |
|
Distributions of earnings from equity method investments | | 3,059,289 |
| | — |
|
Interest income accreted on beneficial interest in CLOs | | (1,082,342 | ) | | (231,231 | ) |
Interest expense on MMKT Notes | | 92,119 |
| | — |
|
Deferred taxes | | 8,276,868 |
| | 3,224,207 |
|
Deferred rent | | (1,035,401 | ) | | (73,570 | ) |
Realized gain on settlement of MMKT Notes | | (2,592,751 | ) | | — |
|
Loss on investor settlement | | 10,419,274 |
| | — |
|
Loss on lease abandonment | | 1,240,928 |
| | — |
|
Gain on extinguishment of debt | | (2,000,000 | ) | | — |
|
Adjustment of TRA liability for tax rate change | | (7,525,901 | ) | | — |
|
Realized loss on derivatives | | 3,267,160 |
| | — |
|
Income from equity method investments | | (3,554,541 | ) | | (5,343 | ) |
Changes in operating assets and liabilities: | |
|
| |
|
|
Management fees receivable | | (14,610,755 | ) | | 4,795,110 |
|
Performance fees receivable | | 21,062 |
| | 27,184 |
|
Insurance recovery receivable | | (9,775,905 | ) | | — |
|
Prepaid expenses | | (1,723,695 | ) | | 221,566 |
|
Due from affiliates | | 115,321 |
| | 1,670,438 |
|
Other assets | | 433,531 |
| | (81,541 | ) |
Accounts payable and accrued expenses | | 832,003 |
| | (1,061,858 | ) |
Accrued compensation and benefits | | (2,301,078 | ) | | (649,123 | ) |
Income taxes payable | | (28,559 | ) | | (361,052 | ) |
Legal settlement payable | | 9,250,000 |
| | — |
|
Due to Principal | | — |
| | (16,863 | ) |
Due to affiliates | | 4,314 |
| | (59,316 | ) |
Net cash provided by operating activities | | 5,011,719 |
| | 43,353,227 |
|
Cash flows from investing activities | | |
| | |
|
Purchases of fixed assets | | (15,048 | ) | | (874,060 | ) |
Purchases of equity method investments | | (37,548,532 | ) | | (8,879,679 | ) |
Redemptions of equity method investments | | 6,000,000 |
| | 1,200,000 |
|
Distributions from equity method investments | | 842,801 |
| | — |
|
Distributions received from beneficial interest in CLO | | 1,428,590 |
| | 225,282 |
|
Purchases of beneficial interest in CLO | | — |
| | (21,523,005 | ) |
Net cash used in investing activities | | (29,292,189 | ) | | (29,851,462 | ) |
Cash flows from financing activities | | |
| | |
|
Proceeds from loan payable | | — |
| | 21,620,819 |
|
Proceeds from borrowings under credit facility | | 30,000,000 |
| | 48,000,000 |
|
Repayments under credit facility | | (3,000,000 | ) | | (25,000,000 | ) |
Repayments of notes payable | | (2,237,443 | ) | | (9,046,929 | ) |
Capital contributions from non-controlling interests | | — |
| | 20,000 |
|
Distributions to members | | (11,373,105 | ) | | (41,639,038 | ) |
Repurchases of Class A common stock | | — |
| | (1,849,140 | ) |
Dividends to Class A shareholders | | (2,156,353 | ) | | (2,807,562 | ) |
Net cash provided by (used in) financing activities | | 11,233,099 |
| | (10,701,850 | ) |
Net increase (decrease) in cash and cash equivalents | | (13,047,371 | ) | | 2,799,915 |
|
Cash and cash equivalents, beginning of period | | 17,185,204 |
| | 3,238,008 |
|
Cash and cash equivalents, end of period | | $ | 4,137,833 |
| | $ | 6,037,923 |
|
Fifth Street Asset Management Inc.
Consolidated Statements of Cash Flows
(unaudited)
|
| | | | | | | | |
Supplemental disclosures of cash flow information: | | |
| | |
Cash paid during the period for interest | | $ | 2,857,564 |
| | $ | 887,425 |
|
Cash paid during the period for income taxes | | $ | 251,236 |
| | $ | 1,064,200 |
|
Non-cash investing activities: | | | | |
Non-cash contribution to FSOF | | $ | 78,720 |
| | $ | 106,635 |
|
Non-cash distribution from FSOF | | $ | 78,720 |
| | $ | 106,635 |
|
Non-cash financing activities: | | | | |
Accrued dividends | | $ | 1,126,478 |
| | $ | 1,608,759 |
|
Deemed capital contribution | | $ | 5,810,794 |
| | $ | — |
|
Issuance of shares to settle derivative liability | | $ | 3,267,160 |
| | $ | — |
|
All management and performance fees are earned from affiliates of the Company. See notes to consolidated financial statements.
Fifth Street Asset Management Inc.
Notes to Consolidated Financial Statements
Note 1. Organization
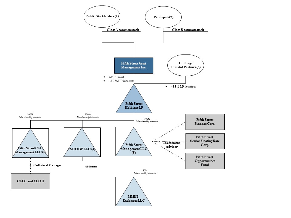
Fifth Street Asset Management Inc. ("FSAM"), together with its consolidated subsidiaries (collectively, the "Company"), is an alternative asset management firm headquartered in Greenwich, CT that provides asset management services to its investment funds (referred to as the "Fifth Street Funds" or the "funds"), which, to date, consist primarily of Fifth Street Finance Corp. (formed on January 2, 2008, "FSC") and Fifth Street Senior Floating Rate Corp. (formed on May 22, 2013, "FSFR"), both publicly-traded business development companies regulated under the Investment Company Act of 1940 (together, the "BDCs"). The Company conducts all of its operations through its consolidated subsidiaries, Fifth Street Management LLC ("FSM"), Fifth Street CLO Management LLC ("CLO Management") and FSCO GP LLC ("FSCO GP").
The Company's primary sources of revenues are management fees, primarily from the BDCs, which are driven by the amount of the assets under management and quarterly investment performance of the Fifth Street Funds. The Company conducts substantially all of its operations through one reportable segment that provides asset management services to the Fifth Street Funds. The Company generates all of its revenues in the United States.
Reorganization
In anticipation of its initial public offering (the "IPO") that closed November 4, 2014, FSAM was incorporated in Delaware on May 8, 2014 as a holding company with its primary asset expected to be a limited partnership interest in Fifth Street Holdings L.P. ("Fifth Street Holdings"). Fifth Street Holdings was formed on June 27, 2014 by Leonard M. Tannenbaum and Bernard D. Berman (the "Principals") as a Delaware limited partnership. Prior to the transactions described below, the Principals were the general partners and limited partners of Fifth Street Holdings. Fifth Street Holdings has a single class of limited partnership interests (the "Holdings LP Interests"). Immediately prior to the IPO:
| |
• | The Principals contributed their general partnership interests in Fifth Street Holdings to FSAM in exchange for 100% of FSAM's Class B common stock; |
| |
• | The members of FSM contributed 100% of their membership interests in FSM to Fifth Street Holdings in exchange for Holdings LP Interests; and |
| |
• | The members of FSCO GP, a Delaware limited liability company, formed on January 6, 2014 to serve as the general partner of Fifth Street Opportunities Fund, L.P. (''FSOF,'' formerly Fifth Street Credit Opportunities Fund, L.P.) contributed 100% of their membership interests in FSCO GP to Fifth Street Holdings in exchange for Holdings LP Interests. |
These collective actions are referred to herein as the "Reorganization."
Initial Public Offering
On November 4, 2014, FSAM issued 6,000,000 shares of Class A common stock in the IPO at a price of $17.00 per common share. The proceeds totaled $95.9 million, net of underwriting commissions of $6.1 million. The proceeds were used to purchase a 12.0% limited partnership interest in Fifth Street Holdings.
Immediately following the Reorganization and the closing of the IPO on November 4, 2014:
| |
• | The Principals held 42,856,854 shares of FSAM Class B common stock and 42,856,854 Holdings LP Interests. |
| |
• | FSAM held 6,000,000 Holdings LP Interests and the former members of FSM and FSCO GP, including the Principals, held 44,000,000 Holdings LP Interests. |
| |
• | The Principals, through their holdings of FSAM Class B common stock in the aggregate, had approximately 97.3% of the voting power of FSAM's common stock. |
Upon the completion of the Reorganization and the IPO, FSAM became the general partner of Fifth Street Holdings and acquired a 12.0% limited partnership interest in Fifth Street Holdings. Fifth Street Holdings and its wholly-owned subsidiaries (including FSM, CLO Management and FSCO GP) are consolidated by FSAM in the consolidated financial statements. The portion of net income attributable to the limited partners of Fifth Street Holdings, excluding FSAM, is recorded as "Net income attributable to non-controlling interests" on the Consolidated Statements of Income.
Fifth Street Asset Management Inc.
Notes to Consolidated Financial Statements
Exchange Agreement
In connection with the Reorganization, FSAM entered into an exchange agreement with the limited partners of Fifth Street Holdings that granted each limited partner of Fifth Street Holdings, and certain permitted transferees, the right, beginning two years after the closing of the IPO and subject to vesting and minimum retained ownership requirements, on a quarterly basis, to exchange such person's Holdings LP Interests for shares of Class A common stock of FSAM, on a one-for-one basis, subject to customary conversion rate adjustments for splits, unit distributions and reclassifications (collectively referred to as the "Exchange Agreement"). As a result, each limited partner of Fifth Street Holdings, over time, has the ability to convert his or her illiquid ownership interests in Fifth Street Holdings into Class A common stock of FSAM, which can more readily be sold in the public markets. As of September 30, 2016 and December 31, 2015, FSAM held approximately 13.0% and 11.6% of Fifth Street Holdings, respectively. FSAM’s percentage ownership in Fifth Street Holdings will continue to change as Holdings LP Interests are exchanged for Class A common stock of FSAM or when FSAM otherwise issues or repurchases FSAM common stock.
FSAM's purchase of Holdings LP Interests concurrent with its IPO, and the subsequent and future exchanges by holders of Holdings LP Interests for shares of FSAM's Class A common stock pursuant to the Exchange Agreement are expected to result in increases in its share of the tax basis of the tangible and intangible assets of Fifth Street Holdings, which will increase the tax depreciation and amortization deductions that otherwise would not have been available to FSAM. These increases in tax basis and tax depreciation and amortization deductions are expected to reduce the amount of cash taxes that FSAM would otherwise be required to pay in the future. FSAM entered into a tax receivable agreement ("TRA") with certain limited partners of Fifth Street Holdings (the "TRA Recipients") that requires FSAM to pay the TRA Recipients 85% of the amount of cash savings, if any, in U.S. federal, state, local and foreign income tax that FSAM actually realizes (or, under certain circumstances, is deemed to realize) as a result of the increases in tax basis in connection with exchanges by the TRA Recipients described above and certain other tax benefits attributable to payments under the tax receivable agreement.
RiverNorth Settlement
On February 18, 2016, the Company entered into a purchase and settlement agreement ("PSA") with RiverNorth Capital Management, LLC ("RiverNorth") pursuant to which RiverNorth would withdraw its competing FSC proxy solicitation. In connection with the execution and delivery of the PSA, on March 24, 2016, the Company purchased 4,078,304 shares of common stock of FSC for $25.0 million of cash at a purchase price of $6.13 per share, net of certain dividends payable to the Company pursuant to the PSA. Pursuant to a letter agreement with the Company, Leonard M. Tannenbaum purchased 5,142,296 shares of common stock of FSC at a net purchase price of $6.13 per share. During the three months ended March 31, 2016, the Company recorded a loss of $10,419,274 on the purchase which represented the premium paid by the Company and Mr. Tannenbaum in excess of the FSC closing share price on the date of the transaction. The premium paid by Mr. Tannenbaum was included as a loss in the consolidated financial statements since the Company directly benefited from this payment.
In addition, the Company issued RiverNorth a warrant to purchase 3,086,420 shares of FSAM's Class A common stock that, upon exercise, the Company was obligated to pay RiverNorth an amount equal to the lesser of: (i) $5 million and (ii) the spread value of the warrant based on a $3.24 strike price. The warrant was exercised by RiverNorth on June 23, 2016. Refer to Note 3 for further information.
The Company also entered into a swap agreement with RiverNorth whereas on each settlement date, if the settlement date share price of FSC common stock was less than $6.25, the Company was obligated to pay RiverNorth an amount equal to the excess of $6.25 over the settlement date share price multiplied by the 3,878,542 notional shares of common stock underlying the swap. Alternatively, if the settlement date share price of FSC common stock was greater than $6.25, RiverNorth was obligated to pay the Company for the excess of the settlement date share price over $6.25 in cash. The settlement dates ranged from October 2016 to January 2017. The Company was also entitled to a portion of dividends on FSC shares underlying the total return swap which were earned by RiverNorth prior to the settlement date. On September 7, 2016, the Company settled the swap agreement with RiverNorth (see Note 3).
Ironsides Settlement
On September 30, 2016, the Company entered into a purchase and settlement agreement with Ironsides Partners LLC, Ironsides Partners Special Situations Master Fund II L.P. and Ironsides P Fund L.P. (collectively, "Ironsides"). In connection with the agreement, the Company agreed to purchase 1,942,533 shares of FSFR’s common stock for a per-share purchase price of $9.00 from Ironsides. The transaction is expected to settle on November 30, 2016. As of September 30, 2016, the total consideration of $17,482,797 represents a premium to the FSFR stock price in an amount of $854,715 based on a share price of $8.56 on that date.
Fifth Street Asset Management Inc.
Notes to Consolidated Financial Statements
In connection with the execution and delivery of the purchase and settlement agreement with Ironsides, the Company and Leonard M. Tannenbaum, Chairman and Chief Executive Officer of the Company, have entered into a letter agreement, or the Letter Agreement, that provides that the Company will purchase the maximum number of shares of FSFR’s common stock that the Company determines, in its sole discretion, it can purchase with immediately available funds and that will not violate any of the terms or conditions of any contractual arrangements or regulations to which the Company is a party to or its property or assets are subject to. Any additional shares that the Company is obligated to purchase pursuant to the purchase and sale agreement will be purchased by Mr. Tannenbaum. The Letter Agreement also provides for mutual indemnification of the parties in connection with their obligations under the purchase and sale agreement and the Letter Agreement. The Company did not record this transaction as of September 30, 2016 as it cannot reasonably estimate the allocation between the Company and Mr. Tannenbaum.
MMKT Exchange LLC
On December 22, 2014, FSM entered into a limited liability company agreement, as majority member, with Leonard Tannenbaum’s brother, as minority member, for the purpose of forming MMKT Exchange LLC (previously IMME LLC), a Delaware limited liability company ("MMKT"). MMKT was a financial technology company that sought to bring increased liquidity and transparency to middle market loans. FSM made a capital contribution of $80,000 for an 80% membership interest in MMKT. In addition, MMKT issued $5,900,000 of MMKT Notes (as defined in note 15), of which $1,300,000 was held by the FSM. MMKT is consolidated in the Company’s consolidated financial statements and any intercompany balances between MMKT and FSM are eliminated.
As of March 31, 2016, MMKT reevaluated alternatives for the business and determined it was appropriate to scale back its operations. As a result, during the three months ended March 31, 2016, the MMKT Notes were written down to reflect the estimated net tangible assets of the business at loan expiration, which resulted in a an unrealized gain of $2,582,405. Additionally, previously capitalized software costs of $624,512 were written off as it was determined it was no longer probable that the software being developed would be placed into service.
During the three months ended June 30, 2016, MMKT determined that it would cease further development of its technology and market its intellectual property for sale and distribute all available cash to its convertible noteholders as soon as practicable. On August 8, 2016, MMKT entered into an agreement with its noteholders to settle and cancel the MMKT Notes in exchange for consideration of $2,833,050, of which $634,460 was paid to FSM. As a result of the cancellation, the Company realized a gain of $2,592,751 during the three months September 30, 2016. In connection with the settlement and cancellation of the MMKT notes, FSM incurred an expense of $100,000 that was paid to third-party noteholders in exchange for a release of claims against FSM and MMKT, which is included in Other income (expense) in the Consolidated Statements of Income.
On August 12, 2016, MMKT sold the rights to its platform, including all intellectual property, in exchange for $50,000 and distributed the proceeds to its noteholders, including $11,197 which was distributed to FSM. The Company recognized a gain of $50,000 related to this sale within Other income (expense) in the Consolidated Statements of Income. As of September 30, 2016, MMKT is in the process of winding up its business operations and dissolving MMKT Exchange LLC. Upon the final liquidation, the noteholders are entitled to a distribution equal to cash remaining after the settlement of all liabilities (see Note 8).
Note 2. Significant Accounting Policies
Revision of Previously Issued Financial Statements for Correction of Immaterial Errors
During the three months ended September 30, 2016, the Company identified an error related to the accounting treatment of its investments in common shares of the BDCs. In September 2015, the Company began purchasing common shares in the BDCs and treated such shares as available-for-sale securities under Accounting Standards Codification (“ASC”) 320. In 2016, the Company made substantial additional purchases of the BDC common shares. As a result, the Company revisited its accounting method for the shares held. The Company determined that it does exert significant influence over the BDCs and accordingly, its investments in the BDCs should have been accounted for as equity method investments under ASC 323 since inception. As of June 30, 2016, the cumulative error was an understatement of income from equity method investments of $1.7 million, an overstatement of other income of $2.5 million (resulting in a net decrease to income before provision for income taxes of $0.8 million), and an understatement of other comprehensive income of $6.5 million. The Company assessed the materiality of these errors on its prior quarterly and annual financial statements, assessing materiality both quantitatively and qualitatively, in accordance with the SEC’s Staff Accounting Bulletin (“SAB”) No. 99 and SAB No. 108 and concluded that the errors were not material to any of its previously issued financial statements. However, in order to correctly present the shares as an equity method investment in the appropriate period, management revised previously issued financial statements (the
Fifth Street Asset Management Inc.
Notes to Consolidated Financial Statements
"Revision"). The Company also corrected immaterial out-of-period adjustments that had been previously reported. These prior period adjustments will be reflected in future quarterly and annual filings for the respective period.
Set forth below is a summary of the amounts and financial statement line items impacted by these revisions for the periods presented in this Form 10-Q and previous filings.
|
| | | | | | | | | | | | |
| | Three Months Ended June 30, 2016 |
Consolidated Statement of Income: | | As previously reported | | Adjustments | | As revised |
Income from equity method investments | | $ | — |
| | $ | 1,110,217 |
| | $ | 1,110,217 |
|
Other income (expense), net | | 1,571,903 |
| | (1,546,728 | ) | | 25,175 |
|
Total other income, net | | 10,608,494 |
| | (436,511 | ) | | 10,171,983 |
|
Income before provision for income taxes | | 11,643,558 |
| | (436,511 | ) | | 11,207,047 |
|
Provision for income taxes | | 7,237,303 |
| | (122,427 | ) | | 7,114,876 |
|
Net income | | 4,406,255 |
| | (314,084 | ) | | 4,092,171 |
|
Net income attributable to non-controlling interests | | (3,629,933 | ) | | 385,308 |
| | (3,244,625 | ) |
Net income attributable to Fifth Street Asset Management Inc. | | $ | 776,322 |
| | $ | 71,224 |
| | $ | 847,546 |
|
Net income per share attributable to Fifth Street Asset Management Inc. - Basic | | $ | 0.13 |
| | $ | 0.02 |
| | $ | 0.15 |
|
Net income per share attributable to Fifth Street Asset Management Inc. - Diluted | | $ | 0.07 |
| | $ | — |
| | $ | 0.07 |
|
|
| | | | | | | | | | | | |
| | Six Months Ended June 30, 2016 |
Consolidated Statement of Income: | | As previously reported | | Adjustments | | As revised |
Income from equity method investments | | $ | — |
| | $ | 1,978,326 |
| | $ | 1,978,326 |
|
Other income (expense), net | | 1,783,490 |
| | (2,328,275 | ) | | (544,785 | ) |
Total other expense, net | | (3,316,468 | ) | | (349,949 | ) | | (3,666,417 | ) |
Income (loss) before provision for income taxes | | 278,488 |
| | (349,949 | ) | | (71,461 | ) |
Provision for income taxes | | 6,971,891 |
| | (119,788 | ) | | 6,852,103 |
|
Net loss | | (6,693,403 | ) | | (230,161 | ) | | (6,923,564 | ) |
Net loss attributable to non-controlling interests | | 6,230,340 |
| | 308,826 |
| | 6,539,166 |
|
Net loss attributable to Fifth Street Asset Management Inc. | | $ | (463,063 | ) | | $ | 78,665 |
| | $ | (384,398 | ) |
Net loss per share attributable to Fifth Street Asset Management Inc. - Basic | | $ | (0.08 | ) | | $ | 0.01 |
| | $ | (0.07 | ) |
Net loss per share attributable to Fifth Street Asset Management Inc. - Diluted | | $ | (0.10 | ) | | $ | — |
| | $ | (0.10 | ) |
Fifth Street Asset Management Inc.
Notes to Consolidated Financial Statements
|
| | | | | | | | | | | | |
| | Three Months Ended June 30, 2016 |
Consolidated Statement of Comprehensive Income: | | As previously reported | | Adjustments | | As revised |
Net income | | $ | 4,406,255 |
| | $ | (314,084 | ) | | $ | 4,092,171 |
|
Adjustment for change in fair value of available-for-sale securities | | (1,423,276 | ) | | 1,423,276 |
| | — |
|
Tax effect of adjustment for change in fair value of available-for-sale securities | | 20,304 |
| | (20,304 | ) | | — |
|
Total comprehensive income | | 3,003,283 |
| | 1,088,888 |
| | 4,092,171 |
|
Less: Comprehensive income attributable to non-controlling interests | | (2,374,581 | ) | | (870,044 | ) | | (3,244,625 | ) |
Comprehensive income attributable to Fifth Street Asset Management Inc. | | $ | 628,702 |
| | $ | 218,844 |
| | $ | 847,546 |
|
|
| | | | | | | | | | | | |
| | Six Months Ended June 30, 2016 |
Consolidated Statement of Comprehensive Income: | | As previously reported | | Adjustments | | As revised |
Net loss | | $ | (6,693,403 | ) | | $ | (230,161 | ) | | $ | (6,923,564 | ) |
Adjustment for change in fair value of available-for-sale securities | | (7,119,228 | ) | | 7,119,228 |
| | — |
|
Tax effect of adjustment for change in fair value of available-for-sale securities | | 284,010 |
| | (284,010 | ) | | — |
|
Total comprehensive loss | | (13,528,621 | ) | | 6,605,057 |
| | (6,923,564 | ) |
Less: Comprehensive loss attributable to non-controlling interests | | 12,518,400 |
| | (5,979,234 | ) | | 6,539,166 |
|
Comprehensive loss attributable to Fifth Street Asset Management Inc. | | $ | (1,010,221 | ) | | $ | 625,823 |
| | $ | (384,398 | ) |
|
| | | | | | | | | | | | |
| | Six Months Ended June 30, 2016 |
Consolidated Statement of Cash Flows: | | As previously reported | | Adjustments | | As revised |
Cash flows from operating activities | | | | | | |
Net loss | | $ | (6,693,403 | ) | | $ | (230,161 | ) | | $ | (6,923,564 | ) |
Distributions of earnings from equity method investments | | — |
| | 1,700,636 |
| | 1,700,636 |
|
Deferred taxes | | 6,990,955 |
| | (119,788 | ) | | 6,871,167 |
|
Income from equity method investments | | (25,728 | ) | | (1,978,326 | ) | | (2,004,054 | ) |
Net cash used in operating activities | | (5,487,912 | ) | | (627,639 | ) | | (6,115,551 | ) |
Cash flows from investing activities | | | | | | |
Purchases of equity method investments | | — |
| | (26,925,757 | ) | | $ | (26,925,757 | ) |
Purchases of available-for-sale securities | | (26,925,757 | ) | | 26,925,757 |
| | $ | — |
|
Distributions from equity method investments | | — |
| | 627,639 |
| | 627,639 |
|
Net cash used in investing activities | | (19,577,470 | ) | | 627,639 |
| | (18,949,831 | ) |
Net decrease in cash and cash equivalents | | (8,568,646 | ) | | — |
| | (8,568,646 | ) |
Cash and cash equivalents, beginning of period | | 17,185,204 |
| | — |
| | 17,185,204 |
|
Cash and cash equivalents, end of period | | $ | 8,616,558 |
| | $ | — |
| | $ | 8,616,558 |
|
Fifth Street Asset Management Inc.
Notes to Consolidated Financial Statements
|
| | | | | | | | | | | | |
| | Three Months Ended March 31, 2016 |
Consolidated Statement of Income: | | As previously reported | | Adjustments | | As revised |
Income from equity method investments | | $ | — |
| | $ | 868,109 |
| | $ | 868,109 |
|
Other income (expense), net | | 211,587 |
| | (781,547 | ) | | (569,960 | ) |
Total other expense, net | | (13,924,962 | ) | | 86,562 |
| | (13,838,400 | ) |
Loss before income tax benefit | | (11,365,070 | ) | | 86,562 |
| | (11,278,508 | ) |
Income tax benefit | | (265,412 | ) | | 2,639 |
| | (262,773 | ) |
Net loss | | (11,099,658 | ) | | 83,923 |
| | (11,015,735 | ) |
Net loss attributable to non-controlling interests | | 9,860,273 |
| | (76,483 | ) | | 9,783,790 |
|
Net loss attributable to Fifth Street Asset Management Inc. | | $ | (1,239,385 | ) | | $ | 7,440 |
| | $ | (1,231,945 | ) |
Net loss per share attributable to Fifth Street Asset Management Inc. - Basic | | $ | (0.21 | ) | | $ | — |
| | $ | (0.21 | ) |
Net loss per share attributable to Fifth Street Asset Management Inc. - Diluted | | $ | (0.24 | ) | | $ | — |
| | $ | (0.24 | ) |
|
| | | | | | | | | | | | |
| | Three Months Ended March 31, 2016 |
Consolidated Statement of Comprehensive Income: | | As previously reported | | Adjustments | | As revised |
Net loss | | $ | (11,099,658 | ) | | $ | 83,923 |
| | $ | (11,015,735 | ) |
Adjustment for change in fair value of available-for-sale securities | | (5,695,952 | ) | | 5,695,952 |
| | — |
|
Tax effect of adjustment for change in fair value of available-for-sale securities | | 263,706 |
| | (263,706 | ) | | — |
|
Total comprehensive loss | | (16,531,904 | ) | | 5,516,169 |
| | (11,015,735 | ) |
Less: Comprehensive loss attributable to non-controlling interests | | 14,892,981 |
| | (5,109,191 | ) | | 9,783,790 |
|
Comprehensive loss attributable to Fifth Street Asset Management Inc. | | $ | (1,638,923 | ) | | $ | 406,978 |
| | $ | (1,231,945 | ) |
|
| | | | | | | | | | | | |
| | Three Months Ended March 31, 2016 |
Consolidated Statement of Cash Flows: | | As previously reported | | Adjustments | | As revised |
Cash flows from operating activities | | | | | | |
Net loss | | $ | (11,099,658 | ) | | $ | 83,923 |
| | $ | (11,015,735 | ) |
Distributions of earnings from equity method investments | | — |
| | 600,549 |
| | 600,549 |
|
Deferred taxes | | (246,396 | ) | | 2,639 |
| | (243,757 | ) |
Income from equity method investments | | (552 | ) | | (868,109 | ) | | (868,661 | ) |
Net cash used in operating activities | | (15,033,201 | ) | | (180,998 | ) | | (15,214,199 | ) |
Purchases of equity method investments | | — |
| | (26,925,757 | ) | | (26,925,757 | ) |
Purchases of available-for-sale securities | | (26,925,757 | ) | | 26,925,757 |
| | — |
|
Distributions from equity method investments | | — |
| | 180,998 |
| | 180,998 |
|
Net cash used in investing activities | | (20,752,835 | ) | | 180,998 |
| | (20,571,837 | ) |
Net decrease in cash and cash equivalents | | (11,775,890 | ) | | — |
| | (11,775,890 | ) |
Cash and cash equivalents, beginning of period | | 17,185,204 |
| | — |
| | 17,185,204 |
|
Cash and cash equivalents, end of period | | $ | 5,409,314 |
| | $ | — |
| | $ | 5,409,314 |
|
Fifth Street Asset Management Inc.
Notes to Consolidated Financial Statements
|
| | | | | | | | | | | | |
| | December 31, 2015 |
Consolidated Statement of Financial Condition: | | As previously reported | | Adjustments | | As revised |
Investments in equity method investees | | $ | 6,427,272 |
| | $ | 25,961,671 |
| | $ | 32,388,943 |
|
Investments in available-for-sale securities at fair value | | 26,771,258 |
| | (26,771,258 | ) | | — |
|
Deferred tax assets | | 51,180,237 |
| | 37,720 |
| | 51,217,957 |
|
Total assets | | $ | 151,233,520 |
| | $ | (771,867 | ) | | $ | 150,461,653 |
|
Accumulated other comprehensive income | | 27,276 |
| | (27,276 | ) | | — |
|
Retained earnings | | — |
| | (30,905 | ) | | (30,905 | ) |
Total stockholders' equity, Fifth Street Asset Management Inc. | | 2,995,261 |
| | (58,181 | ) | | 2,937,080 |
|
Non-controlling interests | | (4,678,685 | ) | | (713,686 | ) | | (5,392,371 | ) |
Total equity (deficit) | | (1,683,424 | ) | | (771,867 | ) | | (2,455,291 | ) |
Total liabilities and equity | | $ | 151,233,520 |
| | $ | (771,867 | ) | | $ | 150,461,653 |
|
|
| | | | | | | | | | | | |
| | Year Ended December 31, 2015 |
Consolidated Statement of Income: | | As previously reported | | Adjustments | | As revised |
Income (loss) from equity method investments | | $ | 20,630 |
| | $ | (269,940 | ) | | $ | (249,310 | ) |
Other income, net | | 279,405 |
| | (157,405 | ) | | 122,000 |
|
Total other expense, net | | (2,519,624 | ) | | (427,345 | ) | | (2,946,969 | ) |
Income before provision for income taxes | | 39,029,901 |
| | (427,345 | ) | | 38,602,556 |
|
Provision for income taxes | | 5,065,420 |
| | (19,717 | ) | | 5,045,703 |
|
Net income | | 33,964,481 |
| | (407,628 | ) | | 33,556,853 |
|
Net income attributable to non-controlling interests | | (31,556,455 | ) | | 376,723 |
| | (31,179,732 | ) |
Net income attributable to Fifth Street Asset Management Inc. | | $ | 2,408,026 |
| | $ | (30,905 | ) | | $ | 2,377,121 |
|
Net income per share attributable to Fifth Street Asset Management Inc. - Basic and Diluted | | $ | 0.41 |
| | $ | (0.01 | ) | | $ | 0.40 |
|
|
| | | | | | | | | | | | |
| | Year Ended December 31, 2015 |
Consolidated Statement of Comprehensive Income: | | As previously reported | | Adjustments | | As revised |
Net income | | $ | 33,964,481 |
| | $ | (407,628 | ) | | $ | 33,556,853 |
|
Adjustment for change in fair value of available-for-sale securities | | 382,242 |
| | (382,242 | ) | | — |
|
Tax effect of adjustment for change in fair value of available-for-sale securities | | (18,003 | ) | | 18,003 |
| | — |
|
Total comprehensive income | | 34,328,720 |
| | (771,867 | ) | | 33,556,853 |
|
Less: Comprehensive income attributable to non-controlling interests | | (31,893,418 | ) | | 713,686 |
| | (31,179,732 | ) |
Comprehensive income attributable to Fifth Street Asset Management Inc. | | $ | 2,435,302 |
| | $ | (58,181 | ) | | $ | 2,377,121 |
|
Fifth Street Asset Management Inc.
Notes to Consolidated Financial Statements
|
| | | | | | | | | | | | |
| | Year Ended December 31, 2015 |
Consolidated Statement of Cash Flows: | | As previously reported | | Adjustments | | As revised |
Cash flows from operating activities | | | | | | |
Net income | | $ | 33,964,481 |
| | $ | (407,628 | ) | | $ | 33,556,853 |
|
Deferred taxes | | 5,178,675 |
| | (19,717 | ) | | 5,158,958 |
|
(Income) loss from equity method investments | | (83,405 | ) | | 269,940 |
| | 186,535 |
|
Net cash provided by operating activities | | 67,480,808 |
| | (157,405 | ) | | 67,323,403 |
|
Cash flows from investing activities | | | | | | |
Purchases of equity method investments | | (7,500,000 | ) | | (26,389,016 | ) | | (33,889,016 | ) |
Purchases of available-for-sale securities | | (26,389,016 | ) | | 26,389,016 |
| | — |
|
Distributions from equity method investments | | 225,282 |
| | 157,405 |
| | 382,687 |
|
Net cash used in investing activities | | (53,833,253 | ) | | 157,405 |
| | (53,675,848 | ) |
Net increase in cash and cash equivalents | | 13,947,196 |
| | — |
| | 13,947,196 |
|
Cash and cash equivalents, beginning of period | | 3,238,008 |
| | — |
| | 3,238,008 |
|
Cash and cash equivalents, end of period | | $ | 17,185,204 |
| | $ | — |
| | $ | 17,185,204 |
|
|
| | | | | | | | | | | | |
| | Three Months Ended September 30, 2015 |
Consolidated Statement of Income: | | As previously reported | | Adjustments (1) | | As revised |
Management fees | | $ | 23,609,474 |
| | $ | (299,339 | ) | | $ | 23,310,135 |
|
Other fees | | 1,347,133 |
| | 829,377 |
| | 2,176,510 |
|
Total revenues | | 24,959,203 |
| | 530,038 |
| | 25,489,241 |
|
General, administrative and other expenses | | 3,349,712 |
| | 829,377 |
| | 4,179,089 |
|
Total expenses | | 14,042,624 |
| | 829,377 |
| | 14,872,001 |
|
Income from equity method investments | | 12,492 |
| | 2,803 |
| | 15,295 |
|
Total other expense, net | | (407,778 | ) | | 2,803 |
| | (404,975 | ) |
Income before provision for income taxes | | 10,508,801 |
| | (296,536 | ) | | 10,212,265 |
|
Provision for income taxes | | 995,506 |
| | (13,396 | ) | | 982,110 |
|
Net income | | 9,513,295 |
| | (283,140 | ) | | 9,230,155 |
|
Net income attributable to non-controlling interests | | (8,341,728 | ) | | 262,145 |
| | (8,079,583 | ) |
Net income attributable to Fifth Street Asset Management Inc. | | $ | 1,171,567 |
| | $ | (20,995 | ) | | $ | 1,150,572 |
|
Net income per share attributable to Fifth Street Asset Management Inc. - Basic and Diluted | | $ | 0.20 |
| | $ | (0.01 | ) | | $ | 0.19 |
|
Fifth Street Asset Management Inc.
Notes to Consolidated Financial Statements
|
| | | | | | | | | | | | |
| | Nine Months Ended September 30, 2015 |
Consolidated Statement of Income: | | As previously reported | | Adjustments (1) | | As revised |
Management fees | | $ | 70,417,077 |
| | $ | (1,322,423 | ) | | $ | 69,094,654 |
|
Other fees | | 3,668,878 |
| | 2,003,199 |
| | 5,672,077 |
|
Total revenues | | 74,165,406 |
| | 680,776 |
| | 74,846,182 |
|
General, administrative and other expenses | | 8,548,115 |
| | 2,003,199 |
| | 10,551,314 |
|
Total expenses | | 38,594,390 |
| | 2,003,199 |
| | 40,597,589 |
|
Income from equity method investments | | 2,540 |
| | 2,803 |
| | 5,343 |
|
Total other expense, net | | (1,510,168 | ) | | 2,803 |
| | (1,507,365 | ) |
Income before provision for income taxes | | 34,060,848 |
| | (1,319,620 | ) | | 32,741,228 |
|
Provision for income taxes | | 3,551,329 |
| | (61,214 | ) | | 3,490,115 |
|
Net income | | 30,509,519 |
| | (1,258,406 | ) | | 29,251,113 |
|
Net income attributable to non-controlling interests | | (26,859,217 | ) | | 1,162,459 |
| | (25,696,758 | ) |
Net income attributable to Fifth Street Asset Management Inc. | | $ | 3,650,302 |
| | $ | (95,947 | ) | | $ | 3,554,355 |
|
Net income per share attributable to Fifth Street Asset Management Inc. - Basic and Diluted | | $ | 0.61 |
| | $ | (0.01 | ) | | $ | 0.60 |
|
|
| | | | | | | | | | | | |
| | Three Months Ended September 30, 2015 |
Consolidated Statement of Comprehensive Income: | | As previously reported | | Adjustments (1) | | As revised |
Net income | | $ | 9,513,295 |
| | $ | (283,140 | ) | | $ | 9,230,155 |
|
Adjustment for change in fair value of available-for-sale securities | | 538,494 |
| | (538,494 | ) | | — |
|
Tax effect of adjustment for change in fair value of available-for-sale securities | | (25,410 | ) | | 25,410 |
| | — |
|
Total comprehensive income | | 10,026,379 |
| | (796,224 | ) | | 9,230,155 |
|
Less: Comprehensive income attributable to non-controlling interests | | (8,549,626 | ) | | 470,043 |
| | (8,079,583 | ) |
Comprehensive income attributable to Fifth Street Asset Management Inc. | | $ | 1,476,753 |
| | $ | (326,181 | ) | | $ | 1,150,572 |
|
|
| | | | | | | | | | | | |
| | Nine Months Ended September 30, 2015 |
Consolidated Statement of Comprehensive Income: | | As previously reported | | Adjustments (1) | | As revised |
Net income | | $ | 30,509,519 |
| | $ | (1,258,406 | ) | | $ | 29,251,113 |
|
Adjustment for change in fair value of available-for-sale securities | | (28,904 | ) | | 28,904 |
| | — |
|
Tax effect of adjustment for change in fair value of available-for-sale securities | | 1,370 |
| | (1,370 | ) | | — |
|
Total comprehensive income | | 30,481,985 |
| | (1,230,872 | ) | | 29,251,113 |
|
Less: Comprehensive income attributable to non-controlling interests | | (26,709,534 | ) | | 1,012,776 |
| | (25,696,758 | ) |
Comprehensive income attributable to Fifth Street Asset Management Inc. | | $ | 3,772,451 |
| | $ | (218,096 | ) | | $ | 3,554,355 |
|
Fifth Street Asset Management Inc.
Notes to Consolidated Financial Statements
|
| | | | | | | | | | | | | | | | |
| | Nine Months Ended September 30, 2015 |
Consolidated Statement of Cash Flows: | | As previously reported | | Deconsolidation of Fund (2) | | Adjustment (1) | | As revised |
Cash flows from operating activities | | | | | | | | |
Net income | | $ | 30,509,519 |
| | $ | — |
| | $ | (1,258,406 | ) | | $ | 29,251,113 |
|
Deferred taxes | | 3,224,078 |
| | — |
| | 129 |
| | 3,224,207 |
|
Income from equity method investments | | (2,540 | ) | | — |
| | (2,803 | ) | | (5,343 | ) |
Management fees receivable | | 3,472,687 |
| | — |
| | 1,322,423 |
| | 4,795,110 |
|
Prepaid Expenses | | 282,909 |
| | — |
| | (61,343 | ) | | 221,566 |
|
Purchases of investment of Consolidated Fund | | (304,435,163 | ) | | 304,435,163 |
| | — |
| | — |
|
Change in other assets of Consolidated Fund | | (3,277,652 | ) | | 3,277,652 |
| | — |
| | — |
|
Net cash provided by (used in) operating activities | | (264,359,588 | ) | | 307,712,815 |
| | — |
| | 43,353,227 |
|
Purchases of equity method investments | | (7,500,000 | ) | | — |
| | (1,379,679 | ) | | (8,879,679 | ) |
Purchases of available-for-sale securities | | (1,379,679 | ) | | — |
| | 1,379,679 |
| | — |
|
Purchases of beneficial interest in CLO | | (612,889 | ) | | (20,910,116 | ) | | — |
| | (21,523,005 | ) |
Net cash used in investing activities | | (8,941,346 | ) | | (20,910,116 | ) | | — |
| | (29,851,462 | ) |
Issuance on notes payable by Consolidated Fund | | 364,066,775 |
| | (364,066,775 | ) | | — |
| | — |
|
Deferred financing costs | | (2,744,980 | ) | | 2,744,980 |
| | — |
| | — |
|
Net cash provided by (used in) investing activities | | 350,619,945 |
| | (361,321,795 | ) | | — |
| | (10,701,850 | ) |
Net increase in cash and cash equivalents | | 77,319,011 |
| | (74,519,096 | ) | | — |
| | 2,799,915 |
|
Cash and cash equivalents, beginning of period | | 3,238,008 |
| | — |
| | — |
| | 3,238,008 |
|
Cash and cash equivalents, end of period (including Consolidated Fund) | | 80,557,019 |
| | (74,519,096 | ) | | — |
| | 6,037,923 |
|
Less: Cash and cash equivalents of the Consolidated Fund | | 74,519,096 |
| | (74,519,096 | ) | | — |
| | — |
|
Cash and cash equivalents, end of period | | $ | 6,037,923 |
| | $ | — |
| | $ | — |
| | $ | 6,037,923 |
|
(1) Amounts include previous revisions in the December 31, 2015 Form 10-K relating to Part I Fees and the gross presentation of certain reimbursements from the BDCs.
(2) Amounts represent deconsolidation of a CLO as previously disclosed in the December 31, 2015 Form 10-K.
Basis of Presentation
The unaudited consolidated financial statements of the Company have been prepared in accordance with accounting principles generally accepted in the United States of America ("GAAP") and pursuant to the rules and regulations of the Securities and Exchange Commission (the "SEC") and the requirements for reporting on Form 10-Q and Regulation S-X. In the opinion of management, all adjustments of a normal recurring nature considered necessary for the fair presentation of the consolidated financial statements have been made. All significant intercompany transactions and balances have been eliminated in consolidation.
Fifth Street Asset Management Inc.
Notes to Consolidated Financial Statements
Principles of Consolidation
The consolidated financial statements include the accounts of the Company and entities in which it, directly or indirectly, is determined to have a controlling financial interest under ASC 810, as amended by ASU No. 2015-02. Under the variable interest model, the Company determines whether, if by design, an entity has equity investors who lack substantive participating or kick-out rights. If equity investors do not have such rights, the entity is considered a variable interest entity ("VIE") and must be consolidated by its primary beneficiary. An enterprise is determined to be the primary beneficiary if it holds a controlling financial interest. A controlling financial interest is defined as (a) the power to direct the activities of a VIE that most significantly impact the entity's economic performance and (b) the obligation to absorb losses of the entity or the right to receive benefits from the entity that could potentially be significant to the VIE. The consolidation guidance requires an analysis to determine (a) whether an entity in which the Company holds a variable interest is a VIE and (b) whether the Company's involvement, through holding interests directly or indirectly in the entity, would give it a controlling financial interest. Performance of that analysis requires the exercise of judgment.
Under the consolidation guidance, the Company determines whether it is the primary beneficiary of a VIE at the time it becomes involved with a variable interest entity and reconsiders that conclusion continually. In evaluating whether the Company is the primary beneficiary, the Company evaluates its economic interests in the entity held either directly or indirectly by the Company. The consolidation analysis can generally be performed qualitatively; however, if it is not readily apparent that the Company is not the primary beneficiary, a quantitative analysis may also be performed. Investments and redemptions (either by the Company, affiliates of the Company or third parties) or amendments to the governing documents of the respective investment funds could affect an entity's status as a VIE or the determination of the primary beneficiary. At each reporting date, the Company assesses whether it is the primary beneficiary and will consolidate or deconsolidate accordingly.
For equity investments where the Company does not control the investee, and where it is not the primary beneficiary of a VIE, but can exert significant influence over the financial and operating policies of the investee, the Company follows the equity method of accounting. The evaluation of whether the Company exerts control or significant influence over the financial and operational policies of its investees requires significant judgment based on the facts and circumstances surrounding each individual investment. Factors considered in these evaluations may include the type of investment, the legal structure of the investee, the terms and structure of the investment agreement, including investor voting or other rights, the terms of the Company's investment advisory agreement or other agreements with the investee, any influence the Company may have on the governing board of the investee, the legal rights of other investors in the entity pursuant to the fund’s operating documents and the relationship between the Company and other investors in the entity.
Consolidated Variable Interest Entities
Fifth Street Holdings
FSAM is the sole general partner of Fifth Street Holdings and, as such, it operates and controls all of the business and affairs of Fifth Street Holdings and its wholly-owned subsidiaries, FSM, CLO Management and FSCO GP. Under ASC 810, Fifth Street Holdings meets the definition of a VIE because the limited partners do not hold substantive kick-out or participating rights. Since FSAM has the obligation to absorb expected losses and the right to receive benefits that could be significant to Fifth Street Holdings and is the sole general partner, FSAM is considered to be the primary beneficiary of Fifth Street Holdings. The assets of Fifth Street Holdings can be used to settle the obligations of FSAM based on the discretion of FSAM in its capacity as the general partner of Fifth Street Holdings.
As a result, the Company consolidates the financial results of Fifth Street Holdings and its wholly-owned subsidiaries and records the economic interests in Fifth Street Holdings held by the limited partners other than FSAM as "Non-controlling interests" on the Consolidated Statements of Financial Condition and "Net income attributable to non-controlling interests" on the Consolidated Statements of Income.
Voting Interest Entities
Entities that are not VIEs are generally evaluated under the voting interest model. The Company consolidates voting interest entities that it controls through a majority voting interest or through other means.
Fifth Street Asset Management Inc.
Notes to Consolidated Financial Statements
Unconsolidated Variable Interest Entities
The Company holds interests in certain VIEs that are not consolidated because the Company is not deemed the primary beneficiary. The Company's interest in such entities generally is in the form of direct interests and fixed fee arrangements. The maximum exposure to loss represents the potential loss of assets by the Company relating to these non-consolidated entities. The Company's interests in these non-consolidated VIEs and their respective maximum exposure to loss relating to non-consolidated VIEs as of September 30, 2016 is $24,584,966, which represents the fair value of beneficial interests as well as management fees receivable at such date.
CLOs
In February 2015, the Company closed a securitization of the senior secured loans warehoused in Fifth Street Senior Loan Fund I, LLC ("CLO I"). In September 2015, Fifth Street Senior Loan II, LLC merged into Fifth Street SLF II Ltd. ("CLO II"), and the Company closed a securitization of the senior secured loans previously warehoused in Fifth Street Senior Loan Fund II, LLC. Fifth Street CLO Management LLC ("CLO Management"), a wholly owned-consolidated subsidiary of Fifth Street Holdings, is the collateral manager of CLO I and CLO II (collectively referred to as the "CLOs"), and as such, it operates and controls all of the business and affairs of the CLOs. Under ASC 810, the CLOs meet the definition of a VIE because the total equity at risk is not sufficient to finance it activities.
The Company determined that it did not have an obligation to absorb expected losses that could be significant to CLO I and CLO II. Therefore, the Company is not considered to be the primary beneficiary of the CLOs, and accordingly, does not consolidate their financial results. As of September 30, 2016, investments held by the Company in the senior secured and subordinated notes of the CLOs are included within "Beneficial interests in CLOs at fair value" on the Consolidated Statements of Financial Condition.
Use of Estimates
The preparation of consolidated financial statements in conformity with GAAP requires management to make estimates and assumptions affecting amounts reported in the consolidated financial statements and accompanying notes. The most significant of these estimates are related to: (i) the valuation of equity-based compensation, (ii) the estimate of future taxable income, which impacts the carrying amount of the Company’s deferred income tax assets, (iii) the determination of net tax benefits in connection with the Company's tax receivable agreements, (iv) the valuation of the Company's investments, (v) the valuation of derivative liabilities and (vi) the measurement of asset and liabilities associated with exit and disposal activities related to the abandonment of office space. These estimates are based on the information that is currently available to the Company and on various other assumptions that the Company believes to be reasonable under the circumstances. Actual results could differ materially from those estimates under different assumptions and conditions.
Concentration of Credit Risk and Other Risks and Uncertainties
Financial instruments which potentially subject the Company to concentrations of credit risk consist primarily of cash and cash equivalents.
For the nine months ended September 30, 2016 and 2015, substantially all revenues and receivables were earned or derived from advisory or administrative services provided to the BDCs and other affiliated entities.
The Company is dependent on its chief executive officer, Leonard M. Tannenbaum, who holds over 90% of the combined voting power of the Company through his ownership of shares of common stock. If for any reason the services of the Company's chief executive officer were to become unavailable, there could be a material adverse effect on the Company's operations, liquidity and profitability.
Fair Value Measurements
The carrying amounts of cash and cash equivalents, management and performance fees receivable from affiliates, prepaid expenses, insurance recovery receivable, due from/to affiliates, accounts payable and accrued expenses, accrued compensation and benefits, income taxes payable, legal settlement payable and dividend payable approximate fair value due to the immediate or short-term maturity of these financial instruments.
Cash and Cash Equivalents
Cash equivalents include short-term, highly liquid investments that are readily convertible to known amounts of cash and have original maturities of three months or less. The Company places its cash and cash equivalents with U.S. financial institutions and, at times, amounts may exceed federally insured limits. The Company monitors the credit standing of these financial institutions.
Fifth Street Asset Management Inc.
Notes to Consolidated Financial Statements
Equity Method Investments
Investments over which the Company exercises significant influence, but which do not meet the requirements for consolidation, are accounted for using the equity method of accounting, whereby the Company records its share of the underlying income or losses of equity method investees. The Company did not elect the fair value option on its equity method investments.
Investments in equity method investees consists of the Company's general partner interests in an unconsolidated fund and investments in FSC and FSFR common stock. The Company exercises significant influence with respect to the fund and BDCs as a result of its management contracts with the affiliated fund and BDCs, and specifically with respect to the BDCs, its board of director representation.
Beneficial Interest in CLOs
Beneficial interests in CLOs meet the definition of a debt security under ASC 325-40, Beneficial Interest in Securitized Financial Assets. Income from the beneficial interest in CLOs is recorded using the effective interest method based upon an estimation of an effective yield to maturity utilizing assumed cash flows. The Company monitors the expected residual payments, and effective yield is determined and updated periodically, as needed. Any distributions received from the beneficial interests in CLOs in excess of the calculated income using the effective yield are treated as a reduction of the cost.
The Company earned interest income of $386,617 and $1,082,342, respectively, from beneficial interests in CLOs, for the three and nine months ended September 30, 2016 and $95,396 and $231,231, respectively, for the three and nine months ended September 30, 2015.
Fair Value Option
The Company has elected the fair value option, upon initial recognition, for all beneficial interests in CLOs, which had a cost of $24,271,320 as of September 30, 2016. There were $537,600 and $169,373 of unrealized gains, respectively, recorded on beneficial interests in CLOs for the three and nine months ended September 30, 2016. There was $23,148 and $590,546 of unrealized losses, respectively, recorded on beneficial interests in CLOs for the three and nine months ended September 30, 2015.
The Company also elected the fair value option on the MMKT Notes upon initial recognition, which were included in loans payable on the Consolidated Statements of Financial Condition. The MMKT Notes were settled and canceled during the three months ended September 30, 2016. The Company realized a gain of $2,592,751 on the MMKT Notes during the three and nine months ended September 30, 2016 (see Note 8).
The fair value option permits the irrevocable election of fair value on an instrument-by-instrument basis at initial recognition of an asset or liability or upon an event that gives rise to a new basis of accounting for that instrument. The Company believes that by electing the fair value option for these financial instruments, it provides consistent measurement with its peers in the asset management industry. Changes in the fair value of these assets and liabilities and related interest income/expense are recorded within "Other income (expense)" in the Consolidated Statements of Income. Refer to Note 5 for a description of valuation methodologies for each of the financial instruments mentioned above.
Derivative Instruments
Derivative instruments include warrant and swap contracts issued in connection with the RiverNorth settlement. The derivative instruments are not designated as hedging instruments. All derivatives are recognized in "Derivative liabilities at fair value" and are presented gross in the Consolidated Statements of Financial Condition with changes in fair value recorded in "Unrealized gain (loss) on derivatives" in the accompanying Consolidated Statements of Income. Upon settlement of the instrument, the Company records "Realized gain (loss) on derivatives" in the Consolidated Statements of Income.
The Company’s derivative instruments contain credit risk to the extent that its counterparty may be unable to meet the terms of the agreements. The Company’s derivative instruments also contain market risk in excess of the amounts reflected in the Consolidated Statements of Financial Condition based on future changes to underlying share prices. No collateral has been pledged and/or received with the counterparty, and the Company’s derivatives instruments are not subject to a master netting arrangement.
See Note 4 for quantitative disclosures regarding derivative instruments.
Fifth Street Asset Management Inc.
Notes to Consolidated Financial Statements
Fixed Assets
Fixed assets consist of furniture, fixtures and equipment (including automobiles, computer hardware and purchased software), software developed for internal use and leasehold improvements, and are recorded at cost, less accumulated depreciation and amortization. Depreciation of furniture, fixtures and equipment is computed using the straight-line method over the estimated useful lives of the respective assets (three to eight years). Software developed for internal use, which is amortized over three years, consists of costs incurred during the application development stage of software developed for the Company's proprietary use and includes costs of company personnel who are directly associated with the development. Amortization of improvements to leased properties is computed using the straight-line method based upon the initial term of the applicable lease or the estimated useful life of the improvements, whichever is shorter, and ranges from five to 10 years. Routine expenditures for repairs and maintenance are charged to expense when incurred. Major betterments and improvements are capitalized. Upon retirement or disposition of fixed assets, the cost and related accumulated depreciation are removed from the accounts and any resulting gain or loss is recognized in the Consolidated Statements of Income. The Company evaluates fixed assets for impairment whenever events or changes in circumstances indicate that an asset's carrying value may not be fully recovered.
Deferred Financing Costs
Deferred financing costs consist of fees and expenses paid in connection with the closing of Fifth Street Holdings' credit facility and are capitalized at the time of payment. Deferred financing costs are amortized using the straight line method over the term of the credit facility and are included in interest expense on the Consolidated Statements of Income.
Deferred Rent
The Company recognizes rent expense on a straight-line basis over the expected lease term. Within the provisions of certain leases, there are free rent periods and escalations in payments over the base lease term. The effects of these items have been reflected in rent expense on a straight-line basis over the expected lease term. Landlord contributions and tenant allowances are included in the straight-line calculations and are being deferred over the lease term and are reflected as a reduction in rent expense.
Revenue Recognition
The Company has three principal sources of revenues: management fees, performance fees and other fees. These revenues are derived from the Company's agreements with the funds it manages, primarily the BDCs. The investment advisory agreements on which revenues are based are generally renewable on an annual basis by the general partner or the board of directors of the respective funds.
Management Fees
Management fees are generally based on a defined percentage of fair value of assets, total commitments, invested capital, net asset value, net investment income, total assets or principal amount of the investment portfolios managed by the Company. All management fees are earned from affiliated funds of the Company. The contractual terms of management fees vary by fund structure and investment strategy and range from 0.40% to 1.75% for base management fees, which are asset or capital-based.
Management fees from affiliates also include quarterly incentive fees on the net investment income from the BDCs ("Part I Fees"). Part I Fees are generally equal to 20.0% of the BDCs' net investment income (before Part I Fees and performance fees payable based on capital gains), subject to fixed "hurdle rates" as defined in the respective investment advisory agreement. No fees are recognized until the BDCs' net investment income exceeds the respective hurdle rate, with a "catch-up" provision that serves to ensure the Company receives 20.0% of the BDCs' net investment income from the first dollar earned. Such fees are classified as management fees as they are paid quarterly, predictable and recurring in nature, not subject to repayment (or clawback) and cash settled each quarter. Management fees from affiliates are recognized as revenue in the period investment advisory services are rendered, subject to the Company's assessment of collectability.
Performance Fees
Performance fees are earned from the funds managed by the Company based on the performance of the respective funds. The contractual terms of performance fees vary by fund structure and investment strategy and are generally 15.0% to 20.0% of investment performance.
The Company has elected to adopt Method 2 of ASC 605-20, Revenue Recognition for Revenue Based on a Formula. Under this method, the Company recognizes revenue based on the respective fund's performance during the period, subject to certain hurdles or benchmarks. The performance fees for any period are based upon an assumed liquidation of the fund's net assets on the reporting date, and distribution of the net proceeds in accordance with the fund's income allocation provisions. The
Fifth Street Asset Management Inc.
Notes to Consolidated Financial Statements
performance fees may be subject to reversal to the extent that the performance fees recorded exceed the amount due to the general partner or investment manager based on a fund's cumulative investment returns.
Performance fees related to the BDCs ("Part II Fees") are calculated and payable in arrears as of the end of each fiscal year of the BDCs and equal 20.0% of the BDCs' realized capital gains, if any, on a cumulative basis since inception, computed net of all realized capital losses and unrealized capital depreciation on a cumulative basis, less the aggregate amount of any previously paid capital gain incentive fees.
Other Fees
The Company also provides administrative services to the Fifth Street Funds. These fees are reported within Revenues - Other fees. These fees generally represent reimbursable compensation, overhead and other expenses incurred by the Company on behalf of the funds. The Company is considered the principal under these arrangements and is required to record the expense and related reimbursement revenue on a gross basis.
Compensation and Benefits
Compensation generally includes salaries, bonuses, severance and equity-based compensation charges. Bonuses are accrued over the service period to which they relate. All payments made to the Predecessor's managing member since inception and all payments made to the Predecessor's equity members since December 1, 2012 (see Note 11) related to their granted or purchased interests are accounted for as distributions on the equity held by such members.
Retention Bonus Agreements
During the nine months ended September 30, 2016, the Company entered into retention bonus agreements in the amount of $2,307,000 with certain key employees. The retention bonuses provide for the upfront payment of a cash bonus to each participant, which is generally subject to the participant remaining actively employed by the Company for the one-year period subsequent to the bonus payment. Notwithstanding the foregoing, in the event a participant’s employment is terminated by the Company, the participant is not required to repay the cash retention bonus. The Company recognizes these retention bonuses over the term of the service period as defined in the retention bonus agreements. Included in compensation expense for the three and nine and months ended September 30, 2016 is $479,564 and $862,753, respectively, of amortization related to these agreements.
Severance Agreements
The Company has entered into various severance and change in control agreements with certain key employees, which provide for the payment of severance and other benefits to each participant in the event of a termination without cause or for good reason, and in certain cases, the payment of a cash bonus upon the occurrence of a change in control event. The amounts of such payments and benefits vary by employee. The Company records expenses related to such severance and change in control agreements by employee if, and when, a termination or change in control event occurs. Included in compensation expense for the three and nine months ended September 30, 2016 is $1,247,644 and $1,949,198, respectively, related to these severance arrangements.
Equity-Based Compensation
The Company accounts for stock-based compensation in accordance with ASC 718, "Compensation – Stock Compensation." Under the fair value recognition provision of this guidance, share-based compensation cost is measured at the grant date based on the fair value of the award and is recognized as expense over the requisite service period.
The Company recognizes expense related to equity-based compensation transactions in which it receives employee services in exchange for: (a) equity instruments of the Company or (b) liabilities that are based on the fair value of the Company's equity instruments. Equity-based compensation expense represents expenses associated with the: (i) granting of Part I Fee-sharing arrangements prior to the Reorganization; (ii) conversion of and acceleration in vesting of interests in the Predecessor in connection with the Reorganization; and (iii) the granting of restricted stock units, options to purchase shares of FSAM Class A common stock and stock appreciation rights granted in connection with the IPO.
Effective January 1, 2016, the Company elected to early adopt ASU 2016-09. The primary impact of the Company's adoption was limited to the accounting for forfeitures of certain stock based awards, which is adopted on a modified retrospective basis. Upon adoption, the Company no longer estimates forfeitures. Rather, the Company has elected to account for forfeitures as they occur.
Fifth Street Asset Management Inc.
Notes to Consolidated Financial Statements
The value of the award is amortized on a straight-line basis over the requisite service period and is included within "Compensation and benefits" (except for grants to non-employees which are included in "General, administrative and other expenses") in the Company’s Consolidated Statements of Income.
The Company records deferred tax assets or liabilities for equity compensation plan awards based on deductions for income tax purposes of stock-based compensation recognized at the statutory tax rate in the jurisdiction in which the Company is expected to receive a tax deduction. In addition, differences between the deferred tax assets recognized for financial reporting purposes and the actual tax deduction reported on the Company's income tax returns are recorded as an adjustment to the provision (benefit) for income taxes on the Consolidated Statements of Income.
Income Taxes
Fifth Street Holdings complies with the requirements of the Internal Revenue Code that are applicable to limited partnerships, which allow for the complete pass-through of taxable income or losses to Fifth Street Holdings limited partners, including FSAM, who are individually responsible for any federal tax consequences. The tax provision includes the income tax obligation related to FSAM's allocated portion of Fifth Street Holdings' income, which is net of any tax incurred at Fifth Street Holdings' subsidiaries that are subject to income tax.
Also, as a result of the Reorganization, certain subsidiaries were converted from pass-through entities to taxable entities. Accordingly, the portion of the Company's subsidiaries' earnings attributable to non-controlling interests are subject to tax when reported as a component of the non-controlling interests' taxable income on their individual tax returns.
The Company accounts for income taxes under the asset and liability method prescribed by ASC 740, "Income Taxes." As a result of the Company's acquisition of limited partnership interests in Fifth Street Holdings, the Company expects to benefit from amortization and other tax deductions reflecting the step-up in tax basis in the acquired assets. Those deductions will be used by the Company and will be taken into account in determining the Company's taxable income. Deferred tax assets and liabilities are recognized for the future tax consequences attributable to differences between the financial statement carrying amounts of existing assets and liabilities and their respective tax bases. Management periodically assesses the recoverability of its deferred tax assets based upon expected future earnings, future deductibility of the asset and changes in applicable tax laws and other factors. If management determines that it is not probable that the deferred tax asset will be fully recoverable in the future, a valuation allowance may be established for the difference between the asset balance and the amount expected to be recoverable in the future. The allowance will result in a charge to the Company’s Consolidated Statements of Income. Further, the Company records its income taxes receivable and payable based upon its estimated income tax liability.
The Company recognizes the effect of income tax positions only if those positions are more likely than not of being sustained. Recognized income tax positions are measured at the largest amount that is greater than 50% likely of being realized. Changes in recognition or measurement are reflected in the period in which the change in judgment occurs.
The Company recognizes interest and penalties associated with tax matters such as franchise tax liabilities, if applicable, as general and administrative and other expenses.
Class A Earnings per Share
The Company computes basic earnings per share attributable to FSAM’s Class A common stockholders by dividing income attributable to FSAM by the weighted-average Class A common shares outstanding for the period. Diluted earnings per share reflects the potential dilution beyond shares for basic earnings per share that could occur if securities or other contracts to issue common stock were exercised, converted into common stock, or resulted in the issuance of common stock that would have shared in the Company's earnings. Potentially dilutive securities include outstanding options to acquire Class A common shares, unvested restricted stock units, warrants issued to RiverNorth, MMKT Notes and Fifth Street Holdings limited partnership interests which are exchangeable for shares of Class A common stock. The dilutive effect of stock options and restricted stock units is reflected in diluted earnings per share of Class A common stock by application of the treasury stock method.
Under the treasury stock method, if the average market price of a share of Class A common stock increases above the option's exercise price, the proceeds that would be assumed to be realized from the exercise of the option would be used to acquire outstanding shares of Class A common stock. The dilutive effect of awards is directly correlated with the fair value of the shares of Class A common stock. However, the awards may be anti-dilutive when the market price of the underlying shares exceeds the option's exercise price. This result is possible because the compensation expense attributed to future services but not yet recognized is included as a component of the assumed proceeds upon exercise.
Fifth Street Asset Management Inc.
Notes to Consolidated Financial Statements
Recent Accounting Pronouncements
In May 2014, the FASB issued ASU 2014-09, Revenue from Contracts with Customers, which requires an entity to recognize the amount of revenue to which it expects to be entitled for the transfer of promised goods or services to customers. ASU 2014-09 will replace most existing revenue recognition guidance in GAAP when it becomes effective. In March 2016, the FASB issued ASU No. 2016-08, Revenue from Contracts with Customers (Topic 606) - Principal versus Agent Considerations. This ASU is intended to clarify revenue recognition accounting when a third party is involved in providing goods or services to a customer. In April 2016, the FASB issued ASU No. 2016-10, Revenue from Contracts with Customers (Topic 606) - Identifying Performance Obligations and Licensing. This ASU is intended to clarify two aspects of Topic 606: identifying performance obligations and licensing implementation guidance. In May 2016, the FASB issued ASU 2016-12, Revenue from Contracts with Customers (Topic 606) - Narrow-Scope Improvements and Practical Expedients. This ASU amends certain aspects of ASU 2014-09, addresses certain implementation issues identified and clarifies the new revenue standards’ core revenue recognition principles. The new standards will be effective for the Company on January 1, 2018 and early adoption is permitted on the original effective date of January 1, 2017. The standard permits the use of either the retrospective or cumulative effect transition method. The Company is evaluating the effect that new standards will have on its consolidated financial statements and related disclosures. The Company has not yet selected a transition method nor has it determined the effect of this standard on its consolidated financial statements and its ongoing financial reporting.
In August 2014, the FASB issued ASU 2014-15, Presentation of Financial Statements - Going Concern, which requires management to evaluate, at each annual and interim reporting period, a company's ability to continue as a going concern within one year of the date the financial statements are issued and provide related disclosures. This accounting guidance is effective for the Company on a prospective basis beginning for the annual fiscal 2016 period and is not expected to have a material effect on its consolidated financial statements.
In January 2016, the FASB issued ASU 2016-01, Financial Instruments - Overall, which makes limited amendments to the guidance in U.S. GAAP on the classification and measurement of financial instruments. The new standard significantly revises an entity’s accounting related to (1) the classification and measurement of investments in equity securities and (2) the presentation of certain fair value changes for financial liabilities measured at fair value. It also amends certain disclosure requirements associated with the fair value of financial instruments. ASU 2016-01 is effective for fiscal years beginning after December 15, 2017, including interim periods therein. Early adoption is permitted specifically for the amendments pertaining to the presentation of certain fair value changes for financial liabilities measured at fair value. Early adoption of all other amendments is not permitted. Upon adoption, the Company will be required to make a cumulative-effect adjustment to the Consolidated Statement of Assets and Liabilities as of the beginning of the first reporting period in which the guidance is effective. The Company is evaluating the effect that ASU 2016-01 will have on its consolidated financial statements and related disclosures.
In February 2016, the FASB issued ASU No. 2016-02, "Leases (Topic 842)." The guidance in this ASU supersedes the leasing guidance in Topic 840, "Leases." Under the new guidance, lessees are required to recognize lease assets and lease liabilities on the balance sheet for those leases previously classified as operating leases. The amendments in ASU No. 2016-02 are effective for annual reporting periods beginning after December 15, 2018, including interim periods within that reporting period with early adoption permitted. The Company is currently evaluating the impact of adopting this ASU on its consolidated financial statements.
In March 2016, the FASB issued ASU 2016-09. The objective of the guidance in ASU 2016-09 is to reduce the cost and complexity of providing stock compensation information while maintaining or improving the usefulness of the information. ASU 2016-09 amends previous guidance around when and how excess tax benefits or deficiencies should be recognized, and now requires excess tax benefits to be recognized in the income statement, regardless of whether it will reduce the Company’s taxes payable in the current period. ASU 2016-09 also allows companies to elect whether to use an estimated forfeiture rate, or to recognize forfeitures as they occur. Another change related to this update, is the movement of excess tax benefits from stock options from financing activities to operating activities within the Company's Consolidated Statements of Cash Flows. ASU 2016-09 is effective for public entities for annual reporting periods beginning after December 15, 2016 and interim periods within those reporting periods, with early adoption permitted. The Company adopted ASU 2016-09 as of January 1, 2016 using a modified retrospective approach to account for the changes related to forfeiture estimates and the cumulative adjustment to reduce FSAM's equity by $178,977.
Fifth Street Asset Management Inc.
Notes to Consolidated Financial Statements
Note 3. Derivative Instruments
The table below summarizes the impact to the Consolidated Statements of Income from the Company's derivative instruments for the three and nine months ended September 30, 2016.
|
| | | | | | | | |
| | For the Three Months Ended September 30, 2016
| | For the Nine Months Ended September 30, 2016
|
Unrealized gain (loss) on derivatives | | | | |
Swap | | $ | 5,313,603 |
| | $ | — |
|
Warrant | | 3,069,610 |
| | — |
|
Total unrealized gain on derivatives | | $ | 8,383,213 |
| | $ | — |
|
| | | | |
Realized gain (loss) on derivatives | | | | |
Swap (1) | | $ | 188,803 |
| | $ | 654,228 |
|
Warrant | | (3,267,160 | ) | | (3,267,160 | ) |
Total realized loss on derivatives | | $ | (3,078,357 | ) | | $ | (2,612,932 | ) |
____________
(1) Amounts represent the Company's portion of dividends received on FSC shares underlying the total return swap, net of a $160,266 payment by the Company to settle the swap agreement during the three months ended September 30, 2016.
On June 23, 2016, RiverNorth formally exercised its warrant to purchase 3,086,420 shares of Class A common stock at a price of approximately $4.30 per share. At the exercise date, the cash settlement value of the warrant was $3,267,160. However, the Company elected to settle the warrants in Class A common stock, which was approved by the Company's Board of Directors on September 15, 2016. On September 22, 2016, the Company issued 760,059 unregistered shares of Class A common stock to RiverNorth to settle the warrant. The Company reclassified the warrant liability to stockholder's equity and realized a cumulative loss of $3,267,160 as a result of the settlement of the warrant.
On September 7, 2016, the Company settled the swap agreement with RiverNorth. The Company realized a cumulative gain of $654,228 as a result of the settlement of the swap agreement.
Note 4. Investments and Fair Value Measurements
ASC 820 – Fair Value Measurements and Disclosures ("ASC 820") – defines fair value as the amount that would be received to sell an asset or paid to transfer a liability in an orderly transaction between market participants at the measurement date. A liability's fair value is defined as the amount that would be paid to transfer the liability to a new obligor, not the amount that would be paid to settle the liability with the creditor. Where available, fair value is based on observable market prices or parameters or derived from such prices or parameters. Where observable prices or inputs are not available or reliable, valuation techniques are applied. These valuation techniques involve some level of management estimation and judgment, the degree of which is dependent on the price transparency for the investments or market and the investments' complexity. The Company engages an independent third party valuation firm to assist in the fair value measurement for its beneficial interest in CLO.
Assets and liabilities recorded at fair value in the Company's consolidated financial statements are categorized based upon the level of judgment associated with the inputs used to measure their fair value.
Hierarchical levels, defined by ASC 820 and directly related to the amount of subjectivity associated with the inputs to fair valuation of these assets and liabilities, are as follows:
| |
• | Level 1 — Unadjusted, quoted prices in active markets for identical assets or liabilities at the measurement date. |
| |
• | Level 2 — Observable inputs other than Level 1 prices, such as quoted prices for similar assets or liabilities; quoted prices in markets that are not active; or other inputs that are observable or can be corroborated by observable market data at the measurement date for substantially the full term of the assets or liabilities. |
| |
• | Level 3 — Unobservable inputs that reflect management's best estimate of what market participants would use in pricing the asset or liability at the measurement date. Consideration is given to the risk inherent in the valuation technique and the risk inherent in the inputs to the model. |
When determining the fair value of beneficial interests in CLOs, the Company utilizes a discounted cash flow model that takes into consideration prepayment and loss assumptions, based on projected performance, economic factors, the characteristics and condition of the underlying collateral, comparable yields for similar securities and recent trading activity.
Fifth Street Asset Management Inc.
Notes to Consolidated Financial Statements
The following tables present the financial instruments carried at fair value as of September 30, 2016, by caption on the Company's Consolidated Statement of Financial Condition for each of the levels of hierarchy established by ASC 820:
|
| | | | | | | | | | | | | | | | |
Assets | | Level 1 | | Level 2 | | Level 3 | | Total |
Beneficial interests in CLOs | | — |
| | — |
| | 23,360,754 |
| | 23,360,754 |
|
| | $ | — |
| | $ | — |
| | $ | 23,360,754 |
| | $ | 23,360,754 |
|
The following tables present the financial instruments carried at fair value as of December 31, 2015, by caption on the Company's Consolidated Statement of Financial Condition for each of the levels of hierarchy established by ASC 820:
|
| | | | | | | | | | | | | | | | |
Assets | | Level 1 | | Level 2 | | Level 3 | | Total |
Beneficial interests in CLOs | | — |
| | — |
| | 23,537,629 |
| | 23,537,629 |
|
| | $ | — |
| | $ | — |
| | $ | 23,537,629 |
| | $ | 23,537,629 |
|
|
| | | | | | | | | | | | | | | | |
Liabilities | | Level 1 | | Level 2 | | Level 3 | | Total |
MMKT Notes | | $ | — |
| | $ | — |
| | $ | 4,738,026 |
| | $ | 4,738,026 |
|
| | $ | — |
| | $ | — |
| | $ | 4,738,026 |
| | $ | 4,738,026 |
|
When a determination is made to classify a financial instrument within Level 3 of the valuation hierarchy, the determination is based upon the fact that the unobservable factors are the significant to the overall fair value measurement. However, Level 3 financial instruments typically include, in addition to the unobservable or Level 3 components, observable components (that is, components that are actively quoted and can be validated by external sources). Accordingly, the appreciation (depreciation) in the tables below includes changes in fair value due in part to observable factors that are part of the valuation methodology.
The following table provides a roll-forward in the changes in fair value for all financial instruments for which the Company determines fair value using unobservable (Level 3) factors for the three and nine months ended September 30, 2016:
|
| | | | | | | | |
| | Beneficial interests in CLOs | | MMKT Notes |
Fair value at June 30, 2016 | | $ | 22,967,217 |
| | $ | 2,247,740 |
|
Distributions | | (530,680 | ) | | (2,237,394 | ) |
Interest income | | 386,617 |
| | — |
|
Unrealized gains or losses | | 537,600 |
| | 2,582,405 |
|
Realized gains | | — |
| | (2,592,751 | ) |
Fair value at September 30, 2016 | | $ | 23,360,754 |
| | $ | — |
|
|
| | | | | | | | |
| | Beneficial interests in CLOs | | MMKT Notes |
Fair value at December 31, 2015 | | $ | 23,537,629 |
| | $ | 4,738,026 |
|
Distributions | | (1,428,590 | ) | | (2,237,394 | ) |
Interest income or expense | | 1,082,342 |
| | 92,119 |
|
Unrealized gains or losses | | 169,373 |
| | — |
|
Realized gains | | — |
| | (2,592,751 | ) |
Fair value at September 30, 2016 | | $ | 23,360,754 |
| | $ | — |
|
There were no transfers in or out of level 3 during the three and nine months ended September 30, 2016. All unrealized gains or losses related to investments still held as of September 30, 2016 with the exception of MMKT Notes.
The following table provides a roll-forward in the changes in fair value for all financial instruments for which the Company determines fair value using unobservable (Level 3) factors for the three and nine months ended September 30, 2015:
Fifth Street Asset Management Inc.
Notes to Consolidated Financial Statements
|
| | | | | | | | |
| | Beneficial interests in CLOs | | MMKT Notes |
Fair value at June 30, 2015 | | $ | 4,065,473 |
| | $ | 150,000 |
|
Proceeds from issuance of notes payable | | — |
| | 4,450,000 |
|
Purchases of investments | | 20,910,115 |
| | — |
|
Distributions | | (231,643 | ) | | — |
|
Interest income or expense | | 95,396 |
| | 44,895 |
|
Unrealized gains or losses | | (23,148 | ) | | — |
|
Fair value at September 30, 2015 | | $ | 24,816,193 |
| | $ | 4,644,895 |
|
|
| | | | | | | | |
| | Beneficial interests in CLOs | | MMKT Notes |
Fair value at December 31, 2014 | | $ | — |
| | $ | — |
|
Proceeds from issuance of notes payable | | — |
| | 4,600,000 |
|
Purchases of investments | | 25,407,151 |
| | — |
|
Distributions | | (231,643 | ) | | — |
|
Interest income or expense | | 231,231 |
| | 44,895 |
|
Unrealized gains or losses | | (590,546 | ) | | — |
|
Fair value at September 30, 2015 | | $ | 24,816,193 |
| | $ | 4,644,895 |
|
Significant Unobservable Inputs for Level 3 Financial Instruments
The following table provides quantitative information related to the significant unobservable inputs for Level 3 financial instruments, which are carried at fair value as of September 30, 2016:
|
| | | | | | | | | | |
Assets | | Fair Value | | Valuation Technique | | Unobservable Input | | Input Value |
Beneficial interests in CLOs | | $ | 23,360,754 |
| | Discounted cash flow | | Constant prepayment rate | | 15% |
| | | | | | Constant default rate | | 2% |
| | | | | | Loss severity rate | | 30% |
Total | | $ | 23,360,754 |
| | | | | | |
Fifth Street Asset Management Inc.
Notes to Consolidated Financial Statements
The following table provides quantitative information related to the significant unobservable inputs for Level 3 financial instruments, which are carried at fair value as of December 31, 2015:
|
| | | | | | | | | | |
Assets | | Fair Value | | Valuation Technique | | Unobservable Input | | Input Value |
Beneficial interests in CLOs | | $ | 23,537,629 |
| | Discounted cash flow | | Constant prepayment rate | | 15% |
| | | | | | Constant default rate | | 2% |
| | | | | | Loss severity rate | | 30% |
Total | | $ | 23,537,629 |
| | | | | | |
| | | | | | | | |
Liabilities | | Fair Value | | Valuation Technique | | Unobservable Input | | Input Value |
MMKT Notes | | $ | 4,738,026 |
| | Recent market transactions | | N/A | | N/A |
Total | | $ | 4,738,026 |
| | | | | | |
Under the discounted cash flow approach, the significant unobservable inputs used in the fair value measurement of the Company's beneficial interests in the CLOs are the constant prepayment rate, constant default rate and loss severity. Significant increases or decreases in any of these inputs in isolation may result in a significantly lower or higher fair value measurement. As of December 31, 2015, the cost of the MMKT Notes approximated fair value as there were recent market transactions.
Investments in Equity Method Investees
The following table provides information about the Company's equity method investments as of September 30, 2016 and December 31, 2015:
|
| | | | | | | | | | | | | | | |
| | Equity Held as of |
Equity method investments | | September 30, 2016 | | % of Ownership | | December 31, 2015 | | % of Ownership | |
FSC common stock (1) | | $ | 46,396,530 |
| | 5.86 | % | | $ | 24,665,471 |
| | 2.65 | % | |
FSFR common stock (1) | | 12,114,886 |
| | 4.69 |
| | 1,296,200 |
| | 0.53 |
| |
FSOF equity interest | | 548,749 |
| | 0.88 |
| | 6,427,272 |
| | 8.78 |
| |
Total | | $ | 59,060,165 |
| | | | $ | 32,388,943 |
| | | |
____________
(1) The total fair value of the Company’s investments in FSC and FSFR was $60,629,008 based on quoted market prices as of September 30, 2016.
Based on the market prices at the time the investments in FSC and FSFR were purchased, there was a residual excess of the Company's share of FSC's and FSFR's net assets over the Company's cost basis. The Company allocated the residual excess to the investments held by FSC and FSFR, and will recognize the residual excess of approximately $29.0 million over the average life of investments held in FSC and FSFR, which ranges between three to five years. For the three and nine months ended September 30, 2016, the Company recognized $1,533,458 and $3,511,784, respectively, related to this residual excess.
The Company's investments in FSC common stock met the significance criteria as defined by the SEC for the nine months ended September 30, 2016. In calculating the income recognized under the equity method for its investment in FSC, the Company used estimated financial information for the three months ended September 30, 2016. The following tables (shown in thousands) present summarized financial information of FSC for the three and nine months ended June 30, 2016, which is the latest publicly available financial information as of the date of this report.
Fifth Street Asset Management Inc.
Notes to Consolidated Financial Statements
|
| | | | | | | | | |
Statements of Operations | | For the Three Months Ended June 30, 2016 | | For the Nine Months Ended June 30, 2016 | |
Investment income | | $ | 64,026 |
| | $ | 188,712 |
| |
Net expenses | | 34,920 |
| | 107,680 |
| |
Net investment income | | 29,106 |
| | 81,032 |
| |
Net unrealized gain (loss) on investments and secured borrowings | | 10,490 |
| | (74,042 | ) | |
Net realized loss on investments and secured borrowings | | (44,814 | ) | | (70,113 | ) | |
Net decrease in net assets resulting from operations | | (5,218 | ) | | (63,123 | ) | |
Financial Instruments Disclosed, But Not Carried At Fair Value
The following table presents the carrying value and fair value of the Company's financial assets and liabilities disclosed, but not carried, at fair value as of September 30, 2016 and the level of each financial asset and liability within the fair value hierarchy: |
| | | | | | | | | | | | | | | | | | | | |
| | Carrying Value | | Fair Value | | Level 1 | | Level 2 | | Level 3 |
Risk Retention Term Loan | | $ | 12,972,565 |
| | $ | 12,972,565 |
| | $ | — |
| | $ | — |
| | $ | 12,972,565 |
|
Loan payable - DECD loan | | 2,000,000 |
| | 1,925,423 |
| | — |
| | — |
| | 1,925,423 |
|
Credit facility payable | | 92,000,000 |
| | 92,000,000 |
| | — |
| | — |
| | 92,000,000 |
|
Payables to related parties pursuant to tax receivable agreements | | 37,960,213 |
| | 32,975,004 |
| | — |
| | — |
| | 32,975,004 |
|
Total | | $ | 144,932,778 |
| | $ | 139,872,992 |
| | $ | — |
| | $ | — |
| | $ | 139,872,992 |
|
The following table presents the carrying value and fair value of the Company's financial assets and liabilities disclosed, but not carried, at fair value as of December 31, 2015 and the level of each financial asset and liability within the fair value hierarchy:
|
| | | | | | | | | | | | | | | | | | | | |
| | Carrying Value | | Fair Value | | Level 1 | | Level 2 | | Level 3 |
Risk Retention Term Loan | | $ | 12,972,614 |
| | $ | 12,972,614 |
| | $ | — |
| | $ | — |
| | $ | 12,972,614 |
|
Loan payable - DECD loan | | 4,000,000 |
| | 4,040,214 |
| | — |
| | — |
| | 4,040,214 |
|
Credit facility payable | | 65,000,000 |
| | 65,000,000 |
| | — |
| | — |
| | 65,000,000 |
|
Payables to related parties pursuant to tax receivable agreements | | 45,486,114 |
| | 40,015,336 |
| | — |
| | — |
| | 40,015,336 |
|
Total | | $ | 127,458,728 |
| | $ | 122,028,164 |
| | $ | — |
| | $ | — |
| | $ | 122,028,164 |
|
The Company utilizes a bond yield approach to estimate the fair value of its DECD loan, which is included in Level 3 of the hierarchy. Under the bond yield approach, the Company uses its incremental borrowing rate to determine the present value of the future cash flow streams related to the liability.
The carrying values of the Risk Retention Term Loan and the credit facility payable approximate their fair value and are included in Level 3 of the hierarchy.
The Company utilizes a discounted cash flow approach to estimate the fair value of its payables to related parties pursuant to TRAs, which is included in Level 3 of the hierarchy. Under the discounted cash flow approach, the Company estimates the present value of estimated future tax benefits pursuant to the TRA discounted using a market interest rate.
Fifth Street Asset Management Inc.
Notes to Consolidated Financial Statements
Note 5. Due from Affiliates
In connection with administration agreements that are in place (see Note 11), the Company provides certain administrative services for the funds, including office facilities and equipment, and clerical, bookkeeping and recordkeeping services at such facilities. For providing these services, facilities and personnel, the Fifth Street Funds reimburse the Company for direct fund expenses and the BDCs reimburse the Company for the allocable portion of overhead and other expenses incurred by the Company in performing its obligations under the administration agreements.
Also, in the normal course of business, the Company pays certain expenses on behalf of the BDCs, primarily for travel and other costs associated with particular portfolio company holdings of the BDCs, for which it is reimbursed.
Note 6. Fixed Assets
Fixed assets consist of the following: |
| | | | | | | | |
| | September 30, 2016 | | December 31, 2015 |
Furniture, fixtures and equipment | | $ | 1,398,475 |
| | $ | 1,519,742 |
|
Capitalized software costs (1) | | — |
| | 624,512 |
|
Leasehold improvements | | 10,312,968 |
| | 10,312,968 |
|
Fixed assets, cost | | 11,711,443 |
| | 12,457,222 |
|
Less: accumulated depreciation and amortization (2) | | (6,140,586 | ) | | (2,563,701 | ) |
Fixed assets, net book value | | $ | 5,570,857 |
| | $ | 9,893,521 |
|
____________ (1) During the three months ended June 30, 2016, the Company determined it was no longer probable that the MMKT software being developed would be completed and placed in service. As a result, the Company wrote off the capitalized software costs, and accordingly, a loss in the amount of $624,512 is included in Other income (expense), net in the Consolidated Statement of Income for the nine months ended September 30, 2016.
(2) In April 2016, the Company abandoned a portion of its office space in its corporate headquarters in Greenwich, CT. As a result, the Company accelerated depreciation in the amount of $2,158,012 and $653,719 during the three months ended June 30, 2016 relating to leasehold improvements and furniture and fixtures, respectively, which represents the net book value of identifiable assets on which the Company will no longer derive future economic benefit.
Depreciation and amortization expense related to fixed assets for the three and nine months ended September 30, 2016 was $278,702 and $3,713,200, respectively. Depreciation and amortization expense related to fixed assets for the three and nine months ended September 30, 2015 was $363,373, and $1,042,224, respectively. There were $136,315 of fully depreciated assets which were disposed of during the nine months ended September 30, 2016.
Note 7. Other Assets
Other assets consist of the following:
|
| | | | | | | | |
| | September 30, 2016 | | December 31, 2015 |
Security deposits (a) | | $ | 81,999 |
| | $ | 499,835 |
|
Fractional interests in aircrafts (b) | | 3,089,871 |
| | 3,302,190 |
|
Other | | 158,700 |
| | 174,395 |
|
| | $ | 3,330,570 |
| | $ | 3,976,420 |
|
__________________ | |
(a) | In April 2016, the Company received its security deposit in the amount of $417,836 in connection with its former White Plains, NY office lease. |
| |
(b) | In November 2013, the Company entered into an agreement that entitled it to the use of a corporate aircraft for five years. The amount paid, less the estimated trade-in value, is being amortized on a straight-line basis over the expected five-year term of the agreement. In December 2014, the Company sold half of this interest and entered into an agreement for a second corporate aircraft for five years. Amortization expense for the three and nine months ended September 30, 2016 was $70,773 and $212,319, respectively. Amortization expense for the three and nine months ended September 30, 2015 was $70,773 and $212,320, respectively. |
Fifth Street Asset Management Inc.
Notes to Consolidated Financial Statements
Note 8. Debt
Loans Payable
Loans payable consist of the following:
|
| | | | | | | | |
| | September 30, 2016 | | December 31, 2015 |
DECD loan | | $ | 2,000,000 |
| | $ | 4,000,000 |
|
MMKT Notes | | — |
| | 4,738,026 |
|
Risk Retention Term Loan | | 12,972,565 |
| | 12,972,614 |
|
| | $ | 14,972,565 |
| | $ | 21,710,640 |
|
DECD Loan
On October 7, 2013, the Company borrowed $4,000,000 from the Department of Economic and Community Development (the "DECD") of the State of Connecticut. Proceeds from the loan were utilized to partially fund the build-out costs of the Company's new headquarters in Greenwich, CT. The loan bears interest at a fixed rate of 2.5% per annum, matures on November 21, 2023 and requires interest-only payments through November 1, 2017, at which point monthly payments of principal and interest are required until maturity or such time that the loan is repaid in full. As security for the loan, the Company has granted the State of Connecticut a blanket interest in the Company's personal property, subject only to prior security interests permitted by the State of Connecticut. For the three and nine months ended September 30, 2016, interest expense related to this loan was $12,569 and $58,197, respectively. For the three and nine months ended September 30, 2015, interest expense related to this loan was $25,206 and $74,795, respectively.
Under the terms of the agreement, the Company was eligible for forgiveness of up to $3,000,000 of the principal amount of the loan based on certain job creation milestones, as mutually agreed to by the Company and the DECD. As a result of the Company achieving certain job creation milestones, on May 19, 2016, the DECD granted the Company a loan forgiveness credit of $2,000,000, which was recorded as an extinguishment of debt during the three months ended June 30, 2016. The Company is not entitled to any additional forgiveness.
MMKT Notes
On February 24, 2015, MMKT issued $800,000 in aggregate principal amount of Convertible Promissory Notes (the "MMKT Original Notes") due August 31, 2016, bearing interest at a rate of 8% per annum due upon maturity, prepayment or conversion to the Company. On each of February 27, 2015, April 1, 2015 and August 5, 2015, MMKT issued additional MMKT Original Notes in the amounts of $50,000, $100,000 and $2,000,000, under the same terms as the MMKT Original Notes issued to the Company.
On each of August 28, 2015 and September 4, 2015, MMKT issued new Convertible Promissory Notes, due September 4, 2016 and bearing interest at a rate of 8% per annum due upon maturity, prepayment or conversion ("MMKT Notes") to the Company and additional investors. The MMKT Notes also were issued to all existing holders in exchange for their outstanding MMKT Original Notes (the "Exchange"). The Exchange was a non-cash transaction and the principal amounts of the existing MMKT Notes issued to the previous holders were increased to account for the interest accrued over the period prior to the Exchange in the amount of $2,950,000. Additionally, MMKT issued $2,950,000 in aggregate principal amount of MMKT Notes to new investors. The MMKT Notes did not represent additional claims on FSAM's general assets; rather, they represented claims against the specific assets of MMKT. Further, FSAM has not guaranteed any of the MMKT Notes. For the nine months ended September 30, 2016, MMKT recorded $92,119 of interest expense recorded related to the MMKT Notes. There was no interest expense recorded related to the MMKT Notes during the three months ended September 30, 2016.
As of March 31, 2016, MMKT reevaluated alternatives for the business and determined it was appropriate to scale back its operations. As a result, during the three months ended March 31, 2016, the MMKT Notes were written down to reflect the estimated net tangible assets of the business at loan maturity, which resulted in a an unrealized gain of $2,582,405.
During the three months ended June 30, 2016, MMKT determined that it would cease further development of its technology and market its intellectual property for sale and distribute all available cash to its convertible noteholders as soon as practicable.
On August 8, 2016, MMKT entered into an agreement with its noteholders to settle and cancel the MMKT Notes in exchange for consideration of $2,833,050, of which $634,459 was paid to FSM. As a result of the cancellation, the Company realized a gain of $2,592,751 during the three and nine months September 30, 2016. On August 12, 2016, MMKT sold the
Fifth Street Asset Management Inc.
Notes to Consolidated Financial Statements
rights to its platform in exchange for $50,000 and distributed the proceeds to its noteholders, including $11,197 which was distributed to FSM.
Risk Retention Term Loan
On September 28, 2015, CLO Management, a wholly-owned consolidated subsidiary of the Company, entered into a Risk Retention Term Loan to provide financing for its purchase of CLO II senior notes up to $17 million at a variable rate based on either LIBOR or a base rate plus an applicable margin. Borrowings under the Risk Retention Term Loan totaled $16,972,565, of which $4,000,000 was repaid, and accrue interest at a rate based on the interest rate on the financed notes and the weighted current cost basis which was 3.83% as of September 30, 2016. The Company's beneficial interests in CLO II in the aggregate amount of $20,515,345 at fair value are pledged as collateral for the Risk Retention Term Loan. The facility matures on September 29, 2027 with certain lenders party thereto from time to time and Natixis, New York Branch, as administrative agent and joint lead arranger, and Bleachers Finance 1 Limited as syndication agent and joint lead arranger. The Risk Retention Term Loan contains customary affirmative and negative covenants for agreements of this type, including financial maintenance requirements, delivery of financial and other information, compliance with laws, further assurances and limitations with respect to indebtedness, liens, fundamental changes, restrictive agreements, dispositions of assets, acquisitions and other investments, conduct of business and transactions with affiliates. The Company is in compliance with all covenants as of September 30, 2016 and has $12,972,565 of borrowings outstanding under the Risk Retention Term Loan which approximated fair value. For the three and nine months ended September 30, 2016, interest expense related to the Risk Retention Term Loan was $127,891 and $375,670, respectively.
Credit Facility
On November 4, 2014, Fifth Street Holdings entered into an unsecured revolving credit facility which matures on November 4, 2019 with certain lenders party thereto from time to time and Sumitomo Mitsui Banking Corporation, as administrative agent and joint lead arranger, and Morgan Stanley Senior Funding, Inc., as syndication agent and joint lead arranger. On February 29, 2016, the unsecured revolving credit facility was amended to reduce the aggregate revolver commitments of the lenders from $176 million to $146 million and provide, among other things, that certain risk retention debt incurred by subsidiaries engaged solely in managing collateralized loan obligations shall be permitted and excluded from certain financial covenant calculations, including leverage and interest coverage ratios. As of September 30, 2016, the revolving credit facility provides for $146 million of borrowing capacity, with a $100 million accordion feature, and bears interest at a variable rate based on either LIBOR or a base rate plus an applicable margin with an unused commitment fee paid quarterly, which is subject to change based on a total leverage ratio. Borrowings under the revolving credit facility accrue interest at an annual rate of LIBOR plus 3.50% per annum and the unused commitment fee under the facility is 0.30% per annum. The revolving credit facility contains customary affirmative and negative covenants for agreements of this type, including financial maintenance requirements, delivery of financial and other information, compliance with laws, further assurances and limitations with respect to indebtedness, liens, fundamental changes, restrictive agreements, dispositions of assets, acquisitions and other investments, conduct of business and transactions with affiliates. The revolving credit facility has a term of five years. As of September 30, 2016 and December 31, 2015, the Company had $92,000,000 and $65,000,000, respectively, of borrowings outstanding under the credit facility, at cost and fair value. For the three and nine months ended September 30, 2016, interest expense related to the credit facility was $1,009,093 and $2,819,012, respectively. For the three and nine months ended September 30, 2015, interest expense related to the credit facility was $437,442 and $1,199,940, respectively. At September 30, 2016, the Company was in compliance with all debt covenants.
Note 9. Commitments and Contingencies
Leases
The Company leases office space in various locations throughout the United States and maintains its headquarters in Greenwich, CT. On July 22, 2013, the Company entered into a lease agreement with a related party (see Note 11) for office space in Greenwich, CT that expires on September 30, 2024. Other non-cancelable office leases in other locations expire through 2020. The Company's rental lease agreements are generally subject to escalation provisions on base rental payments, as well as certain costs incurred by the property owner and are recognized on a straight-line basis over the term of the lease agreements.
In April 2016, the Company abandoned a portion of its office space in its corporate headquarters in Greenwich, CT. Although the Company is currently marketing the unused space to prospective tenants, until such time the new tenant were to occupy such space and our lease agreement is modified, the Company is still obligated to pay contractual rent payments in accordance with the operating lease. The Company estimated the liability under the operating lease agreement and accrued lease abandonment costs in accordance with ASC 420, Exit or Disposal Cost Obligations and recorded a liability of $1,240,928
Fifth Street Asset Management Inc.
Notes to Consolidated Financial Statements
at the time of abandonment, which represents the present value of the remaining contractual rent payments on the unused space net of estimated sublease income. In addition, the Company reversed $915,464 of its deferred rent liability which is included as a reduction to "General, administrative and other expenses" in the Consolidated Statements of Income during the three months ended June 30, 2016, which represents the portion of the deferred rent liability attributable to the abandoned space.
A summary of the Company’s lease abandonment activity for the nine months ended September 30, 2016 is as follows:
|
| | | |
Lease abandonment costs incurred | $ | 1,240,928 |
|
Rent payments | (317,514 | ) |
Present value adjustment | 920 |
|
Accrued lease abandonment costs, end of period | $ | 924,334 |
|
In July 2014, the Company terminated the operating lease for its White Plains, NY office. Under the terms of the agreement with the landlord, the Company paid an early termination fee of $616,852 at that time and was obligated to pay rent through November 30, 2015. Accordingly, upon lease termination, the Company had recognized an additional expense in the amount of $460,658 representing the fair value of the remaining lease obligation. During March 2015, the Company reached an agreement with its landlord to cancel a significant portion of its remaining lease obligation which resulted in a reduction of rent expense in the amount of $341,044.
Capital Commitments
As of September 30, 2016, the Company does not have any unfunded capital commitments.
Litigation
FSC Class-Action Lawsuits
The Company has been named as a defendant in three putative securities class-action lawsuits arising from its role as investment adviser to FSC. The first lawsuit was filed on October 1, 2015, in the United States District Court for the Southern District of New York and is captioned Howard Randall, Trustee, Howard & Gale Randall Trust FBO Kimberly Randall Irrevocable Trust UA Feb 15, 2000 v. Fifth Street Finance Corp., et al., Case No. 1:15-cv-07759-LAK. The second lawsuit was filed on October 14, 2015, in the United States District Court for the District of Connecticut and is captioned Lynn Waters-Cottrell v. Fifth Street Finance Corp., et al., Case No. 3:15-cv-01488. The case was later transferred to the United States District Court for the Southern District of New York, where it is pending as Case No. 16-cv-00088-LAK. The third lawsuit was filed on November 12, 2015, in the United States District Court for the Southern District of New York and is captioned Robert J. Hurwitz v. Fifth Street Finance Corp., et al., Case No. 1:15-cv-08908-LAK. The defendants in all three cases are Leonard M. Tannenbaum, Bernard D. Berman, Alexander C. Frank, Todd G. Owens, Ivelin M. Dimitrov, Richard Petrocelli, us and FSC.
The lawsuits allege violations of Sections 10(b) and 20(a) of the Securities Exchange Act of 1934 (the “Exchange Act”) on behalf of a putative class of investors who purchased FSC common stock between July 7, 2014 and February 6, 2015, inclusive. The lawsuits allege in general terms that defendants engaged in a purportedly fraudulent scheme designed to artificially inflate the true value of FSC’s investment portfolio and investment income in order to increase FSAM’s revenue, which FSAM received as the asset manager and investment adviser (through subsidiaries) of FSC. For example, the lawsuits allege that FSC improperly delayed the write-down of at least three of its investments until the fiscal quarter ended December 31, 2014, after FSAM had conducted its initial public offering, or IPO, in October 2014, even though FSC purportedly should have taken the write-downs before FSAM’s IPO. The plaintiffs seek compensatory damages and attorneys’ fees and costs, among other relief, but have not specified the amount of damages being sought in any of the actions.
On February 1, 2016, the court appointed Oklahoma Police Pension and Retirement System as lead plaintiff and the law firm of Labaton Sucharow LLP as lead counsel. Lead plaintiff filed its consolidated complaint on April 1, 2016. The consolidated complaint alleges claims similar to those pled in the original complaints on behalf of the same putative class. Defendants moved to dismiss the consolidated complaint on May 31, 2016.
After defendants filed their motion to dismiss, the parties engaged in a mediation to explore the possible settlement of the action. Following the mediation, the parties entered into an agreement to settle the case for $14,050,000 on behalf of a settlement class consisting of persons and entities who purchased our common stock during the period from July 7, 2014 through February 6, 2015. Approximately 99% of which will be covered by FSC's insurance proceeds from its carriers. The proposed settlement is subject to lead plaintiff’s completion of additional discovery and approval by the United States District Court for the Southern District of New York after notice has been sent to the settlement class. Lead plaintiff completed the
Fifth Street Asset Management Inc.
Notes to Consolidated Financial Statements
additional discovery and decided to proceed with the proposed settlement. The parties submitted the proposed settlement to the court on September 23, 2016, and asked the court to enter an order certifying the putative class for settlement purposes, authorizing dissemination of notice of the settlement to potential class members, and scheduling a fairness hearing on the proposed settlement. On November 9, 2016, the court entered the proposed order and scheduled the fairness hearing for February 16, 2017.
FSC proxy litigation
The Company was also named as a defendant in a putative class-action lawsuit filed by a purported stockholder of FSC on January 29, 2016, in the Court of Chancery of the State of Delaware. The case is captioned James Craig v. Bernard D. Berman, et al., C.A. No. 11947-VCG. The defendants in the case were Bernard D. Berman, James Castro-Blanco, Ivelin M. Dimitrov, Brian S. Dunn, Richard P. Dutkiewicz, Byron J. Haney, Sandeep K. Khorana, Todd G. Owens, Douglas F. Ray, Fifth Street Management LLC, FSC, Fifth Street Holdings L.P., and the Company. The complaint alleged that the defendants breached their fiduciary duties to FSC stockholders by, among other things, issuing an incomplete or inaccurate preliminary proxy statement that purportedly attempted to mislead FSC stockholders into voting against proposals to be presented by another shareholder (RiverNorth Capital Management) in a proxy contest in connection with FSC’s 2016 annual meeting. The competing shareholder proposals had sought to elect three director nominees to FSC’s Board of Directors and to terminate the Investment Advisory Agreement between FSC and the Company. The complaint also charged that the director defendants breached their fiduciary duties by perpetuating and failing to terminate the Investment Advisory Agreement and by seeking to entrench themselves as directors and FSAM affiliates as FSC’s manager. The FSAM entities were charged with breaching their duties as alleged controlling persons of FSC and with aiding and abetting the FSC directors’ breaches of duty. The complaint sought, among other things, an injunction preventing FSC and its Board of Directors from soliciting proxies for the 2016 annual meeting until additional disclosures were issued; a declaration that the defendants breached their fiduciary duties by refusing to terminate the Investment Advisory Agreement and by keeping the FSC Board of Directors and Fifth Street Management LLC in place; a declaration that any shares repurchased by FSC after the record date of the 2016 annual meeting would not be considered outstanding shares for purposes of the FSC stockholder approvals sought at the annual meeting; and awarding plaintiff costs and disbursements. The plaintiff moved for expedited proceedings and for a preliminary injunction.
Defendants opposed plaintiff’s motion for expedited proceedings and moved to dismiss the case. FSC also filed another amendment to the preliminary proxy statement, making additional disclosures relating to issues raised by plaintiff and RiverNorth. On February 16, 2016, plaintiff informed the Delaware court that the basis for his injunction motion had become moot and that he was withdrawing his motions for a preliminary injunction and expedited proceedings. On February 18, 2016, FSC announced that it had entered into an agreement with RiverNorth pursuant to which RiverNorth would withdraw its competing proxy solicitation. Plaintiff later informed the court that his case had become moot, and he moved for a “mootness fee.” On September 23, 2016, the court awarded plaintiff fees and expenses of $350,000. Any potential liabilities related to this matter would be borne by FSC, not the Company. The litigation is now concluded.
FSC shareholder derivative actions
On December 4, 2015, a putative shareholder derivative action captioned Solomon Chau v. Leonard M. Tannenbaum, et al., Case No. 3:15-cv-01795-RNC, was filed on behalf of FSC in the United States District Court for the District of Connecticut. The complaint names Leonard Tannenbaum, Bernard D. Berman, Todd G. Owens, Ivelin M. Dimitrov, Alexander C. Frank, Steven M. Noreika, David H. Harrison, Brian S. Dunn, Douglas F. Ray, Richard P. Dutkiewicz, Byron J. Haney, James Castro-Blanco, Richard A. Petrocelli, Frank C. Meyer, and the Company as defendants and FSC as the nominal defendant. A second putative shareholder derivative action, captioned Scott Avera v. Leonard M. Tannenbaum, et al., Case No. 3:15-cv-01889, was filed in the United States District Court for the District of Connecticut on December 31, 2015, against the same group of defendants. The underlying allegations in both complaints are related, and generally similar, to the allegations in the securities class actions against FSC, the Company, and others described in the preceding paragraphs. The complaints allege that FSC’s Board approved unfair advisory and management agreements with entities related to the Company and that certain defendants engaged in allegedly improper conduct designed to make the Company appear more attractive to potential investors before its IPO. The cases have been consolidated under the caption In re Fifth Street Finance Corp. Shareholder Derivative Litigation, No. 3:15-cv-01795-RNC. FSC and the defendants moved to transfer the case to the United States District Court for the Southern District of New York. That motion has been withdrawn without prejudice in connection with the proposed settlement described below.
On January 27, 2016, two putative shareholder derivative actions were filed on behalf of FSC in the Superior Court of Connecticut, Judicial District of Stamford/Norwalk. The cases are captioned John Durgerian v. Leonard M. Tannenbaum, et al., No. FST-CV16-6027659-S, and Kamile Dahne v. Leonard M. Tannenbaum, et al., No. FSTCV16- 6027660-S. The defendants in the cases are Leonard M. Tannenbaum, Bernard D. Berman, Alexander C. Frank, Todd G. Owens, Ivelin M. Dimitrov,
Fifth Street Asset Management Inc.
Notes to Consolidated Financial Statements
Richard A. Petrocelli, James Castro-Blanco, Brian S. Dunn, Richard P. Dutkiewicz, Byron J. Haney, Douglas F. Ray, Sandeep K. Khorana, Steven M. Noreika, David H. Harrison, Frank C. Meyer, and the Company, with FSC as the nominal defendant. The allegations in the two cases are generally similar to those in the federal derivative actions described above. The cases have been consolidated under the caption In re Fifth Street Finance Corp. Shareholder Derivative Litigation, No. FST-CV16-6027659-S, and have been stayed by consent of the parties and order of the court until February 1, 2017.
On April 1, 2016 and April 6, 2016, respectively, two additional putative shareholder derivative actions were filed on behalf of FSC in the Delaware Court of Chancery. The cases are captioned Justin A. Tuttelman v. Leonard M. Tannenbaum, et al., No. 12157-VCG, and James C. Cooper v. Leonard M. Tannenbaum, et al., No. 12171-VCG. The defendants in the cases are Leonard M. Tannenbaum, Bernard D. Berman, Todd G. Owens, Ivelin M. Dimitrov, Alexander C. Frank, Steven M. Noreika, David H. Harrison, Brian S. Dunn, Douglas F. Ray, Richard P. Dutkiewicz, Byron J. Haney, James Castro-Blanco, Richard A. Petrocelli, Frank C. Meyer, and the Company, with FSC as the nominal defendant. The allegations in the two cases are generally similar to those in the other derivative actions. The cases were consolidated under the caption In re Fifth Street Finance Corp. Stockholder Litigation, C.A. No. 12157-VCG. The two original plaintiffs and several others later filed a consolidated amended complaint on June 8, 2016. The consolidated complaint repeated and expanded on prior allegations and added Fifth Street Management LLC as a defendant. Pursuant to stipulated orders, the consolidated cases have been stayed until 35 business days after the United States District Court for the District of Connecticut rules on the proposed settlement of the shareholder derivative actions as described below.
The parties in all of the derivative actions described above agreed to mediate their disputes and, following that mediation, signed an agreement to settle the cases. The proposed settlement provides for Fifth Street Management’s waiver of fees charged to FSC in the amount of $1,000,000 for each of ten consecutive quarters starting in January 2018 and maintenance of the previously announced decrease in Fifth Street Management’s base management fee from 2% to a maximum of 1.75% of gross assets (excluding cash and cash equivalents) for at least four years. The proposed settlement also calls for us to adopt certain governance and oversight enhancements. Those enhancements include provisions relating to equity ownership by FSC Board members, disclosure of executive compensation, director independence, valuation policies and processes, creation of a Board-level Credit Risk and Conflicts Committee at FSC, and increased consultation with outside advisers and independent third parties. Some of the undertakings and enhancements described above are subject to Fifth Street Management’s continuing as FSC’s investment adviser.
FSC and the defendants further agreed that they would not oppose plaintiffs’ request for an award of $5,100,000 in attorneys’ fees and expenses, which will be paid from insurance coverage. The proposed settlement is subject to plaintiffs’ completion of additional discovery and approval by the United States District Court for the District of Connecticut after notice has been disseminated to FSC’s shareholders. As discussed above, FSC and the defendants withdrew the pending transfer motion without prejudice so that the Connecticut federal court can rule on the proposed settlement. The plaintiffs have conducted their confirmatory discovery and have decided to proceed with the proposed settlement. The proposed settlement is an obligation of FSC, not the Company. Therefore, the proposed settlement and related insurance recovery is not recorded in these consolidated financial statements.
FSAM class-action lawsuits
The Company was named as a defendant in two putative securities class-action lawsuits filed by purchasers of the Company’s shares. The suits are related to the securities class actions brought by shareholders of FSC, for which Fifth Street Management serves as investment adviser.
The first lawsuit by the Company’s shareholders was filed on January 7, 2016, in the United States District Court for the District of Connecticut and was captioned Ronald K. Linde, etc. v. Fifth Street Asset Management Inc., et al., Case No. 1:16-cv-00025. The defendants are the Company, Leonard M. Tannenbaum, Bernard D. Berman, Alexander C. Frank, Steven M. Noreika, Wayne Cooper, Mark J. Gordon, Thomas L. Harrison, and Frank C. Meyer. The lawsuit asserts claims under §§ 11, 12(a)(2), and 15 of the Securities Act of 1933 (the “Securities Act”) on behalf of a putative class of persons and entities who purchased the Company’s common stock pursuant or traceable to the Registration Statement issued in connection with the Company’s IPO. The complaint alleges that the defendants engaged in a fraudulent scheme and course of conduct to artificially inflate FSC’s assets and investment income and, in turn, the Company’s valuation at the time of its IPO, thereby rendering the Company’s IPO Registration Statement and Prospectus materially false and misleading. The plaintiffs have not quantified their claims for relief.
On February 25, 2016, the court granted the Company’s unopposed motion to transfer the case to the United States District Court for the Southern District of New York, where the case could be coordinated as appropriate with the securities class actions filed by FSC shareholders. The case is now pending in the Southern District of New York as Case No. 1:16-cv-01941-LAK. On April 22, 2016, the court appointed Kieran and Susan Duffy as lead plaintiffs and the law firm of Glancy Prongay & Murray LLP as lead counsel. Lead plaintiffs filed an amended complaint on June 13, 2016.
Fifth Street Asset Management Inc.
Notes to Consolidated Financial Statements
On March 7, 2016, the other putative class action by the Company’s shareholders was filed in the United States District Court for the Southern District of New York. The case was captioned Joyce L. Trupp Agreement of Trust v. Fifth Street Asset Management Inc., et al., No. 1:16-cv-01711. The defendants were the same as in the Linde case, and the complaint was a virtual clone of the original Linde complaint. The Trupp plaintiff voluntarily dismissed her case before lead plaintiffs and lead counsel were appointed in the Linde case.
Following an agreed mediation, and as previously disclosed in the Company’s Form 8-K filed on August 4, 2016, the parties in the Linde case signed an agreement to settle the action for $9,250,000, which will be covered by insurance proceeds. The proposed settlement is subject to lead plaintiffs’ completion of additional discovery and approval by the court after notice has been sent to the settlement class. Lead plaintiffs completed the additional discovery and decided to proceed with the proposed settlement. The parties submitted the proposed settlement to the court on September 23, 2016, and asked the court to enter an order certifying the putative class for settlement purposes, authorizing dissemination of notice of the settlement to potential class members, and scheduling a fairness hearing on the proposed settlement. On November 9, 2016, the court entered the proposed order and scheduled the fairness hearing for February 16, 2017.
A provision for losses of $9,250,000 related to the lawsuits has been recorded, offset by the accrual of expected insurance recoveries of $9,250,000 in the accompanying consolidated financial statements as of September 30, 2016. An adverse judgment for monetary damages could have a material adverse effect on the operations and liquidity of the Company.
SEC Examination and Investigation
On March 23, 2016, the Division of Enforcement of the SEC sent document subpoenas and document-preservation notices to the Company, FSC, FSCO GP LLC - General Partner of Fifth Street Opportunities Fund, L.P., or FSOF, and FSFR. The subpoenas sought production of documents relating to a variety of issues, including those raised in an ordinary-course examination of Fifth Street Asset Management LLC by the SEC’s Office of Compliance Inspections and Examinations that began in October 2015, and in the FSC and FSAM securities class actions and the FSC derivative actions discussed above. The subpoenas were issued pursuant to a formal order of private investigation captioned In the Matter of the Fifth Street Group of Companies, No. HO-12925, dated March 23, 2016, which addresses (among other things) (i) the valuation of FSC’s portfolio companies and investments, (ii) the expenses allocated or charged to FSC and FSFR, (iii) FSOF’s trading in the securities of publicly traded business development companies, (iv) statements to the board, other representatives of pooled investment vehicles, investors, or prospective investors concerning the fair value of FSC’s portfolio companies or investments as well as expenses allocated or charged to FSC and FSFR, (v) various issues relating to adoption and implementation of policies and procedures under the Investment Advisers Act of 1940 (the “Advisers Act”), (vi) statements and/or potential omissions in the entities’ SEC filings, (vii) the entities’ books, records, and accounts and whether they fairly and accurately reflected the entities’ transactions and dispositions of assets, and (viii) several other issues relating to corporate books and records. The formal order cites various provisions of the Securities Act, the Exchange Act, and the Advisers Act, as well as rules promulgated under those Acts, as the bases of the investigation.
The subpoenaed Fifth Street entities are cooperating with the Division of Enforcement investigation, have been producing requested documents, and have been communicating with Division of Enforcement personnel.
In connection with the matters described above and other non-recurring matters, the Company has incurred professional fees of $2,888,901 and $11,285,662, respectively, for the three and nine months ended September 30, 2016. Certain of the expenses associated with defense of these matters may also be covered by insurance, and the Company may seek reimbursement from the appropriate carriers. During the three and nine months ended September 30, 2016, the Company recorded $50,905 and $3,047,636, respectively, of insurance recoveries related to previously incurred professional fee expenses which are included in Other income (expense) in the Company's Consolidated Statements of Income. The Company cannot provide assurance, however, that these expenses will ultimately be reimbursed in whole, or at all.
Note 10. Related Party Transactions
Payments Pursuant to Tax Receivable Agreements
FSAM's purchase of Holdings LP Interests concurrent with its IPO, and the subsequent and future exchanges by holders of Holdings LP Interests for shares of FSAM's Class A common stock pursuant to the Exchange Agreement resulted in increases in its share of the tax basis of the tangible and intangible assets of Fifth Street Holdings, which increased the tax depreciation and amortization deductions that otherwise would not have been available to FSAM. These increases in tax basis and tax depreciation and amortization deductions reduce the amount of cash taxes that FSAM would otherwise be required to pay. FSAM entered into a TRA with certain limited partners of Fifth Street Holdings TRA Recipients that requires it to pay them 85% of the amount of cash savings, if any, in U.S. federal, state, local and foreign income tax that FSAM actually realizes (or, under certain circumstances, is deemed to realize) as a result of the increases in tax basis in connection with exchanges by the TRA Recipients described above and certain other tax benefits attributable to payments under the TRA.
Fifth Street Asset Management Inc.
Notes to Consolidated Financial Statements
As a result of certain changes to Connecticut state tax law that were passed in May 2016 (effective January 1, 2016), which resulted in a lower state income tax rate, the Company reduced its payable to TRA recipients by $7,525,901 which is included in Other income (expense) in the Consolidated Statements of Income. In addition, the Company reduced the tax benefit associated with the TRA by $289,606 as a result of a change in the federal corporate tax rate. As of September 30, 2016, payments due to the TRA Recipients under the TRA totaled $37,960,213, after these adjustments.
In connection with the finalization of the 2014 tax returns in 2015, FSAM paid $340,713, representing the initial payment associated with the TRA liability. In connection with the finalization of the 2015 tax returns in October 2016, FSAM paid $1,969,958 to the TRA recipients. Within the next 12 month period, the Company expects to pay approximately $2,000,000 of the total amount of estimated TRA liability. Such amount was determined by estimating the amount of taxable income and specified deductions subject to the TRA which are expected to be realized by FSAM for the related tax year. These calculations are performed pursuant to the terms of the TRAs.
Payments are anticipated to be made under the TRAs indefinitely, and are due within 45 calendar days after the date FSAM files its federal income tax return. The payments are to be made in accordance with the terms of the TRAs. The timing of the payments is subject to certain contingencies including the Company having sufficient taxable income to utilize all of the tax benefits defined in the TRAs.
Obligations pursuant to the TRAs are obligations of FSAM. They do not impact the non-controlling interests in Fifth Street Holdings. These obligations are not income tax obligations and have no impact on the tax provision or the allocation of taxes. In general, items of income, gain, loss and deduction are allocated on the basis of the limited partners' ownership interests pursuant to the Fifth Street Holdings limited partnership agreement after taking into consideration all relevant sections of the Internal Revenue Code.
Other Related Party Transactions
Revenues
All of the Company's revenue is earned from its affiliates, including management fees, performance fees and other fees.
For the three and nine months ended September 30, 2016, the Company earned $18,939,914 and $55,886,970, respectively, in management fees relating to services provided to the BDCs. For the three and nine months ended September 30, 2015, the Company earned $22,628,626 and $67,238,892, respectively, in management fees relating to services provided to the BDCs. As of September 30, 2016 and December 31, 2015, management fees receivable in the amounts of $18,939,913 and $4,239,207, were due from the BDCs. For the three and nine months ended September 30, 2016, the Company voluntarily waived $86,733, and $248,921 of management fees from the BDCs, respectively. For the three and nine months ended September 30, 2015, the Company voluntarily waived $145,399, and $435,232 of management fees from the BDCs, respectively.
On January 19, 2016, the Company amended and restated the FSC Investment Advisory Agreement, which reduced the base management fee payable to the Company on gross assets, excluding cash and cash equivalents, from 2.00% to 1.75% effective as of January 1, 2016.
On July 14, 2015, FSC announced that FSM, its investment adviser, voluntarily agreed to a revised base management fee arrangement for the period commencing on July 1, 2015 and remaining in effect until January 1, 2017. The revised management fee is intended to provide for a potential reduction in the base management fee payable by FSC to FSM during such period. The revised management fee will be calculated quarterly and will be equal to FSC’s gross assets, including assets acquired with borrowed funds, but excluding any cash and cash equivalents, multiplied by 0.25 multiplied by the sum of (x) and (y), expressed as a percentage, where (x) is equal to 1.75% multiplied by the Baseline NAV Percentage, and (y) is equal to 1% multiplied by the Incremental NAV Percentage.
Performance fees earned for the three months ended September 30, 2016 and September 30, 2015 were $38,661 and $2,596, respectively. Performance fees earned for the nine months ended September 30, 2016 and September 30, 2015 were $124,836 and $79,451, respectively.
The Company also has entered into administration agreements under which the Company provides administrative services for the BDCs and private funds (collectively, the "Fifth Street Funds"), including office facilities and equipment, and clerical, bookkeeping and recordkeeping services at such facilities. Under the administration agreements, the Company also performs or oversees the performance of the BDCs' required administrative services, which includes being responsible for the financial records which the BDCs are required to maintain and preparing reports to the BDCs' stockholders and reports filed with the SEC. In addition, the Company assists each of the BDCs in determining and publishing its net asset value, overseeing the preparation and filing of its tax returns and the printing and dissemination of reports to the each of the BDC's stockholders, and generally overseeing the payment of each Fifth Street Fund's expenses and the performance of administrative and professional
Fifth Street Asset Management Inc.
Notes to Consolidated Financial Statements
services rendered to the funds. For providing these services, facilities and personnel, the Fifth Street Funds reimburse the Company for direct fund expenses and the BDCs reimburse the Company for the allocable portion of overhead and other expenses incurred by the Company in performing its obligations under the administration agreements, including rent and such BDC's allocable portion of the costs of compensation and related expenses of such BDC's chief financial officer and chief compliance officer and their staffs. Such reimbursement is at cost with no profit to, or markup by, the Company. Included in Revenues — other fees in the Consolidated Statements of Income for the three months ended September 30, 2016 and 2015 was $2,748,115 and $2,176,510, respectively, was recorded related to amounts charged for the above services provided to the Fifth Street Funds. For the nine months ended September 30, 2016 and 2015 respectively, $6,482,213 and $5,672,077 was recorded related to amounts charged for the above services provided to the Fifth Street Funds.The Company may also provide, on the BDCs' behalf, managerial assistance to such BDC's portfolio companies. Each of the administration agreements may be terminated by either the Company or the BDC without penalty upon 60 days' written notice to the other party.
Receivables for reimbursable expenses from the Fifth Street Funds are included within Due from Affiliates and totaled $3,397,049 and $3,755,729 at September 30, 2016 and December 31, 2015, respectively.
Purchases of FSC and FSFR Common Stock
During the nine months ended September 30, 2016, the Company purchased an additional 332,934 shares of FSC common stock in the open market for $1,925,757, which represented a weighted average price of $5.78 per share.
In addition, during the three months ended March 31, 2016, the Company purchased 4,078,304 shares of FSC common stock from RiverNorth as part of the PSA for $25 million, which represented a weighted average price of $6.13 per share, net of certain dividends payable to the Company pursuant to the PSA. The shares acquired from RiverNorth were purchased at a premium to the trading price on the date of settlement. Pursuant to a letter agreement with the Company, Leonard M. Tannenbaum purchased 5,142,296 shares of common stock of FSC at a net purchase price of $6.13 per share. During the three months ended March 31, 2016, the Company recorded a loss of $10,419,274 on the purchase which represented the premium paid by the Company and Mr. Tannenbaum in excess of the FSC closing share price on the date of the transaction. The premium paid by Mr. Tannenbaum was included as a loss in the consolidated financial statements since the Company directly benefited from this payment.
As a result of the above transactions, the total shares of FSC common stock held by the Company at September 30, 2016 was 8,399,520.
During the nine months ended September 30, 2016, the Company purchased an additional 1,227,024 shares of FSFR common stock in the open market for $10,622,775, which represented a weighted average price of $8.66 per share.
As of September 30, 2016, the Company held 1,381,752 shares of FSFR common stock.
The following table provides information about the Company's investments in FSC and FSFR common stock as of September 30, 2016 at fair value. The Company records its investment in FSC and FSFR common stock based on the equity method of accounting, not at fair value. Therefore, the unrealized gains or losses disclosed in the following table are not recorded in the consolidated financial statements.
|
| | | | | | | | | | | | | | | | | | | |
Securities | | Shares | | Cost | | Fair Value | | Gross Cumulative Unrealized Gains | | Gross Cumulative Unrealized Losses |
FSC common stock | | 8,399,520 |
| | $ | 47,326,614 |
| | $ | 48,801,211 |
| | $ | 1,474,597 |
| | $ | — |
|
FSFR common stock | | 1,381,752 |
| | 12,002,454 |
| | 11,827,797 |
| | — |
| | (174,657 | ) |
Total | | 9,781,272 |
| | $ | 59,329,068 |
| | $ | 60,629,008 |
| | $ | 1,474,597 |
| | $ | (174,657 | ) |
MMKT
On December 22, 2014, FSM entered into a limited liability company agreement, as majority member, with Leonard Tannenbaum’s brother, as minority member, for the purpose of forming MMKT. The purpose of MMKT was to develop technology related to the financial services industry. FSM made a total capital contribution of $80,000 for an 80% membership interest in MMKT. In addition, MMKT issued $5,900,000 of MMKT Notes, of which $1,300,000 was held by the FSM. The Company has consolidated MMKT in its consolidated financial statements based on its 80% membership interest. In that regard, the Company's allocable portion of the income attributable to MMKT was $1,056,432 for the nine months ended September 30, 2016.
Fifth Street Asset Management Inc.
Notes to Consolidated Financial Statements
FSOF
As of September 30, 2016, the Company has made capital contributions (net of redemptions) of $300,000 to FSOF through its investment in FSCO GP, which is recorded in investments in equity method investees in the Consolidated Statements of Financial Condition. During the nine months ended September 30, 2016, the Company redeemed $6.0 million of its investment in FSOF.
CLO I and CLO II
As of September 30, 2016, the Company's investments in senior and subordinated notes in CLO I and CLO II totaled $2,845,409 and $20,515,345, respectively. As of December 31, 2015, the Company's investments in senior and subordinated notes in CLO I and CLO II totaled $2,929,476 and $20,608,153, respectively.
Other
On July 22, 2013, the Company entered into a lease agreement for office space for its headquarters in Greenwich, CT. The landlord is an entity controlled by Leonard M. Tannenbaum, the Company's chairman and chief executive officer. The lease agreement requires monthly rental payments, expires on September 30, 2024 and can be renewed at the request of the Company for two additional five year periods. Rental payments under this lease of approximately $2,000,000 per year began on October 11, 2014.
In April 2016, the Company abandoned a portion of its office space in its corporate headquarters in Greenwich, CT. Although the Company is currently marketing the unused space to prospective tenants, unless the lease agreement is modified, the Company is still obligated to pay contractual rent payments in accordance with the operating lease.
The Company's fractional interests in corporate aircrafts are used primarily for business purposes. Occasionally, certain of the members of management have used the aircraft for personal use. The Company charges these members of management for such personal use based on market rates. There were no such charges for the three and nine months ended September 30, 2016 and 2015.
As of September 30, 2016 and December 31, 2015 amounts due to and from affiliates were comprised of the following:
|
| | | | | | | | |
| | As of September 30, 2016 | | As of December 31, 2015 |
Management fees receivable: | | |
| | |
|
Base management fees receivable - BDCs | | $ | 11,071,951 |
| | $ | 4,794,870 |
|
Part I Fees receivable (payable) - BDCs | | 7,867,962 |
| | (555,663 | ) |
Collateral management fees receivable - CLO I and CLO II | | 550,627 |
| | 640,578 |
|
| | $ | 19,490,540 |
| | $ | 4,879,785 |
|
| | | | |
Performance fees receivable: | | | | |
Performance fees receivable - FSOF | | $ | 124,836 |
| | $ | 78,720 |
|
Part II fees receivable - BDCs | | — |
| | 145,898 |
|
| | $ | 124,836 |
| | $ | 224,618 |
|
| | | | |
Due from affiliates: | | |
| | |
|
Reimbursed expenses due from the BDCs | | $ | 2,705,035 |
| | $ | 3,355,875 |
|
Reimbursed expenses due from private funds | | 692,014 |
| | 399,854 |
|
Due from employees | | 365,738 |
| | 51,167 |
|
Other amounts due from affiliated entities | | 65,276 |
| | 136,488 |
|
| | $ | 3,828,063 |
| | $ | 3,943,384 |
|
| | | | |
Due to affiliates: | | |
| | |
|
Stock appreciation rights liability | | $ | 28,571 |
| | $ | 24,257 |
|
| | $ | 28,571 |
| | $ | 24,257 |
|
Fifth Street Asset Management Inc.
Notes to Consolidated Financial Statements
Note 11. Equity and Equity-based Compensation
FSAM Ownership Structure
Subsequent to the Reorganization and IPO as described in Note 1, FSAM has two classes of common stock, Class A common stock and Class B common stock, which are described as follows:
Class A common stock
Holders of shares of Class A common stock are entitled to one vote for each share held of record on all matters submitted to a vote of stockholders. Additionally, holders of shares of Class A common stock are entitled to receive dividends when and if declared by the Board of Directors, subject to any statutory or contractual restrictions on the payment of dividends and to any restrictions on the payment of dividends imposed by the terms of any outstanding preferred stock.
Upon dissolution, liquidation or the sale of all or substantially all of the Company's assets, after payment in full of all amounts required to be paid to creditors and to the holders of preferred stock having liquidation preferences, if any, the holders of shares of Class A common stock would be entitled to receive the Company's remaining assets available for distribution on pro rata basis.
Holders of shares of Class A common stock do not have preemptive, subscription, redemption or conversion rights.
Class B common stock
Holders of Class B common stock are entitled to five votes for each share held of record on all matters submitted to a vote of stockholders. Shares of Class B common stock have voting but no economic rights and were issued in equal proportion to the number of Holdings LP Interests issued in the Reorganization to the Principals.
Holders of Class B common stock do not have any right to receive dividends (other than dividends consisting of shares of Class B common stock or in rights, options, warrants or other securities convertible or exercisable into or exchangeable for shares of Class B common stock paid proportionally with respect to each outstanding share of Class B common stock) or to receive a distribution upon the dissolution, liquidation or sale of all or substantially all of the Company's assets with respect to their Class B common stock other than the par value of the Class B common stock held.
FSAM's amended and restated certificate of incorporation does not provide for any restrictions on transfer of shares of Class B common stock, however, in the event that an outstanding share of Class B common stock ceases to be held by a holder of a corresponding Holdings LP Interest, such share shall automatically be retired and canceled. In addition, when a Holdings LP Interest is exchanged for a share of Class A common stock by a Principal, the corresponding share of Class B common stock will be retired and canceled.
Preferred Stock
FSAM's amended and restated certificate of incorporation authorizes its Board of Directors to establish one or more series of preferred stock (including convertible preferred stock). Unless required by law or by any stock exchange, the authorized shares of preferred stock will be available for issuance without further action by holders of Class A common stock. FSAM's Board of Directors is able to determine, with respect to any series of preferred stock, the terms and rights of the series of preferred stock.
FSAM could issue a series of preferred stock that could, depending on the terms of the series, impede or discourage an acquisition attempt or other transaction that some, or a majority, of its stockholders may believe is in their best interests or in which they may receive a premium for their Class A common stock over the market price of the Class A common stock.
Fifth Street Asset Management Inc.
Notes to Consolidated Financial Statements
Dividends
The following table reflects the dividends per share that the Company has recorded on its common stock for the nine months ended September 30, 2016 and September 30, 2015:
|
| | | | | | | | | | |
Date Declared | | Record Date | | Payment Date | | Amount per Share | | Cash Distribution |
January 15, 2015 | | March 31, 2015 | | April 15, 2015 | | $ | 0.30 |
| | $1.8 million |
May 11, 2015 | | June 30, 2015 | | July 15, 2015 | | 0.17 |
| | 1.0 million |
August 10, 2015 | | September 30, 2015 | | October 15, 2015 | | 0.17 |
| | 1.0 million |
Total for the nine months ended September 30, 2015 | | $ | 0.64 |
| | $3.8 million |
| | | | | | | | |
March 14, 2016 | | March 31, 2016 | | April 15, 2016 | | $ | 0.10 |
| | $0.6 million |
May 11, 2016 | | June 30, 2016 | | July 15, 2016 | | 0.10 |
| | 0.6 million |
August 10, 2016 | | September 30, 2016 | | October 14, 2016 | | 0.10 |
| | 0.7 million |
Total for the nine months ended September 30, 2016 | | $ | 0.30 |
| | $1.8 million |
Share Repurchase Program
On May 11, 2015, the Company's Board of Directors authorized a share repurchase program of up to $20.0 million of the Company’s Class A common stock. Under the repurchase program, the Company was authorized to repurchase shares through open market purchases or block trades, as conditions permit and in accordance with Rule 10b-18 of the Securities Exchange Act of 1934, as amended. The repurchase program expired on May 11, 2016. During the nine months ended September 30, 2015, FSAM repurchased and retired 217,641 shares of its Class A common stock at a weighted average price of $8.47 per share pursuant to this program, resulting in aggregate cash consideration paid for these repurchases of $1.8 million.
Upon expiration of the previous share repurchase program, on May 11, 2016, the Company's Board of Directors re-authorized a share repurchase program for the repurchase of up to $20.0 million of the Company's Class A common stock. Under the repurchase program, the Company is authorized to repurchase shares through open market purchases or block trades, as conditions permit and in accordance with Rule 10b-18 of the Securities Exchange Act of 1934, as amended. The repurchase program will terminate on May 11, 2017, unless earlier terminated or extended by the Company's Board of Directors, and may be suspended for periods or discontinued at any time. During the nine months ended September 30, 2016, there were no repurchases of shares of Class A common stock pursuant to this program.
Equity-based Compensation
Prior to the Reorganization, the Company historically had fee sharing arrangements whereby certain employees or members were granted interests to a share of Part I Fees. Upon consummation of the Reorganization such interests were exchanged for Holdings LP Interests. In addition, upon consummation of the IPO, the Company granted certain equity instruments to Holdings Limited Partners, employees and directors.
Part I Fees
Prior to December 1, 2012, interests in the Company's Part I Fees that were granted and/or sold to members (other than the managing member) were accounted for as liabilities using the intrinsic-value method as these interests are subject to repurchase in the event of the member's termination of employment, at a formula-based price (as defined in the then existing operating agreement) determined by the member's pro rata share of Part I Fees. In addition, the redemption amounts were exclusive of any accumulated undistributed earnings associated with the member's interests, which were also required to be paid to a former member.
Effective December 1, 2012, the Fifth Street operating agreement was amended to include a retirement eligibility vesting clause for then existing members (“equity members”). Members admitted after December 1, 2012, were considered non-equity members as their interests did include the retirement eligibility clause and were accounted for as liabilities using the intrinsic-value method consistent with the above.
Fifth Street Asset Management Inc.
Notes to Consolidated Financial Statements
Conversion and Vesting of Member Interests in Predecessor and Fifth Street Holdings L.P.
On November 4, 2014, in connection with the Reorganization, existing interests held by the members of the Predecessor (Part I fee-sharing arrangements discussed above) were exchanged for Holdings LP Interests. As part of this exchange, one of the members' Holdings LP Interests became immediately vested and expensed in full and the other members' vesting was modified and their Holdings LP Interests vest over a period of eight years from the IPO. There was no change in the fair value of these converted interests as a result of the modification in vesting.
The following table summarizes the amortization of unrecognized compensation expense for the nine months ended September 30, 2016 and 2015 with respect to the Company's Holdings LP Interests which are equity classified awards:
|
| | | |
Balance at December 31, 2015 | $ | 7,016,286 |
|
Amortization of Holdings LP Interests (1) | (1,946,632 | ) |
Balance at September 30, 2016 | $ | 5,069,654 |
|
|
| | | |
Balance at December 31, 2014 | $ | 8,043,058 |
|
Amortization of Holdings LP Interests | (770,079 | ) |
Balance at September 30, 2015 | $ | 7,272,979 |
|
(1) Included in amortization of Holdings LP Interests is an acceleration of $1,193,165 in connection with the separation of two former Holdings limited partners.
Included in compensation expense for the nine months ended September 30, 2016 and 2015 was $1,946,632 and $770,079, respectively, of amortization relating to the above equity-classified awards. All such compensation expense has been allocated to the Predecessor for periods prior to the Reorganization and to the non-controlling interests thereafter in the Statement of Changes in Equity.
As of September 30, 2016, unrecognized compensation cost in the amount of $5,069,654 relating to these equity-based awards is expected to be recognized over a period of approximately 6.1 years.
Fifth Street Asset Management Inc. 2014 Omnibus Incentive Plan
In connection with the IPO, FSAM's Board of Directors adopted the 2014 Omnibus Incentive Plan pursuant to which the Company granted options to its non-employee directors, executive officers and other employees to acquire 5,658,970 shares of Class A common stock, 1,174,748 restricted stock units to be settled in shares of Class A common stock and 90,500 stock appreciation rights to be settled in cash. During the three and nine months ended September 30, 2016 and 2015, there were additional grants under the 2014 Omnibus Incentive Plan as discussed below.
Equity-based compensation expense related to grants under the 2014 Omnibus Incentive Plan is as follows: |
| | | | | | | | | | | | | | | | |
| | Three Months Ended September 30, 2016 | | Three Months Ended September 30, 2015 | | Nine Months Ended September 30, 2016 | | Nine Months Ended September 30, 2015 |
Restricted stock units to be settled in Class A common stock | | $ | 748,950 |
| | $ | 666,347 |
| | $ | 2,406,268 |
| | $ | 1,969,093 |
|
Options to acquire shares of Class A common stock | | 614,706 |
| | 575,384 |
| | 1,859,153 |
| | 1,726,152 |
|
Stock appreciation rights to be settled in cash | | 1,966 |
| | 5,198 |
| | 4,314 |
| | 15,594 |
|
Total | | $ | 1,365,622 |
| | $ | 1,246,929 |
| | $ | 4,269,735 |
| | $ | 3,710,839 |
|
Restricted Stock Units
Each restricted stock unit represents an unfunded, unsecured right of the holder to receive a Class A common share on the vesting dates. The restricted stock units will not vest for three years and subsequently vest at a rate of one-third per year on the fourth, fifth and sixth anniversary of the grant date. These awards will become saleable at a rate of one-quarter (¼) per year, beginning on the sixth, seventh, eighth and ninth anniversary of the grant date. Upon vesting, shares of Class A common stock will be delivered to the participant.
Additionally, when the Company pays dividends on its outstanding shares of Class A common stock, the holder of the restricted stock units will be credited with dividend equivalents. For stock dividends, the dividend equivalents will be in the form of additional restricted stock units. For cash dividends, the dividend equivalents will be in the form of cash (without
Fifth Street Asset Management Inc.
Notes to Consolidated Financial Statements
interest or earnings). Dividend equivalents are subject to the same terms and conditions as the original restricted stock unit award, and are not paid until the vesting and settlement of the underlying shares of Class A common stock to which such dividend equivalents relate. During the nine months ended September 30, 2016, the Company granted 156,740 in restricted stock units to employees under substantially similar terms to the IPO grant. For the nine months ended September 30, 2016 and 2015, the Company declared cash dividends of $0.30 and $0.64 per share, respectively, and accrued dividends in the amount of $299,490 and $601,207 respectively, related to unvested restricted stock units which are forfeitable.
The following table presents unvested restricted stock units' activity for the nine months ended September 30, 2016: |
| | | | | | | |
| | Restricted Units | | Weighted Average Grant Date Fair Value Per Unit |
Balance - December 31, 2015 | | 1,201,794 |
| | $ | 16.64 |
|
Granted | | 156,740 |
| | 3.19 |
|
Vested | | (43,701 | ) | | 5.56 |
|
Forfeited | | (205,443 | ) | | 7.16 |
|
Balance - September 30, 2016 | | 1,109,390 |
| | $ | 16.93 |
|
Compensation expense associated with these restricted stock units is being recognized on a straight-line basis during the service period of the respective grant. During the three months ended June 30, 2016, the Company accelerated the vesting of 43,701 RSUs relating to the separation of a former employee. The total compensation expense expected to be recognized in all future periods associated with the restricted stock units, is $13,529,685 at September 30, 2016, which is expected to be recognized over the remaining weighted average period of 4.1 years.
Options
The fair value of each option granted during the nine months ended September 30, 2016 is measured on the date of grant using the Black-Scholes option-pricing model and the following weighted average assumptions: |
| | | |
Risk-free interest rate | | 1.16 | % |
Expected dividend yield | | 11.87 | % |
Expected volatility factor | | 47.86 | % |
Expected life in years | | 5.0 |
|
Each option entitles the holders to purchase from the Company, upon exercise thereof, one Class A common share at the stated exercise price. Since all of the options granted either restrict saleability upon vesting or have strike prices in excess of the IPO price, the use of standard option pricing models such as Black-Scholes is precluded by ASC 718. As such, the Company has utilized a Monte Carlo pricing simulation, a statistical pricing technique or similar method to measure the fair value of option awards on the date of grant.
A summary of unvested options activity for the nine months ended September 30, 2016 is presented below: |
| | | | | | | | | | | | | | |
| | Options | | Weighted Average Exercise Price | | Weighted Average Remaining Life (in years) | | Aggregate Intrinsic Value |
Balance - December 31, 2015 | | 5,562,866 |
| | $ | 18.64 |
| | 7.5 |
| |
|
Granted | | 50,000 |
| | 3.70 |
| | 5.0 |
| | |
Vested | | (60,000 | ) | | 17.29 |
| | 4.0 |
| | |
Forfeited | | (134,489 | ) | | 18.07 |
| | 8.3 |
| | |
Balance - September 30, 2016 | | 5,418,377 |
| | 18.53 |
| | 6.5 |
| | |
Exercisable at September 30, 2016 | | — |
| | $ | — |
| | — |
| | $ | — |
|
Aggregate intrinsic value represents the value of the Company's closing share price on the last trading day of the quarter in excess of the weighted average exercise price multiplied by the number of options exercisable or expected to vest. As of
Fifth Street Asset Management Inc.
Notes to Consolidated Financial Statements
September 30, 2016, the Company's closing share price was lower than the weighted average exercise price of the options exercisable or expected to vest. As a result, the options are out of the money and have no intrinsic value.
Compensation expense associated with these options is being recognized on a straight-line basis over the service period of the respective grant. As of September 30, 2016, there was $5,147,992 of total unrecognized compensation expense, that is expected to be recognized over the remaining weighted average period of 2.8 years.
Stock Appreciation Rights (“SARs”)
Each SAR represents an unfunded, unsecured right of the holder to receive an amount in cash equal to the excess of the closing price of a Class A common share over the exercise price. The SARs terms and conditions are substantially similar to the provisions of the ten year option grants discussed above and had a grant date fair value of $1.78 per unit. Upon vesting, they will be settled in cash. The fair value of the SARs are re-measured each reporting period until settlement and changes in fair value are charged to compensation expense as the SARs vest over the remaining service period. The amount of the adjustment has been derived based on a grant date fair value using the IPO price of $17.00 per share, multiplied by the number of unvested shares, and expensed over the six year service period. Additionally, the calculation of the expense assumes a forfeiture rate of 5%. The total compensation expense expected to be recognized in all future periods associated with the SARs, is approximately $56,163. No SARs were issued during the nine months ended September 30, 2016.
A summary of unvested SARs activity for the nine months ended September 30, 2016 is presented below:
|
| | | | | | | |
| | SARs | | Weighted Average Grant Date Fair Value Per SAR |
Balance December 31, 2015 | | 71,000 |
| | $ | 1.78 |
|
Granted | | — |
| | — |
|
Vested | | — |
| | — |
|
Forfeited | | (24,500 | ) | | 1.78 |
|
Balance September 30, 2016 | | 46,500 |
| | $ | 1.78 |
|
The following table summarizes activity for the nine months ended September 30, 2016 and 2015 with respect to the Company's liability classified awards, which are recorded in Due to affiliates in the Consolidated Statements of Financial Condition, including stock appreciation rights discussed below: |
| | | |
Balance at December 31, 2015 | $ | 24,257 |
|
Compensation expense | 4,314 |
|
Balance at September 30, 2016 | $ | 28,571 |
|
|
| | | |
Balance at December 31, 2014 | $ | 3,465 |
|
Compensation expense | 15,594 |
|
Balance at September 30, 2015 | $ | 19,059 |
|
Note 12. Income Taxes
Prior to November 4, 2014, the Company had not been subject to U.S. Federal income taxes as the Predecessor was organized as a limited liability company. As a result of the Reorganization and IPO, the portion of Fifth Street Holdings income attributable to FSAM is now subject to U.S. Federal, state and local income taxes and is taxed at the prevailing corporate tax rates.
The Company's effective tax rate includes a rate benefit attributable to the fact that certain of the Company's subsidiaries operate as a series of pass-through entities which are not themselves subject to federal income tax. As a result of the Reorganization, certain subsidiaries were converted from pass-through entities to taxable entities. Accordingly, the portion of the Company's subsidiaries' earnings attributable to non-controlling interests are subject to tax when reported as a component of the non-controlling interests' taxable income on their individual tax returns.
The Company’s provision for income taxes consists of Federal, state and local taxes in amounts necessary to align the Company’s year-to-date provision for income taxes with the effective tax rate that the Company expects to achieve for the full year.
Fifth Street Asset Management Inc.
Notes to Consolidated Financial Statements
As a result of certain changes to Connecticut state tax law that were passed in May 2016 (effective January 1, 2016), which resulted in a lower state income tax rate, the Company reduced its deferred tax assets by $8,467,072 during the nine months ended September 30, 2016, which includes a discrete adjustment of $6,271,403 recorded during the three months ended June 30, 2016, and is included in the provision for income taxes in the Consolidated Statements of Income. An additional $376,000 provision for income tax related to this item will be recorded prior to December 31, 2016 through the annual effective tax rate.
The estimated annualized income tax provision for 2016 reflects an effective tax rate of 13.4%. The difference between the annual effective rate of 13.4% and the statutory Federal rate of 34% primarily relates to state taxes and pass-through entity income not subject to income taxes. The increase in the effective tax rate during the nine months ended September 30, 2016 relates to the adjustment of TRA liability in the amount of $7,525,901. The final annual tax rate cannot be determined until the end of the fiscal year; therefore, the actual tax rate could differ from current estimates. Actual provision expense may vary from the annual effective rate for discrete items recorded in the period.
Deferred tax assets are primarily the result of an increase in the tax basis of certain intangible assets resulting from FSAM's investment in Fifth Street Holdings. Net deferred tax assets are also recorded related to differences between the financial reporting basis and the tax basis of FSAM's proportionate share of the net assets of Fifth Street Holdings. Based on the Company's historical taxable income and its expected future earnings, management evaluates the uncertainty associated with booking tax benefits and determined that the deferred tax assets are more likely than not to be realized, including evaluation of deferred tax liabilities and the expectation of future taxable income.
The Company does not believe it has any significant uncertain tax positions. Accordingly, the Company did not record any adjustments or recognize interest expense for uncertain tax positions for the nine months ended September 30, 2016. In the future, if uncertain tax positions arise, interest and penalties will be accrued and included in the Provision for Income Taxes.
Note 13. Earnings Per Share
Basic earnings per share ("EPS") measures the performance of an entity over the reporting period. Diluted earnings per share measures the performance of an entity over the reporting period while giving effect to all potentially dilutive common shares that were outstanding during the period. The treasury stock method is used to determine the dilutive potential of stock options and restricted stock units.
Fifth Street Asset Management Inc.
Notes to Consolidated Financial Statements
The following is a reconciliation of the numerator and denominator used in the basic and diluted EPS calculations (in thousands, except shares and per share information):
|
| | | | | | | | | | | | | | | | |
| | Three Months Ended September 30, | | Nine Months Ended September 30, |
| | 2016 | | 2015 | | 2016 | | 2015 |
Numerator for basic net income (loss) per share of Class A common stock: | | | | | | | | |
Net income (loss) attributable to Fifth Street Asset Management Inc. | | $ | (237,718 | ) | | $ | 1,150,572 |
| | $ | (622,041 | ) | | $ | 3,554,355 |
|
Numerator for diluted net income (loss) per share of Class A common stock: | | | | | | | | |
Net income (loss) attributable to Fifth Street Asset Management Inc. | | $ | (237,718 | ) | | $ | 1,150,572 |
| | $ | (622,041 | ) | | $ | 3,554,355 |
|
Dilutive effects of MMKT Notes | | — |
| | — |
| | (155,242 | ) | | — |
|
Net income (loss) available to Class A common stockholders | | $ | (237,718 | ) | | $ | 1,150,572 |
| | $ | (777,283 | ) | | $ | 3,554,355 |
|
Denominator for basic net income (loss) per share of Class A common stock: | | | | | | | | |
Weighted average shares of Class A common stock outstanding | | 5,908,407 |
| | 5,901,718 |
| | 5,847,139 |
| | 5,956,389 |
|
Denominator for diluted net income (loss) per share of Class A common stock: | | | | | | | | |
Weighted average shares of Class A common stock outstanding | | 5,908,407 |
| | 5,901,718 |
| | 5,847,139 |
| | 5,956,389 |
|
Dilutive effects of restricted stock units | | — |
| | 6,745 |
| | — |
| | 6,929 |
|
Weighted average shares of Class A common stock outstanding - diluted | | 5,908,407 |
| | 5,908,463 |
| | 5,847,139 |
| | 5,963,318 |
|
Earnings per share of Class A common stock: | | | | | | | | |
Net income (loss) attributable to Fifth Street Asset Management Inc. per share of Class A common stock, basic | | $ | (0.04 | ) | | $ | 0.19 |
| | $ | (0.11 | ) | | $ | 0.60 |
|
Net income (loss) attributable to Fifth Street Asset Management Inc. per share of Class A common stock, diluted | | $ | (0.04 | ) | | $ | 0.19 |
| | $ | (0.13 | ) | | $ | 0.60 |
|
Shares of Class B common stock have no impact on the calculation of net income per share of Class A common stock as holders of Class B common stock do not participate in net income or dividends, and thus, are not participating securities.
The treasury stock method is used to calculate incremental Class A common shares on potentially dilutive Class A common shares resulting from options and unvested restricted units granted in connection with the IPO.
Potentially dilutive securities representing an incremental 1,109,390 restricted stock units for the three and nine months ended September 30, 2016 were excluded from the computation of diluted earnings per Class A common share for the period because their impact would have been anti-dilutive.
Potentially dilutive securities representing an incremental 5,431,766 and 5,501,766 options to acquire Class A common shares for the three and nine months ended September 30, 2016, respectively, were excluded from the computation of diluted earnings per Class A common share for the period because their impact would have been anti-dilutive.
Potentially dilutive securities representing an incremental 1,235,515 restricted stock units and 5,630,376 options to acquire Class A common shares for the three and nine months ended September 30, 2015 were excluded from the computation of diluted earnings per Class A common share for the period because their impact would have been anti-dilutive.
For the nine months ended September 30, 2016, the if-converted method was used to calculate the dilutive effect of the MMKT Notes. For the three months ended September 30, 2016 and the three and nine months ended September 30, 2015, the assumed conversion of the MMKT Notes was anti-dilutive.
For the three and nine months ended September 30, 2016, diluted earnings per share includes the assumed conversion of Holdings LP interests and the related tax effects. For the three and nine months ended September 30, 2015, the earnings per share excludes the assumed conversion of Holdings LP interests as their impact would have been anti-dilutive.
Fifth Street Asset Management Inc.
Notes to Consolidated Financial Statements
For the three and nine months ended September 30, 2016, diluted earnings per share does not include the assumed conversion of the RiverNorth Warrant as the impact would have been anti-dilutive.
Note 14. Subsequent Events
On November 9, 2016, the Company's Board of Directors declared a quarterly dividend of $0.125 per share of Class A common stock. The declared dividend is payable on January 13, 2017 to stockholders of record at the close of business on December 30, 2016.
Item 2. Management's Discussion and Analysis of Financial Condition and Results of Operations
The following discussion and analysis should be read in conjunction with our consolidated financial statements and the related notes thereto included in this Quarterly Report on Form 10-Q and in our annual report on Form 10-K.
Unless the context otherwise requires, references to "we," "us," "our," and "the Company" are intended to mean the business and operations of Fifth Street Asset Management Inc. and its consolidated subsidiaries since the consummation of our initial public offering on November 4, 2014. When used in the historical context (i.e., prior to November 4, 2014), these terms are intended to mean the business and operations of Fifth Street Management Group, our predecessor.
Amounts and percentages presented throughout our discussion and analysis of financial condition and results of operations may reflect rounding adjustments and consequently totals may not appear to sum. The highlights listed below have had significant effects on many items within our consolidated financial statements and affect the comparison of the current period's activity with those of prior periods.
Our Business
We are an alternative asset manager with approximately $5.0 billion of assets under management. The funds we manage provide innovative and flexible financing solutions to small and mid-sized companies across their capital structures, primarily in connection with investments by private equity sponsors. We define small and mid-sized companies as those with annual EBITDA (Earnings before Interest, Taxes, Depreciation and Amortization) between $10 million and $120 million. As of September 30, 2016, 83.2% of our assets under management reside in publicly-traded permanent capital vehicles, consisting of FSC and FSFR.
Our direct origination platform is sustained by our active relationships with approximately 200 private equity sponsors. We believe we are differentiated from other alternative asset managers by our structuring flexibility, financial strength and a reputation for delivering on commitments. We provide innovative and customized credit solutions across the capital structure, including one-stop financing, unitranche debt, senior secured debt, mezzanine debt, equity co-investments and venture debt financing. Our platform targets loans for investment of up to $250 million and has the ability to structure and syndicate loans of up to $500 million.
Organization
We provide asset management services to the Fifth Street Funds, which, to date, consist primarily of our BDCs. We conduct all of our operations through our consolidated subsidiaries, FSM, CLO Management and FSCO GP.
Our primary sources of revenues are management fees, primarily from the BDCs, which are driven by the amount of the assets under management and quarterly investment performance of the Fifth Street Funds. We conduct substantially all of our operations through one reportable segment that provides asset management services to the Fifth Street Funds. We generate all of our revenues in the United States.
Reorganization
In anticipation of its initial public offering that closed November 4, 2014, FSAM was incorporated in Delaware on May 8, 2014 as a holding company with its primary asset expected to be a limited partnership interest in Fifth Street Holdings. Fifth Street Holdings was formed on June 27, 2014 by Principals of FSM as a Delaware limited partnership. Prior to the transactions described below, the Principals were the general partners and limited partners of Fifth Street Holdings. Fifth Street Holdings has a single class of limited partnership interests, or "Holdings LP Interests". Immediately prior to the IPO:
| |
• | The Principals contributed their general partnership interests in Fifth Street Holdings to FSAM in exchange for 100% of FSAM's Class B common stock; |
| |
• | The members of FSM contributed 100% of their membership interests in FSM to Fifth Street Holdings in exchange for Holdings LP Interests; and |
| |
• | The members of FSCO GP, a Delaware limited liability company, formed on January 6, 2014 to serve as the general partner of FSOF, contributed 100% of their membership interests in FSCO GP to Fifth Street Holdings in exchange for Holdings LP Interests. |
These collective actions are referred to herein as the "Reorganization."
Initial Public Offering
On November 4, 2014, FSAM issued 6,000,000 shares of Class A common stock in the IPO at a price of $17.00 per common share. The proceeds totaled $95.9 million, net of underwriting commissions of $6.1 million. The proceeds were used to purchase a 12.0% limited partnership interest in Fifth Street Holdings.
Immediately following the Reorganization and the closing of the IPO on November 4, 2014:
| |
• | The Principals held 42,856,854 shares of FSAM Class B common stock and 42,856,854 Holdings LP Interests; |
| |
• | FSAM held 6,000,000 Holdings LP Interests and the former members of FSM and FSCO GP, including the Principals, held 44,000,000 Holdings LP Interests; and |
| |
• | The Principals, through their holdings of FSAM Class B common stock in the aggregate, had approximately 97.3% of the voting power of FSAM's common stock. |
Upon the completion of the Reorganization and the IPO, FSAM became the general partner of Fifth Street Holdings and acquired a 12.0% limited partnership interest in Fifth Street Holdings. Fifth Street Holdings and its wholly-owned subsidiaries (including FSM, CLO Management and FSCO GP) are consolidated by FSAM in the consolidated financial statements. The portion of net income attributable to the limited partners of Fifth Street Holdings, excluding FSAM, is recorded as "Net income attributable to non-controlling interests" on the Consolidated Statements of Income.
Exchange Agreement and Tax Receivable Agreement
In connection with the Reorganization, FSAM entered into an exchange agreement with the limited partners of Fifth Street Holdings that granted each limited partner of Fifth Street Holdings, and certain permitted transferees, the right, beginning two years after the closing of the IPO (November 4, 2016) and subject to vesting and minimum retained ownership requirements, on a quarterly basis, to exchange such person's Holdings LP Interests for shares of Class A common stock of FSAM, on a one-for-one basis, subject to customary conversion rate adjustments for splits, unit distributions and reclassifications (collectively referred to as the "Exchange Agreement"). As a result, each limited partner of Fifth Street Holdings, over time, has the ability to convert his or her illiquid ownership interests in Fifth Street Holdings into Class A common stock of FSAM, which can more readily be sold in the public markets. As of September 30, 2016 and December 31, 2015, FSAM held approximately 13.0% and 11.6% of Fifth Street Holdings LP interests, respectively.
FSAM's purchase of Holdings LP Interests concurrent with its IPO, and the subsequent and future exchanges by holders of Holdings LP Interests for shares of FSAM's Class A common stock pursuant to the Exchange Agreement are expected to result in increases in its share of the tax basis of the tangible and intangible assets of Fifth Street Holdings, which will increase the tax depreciation and amortization deductions that otherwise would not have been available to FSAM. These increases in tax basis and tax depreciation and amortization deductions are expected to reduce the amount of cash taxes that FSAM would otherwise be required to pay in the future. FSAM entered into a tax receivable agreement ("TRA") with the TRA Recipients that requires FSAM to pay the TRA Recipients 85% of the amount of cash savings, if any, in U.S. federal, state, local and foreign income tax that FSAM actually realizes (or, under certain circumstances, is deemed to realize) as a result of the increases in tax basis in connection with exchanges by the TRA Recipients described above and certain other tax benefits attributable to payments under the tax receivable agreement.
Basis of Presentation
We have prepared our consolidated financial statements in accordance with GAAP and pursuant to the rules and regulations of the SEC and the requirements for reporting on Form 10-Q and Regulation S-X. All significant intercompany transactions and balances have been eliminated in consolidation.
The diagram below depicts our organizational structure as of September 30, 2016: 
| |
(1) | Shares of our Class A common stock, which were issued to the public in our initial public offering, entitle holders to one vote per share and economic rights (including rights to dividends and distributions upon liquidation). |
| |
(2) | Shares of our Class B common stock, which are held by our Principals, entitle holders to five votes per share, but have no economic rights. |
| |
(3) | Holdings Limited Partners, pursuant to the Exchange Agreement and subject to vesting and minimum retained ownership requirements and transfer restrictions, may exchange their Holdings LP Interests, beginning November 6, 2016, for shares of our Class A common stock. |
| |
(4) | FSCO GP is the general partner of FSOF, our hedge fund, and is entitled to receive an annual performance allocation from FSOF based on the performance of such fund. Fifth Street Management is the investment adviser to FSOF. |
| |
(5) | The direct subsidiaries of Fifth Street Management are FSC CT LLC, FSC LLC, FSC Midwest LLC and FSC Florida LLC. FSM owns approximately 1% of the CLO I notes and CLO Management owns approximately 5% of the CLO II notes. FSC CT LLC is the primary employer of our employees located in Connecticut and is the tenant to our Connecticut headquarters lease and performs certain administrative functions for our business. FSC LLC is the owner of Fifth Street Capital West LLC. FSC Midwest LLC, Fifth Street Capital West LLC and FSC Florida LLC employ certain of our employees, are tenants under certain of our office leases and perform certain other administrative functions for our business. |
| |
(6) | CLO Management serves as the collateral manager to CLO I and CLO II. |
Market Conditions and Trends Affecting out Business
The global economy has experienced economic uncertainty in recent years. Economic uncertainty impacts our business in many ways, including changing spreads, structures and purchase multiples as well as the overall supply of investment capital.
Middle market sponsored loan volume in 2015 experienced its weakest year since 2009. From a cumulative standpoint, sponsored volume continues to fall short of 2015’s run rate and 2016 may now shape up to be the slowest for sponsored lending
since 2009. We believe a number of factors have been driving current market conditions. Geopolitical uncertainty, including the aftermath of Brexit and the U.S. presidential election, has led many investors to hit pause on new investments. In addition, valuation multiples remain at high levels. In our view, the overabundance of liquidity chasing too few deals remains an ongoing factor exacerbating the supply/demand imbalance. Yet in spite of supply constraints, there is mounting evidence that some investors may be prepared to allocate even more capital to private debt, including direct lending. As the credit cycle continues to mature, some investors may be adopting more defensive postures: Historically, middle market loans have experienced fewer defaults and have had a higher rate of recovery compared to broadly syndicated loans. Looking ahead, we expect the usual seasonal pick-up in activity, generally, and forecast a moderate increase in loan activity overall for the fourth quarter.
We believe an opportunity is developing for lenders with flexible, long-term capital to invest in deals with strong risk-adjusted returns. Despite our business lines exhibiting slower growth, we believe that both of our BDCs are well-positioned to invest going forward in this market.
Historically, substantially all of our revenues were generated from our BDCs, however, in recent years we have also expanded our private fund offerings. If we were to continue to expand our non-BDC funds and develop new funds and products, we expect that the fee structures and arrangements from which we derive our revenues could be different and, potentially, less favorable to us. In January 2016, we closed our first separately managed account with a large institutional investor. As of September 30, 2016, $50.0 million has been committed for this SMA. In addition, the nature of these funds and lines of business may be different and subject to different risks and uncertainties than our BDCs.
We may also modify fee structures with our existing investment vehicles, including our BDCs. For example, in January 2016, we amended and restated the FSC Investment Advisory Agreement, which reduced the base management fee payable to us on gross assets, excluding cash and cash equivalents, from 2.00% to 1.75% effective as of January 1, 2016.
In addition, we may also undertake other strategic initiatives, which may include entering into new lines of business.
Revision of Financial Statements
Refer to Note 2 of the financial statements for a summary of the amounts and financial statement line items impacted by the Revision.
Non-GAAP Financial Measures and Operating Metrics
Adjusted Net Income
Adjusted Net Income represents income before income tax benefit (provision) as adjusted for (i) certain compensation-related charges, (ii) unrealized gains (losses) on beneficial interests in CLOs, MMKT Notes and derivative liabilities, (iii) certain litigation costs and related recoveries (iv) the excess of cash dividends received from our investments in FSC and FSFR over the related income recognized under the equity method of accounting and (v) other non-recurring items. We believe the exclusion of these items provides investors with a meaningful indication of our core operating performance and Adjusted Net Income is evaluated regularly by our management as a decision tool for deployment of resources. We believe that reporting Adjusted Net Income is helpful in understanding our business and that investors should review the same supplemental non-GAAP financial measures that our management uses to analyze our performance. Adjusted Net Income has limitations as an analytical tool and should not be considered in isolation or as a substitute for analyzing our results prepared in accordance with GAAP. The use of Adjusted Net Income without consideration of related GAAP measures is not adequate due to the adjustments described above. This measure supplements and should be considered in addition to and not in lieu of the results of operations discussed below, which are prepared in accordance with GAAP.
Income before income tax benefit (provision) is the GAAP financial measure most comparable to Adjusted Net Income. The following table provides a reconciliation of income before income tax benefit (provision) to Adjusted Net Income (shown in thousands): |
| | | | | | | | | | | | | | | | |
| | Three months ended September 30, | | Nine months ended September 30, |
| | 2016 | | 2015 | | 2016 | | 2015 |
Income before provision for income taxes | | $ | 11,787 |
| | $ | 10,212 |
| | $ | 11,716 |
| | $ | 32,741 |
|
Adjustments: | | |
| | | | |
| | |
Compensation-related charges (a)(b)(c) | | 4,195 |
| | 1,482 |
| | 8,459 |
| | 4,444 |
|
Gain on extinguishment of MMKT Notes (d) | | (10 | ) | | — |
| | (2,593 | ) | | — |
|
Unrealized (gain) loss on beneficial interests in CLOs (e) | | (538 | ) | | 23 |
| | (169 | ) | | 591 |
|
Lease termination/abandonment charges (benefit) (f) | | (145 | ) | | — |
| | 2,756 |
| | (71 | ) |
Adjustment of TRA liability for tax rate change (g)
| | — |
| | — |
| | (7,526 | ) | | — |
|
Gain on extinguishment of debt (h) | | — |
| | — |
| | (2,000 | ) | | — |
|
Litigation and other non-recurring legal costs (i) | | 3,490 |
| | — |
| | 12,642 |
| | — |
|
Loss on legal settlement (j) | | — |
| | — |
| | 9,250 |
| | — |
|
Insurance recoveries (j) | | (51 | ) | | — |
| | (12,298 | ) | | — |
|
Loss on investor settlement (k) | | — |
| | — |
| | 10,419 |
| | — |
|
Unrealized gain on derivatives (l) | | (8,383 | ) | | — |
| | — |
| | — |
|
Realized loss on derivatives (l) | | 3,078 |
| | — |
| | 2,613 |
| | — |
|
Distributions from equity method investments (m) | | 40 |
| | — |
| | 390 |
| | — |
|
Adjusted Net Income (n) | | $ | 13,463 |
| | $ | 11,717 |
| | $ | 33,659 |
| | $ | 37,705 |
|
__________________ | |
(a) | For the three months ended September 30, 2016 and September 30, 2015, this amount includes $1.1 million and $0.3 million, respectively, of amortization expense relating to the conversion and vesting of member interests in connection with the Reorganization. For the nine months ended September 30, 2016 and September 30, 2015, this amount includes $1.9 million and $0.8 million, respectively, of amortization expense relating to the conversion and vesting of member interests in connection with the Reorganization. |
| |
(b) | For the three and nine months ended September 30, 2016, this amount includes $1.4 million and $4.0 million, respectively, of amortization expense relating to stock-based compensation that was awarded to certain of our employees in connection with our IPO. For the three and nine months ended September 30, 2015, this amount includes $1.2 million and $3.7 million, respectively, of amortization expense relating to stock-based compensation that was awarded to certain of our employees in connection with our IPO. |
| |
(c) | For the three and nine months ended September 30, 2016, this amount includes $1.7 million and $2.4 million, respectively, of severance payments and retention bonuses. |
| |
(d) | Represents the gain that resulted from the settlement and cancellation of MMKT Notes. |
| |
(e) | Represents the change in fair value on our beneficial interests in CLOs on which we have elected the fair value option. |
| |
(f) | For the three months ended September 30, 2016, this amount represents adjustments related to prior lease abandonment charges. For the nine months ended September 30, 2016, this amount represents non-recurring charges related to the abandonment of a portion of our office space at our corporate headquarters in Greenwich, CT. This amount is comprised of a $1.1 million loss representing the present value of the remaining contractual lease payments related to the vacated space (net of estimated sublease income), $2.8 million of accelerated depreciation and amortization, partially offset by a $0.9 million write-off of related deferred rent liabilities and $0.1 million of adjustments related to prior lease abandonment charges. For the nine months ended September 30, 2015, this amount includes non-recurring benefits for termination payments and related exit costs accrued at present value relating to our office leases. |
| |
(g) | Represents the reduction of payables to TRA recipients as a result of certain changes to Connecticut state tax law that were passed in May 2016 (effective January 1, 2016), which resulted in a lower state income tax rate. |
| |
(h) | Represents the loan forgiveness granted by the DECD as a result of achieving certain job milestones. |
| |
(i) | Represents the expenses incurred in connection with litigation and other non-recurring matters. For the three months ended September 30, 2016, this amount is comprised $2.9 million of litigation-related costs and $0.6 million of other non-recurring costs. For the nine months ended September 30, 2016, this amount is comprised of $11.2 million of litigation-related costs and $1.4 million of other non-recurring costs. |
| |
(j) | These amounts relate to the FSAM class action lawsuit settlement in the amount of $9.3 million which will be covered by insurance proceeds as well as an additional $3.0 million of insurance recoveries related to professional fees incurred in connection with various legal matters. |
| |
(k) | Represents the loss recognized by us in connection with the premium paid on our and our principal shareholder's purchase of FSC shares in connection with the RiverNorth settlement. |
| |
(l) | Represents gains or losses on a warrant and swap agreement issued by us to RiverNorth in connection with the settlement. |
| |
(m) | Represents the excess of the cash dividends received from our investments in FSC and FSFR over the related income recognized under the equity method of accounting. |
| |
(n) | Adjusted Net Income is presented on a pre-tax basis. |
Assets under management
AUM is an operating metric that is commonly used in the alternative asset management industry. AUM refers to assets under management of the Fifth Street Funds and material control investments of these funds. Our calculations of fee-earning
AUM and AUM may differ from the calculations of other alternative asset managers and, as a result, this measure may not be comparable to similar measures presented by others. Further, AUM and fee-earning AUM are not measures calculated in accordance with GAAP. Our AUM equals the sum of the following:
| |
• | the net asset value, or NAV of such funds and investments; |
| |
• | the drawn debt and unfunded debt and equity commitments at the fund- or investment-level (including amounts subject to restrictions); and |
| |
• | uncalled committed debt and equity capital (including commitments to funds that have yet to commence their investment periods). |
The following table provides a roll-forward of AUM for the three and nine months ended September 30, 2016 and 2015 (shown in thousands):
|
| | | | | | | | | | | | | | | | |
| | Three months ended September 30, | | Nine months ended September 30, |
| | 2016 | | 2015 | | 2016 | | 2015 |
Beginning balance | | $ | 5,145,496 |
| | $ | 5,554,885 |
| | $ | 5,295,612 |
| | $ | 6,301,260 |
|
Commitments and equity raises | | — |
| | 121,870 |
| | 75,000 |
| | 413,061 |
|
Subscriptions, deployments and changes in leverage | | (89,598 | ) | | (30,786 | ) | | (232,692 | ) | | (1,057,977 | ) |
Redemptions and distributions | | (38,288 | ) | | (54,454 | ) | | (128,067 | ) | | (132,639 | ) |
Change in fund value | | 11,627 |
| | 2,176 |
| | 19,384 |
| | 69,986 |
|
Ending balance | | $ | 5,029,237 |
| | $ | 5,593,691 |
| | $ | 5,029,237 |
| | $ | 5,593,691 |
|
Average AUM | | $ | 5,087,367 |
| | $ | 5,574,288 |
| | $ | 5,162,425 |
| | $ | 5,947,476 |
|
The following tables provide a roll-forward of AUM by fund strategy for the three and nine months ended September 30, 2016 and 2015 (shown in thousands):
|
| | | | | | | | | | | | | | | | | | | | | | | | |
| | Three months ended September 30, 2016 |
| | FSC | | FSFR | | FSOF | | Senior Loan Funds | | SMA | | Total |
Beginning balance | | $ | 3,335,409 |
| | $ | 958,754 |
| | $ | 75,283 |
| | $ | 726,050 |
| | $ | 50,000 |
| | $ | 5,145,496 |
|
Commitments and equity raises | | — |
| | — |
| | — |
| | — |
| | — |
| | — |
|
Subscriptions, deployments and changes in leverage | | (70,889 | ) | | (15,642 | ) | | (5,887 | ) | | 2,820 |
| | — |
| | (89,598 | ) |
Redemptions and distributions | | (26,155 | ) | | (6,630 | ) | | — |
| | (5,503 | ) | | — |
| | (38,288 | ) |
Change in fund value | | (2,160 | ) | | 9,224 |
| | 1,880 |
| | 2,683 |
| | — |
| | 11,627 |
|
Ending balance | | $ | 3,236,205 |
| | $ | 945,706 |
| | $ | 71,276 |
| | $ | 726,050 |
| | $ | 50,000 |
| | $ | 5,029,237 |
|
Average AUM | | $ | 3,285,807 |
| | $ | 952,230 |
| | $ | 73,279 |
| | $ | 726,050 |
| | $ | 50,000 |
| | $ | 5,087,367 |
|
|
| | | | | | | | | | | | | | | | | | | | |
| | Three months ended September 30, 2015 |
| | FSC | | FSFR | | FSOF | | Senior Loan Funds | | Total |
Beginning balance | | $ | 3,726,731 |
| | $ | 1,112,833 |
| | $ | 92,893 |
| | $ | 622,428 |
| | $ | 5,554,885 |
|
Commitments and equity raises | | — |
| | — |
| | 10,000 |
| | 111,870 |
| | 121,870 |
|
Subscriptions, deployments and changes in leverage | | 54,366 |
| | (74,800 | ) | | (486 | ) | | (9,866 | ) | | (30,786 | ) |
Redemptions and distributions | | (27,601 | ) | | (5,157 | ) | | (5,302 | ) | | (16,394 | ) | | (54,454 | ) |
Change in fund value | | (2,812 | ) | | 383 |
| | (27 | ) | | 4,632 |
| | 2,176 |
|
Ending balance | | $ | 3,750,684 |
| | $ | 1,033,259 |
| | $ | 97,078 |
| | $ | 712,670 |
| | $ | 5,593,691 |
|
Average AUM | | $ | 3,738,708 |
| | $ | 1,073,046 |
| | $ | 94,985 |
| | $ | 667,549 |
|
| $ | 5,574,288 |
|
|
| | | | | | | | | | | | | | | | | | | | | | | | |
| | Nine months ended September 30, 2016 |
| | FSC | | FSFR | | FSOF | | Senior Loan Funds | | SMA | | Total |
Beginning balance | | $ | 3,518,119 |
| | $ | 989,702 |
| | $ | 90,090 |
| | $ | 697,701 |
| | $ | — |
| | $ | 5,295,612 |
|
Commitments and equity raises | | — |
| | 25,000 |
| | — |
| | — |
| | 50,000 |
| | 75,000 |
|
Subscriptions, deployments and changes in leverage | | (199,953 | ) | | (60,796 | ) | | (7,253 | ) | | 35,310 |
| | — |
| | (232,692 | ) |
Redemptions and distributions | | (79,563 | ) | | (17,680 | ) | | (17,385 | ) | | (13,439 | ) | | — |
| | (128,067 | ) |
Change in fund value | | (2,398 | ) | | 9,480 |
| | 5,824 |
| | 6,478 |
| | — |
| | 19,384 |
|
Ending balance | | $ | 3,236,205 |
| | $ | 945,706 |
| | $ | 71,276 |
| | $ | 726,050 |
| | $ | 50,000 |
| | $ | 5,029,237 |
|
Average AUM | | $ | 3,377,162 |
| | $ | 967,704 |
| | $ | 80,683 |
| | $ | 711,876 |
| | $ | 25,000 |
| | $ | 5,162,425 |
|
|
| | | | | | | | | | | | | | | | | | | | |
| | Nine months ended September 30, 2015 |
| | FSC | | FSFR | | FSOF | | Senior Loan Funds | | Total |
Beginning balance | | $ | 4,911,422 |
| | $ | 791,103 |
| | $ | 74,710 |
| | $ | 524,025 |
| | $ | 6,301,260 |
|
Commitments and equity raises | | — |
| | 175,000 |
| | 27,650 |
| | 210,411 |
| | 413,061 |
|
Subscriptions, deployments and changes in leverage | | (1,125,319 | ) | | 80,926 |
| | 3,818 |
| | (17,402 | ) | | (1,057,977 | ) |
Redemptions and distributions | | (78,464 | ) | | (22,837 | ) | | (10,662 | ) | | (20,676 | ) | | (132,639 | ) |
Change in fund value | | 43,045 |
| | 9,067 |
| | 1,562 |
| | 16,312 |
| | 69,986 |
|
Ending balance | | $ | 3,750,684 |
| | $ | 1,033,259 |
| | $ | 97,078 |
| | $ | 712,670 |
| | $ | 5,593,691 |
|
Average AUM | | $ | 4,331,053 |
| | $ | 912,181 |
| | $ | 85,894 |
| | $ | 618,348 |
| | $ | 5,947,476 |
|
We generally use fee-earning AUM as a metric to measure changes in the assets from which we earn management or performance fees. Total AUM tends to be a better measure of our investment and fundraising performance as it reflects assets at fair value plus available uncalled capital on which we earn fees.
Fee-earning AUM
Fee-earning AUM refers to AUM on which we directly or indirectly earn management fees. Our fee-earning AUM equals the sum of the following:
| |
• | the NAV of the Fifth Street Funds and their material control investments; and |
| |
• | the drawn debt and unfunded debt and equity commitments at the fund- or investment-level (including amounts subject to restrictions). |
Our calculations of fee-earning AUM and AUM may differ from the calculations of other alternative asset managers and, as a result, this measure may not be comparable to similar measures presented by others. In addition, our definitions of AUM and fee-earning AUM are not based on any definition of AUM or fee-earning AUM that is set forth in the agreements governing the investment funds that we manage and may differ from definitions of AUM set forth in other agreements to which we are a party from time to time, including the agreements governing our revolving credit facility.
The following table provides a roll-forward of fee-earning AUM for the three and nine months ended September 30, 2016 and 2015 (shown in thousands):
|
| | | | | | | | | | | | | | | | |
| | Three months ended September 30, | | Nine months ended September 30, |
| | 2016 | | 2015 | | 2016 | | 2015 |
Beginning balance | | $ | 4,285,022 |
| | $ | 4,343,433 |
| | $ | 4,351,768 |
| | $ | 5,554,013 |
|
Commitments and equity raises | | — |
| | 5,000 |
| | 77,229 |
| | 278,541 |
|
Subscriptions, deployments and changes in leverage | | (187,406 | ) | | 166,869 |
| | (262,084 | ) | | (1,307,107 | ) |
Redemptions and distributions | | (38,288 | ) | | (54,318 | ) | | (112,930 | ) | | (131,303 | ) |
Change in fund value | | 10,492 |
| | 2,154 |
| | 15,837 |
| | 68,994 |
|
Ending balance | | $ | 4,069,820 |
| | $ | 4,463,138 |
| | $ | 4,069,820 |
| | $ | 4,463,138 |
|
Average fee-earning AUM | | $ | 4,177,421 |
| | $ | 4,403,286 |
| | $ | 4,210,794 |
| | $ | 5,008,576 |
|
Effective annualized management fee rate | | 1.88 | % | | 2.12 | % | | 1.84 | % | | 1.84 | % |
The following tables provide a roll-forward of fee-earning AUM by fund strategy for the three and nine months ended September 30, 2016 and 2015 (shown in thousands):
|
| | | | | | | | | | | | | | | | | | | | | | | | |
| | Three months ended September 30, 2016 |
| | FSC | | FSFR | | FSOF | | Senior Loan Funds | | SMA | | Total |
Beginning balance | | $ | 2,763,841 |
| | $ | 805,159 |
| | $ | 29,179 |
| | $ | 686,843 |
| | $ | — |
| | $ | 4,285,022 |
|
Commitments and equity raises | | — |
| | — |
| | — |
| | — |
| | — |
| | — |
|
Subscriptions, deployments and changes in leverage | | (114,750 | ) | | (44,003 | ) | | (1,691 | ) | | (26,962 | ) | | — |
| | (187,406 | ) |
Redemptions and distributions | | (26,155 | ) | | (6,630 | ) | | — |
| | (5,503 | ) | | — |
| | (38,288 | ) |
Change in fund value | | (2,160 | ) | | 9,224 |
| | 745 |
| | 2,683 |
| | — |
| | 10,492 |
|
Ending balance | | $ | 2,620,776 |
| | $ | 763,750 |
| | $ | 28,233 |
| | $ | 657,061 |
| | $ | — |
| | $ | 4,069,820 |
|
Average fee-earning AUM | | $ | 2,692,308 |
| | $ | 784,454 |
| | $ | 28,706 |
| | $ | 671,952 |
| | $ | — |
| | $ | 4,177,421 |
|
Fee-earning AUM was $4.1 billion as of September 30, 2016, which represented a $215.2 million, or 5.0%, decrease from $4.3 billion as of June 30, 2016. The net decrease was primarily due to changes in leverage and distributions at FSC and FSFR.
|
| | | | | | | | | | | | | | | | | | | | |
| | Three months ended September 30, 2015 |
| | FSC | | FSFR | | FSOF | | Senior Loan Funds | | Total |
Beginning balance | | $ | 2,896,820 |
| | $ | 809,631 |
| | $ | 35,097 |
| | $ | 601,885 |
| | $ | 4,343,433 |
|
Commitments and equity raises | | — |
| | — |
| | 5,000 |
| | — |
| | 5,000 |
|
Subscriptions, deployments and changes in leverage | | 126,048 |
| | 19,438 |
| | (680 | ) | | 22,063 |
| | 166,869 |
|
Redemptions and distributions | | (27,601 | ) | | (5,157 | ) | | (5,166 | ) | | (16,394 | ) | | (54,318 | ) |
Change in fund value | | (2,812 | ) | | 383 |
| | (49 | ) | | 4,632 |
| | 2,154 |
|
Ending balance | | $ | 2,992,455 |
| | $ | 824,295 |
| | $ | 34,202 |
| | $ | 612,186 |
| | $ | 4,463,138 |
|
Average fee-earning AUM | | $ | 2,944,638 |
| | $ | 816,963 |
| | $ | 34,649 |
| | $ | 607,036 |
| | $ | 4,403,286 |
|
Fee-earning AUM was $4.5 billion as of September 30, 2015, which represented a $119.7 million, or 2.8%, increase from $4.3 billion as of June 30, 2015. The net increase in fee-earning AUM was primarily comprised of $126.0 million of capital deployment at FSC, which was partially offset by $32.8 million of stockholder distributions at FSC and FSFR.
|
| | | | | | | | | | | | | | | | | | | | | | | | |
| | Nine months ended September 30, 2016 |
| | FSC | | FSFR | | FSOF | | Senior Loan Funds | | SMA | | Total |
Beginning balance | | $ | 2,833,083 |
| | $ | 807,558 |
| | $ | 29,587 |
| | $ | 681,540 |
| | $ | — |
| | $ | 4,351,768 |
|
Commitments and equity raises | | — |
| | 25,000 |
| | — |
| | 52,229 |
| | — |
| | 77,229 |
|
Subscriptions, deployments and changes in leverage | | (130,346 | ) | | (60,608 | ) | | (1,383 | ) | | (69,747 | ) | | — |
| | (262,084 | ) |
Redemptions and distributions | | (79,563 | ) | | (17,680 | ) | | (2,248 | ) | | (13,439 | ) | | — |
| | (112,930 | ) |
Change in fund value | | (2,398 | ) | | 9,480 |
| | 2,277 |
| | 6,478 |
| | — |
| | 15,837 |
|
Ending balance | | $ | 2,620,776 |
| | $ | 763,750 |
| | $ | 28,233 |
| | $ | 657,061 |
| | $ | — |
| | $ | 4,069,820 |
|
Average fee-earning AUM | | $ | 2,726,929 |
| | $ | 785,654 |
| | $ | 28,910 |
| | $ | 669,300 |
| | $ | — |
| | $ | 4,210,794 |
|
Fee-earning AUM was $4.1 billion as of September 30, 2016, which represented a $282.0 million or 6.5%, decrease from $4.4 billion as of December 31, 2015. The net decrease was primarily due to changes in leverage and distributions at FSC and FSFR, partially offset by new commitments at FSFR and our Senior Loan Funds.
|
| | | | | | | | | | | | | | | | | | | | |
| | Nine months ended September 30, 2015 |
| | FSC | | FSFR | | FSOF | | Senior Loan Funds | | Total |
Beginning balance | | $ | 4,366,621 |
| | $ | 662,654 |
| | $ | 39,301 |
| | $ | 485,437 |
| | $ | 5,554,013 |
|
Commitments and equity raises | | — |
| | 175,000 |
| | 5,000 |
| | 98,541 |
| | 278,541 |
|
Subscriptions, deployments and changes in leverage | | (1,338,747 | ) | | 411 |
| | (1,343 | ) | | 32,572 |
| | (1,307,107 | ) |
Redemptions and distributions | | (78,464 | ) | | (22,837 | ) | | (9,326 | ) | | (20,676 | ) | | (131,303 | ) |
Change in fund value | | 43,045 |
| | 9,067 |
| | 570 |
| | 16,312 |
| | 68,994 |
|
Ending balance | | $ | 2,992,455 |
| | $ | 824,295 |
| | $ | 34,202 |
| | $ | 612,186 |
| | $ | 4,463,138 |
|
Average fee-earning AUM | | $ | 3,679,538 |
| | $ | 743,475 |
| | $ | 36,752 |
| | $ | 548,812 |
| | $ | 5,008,576 |
|
Fee-earning AUM was $4.5 billion as of September 30, 2015, which represented a $1.1 billion, or 19.6%, decrease from $5.6 billion as of December 31, 2014. The net decrease in fee-earning AUM was primarily comprised of $961.2 million from FSC's sale of Healthcare Finance Group, LLC, which was partially offset by $175.0 million of incremental investment capacity as a result of the closing of FSFR's Citibank credit facility.
Overview of Results of Operations
Revenues
For the three months ended September 30, 2016 and 2015, 87.6% and 91.5%, respectively, of our revenues came from management fees (including 35.0% and 36.0%, respectively, of Part I Fees) from the BDCs and private funds. For the nine months ended September 30, 2016 and 2015, 89.8% and 92.3%, respectively, came from management fees (including 33.9% and 35.8%, respectively, of Part I Fees) from the BDCs and private funds.
Management Fees
Base Management Fees
Prior to January 1, 2016, pursuant to our investment advisory agreement with FSC, or the FSC Investment Advisory Agreement, we earned an annual base management fee of 2.0% of the value of FSC's gross assets, which includes any borrowings for investment purposes and excludes cash and cash equivalents. Such base management fee is calculated based on the value of FSC's gross assets at the end of its most recently completed fiscal quarter. The base management fee is payable quarterly in arrears and the fee for any partial month or quarter is appropriately prorated.
On January 19, 2016, we amended and restated the FSC Investment Advisory Agreement, which reduced the base management fee payable to us on gross assets, excluding cash and cash equivalents, from 2.00% to 1.75% effective as of January 1, 2016. The other commercial terms of the existing FSC Investment Advisory Agreement relationship with FSC remain unchanged.
On July 14, 2015, FSC announced that FSM, as its investment adviser, voluntarily agreed to a revised base management fee arrangement for the period commencing on July 1, 2015 and remaining in effect until January 1, 2017. The revised management fee is intended to provide for a potential reduction in the base management fee payable by FSC to FSM during such period. See Note 11 to the consolidated financial statements for additional detail regarding the revised base management fee arrangement.
Pursuant to our investment advisory agreement with FSFR, or the FSFR Investment Advisory Agreement, we earn an annual base management fee of 1.0% of the value of FSFR's gross assets, which includes any borrowings for investment purposes and excludes cash and cash equivalents. Such base management fee is calculated based on the average value of FSFR's gross assets at the end of its two most recently completed quarters. The base management fee is payable quarterly in arrears and the fee for any partial month or quarter is appropriately prorated.
Pursuant to our investment management agreement with FSOF, we are entitled to receive a quarterly management fee from FSOF that is calculated and payable in advance at an annualized rate of approximately 1.0% of the value of a limited partner's investment, based on investment class and excluding affiliates, in FSOF. Capital contributed or withdrawn from FSOF during a quarter is charged a ratable portion of the management fee for the period invested.
Pursuant to CLO Management's investment management agreements with our senior loan funds, we are entitled to receive quarterly management fees from CLO I and CLO II that are calculated and payable in arrears pursuant to a "waterfall" structure. Under this "waterfall" structure, we are entitled to receive a senior collateral management fee at an annualized rate,
for both CLO I and CLO II, of 0.25% of the average principal balance during the period and a subordinated collateral management fee at an annualized rate of 0.15%, for CLO I, and 0.13%, for CLO II, of the average principal balance during the period, in each case to the extent there are sufficient funds available for distribution at the applicable level in the hierarchy.
In the case of our separately managed accounts, the investor, rather than us, may control the assets or investment vehicle that holds or has custody of the related investments. Fifth Street Management serves as the investment adviser for our existing SMA, which closed in January 2016. Pursuant to our arrangements for this SMA, we will earn base management fees between 0.50% and 0.75% of invested capital, based on the level of investments.
Part I Fees
Pursuant to the FSC and FSFR Investment Advisory Agreements, we earn Part I Fees that are calculated and payable quarterly in arrears based on each BDC's "Pre-Incentive Fee Net Investment Income" for the immediately preceding fiscal quarter. Pre-Incentive Fee Net Investment Income, expressed as a rate of return on the value of each BDC's net assets at the end of the immediately preceding fiscal quarter, will be compared to a specified "hurdle rate" per quarter, subject to a "catch-up" provision measured as of the end of each fiscal quarter. The BDCs' net investment income used to calculate this part of the Part I Fee is also included in the amount of its gross assets used to calculate the base management fee. Such fees are not subject to repayment (or clawback) and are cash settled each quarter.
Pursuant to the FSC Investment Advisory Agreement, the Part I Fee with respect to FSC's Pre-Incentive Fee Net Investment Income for each quarter is as follows:
| |
• | no Part I Fee is payable to Fifth Street Management in any fiscal quarter in which FSC's Pre-Incentive Fee Net Investment Income does not exceed the hurdle rate of 2.0%, or the "preferred return" or "hurdle"; |
| |
• | 100% of FSC's Pre-Incentive Fee Net Investment Income with respect to that portion of such Pre-Incentive Fee Net Investment Income, if any, that exceeds the hurdle rate but is less than or equal to 2.5% in any fiscal quarter (10% annualized) is payable to Fifth Street Management. This portion of FSC's Pre-Incentive Fee Net Investment Income (which exceeds the hurdle rate but is less than or equal to 2.5%) is referred to as the "catch-up." The "catch-up" provision is intended to provide Fifth Street Management with an incentive fee of 20% on all of FSC's Pre-Incentive Fee Net Investment Income as if a hurdle rate did not apply when its Pre-Incentive Fee Net Investment Income exceeds 2.5% in any fiscal quarter; and |
| |
• | 20% of the amount of FSC's Pre-Incentive Fee Net Investment Income, if any, that exceeds 2.5% in any fiscal quarter (10% annualized) is payable to Fifth Street Management once the hurdle is reached and the catch-up is achieved. |
Pursuant to the FSFR Investment Advisory Agreement, the Part I Fee with respect to FSFR's Pre-Incentive Fee Net Investment Income for each quarter is as follows:
| |
• | no Part I Fee is payable to Fifth Street Management in any fiscal quarter in which FSFR's Pre-Incentive Fee Net Investment Income does not exceed the hurdle rate of 1.5%, or the "preferred return" or "hurdle"; |
| |
• | 50% of FSFR's Pre-Incentive Fee Net Investment Income with respect to that portion of such Pre-Incentive Fee Net Investment Income, if any, that exceeds the hurdle rate but is less than or equal to 2.5% in any quarter (10% annualized) is payable to Fifth Street Management. This portion of FSFR's Pre-Incentive Fee Net Investment Income (which exceeds the hurdle rate but is less than or equal to 2.5%) is referred to as the "catch-up." The "catch-up" provision is intended to provide Fifth Street Management with an incentive fee of 20% on all of FSFR's Pre-Incentive Fee Net Investment Income as if a hurdle rate did not apply when its Pre-Incentive Fee Net Investment Income exceeds 2.5% in any quarter; and |
| |
• | 20% of the amount of FSFR's Pre-Incentive Fee Net Investment Income, if any, that exceeds 2.5% in any quarter (10% annualized) is payable to Fifth Street Management once the hurdle is reached and the catch-up is achieved. |
Performance Fees
Pursuant to the FSC Investment Advisory Agreement and the FSFR Investment Advisory Agreement, we also earn Part II Fees, which are determined and payable in arrears as of the end of each fiscal year (or upon termination of the investment advisory agreement, as of the termination date) and equals 20% of each BDC's realized capital gains, if any, on a cumulative basis from inception through the end of each fiscal year, computed net of all realized capital losses and unrealized capital depreciation on a cumulative basis, less the aggregate amount of any previously paid capital gain incentive fees.
FSCO GP, FSOF's general partner, is entitled to receive an annual performance allocation from FSOF, generally ranging from 15% to 20% of the increase in value of a limited partner's investment, if any, subject to a loss carryover based on investment class and excluding affiliates. Pursuant to the loss carryover, no performance allocation will be charged on an investor's investment unless the value of such investment (net of any losses, for all years since admission) exceeds the higher of the following amounts: (i) the highest value of such investment through the close of any year since admission; and (ii) the value of such investor's investment on the date of admission. The performance allocation is generally calculated and allocated at the
end of each fiscal year or upon a withdrawal occurring prior to the end of any fiscal year. Withdrawals by an investor will result in a proportional reduction of any loss carryover.
Performance fees may be subject to reversal to the extent that the performance fees recorded exceed the amount due to the general partner or investment manager based on a fund's cumulative investment returns.
As compensation for the performance of its obligations under the CLOs' collateral management agreement, Fifth Street Management is entitled to receive a collateral management incentive fee after the subordinated debt issued by each respective CLO has realized a specified internal rate of return.
Other Fees
FSC CT LLC is party to administration agreements with our BDCs and Fifth Street Management under which we provide administrative services for our BDCs and private funds, including office facilities and equipment, and clerical, bookkeeping and recordkeeping services at such facilities. Under the administration agreements, we also perform or oversee the performance of our BDCs' and private funds' required administrative services, which includes being responsible for the financial records which our BDCs and private funds are required to maintain and preparing reports to our BDCs' stockholders and reports filed with the SEC. In addition, we assist each of our BDCs in determining and publishing its net asset value, overseeing the preparation and filing of its tax returns and the printing and dissemination of reports to each of our BDC's stockholders, and generally overseeing the payment of each of our BDC's and private fund's expenses and the performance of administrative and professional services rendered to such BDC or private fund by others. For providing these services, facilities and personnel, the private funds reimburse us the allocable portion of direct fund expenses paid on their behalf and the BDCs reimburse us the allocable portion of direct expenses, as well as overhead and other expenses incurred by us in performing our obligations under the administration agreements, including rent and such BDC's allocable portion of the costs of compensation and related expenses of such BDC's chief financial officer and chief compliance officer and their staffs. Such reimbursement is at cost with no profit to, or markup by, us. These reimbursements are included in Revenues - Other fees in the consolidated statements of income and the expenses are included in compensation and benefits and general, administrative and other expenses. We may also provide, on our BDCs' behalf, managerial assistance to such BDC's portfolio companies. Each of the administration agreements may be terminated by either us or our BDCs without penalty upon 60 days' written notice to the other party.
Expenses
Compensation and benefits. Compensation generally includes salaries, bonuses, severance and equity-based compensation charges. Bonuses are accrued over the service period to which they relate. All payments made to the managing member of Fifth Street Management since its inception and all payments made to equity members since December 1, 2012 related to their granted or purchased interests are accounted for as distributions on the equity held by such members.
General, administrative and other expenses. General, administrative and other expenses primarily include costs related to professional services, occupancy and overhead expenses, insurance expense, travel and related expenses, communication and information systems and other general operating items.
Depreciation and amortization. Depreciation of furniture, fixtures and equipment is computed using the straight-line method over the estimated useful lives of the respective assets (three to eight years). Amortization of improvements to leased properties is computed using the straight-line method based upon the initial term of the applicable lease or the estimated useful life of the improvements, whichever is shorter, and ranges from five to 10 years.
Income taxes. The portion of our income attributable to Fifth Street Asset Management Inc. and other taxable entities within the post-IPO structure are subject to U.S. federal, state and local income taxes and is taxed at the prevailing corporate tax rates.
Our effective tax rate includes a rate benefit attributable to the fact that certain of our subsidiaries operate as a series of pass-through entities which are not themselves subject to federal income tax. As a result of the Reorganization, certain subsidiaries were converted from pass-through entities to taxable entities. Accordingly, the portion of our subsidiaries' earnings attributable to non-controlling interests are subject to tax when reported as a component of the non-controlling interests' taxable income on their individual tax returns.
Net income attributable to non-controlling interests
Net income attributable to non-controlling interests represents the ownership interests that certain third parties hold in entities that are consolidated in the financial statements as well as the ownership interests in Fifth Street Holdings that are held by limited partners other than FSAM. The allocable share of income and expense attributable to these interests is accounted for as net income attributable to non-controlling interests.
Results of Operations
Three months ended September 30, 2016 compared to three months ended September 30, 2015
Revenues
Management fees. Total management fees were $19.7 million for the three months ended September 30, 2016, which represented a $3.6 million, or 15.6%, decrease from $23.3 million for the three months ended September 30, 2015. The decrease in management fees was primarily due to a reduction in the contractual base management fee rate charged to FSC from 2.00% to 1.75% effective January 1, 2016, as well as lower asset levels at FSC and our other managed funds.
Other fees. Other fees were $2.7 million for the three months ended September 30, 2016, which represented a $0.6 million, or 26.3%, increase from $2.2 million for the three months ended September 30, 2015. The increase was primarily due to a slightly higher level of allocable direct fund expenses and general and administrative expenses by us to the Fifth Street BDCs and private funds pursuant to the administration agreements.
Expenses
Compensation and benefits. Compensation and benefits was $9.5 million for the three months ended September 30, 2016, which represented a $0.7 million, or 7.0%, decrease from $10.3 million for the three months ended September 30, 2015. The decrease was primarily due to lower headcount, partially offset by $1.7 million of severance payments and retention bonuses in the current period.
General, administrative and other. General, administrative and other expenses were $7.4 million for the three months ended September 30, 2016, which represented a $3.2 million, or 77.7%, increase from $4.2 million for the three months ended September 30, 2015. The increase was primarily due to litigation and other non-recurring professional fees in the current period of $3.5 million.
Depreciation and amortization. Depreciation and amortization expense was $0.3 million and $0.4 million for the three months ended September 30, 2016 and 2015.
Other income (expense)
For the three months ended September 30, 2016 and September 30, 2015, other income (expense), net was $6.6 million and ($0.4 million), respectively. This increase was due primarily to net gain on derivatives in the amount of $5.3 million, income from equity method investments of $1.6 million and the unrealized gain on beneficial interests in CLOs in the amount of $0.5 million, partially offset by $0.8 million net interest expense primarily related to our credit facility.
Provision for income taxes
The income tax provision (benefit) was $1.6 million and $1.0 million, respectively, for the three months ended September 30, 2016 and September 30, 2015 due to a decrease in income (loss) before taxes. The increase is primarily due to the reduction to our deferred tax assets as a result of a decrease in our state income tax rate.
Net income
Net income was $10.2 million for the three months ended September 30, 2016, which represented a $0.9 million, or 10.3%, increase from $9.2 million for the three months ended September 30, 2015. The increase was primarily due to the income and expense variances discussed above.
Nine months ended September 30, 2016 compared to nine months ended September 30, 2015
Revenues
Management fees. Total management fees were $58.0 million for the nine months ended September 30, 2016, which represented a $11.0 million, or 16.0%, decrease from $69.1 million for the nine months ended September 30, 2015. The decrease in management fees was primarily due to elevated litigation-related costs at our funds and a reduction in the contractual base management fee rate charged to FSC from 2.00% to 1.75% effective January 1, 2016, as well as lower asset levels at FSC and our other managed funds.
Other fees. Other fees were $6.5 million for the nine months ended September 30, 2016, which represented a $0.8 million, or 14.3%, increase from $5.7 million for the nine months ended September 30, 2015. The increase was primarily due to a higher level of allocable direct fund expenses and general and administrative expenses by us to the Fifth Street BDCs and private funds pursuant to the administration agreements.
Expenses
Compensation and benefits. Compensation and benefits was $27.2 million for the nine months ended September 30, 2016, which represented a $1.6 million, or 5.6%, decrease from $28.8 million for the nine months ended September 30, 2015. The decrease was primarily due to lower headcount, partially offset by $2.8 million of severance payments and retention bonuses in the current period.
General, administrative and other. General, administrative and other expenses were $24.8 million for the nine months ended September 30, 2016, which represented a $14.3 million, or 135.1%, increase from $10.6 million for the nine months ended September 30, 2015. The increase was primarily due to litigation and other non-recurring professional fees in the current period of $12.6 million.
Depreciation and amortization. Depreciation and amortization expense was $3.9 million and $1.3 million, respectively, for the nine months ended September 30, 2016 and 2015. The increase was attributable to the abandonment of a portion of our corporate headquarters in Greenwich, Connecticut.
Other income (expense)
For the nine months ended September 30, 2016 and September 30, 2015, other income (expense), net was $3.0 million and ($1.5 million), respectively. This increase was due primarily to the adjustment of the TRA liability for tax rate change in the amount of $7.5 million, income from equity method investments of $3.6 million, the recoveries of legal fees from our insurance carriers in the amount of $3.0 million, a $2.6 million realized gain on settlement of MMKT Notes and a $2.0 million gain on debt extinguishment, partially offset by the $10.4 million loss on investor settlement, a $2.6 million realized loss on derivatives and $2.3 million of net interest expense related to our credit facility.
Provision for income taxes
The income tax provision (benefit) was $8.5 million and $3.5 million, respectively, for the nine months ended September 30, 2016 and September 30, 2015. The increase is primarily due to the reduction to our deferred tax assets as a result of a decrease in our state income tax rate.
Net income
Net income was $3.3 million for the nine months ended September 30, 2016, which represented a $26.0 million, or 88.9%, decrease from $29.3 million for the nine months ended September 30, 2015. The decrease was primarily due to the income and expense variances discussed above.
Liquidity and Capital Resources
Our sources of liquidity are (1) cash on hand, (2) net working capital, (3) cash flows from operations and (4) net borrowings. Based on our current expectations, we believe that these sources of liquidity will be sufficient to fund our working capital requirements and to meet our commitments in the ordinary course of business for the next twelve months. In addition, we may generate cash proceeds from the sale of equity securities.
Our primary sources of cash from our operations include management and administration fees, primarily generated from our BDCs, which are collected quarterly and interest and distributions from our investments, including beneficial interest in CLOs and equity securities in the Fifth Street BDCs. Our future sources of cash may change over time. For example, effective January 1, 2016, the FSC base management fee was reduced from 2.00% to 1.75%.
We expect that our primary liquidity needs will continue to be to (1) provide capital to facilitate the growth of our existing asset management businesses, (2) provide capital to facilitate our expansion into businesses that are complementary to our existing asset management businesses, (3) pay operating expenses, including cash compensation to our employees and payments under the tax receivable agreement, (4) fund capital expenditures and litigation matters, (5) repay borrowings and related interest costs, (6) repurchase Class A common stock under our authorized share repurchase program, (7) pay income taxes, (8) make distributions to our unitholders in accordance with our distribution policy and (9) settle our obligations under the purchase and settlement agreement with Ironsides.
If cash flows from operations were insufficient to fund distributions over a sustained period of time, we expect that we would suspend paying such distributions.
Cash Flows
Nine months ended September 30, 2016 compared to nine months ended September 30, 2015
Net cash provided by operating activities was $5.0 million for the nine months ended September 30, 2016, which represented a $38.3 million decrease from $43.4 million for the nine months ended September 30, 2015. The decrease was primarily due to the timing of the collection of management fees.
Net cash used in investing activities was $29.3 million for the nine months ended September 30, 2016, which represented a $0.6 million decrease from $29.9 million for the nine months ended September 30, 2015. The decrease was primarily due to $7.1 million incremental purchases of investments partially offset by a $4.8 million incremental distributions received from FSOF in the current period.
Net cash provided by (used in) financing activities was $11.2 million for the nine months ended September 30, 2016, which represented a $21.9 million increase from ($10.7 million) for the nine months ended September 30, 2015. The increase was primarily due to the timing of distributions, proceeds from loan payable, and repayments of notes to the Holdings Limited Partners in the prior year.
Share Repurchase Program
On May 11, 2015, our Board of Directors authorized a share repurchase program of up to $20.0 million of our Class A common stock. Under the repurchase program, we are authorized to repurchase shares through open market purchases or block trades, as conditions permit and in accordance with Rule 10b-18 of the Securities Exchange Act of 1934, as amended. The repurchase program was reauthorized by our Board of Directors on May 11, 2016 for the repurchase of up to $20.0 million of our Class A common stock and will terminate on May 11, 2017, unless earlier terminated or extended by our Board of Directors, and may be suspended for periods or discontinued at any time. During the nine months ended September 30, 2015, FSAM repurchased and retired 217,641 shares of its Class A common stock at a weighted average price of $8.47 per share pursuant to this program, resulting in aggregate cash consideration paid for these repurchases of $1.8 million. For nine months ended September 30, 2016, there were no repurchases.
Revolving Credit Facility
On November 4, 2014, Fifth Street Holdings entered into a credit agreement, or the Original Credit Agreement, for a revolving credit facility, or the Credit Facility, that was jointly led by Morgan Stanley Senior Funding, Inc. and Sumitomo Mitsui Banking Corporation. On February 29, 2016, Fifth Street Holdings entered into Amendment No. 1 to the Original Credit Agreement, or Amendment No 1. Amendment No. 1 reduced the aggregate revolver commitments of the lenders under the Original Credit Agreement from $176 million to $146 million. Amendment No. 1 also provided, among other things, that certain risk retention debt incurred by subsidiaries engaged solely in managing collateralized loan obligations shall be permitted and excluded from certain financial covenant calculations, including leverage and interest coverage ratios. We refer to the Original Credit Agreement, as amended by Amendment No. 1, as the Credit Agreement. We intend to continue to use the Credit Facility, together with available cash, to, among other things: (i) provide capital to facilitate the growth of our existing businesses and funds, (ii) fund a portion of our commitments to funds that we advise, (iii) provide capital to facilitate our expansion into complementary businesses and funds, (iv) pay operating expenses, including cash compensation to our employees and payments under the tax receivable agreement, (v) provide working capital, and, potentially, seed capital for future investments and (vi) fund distributions to us so that we may pay dividends to our stockholders. As of September 30, 2016 and December 31, 2015, we had $92.0 million and $65.0 million of outstanding borrowings under the Credit Facility, respectively.
The Credit Facility has a maturity date of November 4, 2019, is an unsecured facility that provides for $146 million of borrowing capacity, with a $100 million accordion feature, and bears interest at a variable rate based on either LIBOR or a base rate plus an applicable margin with an unused commitment fee paid quarterly, which is subject to change based on a total leverage ratio. Borrowings under the Credit Facility accrue interest at an annual rate of LIBOR plus 3.50% per annum and the unused commitment fee under the facility is 0.30% per annum. The Credit Agreement contains customary representations and warranties and affirmative and negative covenants that, among other things, restrict the ability of Fifth Street Holdings to create or incur certain liens, incur or guarantee additional indebtedness, merge or consolidate with other companies or transfer all or substantially all of their respective assets, transfer or sell assets, make restricted payments, engage in transactions with affiliates and insiders, and incur restrictions on the payment of dividends or other distributions and certain other contractual restrictions. These covenants are subject to a number of limitations and exceptions set forth in the Credit Agreement. In addition, Fifth Street Holdings must not:
| |
• | permit the Total Leverage Ratio (as defined in the Credit Agreement) to be greater than 3.00 to 1.00 as of the end of any fiscal quarter for the four quarter period ending on such date; |
| |
• | permit AUM (as defined in the Credit Agreement) at any time to be less than the sum of $3.25 billion plus (ii) 50% of all New Management Fee Assets (as defined in the Credit Agreement); |
| |
• | permit the Interest Coverage Ratio (as defined in the Credit Agreement) to be less than 5.00 to 1.00 as of the end of any fiscal quarter for the four quarter period ending on such date; or |
| |
• | waive, permit any of its subsidiaries to waive, or defer due to certain triggering events, payment of management fees by any Fifth Street Fund, equal to 10% or more of all management fees earned in any quarter. |
We were in compliance with all covenants under the Credit Facility as of September 30, 2016. However, we did not have any additional material undrawn capacity under the Credit Facility due to the covenant limitations described above.
Risk Retention Term Loan
On September 28, 2015, CLO Management, our wholly-owned consolidated subsidiary, entered into a Risk Retention Term Loan to provide financing for its purchase of CLO II senior notes up to $17.0 million at a variable rate based on either LIBOR or a base rate plus an applicable margin with an unused commitment fee paid quarterly, which is subject to change based on a total leverage ratio. Borrowings under the Risk Retention Term Loan totaled $17.0 million, of which $4.0 million was repaid, and accrue interest at a rate based on the interest rate on the financed notes and the weighted current cost basis which was 3.83% as of September 30, 2016. Our beneficial interests in CLO II in the aggregate amount of $20.5 million at fair value are pledged as collateral for the Risk Retention Term Loan. The facility matures on September 29, 2027 with certain lenders party thereto from time to time and Natixis, New York Branch, as administrative agent and joint lead arranger, and Bleachers Finance 1 Limited as syndication agent and joint lead arranger. The Risk Retention Term Loan contains customary affirmative and negative covenants for agreements of this type, including financial maintenance requirements, delivery of financial and other information, compliance with laws, further assurances and limitations with respect to indebtedness, liens, fundamental changes, restrictive agreements, dispositions of assets, acquisitions and other investments, conduct of business and transactions with affiliates. We are in compliance with all covenants as of September 30, 2016 and have $13.0 million of borrowings outstanding under the Risk Retention Term Loan.
Dividend Policy
We are a holding company and have no material assets other than our approximately 12% limited partnership interest in Fifth Street Holdings and our controlling interest and related rights as its sole general partner. As a result, we depend upon distributions from our subsidiaries to pay any dividends that our Board of Directors may declare to be paid to the holders of our Class A common stock. When our Board of Directors declares dividends, we will cause Fifth Street Holdings to make distributions to us in an amount sufficient to cover the dividends declared. Our dividend policy has certain risks and limitations, particularly with respect to liquidity. We may not pay dividends to the holders of our Class A common stock in amounts that have been paid to them in the past, or at all, if, among other things, we do not have the cash necessary to pay our intended dividends. To the extent we do not have cash on hand sufficient to pay dividends in the future, we may decide not to pay dividends. We may or may not borrow to fund dividends. By paying cash dividends rather than investing that cash in our future growth, we risk slowing the pace of our growth, or not having a sufficient amount of cash to fund our operations or unanticipated capital expenditures, should the need arise.
We expect to continue to distribute as dividends to holders of our Class A common stock, on a quarterly basis, substantially all of our allocable share of Fifth Street Holdings' distributable earnings, net of applicable corporate taxes and amounts payable under the tax receivable agreement, in excess of amounts determined to be necessary or appropriate to be retained by Fifth Street Holdings or its subsidiaries to provide for the conduct of our businesses, to make appropriate investments in our businesses and our funds, to comply with the terms of our debt instruments, other agreements or applicable law or to provide for future distributions to us and the Holdings Limited Partners for any ensuing quarter. We intend to fund our dividends from our portion of distributions made to us by Fifth Street Holdings which, in turn, will fund its distributions to us from distributions that it receives from its subsidiaries. Our ability to pay dividends is subject to our Board of Directors' discretion and may be limited by our holding company structure and applicable provisions of Delaware law.
Under the Delaware General Corporation Law (the "DGCL"), we may only pay dividends from legally available surplus or, if there is no such surplus, out of our net profits for the fiscal year in which the dividend is declared and/or the preceding fiscal year. Surplus is defined as the excess of a company's total assets over the sum of its total liabilities plus the par value of its outstanding capital stock. Under the DGCL, our Board of Directors can use the fair value of assets and liabilities, rather than book value, in making this determination. Under the Delaware Limited Partnership Act, Fifth Street Holdings may not make a distribution to a partner if, after the distribution, all its liabilities, other than liabilities to partners on account of their partnership interests and liabilities for which the recourse of creditors is limited to specific property of the partnership, would exceed the fair value of our assets. If Fifth Street Holdings were to make such an impermissible distribution, any limited partner who received a distribution and knew at the time of the distribution that the distribution was in violation of the Delaware Limited Partnership Act would be liable to Fifth Street Holdings for the amount of the distribution for three years.
The following table reflects the dividends per share that we have declared on our Class A common stock from inception through September 30, 2016:
|
| | | | | | | | | | |
Date Declared | | Record Date | | Payment Date | | Amount per Share | | Cash Distribution |
January 15, 2015 | | March 31, 2015 | | April 15, 2015 | | $ | 0.30 |
| | $1.8 million |
May 11, 2015 | | June 30, 2015 | | July 15, 2015 | | 0.17 |
| | 1.0 million |
August 10, 2015 | | September 30, 2015 | | October 15, 2015 | | 0.17 |
| | 1.0 million |
November 23, 2015 | | December 31, 2015 | | January 15, 2016 | | 0.17 |
| | 1.0 million |
March 14, 2016 | | March 31, 2016 | | April 15, 2016 | | 0.10 |
| | 0.6 million |
May 11, 2016 | | June 30, 2016 | | July 15, 2016 | | 0.10 |
| | 0.6 million |
August 10, 2016 | | September 30, 2016 | | October 14, 2016 | | 0.10 |
| | 0.7 million |
Tax Receivable Agreement
Our purchase of Holdings LP Interests concurrent with our initial public offering, and the subsequent and future exchanges by holders of Holdings LP Interests for shares of our Class A common stock pursuant to the Exchange Agreement resulted in, and is expected to continue to result in, increases in our share of the tax basis of the tangible and intangible assets of Fifth Street Holdings, which will increase the tax depreciation and amortization deductions that otherwise would not have been available to us. These increases in tax basis and tax depreciation and amortization deductions are expected to reduce the amount of cash taxes that we would otherwise be required to pay in the future. We have entered into a tax receivable agreement with the TRA Recipients that requires us to pay them 85% of the amount of cash savings, if any, in U.S. federal, state, local and foreign income tax that we actually realize (or, under certain circumstances, are deemed to realize) as a result of the increases in tax basis in connection with exchanges by the TRA Recipients described above and certain other tax benefits attributable to payments under the tax receivable agreement.
As a result of certain changes to Connecticut state tax law that were passed in May 2016 (effective January 1, 2016), which resulted in a lower state income tax rate, we reduced our payable to TRA recipients by $7,525,901 which is included in other income (expense) in the Consolidated Statements of Income. In addition, the Company reduced the tax benefit associated with the TRA by $289,606 as a result of a change in the federal corporate tax rate. As of September 30, 2016, payments due to the TRA Recipients under the TRA totaled $37,960,213, after this adjustment.
In connection with the finalization of the 2014 tax returns in 2015, FSAM paid $340,713, representing the initial payment associated with the TRA liability. In connection with the finalization of the 2015 tax returns in October 2016, FSAM paid $1,969,958 to the TRA recipients. Within the next 12 month period, we expect to pay approximately $2,000,000 of the total amount of estimated TRA liability. Such amount was determined by estimating the amount of taxable income and specified deductions subject to the TRA which are expected to be realized by FSAM for the related tax year. These calculations are performed pursuant to the terms of the TRAs.
Off-Balance Sheet Arrangements
In the normal course of business, we may engage in off-balance sheet arrangements, including transactions in derivatives, guarantees, commitments, indemnifications and potential contingent repayment obligations.
Contractual Obligations, Commitments and Contingencies
There were no significant changes in contractual obligations, commitments and contingencies other than those noted elsewhere in this Form 10-Q. As of September 30, 2016, we did not have any unfunded capital commitments.
Critical Accounting Policies
We prepare our consolidated financial statements in accordance with GAAP. In applying many of these accounting principles, we need to make assumptions, estimates or judgments that affect the reported amounts of assets, liabilities, revenues and expenses in our consolidated financial statements. We base our estimates and judgments on historical experience and other assumptions that we believe are reasonable under the circumstances. These assumptions, estimates or judgments, however, are both subjective and subject to change, and actual results may differ from our assumptions and estimates. If actual amounts are ultimately different from our estimates, the revisions are included in our results of operations for the period in which the actual amounts become known. We believe the following critical accounting policies could potentially produce materially different results if we were to change underlying assumptions, estimates or judgments. See "Forward-Looking Statements."
Principles of Consolidation
The consolidated financial statements include the entities in which we, directly or indirectly, are determined to have a controlling financial interest under ASC 810. Under the variable interest model, we determine whether, if by design, an entity has equity investors who lack substantive participating or kick-out rights. If equity investors do not have such rights, the entity is considered a variable interest entity ("VIE") and must be consolidated by its primary beneficiary. An enterprise is determined to be the primary beneficiary if it holds a controlling financial interest. A controlling financial interest is defined as: (a) the power to direct the activities of a VIE that most significantly impact the entity's economic performance and (b) the obligation to absorb losses of the entity or the right to receive benefits from the entity that could potentially be significant to the VIE. The consolidation guidance requires an analysis to determine: (a) whether an entity in which we hold a variable interest is a VIE and (b) whether our involvement, through holding interests directly or indirectly in the entity, would give it a controlling financial interest. Performance of that analysis requires the exercise of judgment.
Under the consolidation guidance, we determine whether we are the primary beneficiary of a VIE at the time we become involved with a VIE and reconsider that conclusion continually. In evaluating whether we are the primary beneficiary, we evaluate our economic interests in the entity held either directly or indirectly by us. The consolidation analysis can generally be performed qualitatively; however, if it is not readily apparent that we are not the primary beneficiary, a quantitative analysis may also be performed. Investments and redemptions (either by us, affiliates of ours or third parties) or amendments to the governing documents of the respective investment funds could affect an entity's status as a VIE or the determination of the primary beneficiary. At each reporting date, we assess whether we are the primary beneficiary and will consolidate or deconsolidate accordingly.
For equity investments where we do not control the investee, and where we are not the primary beneficiary of a variable interest entity, but can exert significant influence over the financial and operating policies of the investee, we follow the equity method of accounting. The evaluation of whether we exert control or significant influence over the financial and operational policies of its investees requires significant judgment based on the facts and circumstances surrounding each individual investment. Factors considered in these evaluations may include the type of investment, the legal structure of the investee, the terms and structure of the investment agreement, including investor voting or other rights, the terms of our investment advisory agreement or other agreements with the investee, any influence we may have on the governing board of the investee, the legal rights of other investors in the entity pursuant to the fund's operating documents and the relationship between us and other investors in the entity.
Base Management Fees
Base Management Fees earned from our funds are generally based on a fixed percentage of gross or net asset value based on the governing documents for each respective fund. For purposes of calculating management fees, such funds' investments are generally measured at fair value, and thus, management fee revenue are directly affected by significant estimates and assumptions used when determining the fair value of the underlying investments within the funds. These fair value measurements may vary depending on the valuation methodology that is used. See "— Fair Value Measurements" below for further discussion related to significant estimates and assumptions used for determining fair value of the underlying investments in our funds.
Part I Fees
Part I Fees earned from our funds are generally based on a fixed percentage of pre-incentive fee net investment income, which is calculated and paid quarterly, and subject to certain specified performance hurdles. Part I Fees are classified as management fees as they are predictable and are recurring in nature, are not subject to repayment (or clawback) and are generally cash-settled each quarter.
Performance Fees
Performance fees are earned from the funds managed by us based on the performance of the respective funds. We have elected to adopt Method 2 of ASC 605-20 for revenue based on a formula. Under this method, we record revenue when we are entitled to performance-based fees, subject to certain hurdles or benchmarks. The performance fees for any period are based upon an assumed liquidation of the fund's net assets on the reporting date, and distribution of the net proceeds in accordance with the fund's income allocation provisions. The performance fees may be subject to reversal to the extent that the performance fees recorded exceed the amount due to the general partner or investment manager based on a fund's cumulative investment returns. Part II Fees are calculated and payable in arrears as of the end of each fiscal year of the BDCs and equal 20% of the BDCs' realized capital gains, if any, on a cumulative basis since inception, computed net of all realized capital losses and unrealized capital depreciation on a cumulative basis, less the aggregate amount of any previously paid capital gain incentive fees. Accordingly, the amount recognized as performance fees reflects our share of the fair value gains and losses of the associated funds, and thus, are dependent on subjective judgments in determining the funds' fair value measurements.
Performance fees could continue to increase in the future as we increase our fundraising efforts for private fund vehicles. We may be required to return realized performance fees if such funds' investment values decline below certain levels. When the fair value of a fund's investments fall below certain return hurdles, previously recognized performance fees are reduced. In all cases, each fund is considered separately in that regard, and for a given fund, performance fees can never be negative over the life of a fund. Upon a hypothetical liquidation of a fund's investments at the then current fair values, previously recognized and distributed performance fees would be required to be returned, and a liability would be established for the potential giveback obligation. Part I Fees are not subject to such provisions.
Equity Based Compensation
We account for stock-based compensation in accordance with ASC 718, "Compensation – Stock Compensation." Under the fair value recognition provision of this guidance, share-based compensation cost is measured at the grant date based on the fair value of the award and is recognized as expense over the requisite service period.
We recognize expense related to equity-based compensation transactions in which we receive employee services in exchange for: (a) our equity instruments or (b) liabilities that are based on the fair value of our equity instruments. Equity-based compensation expense represents expenses associated with the: (i) granting of Part I Fee-sharing arrangements prior to the Reorganization; (ii) conversion of and acceleration in vesting of interests in the Predecessor in connection with the Reorganization, and (iii) the granting of restricted stock units, options to purchase Class A common shares and stock appreciation rights granted in connection with our initial public offering.
Effective January 1, 2016, we elected to early adopt ASU 2016-09. The impact of our adoption was limited to the accounting for forfeitures of certain stock based awards, which is adopted on a modified retrospective basis. Upon adoption, we will no longer estimate forfeitures. Rather, we have elected to account for forfeitures as they occur.
The value of the award is amortized on a straight-line basis over the requisite service period is included within compensation and benefits (except for grants to non-employees which are included in general, administrative and other expenses) in our Consolidated Statements of Income.
We record deferred tax assets or liabilities for equity compensation plan awards based on deductions for income tax purposes of stock-based compensation recognized at the statutory tax rate in the jurisdiction in which we are expected to receive a tax deduction. In addition, differences between the deferred tax assets recognized for financial reporting purposes and the actual tax deduction reported on our income tax returns are recorded as an adjustment to the provision (benefit) for income taxes on the Consolidated Statements of Income.
Fair Value Measurements
We elected the fair value option on all beneficial interests in CLOs and the MMKT Notes. Unrealized gains and losses resulting from changes in fair value of these instruments are reflected as a component of other income (expense) in the consolidated statements of income. The fair value option permits the irrevocable election of fair value on an instrument-by-instrument basis at initial recognition of an asset or liability or upon an event that gives rise to a new basis of accounting for that instrument. We believe that by electing the fair value option for these financial instruments, it provides consistent measurement with our peers in the asset management industry.
The carrying amounts of cash and cash equivalents, management and performance fees receivable from affiliates, prepaid expenses, due from/to affiliates, accounts payable and accrued expenses, accrued compensation and benefits, income taxes payable and dividend payable approximate fair value due to the immediate or short-term maturity of these financial instruments.
ASC 820 - Fair Value Measurements and Disclosures ("ASC 820") - defines fair value as the amount that would be received to sell an asset or paid to transfer a liability in an orderly transaction between market participants at the measurement date. A liability's fair value is defined as the amount that would be paid to transfer the liability to a new obligor, not the amount that would be paid to settle the liability with the creditor. Where available, fair value is based on observable market prices or parameters or derived from such prices or parameters. Where observable prices or inputs are not available or reliable, valuation techniques are applied. These valuation techniques involve some level of management estimation and judgment, the degree of which is dependent on the price transparency for the investments or market and the investments' complexity. We engage an independent third party valuation firm to assist in the fair value measurement for our beneficial interest in CLO.
Assets and liabilities recorded at fair value in our consolidated financial statements are categorized based upon the level of judgment associated with the inputs used to measure fair value. Hierarchical levels, defined by ASC 820 and directly related to the amount of subjectivity associated with the inputs to fair valuation of these assets and liabilities, are as follows:
Level 1 - Unadjusted, quoted prices in active markets for identical assets or liabilities at the measurement date.
Level 2 - Observable inputs other than Level 1 prices, such as quoted prices for similar assets or liabilities; quoted prices in markets that are not active; or other inputs that are observable or can be corroborated by observable market data at the measurement date for substantially the full term of the assets or liabilities.
Level 3 - Unobservable inputs that reflect management's best estimate of what market participants would use in pricing the asset or liability at the measurement date. Consideration is given to the risk inherent in the valuation technique and the risk inherent in the inputs to the model.
When a determination is made to classify a financial instrument within Level 3 of the valuation hierarchy, the determination is based upon the fact that the unobservable factors are the most significant to the overall fair value measurement. However, Level 3 financial instruments typically include, in addition to the unobservable or Level 3 components, observable components (that is, components that are actively quoted and can be validated by external sources).
When determining the fair value of our beneficial interests in CLOs, we utilize a discounted cash flow model that takes into consideration prepayment and loss assumptions, based on projected performance, economic factors, the characteristics and condition of the underlying collateral, comparable yields for similar securities and recent trading activity. The fair value of the MMKT notes is based on the estimated net tangible assets of the business at loan expiration.
Derivative Instruments
Derivative instruments include warrant and swap contracts issued in connection with the RiverNorth settlement. The derivative instruments are not designated as hedging instruments under the accounting standards for derivative and hedging. All derivatives are recognized in Derivative Liabilities at fair value and are presented gross in the Consolidated Statements of Financial Condition with changes in fair value recorded in Unrealized Gain (Loss) on Derivatives in the accompanying Consolidated Statements of Income. Upon settlement of the instrument, we recorded Realized Gain (Loss) on Derivatives in the Consolidated Statements of Income.
Our derivative instruments contain credit risk to the extent that its counterparty may be unable to meet the terms of the agreements. Our derivative instruments also contain market risk in excess of the amounts reflected in the Consolidated Statements of Financial Condition based on future changes to underlying share prices. No collateral has been pledged and/or received with the counterparty, and our derivatives instruments are not subject to a master netting arrangement.
Income Taxes
We account for income taxes under the asset and liability method prescribed by ASC 740, Income Taxes. As a result of our acquisition of limited partnership interests in Fifth Street Holdings, we expect to benefit from amortization and other tax deductions reflecting the step-up in tax basis in the acquired assets. Those deductions will be used by us and will be taken into account in determining our taxable income. Deferred tax assets and liabilities are recognized for the future tax consequences attributable to differences between the financial statement carrying amounts of existing assets and liabilities and their respective tax bases. Management periodically assesses the recoverability of its deferred tax assets based upon expected future earnings, future deductibility of the asset and changes in applicable tax laws and other factors. If management determines that it is not probable that the deferred tax asset will be fully recoverable in the future, a valuation allowance may be established for the difference between the asset balance and the amount expected to be recoverable in the future. The allowance will result in a charge to our Consolidated Statements of Income. Further, we record our income taxes receivable and payable based upon our estimated income tax liability.
Fifth Street Holdings complies with the requirements of the Internal Revenue Code that are applicable to limited partnerships, which allow for the complete pass-through of taxable income or losses to Fifth Street Holdings limited partners, including us, who are individually responsible for any federal tax consequences. Therefore, no federal tax provision is required in Fifth Street Holdings' consolidated financial statements in the periods prior to November 4, 2014. Subsequent to our initial public offering, the tax provision includes the federal income tax obligation related to our allocated portion of Fifth Street Holdings' income. Fifth Street Holdings is subject to certain state and local taxes and certain of its subsidiaries are subject to entity level taxes.
We recognize the effect of income tax positions only if those positions are more likely than not of being sustained. Recognized income tax positions are measured at the largest amount that is greater than 50% likely of being realized. Changes in recognition or measurement are reflected in the period in which the change in judgment occurs.
We recognize interest and penalties associated with tax matters such as franchise tax liabilities, if applicable, as general and administrative and other expenses.
Equity Method Investments
Investments over which we exercise significant influence, but which do not meet the requirements for consolidation, are accounted for using the equity method of accounting, whereby we record our share of the underlying income or losses of equity method investees. We did not elect the fair value option on our equity method investments.
Investments in equity method investees consists of our general partner interests in an unconsolidated fund and investments in FSC and FSFR common stock. We exercise significant influence with respect to the fund and BDCs as a result of our management contracts with the affiliated fund and BDCs, and specifically with respect to the BDCs, our board of director representation.
Recent Accounting Pronouncements
See Note 2 to the consolidated financial statements for a description of recent accounting pronouncements including those adopted during the nine months ended September 30, 2016.
Recent Developments
See Note 14 to the consolidated financial statements for a description of recent developments that have occurred subsequent to September 30, 2016.
Item 3. Quantitative and Qualitative Disclosures about Market Risk
Our primary exposure to market risk is related to our role as general partner or investment adviser to our investment funds, and to the sensitivity to movements in the fair value of the investments of such funds, including the effect on management fees and investment income.
The market price of investments may significantly fluctuate during the period of investment. Investments may decline in value due to factors affecting securities markets generally or particular industries represented in the securities markets. The value of an investment may decline due to general market conditions that are not specifically related to such investment, such as real or perceived adverse economic conditions, changes in the general outlook for corporate earnings, changes in interest or currency rates or adverse investor sentiment generally. They may also decline due to factors that affect a particular industry or industries, such as labor shortages or increased production costs and competitive conditions within an industry.
Effect on Management Fees
Base management fees are generally based on a defined percentage of the value of our funds' assets. Base management fees may be affected by changes in the market value of our funds' underlying investments.
The overall impact of a short-term change in market value may be mitigated by a number of factors including, but not limited to, fee definitions that are not based on market value including invested capital and committed capital, market value definitions that exclude the impact of realized and/or unrealized gains and losses, market value definitions based on beginning of the period values or a form of average market value including daily, monthly or quarterly averages as well monthly or quarterly payment terms.
Assuming an incremental 10% change in fair value of the funds' investments as of September 30, 2016, we calculated an increase in base management fees earned of $1.1 million in the case of an increase in value and a decrease in base management fees earned of $1.1 million in the case of a decline in value for the three months ended September 30, 2016. Such a change in fair value would not have a material impact on Part I Fees.
Effect on Performance Fees
Performance fees are based on certain specific hurdle rates as defined in the funds' applicable investment management or partnership agreements. The performance fees for any period are based upon an assumed liquidation of the fund's net assets on the reporting date, and distribution of the net proceeds in accordance with the fund's income allocation provisions which can result in a performance-based fee to us, subject to certain hurdles and benchmarks. The performance fees may be subject to reversal to the extent that the performance fees recorded exceeds the amount due to the general partner or investment manager based on a fund's cumulative investment returns.
Changes in the fair values of funds' investments may materially impact performance fees depending on the respective funds' performance relative to applicable hurdles or benchmarks. Based on an incremental 10% change in fair value of the funds' investments as of September 30, 2016, there would be no material impact on performance fees for the three and nine months ended September 30, 2016.
Effect on Other Income (Expense)
Other income (expense) includes unrealized gain (loss) from our beneficial interests in CLOs. Unrealized gain (loss) on beneficial interests in CLOs results from changes in fair value as well as the reversal of unrealized gain (loss) at the time the beneficial interests are realized. Assuming an incremental 10% change in fair value of our beneficial interests in CLOs as of September 30, 2016, we would record a $2.3 million increase (decrease) to other income (expense).
Credit Risk
We are party to agreements providing for various financial services and transactions that contain an element of risk in the event that the counterparties are unable to meet the terms of such agreements. In such agreements, we depend on the respective counterparty to make payment or otherwise perform. We generally endeavor to minimize our risk of exposure by limiting to reputable financial institutions the counterparties with which we enter into financial transactions. In other circumstances, availability of financing from financial institutions may be uncertain due to market events, and we may not be able to access these financing markets.
Interest Rate Risk
The funds we manage are subject to financial market risks, including changes in interest rates. Changes in interest rates may affect our funds' costs of funding and their interest income from portfolio investments, cash and cash equivalents and idle funds' investments. Risk management systems and procedures at our funds are designed to identify and analyze our risk, to set appropriate policies and limits and to continually monitor these risks and limits by means of reliable administrative and information systems and other policies and programs. Investment income at our funds will be affected by changes in various interest rates, including LIBOR and prime rates, to the extent their debt investments include floating interest rates. In addition, investments of our BDCs are carried at fair value as determined in good faith by each BDC's respective board of directors in accordance with the 1940 Act.
Our Revolving Credit Facility and Risk Retention Term Loan bear interest at a variable rate, and as such, we may be exposed to increased interest expense with higher market interest rates. However, an incremental 10% change in LIBOR would not have a material effect on our consolidated financial results.
Item 4. Controls and Procedures
Evaluation of Disclosure Controls and Procedures
We maintain disclosure controls and procedures (as that term is defined in Rules 13a-15(e) and 15d-15(e) under the Exchange Act) that are designed to ensure that information required to be disclosed in our reports filed or submitted under the Exchange Act is recorded, processed, summarized and reported within the time periods specified in the SEC's rules and forms, and that such information is accumulated and communicated to our management, including our principal executive officer and principal financial officer, as appropriate, to allow timely decisions regarding required disclosures. The design of any disclosure controls and procedures is based in part upon certain assumptions about the likelihood of future events, and there can be no assurance that any design will succeed in achieving its stated goals under all potential future conditions. Any controls and procedures, no matter how well designed and operated, can provide only reasonable, not absolute, assurance of achieving the desired control objectives. Our management, with the participation of our principal executive officer and principal financial officer, has evaluated the effectiveness of the design and operation of our disclosure controls and procedures as of September 30, 2016. Based upon that evaluation and subject to the foregoing, our principal executive officer and principal financial officer concluded that, as of September 30, 2016, as a result of the ongoing material weaknesses described below, the design and operation of our disclosure controls and procedures were not effective.
Material Weaknesses in Internal Control over Financial Reporting
As of December 31, 2015, management determined that:
| |
• | We did not maintain sufficient accounting resources with technical accounting knowledge, experience and training in the application of U.S. GAAP and for effective preparation and review of our financial statements. |
| |
• | We did not design and maintain effective controls to analyze complex and non-routine transactions or adequately review the accounting and/or disclosure for these transactions. This material weakness was identified as the primary cause of errors relating to the treatment of stock-based compensation and liabilities associated with existing membership units, the consequent improper recording and improper disclosure of certain equity transactions, incorrectly recording expenses reimbursable by our funds on a net basis, as well as the improper accounting of equity method investments. |
| |
• | We did not design and maintain sufficient controls to evaluate information provided from and accounting conclusions reached by FSC CT LLC, the administrator of the Fifth Street BDCs and our wholly-owned subsidiary, in the determination of Part I fee revenue. This material weakness was identified as the primary cause of the revision relating to the Part I fees, and the consequent improper recording of fee revenue. |
These material weaknesses remained as of September 30, 2016 primarily because the remediation actions described below remain in process.
Remediation of Material Weaknesses in Internal Control over Financial Reporting
To remediate the material weaknesses described above, we have initiated a number of actions including, but not limited to, formalizing policies and procedures in all significant areas and communicating them throughout the organization, adding senior experienced accounting and financial reporting personnel and reallocating existing internal resources as necessary. Management is committed to improving our internal control processes and believes that the measures described above should be sufficient to remediate the identified material weaknesses and strengthen our internal control over financial reporting. The material weaknesses will not be considered remediated until the applicable remedial controls operate for a sufficient period of time and management has concluded, through testing, that these controls are operating effectively. Based on the steps we have taken to date and the anticipated timing of additional remediation measures and appropriate test work, we expect that the remediation of this material weaknesses will be completed prior to the end of calendar year 2016. However, we cannot assure you that the steps we have taken and continue to take will remediate such weaknesses, nor can we be certain of whether additional actions will be required or the costs of any such actions or the timing of completion of necessary remediation measures.
Changes in Internal Control over Financial Reporting
Other than the remediation efforts described above, there were no changes in our internal control over financial reporting during the nine months ended September 30, 2016 that materially affected, or were reasonably likely to materially affect, our internal control over financial reporting.
PART II - OTHER INFORMATION
Item 1. Legal Proceedings
Although we may, from time to time, be involved in litigation arising out of our operations in the normal course of business or otherwise, we are currently not a party to any pending material legal proceedings except as described below.
FSC Class-Action Lawsuits
We have been named as a defendant in three putative securities class-action lawsuits arising from our role as investment adviser to FSC. The first lawsuit was filed on October 1, 2015, in the United States District Court for the Southern District of New York and is captioned Howard Randall, Trustee, Howard & Gale Randall Trust FBO Kimberly Randall Irrevocable Trust UA Feb 15, 2000 v. Fifth Street Finance Corp., et al., Case No. 1:15-cv-07759-LAK. The second lawsuit was filed on October 14, 2015, in the United States District Court for the District of Connecticut and is captioned Lynn Waters-Cottrell v. Fifth Street Finance Corp., et al., Case No. 3:15-cv-01488. The case was later transferred to the United States District Court for the Southern District of New York, where it is pending as Case No. 16-cv-00088-LAK. The third lawsuit was filed on November 12, 2015, in the United States District Court for the Southern District of New York and is captioned Robert J. Hurwitz v. Fifth Street Finance Corp., et al., Case No. 1:15-cv-08908-LAK. The defendants in all three cases are Leonard M. Tannenbaum, Bernard D. Berman, Alexander C. Frank, Todd G. Owens, Ivelin M. Dimitrov, Richard Petrocelli, us and FSC.
The lawsuits allege violations of Sections 10(b) and 20(a) of the Securities Exchange Act of 1934 (the “Exchange Act”) on behalf of a putative class of investors who purchased FSC common stock between July 7, 2014 and February 6, 2015, inclusive. The lawsuits allege in general terms that defendants engaged in a purportedly fraudulent scheme designed to artificially inflate the true value of FSC’s investment portfolio and investment income in order to increase FSAM’s revenue, which FSAM received as the asset manager and investment adviser (through subsidiaries) of FSC. For example, the lawsuits allege that FSC improperly delayed the write-down of at least three of its investments until the fiscal quarter ended December 31, 2014, after FSAM had conducted its initial public offering, or IPO, in October 2014, even though FSC purportedly should have taken the write-downs before FSAM’s IPO. The plaintiffs seek compensatory damages and attorneys’ fees and costs, among other relief, but have not specified the amount of damages being sought in any of the actions.
On February 1, 2016, the court appointed Oklahoma Police Pension and Retirement System as lead plaintiff and the law firm of Labaton Sucharow LLP as lead counsel. Lead plaintiff filed its consolidated complaint on April 1, 2016. The consolidated complaint alleges claims similar to those pled in the original complaints on behalf of the same putative class. Defendants moved to dismiss the consolidated complaint on May 31, 2016.
After defendants filed their motion to dismiss, the parties engaged in a mediation to explore the possible settlement of the action. Following the mediation, the parties entered into an agreement to settle the case for $14,050,000 on behalf of a settlement class consisting of persons and entities who purchased our common stock during the period from July 7, 2014 through February 6, 2015. Approximately 99% of the settlement amount will be paid from insurance coverage. The proposed settlement is subject to lead plaintiff’s completion of additional discovery and approval by the United States District Court for the Southern District of New York after notice has been sent to the settlement class. Lead plaintiff completed the additional discovery and decided to proceed with the proposed settlement. The parties submitted the proposed settlement to the court on September 23, 2016, and asked the court to enter an order certifying the putative class for settlement purposes, authorizing dissemination of notice of the settlement to potential class members, and scheduling a fairness hearing on the proposed settlement. On November 9, 2016, the court entered the proposed order and scheduled the fairness hearing for February 16, 2017.
FSC proxy litigation
The Company was also named as a defendant in a putative class-action lawsuit filed by a purported stockholder of FSC on January 29, 2016, in the Court of Chancery of the State of Delaware. The case is captioned James Craig v. Bernard D. Berman, et al., C.A. No. 11947-VCG. The defendants in the case were Bernard D. Berman, James Castro-Blanco, Ivelin M. Dimitrov, Brian S. Dunn, Richard P. Dutkiewicz, Byron J. Haney, Sandeep K. Khorana, Todd G. Owens, Douglas F. Ray, Fifth Street Management LLC, FSC, Fifth Street Holdings L.P., and the Company. The complaint alleged that the defendants breached their fiduciary duties to FSC stockholders by, among other things, issuing an incomplete or inaccurate preliminary proxy statement that purportedly attempted to mislead FSC stockholders into voting against proposals to be presented by another shareholder (RiverNorth Capital Management) in a proxy contest in connection with FSC’s 2016 annual meeting. The competing shareholder proposals had sought to elect three director nominees to FSC’s Board of Directors and to terminate the Investment Advisory Agreement between FSC and the Company. The complaint also charged that the director defendants breached their fiduciary duties by perpetuating and failing to terminate the Investment Advisory Agreement and by seeking to entrench themselves as directors and FSAM affiliates as FSC’s manager. The FSAM entities were charged with breaching their duties as alleged controlling persons of FSC and with aiding and abetting the FSC directors’ breaches of duty. The complaint sought, among other things, an injunction preventing FSC and its Board of Directors from soliciting proxies for the 2016
annual meeting until additional disclosures were issued; a declaration that the defendants breached their fiduciary duties by refusing to terminate the Investment Advisory Agreement and by keeping the FSC Board of Directors and Fifth Street Management LLC in place; a declaration that any shares repurchased by FSC after the record date of the 2016 annual meeting would not be considered outstanding shares for purposes of the FSC stockholder approvals sought at the annual meeting; and awarding plaintiff costs and disbursements. The plaintiff moved for expedited proceedings and for a preliminary injunction.
Defendants opposed plaintiff’s motion for expedited proceedings and moved to dismiss the case. FSC also filed another amendment to the preliminary proxy statement, making additional disclosures relating to issues raised by plaintiff and RiverNorth. On February 16, 2016, plaintiff informed the Delaware court that the basis for his injunction motion had become moot and that he was withdrawing his motions for a preliminary injunction and expedited proceedings. On February 18, 2016, FSC announced that it had entered into an agreement with RiverNorth pursuant to which RiverNorth would withdraw its competing proxy solicitation. Plaintiff later informed the court that his case had become moot, and he moved for a “mootness fee.” On September 23, 2016, the court awarded plaintiff fees and expenses of $350,000. Any potential liabilities related to this matter would be borne by FSC, not the Company. The litigation is now concluded.
FSC shareholder derivative actions
On December 4, 2015, a putative shareholder derivative action captioned Solomon Chau v. Leonard M. Tannenbaum, et al., Case No. 3:15-cv-01795-RNC, was filed on behalf of FSC in the United States District Court for the District of Connecticut. The complaint names Leonard Tannenbaum, Bernard D. Berman, Todd G. Owens, Ivelin M. Dimitrov, Alexander C. Frank, Steven M. Noreika, David H. Harrison, Brian S. Dunn, Douglas F. Ray, Richard P. Dutkiewicz, Byron J. Haney, James Castro-Blanco, Richard A. Petrocelli, Frank C. Meyer, and the Company as defendants and FSC as the nominal defendant. A second putative shareholder derivative action, captioned Scott Avera v. Leonard M. Tannenbaum, et al., Case No. 3:15-cv-01889, was filed in the United States District Court for the District of Connecticut on December 31, 2015, against the same group of defendants. The underlying allegations in both complaints are related, and generally similar, to the allegations in the securities class actions against FSC, the Company, and others described in the preceding paragraphs. The complaints allege that FSC’s Board approved unfair advisory and management agreements with entities related to the Company and that certain defendants engaged in allegedly improper conduct designed to make the Company appear more attractive to potential investors before its IPO. The cases have been consolidated under the caption In re Fifth Street Finance Corp. Shareholder Derivative Litigation, No. 3:15-cv-01795-RNC. FSC and the defendants moved to transfer the case to the United States District Court for the Southern District of New York. That motion has been withdrawn without prejudice in connection with the proposed settlement described below.
On January 27, 2016, two putative shareholder derivative actions were filed on behalf of FSC in the Superior Court of Connecticut, Judicial District of Stamford/Norwalk. The cases are captioned John Durgerian v. Leonard M. Tannenbaum, et al., No. FST-CV16-6027659-S, and Kamile Dahne v. Leonard M. Tannenbaum, et al., No. FSTCV16- 6027660-S. The defendants in the cases are Leonard M. Tannenbaum, Bernard D. Berman, Alexander C. Frank, Todd G. Owens, Ivelin M. Dimitrov, Richard A. Petrocelli, James Castro-Blanco, Brian S. Dunn, Richard P. Dutkiewicz, Byron J. Haney, Douglas F. Ray, Sandeep K. Khorana, Steven M. Noreika, David H. Harrison, Frank C. Meyer, and the Company, with FSC as the nominal defendant. The allegations in the two cases are generally similar to those in the federal derivative actions described above. The cases have been consolidated under the caption In re Fifth Street Finance Corp. Shareholder Derivative Litigation, No. FST-CV16-6027659-S, and have been stayed by consent of the parties and order of the court until February 1, 2017.
On April 1, 2016 and April 6, 2016, respectively, two additional putative shareholder derivative actions were filed on behalf of FSC in the Delaware Court of Chancery. The cases are captioned Justin A. Tuttelman v. Leonard M. Tannenbaum, et al., No. 12157-VCG, and James C. Cooper v. Leonard M. Tannenbaum, et al., No. 12171-VCG. The defendants in the cases are Leonard M. Tannenbaum, Bernard D. Berman, Todd G. Owens, Ivelin M. Dimitrov, Alexander C. Frank, Steven M. Noreika, David H. Harrison, Brian S. Dunn, Douglas F. Ray, Richard P. Dutkiewicz, Byron J. Haney, James Castro-Blanco, Richard A. Petrocelli, Frank C. Meyer, and the Company, with FSC as the nominal defendant. The allegations in the two cases are generally similar to those in the other derivative actions. The cases were consolidated under the caption In re Fifth Street Finance Corp. Stockholder Litigation, C.A. No. 12157-VCG. The two original plaintiffs and several others later filed a consolidated amended complaint on June 8, 2016. The consolidated complaint repeated and expanded on prior allegations and added Fifth Street Management LLC as a defendant. Pursuant to stipulated orders, the consolidated cases have been stayed until 35 business days after the United States District Court for the District of Connecticut rules on the proposed settlement of the shareholder derivative actions as described below.
The parties in all of the derivative actions described above agreed to mediate their disputes and, following that mediation, signed an agreement to settle the cases. The proposed settlement provides for Fifth Street Management’s waiver of fees charged to FSC in the amount of $1,000,000 for each of ten consecutive quarters starting in January 2018 and maintenance of the previously announced decrease in Fifth Street Management’s base management fee from 2% to a maximum of 1.75% of gross assets (excluding cash and cash equivalents) for at least four years. The proposed settlement also calls for us to adopt certain governance and oversight enhancements. Those enhancements include provisions relating to equity ownership by FSC Board
members, disclosure of executive compensation, director independence, valuation policies and processes, creation of a Board-level Credit Risk and Conflicts Committee at FSC, and increased consultation with outside advisers and independent third parties. Some of the undertakings and enhancements described above are subject to Fifth Street Management’s continuing as FSC’s investment adviser.
FSC and the defendants further agreed that they would not oppose plaintiffs’ request for an award of $5,100,000 in attorneys’ fees and expenses, which will be paid from insurance coverage. The proposed settlement is subject to plaintiffs’ completion of additional discovery and approval by the United States District Court for the District of Connecticut after notice has been disseminated to FSC’s shareholders. As discussed above, FSC and the defendants withdrew the pending transfer motion without prejudice so that the Connecticut federal court can rule on the proposed settlement. The plaintiffs have conducted their confirmatory discovery and have decided to proceed with the proposed settlement.
On September 16, 2016, the federal plaintiffs moved for entry of an order preliminarily approving the proposed settlement, authorizing publication of notice to FSC’s shareholders, and scheduling a fairness hearing. The federal court granted preliminary approval on September 21, 2016, and scheduled the fairness hearing for December 13, 2016.
FSAM class-action lawsuits
The Company was named as a defendant in two putative securities class-action lawsuits filed by purchasers of the Company’s shares. The suits are related to the securities class actions brought by shareholders of FSC, for which Fifth Street Management serves as investment adviser.
The first lawsuit by the Company’s shareholders was filed on January 7, 2016, in the United States District Court for the District of Connecticut and was captioned Ronald K. Linde, etc. v. Fifth Street Asset Management Inc., et al., Case No. 1:16-cv-00025. The defendants are the Company, Leonard M. Tannenbaum, Bernard D. Berman, Alexander C. Frank, Steven M. Noreika, Wayne Cooper, Mark J. Gordon, Thomas L. Harrison, and Frank C. Meyer. The lawsuit asserts claims under §§ 11, 12(a)(2), and 15 of the Securities Act of 1933 (the “Securities Act”) on behalf of a putative class of persons and entities who purchased the Company’s common stock pursuant or traceable to the Registration Statement issued in connection with the Company’s IPO. The complaint alleges that the defendants engaged in a fraudulent scheme and course of conduct to artificially inflate FSC’s assets and investment income and, in turn, the Company’s valuation at the time of its IPO, thereby rendering the Company’s IPO Registration Statement and Prospectus materially false and misleading. The plaintiffs have not quantified their claims for relief.
On February 25, 2016, the court granted the Company’s unopposed motion to transfer the case to the United States District Court for the Southern District of New York, where the case could be coordinated as appropriate with the securities class actions filed by FSC shareholders. The case is now pending in the Southern District of New York as Case No. 1:16-cv-01941-LAK. On April 22, 2016, the court appointed Kieran and Susan Duffy as lead plaintiffs and the law firm of Glancy Prongay & Murray LLP as lead counsel. Lead plaintiffs filed an amended complaint on June 13, 2016.
On March 7, 2016, the other putative class action by the Company’s shareholders was filed in the United States District Court for the Southern District of New York. The case was captioned Joyce L. Trupp Agreement of Trust v. Fifth Street Asset Management Inc., et al., No. 1:16-cv-01711. The defendants were the same as in the Linde case, and the complaint was a virtual clone of the original Linde complaint. The Trupp plaintiff voluntarily dismissed her case before lead plaintiffs and lead counsel were appointed in the Linde case.
Following an agreed mediation, and as previously disclosed in the Company’s Form 8-K filed on August 4, 2016, the parties in the Linde case signed an agreement to settle the action for $9,250,000, which will be covered by insurance proceeds. The proposed settlement is subject to lead plaintiffs’ completion of additional discovery and approval by the court after notice has been sent to the settlement class. Lead plaintiffs completed the additional discovery and decided to proceed with the proposed settlement. The parties submitted the proposed settlement to the court on September 23, 2016, and asked the court to enter an order certifying the putative class for settlement purposes, authorizing dissemination of notice of the settlement to potential class members, and scheduling a fairness hearing on the proposed settlement. On November 9, 2016, the court entered the proposed order and scheduled the fairness hearing for February 16, 2017.
SEC Examination and Investigation
On March 23, 2016, the Division of Enforcement of the SEC sent document subpoenas and document-preservation notices to the Company, FSC, FSCO GP LLC - General Partner of Fifth Street Opportunities Fund, L.P., or FSOF, and FSFR. The subpoenas sought production of documents relating to a variety of issues, including those raised in an ordinary-course examination of Fifth Street Asset Management LLC by the SEC’s Office of Compliance Inspections and Examinations that began in October 2015, and in the FSC and FSAM securities class actions and the FSC derivative actions discussed above. The subpoenas were issued pursuant to a formal order of private investigation captioned In the Matter of the Fifth Street Group of Companies, No. HO-12925, dated March 23, 2016, which addresses (among other things) (i) the valuation of FSC’s portfolio companies and investments, (ii) the expenses allocated or charged to FSC and FSFR, (iii) FSOF’s trading in the securities of publicly traded business development companies, (iv) statements to the board, other representatives of pooled investment
vehicles, investors, or prospective investors concerning the fair value of FSC’s portfolio companies or investments as well as expenses allocated or charged to FSC and FSFR, (v) various issues relating to adoption and implementation of policies and procedures under the Investment Advisers Act of 1940 (the “Advisers Act”), (vi) statements and/or potential omissions in the entities’ SEC filings, (vii) the entities’ books, records, and accounts and whether they fairly and accurately reflected the entities’ transactions and dispositions of assets, and (viii) several other issues relating to corporate books and records. The formal order cites various provisions of the Securities Act, the Exchange Act, and the Advisers Act, as well as rules promulgated under those Acts, as the bases of the investigation.
The subpoenaed Fifth Street entities are cooperating with the Division of Enforcement investigation, have been producing requested documents, and have been communicating with Division of Enforcement personnel.
Item 1A. Risk Factors
There have been no material changes during the nine months ended September 30, 2016 to the risk factors discussed in Item 1A. Risk Factors in our Annual Report on Form 10-K for the year ended December 31, 2015.
Item 2. Unregistered Sales of Equity Securities and Use of Proceeds
We did not engage in any sales of unregistered equity securities during the nine months ended September 30, 2016, other than (i) the warrant issued to RiverNorth Capital Management, LLC on February 18, 2016, as described in our Current Report on Form 8-K, filed with the SEC on February 19, 2016, and (ii) the issuance of 760,059 shares of our Class A common stock pursuant to the RiverNorth Warrant on September 22, 2016, as described in our Current Report on Form 8-K, filed with the SEC on September 21, 2016.
In May 2015, our Board of Directors authorized a share repurchase program of up to $20.0 million of our Class A common stock. The share repurchase program was reauthorized in May 2016. The total number of shares repurchased under the program was 217,641 for total consideration of $1.8 million. For the nine months ended September 30, 2016, FSAM did not make any repurchases under this program.
Item 3. Defaults Upon Senior Securities
None.
Item 4. Mine Safety Disclosures
Not applicable.
Item 5. Other Information
Dividend Declaration
On November 9, 2016, the Company's Board of Directors declared a quarterly dividend of $0.125 per share of Class A common stock. The declared dividend is payable on January 13, 2017 to stockholders of record at the close of business on December 30, 2016.
Severance Arrangement with Leonard M. Tannenbaum
On August 10, 2016, the Compensation Committee of the Company’s Board of Directors (the “Committee”) approved a severance arrangement with Leonard M. Tannenbaum, our chief executive officer, which provides that, in the event Mr. Tannenbaum’s employment is terminated without Cause or if he resigns for Good Reason (each as defined in the severance letter agreement), he will be entitled to receive, subject to his execution and non-revocation of a release of claims in our favor, a severance payment (payable over 12 months) equal to the sum of (i) his then annual base salary and (ii) the average of the discretionary bonuses received by him for the two years preceding termination (but in no event will such severance payment be less than $3.133 million). In addition, upon such termination, Mr. Tannenbaum will be entitled to receive a monthly payment equal to the employer portion of the monthly premiums for continuation coverage under the group health plan in which he and his eligible dependents participated until the earlier of (i) 12 months following his termination of employment and (ii) the date he becomes eligible for coverage through a new employer. Also, upon such termination, Mr. Tannenbaum will be entitled to receive any unpaid annual bonus owed to him under the Fifth Street Asset Management Inc. Amended and Restated Deferred Bonus and Retention Plan (the terms of which have been previously disclosed) that has not been forfeited, and will be granted sole and exclusive rights to a book being written on the subject of his life.
Under the arrangement, in the event a nationally recognized accounting firm determines that any payments from FSC CT, or in connection with a change in control of FSC CT, Inc., would be subject to the excise tax under Section 4999 of the Internal
Revenue Code, such payments will be reduced to the greatest amount that can be paid that would not result in the imposition of the excise tax under Section 4999 of the Internal Revenue Code, but only if such reduction results in Mr. Tannenbaum receiving a greater after tax amount than he would receive if such amount were subject to the excise tax under Section 4999 of the Internal Revenue Code.
Under the arrangement, in the event Fifth Street Management LLC (or any of its affiliates) is no longer serving as investment adviser to Fifth Street Opportunities Fund, L.P. (“FSOF”) or in the event Mr. Tannenbaum’s employment is terminated for any reason (other than a termination by us for Cause), then, in either case, he will be permitted to privately disclose to third parties accurate and complete (with respect to time period) information about his position and track or performance record/return percentage for FSOF.
As of the filing date of this Quarterly Report on Form 10-Q, the severance letter agreement evidencing this arrangement has not been executed by the parties.
Item 6. Exhibits
The required exhibits are listed in the Exhibit Index and are incorporated herein by reference.
|
| | | | | | |
| | | Incorporated by Reference | |
Exhibit Number | Exhibit Description | Form | File No. | Exhibit | Filing Date | Filed Herewith |
10.1 | Bernard Berman - Amendment to Employment Agreement † | | | | | X |
10.2 | Ivelin Dimitrov - Amendment to Employment Agreement † | | | | | X |
10.3 | Alexander Frank - Amendment to Employment Agreement † | | | | | X |
31.1 | Certification of Chief Executive Officer pursuant to Section 302 of the Sarbanes-Oxley Act of 2002 | | | | | X |
31.2 | Certification of Chief Financial Officer pursuant to Section 302 of the Sarbanes-Oxley Act of 2002 | | | | | X |
32.1 | Certification of Chief Executive Officer pursuant to Section 906 of the Sarbanes-Oxley Act of 2002 | | | | | X |
32.2 | Certification of Chief Financial Officer pursuant to Section 906 of the Sarbanes-Oxley Act of 2002 | | | | | X |
101.INS | XBRL Instance Document | | | | | X |
101.SCH | XBRL Taxonomy Extension Schema Document | | | | | X |
101.CAL | XBRL Taxonomy Extension Calculation Linkbase Document | | | | | X |
101.DEF | XBRL Taxonomy Extension Definition Linkbase Document | | | | | X |
101.LAB | XBRL Taxonomy Extension Label Linkbase Document | | | | | X |
101.PRE | XBRL Taxonomy Extension Presentation Linkbase Document | | | | | X |
† Management or compensatory agreement.
SIGNATURES
Pursuant to the requirements of Section 13 or 15(d) of the Securities Exchange Act of 1934, the registrant has duly caused this report to be signed on its behalf by the undersigned, thereunto duly authorized.
|
| | |
| | |
FIFTH STREET ASSET MANAGEMENT INC. |
| |
By: | | /s/ Leonard M. Tannenbaum |
| | Leonard M. Tannenbaum |
| | Chief Executive Officer (Principal Executive Officer) |
| | |
By: | | /s/ Alexander C. Frank |
| | Alexander C. Frank |
| | Chief Operating Officer and Chief Financial Officer (Principal Financial and Principal Accounting Officer) |
Date: November 21, 2016