Please wait
UNITED STATES SECURITIES AND EXCHANGE COMMISSION
Washington, DC 20549
Form 10-Q
(Mark One)
|
| | | |
| þ | QUARTERLY REPORT PURSUANT TO SECTION 13 OR 15(d) |
| | OF THE SECURITIES EXCHANGE ACT OF 1934 | |
For the quarterly period ended June 30, 2017
OR
|
| | | |
| o | TRANSITION REPORT PURSUANT TO SECTION 13 OR 15(d) |
| | OF THE SECURITIES EXCHANGE ACT OF 1934 | |
COMMISSION FILE NUMBER: 001-36701
Fifth Street Asset Management Inc.
(EXACT NAME OF REGISTRANT AS SPECIFIED IN ITS CHARTER)
|
| | |
| | |
DELAWARE | | 46-5610118 |
(State or jurisdiction of incorporation or organization) | | (I.R.S. Employer Identification No.) |
| |
777 West Putnam Avenue, 3rd Floor Greenwich, CT | | 06830 |
(Address of principal executive office) | | (Zip Code) |
REGISTRANT'S TELEPHONE NUMBER, INCLUDING AREA CODE:
(203) 681-3600
Indicate by check mark whether the registrant (1) has filed all reports required to be filed by Section 13 or 15(d) of the Securities Exchange Act of 1934 during the preceding 12 months (or for such shorter periods as the registrant was required to file such reports), and (2) has been subject to such filing requirements for the past 90 days. YES þ NO ¨
Indicate by check mark whether the registrant has submitted electronically and posted on its corporate Web site, if any, every Interactive Data File required to be submitted and posted pursuant to Rule 405 of Regulation S-T (§232.405 of this chapter) during the preceding 12 months (or for such shorter period that the registrant was required to submit and post such files). YES þ NO ¨
Indicate by check mark whether the registrant is a large accelerated filer, an accelerated filer, a non-accelerated filer, a smaller reporting company or an emerging growth company. See the definitions of "large accelerated filer," "accelerated filer," "smaller reporting company" and "emerging growth company" in Rule 12b-2 of the Exchange Act. (Check one):
|
| | | | | | |
Large accelerated filer o | | Accelerated filer o | | Non-accelerated filer o | | Smaller reporting company þ |
| | | | (Do not check if a smaller reporting company) | | |
| | | | | | |
Emerging growth company þ
| | | | |
If an emerging growth company, indicate by check mark if the registrant has elected not to use the extended transition period for complying with any new or revised financial accounting standards provided pursuant to Section 13(a) of the Exchange Act þ
|
Indicate by check mark whether the registrant is a shell company (as defined in Rule 12b-2 of the Act) YES ¨ NO þ
The number of shares of the registrant's Class A common stock, par value $0.01 per share, outstanding as of August 21, 2017 was 15,649,686. The number of shares of the registrant's Class B common stock, par value $0.01 per share, outstanding as of August 21, 2017 was 34,285,484.
TABLE OF CONTENTS
|
| | |
| | |
| | |
| | |
Item 1. | | |
| | |
| | |
| | |
| | |
| | |
Item 2. | | |
Item 3. | | |
Item 4. | | |
| | |
Item 1. | | |
Item 1A. | | |
Item 2. | | |
Item 3. | | |
Item 4. | | |
Item 5. | | |
Item 6. | | |
| | |
FORWARD-LOOKING STATEMENTS
This Quarterly Report on Form 10-Q may contain forward-looking statements within the meaning of Section 27A of the Securities Act of 1933, as amended (the "Securities Act"), and Section 21E of the Securities Exchange Act of 1934, as amended (the "Exchange Act"), that reflect our current views with respect to, among other things, future events and financial performance. Words such as "outlook," "believes," "expects," "potential," "continues," "may," "will," "should," "seeks," "approximately," "predicts," "intends," "plans," "estimates," "anticipates" or the negative version of those words or other comparable words indicate forward-looking statements, although not all forward-looking statements include these words. The forward-looking statements in this Quarterly Report on Form 10-Q are subject to various risks and uncertainties and assumptions relating to our operations, financial results, financial condition, business prospects, growth strategy and liquidity. Our actual results may vary materially from those indicated in these forward-looking statements, including as a result of the factors described under "Risk Factors" in this Quarterly Report on Form 10-Q and in "Item 1A. Risk Factors" in our Annual Report on Form 10-K for the year ended December 31, 2016, as such factors may be updated from time to time in our periodic filings with the Securities and Exchange Commission (the "SEC"), which are accessible on the SEC's website at www.sec.gov. Other factors that could cause actual results to differ materially include: changes in the economy, financial markets and political environment; risks associated with possible disruption in our operations or the economy generally due to terrorism or natural disasters; whether the transactions contemplated by that certain Asset Purchase Agreement, dated as of July 13, 2017, by and among Fifth Street Management LLC, Oaktree Capital Management, L.P., and, for certain limited purposes, Fifth Street Asset Management Inc. and Fifth Street Holdings L.P. will close and the timing of release of amounts subject to escrow thereunder and the carrying value of certain assets and liabilities after the closing of such transactions; future changes in laws or regulations (including the interpretation of these laws and regulations by regulatory authorities) and conditions in our operating areas, particularly with respect to business development companies, small business investment companies, or SBICs, or regulated investment companies, or RICs; our ability to satisfy our debt obligations and pay dividends to our stockholders; potential wind-down or dispositions involving one or more of our non-core businesses; and other considerations that may be disclosed from time to time in our publicly disseminated documents and filings. New risks and uncertainties arise over time, and it is not possible for us to predict those events or how they may affect us. Therefore, you should not place undue reliance on these forward-looking statements. Any forward-looking statement speaks only as of the date on which it is made. Although we do not undertake any obligation to publicly update or review any forward-looking statement, whether as a result of new information, future developments or otherwise, except as required by law you are advised to consult any additional disclosures that we may make directly to you or through reports that we in the future may file with the SEC, including annual reports on Form 10-K, quarterly reports on Form 10-Q and current reports on Form 8-K.
Unless the context otherwise requires, references to "we," "us," "our" and "the Company" are intended to refer to the business and operations of Fifth Street Asset Management Inc. and its consolidated subsidiaries.
When used in this Quarterly Report on Form 10-Q, unless the context otherwise requires:
| |
• | "base management fees" refer to fees we earn for advisory services provided to our funds, which are generally based on a fixed percentage of fair value of assets, total commitments, invested capital, net asset value, total assets or principal amount of the investment portfolios managed by us; |
| |
• | "catch-up" refers to a provision for a manager or adviser of a fund to receive the majority or all of the profits of such fund until the agreed upon profit allocation is reached; |
| |
• | "CLO" refers to a collateralized loan obligation; |
| |
• | “CLO I” refers to Fifth Street Senior Loan Fund I, LLC, a CLO in our senior loan fund strategy managed by CLO Management prior to its sale to NewStar Financial Inc. ("NewStar Financial"); |
| |
• | "CLO II" refers to Fifth Street SLF II, Ltd. (formerly Fifth Street Senior Loan Fund II, LLC, prior to securitization), a CLO in our senior loan fund strategy managed by CLO Management prior to its sale to NewStar Financial; |
| |
• | "CLO Management" refers to Fifth Street CLO Management LLC, the collateral manager for CLO I and CLO II prior to its sale to NewStar Financial; |
| |
• | "Fifth Street BDCs" and "our BDCs" refer to FSC and FSFR together; |
| |
• | "Fifth Street Funds" and "our funds" refer to the Fifth Street BDCs and the other funds advised or managed by Fifth Street Management or CLO Management prior to its sale to NewStar; |
| |
• | "Fifth Street Holdings" refers to Fifth Street Holdings L.P. |
| |
• | "Fifth Street Management" or "FSM" refers to Fifth Street Management LLC and, unless the context otherwise requires, its subsidiaries; |
| |
• | "FSC" refers to Fifth Street Finance Corp., a publicly-traded business development company managed by Fifth Street Management; |
| |
• | "FSFR" refers to Fifth Street Senior Floating Rate Corp., a publicly-traded business development company managed by Fifth Street Management; |
| |
• | "FSOF" refers to Fifth Street Opportunities Fund, L.P., a private fund managed by Fifth Street Management; |
| |
• | "Holdings Limited Partners" refers to active, limited partners in Fifth Street Holdings (other than us), which include, among other persons, the Principals; |
| |
• | "hurdle rate" or "hurdle" refers to a specified minimum rate of return that a fund must exceed in order for the investment adviser or manager of such a fund to receive Part I Fees and/or performance fees; |
| |
• | "management fees" refer to base management fees and Part I Fees; |
| |
• | "MMKT" refers to MMKT Exchange LLC, a financial technology company in which FSM owned 80% of the common membership interests prior to dissolution and “MMKT Notes” refers to the convertible promissory notes issued by MMKT to the Company and additional investors that were cancelled and settled pursuant to an agreement among MMKT and its noteholders entered into on August 8, 2016; |
| |
• | "Part I Fees" refer to fees paid to us by our BDCs that are based on a fixed percentage of pre-incentive fee net investment income (subject, in the case of FSC, to certain limitations based on cumulative net increase in net assets resulting from operations), which are calculated and paid quarterly, and subject to certain specified performance hurdles. Part I Fees are classified as management fees as they are generally predictable and are recurring in nature, are not subject to repayment (or clawback) and are generally cash-settled each quarter; |
| |
• | "Part II Fees" refer to fees paid to us by our BDCs that are based on net capital gains, which are paid annually; |
| |
• | "performance fees" refer to fees we earn based on the performance of a fund, which are generally based on certain specific hurdle rates as defined in the fund's investment management or partnership agreements, may be either an incentive fee or carried interest, are paid annually and also include Part II Fees; |
| |
• | "permanent capital" refers to capital of funds that do not have redemption provisions or a requirement to return capital to investors upon exiting the investments made with such capital, except as required by applicable law, which funds currently consist of FSC and FSFR; such funds may be required to distribute all or a portion of capital gains and investment income or elect to distribute capital; |
| |
• | "Principals" refers to Leonard M. Tannenbaum and Bernard D. Berman and, where applicable, any entities controlled directly or indirectly by them; |
| |
• | "SMA" means a separately managed account; and |
| |
• | "TRA recipients" refers to the Principals and Ivelin M. Dimitrov. |
Amounts and percentages throughout this Quarterly Report on Form 10-Q may reflect rounding adjustments and consequently totals may not appear to sum.
PART I - FINANCIAL INFORMATION
Item 1. Consolidated Financial Statements
Fifth Street Asset Management Inc.
Consolidated Statements of Financial Condition
|
| | | | | | | | |
| |
|
| | June 30, 2017 | | December 31, 2016 |
Assets | | (unaudited) | | |
Cash and cash equivalents | | $ | 2,249,197 |
| | $ | 6,727,085 |
|
Management fees receivable (includes Part I Fees of $3,863,389 and $4,837,944 as of June 30, 2017 and December 31, 2016, respectively) | | 11,249,474 |
| | 15,346,566 |
|
Performance fees receivable | | — |
| | 123,300 |
|
Insurance recovery receivable | | — |
| | 9,250,000 |
|
Prepaid expenses (includes $418,300 and $620,794 related to income taxes as of June 30, 2017 and December 31, 2016, respectively) | | 1,641,480 |
| | 2,073,393 |
|
Investments in equity method investees | | 67,978,868 |
| | 66,176,884 |
|
Beneficial interests in CLOs at fair value: (cost December 31, 2016: $24,138,496) | | — |
| | 23,155,062 |
|
Due from affiliates | | 2,493,370 |
| | 3,405,921 |
|
Fixed assets, net | | 4,903,204 |
| | 5,344,332 |
|
Deferred tax assets | | 72,108,971 |
| | 42,415,143 |
|
Deferred financing costs | | — |
| | 1,426,103 |
|
Other assets | | 3,225,001 |
| | 3,355,072 |
|
Assets held for sale | | 23,329,606 |
| | — |
|
Total assets | | $ | 189,179,171 |
| | $ | 178,798,861 |
|
Liabilities and Equity (Deficit) | | |
| | |
|
Liabilities | | |
| | |
|
Accounts payable and accrued expenses | | $ | 13,563,051 |
| | $ | 5,260,511 |
|
Accrued compensation and benefits | | 4,944,144 |
| | 12,516,497 |
|
Income taxes payable | | 33,694 |
| | 223,694 |
|
Loans payable | | 2,000,000 |
| | 14,972,565 |
|
Legal settlement payable | | — |
| | 9,250,000 |
|
Credit facility payable (net of $1,547,259 of deferred financing costs at June 30, 2017) | | 98,452,741 |
| | 102,000,000 |
|
Dividends payable | | 885,403 |
| | 1,961,863 |
|
Due to affiliates | | 32,983 |
| | 30,412 |
|
Deferred rent liability | | 2,013,723 |
| | 2,079,354 |
|
Payable to related parties pursuant to tax receivable agreements | | 62,091,926 |
| | 35,990,255 |
|
Liabilities associated with assets held for sale | | 14,015,515 |
| | — |
|
Total liabilities | | 198,033,180 |
| | 184,285,151 |
|
Commitments and contingencies | |
|
| |
|
|
Equity (deficit) | | | | |
Preferred stock, $0.01 par value; 5,000,000 shares authorized; none issued and outstanding as of June 30, 2017 and December 31, 2016 | | — |
| | — |
|
Class A common stock, $0.01 par value; 500,000,000 shares authorized; 15,649,686 and 6,602,374 shares issued and outstanding as of June 30, 2017 and December 31, 2016, respectively | | 156,497 |
| | 66,024 |
|
Class B common stock, $0.01 par value; 50,000,000 shares authorized; 34,285,484 and 42,856,854 shares issued and outstanding as of June 30, 2017 and December 31, 2016, respectively | | 342,855 |
| | 428,569 |
|
Additional paid-in capital | | 5,632,770 |
| | 6,354,291 |
|
Accumulated deficit | | (1,032,999 | ) | | (1,726,061 | ) |
Total stockholders' equity, Fifth Street Asset Management Inc. | | 5,099,123 |
| | 5,122,823 |
|
Non-controlling interests | | (13,953,132 | ) | | (10,609,113 | ) |
Total deficit | | (8,854,009 | ) | | (5,486,290 | ) |
Total liabilities and equity (deficit) | | $ | 189,179,171 |
| | $ | 178,798,861 |
|
Management fees receivable, performance fees receivable and investments are with related parties. See notes to consolidated financial statements.
Fifth Street Asset Management Inc.
Consolidated Statements of Operations
(unaudited)
|
| | | | | | | | | | | | | | | | | |
| | For the Three Months Ended June 30, | | For the Six Months Ended June 30, | |
| | 2017 | | 2016 | | 2017 | | 2016 | |
Revenues | | |
| | | | | | | |
Management fees (includes Part I Fees of $4,624,389 and $9,084,207; $8,079,994 and $14,022,275 for the three and six months ended June 30, 2017 and 2016, respectively) | | $ | 14,096,482 |
| | $ | 21,291,423 |
| | $ | 27,637,128 |
| | $ | 38,378,968 |
| |
Performance fees | | (34,587 | ) | | 60,411 |
| | — |
| | 86,175 |
| |
Other fees | | 1,817,890 |
| | 1,799,676 |
| | 3,881,167 |
| | 3,734,098 |
| |
Total revenues | | 15,879,785 |
| | 23,151,510 |
| | 31,518,295 |
| | 42,199,241 |
| |
Expenses | | |
| | | | |
| | | |
Compensation and benefits | | 5,609,040 |
| | 8,878,001 |
| | 12,132,124 |
| | 17,646,626 |
| |
General, administrative and other expenses | | 13,500,604 |
| | 10,080,123 |
| | 18,616,022 |
| | 17,381,615 |
| |
Depreciation and amortization | | 319,312 |
| | 3,158,322 |
| | 635,179 |
| | 3,576,044 |
| |
Total expenses | | 19,428,956 |
| | 22,116,446 |
| | 31,383,325 |
| | 38,604,285 |
| |
Other income (expense) | | |
| | | | |
| | | |
Interest income | | 299,621 |
| | 356,139 |
| | 629,473 |
| | 695,741 |
| |
Interest expense | | (1,957,920 | ) | | (1,080,448 | ) | | (3,281,613 | ) | | (2,195,447 | ) | |
Income from equity method investments | | 1,681,307 |
| | 1,110,217 |
| | 4,640,066 |
| | 1,978,326 |
| |
Unrealized gain on MMKT Notes | | — |
| | — |
| | — |
| | 2,582,405 |
| |
Unrealized gain (loss) on beneficial interests in CLOs | | 134,249 |
| | 480,037 |
| | 328,519 |
| | (368,227 | ) | |
Loss on reclassification to held for sale | | (940,297 | ) | | — |
| | (940,297 | ) | | — |
| |
Gain on extinguishment of debt | | — |
| | 2,000,000 |
| | — |
| | 2,000,000 |
| |
Adjustment of TRA liability due to tax rate change | | — |
| | 7,525,901 |
| | (92,348 | ) | | 7,525,901 |
| |
Loss on legal settlement | | — |
| | (9,250,000 | ) | | — |
| | (9,250,000 | ) | |
Insurance recoveries | | — |
| | 12,246,731 |
| | 4,332,024 |
| | 12,246,731 |
| |
Unrealized loss on derivatives | | — |
| | (3,707,194 | ) | | — |
| | (8,383,213 | ) | |
Realized gain on derivatives | | — |
| | 465,425 |
| | — |
| | 465,425 |
| |
Loss on investor settlement | | — |
| | — |
| | — |
| | (10,419,274 | ) | |
Other income (expense), net | | — |
| | 25,175 |
| | — |
| | (544,785 | ) | |
Total other income (expense), net | | (783,040 | ) | | 10,171,983 |
| | 5,615,824 |
| | (3,666,417 | ) | |
Income (loss) before provision (benefit) for income taxes | | (4,332,211 | ) | | 11,207,047 |
| | 5,750,794 |
| | (71,461 | ) | |
Provision (benefit) for income taxes | | (405,144 | ) | | 7,114,876 |
| | 905,375 |
| | 6,852,103 |
| |
Net income (loss) | | (3,927,067 | ) | | 4,092,171 |
| | 4,845,419 |
| | (6,923,564 | ) | |
Net (income) loss attributable to non-controlling interests | | 3,024,999 |
| | (3,244,625 | ) | | (4,152,357 | ) | | 6,539,165 |
| |
Net income (loss) attributable to Fifth Street Asset Management Inc. | | $ | (902,068 | ) | | $ | 847,546 |
| | $ | 693,062 |
| | $ | (384,399 | ) | |
| | | | | | | | | |
Net income (loss) per share attributable to Fifth Street Asset Management Inc. Class A common stock - Basic | | $ | (0.06 | ) | | $ | 0.15 |
| | $ | 0.04 |
| | $ | (0.07 | ) | |
Net income (loss) per share attributable to Fifth Street Asset Management Inc. Class A common stock - Diluted | | $ | (0.06 | ) | | $ | 0.07 |
| | $ | 0.04 |
| | $ | (0.10 | ) | |
Weighted average shares of Class A common stock outstanding - Basic | | 15,613,554 |
| | 5,833,575 |
| | 15,421,058 |
| | 5,815,998 |
| |
Weighted average shares of Class A common stock outstanding - Diluted | | 15,613,554 |
| | 48,790,784 |
| | 15,452,490 |
| | 48,740,139 |
| |
All revenues are earned from affiliates of the Company. All gains (losses) from investments are from related parties. See notes to consolidated financial statements.
Fifth Street Asset Management Inc.
Consolidated Statement of Changes in Equity (Deficit)
For the Six Months Ended June 30, 2017 and 2016
(unaudited)
|
| | | | | | | | | | | | | | | | | | | | | | | | | | | | | | | | | | |
| | Class A Common Stock | | Class B Common Stock | | Additional Paid-in Capital | | Accumulated deficit | | Treasury Stock | | Non-Controlling Interests | | Total Deficit |
| | Shares | | Amount | Shares | | Amount |
| | | | | | | | | | | | | | | | | | |
Balance, December 31, 2015 | | 5,822,672 |
| | $ | 58,227 |
| | 42,856,854 |
| | $ | 428,569 |
| | $ | 2,661,253 |
| | $ | (30,904 | ) | | $ | (180,064 | ) | | $ | (5,392,371 | ) | | (2,455,290 | ) |
Cumulative effect of ASU 2016-09 adoption | | — |
| | — |
| | — |
| | — |
| | 145,127 |
| | (164,081 | ) | | — |
| | (160,023 | ) | | (178,977 | ) |
Paid and accrued dividends - $0.20 per Class A common share | | — |
| | — |
| | — |
| | — |
| | (1,164,093 | ) | | — |
| | — |
| | — |
| | (1,164,093 | ) |
Paid and accrued dividends on restricted stock units | | — |
| | — |
| | — |
| | — |
| | (22,877 | ) | | — |
| | — |
| | (173,075 | ) | | (195,952 | ) |
Issuance of shares in connection with vesting of RSUs | | 43,701 |
| | 437 |
| | — |
| | — |
| | — |
| | — |
| | — |
| | — |
| | 437 |
|
Retirement of Class A common stock | | (24,058 | ) | | (241 | ) | | | | | | (179,823 | ) | | | | 180,064 |
| | | | — |
|
Deemed capital contribution (see Note 1) | | — |
| | — |
| | — |
| | — |
| | 676,617 |
| | — |
| | — |
| | 5,134,177 |
| | 5,810,794 |
|
Distributions to Holdings Limited Partners | | — |
| | — |
| | — |
| | — |
| | — |
| | — |
| | — |
| | (3,921,711 | ) | | (3,921,711 | ) |
Reallocation of equity for changes in ownership interest | | — |
| | — |
| | — |
| | — |
| | (442,145 | ) | | — |
| | — |
| | 442,145 |
| | — |
|
Amortization of equity-based compensation | | — |
| | — |
| | — |
| | — |
| | 435,548 |
| | — |
| | — |
| | 3,295,068 |
| | 3,730,616 |
|
Net loss | | — |
| | — |
| | — |
| | — |
| | — |
| | (384,399 | ) | | — |
| | (6,539,165 | ) | | (6,923,564 | ) |
Balance, June 30, 2016 | | 5,842,315 |
| | $ | 58,423 |
| | 42,856,854 |
| | $ | 428,569 |
| | $ | 2,109,607 |
| | $ | (579,384 | ) | | $ | — |
| | $ | (7,314,955 | ) | | $ | (5,297,740 | ) |
|
| | | | | | | | | | | | | | | | | | | | | | | | | | | | | | |
| | Class A Common Stock | | Class B Common Stock | | Additional Paid-in Capital | | Accumulated Deficit | | Non-Controlling Interests | | Total Deficit |
| Shares | | Amount | Shares | | Amount |
| | | | | | | | | | | | | | | | |
Balance, December 31, 2016 | | 6,602,374 |
| | $ | 66,024 |
| | 42,856,854 |
| | $ | 428,569 |
| | $ | 6,354,291 |
| | $ | (1,726,061 | ) | | $ | (10,609,113 | ) | | $ | (5,486,290 | ) |
Dividends paid - $0.125 per Class A common share | | — |
| | — |
| | — |
| | — |
| | (1,947,078 | ) | | — |
| | — |
| | (1,947,078 | ) |
Accrued dividends on restricted stock units | | — |
| | — |
| | — |
| | — |
| | (2,182 | ) | | — |
| | (5,006 | ) | | (7,188 | ) |
Issuance of shares in connection with previously vested RSUs | | 274,862 |
| | 2,749 |
| | — |
| | — |
| | (2,749 | ) | | — |
| | — |
| | — |
|
Issuance of Class A common stock and cancellation of Class B common stock in connection with exchange of Holdings LP Interests | | 8,772,450 |
| | 87,724 |
| | (8,571,370 | ) | | (85,714 | ) | | (2,010 | ) | | — |
| | — |
| | — |
|
Distributions to Holdings Limited Partners | | — |
| | — |
| | — |
| | — |
| | — |
| | — |
| | (12,902,484 | ) | | (12,902,484 | ) |
Reallocation of equity for changes in ownership interest | | — |
| | — |
| | — |
| | — |
| | (3,810,211 | ) | | — |
| | 3,810,211 |
| | — |
|
Amortization of equity-based compensation | | — |
| | — |
| | — |
| | — |
| | 452,829 |
| | — |
| | 1,600,903 |
| | 2,053,732 |
|
Net tax benefit in connection with TRA | | — |
| | — |
| | — |
| | — |
| | 4,589,880 |
| | — |
| | — |
| | 4,589,880 |
|
Net income | | — |
| | — |
| | — |
| | — |
| | — |
| | 693,062 |
| | 4,152,357 |
| | 4,845,419 |
|
Balance, June 30, 2017 | | 15,649,686 |
| | $ | 156,497 |
| | 34,285,484 |
| | $ | 342,855 |
| | $ | 5,632,770 |
| | $ | (1,032,999 | ) | | $ | (13,953,132 | ) | | $ | (8,854,009 | ) |
See notes to consolidated financial statements.
Fifth Street Asset Management Inc.
Consolidated Statements of Cash Flows
(unaudited)
|
| | | | | | | | | |
| | For the Six Months Ended June 30, |
| | 2017 | | 2016 | |
Cash flows from operating activities | | |
| | | |
Net income (loss) | | $ | 4,845,419 |
| | $ | (6,923,564 | ) | |
Adjustments to reconcile net income to net cash provided by (used in) operating activities: | | | | | |
Depreciation and amortization | | 493,633 |
| | 3,434,498 |
| |
Amortization of fractional interests in aircrafts | | 141,546 |
| | 141,546 |
| |
Amortization of deferred financing costs | | 459,665 |
| | 251,665 |
| |
Amortization of equity-based compensation | | 2,056,303 |
| | 3,732,964 |
| |
Write-off of MMKT capitalized software costs | | — |
| | 624,512 |
| |
Unrealized (gain) loss on beneficial interests in CLOs | | (328,519 | ) | | 368,227 |
| |
Loss on reclassification to held for sale
| | 940,297 |
| | — |
| |
Distributions of earnings from equity method investments | | 1,017,459 |
| | 1,700,636 |
| |
Interest income accreted on beneficial interest in CLOs | | (629,456 | ) | | (695,725 | ) | |
Interest expense on MMKT Notes | | — |
| | 92,119 |
| |
Deferred taxes | | 905,375 |
| | 6,871,167 |
| |
Deferred rent | | (65,631 | ) | | (1,005,120 | ) | |
Reclassification of operating assets and liabilities held for sale | | 19,654 |
| | — |
| |
Unrealized gain on MMKT Notes | | — |
| | (2,582,405 | ) | |
Loss on investor settlement | | — |
| | 10,419,274 |
| |
Loss on lease abandonment | | — |
| | 1,240,928 |
| |
Gain on extinguishment of debt | | — |
| | (2,000,000 | ) | |
Unrealized loss on derivatives | | — |
| | 8,383,213 |
| |
Realized gain on derivatives | | — |
| | (465,425 | ) | |
Adjustment of TRA liability due to tax rate change | | 92,348 |
| | (7,525,901 | ) | |
Income from equity method investments | | (4,640,066 | ) | | (2,004,054 | ) | |
Changes in operating assets and liabilities: | |
|
| |
|
| |
Management fees receivable | | 4,097,092 |
| | (16,222,494 | ) | |
Performance fees receivable | | — |
| | 59,723 |
| |
Insurance recovery receivable | | 9,250,000 |
| | (9,725,000 | ) | |
Prepaid expenses | | 431,913 |
| | (1,921,887 | ) | |
Due from affiliates | | 912,551 |
| | 1,263,755 |
| |
Other assets | | (11,475 | ) | | 433,531 |
| |
Accounts payable and accrued expenses | | 8,302,540 |
| | 1,514,934 |
| |
Accrued compensation and benefits | | (7,572,353 | ) | | (4,826,668 | ) | |
Income taxes payable | | (190,000 | ) | | — |
| |
Legal settlement payable | | (9,250,000 | ) | | 9,250,000 |
| |
Net cash provided by (used in) operating activities | | 11,278,295 |
| | (6,115,551 | ) | |
Cash flows from investing activities | | |
| | |
| |
Purchases of fixed assets | | (52,505 | ) | | (15,048 | ) | |
Purchases of equity method investments | | — |
| | (26,925,757 | ) | |
Redemptions of equity method investments - FSOF | | 600,000 |
| | 6,000,000 |
| |
Distributions from equity method investments - FSC and FSFR common stock | | 1,343,923 |
| | 627,639 |
| |
Distributions received from beneficial interest in CLOs | | 866,430 |
| | 897,910 |
| |
Proceeds from derivatives | | — |
| | 465,425 |
| |
Net cash provided by (used in) investing activities | | 2,757,848 |
| | (18,949,831 | ) | |
Cash flows from financing activities | | |
| | |
| |
Proceeds from borrowings under credit facility | | — |
| | 25,000,000 |
| |
Repayments under credit facility | | (2,000,000 | ) | | (3,000,000 | ) | |
Deferred financing costs paid | | (580,821 | ) | | — |
| |
Repayments of notes payable | | — |
| | (49 | ) | |
Distributions to Holdings limited partners | | (12,902,484 | ) | | (3,921,711 | ) | |
Dividends to Class A shareholders | | (3,030,726 | ) | | (1,581,504 | ) | |
Net cash provided by (used in) financing activities | | (18,514,031 | ) | | 16,496,736 |
| |
Fifth Street Asset Management Inc.
Consolidated Statements of Cash Flows
(unaudited)
|
| | | | | | | | | |
Net decrease in cash | | (4,477,888 | ) | | (8,568,646 | ) | |
Cash, beginning of period | | 6,727,085 |
| | 17,185,204 |
| |
Cash, end of period | | $ | 2,249,197 |
| | $ | 8,616,558 |
| |
|
| | | | | | | | | |
Supplemental disclosures of cash flow information: | | |
| | | |
Cash paid during the period for interest | | $ | 3,076,198 |
| | $ | 1,802,549 |
| |
Cash paid during the period for income taxes | | $ | 190,000 |
| | $ | 550 |
| |
Non-cash investing activities: | | | | | |
Non-cash contribution to FSOF | | $ | 123,300 |
| | $ | 78,720 |
| |
Non-cash distribution from FSOF | | $ | 123,300 |
| | $ | 78,720 |
| |
Non-cash financing activities: | | | | | |
Accrued dividends | | $ | 885,403 |
| | $ | 946,935 |
| |
Deemed capital contribution | | $ | — |
| | $ | 5,810,794 |
| |
Increase in deferred tax assets as a result of exchange of Holdings LP Interests | | $ | 30,599,203 |
| | $ | — |
| |
Increase in amounts payable to related parties pursuant to tax receivable agreement | | $ | 26,009,323 |
| | $ | — |
| |
All revenues are earned from affiliates of the Company. All gains (losses) from investments are from related parties. See notes to consolidated financial statements.
Fifth Street Asset Management Inc.
Notes to Consolidated Financial Statements
(Unaudited)
Note 1. Organization
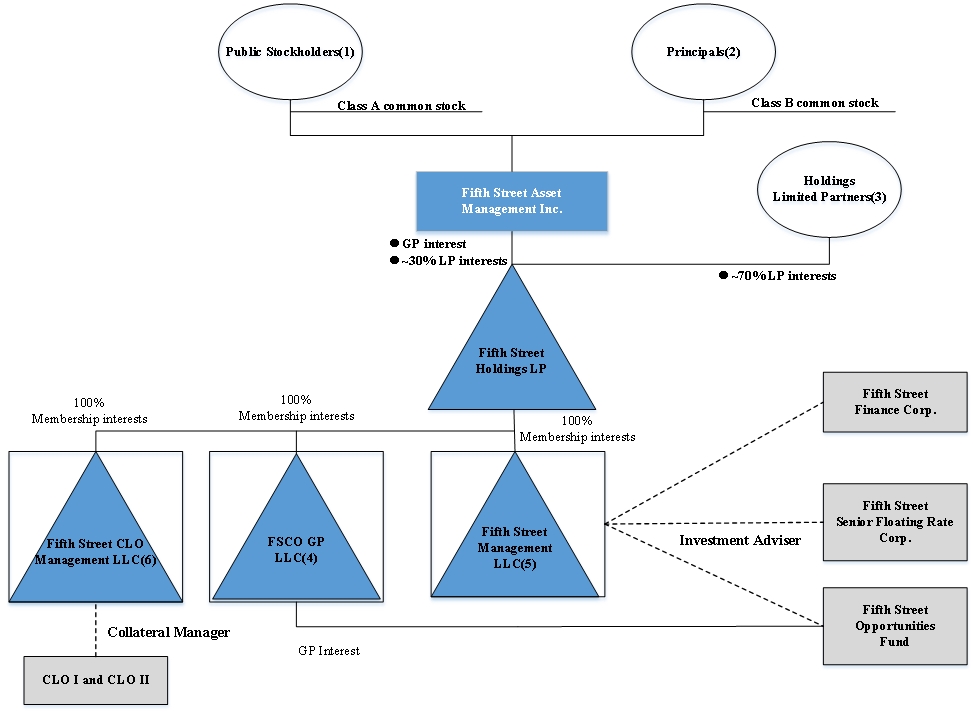
Fifth Street Asset Management Inc. ("FSAM"), together with its consolidated subsidiaries (collectively, the "Company"), is an alternative asset management firm headquartered in Greenwich, CT that provides asset management services to its investment funds (referred to as the "Fifth Street Funds" or the "funds"), which, as of June 30, 2017, consist primarily of Fifth Street Finance Corp. (formed on January 2, 2008, "FSC") and Fifth Street Senior Floating Rate Corp. (formed on May 22, 2013, "FSFR"), both publicly-traded business development companies regulated under the Investment Company Act of 1940, as amended (together, the "BDCs"). As of June 30, 2017, the Company conducted all of its operations through its consolidated subsidiaries, Fifth Street Management LLC ("FSM"), Fifth Street CLO Management LLC ("CLO Management") and FSCO GP LLC ("FSCO GP").
The Company's primary sources of revenues are management fees, primarily from the BDCs, which are driven by the amount of the assets under management and quarterly investment performance of the Fifth Street Funds. The Company conducts substantially all of its operations through one reportable segment that provides asset management services to the Fifth Street Funds. The Company generates all of its revenues in the United States.
On July 1, 2017, Fifth Street Holdings entered into a purchase agreement with New Star Financial, Inc. (“NewStar Financial”). At the closing of the transactions contemplated thereby on July 20, 2017, NewStar Financial acquired 100% of the limited liability company interests of CLO Management, a wholly-owned subsidiary of Fifth Street Holdings L.P. ("Fifth Street Holdings") and the collateral manager for funds within its senior loan fund strategy. See Note 14 - Subsequent Events. As a result of this transaction, the assets and liabilities of CLO Management have been classified as held for sale of June 30, 2017. The Company recorded $940,297 in expenses during the three months ended June 30, 2017 relating to this transaction. See Note 2 - Significant Accounting Policies - Assets Held for Sale.
On July 14, 2017, the Company signed a definitive asset purchase agreement with Oaktree Capital Management, L.P. (“Oaktree”), an affiliate of Oaktree Capital Group, LLC (NYSE: OAK), under which Oaktree will become the new investment adviser to the BDCs, subject to the approval of new investment advisory agreements between each of the BDCs and Oaktree by the respective BDC stockholders and satisfaction of certain other closing conditions. The shares of common stock of FSC and FSFR owned by Fifth Street Holdings are not included in this transaction. The transaction is expected to be completed in the fourth quarter of 2017. The Company recorded $7,422,969 in expenses during the three months ended June 30, 2017 relating to this transaction. See Note 14 - Subsequent Events.
The Company has begun the process of winding down Fifth Street Opportunities Fund, L.P., a private fund managed by Fifth Street Management (“FSOF”, formerly Fifth Street Credit Opportunities Fund, L.P.), and returning invested capital to investors. The Company currently expects this wind-down to be completed by September 2017, following which the investment management agreement with FSOF will be terminated.
Reorganization
In anticipation of its initial public offering (the "IPO") that closed November 4, 2014, FSAM was incorporated in Delaware on May 8, 2014 as a holding company with its primary asset expected to be a limited partnership interest in Fifth Street Holdings. Fifth Street Holdings was formed on June 27, 2014 by Leonard M. Tannenbaum and Bernard D. Berman (the "Principals") as a Delaware limited partnership. Prior to the transactions described below, the Principals were the general partners and limited partners of Fifth Street Holdings. Fifth Street Holdings has a single class of limited partnership interests (the "Holdings LP Interests"). Immediately prior to the IPO:
| |
• | The Principals contributed their general partnership interests in Fifth Street Holdings to FSAM in exchange for 100% of FSAM's Class B common stock; |
| |
• | The members of FSM contributed 100% of their membership interests in FSM to Fifth Street Holdings in exchange for Holdings LP Interests; and |
| |
• | The members of FSCO GP, a Delaware limited liability company, formed on January 6, 2014 to serve as the general partner of FSOF, contributed 100% of their membership interests in FSCO GP to Fifth Street Holdings in exchange for Holdings LP Interests. |
These collective actions are referred to herein as the "Reorganization."
Initial Public Offering
On November 4, 2014, FSAM issued 6,000,000 shares of Class A common stock in the IPO at a price of $17.00 per common share. The proceeds totaled $95.9 million, net of underwriting commissions of $6.1 million. The proceeds were used to purchase a 12.0% limited partnership interest in Fifth Street Holdings.
Fifth Street Asset Management Inc.
Notes to Consolidated Financial Statements
(Unaudited)
Immediately following the Reorganization and the closing of the IPO on November 4, 2014:
| |
• | The Principals held 42,856,854 shares of FSAM Class B common stock and 42,856,854 Holdings LP Interests. |
| |
• | FSAM held 6,000,000 Holdings LP Interests and the former members of FSM and FSCO GP, including the Principals, held 44,000,000 Holdings LP Interests. |
| |
• | The Principals, through their holdings of FSAM Class B common stock in the aggregate, had approximately 97.3% of the voting power of FSAM's common stock. |
Upon the completion of the Reorganization and the IPO, FSAM also became the general partner of Fifth Street Holdings. Fifth Street Holdings and its wholly-owned subsidiaries (including FSM, CLO Management and FSCO GP) are consolidated by FSAM in the consolidated financial statements. The portion of net income attributable to the limited partners of Fifth Street Holdings, excluding FSAM, is recorded as "Net (income) loss attributable to non-controlling interests" on the Consolidated Statements of Operations.
Exchange Agreement
In connection with the Reorganization, FSAM entered into an exchange agreement with the limited partners of Fifth Street Holdings that granted each limited partner of Fifth Street Holdings, and certain permitted transferees, the right, beginning two years after the closing of the IPO and subject to vesting and minimum retained ownership requirements, on a quarterly basis, to exchange such person's Holdings LP Interests for shares of Class A common stock of FSAM, on a one-for-one basis, subject to customary conversion rate adjustments for splits, unit distributions and reclassifications (collectively referred to as the "Exchange Agreement"). As a result, each limited partner of Fifth Street Holdings, over time, has the ability to convert his or her illiquid ownership interests in Fifth Street Holdings into Class A common stock of FSAM, which can more readily be sold in the public markets.
On January 4, 2017, pursuant to the terms of the Exchange Agreement, a director of the Company and certain other Holdings Limited Partners exchanged an aggregate of 8,772,450 Holdings LP Interests of Fifth Street Holdings for shares of the Company’s Class A common stock on a one-for-one basis and, in the case of the Principals, submitted to the Company 8,571,370 shares of the Company’s Class B common stock for cancellation. The acquisition of additional Holdings LP Interests are treated as reorganizations of entities under common control as required by the Financial Accounting Standards Board (the "FASB") Accounting Standards Codification ("ASC") Topic 805.
As of June 30, 2017 and December 31, 2016, FSAM held approximately 30.8% and 13.0% of Fifth Street Holdings, respectively. FSAM’s percentage ownership in Fifth Street Holdings will continue to change as Holdings LP Interests are exchanged for Class A common stock of FSAM or when FSAM otherwise issues or repurchases FSAM common stock.
FSAM's purchase of Holdings LP Interests concurrent with its IPO and the subsequent and future exchanges by holders of Holdings LP Interests for shares of FSAM's Class A common stock pursuant to the Exchange Agreement are expected to result in increases in its share of the tax basis of the tangible and intangible assets of Fifth Street Holdings, which will increase the tax depreciation and amortization deductions that otherwise would not have been available to FSAM. These increases in tax basis and tax depreciation and amortization deductions are expected to reduce the amount of cash taxes that FSAM would otherwise be required to pay in the future. As of June 30, 2017, FSAM was party to a tax receivable agreement ("TRA") with certain limited partners of Fifth Street Holdings (the "TRA Recipients") that requires FSAM to pay the TRA Recipients 85% of the amount of cash savings, if any, in U.S. federal, state, local and foreign income tax that FSAM actually realizes (or, under certain circumstances, is deemed to realize) as a result of the increases in tax basis in connection with exchanges by the TRA Recipients described above and certain other tax benefits attributable to payments under the tax receivable agreement. In connection with the exchange of Holdings LP Interests on January 4, 2017, the Company recorded a deferred tax asset in the amount of $30,599,203 and an additional payable to the TRA Recipients of $26,009,323 with a corresponding increase in additional paid-in capital of $4,589,880. See Note 14 for a discussion of the status of the TRA as it relates to the Oaktree transaction.
RiverNorth Settlement
On February 18, 2016, the Company entered into a purchase and settlement agreement ("PSA") with RiverNorth Capital Management, LLC ("RiverNorth") pursuant to which RiverNorth would withdraw its competing FSC proxy solicitation. In connection with the execution and delivery of the PSA, on March 24, 2016, the Company purchased 4,078,304 shares of common stock of FSC for $25.0 million of cash at a purchase price of $6.13 per share, net of certain dividends payable to the Company pursuant to the PSA, resulting in a loss of $4,608,480, which represents the premium paid by the Company in excess of the FSC closing share price on the date of the transaction. Pursuant to a letter agreement with the Company, Leonard M. Tannenbaum purchased 5,142,296 shares of common stock of FSC from RiverNorth at a net purchase price of $6.13 per share,
Fifth Street Asset Management Inc.
Notes to Consolidated Financial Statements
(Unaudited)
resulting in a loss of $5,810,794 which represents the premium paid by Mr. Tannenbaum in excess of the FSC closing share price on the date of the transaction. Such amount was recorded as a loss in the Consolidated Statement of Operations and as a deemed contribution/distribution in the Consolidated Statement of Changes in Stockholder's Equity (Deficit) since Mr. Tannenbaum holds a controlling interest in FSAM and the Company directly benefited from this payment. The total premium paid by the Company and Mr. Tannenbaum in the amount of $10,419,274 was recorded as a loss during the three months ended March 31, 2016.
In addition, the Company issued RiverNorth a warrant to purchase 3,086,420 shares of FSAM's Class A common stock that, upon exercise, the Company was obligated to pay RiverNorth an amount equal to the lesser of: (i) $5 million and (ii) the spread value of the warrant based on a $3.24 strike price. The warrant was exercised by RiverNorth on June 23, 2016. Refer to Note 3 for further information.
The Company also entered into a swap agreement with RiverNorth whereas on each settlement date, if the settlement date share price of FSC common stock was less than $6.25, the Company was obligated to pay RiverNorth an amount equal to the excess of $6.25 over the settlement date share price multiplied by the 3,878,542 notional shares of common stock underlying the swap. Alternatively, if the settlement date share price of FSC common stock was greater than $6.25, RiverNorth was obligated to pay the Company for the excess of the settlement date share price over $6.25 in cash. The Company was also entitled to a portion of dividends on FSC shares underlying the total return swap which were earned by RiverNorth prior to the settlement date. On September 7, 2016, the Company settled the swap agreement with RiverNorth. Refer to Note 3 for further information.
Ironsides Settlement
On September 30, 2016, the Company entered into a PSA with Ironsides Partners LLC, Ironsides Partners Special Situations Master Fund II L.P. and Ironsides P Fund L.P. (collectively, "Ironsides"). Upon execution of the PSA, Ironsides agreed that it would not, and would not permit any of its controlled Affiliates or Associates (as defined in the PSA) to, during a standstill period: (1) nominate or recommend for nomination any person for election as a director at any annual or special meeting of stockholders of FSAM, FSC and FSFR (the "Fifth Street Parties"), directly or indirectly, (2) submit any proposal for consideration at, or bring any other business before, any annual or special meeting of any of the Fifth Street Parties' stockholders, directly or indirectly, or (3) initiate, encourage or participate in any “withhold” or similar campaign with respect to any annual or special meeting of any of the Fifth Street Parties' stockholders, directly or indirectly. During the standstill period, Ironsides shall not publicly or privately encourage or support any other stockholder to take any of the actions described above. On November 30, 2016, in connection with the execution and delivery of the PSA, the Company purchased 1,295,767 shares of common stock of FSFR for a per-share purchase price of $9.00. Pursuant to a letter agreement with the Company, Mr. Tannenbaum purchased 646,863 shares of common stock of FSFR from Ironsides for a per-share purchase price of $9.00. These purchases were not made at a premium to the market price of the FSFR shares on the date of purchase.
Note 2. Significant Accounting Policies
Revision of Previously Issued Financial Statements for Correction of Immaterial Errors
During the three months ended September 30, 2016, the Company identified an error related to the accounting treatment of its investments in common shares of the BDCs. In September 2015, the Company began purchasing common stock in the BDCs and treated such shares as available-for-sale securities under ASC Topic 320, Investments - Debt and Equity Securities. In 2016, the Company made substantial additional purchases of the common stock of the BDCs. As a result, the Company revisited its accounting method for the shares held. The Company determined that it does exert significant influence over the BDCs and accordingly, its investments in the BDCs should have been accounted for as equity method investments under ASC Topic 323, Investments - Equity Method and Joint Ventures, since inception. The Company assessed the materiality of these errors on its prior quarterly and annual financial statements, assessing materiality both quantitatively and qualitatively, in accordance with the SEC’s Staff Accounting Bulletin (“SAB”) No. 99 and SAB No. 108 and concluded that the errors were not material to any of its previously issued financial statements. However, in order to correctly present the shares as an equity method investment in the appropriate period, management revised previously issued financial statements. The Company also corrected immaterial out-of-period adjustments that had been previously reported.
Set forth below is a summary of the amounts and financial statement line items impacted by these revisions for the periods presented in this Form 10-Q.
Fifth Street Asset Management Inc.
Notes to Consolidated Financial Statements
(Unaudited)
|
| | | | | | | | | | | | |
| | Three Months Ended June 30, 2016 |
Consolidated Statement of Operations: | | As previously reported | | Adjustments | | As revised |
Income from equity method investments | | $ | — |
| | $ | 1,110,217 |
| | $ | 1,110,217 |
|
Other income (expense), net | | 1,571,903 |
| | (1,546,728 | ) | | 25,175 |
|
Total other income, net | | 10,608,494 |
| | (436,511 | ) | | 10,171,983 |
|
Income before provision for income taxes | | 11,643,558 |
| | (436,511 | ) | | 11,207,047 |
|
Provision for income taxes | | 7,237,303 |
| | (122,427 | ) | | 7,114,876 |
|
Net income | | 4,406,255 |
| | (314,084 | ) | | 4,092,171 |
|
Net income attributable to non-controlling interests | | (3,629,933 | ) | | 385,308 |
| | (3,244,625 | ) |
Net income attributable to Fifth Street Asset Management Inc. | | $ | 776,322 |
| | $ | 71,224 |
| | $ | 847,546 |
|
Net income per share attributable to Fifth Street Asset Management Inc. - Basic | | $ | 0.13 |
| | $ | 0.02 |
| | $ | 0.15 |
|
Net income per share attributable to Fifth Street Asset Management Inc. - Diluted | | $ | 0.07 |
| | $ | — |
| | $ | 0.07 |
|
|
| | | | | | | | | | | | |
| | Six Months Ended June 30, 2016 |
Consolidated Statement of Operations: | | As previously reported | | Adjustments | | As revised |
Income from equity method investments | | $ | — |
| | $ | 1,978,326 |
| | $ | 1,978,326 |
|
Other income (expense), net | | 1,783,490 |
| | (2,328,275 | ) | | (544,785 | ) |
Total other expense, net | | (3,316,468 | ) | | (349,949 | ) | | (3,666,417 | ) |
Income (loss) before provision for income taxes | | 278,488 |
| | (349,949 | ) | | (71,461 | ) |
Provision for income taxes | | 6,971,891 |
| | (119,788 | ) | | 6,852,103 |
|
Net loss | | (6,693,403 | ) | | (230,161 | ) | | (6,923,564 | ) |
Net loss attributable to non-controlling interests | | 6,230,340 |
| | 308,825 |
| | 6,539,165 |
|
Net loss attributable to Fifth Street Asset Management Inc. | | $ | (463,063 | ) | | $ | 78,664 |
| | $ | (384,399 | ) |
Net loss per share attributable to Fifth Street Asset Management Inc. - Basic | | $ | (0.08 | ) | | $ | 0.01 |
| | $ | (0.07 | ) |
Net loss per share attributable to Fifth Street Asset Management Inc. - Diluted | | $ | (0.10 | ) | | $ | — |
| | $ | (0.10 | ) |
|
| | | | | | | | | | | | |
| | Three Months Ended June 30, 2016 |
Consolidated Statement of Comprehensive Income (Loss): | | As previously reported | | Adjustments | | As revised |
Net income | | $ | 4,406,255 |
| | $ | (314,084 | ) | | $ | 4,092,171 |
|
Adjustment for change in fair value of available-for-sale securities | | (1,423,276 | ) | | 1,423,276 |
| | — |
|
Tax effect of adjustment for change in fair value of available-for-sale securities | | 20,304 |
| | (20,304 | ) | | — |
|
Total comprehensive income | | 3,003,283 |
| | 1,088,888 |
| | 4,092,171 |
|
Less: Comprehensive income attributable to non-controlling interests | | (2,374,581 | ) | | (870,044 | ) | | (3,244,625 | ) |
Comprehensive income attributable to Fifth Street Asset Management Inc. | | $ | 628,702 |
| | $ | 218,844 |
| | $ | 847,546 |
|
Fifth Street Asset Management Inc.
Notes to Consolidated Financial Statements
(Unaudited)
|
| | | | | | | | | | | | |
| | Six Months Ended June 30, 2016 |
Consolidated Statement of Comprehensive Income (Loss): | | As previously reported | | Adjustments | | As revised |
Net loss | | $ | (6,693,403 | ) | | $ | (230,161 | ) | | $ | (6,923,564 | ) |
Adjustment for change in fair value of available-for-sale securities | | (7,119,228 | ) | | 7,119,228 |
| | — |
|
Tax effect of adjustment for change in fair value of available-for-sale securities | | 284,010 |
| | (284,010 | ) | | — |
|
Total comprehensive loss | | (13,528,621 | ) | | 6,605,057 |
| | (6,923,564 | ) |
Less: Comprehensive loss attributable to non-controlling interests | | 12,518,400 |
| | (5,979,235 | ) | | 6,539,165 |
|
Comprehensive loss attributable to Fifth Street Asset Management Inc. | | $ | (1,010,221 | ) | | $ | 625,822 |
| | $ | (384,399 | ) |
|
| | | | | | | | | | | | |
| | Six Months Ended June 30, 2016 |
Consolidated Statement of Cash Flows: | | As previously reported | | Adjustments | | As revised |
Cash flows from operating activities | | | | | | |
Net loss | | $ | (6,693,403 | ) | | $ | (230,161 | ) | | $ | (6,923,564 | ) |
Distributions of earnings from equity method investments | | — |
| | 1,700,636 |
| | 1,700,636 |
|
Deferred taxes | | 6,990,955 |
| | (119,788 | ) | | 6,871,167 |
|
Income from equity method investments | | (25,728 | ) | | (1,978,326 | ) | | (2,004,054 | ) |
Net cash used in operating activities | | (5,487,912 | ) | | (627,639 | ) | | (6,115,551 | ) |
Cash flows from investing activities | | | | | | |
Purchases of equity method investments | | — |
| | (26,925,757 | ) | | (26,925,757 | ) |
Purchases of available-for-sale securities | | (26,925,757 | ) | | 26,925,757 |
| | — |
|
Distributions from equity method investments | | — |
| | 627,639 |
| | 627,639 |
|
Net cash used in investing activities | | (19,577,470 | ) | | 627,639 |
| | (18,949,831 | ) |
Net decrease in cash and cash equivalents | | (8,568,646 | ) | | — |
| | (8,568,646 | ) |
Cash and cash equivalents, beginning of period | | 17,185,204 |
| | — |
| | 17,185,204 |
|
Cash and cash equivalents, end of period | | $ | 8,616,558 |
| | $ | — |
| | $ | 8,616,558 |
|
Fifth Street Asset Management Inc.
Notes to Consolidated Financial Statements
(Unaudited)
Basis of Presentation
The consolidated financial statements of the Company have been prepared in accordance with accounting principles generally accepted in the United States of America ("GAAP") and pursuant to the rules and regulations of the Securities and Exchange Commission (the "SEC") and the requirements for reporting on Form 10-Q and Regulation S-X. In the opinion of management, all adjustments of a normal recurring nature considered necessary for the fair presentation of the consolidated financial statements have been made. All significant intercompany transactions and balances have been eliminated in consolidation. For the periods presented herein, total comprehensive income (loss) is equivalent to net income (loss), and accordingly, no statements of comprehensive income (loss) are presented.
Principles of Consolidation
The consolidated financial statements include the accounts of the Company and entities in which it, directly or indirectly, is determined to have a controlling financial interest under ASC Topic 810, as amended by ASU No. 2015-02. Under the variable interest model, the Company determines whether, if by design, an entity has equity investors who lack substantive participating or kick-out rights. If equity investors do not have such rights, the entity is considered a variable interest entity ("VIE") and must be consolidated by its primary beneficiary. An enterprise is determined to be the primary beneficiary if it holds a controlling financial interest. A controlling financial interest is defined as (a) the power to direct the activities of a VIE that most significantly impact the entity's economic performance and (b) the obligation to absorb losses of the entity or the right to receive benefits from the entity that could potentially be significant to the VIE. The consolidation guidance requires an analysis to determine (a) whether an entity in which the Company holds a variable interest is a VIE and (b) whether the Company's involvement, through holding interests directly or indirectly in the entity, would give it a controlling financial interest. Performance of that analysis requires the exercise of judgment.
Under the consolidation guidance, the Company determines whether it is the primary beneficiary of a VIE at the time it becomes involved with a variable interest entity and reconsiders that conclusion continually. In evaluating whether the Company is the primary beneficiary, the Company evaluates its economic interests in the entity held either directly or indirectly by the Company. The consolidation analysis can generally be performed qualitatively; however, if it is not readily apparent that the Company is not the primary beneficiary, a quantitative analysis may also be performed. Investments and redemptions (either by the Company, affiliates of the Company or third parties) or amendments to the governing documents of the respective investment funds could affect an entity's status as a VIE or the determination of the primary beneficiary. At each reporting date, the Company assesses whether it is the primary beneficiary and will consolidate or deconsolidate accordingly.
For equity investments where the Company does not control the investee, and where it is not the primary beneficiary of a VIE, but can exert significant influence over the financial and operating policies of the investee, the Company follows the equity method of accounting. The evaluation of whether the Company exerts control or significant influence over the financial and operational policies of its investees requires significant judgment based on the facts and circumstances surrounding each individual investment. Factors considered in these evaluations may include the type of investment, the legal structure of the investee, the terms and structure of the investment agreement, including investor voting or other rights, the terms of the Company's investment advisory agreement or other agreements with the investee, any influence the Company may have on the governing board of the investee, the legal rights of other investors in the entity pursuant to the fund’s operating documents and the relationship between the Company and other investors in the entity.
Consolidated Variable Interest Entities
Fifth Street Holdings
FSAM is the sole general partner of Fifth Street Holdings and, as such, it operates and controls all of the business and affairs of Fifth Street Holdings and its wholly-owned subsidiaries. Under ASC 810, Fifth Street Holdings meets the definition of a VIE because the limited partners do not hold substantive kick-out or participating rights. Since FSAM has the obligation to absorb expected losses and the right to receive benefits that could be significant to Fifth Street Holdings and is the sole general partner, FSAM is considered to be the primary beneficiary of Fifth Street Holdings. The assets of Fifth Street Holdings can be used to settle the obligations of FSAM based on the discretion of FSAM in its capacity as the general partner of Fifth Street Holdings.
As a result, the Company consolidates the financial results of Fifth Street Holdings and its wholly-owned subsidiaries and records the economic interests in Fifth Street Holdings held by the limited partners other than FSAM as "Non-controlling interests" on the Consolidated Statements of Financial Condition and "Net (income) loss attributable to non-controlling interests" on the Consolidated Statements of Operations.
Fifth Street Asset Management Inc.
Notes to Consolidated Financial Statements
(Unaudited)
Voting Interest Entities
Entities that are not VIEs are generally evaluated under the voting interest model. The Company consolidates voting interest entities that it controls through a majority voting interest or through other means.
Unconsolidated Variable Interest Entities
As of June 30, 2017, the Company held interests in certain VIEs that were not consolidated because the Company was not deemed the primary beneficiary. The Company's interest in such entities generally is in the form of direct interests and fixed fee arrangements. The maximum exposure to loss represents the potential loss of assets by the Company relating to these non-consolidated entities. The Company's interests in these non-consolidated VIEs and their respective maximum exposure to loss relating to non-consolidated VIEs as of June 30, 2017 is $23,312,226, which represents the fair value of the Company's investments for unconsolidated VIEs at such date.
CLOs
In February 2015, the Company closed a securitization of the senior secured loans warehoused in Fifth Street Senior Loan Fund I, LLC ("CLO I"). In September 2015, Fifth Street Senior Loan II, LLC merged into Fifth Street SLF II Ltd. ("CLO II"), and the Company closed a securitization of the senior secured loans previously warehoused in Fifth Street Senior Loan Fund II, LLC. CLO Management, a wholly owned-consolidated subsidiary of Fifth Street Holdings, is the collateral manager of CLO I and CLO II (collectively referred to as the "CLOs"), and as such, it operates and controls all of the business and affairs of the CLOs. Under ASC 810, the CLOs meet the definition of a VIE because the total equity at risk is not sufficient to finance their activities.
The Company determined that it did not have an obligation to absorb expected losses that could be significant to the CLOs. Therefore, the Company is not considered to be the primary beneficiary of the CLOs and, accordingly, does not consolidate their financial results. As of June 30, 2017, investments held by the Company in the senior secured and subordinated notes of the CLOs are included within "Assets held for sale" at fair value on the Consolidated Statement of Financial Condition.
Use of Estimates
The preparation of consolidated financial statements in conformity with GAAP requires management to make estimates and assumptions affecting amounts reported in the consolidated financial statements and accompanying notes. The most significant of these estimates are related to: (i) the valuation of equity-based compensation, (ii) the estimate of future taxable income, which impacts the carrying amount of the Company’s deferred income tax assets, (iii) the determination of net tax benefits in connection with the Company's tax receivable agreements, (iv) the valuation of the Company's investments, (v) the measurement of asset and liabilities associated with exit and disposal activities related to the abandonment of office space, (vi) the calculation of interest income accreted on beneficial interests in CLOs and (vii) the accretion of the residual excess of the Company's share of FSC and FSFR's net assets over its cost basis. These estimates are based on the information that is currently available to the Company and on various other assumptions that the Company believes to be reasonable under the circumstances. Actual results could differ materially from those estimates under different assumptions and conditions.
Concentration of Credit Risk and Other Risks and Uncertainties
Financial instruments which potentially subject the Company to concentrations of credit risk consist primarily of cash and cash equivalents. The Company maintains its cash and cash equivalents with high-credit quality financial institutions.
For the six months ended June 30, 2017 and 2016, substantially all revenues and receivables were earned or derived from advisory or administrative services provided to the BDCs and other affiliated entities.
The Company is dependent on its chief executive officer, Leonard M. Tannenbaum, who holds approximately 86% of the combined voting power of the Company through his ownership of shares of common stock. If for any reason the services of the Company's chief executive officer were to become unavailable, there could be a material adverse effect on the Company's operations, liquidity and profitability.
Fair Value Measurements
The carrying amounts of cash, management fees receivable, performance fees receivable, prepaid expenses, insurance recovery receivable, due from/to affiliates, accounts payable and accrued expenses, accrued compensation and benefits, income taxes payable, legal settlement payable and dividends payable approximate fair value due to the immediate or short-term maturity of these financial instruments.
Fifth Street Asset Management Inc.
Notes to Consolidated Financial Statements
(Unaudited)
Cash and Cash Equivalents
Cash equivalents include short-term, highly liquid investments that are readily convertible to known amounts of cash and have original maturities of three months or less. The Company places its cash and cash equivalents with U.S. financial institutions and, at times, amounts may exceed federally insured limits. The Company monitors the credit standing of these financial institutions.
Equity Method Investments
Investments over which the Company exercises significant influence, but which do not meet the requirements for consolidation, are accounted for using the equity method of accounting, whereby the Company records its share of the underlying income or losses of equity method investees. The Company did not elect the fair value option on its equity method investments.
Investments in equity method investees consists of the Company's general partner interests in FSOF and investments in FSC and FSFR common stock. The Company exercises significant influence with respect to FSOF and the BDCs as a result of its management contracts with them, and specifically with respect to the BDCs, its inclusion of its employees on the board of directors.
Beneficial Interest in CLOs
Beneficial interests in CLOs meet the definition of a debt security under ASC Topic 325-40, Beneficial Interest in Securitized Financial Assets. Income from the beneficial interest in CLOs is recorded using the effective interest method based upon an estimation of an effective yield to maturity utilizing assumed cash flows. The Company monitors the expected residual payments, and effective yield is determined and updated periodically, as needed. Any distributions received from the beneficial interests in CLOs in excess of the calculated income using the effective yield are treated as a reduction of the cost. As of June 30, 2017, beneficial interests in CLOs were classified as "Assets held for sale" on the Consolidated Statement of Financial Condition.
The Company earned interest income of $299,613 and $629,456, respectively, from beneficial interests in CLOs, for the three and six months ended June 30, 2017 and $356,131 and $695,725, respectively, for the three and six months ended June 30, 2016.
Fair Value Option
The Company has elected the fair value option, upon initial recognition, for all beneficial interests in CLOs. There were $134,249 and $328,519 of unrealized gains, respectively, recorded on beneficial interests in CLOs for the three and six months ended June 30, 2017. There were $480,037 and $(368,227) of unrealized gains (losses), respectively, recorded on beneficial interests in CLOs for the three and six months ended June 30, 2016.
The fair value option permits the irrevocable election of fair value on an instrument-by-instrument basis at initial recognition of an asset or liability or upon an event that gives rise to a new basis of accounting for that instrument. The Company believes that by electing the fair value option for these financial instruments, it provides consistent measurement with its peers in the asset management industry. Changes in the fair value of these assets and liabilities and related interest income/expense are recorded within "Other income (expense)" in the Consolidated Statements of Operations. Refer to Note 4 for a description of valuation methodologies for the beneficial interests in CLOs.
Derivative Instruments
Derivative instruments include warrant and swap contracts issued in connection with the RiverNorth settlement. The derivative instruments are not designated as hedging instruments and are carried at fair value. Changes in fair value are recorded within "Unrealized gain (loss) on derivatives" and upon settlement of a derivative instrument, the Company records a "Realized gain (loss) on derivatives" in the Consolidated Statements of Operations.
See Note 3 for quantitative disclosures regarding derivative instruments.
Fifth Street Asset Management Inc.
Notes to Consolidated Financial Statements
(Unaudited)
Fixed Assets
Fixed assets consist of furniture, fixtures and equipment (including automobiles, computer hardware and purchased software), software developed for internal use and leasehold improvements, and are recorded at cost, less accumulated depreciation and amortization. Depreciation of furniture, fixtures and equipment is computed using the straight-line method over the estimated useful lives of the respective assets (three to eight years). Software developed for internal use, which is amortized over three years, consists of costs incurred during the application development stage of software developed for the Company's proprietary use and includes costs of Company personnel who are directly associated with the development. Amortization of improvements to leased properties is computed using the straight-line method based upon the initial term of the applicable lease or the estimated useful life of the improvements, whichever is shorter, and ranges from five to 10 years. Routine expenditures for repairs and maintenance are charged to expense when incurred. Major betterments and improvements are capitalized. Upon retirement or disposition of fixed assets, the cost and related accumulated depreciation are removed from the accounts and any resulting gain or loss is recognized in the Consolidated Statements of Operations. The Company evaluates fixed assets for impairment whenever events or changes in circumstances indicate that an asset's carrying value may not be fully recovered.
Deferred Financing Costs
Deferred financing costs, which consist of fees and expenses paid in connection with the closing of Fifth Street Holdings' credit facility, are capitalized at the time of payment. Deferred financing costs are amortized using the straight line method over the term of the credit facility and are included in interest expense on the Consolidated Statements of Operations. In connection with an amendment to the Company's credit facility on June 30, 2017 (See Note 8), the Company wrote off $208,000 of deferred financing costs and reclassified the remaining balance to credit facility payable on the Consolidated Statement of Financial Condition.
Assets Held for Sale and Related Liabilities
In connection with the sale of CLO Management (as discussed in Note 14), the Company classified all CLO Management's assets and liabilities as held for sale as of June 30, 2017.
The following table presents the aggregate carrying amounts of the assets and liabilities classified as held for sale on the Consolidated Statement of Financial Condition as of June 30, 2017:
|
| | | | |
Assets | | |
Cash and cash equivalents | | $ | 332 |
|
Beneficial interests in CLOs at fair value (cost: $23,901,522) (See Note 4) | | 23,246,607 |
|
Due from affiliates | | 82,667 |
|
Total assets | | $ | 23,329,606 |
|
Liabilities | | |
Accounts payable and accrued expenses (1) | | $ | 1,042,950 |
|
Risk Retention Term Loan | | 12,972,565 |
|
Total liabilities | | $ | 14,015,515 |
|
(1) As of June 30, 2017, in accordance with ASC Topic 360, the disposal group is recorded at fair value less costs to sell, which includes $940,297 of estimated costs to sell CLO Management.
Deferred Rent
The Company recognizes rent expense on a straight-line basis over the expected lease term. Within the provisions of certain leases, there are free rent periods and escalations in payments over the base lease term. The effects of these items have been reflected in rent expense on a straight-line basis over the expected lease term. Landlord contributions and tenant allowances are included in the straight-line calculations and are being deferred over the lease term and are reflected as a reduction in rent expense.
Revenue Recognition
The Company has three principal sources of revenues: management fees, performance fees and other fees. These revenues are derived from the Company's agreements with the funds it manages, primarily the BDCs. The investment advisory agreements on which revenues are based are generally renewable on an annual basis by the general partner or the board of directors of the respective funds.
Fifth Street Asset Management Inc.
Notes to Consolidated Financial Statements
(Unaudited)
Management Fees
Management fees are generally based on a defined percentage of fair value of assets, total commitments, invested capital, net asset value, net investment income, total assets or principal amount of the investment portfolios managed by the Company. All management fees are earned from affiliated funds of the Company. The contractual terms of management fees vary by fund structure and investment strategy and range from 0.40% to 1.75% for base management fees, which are asset or capital-based.
Management fees from affiliates also include quarterly incentive fees on the net investment income from the BDCs ("Part I Fees"). Part I Fees are generally equal to 20.0% of the BDCs' net investment income (before Part I Fees and performance fees payable based on capital gains), subject to fixed "hurdle rates" or preferred returns, as defined in the applicable investment advisory agreement. No fees are recognized until the BDCs' net investment income exceeds the applicable hurdle rate, with a "catch-up" provision that serves to ensure the Company receives 20.0% of the BDCs' net investment income from the first dollar earned. Such fees are classified as management fees as they are paid quarterly, predictable and recurring in nature, not subject to repayment (or clawback) and cash settled each quarter. Management fees from affiliates are recognized as revenue in the period investment advisory services are rendered, subject to the Company's assessment of collectability. On March 20, 2017, Fifth Street Management entered into a new investment advisory agreement with FSC, which, effective as of January 1, 2017, (i) decreased the quarterly preferred return to 1.75% on the income portion of the incentive fee and (ii) implemented a total return requirement that may decrease the incentive fee payable to Fifth Street Management by 25% per quarter to the extent that FSC’s cumulative incentive fees over a lookback period of up to 12 quarters exceed 20.0% of FSC's cumulative net increase in net assets resulting from operations.
Performance Fees
Performance fees are earned from the funds managed by the Company based on the performance of the respective funds. The contractual terms of performance fees vary by fund structure and investment strategy and are generally 15.0% to 20.0% of investment performance.
The Company has elected to adopt Method 2 of ASC Topic 605-20, Revenue Recognition for Revenue Based on a Formula. Under this method, the Company recognizes revenue based on the respective fund's performance during the period, subject to certain hurdles or benchmarks. The performance fees for any period are based upon an assumed liquidation of the fund's net assets on the reporting date, and distribution of the net proceeds in accordance with the fund's income allocation provisions. The performance fees may be subject to reversal to the extent that the performance fees recorded exceed the amount due to the general partner or investment manager based on a fund's cumulative investment returns.
Performance fees related to the BDCs ("Part II Fees") are calculated and payable in arrears as of the end of each fiscal year of the BDCs and equal 20.0% of the BDCs' realized capital gains, if any, on a cumulative basis since inception, computed net of all realized capital losses and unrealized capital depreciation on a cumulative basis, less the aggregate amount of any previously paid Part II fees.
Other Fees
The Company also provides administrative services to the Fifth Street Funds. These fees are reported within Revenues - Other fees in the Consolidated Statements of Operations. These fees generally represent reimbursable compensation, overhead and other expenses incurred by the Company on behalf of the funds. The Company is considered the principal under these arrangements and is required to record the expense and related reimbursement revenue on a gross basis.
Compensation and Benefits
Compensation generally includes salaries, bonuses, severance and equity-based compensation charges. Bonuses are accrued over the service period to which they relate.
Fifth Street Asset Management Inc.
Notes to Consolidated Financial Statements
(Unaudited)
Retention Bonus Agreements
The Company has entered into retention bonus agreements in the amount of $2,652,000 with certain key employees. Included in compensation expense for the three and six months ended June 30, 2017 is $124,566 and $798,880 of amortization related to these agreements, respectively and $383,189 for the three months ended June 30, 2016. There were no retention bonuses forfeited during the six months ended June 30, 2017.
Severance Agreements
The Company has entered into various severance and change in control agreements with certain key employees, which provide for the payment of severance and other benefits to each participant in the event of a termination without cause or for good reason, and in certain cases, the payment of a cash bonus upon the occurrence of a change in control event. The amounts of such payments and benefits vary by employee. The Company records expenses related to such severance and change in control agreements by employee if, and when, a termination or change in control event occurs. Included in compensation expense for the three and six months ended June 30, 2017 is $1,337,941 and $1,452,407, respectively, related to these severance arrangements. Included in compensation expense for the three and six months ended June 30, 2016 is $361,733 and $701,554, respectively, related to these severance arrangements.
Equity-Based Compensation
The Company accounts for stock-based compensation in accordance with ASC Topic 718, Compensation – Stock Compensation. Under the fair value recognition provision of this guidance, share-based compensation cost is measured at the grant date based on the fair value of the award and is recognized as expense over the requisite service period.
The Company recognizes expense related to equity-based compensation transactions in which it receives employee services in exchange for: (a) equity instruments of the Company or (b) liabilities that are based on the fair value of the Company's equity instruments. Equity-based compensation expense represents expenses associated with: (i) granting of Part I Fee-sharing arrangements prior to the Reorganization; (ii) conversion of and acceleration in vesting of interests in Predecessor in connection with the Reorganization; and (iii) granting of restricted stock units, options to purchase shares of FSAM Class A common stock and stock appreciation rights granted.
The value of the award is amortized on a straight-line basis over the requisite service period and is included within "Compensation and benefits" (except for grants to non-employees which are included in "General, administrative and other expenses") in the Company’s Consolidated Statements of Operations.
Effective January 1, 2016, the Company elected to early adopt Accounting Standards Update ("ASU") 2016-09. The primary impact of the Company's adoption was limited to the accounting for forfeitures of certain stock based awards, which is adopted on a modified retrospective basis. Upon adoption, the Company no longer estimates forfeitures. Rather, the Company has elected to account for forfeitures as they occur.
The Company records deferred tax assets or liabilities for equity compensation plan awards based on deductions for income tax purposes of stock-based compensation recognized at the statutory tax rate in the jurisdiction in which the Company is expected to receive a tax deduction. In addition, differences between the deferred tax assets recognized for financial reporting purposes and the actual tax deduction reported on the Company's income tax returns are recorded as an adjustment to the provision (benefit) for income taxes on the Consolidated Statements of Operations.
Income Taxes
Fifth Street Holdings complies with the requirements of the Internal Revenue Code ("IRC") that are applicable to limited partnerships, which allow for the complete pass-through of taxable income or losses to Fifth Street Holdings limited partners, including FSAM, who are individually responsible for any federal tax consequences. The tax provision includes the income tax obligation related to FSAM's allocated portion of Fifth Street Holdings' income, which is net of any tax incurred at Fifth Street Holdings' subsidiaries that are subject to income tax.
Also, as a result of the Reorganization, certain subsidiaries were converted from pass-through entities to taxable entities. Accordingly, the portion of the Company's subsidiaries' earnings attributable to non-controlling interests are subject to tax when reported as a component of the non-controlling interests' taxable income on their individual tax returns.
The Company accounts for income taxes under the asset and liability method prescribed by ASC Topic 740, Income Taxes. As a result of the Company's acquisition of limited partnership interests in Fifth Street Holdings, the Company expects to benefit from amortization and other tax deductions reflecting the step-up in tax basis in the acquired assets. Those deductions will be used by the Company and will be taken into account in determining the Company's taxable income. Deferred tax assets and liabilities are recognized for the future tax consequences attributable to differences between the financial statement carrying
Fifth Street Asset Management Inc.
Notes to Consolidated Financial Statements
(Unaudited)
amounts of existing assets and liabilities and their respective tax bases. Management periodically assesses the recoverability of its deferred tax assets based upon expected future earnings, future deductibility of the asset and changes in applicable tax laws and other factors. If management determines that it is not probable that the deferred tax asset will be fully recoverable in the future, a valuation allowance may be established for the difference between the asset balance and the amount expected to be recoverable in the future. The allowance will result in a charge to the Company’s Consolidated Statements of Operations. Further, the Company records its income taxes receivable and payable based upon its estimated income tax liability.
The Company recognizes the effect of income tax positions only if those positions are more likely than not of being sustained. Recognized income tax positions are measured at the largest amount that is greater than 50% likely of being realized. Changes in recognition or measurement are reflected in the period in which the change in judgment occurs.
The Company recognizes interest and penalties associated with tax matters such as franchise tax liabilities, if applicable, as general and administrative and other expenses.
Class A Earnings per Share
The Company computes basic earnings per share attributable to FSAM’s Class A common stockholders by dividing income attributable to FSAM by the weighted average Class A common shares outstanding for the period. Diluted earnings per share reflects the potential dilution beyond shares for basic earnings per share that could occur if securities or other contracts to issue common stock were exercised, converted into common stock, or resulted in the issuance of common stock that would have shared in the Company's earnings. Potentially dilutive securities include outstanding options to acquire Class A common shares, unvested restricted stock units, warrants issued to RiverNorth, MMKT Notes and Fifth Street Holdings limited partnership interests which are exchangeable for shares of Class A common stock. The dilutive effect of stock options and restricted stock units is reflected in diluted earnings per share of Class A common stock by application of the treasury stock method.
Under the treasury stock method, if the average market price of a share of Class A common stock increases above the option's exercise price, the proceeds that would be assumed to be realized from the exercise of the option would be used to acquire outstanding shares of Class A common stock. The dilutive effect of awards is directly correlated with the fair value of the shares of Class A common stock. However, the awards may be anti-dilutive when the market price of the underlying shares exceeds the option's exercise price. This result is possible because the compensation expense attributed to future services but not yet recognized is included as a component of the assumed proceeds upon exercise.
Loss Contingencies and Insurance Recoveries
In accordance with ASC Topic 450 - Loss Contingencies, an estimated loss from a loss contingency is accrued if it is determined that it is probable that a liability has been incurred at the reporting date and the amount can be reasonably estimated. Insurance claims for loss recoveries generally are recognized when a loss event has occurred and recovery is considered probable.
Recent Accounting Pronouncements
In May 2014, the FASB issued ASU 2014-09, Revenue from Contracts with Customers ("ASU 2014-09"), which requires an entity to recognize the amount of revenue to which it expects to be entitled for the transfer of promised goods or services to customers. ASU 2014-09 will replace most existing revenue recognition guidance in GAAP when it becomes effective. In March 2016, the FASB issued ASU 2016-08, Revenue from Contracts with Customers (Topic 606) - Principal versus Agent Considerations. This ASU is intended to clarify revenue recognition accounting when a third party is involved in providing goods or services to a customer. In April 2016, the FASB issued ASU 2016-10, Revenue from Contracts with Customers (Topic 606) - Identifying Performance Obligations and Licensing. This ASU is intended to clarify two aspects of ASC Topic 606: identifying performance obligations and licensing implementation guidance. In May 2016, the FASB issued ASU 2016-12, Revenue from Contracts with Customers (Topic 606) - Narrow-Scope Improvements and Practical Expedients. This ASU amends certain aspects of ASU 2014-09, addresses certain implementation issues identified and clarifies the new revenue standards’ core revenue recognition principles. The new standards will be effective for the Company on January 1, 2018 and early adoption is permitted on the original effective date of January 1, 2017. The standard permits the use of either the retrospective or cumulative effect transition method. The Company has not yet selected a transition method nor has it determined the effect of this standard on its consolidated financial statements and its ongoing financial reporting.
In January 2016, the FASB issued ASU 2016-01, Financial Instruments - Overall ("ASU 2016-01"), which makes limited amendments to the guidance in U.S. GAAP on the classification and measurement of financial instruments. The new standard significantly revises an entity’s accounting related to (1) the classification and measurement of investments in equity securities and (2) the presentation of certain fair value changes for financial liabilities measured at fair value. It also amends certain
Fifth Street Asset Management Inc.
Notes to Consolidated Financial Statements
(Unaudited)
disclosure requirements associated with the fair value of financial instruments. ASU 2016-01 is effective for fiscal years beginning after December 15, 2017, including interim periods therein. Early adoption is permitted specifically for the amendments pertaining to the presentation of certain fair value changes for financial liabilities measured at fair value. Early adoption of all other amendments is not permitted. Upon adoption, the Company will be required to make a cumulative-effect adjustment to the Consolidated Statement of Assets and Liabilities as of the beginning of the first reporting period in which the guidance is effective. The Company did not early adopt the new guidance during the three months ended June 30, 2017. The Company is evaluating the effect that ASU 2016-01 will have on its consolidated financial statements and related disclosures.
In February 2016, the FASB issued ASU No. 2016-02, Leases (Topic 842). The guidance in this ASU supersedes the leasing guidance in ASC Topic 840, "Leases." Under the new guidance, lessees are required to recognize lease assets and lease liabilities on the balance sheet for those leases previously classified as operating leases. The amendments in ASU No. 2016-02 are effective for annual reporting periods beginning after December 15, 2018, including interim periods within that reporting period with early adoption permitted. The Company is currently evaluating the impact of adopting this ASU on its consolidated financial statements.
In March 2016, the FASB issued ASU 2016-09. The objective of the guidance in ASU 2016-09 is to reduce the cost and complexity of providing stock compensation information while maintaining or improving the usefulness of the information. ASU 2016-09 amends previous guidance around when and how excess tax benefits or deficiencies should be recognized, and now requires excess tax benefits to be recognized in the income statement, regardless of whether it will reduce the Company’s taxes payable in the current period. ASU 2016-09 also allows companies to elect whether to use an estimated forfeiture rate, or to recognize forfeitures as they occur. Another change related to this update, is the movement of excess tax benefits from stock options from financing activities to operating activities within the Company's Consolidated Statements of Cash Flows. ASU 2016-09 is effective for public entities for annual reporting periods beginning after December 15, 2016 and interim periods within those reporting periods, with early adoption permitted. The Company adopted ASU 2016-09 as of January 1, 2016 using a modified retrospective approach to account for the changes related to forfeiture estimates and the cumulative adjustment to reduce the Company's equity by $178,977.
In August 2016, the FASB issued ASU 2016-15, Classification of Certain Cash Receipts and Cash Payments (Topic 230). This guidance addresses how certain cash receipts and cash payments are presented and classified in the statement of cash flows. The ASU is effective for public companies for fiscal years beginning after December 15, 2017, and interim periods within those fiscal years. Early adoption is permitted. The guidance requires application using a retrospective transition method. The Company did not early adopt the new guidance during the three months ended June 30, 2017. The new guidance is not expected to have a material effect on the Company's consolidated financial statements.
In November 2016, the FASB issued ASU 2016-18, Statement of Cash Flows (Topic 230) which requires that a statement of cash flows explain the change during the period in the total of cash, cash equivalents, and amounts generally described as restricted cash or restricted cash equivalents. Therefore, amounts generally described as restricted cash and restricted cash equivalents should be included within cash and cash equivalents when reconciling the beginning-of-period and end-of-period total amounts shown on the statement of cash flows. The new guidance is effective for interim and annual periods beginning after December 15, 2017 and early adoption is permitted. The guidance is to be adopted retrospectively. The Company did not early adopt the new guidance during the three months ended June 30, 2017. The new guidance is not expected to have a material effect on the Company's consolidated financial statements.
In May 2017, the FASB issued ASU 2017-09, Compensation-Stock Compensation (Topic 718) Scope of Modification Accounting. This ASU clarifies which changes to the terms or conditions of a share-based payment award require an entity to apply modification accounting in Topic 718. The standard is effective for the Company on January 1, 2018, with early adoption permitted. The impact of this new standard will depend on the extent and nature of future changes to the terms of Company's share-based payment awards. The Company did not early adopt ASU 2017-09 as of June 30, 2017.
Fifth Street Asset Management Inc.
Notes to Consolidated Financial Statements
(Unaudited)
Note 3. Derivative Instruments
The Company did not have any derivative instruments outstanding during the six months ended June 30, 2017.
The table below summarizes the impact to the Consolidated Statements of Income from the Company's derivative instruments for the three and six months ended June 30, 2016:
|
| | | | | | | | |
| | For the Three Months Ended June 30, 2016
| | For the Six Months Ended June 30, 2016
|
Unrealized gain (loss) on derivatives | | | | |
Swap | | $ | (968,882 | ) | | $ | (5,313,603 | ) |
Warrant | | (2,738,312 | ) | | (3,069,610 | ) |
Total unrealized loss on derivatives | | $ | (3,707,194 | ) | | $ | (8,383,213 | ) |
| | | | |
Realized gain (loss) on derivatives | | | | |
Swap (1) | | $ | 465,425 |
| | $ | 465,425 |
|
Total realized gain on derivatives | | $ | 465,425 |
| | $ | 465,425 |
|
(1) This amount represents cash received from RiverNorth relating to its obligation to distribute a portion of dividends on the FSC total return swap to the Company.
The fair value of the swap contracts are the amounts receivable or payable at the reporting date, taking into account the unadjusted closing price as of the reporting date of the underlying shares of FSC common stock.
The fair value of the warrant was determined by the Company using a Monte Carlo valuation model. The significant inputs to the Monte Carlo valuation model include the expected dividend yield, risk-free interest rate, expected volatility, discount for lack of marketability and expected life.
The fair values of the derivative liabilities include inputs that are either observable or can be corroborated by observable market data for substantially the full term of the instruments. Therefore, the derivative liabilities are classified as level 2 in the fair value hierarchy.
On June 23, 2016, RiverNorth exercised its warrant to purchase 3,086,420 shares of Class A common stock at a price of approximately $4.30 per share. At the exercise date, the cash settlement value of the warrant was $3,267,160. However, the Company elected to settle the warrants in Class A common stock, which was approved by the Company's Board of Directors on September 15, 2016. On September 22, 2016, the Company issued 760,059 shares of Class A common stock to RiverNorth to settle the warrant in reliance on exemptions from the registration requirements of the Securities Act. The Company reclassified the warrant liability to stockholder's equity and realized a cumulative loss of $3,267,160 as a result of the settlement of the warrant.
On September 7, 2016, the Company settled the swap agreement with RiverNorth. The Company realized a cumulative gain of $654,228 as a result of the settlement of the swap agreement.
Fifth Street Asset Management Inc.
Notes to Consolidated Financial Statements
(Unaudited)
Note 4. Investments and Fair Value Measurements
ASC Topic 820, Fair Value Measurements and Disclosures ("ASC 820"), defines fair value as the amount that would be received to sell an asset or paid to transfer a liability in an orderly transaction between market participants at the measurement date. A liability's fair value is defined as the amount that would be paid to transfer the liability to a new obligor, not the amount that would be paid to settle the liability with the creditor. Where available, fair value is based on observable market prices or parameters or derived from such prices or parameters. Where observable prices or inputs are not available or reliable, valuation techniques are applied. These valuation techniques involve some level of management estimation and judgment, the degree of which is dependent on the price transparency for the investments or market and the investments' complexity. The Company engages an independent third party valuation firm to assist in the fair value measurement for its beneficial interest in CLOs.
Assets and liabilities recorded at fair value in the Company's consolidated financial statements are categorized based upon the level of judgment associated with the inputs used to measure their fair value.
Hierarchical levels, defined by ASC 820 and directly related to the amount of subjectivity associated with the inputs to fair valuation of these assets and liabilities, are as follows:
| |
• | Level 1 — Unadjusted, quoted prices in active markets for identical assets or liabilities at the measurement date. |
| |
• | Level 2 — Observable inputs other than Level 1 prices, such as quoted prices for similar assets or liabilities; quoted prices in markets that are not active; or other inputs that are observable or can be corroborated by observable market data at the measurement date for substantially the full term of the assets or liabilities. |
| |
• | Level 3 — Unobservable inputs that reflect management's best estimate of what market participants would use in pricing the asset or liability at the measurement date. Consideration is given to the risk inherent in the valuation technique and the risk inherent in the inputs to the model. |
When determining the fair value of beneficial interests in CLOs, the Company utilizes a discounted cash flow model that takes into consideration prepayment and loss assumptions, based on projected performance, economic factors, the characteristics and condition of the underlying collateral, comparable yields for similar securities and recent trading activity.
The following tables present the financial instruments carried at fair value as of June 30, 2017, by caption on the Company's Consolidated Statement of Financial Condition for each of the levels of hierarchy established by ASC 820:
|
| | | | | | | | | | | | | | | | |
Assets | | Level 1 | | Level 2 | | Level 3 | | Total |
Beneficial interests in CLOs: Held for sale | | — |
| | — |
| | $ | 23,246,607 |
| | $ | 23,246,607 |
|
| | $ | — |
| | $ | — |
| | $ | 23,246,607 |
| | $ | 23,246,607 |
|
The following tables present the financial instruments carried at fair value as of December 31, 2016, by caption on the Company's Consolidated Statement of Financial Condition for each of the levels of hierarchy established by ASC 820:
|
| | | | | | | | | | | | | | | | |
Assets | | Level 1 | | Level 2 | | Level 3 | | Total |
Beneficial interests in CLOs | | — |
| | — |
| | $ | 23,155,062 |
| | $ | 23,155,062 |
|
| | $ | — |
| | $ | — |
| | $ | 23,155,062 |
| | $ | 23,155,062 |
|
When a determination is made to classify a financial instrument within Level 3 of the valuation hierarchy, the determination is based upon the fact that the unobservable factors are significant to the overall fair value measurement. However, Level 3 financial instruments typically include, in addition to the unobservable or Level 3 components, observable components (that is, components that are actively quoted and can be validated by external sources). Accordingly, the appreciation (depreciation) in the tables below includes changes in fair value due in part to observable factors that are part of the valuation methodology.
Fifth Street Asset Management Inc.
Notes to Consolidated Financial Statements
(Unaudited)
The following table provides a roll-forward in the changes in fair value for all financial instruments for which the Company determines fair value using unobservable (Level 3) factors for the three and six months ended June 30, 2017:
|
| | | | |
| | Beneficial interests in CLOs: Held for sale |
Fair value at March 31, 2017 | | $ | 23,260,659 |
|
Distributions | | (447,914 | ) |
Interest accreted | | 299,613 |
|
Unrealized gains | | 134,249 |
|
Transfers out of Level 3 | | — |
|
Fair value at June 30, 2017 | | $ | 23,246,607 |
|
|
| | | | |
| | Beneficial interests in CLOs: Held for sale |
Fair value at December 31, 2016 | | $ | 23,155,062 |
|
Distributions | | (866,430 | ) |
Interest accreted | | 629,456 |
|
Unrealized gains | | 328,519 |
|
Transfers out of Level 3 | | — |
|
Fair value at June 30, 2017 | | $ | 23,246,607 |
|
All unrealized gains for the three and six months ended June 30, 2017 relate to financial instruments still held at June 30, 2017.
The following table provides a roll-forward in the changes in fair value for all financial instruments for which the Company determines fair value using unobservable (Level 3) factors for the three and six months ended June 30, 2016:
|
| | | | | | | | |
| | Beneficial interests in CLOs | | MMKT Notes |
Fair value at March 31, 2016 | | $ | 22,842,057 |
| | $ | 2,247,740 |
|
Distributions | | (711,008 | ) | | — |
|
Interest income or expense | | 356,131 |
| | — |
|
Unrealized gains or losses | | 480,037 |
| | — |
|
Transfers out of Level 3 | | — |
| | — |
|
Fair value at June 30, 2016 | | $ | 22,967,217 |
| | $ | 2,247,740 |
|
|
| | | | | | | | |
| | Beneficial interests in CLOs | | MMKT Notes |
Fair value at December 31, 2015 | | $ | 23,537,629 |
| | $ | 4,738,026 |
|
Distributions | | (897,910 | ) | | — |
|
Interest income or expense | | 695,725 |
| | 92,119 |
|
Unrealized gains or losses | | (368,227 | ) | | (2,582,405 | ) |
Transfers out of Level 3 | | — |
| | — |
|
Fair value at June 30, 2016 | | $ | 22,967,217 |
| | $ | 2,247,740 |
|
All unrealized gains for the three and six months ended June 30, 2016 relate to financial instruments still held at June 30, 2016.
Fifth Street Asset Management Inc.
Notes to Consolidated Financial Statements
(Unaudited)
Significant Unobservable Inputs for Level 3 Financial Instruments
The following table provides quantitative information related to the significant unobservable inputs for Level 3 financial instruments, which are carried at fair value as of June 30, 2017:
|
| | | | | | | | | | |
Assets | | Fair Value | | Valuation Technique | | Unobservable Input | | Input Value |
Beneficial interests in CLOs: Held for Sale | | $ | 23,246,607 |
| | Discounted cash flow | | Constant prepayment rate | | 20% |
| | | | | | Constant default rate | | 2% |
| | | | | | Loss severity rate | | 30% |
Total | | $ | 23,246,607 |
| | | | | | |
The following table provides quantitative information related to the significant unobservable inputs for Level 3 financial instruments, which are carried at fair value as of December 31, 2016:
|
| | | | | | | | | | |
Assets | | Fair Value | | Valuation Technique | | Unobservable Input | | Input Value |
Beneficial interests in CLOs | | $ | 23,155,062 |
| | Discounted cash flow | | Constant prepayment rate | | 15% |
| | | | | | Constant default rate | | 2% |
| | | | | | Loss severity rate | | 30% |
Total | | $ | 23,155,062 |
| | | | | | |
Under the discounted cash flow approach, the significant unobservable inputs used in the fair value measurement of the Company's beneficial interests in CLOs are the constant prepayment rate, constant default rate and loss severity. Increases or decreases in any of these inputs in isolation may result in a significantly lower or higher fair value measurement. Generally, an increase in the constant prepayment rate will result in an increase in the valuation of the beneficial interest in CLOs, while a decrease in the constant prepayment rate will have the opposite effect. Generally, an increase in either the constant default rate or the loss severity rate will result in a decrease in the valuation of the beneficial interest in CLOs, while a decrease in either the constant default rate or the loss severity rate will have the opposite effect.
Investments in Equity Method Investees
The following table provides information about the Company's equity method investments as of June 30, 2017 and December 31, 2016: |
| | | | | | | | | | | | | | | |
| | Equity Held as of |
Equity method investments | | June 30, 2017 | | % of Ownership | | December 31, 2016 | | % of Ownership | |
FSC common stock (1) | | $ | 43,738,475 |
| | 6.0 | % | | $ | 41,908,970 |
| | 6.0 | % | |
FSFR common stock (1) | | 24,174,774 |
| | 9.1 | % | | 23,718,716 |
| | 9.1 | % | |
FSOF equity interest | | 65,619 |
| | 0.2 | % | | 549,198 |
| | 0.9 | % | |
Total | | $ | 67,978,868 |
| | | | $ | 66,176,884 |
| | | |
___________ (1) The total fair value of the Company’s investments in FSC and FSFR was $62,643,447 and $68,426,612 based on quoted market prices as of June 30, 2017 and December 31, 2016, respectively.
Based on the market prices at the time the investments in FSC and FSFR were purchased, there was a residual excess of the Company's share of FSC's and FSFR's net assets over the Company's cost basis. The Company allocated the residual excess to the investments held by FSC and FSFR and is recognizing the residual excess of approximately $31.7 million over the average life of investments held in FSC and FSFR, which ranges between two and four years. For the three and six months ended June 30, 2017 and 2016, the Company recognized $2,053,966 and $4,031,542; and $1,405,947 and $2,127,108, respectively, related to this residual excess which is recognized within "Income from equity method investments" in the Consolidated Statements of Operations.
Fifth Street Asset Management Inc.
Notes to Consolidated Financial Statements
(Unaudited)
The Company's investments in FSC and FSFR common stock met the significance criteria as defined by the SEC for the three and six months ended June 30, 2017. In calculating the income recognized under the equity method for its investment in FSC and FSFR, the Company used the latest publicly available financial information as of June 30, 2017. The following tables present summarized financial information of FSC and FSFR for the three and six months ended June 30, 2017 and 2016: |
| | | | | | | | | | | | | | | | |
($ in thousands) | | FSC | | FSFR |
Statements of Operations | | For the Three Months Ended June 30, 2017
| | For the Three Months Ended June 30, 2016
| | For the Three Months Ended June 30, 2017
| | For the Three Months Ended June 30, 2016
|
Investment income | | $ | 44,917 |
| | $ | 64,026 |
| | $ | 12,170 |
| | $ | 13,115 |
|
Net expenses | | 25,527 |
| | 34,920 |
| | 6,240 |
| | 6,951 |
|
Net investment income | | 19,390 |
| | 29,106 |
| | 5,930 |
| | 6,164 |
|
Net unrealized gain (loss) on investments and secured borrowings | | (13,147 | ) | | 10,490 |
| | (5,803 | ) | | 3,259 |
|
Net realized gain (loss) on investments and secured borrowings | | (12,300 | ) | | (44,814 | ) | | 12 |
| | (8,507 | ) |
Net increase (decrease) in net assets resulting from operations | | (6,057 | ) | | (5,218 | ) | | 139 |
| | 916 |
|
|
| | | | | | | | | | | | | | | | |
($ in thousands) | | FSC | | FSFR |
Statements of Operations | | For the Six Months Ended June 30, 2017
| | For the Six Months Ended June 30, 2016
| | For the Six Months Ended June 30, 2017
| | For the Six Months Ended June 30, 2016
|
Investment income | | $ | 90,473 |
| | $ | 123,589 |
| | $ | 23,189 |
| | $ | 26,310 |
|
Net expenses | | 52,578 |
| | 69,140 |
| | 12,173 |
| | 14,361 |
|
Net investment income | | 37,895 |
| | 54,449 |
| | 11,016 |
| | 11,949 |
|
Net unrealized gain (loss) on investments and secured borrowings | | 93,043 |
| | 16,793 |
| | 7,439 |
| | 1,614 |
|
Net realized loss on investments and secured borrowings | | (128,193 | ) | | (71,480 | ) | | (13,484 | ) | | (13,307 | ) |
Net increase (decrease) in net assets resulting from operations | | 2,745 |
| | (238 | ) | | 4,971 |
| | 256 |
|
Financial Instruments Disclosed, But Not Carried At Fair Value
The following table presents the carrying value and fair value of the Company's financial assets and liabilities disclosed, but not carried, at fair value as of June 30, 2017 and the level of each financial asset and liability within the fair value hierarchy: |
| | | | | | | | | | | | | | | | | | | | |
| | Carrying Value | | Fair Value | | Level 1 | | Level 2 | | Level 3 |
Loan payable - DECD loan | | $ | 2,000,000 |
| | $ | 1,941,137 |
| | $ | — |
| | $ | — |
| | $ | 1,941,137 |
|
Credit facility payable | | 98,452,741 |
| | 100,000,000 |
| | — |
| | — |
| | 100,000,000 |
|
Payables to related parties pursuant to tax receivable agreements | | 62,091,926 |
| | 53,725,744 |
| | — |
| | — |
| | 53,725,744 |
|
Liabilities associated with assets held for sale: Risk Retention Term Loan | | 12,972,565 |
| | 12,972,565 |
| | — |
| | — |
| | 12,972,565 |
|
Total | | $ | 175,517,232 |
| | $ | 168,639,446 |
| | $ | — |
| | $ | — |
| | $ | 168,639,446 |
|
Fifth Street Asset Management Inc.
Notes to Consolidated Financial Statements
(Unaudited)
The following table presents the carrying value and fair value of the Company's financial assets and liabilities disclosed, but not carried, at fair value as of December 31, 2016 and the level of each financial asset and liability within the fair value hierarchy:
|
| | | | | | | | | | | | | | | | | | | | |
| | Carrying Value | | Fair Value | | Level 1 | | Level 2 | | Level 3 |
Risk Retention Term Loan | | $ | 12,972,565 |
| | $ | 12,972,565 |
| | $ | — |
| | $ | — |
| | $ | 12,972,565 |
|
Loan payable - DECD loan | | 2,000,000 |
| | 1,929,588 |
| | — |
| | — |
| | 1,929,588 |
|
Credit facility payable | | 102,000,000 |
| | 102,000,000 |
| | — |
| | — |
| | 102,000,000 |
|
Payables to related parties pursuant to tax receivable agreements | | 35,990,255 |
| | 30,058,706 |
| | — |
| | — |
| | 30,058,706 |
|
Total | | $ | 152,962,820 |
| | $ | 146,960,859 |
| | $ | — |
| | $ | — |
| | $ | 146,960,859 |
|
The Company utilizes a bond yield approach to estimate the fair value of its DECD loan, which is included in Level 3 of the hierarchy. Under the bond yield approach, the Company uses its incremental borrowing rate to determine the present value of the future cash flow streams related to the liability.
The principal amounts outstanding under the Risk Retention Term Loan and the credit facility payable approximate their fair value and are included in Level 3 of the hierarchy.
The Company utilizes a discounted cash flow approach to estimate the fair value of its payables to related parties pursuant to TRAs, which is included in Level 3 of the hierarchy. Under the discounted cash flow approach, the Company estimates the present value of estimated future tax benefits pursuant to the TRA discounted using a market interest rate.
Note 5. Due from Affiliates
In connection with administration agreements that are in place (see Note 10), the Company provides certain administrative services for the funds, including office facilities and equipment, and clerical, bookkeeping and recordkeeping services at such facilities. For providing these services, facilities and personnel, the Fifth Street Funds reimburse the Company for direct fund expenses and the BDCs reimburse the Company for the allocable portion of overhead and other expenses incurred by the Company in performing its obligations under the administration agreements.
Also, in the normal course of business, the Company pays certain expenses on behalf of the BDCs, primarily for travel and other costs associated with particular portfolio company holdings of the BDCs, for which it is reimbursed.
Note 6. Fixed Assets
Fixed assets consist of the following: |
| | | | | | | | |
| | June 30, 2017 | | December 31, 2016 |
Furniture, fixtures and equipment | | $ | 1,421,129 |
| | $ | 1,368,624 |
|
Leasehold improvements | | 10,182,352 |
| | 10,182,352 |
|
Fixed assets, cost | | 11,603,481 |
| | 11,550,976 |
|
Less: accumulated depreciation and amortization | | (6,700,277 | ) | | (6,206,644 | ) |
Fixed assets, net book value | | $ | 4,903,204 |
| | $ | 5,344,332 |
|
Depreciation and amortization expense related to fixed assets for the three and six months ended June 30, 2017 was $248,539 and $493,633, respectively. Depreciation and amortization expense related to fixed assets for the three and six months ended June 30, 2016 was $3,087,549 and $3,434,498, respectively.
If the Oaktree transaction described in Note 14 is consummated, the Company expects to incur a write-off of substantially all of its fixed assets.
Fifth Street Asset Management Inc.
Notes to Consolidated Financial Statements
(Unaudited)
Note 7. Other Assets
Other assets consist of the following:
|
| | | | | | | | |
| | June 30, 2017 | | December 31, 2016 |
Security deposits | | $ | 107,149 |
| | $ | 107,149 |
|
Fractional interests in aircrafts (a) | | 2,877,552 |
| | 3,019,098 |
|
Other | | 240,300 |
| | 228,825 |
|
| | $ | 3,225,001 |
| | $ | 3,355,072 |
|
__________________ | |
(a) | In November 2013, the Company entered into an agreement that entitled it to the use of a corporate aircraft for five years. The amount paid, less the estimated trade-in value, is being amortized on a straight-line basis over the expected five-year term of the agreement. In December 2014, the Company sold half of this interest and entered into an agreement for a second corporate aircraft for five years. Amortization expense for each of the three and six months ended June 30, 2017 was $70,773 and $141,546, respectively. Amortization expense for the three and six months ended June 30, 2016 was $70,773 and $141,546, respectively. |
Note 8. Debt
Loans Payable
Loans payable consist of the following: |
| | | | | | | | |
| | June 30, 2017 | | December 31, 2016 |
DECD loan | | $ | 2,000,000 |
| | $ | 2,000,000 |
|
Risk Retention Term Loan (1) | | — |
| | 12,972,565 |
|
| | $ | 2,000,000 |
| | $ | 14,972,565 |
|
(1) In connection with the sale of CLO Management as discussed in Note 14, the Company's Risk Retention Term Loan was assumed by the buyer, and accordingly, it was transferred to liabilities associated with assets held for sale as of June 30, 2017.
DECD Loan
On October 7, 2013, the Company borrowed $4,000,000 from the Department of Economic and Community Development (the "DECD") of the State of Connecticut. Proceeds from the loan were utilized to partially fund the build-out costs of the Company's new headquarters in Greenwich, CT. The loan bears interest at a fixed rate of 2.5% per annum, matures on November 21, 2023 and requires interest-only payments through November 1, 2017, at which point monthly payments of principal and interest are required until maturity or such time that the loan is repaid in full. As security for the loan, the Company has granted the State of Connecticut a blanket security interest in the Company's personal property, subject only to prior security interests permitted by the State of Connecticut.
Under the terms of the agreement, the Company was eligible for forgiveness of up to $3,000,000 of the principal amount of the loan based on certain job creation milestones, as mutually agreed to by the Company and the DECD. As a result of the Company achieving certain job creation milestones, on May 19, 2016, the DECD granted the Company a loan forgiveness credit of $2,000,000, which was recorded as an extinguishment of debt during the year ended December 31, 2016. The Company is not entitled to any additional loan forgiveness.
For the three and six months ended June 30, 2017, interest expense related to this loan was $12,466 and $24,795, respectively. For the three and six months ended June 30, 2016, interest expense related to this loan was $20,765 and $45,628, respectively.
MMKT Notes
On December 22, 2014, FSM entered into a limited liability company agreement, as majority member, with Leonard Tannenbaum’s brother, as minority member, for the purpose of forming MMKT Exchange LLC (previously IMME LLC), a Delaware limited liability company ("MMKT"). MMKT was a financial technology company that sought to bring increased liquidity and transparency to middle market loans. FSM made a capital contribution of $80,000 for an 80% membership interest in MMKT. In addition, MMKT issued $5,900,000 of MMKT Notes, of which $1,300,000 was held by FSM.
On August 8, 2016, MMKT entered into an agreement with its noteholders to settle and cancel the MMKT Notes in exchange for consideration of $2,833,050, of which $634,460 was paid to FSM. As a result of the cancellation, the Company realized a gain of $2,519,049 during the fiscal year ended December 31, 2016. In connection with the settlement and
Fifth Street Asset Management Inc.
Notes to Consolidated Financial Statements
(Unaudited)
cancellation of the MMKT notes, FSM incurred an expense of $100,000 that was paid to third-party noteholders in exchange for a release of claims against FSM and MMKT. On August 12, 2016, MMKT sold the rights to its platform, including all intellectual property, in exchange for $50,000 and distributed the proceeds to its noteholders, including $11,197 which was distributed to FSM. The Company recognized a gain of $50,000 related to this sale within Other income (expense) in the Consolidated Statements of Operations. On December 30, 2016, MMKT was dissolved and a final distribution of $69,480 was made to the noteholders, including $15,560 which was distributed to FSM.
For the three months ended March 31, 2016, interest expense related to the MMKT Notes was $92,119. There was no interest expense recorded related to the MMKT Notes during the three months ended June 30, 2017 and 2016.
Risk Retention Term Loan
On September 28, 2015, CLO Management entered into a Risk Retention Term Loan with certain lenders party thereto from time to time and Natixis, New York Branch, as administrative agent and joint lead arranger, and Bleachers Finance 1 Limited as syndication agent and joint lead arranger to provide financing for its purchase up to $17 million of CLO II senior notes at a variable rate based on either LIBOR or a base rate plus an applicable margin. Borrowings under the Risk Retention Term Loan totaled $16,972,565, of which $12,972,565 remained outstanding as of June 30, 2017, and accrued interest at a rate based on the interest rate on the financed notes and the weighted average interest rate of the Risk Retention Term Loan was 4.23% as of June 30, 2017. The Company's beneficial interests in CLO II in the aggregate amount of $20,581,972 at fair value as of June 30, 2017 was pledged as collateral for the Risk Retention Term Loan. The facility matures on September 29, 2027. The Risk Retention Term Loan contains customary affirmative and negative covenants for agreements of this type, including financial maintenance requirements, delivery of financial and other information, compliance with laws, further assurances and limitations with respect to indebtedness, liens, fundamental changes, restrictive agreements, dispositions of assets, acquisitions and other investments, conduct of business and transactions with affiliates. As of June 30, 2017 and December 31, 2016, the Company had $12,972,565 of borrowings outstanding under the Risk Retention Term Loan which approximated fair value. For the three and six months ended June 30, 2017, interest expense related to the Risk Retention Term Loan was $140,344 and $272,489, respectively. For the three and six months ended June 30, 2016, interest expense related to the Risk Retention Term Loan was $123,890 and $247,779, respectively. The Company was in compliance with all covenants as of June 30, 2017.
In connection with the sale of CLO Management (as discussed in Note 14), the Risk Retention Term Loan was assumed by NewStar Financial, and accordingly, it was reclassified to liabilities associated with assets held for sale as of June 30, 2017.
Credit Facility
On November 4, 2014, Fifth Street Holdings entered into an unsecured revolving credit facility (as amended the "Credit Facility") which matured on November 4, 2019 with certain lenders party thereto from time to time and Sumitomo Mitsui Banking Corporation, as administrative agent and joint lead arranger, and Morgan Stanley Senior Funding, Inc., as syndication agent and joint lead arranger. On February 29, 2016, the unsecured revolving credit facility was amended to reduce the aggregate revolver commitments of the lenders from $176 million to $146 million and provide, among other things, that certain risk retention debt incurred by subsidiaries engaged solely in managing collateralized loan obligations shall be permitted and excluded from certain financial covenant calculations, including leverage and interest coverage ratios.
On May 11, 2017, Fifth Street Holdings entered into a supplement to an earlier amendment to the Credit Facility to, among other things, (i) provide that the assets under management of any CLO management subsidiary shall not be excluded from the calculation of assets under management until after June 30, 2017, (ii) reduce the aggregate revolver commitments of the lenders from $146 million to $100 million, (iii) restrict Fifth Street Holdings from making future requests for advances under the Credit Facility, (iv) generally restrict the payment of any dividends or distributions to the limited partners of Fifth Street Holdings, including FSAM, other than certain limited exceptions, including tax distributions, (v) require that 75% of the net proceeds (after applicable taxes, fees and expenses) of any non-ordinary course sale of any asset, including the Company's CLO business, be used to prepay amounts outstanding under the Credit Facility and (vi) require that Fifth Street Holdings and the other loan parties pledge their unencumbered assets to secure the obligations under the Credit Facility by June 30, 2017.
On May 15, 2017, Fifth Street Holdings entered into the Limited Guaranty and Contribution Agreement (the “Limited Guaranty”) with Mr. Leonard Tannenbaum, a limited partner of Fifth Street Holdings, whereby, in the event of an acceleration of the Credit Facility, Mr. Tannenbaum agreed to backstop any shortfall in the funds and assets available to Fifth Street Holdings and the other guarantors to repay the outstanding obligations under the Credit Facility, in the form of an equity contribution or a loan to Fifth Street Holdings. In exchange, Fifth Street Holdings agreed to pay Mr. Tannenbaum reasonable consideration in amounts to be determined by the audit committee of the board of directors of FSAM. The Limited Guaranty
Fifth Street Asset Management Inc.
Notes to Consolidated Financial Statements
(Unaudited)
will terminate upon the earliest to occur of (i) August 15, 2018, (ii) the mutual agreement of the parties (subject to approval of the majority of the independent directors of FSAM), (iii) repayment of the Credit Facility, (iv) any change of control of Fifth Street Holdings or FSAM and (v) any material amendment, waiver or other modification of the Credit Facility.
On June 30, 2017, Fifth Street Holdings entered into an amended and restated credit agreement (the “Amended Credit Facility”) with the guarantors party thereto, the lenders party thereto, Sumitomo Mitsui Banking Corporation, as administrative agent, and Cortland Capital Market Services LLC, as collateral agent (the “Credit Agreement”). As amended and restated, the Amended Credit Facility is a $100 million term loan facility that matures on August 1, 2019 or when amounts owing under the Credit Facility otherwise become due and payable under the terms of the Credit Agreement. As amended and restated, the Credit Agreement provides for monthly amortization of amounts owing under the facility beginning on January 1, 2018 at a rate of 5.0% of the aggregate amount outstanding as of January 1, 2018, subject to certain reductions. The Limited Guaranty was terminated in connection with the execution of the Amended Credit Facility. The Company did not make any payments to Mr. Tannenbaum thereunder.
Until January 1, 2018, borrowings under the Amended Credit Facility bear interest at a variable rate based on either LIBOR or a base rate plus an applicable margin, which is subject to change based on a total leverage ratio. As of June 30, 2017, borrowings under the Amended Credit Facility accrued interest, at Fifth Street Holdings’ option, at an annual rate of either LIBOR plus 3.0% or a base rate plus 2.0%. After January 1, 2018, borrowings under the Amended Credit Facility will bear interest at Fifth Street Holdings’ option, at an annual rate of either LIBOR plus 5.0% or a base rate plus 4.0%. The Credit Facility is secured by substantially all of the assets of Fifth Street Holdings and certain subsidiaries of Fifth Street Holdings.
As of June 30, 2017 and December 31, 2016, the Company had $100,000,000 and $102,000,000, respectively, of borrowings outstanding under the Credit Facility. For the three and six months ended June 30, 2017, interest expense (including amortization of deferred financing costs) related to the Credit Facility was $1,597,110 and $2,776,329, respectively. For the three and six months ended June 30, 2016, interest expense related to the Credit Facility was $809,960 and $1,558,254, respectively. At June 30, 2017, the Company was in compliance with all debt covenants.
Note 9. Commitments and Contingencies
Leases
The Company leases office space in various locations throughout the United States and maintains its headquarters in Greenwich, CT. On July 22, 2013, the Company entered into a lease agreement with a related party (see Note 10) for office space in Greenwich, CT that expires on September 30, 2024. Other non-cancelable office leases in other locations expire at various dates through 2020. The Company's rental lease agreements are generally subject to escalation provisions on base rental payments, as well as certain costs incurred by the property owner and are recognized on a straight-line basis over the term of the lease agreements. For the three and six months ended June 30, 2017, the Company recorded rent expense of $542,196 and $951,167, respectively. For the three and six months ended June 30, 2016, the Company recorded rent expense of $736,175 and $1,306,299, respectively.
In April 2016, the Company abandoned a portion of its office space in its corporate headquarters in Greenwich, CT. Although the Company is currently marketing the unused space to prospective tenants, until such time the new tenant were to occupy such space and our lease agreement is modified, the Company is still obligated to pay contractual rent payments in accordance with the operating lease. The Company estimated the liability under the operating lease agreement and accrued lease abandonment costs in accordance with ASC Topic 420, Exit or Disposal Cost Obligations and recorded a liability of $1,240,928 at the time of abandonment, which represents the present value of the remaining contractual rent payments on the unused space net of estimated sublease income. To the extent the Company is not able to sublease the unused space, the Company may recognize additional lease abandonment costs in future periods. In addition, the Company reversed $915,464 of its deferred rent liability which is included as a reduction to "General, administrative and other expenses" in the Consolidated Statements of Operations during the three months ended June 30, 2016, which represents the portion of the deferred rent liability attributable to the abandoned space.
A summary of the Company’s lease abandonment activity as of June 30, 2017 is as follows:
|
| | | |
Lease abandonment costs incurred | $ | 1,240,928 |
|
Rent payments, net of sublease income estimate | (659,189 | ) |
Present value adjustment | 7,470 |
|
Accrued lease abandonment costs, end of period | $ | 589,209 |
|
Fifth Street Asset Management Inc.
Notes to Consolidated Financial Statements
(Unaudited)
Capital Commitments
As of June 30, 2017, the Company did not have any unfunded capital commitments.
FSC Class-Action Lawsuits
In October and November of 2015, the Company, its executive officers and FSC were named as defendants in three putative securities class-action lawsuits filed in New York and Connecticut federal courts (and later consolidated in New York). The lawsuits alleged violations of Sections 10(b) and 20(a) of the Securities Exchange Act of 1934, as amended (the "Exchange Act"), on behalf of a putative class of investors who purchased FSC common stock between July 7, 2014, and February 6, 2015. The lawsuits alleged in general terms that defendants engaged in a purportedly fraudulent scheme designed to artificially inflate the true value of FSC's investment portfolio and investment income in order to increase the Company’s revenue. The plaintiffs sought compensatory damages and attorneys’ fees and costs, among other relief, but did not specify the amount of damages being sought. A lead plaintiff was selected in February 2016, a consolidated complaint similar to the original complaint was filed in April 2016, and a motion to dismiss the consolidated complaint was filed in May 2016. The parties agreed in July 2016 to settle the case for $14,050,000, with approximately 99% of the settlement amount to be paid from insurance coverage. Confirmatory discovery was completed in August 2016, and the lead plaintiff filed the proposed settlement with the court in September. On November 9, 2016, the court authorized the parties to send notice to the class and scheduled a fairness hearing for February 16, 2017. No objections or opt-outs to the settlement were received by the deadline. The fairness hearing was held on February 16, 2017 and the proposed settlement was approved and paid. The litigation is now concluded.
FSAM Class-Action Lawsuits
The Company was named as a defendant in two putative securities class-action lawsuits filed by purchasers of the Company’s shares. The suits are related to the securities class actions brought by shareholders of FSC described above.
The first lawsuit by the Company’s shareholders was filed on January 7, 2016, in the United States District Court for the District of Connecticut and was captioned Ronald K. Linde, etc. v. Fifth Street Asset Management Inc., et al., Case No. 1:16-cv-00025. The defendants were the Company, Leonard M. Tannenbaum, Bernard D. Berman, Alexander C. Frank, Steven M. Noreika, Wayne Cooper, Mark J. Gordon, Thomas L. Harrison, and Frank C. Meyer. The lawsuit asserted claims under §§ 11, 12 (a)(2), and 15 of the Securities Act of 1933, as amended (the “Securities Act”), on behalf of a putative class of persons and entities who purchased the Company’s common stock pursuant or traceable to the registration statement issued in connection with the Company’s initial public offering. The complaint alleged that the defendants engaged in a fraudulent scheme and course of conduct to artificially inflate FSC’s assets and investment income and, in turn, the Company’s valuation at the time of its initial public offering, thereby rendering the Company’s initial public offering registration statement and prospectus materially false and misleading. The plaintiffs did not quantify their claims for relief.
On February 25, 2016, the court granted the Company’s unopposed motion to transfer the case to the United States District Court for the Southern District of New York, where the case could be coordinated as appropriate with the securities class actions filed by FSC shareholders. On April 22, 2016, the court appointed Kieran and Susan Duffy as lead plaintiffs and the law firm of Glancy Prongay & Murray LLP as lead counsel. Lead plaintiffs filed an amended complaint on June 13, 2016.
On March 7, 2016, the other putative class action by the Company’s shareholders was filed in the United States District Court for the Southern District of New York. The defendants were the same as in the Linde case, and the complaint was a virtual clone of the original Linde complaint. The Trupp plaintiff voluntarily dismissed her case before lead plaintiffs and lead counsel were appointed in the Linde case.
Following an agreed mediation, and as previously disclosed in the Company’s Form 8-K filed on August 4, 2016, the parties in the Linde case signed an agreement to settle the action for $9,250,000, which was covered by insurance proceeds. The proposed settlement was subject to lead plaintiffs’ completion of additional discovery and approval by the court after notice had been sent to the settlement class. Lead plaintiffs completed the additional discovery and decided to proceed with the proposed settlement. The parties submitted the proposed settlement to the court on September 23, 2016 and asked the court to enter an order certifying the putative class for settlement purposes, authorizing dissemination of notice of the settlement to potential class members, and scheduling a fairness hearing on the proposed settlement. On November 9, 2016, the court entered the proposed order and scheduled the fairness hearing for February 16, 2017. The fairness hearing was held on February 16, 2017 and the proposed settlement was approved. The litigation is now concluded.
SEC Examination and Investigation
On March 23, 2016, the Division of Enforcement of the SEC sent document subpoenas and document-preservation notices to the Company, FSC, FSCO GP LLC - General Partner of FSOF, and FSFR. The subpoenas sought production of
Fifth Street Asset Management Inc.
Notes to Consolidated Financial Statements
(Unaudited)
documents relating to a variety of issues, including those raised in an ordinary-course examination of Fifth Street Management by the SEC’s Office of Compliance Inspections and Examinations that began in October 2015, and in the FSC and FSAM securities class actions and FSC derivative actions discussed above. The subpoenas were issued pursuant to a formal order of private investigation captioned In the Matter of the Fifth Street Group of Companies, No. HO-12925, dated March 23, 2016, which addresses, among other things, (i) the valuation of FSC’s portfolio companies and investments, (ii) the expenses allocated or charged to FSC and FSFR, (iii) FSOF’s trading in the securities of publicly traded business development companies, (iv) statements to the board, other representatives of pooled investment vehicles, investors, or prospective investors concerning the fair value of FSC’s portfolio companies or investments as well as expenses allocated or charged to FSC and FSFR, (v) various issues relating to adoption and implementation of policies and procedures under the Investment Advisers Act of 1940, as amended (the “Advisers Act”), (vi) statements and/or potential omissions in the entities’ SEC filings, (vii) the entities’ books, records, and accounts and whether they fairly and accurately reflected the entities’ transactions and dispositions of assets, and (viii) several other issues relating to corporate books and records. The formal order cites various provisions of the Securities Act, the Exchange Act, and the Advisers Act, as well as rules promulgated under those Acts, as the bases of the investigation.
The subpoenaed Fifth Street entities are cooperating with the Division of Enforcement investigation, have been producing requested documents, and have been communicating with Division of Enforcement personnel.
In connection with the matters described above and other non-recurring matters, the Company has incurred professional fees of $1,567,318 and $3,349,888 for the three and six months ended June 30, 2017, respectively, and $5,219,496 and $8,396,961 for the three and six months ended June 30, 2016, respectively. Certain of the expenses associated with these matters have been covered by insurance, and the Company may seek additional reimbursements from the appropriate carriers. During the six months ended June 30, 2017, the Company recorded $4,332,024 of insurance recoveries related to previously incurred professional fees.
Note 10. Related Party Transactions
Payments Pursuant to Tax Receivable Agreements
FSAM's purchase of Holdings LP Interests concurrent with its IPO, and the subsequent and future exchanges by holders of Holdings LP Interests for shares of FSAM's Class A common stock pursuant to the Exchange Agreement resulted in increases in its share of the tax basis of the tangible and intangible assets of Fifth Street Holdings, which increased the tax depreciation and amortization deductions that otherwise would not have been available to FSAM. These increases in tax basis and tax depreciation and amortization deductions reduce the amount of cash taxes that FSAM would otherwise be required to pay. FSAM entered into a TRA with certain limited partners of Fifth Street Holdings (the "TRA Recipients") that requires it to pay them 85% of the amount of cash savings, if any, in U.S. federal, state, local and foreign income tax that FSAM actually realizes (or, under certain circumstances, is deemed to realize) as a result of the increases in tax basis in connection with exchanges by the TRA Recipients described above and certain other tax benefits attributable to payments under the TRA.
In connection with the exchange of Holdings LP Interests on January 4, 2017, the Company recorded a deferred tax asset in the amount of $30,599,203 and an additional payable to the TRA Recipients of $26,009,323 with a corresponding increase in additional paid-in capital of $4,589,880. As of June 30, 2017, payments due to the TRA Recipients under the TRA totaled $62,091,926, after this adjustment.
In connection with the finalization of the 2014 tax returns in October 2015, FSAM paid $340,713, representing the initial payment associated with the TRA liability. In connection with the finalization of the 2015 tax returns in October 2016, FSAM paid $1,969,958 to the TRA Recipients. Within the next 12 month period, the Company expects to pay approximately $800,000 of the total amount of estimated TRA liability. Such amount was determined by estimating the amount of taxable income and specified deductions subject to the TRA which are expected to be realized by FSAM for the related tax year. These calculations are performed pursuant to the terms of the TRAs.
Payments are anticipated to be made under the TRAs indefinitely and are due each year within 45 calendar days after the date FSAM files its federal income tax return. The payments are to be made in accordance with the terms of the TRAs. The timing of the payments is subject to certain contingencies, including the Company having sufficient taxable income to utilize all of the tax benefits, as defined in the TRAs.
Obligations pursuant to the TRAs are obligations of FSAM. They do not impact the non-controlling interests in Fifth Street Holdings. These obligations are not income tax obligations and have no impact on the tax provision or the allocation of taxes. In general, items of income, gain, loss and deduction are allocated on the basis of the limited partners' ownership interests pursuant to the Fifth Street Holdings limited partnership agreement after taking into consideration all relevant sections of the Internal Revenue Code.
Fifth Street Asset Management Inc.
Notes to Consolidated Financial Statements
(Unaudited)
Other Related Party Transactions
Revenues
All of the Company's revenue is earned from its managed funds and accounts, including management fees, performance fees and other fees.
For the three and six months ended June 30, 2017, the Company earned $13,896,474 and $26,714,941, respectively, in management fees relating to services provided to the BDCs. For the three and six months ended June 30, 2016, the Company earned $20,563,318 and $36,947,056, respectively, in management fees relating to services provided to the BDCs. For the three and six months ended June 30, 2017, the Company voluntarily waived $59,392 and $120,675 of management fees from the BDCs, respectively. For the three and six months ended June 30, 2016, the Company voluntarily waived $81,028, and $162,188 of management fees from the BDCs, respectively.
The Company also has entered into administration agreements under which the Company provides administrative services for the Fifth Street Funds, including office facilities and equipment, and clerical, bookkeeping and recordkeeping services at such facilities. Under the administration agreements, the Company also performs or oversees the performance of the BDCs' required administrative services, which includes being responsible for the financial records which the BDCs are required to maintain and preparing reports to the BDCs' stockholders and, in the case of the BDCs, reports filed with the SEC. In addition, the Company assists each of the BDCs in determining and publishing its net asset value, overseeing the preparation and filing of its tax returns and the printing and dissemination of reports to each of the BDC's stockholders, and generally overseeing the payment of each Fifth Street Fund's expenses and the performance of administrative and professional services rendered to the funds. For providing these services, facilities and personnel, the Fifth Street Funds reimburse the Company for direct fund expenses and the BDCs reimburse the Company for the allocable portion of direct expenses, as well as overhead and other expenses incurred by the Company in performing its obligations under the administration agreements, including rent and such BDC's allocable portion of the costs of compensation and related expenses of such BDC's chief financial officer and chief compliance officer and their respective staffs. Such reimbursement is at cost with no profit to, or markup by, the Company. Included in Revenues — other fees in the Consolidated Statements of Operations for the three months ended June 30, 2017 and 2016 was $1,817,890 and $1,799,676, respectively, related to amounts charged for the above services provided to the Fifth Street Funds. For the six months ended June 30, 2017 and 2016 respectively, $3,881,167 and $3,734,098 was recorded related to amounts charged for the above services provided to the Fifth Street Funds.
The Company may also provide, on the BDCs' behalf, managerial assistance to such BDC's portfolio companies. Each of the administration agreements may be terminated by either the Company or the BDC without penalty upon 60 days' written notice to the other party.
Receivables for reimbursable expenses from the Fifth Street Funds are included within Due from affiliates and totaled $2,439,477 and $3,200,688 at June 30, 2017 and December 31, 2016, respectively.
Purchases of FSC and FSFR Common Stock
The Company records its investment in FSC and FSFR common stock based on the equity method of accounting, and accordingly, the unrealized gains or losses disclosed in the following table are not recorded in the consolidated financial statements. The following table provides information about the Company's investments in FSC and FSFR common stock as of June 30, 2017 at fair value.
|
| | | | | | | | | | | | | | | | | | | |
Securities | | Shares | | Cost | | Fair Value | | Gross Cumulative Unrealized Gains | | Gross Cumulative Unrealized Losses |
FSC common stock | | 8,399,520 |
| | $ | 43,738,475 |
| | $ | 40,821,667 |
| | $ | — |
| | $ | (2,916,808 | ) |
FSFR common stock | | 2,677,519 |
| | 24,174,774 |
| | 21,821,780 |
| | — |
| | (2,352,994 | ) |
Total | | 11,077,039 |
| | $ | 67,913,249 |
| | $ | 62,643,447 |
| | $ | — |
| | $ | (5,269,802 | ) |
See Note 1 for a description of the settlements with RiverNorth and Ironsides, both of which constituted related party transactions.
MMKT
On December 22, 2014, FSM entered into a limited liability company agreement, as majority member, with Leonard Tannenbaum’s brother, as minority member, for the purpose of forming MMKT. The purpose of MMKT was to develop technology related to the financial services industry. FSM made a total capital contribution of $80,000 for an 80% membership
Fifth Street Asset Management Inc.
Notes to Consolidated Financial Statements
(Unaudited)
interest in MMKT. In addition, MMKT issued $5,900,000 of MMKT Notes, of which $1,300,000 was held by the FSM. The Company consolidated MMKT in its consolidated financial statements based on its 80% membership interest. MMKT was dissolved on December 30, 2016. In that regard, the Company's allocable portion of the income attributable to MMKT was $1,185,634 for the six months ended June 30, 2016.
FSOF
As of June 30, 2017, the Company has made capital contributions to FSOF through its investment in FSCO GP, which have been recorded in Investments in equity method investees in the Consolidated Statements of Financial Condition.
Other
On July 22, 2013, the Company entered into a lease agreement for office space for its headquarters in Greenwich, CT. The landlord is an entity controlled by Leonard M. Tannenbaum, the Company's chairman and chief executive officer. The lease agreement requires monthly rental payments, expires on September 30, 2024 and can be renewed at the request of the Company for two additional five year periods. Rental payments under this lease of approximately $2.0 million per year began on October 11, 2014. See Note 9 for a description of the impact of the abandonment of a portion of the Company's office space in Greenwich, CT.
The Company's fractional interests in corporate aircrafts are used primarily for business purposes. Occasionally, certain of the members of management have used the aircraft for personal use. The Company charges these members of management for such personal use based on market rates. There were no such charges for the six months ended June 30, 2017 and 2016.
As of June 30, 2017 and December 31, 2016 amounts due to and from affiliates were comprised of the following:
|
| | | | | | | | |
| | June 30, 2017 | | December 31, 2016 |
Management fees receivable: | | |
| | |
|
Base management fees receivable - BDCs | | $ | 7,386,085 |
| | $ | 9,972,116 |
|
Part I Fees receivable - BDCs | | 3,863,389 |
| | 4,837,944 |
|
Collateral management fees receivable - CLO I and CLO II | | — |
| | 536,506 |
|
| | $ | 11,249,474 |
| | $ | 15,346,566 |
|
| | | | |
Performance fees receivable: | | | | |
Performance fees receivable - FSOF | | $ | — |
| | $ | 123,300 |
|
| | $ | — |
| | $ | 123,300 |
|
| | | | |
Due from affiliates: | | |
| | |
|
Reimbursed expenses due from the BDCs | | $ | 2,145,712 |
| | $ | 2,803,949 |
|
Reimbursed expenses due from private funds | | 211,098 |
| | 396,739 |
|
Due from employees | | 71,894 |
| | 122,810 |
|
Other amounts due from affiliated entities | | 64,666 |
| | 82,423 |
|
| | $ | 2,493,370 |
| | $ | 3,405,921 |
|
| | | | |
Due to affiliates: | | |
| | |
|
Stock appreciation rights liability | | $ | 32,983 |
| | $ | 30,412 |
|
| | $ | 32,983 |
| | $ | 30,412 |
|
Fifth Street Asset Management Inc.
Notes to Consolidated Financial Statements
(Unaudited)
Note 11. Equity and Equity-based Compensation
FSAM Ownership Structure
Subsequent to the Reorganization and IPO as described in Note 1, FSAM has two classes of common stock, Class A common stock and Class B common stock, which are described as follows:
Class A common stock
Holders of shares of Class A common stock are entitled to one vote for each share held of record on all matters submitted to a vote of stockholders. Additionally, holders of shares of Class A common stock are entitled to receive dividends when and if declared by the Board of Directors, subject to any statutory or contractual restrictions on the payment of dividends and to any restrictions on the payment of dividends imposed by the terms of any outstanding preferred stock.
Upon dissolution, liquidation or the sale of all or substantially all of the Company's assets, after payment in full of all amounts required to be paid to creditors and to the holders of preferred stock having liquidation preferences, if any, the holders of shares of Class A common stock would be entitled to receive the Company's remaining assets available for distribution on pro rata basis.
Holders of shares of Class A common stock do not have preemptive, subscription, redemption or conversion rights.
Class B common stock
Holders of Class B common stock are entitled to five votes for each share held of record on all matters submitted to a vote of stockholders. Shares of Class B common stock have voting but no economic rights and were issued in equal proportion to the number of Holdings LP Interests issued in the Reorganization to the Principals.
Holders of Class B common stock do not have any right to receive dividends (other than dividends consisting of shares of Class B common stock or rights, options, warrants or other securities convertible or exercisable into or exchangeable for shares of Class B common stock paid proportionally with respect to each outstanding share of Class B common stock) or to receive a distribution upon the dissolution, liquidation or sale of all or substantially all of the Company's assets with respect to their Class B common stock other than the par value of the Class B common stock held.
FSAM's amended and restated certificate of incorporation does not provide for any restrictions on transfer of shares of Class B common stock, however, in the event that an outstanding share of Class B common stock ceases to be held by a holder of a corresponding Holdings LP Interest, such share shall automatically be retired and canceled. In addition, when a Holdings LP Interest is exchanged for a share of Class A common stock by a Principal, the corresponding share of Class B common stock will be retired and canceled.
Preferred Stock
FSAM's amended and restated certificate of incorporation authorizes its Board of Directors to establish one or more series of preferred stock (including convertible preferred stock). Unless required by law or by any stock exchange, the authorized shares of preferred stock will be available for issuance without further action by holders of Class A common stock. FSAM's Board of Directors is able to determine, with respect to any series of preferred stock, the terms and rights of the series of preferred stock.
FSAM could issue a series of preferred stock that could, depending on the terms of the series, impede or discourage an acquisition attempt or other transaction that some, or a majority, of its stockholders may believe is in their best interests or in which they may receive a premium for their Class A common stock over the market price of the Class A common stock.
Fifth Street Asset Management Inc.
Notes to Consolidated Financial Statements
(Unaudited)
Dividends
The following table reflects the dividends per share that the Company has recorded on its common stock for the six months ended June 30, 2017 and June 30, 2016:
|
| | | | | | | | | | |
Date Declared | | Record Date | | Payment Date | | Amount per Share | | Cash Distribution |
March 20, 2017 | | March 31, 2017 | | April 14, 2017 | | $ | 0.125 |
| | $1.9 million |
Total for the six months ended June 30, 2017 | | $ | 0.125 |
| | $1.9 million |
| | | | | | | | |
March 14, 2016 | | March 31, 2016 | | April 15, 2016 | | $ | 0.10 |
| | $0.6 million |
May 11, 2016 | | June 30, 2016 | | July 15, 2016 | | 0.10 |
| | $0.6 million |
Total for the six months ended June 30, 2016 | | $ | 0.20 |
| | $1.2 million |
Share Repurchase Program
On May 11, 2016, the Company's Board of Directors authorized a share repurchase program for the repurchase of up to $20.0 million of the Company's Class A common stock. Under the repurchase program, the Company is authorized to repurchase shares through open market purchases or block trades, as conditions permit and in accordance with Rule 10b-18 of the Exchange Act. The repurchase program terminated on May 11, 2017. During the six months ended June 30, 2017, there were no repurchases of shares of Class A common stock pursuant to this program.
Equity-based Compensation
Prior to the Reorganization, the Company historically had fee sharing arrangements whereby certain employees or members were granted interests to a share of Part I Fees. Upon consummation of the Reorganization, such interests were exchanged for Holdings LP Interests. In addition, upon consummation of the IPO, the Company granted certain equity instruments to Holdings Limited Partners, employees and directors.
Conversion and Vesting of Member Interests in Predecessor and Fifth Street Holdings L.P.
On November 4, 2014, in connection with the Reorganization, existing interests held by the members of the Predecessor were exchanged for Holdings LP Interests. As part of this exchange, one of the members' Holdings LP Interests became immediately vested and expensed in full and the other members' vesting was modified and their Holdings LP Interests vest over a period of eight years from the IPO. There was no change in the fair value of these converted interests as a result of the modification in vesting.
The partnership agreement provides that if a Holdings Limited Partner, other than a Principal, (i) resigns from his or her employment with the Company without good reason or is terminated for cause, the unvested portion of such person’s Holdings LP Interests shall be subject to call or forfeited, as described below, (ii) is terminated without cause, resigns from his or her employment with good reason or becomes disabled, all of the unvested portion of such person’s Holdings LP Interests shall immediately vest, or (iii) becomes deceased, all of such person’s Holdings LP Interests will vest. Messrs. Tannenbaum, Berman and Ivelin M. Dimitrov may purchase any unvested Holdings LP Interests subject to forfeiture for $0.01 per Holdings LP Interest. This call right may be exercised by Messrs. Tannenbaum, Berman and Dimitrov on a pro rata basis based on the number of Holdings LP Interests held by them. The Holdings LP Interests of the Principals are not subject to vesting arrangements and not subject to call or forfeiture. The Principals were not permitted to exchange their Holdings LP Interests until November 4, 2016, which was the second anniversary of the closing of the IPO, after which time each Principal is permitted to exchange up to 20% of the remaining Holdings LP Interests that he owns and an additional 20% of such remaining Holdings LP Interests on or after each of the next four anniversaries of the Company's IPO. The foregoing restrictions on an exchange by the Principals will not apply in connection with a change of control of the Company.
On January 4, 2017, pursuant to the terms of the above exchange agreement, a director of the Company and certain other Holdings Limited Partners exchanged an aggregate of 8,772,450 Holdings LP Interests for shares of the Company’s Class A common stock on a one-for-one basis and, in the case of the Principals, submitted to the Company 8,571,370 shares of the Company’s Class B common stock for cancellation.
Fifth Street Asset Management Inc.
Notes to Consolidated Financial Statements
(Unaudited)
The following table summarizes the amortization of unrecognized compensation expense for the six months ended June 30, 2017 and 2016 with respect to the Company's Holdings LP Interests which are equity classified awards:
|
| | | |
Balance at December 31, 2016 | $ | 1,798,921 |
|
Amortization of Holdings LP Interests (1) | (562,200 | ) |
Forfeitures | (413,894 | ) |
Purchase of unvested Holdings LP Interests by Principals (2) | 222,844 |
|
Balance at June 30, 2017 | $ | 1,045,671 |
|
| |
Balance at December 31, 2015 | $ | 7,016,286 |
|
Amortization of Holdings LP Interests | (828,851 | ) |
Balance at June 30, 2016 | $ | 6,187,435 |
|
(1) Includes an acceleration of $408,007 in connection with the separation of a former Holdings limited partner.
(2) Amount relates to the purchase by the Principals of a former Holdings limited partners' unvested Holdings LP interests. Such amount was based on the share price of Class A common stock on the date of purchase.
As of June 30, 2017, unrecognized compensation cost in the amount of $1,045,671 relating to these equity-based awards is expected to be recognized over a period of approximately 5.3 years.
2017 Equity Grants to Senior Management
On January 3, 2017, the Company granted 287,770 restricted stock units, or RSUs, to Patrick J. Dalton, Former Co-President of the Company. The RSUs granted to Mr. Dalton were to vest in installments of one-fourth on each of the first four anniversaries of the grant date. Also, on January 3, 2017, the Company granted Mr. Dalton two option awards to purchase an aggregate of 1,000,000 shares of the Company’s Class A common stock. The first was an option to purchase 750,000 shares of Class A common stock that was to vest in equal installments of one-third on each of the first three anniversaries of the grant date, subject to Mr. Dalton’s continued employment, and has a five-year term. The second was an option to purchase 250,000 shares of Class A common stock that was to vest in full on the fourth anniversary of the grant date, subject to Mr. Dalton’s continued employment, and has a six-year term. All of the options were granted with an exercise price equal to $6.95, which was the closing price of the Company’s Class A common stock on the date of grant.
On January 12, 2017, the Company granted an aggregate of 637,252 RSUs to the following individuals and in the following amounts: 432,519 RSUs to Mr. Leonard M. Tannenbaum, Chairman and Chief Executive Officer of the Company; 97,863 RSUs to Mr. Bernard D. Berman, Co-President and Chief Compliance Officer of the Company; 76,336 RSUs to Alexander C. Frank, Chief Operating Officer and Chief Financial Officer of the Company and 30,534 to two other employees. Each RSU represents the contingent right to receive one share of Class A common stock of the Company. The RSUs granted to these individuals vest in installments of one-third on each of the first three anniversaries of the grant date. No later than 60 days following each vesting date, one share of Class A common stock of the Company shall be issued for each RSU that becomes vested on such vesting date. The RSUs are subject to acceleration or forfeiture in certain limited circumstances.
On April 4, 2017, Patrick J. Dalton resigned as Co-President of FSAM. Pursuant to a separation agreement and general release, Mr. Dalton is entitled to $1,250,000 in cash payment. In addition, 214,704 RSUs (and any unvested accumulated dividend equivalents thereupon) were forfeited. The remaining 73,066 RSUs (and any unvested accumulated dividend equivalents thereupon) held by Mr. Dalton vested in May 2017. In addition, 186,524 of Mr. Dalton’s six-year options and 559,570 of his five-year options were forfeited. The remaining 63,476 six-year options and 190,430 five-year options continue to be outstanding and will vest on the anniversary dates in accordance with the terms of the January 3, 2017 grant agreement.
Fifth Street Asset Management Inc. 2014 Omnibus Incentive Plan
In connection with the IPO, FSAM's Board of Directors adopted the 2014 Omnibus Incentive Plan pursuant to which the Company granted options to its non-employee directors, executive officers and other employees to acquire 5,658,970 shares of Class A common stock, 1,174,748 RSUs to be settled in shares of Class A common stock and 90,500 stock appreciation rights to be settled in cash. During the three and six months ended June 30, 2017 and 2016, there were additional grants under the 2014 Omnibus Incentive Plan as discussed below.
Fifth Street Asset Management Inc.
Notes to Consolidated Financial Statements
(Unaudited)
Equity-based compensation expense related to grants under the 2014 Omnibus Incentive Plan is as follows: |
| | | | | | | | | | | | | | | | |
| | Three Months Ended June 30, 2017 | | Three Months Ended June 30, 2016 | | Six Months Ended June 30, 2017 | | Six Months Ended June 30, 2016 |
RSUs to be settled in Class A common stock | | $ | 401,214 |
| | $ | 886,475 |
| | $ | 1,227,964 |
| | $ | 1,657,318 |
|
Options to acquire shares of Class A common stock | | 77,613 |
| | 612,665 |
| | 263,569 |
| | 1,244,447 |
|
Stock appreciation rights to be settled in cash | | 742 |
| | 309 |
| | 2,571 |
| | 2,348 |
|
Total | | $ | 479,569 |
| | $ | 1,499,449 |
| | $ | 1,494,104 |
| | $ | 2,904,113 |
|
RSUs
Each RSU represents an unfunded, unsecured right of the holder to receive a Class A common share on the vesting dates. The RSUs do not vest for three years and subsequently vest at a rate of one-third per year on the fourth, fifth and sixth anniversary of the grant date. These awards will become saleable at a rate of one-quarter (¼) per year, beginning on the sixth, seventh, eighth and ninth anniversary of the grant date. Upon vesting, shares of Class A common stock will be delivered to the participant.
Additionally, when the Company pays dividends on its outstanding shares of Class A common stock, the holder of the RSUs will be credited with dividend equivalents. For stock dividends, the dividend equivalents will be in the form of additional RSUs. For cash dividends, the dividend equivalents will be in the form of cash (without interest or earnings). Dividend equivalents are subject to the same terms and conditions as the original restricted stock unit award, and are not paid until the vesting and settlement of the underlying shares of Class A common stock to which such dividend equivalents relate. During the six months ended June 30, 2017, the Company granted 925,022 RSUs to members of senior management as discussed above. During the six months ended June 30, 2016, the Company granted 156,740 RSUs to employees under substantially similar terms to the IPO grant. For the six months ended June 30, 2017 and 2016, the Company declared cash dividends of $0.125 and $0.20 per share, respectively, and accrued dividends (net of forfeitures) in the amount of $7,188 and $195,952, respectively, related to unvested RSUs which are forfeitable.
The following table presents unvested RSUs' activity for the six months ended June 30, 2017:
|
| | | | | | | |
| | Restricted Stock Units | | Weighted Average Grant Date Fair Value Per Unit |
Balance at December 31, 2016 | | 805,037 |
| | $ | 15.56 |
|
Granted | | 925,022 |
| | 6.67 |
|
Vested | | (73,066 | ) | | 6.95 |
|
Forfeited | | (348,697 | ) | | 10.81 |
|
Balance at June 30, 2017 | | 1,308,296 |
| | $ | 11.02 |
|
Compensation expense associated with these RSUs is being recognized on a straight-line basis over the service period of the respective grant. The total compensation expense expected to be recognized in all future periods associated with the RSUs is $9,297,082 as of June 30, 2017, which is expected to be recognized over the remaining weighted average period of approximately 3.3 years.
Options
Each option entitles the holders to purchase from the Company, upon exercise thereof, one share of Class A common stock at the stated exercise price. Since all options granted prior to fiscal 2016 either restrict saleability upon vesting or have strike prices in excess of the IPO price, the use of standard option pricing models such as Black-Scholes is precluded by ASC Topic 718, Compensation - Stock Compensation. As such, the Company has utilized a Monte Carlo pricing simulation, a statistical pricing technique or similar method to measure the fair value of option awards on the date of grant.
During the six months ended June 30, 2017, options to purchase 1,040,000 shares of Class A Common Stock, at an exercise price equal to the closing stock price on the date of grant were granted to senior management and members of the board of directors. Such options vest one year from the date of grant. The fair value of these option grants was measured on the date of
Fifth Street Asset Management Inc.
Notes to Consolidated Financial Statements
(Unaudited)
grant using the Black-Scholes option-pricing model and the following assumptions: |
| | | |
Risk-free interest rate | | 1.61% - 1.94% |
|
Expected dividend yield | | 7.85 | % |
Expected volatility factor | | 56.49% - 59.24% |
|
Expected life in years | | 3.5 - 5.0 |
|
A summary of unvested options activity for the six months ended June 30, 2017 is presented below:
|
| | | | | | | | | | | | | |
| | Options | | Weighted Average Exercise Price | | Weighted Average Remaining Life (in years) | | Aggregate Intrinsic Value |
Balance at December 31, 2016 | | 1,558,013 |
| | $ | 18.21 |
| | 7.7 | | |
Granted | | 1,040,000 |
| | 6.88 |
| | 5.2 | | |
Vested | | (45,000 | ) | | 3.63 |
| | 4.0 | | |
Forfeited | | (1,462,779 | ) | | 12.64 |
| | 6.0 | | |
Balance at June 30, 2017 | | 1,090,234 |
| | $ | 15.47 |
| | 6.6 | | |
Exercisable at June 30, 2017 | | 2,965,175 |
| | $ | 18.39 |
| | 4.3 | | $ | 67,250 |
|
Expected to vest after June 30, 2017 | | 1,090,234 |
| | $ | 15.47 |
| | 6.6 | | $ | 7,500 |
|
Aggregate intrinsic value represents the value of the Company's closing share price on the last trading day of the quarter in excess of the weighted average exercise price multiplied by the number of options exercisable or expected to vest.
Compensation expense associated with these options is being recognized on a straight-line basis over the service period of the respective grant. As of June 30, 2017, there was $814,110 of total unrecognized compensation expense that is expected to be recognized over the remaining weighted average period of approximately 3.3 years.
Stock Appreciation Rights (“SARs”)
Each SAR represents an unfunded, unsecured right of the holder to receive an amount in cash equal to the excess of the closing price of a share of Class A common stock over the exercise price. The SARs, terms and conditions are substantially similar to the provisions of the IPO option grants discussed above and had a grant date fair value of $1.78 per SAR and vest six years after grant. All of the currently outstanding SARs were issued in connection with the IPO. Upon vesting, they will be settled in cash. The fair value of the SARs are re-measured each reporting period until settlement and changes in fair value are charged to compensation expense as the SARs vest over the remaining service period. The amount of the adjustment has been derived based on a grant date fair value using the IPO price of $17.00 per share, multiplied by the number of unvested SARs, and expensed over the six year service period. The total compensation expense expected to be recognized in all future periods associated with the SARs, is approximately $38,557.
Fifth Street Asset Management Inc.
Notes to Consolidated Financial Statements
(Unaudited)
A summary of unvested SARs activity for the six months ended June 30, 2017 and 2016 is presented below:
|
| | | | | | | |
| | SARs | | Weighted Average Grant Date Fair Value Per SAR |
Balance at December 31, 2016 | | 44,000 |
| | $ | 1.78 |
|
Granted | | — |
| | — |
|
Vested | | — |
| | — |
|
Forfeited | | (5,000 | ) | | 1.78 |
|
Balance at June 30, 2017 | | 39,000 |
| | $ | 1.78 |
|
| | | | |
Balance at December 31, 2015 | | 71,000 |
| | $ | 1.78 |
|
Granted | | — |
| | — |
|
Vested | | — |
| | — |
|
Forfeited | | (21,500 | ) | | 1.78 |
|
Balance at June 30, 2016 | | 49,500 |
| | $ | 1.78 |
|
Note 12. Income Taxes
Prior to November 4, 2014, the Company had not been subject to U.S. federal income taxes as the Predecessor was organized as a limited liability company. As a result of the Reorganization and IPO, the portion of Fifth Street Holdings income attributable to FSAM is now subject to U.S. Federal, state and local income taxes and is taxed at the prevailing corporate tax rates.
The Company's effective tax rate includes a rate benefit attributable to the fact that certain of the Company's subsidiaries operate as a series of pass-through entities which are not themselves subject to federal income tax. As a result of the Reorganization, certain subsidiaries were converted from pass-through entities to taxable entities. Accordingly, the portion of the Company's subsidiaries' earnings attributable to non-controlling interests are subject to tax when reported as a component of the non-controlling interests' taxable income on their individual tax returns.
The Company’s provision for income taxes consists of federal, state and local taxes in amounts necessary to align the Company’s year-to-date provision for income taxes with the effective tax rate that the Company expects to achieve for the full year.
During the six months ended June 30, 2017, the Company increased the tax rate at which it anticipates realizing certain deferred tax assets related to the tax basis of certain intangible assets. Such adjustment, in the amount of $108,645, was recorded as a discrete adjustment and is included in the provision for income taxes in the Consolidated Statements of Operations for the three months ended March 31, 2017. Additionally, the Company reduced its payable to TRA recipients by $92,348, which is included in Other income (expense) in the Consolidated Statements of Operations for the three months ended March 31, 2017.
Deferred tax assets are primarily the result of an increase in the tax basis of certain intangible assets resulting from FSAM's investment in Fifth Street Holdings. Net deferred tax assets are also recorded related to differences between the financial reporting basis and the tax basis of FSAM's proportionate share of the net assets of Fifth Street Holdings. Based on the Company's historical taxable income and its expected future earnings, management evaluates the uncertainty associated with booking tax benefits and determined that the deferred tax assets are more likely than not to be realized, including evaluation of deferred tax liabilities and the expectation of future taxable income, with the exception of $494,623 of net operating losses limited by IRC Section 382. As a result, a valuation allowance of $172,934 related to IRC Section 382 limiting future deductibility of net operating losses was recorded in three months ended March 31, 2017. If the Oaktree transaction described in Note 14 is consummated, the Company expects to establish a valuation allowance since the Company may not realize the full tax benefits from recognized deferred tax assets.
The income tax provision for 2017 reflects an annual effective tax rate of 10.6%. The difference between the annual effective rate of 10.6% and the statutory Federal rate of 34% primarily relates to state taxes and pass-through entity income not subject to income taxes. The final annual tax rate cannot be determined until the end of the fiscal year; therefore, the actual tax rate could differ from current estimates. Actual provision expense may vary from the annual effective rate for discrete items
Fifth Street Asset Management Inc.
Notes to Consolidated Financial Statements
(Unaudited)
recorded in the period. During the six month period ending June 30, 2017, the Company has recorded discrete items related to equity compensation, increase in state tax rate and a valuation allowance related to IRC Section 382 limited net operating losses, resulting in an actual tax rate for the period of 15.4%.
In connection with the exchange of Holdings LP Interests on January 4, 2017, the Company recorded a deferred tax asset in the three months ended March 31, 2017 in the amount of $30,599,203 and an additional payable to the TRA Recipients of $26,009,323 with a corresponding increase in additional paid-in capital of $4,589,880. Additionally, the exchange of Holdings LP interest resulted in a change in ownership pursuant to IRC Section 382.
The Company and its subsidiaries file, or will file, income tax returns in the U.S. federal jurisdiction and various state and local jurisdictions. Fifth Street Holdings is not subject to federal income taxes as it is a flow-through entity. With respect to state and local jurisdictions, the Company and its subsidiaries are typically subject to examination for four to five years after the income tax returns have been filed.
The Company does not believe it has any significant uncertain tax positions. Accordingly, the Company did not record any adjustments or recognize interest expense for uncertain tax positions for the six months ended June 30, 2017. In the future, if uncertain tax positions arise, interest and penalties will be accrued and included in the Provision for Income Taxes.
Note 13. Earnings Per Share
Basic earnings per share ("EPS") measures the performance of an entity over the reporting period. Diluted earnings per share measures the performance of an entity over the reporting period while giving effect to all potentially dilutive common shares that were outstanding during the period. The treasury stock method is used to determine the dilutive potential of stock options and RSUs.
The following is a reconciliation of the numerator and denominator used in the basic and diluted EPS calculations (in thousands, except shares and per share information):
|
| | | | | | | | | | | | | | | | |
| | Three Months Ended June 30, 2017 | | Three Months Ended June 30, 2016 | | Six Months Ended June 30, 2017 | | Six Months Ended June 30, 2016 |
Numerator for basic net income (loss) per share of Class A common stock: | | | | | | | | |
Net income (loss) attributable to FSAM | | $ | (902,068 | ) | | $ | 847,546 |
| | $ | 693,062 |
| | $ | (384,399 | ) |
Numerator for diluted net income (loss) per share of Class A common stock: | | | | | | | | |
Net income (loss) attributable to FSAM | | $ | (902,068 | ) | | $ | 847,546 |
| | $ | 693,062 |
| | $ | (384,399 | ) |
Dilutive effects of MMKT Notes | | — |
| | — |
| | — |
| | (98,552 | ) |
Assumed conversion of Holdings LP Interests | | — |
| | 2,449,156 |
| | — |
| | (4,296,559 | ) |
Net income (loss) available to Class A common stockholders | | $ | (902,068 | ) | | $ | 3,296,702 |
| | $ | 693,062 |
|
| $ | (4,779,510 | ) |
Denominator for basic net income (loss) per share of Class A common stock: | | | | | | | | |
Weighted average shares of Class A common stock outstanding | | 15,613,554 |
| | 5,833,575 |
| | 15,421,058 |
| | 5,815,998 |
|
Denominator for diluted net income (loss) per share of Class A common stock: | | | | | | | | |
Weighted average shares of Class A common stock outstanding | | 15,613,554 |
| | 5,833,575 |
| | 15,421,058 |
| | 5,815,998 |
|
Dilutive effects of RSUs | | — |
| | 27,236 |
| | 16,289 |
| | — |
|
Assumed conversion of Holdings LP Interests | | — |
| | 42,929,973 |
| | — |
| | 42,924,141 |
|
Dilutive effects of options to acquire shares of Class A common stock | | — |
| | — |
| | 15,143 |
| | — |
|
Weighted average shares of Class A common stock outstanding - diluted | | 15,613,554 |
| | 48,790,784 |
| | 15,452,490 |
| | 48,740,139 |
|
Earnings per share of Class A common stock: | | | | | | | | |
Net income (loss) attributable to FSAM per share of Class A common stock, basic | | $ | (0.06 | ) | | $ | 0.15 |
| | $ | 0.04 |
| | $ | (0.07 | ) |
Net income (loss) attributable to FSAM per share of Class A common stock, diluted | | $ | (0.06 | ) | | $ | 0.07 |
| | $ | 0.04 |
| | $ | (0.10 | ) |
Fifth Street Asset Management Inc.
Notes to Consolidated Financial Statements
(Unaudited)
Shares of Class B common stock have no impact on the calculation of net income per share of Class A common stock as holders of Class B common stock do not participate in net income or dividends, and thus, shares of the Class B common stock are not participating securities.
The treasury stock method is used to calculate incremental Class A common shares on potentially dilutive Class A common shares resulting from options and unvested RSUs granted in connection with the IPO.
Potentially dilutive securities representing an incremental 1,218,296 RSUs and 1,100,234 options to acquire Class A common stock for the three months ended June 30, 2017 were excluded from the computation of diluted earnings per Class A common share for the period because their impact would have been anti-dilutive.
Potentially dilutive securities representing an incremental 1,218,296 RSUs and 1,120,234 options to acquire Class A common stock for the six months ended June 30, 2017 were excluded from the computation of diluted earnings per Class A common share for the period because their impact would have been anti-dilutive.
Potentially dilutive securities representing an incremental 1,116,718 RSUs and 5,458,792 options to acquire Class A common stock for the three and six months ended June 30, 2016 were excluded from the computation of diluted earnings per Class A common share for the period because their impact would have been anti-dilutive.
For the six months ended June 30, 2016, the if-converted method was used to calculate the dilutive effect of the MMKT Notes. For the three months ended June 30, 2016, the assumed conversion of the MMKT Notes was anti-dilutive.
For the three and six months ended June 30, 2017, diluted earnings per share does not include the assumed conversion of
Holdings LP interests and the related tax effects because their impact would have been anti-dilutive.
For the three and six months ended June 30, 2016, diluted earnings per share includes the assumed conversion of
Holdings LP interests and the related tax effects.
For the three and six months ended June 30, 2016, diluted earnings per share does not include the assumed conversion of the RiverNorth Warrant as the impact would have been anti-dilutive.
Note 14. Subsequent Events
Oaktree Asset Purchase Agreement
On July 13, 2017, FSM, Oaktree Capital Management, L.P. (“Oaktree”), FSAM (solely for the purposes set forth therein) and Fifth Street Holdings (solely for the purposes set forth therein) entered into an Asset Purchase Agreement (the “Asset Purchase Agreement”).
At the closing of the transactions contemplated by the Asset Purchase Agreement (the “Closing”), and upon the terms and subject to the conditions set forth therein, FSM will sell, convey, assign and transfer to Oaktree and Oaktree will purchase, acquire and accept from FSM all of FSM’s right, title and interest in specified business records with respect to FSM’s existing investment advisory agreements with each of FSC and FSFR for a purchase price of $320 million in cash. The then-outstanding balance of the Company's Credit Facility will be paid off at closing. Oaktree will also acquire intellectual property used exclusively in these business records, and any goodwill associated with the investment advisory business conducted by FSM pursuant to these investment advisory agreements. The Asset Purchase Agreement also provides for the entry by Oaktree into new investment advisory agreements with each of FSC and FSFR. The shares of common stock of FSC and FSFR owned by Fifth Street Holdings and Mr. Leonard M. Tannenbaum are not included in the transaction.
The Asset Purchase Agreement contains various customary representations and warranties from each of FSM, Fifth Street Holdings, FSAM and Oaktree. FSM has also agreed to various customary covenants, including conducting its business in the ordinary course and not engaging, or allowing its controlled affiliates to engage, in certain types of transactions during the period between the execution of the Asset Purchase Agreement and the Closing.
FSAM and FSM have also agreed not to permit any of their respective controlled affiliates to enter into or otherwise obtain any tail or similar insurance policy that provides for joint coverage of FSAM and its affiliates, on the one hand, and any of FSC, FSFR or their respective affiliates, on the other hand, other than any such policy that limits coverage solely to claims arising from acts or occurrences taking place prior to the Closing in connection with or relating to the business and securities of the BDCs or investment advisory, administrative or other services provided by FSAM or its controlled affiliates to or on behalf of the BDCs, subject to certain limitations. FSM and Fifth Street Holdings have agreed to reimburse to the BDCs a portion of the premium cost of any such policy in excess of $4.5 million at FSC and $1.5 million at FSFR.
Fifth Street Asset Management Inc.
Notes to Consolidated Financial Statements
(Unaudited)
FSM and Oaktree have agreed to use commercially reasonable efforts to facilitate (i) the appointment of Oaktree as the new investment adviser of each of the BDCs and the approval by the respective boards of directors of the BDCs of such appointment and recommendation to stockholders of each BDC that they vote to approve such investment advisory agreements, (ii) the appointment or election of five director nominees (the “New Director Nominees”) to the board of directors of each of the BDCs and (iii) the calling of a special meeting of stockholders of each BDC to vote on and approve the actions described in the aforementioned clauses (i) and (ii). Each of FSM and Oaktree has also agreed to use commercially reasonable efforts to facilitate the BDCs’ preparation and filing of proxy materials in connection with such special meeting of stockholders and to share the cost of the first $1.5 million aggregate of such expenses together with FSAM’s proxy solicitation expenses and filing fees under the Hart-Scott-Rodino Antitrust Improvement Act of 1976, as amended. FSM will reimburse all other proxy expenses of the BDCs. Except in certain circumstances described in the Asset Purchase Agreement, FSM has agreed not to withdraw, modify or qualify its recommendation to the board of directors of each of FSC and FSFR in a manner adverse to Oaktree or otherwise make public statements contrary to such recommendation.
From and after the Closing, FSM and Fifth Street Holdings have agreed to indemnify Oaktree, its affiliates and its and their respective representatives (the “Buyer Indemnified Parties”) from liability or losses resulting from (i) buyer specified losses, (ii) the breach of any covenant of FSM, FSAM or Fifth Street Holdings in connection with the Asset Purchase Agreement and (iii) any excluded liability under the Asset Purchase Agreement, subject to a cap of $32 million and with sole recourse to a $32 million purchase price escrow. Oaktree may seek indemnification for attorneys’ fees and consequential damages within this cap up to an amount of $22 million. The Buyer Indemnified Parties’ right to such indemnification survives through December 20, 2019, after which time remaining amounts in the escrow account will be released to FSM.
FSM and Fifth Street Holdings have also agreed to indemnify each of FSC and its subsidiaries and FSFR and its subsidiaries against (i) all costs and out-of-pocket expenses incurred by the BDCs and their subsidiaries in connection with existing examinations and investigations by the SEC and (ii) related fees, fines, monetary penalties, deductibles and disgorgements ordered by the SEC to be paid by the BDCs, net of any disgorgements paid by FSM to the BDCs and insurance recoveries received by the BDCs (“BDC Net Losses”). The primary source of recourse of SEC investigation-related costs and expenses is a $10 million purchase price escrow. Any SEC investigation-related costs and expenses in excess of $10 million and any BDC Net Losses may also be satisfied against the $35 million of shares of FSC common stock and $10 million of shares of FSFR common stock owned by Fifth Street Holdings and pledged pursuant to certain pledge agreements to be entered into at Closing by Fifth Street Holdings to secure any such indemnification obligations of FSM and Fifth Street Holdings relating to BDC Net Losses and certain SEC investigation-related legal costs and expenses. Oaktree’s right to such indemnification survives through the date that is 45 days after all SEC investigations have been settled or it is confirmed by the SEC that the BDCs are not under investigation (subject to extension for any pending claims against directors and officers of the BDCs where such directors remain entitled to indemnification coverage from the BDCs), after which time remaining amounts in the escrow will be released to FSM and the stock pledges will terminate.
From and after the Closing, Oaktree will indemnify FSM, FSAM, Fifth Street Holdings and their respective affiliates and representatives (collectively, the “Seller Indemnified Parties”) from liability or losses arising out of or resulting from (i) any losses in connection with the costs and expenses incurred by the Seller Indemnified Parties in defending against claims arising after the Closing that relate to the investment advisory business acquired by Oaktree and (ii) the breach of any representation, warranty and covenant of Oaktree that is to be performed prior to the Closing.
The Asset Purchase Agreement contains customary termination rights, including the right of either FSM or Oaktree to terminate the Asset Purchase Agreement if the Closing has not occurred on or prior to December 31, 2017 or if FSAM stockholders have not approved the Asset Purchase Agreement prior to such date. Oaktree may also terminate the Asset Purchase Agreement following a change in the FSAM board of directors’ recommendation of the asset sale to Oaktree, a change in FSM’s recommendation to the stockholders of FSC and FSFR regarding approval of the proposed new investment advisory agreements with Oaktree and the election of the New Director Nominees to their respective boards of directors, or if FSM, FSAM or Fifth Street Holdings, as applicable, materially breach their respective obligations to (i) file with the SEC a proxy statement for use in connection with the meeting of stockholders of FSAM and (ii) duly call, give notice of, convene and hold such meeting to vote on the approval of the Asset Purchase Agreement and the transactions contemplated thereby.
The Asset Purchase Agreement provides that FSM will reimburse Oaktree’s reasonable and documented transaction expenses up to a cap of $3.5 million if the Asset Purchase Agreement is terminated because either (x) FSAM, Fifth Street Holdings or FSM have materially breached their representations, warranties or covenants in such a manner that the conditions to closing cannot be satisfied or (y) the Closing has not occurred on or prior to December 31, 2017 and, in either case, approval
Fifth Street Asset Management Inc.
Notes to Consolidated Financial Statements
(Unaudited)
of the stockholders of FSAM, FSC or FSFR had not been obtained. Further, if FSM had changed its recommendation to stockholders of the BDCs regarding approval of the proposed new investment advisory agreements with Oaktree and the election of the New Director Nominees to their respective boards of directors, then in lieu of such expense reimbursement, FSM will be required to pay Oaktree a termination fee of $9.2 million.
In addition, FSM must pay a $9.2 million termination fee to Oaktree if Oaktree terminates the Asset Purchase Agreement following a change in the FSAM board of directors’ recommendation of the asset sale to Oaktree, a change in FSM’s recommendation to the stockholders of FSC and FSFR regarding approval of the proposed new investment advisory agreements with Oaktree and the election of the New Director Nominees to their respective boards of directors, or if FSM, FSAM or Fifth Street Holdings, as applicable, materially breach certain obligations under the Asset Purchase Agreement. Finally, if the Asset Purchase Agreement is terminated because either (x) FSM has materially breached its representations, warranties or covenants in such a manner that the conditions to closing cannot be satisfied or (y) FSAM stockholder approval was not obtained on or prior to December 31, 2017 and, within 12 months of termination, FSAM or its affiliates enter into a “Competing Transaction” (as defined in the Asset Purchase Agreement), which is subsequently consummated, then FSM must pay a $9.2 million termination fee to Oaktree (net of any prior expense reimbursement paid by FSM).
Consummation of the proposed transaction is subject to certain conditions, including the approval of the respective stockholders and boards of directors of FSAM, FSC and FSFR. Further conditions include the absence of any law or order restraining the proposed transaction, the termination or expiration of the applicable waiting period (and any extension thereof) under the Hart-Scott-Rodino Antitrust Improvements Act of 1976, as amended, at least 75% of the members of the BDCs’ respective boards of directors not being “interested persons” (within the meaning of Section 2(a)(19) of the Investment Company Act) of Oaktree or FSM, certain waivers and consents that have been obtained from lenders and joint venture partners to the BDCs remaining in full force and effect, no default occurring under specified debt facilities of the BDCs, the NAV of each of FSC and FSFR not being less than 80% of the NAV for such BDC as of March 31, 2017, the election of the New Director Nominees to the board of directors of each of FSC and FSFR, no material adverse effect having occurred with respect to FSM’s business development company investment advisory business, the repayment in full of certain debentures by and between FSC and the U.S. Small Business Administration and obtaining a payoff letter with respect to the Amended Credit Facility (which will be paid off concurrently with the Closing).
On July 13, 2017, concurrently with the execution of the Asset Purchase Agreement, FSM entered into a letter agreement with Oaktree pursuant to which FSM agreed to reimburse up to $5 million of Oaktree’s transaction expenses incurred in connection with the negotiation, execution and delivery of the Asset Purchase Agreement and the performance by Oaktree of its obligations thereunder if, and at the time, the Closing occurs.
Concurrently with the execution of the Asset Purchase Agreement, FSAM and Oaktree entered into a Noncompetition and Nonsolicitation Agreement, dated as of July 13, 2017, pursuant to which, for a period of three years following the date the Closing occurs, FSAM agreed to specified restrictions on its ability to invest in debt or debt-like preferred equity where the investment opportunity being offered to all offerees exceeds $5 million (subject to certain exceptions). Such restrictions apply for 10 years with respect to investments in business development companies managed by Oaktree or any of its affiliates. FSAM also agreed to restrictions on its ability to solicit for employment any full-time employees of Oaktree or advisors or consultants, who are engaged for a substantial portion of their time by Oaktree, for a period of 3 months after the date the Closing occurs.
In connection with the transactions contemplated by the Asset Purchase Agreement, on July 13, 2017, FSAM, Fifth Street Holdings, the TRA Recipients, the Tannenbaum Trust, the Bernard D. Berman 2012 Trust and FSC CT II, Inc. entered into a Waiver and Termination of Tax Receivable Agreement (“TRA Waiver”) pursuant to which the TRA Recipients agreed (i) to irrevocably waive any and all rights to receive tax benefit payments payable at any time under the TRA, including any tax benefit payments that would result from the consummation of the transactions contemplated by the Asset Purchase Agreement other than certain payments accrued for the fiscal year ended December 31, 2016 that have not been paid and (ii) to release FSAM and Fifth Street Holdings from their respective obligations under the TRA. Pursuant to the TRA Waiver, the Principals, FSAM and Fifth Street Holdings also agreed that, effective upon the Closing, the TRA will automatically terminate without any further action required by any party to the TRA Waiver, and all rights and obligations of the parties thereto shall be immediately extinguished.
Fifth Street Asset Management Inc.
Notes to Consolidated Financial Statements
(Unaudited)
NewStar Financial Purchase Agreement
On July 1, 2017, Fifth Street Holdings entered into a purchase agreement (the “CLO Purchase Agreement”) with New Star Financial. At the closing of the transactions contemplated thereby on July 20, 2017, NewStar Financial acquired 100% of the limited liability company interests of CLO Management, a wholly-owned subsidiary of Fifth Street Holdings and the collateral manager for CLO I and CLO II, each a collateralized loan obligation in the Company’s senior loan fund strategy, for an aggregate purchase price of $29.0 million less borrowings outstanding at CLO Management, subject to post-closing adjustments for working capital and transactions expenses, which resulted in an aggregate net purchase price of $15.3 million.
Item 2. Management's Discussion and Analysis of Financial Condition and Results of Operations
The following discussion and analysis should be read in conjunction with our consolidated financial statements and the related notes thereto included in this Quarterly Report on Form 10-Q and in our annual report on Form 10-K.
Amounts and percentages presented throughout our discussion and analysis of financial condition and results of operations may reflect rounding adjustments and consequently totals may not appear to sum. The highlights listed below have had significant effects on many items within our consolidated financial statements and affect the comparison of the current period's activity with those of prior periods.
For periods ending prior to June 30, 2017, non-GAAP metrics, including adjusted net income (ANI), assets under management (AUM) and fee-earning AUM, were disclosed as measures of operating performance used by management to analyze our performance. However, given the sale of CLO Management in July 2017 and the pending Oaktree transaction (as described below), we have determined they are no longer meaningful metrics to management or our investors and, accordingly, have not included such measures in this Quarterly Report on Form 10-Q. Upon consummation of the Oaktree transaction, we expect to reevaluate the carrying value of certain assets and liabilities, including but not limited to, prepaid expenses, fixed assets, deferred tax assets, accounts payable and accrued expenses, deferred rent liability, payables to related parties which include the carrying value of the TRA liability and potential lease termination payments in connection with vacating the lease of our corporate headquarters. Such analysis may result in material adjustments in future periods.
Our Business
We are an alternative asset management firm headquartered in Greenwich, CT that provides asset management services to the Fifth Street Funds, which, as of June 30, 2017, consist primarily of FSC and FSFR, both publicly-traded business development companies regulated under the Investment Company Act of 1940, as amended. The funds we manage provide innovative and flexible financing solutions to small and mid-sized companies across their capital structures, primarily in connection with investments by private equity sponsors. We define small and mid-sized companies as those with annual EBITDA between $10 million and $120 million. As of June 30, 2017, our business was conducted through Fifth Street Management and CLO Management, both of which are registered investment advisers under the Advisers Act.
Our direct origination platform is sustained by our relationships with over 175 private equity sponsors. We believe we are differentiated from other alternative asset managers by our structuring flexibility, financial strength and a reputation for delivering on commitments. We provide innovative and customized credit solutions across the capital structure, including one-stop financing, unitranche debt, senior secured debt, mezzanine debt, equity co-investments and venture debt financing. Our platform targets loans for investment of up to $100 million.
On July 1, 2017, Fifth Street Holdings entered into a purchase agreement with New Star Financial, Inc., or NewStar Financial. At the closing of the transactions contemplated thereby on July 20, 2017, NewStar Financial acquired 100% of the limited liability company interests of CLO Management, a wholly-owned subsidiary of Fifth Street Holdings and the collateral manager for funds within our senior loan fund strategy. See "Recent Developments - NewStar Financial Purchase Agreement". As a result of this transaction, the assets and liabilities of CLO Management have been classified as held for sale as of June 30, 2017. See Note 2 - Significant Accounting Policies - Assets Held for Sale.
On July 13, 2017, we (solely for the purpose set forth therein) and certain subsidiaries signed a definitive asset purchase agreement with Oaktree Capital Management, L.P., or Oaktree, an affiliate of Oaktree Capital Group, LLC (NYSE: OAK), under which Oaktree will become the new investment adviser to the BDCs, subject to the approval of new investment advisory agreements between each of the BDCs and Oaktree by the respective BDC stockholders and satisfaction of certain other closing conditions. The shares of common stock of FSC and FSFR owned by Fifth Street Holdings L.P. are not included in this transaction. The transaction is expected to be completed in the fourth quarter of 2017. See "Recent Developments - Oaktree Asset Purchase Agreement."
We have begun the process of winding down FSOF and returning invested capital to investors. We currently expect this wind-down to be completed by September 2017, following which the investment management agreement with FSOF will be terminated.
Organization
We provide asset management services to the Fifth Street Funds, which consist primarily of our BDCs. We conduct all of our operations through our consolidated subsidiaries, FSM, CLO Management and FSCO GP.
Our primary sources of revenues are management fees, primarily from the BDCs, which are driven by the amount of the assets under management and quarterly investment performance of the Fifth Street Funds. We conduct substantially all of our operations through one reportable segment that provides asset management services to the Fifth Street Funds. We generate all of our revenues in the United States.
Reorganization
In anticipation of our initial public offering, or IPO, that closed on November 4, 2014, FSAM was incorporated in Delaware on May 8, 2014 as a holding company with its primary asset expected to be a limited partnership interest in Fifth Street Holdings. Fifth Street Holdings was formed on June 27, 2014 by principals of FSM as a Delaware limited partnership. Prior to the transactions described below, the Principals were the general partners and limited partners of Fifth Street Holdings. Fifth Street Holdings has a single class of limited partnership interests, or Holdings LP Interests. Immediately prior to the IPO:
| |
• | The Principals contributed their general partnership interests in Fifth Street Holdings to FSAM in exchange for 100% of FSAM's Class B common stock; |
| |
• | The members of FSM contributed 100% of their membership interests in FSM to Fifth Street Holdings in exchange for Holdings LP Interests; and |
| |
• | The members of FSCO GP, a Delaware limited liability company, formed on January 6, 2014 to serve as the general partner of FSOF, contributed 100% of their membership interests in FSCO GP to Fifth Street Holdings in exchange for Holdings LP Interests. |
These collective actions are referred to herein as the "Reorganization."
Initial Public Offering
On November 4, 2014, FSAM issued 6,000,000 shares of Class A common stock in the IPO at a price of $17.00 per common share. The proceeds totaled $95.9 million, net of underwriting commissions of $6.1 million. The proceeds were used to purchase a 12.0% limited partnership interest in Fifth Street Holdings.
Immediately following the Reorganization and the closing of the IPO on November 4, 2014:
| |
• | The Principals held 42,856,854 shares of FSAM Class B common stock and 42,856,854 Holdings LP Interests; |
| |
• | FSAM held 6,000,000 Holdings LP Interests and the former members of FSM and FSCO GP, including the Principals, held 44,000,000 Holdings LP Interests; and |
| |
• | The Principals, through their holdings of FSAM Class B common stock in the aggregate, had approximately 97.3% of the voting power of FSAM's common stock. |
Upon the completion of the Reorganization and the IPO, FSAM became the general partner of Fifth Street Holdings and acquired a 12.0% limited partnership interest in Fifth Street Holdings. Fifth Street Holdings and its wholly-owned subsidiaries (including FSM, CLO Management and FSCO GP) are consolidated by FSAM in its consolidated financial statements. The portion of net income attributable to the limited partners of Fifth Street Holdings, excluding FSAM, is recorded as "Net income attributable to non-controlling interests" on the Consolidated Statements of Operations.
Exchange Agreement and Tax Receivable Agreement
In connection with the Reorganization, FSAM entered into an exchange agreement with the limited partners of Fifth Street Holdings that granted each limited partner of Fifth Street Holdings, and certain permitted transferees, the right, beginning two years after the closing of the IPO and subject to vesting and minimum retained ownership requirements, on a quarterly basis, to exchange such person's Holdings LP Interests for shares of Class A common stock of FSAM, on a one-for-one basis, subject to customary conversion rate adjustments for splits, unit distributions and reclassifications, which are collectively referred to as the Exchange Agreement. As a result, each limited partner of Fifth Street Holdings, over time, has the ability to convert his or her illiquid ownership interests in Fifth Street Holdings into Class A common stock of FSAM, which can more readily be sold in the public markets.
On January 4, 2017, pursuant to the terms of the Exchange Agreement, a director of the Company and certain other Holdings Limited Partners exchanged an aggregate of 8,772,450 Holdings LP Interests of Fifth Street Holdings for shares of the Company’s Class A common stock on a one-for-one basis and, in the case of the Principals, submitted to the Company 8,571,370 shares of the Company’s Class B common stock for cancellation.
As of June 30, 2017 and December 31, 2016, we held approximately 30.8% and 13.0% of Fifth Street Holdings, respectively. Our percentage ownership in Fifth Street Holdings will continue to change as Holdings LP Interests are exchanged for our Class A common stock or when we otherwise issue or repurchase our common stock.
Our purchase of Holdings LP Interests concurrent with its IPO, and the subsequent and future exchanges by holders of Holdings LP Interests for shares of our Class A common stock pursuant to the Exchange Agreement are expected to result in increases in its share of the tax basis of the tangible and intangible assets of Fifth Street Holdings, which will increase the tax depreciation and amortization deductions that otherwise would not have been available to us. These increases in tax basis and tax depreciation and amortization deductions are expected to reduce the amount of cash taxes that we would otherwise be required to pay in the future. As of June 30, 2017, we were party to a tax receivable agreement, or TRA, with certain limited partners of Fifth Street Holdings, or the TRA Recipients, that requires us to pay the TRA Recipients 85% of the amount of cash
savings, if any, in U.S. federal, state, local and foreign income tax that we actually realize (or, under certain circumstances, are deemed to realize) as a result of the increases in tax basis in connection with exchanges by the TRA Recipients described above and certain other tax benefits attributable to payments under the tax receivable agreement. In connection with the exchange of Holdings LP Interests on January 4, 2017, we recorded a deferred tax asset in the amount of $30,599,203 and an additional payable to the TRA Recipients of $26,009,323 with a corresponding increase in additional paid-in capital of $4,589,880. See Recent Developments for a discussion of the status of the TRA as it relates to the Oaktree transaction.
Basis of Presentation
We have prepared our consolidated financial statements in accordance with GAAP and pursuant to the rules and regulations of the SEC and the requirements for reporting on Form 10-Q and Regulation S-X. All significant intercompany transactions and balances have been eliminated in consolidation.
The diagram below depicts our organizational structure as of June 30, 2017:
| |
(1) | Shares of our Class A common stock, which were issued to the public in our IPO, entitle holders to one vote per share and economic rights (including rights to dividends and distributions upon liquidation). |
| |
(2) | Shares of our Class B common stock, which are held by our Principals, entitle holders to five votes per share, but have no economic rights. |
| |
(3) | Holdings Limited Partners, pursuant to the Exchange Agreement and subject to vesting and minimum retained ownership requirements and transfer restrictions, may exchange their Holdings LP Interests, beginning November 6, 2016, for shares of our Class A common stock. |
| |
(4) | FSCO GP is the general partner of FSOF, our hedge fund, and is entitled to receive an annual performance allocation from FSOF based on the performance of such fund. Fifth Street Management is the investment adviser to FSOF. |
| |
(5) | The direct subsidiaries of Fifth Street Management are FSC CT LLC, FSC LLC, FSC Midwest LLC and FSC Florida LLC. As of June 30, 2017, FSM owned approximately 1% of the CLO I notes and CLO Management owned approximately 5% of the CLO II notes. FSC CT LLC is the primary employer of our employees located in Connecticut and is the tenant to our Connecticut headquarters lease and performs certain administrative functions for our business. FSC LLC is the owner of Fifth Street Capital West LLC. FSC Midwest LLC, Fifth Street Capital West LLC and FSC Florida LLC employ certain of our employees, are tenants under certain of our office leases and perform certain other administrative functions for our business. |
| |
(6) | As of June 30, 2017, CLO Management served as the collateral manager to CLO I and CLO II. |
Market Conditions, Trends and Other Developments Affecting our Business
Our results of operations are affected by a variety of factors, including economic conditions particularly in the United States, interest rates and financial markets. During 2016, financial markets experienced a broad based rally which included compressing interest rate credit spreads and expectations that the U.S. Federal Open Markets Committee would continue to increase interest rates. Investors generally sought higher yielding assets in response to these events.
Middle market sponsored loan volume in 2016 remained soft. Higher valuations dampen private equity sponsored investor interest. In addition, continuing interest among investors in allocating capital to private debt has produced an
abundance of liquidity chasing too few deals and more spread tightening. However, we continue to believe in the opportunity for lenders with flexible, long-term capital to invest in deals with strong risk adjusted returns.
The market has also experienced some pressure from investors on fee levels. In response, we may also modify fee structures with our existing investment vehicles, including our BDCs, to remain competitive. For example, we further amended and restated the investment advisory agreement by and between FSC and FSM, or, as amended, the FSC Investment Advisory Agreement, which, effective as of January 1, 2017, (i) decreased the quarterly preferred return to 1.75% on the income portion of the incentive fee and (ii) implemented a total return requirement that may decrease the incentive fee payable to Fifth Street Management by 25% per quarter to the extent that FSC’s cumulative incentive fees over a lookback period of up to 12 quarters exceed 20.0% of FSC's cumulative net increase in net assets resulting from operations.
In order to enhance our liquidity position and in an effort to divest of non-core business lines, we sold CLO Management in July 2017. Additionally, we have begun the process of winding down FSOF and returning invested capital to investors. We currently expect this wind-down to be completed by September 2017, following which the investment management agreement with FSOF will be terminated. We cannot assure you that this wind-down will be completed on a timely basis or on attractive terms, or at all, or that such action will improve our financial condition or results of operations.
Revision of Financial Statements
Refer to Note 2 of the consolidated financial statements for a summary of the amounts and financial statement line items impacted by the Revision.
Overview of Results of Operations
Revenues
For the three months ended June 30, 2017 and 2016, 87.7% and 92.0%, respectively, of our revenues came from management fees (including 29.1% and 39.2%, respectively, of Part I Fees) from the BDCs and private funds. For the six months ended June 30, 2017 and 2016, 87.7% and 90.9%, respectively, came from management fees (including 25.6% and 33.2%, respectively, of Part I Fees) from the BDCs and private funds.
Management Fees
Base Management Fees
Prior to January 1, 2016, pursuant to the FSC Investment Advisory Agreement, we earned an annual base management fee of 2.0% of the value of FSC's gross assets, which included any borrowings for investment purposes and excluded cash and cash equivalents. Such base management fee was calculated based on the value of FSC's gross assets at the end of its most recently completed fiscal quarter. The base management fee is payable quarterly in arrears and the fee for any partial month or quarter is appropriately prorated.
On January 19, 2016, we amended and restated the FSC Investment Advisory Agreement to reduce the base management fee payable to us on gross assets, excluding cash and cash equivalents, from 2.00% to 1.75% effective as of January 1, 2016. On March 20, 2017, we further amended and restated the FSC Investment Advisory Agreement, which, effective as of January 1, 2017, (i) decreased the quarterly preferred return to 1.75% on the income portion of the incentive fee and (ii) implemented a total return requirement that may decrease the incentive fee payable to Fifth Street Management by 25% per quarter to the extent that FSC’s cumulative incentive fees over a lookback period of up to 12 quarters exceed 20.0% of FSC's cumulative net increase in net assets resulting from operations.
Pursuant to the investment advisory agreement between FSM and FSFR, or the FSFR Investment Advisory Agreement, we earn an annual base management fee of 1.0% of the value of FSFR's gross assets, which includes any borrowings for investment purposes and excludes cash and cash equivalents. Such base management fee is calculated based on the average value of FSFR's gross assets at the end of its two most recently completed quarters. The base management fee is payable quarterly in arrears and the fee for any partial month or quarter is appropriately prorated.
Pursuant to our investment management agreement with FSOF, we are entitled to receive a quarterly management fee from FSOF that is calculated and payable in advance at an annualized rate of approximately 1.0% of the value of a limited partner's investment, based on investment class and excluding affiliates, in FSOF. Capital contributed or withdrawn from FSOF during a quarter is charged a ratable portion of the management fee for the period invested.
Pursuant to CLO Management's investment management agreements with our senior loan funds, as of June 30, 2017 we were entitled to receive quarterly management fees from CLO I and CLO II that are calculated and payable in arrears pursuant to a "waterfall" structure. Under this "waterfall" structure, we are entitled to receive a senior collateral management fee at an annualized rate, for both CLO I and CLO II, of 0.25% of the average principal balance during the period and a subordinated collateral management fee at an annualized rate of 0.15%, for CLO I, and 0.13%, for CLO II, of the average principal balance
during the period, in each case to the extent there were sufficient funds available for distribution at the applicable level in the hierarchy.
In the case of our separately managed accounts, the investor, rather than us, may control the assets or investment vehicle that holds or has custody of the related investments. Fifth Street Management serves as the investment adviser for our existing SMA, which closed in January 2016. Pursuant to our arrangements for this SMA, we will earn base management fees between 0.50% and 0.75% of invested capital, based on the level of investments.
Part I Fees
Pursuant to the FSC Investment Advisory Agreement and the FSFR Investment Advisory Agreement, we earn Part I Fees that are calculated and payable quarterly in arrears based on each BDC's "Pre-Incentive Fee Net Investment Income" for the immediately preceding fiscal quarter. Pre-Incentive Fee Net Investment Income, expressed as a rate of return on the value of each BDC's net assets at the end of the immediately preceding fiscal quarter, will be compared to a specified "hurdle rate" or "preferred return" per quarter, subject to a "catch-up" provision measured as of the end of each fiscal quarter. The BDCs' net investment income used to calculate this part of the Part I Fee is also included in the amount of its gross assets used to calculate the base management fee. Such fees are not subject to repayment (or clawback) and are cash settled each quarter.
Pursuant to the FSC Investment Advisory Agreement, the Part I Fee with respect to FSC's Pre-Incentive Fee Net Investment Income for each quarter through December 31, 2016 was as follows:
| |
• | no Part I Fee is payable to Fifth Street Management in any fiscal quarter in which FSC's Pre-Incentive Fee Net Investment Income does not exceed the hurdle rate of 2.0%, or the "preferred return" or "hurdle"; |
| |
• | 100% of FSC's Pre-Incentive Fee Net Investment Income with respect to that portion of such Pre-Incentive Fee Net Investment Income, if any, that exceeds the hurdle rate but is less than or equal to 2.5% in any fiscal quarter is payable to Fifth Street Management. This portion of FSC's Pre-Incentive Fee Net Investment Income (which exceeds the hurdle rate but is less than or equal to 2.5%) is referred to as the "catch-up." The "catch-up" provision is intended to provide Fifth Street Management with an incentive fee of 20% on all of FSC's Pre-Incentive Fee Net Investment Income as if a hurdle rate did not apply when its Pre-Incentive Fee Net Investment Income exceeds 2.5% in any fiscal quarter; and |
| |
• | 20% of the amount of FSC's Pre-Incentive Fee Net Investment Income, if any, that exceeds 2.5% in any fiscal quarter is payable to Fifth Street Management once the hurdle is reached and the catch-up is achieved. |
Pursuant to the FSC Investment Advisory Agreement, effective beginning with FSC’s fiscal quarter that commenced on January 1, 2017, calculation of the Part I incentive fee for each quarter is as follows:
| |
• | No Part I Fee is payable to Fifth Street Management in any fiscal quarter in which FSC’s pre-incentive fee net investment income does not exceed the preferred return rate of 1.75%, or the Preferred Return on net assets; |
| |
• | 100% of FSC’s pre-incentive fee net investment income, if any, that exceeds the Preferred Return but is less than or equal to 2.1875% in any fiscal quarter is payable to Fifth Street Management. This portion of FSC’s subordinated incentive fee on income is referred to as the “catch up” and is intended to provide Fifth Street Management with a Part I Fee of 20% on all of FSC’s pre-incentive fee net investment income when FSC’s pre-incentive fee net investment income reaches 2.1875% on net assets in any fiscal quarter; and |
| |
• | For any quarter in which FSC’s pre-incentive fee net investment income exceeds 2.1875% on net assets, the Part I Fee is equal to 20% of the amount of FSC’s pre-incentive fee net investment income, as the Preferred Return and catch-up will have been achieved. |
Effective as of January 1, 2017, in the event the cumulative subordinated incentive fee on income accrued for the Lookback Period (after giving effect to any reduction(s) pursuant to this paragraph for any prior fiscal quarters of the Lookback Period but not the quarter of calculation) exceeds 20.0% of the cumulative net increase in net assets resulting from operations during the Lookback Period, then the Part I Fee for the quarter shall be reduced by an amount equal to (1) 25% of the Part I Fee calculated for such quarter (prior to giving effect to any reduction pursuant to this paragraph) less (2) any base management fees waived by Fifth Street Management for such fiscal quarter. For this purpose, the “cumulative net increase in net assets resulting from operations” is an amount, if positive, equal to the sum of pre-incentive fee net investment income, base management fees, realized gains and losses and unrealized capital appreciation and depreciation of FSC for the Lookback Period. “Lookback Period” means (1) through December 31, 2019, the period which commences on January 1, 2017 and ends on the last day of the fiscal quarter for which the subordinated incentive fee on income is being calculated, and (2) after December 31, 2019, the fiscal quarter for which the subordinated incentive fee on income is being calculated and the eleven preceding fiscal quarters.
Pursuant to the FSFR Investment Advisory Agreement, the Part I Fee with respect to FSFR's Pre-Incentive Fee Net Investment Income for each quarter is as follows:
| |
• | no Part I Fee is payable to Fifth Street Management in any fiscal quarter in which FSFR's Pre-Incentive Fee Net Investment Income does not exceed the hurdle rate of 1.5%, or the "preferred return" or "hurdle"; |
| |
• | 50% of FSFR's Pre-Incentive Fee Net Investment Income with respect to that portion of such Pre-Incentive Fee Net Investment Income, if any, that exceeds the hurdle rate but is less than or equal to 2.5% in any quarter is payable to Fifth Street Management. This portion of FSFR's Pre-Incentive Fee Net Investment Income (which exceeds the hurdle rate but is less than or equal to 2.5%) is referred to as the "catch-up." The "catch-up" provision is intended to provide Fifth Street Management with an incentive fee of 20% on all of FSFR's Pre-Incentive Fee Net Investment Income as if a hurdle rate did not apply when its Pre-Incentive Fee Net Investment Income exceeds 2.5% in any quarter; and |
| |
• | 20% of the amount of FSFR's Pre-Incentive Fee Net Investment Income, if any, that exceeds 2.5% in any quarter is payable to Fifth Street Management once the hurdle is reached and the catch-up is achieved. |
Performance Fees
Pursuant to the FSC Investment Advisory Agreement and the FSFR Investment Advisory Agreement, we also earn Part II Fees, which are determined and payable in arrears as of the end of each fiscal year (or upon termination of the investment advisory agreement, as of the termination date) and equal 20% of each BDC's realized capital gains, if any, on a cumulative basis from inception through the end of each fiscal year, computed net of all realized capital losses and unrealized capital depreciation on a cumulative basis, less the aggregate amount of any previously paid Part II Fees.
FSCO GP, FSOF's general partner, is entitled to receive an annual performance allocation from FSOF, generally ranging from 15% to 20% of the increase in value of a limited partner's investment, if any, subject to a loss carryover based on investment class and excluding affiliates. Pursuant to the loss carryover, no performance allocation will be charged on an investor's investment unless the value of such investment (net of any losses, for all years since admission) exceeds the higher of the following amounts: (i) the highest value of such investment through the close of any year since admission; and (ii) the value of such investor's investment on the date of admission. The performance allocation is generally calculated and allocated at the end of each fiscal year or upon a withdrawal occurring prior to the end of any fiscal year. Withdrawals by an investor will result in a proportional reduction of any loss carryover.
Performance fees may be subject to reversal to the extent that the performance fees recorded exceed the amount due to the general partner or investment manager based on a fund's cumulative investment returns.
As compensation for the performance of its obligations under the CLOs' collateral management agreements, as of June 30, 2017 Fifth Street Management was entitled to receive a collateral management incentive fee after the subordinated debt issued by each respective CLO has realized a specified internal rate of return.
Other Fees
FSC CT LLC is party to administration agreements with our BDCs and Fifth Street Management under which we provide administrative services for our BDCs and private funds, including office facilities and equipment, and clerical, bookkeeping and recordkeeping services at such facilities. Under the administration agreements, we also perform or oversee the performance of our BDCs' and private funds' required administrative services, which includes being responsible for the financial records which our BDCs and private funds are required to maintain and preparing reports to our BDCs' stockholders and reports filed with the SEC. In addition, we assist each of our BDCs in determining and publishing its net asset value, overseeing the preparation and filing of its tax returns and the printing and dissemination of reports to each of our BDC's stockholders, and generally overseeing the payment of each of our BDC's and private fund's expenses and the performance of administrative and professional services rendered to such BDC or private fund by others. For providing these services, facilities and personnel, the private funds reimburse us the allocable portion of direct fund expenses paid on their behalf and the BDCs reimburse us the allocable portion of direct expenses, as well as overhead and other expenses incurred by us in performing our obligations under the administration agreements, including rent and such BDC's allocable portion of the costs of compensation and related expenses of such BDC's chief financial officer and chief compliance officer and their staffs. Such reimbursement is at cost with no profit to, or markup by, us. These reimbursements are included in Revenues - Other fees in the consolidated statements of operations and the expenses are included in Compensation and benefits and General, administrative and other expenses. We may also provide, on our BDCs' behalf, managerial assistance to such BDC's portfolio companies. Each of the administration agreements may be terminated by either us or the applicable BDC without penalty upon 60 days' written notice to the other party.
Expenses
Compensation and benefits. Compensation generally includes salaries, bonuses, severance and equity-based compensation charges. Bonuses are accrued over the service period to which they relate.
General, administrative and other expenses. General, administrative and other expenses primarily include costs related to professional services, occupancy and overhead expenses, insurance expense, travel and related expenses, communication and information systems and other general operating items.
Depreciation and amortization. Depreciation of furniture, fixtures and equipment is computed using the straight-line method over the estimated useful lives of the respective assets (three to eight years). Amortization of improvements to leased properties is computed using the straight-line method based upon the initial term of the applicable lease or the estimated useful life of the improvements, whichever is shorter, and ranges from five to 10 years.
Income taxes. The portion of our income attributable to Fifth Street Asset Management Inc. and other taxable entities within the post-IPO structure are subject to U.S. federal, state and local income taxes and is taxed at the prevailing corporate tax rates.
Our effective tax rate includes a rate benefit attributable to the fact that certain of our subsidiaries operate as a series of pass-through entities which are not themselves subject to federal income tax. As a result of the Reorganization, certain subsidiaries were converted from pass-through entities to taxable entities. Accordingly, the portion of our subsidiaries' earnings attributable to non-controlling interests are subject to tax when reported as a component of the non-controlling interests' taxable income on their individual tax returns.
Net income attributable to non-controlling interests
Net income attributable to non-controlling interests represents the ownership interests that certain third parties hold in entities that are consolidated in the financial statements as well as the ownership interests in Fifth Street Holdings that are held by limited partners other than FSAM. The allocable share of income and expense attributable to these interests is accounted for as net income attributable to non-controlling interests.
Results of Operations
Three months ended June 30, 2017 compared to three months ended June 30, 2016
Revenues
Management fees. Total management fees were $14.1 million for the three months ended June 30, 2017, which represented a $7.2 million, or 33.8%, decrease from $21.3 million for the three months ended June 30, 2016. The decrease in management fees was primarily due to lower levels of fee-earning assets and pre-incentive fee net investment income at FSC.
Other fees. Other fees were $1.8 million for the three months ended June 30, 2017, which represented a $0.02 million, or 1.0%, increase from $1.8 million for the three months ended June 30, 2016. The increase was primarily due to slightly higher level of allocable direct fund expenses and general and administrative expenses by us to the Fifth Street BDCs and private funds pursuant to the administration agreements.
Expenses
Compensation and benefits. Compensation and benefits was $5.6 million for the three months ended June 30, 2017, which represented a $3.3 million, or 36.8%, decrease from $8.9 million for the three months ended June 30, 2016. The decrease was primarily due to an 18% reduction in headcount, partially offset by an increase in severance of $1.0 million in the current period.
General, administrative and other. General, administrative and other expenses were $13.5 million for the three months ended June 30, 2017, which represented a $3.4 million, or 33.9%, increase from $10.1 million for the three months ended June 30, 2016. The increase was primarily due to professional fees incurred in connection with the Oaktree and NewStar Financial transactions, partially offset by lower litigation and other non-recurring professional fees in the current period.
Depreciation and amortization. Depreciation and amortization expense was $0.3 million for the three months ended June 30, 2017, which represented a $2.8 million, or 89.9%, decrease from $3.2 million for the three months ended June 30, 2016. The decrease was attributable to accelerated depreciation on a portion of the leasehold improvements at our corporate headquarters in Greenwich, Connecticut in the prior period.
Other income (expense)
For the three months ended June 30, 2017 and June 30, 2016, other income (expense), net was $(0.8) million and $10.2 million, respectively. This decrease was due primarily to other income (expense) items in the prior year including a $2.0 million gain on extinguishment of debt, an adjustment of the TRA liability for tax rate change in the amount of $7.5 million and net recoveries of legal fees from our insurance carriers in the amount of $3.0 million, partially offset by the net losses on derivatives in the amount of $3.2 million.
Provision (benefit) for income taxes
The income tax provision (benefit) was $(0.4) million and $7.1 million, for the three months ended June 30, 2017 and June 30, 2016, respectively. The decrease is primarily due to one-time adjustment of $6.3 million in the prior year relating to certain changes to Connecticut state tax law that were passed in May 2016. If the Oaktree transaction is consummated, we expect to establish a valuation allowance since we may not realize the full tax benefits from our deferred tax assets which would increase income tax expense in a future period.
Net income (loss)
Net loss was $(3.9) million for the three months ended June 30, 2017, which represented a $8.0 million, or 196.0%, decrease from net income of $4.1 million for the three months ended June 30, 2016. The decrease was primarily due to the income and expense variances discussed above.
Six months ended June 30, 2017 compared to six months ended June 30, 2016
Revenues
Management fees. Total management fees were $27.6 million for the six months ended June 30, 2017, which represented a $10.7 million, or 28.0%, decrease from $38.4 million for the six months ended June 30, 2016. The decrease in management fees was primarily due to lower levels of fee-earning assets and pre-incentive fee net investment income at FSC.
Other fees. Other fees were $3.9 million for the six months ended June 30, 2017, which represented a $0.1 million, or 3.9%, increase from $3.7 million for the six months ended June 30, 2016. The increase was primarily due to slightly higher level of allocable direct fund expenses and general and administrative expenses by us to the Fifth Street BDCs and private funds pursuant to the administration agreements.
Expenses
Compensation and benefits. Compensation and benefits was $12.1 million for the six months ended June 30, 2017, which represented a $5.5 million, or 31.2%, decrease from $17.6 million for the six months ended June 30, 2016. The decrease was primarily due to an 18% reduction in headcount, partially offset by an increase in severance of $0.8 million in the current year period.
General, administrative and other. General, administrative and other expenses were $18.6 million for the six months ended June 30, 2017, which represented a $1.2 million, or 7.1%, increase from $17.4 million for the six months ended June 30, 2016. The increase was primarily due to professional fees incurred in connection with the Oaktree and NewStar Financial transactions, partially offset by lower litigation and other non-recurring professional fees in the current period.
Depreciation and amortization. Depreciation and amortization expense was $0.6 million for the six months ended June 30, 2017, which represented a $2.9 million, or 82.2%, decrease from $3.6 million for the six months ended June 30, 2016. The decrease was attributable to previously accelerated depreciation on a portion of the leasehold improvements at our corporate headquarters in Greenwich, Connecticut.
Other income (expense)
For the six months ended June 30, 2017 and June 30, 2016, other income (expense), net was $5.6 million and ($3.6 million), respectively. This increase was due primarily to a $2.7 million increase in income from equity method investments and net incremental insurance recoveries of $1.3 million in the current year, a loss on investor settlement of $10.4 million in the prior year and net losses on derivatives in the amount of $7.9 million in the prior year, partially offset by increased interest expense of $1.1 million due to increased borrowings and interest rate on our credit facility, an unrealized gain on MMKT Notes of $2.6 million in the prior year, a gain on extinguishment of debt of $2.0 million in the prior year and an adjustment of the TRA liability for tax rate change in the amount of $7.5 million in the prior year.
Provision (benefit) for income taxes
The income tax provision (benefit) was $0.9 million and $7.0 million, respectively, for the six months ended June 30, 2017 and June 30, 2016. The decrease is primarily due to a discrete adjustment of $6.3 million in the prior year relating to certain changes to Connecticut state tax law that were passed in May 2016.
Net income (loss)
Net income was $4.8 million for the six months ended June 30, 2017, which represented an $11.8 million, or 170.0%, increase from a net loss of ($6.9 million) for the six months ended June 30, 2016. The increase was primarily due to the income and expense variances discussed above.
Liquidity and Capital Resources
Historically, our sources of liquidity have been cash flows from operations, net borrowings, distributions received from our investments in beneficial interests in CLOs and distributions from our investments in equity method investments. As of June 30, 2017, our primary sources of cash from our operations included management and administration fees, primarily generated from our BDCs, which are collected quarterly and distributions of earnings from our investments in equity method investees. Due to the Oaktree and NewStar Financial transactions, our future sources of cash will likely change beginning with the quarter ending September 30, 2017. As of June 30, 2017, we do not have any additional borrowing capacity under our Credit Facility, and accordingly, net borrowings are no longer a source of liquidity. Following the closing of the Oaktree transaction, our primary sources of liquidity are expected to be proceeds from the transaction, dividends received from equity method investees, and proceeds from the sale of our investments in equity method investees. In this regard, the FSC and FSFR Boards of Directors announced in 2017 reduced distribution levels, which in turn, will reduce the amount of cash distributions received by us.
We expect that our primary liquidity needs will continue to be to (1) pay operating expenses, including cash compensation to our employees and expenses related to legal matters, (2) repay borrowings and related interest costs, and (3) pay income taxes and make required payments under the tax receivable agreement prior to its anticipated termination in connection with the closing of the Oaktree transaction. In addition, to the extent that cash flows are sufficient to fund distributions to our stockholders and to the extent we are permitted to make distributions under our Credit Facility, we may make distributions to our stockholders in accordance with our distribution policy. However, as of June 30, 2017, our Credit Facility generally restricts the payment of any dividends or distributions to the limited partners of Fifth Street Holdings, including FSAM, other than certain limited exceptions, including tax distributions.
Cash Flows
Six months ended June 30, 2017 compared to six months ended June 30, 2016
Net cash provided by (used in) operating activities was $11.3 million for the six months ended June 30, 2017, which represented a $17.4 million increase from $(6.1) million for the six months ended June 30, 2016. The increase was primarily due to the timing of the collection of management fees in the prior period and an increase in accounts payable and accrued expenses related to transaction costs in the current year.
Net cash provided by (used in) investing activities was $2.8 million for the six months ended June 30, 2017, which represented a $21.7 million increase from $(18.9) million for the six months ended June 30, 2016. The increase was primarily due to $20.9 million of net purchases of equity method investments in the prior period.
Net cash provided by (used in) financing activities was $(18.5) million for the six months ended June 30, 2017, which represented a $35.0 million decrease from $16.5 million for the six months ended June 30, 2016. The decrease was primarily due to $22.0 million of net borrowings under our Credit Facility in the prior year and $9.0 million of incremental distributions to Holdings limited partners in the current period.
Share Repurchase Program
On May 11, 2015, our Board of Directors authorized a share repurchase program of up to $20.0 million of our Class A common stock. Under the repurchase program, we are authorized to repurchase shares through open market purchases or block trades, as conditions permit and in accordance with Rule 10b-18 of the Securities Exchange Act of 1934, as amended. The repurchase program was reauthorized by our Board of Directors on May 11, 2016 for the repurchase of up to $20.0 million of our Class A common stock and terminated on May 11, 2017. For the six months ended June 30, 2017 and 2016, there were no repurchases.
Credit Facility
On November 4, 2014, Fifth Street Holdings entered into a credit agreement for a revolving credit facility, or, as subsequently amended and restated, the Credit Facility, that was jointly led by Morgan Stanley Senior Funding, Inc. and Sumitomo Mitsui Banking Corporation. On February 29, 2016, Fifth Street Holdings entered into an amendment to the Credit Facility to reduce the aggregate revolver commitments of the lenders under the Original Credit Agreement from $176 million to $146 million and provide, among other things, that certain risk retention debt incurred by subsidiaries engaged solely in managing collateralized loan obligations shall be permitted debt and excluded from certain financial covenant calculations, including leverage and interest coverage ratios.
On May 11, 2017, Fifth Street Holdings entered into a supplement to an earlier amendment to the Credit Facility to, among other things, (i) provide that the assets under management of any CLO management subsidiary shall not be excluded from the calculation of assets under management until after June 30, 2017, (ii) reduce the aggregate revolver commitments of the lenders from $146 million to $100 million, (iii) restrict Fifth Street Holdings from making future requests for advances under the Credit Facility, (iv) generally restrict the payment of any dividends or distributions to the limited partners of Fifth
Street Holdings, including FSAM, other than certain limited exceptions, including tax distributions (v) require that 75% of the net proceeds (after applicable taxes, fees and expenses) of any non-ordinary course sale of any asset, including our CLO management business, be used to prepay amounts outstanding under the Credit Facility and (vi) require that Fifth Street Holdings and the other loan parties pledge their unencumbered assets to secure the obligations under the Credit Facility by June 30, 2017.
On May 15, 2017, Fifth Street Holdings entered into the Limited Guaranty and Contribution Agreement, or the Limited Guaranty, with Mr. Leonard Tannenbaum, a limited partner of Fifth Street Holdings, whereby, in the event of an acceleration of the Credit Facility, Mr. Tannenbaum agreed to backstop any shortfall in the funds and assets available to Fifth Street Holdings and the other guarantors to repay the outstanding obligations under the Credit Facility, in the form of an equity contribution or a loan to Fifth Street Holdings. In exchange, Fifth Street Holdings agreed to pay Mr. Tannenbaum reasonable consideration in amounts to be determined by the audit committee of our board of directors. The Limited Guaranty will terminate upon the earliest to occur of (i) August 15, 2018, (ii) the mutual agreement of the parties (subject to approval of the majority of our independent directors), (iii) repayment of the Credit Facility, (iv) any change of control of Fifth Street Holdings or FSAM and (v) any material amendment, waiver or other modification of the Credit Facility.
On June 30, 2017, Fifth Street Holdings entered into an amended and restated credit agreement, or the Amended Credit Facility, with the guarantors party thereto, the lenders party thereto, Sumitomo Mitsui Banking Corporation, as administrative agent, and Cortland Capital Market Services LLC, as collateral agent. As amended and restated, the Amended Credit Facility is a $100 million term loan facility that matures on August 1, 2019 or when amounts owing under the Amended Credit Facility otherwise become due and payable under the terms of the credit agreement. As amended and restated, the Amended Credit Facility provides for monthly amortization of amounts owing under the facility beginning on January 1, 2018 at a rate of 5.0% of the aggregate amount outstanding as of January 1, 2018, subject to certain reductions. The Limited Guaranty was terminated in connection with the execution of the Amended Credit Facility. We did not make any payments to Mr. Tannenbaum thereunder.
Until January 1, 2018, borrowings under the Credit Facility bear interest at a variable rate based on either LIBOR or a base rate plus an applicable margin, which is subject to change based on a total leverage ratio. As of June 30, 2017, borrowings under the Credit Facility accrued interest, at Fifth Street Holdings’ option, at an annual rate of either LIBOR plus 3.0% or a base rate plus 2.0%. After January 1, 2018, borrowings under the Credit Facility will bear interest, at Fifth Street Holdings’ option, at an annual rate of either LIBOR plus 5.0% or a base rate plus 4.0%. The Credit Facility is secured by substantially all of the assets of Fifth Street Holdings and certain subsidiaries of Fifth Street Holdings.
As of June 30, 2017 and December 31, 2016, we had $100.0 million and $102.0 million of outstanding borrowings under the Credit Facility, respectively.
Risk Retention Term Loan
On September 28, 2015, CLO Management, our wholly-owned, consolidated subsidiary, entered into a Risk Retention Term Loan with certain lenders party thereto from time to time and Natixis, New York Branch, as administrative agent and joint lead arranger, and Bleachers Finance 1 Limited as syndication agent and joint lead arranger to provide financing for its purchase of up to $17.0 million of CLO II senior notes at a variable rate based on either LIBOR or a base rate plus an applicable margin. Borrowings under the Risk Retention Term Loan totaled $17.0 million, of which $13.0 million remained outstanding as of June 30, 2017, and accrued interest at a rate based on the interest rate on the financed notes. The weighted current cost basis of the Risk Retention Term Loan was 4.23% as of June 30, 2017, and the facility matures on September 29, 2027. The Risk Retention Term Loan contains customary affirmative and negative covenants for agreements of this type, including financial maintenance requirements, delivery of financial and other information, compliance with laws, further assurances and limitations with respect to indebtedness, liens, fundamental changes, restrictive agreements, dispositions of assets, acquisitions and other investments, conduct of business and transactions with affiliates. We were in compliance with all covenants under the Risk Retention Term Loan as of June 30, 2017.
In connection with the sale of CLO Management, the Risk Retention Term Loan was assumed by NewStar Financial, and accordingly, it was transferred to liabilities associated with assets held for sale in our financial statements as of June 30, 2017.
Dividend Policy
We are a holding company and have no material assets other than our approximately 30% limited partnership interest in Fifth Street Holdings and our controlling interest and related rights as its sole general partner. As a result, we depend upon distributions from our subsidiaries to pay any dividends that our Board of Directors may declare to be paid to the holders of our Class A common stock. When our Board of Directors declares dividends, we will cause Fifth Street Holdings to make distributions to us in an amount sufficient to cover the dividends declared subject to the terms of our Credit Facility. Our dividend policy has certain risks and limitations, particularly with respect to liquidity. We may not pay dividends to the holders of our Class A common stock in amounts that have been paid to them in the past, or at all, if, among other things, we do not have the cash necessary to pay our intended dividends. To the extent we do not have cash on hand sufficient to pay dividends in the future or the terms of our Credit Facility limit the ability to pay such dividends, we may decide not to pay dividends. By paying cash dividends rather than investing that cash in our future growth, we risk not having a sufficient amount of cash to fund our operations or unanticipated capital expenditures, should the need arise.
We expect to distribute as dividends to holders of our Class A common stock, such amounts as may be permissible under the terms of our Credit Facility, net of applicable corporate taxes and amounts payable under the TRA. We intend to fund our dividends from our portion of distributions made to us by Fifth Street Holdings which, in turn, will fund its distributions to us from distributions that it receives from its subsidiaries. Our ability to pay dividends is subject to our Board of Directors' discretion and may be limited by our holding company structure and applicable provisions of Delaware law.
Under the Delaware General Corporation Law, or the DGCL, we may only pay dividends from legally available surplus or, if there is no such surplus, out of our net profits for the fiscal year in which the dividend is declared and/or the preceding fiscal year. Surplus is defined as the excess of a company's total assets over the sum of its total liabilities plus the par value of its outstanding capital stock. Under the DGCL, our Board of Directors can use the fair value of assets and liabilities, rather than book value, in making this determination. Under the Delaware Limited Partnership Act, Fifth Street Holdings may not make a distribution to a partner if, after the distribution, all its liabilities, other than liabilities to partners on account of their partnership interests and liabilities for which the recourse of creditors is limited to specific property of the partnership, would exceed the fair value of our assets. If Fifth Street Holdings were to make such an impermissible distribution, any limited partner who received a distribution and knew at the time of the distribution that the distribution was in violation of the Delaware Limited Partnership Act would be liable to Fifth Street Holdings for the amount of the distribution for three years.
The following table reflects the dividends per share that we have declared on our Class A common stock from January 1, 2015 through June 30, 2017:
|
| | | | | | | | | | |
Date Declared | | Record Date | | Payment Date | | Amount per Share | | Cash Distribution |
January 15, 2015 | | March 31, 2015 | | April 15, 2015 | | $ | 0.30 |
| | $1.8 million |
May 11, 2015 | | June 30, 2015 | | July 15, 2015 | | 0.17 |
| | 1.0 million |
August 10, 2015 | | September 30, 2015 | | October 15, 2015 | | 0.17 |
| | 1.0 million |
November 23, 2015 | | December 31, 2015 | | January 15, 2016 | | 0.17 |
| | 1.0 million |
March 14, 2016 | | March 31, 2016 | | April 15, 2016 | | 0.10 |
| | 0.6 million |
May 11, 2016 | | June 30, 2016 | | July 15, 2016 | | 0.10 |
| | 0.6 million |
August 10, 2016 | | September 30, 2016 | | October 14, 2016 | | 0.10 |
| | 0.7 million |
November 9, 2016 | | December 30, 2016 | | January 13, 2017 | | 0.125 |
| | 0.8 million |
March 20, 2017 | | March 31, 2017 | | April 14, 2017 | | 0.125 |
| | 1.9 million |
Tax Receivable Agreement
Our purchase of Holdings LP Interests concurrent with our initial public offering, and the subsequent and future exchanges by holders of Holdings LP Interests for shares of our Class A common stock pursuant to the Exchange Agreement resulted in, and is expected to continue to result in, increases in our share of the tax basis of the tangible and intangible assets of Fifth Street Holdings, which will increase the tax depreciation and amortization deductions that otherwise would not have been available to us. These increases in tax basis and tax depreciation and amortization deductions are expected to reduce the amount of cash taxes that we would otherwise be required to pay in the future. As of June 30, 2017, we were party to the TRA with the TRA Recipients that requires us to pay them 85% of the amount of cash savings, if any, in U.S. federal, state, local and foreign income tax that we actually realize (or, under certain circumstances, are deemed to realize) as a result of the increases in tax basis in connection with exchanges by the TRA Recipients described above and certain other tax benefits attributable to payments under the tax receivable agreement.
In connection with the exchange of Holdings LP Interests on January 4, 2017, we recorded a deferred tax asset in the amount of $30,599,203 and an additional payable to the TRA Recipients of $26,009,323 with a corresponding increase in
additional paid-in capital of $4,589,880. As of June 30, 2017, payments due to the TRA Recipients under the TRA totaled $62,091,926, after this adjustment. See Recent Developments for a discussion of a potential waiver of a portion of the TRA obligations upon consummation of the Oaktree transaction.
In connection with the finalization of the 2014 tax returns in 2015, FSAM paid $340,713, representing the initial payment associated with the TRA liability. In connection with the finalization of the 2015 tax returns in October 2016, FSAM paid $1,969,958 to the TRA recipients. Within the next 12 month period, we expect to pay approximately $800,000 of the total amount of estimated TRA liability. Such amount was determined by estimating the amount of taxable income and specified deductions subject to the TRA which are expected to be realized by FSAM for the related tax year. These calculations are performed pursuant to the terms of the TRAs.
Off-Balance Sheet Arrangements
In the normal course of business, we may engage in off-balance sheet arrangements, including transactions in derivatives, guarantees, commitments, indemnifications and potential contingent repayment obligations.
Contractual Obligations, Commitments and Contingencies
There were no significant changes in contractual obligations, commitments and contingencies other than those noted elsewhere in this Form 10-Q. As of June 30, 2017, we did not have any unfunded capital commitments.
Critical Accounting Policies
We prepare our consolidated financial statements in accordance with GAAP. In applying many of these accounting principles, we need to make assumptions, estimates or judgments that affect the reported amounts of assets, liabilities, revenues and expenses in our consolidated financial statements. We base our estimates and judgments on historical experience and other assumptions that we believe are reasonable under the circumstances. These assumptions, estimates or judgments, however, are both subjective and subject to change, and actual results may differ from our assumptions and estimates. If actual amounts are ultimately different from our estimates, the revisions are included in our results of operations for the period in which the actual amounts become known. We believe the following critical accounting policies could potentially produce materially different results if we were to change underlying assumptions, estimates or judgments. See "Forward-Looking Statements."
Principles of Consolidation
The consolidated financial statements include the entities in which we, directly or indirectly, are determined to have a controlling financial interest under Accounting Standards Codification, or ASC, Topic 810 - Consolidations, or ASC 810, as amended by Accounting Standards Update, or ASU, No. 2015-02. Under the variable interest model, we determine whether, if by design, an entity has equity investors who lack substantive participating or kick-out rights. If equity investors do not have such rights, the entity is considered a variable interest entity, or VIE, and must be consolidated by its primary beneficiary. An enterprise is determined to be the primary beneficiary if it holds a controlling financial interest. A controlling financial interest is defined as: (a) the power to direct the activities of a VIE that most significantly impact the entity's economic performance and (b) the obligation to absorb losses of the entity or the right to receive benefits from the entity that could potentially be significant to the VIE. The consolidation guidance requires an analysis to determine: (a) whether an entity in which we hold a variable interest is a VIE and (b) whether our involvement, through holding interests directly or indirectly in the entity, would give it a controlling financial interest. Performance of that analysis requires the exercise of judgment.
Under the consolidation guidance, we determine whether we are the primary beneficiary of a VIE at the time we become involved with a VIE and reconsider that conclusion continually. In evaluating whether we are the primary beneficiary, we evaluate our economic interests in the entity held either directly or indirectly by us. The consolidation analysis can generally be performed qualitatively; however, if it is not readily apparent that we are not the primary beneficiary, a quantitative analysis may also be performed. Investments and redemptions (either by us, affiliates of ours or third parties) or amendments to the governing documents of the respective investment funds could affect an entity's status as a VIE or the determination of the primary beneficiary. At each reporting date, we assess whether we are the primary beneficiary and will consolidate or deconsolidate accordingly.
For equity investments where we do not control the investee, and where we are not the primary beneficiary of a variable interest entity, but can exert significant influence over the financial and operating policies of the investee, we follow the equity method of accounting. The evaluation of whether we exert control or significant influence over the financial and operational policies of its investees requires significant judgment based on the facts and circumstances surrounding each individual investment. Factors considered in these evaluations may include the type of investment, the legal structure of the investee, the terms and structure of the investment agreement, including investor voting or other rights, the terms of our investment advisory agreement or other agreements with the investee, any influence we may have on the governing board of the investee, the legal rights of other investors in the entity pursuant to the fund's operating documents and the relationship between us and other investors in the entity.
Base Management Fees
Base Management Fees earned from our funds are generally based on a fixed percentage of gross or net asset value based on the governing documents for each respective fund. For purposes of calculating management fees, such funds' investments are generally measured at fair value, and thus, management fee revenue is directly affected by significant estimates and assumptions used when determining the fair value of the underlying investments within the funds. These fair value measurements may vary depending on the valuation methodology that is used. See "— Fair Value Measurements" below for further discussion related to significant estimates and assumptions used for determining fair value of the underlying investments in our funds.
Part I Fees
Part I Fees earned from our funds are generally based on a fixed percentage of pre-incentive fee net investment income, which is calculated and paid quarterly, and subject to certain specified performance hurdles. Part I Fees are classified as management fees as they are predictable and are recurring in nature, are not subject to repayment (or clawback) and are generally cash-settled each quarter.
Performance Fees
Performance fees are earned from the funds managed by us based on the performance of the respective funds. We have elected to adopt Method 2 of ASC Topic 605-20 Revenue Recognition for Revenue Based on a Formula. Under this method, we record revenue when we are entitled to performance-based fees, subject to certain hurdles or benchmarks. The performance fees for any period are based upon an assumed liquidation of the fund's net assets on the reporting date, and distribution of the net proceeds in accordance with the fund's income allocation provisions. The performance fees may be subject to reversal to the extent that the performance fees recorded exceed the amount due to the general partner or investment manager based on a fund's cumulative investment returns. Part II Fees are calculated and payable in arrears as of the end of each fiscal year of the BDCs and equal 20% of the BDCs' realized capital gains, if any, on a cumulative basis since inception, computed net of all realized capital losses and unrealized capital depreciation on a cumulative basis, less the aggregate amount of any previously paid capital gain incentive fees. Accordingly, the amount recognized as performance fees reflects our share of the fair value gains and losses of the associated funds, and thus, are dependent on subjective judgments in determining the funds' fair value measurements.
We may be required to return realized performance fees if such fund's investment values decline below certain levels. When the fair value of a fund's investments fall below certain return hurdles, previously recognized performance fees are reduced. In all cases, each fund is considered separately in that regard, and for a given fund, performance fees can never be negative over the life of a fund. Upon a hypothetical liquidation of a fund's investments at the then current fair values, previously recognized and distributed performance fees would be required to be returned, and a liability would be established for the potential giveback obligation. Part I Fees are not subject to such provisions.
Equity Based Compensation
We account for stock-based compensation in accordance with ASC Topic 718 - Compensation – Stock Compensation. Under the fair value recognition provision of this guidance, share-based compensation cost is measured at the grant date based on the fair value of the award and is recognized as expense over the requisite service period.
We recognize expense related to equity-based compensation transactions in which we receive employee services in exchange for: (a) our equity instruments or (b) liabilities that are based on the fair value of our equity instruments. Equity-based compensation expense represents expenses associated with the: (i) granting of Part I Fee-sharing arrangements prior to the Reorganization; (ii) conversion of and acceleration in vesting of interests in the Predecessor in connection with the Reorganization; and (iii) the granting of restricted stock units, options to purchase Class A common shares and stock appreciation rights granted in connection with our initial public offering.
Effective January 1, 2016, we elected to early adopt ASU 2016-09. The impact of our adoption was limited to the accounting for forfeitures of certain stock based awards, which is adopted on a modified retrospective basis. Upon adoption, we no longer estimate forfeitures. Rather, we have elected to account for forfeitures as they occur.
The value of the award is amortized on a straight-line basis over the requisite service period is included within compensation and benefits (except for grants to non-employees which are included in general, administrative and other expenses) in our Consolidated Statements of Operations.
We record deferred tax assets or liabilities for equity compensation plan awards based on deductions for income tax purposes of stock-based compensation recognized at the statutory tax rate in the jurisdiction in which we are expected to receive a tax deduction. In addition, differences between the deferred tax assets recognized for financial reporting purposes and the actual tax deduction reported on our income tax returns are recorded as an adjustment to the provision (benefit) for income taxes on the Consolidated Statements of Operations.
Fair Value Measurements
We elected the fair value option on all beneficial interests in CLOs and the MMKT Notes. Unrealized gains and losses resulting from changes in fair value of these instruments are reflected as a component of other income (expense) in the consolidated statements of operations. The fair value option permits the irrevocable election of fair value on an instrument-by-instrument basis at initial recognition of an asset or liability or upon an event that gives rise to a new basis of accounting for that instrument. We believe that by electing the fair value option for these financial instruments, it provides consistent measurement with our peers in the asset management industry.
The carrying amounts of cash, management and performance fees receivable from affiliates, prepaid expenses, due from/to affiliates, accounts payable and accrued expenses, accrued compensation and benefits, income taxes payable and dividend payable approximate fair value due to the immediate or short-term maturity of these financial instruments.
ASC Topic 820 - Fair Value Measurements and Disclosures, or ASC 820, defines fair value as the amount that would be received to sell an asset or paid to transfer a liability in an orderly transaction between market participants at the measurement date. A liability's fair value is defined as the amount that would be paid to transfer the liability to a new obligor, not the amount that would be paid to settle the liability with the creditor. Where available, fair value is based on observable market prices or parameters or derived from such prices or parameters. Where observable prices or inputs are not available or reliable, valuation techniques are applied. These valuation techniques involve some level of management estimation and judgment, the degree of which is dependent on the price transparency for the investments or market and the investments' complexity. We engage an independent third party valuation firm to assist in the fair value measurement for our beneficial interest in CLOs.
Assets and liabilities recorded at fair value in our consolidated financial statements are categorized based upon the level of judgment associated with the inputs used to measure fair value. Hierarchical levels, defined by ASC 820 and directly related to the amount of subjectivity associated with the inputs to fair valuation of these assets and liabilities, are as follows:
Level 1 - Unadjusted, quoted prices in active markets for identical assets or liabilities at the measurement date.
Level 2 - Observable inputs other than Level 1 prices, such as quoted prices for similar assets or liabilities; quoted prices in markets that are not active; or other inputs that are observable or can be corroborated by observable market data at the measurement date for substantially the full term of the assets or liabilities.
Level 3 - Unobservable inputs that reflect management's best estimate of what market participants would use in pricing the asset or liability at the measurement date. Consideration is given to the risk inherent in the valuation technique and the risk inherent in the inputs to the model.
When a determination is made to classify a financial instrument within Level 3 of the valuation hierarchy, the determination is based upon the fact that the unobservable factors are the most significant to the overall fair value measurement. However, Level 3 financial instruments typically include, in addition to the unobservable or Level 3 components, observable components (that is, components that are actively quoted and can be validated by external sources).
When determining the fair value of our beneficial interests in CLOs, we utilize a discounted cash flow model that takes into consideration prepayment and loss assumptions, based on projected performance, economic factors, the characteristics and condition of the underlying collateral, comparable yields for similar securities and recent trading activity.
Derivative Instruments
Derivative instruments include warrant and swap contracts issued in connection with the RiverNorth settlement. The derivative instruments are not designated as hedging instruments under the accounting standards for derivative and hedging. All derivatives are recognized in Derivative Liabilities at fair value and are presented gross in the Consolidated Statements of Financial Condition with changes in fair value recorded in Unrealized Gain (Loss) on Derivatives in the accompanying Consolidated Statements of Operations. Upon settlement of the instrument, we recorded Realized Gain (Loss) on Derivatives in the Consolidated Statements of Operations.
Our derivative instruments contain credit risk to the extent that its counterparty may be unable to meet the terms of the agreements. Our derivative instruments also contain market risk in excess of the amounts reflected in the Consolidated Statements of Financial Condition based on future changes to underlying share prices. No collateral has been pledged and/or received with the counterparty, and our derivatives instruments are not subject to a master netting arrangement.
Income Taxes
We account for income taxes under the asset and liability method prescribed by ASC Topic 740, Income Taxes. As a result of our acquisition of limited partnership interests in Fifth Street Holdings, we expect to benefit from amortization and other tax deductions reflecting the step-up in tax basis in the acquired assets. Those deductions will be used by us and will be taken into account in determining our taxable income. Deferred tax assets and liabilities are recognized for the future tax consequences
attributable to differences between the financial statement carrying amounts of existing assets and liabilities and their respective tax bases. Management periodically assesses the recoverability of its deferred tax assets based upon expected future earnings, future deductibility of the asset and changes in applicable tax laws and other factors. If management determines that it is not probable that the deferred tax asset will be fully recoverable in the future, a valuation allowance may be established for the difference between the asset balance and the amount expected to be recoverable in the future. The allowance will result in a charge to our Consolidated Statements of Operations. Further, we record our income taxes receivable and payable based upon our estimated income tax liability.
Fifth Street Holdings complies with the requirements of the Internal Revenue Code that are applicable to limited partnerships, which allow for the complete pass-through of taxable income or losses to Fifth Street Holdings limited partners, including us, who are individually responsible for any federal tax consequences. Therefore, no federal tax provision is required in Fifth Street Holdings' consolidated financial statements in the periods prior to November 4, 2014. Subsequent to our initial public offering, the tax provision includes the federal income tax obligation related to our allocated portion of Fifth Street Holdings' income. Fifth Street Holdings is subject to certain state and local taxes and certain of its subsidiaries are subject to entity level taxes.
We recognize the effect of income tax positions only if those positions are more likely than not of being sustained. Recognized income tax positions are measured at the largest amount that is greater than 50% likely of being realized. Changes in recognition or measurement are reflected in the period in which the change in judgment occurs.
We recognize interest and penalties associated with tax matters such as franchise tax liabilities, if applicable, as general and administrative and other expenses.
Equity Method Investments
Investments over which we exercise significant influence, but which do not meet the requirements for consolidation, are accounted for using the equity method of accounting, whereby we record our share of the underlying income or losses of equity method investees. We did not elect the fair value option on our equity method investments.
Investments in equity method investees consists of our general partner interests in FSOF and investments in FSC and FSFR common stock. We exercise significant influence with respect to FSOF and the BDCs as a result of our management contracts with the affiliated fund and BDCs, and specifically with respect to the BDCs, our board of director representation.
Recent Accounting Pronouncements
See Note 2 to the consolidated financial statements for a description of recent accounting pronouncements, including those adopted during the three months ended June 30, 2017.
Recent Developments
Oaktree Asset Purchase Agreement
On July 13, 2017, FSM entered into the Asset Purchase Agreement by and among FSM, Oaktree, us (solely for the purposes set forth therein) and Fifth Street Holdings (solely for the purposes set forth therein).
At the closing of the transactions contemplated by the Asset Purchase Agreement, or the Closing, and upon the terms and subject to the conditions set forth therein, FSM will sell, convey, assign and transfer to Oaktree and Oaktree will purchase, acquire and accept from FSM all of FSM’s right, title and interest in specified business records with respect to FSM’s existing investment advisory agreements with each of FSC and FSFR for a purchase price of $320 million in cash. Oaktree will also acquire intellectual property used exclusively in these business records, and any goodwill associated with the investment advisory business conducted by FSM pursuant to these investment advisory agreements. The Asset Purchase Agreement also provides for the entry by Oaktree into new investment advisory agreements with each of FSC and FSFR. The shares of common stock of FSC and FSFR owned by Fifth Street Holdings and Mr. Leonard M. Tannenbaum are not included in the transaction.
The Asset Purchase Agreement contains various customary representations and warranties from each of FSM, Fifth Street Holdings, us and Oaktree. FSM has also agreed to various customary covenants, including conducting its business in the ordinary course and not engaging, or allowing its controlled affiliates to engage, in certain types of transactions during the period between the execution of the Asset Purchase Agreement and the Closing.
We and FSM have also agreed not to permit any of our respective controlled affiliates to enter into or otherwise obtain any tail or similar insurance policy that provides for joint coverage of us and our affiliates, on the one hand, and any of FSC, FSFR or their respective affiliates, on the other hand, other than any such policy that limits coverage solely to claims arising from acts or occurrences taking place prior to the Closing in connection with or relating to the business and securities of the BDCs or investment advisory, administrative or other services provided by us or our controlled affiliates to or on behalf of the BDCs,
subject to certain limitations. FSM and Fifth Street Holdings have agreed to reimburse to the BDCs a portion of the premium cost of any such policy in excess of $4.5 million at FSC and $1.5 million at FSFR.
FSM and Oaktree have agreed to use commercially reasonable efforts to facilitate (i) the appointment of Oaktree as the new investment adviser of each of the BDCs and the approval by the respective boards of directors of the BDCs of such appointment and recommendation to stockholders of each BDC that they vote to approve such investment advisory agreements, (ii) the appointment or election of five director nominees, or the New Director Nominees, to the board of directors of each of the BDCs and (iii) the calling of a special meeting of stockholders of each BDC to vote on and approve the actions described in the aforementioned clauses (i) and (ii). Each of FSM and Oaktree has also agreed to use commercially reasonable efforts to facilitate the BDCs’ preparation and filing of proxy materials in connection with such special meeting of stockholders and to share the cost of the first $1.5 million aggregate of such expenses together with our proxy solicitation expenses and filing fees under the Hart-Scott-Rodino Antitrust Improvement Act of 1976, as amended. FSM will reimburse all other proxy expenses of the BDCs. Except in certain circumstances described in the Asset Purchase Agreement, FSM has agreed not to withdraw, modify or qualify its recommendation to the board of directors of each of FSC and FSFR in a manner adverse to Oaktree or otherwise make public statements contrary to such recommendation.
From and after the Closing, FSM and Fifth Street Holdings have agreed to indemnify Oaktree, its affiliates and its and their respective representatives, or the Buyer Indemnified Parties, from liability or losses resulting from (i) buyer specified losses, (ii) the breach of any covenant of FSM, us or Fifth Street Holdings in connection with the Asset Purchase Agreement and (iii) any excluded liability under the Asset Purchase Agreement, subject to a cap of $32 million and with sole recourse to a $32 million purchase price escrow. Oaktree may seek indemnification for attorneys’ fees and consequential damages within this cap up to an amount of $22 million. The Buyer Indemnified Parties’ right to such indemnification survives through December 20, 2019, after which time remaining amounts in the escrow account will be released to FSM.
FSM and Fifth Street Holdings have also agreed to indemnify each of FSC and its subsidiaries and FSFR and its subsidiaries against (i) all costs and out-of-pocket expenses incurred by the BDCs and their subsidiaries in connection with existing examinations and investigations by the SEC and (ii) related fees, fines, monetary penalties, deductibles and disgorgements ordered by the SEC to be paid by the BDCs, net of any disgorgements paid by FSM to the BDCs and insurance recoveries received by the BDCs, or BDC Net Losses. The primary source of recourse of SEC investigation-related costs and expenses is a $10 million purchase price escrow. Any SEC investigation-related costs and expenses in excess of $10 million and any BDC Net Losses may also be satisfied against the $35 million of shares of FSC common stock and $10 million of shares of FSFR common stock owned by Fifth Street Holdings and pledged pursuant to certain pledge agreements to be entered into at Closing by Fifth Street Holdings to secure any such indemnification obligations of FSM and Fifth Street Holdings relating to BDC Net Losses and certain SEC investigation-related legal costs and expenses. Oaktree’s right to such indemnification survives through the date that is 45 days after all SEC investigations have been settled or it is confirmed by the SEC that the BDCs are not under investigation (subject to extension for any pending claims against directors and officers of the BDCs where such directors remain entitled to indemnification coverage from the BDCs), after which time remaining amounts in the escrow will be released to FSM and the stock pledges will terminate.
From and after the Closing, Oaktree will indemnify FSM, us, Fifth Street Holdings and our respective affiliates and representatives, or, collectively, the Seller Indemnified Parties, from liability or losses arising out of or resulting from (i) any losses in connection with the costs and expenses incurred by the Seller Indemnified Parties in defending against claims arising after the Closing that relate to the investment advisory business acquired by Oaktree and (ii) the breach of any representation, warranty and covenant of Oaktree that is to be performed prior to the Closing.
The Asset Purchase Agreement contains customary termination rights, including the right of either FSM or Oaktree to terminate the Asset Purchase Agreement if the Closing has not occurred on or prior to December 31, 2017 or if our stockholders have not approved the Asset Purchase Agreement prior to such date. Oaktree may also terminate the Asset Purchase Agreement following a change in our board of directors’ recommendation of the asset sale to Oaktree, a change in FSM’s recommendation to the stockholders of FSC and FSFR regarding approval of the proposed new investment advisory agreements with Oaktree and the election of the New Director Nominees to their respective boards of directors, or if FSM, we or Fifth Street Holdings, as applicable, materially breach our respective obligations to (i) file with the SEC a proxy statement for use in connection with the meeting of our stockholders and (ii) duly call, give notice of, convene and hold such meeting to vote on the approval of the Asset Purchase Agreement and the transactions contemplated thereby.
The Asset Purchase Agreement provides that FSM will reimburse Oaktree’s reasonable and documented transaction expenses up to a cap of $3.5 million if the Asset Purchase Agreement is terminated because either (x) we, Fifth Street Holdings or FSM have materially breached our representations, warranties or covenants in such a manner that the conditions to closing cannot be satisfied or (y) the Closing has not occurred on or prior to December 31, 2017 and, in either case, approval of our stockholders or the stockholders of FSC or FSFR had not been obtained. Further, if FSM had changed its recommendation to the stockholders of FSC and FSFR regarding approval of the proposed new investment advisory agreements with Oaktree and
the election of the New Director Nominees to their respective boards of directors, then in lieu of such expense reimbursement, FSM will be required to pay Oaktree a termination fee of $9.2 million.
In addition, FSM must pay a $9.2 million termination fee to Oaktree if Oaktree terminates the Asset Purchase Agreement following a change in our board of director’s recommendation of the asset sale to Oaktree, a change in FSM’s recommendation to the stockholders of FSC and FSFR regarding approval of the proposed new investment advisory agreements with Oaktree and the election of the New Director Nominees to their respective boards of directors, or if FSM, we or Fifth Street Holdings, as applicable, materially breach certain obligations under the Asset Purchase Agreement. Finally, if the Asset Purchase Agreement is terminated because either (x) FSM has materially breached its representations, warranties or covenants in such a manner that the conditions to closing cannot be satisfied or (y) approval of our stockholders was not obtained on or prior to December 31, 2017 and, within 12 months of termination, we or our affiliates enter into a Competing Transaction (as defined in the Asset Purchase Agreement), which is subsequently consummated, then FSM must pay a $9.2 million termination fee to Oaktree (net of any prior expense reimbursement paid by FSM).
Consummation of the proposed transaction is subject to certain conditions, including the approval of the respective stockholders and boards of directors of us, FSC and FSFR. Further conditions include the absence of any law or order restraining the proposed transaction, the termination or expiration of the applicable waiting period (and any extension thereof) under the Hart-Scott-Rodino Antitrust Improvements Act of 1976, as amended, at least 75% of the members of the BDCs’ respective boards of directors not being “interested persons” (within the meaning of Section 2(a)(19) of the Investment Company Act) of Oaktree or FSM, certain waivers and consents that have been obtained from lenders and joint venture partners to the BDCs remaining in full force and effect, no default occurring under specified debt facilities of the BDCs, the net asset value, or NAV, of each of FSC and FSFR not being less than 80% of the NAV for such BDC as of March 31, 2017, the election of the New Director Nominees to the board of directors of each of FSC and FSFR, no material adverse effect having occurred with respect to FSM’s business development company investment advisory business, the repayment in full of certain debentures by and between FSC and the U.S. Small Business Administration and obtaining a payoff letter with respect to the Amended Credit Facility (which will be paid off concurrently with the Closing).
On July 13, 2017, concurrently with the execution of the Asset Purchase Agreement, FSM entered into a letter agreement with Oaktree pursuant to which FSM agreed to reimburse up to $5 million of Oaktree’s transaction expenses incurred in connection with the negotiation, execution and delivery of the Asset Purchase Agreement and the performance by Oaktree of its obligations thereunder if, and at the time, the Closing occurs.
Concurrently with the execution of the Asset Purchase Agreement, we and Oaktree entered into a Noncompetition and Nonsolicitation Agreement, dated as of July 13, 2017, pursuant to which, for a period of three years following the date the Closing occurs, we agreed to specified restrictions on our ability to invest in debt or debt-like preferred equity where the investment opportunity being offered to all offerees exceeds $5 million (subject to certain exceptions). Such restrictions apply for 10 years with respect to investments in business development companies managed by Oaktree or any of its affiliates. We also agreed to restrictions on our ability to solicit for employment any full-time employees of Oaktree or advisors or consultants, who are engaged for a substantial portion of their time by Oaktree, for a period of 3 months after the date the Closing occurs.
In connection with the transactions contemplated by the Asset Purchase Agreement, on July 13, 2017, we, Fifth Street Holdings, the TRA recipients, the Tannenbaum Family 2012 Trust, the Bernard D. Berman 2012 Trust and FSC CT II, Inc., entered into a Waiver and Termination of Tax Receivable Agreement, or the TRA Waiver, pursuant to which the TRA recipients agreed (i) to irrevocably waive any and all rights to receive tax benefit payments payable at any time under the Tax Receivable Agreement, dated as of October 29, 2014, or the TRA, by and among us, Fifth Street Holdings, the TRA recipients, the Tannenbaum Family 2012 Trust, the Bernard D. Berman 2012 Trust and FSC CT II, Inc., including any tax benefit payments that would result from the consummation of the transactions contemplated by the Asset Purchase Agreement other than certain payments accrued for the fiscal year ended December 31, 2016 that have not been paid and (ii) to release us and Fifth Street Holdings from our respective obligations under the TRA. Pursuant to the TRA Waiver, we, the Principals and Fifth Street Holdings also agreed that, effective upon the Closing, the TRA will automatically terminate without any further action required by any party to the TRA Waiver, and all rights and obligations of the parties thereto shall be immediately extinguished.
NewStar Financial Purchase Agreement
On July 1, 2017, Fifth Street Holdings entered into a purchase agreement, or the CLO Purchase Agreement, with New Star Financial. At the closing of the transactions contemplated thereby on July 20, 2017, NewStar Financial acquired 100% of the limited liability company interests of CLO Management, a wholly-owned subsidiary of Fifth Street Holdings and the collateral manager for CLO I and CLO II, each a collateralized loan obligation in the Company’s senior loan fund strategy, for an aggregate purchase price of $29.0 million less borrowings outstanding at CLO Management, subject to post-closing adjustments for working capital and transactions expenses, which resulted in an aggregate net purchase price of $15.3 million.
Item 3. Quantitative and Qualitative Disclosures about Market Risk
Our primary exposure to market risk is related to our role as general partner or investment adviser to our funds, and to the sensitivity to movements in the fair value of the investments of such funds, including the effect on management fees and performance fees.
The market price of investments may significantly fluctuate during the period of investment. Investments may decline in value due to factors affecting securities markets generally or particular industries represented in the securities markets. The value of an investment may decline due to general market conditions that are not specifically related to such investment, such as real or perceived adverse economic conditions, changes in the general outlook for corporate earnings, changes in interest or currency rates or adverse investor sentiment generally. They may also decline due to factors that affect a particular industry or industries, such as labor shortages or increased production costs and competitive conditions within an industry.
Effect on Management Fees
Base management fees are generally based on a defined percentage of the value of our funds' assets. Base management fees may be affected by changes in the market value of our funds' underlying investments.
The overall impact of a short-term change in market value may be mitigated by a number of factors including, but not limited to, fee definitions that are not based on market value including invested capital and committed capital, market value definitions that exclude the impact of realized and/or unrealized gains and losses, market value definitions based on beginning of the period values or a form of average market value including daily, monthly or quarterly averages as well monthly or quarterly payment terms.
An incremental 10% change in fair value of the funds' investments as of June 30, 2017 would have resulted in an increase of $0.9 million in base management fees for the six months ended June 30, 2017.
Effect on Performance Fees
Performance fees are based on certain specific hurdle rates as defined in the funds' applicable investment management or partnership agreements. The performance fees for any period are based upon an assumed liquidation of the fund's net assets on the reporting date, and distribution of the net proceeds in accordance with the fund's income allocation provisions which can result in a performance-based fee to us, subject to certain hurdles and benchmarks. The performance fees may be subject to reversal to the extent that the performance fees recorded exceeds the amount due to the general partner or investment manager based on a fund's cumulative investment returns.
Changes in the fair values of funds' investments may materially impact performance fees depending on the respective funds' performance relative to applicable hurdles or benchmarks. Based on an incremental 10% change in fair value of the funds' investments as of June 30, 2017, there would be no material impact on performance fees for the six months ended June 30, 2017.
Effect on Other Income (Expense)
Other income (expense) includes unrealized gain (loss) from our beneficial interests in CLOs. Unrealized gain (loss) on beneficial interests in CLOs results from changes in fair value as well as the reversal of unrealized gain (loss) at the time the beneficial interests are realized. Assuming an incremental 10% change in fair value of our beneficial interests in CLOs as of June 30, 2017, we would record a $2.3 million increase to other income for the six months ended June 30, 2017.
Credit Risk
We are party to agreements providing for various financial services and transactions that contain an element of risk in the event that the counterparties are unable to meet the terms of such agreements. In such agreements, we depend on the respective counterparty to make payment or otherwise perform. We generally endeavor to minimize our risk of exposure by limiting to reputable financial institutions the counterparties with which we enter into financial transactions. In other circumstances, availability of financing from financial institutions may be uncertain due to market events, and we may not be able to access these financing markets.
Interest Rate Risk
The funds we manage are subject to financial market risks, including changes in interest rates. Changes in interest rates may affect our funds' costs of funding and their interest income from portfolio investments, cash and idle funds' investments. Risk management systems and procedures at our funds are designed to identify and analyze our risk, to set appropriate policies and limits and to continually monitor these risks and limits by means of reliable administrative and information systems and other policies and programs. Investment income at our funds will be affected by changes in various interest rates, including LIBOR and prime rates, to the extent their debt investments include floating interest rates. In addition, investments of our BDCs are carried at fair value as determined in good faith pursuant to each BDC's valuation policy and a consistently applied valuation process.
Our Credit Facility bears interest at a variable rate, and as such, we may be exposed to increased interest expense with higher market interest rates. A 1% increase in LIBOR would have resulted in an increase of $0.3 million in our interest expense for the six months ended June 30, 2017.
Item 4. Controls and Procedures
Evaluation of Disclosure Controls and Procedures
We maintain disclosure controls and procedures (as that term is defined in Rules 13a-15(e) and 15d-15(e) under the Exchange Act) that are designed to ensure that information required to be disclosed in our reports filed or submitted under the Exchange Act is recorded, processed, summarized and reported within the time periods specified in the SEC's rules and forms, and that such information is accumulated and communicated to our management, including our principal executive officer and principal financial officer, as appropriate, to allow timely decisions regarding required disclosures. The design of any disclosure controls and procedures is based in part upon certain assumptions about the likelihood of future events, and there can be no assurance that any design will succeed in achieving its stated goals under all potential future conditions. Any controls and procedures, no matter how well designed and operated, can provide only reasonable, not absolute, assurance of achieving the desired control objectives. Our management, with the participation of our principal executive officer and principal financial officer, has evaluated the effectiveness of the design and operation of our disclosure controls and procedures as of June 30, 2017. Based upon that evaluation and subject to the foregoing, our principal executive officer and principal financial officer concluded that, as of June 30, 2017, as a result of the ongoing material weakness described below, the design and operation of our disclosure controls and procedures were not effective.
Material Weakness in Internal Control over Financial Reporting
Management previously identified a material weakness as of December 31, 2015, which remained as of June 30, 2017, that we did not maintain sufficient accounting resources with technical accounting knowledge, experience and training in the application of U.S. GAAP and for effective preparation and review of our financial statements. This material weakness did not result in a misstatement to the consolidated financial statements. However, this material weakness could result in a material misstatement to the annual or interim consolidated financial statements that would not be prevented or detected.
Remediation of Material Weakness in Internal Control over Financial Reporting
With respect to the remediation of the material weakness related to maintaining sufficient accounting resources with technical accounting knowledge, we have added several senior experienced accounting and financial reporting personnel with higher levels of experience, engaged a nationally recognized public accounting firm to assist on technical accounting matters, outsourced certain accounting and operations activities and reallocated existing internal resources. Although we believe these measures have significantly improved our internal control processes specifically related to technical accounting knowledge, we still need to remediate the outstanding material weakness at our affiliated funds that operate in the same control environment before we can conclude that the material weakness is remediated.
Management is committed to improving our internal control processes and believes that the measures described above should be sufficient to remediate the identified material weakness and strengthen our internal control over financial reporting. Based on the steps we have taken to date and the anticipated timing of additional remediation measures and appropriate test work, we expect that the remediation of this material weakness will be completed prior to the end of calendar year 2017. We cannot assure you, however, that the steps taken will remediate such weaknesses, nor can we be certain of whether additional actions will be required or the costs of any such actions.
Changes in Internal Control over Financial Reporting
There were no changes in our internal control over financial reporting that occurred during the second fiscal quarter of 2017 that have materially affected, or are reasonably likely to materially affect, our internal control over financial reporting.
PART II - OTHER INFORMATION
Item 1. Legal Proceedings
Although we may, from time to time, be involved in litigation arising out of our operations in the normal course of business or otherwise, we are currently not a party to any litigation proceedings. We were subject to the litigation proceedings described below and are currently subject to an SEC examination and investigation as described below.
FSC Class-Action Lawsuits
In October and November of 2015, the Company, its executive officers and FSC were named as defendants in three putative securities class-action lawsuits filed in New York and Connecticut federal courts (and later consolidated in New York). The lawsuits alleged violations of Sections 10(b) and 20(a) of the Securities Exchange Act of 1934, as amended (the "Exchange
Act"), on behalf of a putative class of investors who purchased FSC common stock between July 7, 2014, and February 6, 2015. The lawsuits alleged in general terms that defendants engaged in a purportedly fraudulent scheme designed to artificially inflate the true value of FSC's investment portfolio and investment income in order to increase the Company’s revenue. The plaintiffs sought compensatory damages and attorneys’ fees and costs, among other relief, but did not specify the amount of damages being sought. A lead plaintiff was selected in February 2016, a consolidated complaint similar to the original complaint was filed in April 2016, and a motion to dismiss the consolidated complaint was filed in May 2016. The parties agreed in July to settle the case for $14,050,000, with approximately 99% of the settlement amount to be paid from insurance coverage. Confirmatory discovery was completed in August, and the lead plaintiff filed the proposed settlement with the court in September. On November 9, 2016, the court authorized the parties to send notice to the class and scheduled a fairness hearing for February 16, 2017. No objections or opt-outs to the settlement were received by the deadline. The fairness hearing was held on February 16, 2017 and the proposed settlement was approved and paid. The litigation is now concluded.
FSAM Class-Action Lawsuits
The Company was named as a defendant in two putative securities class-action lawsuits filed by purchasers of the Company’s shares. The suits are related to the securities class actions brought by shareholders of FSC and described above.
The first lawsuit by the Company’s shareholders was filed on January 7, 2016, in the United States District Court for the District of Connecticut and was captioned Ronald K. Linde, etc. v. Fifth Street Asset Management Inc., et al., Case No. 1:16-cv-00025. The defendants were the Company, Leonard M. Tannenbaum, Bernard D. Berman, Alexander C. Frank, Steven M. Noreika, Wayne Cooper, Mark J. Gordon, Thomas L. Harrison, and Frank C. Meyer. The lawsuit asserted claims under §§ 11, 12(a)(2), and 15 of the Securities Act of 1933, as amended, or the Securities Act, on behalf of a putative class of persons and entities who purchased the Company’s common stock pursuant or traceable to the registration statement issued in connection with the Company’s initial public offering. The complaint alleged that the defendants engaged in a fraudulent scheme and course of conduct to artificially inflate FSC’s assets and investment income and, in turn, the Company’s valuation at the time of its initial public offering, thereby rendering the Company’s initial public offering Registration Statement and Prospectus materially false and misleading. The plaintiffs did not quantify their claims for relief.
On February 25, 2016, the court granted the Company’s unopposed motion to transfer the case to the United States District Court for the Southern District of New York, where the case could be coordinated as appropriate with the securities class actions filed by FSC shareholders. On April 22, 2016, the court appointed Kieran and Susan Duffy as lead plaintiffs and the law firm of Glancy Prongay & Murray LLP as lead counsel. Lead plaintiffs filed an amended complaint on June 13, 2016.
On March 7, 2016, the other putative class action by the Company’s shareholders was filed in the United States District Court for the Southern District of New York. The defendants were the same as in the Linde case, and the complaint was a virtual clone of the original Linde complaint. The Trupp plaintiff voluntarily dismissed her case before lead plaintiffs and lead counsel were appointed in the Linde case.
Following an agreed mediation, and as previously disclosed in the Company’s Form 8-K filed on August 4, 2016, the parties in the Linde case signed an agreement to settle the action for $9,250,000, which was covered by insurance proceeds. The proposed settlement was subject to lead plaintiffs’ completion of additional discovery and approval by the court after notice has been sent to the settlement class. Lead plaintiffs completed the additional discovery and decided to proceed with the proposed settlement. The parties submitted the proposed settlement to the court on September 23, 2016, and asked the court to enter an order certifying the putative class for settlement purposes, authorizing dissemination of notice of the settlement to potential class members, and scheduling a fairness hearing on the proposed settlement. On November 9, 2016, the court entered the proposed order and scheduled the fairness hearing for February 16, 2017. The fairness hearing was held on February 16, 2017 and the proposed settlement was approved. The litigation is now concluded.
SEC Examination and Investigation
On March 23, 2016, the Division of Enforcement of the SEC sent document subpoenas and document preservation notices to us, FSC, FSCO GP LLC - General Partner of FSOF and FSFR. The subpoenas sought production of documents relating to a variety of issues, including those raised in an ordinary-course examination of Fifth Street Management by the SEC’s Office of Compliance Inspections and Examinations that began in October 2015, and in the FSC and FSAM securities class actions and FSC derivative actions discussed above. The subpoenas were issued pursuant to a formal order of private investigation captioned In the Matter of the Fifth Street Group of Companies, No. HO-12925, dated March 23, 2016, which addresses (among other things) (i) the valuation of FSC's portfolio companies and investments, (ii) the expenses allocated or charged to FSC and FSFR, (iii) FSOF’s trading in the securities of publicly traded business development companies, (iv) statements to the Board, other representatives of pooled investment vehicles, investors, or prospective investors concerning the fair value of FSC's portfolio companies or investments as well as expenses allocated or charged to FSC and FSFR, (v) various issues relating to adoption and implementation of policies and procedures under the Advisers Act, (vi) statements and/or potential omissions in the entities’ SEC filings, (vii) the entities’ books, records, and accounts and whether they fairly and accurately reflected the entities’ transactions and dispositions of assets, and (viii) several other issues relating to corporate
books and records. The formal order cites various provisions of the Securities Act, the Exchange Act and the Advisers Act, as well as rules promulgated under those Acts, as the bases of the investigation. The subpoenaed Fifth Street entities are cooperating with the Division of Enforcement investigation, have been producing requested documents, and have been communicating with Division of Enforcement personnel.
Item 1A. Risk Factors
Our ability to pay regular dividends to our stockholders is currently restricted by the terms of our Credit Facility.
We have historically paid cash dividends to the holders of our Class A common stock on a quarterly basis. The Credit Facility, as amended and restated as of June 30, 2017, generally restricts the payment by Fifth Street Holdings of any dividends or distributions to the limited partners of Fifth Street Holdings, including FSAM, other than certain limited exceptions, including tax distributions. As a holding company, we have no material net assets other than our ownership of partnership interests of Fifth Street Holdings and therefore have no independent means of generating revenue. As a result, we are dependent on distributions from Fifth Street Holdings in order to make distributions to the holders of our Class A common stock. We expect to be significantly limited in our ability to pay dividends unless and until our credit facility is refinanced, repaid or amended to permit for the payment of additional dividends to FSAM. We cannot assure you that we will be able to refinance, repay or amend our Credit Facility on attractive terms on a timely basis, or at all.
Our activities to wind down FSOF may not be successful.
To enhance our liquidity position, we have begun the process of winding down FSOF and returning invested capital to investors. We currently expect this wind-down to be completed during 2017, following which the investment management agreement with FSOF will be terminated. We cannot assure you that any such sale or wind-down will be completed on a timely basis or attractive terms, or at all, or that such actions will improve our financial condition or results of operations.
Risks Related to the Oaktree Transaction
The announcement and pendency of the transactions contemplated by the Asset Purchase Agreement could adversely affect our business, financial condition and results of operations.
The announcement and pendency of the transactions contemplated by the Asset Purchase Agreement, dated as of July 13, 2017, by and among FSM, Oaktree, and, for certain limited purposes, us and Fifth Street Holdings (the “Asset Purchase Agreement”) could cause disruptions in and create uncertainty surrounding our business, which could have a significant negative impact on our future revenues and results of operations, regardless of whether the transactions contemplated by the Asset Purchase Agreement are completed. In particular, we could potentially lose important personnel as a result of the departure of employees who decide to pursue other opportunities in light of the proposed transaction, and we may have difficulty in hiring new employees to replace any departed employees. In addition, we have diverted, and will continue to divert, significant management resources towards the completion of the transactions contemplated by the Asset Purchase Agreement potentially to the detriment of ongoing management of our investment advisory business, which could have a significant negative impact on our future revenues and results of operations.
As provided in the Asset Purchase Agreement, we are also subject to restrictions on the conduct of our business prior to the closing of the transaction contemplated by the Asset Purchase Agreement (the “Closing”), generally requiring us to conduct our business only in the ordinary course ordinary course and not engaging, or allowing our controlled affiliates to engage, in certain types of transactions during the period between the execution of the Asset Purchase Agreement and the Closing. These restrictions could prevent us from pursuing otherwise attractive business opportunities and may otherwise have a significant negative impact on our future revenues and results of operations.
We cannot assure you the transactions contemplated by the Asset Purchase Agreement will close.
The Closing is conditioned on, among other things: (i) the approval of a new investment advisory agreement between FSC and Oaktree by the stockholders of FSC; (ii) the approval of a new investment advisory agreement between FSFR and Oaktree by the stockholders of FSFR; (iii) the election to the board of directors of FSC of five new directors by FSC’s stockholders; (iv) the election to the board of directors of FSFR of five new directors by FSFR’s stockholders; (v) the approval of the transactions contemplated by the Asset Purchase Agreement by our stockholders; and (vi) the receipt of any required regulatory and other approvals. We cannot assure you of the timing of any assignment of the current investment advisory agreements with the BDCs and whether and when the new investment advisory agreement with Oaktree will be effective. Any
failure of the Closing to occur could have a material adverse effect on our business, financial condition and results of operations.
The Asset Purchase Agreement contains provisions that could discourage or make it difficult for a third party to acquire us prior to the Closing.
The Asset Purchase Agreement severely limits our ability to pursue alternatives to the transactions contemplated by the Asset Purchase Agreement. We have agreed not to discuss competing proposals with, or solicit competing proposals from, third parties, subject to certain limited exceptions. The Board of Directors has the ability to change its recommendation of the asset sale to Oaktree in respect of a bona fide unsolicited written competing proposal that constitutes a superior proposal or in respect of intervening events not known to the Board of Directors prior to the execution of the Asset Purchase Agreement. In each such case, the Board of Directors must determine that the failure to do so would be inconsistent with its fiduciary duties under applicable law and we must comply with certain requirements to provide notice to Oaktree of such determination and provide Oaktree with the opportunity to revise the terms of the Asset Purchase Agreement. These provisions may discourage a potential competing acquiror that might have an interest in acquiring all or a significant part of FSM’s asset management business from considering or proposing that acquisition even if it were prepared to pay higher consideration than that proposed in the Asset Purchase Agreement.
If the Closing does not occur, we may consider other strategic alternatives which are subject to risks and uncertainties.
If the Closing does not occur, our board of directors may review and consider various alternatives available to us, including, among others, continuing as a standalone public company with no further material changes to our business, other than the sale of CLO Management to NewStar Financial, or seeking an alternate transaction. These strategic or other alternatives available to us may involve various additional risks to our business, including, among others, distraction of our management team and associated expenses as described above in connection with the transactions contemplated by the Asset Purchase Agreement, and risks and uncertainties related to our ability to complete any such alternatives and other variables which may adversely affect our operations.
We may be obligated to pay Oaktree a termination fee pursuant to the terms of the Asset Purchase Agreement.
The Asset Purchase Agreement provides that FSM will be required to pay Oaktree a termination fee of $9.2 million if the Asset Purchase Agreement is terminated following the occurrence of certain events as specified in the Asset Purchase Agreement. Any payment of this termination fee may have a material adverse effect on our business, financial condition and results of operations.
Item 2. Unregistered Sales of Equity Securities and Use of Proceeds
In May 2015, our Board of Directors authorized a share repurchase program of up to $20.0 million of our Class A common stock. The share repurchase program was reauthorized in May 2016. The total number of shares repurchased under the program was 217,641 for total consideration of $1.8 million. For the six months ended June 30, 2017, FSAM did not make any repurchases under this program.
Item 3. Defaults Upon Senior Securities
None.
Item 4. Mine Safety Disclosures
Not applicable.
Item 5. Other Information
None.
Item 6. Exhibits
The required exhibits are listed in the Exhibit Index and are incorporated herein by reference.
|
| | | | | | |
| | | Incorporated by Reference | |
Exhibit Number | Exhibit Description | Form | File No. | Exhibit | Filing Date | Filed Herewith |
10.1 | Limited Guaranty and Contribution Agreement by and between Fifth Street Holdings L.P. and Leonard M. Tannenbaum, dated as of May 15, 2017
| 8-K | 001-36701 | 10.1 | May 17, 2017
| |
10.2 | Amended and Restated Credit Agreement dated as of June 30, 2017 among Fifth Street Holdings L.P., the guarantors party thereto, the lenders party thereto, Sumitomo Mitsui Banking Corporation, as administrative agent, and Cortland Capital Market Services LLC, as collateral agent. | 8-K | 001-36701 | 10.1 | July 7, 2017
| |
31.1 | Certification of Chief Executive Officer pursuant to Section 302 of the Sarbanes-Oxley Act of 2002 | | | | | X |
31.2 | Certification of Chief Financial Officer pursuant to Section 302 of the Sarbanes-Oxley Act of 2002 | | | | | X |
32.1 | Certification of Chief Executive Officer pursuant to Section 906 of the Sarbanes-Oxley Act of 2002 | | | | | X |
32.2 | Certification of Chief Financial Officer pursuant to Section 906 of the Sarbanes-Oxley Act of 2002 | | | | | X |
101.INS | XBRL Instance Document | | | | | X |
101.SCH | XBRL Taxonomy Extension Schema Document | | | | | X |
101.CAL | XBRL Taxonomy Extension Calculation Linkbase Document | | | | | X |
101.DEF | XBRL Taxonomy Extension Definition Linkbase Document | | | | | X |
101.LAB | XBRL Taxonomy Extension Label Linkbase Document | | | | | X |
101.PRE | XBRL Taxonomy Extension Presentation Linkbase Document | | | | | X |
† Management or compensatory agreement.
SIGNATURES
Pursuant to the requirements of Section 13 or 15(d) of the Securities Exchange Act of 1934, the registrant has duly caused this report to be signed on its behalf by the undersigned, thereunto duly authorized.
|
| | |
| | |
FIFTH STREET ASSET MANAGEMENT INC. |
| |
By: | | /s/ Leonard M. Tannenbaum |
| | Leonard M. Tannenbaum |
| | Chief Executive Officer |
| | (Principal Executive Officer) |
| | |
By: | | /s/ Alexander C. Frank |
| | Alexander C. Frank
|
| | Chief Operating Officer and Chief Financial Officer |
| | (Principal Financial and Principal Accounting Officer)
|
Date: August 21, 2017